Please wait
Table of Contents

 

 

UNITED STATES

SECURITIES AND EXCHANGE COMMISSION

Washington, D.C. 20549

 

 

SCHEDULE 14A

Proxy Statement Pursuant to Section 14(a) of the

Securities Exchange Act of 1934

(Amendment No.    )

 

 

☒  Filed by the Registrant                         ☐  Filed by a Party other than the Registrant

Check the appropriate box:

 

  Preliminary Proxy Statement
  Confidential, for Use of the Commission Only (as permitted by Rule 14a-6(e)(2))
  Definitive Proxy Statement
  Definitive Additional Materials
  Soliciting Material Pursuant to § 240.14a-12

CONTANGO OIL & GAS COMPANY

(Name of Registrant as Specified in its Charter)

Name of Person(s) Filing Proxy Statement, if Other Than the Registrant)

Payment of Filing Fee (check the appropriate box):

  No fee required.
  Fee computed on table per Exchange Act Rules 14a-6(i)(1) and 0-11.
  (1)  

Title of each class of securities to which transaction applies:

 

     

  (2)  

Aggregate number of securities to which transaction applies:

 

     

  (3)  

Per unit price or other underlying value of transaction computed pursuant to Exchange Act Rule 0-11 (set forth the amount on which the filing fee is calculated and state how it was determined):

 

     

  (4)  

Proposed maximum aggregate value of transaction:

 

     

  (5)  

Total fee paid:

 

     

  Fee previously paid with preliminary materials.
  Check box if any part of the fee is offset as provided by Exchange Act Rule 0-11(a)(2) and identify the filing for which the offsetting fee was paid previously. Identify the previous filing by registration statement number, or the Form or Schedule and the date of its filing.
  (1)  

Amount Previously Paid:

 

     

  (2)  

Form, Schedule or Registration Statement No.:

 

     

  (3)  

Filing Party:

 

     

  (4)  

Date Filed:

 

     

 

 

 


Table of Contents

 

 

 

LOGO

MERGER PROPOSED—YOUR VOTE IS IMPORTANT

Dear Stockholders of Contango Oil & Gas Company:

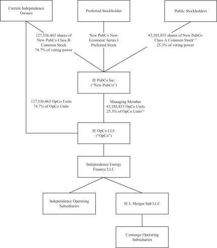
Contango Oil & Gas Company (“Contango”) and Independence Energy LLC (“Independence”) have entered into the Transaction Agreement providing for the combination of Contango’s business with the business of Independence under a new publicly-traded holding company that will be named Crescent Energy Company (“New PubCo”). The new company will be structured as an “Up-C”, with all of the assets and operations of each of Independence and Contango indirectly held by an operating subsidiary of New PubCo (such operating subsidiary, “OpCo”). Contango shareholders will own New PubCo Class A Common Stock, which has both voting and economic rights with respect to New PubCo. Independence’s owners will own economic non-voting limited liability company interests in OpCo (“OpCo Units”) and corresponding New PubCo Class B Common Stock, which has voting (but no economic) rights with respect to New PubCo. New PubCo will be a holding company, the sole material assets of which will consist of OpCo Units. New PubCo will be the sole managing member of OpCo, will be responsible for all operational, management and administrative decisions relating to OpCo’s business and will consolidate the financial results of OpCo and its subsidiaries, including the subsidiaries of Independence and Contango.

The Transaction will be consummated through a series of steps that are described in more detail in this document, including:

 

   

the merger of Independence with and into OpCo which we refer to as the Independence Merger,

 

   

the merger of IE C Merger Sub Inc. (“C Merger Sub”), a wholly owned corporate subsidiary of New PubCo, with and into Contango, with Contango surviving the merger as a wholly owned corporate subsidiary of New PubCo, which we refer to as the Contango Merger,

 

   

the subsequent merger of Contango with and into IE L Merger Sub LLC (“L Merger Sub”), a wholly owned limited liability company subsidiary of New PubCo, with L Merger Sub surviving the merger as a wholly owned limited liability company subsidiary of New PubCo, which we refer to as the LLC Merger, and

 

   

the subsequent contribution of L Merger Sub by New PubCo to OpCo.

In connection with the Independence Merger, the owners of Independence will be entitled to receive 127,536,463 OpCo Units and the same number of shares of Class B common stock of New PubCo. In connection with the Contango Merger, each share of Contango Common Stock will be converted into the right to receive 0.2 of a share of New PubCo Class A Common Stock (with cash in lieu of fractional shares). As a result of these transactions, (a) former owners of Independence will own approximately 75% of OpCo, 100% of the total outstanding New PubCo Class B Common Stock and approximately 75% of the total outstanding New PubCo Class A Common Stock and New PubCo Class B Common Stock taken together, (b) former stockholders of Contango will own New PubCo Class A Common Stock representing approximately 25% of the outstanding New PubCo Class A Common Stock and New PubCo Class B Common Stock, taken together and (c) New PubCo will own approximately 25% of the OpCo Units. Additionally, Independence Energy Aggregator GP LLC , an affiliate of certain former owners of Independence, will be the sole holder of New PubCo’s non-economic Series I preferred stock, $0.0001 par value per share, which will entitle the holder thereof to appoint the Board of Directors of New PubCo (the “New PubCo Board”) and to certain other approval rights described elsewhere in this document.

Shares of common stock of Contango are currently listed on the NYSE American under the ticker symbol “MCF.” There is currently no established trading market for New PubCo Class A Common Stock, but New PubCo has applied to list the New PubCo Class A Common Stock on the NYSE under the symbol “CRGY.”

The approval of Contango stockholders must be obtained before these transactions can be completed. Approval of the Contango Merger requires the affirmative vote of holders of a majority of the outstanding shares of Contango common stock entitled to vote on the matter. This document is being used to solicit proxies for a special meeting of Contango stockholders to approve the Contango Merger. The Contango board of directors (the “Contango Board”) has unanimously approved the Transaction Agreement and determined that the Transaction Agreement and the Transactions are fair to, and in the best interests of, Contango and its stockholders and recommend that Contango stockholders approve and adopt this Transaction Agreement, the Contango Merger and the other Transactions contemplated by this document.

We urge you to read this document, including the annexes, and the documents incorporated by reference carefully and in their entirety. In particular, you should consider the matters discussed under “Risk Factors” beginning on page 51, which contains a description of risks you may wish to consider in evaluating the transaction.

Your vote is very important. We cannot complete the Transactions unless you approve and adopt the Transaction Agreement, the Contango Merger and the other transactions contemplated by the Transaction Agreement. Whether or not you expect to attend the special meeting, the details of which are described in this document, please vote immediately by submitting your proxy by telephone, through the Internet or by completing, signing, dating and returning your signed proxy card(s) in the enclosed pre-paid envelope.

Sincerely,

 

LOGO

Wilkie S. Colyer, Jr.

Chief Executive Officer

Contango Oil & Gas Company

Neither the Securities and Exchange Commission nor any state securities commission has approved or disapproved of the securities to be issued in connection with the Transactions described in this proxy statement/prospectus or determined if this proxy statement/prospectus is accurate or complete. Any representation to the contrary is a criminal offense.

This document is dated November 3, 2021 and is first being mailed to stockholders of Contango on or about such date.


Table of Contents

LOGO

CONTANGO OIL & GAS COMPANY

111 E. 5th Street, Suite 300

Fort Worth, Texas 76102

NOTICE OF SPECIAL MEETING OF STOCKHOLDERS TO BE HELD ON December 6, 2021

This is a notice that the special meeting of stockholders of Contango will be held on December 6, 2021 in person at City Club of Fort Worth, 301 Commerce Street, Fort Worth, Texas 76102 at 9:00 a.m. (Central Time). This Special Meeting will be held for the following purposes:

 

  1.

To approve and adopt the Transaction Agreement, dated as of June 7, 2021 (as it may be amended from time to time, the “Transaction Agreement”), by and among Contango, Independence, New PubCo, OpCo, IE C Merger Sub Inc., a Delaware corporation and wholly owned subsidiary of New PubCo (“C Merger Sub”), and IE L Merger Sub LLC, a Delaware limited liability company and wholly owned subsidiary of New PubCo (“L Merger Sub”), a copy of which is attached as Annex A to the proxy statement/prospectus of which this notice is a part and incorporated by reference therein (the “Transaction Proposal”), including the Contango Merger and the other Transactions contemplated thereby;

 

  2.

To approve the issuance of additional shares of Contango Common Stock under the amendment to Contango’s Amended and Restated 2009 Incentive Compensation Plan (“2009 Plan”), including an amount as necessary to effectuate the treatment of Contango’s outstanding equity awards in the manner contemplated by the Transaction Agreement (the “Contango LTIP Proposal”); and

 

  3.

To approve, on an advisory (non-binding) basis, the compensation that may become payable to Contango’s named executive officers in connection with the consummation of the Transactions (the “Compensation Proposal”).

This proxy statement/prospectus describes the proposals listed above in more detail. Please refer to the attached document, including the Transaction Agreement and all other annexes and any documents incorporated by reference herein, for further information with respect to the business to be transacted at the Special Meeting. You are encouraged to read the entire document carefully before voting. In particular, see “Proposal 1: The Transaction Proposal” beginning on page 97 for a description of the Transactions contemplated by the Transaction Agreement and the section titled “Risk Factors” beginning on page 51 for an explanation of the risks associated with the Transactions contemplated by the Transaction Agreement.

The Contango board of directors (the “Contango Board”) has unanimously approved the Transaction Agreement and determined that the Transaction Agreement, the Contango Merger and the Transactions are fair to, and in the best interests of, Contango and its stockholders, declares advisable the Transaction Agreement and the Contango Merger and the other Transactions and recommends that Contango stockholders approve and adopt this Transaction Agreement, the Contango Merger and the other Transactions contemplated by the Transaction Agreement. The Contango Board recommends that Contango stockholders vote:

 

   

FOR” the Transaction Proposal,

 

   

FOR” the Contango LTIP Proposal, and

 

   

FOR” the Compensation Proposal.


Table of Contents

The Contango Board has fixed October 15, 2021 as the record date for determination of Contango stockholders entitled to receive notice of, and to vote at, the Special Meeting or any adjournments or postponements thereof. Only holders of record of Contango Common Stock at the close of business on the record date are entitled to receive notice of, and to vote at, the Special Meeting.

YOUR VOTE IS VERY IMPORTANT REGARDLESS OF THE NUMBER OF SHARES YOU OWN.

We cannot complete the Transactions unless you approve and adopt the Transaction Agreement, the Contango Merger and the other Transactions contemplated by the Transaction Agreement. Whether or not you expect to attend the special meeting, the details of which are described in this document, please vote immediately by submitting your proxy by telephone, through the Internet or by completing, signing, dating and returning your signed proxy card(s) in the enclosed pre-paid envelope.

If your shares are held in the name of a broker, bank, trustee or other nominee, please follow the instructions on the voting instruction form furnished by such broker, bank, trustee or other nominee, as appropriate. If you have any questions concerning the Transaction Agreement or the other Transactions contemplated by the Transaction Agreement or this proxy statement/prospectus, would like additional copies or need help voting your shares of Contango Common Stock, please contact Contango’s proxy solicitor:

Innisfree M&A Incorporated

501 Madison Avenue, 20th Floor

New York, NY 10022

Shareholders: (877) 800-5187

Banks and Brokers: (212) 750-5833

By order of the Board of Directors

 

LOGO

Charles L. McLawhorn, III

Senior Vice President, General Counsel and Corporate Secretary


Table of Contents

ADDITIONAL INFORMATION

Contango files annual, quarterly and current reports, proxy statements and other business and financial information with the Securities and Exchange Commission (the “SEC”), and the SEC maintains a website located at http://www.sec.gov containing this information. You can also obtain these documents, free of charge from Contango, at http://www.contango.com. By referring to Contango’s website and the SEC’s website, Contango does not incorporate by reference any such website or its contents into this proxy statement/prospectus.

This proxy statement/prospectus incorporates important business and financial information about Contango from documents that are not attached to this proxy statement/prospectus. This information is available to you without charge upon your request. You can obtain the documents incorporated by reference into this proxy statement/prospectus free of charge by requesting them in writing or by telephone from Contango or its proxy solicitor at the following addresses and telephone numbers:

Contango Oil & Gas Company

111 E. 5th Street, Suite 300

Fort Worth, Texas 76102

(817) 529-0059

Attention: Corporate Secretary

Innisfree M&A Incorporated

501 Madison Avenue, 20th Floor

New York, NY 10022

Shareholders: (877) 800-5187

Banks and Brokers: (212) 750-5833

If you would like to request any documents, please do so by November 29, 2021 in order to receive them before the Special Meeting.

For a more detailed description of the information incorporated by reference into this proxy statement/prospectus and how you may obtain it, see “Where You Can Find More Information” beginning on page 292.


Table of Contents

ABOUT THIS PROXY STATEMENT/PROSPECTUS

This proxy statement/prospectus, which forms part of a registration statement on Form S-4 (Registration No. 333-258157) filed with the SEC by IE PubCo Inc. (“New PubCo”), constitutes the prospectus of New PubCo under the Securities Act of 1933, as amended, with respect to the shares of New PubCo Class A Common Stock to be issued to Contango stockholders in connection with the Transactions. This proxy statement/prospectus also constitutes a proxy statement for Contango under the Securities Exchange Act of 1934, as amended. It also constitutes a notice of meeting with respect to the Special Meeting of Contango stockholders.

You may obtain copies of the registration statement, including any amendments, schedules and exhibits, at the SEC’s website mentioned above. Statements contained in this proxy statement/prospectus as to the contents of any contract or other documents referred to in this proxy statement/prospectus are not necessarily complete. In each case, you should refer to the copy of the applicable agreement or other document filed as an exhibit to the registration statement. No one has been authorized to provide you with information that is different from that contained in, or incorporated by reference into, this proxy statement/prospectus. This proxy statement/prospectus is dated November 3, 2021, and you should assume that the information contained in this proxy statement/prospectus is accurate only as of such date. You should also assume that the information incorporated by reference into this proxy statement/prospectus is only accurate as of the date of such information.

This proxy statement/prospectus does not constitute an offer to sell, or a solicitation of an offer to buy, any securities, or the solicitation of a proxy in any jurisdiction to or from any person to whom it is unlawful to make any such offer or solicitation in such jurisdiction. Information contained in this proxy statement/prospectus regarding Contango has been provided by Contango and information contained in this proxy statement/prospectus regarding Independence has been provided by Independence.

 


Table of Contents

TABLE OF CONTENTS

 

CERTAIN DEFINED TERMS

     1  

QUESTIONS AND ANSWERS

     7  

SUMMARY

     18  

The Companies

     18  

The Transactions

     19  

Recommendation of the Contango Board and Reasons for the Transactions

     21  

Opinion of Contango’s Financial Advisor

     22  

Interests of Contango Directors and Executive Officers in the Transactions

     22  

Directors and Management of New PubCo Following Completion of the Transactions

     23  

Material U.S. Federal Income Tax Consequences of the Mergers

     23  

Accounting Treatment

     24  

Regulatory Approval Required to Complete the Transactions

     24  

Treatment of Contango Equity Awards

     24  

Non-Solicitation Obligations

     25  

Change in Board Recommendation and Superior Proposal Termination Right

     25  

Conditions to Completion of the Transactions

     27  

Termination of the Transaction Agreement

     28  

Expenses and Termination Fees Relating to the Termination of the Transaction Agreement

     29  

Related Agreements

     30  

Expected Timing of the Transactions

     32  

Listing of New PubCo Common Stock; Delisting of Contango Common Stock

     32  

No Dissenters’ Rights

     32  

Comparison of Stockholder Rights

     32  

Risk Factors

     33  

Litigation Related to the Transactions

     34  

Special Meeting

     36  

Recommendation of the Contango Board and Reasons for the Transactions

     37  

Selected Historical Financial Data of Independence

     38  

Selected Historical Consolidated Financial Data of Contango

     42  

Selected Unaudited Pro Forma Condensed Combined Financial Information of New PubCo

     45  

Comparative Per Share Information

     46  

COMPARATIVE STOCK PRICE DATA AND DIVIDENDS

     48  

Stock Prices

     48  

Dividends

     48  

CAUTIONARY STATEMENTS REGARDING FORWARD-LOOKING STATEMENTS

     49  

RISK FACTORS

     51  

Risks Relating to the Transactions

     51  

Risks Relating to the Business of the Combined Company Upon Completion of the Transactions

     56  

Other Risk Factors of Independence

     66  

Other Risk Factors of Contango

     91  

SPECIAL MEETING

     92  

General

     92  

Date, Time and Place of the Special Meeting

     92  

Purposes of the Special Meeting

     92  

Record Date; Voting Rights

     92  

Recommendation of the Contango Board

     92  

Attendance at the Special Meeting

     93  

Outstanding Shares as of Record Date

     93  

Shares and Voting of Contango Directors and Executive Officers

     93  

Voting Agreement

     93  

 

i


Table of Contents

Quorum

     93  

Vote Required

     94  

How to Vote

     94  

Proxies and Revocation

     95  

Inspector of Election

     95  

Solicitation of Proxies

     95  

Adjournments

     95  

No Dissenters’ Rights

     96  

Other Matters

     96  

Householding of Special Meeting Materials

     96  

Questions and Additional Information

     96  

PROPOSAL 1: THE TRANSACTION PROPOSAL

     97  

Effects of the Transactions

     97  

Background of the Transactions

     97  

Recommendation of the Contango Board and Reasons for the Transactions

     105  

Certain Contango Unaudited Prospective Financial and Operating Information

     110  

Certain Independence Unaudited Prospective Financial and Operating Information

     113  

Opinion of Contango’s Financial Advisor

     115  

Interests of Contango Directors and Executive Officers in the Transactions

     128  

Material U.S. Federal Income Tax Consequences of the Mergers

     131  

Accounting Treatment of the Transactions

     134  

Regulatory Approval Required to Complete the Transactions

     134  

Exchange of Contango Shares

     135  

Listing of New PubCo Class  A Common Stock; Delisting of Contango Common Stock

     135  

No Dissenters’ Rights

     135  

Litigation Related to the Transactions

     135  

Vote Required and Contango’s Recommendation

     136  

THE TRANSACTION AGREEMENT AND RELATED AGREEMENTS

     137  

Structure of the Transactions

     137  

Closing and Effective Time of the Transactions

     138  

Effect of the Transactions on Equity Interests and Contango Common Stock

     138  

Exchange of Contango Common Stock

     139  

Dissenters’ Rights

     141  

Treatment of Contango Equity-Based Awards

     141  

Conditions to Completion of the Transactions

     142  

Agreement Not to Solicit Other Offers

     144  

Treatment of Representatives

     149  

Termination of the Transaction Agreement

     150  

Effect of Termination

     151  

Termination Fee Payable by Contango

     151  

Representations and Warranties

     151  

Conduct of Business Pending the Transactions

     154  

Employee Matters

     159  

Regulatory Approvals; Efforts to Close the Transactions

     159  

Indemnification; Directors’ and Officers’ Insurance

     160  

Financing

     161  

Other Covenants and Agreements

     161  

Other Expenses

     162  

Extension; Waivers; Amendments

     162  

Directors and Officers

     162  

Management Agreement

     163  

Voting Agreement

     164  

Registration Rights Agreement

     164  

 

ii


Table of Contents

Specified Rights Agreement

     165  

OpCo LLC Agreement

     165  

DIRECTORS AND MANAGEMENT OF NEW PUBCO FOLLOWING THE TRANSACTIONS

     167  

Controlled Company and Board Independence

     170  

PROPOSAL 2: THE CONTANGO LTIP PROPOSAL

     176  

Introduction

     183  

Summary Compensation Table

     184  

Narrative to Summary Compensation Table

     184  

Objectives and Philosophy of Contango’s Executive Compensation Program

     184  

Setting Executive Compensation

     185  

Elements of Contango’s Executive Compensation Program

     185  

Base Salary

     185  

Annual Cash Incentive Compensation

     185  

Long Term Equity Incentive Compensation

     187  

Other Benefits

     187  

Outstanding Equity Awards at 2020 Year-End

     188  

Severance Benefits

     188  

Change in Control Severance Plan

     188  

Executive Severance Plan

     189  

Equity Award Agreements

     189  

Director Compensation

     190  

Director Compensation for 2020

     190  

Retainer/Fees and Equity Compensation

     190  

PROPOSAL 3: THE ADVISORY COMPENSATION PROPOSAL

     192  

Vote Required and the Contango Board’s Recommendation

     192  

UNAUDITED PRO FORMA CONDENSED COMBINED FINANCIAL STATEMENTS

     193  

DESCRIPTION OF NEW PUBCO CAPITAL STOCK

     213  

General

     213  

New PubCo Common Stock

     213  

Description of the New PubCo Preferred Stock

     214  

Corporate Opportunities

     215  

Anti-Takeover Provisions

     216  

COMPARISON OF RIGHTS OF NEW PUBCO STOCKHOLDERS and CONTANGO STOCKHOLDERS

     218  

NO DISSENTERS’ RIGHTS

     228  

INFORMATION ABOUT CONTANGO

     229  

Contango Oil & Gas Company

     229  

INFORMATION ABOUT INDEPENDENCE

     232  

Business

     232  

Free cash flow-focused portfolio

     233  

Business strategies

     235  

Competitive strengths

     237  

Properties

     238  

Oil, natural gas and NGL data

     240  

Preparation of reserve estimates

     241  

Proved undeveloped reserves (PUDs)

     242  

Drilling locations

     244  

Oil, natural gas and NGL production prices and production costs

     244  

Wells

     246  

Leasehold acreage

     246  

Drilling and other exploration and development activities

     247  

Marketing and customers

     247  

 

iii


Table of Contents

Competition

     248  

Seasonality of business

     249  

Title to properties

     249  

Legislative and regulatory environment

     249  

Related insurance

     259  

Employees

     260  

Legal proceedings

     260  

MANAGEMENT’S DISCUSSION AND ANALYSIS OF FINANCIAL CONDITION AND RESULTS OF OPERATIONS OF INDEPENDENCE

     261  

Business

     261  

How Independence evaluates its operations

     264  

Sources of revenues

     264  

Results of operations:

     266  

Liquidity and capital resources

     278  

Critical accounting policies and estimates

     284  

New and revised accounting standards

     286  

Non-GAAP financial measures

     287  

Quantitative and qualitative disclosure about market risk

     287  

LEGAL MATTERS

     290  

EXPERTS

     290  

Contango

     290  

Independence

     290  

STOCKHOLDER PROPOSALS

     291  

HOUSEHOLDING OF PROXY STATEMENT/PROSPECTUS

     291  

WHERE YOU CAN FIND MORE INFORMATION

     292  

INDEX TO FINANCIAL STATEMENTS

     F-1  

ANNEX A—Transaction Agreement

 

ANNEX B—Form of Management Agreement

 

ANNEX C—Specified Rights Agreement

 

ANNEX D—Voting Agreement

 

ANNEX E—Form of Registration Rights Agreement

 

ANNEX F—Form of Amended and Restated Limited Liability Company Agreement of OpCo

 

ANNEX G—Opinion of Jefferies LLC

 

ANNEX H—Form of Amended and Restated Certificate of Incorporation of New PubCo

 

ANNEX I—Form of Amended and Restated Bylaws of New PubCo

 

ANNEX J—Third Amended and Restated 2009 Incentive Compensation Plan of Contango, as amended

 

ANNEX K—Form of IE PubCo Inc. 2021 Manager Incentive Plan

 

ANNEX L—Form of IE PubCo Inc. 2021 Equity Incentive Plan

 

 

iv


Table of Contents

CERTAIN DEFINED TERMS

In this proxy statement/prospectus:

April 2021 Exchange” means the redemption by certain of Independence’s consolidated subsidiaries of the noncontrolling equity interests held in such subsidiaries by certain third-party investors in exchange for membership interests in Independence in April 2021.

ARO” means an asset retirement obligation.

Bbl” means 42 U.S. gallons liquid volume per stock tank barrel.

BLM” means the federal Bureau of Land Management.

Boe” means barrels of oil equivalent.

C Merger Sub” means IE C Merger Sub Inc., a Delaware corporation.

CAA” means the federal Clean Air Act, as amended, and the rules and regulations promulgated thereunder.

Call Right” means, with respect to an exercise of the Redemption Right, the right of the New PubCo Group pursuant to the OpCo LLC Agreement to elect to acquire each tendered OpCo Unit (together with a corresponding share of New PubCo Class B Common Stock) directly from such redeeming holder of OpCo Units for, at the election of the New PubCo Group, (a) one share of New PubCo Class A Common Stock, or (b) an approximately equivalent amount of cash as determined pursuant to the terms of the OpCo LLC Agreement.

CARB” means the California Air Resources Board.

CARES Act” means the Coronavirus Aid, Relief, and Economic Security Act, as administered by the U.S. Small Business Administration.

Carve-Out” means the redemption by certain of Independence’s consolidated subsidiaries of the noncontrolling equity interests held in such subsidiaries by a certain third-party investor in exchange for its proportionate share of the underlying oil and natural gas interests held directly or indirectly by such subsidiaries.

Carve-Out/Exchanges” means, collectively, the Carve-Out and the Exchanges.

CERCLA” means the federal Comprehensive Environmental Response, Compensation, and Liability Act, as amended, and the rules and regulations promulgated thereunder.

CFTC” means the Commodity Futures Trading Commission.

Clean Water Act” means the Federal Water Pollution Control Act, as amended, and the rules and regulations promulgated thereunder.

COBRA” means the Consolidated Omnibus Reconciliation Act of 1985, as amended, and the rules and regulations promulgated thereunder.

Code” means the Internal Revenue Code of 1986, as amended.

Compensation Proposal” or “Proposal No. 3” means the proposal to approve on an advisory (non-binding) basis the compensation that may become payable to Contango’s named executive officers in connection with the consummation of the Transactions.

 

1


Table of Contents

Contango” means Contango Oil & Gas Company, a Texas corporation.

Contango Board” means the board of directors of Contango.

Contango Common Stock” means each share of common stock, par value $0.04, of Contango.

Contango LTIP Proposal” or “Proposal No. 2” means the proposal to approve the issuance of additional shares of Contango Common Stock under the amendment to Contango’s 2009 Plan, including an amount as necessary to effectuate the treatment of Contango’s outstanding equity awards in the manner contemplated by the Transaction Agreement.

Contango Merger” means the merger of C Merger Sub with and into Contango, with Contango surviving the merger as a direct wholly owned corporate subsidiary of New PubCo.

Contango Merger Effective Time” means the time at which the Contango Merger will become effective.

Contribution” means the contribution of 100% of the equity interests in L Merger Sub to OpCo in exchange for a number of OpCo Units equal to the number of shares of New PubCo Class A Common Stock issued in the Contango Merger.

December 2020 Exchange” means the redemption by certain of Independence’s consolidated subsidiaries of the noncontrolling equity interests held in such subsidiaries by certain third-party investors in exchange for membership interests in Independence in December 2020.

Decontrol Act” means the Natural Gas Wellhead Decontrol Act, effective January 1, 1993.

DJ” means Denver Julesburg.

Dodd-Frank” means the Dodd-Frank Wall Street Reform and Consumer Protection Act.

DOI” means the U.S. Department of the Interior.

DOJ” means the U.S. Department of Justice.

DOT” means the U.S. Department of Transportation.

EHS” means Environment, Health and Safety.

EIGF II” means Energy Income and Growth Fund II, formed in 2018 as a KKR energy investment fund.

“Eligible Shares” means each share of Contango Common Stock issued and outstanding immediately prior to the Contango Merger Effective Time (excluding all shares of Contango Common Stock held by Contango as treasury shares or by New PubCo or C Merger Sub immediately prior to the Contango Merger Effective Time and, in each case, not held on behalf of third parties.

Energy Finance” means Independence Energy Finance, LLC, a Delaware limited liability company.

Energy Finance Contribution” means the contribution by OpCo of L Merger Sub to Energy Finance.

EPA” means the U.S. Environmental Protection Agency.

ESA” means the federal Endangered Species Act, as amended, and the rules and regulations promulgated thereunder.

 

2


Table of Contents

ESG” means Environmental, Social and Governance.

Exchange Act” means the Securities Exchange Act of 1934, as amended, and the rules and regulations promulgated thereunder.

Exchange Ratio” means the right under the Transaction Agreement to receive 0.2000 shares of New PubCo Class A Common Stock in exchange for each share of common stock, par value $0.04, of Contango, with cash to be paid in lieu of fractional shares as described herein.

Exchanges” means, collectively, the December 2020 Exchange and the April 2021 Exchange.

FERC” means the Federal Energy Regulatory Commission.

FRA” means the Federal Railroad Administration.

FTC” means the Federal Trade Commission.

FWS” means the U.S. Fish and Wildlife Service.

GHGs” means greenhouse gases.

HSR Act” means the Hart-Scott-Rodino Antitrust Improvements Act of 1976, as amended.

Independence” means Independence Energy LLC, a Delaware limited liability company.

Independence Aggregator” means Independence Energy Aggregator L.P.

Independence Merger” means the merger of Independence with and into Opco, with Opco as the surviving company in the merger.

Independence Merger Effective Time” means, on the Closing Date, after the Distribution and prior to the Contango Merger, the time at which the Independence Merger will become effective.

Independence Ownership Number” means, on the Closing Date, a number of OpCo Units owned by Independence, which is equal to 127,536,463.

Independence Parties” means Independence, C Merger Sub, L Merger Sub, OpCo and New PubCo.

Independence Refinancing” means the entry into the New Credit Agreement and the offering of the Senior Notes.

“Independence Transactions” means, collectively, the Titan Acquisition, the Noncontrolling Interest Carve-out, the Independence Refinancing and the Exchanges.

IRS” means the United States Internal Revenue Service.

IT” means Information Technology.

Jefferies” means Jefferies LLC, Contango’s financial advisor.

KKR” means the Manager and its affiliates, which includes the Preferred Stockholder and EIGF II.

L Merger Sub” means IE L Merger Sub LLC, a Delaware limited liability company.

 

3


Table of Contents

Liberty” means PT Independence Energy Holdings LLC, a Delaware limited liability company.

LLC Merger” means the merger of Contango with and into L Merger Sub, with L Merger Sub surviving the merger as a direct wholly owned limited liability company subsidiary of New PubCo.

Management Agreement” means the management agreement New PubCo will enter into with the Manager whereby the Manager will manage the business and operations of New PubCo and its subsidiaries and provide the executive management team for the benefit of New PubCo and its subsidiaries.

Manager” means KKR Energy Assets Manager LLC, a Delaware limited liability company.

MBTA” means the Migratory Bird Treaty Act, as amended, and the rules and regulations promulgated thereunder.

MBbls” means thousand barrels of oil or NGL.

MBoe” means thousand Boe.

Mcf” means thousand cubic feet of natural gas.

Mergers” means the Contango Merger and LLC Merger, taken together.

MMcf” means million cubic feet of natural gas.

NAAQS” means National Ambient Air Quality Standard.

NEPA” means the National Environmental Policy Act, as amended, and the rules and regulations promulgated thereunder.

New PubCo” means IE PubCo Inc., a Delaware corporation.

New PubCo Class A Common Stock” means the shares of Class A common stock, par value $0.0001 per share, of New PubCo.

New PubCo Class B Common Stock” means the shares of Class B common stock, par value $0.0001 per share, of New PubCo.

New PubCo Common Stock” means, collectively, the New PubCo Class A Common Stock and the New PubCo Class B Common Stock.

New PubCo Group” means New PubCo and each of its subsidiaries (other than OpCo and its subsidiaries).

New PubCo Preferred Stock” means the shares of preferred stock, $0.0001 par value per share, of New PubCo.

New PubCo Non-Economic Series I Preferred Stock” means the 1,000 shares of New PubCo Preferred Stock that are designated as “Series I Preferred Stock,” which will have no economic rights.

NGA” means the Natural Gas Act of 1938 and the rules and regulations promulgated thereunder.

NGPA” means the Natural Gas Policy Act of 1978, as amended, and the rules and regulations promulgated thereunder.

NWPR” means the Navigable Waters Protection Rule, as amended.

 

4


Table of Contents

NYMEX” means the New York Mercantile Exchange.

NYSE” means the New York Stock Exchange.

oil equivalent” means natural gas is converted to a crude oil equivalent at the ratio of six Mcf of natural gas to one Boe.

OPA” means the federal Oil Pollution Act of 1990, as amended, and the rules and regulations promulgated thereunder.

OpCo” means IE OpCo LLC, a Delaware limited liability company.

OpCo LLC Agreement” means the Amended and Restated Limited Liability Company Agreement of OpCo.

OpCo Units” means the units representing economic limited liability company interests in OpCo.

OpCo Unitholder” means a holder of OpCo Units.

OPEC” means the Organization of Petroleum Exporting Countries.

OSHA” means the federal Occupational Safety and Health Act, as amended, and the rules and regulations promulgated thereunder.

PDP” means proved developed producing.

PHMSA” means the Pipeline and Hazardous Materials Safety Administration.

PPP” means the Paycheck Protection Program.

Preferred Stockholder” means Independence Energy Aggregator GP LLC, the initial holder of the New PubCo Non-Economic Series I Preferred Stock, and, as applicable, any successor thereto.

PT Independence” means PT Independence Energy Holdings, LLC.

RCRA” means the federal Resource Conservation and Recovery Act, as amended, and the rules and regulations promulgated thereunder.

Redemption Right” means the right of a holder of OpCo Units (other than a member of the New PubCo Group) pursuant to the OpCo LLC Agreement to cause OpCo to redeem all or a portion of its OpCo Units for, at the election of OpCo, (a) shares of New PubCo Class A Common Stock at a redemption ratio of one share of New PubCo Class A Common Stock for each OpCo Unit redeemed, or (b) an approximately equivalent amount of cash as determined pursuant to the terms of the OpCo LLC Agreement. In connection with such redemption, a corresponding number of shares of New PubCo Class B Common Stock will be cancelled.

SDWA” means the federal Safe Drinking Water Act, as amended, and the rules and regulations promulgated thereunder.

SEC” means the United States Securities and Exchange Commission.

Securities Act” means the Securities Act of 1933, as amended, and the rules and regulations promulgated thereunder.

 

5


Table of Contents

Special Meeting” means the Special Meeting of the stockholders of Contango that is the subject of this proxy statement/prospectus.

Titan” means Titan Energy Holdings, LLC (f/k/a Liberty Energy LLC).

Titan Acquisition” means the acquisition by Independence of Titan.

Transaction Agreement” means that certain Transaction Agreement, dated as of June 7, 2021, by and among Contango, Independence, New PubCo, OpCo, C Merger Sub and L Merger Sub.

Transactions” means the transactions contemplated by the Transaction Agreement, which include the merger of Independence with and into OpCo, the Contango Merger, the subsequent merger of Contango with and into L Merger Sub, with L Merger Sub surviving the merger as a wholly owned subsidiary of New PubCo, which we describe as the “Merger”, and the subsequent contribution of such surviving subsidiary by New PubCo to OpCo.

Transaction Proposal” means the proposal to approve and adopt the Transaction Agreement and the Transactions contemplated thereby, including the Contango Merger.

TRC” means the Texas Railroad Commission.

U.S. GAAP” means United States Generally Accepted Accounting Principles.

2005 Act” means the Energy Policy Act of 2005, as amended, and the rules and regulations promulgated thereunder.

 

6


Table of Contents

QUESTIONS AND ANSWERS

The following are some questions that you, as a stockholder of Contango, may have regarding the Transactions and other matters being considered at the Special Meeting and the answers to those questions. Contango urges you to carefully read the remainder of this proxy statement/prospectus because the information in this section does not provide all the information that might be important to you with respect to the Transactions and the other matters being considered at the Special Meeting. Additional important information is also contained in the annexes to and the documents incorporated by reference into this proxy statement/prospectus.

 

Q:

Why am I receiving this document?

 

A:

Contango and Independence have entered into the Transaction Agreement providing for the combination of Contango’s business with the business of Independence under a new publicly-traded holding company that will be named Crescent Energy Company,which we refer to herein as New PubCo. The new company will be structured as an “Up-C”, with all of the assets and operations of each of Independence and Contango indirectly held by an operating subsidiary of New PubCo, which we refer to herein as OpCo. Contango shareholders will own New PubCo Class A Common Stock, which has both voting and economic rights with respect to New PubCo. Independence’s owners will own economic, non-voting limited liability company interests in OpCo and corresponding New PubCo Class B Common Stock, which has voting (but no economic) rights with respect to New PubCo. The New PubCo Class A Common Stock and OpCo Units are economically equivalent. OpCo Units may be redeemed or exchanged on the terms and conditions set forth in OpCo’s Amended and Restated Limited Liability Company Agreement. New PubCo will be a holding company, the sole material assets of which will consist of OpCo Units. New PubCo will be the sole managing member of OpCo, will be responsible for all operational, management and administrative decisions relating to OpCo’s business and will consolidate the financial results of OpCo and its subsidiaries, including the subsidiaries of Independence and Contango.

See “Summary—The Transactions” on page 20 for a diagram depicting a simplified version of New PubCo’s structure following the Transactions.

The Transaction will be consummated through a series of steps that are described in more detail in this document, including:

 

   

Independence has formed New PubCo and OpCo, with OpCo as a wholly owned subsidiary of New PubCo,

 

   

the merger of Independence with and into OpCo, which we refer to as the Independence Merger,

 

   

the merger of C Merger Sub, a wholly owned corporate subsidiary of New PubCo with and into Contango, with Contango surviving the merger as a wholly owned corporate subsidiary of New PubCo, which we refer to as the Contango Merger,

 

   

the subsequent merger of Contango with and into L Merger Sub, another wholly owned limited liability company subsidiary of New PubCo, with such subsidiary surviving the merger as a wholly owned limited liability company subsidiary of New PubCo, which we refer to as the LLC Merger, and

 

   

the subsequent contribution of L Merger Sub by New PubCo to OpCo.

The approval of Contango stockholders must be obtained before these Transactions can be completed. Approval of the Transactions requires the affirmative vote of holders of a majority of the outstanding shares of Contango Common Stock entitled to vote on the matter. This document is being used to solicit proxies for a special meeting of Contango stockholders to approve the Transactions.

This proxy statement/prospectus, which you should read carefully, contains important information about the Transactions and other matters being considered at the Special Meeting. See “The Transaction Agreement and Related Agreements” and the copy of the Transaction Agreement included as Annex A hereto.

 

7


Table of Contents
Q:

What will Contango stockholders receive for their shares of Contango Common Stock in the Contango Merger?

 

A:

Each share of Contango Common Stock will, upon the terms and subject to the conditions set forth in the Transaction Agreement, be converted into the right to receive 0.2000 shares of New PubCo Class A Common Stock (for a total of 43,105,853 shares). As a result, Contango’s shareholders will receive New PubCo Class A Common Stock representing voting and economic rights in New PubCo. In lieu of any fractional share of New PubCo Class A Common Stock to which any holder of Contango Common Stock would otherwise be entitled in connection with the payment of the merger consideration, the holders will be entitled to receive from the exchange agent in accordance with the provisions of the Transaction Agreement, a cash payment in lieu of such fractional share of New PubCo Class A Common Stock representing such holder’s proportionate interest, if any, in the proceeds from the sale by the exchange agent (reduced by any fees of the exchange agent attributable to such sale) in one or more transactions of shares of New PubCo Class A Common Stock equal to the excess of (i) the aggregate number of shares of New PubCo Class A Common Stock to be delivered to the exchange agent pursuant to the Transaction Agreement minus (ii) the aggregate number of whole shares New PubCo Class A Common Stock to be issued to the holders of Eligible Shares pursuant to the terms of the Transaction Agreement. As soon as practicable after the determination of the amount of cash, if any, to be paid to holders of Eligible Shares in lieu of any fractional shares of New PubCo Class A Common Stock, the exchange agent will make available such amounts to such holders of Eligible Shares, without interest, subject to and in accordance with the terms of the Transaction Agreement.

For additional information regarding the consideration to be received by the Contango stockholders in the Transactions, see “Proposal 1: The Transaction Proposal—Effects of the Transactions.”

 

Q:

Who will own New PubCo immediately following the Transactions?

 

A:

Immediately after the Contango Merger Effective Time, Contango stockholders will hold approximately 100% of the New PubCo Class A Common Stock and approximately 25% of the combined New PubCo Class A and Class B Common Stock, and current Independence owners will hold 100% of the New PubCo Class B Common Stock and approximately 75% of the combined New PubCo Class A and Class B Common Stock outstanding. Giving effect to the 2,831,381 shares of New PubCo Class A Common Stock to be issued to holders of Contango PSU Awards, Contango stockholders will hold approximately 25.3% and Independence equityholders will hold approximately 74.7%.

 

Q:

How will New PubCo be structured following the Transactions?

A: As a result of the Transactions, New PubCo will be structured as an “Up-C” structure. New PubCo will be a holding company, the sole material assets of which will consist of OpCo Units. New PubCo will be the sole managing member of OpCo, will be responsible for all operational, management and administrative decisions relating to OpCo’s business and will consolidate the financial results of OpCo and its subsidiaries, including the assets of both Independence and Contango.

Contango’s existing shareholders will own shares of New PubCo’s Class A Common Stock, which has both voting and economic rights with respect to New PubCo. Current Independence’s owners will own economic, non-voting OpCo Units in OpCo and corresponding New PubCo Class B Common Stock, which has voting (but no economic) rights with respect to New PubCo. Each OpCo Unit is redeemable, together with the surrender for cancellation of one share of New PubCo Class B Common Stock, for New PubCo Class A Common Stock on a one-for-one basis pursuant to the terms of the OpCo LLC Agreement.

Immediately following the Transactions, (a) former stockholders of Contango will own approximately 100% of New PubCo Class A Common Stock representing approximately 25% of the outstanding New PubCo Class A Common Stock and New PubCo Class B Common Stock taken together, (b) current Independence owners will own approximately 75% of OpCo, 100% of the total outstanding New PubCo Class B Common

 

8


Table of Contents

Stock and approximately 75% of the total outstanding New PubCo Class A Common Stock and New PubCo Class B Common Stock taken together and (c) New PubCo will own approximately 25% of the OpCo Units.

 

In addition, the Preferred Stockholder will be the sole holder of New PubCo’s Non-Economic Series I Preferred Stock. The New PubCo Non-Economic Series I Preferred Stock entitles the holder thereof to appoint the entire New PubCo Board and to certain other approval rights with respect to certain fundamental corporate actions. Holders of the New PubCo Common Stock will not vote for the election of directors but will be entitled to vote on all matters requiring shareholder approval under Delaware law or stock exchange rules. See “Summary—The Transactions” on page 20 for a diagram depicting a simplified version of New PubCo’s structure following the Transactions.

 

Q:

What are the material U.S. federal income tax consequences of the Mergers to Contango Stockholders?

 

A:

In reliance on a legal opinion provided by Gibson, Dunn & Crutcher LLP, tax counsel to Contango, New PubCo and Contango believe the Mergers, taken together, will qualify as a “reorganization” within the meaning of Section 368(a) of the Code. Provided that the Mergers, taken together, qualify as a “reorganization” within the meaning of Section 368(a) of the Code, a U.S. holder (as defined in “Proposal 1: The Transaction ProposalMaterial U.S. Federal Income Tax Consequences of the Mergers”) of Contango Common Stock generally will not recognize any gain or loss for U.S. federal income tax purposes upon the exchange of Contango Common Stock for shares of New PubCo Class A Common Stock pursuant to the Mergers, except with respect to any cash received in lieu of fractional shares of New PubCo Class A Common Stock.

Gibson, Dunn & Crutcher LLP, tax counsel to Contango, has delivered a legal opinion to the effect that the Mergers, taken together, will qualify as a “reorganization” within the meaning of Section 368(a) of the Code. The opinion is based on assumptions, representations, warranties and covenants, including those contained in the Transaction Agreement and in representation letters provided by Contango and New PubCo. The accuracy of such assumptions, representations and warranties could affect the conclusions set forth in such opinion. However, it is not a condition to Contango’s obligation or New PubCo’s obligation to complete the Transactions that the Mergers, taken together, be treated as a “reorganization,” and the opinion will not be binding on the IRS or the courts. No IRS ruling has been or will be requested regarding the U.S. federal income tax consequences of the Mergers. While we do not anticipate any material changes to the expected tax treatment, we would expect to provide additional disclosure regarding any such material changes in a supplement to this proxy statement/prospectus to the extent required by law.

There can be no assurance that the IRS will not take a contrary position to views expressed herein or that a court will not agree with a contrary position of the IRS. If, contrary to the opinion from counsel, the Mergers, taken together, were to fail to qualify as a “reorganization” within the meaning of Section 368(a) of the Code, a U.S. holder would recognize gain or loss for U.S. federal income tax purposes on each share of Contango Common Stock surrendered in the Mergers in an amount equal to the difference between (1) the fair market value of the merger consideration received in exchange for such surrendered share upon completion of the Mergers and (2) the holder’s basis in the share of Contango Common Stock surrendered. Any gain or loss recognized would be long-term capital gain or loss if the U.S. holder’s holding period in a particular block of Contango Common Stock exceeds one year at the time of the Mergers. Long-term capital gain of non-corporate U.S. holders (including individuals) is taxed at reduced U.S. federal income tax rates. The deductibility of capital losses is subject to limitations.

Please see “Proposal 1: The Transaction Proposal—Material U.S. Federal Income Tax Consequences of the Mergers” for a more detailed discussion of the U.S. federal income tax consequences of the Mergers to U.S. holders of Contango Common Stock. Each Contango stockholder is strongly urged to consult with, and rely solely upon, his, her or its own tax advisor to determine the particular U.S. federal, state or local or non-U.S. income or other tax consequences of the Transactions.

 

9


Table of Contents
Q:

How will New PubCo be managed following the Transactions?

 

A:

Following the consummation of the Transactions, New PubCo will be managed by the New PubCo Board, which will have nine members, with two directors designated by Contango and seven directors designated by the Preferred Stockholder, who shall be designated prior to the consummation of the Transactions.

Until the third annual stockholders meeting following the consummation of the Transactions (the “Protected Period”), John Goff will serve as Chairman of the New PubCo Board and one former Contango director will serve on each committee of the New PubCo Board. The Preferred Stockholder, as the sole holder of the New PubCo Non-Economic Series I Preferred Stock, will otherwise have the right to appoint the entire New PubCo Board. For more information, see “Board of Directors and Management of New PubCo Following Completion of the Transactions.”

Concurrently with the Closing, New PubCo will enter into the Management Agreement with the Manager pursuant to which the Manager will agree to provide certain management and investment advisory services to New PubCo and its subsidiaries. Pursuant to the Management Agreement, the Manager will provide New PubCo with its executive management team and will manage New PubCo’s day-to-day operations, including accounting, financial reporting, audit, tax, treasury, corporate reserves, business planning, risk management, investor relations, ESG and EHS, IT and digital infrastructure, capital allocation, financing and capital markets activity, corporate business development, legal, land administration and human resources. In addition to those corporate functions, the Manager also brings the breadth of its broader organization, which we believe will add meaningful value to the business, including the perspectives of KKR’s Global Macro team, Public Affairs, KKR Capital Markets, the KKR Global Institute and Client and Partner Group.

The Management Agreement has an initial three-year term, with automatic three-year renewals thereafter. Upon written notice to the Manager, the Management Agreement will be terminable by New PubCo in certain specified circumstances. Please see “The Transaction Agreement and Related Agreements—Management Agreement.”

 

Q:

What fees will be payable under the Management Agreement?

 

A:

As consideration for the services rendered pursuant to the Management Agreement and the Manager’s overhead, including compensation of the executive management team, the Manager is entitled to receive (i) management compensation equal to $13.47 million per annum as of the Closing, which represents New PubCo’s pro rata portion (based on New PubCo’s relative ownership of OpCo and including 2,831,381 shares of New PubCo Class A Common Stock to be issued to holders of Contango PSU Awards) of $53.3 million per annum (the “Management Compensation”) and (ii) a performance-based incentive grant from an equity compensation plan pursuant to which the Manager is targeted to receive 10% of New PubCo’s outstanding Class A Common Stock based on the achievement of certain performance-based measures (the “Incentive Compensation”) over a five year period. The portion of the Management Compensation borne by New PubCo will increase over time as New PubCo’s ownership percentage of OpCo increases.

In addition, as the business and assets of New PubCo expand, the Management Compensation will increase by an amount equal to 1.5% per annum of the net proceeds from all future issuances of equity securities of New PubCo (including in connection with asset acquisitions) and, in certain instances, OpCo. However, incremental management fees (other than New PubCo’s pro rata share of the $53.3 million fee described above) will not apply to the issuance of shares of New PubCo Class A Common Stock upon the redemption or exchange of OpCo Units and the associated New PubCo Class B Common Stock. Please see “The Transaction Agreement and Related Agreements—Management Agreement.”

 

Q:

What is the relationship between KKR and New PubCo?

 

A:

KKR is a leading global investment firm that has completed more than 375 private equity investments in portfolio companies with total transaction value in excess of $650 billion as of December 31, 2020. The

 

10


Table of Contents
  Preferred Stockholder, the Manager and EIGF II are each part of KKR. The Preferred Stockholder will generally have the right to appoint and remove the members of the New PubCo Board. The Manager will provide New PubCo with its executive management team that will manage all of New PubCo’s day-to-day operations, including accounting, financial reporting, audit, tax, treasury, corporate reserves, business planning, risk management, investor relations, ESG and EHS, IT and digital infrastructure, capital allocation, financing and capital markets activity, corporate business development, legal, land administration and human resources. The Manager will also provide New PubCo with access to the breadth of KKR’s global platform, including the perspectives of its Global Macro team, Public Affairs, KKR Capital Markets, the KKR Global Institute and Client and Partner Group.

 

Q:

How will investment opportunities be allocated between KKR and New PubCo?

 

A:

New PubCo is positioned to be KKR’s primary platform for pursuing upstream oil and natural gas opportunities and, pursuant to the terms of the Management Agreement, all investment opportunities in upstream oil and gas assets will be presented to New PubCo with the total amount of the available investment allocated between New PubCo and EIGF II in good faith by the Manager on a pro rata basis subject to and taking into account available capital, applicable concentration limits, investment restrictions and other similar considerations. After all available investment capital within EIGF II has been fully deployed, the Manager will ensure that at least 70% of any such investment amounts are allocated to New PubCo.

EIGF II is an energy investment fund managed by KKR that is engaged in investing in upstream oil and gas assets. The Manager will allocate the total amount of available investment between New PubCo and EIGF II with respect to investment opportunities in upstream oil and gas assets in good faith on a pro rata basis subject to and taking into account available capital, applicable concentration limits, investment restrictions and other similar considerations.

In addition, from time to time, investment opportunities outside of upstream oil and gas assets may arise that are suitable for investment by New PubCo, on the one hand, and by EIGF II (and any successor fund) or other KKR funds, on the other hand, that are (A) engaged in an investment strategy that is materially different from New PubCo’s (such as distressed debt or special situations investment vehicles) and (B) have pre-existing defined allocation rights pursuant to KKR’s allocation policies or contractual undertakings agreed with the investors in such other KKR funds. In such cases, New PubCo may elect to co-invest alongside such other KKR funds in such investments, in which case KKR will allocate such investment opportunities among New PubCo, on the one hand, and EIGF II and/or such other KKR funds, on the other hand, in a manner consistent with the priority investment rights of such KKR funds, taking into account such factors as KKR deems appropriate. New PubCo shall have no obligation to make any such co-investment.

 

Q:

What vote is required to approve each proposal?

 

A:

Your vote “FOR” each proposal presented at the Special Meeting is very important, and you are encouraged to submit a proxy as soon as possible.

Transaction Proposal. Approval and adoption of the Transaction Proposal requires the affirmative vote of holders of a majority in voting power of the outstanding shares of Contango Common Stock entitled to vote on the Transaction Proposal. Any abstention by a Contango stockholder, failure of any Contango stockholder to submit a vote and broker non-vote will have the same effect as voting against the Transaction Proposal. In connection with the Transaction Agreement, Independence and John C. Goff and certain other stockholders party thereto entered into a voting agreement (the “Voting Agreement”) pursuant to which, each stockholder agreed, among other things and subject to certain limitations and exceptions, to vote all shares of Contango Common Stock beneficially owned by such stockholder in favor of the approval and adoption of the Transaction Agreement and approval of any other matters necessary for consummation of

 

11


Table of Contents

the Transactions. The stockholders party to the Voting Agreement collectively own 48,406,233 shares of Contango Common Stock, representing approximately 24.1% of the outstanding Contango Common Stock.

Contango LTIP Proposal. Approval and adoption of the Contango LTIP Proposal requires the affirmative vote of the holders of a majority in voting power of the Contango Common Stock present in person or represented by proxy at the Special Meeting and entitled to vote thereon. Abstentions will have the same effect as a vote “against” the Contango LTIP Proposal. Broker non-votes will not be voted either for or against the Contango LTIP Proposal and, accordingly, will not affect the outcome of the Contango LTIP Proposal.

Compensation Proposal. Approval and adoption of the Compensation Proposal requires the affirmative vote of the holders of a majority in voting power of the Contango Common Stock present in person or represented by proxy at the Special Meeting and entitled to vote on. Abstentions will have the same effect as a vote “against” the Compensation Proposal. Broker non-votes will have no effect on the outcome of the Compensation Proposal. Since the Compensation Proposal is non-binding, if the Transaction Agreement is approved by Contango stockholders and the Transactions are completed, the compensation that is the subject of the Compensation Proposal will be paid in accordance with its terms regardless of the outcome of the non-binding advisory vote.

 

Q:

Why are Contango stockholders being asked to approve, on an advisory (non-binding) basis, the compensation that may be paid or become payable to Contango’s named executive officers in connection with the completion of the Transactions?

 

A:

The Exchange Act and applicable SEC rules thereunder require Contango to seek an advisory (non-binding) vote with respect to certain payments that could become payable to its named executive officers in connection with the Transactions.

 

Q:

How does the Contango Board recommend that I vote?

 

A:

The Contango Board, after considering the various factors described under “Proposal 1: The Transaction Proposal—Recommendation of the Contango Board and Reasons for the Transactions,” has unanimously approved the Transaction Agreement and determined that the Transaction Agreement and the Transactions are fair to, and in the best interests of, Contango and its stockholders and recommends that Contango stockholders approve and adopt this Transaction Agreement, the Contango Merger and the other Transactions contemplated by this document.

Accordingly, the Contango Board recommends that Contango stockholders vote:

 

   

FOR” the Transaction Proposal,

 

   

FOR” the Contango LTIP Proposal and

 

   

FOR” the Compensation Proposal.

 

Q:

Will the New PubCo Class A Common Stock received at the time of completion of the Transactions be traded on an exchange?

 

A:

Yes. It is a condition to the consummation of the Transactions that the shares of New PubCo Class A Common Stock to be issued to Contango stockholders in connection with the Transactions be authorized for listing on a nationally recognized stock exchange. New PubCo has applied for listing on the NYSE.

 

Q:

When do Contango and Independence expect to complete the Transactions?

 

A:

Contango and Independence currently expect to complete the Transactions in the second half of 2021. However, neither Contango nor Independence can predict the actual date on which the Transactions will be

 

12


Table of Contents
  completed, nor can the parties assure that the Transactions will be completed, because completion is subject to conditions beyond either company’s control. See “Proposal 1: The Transaction Proposal—Regulatory Approvals Required to Complete the Transactions” and “The Transaction Agreement and Related Agreements—Conditions to Completion of the Transactions.”

 

Q:

What happens if the Transactions are not completed?

 

A:

If the Transaction Agreement is not approved and adopted by Contango stockholders or the Transactions are not completed for any other reason, Contango stockholders will not receive any shares of New PubCo for shares of Contango’s Common Stock they own. Instead, Contango will remain an independent public company, Contango Common Stock will continue to be listed and traded on the NYSE American and registered under the Exchange Act, and Contango will continue to file periodic reports with the SEC on account of Contango’s Common Stock.

The Transaction Agreement contains termination rights for each of Contango and Independence, including, among others, (i) a termination right for each party if the consummation of the Transactions does not occur on or before 5:00 p.m. Houston, Texas time on January 7, 2022, subject to certain exceptions, or (ii) if approval of Contango’s stockholders is not obtained in accordance with the terms of the Transaction Agreement. Under specified circumstances, Contango may be required to pay a termination fee upon or subsequent to termination of the Transaction Agreement, as described under “The Transaction Agreement and Related Agreements—Expenses and Termination Fees Relating to the Termination of the Transaction Agreement.”

 

Q:

What will holders of Contango equity awards receive in the Transactions?

 

A:

The Transaction Agreement provides for the treatment set forth below with respect to the awards held by Contango’s non-employee directors, executive officers and other employees at the effective time:

Contango Time-Based Restricted Stock Awards: Immediately prior to the Contango Merger Effective Time, each award of restricted shares of Contango Common Stock (whether vested or unvested) granted under Contango’s 2009 Plan and Contango’s 2005 Stock Incentive Plan (together, the “Contango Equity Plans”) that is outstanding immediately prior to the Contango Merger Effective Time (each, a “Contango Restricted Stock Award”) shall, at the Contango Merger Effective Time, automatically and without any action on the part of New PubCo, Contango or any holder thereof, fully vest and be converted into the right to receive from New PubCo a number of unrestricted shares of New PubCo Class A Common Stock (together with any cash to be paid in lieu of fractional shares of New PubCo Class A Common Stock) equal to the product of (x) the number of shares of Contango Common Stock subject to such Contango Restricted Stock Award immediately prior to the Contango Merger Effective Time and (y) the Exchange Ratio, reduced by any applicable tax withholding.

Contango Performance Stock Unit Awards: Immediately prior to the Contango Merger Effective Time, each award of performance stock units that corresponds to shares of Contango Common Stock (whether vested or unvested) granted under a Contango Equity Plan that is outstanding immediately prior to the Contango Merger Effective Time (each, a “Contango PSU Award”) shall, at the Contango Merger Effective Time, automatically and without any action on the part of New PubCo, Contango or any holder thereof, fully vest (with any performance-based vesting conditions for such awards held by then-current (as of Closing) employees of Contango and its subsidiaries deemed achieved at the maximum performance level) and be cancelled, and in exchange therefor, New PubCo shall issue to the holder thereof a number of shares of New PubCo Class A Common Stock (together with any cash to be paid in lieu of fractional shares of New PubCo Class A Common Stock) equal to the product of (x) the number of shares of Contango Common Stock subject to such Contango PSU Award immediately prior to the Contango Merger Effective Time and (y) the Exchange Ratio, reduced by any applicable tax withholding; provided, that, to the extent that, for any reason, Proposal No. 2 is not approved and insufficient shares remain available under Contango’s 2009 Plan

 

13


Table of Contents

to deem performance to have been achieved at the maximum performance level, then such Contango PSU Awards shall receive appropriate cash consideration, in lieu of such shares of New PubCo Class A Common Stock, as set forth under such Contango Equity Plan or the award agreement governing such Contango PSU Award (except that any performance-based vesting conditions shall be deemed achieved at the greater of the target performance level or actual performance through the Closing Date).

Contango Stock Option Awards: Immediately prior to the Contango Merger Effective Time, each option to purchase shares of Contango Common Stock (whether vested or unvested) granted under a Contango Equity Plan that is outstanding immediately prior to the Contango Merger Effective Time (each, a “Contango Stock Option Award”) that is out-of-the-money shall be cancelled for no consideration. Each Contango Stock Option Award that is in-the-money shall fully vest and be deemed exercised in a net exercise such that the holder of such Contango Stock Option Award shall receive a number of shares of Contango Common Stock equal to (x) the number of shares of Contango Common Stock subject to such Contango Stock Option Award immediately prior to the Contango Merger Effective Time, multiplied by (y) the excess of the fair market value of a share of Contango Common Stock minus the exercise price per share of Contango Common Stock subject to such Contango Stock Option Award, and then divided by (z) the fair market value of a share of Contango Common Stock (the “Net Exercise Shares”). All such Net Exercise Shares shall be deemed outstanding immediately prior to the Contango Merger Effective Time and entitled to receive the merger consideration (together with any cash to be paid in lieu of fractional shares of New PubCo Class A Common Stock), reduced by any applicable tax withholding.

For additional information regarding the treatment of Contango equity awards, please see “The Transaction Agreement—Treatment of Contango Equity-Based Awards.”

 

Q:

When and where is the Special Meeting?

 

A:

The Special Meeting will be held on December 6, 2021 at 9:00 a.m. (Central Time) in person at City Club of Fort Worth, 301 Commerce Street, Fort Worth, Texas 76102.

 

Q:

Am I entitled to vote at the Special Meeting?

 

A:

Only stockholders of record on October 15, 2021, the record date for the Special Meeting, are entitled to receive notice of and to vote at the Special Meeting. As of the close of business on October 15, 2021, there were 201,175,841 outstanding shares of Contango Common Stock entitled to vote at the Special Meeting, with each share of Contango Common Stock entitling the holder of record on such date to one vote.

 

Q:

What constitutes a quorum at the Special Meeting?

 

A:

In order for business to be conducted at the Special Meeting, a quorum must be present. A quorum at the Special Meeting requires the presence, in person or by proxy, of a majority of all the shares entitled to vote at the Special Meeting, present in person or by proxy. Abstentions and broker non-votes will be counted towards a quorum. At the close of business on October 15, 2021, the record date for the Special Meeting, there were 201,175,841 shares of Contango Common Stock outstanding.

 

Q:

What do I need to do now?

 

A:

After you have carefully read and considered the information contained in or incorporated by reference into this proxy statement/prospectus, please submit your proxy via the Internet or by telephone in accordance with the instructions set forth on the enclosed proxy card, or complete, sign, date and return the enclosed proxy card in the postage-prepaid envelope provided as soon as possible so that your shares will be represented and voted at the Special Meeting.

Additional information on voting procedures can be found under the section titled “Special Meeting.”

 

14


Table of Contents
Q:

How will my proxy be voted?

 

A:

If you submit your proxy via the Internet, by telephone or by completing, signing, dating and returning the enclosed proxy card, your proxy will be voted in accordance with your instructions.

If you are a registered stockholder of record and you return your signed proxy card but do not indicate your voting preference, the persons named in the proxy card will vote the shares represented by the proxy as recommended by the Contango Board. Please note that you may not vote shares held in “street name” by returning a proxy card directly to Contango, or by voting in person at the Special Meeting, unless you provide a “legal proxy,” which you must obtain from your broker, bank or nominee. If you hold your shares in the name of a broker, bank or other nominee and you do not instruct your broker, bank or nominee how to vote your shares, your broker may not vote your shares of Contango Common Stock, which will have the same effect as a vote “AGAINST” the Transaction Proposal but will have no effect on the Compensation Proposal.

Additional information on voting procedures can be found under the section titled “Special Meeting.”

 

Q:

Who will count the votes?

 

A:

The votes at the Special Meeting will be counted by an independent inspector of election appointed by the Contango Board.

 

Q:

May I vote in person?

 

A:

Yes. If you are a stockholder of record of Contango at the close of business on October 15, 2021, you may attend the Special Meeting and vote your shares in person, in lieu of submitting your proxy by Internet or telephone or by completing, signing, dating and returning the enclosed proxy card.

If you are a beneficial holder of Contango Common Stock, you are also invited to attend the Special Meeting. However, because you are not the stockholder of record, you may not vote your shares in person at the Special Meeting unless you request and obtain a valid “legal proxy” from your broker, bank or nominee.

 

Q:

What must I bring to attend the Special Meeting?

 

A:

Only Contango stockholders of record, as of the close of business on the record date, beneficial owners of Contango Common Stock as of the record date, holders of valid proxies for the Special Meeting, and invited guests of Contango may attend the Special Meeting. All attendees should be prepared to present government-issued photo identification (such as a driver’s license or passport) for admittance. The additional items, if any, that attendees must bring depend on whether they are stockholders of record, beneficial owners or proxy holders.

Additional information on attending the Special Meeting can be found under the section titled “Special Meeting.”

 

Q:

What should I do if I receive more than one set of voting materials for the Special Meeting?

 

A:

You may receive more than one set of voting materials for the Special Meeting, including multiple copies of this proxy statement/prospectus and multiple proxy cards or voting instruction forms. For example, if you hold your Contango Common Stock in more than one brokerage account, you will receive a separate voting instruction form for each brokerage account in which you hold shares. If you are a holder of record and your shares are registered in more than one name, you will receive more than one proxy card. Please submit each separate proxy or voting instruction form that you receive by following the instructions set forth in each separate proxy or voting instruction form.

 

15


Table of Contents
Q:

What is the difference between holding shares as a “shareholder of record” and holding shares as “beneficial owner” (or in “street name”)?

 

A:

Most stockholders are considered “beneficial owners” of their shares—they hold their shares through a broker, bank or other nominee rather than directly in their own name. As summarized below, there are some distinctions between shares held of record and those owned beneficially or in “street name.”

Shareholder of Record: If your shares are registered directly in your name with Contango’s transfer agent, you are considered the “shareholder of record” with respect to those shares. As a shareholder of record, you have the right to grant your voting proxy directly to us by submitting your vote by written proxy, telephone or the Internet, or to vote in person at the meeting.

Beneficial Owner: If your shares are held in a stock brokerage account or by a bank or other nominee, you are considered the “beneficial owner” of shares held in “street name,” and the proxy materials are being forwarded to you by your broker, bank or nominee. As a beneficial owner, you have the right to direct your broker, bank or nominee as to how to vote your shares if you follow the instructions you receive from your broker, bank, or nominee. You are also invited to attend the Special Meeting. However, since you are not the shareholder of record, you may not vote these shares in person at the Special Meeting unless you request, complete and deliver the proper documentation provided by your broker, bank or nominee and bring it with you to the Special Meeting.

 

Q:

What is a broker non-vote?

 

A:

If you are a beneficial owner of shares held in “street name” and do not provide your broker, bank or nominee with specific voting instructions, the broker, bank or nominee may generally vote on “routine” matters, but cannot vote on “non-routine” matters. If the broker, bank or nominee does not receive instructions from you on how to vote your shares on a non-routine matter, it will inform the inspector of election that it does not have authority to vote on this matter with respect to your shares. This is referred to as a “broker non-vote.”

You should instruct your broker, bank or other nominee how to vote your shares. Under the rules applicable to broker-dealers, your broker, bank or other nominee does not have discretionary authority to vote your shares on any of the proposals scheduled to be voted on at the Special Meeting. A broker non-vote will have the same effect as a vote “against” the approval and adoption of the Transaction Proposal and will not be voted either for or against the Contango LTIP Proposal or the Compensation Proposal. Additional information on voting procedures can be found under the section titled “Special Meeting.”

 

Q:

Can I revoke or change my vote?

 

A:

Yes. A shareholder of record may revoke or change a proxy before the proxy is exercised by filing with Contango’s Secretary a notice of revocation, by delivering to Contango a new proxy, by attending the meeting and voting in person, or by re-voting by telephone or the Internet. Beneficial owners must follow instructions provided by their broker, bank or other nominee to revoke or change a proxy. A shareholder’s last timely vote, whether via the Internet, by telephone or by mail, is the vote that will be counted.

A beneficial owner of Contango Common Stock may change his, her or its voting instruction by submitting a new voting instruction to the broker, bank or other nominee that holds his, her or its shares of record or by requesting a “legal proxy” from such broker, bank or other nominee and voting in person at the Special Meeting. Additional information can be found under the section titled “Special Meeting.”

 

Q:

What happens if I sell or otherwise transfer my shares of Contango Common Stock before the Special Meeting?

 

A:

The record date for stockholders entitled to vote at the Special Meeting is October 15, 2021, which is earlier than the date of the Special Meeting. If you sell or otherwise transfer your shares after the record date but

 

16


Table of Contents
  before the Special Meeting, unless special arrangements (such as provision of a proxy) are made between you and the person to whom you transfer your shares and each of you notifies Contango in writing of such special arrangements, you will retain your right to vote such shares at the Special Meeting but will otherwise transfer ownership of your shares of Contango Common Stock.

Only holders of shares of Contango Common Stock at the effective time will become entitled to receive shares of New PubCo Class A Common Stock in connection with the Transactions. If you sell your shares of Contango Common Stock prior to the completion of the Transactions, you will not become entitled to receive shares of New PubCo Class A Common Stock by virtue of the Transactions.

 

Q:

Where can I find voting results of the Special Meeting?

 

A:

Contango intends to announce preliminary voting results at the Special Meeting and publish the final results in Current Reports on Form 8-K to be filed with the SEC following the Special Meeting. All reports that Contango files with the SEC are publicly available when filed. See “Where You Can Find More Information.”

 

Q:

Do stockholders have dissenters’ rights or appraisal rights?

 

A:

Contango stockholders are not entitled to dissenters’ rights or appraisal rights in connection with the Transactions. For further information relating to appraisal and dissenters’ rights, see “Proposal 1: The Transaction Proposal—No Dissenters’ Rights.”

 

Q:

How can I find more information about Contango and Independence?

 

A:

You can find more information about Contango and Independence in this proxy statement/prospectus and from various sources described in the section titled “Where You Can Find More Information.”

 

Q:

Who can answer my questions about the Special Meeting, the Transactions, the other transactions contemplated by the Transaction Agreement, or any other related agreement?

 

A:

If you have any questions about the Special Meeting, the Transactions, the other related agreements, or how to submit your proxy, or if you need additional copies of this proxy statement/prospectus or documents incorporated by reference herein, the enclosed proxy card or voting instructions, you should contact:

Contango Oil & Gas Company

111 E. 5th Street, Suite 300

Fort Worth, Texas 76102

(817) 529-0059

Attention: Corporate Secretary

Innisfree M&A Incorporated

501 Madison Avenue, 20th Floor

New York, NY 10022

Shareholders: (877) 800-5187

Banks and Brokers: (212) 750-5833

 

17


Table of Contents

SUMMARY

The following summary highlights selected information described in more detail elsewhere in this proxy statement/prospectus and the documents incorporated by reference into this proxy statement/prospectus and may not contain all the information that may be important to you. To understand the Transactions and the matters being voted on by Contango stockholders at the Special Meeting more fully, and to obtain a more complete description of the legal terms of the Transaction Agreement and the agreements related thereto, you should carefully read this entire document, including the annexes, and the documents to which Contango refers you. Each item in this summary includes a page reference directing you to a more complete description of that topic. See “Where You Can Find More Information.”

The Companies (see pages 227 and 230)

Contango Oil & Gas Company

Contango is a Fort Worth, Texas based independent oil and natural gas company. Contango’s business is to maximize production and cash flow from its onshore properties primarily located in Oklahoma, Texas, Wyoming and Louisiana and offshore properties in the shallow waters of the Gulf of Mexico and use that cash flow to explore, develop, exploit and acquire oil and natural gas properties across the United States. Contango’s long term business strategy consists of pursuing accretive, opportunistic acquisitions that meet its short-term and long-term strategic and financial objectives and enhancing its existing portfolio by dedicating the majority of its capital expenditures to its existing portfolio of oil and liquids-rich opportunities.

Contango was originally formed in 1999 as a Nevada corporation and changed its state of incorporation to the State of Delaware in 2000, and, following approval by the stockholders in 2019, changed the state of incorporation from the State of Delaware to the State of Texas. Contango’s principal executive offices are located at 111 E. 5th Street, Suite 300 Fort Worth, Texas 76102 and its phone number is (817) 529-0059.

For additional information concerning Contango’s business, see “Information About Contango.”

Independence Energy LLC

Independence is a diversified, well-capitalized U.S. independent energy company with a portfolio of assets in key proven basins across the lower 48 states. Its leadership team is a group of experienced investment, financial and industry professionals who have a demonstrated track record of employing its strategy since 2011. It seeks to deliver attractive risk-adjusted investment returns and predictable cash flows across cycles by employing its differentiated approach to investing in the oil and gas industry. Its approach includes a cash flow-based investment mandate and an active risk management strategy, with a focus on operated working interests, and is complemented by non-operated working interests, mineral and royalty interests, and midstream infrastructure.

Independence was formed in June 2020 in the State of Delaware, with its predecessor operating since 2011. Independence’s principal executive offices are located at 600 Travis Street, Suite 7200, Houston, Texas 77002, and its phone number is (713) 481-7782.

For additional information concerning Independence’s business, see “Information About Independence.”

IE OpCo LLC

OpCo is a Delaware limited liability company and a direct, wholly owned subsidiary of Independence that was formed by Independence on June 3, 2021 solely in contemplation of the Transactions, has not conducted any

 

18


Table of Contents

business and has no assets, liabilities or other obligations of any nature other than as set forth in the Transaction Agreement. Its principal executive offices are located at 600 Travis Street, Suite 7200, Houston, Texas 77002 and its telephone number is (713) 481-7782.

IE PubCo Inc.

New PubCo is a Delaware corporation and a direct, wholly owned subsidiary of Independence that was formed by Independence on June 3, 2021 solely in contemplation of the Transactions, has not conducted any business and has no assets, liabilities or other obligations of any nature other than as set forth in the Transaction Agreement. Its principal executive offices are located at 600 Travis Street, Suite 7200, Houston, Texas 77002 and its telephone number is (713) 481-7782.

Following completion of the Transactions, New PubCo is expected to be renamed Crescent Energy Company and the New PubCo Class A Common Stock is expected to be listed on the NYSE under the symbol “CRGY.”

IE L Merger Sub LLC

L Merger Sub is a Delaware limited liability company and a direct, wholly owned subsidiary of New PubCo that was formed by New PubCo on June 3, 2021 solely in contemplation of the Transactions, has not conducted any business and has no assets, liabilities or other obligations of any nature other than as set forth in the Transaction Agreement. Its principal executive offices are located at 600 Travis Street, Suite 7200, Houston, Texas 77002 and its telephone number is (713) 481-7782.

IE C Merger Sub Inc.

C Merger Sub is a Delaware corporation and a direct, wholly owned subsidiary of New PubCo that was formed by New PubCo on June 3, 2021 solely in contemplation of the Transactions, has not conducted any business and has no assets, liabilities or other obligations of any nature other than as set forth in the Transaction Agreement. Its principal executive offices are located at 600 Travis Street, Suite 7200, Houston, Texas 77002 and its telephone number is (713) 481-7782.

The Transactions (see page 137)

Contango and Independence have entered into the Transaction Agreement, which provides for the combination of Contango’s business with the business of Independence under New PubCo, a new publicly-traded holding company. New PubCo will be structured as an “Up-C”, with all of the assets and operations of each of Independence and Contango indirectly held by OpCo. Contango shareholders will own New PubCo Class A Common Stock, which will have both voting and economic rights. The New PubCo Class A Common Stock and OpCo Units are economically equivalent. OpCo Units may be redeemed or exchanged on the terms and conditions set forth in OpCo’s Amended and Restated Limited Liability Company Agreement. Independence’s owners will own economic, non-voting OpCo Units in OpCo and corresponding New PubCo Class B Common Stock, which has voting (but no economic) rights with respect to New PubCo.

The Transaction will be consummated through a series of steps that are described in more detail in this document, including:

 

 

Independence has formed New PubCo and OpCo, with OpCo as a wholly owned subsidiary of New PubCo,

 

 

the merger of Independence with and into OpCo, with OpCo as the surviving person in the merger, which we refer to as the Independence Merger,


 

19


Table of Contents
 

immediately following such merger, the merger of C Merger Sub with and into Contango, with Contango surviving the merger as a wholly owned corporate subsidiary of New PubCo, which we refer to as the Contango Merger,

 

 

immediately following such merger, the merger of Contango with and into L Merger Sub, with L Merger Sub surviving the merger as a wholly owned limited liability company subsidiary of New PubCo and

 

 

immediately following such merger, the contribution of L Merger Sub by New PubCo to OpCo.

In connection with the Independence Merger, the owners of Independence will be entitled to receive 127,536,463 OpCo Units. In connection with the Contango Merger, each share of Contango Common Stock will be converted into the right to receive 0.2000 of a share of New PubCo Class A Common Stock (for a total of 43,105,853 shares, with cash in lieu of fractional shares). As a result of these transactions, (a) former stockholders of Contango will own New PubCo Class A Common Stock representing approximately 25% of the outstanding New PubCo Class A Common Stock and New PubCo Class B Common Stock taken together, and (b) former owners of Independence will own approximately 75% of OpCo, 100% of the total outstanding New PubCo Class B Common Stock and approximately 75% of the total outstanding New PubCo Class A Common Stock and New PubCo Class B Common Stock taken together. New PubCo will own approximately 25% of the OpCo Units. Additionally, the Preferred Stockholder will be the sole holder of the New PubCo Non-Economic Series I Preferred Stock, which will entitle the holder thereof to appoint the Board of Directors of New PubCo and to certain other approval rights described elsewhere in this document.

 

20


Table of Contents

The following diagram depicts a simplified version of New PubCo’s structure following the Transactions:

 

LOGO

 

(1)

Includes 2,831,381 shares of New PubCo Class A Common Stock to be issued to holders of Contango PSU Awards in accordance with the Transaction Agreement. See “The Transaction Agreement—Treatment of Contango Equity-Based Awards—Performance Stock Unit Awards.

Recommendation of the Contango Board and Reasons for the Transactions (see page 105)

After careful consideration, the Contango Board has unanimously approved the Transaction Agreement and determined that the Transaction Agreement is fair to, and in the best interests of, Contango and its stockholders and recommends that Contango stockholders approve and adopt the Transaction Agreement, the Contango Merger and the other Transactions contemplated by the Transaction Agreement. The Contango Board unanimously recommends that Contango stockholders vote:

 

   

“FOR” the Transaction Proposal,

 

   

“FOR” the Contango LTIP Proposal and

 

   

“FOR” the Compensation Proposal.

 

21


Table of Contents

Opinion of Contango’s Financial Advisor (see page 115)

In May 2021, Contango retained Jefferies to act as Contango’s financial advisor in connection with a possible business transaction or series of transactions involving all of or a majority of Contango’s equity or assets. At a meeting of the Contango Board on June 7, 2021, a representative of Jefferies rendered Jefferies’ opinion to the Contango Board to the effect that, as of that date and based upon and subject to the various assumptions made, procedures followed, matters considered and limitations on the scope of the review undertaken as set forth in its opinion, the Exchange Ratio was fair, from a financial point of view, to the holders of Contango Common Stock (other than Independence, L Merger Sub, C Merger Sub and their respective affiliates).

The full text of the written opinion of Jefferies, dated as of June 7, 2021, is attached hereto as Annex G. Jefferies’s opinion sets forth, among other things, the assumptions made, procedures followed, matters considered and limitations and qualifications on the scope of review set forth in its opinion. Contango encourages you to read Jefferies’s opinion carefully and in its entirety. Jefferies’s opinion is for the use and benefit of Contango’s Board and was directed to the Contango Board (in its capacity as such) and addresses only the fairness, from a financial point of view, to the holders of Contango Common Stock (other than Independence, L Merger Sub, C Merger Sub and their respective affiliates) of the merger consideration set forth in the Transaction Agreement. It does not address the relative merits of the Transactions as compared to any alternative transaction or opportunity that might be available to Contango, nor does it address the underlying business decision by Contango to engage in the Transactions or the terms of the Transaction Agreement or the documents referred to therein. Jefferies’s opinion does not constitute a recommendation as to how any holder of shares of Contango Common Stock should vote on the Transactions or any matter related thereto.

For further information, see the section of this proxy statement/prospectus entitled “Proposal 1: The Transaction Proposal—Opinion of Contango’s Financial Advisor” and Annex G.

Interests of Contango Directors and Executive Officers in the Transactions (see page 128)

Contango’s directors and executive officers have interests in the Transactions that may be different from, or in addition to, the interests of the Contango stockholders generally. The members of the Contango Board were aware of and considered these interests, among other matters, in evaluating and negotiating the Transaction Agreement, and in recommending that Contango stockholders approve and adopt the Transaction Agreement.

These interests include, among others:

 

 

the Transaction Agreement provides for accelerated vesting and settlement of all Contango equity awards in connection with the Transactions;

 

 

the Contango executive officers participate in a change in control severance plan that provides for enhanced severance payments and benefits in the event of a qualifying termination of employment within a designated period following the completion of the Transactions;

 

 

Contango’s directors and executive officers are entitled to continued indemnification and insurance coverage; and

 

 

John Goff is expected to be the Chairman of the New PubCo Board following completion of the Transactions.

See “Proposal 1: The Transaction Proposal—Interests of Contango Directors and Executive Officers in the Transactions” for a more detailed description of the interests of Contango’s directors and executive officers.

 

22


Table of Contents

Directors and Management of New PubCo Following Completion of the Transactions (see page 167)

Members of the New PubCo Board will be designated by the Preferred Stockholder as the holder of the New PubCo Non-Economic Series I Preferred Stock. The initial New PubCo Board at Closing will consist of nine directors with two directors designated by Contango, including Mr. Goff as Chairman and Ellis L. “Lon” McCain, and seven directors designated by the Preferred Stockholder, including David C. Rockecharlie, Brandi Kendall, Erich Bobinsky, Bevin Brown, Karen J. Simon, Claire S. Farley and Robert G. Gwin. Upon completion of the Transactions, David C. Rockecharlie will be the Chief Executive Officer of New PubCo.

Material U.S. Federal Income Tax Consequences of the Mergers (see page 131)

In reliance on a legal opinion provided by Gibson, Dunn & Crutcher LLP, tax counsel to Contango, New PubCo and Contango believe the Mergers, taken together, will qualify as a “reorganization” within the meaning of Section 368(a) of the Code. Provided that the Mergers, taken together, qualify as a “reorganization” within the meaning of Section 368(a) of the Code, a U.S. holder (as defined in “Proposal 1: The Transaction Proposal—Material U.S. Federal Income Tax Consequences of the Mergers”) of Contango Common Stock generally will not recognize any gain or loss for U.S. federal income tax purposes upon the exchange of Contango Common Stock for shares of New PubCo Class A Common Stock pursuant to the Mergers, except with respect to any cash received in lieu of fractional shares of New PubCo Class A Common Stock.

Gibson, Dunn & Crutcher LLP, tax counsel to Contango, has delivered a legal opinion to the effect that the Mergers, taken together, will qualify as a “reorganization” within the meaning of Section 368(a) of the Code. The opinion is based on assumptions, representations, warranties and covenants, including those contained in the Transaction Agreement and in representation letters provided by Contango and New Pubco. The accuracy of such assumptions, representations and warranties could affect the conclusions set forth in such opinion. However, it is not a condition to Contango’s obligation or New PubCo’s obligation to complete the Transactions that the Mergers, taken together, be treated as a “reorganization,” and the opinion will not be binding on the IRS or the courts. No IRS ruling has been or will be requested regarding the U.S. federal income tax consequences of the Mergers. While we do not anticipate any material changes to the expected tax treatment, we would expect to provide additional disclosure regarding any such material changes in a supplement to this proxy statement/prospectus to the extent required by law.

There can be no assurance that the IRS will not take a contrary position to views expressed herein or that a court will not agree with a contrary position of the IRS. If, contrary to the opinion from counsel, the Mergers, taken together, were to fail to qualify as a “reorganization” within the meaning of Section 368(a) of the Code, a U.S. holder would recognize gain or loss for U.S. federal income tax purposes on each share of Contango Common Stock surrendered in the Mergers in an amount equal to the difference between (1) the fair market value of the merger consideration received in exchange for such surrendered share upon completion of the Mergers and (2) the holder’s basis in the share of Contango Common Stock surrendered. Any gain or loss recognized would be long-term capital gain or loss if the U.S. holder’s holding period in a particular block of Contango Common Stock exceeds one year at the time of the Mergers. Long-term capital gain of non-corporate U.S. holders (including individuals) is taxed at reduced U.S. federal income tax rates. The deductibility of capital losses is subject to limitations.

Please see “Proposal 1: The Transaction Proposal—Material U.S. Federal Income Tax Consequences of the Mergers” for a more detailed discussion of the U.S. federal income tax consequences of the Mergers to U.S. holders of Contango Common Stock. Each Contango stockholder is strongly urged to consult with, and rely solely upon, his, her or its own tax advisor to determine the particular U.S. federal, state or local or non-U.S. income or other tax consequences of the Transactions to it.

 

23


Table of Contents

Accounting Treatment (see page 134)

In accordance with U.S. GAAP, New PubCo will account for the Transactions using the acquisition method of accounting (“acquisition accounting”) with Independence as the acquiring entity and the predecessor of New PubCo for accounting purposes. Under acquisition accounting, Contango’s assets and liabilities will be recorded at their fair values measured as of the acquisition date. The excess of the purchase price over the estimated fair values of Contango’s net assets acquired will be recorded as goodwill.

Regulatory Approval Required to Complete the Transactions (see page 134)

The completion of the Transactions may be subject to antitrust review in the United States. Under the HSR Act, if applicable, the Transactions cannot be completed until the parties to the Transaction Agreement have given notification and furnished information to the FTC and the DOJ, and until the applicable waiting period has expired or has been terminated. On June 21, 2021, Contango and Independence filed their respective notification and report forms with the FTC and the DOJ.

Treatment of Contango Equity Awards (see page 141)

The Transaction Agreement provides for the treatment set forth below with respect to the equity awards held by Contango’s non-employee directors, executive officers and other employees:

Restricted Stock Awards. Immediately prior to the Contango Merger Effective Time, each Contango Restricted Stock Award shall, at the Contango Merger Effective Time, automatically and without any action on the part of New PubCo, Contango or any holder thereof, fully vest and be converted into the right to receive from New PubCo a number of unrestricted shares of New PubCo Class A Common Stock (together with any cash to be paid in lieu of fractional shares of New PubCo Class A Common Stock) equal to the product of (x) the number of shares of Contango Common Stock subject to such Contango Restricted Stock Award immediately prior to the Contango Merger Effective Time and (y) the Exchange Ratio, reduced by any applicable tax withholding.

Performance Stock Unit Awards. Immediately prior to the Contango Merger Effective Time, each Contango PSU Award shall, at the Contango Merger Effective Time, automatically and without any action on the part of New PubCo, Contango or any holder thereof, fully vest (with any performance-based vesting conditions for such awards held by then-current (as of Closing) employees of Contango and its subsidiaries deemed achieved at the maximum performance level) and be cancelled, and in exchange therefor, New PubCo shall issue to the holder thereof a number of shares of New PubCo Class A Common Stock (together with any cash to be paid in lieu of fractional shares of New PubCo Class A Common Stock) equal to the product of (x) the number of shares of Contango Common Stock subject to such Contango PSU Award immediately prior to the Contango Merger Effective Time and (y) the Exchange Ratio, reduced by any applicable tax withholding; provided, that, to the extent that, for any reason, Proposal No. 2 is not approved and insufficient shares remain available under Contango’s 2009 Plan to deem performance to have been achieved at the maximum performance level, then such Contango PSU Awards shall receive appropriate cash consideration, in lieu of such shares of New PubCo Class A Common Stock, as set forth under such Contango Equity Plan or the award agreement governing such Contango PSU Award (except that any performance-based vesting conditions shall be deemed achieved at the greater of the target performance level or actual performance through the Closing Date).

Stock Option Awards. Immediately prior to the Contango Merger Effective Time, each Contango Stock Option Award that is out-of-the-money shall be cancelled for no consideration. Each Contango Stock Option Award that is in-the-money shall fully vest and be deemed exercised in a net exercise such that the holder of such Contango Stock Option Award shall receive, immediately prior to the Contango Merger Effective Time, a number of shares of Contango Common Stock equal to the Net Exercise Shares. All such Net Exercise Shares shall be deemed outstanding immediately prior to the Contango Merger Effective Time and entitled to receive the merger consideration (together with any cash to be paid in lieu of fractional shares of New PubCo Class A Common

 

24


Table of Contents

Stock), reduced by any applicable tax withholding. See “The Transaction Agreement and Related Agreements—Treatment of Contango Equity Awards” for a detailed description of the treatment of Contango equity awards.

Non-Solicitation Obligations (see page 145)

From and after the date of the Transaction Agreement, subject to the terms of the Transaction Agreement, Contango and its officers and directors will not, and will cause Contango’s subsidiaries and their respective officers and directors not to, and will use their respective reasonable best efforts to cause the other representatives of Contango and its subsidiaries not to, directly or indirectly:

 

 

initiate, solicit, propose, knowingly encourage or knowingly facilitate any inquiries, or the making of any proposal or offer that constitutes, or would reasonably be expected to lead to, a Contango Competing Proposal (as defined below);

 

 

engage in, continue or otherwise participate in any discussions or negotiations with, any person relating to, or in furtherance of a Contango Competing Proposal or any inquiry, proposal or offer that would reasonably be expected to lead to a Contango Competing Proposal;

 

 

furnish any non-public information regarding Contango or its subsidiaries, or access to the properties, assets or employees of Contango or its subsidiaries, to any person in connection with or in response to any Contango Competing Proposal or any inquiry, proposal or offer that would reasonably be expected to lead to a Contango Competing Proposal;

 

 

enter into any letter of intent or agreement in principle relating to, or other agreement providing for, a Contango Competing Proposal (other than a confidentiality agreement as provided for in the Transaction Agreement entered into in compliance with the Transaction Agreement); or

 

 

submit any Contango Competing Proposal to the Contango stockholders for their approval.

Change in Board Recommendation and Superior Proposal Termination Right (see page 147)

Prior to, but not after, the receipt of the Contango stockholder approval of the Transactions, in response to a bona fide written Contango Competing Proposal from a third party that was not solicited at any time following the execution of the Transaction Agreement by Contango, its officers or directors or any of its other representatives and did not otherwise arise from a breach of the obligations set forth in the Transaction Agreement, if the Contango Board so chooses, the Contango Board may effect a Contango Change of Recommendation (as defined below) or terminate the Transaction Agreement if: (i) the Contango Board has determined in good faith, after consultation with its financial advisor and outside legal counsel, that such Contango Competing Proposal is a Superior Proposal, (ii) the Contango Board determines in good faith, after consultation with its outside legal counsel, that failure to effect a Contango Change of Recommendation or terminate the Transaction Agreement pursuant to the terms of the Transaction Agreement, as applicable, in response to a Superior Proposal would reasonably be expected to be inconsistent with the fiduciary duties owed by the Contango Board to the Contango stockholders under applicable law, (iii) Contango provided Independence written notice of such proposed action and the basis thereof four business days in advance, which notice will set forth in writing that the Contango Board intends to consider whether to take such action and include a copy of the available proposed Contango Competing Proposal and any applicable transaction and financing documents, (iv) after giving such notice and prior to effecting such Contango Change of Recommendation or terminating the Transaction Agreement, Contango negotiates (and causes its officers, employees, financial advisor and outside legal counsel to negotiate) in good faith with Independence (to the extent Independence wishes to negotiate) to make such adjustments or revisions to the terms of the Transaction Agreement as would permit the Contango Board not to take such action in response, and (v) following the end of the four business day notice period described above, the Contango Board takes into account any adjustments or revisions to the terms to the Transaction Agreement proposed by

 

25


Table of Contents

Independence in writing and any other information offered by Independence in response to the notice, and determined in good faith, after consultation with its financial advisor and outside legal counsel, that the Contango Competing Proposal remains a Superior Proposal and that the failure to effect a Contango Change of Recommendation or terminate the Transaction Agreement pursuant to the terms of the Transaction Agreement, as applicable, in response to such Superior Proposal would reasonably be expected to be inconsistent with the fiduciary duties owed by the Contango Board to the stockholders of Contango under applicable law; provided, that in the event of any material amendment or material modification to any Superior Proposal, Contango will be required to deliver a new written notice to Independence and to comply with the requirements of this provision of the Transaction Agreement with respect to such new written notice, except that the advance written notice obligation will be reduced to three business days; provided, further, that any such new written notice will in no event shorten the original four business day notice period.

In addition, in the event that Contango terminates the Transaction Agreement to accept a Superior Proposal, Contango must pay Independence a $33.4 million termination fee contemporaneously with the termination of the Transaction Agreement.

Contango Intervening Event (see page 149)

Prior to, but not after, the receipt of the Contango stockholder approval, in response to a Contango Intervening Event (as defined below) that occurs or arises after the date of the Transaction Agreement and that did not arise from or in connection with a material breach of the Transaction Agreement by Contango, Contango may, if the Contango Board so chooses, effect a Contango Change of Recommendation; provided, however, that such a Contango Change of Recommendation may not be made unless and until (i) the Contango Board determines in good faith after consultation with its financial advisors and outside legal counsel that a Contango Intervening Event has occurred, (ii) the Contango Board determines in good faith, after consultation with its outside legal counsel, that failure to effect a Contango Change of Recommendation in response to such Contango Intervening Event would reasonably be expected to be inconsistent with the fiduciary duties owed by the Contango Board to the stockholders of Contango under applicable law, (iii) Contango provides Independence with written notice of such proposed action and the basis thereof four business days in advance, which notice will set forth in writing that the Contango Board intends to consider whether to take such action and includes a reasonably detailed description of the facts and circumstances of the Contango Intervening Event, (iv) after giving such notice and prior to effecting such Contango Change of Recommendation, Contango negotiates (and causes its officers, employees, financial advisor and outside legal counsel to negotiate), in good faith with Independence (to the extent Independence wishes to negotiate) to make such adjustments and revisions to the terms of the Transaction Agreement as would permit the Contango Board not to effect a Contango Change of Recommendation in response, and (v) following the end of the notice period described above, the Contango Board will have taken into account any changes to the Transaction Agreement proposed in writing by Independence and will have determined in good faith, after consultation with its financial advisor and outside legal counsel, that the failure of the Contango Board to make a Contango Change of Recommendation in response to the Contango Intervening Event would reasonably be expected to be inconsistent with the fiduciary duties of the Contango Board under applicable law; provided, that in the event of any material changes regarding any Contango Intervening Event, Contango will be required to deliver a new written notice to Independence and to comply with the requirements of this provision of the Transaction Agreement with respect to such new written notice, except that the advance written notice obligation will be reduced to three business days; provided, further, that any such new written notice will in no event shorten the original four business day notice period.

 

26


Table of Contents

Conditions to Completion of the Transactions (see page 142)

The obligations of the parties to consummate the Transactions are subject to the satisfaction or waiver (to the extent permitted by law) at or prior to the Contango Merger Effective Time of the following conditions:

 

 

Contango stockholder approval will have been obtained in accordance with applicable law and the organizational documents of Contango;

 

 

any waiting period applicable to the Transactions under the HSR Act will have been terminated or will have expired;

 

 

no governmental entity (including any antitrust authority) having jurisdiction over any party to the Transaction Agreement will have issued any order, decree, ruling, injunction or other action (whether temporary, preliminary or permanent) restraining, enjoining or otherwise prohibiting the consummation of the Contango Merger, and no law will have been adopted that makes consummation of the Contango Merger illegal or otherwise prohibited;

 

 

the registration statement of which this document forms a part will have been declared effective by the SEC under the Securities Act, and will not be the subject of any stop order or proceedings seeking a stop order; and

 

 

the shares of New PubCo Class A Common Stock issuable to the holders of shares of Contango Common Stock pursuant to the Transaction Agreement (and issuable to the holders of OpCo Units other than New PubCo upon exchange or redemption of such OpCo Units) will have been authorized for listing on a nationally recognized stock exchange, upon official notice of issuance.

The obligations of Contango to complete the Transactions are also subject to the satisfaction or waiver (to the extent permitted by law at or prior to the Contango Merger Effective Time) of the following conditions:

 

 

(1) certain representations and warranties of Independence relating to the organization, standing and power, capital structure and authority of Independence will be true and correct as of the Closing Date, as though made on and as of the Closing Date (except, with respect to certain representations and warranties relating to capital structure for any de minimis inaccuracies) (except that representations and warranties that speak as of a specified date or period of time will have been true and correct only as of such date or period of time), (2) all representations and warranties of Independence relating to capital structure set forth in the Transaction Agreement other than the third and fifth sentences thereof will have been true and correct in all material respects as of the date of the Transaction Agreement and will be true and correct in all material respects as of the Closing Date, as though made on and as of the Closing Date (except that representations and warranties that speak as of a specified date or period of time will have been true and correct all material respects only as of such date or period of time) (it being understood that, for purposes of determining the accuracy of such representations and warranties, all materiality, “Material Adverse Effect” and similar qualifiers set forth in such representations and warranties will be disregarded), and (3) each of the remaining representations and warranties of Contango set forth in the Transaction Agreement will be true and correct, in each case as of the date of the Transaction Agreement and as of the Closing Date as if made as of the Closing Date (except to the extent such representations and warranties expressly relate to an earlier date, in which case as of such earlier date), except for inaccuracies of representations or warranties with respect to which the circumstances giving rise to such inaccuracies would not, individually or in the aggregate, reasonably be expected to have a Material Adverse Effect (it being understood that, for purposes of determining the accuracy of such representations and warranties, all materiality, “Material Adverse Effect” and similar qualifiers set forth in such representations and warranties will be disregarded).

 

 

the Independence Parties will have performed, or complied with, in all material respects, all agreements and covenants required to be performed or complied with by Independence under the Transaction Agreement on or prior to the Contango Merger Effective Time;

 

27


Table of Contents
 

Contango will have received a certificate from Independence, signed by an executive officer of Independence, dated the Closing Date, confirming that certain of the closing conditions applicable to the obligations of the Independence Parties have been satisfied; and

 

 

no Independence Material Adverse Effect will have occurred between the date of the Transaction Agreement and the Closing.

The obligations of the Independence Parties to complete the Transactions are also subject to the satisfaction or waiver (to the extent permitted by law) of the following conditions:

 

 

(1) certain representations and warranties of Contango relating to the organization, standing and power, capital structure and authority will be true and correct as of the Closing Date, as though made on and as of the Closing Date (except, with respect to certain representations and warranties relating to capital structure for any de minimis inaccuracies) (except that representations and warranties that speak as of a specified date or period of time will have been true and correct only as of such date or period of time), (2) all representations and warranties of Contango relating to capital structure set forth in the Transaction Agreement other than the third and fifth sentences thereof will have been true and correct in all material respects as of the date of the Transaction Agreement and will be true and correct in all material respects as of the Closing Date, as though made on and as of the Closing Date (except that representations and warranties that speak as of a specified date or period of time will have been true and correct in all material respects only as of such date or period of time) (it being understood that, for purposes of determining the accuracy of such representations and warranties, all materiality, “Material Adverse Effect” and similar qualifiers set forth in such representations and warranties will be disregarded), and (3) each of the remaining representations and warranties of Contango set forth in the Transaction Agreement will be true and correct, in each case as of the date of the Transaction Agreement and as of the Closing Date as if made as of the Closing Date (except to the extent such representations and warranties expressly relate to an earlier date, in which case as of such earlier date), except for inaccuracies of representations or warranties with respect to which the circumstances giving rise to such inaccuracies would not, individually or in the aggregate, reasonably be expected to have a Material Adverse Effect (it being understood that, for purposes of determining the accuracy of such representations and warranties, all materiality, “Material Adverse Effect” and similar qualifiers set forth in such representations and warranties will be disregarded).

 

 

Contango will have performed, or complied with, in all material respects, all agreements and covenants required to be performed or complied with by it under the Transaction Agreement on or prior to the Contango Merger Effective Time;

 

 

Independence will have received a certificate from Contango, signed by an executive officer of Contango, dated the Closing Date, confirming that certain of the closing conditions applicable to the obligations of Contango have been satisfied; and

 

 

no Contango Material Adverse Effect will have occurred between the date of the Transaction Agreement and the Closing.

Termination of the Transaction Agreement (see page 150)

The Transaction Agreement may be terminated and the Transactions may be abandoned at any time prior to the Contango Merger Effective Time, whether (except as expressly set forth below) before or after Contango stockholder approval has been obtained:

 

 

by mutual written consent of Independence and Contango;

 

 

by either Independence or Contango if:

 

   

any governmental entity (including any antitrust authority) having jurisdiction over any party has issued any order, decree, ruling or injunction or taken any other action permanently restraining,

 

28


Table of Contents
 

enjoining or otherwise prohibiting the consummation of the Transactions and such order, decree, ruling or injunction or other action has become final and nonappealable, or if there has been adopted any law that permanently makes consummation of the Transactions illegal or otherwise permanently prohibited; provided, however, that the foregoing right to terminate the Transaction Agreement is not available to any party whose material breach of a covenant or agreement under the Transaction Agreement has been the proximate cause of or directly resulted in any such action or event occurring;

 

   

if the Contango Merger has not been consummated on or before 5:00 p.m., Houston, Texas time, on January 7, 2022 (the “Outside Date”); provided, however, that the right to terminate the Transaction Agreement pursuant to this provision will not be available to any party whose material breach of any covenant or agreement under the Transaction Agreement has been the proximate cause of or directly resulted in the failure of the Transactions to occur on or before such date;

 

   

in the event of a breach by the other party of any representation, warranty, covenant or other agreement contained in the Transaction Agreement which would, if it occurred or continued on the closing date, give rise to the failure of certain closing conditions applicable to Contango or Independence, as applicable, and such breach is not curable prior to the Outside Date, or if curable prior to the Outside Date, has not been cured by the earlier of (i) 30 days after the giving of written notice to the breaching party of such breach (which notice will state the non-breaching party’s intention to terminate the Transaction Agreement in the event that such breach is not cured within such 30-day period) and (ii) two business days prior to the Outside Date) (a “Terminable Breach”); provided, however, that the terminating party is not then in Terminable Breach of any representation, warranty, covenant or other agreement contained in the Transaction Agreement; or

 

   

if the requisite Contango stockholder approval has not been obtained upon a vote held at a duly held meeting of Contango stockholders, or at any adjournment or postponement thereof.

 

 

by Contango if:

 

   

prior to, but not after, the time the requisite Contango stockholder approval is obtained (A) the Contango Board authorizes Contango, to the extent permitted by and subject to complying with the terms of the Transaction Agreement, to enter into a Contango Alternative Acquisition Agreement (as defined below) with respect to a Superior Proposal (as defined below), (B) substantially concurrently with the termination of the Transaction Agreement, Contango, subject to complying with the terms of the Transaction Agreement, enters into a Contango Alternative Acquisition Agreement providing for a Superior Proposal and (C) substantially concurrently with such termination, Contango pays to Independence the termination fee;

 

 

by Independence if:

 

   

prior to, but not after, the time the Contango stockholder approval is obtained, the Contango Board or a committee thereof will have effected a Contango Change of Recommendation (whether or not such Contango Change of Recommendation is permitted by the Transaction Agreement); or

 

   

if Contango or its subsidiaries or a director or officer of Contango will, or will have caused Contango to, have willfully breached the non-solicitation obligations set forth in the Transaction Agreement in any material respect.

Expenses and Termination Fees Relating to the Termination of the Transaction Agreement (see pages 150 and 162) The Transaction Agreement requires Contango to pay Independence a $33,375,989 termination fee if:

 

 

Independence terminates the Transaction Agreement because of a Contango Change of Recommendation or because of a willful breach of non-solicitation obligations in any material respect (see the fourth bullet described in “The Transaction Agreement and Related Agreements—Termination of the Transaction Agreement”).

 

29


Table of Contents
 

substantially concurrently with the termination of the Transaction Agreement, Contango enters into a Contango Alternative Acquisition Agreement providing for a Company Superior Proposal.

 

 

(1) (A) Contango or Independence terminates the Transaction Agreement because the Contango Special Meeting has concluded and the Contango shareholders did not approve the Transaction Agreement and, on or before such termination, a Contango Competing Proposal shall have been publicly announced or disclosed and not publicly withdrawn without qualification at least 7 business days prior to the Contango Special Meeting or (B) Independence terminates the Transaction Agreement in the event of a Terminable Breach by Contango and on or before such termination a Contango Competing Proposal shall have been announced, disclosed or otherwise communicated to senior management of Contango or the Contango board of directors, and (C) within twelve (12) months after such termination, Contango enters into a definitive agreement with respect to Contango Competing Proposal (or publicly approves or recommends to the Contango stockholders or otherwise does not opposed, in the case of a tender or exchange offer, a Contango Competing Proposal) or consummates a Contango Competing Proposal (substituting “50%” for references to “20%” in the definition of Contango Competing Proposal above).

 

 

The Transaction Agreement requires Contango to pay Independence expenses of $6,068,362 if either Contango or Independence terminates the Transaction Agreement due to the failure to obtain Contango stockholder approval, and the termination fee is not otherwise payable by the Company pursuant to the Transaction Agreement.

 

 

In no event shall Independence be entitled to receive both payment of the termination fee and payment of Independence expenses. If Independence receives the termination fee, then Independence will not be entitled to also receive a payment of the Independence expenses. If Independence receives payment of the Independence expenses, and following receipt thereof, Independence becomes entitled to payment of the termination fee, then the amount of the termination fee payable to Independence shall be reduced by the amount of the Independence expenses so received by Independence.

Related Agreements

Management Agreement (see page 163)

The Transaction Agreement contemplates that, at the Contango Merger Effective Time, New PubCo will enter into the Management Agreement to engage the Manager to manage the strategy, assets and day-to-day business and affairs of New PubCo and its subsidiaries, subject at all times to applicable law, the further terms and conditions set forth in the Management Agreement and to the supervision of the New PubCo Board. Pursuant to the Management Agreement, the Manager will provide New PubCo and its subsidiaries with its executive management team and will manage all of New PubCo’s day-to-day operations, including accounting, financial reporting, audit, tax, treasury, corporate reserves, business planning, risk management, investor relations, ESG and EHS, IT and digital infrastructure, capital allocation, financing and capital markets activity, corporate business development, legal, land administration and human resources. In addition to those corporate functions, the Manager also brings the breadth of its broader organization, which we believe will add meaningful value to the business, including the perspectives of KKR’s Global Macro team, Public Affairs, KKR Capital Markets, the KKR Global Institute and Client and Partner Group. As consideration for the services rendered pursuant to the Management Agreement and the Manager’s overhead, including compensation of the executive management team, the Manager is entitled to receive (i) the Management Compensation and (ii) the Incentive Compensation. The portion of the Management Compensation borne by New PubCo will increase over time as New PubCo’s ownership percentage of OpCo increases. The Management Agreement has an initial three-year term, with automatic three-year renewals thereafter. The form of the Management Agreement is attached to this proxy statement/prospectus as Annex B.

 

30


Table of Contents

Voting Agreement (see page 164)

In connection with the Transaction Agreement, Independence and John C. Goff and certain other stockholders party thereto entered into the Voting Agreement pursuant to which each stockholder agreed, among other things and subject to certain limitations and exceptions, to vote all shares of Contango Common Stock beneficially owned by such stockholder in favor of the approval and adoption of the Transaction Agreement and approval of any other matters necessary for consummation of the Transactions. The stockholders party to the Voting Agreement collectively own 48,406,233 shares of Contango Common Stock, representing 24.1% of the outstanding Contango Common Stock. See “The Transaction Agreement and Related Agreements—Voting Agreement” for a detailed description of the Voting Agreement.

Registration Rights Agreement (see page 164)

In connection with the Closing of the Transactions, New PubCo will enter into a Registration Rights Agreement (the “Registration Rights Agreement”) with holders associated with Independence’s current owners and John C. Goff (such parties being collectively referred to in connection with the Registration Rights Agreement as the “Holders”), pursuant to which New PubCo will be required to, among other things and subject to certain conditions, register for resale under the Securities Act all or any portion of the shares of New PubCo Class A Common Stock that the Holders hold as of the date of the Registration Rights Agreement and may acquire thereafter. For more information about the Registration Rights Agreement, see “The Transaction Agreement and Related Agreements—Registration Rights Agreement.” The form of the Registration Rights Agreement is attached to this proxy statement/prospectus as Annex E.

Specified Rights Agreement (see page 164)

Concurrently with the Transaction Agreement, the Preferred Stockholder and Liberty entered into the specified rights agreement, dated June 7, 2021 (the “Specified Rights Agreement”). Pursuant to the Specified Rights Agreement, for so long as Liberty owns a number of shares of New PubCo Class A Common Stock and New PubCo Class B Common Stock equal to, collectively, at least 33.3% of its initial ownership, the Preferred Stockholder shall take all necessary action to appoint two directors of the New PubCo Board, designated by Liberty. For more information about the Specified Rights Agreement, see “The Transaction Agreement and Related Agreements—Specified Rights Agreement.” The Specified Rights Agreement is attached to this proxy statement/prospectus as Annex C.

OpCo LLC Agreement (see page 165)

Following the Closing, New PubCo will operate its business through OpCo, which will indirectly hold all of the assets and operations of each of Independence and Contango. At the Closing, New PubCo and Independence’s owners prior to the Closing, as the holders of the OpCo Units, will enter into the OpCo LLC Agreement. New PubCo will be the sole managing member of OpCo, will be responsible for all operational, management and administrative decisions relating to OpCo’s business and will consolidate the financial results of OpCo and its subsidiaries. Additional information regarding the operations of OpCo, and the rights and obligations of the holders of OpCo Units, will be set forth in the OpCo LLC Agreement.

Pursuant to the OpCo LLC Agreement, each OpCo Unitholder (other than the members of the New PubCo Group) will, subject to certain limitations, have the right, pursuant to the Redemption Right, to cause OpCo to redeem all or a portion of its OpCo Units for (i) a corresponding number of shares of New PubCo Class A Common Stock, subject to conversion rate adjustments for stock splits, stock dividends, and reclassifications, or (ii) an approximately equivalent amount of cash as determined pursuant to the terms of the OpCo LLC Agreement. Alternatively, upon the exercise of the Redemption Right by an OpCo Unitholder, the New PubCo

 

31


Table of Contents

Group (instead of OpCo) will have the right, pursuant to the Call Right, to acquire each tendered OpCo Unit directly from such OpCo Unitholder for, at New PubCo’s election, (i) one share of New PubCo Class A Common Stock, subject to conversion rate adjustments for stock splits, stock dividends and reclassification and other similar transactions, or (ii) an approximately equivalent amount of cash as determined pursuant to the terms of the OpCo LLC Agreement. In addition, subject to certain exceptions, once the New PubCo Group holds at least 95% of the OpCo Units, the New PubCo Group will have the right to effect the redemption of all of the OpCo Units held by each member of OpCo (other than the members of the New PubCo Group). In connection with any redemption of OpCo Units pursuant to the Redemption Right (or an acquisition of OpCo Units by the New PubCo Group pursuant to the Call Right), the corresponding number of shares of New PubCo Class B Common Stock will be cancelled.

For more information about the OpCo LLC Agreement, see “The Transaction Agreement and Related Agreements—OpCo LLC Agreement.” The OpCo LLC Agreement is attached to this proxy statement/prospectus as Annex F.

Expected Timing of the Transactions

The Transactions are expected to be completed in the second half of fiscal year 2021. However, neither Independence nor Contango can predict the actual date on which the Transactions will be completed, nor can the parties assure that the Transactions will be completed, because completion is subject to conditions beyond each party’s control.

Listing of New PubCo Common Stock; Delisting of Contango Common Stock (see page 135)

It is a condition to the consummation of the Transactions that the shares of New PubCo Class A Common Stock to be issued in the Transactions be authorized for listing on a nationally recognized stock exchange. New PubCo has applied for listing on the NYSE. As a result of the Transactions, shares of Contango Common Stock currently listed on the NYSE American will cease to be listed on the NYSE American.

No Dissenters’ Rights (see page 135)

Under the Texas Business Organizations Code (the “TBOC”), the stockholders of Contango are not entitled to appraisal or dissenters’ rights in connection with the Transactions.

Comparison of Stockholder Rights (see page 216) Upon completion of the Transactions, Contango stockholders will become stockholders of New PubCo and their rights will be governed by Delaware law and the certificate of incorporation and bylaws of New PubCo in effect at the effective time, the forms of which are attached as Annex H and Annex I hereto. Contango stockholders will have different rights once they become New PubCo stockholders due to differences between the governing corporate documents and the differences between the DGCL and the TBOC. The Preferred Stockholder will be the sole holder of the New PubCo Non-Economic Series I Preferred Stock, which will entitle it to appoint the New PubCo Board and to certain other approval rights described elsewhere in this document. See “Comparison of Rights of New PubCo Stockholders and Contango Stockholders.”

 

32


Table of Contents

Risk Factors (see page 51)

Summary Risk Factors

Before voting at the Special Meeting, you should carefully consider all of the information contained in or incorporated by reference into this proxy statement/prospectus, as well as the specific factors under the section titled “Risk Factors.” These risk factors include, but are not limited to, the following:

Risks Relating to the Transactions

 

   

Contango and Independence may fail to complete the Transactions if certain required conditions, many of which are outside the companies’ control, are not satisfied.

 

   

Directors and executive officers of Contango may have interests in the Transactions contemplated by the Transaction Agreement that are different from, or in addition to, those of Contango stockholders generally.

 

   

The consideration to be received by holders of Contango Common Stock is fixed and will not be adjusted for changes affecting Independence or Contango.

 

   

Shares of New PubCo Class A Common Stock received by Contango stockholders as a result of the Transactions will have different rights from shares of Contango common stock and will have less influence over management.

 

   

The provisions of the Transaction Agreement limiting Contango’s ability to pursue alternative transactions to the Transactions and requiring it, in specified circumstances, to pay a termination fee if it does so may discourage others from making a favorable alternative transaction proposal.

 

   

If the Mergers, taken together, do not qualify as a “reorganization” within the meaning of Section 368(a) of the Code, Contango stockholders may be required to pay substantial U.S. federal income taxes.

Risks Relating to the Business of the Combined Company Upon Completion of the Transactions

 

   

Upon consummation of the Transactions, Contango will become an indirect, wholly owned subsidiary of New PubCo and the operating subsidiaries of Independence will be held by OpCo. Accordingly, the risks specific to the business of Contango and Independence will affect the combined business of New PubCo.

 

   

New PubCo has no operating or financial history and the unaudited pro forma condensed combined financial statements included in this proxy statement/prospectus are preliminary. The actual financial condition and results of operations of New PubCo after the Transactions may differ materially.

 

   

New PubCo will depend on the executive officers and personnel of the Manager and its affiliates to manage and operate its business, the loss of any of whom would materially and adversely affect future operations. Additionally, operational risks affecting the Manager, and New PubCo’s ability to work collaboratively with the Manager, including with respect to the allocation of corporate opportunities, may impact its business and have a material effect on its results of operations.

 

   

The Preferred Stockholder’s controlling ownership position will limit the ability of holders of New PubCo’s common stock to influence its business.

 

   

The Preferred Stockholder’s controlling ownership position may have the effect of delaying or preventing changes in control or changes in management and may adversely affect the trading price of New PubCo Class A Common Stock to the extent investors perceive a disadvantage in owning stock of a company with a controlling shareholder.

 

   

The certificate of incorporation of New PubCo will provide that the Preferred Stockholder is, to the fullest extent permitted by law, under no obligation to consider the separate interests of the other stockholders and will contain provisions limiting the liability of the Preferred Stockholder.

 

33


Table of Contents
   

The requirements of being a public company, including compliance with the reporting requirements of the Exchange Act, and the requirements of the Sarbanes-Oxley Act of 2002, may strain New PubCo’s resources, increase its costs and distract management, and New PubCo may be unable to comply with these requirements in a timely or cost-effective manner.

 

   

We expect to be a “controlled company” within the meaning of NYSE rules and, as a result, will qualify for and intend to rely on exemptions from certain corporate governance requirements.

 

   

Increased attention to ESG matters and conservation measures may adversely impact our business.

Other Risk Factors of Independence

 

   

Events beyond Independence’s control, including the recent COVID-19 pandemic or any other future global or domestic health crisis, may result in unexpected adverse operating and financial results.

 

   

Oil, natural gas and NGL prices are volatile. A sustained decline in prices could adversely affect Independence’s business, financial condition and results of operations, liquidity and its ability to meet its financial commitments or cause Independence to delay its planned capital expenditures.

 

   

Reserve estimates depend on many assumptions that may turn out to be inaccurate. Any material inaccuracies in reserve estimates or underlying assumptions will materially affect the quantities and present value of Independence’s reserves.

 

   

Independence has consolidated its business over time through acquisitions, including the recent Titan Acquisition, and there are risks associated with integration of all of these assets, operations and Independence’s ability to manage those risks. In addition, Independence may be unable to make attractive acquisitions or successfully integrate acquired businesses, assets or properties, and any inability to do so may disrupt its business and hinder its ability to grow.

 

   

Independence’s hedging activities could result in financial losses or could reduce its net income.

 

   

Independence is subject to complex federal, state, local and other laws and regulations that could materially and adversely affect the cost, manner or feasibility of conducting its operations.

Other Risk Factors of Contango

Please carefully consider the risks described in Contango’s Annual Report on Form 10-K for the fiscal year ended December 31, 2020, as updated by subsequent Quarterly Reports on Form 10-Q and Current Reports on Form 8-K, all of which are filed with the SEC and incorporated by reference into this proxy statement/prospectus.

Litigation Relating to the Transactions (see page 133)

As of October 29, 2021, four lawsuits have been filed in the United States District Court for the Southern District of New York and one lawsuit has been filed in the United States District for the Eastern District of New York, each in connection with the Transactions (the “Shareholder Actions”).

On August 11, 2021, Shiva Stein, a purported Contango stockholder, filed a complaint, captioned

Stein v. Contango Oil & Gas Co., et al., No. 1:21-cv-06769, in the United States District Court for the Southern District of New York, against Contango and the members of the Contango board (the “Stein Action”). The Stein lawsuit alleges, among other things, that the registration statement on Form S-4 filed by New PubCo on July 26, 2021 in connection with the Transactions (the “Registration Statement”) is false and misleading and/or omits certain information allegedly material to Contango stockholders in violation of Sections 14(a) and 20(a) of the


 

34


Table of Contents

Securities and Exchange Act of 1934 (as amended, the “Exchange Act”) and Rule 14a-9 promulgated thereunder. Among other relief, the Stein Action seeks an injunction enjoining the Transactions unless and until the defendants disclose the allegedly omitted material information, a rescission of the Transaction Agreement to the extent already implemented (or an award of rescissory damages), an order directing the defendants to account for all damages resulting from the alleged wrongdoing, and an award of plaintiff’s attorneys’ and experts’ fees and other relief.

On August 18, 2021, Christof Prus, a second purported Contango stockholder, filed a complaint, captioned Prus v. Contango Oil & Gas Co., et al., No. 1:21-cv-04656, in the United States District Court for the Eastern District of New York, against Contango and the members of the Contango board (the “Prus Action”). The allegations, claims, and relief sought in the Prus Action are substantially similar to those in the Stein lawsuit.

On August 19, 2021, Matthew Whitfield, a third purported Contango stockholder, filed a complaint, captioned Whitfield v. Contango Oil & Gas Co., et al., No. 1:21-cv-07009, in the United States District Court for the Southern District of New York, against Contango, the members of the Contango board, Independence, OpCo, New PubCo, L Merger Sub and C Merger Sub (the “Whitfield Action”). The allegations, claims, and relief sought in the Whitfield Action are substantially similar to those in the Stein and Prus Actions.

On August 31, 2021, Gerald Byerly, a fourth purported Contango stockholder, filed a complaint on behalf of himself and a proposed class of similarly situated Contango stockholders, captioned Byerly v. Contango Oil & Gas Co., et al., 1:21-cv-07327, in the United States District Court for the Southern District of New York against Contango and the members of the Contango board (the “Byerly Action”). The allegations, claims, and relief sought in the Byerly Action are substantially similar to those in the Stein, Prus and Whitfield Actions. The Byerly Action also requests that the court determine that the lawsuit is a proper class action and certify Byerly as class representative and his counsel as class counsel.

On September 21, 2021, Clarissa Provost, a fifth purported Contango stockholder, filed a complaint, captioned Provost v. Contango Oil & Gas Co., et al., 1:21-cv-07874, in the United States District Court for the Southern District of New York against Contango and the members of the Contango board (the “Provost Action”). The allegations, claims and relief sought in the Provost Action are substantially similar to those in the Stein, Prus, Whitfield and Byerly Actions.

On September 20, 2021, the court consolidated the Stein and Whitfield Actions with the Byerly Action. On September 29, 2021, plaintiffs’ counsel in the Byerly Action sent a letter to the court requesting the Provost Action likewise be consolidated with the Byerly Action.

Each of Contango and Independence believe that the Shareholder Actions are without merit and, along with the individual and other defendants intend to defend against the Shareholder Actions; however, neither Contango nor Independence can predict the amount of time and expense that will be required to resolve the Shareholder Actions nor their outcomes. Additional lawsuits arising out of or related to the Transactions may also be filed in the future.

The outcome of any pending or future litigation is uncertain. Such litigation if not resolved, could prevent or delay consummation of the Transaction and result in substantial costs for Contango and Independence, including any costs associated with the indemnification of directors and officers. One of the conditions to the consummation of the Transactions is that no governmental entity of competent jurisdiction (i) issued any order, decree, ruling, injunction or other action (whether temporary, preliminary or permanent) that is in effect, in each case which has the effect of restraining, enjoining or otherwise prohibiting the consummation of the Contango merger or (ii) adopted any Law that makes consummation of the Contango merger illegal or otherwise prohibited. Therefore, if a plaintiff were successful in obtaining an injunction prohibiting the consummation of the Transactions, then such injunction may prevent the Transactions from being consummated, or from being consummated within the expected time frame.

 

35


Table of Contents

Special Meeting (see page 92)

Date, Time and Place. The Special Meeting will be held on December 6, 2021 at 9:00 a.m. (Central Time) in person at City Club of Fort Worth, 301 Commerce Street, Fort Worth, Texas 76102.

Purpose. The Special Meeting is being held to consider and vote on the following proposals:

 

 

Proposal 1. To approve and adopt the Transaction Agreement, a copy of which is attached as Annex A to this proxy statement/prospectus, pursuant to which each outstanding share of Contango Common Stock (other than excluded shares) will be converted into the right to receive a number of shares of New PubCo Class A Common Stock equal to the Exchange Ratio;

 

 

Proposal 2. To approve the issuance of additional shares of Contango Common Stock under the amendment to Contango’s 2009 Plan, including an amount as necessary to effectuate the treatment of Contango’s outstanding equity awards in the manner contemplated by the Transaction Agreement; and

 

 

Proposal 3. To approve, on an advisory (non-binding) basis, the compensation that may be paid or become payable to Contango’s named executive officers in connection with the Transactions.

Record Date; Voting Rights. The record date for the determination of stockholders entitled to notice of and to vote at the Special Meeting is October 15, 2021. Only Contango stockholders who held shares of Contango Common Stock of record at the close of business on October 15, 2021 are entitled to vote at the Special Meeting and any adjournment or postponement of the Special Meeting. Each share of Contango Common stock entitles its holder of record to one vote at the Special Meeting.

Quorum. In order for business to be conducted at the Special Meeting, a quorum must be present. A quorum requires the presence, in person or by proxy, of holders of a majority of the issued and outstanding shares of Contango Common Stock entitled to vote as of the record date. For purposes of determining whether there is a quorum, all shares that are present, including abstentions and broker non-votes, will count towards the quorum. Broker non-votes occur when a beneficial owner holding shares in “street name” does not instruct the broker, bank or other nominee that is the record owner of such stockholder’s shares on how to vote those shares on a particular proposal.

Vote Required. The affirmative vote of a majority of all outstanding shares of Contango Common Stock entitled to vote on the Transaction Proposal is required to approve the Transaction Proposal and the affirmative vote of the holders of a majority in voting power of the Contango Common Stock present in person or represented by proxy at the Special Meeting entitled to vote on the Contango LTIP Proposal and the Compensation Proposal is required to approve the Contango LTIP Proposal and the Compensation Proposal, respectively.

As of the record date, there were 201,175,841 shares of Contango Common Stock outstanding, held by 448 holders of record. In addition, as of the record date, Contango directors and executive officers, as a group, owned and were entitled to vote 53,813,571 shares of Contango Common Stock, or approximately 26.7% of the outstanding shares of Contango Common Stock. Contango currently expects that its directors and executive officers will vote their Contango shares in favor of the above-listed proposals, although none of them has entered into any agreements (other than those party to the Voting Agreement) obligating him or her to do so.

In connection with the Transaction Agreement, Independence and John C. Goff and certain other stockholders party thereto entered into the Voting Agreement pursuant to which, each stockholder agreed, among other things and subject to certain limitations and exceptions, to vote all shares of Contango Common Stock beneficially owned by such stockholder in favor of the approval and adoption of the Transaction Agreement and approval of any other matters necessary for consummation of the Transactions. As of the record date, the stockholders party to the Voting Agreement collectively owned 48,406,233 shares of Contango Common Stock, representing 24.1% of the outstanding Contango Common Stock. See “The Transaction Agreement and Related Agreements—Voting Agreement” for a detailed description of the Voting Agreement.

 


 

36


Table of Contents

Recommendation of the Contango Board and Reasons for the Transactions (see page 105)

The Contango Board recommends that Contango stockholders vote:

 

   

FOR” the Transaction Proposal,

 

   

FOR” the Contango LTIP Proposal and

 

   

FOR” the Compensation Proposal.

In the course of reaching its decision to approve the Transaction Agreement and the Transactions contemplated by the Transaction Agreement, the Contango Board considered a number of factors in its deliberations. For a more complete discussion of these factors, see “Proposal 1: The Transaction Proposal—Recommendation of the Contango Board and Reasons for the Transactions.”

 

37


Table of Contents

SELECTED HISTORICAL FINANCIAL DATA OF INDEPENDENCE

The following table shows summary historical financial data of Independence for each of the periods indicated. The selected historical financial data as of December 31, 2020 and 2019 and for the years ended December 31, 2020, 2019 and 2018 were derived from Independence’s audited combined and consolidated financial statements included elsewhere in this proxy statement/prospectus. The selected historical financial data as of June 30, 2021 and for the six months ended June 30, 2021 and 2020 were derived from Independence’s unaudited condensed combined and consolidated financial statements included elsewhere in this proxy statement/prospectus. See “Unaudited pro forma condensed consolidated and combined financial statements of Independence” for additional information.

The information set forth below is only a summary and is not necessarily indicative of the results of future operations of New PubCo nor does it include the effects of the Transactions. You should read this financial information together with Independence’s financial statements, the related notes and the sections entitled “Management’s Discussion and Analysis of Financial Condition and Results of Operations of Independence” included in this proxy statement/prospectus. The following information should be read together with Independence’s financial statements and the notes related to those financial statements.

 

     Historical  
     Six Months Ended
June 30,
    Year Ended December 31,  
     2021     2020     2020     2019     2018  
     (in thousands, except unit and per unit amounts)  

Statement of operations data:

          

Revenues

          

Oil

   $ 405,743     $ 216,116     $ 491,780     $ 785,750     $ 839,867  

Natural gas

     143,492       52,388       149,317       173,386       173,769  

Natural gas liquids

     74,291       23,942       69,902       86,473       133,874  

Midstream and other

     24,464       18,909       43,222       41,631       51,650  
  

 

 

   

 

 

   

 

 

   

 

 

   

 

 

 

Total revenues

     647,990       311,355       754,221       1,087,240       1,199,160  
  

 

 

   

 

 

   

 

 

   

 

 

   

 

 

 

Expenses

          

Lease operating expense

     117,628       94,999       202,180       255,106       246,224  

Workover expense

     4,891       3,071       6,385       9,789       7,972  

Asset operating expense

     13,496       18,911       39,023       40,364       36,171  

Gathering, transportation and marketing

     91,422       67,291       173,122       142,214       134,358  

Production and other taxes

     52,186       26,418       61,124       88,696       90,709  

Depreciation, depletion and amortization

     160,097       147,831       372,300       311,185       267,883  

Impairment of oil and natural gas properties

     —         233,957       247,215       —         —    

Exploration expense

     79       220       486       469       5,815  

Midstream operating expense

     6,330       5,807       9,472       9,968       15,918  

General and administrative expense

     22,751       2,961       16,542       2,357       14,365  

(Gain) loss on sale of assets

     (9,417     —         —         (22     11,557  
  

 

 

   

 

 

   

 

 

   

 

 

   

 

 

 

Total expenses

     459,463       601,466       1,127,849       860,126       830,972  
  

 

 

   

 

 

   

 

 

   

 

 

   

 

 

 

Income (loss) from operations

     188,527       (290,111     (373,628     227,114       368,188  
  

 

 

   

 

 

   

 

 

   

 

 

   

 

 

 

Other income (expense)

          

Interest expense

     (24,826     (21,169     (38,107     (53,577     (48,401

Other income (expense)

     (6     (857     341       402       945  

Gain (loss) on derivatives

     (602,810     366,712       195,284       (127,202     56,562  
  

 

 

   

 

 

   

 

 

   

 

 

   

 

 

 

 

38


Table of Contents
     Historical  
     Six Months Ended
June 30,
    Year Ended December 31,  
     2021     2020     2020     2019     2018  
     (in thousands, except unit and per unit amounts)  

Total other income (expense)

   $ (627,642   $ 344,686     $ 157,518     $ (180,377   $ 9,106  
  

 

 

   

 

 

   

 

 

   

 

 

   

 

 

 

Income (loss) before income taxes

     (439,115     54,575       (216,110     46,737       377,294  
  

 

 

   

 

 

   

 

 

   

 

 

   

 

 

 

Income tax expense

     (14     (13     (14     (28     (220
  

 

 

   

 

 

   

 

 

   

 

 

   

 

 

 

Net income (loss)

     (439,129     54,562       (216,124     46,709       377,074  

Less: net (income) loss attributable to noncontrolling interests

     13,892       (29,993     97,475       (870     (98,168
  

 

 

   

 

 

   

 

 

   

 

 

   

 

 

 

Net income (loss) attributable to members

   $ (425,237   $ 84,555     $ (118,649   $ 45,839     $ 278,906  
  

 

 

   

 

 

   

 

 

   

 

 

   

 

 

 

Weighted-average Class A Units outstanding – basic and diluted

     1,225,201       620,206       773,979       620,206       620,206  

Net income (loss) per unit:

          

Class A Units – basic and diluted

   $ (347.08   $ 136.33     $ (153.30   $ 73.91     $ 449.70  

Balance sheet data (at period end):

          

Cash and cash equivalents

   $ 74,511       $ 36,861     $ 19,894    

Property, plant and equipment, net

     3,486,656         3,642,147       3,773,539    

Total assets

     3,760,469         3,907,369       3,997,520    

Total debt

     836,126         751,075       972,100    

Total liabilities

     1,406,040         1,014,209       1,285,454    

Total equity

     2,354,429         2,893,160       2,712,066    

Net cash provided by (used in):

          

Operating activities

   $ 35,678     $ 202,929     $ 411,028     $ 485,515     $ 470,923  

Investing activities

     (86,670     (93,244     (124,940     (328,158     (1,628,464

Financing activities

     90,209       (114,152     (272,089     (153,192     1,127,807  

Non-GAAP financial measures (unaudited) (1):

          

Adjusted EBITDAX

   $ 261,320     $ 212,511     $ 465,064     $ 512,842     $ 529,020  

Levered free cash flow

     194,933       85,803       292,549       122,582       277,951  

 

(1)

See “—Non-GAAP financial measures” for definitions of Adjusted EBITDAX and levered free cash flow and reconciliations to the nearest comparable GAAP metric.

Non-GAAP Financial Measures used by Independence

Adjusted EBITDAX

Independence defines Adjusted EBITDAX as net income before interest expense, realized (gain) loss on interest rate derivatives, income tax expense, depreciation, depletion and amortization, exploration expense, non-cash (gain) loss on derivative contracts, impairment of oil and natural gas properties, equity-based compensation, other (income) expense, transaction expenses and other nonrecurring expenses (gains).

Adjusted EBITDAX is not a measure of performance as determined by GAAP. Independence believes Adjusted EBITDAX is a useful performance measure because it allows for an effective evaluation of our operating performance when compared against our peers, without regard to our financing methods, corporate form or capital structure. Independence excludes the items listed above from net income (loss) in arriving at Adjusted EBITDAX because these amounts can vary substantially within Independence’s industry depending upon accounting methods and book values of assets, capital structures and the method by which the assets were

 

39


Table of Contents

acquired. Adjusted EBITDAX should not be considered as an alternative to, or more meaningful than, net income (loss) as determined in accordance with GAAP, which is the most comparable GAAP measure. Certain items excluded from Adjusted EBITDAX are significant components in understanding and assessing a company’s financial performance, such as a company’s cost of capital and tax burden, as well as the historic costs of depreciable assets, none of which are reflected in Adjusted EBITDAX. Independence’s presentation of Adjusted EBITDAX should not be construed as an inference that its results will be unaffected by unusual or non-recurring items. Independence’s computations of Adjusted EBITDAX may not be identical to other similarly titled measures of other companies. In addition, the New Credit Agreement and the notes offered hereby will include a calculation of Adjusted EBITDAX for purposes of covenant compliance.

Levered free cash flow

Independence defines levered free cash flow as Adjusted EBITDAX less cash paid for interest, realized gain (loss) on interest rate derivatives, cash paid or refunded for income tax and capital expenditures associated with the development of oil and natural gas properties and purchases of other property and equipment.

Levered free cash flow is not a measure of performance as determined by GAAP. Levered free cash flow is a supplemental non-GAAP performance measure that is used by management and external users of our financial statements, such as industry analysts, investors, lenders and rating agencies. Independence believes levered free cash flow is a useful performance measure because it allows for an effective evaluation of its operating and financial performance and the ability of its operations to generate cash flow that is available to reduce leverage or distribute to its equity holders. Levered free cash flow should not be considered as an alternative to, or more meaningful than, net income (loss) as determined in accordance with GAAP, which is the most comparable GAAP measure, or as an indicator of actual operating performance or investing activities. Independence’s computations of levered free cash flow may not be comparable to other similarly titled measure of other companies.

The following table presents a reconciliation of Adjusted EBITDAX and levered free cash flow to net income (loss), Independence’s most directly comparable financial measure calculated in accordance with GAAP.

 

     Six Months Ended
June 30,
    Year Ended December 31,  
     2021     2020     2020     2019     2018  
     (in thousands)  

Net income (loss)

   $ (439,129   $ 54,562     $ (216,124   $ 46,709     $ 377,074  

Interest expense

     24,826       21,169       38,107       53,577       48,401  

Realized loss on interest rate derivatives

     7,022       4,965       12,435       2,189       280  

Income tax expense

     14       13       14       28       220  

Depreciation, depletion and amortization

     160,097       147,831       372,300       311,185       267,883  

Exploration expense

     79       220       486       469       5,815  

Non-cash (gain) loss on derivatives

     304,579       (251,646     (10,910     98,026       (192,680

Impairment of oil and natural gas properties

     —         233,957       247,215       —         —    

Equity-based compensation

     9,736       583       (797     (2,721     8,005  

Write-offs of other long-term assets

     —         —         —         3,804       317  

(Gain) loss on sale of assets

     (9,417     —         —         (22     11,557  

Other (income) expense

     6       857       (341     (402     (945

Transaction expenses(1)

     4,348       —         7,857       —         3,093  

Nonrecurring expenses(2)

     199,159       —         14,822       —         —    
  

 

 

   

 

 

   

 

 

   

 

 

   

 

 

 

Adjusted EBITDAX(3)

     261,320       212,511       465,064       512,842       529,020  
  

 

 

   

 

 

   

 

 

   

 

 

   

 

 

 

Less:

          

Interest paid, net of amounts capitalized

     (10,494     (19,372     (33,902     (49,397     (43,605

 

40


Table of Contents
     Six Months Ended
June 30,
    Year Ended December 31,  
     2021     2020     2020     2019     2018  
     (in thousands)  

Realized loss on interest rate derivatives

   $ (7,022   $ (4,965   $ (12,435   $ (2,189   $ (280

Income tax paid

     (14     (13     (14     (28     (30

Development of oil and natural gas properties

     (48,797     (102,358     (126,164     (338,646     (207,154
  

 

 

   

 

 

   

 

 

   

 

 

   

 

 

 

Levered Free Cash Flow(3)

   $ 194,993     $ 85,803     $ 292,549     $ 122,582     $ 277,951  
  

 

 

   

 

 

   

 

 

   

 

 

   

 

 

 

 

(1)

Transaction expenses include costs associated with the Noncontrolling Interest Carve-out, April 2021 Exchange and Contango Transaction for the six months ended June 30, 2021, costs associated with the formation of Independence, the Titan Acquisition and the related Reorganization transactions for the year ended December 31, 2020, and legal and consulting fees for the Barnett Acquisition for the year ended December 31, 2018.

(2)

Nonrecurring expenses of $199.2 million for the six months ended June 30, 2021 were primarily related to the settlement in June 2021 of certain of our outstanding derivative oil commodity contracts associated with calendar years 2022 and 2023 which we do not expect to incur similar transactions in future periods. Subsequent to the settlement, we entered into new commodity derivative contracts at prevailing market prices. Nonrecurring expenses for the year ended December 31, 2020 include payments associated with the termination of a midstream contract in 2020 at our Eagle Ford business, severance costs at one of our operating subsidiaries, and settlement of a royalty owner lawsuit.

(3)

Adjusted EBITDAX as further adjusted for the Independence Transactions was $255.9 million for the six months ended June 30, 2021 and $495.2 million for the year ended December 31, 2020 on a pro forma basis. Levered Free Cash Flow as adjusted for the Independence Transactions was $183.6 million for the six months ended June 30, 2021 and $283.2 million for the year ended December 31, 2020 on a pro forma basis.

 

41


Table of Contents

SELECTED HISTORICAL CONSOLIDATED FINANCIAL DATA OF CONTANGO

The following table sets forth Contango’s selected consolidated historical financial information that has been derived from (i) Contango’s consolidated financial statements as of and for the years ended December 31, 2020, 2019, 2018, 2017 and 2016, and (ii) Contango’s unaudited condensed consolidated financial statements as of and for the six months ended June 30, 2021 and 2020. The information set forth below is only a summary and is not necessarily indicative of the results of future operations of Contango nor does it include the effects of the Transactions. You should read this financial information together with Contango’s consolidated financial statements, the related notes and the sections entitled “Management’s Discussion and Analysis of Financial Condition and Results of Operation” in its Annual Report on Form 10-K as of and for the year ended December 31, 2020 filed on March 10, 2021, and Quarterly Report on Form 10-Q as of and for the quarter ended June 30, 2021 filed on August 11, 2021, each of which is incorporated into this proxy statement/prospectus by reference. The following information should be read together with Contango’s consolidated financial statements and the notes related to those financial statements. For more information, see “Where You Can Find More Information.”

 

     Six Months Ended
June 30,
     Year Ended December 31,  
     2021      2020      2020      2019      2018      2017      2016  
     (in thousands, except per share data)  

Statement of Operations Data:

                    

Revenues:

                    

Oil and condensate sales

   $ 93,202      $ 30,712      $ 62,461      $ 44,705      $ 34,413      $ 25,347      $ 23,006  

Natural gas sales

     29,315        14,789        31,381        22,380        29,824        41,317        43,847  

NGL sales

     20,560        6,915        17,078        9,427        12,850        11,881        11,330  

Other revenues

     513        —          2,000        —          —          —          —    
  

 

 

    

 

 

    

 

 

    

 

 

    

 

 

    

 

 

    

 

 

 

Total revenues

     143,590        52,416        112,920        76,512        77,087        78,545        78,183  
  

 

 

    

 

 

    

 

 

    

 

 

    

 

 

    

 

 

    

 

 

 

Expenses:

                    

Operating expenses

     63,985        34,272        72,847        33,205        25,552        27,183        29,111  

Exploration expenses

     284        11,571        11,594        1,003        1,637        1,106        1,816  

Depreciation, depletion and amortization expense

     20,599        17,946        30,032        39,807        41,657        47,215        63,323  

Impairment and abandonment of oil and gas properties

     454        145,878        168,802        128,290        103,732        2,395        10,572  

General and administrative expense

     24,842        15,487        24,940        24,938        24,157        24,161        26,802  
  

 

 

    

 

 

    

 

 

    

 

 

    

 

 

    

 

 

    

 

 

 

Total expenses

     110,164        225,154        308,215        227,243        196,735        102,060        131,624  
  

 

 

    

 

 

    

 

 

    

 

 

    

 

 

    

 

 

    

 

 

 

 

42


Table of Contents
     Six Months Ended
June 30,
    Year Ended December 31,  
     2021     2020     2020     2019     2018     2017     2016  
     (in thousands, except per share data)  

Other Income (Expense):

              

Gain (loss) from investment in affiliates, net of income taxes

   $ (804   $ 113     $ 27     $ 742     $ (12,721   $ 2,697     $ 1,545  

Gain from sale of assets

     348       4,433       4,501       518       13,224       2,280       —    

Interest expense

     (2,558     (3,365     (5,022     (8,596     (5,548     (4,100     (3,802

Gain (loss) on derivatives, net

     (69,561     37,895       27,585       (3,357     1,939       3,325       (1,632

Other income (expense)

     2,569       1,136       3,609       1,848       1,306       1,275       (357
  

 

 

   

 

 

   

 

 

   

 

 

   

 

 

   

 

 

   

 

 

 

Total other income (expense)

     (70,006     40,212       30,700       (8,845     (1,800     5,477       (4,246
  

 

 

   

 

 

   

 

 

   

 

 

   

 

 

   

 

 

   

 

 

 

Net Loss before Income Taxes

     (36,580     (132,526     (164,595     (159,576     (121,448     (18,038     (57,687

Income tax provision

     (355     (763     (747     (220     (120     395       (342
  

 

 

   

 

 

   

 

 

   

 

 

   

 

 

   

 

 

   

 

 

 

Net Loss Attributable to Common Stock

   $ (36,935   $ (133,289   $ (165,342   $ (159,796   $ (121,568   $ (17,643   $ (58,029
  

 

 

   

 

 

   

 

 

   

 

 

   

 

 

   

 

 

   

 

 

 

Net Loss per Share:

              

Basic

     (0.19     (1.01     (1.20     (2.95     (4.69     (0.71     (2.71

Diluted

     (0.19     (1.01     (1.20     (2.95     (4.69     (0.71     (2.71

Weighted average common shares outstanding, basic

     195,714       131,394       137,522       54,136       25,945       24,686       21,424  

Weighted average common shares outstanding, diluted

     195,714       131,394       137,522       54,136       25,945       24,686       21,424  
     Six Months Ended
June 30,
    Year Ended December 31,  
     2021     2020     2020     2019     2018     2017     2016  
     (in thousands)  

Selected Cash Flow and Other Financial Data:

              

Net income (loss)

   $ (36,935   $ (133,289   $ (165,342   $ (159,796   $ (121,568   $ (17,643   $ (58,029

Depreciation, depletion, amortization and impairment

     20,599       17,946       198,834       168,097       145,389       49,610       73,895  

Net cash provided by (used in) operating activities

     64,034       8,213       20,896       21,710       23,477       34,686       32,011  

 

43


Table of Contents
     Six Months Ended
June 30,
    Year Ended December 31,  
     2021     2020     2020     2019     2018     2017     2016  
     (in thousands)  

Net cash used in investing activities

   $ (120,378   $ (19,457   $ (21,353   $ (154,855   $ (30,687   $ (65,450   $ (19,798

Net cash provided by (used in) financing activities

     57,138       10,024       216       134,769       7,210       30,764       (12,213

 

     As of June 30,      As of December 31,  
     2021      2020      2019      2018      2017      2016  
     (in thousands)  

Balance Sheet Data:

                 

Cash and cash equivalents

   $ 2,177      $ 1,383      $ 1,624      $ —        $ —        $ —    

Total current assets

     74,787        46,806        46,387        17,434        15,773        19,054  

Other property and equipment

     1,912        1,669        1,655        1,314        1,272        1,265  

Total property, plant and equipment, net

     348,850        101,903        291,120        233,174        345,957        340,382  

Total other non-current assets

     19,060        21,558        16,319        6,524        19,723        17,078  

Total assets

     442,697        170,267        353,826        257,132        381,453        376,514  

Total current liabilities

     178,403        89,536        110,547        101,257        50,537        62,889  

Long-term debt

     72,369        12,369        72,768        —          85,380        54,354  

Total non-current liabilities

     199,923        65,164        127,239        15,486        106,316        77,220  

Total shareholders’ equity

     64,371        15,567        116,040        140,389        224,600        236,405  

Total liabilities and shareholders’ equity

     442,697        170,267        353,826        257,132        381,453        376,514  

 

44


Table of Contents

SELECTED UNAUDITED PRO FORMA CONDENSED COMBINED FINANCIAL INFORMATION OF NEW PUBCO

The following selected unaudited pro forma condensed combined financial information of New PubCo (the “selected pro forma information”) is based on the historical financial statements of Independence, as its predecessor. Under the acquisition method of accounting, Contango’s assets acquired and liabilities assumed by New PubCo will be recorded at their fair values measured as of the acquisition date. The excess, if any, of the purchase price over the estimated fair values of Contango’s assets acquired and liabilities assumed will be recorded as goodwill.

The selected pro forma information has been derived from, and should be read in conjunction with, the more detailed unaudited pro forma condensed combined financial statements of New PubCo included elsewhere in this proxy statement/prospectus and the accompanying notes to the unaudited pro forma condensed combined financial statements. The unaudited pro forma condensed combined financial statements have been prepared from the historical combined and consolidated statements of operations of Independence and operations of Contango, adjusted to give effect to the Transaction Agreement and Transactions. During the periods presented, Independence completed the Independence Transactions. Further, Contango completed the acquisitions of both Mid-Con Energy Partners, LP (the “Mid-Con Acquisition”) and Grizzly Operating, LLC (the “Grizzly Acquisition” and together with the Mid-Con Acquisition, the “Contango Transactions”) during the periods presented.

The unaudited pro forma condensed combined statements of operations for the six months ended June 30, 2021 and for the year ended December 31, 2020 give effect to the Transaction Agreement, the Transactions, the Independence Transactions, and the Contango Transactions (collectively, the “Pro Forma Transactions”) as if they had been consummated on January 1, 2020. The unaudited pro forma condensed combined balance sheet gives effect to the Pro Forma Transactions as if they had occurred on June 30, 2021. The pro forma balance sheet as of June 30, 2021 reflects no impact from the Independence Transactions and the Contango Transactions, as they are already reflected in the historical balance sheets of Independence and Contango, respectively. Additionally, the pro forma statement of operations for the six months ended June 30, 2021 reflects no impact from the Titan Acquisition as it is already reflected in the historical statement of operations of Independence. The pro forma financial statements contain certain reclassification adjustments to conform the historical Contango financial statement presentation to Independence’s financial statement presentation.

The selected pro forma information has been presented for informational purposes only and is not necessarily indicative of what New PubCo’s actual financial position or results of operations would have been had the Pro Forma Transactions been completed as of the dates indicated. In addition, the selected pro forma information does not purport to project the future financial position or operating results of the post-combination business. The following table presents New PubCo’s selected unaudited pro forma financial and operating data for the periods indicated:

 

     Six Months
Ended

June 30, 2021
     Year Ended
December 31,
2020
 
     (in thousands, except per share
data)
 

Statement of Operations Data

     

REVENUES:

     

Oil and condensate sales

   $   498,338      $ 672,610  

Natural gas sales

     171,227        208,288  

Natural gas liquids sales

     94,394        103,888  

Midstream and other

     24,481        49,805  
  

 

 

    

 

 

 

Total revenues

     788,440        1,034,591  

EXPENSES:

     

Operating expense

     341,015        671,625  

 

45


Table of Contents
     Six Months
Ended

June 30, 2021
     Year Ended
December 31,
2020
 
     (in thousands, except per share
data)
 

Depreciation, depletion and amortization

   $ 201,996      $ 560,448  

Impairment and abandonment of oil and natural gas properties

     454        657,925  

Exploration expense

     360        17,032  

Midstream operating expense

     6,198        9,092  

General and administrative expense

     60,388        141,198  

(Gain) loss on sale of assets

     (9,765      (3,849
  

 

 

    

 

 

 

Total expenses

     600,646        2,053,471  

OTHER INCOME (EXPENSE):

     

Interest expense

     (32,988      (63,347

Gain (loss) on derivatives

     (673,968      238,905  

Gain from investment in affiliates, net of income taxes

     (804      27  

Other income (expense)

     2,558        1,769  
  

 

 

    

 

 

 

Total other income (expense)

     (705,202      177,354  
  

 

 

    

 

 

 

NET LOSS BEFORE INCOME TAXES

     (517,408      (841,526

Income tax benefit (provision)

     29,508        42,179  
  

 

 

    

 

 

 

NET LOSS

     (487,900      (799,347

LESS: Net (Income) Loss Attributable to Noncontrolling Interests

     382,530        619,423  
  

 

 

    

 

 

 

NET LOSS ATTRIBUTABLE TO COMPANY

   $ (105,370    $ (179,924
  

 

 

    

 

 

 

NET LOSS PER SHARE/UNIT

     

Class A – basic and diluted

   $ (2.45    $ (4.18

Class B – basic and diluted

   $ —        $ —    

WEIGHTED AVERAGE COMMON SHARES/UNITS OUTSTANDING

     

Class A – basic and diluted

     43,067        43,067  

Class B – basic and diluted

     127,345        127,345  

Balance Sheet Data

     

Total property, plant and equipment, net

   $ 4,456,867     

Total assets

     5,004,429     

Total liabilities

     1,924,895     

Redeemable noncontrolling interests

     2,292,214     

Total shareholders’ equity

     787,320     

Comparative Per Share Information

The following table presents selected historical comparative per share information for Contango and Independence and unaudited pro forma combined per share information for New PubCo. The unaudited pro forma combined book value per share information for New PubCo is presented as if the Pro Forma Transactions had been completed on June 30, 2021. The comparative per share information for New PubCo for the six months ended June 30, 2021 and for the year ended December 31, 2020 are presented as if the Pro Forma Transactions had been completed on January 1, 2020.

 

46


Table of Contents

The following comparative per share data is derived from the historical consolidated financial statements of Contango and Independence. The information below should be read in conjunction with the “Unaudited Pro Forma Condensed Combined Financial Statements” beginning on page 193.

 

     Six Months
Ended June 30,
2021
     Year Ended
December 31, 2020
 

Historical – Contango

     

Net loss per share:

     

Common stock - basic and diluted

   $ (0.19    $ (1.20

Cash dividends per share

     —          —    

Book value per share

   $ 0.32     

Historical – Independence

     

Net loss per unit:

     

Class A units – basic and diluted

   $ (347.08    $ (153.50

Cash dividends per Class A unit

   $ 18.60        —    

Book value per Class A unit

   $ 1,900.65     

Pro forma combined – New PubCo

     

Net loss per share:

     

Class A common stock – basic and diluted

   $ (2.45    $ (4.18

Class B common stock – basic and diluted

     —          —    

Cash dividends per share:

     

Class A common stock

   $ 0.18        —    

Class B common stock

     —          —    

Book value per share:

     

Class A common stock

   $ 18.28     

Class B common stock

     —       

 

47


Table of Contents

COMPARATIVE STOCK PRICE DATA AND DIVIDENDS

Stock Prices

Contango’s common stock is listed on the NYSE American under the symbol “MCF.” Independence is a private company and its equity interests are not publicly traded. The following table sets forth the closing sales prices per share of Contango Common Stock, on an actual and equivalent per share basis, on the NYSE American on the following dates:

 

 

June 7, 2021, the last full trading day before the public announcement of the Transactions, and

 

 

October 29, 2021, the last trading day for which this information could be calculated before the date of this proxy statement/prospectus.

 

     Contango
Common Stock
Closing Price
     New PubCo
Equivalent
Per Share(1)
 

June 7, 2021

   $ 5.62      $ 28.10  

October 29, 2021

   $ 4.13      $ 20.65  

 

(1)

Each share of common stock will be converted into the right to receive 0.2000 shares of New PubCo Class A Common Stock.

As of October 29, 2021, the last date before the date of this proxy statement/prospectus for which it was practicable to obtain this information, there were 201,338,567 shares of Contango Common Stock outstanding and approximately 448 holders of record of Contango Common Stock.

Because the Exchange Ratio will not be adjusted for changes in the market price of Contango Common Stock, the implied value of the shares of New PubCo Class A Common Stock that holders of Contango Common Stock will have the right to receive on the date the Transactions are completed may vary significantly from the market value of the shares of New PubCo Class A Common Stock that holders of Contango Common Stock would receive if the Transactions were completed on the date of this proxy statement/prospectus. As a result, you should obtain recent market prices prior to voting your shares. See “Risk Factors—Risks Relating to the Transactions.”

Dividends

Since its initial public offering, Contango has not declared any dividends and does not anticipate declaring or providing any cash dividends to holders of Contango Common Stock in the foreseeable future. Subject to limited exceptions, the Transaction Agreement prohibits Contango (unless consented to in advance by Independence, which consent may not be unreasonably withheld, delayed or conditioned) from paying dividends to holders of Contango Common Stock until the earlier of the effective time and the termination of the Transaction Agreement in accordance with its terms.


 

48


Table of Contents

CAUTIONARY STATEMENTS REGARDING FORWARD-LOOKING STATEMENTS

This proxy statement/prospectus contains forward-looking statements within the meaning of Section 27A of the Securities Act of 1933, and Section 21E of the Securities Exchange Act of 1934, as amended. These statements are based on current expectations. The words and phrases “should”, “could”, “may”, “will”, “believe”, “plan”, “intend”, “expect”, “potential”, “possible”, “anticipate”, “estimate”, “forecast”, “view”, “efforts”, “goal” and similar expressions identify forward-looking statements and express expectations about future events. Forward-looking statements are statements that are not statements of historical fact, including statements about beliefs, opinions and expectations. Such statements are subject to a number of assumptions, risks and uncertainties, many of which are beyond the control of Contango, Independence and New PubCo. Consequently, actual future results could differ materially from expectations due to a number of factors, including, but not limited to:

 

 

estimates of Contango’s, Independence’s and New PubCo’s oil and natural gas reserves;

 

 

Contango’s, Independence’s and New PubCo’s future financial condition, results of operations, liquidity, and compliance with debt covenants;

 

 

Contango’s, Independence’s and New PubCo’s future revenues, cash flows, and expenses;

 

 

Contango’s, Independence’s and New PubCo’s access to capital and their anticipated liquidity;

 

 

Contango’s, Independence’s and New PubCo’s future business strategy and other plans and objectives for future operations;

 

 

Contango’s, Independence’s and New PubCo’s business’ competitive position;

 

 

Contango’s, Independence’s and New PubCo’s outlook on oil and natural gas prices;

 

 

the amount, nature, and timing of Contango’s, Independence’s and New PubCo’s future capital expenditures, including future development costs;

 

 

Contango’s, Independence’s and New PubCo’s ability to access the capital markets to fund capital and other expenditures;

 

 

Contango’s, Independence’s and New PubCo’s potential future asset dispositions and other transactions, the timing of closing of such transactions and the use of proceeds, if any, from such transactions;

 

 

the risks associated with potential acquisitions or alliances by Contango, Independence and New PubCo;

 

 

the recruitment and retention of Contango’s, Independence’s and New PubCo’s officers and employees;

 

 

Contango’s, Independence’s and New PubCo’s expected levels of compensation;

 

 

the likelihood of success of and impact of litigation on Contango, Independence and New PubCo;

 

 

Contango’s, Independence’s and New PubCo’s assessment of their counterparty risk and the ability of their counterparties to perform their future obligations;

 

 

the impact of federal, state, and local political, regulatory, tax, and environmental developments in the United States and certain foreign locations where Contango, Independence and New PubCo conduct business operations;

 

 

Contango’s, Independence’s and New PubCo’s ability to consummate the Transactions;

 

 

the timing of the consummation of the Transactions; and

 

 

the ability of New PubCo to integrate Independence’s operations and the operations of Contango and achieve or realize any anticipated benefits, savings, or growth of the Transaction.

 

49


Table of Contents

Although Contango, Independence and New PubCo believe the expectations reflected in the forward-looking statements are reasonable, they cannot guarantee future results, level of activity, performance or achievements. Moreover, neither Contango, Independence, New PubCo nor any other person assumes responsibility for the accuracy or completeness of any of these forward-looking statements. You should not rely upon forward-looking statements as predictions of future events. Contango, Independence and New PubCo are under no duty to update any of these forward-looking statements after the date of this document to conform Contango’s, Independence’s and New PubCo’s prior statements to actual results or revised expectations and Contango, Independence and New PubCo do not intend to do so.

 

50


Table of Contents

RISK FACTORS

In addition to the other information included and incorporated by reference into this proxy statement/prospectus, including the matters addressed in the section titled “Cautionary Statements Regarding Forward-Looking Statements,” you should carefully consider the following risk factors before deciding whether to vote for the Transaction Proposal. In addition, you should read and consider the risks associated with each of the businesses of Contango and Independence because these risks will relate to the combined company following the completion of the Transactions. Descriptions of some of these risks can be found in the Annual Reports of Contango on Form 10-K for the fiscal year ended December 31, 2020, and any amendments thereto, as such risks may be updated or supplemented in Contango’s subsequently filed Quarterly Reports on Form 10-Q or Current Reports on Form 8-K, which are incorporated by reference into this proxy statement/prospectus. You should also consider the other information in this document and the other documents incorporated by reference into this document. See “Where You Can Find More Information.”

Risks Relating to the Transactions

Contango and Independence may fail to complete the Transactions if certain required conditions, many of which are outside the companies’ control, are not satisfied.

Completion of the Transactions is subject to various customary closing conditions, including, but not limited to:

 

   

approval and adoption of the Transaction Agreement by Contango stockholders,

 

   

the expiration or termination of any applicable waiting period under the HSR Act,

 

   

the absence of any order of injunction prohibiting the consummation of the Transactions,

 

   

no material adverse effect occurring with respect to Contango or Independence,

 

   

subject to certain exceptions and materiality and MAE standards, the accuracy of the representations and warranties of the parties to the Transaction Agreement,

 

   

performance and compliance by the parties to the Transaction Agreement in all material respects with agreements and covenants contained in the Transaction Agreement, and

 

   

the registration statement on Form S-4, of which this proxy statement/prospectus forms a part, will have become effective under the Securities Act, and no stop order suspending its effectiveness may be in effect or threatened.

Many of the conditions to completion of the Transactions are not within either Contango’s or Independence’s control, and neither company can predict when, or if, these conditions will be satisfied. If any of these conditions are not satisfied or waived prior to January 7, 2022, it is possible that the Transaction Agreement may be terminated. Although Contango and Independence have agreed in the Transaction Agreement to use reasonable best efforts, they may not be able to satisfy or receive the various closing conditions and obtain the necessary approvals in a timely fashion or at all. For additional information, please see “The Transaction Agreement and Related Agreements—Conditions to Completion of the Transactions.”

Failure to complete the Transactions could negatively impact Contango’s stock price and future businesses and financial results.

If the Transactions are not completed, Contango will be subject to several risks, including the following:

 

 

Contango and its subsidiaries may experience negative reactions from their customers, distributors, suppliers, vendors, landlords, joint venture partners and other business partners;

 

 

certain damages for which Contango may be liable to Independence under the terms and conditions of the Transaction Agreement, including a termination fee in certain circumstances;

 

51


Table of Contents
 

payment for certain costs relating to the Transactions, whether or not the Transactions are completed, such as legal, accounting, financial advisor and printing fees;

 

 

negative reactions from the financial markets, including declines in the price of Contango’s stock due to the fact that current prices may reflect a market assumption that the Transactions will be completed;

 

 

diverted attention of company management to the Transactions rather than to Contango’s operations and pursuit of other opportunities that could have been beneficial to it; and

 

 

litigation related to any failure to complete the Transactions or related to any enforcement proceeding commenced against Contango to perform their its obligations pursuant to the Transaction Agreement.

If the Transactions are not completed, the risks described above may materialize and they may have a material adverse effect on Contango’s results of operations, cash flows, financial position and stock price.

Directors and executive officers of Contango may have interests in the Transactions contemplated by the Transaction Agreement that are different from, or in addition to, those of Contango stockholders generally.

Certain of the directors and executive officers of Contango negotiated the terms of the Transaction Agreement and the Contango Board recommended that Contango stockholders vote in favor of the Transaction Proposal, the Contango LTIP Proposal and the Compensation Proposal. These directors and officers may have interests in the Transactions that are different from, or in addition to, those of Contango stockholders generally. These interests include the continued employment of the executive officers of Contango by the combined company, the continued service of independent directors of Contango as directors of New PubCo, the treatment in the Transactions of Contango equity awards held by the Contango directors and executive officers, certain payments that may become payable to the executive officers upon a qualifying termination of employment in connection with the Transactions in accordance with existing agreements, and the indemnification of Contango directors and executive officers by New PubCo.

You should be aware of these interests when you consider the recommendation of the Contango Board that you vote in favor of the Transaction Proposal and the Compensation Proposal. The Contango Board was aware of these interests when it determined that the Transaction Agreement and the Transactions contemplated thereby were advisable and fair to, and in the best interests of, Contango stockholders and recommended that Contango stockholders approve and adopt the Transaction Agreement. The interests of Contango directors and executive officers are described in more detail in “Proposal 1: The Transaction Proposal—Interests of Contango Directors and Executive Officers in the Transactions.”

The consideration to be received by holders of Contango Common Stock is fixed and will not be adjusted for changes affecting Independence or Contango.

Each share of Contango Common Stock will be converted into the right to receive 0.2 of a share of New PubCo Class A Common Stock, with cash paid in lieu of the issuance of any fractional shares of New PubCo Class A Common Stock. The Exchange Ratio is fixed, which means that it will not change between now and Closing, regardless of whether the market price of Contango Common Stock changes. The market price of Contango Common Stock has fluctuated since the date of the announcement of the parties’ entry into the Transaction Agreement and will continue to fluctuate from the date of this joint proxy statement/prospectus to the date of the Special Meeting through Closing. The market price of shares of Contango Common Stock may fluctuate during and after these periods as a result of a variety of factors, including general market and economic conditions, changes in Contango’s business, operations and prospects, market assessments of the likelihood that the Transactions will be completed and regulatory considerations. Such factors are difficult to predict and in many cases may be beyond the control of Contango and Independence. At the time Contango stockholders decide whether to approve the Transaction Proposal, they will not know the exact market value of the merger consideration they will receive when the Transactions are completed.

 

52


Table of Contents

Shares of New PubCo Class A Common Stock received by Contango stockholders as a result of the Transactions will have different rights from shares of Contango common stock and will have less influence over management.

Upon Closing, Contango stockholders will no longer be stockholders of Contango. Contango stockholders who receive the merger consideration will become New PubCo stockholders and their rights as New PubCo stockholders will be governed by the terms of New PubCo’s charter and bylaws. There will be important differences between the current rights of Contango stockholders and the rights to which such stockholders will be entitled as New PubCo stockholders. Unlike common equity in traditional corporate structures, including the existing structure of Contango, holders of New PubCo’s common stock will not vote for the election of directors. As a result, holders of New PubCo’s common stock will have less ability to influence New PubCo’s business than would the holders of common equity in a traditional corporate structure such as Contango’s. For a discussion of the different rights associated with shares of Contango common stock as compared to New PubCo, see “Comparison of Rights of New PubCo Stockholders and Contango Stockholders.”

Completion of the Transactions may trigger change in control or other provisions in certain agreements to which Contango is a party.

The completion of the Transactions may trigger change in control or other provisions in certain agreements to which Contango is a party. If Contango is unable to negotiate waivers of those provisions, the counterparties may exercise their rights and remedies under the applicable agreements, including in some instances potentially terminating the agreements or seeking monetary damages. Even if Contango is able to negotiate waivers, the counterparties may require a fee for such waivers or seek to renegotiate the agreements on terms less favorable to the combined business.

Required regulatory approvals may not be received, may take longer than expected to be received or may impose conditions that are not presently anticipated or cannot be met.

Completion of the Transactions is conditioned upon expiration or termination of any waiting period applicable to the Transactions under the HSR Act. Although each party has agreed to use its reasonable best efforts to ensure the prompt expiration or termination of any applicable waiting period under the HSR Act and to respond to and comply with any request for information from any government entity charged with enforcing, applying, administering or investigating the HSR Act or any other antitrust laws, there can be no assurance that the antitrust approvals will be obtained and that the other conditions to completing the Transactions will be satisfied.

Contango will be subject to various uncertainties and contractual restrictions while the Transactions are pending that could adversely affect its business and operations.

Uncertainty about the effect of the Transactions on customers, suppliers and vendors may have an adverse effect on Contango’s business, financial condition and results of operations. It is possible that some customers, suppliers and other persons with whom Contango has business relationships may delay or defer certain business decisions, or might decide to seek to terminate, change or renegotiate their relationship with Contango as a result of the Transactions, which could negatively affect Contango’s financial results, as well as the market price of Contango stock, regardless of whether the Transactions are completed.

Additionally, under the terms of the Transaction Agreement, Contango is subject to certain restrictions on the conduct of its business prior to completing the Transactions. The Transaction Agreement subjects Contango to restrictions on its business activities prior to the Contango Merger Effective Time. The Transaction Agreement obligates Contango to carry on its business in the ordinary course consistent with past practice and to use its reasonable best efforts to preserve intact its business organization, preserve its assets, rights and properties in good repair and condition, preserve its existing relationships with governmental authorities and preserve its relationships with customers, suppliers, contractors, licensors, licensees, distributors and others having business

 

53


Table of Contents

dealings with it. These restrictions could prevent Contango from pursuing certain business opportunities that arise prior to the Contango Merger Effective Time and are outside the ordinary course of business. Such limitations could negatively affect Contango’s businesses and operations prior to the completion of the Transactions.

Contango may have difficulty attracting, motivating and retaining executives and other employees in light of the Transactions.

Uncertainty about the effect of the Transactions on Contango’s employees may impair its ability to attract, retain and motivate personnel until the Transactions are completed. Employee retention may be particularly challenging during the pendency of the Transactions, as employees may feel uncertain about their future roles with the combined organization. In addition, Contango may have to provide additional compensation in order to retain employees. If employees depart because of issues relating to the uncertainty and difficulty of integration or a desire not to become employees of the combined company, the combined company’s ability to realize the anticipated benefits of the Transactions could be adversely affected.

The provisions of the Transaction Agreement limiting Contango’s ability to pursue alternative transactions to the Transactions and requiring it, in specified circumstances, to pay a termination fee if it does so may discourage others from a favorable alternative transaction proposal.

The Transaction Agreement prohibits Contango and its directors, officers, employees, advisors and other representatives, subject to specified exceptions, from initiating, encouraging, soliciting or entering into discussions with any third party regarding alternative acquisition proposals. This prohibition limits Contango’s ability to pursue offers from other possible acquirers that may be superior from a financial point of view. In some circumstances, upon termination of the Transaction Agreement, Contango would be required to pay a $33,375,989 termination fee to Independence.

These provisions could discourage a potential third-party acquirer that might have an interest in acquiring all or a significant portion of Contango’s stock or assets from considering or proposing that acquisition, even if it were prepared to pay consideration with a higher per share cash or market value than the market value proposed to be received or realized in the Transactions. Similarly, these provisions might result in a potential third-party acquirer proposing to pay a lower price to Contango stockholders than it might otherwise have proposed to pay because of the added expense of the termination fee that may become payable in certain circumstances. If the Transaction Agreement is terminated and we determine to seek another business combination, we may not be able to negotiate a transaction with another party on terms comparable to, or better than, the terms of the Transactions.

In connection with the Transactions, Independence, Contango and/or the combined company may be required to take write-downs or write-offs, restructuring and impairment or other charges that could negatively affect the business, assets, liabilities, prospects, outlook, financial condition and results of operations of Independence, Contango and/or New PubCo.

Although Independence and Contango have conducted extensive due diligence in connection with the Transactions, they cannot assure you that this diligence revealed all material issues that may be present, that it would be possible to uncover all material issues through a customary amount of due diligence, or that factors outside of Contango’s and Independence’s control will not later arise. Even if Contango’s and Independence’s due diligence successfully identifies certain risks, unexpected risks may arise and previously known risks may materialize in a manner not consistent with Contango’s and Independence’s preliminary risk analysis. Further, as a result of the Transactions, purchase accounting, and the proposed operation of the combined company going forward, Independence, Contango and/or the combined company may be required to take write-offs or write-downs, restructuring and impairment or other charges. As a result, Independence, Contango and/or the combined company may be forced to write-down or write-off assets, restructure its operations, or incur impairment or other

 

54


Table of Contents

charges that could negatively affect the business, assets, liabilities, prospects, outlook, financial condition and results of operations of Independence, Contango and/or the combined company.

The market price of the combined company’s common stock may be volatile, and holders of the combined company’s common stock could lose a significant portion of their investment due to drops in the market price of the combined company’s common stock following completion of the Transactions.

The market price of the combined company’s common stock may be volatile, and following completion of the Transactions, stockholders may not be able to resell their New PubCo Class A Common Stock at or above the price at which they acquired the New PubCo Class A Common Stock pursuant to the Transaction Agreement or otherwise due to fluctuations in its market price, including changes in price caused by factors unrelated to the combined company’s operating performance or prospects.

An active, liquid, and orderly market for New PubCo Class A Common Stock may not develop or be sustained. There may be a lack of supply of, or demand for, the New PubCo Class A Common Stock. The public float of New PubCo Class A Common Stock may be insufficient to meet demand, which could cause the trading price of New PubCo Class A Common Stock to rise to an unsustainable level. Further, institutional investors may be discouraged from purchasing New PubCo Class A Common Stock if they are unable to purchase a block in the open market due to a potential unwillingness of existing stockholders to sell a sufficient amount of New PubCo Class A Common Stock at the price offered by such institutional investors. If institutional investors are unable to purchase New PubCo Class A Common Stock, the market for New PubCo Class A Common Stock may be more volatile without the influence of long-term institutional investors holding significant amounts of New PubCo Class A Common Stock. In the case of a lack of demand for New PubCo Class A Common Stock, the trading price of our Class A common stock could decline significantly.

Specific factors that may have a significant effect on the market price for the combined company’s common stock include, among others, the following:

 

 

changes in stock market analyst recommendations or earnings estimates regarding the combined company’s common stock, other companies comparable to it or companies in the industries they serve;

 

 

the size and liquidity of New PubCo’s public float of Class A Common Stock relative to New PubCo’s market capitalization;

 

 

actual or anticipated fluctuations in the combined company’s operating results or future prospects;

 

 

reaction to public announcements by the combined company;

 

 

strategic actions taken by the combined company or its competitors, such as the intended business separations, acquisitions or restructurings;

 

 

failure of the combined company to achieve the perceived benefits of the Transactions, including financial results and anticipated synergies, as rapidly as or to the extent anticipated by financial or industry analysts;

 

 

adverse conditions in the financial market or general U.S. or international economic conditions, including those resulting from war, incidents of terrorism and responses to such events; and

 

 

sales of common stock by the combined company, members of its management team or significant stockholders.

The opinion of Contango’s financial advisor will not be updated to reflect changes in circumstances between the signing of the Transaction Agreement in June 2021 and the completion of the Transactions.

Contango has not obtained an updated opinion from its financial advisor as of the date of this proxy statement/prospectus, and Contango does not anticipate asking its financial advisor to update its opinion. Changes in the operations and prospects of Contango or Independence, general market and economic conditions and other

 

55


Table of Contents

factors that may be beyond the control of Contango or Independence, and on which Contango’s financial advisor’s opinion was based, may significantly alter the price of the shares of Contango Common Stock by the time the Transactions are completed. The opinion does not speak as of the time the Transactions will be completed or as of any date other than the date of the Transaction Agreement. Because Contango’s financial advisor will not be updating its opinion, which was issued in connection with the signing of the Transaction Agreement in June 2021, the opinion will not address the fairness of the merger consideration from a financial point of view at the time the Transactions are completed. The Contango Board’s recommendation that Contango stockholders vote “FOR” the Transaction Proposal, however, is made as of the date of this proxy statement/prospectus. For a description of the opinion that Contango received from its financial advisor, please refer to “Proposal 1: The Transaction Proposal—Opinion of Contango’s Financial Advisor.”

If the Mergers, taken together, do not qualify as a “reorganization” within the meaning of Section 368(a) of the Code, Contango Stockholders may be required to pay substantial U.S. federal income taxes.

In reliance on a legal opinion provided by Gibson, Dunn & Crutcher LLP, tax counsel to Contango, New PubCo and Contango believe the Mergers, taken together, will qualify as a “reorganization” within the meaning of Section 368(a) of the Code, and New PubCo and Contango intend to report the Mergers consistent with such qualification. However, it is not a condition to Contango’s obligation or New PubCo’s obligation to complete the Transactions that the Mergers, taken together, be treated as a “reorganization,” and neither New PubCo nor Contango intends to obtain a ruling from the IRS with respect to the tax consequences of the Mergers. If the IRS or a court determines that the Mergers, taken together, should not be treated as a “reorganization” within the meaning of Section 368(a) of the Code, a U.S. holder of Contango Common Stock would generally recognize taxable gain or loss upon the exchange of Contango Common Stock for New PubCo Class A Common Stock pursuant to the Mergers. See “The Transactions—Material U.S. Federal Income Tax Consequences of the Mergers”.

Risks Relating to the Business of the Combined Company Upon Completion of the Transactions

Upon consummation of the Transactions, Contango will become an indirect, wholly owned subsidiary of New PubCo and the operating subsidiaries of Independence will be held by OpCo. Accordingly, the risks specific to the business of Contango and Independence will affect the combined business of New PubCo.

You should read and consider risk factors specific to the business of Independence described below under “—Other Risk Factors of Independence.” In addition, you should read and consider the risk factors described in Part I, Item 1A of Contango’s Annual Report on Form 10-K for the fiscal year ended December 31, 2020, as updated by subsequent Quarterly Reports on Form 10-Q, all of which are filed by Contango with the SEC and incorporated by reference into this document. See “Where You Can Find More Information.”

The combined company may fail to realize the anticipated benefits of the Transactions and may assume unanticipated liabilities.

The success of the Transactions will depend on, among other things, the combined company’s ability to combine the Contango and Independence businesses in a manner that realizes the various benefits, growth opportunities and synergies identified by the companies. Achieving the anticipated benefits of the Transactions is subject to a number of risks and uncertainties. OpCo would assume all of the liabilities associated with the acquired properties and environmental, title and other problems could reduce the value of the properties to OpCo. There can also be no assurance that attractive investment opportunities in upstream oil and gas assets will materialize for KKR to present to New PubCo, and there can be no guarantee that any such investment would be successful. Also, it is uncertain whether Contango’s and Independence’s existing operations and the acquired properties and assets can be integrated in an efficient and effective manner.

In addition, the integration of operations following the Transactions will require the attention of New PubCo’s management and other personnel, which may distract their attention from New PubCo’s day-to-day business and

 

56


Table of Contents

operations and prevent the combined company from realizing benefits from other opportunities. While the Manager’s personnel and other resources expect to dedicate the majority of their time to New PubCo’s assets and operations, the Manager’s personnel and other resources may be utilized for other projects unrelated to New PubCo, and the allocation of such resources is generally within the discretion of the Manager. New PubCo is obligated to pay the Manager annual Management Compensation under the terms of the Management Agreement. There can be no assurance New PubCo will realize the anticipated benefits from the Management Agreement. Those fees may be greater than the costs that would otherwise be incurred by New PubCo in managing its business and compensating its executive team. Completing the integration process may be more expensive than anticipated, and New PubCo cannot assure you that it will be able to affect the integration of these operations smoothly or efficiently or that the anticipated benefits of the Transactions will be achieved.

New PubCo has no operating or financial history and the unaudited pro forma condensed combined financial statements included in this proxy statement/prospectus are preliminary. The actual financial condition and results of operations of New PubCo after the Transactions may differ materially.

New PubCo has been recently incorporated in connection with the proposed Transactions and has no operating history or revenues. This proxy statement/prospectus includes unaudited pro forma condensed combined financial statements for New PubCo, which we refer to as the pro forma financial statements, that combine the historical consolidated financial statements of Contango for the six months ended June 30, 2021 and the year ended December 31, 2020 with the historical financial statements of Independence for the six months ended June 30, 2021 and the year ended December 31, 2020, adjusted to give effect to the Transactions, and should be read in conjunction with such financial statements and accompanying notes which are incorporated by reference in this proxy statement/prospectus. The pro forma financial statements are presented for illustrative purposes only, are based on certain assumptions, address a hypothetical situation and reflect limited historical financial data. The pro forma financial statements do not include, among other things, estimated cost or growth synergies, adjustments related to restructuring or integration activities, future acquisitions or disposals not yet known or probable, or impacts of Transaction-related change in control provisions that are currently not factually supportable and/or probable of occurring. Therefore, the pro forma financial statements are presented for informational purposes only and are not necessarily indicative of what the combined company’s actual financial condition or results of operations would have been had the Transactions been completed on the dates indicated. Accordingly, New PubCo’s business, assets, results of operations and financial condition may differ significantly from those indicated by the pro forma financial statements included in this proxy statement/prospectus. For more information, see “Unaudited Pro Forma Condensed Combined Financial Statements.”

The only principal asset of New PubCo following the business combination will be its interest in OpCo; accordingly, New PubCo will depend on distributions from OpCo to pay taxes, make payments under the Management Agreement and cover New PubCo’s corporate and other overhead expenses.

Upon consummation of the Transactions, New PubCo will be a holding company and will have no material assets other than its ownership interest in OpCo. New PubCo will have no independent means of generating revenue or cash flow. To the extent OpCo has available cash and subject to the terms of any current or future indebtedness agreements, New PubCo intends to cause OpCo (i) to make pro rata cash distributions to holders of OpCo Units, including New PubCo, in an amount sufficient to allow New PubCo to pay its taxes and to make payments under the Management Agreement and (ii) to reimburse New PubCo for its corporate and other overhead expenses. We generally expect OpCo to fund such distributions out of available cash. When OpCo makes distributions, the holders of OpCo Units will be entitled to receive proportionate distributions based on their interests in OpCo at the time of such distribution. To the extent that New PubCo needs funds and OpCo or its subsidiaries are restricted from making such distributions or payments under applicable law or regulation or under the terms of any current or future indebtedness agreements, or are otherwise unable to provide such funds, our liquidity and financial condition could be materially adversely affected.

Moreover, because New PubCo will have no independent means of generating revenue, New PubCo’s ability to make tax payments and payments under the Management Agreement is dependent on the ability of OpCo to

 

57


Table of Contents

make distributions to New PubCo in an amount sufficient to cover New PubCo’s tax obligations and obligations under the Management Agreement. This ability, in turn, may depend on the ability of OpCo’s subsidiaries to make distributions to it. The ability of OpCo, its subsidiaries and other entities in which it directly or indirectly holds an equity interest to make such distributions will be subject to, among other things, (i) the applicable provisions of Delaware law (or other applicable jurisdiction) that may limit the amount of funds available for distribution and (ii) restrictions in relevant debt instruments issued by OpCo or its subsidiaries and other entities in which it directly or indirectly holds an equity interest.

If OpCo were to become a publicly traded partnership taxable as a corporation for U.S. federal income tax purposes, New PubCo and OpCo might be subject to potentially significant tax inefficiencies.

New PubCo intends to operate such that OpCo does not become a publicly traded partnership taxable as a corporation for U.S. federal income tax purposes. A “publicly traded partnership” is a partnership the interests of which are traded on an established securities market or are readily tradable on a secondary market or the substantial equivalent thereof. Under certain circumstances, redemptions of OpCo Units pursuant to the Redemption Right or other transfers of OpCo Units could cause OpCo to be treated as a publicly traded partnership. Applicable U.S. Treasury regulations provide for certain safe harbors from treatment as a publicly traded partnership, and we intend to operate such that redemptions or other transfers of OpCo Units qualify for one or more such safe harbors. For example, we intend to limit the number of holders of OpCo Units, and the OpCo LLC Agreement, which will be entered into in connection with the consummation of the Transactions, will provide for limitations on the ability of holders of OpCo Units to transfer their OpCo Units and will provide New PubCo, as the managing member of OpCo, with the right to impose restrictions (in addition to those already in place) on the ability of holders of OpCo Units to redeem their OpCo Units pursuant to the Redemption Right to the extent New PubCo believes it is necessary to ensure that OpCo will continue to be treated as a partnership for U.S. federal income tax purposes.

If OpCo were to become a publicly traded partnership taxable as a corporation for U.S. federal income tax purposes, significant tax inefficiencies might result for New PubCo and OpCo, including as a result of New PubCo’s inability to file a consolidated U.S. federal income tax return with OpCo.

New PubCo will depend on the executive officers and personnel of the Manager and its affiliates to manage and operate its business, the loss of any of whom would materially and adversely affect future operations. Additionally, operational risks affecting the Manager, and New PubCo’s ability to work collaboratively with the Manager, including with respect to the allocation of corporate opportunities, may impact its business and have a material effect on its results of operations.

New PubCo will be reliant on the Manager to manage its business and operations and provide the executive management team pursuant to the Management Agreement. However, while the Manager expects its personnel and other resources to be dedicated the majority of their time to New PubCo’s assets and operations, the Manager’s personnel and other resources may be utilized for other projects unrelated to New PubCo, and the allocation of such resources is generally within the Manager’s discretion. The Management Agreement has an initial three-year term, with automatic three-year renewals thereafter; however, New PubCo can offer no assurance that the Manager will continue to provide services to it or that it will continue to have access to the Manager’s officers and personnel. In addition, in the event New PubCo elects to terminate the Management Agreement in accordance with its terms as a result of unsatisfactory performance or otherwise, New PubCo shall be obligated to pay the Manager a termination fee equal to three times the sum of (i) the average annual Management Fee and (ii) the average of the Incentive Compensation, in each case earned by the Manager during the prior 24 months preceding the most recently completed quarter prior to the termination date. See “The Transaction Agreement and Related Agreements—Management Agreement.”

Further, New PubCo’s relationship with the Manager will present certain challenges relating to its ability to work collaboratively with the Manager’s broader business. For example, the Manager will source investment

 

58


Table of Contents

opportunities both for New PubCo’s benefit and for the benefit of other KKR investment vehicles. Pursuant to the Management Agreement, investment opportunities in upstream oil and gas assets will be presented to New PubCo with the total amount of the available investment allocated between New PubCo and EIGF II in good faith by the Manager on a pro rata basis subject to and taking into account available capital, applicable concentration limits, investment restrictions and other similar considerations. After all available investment capital within EIGF II has been fully deployed, the Manager shall ensure that at least 70% of any such investment amounts are allocated to New PubCo. In addition, from time to time, investment opportunities outside of upstream oil and gas assets may arise that are suitable for investment by New PubCo, on the one hand, and by and EIGF II (and any successor fund) or other KKR funds, on the other that are (A) engaged in an investment strategy that is materially different from New PubCo’s (such as distressed debt or special situations investment vehicles) and (B) have pre-existing defined allocation rights pursuant to KKR’s allocation policies or contractual undertakings agreed with the investors in such other KKR funds. In such cases, New PubCo may elect to co-invest alongside EIGF II and/or such other KKR funds in such investments, in which case KKR will allocate such investment opportunities among New PubCo, on the one hand, and EIGF II and/or such other KKR funds, on the other hand, in a manner consistent with the priority investment rights of such KKR funds, taking into account such factors as KKR deems appropriate. New PubCo shall have no obligation to make any such co-investment.

As consideration for the services rendered pursuant to the Management Agreement and the Manager’s overhead, including compensation of the executive management team, the Manager is entitled to receive (i) the Management Compensation equal to $13.47 million per annum as of the Closing, which represents New PubCo’s pro rata portion (based on New PubCo’s relative ownership of OpCo and including 2,831,381 shares of New PubCo Class A Common Stock to be issued to holders of contango PSU Awards) of $53.3 million per annum and (ii) the Incentive Compensation under which the Manager may receive up to 10% of New PubCo’s outstanding equity based on the achievement of certain performance-based measures. The portion of the Management Compensation borne by New PubCo will increase over time as New PubCo’s ownership percentage of OpCo increases. In addition, as the business and assets of New PubCo expand, the Management Compensation will increase by an amount equal to 1.5% per annum of the net proceeds from all future issuances of equity securities of New PubCo (including in connection with asset acquisitions) and, in certain instances, OpCo. However, incremental management fees will not apply to the issuance of shares of New PubCo Class A Common Stock upon the redemption or exchange of OpCo Units. New PubCo shall reimburse the Manager for its pro rata share (based on percentage of public ownership of the Company) of any costs or expenses incurred by Manager on behalf of New PubCo (other than normal overhead expenses relating to the business or operations of the Manager). New PubCo’s ability to terminate the Management Agreement as a result of any actual or apparent excess fees is limited by the terms of the Management Agreement to certain specified circumstances. See “The Transaction Agreement and Related Agreements-Management Agreement.”

The Preferred Stockholder’s significant voting power will limit the ability of holders of New PubCo’s common stock to influence its business.

The Preferred Stockholder will be the sole holder of the New PubCo Non-Economic Series I Preferred Stock and is expected to retain its ownership of the New PubCo Non-Economic Series I Preferred Stock until such time as it ceases to own a number of shares of New PubCo’s common stock equal to or greater than 50% (the “Retained Ownership Percentage”) of the shares of New PubCo Class A Common Stock and New PubCo Class B Common Stock it will own as of the consummation of the Transactions, subject to certain exceptions. The New PubCo Non-Economic Series I Preferred Stock entitles the holder thereof to appoint the entire New PubCo Board and to certain other to approval rights with respect to certain fundamental corporate actions, including debt incurrence in excess of 10% of then outstanding indebtedness, significant equity raises, preferred equity issuances, adoption of a shareholder rights plan, amendments of New PubCo’s certificate of incorporation and certain sections of its bylaws, a sale of all or substantially all of the assets of New PubCo, mergers involving New PubCo, removals of New PubCo’s Chief Executive Officer and the liquidation or dissolution of New PubCo. Unlike common equity in traditional corporate structures, including the existing structure of Contango, holders of New PubCo’s

 

59


Table of Contents

common stock will not vote for the election of directors. As a result, holders of New PubCo’s common stock will have less ability to influence New PubCo’s business than would the holders of common equity in a traditional corporate structure such as Contango’s.

The Preferred Stockholder’s controlling ownership position may have the effect of delaying or preventing changes in control or changes in management and may adversely affect the trading price of New PubCo Class A Common Stock to the extent investors perceive a disadvantage in owning stock of a company with a controlling shareholder.

Given its ownership of the New PubCo Non-Economic Series I Preferred Stock, the Preferred Stockholder would have to approve any potential acquisition of New PubCo. The existence of a controlling shareholder may have the effect of deterring hostile takeovers, delaying or preventing changes in control or changes in management, or limiting the ability of New PubCo’s other shareholders to approve transactions that they may deem to be in the best interests of New PubCo. Moreover, the Preferred Stockholder’s controlling ownership position may adversely affect the trading price of New PubCo Class A Common Stock to the extent investors perceive a disadvantage in owning stock of a company with a controlling shareholder, whether due to a decreased likelihood of a sale of New PubCo at a premium to the then-existing trading price of the New PubCo Class A Common Stock or otherwise.

The certificate of incorporation of New PubCo will provide that the Preferred Stockholder is, to the fullest extent permitted by law, under no obligation to consider the separate interests of the other stockholders and will contain provisions limiting the liability of the Preferred Stockholder.

To the fullest extent permitted by applicable law, New PubCo’s certificate of incorporation will contain provisions limiting the duties owed by the Preferred Stockholder and contain provisions allowing the Preferred Stockholder to favor its own interests and the interests of its controlling persons over New PubCo and the holders of New PubCo’s common stock. New PubCo’s certificate of incorporation will contain provisions stating that the Preferred Stockholder is under no obligation to consider the separate interests of the other stockholders (including the tax consequences to such stockholders) in deciding whether or not to authorize us to take (or decline to authorize us to take) any action as well as provisions stating that the Preferred Stockholder shall not be liable to the other stockholders for damages or equitable relief for any losses, liabilities or benefits not derived by such stockholders in connection with such decisions.

The certificate of incorporation of New PubCo will contain a provision renouncing its interest and expectancy in certain corporate opportunities that may prevent New PubCo from receiving the benefit of certain corporate opportunities.

The “corporate opportunity” doctrine provides that corporate fiduciaries, as part of their duty of loyalty to the corporation and its stockholders, may not take for themselves an opportunity that in fairness should belong to the corporation. As such, a corporate fiduciary may generally not pursue a business opportunity which the corporation is financially able to undertake and which, by its nature, falls into the line of the corporation’s business and is of practical advantage to it, or in which the corporation has an actual or expectant interest, unless the opportunity is disclosed to the corporation and the corporation determines that it is not going to pursue such opportunity. Section 122(17) of the DGCL, however, expressly permits a Delaware corporation to renounce in its certificate of incorporation any interest or expectancy of the corporation in, or in being offered an opportunity to participate in, specified business opportunities or specified classes or categories of business opportunities that are presented to the corporation or its officers, directors or stockholders.

The certificate of incorporation of New PubCo will contain a provision that, to the maximum extent permitted under the law of the State of Delaware, New PubCo renounces any interest or expectancy of New PubCo in, or in being offered an opportunity to participate in, business opportunities that are from time to time presented to its officers, directors, the Preferred Stockholder or any partner, manager, member, director, officer, stockholder,

 

60


Table of Contents

employee or agent or affiliate of any such holder. New PubCo believes that this provision, which is intended to provide that certain business opportunities are not subject to the “corporate opportunity” doctrine, is appropriate, as the Preferred Stockholder and its affiliates invest in a wide array of companies, including companies with businesses similar to New PubCo. As a result of this provision, New PubCo may be not be offered certain corporate opportunities which could be beneficial to New PubCo and its stockholders.

The financial analyses and forecasts considered by Contango and its financial advisor may not be realized, which may adversely affect the market price of New PubCo common stock following the completion of the Transactions.

In performing its financial analyses and rendering its opinion regarding fairness, from a financial point of view, of the Contango Merger consideration, the financial advisor to Contango relied on, among other things, internal forecasts and cost savings and operating synergies projections provided to it. See “Proposal 1: The Transaction Proposal—Certain Contango Unaudited Prospective Financial and Operating Information.” The forecasts were prepared by, or as directed by, the managements of Contango and Independence. None of these analyses and forecasts was prepared with a view towards public disclosure or compliance with the published guidelines of the SEC, U.S. GAAP, or the guidelines established by the American Institute of Certified Public Accountants for preparation and presentation of financial forecasts. These projections are inherently based on various estimates and assumptions that are subject to the judgment of those preparing them. These projections are also subject to significant economic, competitive, industry and other uncertainties and contingencies, all of which are difficult or impossible to predict and many of which are beyond the control of Contango and Independence. There can be no assurance that Contango’s or Independence’s financial condition or results of operations will be consistent with those set forth in such analyses and forecasts, which could have a material impact on the market price of New PubCo common stock following the Transactions.

Combining the businesses of Contango and Independence may be more difficult, costly and time-consuming than expected, which may adversely affect the combined company’s results and negatively affect the value of New PubCo Class A Common Stock following the Transactions.

Contango and Independence have entered into the Transaction Agreement because each believes that combining the businesses of Contango and Independence will produce benefits and cost savings. However, Contango and Independence have historically operated as independent companies and will continue to do so until the completion of the Transactions. Following the completion of the Transaction, New PubCo’s management will need to integrate Contango’s and Independence’s respective businesses. The combination of two independent businesses is a complex, costly and time-consuming process, and the management of the combined company may face significant challenges in implementing such integration, many of which may be beyond the control of management, including, without limitation:

 

 

latent impacts resulting from the diversion of Contango’s and Independence’s respective management teams’ attention from ongoing business concerns as a result of management’s attention to the Transactions and performance shortfalls at one or both of the companies;

 

 

ongoing diversion of the attention of management from the operation of the combined company’s business as a result of the intended business separations;

 

 

difficulties in achieving anticipated cost savings, synergies, business opportunities and growth prospects;

 

 

the possibility of faulty assumptions underlying expectations regarding the integration process, including with respect to the intended tax-efficient transactions;

 

 

unanticipated issues in integrating accounting, information technology, communications programs, financial procedures and operations, and other systems, procedures and policies;

 

 

difficulties in managing a larger combined company, addressing differences in business culture and retaining key personnel;

 

61


Table of Contents
 

unanticipated changes in applicable laws and regulations;

 

 

managing tax costs or inefficiencies associated with integrating the operations of the combined company;

 

 

coordinating geographically separate organizations; and

 

 

unforeseen expenses or delays associated with the Transactions.

Some of these factors will be outside of the control of Contango and Independence, and any one of them could result in increased costs and diversion of management’s time and energy, as well as decreases in the amount of expected revenue that could materially impact the business, financial conditions and results of operations of the combined business. The integration process and other disruptions resulting from the Transactions may also adversely affect the combined company’s relationships with employees, suppliers, customers, distributors, licensors and others with whom Contango and Independence have business or other dealings, and difficulties in integrating the businesses of Contango and Independence could harm the reputation of the combined company.

If the combined company is not able to successfully integrate the businesses of Contango and Independence in an efficient, cost-effective and timely manner, the anticipated benefits and cost savings of the Transactions may not be realized fully, or at all, or may take longer to realize than expected, and the value of New PubCo Class A Common Stock, the revenues, levels of expenses and results of operations may be affected adversely. If the combined company is not able to adequately address integration challenges, the combined company may be unable to successfully integrate Contango’s and Independence’s operations or realize the anticipated benefits of the Transactions.

New PubCo will incur significant costs in connection with the integration of Contango and Independence.

While both Contango and Independence have assumed that a certain level of expenses would be incurred in connection with the Transactions contemplated by the Transaction Agreement, there are many factors beyond their control that could affect the total amount of, or the timing of, anticipated expenses with respect to the integration and implementation of the combined businesses. New PubCo will also incur costs related to formulating and implementing integration plans, including facilities and systems consolidation costs and other employment-related costs.

There may also be additional unanticipated significant costs in connection with the Transactions that the combined company may not recoup. These costs and expenses could reduce the benefits and additional income New PubCo expects to achieve from the Transactions. Although New PubCo expects that these benefits will offset the transaction expenses and implementation costs over time, this net benefit may not be achieved in the near term or at all.

New PubCo’s Certificate of Incorporation after the consummation of the Transactions will designate the Court of Chancery of the State of Delaware as the sole and exclusive forum for certain types of actions and proceedings that may be initiated by its stockholders, which could limit New PubCo’s stockholders’ ability to obtain a favorable judicial forum for disputes with New PubCo or its directors, officers, employees or agents.

New PubCo’s Certificate of Incorporation after the Transactions will provide that, unless New PubCo consents in writing to the selection of an alternative forum, the Court of Chancery of the State of Delaware will, to the fullest extent permitted by applicable law, be the sole and exclusive forum for (i) any derivative action or proceeding brought on New PubCo’s behalf, (ii) any action asserting a claim of breach of a fiduciary duty owed by any of New PubCo’s directors, officers, employees or agents to New PubCo or its stockholders, (iii) any action asserting a claim arising pursuant to any provision of the Delaware General Corporation Law, New PubCo’s Certificate of Incorporation or its Bylaws, or (iv) any action asserting a claim against New PubCo that is governed by the internal affairs doctrine, in each such case subject to such Court of Chancery having personal jurisdiction over the indispensable parties named as defendants therein. Any person or entity purchasing or otherwise acquiring

 

62


Table of Contents

any interest in shares of New PubCo’s capital stock will be deemed to have notice of, and consented to, the provisions of New PubCo’s restated Certificate of Incorporation described in the preceding sentence. This choice of forum provision may limit a stockholder’s ability to bring a claim in a judicial forum that it finds favorable for disputes with New PubCo or its directors, officers, employees or agents, which may discourage such lawsuits against New PubCo and such persons. Alternatively, if a court were to find these provisions of New PubCo’s certificate of incorporation inapplicable to, or unenforceable in respect of, one or more of the specified types of actions or proceedings, New PubCo may incur additional costs associated with resolving such matters in other jurisdictions, which could adversely affect New PubCo’s business, financial condition or results of operations.

The requirements of being a public company, including compliance with the reporting requirements of the Exchange Act, and the requirements of the Sarbanes-Oxley Act of 2002, may strain New PubCo’s resources, increase its costs and distract management, and New PubCo may be unable to comply with these requirements in a timely or cost-effective manner.

As a public company, New PubCo will need to comply with new laws, regulations and requirements, certain corporate governance provisions of the Sarbanes-Oxley Act of 2002, related regulations of the SEC and the requirements of the NYSE, with which Independence has not been required to comply as a private company. Complying with these statutes, regulations and requirements will occupy a significant amount of time of the New PubCo Board and management and will significantly increase New PubCo’s costs and expenses. New PubCo will need to:

 

 

institute a more comprehensive compliance function;

 

 

comply with rules promulgated by the NYSE;

 

 

continue to prepare and distribute periodic public reports in compliance with its obligations under the federal securities laws;

 

 

establish new internal policies, such as those relating to insider trading; and

 

 

involve and retain to a greater degree outside counsel and accountants in the above activities.

In addition, New PubCo expects that being a public company subject to these rules and regulations may make it more difficult and more expensive to obtain director and officer liability insurance and New PubCo may be required to accept reduced policy limits and coverage or incur substantially higher costs to obtain the same or similar coverage. As a result, it may be more difficult for New PubCo to attract and retain qualified individuals to serve on the New PubCo Board or as executive officers. New PubCo is currently evaluating these rules, and it cannot predict or estimate the amount of additional costs it may incur or the timing of such costs.

If New PubCo fails to develop or maintain an effective system of internal controls, it may not be able to accurately report its financial results or prevent fraud. As a result, stockholders could lose confidence in New PubCo’s financial reporting, which would harm its business and the trading price of New PubCo Class A Common Stock.

Effective internal controls are necessary for New PubCo to provide reliable financial reports, prevent fraud and operate successfully as a public company. If New PubCo cannot provide reliable financial reports or prevent fraud, its reputation and operating results would be harmed. New PubCo cannot be certain that its efforts to develop and maintain internal controls will be successful, that it will be able to maintain adequate controls over its financial processes and reporting in the future or that it will be able to comply with its obligations under Section 404 of the Sarbanes-Oxley Act of 2002. Any failure to develop or maintain effective internal controls, or difficulties encountered in implementing or improving internal controls, could harm New PubCo’s operating results or cause New PubCo to fail to meet its reporting obligations. Ineffective internal controls could also cause investors to lose confidence in New PubCo’s reported financial information, which would likely have a negative effect on the trading price of the New PubCo Class A Common Stock.

 

63


Table of Contents

There is currently no active trading market for New PubCo Class A Common Stock, and an active, liquid and orderly trading market for New PubCo Class A Common Stock may not develop or be maintained.

Prior to the Transactions, New PubCo Class A Common Stock has not been traded on any market. An active, liquid and orderly trading market for New PubCo Class A Common Stock may not develop or be maintained after the Transactions. Active, liquid and orderly trading markets usually result in less price volatility and more efficiency in carrying out investors’ purchase and sale orders. Consequently, you may not be able to sell shares of New PubCo Class A Common Stock at prices equal to or greater than the assumed price attributable to such shares for purposes of the Transactions. The stock markets in general have experienced extreme volatility that has often been unrelated or disproportionate to the operating performance of particular companies. These broad market fluctuations may adversely affect the trading price of New PubCo Class A Common Stock. Securities class action litigation has often been instituted against companies following periods of volatility in the overall market and in the market price of a company’s securities. Such litigation, if instituted against New PubCo could result in very substantial costs, divert management’s attention and resources and harm New PubCo’s business, operating results and financial condition.

Future sales of New PubCo Class A Common Stock in the public market, or the perception that such sales may occur, could reduce the price of New PubCo Class A Common Stock, and any additional capital raised by New PubCo through the sale of equity or convertible securities may dilute your ownership in New PubCo.

New PubCo may sell additional shares of New PubCo Class A Common Stock in subsequent offerings. In addition, subject to certain limitations and exceptions, OpCo Unit Holders may redeem their OpCo Units (together with a corresponding number of shares of New PubCo Class B Common Stock) for shares of New PubCo Class A common stock (on a one-for-one basis, subject to conversion rate adjustments for stock splits, stock dividends and reclassification and other similar transactions) and then sell those shares of New PubCo Class A Common Stock. After the completion of the Transactions, New PubCo will have 43,105,853 outstanding shares of Class A Common Stock (including 2,831,381 shares of New PubCo Class A Common Stock to be issued to holders of Contango PSU Awards) and 127,536,463 outstanding shares of Class B Common Stock. Following the completion of the Transactions, Independence’s existing owners will own all of the outstanding shares of New PubCo Class B Common Stock, representing approximately 75% of New PubCo’s total outstanding common stock. All such shares are restricted from immediate resale under the federal securities laws and are subject to certain lock-up agreements, but may be sold into the market in the future. The registration rights agreement New PubCo expects to enter into at Closing of the Transactions will require New PubCo to effect the registration of their shares in certain circumstances following the six month anniversary of Closing.

In addition, New PubCo intends to file a registration statement with the SEC on Form S-8 providing for the registration of 4,102,562 shares of New PubCo Class A Common Stock issued or reserved for issuance under Contango’s 2009 Plan, as proposed to be amended and assumed by New PubCo and New PubCo Class A Common Stock issued or reserved for issuance under the Equity Incentive Plan. Subject to the satisfaction of vesting conditions, the expiration of lock-up agreements and the requirements of Rule 144, shares registered under the registration statement on Form S-8 may be made available for resale immediately in the public market without restriction.

New PubCo cannot predict the size of future issuances of New PubCo Class A Common Stock or securities convertible into Class A Common Stock or the effect, if any, that future issuances and sales of shares of New PubCo Class A Common Stock will have on the market price of New PubCo Class A Common Stock. Sales of substantial amounts of New PubCo Class A Common Stock (including shares issued in connection with an acquisition), or the perception that such sales could occur, may adversely affect prevailing market prices of New PubCo Class A Common Stock.

 

64


Table of Contents

If securities or industry analysts do not publish research or reports about New PubCo’s business, if they adversely change their recommendations regarding the New PubCo Class A Common Stock or if New PubCo’s operating results do not meet their expectations, the trading price of New PubCo Class A Common Stock could decline.

The trading market for New PubCo Class A Common Stock will be influenced by the research and reports that industry or securities analysts publish about New PubCo or its business. If one or more of these analysts cease coverage of New PubCo or fail to publish reports on New PubCo regularly, New PubCo could lose visibility in the financial markets, which in turn could cause New PubCo’s stock price or trading volume to decline. Moreover, if one or more of the analysts who cover New PubCo downgrades the New PubCo Class A Common Stock or if New PubCo’s operating results do not meet their expectations, the trading price of New PubCo Class A Common Stock could decline.

We expect to be a “controlled company” within the meaning of NYSE rules and, as a result, will qualify for and intend to rely on exemptions from certain corporate governance requirements.

Because the Preferred Stockholder will initially be the sole owner of the New PubCo Non-Economic Series I Preferred Stock and accordingly will have the exclusive right to appoint the New PubCo Board, New PubCo expects to be a controlled company as of the completion of the Transactions under the Sarbanes-Oxley Act and New York Stock Exchange rules. A controlled company does not need its board of directors to have a majority of independent directors or to form an independent compensation or nominating and corporate governance committee. As a controlled company, New PubCo will remain subject to rules of the Sarbanes-Oxley Act and the New York Stock Exchange that require it to have an audit committee composed entirely of independent directors. Under these rules, New PubCo must have at least one independent director on its audit committee by the date the New PubCo Class A Common Stock is listed on the New York Stock Exchange, at least two independent directors on its audit committee within 90 days of the listing date, and at least three independent directors on its audit committee within one year of the listing date. New PubCo expects to have seven independent directors upon the Closing of the Transactions.

If at any time New PubCo ceases to be a controlled company, it will take all action necessary to comply with the Sarbanes-Oxley Act and New York Stock Exchange rules, including by appointing a majority of independent directors to the New PubCo Board and ensuring it has a compensation committee and a nominating and corporate governance committee, each composed entirely of independent directors, subject to a permitted “phase-in” period.

Increased attention to ESG matters and conservation measures may adversely impact our business.

Increasing attention to climate change, societal expectations on companies to address climate change, investor and societal expectations regarding voluntary ESG disclosures, and consumer demand for alternative forms of energy may result in increased costs, reduced demand for our products, reduced profits, increased investigations and litigation, and negative impacts on stock price and access to capital markets. Increasing attention to climate change and environmental conservation, for example, may result in demand shifts for oil and natural gas products and additional governmental investigations and private litigation against us. To the extent that societal pressures or political or other factors are involved, it is possible that such liability could be imposed without regard to our causation of or contribution to the asserted damage, or to other mitigating factors.

Moreover, while we may create and publish voluntary disclosures regarding ESG matters from time to time, many of the statements in those voluntary disclosures are based on hypothetical expectations and assumptions that may or may not be representative of current or actual risks or events or forecasts of expected risks or events, including the costs associated therewith. Such expectations and assumptions are necessarily uncertain and may be prone to error or subject to misinterpretation given the long timelines involved and the lack of an established single approach to identifying, measuring and reporting on many ESG matters.

 

65


Table of Contents

In addition, organizations that provide information to investors on corporate governance and related matters have developed ratings processes for evaluating companies on their approach to ESG matters. Such ratings are used by some investors to inform their investment and voting decisions. Unfavorable ESG ratings and recent activism directed at shifting funding away from companies with energy-related assets could lead to increased negative investor sentiment toward us and our industry and to the diversion of investment to other industries, which could have a negative impact on our stock price and our access to and cost of capital. Also, institutional lenders may decide not to provide funding for fossil fuel energy companies based on climate change related concerns, which could affect our access to capital for potential growth projects.

Other Risk Factors of Independence

Events beyond Independence’s control, including the recent COVID-19 pandemic or any other future global or domestic health crisis, may result in unexpected adverse operating and financial results.

The recent outbreak of the COVID-19 pandemic or future outbreaks of disease may materially and adversely affect Independence’s business, operating and financial results and liquidity. The severity, magnitude and duration of the current COVID-19 pandemic is uncertain, rapidly changing and hard to predict. While the full impact of this virus and the long-term worldwide reaction to it and impact from it remains unknown at this time, government reaction to the COVID-19 pandemic, including restrictions and limitations on travel and economic activity, continued widespread growth in infections, or site closures as a result of the virus could, among other things, impact the ability of Independence’s employees and contractors to perform their duties, cause increased technology and security risk due to extended and company-wide telecommuting, lead to disruptions in Independence’s supply chain (including necessary contractors), lead to a disruption in acquisition or permitting activities and cause disruption in Independence’s relationship with its customers and suppliers. Additionally, the COVID-19 pandemic has significantly impacted economic activity and markets around the world, and COVID-19 or another pandemic could materially and adversely affect Independence’s business in numerous ways, including, but not limited to, the following:

 

 

Independence’s revenue may be reduced if the pandemic results in an economic downturn or recession, to the extent it leads to a prolonged decrease in the demand for oil, natural gas and NGLs;

 

 

Independence’s operations may be disrupted or impaired, thus lowering production levels, if a significant portion of its employees, contractors or drilling and completion crews are unable to work due to illness or if Independence’s field operations are suspended or temporarily shut-down or restricted due to control measures designed to contain the outbreak; and

 

 

the operations of Independence’s midstream service providers, on whom it relies for the transmission, gathering and processing of a significant portion of its produced oil and natural gas, may be disrupted or suspended in response to or as a result of the COVID-19 pandemic and result in the shut-in of producing wells or the delay or discontinuance of development plans for its properties.

Oil, natural gas and NGL prices are volatile. A sustained decline in prices could adversely affect Independence’s business, financial condition and results of operations, liquidity and its ability to meet its financial commitments or cause Independence to delay its planned capital expenditures.

Independence’s revenues, operating results, profitability, liquidity and ability to grow depend primarily upon the prices it receives for the oil, natural gas and NGL it sells. Independence requires substantial expenditures to replace its oil, natural gas and NGL reserves, sustain production and fund its business plans, including its development plan. Low oil, natural gas and NGL prices resulting from reduced demand caused by COVID-19 pandemic and other factors materially affected Independence’s revenues, particularly before the effects of commodity derivatives, operating results and cash flows in 2020. In March 2020, crude oil demand experienced significant declines due to the COVID-19 pandemic and resulting government-led shut-downs in economic activity. While oil, natural gas and NGL prices began to stabilize in the second half of 2020 and have continued to do so thus far in 2021, the overall drop in prices and lack of forward visibility in demand may combine to

 

66


Table of Contents

negatively affect the amount of cash available for capital expenditures and debt repayment, Independence’s ability to borrow money or raise additional capital and, as a result, could have a material adverse effect on Independence’s business, prospects, financial condition, results of operations and cash flows. In addition, low prices may reduce the quantities of oil, natural gas and NGL reserves that may be economically produced and result in an impairment of Independence’s oil and natural gas properties.

Historically, the markets for oil, natural gas and NGL have been volatile, and they are likely to continue to be volatile. Wide fluctuations in oil, natural gas and NGL prices may result from relatively minor changes in the supply of or demand for oil, natural gas and NGL market uncertainty and other factors that are beyond Independence’s control, including:

 

 

worldwide and regional economic conditions impacting the supply and demand for oil, natural gas and NGLs, including uncertainty regarding the timing, pace and extent of an economic recovery in the United States;

 

 

the extraordinary market environment and effects of the COVID-19 pandemic, including a significant decline in demand for oil, natural gas and NGLs;

 

 

changes in seasonal temperatures, including the number of heating degree days during winter months and cooling degree days during summer months;

 

 

the level of oil, natural gas and NGL exploration, development and production;

 

 

the level of oil, natural gas and NGL inventories;

 

 

the level of U.S. LNG exports;

 

 

prevailing prices on local price indexes in the areas in which Independence operates;

 

 

the proximity, capacity, cost and availability of gathering and transportation facilities;

 

 

localized and global supply and demand fundamentals and transportation availability;

 

 

the cost of exploring for, developing, producing and transporting reserves;

 

 

the spot price of LNG on world markets;

 

 

weather conditions and natural disasters;

 

 

technological advances affecting energy consumption;

 

 

the price and availability of alternative fuels;

 

 

speculative trading in oil and natural gas derivative contracts;

 

 

increased end-user conservation;

 

 

political and economic conditions in or affecting other producing regions or countries, including the Middle East, Africa, South America and Russia;

 

 

political and economic conditions in or affecting major LNG consumption regions or countries, particularly Asia and Europe;

 

 

actions of OPEC, including the ability and willingness of the members of OPEC and other exporting nations to agree to and maintain oil price and production controls, including the anticipated increases in supply from Russia and OPEC, particularly Saudi Arabia;

 

 

U.S. trade policies and their effect on U.S. oil and natural gas exports;

 

 

expectations about future commodity prices;

 

 

the possibility of terrorist or cyberattacks and the consequences of any such attacks; and

 

 

U.S. federal, state and local and non-U.S. governmental regulation and taxes.

 

67


Table of Contents

Reserve estimates depend on many assumptions that may turn out to be inaccurate. Any material inaccuracies in reserve estimates or underlying assumptions will materially affect the quantities and present value of Independence’s reserves.

Numerous uncertainties are inherent in estimating quantities of oil and natural gas reserves. Independence’s estimates of its SEC reserves are based upon average commodity prices over the prior twelve months, which may not reflect actual prices received for its production. The process of estimating oil and natural gas reserves is complex and requires significant decisions and assumptions in the evaluation of available geological, engineering and economic data for each reservoir. The reports rely upon various assumptions, including assumptions regarding future oil and natural gas prices, Independence’s drilling program, production levels, and operating and development costs. In addition, the reserves that Independence presents herein are aggregated from several reports, which were prepared by several engineering firms and therefore may be based on slightly different assumptions and preparation and review procedures. Independence’s ability to develop any identified drilling location is subject to various limitations and any drilling activities it is able to conduct may not be successful. As a result, Independence’s actual drilling activities may materially differ from those presently identified and could result in downward revisions of estimated proved reserves. In addition, loss of production and leasehold rights due to mechanical failure or depletion of wells and Independence’s inability to re-establish their production may occur in certain cases. Production from wellbores may be affected by nearby fracturing activities by offset operators or Independence, itself, resulting in reserve revisions.

As a result, estimated quantities of proved reserves and projections of future production rates and the timing of development expenditures may prove to be inaccurate. Over time, Independence may make material changes to reserve estimates taking into account the results of actual drilling and production. Any significant variance in Independence’s assumptions and actual results could greatly affect its estimates of reserves, the economically recoverable quantities of oil and natural gas attributable to any particular group of properties, the classifications of reserves based on risk of recovery, and estimates of the future net cash flows. Specifically, future prices received for production and costs may vary, perhaps significantly, from the prices and costs assumed for purposes of these estimates. Sustained lower prices will cause the 12-month weighted average price to decrease over time as the lower prices are reflected in the average price, which may result in the estimated quantities and present values of Independence’s reserves being reduced.

Any material inaccuracies in Independence’s reserves estimates could also materially affect its borrowing base and liquidity under the New Credit Agreement. If the borrowing base under the New Credit Agreement decreases as a result of any reductions in Independence’s reserve estimates, Independence may have limited ability to obtain the capital necessary to sustain its operations at current and anticipated future levels. If additional capital is needed, Independence may not be able to obtain debt or equity financing on terms acceptable to it, if at all.

The present value of future net revenues from Independence’s proved reserves, as reflected in Independence’s standardized measure and PV-10 value, will not necessarily be the same as the current market value of Independence’s estimated proved oil and natural gas reserves.

You should not assume that the present value of future net revenues from Independence’s proved reserves, as reflected in Independence’s standardized measure and PV-10 value, is the current market value of its estimated oil and natural gas reserves. Independence currently bases the estimated discounted future net revenues from its proved reserves on the 12-month unweighted arithmetic average of the first-day-of-the-month price for the preceding twelve months. Actual future net revenues from Independence’s oil and natural gas properties will be affected by factors such as:

 

 

actual prices it receives for crude oil, natural gas and NGLs;

 

 

actual cost of development and production expenditures;

 

 

the amount and timing of actual production;

 

68


Table of Contents
 

transportation and processing; and

 

 

changes in governmental regulations or taxation.

The timing of both Independence’s production and its incurrence of expenses in connection with the development and production of, and investment in, its oil and natural gas properties will affect the timing and amount of actual future net revenues from proved reserves, and thus their actual present value. In addition, the 10% discount factor Independence uses when calculating discounted future net revenues at PV-10 may not be the most appropriate discount factor based on interest rates in effect from time to time and risks associated with Independence or the oil and natural gas industry in general. Actual future prices and costs may differ materially from those used in the present value estimates.

Unless Independence replaces its reserves with new reserves and develops those reserves, Independence’s reserves and production will decline, which may adversely affect its future cash flows and results of operations.

In general, the volume of production from oil and natural gas properties declines as reserves are depleted, with the rate of decline depending on each reservoir’s characteristics. Except to the extent that Independence conducts successful exploration, exploitation, development or reinvestment activities or acquires properties containing proved reserves, Independence’s proved reserves will decline as reserves are produced. Independence’s future oil and natural gas production is, therefore, highly dependent on its level of success in finding or acquiring additional reserves as well as the pace of drilling and completion of new wells. Additionally, the business of exploring for, exploiting, developing or acquiring reserves is capital intensive. Recovery of Independence’s reserves, particularly undeveloped reserves, will require significant additional capital expenditures and successful drilling operations. To the extent cash flow from operations is reduced and external sources of capital become limited, unavailable or on terms deemed unacceptable by Independence, its ability to make the necessary capital investment to maintain or expand its asset base of oil and natural gas reserves or to return capital to its investors would be impaired.

As part of its exploration and development operations, Independence has expanded, and expects to further expand, the application of horizontal drilling and multi-stage hydraulic fracture stimulation techniques as well as enhanced recovery operations. The utilization of these techniques requires substantially greater capital expenditures as compared to the completion cost of a vertical well or a horizontal well utilizing less advanced techniques and therefore may result in fewer wells being completed or recompleted in any given year. The incremental capital expenditures are generally the result of greater measured depths, additional hydraulic fracture stages in horizontal wellbores and increased volumes of water, CO2 and proppant.

Due to the recent increase in commodity prices following extreme volatility during 2020, the unavailability or high cost of equipment, supplies, personnel and oilfield services could adversely affect Independence’s ability to execute development and exploitation plans on a timely basis and within budget, and consequently could materially and adversely affect Independence’s anticipated cash flow.

Independence utilizes third-party services to maximize the efficiency of its operations. The cost of oilfield services typically fluctuates based on demand for those services, and the recent increase in commodity prices following extreme volatility during 2020 has increased the cost of oilfield services. While Independence currently has excellent relationships with oilfield service companies, there is no assurance that it will be able to contract for such services on a timely basis or that the cost of such services will remain at a satisfactory or affordable level. Shortages or the high cost of equipment, supplies or personnel could delay or adversely affect Independence’s development and exploitation operations, which could have a material and adverse effect on its business, financial condition or results of operations.

 

69


Table of Contents

Independence’s development projects require substantial capital expenditures. Independence may be unable to obtain required capital or financing on satisfactory terms or at all, which could lead to a decline in its reserves and cash flows.

The oil and natural gas industry is capital intensive. Independence has made and expects to continue to make substantial capital expenditures in its business for the development of, and reinvestment in, oil and natural gas reserves. Independence has historically funded development and operating activities primarily through the sale of its oil, natural gas and NGL production. If necessary, Independence may also access capital through proceeds from asset dispositions, borrowings under its New Credit Agreement and capital markets offerings from time to time. Independence’s cash flow from operations and access to capital are subject to a number of variables, including:

 

 

the amount of oil and natural gas Independence produces from existing wells;

 

 

the prices at which Independence sells its production;

 

 

take-away capacity;

 

 

the estimated quantities of its oil and natural gas reserves; and

 

 

Independence’s ability to acquire, locate and produce new reserves.

If Independence’s revenues or the borrowing base under its New Credit Agreement decrease as a result of lower commodity prices, operating difficulties, production cost increases, declines in reserves or for any other reason, Independence may have limited ability to obtain the capital necessary to conduct its operations at expected levels. Independence’s New Credit Agreement and the documents governing its other indebtedness may restrict its ability to obtain new debt financing. If additional capital is required, Independence may not be able to obtain debt and/or equity financing on terms favorable to it, or at all, which could result in a curtailment of its operations relating to development of its prospects, which in turn could lead to a decline in Independence’s reserves, production and cash flows, and could adversely affect its business, results of operation, financial conditions and ability to make payments on its outstanding indebtedness.

The development of Independence’s estimated PUD reserves may take longer and may require higher levels of capital expenditures than it currently anticipates. Therefore, Independence’s estimated PUD reserves may not be ultimately developed or produced.

Recovery of PUDs requires significant capital expenditures and successful drilling operations. At December 31, 2020, on a pro forma basis after giving effect to the Independence Transactions approximately 95.5 MMBoe of Independence’s total estimated proved reserves were undeveloped. The reserve data included in Independence’s reserve reports assumes that substantial capital expenditures will be made to develop non-producing reserves. The calculation of Independence’s estimated net proved reserves as of December 31, 2020 assumes that it will spend $1.0 billion to develop its estimated PUDs on a pro forma basis after giving effect to the Independence Transactions. Although cost and reserve estimates attributable to Independence’s oil and natural gas reserves have been prepared in accordance with industry standards, Independence cannot be sure that the estimated costs are accurate. Independence may need to raise additional capital in order to develop its estimated PUDs, and Independence cannot be certain that additional financing will be available to it on acceptable terms, if at all. Additionally, extended declines in commodity prices will reduce the future net revenues of Independence’s estimated PUDs and may result in some projects becoming uneconomical. Further, Independence’s drilling efforts may be delayed or unsuccessful and actual reserves may prove to be less than current reserve estimates, which could have a material and adverse effect on its financial condition, results of operations and future cash flows.

 

70


Table of Contents

Independence’s identified development opportunities are scheduled to be developed over many years, making them susceptible to uncertainties that could materially alter the occurrence or timing of such development. In addition, Independence may not be able to raise the substantial amount of capital that would be necessary to drill such locations.

As of December 31, 2020, Independence has identified 1,891 gross (741 net) undrilled locations, including 507 gross (457 net) operated drilling locations. Of Independence’s total 741 net locations, 301 net locations are identified as PUD drilling locations as of December 31, 2020, in each case on a pro forma basis after giving effect to the Transactions, as an estimation of Independence’s future development activities on its existing acreage. These identified drilling locations represent a meaningful part of Independence’s future development strategy. Independence’s ability to drill and develop these identified drilling locations depends on a number of uncertainties, including oil and natural gas prices, the availability and cost of capital, drilling and production costs, availability of drilling services and equipment, drilling results, lease expirations, gathering system, marketing and transportation constraints, regulatory approvals, labor, takeaway capacity and other factors. Because of these uncertain factors, Independence does not know if the identified drilling locations will ever be developed or if it will be able to produce oil or natural gas from these drilling locations at anticipated levels or at all. In addition, unless production is established within the spacing units covering the undeveloped acreage on which some of the identified locations are located, the leases for such acreage will expire. Therefore, Independence’s actual development activities may materially differ from those presently identified.

Drilling for and producing oil and natural gas are high-risk activities with many uncertainties that could adversely affect Independence’s business, financial condition or results of operations.

Drilling oil and natural gas wells, including development wells, involves numerous risks, including the risk that Independence may not encounter commercially productive oil and natural gas reserves (including “dry holes”). Independence must incur significant expenditures to drill and complete wells, the costs of which are often uncertain. It is possible that Independence will make substantial expenditures on drilling and not discover reserves in commercially viable quantities.

Specifically, Independence often is uncertain as to the future cost or timing of drilling, completing and operating wells, and its drilling operations and those of its third-party operators may be curtailed, delayed or canceled. The cost of Independence’s drilling, completion and well operations may increase and/or its results of operations and cash flows from such operations may be impacted, as a result of a variety of factors, including:

 

 

unexpected drilling conditions;

 

 

title problems;

 

 

pressure or irregularities in formations;

 

 

equipment failures or accidents;

 

 

adverse weather conditions, such as winter storms, fires, flooding and hurricanes, and changes in weather patterns;

 

 

compliance with, or changes in, environmental laws and regulations relating to air emissions, hydraulic fracturing and disposal of produced water, drilling fluids and other wastes, laws and regulations imposing conditions and restrictions on drilling and completion operations and other laws and regulations, such as tax laws and regulations;

 

 

the availability and timely issuance of required governmental permits and licenses; and

 

 

the availability of, costs associated with and terms of contractual arrangements for properties, including mineral licenses and leases, pipelines, rail cars, crude oil hauling trucks and qualified drivers and related facilities and equipment to gather, process, compress, transport and market oil, natural gas, NGLs and related commodities.

 

71


Table of Contents

Independence’s failure to recover its investment in wells, increases in the costs of its drilling operations or those of its third-party operators, and/or curtailments, delays or cancellations of Independence’s drilling operations or those of its third-party operators in each case due to any of the above factors or other factors, may materially and adversely affect its business, financial condition and results of operations.

Independence may experience difficulty in achieving and managing future growth.

Future growth may place strains on Independence’s resources and cause it to rely more on project partners and independent contractors, possibly negatively affecting its financial condition and results of operations. Independence’s ability to grow will depend on a number of factors, including:

 

 

the results of its drilling program;

 

 

hydrocarbon prices;

 

 

its ability to develop existing prospects;

 

 

its ability to continue to retain and attract skilled personnel;

 

 

its ability to maintain or enter into new relationships with project partners and independent contracts; and

 

 

its access to capital.

Independence may also be unable to make attractive acquisitions or asset exchanges, which could inhibit its ability to grow, or could experience difficulty integrating any acquired assets and operations. It may be difficult to identify attractive acquisition opportunities and, even if such opportunities are identified, Independence’s debt agreements (including the indenture entered into in connection with this offering) contain limitations on its ability to enter into certain transactions, which could limit its future growth.

Independence’s operations are dependent on third-party service providers.

Independence contracts with third-party service providers to support its operations. These contracted services are generally provided pursuant to master services agreements entered into between the third-party service providers and Independence’s operating subsidiaries. Although Independence has its own employees, its ability to conduct operations and generate revenues is dependent on the availability and performance of those third-party service providers and their compliance with the terms of their respective master service agreements. Independence cannot guarantee that it will be successful in either retaining the services of its current third-party service providers or contracting with alternative service providers in the event that its current contractors discontinue providing services to it or fail to meet their obligations under their respective master services agreements. Any failure to retain the services of its current service providers or locate alternatives will negatively affect Independence’s ability to generate revenues and continue and expand its operations. Please see “Business—Employees” for more information.

Independence is not the operator on all of its acreage or drilling locations, and, therefore, it will not be able to control the timing of exploration or development efforts, associated costs, or the rate of production of any non-operated assets and could be liable for certain financial obligations of the operators or any of its contractors to the extent such operator or contractor is unable to satisfy such obligations.

Some of the properties in which Independence has an interest are operated by other companies and involve third-party working interest owners. As of December 31, 2020, Independence has identified 1,891 gross (741 net) undrilled locations, including 507 gross (457 net) operated drilling locations. Of Independence’s total 741 net locations, 301 net locations are identified as PUD drilling locations as of December 31, 2020, in each case on a pro forma basis after giving effect to the Transactions. Independence does not operate 79 of such net locations, and there is no assurance that it will operate all of its other future drilling locations. As a result, Independence has limited ability to influence or control the operation or future development of certain of these properties, including

 

72


Table of Contents

compliance with environmental, safety and other regulations, or the amount of capital expenditures that it will be required to fund with respect to such properties, subject to certain election rights of Independence. Moreover, Independence is dependent on the other working interest owners of such projects to fund their contractual share of the capital expenditures of such projects. In addition, a third-party operator could also decide to shut-in or curtail production from wells, or plug and abandon marginal wells, on properties in which Independence owns an interest during periods of lower crude oil or natural gas prices. Furthermore, the success and timing of development activities operated by Independence’s partners will depend on a number of factors that will be largely outside of its control, including:

 

 

the timing and amount of capital expenditures;

 

 

the operator’s expertise and financial resources;

 

 

the approval of other participants in drilling wells;

 

 

the selection of technology; and

 

 

the rate of production of reserves, if any.

This limited ability to exercise control over the operations and associated costs of some of Independence’s drilling locations could prevent the realization of targeted returns on capital in development or acquisition activities. Further, Independence may be liable for certain financial obligations of the operator of a well in which it owns a working interest to the extent such operator becomes insolvent and cannot satisfy such obligations. Similarly, Independence may be liable for certain obligations of contractors to the extent such contractor becomes insolvent and cannot satisfy their obligations. The satisfaction of such obligations could have a material and adverse effect on Independence’s financial condition. For more information, see the sections entitled “Business” and “Management’s discussion and analysis of financial condition and results of operations.”

Approximately 11% of Independence’s net leasehold acreage was not held by production as of December 31, 2020, and that acreage may not ultimately be developed or become commercially productive, which could cause Independence to lose rights under its leases as well as have a material and adverse effect on its oil and natural gas reserves and future production and, therefore, its future cash flow and income.

As of December 31, 2020, approximately 11% of Independence’s net leasehold acreage was not held by production. Unless production is established within the spacing units covering the undeveloped acres on which some of Independence’s drilling locations are identified, its leases for such acreage will expire. The cost to renew such leases may increase significantly, and Independence may not be able to renew such leases on commercially reasonable terms or at all. Accordingly, Independence’s future oil and natural gas reserves and production and, therefore, its future cash flow and income are highly dependent on successfully developing its acreage not currently held by production.

Independence has consolidated its business over time through acquisitions, including the recent Titan Acquisition, and there are risks associated with integration of all of these assets, operations and Independence’s ability to manage those risks. In addition, Independence may be unable to make attractive acquisitions or successfully integrate acquired businesses, assets or properties, and any inability to do so may disrupt its business and hinder its ability to grow.

Independence intends to pursue a strategy focused on both reinvestment and future acquisitions, which is designed to obtain the optimal risk adjusted returns through commodity cycles. Accordingly, in the future Independence may make acquisitions of businesses, assets or properties that it expects to complement or expand its current assets. Independence may not be able to identify attractive acquisition opportunities. Even if Independence does identify attractive acquisition opportunities, it may not be able to complete the acquisition or do so on commercially acceptable terms. No assurance can be given that Independence will be able to identify additional suitable acquisition opportunities, negotiate acceptable terms, obtain financing for acquisitions on acceptable terms or successfully acquire identified targets.

 

73


Table of Contents

The success of any completed acquisition will depend on Independence’s ability to integrate effectively the acquired business, asset or property into its existing operations. The process of integrating acquired businesses, assets and properties may involve unforeseen difficulties and may require a disproportionate amount of Independence’s managerial and financial resources. Independence’s failure to achieve consolidation savings, to incorporate the acquired businesses, assets and properties into its existing operations successfully or to minimize any unforeseen operational difficulties could have a material and adverse effect on its financial condition and results of operations.

Properties Independence has recently acquired or may acquire in the future may not produce as projected, and Independence may be unable to determine reserve potential, identify liabilities associated with such properties or obtain protection from sellers against such liabilities.

Acquiring oil and natural gas properties requires Independence to assess reservoir and infrastructure characteristics, including recoverable reserves, future oil and gas prices and their applicable differentials, development and operating costs, and potential liabilities, including environmental liabilities. In connection with these assessments, Independence performs a review of the subject properties that it believes to be generally consistent with industry practices. Such assessments are inexact and inherently uncertain. In connection with the assessments, Independence performs a review of the subject properties, but such a review may not reveal all existing or potential problems. In the course of due diligence, Independence may not review every well, pipeline or associated facility. Independence cannot necessarily observe structural and environmental problems, such as pipe corrosion or groundwater contamination, when a review is performed. Independence may be unable to obtain contractual indemnities from the seller for liabilities created prior to its purchase of the property. Independence may be required to assume the risk of the physical condition of the properties in addition to the risk that the properties may not perform in accordance with its expectations. For these reasons, the properties Independence will acquire in connection with any future acquisitions may not produce as expected, which could have a material and adverse effect on its financial condition and results of operations.

Future commodity price declines may result in write-downs of Independence’s asset carrying values.

Independence follows the successful efforts method of accounting for its oil and gas operations. Under this method, all property acquisition cost and cost of exploratory and development wells are capitalized when incurred, pending determination of whether proved reserves have been discovered. If proved reserves are not discovered with an exploratory well, the cost of drilling the well are expensed. The capitalized costs of Independence’s oil and natural gas properties, on a depletion pool basis, cannot exceed the estimated undiscounted future net cash flows of that depletion pool. If net capitalized costs exceed undiscounted future net revenues, Independence generally must write down the costs of each depletion pool to the estimated fair value (discounted future net cash flows of that depletion pool). Any such charge will not affect Independence’s cash flow from operating activities or liquidity, but will reduce its earnings and investors’ equity.

A decline in oil or natural gas prices from current levels, or other factors, could cause an impairment write-down of capitalized costs and a non-cash charge against future earnings. For the year ended December 31, 2020, because of significant declines in crude prices, Independence recorded an impairment charge of $247.2 million to oil and natural gas properties. Once incurred, a write-down of oil and natural gas properties cannot be reversed at a later date, even if oil or natural gas prices increase.

Independence’s business is subject to operational risks that will not be fully insured. If any of the operational risks materialize Independence’s financial condition or results of operations could be materially and adversely affected.

Independence’s business activities are subject to operational risks, including, but not limited to:

 

 

damages to equipment caused by natural disasters such as earthquakes, and adverse weather conditions, including tornadoes, hurricanes and flooding;

 

74


Table of Contents
 

facility or equipment malfunctions;

 

 

pipeline ruptures or spills;

 

 

surface fluid spills, produced water contamination and salt water, surface or groundwater contamination resulting from petroleum constituents or hydraulic fracturing chemical additions;

 

 

fires, blowouts, craterings and explosions; and

 

 

uncontrollable flows of oil, natural gas or well fluids.

Any of these events could adversely affect Independence’s ability to conduct operations or cause substantial losses, including personal injury or loss of life, damage to or destruction of property, natural resources and equipment, pollution or other environmental contamination, loss of wells, regulatory penalties, suspension or termination of operations, and attorney’s fees and other expenses incurred in the prosecution or defense of litigation.

As is customary in the industry, Independence maintains insurance against some but not all of these risks. Additionally, Independence may elect not to obtain insurance if it believes that the cost of available insurance is excessive relative to the perceived risks presented. Losses could therefore occur for uninsurable or uninsured risks or in amounts in excess of existing insurance coverage. The occurrence of an event that is not fully covered by insurance could have a material and adverse effect on Independence’s business, financial condition and results of operations.

Independence may be unable to compete effectively with larger companies, which may adversely affect its ability to generate sufficient revenues.

The oil and natural gas industry is intensely competitive, and Independence competes with other companies that have greater resources than it, particularly following recent consolidation within the industry. Independence’s ability to acquire additional properties and to discover reserves in the future will be dependent upon its ability to evaluate and select suitable properties to consummate transactions in a highly competitive market. Many of Independence’s larger competitors not only drill for and produce oil and natural gas, but they also engage in refining operations and market petroleum and other products on a regional, national or worldwide basis. Independence’s competitors may be able to pay more for oil and natural gas properties, and evaluate, bid for and purchase a greater number of properties than Independence’s financial or human resources permit. In addition, these companies may have a greater ability to continue drilling activities during periods of low oil and natural gas prices, to contract for drilling equipment, to secure trained personnel, and to absorb the burden of present and future federal, state, local and other laws and regulations. The oil and natural gas industry has periodically experienced shortages of drilling rigs, equipment, pipelines and personnel, which has delayed development drilling and other exploitation activities and has caused significant price increases. Competition has been strong in hiring experienced personnel, particularly in the engineering and technical, accounting and financial reporting, tax and land departments. In addition, competition is strong for attractive oil and natural gas properties, oil and natural gas companies, and drilling rights. Independence’s inability to compete effectively with its competitors could have a material and adverse impact on its business activities, financial condition and results of operations.

Deficiencies of title to Independence’s leased interests could materially and adversely affect its financial condition.

If an examination of the title history of a property reveals that an oil or natural gas lease or other developed rights has been purchased in error from a person who is not the owner of the mineral interest desired, Independence’s interest would substantially decline in value. In such cases, the amount paid for such oil or natural gas lease or leases or other developed rights would be lost. It is management’s practice, in acquiring oil and natural gas leases or undivided interests in oil and natural gas leases or other developed rights, not to incur the expense of retaining lawyers to examine the title to the mineral interest to be acquired. Rather, Independence relies upon the judgment

 

75


Table of Contents

of oil and natural gas lease brokers or landmen who perform the fieldwork in examining records in the appropriate governmental or county clerk’s office before attempting to acquire a lease or other developed rights in a specific mineral interest.

Prior to drilling an oil or natural gas well, however, it is the normal practice in the oil and natural gas industry for the person or company acting as the operator of the well to obtain a preliminary title review of the spacing unit within which the proposed oil or natural gas well is to be drilled to ensure there are no obvious deficiencies in title to the leasehold. Frequently, as a result of such examinations, certain curative work must be done to correct deficiencies in the marketability of the title, such as obtaining affidavits of heirship or causing an estate to be administered. Such curative work entails expense, and it may happen, from time to time, that the operator may elect to proceed with a well despite defects to the title identified in the preliminary title opinion. Independence’s failure to obtain perfect title to its leaseholds may adversely impact its ability in the future to increase production and reserves.

Certain of Independence’s properties are subject to land use restrictions, which could limit the manner in which it conducts its business.

Certain of Independence’s properties are subject to land use restrictions, including city ordinances, which could limit the manner in which it conduct its business. Such restrictions could affect, among other things, Independence’s access to and the permissible uses of its properties as well as the manner in which Independence produces oil and natural gas and may restrict or prohibit drilling in general. The costs Independence incurs to comply with such restrictions may be significant and its development and production activities may be delayed, curtailed or precluded by such restrictions.

Part of Independence’s business strategy will involve using some of the latest available horizontal drilling and completion techniques, which involve risks and uncertainties in their application.

Independence’s operations will involve utilizing some of the latest drilling and completion techniques as developed by Independence and its service providers. The difficulties Independence may face drilling horizontal wells include:

 

 

landing its wellbore in the desired drilling zone;

 

 

staying in the desired drilling zone while drilling horizontally through the formation;

 

 

running its casing through the entire length of the wellbore; and

 

 

being able to run tools and other equipment consistently through the horizontal wellbore.

The difficulties that Independence will likely face while completing wells include the following:

 

 

the ability to fracture stimulate the planned number of stages;

 

 

the ability to run tools the entire length of the wellbore during completion operations; and

 

 

the ability to successfully clean out the wellbore after completion of the final fracture stimulation stage.

Use of new technologies may not prove successful and could result in significant cost overruns or delays or reductions in production, and, in extreme cases, the abandonment of a well. In addition, certain of the new techniques Independence adopts may cause irregularities or interruptions in production due to offset wells being shut in and the time required to drill and complete multiple wells before any such wells begin producing. Furthermore, the results of drilling in new or emerging formations are more uncertain initially than drilling results in areas that are more developed and have a longer history of established production. Newer and emerging formations and areas have limited or no production history and, consequently, Independence will be more limited in assessing future drilling results in these areas. If its drilling results are less than anticipated, the return on investment for a particular project may not be as attractive as anticipated, and Independence could incur material write-downs of unevaluated properties and the value of undeveloped acreage could decline in the future.

 

76


Table of Contents

Independence may encounter obstacles to marketing its oil and natural gas, which could materially and adversely affect its revenues.

The marketability of Independence’s production depends in part upon the availability and capacity of oil and natural gas gathering systems, pipelines and other transportation facilities owned by third parties. Transportation space on the gathering systems and pipelines Independence utilizes is occasionally limited or unavailable due to repairs or improvements to facilities, weather-related operational issues, or due to space being utilized by other companies that have priority transportation agreements. Additionally, new fields may require the construction of gathering systems and other transportation facilities. These facilities may require Independence to spend significant capital that would otherwise be spent on drilling. The availability of markets is beyond Independence’s control. If market factors dramatically change, the impact on Independence’s revenues could be substantial and could adversely affect its ability to produce and market oil and natural gas. Independence’s access to transportation options can also be affected by U.S. federal and state regulation of oil and natural gas production and transportation, general economic conditions and changes in supply and demand.

In addition, the amount of oil and natural gas that can be produced and sold may be subject to curtailment in certain other circumstances outside of Independence’s or its operators’ control, such as pipeline interruptions due to maintenance, excessive pressure, inability of downstream processing facilities to accept unprocessed gas, physical damage to the gathering system or transportation system or lack of contracted capacity on such systems. The curtailments arising from these and similar circumstances may last from a few days to several months. In many cases, Independence and its operators are provided with limited notice, if any, as to when these curtailments will arise and the duration of such curtailments. Any such shut in or curtailment, or an inability to obtain favorable terms for delivery of the oil and natural gas produced from Independence’s acreage, could materially and adversely affect its financial condition, results of operations and cash available for distribution.

Independence’s drilling and production programs may not be able to obtain access on commercially reasonable terms or otherwise to truck transportation, pipelines, transmission, storage and processing facilities to market its production, and Independence’s initiatives to expand its access to midstream and operational infrastructure may be unsuccessful.

The marketing of oil and natural gas production depends in large part on the availability, proximity and capacity of pipelines and storage facilities, gathering systems and other transportation, processing, fractionation, refining and export facilities, as well as the existence of adequate markets. Transportation space on the gathering systems and pipelines Independence utilizes is occasionally limited or unavailable due to repairs or improvements to facilities or due to space being utilized by other companies that have priority transportation agreements. Additionally, new fields may require the construction of gathering systems and other transportation facilities. These facilities may require Independence to spend significant capital that would otherwise be spent on drilling. Independence relies, and expects to rely in the future, on facilities developed and owned by third parties in order to store, process, transmit and sell its production. Independence’s plans to develop and sell its reserves could be materially and adversely affected by the inability or unwillingness of third parties to provide sufficient facilities and services to it on commercially reasonable terms or otherwise. If these facilities are unavailable to Independence on commercially reasonable terms or otherwise, Independence could be forced to shut in some production or delay or discontinue drilling plans and commercial production following a discovery of hydrocarbons. The availability of markets is beyond Independence’s control. If market factors dramatically change, the impact on Independence’s revenues could be substantial and could materially and adversely affect Independence’s ability to produce and market oil and natural gas.

Independence’s access to transportation options can also be affected by U.S. federal and state regulation of oil and natural gas production and transportation, general economic conditions and changes in supply and demand. The interstate transportation and sale for resale of natural gas are subject to federal regulation, including regulation of the terms, conditions and rates for interstate transportation, storage and various other matters, primarily by the FERC. Federal and state regulations govern the price and terms for access to natural gas pipeline

 

77


Table of Contents

transportation. FERC’s regulations for interstate natural gas transmission in some circumstances may also affect the intrastate transportation of natural gas. FERC regulates the rates, terms and conditions applicable to the interstate transportation of natural gas by pipelines under the Natural Gas Act as well as under Section 311 of the Natural Gas Policy Act. Since 1985, FERC has implemented regulations intended to increase competition within the natural gas industry by making natural gas transportation more accessible to natural gas buyers and sellers on an open-access, nondiscriminatory basis.

Independence’s sales of oil and NGLs are also affected by the availability, terms and costs of transportation. The rates, terms, and conditions applicable to the interstate transportation of oil and NGLs by pipelines are regulated by FERC under the Interstate Commerce Act. FERC has implemented a simplified and generally applicable ratemaking methodology for interstate oil and NGL pipelines to fulfill the requirements of Title XVIII of the Energy Policy Act of 1992 comprised of an indexing system to establish ceilings on interstate oil and NGL pipeline rates. Intrastate oil pipeline transportation rates are subject to regulation by state regulatory commissions. The basis for intrastate oil pipeline regulation, and the degree of regulatory oversight and scrutiny given to intrastate oil pipeline rates, varies from state to state. Insofar as effective interstate and intrastate rates are equally applicable to all comparable shippers, Independence believes that the regulation of oil transportation rates will not affect its operations in any materially different way than such regulation will affect the operations of its competitors.

Further, interstate and intrastate common carrier oil pipelines must provide service on a non-discriminatory basis. Under this open access standard, common carriers must offer service to all shippers requesting service on the same terms and under the same rates. When oil pipelines operate at full capacity, access is governed by prorationing provisions set forth in the pipelines’ published tariffs. Accordingly, Independence believes that access to oil pipeline transportation services generally will be available to it to the same extent as to its competitors.

As an alternative to pipeline transportation, any transportation of Independence’s crude oil and NGLs by rail will also be subject to regulation by PHMSA and the FRA of DOT under the Hazardous Materials Regulations at 49 CFR Parts 171-180, including Emergency Orders by the FRA and new regulations being proposed by the PHMSA, arising due to the consequences of train accidents and the increase in the rail transportation of flammable liquids.

Independence depends upon three significant purchasers for the sale of a significant portion of its oil and natural gas production. The loss of these purchasers or other third parties on which Independence relies could, among other factors adversely affect its revenues.

Independence depends upon three significant purchasers for the sale of a significant portion of its oil and natural gas production, and its contract with these customers are on a month-to-month basis. For the year ended December 31, 2020, SN EF Maverick, LLC, Eighty Eight Oil and Shell Trading US Company represented approximately 15.5%, 11.7% and 10.4%, respectively, of Independence’s consolidated revenues. The loss of these customers could materially and adversely affect Independence’s revenues and have a material and adverse effect on its financial condition and results of operations.

The inability of one or more of Independence’s customers to meet their obligations may materially and adversely affect its financial results.

Independence is subject to risk of loss resulting from nonpayment or nonperformance by its customers. Substantially all of Independence’s accounts receivable result from its oil and natural gas sales to a small number of third parties in the energy industry. This concentration of customers may affect Independence’s overall credit risk in that these entities may be similarly affected by changes in economic and other conditions. Furthermore, some of Independence’s customers may be highly leveraged and subject to their own operating and regulatory risks. If any of Independence’s key customers default on their obligations to Independence, its financial results could be materially and adversely affected.

 

78


Table of Contents

Independence’s cash flow will be entirely dependent upon the ability of its operating subsidiaries to make cash distributions to it, the amount of which will depend on various factors.

Independence currently anticipates that the only source of its earnings will be cash distributions from its operating subsidiaries. The amount of cash that Independence’s operating subsidiaries can distribute each quarter to their owners principally depends upon the amount of cash they generate from their operations, which will fluctuate from quarter to quarter based on, among other things:

 

 

the amount of oil and natural gas Independence’s operating subsidiaries produce from existing wells;

 

 

market prices of oil, natural gas and NGLs;

 

 

any restrictions on the payment of distributions contained in covenants in Independence’s New Credit Agreement;

 

 

Independence’s operating subsidiaries’ ability to fund their drilling and development plans;

 

 

the levels of investments in each of Independence’s operating subsidiaries, which may be limited and disparate;

 

 

the levels of operating expenses, maintenance expenses and general and administrative expenses;

 

 

regulatory action affecting: (i) the supply of, or demand for, oil, natural gas, and NGLs, (ii) operating costs and operating flexibility;

 

 

prevailing economic conditions; and

 

 

adverse weather conditions and natural disasters.

In addition, Independence does not wholly own all of its operating subsidiaries. As a result, if such operating subsidiaries make distributions, including tax distributions, they will also have to make distributions to their noncontrolling interest owners.

Certain employees of Independence’s operating subsidiaries have profits interests that may require substantial payouts and result in substantial accounting changes.

Certain employees of Independence’s operating subsidiaries have profits interests that may require substantial payouts, particularly upon liquidation of any such operating subsidiary or a disposition of assets, and may result in substantial accounting charges. Such payouts are linked to the achievement of certain return thresholds and would be paid in the event of such liquidation or disposition in a proportionate amount to the amount of cash received in respect of such liquidation or disposition.

Independence may be unable to dispose of non-strategic assets on attractive terms and may be required to retain liabilities for certain matters.

Independence regularly reviews its asset base to assess the market value versus holding value of existing assets with a view to optimizing returns on deployed capital. Independence’s ability to dispose of assets could be affected by various factors, including the availability of buyers willing to purchase assets at prices acceptable to Independence. Sellers typically retain certain liabilities or agree to indemnify buyers for certain matters. The magnitude of any such retained liability or indemnification obligation may be difficult to quantify at the time of the Transactions and ultimately may be material. Also, as is typical in divestiture transactions, third parties may be unwilling to release Independence from guarantees or other credit support provided prior to the sale of the divested assets. As a result, after a sale, Independence may remain secondarily liable for the obligations guaranteed or supported to the extent that the buyer of the assets fails to perform these obligations.

 

79


Table of Contents

Independence’s operations are subject to catastrophic losses, operational hazards and unforeseen interruptions and other disruptive risks for which it may not be adequately insured.

Independence’s operations are subject to catastrophic losses, operational hazards, unforeseen interruptions and other disruptive risks such as natural disasters, adverse weather, accidents, maritime disasters (including those involving marine vessels/terminals), fires, explosions, hazardous materials releases, terror or cyberattacks, domestic vandalism, power failures, mechanical failures and other events beyond its control. These events could result in an injury, loss of life, property damage or destruction, as well as a curtailment or an interruption in Independence’s operations and may affect its ability to meet marketing commitments.

Independence’s operations are substantially dependent on the availability of water. Restrictions on Independence’s ability to obtain water may have a material and adverse effect on its financial condition, results of operations and cash flows.

Water is an essential component of both the drilling and hydraulic fracturing processes. Historically, Independence has been able to purchase water from local land owners and other sources for use in its operations. Some areas in which Independence has operations have experienced drought conditions that could result in restrictions on water use. If Independence is unable to obtain water to use in its operations from local sources, it may be unable to economically produce oil and natural gas in the affected areas, which could have a material and adverse effect on its financial condition, results of operations and cash flows.

Independence may face unanticipated water and other waste disposal costs.

Independence may be subject to regulation that restricts its ability to discharge water produced as part of its production operations. Productive zones frequently contain water that must be removed in order for the oil and natural gas to produce, and Independence’s ability to remove and dispose of sufficient quantities of water from the various zones will determine whether it can produce oil and natural gas in commercial quantities. The produced water must be transported from the leasehold and/or injected into disposal wells. The availability of disposal wells with sufficient capacity to receive all of the water produced from Independence’s wells may affect its ability to produce its wells. Also, the cost to transport and dispose of that water, including the cost of complying with regulations concerning water disposal, may reduce Independence’s profitability. Where water produced from Independence’s projects fails to meet the quality requirements of applicable regulatory agencies, its wells produce water in excess of the applicable volumetric permit limits, the disposal wells fail to meet the requirements of all applicable regulatory agencies, or Independence is unable to secure access to disposal wells with sufficient capacity to accept all of the produced water, Independence may have to shut in wells, reduce drilling activities, or upgrade facilities for water handling or treatment. The costs to dispose of this produced water may increase if any of the following occur:

 

 

Independence cannot obtain future permits from applicable regulatory agencies;

 

 

water of lesser quality or requiring additional treatment is produced;

 

 

Independence’s wells produce excess water;

 

 

new laws and regulations require water to be disposed in a different manner; or

 

 

costs to transport the produced water to the disposal wells increase.

The disposal of fluids gathered from oil and natural gas producing operations in underground disposal wells has been pointed to by some groups and regulators as a potential cause of increased induced seismic events in certain areas of the country, particularly in Oklahoma, Texas, Colorado, Kansas, New Mexico and Arkansas. Several states have adopted or are considering adopting laws and regulations that may restrict or otherwise prohibit oilfield fluid disposal in certain areas or underground disposal wells, and state agencies implementing those requirements may issue orders directing certain wells in areas where seismic incidents have occurred to restrict or suspend disposal well operations or impose standards related to disposal well construction and monitoring. Any one or more of these developments could also increase Independence’s cost to dispose of its produced water.

 

80


Table of Contents

Independence’s hedging activities could result in financial losses or could reduce its net income.

Independence enters into derivative instrument contracts for a significant portion of its existing production. Independence plans to continue the practice of entering into hedging arrangements to reduce near-term exposure to commodity prices, protect cash flow and returns and maintain its liquidity.

Independence’s hedging contracts may result in substantial gains or losses. For example, Independence had realized commodity hedging gains of $196.8 million in 2020; however, there can be no assurance that it will not realize losses due to its hedging activities in the future. In addition, if Independence enters into any hedging contracts and experiences a sustained material interruption in its production, Independence might be forced to satisfy all or a portion of its hedging obligations without the benefit of the cash flows from its sale of the underlying physical commodity, resulting in a substantial diminution of its liquidity.

Independence’s ability to use hedging transactions to protect it from future oil and natural gas price declines will be dependent upon oil and natural gas prices at the time it enters into future hedging transactions and Independence’s future levels of hedging and, as a result, its future net cash flows may be more sensitive to commodity price changes. In the future, Independence may be unable to hedge anticipated production volumes on attractive terms or at all, which would subject it to further potential commodity price uncertainty and could adversely affect its net cash provided by operating activities, financial condition and results of operations.

Independence’s price hedging strategy and future hedging transactions will be determined at its discretion. The prices at which Independence hedges its production in the future will be dependent upon commodities prices at the time it enters into these transactions, which may be substantially higher or lower than current prices. Accordingly, Independence’s price hedging strategy may not protect it from significant declines in prices received for its future production. Conversely, Independence’s hedging strategy may limit its ability to realize cash flows from commodity price increases. It is also possible that a substantially larger percentage of Independence’s future production will not be hedged as compared with the next few years, which would result in its oil and natural gas revenues becoming more sensitive to commodity price fluctuations.

Independence’s hedging transactions could expose it to counterparty credit risk.

Independence’s hedging transactions expose it to risk of financial loss if a counterparty fails to perform under a derivative contract. This risk of counterparty non-performance is of particular concern given the historical disruptions that have occurred in the financial markets and the significant decline in oil and natural gas prices which could lead to sudden changes in a counterparty’s liquidity, and impair their ability to perform under the terms of the derivative contract. Independence is unable to predict sudden changes in a counterparty’s creditworthiness or ability to perform. Even if Independence does accurately predict sudden changes, its ability to negate the risk may be limited depending upon market conditions. Furthermore, the bankruptcy of one or more of Independence’s hedge providers or some other similar proceeding or liquidity constraint, might make it unlikely that Independence would be able to collect all or a significant portion of amounts owed to it by the distressed entity or entities.

During periods of falling commodity prices, Independence’s hedge receivable positions increase, which increases its exposure. If the creditworthiness of Independence’s counterparties deteriorates and results in their nonperformance, Independence could incur a significant loss.

A change in the jurisdictional characterization of some of Independence’s assets by federal, state or local regulatory agencies or a change in policy by those agencies may result in increased regulation of its assets, which may cause its revenues to decline and operating expenses to increase.

Section 1(b) of the NGA exempts natural gas gathering facilities from regulation by FERC as a natural gas company as defined under that statute. Independence believes that the Springfield Gathering System in which it

 

81


Table of Contents

owns an interest meets the traditional tests FERC has used to establish a pipeline’s status as a gathering pipeline not subject to regulation by FERC. However, the distinction between FERC-regulated transmission services and federally unregulated gathering services is fact intensive and the subject of ongoing litigation, so the classification and regulation of Independence’s gathering facilities may be subject to change based on future determinations by FERC, the courts or the U.S. Congress. If FERC were to consider the status of the gathering system and determine that it is subject to FERC regulation, the rates for, and terms and conditions of, services provided by that gathering system would be subject to modification by FERC under the NGA or the Natural Gas Policy Act of 1978. Such regulation could decrease revenue, increase operating costs, and adversely affect Independence’s business, financial condition, and results of operations.

While Independence’s natural gas gathering operations are generally exempt from FERC regulation under the NGA, its natural gas gathering operations may be subject to certain FERC reporting and posting requirements in a given year. Gathering service, which occurs on pipeline facilities located upstream of FERC-jurisdictional interstate transmission services, is regulated by the states onshore and in state waters. Depending on changes in the function performed by particular pipeline facilities, FERC has in the past reclassified certain FERC-jurisdictional transportation facilities as non-jurisdictional gathering facilities, and FERC has reclassified certain non-jurisdictional gathering facilities as FERC-jurisdictional transportation facilities. Any such changes could result in an increase to Independence’s costs. Other FERC regulations may indirectly affect Independence’s businesses and the markets for products derived from these businesses. FERC’s policies and practices across the range of its natural gas regulatory activities, including, for example, its policies on open access transportation, natural gas quality, ratemaking, capacity release and market center promotion, may indirectly affect the intrastate natural gas market. In recent years, FERC has pursued pro-competitive policies in its regulation of interstate natural gas pipelines. However, Independence cannot assure you that FERC will continue this approach as it considers matters such as pipeline rates and rules and policies that may affect rights of access to transportation capacity.

In addition, the pipelines used to gather and transport natural gas being produced by Independence are also subject to regulation by the DOT through PHMSA. PHMSA has established a risk-based approach to determine which gathering pipelines are subject to regulation and what safety standards regulated gathering pipelines must meet. These standards may be revised by PHMSA over time. For example, in October 2019, PHMSA published three final rules that create or expand reporting, inspection, maintenance, and other pipeline safety obligations. PHMSA is also working on two additional rules related to gas pipeline safety that are expected to modify pipeline repair criteria and extend regulatory safety requirements to certain gathering lines in rural areas. Additional future regulatory action expanding PHMSA’s jurisdiction and imposing stricter integrity management requirements is possible. For example, as part of the Consolidated Appropriations Act of 2021, Congress reauthorized PHMSA through 2023 and directed the agency to move forward with several regulatory actions, including but not limited to the issuance of final regulations to require operators of non-rural gas gathering lines and new and existing transmission and distribution pipeline facilities to conduct certain leak detection and repair programs and to require facility inspection and maintenance plans to align with those regulations. The adoption of laws or regulations that apply more comprehensive or stringent safety standards could require Independence to install new or modified safety controls, pursue new capital projects, or conduct maintenance programs on an accelerated basis, all of which could require Independence to incur increased operating costs that could be significant. In addition, should Independence fail to comply with PHMSA or comparable state regulations, it could be subject to substantial fines and penalties. As of January 11, 2021, the maximum civil penalties PHMSA can impose are $222,504 per violation per day, with a maximum of $2,225,034 for a related series of violations.

Should Independence fail to comply with all applicable FERC administered statutes, rules, regulations and orders, it could be subject to substantial penalties and fines.

Under the Domenici-Barton Energy Policy Act of 2005, FERC has civil penalty authority under the NGA and the NGPA to impose penalties for current violations of up to $1,307,164 per day (adjusted annually for inflation) for each violation and disgorgement of profits associated with any violation. While Independence’s operations have

 

82


Table of Contents

not been regulated by FERC as a natural gas company under the NGA, FERC has adopted regulations that may subject certain of its otherwise non-FERC jurisdictional operations to FERC annual reporting and posting requirements. Independence also must comply with the anti-market manipulation rules enforced by FERC. Additional rules and legislation pertaining to those and other matters may be considered or adopted by FERC from time to time. Failure to comply with those regulations in the future could subject Independence to civil penalty liability, as described in “Business—Legislative and regulatory environment”.

Independence’s sales of oil and natural gas, and any hedging activities related to such energy commodities, expose it to potential regulatory risks.

Sales of oil natural gas and NGLs are not currently regulated and are made at negotiated prices. However, the federal government historically has been active in the area of oil and natural gas sales regulation. Independence cannot predict whether new legislation to regulate oil and natural gas sales might be proposed, what proposals, if any, might actually be enacted by Congress or the various state legislatures, and what effect, if any, the proposals might have on its operations.

Additionally, FERC, the FTC and the CFTC hold statutory authority to monitor certain segments of the physical and futures energy commodities markets relevant to Independence’s business. These agencies have imposed broad regulations prohibiting fraud and manipulation of such markets. With regard to Independence’s physical sales of oil and natural gas, and any hedging activities related to these energy commodities, Independence is required to observe the market-related regulations enforced by these agencies, which hold substantial enforcement authority. These agencies have substantial enforcement authority, including the ability to impose penalties for current violations of $1,307,164 per day (adjusted annually for inflation) by FERC, $1,227,292 (adjusted annually for inflation) by the CFTC, and $1,246,249 (adjusted annually for inflation) by the FTC, for each violation. The FERC has also imposed requirements related to reporting of natural gas sales volumes that may impact the formation of prices indices. Additional rules and legislation pertaining to these and other matters may be considered or adopted from time to time. Independence’s failure to comply with these or other laws and regulations administered by these agencies could subject it to criminal and civil penalties, as described in “Business—Legislative and regulatory environment.” Failure to comply with such regulations, as interpreted and enforced, could materially and adversely affect Independence’s financial condition or results of operations.

The adoption of derivatives legislation and regulations by the U.S. Congress related to derivative contracts could have a material and adverse effect on Independence’s ability to hedge risks associated with its business.

Title VII of the Dodd-Frank establishes federal oversight and regulation of over-the-counter (“OTC”) derivatives and requires the CFTC and the SEC to enact further regulations affecting derivative contracts, including the derivative contracts Independence uses to hedge its exposure to price volatility through the OTC market. Although the CFTC and the SEC have issued final regulations in certain areas, final rules in other areas and the scope of relevant definitions and/or exemptions still remain to be finalized.

In one of its rulemaking proceedings still pending under the Dodd-Frank Act, the CFTC issued on January 30, 2020, a re-proposed rule imposing position limits for certain futures and option contracts in various commodities (including oil and natural gas) and for swaps that are their economic equivalents. Under the proposed rules on position limits, certain types of hedging transactions are exempt from these limits on the size of positions that may be held, provided that such hedging transactions satisfy the CFTC’s requirements for certain enumerated “bona fide hedging” transactions or positions. A final rule has not yet been issued.

The CFTC has also adopted final rules regarding aggregation of positions, under which a party that controls the trading of, or owns 10% or more of the equity interests in, another party will have to aggregate the positions of the controlled or owned party with its own positions for purposes of determining compliance with position limits unless an exemption applies. The CFTC’s aggregation rules are now in effect, though CFTC staff have granted relief—until August 12, 2022—from various conditions and requirements in the final aggregation rules. With the

 

83


Table of Contents

implementation of the final aggregation rules and upon the adoption and effectiveness of final CFTC position limits rules, Independence’s ability to execute its hedging strategies described above could be limited. It is uncertain at this time whether, when and in what form the CFTC’s proposed new position limits rules may become final and effective.

The CFTC issued a final rule on the amount of capital certain swap dealers and major swap participants are required to set aside with respect to their swap business on July 22, 2020. This rule may require Independence’s swap dealer counterparties to post additional capital as a result of entering into uncleared financial derivatives with it, which could increase the costs to Independence of future financial derivatives transactions.

The CFTC issued a final rule on margin requirements for uncleared swap transactions on January 6, 2016, which includes an exemption from any requirement to post margin to secure uncleared swap transactions entered into by commercial end-users to hedge commercial risks affecting their business. In addition, the CFTC has issued a final rule authorizing an exemption from the otherwise applicable mandatory obligation to clear certain types of swap transactions through a derivatives clearing organization and to trade such swaps on a regulated exchange, which exemption applies to swap transactions entered into by commercial end-users to hedge commercial risks affecting their business. The mandatory clearing requirement currently applies only to certain interest rate swaps and credit default swaps, but the CFTC could act to impose mandatory clearing requirements for other types of swap transactions. The Dodd-Frank Act also imposes recordkeeping and reporting obligations on counterparties to swap transactions and other regulatory compliance obligations.

All of the above regulations could increase the costs to Independence of entering into financial derivative transactions to hedge or mitigate its exposure to commodity price volatility and other commercial risks affecting its business. The Volcker Rule provisions of the Dodd-Frank Act may also require Independence’s current bank counterparties that engage in financial derivative transactions to spin off some of their derivatives activities to separate entities, which separate entities may not be as creditworthy as the current bank counterparties. Under such rules, other bank counterparties may cease their current business as hedge providers. These changes could reduce the liquidity of the financial derivatives markets thereby reducing the ability of entities like Independence, as commercial end-users, to have access to financial derivatives to hedge or mitigate their exposure to commodity price volatility.

As a result, the Dodd-Frank Act and any new regulations issued thereunder could significantly increase the cost of derivative contracts (including through requirements to post cash collateral), which could adversely affect Independence’s capital available for other commercial operations purposes, materially alter the terms of future swaps relative to the terms of its existing bilaterally negotiated financial derivative contracts and reduce the availability of derivatives to protect against commercial risks it encounters.

If Independence reduces its use of derivative contracts as a result of the new requirements, its results of operations may become more volatile and cash flows less predictable, which could adversely affect its ability to plan for and fund capital expenditures. Finally, the legislation was intended, in part, to reduce the volatility of oil, natural gas and NGL prices, which some legislators attributed to speculative trading in derivatives and commodity instruments related to oil, natural gas and NGL. Independence’s revenues could therefore be adversely affected if a consequence of the legislation and regulations is to lower commodity prices. Any of these consequences could have a material and adverse effect on Independence’s consolidated financial condition, results of operations or cash flows.

Independence’s ability to pursue its business strategies may be adversely affected if it incurs costs and liabilities due to a failure to comply with environmental laws or regulations or a release of hazardous substances or other wastes into the environment.

 

84


Table of Contents

Independence’s ability to pursue its business strategies may be adversely affected if it incurs costs and liabilities due to a failure to comply with environmental laws or regulations or a release of hazardous substances or other wastes into the environment.

Independence may incur significant costs and liabilities as a result of environmental requirements applicable to the operation of its wells, gathering systems and other facilities. These costs and liabilities could arise under a wide range of federal, state and local environmental laws and regulations, including, for example, the following federal laws and their state counterparts, as amended from time to time:

 

 

the federal CAA, which restricts the emission of air pollutants from many sources, imposes various pre-construction, monitoring and reporting requirements and is relied upon by the EPA as authority for adopting climate change regulatory initiatives relating to GHGs emissions;

 

 

the Clean Water Act, which regulates discharges of pollutants from facilities to state and federal waters and establish the extent to which waterways are subject to federal jurisdiction and rulemaking as protected waters of the United States;

 

 

the OPA, which imposes liabilities for removal costs and damages arising from an oil spill into waters of the United States;

 

 

SDWA, which protects the quality of the nations’ public drinking water through adoption of drinking water standards and control over the subsurface injection of fluids into belowground formations;

 

 

RCRA, which imposes requirements for the generation, treatment, storage, transport disposal and cleanup of non-hazardous and hazardous wastes;

 

 

the federal CERCLA, which imposes liability without regard for fault on generators, transporters and arrangers of hazardous substances at sites where hazardous substance releases have occurred or are threatening to occur, as well as on present and certain past owners and operators of sites were hazardous substance releases have occurred or are threatening to occur;

 

 

the Emergency Planning and Community Right-to-Know Act, which requires facilities to implement a safety hazard communication program and disseminate information to employees, local emergency planning committees and response departments about toxic chemical uses and inventories; and

 

 

the ESA, which restricts activities that may affect federally identified endangered and threatened species or their habitats through the implementation of operating limitations or restrictions or a temporary, seasonal or permanent ban on operations in affected areas. Similar protections are afforded to migratory birds under the MBTA.

These U.S. laws and their implementing regulations, as well as state counterparts, generally restrict the level of pollutants emitted to ambient air, discharges to surface water, and disposals or other releases to surface and below-ground soils and ground water. Failure to comply with these laws and regulations may result in the assessment of sanctions, including administrative, civil and criminal penalties, the imposition of investigatory, remedial and corrective actions obligations, the incurrence of capital expenditures, the occurrence of delays in the permitting, development or expansion of projects and the issuance of orders enjoining some or all of Independence’s future operations in a particular area. Compliance with these more stringent standards and other environmental regulations could delay or prohibit Independence’s ability to obtain permits for operations or require it to install additional pollution control equipment, the costs of which could be significant. Certain environmental laws and analogous state laws and regulations impose strict joint and several liability, without regard to fault or legality of conduct, for costs required to clean up and restore sites where hazardous substances or other wastes have been disposed of or otherwise released. Moreover, it is not uncommon for neighboring landowners and other third parties to file claims for personal injury and property damage allegedly caused by the release of hazardous substances, wastes or other materials into the environment. In addition, these laws and regulations may restrict the rate of oil or natural gas production. Historically, Independence’s environmental compliance costs have not had a material and adverse effect on its results of operations; however, there can be no

 

85


Table of Contents

assurance that such costs will not be material in the future or that such future compliance will not have a material and adverse effect on Independence’s business and operating results.

Moreover, public interest in the protection of the environment has increased dramatically in recent years. The trend of more expansive and stringent environmental legislation and regulations applied to the oil and natural gas industry could continue, resulting in increased costs of doing business and consequently affecting profitability. To the extent laws are enacted or other governmental action is taken that restricts drilling or imposes more stringent and costly operating, waste handling, disposal and cleanup requirements, Independence’s business, prospects, financial condition or results of operations could be materially and adversely affected. See “Business—Legislative and regulatory environment.”

Independence is subject to complex federal, state, local and other laws and regulations that could materially and adversely affect the cost, manner or feasibility of conducting its operations.

Independence’s oil and natural gas operations are subject to complex and stringent laws and regulations. In order to conduct its operations in compliance with these laws and regulations, Independence must obtain and maintain numerous permits, approvals and certificates from various federal, state and local governmental authorities. Failure or delay in obtaining regulatory approvals or drilling permits could have a material and adverse effect on Independence’s ability to develop its properties, and receipt of drilling permits with onerous conditions could increase its compliance costs. In addition, regulations regarding conservation practices and the protection of correlative rights affect Independence’s operations by limiting the quantity of oil and natural gas it may produce and sell.

Independence is subject to federal, state and local laws and regulations as interpreted and enforced by governmental authorities possessing jurisdiction over various aspects of the exploration, production and transportation of oil and natural gas. The possibility exists that new laws, regulations or enforcement policies could be more stringent and significantly increase Independence’s compliance costs. If Independence is not able to recover the resulting costs through insurance or increased revenues, its financial condition could be materially and adversely affected.

For example, the TRC has adopted rules and regulations implementing legislation mandating certain clean-up activities for inactive wells and additional requirements related to the approval of plugging extensions. Failure to comply can result in administrative penalties and the loss of an operator’s ability to conduct operations in Texas.

Independence’s access to transportation options can also be affected by U.S. federal and state regulation of oil and natural gas production and transportation, general economic conditions and changes in supply and demand. Various proposals and proceedings that might affect the petroleum industry are pending before the U.S. Congress, FERC, various state legislatures and the courts. The industry historically has been heavily regulated and Independence cannot provide assurance that the less stringent regulatory approach recently pursued by FERC and the U.S. Congress will continue nor can Independence predict what effect such proposals or proceedings may have on its operations.

Fuel conservation measures, alternative fuel requirements, increasing consumer demand for alternatives to oil and natural gas, technological advances in fuel economy and energy generation devices could reduce demand for oil and natural gas. The impact of the changing demand for oil and natural gas may have a material and adverse effect on Independence’s business, financial condition, results of operations and cash flows.

Independence’s operations are subject to a series of risks arising from climate change.

Climate change continues to attract considerable public and scientific attention. As a result, Independence’s operations as well as the operations of its non-operated assets are subject to a series of regulatory, political, litigation, and financial risks associated with the production and processing of fossil fuels and emission of GHG.

 

86


Table of Contents

At the federal level, no comprehensive climate change law or regulation has been implemented to date. The EPA has, however, adopted regulations that, among other things, establish construction and operating permit reviews for GHG emissions from certain large stationary sources, and together with DOT, implement GHG emissions limits on vehicles manufactured for operation in the United States. The federal regulation of methane emissions from oil and gas facilities has been subject to controversy in recent years. For more information, see Independence’s regulatory disclosure titled “Air Emissions.”

Additionally, various states and groups of states have adopted or are considering adopting legislation, regulations or other regulatory initiatives that are focused on such areas as GHG cap and trade programs, carbon taxes, reporting and tracking programs, and restriction of GHG emissions. For example, California, through CARB has implemented a cap and trade program for GHG emissions that sets a statewide maximum limit on covered GHG emissions, and this cap declines annually to reach 40% below 1990 levels by 2030. Covered entities must either reduce their GHG emissions or purchase allowances to account for such emissions. Separately, California has implemented low carbon fuel standard and associated tradable credits that require a progressively lower carbon intensity of the state’s fuel supply than baseline gasoline and diesel fuels. CARB has also promulgated regulations regarding monitoring, leak detection, repair and reporting of methane emissions from both existing and new oil and gas production facilities. Similar regulations applicable to oil and gas facilities have been promulgated in Colorado.

Internationally, the United Nations-sponsored “Paris Agreement” requires member states to individually determine and submit non-binding emission reduction targets every five years after 2020. Although the United States had withdrawn from the agreement, President Biden has signed executive orders recommitting the United States to the agreement and, in April 2021, announced a target of reducing the United States’ emissions by 50-52% below 2005 levels by 2030. The impacts of these orders, and any legislation or regulation promulgated to fulfill the United States’ commitments under the Paris Agreement, cannot be predicted at this time.

Governmental, scientific, and public concern over the threat of climate change arising from GHG emissions has resulted in increasing political risks in the United States, including climate change related pledges made by the recently elected administration. These have included promises to limit emissions and curtail the production of oil and gas on federal lands, such as through the cessation of leasing public land for hydrocarbon development. For example, on January 27, 2021, President Biden issued an executive order that commits to substantial action on climate change, calling for, among other things, the increased use of zero-emissions vehicles by the federal government, the elimination of subsidies provided to the fossil fuel industry, and increased emphasis on climate-related risk across governmental agencies and economic sectors. The January 27 order also limited oil and gas development on federal lands; for more information, see Independence’s regulatory disclosure titled “Hydraulic Fracturing.” Other actions that could be pursued by the Biden Administration may include the imposition of more restrictive requirements for the establishment of pipeline infrastructure or the permitting of LNG export facilities, as well as more restrictive GHG emission limitations for oil and gas facilities. Litigation risks are also increasing, as a number of parties have sought to bring suit against oil and natural gas companies in state or federal court, alleging, among other things, that such companies created public nuisances by producing fuels that contributed climate change or alleging that companies have been aware of the adverse effects of climate change for some time but defrauded their investors or customers by failing to adequately disclose those impacts.

There are also increasing financial risks for fossil fuel producers as shareholders currently invested in fossil-fuel energy companies may elect in the future to shift some or all of their investments into non-fossil fuel related sectors. Institutional lenders who provide financing to fossil-fuel energy companies also have become more attentive to sustainable lending practices and some of them may elect not to provide funding for fossil fuel energy companies. There is also a risk that financial institutions will be required to adopt policies that have the effect of reducing the funding provided to the fossil fuel sector. Recently, President Biden signed an executive order calling for the development of a “climate finance plan” and, separately, the Federal Reserve announced that it has joined the Network for Greening the Financial System, a consortium of financial regulators focused on addressing climate-related risks in the financial sector. Limitation of investments in and financings for fossil fuel

 

87


Table of Contents

energy companies could result in the restriction, delay or cancellation of drilling programs or development or production activities.

The adoption and implementation of new or more stringent international, federal or state legislation, regulations or other regulatory initiatives that impose more stringent standards for GHG emissions from oil and natural gas producers, such as Independence or its operators, or otherwise restrict the areas in which Independence may produce oil and natural gas or generate GHG emissions could result in increased costs of compliance or costs of consuming, and thereby reduce demand for or erode value for, the oil and natural gas that Independence produces. Additionally, political, litigation, and financial risks may result in Independence restricting or canceling oil and natural gas production activities, incurring liability for infrastructure damages as a result of climatic changes, or impairing Independence’s ability to continue to operate in an economic manner. Moreover, there are increasing risks to operations resulting from the potential physical impacts of climate change, such as drought, wildfires, damage to infrastructure and resources from flooding, storms, and other natural disasters and other physical disruptions. One or more of these developments could have a material and adverse effect on Independence’s business, financial condition and results of operation.

Federal, state and local legislative and regulatory initiatives relating to hydraulic fracturing as well as governmental reviews of such activities could result in increased costs and additional operating restrictions or delays in the completion of oil and natural gas wells and adversely affect Independence’s production.

Hydraulic fracturing is an important and common practice that is used to stimulate production of oil, natural gas and NGLs from dense subsurface rock formations. Independence and the operators of its properties regularly use hydraulic fracturing as part of its operations. Hydraulic fracturing involves the injection of water, sand or alternative proppant and chemicals under pressure into targeted geological formations to fracture the surrounding rock and stimulate production. The U.S. Congress from time to time has considered legislation to amend the SDWA to remove the exemption currently available to hydraulic fracturing, which would place additional regulatory burdens upon hydraulic fracturing operations including requirements to obtain a permit prior to commencing operations adhering to certain construction requirements, to establish financial assurance, and to require reporting and disclosure of the chemicals used in those operations. This legislation has not passed.

Hydraulic fracturing (other than that using diesel) is currently generally exempt from regulation under the SDWA’s Underground Injection Control (“UIC”) program and is typically regulated by state oil and natural gas commissions or similar agencies. However, several federal agencies have asserted regulatory authority or pursued investigations over certain aspects of the process. For example, in June 2016, the EPA published an effluent limitations guideline final rule prohibiting the discharge of wastewater from onshore unconventional oil and natural gas extraction facilities to publicly owned wastewater treatment plants.

Also, in December 2016, the EPA released its final report on the potential impacts of hydraulic fracturing on drinking water resources, concluding that “water cycle” activities associated with hydraulic fracturing may impact drinking water resources under certain limited circumstances. To date, EPA has taken no further action in response to the December 2016 report.

In addition, the BLM finalized a rule in March 2015 for hydraulic fracturing activities on federal and Tribal lands that requires public disclosure of chemicals used in hydraulic fracturing, confirmation that the wells used in fracturing operations meet proper construction standards and development of plans for managing related flowback water. While the BLM rescinded these regulations in 2017, which rescission was upheld, an appeal of this decision is ongoing. Additionally, these regulations may be reconsidered by the Biden Administration. The Biden Administration may also pursue further restriction of hydraulic fracturing and other oil and gas development on federal lands; for more information, see Independence’s regulatory disclosure titled “Hydraulic Fracturing.”

In addition, some states, including Texas, have adopted, and other states are considering adopting, regulations that restrict or could restrict hydraulic fracturing in certain circumstances and that require the disclosure of the

 

88


Table of Contents

chemicals used in hydraulic fracturing operations. Further, state and local governmental entities have exercised the regulatory powers to regulate, curtail or in some cases prohibit hydraulic fracturing. For example, Colorado has adopted, and California is considering adopting, more stringent setbacks for oil and gas development. New laws or regulations that impose new obligations on, or significantly restrict hydraulic fracturing, could make it more difficult or costly for Independence to perform hydraulic fracturing activities and thereby affect its determination of whether a well is commercially viable and increase its cost of doing business. Such increased costs and any delays or curtailments in Independence’s production activities could have a material and adverse effect on its business, prospects, financial condition, results of operations and liquidity.

Restrictions on drilling activities intended to protect certain species of wildlife may adversely affect Independence’s ability to conduct drilling activities in some of the areas where it operates.

Oil and natural gas operations in Independence’s operating areas can be adversely affected by seasonal or permanent restrictions on drilling activities designed to protect various wildlife, such as those restrictions imposed under the federal ESA and MBTA. Seasonal restrictions may limit Independence’s ability to operate in protected areas and can intensify competition for drilling rigs, oilfield equipment, services, supplies and qualified personnel, which may lead to periodic shortages when drilling is allowed. These constraints and the resulting shortages or high costs could delay Independence’s operations and materially increase its operating and capital costs. Permanent restrictions imposed to protect endangered species could prohibit drilling in certain areas or require the implementation of expensive mitigation measures. Independence may conduct operations on oil and natural gas leases in areas where certain species that are listed as threatened or endangered are known to exist and where other species, such as the dunes sagebrush lizard, lesser prairie chicken, and greater sage grouse, that potentially could be listed as threatened or endangered under the ESA may exist. A twelve-month review is currently pending to determine whether the dunes sagebrush lizard should be listed and, on June 1, 2021, FWS proposed to list two distinct population segments of the lesser prairie-chicken under the ESA. The designation of previously unprotected species in areas where Independence operates as threatened or endangered, or recategorization of a species from threatened to endangered could cause Independence to incur increased costs arising from species protection measures or could result in limitations on its exploration, development and production activities that could have an adverse impact on its ability to develop and produce its reserves. To the extent species are listed under the ESA or similar laws, or previously unprotected species are designated as threatened or endangered in areas where Independence’s properties are located, operations on those properties could incur increased costs arising from species protection measures and face delays or limitations with respect to production activities thereon.

Loss of Independence’s and its operators’ information and computer systems could adversely affect Independence’s business.

Independence is heavily dependent on its information systems and computer based programs, including with respect to its well operations information, seismic data, electronic data processing and accounting data, and the availability and integrity of these programs and systems are essential for Independence to conduct its business and operations. If any of such programs or systems were to be subject to a cyberattack, to fail or to create erroneous information in Independence’s hardware or software network infrastructure, whether due to telecommunications failures, human error, natural disaster, fire, sabotage, hardware or software malfunction or defects, computer viruses, intentional acts of vandalism or terrorism or similar acts or occurrences, possible consequences include Independence’s loss of communication links, inability to find, produce, process and sell oil and natural gas and inability to automatically process commercial transactions or engage in similar automated or computerized business activities. Any such consequence could have a material and adverse effect on Independence’s business.

A terrorist attack or armed conflict could harm Independence’s business.

Terrorist activities, anti-terrorist efforts and other armed conflicts involving the United States or other countries may adversely affect the United States and global economies and could prevent Independence from meeting its

 

89


Table of Contents

financial and other obligations. If any of these events occur, the resulting political instability and societal disruption could reduce overall demand for oil and natural gas, potentially putting downward pressure on demand for Independence’s services and causing a reduction in its revenues. Oil and natural gas related facilities could be direct targets of terrorist attacks, and Independence’s operations could be adversely impacted if infrastructure integral to its customers’ operations is destroyed or damaged. Costs for insurance and other security may increase as a result of these threats, and some insurance coverage may become more difficult to obtain, if available at all.

Independence’s business could be negatively affected by security threats, including cyber security threats, and other disruptions and is subject to complex and evolving laws and regulations regarding privacy and data protection.

Independence faces various security threats, including cyber security threats to gain unauthorized access to sensitive information or to render data or systems unusable; threats to the security of its facilities and infrastructure or third-party facilities and infrastructure, such as processing plants and pipelines, and threats from terrorist or criminal actors. The potential for such security threats has subjected Independence’s operations to increased risks that could have a material and adverse effect on its business. In particular, Independence’s implementation of various procedures and controls to monitor and mitigate security threats and to increase security for its information, facilities and infrastructure may result in increased capital and operating costs. Moreover, there can be no assurance that such procedures and controls will be sufficient to prevent security breaches from occurring, particularly given the unpredictability of the timing, nature, and scope of information technology breaches, attacks, disruptions and other incidents. If any of these incidents were to occur, they could lead to losses of sensitive information, critical infrastructure or capabilities essential to Independence’s operations and could have a material adverse effect on its reputation, financial position, results of operations or cash flows. Cyber security attacks in particular are becoming more sophisticated and include, but are not limited to, instillation of malicious software, attempts to gain unauthorized access to data and systems, and other electronic security breaches that could lead to disruptions in critical systems, unauthorized release of confidential or otherwise protected information and corruption of data. These events could damage Independence’s reputation and lead to financial losses from remedial actions, loss of business or potential liability. While Independence maintains insurance that covers certain security and privacy breaches, it may not carry appropriate insurance or maintain sufficient coverage to compensate for all potential liability, and such insurance may not continue to be available to it on reasonable terms, if at all.

From time to time, Independence may be involved in legal proceedings that could result in substantial liabilities.

Similar to many oil and natural gas companies, Independence is from time to time involved in various legal and other proceedings, such as title, royalty or contractual disputes, regulatory compliance matters and personal injury or property damage matters, in the ordinary course of its business. Such legal proceedings are inherently uncertain and their results cannot be predicted. Regardless of the outcome, such proceedings could have a material and adverse impact on Independence because of legal costs, diversion of management and other personnel and other factors. In addition, resolution of one or more such proceedings could result in liability, loss of contractual or other rights, penalties or sanctions, as well as judgments, consent decrees or orders requiring a change in Independence’s business practices. Accruals for such liability, penalties or sanctions may be insufficient, and judgments and estimates to determine accruals or range of losses related to legal and other proceedings could change from one period to the next, and such changes could be material.

We have been negatively affected and may continue to be negatively affected by the drop in commodity prices that began in early 2020.

Lower commodity prices may reduce Independence’s operating margins, cash flow and borrowing ability. If Independence is unable to obtain needed capital or financing on satisfactory terms, its ability to develop future reserves or make acquisitions could be adversely affected. Also, using lower prices in estimating proved reserves

 

90


Table of Contents

may result in a reduction in proved reserve volumes due to economic limits. In addition, sustained periods with oil and natural gas prices at levels lower than pre - COVID-19 levels may adversely affect Independence’s drilling economics, cash flow and its ability to raise capital, which may require it to re-evaluate and postpone or substantially restrict its development program, and result in the reduction of some of its proved undeveloped reserves and related PV-10. As a result, a substantial or extended decline in commodity prices may materially and adversely affect Independence’s future business, financial condition, results of operations, liquidity and ability to meet its financial commitments or cause it to delay its planned capital expenditures.

Other Risk Factors of Contango

Contango’s businesses are and will be subject to the risks described above. In addition, Contango is, and will continue to be subject to the risks described in its Annual Reports on Form 10-K for the fiscal year ended December 31, 2020, as updated by subsequent Quarterly Reports on Form 10-Q and Current Reports on Form 8-K, all of which are filed with the SEC and incorporated by reference into this proxy statement/prospectus. See “Where You Can Find More Information” for the location of information incorporated by reference into this proxy statement/prospectus.

 

91


Table of Contents

SPECIAL MEETING

General

This proxy statement/prospectus is being provided to Contango stockholders as part of a solicitation of proxies by the Contango Board for use at the Special Meeting and at any adjournments or postponements of such Special Meeting. This proxy statement/prospectus provides Contango stockholders with important information about the Special Meeting and should be read carefully in its entirety.

Date, Time and Place of the Special Meeting

The Special Meeting will be held on December 6, 2021 in person at City Club of Fort Worth, 301 Commerce Street, Fort Worth, Texas 76102 at 9:00 a.m. (Central Time).

Purposes of the Special Meeting

The Special Meeting is being held to consider and vote upon the following proposals:

 

 

Proposal 1. To approve and adopt the Transaction Agreement, a copy of which is attached as Annex A to this proxy statement/prospectus, which is incorporated by reference in this proxy statement/prospectus, pursuant to which each outstanding share of Contango Common Stock (other than excluded shares) will be converted into the right to receive a number of shares of New PubCo Class A Common Stock equal to the Exchange Ratio;

 

 

Proposal 2. To approve the issuance of additional shares of Contango Common Stock under the amendment to Contango’s 2009 Plan, including an amount as necessary to effectuate the treatment of Contango’s outstanding equity awards in the manner contemplated by the Transaction Agreement; and

 

 

Proposal 3. To approve, on an advisory (non-binding) basis, the compensation that may be paid or become payable to Contango’s named executive officers in connection with the Transactions.

Record Date; Voting Rights

The record date for the determination of stockholders entitled to notice of and to vote at the Special Meeting is October 15, 2021. Only Contango stockholders who held shares of Contango Common Stock of record at the close of business on October 15, 2021 are entitled to vote at the Special Meeting. Each share of Contango Common Stock entitles its holder of record to one vote at the Special Meeting.

Recommendation of the Contango Board

The Contango Board unanimously recommends that the Contango stockholders vote:

 

 

Proposal 1: “FOR” the approval of the Transaction Proposal;

 

 

Proposal 2: “FOR” the approval of the Contango LTIP Proposal; and

 

 

Proposal 3: “FOR” the approval of the Compensation Proposal.

The Contango Board has unanimously approved the Transaction Agreement and determined that the Transaction Agreement, the Contango Merger and the Transactions are fair to, and in the best interests of, Contango and its stockholders, declares advisable the Transaction Agreement and the Contango Merger and the other Transactions and recommends that Contango stockholders approve and adopt this Transaction Agreement, the Contango Merger and the other Transactions contemplated by the Transaction Agreement. This proxy statement/prospectus contains important information regarding these

 

92


Table of Contents

proposals and factors that Contango stockholders should consider when deciding how to cast their votes. Contango stockholders are encouraged to read the entire document carefully, including the annexes to and documents incorporated by reference into this proxy statement/prospectus, for more detailed information regarding the Transaction Agreement and the Transactions contemplated thereby.

Attendance at the Special Meeting

Only Contango stockholders of record as of the close of business on the record date, beneficial owners as of the close of business on the record date, holders of valid proxies for the Special Meeting and invited guests of Contango may attend the Special Meeting.

The record date for the determination of stockholders entitled to notice of and to vote at the Special Meeting is October 15. Contango stockholders who held shares of record at the close of business on October 15 are entitled to vote at the Special Meeting and at any adjournment or postponement of the Special Meeting.

Outstanding Shares as of Record Date

As of the close of business on the record date, there were 201,175,841 shares of Contango Common Stock outstanding, held by 448 holders of record, and no shares of Contango preferred stock outstanding. Each share of Contango Common Stock entitles its holder of record to one vote at the Special Meeting. Contango Common Stock is the only class of stock entitled to vote at the Special Meeting, and holders of Contango Common Stock are entitled to vote on each proposal presented.

A complete list of registered Contango stockholders entitled to vote at the Special Meeting will be available for inspection at the place of the Special Meeting during the meeting.

Shares and Voting of Contango Directors and Executive Officers

As the close of business on the record date, approximately 26.7% of the outstanding shares of Contango Common Stock were held by Contango directors and executive officers and their affiliates. We currently expect that Contango directors and executive officers will vote their shares of Contango Common Stock in favor of the above-listed proposals, although none of them has entered into any agreements obligating him or her to do so (other than John Goff, Contango’s Chairman).

Voting Agreement

In connection with the Transaction Agreement, Independence and John C. Goff and certain other stockholders party thereto entered into a voting agreement (the “Voting Agreement”) pursuant to which, among other things, each stockholder agreed, among other things and subject to certain limitations and exceptions, to vote all shares of Contango Common Stock beneficially owned by such stockholder in favor of the approval and adoption of the Transaction Agreement and approval of any other matters necessary for consummation of the Transactions. The stockholders party to the Voting Agreement collectively own 48,406,233 shares of Contango Common Stock, representing 24.1% of the outstanding Contango Common Stock.

Quorum

In order for business to be conducted at the Special Meeting, a quorum must be present. A quorum requires the presence, in person or by proxy, of holders of a majority of the issued and outstanding shares of Contango Common Stock entitled to vote as of the record date. For purposes of determining whether there is a quorum, all shares that are present, including abstentions and broker non-votes, will count towards the quorum. Broker non-votes occur when a beneficial owner holding shares in “street name” does not instruct the broker, bank or other nominee that is the record owner of such stockholder’s shares on how to vote those shares on a particular proposal.

 

93


Table of Contents

Vote Required

The votes required for each proposal are as follows:

Proposal 1—the Transaction Proposal. The affirmative vote of holders of a majority of the outstanding shares of Contango Common Stock entitled to vote on the Transaction Proposal is required to approve and adopt the Transaction Proposal. The failure of any Contango stockholder to submit a vote (e.g., by not submitting a proxy or not voting in person) and any abstention by a Contango stockholder will have the same effect as a vote “against” the Transaction Proposal. Because the Transaction Proposal is non-routine, brokers, banks and other nominees do not have discretionary authority to vote on the Transaction Proposal, and will not be able to vote on the Transaction Proposal absent instructions from the beneficial owner. A broker non-vote will have the same effect as a vote “against” the Transaction Proposal.

Proposal 2—the Contango LTIP Proposal. The affirmative vote of the holders of a majority in voting power of the Contango Common Stock present in person or represented by proxy at the Special Meeting and entitled to vote on the Contango LTIP Proposal is required to approve the Contango LTIP Proposal. Abstentions will have the same effect as a vote “against” the Contango LTIP Proposal. Broker non-votes will not be voted either for or against the Contango LTIP Proposal, and, accordingly, will not affect the outcome of the Contango LTIP Proposal.

Proposal 3—the Compensation Proposal. The affirmative vote of the holders of a majority in voting power of the Contango Common Stock present in person or represented by proxy at the Special Meeting and entitled to vote on the Compensation Proposal is required to approve the Compensation Proposal. Abstentions will have the same effect as a vote “against” the Compensation Proposal. Broker non-votes (if any) will have no effect on the outcome of the Compensation Proposal. While the Contango Board intends to consider the vote resulting from this proposal, the vote is advisory only and therefore not binding on Contango or the combined company, and, if the Transaction Agreement is approved by Contango stockholders and the Transactions are consummated, the applicable compensation may be payable in accordance with its terms even if the Compensation Proposal is not approved.

How to Vote

Contango stockholders of record as of the close of business on the record date may have their shares voted by submitting a proxy or may vote in person at the Special Meeting by following the instructions provided on the enclosed proxy card. Contango recommends that Contango stockholders entitled to vote submit a proxy even if they plan to attend the Special Meeting.

Contango stockholders who hold their shares beneficially in “street name” and wish to submit a proxy must provide instructions to the broker, bank, trustee or other nominee that holds their shares of record as to how to vote their shares with respect to Proposals 1, 2 and 3. Contango stockholders who hold their shares beneficially and wish to vote in person at the Special Meeting must obtain proxies issued in their own names (known as a “legal proxy”).

Contango stockholders of record may submit a proxy in one of three ways or vote in person at the Special Meeting:

 

 

Internet: Contango stockholders may submit their proxy over the Internet at the web address shown on their proxy card. Internet voting is available 24 hours a day and will be accessible until 11:59 p.m., Eastern Time, on December 5, 2021. Stockholders will be given an opportunity to confirm that their voting instructions have been properly recorded. Contango stockholders who submit a proxy this way need not send in their proxy card.

 

 

Telephone: Contango stockholders may submit their proxy by calling the toll-free telephone number shown on their proxy card. Telephone voting is available 24 hours a day and will be accessible until 11:59 p.m., Eastern Time, on December 5, 2021. Contango stockholders who submit a proxy this way need not send in their proxy card.

 

94


Table of Contents
 

Mail: Contango stockholders may submit their proxy by properly completing, signing, dating and mailing their proxy card in the postage-paid envelope (if mailed in the United States) included with this proxy statement/prospectus. Contango stockholders who vote this way should mail the proxy card early enough so that it is received before the date of the Special Meeting.

 

 

In Person: Contango stockholders may vote in person at the Special Meeting or by sending a representative with an acceptable proxy that has been signed and dated. Attendance at the Special Meeting will not, however, in and of itself constitute a vote or a revocation of a prior proxy.

Contango stockholders are encouraged to submit a proxy promptly. Each valid proxy received in time will be voted at the Special Meeting according to the choice specified, if any. Executed but uninstructed proxies (i.e., proxies that are properly signed, dated and returned but are not marked to tell the proxies how to vote) will be voted in accordance with the recommendations of the Contango Board.

Proxies and Revocation

Contango stockholders of record may revoke their proxies at any time before their shares are voted at the Special Meeting in any of the following ways:

 

 

sending a written notice of revocation to Contango at 111 E. 5th Street, Suite 300, Fort Worth, Texas 76102, Attention: Corporate Secretary, which must be received before their shares are voted at the Special Meeting;

 

 

properly submitting a new, later-dated proxy card, which must be received before their shares are voted at the Special Meeting (in which case only the later-dated proxy is counted and the earlier proxy is revoked);

 

 

submitting a proxy via the Internet or by telephone at a later date, which must be received by 11:59 p.m., Eastern Time, on December 5, 2021 (in which case only the later-dated proxy is counted and the earlier proxy is revoked); or

 

 

attending the Special Meeting and voting in person. Attendance at the Special Meeting will not, however, in and of itself, constitute a vote or revocation of a prior proxy.

Contango beneficial owners may change their voting instruction only by submitting new voting instructions to the brokers, banks or other nominees that hold their shares of record.

Inspector of Election

Contango has selected Broadridge Financial Solutions, Inc. to act as the inspector of election at the Special Meeting.

Solicitation of Proxies

Contango will pay for the proxy solicitation costs related to the Special Meeting. In addition to sending and making available these materials, some of Contango’s directors, officers and other employees may solicit proxies by contacting Contango stockholders by telephone, by mail, by email or in person. Contango stockholders may also be solicited by press releases issued by Contango and/or Independence, postings on Contango’s or Independence’s websites and advertisements in periodicals. None of Contango’s directors, officers or employees will receive any extra compensation for their solicitation services. Contango has also retained Innisfree M&A Incorporated to assist in the solicitation of proxies for an estimated fee of up to $30,000, plus reasonable out-of-pocket expenses and a fee related to taking and making retail investor calls. Contango will also reimburse brokers, banks and other nominees for their expenses in sending proxy solicitation materials to the beneficial owners of Contango Common Stock and obtaining their proxies.

Adjournments

If a quorum is not present or if there are not sufficient votes for the approval of the Transaction Proposal, Contango expects that the Special Meeting will be adjourned by the chairman of the Special Meeting pursuant to

 

95


Table of Contents

Contango’s bylaws to solicit additional proxies in accordance with the Transaction Agreement. At any subsequent reconvening of the Special Meeting, all proxies will be voted in the same manner as the manner in which such proxies would have been voted at the original convening of the Special Meeting, except for any proxies that have been validly revoked or withdrawn prior to the subsequent meeting.

No Dissenters’ Rights

Under the TBOC, as well as the governing documents of Contango, Contango stockholders are not entitled to dissenters’ or appraisal rights in connection with the Transactions contemplated by the Transaction Agreement.

Other Matters

At this time, Contango knows of no other matters to be submitted at the Special Meeting.

Householding of Special Meeting Materials

To reduce the expense of delivering duplicate proxy solicitation materials, Contango and some brokers may take advantage of the SEC’s “householding” rules. These householding rules permit the delivery of only one set of proxy solicitation materials to stockholders who share the same address, unless otherwise requested. Any Contango stockholder of record who shares an address with another Contango stockholder of record and who has received only one set of proxy solicitation materials may receive a separate copy of those materials, without charge, and/or request future delivery of separate materials upon contacting Innisfree M&A Incorporated at the address or phone number provided below or upon writing to Contango’s Investor Relations Department at 111 E. 5th Street, Suite 300, Fort Worth, Texas 76102 or calling (817) 529-0059.

Questions and Additional Information

Contango stockholders may contact Contango’s proxy solicitor, Innisfree M&A Incorporated, with any questions about the proposals or how to vote or to request additional copies of any materials at:

Innisfree M&A Incorporated

501 Madison Avenue, 20th Floor

New York, NY 10022

Shareholders: (877) 800-5187

Banks and Brokers: (212) 750-5833

 

96


Table of Contents

PROPOSAL 1: THE TRANSACTION PROPOSAL

This section of the proxy statement/prospectus describes the material aspects of the proposed Transactions. This section may not contain all of the information that is important to you. You should carefully read this entire proxy statement/prospectus and the documents incorporated by reference into this proxy statement/prospectus, including the full text of the Transaction Agreement, a copy of which is attached to this proxy statement/prospectus as Annex A and incorporated by reference herein, for a more complete understanding of the proposed Transactions. In addition, important business and financial information about each of Contango and Independence is included in or incorporated by reference into this proxy statement/prospectus and is included in the annexes hereto. See “Where You Can Find More Information.”

Effects of the Transactions

The Transaction will be consummated through a series of steps that are described in more detail in this document, including:

 

 

The merger of Independence with and into OpCo,

 

 

The merger of a wholly owned subsidiary of New PubCo with and into Contango, with Contango surviving the merger as a wholly owned corporate subsidiary of New PubCo, which we refer to as the Contango Merger,

 

 

The subsequent merger of Contango with and into a wholly owned subsidiary of New PubCo, with such subsidiary surviving the merger as a wholly owned limited liability company subsidiary of New PubCo and

 

 

The subsequent contribution of such surviving limited liability company subsidiary of New PubCo to OpCo.

In connection with the Independence Merger, the owners of Independence will be entitled to receive 127,536,463 OpCo Units. In connection with the Contango Merger, each share of Contango Common Stock will be converted into the right to receive 0.2 of a share of New PubCo Class A Common Stock. As a result of these transactions, (a) former owners of Independence will own approximately 75% of OpCo, 100% of the total outstanding New PubCo Class B Common Stock and approximately 75% of the total outstanding New PubCo Class A Common Stock and New PubCo Class B Common Stock taken together, (b) former stockholders of Contango will own New PubCo Class A Common Stock representing approximately 25% of the outstanding New PubCo Class A Common Stock and New PubCo Class B Common Stock taken together and (c) New PubCo will own approximately 25% of the OpCo Units. The Preferred Stockholder will be the sole holder of the New PubCo Non-Economic Series I Preferred Stock, which will entitle the holder thereof to appoint the New PubCo Board and to certain other approval rights described elsewhere in this document. Additionally, the Preferred Stockholder will own 88,021,864 units in OpCo.

Background of the Transactions

The terms of the Transactions are the result of arm’s-length negotiations between Contango and Independence and KKR. The following is a summary of the events leading up to the signing of the Transaction Agreement and the key meetings, negotiations, discussions and actions by and between Contango and Independence and KKR and their respective representatives that preceded the public announcement of the Transactions.

As part of Contango’s ongoing strategic planning process, the Contango Board, together with Contango’s management team, regularly reviews and assesses Contango’s long-term strategic plans and goals, opportunities, risks, overall industry trends, the competitive environment in which Contango operates and Contango’s short- and long-term performance. Contango’s strategic plan involves increasing its scale through acquisitions and development and improving access to capital through consolidation. In addition, Messrs. Wilkie Colyer, the Chief Executive Officer of Contango, and Farley Dakan, the President of Contango, as well as Mr. John Goff, Chairman of the Board, regularly meet with other exploration and production companies, private equity firms and investment bankers to discuss industry trends and other matters, including potential consolidation opportunities.

 

97


Table of Contents

In connection with these activities, the Contango Board meets periodically in the ordinary course to receive updates from Messrs. Colyer, Dakan and Goff on these discussions and to consider and evaluate potential strategic transactions. Throughout 2019 and 2020, Contango, with the assistance of several investment banks, explored various potential acquisitions to increase scale and improve cash flow and access to capital.

As a result of these efforts, Contango consummated a number of significant strategic transactions in the past two years. For example, Contango entered into purchase agreements with Will Energy Corporation and White Star Petroleum, LLC in September 2019 and closed both transactions during the fourth quarter of 2019. Contango engaged in strategic discussions with Mid-Con Energy Partners, LP (“Mid-Con”) in early 2019 and merged with Mid-Con in January 2021. Contango entered into an agreement to purchase certain oil and gas assets from Grizzly Operating, LLC in November 2020 and closed that acquisition in February 2021.

On January 20, 2021, Messrs. Colyer, Dakan and Goff met with representatives of Jefferies to discuss Contango’s consolidation strategy, acquisition opportunities and access to capital. The representatives of Jefferies provided an overview of the current mergers and acquisitions environment in the upstream oil and gas sector. Jefferies communicated that, given current market and economic conditions, investors were requiring positive free cash flow from oil and gas companies, the public capital markets were available to only a limited set of oil and gas companies, and size and scale remained critical. Jefferies shared their view that it was unlikely Contango would be able to consummate an attractive business combination transaction with a strategic counter-party given Contango’s equity value and its disparate multi-basin asset base. Jefferies and Contango management next explored opportunities for Contango to acquire private companies, raise capital from the private equity firms and make asset level acquisitions. Based on the objectives discussed at the meeting, Contango directed Jefferies to arrange meetings with private equity firms to explore opportunities for consolidation.

During the week of February 22, 2021, Messrs. Colyer, Dakan and Goff met with representatives of eight private equity firms and certain of their oil and gas portfolio companies, including, as representatives of KKR and Independence, David Rockecharlie, the Chief Executive Officer of Independence’s managing member and KKR’s Head of its Energy Real Assets group, and Ben Conner, an Executive Vice President of Independence and a Director of KKR’s Energy Real Assets group, to discuss opportunities for acquisitions and consolidation. Several of these discussions led to Contango entering into non-disclosure agreements and exchanging due diligence materials with counterparties.

During late February and throughout March 2021, Contango management and Jefferies continued discussions with private equity firms and certain companies regarding potential strategic opportunities, including, among others, Independence, Company A (a private oil and gas production company, wholly-owned by a private equity firm), Company B (a privately held oil and gas production company), Company C (a publicly traded oil and gas production company), and Company D (a publicly traded oil and gas production company).

During March and April 2021, Contango made non-binding offers to purchase oil and gas assets from each of Company B, Company C, and Company D. All such discussions had been terminated or suspended prior to executing the Transaction Agreement.

On March 31, 2021, Messrs. Colyer, Dakan and Goff met with representatives of Jefferies. At the meeting, Jefferies explored the rationale for, and possible structure of, a potential transaction with Independence, which was informed in part by Jefferies’s related recent discussions with KKR and Independence and historical familiarity with Independence’s structure and business. Messrs. Colyer, Dakan and Goff observed that the resulting structure would be designed to provide Contango with better access to capital and KKR-sourced oil and gas acquisition and development opportunities. Although it was likely KKR would own a majority of the resulting structure, given the relative size of Contango and Independence, such a combination would be consistent with and supportive of Contango’s existing strategy.

On April 5, 2021, Contango and KKR executed a non-disclosure and standstill agreement.

 

98


Table of Contents

On April 8, 2021, Mr. Colyer met with Mr. Conner and Clay Rynd, an Executive Vice President of Independence and a Director of KKR’s Energy Real Assets group, to discuss the possibility of a potential combination transaction between Independence and Contango, including the possible structure of a combination. The participants confirmed the resulting structure would be designed to provide Contango with better access to capital and KKR-sourced oil and gas acquisition and development opportunities. In further refining the proposed structure of the post-transaction company, representatives of KKR explained that KKR would seek to support New PubCo to be positioned as a long-term platform for oil and gas investing and would provide management services to New PubCo and reduce Contango’s total general and administrative expenses. In connection with this portion of the discussion, Messrs. Conner and Rynd discussed the possibility of a transaction structure that would establish the Contango assets as a new operating subsidiary of the combined company. In further outlining their proposal, Messrs. Conner and Rynd suggested the operating subsidiary could have a dedicated leadership team to execute its strategy and staff to manage the Contango assets and inquired as to whether members of Contango’s existing technical and operations teams and certain members of the existing Contango management team would consider continuing with the combined company in this new capacity; however, no specific salaries, compensation or other employment terms were discussed or agreed.

On April 15, 2021, the Contango Board held a meeting. At the meeting, Contango management summarized their preliminary discussions with Independence and KKR regarding a potential combination transaction. Management also described Contango’s recent offers to acquire oil and gas assets from Company A, Company B, Company C and Company D and received Board approval to acquire assets from a private oil and gas company for stock consideration. Contango management also updated the Contango Board on discussions with KKR and Independence, including the April 8th meeting. They explained that the resulting structure would be designed to provide Contango with better access to capital and oil and gas acquisition and development opportunities. The Contango Board supported further discussions with Independence and KKR regarding a potential transaction and asked management to report back to the Contango Board as discussions continued.

Throughout April 2021, Contango and Independence and KKR and their respective financial advisors conducted reciprocal technical and financial diligence.

On April 21, 2021, Messrs. Rockecharlie, Conner and Rynd held a meeting with Messrs. Colyer, Dakan and Goff to further discuss certain aspects of Independence’s organizational and management structure and business operations. Specifically, Messrs. Rockecharlie, Conner and Rynd noted that the approximate continuation of certain key aspects of Independence’s existing corporate structure and governance would likely be a prerequisite to any potential transaction with a counterparty. Therefore, Messrs. Rockecharlie, Conner and Rynd noted their desire to address such structure and governance matters prior to discussing key economic terms. Specifically, the attendees at the meeting discussed the roles and responsibilities of KKR in managing Independence’s business, including that KKR had existing agreements with Independence’s existing investors to charge up to approximately $48.3 million (representing approximately 1.5% of net asset value) annually, together with certain incentive fees, for the provision to Independence of its management services, including Independence’s executive and corporate management teams, and other assistance with respect to strategic planning, risk management, identifying and screening potential acquisitions. In addition, Messrs. Rockecharlie, Conner and Rynd discussed the existing relationships between Independence and its various operating subsidiaries and certain ways in which a potential transaction could be structured to complement Independence’s existing structure and subsidiary relationships.

On April 24, 2021, in furtherance of the topics discussed at the April 21 meeting, Independence and KKR provided Contango with a summary of key governance and structuring considerations that they would consider particularly important to the structure of any proposed transaction, including, among other things: (i) that New PubCo would be structured as an “Up-C”, (ii) that the Manager would act as the manager of New PubCo pursuant to a Management Agreement with an annual fee consistent with KKR’s current economic arrangement with Independence, including an annual fee increase of 1.5% of the value of any equity issued and an equity incentive plan consisting of an annual issuance of restricted shares, (iii) the issuance to KKR of voting preferred

 

99


Table of Contents

stock to ensure long-term KKR control of New PubCo, including sole authority to elect board members and consent rights over specified actions, (iv) that New PubCo would be externally managed by a management team including Mr. Rockecharlie as Chief Executive Officer and Brandi Kendall as Chief Financial Officer, (v) that New PubCo would have a board consisting of five representatives designated by KKR, two representatives designated by Liberty and two representatives designated by Contango (one of which would be John Goff), and (vi) that John Goff would serve as chairman of the board of New PubCo. The summary of proposed key governance and structuring terms also contemplated certain members of Contango’s current management and operational teams continuing as the management and operational teams of a subsidiary of New PubCo that would own and operate Contango’s legacy assets and potential future assets of New PubCo, but did not address any specific terms of proposed employment arrangements, compensation or other matters relating to the specifics of any such employment arrangements.

On April 26, 2021, Contango formally engaged Gibson, Dunn & Crutcher LLP (“Gibson Dunn”) as its counsel with respect to the proposed transaction.

In light of Contango’s ongoing consolidation strategy, on April 28, 2021, the Contango Board adopted the Contango Oil & Gas Company Change in Control Severance Plan (the “Change in Control Plan”) as a replacement for the existing change in control plan. The Change in Control Plan provides “double trigger” severance payments and benefits to all employees including Contango’s named executive officers. The Change in Control Plan provides each eligible participant with certain payments and benefits in the event that the participant experiences a qualifying termination event within the 18-month period following a change in control. The Contango Board adopted this Change in Control Plan, in part, to provide suitable incentive for Contango management to remain with the company in the event of a potential change in control through the consummation of any such transaction.

On April 30, 2021, the Contango Board held a meeting to discuss, among other things, the Independence and KKR summary of proposed key governance and structuring terms and a potential transaction with Company A. At the meeting, representatives of Gibson Dunn described the fiduciary duties of the Contango Board in connection with a change in control and other transactions. Contango management also reviewed Independence’s and KKR’s summary of proposed key governance and structuring terms and Jefferies provided technical and financial analysis of the economics of the potential transaction and Independence’s oil and gas reserves. The Contango Board also reviewed an engagement letter with Jefferies to serve as financial advisor to Contango. At the conclusion of the meeting, the Contango Board directed management to continue to negotiate the potential transaction with Independence and KKR.

On May 10, 2021, Contango held its regularly-scheduled quarterly Board meeting. Mr. Colyer provided an update to the Board on the status of ongoing technical and financial diligence between Contango and Independence and KKR. He noted that Messrs. Colyer, Dakan and Goff planned to meet on May 11th with representatives of Independence, KKR and Jefferies to further negotiate a potential transaction pursuant to the Board’s direction.

On May 11, 2021, Messrs. Colyer, Dakan and Goff and representatives of Jefferies met with Messrs. Rockecharlie, Conner and Rynd to negotiate certain key terms of the potential transaction. Initially, the participants negotiated the amount of New PubCo equity to be initially owned by Contango stockholders. Contango proposed an allocation of 26% of New PubCo’s equity to Contango stockholders, based on relative valuation of Contango and Independence. Independence and KKR then proposed a 22% allocation of New PubCo’s equity to Contango stockholders. Messrs. Colyer, Dakan and Goff shared their belief that Independence and KKR were undervaluing Contango and that as a result, the consideration being offered was not sufficient. After further discussions and internal financial analysis, Independence and KKR revised their proposal to 24% of New PubCo’s equity to Contango stockholders. Upon Contango’s request, the parties agreed to increase this allocation to 25% if Contango entered into a definitive agreement to acquire certain oil and gas assets from Company D prior to executing the Transaction Agreement. Following discussion of relative valuation, the parties

 

100


Table of Contents

discussed potential management services fees to be paid to the Manager for providing management services to New PubCo. Representatives of KKR proposed a total management fee of approximately $60.3 million to manage the combined assets of New PubCo, which reflected KKR’s existing agreement with Independence’s existing investors including an incremental management fee of approximately $12.0 million, representing approximately 1.5% of Contango’s equity value. Messrs. Colyer, Dakan and Goff indicated that if Independence and KKR were to propose an incremental management fee of approximately $5.0 million associated with the addition of Contango’s assets to New PubCo, and subject to continued discussion on related terms of the agreement and to discussion of any such proposal with the Contango Board, they expected that Contango and Independence and KKR should be able to come to an agreement on the management services fee. The parties also discussed at this time that under the Up-C structure previously contemplated, the New PubCo shareholders, including former Contango shareholders, would only bear the pro rata portion of the aggregate fee corresponding to New PubCo’s economic interest in its subsidiary operating partnership. The parties also discussed and negotiated the following proposed terms: (i) an increase in the annual management fee of 1.5% of the value of any future equity issued, (ii) performance-based incentive compensation of 10% of the outstanding shares of New PubCo granted over five years, (iii) KKR’s control of the New PubCo board, and (iv) potential reductions over time in KKR’s governance rights depending on the level of KKR’s equity ownership of New PubCo. The parties also considered the potential board composition of New PubCo and discussed Contango holding three seats on a nine person board, as well as John Goff serving as chairman. Representatives of Independence and KKR confirmed their expectation that Mr. Rockecharlie would serve as CEO of New PubCo and Ms. Kendall would serve as CFO of New PubCo, with Mr. Colyer serving as Chief Executive Officer and Mr. Dakan serving as President of a wholly owned subsidiary of New PubCo that would hold the existing assets of Contango and potential future assets of New PubCo, however no specific compensation arrangements were discussed with respect to the existing members of Contango management. Representatives of Contango also requested that Independence’s members be restricted from transferring shares they receive in the potential transaction for a period of time after closing. The parties agreed to organize a call between legal counsel to begin drafting definitive agreements, while acknowledging that certain key deal terms, including with respect to board composition, remained subject to continued discussion.

On May 14, 2021, representatives of Gibson Dunn and Vinson & Elkins LLP (“Vinson Elkins”), counsel for KKR and Independence, met to discuss the potential transaction, including structural considerations.

On May 17, 2021, Vinson Elkins sent Gibson Dunn an initial draft Transaction Agreement. The draft agreement proposed: (i) voting agreements with certain stockholders of Contango, (ii) a so-called “force the vote” provision requiring Contango to submit the approval and adoption of the Transaction Agreement to its stockholders notwithstanding any change in recommendation by the Contango Board, (iii) a termination fee of 4.5% of Contango’s equity value to be payable by Contango to Independence under certain circumstances, including if Contango breached its non-solicitation covenant or Contango’s Board changed its recommendation or, in some cases, if Contango entered into a definitive agreement relating to an alternative proposal within 12 months following Contango’s termination of the Transaction Agreement, (iv) an expense reimbursement of 1% of Contango’s equity value payable to Independence if Contango stockholders failed to approve the transaction, and (v) various procedural restrictions on Contango’s ability to entertain competing offers or on the Contango Board’s ability to change its recommendation in favor of the transaction.

On May 18, 2021, the Contango Board met with representatives of Jefferies and Gibson Dunn to discuss the potential transaction. Management and representatives of Jefferies discussed the strategic rationale for the transaction, including the creation of a differentiated oil and gas investment platform positioned to be a leading consolidator in the U.S., the addition of significant scale and provision of greater access to, and lower cost of, capital, and substantial synergies. Representatives of Jefferies discussed the due diligence completed to date and provided a review of Independence’s business, as well as a summary of the May 11th meeting with representatives of Independence and KKR. Representatives of Jefferies also provided a preliminary contribution analysis for the potential transaction as well as accretion/dilution analysis indicating the transaction would be highly accretive to key financial metrics including Contango’s 2021 estimated cash flow per share and 2022

 

101


Table of Contents

estimated cash flow per share. Representatives of Gibson Dunn also reviewed the key transaction documents that would be necessary to effectuate the transaction, including the Transaction Agreement and Management Agreement. Gibson Dunn also discussed the governance structure of New PubCo, including the proposed terms regarding KKR’s control of the board and negative control rights. Gibson Dunn also discussed legal considerations regarding potential counters to the proposed deal protection provisions in the draft Transaction Agreement, in light of the change of control of Contango implicated by the contemplated structure of New PubCo. Representatives of Gibson Dunn also noted that Independence’s and KKR’s proposed terms contemplated Contango management’s continuing as executives of a New PubCo subsidiary that would hold existing assets of Contango and potential future assets of New PubCo; however, such representatives of Gibson Dunn advised Contango management to postpone any initial discussions regarding compensation or related employment terms and confirmed that understanding with Contango management. Mr. Goff confirmed for the Contango Board that he would participate in substantive negotiation meetings with KKR and Independence. Following discussion of the key terms of the May 11th meeting, the Contango Board instructed management to continue discussions and negotiate for: (i) a lockup on Independence stockholders affiliated with KKR, so as to demonstrate their long-term commitment to New PubCo, (ii) certain reductions to KKR’s negative control rights and required approvals of New PubCo directors independent of KKR for certain matters, and (iii) assurances that New PubCo would be KKR’s primary platform for pursuing upstream oil and natural gas investment opportunities.

On May 21, 2021, representatives of Gibson Dunn delivered to representatives of Vinson Elkins a revised draft of the Transaction Agreement which: (i) provided that Contango would be able to terminate the Transaction Agreement to enter into a competing transaction that represented a Superior Proposal; (ii) contemplated a termination fee of 2.5% of Contango’s equity value, with additional restrictions on the circumstances under which a “break-up” fee would be payable; (iii) removed the expense reimbursement payable to Independence if Contango stockholders did not approve the transaction; (iv) removed or limited certain of the procedural restrictions on Contango’s ability to entertain competing offers or for the Contango Board to change its recommendation in favor of the transaction; and (v) indicated that any stockholder voting agreement would terminate upon a change of recommendation by the Contango Board. The revised draft of the Transaction Agreement also requested a “go-shop” period following the signing of the Transaction Agreement.

On May 23, 2021, representatives of Vinson Elkins delivered a non-binding governance term sheet providing that: (i) KKR would be the sole stockholder of a special class of non-economic preferred stock in New PubCo that would entitle the Preferred Stockholder to appoint the entirety of the New PubCo Board and to hold certain approval rights for fundamental corporate actions, and which would only be forfeited upon KKR proprietary entities ceasing to beneficially own a number of New PubCo shares equal to 15%-20% of their original share ownership, and (ii) at closing, New PubCo would have a nine person board, consisting of five designees of KKR (one of which was expected to be a current independent director of the Contango Board), two designees from Liberty and two designees by Contango (including Mr. Goff who would serve as chairman). The governance term sheet proposed terms of the KKR Management Agreement, including an initial three-year term, with automatic three-year renewals and that upon the expiration of the initial term or any renewal term, New PubCo may decline to renew the Management Agreement upon the affirmative vote of at least two-thirds of the independent directors of New PubCo that: (1) there has been unsatisfactory long-term performance by the Manager that is materially detrimental to New PubCo and its subsidiaries taken as a whole or (2) the management fee and incentive compensation payable to the Manager is materially unfair and excessive compared to those that would be charged by a comparable asset manager managing assets comparable to the assets of New PubCo. In connection with such termination, New PubCo would be obligated to pay the Manager a termination fee equal to three times the average annual management fee and equity compensation paid over the prior 24-month period. The governance term sheet also noted that investment opportunities that are suitable for both the New PubCo and EIGF II would be allocated between them in good faith by the Manager on a pro rata basis, subject to and taking into account available capital, applicable concentration limits, investment restrictions and other similar considerations. In addition, shares held by KKR’s private equity funds and Liberty would be subject to a six-month lock-up and shares held by KKR’s proprietary entities would be subject to a 12-month lockup

 

102


Table of Contents

(subject to early release in the event the New PubCo stock trades at an average 20% premium to the share price at closing over any 20-day period, but in any event such lockup would be no shorter than six months).

On May 24, 2021, representatives of Gibson Dunn delivered a revised non-binding governance term sheet to Vinson Elkins providing that: (i) the aforementioned preferred stock would entitle the Preferred Stockholder to appoint a majority of the directors on the New PubCo Board and (ii) holders of common stock would vote for the remaining four board seats. The revised term sheet also provided that the Preferred Stockholder would forfeit the preferred stock when the ownership of KKR’s proprietary entities in New PubCo was no longer equal to or greater than 75% of its original share ownership at the closing. The revised term sheet required that the Manager present to New PubCo all transactions sourced by the Manager or its affiliates relating to the oil and gas business, whether upstream or not, and ensure that at least 70% of the investment relating to each such transaction be allocated to New PubCo and the remainder to EIGF II (and its affiliates) and that the Manager and its affiliates be prohibited from consummating certain transactions in the upstream oil and gas business that New PubCo elected not to pursue. The revised term sheet contemplated that the transaction announcement and proxy statement confirm that KKR intends for New PubCo to be its primary platform for investment in the oil and gas industry. The revised term sheet also shortened the renewal period of the Management Agreement to one-year, removed the payment of a termination fee payable by New PubCo and modified the terms to more easily allow New PubCo to elect to not renew the Management Agreement. The revised term sheet accepted the proposed lockup arrangement, conditioned upon acceptance of the minimum ownership requirement to retain the preferred stock.

On May 25, 2021, the Contango Board held a meeting with representatives of Jefferies and Gibson Dunn. At the meeting, Jefferies updated the Contango Board on Jefferies’s technical diligence, as well as the financial forecasts of Independence. Representatives of Gibson Dunn also reviewed with the Contango Board the status of negotiations of the Transaction Agreement, summarized the terms of the non-binding governance term sheet, and discussed potential responses as the negotiation progressed to definitive agreements, including the importance of ensuring that New PubCo receives the opportunity to invest in every opportunity sourced by the Manager in the upstream oil and gas industry. The Contango Board also formally approved the Jeffries engagement letter, including the financial terms. Following an update from management on negotiations with Company D, the Contango Board approved increasing Contango’s bid for the assets being sold by Company D by $5 million.

On May 28, 2021, Vinson Elkins sent Gibson Dunn a revised non-binding governance term sheet, as well as drafts of certain ancillary agreements, including the OpCo LLC Agreement, the Management Agreement and the governing documents of New PubCo. The draft agreements provided that: (i) the holder of the preferred stock would appoint the entirety of the New PubCo board and holders of New PubCo common stock would not vote in the election of directors, (ii) the Preferred Stockholder would forfeit the preferred stock when KKR’s proprietary entities ceased to own at least 50% of its original share ownership, provided that if, at any time following the closing, the volume-weighted average sale price of the common stock exceeds (x) 120% of the closing price of the common stock on the closing date, then the such required ownership percentage would be reduced to 40% or (y) 140% of the closing price of the common stock on the closing date, then such required ownership percentage would be reduced to 25%. The draft Management Agreement also reinserted the termination fee of three times the sum of the average annual management fee and incentive compensation paid over the prior 24-month period and automatic renewals of the three-year term. The term sheet also provided that investment opportunities in upstream oil and gas assets would be allocated between New PubCo and EIGF II in good faith by the Manager on a pro rata basis consistent with an allocation policy and, following the exhaustion of EIGF II’s investment capital, the Manager would ensure that at least 70% of any such subsequent upstream oil and gas investment opportunities are presented to New PubCo, but the Manager would not be restricted from participating in any such opportunity if New PubCo were unable to, or elected not to, participate in such opportunity.

On May 28, 2021, Vinson Elkins delivered Gibson Dunn a revised draft of the Transaction Agreement: (i) rejecting the proposed “go-shop,” (ii) proposing a “force the vote” provision, (iii) proposing a termination fee of 4.0% of Contango’s equity value, (iv) proposing an expense reimbursement of 1% of Contango’s equity value, and (v) setting forth various procedural restrictions on Contango’s ability to entertain competing offers or for the

 

103


Table of Contents

Contango Board to change its recommendation in favor of the transaction after execution of the Transaction Agreement. The revised draft Transaction Agreement also provided that termination of the Voting Agreements upon termination of the Transaction Agreement was unacceptable to Independence.

Between May 28, 2021 and June 6, 2021, Gibson Dunn and Vinson Elkins negotiated the various transaction documents.

On June 1, 2021, Messrs. Colyer, Dakan and Goff met with Messrs. Rockecharlie, Conner and Rynd to discuss the potential transaction. At Contango’s demand, representatives of Independence and KKR agreed: (i) to drop their request for the “force the vote” provision and (ii) that the Voting Agreement to be entered into by John Goff would terminate upon termination of the Transaction Agreement. Representatives of Independence and KKR demanded expense reimbursement if Contango stockholders fail to approve the transaction, but agreed to reduce the amount to 0.5% of Contango’s equity value. KKR also agreed that New PubCo would have an opportunity to invest in every upstream oil and gas transaction sourced by the Manager and would generally be allocated at least 70% of such investment opportunity. In addition, KKR agreed that the Manager would not pursue an opportunity in upstream oil and gas originally allocated to New PubCo unless the New PubCo independent directors approved the decision not to invest in such asset. KKR also agreed that the Preferred Stockholder would forfeit the preferred stock if KKR proprietary entities failed to retain at least 50% of their original share ownership and to be subject to a 12-month lockup so long as, following the lock-up period, the 50% ownership threshold would be reduced to 35% if New PubCo common stock exceeded certain trading price thresholds.

On June 2, 2021, the Contango Board met with representatives of Jefferies and Gibson Dunn. At the meeting, Contango management updated the Contango Board, Gibson Dunn and Jefferies regarding the proposed terms of the potential transaction and negotiations between Contango and Independence and KKR to date. Representatives of Gibson Dunn also discussed with the Contango Board the outstanding material issues in the transaction documents, including deal protections that did not preclude Contango from accepting a Superior Proposal between signing the Transaction Agreement and closing the transaction.

Following the meeting, at the direction of the Contango Board, Mr. Colyer proposed to KKR a bifurcated termination fee payable by Contango equal to 1.375% of Contango’s equity value if the Transaction Agreement was terminated during the first 30 days following signing and 2.75% of Contango’s equity value if terminated thereafter.

Later on June 2, 2021, Independence and KKR communicated they were not amenable to a bifurcated termination fee concept, but would agree to reduce the termination fee to 2.75% of Contango’s equity value.

On June 3, 2021, representatives of Gibson Dunn delivered to Vinson Elkins revised drafts of the Transaction Agreement and the other transaction documents reflecting the revised terms of the transaction.

On June 4, 2021, the Contango Board held a meeting, with members of Contango management and representatives of Gibson Dunn and Jefferies in attendance. During the meeting, Jefferies provided the Board with additional financial and operational analysis of the potential transaction, including forecasts for Independence and Contango, a contribution analysis, as well as accretion/dilution analyses indicating the potential transaction would be highly accretive to key financial metrics. Representatives of Jefferies also discussed potential market reaction to the announcement of the transaction and further consolidation opportunities for New PubCo. Jefferies shared their view that it was unlikely Contango would be able to consummate an attractive business combination transaction with a strategic counter-party given Contango’s equity value and its disparate multi-basin asset base. Separately, Mr. Goff informed the Board that he had directly negotiated the treatment of Contango’s PSUs with representatives of Independence and KKR and that Independence and KKR agreed to maximum treatment of the PSUs to be settled in equity. In addition, Mr. Colyer noted that Company D had indicated it was entering into exclusive discussions with another party with respect to the sale of assets that Contango had been pursuing.

 

104


Table of Contents

On June 5, 2021, representatives of Gibson Dunn and Vinson Elkins met to continue negotiating the key transaction documents.

During the afternoon and evening of June 7, 2021, representatives of Gibson Dunn and Vinson Elkins finalized the Transaction Agreement and other ancillary agreements relating to the transaction, including the Management Agreement and Voting Agreement.

During the evening of June 7, 2021, all of the members of the Contango Board met with members of Contango management and representatives of Jefferies and Gibson Dunn. Prior to the meeting, substantially final versions of the Transaction Agreement and other ancillary documents were distributed to the Contango Board. The Contango Board reviewed the rationale for the Transactions. Representatives of Jefferies reviewed with the Contango Board its financial analysis of the merger consideration and delivered to the Contango Board its opinion to the effect that, as of that date and based upon and subject to the assumptions, limitations, qualifications and conditions described in Jefferies’s opinion, the Exchange Ratio was fair, from a financial point of view, to the holders of shares of Contango Common Stock (other than Independence, L Merger Sub, C Merger Sub and their respective affiliates). Representatives of Gibson Dunn provided the Contango Board with legal advice regarding fiduciary duties and an overview of various matters relating to the proposed Transactions, including updates to the definitive documents. Representatives of Gibson Dunn also summarized the resolutions for the Contango Board to approve the proposed Transactions. The Contango Board unanimously: (i) determined that the Transaction Agreement and the Transactions contemplated therein, are fair to, and in the best interests of, Contango and its stockholders, (ii) approved and declared advisable the Transaction Agreement and the Transactions, and (iii) resolved to recommend that the Contango stockholders approve and adopt the Transaction Agreement and the Transactions.

On the evening of June 7, 2021, the respective parties to the Transaction Agreement, the Voting Agreement, and other ancillary documents executed such agreements.

Prior to the opening of the U.S. stock markets on June 8, 2021, Contango and Independence issued a joint press release announcing the Transactions.

Recommendation of the Contango Board and Reasons for the Transactions

At a meeting duly called and held on June 7, 2021, the board of directors of Contango, by unanimous vote, (i) determined that the Transaction Agreement, the Contango Merger and the other Transactions, are fair to, and in the best interests of, Contango and the holders of Contango Common Stock, (ii) approved and declared advisable the Transaction Agreement, the Contango Merger and the other Transactions, and (iii) resolved to recommend that the holders of Contango Common Stock approve and adopt the Transaction Agreement, the Contango Merger and the other Transactions.

In deciding to approve the Transaction Agreement and the Transactions and to recommend that the Contango stockholders approve and adopt the Transaction Agreement, the Contango Merger and the other Transactions, the Contango Board consulted with Contango’s management, financial advisor and legal advisors and considered several factors.

The Contango Board’s decision to approve the Transaction Agreement, the Contango Merger and the other Transactions and to recommend that the Contango stockholders approve and adopt the Transaction Agreement, the Contango Merger and the other Transactions was based on a number of factors, including the following (which are not necessarily presented in order of relative importance), which the Contango Board viewed as being generally positive or favorable in coming to its determination, approval and related recommendation:

 

   

that the structure of the Transactions would give the Contango stockholders the opportunity to participate in any future earnings and growth of the combined company and future appreciation in the value of New PubCo Class A Common Stock following the business combination should they decide to retain the New PubCo Class A Common Stock they would receive in the Transactions;

 

105


Table of Contents
   

that the Transactions position the combined company to be a leading consolidator in the U.S. oil and gas industry through increased scale and improved access to capital, and at an expected overall lower cost of capital than would likely be available to Contango on a standalone basis;

 

   

that the combined company will have a balanced portfolio of cash flowing assets and attractive, low-risk reinvestment opportunities in key proven basins across the contiguous U.S.;

 

   

that the combined company will have a well-capitalized balance sheet with investment grade credit metrics, no near-term debt maturities, a low leverage ratio and strong cash flow;

 

   

that the Transactions are projected to be highly accretive to financial metrics, including approximately 15% accretive to Contango’s estimated 2021 cash flow per share and approximately 50% accretive to Contango’s estimated 2022 cash flow per share;

 

   

that the Contango stockholders are projected to benefit from synergies and growth from the Transactions, based on factors including Independence’s business, assets, financial condition, results of operations, business plan and prospects, the size and scale of the combined company and the expected pro forma effect of the business combination on the combined company;

 

   

the expectation that, as a result of negotiation of Management Compensation of only an incremental $5.0 million with respect to Contango’s business within the combined company, the business combination would result in greater than $20 million in estimated general and administrative cost synergies across the combined company with further benefits of scale over time, and that the total cost to operate the combined company business (inclusive of the Management Compensation), as compared to the enterprise value, was low relative to peers;

 

   

that the combined company is positioned to be KKR’s primary platform for pursuing upstream oil and natural gas opportunities and that the Management Agreement will provide that upstream oil and gas opportunities considered by KKR will be presented to the combined company, subject to certain enumerated exceptions;

 

   

that KKR, a leading global investment firm that has completed more than 375 private equity investments in portfolio companies with a total transaction value in excess of $650 billion as of December 31, 2020, will manage the combined company’s business and operations, provide an executive management team pursuant to the Management Agreement, provide improved access to capital, research coverage and acquisition and development opportunities;

 

   

the expectation that the combined company will initiate a go-forward dividend policy targeting a distribution of approximately 10% of Adjusted EBITDA;

 

   

the merger consideration, consisting of shares of New PubCo Class A Common Stock, which is expected to be listed for trading on the NYSE, continues to provide liquidity for the Contango stockholders desiring to liquidate their investment after the close of the Transactions;

 

   

that the Contango Board believed that the consideration reflected in the Transaction Agreement was the best consideration that could be obtained by the Contango stockholders at the time, and that there was no assurance that a more favorable opportunity to sell the Company would arise within a reasonable time frame or through any alternative transaction;

 

   

that the strategic combination with Independence will allow the Contango stockholders to have a meaningful economic ownership interest in the combined company, with an expected pro forma ownership of approximately 25%, and allow certain continuing Contango directors to participate in the execution of the strategy and business plan of the combined company through the appointment of two Contango directors, including that Contango’s Chairman, John Goff, will be Chairman of the Board of Directors of the combined company, and the expected retention of certain members of Contango management at the operating subsidiary to assist with execution of the consolidation strategy;

 

   

that the Independence Ownership Number and the Exchange Ratio are fixed and will not fluctuate as a result of changes in the market value of Contango Common Stock, which provides certainty as to the

 

106


Table of Contents
 

respective pro forma percentage ownership of the combined company and limits the impact of external factors on the Transactions;

 

   

the Contango Board’s belief that the terms of the Transaction Agreement would not preclude or deter a willing and financially capable third party, from making a superior proposal following the announcement of the Transaction Agreement;

 

   

the financial presentation and oral opinion of Jefferies rendered on June 7, 2021, which was subsequently confirmed by delivery of a written opinion of Jefferies, dated of even date therewith, to the Contango Board to the effect that, as of such date and based upon and subject to the various assumptions made, procedures followed, matters considered and limitations on the scope of the review undertaken as set forth therein, the Exchange Ratio pursuant to the Transaction Agreement was fair, from a financial point of view, to the holders of Contango Common Stock (other than Independence, L Merger Sub, C Merger Sub or their respective affiliates);

 

   

the Contango Board’s belief, in reliance on the advice of counsel, that the Mergers, taken together, will qualify for U.S. federal income tax purposes as a “reorganization” within the meaning of Section 368(a) of the Code. In the light of this tax treatment, the Contango Board did not find it necessary to ask Jefferies to take into account tax consequences in rendering its opinion;

 

   

the Contango Board’s consideration of both the standalone Contango business plan and potential alternative transactions and its view, following consultation with its legal and financial advisors, that it was not probable that the standalone Contango business plan or any alternative transaction reasonably available to Contango within a reasonable time frame would generate equal or greater value to the Contango stockholders than the value from the Transactions;

 

   

the review by the Contango Board with its legal and financial advisors of the structure of the business combination and the financial and other terms of the Transaction Agreement, including the parties’ representations, warranties and covenants, the conditions to their respective obligations and the termination provisions, as well as the likelihood of consummation of the business combination and the Contango Board’s evaluation of the likely time period necessary to close the business combination;

 

   

the Contango Board also considered the following specific aspects of the Transaction Agreement:

 

   

the Contango Board’s belief that the terms of the Transaction Agreement, including Contango’s representations, warranties and covenants and the conditions to each party’s obligations, are reasonable and consistent with applicable market practice;

 

   

the nature of the closing conditions included in the Transaction Agreement, including the market, industry-related and other exceptions to the events that would constitute a material adverse effect on either Contango or Independence for purposes of the Transaction Agreement, as well as the likelihood of satisfaction of all conditions to the consummation of the business combination;

 

   

that the Transaction Agreement provides that, under certain circumstances, and subject to certain conditions, Contango is permitted to furnish information to and conduct negotiations with a third party in connection with an unsolicited proposal for a business combination or acquisition of Contango that could reasonably be expected to result in a superior offer;

 

   

that the Contango Board, subject to certain conditions, has the right to withdraw its recommendation to the Contango stockholders that they approve and adopt the Transaction Agreement, the Contango Merger, and the other Transactions;

 

   

that the Transaction Agreement allows the Contango Board, under specified circumstances, to terminate the Transaction Agreement to enter into a superior proposal;

 

   

that the Contango Board believed that the $33,375,989 termination fee payable by Contango under certain circumstances is consistent with market practice and would not preclude or deter a willing and financially capable third party, were one to exist, from making a superior offer following the announcement of the Transactions; and

 

107


Table of Contents
   

the likelihood that the Transactions would be completed based on, among other things (not necessarily listed in order of relative importance):

 

   

the reputation of KKR as one of the world’s leading global investment firms;

 

   

KKR’s ability to complete large business combination transactions and its familiarity with Contango;

 

   

the absence of a financing or due diligence condition to the completion of the Transactions in the Transaction Agreement;

 

   

the absence of a reverse break fee structure in which Independence could pay us a fixed fee in lieu of actual damages in the event the Transactions are not consummated due to Independence’s failure to refinance Contango’s indebtedness; and

 

   

Contango’s ability, under certain circumstances pursuant to the Transaction Agreement, to seek specific performance to prevent breaches of the Transaction Agreement by Independence to enforce specifically the terms of the Transaction Agreement.

In the course of its deliberations, the Contango Board also considered and balanced against the potentially positive factors a variety of risks, uncertainties and other potentially countervailing factors it deemed generally negative or unfavorable in making its determination, approval and related recommendation, including the following (which are not necessarily presented in order of relative importance):

 

   

the fact that the Contango stockholders will not receive cash in the Transactions even though certain of the Contango stockholders may desire liquidity, even though the Transactions involve a change of control of Contango;

 

   

the fact that, after the Transactions, the Contango stockholders will collectively have a significantly lower economic ownership in the combined company than they currently have in Contango;

 

   

that the New PubCo Non-Economic Series I Preferred Stock entitles the Preferred Stockholder to appoint the entire New PubCo board as well as certain consent rights over specified actions including incurrence of debt, changes in officers, mergers, acquisitions and divestitures;

 

   

the fact that, after the Transactions, unlike common equity in traditional corporate structures, including the existing structure of Contango, holders of New PubCo’s common stock will not vote for the election of directors. As a result, holders of New PubCo’s common stock will have less ability to influence New PubCo’s business than would the holders of common equity in a traditional corporate structure such as Contango’s;

 

   

that New PubCo will be reliant on the Manager to manage its business and operations and provide the executive management team pursuant to the Management Agreement, but while the Manager’s personnel and other resources expect to dedicate the majority of its time to New PubCo’s assets and operations, the Manager’s personnel and other resources may be utilized for other projects unrelated to New PubCo, and the allocation of such resources is generally within the Manager’s discretion;

 

   

that in addition to the fees owed under the Management Agreement, New PubCo is also required to reimburse the Manager for its pro rata share (based on percentage of public ownership of Independence) of certain other costs or expenses incurred by Manager on behalf of New PubCo;

 

   

that the Management Agreement has an initial three-year term, with automatic three-year renewals thereafter and a termination fee equal to three times the sum of (i) the average annual Management Compensation and (ii) the average of the Incentive Compensation (but only with respect to the fully vested portion thereof as of the termination date), in each case earned by the Manager during the 24-month period immediately preceding the most recently completed calendar quarter prior to the termination;

 

108


Table of Contents
   

the impact of the Management Agreement and the Manager’s ownership and approval rights on potential future change of control transactions of New PubCo;

 

   

that stockholder advisory firms and large institutional investors may oppose the governance structure of New PubCo and as a result, the governance structure may prevent the inclusion of New PubCo common stock in certain indices, may cause stockholder advisory firms to publish negative commentary about New PubCo’s corporate governance practices and may result in large institutional investors not purchasing shares of New PubCo common stock which may result in a less active trading market for New PubCo common stock or otherwise adversely affect the value of New PubCo common stock;

 

   

the risks and costs to Contango if the Transactions are delayed or do not occur at all, including the potential negative impact on Contango’s ability to retain key employees, the diversion of Contango management and employee attention and the potential disruptive effects on Contango’s day-to-day operations and Contango’s relationships with third parties;

 

   

that the Contango stockholders may not approve and adopt the Transactions;

 

   

that the Contango stockholders are not entitled to dissenters’ or appraisal rights under the Transaction Agreement or Texas law;

 

   

the transaction costs to be incurred in connection with the Transactions;

 

   

that the fixed Exchange Ratio will not adjust to compensate for any increase in the trading price of Contango Common Stock prior to the consummation of the Transactions, or give Contango shareholders additional ownership beyond 25% for acquisitions by Contango between signing and closing;

 

   

that the Transaction Agreement contains restrictions on the conduct of Contango’s business prior to the completion of the Transactions, including the requirement that Contango conduct its business only in the ordinary course, subject to specific exceptions, which could delay or prevent Contango from undertaking business opportunities that may arise pending the completion of the Transactions;

 

   

that the Transaction Agreement imposes limitations on Contango’s ability to solicit alternative transactions prior to closing and its ability to terminate the Transaction Agreement, including a requirement that Contango pay a $33,375,989 termination fee in the circumstances described in “The Transaction Agreement and Related Agreements—Termination Fee Payable by Contango” beginning on page 146;

 

   

Contango’s obligation to pay to Independence the $33,375,989 termination fee or an expense amount of up to $6,068,362 if the Transaction Agreement is terminated under specified circumstances; for more information, see “The Transaction Agreement and Related Agreements—Termination Fee Payable by Contango” beginning on page 146;

 

   

the possibility that New PubCo will not realize all of the anticipated strategic and other benefits of the Transactions, including as a result of the challenges of combining the businesses, operations and workforces of Independence and Contango and the risk that expected synergies may not be realized or will cost more to achieve than anticipated;

 

   

that neither the Company nor its financial advisors publicly solicited proposals from potential acquirers or conducted a full market check immediately prior to signing the Transaction Agreement as a means of determining whether there were other parties interested in acquiring, or entering into another strategic transaction with, the Company;

 

   

that the Contango directors and executive officers have interests in the Transactions that may be different from, or in addition to, those of the Contango stockholders; for more information, see “—Interests of the Contango Directors and Executive Officers in the Merger”; and

 

   

various other risks described in the sections entitled “Risk Factors” and “Cautionary Statement Regarding Forward-Looking Statements.”

 

109


Table of Contents

The Contango Board considered all of these factors as a whole, as well as others, and, on balance, concluded that the potential benefits of the Transactions to the Contango stockholders outweighed the risks, uncertainties, restrictions and potentially negative factors associated with the Transactions.

This discussion of the information and factors considered by the Contango Board in reaching its conclusion and recommendations includes material factors considered by the Contango Board but is not intended to be exhaustive and is not provided in any specific order or ranking. In view of the wide variety of factors considered by the Contango Board in evaluating the Transaction Agreement and the Transactions, including the Contango Merger, and the complexity of these matters, the Contango Board did not find it practicable to, and did not attempt to, quantify, rank or otherwise assign relative weight to those factors. In addition, different members of the Contango Board may have given different weight to different factors. The Contango Board did not reach any specific conclusion with respect to any of the factors considered and instead conducted an overall analysis of such factors and determined that, in the aggregate, the potential benefits considered outweighed the potential risks or possible negative consequences of approving the Transaction Agreement. The Contango Board based its recommendation on the totality of the information available to it, including discussions with Contango’s management and outside legal and financial advisors.

It should be noted that this explanation of the reasoning of the Contango Board and all other information presented in this section is forward-looking in nature and, therefore, should be read in light of the factors discussed under the heading “Cautionary Statement Regarding Forward-Looking Statements.”

Certain Contango Unaudited Prospective Financial and Operating Information

Contango

Contango does not, as a matter of course, publicly disclose long-term projections as to future revenues, earnings or other results due to, among other reasons, the uncertainty, unpredictability and subjectivity of the underlying assumptions and estimates. However, certain non-public financial forecasts covering multiple years which were prepared by Contango management and not for public disclosure, were provided to the Contango Board and Independence in connection with their evaluations of the Transactions and to Jefferies, Contango’s financial advisor, for Jefferies’ use in advising the Contango Board in connection with its financial analyses and opinion as described in the section entitled “Proposal 1: The Transaction Proposal—Opinion of Contango’s Financial Advisor” beginning on page 111.

A summary of certain of those financial forecasts is not being included in this joint proxy statement/prospectus to influence your decision whether to vote for or against the Transaction Proposal, but is being included because they were made available to the Contango Board, Contango’s financial advisor and Independence. The Contango forecasted financial information was prepared by and is the responsibility of Contango management.

The inclusion of this information should not be regarded as an indication that the Contango Board, Contango (or any of its affiliates, officers, directors, advisors or other representatives) or any other person considered, or now considers, the Contango forecasted financial information to be necessarily predictive of actual future events or results of Contango’s operations and should not be relied upon as such. Contango management’s internal financial forecasts, upon which the Contango forecasted financial information was based, are subjective in many respects. There can be no assurance that the Contango forecasted financial information will be realized or that actual results will not be significantly higher or lower than forecasted. The Contango forecasted financial information covers multiple years and such information by its nature becomes less predictive with each successive year. As a result, the inclusion of the Contango forecasted financial information in this joint proxy statement/prospectus should not be relied on as necessarily predictive of actual future events.

In addition, the Contango forecasted financial information was not prepared with a view toward public disclosure or toward complying with GAAP and the use of non-GAAP measures or the guidelines established by the

 

110


Table of Contents

American Institute of Certified Public Accountants for preparation and presentation of forecasted financial information. The forecasted financial information included in this document has been prepared by, and is the responsibility of, Contango’s management. Grant Thornton LLP, nor any other accounting firm, has not audited, reviewed, examined, compiled nor applied agreed-upon procedures with respect to the accompanying forecasted financial information and, accordingly, Grant Thornton LLP does not express an opinion or any other form of assurance with respect thereto. The Grant Thornton LLP report incorporated by reference in this document relates to Contango’s previously issued financial statements. It does not extend to the forecasted financial information and should not be read to do so.

The Contango forecasted financial information was based on numerous variables and assumptions that were deemed to be reasonable as of the respective dates when such projections were finalized. However, such assumptions are inherently uncertain and difficult or impossible to predict or estimate and most of them are beyond Contango’s control. Assumptions that were used by Contango’s management in developing the Contango forecasted financial information include, but are not limited to, assumptions about cash flow related to locations, development pace and order, type curves, realized pricing, commercial and operating conditions, midstream and marketing terms, general and administrative costs and corporate taxes. The Contango forecasted financial information also reflects assumptions regarding the continuing nature of certain business decisions that, in reality, would be subject to change.

Important factors that may affect actual results and cause the Contango forecasted financial information not to be achieved include, but are not limited to, risks and uncertainties relating to Contango’s business (including its ability to achieve strategic goals, objectives and targets), industry performance, the legal and regulatory environment, general business and economic conditions and other factors described in this joint proxy/statement prospectus or described or referenced in Contango’s filings with the SEC, including Contango’s Annual Report on Form 10-K for the fiscal year ended December 31, 2020, subsequent quarterly reports on Form 10-Q and current reports on Form 8-K. This information constitutes “forward-looking statements” and actual results may differ materially and adversely from those projected. For more information, see the section entitled “Cautionary Statement Regarding Forward-Looking Statements” beginning on page 45. In addition, the Contango forecasted financial information reflects assumptions that are subject to change and do not reflect revised prospects for Contango’s business, changes in general business or economic conditions, or any other transaction or event that has occurred or that may occur and that was not anticipated at the time the Contango forecasted financial information was prepared.

The Contango forecasted financial information was developed through Contango management’s customary strategic planning and budgeting process utilizing reasonable available estimates and judgments at the time of its preparation. The Contango forecasted financial information was developed on a standalone basis without giving effect to the Transactions, and therefore the Contango forecasted financial information does not give effect to the Transactions or any changes to Contango’s operations or strategy that may be implemented after the effective time of the Transactions if the Transactions are completed, including potential synergies to be realized as a result of the Transactions, or to any costs incurred in connection with the Transactions. Furthermore, the Contango forecasted financial information does not take into account the effect of any failure of the Transactions to be completed and should not be viewed as accurate or continuing in that context.

Accordingly, there can be no assurance that the Contango forecasted financial information will be realized or that Contango’s future financial results will not vary materially from the Contango forecasted financial information. None of Contango, Independence or any of their respective affiliates, officers, directors, advisors or other representatives can give any assurance that actual results will not differ from the Contango forecasted financial information, and none of Contango, Independence, or any of their respective affiliates undertakes any obligation to update or otherwise revise or reconcile the Contango forecasted financial information to reflect circumstances existing or developments and events occurring after the date of the Contango forecasted financial information or that may occur in the future, even in the event that any or all of the assumptions underlying the Contango forecasted financial information are not realized. Contango does not intend to make available publicly any update

 

111


Table of Contents

or other revision to the Contango forecasted financial information, except as otherwise required by applicable law. None of Contango or any of its affiliates, officers, directors, advisors or other representatives has made or makes any representation to any Contango stockholder, any affiliate or holder of securities of Independence or any other person regarding the ultimate performance of Contango compared to the information contained in the Contango forecasted financial information or that the Contango forecasted financial information will be achieved.

In light of the foregoing factors and the uncertainties inherent in the Contango forecasted financial information, Contango stockholders are cautioned not to place undue, if any, reliance on the information presented in this summary of the Contango forecasted financial information.

Summary of Contango Forecasted Financial Information

The selected unaudited forecasted financial data were prepared utilizing the following NYMEX strip pricing assumptions with respect to future commodity prices for crude oil and natural gas as of June 4, 2021:

 

($MM unless noted otherwise)    2021E      2022E      2023E      2024E      2025E  

Commodity Prices

              

Oil ($/Bbl)

   $ 64.97      $ 63.65      $ 59.16      $ 56.19      $ 54.38  

Gas ($/MMbtu)

   $ 3.15      $ 2.92      $ 2.72      $ 2.70      $ 2.69  

Net Production (MMBoe)

     7.9        7.8        7.3        7.6        7.9  

Total Revenue

   $ 292      $ 292      $ 267      $ 281      $ 299  

EBITDAX (Unhedged) (1)

   $ 150      $ 152      $ 132      $ 146      $ 164  

EBITDAX (Hedged)

   $ 125      $ 130      $ 129      $ 146      $ 164  

Operating Cash Flows (2)

   $ 119      $ 128      $ 127      $ 140      $ 168  

Free Cash Flow (3)

   $ 87      $ 102      $ 74      $ 61      $ 120  

 

(1)

EBITDAX is a non-GAAP financial measure that excludes certain items that are included in net income, the most directly comparable GAAP financial measure. EBITDAX is equal to total revenues minus total operating expenses, including production taxes and general and administrative costs.

(2)

Operating Cash Flow means EBITDAX less cash interest expenses and changes in working capital.

(3)

Free cash flow means Operating Cash Flows less capital expenditures, which include drilling and completions costs and plugging and abandonment costs, but exclude acquisition capital expenditures.

ACTUAL FINANCIAL RESULTS AND COMMODITY PRICES MAY DIFFER FROM THE ABOVE ASSUMPTIONS. NEITHER CONTANGO NOR JEFFERIES INTENDS TO UPDATE OR OTHERWISE REVISE THE ABOVE UNAUDITED FINANCIAL FORECASTS TO REFLECT CIRCUMSTANCES EXISTING AFTER THE DATE WHEN MADE OR TO REFLECT THE OCCURRENCE OF FUTURE EVENTS, EVEN IN THE EVENT THAT ANY OR ALL OF THE ASSUMPTIONS UNDERLYING SUCH UNAUDITED FINANCIAL FORECASTS ARE NO LONGER APPROPRIATE, EXCEPT AS MAY BE REQUIRED BY APPLICABLE LAW.

Non-GAAP Financial Information

The non-GAAP financial measures used in this section were relied upon by Jefferies at the direction of Contango management, for purposes of its opinion, and by the Contango Board in connection with its consideration of the Transactions. Financial measures provided to a financial advisor are excluded from the definition of non-GAAP financial measures and therefore are not subject to SEC rules regarding disclosures of non-GAAP financial measures, which would otherwise require a reconciliation of a non-GAAP financial measure to a GAAP financial measure. Reconciliations of non-GAAP financial measures were not relied upon by Jefferies as Contango’s financial advisor for purposes of its opinion or by the Contango Board in connection with its consideration of the Transactions. Accordingly, reconciliation of the financial measures included in the financial projections have not been provided.

 

112


Table of Contents

Certain Independence Unaudited Prospective Financial and Operating Information

Independence

Independence does not, as a matter of course, publicly disclose long-term projections as to future revenues, earnings or other results. However, certain non-public financial forecasts covering multiple years, which were prepared by Independence’s management and not for public disclosure, were provided to the Contango Board and Contango in connection with their evaluations of the Transactions and to Jefferies, Contango’s financial advisor, for Jefferies’ use in advising the Contango Board in connection with its financial analyses and opinion as described in the section entitled “Proposal 1: The Transaction Proposal—Opinion of Contango’s Financial Advisor” beginning on page 111. Contango’s management adjusted these projections by applying consistent commodity price assumptions to the projections for both companies.

A summary of certain of those financial forecasts reflecting Contango management’s adjustments is not being included in this proxy statement/prospectus to influence your decision whether to vote for or against the Transaction Proposal, but is being included because they were made available to the Contango Board, Contango and Jefferies. This Independence forecasted financial information included herein was not prepared by or disclosed to Independence or its equity holders.

The inclusion of this information should not be regarded as an indication that Contango, Independence (or any of their respective affiliates, officers, directors, advisors or other representatives) or any other person considered, or now considers, the Independence forecasted financial information to be necessarily predictive of actual future events or results of Independence’s operations and should not be relied upon as such. Independence management’s internal financial forecasts, upon which the Independence forecasted financial information was based, are subjective in many respects. There can be no assurance that the Independence forecasted financial information will be realized or that actual results will not differ materially than forecasted. The Independence forecasted financial information covers multiple years and such information by its nature becomes less predictive with each successive year. As a result, the inclusion of the Independence forecasted financial information in this proxy statement/prospectus should not be relied on as necessarily predictive of actual future events.

The accompanying prospective financial information was not prepared with a view toward public disclosure or with a view toward complying with the guidelines established by the American Institute of Certified Public Accountants with respect to prospective financial information, but in the view of Contango’s management, was prepared on a reasonable basis, reflects the best currently available estimates and judgments, and presents, to the best of management’s knowledge and belief, the expected course of action and the expected future financial performance of Independence. However, this information is not fact and should not be relied upon as being necessarily indicative of future results, and readers of this proxy statement/prospectus are cautioned not to place undue reliance on the prospective financial information. The prospective financial information included in this section has been prepared by, and is the responsibility of, Contango management. None of Contango’s independent auditors, Grant Thornton LLP, Independence’s independent auditors, Deloitte & Touche LLP, nor any other independent accountants, have compiled, examined, or performed any procedures with respect to the prospective financial information contained herein, nor have they expressed any opinion or any other form of

assurance on such information or its achievability, and assume no responsibility for, and disclaim any association with, the prospective financial information.

The Independence forecasted financial information was based on numerous variables and assumptions that were deemed to be reasonable as of the respective dates when such projections were finalized. However, such assumptions are inherently uncertain and difficult or impossible to predict or estimate and most of them are beyond the control of Contango and Independence. Assumptions that were used in developing the Independence forecasted financial information include, but are not limited to, assumptions about cash flow related to locations, development pace and order, type curves, realized pricing, commercial and operating conditions, midstream and marketing terms, general and administrative costs and corporate taxes. The Independence forecasted financial information also reflects assumptions regarding the continuing nature of certain business decisions that, in reality, would be subject to change.

 

113


Table of Contents

Important factors that may affect actual results and cause the Independence forecasted financial information not to be achieved include, but are not limited to, risks and uncertainties relating to Independence’s business (including its ability to achieve strategic goals, objectives and targets), industry performance, the legal and regulatory environment, general business and economic conditions and other factors described in this joint proxy/ statement prospectus. This information constitutes “forward-looking statements” and actual results may differ materially and adversely from those projected. For more information, see the section entitled “Cautionary Statement Regarding Forward-Looking Statements” beginning on page 111. In addition, the Independence forecasted financial information reflects assumptions that are subject to change and do not reflect revised prospects for Independence’s business, changes in general business or economic conditions, or any other transaction or event that has occurred or that may occur and that was not anticipated at the time the Independence forecasted financial information was prepared.

The Independence forecasted financial information was developed on a standalone basis without giving effect to the Transactions, and therefore the Independence forecasted financial information does not give effect to the Transactions or any changes to Independence’s operations or strategy that may be implemented after the effective time of the Transactions if the Transactions are completed, including potential synergies to be realized as a result of the Transactions, or to any costs incurred in connection with the Transactions. Furthermore, the Independence forecasted financial information does not take into account the effect of any failure of the Transactions to be completed and should not be viewed as accurate or continuing in that context.

Accordingly, there can be no assurance that the Independence forecasted financial information will be realized or that Independence’s future financial results will not vary materially from the Independence forecasted financial information. None of Independence, Contango or any of their respective affiliates, officers, directors, advisors or other representatives can give any assurance that actual results will not differ from the Independence forecasted financial information, and none of Independence, Contango or any of their respective affiliates undertakes any obligation to update or otherwise revise or reconcile the Independence forecasted financial information to reflect circumstances existing or developments and events occurring after the date of the Independence forecasted financial information or that may occur in the future, even in the event that any or all of the assumptions underlying the Independence forecasted financial information are not realized. Neither Contango nor Independence intends to make available publicly any update or other revision to the Independence forecasted financial information, except as otherwise required by applicable law. None of Contango, Independence or any of their respective affiliates, officers, directors, advisors or other representatives has made or makes any representation to any holder of Independence securities, any Contango stockholder or affiliate or any other person regarding the ultimate performance of Independence compared to the information contained in the Independence forecasted financial information or that the Independence forecasted financial information will be achieved.

In light of the foregoing factors and the uncertainties inherent in the Independence forecasted financial information, Contango stockholders are cautioned not to place undue, if any, reliance on the information presented in this summary of the Independence forecasted financial information.

 

114


Table of Contents

Summary of Independence Forecasted Financial Information

The selected unaudited forecasted financial data were prepared utilizing the following NYMEX strip pricing assumptions with respect to future commodity prices for crude oil and natural gas as of June 4, 2021:

 

($MM unless noted otherwise)    2021E      2022E      2023E      2024E      2025E  

Commodity Prices

              

Oil ($/Bbl)

   $ 64.97      $ 63.65      $ 59.16      $ 56.19      $ 54.38  

Gas ($/MMbtu)

   $ 3.15      $ 2.92      $ 2.72      $ 2.70      $ 2.69  

Net Production (MMBoe)

     33.1        34.2        37.8        38.5        39.1  

Total Revenue

   $ 1,241      $ 1,292      $ 1,429      $ 1,452      $ 1,464  

EBITDAX (Unhedged) (1)

   $ 701      $ 761      $ 891      $ 925      $ 926  

EBITDAX (Hedged)

   $ 503      $ 716      $ 872      $ 923      $ 926  

Operating Cash Flows (2)

   $ 445      $ 674      $ 833      $ 884      $ 887  

Free Cash Flow (3)

   $ 294      $ 228      $ 347      $ 329      $ 538  

 

(1)

EBITDAX is a non-GAAP financial measure that excludes certain items that are included in net income, the most directly comparable GAAP financial measure. EBITDAX is equal to total revenues minus total operating expenses, including production taxes and general and administrative costs.

(2)

Operating Cash Flow means EBITDAX less cash interest expenses and changes in working capital.

(3)

Free cash flow means Operating Cash Flows less capital expenditures, which include drilling and completions costs and plugging and abandonment costs, but exclude acquisition capital expenditures.

ACTUAL FINANCIAL RESULTS AND COMMODITY PRICES MAY DIFFER FROM THE ABOVE ASSUMPTIONS. NONE OF INDEPENDENCE, CONTANGO OR JEFFERIES INTENDS TO UPDATE OR OTHERWISE REVISE THE ABOVE UNAUDITED FINANCIAL FORECASTS TO REFLECT CIRCUMSTANCES EXISTING AFTER THE DATE WHEN MADE OR TO REFLECT THE OCCURRENCE OF FUTURE EVENTS, EVEN IN THE EVENT THAT ANY OR ALL OF THE ASSUMPTIONS UNDERLYING SUCH UNAUDITED FINANCIAL FORECASTS ARE NO LONGER APPROPRIATE, EXCEPT AS MAY BE REQUIRED BY APPLICABLE LAW.

Non-GAAP Financial Information

The non-GAAP financial measures used in this section were relied upon by Jefferies at the direction of Independence management, for purposes of its opinion, and by the Contango Board in connection with its consideration of the Transactions. Financial measures provided to a financial advisor are excluded from the definition of non-GAAP financial measures and therefore are not subject to SEC rules regarding disclosures of non-GAAP financial measures, which would otherwise require a reconciliation of a non-GAAP financial measure to a GAAP financial measure. Reconciliations of non-GAAP financial measures were not relied upon by Jefferies as Contango’s financial advisor for purposes of its opinion or by the Contango Board in connection with its consideration of the Transactions. Accordingly, reconciliation of the financial measures included in the financial projections have not been provided.

Opinion of Contango’s Financial Advisor

In May 2021, Contango retained Jefferies to act as Contango’s financial advisor in connection with a possible business transaction or series of transactions involving all of or a majority of Contango’s equity or assets. At a meeting of the Contango Board on June 7, 2021, a representative of Jefferies rendered Jefferies’ opinion to the Contango Board to the effect that, as of that date and based upon and subject to the various assumptions made, procedures followed, matters considered and limitations on the scope of the review undertaken as set forth in its opinion, the Exchange Ratio set forth in the Transaction Agreement was fair, from a financial point of view, to the holders of Contango Common Stock (other than Independence, L Merger Sub, C Merger Sub and their respective affiliates).

 

115


Table of Contents

The full text of the written opinion of Jefferies, dated as of June 7, 2021, is attached hereto as Annex G. Jefferies’ opinion sets forth, among other things, the assumptions made, procedures followed, matters considered and limitations and qualifications on the scope of review set forth in its opinion. Contango encourages you to read Jefferies’ opinion carefully and in its entirety. Jefferies’ opinion is for the use and benefit of Contango’s Board and was directed to the Contango Board (in its capacity as such) and addresses only the fairness, from a financial point of view, to the holders of Contango Common Stock (other than Independence, L Merger Sub, C Merger Sub and their respective affiliates) of the merger consideration set forth in the Transaction Agreement. It does not address the relative merits of the Transactions contemplated by the Transaction Agreement as compared to any alternative transaction or opportunity that might be available to Contango, nor does it address the underlying business decision by Contango to engage in the Transactions or the terms of the Transaction Agreement or the documents referred to therein. Jefferies’ opinion does not constitute a recommendation as to how any holder of shares of Contango Common Stock should vote on the Transactions or any matter related thereto. The summary of the opinion of Jefferies set forth below is qualified in its entirety by reference to the full text of the opinion, a copy of which is attached as Annex G to this joint proxy statement/prospectus.

In connection with rendering its opinion, Jefferies had, among other things:

 

   

reviewed a draft dated June 7, 2021 of the Transaction Agreement;

 

   

reviewed a draft dated June 7, 2021 of the Management Agreement, the Voting Agreement and other ancillary agreements to be entered into pursuant to the Transactions;

 

   

reviewed certain publicly available financial and other information about Contango;

 

   

reviewed certain information furnished to Jefferies by Contango’s management relating to the business, operations and prospects of Contango, including financial forecasts and analyses under various business assumptions;

 

   

reviewed certain information furnished to Jefferies by Contango’s management relating to the business, operations and prospects of Independence, including financial forecasts and analyses under various business assumptions;

 

   

reviewed certain financial information furnished to Jefferies by Independence’s management (as adjusted by Contango’s management), relating to the business, operations and prospects of Independence, including financial forecasts and analysis under various business assumptions, and held discussions with senior members of Independence management about such matters;

 

   

reviewed information relating to certain financial and operational benefits and operating synergies (including the amount and timing thereof) anticipated by Contango’s management to result from the Transactions, and approved for Jefferies’ use by Contango;

 

   

considered the pro forma impact of the Transactions;

 

   

held discussions with members of senior management of Contango concerning the matters described in the third through eighth bullets above;

 

   

reviewed the share trading price history and valuation multiples for Contango Common Stock and compared them with those of certain publicly traded companies that Jefferies deemed relevant;

 

   

compared the proposed financial terms of the Transactions with the financial terms of certain other transactions that Jefferies deemed relevant; and

 

   

conducted such other financial studies, analyses and investigations as Jefferies deemed appropriate.

In Jefferies’ review and analysis and in rendering its opinion, Jefferies assumed and relied upon, but did not assume any responsibility to independently investigate or verify, the accuracy and completeness of all financial and other information that was supplied or otherwise made available by Contango or that was publicly available to Jefferies (including, without limitation, the information described above) or that was otherwise reviewed by

 

116


Table of Contents

Jefferies. Jefferies relied on assurances of the managements of Contango and Independence that they were not aware of any facts or circumstances that would make such information inaccurate or misleading. In its review, Jefferies did not obtain any independent evaluation or appraisal of any of the assets or liabilities of, nor did Jefferies conduct a physical inspection of any of the properties or facilities of, Contango, nor was Jefferies furnished with any such evaluations or appraisals of such physical inspections, nor did Jefferies assume any responsibility to obtain any such evaluations or appraisals.

With respect to the financial forecasts provided to and examined by Jefferies, Jefferies’ opinion noted that projecting future results of any company is inherently subject to uncertainty. Contango informed Jefferies, however, and Jefferies assumed, that such financial forecasts were reasonably prepared on bases reflecting the best currently available estimates and good faith judgments of the management of Contango or the management of Independence, as applicable, as to the future financial performance of Contango, Independence and New PubCo. Jefferies expressed no opinion as to the financial forecasts or the assumptions on which they were made. In addition, at the Contango Board’s direction, Jefferies performed certain financial analyses using the financial forecasts prepared by management of Independence. Jefferies expressed no opinion as to the financial forecasts prepared by management of Independence or the assumptions on which they were made.

Jefferies opinion was based on economic, monetary, regulatory, market and other conditions existing and which could be evaluated as of the date of its opinion. Jefferies expressly disclaimed any undertaking or obligation to advise any person of any change in any fact or matter affecting its opinion of which Jefferies became aware after the date of its opinion.

Jefferies made no independent investigation of any legal, accounting or tax matters affecting Contango, Independence or New PubCo, and Jefferies assumed the correctness in all respects material to its analysis of all legal, regulatory, accounting and tax advice given to Contango and the Contango Board, including, without limitation, advice as to the legal, accounting and tax consequences of the terms of the Transaction Agreement and the related Transactions to Contango, Independence and New PubCo. In addition, in preparing its opinion, Jefferies did not take into account any tax consequences of the Transactions to any holder of Contango Common Stock. Jefferies was advised that no material income taxes would be due as a result of the Contango Merger. Jefferies assumed that the final form of the Transaction Agreement would be substantially similar to the last draft reviewed by Jefferies in all respects material to Jefferies’ opinion. Jefferies also assumed that the Transactions would be consummated in accordance with the terms of the Transaction Agreement without waiver, modification or amendment of any term, condition or agreement. Jefferies also assumed that in the course of obtaining the necessary regulatory or third-party approvals, consents and releases for the Transactions, no delay, limitation, restriction or condition would be imposed that would have an adverse effect on Contango, Independence, New PubCo or the contemplated benefits of the Transactions (including the Contango Merger).

Jefferies’ opinion was rendered for the use and benefit of the Contango Board in its consideration of the Contango Merger, and its opinion did not address the relative merits of the Transactions contemplated by the Transaction Agreement as compared to any alternative transaction or opportunity that might be available to Contango, nor did it address the underlying business decision by Contango to engage in the Contango Merger or the terms of the Transaction Agreement or the documents referred to therein. Jefferies’ opinion did not constitute a recommendation as to how any holder of shares of Contango Common Stock should vote on the Contango Merger or any matter related thereto.

In addition, Jefferies was not asked to address, and its opinion did not address, the fairness to, or any other consideration of, the holders of any class of securities, creditors or other constituencies of Contango, other than the holders of Contango Common Stock (excluding any excluded shares). Jefferies expressed no opinion as to the price at which shares of New PubCo Class A Common Stock would trade at any time. Furthermore, Jefferies did not express any view or opinion as to the fairness, financial or otherwise, of the amount or nature of any compensation to be received by any of Contango’s officers, directors or employees, or any class of such persons, in connection with the Transactions relative to the merger consideration to be received by holders of shares of Contango Common Stock. Jefferies’ opinion was authorized by the fairness committee of Jefferies.

 

117


Table of Contents

In preparing its opinion, Jefferies performed a variety of financial and comparative analyses that are summarized below. The summary that follows is not a complete description of all analyses performed or factors that Jefferies considered in connection with its opinion. The preparation of a fairness opinion is a complex process involving various determinations as to the most appropriate and relevant quantitative and qualitative methods of financial analysis and the applications of those methods to the particular circumstances and, therefore, is not necessarily susceptible to partial analysis or summary description.

Jefferies believes that its analyses must be considered as a whole. Considering any portion of Jefferies’ analyses or the factors considered by Jefferies or focusing on information presented in tabular format, without considering all analyses and factors or the narrative description of the analyses, could create a misleading or incomplete view of the processes underlying the conclusion expressed in Jefferies’ opinion. Jefferies did not draw, in isolation, conclusions from or with regard to any one factor or method of analysis for purposes of its opinion, but rather arrived at its ultimate opinion. In addition, Jefferies may have given various analyses more or less weight than other analyses, and may have deemed various assumptions more or less probable than other assumptions, so that the range of valuations resulting from any particular analysis described below should not be taken to be Jefferies’ view of Contango, Independence or New PubCo’s actual value. Accordingly, the conclusions reached by Jefferies are based on all analyses and factors taken as a whole and also on the application of Jefferies’ own experience and judgment.

With respect to the selected transactions analysis summarized below, no company or transaction used as a comparison was identical or directly comparable to Contango, Independence, New PubCo or the Transactions. This analysis necessarily involved complex considerations and judgments concerning financial and operating characteristics and other factors that could affect the acquisition or other values of the companies or transactions concerned.

In performing its analyses, Jefferies made numerous assumptions with respect to industry performance, general business, economic, monetary, regulatory, market and other conditions and other matters, many of which are beyond Contango’s, Independence’s and Jefferies’ control. The analyses performed by Jefferies are not necessarily indicative of actual values or actual future results, which may be significantly more or less favorable than suggested by such analyses. In addition, analyses relating to the per share value of Contango Common Stock (or New PubCo, upon consummation of the Transactions) do not purport to be appraisals or to reflect the prices at which the Contango Common Stock (or New PubCo Common Stock, upon consummation of the Transactions) may actually be sold. The analyses performed were prepared solely as part of Jefferies’ assessment as to whether, as of the date of the opinion, the Exchange Ratio pursuant to the Transaction Agreement was fair, from a financial point of view, to the holders of Contango Common Stock (other than Independence, L Merger Sub, C Merger Sub or their respective affiliates), and were provided to the Contango Board in connection with the delivery of Jefferies’ opinion. Jefferies’ presentation to the Contango Board noted the Exchange Ratio would correlate to a pro forma ownership percentage in the combined company of an estimated 76% for Independence stockholders and 24% for Contango stockholders.

Financial Analyses

Certain Financial Metrics

For purposes of the analyses described below, the following terms have the following meanings:

 

   

EBITDAX” means estimated earnings before interest, tax, depreciation, amortization and exploration expense. Other companies may calculate EBITDAX differently than Contango or Independence do. EBITDAX as presented in this proxy statement/prospectus is not comparable to similarly-titled measures reported by other companies.

 

   

NTM” means the “next twelve months.”

 

   

OCF” means operating cash flow.

 

118


Table of Contents
   

TEV” or “total enterprise value” means the fully-diluted equity value of a company, plus book value of net debt, any preferred equity and non-controlling interests.

 

   

TTV” or “total transaction value” means the total consideration to be received by the target company, or the TEV of the target company implied by the transaction consideration, including cash, stock and/or the assumption of net debt, preferred equity, or non-controlling interests.

The following is a summary of the material financial and comparative analyses performed by Jefferies in connection with Jefferies’ delivery of its opinion and that was presented to the Contango Board on June 7, 2021. The financial analyses summarized below include information presented in tabular format. In order to understand fully Jefferies’ financial analyses, the tables must be read together with the text of each summary. The tables alone do not constitute a complete description of the financial analyses. Considering the data described below without considering the full narrative description of the financial analyses, including the methodologies and assumptions underlying the analyses, could create a misleading or incomplete view of Jefferies’ financial analyses.

The following summary does not purport to be a complete description of the financial analyses performed by Jefferies. The following quantitative information, to the extent that it is based on market data, is based on market data as it existed on or before June 7, 2021, and is not necessarily indicative of current or future market conditions.

Net Asset Value Analysis

Jefferies calculated the present value of the asset-level cash flows that Contango and Independence were expected to generate from April 1, 2021 onward using (i) for Contango, the financial forecasts provided by Contango’s management and (ii) for Independence, the financial forecasts provided by Independence’s management and adjusted by Contango.

Net Asset Value Analysis—Contango

Contango’s projected asset-level cash flows were discounted to present values using a range of discount rates from 10.0% to 12.0%, which Jefferies chose using its professional judgment and expertise based on an analysis of the weighted average cost of capital of Contango. The resulting asset valuations were then adjusted for Contango’s general and administrative expenses and hedge book value, each discounted at the respective weighted average costs of capital, and then were reduced by net debt, to yield a range of implied net asset values for Contango. The net asset value analysis for Contango was based on commodity price assumptions using NYMEX pricing as of June 4, 2021 and an effective date for discounting of April 1, 2021. This analysis indicated a range of net asset values of Contango of $478 million to $540 million.

Net Asset Value Analysis—Independence

Independence’s projected asset-level cash flows were discounted to present values using a range of discount rates from 9.0% to 11.0%, which Jefferies chose using its professional judgment and expertise based on an analysis of the weighted average cost of capital of Independence. The resulting asset valuations were then adjusted for Independence’s general and administrative expenses and hedge book value, each discounted at the respective weighted average costs of capital, and then were reduced by net debt, to yield a range of implied net asset values for Independence. The net asset value analysis for Independence was based on commodity price assumptions using NYMEX pricing as of June 4, 2021 and an effective date for discounting of April 1, 2021. This analysis indicated a range of net asset values of Independence of $2,225 million to $2,605 million.

Transaction Consideration Implied by Net Asset Value Analysis

Jefferies calculated Contango stockholders’ pro forma ownership of New PubCo implied by the net asset value analysis (i) by dividing the respective high implied equity value of Contango by the sum of the respective high

 

119


Table of Contents

implied equity value of Contango and the respective low implied equity value for Independence; and (ii) by dividing the respective low implied equity value of Contango by the sum of the respective low implied equity value of Contango and the respective high implied equity value for Independence, in each case using the implied equity values generated through net asset value analysis as described above. This analysis indicated that the range of Contango stockholders’ implied pro forma ownership percentage in New PubCo calculated pursuant to the net asset value analysis was approximately 16% to 20%. Jefferies compared these approximate implied pro forma ownership percentages to the pro forma ownership implied by the Exchange Ratio, which would correlate to a pro forma ownership percentage in New PubCo of 24% for Contango stockholders.

Discounted Cash Flow Analysis

Jefferies calculated the sum of the present values of the unlevered free cash flows that Contango and Independence were expected to generate over the period from April 1, 2021 through December 31, 2025.

For purposes of its discounted cash flow analysis, unlevered free cash flow was defined as EBITDAX, less changes in net working capital, capital expenditures and cash taxes.

Jefferies calculated ranges of terminal values using the EBITDAX exit multiple method by applying terminal year enterprise value to NTM EBITDAX to 2025 EBITDA.

For purposes of its discounted cash flow analysis, Jefferies used (i) for Contango, the financial forecasts provided by Contango’s management and (ii) for Independence, the financial forecasts provided by Independence’s management and adjusted by Contango.

Discounted Cash Flow Analysis—Contango

Jefferies calculated the sum of the present values of the unlevered free cash flows that Contango was expected to generate over the period from April 1, 2021 through December 31, 2025. Jefferies then calculated the terminal value of Contango by applying a range of multiples of enterprise value to NTM EBITDAX in the terminal period from 5.25x to 8.0x, which rates were selected by Jefferies in its professional judgment. The present values of the unlevered free cash flows and the terminal value of Contango were then calculated using discount rates from 10.0% to 12.0%, which rates Jefferies chose using its professional judgment and expertise based on the estimated weighted average cost of capital for Contango. Jefferies determined ranges of implied enterprise values for Contango and subtracted net debt as of March 31, 2021 to determine ranges of implied equity values of Contango. This analysis was based on commodity price assumptions using NYMEX pricing as of June 4, 2021 and an effective date for discounting of April 1, 2021.

This analysis indicated a range of implied equity values of Contango of $694 million to $1,026 million.

Discounted Cash Flow Analysis—Independence

Jefferies calculated the sum of the present values of the unlevered free cash flows that Independence was expected to generate over the period from April 1, 2021 through December 31, 2025. Jefferies then calculated the terminal value of Independence by applying a range of multiples of enterprise value to NTM EBITDAX in the terminal period from 5.25x to 8.0x, which rates were selected by Jefferies in its professional judgment. The present values of the unlevered free cash flows and the terminal value of Independence were then calculated using discount rates from 9.0% to 11.0%, which rates Jefferies chose using its professional judgment and expertise based on the estimated weighted average cost of capital for Independence. Jefferies determined ranges of implied enterprise values for Independence and subtracted net debt as of March 31, 2021 to determine ranges of implied equity values of Independence. This analysis was based on commodity price assumptions using NYMEX pricing as of June 4, 2021 and an effective date for discounting of April 1, 2021.

This analysis indicated a range of implied equity values of Independence of $3,287 million to $5,241 million.

 

120


Table of Contents

Transaction Consideration Implied by Discounted Cash Flow Analysis

Jefferies calculated Contango stockholders’ pro forma ownership of New PubCo implied by the discounted cash flow analysis (i) by dividing the respective high implied equity value of Contango by the sum of the respective high implied equity value of Contango and the respective low implied equity value for Independence; and (ii) by dividing the respective low implied equity value of Contango by the sum of the respective low implied equity value of Contango and the respective high implied equity value for Independence, in each case using the implied equity values through discounted cash flow analysis as described above. This analysis indicated that the range of Contango stockholders’ implied pro forma ownership percentage in New PubCo calculated pursuant to discounted cash flow analysis was approximately 12% to 24%. Jefferies compared these approximate implied pro forma ownership percentages to the pro forma ownership implied by the Exchange Ratio, which would correlate to a pro forma ownership percentage in New PubCo of 24% for Contango stockholders.

Comparative Public Company Analysis

Comparative Public Company Analysis—Contango

With respect to Contango, Jefferies engaged in a review of selected public companies that Jefferies in its professional judgment and expertise deemed generally relevant for comparative purposes based on size, asset profile and financial characteristics (which are referred to as the “Contango Selected Public Companies”). Jefferies compared such information with similar financial data of Contango provided by the management of Contango to Jefferies:

 

   

Denbury Resources, Inc.;

 

   

Diversified Energy Company plc;

 

   

Earthstone Energy, Inc.;

 

   

Magnolia Oil & Gas Corp.; and

 

   

Ring Energy, Inc.

Although none of these companies are directly comparable to Contango, Jefferies selected these companies based on its professional judgment because they are exploration and production companies with business characteristics that for purposes of its analysis Jefferies considered similar to the business characteristics of Contango.

For Contango and each of the Contango Selected Public Companies above, Jefferies calculated (i) enterprise value (defined as equity market value as of June 4, 2021 less unrestricted cash and cash equivalents, plus principal debt) as a multiple of Proved Reserves (on a Boe basis), Net Production (on a Boe per day basis), and estimated EBITDAX for calendar years 2021 and 2022, and (ii) the equity market value as of June 4, 2021 as a multiple of estimated operating cash flow (defined as EBITDAX less cash interest expenses and changes in working capital). The financial multiples and ratios for Contango and the Contango Selected Public Companies were based on closing share prices as of June 4, 2021, financial data as reflected in the most recent public filings made by such company and consensus estimates for 2021 and 2022 obtained from publicly available equity research analysts’ projections made available by S&P Capital IQ as of June 4, 2021. The results of these calculations were as follows:

 

     Total Enterprise Value /        Total Enterprise Value /        Equity Value /  
     Proved
Reserves
     Daily
Production
     EBITDAX      OCF  

Company

   2021E      2022E      2021E      2022E  

Denbury Resources, Inc.

   $ 26.67      $ 80,599        13.6x        9.6x        11.6x        8.6x  

Diversified Energy Company plc

   $ 2.81      $ 15,674        6.8x        7.4x        4.6x        5.0x  

Earthstone Energy, Inc.

   $ 8.90      $ 40,395        5.8x        4.4x        5.0x        3.9x  

Magnolia Oil & Gas Corp.

   $ 32.94      $ 59,434        5.6x        5.5x        5.7x        5.6x  

Ring Energy, Inc.

   $ 7.09      $ 72,212        6.7x        4.8x        4.2x        2.8x  

Median

   $ 8.90      $ 59,434        6.7x        5.5x        5.0x        5.0x  

Mean

   $ 15.68      $ 53,663        7.7x        6.3x        6.2x        5.2x  

 

121


Table of Contents

Using the reference ranges for the benchmarks set forth below, which ranges were selected by Jefferies in its professional judgment and expertise and Jefferies’ review of the financial forecasts provided by Contango management, Jefferies determined ranges of implied enterprise values for Contango, then subtracted net debt as of March 31, 2021, in each case as provided by Contango’s management, to determine ranges of implied equity values of Contango. This analysis indicated the ranges of implied equity values of Contango set forth opposite the relevant benchmarks below:

 

Methodology

   Contango
Statistic
     Reference Range      Implied Equity Value Range of
Contango ($MM)
 

TEV / Proved Reserves (MMBoe)

     70.2      $ 10.00        —        $ 20.00      $ 601        —        $ 1,303  

TEV / Production (MBoe/d)

     19.7      $ 40,000        —        $ 60,000      $ 688        —        $ 1,082  

TEV / 2021E EBITDAX ($MM)

   $ 125        5.5x        —          8.3x      $ 586        —        $ 929  

TEV / 2022E EBITDAX ($MM)

   $ 130        5.0x        —          8.0x      $ 548        —        $ 937  

Equity Value / 2021E OCF ($MM)

   $ 119        5.0x        —          7.5x      $ 596        —        $ 894  

Equity Value / 2022E OCF ($MM)

   $ 128        4.5x        —          7.0x      $ 576        —        $ 897  

Comparative Public Company Analysis—Independence

With respect to Independence, Jefferies engaged in a review of selected public companies that Jefferies in its professional judgment and expertise deemed generally relevant for comparative purposes based on size, asset profile and financial characteristics (which are referred to as the “Independence Selected Public Companies,” and together with the Contango Selected Public Companies, the “Selected Public Companies”). Jefferies compared such information with similar financial data of Independence provided by the management of Independence to Jefferies:

 

   

Denbury Resources, Inc.;

 

   

Diversified Energy Company plc;

 

   

Magnolia Oil & Gas Corp.;

 

   

Murphy Oil Corporation; and

 

   

Penn Virginia Corporation.

Although none of these companies are directly comparable to Independence, Jefferies selected these companies based on its professional judgment because they are exploration and production companies with business characteristics that for purposes of its analysis Jefferies considered similar to the business characteristics of Contango.

 

122


Table of Contents

For Independence and each of the Independence Selected Public Companies above, Jefferies calculated (i) enterprise value (defined as equity market value as of June 4, 2021 less unrestricted cash and cash equivalents, plus principal debt) as a multiple of Proved Reserves (on a Boe basis), Net Production (on a Boe per day basis), and estimated EBITDAX for calendar years 2021 and 2022, and (ii) the equity market value as of June 4, 2021 as a multiple of estimated operating cash flow (defined as EBITDAX less cash interest expenses and changes in working capital). The financial multiples and ratios for Independence and the Independence Selected Public Companies were based on closing share prices as of June 4, 2021, financial data as reflected in the most recent public filings made by such company and consensus estimates for 2021 and 2022 obtained from publicly available equity research analysts’ projections made available by S&P Capital IQ as of June 4, 2021. The results of these calculations were as follows:

 

     Total Enterprise Value /        Total Enterprise Value /        Equity Value /  
     Proved
Reserves
     Daily
Production
     EBITDAX      OCF  

Company

   2021E      2022E      2021E      2022E  

Denbury Resources, Inc.

   $ 26.67      $ 80,599        13.6x        9.6x        11.6x        8.6x  

Diversified Energy Company plc

   $ 2.81      $ 15,674        6.8x        7.4x        4.6x        5.0x  

Magnolia Oil & Gas Corp.

   $ 32.94      $ 59,434        5.6x        5.5x        5.7x        5.6x  

Murphy Oil Corporation

   $ 10.31      $ 44,555        5.9x        5.2x        3.7x        3.2x  

Penn Virginia Corporation

   $ 10.16      $ 62,535        4.7x        3.9x        3.6x        3.0x  

Median

   $ 10.31      $ 59,434        5.9x        5.5x        4.6x        5.0x  

Mean

   $ 16.58      $ 52,559        7.3x        6.3x        5.8x        5.1x  

Using the reference ranges for the benchmarks set forth below, which ranges were selected by Jefferies in its professional judgment and expertise and Jefferies’ review of the financial forecasts provided by Independence’s management and adjusted by Contango, Jefferies determined ranges of implied enterprise values for Independence, then subtracted net debt as of March 31, 2021, to determine ranges of implied equity values of Independence. This analysis indicated the ranges of implied equity values of Independence set forth opposite the relevant benchmarks below:

 

Methodology

   Independence
Statistic
     Reference Range      Implied Equity Value Range
of Independence ($MM)
 

TEV / Proved Reserves (MMBoe)

     359.7      $ 10.00        —        $ 20.00      $ 2,769        —        $ 6,406  

TEV / Production (MBoe/d)

     87.6      $ 45,000        —        $ 65,000      $ 3,075        —        $ 4,827  

TEV / 2021E EBITDAX ($MM)

   $ 503        5.5x        —          8.3x      $ 1,897        —        $ 3,279  

TEV / 2022E EBITDAX ($MM)

   $ 716        5.0x        —          8.0x      $ 2,710        —        $ 4,856  

Equity Value / 2021E OCF ($MM)

   $ 445        3.8x        —          7.0x      $ 1,667        —        $ 3,112  

Equity Value / 2022E OCF ($MM)

   $ 674        3.3x        —          6.5x      $ 2,189        —        $ 4,378  

Transaction Consideration Implied by Comparative Public Company Analysis

Jefferies calculated Contango stockholders’ pro forma ownership of New PubCo implied by the various benchmarks for the comparative public company analysis (i) by dividing the respective high implied equity value of Contango by the sum of the respective high implied equity value of Contango and the respective low implied equity value for Independence; and (ii) by dividing the respective low implied equity value of Contango by the sum of the respective low implied equity value of Contango and the respective high implied equity value for Independence, in each case using the implied equity values generated through the various comparative public company analyses described above. These analyses indicated that the range of Contango stockholders’ implied pro forma ownership percentage in New PubCo calculated pursuant to the comparative public company analyses were as follows: (i) TEV / Proved Reserves: 9% to 32%; (ii) TEV / Production: 12% to 26%; (iii) TEV / 2021E EBITDAX: 15% to 33%; (iv) TEV / 2022E EBITDAX: 10% to 26%; (v) Equity Value / 2021E OCF: 16% to 35%; and (vi) Equity Value / 2022E OCF: 12% to 29%. Jefferies compared these approximate implied pro forma ownership percentages to the pro forma ownership implied by the Exchange Ratio, which would correlate to a pro forma ownership percentage in New PubCo of 24% for Contango stockholders.

 

123


Table of Contents

No Selected Public Company is identical to Contango or Independence. In evaluating the Selected Public Companies, Jefferies made numerous judgments and assumptions with regard to industry performance, general business, economic, market and financial conditions and other matters, many of which are beyond Contango’s, Independence’s and Jefferies’ control. Mathematical analysis, such as determining the maximum, minimum, median or mean, are not the only meaningful methods of using the Selected Public Companies’ data.

Precedent Transactions Analysis

Jefferies reviewed publicly available information related to selected precedent change of control mergers and acquisitions involving publicly traded exploration and production companies in the oil and gas industry announced since January 1, 2017 with a total transaction values between $500 million and $15 billion. For each selected precedent transaction, Jefferies calculated the implied enterprise value (based on transaction consideration) as a multiple of EBITDAX for the target company for each of the first fiscal year (“TTV / EBITDAX (FY+1)”) and the second fiscal year (“TTV / EBITDAX (FY+2)”) after the announcement of the applicable transaction based on mean consensus estimates obtained from publicly available equity research analysts’ projections. The selected precedent transactions reviewed by Jefferies and the implied equity value to cash flow multiples and implied enterprise value to EBITDAX multiples calculated by Jefferies with respect to those target companies were:

 

               TTV / EBITDAX

Month and
Year Announced

  

Buyer

  

Seller

   FY+1    FY+2

May 2021

   Cabot Oil & Gas Corporation    Cimarex Energy Co.    5.4x    5.6x

May 2021

   Bonanza Creek Energy, Inc.    Extraction Oil & Gas, Inc.    3.1x    2.9x

December 2020

   Diamondback Energy, Inc.    QEP Resources, Inc.    4.2x    4.0x

October 2020

   Pioneer Natural Resources, Co.    Parsley Energy, Inc.    5.7x    5.1x

October 2020

   ConocoPhillips    Concho Resources Inc.    5.8x    5.7x

September 2020

   Devon Energy Corporation    WPX Energy, Inc.    4.3x    4.0x

August 2020

   Southwestern Energy Company    Montage Resources Corporation    3.9x    3.8x

July 2020

   Chevron Corporation    Noble Energy, Inc.    6.9x    5.9x

October 2019

   Parsley Energy, Inc.    Jagged Peak Energy Inc.    3.6x    3.6x

August 2019

   PDC Energy, Inc.    SRC Energy Inc.    3.2x    2.8x

July 2019

   Callon Petroleum Company    Carrizo Oil & Gas, Inc.    3.6x    3.3x

November 2018

   Cimarex Energy Co.    Resolute Energy Corporation    4.2x    3.2x

November 2018

   Encana Corporation    Newfield Exploration Company    4.3x    4.0x

October 2018

   Chesapeake Energy Corporation    WildHorse Resource Dev. Corp.    4.8x    4.5x

August 2018

   Diamondback Energy, Inc.    Energen Corporation    6.5x    5.5x

March 2018

   Concho Resources Inc.    RSP Permian Inc.    10.1x    7.5x

June 2017

   EQT Corporation    Rice Energy Inc.    6.0x    5.0x

January 2017

   Noble Energy, Inc.    Clayton Williams Energy, Inc.    33.9x    25.9x

Median

         4.6x    4.3x

Mean

         6.6x    5.7x

No precedent transaction is identical to the Transactions as a whole, and none of the target companies in the selected transactions is identical to Contango. In evaluating the precedent transactions, Jefferies made numerous judgments and assumptions with regard to industry performance, general business, economic, market and financial conditions and other matters, many of which are beyond Contango’s, Independence’s and Jefferies’ control. Mathematical analysis, such as determining the median, is not in itself a meaningful method of using the precedent transactions’ data.

 

124


Table of Contents

Precedent Transactions Analysis—Contango

Using the selected EBITDAX multiples forth below, which ranges were selected by Jefferies in its professional judgment and expertise and based on the selected precedent change-of-control transactions. This analysis indicated the ranges of implied equity values of Contango set forth opposite the relevant EBITDAX multiples below.

 

Methodology

   Contango
Statistic
     Reference Range      Implied Equity Value Range
of Contango ($MM)
 

TTV / EBITDAX (FY+1) ($MM)

   $ 125        4.0x        —          6.5x      $ 399        —        $ 711  

TTV / EBITDAX (FY+2) ($MM)

   $ 130        3.5x        —          6.0x      $ 353        —        $ 678  

Transaction Consideration Implied by Precedent Transaction Analysis

Jefferies determined that precedent transaction analysis was not appropriate for Independence, based on its professional judgment and expertise and on Independence’s status as a private company that will become a de facto pro forma controlling entity upon the completion of the Transactions. For purposes of the implied pro forma ownership percentage in New PubCo analysis, Jefferies used the Independence Selected Comparative Public Companies valuation methodology. The implied pro forma ownership percentage in New PubCo utilized Contango’s precedent transaction analysis valuation (as an acquired public vehicle) and Independence’s comparative public analysis valuation as a new public control entity.

Jefferies calculated Contango stockholders’ pro forma ownership of New PubCo implied by the precedent transaction analysis (i) by dividing the respective high implied equity value of Contango by the sum of the respective high implied equity value of Contango and the respective low implied equity value for Independence; and (ii) by dividing the respective low implied equity value of Contango by the sum of the respective low implied equity value of Contango and the respective high implied equity value for Independence, using the implied equity value generated through the precedent transaction analysis for Contango and comparative public company analysis for Independence, as described above. This analyses indicated that the range of Contango stockholders’ implied pro forma ownership percentage in New PubCo calculated pursuant to the precedent transaction analyses were as follows: (i) TTV / EBITDAX (FY+1): 11% to 27%; and (ii) TTV / EBITDAX (FY+2): 7% to 20%. Jefferies compared these approximate implied pro forma ownership percentages to the pro forma ownership implied by the Exchange Ratio, which would correlate to a pro forma ownership percentage in New PubCo of 24% for Contango stockholders.

 

125


Table of Contents

Summary of Transaction Consideration Implied by Methodology

Jefferies calculated Contango stockholders’ pro forma ownership of New PubCo implied by the various methodologies above (i) by dividing the respective high implied equity value of Contango by the sum of the respective high implied equity value of Contango and the respective low implied equity value for Independence; and (ii) by dividing the respective low implied equity value of Contango by the sum of the respective low implied equity value of Contango and the respective high implied equity value for Independence, in each case using the implied equity values generated through the various analyses described above. These analyses indicated that Contango stockholders’ implied pro forma ownership percentage in New PubCo related to each methodology were as follows:

 

Methodology

   Contango Stockholders’
Implied Pro Forma
Ownership

Percentage
 

Net Asset Value Analysis

     16%        —          20%  

Discounted Cash Flow Analysis

     12%        —          24%  

Comparative Public Company Analysis

        

TEV / 1P Reserves

     9%        —          32%  

TEV / Production

     12%        —          26%  

TEV / 2021E EBITDAX

     15%        —          33%  

TEV / 2022E EBITDAX

     10%        —          26%  

Equity Value / 2021E OCF

     16%        —          35%  

Equity Value / 2022E OCF

     12%        —          29%  

Precedent Transaction Analysis

        

TTV / EBITDAX (FY+1)

     11%        —          27%  

TTV / EBITDAX (FY+2)

     7%        —          20%  

Jefferies compared these approximate implied pro forma ownership percentages to the pro forma ownership implied by the Exchange Ratio, which would correlate to a pro forma ownership percentage in New PubCo of 24% for Contango stockholders.

 

126


Table of Contents

Relative Contribution Analysis

For the Relative Contribution Analysis, Jefferies calculated Contango’s (i) enterprise value as a multiple of Proved Reserves (on a Boe basis), Net Production (on a Boe per day basis), and estimated EBITDAX for calendar years 2021 and 2022, and (ii) the equity market value as of June 4, 2021 as a multiple of estimated operating cash flow for calendar years 2021 and 2022. Using the multiples implied by Contango, Jefferies determined the implied enterprise values for Independence, then subtracted net debt as of March 31, 2021, to determine the implied equity value of Independence. These equity values were then compared to the current market capitalization of Contango to estimate implied equity value contribution. For the net asset value and discounted cash flow relative contribution analysis, Jefferies assumed the equity values for each Contango and Independence were equal to the mid-point of the implied equity values generated from the respective Net Asset Value Analysis and Discounted Cash Flow Analysis. The results of these calculations were as follows:

 

     Implied Equity Value Contribution  

Methodology

   Contango     Independence  

Net Asset Value Analysis

     17     83

Discounted Cash Flow Analysis

     17     83

Comparative Public Company Analysis

    

TEV / 1P Reserves

     17     83

TEV / Production

     20     80

TEV / 2021E EBITDAX

     22     78

TEV / 2022E EBITDAX

     16     84

Equity Value / 2021E OCF

     21     79

Equity Value / 2022E OCF

     16     84

Jefferies compared these approximate implied equity value contributions to the pro forma ownership implied by the Exchange Ratio, which would correlate to a pro forma ownership percentage in New PubCo of 24% for Contango stockholders.

General

Jefferies’ opinion was one of many factors taken into consideration by the Contango Board in making its determination to approve the Contango Merger and the Transaction Agreement and should not be considered determinative of the view of the Contango Board or Contango management with respect to the Contango Merger or the Exchange Ratio.

Jefferies was selected by Contango based on Jefferies’ qualifications, expertise and reputation. Jefferies is an internationally recognized investment banking and advisory firm. Jefferies, as part of its investment banking business, is regularly engaged in the valuation of businesses and securities in connection with mergers and acquisitions, negotiated underwritings, competitive biddings, secondary distributions of listed and unlisted securities, private placements, financial restructurings and other financial services.

In May 2021, Contango retained Jefferies to act as Contango’s financial advisor in connection with a possible business transaction or series of transactions. The engagement letter between Contango and Jefferies provides for a transaction fee of $13 million, approximately $10 million of which is contingent upon consummation of the Contango Merger. No portion of the opinion fee was contingent on the conclusion expressed in Jefferies’ opinion. Contango has agreed to reimburse Jefferies for expenses incurred. Contango has also agreed to indemnify Jefferies and its affiliates against liabilities as incurred, relating to or arising out of or in connection with the services rendered and to be rendered by Jefferies under its engagement.

In the past, Jefferies has provided financial advisory and financing services to Contango, Independence and their respective affiliates and may continue to do so and has received, and may receive, fees for the rendering of such

 

127


Table of Contents

services. Specifically, during the two-year period prior to the date of its opinion, Jefferies (i) received fees from Contango for financing and financial advisory services in the amount of approximately $32,400; (ii) did not receive any fees from Independence for financing or financial advisory services; and (iii) received fees from affiliates of Independence, including KKR and its affiliates, for financing and financial advisory services of approximately $72 million, none of which were related to energy transactions. In ordinary course of Jefferies’ business, Jefferies and its affiliates may trade or hold securities of Contango and/or its respective affiliates for Jefferies’ own account and for the accounts of Jefferies’ customers and, accordingly, may hold long or short positions in those securities. In addition, Jefferies may seek to, in the future, provide financial advisory and financing services to Contango, Independence, KKR, New PubCo or entities that are affiliated with Contango, Independence, KKR or New PubCo, for which Jefferies would expect to receive compensation.

Interests of Contango Directors and Executive Officers in the Transactions

In considering the recommendations of the Contango Board with respect to the Transactions, Contango stockholders should be aware that the directors and executive officers of Contango have certain interests, including financial interests, in the Transactions that may be different from, or in addition to, the interests of Contango stockholders generally. The Contango Board was aware of these interests and considered them, among other matters, in approving the Transaction Agreement, and in making its recommendation that Contango stockholders approve and adopt the Transaction Agreement. See “Proposal 1: The Transaction Proposal—Background of the Transactions” and “Proposal 1: The Transaction Proposal—Recommendation of the Contango Board and Reasons for the Transactions.” These interests are described in more detail below, and certain of them are quantified in the narrative and the table below.

Treatment of Contango Equity Awards

Restricted Stock Awards. Immediately prior to the Contango Merger Effective Time, each Contango Restricted Stock Award shall, at the Contango Merger Effective Time, automatically and without any action on the part of New PubCo, Contango or any holder thereof, fully vest and be converted into the right to receive from New PubCo a number of unrestricted shares of New PubCo Class A Common Stock (together with any cash to be paid in lieu of fractional shares of New PubCo Class A Common Stock) equal to the product of (x) the number of shares of Contango Common Stock subject to such Contango Restricted Stock Award immediately prior to the Contango Merger Effective Time and (y) the Exchange Ratio, reduced by any applicable tax withholding.

Performance Stock Unit Awards. Immediately prior to the Contango Merger Effective Time, each Contango PSU Award shall, at the Contango Merger Effective Time, automatically and without any action on the part of New PubCo, Contango or any holder thereof, fully vest (with any performance-based vesting conditions for such awards held by then-current (as of Closing) employees of Contango and its subsidiaries deemed achieved at the maximum performance level) and be cancelled, and in exchange therefor, New PubCo shall issue to the holder thereof a number of shares of New PubCo Class A Common Stock (together with any cash to be paid in lieu of fractional shares of New PubCo Class A Common Stock) equal to the product of (x) the number of shares of Contango Common Stock subject to such Contango PSU Award immediately prior to the Contango Merger Effective Time and (y) the Exchange Ratio, reduced by any applicable tax withholding; provided, that, to the extent that, for any reason, Proposal No. 2 is not approved and insufficient shares remain available under Contango’s 2009 Plan to deem performance to have been achieved at the maximum performance level, then such Contango PSU Awards shall receive appropriate cash consideration, in lieu of such shares of New PubCo Class A Common Stock, as set forth under such Contango Equity Plan or the award agreement governing such Contango PSU Award (except that any performance-based vesting conditions shall be deemed achieved at the greater of the target performance level or actual performance through the Closing Date).

Stock Option Awards. Immediately prior to the Contango Merger Effective Time, each Contango Stock Option Award with an exercise price per share of Contango Common Stock that equals or exceeds the fair market value of a share of Contango Common Stock shall be cancelled for no consideration. Each Contango Stock Option

 

128


Table of Contents

Award with an exercise price per share of Contango Common Stock that is less than the fair market value of a share of Contango Common Stock shall, without any action on the part of New PubCo, the Company or any holder thereof, fully vest and be deemed exercised in a net exercise such that the holder of such Contango Stock Option Award shall receive, immediately prior to the Contango Merger Effective Time, a number of shares of Contango Common Stock equal to the Net Exercise Shares. All such Net Exercise Shares shall be deemed outstanding immediately prior to the Contango Merger Effective Time and entitled to receive the merger consideration (together with any cash to be paid in lieu of fractional shares of New PubCo Class A Common Stock), reduced by any applicable tax withholding. For purposes of the treatment of Contango Stock Option Awards, fair market value equals the average of the volume weighted average price per share of Contango Common Stock on the five trading days preceding the Closing Date. As of July 9, 2021, no outstanding Contango Stock Option Award had an exercise price per share of Contango Common Stock that was less than the fair market value of a share of Contango Common Stock.

The table below sets forth the number of outstanding Contango Restricted Stock Awards and Contango PSU Awards (assuming maximum performance) held by each Contango director and executive officer outstanding as of July 9, 2021. None of the Contango directors or executive officers hold any outstanding Contango Stock Option Awards.

 

Name

   Contango
Restricted Stock
Awards
     Contango PSU
Awards
 

B. A. Berligen

     —          —    

John C. Goff

     —          —    

Lon McCain

     —          —    

Janet Pasque

     —          —    

Joseph J. Romano

     —          —    

Karen Simon

     —          —    

Wilkie S. Colyer, Jr.

     —          4,716,315  

E. Joseph Grady

     9,424        1,410,000  

W. Farley Dakan

     —          3,825,000  

Chad B. Roller

     —          975,000  

Charles L. McLawhorn, III

     —          697,500  

Change in Control Severance Plan

The Contango Oil & Gas Company Change in Control Severance Plan (the “Change in Control Plan”) provides “double trigger” severance payments and benefits to all Contango employees including the Contango executive officers. Under the Change in Control Plan, upon a termination by the employer without cause or by the executive officer for good reason, in each case, within the applicable protection period (which ranges from 12 months to 24 months) following a change in control (such termination, a “qualifying termination”), the executive officer would be eligible to receive the following severance payments and benefits, subject to execution of a release of claims: (i) a lump sum cash payment equal to the sum of the executive’s annual base salary and target annual cash bonus, multiplied by the applicable multiplier (which ranges from 1.0 to 2.5), (ii) any unpaid annual cash bonus earned for the year preceding the year of termination; (iii) employer-subsidized COBRA continuation coverage for up to 18 months following the date of termination; (iv) reimbursement for up to $10,000 in outplacement services; and (v) any outstanding unvested performance-based equity awards held by the executive will remain outstanding and vest based on the greatest of (a) actual performance through the execution date of the definitive documentation governing the change in control, (b) actual performance through the date of the Participant’s termination of employment, or (c) the target number of shares granted under such performance-based equity award. The Change in Control Plan contains a modified cutback provision whereby payments payable to an executive may be reduced if doing so would put the executive in a more advantageous after-tax provision than if payments were not reduced and the executive became subject to excise taxes under Section 4999 of the Code (the “280G Cutback”). The Transactions will constitute a change in control for purposes of the Change in Control Plan.

 

129


Table of Contents

Certain of Contango’s executive officers are also expected to enter into Restrictive Covenant Agreements in connection with the Transactions and receipt of these payments and benefits, which will include customary confidentiality, non-disparagement, non-competition and non-solicitation covenants.

Indemnification; Directors’ and Officers’ Insurance

Contango is party to indemnification agreements with each of its directors and executive officers that require Contango, among other things, to indemnify the directors and executive officers against certain liabilities that may arise by reason of their status or service as directors or officers.

In addition, the Transaction Agreement provides that, after the effective time, New PubCo will indemnify, defend, and hold harmless each present and former director, officer, or employee of Contango or any of its subsidiaries against any costs or expenses (including reasonable attorneys’ fees and expenses and disbursements), judgments, fines, losses, claims, damages, or liabilities incurred in connection with any actions, suits, claims, hearings, inquiries, examinations, investigations, or other proceedings arising out of or pertaining to the fact that such person is or was a director, officer, or employee of Contango or any of its subsidiaries, whether asserted or claimed prior to, at or after the effective time. For additional information see “The Transaction Agreement and Related Agreements—Indemnification and Directors’ and Officers’ Insurance.”

Quantification of Payments and Benefits to Contango’s Named Executive Officers

The table below sets forth the amount of payments and benefits that each of Contango’s named executive officers would receive in connection with the Transactions, based on the following assumptions, which may or may not actually occur or be accurate on the relevant date, including the assumption described in the footnotes to the table:

 

   

the Contango Merger Effective Time occurred and each Contango named executive officer experienced a qualifying termination on July 9, 2021;

 

   

the price per share of Contango Common Stock is $4.57, the average closing price per share over the first five business days following the announcement of the Transactions;

 

   

the Contango LTIP Proposal is approved by the Contango stockholders, allowing for settlement of the Company PSU Awards at maximum levels; and

 

   

no payments, accelerated vesting or benefits paid to or received by the Contango named executive officer are subject to the 280G Cutback.

The amounts below do not reflect certain compensation actions that may occur before the Contango Merger Effective Time. As a result of the foregoing assumptions, the actual amounts, if any, to be received by a Contango named executive officer may materially differ from the amounts set forth below.

Golden Parachute Compensation

 

Name

   Cash (1)      Equity (2)      Perquisites/
Benefits (3)
     Total  

Wilkie S. Colyer, Jr.

   $ 1,875,000      $ 21,553,560      $ 42,719      $ 23,471,279  

E. Joseph Grady

   $ 1,000,000      $ 6,486,768      $ 34,095      $ 7,250,863  

W. Farley Dakan

   $ 1,562,500      $ 17,480,250      $ 42,719      $ 19,085,469  

 

(1)

The cash payment payable to each Contango named executive officer consists of a lump sum cash payment equal to the sum of the named executive officer’s annual base salary and target annual cash bonus, multiplied by the applicable multiplier (2.5 for Messrs. Colyer and Dakan and 2.0 for Mr. Grady). These payments are “double-trigger” (i.e., payable only upon a qualifying termination within 24 months following the occurrence of a change in control).

 

130


Table of Contents
(2)

As described above under “—Treatment of Contango Equity Awards,” all unvested Contango equity awards held by the Contango named executive officers will become vested and settled in connection with the Transactions, with any Contango PSU Awards vesting based on achievement of the maximum performance levels. Set forth below are the values of each type of unvested Contango equity award that will accelerate in connection with the Transactions, based on a price per share of Contango Common Stock of $4.57, the average closing price per share over the first five business days following the announcement of the Transaction Agreement, assuming applicable performance criteria are achieved at maximum performance levels. None of the Contango named executive officers hold any unvested Contango Stock Option Awards. In addition, no options held by any Contango named executive officer would be in-the-money based on a price per share of Contango Common Stock of $4.57.

 

Name

   Contango Restricted
Stock Awards
     Contango
PSU Awards
 

Wilkie S. Colyer, Jr.

     —        $ 21,553,560  

E. Joseph Grady

   $ 43,068      $ 6,443,700  

W. Farley Dakan

     —        $ 17,480,250  

 

(3)

The perquisites and benefits provided to each Contango named executive officer consist of: (a) the value of employer-subsidized COBRA continuation coverage at the same contribution rate paid by Contango for active employees for the named executive officer and his or her covered dependents for 18 months, based on the named executive officer’s elections in effect on July 9, 2021 and (b) reimbursement for outplacement services of $10,000. These payments are “double-trigger” (i.e., payable only upon a qualifying termination within 24 months following the occurrence of a change in control).

Material U.S. Federal Income Tax Consequences of the Mergers

The following is a general discussion of the material U.S. federal income tax consequences of the Mergers for U.S. holders (as defined below) of Contango Common Stock who exchange their shares of Contango Common Stock for shares of New PubCo Class A Common Stock (and cash in lieu of fractional shares of New PubCo Class A Common Stock, if any) pursuant to the Mergers. This discussion is based on the Code, U.S. Treasury regulations, judicial decisions, and administrative rules, all as in effect as of the date hereof, and all of which are subject to change or differing interpretations, possibly with retroactive effect. Any such change or differing interpretation could significantly alter the tax consequences described herein.

This discussion applies only to U.S. holders that hold their Contango Common Stock as a “capital asset” within the meaning of Section 1221 of the Code (generally, property held for investment). This discussion does not purport to be a complete analysis of all potential tax effects resulting from the completion of the Mergers, nor does it describe the tax consequences of owning or disposing of New PubCo Class A Common Stock received in the Mergers. In addition, this discussion does not address the Medicare tax on certain investment income, U.S. federal estate or gift tax laws, any U.S. state or local or non-U.S. tax laws or any other tax law other than U.S. federal income tax law. Furthermore, this discussion does not address all U.S. federal income tax consequences that may be relevant to particular U.S. holders in light of their personal circumstances or that may be relevant to certain categories of investors that may be subject to certain rules, such as:

 

 

banks, insurance companies or other financial institutions;

 

 

tax-exempt or governmental organizations;

 

 

dealers in securities or foreign currencies;

 

 

persons whose functional currency is not the U.S. dollar;

 

 

traders in securities that use the mark-to-market method of accounting for U.S. federal income tax purposes;

 

 

entities or arrangements treated as partnerships or other pass-through entities for U.S. federal income tax purposes or holders of interests therein;

 

131


Table of Contents
 

persons that acquired Contango Common Stock through the exercise of employee stock options or otherwise as compensation or through a tax-qualified retirement plan;

 

 

persons that hold Contango Common Stock as part of a straddle, appreciated financial position, synthetic security, hedge, conversion transaction or other integrated investment or risk reduction transaction;

 

 

certain former citizens or long-term residents of the United States;

 

 

persons that actually or constructively hold (or actually or constructively held at any time during the five-year period ending on the date of the Mergers) five percent or more of the shares of Contango Common Stock; and

 

 

persons that are not U.S. holders.

THE TAX CONSEQUENCES OF THE MERGERS TO A CONTANGO STOCKHOLDER MAY BE COMPLEX AND WILL DEPEND ON SUCH HOLDER’S SPECIFIC SITUATION AND FACTORS NOT WITHIN NEW PUBCO’S OR CONTANGO’S CONTROL. ALL CONTANGO STOCKHOLDERS SHOULD CONSULT WITH, AND RELY SOLELY UPON, THEIR OWN TAX ADVISORS WITH RESPECT TO THE APPLICATION OF THE U.S. FEDERAL INCOME TAX LAWS (INCLUDING ANY POTENTIAL FUTURE CHANGES THERETO) TO THEIR PARTICULAR SITUATIONS, AS WELL AS ANY TAX CONSEQUENCES ARISING UNDER ANY OTHER TAX LAWS, INCLUDING U.S. FEDERAL ESTATE OR GIFT TAX LAWS, OR UNDER THE LAWS OF ANY U.S. STATE OR LOCAL, NON-U.S. OR OTHER TAXING JURISDICTION.

U.S. Holder Defined

For purposes of this discussion, a “U.S. holder” is a beneficial owner of Contango Common Stock that, for U.S. federal income tax purposes, is:

 

 

an individual who is a citizen or resident of the United States;

 

 

a corporation (or other entity treated as a corporation for U.S. federal income tax purposes), created or organized in or under the laws of the United States, any state thereof or the District of Columbia;

 

 

an estate the income of which is subject to U.S. federal income tax regardless of its source; or

 

 

a trust (i) the administration of which is subject to the primary supervision of a U.S. court and which has one or more “United States persons” (within the meaning of Section 7701(a)(30) of the Code) who have the authority to control all substantial decisions of the trust or (ii) which has made a valid election under applicable U.S. Treasury regulations to be treated as a United States person.

If a partnership (including an entity or arrangement treated as a partnership for U.S. federal income tax purposes) holds Contango Common Stock, the tax treatment of a partner in the partnership generally will depend upon the status of the partner, upon the activities of the partnership and upon certain determinations made at the partner level. Accordingly, partners in partnerships (including entities or arrangements treated as partnerships for U.S. federal income tax purposes) holding Contango Common Stock should consult with, and rely solely upon, their tax advisors regarding the U.S. federal income tax consequences to them of the Mergers.

Treatment of the Mergers

Gibson, Dunn & Crutcher LLP, tax counsel to Contango, has delivered a legal opinion to the effect that the Mergers, taken together, will qualify as a “reorganization” within the meaning of Section 368(a) of the Code. The opinion is based on assumptions, representations, warranties and covenants, including those contained in the Transaction Agreement and in representation letters provided by Contango and New PubCo. The accuracy of such assumptions, representations and warranties could affect the conclusions set forth in such opinion. However, it is not a condition to Contango’s obligation or New PubCo’s obligation to complete the Transactions that the

 

132


Table of Contents

Mergers, taken together, be treated as a “reorganization,” and the opinion will not be binding on the IRS or the courts. No IRS ruling has been or will be requested regarding the U.S. federal income tax consequences of the Mergers. While we do not anticipate any material changes to the expected tax treatment, we would expect to provide additional disclosure regarding any such material changes in a supplement to this proxy statement/prospectus to the extent required by law.

In reliance on a legal opinion provided by Gibson, Dunn & Crutcher LLP, tax counsel to Contango, New PubCo and Contango believe the Mergers, taken together, will qualify as a “reorganization” within the meaning of Section 368(a) of the Code. However, it is not a condition to Contango’s obligation or New PubCo’s obligation to complete the Transactions that the Mergers, taken together, be treated as a “reorganization,” and neither New PubCo nor Contango intends to obtain a ruling from the IRS with respect to the U.S. federal income tax consequences of the Mergers. There can be no assurance that the IRS will not assert, or that a court would not sustain, a position contrary to any of the conclusions set forth below. If, contrary to the opinion from counsel, the Mergers, taken together, were to fail to qualify as a “reorganization” within the meaning of Section 368(a) of the Code, a U.S. holder would recognize gain or loss for U.S. federal income tax purposes on each share of Contango Common Stock surrendered in the Mergers in an amount equal to the difference between (1) the fair market value of the merger consideration received in exchange for such surrendered share upon completion of the Mergers and (2) the holder’s basis in the share of Contango Common Stock surrendered. Any gain or loss recognized would be long-term capital gain or loss if the U.S. holder’s holding period in a particular block of Contango Common Stock exceeds one year at the time of the Mergers. Long-term capital gain of non-corporate U.S. holders (including individuals) is taxed at reduced U.S. federal income tax rates. The deductibility of capital losses is subject to limitations.

The following discussion, as it relates to the U.S. holders of Contango Common Stock, assumes that the Mergers, taken together, qualify as a “reorganization” within the meaning of Section 368(a) of the Code for U.S. federal income tax purposes.

U.S. Federal Income Tax Consequences of the Mergers to U.S. Holders of Contango Common Stock

Assuming that the Mergers, taken together, are treated as described above in “—Treatment of the Mergers”, the material U.S. federal income tax consequences of the Mergers to U.S. holders of Contango Common Stock will be as follows:

 

 

a U.S. holder of Contango Common Stock generally will not recognize any gain or loss for U.S. federal income tax purposes upon the exchange of eligible shares of Contango Common Stock for shares of New PubCo Class A Common Stock pursuant to the Mergers, except with respect to any cash received in lieu of a fractional share of New PubCo Class A Common Stock (as discussed below);

 

 

the aggregate tax basis of the shares of New PubCo Class A Common Stock received by a U.S. holder of Contango Common Stock in the Mergers (including any fractional share of New PubCo Class A Common Stock deemed received and exchanged for cash, as discussed below) will equal the aggregate adjusted tax basis of such U.S. holder’s eligible shares of Contango Common Stock exchanged for such New PubCo Class A Common Stock; and

 

 

the holding period of a U.S. holder of Contango Common Stock in the New PubCo Class A Common Stock received in exchange for eligible shares of Contango Common Stock (including any fractional share of New PubCo Class A Common Stock deemed received and exchanged for cash, as discussed below) will include the holding period of the Contango Common Stock exchanged for such New PubCo Class A Common Stock.

If a U.S. holder of Contango Common Stock acquired different blocks of Contango Common Stock at different times or at different prices, such U.S. holder’s basis and holding period in its shares of New PubCo Class A Common Stock may be determined separately with reference to each block of Contango Common Stock. Any such U.S. holder should consult with, and rely solely upon, its tax advisor regarding the tax bases and holding periods of the particular shares of New PubCo Class A Common Stock received in the Mergers.

 

133


Table of Contents

A U.S. holder of Contango Common Stock who receives cash in lieu of a fractional share of New PubCo Class A Common Stock generally will be treated as having received such fractional share pursuant to the Mergers and then as having sold such fractional share of New PubCo Class A Common Stock for cash. As a result, such U.S. holder of Contango Common Stock generally will recognize gain or loss equal to the difference between the amount of cash received and the portion of the U.S. holder’s aggregate adjusted tax basis in its Contango Common Stock surrendered that is allocated to such fractional share of New PubCo Class A Common Stock. Such gain or loss generally will be capital gain or loss, and will be long-term capital gain or loss if the U.S. holder’s holding period in the fractional share of New PubCo Class A Common Stock deemed to be received exceeds one year at the effective time of the Mergers. The deductibility of capital losses is subject to limitation.

Information Reporting and Backup Withholding

Information reporting requirements may apply to consideration payable to U.S. holders in connection with the Mergers, unless the U.S. holder is an exempt recipient and certifies to such exempt status. Further, the consideration payable to U.S. holders in connection with the Mergers may be subject to deduction or withholding as required under applicable law. A U.S. holder may be subject to U.S. backup withholding on any cash payments made pursuant to the Mergers if such holder fails to provide a taxpayer identification number, fails to provide a certification of exempt status or has been notified by the IRS that it is subject to backup withholding (and such notification has not been withdrawn).

Backup withholding is not an additional tax. Rather, the U.S. federal income tax liability (if any) of persons subject to backup withholding will be reduced by the amount of tax withheld. If backup withholding results in an overpayment of taxes, a refund generally may be obtained, provided that the required information is timely furnished to the IRS.

THE FOREGOING DISCUSSION IS NOT A COMPREHENSIVE DISCUSSION OF ALL OF THE U.S. FEDERAL INCOME TAX CONSEQUENCES OF THE MERGERS TO U.S. HOLDERS. ALL CONTANGO STOCKHOLDERS SHOULD CONSULT WITH, AND RELY SOLELY UPON, THEIR TAX ADVISORS TO DETERMINE THE SPECIFIC TAX CONSEQUENCES OF THE MERGERS TO THEM, INCLUDING THE APPLICABILITY AND EFFECT OF OTHER TAX LAWS, INCLUDING U.S. FEDERAL ESTATE AND GIFT TAX LAWS AND ANY U.S. STATE OR LOCAL, NON-U.S. OR OTHER TAX LAWS (AND ANY POTENTIAL FUTURE CHANGES THERETO).

Accounting Treatment of the Transactions

In accordance with U.S. GAAP, New PubCo will account for the Transactions using acquisition accounting, with Independence as the acquiring entity. Under the acquisition method of accounting, Contango’s assets and liabilities will be recorded at their fair values measured as of the acquisition date. The excess of the purchase price over the estimated fair values of Contango’s net assets acquired will be recorded as goodwill.

Regulatory Approval Required to Complete the Transactions

Antitrust Clearance

The completion of the Transactions may be subject to antitrust review in the United States. Under the HSR Act, if applicable, the Transactions cannot be completed until the parties to the Transaction Agreement have given notification and furnished information to the FTC and the DOJ, and until the applicable waiting period has expired or has been terminated.

At any time before or after consummation of the Transactions, notwithstanding the expiration or termination of the waiting period under the HSR Act, the FTC or the DOJ, or any state, could take such action under antitrust laws as it deems necessary or desirable in the public interest, including seeking to enjoin the completion of the Transactions or seeking divestiture of substantial assets of Contango or Independence or their respective subsidiaries. Private parties may also seek to take legal action under antitrust laws under certain circumstances.

 

134


Table of Contents

Exchange of Contango Shares

With respect to Contango stock certificate shares, as soon as practicable after the Contango Merger Effective Time, an exchange agent will mail to each holder of Contango Common Stock (whose shares were converted into the right to receive the Contango Merger consideration pursuant to the Transaction Agreement) a letter of transmittal and instructions for use in effecting the surrender of Contango stock certificates shares in exchange for the Contango Merger consideration. Upon receipt by the exchange agent of (i) Contango stock certificates and (ii) a signed letter of transmittal and such other documents as may be required pursuant to such instructions, the holder of such shares will be entitled to receive the Contango Merger consideration in exchange therefor.

With respect to shares of Eligible Shares held in book-entry form not held through DTC, as soon as practicable after the Contango Merger Effective Time, the exchange agent will issue and deliver to each holder of such book-entry shares, a notice advising such holders of the effectiveness of the Contango Merger, a statement reflecting the number of shares of New PubCo Class A Common Stock representing, in the aggregate, the whole number of shares of New PubCo Class A Common Stock, if any, that such holder has the right to receive.

In lieu of any fractional share of New PubCo Class A Common Stock to which any holder of Contango Common Stock would otherwise be entitled in connection with the payment of the merger consideration, the holders of Eligible Shares will be entitled to receive from the exchange agent in accordance with the provisions of the Transaction Agreement, a cash payment in lieu of such fractional share of New PubCo Class A Common Stock representing such holder’s proportionate interest, if any, in the proceeds from the sale by the exchange agent (reduced by any fees of the exchange agent attributable to such sale) in one or more transactions of shares of New PubCo Class A Common Stock equal to the excess of (i) the aggregate number of shares of New PubCo Class A Common Stock to be delivered to the exchange agent pursuant to the Transaction Agreement over (ii) the aggregate number of whole shares New PubCo Class A Common Stock to be issued to the holders of Eligible Shares pursuant to the terms of the Transaction Agreement. As soon as practicable after the determination of the amount of cash, if any, to be paid to holders of Eligible Shares in lieu of any fractional shares of New PubCo Class A Common Stock, the exchange agent will make available such amounts to such holders of Eligible Shares, without interest, subject to and in accordance with the terms of the Transaction Agreement.

With respect to shares of Eligible Shares in book-entry form held through DTC, as soon as reasonably practicable on or after the Closing Date, New PubCo and Contango will cooperate to establish procedures to ensure that the exchange agent will transmit to DTC or its nominees the merger consideration and any unpaid non-stock dividends and any other dividends or other distributions that DTC has the right to receive.

Listing of New PubCo Class A Common Stock; Delisting of Contango Common Stock

It is a condition to the consummation of the Transactions that the shares of New PubCo Class A Common Stock to be issued in connection with the Transactions be authorized for listing on a nationally recognized stock exchange, prior to the effective time of the Transaction. New PubCo has applied for listing on the NYSE. Shares of Contango Common Stock currently trade on the NYSE American under the stock symbol “MCF.” When the Transactions are completed, the Contango Common Stock currently listed on the NYSE American will cease to be quoted on the NYSE American and will be deregistered under the Exchange Act.

No Dissenters’ Rights

Under the TBOC, as well as the governing documents of Contango, the stockholders of Contango are not entitled to dissenters’ rights in connection with the Transactions.

Litigation Relating to the Transactions

As of October 29, 2021, four lawsuits have been filed in the United States District Court for the Southern District of New York and one lawsuit has been filed in the United States District for the Eastern District of New York, each in connection with the Transactions (the “Shareholder Actions”).

On August 11, 2021, Shiva Stein, a purported Contango stockholder, filed a complaint, captioned Stein v. Contango Oil & Gas Co., et al., No. 1:21-cv-06769, in the United States District Court for the Southern District of New York, against Contango and the members of the Contango board (the “Stein Action”). The Stein lawsuit alleges, among other things, that the registration statement on Form S-4 filed by New PubCo on July 26, 2021 in

 

135


Table of Contents

connection with the Transactions (the “Registration Statement”) is false and misleading and/or omits certain information allegedly material to Contango stockholders in violation of Sections 14(a) and 20(a) of the Securities and Exchange Act of 1934 (as amended, the “Exchange Act”) and Rule 14a-9 promulgated thereunder. Among other relief, the Stein Action seeks an injunction enjoining the Transactions unless and until the defendants disclose the allegedly omitted material information, a rescission of the Transaction Agreement to the extent already implemented (or an award of rescissory damages), an order directing the defendants to account for all damages resulting from the alleged wrongdoing, and an award of plaintiff’s attorneys’ and experts’ fees and other relief.

On August 18, 2021, Christof Prus, a second purported Contango stockholder, filed a complaint, captioned Prus v. Contango Oil & Gas Co., et al., No. 1:21-cv-04656, in the United States District Court for the Eastern District of New York, against Contango and the members of the Contango board (the “Prus Action”). The allegations, claims, and relief sought in the Prus Action are substantially similar to those in the Stein lawsuit.

On August 19, 2021, Matthew Whitfield, a third purported Contango stockholder, filed a complaint, captioned Whitfield v. Contango Oil & Gas Co., et al., No. 1:21-cv-07009, in the United States District Court for the Southern District of New York, against Contango, the members of the Contango board, Independence, OpCo, New PubCo, L Merger Sub and C Merger Sub (the “Whitfield Action”). The allegations, claims, and relief sought in the Whitfield Action are substantially similar to those in the Stein and Prus Actions.

On August 31, 2021, Gerald Byerly, a fourth purported Contango stockholder, filed a complaint on behalf of himself and a proposed class of similarly situated Contango stockholders, captioned Byerly v. Contango Oil & Gas Co., et al., 1:21-cv-07327, in the United States District Court for the Southern District of New York against Contango and the members of the Contango board (the “Byerly Action”). The allegations, claims, and relief sought in the Byerly Action are substantially similar to those in the Stein, Prus and Whitfield Actions. The Byerly Action also requests that the court determine that the lawsuit is a proper class action and certify Byerly as class representative and his counsel as class counsel.

On September 21, 2021, Clarissa Provost, a fifth purported Contango stockholder, filed a complaint, captioned Provost v. Contango Oil & Gas Co., et al., 1:21-cv-07874, in the United States District Court for the Southern District of New York against Contango and the members of the Contango board (the “Provost Action”). The allegations, claims and relief sought in the Provost Action are substantially similar to those in the Stein, Prus, Whitfield and Byerly Actions.

On September 20, 2021, the court consolidated the Stein and Whitfield Actions with the Byerly Action. On September 29, 2021, plaintiffs’ counsel in the Byerly Action sent a letter to the court requesting the Provost Action likewise be consolidated with the Byerly Action.

Each of Contango and Independence believe that the Shareholder Actions are without merit and, along with the individual and other defendants intend to defend against the Shareholder Actions; however, neither Contango nor Independence can predict the amount of time and expense that will be required to resolve the Shareholder Actions nor their outcomes. Additional lawsuits arising out of or related to the Transactions may also be filed in the future.

The outcome of any pending or future litigation is uncertain. Such litigation if not resolved, could prevent or delay consummation of the Transaction and result in substantial costs for Contango and Independence, including any costs associated with the indemnification of directors and officers. One of the conditions to the consummation of the Transactions is that no governmental entity of competent jurisdiction (i) issued any order,

decree, ruling, injunction or other action (whether temporary, preliminary or permanent) that is in effect, in each case which has the effect of restraining, enjoining or otherwise prohibiting the consummation of the Contango merger or (ii) adopted any Law that makes consummation of the Contango merger illegal or otherwise prohibited. Therefore, if a plaintiff were successful in obtaining an injunction prohibiting the consummation of the Transactions, then such injunction may prevent the Transactions from being consummated, or from being consummated within the expected time frame.

Vote Required and Contango’s Recommendation

Approval of the Transaction Proposal requires the affirmative vote of holders of a majority of the outstanding shares of Contango Common Stock entitled to vote on the Transaction Proposal.

The Contango Board recommends that Contango stockholders vote “FOR” the Transaction Proposal.

 

136


Table of Contents

THE TRANSACTION AGREEMENT AND RELATED AGREEMENTS

This section of this document describes the material terms of the Transaction Agreement, the Management Agreement, the Voting Agreement and the Registration Rights Agreement. The following summary must be read in conjunction with and is qualified by the terms of the Transaction Agreement, a copy of which is attached as Annex A; the Management Agreement, a copy of which is attached as Annex B; the Voting Agreement, a copy of which is attached as Annex D; and the Registration Rights Agreement, a copy of which is attached as Annex E. You are urged to read the full text of the Transaction Agreement, the Management Agreement, the Voting Agreement and the Registration Rights Agreement carefully.

Structure of the Transactions

In anticipation of the Transactions, (i) Independence formed OpCo, (ii) Independence contributed 100% of the equity interests in Energy Finance, a wholly owned subsidiary of Independence, to OpCo, (iii) Independence formed New PubCo and (iv) New PubCo formed C Merger Sub and L Merger Sub.

Pursuant to the Transaction Agreement, on the Closing Date, (i) OpCo will be recapitalized such that, after giving effect to such recapitalization, all of the equity interest in OpCo will consist of a number of OpCo Units equal to the Independence Ownership Number, which OpCo Units will be held by Independence, and the members of Independence will receive the right to receive additional OpCo Units in the event of a PubCo LTIP Issuance (as defined in the OpCo LLC Agreement), (ii) Independence will distribute all of the OpCo Units held by it, and all of the shares of New PubCo Class B Common Stock held by it to the members of Independence in accordance with its organizational documents (the “Distribution”), and (iii) immediately following the Distribution, Independence will consummate the Independence Merger.

Immediately following the Independence Merger, (i) C Merger Sub will merge with and into Contango pursuant to the Contango Merger, with Contango surviving such merger, (ii) immediately following the Contango Merger, Contango will merge with and into L Merger Sub pursuant to the LLC Merger, with L Merger sub surviving such merger, (iii) immediately following the LLC Merger, New PubCo will consummate the Contribution and (iv) immediately following the Contribution, OpCo will consummate the Energy Finance Contribution.

As consideration for the Contribution, New PubCo will be issued a number of OpCo Units equal to the number of shares of New PubCo Class A Common Stock issued and outstanding immediately after giving effect to the Transactions. In connection therewith, the limited liability company agreement of OpCo will be amended and restated in the form of the OpCo LLC Agreement and New PubCo will become the managing member of OpCo in accordance with and pursuant to the OpCo LLC Agreement.

Pursuant to the Contango Merger, each share of Contango Common Stock will, upon the terms and subject to the conditions set forth in the Transaction Agreement, be converted into the right to receive a number of shares of New PubCo Class A Common Stock equal to the Exchange Ratio. As a result, Contango’s shareholders will receive New PubCo Class A Common Stock representing voting and economic rights in New PubCo. As described above, the members of Independence will hold (i) all of the shares of New PubCo Class B Common Stock, which will have no economic rights but will be entitled to vote as a class with the New PubCo Class A Common Stock, and (ii) a corresponding number of OpCo Units.

As a result of these Transactions, New PubCo will be structured as an “Up-C”, with all of the assets and operations of each of Independence and Contango indirectly held by OpCo. Contango shareholders will own New PubCo Class A Common Stock, which has both voting and economic rights with respect to New PubCo. Independence’s owners will own economic, non-voting OpCo Units in OpCo and corresponding New PubCo Class B Common Stock, which has voting (but no economic) rights with respect to New PubCo. New PubCo will be a holding company, the sole material assets of which will consist of OpCo Units. New PubCo will be the sole managing member of OpCo, will be responsible for all operational, management and administrative decisions

 

137


Table of Contents

relating to OpCo’s business and will consolidate the financial results of OpCo and its subsidiaries, including the subsidiaries of Independence and Contango.

Pursuant to the OpCo LLC Agreement, each OpCo Unitholder (other than the members of the New PubCo Group) will, subject to certain limitations, have the right, pursuant to the Redemption Right, to cause OpCo to redeem all or a portion of its OpCo Units for (i) a corresponding number of shares of New PubCo Class A Common Stock, subject to conversion rate adjustments for stock splits, stock dividends, and reclassifications, or (ii) an approximately equivalent amount of cash as determined pursuant to the terms of the OpCo LLC Agreement.

New PubCo is currently a wholly owned subsidiary of Independence, and therefore there is not currently any established trading market for the New PubCo Class A Common Stock. New PubCo has applied to list its common stock on the NYSE under the ticker symbol “CRGY,” with such listing to be effective as of the completion of the Contango Merger. Upon completion of the Contango Merger, the Contango Common Stock will be delisted from the NYSE American, deregistered under the Exchange Act and cease to be publicly traded.

Closing and Effective Time of the Transactions

The closing of the Transactions (the “Closing”) will take place by the exchange of documents by facsimile, PDF or other electronic means at 9:00 a.m., Houston time, on a date that is two business days following the satisfaction or (to the extent permitted by applicable law) waiver in accordance with the Transaction Agreement of all of the conditions set forth in the Transaction Agreement (other than any such conditions which by their nature cannot be satisfied until the Closing Date, which will be required to be so satisfied or (to the extent permitted by applicable law) waived in accordance with the Transaction Agreement on the Closing Date), unless another date or place is agreed to in writing by Independence and Contango, which conditions are described below under “—Conditions to Completion of the Transactions.” For purposes of the Transaction Agreement “Closing Date” will mean the date on which the Closing occurs.

Assuming timely satisfaction of the necessary closing conditions, the Closing is currently expected to occur in the third or fourth quarter of 2021. The Independence Merger will become effective at the Independence Merger Effective Time. As soon as practicable on the Closing Date after the Closing and the Independence Merger Effective Time, the Contango Merger will become effective upon the filing of a certificate of merger with the Secretary of State of the State of Texas and the Secretary of State of the State of Delaware, or at such later time as Independence and Contango may agree and specify in the certificate of merger. As soon as practicable on the Closing Date after the Closing and the Contango Merger Effective Time, the LLC Merger will become effective upon the filing of a certificate of merger with the Secretary of State of the State of Delaware, or at such later time as Independence and Contango may agree and specify in the certificate of merger (the “LLC Merger Effective Time”).

Effect of the Transactions on Equity Interests and Contango Common Stock

At the Independence Merger Effective Time, all of the equity interests in Independence will be canceled and the equity interests in OpCo will remain unchanged.

At the Contango Merger Effective Time, by virtue of the Contango Merger and without any action on the part of New PubCo, C Merger Sub, Contango, or any holder of any securities of New PubCo, C Merger Sub or Contango, (i) each share of capital stock of C Merger Sub issued and outstanding immediately prior to the Contango Merger Effective Time will be converted into and will represent one fully paid and nonassessable share of common stock, par value $0.01 per share, of the surviving corporation, which will constitute the only outstanding shares of common stock of the surviving corporation immediately following the Contango Merger Effective Time and (ii) each share of Contango Common Stock issued and outstanding immediately prior to the Merger Effective Time (excluding the Eligible Shares) will be converted into the right to receive from New

 

138


Table of Contents

PubCo a number of fully paid and nonassessable shares of New PubCo Class A Common Stock equal to the Exchange Ratio (together with any cash to be paid in lieu of fractional shares of New PubCo Class A Common Stock in accordance with the Transaction Agreement).

All such shares of Contango Common Stock, when so converted, shall cease to be outstanding and shall automatically be canceled and cease to exist. All shares of Contango Common Stock held by Contango as treasury shares or by New PubCo or C Merger Sub immediately prior to the Contango Merger Effective Time and in each case, not held on behalf of third parties shall automatically be canceled and cease to exist as of the Contango Merger Effective Time, and no consideration will be delivered in exchange therefor.

In connection with the Transactions, all shares of New PubCo Class B Common Stock held by the equityholders of Independence immediately following the Distribution of the OpCo Units and the shares of New PubCo Class B Common Stock and right to receive additional OpCo Units in the event of a PubCo LTIP Issuance held by Independence will remain outstanding such that, after giving effect to the Transactions, the equityholders of Independence as of the date of the Transaction Agreement will collectively hold a number of shares of New PubCo Class B Common Stock equal to the Independence Ownership Number. In connection with the Transactions, at the Contango Merger Effective Time, Independence shall forfeit the one share of New PubCo Class A Common Stock held by Independence at such time for no consideration.

At the LLC Merger Effective Time, all of the equity interests in the surviving corporation will be canceled without any conversion thereof and the equity interests in L Merger Sub will remain unchanged.

No certificates or scrip or shares representing fractional shares of New PubCo Class A Common Stock will be issued upon the exchange of Eligible Shares and such fractional share interests will not entitle the owner thereof to vote or to have any rights of a stockholder of New PubCo or a holder of shares of New PubCo Class A Common Stock. In lieu of any fractional share of New PubCo Class A Common Stock to which any holder of Contango Common Stock would otherwise be entitled in connection with the payment of the merger consideration, the holders of Eligible Shares will be entitled to receive from the exchange agent a cash payment in lieu of such fractional share of New PubCo Class A Common Stock representing such holder’s proportionate interest, if any, in the proceeds from the sale by the exchange agent (reduced by any fees of the exchange agent attributable to such sale) in one or more transactions of shares of New PubCo Class A Common Stock equal to the excess of (i) the aggregate number of shares of New PubCo Class A Common Stock to be delivered to the exchange agent pursuant to the Transaction Agreement over (ii) the aggregate number of whole shares New PubCo Class A Common Stock to be issued to the holders of Eligible Shares pursuant to the terms of the Transaction Agreement. No certificates or scrip representing fractional shares of New PubCo Class  A Common Stock will be issued in the Contango Merger.

Exchange of Contango Common Stock

Prior to the Contango Merger Effective Time, New PubCo will enter into an agreement with Contango’s transfer agent, or another firm reasonably acceptable to Contango and Independence, to act as agent for the holders of Contango Common Stock in connection with the Contango Merger (the “Exchange Agent”) and to receive the merger consideration to which such holders will become entitled pursuant to the terms of the Transaction Agreement. Promptly after the Contango Merger Effective Time, New PubCo will deposit, or cause to be deposited, with the Exchange Agent, for the benefit of the holders of Eligible Shares, for issuance in accordance with the Transaction Agreement through the Exchange Agent, the number of shares of New PubCo Class A Common Stock issuable in respect of Eligible Shares pursuant to the terms of the Transaction Agreement.

As soon as practicable after the Contango Merger Effective Time, New PubCo will cause the Exchange Agent to deliver to each record holder, as of immediately prior to the Contango Merger Effective Time, of an outstanding certificate or certificates that immediately prior to the Contango Merger Effective Time represented Eligible Shares (“Certificates”), a notice advising such holders of the effectiveness of the Contango Merger and a letter of

 

139


Table of Contents

transmittal and instructions for use in effecting the surrender of Certificates for payment of the merger consideration set forth in the Transaction Agreement. Subject to the Transaction Agreement, upon surrender to the Exchange Agent of a Certificate, together with the letter of transmittal, duly completed and validly executed in accordance with the instructions thereto, and such other customary documents as may be reasonably required by the Exchange Agent, the holder of such Certificate will be entitled to receive in exchange therefor (A) one or more shares of New PubCo Class A Common Stock (which will be in uncertificated book-entry form) representing, in the aggregate, the number of shares of New PubCo Class A Common Stock, if any, that such holder has the right to receive pursuant to the Transaction Agreement (after taking into account all shares of Contango Common Stock then held by such holder) and (B) a check (or payment by wire transfer, if permitted pursuant to, and valid wire transfer information is provided in, such duly completed and executed letter of transmittal) in the amount equal to the cash payable in lieu of any fractional shares of New PubCo Class A Common Stock pursuant to the Transaction Agreement and dividends and other distributions pursuant to the Transaction Agreement.

As soon as practicable after the Contango Merger Effective Time, New PubCo will cause the Exchange Agent to deliver to each record holder, as of immediately prior to the Contango Merger Effective Time, of Eligible Shares represented by book-entry not held through The Depository Trust Company (“DTC”), a notice advising such holders of the effectiveness of the Contango Merger, a statement reflecting the number of shares of New PubCo Class A Common Stock (which will be in uncertificated book-entry form) representing, in the aggregate, the whole number of shares of New PubCo Class A Common Stock, if any, that such holder has the right to receive pursuant to the Transaction Agreement (after taking into account all shares of Contango Common Stock then held by such holder) and a check in the amount equal to the cash payable in lieu of any fractional shares of New PubCo Class A Common Stock pursuant to the Transaction Agreement and dividends and other distributions pursuant to the Transaction Agreement.

No interest shall be paid or accrued on any amount payable for Eligible Shares pursuant to the Transaction Agreement.

Any portion of the exchange fund that remains undistributed to the former stockholders of Contango on the 180th day after the Closing Date will be delivered to New PubCo, upon demand, and any former common stockholders of Contango who have not theretofore received the merger consideration (including any cash to be paid in lieu of fractional shares of New PubCo Class A Common Stock in accordance with the Transaction Agreement) and dividends or other distributions with respect to New PubCo Class A Common Stock pursuant to the Transaction Agreement, in each case without interest thereon, to which they are entitled under the Transaction Agreement will thereafter look only to the surviving corporation and New PubCo for payment of their claim for such amounts.

If any Certificate shall have been lost, stolen or destroyed, upon the making of an affidavit of that fact by the person claiming such Certificate to be lost, stolen or destroyed and, if reasonably required by New PubCo, the posting by such person of a bond in such reasonable amount as New PubCo may direct as indemnity against any claim that may be made against it with respect to such Certificate, the Exchange Agent shall issue in exchange for such lost, stolen or destroyed Certificate the merger consideration (including any cash to be paid in lieu of fractional shares of New PubCo Class A Common Stock in accordance with the Transaction Agreement and dividends or other distributions with respect to New PubCo Class A Common Stock pursuant to the Transaction Agreement payable in respect of the shares of Company Common Stock formerly represented by such Certificate.

No dividends or other distributions declared or made with respect to shares of New PubCo Class A Common Stock with a record date after the Contango Merger Effective Time shall be paid to the holder of any unsurrendered Certificate with respect to the whole shares of New PubCo Class A Common Stock that such holder would be entitled to receive upon surrender of such Certificate and no cash payment in lieu of fractional shares of New PubCo Class A Common Stock shall be paid to any such holder, in each case, until such holder

 

140


Table of Contents

shall surrender such Certificate in accordance with the Transaction Agreement or, if such Certificate shall have been lost, stolen or destroyed, such holder shall have delivered the affidavit and, if reasonably required by New PubCo, posting of such bond, in accordance with the Transaction Agreement.

New PubCo, the surviving corporation, the surviving entity, the Independence Parties and the Exchange Agent and each of their respective affiliates will be entitled to deduct and withhold (or cause to be deducted and withheld) from any amounts (including shares, warrants, options or other property) otherwise payable, issuable or transferable to any person pursuant to the Transaction Agreement any amount required to be deducted and withheld with respect to the making of such payment, issuance or transfer under applicable law. To the extent that amounts are properly deducted or withheld and paid over to the relevant taxing authority, such deducted or withheld amounts will be treated for all purposes of the Transaction Agreement as having been paid to such person in respect to which such amounts would have been paid absent such deduction or withholding.

Dissenters’ Rights

Under Section 10.354 of the TBOC, no dissenters’ or appraisal rights will be available to holders of Contango Common Stock with respect to the Transactions.

Treatment of Contango Equity-Based Awards

Restricted Stock Awards. Immediately prior to the Contango Merger Effective Time, each Contango Restricted Stock Award shall, at the Contango Merger Effective Time, automatically and without any action on the part of New PubCo, Contango or any holder thereof, fully vest and be converted into the right to receive from New PubCo a number of unrestricted shares of New PubCo Class A Common Stock (together with any cash to be paid in lieu of fractional shares of New PubCo Class A Common Stock) equal to the product of (x) the number of shares of Contango Common Stock subject to such Contango Restricted Stock Award immediately prior to the Contango Merger Effective Time and (y) the Exchange Ratio, reduced by any applicable tax withholding.

Performance Stock Unit Awards. Immediately prior to the Contango Merger Effective Time, each Contango PSU Award shall, at the Contango Merger Effective Time, automatically and without any action on the part of New PubCo, Contango or any holder thereof, fully vest (with any performance-based vesting conditions for such awards held by then-current (as of Closing) employees of Contango and its subsidiaries deemed achieved at the maximum performance level) and be cancelled, and in exchange therefor, New PubCo shall issue to the holder thereof a number of shares of New PubCo Class A Common Stock (together with any cash to be paid in lieu of fractional shares of New PubCo Class A Common Stock) equal to the product of (x) the number of shares of Contango Common Stock subject to such Contango PSU Award immediately prior to the Contango Merger Effective Time and (y) the Exchange Ratio, reduced by any applicable tax withholding; provided, that, to the extent that, for any reason, Proposal No. 2 is not approved and insufficient shares remain available under the 2009 Plan to deem performance to have been achieved at the maximum performance level, then such Contango PSU Awards shall receive, in lieu of such shares of New PubCo Class A Common Stock, appropriate cash consideration as set forth under such Contango Equity Plan or the award agreement governing such Contango PSU Award (except that any performance-based vesting conditions shall be deemed achieved at the greater of the target performance level or actual performance through the Closing Date).

Stock Option Awards. Immediately prior to the Contango Merger Effective Time, each Contango Stock Option Award with an exercise price per share of Contango Common Stock that equals or exceeds the fair market value of a share of Contango Common Stock shall be cancelled for no consideration. Each Contango Stock Option Award with an exercise price per share of Contango Common Stock that is less than the fair market value of a share of Contango Common Stock shall, without any action on the part of New PubCo, the Company or any holder thereof, fully vest and be deemed exercised in a net exercise such that the holder of such Contango Stock Option Award shall receive, immediately prior to the Contango Merger Effective Time, a number of shares of Contango Common Stock equal to the Net Exercise Shares. All such Net Exercise Shares shall be deemed

 

141


Table of Contents

outstanding immediately prior to the Merger Effective Time and entitled to receive the merger consideration (together with any cash to be paid in lieu of fractional shares of New PubCo Class A Common Stock), reduced by any applicable tax withholding. For purposes of the treatment of Contango Stock Option Awards, fair market value equals the average of the volume weighted average price per share of Contango Common Stock on the five trading days preceding the Closing Date.

Conditions to Completion of the Transactions

The obligations of the parties to consummate the Transactions are subject to the satisfaction or waiver (to the extent permitted by law) at or prior to the Contango Merger Effective Time of the following conditions:

 

 

Contango stockholder approval will have been obtained in accordance with applicable law and the organizational documents of Contango;

 

 

any waiting period applicable to the Transactions under the HSR Act will have been terminated or will have expired;

 

 

no governmental entity (including any antitrust authority) having jurisdiction over any party to the Transaction Agreement will have issued any order, decree, ruling, injunction or other action (whether temporary, preliminary or permanent) restraining, enjoining or otherwise prohibiting the consummation of the Contango Merger, and no law will have been adopted that makes consummation of the Contango Merger illegal or otherwise prohibited;

 

 

the registration statement of which this document forms a part will have been declared effective by the SEC under the Securities Act, and will not be the subject of any stop order or proceedings seeking a stop order; and

 

 

the shares of New PubCo Class A Common Stock issuable to the holders of shares of Contango Common Stock pursuant to the Transaction Agreement (and issuable to the holders of OpCo Units other than New PubCo upon exchange or redemption of such OpCo Units) will have been authorized for listing on a nationally recognized stock exchange, upon official notice of issuance.

The obligations of Contango to complete the Transactions are also subject to the satisfaction or waiver (to the extent permitted by law at or prior to the Contango Merger Effective Time) of the following conditions:

 

 

(1) certain representations and warranties of Contango relating to the organization, standing and power, capital structure and authority will be true and correct as of the Closing Date, as though made on and as of the Closing Date (except, with respect to certain representations and warranties relating to capital structure for any de minimis inaccuracies) (except that representations and warranties that speak as of a specified date or period of time will have been true and correct only as of such date or period of time), (2) all representations and warranties of Contango relating to capital structure other than the third and fifth sentences thereof will have been true and correct in all material respects as of the date of the Transaction Agreement and will be true and correct in all material respects as of the Closing Date, as though made on and as of the Closing Date (except that representations and warranties that speak as of a specified date or period of time will have been true and correct all material respects only as of such date or period of time) (it being understood that, for purposes of determining the accuracy of such representations and warranties, all materiality, “Material Adverse Effect” and similar qualifiers set forth in such representations and warranties will be disregarded), and (3) each of the remaining representations and warranties of Contango set forth in the Transaction Agreement will be true and correct, in each case as of the date of the Transaction Agreement and as of the Closing Date as if made as of the Closing Date (except to the extent such representations and warranties expressly relate to an earlier date, in which case as of such earlier date), except for inaccuracies of representations or warranties with respect to which the circumstances giving rise to such inaccuracies would not, individually or in the aggregate, reasonably be expected to have a Material Adverse Effect (it being understood that, for purposes of determining the accuracy of such representations and warranties, all materiality, “Material Adverse Effect” and similar qualifiers set forth in such representations and warranties will be disregarded).

 

142


Table of Contents
 

the Independence Parties will have performed, or complied with, in all material respects, all agreements and covenants required to be performed or complied with by Independence under the Transaction Agreement on or prior to the Contango Merger Effective Time;

 

 

Contango will have received a certificate from Independence, signed by an executive officer of Independence, dated the Closing Date, confirming that certain of the closing conditions applicable to the obligations of the Independence Parties have been satisfied; and

 

 

no Independence Material Adverse Effect will have occurred between the date of the Transaction Agreement and the Closing.

The obligations of the Independence Parties to complete the Transactions are also subject to the satisfaction or waiver (to the extent permitted by law) of the following conditions:

 

 

(1) certain representations and warranties of Contango relating to the organization, standing and power, capital structure and authority will be true and correct as of the Closing Date, as though made on and as of the Closing Date (except, with respect to certain representations and warranties relating to capital structure for any de minimis inaccuracies) (except that representations and warranties that speak as of a specified date or period of time will have been true and correct only as of such date or period of time), (2) all representations and warranties of Contango relating to capital structure other than the third and fifth sentences thereof will have been true and correct in all material respects as of the date of the Transaction Agreement and will be true and correct in all material respects as of the Closing Date, as though made on and as of the Closing Date (except that representations and warranties that speak as of a specified date or period of time will have been true and correct all material respects only as of such date or period of time) (it being understood that, for purposes of determining the accuracy of such representations and warranties, all materiality, “Material Adverse Effect” and similar qualifiers set forth in such representations and warranties will be disregarded), and (3) each of the remaining representations and warranties of Contango set forth in the Transaction Agreement will be true and correct, in each case as of the date of the Transaction Agreement and as of the Closing Date as if made as of the Closing Date (except to the extent such representations and warranties expressly relate to an earlier date, in which case as of such earlier date), except for inaccuracies of representations or warranties with respect to which the circumstances giving rise to such inaccuracies would not, individually or in the aggregate, reasonably be expected to have a Material Adverse Effect (it being understood that, for purposes of determining the accuracy of such representations and warranties, all materiality, “Material Adverse Effect” and similar qualifiers set forth in such representations and warranties will be disregarded).

 

 

Contango will have performed, or complied with, in all material respects, all agreements and covenants required to be performed or complied with by it under the Transaction Agreement on or prior to the Contango Merger Effective Time;

 

 

Independence will have received a certificate from Contango, signed by an executive officer of Contango, dated the Closing Date, confirming that certain of the closing conditions applicable to the obligations of Contango have been satisfied; and

 

 

no Contango Material Adverse Effect will have occurred between the date of the Transaction Agreement and the Closing.

A “Material Adverse Effect” means, when used with respect to any party to the Transaction Agreement, any fact, circumstance, condition, effect, change, event or development that (a) prevents, materially delays or materially impairs the ability of such party or its subsidiaries to consummate the Transactions or could reasonably be expected to do so or (b) is, or could reasonably be expected to be, materially adverse to the financial condition, business, or results of operations of such party and its subsidiaries, taken as a whole; provided, however, that, in respect of clause (b) above, none of the following will be deemed to be or constitute a “Material Adverse Effect” or will be taken into account when determining whether a “Material Adverse Effect” has occurred or could occur: (i) general economic conditions (or changes in such conditions) or conditions in the U.S. or global economies

 

143


Table of Contents

generally; (ii) conditions (or changes in such conditions) in the securities markets, credit markets, currency markets or other financial markets, including (A) changes in interest rates and changes in exchange rates for the currencies of any countries, and (B) any suspension of trading in securities (whether equity, debt, derivative or hybrid securities) generally on any securities exchange or OTC market; (iii) conditions (or changes in such conditions) in the oil and gas exploration, development or production industry (including changes in commodity prices, general market prices and regulatory changes affecting the industry); (iv) earthquakes, hurricanes, tsunamis, tornadoes, floods, mudslides, wild fires or other natural disasters, weather conditions, pandemics, epidemics, endemics or other widespread health crisis (including the existence, impact or worsening of COVID-19); (v) political conditions (or changes in such conditions) or acts of war, sabotage or terrorism, civil unrest, public demonstrations, cyber attacks, hacking, or the escalation or general worsening of any of the foregoing; (vi) changes in, or any adoption, implementation, modification, repeal, interpretation, proposal of, any law, or changes in other legal or regulatory conditions, or the interpretation thereof, or changes in U.S. GAAP or other accounting standards (or the interpretation thereof); (vii) changes in such party’s stock price or the trading volume of such party’s stock, or any failure by such party to meet any analysts’ estimates or expectations of such party’s revenue, earnings or other financial performance or results of operations for any period, or any failure by such party or any of its subsidiaries to meet any internal or published budgets, plans or forecasts of its revenues, earnings or other financial performance or results of operations (it being understood that the facts or occurrences giving rise to or contributing to such changes or failures that are not otherwise excluded from the definition of may “Material Adverse Effect” may constitute, or be taken into account in determining whether there has been or will be, a Material Adverse Effect); (viii) the announcement of the Transaction Agreement or the pendency or consummation of the Transactions, including the initiation of litigation by any person with respect to the Transaction Agreement (other than with respect to any representation or warranty that is intended to address the consequences of the execution or delivery of the Transaction Agreement or the announcement or consummation of the Transactions); or (ix) compliance with the terms of, or the taking of any action expressly permitted or required by, the Transaction Agreement (except for any obligation under the Transaction Agreement to operate in the ordinary course of business pursuant to the Transaction Agreement, as applicable), including the taking of any actions required under the Transaction Agreement to obtain any approval or authorization under applicable antitrust laws or the consummation of the Transactions, or the taking of any action requested to be taken by the other party; (provided, however, except to the extent such effects directly or indirectly resulting from, arising out of, attributable to or related to the matters described in the foregoing clauses (i) through (vi) disproportionately adversely affect such party and its subsidiaries, taken as a whole, as compared to other similarly situated participants operating in the United States domestic onshore oil and gas exploration, development or production industry (in which case, the incremental disproportionate adverse effect (if any) will be taken into account when determining whether a “Material Adverse Effect” has occurred or may or could occur solely to the extent they are disproportionate).

Agreement Not to Solicit Other Offers

Termination of Discussions

From and after the date of the Transaction Agreement until the Closing Date, or if earlier, the termination of the Transaction Agreement, except as otherwise provided in the Transaction Agreement, Contango and its officers and directors will, and will cause Contango’s subsidiaries and respective officers and directors to, and will use their respective reasonable best efforts to cause the other representatives of Contango and its subsidiaries to, immediately cease, and cause to be terminated, any discussions or negotiations with any person conducted theretofore by Contango or any of its subsidiaries or representatives with respect to any inquiry, proposal or offer that constitutes, or would reasonably be expected to lead to, a Contango Competing Proposal. Within two business days of the date of the Transaction Agreement, Contango will (i) deliver a written notice to each person that has received non-public information regarding Contango within the six months prior to the date of the Transaction Agreement pursuant to a confidentiality agreement with Contango for purposes of evaluating any transaction that could reasonably be expected to be a Contango Competing Proposal and for whom no similar notice has been delivered prior to the date of the Transaction Agreement requesting the prompt return or

 

144


Table of Contents

destruction of all confidential information concerning Contango and any of its subsidiaries theretofore furnished to such person and (ii) notify each officer and director of Contango of the terms of the Transaction Agreement. Contango will immediately terminate any physical and electronic data access related to any such potential Contango Competing Proposal previously granted to such persons.

A “Contango Competing Proposal” means any contract, proposal, offer or indication of interest relating to any transaction or series of related transactions (other than transactions only with Independence or any of its subsidiaries) involving, directly or indirectly: (a) any acquisition (by asset purchase, stock purchase, merger, or otherwise) by any person or group of any business or assets of Contango or any of its subsidiaries (including capital stock of or ownership interest in any subsidiary) that generated 20% or more of Contango’s and its subsidiaries’ (taken as a whole) assets (by fair market value), net revenue or earnings before interest, taxes, depreciation and amortization for the preceding twelve months, or any license, lease or long-term supply agreement having a similar economic effect, (b) any acquisition of beneficial ownership by any person or group of 20% or more of the outstanding shares of Contango Common Stock or any other securities entitled to vote on the election of directors of Contango or any tender or exchange offer that if consummated would result in any person or group beneficially owning 20% or more of the outstanding shares of Contango Common Stock or any other securities entitled to vote on the election of directors or (c) any merger, consolidation, share exchange, business combination, recapitalization, liquidation, dissolution or similar transaction involving Contango or any of its subsidiaries that generated 20% or more of Contango’s and its subsidiaries’ (taken as a whole) net revenue or earnings before interest, taxes, depreciation and amortization for the preceding twelve months.

Non-Solicitation Obligations

From and after the date of the Transaction Agreement, subject to the terms of the Transaction Agreement, Contango and its officers and directors will not, and will cause Contango’s subsidiaries and their respective officers and directors not to, and will use their respective reasonable best efforts to cause the other representatives of Contango and its subsidiaries not to, directly or indirectly:

 

 

initiate, solicit, propose, knowingly encourage, or knowingly facilitate any inquiry, or the making of any proposal or offer that constitutes, or would reasonably be expected to result in a Contango Competing Proposal;

 

 

engage in, continue or otherwise participate in any discussions or negotiations with, any person relating to, or in furtherance of a Contango Competing Proposal or any inquiry, proposal or offer that would reasonably be expected to lead to a Contango Competing Proposal;

 

 

furnish any non-public information regarding Contango or its subsidiaries, or access to the properties, assets or employees of Contango or its subsidiaries, to any person in connection with or in response to any Contango Competing Proposal or any inquiry, proposal or offer that would reasonably be expected to lead to a Contango Competing Proposal;

 

 

enter into any letter of intent or agreement in principle relating to, or other agreement providing for, a Contango Competing Proposal (other than a confidentiality agreement as provided for in the Transaction Agreement entered into in compliance with the Transaction Agreement); or

 

 

submit any Contango Competing Proposal to the approval of the Contango stockholders.

Exceptions to Non-Solicitation Provisions

Notwithstanding anything to the contrary in the Transaction Agreement, Contango or any of its representatives may, in response to an unsolicited inquiry or proposal from a third party, (A) seek to clarify the terms and conditions of such inquiry or proposal to determine whether such inquiry or proposal constitutes a bona fide Contango Competing Proposal, and (B) inform a third party or its representative of the restrictions imposed by the provisions of the non-solicitation provisions (without conveying, requesting or attempting to gather any other information except as otherwise specifically permitted hereunder).

 

145


Table of Contents

From and after the date of the Transaction Agreement until the Closing Date, or, if earlier, the termination of the Transaction Agreement, Contango will promptly (and in any event within 24 hours) notify Independence of the receipt by Contango (directly or indirectly) of any Contango Competing Proposal or any expression of interest, inquiry, proposal or offer with respect to a Contango Competing Proposal made on or after the date of the Transaction Agreement, any request for non-public information or data relating to Contango or any of its subsidiaries made by any person in connection with a Contango Competing Proposal or any request for discussions or negotiations with Contango or a representative of Contango relating to a Contango Competing Proposal (including the identity of such person), and Contango will provide to Independence promptly (and in any event within 24 hours) an unredacted copy of any such expression of interest, inquiry, proposal or offer with respect to a Contango Competing Proposal made in writing provided to Contango or any of its subsidiaries or if any such expression of interest, inquiry, proposal or offer with respect to a Contango Competing Proposal is not (or any portion thereof is not) made in writing, a written summary of the material financial and other material terms thereof. Thereafter Contango will keep Independence reasonably informed, on a prompt basis (and in any event within 24 hours), of any material development regarding the status or terms of any such expressions of interest, proposals or offers (including any amendments thereto) or material requests and will promptly (and in any event within 24 hours) apprise Independence of the status of any such discussions or negotiations and provide to Independence as soon as practicable after receipt or delivery thereof (and in any event within 24 hours) copies of all material written correspondence and other material written materials provided to Contango or its representatives from any person. Without limiting the foregoing, Contango will notify Independence if Contango determines to begin providing information or to engage in discussions or negotiations concerning a Contango Competing Proposal, prior to providing any such information or engaging in any such discussions or negotiations.

Prior to, but not after, the Contango common stockholders approve the Transactions, Contango and its subsidiaries and its and their representatives may conduct or engage in any discussions or negotiations with, furnish any nonpublic information relating to Contango or any of its subsidiaries to, or afford access to the properties, assets, or employees of Contango or any of its subsidiaries that would reasonably be expected to lead to any Contango Competing Proposal (it being understood that this section of the Transaction Agreement will not prohibit actions otherwise permitted by the Transaction Agreement) with any person, if:

 

 

Contango receives a bona fide written Contango Competing Proposal from such person that was not solicited at any time following the execution of the Transaction Agreement by Contango, its officers or directors or any of its other representatives; and

 

 

such Contango Competing Proposal did not otherwise arise from a breach of the obligations set forth in the non-solicitation provisions;

provided that (1) no information that is prohibited from being furnished pursuant to the terms of the Transaction Agreement may be furnished until Contango receives an executed confidentiality agreement from such person containing limitations on the use and disclosure of non-public information furnished to such person by or on behalf of Contango that are no less favorable to Contango in the aggregate than the terms of the confidentiality agreement; (provided, further, that such confidentiality agreement does not contain provisions which prohibit Contango from providing any information to Independence in accordance with the terms of the Transaction Agreement or that otherwise prohibits Contango from complying with this section), (2) that any such non-public information has previously been made available to, or is made available to, Independence prior to or concurrently with (or in the case of oral non-public information only, promptly (and in any event within 24 hours) after) the time such information is made available to such person, (C) prior to taking any such actions, the Contango Board or any committee thereof determines in good faith, after consultation with its financial advisors and outside legal counsel, that such Contango Competing Proposal is, or would reasonably be expected to lead to, a Superior Proposal, and (D) prior to taking any such actions, the Contango Board determines in good faith after consultation with its outside legal counsel that failure to take such action would reasonably be expected to be inconsistent with the fiduciary duties owed by the Contango Board to the stockholders of Contango under applicable law.

 

146


Table of Contents

A “Superior Proposal” means a bona fide written proposal that is not solicited after the date of the Transaction Agreement and is made after the date of the Transaction Agreement by any person or group (other than Independence or any of its affiliates) to acquire, directly or indirectly, (a) businesses or assets of Contango or any of its subsidiaries (including capital stock of or ownership interest in any subsidiary) that account for 50% or more of the fair market value of the assets of Contango and its subsidiaries, taken as a whole, or that generated 50% or more of Contango’s and its subsidiaries’ consolidated net revenue or earnings before interest, taxes, depreciation and amortization for the preceding twelve months, respectively, or (b) more than 50% of the outstanding shares of Contango Common Stock, in each case whether by way of merger, amalgamation, share exchange, tender offer, exchange offer, recapitalization, consolidation, sale of assets or otherwise, that in the good faith determination of Contango Board, after consultation with its financial advisors and outside legal counsel that (i) if consummated, would result in a transaction more favorable to Contango’s stockholders from a financial point of view than the merger (after taking into account the time likely to be required to consummate such proposal and any adjustments or revisions to the terms of the Transaction Agreement offered by Independence in response to such proposal or otherwise), and (ii) is reasonably likely to be consummated on substantially the terms proposed, taking into account any legal, financial, regulatory and stockholder approval requirements, the sources, availability and terms of any financing, financing market conditions and the existence of a financing contingency, the likelihood of termination, the timing of closing, the identity of the person or persons making the proposal and any other aspects considered relevant by the Contango Board.

Obligation to Maintain Contango Board Recommendation

As discussed above, the Contango Board agreed to recommend that the Contango stockholders approve the Transactions. Except as described below, neither the Contango Board nor any committee thereof may take any of the following actions, each of which is considered a “Contango Change of Recommendation”:

 

 

withhold, withdraw, qualify or modify, or publicly propose or announce any intention to withhold, withdraw, qualify or modify, in a manner adverse to the Independence Parties, the Contango Board recommendation;

 

 

fail to include the Contango recommendation in the proxy statement sent to the Contango common stockholders to approve the Transactions;

 

 

approve, endorse or recommend, or publicly propose or announce any intention to approve, endorse or recommend, any Contango Competing Proposal; or

 

 

publicly declare advisable or publicly propose to enter into, any letter of intent, memorandum of understanding, agreement in principle, acquisition agreement, merger agreement, option agreement, joint venture agreement, partnership agreement or other agreement (other than a confidentiality agreement entered into in compliance with the Transaction Agreement, in each case, relating to a Contango Competing Proposal (a “Contango Alternative Acquisition Agreement”);

 

 

in the case of a Contango Competing Proposal that is structured as a tender offer or exchange offer pursuant to Rule 14d-2 under the Exchange Act for outstanding shares of Contango Common Stock (other than by Independence or one of its subsidiaries), fail to recommend, in a solicitation/recommendation statement on Schedule 14D-9, against acceptance of such tender offer or exchange offer by its stockholders on or prior to ten business days (as such term is used in Rule 14d-9 of the Exchange Act) after commencement of such tender offer or exchange offer;

 

 

if a Contango Competing Proposal will have been publicly announced or disclosed (other than pursuant to the foregoing clause), fail to publicly reaffirm the Contango Board recommendation on or prior to ten business days after Independence so requests in writing (which requests will be limited to no more than once every 30 days with respect to any specific Contango Competing Proposal, provided that any material amendment or modification to any Contango Competing Proposal (it being understood that any amendment

 

147


Table of Contents
 

or modification to the economic terms of the Contango Competing Proposal will be deemed material) will be deemed to be a new Contango Competing Proposal for this purpose); or

 

 

cause or permit Contango to enter into a Contango Alternative Acquisition Agreement.

Notwithstanding the foregoing, the Contango Board may after consultation with its outside legal counsel, make such disclosures as the Contango Board determines in good faith are necessary to comply with Rule 14d-9 or Rule 14e-2(a) promulgated under the Exchange Act or other disclosure required to be made in the proxy statement/prospectus by applicable U.S. federal securities laws (including a “stop, look and listen” communication or similar communication of the type contemplated by Section 14d 9(f) under the Exchange Act); provided, however, that this provision will not be deemed to permit the Contango Board to make a Contango Change of Recommendation except to the extent permitted by the terms of the Transaction Agreement.

Right to Change Contango Board Recommendation or Terminate the Transaction Agreement for a Superior Proposal

Superior Proposals

Prior to, but not after, the receipt of the Contango stockholder approval of the Transactions, in response to a bona fide written Contango Competing Proposal from a third party that was not solicited at any time following the execution of the Transaction Agreement by Contango, its officers or directors or any of its other representatives and did not otherwise arise from a breach of the obligations set forth in the Transaction Agreement, if the Contango Board so chooses, the Contango Board may effect a Contango Change of Recommendation if: (i) the Contango Board has determined in good faith, after consultation with its financial advisor and outside legal counsel, that such Contango Competing Proposal is a Superior Proposal and (ii) the Contango Board determines in good faith, after consultation with its outside legal counsel, that failure to effect a Contango Change of Recommendation or terminate the Transaction Agreement pursuant to the terms of the Transaction Agreement, as applicable, in response to a Superior Proposal would reasonably be expected to be inconsistent with the fiduciary duties owed by the Contango Board to the Contango stockholders under applicable law, (iii) Contango will have provided Independence written notice of such proposed action and the basis thereof four business days in advance, which notice will set forth in writing that the Contango Board intends to consider whether to take such action and include a copy of the available proposed Contango Competing Proposal and any applicable transaction and financing documents, (iv) after giving such notice and prior to effecting such Contango Change of Recommendation or terminating the Transaction Agreement, Contango negotiates (and causes its officers, employees, financial advisor and outside legal counsel to negotiate) in good faith with Independence (to the extent Independence wishes to negotiate) to make such adjustments or revisions to the terms of the Transaction Agreement as would permit the Contango Board not to take such action in response, and (v) following the end of the notice period described above, the Contango Board takes into account any adjustments or revisions to the terms to the Transaction Agreement proposed by Independence in writing and any other information offered by Independence in response to the notice, and determined in good faith, after consultation with its financial advisor and outside legal counsel, that the Contango Competing Proposal remains a Superior Proposal and that the failure to effect a Contango Change of Recommendation or terminate the Transaction Agreement pursuant to the terms of the Transaction Agreement, as applicable, in response to such Superior Proposal would reasonably be expected to be inconsistent with the fiduciary duties owed by the Contango Board to the stockholders of Contango under applicable law; provided, that in the event of any material amendment or material modification to any Superior Proposal, Contango will be required to deliver a new written notice to Independence and to comply with the requirements of this provision of the Transaction Agreement with respect to such new written notice, except that the advance written notice obligation will be reduced to three business days; provided, further, that any such new written notice will in no event shorten the original four business day notice period.

In addition, in the event that Contango terminates the Transaction Agreement to accept a Superior Proposal, Contango must pay Independence a $33.4 million termination fee contemporaneously with the termination of the Transaction Agreement.

 

148


Table of Contents

Contango Intervening Event

Prior to, but not after, the receipt of the Contango stockholder approval, in response to a Contango Intervening Event that occurs or arises after the date of the Transaction Agreement and that did not arise from or in connection with a material breach of the Transaction Agreement by Contango, Contango may, if the Contango Board so chooses, effect a Contango Change of Recommendation; provided, however, that such a Contango Change of Recommendation may not be made unless and until (i) the Contango Board determines in good faith after consultation with its financial advisors and outside legal counsel that a Contango Intervening Event has occurred, (ii) the Contango Board determines in good faith, after consultation with its outside legal counsel, that failure to effect a Contango Change of Recommendation in response to such Contango Intervening Event would reasonably be expected to be inconsistent with the fiduciary duties owed by the Contango Board to the stockholders of the Contango under applicable law, (iii) Contango provides Independence written notice such proposed action and the basis therefore four business days’ in advance, which notice will set forth in writing that the Contango Board intends to consider whether to take such action and includes a reasonably detailed description of the facts and circumstances of the Contango Intervening Event (and any material changes regarding any Contango Intervening Event after delivery of notice will require delivery of another written notice and will commence a reduced three business day notice period with respect to such Contango Intervening Event), (iv) after giving such notice and prior to effecting such Contango Change of Recommendation, Contango negotiates (and causes its officers, employees, financial advisor and outside legal counsel to negotiate), in good faith with Independence (to the extent Independence wishes to negotiate) to make such adjustments and revisions to the terms of the Transaction Agreement as would permit the Contango Board not to effect a Contango Change of Recommendation in response, and (v) following the end of the notice period described above, the Contango Board will have taken into account any changes to the Transaction Agreement proposed in writing by Independence and will have determined in good faith, after consultation with its financial advisor and outside legal counsel, that the failure of the Contango Board to make a Contango Change of Recommendation in response to the Contango Intervening Event would be inconsistent with the fiduciary duties of the Contango Board under applicable law; provided, that in the event of any material changes regarding any Contango Intervening Event, Contango will be required to deliver a new written notice to Independence and to comply with the requirements of this provision of the Transaction Agreement with respect to such new written notice, except that the advance written notice obligation will be reduced to three business days; provided, further, that any such new written notice will in no event shorten the original four business day notice period.

A “Contango Intervening Event” means a material development or change in circumstance that occurs or arises after the date of the Transaction Agreement and that was not known to or reasonably foreseeable by the Contango Board as of the date of the Transaction Agreement (or if known or reasonably foreseeable, the magnitude or material consequences of which were not known or reasonably foreseeable by the Contango Board as of the date of the Transaction Agreement); provided, however, that in no event will the following events, changes or developments constitute a Contango Intervening Event: (A) the receipt, existence or terms of a Contango Competing Proposal or any inquiry, proposal, offer, request for information or expression of interest that may reasonably be expected to lead to, or result in a Contango Competing Proposal, (B) any fact, circumstance, effect, change, event or development relating to Independence or any of its subsidiaries that does not amount to an Independence Material Adverse Effect, (C) changes in the market price or trading volume of Contango Common Stock or any other securities of Contango, or any change in credit rating or the fact that Contango meets or exceeds (or that Independence fails to meet or exceed) internal or published estimates, projections, forecasts or predictions for any period (it being understood that for each of the foregoing, the underlying cause thereof may be taken into account for purposes of determining whether a Contango Intervening Event has occurred).

Treatment of Representatives

Contango agreed that any violation of the restrictions set forth in the non-solicitation provisions by any representative of Contango or its subsidiaries will be deemed a breach of such provisions by Contango.

 

149


Table of Contents

Termination of the Transaction Agreement

The Transaction Agreement may be terminated and the Transactions may be abandoned at any time prior to the Contango Merger Effective Time, whether (except as expressly set forth below) before or after Contango stockholder approval has been obtained:

 

 

by mutual written consent of Independence and Contango;

 

 

by either Independence or Contango if:

 

   

any governmental entity (including any antitrust authority) having jurisdiction over any party has issued any order, decree, ruling or injunction or taken any other action permanently restraining, enjoining or otherwise prohibiting the consummation of the Transactions and such order, decree, ruling or injunction or other action has become final and nonappealable, or if there has been adopted any law that permanently makes consummation of the Transactions illegal or otherwise permanently prohibited; provided, however, that the foregoing right to terminate the Transaction Agreement will not be available to any party whose material breach of a covenant or agreement under the Transaction Agreement has been the proximate cause of or directly resulted in any such action or event occurring;

 

   

if the Contango Merger has not been consummated on or before 5:00 p.m., Houston, Texas time, on January 7, 2022 (such date being the “Outside Date”); provided, however, that the right to terminate the Transaction Agreement pursuant to this provision will not be available to any party whose material breach of any covenant or agreement under the Transaction Agreement has been the proximate cause of or directly resulted in the failure of the Contango Merger to occur on or before such date;

 

   

in the event of a breach by the other party of any representation, warranty, covenant or other agreement contained in the Transaction Agreement which would, if it occurred or continued on the Closing Date, give rise to the failure of certain closing conditions applicable to Contango or Independence, as applicable, and such breach is not curable prior to the Outside Date, or if curable prior to the Outside Date, has not been cured by the earlier of (i) 30 days after the giving of written notice to the breaching party of such breach (which notice will state the non-breaching party’s intention to terminate the Transaction Agreement in the event that such breach is not cured within such 30-day period) and (ii) two business days prior to the Outside Date) (a “Terminable Breach”); provided, however, that the terminating party is not then in Terminable Breach of any representation, warranty, covenant or other agreement contained in the Transaction Agreement; or

 

   

if the requisite Contango stockholder approval has not been obtained upon a vote held at a duly held meeting of Contango stockholders, or at any adjournment or postponement thereof.

 

 

by Contango if:

 

   

prior to, but not after, the time the requisite Contango stockholder approval is obtained (A) the Contango Board authorizes Contango, to the extent permitted by and subject to complying with the terms of the Transaction Agreement, to enter into a Contango Alternative Acquisition Agreement with respect to a Superior Proposal, (B) substantially concurrently with the termination of the Transaction Agreement, Contango, subject to complying with the terms of the Transaction Agreement, enters into a Contango Alternative Acquisition Agreement providing for a Superior Proposal and (C) substantially concurrently with such termination, Contango pays to Independence the termination fee;

 

 

by Independence if:

 

   

prior to, but not after, the time the Contango stockholder approval is obtained, if the Contango Board or a committee thereof will have effected a Contango Change of Recommendation (whether or not such Contango Change of Recommendation is permitted by the Transaction Agreement); or

 

   

if Contango or its subsidiaries or a director or officer of Contango will, or will have caused Contango to, have willfully breached the non-solicitation obligations set forth in the Transaction Agreement in any material respect.

 

150


Table of Contents

Effect of Termination

In the event of termination of the Transaction Agreement by any party as provided for in the Transaction Agreement, the Transaction Agreement will forthwith become void and there will be no liability or obligation on the part of any party except with respect to certain provisions of the Transaction Agreement (including with respect to payments of the termination fee and reimbursement of expenses); provided, however, that notwithstanding anything to the contrary therein, no such termination will relieve any party from liability for any damages for a willful and material breach of in the Transaction Agreement or fraud committed by such party.

Termination Fee Payable by Contango

The Transaction Agreement requires Contango to pay Independence a $33,375,989 termination fee if:

 

 

Independence terminates the Transaction Agreement because of a Contango Change of Recommendation or because of a breach of non-solicitation obligations (first and second sub-bullets of the fourth bullet described in “—Termination of the Transaction Agreement”).

 

 

substantially concurrently with the termination of the Transaction Agreement, Contango enters into a Contango Alternative Acquisition Agreement providing for a Company Superior Proposal.

 

 

(1) Independence or Contango terminates the Transaction Agreement pursuant to a failure to obtain the requisite Contango stockholder approval, and on or before the date of any such termination a Contango Competing Proposal has been publicly announced or publicly disclosed and not publicly withdrawn without qualification at least seven business days prior to the Contango Special Meeting, (2) Independence terminates the Transaction Agreement pursuant to a Contango Terminable Breach, and following the execution of the Transaction Agreement and on or before the date of any such termination, a Contango Competing Proposal has been announced, disclosed or otherwise communicated to senior management of Contango or to the Contango Board, or (3) within twelve (12) months after the date of such termination, Contango enters into a definitive agreement with respect to a Contango Competing Proposal (or publicly approves or recommends to the stockholders of Contango or otherwise does not oppose, in the case of a tender or exchange offer, a Contango Competing Proposal) or a Contango Competing Proposal is consummated (for purposes of clause (3) above, any reference to “20%” will be deemed to be a reference to “more than 50%”).

If either Contango or Independence terminates the Transaction Agreement due to the failure to obtain Contango stockholder approval, and the termination fee is not otherwise payable by the Company pursuant to the Transaction Agreement, then the Company will pay Independence the transaction expenses in an amount equal to $6,068,362 no later than three business days after notice of termination of the Transaction Agreement.

Representations and Warranties

The Transaction Agreement contains representations made by Contango to the Independence Parties, relating to a number of matters, including the following:

 

 

corporate organization and qualification to do business;

 

 

corporate authority and enforceability;

 

 

capital structure;

 

 

absence of conflicts with governing documents, applicable laws and contracts;

 

 

required regulatory and other third-party consents in connection with the Transactions;

 

 

compliance with applicable law;

 

 

financial statements;

 

 

absence of certain changes since December 31, 2020;

 

151


Table of Contents
 

material liabilities;

 

 

title to owned and leased real property and assets;

 

 

oil and natural gas matters;

 

 

intellectual property;

 

 

environmental matters;

 

 

material contracts;

 

 

legal proceedings;

 

 

permits;

 

 

taxes;

 

 

matters related to employee compensation and benefit plans;

 

 

employment and labor matters;

 

 

regulatory matters;

 

 

insurance;

 

 

derivative transactions and hedging;

 

 

brokers’ fee;

 

 

ownership of company capital stock;

 

 

opinion of financial advisor;

 

 

related-party transactions;

 

 

business conduct;

 

 

rights-of-way;

 

 

compliance with takeover laws;

 

 

absence of a rights plan;

 

 

information supplied in the registration statement and proxy statement/prospectus; and

 

 

sufficient financing.

The Transaction Agreement contains representations made by the Independence Parties to Contango, relating to a number of matters, including the following:

 

 

corporate organization and qualification to do business;

 

 

corporate authority and enforceability;

 

 

capital structure;

 

 

absence of conflicts with governing documents, applicable laws and contracts;

 

 

required regulatory and other third-party consents in connection with the Transactions;

 

 

compliance with applicable law;

 

 

financial statements;

 

 

absence of certain changes since December 31, 2020;

 

 

material liabilities;

 

152


Table of Contents
 

title to owned and leased real property and assets;

 

 

oil and natural gas matters;

 

 

intellectual property;

 

 

environmental matters;

 

 

material contracts;

 

 

legal proceedings;

 

 

permits;

 

 

taxes;

 

 

matters related to employee compensation and benefit plans;

 

 

employment and labor matters;

 

 

regulatory matters;

 

 

insurance;

 

 

derivative transactions and hedging;

 

 

brokers’ fee;

 

 

ownership of company capital stock;

 

 

related-party transactions;

 

 

business conduct;

 

 

rights-of-way;

 

 

information supplied in the registration statement and proxy statement/prospectus; and

 

 

sufficient financing.

Many of the representations and warranties contained in the Transaction Agreement are qualified by a materiality standard, including in some cases a “Contango Material Adverse Effect” or an “Independence Material Adverse Effect.” Generally, the representations and warranties do not survive the Closing. Moreover, the representations and warranties contained in the Transaction Agreement are complicated and are not easily summarized. You are urged to carefully read the sections of the Transaction Agreement, which is attached as Annex A hereto, entitled “Representations and Warranties of Contango” and “Representations and Warranties of the Independence Parties.”

The representations and warranties contained in the Transaction Agreement (as well as the covenants described in “—Conduct of Business Pending the Transactions” and “—Other Covenants and Agreements”) were made solely for purposes of the Transaction Agreement and solely for the benefit of the parties to the Transaction Agreement, may be subject to limitations agreed upon by the contracting parties, including being qualified by references to Contango’s filings with the SEC and/or confidential disclosures, made for the purposes of allocating contractual risk among the parties to the agreements instead of establishing these matters as facts, and may be subject to standards of materiality applicable to the contracting parties that differ from those applicable to stockholders. Moreover, information concerning the subject matter of the representations and warranties may change after the date of the Transaction Agreement, which subsequent information may or may not be fully reflected in Contango’s public disclosures. Independence, or its affiliates, and Contango will provide additional disclosure in their public reports to the extent that they are aware of the existence of any material facts that are required to be disclosed under federal securities laws that might otherwise contradict the terms and information contained in the Transaction Agreement and will update such disclosures as required by federal securities laws.

 

153


Table of Contents

Conduct of Business Pending the Transactions

Contango

Except (i) as previously disclosed by Contango, (ii) as expressly permitted or required by the Transaction Agreement, (iii) as may be required by applicable law (including COVID-19 Measures), or (iv) otherwise consented to by Independence in writing (such consent not to be unreasonably withheld, conditioned or delayed), Contango has agreed that, until the earlier of the Contango Merger Effective Time and the termination of the Transaction Agreement, it will, and will cause each of its subsidiaries to, use commercially reasonable efforts to conduct its businesses in the ordinary course, including by using reasonable best efforts to preserve substantially intact its present business organization and assets and preserve its existing relationships with governmental entities and its significant customers, suppliers, lessors and others having significant business dealings with it of business in all material respects.

Except as previously disclosed by Contango, as expressly permitted or required by the Transaction Agreement, as may be required by applicable law (including COVID-19 Measures) or otherwise consented to by Independence in writing (such consent not to be unreasonably withheld, conditioned or delayed), until the earlier of the Contango Merger Effective Time and the termination of the Transaction Agreement Contango has agreed not to and to not permit its subsidiaries to:

 

 

declare, set aside or pay any dividends on, or make any other distribution in respect of any outstanding capital stock of, or other equity interests in, Contango or its subsidiaries, except for dividends and distributions by a direct or indirect wholly owned subsidiary of Contango to Contango or another direct or indirect wholly owned subsidiary of Contango; split, combine or reclassify any capital stock of, or other equity interests in, or issue or authorize or propose the issuance of any other securities in respect of, in lieu of or in substitution for equity interests in Contango or any of its subsidiaries; or purchase, redeem or otherwise acquire, or offer to purchase, redeem or otherwise acquire, any capital stock of, or other equity interests in, Contango or any subsidiary of Contango, except as required by the terms of any capital stock or equity interest of a subsidiary existing and disclosed to Independence as of the date of the Transaction Agreement or in respect of any Contango Restricted Stock Award, Contango PSU Award or Contango Stock Option Award outstanding as of the date of the Transaction Agreement, or issued after the date hereof in accordance with the Transaction Agreement, in accordance with the terms of a Contango Equity Plan and applicable award agreements;

 

 

offer, issue, deliver, grant or sell, or authorize or propose to offer, issue, deliver, grant or sell, any capital stock of, or other equity interests in, Contango or any of its subsidiaries or any securities convertible into, or any rights, warrants or options to acquire, any such capital stock or equity interests, other than: (i) the delivery of Contango Common Stock upon the vesting or lapse of any restrictions on any Contango Restricted Stock Awards or Contango PSU Awards or the exercise of any Contango Stock Option Award, in each case, outstanding on the date of the Transaction Agreement or issued after the date of the Transaction Agreement in accordance the Transaction Agreement, in accordance with the terms of a Contango Equity Plan and applicable award agreements; and (ii) issuances by a wholly owned subsidiary of Contango of such subsidiary’s capital stock or other equity interests to Contango or any other wholly owned subsidiary of Contango;

 

 

amend or propose to amend the Contango’s organizational documents or amend or propose to amend the organizational documents of any of the Contango’s subsidiaries (other than ministerial changes);

 

 

merge, consolidate, combine or amalgamate with any person other than between wholly owned subsidiaries of Contango or acquire or agree to acquire (including by merging or consolidating with, purchasing any equity interest in or a substantial portion of the assets of, licensing, or by any other manner), any business or any corporation, partnership, association or other business organization or division thereof for which the consideration is in excess of $15,000,000 (inclusive of any assumed debt), individually or in the aggregate, or any assets of any other person, for which the consideration is in excess of $15,000,000 (inclusive of any assumed debt), individually or in the aggregate;

 

154


Table of Contents
 

sell, lease, swap, exchange, transfer, farmout, license, encumber (other than permitted encumbrances), abandon, permit to lapse, discontinue or otherwise dispose of, or agree to sell, lease, swap, exchange, transfer, farmout, license, encumber (other than permitted encumbrances), abandon, permit to lapse, discontinue or otherwise dispose of, any material portion of its assets or properties; other than sales, leases, exchanges or dispositions for which the consideration is less than $10,000,000 individually or $20,000,000 in the aggregate, sales or dispositions of obsolete or worthless equipment in the ordinary course of business consistent with past practice, or the sale of hydrocarbons in the ordinary course of business;

 

 

authorize, recommend, propose, enter into, adopt a plan or announce an intention to adopt a plan of complete or partial liquidation or dissolution, merger, consolidation, restructuring, recapitalization or other reorganization of Contango or any of its subsidiaries, other than such transactions among wholly owned subsidiaries of Contango;

 

 

change in any material respect their material accounting principles, practices or methods that would materially affect the consolidated assets, liabilities or results of operations of Contango and its subsidiaries, except as required by GAAP or applicable law;

 

 

(A) make, change or revoke any material tax election, (B) change an annual tax accounting period or adopt or change any material tax accounting method, (C) file any tax return in a manner materially inconsistent with past practice or file any material amended tax return, (D) surrender any right to claim a material tax refund, (E) enter into any material closing agreement with respect to taxes, (F) settle or compromise any material tax proceeding or (G) consent to an extension or waiver of the statute of limitations with respect to the assessment or determination of any material tax;

 

 

except to the extent required by the terms of any Contango Plan as in effect on the date of the Transaction Agreement, increase or grant any increases in the compensation payable or to become payable to, or the benefits provided or to be provided to, any of its current or former Contango employees, directors, officers, or other individual service providers, (i) outside the ordinary course of business consistent with past practice or (ii) to any individual who earns in excess of $150,000 in annual compensation, take any action to accelerate the vesting or lapsing of restrictions or payment, or fund or in any other way secure the payment, of compensation or benefits under any Contango Plan, grant any equity-based awards, or amend or modify the terms of any outstanding equity-based awards, except the grant of equity awards to the Contango’s non-employee directors in the ordinary course of business, enter into any new, or amend any existing, employment or severance or termination agreement with any current or former Contango employee, director, officer or individual service provider; pay any cash bonuses, other than annual cash bonuses in the ordinary course of business and consistent with past practice as required by a Contango Plan existing as of the date hereof and s as previously disclosed by Contango; establish any Contango Plan which was not in existence as of the date of the Transaction Agreement, or amend any such plan or arrangement in existence on the date of the Transaction Agreement, or terminate any Contango Plan, in each case, except as required by law or transfer, hire or terminate (other than for cause) any Contango employee or engage any individual service provider, in each case who earns in excess of $150,000 in annual compensation;

 

 

enter into any collective bargaining agreements or other agreements with any labor union, works council, or other representative of employees, or recognize any labor union, works council, or other labor organization as the bargaining representative of any employees;

 

 

incur, create or assume any indebtedness or guarantee any such indebtedness of another person or create any encumbrances on any property or assets of Contango or any of its subsidiaries in connection with any indebtedness thereof, other than permitted encumbrances; provided, however, that the foregoing will not restrict the incurrence of indebtedness that is subject indebtedness, in an amount not to exceed $20,000,000, that is owed to Contango or any of its subsidiaries, that is incurred or assumed in connection with any acquisition permitted pursuant to the Transaction Agreement or the creation of any encumbrances securing any indebtedness permitted by the foregoing;

 

155


Table of Contents
 

enter into any contract that would be a material contract if it were in effect on the date of the Transaction Agreement, or modify or amend in any material respect, terminate or assign, waive any material rights under, or assign any rights under, any material contract;

 

 

cancel, modify or waive any debts or claims held by Contango or any of its subsidiaries or waive any rights held by Contango or any of its subsidiaries having a value in excess of $2,000,000 in the aggregate;

 

 

waive, release, assign, settle or compromise or offer or propose to waive, release, assign, settle or compromise, any proceeding (excluding any proceeding with respect to taxes, other than the settlement of such proceedings involving only the payment of monetary damages by Contango or any of its subsidiaries of any amount exceeding $2,000,000 in the aggregate; and as would not result in any restriction on future activity or conduct or a finding or admission of a violation of law; provided, that Contango will be permitted to settle any certain litigation matters related to the Transactions in accordance with the Transaction Agreement;

 

 

make or commit to make any capital expenditures that are, in the aggregate greater than 120% of the aggregate amount of capital expenditures scheduled to be made in the Contango’s capital expenditure budget for the period indicated as previously disclosed by Contango, except for capital expenditures (x) to repair damage resulting from insured casualty events or capital expenditures required on an emergency basis or for the safety of individuals, assets or the environment (provided that the Contango will notify Independence of any such emergency expenditure as soon as reasonably practicable) or (y) related to onshore plugging and abandonment obligations;

 

 

fail to maintain in full force and effect in all material respects, or fail to replace or renew, the material insurance policies of the Contango and its subsidiaries to the extent commercially reasonable in the Contango’s business judgment in light of prevailing conditions in the insurance market;

 

 

take any action, or cause any action to be taken, which action would prevent or impede, or that could reasonably be expected to prevent or impede, the Transactions from qualifying for the Intended Tax Treatment (as defined in the Transaction Agreement); or

 

 

agree to take any action that is prohibited by the Transaction Agreement.

Independence

Except (i) as previously disclosed by Independence, (ii) as expressly permitted or required by the Transaction Agreement, (iii) as may be required by applicable law (including COVID-19 Measures), or (iv) otherwise consented to by Contango in writing (such consent not to be unreasonably withheld, conditioned or delayed), Independence has agreed that, until the earlier of the Contango Merger Effective Time and the termination of the Transaction Agreement, it will, and will cause each of its subsidiaries to, use commercially reasonable efforts to conduct its businesses in the ordinary course of business, including by using reasonable best efforts to preserve substantially intact its present business organization and assets and preserve its existing relationships with governmental entities and its significant customers, suppliers, lessors and others having significant business dealings with it in all material respects.

Except as previously disclosed by Independence, as expressly permitted or required by the Transaction Agreement, as may be required by applicable law (including any COVID-19 Measures) or otherwise consented to by Contango in writing (such consent not to be unreasonably withheld, conditioned or delayed), until the earlier of the Contango Merger Effective Time and the termination of the Transaction Agreement pursuant to the Transaction Agreement, each Independence party has agreed not to, and to not permit any of its subsidiaries to:

 

 

declare, set aside or pay any dividends on, or make any other distribution in respect of any outstanding capital stock of, or other equity interests in, Independence or any of its subsidiaries, except for cash dividends or distributions made or issued (w) by a direct or indirectly wholly owned subsidiary of Independence to Independence, (x) to another direct or indirect wholly owned subsidiary of Independence or

 

156


Table of Contents
 

(y) by Independence to its members in the ordinary course of business, consistent with past practice, with respect to each of the first two fiscal quarters of 2021, or (z) by any of its subsidiaries to their members as is necessary to satisfy any distribution obligations (including tax distributions) set forth in the organizational documents of such subsidiary, or in connection with distributions by Independence pursuant to clause (y); (b) split, combine or reclassify any capital stock of, or other equity interests in, or issue or authorize or propose the issuance of any other securities in respect of, in lieu of or in substitution for equity interests in Independence or any of its subsidiaries; or (c) purchase, redeem or otherwise acquire, or offer to purchase, redeem or otherwise acquire, any capital stock of, or other equity interests in, Independence or any of its subsidiaries, except as required by the terms of any equity interest of Independence or any of its subsidiaries and disclosed to Contango as of the date of the Transaction Agreement, or issued after the date of the Transaction Agreement in accordance with the Transaction Agreement, in accordance with the terms of an Independence Plan and the applicable award agreements;

 

 

offer, issue, deliver, grant or sell, or authorize or propose to offer, issue, deliver, grant or sell, any capital stock of, or other equity interests in, Independence or any of its subsidiaries or any securities convertible into, or any rights, warrants or options to acquire, any such capital stock or equity interests, other than (i) issuances by a wholly owned subsidiary of Independence of such subsidiary’s capital stock or other equity interests to any other wholly owned subsidiary of Independence; or (ii) such grants to employees or other service providers of Independence and its subsidiaries in the ordinary course of business; provided, however, that it will not be a violation of this section of the Transaction Agreement if any action is taken pursuant to the terms of the Transaction Agreement or if Independence or any of its subsidiaries (including New PubCo) (x) adopts the New PubCo 2021 Manager Incentive Plan (the “Manager Incentive Plan”) in substantially the form previously provided to Contango, so long as the total number of shares of New PubCo Class A Common Stock reserved under the Manager Incentive Plan does not exceed 10% of the total outstanding New PubCo Class A Common Stock in the aggregate, (y) adopts a New PubCo Equity Incentive Plan (the “Equity Incentive Plan”) for use following the Contango Merger Effective Time, in substantially the form previously provided to Contango, so long as (1) the adoption of the Equity Incentive Plan is determined to be exempt from any requirement under the applicable rules of the NYSE to obtain approval of the stockholders of Contango at Contango’s stockholders meeting or otherwise and (2) the total number of shares of New PubCo Class A Common Stock reserved under the Equity Incentive Plan does not exceed 2% of the total outstanding New PubCo Class A Common Stock in the aggregate, or (z) grants an award pursuant to the Manager Incentive Plan using the form of award agreement attached as Exhibit B to the management agreement;

 

 

amend or propose to amend the organizational documents of any of the Independence Parties or Energy Finance in any material respect;

 

 

merge, consolidate, combine or amalgamate with any person, other than between wholly owned subsidiaries of Independence, or acquire or agree to acquire (including by merging or consolidating with, purchasing any equity interest in or a substantial portion of the assets of, licensing, or by any other manner), (1) any business or assets or any corporation, partnership, association or other business organization or division thereof or (2) any assets of any other person, if, in each case of the foregoing clauses (1) or (2), (x) individually or in the aggregate, such acquisition or acquisitions would reasonably be expected to prevent, materially impede, materially interfere with or materially delay the consummation of the Transactions; provided, that, the prior written consent of Contango (not to be unreasonably withheld, conditioned or delayed) will be required for any transaction described in the Transaction Agreement that involves any such merger, consolidation, combination or amalgamation with, or any such acquisition of or from, any Independence related party;

 

 

sell, lease, swap, exchange, transfer, farmout, license, encumber (other than permitted encumbrances), abandon, permit to lapse, discontinue or otherwise dispose of, or agree to sell, lease, swap, exchange, transfer, farmout, license, encumber (other than permitted encumbrances), abandon, permit to lapse, discontinue or otherwise dispose of, any material portion of its assets or properties; other than (d) sales, leases, exchanges or dispositions (other than to an Independence related party) for which the consideration

 

157


Table of Contents
 

is less than $100,000,000, individually or in the aggregate, (e) sales or dispositions of obsolete or worthless equipment in the ordinary course of business consistent with past practice, or (C) the sale of hydrocarbons in the ordinary course of business; provided, that, the prior written consent of Contango (not to be unreasonably withheld, conditioned or delayed) will be required for any transaction described in the Transaction Agreement that involves any such sale, lease, swap, exchange, transfer, farmout, license, or grant of any encumbrance to, any Independence related party;

 

 

authorize, recommend, propose, enter into, adopt a plan or announce an intention to adopt a plan of complete or partial liquidation or dissolution, merger, consolidation, restructuring, recapitalization or other reorganization of Independence or any of its subsidiaries, other than such transactions or actions solely by or among wholly owned subsidiaries of Independence;

 

 

change in any material respect their material accounting principles, practices or methods that would materially affect the consolidated assets, liabilities or results of operations of Independence and its subsidiaries, except as required by GAAP or applicable law;

 

 

in each case solely with respect to non-income taxes, (A) make, change or revoke any material tax election, (B) change an annual tax accounting period or adopt or change any material tax accounting method, (C) file any tax return in a manner materially inconsistent with past practice or file any material amended tax return, (D) surrender any right to claim a material tax refund, (E) enter into any material closing agreement with respect to taxes, (F) settle or compromise any material tax proceeding or (G) consent to an extension or waiver of the statute of limitations with respect to the assessment or determination of any material tax;

 

 

enter into any collective bargaining agreements or other agreements with any labor union, works council, or other representative of employees, or recognize any labor union, works council, or other labor organization as the bargaining representative of any employees;

 

 

incur, create or assume any indebtedness or guarantee any such indebtedness of another person or (B) create any encumbrances on any property or assets of Independence or any of its subsidiaries in connection with any indebtedness thereof, other than permitted encumbrances; provided, however, that the foregoing will not restrict the incurrence of indebtedness (1) under the Independence debt agreements, (2) that is owed to Independence or any of its subsidiaries, (3) incurred or assumed in connection with any acquisition permitted pursuant to the Transaction Agreement, (4) issued or incurred to refinance any indebtedness outstanding as of the date of the Transaction Agreement or permitted by the foregoing or (5) the creation of any encumbrances securing any indebtedness permitted by the foregoing;

 

 

cancel, modify or waive any debts or claims held by Independence or any of its subsidiaries or waive any rights held by Independence or any of its subsidiaries having a value in excess of $6,000,000 in the aggregate;

 

 

waive, release, assign, settle or compromise or offer or propose to waive, release, assign, settle or compromise, any proceeding other than (i) the settlement of such proceedings involving only the payment of monetary damages by Independence or any of its subsidiaries of any amount not exceeding $6,000,000 in the aggregate; and (ii) as would not result in any restriction on future activity or conduct or a finding or admission of a violation of law;

 

 

fail to maintain in full force and effect in all material respects, or fail to replace or renew, the material insurance policies of Independence and its subsidiaries to the extent commercially reasonable in Independence’s business judgment in light of prevailing conditions in the insurance market;

 

 

take any action, or cause any action to be taken, which action would prevent or impede, or that could reasonably be expected to prevent or impede, the Transactions from qualifying for the Intended Tax Treatment (as defined in the Transaction Agreement);

 

 

enter into, modify, terminate or amend any contract that is an Independence related party agreement (except (i) pursuant to the Transaction Agreement, and (ii) for any acquisition or similar agreement that is executed and delivered by an Independence related party in connection with compliance with such Independence related party’s existing contractual allocation obligations with respect to such acquisition);

 

158


Table of Contents
 

make or commit to make any capital expenditures that are, in the aggregate, greater than $225,000,000, except for capital expenditures to repair damage resulting from insured casualty events or capital expenditures required on an emergency basis or for the safety of individuals, assets or the environment (provided that Contango will notify Independence of any such emergency expenditure as soon as reasonably practicable); or

 

 

agree to take any action that is prohibited by the Transaction Agreement.

Employee Matters

 

 

For a period of at least one year following the Closing Date, New PubCo will cause it or one of its subsidiaries to provide each individual who is employed by Contango or any of its subsidiaries immediately prior to the Closing Date and who continues employment with New PubCo or any of its subsidiaries as of the Closing Date with a base salary or wage rate and employee benefits that are substantially comparable, in the aggregate, to the base salary or wage rate and employee benefits provided to such Contango employee immediately prior to the Closing Date;

 

 

From and after the Closing Date, New PubCo or its subsidiaries will take commercially reasonable efforts to credit each Contango employee’s service with Contango or any of its subsidiaries for purposes of eligibility to participate, vesting and severance and vacation benefit accrual (but not for purposes of defined benefit pension accrual or post-employment retiree welfare benefits) with respect to the employee benefit plans of New PubCo or any of its subsidiaries in which any Contango employee is eligible to participate after the Closing Date, to the extent that such service was recognized under a corresponding Contango benefits plan immediately prior to the Closing Date; provided, however, that such service need not be recognized to the extent that such recognition would result in any duplication of benefits for the same period of service;

 

 

For purposes of each employee benefit plan of New PubCo or any of its subsidiaries in which any Contango employee is eligible to participate after the Closing Date, New PubCo will take commercially reasonable efforts to (i) cause all pre-existing condition exclusions, waiting periods, evidence of insurability and actively-at-work requirements to be waived for each Contango employee and their covered dependents, to the extent such conditions were inapplicable or waived under the comparable Contango benefits plan in which such Contango employee participated immediately prior to the closing date and give full credit for all co-payments, coinsurance, maximum out-of-pocket requirements and deductibles to the extent satisfied in the plan year in which the closing occurs as if there had been a single continuous employer;

 

 

Effective as of the day prior to the Closing but contingent upon the Closing, Contango will approve board resolutions terminating Contango’s existing 401(k) plan unless Independence provides written notice to Contango that Contango’s existing 401(k) plan will not be terminated. Effective as soon as administratively practicable following the Closing Date, each Contango employee will be eligible to participate in a tax-qualified defined contribution plan established or designated by New PubCo or its affiliates, subject to the terms and conditions of the New PubCo 401(k) plan. As soon as practicable after the Closing and to the extent not prohibited under applicable law, New PubCo will take all action necessary to provide that each Contango employee may elect to rollover his or her full account balance in the Contango 401(k) plan in cash to the New PubCo 401(k) plan; and

 

 

New PubCo or its subsidiary will honor all Contango severance plans and policies, which, for sake of clarity, include plans and policies that provide for post-termination payments, covering the Contango employees in effect as of immediately prior to the closing in accordance with the terms and conditions as in effect on the date hereof. For the sake of clarity, the foregoing proviso will not in any way limit the rights of any participants in any Contango severance plan or policy as in effect as of the date of the Transaction Agreement.

Regulatory Approvals; Efforts to Close the Transactions

The parties have agreed to proceed to prepare and file with the appropriate governmental entities and other third parties all authorizations, consents, notifications, certifications, registrations, declarations and filings that are

 

159


Table of Contents

necessary in order to consummate the Transactions and will diligently and expeditiously prosecute, and shall cooperate fully with each other in the prosecution of, such matters.

Each of the parties has agreed to use reasonable best efforts to take, or cause to be taken, all actions, and to do, or cause to be done, and to assist and cooperate with the other party in doing, all things necessary, proper or advisable to consummate and make effective, in the most expeditious manner reasonably practicable, the Contango Merger and the other Transactions; and subject to applicable law and as otherwise required by any governmental entity, Contango and Independence each will keep the other apprised of the status of matters relating to the consummation of the Transactions, including promptly furnishing the other with copies of notices or other communications received by Independence or Contango, as applicable, or any of its subsidiaries, from any third party or any governmental entity with respect to the Transactions (including those alleging that the approval or consent of such Person is or may be required in connection with the Transactions).

Contango has agreed to give prompt notice to Independence, and Independence has agreed to give prompt notice to Contango, upon becoming aware of (i) any condition, event or circumstance that will result in certain conditions in the Transaction Agreement related to the accuracy of representations and warranties not being met, or (ii) the failure by such party to comply with or satisfy in any material respect any covenant, condition or agreement to be complied with or satisfied by it under the Transaction Agreement.

Indemnification; Directors’ and Officers’ Insurance

From the Contango Merger Effective Time, New PubCo agreed to jointly and severally indemnify, defend and hold harmless, in the same manner as provided by Contango or by Independence, as applicable, immediately prior to the date of the Transaction Agreement, each person who is now, or has been at any time prior to the date of the Transaction Agreement or who becomes prior to the Contango Merger Effective Time, a director or officer of Contango, of Independence or any of their respective subsidiaries or who acts as a fiduciary under any Contango Plan or any equivalent plan of Independence, in each case, when acting in such capacity (the “Indemnified Persons”) against all losses, claims, damages, costs, fines, penalties, expenses (including attorneys’ and other professionals’ fees and expenses), liabilities or judgments or amounts that are paid in settlement, of or incurred in connection with any threatened or actual proceeding to which such Indemnified Person is a party or is otherwise involved (including as a witness) based, in whole or in part, on or arising, in whole or in part, out of the fact that such person is or was a director or officer of Contango, of Independence or any of their respective subsidiaries, a fiduciary under any Contango Plan or any equivalent plan of Independence or is or was serving at the request of Contango, of Independence or any of their respective subsidiaries as a director, officer, employee or fiduciary of another corporation, partnership, limited liability company, joint venture, employee benefit plan, trust or other enterprise, as applicable, or by reason of anything done or not done by such person in any such capacity, whether pertaining to any act or omission occurring or existing prior to, but not after, the Contango Merger Effective Time and whether asserted or claimed prior to, but not after, the Contango Merger Effective Time (“Indemnified Liabilities”), including all Indemnified Liabilities based in whole or in part on, or arising in whole or in part out of, or pertaining to, the Transaction Agreement or the Transactions, in each case to the fullest extent permitted under applicable law (and New PubCo will jointly and severally pay expenses incurred in connection in advance of the final disposition of any such proceeding to each Indemnified Person to the fullest extent permitted under applicable law).

New PubCo has agreed to not amend, repeal or otherwise modify any provision in the organizational documents of the surviving entity or surviving person in any manner that would affect adversely the rights thereunder or under the organizational documents of the surviving entity, surviving person or any of their respective subsidiaries of any person who is now, or has been at any time prior to the date of the Transaction Agreement or who becomes prior to the Contango Merger Effective Time, a director or officer of Contango or any of its subsidiaries, or Independence or any of its subsidiaries, to indemnification, exculpation and advancement except to the extent required by applicable law.

 

160


Table of Contents

Unless Independence and Contango agree in writing prior to the Contango Merger Effective Time that retroactive coverage that is mutually satisfactory to Independence and Contango will be obtained and prepaid in full by New PubCo or its affiliates in connection with a director and officer liability insurance policy of New PubCo or the surviving person and will cause to be put in place, and New PubCo or one of its affiliates shall fully prepay immediately prior to the Contango Merger Effective Time, “tail” insurance policies in favor of Contango’s Indemnified Persons with a claims reporting or discovery period of at least six years from the Contango Merger Effective Time from an insurance carrier with the same or better credit rating as Contango’s or Independence’s current insurance carrier, as applicable, with respect to directors’ and officers’ liability insurance in an amount and scope at least as favorable as Contango’s or Independence’s existing policies, as applicable, with respect to matters, acts or omissions existing or occurring at, prior to, or after, the Contango Merger Effective Time; provided, that in no event will New PubCo and its subsidiaries, collectively, be required to spend in the aggregate more than 300% of the amount of the annual premiums paid by Contango or Independence or its subsidiaries (as applicable) for fiscal year 2020 for such purpose for the six years of coverage under such insurance policy, it being understood that New PubCo and its subsidiaries, collectively, will nevertheless be obligated to provide as much coverage as may be obtained for such 300% amount.

Financing

Prior to the Closing, Contango agreed to, and agreed to cause its subsidiaries to, use commercially reasonable efforts to provide to Independence such cooperation reasonably requested by Independence, and which is customarily provided by similarly situated persons engaging in similar transactions, in connection with Contango, its subsidiaries or its assets and any proposed financing, including any expansion of Independence’s existing debt agreements, to reflect the consolidation of the assets of Independence and Contango, including:

 

(a)

using commercially reasonable efforts to cooperate with marketing efforts and assist with the preparation of materials for rating agency presentations and bank books, offering memoranda or other marketing documents, customarily reviewed or reasonably requested by such rating agencies and banks;

 

(b)

upon reasonable prior written notice, participating at reasonable times (and during regular business hours) in a reasonable number of meetings, presentations and rating agency and due diligence sessions; and

 

(c)

reasonably assisting with the preparation of any credit agreement, reasonable pledge and security documents, currency or interest hedging arrangements, other definitive financing documents, or other certificates or documents;

 

(d)

Contango is not obligated to take any action that would reasonably be expected to conflict with or violate any of Contango’s organizational documents or any law, pay any fees, reimburse any expenses or give any indemnities prior to the Closing,

 

(e)

no such cooperation will be required to the extent it would unreasonably interfere with the ongoing business or operations of Contango,

 

(f)

no obligation of Contango or any subsidiary of Contango under any document or agreement executed by Contango or any subsidiary of Contango in connection with the Transaction Agreement shall be effective until the Closing; and

 

(g)

Independence shall promptly upon receipt of a reasonably detailed invoice therefor, reimburse Contango for any reasonable and documented out-of-pocket expenses and costs incurred in connection with the obligations of Contango and its subsidiaries under the Transaction Agreement.

Other Covenants and Agreements

The Transaction Agreement contains additional covenants and agreements between the parties relating to the following matters:

 

 

granting the other party access to its officers, employees, agents, customers, suppliers, properties, facilities and books, records, contracts and documents as reasonably requested by such party;

 

161


Table of Contents
 

each party’s agreement to maintain the confidentiality of certain nonpublic information provided by the other party;

 

 

making certain public announcements regarding the terms of the Transaction Agreement or the Transactions;

 

 

the administration and participation of the parties in any litigation relating to the Transactions;

 

 

taking actions to render state takeover laws to be inapplicable to the Transactions;

 

 

in the case of Contango, assisting Independence in the amendment or novation of any Contango derivative transactions;

 

 

stock exchange listing and delisting matters; and

 

 

certain tax matters.

Other Expenses

Each party will pay its own expenses incident to preparing for, entering into and carrying out the Transaction Agreement and the consummation of the Transactions, whether or not the Transactions will be consummated. All fees and expenses incurred by the parties and their affiliates related to the filings contemplated by the Transaction Agreement will be borne 75% by Independence and 25% by Contango.

Extension; Waivers; Amendments

At any time prior to the Contango Merger Effective Time, Contango and Independence may, to the extent legally allowed:

 

 

extend the time for the performance of any of the obligations or acts of the other party under the Transaction Agreement;

 

 

waive any inaccuracies in the representations and warranties of the other party contained in the Transaction Agreement or in any document delivered pursuant to the Transaction Agreement

 

 

waive compliance with any of the agreements or conditions of the other party contained in the Transaction Agreement.

The Transaction Agreement may be amended by the parties at any time before or after adoption of the Transaction Agreement by the stockholders of Contango, but, after any such adoption, no amendment shall be made which by law would require the further approval by such stockholders without first obtaining such further approval. The Transaction Agreement may not be amended except by an instrument in writing signed on behalf of each of the parties.

Directors and Officers

The parties agreed that as of the Contango Merger Effective Time the directors of New PubCo will consist of seven (7) directors to be designated by Independence following the date of the Transaction Agreement and prior to the Closing and two (2) directors to be designated by Contango following the date of the Transaction Agreement and prior to the Closing, each to hold office in accordance with the A&R New PubCo Certificate and the A&R New PubCo Bylaws. The persons who are the officers of New PubCo immediately prior to the Contango Merger Effective Time, together with such other persons as designated by Independence following the date of the Transaction Agreement, will be officers of New PubCo as of and following the Contango Merger Effective Time, each such person to hold office in accordance with the A&R New PubCo Certificate and the A&R New PubCo Bylaws.

 

162


Table of Contents

Management Agreement

The Transaction Agreement contemplates that, at the Contango Merger Effective Time, New PubCo will enter into the Management Agreement to engage the Manager to manage the strategy, assets and day-to-day business and affairs of New PubCo and its subsidiaries, subject at all times to applicable law, the further terms and conditions set forth in the Management Agreement and to the supervision of the New PubCo Board. Pursuant to the Management Agreement, the Manager will provide New PubCo with its executive management team and will manage New PubCo’s day-to-day operations, including accounting, financial reporting, audit, tax, treasury, corporate reserves, business planning, risk management, investor relations, ESG and EHS, IT and digital infrastructure, capital allocation, financing and capital markets activity, corporate business development, legal, land administration and human resources. In addition to those corporate functions, the Manager also brings the breadth of its broader organization, which we believe will add meaningful value to the business, including the perspectives of KKR’s Global Macro team, Public Affairs, KKR Capital Markets, the KKR Global Institute and Client and Partner Group. Additionally, pursuant to the Management Agreement:

 

 

Investment opportunities in upstream oil and gas assets will be presented to the Company with the total amount of the available investment allocated between New PubCo and EIGF II in good faith by the Manager on a pro rata basis subject to and taking into account available capital, applicable concentration limits, investment restrictions and other similar considerations. After all available investment capital within EIGF II has been fully deployed, the Manager shall ensure that at least 70% of any such investment amounts are allocated to the Company.

 

 

From time to time, investment opportunities outside of upstream oil and gas assets may arise that are suitable for investment by New PubCo, on the one hand, and by and EIGF II (and any successor fund) or other KKR funds, on the other that are (A) engaged in an investment strategy that is materially different from New PubCo’s (such as distressed debt or special situations investment vehicles) and (B) have pre-existing defined allocation rights pursuant to KKR’s allocation policies or contractual undertakings agreed with the investors in such other KKR funds. In such cases, New PubCo may elect to co-invest alongside EIGF II and/or such other KKR funds in such investments, in which case KKR will allocate such investment opportunities among New PubCo, on the one hand, and EIGF II and/or such other KKR funds, on the other hand, in a manner consistent with the priority investment rights of such KKR funds, taking into account such factors as KKR deems appropriate. New PubCo shall have no obligation to make any such co-investment.

 

 

As consideration for the services rendered pursuant to the Management Agreement and the Manager’s overhead, including compensation of the executive management team, the Manager is entitled to receive (i) the Management Compensation and (ii) the Incentive Compensation described below. The portion of the Management Compensation borne by New PubCo will increase over time as New PubCo’s ownership percentage of OpCo increases. In addition, as the business and assets of New PubCo expand, the Management Compensation will increase by an amount equal to 1.5% per annum of the net proceeds from all future issuances of equity securities of New PubCo (including in connection with asset acquisitions) and, in certain instances, OpCo. However, incremental management fees will not apply to the issuance of shares of New PubCo Class A Common Stock upon the redemption or exchange of OpCo Units.

 

 

The Incentive Compensation consists of five tranches that settle over a five year period, and each tranche relates to a target number of shares of Class A common stock equal to 2% of the outstanding Class A common stock as of the time such tranche is settled. So long as the Manager continuously provides services to New PubCo until the end of the performance period applicable to a tranche, the Manager is entitled to settlement of such tranche with respect to a number of shares of Class A common stock ranging from 0% to 240% of the initial target amount based on the level of achievement with respect to the performance goals applicable to such tranche. Following the fifth anniversary of the date of the Management Agreement, the Manager will be entitled to additional incentive compensation on an annual basis relating to at least a target number of shares of Class A common stock equal to 2% of the outstanding Class A common stock as of the time such subsequent award is settled with such future settlement ranging up or down based on the level of achievement of the applicable performance goals. See “Executive Compensation of New PubCo—Award under the Manger Incentive Plan” for a detailed description of the Incentive Compensation.

 

163


Table of Contents
 

New PubCo shall reimburse the Manager for its pro rata share (based on percentage of public ownership of the Company) of any costs or expenses incurred by Manager on behalf of New PubCo (other than normal overhead expenses relating to the business or operations of the Manager).

 

 

The Management Agreement has an initial three-year term, with automatic three-year renewals thereafter.

 

 

Upon the written notice to the Manager at least 180 days prior to the expiration of the initial term or any automatic renewal term, the Company may, without cause, decline to renew the Management Agreement upon the affirmative determination by at least two-thirds of the independent directors reasonably and in good faith that (1) there has been unsatisfactory long-term performance by the Manager that is materially detrimental to the Company and its subsidiaries taken as a whole or (2) the fees payable to the Manager, in the aggregate, is materially unfair and excessive compared to those that would be charged by a comparable asset manager managing assets comparable to the assets of the Company, subject to Manager’s right to renegotiate the fees. In the event of such a termination, the Company shall pay the Manager a termination fee equal to three (3) times the sum of (i) the average annual Management Compensation and (ii) the average of the Incentive Compensation (but only with respect to the fully vested portion thereof as of the termination date), in each case earned by the Manager during the 24-month period immediately preceding the most recently completed calendar quarter prior to the termination.

Voting Agreement

In connection with the Transaction Agreement, Independence and John C. Goff and certain other stockholders party thereto entered into the Voting Agreement pursuant to which, among other things, each stockholder agreed, among other things and subject to certain limitations and exceptions, to vote all shares of Contango Common Stock beneficially owned by such stockholder in favor of the approval and adoption of the Transaction Agreement and approval of any other matters necessary for consummation of the Transactions. The stockholders party to the Voting Agreement collectively own 48,406,233 shares of Contango Common Stock, representing 24.1% of the outstanding Contango Common Stock.

Registration Rights Agreement

Concurrently with the Closing of the Transactions, New PubCo and the Holders will enter into the Registration Rights Agreement, pursuant to which New PubCo will be obligated, subject to the terms thereof and in the manner contemplated thereby, to register for resale under the Securities Act all or any portion of the shares of New PubCo Class A Common Stock that the Holders hold as of the date of such agreement and that they may acquire thereafter, including upon conversion, exchange or redemption of any other security (including, without limitation, shares of New PubCo Class B Common Stock) therefor. New PubCo has generally agreed, subject to certain limitations set forth in the Registration Rights Agreement, to use its reasonable best efforts to obtain the effectiveness of a registration statement following demand therefor by a Holder, which such demand may be made following the five month anniversary of the Closing of the Transactions (provided that no registration statement may be taken effective prior to the six month anniversary of the consummation of the Transactions), and to keep it continuously effective until such date on which the shares covered by such registration statement are no longer registrable securities. Under the Registration Rights Agreement, the Holders will also have “piggyback” registration rights exercisable at any time that allow them to include the shares of New PubCo Class A Common Stock that they own in certain registrations initiated by New PubCo or other holders of New PubCo Class A Common Stock. Independence’s current owners also have customary rights to effect certain shelf take-downs, underwritten offerings and block trades. In the event that the sale of registered securities under a registration statement would require disclosure of certain material non-public information not otherwise required to be disclosed, New PubCo may postpone the effectiveness of the applicable registration statement or require the suspension of sales thereunder. New PubCo may not delay or suspend a registration statement for more than 45 consecutive calendar days or more than 100 total calendar days, in each case, during any twelve (12) month period.

The form of the Registration Rights Agreement is attached to this proxy statement/prospectus as Annex E.

 

164


Table of Contents

Specified Rights Agreement

Concurrently with the Transaction Agreement, Independence’s current owners entered into the specified rights agreement, dated June 7, 2021 (the “Specified Rights Agreement”). Pursuant to the Specified Rights Agreement, for so long as Liberty owns a number of shares of New PubCo Class A Common Stock and New PubCo Class B Common Stock equal to, collectively, at least 33.3% of its initial ownership, the Preferred Stockholder shall take all necessary action to appoint as directors of the New PubCo Board, two directors designated by Liberty, one whom shall be independent under NYSE rules and applicable law for so long as Liberty owns at least one share of New PubCo Class A Common Stock or New PubCo Class B Common Stock, the Preferred Stockholder shall take all necessary action to appoint as director of the New PubCo Board, one director designated by Liberty. Until the later of (i) such time as Liberty ceases to be entitled to designate two directors and (ii) the expiration of the Protected Period, the Preferred Stockholder shall take all necessary action to appoint any one independent director designated by Liberty as a member of the audit committee of the New PubCo Board and all other committees of the New PubCo Board, in each case except to the extent that such membership would violate applicable securities laws or stock exchange or stock market rules.     

In addition, for so long as Liberty beneficially owns a number of shares of New PubCo Class A Common Stock and New PubCo Class B Common Stock equal to, collectively, at least 33.33% of its initial ownership, the Preferred Stockholder will not, without the prior written consent of Liberty, elect for the Trigger Date to occur; provided, however, that, without the prior written consent of Liberty, the Preferred Stockholder shall be entitled in its sole discretion to elect for the Trigger Date to occur (x) for any legal or regulatory reason or (y) to avoid any material adverse effect on New PubCo, the Manager or any of their respective affiliates in its good faith determination.

OpCo LLC Agreement

Following the Closing, New PubCo will operate its business through OpCo, which will indirectly hold all of the assets and operations of each of Independence and Contango. At the Closing, New PubCo and Independence’s existing owners, as the holders of the OpCo Units, will enter into the OpCo LLC Agreement. The operations of OpCo, and the rights and obligations of the holders of OpCo Units, will be set forth in the OpCo LLC Agreement.

Redemption Rights

Pursuant to the OpCo LLC Agreement, each OpCo Unitholder (other than the members of the New PubCo Group) will, subject to certain limitations, have the right, pursuant to the Redemption Right, to cause OpCo to redeem all or a portion of its OpCo Units for (i) a corresponding number of shares of New PubCo Class A Common Stock, subject to conversion rate adjustments for stock splits, stock dividends, and reclassifications, or (ii) an approximately equivalent amount of cash as determined pursuant to the terms of the OpCo LLC Agreement. Alternatively, upon the exercise of the Redemption Right by an OpCo Unitholder, the New PubCo Group (instead of OpCo) will have the right, pursuant to the Call Right, to acquire each tendered OpCo Unit directly from such OpCo Unitholder for, at New PubCo’s election, (i) one share of New PubCo Class A Common Stock, subject to conversion rate adjustments for stock splits, stock dividends and reclassification and other similar transactions, or (ii) an approximately equivalent amount of cash as determined pursuant to the terms of the OpCo LLC Agreement. In addition, subject to certain exceptions, once the New PubCo Group holds at least 95% of the OpCo Units, the New PubCo Group will have the right to effect the redemption of all of the OpCo Units held by each member of OpCo (other than the members of the New PubCo Group). In connection with any redemption of OpCo Units pursuant to the Redemption Right (or an acquisition of OpCo Units by the New PubCo Group pursuant to the Call Right), the corresponding number of shares of New PubCo Class B Common Stock will be cancelled. As the OpCo Unitholders cause their OpCo Units to be redeemed, holding other assumptions constant, the number of OpCo Units held by New PubCo will correspondingly increase, the number of shares of Class A Common Stock outstanding will correspondingly increase, and the number of shares of Class B Common Stock will correspondingly decrease.

Distributions and Allocations

Under the OpCo LLC Agreement, New PubCo, as the managing member, will have the right to determine when distributions will be made to the Members and the amount of any such distributions, except OpCo will be required to make certain distributions pursuant to its distribution policy and certain tax-related distributions. If New PubCo

 

165


Table of Contents

authorizes a distribution, such distribution will be made to the Members generally on a pro rata basis in accordance with the number of OpCo Units owned by each Member as of the close of business on such record date.

Pursuant to a distribution policy, New PubCo will cause OpCo, within 90 days following the end of each calendar quarter, to make distributions of available cash to the OpCo Unitholders in an aggregate amount (taking into account all distributions by OpCo to the OpCo Unitholders in respect of such period, including in respect of the Management Agreement and tax-related distributions) equal to at least (i) if the Leverage Ratio (as defined in the OpCo LLC Agreement) as of the date of such distribution is below the Target Leverage Ratio (as defined in the OpCo LLC Agreement), 10% of Consolidated EBITDAX (as defined in the OpCo LLC Agreement) in respect of such calendar quarter and (ii) if the Leverage Ratio as of the date of such distribution is at or above the Target Leverage Ratio, 5% of Consolidated EBITDAX in respect of such calendar quarter.

The Members will generally incur U.S. federal, state and local income taxes on their share of any net taxable income of OpCo. Net income and losses of OpCo generally will be allocated to the holders of OpCo Units on a pro rata basis in accordance with their respective percentage ownership of OpCo Units, subject to requirements under U.S. federal income tax law that certain items of income, gain, loss or deduction be allocated disproportionately in certain circumstances. To the extent OpCo has available cash and subject to the terms of any current or future indebtedness agreements, New PubCo intends to cause OpCo (i) to make pro rata cash distributions to holders of OpCo Units, including New PubCo, in an amount sufficient to allow New PubCo to pay its taxes and to make payments under the Management Agreement and (ii) to reimburse New PubCo for its corporate and other overhead expenses. We generally expect OpCo to fund such distributions out of available cash. When OpCo makes distributions, the holders of OpCo Units will be entitled to receive proportionate distributions based on their interests in OpCo at the time of such distribution.

Issuance of Equity

The OpCo LLC Agreement will provide that, subject to certain exceptions, at any time New PubCo issues a share of New PubCo Class A Common Stock or any other equity security (other than New PubCo Class B Common Stock and New PubCo Non-Economic Series I Preferred Stock) following the Transactions, the net proceeds received by New PubCo with respect to such issuance, if any, will be concurrently contributed to OpCo, which, in turn, will issue one Unit (if New PubCo issues a share of New PubCo Class A Common Stock) or such other equity security (if New PubCo issues equity securities other than New PubCo Class A Common Stock) corresponding to the equity securities issued by New PubCo to the New PubCo Group. In this regard, if New PubCo issues shares of Class A common stock to the Manager in connection with the settlement of any Incentive Compensation pursuant to the Management Agreement or pursuant to the exercise of any option granted pursuant to the Manager Incentive Plan, OpCo will issue an equivalent number of OpCo Units to New PubCo. Additionally, in connection with any such issuance, each other Member of OpCo will be issued a number of Units in OpCo so that each such Member retains its percentage ownership interest in OpCo together with an equivalent number of shares of Class B common stock. No member of the New PubCo Group may redeem, repurchase or acquire (other than from another member of the New PubCo Group) any New PubCo Class A Common Stock or equity securities, unless substantially, simultaneously OpCo redeems, repurchases, or acquires from the New PubCo Group an equal number of OpCo Units or equity securities for the same price per security.

Dissolution

OpCo will be dissolved only upon the first to occur of (i) the sale of substantially all of its assets or (ii) a determination by New PubCo to dissolve, wind up and liquidate OpCo. Upon dissolution, OpCo will be liquidated and the proceeds from any liquidation will be applied and distributed in the following manner: (a) first, to creditors (except any obligations to the Members in respect of their capital accounts) in satisfaction of the debts and liabilities of OpCo, (b) second, to establish cash reserves for contingent or unforeseen liabilities and (c) third, to the members, pro rata, in proportion to the number of OpCo Units owned by each of them.

The form of the OpCo LLC Agreement is attached to this proxy statement/prospectus as Annex F.

 

166


Table of Contents

DIRECTORS AND MANAGEMENT OF NEW PUBCO FOLLOWING THE TRANSACTIONS

Members of the New PubCo Board will be designated by the Preferred Stockholder as the holder of the New PubCo Non-Economic Series I Preferred Stock. The initial New PubCo Board at Closing will consist of nine directors with two directors designated by Contango, including Mr. Goff as Chairman and Ellis L. “Lon” McCain, and seven directors designated by the Preferred Stockholder, including David C. Rockecharlie, Brandi Kendall, Erich Bobinsky, Bevin Brown, Karen J. Simon, Claire S. Farley and Robert G. Gwin. Upon completion of the Transactions, David C. Rockecharlie will be the Chief Executive Officer of New PubCo.

 

Name

    

Age

  

Position

David C. Rockecharlie

     49    Chief Executive Officer and Director

Brandi Kendall

     37    Chief Financial Officer and Director Nominee

Todd Falk

     41    Chief Accounting Officer

Ben Conner

     35    Executive Vice President

Clay Rynd

     32    Executive Vice President

John C. Goff

     65    Chairman and Director Nominee

Claire S. Farley

     62    Director Nominee

Robert G. Gwin

     58    Director Nominee

Ellis L. “Lon” McCain

     73    Director Nominee

Karen J. Simon

     62    Director Nominee

Erich Bobinsky

     33    Director Nominee

Bevin Brown

    

45

   Director Nominee

David C. Rockecharlie has served as Chief Executive Officer of Independence’s managing member since March 2021, prior to which he served as Manager and President of Independence’s managing member beginning in June 2020. Mr. Rockecharlie has also served as a Director of Independence since June 2020. Mr. Rockecharlie joined KKR in 2011 and is currently a Partner and Head of KKR’s Energy Real Assets business and Chairman of KKR’s Energy Investment Committee. Prior to joining KKR, Mr. Rockecharlie was co-founder and co-CEO of RPM Energy, LLC, a privately-owned oil and gas exploration and development company. Previously, Mr. Rockecharlie served as co-head of Jefferies & Company’s Energy Investment Banking Group and before that was an executive with El Paso Corp., where he led a variety of corporate activities. Mr. Rockecharlie began his career as an energy investment banker with S.G. Warburg and Donaldson, Lufkin & Jenrette. Mr. Rockecharlie received an A.B., magna cum laude, from Princeton University. We believe Mr. Rockecharlie’s extensive industry experience and longstanding relationship with KKR make him well-suited to serve as a director.

Brandi Kendall has served as Chief Financial Officer of Independence’s managing member since March 2021, prior to which she served as Vice President of Independence’s managing member beginning in June 2020. Ms. Kendall has also served as our Director since August 2020. Ms. Kendall joined KKR in 2013 and is responsible for a broad range of portfolio management activities for its Energy Real Assets team, including finance, planning, risk management and corporate development. Prior to joining KKR, Ms. Kendall served as director, finance and planning at Marlin Midstream and finance associate at NFR Energy. Ms. Kendall began her career in the energy investment banking industry, having held positions at JP Morgan and Tudor, Pickering, Holt & Co. Ms. Kendall earned a BA in Economics, Managerial Studies and Kinesiology from Rice University. We believe Ms. Kendall’s financial expertise and energy industry experience make her well suited to serve as a director.

Todd Falk has served as Chief Accounting Officer of Independence’s managing member since March 2021, prior to which he served as Vice President, Finance of Independence’s managing member beginning in June 2020. Mr. Falk joined KKR in 2018 and is a Director and Chief Accounting Officer of KKR’s Energy Real Assets business. Prior to joining KKR, Mr. Falk served as Director of Finance and Controller of Vitruvian Exploration. Mr. Falk began his career at Deloitte, where as a senior manager he assisted clients with complex financial reporting issues, specializing in initial public offerings and other interactions with the SEC. Mr. Falk has over 17 years of finance and accounting experience in the energy industry, is a Certified Public Accountant and holds a B.S., magna cum laude, in Accounting and an M.S. in Finance from Texas A&M University.

 

167


Table of Contents

Ben Conner has served as Executive Vice President of Independence’s managing member since March 2021. Mr. Conner joined KKR in 2014 and is a member of the Energy Real Assets team. During his time at KKR, he has been involved in numerous upstream oil and gas investments in North America within the Energy Income and Growth Fund. Prior to joining KKR, Mr. Conner was with Lime Rock Partners and was directly involved in numerous investments, with a particular focus in North American upstream oil & gas and oilfield equipment, manufacturing and services. Prior to joining Lime Rock, he was with the natural resources investment banking group of J.P. Morgan where he worked on numerous corporate advisory and financing transactions. He is a graduate of the McCombs School of Business at the University of Texas (M.P.A., B.B.A.).

Clay Rynd has served as Executive Vice President of Independence’s managing member since March 2021. Mr. Rynd joined KKR in 2015 and is a member of the Energy Real Assets team. During his time at KKR, he has been involved in numerous oil and gas investments in North America within the Energy Income and Growth Funds strategy as well as KKR’s investments in FlowStream Commodities and Resource Environmental Solutions. Prior to joining KKR, Mr. Rynd was with Tudor, Pickering, Holt & Co. in the investment banking division, where he focused primarily on strategic advisory and M&A transactions for companies across the energy sector. Prior to that, he worked within the equity research division at Tudor, Pickering, Holt & Co. Mr. Rynd holds a B.A. in both Economics and History from Texas A&M University.

John C. Goff will be appointed to the New PubCo Board in connection with Closing and will serve as Chairman. Mr. Goff currently serves as the Chairman of Contango. He was elected to the Board in August 2018 and as Non-Executive Chairman of the Board in October 2019. Mr. Goff leads a private investment operation based in Fort Worth, Texas. Mr. Goff co-founded Crescent Real Estate with Richard Rainwater in the early 1990’s, designing the strategy and orchestrating the acquisitions leading to its initial public offering (NYSE) in May 1994. Under his leadership as CEO, Crescent grew from approximately $500 million at its IPO to $6.5 billion upon its sale to Morgan Stanley in August 2007. Crescent provided its shareholders a 15.4 percent compounded annual return including more than $2.5 billion in cash dividends during its 13 years as a public company. In November 2009, Mr. Goff reacquired Crescent in a partnership with Barclays Capital, and in December 2017 he purchased Barclays’ interest to become the principal owner of Crescent Real Estate and its subsidiaries. Crescent currently has assets under management, development and investment capacity of more than $4 billion. Mr. Goff first joined Mr. Rainwater in 1987, investing in public securities, private equity, and distressed debt in a variety of industries, including oil and gas, health care, insurance, and banking. This background led Mr. Goff to establish his family office, Goff Capital, in 2009. Goff Capital is presently focused on investments in aerospace, energy, entertainment, real estate and wellness. Mr. Goff graduated from The University of Texas at Austin and is a member of McCombs Business School Hall of Fame. He was named EY Entrepreneur of the Year for the Southwest Region in 2014 and more recently, was inducted to the North Texas Real Estate, the Dallas Business and the Fort Worth Business Halls of Fame. Mr. Goff will bring investment and financial acumen, including expertise in analyzing opportunities, risks and strategy in investments in various industries, including energy investments, and providing guidance regarding corporate governance matters, which makes him well-suited to serve on the New PubCo Board.

Claire S. Farley has served as a director of Independence since August 2020. Ms. Farley currently serves as a Senior Advisor to KKR’s Energy Real Assets team, after having joined KKR in 2011 as a Partner. Prior to joining KKR, she was co-founder and co-CEO of RPM Energy LLC. Ms. Farley previously was an advisory director of Jefferies Randall & Dewey, also serving as co-president. She was CEO of Randall & Dewey before it combined with Jefferies & Company. Prior to that, she served in various roles at Texaco, Inc. including CEO of HydroTexaco, president of the North American production division and president of worldwide exploration and new ventures. She has also served as CEO of two start-up ventures: Intelligent Diagnostics Corporation and Trade-Ranger Inc. Ms. Farley presently serves on the board of directors of Technip FMC and LyondellBasell Industries N.V. Ms. Farley holds a B.S. from Emory University. We believe that Ms. Farley’s leadership, investing and energy experience make her well-suited to serve as a director.

 

168


Table of Contents

Robert G. Gwin was President of Anadarko Petroleum Corporation (“Anadarko”) until August of 2019 when the company was purchased by Occidental Petroleum Corporation. He previously was Executive Vice President, Finance and Chief Financial Officer of Anadarko from 2009 to 2018. Mr. Gwin is currently a director of Pembina Pipeline Corporation and Enable Midstream Partners, LP, where he previously served as Chairman of its board of directors. He previously served as the Chairman of the board of directors of both Western Gas Partners, LP and its general partner Western Gas Equity Partners, LP from 2010 to 2019, and as a director of both entities beginning in 2007. Mr. Gwin was also the Chairman of the board of directors of LyondellBasell Industries, N.V. from 2013 to 2018, where he served as a director beginning in 2011. He holds a Bachelor of Science degree from the University of Southern California and a Master of Business Administration degree from the Fuqua School of Business at Duke University, and is a Chartered Financial Analyst (CFA). We believe Mr. Gwin is well-suited to serve as a director.

Ellis L. “Lon” McCain has been a director of Contango since February 2006 and presently serves as Chairman of Contango’s Audit Committee. Mr. McCain also served as Contango’s Lead Director from the 2014 Annual Meeting through the 2016 Annual Meeting. Mr. McCain served as Executive Vice President and Chief Financial Officer of Ellora Energy, Inc. from July 2009 through August 2010 when Ellora was merged into a subsidiary of Exxon Mobil Corporation. In addition to the Contango Board, Mr. McCain currently serves on the board of directors of and Cheniere Energy Partners, GP, LLC, the general partner of Cheniere Energy Partners, L.P., a publicly traded partnership, and Continental Resources, Inc. Mr. McCain received a B.A. in business administration and an M.B.A. with a major in finance from the University of Denver. Mr. McCain brings extensive business, financial and management expertise to the New PubCo Board. Mr. McCain also brings considerable experience from his position as a director with several other energy companies. We believe Mr. McCain’s extensive business, financial, management and director expertise qualify him to serve as a director.

Karen J. Simon has been a director of Contango since April 2021. Ms. Simon previously served as Vice Chairman, Investment Banking, at JPMorgan before retiring in December 2019. Over her 36 year banking career, she held a number of leadership positions, including Global Co-Head of Financial Sponsor Coverage, providing M&A and capital raising investment banking services to private equity funds; Co-Head of EMEA Debt Capital Markets and Head of EMEA Oil & Gas coverage, both in London, and most recently she founded JPMorgan’s Director Advisory new client group focused on providing advice to public company Directors. Ms. Simon is currently a director of two European public companies; one of which she chairs, Energean plc in London (LON: ENOG) since March 2018 and Aker ASA in Oslo (OSL: AKER) since April 2013. Ms. Simon received dual graduate business degrees in 1983: an MBA from Southern Methodist University in Dallas and a Master of International Management from the American Graduate School of International Management (Thunderbird) in Arizona. Earlier, she graduated from the University of Colorado, earning a Bachelor of Arts cum laude in Economics. We believe Ms. Simon is well-suited to serve as a director.

Erich Bobinsky has served as a director of Independence since August 2020. Mr. Bobinsky is a director at Liberty Mutual Investments (“LMI”), a position he has held since April 2019. Mr. Bobinsky joined LMI in 2010. Mr. Bobinsky holds a B.S. in Corporate Finance and Accounting from Bentley University. Mr. Bobinsky also holds a Chartered Financial Analyst designation and is a member of the Boston Security Analysts Society. We believe that Mr. Bobinsky’s investment experience and relationship with LMI make him well-suited to serve as a director.

 

169


Table of Contents

Bevin Brown has served as a director of Independence since August 2020. Ms. Brown is the Managing Director of Portfolio Strategy & Management for Global Partnerships and Innovation at LMI, a position she has held since February 2020, prior to which she served as a director at LMI beginning in 2013. Prior to joining LMI, Ms. Brown was a director at a private equity firm and a Manager at PwC. Ms. Brown holds a B.S. from Stonehill College. We believe that Ms. Brown’s investment experience and relationship with LMI make her well-suited to serve as a director.

Controlled Company and Board Independence

Because the Preferred Stockholder will initially be the sole owner of the New PubCo Non-Economic Series I Preferred Stock and accordingly will have the exclusive right to appoint the New PubCo Board, New PubCo expects to be a controlled company as of the completion of the Transactions under the Sarbanes-Oxley Act and New York Stock Exchange rules. A controlled company does not need its board of directors to have a majority of independent directors or to form an independent compensation or nominating and corporate governance committee. As a controlled company, New PubCo will remain subject to rules of the Sarbanes-Oxley Act and the New York Stock Exchange that require it to have an audit committee composed entirely of independent directors. Under these rules, New PubCo must have at least one independent director on its audit committee by the date the New PubCo Class A Common Stock is listed on the New York Stock Exchange, at least two independent directors on its audit committee within 90 days of the listing date, and at least three independent directors on its audit committee within one year of the listing date. New PubCo expects to have seven independent directors upon the Closing of the Transactions.

Audit Committee

Upon the Closing of the Transactions, it is anticipated that the members of our audit committee will consist of Messrs. Bobinsky and McCain and Ms. Simon, and Mr. McCain is expected to serve as the chairperson of the audit committee. Under the NYSE listing rules and applicable SEC rules, we are required to have at least three members of the audit committee. Each member of the audit committee meets the financial literacy requirements of the NYSE and it is expected that Mr. McCain and Ms. Simon will each qualify as an “audit committee financial expert” as defined in applicable SEC rules.

 

170


Table of Contents

Executive Compensation Of New PubCo

Executive Compensation

New PubCo will be externally managed by the Manager pursuant to the terms and conditions of the Management Agreement. All of New PubCo’s executive officers, including those who would be considered its “named executive officers,” are employed by the Manager. New PubCo will pay the Manager Management Compensation pursuant to the Management Agreement, and the Manager will use the proceeds from the Management Compensation in part to pay compensation to the employees and other service providers of the Manager who perform services for New PubCo. Any compensation paid to the employees and other service providers of the Manager is paid by, and solely in the discretion of, the Manager, and New PubCo will not make any decisions regarding the compensation paid to such individuals. Further, any individual who is employed by the Manager or any of its parent companies will not be eligible to receive an award under the Equity Incentive Plan, unless such individual is providing services as a non-employee director of New PubCo.

Manager Compensation

Pursuant to the Management Agreement, New PubCo will pay or grant to the Manager: (i) the Management Compensation and (ii) the Incentive Compensation. Following the fifth anniversary of the date of the Management Agreement, New PubCo shall be obligated to use commercially reasonable efforts to obtain any necessary approvals (including shareholder approvals, if applicable) and adopt plans providing for additional equity-incentive compensation on an annual basis and, in the event that such approval is received, each subsequent award will relate to at least a target number of shares of New PubCo Class A Common Stock equal to 2% of the total number of shares of New PubCo Class A Common Stock issued and outstanding as of the time such subsequent award is settled, if applicable.

Manager Incentive Plan

Prior to the Closing, the board of directors of Independence (the “Independence Board”) will have adopted, and the Independence stockholders of record will have approved, the Manager Incentive Plan. The purpose of the Manager Incentive Plan is to provide a means through which New PubCo may provide equity-based compensation to the Manager, as required by the Management Agreement. The description of the Manager Incentive Plan set forth below is a summary of the material features of the Manager Incentive Plan. This summary does not purport to be a complete description of all of the provisions of the Manager Incentive Plan and is qualified in its entirety by reference to the Manager Incentive Plan, the form of which is included as Annex K to this registration statement.

Manager Incentive Plan Share Limit. Subject to adjustment in the event of certain transactions or changes of capitalization in accordance with the Manager Incentive Plan, a total number of shares equal to 10% of the total number of New PubCo Class A Common Stock outstanding on the Closing Date will initially be reserved for issuance pursuant to awards under the Manager Incentive Plan. The aggregate number of shares of New PubCo Class A Common Stock reserved for delivery shall be increased on January 1 of each calendar year that occurs before the tenth anniversary of the Effective Date (as defined in the Manager Incentive Plan agreement) by 10% of the additional New PubCo Class A Common Stock issued, if any, during the immediately preceding calendar year. If an award under the Manager Incentive Plan is forfeited, settled for cash or expires without the actual delivery of shares, any shares subject to such award will again be available for new awards under the Manager Incentive Plan.

Administration. The Manager Incentive Plan will be administered by the New PubCo Board or a committee later appointed by the Board.

Awards. The Manager Incentive Plan provides for the grant of (i) stock options; (ii) stock appreciation rights; (iii) restricted or unrestricted New PubCo Class A Common Stock; (iv) restricted stock units; (v) other equity-based awards; (vi) incentive awards; (vii) cash awards; (viii) performance awards; and (ix) substitute awards.

 

171


Table of Contents

Certain Transactions. If any change is made to New PubCo’s capitalization, such as a stock split, stock combination, stock dividend, exchange of shares or other recapitalization, merger or otherwise, which results in an increase or decrease in the number of outstanding shares of New PubCo Class A Common Stock, appropriate adjustments will be made by the committee in the shares subject to awards under the Manager Incentive Plan. The committee will also have the discretion to make certain adjustments to awards in the event of a Change in Control (as defined in the Manager Incentive Plan), such as accelerating the vesting or exercisability of awards, requiring the assumption of awards or substitution of awards for new awards or cancelling awards in exchange for payments of consideration in forms determined by the committee.

Clawback Policy. All awards under the Manager Incentive Plan will be subject to any clawback or recapture policy adopted by New PubCo, as in effect from time to time.

Amendment and Termination. The Board may amend or terminate the Manager Incentive Plan at any time; however, no amendment may adversely impair the rights of participants with respect to outstanding awards and shareholder approval will be required for any amendment to the extent necessary to comply with applicable law or exchange listing standards. The committee will not have the authority, without the approval of shareholders, to amend any outstanding stock option or stock appreciation right to reduce its exercise price per share. The Manager Incentive Plan will remain in effect for a period of ten years following the effective date (unless earlier terminated by the Board).

Other. As described under “The Transaction Agreement and Related Agreements—OpCo LLC Agreement”, the OpCo LLC Agreement will provide that, subject to certain exceptions, at any time New PubCo issues a share of New PubCo Class A Common Stock or any other equity security (including awards granted under the Manager Incentive Plan) following the Transactions, the net proceeds received by New PubCo with respect to such issuance, if any, will be concurrently contributed to OpCo, which, in turn, will issue one Unit (if New PubCo issues a share of New PubCo Class A Common Stock) or such other equity security (if New PubCo issues equity securities other than New PubCo Class A Common Stock) corresponding to the equity securities issued by New PubCo to the New PubCo Group.

Award under the Manager Incentive Plan

Following the Closing of the Transactions, the Manager will be granted an award of restricted stock units subject to performance-based vesting (“PSUs” and, such award, the “Manager Award”) under the Manager Incentive Plan, as required by the Management Agreement. This summary does not purport to be a complete description of all of the provisions of the Manager Award and is qualified in its entirety by reference to the Manager Award, the form of which is included as Exhibit 10.4 to the registration statement of which this proxy statement/prospectus forms a part.

General Description. The Manager Award is a grant of five “Target PSUs,” each of which corresponds to a number of shares of New PubCo Class A Common Stock equal to 2% of the total number of shares of New PubCo Class A Common Stock outstanding on each Performance Period End Date (as defined in the Manager Award). The Manager Award represents the right to receive shares of New PubCo Class A Common Stock in an amount ranging from 0% to 240% of each Target PSU, subject to New PubCo’s achievement of certain performance-based vesting conditions.

Vesting. Each Target PSU will become earned, if at all, following the determination of New PubCo’s level of achievement of certain performance goals during a three-year performance period. For each performance period, the performance goals for (i) 60% of the Target PSU shall be based on New PubCo’s absolute total stockholder return (the “Absolute TSR Portion”) during the applicable performance period and (ii) 40% of the Target PSU shall be based on the relative total stockholder return (the “Relative TSR Portion”) ranking of New PubCo as compared to New PubCo’s peer group during the applicable performance period.

 

172


Table of Contents

For each performance period, the Absolute TSR Portion of the Target PSU will become earned based on the committee’s determination of New PubCo’s Absolute TSR in accordance with the table below.

 

Absolute TSR (%)

   Earned Amount (% of Absolute TSR Portion)*

<25%

   0%

25%

   100%

55%

   150%

85%

   200%

115%

   250%

145%

   300%

For each performance period, the Relative TSR Portion of the Target PSU will become earned based on the committee’s determination of New PubCo’s Relative TSR in accordance with the table below.

 

Relative TSR Percentile Ranking

   Earned Amount (% of Relative TSR Portion)*

<20th Percentile

   0%

20th Percentile

   50%

40th Percentile

   75%

60th Percentile

   100%

70th Percentile

   125%

³80th Percentile

   150%

Acceleration of Vesting. The Manager Award provides that unearned Target PSUs will immediately be deemed earned with respect to 100% of such Target PSUs upon the occurrence of a Change in Control or a complete liquidation or dissolution of New PubCo, provided that the Management Agreement has not been terminated prior to such date.

Potential Payments upon Termination of the Management Agreement

In the event the Management Agreement is terminated without Cause (as defined in the Management Agreement), the Manager is entitled to a payment equal to three times the sum of (i) the average annual Management Compensation and (ii) (x) the number of shares of New PubCo Class A Common Stock issued as Incentive Compensation that vest during the relevant period multiplied by (y) the trading price of such shares as of the date of such vesting (but only with respect to the fully vested portion thereof as of the termination date), in each case, earned by the Manager during the 24-month period immediately preceding the most recently completed calendar quarter prior to the termination date.

Other Compensation

Equity Incentive Plan

Prior to the Closing, the Independence Board will have adopted, and the Independence stockholders of record will have approved, the Equity Incentive Plan. The purpose of the Equity Incentive Plan is to incentivize individuals providing services to New PubCo or its affiliates as its employees, officers or non-employee directors through grants of equity-based incentive awards. Any individual employed by the Manager or any of its parent companies will not be eligible to participate in the Equity Incentive Plan. As such, none of the individuals who would be considered executive officers of New PubCo, including those who would be considered its “named executive officers,” will be eligible to participate in the Equity Incentive Plan. The description of the Equity Incentive Plan set forth below is a summary of the material features of the Equity Incentive Plan. This summary does not purport to be a complete description of all of the provisions of the Equity Incentive Plan and is qualified in its entirety by reference to the Equity Incentive Plan, the form of which is included as Annex L to this registration statement.

 

173


Table of Contents

Equity Incentive Plan Share Limits. Subject to adjustment in the event of certain transactions or changes of capitalization in accordance with the Equity Incentive Plan, a total number of shares equal to 2% of the total number of New PubCo Class A Common Stock outstanding on the Closing Date will initially be reserved for issuance pursuant to awards under the Equity Incentive Plan. The total number of shares reserved for issuance under the Equity Incentive Plan may be issued pursuant to incentive stock options (which generally are stock options that meet the requirements of Section 422 of the Code). If an award under the Equity Incentive Plan is forfeited, settled for cash or expires without the actual delivery of shares, any shares subject to such award will again be available for new awards under the Equity Incentive Plan.

Administration. The Equity Incentive Plan will be administered by the New PubCo Board or a committee later appointed by the New PubCo Board.

Awards. The Equity Incentive Plan provides for the grant of (i) stock options; (ii) stock appreciation rights; (iii) restricted or unrestricted New PubCo Class A Common Stock; (iv) restricted stock units; (v) other equity-based awards; (vi) incentive awards; (vii) cash awards; (viii) performance awards; and (ix) substitute awards.

Maximum Calendar Year Award. No non-employee director of New PubCo may receive, in any one calendar year, more than $1,000,000 in the aggregate in awards granted under the Equity Incentive Plan and cash compensation (including retainers and cash-based awards). Notwithstanding the foregoing, awards and cash compensation may be granted or paid to non-employee directors in excess of such limits for any calendar year in which the director first commences service on the New PubCo Board, serves on a special committee of the New PubCo Board, or serves as lead director or chairman of the New PubCo Board.

Certain Transactions. If any change is made to the New PubCo’s capitalization, such as a stock split, stock combination, stock dividend, exchange of shares or other recapitalization, merger or otherwise, which results in an increase or decrease in the number of outstanding shares of New PubCo Class A Common Stock, appropriate adjustments will be made by the committee in the shares subject to awards under the Equity Incentive Plan. The committee will also have the discretion to make certain adjustments to awards in the event of a Change in Control (as defined in the Equity Incentive Plan), such as accelerating the vesting or exercisability of awards, requiring the assumption of awards or substitution of awards for new awards or cancelling awards in exchange for payments of consideration in forms determined by the committee.

Clawback Policy. All awards under the Equity Incentive Plan will be subject to any clawback or recapture policy adopted by New PubCo, as in effect from time to time.

Amendment and Termination. The Board may amend or terminate the Equity Incentive Plan at any time; however, no amendment may adversely impair the rights of participants with respect to outstanding awards and shareholder approval will be required for any amendment to the extent necessary to comply with applicable law or exchange listing standards. The committee will not have the authority, without the approval of shareholders, to amend any outstanding stock option or stock appreciation right to reduce its exercise price per share. The Equity Incentive Plan will remain in effect for a period of ten years following the effective date (unless earlier terminated by the Board).

Awards under the Equity Incentive Plan. No awards will be made under the Equity Incentive Plan prior to the Closing of the Transactions.

Director Compensation

In connection with the Closing of the Transactions, New PubCo expects to implement a director compensation program for certain non-employee directors. The program is expected to consist of both cash and equity-based incentive compensation. Cash-fees paid pursuant to the program are expected to include annual retainer fees and may include additional fees paid to non-employee directors serving as chairman of certain committees of the

 

174


Table of Contents

New PubCo Board. New PubCo also expects all directors to receive reimbursement of reasonable out-of-pocket expenses incurred in connection with attendance at meetings of the New PubCo Board. Non-employee directors of New PubCo are eligible to receive awards of equity-based incentive compensation under the Equity Incentive Plan, however, the terms of any such awards have not yet been determined at this time.

Executive Compensation of Independence

Executive Compensation

Independence has historically been externally managed by Independence Aggregator pursuant to the terms and conditions of the Independence Management Agreement. Because the Independence Management Agreement provides that KKR is responsible for managing Independence’s affairs, Independence’s executive officers, who are all employees of KKR or its affiliates, do not receive cash compensation directly from Independence for serving as Independence’s executive officers. However, in their capacities as officers or employees of KKR or its affiliates, they devote a portion of their time to Independence’s affairs as is required for the performance of the duties of KKR under the Independence Management Agreement.

KKR or its affiliates pay all compensation of Independence’s executive officers. Independence pays KKR management fees pursuant to the Independence Management Agreement, and KKR uses the proceeds from the management fees in part to pay compensation to Independence’s officers and KKR’s other employees who perform services for Independence. Additionally, the Independence Management Agreement does not require that Independence’s executive officers dedicate a specific amount of time to fulfilling KKR’s obligations to Independence under the management agreement and does not require a specified amount or percentage of the fees Independence pays to KKR to be allocated to Independence’s executive officers. Instead, members of Independence’s management team are required to devote such amount of their time to Independence’s management as necessary and appropriate, commensurate with Independence’s level of activity. Furthermore, KKR does not compensate its employees who serve as Independence’s other executive officers specifically for their services to Independence, because these individuals also provide investment management and other services to other investment vehicles that are sponsored, managed or advised by affiliates of KKR. Accordingly, KKR has informed Independence that it cannot identify the portion of the compensation it awards to Independence’s other executive officers that relates solely to such executives’ services to Independence.

Director Compensation

In the fiscal year ended December 31, 2020, no director received cash, equity or other non-equity compensation for service on the Independence Board. Independence currently has no formal arrangements under which directors receive compensation for their service on the Independence Board or its committees. Independence’s policy is to reimburse directors for reasonable and necessary out-of-pocket expenses incurred in connection with attending Independence Board and committee meetings or performing other services in their capacities as directors.

 

175


Table of Contents

PROPOSAL 2: THE CONTANGO LTIP PROPOSAL

Description of the Proposed Amendment

The 2009 Plan was originally approved by our Board and our stockholders in connection with our 2009 Annual Meeting of Stockholders. The 2009 Plan provides for the granting of various types of equity incentive awards to the officers, directors, employees and consultants of the Company. In September 2021, the Board, subject to stockholder approval, approved an amendment to the 2009 Plan (the “Amendment”) that will increase the number of shares of Contango Common Stock authorized for issuance pursuant to the 2009 Plan by 11,500,000 from 12,500,000 shares to 24,000,000 shares. The Amendment makes no other changes to the 2009 Plan.

The 2009 Plan, as so amended, will be assumed by New PubCo in connection with the Transactions and its share reserve will be adjusted to reflect the Exchange Ratio and used to settle outstanding Contango equity awards in connection with the Transactions. See the “The Transaction Agreement—Treatment of Contango Equity Awards” for a detailed description of the treatment of Contango equity awards in the Transactions.

A summary of the principal features of the 2009 Plan, as amended by the Amendment, is provided below but does not purport to be a complete description of all of the provisions of the 2009 Plan. The summary below should be read in conjunction with, and is qualified in its entirety by reference to, the full text of the 2009 Plan, as proposed to be amended, which is filed as Annex J below. 

Description of the 2009 Plan

The description of the 2009 Plan provided below includes information regarding the 2009 Plan as amended by the Amendment. Capitalized terms used in this description, but not otherwise defined, have the meanings given to them in the 2009 Plan attached as Annex J.

General Information

The purpose of the 2009 Plan is to provide a means to enhance our profitable growth and that of our subsidiaries by attracting and retaining employees, directors, consultants and advisors by providing such individuals with a means to acquire and maintain stock ownership or incentive awards the value of which is tied to the performance of our common stock. The 2009 Plan also provides additional incentives and reward opportunities designed to strengthen such individuals’ concern for our welfare and their desire to remain in our employ. We seek to achieve the 2009 Plan’s purpose by primarily providing grants of the following (collectively referred to as “Awards”):

 

 

Incentive stock options

 

 

Nonqualified stock options

 

 

Stock units

 

 

Stock awards

 

 

Stock appreciation rights

 

 

Other stock-based awards

 

 

Cash awards

Administration of the 2009 Plan

The 2009 Plan is generally administered and interpreted by the Compensation Committee of our Board; however, the Board may appoint other committees comprised of members of the Board to administer the 2009 Plan as necessary to maintain compliance with our Company policies or applicable laws. References in this summary to

 

176


Table of Contents

the “Committee” shall apply to the applicable committee chosen to administer the 2009 Plan under the applicable circumstance, which may be the full Board in certain circumstances. Unless otherwise limited by the 2009 Plan, Rule 16b-3 of the Exchange Act, or the Code, the Committee has broad discretion to administer the 2009 Plan, interpret its provisions, and adopt policies for implementing the 2009 Plan. This discretion includes the power to determine to whom and when Awards will be granted, determine the amount of such Awards (measured in cash, shares of common stock or as otherwise designated), and proscribe and interpret the terms and provisions of each Award agreement (the terms of which may vary).

Persons Who May Participate in the 2009 Plan

Any individual who provides services to us or our subsidiaries, including non-employee directors and consultants (an “Eligible Person”), and is designated by the Committee to receive an Award under the 2009 Plan will be a “Participant.” An employee on leave of absence may be considered still employed by us for determining eligibility under the 2009 Plan. Any individual granted an Award which remains outstanding under the 2009 Plan, including an individual who is no longer an Eligible Person, will continue to be a Participant for purposes of the 2009 Plan. We currently have six non-executive directors, five executive officers and approximately 245 other employees and consultants who are eligible to receive awards under the 2009 Plan.

A Participant under the 2009 Plan will be eligible to receive an Award pursuant to the terms of the 2009 Plan and subject to any limitations imposed by appropriate action of the Committee. No Award may be granted in each fiscal year to Eligible Persons with regard to shares of Contango Common Stock equaling more than 1,000,000 shares (subject to any adjustment due to recapitalization or reorganization permitted under the 2009 Plan). Also, no payment may be made in any fiscal year in cash with respect to Awards that are not related to common stock in excess of $2,500,000. No Participant will be eligible to accrue dividend equivalents with respect to an Award in the amount of over $500,000 in any calendar year.

Securities to be Offered

The maximum aggregate number of shares of Contango Common Stock that may be granted for any and all Awards under the 2009 Plan is currently the 12,500,000 (subject to any adjustment due to recapitalization or reorganization permitted under the 2009 Plan); the Amendment would add an additional 11,500,000 shares to the 2009 Plan for an aggregate share reserve pool of 24,000,000 shares. As of July 9, 2021, the closing price of a share of Contango Common Stock was $4.34.

If and to the extent options and stock appreciation rights granted under the 2009 Plan terminate, expire or are cancelled, forfeited, exchanged or surrendered without being exercised, or if any stock units, stock awards or other stock-based awards are forfeited or terminated, or otherwise not paid in full, the shares subject to these grants will become available again for purposes of the 2009 Plan. Shares of common stock surrendered in payment of the exercise price of an option, and shares withheld or surrendered for payment of taxes, will not be reissued under the 2009 Plan. If stock appreciation rights are granted, the full number of shares subject to the stock appreciation rights will be considered issued under the 2009 Plan, without regard to the number of shares issued upon exercise of the stock appreciation rights and without regard to any cash settlement of the stock appreciation rights. Stock units that are designated in the grant agreement to be paid in cash rather than in shares of common stock will not count against the aggregate share limitation. The common stock sold pursuant to the 2009 Plan may be authorized but unissued shares, shares held by us in treasury, or shares which have been reacquired by us including shares which have been bought on the market for the purposes of the 2009 Plan. The fair market value of the common stock on a given date will be the closing sales prices reported by the applicable national securities stock exchange for the common stock on such date or, if no such sale takes place on such day, then the last reported sales price reported by the national securities exchange on which the common stock is currently traded on, or, if the common stock is no longer traded on an exchange at the time a determination of the

 

177


Table of Contents

fair market value must occur, the Committee shall determine the appropriate value for the common stock. There are no fees, commissions or other charges applicable to a purchase of common stock under the 2009 Plan.

Awards

Stock Options. The Committee may grant options that are intended to qualify as incentive stock options within the meaning of Section 422 of the Code (“ISOs”) or “nonqualified stock options” that are not intended to so qualify (“NQSOs”) or any combination of ISOs and NQSOs. Anyone eligible to participate in the 2009 Plan may receive a grant of NQSOs. Only our employees and employees of our subsidiaries may receive a grant of ISOs. No options have been granted under the 2009 Plan as of July 9, 2021.

The Committee will fix the exercise price per share of options on the date of grant. The exercise price of options granted under the 2009 Plan will be equal to or greater than the fair market value of the underlying shares of common stock on the date of grant.

An ISO may not be granted to an employee who holds more than 10% of the total combined voting power of all classes of our outstanding stock unless the exercise price per share is not less than 110% of the last reported sale price of the underlying shares of common stock on the date of grant. To the extent that the aggregate fair market value of shares of common stock, determined on the date of grant, with respect to which ISOs become exercisable for the first time by a Participant during any calendar year exceeds $100,000, such ISOs will be treated as NQSOs.

The Committee will determine the term of each option, which may not exceed ten years from the date of grant. The Committee will also determine the other terms and conditions of options, including the date or dates they become exercisable. The Committee may grant options that are subject to achievement of performance goals or other conditions. The Committee may accelerate the exercisability of any or all outstanding options at any time for any reason.

A participant may exercise an option by delivering a notice of exercise to us. The Participant will pay the exercise price and any withholding taxes for the option: (i) in cash; (ii) if the Committee permits, by delivering shares of common stock already owned by the Participant and having a fair market value on the date of exercise equal to the exercise price or by attestation to ownership of shares of common stock having an aggregate fair market value on the date of exercise equal to the exercise price; (iii) if the Committee permits, by a net exercise of the option; (iv) by payment through a broker in accordance with the procedures permitted by Regulation T of the Federal Reserve Board; or (iv) by such other method as the Committee may approve.

The Committee will determine under what circumstances, if any, and during what time periods a Participant may exercise an option after termination of employment or service.

Stock Awards. The Committee may grant stock awards to anyone eligible to participate in the 2009 Plan. The Committee will determine the number of shares of common stock subject to the grant of stock awards and the restrictions and other terms and conditions of the grant. The Committee will determine in the grant agreement under what circumstances a Participant may retain stock awards after termination of employment or service, and the circumstances under which stock awards may be forfeited.

The Committee will determine whether and under what conditions Participants will have the right to vote shares of common stock. Dividends on stock awards granted after March 21, 2017 shall be withheld while the stock awards are subject to restrictions and that the dividends shall be payable only upon the lapse of the restrictions on the stock awards. Accumulated dividends may be paid in cash, shares of common stock or in such other form as dividends are paid on common stock, as determined by the Committee.

Stock Units. The Committee may grant stock units to anyone eligible to participate in the 2009 Plan. Each stock unit provides the Participant with the right to receive a share of common stock or an amount based on the value

 

178


Table of Contents

of a share of common stock. The Committee will determine the number of stock units that will be granted, whether stock units will become payable based on achievement of performance goals or other conditions, and the other terms and conditions of the stock units. Stock units may be paid at the end of a specified period or deferred to a date authorized by the Committee. If a stock unit becomes distributable, it will be paid to the Participant in cash, in shares of common stock, or in a combination of cash and shares of common stock, as determined by the Committee. The Committee will determine in the grant agreement under what circumstances a Participant may retain stock units after termination of employment or service, and the circumstances under which stock units may be forfeited.

The Committee may grant dividend equivalents in connection with stock units. Dividend equivalents will be payable in cash or shares of common stock and, for awards granted after March 21, 2017, will be accrued until such time, if any, as the underlying award becomes settled. Other terms and conditions of dividend equivalents will be determined by the Committee.

Stock Appreciation Rights. The Committee may grant stock appreciation rights (“SARs”) to anyone eligible to participate in the 2009 Plan. SARs may be granted in tandem with, or independently of, any option granted under the 2009 Plan. Upon exercise of an SAR, the Participant will receive an amount equal to the value of the stock appreciation for the number of SARs exercised. Payment will be made in cash, shares of common stock or a combination of the two.

The base amount of each SAR will be determined by the Committee and will be not less than the last sale price of a share of common stock reported on the applicable stock exchange on the date of grant of the SAR. The Committee will determine the terms and conditions of SARs, including when they become exercisable. The Committee may accelerate the exercisability of any or all outstanding SARs at any time for any reason. The Committee will determine under what circumstances and during what time periods a Participant may exercise an SAR after termination of employment or service.

Other Stock-Based Awards. The Committee may grant other stock-based awards, which are grants other than options, SARs, stock units, and stock awards. The Committee may grant other stock-based awards to anyone eligible to participate in the 2009 Plan. These grants will be based on or measured by shares of common stock, and will be payable in cash, in shares of common stock, or in a combination of cash and shares of common stock. The terms and conditions for other stock-based awards will be determined by the Committee.

Cash Awards. The Committee may grant a cash Award. A cash Award may be any Award that is denominated in or settled in cash, is supplemental to or independent of any other Award granted under the 2009 Plan. The Committee will determine all terms and conditions applicable to a cash Award at the time of grant.

Other Provisions

Minimum Vesting Requirements. All Awards, subject to a small carve-out, will be granted with a minimum of a 12-month vesting period, although the Committee may always impose longer vesting schedules. No more than 5% of the aggregate number of shares that remained available as of March 21, 2017 plus any shares that become available in the future (including pursuant to the Amendment) may be granted pursuant to Awards that could vest in less than 12 months of the date of grant, subject, in each case, to the Committee’s authority under the 2009 Plan to vest Awards earlier, as the Committee deems appropriate, in the event of a Participant’s termination of employment or service or otherwise as permitted by the 2009 Plan in the Committee’s exercise of its discretionary vesting authority (including as a result of consummation of the Transactions in accordance with the Transaction Agreement).

Tax Withholding. At the discretion of the Committee and subject to conditions that the Committee may impose, a Participant’s tax withholding with respect to an Award may be satisfied by withholding from any payment related to an Award or by the withholding of shares of common stock issuable pursuant to the Award based on the fair market value

 

179


Table of Contents

of the shares. The Administrative Items will allow the Committee to withhold taxes up to the maximum statutory withholding rate that will not result in adverse accounting treatment with respect to the Award in question.

Merger or Recapitalization. If there is any change in the number or kind of shares of common stock by reason of a stock dividend, spinoff, recapitalization, stock split, combination or exchange of shares, merger, reorganization, consolidation, reclassification, change in par value or any other extraordinary or unusual event affecting the outstanding shares of common stock as a class without our receipt of consideration, or if the value of outstanding shares of common stock is substantially reduced as a result of a spinoff or our payment of an extraordinary dividend or distribution, the number of shares of common stock available for grants, the limitations on the number of shares of common stock any individual may receive under grants in any year, the number of shares covered by outstanding grants, the kind of shares to be issued under the 2009 Plan, and the price per share or the applicable market value of the grants will be equitably adjusted by the Committee, in such manner as the Committee deems appropriate, to reflect any increase or decrease in the number or kind of issued shares of common stock in order to preclude, to the extent practicable, the enlargement or dilution of the rights and benefits under such grants. Any fractional shares resulting from such adjustment will be eliminated. In addition, in the event of a change of control, the provisions of the 2009 Plan applicable to a change of control will apply.

Change in Control. With respect to all Awards that were granted prior to the second amendment of the 2009 Plan, in the event of a change in control, the Committee may take any one or more of the following actions with respect to all outstanding grants, without the consent of any Participant, with respect to any Award that was granted prior to the effectiveness of the second amendment of the 2009 Plan:

 

 

Require that all outstanding options and SARs will automatically accelerate and become fully exercisable and the restrictions and conditions on all outstanding stock awards, stock units and other stock-based awards lapse as of the date of the change of control or at other such time as the Committee determines;

 

 

Require that Participants surrender their options and SARs in exchange for payment by us, in cash or shares of our common stock as determined by the Committee, in an amount equal to the amount by which the then fair market value of the shares subject to the Participant’s unexercised options and SARs exceeds the exercise price of the options or the base amount of the SARs, as applicable;

 

 

After giving Participants the opportunity to exercise their options and SARs, terminate any or all unexercised options and SARs at such time as the Board deems appropriate;

 

 

Determine that Participants holding stock units, other stock-based awards or dividend equivalents will receive one or more payments in settlement of such stock units, other stock-based awards or dividend equivalents, in such amount and form and on such terms as may be determined by the Committee;

 

 

Determine that outstanding grants will be converted to similar grants of the surviving corporation (or a parent or subsidiary of the surviving corporation).

See the “The Transaction Agreement—Treatment of Contango Equity Awards” for a detailed description of the treatment of Contango equity awards in the Transactions.

Amendment and Termination. The Board may amend or terminate the 2009 Plan at any time, subject to stockholder approval of any amendment for which such approval is required under any applicable laws or stock exchange requirements. The 2009 Plan will terminate March 21, 2027, unless the 2009 Plan is terminated earlier by the Board or is extended by the Board with stockholder consent.

Transferability of Awards. Only the Participant may exercise rights under a grant during the Participant’s lifetime. A Participant may not transfer those rights except by will or the laws of descent and distribution. The Committee may provide, in a grant agreement, that a Participant may transfer NQSOs to his or her family members, or one or more trusts or other entities for the benefit of or owned by such family members, consistent with applicable securities laws, according to such terms as the Committee may determine.

 

180


Table of Contents

No Repricing of Options or SARs. Neither the Board nor the Committee can amend the 2009 Plan or options or SARs previously granted under the 2009 Plan to permit a repricing of options or SARs, without prior stockholder approval.

Participants Outside the United States. If any individual who receives a grant under the 2009 Plan is subject to taxation in a country other than the United States, the Committee may make the grant on such terms and conditions as the Committee determines appropriate to comply with the laws of the applicable country.

Clawbacks. All Awards granted under the 2009 Plan will be subject to any clawback policies that we may adopt to govern incentive compensation awards.

Federal Tax Consequences

The following discussion is for general information only and is intended to summarize briefly the U.S. federal income tax consequences to Participants arising from participation in the 2009 Plan. This description is based on current law, which is subject to change (possibly retroactively). The tax treatment of a Participant in the 2009 Plan may vary depending on his particular situation and may, therefore, be subject to special rules not discussed below. No attempt has been made to discuss any potential non-U.S. or U.S. state or local tax consequences or any U.S. federal gift, estate or other tax consequences.

Nonstatutory Options; SARs; Incentive Options.

Participants will not realize taxable income upon the grant of a NQSO or an SAR. Upon the exercise of a NQSO or SAR, a Participant will recognize ordinary compensation income (subject to withholding by us) in an amount equal to the excess of (i) the amount of cash and the fair market value of the common stock received, over (ii) the exercise price (if any) paid therefor. A Participant will generally have a tax basis in any shares of common stock received pursuant to the exercise of an SAR, or pursuant to the cash exercise of a NQSO, that equals the fair market value of such shares on the date of exercise. Subject to the discussion under “—Code Limitations on Deductibility” below, we (or a subsidiary) will be entitled to a deduction for U.S. federal income tax purposes that corresponds as to timing and amount with the compensation income recognized by a Participant under the foregoing rules.

Participants eligible to receive an ISO will not recognize taxable income on the grant of an ISO. Upon the exercise of an ISO, a Participant will not recognize taxable income, although the excess of the fair market value of the shares of common stock received upon exercise of the ISO (“ISO Stock”) over the exercise price will increase the alternative minimum taxable income of the Participant, which may cause such Participant to incur alternative minimum tax. The payment of any alternative minimum tax attributable to the exercise of an ISO would be allowed as a credit against the Participant’s regular tax liability in a later year to the extent the Participant’s regular tax liability is in excess of the alternative minimum tax for that year.

Upon the disposition of ISO Stock that has been held for the requisite holding period (at least two years from the date of grant and one year from the date of exercise of the ISO), a Participant will recognize capital gain (or loss) equal to the excess (or shortfall) of the amount received in the disposition over the exercise price paid by the Participant for the ISO Stock. However, if a Participant disposes of ISO Stock that has not been held for the requisite holding period (a “Disqualifying Disposition”), the Participant will recognize ordinary compensation income in the year of the Disqualifying Disposition in an amount equal to the amount by which the fair market value of the ISO Stock at the time of exercise of the ISO (or, if less, the amount realized in the case of an arm’s length disposition to an unrelated party) exceeds the exercise price paid by the Participant for such ISO Stock. A Participant would also recognize capital gain to the extent the amount realized in the Disqualifying Disposition exceeds the fair market value of the ISO Stock on the exercise date. If the exercise price paid for the ISO Stock exceeds the amount realized (in the case of an arm’s-length disposition to an unrelated party), such excess would ordinarily constitute a capital loss.

 

181


Table of Contents

Neither we nor our subsidiaries will be entitled to any U.S. federal income tax deduction upon the grant or exercise of an ISO, unless a Participant makes a Disqualifying Disposition of the ISO Stock. If a Participant makes a Disqualifying Disposition, we (or a subsidiary) will then, subject to the discussion below under “—Code Limitations on Deductibility,” be entitled to a tax deduction that corresponds as to timing and amount with the compensation income recognized by a Participant under the rules described in the preceding paragraph.

Stock Units; Stock Awards and Other Stock-Based Awards; Cash Awards.

A Participant will recognize ordinary compensation income upon receipt of cash pursuant to a cash award or, if earlier, at the time the cash is otherwise made available for the Participant to draw upon. A Participant will not have taxable income at the time of grant of a stock Award in the form of stock awards or units or other stock-based awards denominated in common stock, but rather, will generally recognize ordinary compensation income at the time he or she receives common stock in satisfaction of the Award in an amount equal to the fair market value of the common stock received; provided, however, that if the common stock is not fully transferable and is subject to a substantial risk of forfeiture when received, a Participant will recognize ordinary compensation income in an amount equal to the fair market value of the common stock (i) when the common stock first becomes transferable or is no longer subject to a substantial risk of forfeiture in cases where a Participant does not make an valid election under Section 83(b) of the Code or (ii) when the common stock is received in cases where a Participant makes a valid election under Section 83(b) of the Code.

A Participant will be subject to withholding for U.S. federal, and generally for U.S. state and local, income taxes at the time he or she recognizes income under the rules described above with respect to common stock or cash received. The tax basis in the common stock received by a Participant will equal the amount recognized by him or her as compensation income under the rules described in the preceding paragraph, and the Participant’s capital gains holding period in those shares will commence on the later of the date the shares are received or the restrictions lapse.

Subject to the discussion immediately below, we (or a subsidiary) will be entitled to a deduction for U.S. federal income tax purposes that corresponds as to timing and amount with the compensation income recognized by a Participant under the foregoing rules.

Code Limitations on Deductibility.

In order for the amounts described above to be deductible by us (or a subsidiary), such amounts must constitute reasonable compensation for services rendered or to be rendered and must be ordinary and necessary business expenses.

Our ability (or that of a subsidiary) to obtain a deduction for future payments under the 2009 Plan could also be limited by the golden parachute payment rules of Section 280G of the Code, which prevent the deductibility of certain excess parachute payments made in connection with a change in control, including the Transactions.

Finally, our ability (or that of a subsidiary) to obtain a deduction for amounts paid under the 2009 Plan could be limited by Section 162(m) of the Code, which limits the deductibility, for U.S. federal income tax purposes, of compensation paid to certain covered employees (including our Named Executive Officers and certain other current or former executive officers) of a publicly traded corporation to $1,000,000 with respect to any such individual during any taxable year of the corporation.

 

182


Table of Contents

Equity Compensation Plan Information

The following table sets forth information about Contango’s equity compensation plans at December 31, 2020:

 

Plan Category

   Number of
Securities
To Be

Issued Upon
Exercise of
Outstanding
Options,
Warrants

and Rights
    Weighted-
Average
Exercise Price of
Outstanding
Options,
Warrants and
Rights (1)
     Number of
Securities
Remaining
Available for
Future issuance
Under Equity
Compensation
Plans (1)
 

Equity compensation plans approved by security holders 2009 Plan

     2,846,140 (2)      —          6,240,312  

Equity compensation plans not approved by security holders 2005 Stock Incentive Plan

     19,847     $ 59.62        —    
  

 

 

      

 

 

 

Total

     2,865,987                                   6,240,312  
  

 

 

      

 

 

 

 

(1)

The weighted-average exercise price and the number of securities remaining available for future issuance do not take into account the shares issuable upon vesting of outstanding performance stock units, which have no exercise price.

(2)

Represents shares issuable upon the vesting of performance stock units awarded under the 2009 Plan. The actual number of shares that a grant recipient receives at the end of the period may range from 0% to 300% of the target number of shares.

The Contango Board recommends that Contango stockholders vote “FOR” the Contango LTIP Proposal.

Executive Compensation of Contango

The following disclosures may contain statements regarding future individual and company performance targets and goals. These targets and goals are disclosed in the limited context of Contango’s executive compensation program and should not be understood to be statements of management’s expectations or estimates of results or other guidance. Contango specifically cautions stockholders not to apply these statements to other contexts.

Introduction

Contango is currently considered a smaller reporting company for purposes of the SEC’s executive compensation disclosure rules. In accordance with such rules, Contango is required to provide a Summary Compensation Table and an Outstanding Equity Awards at Fiscal Year End Table, as well as limited narrative disclosures. Further, Contango’s reporting obligations extend only to the individuals serving as its chief executive officer and its two other most highly compensated executive officers as of fiscal year end. Contango refers to such executive officers, as listed below, as its “named executive officers” for the year ended December 31, 2020.

 

Name

 

Principal Position in 2020

Wilkie S. Colyer, Jr.

  Chief Executive Officer

W. Farley Dakan

  President

E. Joseph Grady

  Senior Vice President and Chief Financial Officer

 

183


Table of Contents

Summary Compensation Table

The following table sets forth the compensation and benefits that were paid to or earned by Contango’s named executive officers for 2019 and 2020, to the extent that such individuals were named executive officers for such year.

 

Name and Principal Position

   Year      Salary
($)
     Stock
Awards
($)(1)
     Non-Equity
Incentive Plan
Compensation
($)(2)
     All Other
Compensation
($)(3)
     Total
($)
 

Wilkie S. Colyer, Jr.

     2020        300,000        4,900,000        472,500        16,697        5,689,197  

Chief Executive Officer

     2019        293,077        334,514        0        20,406        647,997  

W. Farley Dakan

     2020        250,000        4,165,000        393,750        13,930        4,822,680  

President

                 

E. Joseph Grady

     2020        400,000        1,715,000        126,000        22,623        2,263,623  

Senior Vice President

     2019        390,769        88,701        0        19,950        499,420  

and Chief Financial Officer

                 

 

(1)

This column reflects a combination of equity-based awards made during 2019 and 2020. For fiscal year 2020, the amounts reported in this column reflect the aggregate grant date fair value of all performance-based restricted stock units granted at target, computed in accordance with FASB ASC Topic 718, excluding the effect of estimated forfeitures. See note 7 to Contango’s consolidated financial statements for the fiscal year ended December 31, 2020 included in Contango’s Annual Report on Form 10-K for a discussion of the assumptions used in determining the FASB ASC Topic 718 grant date fair value of these awards. The 2020 grant date fair value of performance-based restricted stock units granted in 2020 at maximum performance levels is as follows:

 

   

Wilkie S. Colyer, Jr.– $14,700,000.

 

   

W. Farley Dakan - $12,495,000.

 

   

E. Joseph Grady – $5,145,000.

 

(2)

The amounts included in this column represent the performance-based cash incentive bonuses awarded to Contango’s named executive officers for 2019 and 2020.

(3)

For 2020, the amounts included in this column are attributable as follows:

 

     Matching 401(k)
Contributions ($)
     Life Insurance
Premiums ($)
     Total ($)  

Wilkie S. Colyer, Jr.

     15,923        1,044        16,967  

W. Farley Dakan

     13,060        870        13,930  

E. Joseph Grady

     21,231        1,392        22,623  

Narrative to Summary Compensation Table

Objectives and Philosophy of Contango’s Executive Compensation Program

Contango’s executive compensation program is designed to attract and retain highly qualified executives and to motivate them to maximize shareholder return. Contango strives to achieve a balance between cash and non-cash compensation similar to that of its peers and believes a significant portion of the compensation for each of its named executive officers should be incentive-based to emphasize a pay-for-performance philosophy. Therefore, overall compensation levels and incentive pay levels vary based on the achievement of company-wide performance objectives and individual performance. The Compensation Committee from time to time adjusts and/or replaces objectives and assigns relative weights or rankings to the applicable factors, but also from time to time makes subjective determinations of compensation levels based upon a consideration of all of these factors.

 

184


Table of Contents

Setting Executive Compensation

On behalf of the Contango Board, the Compensation Committee reviews and evaluates all compensation for Contango’s executive officers, including Contango’s compensation philosophy, policies and plans. The Contango Board has final approval of all compensation decisions made by the Compensation Committee with respect to Contango’s senior executive officers, unless and to the extent that a certain decision or element of compensation has been fully delegated to the Compensation Committee. Contango’s Chief Executive Officer also typically plays an important role in the executive compensation process, including evaluating the other executive officers and assisting in the development of performance goals, although the Compensation Committee or the Contango Board, as applicable, has the final decision-making authority over compensation decisions. The Compensation Committee takes into consideration Contango’s named executive officers’ total compensation, including base salary, annual incentives and long-term incentives, both cash and equity, when considering market-based adjustments to Contango’s named executive officers’ compensation.

The Compensation Committee also has the authority to retain a compensation consultant from time to time to review Contango’s compensation policies and programs to determine its competitiveness within the oil and gas industry and advise the Compensation Committee as to whether modifications should be adopted in order to attract, motivate and retain key employees.

For 2020, the Compensation Committee engaged Meridian Compensation Partners, LLC (“Meridian”). Meridian assisted the Compensation Committee in 2020 with the following items: determining appropriate salary levels for the named executives, determining appropriate cash performance-based target bonuses, determining an appropriate peer group with respect to general 2020 compensation (listed below), creating a cash bonus structure for the 2020 year and providing guidance on 2020 equity-based incentive award levels and award design pursuant to Contango’s 2009 Plan.

To create Contango’s Peer Group Contango considered companies with similar revenue, reserves, production, market capitalization, enterprise value, region, capital expenditures, and the daily dollar value of stock trading. Contango also believes that it competes with these companies for executive talent:

 

Amplify Energy Corp.

Bonanza Creek Energy, Inc.

Earthstone Energy, Inc.

Goodrich Petroleum Corporation

HighPoint Resources Corporation

  

Lonestar Resources US Inc.

Penn Virginia Corporation

PHX Minerals Inc. (formerly Panhandle Oil and Gas)

Ring Energy, Inc.

SilverBow Resources, Inc.

W&T Offshore, Inc.

Elements of Contango’s Executive Compensation Program

Base Salary

The base salary levels for Contango’s named executive officers for 2020 were consistent with those set for 2019 as follows:

Mr. Colyer: $300,000

Mr. Dakan: $250,000

Mr.  Grady: $400,000

Annual Cash Incentive Compensation

Contango’s named executive officers are eligible to participate in an annual, performance-based cash incentive compensation plan that is designed to reward all employees on the basis of Contango attaining pre-determined

 

185


Table of Contents

performance measures. The annual incentive plan is governed by the 2009 Plan. The Compensation Committee retains the flexibility to make certain adjustments to the final awards for all employees, including Contango’s named executive officers, within the overall parameters of the 2009 Plan, to better recognize the impact of their general contributions to Contango’s success, individual strengths and the individual efforts that each individual officer exerted on Contango’s behalf during the fiscal year. The Compensation Committee does not have the authority to increase final bonus payments over the calculated amount under the performance-based cash incentive plan; however, the Compensation Committee and the Contango Board have the authority to award additional discretionary amounts in recognition of specific contributions unrelated to the targets set for the performance-based cash incentive awards.

The Compensation Committee annually approves the performance metrics and quantitative goals that make up the cash incentive bonus awards, typically within the first three months of the applicable calendar year. The performance metrics and quantitative goals are reviewed annually by the Compensation Committee with input from Contango’s executive officers, advice from retained experts, when deemed appropriate, and adjusted, as needed, in order to reflect Contango’s current structure and operations. Each year a threshold, target and maximum goal are set for each individual metric. For 2020, the performance goal categories for Contango’s named executive officers consisted of the following metrics and relative weightings:

 

Metric

   Weighting  

Lease Operating Costs

     20

Total Cash G&A

     10

Net Reserve Revisions (Onshore)

     5

Health, Safety and Environmental Performance

     5

Shareholder Return (both Relative and Absolute)

     20

Strategic Initiatives

     40

Strategic Initiatives in 2020 consisted of performance in areas of: fee for service segment growth, economic success of the offshore Iron Flea prospect, capital raises, liquidity improvement, Contango’s internal rate of return attributable to 2019 acquisitions and technical performance of those assets, and Contango’s success in consummating a strategic transaction with a liquidity enhancing profile and the potential for future value appreciation.

Target awards under the performance-based cash incentive program are set at certain percentages of the participant’s base salary. The potential bonus payments for threshold, target and maximum performance under the annual cash incentive plan for each named executive officer for 2020 were as follows:

 

Name

   Threshold     Target     Maximum  

Wilkie S. Colyer, Jr

     100     150     200

W. Farley Dakan

     100     150     200

E. Joseph Grady

     50     100     150

Contango satisfied each of the company performance metrics at the following levels for the 2020 year, as a percentage of target:

 

Metric

 

Weighted Percentage of

Target Achieved

Lease Operating Costs

  30.0 (maximum %)

Total Cash G&A

  0 (below threshold %)

Net Reserve Revisions (Onshore)

  7.5 (maximum %)

Health, Safety and Environmental Performance

  5 (target %)

Shareholder Return (both Relative and Absolute)

  12.8%

Strategic Initiatives

  49.7 (above target %)

 

186


Table of Contents

This resulted in Contango’s named executive officers earning incentive awards at approximately 105% of target for the 2020 year. The performance-based cash incentive awards to each named executive officer for the 2020 year were calculated at $472,500 for Mr. Colyer, $393,750 for Mr. Dakan and $126,000 for Mr. Grady.

Long Term Equity Incentive Compensation

Contango has adopted a long-term equity award program under the 2009 Plan (the “LTIP”) pursuant to which each of Contango’s employees, including its named executive officers, is eligible to participate. The equity awards granted under the LTIP are intended to act as a long-term retention tool and align employee and stockholder interests by increasing compensation as stockholder value increases.

For 2020, the Contango Board determined that the annual equity awards granted pursuant to the LTIP to each of Contango’s named executive officers should be granted only in performance-based restricted stock unit awards. The performance period for the 2020 performance-based restricted stock units is three years, and performance is measured based on Contango’s total shareholder return (“TSR”) as compared to the TSR performance of the 2020 peer group listed above.

At the end of the three-year period, the TSR for Contango and each peer company is ranked highest to lowest, with a relative percentile rank assigned to each company (the “MCF Percentile Rank”) and a further TSR-based multiplier is calculated that is dependent solely upon Contango’s annualized TSR performance (the “Annualized MCF TSR”). The applicable performance period payout percentage (as applied to target) is determined below by matching the Annualized MCF TSR with the calculated MCF Percentile Rank as follows (interpolated between percentile levels):

 

     MCF Percentile Rank  

Annualized MCF TSR

   <30th Percentile     50th Percentile     >90th Percentile  

<0%

     0     50     100

0-14%

     0     100     150

15-24%

     0     150     200

25-39%

     0     175     250

>40%

     0     200     300

Time-based restricted stock and performance-based restricted stock unit awards granted to the applicable named executive officers were still outstanding at the end of the 2020 year, therefore they are reflected in the Outstanding Equity Awards at 2020 Year End table below.

Performance-based restricted stock unit awards granted in 2018 for the performance period ended December 31, 2020, which Mr. Grady held, vested at approximately 78% of target and were settled in early 2021.

Other Benefits

Contango’s named executive officers are eligible to participate in the same employee benefit plans available to all of Contango’s employees, such as medical, dental, vision, group life, short and long-term disability, and Contango’s 401(k) plan, in each case, on the same basis as other employees, subject to applicable laws. Contango also provides vacation and other paid holidays to all employees, including its named executive officers. Contango pays membership dues for private clubs for one of its named executive officers as these memberships are intended to be used primarily for business entertainment purposes.

 

187


Table of Contents

Outstanding Equity Awards at 2020 Year-End

The table below reflects the unexercised and unvested equity compensation awards that each of Contango’s named executives held as of December 31, 2020.

 

    Option Awards     Time-Based Restricted
Stock Awards
    Performance-Based Restricted
Stock Unit Awards
 

Name

  Number of
Securities
Underlying
Unexercised
Options (#)
Exercisable
    Number of
Securities
Underlying
Unexercised
Options (#)
Unexercisable
    Option
Exercise
Price ($)
    Option
Expiration
Date
    Number of
Unearned
Shares
That Have
Not Vested
($) (1)
          Market Value
of Shares that
Have Not
Vested ($)(2)
    Equity Incentive
Plan Awards:
Unearned
Shares That
Have Not
Vested (#) (1)
        Equity Incentive
Plan Awards:
Market Value of
Unearned
Shares That
Have Not
Vested ($)(2)
 

Wilkie S. Colyer, Jr.

    —         —         —         —         —           —         156,315     (5)     357,961  
                  3,000,000     (6)     6,870,000  

E. Joseph Grady

    18,647       —         60.33       2/17/21       14,025       (3     32,117       1,050,000     (6)     2,404,500  
            18,572       (4     42,530        

W. Farley Dakan

    —         —         —         —         —           —         2,550,000     (6)     5,839,500  

 

(1)

For events that could result in accelerated vesting or forfeiture of the awards, see “Severance and Change in Control” below.

(2)

The market value of the unvested awards was determined using the closing price of Contango Common Stock on December 31, 2020 of $2.29 per share.

(3)

The restricted stock awards reflected vested on March 19, 2021.

(4)

Of these shares of restricted stock, 33% vested on each of March 8, 2020 and 2021, and 34% will vest on March 8, 2022.

(5)

The performance-based restricted stock units reflected were granted March 19, 2019 and vest at the end of a three-year performance period beginning January 1, 2019 and ending December 31, 2021. The actual number of shares that may ultimately be issued ranges from 0% to 300% of the original units granted depending upon Contango’s TSR performance as compared to the TSR of a select group of peers over the same period, and also considering the absolute TSR performance of Contango. Contango has reflected maximum levels within this table, although the number that will be eligible to vest cannot be determined until December 31, 2021.

(6)

The performance-based restricted stock units reflected were granted July 2, 2020 and vest at the end of a three-year performance period beginning January 1, 2020 and ending December 31, 2022. The actual number of shares that may ultimately be issued ranges from 0% to 300% of the original units granted depending upon Contango’s TSR performance as compared to the TSR of a select group of peers over the same period, and also considering the absolute TSR performance of Contango. Contango has reflected maximum levels within this table, although the number that will be eligible to vest cannot be determined until December 31, 2022.

Severance Benefits

Contango does not currently maintain any employment agreements. Each of its named executive officers are eligible for potential severance and change in control benefits as disclosed below pursuant to plans adopted in April of 2021.

Change in Control Severance Plan

On April 28, 2021, Contango adopted the Contango Oil & Gas Company Change in Control Severance Plan (the “Change in Control Plan”), which provides “double trigger” severance payments and benefits to all employees including Contango’s named executive officers. The policy provides an eligible participant with certain payments and benefits in the event that the participant experiences a qualifying termination event within the 24-month period following a change in control. In the event that an eligible executive’s employment is terminated without cause by the employer or for good reason by the executive within the 24-month period following the occurrence of a change in control, Contango’s Chief Executive Officer and Contango’s President would become entitled to

 

188


Table of Contents

receive 250% and Contango’s Senior Vice President and Chief Financial Officer would become entitled to receive 200%, of the sum of the executive’s annual base salary and target annual cash bonus. In addition, the executive would receive (1) any unpaid annual cash bonus earned for the year preceding the year of termination; (2) Company-paid COBRA continuation coverage for up to 18 months following the date of termination; (3) reimbursement for up to $10,000 in outplacement services; and (4) any outstanding unvested performance-based equity awards held by the executive will remain outstanding and vest based on the greatest of (a) actual performance through the execution date of the definitive documentation governing the change in control, (b) actual performance through the date of the Participant’s termination of employment, or (c) the target number of shares granted under such performance-based equity award. The Change in Control Plan contains a modified cutback provision whereby payments payable to an executive may be reduced if doing so would put the executive in a more advantageous after-tax provision than if payments were not reduced and the executive became subject to excise taxes under Section 4999 of the Code.

Contango believes these severance levels are comparable to those utilized by its peer group. Contango believes that its Change in Control Plan, including its requirement of a “double trigger,” provides suitable incentive for its officers to remain with Contango in the event of a potential change in control through the consummation of any such transaction. Contango further believes such an incentive is to the benefit of its stockholders as well as any potential purchaser in connection with a change in control transaction, as it helps to ensure the continued operation and seamless transition of Contango prior to and through the conclusion of any such transaction. The compensation “multipliers” among the different categories of Contango’s officers were established based upon information provided by an independent compensation consultant regarding both its peer group and the industry in general.

Executive Severance Plan

In addition to the Change in Control Plan, on April 28, 2021, Contango adopted the Contango Oil & Gas Company Executive Severance Plan (the “Severance Plan”), which provides severance payments and benefits to its named executive officers. The Severance Plan provides an eligible participant with payments and benefits in the event of involuntary termination without cause or other termination due to a good reason. In the event of such a qualifying termination under the Severance Plan, the participant would become entitled to receive in the case of Contango’s Chief Executive Officer and Contango’s President, 150%, and in the case of Contango’s Senior Vice President and Chief Financial Officer, 100%, of the sum of the participant’s annual base salary and target bonus. In addition, the participant would receive (1) any unpaid annual cash bonus earned for the year preceding the year of termination; (2) Company-paid COBRA continuation coverage for up to 18 months following the date of termination; (3) reimbursement for up to $10,000 in outplacement services; (4) all outstanding unvested time-based equity awards held by the executive will 100% accelerate and become exercisable or settle (as applicable); and (5) a pro-rated portion of any outstanding unvested performance-based equity awards held by the executive will remain outstanding and vest based on actual performance over the applicable performance period. Contango believes these severance levels are comparable to those utilized by its peer group. The compensation “multipliers” among the different categories of Contango’s officers were established based upon information provided by an independent compensation consultant regarding both its peer group and the industry in general.

Equity Award Agreements

The award agreements governing the named executive officers’ equity awards also contain provisions that would govern accelerated vesting in connection with a change in control, in which case 100% of time-based restricted stock awards would vest upon a termination of employment without cause during the twelve month period immediately following a change in control. The time-based restricted stock grant agreements also provide for the accelerated vesting of such restricted stock awards in the event of a termination of employment without cause, for good reason or due to death or Disability (as such terms are defined in an applicable employment agreement with the participant).

 

189


Table of Contents

Director Compensation

Director Compensation for 2020

 

Name (1)

   Fees Earned
or Paid in
Cash ($)(2)
     Stock Awards
($)(3)
     Total ($)  

B. A. Berilgen

   $ 39,750      $ 108,868      $ 148,618  

B. James Ford (1)

   $ 32,000      $ 0      $ 32,000  

John C. Goff

   $ 31,000      $ 105,517      $ 136,517  

Lon McCain

   $ 41,500      $ 110,234      $ 151,734  

Joseph J. Romano

   $ 32,000      $ 108,992      $ 140,992  

 

(1)

Wilkie S. Colyer, Jr. was not provided compensation for his services as a director during 2020. As such, he is not included in the table above. The compensation received by Mr. Colyer for his services to Contango is fully reported above in the Summary Compensation Table. Mr. Ford retired from the Contango Board on June 8, 2020.

(2)

Reflects the amount of the annual retainer, committee retainers (as applicable) and meeting fees, which were paid in cash for the first and second quarters of 2020.

(3)

Represents the aggregate grant date fair value of shares of restricted Common Stock and fully vested share grants computed in accordance with FASB ASC Topic 718. See note 7 to Contango’s consolidated financial statements for the fiscal year ended December 31, 2020 included in Contango’s Annual Report on Form 10-K for a discussion of the assumptions used in determining the FASB ASC Topic 718 grant date fair value of these awards. Each of Contango’s then serving non-employee directors received an award of 38,062 restricted shares on June 26, 2020. Contango’s non-employee directors each also received a grant of fully vested shares on November 4, 2020 as payment for accrued retainers and fees for the third quarter of 2020, which value is included in the table above. Similar share grants were made on January 14, 2021 as payment for accrued retainers and fees for the fourth quarter of 2021, which although considered 2020 compensation by Contango, was not outstanding as of December 31, 2020, and thus is not reported in the 2020 director compensation table. The following table sets forth the number of outstanding equity awards of each of Contango’s directors as of December 31, 2020.

 

Director

   Outstanding
Shares of Stock
That Have Not
Vested as of
December 31,
2020
 

B. A. Berilgen

     38,062  

B. James Ford

     0  

John C. Goff

     38,062  

Lon McCain

     38,062  

Joseph J. Romano

     38,062  

Retainer/Fees and Equity Compensation

Pursuant to Contango’s non-employee director compensation plan (the “Plan”), each non-employee director is entitled annually to a $50,000 retainer and up to $110,000 in restricted stock, subject to a one-year vesting period, adjusted for partial periods of service. The number of shares awarded in 2020 was determined based on the volume weighted average price of Contango Common Stock on the five trading days prior to June 8, 2020, which was the date of Contango’s 2020 Annual Meeting when such directors were re-elected to the Contango Board. The Plan requires that directors maintain ownership of at least fifty percent of the stock granted to them within the last three calendar years. Additional annual cash retainer fees are paid to the chairman of the Audit Committee ($15,000), the chairman of the Compensation Committee ($10,000) and the chairman of the Nominating Committee ($9,500).

 

190


Table of Contents

Meeting attendance fees of $1,000 are accrued for each board and committee meeting attended in person or telephonically. The Plan also provides for reimbursement of expenses for all directors in the performance of their duties, including reasonable travel expenses incurred attending meetings.

For the third and fourth quarters of 2020, the Contango Board approved payment of the proportionate amount of the annual retainer, chairman retainers and meeting fees in quarterly installments of vested stock, valued based on a volume weighted average price over the 5 trading days prior to grant, in lieu of cash compensation to further provide liquidity to Contango.

Beginning in 2021, the annual retainer was increased such that each non-employee director is entitled annually to a $65,000 cash retainer and up to $125,000 in restricted stock, subject to a one-year vesting period, adjusted for partial periods of service.

COMPENSATION COMMITTEE INTERLOCKS AND INSIDER PARTICIPATION

No member of the Compensation Committee is or was during 2020 an employee, or is or ever has been an officer, of Contango or its subsidiaries, except for Mr. Romano serving as interim President and Chief Executive Officer of Contango from November 2012 to October 1, 2013. No executive officer of Contango has served as a director or a member of the compensation committee of another company whose executive officers serve as a member of the Contango Board or Compensation Committee.

 

191


Table of Contents

PROPOSAL 3: THE ADVISORY COMPENSATION PROPOSAL

Pursuant to the Dodd-Frank Wall Street Reform and Consumer Protection Act of 2010 and Rule 14a-21(c) of the Exchange Act, Contango is seeking non-binding, advisory stockholder approval of the compensation of Contango’s named executive officers that is based on or otherwise relates to the Transactions as disclosed in “Proposal 1: The Transaction Proposal—Interests of Contango Directors and Executive Officers in the Transaction—Quantification of Payments and Benefits to Contango’s Named Executive Officers.” The proposal gives Contango stockholders the opportunity to express their views on the Transaction-related compensation of Contango’s named executive officers. Accordingly, Contango is requesting stockholders to adopt the following resolution, on a non-binding, advisory basis:

“RESOLVED, that the compensation that may be paid or become payable to Contango’s named executive officers in connection with the Transactions, as disclosed pursuant to Item 402(t) of Regulation S-K in “Proposal 1: The Transaction Proposal—Interests of Contango Directors and Executive Officers in the Transactions—Quantification of Payments and Benefits to Contango’s Named Executive Officers,” is hereby APPROVED.”

Consummation of the Transactions is not conditioned on approval of the Compensation Proposal. Because the vote is advisory in nature only, it will not be binding on either Contango or the combined company. Accordingly, to the extent Contango or the combined company is contractually obligated to pay the compensation, the compensation will be payable to the Contango’s named executive officers, subject only to the conditions applicable thereto, if the Transaction Agreement is approved and adopted and the Transactions consummated, regardless of the outcome of the advisory vote.

Vote Required and the Contango Board’s Recommendation

Approval of the Compensation Proposal requires that the majority in voting power of the Contango Common Stock present in person or represented by proxy at the Special Meeting and entitled to vote on the Compensation Proposal vote in favor of the Compensation Proposal.

The Contango Board recommends that Contango stockholders vote “FOR” the Compensation Proposal.

 

192


Table of Contents

UNAUDITED PRO FORMA CONDENSED COMBINED FINANCIAL STATEMENTS

Defined terms included below shall have the same meaning as terms defined and included elsewhere in this proxy statement/prospectus.

On June 7, 2021, Contango, Independence, New PubCo, OpCo and certain entities formed by New PubCo (C Merger Sub and L Merger Sub) entered into the Transaction Agreement pursuant to which, (1) on the Closing Date, OpCo will be recapitalized such that after giving effect to such recapitalization, all of the equity interest in OpCo will consist of a number of OpCo Units equal to the Independence Ownership Number (the “OpCo Recapitalization”), Independence will distribute all of the OpCo Units held by it, and all of the shares of New PubCo Class B Common Stock held by it to the members of Independence in accordance with its organizational documents (the “Distribution”), and immediately following the Distribution, Independence will merge with and into OpCo with OpCo surviving (the “Independence Merger”), (2) immediately following the Independence Merger, C Merger Sub will merge with and into Contango, with Contango surviving the merger as a direct wholly owned corporate subsidiary of New PubCo (the “Contango Merger”), (3) as a result of the Contango Merger, each outstanding share of common Contango Common Stock will be converted into the right to receive a number of shares of New PubCo Class A Common Stock equal to the Exchange Ratio, (4) immediately following the Contango Merger, Contango will merge with and into L Merger Sub, with L Merger Sub surviving the merger as a direct wholly owned limited liability company subsidiary of New PubCo (the “LLC Merger”), (5) immediately following the LLC Merger, New PubCo will contribute 100% of the equity interests in L Merger Sub to OpCo in exchange for certain Opco Units (the “Contribution”), and (6) immediately following the Contribution, OpCo will contribute L Merger Sub to Energy Finance. Each of these transactions contemplated by the Transaction Agreement is collectively referred to hereafter as the “Transactions.” Subject to the terms and conditions within the Transaction Agreement, holders of eligible shares of Contango Common Stock will receive 0.20 shares of New PubCo Class A common stock in exchange for each share of Contango Common Stock held.

The following unaudited pro forma condensed combined financial statements (the “pro forma financial statements”) have been prepared from the respective historical consolidated financial statements of Contango and Independence, adjusted to give effect to the Transactions. Additionally, the pro forma financial statements include adjustments associated with the Independence Transactions, which were completed by Independence prior to the Closing Date. Further, Contango completed the Mid-Con Acquisition and the Grizzly Acquisition (collectively, the “Contango Transactions”) during the periods presented.

The unaudited pro forma condensed combined statements of operations (the “pro forma statements of operations”) for the six months ended June 30, 2021 and for the year ended December 31, 2020 give effect to each of the Transactions, the Independence Transactions, and the Contango Transactions (collectively, the “Pro Forma Transactions”) as if they had been consummated on January 1, 2020. The unaudited pro forma condensed combined balance sheet (the “pro forma balance sheet”) gives effect to the Pro Forma Transactions as if they had occurred on June 30, 2021. The pro forma balance sheet as of June 30, 2021 reflects no impact from the Independence Transactions and the Contango Transactions, as they are already reflected in the historical balance sheets of Independence and Contango, respectively. Additionally, the pro forma statement of operations for the six months ended June 30, 2021 reflects no impact from the Titan Acquisition as it is already reflected in the historical statement of operations of Independence. The pro forma financial statements contain certain reclassification adjustments to conform the historical Contango financial statement presentation to Independence’s financial statement presentation.

The following pro forma financial statements are based on, and should be read in conjunction with:

 

 

the historical audited combined and consolidated financial statements of Independence for the year ended December 31, 2020 and the unaudited condensed combined and consolidated financial statements of Independence as of and for the six months ended June 30, 2021, and the related notes thereto;

 

193


Table of Contents
 

the historical audited consolidated financial statements of Contango for the year ended December 31, 2020 and the unaudited consolidated financial statements of Contango as of and for the six months ended June 30, 2021, and the related notes thereto;

 

 

the historical audited consolidated financial statements of Liberty for the year ended December 31, 2019 and the unaudited consolidated financial statements of Liberty as of and for the six months ended June 30, 2020, and the related notes thereto;

 

 

the “Management’s discussion and analysis of financial condition and results of operations” included elsewhere in this proxy statement/prospectus; and

 

 

the “Risk factors” and other cautionary statements included elsewhere in this proxy statement/prospectus.

The accompanying pro forma financial statements were derived by making certain transaction adjustments to the historical financial statements noted above. The adjustments are based on currently available information and certain estimates and assumptions. Therefore, the actual impact of the Pro Forma Transactions may differ from the adjustments made to the pro forma financial statements. However, management believes that the assumptions provide a reasonable basis for presenting the significant effects for the periods presented as if the Pro Forma Transactions had been consummated earlier, and that all adjustments necessary to present fairly the pro forma financial statements have been made.

As of the date of this proxy statement/prospectus, Independence has not completed the detailed valuation study necessary to arrive at the required final estimates of the fair value of the assets to be acquired and the liabilities to be assumed and the related allocations of purchase price, nor has it identified all adjustments necessary to conform Contango’s accounting policies to Independence’s accounting policies. A final determination of the fair value of Contango’s assets and liabilities will be based on the actual assets and liabilities of Contango that exist as of the Closing Date and, therefore, cannot be made prior to the completion of the Transactions.

In addition, the value of the consideration to be paid by New PubCo upon the consummation of the Transactions will be determined based on the closing price of Contango’s common stock on the closing date of the Contango Merger. As a result of the foregoing, the pro forma adjustments are preliminary and are subject to change as additional information becomes available and as additional analysis is performed. The preliminary pro forma adjustments have been made solely for the purpose of providing the unaudited pro forma financial statements presented below. Independence estimated the fair value of Contango’s assets and liabilities based on discussions with Contango’s management, preliminary valuation studies, due diligence, and information presented in Contango’s SEC filings. Until the Contango Merger is completed, both companies are limited in their ability to share certain information. Any increases or decreases in the fair value of assets acquired and liabilities assumed upon completion of the final valuations will result in adjustments to the pro forma balance sheet and/or pro forma statements of operations. The final purchase price allocation may be materially different than that reflected in the pro forma purchase price allocation presented herein.

The pro forma financial statements and related notes are presented for illustrative purposes only and should not be relied upon as an indication of the financial condition or the operating results that New PubCo would have achieved if the Transaction Agreement had been entered into and the Pro Forma Transactions had taken place on the assumed dates. The pro forma financial statements do not reflect future events that may occur after the consummation of the Transactions, including, but not limited to, the anticipated realization of ongoing savings from potential operating efficiencies, asset dispositions, cost savings, or economies of scale that New PubCo may achieve with respect to the combined operations. As a result, future results may vary significantly from the results reflected in the pro forma financial statements and should not be relied on as an indication of the future results of New PubCo.

 

194


Table of Contents

Unaudited pro forma condensed combined balance sheet

as of June 30, 2021

(in thousands, except share data)

 

    Independence
(Historical)
    Contango
(Historical)
    Reclassifications           Transaction
Adjustments
          Pro Forma
Combined
 

CURRENT ASSETS:

             

Cash and cash equivalents

  $ 74,511     $ 2,177     $ —         $ —         $ 76,688  
             

Accounts receivable, net

    160,329       65,937       —           —           226,266  

Prepaid expenses

    —         6,142       (6,142     (a     —           —    

Drilling advances

    15,084       —         —           —           15,084  

Inventory

    —         531       (531     (a     —           —    

Deposits and other

    —         —         —         (a     —           —    

Prepaid and other assets

    1,590       —         6,673       (a     —           8,263  
 

 

 

   

 

 

   

 

 

     

 

 

     

 

 

 

Total current assets

    251,514       74,787       —           —           326,301  

PROPERTY, PLANT AND EQUIPMENT:

             

Oil and natural gas properties, successful efforts method of accounting:

             

Proved properties

    4,829,614       1,502,215       —           (534,316     (b     5,797,513  

Unproved properties

    321,040       20,857       —           (20,457     (b     321,440  

Other property & equipment

    136,534       1,912       —                 (b     138,446  

Accumulated depreciation, depletion, amortization and impairment

    (1,800,532     (1,176,134     —           1,176,134       (b     (1,800,532
 

 

 

   

 

 

   

 

 

     

 

 

     

 

 

 

Total property, plant and equipment, net

    3,486,656       348,850       —           621,361         4,456,867  

OTHER NON-CURRENT ASSETS:

             

Investments in affiliates

    —         5,989       —           —           5,989  

Goodwill

    —         —         —           187,355       (c     187,355  

Right-of-use lease assets

    —         7,385       —           (3,580     (d     3,805  

Debt issuance costs

    —         3,873       (3,873     (a     —           —    

Deposits

    —         1,813       (1,813     (a     —           —    

Other assets

    22,299       —         5,686       (a     (3,873     (e     24,112  
             
 

 

 

   

 

 

   

 

 

     

 

 

     

 

 

 

Total other non-current assets

    22,299       19,060       —           179,902         221,261  
 

 

 

   

 

 

   

 

 

     

 

 

     

 

 

 

TOTAL ASSETS

  $ 3,760,469     $ 442,697     $ —         $ 801,263       $ 5,004,429  
 

 

 

   

 

 

   

 

 

     

 

 

     

 

 

 

CURRENT LIABILITIES:

             

Accounts payable and accrued liabilities

  $ 135,091     $ 132,527     $ —         $ 27,151       (f   $ 294,769  

Accounts payable – affiliates

    311       —         —           —           311  

Current derivative liability

    232,441       41,176       —           —           273,617  

Current asset retirement obligations

    —         4,700       —           —           4,700  

Other current liabilities

    3,938       —         —           —           3,938  
 

 

 

   

 

 

   

 

 

     

 

 

     

 

 

 

Total current liabilities

    371,781       178,403       —           27,151         577,335  

NON-CURRENT LIABILITIES:

                                          

Long-term debt

  $ 836,126     $ 72,369     $ —         $ —         (e   $ 908,495  
             

Long-term derivative liability

    69,593       17,493       —           —           87,086  

Asset retirement obligations

    105,185       106,256       —           —           211,441  

Lease liabilities

    —         3,805       —           —         (d     3,805  

Deferred tax liabilities

    —         —         —           113,378       (g     113,378  

Other liabilities

    23,355       —         —           —           23,355  
 

 

 

   

 

 

   

 

 

     

 

 

     

 

 

 

Total non-current liabilities

    1,034,259       199,923       —           113,378         1,347,560  
 

 

 

   

 

 

   

 

 

     

 

 

     

 

 

 

TOTAL LIABILITIES

    1,406,040       378,326       —           140,529         1,924,895  
 

 

 

   

 

 

   

 

 

     

 

 

     

 

 

 

COMMITMENTS AND CONTINGENCIES

             

REDEEMABLE NONCONTROLLING INTERESTS

    —         —         —           2,292,214       (i    
2,292,214
 

SHAREHOLDERS’ EQUITY:

             

Members’ equity

    2,337,661       —         —           (8,297     (f     —    
            (2,329,364     (h  

 

195


Table of Contents
    Independence
(Historical)
    Contango
(Historical)
    Reclassifications           Transaction
Adjustments
          Pro
Forma
Combined
 

Common stock, $0.04 par value, 400,000,000 shares authorized, 201,438,451 shares issued and 201,182,259 shares outstanding at June 30, 2021

    —         8,045       —           (8,045     (h     —    

New PubCo Class A common stock, $0.0001 par value, 1,000,000,000 shares authorized and 43,067,458 shares issued and outstanding at June 30, 2021 on a pro forma basis

    —         —         —           4       (i     4  

New PubCo Class B common stock, $0.0001 par value, 500,000,000 shares authorized and 127,345,224 shares issued and outstanding at June 30, 2021 on a pro forma basis

    —         —         —           13       (i     13  

New PubCo preferred stock, $0.0001 par value, 500,000,000 shares authorized and 1,000 Series I preferred shares issued and outstanding at June 30, 2021 on a pro forma basis

    —         —         —           —         (i     —    

Additional paid-in capital

    —         620,595       —           2,013       (g     814,361  
            (620,595     (h  
            768,522       (i  
            43,826       (j  

Treasury shares at cost (256,192 shares at June 30, 2021)

    —         (1,016     —           1,016       (h     —    

Accumulated deficit

    —         (563,253     —           (18,854     (f     (43,826
            582,107       (h  
            (43,826     (j  

Noncontrolling interests

    16,768       —         —           —           16,768  
             
 

 

 

   

 

 

   

 

 

     

 

 

     

 

 

 

Total shareholders’ equity

    2,354,429       64,371       —           (1,631,480       787,320  
 

 

 

   

 

 

   

 

 

     

 

 

     

 

 

 

TOTAL LIABILITIES, REEDEMABLE NONCONTROLLING INTERESTS AND SHAREHOLDERS’ EQUITY

  $ 3,760,469     $ 442,697     $ —         $ 801,263       $ 5,004,429  
 

 

 

   

 

 

   

 

 

     

 

 

     

 

 

 

 

196


Table of Contents

Unaudited pro forma condensed combined statement of operations

for the six months ended June 30, 2021

(in thousands, except for per share data)

 

    Independence
(Historical)
    Independence
Transaction
Adjustments
     Independence
As
Adjusted
    Contango
(Historical)
    Contango
Transaction
 Adjustments
    Contango
As
 Adjusted
    Reclassi-
fications
     Transaction
 Adjustments
    Pro
Forma
 Combined
 

REVENUES:

                           

Oil and condensate sales

  $ 405,743     $ (7,564     (aa)     $ 398,179     $ 93,202     $ 6,957       (ee)     $ 100,159     $ —         $ —         $ 498,338    

Natural gas sales

    143,492       (2,292     (aa)       141,200       29,315       712       (ee)       30,027       —           —           171,227    

Natural gas liquids sales

    74,291       (1,200     (aa)       73,091       20,560       743       (ee)       21,303       —           —           94,394    

Midstream and other

    24,464       (538     (aa)       23,926       —         42       (ee)       42       513       (ff)       —           24,481    

Other operating revenues

    —         —           —         513       —           513       (513     (ff)       —           —      
 

 

 

   

 

 

     

 

 

   

 

 

   

 

 

     

 

 

   

 

 

     

 

 

     

 

 

   

Total revenues

    647,990       (11,594       636,396       143,590       8,454         152,044       —           —           788,440    

EXPENSES:

                           

Operating expense

    279,623       (5,827     (aa)       273,796       63,985       3,234       (ee)       67,219       —           —           341,015    

Depreciation, depletion and amortization

    160,097       (3,478     (aa)       156,619       20,599       1,413       (ee)       22,012       —           23,365       (gg)       201,996    

Impairment and abandonment of oil and natural gas properties

    —         —           —         454       —           454       —           —           454    

Exploration expense

    79       (3     (aa)       76       284       —           284       —           —           360    

Midstream operating expense

    6,330       (132     (aa)       6,198       —         —           —         —           —           6,198    

General and administrative expense

    22,751       (195     (aa)       22,556       24,842       96       (ee)       24,938       —           6,735       (hh)       60,388    
                        6,159       (ii)      

(Gain) loss on sale of assets

    (9,417     —           (9,417     —         —           —         (348     (ff)       —           (9,765  
 

 

 

   

 

 

     

 

 

   

 

 

   

 

 

     

 

 

   

 

 

     

 

 

     

 

 

   

Total expenses

    459,463       (9,635       449,828       110,164       4,743         114,907       (348       36,259         600,646    
 

 

 

   

 

 

     

 

 

   

 

 

   

 

 

     

 

 

   

 

 

     

 

 

     

 

 

   

OTHER INCOME (EXPENSE):

                           

Interest expense

    (24,826     377       (aa)       (30,537     (2,558     (327     (ee)       (2,885     —           434       (ll)       (32,988 )    
      (6,088     (bb)                        

Gain (loss) on derivatives

    (602,810     —           (602,810     (69,561     (1,597     (ee)       (71,158     —           —           (673,968  

Gain from investment in affiliates, net of income taxes

    —         —           —         (804     —           (804     —           —           (804  

Gain from sale of assets

  $ —       $ —         $ —       $ 348     $ —         $ 348     $ (348     (ff)     $ —         $ —      

Other income (expense)

    (6     (5 )(aa)        (11     2,569       —           2,569       —           —           2,558    
 

 

 

   

 

 

     

 

 

   

 

 

   

 

 

     

 

 

   

 

 

     

 

 

     

 

 

   

Total other income (expense)

    (627,642     (5,716       (633,358     (70,006     (1,924       (71,930     (348       434         (705,202  
 

 

 

   

 

 

     

 

 

   

 

 

   

 

 

     

 

 

   

 

 

     

 

 

     

 

 

   

 

197


Table of Contents
    Independence
(Historical)
    Independence
Transaction
Adjustments
   Independence
As
Adjusted
    Contango
(Historical)
    Contango
Transaction
 Adjustments
  Contango
As
 Adjusted
    Reclassi-
fications
   Transaction
 Adjustments
  Pro
Forma
 Combined

NET LOSS BEFORE INCOME TAXES

    (439,115     (7,675       (446,790     (36,580     1,787         (34,793     —           (35,825       (517,408  

Income tax benefit (provision)

    (14     1     (aa)     (13     (355     —           (355     —           29,876     (mm)     29,508    
 

 

 

   

 

 

     

 

 

   

 

 

   

 

 

     

 

 

   

 

 

     

 

 

     

 

 

   

NET LOSS

    (439,129     (7,674       (446,803     (36,935     1,787         (35,148     —           (5,949       (487,900  
 

 

 

   

 

 

     

 

 

   

 

 

   

 

 

     

 

 

   

 

 

     

 

 

     

 

 

   

Less: Net (income) loss attributable to noncontrolling interests

    13,892       (8,716   (aa)     2,540       —         —           —         —           379,990     (nn)     382,530    
      (2,636   (cc)                      
 

 

 

   

 

 

     

 

 

   

 

 

   

 

 

     

 

 

   

 

 

     

 

 

     

 

 

   

NET LOSS ATTRIBUTABLE TO COMPANY

  $ (425,237   $ (19,026     $ (444,263   $ (36,935   $ 1,787       $ (35,148   $ —         $ 374,041       $ (105,370  
 

 

 

   

 

 

     

 

 

   

 

 

   

 

 

     

 

 

   

 

 

     

 

 

     

 

 

   
                           

NET LOSS PER SHARE/UNIT:

                           

Class A - basic and diluted

  $ (347.08                         $ (2.45   (oo)

Class B - basic and diluted

  $ —                             $ —       (oo)

Contango common stock - basic and diluted

          $ (0.19                  

WEIGHTED AVERAGE COMMON SHARES/UNITS OUTSTANDING:

                           

Class A - basic and diluted

    1,225                             43,067     (oo)

Class B - basic and diluted

    —                               127,345     (oo)

Contango common stock - basic and diluted

            195,714                    

 

198


Table of Contents

Unaudited pro forma condensed combined statement of operations

for the year ended December 31, 2020

(in thousands, except for per share data)

 

    Independence
(Historical)
    Independence
Transaction
Adjustments
          Independence
As Adjusted
    Contango
(Historical)
    Contango
Transaction
Adjustments
          Contango
As Adjusted
    Reclassifications           Transaction
Adjustments
          Pro
Forma
Combined
       

REVENUES:

                           

Oil and condensate sales

  $ 491,780     $ (16,737     (aa   $ 529,420     $ 62,461     $ 80,729       (ee   $ 143,190     $ —         $ —         $ 672,610    
      54,377       (dd                      

Natural gas sales

    149,317       (5,171     (aa     172,242       31,381       4,665       (ee     36,046       —           —           208,288    
      28,096       (dd                      

Natural gas liquids sales

    69,902       (2,321     (aa     81,430       17,078       5,380       (ee     22,458       —           —           103,888    
      13,849       (dd                      

Midstream and other

    43,222       (1,542     (aa     49,057       —         (1,252     (ee     (1,252     2,000       (ff     —           49,805    
      7,377       (dd                      

Other operating revenues

    —         —           —         2,000       —           2,000       (2,000     (ff     —           —      
 

 

 

   

 

 

     

 

 

   

 

 

   

 

 

     

 

 

   

 

 

     

 

 

     

 

 

   

Total revenues

    754,221       77,928         832,149       112,920       89,522         202,442       —           —           1,034,591    

EXPENSES:

                           

Operating expense

    481,834       (17,088     (aa     529,500       72,847       69,278       (ee     142,125       —           —           671,625    
      64,754       (dd                      

Depreciation, depletion and amortization

    372,300       (12,952     (aa     466,479       30,032       26,984       (ee     57,016       —           36,953       (gg     560,448    
      107,131       (dd                      

Impairment and abandonment of oil and natural gas properties

    247,215       (8,945     (aa     469,476       168,802       19,647       (ee     188,449       —           —           657,925    
      231,206       (dd                      

Exploration expense

    486       (14     (aa     1,148       11,594       4,290       (ee     15,884       —           —           17,032    
      676       (dd                      

Midstream operating expense

    9,472       (380     (aa     9,092       —         —           —         —           —           9,092    

General and administrative expense

    16,542       (40     (aa     17,033       24,940       8,620       (ee     33,560       —           13,470       (hh     141,198    
      531       (dd                   6,158       (ii    
                        43,826       (jj    
                        27,151       (kk    

(Gain) loss on sale of assets

    —         652       (dd     652       —         —           —         (4,501     (ff     —           (3,849  
 

 

 

   

 

 

     

 

 

   

 

 

   

 

 

     

 

 

   

 

 

     

 

 

     

 

 

   

Total expenses

    1,127,849       365,531         1,493,380       308,215       128,819         437,034       (4,501       127,558         2,053,471    
 

 

 

   

 

 

     

 

 

   

 

 

   

 

 

     

 

 

   

 

 

     

 

 

     

 

 

   

OTHER INCOME (EXPENSE):

                           

Interest expense

    (38,107     1,493       (aa     (53,750     (5,022     (5,137     (ee     (10,159     —           562       (ll     (63,347  
      (17,136     (bb                      

Gain (loss) on derivatives

    195,284       —           195,284       27,585       16,036       (ee     43,621       —           —           238,905    

Gain from investment in affiliates, net of income taxes

    —         —           —         27       —           27       —           —           27    

Gain from sale of assets

    —         —           —         4,501       —           4,501       (4,501     (ff     —           —      

Other income (expense)

    341       (16     (aa     (1,802     3,609       (38     (ee     3,571       —           —           1,769    
      (2,127     (dd                      
 

 

 

   

 

 

     

 

 

   

 

 

   

 

 

     

 

 

   

 

 

     

 

 

     

 

 

   

Total other income (expense)

    157,518       (17,786       139,732       30,700       10,861         41,561       (4,501       562         177,354    
 

 

 

   

 

 

     

 

 

   

 

 

   

 

 

     

 

 

   

 

 

     

 

 

     

 

 

   

NET LOSS BEFORE INCOME TAXES

    (216,110     (305,389       (521,499     (164,595     (28,436       (193,031     —           (126,996       (841,526  

Income tax benefit (provision)

    (14     1       (aa     (35     (747     —           (747     —           42,961       (mm     42,179    
      (22     (dd                      
 

 

 

   

 

 

     

 

 

   

 

 

   

 

 

     

 

 

   

 

 

     

 

 

     

 

 

   

NET LOSS

    (216,124     (305,410       (521,534     (165,342     (28,436       (193,778     —           (84,035       (799,347  

 

199


Table of Contents
    Independence
(Historical)
    Independence
Transaction
Adjustments
          Independence
As Adjusted
    Contango
(Historical)
    Contango
Transaction
Adjustments
          Contango
As Adjusted
    Reclassifications           Transaction
Adjustments
          Pro
Forma
Combined
       

Less: Net (income) loss attributable to noncontrolling interests

  $ 97,475     $ (7,495     (aa   $ 207     $ —       $ —         $ —       $ —         $ 619,216       (nn   $ 619,423    
      (89,773     (cc                      
 

 

 

   

 

 

     

 

 

   

 

 

   

 

 

     

 

 

   

 

 

     

 

 

     

 

 

   

NET LOSS ATTRIBUTABLE TO COMPANY

  $ (118,649   $ (402,678     $ (521,327   $ (165,342   $ (28,436     $ (193,778   $ —         $ 535,181       $ (179,924  
 

 

 

   

 

 

     

 

 

   

 

 

   

 

 

     

 

 

   

 

 

     

 

 

     

 

 

   

NET LOSS PER SHARE/UNIT:

                           

Class A - basic and diluted

  $ (153.30                         $ (4.18     (oo

Class B - basic and diluted

  $ —                             $ —         (oo

Contango common stock - basic and diluted

          $ (1.20                  

WEIGHTED AVERAGE COMMON SHARES/UNITS OUTSTANDING:

                           

Class A - basic and diluted

    774                             43,067       (oo

Class B - basic and diluted

    —                               127,345       (oo

Contango common stock - basic and diluted

            137,522                    

 

200


Table of Contents

Notes to unaudited pro forma condensed combined financial statements

NOTE 1 – Basis of pro forma presentation

The pro forma financial statements have been derived from the historical financial statements of Contango and Independence. Certain of Contango’s historical amounts have been reclassified to conform to Independence’s financial statement presentation. The pro forma balance sheet as of June 30, 2021 gives effect to the Transactions as if they had occurred on June 30, 2021. The pro forma statements of operations for the six months ended June 30, 2021 and for the year ended December 31, 2020 give effect to the Pro Forma Transactions as if they had occurred on January 1, 2020.

The pro forma financial statements reflect pro forma adjustments that are based on available information and certain assumptions that management believes are reasonable. However, actual results may differ from those reflected in these statements. In management’s opinion, all adjustments known to date that are necessary to present fairly the pro forma information have been made. The pro forma financial statements do not purport to represent what the combined entity’s financial position or results of operations would have been if the Pro Forma Transactions had actually occurred on the dates indicated above, nor are they indicative of New PubCo’s future financial position or results of operations.

These pro forma financial statements should be read in conjunction with the historical financial statements, and related notes thereto, of Contango and Independence for the periods presented, which are incorporated by reference and included, respectively, in this proxy statement/prospectus.

NOTE 2 – Preliminary acquisition accounting

The Transactions will be accounted for using the acquisition method of accounting for business combinations with Independence considered to be the accounting acquirer. The allocation of the preliminary estimated purchase price for Contango is based upon management’s estimates of and assumptions related to the fair value of assets to be acquired and liabilities to be assumed as of June 30, 2021 using currently available information. Because the pro forma financial statements have been prepared based on these preliminary estimates, the final purchase price allocation and the resulting effect on New PubCo’s financial position and results of operations may differ significantly from the pro forma amounts included in this proxy statement/prospectus. Independence expects to finalize its allocation of the purchase price as soon as practicable after completion of the Transactions.

The preliminary purchase price allocation is subject to change as a result of several factors, including but not limited to:

 

 

changes in the estimated fair value of the shares of Contango Common Stock exchanged for shares of New PubCo Class A Common Stock as merger consideration to Contango stockholders, based on the share price of Contango Common Stock at the Closing Date;

 

 

changes in the estimated fair value of Contango’s assets acquired and liabilities assumed as of the Closing Date of the Contango Merger, which could result from changes in future oil and natural gas commodity prices, reserve estimates, interest rates, and other factors;

 

 

the tax basis of Contango’s assets and liabilities as of the Closing Date; and

 

 

certain of the factors described in “Risk Factors” included elsewhere within this proxy statement/prospectus.

 

201


Table of Contents

The preliminary determination of consideration transferred, fair value of assets acquired and liabilities assumed that are expected to be recorded are as follows (in thousands, except exchange ratio, share, and per share data):

 

Consideration transferred:

  

Shares of Contango common stock outstanding

     199,130,001  

NYSE American closing price per share on September 10, 2021

   $ 3.60  

Fair value of Contango common stock

     716,868  
  

 

 

 

Settlement of Restricted Stock Awards

     7,381  

Settlement of PSU Awards

     7,139  

Company Stock Option Awards

     —    
  

 

 

 

Consideration transferred

   $ 731,389  
  

 

 

 

Fair value of assets acquired:

  

Cash

   $ 2,177  

Accounts receivable

     65,937  

Other current assets

     6,673  

Proved oil and natural gas properties

     967,899  

Unproven oil and natural gas properties

     400  

Other property, plant and equipment

     1,912  

Goodwill

     187,355  

Other noncurrent assets

     11,607  
  

 

 

 

Total assets acquired

     1,243,960  

Fair value of liabilities assumed:

  

Accounts payable and accrued expenses

     151,381  

Derivative liabilities

     58,669  

Long-term debt

     72,369  

Deferred tax liabilities, net

     115,391  

Asset retirement obligation

     110,956  

Other liabilities

     3,805  
  

 

 

 

Total liabilities assumed

     512,571  
  

 

 

 

Assets acquired and liabilities assumed

   $ 731,389  
  

 

 

 

Under the Transaction Agreement, Contango stockholders will receive 0.20 shares of New PubCo Class A Common Stock for each share of Contango Common Stock issued and outstanding immediately prior to the Closing Date. We anticipate this will result in New PubCo issuing approximately 39.8 million shares of New PubCo Class A Common Stock in exchange for 199.1 million outstanding shares of Contango Common Stock and 3.2 million shares of New PubCo Class A Common Stock in settlement of Contango’s equity compensation awards, a portion of which will be recognized as expense in the statement of operations for New PubCo. As Contango Common Stock are listed and actively traded on an exchange, the trading price of Contango Common Stock has been used to estimate the fair value of consideration transferred for the pro forma financial statements. The Contango Merger is intended to be non-taxable to Contango stockholders and in such case Contango’s tax basis in its assets and liabilities will carry over to New PubCo.

The final value of consideration transferred will be determined based on the actual number of shares and the market price of Contango Common Stock exchanged for New PubCo Class A Common Stock on the Closing Date. A 10% increase or decrease in the closing price of a share of Contango stock, as compared to the September 10, 2021 closing price of $3.60, would increase or decrease the purchase price by approximately $83.9 million, assuming all other factors are held constant.

 

202


Table of Contents

NOTE 3 – Adjustments to the pro forma financial statements

The pro forma financial statements have been prepared to illustrate the effect of the Pro Forma Transactions and have been prepared for informational purposes only.

The following pro forma financial statements have been prepared in accordance with Article 11 of Regulation S-X as amended by the final rule, Release No. 33-10786 “Amendments to Financial Disclosures about Acquired and Disposed Businesses.” Release No. 33-10786 replaces the existing pro forma adjustment criteria with simplified requirements to depict the accounting for the transaction (“Transaction Accounting Adjustments”) and allows for supplemental disclosure of the reasonably estimable synergies and other transaction effects that have occurred or are reasonably expected to occur (“Management Adjustments”). Management has elected not to disclose Management Adjustments.

The pro forma provision for income taxes does not necessarily reflect the amounts that would have resulted had the combined company filed consolidated income tax returns during the periods presented.

The pro forma net loss per share amounts presented in the pro forma statements of operations are based upon the number of shares of New PubCo Class A Common Stock and New PubCo Class B Common Stock outstanding, assuming the Pro Forma Transactions occurred on January 1, 2020.

Pro forma balance sheet adjustments

The adjustments included in the pro forma balance sheet as of June 30, 2021 are as follows:

Reclassifications

 

(a)

The following reclassifications were made to conform Contango’s financial statement presentation to Independence’s financial statement presentation:

 

   

The reclassification of $6.1 million of Contango’s prepaid expenses to prepaid and other assets;

 

   

The reclassification of $0.5 million of Contango’s inventory to prepaid and other assets;

 

   

The reclassification of $3.9 million of Contango’s debt issuance costs to other assets; and

 

   

The reclassification of $1.8 million of Contango’s deposits to other assets.

Transaction Adjustments

 

(b)

Reflects a preliminary purchase price allocation adjustment resulting in a $621.4 million increase to Contango’s net book basis of property, plant, and equipment to record it at fair value.

 

(c)

Reflects preliminary purchase price allocation adjustments to record goodwill related to the acquisition of Contango.

 

(d)

Reflects preliminary purchase price allocation adjustments related to Contango’s right of use lease asset and lease liability. Note that New PubCo is an emerging growth company and its predecessor, Independence, has not yet adopted ASU 2016-02. Upon the Closing of the Transactions, it is expected that New PubCo will succeed to the reporting requirements of Contango and cease to qualify as an emerging growth company. The pro forma financial statements do not reflect an adjustment for Independence’s adoption of ASU 2016-02 as the expected impact of adoption is currently being finalized and is expected to be immaterial to the consolidated financial statements of New PubCo.

 

(e)

Reflects a $3.9 million reduction to other assets to remove capitalized debt issuance costs related to Contango’s existing long-term debt. Note that the carrying value of Contango’s long-term debt is considered to approximate fair value due to the short-term nature of interest rates for the revolving credit facility.

 

203


Table of Contents
(f)

Reflects the impact of one-time, nonrecurring transaction costs of $27.2 million related to the Transactions. These transaction costs are based on preliminary estimates, and the final amounts and the resulting effect on Independence’s financial position may differ significantly. These incremental costs are not yet reflected in the historical June 30, 2021 consolidated balance sheets of Independence and Contango, but are reflected in the pro forma condensed combined balance sheet as an increase to accounts payable and accrued expenses as they will be expensed by Independence and Contango as incurred. These amounts do not include severance payments for restructuring activities that may occur subsequent to the consummation of the Transactions. Such costs will be recorded as an expense in the financial statements of New PubCo subsequent to the Transactions.

 

(g)

Reflects pro forma adjustments resulting in a $113.4 million increase to the net deferred tax liability for the Transactions at the estimated statutory tax rate for the combined company.

 

(h)

Reflects the elimination of historical equity balances of Contango and Independence in accordance with the acquisition method of accounting.

 

(i)

Reflects the initial capitalization of New PubCo, including the issuance of New PubCo Class A and Class B common stock as a result of the Contango Merger and the Distribution, respectively.

 

(j)

Reflects the impact of one-time, nonrecurring costs of $43.8 million related to certain change in control payments made to settle company PSU Awards of Contango that will be expensed by New PubCo.

The impact of pro forma adjustments on total redeemable noncontrolling interests and total shareholders’ equity are summarized below (in thousands, except share and per share data):

 

     Estimated
Transaction
Costs
    Tax
effects
of the
Transactions
    Elimination
of historical

equity
    Issuance of
New

PubCo
Class
 A and
Class
  B
common
stock
    Settlement of
Company
PSU Awards
    Transaction
Adjustments
 

Redeemable noncontrolling interests

   $ —       $         —       $ —       $ 2,292,214 (i)    $         —       $ 2,292,214  
  

 

 

   

 

 

   

 

 

   

 

 

   

 

 

   

 

 

 

Total redeemable noncontrolling interests

   $ —       $ —       $ —       $ 2,292,214     $ —       $ 2,292,214  
  

 

 

   

 

 

   

 

 

   

 

 

   

 

 

   

 

 

 

Members’ equity

   $ (8,297 )(f)    $ —       $ (2,329,364 )(h)    $ —       $ —       $ (2,337,661

Contango Common Stock,

     —         —         (8,045 )(h)      —         —         (8,045

New PubCo Class A common stock

     —         —         —         4 (i)      —         4  

New PubCo Class B common stock

     —         —         —         13 (i)      —         13  

New PubCo preferred stock

     —         —         —         —   (i)      —         —    

Additional paid-in capital

     —         2,013 (g)      (620,595 )(h)      768,522 (i)      43,826 (j)      193,766  

Treasury shares at cost

     —         —         1,016 (h)      —         —         1,016  

Accumulated deficit

     (18,854 )(f)      —         582,107 (h)      —         (43,826 )(j)      519,427  

Noncontrolling interests

     —         —         —         —         —         —    
  

 

 

   

 

 

   

 

 

   

 

 

   

 

 

   

 

 

 

Total shareholders’ equity

   $ (27,151   $ 2,013     $ (2,374,881   $ 768,539     $ —       $ (1,631,480
  

 

 

   

 

 

   

 

 

   

 

 

   

 

 

   

 

 

 

 

204


Table of Contents

Pro forma statements of operations adjustments

The adjustments included in the pro forma statements of operations for the six months ended June 30, 2021 and for the year ended December 31, 2020 are as follows:

Independence Transaction Adjustments

 

(aa)

Reflects the impact on the pro forma statements of operations reflect for the Noncontrolling Interest Carve-out, which is summarized below (in thousands):

 

Noncontrolling Interest Carve-out

  Six Months Ended
June 30, 2021
    Year Ended
December 31, 2020
 

Oil and condensate sales

  $ (7,564   $ (16,737

Natural gas sales

    (2,292     (5,171

Natural gas liquids sales

    (1,200     (2,321

Midstream and other

    (538     (1,542

Operating expense

    (5,827     (17,088

Depreciation, depletion and amortization

    (3,478     (12,952

Impairment and abandonment of oil and natural gas properties

    —         (8,945

Exploration expense

    (3     (14

Midstream operating expense

    (132     (380

General and administrative expense

    (195     (40

Interest expense

    377                       1,493  

Gain (loss) on derivatives

                      10,302       (7,631

Other income (expense)

    (5     (16

Income tax provision

    1       1  
 

 

 

   

 

 

 

Net income attributable to noncontrolling interests

  $ 8,716     $ 7,495  
 

 

 

   

 

 

 

 

(bb)

Reflects pro forma adjustments to interest expense related to the Independence Refinancing.

 

(cc)

Reflects the impact on the pro forma statements of operations for the reclassification from net loss attributable to noncontrolling interests to net loss attributable to members as a result of the Exchanges.

 

(dd)

Reflects pro forma adjustments for the Titan Acquisition as if it had been consummated on January 1, 2020, which are summarized below (in thousands):

 

Titan Acquisition

   Year Ended
December 31,
2020
 

Oil and condensate sales

   $ 54,377  

Natural gas sales

     28,096  

Natural gas liquids sales

     13,849  

Midstream and other

     7,377  

Operating expense

     64,754  

Depreciation, depletion and amortization

     107,131  

Impairment and abandonment of oil and natural gas properties

     231,206  

Exploration expense

     676  

General and administrative expense

     531  

(Gain) loss on sale of assets

     652  

Other income (expense)

     (2,127

Income tax provision

     (22
  

 

 

 

Net income (loss)

   $ (303,400
  

 

 

 

 

205


Table of Contents

Contango Transaction Adjustments

 

(ee)

Reflects adjustments to the pro forma statements of operations for the Mid-Con Acquisition and Grizzly Acquisition consummated by Contango on January 21, 2021 and February 1, 2021, respectively, which are summarized below (in thousands):

 

Contango Transaction Adjustments

   Six Months Ended
June 30, 2021
    Year Ended
December 31, 2020
 
     Mid-Con     Grizzly      Total     Mid-Con     Grizzly     Total  

Oil and condensate sales

   $ 2,554     $ 4,403      $ 6,957     $ 38,024     $ 42,705     $ 80,729  

Natural gas sales

     48       663        712       877       3,788       4,665  

Natural gas liquids sales

     —         743        743       —         5,380       5,380  

Midstream and other

     43       —          43       (1,252     —         (1,252

Operating expense

     1,243       1,991        3,234       28,176       41,102       69,278  

Depreciation, depletion and amortization

     620       793        1,413       13,867       13,117       26,984  

Impairment and abandonment of oil and natural gas properties

     —         —          —         19,647       —         19,647  

Exploration expense

     —         —          —         4,290       —         4,290  

General and administrative expense

     97       —          97       8,620       —         8,620  

Interest expense

     (327     —          (327     (5,137     —         (5,137

Gain (loss) on derivatives

     (1,597     —          (1,597     16,036       —         16,036  

Other income (expense)

     —         —          —         (38     —         (38
  

 

 

   

 

 

    

 

 

   

 

 

   

 

 

   

 

 

 

Net income (loss)

   $ (1,239   $ 3,026      $ 1,787     $ (26,090   $ (2,346   $ (28,436
  

 

 

   

 

 

    

 

 

   

 

 

   

 

 

   

 

 

 

Reclassifications

 

(ff)

The following reclassifications were made to conform Contango’s financial statement presentation to Independence’s financial statement presentation:

Pro forma statement of operations for the six months ended June 30, 2021

 

   

The reclassification of $0.5 million of Contango’s other operating revenues to midstream and other; and

 

   

The reclassification of $0.3 million of Contango’s gain from sale of assets within other income (expense) to (gain) loss on sale of assets within operating expenses.

Pro forma statement of operations for the year ended December 31, 2020

 

   

The reclassification of $2.0 million of Contango’s other operating revenues to midstream and other; and

 

   

The reclassification of $4.5 million of Contango’s gain from sale of assets within other income (expense) to (gain) loss on sale of assets within operating expenses.

Transaction Adjustments

 

(gg)

Reflects the pro forma depletion expense calculated in accordance with the successful efforts method of accounting for oil and gas properties, which was based on the preliminary purchase price allocation.

 

(hh)

Reflects the impact of the Management Compensation as described within this proxy statement/prospectus pursuant to the Management Agreement to be executed by and between New PubCo and Manager.

 

(ii)

Reflects the impact of the Incentive Compensation as described within this proxy statement/prospectus pursuant to the Management Agreement to be executed by and between New PubCo and Manager. The

 

206


Table of Contents
  amount recognized for the year ended December 31, 2020 represents the portion of New PubCo PSUs assuming a grant date of January 1, 2020. The amount recognized for the six months ended June 30, 2021 also includes the portion of New PubCo PSUs assuming an additional grant on January 1, 2021. The impact of the portion of New PubCo PSUs that vest based on relative TSR performance conditions are not yet reflected in the pro forma statements of operations as the peer group for measuring relative TSR is as of yet unknown and a mutual understanding of the key terms and conditions has not yet been reached.

 

(jj)

Reflects the impact of one-time, nonrecurring costs of $43.8 million related to certain change in control payments made to settle Company PSU Awards of Contango that will be expensed by New PubCo.

 

(kk)

Reflects the impact of one-time, nonrecurring transaction costs of $27.2 million related to the Transactions, including advisory, legal, regulatory, accounting, valuation, and other professional fees. These transaction costs are based on preliminary estimates, and the final amounts and the resulting effect on Independence’s results of operations may differ significantly. These amounts do not include severance payments for restructuring activities that may occur subsequent to the consummation of the Transactions. Such costs will be recorded as an expense in the financial statements of New PubCo subsequent to the Transactions.

 

(ll)

Reflects the impact of the fair value adjustment to Contango’s long-term debt and write-off of debt issuance costs resulting in decreases in interest expense of $0.4 million for the six months ended June 30, 2021 and $0.6 million for the year ended December 31, 2020.

 

(mm)

Reflects the income tax effect of the pro forma adjustments presented. The tax rate applied to the pro forma adjustments was the estimated combined statutory rate of 6.0%, after the effect of noncontrolling interests, for the six months ended June 30, 2021 and for the year ended December 31, 2020. The effective rate of New PubCo could be significantly different (either higher or lower) depending on post-Closing activities.

 

(nn)

Reflects the impact of the issuance of New PubCo Class A and Class B common stock as a result of the Contango Merger and the Distribution, respectively, on the allocation of net loss attributable to noncontrolling interests and net loss attributable to New PubCo.

 

(oo)

Reflects the impact of the recapitalization of New PubCo as a result of the Pro Forma Transactions on basic and diluted net loss per share.

The computation of the impact of the pro forma adjustments on New PubCo common stock outstanding and basic and diluted net loss per share of New PubCo common stock are summarized below:

 

Net loss per share (in thousands, except per
share data)

   Six Months Ended June 30, 2021      Year Ended December 31, 2020  
   Pro Forma
Combined
    New PubCo
Class A
    New PubCo
Class B
     Pro Forma
Combined
    New PubCo
Class A
    New PubCo
Class B
 

Numerator:

             

Pro forma net loss

   $ (487,900        $ (799,347    

Less: Pro forma net loss attributable to noncontrolling interests

     382,530            619,423      
  

 

 

        

 

 

     

Pro forma net loss attributable to New PubCo

   $ (105,370   $ (105,370   $ —        $ (179,924   $ (179,924   $ —    
  

 

 

   

 

 

   

 

 

    

 

 

   

 

 

   

 

 

 

Denominator:

             

Pro forma weighted-average shares of New PubCo common stock outstanding – basic and diluted

       43,067       127,345          43,067       127,345  

Pro forma net loss per share of New PubCo common stock – basic and diluted

     $ (2.45   $ —          $ (4.18   $ —    

 

207


Table of Contents

NOTE 4 – Supplemental pro forma oil and natural gas reserves information

Oil and natural gas reserves

The following tables present the estimated pro forma combined net proved developed and undeveloped oil, natural gas, and NGLs reserves information as of December 31, 2020, along with a summary of changes in quantities of net remaining proved reserves for the year ended December 31, 2020. The estimates below are in certain instances presented on a “barrels of oil equivalent or “Boe” basis. To determine Boe in the following tables, natural gas is converted to a crude oil equivalent at the ratio of six Mcf of natural gas to one barrel of crude oil equivalent.

The following estimated pro forma oil and natural gas reserves information is not necessarily indicative of the results that might have occurred had the Pro Forma Transactions been completed on January 1, 2020 and is not intended to be a projection of future results. Independence Transaction Adjustments reflect adjustments to oil and natural gas reserves information for the Noncontrolling Interest Carve-out and the Titan Acquisition. Specifically, (i) the Titan Acquisition results in positive reserve additions as of December 31, 2019, with an offsetting decrease to purchases of reserves in place during the year ended December 31, 2020 and (ii) the Noncontrolling Interest Carveout results in negative adjustments as of December 31, 2019 to account for the reduction in reserves that occurred when certain non-controlling interests in our subsidiaries were redeemed in exchange for a proportionate interest in our subsidiaries’ oil and gas properties and associated reserves. In each case these transactions resulted in corresponding adjustments to the Standardized Measure as set forth in tables further below. Contango Transaction Adjustments reflect adjustments to oil and natural gas reserves information for the Mid-Con Acquisition and the Grizzly Acquisition. Each of these adjustments are further discussed within Note 3 – Adjustments to the pro forma financial statements. Future results may vary significantly from the results reflected because of various factors, including those discussed in “Risk Factors” beginning on page 51 of this proxy statement/prospectus.

Because the Titan Acquisition was completed prior to December 31, 2020, the proved reserves attributable to the Titan Acquisition as of December 31, 2020 were prepared by Independence’s reserve engineers. The reports of Independence’s reserve engineers, which include (as applicable) reserve estimates attributable to the properties acquired in the Titan Acquisition, are filed as exhibits to the Registration Statement of which this proxy statement/prospectus forms a part. The proved reserves attributable to the Noncontrolling Interest Carve-out were prepared by Independence’s management team based on an arithmetic calculation that accounted for the proportionate exchange of oil and natural gas interests involved in such transactions.

 

208


Table of Contents
    Oil and Condensate (MBbls)  
    Independence
(Historical)
    Independence
Transaction
Adjustments
    Independence
As Adjusted
    Contango
(Historical)
    Contango
Transaction
Adjustments
    Contango
As Adjusted
    Pro Forma
Combined
 
          Noncontrolling
Interest
Carve-out
    Titan
Acquisition
                               

Proved Developed and Undeveloped Reserves as of:

               

December 31, 2019

    211,533       (8,612     29,045       231,966       19,085       47,609       66,694       298,660  

Extensions, discoveries, and other additions

    4,088       (168     —         3,920       2,074       40       2,114       6,034  

Sale of reserves in place

    —         —         —         —         (142     —         (142     (142

Purchases of reserves in place

    22,409       —         (22,409     —         —         —         —         —    

Revisions of previous estimates

    (57,708     2,317       (4,743     (60,134     (6,339     (15,671     (22,010     (82,144

Production

    (13,132     448       (1,893     (14,577     (1,674     (2,259     (3,933     (18,510
 

 

 

   

 

 

   

 

 

   

 

 

   

 

 

   

 

 

   

 

 

   

 

 

 

December 31, 2020

    167,190       (6,015     —         161,175       13,004       29,719       42,723       203,898  
 

 

 

   

 

 

   

 

 

   

 

 

   

 

 

   

 

 

   

 

 

   

 

 

 

Proved Developed Reserves as of:

               

December 31, 2019

    103,728       (4,270     11,688       111,146       9,819       37,556       47,375       158,521  

December 31, 2020

    92,024       (3,359     —         88,665       7,166       26,127       33,293       121,958  

Proved Undeveloped Reserves as of:

               

December 31, 2019

    107,805       (4,342     17,357       120,820       9,266       10,053       19,319       140,139  

December 31, 2020

    75,166       (2,656     —         72,510       5,838       3,592       9,430       81,940  
    Natural Gas (MMcf)  
    Independence
(Historical)
    Independence
Transaction
Adjustments
    Independence
As Adjusted
    Contango
(Historical)
    Contango
Transaction
Adjustments
    Contango
As Adjusted
    Pro Forma
Combined
 
          Noncontrolling
Interest
Carve-out
    Titan
Acquisition
                               

Proved Developed and Undeveloped Reserves as of:

               

December 31, 2019

    1,161,239       (51,330)       387,838       1,497,747       131,300       43,085       174,385       1,672,132  

Extensions, discoveries, and other additions

    21,479       (608)       —         20,871       423       99       522       21,393  

Sale of reserves in place

    —         —         —         —         (4,754     —         (4,754     (4,754

Purchases of reserves in place

    196,840       —         (196,840)       —         —         —         —         —    

Revisions of previous estimates

    (478,153     21,347       (172,682)       (629,488)       (23,520     (14,980     (38,500     (667,988

Production

    (78,541     2,912       (18,316)       (93,945)       (18,967     (7,516     (26,483     (120,428
 

 

 

   

 

 

   

 

 

   

 

 

   

 

 

   

 

 

   

 

 

   

 

 

 

December 31, 2020

    822,864       (27,679)       —         795,185       84,482       20,688       105,170       900,355  
 

 

 

   

 

 

   

 

 

   

 

 

   

 

 

   

 

 

   

 

 

   

 

 

 

Proved Developed Reserves as of:

               

December 31, 2019

    870,491       (38,467)       187,372       1,019,396       122,691       35,964       158,655       1,178,051  

December 31, 2020

    748,496       (26,491)       —         722,005       82,788       20,688       103,476       825,481  

Proved Undeveloped Reserves as of:

               

December 31, 2019

    290,748       (12,863)       200,466       478,351       8,609       7,121       15,730       494,081  

December 31, 2020

    74,368       (1,188)       —         73,180       1,694       —         1,694       74,874  

 

209


Table of Contents
    NGLs (MBbls)  
    Independence
(Historical)
    Independence
Transaction
Adjustments
    Independence
As Adjusted
    Contango
(Historical)
    Contango
Transaction
Adjustments
    Contango
As Adjusted
    Pro Forma
Combined
 
          Noncontrolling
Interest
Carve-out
    Titan
Acquisition
                               

Proved Developed and Undeveloped Reserves as of:

               

December 31, 2019

    61,126       (2,598)       24,984       83,512       11,764       5,513       17,277       100,789  

Extensions, discoveries, and other additions

    603       (23)       —         580       184       16       200       780  

Sale of reserves in place

    —         —         —         —         (238     —         (238     (238

Purchases of reserves in place

    18,952       —         (18,952)       —         —         —         —         —    

Revisions of previous estimates

    (20,279     844       (4,785)       (24,220)       (3,294     (2,355     (5,649     (29,869

Production

    (5,078     176       (1,247)    

 

 

 

(6,149)

 

 

    (1,262     (408     (1,670     (7,819
 

 

 

   

 

 

   

 

 

   

 

 

   

 

 

   

 

 

   

 

 

   

 

 

 

December 31, 2020

    55,324       (1,601)       —      

 

 

 

 

 

53,723

 

 

 

    7,154       2,766       9,920       63,643  
 

 

 

   

 

 

   

 

 

   

 

 

   

 

 

   

 

 

   

 

 

   

 

 

 

Proved Developed Reserves as of:

               

December 31, 2019

    48,997       (2,102)       11,799       58,694       10,484       4,140       14,624       73,318  

December 31, 2020

    44,307       (1,368)       —         42,939       6,595       2,766       9,361       52,300  

Proved Undeveloped Reserves as of:

               

December 31, 2019

    12,129       (496)       13,185       24,818       1,280       1,373       2,653       27,471  

December 31, 2020

    11,017       (233)       —         10,784       559       —         559       11,343  
    Total (Mboe)  
    Independence
(Historical)
    Independence
Transaction
Adjustments
    Independence
As Adjusted
    Contango
(Historical)
    Contango
Transaction
Adjustments
    Contango
As Adjusted
    Pro Forma
Combined
 
          Noncontrolling
Interest
Carve-out
    Titan
Acquisition
                               

Proved Developed and Undeveloped Reserves as of:

               

December 31, 2019

    466,199       (19,765)       118,669       565,103       52,731       60,303       113,034       678,137  

Extensions, discoveries, and other additions

    8,271       (293)       —         7,978       2,328       72       2,400       10,378  

Sale of reserves in place

    —         —         —         —         (1,172     —         (1,172     (1,172

Purchases of reserves in place

    74,168       —         (74,168)       —         —         —         —         —    

Revisions of previous estimates

    (157,680     6,721       (38,308)       (189,267)       (13,552     (20,523     (34,075     (223,342

Production

    (31,300     1,107       (6,193)       (36,386)       (6,097     (3,919     (10,016     (46,402
 

 

 

   

 

 

   

 

 

   

 

 

   

 

 

   

 

 

   

 

 

   

 

 

 

December 31, 2020

    359,658       (12,230)       —         347,428       34,238       35,933       70,171       417,599  
 

 

 

   

 

 

   

 

 

   

 

 

   

 

 

   

 

 

   

 

 

   

 

 

 

Proved Developed Reserves as of:

               

December 31, 2019

    297,808       (12,782)       54,716       339,742       40,752       47,690       88,442       428,184  

December 31, 2020

    261,079       (9,143)       —         251,936       27,558       32,341       59,899       311,835  

Proved Undeveloped Reserves as of:

               

December 31, 2019

    168,391       (6,983)       63,953       225,361       11,979       12,613       24,592       249,953  

December 31, 2020

    98,579       (3,087)       —         95,492       6,680       3,592       10,272       105,764  

 

210


Table of Contents

Standardized measure of discounted future net cash flows

The following tables present the estimated pro forma standardized measure of discounted future net cash flows (the “pro forma standardized measure”) at December 31, 2020. The pro forma standardized measure information set forth below gives effect to the Pro Forma Transactions as if they had been completed on January 1, 2020. Independence Transaction Adjustments reflect adjustments to the standardized measure of discounted future net cash flows for the Titan Acquisition and the Noncontrolling Interest Carve-out. Contango Transaction Adjustments reflect adjustments to the standardized measure of discounted future net cash flows for the Mid-Con Acquisition and Grizzly Acquisition. Transaction Adjustments reflect adjustments related to the tax restructuring of New PubCo resulting from the Transactions. Each of these adjustments are further discussed within Note 3 – Adjustments to the pro forma financial statements. The disclosures below were determined by referencing the “Standardized Measure of Discounted Future Net Cash Flows” reported in Contango’s Annual Report on Form 10-K for the year ended December 31, 2020 and Independence’s combined and consolidated financial statements for the year ended December 31, 2020 included elsewhere within this proxy statement/prospectus. An explanation of the underlying methodology applied, as required by SEC regulations, can be found within the respective annual financial statements. See “Where You Can Find More Information.” The calculations assume the continuation of existing economic, operating and contractual conditions at December 31, 2020.

Therefore, the following estimated pro forma standardized measure is not necessarily indicative of the results that might have occurred had the Pro Forma Transactions been completed on January 1, 2020 and is not intended to be a projection of future results. Future results may vary significantly from the results reflected because of various factors, including those discussed in “Risk Factors” beginning on page 51.

The pro forma standardized measure of discounted future net cash flows relating to proved oil and natural gas reserves as of December 31, 2020 is as follows:

 

    (in thousands)  
    Independence
(Historical)
    Independence
Transaction
Adjustments
    Independence As
Adjusted
    Contango
(Historical)
    Contango
Transaction
Adjustments
    Contango As
Adjusted
    Transaction
Adjustments
    Pro Forma
Combined
 
          Noncontrolling
Interest
Carve-out
    Titan
Acquisition
                                     

Future cash inflows

  $ 8,232,932       (299,284)       —       $ 7,933,648     $ 721,395     $ 1,090,504     $ 1,811,899     $ —       $ 9,745,547  

Future production costs

    (4,280,563     151,983       —         (4,128,580     (411,069     (648,585     (1,059,654     —         (5,188,234

Future development costs(1)

    (1,353,957     47,779       —         (1,306,178     (101,723     (91,286     (193,009     —         (1,499,187

Future income taxes

    (30,155     1,102       —         (29,053     (18,901     (44,156     (63,057     (261,323     (353,433
 

 

 

   

 

 

   

 

 

   

 

 

   

 

 

   

 

 

   

 

 

   

 

 

   

 

 

 

Future net cash flows

    2,568,257       (98,420)       —         2,469,837       189,702       306,477       496,179       (261,323     2,704,693  

Annual discount of 10% for estimated timing of cash flows

    (1,240,397     49,170       —         (1,191,227     (74,115     (148,385     (222,500     101,776       (1,311,951
 

 

 

   

 

 

   

 

 

   

 

 

   

 

 

   

 

 

   

 

 

   

 

 

   

 

 

 

Standardized measure of discounted future net cash flows

  $ 1,327,860       (49,250)       —       $ 1,278,610     $ 115,587     $ 158,092     $ 273,679     $ (159,547   $ 1,392,742  
 

 

 

   

 

 

   

 

 

   

 

 

   

 

 

   

 

 

   

 

 

   

 

 

   

 

 

 

 

(1)

Future development costs include future abandonment and salvage costs.

 

211


Table of Contents

Changes in standardized measure

The changes in the pro forma standardized measure of discounted future net cash flows relating to proved oil and natural gas reserves for the year ended December 31, 2020 are as follows:

 

    (in thousands)  
    Independence
(Historical)
    Independence
Transaction
Adjustments
    Independence
As Adjusted
    Contango
(Historical)
    Contango
Transaction
Adjustments
    Contango As
Adjusted
    Transaction
Adjustments
    Pro Forma
Combined
 
          Noncontrolling
Interest
Carve-out
    Titan
Acquisition
                                     

Beginning of year

  $ 3,110,848       (128,398     617,932     $ 3,600,382     $ 257,842     $ 442,434     $ 700,276     $ (457,640   $ 3,843,018  

Net change in prices and production costs

    (1,184,939     47,708       (215,008     (1,352,239     (78,046     (244,343     (322,389     —         (1,674,628

Net change in future development costs

    160,465       (6,545     209       154,129       9,360       80,460       89,820       —         243,949  

Sales and transfers of oil and natural gas produced, net of production expenses

    (290,053     10,078       (104,284     (384,259     (68,787     (22,992     (91,779     —         (476,038

Extensions, discoveries, additions and improved recovery, net of related costs

    31,688       (1,273     —         30,415       4,729       1,588       6,317       —         36,732  

Purchase of reserves in place

    176,480       —         (176,480     —         —         —         —         —         —    

Revisions of previous quantity estimates

    (887,395     37,936       (176,026     (1,025,485     (48,609     (115,676     (164,285     —         (1,189,770

Previously estimated development costs incurred

    32,873       (1,160     5,202       36,915       —         3,773       3,773       —         40,688  

Net changes in taxes

    19,350       (850     3,132       21,632       17,922       (23,134     (5,212     343,857       360,277  

Sale of reserves

    —           —         —         (3,259     —         (3,259     —         (3,259

Accretion of discount

    283,954       (11,695     62,106       334,365       28,655       44,243       72,898       (45,764     361,499  

Change in the timing and other

    (125,411     4,949       (16,783     (137,245     (4,220     (8,261     (12,481     —         (149,726
 

 

 

   

 

 

   

 

 

   

 

 

   

 

 

   

 

 

   

 

 

   

 

 

   

 

 

 

End of year

  $ 1,327,860       (49,250     —       $ 1,278,610     $ 115,587     $ 158,092     $ 273,679     $ (159,547   $ 1,392,742  
 

 

 

   

 

 

   

 

 

   

 

 

   

 

 

   

 

 

   

 

 

   

 

 

   

 

 

 

 

212


Table of Contents

DESCRIPTION OF NEW PUBCO CAPITAL STOCK

The following description of the material terms of the New PubCo capital stock is a summary only and is not a complete description of such terms. Following completion of the Transactions, the rights of the holders of New PubCo Class A Common Stock will be governed by the DGCL, the Certificate of Incorporation of New PubCo (the “New PubCo Certificate of Incorporation”) and the Bylaws of New PubCo (the “New PubCo Bylaws”). Copies of the New PubCo Certificate of Incorporation and the New PubCo Bylaws have been attached as Annexes H and I, respectively, to this proxy statement/prospectus. Each of the New PubCo Certificate of Incorporation and the New PubCo Bylaws are incorporated herein by reference.

General

New PubCo’s authorized capital stock will consist of 2,000,000,000 shares, which will be divided into the following classes:

 

 

1,000,000,000 shares of New PubCo Class A Common Stock;

 

 

500,000,000 shares of New PubCo Class B Common Stock; and

 

 

500,000,000 shares of the New PubCo Preferred stock, of which (y) 1,000 shares are New PubCo Non-Economic Series I Preferred Stock and (z) the remaining 499,999,000 shares may be designated from time to time in accordance with the New PubCo Certificate of Incorporation.

New PubCo Common Stock

New PubCo Class A Common Stock

Voting Rights. Prior to the Trigger Date (as defined herein), holders of New PubCo Class A Common Stock will not be entitled to elect directors to the New PubCo Board. On and after the Trigger Date, the holders of New PubCo Class A Common Stock will be entitled to elect directors but will not have cumulative voting rights in the election of directors. Holders of New PubCo Class A Common Stock will otherwise be entitled to one vote per share held of record on all matters to be voted upon by the stockholders. Holders of New PubCo Class A Common Stock and New PubCo Class B Common Stock will vote together as a single class on all matters presented to stockholders for their vote or approval, except with respect to the amendment of certain provisions of the New PubCo Certificate of Incorporation that would alter or change the powers, preferences or special rights of the New PubCo Non-Economic Series I Preferred Stock or New PubCo Class B Common Stock so as to affect them adversely, which amendments must be by a majority of the votes entitled to be cast by the holders of the class of stock affected by the amendment, voting as a separate class, or as otherwise required by applicable law.

Dividend Rights. Holders of New PubCo Class A Common Stock will be entitled to ratably receive dividends when and if declared by the New PubCo Board out of funds legally available for that purpose, subject to any statutory or contractual restrictions on the payment of dividends and to any prior rights and preferences that may be applicable to any outstanding preferred shares.

Liquidation Rights. Upon liquidation, dissolution, distribution of assets or other winding up, the holders of New PubCo Class A Common Stock will be entitled to receive ratably the assets available for distribution to the stockholders after payment of liabilities and the liquidation preference of any of outstanding shares of New PubCo Preferred Stock.

Other Matters. The New PubCo Class A Common Stock will have no preemptive or conversion rights and there are no redemption or sinking fund provisions applicable to the New PubCo Class A Common Stock.

New PubCo Class B Common Stock

Generally. In connection with the Transactions, the equityholders of Independence will receive one share of New PubCo Class B Common Stock for each OpCo Unit that they hold. Accordingly, the OpCO unitholders will have

 

213


Table of Contents

a number of votes in New PubCo equal to the aggregate number of OpCo Units that they hold. Shares of New PubCo Class B Common Stock cannot be transferred without transferring an equal number of OpCo Units and vice versa.

Voting Rights. Prior to the Trigger Date, holders of New PubCo Class B Common Stock will not be entitled to elect directors to the New PubCo Board. On and after the Trigger Date, the holders of New PubCo Class B Common Stock will be entitled to elect directors but will not have cumulative voting rights in the election of directors. Holders of New PubCo Class B Common Stock will otherwise be entitled to one vote per share held of record on all matters to be voted upon by the stockholders. Holders of New PubCo Class A Common Stock and New PubCo Class B Common Stock will vote together as a single class on all matters presented to stockholders for their vote or approval, except with respect to the amendment of certain provisions of the New PubCo Certificate of Incorporation that would alter or change the powers, preferences or special rights of the New PubCo Non-Economic Series I Preferred Stock or New PubCo Class B Common Stock so as to affect them adversely, which amendments must be by a majority of the votes entitled to be cast by the holders of the class of stock affected by the amendment, voting as a separate class, or as otherwise required by applicable law.

Dividend and Liquidation Rights. Holders of New PubCo Class B Common Stock will not have any right to receive dividends, unless the dividend consists of shares of New PubCo Class B Common Stock or of rights, options, warrants or other securities convertible or exercisable into or exchangeable for New PubCo Class B Common Stock paid proportionally with respect to each outstanding share of New PubCo Class B Common Stock and a dividend consisting of shares of New PubCo Class A Common Stock or of rights, options, warrants or other securities convertible or exercisable into or exchangeable for New PubCo Class A Common Stock on the same terms as simultaneously paid to the holders of New PubCo Class A Common Stock. Holders of New PubCo Class B Common Stock will not have any right to receive a distribution upon liquidation or winding up.

Description of the New PubCo Preferred Stock

The New PubCo Board is authorized, subject to limitations prescribed by Delaware law, to issue the New PubCo Preferred Stock in one or more series, to establish from time to time the number of shares to be included in each series, and to fix the designation, powers (including voting powers), preferences and rights of the shares of each series and any of its qualifications, limitations or restrictions, in each case without further vote or action by our stockholders (except as may be required by the terms of any preferred stock then outstanding). The New PubCo Board may (except where otherwise provided in the applicable preferred stock designation) increase (but not above the total number of authorized shares of the class) or decrease (but not below the number of shares outstanding) the number of shares of any series of the New PubCo Preferred Stock, without any further vote or action by our stockholders. The New PubCo Board may authorize the issuance of the New PubCo Preferred Stock with voting or conversion rights that could adversely affect the proportion of voting power held by, or other relative rights of, the holders of the New PubCo Common Stock.

As of the closing of the Transactions, there will be one share of New PubCo Non-Economic Series I Preferred Stock outstanding and such series will be the only outstanding series of the New PubCo Preferred Stock.

New PubCo Non-Economic Series I Preferred Stock

Dividends and Liquidation Rights. Except for any distribution required by the DGCL to be made upon a dissolution event, the Preferred Stockholder does not have any rights to receive dividends. Upon any voluntary or involuntary liquidation, dissolution or winding up of us, each holder of the New PubCo Non-Economic Series I Preferred Stock will be entitled to a payment equal to $0.01 per share of the New PubCo Non-Economic Series I Preferred Stock.

Voting rights. The New PubCo Non-Economic Series I Preferred Stock is entitled to one vote per share on any matter that is submitted to a vote of stockholders. In addition, the New PubCo Non-Economic Series I Preferred

 

214


Table of Contents

Stock will have the exclusive right to elect the members of the New PubCo Board prior to the date (the “Trigger Date”) following the earlier of (i) the first date on which the Preferred Stockholder and its affiliates no longer collectively beneficially own the Minimum Retained Ownership and (ii) the date the Preferred Stockholder elects, by delivering written notice to New PubCo, to cause the Trigger Date to occur. Upon occurrence of the Trigger Date, all rights, powers, preferences and privileges associated with shares of New PubCo Non-Economic Series I Preferred Stock and associated with being the Preferred Stockholder in its capacity as the owner of the Series I Preferred Stock will automatically terminate in all respects and all shares of New PubCo Non-Economic Series I Preferred Stock will be automatically cancelled and forfeited for no consideration.

Actions requiring Preferred Stockholder approval. Prior to the Trigger Date, certain actions will require the prior approval of the Preferred Stockholder, including, without limitation:

 

 

entry into a debt financing arrangement in an amount in excess of 10% of our then existing long-term indebtedness (other than with respect to intercompany debt financing arrangements);

 

 

issuances of securities that would (i) represent at least 5% of any class of equity securities or (ii) have designations, preferences, rights priorities or powers that are more favorable than the New PubCo Common Stock;

 

 

adoption of a shareholder rights plan;

 

 

amendment of the New PubCo Certificate of Incorporation and certain provisions of the New PubCo Bylaws relating to the New PubCo Board, the officers of New PubCo, quorum, adjournment and the conduct of stockholder meetings, and provisions related to stock certificates, registrations of transfers, maintenance of books and records and amendments of the New PubCo Bylaws;

 

 

the appointment or removal of our Chief Executive Officer or a Co-Chief Executive Officer, provided that, a majority of the Independent Directors may remove a Chief Executive Officer without the prior approval of the Preferred Stockholder solely for Cause (as defined in the New PubCo Certificate of Incorporation);

 

 

the termination of the employment of any officer of New PubCo without cause;

 

 

the merger, sale or other dispositions of all or substantially all of the assets, taken as a whole, of us and our subsidiaries; and

 

 

the liquidation or dissolution of New PubCo.

Transferability. Holders of the New PubCo Non-Economic Series I Preferred Stock may transfer all or any part of the New PubCo Non-Economic Series I Preferred Stock held by it without first obtaining approval of any other stockholder so long as (i) it obtains prior written approval of a majority of the independent directors of the New PubCo Board and (ii) the transferee assumes the rights and duties of the New PubCo Non-Economic Series I Preferred Stock under the New PubCo Certificate of Incorporation and agrees to be bound by the provisions of the New PubCo Certificate of Incorporation.

Corporate Opportunities

Delaware law permits corporations to adopt provisions renouncing any interest or expectancy in certain opportunities that are presented to the corporation or its officers, directors or stockholders. To the fullest extent permitted by law, each director and officer of New PubCo will have the right to engage in businesses of every type and description and other activities for profit and to engage in and possess an interest in other business ventures of any and every type or description, including business interests and activities in direct competition with the business and activities of New PubCo, and New PubCo will waive and renounce any interest or expectancy therein. In addition, the doctrine of corporate opportunity will not apply with respect to New PubCo, any of its officers or directors, the Preferred Stockholder or any of their respective affiliates in circumstances where the application of any such doctrine would conflict with any fiduciary duties or contractual obligations they may have, and New PubCo will renounce any expectancy that such persons will offer any such corporate

 

215


Table of Contents

opportunity of which he, she or it may become aware to New PubCo. Notwithstanding the foregoing, New PubCo will not renounce its interest in any corporate opportunity offered to any of its directors or officers if such opportunity is expressly offered in writing to such person solely in his or her capacity as a director or officer of New PubCo and is one that such director or officer has no duty (contractual or fiduciary) to offer to KKR or its affiliates.

Anti-Takeover Provisions

The New PubCo Certificate of Incorporation and the New PubCo Bylaws and the DGCL contain provisions that are intended to enhance the likelihood of continuity and stability in the composition of the New PubCo Board and to discourage certain types of transactions that may involve an actual or threatened acquisition of New PubCo. These provisions are intended to avoid costly takeover battles, reduce our vulnerability to a hostile change in control or other unsolicited acquisition proposal, and enhance the ability of the New PubCo Board to maximize stockholder value in connection with any unsolicited offer to acquire us. However, these provisions may have the effect of delaying, deterring or preventing a merger or acquisition of New PubCo by means of a tender offer, a proxy contest or other takeover attempt that a stockholder might consider in its best interest, including attempts that might result in a premium over the prevailing market price for the shares of the New PubCo Class A Common Stock held by stockholders. The following is a summary of certain provisions that may be deemed to have such effects:

Election and Removal of directors. Prior to the Trigger Date, the Preferred Stockholder has the sole authority to elect directors. Prior to the Trigger Date, the Preferred Stockholder has the sole authority to remove and replace any director, with or without cause, at any time, subject to limited exceptions during the Protected Periods. In addition, the New PubCo Certificate of Incorporation also provides that, any newly created directorship on the New PubCo Board that results from an increase in the number of directors and any vacancies on the New PubCo Board will be filled by the Preferred Stockholder.

Actions requiring Preferred Stockholder approval. Prior to the Trigger Date, certain actions will require the prior approval of the Preferred Stockholder. See “Description of the New PubCo Preferred Stock— New PubCo Non-Economic Series I Preferred Stock—Actions requiring Preferred Stockholder approval” above.

Amendments to the New PubCo Certificate of Incorporation requiring Preferred Stockholder approval. Except as otherwise expressly provided by applicable law, only the vote of the Preferred Stockholder, together with the approval of the New PubCo Board, shall be required in order to amend the New PubCo Certificate of Incorporation and certain provisions of the New PubCo Bylaws. See “—Description of the New PubCo Preferred Stock—New PubCo Non-Economic Series I Preferred Stock—Voting Rights” above:

Special stockholder meetings. The New PubCo Certificate of Incorporation provides that special meetings of the holders of the New PubCo Common Stock may be called at any time by the New PubCo Board, the Preferred Stockholder or, prior to the Trigger Date, a majority of directors that are independent for purposes of the Audit Committee of the Board of Directors under the rules and regulations of the New York Stock Exchange, the Exchange Act and the Sarbanes-Oxley Act of 2002, as amended (the “Independent Directors”).

Stockholder action by written consent. The New PubCo Certificate if Incorporation will provide that, if consented to by the New PubCo Board and the Preferred Stockholder in writing, any action required to be taken at any annual or special meeting of the stockholders may be taken without a meeting, without prior notice and without a vote if a consent or consents in writing, setting forth the action so taken, is signed by the holders of outstanding New PubCo Common Stock having not less than the minimum number of votes that would be necessary to authorize or take such action at a meeting at which all shares of our stock entitled to vote thereon were present and voted and such consent or consents are delivered in accordance with Section 228 of the DGCL.

Requirements for advance notification of stockholder proposals. The New PubCo Bylaws will establish advance notice procedures with respect to stockholder proposals relating to the limited matters on which New PubCo

 

216


Table of Contents

Common Stock may be entitled to vote. Generally, to be timely, a stockholder’s notice must be received at New PubCo’s principal executive offices not less than 90 days or more than 120 days prior to the first anniversary date of the immediately preceding annual meeting of stockholders. The New PubCo Bylaws will also specify requirements as to the form and content of a stockholder’s notice. The New PubCo Bylaws will allow the chairman of the meeting at a meeting of the stockholders to adopt rules and regulations for the conduct of meetings, which may have the effect of precluding the conduct of certain business at a meeting if the rules and regulations are not followed. These provisions may deter, delay or discourage a potential acquirer from attempting to influence or obtain control of New PubCo.

Merger, sale or other disposition of assets. The New PubCo Certificate of Incorporation will provide that New PubCo may not sell, exchange, lease or otherwise dispose of all or substantially all of New PubCo’s assets in a single transaction or a series of related transactions, or consummate any merger, sale or other similar combination without the prior approval of the Preferred Stockholder.

Choice of forum. Unless New PubCo consents in writing to the selection of an alternative forum, (a) the Court of Chancery of the State of Delaware (or, solely to the extent that the Court of Chancery lacks subject matter jurisdiction, the federal district court located in the State of Delaware) is the exclusive forum for resolving (i) any derivative action, suit or proceeding brought on behalf of the corporation, (ii) any action, suit or proceeding asserting a claim of breach of a fiduciary duty owed by any current or former director, officer, employee or stockholder of the corporation to the corporation or the corporation’s stockholders, (iii) any action, suit or proceeding asserting a claim arising pursuant to any provision of the DGCL, the New PubCo Certificate of Incorporation or the New PubCo Bylaws or as to which the DGCL confers jurisdiction on the Court of Chancery of the State of Delaware or (iv) any action, suit or proceeding asserting a claim governed by the internal affairs doctrine, and (b) the federal district courts of the United States shall be the exclusive forum for the resolution of any action, suit or proceeding asserting a cause of action arising under the Securities Act, in each case except as otherwise provided in the New PubCo Certificate of Incorporation for any series of the New PubCo Preferred Stock.

Business Combinations. New PubCo will opt out of Section 203 of the DGCL, which provides that an “interested stockholder” (a person other than the corporation or any direct or indirect majority-owned subsidiary who, together with affiliates and associates, owns, or, if such person is an affiliate or associate of the corporation, within three years did own, 15% or more of the outstanding voting stock of a corporation) may not engage in “business combinations” (which is broadly defined to include a number of transactions, such as mergers, consolidations, asset sales and other transactions in which an interested stockholder receives or could receive a financial benefit on other than a pro rata basis with other stockholders) with the corporation for a period of three years after the date on which the person became an interested stockholder without certain statutorily mandated approvals.

Exchange Listing

New PubCo has applied to list the New PubCo Class A Common Stock on the NYSE under the symbol “CRGY.”

Transfer Agent and Registrar

The transfer agent and registrar for the New PubCo Class A Common Stock will be American Stock Transfer & Trust Company, LLC.

 

217


Table of Contents

COMPARISON OF RIGHTS OF NEW PUBCO STOCKHOLDERS AND CONTANGO STOCKHOLDERS

Contango is organized under the laws of the State of Texas and New PubCo is organized under the laws of the State of Delaware. If the Transactions are consummated, Contango stockholders and Independence equity holders will become stockholders of New PubCo. As holders of New PubCo Common Stock, after giving effect to the Transactions, your rights with respect thereto will be governed by Delaware law, including the DGCL, as well as the New PubCo Certificate of Incorporation and the New PubCo Bylaws. The following is a summary of the material differences between the rights of Contango stockholders and New PubCo stockholders after the consummation of the Transactions. These differences in stockholder rights result from the differences between the respective constituent documents of Contango and New PubCo.

The following summary is not a complete statement of the rights of the stockholders of Contango or New PubCo or a complete description of the specific provisions referred to below. The identification of specific differences is not intended to indicate that other equally significant or more significant differences do not exist. Contango urges you to carefully read this entire proxy statement/prospectus, the relevant provisions of the TBOC and DGCL and other documents referred to in this proxy statement/prospectus for a more complete understanding of the differences between the rights of a Contango stockholder and a New PubCo stockholder.

Contango has filed with the SEC its constituent documents and the form of the New PubCo Certificate of Incorporation and the New PubCo Bylaws are attached as Annexes H and I, respectively, to this proxy statement/prospectus and are incorporated herein by reference. Copies of the governing corporate instruments of Contango and New PubCo are available, without charge, upon your request, by following the instructions listed under “Where You Can Find More Information.”

 

Contango

  

New PubCo

ORGANIZATIONAL DOCUMENTS
The rights of Contango stockholders are currently governed by Contango’s certificate of formation as amended, its bylaws, as amended, and Texas law, including the TBOC.    Upon consummation of the Transactions, the rights of New PubCo stockholders will be governed by the New PubCo Certificate of Incorporation, the New PubCo Bylaws and Delaware law, including the DGCL.
AUTHORIZED CAPITAL STOCK
Contango is authorized under the Contango certificate of incorporation to issue 400,000,000 shares of common stock, par value $0.04, and 5,000,000 shares of preferred stock, par value $0.04.    New PubCo is authorized under the New PubCo certificate of incorporation to issue 1,000,000,000 shares of the New PubCo Class A Common Stock, par value $0.0001, 500,000,000 shares of the New PubCo Class B Common Stock, par value $0.0001, and 500,000,000 shares of the New PubCo Preferred Stock, par value $0.0001, of which 1,000 shares are designated as the New PubCo Non-Economic Series I Preferred Stock and the remaining 499,999,000 shares may be designated from time to time.
PREFERRED STOCK
The Contango Board is authorized to provide for the issuance of one or more series of preferred stock and establish the number of shares to be included in each such series, and fix the designation, powers, preferences,    The New PubCo Board is authorized to provide for the issuance of one or more series of preferred stock and establish the number of shares to be included in each such series, and fix the designation, powers,

 

218


Table of Contents

Contango

  

New PubCo

and rights of the shares of each such series and any qualifications, limitations or restrictions thereof.

 

The number of authorized shares of preferred stock may be increased or decreased (but not below the number of shares thereof then outstanding) by the affirmative vote of the holders of a majority of the common stock, without a vote of the holders of the preferred stock, or of any series thereof, unless a vote of any such holders is required pursuant to the terms of any preferred stock designation.

  

preferences, and rights of the shares of each such series and any qualifications, limitations or restrictions thereof. As of the Closing of the Transactions, there will be one share of New PubCo Non-Economic Series I Preferred Stock outstanding and such series will be the only outstanding series of the New PubCo Preferred Stock.

 

The number of authorized shares of preferred stock may be increased or decreased (but not below the number of shares thereof then outstanding) by the affirmative vote of the holders of a majority of the common stock, without a vote of the holders of the preferred stock, or of any series thereof, unless a vote of any such holders is required pursuant to the terms of any preferred stock designation; provided that, the New PubCo Board may neither issue shares of New PubCo Non-Economic Series I Preferred Stock to KKR, amend the terms of the New PubCo Non-Economic Series I Preferred Stock, nor fix the designation of any new series of New PubCo Preferred Stock issued to KKR during the period from the Closing Date until the date of the third annual meeting of the stockholders of New PubCo that is held following the Closing Date (the “Protected Period”) without the approval of a majority of the independent directors.

VOTING
The holders of Contango Common Stock have full voting powers on all matters requiring stockholder action. Each share of such common stock is entitled to one vote.   

Common Stock. Prior to the Trigger Date, holders of New PubCo Common Stock will not be entitled to elect directors to the New PubCo Board. On and after the Trigger Date, the holders of New PubCo Common Stock will be entitled to elect directors but will not have cumulative voting rights in the election of directors. Holders of New PubCo Common Stock will otherwise be entitled to one vote per share held of record on all matters to be voted upon by the stockholders. The holders of New PubCo Common Stock will otherwise have full voting powers on all matters requiring stockholder action, each share of such common stock being entitled to one vote.

 

Preferred Stock. The New PubCo Non-Economic Series I Preferred Stock is entitled to one vote per share on any matter that is submitted to a vote of stockholders. In addition, the New PubCo Non-Economic Series I Preferred Stock will have the exclusive right to elect the members of the New PubCo Board prior to the Trigger Date. Upon

 

219


Table of Contents

Contango

  

New PubCo

   occurrence of the Trigger Date, all rights, powers, preferences and privileges associated with shares of
  

New PubCo Non-Economic Series I Preferred Stock and associated with being the Preferred Stockholder in its capacity as the owner of the New PubCo Non-Economic Series I Preferred Stock will automatically terminate in all respects and all shares of New PubCo Non-Economic Series I Preferred Stock will be automatically cancelled and forfeited for no consideration.

 

Future series of preferred stock may carry such relative rights, preferences and designations as may be determined by the New PubCo Board in its sole discretion upon the issuance of any shares of preferred stock.

NUMBER AND QUALIFICATION OF DIRECTORS
The Contango Board currently consists of seven directors. The bylaws provide that the number of directors will be fixed from time to time exclusively by the Contango Board pursuant to a resolution adopted by a majority of the whole Contango Board.   

Until the Trigger Date, the New PubCo Non-Economic Series I Preferred Stockholder shall have full and exclusive authority unilaterally to fix the number of directors to constitute the New PubCo Board (which number of directors may be increased or decreased solely by the Preferred Stockholder). On and following the Trigger Date, and subject to the rights of the holders of the New PubCo Preferred Stock, the number of directors shall be fixed from time to time exclusively pursuant to a resolution adopted by the New PubCo Board. Following the consummation of the Transactions, New PubCo will be managed by the New PubCo Board, which will have nine members.

 

At the effective time, (i) two of the nine directors will be the existing directors of Contango serving prior to the effective time, and (ii) seven of nine directors will be persons designated by KKR, five of whom may be employed or otherwise affiliated with KKR.

STRUCTURE OF BOARD OF DIRECTORS; TERM OF DIRECTORS; ELECTION OF DIRECTORS

The Contango Board is elected annually. The Contango bylaws provide that each director of Contango will hold office for a term expiring at the next succeeding annual meeting of stockholders and until such director’s successor is duly elected and qualified. The Contango certificate of formation and the Contango bylaws provide that the number of Contango directors may be established only by the Contango Board.

 

Stockholders do not have cumulative voting rights in elections of directors or for any other purpose. All

   The New PubCo Bylaws will provide that following the Trigger Date each director of New PubCo will hold office for a term expiring at the next succeeding annual meeting of stockholders and until such director’s successor is duly elected and qualified. Prior to the Trigger Date, the Preferred Stockholder, as the sole holder of the New PubCo Non-Economic Series I Preferred Stock, will have the exclusive right to elect the members of the New PubCo Board. On and after the Trigger Date, the holders of New PubCo Common Stock will be entitled to elect the members

 

220


Table of Contents

Contango

  

New PubCo

elections of directors is determined by a majority of the votes cast, except as otherwise required by law.    of the New PubCo Board. Stockholders will not have cumulative voting rights in elections of directors or for any other
  

purpose. All elections of directors will be determined by a plurality of the votes cast, except as otherwise required by law.

 

In addition, until the third annual shareholders meeting following the effective time (the “Protected Period”), John Goff will be entitled to serve as Chairman of the New PubCo Board and one former Contango director will serve on each committee of the New PubCo Board.

REMOVAL OF DIRECTORS
In accordance with the TBOC and the Contango certificate of formation, subject to the rights of the holders of any class or series of preferred stock, the entire Contango board or any individual director may be removed at any time, with or without cause, only by the affirmative vote of the holders of a majority of all the shares of capital stock of Contango then entitled to vote generally in the election of directors.   

The Preferred Stockholder, as the sole holder of the New PubCo Non-Economic Series I Preferred Stock, will have the right to remove the entire New PubCo Board, provided that John Goff and the Liberty Directors will be entitled to serve on the New PubCo Board during the Protected Period and may only be removed for cause during such period.

 

On and following the Trigger Date, subject to the rights of the holders of New PubCo Preferred Stock, any director may be removed only upon the affirmative vote of the holders of at least 6623% in voting power of the outstanding shares of stock of the Corporation entitled to vote generally in an election of directors with or without cause.

VACANCY OF DIRECTORS
The Contango certificate of formation and the Contango bylaws provide that, any vacancies on the Contango Board caused by death, removal or resignation of any director or any other cause, and any newly created directorships resulting from an increase in the authorized number of directors can be filled only by a majority vote of the directors then in office, though less than a quorum.    The Preferred Stockholder, as the sole holder of the New PubCo Non-Economic Series I Preferred Stock, will have the right to appoint the entire New PubCo Board, including any vacancies caused by death, removal or resignation of any director or any other cause, and any newly created directorships resulting from an increase in the authorized number of directors.
STOCKHOLDER ACTION BY WRITTEN CONSENT
Contango’s certificate of formation provides that any action required to, or may be, taken at an annual or special meeting of stockholders may be taken without a meeting through one or more written consents signed by the holder or holders of shares having not less than the minimum number of votes that would be necessary to take such action at a meeting.    New PubCo’s Certificate of Incorporation will provide that if consented to by the New PubCo Board and the Preferred Stockholder in writing, any action that may be taken at a meeting of the stockholders entitled to vote may be taken without a meeting, without a vote and without prior notice, if a consent or consents setting forth the action so taken are signed by stockholders owning not less than the

 

221


Table of Contents

Contango

  

New PubCo

   minimum percentage of the voting power of the outstanding stock of New PubCo.
QUORUM

Contango’s bylaws provide that at any meeting of the stockholders, the holders of a majority of the voting power of the outstanding stock entitled to vote at the meeting, present in person or by proxy, constitutes a quorum for all purposes, unless or except to the extent that the presence of a larger number may be required by law or by the rules of any stock exchange upon which Contango’s securities are listed.

 

Where a separate vote by a class or classes or series is required, a majority of the shares of such class or classes or series present in person or represented by proxy constitutes a quorum entitled to take action with respect to that vote on that matter.

  

New PubCo’s Bylaws provide that at any meeting of the stockholders, the holders of a majority of the voting power of the outstanding stock entitled to vote at the meeting, present in person or by proxy, will constitute a quorum for all purposes, unless or except to the extent that the presence of a larger number may be required by law or by the Certificate of Incorporation.

 

Where a separate vote by a class or classes or series is required, a majority of the shares of such class or classes or series present in person or represented by proxy will constitute a quorum entitled to take action with respect to that vote on that matter.

SPECIAL MEETING OF STOCKHOLDERS
The Contango certificate of formation provides that a special meeting of stockholders may be called at any time by the Contango Board, in its sole discretion, except that the Contango Board shall be required to call a special meeting of stockholders on the written request in proper form of the holder or holders of at least one-half (1/2) of all the shares outstanding and entitled to vote there at. Contango’s bylaws require that written notice, stating the place, day and hour of the meeting and the purpose or purposes for which the meeting is called, shall be prepared and delivered by Contango not less than ten (10) days nor more than sixty (60) days before the date of a stockholder meeting, except as otherwise provided in our bylaws or required by law.   

New PubCo’s Certificate of Incorporation will provide that special meetings of the stockholders for any purpose or purposes may be called at any time only by or at the direction of (i) the New PubCo Board, (ii) the Preferred Stockholder or (iii) prior to the Trigger Date, a majority of the independent directors.

 

New PubCo common stockholders will not have a right to call a special meeting under the New PubCo Certificate of Incorporation, the New PubCo Bylaws or the DGCL.

NOTICE OF STOCKHOLDER MEETINGS

The Contango bylaws provide that written notice, stating the place, day and hour of the meeting and the purpose or purposes for which the meeting is called, shall be prepared and delivered by Contango not less than ten (10) days nor more than sixty (60) days before the date of a stockholder meeting, except as otherwise provided in the Contango bylaws or required by law.

 

When a meeting is adjourned to another time or place, notice will need not be given of the adjourned meeting except as required by law.

   The New PubCo Bylaws provide that notice of the place, if any, date, and time of all meetings of the stockholders, the means of remote communications, if any, by which stockholders and proxyholders may be deemed to be present in person and vote at such meeting, and the record date for determining the stockholders entitled to vote at the meeting, if such date is different from the record date for determining stockholders entitled to notice of the meeting, will be given, not less than ten (10) nor more than sixty (60) days before the date on which the meeting is to be held, to each stockholder entitled to vote at such meeting as of the record date for determining the stockholders entitled to notice of the meeting.

 

222


Table of Contents

Contango

  

New PubCo

  

 

When a meeting is adjourned to another time or place, notice will need not be given of the adjourned

   meeting if the time and place, if any, thereof, and the means of remote communications, if any, by which stockholders and proxyholders may be deemed to be present in person and vote at such adjourned meeting are announced at the meeting at which the adjournment is taken; provided, however, that if the date of any adjourned meeting is more than thirty days after the date for which the meeting was originally noticed, notice of the place, if any, date, and time of the adjourned meeting and the means of remote communications, if any, by which stockholders and proxyholders may be deemed to be present in person and vote at such adjourned meeting, shall be given in conformity herewith.
ADVANCE NOTICE REQUIREMENTS FOR STOCKHOLDER NOMINATIONS AND OTHER PROVISIONS
The Contango bylaws require Contango stockholders to provide advance notice if they wish to submit a proposal or nominate candidates for director at Contango’s annual meeting of stockholders. These procedures provide that notice of stockholder proposals and stockholder nominations for the election of directors at Contango’s annual meeting must be in writing and received by Contango’s secretary at its principal executive offices at least 90, but not more than 120, days prior to the anniversary of the prior year’s annual meeting of stockholders. If, however, no meeting was held in the prior year or the date of the annual meeting has been advanced by more than thirty (30) days, or delayed by more than sixty (60) days, from the anniversary of prior year’s annual meeting of stockholders, notice by the stockholder must be received by the close of business not earlier than the 90th day before the date of the annual meeting or no later than the tenth day following the day on which the date of the annual meeting is first publicly announced.    The New PubCo Bylaws will establish advance notice procedures with respect to stockholder proposals relating to the limited matters on which our common stock may be entitled to vote. Generally, to be timely, a stockholder’s notice must be received at our principal executive offices not less than 90 days or more than 120 days prior to the first anniversary date of the immediately preceding annual meeting of stockholders. The New PubCo Bylaws also specify requirements as to the form and content of a stockholder’s notice.
AMENDMENTS OF ORGANIZATIONAL DOCUMENTS

Certificate of Formation. Amendments to provisions of Contango’s certificate of formation relating to certain business combination transactions with an affiliated stockholder will require (1) the affirmative vote of at least 66 2/3% of the aggregate voting power of the outstanding shares of stock not owned by the affiliated stock holder or (2) the majority of the containing directors and a majority of the outstanding voting stock of Contango.

   Certificate of Incorporation. Except as otherwise expressly provided by applicable law, prior to the Trigger Date, the vote of the Preferred Stockholder, together with the approval of the New PubCo Board, shall be required in order to amend the New PubCo Certificate of Incorporation. In addition, the amendment of certain provisions of the New PubCo Certificate of Incorporation that relate solely to the

 

223


Table of Contents

Contango

  

New PubCo

   rights of the New PubCo Non-Economic Series I Preferred Stock will require only the vote of the

 

Bylaws. The Contango Board is authorized to adopt, amend or repeal the Contango bylaws by the affirmative vote of two-thirds of the members of the Board and Contango stockholders also have the power to adopt, amend or repeal the Contango bylaws by the affirmative vote of the holders of 66 2/3% of the voting power of all of then-outstanding shares of capital stock of Contango then entitled to vote generally in the election of directors, voting as a single class.

  

Preferred Stockholder and none of the other stockholders shall have the right to vote with respect to any such amendments.

 

Solely during the Protected Period, any amendment of the provisions of the New PubCo Certificate of Incorporation that are expressly applicable only during the Protected Period shall require the prior approval of a majority of the Independent Directors.

 

Bylaws. The New PubCo Board will be expressly authorized to adopt, amend and repeal, in whole or in part, the New PubCo Bylaws without the assent or vote of the stockholders in any manner not inconsistent with the DGCL or the New PubCo Certificate of Incorporation. In addition, amendments of certain provisions of the New PubCo Bylaws will require, prior to the Trigger Date, the prior approval of the Preferred Stockholder.

 

Solely during the Protected Period, any amendment of the provisions of the New PubCo Bylaws that are expressly applicable only during the Protected Period will require the prior approval of a majority of the Independent Directors.

LIMITATION ON DIRECTOR LIABILITY

The Contango certificate of formation provides that directors will not be personally liable to Contango of its stockholders for monetary damages for breach of fiduciary duty as a director, except to the extent such exemption from liability as limitation thereof is not permitted under the TBOC.

   The New PubCo Certificate of Incorporation provides that a New PubCo director will not be personally liable to New PubCo or its stockholders for monetary damages for breach of fiduciary duty as a director, except to the extent such exemption from liability or limitation thereof is not permitted under the DGCL.
INDEMNIFICATION
The Contango bylaws provide that Contango will indemnify and hold harmless, to the fullest extent permitted by applicable law as it presently exists or may hereafter be amended, any person (a “Contango Indemnitee”) who was or is made or is threatened to be made a party or is otherwise involved in any action, suit or proceeding, whether civil, criminal, administrative or investigative, by reason of the fact that he, or a person for whom he is the legal representative, is or was a director or officer of Contango or, while a director or officer of Contango, is or was serving at the request of Contango as a director, officer, employee or agent of another corporation or of a partnership, joint venture, trust, enterprise or nonprofit entity, including service    The New PubCo Certificate of Incorporation will provide, to the fullest extent permitted by applicable law, New PubCo will indemnify and hold harmless any person who is or was made a party or is threatened to be made a party to or is otherwise involved in any threatened, pending or completed action, suit or proceeding, whether civil, criminal, administrative or investigative by reason of the fact that he or she is or was a director or an officer of New PubCo (including Indemnitee’s service, while a director or officer of New PubCo, at the request of New PubCo as a director, officer, employee or agent of another corporation or of a partnership, joint venture, trust, other enterprise or nonprofit entity,

 

224


Table of Contents

Contango

  

New PubCo

with respect to employee benefit plans, against all liability and loss suffered and expenses (including attorneys’ fees) reasonably incurred by such Indemnitee.    including service with respect to an employee benefit plan (hereinafter, a “New PubCo Indemnitee”), whether the basis of such proceeding is alleged action

Notwithstanding the preceding sentence, Contango will be required to indemnify a Contango Indemnitee in connection with a proceeding (or part thereof) commenced by such Contango Indemnitee only if the commencement of such proceeding (or part thereof) by the Contango Indemnitee was authorized by the Contango Board.

 

Contango will pay the expenses (including attorneys’ fees) incurred by a Contango Indemnitee in defending any proceeding in advance of its final disposition, provided, however, that, to the extent required by law, such payment of expenses in advance of the final disposition of the proceeding shall be made only upon receipt of an undertaking by the Indemnitee to repay all amounts advanced if it should be ultimately determined that the Contango Indemnitee is not entitled to be indemnified.

   (or omission) in his or her official capacity as a New PubCo Indemnitee, against all liability and loss suffered (including, without limitation, judgments, fines, excise taxes pursuant to the Employee Retirement Income Security Act of 1974, as amended, penalties and amounts paid in settlement) and expenses (including, without limitation, attorneys’ fees) reasonably incurred by such New PubCo Indemnitee in connection with such proceeding, all on the terms and conditions set forth in New PubCo’s Certificate of Incorporation and New PubCo’s Bylaws. Notwithstanding the foregoing, except for proceedings to enforce rights to indemnification and advancement of expenses, New PubCo shall indemnify and advance expenses to a New PubCo Indemnitee in connection with a proceeding (or part thereof) initiated by such New PubCo Indemnitee only if such proceeding (or part thereof) was authorized by the New PubCo Board, or if the New PubCo Board otherwise determines that indemnification or advancement of expenses is appropriate.
DIVIDENDS
Subject to the rights of the holders of any outstanding shares of preferred stock, each share of Contango common stock is entitled to receive any dividends, in cash, securities or property, as may be declared from time to time by the Contango Board out of funds legally available therefor.   

Holders of shares of New PubCo Class A Common Stock will be entitled to receive such dividends and other distributions, if any, as may be declared from time to time by New PubCo’s Board in its discretion out of funds legally available therefor and shall share equally on a per share basis in such dividends and distributions.

 

Holders of shares of New PubCo Class B Common Stock are not entitled to share in any dividends or other distributions unless the dividend consists of shares of New PubCo Class B Common Stock or of rights, options, warrants or other securities convertible or exercisable into or exchangeable for shares of New PubCo Class B Common Stock paid proportionally with respect to each outstanding share of New PubCo Class B Common Stock and a dividend consisting of shares of New PubCo Class A Common Stock or of rights, options, warrants or other securities convertible or exercisable into or exchangeable for shares of New PubCo Class A Common Stock on the same terms as simultaneously paid to the holders of New PubCo Class A Common Stock.

 

225


Table of Contents

Contango

  

New PubCo

  

 

Except for any distribution required by the DGCL to be made upon a dissolution event, the Preferred Stockholder does not have any rights to receive dividends.

BUSINESS COMBINATION OR ANTITAKEOVER STATUTES
Contango has opted out of TBOC §21.606 (the “Texas Anti-takeover Statute”); however, Contango’s bylaws incorporate anti-takeover provisions (the “Bylaw Anti-takeover Provisions”) that are based on the Texas Anti-takeover Statute. These Bylaw Anti-takeover Provisions give Contango flexibility to engage in certain beneficial transactions with any of its shareholders while still providing the appropriate level of anti-takeover protections for a corporation of Contango’s size and shareholder base. Specifically, the Bylaw Anti-takeover Provisions include substantially the same restrictions that are provided for under the Texas Anti-takeover Statute, provided that those restrictions do not apply to (i) John Goff and his affiliated funds at any time that they own less than 23% of Contango’s outstanding shares (or such higher ownership threshold as may be approved by the Contango Board in advance) or (ii) a transaction between Contango and any person that holds more than 20% of Contango’s outstanding shares if such transaction is approved in advance by (A) a majority of the continuing and unaffiliated directors of Contango and (B) holders of a majority of Contango’s outstanding shares.    New PubCo has opted out of Section 203 of the DGCL, which provides that an “interested stockholder” (a person other than the corporation or any direct or indirect majority-owned subsidiary who, together with affiliates and associates, owns, or, if such person is an affiliate or associate of the corporation, within three years did own, 15% or more of the outstanding voting stock of a corporation) may not engage in “business combinations” (which is broadly defined to include a number of transactions, such as mergers, consolidations, asset sales and other transactions in which an interested stockholder receives or could receive a financial benefit on other than a pro rata basis with other stockholders) with the corporation for a period of three years after the date on which the person became an interested stockholder without certain statutorily mandated approvals.
DISSENTERS’ RIGHTS

Under the TBOC, a stockholder of a Texas corporation such as Contango who has not voted in favor of, nor consented in writing to, a merger or consolidation in which the corporation is participating generally has the right to an appraisal of the fair value of the stockholder’s shares of stock, subject to specified procedural requirements. The TBOC does not confer appraisal rights, however, if the corporation’s stock is either (1) listed on a national securities exchange or (2) held of record by more than 2,000 holders.

 

In such circumstances, appraisal rights can be restored if the stockholder is required to accept as consideration in an applicable transaction anything other than (1) stock of the surviving corporation or resulting from the transaction or depository receipts representing shares of the surviving or resulting corporation, or those shares or depository receipts plus cash in lieu of fractional interests, (2) stock of any other corporation, or depository receipts representing shares of the other corporation, or those shares or depository receipts plus

  

Under the DGCL, a stockholder of a Delaware corporation such as New PubCo who has not voted in favor of, nor consented in writing to, a merger or consolidation in which the corporation is participating generally has the right to an appraisal of the fair value of the stockholder’s shares of stock, subject to specified procedural requirements. The DGCL does not confer appraisal rights, however, if the corporation’s stock is either (1) listed on a national securities exchange or (2) held of record by more than 2,000 holders.

 

In such circumstances, appraisal rights can be restored if the stockholder is required to accept as consideration in an applicable transaction anything other than (1) stock of the surviving corporation or resulting from the transaction or depository receipts representing shares of the surviving or resulting corporation, or those shares or depository receipts plus cash in lieu of fractional interests, (2) stock of any other corporation, or depository receipts

 

226


Table of Contents

Contango

  

New PubCo

cash in lieu of fractional interests, which shares or depository receipts is or will be listed on a national securities exchange or held by more than 2,000 stockholders, or (3) any combination thereof.    representing shares of the other corporation, or those shares or depository receipts plus cash in lieu of fractional interests, which shares or depository receipts is or will be listed on a national securities
Neither Contango’s certificate of incorporation nor bylaws provides for dissenters’ or appraisal rights in any additional circumstance other than as required by applicable law.   

exchange or held by more than 2,000 stockholders, or (3) any combination thereof.

 

Neither the New PubCo’s Certificate of Incorporation nor the New PubCo Bylaws provides for dissenters’ or appraisal rights in any additional circumstance other than as required by applicable law.

FORUM FOR ADJUDICATION OF DISPUTES
Contango’s bylaws provide, subject to limited exceptions, that the United States District Court for the Southern District of Texas will be the sole and exclusive forum for certain stockholder litigation matters. Unless Contango consents to the selection of an alternative forum, the United States District Court for the Southern District of Texas or, if such court lacks jurisdiction, the state district court of Harris County, Texas, shall, to the fullest extent permitted by law, be the sole and exclusive forum for any (i) derivative action or proceeding brought in the name or right of Contango or on its behalf, (ii) action asserting a claim for breach of a fiduciary duty owed by any director, officer, employee or other agent of Contango to Contango or Contango’s stockholders, (iii) action asserting a claim arising pursuant to any provision of the TBOC, or Contango’s certificate of incorporation or bylaws, or (iv) action asserting a claim governed by the internal affairs doctrine. Such restrictions could limit Contango’s stockholders’ ability to obtain a favorable judicial forum for disputes with Contango or its directors, officers, employees or stockholders.    Unless New PubCo consents in writing to the selection of an alternative forum, (a) the Court of Chancery of the State of Delaware (or, solely to the extent that the Court of Chancery lacks subject matter jurisdiction, the federal district court located in the State of Delaware) is the exclusive forum for resolving (i) any derivative action, suit or proceeding brought on behalf of the corporation, (ii) any action, suit or proceeding asserting a claim of breach of a fiduciary duty owed by any current or former director, officer, employee or stockholder of the corporation to the corporation or the corporation’s stockholders, (iii) any action, suit or proceeding asserting a claim arising pursuant to any provision of the DGCL, the New PubCo Certificate of Incorporation or the New PubCo Bylaws or as to which the DGCL confers jurisdiction on the Court of Chancery of the State of Delaware or (iv) any action, suit or proceeding asserting a claim governed by the internal affairs doctrine, and (b) the federal district courts of the United States shall be the exclusive forum for the resolution of any action, suit or proceeding asserting a cause of action arising under the Securities Act, in each case except as otherwise provided in the New PubCo Certificate of Incorporation for any series of the New PubCo Preferred Stock.

 

227


Table of Contents

NO DISSENTERS’ RIGHTS

Under the TBOC, as well as the governing documents of Contango, the stockholders of Contango are not entitled to dissenters’ rights in connection with the Transactions.

See “Proposal 1: The Transaction Proposal—No Dissenters’ Rights.”

 

228


Table of Contents

INFORMATION ABOUT CONTANGO

Contango Oil & Gas Company

Contango Oil and Gas Company is a Fort Worth, Texas based independent oil and natural gas company. Contango’s business is to maximize production and cash flow from its offshore properties in the shallow waters of the Gulf of Mexico and onshore properties primarily located in Oklahoma, Texas, Wyoming and Louisiana and use that cash flow to explore, develop, exploit and acquire oil and natural gas properties across the United States. Contango’s long term business strategy consists of pursuing accretive, opportunistic acquisitions that meet its short-term and long-term strategic and financial objectives, and enhancing its existing portfolio by dedicating the majority of its capital expenditures to its existing portfolio of oil and liquids-rich opportunities.

Contango was originally formed in 1999 as a Nevada corporation and changed its state of incorporation to the State of Delaware in 2000, and, following approval by the stockholders in 2019, changed the state of incorporation from the State of Delaware to the State of Texas. Contango’s principal executive offices are located at 111 E. 5th Street, Suite 300 Fort Worth, Texas 76102 and its phone number is (817) 529-0059.

Shares of Contango Common Stock are traded on the NYSE American under the symbol “MCF.”

Additional information about Contango and its subsidiaries is included in documents incorporated by reference into this proxy statement/prospectus. See “Where You Can Find More Information.”

Recent Developments

Credit Agreement. On September 17, 2019, Contango entered into a new revolving credit agreement with JPMorgan Chase Bank and other lenders (as amended, the “Credit Agreement”), which established a borrowing base of $65 million. The Credit Agreement was thereafter amended to add additional banks to the lender group, to provide for certain modifications to the Company’s minimum hedging covenants, cash requirements and financial covenants and adjust the borrowing base pursuant to the regularly scheduled semi-annual redetermination process. The semi-annual redeterminations will occur on or around May 1st and November 1st of each year. Upon the close of the Mid-Con Acquisition on January 21, 2021, Contango’s borrowing base increased to $130.0 million with an automatic $10.0 million stepdown in the borrowing base on March 31, 2021. Contango’s borrowing base was $120.0 million as of March 31, 2021. The semi-annual redetermination occurred in May 2021, as regularly scheduled, and resulted in the Fifth Amendment to the Credit Agreement, as discussed below. The Credit Agreement matures on September 17, 2024. The Credit Agreement contains customary and typical restrictive covenants. The Second Amendment included a waiver of the Current Ratio requirement of greater than or equal to 1.0:1:0 and the Leverage Ratio of less than or equal to 3.5:1:0, both as defined in the Credit Agreement, until the quarter ending March 31, 2022. However, the Fifth Amendment (as defined below), reinstates the Current Ratio and Leverage Ratio requirements beginning in the second quarter of 2021 and reduces the Leverage Ratio to less than or equal to 3.25:1.0.

On May 3, 2021, Contango entered into the Fifth Amendment to the Credit Agreement (the “Fifth Amendment”) which provides for, among other things, an increase in Contango’s borrowing base from $120.0 million to $250.0 million, effective May 3, 2021, expands the bank group from nine to eleven banks and includes less restrictive hedge requirements and certain modifications to the financial covenants.

As of June 30, 2021, Contango was in compliance with all financial covenants under the Credit Agreement. Borrowings outstanding under the Credit Agreement were $69.0 million as of June 30, 2021, and Contango had $2.9 million in outstanding letters of credit. The borrowing availability under the Credit Agreement was $178.1 million as of June 30, 2021.

Juneau Joint Development Agreement. In December 2019, Contango entered into a Joint Development Agreement with Juneau Oil & Gas, LLC (“Juneau”), which provides Contango the right to acquire an interest in

 

229


Table of Contents

up to six of Juneau’s exploratory prospects located in the Gulf of Mexico. The first such exploratory prospect acquired by the Company, located in the Grand Isle Block 45 Area in the shallow waters off of the Louisiana coastline, was determined to be unsuccessful in June 2020. Contango is currently evaluating for future testing a number of exploratory prospects included in the Joint Development Agreement, including its Boss Hogg prospect located in the Eugene Island 298 Area in the shallow waters off of the Louisiana coastline. Contango’s strategy and timing on the testing of the Boss Hogg will be determined during the year based on regulatory considerations, some of which are fluid at this time, and on operational considerations, including the availability of appropriate equipment.

Mid-Con Transactions. On June 5, 2020, Contango announced the addition of a new corporate strategy that includes offering a property management service (or a “fee for service”) for oil and gas companies with distressed or stranded assets, or companies with a desire to reduce administrative costs by engaging a contract operator of its oil and gas assets. As part of this service offering, Contango entered into a Management Services Agreement (“MSA”) with Mid-Con, effective July 1, 2020, to provide services as contract operator of record on Mid-Con’s oil and natural gas properties, along with certain administrative and management services, in exchange for an annual services fee of $4 million, paid ratably over the twelve month period, plus reimbursement of certain costs and expenses, a deferred fee of $166,666 per month for each month that the agreement is in effect (not to exceed $2 million), to be paid in a lump sum upon termination of the agreement, and warrants to purchase a minority equity ownership in Mid-Con. In connection with the Contango’s acquisition of Mid-Con on January 21, 2021, the MSA was terminated, the deferred fee obligation was forgiven, and the warrants were cancelled. Contango recorded $2.0 million in revenue during the year ended December 31, 2020 related to this MSA with Mid-Con, which is included in “Fee for services revenue” in the Company’s consolidated statements of operations.

On October 25, 2020, Contango entered into an agreement and plan of merger with Mid-Con providing for the acquisition by Contango of Mid-Con in an all-stock merger transaction in which Mid-Con would become a direct, wholly owned subsidiary of Contango (the “Mid-Con Acquisition”). The Mid-Con Acquisition closed on January 21, 2021, at which time the MSA was terminated. A total of 25,409,164 shares of Contango Common Stock were issued at the closing of the Mid-Con Acquisition.

Silvertip Acquisition. On November 27, 2020, Contango entered into a purchase and sale agreement with an undisclosed seller to acquire certain oil and natural gas properties located in the Big Horn Basin in Wyoming and Montana, in the Rockies and in the Permian Basin in Texas and New Mexico (collectively the “Silvertip Acquisition”) for aggregate consideration of approximately $58.0 million. The Silvertip Acquisition closed on February 1, 2021, for a net consideration of approximately $53.2 million, after customary closing adjustments, including the results of operations during the period between the effective date of August 1, 2020 and the closing date.

Wind River Basin Acquisition. On July 7, 2021, Contango entered into a purchase and sale agreement with Burlington Resources Oil & Gas Company LP, Burlington Resources Trading LLC, ConocoPhillips Company, Inexco Oil Company, and The Louisiana Land and Exploration Company LLC to acquire certain assets located in the Wind River Basin of Wyoming for a purchase price of $67.0 million (the “Wind River Basin Acquisition”). The Wind River Basin Acquisition closed on August 31, 2021.

Private Placements. Concurrently with the announcement of the Mid-Con Acquisition, Contango announced the execution of an agreement with a select group of institutional and accredited investors to sell 26,451,988 common shares of Contango. On October 27, 2020, Contango closed the private placement for net proceeds of approximately $38.8 million, after deducting the underwriting discount and fees and expenses. The use of those proceeds was in connection with the Mid-Con Acquisition and for general corporate purposes, including the repayment of debt outstanding under the Credit Agreement. On December 1, 2020, Contango completed another private placement of 14,193,903 shares of common stock for net proceeds of approximately $21.7 million, after deducting the underwriting discount and fees and expenses. The net proceeds were used to fund the Silvertip Acquisition and for general corporate purposes, including the repayment of debt outstanding under the Credit Agreement.

 

230


Table of Contents

Paycheck Protection Program Loan. On April 10, 2020, Contango entered into a promissory note evidencing an unsecured loan in the amount of approximately $3.4 million (the “PPP Loan”) made to Contango under the PPP. The PPP was established under the CARES Act, signed into law on March 27, 2020, and is administered by the U.S. Small Business Administration. The PPP Loan to Contango is being made through JPMorgan Chase Bank, N.A and is included in “Long-Term Debt” on Contango’s consolidated balance sheet. The PPP Loan matures on the two-year anniversary of the funding date and bears interest at a fixed rate of 1.00% per annum. Monthly principal and interest payments, less the amount of any potential forgiveness (discussed below), will commence after the six-month anniversary of the funding date. The promissory note evidencing the PPP Loan provides for customary events of default, including, among others, those relating to failure to make payment, bankruptcy, breaches of representations and material adverse effects. Contango may prepay the principal of the PPP Loan at any time without incurring any prepayment charges.

Under the terms of the CARES Act, PPP loan recipients can apply for and be granted forgiveness for all or a portion of the loans granted under the PPP, subject to an audit. Under the CARES Act, loan forgiveness is available, subject to limitations, for the sum of documented payroll costs, covered mortgage interest payments, covered rent payments and covered utilities during either: (1) the eight-week period beginning on the funding date; or (2) the 24-week period beginning on the funding date. Forgiveness is reduced if full-time employee headcount declines, or if salaries and wages for employees with salaries of $100,000 or less annually are reduced by more than 25%. Contango utilized the PPP Loan amount for qualifying expenses during the 24-week coverage period, and on September 30, 2020, submitted its application for forgiveness of all of the PPP Loan in accordance with the terms of the CARES Act and related guidance. On August 6, 2021, Contango received notice from the U.S. Small Business Administration that its loan from the PPP was forgiven in its entirety.

Impact of the COVID-19 Pandemic. The COVID-19 pandemic has significantly affected the global economy, disrupted global supply chains and created significant volatility in the financial markets. In addition, the COVID-19 pandemic has resulted in travel restrictions, business closures and other restrictions that have disrupted the demand for oil throughout the world and, when combined with the oil supply increase attributable to the battle for market share among OPEC, Russia and other oil producing nations, resulted in oil prices declining significantly beginning in late February 2020. While there has been a modest recovery in oil prices in recent months, the length of this demand disruption is unknown, and there is significant uncertainty regarding the long-term impact to global oil demand. Due to the extreme volatility in oil prices and the impact of the COVID-19 pandemic on the financial condition of our upstream peers, Contango suspended its onshore drilling program in the Southern Delaware Basin in the first quarter of 2020 and further suspended all drilling in the second quarter of 2020 and has focused since then on certain measures that included, but were not limited to, the following:

 

 

work from home initiatives for all but critical staff and the implementation of social distancing measures;

 

 

a company-wide effort to cut costs throughout Contango’s operations;

 

 

utilization of Contango’s available storage capacity to temporarily store a portion of its production for later sale at higher prices when advantageous to do so;

 

 

suspension of all drilling since the second-half of 2020 before resuming drilling in the second quarter of 2021;

 

 

potential acquisitions of PDP-heavy assets, with attractive, discounted valuations, in stressed/distressed scenarios or from non-natural owners like investment or lender firms that obtained ownership through a corporate restructuring.

 

231


Table of Contents

INFORMATION ABOUT INDEPENDENCE

In this section, references to “Independence” and the “Company” refer to Independence Energy, LLC. Unless otherwise indicated, the information presented in this section is based on the historical operations and financial statements of Independence, adjusted to give effect to the Independence Transactions. Such information does not give effect to the Transactions.

Business

Independence is a diversified, well-capitalized U.S. independent energy company with a portfolio of assets in key proven basins across the lower 48 states. Independence’s leadership team is a group of experienced investment, financial and industry professionals who have a demonstrated track record of employing Independence’s strategy since 2011. Independence seeks to deliver attractive risk-adjusted investment returns and predictable cash flows across cycles by employing its differentiated approach to investing in the oil and gas industry. Independence’s approach includes a cash flow-based investment mandate with a focus on operated working interests, and is complemented by non-operated working interests, mineral and royalty interests, and midstream infrastructure, as well as an active risk management strategy.

Independence pursues its strategy through the production, development and acquisition of oil, natural gas and NGL reserves. Independence’s free cash flow-focused portfolio includes a balanced set of oil and natural gas assets in proven North American basins with substantial existing production, a low decline rate and an acreage position that is 89% held by production. Independence owns interests in a robust inventory of attractive undeveloped locations, providing for optimal flexibility to maintain or grow Independence’s production base. While many operators in Independence’s industry have historically focused on the capital-intensive pursuit of high production growth rates, Independence’s management team has a track record of selectively acquiring cash flow-oriented assets, operating them more profitably and making disciplined, returns-focused reinvestment decisions to drive free cash flow generation. Independence’s portfolio is enhanced and complemented by its additional interests in mineral acreage and midstream infrastructure, which provide operational benefits and enhance its cash flow margins. Through the combination of Independence’s asset profile, disciplined risk management and premier operational capabilities, Independence intends to generate attractive risk-adjusted returns and substantial free cash flow while maintaining a commitment to low leverage and prudent risk management.

Independence has built a substantial portfolio of reserves, production, cash flow and reinvestment opportunities. On a pro forma basis after giving effect to the Independence Transactions, as of or for the year ended December 31, 2020, as applicable, Independence’s portfolio of assets:

 

 

consisted of 347.4 net MMBoe of proved reserves, of which approximately 46% was oil and 15% was NGLs, reflecting $1.0 billion in net PD PV-10;

 

 

produced 98 net MBoe/d, and for the quarter ended December 31, 2020, 99 MBoe/d;

 

 

generated $495.2 million of Adjusted EBITDAX and $283.2 million of levered free cash flow;

 

 

generated $196.8 million of realized commodity hedge gain; and

 

 

included 1,891 gross (741 net) undrilled locations, including 507 gross (457 net) operated drilling locations. Of Independence’s total 741 net locations, 301 net locations are identified as PUD drilling locations. In total, Independence’s drilling locations represent an aggregate $3.5 billion of reinvestment potential, of which $1.0 billion is attributable to PUD drilling locations.

See “Summary—Selected Historical Financial Data of Independence —Non-GAAP financial measures” for definitions of Adjusted EBITDAX and levered free cash flow and reconciliations to the nearest comparable GAAP metric. Also see “Unaudited Pro Forma Condensed Combined Financial Statements” for additional information about the pro forma adjustments.

 

232


Table of Contents

Free cash flow-focused portfolio

Independence’s asset base and risk management approach have allowed Independence, and Independence expects will continue to allow Independence, to execute its strategy of maximizing returns and generating free cash flow while limiting downside risk. Independence’s asset base, which includes oil and natural gas assets in key proven North American basins such as the Eagle Ford, DJ, Permian, Barnett and the Rockies, is composed of producing properties with substantial production and hedged cash flow that are complemented by an extensive inventory of reinvestment opportunities on Independence’s undeveloped acreage. Independence believes that its producing assets will provide Independence with significant flexibility to maintain and grow its asset base and free cash flow through disciplined reinvestment in its portfolio of identified development opportunities.

Low-decline production base

Independence’s reserves are generally long-lived and characterized by relatively low production decline rates, affording Independence significant capital flexibility and an ability to efficiently hedge material quantities of future expected production. Independence’s PDP reserves as of December 31, 2020 have estimated average five-year and ten-year annual decline rates of approximately 12% and 11%, respectively, including an estimated 18% decline rate for 2021. As a result of this low decline profile, Independence requires relatively minimal capital expenditures to maintain its production and cash flows. Independence’s properties located in the Eagle Ford, Barnett, DJ and the Rockies represent approximately 85% of its PD reserves as of December 31, 2020, on a pro forma basis after giving effect to the Independence Transactions, and provide Independence with diversification from both a regional location and commodity price perspective, which provides Independence certain downside protection as it relates to commodity-specific pressures, isolated infrastructure constraints or severe weather events. The table below illustrates the pro forma aggregate leasehold acreage positions, reserve volumes and weighted average decline and production profiles associated with Independence’s producing assets. Acreage, reserve and PV-10 information is as of December 31, 2020 and production information is for the quarter ended December 31, 2020, in each case, on a pro forma basis after giving effect to the Independence Transactions.

 

Operating Area

   Net
Acreage
     Net Proved
Reserves
(MMBoe)(1)
     % Oil &
Liquids(1)
    Net PD
Reserves
(MMBoe)(1)
     Weighted
Average
Annual PDP
Decline(2)
    Average
Net Daily
Production
(MBoe/d)
     Net PD PV
($MM)(1)(3)
 
   Five
Year
    Ten
Year
     PV-10  

Eagle Ford

     169,468        126        84     66        14     12     30        522  

Barnett

     139,463        96        18     96        8     8     23        146  

Rockies

     51,730        32        99     21        8     13     12        86  

DJ(4)

     —          32        56     32        20     16     18        77  

Permian

     9,860        37        71     13        17     14     7        56  

Other(5)

     18,678        24        68     24        12     9     8        129  

Total

     389,199        347        62     252        12     11     99        1,016  

 

(1)

Independence’s reserves and present value (discounted at ten percent, or PV-10) were determined using average first-day-of-the-month prices for the prior 12 months in accordance with SEC guidance. For oil and NGL volumes, the average WTI posted price of $39.56 per barrel as of December 31, 2020, was adjusted for items such as gravity, quality, local conditions, gathering, transportation fees and distance from market. For natural gas volumes, the average Henry Hub spot price of $1.99 per MMBtu as of December 31, 2020, was similarly adjusted for items such as quality, local conditions, gathering, transportation fees and distance from market. All prices are held constant throughout the lives of the properties. The average adjusted product prices weighted by production over the remaining lives of the properties are $37.63 per barrel of oil, $1.62 per Mcf of natural gas and $10.63 per barrel of NGLs.

(2)

Reflects the estimated average annual decline rates of Independence’s PDP reserves as of December 31, 2020 for the five-year period ending January 31, 2026 and the ten-year period ending January 31, 2031, in each case based on the production type curves used in estimating Independence’s proved reserves.

 

233


Table of Contents
(3)

Reflects the net PD present values reflected in Independence’s proved reserve estimates as of January 1, 2021. PV-10 is not a financial measure prepared in accordance with GAAP. See “—Oil, Natural Gas and NGL Data” for additional discussion.

(4)

Independence has a contractual right to participate in 79,275 gross acres in the DJ basin through an agreement with a large operator and will be entitled to receive its proportionate share of acreage in the future.

(5)

Includes working interest properties located in California and the Arkoma basin as well as diversified minerals.

In addition to Independence’s working interests, production and leasehold acreage, Independence owns mineral and royalty interests and midstream infrastructure that enhance its cash flow margins and overall returns. As of December 31, 2020, Independence owned mineral and royalty interests in 129,353 gross acres and an overriding royalty interest in 117,000 gross acres, both operated by large, well-capitalized oil and natural gas companies located primarily in the Eagle Ford, Marcellus, Utica, DJ and the Rockies on a pro forma basis after giving effect to the Independence Transactions. These interests entitle Independence to receive an average 5.8% royalty and 0.7% overriding royalty interest on all production from such acreage with no additional future capital or operating costs required on a pro forma basis after giving effect to the Independence Transactions. In addition, Independence owns a 12.0% interest in the Springfield Gathering System in the Eagle Ford in Dimmit, La Salle and Webb Counties of southeast Texas on a pro forma basis after giving effect to the Independence Transactions. The Springfield Gathering System is operated by Western Midstream Partners, LP (NYSE: WES) and includes both oil and gas gathering systems. Independence also owns and operates the Howell Pipeline, a 125-mile, 16-inch carbon dioxide pipeline that stretches across central Wyoming. The Howell Pipeline provides CO2 supply to support enhanced oil recovery operations on Independence’s acreage located in the Salt Creek and Monell Fields, in addition to serving third-party customers in the area. Additionally, Independence owns a 50% interest in a centralized production facility, referred to as the Hub, which is located just east of Erie, Colorado and provides a single site for processing equipment for portions of its DJ asset.

Attractive development opportunities

Independence’s asset portfolio includes a robust inventory of attractive reinvestment opportunities that complement its producing assets. As a result, Independence has the ability to strategically allocate capital to a diverse set of drilling opportunities with the potential to maintain or grow its production and free cash flow, while being able to generate attractive risk-adjusted returns. Independence’s reinvestment opportunities are all located in well understood basins where Independence has deep operational experience, and provide Independence with relatively de-risked opportunities to reinvest a portion of its cash flow from its producing assets. As of December 31, 2020, on a pro forma basis after giving effect to the Independence Transactions, Independence has identified 1,891 gross (741 net) undrilled locations, including 507 gross (457 net) operated drilling locations. Of Independence’s total 741 net locations, 301 net locations are identified as PUD drilling locations as of December 31, 2020, in each case on a pro forma basis after giving effect to the Independence Transactions. The majority of these locations are on acreage that is held by production and, accordingly, Independence has limited near-term lease obligations, providing Independence significant flexibility to reinvest through development over time when asset-level returns are strong. Independence’s development opportunities primarily include the following:

Eagle Ford. Independence has operated and non-operated Eagle Ford development opportunities with attractive return profiles in Dimmit, Frio, Atascosa, Zavala and Webb Counties, Texas. On a pro forma basis after giving effect to the Independence Transactions, as of December 31, 2020, Independence has identified 1,229 gross (443 net) undrilled locations in the Eagle Ford, including 275 gross (260 net) operated drilling locations. Of Independence’s total 443 net locations, 164 net locations are reflected as PUDs.

Permian Basin. Independence has operated and non-operated Permian development opportunities with attractive return profiles in Reeves and Ector Counties, Texas targeting the Wolfcamp, Bone Spring and Spraberry

 

234


Table of Contents

formations. On a pro forma basis after giving effect to the Independence Transactions, as of December 31, 2020, Independence has identified 313 gross (100 net) undrilled locations in the Permian, including 50 gross (47 net) operated drilling locations. Of Independence’s total 100 net locations, 27 net locations are reflected as PUDs.

Total identified drilling locations. The following table describes Independence’s net identified drilling locations and total reinvestment opportunity calculated based on the estimated net D&C expenditures by area, in each case, on a pro forma basis, as of December 31, 2020.

 

     Net Identified
Drilling
Locations(1)
     Total Estimated
Net D&C
Expenditures
(in millions)
 

Eagle Ford

     443.0      $ 2,342  

Permian

     99.7      $ 676  

Other(2)

     198.6      $ 437  

Total

     741.4      $ 3,455  

 

(1)

Includes 164.2, 26.5 and 110.1 net PUD locations in the Eagle Ford, Permian and Independence’s other operating areas, respectively, with associated estimated net D&C expenditures of $740 million, $186 million and $108 million, respectively. Does not include minerals. For information regarding the assumptions underlying Independence’s identified reinvestment opportunities, see “—Drilling locations.”

(2)

Includes drilling locations in the Rockies, the DJ Basin, and other areas.

In addition to Independence’s identified drilling locations listed in the table above, Independence has additional undeveloped locations under its mineral and royalty interests that, when developed by the oil and natural gas companies designated as the operators on such acreage, will provide cash flows unburdened by capital costs.

Upside potential and other development opportunities. Additionally, Independence believes that the existing production and future development of its combined asset portfolio will benefit from operational improvements due to the further implementation and execution of modern operating and well completion technologies. Independence’s data driven, results-oriented approach to capital allocation, coupled with the flexibility Independence has to reinvest over time, allows Independence to benefit from improvements in technology and operating practices that enhance the profitability of its production and returns on future drilling. Independence will continuously seek efficiencies in its D&C and production techniques in order to optimize ultimate resource recoveries and rates of return. Furthermore, while Independence does not pursue exploration activities, Independence has the ability to benefit from expansion of its development opportunities in the future as the industry continues to delineate beyond Independence’s known productive areas and current target zones, including primarily in the Upper Eagle Ford, Austin Chalk and other Wolfcamp formations.

Business strategies

Independence’s primary business objective is to generate free cash flow and attractive risk-adjusted returns for its investors through the execution of the following strategies:

 

 

Build and operate a diversified portfolio of proven, low-risk, cash-flowing assets. To date, Independence has constructed a liquids-weighted portfolio of long-lived reserves and low decline production that generates substantial cash flow and has significant reinvestment potential. Independence’s large, stable production base affords Independence significant capital flexibility and an ability to efficiently hedge material quantities of future production to protect its cash flows. The nature of Independence’s producing assets and its risk management approach provide Independence the opportunity to generate strong, risk-adjusted returns and free cash flow in a variety of commodity price environments. For example, while many of its peers have historically outspent their cash flows in pursuit of production growth and left themselves particularly vulnerable to declines in commodity prices, Independence has averaged a reinvestment rate of 45% of Adjusted EBITDAX since 2018. Independence expects to continue to utilize the free cash flow

 

235


Table of Contents
 

generated from its producing assets to maintain conservative leverage levels, reinvest in existing development opportunities and strategically pursue complementary and accretive acquisitions.

 

 

Reinvest with discipline to enhance cash flow, production and returns. Independence believes it has an extensive inventory of low-risk, high-return development opportunities that are capable of generating attractive cash on cash returns. As of December 31, 2020, Independence identified 1,891 gross (741 net) undrilled locations, including 507 gross (457 net) operated drilling locations. Of Independence’s total 741 net locations, 301 net locations are identified as PUD drilling locations as of December 31, 2020, representing an aggregate $3.5 billion of reinvestment potential, of which $1.0 billion is attributable to PUD drilling locations, in each case on a pro forma basis after giving effect to the Independence Transactions. Independence’s high degree of operational control and the fact that its asset base is largely held by production provides flexibility over the execution of its development program, including the timing, amount and allocation of its capital expenditures. As of December 31, 2020, Independence operated over 46% of its net production and expects to maintain or grow its overall operational control of its assets as Independence allocates capital to existing and future assets. Additionally, approximately 89% of Independence’s net acreage as of December 31, 2020 was held by production.

 

 

Consistently focus on disciplined risk management. Independence intends to maintain a conservative and flexible capital structure to support its business and manage risk through an active and continuous hedging program. As of June 30, 2021, Independence had $207 million in liquidity, including $75 million of cash and cash equivalents and $132 million of available borrowings under the New Credit Agreement ($850 million borrowing base, with elected commitments of $500 million), and total outstanding indebtedness of $836 million. Independence intends to maintain conservative leverage in the future with a corporate leverage target at or below 1.5x net debt to Adjusted EBITDAX. See “Summary— Selected Historical Financial Data of Independence—Non-GAAP Financial Measures” for a reconciliation of Independence’s Adjusted EBITDAX to net income (loss), the nearest comparable GAAP measure. In addition, Independence employs a rolling three to five year hedging strategy designed to insulate its free cash flow generation throughout commodity price fluctuations by entering into forward commodity contracts when investment decisions regarding acquisitions or reinvestment in existing assets are finalized and adding incremental hedges to its production base over time. Independence’s governance documents require Independence to hedge at least 50% of expected production for the next three to five years, and Independence is currently hedged at approximately 80% of expected PDP production through 2023. This active hedging program allows Independence to protect capital, operating margins and corporate returns through commodity cycles.

 

 

Develop industry-leading ESG practices that benefit Independence’s stakeholders and the communities in which it operates. Independence views exceptional performance in managing ESG issues as an opportunity to differentiate itself from its peers, mitigate risks and strengthen operational performance, as well as benefit its stakeholders and the communities in which it operates. Independence’s ESG program is overseen by senior management and executed together with experienced industry professionals throughout its organization. Independence also benefits from KKR’s vast resources, along with the assistance of expert third-party advisors for insights on best practices. Independence has recently engaged ERM, a leading global provider of environmental, health, safety, risk, social consulting services and sustainability related services, to assist with the publication of Independence’s inaugural ESG report; however, the timing of the publication of this report is currently uncertain due to the Transactions. Independence has also engaged with BSR—an organization of sustainable business experts and KKR partner—to help identify strategic ESG priorities for the business, as well as to identify key performance metrics. Independence is committed to engaging across its organization to ensure that key ESG issues are being assessed and managed appropriately. Independence is working to reduce greenhouse gas emissions by implementing aggressive methane reduction targets and eliminating routine flaring, among other initiatives. Independence is also focused on developing a diverse workforce, starting with its board of managers, which Independence aims to be at least 30% diverse. Independence expects to achieve ESG performance that positions Independence as a leader in the industry.

 

236


Table of Contents

Competitive strengths

Independence believes that the following strengths will allow Independence to successfully execute its business strategies:

 

 

Diversified free cash flow-generating production base. Independence has built a large, balanced portfolio of producing properties that generate substantial free cash flow with significant developmental upside to enhance its free cash flow, production and returns. Independence’s reserves are generally long-lived and characterized by relatively low production decline rates. Independence believes that its expected 2021 PDP decline rate of 18% is substantially lower than the industry average. The low decline nature of its asset base requires minimal reinvestment to maintain its production, and provides Independence with significant flexibility to pursue both reinvestment opportunities within its current portfolio and strategic acquisitions of complementary oil and natural gas assets. Independence’s producing properties have been substantially de-risked from years of development and have sufficient existing infrastructure to transport its production to market. Independence’s geographic diversity also leaves Independence less susceptible to geographically isolated infrastructure constraints, severe weather events and other risks. Independence believes the combination of its active hedging program, its low decline and its liquids-weighted asset profile positions Independence to generate free cash flow throughout commodity cycles.

 

 

Disciplined investment in development and complementary opportunities. Independence has a proven history of utilizing cash flow generated from its producing assets to reinvest in the development of its oil and natural gas assets. While many of Independence’s peers have historically outspent their cash flows in pursuit of high production growth rates and left themselves particularly vulnerable to declines in commodity prices, Independence has averaged a reinvestment rate (excluding acquisitions) of 45% of Adjusted EBITDAX since 2018 and has a consistent track record of over a decade of disciplined capital allocation. As of December 31, 2020, Independence identified 1,891 gross (741 net) undrilled locations, of which 301 net drilling locations are identified as PUD drilling locations as of December 31, 2020, representing an aggregate $3.5 billion of reinvestment potential, of which $1.0 billion is attributable to PUD drilling locations, in each case on a pro forma basis after giving effect to the Independence Transactions. Independence believes that its reinvestment in development opportunities has generated attractive risk-adjusted returns through strong operations, commercial creativity, capital discipline, enhanced asset optimization and strong risk management. Additionally, Independence will continue to strategically evaluate accretive acquisitions of oil and natural gas assets as well as certain midstream assets and minerals in targeted areas that are complementary to its underlying asset base and are supported by strong cash flow.

 

 

Management team with proven track record and ESG focus. Independence’s leadership team is a group of experienced investment, financial and industry professionals who have a demonstrated track record of employing its strategy since 2011, with experience in asset management, capital allocation, ESG stewardship, risk management, investing, finance and accounting. Independence’s differentiated approach, which was created through combining superior financial and risk management capabilities with premier operational capabilities, provides Independence with a competitive advantage in navigating a variety of commodity price environments. Independence’s talented and highly motivated operations staff are experts in their respective geographies and utilize their expertise to drive the day-to-day operations of Independence’s assets with incentive structures designed to create value by maximizing cash margins and returns while prioritizing risk management, safety and ESG. For example, since acquiring Independence’s Barnett asset in 2018, Independence’s operations staff has been able to reduce lease operating expense by 16% by rebidding contracts, optimizing compression and reactivating certain wells through an active workover program. Additionally Independence’s relationship with KKR also provides it access to a constellation of global resources, including a deep bench of experienced investment professionals and resources specifically dedicated to monitoring and understanding issues and trends, recommending strategies, providing assistance and otherwise helping companies navigate changing market dynamics with respect to ESG-related issues, including KKR’s Global Institute and Public Affairs team.

 

 

Conservatively capitalized balance sheet and strong liquidity profile supported by active risk management approach. As of June 30, 2021, Independence had total indebtedness of $836 million and $207 million of

 

237


Table of Contents
 

liquidity, including $74.5 million in cash and available borrowings under the New Credit Agreement. Since Independence’s inception, its strategy has been to maintain a conservative balance sheet, low leverage and an active risk management program. For example, its net leverage ratio was 1.9x and 1.5x as of December 31, 2019 and 2020, respectively, and has averaged 1.2x since inception of its strategy in 2011. While maintaining these conservative leverage levels, Independence was able to generate levered free cash flow of $122.6 million and $292.6 million for the years ended December 31, 2019 and 2020, respectively. See “Summary—Selected Historical Financial Data of Independence—Non-GAAP Financial Measures” for a reconciliation of Independence’s levered free cash flow to net income (loss), the most comparable GAAP measure.

Development program and capital budget

Our development program is designed to prioritize the generation of attractive risk-adjusted returns and meaningful free cash flow and is inherently flexible, with the ability to modify our capital program as necessary to react to the current market environment. Our capital expenditures, excluding acquisitions, incurred during the year ended December 31, 2020 totaled approximately $110.1 million, substantially all of which related to drilling and completion (“D&C”) activities, as compared to our Adjusted EBITDAX for such period of approximately $465.1 million, implying a 24% reinvestment rate. See “—Summary historical and pro forma financial data—Non-GAAP financial measures” for the definition of Adjusted EBITDAX and a reconciliation to the nearest comparable GAAP measure. Given the volatility experienced in the market throughout 2020, we proactively reduced our capital program to maximize free cash flow generation and directed that cash flow to debt reduction to further strengthen our balance sheet.

We expect to incur approximately $180 million to $220 million, excluding acquisitions, for our 2021 capital program. We expect to fund our 2021 capital program through cash flow from operations. Due to the flexible nature of our capital program, we could choose to defer a portion or all of these planned capital expenditures depending on a variety of factors, including, but not limited to, the success of our drilling activities, prevailing and anticipated prices for oil, gas and NGLs and resulting well economics, the availability of necessary equipment, infrastructure and capital, the receipt and timing of required regulatory permits and approvals, seasonal conditions, drilling and acquisition costs and the level of participation by other interest owners.

Properties

Summary of Independence’s assets

Independence’s portfolio includes a variety of oil and natural gas assets throughout North America, including in Eagle Ford, Permian, DJ, Barnett and the Rockies. In addition to this geographic diversity, Independence believes that its portfolio of leasehold acreage is enhanced and complemented by its additional interests in mineral acreage and midstream infrastructure. Independence had leasehold interests in an aggregate 404,196 net acres as of December 31, 2020, on 302,082 of which it was designated as operator. The working interests associated with its leasehold acreage make Independence responsible for its pro rata share of capital expenditures and lease operating expenses based on its percentage working interest and entitle Independence to revenues derived from such interest based on its net revenue interest, which generally equals its working interest in such property less any royalties and production payments and any overriding royalty and net profits interests burdening the property.

In addition to its leasehold acreage, Independence owns mineral and royalty interests. As of December 31, 2020, Independence owned mineral and royalty interests in 129,353 gross acres and an overriding royalty interest in 117,000 gross acres, both operated by large, well-capitalized oil and natural gas companies primarily in the Eagle Ford, Marcellus, Utica and DJ basins and the Rockies. These interests entitle Independence to receive an average 5.9% royalty and 0.7% overriding royalty interest on all production from such acreage with no additional future capital or operating costs required. On Independence’s mineral acreage, all of which it has leased to other

 

238


Table of Contents

operators, Independence has typically retained a royalty interest, which is a cost-free percentage of production revenue that expires upon termination of the lease, at which time the entire mineral interest reverts to Independence.

Further, Independence owns a 12.5% interest in the Springfield Gathering System in the Eagle Ford Shale in Dimmit, La Salle and Webb Counties of southeast Texas. The Springfield Gathering System is operated by Western Midstream Partners, LP (NYSE: WES) and includes both oil and gas gathering systems. Independence also owns and operates the Howell Pipeline, a 125-mile, 16-inch carbon dioxide pipeline that stretches across central Wyoming. The Howell Pipeline provides CO2 supply to support enhanced oil recovery operations on Independence’s acreage located in the Salt Creek and Monell Fields, in addition to serving third-party customers in the area. Additionally, Independence owns a 50% interest in a centralized production facility, referred to as the Hub, which is located just east of Erie, Colorado, and provides a single site for processing equipment for portions of its DJ asset.

Independence’s operating areas

Independence’s operating areas include the Eagle Ford, the Barnett, the Rockies, the DJ Basin and the Permian Basin. The below table describes the gross acreage, wells and proved reserve amounts for each of Independence’s geographic areas as of December 31, 2020 and production for the quarter ended December 31, 2020:

 

Geographic Area

   Acreage      Operated     Wells      Production      Proved Reserves  
     (in thousands)                   (MBoe/d)      (MBoe)  

Eagle Ford Shale

     481        22     2,449        31.5        130,913  

Barnett Shale

     158        97     1,396        24.3        100,732  

Rockies

     65        100     647        12.0        32,749  

DJ Basin

     79        —         1,281        18.3        32,257  

Permian Basin

     38        17     305        7.0        37,068  

Other Basins(1)

     96        6     404        8.3        25,939  

 

(1)

Includes working interest properties located in California and the Arkoma basin as well as diversified minerals.

 

239


Table of Contents

Oil, natural gas and NGL data

The following table summarizes Independence’s estimated net proved reserves as of December 31, 2020 based on an evaluation prepared in accordance with SEC Pricing, including the provisions of the SEC rule regarding reserve estimation regarding a historical twelve month pricing average applied prospectively.

 

     SEC Pricing(1)  

Net Proved Reserves:

  

Oil (MBbls)

     167,190  

Natural gas (MMcf)

     822,864  

NGLs (MBbls)

     55,324  

Total Proved Reserves (MMBoe)(3)

     359.7  

Standardized Measure (thousands)(2)

     1,327,860  

PV-0(thousands)(2)(3)

     2,598,412  

PV-10 (thousands)(2)(3)

     1,343,991  

Net Proved Developed Reserves:

  

Oil (MBbls)

     92,024  

Natural gas (MMcf)

     748,496  

NGLs (MBbls)

     44,307  

Total Proved Developed Reserves (MMBoe)(3)

     261.1  

PV-0 (thousands)(2)(3)

     1,657,837  

PV-10 (thousands)(2)(3)

     1,055,250  

Net Proved Undeveloped Reserves:

  

Oil (MBbls)

     75,166  

Natural gas (MMcf)

     74,368  

NGLs (MBbls)

     11,017  

Total Proved Undeveloped Reserves (MMBoe)(3)

     98.6  

PV-0 (thousands)(2)(3)

     940,575  

PV-10 (thousands)(2)(3)

     288,741  

 

(1)

Independence’s reserves and present value (discounted at ten percent, or PV-10) were determined using average first-day-of-the-month prices for the prior 12 months in accordance with SEC guidance. For oil and NGL volumes, the average WTI posted price of $39.56 per barrel as of December 31, 2020, was adjusted for items such as gravity, quality, local conditions, gathering, transportation fees and distance from market. For natural gas volumes, the average Henry Hub spot price of $1.99 per MMBtu as of December 31, 2020, was similarly adjusted for items such as quality, local conditions, gathering, transportation fees and distance from market. All prices are held constant throughout the lives of the properties. The average adjusted product prices weighted by production over the remaining lives of the properties are $37.67 per barrel of oil, $1.62 per Mcf of natural gas and $10.66 per barrel of NGLs. On a pro forma basis after giving effect to the Independence Transactions, Independence’s estimated net proved reserves, PV-0 and PV-10 as of December 31, 2020 were as follows: total proved reserves of 347.4 MMBoe, PV-0 of $2,499 million and PV-10 of $1,294 million; total proved developed reserves of 251.9 MMBoe, PV-0 of $1,594 million and PV-10 of $1,016 million; and total proved undeveloped reserves of 95.5 MMBoe, PV-0 of $905 million and PV-10 of $278 million.

(2)

Present value (discounted at zero percent, or PV-0, and ten percent, or PV-10) is not a financial measure calculated in accordance with GAAP because it does not include the effects of income taxes on future net revenues. None of PV-0, PV-10 and standardized measure represent an estimate of the fair market value of Independence’s oil and natural gas properties. Independence’s PV-0 measurement does not provide a discount rate to estimated future cash flows. PV-0 therefore does not reflect the risk associated with future cash flow projections like PV-10 does. PV-0 should therefore only be evaluated in connection with an evaluation of Independence’s PV-10 and standardized measure of discounted future net cash flows. Independence believes that the presentation of PV-0 and PV-10 is relevant and useful to its investors as supplemental disclosure to the standardized measure of future net cash flows, or after tax amount, because it presents the discounted future net cash flows attributable to its reserves prior to taking into account future income taxes and its current tax structure. Independence and others in the industry use PV-0 and PV-10 as a

 

240


Table of Contents
  measure to compare the relative size and value of proved reserves held by companies without regard to the specific tax characteristics of such entities. Investors should be cautioned that none of PV-0, PV-10 and standardized measure represent an estimate of the fair market value of Independence’s proved reserves.
(3)

Using pricing based on NYMEX forward-month contract pricing in effect as of July 1, 2021, Independence’s estimated net proved reserves, PV-0 and PV-10 as of December 31, 2020 were as follows: total proved reserves of 434.1 MMBoe, PV-0 of $6,256 million and PV-10 of $3,507 million; total proved developed reserves of 330.9 MMBoe, PV-0 of $4,156 million and PV-10 of $2,613 million; and total proved undeveloped reserves of 103.2 MMBoe, PV-0 of $2,100 million and PV-10 of $894 million. Such estimates are based on management’s internal estimates and have not been prepared or audited by an independent, third-party reserve engineer. The volume-weighted average prices over the lives of the properties were $54.35 per barrel of oil and condensate, $15.44 per barrel of NGL and $2.35 per thousand cubic feet of gas. On a pro forma basis after giving effect to the Independence Transactions, Independence’s estimated net proved reserves, PV-0 and PV-10 as of December 31, 2020 were as follows: total proved reserves of 419.2 MMBoe, PV-0 of $6,028 million and PV-10 of $3,385 million; total proved developed reserves of 319.2 MMBoe, PV-0 of $4,003 million and PV-10 of $2,523 million; and total proved undeveloped reserves of 100.0 MMBoe, PV-0 of $2,025 million and PV-10 of $862 million. The volume-weighted average prices over the lives of the properties were $54.32 per barrel of oil and condensate, $15.40 per barrel of NGL and $2.34 per thousand cubic feet of gas. These estimates of Independence’s reserves were prepared on the same basis as its SEC Pricing reserves except for the use of pricing based on NYMEX forward-month contract pricing in effect as of July 1, 2021, rather than the average of the first-day-of-the-month prices for the prior 12 months in accordance with SEC rules. Independence believes that the use of forward prices provides investors with additional information about our reserves, as the forward prices are based on the market’s forward-looking expectations of oil and natural gas prices as of a certain date. Investors should be careful to consider forward prices in addition to, and not as a substitute for, SEC prices, when considering Independence’s reserves and PV-10.

Preparation of reserve estimates

Independence’s reserve estimates as of December 31, 2020, included in this proxy statement/prospectus are based on a combination of evaluations prepared or audited, as applicable, by the independent petroleum engineering firms of (a) Haas Petroleum Engineering Services, Inc., with respect to 39% of Independence’s total net proved reserves, (b) Cawley, Gillespie & Associates, Inc. with respect to 33% of Independence’s total net proved reserves and (c) Netherland, Sewell & Associates, Inc. (collectively, the “Independent Reserve Engineers”) with respect to 28% of Independence’s total net proved reserves in each case in accordance with Standards Pertaining to the Estimating and Auditing of Oil and Gas Reserves Information promulgated by the Society of Petroleum Evaluation Engineers and definitions and guidelines established by the SEC. Independence’s Independent Reserve Engineers were selected for their historical experience and geographic expertise in engineering similar resources. Our reserves estimation process is a collaborative effort coordinated by the lead reservoir engineers at each of our operating subsidiaries. These individuals are petroleum engineers with an average of 15 years of reservoir and operations experience per person. Our technical staff uses historical information for our properties such as ownership interest, oil and natural gas production, well test data, commodity prices and operating and development costs to formulate our reserves estimates. The preparation of our proved reserve estimates is completed in accordance with our internal control procedures. These procedures, which are intended to ensure reliability of reserve estimations, include the following:

 

   

review and verification of historical production, cost and capital expenditures data;

 

   

verification of property ownership by our land department;

 

   

preparation of reserves estimates by our lead reservoir engineers;

 

   

review by our management, including our Chief Executive Officer and Chief Financial Officer, of all significant reserve changes and all new proved undeveloped reserves additions; and

 

   

no employee’s compensation is tied to the amount of reserves booked.

 

241


Table of Contents

The technical persons responsible for preparing Independence’s reserves estimates at (a) Haas Petroleum Engineering & Associates, Inc. has a Masters in Petroleum Engineering from Pennsylvania State University, with 25 years of experience in the estimation and evaluation of petroleum reserves; (b) Cawley, Gillespie & Associates, Inc. has a Bachelor of Science in Petroleum Engineering from the University of Texas, with over 28 years of experience in the estimation and evaluation of petroleum reserves; (c) Netherland, Sewell & Associates, Inc. has an MBA from Tulane and a Bachelor of Science in Petroleum Engineering from Texas A&M, with 18 years of experience in the estimation and evaluation of petroleum reserves; and (d) Netherland, Sewell & Associates, Inc. has a Bachelor of Science in Petroleum Engineering from University of Missouri - Rolla, with 19 years of experience in the estimation and evaluation of petroleum reserves. Independence’s reserve estimates using pricing based on NYMEX forward-month contract pricing in effect as of July 1, 2021 are based on the internal estimates of the management of Independence and have not been prepared or audited by an independent, third-party reserve engineer.

Proved reserves are reserves which, by analysis of geoscience and engineering data, can be estimated with reasonable certainty to be economically producible from a given date forward from known reservoirs under existing economic conditions, operating methods and government regulations prior to the time at which contracts providing the right to operate expire, unless evidence indicates that renewal is reasonably certain. The term “reasonable certainty” implies a high degree of confidence that the quantities of oil or natural gas actually recovered will equal or exceed the estimate. To achieve reasonable certainty, Independence and the independent reserve engineers employed technologies that have been demonstrated to yield results with consistency and repeatability. The technologies and economic data used in the estimation of Independence’s proved reserves include, but are not limited to, well logs, geologic maps and available downhole and production data and well-test data.

Reserve engineering is and must be recognized as a subjective process of estimating volumes of economically recoverable natural gas that cannot be measured in an exact manner. The accuracy of any reserve estimate is a function of the quality of available data and of engineering and geological interpretation. As a result, the estimates of different engineers often vary. In addition, the results of drilling, testing and production may justify revisions of such estimates. Accordingly, reserve estimates often differ from the quantities of natural gas that are ultimately recovered. Estimates of economically recoverable natural gas and of future net cash flows are based on a number of variables and assumptions, all of which may vary from actual results, including geologic interpretation, prices and future production rates and costs. See “Risk Factors” appearing elsewhere in this proxy statement/prospectus.

With respect to the Independent Reserve Engineers that performed an audit of Independence’s reserves, Independence provided to such Independent Reserve Engineers its public and internal engineering and geoscience technical data and analyses. Such Independent Reserve Engineers accepted without independently verifying the accuracy and completeness of the historical information and data furnished by Independence with respect to ownership interest, oil and natural gas production, well test data, commodity prices, operating and development costs and any agreements relating to current and future operations of the properties and sales of production. However, if in the course of its evaluations something came to their attention that brought into question the validity or sufficiency of any such information or data, the Independent Reserve Engineers did not rely on such information or data until it had satisfactorily resolved their questions relating thereto or had independently verified such information or data. In the course of their evaluations, the Independent Reserve Engineers prepared, for all of the audited properties, their own estimates of Independence’s reserves. The Independent Reserve Engineers reviewed their audit differences with Independence, and, as necessary, held meetings with Independence to review additional reserves work performed by Independence’s technical teams and any updated performance data related to the reserve differences. Such data was incorporated, as appropriate, by both parties into the reserve estimates. The Independent Reserve Engineers’ estimates, including any adjustments resulting from additional data, of those reserves and did not differ from Independence’s estimates by more than 10% in the aggregate. When such differences did not exceed 10% in the aggregate and the Independent Reserve Engineers was satisfied that the reserves were reasonable and that its audit objectives had been met, the Independent Reserve Engineers issued an unqualified audit opinion.

Proved undeveloped reserves (PUDs)

As of December 31, 2020, Independence’s aggregate proved undeveloped reserves were composed of 75,166 MBbls of oil, 74,368 MMcf of natural gas and 11,017 MBbls of NGLs, for a total of 98,579 MBoe. PUDs will be converted from undeveloped to developed as the applicable wells begin production.

 

242


Table of Contents

The following table summarizes Independence’s changes in PUDs for the year ended December 31, 2020 (in MBoe):

 

Balance, December 31, 2019

     168,391  

Purchases of reserves in place

     22,406  

Extensions and discoveries

     3,801  

Revisions of previous estimates

     (91,998

Sales of reserves in place

     —    

Transfers to proved developed

     (4,021
  

 

 

 

Balance, December 31, 2020

     98,579  
  

 

 

 

Purchases of reserves in place of 22,406 MBoe during the year ended December 31, 2020 primarily relate to proved undeveloped locations added as part of the Titan Acquisition. Revisions of previous estimates of 91,998 MBoe during the year ended December 31, 2020 were due to declining commodity prices which decreased the quantity of reserves recoverable from our PUD locations, and also resulted in the removal of certain PUD locations that were uneconomic at year end prices. Additionally, during the year ended December 31, 2020, Independence spent $42.4 million to convert 4,021 MBoe to proved developed producing reserves.

Independence’s proved undeveloped reserves at December 31, 2020 are based on development plans instituted by each of our asset-level operating teams based on the budget allocations for each team and operating area and subject to the debt constraints within the Prior Credit Agreements. All of such reserves are scheduled to be developed within five years from the date such locations were initially disclosed as proved undeveloped reserves. Prospectively, as a result of the consolidation of operations we have experienced from the Titan Acquisition and the Refinancing (including specifically the New Credit Agreement that will provide top-down financing for all of our assets in lieu of the separate asset-level Prior Credit Agreements) and the further consolidation we expect from the pending transaction with Contango, we expect our increasingly holistic development plan to be prepared annually by our executive management team and to be approved by our board of directors. Consistent with prior practice, PUD reserves will represent only reserves that are scheduled, based on such plan, to be developed within five years from the date such locations were initially disclosed as PUDs; however, Independence’s five-year development plan may not contemplate a uniform (i.e., 20% per year) conversion of PUD reserves. For example, due to significant volatility in commodity prices, as well as global macroeconomic conditions in general, as a result of the COVID-19 pandemic and certain actions taken by OPEC, Independence’s development activities in 2020 were lower than expected; however, Independence does not anticipate continuing effects to its development schedule from these events. In addition, Independence has 12,613 MBoe of PUD reserves reflected in its estimates as of December 31, 2020 that generate a negative associated PV-10 at SEC prices as of December 31, 2020. Those reserves are scheduled to be developed within five years from the date such locations were initially disclosed as PUDs, in accordance with Independence’s approved development plans as described above. Although the wells were uneconomic when discounted at ten percent at year-end 2020 SEC prices, management expects such locations to be economic at expected future prices. However, such locations have inherently greater associated risks that management will continue to evaluate as part of its ongoing development planning and periodic evaluations. At December 31, 2020, Independence estimates that its future development costs relating to the development of PUD reserves are $83.8 million in 2021, $114.6 million in 2022 and $196.2 million in 2023. Independence believes cash flow from operations and availability under the New Credit Agreement will be sufficient to cover these estimated future development costs.

 

243


Table of Contents

Drilling locations

The following table provides a summary of Independence’s gross and net operated and non-operated drilling locations by area as of December 31, 2020:

 

Gross Identified Drilling Locations(1)

               
     Operated      Non-Operated      Total WI      Minerals  
     Gross      Net      Gross      Net      Gross      Net      Gross      Net(2)  

By Area

                       

Eagle Ford Shale(3)

                       

Total Locations

     275.0        271.1        954.0        189.9        1,229.0        460.9        1,356.0        9.3  

Barnett Shale(4)

                       

Total Locations

     40.0        39.7        —          —          40.0        39.7        —          —    

Rockies(5)

                       

Total Locations

     136.0        110.6        —          —          136.0        110.6        —          —    

DJ Basin(6)

                       

Total Locations

     —          —          167.0        48.4        167.0        48.4        —          —    

Permian Basin(7)

                       

Total Locations

     50.0        48.8        263.0        52.6        313.0        101.4        —          —    

Other Basins(8)

                       

Total Locations

     6.0        6.0        —          —          6.0        6.0        2,602.0        21.8  

 

(1)

Independence estimates that the significant majority of its identified drilling locations are economic at oil and natural gas prices of $60/Bbl oil and $3.00/MMBtu gas.

(2)

Net Mineral Locations Defined as NRI Locations.

(3)

Includes 297.0 gross (171.3 net) total PUD locations and assumes average well spacing of 724 feet.

(4)

Assumes well spacing of 500 feet.

(5)

Includes 136.0 gross (110.6 net) total PUD locations and assumes average well spacing of 20 acres.

(6)

Includes 23 gross (2.5 net) total PUD locations and assumes average well spacing of 302 feet.

(7)

Includes 111.0 gross (26.7 net) total PUD locations and assumes average well spacing of 793 feet.

(8)

Includes 1.0 gross (1.0 net) total PUD locations. Includes working interest properties located in California and the Arkoma basin, as well as diversified minerals.

Independence has estimated its drilling locations based on well spacing assumptions and upon the evaluation of its horizontal drilling results and those of other operators in its area, combined with its interpretation of available geologic and engineering data. The drilling locations that Independence actually drills will depend on the availability of capital, regulatory approvals, commodity prices, costs, actual drilling results and other factors. Any drilling activities Independence is able to conduct on these identified locations may not be successful and may not result in additional proved reserves. Further, to the extent the drilling locations are associated with acreage that expires, Independence would lose its right to develop the related locations.

Oil, natural gas and NGL production prices and production costs

Production and price history

The following table sets forth production, price and cost data with respect to Independence’s properties on a historical basis for the years ended December 31, 2020 and 2019.

 

     Year Ended December 31,  
     2020        2019  
     (in thousands)  

Net Production:

       

Eagle Ford Shale:

       

Oil (MBbls)

     6,962          8,001  

Natural gas (MMcf)

     13,328          14,998  

 

244


Table of Contents
     Year Ended December 31,  
     2020        2019  
     (in thousands)  

NGLs (MBbls)

     2,309          2,796  
  

 

 

      

 

 

 

Total (MBoe)

     11,493          13,297  
  

 

 

      

 

 

 

Average daily production (MBoe/d)

     31          36  

Barnett Shale:

       

Oil (MBbls)

     16          19  

Natural gas (MMcf)

     47,032          53,463  

NGLs (MBbls)

     1,565          1,983  
  

 

 

      

 

 

 

Total (MBoe)

     9,419          10,913  
  

 

 

      

 

 

 

Average daily production (MBoe/d)

     26          30  

Total:

       

Oil (MBbls)

     13,132          13,752  

Natural gas (MMcf)

     78,541          73,747  

NGLs (MBbls)

     5,078          5,188  
  

 

 

      

 

 

 

Total (MBoe)

     31,300          31,232  
  

 

 

      

 

 

 

Average daily production (MBoe/d)

     86          86  

Average Realized Prices (before effects of derivatives):

       

Eagle Ford Shale:

       

Oil (per Bbl)

   $ 35.92        $ 57.60  

Natural gas (per Mcf)

   $ 2.05        $ 2.73  

NGLs (per Bbl)

   $ 15.15        $ 19.29  

Barnett Shale:

       

Oil (per Bbl)

   $ 33.99        $ 53.41  

Natural gas (per Mcf)

   $ 1.70        $ 2.29  

NGLs (per Bbl)

   $ 9.79        $ 13.13  

Total:

       

Oil (per Bbl)

   $ 37.45        $ 57.14  

Natural gas (per Mcf)

   $ 1.90        $ 2.35  

NGLs (per Bbl)

   $ 13.77        $ 16.67  

Average Realized Prices (after effects of derivatives):

       

Eagle Ford Shale:

       

Oil (per Bbl)

   $ 49.88        $ 54.85  

Natural gas (per Mcf)

   $ 2.34        $ 2.74  

NGLs (per Bbl)

   $ 18.47        $ 20.67  

Barnett Shale:

       

Oil (per Bbl)

   $ 33.99        $ 53.41  

Natural gas (per Mcf)

   $ 2.30        $ 2.36  

NGLs (per Bbl)

   $ 14.13        $ 17.74  

Total:

       

Oil (per Bbl)

   $ 48.85        $ 53.92  

Natural gas (per Mcf)

   $ 2.32        $ 2.41  

NGLs (per Bbl)

   $ 16.61        $ 19.18  

Average Costs per Boe:

       

Eagle Ford Shale

   $ 16.70        $ 16.24  

Barnett Shale

   $ 8.40        $ 8.77  

Total

   $ 15.19        $ 16.85  

 

245


Table of Contents

Wells

The following table sets forth information regarding Independence’s proved developed producing wells as of December 31, 2020:

 

     As of December 31, 2020      Average
Working Interest
 
     Proved Developed Producing Wells  
     Working Interest Assets  
     Gross      Net  

Combined Total:

        

Natural gas

     3,204        1,350        42

Oil

     3,278        1,667        51
  

 

 

    

 

 

    

Total

     6,482        3,017        47

 

     As of December 31, 2020      Average Net
Revenue Interest
 
     Proved Developed Producing Wells  
     Mineral Assets  
     Gross      Net  

Combined Total:

        

Natural gas

     1,015        8        0.77

Oil

     1,752              15        0.88
  

 

 

    

 

 

    

Total

     2,767        23        0.84

Leasehold acreage

The following table sets forth certain information regarding the total developed and undeveloped acreage in which Independence owned an interest as of December 31, 2020.

 

     Developed Acres      Undeveloped Acres      Total Acres(1)      Royalty Acres(2)  
     Gross      Net      Gross      Net      Gross      Net      Gross      NMA  

Total

     467,499        282,352        371,509        121,844        839,008        404,196        129,353        48,739  
  

 

 

    

 

 

    

 

 

    

 

 

    

 

 

    

 

 

    

 

 

    

 

 

 

 

(1)

Independence has a contractual right to participate in 20,820 gross (5,049 net) developed acres and 58,455 gross (23,719 net) undeveloped acres in the DJ Basin through an agreement with a large operator and will be entitled to receive its proportionate share of acreage in the future.

(2)

Royalty acres excludes Independence’s overriding royalty interest in 117,000 gross acres.

Undeveloped acreage expirations

The following table sets forth the number of total net undeveloped acres as of December 31, 2020 that will expire in 2021, 2022, 2023 and 2024 unless production is established within the spacing units covering the acreage prior to the expiration dates or unless such leasehold rights are extended or renewed.

 

     2021      2022      2023      2024  

Total

     13,466        4,729        1        239  

The leases comprising the acreage that is subject to expiration as set forth in the table above will generally expire at the end of their respective primary terms unless production from the leasehold acreage has been established prior to such date, in which case the lease will remain in effect until the cessation of production. Upon expiration of the primary term, we will lose our interests in the associated acreage unless fully held by production, maintained through our delivery of a lease extension payment or, in the case of many of our leases, we utilize the “continuous development clause” that permits us to continue to hold such acreage if we initiate additional

 

246


Table of Contents

development activities within 120-180 days after the completion of the last well drilled on such lease. Thereafter, the lease remains held under the continuous development clause so long as we undertake additional development activities every 120 to 180 days or until the entire lease is held by production. There can be no assurances as to our ability to maintain such acreage. For more information, see “Risk Factors—Other Risk Factors of Independence—Approximately 11% of Independence’s net leasehold acreage was not held by production as of December 31, 2020, and that acreage may not ultimately be developed or become commercially productive, which could cause Independence to lose rights under its leases as well as have a material and adverse effect on its oil and natural gas reserves and future production and, therefore, its future cash flow and income.”

Drilling and other exploration and development activities

The table below sets forth the results of Independence’s operated drilling activities for the periods indicated. The information should not be considered indicative of future performance, nor should it be assumed that there is necessarily any correlation among the number of productive wells drilled, quantities of reserves found or economic value. Productive wells are those that produce, or are capable of producing, commercial quantities of hydrocarbons, regardless of whether they produce a reasonable rate of return. Dry wells are those that prove to be incapable of producing hydrocarbons in sufficient quantities to justify completion.

 

     Year Ended December 31,  
     2020      2019      2018  
     Gross      Net      Gross      Net      Gross      Net  

Development Wells:

                 

Productive

     23        15.3        32        32.0        43        35.3  

Dry holes

     —          —          —          —          —          —    
  

 

 

    

 

 

    

 

 

    

 

 

    

 

 

    

 

 

 

Total Development

     23        15.3        32        32.0        43        35.3  
  

 

 

    

 

 

    

 

 

    

 

 

    

 

 

    

 

 

 

Exploratory Wells:

                 

Productive

     —          —          —          —          —          —    

Dry holes

     —          —          —          —          —          —    
  

 

 

    

 

 

    

 

 

    

 

 

    

 

 

    

 

 

 

Total Exploratory

     —          —          —          —          —          —    
  

 

 

    

 

 

    

 

 

    

 

 

    

 

 

    

 

 

 

Total Wells:

                 

Productive

     23        15.3        32        32.0        43        35.3  

Dry holes

     —          —          —          —          —          —    
  

 

 

    

 

 

    

 

 

    

 

 

    

 

 

    

 

 

 

Total

     23        15.3        32        32.0        43        35.3  
  

 

 

    

 

 

    

 

 

    

 

 

    

 

 

    

 

 

 

As of December 31, 2020, Independence was not a party to any long-term drilling rig contracts. The following table provides Independence’s wells in progress, as well as the various stages of such progress, at December 31, 2020.

 

Well Status

   Gross             Net  

Drilling

     —             —    

Waiting on completion

     34           5.4  

Being completed, not producing

     58           10.9  

Marketing and customers

Production from Independence’s oil and natural gas properties is marketed using methods that are consistent with industry practices. Sales prices for oil and natural gas production, including natural gas with recoverable NGLs, are negotiated based on factors normally considered in the industry, such as an index or spot price, price regulations, distance from the well to the pipeline, commodity quality and prevailing supply and demand conditions. In areas where there is no practical or commercial access to pipelines, oil is transported to storage

 

247


Table of Contents

facilities by truck. Independence’s marketing of oil and natural gas can be affected by factors beyond its control, the effects of which cannot be accurately predicted.

During the years ended December 31, 2020 and 2019, Independence sold oil and natural gas production representing 10% or more of total revenues to the following purchasers:

 

     2020     2019  

SN EF Maverick, LLC

     15.5     20.0

Eighty Eight Oil

     11.7     *  

Shell Trading US Company

     10.4     *  

Cokinos Energy Corporation

     *       18.1

BP Products North America

     *       13.1

 

*

Purchaser did not account for greater than 10% of revenue for the year.

While the loss of these purchasers or any future significant purchaser may result in a temporary interruption in sales of, or a lower price for, Independence’s production, Independence believes that the loss of any such purchasers would not have a material adverse effect on its operations because there are other purchasers in its producing regions.

Independence has entered into certain oil and natural gas transportation and gathering agreements with various pipeline carriers. Under these agreements, Independence is obligated to ship minimum daily quantities or pay for any deficiencies at a specified rate. Independence is also obligated under certain of these arrangements to pay a demand charge for firm capacity rights on pipeline systems regardless of the amount of pipeline capacity that Independence utilizes. If Independence does not utilize the capacity, Independence can release it to others, thus reducing its potential liability.

Competition

The oil and natural gas industry is intensely competitive, and Independence competes with other companies that have greater resources. Many of these companies not only explore for and produce oil or natural gas, but also carry on midstream and refining operations and market petroleum and other products on a regional, national or worldwide basis. These companies may be able to pay more for productive oil and natural gas properties or to define, evaluate, bid for and purchase a greater number of properties and prospects than Independence’s financial or human resources permit. In addition, these companies may have a greater ability to continue exploration activities during periods of low oil and natural gas market prices. Independence’s ability to acquire additional properties and to discover reserves in the future will be dependent upon its ability to evaluate and select suitable properties and to consummate transactions in a highly competitive environment. In addition, because Independence has fewer financial and human resources than many companies in Independence’s industry, Independence may be at a disadvantage in evaluating and bidding for oil and natural gas properties.

There is also competition between oil and natural gas producers and other industries producing energy and fuel. Furthermore, competitive conditions may be substantially affected by various forms of energy legislation and/or regulation considered from time to time by the governments of the United States and the jurisdictions in which Independence operates. It is not possible to predict the nature of any such legislation or regulation which may ultimately be adopted or its effects upon Independence’s future operations. Such laws and regulations may substantially increase the costs of developing oil or natural gas and may prevent or delay the commencement or continuation of a given operation. Independence’s larger or more integrated competitors may be able to absorb the burden of existing, and any changes to, federal, state and local laws and regulations more easily than Independence can, which would adversely affect its competitive position.

 

248


Table of Contents

Seasonality of business

Generally, demand for oil, natural gas and NGL decreases during the spring and fall months and increases during the summer and winter months. However, certain natural gas and NGL markets utilize storage facilities and purchase some of their anticipated winter requirements during the summer, which can lessen seasonal demand fluctuations. In addition, seasonal anomalies such as mild winters or mild summers can have a significant impact on prices. These seasonal anomalies can pose challenges for meeting Independence’s drilling objectives and can increase competition for equipment, supplies and personnel during the spring and summer months, which could lead to shortages, increased costs or delay operations.

Title to properties

As is customary in the oil and natural gas industry, Independence initially conducts only a cursory review of the title to its properties in connection with acquisition of leasehold acreage. At such time as Independence determines to conduct drilling operations on those properties, Independence conducts a thorough title examination and performs curative work with respect to significant defects prior to commencement of drilling operations. To the extent title opinions or other investigations reflect title defects on those properties, Independence is typically responsible for curing any title defects at Independence’s expense. Independence generally will not commence drilling operations on a property until it has cured any material title defects on such property. Independence has obtained title opinions on substantially all of its producing properties and believes that it has satisfactory title to its producing properties in accordance with standards generally accepted in the oil and natural gas industry.

Prior to completing an acquisition of producing leases, Independence performs title reviews on the most significant leases and, depending on the materiality of properties, Independence may obtain a title opinion, obtain an updated title review or opinion or review previously obtained title opinions. Independence’s oil and natural gas properties are subject to customary royalty and other interests, liens for current taxes and other burdens which it believes do not materially interfere with the use of or affect its carrying value of the properties.

Independence believes that it has satisfactory title to all of its material assets. Although title to these properties is subject to encumbrances in some cases, such as customary interests generally retained in connection with the acquisition of real property, customary royalty interests and contract terms and restrictions, liens under operating agreements, liens related to environmental liabilities associated with historical operations, liens for current taxes and other burdens, easements, restrictions and minor encumbrances customary in the oil and natural gas industry, Independence believes that none of these liens, restrictions, easements, burdens and encumbrances will materially detract from the value of these properties or from its interest in these properties or materially interfere with its use of these properties in the operation of its business. In addition, Independence believes that it has obtained sufficient rights-of-way grants and permits from public authorities and private parties for Independence to operate its business in all material respects as described in this proxy statement/prospectus.

Legislative and regulatory environment

Independence’s oil, natural gas and NGL exploration, development, production and related operations and activities are subject to extensive federal, state and local laws, rules and regulations. Failure to comply with such rules and regulations can result in administrative, civil or criminal penalties, compulsory remediation and imposition of natural resource damages or other liabilities. Because such rules and regulations are frequently amended or reinterpreted, Independence is unable to predict the future cost or impact of complying with such requirements. Although the regulatory burden on the oil and natural gas industry increases Independence’s cost of doing business and, consequently, affects Independence’s profitability, Independence believes these obligations generally do not impact Independence differently or to any greater or lesser extent than they affect other operators in the oil and natural gas industry with similar operations and types, quantities and locations of production.

 

249


Table of Contents

Regulation of production

In many states oil and natural gas companies are generally required to obtain permits for drilling operations, provide drilling bonds, file reports concerning operations and meet other requirements related to the exploration, development and production of oil, natural gas and NGL. Such states also have statutes and regulations addressing conservation matters, including provisions for unitization or pooling of oil and natural gas interests, rights and properties, the surface use and restoration of properties upon which wells are drilled and disposal of water produced or used in the drilling and completion process. These regulations include the establishment of maximum rates of production from oil and natural gas wells, rules as to the spacing, plugging and abandoning of such wells, restrictions on venting or flaring oil and natural gas and requirements regarding the ratability of production, as well as rules governing the surface use and restoration of properties upon which wells are drilled.

These laws and regulations may limit the amount of oil and natural gas and NGL that can be produced from wells in which Independence owns an interest and may limit the number of wells, the locations in which wells can be drilled, or the method of drilling wells. Additionally, the procedures that must be followed under these laws and regulations may result in delays in obtaining permits and approvals necessary for Independence’s operations and therefore its expected timing of drilling, completion and production may be negatively impacted. These regulations apply to Independence directly as the operator of its leasehold. The failure to comply with these rules and regulations can result in substantial penalties.

Regulation of sales and transportation of liquids

Sales of condensate and NGLs are not currently regulated and are made at negotiated prices. Nevertheless, Congress could reenact price controls in the future.

Independence’s sales of NGLs are affected by the availability, terms and cost of transportation. The transportation of NGLs in common carrier pipelines is also subject to rate and access regulation. FERC regulates interstate oil, NGL and other liquid pipeline transportation rates under the Interstate Commerce Act. In general, interstate liquids pipeline rates must be cost-based, although settlement rates agreed to by all shippers are permitted and market-based rates may be permitted in certain circumstances.

Intrastate liquids pipeline transportation rates are subject to regulation by state regulatory commissions. The basis for intrastate liquids pipeline regulation, and the degree of regulatory oversight and scrutiny given to intrastate liquids pipeline rates, varies from state to state. Insofar as effective interstate and intrastate rates and regulations regarding access are equally applicable to all comparable shippers, Independence believes that the regulation of liquids transportation will not affect its operations in any way that is of material difference from those of its competitors who are similarly situated.

Regulation of transportation and sales of oil and natural gas

Historically, the transportation and sale for resale of oil and natural gas in interstate commerce have been regulated by agencies of the U.S. federal government, primarily FERC. In the past, the federal government has regulated the prices at which natural gas could be sold. While sales by producers of natural gas can currently be made at uncontrolled market prices, Congress could reenact price controls in the future. Deregulation of wellhead natural gas sales began with the enactment of the NGPA, and culminated in adoption of the Decontrol Act which removed controls affecting wellhead sales of natural gas effective January 1, 1993. The transportation and sale for resale of natural gas in interstate commerce is regulated primarily under the NGA, and by regulations and orders promulgated under the NGA by FERC. In certain limited circumstances, intrastate transportation and wholesale sales of natural gas may also be affected directly or indirectly by laws enacted by Congress and by FERC regulations.

The 2005 Act is a comprehensive compilation of tax incentives, authorized appropriations for grants and guaranteed loans, and significant changes to the statutory policy that affects all segments of the energy industry.

 

250


Table of Contents

Among other matters, the 2005 Act amends the NGA to add an anti-market manipulation provision which makes it unlawful for any entity to engage in prohibited behavior to be prescribed by FERC. The 2005 Act also provided FERC with the power to assess civil penalties of up to $1,000,000 per day for violations of the NGA and increased FERC’s civil penalty authority under the NGPA from $5,000 per violation per day to $1,000,000 per violation per day. In January 2020, the maximum penalty increased to $1,291,894 per violation per day to account for inflation. The civil penalty provisions are applicable to entities that engage in the sale and transportation of natural gas for resale in interstate commerce.

On January 19, 2006, FERC issued Order No. 670, a rule implementing the anti-market manipulation provision of the 2005 Act, and subsequently denied rehearing. The rules make it unlawful: (i) in connection with the purchase or sale of natural gas subject to the jurisdiction of FERC, or the purchase or sale of transportation services subject to the jurisdiction of FERC, for any entity, directly or indirectly, to use or employ any device, scheme or artifice to defraud; (ii) to make any untrue statement of material fact or omit to make any such statement necessary to make the statements made not misleading; or (iii) to engage in any act or practice that operates as a fraud or deceit upon any person. The anti-market manipulation rule does not apply to activities that relate only to intrastate or other non-jurisdictional sales or gathering, but does apply to activities of gas pipelines and storage companies that provide interstate services, as well as otherwise non-jurisdictional entities to the extent the activities are conducted “in connection with” gas sales, purchases or transportation subject to FERC jurisdiction, which now includes the annual reporting requirements under Order 704, described below. The anti-market manipulation rule and enhanced civil penalty authority reflect an expansion of FERC’s NGA enforcement authority.

On December 26, 2007, FERC issued Order 704, a final rule on the annual natural gas transaction reporting requirements, as amended by subsequent orders on rehearing. Under Order 704, wholesale buyers and sellers of more than 2.2 million MMBtus of physical natural gas in the previous calendar year, including natural gas producers, gatherers and marketers, are now required to report, on May 1 of each year, aggregate volumes of natural gas purchased or sold at wholesale in the prior calendar year to the extent such transactions utilize, contribute to, or may contribute to the formation of price indices. It is the responsibility of the reporting entity to determine which individual transactions should be reported based on the guidance of Order 704. Order 704 also requires market participants to indicate whether they report prices to any index publishers, and if so, whether their reporting complies with FERC’s policy statement on price reporting.

Gathering service, which occurs upstream of jurisdictional transportation services, is regulated by the states onshore and in state waters. Section 1(b) of the NGA exempts natural gas gathering facilities from regulation by FERC as a natural gas company under the NGA. Although FERC has set forth a general test for determining whether facilities perform a non-jurisdictional gathering function or a jurisdictional transportation function, FERC’s determinations as to the classification of facilities are done on a case-by-case basis. To the extent that FERC issues an order that reclassifies certain jurisdictional transportation facilities as non-jurisdictional gathering facilities, and depending on the scope of that decision, Independence’s costs of getting gas to point of sale locations may increase. Independence believes that the natural gas pipelines in its gathering systems meet the traditional tests FERC has used to establish a pipeline’s status as a gatherer not subject to regulation as a natural gas company. However, the distinction between FERC-regulated transportation services and federally unregulated gathering services could be the subject of ongoing litigation, so the classification and regulation of Independence’s gathering facilities could be subject to change based on future determinations by FERC, the courts or Congress. State regulation of natural gas gathering facilities generally includes various occupational safety, environmental and, in some circumstances, nondiscriminatory-take requirements. Although such regulation has not generally been affirmatively applied by state agencies, natural gas gathering may receive greater regulatory scrutiny in the future.

The price at which Independence sells natural gas is not currently subject to federal rate regulation and, for the most part, is not subject to state regulation. However, with regard to Independence’s physical and financial sales of these energy commodities, Independence is required to observe anti-market manipulation laws and related regulations enforced by FERC under the 2005 Act and under the Commodity Exchange Act (“CEA”), and regulations promulgated thereunder enforced by the CFTC. The CEA prohibits any person from manipulating or attempting to

 

251


Table of Contents

manipulate the price of any commodity in interstate commerce or futures on such commodity. The CEA also prohibits knowingly delivering or causing to be delivered false or misleading or knowingly inaccurate reports concerning market information or conditions that affect or tend to affect the price of a commodity as well as certain disruptive trading practices. Should Independence violate the anti-market manipulation laws and regulations, Independence could also be subject to related third-party damage claims by, among others, sellers, royalty owners and taxing authorities.

Intrastate natural gas transportation is also subject to regulation by state regulatory agencies. The basis for intrastate regulation of natural gas transportation and the degree of regulatory oversight and scrutiny given to intrastate natural gas pipeline rates and services varies from state to state. As such regulation within a particular state will generally affect all intrastate natural gas shippers within the state on a comparable basis, Independence believes that the regulation of similarly situated intrastate natural gas transportation in any states in which Independence operates and ship natural gas on an intrastate basis will not affect its operations in any way that is of material difference from those of its competitors. Like the regulation of interstate transportation rates, the regulation of intrastate transportation rates affects the marketing of natural gas that Independence produces, as well as the revenues Independence receives for sales of its natural gas.

Changes in law and to FERC or state policies and regulations may adversely affect the availability and reliability of firm and/or interruptible transportation service on interstate and intrastate pipelines, and Independence cannot predict what future action FERC or state regulatory bodies will take. Independence does not believe, however, that any regulatory changes will affect Independence in a way that materially differs from the way they will affect other natural gas producers and marketers with which Independence competes.

Regulation of environmental and occupational safety and health matters general

Independence’s operations are subject to numerous stringent federal, regional, state and local statutes and regulations governing environmental protection, occupational safety and health, and the release, discharge or disposal of materials into the environment, some of which carry substantial administrative, civil and criminal penalties for failure to comply. Applicable U.S. federal environmental laws include, but are not limited to, RCRA, CERCLA, OPA, the CWA, the CAA, the SDWA, the ESA and the MBTA. In addition, state and local laws and regulations set forth specific standards for drilling wells, the maintenance of bonding requirements in order to drill or operate wells, the spacing and location of wells, the method of drilling and casing wells, the surface use and restoration of properties upon which wells are drilled, the plugging and abandoning of wells, the prevention and cleanup of pollutants, and other matters. These laws and regulations may, among other things, require the acquisition of permits to conduct exploration, drilling, and production operations; restrict the types, quantities and concentrations of various substances that can be released into the environment in connection with drilling, production and transporting through pipelines; govern the sourcing and disposal of water used in the drilling and completion process; limit or prohibit construction or drilling activities in sensitive areas such as wilderness, wetlands, critical habitat of protected species, frontier and other protected areas; require investigatory or remedial actions to prevent or mitigate pollution conditions caused by Independence’s operations; impose obligations to reclaim and abandon well sites and pits; establish specific safety and health criteria addressing worker protection; and impose substantial liabilities for pollution resulting from operations or failure to comply with regulatory filings. Additionally, Congress and federal and state agencies frequently revise environmental laws and regulations, and any changes that result in delay or more stringent and costly permitting, waste handling, disposal and clean-up requirements for the oil and gas industry could have a significant impact on Independence’s operating costs. Although environmental obligations have not historically had a material adverse impact on the results of Independence’s operations or financial condition, there can be no assurance that future developments, such as increasingly stringent environmental laws or enforcement thereof, will not cause Independence to incur material environmental liabilities or costs.

Failure to comply with these laws and regulations may result in the assessment of administrative, civil and criminal fines and penalties, loss of permits or leases, the imposition of investigatory or remedial obligations and the issuance of orders enjoining some or all of Independence’s operations in affected areas. These laws and regulations may also restrict the rate of oil and natural gas production below the rate that would otherwise be possible. The regulatory burden on the oil and gas industry increases the cost of doing business in the industry and consequently affects

 

252


Table of Contents

profitability. It is possible that, over time, environmental regulation could evolve to place more restrictions and limitations on activities that may affect the environment, and thus, any changes in environmental laws and regulations or reinterpretation of enforcement policies that result in more stringent and costly well drilling, construction, completion or water management activities or waste handling, storage, transport, disposal, or remediation requirements could require Independence to make significant expenditures to attain and maintain compliance and may otherwise have a material adverse effect on Independence’s results of operations and financial position. Independence may be unable to pass on such increased compliance costs to its customers. Moreover, accidental releases or spills may occur in the course of its operations, and Independence cannot be sure that it will not incur significant costs and liabilities as a result of such releases or spills, including any third-party claims for damage to property, natural resources or persons. Although Independence believes that Independence is in substantial compliance with applicable environmental laws and regulations and that continued compliance with existing requirements will not have a material adverse impact on its business, there can be no assurance that this will continue in the future.

The following is a summary of the more significant existing environmental and occupational health and safety laws and regulations, as amended from time to time, to which Independence’s business operations are subject and for which compliance may have a material adverse impact on its capital expenditures, results of operations or financial position.

Hazardous substances and wastes

CERCLA, also known as the “Superfund” law, and comparable state laws, impose liability without regard to fault or the legality of the original conduct, on certain classes of persons with respect to the release of a “hazardous substance” into the environment. These classes of persons, or, as termed in CERCLA, potentially responsible parties, include the current and past owners or operators of a disposal site or site where the release occurred and anyone who disposed or arranged for the disposal of the hazardous substances found at such sites. Under CERCLA, such persons may be subject to joint and several, strict liability for the costs of cleaning up the hazardous substances that have been released into the environment and for damages to natural resources. It is not uncommon for neighboring landowners and other third parties to file claims for personal injury and property damage allegedly caused by hazardous substances released into the environment. Independence is able to control directly the operation of only those wells with respect to which Independence acts as operator. Notwithstanding Independence’s lack of direct control over wells operated by others, the failure of an operator other than Independence to comply with applicable environmental regulations may, in certain circumstances, be attributed to Independence. Independence generates materials in the course of its operations that may be regulated as hazardous substances under CERCLA and other environmental laws but Independence is unaware of any liabilities for which it may be held responsible that would materially and adversely affect its business operations. While petroleum and crude oil fractions are generally not considered hazardous substances under CERCLA and its analogues because of the so-called “petroleum exclusion,” adulterated petroleum products containing other hazardous substances have been treated as hazardous substances in the past.

Independence also generates solid and hazardous wastes that may be subject to the requirements of RCRA, and analogous state laws. RCRA regulates the generation, handling, storage, treatment, transport and disposal of nonhazardous and hazardous solid wastes. RCRA specifically excludes “drilling fluids, produced waters and other wastes associated with the development or production of oil, natural gas or geothermal energy” from regulation as hazardous wastes. With the approval of the EPA, individual states can administer some or all of the provisions of RCRA and some states have adopted their own, more stringent requirements. However, legislation has been proposed from time to time and various environmental groups have filed lawsuits that, if successful, could result in the reclassification of certain oil and natural gas exploration and production wastes as “hazardous wastes,” which would make such wastes subject to much more stringent handling, disposal and clean-up requirements. Any future loss of the RCRA exclusion for drilling fluids, produced waters and related wastes could result in an increase in Independence’s costs to manage and dispose of generated wastes, which could have a material adverse effect on its results of operations and financial position. In addition, in the course of its operations, Independence generates some amounts of ordinary industrial wastes, such as paint wastes, waste solvents, laboratory wastes and waste compressor oils that may be regulated as hazardous wastes if such wastes are determined to have hazardous characteristics. Although the costs of managing hazardous waste may be

 

253


Table of Contents

significant, Independence does not believe that its costs in this regard are materially more burdensome than those for similarly situated companies.

Independence currently owns, leases or operates numerous properties that may have been used by prior owners or operators for oil and natural gas development and production activities for many years. Although Independence believes that it has utilized operating and waste disposal practices that were standard in the industry at the time, hazardous substances, wastes or petroleum hydrocarbons may have been released on, under or from the properties owned or leased by Independence, or on, under or from other locations, including off-site locations where such substances have been taken for recycling or disposal. In addition, some of Independence’s properties may have been operated by third parties or by previous owners or operators whose treatment and disposal of hazardous substances, wastes or petroleum hydrocarbons was not under Independence’s control. These properties and the substances disposed or released on, under or from them may be subject to CERCLA, RCRA and/or analogous state laws. Under such laws, Independence could be required to undertake response or corrective measures, which could include removal of previously disposed substances and wastes, cleanup of contaminated property or performance of remedial plugging or pit closure operations to prevent future contamination.

Water discharges

The Federal Water Pollution Control Act, also known as the CWA, and comparable state laws impose restrictions and strict controls regarding the discharge of pollutants, including spills and leaks of oil and other natural gas wastes, into or near waters of the United States or state waters. The discharge of pollutants into regulated waters is prohibited, except in accordance with the terms of a permit issued by the EPA or an analogous state agency. The discharge of dredge and fill material into regulated waters, including wetlands, is also prohibited, unless authorized by a permit issued by the U.S. Army Corps of Engineers (the “Corps”). The scope of these regulated waters has been subject to controversy in recent years. In September 2015, the EPA and the Corps issued new rules revising the definition of “waters of the United States” (the “Clean Water Rule, but in April 2020, the EPA and the Corps replaced the Clean Water Rule with the NWPR which narrows the definition of “waters of the United States” to four categories of jurisdictional waters and includes twelve categories of exclusions, including groundwater; however, these rulemakings are currently subject to litigation and the Biden Administration has announced its intention to develop its own definition for “waters of the United States”. In addition, in an April 2020 decision defining the scope of the CWA that was handed down just days after the NWPR was published, the U.S. Supreme Court held that, in certain cases, discharges from a point source to groundwater could fall within the scope of the CWA and require a permit. The Court rejected the EPA’s and Corps’ assertion that groundwater should be totally excluded from the CWA. The Court’s decision is expected to bolster challenges to the NWPR. As a result, future implementation is uncertain at this time. To the extent any rule expands the scope of the CWA’s jurisdiction, Independence could face increased costs and delays with respect to obtaining permits, including for dredge and fill activities in wetland areas.

The process for obtaining permits also has the potential to delay Independence’s operations. Additionally, spill prevention, control and countermeasure plans, also referred to as “SPCC plans,” are required by federal law in connection with on-site storage of significant quantities of oil. Compliance may require appropriate containment berms and similar structures to help prevent the contamination of navigable waters by a petroleum hydrocarbon tank spill, rupture or leak.

Safe Drinking Water Act

The SDWA grants the EPA broad authority to take action to protect public health when an underground source of drinking water is threatened with pollution that presents an imminent and substantial endangerment to humans. The SDWA also regulates saltwater disposal wells under the UIC Program. The federal Energy Policy Act of 2005 amended the UIC provisions of the SDWA to expressly exclude certain hydraulic fracturing from the definition of “underground injection,” but disposal of hydraulic fracturing fluids and produced water or their injection for enhanced oil recovery is not excluded. In 2014, the EPA issued permitting guidance governing hydraulic fracturing with diesel fuels. While Independence does not currently use diesel fuels in its hydraulic fracturing fluids, Independence may become subject to federal permitting under SDWA if its fracturing formula

 

254


Table of Contents

changes. Additionally, Independence may incur significant costs to comply with disposal requirements for hydraulic fracturing fluids and produced water. For more information, see our Risk Factor titled “Independence may face unanticipated water and other waste disposal costs.”

Air emissions

The CAA and comparable state laws restrict the emission of air pollutants from many sources, including compressor stations, through the issuance of permits and other requirements. These laws and regulations may require Independence to obtain pre-approval for the construction or modification of certain projects or facilities expected to produce or significantly increase air emissions, obtain and strictly comply with stringent air permit requirements or utilize specific equipment or technologies to control emissions of certain pollutants. The need to obtain permits has the potential to delay the development of oil and natural gas projects. Over the next several years, Independence may be required to incur certain capital expenditures for air pollution control equipment or other air emissions related issues. For example, in October 2015, the EPA lowered the NAAQS for ozone from 75 to 70 parts per billion and completed attainment/non-attainment designations in 2018. In December 2020, the EPA announced its intention to leave the ozone NAAQS unchanged at 70 parts per billion; however, this decision has been subject to legal challenges, and the Biden Administration may seek to revise these or other NAAQS. To the extent more stringent standards are implemented, Independence could be required to incur further costs for pollution control equipment or other compliance measures. Further, in June 2016, the EPA also finalized rules regarding criteria for aggregating multiple small surface sites into a single source for air-quality permitting purposes applicable to the oil and gas industry. These rules could cause small facilities, on an aggregate basis, to be deemed a major source, thereby triggering more stringent air permitting processes and requirements.

State implementation of the revised NAAQS could result in stricter permitting requirements, delay or prohibit Independence’s ability to obtain such permits, and result in increased expenditures for pollution control equipment, the costs of which could be significant. In addition, the EPA has adopted new rules under the CAA that require the reduction of volatile organic compound (“VOC”) and methane emissions from certain fractured and refractured natural gas wells for which well completion operations are conducted and further require that most wells use reduced emission completions, also known as “green completions.” These regulations also establish specific new requirements regarding emissions from production-related wet seal and reciprocating compressors, and from pneumatic controllers and storage vessels. In addition, the regulations place new requirements to detect and repair volatile organic compound and methane at certain well sites and compressor stations. However, in September 2020, the EPA finalized a rule removing transmission and storage activities from the purview of the rules, thereby rescinding the VOC and methane emissions limits applicable to such activities. The rule also rescinds the methane emissions limits for production and processing sources, but maintains emissions limits for VOCs. However, on January 20, 2021, President Biden signed an executive order calling for the suspension, revision, or rescission of the September 2020 rule, and the reinstatement or issuance of methane emissions standards for new, modified, and existing oil and gas facilities, including transmission and storage facilities. Additionally, in April 2021, the U.S. Senate approved a resolution under the Congressional Review Act to repeal the September 2020 revisions, which resolution is currently being considered by the U.S. House of Representatives. If this resolution is passed, it would effectively vacate the September 2020 revisions, reinstating the prior standards. Compliance with these and other air pollution control and permitting requirements has the potential to delay the development of natural gas projects and increase Independence’s costs of development, which costs could be significant.

Climate change

Climate change continues to attract considerable public and scientific attention. As a result, Independence’s operations as well as the operations of its operators are subject to a series of regulatory, political, litigation, and financial risks associated with the production and processing of fossil fuels and emission of GHG. At the federal level, no comprehensive climate change law or regulation has been implemented to date. The EPA has, however,

 

255


Table of Contents

adopted regulations that, among other things, establish construction and operating permit reviews for GHG emissions from certain large stationary sources, and together with DOT, implement GHG emissions limits on vehicles manufactured for operation in the United States. The federal regulation of methane emissions from oil and gas facilities has been subject to controversy in recent years. For more information, see “—Air Emissions.”

Additionally, various states and groups of states have adopted or are considering adopting legislation, regulations or other regulatory initiatives that are focused on such areas as GHG cap and trade programs, carbon taxes, reporting and tracking programs, and restriction of GHG emissions. For example, California, through CARB has implemented a cap and trade program for GHG emissions that sets a statewide maximum limit on covered GHG emissions, and this cap declines annually to reach 40% below 1990 levels by 2030. Covered entities must either reduce their GHG emissions or purchase allowances to account for such emissions. Separately, California has implemented low carbon fuel standard and associated tradable credits that require a progressively lower carbon intensity of the state’s fuel supply than baseline gasoline and diesel fuels. CARB has also promulgated regulations regarding monitoring, leak detection, repair and reporting of methane emissions from both existing and new oil and gas production facilities. Similar regulations applicable to oil and gas facilities have been promulgated in Colorado.

Internationally, the United Nations-sponsored “Paris Agreement” requires member states to individually determine and submit non-binding emission reduction targets every five years after 2020. Although the United States had withdrawn from the agreement, President Biden has signed executive orders recommitting the United States to the agreement and, in April 2021, announced a target of reducing the United States’ emissions by 50-52% below 2005 levels by 2030. The impacts of these orders, and any legislation or regulation promulgated to fulfill the United States’ commitments under the Paris Agreement, cannot be predicted at this time.

Governmental, scientific, and public concern over the threat of climate change arising from GHG emissions has resulted in increasing political risks in the United States, including climate change related pledges made by the recently elected administration. These have included promises to limit emissions and curtail the production of oil and gas on federal lands, such as through the cessation of leasing public land for hydrocarbon development. For example, on January 27, 2021, President Biden issued an executive order that commits to substantial action on climate change, calling for, among other things, the increased use of zero-emissions vehicles by the federal government, the elimination of subsidies provided to the fossil fuel industry, and increased emphasis on climate-related risk across governmental agencies and economic sectors. The January 27 order also limited oil and gas development on federal lands; for more information, see “—Hydraulic Fracturing.” Other actions that could be pursued by the Biden Administration may include the imposition of more restrictive requirements for the establishment of pipeline infrastructure or the permitting of LNG export facilities, as well as more restrictive GHG emission limitations for oil and gas facilities. Litigation risks are also increasing, as a number of parties have sought to bring suit against oil and natural gas companies in state or federal court, alleging, among other things, that such companies created public nuisances by producing fuels that contributed climate change or alleging that companies have been aware of the adverse effects of climate change for some time but defrauded their investors or customers by failing to adequately disclose those impacts.

There are also increasing financial risks for fossil fuel producers as shareholders currently invested in fossil-fuel energy companies may elect in the future to shift some or all of their investments into non-fossil fuel related sectors. Institutional lenders who provide financing to fossil-fuel energy companies also have become more attentive to sustainable lending practices and some of them may elect not to provide funding for fossil fuel energy companies. There is also a risk that financial institutions will be required to adopt policies that have the effect of reducing the funding provided to the fossil fuel sector. Recently, President Biden signed an executive order calling for the development of a “climate finance plan” and, separately, the Federal Reserve announced that it has joined the Network for Greening the Financial System, a consortium of financial regulators focused on addressing climate-related risks in the financial sector. Limitation of investments in and financings for fossil fuel

 

256


Table of Contents

energy companies could result in the restriction, delay or cancellation of drilling programs or development or production activities.

The adoption and implementation of new or more stringent international, federal or state legislation, regulations or other regulatory initiatives that impose more stringent standards for GHG emissions from oil and natural gas producers, such as Independence or its operators, or otherwise restrict the areas in which Independence may produce oil and natural gas or generate GHG emissions could result in increased costs of compliance or costs of consuming, and thereby reduce demand for or erode value for, the oil and natural gas that Independence produces. Additionally, political, litigation, and financial risks may result in Independence restricting or canceling oil and natural gas production activities, incurring liability for infrastructure damages as a result of climatic changes, or impairing Independence’s ability to continue to operate in an economic manner. Moreover, there are increasing risks to operations resulting from the potential physical impacts of climate change, such as drought, wildfires, damage to infrastructure and resources from flooding, storms, and other natural disasters and other physical disruptions. One or more of these developments could have a material adverse effect on Independence’s business, financial condition and results of operation.

Hydraulic fracturing

Hydraulic fracturing is a common practice that is used to stimulate production of oil and/or natural gas from low permeability subsurface rock formations and is important to Independence’s business. The hydraulic fracturing process involves the injection of water, proppants and chemicals under pressure into targeted subsurface formations to fracture the hydrocarbon-bearing rock formation and stimulate production of hydrocarbons. Independence regularly uses hydraulic fracturing as part of its operations. Presently, hydraulic fracturing is primarily regulated at the state level, typically by state natural gas commissions, but the practice has become increasingly controversial in certain parts of the country, resulting in increased scrutiny and regulation. For example, the EPA finalized rules under the CWA in June 2016 that prohibit the discharge of wastewater from hydraulic fracturing operations to publicly owned wastewater treatment plants.

In addition, there have been heightened concerns by the public about hydraulic fracturing causing damage to aquifers and there is potential for future regulation to address those concerns. In December 2016, the EPA released its final report on the potential impacts of hydraulic fracturing on drinking water resources. The final report concluded that certain activities associated with hydraulic fracturing may impact drinking water resources under certain limited circumstances. Additionally, BLM finalized rules in March 2015 that impose new or more stringent standards for performing hydraulic fracturing on federal and American Indian lands. While this rule was subsequently rescinded in December 2017, which rescission was upheld by the District Court of Northern California, litigation is ongoing. Additionally, the Biden Administration may seek to revisit these regulations. Separately, the Biden Administration may also pursue further restriction of hydraulic fracturing and other oil and gas development on federal lands. For example, on January 27, 2021, President Biden issued an executive order that suspended the issuance of new leases for oil and gas development on federal lands and waters to the extent permitted by law and calls for a review of existing leasing and permitting practices for such activities on federal lands (the order clarifies that it does not restrict such operations on tribal lands that the federal government merely holds in trust). However, legal challenges to this suspension are ongoing, and the District Court for the Western District of Louisiana has issued a preliminary injunction against the implementation of this suspension while such challenges are pending. Approximately 10% of Independence’s net acreage and 6% of Independence’s total proved reserves are on federal land. Although the order does not apply to existing operations under valid leases, Independence cannot guarantee that further action will not be taken to curtail oil and gas development on federal lands. To the extent Independence is unable to obtain the leases, permits, or other authorizations required for its operations or business strategy, Independence’s business performance and results of operations may be adversely affected.

Separately, in March 2016, the U.S. Occupational Safety and Health Administration issued a final rule to impose stricter standards for worker exposure to silica, which goes into effect on June 23, 2021 for hydraulic fracturing

 

257


Table of Contents

employers. Independence may be required to incur additional costs associated with compliance with these standards.

At the state level, several states, including Texas, have adopted or are considering legal requirements that require oil and natural gas operators to disclose chemical ingredients and water volumes used to hydraulically fracture wells, in addition to more stringent well construction and monitoring requirements. For example, Colorado has adopted, and California is considering adopting, more stringent setbacks for oil and gas development. Local governments may also adopt ordinances within their jurisdictions regulating the time, place and manner of drilling activities in general or hydraulic fracturing activities in particular. If new or more stringent federal, state, or local legal restrictions relating to the hydraulic fracturing process are adopted in areas where Independence operates, Independence could incur potentially significant added costs to comply with such requirements, experience delays or curtailment in the pursuit of exploration, development, or production activities, and perhaps even be precluded from drilling wells.

If new or more stringent federal, state or local legal restrictions relating to the hydraulic fracturing process are adopted in areas where Independence operates, its fracturing activities could become subject to additional permitting and financial assurance requirements, more stringent construction specifications, increased monitoring, reporting and recordkeeping obligations, plugging and abandonment requirements and attendant permitting delays and potential increases in costs. Such changes could cause Independence to incur substantial compliance costs, and compliance or the consequences of any failure to comply by Independence could have a material adverse effect on Independence’s financial condition and results of operations. At this time, it is not possible to estimate the impact on Independence’s business of newly enacted or potential legislation or regulation governing hydraulic fracturing, and any of the above risks could impair Independence’s ability to manage its business and have a material adverse effect on its operations, cash flows and financial position.

Oil Pollution Act

The OPA establishes strict liability for owners and operators of facilities that are the source of a release of oil into waters of the U.S. The OPA and its associated regulations impose a variety of requirements on responsible parties, including owners and operators of certain facilities from which oil is released, related to the prevention of oil spills and liability for damages resulting from such spills. While liability limits apply in some circumstances, a party cannot take advantage of liability limits if the spill was caused by gross negligence or willful misconduct, resulted from violation of a federal safety, construction or operating regulation, or if the party fails to report a spill or to cooperate fully in the cleanup. Few defenses exist to the liability imposed by the OPA. The OPA imposes ongoing requirements on a responsible party, including the preparation of oil spill response plans and proof of financial responsibility to cover environmental cleanup and restoration costs that could be incurred in connection with an oil spill.

National Environmental Policy Act

Oil and natural gas exploration and production activities on federal lands are subject to NEPA. NEPA requires federal agencies to evaluate major agency actions having the potential to significantly impact the environment. The process involves the preparation of an environmental assessment and, if necessary, an environmental impact statement depending on whether the specific circumstances surrounding the proposed federal action have the potential to significantly impact the environment. The NEPA process involves public input through comments which can alter the nature of a proposed project either by limiting the scope of the project or requiring resource-specific mitigation. NEPA decisions can be appealed through the court system by process participants. This process may result in delaying the permitting and development of projects, may increase the costs of permitting and developing some facilities and could result in certain instances in the cancellation of existing leases. In July 2020, the White House Council on Environmental Quality (“CEQ”) finalized changes to NEPA regulations that, among other things, narrows the definition of “effects” to exclude the terms “direct,” “indirect,” and “cumulative” and redefines the term to be “reasonably foreseeable” and having “a reasonably close causal

 

258


Table of Contents

relationship to the proposed action or alternatives.” However, these regulations are subject to ongoing legal challenges, and the Biden Administration has expressed its intentions to revisit these regulations, particularly to address climate change and environmental justice considerations. Any changes to the NEPA regulations could have an effect on Independence’s operations and its ability to obtain governmental permits.

Endangered Species Act and Migratory Bird Treaty Act

The ESA restricts activities that may affect endangered or threatened species or their habitat. Similar protections are offered to migratory birds under the MBTA. Independence may conduct operations on natural gas leases in areas where certain species that are or could be listed as threatened or endangered are known to exist. For example, a twelve-month review is currently pending to determine whether the dunes sagebrush lizard should be listed and, on June 1, 2021, FWS proposed to list two distinct population segments of the lesser prairie-chicken under the act. In August 2020, the FWS and the National Marine Fisheries Service issued three rules amending the implementation of the ESA regulations, among other things revising the process for listing species and designating critical habitat. A coalition of states and environmental groups has challenged the three rules and the litigation remains pending. Moreover, the Biden Administration may revise these regulations as part of their review of regulatory actions under the Trump Administration.

The DOI also issued an opinion in December 2017 that would narrow certain protections afforded to migratory birds pursuant to the MBTA. In August 2020, the U.S. District Court for the Southern District of New York vacated this opinion as contrary to law. While the FWS subsequently finalized a rule incorporating the DOI opinion, this is subject to legal challenge and may be revisited by the Biden Administration. The identification or designation of previously unprotected species, such as the dunes sagebrush lizard, lesser prairie chicken, and greater sage grouse, as threatened or endangered, or the redesignation of a species from threatened to endangered, in areas where underlying property operations are conducted could cause Independence to incur increased costs arising from species protection measures or could result in limitations on Independence’s development activities that could have an adverse impact on its ability to develop and produce reserves. If Independence were to have a portion of its leases designated as critical or suitable habitat, it could adversely impact the value of Independence’s leases.

Related permits and authorizations

Many environmental laws require Independence to obtain permits or other authorizations from state and/or federal agencies before initiating certain drilling, construction, production, operation or other oil and natural gas activities, and to maintain these permits and compliance with their requirements for on-going operations. These permits are generally subject to protest, appeal or litigation, which can in certain cases delay or halt projects and cease production or operation of wells, pipelines and other operations.

Worker health and safety

Independence is subject to a number of federal and state laws and regulations, including OSHA, and comparable state statutes, whose purpose is to protect the health and safety of workers. For example, the OSHA hazard communication standard, the Emergency Planning and Community Right-to-Know Act and comparable state statutes and any implementing regulations require that Independence maintains, organizes and/or discloses information about hazardous materials used or produced in its operations and that this information be provided to employees, state and local governmental authorities and citizens. Other OSHA standards regulate specific worker safety aspects of Independence’s operations. Failure to comply with OSHA requirements can lead to the imposition of penalties.

Related insurance

Independence maintains insurance against some contamination risks associated with its development activities. However, this insurance is limited to activities at the well site and there can be no assurance that this insurance

 

259


Table of Contents

will continue to be commercially available or that this insurance will be available at premium levels that justify its purchase by Independence. The occurrence of a significant event that is not fully insured or indemnified against could have a material and adverse effect on Independence’s financial condition and operations. Further, Independence has no coverage for gradual, long-term pollution events.

Employees

Independence manages its operations through (i) management and corporate-level services provided by KKR and (ii) asset-level services and operations provided by employees of Independence’s various operating subsidiaries, including approximately 341 employees of such operating subsidiaries that dedicate all or substantially all of their time to Independence’s business. Independence hires independent contractors on an as-needed basis. Independence has no collective bargaining agreements with its employees. Independence believes that its employee relationships are satisfactory.

Legal proceedings

Independence may, from time to time, be involved in litigation and claims arising out of its operations in the normal course of business. Independence is not currently a party to any material legal proceedings. In addition, Independence is not aware of any material legal proceedings contemplated to be brought against Independence.

Independence, as an owner and operator of oil and gas properties, is subject to various federal, state and local laws and regulations relating to discharge of materials into, and protection of, the environment. These laws and regulations may, among other things, impose liability on the lessee under an oil and gas lease for the cost of pollution cleanup resulting from operations and subject the lessee to liability for pollution damages. In some instances, Independence may be directed to suspend or cease operations in the affected area. Independence maintains insurance coverage that is customary in the industry, although Independence is not fully insured against all environmental risks.

Over the course of 2017 and 2018, the EPA issued several information requests to Fleur de Lis Energy and FDL Operating, (collectively “FDL”), subsidiaries of Independence, for a series of oil spills at their facilities. Following FDL’s responses to these information requests, in 2020, the EPA referred a set of alleged violations of the Clean Water Act and implementing regulations to the DOJ for enforcement. These alleged violations included unauthorized discharges and failure to complete and maintain certain spill prevention and response procedures. As the result of a settlement between FDL and DOJ, dated February 10, 2021, FDL agreed to pay a $1.9 million civil penalty to resolve all alleged violations, which penalty has been paid. See Note 10 – Commitments and Contingencies to Independence’s audited financial statements for additional information.

Except for the matter discussed above, Independence is not aware of any environmental claims existing as of December 31, 2020. There can be no assurance, however, that current regulatory requirements will not change, or past non-compliance with environmental issues will not be discovered on Independence’s oil and gas properties.

 

260


Table of Contents

MANAGEMENT’S DISCUSSION AND ANALYSIS OF FINANCIAL CONDITION AND RESULTS OF OPERATIONS OF INDEPENDENCE

The following discussion and analysis should be read in conjunction with the “Summary—Selected financial data of Independence” and the financial statements of Independence included elsewhere in this proxy statement/prospectus. The following discussion contains forward-looking statements that reflect Independence’s future plans, estimates, beliefs and expected performance. The forward-looking statements are dependent upon events, risks and uncertainties that may be outside Independence’s control. Independence’s actual results could differ materially from those discussed in these forward-looking statements. Factors that could cause or contribute to such differences include, but are not limited to, commodity price volatility, capital requirements and uncertainty of obtaining additional funding on terms acceptable to Independence, realized oil, natural gas and NGL prices, the timing and amount of future production of oil, natural gas and NGLs, shortages of equipment, supplies, services and qualified personnel, as well as those factors discussed below and elsewhere in this proxy statement/prospectus, particularly under “Risk factors” and “Forward-looking statements,” all of which are difficult to predict. In light of these risks, uncertainties and assumptions, the forward-looking events discussed may not occur. Independence does not undertake any obligation to publicly update any forward-looking statements except as otherwise required by applicable law.

Business

Independence is a diversified, well-capitalized U.S. independent energy company with a portfolio of assets in key proven basins across the lower 48 states, including the Eagle Ford, DJ, Permian and Barnett and the Rockies.

Independence’s approach includes a cash flow-based investment mandate with a focus on operated working interests, and is complemented by non-operated working interests, mineral and royalty interests, and midstream infrastructure, as well as an active risk management strategy. Independence pursues its strategy through the production, development and acquisition of oil, natural gas and NGL reserves.

Independence is organized as a Delaware limited liability company and is treated as a pass-through entity for U.S. federal income tax purposes. Therefore, Independence is not subject to any U.S. federal income taxes. Independence is subject to certain state income taxes, such as the Texas Margin Tax, in certain jurisdictions in which it operates, and any provisions for such taxes are included in income tax expense on its combined and consolidated statements of operations.

COVID-19 impact

In early 2020, the World Health Organization declared the COVID-19 outbreak a pandemic. There have been mandates from international, federal, state and local authorities requiring forced closures of various schools, businesses and other facilities and organizations. Independence’s workforce worked remotely for a period of time since the pandemic began. Working remotely did not significantly impact Independence’s ability to maintain operations and did not cause it to incur significant additional expenses.

The initial spread of the COVID-19 virus in 2020 had a negative impact on the global demand for oil and natural gas, while the increase in domestic vaccination programs and reduced spread of the COVID-19 virus has contributed to an improvement in the economy and higher realized prices for commodities in the first half of 2021. However, the current price environment remains uncertain as responses to the COVID-19 pandemic and newly emerging variants of the virus continue to evolve. Given the dynamic nature of these events, Independence cannot reasonably estimate the period of time that the COVID-19 pandemic and related market conditions will persist. While Independence uses derivative instruments to partially mitigate the impact of commodity price volatility, its revenues and operating results depend significantly upon the prevailing prices for oil and natural gas.

 

261


Table of Contents

Acquisitions, dispositions and related reorganization

Acquisitions and related reorganization

In June 2021, Independence entered into a definitive agreement to combine with Contango pursuant to the Contango Transactions. Contango is a Fort Worth, Texas based, independent oil and natural gas company. Contango’s business is to maximize production and cash flow from its onshore properties primarily located in the Midcontinent, Permian, Rockies and other smaller onshore areas and its offshore properties in the shallow waters of the Gulf of Mexico and to utilize that cash flow to develop and acquire oil and natural gas properties across the United States. The closing of the Contango Transactions is conditioned upon approval by a majority of Contango’s shareholders, among certain other closing conditions. Upon completion of the Contango Transactions, our equity holders are expected to own approximately 75% of the combined company and Contango’s shareholders are expected to own approximately 25% of the combined company. If approved, the Contango Transactions are expected to close in the fourth quarter of 2021. See Note 13 – Subsequent Events to our unaudited combined and consolidated financial statements for additional discussion.

In May 2021, certain of Independence’s consolidated subsidiaries redeemed the noncontrolling equity interests held in such subsidiaries by a third-party investor in exchange for the third-party investor’s proportionate share of the underlying oil and natural gas interests held by its consolidated subsidiaries pursuant to the Noncontrolling Interest Carve-out. Additionally, the third-party investor contributed cash of approximately $35.5 million to repay its proportionate share of the underlying debt outstanding under Independence’s Prior Credit Agreements and other liabilities. The percentage ownership of these certain consolidated subsidiaries owned by the third-party investor ranges from 2.21% to 7.38%.

In April 2021, certain co-investors exchanged 100% of their interests in Independence’s Barnett Basin natural gas assets for 9,508 of Independence’s Class A Units, representing 0.77% of Independence’s consolidated ownership pursuant to the April 2021 Exchange. Since Independence already consolidates the results of these assets, this transaction was accounted for as an equity transaction and reflected as a reclassification from noncontrolling interests to members’ equity with no gain or loss recognized on the April 2021 Exchange.

In March 2021, Independence acquired a portfolio of oil and natural gas mineral assets located in the DJ Basin from an unrelated third-party operator for total consideration of $60.8 million (the “DJ Basin Acquisition”). The DJ Basin Acquisition was funded using cash on hand and borrowings under Independence’s Prior Credit Agreements. Independence accounted for the DJ Basin Acquisition as an asset acquisition, and the purchase price was allocated 35.6% to proved oil and natural gas properties and 64.4% to unproved oil and natural gas properties. In conjunction with the DJ Basin Acquisition, Independence issued equity-based compensation, a portion of which is classified as permanent equity and the remainder of which is classified as other liabilities, to certain parties of the transaction.

In August 2020, through a series of transactions, Independence consummated the acquisition of all of the outstanding membership interests in Liberty Energy, LLC (and the oil and natural gas assets owned thereby) pursuant to the Titan Acquisition for total consideration of $462.0 million in the form of certain membership interests. Independence recognized transaction related expenses of $8.7 million for the year ended December 31, 2020. The assets associated with the Titan Acquisition included certain non-operated assets in the Permian, DJ, Eagle Ford, and Arkoma Basins, in addition to a 50% interest in the DJ Basin Erie Hub Gathering System. Independence’s results of operations for the year ended December 31, 2020 reflect the impact of the Titan Acquisition for the periods from August 18, 2020 through December 31, 2020. Independence is continuing to finalize the purchase price allocation associated with the Titan Acquisition and expects it to be completed in the third quarter of 2021. See Notes to Unaudited Interim Combined and Consolidated Financial Statements—Note 3. Acquisitions and Divestitures.

In connection with the Titan Acquisition, Independence underwent a reorganization (the “Reorganization”) that resulted in a change in reporting entity in August 2020. The combined and consolidated financial statements have been retrospectively recast to reflect the current organizational structure for all periods presented in this proxy

 

262


Table of Contents

statement/prospectus. As a result of the Reorganization, certain interests in its consolidated subsidiaries owned by a third-party investor were not contributed to the Company and $101.9 million was reclassified from members’ equity to noncontrolling interests as of the date of the Reorganization. All income and loss attributable to these interests is recorded as net income (loss) attributable to noncontrolling interests from the date of the Reorganization.

Following the Reorganization, certain owners of noncontrolling equity interests in certain of its consolidated subsidiaries elected to exchange 100% of their interests in those individual consolidated subsidiaries for interests in the Company in December 2020. Since Independence already consolidates the results of these subsidiaries, this transaction was accounted for as a reclassification of $657.4 million from noncontrolling interest to members’ equity with no gain or loss recognized on the exchange. See Notes to Audited Combined and Consolidated Financial Statements—Note 2. Summary of Significant Accounting Policies.

In May 2018, Independence acquired certain producing natural gas properties located in North Texas, certain related derivatives, other property and equipment and working capital items from Devon Energy Production Company, L.P. for $480.2 million (the “Barnett Acquisition”).

In February 2018, Independence acquired certain producing and non-producing oil and gas properties located in the Eagle Ford area of South Texas (the “Frio Atascosa Eagle Ford Oil Acquisition”) for total cash consideration of $728.2 million. From June 2018 through September 2018, Independence completed a series of unrelated bolt-on acquisitions adjacent to these properties for aggregate consideration of approximately $253.5 million. Independence incurred approximately $1.9 million of acquisition costs related to these acquisitions.

Dispositions

In May 2021, Independence executed a purchase and sale agreement with an unaffiliated third party that encompassed the sale of certain producing properties and oil and natural gas leases in the Arkoma Basin in exchange for cash consideration, net of closing adjustments, of $22.1 million. Independence recognized a $9.4 million gain on sale of assets as a result of the transaction.

In December 2019, Independence entered into a Term Assignment of Oil and Gas Lease conveying all of its interest in the Midland and Ector county leases between the top of the Mississippian formation down to the base of the Woodford formation, “deep rights”, for a primary term of four years from the effective date, January 1, 2020 (the “Midland and Ector County Divestiture”).

In September 2019, Independence entered into a purchase, sale and exchange agreement with an unaffiliated third-party which encompassed the sale of certain producing properties and exchange of oil and gas leases in the Eagle Ford for consideration of $15.2 million and additional post-closing settlement consideration of $1.8 million, $0.9 million of which was recognized during the six months ended June 30, 2020 (the “Eagle Ford Divestiture”).

In December 2018, Independence sold all of its interests in the Mississippi assets it acquired in 2014 for which it received $15.0 million of proceeds and recognized $33.1 million of loss on sale of oil and natural gas properties in its combined and consolidated statements of operations.

In May 2018, Independence sold its interests in certain non-operated Eagle Ford oil and natural gas properties for a total of $38.0 million cash and recognized $21.5 million of gain on sale of oil and natural gas properties in its combined and consolidated statements of operations.

Environmental, social and corporate governance initiatives

Independence views exceptional operational performance in managing ESG priorities as core to its business strategy. Excellence in ESG priorities provides a benefit to Independence’s equity holders and the communities

 

263


Table of Contents

in which it operates, as well as an opportunity to differentiate itself from its peers, provides for increased access to capital markets, and proactively mitigates risks and strengthens operational performance.

Independence has partnered with leading sustainability experts, such as the Business for Social Responsibility, to identify five ESG priorities:

 

 

Climate Change;

 

 

Environment, Health and Safety;

 

 

Workplace Culture and Diversity;

 

 

Community Relations; and

 

 

Water Management.

For each priority, Independence has established goals and measures to evaluate its ESG performance. In setting these goals, Independence leveraged certain indicators from the oil and natural gas sector exploration and production standard established by the Sustainability Accounting Standards Board, as well as priorities identified by its expert partners. Independence is in the early phases of its long-term strategy and expects its ESG program will evolve as it gathers additional data and sets further goals over time.

How Independence evaluates its operations

Independence uses a variety of financial and operational metrics to assess the performance of its oil, natural gas and NGL operations, including:

 

 

Production volumes sold;

 

 

Commodity prices and differentials;

 

 

Operating expenses;

 

 

Adjusted EBITDAX (non-GAAP); and

 

 

Levered Free Cash Flow (non-GAAP)

Sources of revenues

Independence’s revenues are primarily derived from the sale of its oil, natural gas and NGL production. Independence’s revenues are influenced by production volumes and realized prices on the sale of oil, natural gas and NGLs, excluding the effect of its commodity derivative contracts. Pricing of commodities are subject to supply and demand as well as seasonal, political and other conditions that Independence generally cannot control. Independence’s revenues may vary significantly from period to period as a result of changes in volumes of production sold or changes in commodity prices. The following table illustrates Independence’s production revenue mix for each of the periods presented:

 

     Six Months Ended
June 30,
    Year Ended December 31,  
     2021     2020     2020     2019     2018  

Oil

     65     74     69     75     73

Natural gas

     23     18     21     17     15

NGLs

     12     8     10     8     12

The shift in product mix from oil to natural gas and NGLs since 2019 is due to the Titan Acquisition, which included assets that are slightly more natural gas-weighted than the existing production of our legacy assets. Revenue from Independence’s midstream assets is supported by commercial agreements that have established

 

264


Table of Contents

minimum volume commitments. These midstream revenues comprise the majority of Independence’s midstream and other revenue. Midstream and other revenue accounts for 6% or less of Independence’s total revenues for each of the six months ended June 30, 2021 and 2020, and each of the years ended December 31, 2020, 2019 and 2018.

Production volumes sold

The following table presents historical sales volumes for Independence’s properties:

 

     Six Months Ended
June 30,
     Year Ended December 31,  
     2021      2020      2020      2019      2018  

Oil (MBbls)

     6,669        6,054        13,132        13,752        13,210  

Natural gas (MMcf)

     43,305        34,039        78,541        73,747        58,355  

NGLs (MBbls)

     2,937        2,164        5,078        5,188        4,886  

Total (MBoe)

     16,824        13,891        31,300        31,232        27,821  

Daily average (MBoe/d)

     93        76        86        86        76  

Total sales volume increased 2,933 MBoe during the six months ended June 30, 2021 compared to the six months ended June 30, 2020. The increase is primarily due to the Titan Acquisition, which contributed an additional 4,700 MBoe, and the DJ Basin Acquisition, which contributed an additional 147 MBoe. Sales volumes from Independence’s existing asset base decreased by 1,914 MBoe as a result of shut-ins at certain of its assets in Texas due to the severe winter storms occurring in February 2021 and the natural decline from its existing asset base that resulted from the reduction in development capital expenditures in 2020 as a response to the low commodity price environment.

Total sales volume remained relatively consistent between the year ended December 31, 2020 and 2019. In 2020, the Titan Acquisition contributed an additional 3,669 MBoe, while the sales volumes from Independence’s existing asset base decreased by 3,601 MBoe. Due to the low commodity price environment experienced throughout 2020, Independence significantly reduced its development capital expenditures, and as such, did not replace the production generated from its remaining assets with production from new wells.

Total sales volume increased 3,411 MBoe during the year ended December 31, 2019 compared to the year ended December 31, 2018. The increase is primarily due to the Barnett Acquisition and Frio Atascosa Eagle Ford Oil Acquisition, which together contributed an addition of 5,051 MBoe year over year. Sales volumes from Independence’s pre-acquisition asset base decreased by 1,640 MBoe as a result of divestitures and lower level of drilling activities due to low commodity prices.

Commodity prices and differentials

Independence’s results of operations depend upon many factors, particularly the price of commodities and its ability to market its production effectively.

The oil and natural gas industry is cyclical and commodity prices can be highly volatile. In recent years, commodity prices have been subject to significant fluctuations. The outbreak of COVID-19 virus followed by certain actions taken by OPEC caused crude oil prices to decline significantly beginning in the first half of 2020 and prices remained below pre-pandemic levels for a prolonged period of time. Although commodity prices have seen signs of recovery in the first half of 2021, uncertainty regarding OPEC’s actions and continued effect from the COVID-19 pandemic persist.

In order to reduce the impact of fluctuations in oil and natural gas prices on revenues, Independence regularly enters into derivative contracts with respect to a portion of the estimated oil, natural gas and NGL production through various transactions that fix the future prices received. Independence plans to continue the practice of entering into hedging arrangements to reduce near-term exposure to commodity prices, protect cash flow and corporate returns and maintain its liquidity.

 

265


Table of Contents

The following table presents the percentages of Independence’s production that was economically hedged through the use of derivative contracts:

 

     Six Months Ended
June 30,
    Year Ended December 31,  
     2021     2020     2020     2019     2018  

Oil

     82     88     81     74     89

Natural gas

     84     79     76     81     93

NGLs

     71     61     60     55     50

The following table sets forth the average NYMEX oil and natural gas prices and Independence’s average realized prices for the periods presented:

 

     Six Months Ended
June 30,
     Year Ended December 31,  
     2021      2020      2020      2019      2018  

Oil (Bbl):

              

Average NYMEX

   $ 61.96      $ 37.01      $ 39.40      $ 57.03      $ 64.77  

Realized price (excluding derivative settlements)

     60.84        35.70        37.45        57.14        63.58  

Realized price (including derivative settlements) (1)

     50.94        50.01        48.85        53.92        55.78  

Natural Gas (Mcf):

              

Average NYMEX

   $ 2.76      $ 1.83      $ 2.08      $ 2.63      $ 3.09  

Realized price (excluding derivative settlements)

     3.31        1.54        1.90        2.35        2.98  

Realized price (including derivative settlements)

     3.26        2.21        2.32        2.41        2.79  

NGLs (Bbl):

              

Realized price (excluding derivative settlements)

   $ 25.30      $ 11.06      $ 13.77      $ 16.67      $ 27.40  

Realized price (including derivative settlements)

     17.07        16.00        16.61        19.18        22.89  

 

(1)

Excludes the impact of the settlement of certain of Independence’s outstanding derivative oil commodity contracts associated with calendar years 2022 and 2023 for $198.7 million in June 2021. Subsequent to the settlement, Independence entered into new commodity derivative contracts at prevailing market prices.

Results of operations:

Six Months Ended June 30, 2021 Compared to Six Months Ended June 30, 2020

Revenues

The following table provides the components of Independence’s revenues, their respective average realized prices and net sales volumes for the periods indicated:

 

     Six Months Ended
June 30,
        
     2021      2020      $ Change      % Change  

Revenues (in thousands):

           

Oil

   $ 405,743      $ 216,116      $ 189,627        88

Natural gas

     143,492        52,388        91,104        174

Natural gas liquids

     74,291        23,942        50,349        210

Midstream and other

     24,464        18,909        5,555        29
  

 

 

    

 

 

    

 

 

    

Total revenues

   $ 647,990      $ 311,355      $ 336,635        108
  

 

 

    

 

 

    

 

 

    

Average realized prices, before effects of derivative settlements:

           

Oil ($/Bbl)

   $ 60.84      $ 35.70      $ 25.14        70

Natural gas ($/Mcf)

   $ 3.31      $ 1.54      $ 1.77        115

NGLs ($/Bbl)

   $ 25.30      $ 11.06      $ 14.24        129

Total ($/Boe)

   $ 37.06      $ 21.05      $ 16.01        76

 

266


Table of Contents
     Six Months Ended
June 30,
        
     2021      2020      $ Change      % Change  

Net sales volumes:

           

Oil (MBbls)

     6,669        6,054        615        10

Natural gas (MMcf)

     43,305        34,039        9,266        27

NGLs (MBbls)

     2,937        2,164        773        36

Total (MBoe)

     16,824        13,891        2,933        21

Average daily net sales volumes:

           

Oil (MBbls/d)

     37        33        4        12

Natural gas (MMcf/d)

     239        187        52        28

NGLs (MBbls/d)

     16        12        4        33

Total (MBoe/d)

     93        76        17        22

Oil revenue. Oil revenue increased $189.6 million, or 88%, in the six months ended June 30, 2021 compared to the six months ended June 30, 2020, driven primarily by higher realized oil prices of $167.7 million (an increase of 70% per Bbl) and a $21.9 million increase in sales volumes (4 MBbls per day, or 12%).

Natural gas revenue. Natural gas revenue increased $91.1 million, or 174%, in the six months ended June 30, 2021 compared to the six months ended June 30, 2020, driven primarily by higher realized natural gas prices of $76.6 million (an increase of 115% per Mcf) in the six months ended June 30, 2021 due to the severe winter storms in February 2021 and a $14.5 million increase in sales volumes (52 MMcf per day, or 28%).

NGL revenue. NGL revenue increased $50.3 million, or 210%, in the six months ended June 30, 2021 compared to the six months ended June 30, 2020, driven primarily by higher realized NGL prices of $41.8 million (an increase of 129% per Bbl) and higher production of $8.5 million (4 MBbls per day, or 33%).

Midstream and other revenue. Midstream and other revenue increased $5.6 million, or 29%, in the six months ended June 30, 2021 compared to the six months ended June 30, 2020 driven primarily by additional revenue of $5.5 million from the midstream assets acquired in the Titan Acquisition.

 

267


Table of Contents

Expenses

The following table summarizes Independence’s expenses for the periods indicated and includes a presentation on a per MBoe basis, as it uses this information to evaluate its performance relative to its peers and to identify and measure trends it believes may require additional analysis:

 

     Six Months Ended
June 30,
               
     2021      2020      $ Change      % Change  

Expenses (in thousands):

           

Operating expense

   $ 279,623      $ 210,690      $ 68,933        33

Depreciation, depletion and amortization

     160,097        147,831        12,266        8

Impairment expense

     —          233,957        (233,957      (100 )% 

General and administrative expense

     22,751        2,961        19,790        668

Other operating costs

     (3,008      6,027        (9,035      (150 )% 
  

 

 

    

 

 

    

 

 

    

Total expenses

   $ 459,463      $ 601,466      $ (142,003      (24 )% 
  

 

 

    

 

 

    

 

 

    

Expenses per Boe:

           

Operating expense

   $ 16.62      $ 15.17      $ 1.45        10

Depreciation, depletion and amortization

     9.52        10.64        (1.13      (11 )% 

Impairment expense

     —          16.84        (16.84      (100 )% 

General and administrative expense

     1.35        0.21        1.14        534

Other operating costs

     (0.18      0.43        (0.61      (141 )% 
  

 

 

    

 

 

    

 

 

    

Total expenses per Boe

   $ 27.31      $ 43.30      $ (15.99      (37 )% 
  

 

 

    

 

 

    

 

 

    

Operating expense. Operating expense increased $68.9 million, or 33%, compared to the six months ended June 30, 2020, driven primarily by the following factors:

 

  (i)

Lease and asset operating expenses increased $17.2 million, or 15%, compared to the six months ended June 30, 2020. This increase was driven primarily by higher production during the six months ended June 30, 2021, due in part to the Titan Acquisition, and certain costs that are indexed to oil price, such as CO2 purchase costs related to our CO2 flood asset in Wyoming. These commodity indexed operating expenses move in tandem with oil commodity prices and are partially offset by changes in our price realizations.

 

  (ii)

Gathering, transportation and marketing expense increased $24.1 million, or 36%, in the six months ended June 30, 2021, compared to the six months ended June 30, 2020. The increase was driven primarily by increased production and higher gathering and processing expenses of $29.7 million associated with the Titan Acquisition, which included assets that have a higher mix of natural gas and NGLs. Certain of these gathering, transportation and marketing expenses move with changes in commodity prices and are partially offset by positive changes in price realizations.

 

  (iii)

Production and other taxes increased $25.8 million, or 98% in the six months ended June 30, 2021, compared to the six months ended June 30, 2020, driven primarily by higher oil and natural gas revenues, which increased the tax base upon which production and other taxes were calculated.

 

  (iv)

Workover expense increased $1.8 million, or 59%, compared to the six months ended June 30, 2020, driven primarily by higher well workover activities.

Depreciation, depletion and amortization. In the six months ended June 30, 2021, depreciation, depletion and amortization increased $12.3 million, or 8%, compared to the six months ended June 30, 2020, driven primarily by an increase in Independence’s total production.

Impairment expense. Independence did not record impairment expense for the six months ended June 30, 2021. In the six months ended June 30, 2020, because of significant declines in crude oil prices as a result of the

 

268


Table of Contents

COVID-19 pandemic, Independence recorded an impairment charge of $234.0 million to oil and natural gas properties.

General and administrative expense. General and administrative expense increased $19.8 million, or 668%, compared to the six months ended June 30, 2020, driven primarily by an increase in legal, accounting and other transaction-related costs of $10.6 million and the mark-to-market impact of Independence’s liability classified equity-based awards of $9.2 million as compared to the six months ended June 30, 2020.

Other operating costs. Other operating costs included midstream operating expenses, exploration expenses and gain on sale of assets. Other operating costs decreased $9.1 million, or 150%, compared to the six months ended June 30, 2020, driven primarily by the recognition of a $9.4 million gain on sale of assets during the six months ended June 30, 2021.

Interest expense

In the six months ended June 30, 2021, Independence incurred interest expense of $24.8 million, as compared to $21.2 million in the six months ended June 30, 2020, a 17% increase. This increase was primarily driven by the write-off of deferred financing charges associated with the Prior Credit Agreements in May 2021 and higher interest rates associated with the issuance of the notes.

Gain (loss) on derivatives

Independence enters into derivative contracts to manage its exposure to commodity price risks that impact its revenues and interest rate risks on its variable interest rate debt. In June 2021, Independence settled certain of its outstanding derivative oil commodity contracts associated with calendar years 2022 and 2023 for $198.7 million, using borrowings of $160.0 million from the New Credit Agreement and cash on hand. The following table presents gain (loss) on derivatives for the periods presented:

 

     Six Months Ended
June 30,
        
(in thousands)    2021      2020      $ Change  

Gain (loss) on commodity derivatives

   $ (603,135    $ 374,029      $ (977,164

Gain (loss) on interest rate derivatives

     325        (7,317      7,642  
  

 

 

    

 

 

    

 

 

 

Total gain (loss) on derivatives

   $ (602,810    $ 366,712      $ (969,522
  

 

 

    

 

 

    

 

 

 

Adjusted EBITDAX (non-GAAP) and Levered Free Cash Flow (non-GAAP)

Adjusted EBITDAX and Levered Free Cash Flow are supplemental non-GAAP financial measures used by Independence’s management to assess the Company’s operating results. See “Non-GAAP Financial Measures” section below on their definitions and application.

The following table presents a reconciliation of Adjusted EBITDAX (non-GAAP) and Levered Free Cash Flow (non-GAAP) to net income (loss), the most directly comparable financial measure calculated in accordance with GAAP:

 

    Six Months Ended
June 30,
             
(in thousands)   2021     2020     $ Change     % Change  

Net income (loss)

  $ (439,129   $ 54,562     $ (493,691     (905 )% 

Adjustments to reconcile to Adjusted EBITDAX:

       

Interest expense

    24,826       21,169      

Realized (gain) loss on interest rate derivatives

    7,022       4,965      

Income tax expense

    14       13      

 

269


Table of Contents
    Six Months Ended
June 30,
             
(in thousands)   2021     2020     $ Change     % Change  

Depreciation, depletion and amortization

  $ 160,097     $ 147,831      

Exploration expense

    79       220      

Non-cash (gain) loss on derivatives

    304,579       (251,646    

Impairment of oil and natural gas properties

    —         233,957      

Equity-based compensation expense

    9,736       583      

(Gain) loss on sale of assets

    (9,417     —        

Other (income) expense

    6       857      

Transaction expenses (1)

    4,348       —        

Nonrecurring expenses (2)

    199,159       —        
 

 

 

   

 

 

     

Adjusted EBITDAX (non-GAAP) (3)

  $ 261,320     $ 212,511     $ 48,809       23

Adjustments to reconcile to Levered Free Cash Flow:

       

Interest paid, net of amounts capitalized

    (10,494     (19,372    

Realized (gain) loss on interest rate derivatives

    (7,022     (4,965    

Income tax paid

    (14     (13    

Development of oil and natural gas properties

    (48,797     (102,358    
 

 

 

   

 

 

     

Levered Free Cash Flow (non-GAAP) (3)

  $ 194,993     $ 85,803     $ 109,190       127
 

 

 

   

 

 

     

 

(1)

Transaction expenses of $4.3 million for the six months ended June 30, 2021 were primarily related to legal, consulting and other fees incurred for the Noncontrolling Interest Carve-out and the April 2021 Exchange and the Contango Transaction.

(2)

Nonrecurring expenses of $199.2 million for the six months ended June 30, 2021 were primarily related to the settlement in June 2021 of certain of Independence’s outstanding derivative oil commodity contracts for open positions associated with calendar years 2022 and 2023 which we do not expect to incur similar transactions in future periods. Subsequent to the settlement, Independence entered into new commodity derivative contracts at prevailing market prices.

(3)

Adjusted EBITDAX as further adjusted for the Independence Transactions was $255.9 million for the six months ended June 30, 2021 on a pro forma basis. Levered Free Cash Flow as adjusted for the Independence Transactions was $183.6 million for the six months ended June 30, 2021 on a pro forma basis.

Adjusted EBITDAX increased by $48.8 million or 23% in the six months ended June 30, 2021, compared to the six months ended June 30, 2020, driven primarily by higher revenue associated with Independence’s oil, natural gas and NGL production as a result of increased (i) realized prices and (ii) sales volume driven by the Titan Acquisition. This increase was partially offset by a corresponding increase in operating costs due to higher production volume, as well as realized losses on Independence’s commodity derivatives in the six months ended June 30, 2021, as compared to realized gains in the six months ended June 30, 2020.

Levered Free Cash Flow increased by $109.2 million, or 127%, in the six months ended June 30, 2021 compared to the six months ended June 30, 2020, driven primarily by (i) increased Adjusted EBITDAX of $48.8 million and (ii) decreased expenditures for development of oil and natural gas properties of $53.6 million.

 

270


Table of Contents

Year Ended December 31, 2020 Compared to Year Ended December 31, 2019

Revenues

The following table provides the components of Independence’s revenues, its respective average realized prices and net sales volumes for the periods indicated:

 

     Year Ended December 31,         
     2020      2019      $ Change      % Change  

Revenues (in thousands):

           

Oil

   $ 491,780      $ 785,750      $ (293,970      (37 )% 

Natural gas

     149,317        173,386        (24,069      (14 )% 

Natural gas liquids

     69,902        86,473        (16,571      (19 )% 

Midstream and other

     43,222        41,631        1,591        4
  

 

 

    

 

 

    

 

 

    

Total revenues

   $ 754,221      $ 1,087,240      $ (333,019      (31 )% 
  

 

 

    

 

 

    

 

 

    

Average realized prices, before effects of derivative settlements:

           

Oil ($/Bbl)

   $ 37.45      $ 57.14      $ (19.69      (34 )% 

Natural gas ($/Mcf)

   $ 1.90      $ 2.35      $ (0.45      (19 )% 

NGLs ($/Bbl)

   $ 13.77      $ 16.67      $ (2.90      (17 )% 

Total ($/Boe)

   $ 22.72      $ 33.48      $ (10.76      (32 )% 

Net sales volumes:

           

Oil (MBbls)

     13,132        13,752        (620      (5 )% 

Natural gas (MMcf)

     78,541        73,747        4,794        7

NGLs (MBbls)

     5,078        5,188        (110      (2 )% 

Total (MBoe)

     31,300        31,232        68        0

Average daily net sales volumes:

           

Oil (MBbls/d)

     36        38        (2      (5 )% 

Natural gas (MMcf/d)

     215        202        13        6

NGLs (MBbls/d)

     14        14        —         

Total (MBoe/d)

     86        86        —         

Oil revenue. Oil revenue decreased $294.0 million, or 37%, in 2020 compared to 2019, driven by $258.5 million of lower realized oil prices (a decline of 34%) and $35.5 million decrease in sales volumes (2 MBbl/d, or 5%).

Natural gas revenue. Natural gas revenue decreased $24.1 million, or 14%, in 2020 compared to 2019, driven by $35.4 million of lower realized natural gas prices (a decline of 19%), partially offset by $11.3 million increase in sales volumes (13 MMcf/d, or 6%).

NGL revenue. NGL revenue decreased $16.6 million, or 19%, in 2020 compared to 2019, driven by $14.8 million of lower realized NGL prices (a decline of 17%) and slightly lower production of $1.8 million.

Midstream and other revenue. Midstream and other revenue increased $1.6 million, or 4%, in 2020 compared to 2019 primarily due to additional revenue from the midstream assets acquired in the Titan Acquisition of $5.0 million. This increase was partially offset by a decrease in the revenue generated by Independence’s pre-acquisition assets due to lower volume transported through the pipelines as a result of production decline.

 

271


Table of Contents

Expenses

The following table summarizes Independence’s expenses for the periods indicated and includes a presentation on a per MBoe basis, as it uses this information to evaluate its performance relative to its peers and to identify and measure trends it believes may require additional analysis:

 

     Year Ended December 31,                
     2020      2019      $ Change      % Change  

Expenses (in thousands):

           

Operating expense

     481,834        536,169        (54,335      (10 )% 

Depreciation, depletion and amortization

     372,300        311,185        61,115        20

Impairment of oil and natural gas properties

     247,215        —          247,215        NM

General and administrative expense

     16,542        2,357        14,185        602

Other operating costs

     9,958        10,437        (479      (5 )% 

(Gain) loss on sale of assets

     —          (22      22        NM
  

 

 

    

 

 

    

 

 

    

Total expenses

   $ 1,127,849      $ 860,126      $ 267,723        31
  

 

 

    

 

 

    

 

 

    

Expenses per Boe:

           

Operating expense

     15.39        17.17        (1.78      (10 )% 

Depreciation, depletion and amortization

     11.89        9.96        1.93        19

Impairment of oil and natural gas properties

     7.90        —          7.90        NM

General and administrative expense

     0.53        0.08        0.45        563

Other operating costs

     0.32        0.33        (0.01      NM
  

 

 

    

 

 

    

 

 

    

Total expenses per Boe

   $ 36.03      $ 27.54      $ 8.49        31
  

 

 

    

 

 

    

 

 

    

 

*

NM = Not meaningful.

Operating expense. Total operating expense decreased $54.3 million, or 10%, compared to 2019, driven primarily by the following factors:

 

  (i)

Total lease and asset operating expenses decreased $54.3 million due to lower CO2 costs associated with Independence’s Rockies asset, lower expenses associated with compression and chemicals, and cost saving initiatives across all of its businesses, which include field/route optimization, implementation of field automation and adoption of technological solutions. Additionally, beginning in 2020, Independence placed a greater emphasis on the prioritization of repairs, shifting service costs from third-party to in-house, as well as reducing costs incurred related to offset frac operations.

 

  (ii)

Gathering, transportation and marketing expense increased $30.9 million, primarily due to higher gathering and processing expenses of $26.4 million associated with the Titan Acquisition, which has a higher mix of natural gas and NGLs. Additionally, a one-time $12.0 million payment associated with the termination of a midstream contract at our Eagle Ford business contributed to the increase. These increases were partially offset by a reduction in costs associated with our legacy assets as volumes from these assets decreased.

 

  (iii)

Production and other taxes decreased $27.6 million, due to lower oil and natural gas revenues, which decreases the tax base upon which production and other taxes are calculated.

 

  (iv)

Workover expense decreased $3.4 million due to lower well workover activity.

Depreciation, depletion and amortization. Depreciation, depletion and amortization increased $61.1 million, or 20%, compared to 2019, driven by an increase in Independence’s total production and a decrease in oil and gas SEC reserves as a result of lower trailing twelve-month SEC pricing.

 

272


Table of Contents

Impairment of oil and natural gas properties. In 2020, because of significant declines in crude prices as a result of the COVID-19 pandemic, Independence recorded an impairment charge of $247.2 million to oil and natural gas properties. Independence recorded no such impairment expense in 2019. See “Notes to Audited Combined and Consolidated Financial Statements—Note 6. Fair Value Measurements” for additional discussion regarding the impairment in 2020.

General and administrative expense. General and administrative expense increased $14.2 million, compared to 2019, driven by transaction expenses associated with the Titan Acquisition and related reorganization transactions.

Other operating costs. Other operating costs included midstream operating and exploration expenses and did not change materially in 2020 compared to 2019.

Interest expenses

In 2020, Independence incurred interest expense of $38.1 million, as compared to $53.6 million in 2019. The decrease of $15.5 million was driven by a decrease in our average outstanding long-term debt balances due to repayments and lower variable interest rate during 2020.

Gain (loss) on derivatives

Independence enters into derivative contracts to manage its exposure to commodity price risks that impact its revenues and interest rate risks on its variable interest rate debt. The following table presents gain (loss) on derivatives for the periods presented:

 

     Year Ended December 31,         
(in thousands)    2020      2019      $ Change  

Gain (loss) on commodity derivatives

   $ 205,645      $ (121,753    $ 327,398  

Gain (loss) on interest rate derivatives

     (10,361      (5,449      (4,912
  

 

 

    

 

 

    

 

 

 

Total gain (loss) on derivatives

   $ 195,284      $ (127,202    $ 322,486  
  

 

 

    

 

 

    

 

 

 

Adjusted EBITDAX (non-GAAP) and Levered Free Cash Flow (non-GAAP)

Adjusted EBITDAX and Levered Free Cash Flow are supplemental non-GAAP financial measures used by Independence’s management to assess the Independence’s operating results. See “Non-GAAP Financial Measuressection below on their definitions and application.

 

273


Table of Contents

The following table presents a reconciliation of Adjusted EBITDAX (non-GAAP) and Levered Free Cash Flow (non-GAAP) to net income (loss), the most directly comparable financial measure calculated in accordance with GAAP:

 

    Year Ended
December 31,
             
(in thousands)   2020     2019     $ Change     % Change  

Net income (loss)

  $ (216,124   $ 46,709     $ (262,833     (563 )% 

Adjustments to reconcile to Adjusted EBITDAX:

       

Interest expense

    38,107       53,577      

Realized (gain) loss on interest rate derivatives

    12,435       2,189      

Income tax expense

    14       28      

Depreciation, depletion and amortization

    372,300       311,185      

Exploration expense

    486       469      

Non-cash (gain) loss on derivatives

    (10,910     98,026      

Impairment of oil and natural gas properties

    247,215       —        

Equity-based compensation expense

    (797     (2,721    

Write-offs of other long-term assets

    —         3,804      

(Gain) loss on sale of assets

    —         (22    

Other income (expense)

    (341     (402    

Transaction expenses (1)

    7,857       —        

Nonrecurring expenses (2)

    14,822       —        
 

 

 

   

 

 

     

Adjusted EBITDAX (non-GAAP) (3)

  $ 465,064     $ 512,842     $ (47,778     (9 )% 

Adjustments to reconcile to Levered Free Cash Flow:

       

Interest paid, net of amounts capitalized

    (33,902     (49,397    

Realized (gain) loss on interest rate derivatives

    (12,435     (2,189    

Income tax paid

    (14     (28    

Development of oil and natural gas properties

    (126,164     (338,646    
 

 

 

   

 

 

     

Levered Free Cash Flow (non-GAAP) (3)

  $ 292,549     $ 122,582     $ 169,967       139
 

 

 

   

 

 

     

 

(1)

Transaction expenses of $7.9 million for the year ended December 31, 2020 included legal and consulting fees related to the formation of Independence, the Titan Acquisition and the related Reorganization.

(2)

Nonrecurring expenses for the year ended December 31, 2020 included (i) a $12.0 million payments associated with the termination of a midstream contract in 2020 at our Eagle Ford business, (ii) $1.9 million of severance costs, and (iii) $0.9 million for settlement of a royalty owner lawsuit.

(3)

Adjusted EBITDAX as further adjusted for the Independence Transactions was $495.2 million for the year ended December 31, 2020 on a pro forma basis. Levered Free Cash Flow as adjusted for the Independence Transactions was $283.2 million for the year ended December 31, 2020 on a pro forma basis.

Adjusted EBITDAX decreased by $47.8 million or 9% in 2020, compared to 2019, primarily driven by lower revenue as a result of reduction in the realized prices associated with our oil, natural gas and NGL production. The decrease in revenues was partially offset by the realized gains on Independence’s commodity derivatives and cash operating costs due to reduced development spend as discussed with Levered Free Cash Flow below.

Levered Free Cash Flow increased by $170.0 million or 139% in 2020 compared to 2019, primarily due to decreased spend of $212.5 million on development of oil and natural gas properties in response to the low commodity price environment in 2020 caused by COVID-19 and OPEC actions. The positive impact from

 

274


Table of Contents

reduced development spend was partially offset by (i) the decrease of $47.8 million in the Adjusted EBITDAX generated from our operations as discussed in the Adjusted EBITDAX above, and (ii) $5.2 million less interest and settlement of interest related derivatives as a result of lower weighted average debt balances in 2020.

Year Ended December 31, 2019 Compared to Year Ended December 31, 2018

Revenues

The following table provides the components of Independence’s revenues, their respective average realized prices and net sales volumes for the periods indicated:

 

     Year Ended December 31,         
     2019      2018      $ Change      % Change  

Revenues (in thousands):

           

Oil

   $ 785,750      $ 839,867      $ (54,117      (6 )% 

Natural gas

     173,386        173,769        (383      (0 )% 

Natural gas liquids

     86,473        133,874        (47,401      (35 )% 

Midstream and other

     41,631        51,650        (10,019      (19 )% 
  

 

 

    

 

 

    

 

 

    

 

 

 

Total revenues

   $ 1,087,240      $ 1,199,160      $ (111,920      (9 )% 
  

 

 

    

 

 

    

 

 

    

Average realized prices, before effects of derivative settlements:

           

Oil ($/Bbl)

   $ 57.14      $ 63.58      $ (6.44      (10 )% 

Natural gas ($/Mcf)

   $ 2.35      $ 2.98      $ (0.63      (21 )% 

NGLs ($/Bbl)

   $ 16.67      $ 27.40      $ (10.73      (39 )% 

Total ($/Boe)

   $ 33.48      $ 41.25      $ (7.77      (19 )% 

Net sales volumes:

           

Oil (MBbls)

     13,752        13,210        542        4

Natural gas (MMcf)

     73,747        58,355        15,392        26

NGLs (MBbls)

     5,188        4,886        302        6

Total (MBoe)

     31,232        27,821        3,411        12

Average daily net sales volumes:

           

Oil (MBbls/d)

     38        36        2        6

Natural gas (MMcf/d)

     202        160        42        26

NGLs (MBbls/d)

     14        13        1        8

Total (MBoe/d)

     86        76        10        13

Oil revenue. Oil revenue decreased $54.1 million, or 6%, in 2019 compared to 2018, driven by $88.6 million of lower realized oil prices (a decline of 10%), partially offset by $34.5 million increase in sales volumes (2 MBbl/d, or 6%).

Natural gas revenue. Natural gas revenue decreased $0.4 million, or less than 1%, in 2019 compared to 2018, driven by $46.2 million of lower realized natural gas prices (a decline of 21%), mostly offset by $45.8 million increase in sales volumes (42 MMcf/d, or 26%).

NGL revenue. NGL revenue decreased $47.4 million, or 35%, in 2019 compared to 2018, driven by $55.7 million of lower realized NGL prices (a decline of 39%), partially offset by $8.3 million increase in sales volumes (1 MBbl/d, or 8%).

Midstream and other revenue. Midstream and other revenue decreased $10.0 million, or 19%, in 2019 compared to 2018 primarily due to (i) $4.4 million of lower negotiated pipeline rates, (ii) $3.5 million reduction as a result of the adoption of ASC 606 Revenue from Contracts with Customers in 2019 under a modified retrospective

 

275


Table of Contents

method, upon which certain midstream expenses were netted with revenue, and (iii) lower volume transported through the pipelines for the remaining decrease.

Expenses

The following table summarizes Independence’s expenses for the periods indicated and includes a presentation on a per MBoe basis, as it uses this information to evaluate its performance relative to its peers and to identify and measure trends it believes may require additional analysis:

 

     Year Ended December 31,                
     2019      2018      $ Change      % Change  

Expenses (in thousands):

           

Operating expense

   $ 536,169      $ 515,434      $ 20,735        4

Depreciation, depletion and amortization

     311,185        267,883        43,302        16

General and administrative expense

     2,357        14,365        (12,008      (84 )% 

Other operating costs

     10,437        21,733        (11,296      (52 )% 

(Gain) loss on sale of assets

     (22      11,557        (11,579      NM
  

 

 

    

 

 

    

 

 

    

Total expenses

   $ 860,126      $ 830,972      $ 29,154        4
  

 

 

    

 

 

    

 

 

    

Expenses per Boe:

           

Operating expense

   $ 17.17      $ 18.53      $ (1.36      (7 )% 

Depreciation, depletion and amortization

     9.96        9.63        0.33        3

General and administrative expense

     0.08        0.52        (0.44      (85 )% 

Other operating costs

     0.33        0.78        (0.45      (58 )% 

(Gain) loss on sale of assets

     (0.00      0.42        (0.42      NM
  

 

 

    

 

 

    

 

 

    

Total expenses per Boe

   $ 27.54      $ 29.88      $ (2.34      (8 )% 
  

 

 

    

 

 

    

 

 

    

 

*

NM = Not meaningful.

Operating expense. Total operating expense increased $20.7 million, or 4%, compared to 2018, driven primarily by the following factors:

 

  (i)

Lease and asset operating expenses increased $13.1 million due primarily to higher expenses associated with the Barnett Acquisition and Frio Atascosa Eagle Ford Acquisition, which occurred throughout 2018, partially offset by a decrease associated with the sale of our Mississippi assets.

 

  (ii)

Gathering, transportation and marketing expense increased $7.9 million primarily due to higher gathering and processing expenses of $16.0 million associated with the Barnett Acquisition in May 2018. This increase was partially offset by a decrease of $8.8 million in gathering and transportation costs due to an amendment to one of Independence’s contracts, which resulted in gathering and transportation costs being netted against revenue after the contract amendment.

 

  (iii)

Production and other taxes decreased $2.0 million due to lower oil and natural gas revenues, which decreases the tax base upon which production and other taxes are calculated.

 

  (iv)

Workover expense increased $1.8 million due to higher well workover activities.

Depreciation, depletion and amortization. Depreciation, depletion and amortization increased $43.3 million, or 16%, compared to 2018, driven by the increase in production during 2019.

General and administrative expense. General and administrative expense decreased $12.0 million, or 84%, compared to 2018, primarily driven by the mark-to-market impact of liability classified equity-based awards of $8.6 million recognized in 2019.

 

276


Table of Contents

Other operating costs. Other operating costs included midstream operating and exploration expenses. The decrease in other operating costs of $11.3 million, or 52%, is primarily driven by (i) lower CO2 costs as a result of reduction in oil prices, which yielded a reduction of $5.7 million in midstream operating costs, and (ii) exploration costs of $5.3 million for seismic data purchases in 2018, which did not recur in 2019.

(Gain) loss on sale of assets. The net loss on sale of assets of $11.6 million in 2018 was due to the sale of the Mississippi assets and non-operated Eagle Ford assets, which resulted in a $33.1 million loss and $21.5 million gain, respectively. The (gain) loss on sale of assets was immaterial in 2019.

Interest expenses

In 2019, Independence incurred interest expense of $53.6 million, as compared to $48.4 million in 2018. The increase of $5.2 million was primarily driven by an increase in our average outstanding long-term debt balances.

Gain (loss) on derivatives

Independence enters into derivative contracts to manage its exposure to commodity price risks that impact its revenues and interest rate risks on its variable interest rate debt. The following table presents gain (loss) on derivatives for the periods presented:

 

     Year Ended December 31,         
(in thousands)    2019      2018      $ Change  

Gain (loss) on commodity rate derivatives

   $ (121,753    $ 59,441      $ (181,194

Gain (loss) on interest rate derivatives

     (5,449      (2,879      (2,570
  

 

 

    

 

 

    

 

 

 

Total gain (loss) on derivatives

   $ (127,202    $ 56,562      $ (183,764
  

 

 

    

 

 

    

 

 

 

Adjusted EBITDAX (non-GAAP) and Levered Free Cash Flow (non-GAAP)

Adjusted EBITDAX and Levered Free Cash Flow are supplemental non-GAAP financial measures used by Independence’s management to assess the Independence’s operating results. See “Non-GAAP Financial Measures” section below on its definitions and application.

The following table presents a reconciliation of Adjusted EBITDAX (non-GAAP) and Levered Free Cash Flow (non-GAAP) to net income (loss), the most directly comparable financial measure calculated in accordance with GAAP:

 

    Year Ended December 31,              
(in thousands)   2019     2018     $ Change     % Change  

Net income (loss)

  $ 46,709     $ 377,074     $ (330,365     (88 )% 

Adjustments to reconcile to Adjusted EBITDAX:

       

Interest expense

    53,577       48,401      

Realized (gain) loss on interest rate derivatives

    2,189       280      

Income tax expense

    28       220      

Depreciation, depletion and amortization

    311,185       267,883      

Exploration expense

    469       5,815      

Unrealized (gain) loss on derivatives

    98,026       (192,680    

Equity-based compensation expense

    (2,721     8,005      

Write-offs of other long-term assets

    3,804       317      

(Gain) loss on sale of assets

    (22     11,557      

Other income (expense)

    (402     (945    

Transaction expenses (1)

    —         3,093      
 

 

 

   

 

 

     

Adjusted EBITDAX (non-GAAP)

  $ 512,842     $ 529,020     $ (16,178     (3 )% 

 

277


Table of Contents
    Year Ended December 31,              
(in thousands)   2019     2018     $ Change     % Change  

Adjustments to reconcile to Levered Free Cash Flow:

       

Interest paid, net of amounts capitalized

  $ (49,397   $ (43,605    

Realized (gain) loss on interest rate derivatives

    (2,189     (280    

Income tax paid

    (28     (30    

Development of oil and natural gas properties

    (338,646     (207,154    
 

 

 

   

 

 

     

Levered Free Cash Flow (non-GAAP)

  $ 122,582     $ 277,951     $ (155,369     (56 )% 
 

 

 

   

 

 

     

 

(1)

Transaction expenses of $3.1 million for the year ended December 31, 2018 related to legal and consulting fees for the Barnett Acquisition.

Adjusted EBITDAX decreased by $16.2 million or 3% in 2019, compared to 2018. Revenue was lower in 2019, primarily driven by the reduction in the realized prices associated with Independence’s oil, natural gas and NGL production, partially offset by (i) increased overall sales volume as a result of the acquisitions and (ii) the realized gains on Independence’s commodity derivatives in 2018.

Levered Free Cash Flow decreased by $155.4 million, or 56%, in 2019 compared to 2018, primarily due to (i) increased spend of $131.5 million on development of oil and natural gas properties, (ii) lower Adjusted EBITDAX of $16.2 million as discussed above, and (iii) $7.7 million more payment on interest and settlement of interest related derivatives as a result of higher weighted average debt balances in 2019.

Liquidity and capital resources

Independence’s primary sources of liquidity are cash flow from operations, proceeds from the issuance of the notes and borrowings under credit facilities. Independence’s primary use of capital is for debt repayment, distributions to its members, drilling and completion activities and acquisitions.

Independence’s development program is designed to prioritize the generation of attractive risk-adjusted returns and meaningful free cash flow and is inherently flexible, with the ability to scale its capital program as necessary to react to the existing market environment. Given the volatility experienced in the market throughout 2020, Independence proactively reduced its capital program to maximize free cash flow generation and directed that cash flow to debt reduction to further strengthen its balance sheet.

Independence plans to continue its practice of entering into economic hedging arrangements to reduce the impact of the near-term volatility of commodity prices and the resulting impact on its cash flow from operations. A key tenet of Independence’s focused risk management effort is an active “rolling” economic hedge strategy to mitigate near-term price volatility while maintaining long-term exposure to underlying commodity prices. Independence’s commodity derivative program focuses on entering into forward commodity contracts when investment decisions regarding reinvestment or new acquisitions in existing assets are finalized, targeting economic hedges for a significant majority of expected production for up to five years as well as adding incremental derivatives to its production base over time. Independence’s active derivative program allows it to preserve capital and protect margins and corporate returns through commodity cycles. For information regarding risks related to Independence’s derivative program, see “Risk Factors—Other Risk Factors of Independence.”

 

278


Table of Contents

The following table presents Independence’s cash balances and outstanding borrowings at the end of each period presented:

 

     At June 30,      At December 31,  
(in thousands)    2021      2020      2019  

Cash and cash equivalents

   $ 74,511      $ 36,861      $ 19,894  

Long-term debt

     836,126        751,075        972,100  

Based on Independence’s planned capital spending, its forecasted cash flows and projected levels of indebtedness, Independence expects to maintain compliance with the covenants under its debt agreements. Further, based on current market indications, Independence expects to meet in the ordinary course of business other contractual cash commitments to third parties pursuant to the various agreements subsequently described under the heading “—Contractual Obligations, recognizing Independence may be required to meet such commitments even if its business plan assumptions were to change.

Cash flows

The following table summarizes Independence’s cash flows for the periods indicated:

 

     Six Months Ended
June 30,
    Year Ended December 31,  
(in thousands)    2021     2020     2020     2019     2018  

Net cash provided by operating activities

   $ 35,678     $ 202,929     $ 411,028     $ 485,515     $ 470,923  

Net cash used in investing activities

     (86,670     (93,244     (124,940     (328,158     (1,628,464

Net cash (used in) provided by financing activities

     90,209       (114,152     (272,089     (153,192     1,127,807  

Six Months Ended June 30, 2021 Compared to Six Months Ended June 30, 2020

Net cash provided by operating activities. Net cash provided by operating activities for the six months ended June 30, 2021 decreased by $167.3 million, or 82%, compared to the six months ended June 30, 2020, primarily due to cash payments of $198.7 million associated with the early settlement of certain outstanding oil commodity derivative contracts associated with calendar years 2022 and 2023 in June 2021.

Net cash used in investing activities. Net cash used in investing activities for the six months ended June 30, 2021 decreased by $6.6 million, or 7%, compared to the six months ended June 30, 2020, primarily due to higher proceeds from the sale of assets and lower development of its oil and natural gas properties. Such decrease was partially offset by the DJ Basin Acquisition.

Net cash provided by (used in) financing activities. Net cash provided by financing activities for the six months ended June 30, 2021 was $90.2 million, as compared to $114.2 million net cash used in financing activities in the six months ended June 30, 2020. The increase was primarily due to borrowings under the New Credit Agreement and noncontrolling interest contributions during the six months ended June 30, 2021.

Year Ended December 31, 2020 Compared to Year Ended December 31, 2019

Cash flow provided by operating activities. Net cash provided by operating activities for the year ended December 31, 2020 decreased by $74.5 million compared to the year ended December 31, 2019 primarily due to lower realized commodity prices associated with Independence’s oil and natural gas production. This decrease was partially offset by (i) increased cash inflows for settlements of derivative instruments, and (ii) decreased overall operating expenses as a result of decreased production activities.

 

279


Table of Contents

Cash flow used in investing activities. Net cash used in investing activities for the year ended December 31, 2020 decreased by $203.2 million compared to the year December 31, 2019 due to lower spend on the development of Independence’s oil and natural gas properties of $212.5 million, driven by its decision to decrease drilling activity due to the lower commodity price environment throughout 2020. The decrease was partially offset by reduced proceeds of $6.4 million from the sale of oil and natural properties driven by Independence’s divestiture activities.

Cash flow used in financing activities. Net cash used in financing activities for the year ended December 31, 2020 increased by $118.9 million compared to the year ended December 31, 2019 due to higher repayments and issuance costs, net of borrowings, of $211.1 million under Independence’s Prior Credit Agreements as defined in “—Debt agreementsbelow, partially offset by (i) lower distributions of $85.1 million paid to Independence’s members and noncontrolling interests during 2020 and (ii) higher payments received from related party of $7.1 million.

Year Ended December 31, 2019 Compared to Year Ended December 31, 2018

Cash flow provided by operating activities. Net cash provided by operating activities for the year ended December 31, 2019 increased by $14.6 million compared to the year ended December 31, 2018 primarily due to higher sales volume associated with Independence’s oil and natural gas production and lower net realized loss on settlements of derivative instruments. These increases were partially offset by lower realized commodity prices associated with Independence’s oil and natural gas production.

Cash flow used in investing activities. Net cash used in investing activities for the year ended December 31, 2019 decreased by $1,300.3 million compared to the year December 31, 2018, primarily due to acquisitions of oil and gas properties in 2018 for a total of $1,461.8 million, including Barnett Acquisition and Frio Atascosa Eagle Ford Oil Acquisition. No acquisitions occurred in 2019. The decrease in cash spent on acquisitions was partially offset by increased spend of $131.5 million for the development of Independence’s oil and natural gas properties and reduced proceeds of $37.2 million from the sales of oil and natural properties.

Cash flow used in financing activities. Net cash used in financing activities for the year ended December 31, 2019 was $153.2 million, while net cash provided by financing activities for the year ended December 31, 2018 was $1,127.8 million. The decrease in net cash in-flow of $1,281.0 million was due to (i) lower net contributions received from members and non-controlling interests of $809.7 million, (ii) lower net proceeds received from debt borrowings of $460.3 million, and (iii) lower payment received from a related party of $18.2 million. These decreases in financing cash inflows were partially offset by a decrease in payment for other financing activities primarily related to contingent consideration of $7.0 million for an acquisition closed in 2017.

Debt agreements

Prior Credit Agreements

Certain of Independence’s subsidiaries entered into various credit agreements (the “Prior Credit Agreements”) with syndicates of lenders with original expiration dates between 2022 and 2024. The amounts Independence was able to borrow under each of the Prior Credit Agreements was limited by a borrowing base, which was based on the oil and natural gas properties, proved reserves, and total indebtedness, as well as other factors, and was consistent with customary lending criteria. On May 6, 2021, Independence terminated the Prior Credit Agreements with the proceeds from the issuance of the notes and the Noncontrolling Interest Carve-out and borrowings under its New Credit Agreement.

From time to time, Independence requested the issuance of letters of credit for its own account. At December 31, 2020 and 2019, Independence had letters of credit outstanding of $17.8 million and $18.6 million, respectively, which reduced the amount available to borrow under the Prior Credit Agreements.

 

280


Table of Contents

The Prior Credit Agreements contained certain covenants that restricted the payment of cash dividends, certain borrowings, sales of assets, loans to others, investments, merger activity, commodity swap agreements, liens and other transactions. Independence was in compliance with the covenants of the Prior Credit Agreements at December 31, 2020 and 2019, and through the termination of the Prior Credit Agreements in May 2021.

See “Notes to Audited Combined and Consolidated Financial Statements—Note 8. Debt and Notes to Unaudited Interim Combined and Consolidated Financial Statements – Note 7. Debt” for additional discussion of the borrowing capacity, interest rate, and covenants of the Prior Credit Agreements.

Senior Notes

On May 6, 2021, Energy Finance, issued $500.0 million aggregate principal amount of 7.250% Senior Notes due 2026 (the “Senior Notes” or “notes”). The notes bear interest at an annual rate of 7.250%, which is payable on May 1 and November 1 of each year, and mature on May 1, 2026.

The notes are Independence’s senior unsecured obligations, and the notes and the guarantees issued in connection with the issuance of the notes rank equally in right of payment with the borrowings under its New Credit Agreement and all of its other future senior indebtedness and senior to any of its future subordinated indebtedness. The notes are guaranteed on a senior unsecured basis by each of Independence’s existing and future subsidiaries that guarantee its New Credit Agreement. The notes and the guarantees are effectively subordinated to all of Independence’s secured indebtedness (including all borrowings and other obligations under its New Credit Agreement) to the extent of the value of the collateral securing such indebtedness, and structurally subordinated in right of payment to all existing and future indebtedness and other liabilities (including trade payables) of any future subsidiaries that do not guarantee the notes.

Independence may, at its option, redeem all or a portion of the notes at any time on or after May 1, 2023 at certain redemption prices. Independence may also redeem up to 40% of the aggregate principal amount of the notes before May 1, 2023 with an amount of cash not greater than the net proceeds that we raise in certain equity offerings at a redemption price equal to 107.250% of the principal amount of the notes being redeemed, plus accrued and unpaid interest, if any, to, but excluding the redemption date. In addition, prior to May 1, 2023, Independence may redeem some or all of the notes at a price equal to 100% of the principal amount thereof, plus a “make-whole” premium, plus accrued and unpaid interest, if any, to, but excluding the redemption date.

If Independence experiences certain kinds of changes of control accompanied by a ratings decline, holders of the notes may require Independence to repurchase all or a portion of their notes at certain redemption prices. The notes are not listed, and Independence does not intend to list the notes in the future, on any securities exchange, and currently there is no public market for the notes.

New Credit Agreement

In connection with the issuance of the Senior Notes, Independence entered into a credit agreement (as amended, restated or otherwise modified to date, the “New Credit Agreement”) with Wells Fargo Bank, N.A., as administrative agent for the lenders and letter of credit issuer, and the lenders from time to time party thereto. The initial committed amount and borrowing base under the New Credit Agreement are $500.0 million and $850.0 million, respectively. The New Credit Agreement matures on May 6, 2025. Upon closing, Independence borrowed $190.0 million under the New Credit Agreement. At June 30, 2021, Independence had $350.0 million of outstanding borrowings under the New Credit Agreement and $17.8 million in outstanding letters of credit.

Borrowings under the New Credit Agreement bear interest at either a U.S. dollar alternative base rate (based on the prime rate, the federal funds effective rate or an adjusted LIBOR), plus an applicable margin or LIBOR, plus an applicable margin, at the election of the borrowers. The applicable margin varies based upon Independence’s borrowing base utilization then in effect. The fee payable for the unused revolving commitments is 0.50% per year. Independence’s weighted average interest rate on loan amounts outstanding as of June 30, 2021 was 3.125%.

 

281


Table of Contents

The borrowing base is subject to semi-annual scheduled redeterminations on November 1, 2021 and thereafter on or about April 1 and October 1 of each year, as well as (i) elective borrowing base interim redeterminations at Independence’s request not more than twice during any consecutive 12-month period or the required lenders not more than once during any consecutive 12-month period and (ii) elective borrowing base interim redeterminations at our request following any acquisition of oil and natural gas properties with a purchase price in the aggregate of at least 5.0% of the then effective borrowing base. The borrowing base will be automatically reduced upon (a) the issuance of certain permitted junior lien debt and other permitted additional debt, (b) the sale or other disposition of borrowing base properties if the aggregate net present value, discounted at 9% per annum (“PV-9”) of such properties sold or disposed of is in excess of 5.0% of the borrowing base then in effect and (c) early termination or set-off of swap agreements (x) the administrative agent relied on in determining the borrowing base or (y) if the value of such swap agreements so terminated is in excess of 5.0% of the borrowing base then in effect.

The obligations under the New Credit Agreement remain secured by first priority liens on substantially all of Independence’s and the guarantors’ tangible and intangible assets and the tangible and intangible assets of the guarantors under our New Credit Agreement, including without limitation, oil and natural gas properties and associated assets and equity interests owned by Independence and such guarantors. In connection with each redetermination of the borrowing base, Independence must maintain mortgages on at least 85% of the PV-9 of the oil and gas properties that constitute borrowing base properties. Independence’s domestic direct and indirect subsidiaries are required to be guarantors under the New Credit Agreement, subject to certain exceptions.

The New Credit Agreement contains certain covenants that restrict the payment of cash dividends, certain borrowings, sales of assets, loans to others, investments, merger activity, commodity swap agreements, liens and other transactions without the adherence to certain financial covenants or the prior consent of our lenders. Independence is subject to (i) maximum leverage ratio and (ii) current ratio financial covenants calculated as of the last day of each fiscal quarter. The New Credit Agreement also contains representations, warranties, indemnifications and affirmative and negative covenants, including events of default relating to nonpayment of principal, interest or fees, inaccuracy of representations or warranties in any material respect when made or when deemed made, violation of covenants, bankruptcy and insolvency events, certain unsatisfied judgments and a change of control. If an event of default occurs and Independence is unable to cure such default, the lenders will be able to accelerate maturity and exercise other rights and remedies.

Capital expenditures

Independence’s acquisition and development expenditures consist of acquisitions of proved and unproved property, expenditures associated with the development of its oil and natural gas properties and other asset additions. Cash expenditures for drilling, completion and recompletion activities are presented as development of oil and natural gas properties in investing activities on Independence’s combined and consolidated statements of cash flows.

The amount and timing of capital expenditures on development of oil and natural gas properties is substantially within Independence’s control due to the held-by-production nature of its assets. Independence regularly reviews its capital expenditures throughout the year and could choose to adjust its investments based on a variety of factors, including but not limited to the success of its drilling activities, prevailing and anticipated prices for oil, natural gas and NGLs, the availability of necessary equipment, infrastructure and capital, the receipt and timing of required regulatory permits and approvals, seasonal conditions, drilling and acquisition costs and the level of participation by other interest owners. Any postponement or elimination of Independence’s development drilling program could result in a reduction of proved reserve volumes and related standardized measure. These risks could materially affect Independence’s business, financial condition and results of operations.

 

282


Table of Contents

The table below presents Independence’s capital expenditures and related metrics that it uses to evaluate its business for the periods presented:

 

     Six Months Ended
June 30,
     Year Ended December 31,  
(in thousands)    2021      2020      2020      2019      2018  

Cash used in development of oil and natural gas properties

   $ 48,797      $ 102,358      $ 126,164      $ 338,646      $ 207,154  

Cash used in acquisition of oil and natural gas properties

     60,828        —          —          —          1,461,876  

Non-cash acquisition of oil and natural gas properties (1)

     —          —          383,837        —          —    
  

 

 

    

 

 

    

 

 

    

 

 

    

 

 

 

Total expenditure on acquisition and development of oil and natural gas properties

   $ 109,625      $ 102,358      $ 510,001      $ 338,646      $ 1,669,030  
  

 

 

    

 

 

    

 

 

    

 

 

    

 

 

 

 

(1)

In 2020, the amount represents the Titan Acquisition, including $375.0 million of proved reserves and $30.2 million of other property and equipment, offset by $21.4 million of asset retirement obligation. See “Notes to Combined and Consolidated Financial Statements—Note 3. Acquisitions and Divestitures.”

Independence’s cash used in development of oil and natural gas properties was lower in the first six months ended June 30, 2021 and the year ended 2020, compared to the respective comparable period of the preceding year. Due to the low commodity price environment experienced throughout 2020 resulting from the COVID-19 pandemic and the actions from OPEC, Independence significantly reduced its development capital expenditures starting in early second quarter of 2020 and has continued to operate at reduced levels throughout the first six months of 2021.

Contractual obligations

The following table presents Independence’s material contractual obligations at June 30, 2021:

 

(in thousands)    Due within
one year
     Due after
one year
     Total  

Long-term debt – principal (1)

   $ —        $ 850,000      $ 850,000  

Fixed rate long-term debt – estimated interest (2)

     36,250        145,000        181,250  

Derivative liabilities

     232,441        69,593        302,034  

Asset retirement obligations (3)

     2,659        105,185        107,844  

Process, transportation and storage contracts (4)

     103,174        335,518        438,692  
  

 

 

    

 

 

    

 

 

 

Total

     374,524        1,505,296        1,879,820  
  

 

 

    

 

 

    

 

 

 

 

(1)

Long-term debt represents Independence’s outstanding borrowings as of June 30, 2021 consisting of its Senior Notes (maturing on May 1, 2026) and borrowings under its New Credit Agreement (maturing on May 6, 2025).

(2)

Excludes variable rate debt interest payments and commitment fees related to Independence’s New Credit Agreement.

(3)

Amounts represent estimated discounted costs for future dismantlement and abandonment of Independence’s crude oil and natural gas properties. See “Notes to Unaudited Combined and Consolidated

 

283


Table of Contents
  Financial Statements—Note 8. Asset Retirement Obligation for additional discussion of Independence’s asset retirement obligations.
(4)

Amounts include payments which will become due under long-term agreements to purchase goods and services used in the normal course of business to secure transportation of Independence’s natural gas production to market, as well as, pipeline, processing and storage capacity.

Distributions

Quarterly distributions totaling $23.5 million were paid during the six months ended June 30, 2021, of which $23.2 million was paid to members and $0.3 million was paid to noncontrolling interests. Future distributions will depend on Independence’s level of earnings, financial requirements and other factors considered by its board of directors.

Independence management agreement

On August 18, 2020, Independence entered into a management agreement (the “Independence Management Agreement”) with the Manager in connection with the Titan Acquisition. Pursuant to the Independence Management Agreement, the Manager has agreed to provide Independence with management services and other assistance, including with respect to strategic planning, identifying acquisitions, screening and referring potential investments, recommending strategies for exit from investments, executing our authorized investments and providing such other assistance as Independence may require, such as preparing valuations and reports necessary or appropriate for compliance with its Amended & Restated Limited Liability Company Agreement, dated August 18, 2020 (the “Independence LLC Agreement”). In the future, to the extent Independence raises additional equity capital through the issuance of Class B Units, compensation under the Independence Management Agreement will become payable by Independence and will be recorded as general and administrative expense on its combined and consolidated financial statements. The Independence Management Agreement has a perpetual term unless terminated by the mutual consent of Independence and the Manager or by the removal of the current Managing Member (as defined in the Independence LLC Agreement) under the Independence LLC Agreement. At the Contango Merger Effective Time, New PubCo will enter into a new management agreement to engage the Manager to manage the strategy, assets and day-to-day business and affairs of New PubCo and its subsidiaries, including the subsidiaries of Independence and Contango. See “The Transaction Agreement and Related Agreements—Management Agreement.”

Critical accounting policies and estimates

The preparation of financial statements in accordance with accounting principles generally accepted in the U.S. requires Independence to make estimates and assumptions that affect the reported amounts of assets and liabilities and the disclosure of contingent assets and liabilities as of the date of the combined and consolidated financial statements and the reported amounts of revenues and expenses during the respective reporting periods. Certain of Independence’s accounting policies involve judgments and uncertainties to such an extent that there is a reasonable likelihood that materially different amounts would have been reported under different conditions, or if different assumptions had been used.

The following discussions of critical accounting estimates, including any related discussion of contingencies, address all important accounting areas where the nature of accounting estimates or assumptions could be material due to the levels of subjectivity and judgment necessary to account for highly uncertain matters or the susceptibility of such matters to change. Please read the following in connection with the “Notes to Combined and Consolidated Financial Statements” included elsewhere in this proxy statement/prospectus.

Oil and natural gas properties

Oil and natural gas producing activities are accounted for under the successful efforts method of accounting. See “Notes to Audited Combined and Consolidated Financial Statements—Note 2. Summary of Significant Accounting Policies” for further discussion of the accounting policies applicable to the successful efforts method of accounting.

 

284


Table of Contents

The successful efforts method inherently relies on the estimation of proved crude oil, natural gas and NGL reserves. The amount of estimated proved reserve volumes affect, among other things, whether certain costs are capitalized or expensed, the amount and timing of costs depreciated, depleted or amortized into net income and the presentation of supplemental information on oil and gas producing activities. In addition, the expected future cash flows to be generated by producing properties are used for testing impairment, also in part, rely on estimates of quantities of net reserves.

Reserve engineering is a subjective process of estimating volumes of economically recoverable oil and natural gas that cannot be measured in an exact manner. Independence’s oil and natural gas reserves are based on a combination of proved reserves and risk-weighted probable reserves and require significant judgment. Technologies used in Independence’s reserves estimation includes decline curve analysis, statistical analysis of production performance, pressure and rate transient analysis, pressure gradient analysis, reservoir simulation and volumetric analysis. The accuracy of any reserve estimate is a function of the quality of available data and of engineering and geological interpretation. In addition, periodic revisions of Independence’s estimated reserves and future cash flows may be necessary as a result of a number of factors, including reservoir performance, crude oil and natural gas prices, changes in costs, capital funding and drilling plans, technological advances, new geological or geophysical data, or other economic factors. Accordingly, reserve estimates often differ from the quantities of crude oil and natural gas that are ultimately recovered. We cannot predict the amounts or timing of future reserve revisions.

When determining the December 31, 2020 proved reserves for each property, the benchmark prices issued by the SEC were adjusted using price differentials that account for property-specific quality and location differences. If the future average crude oil prices are below the average prices used to determine proved reserves at December 31, 2020, it could have an adverse effect on Independence’s estimates of proved reserve volumes and the value of our business. It is difficult to estimate the magnitude of any potential price change and the effect on proved reserves, due to numerous factors (including future crude oil price and performance revisions). For further discussion of risks associated with our estimation of proved reserves, see “Risk Factors—Other Risk Factors of Independence.”

Estimates of proved reserves are key components of Independence’s most significant financial estimates including the computation of DD&A and impairment of proved crude oil and natural gas properties.

Depreciation, depletion and amortization

DD&A of oil and natural gas producing properties is determined on a field-by-field basis using the units-of-production method. During the six months ended June 30, 2021 and 2020, Independence recognized DD&A expense of $160.1 million and $147.8 million, respectively. During the years ended December 31, 2020, 2019, and 2018, Independence recognized DD&A expense of $372.3 million, $311.2 million, and $267.9 million, respectively.

While revisions of previous reserve estimates have not historically been significant to the depreciation and depletion rates, any reduction in proved reserves, could result in an acceleration of future DD&A expense. Holding all other factors constant, if proved reserves are revised downward, the rate at which Independence records DD&A expense would increase, reducing net income. Conversely, if proved reserves are revised upward, the rate at which Independence records DD&A expense would decrease.

Impairment of oil and natural gas properties

Proved and unproved oil and natural gas properties are reviewed for impairment when events and circumstances indicate a possible decline in the recoverability of the carrying amount of such property. When a triggering event is identified, Independence compares the carrying amount of its oil and natural gas properties to the estimated undiscounted cash flows its oil and natural gas properties will generate to determine if the carrying amount is

 

285


Table of Contents

recoverable. If the carrying amount exceeds the estimated undiscounted cash flows, Independence will write-down the carrying amount of the oil and natural gas properties to fair value. The factors used to determine fair value include:

 

 

Estimates of oil and natural gas reserves and expected timing of production. Independence’s oil and natural gas reserves are based on a combination of proved reserves and risk-weighted probable reserves and require significant judgment. Reserve engineering is a subjective process, which requires assumptions associated with the underground accumulations of oil and natural gas, development costs, future commodity prices and the future regulatory and political environment. Any significant variance in these assumptions could materially affect the estimated quantity and value of the reserves, which would affect the fair value of Independence’s oil and natural gas properties. The estimates of Independence’s reserves help to inform its expectation of future oil and natural gas production, which will likely vary from our actual production.

 

 

Future commodity prices, which are based on publicly available forward commodity prices through the year ended 2025 and then escalated at 2.5% thereafter. A decrease in estimated future commodity prices will decrease the fair value of Independence’s oil and natural gas properties.

 

 

Future capital requirements, which are based on Independence’s internal forecasts and supported by the underlying cash flows generated from its oil and natural gas assets.

 

 

Discount rate commensurate with the risk associated with realizing projected cash flows, which is based on a variety of factors, including market and economic conditions, as well as operational and regulatory risk.

In March 2020, crude oil demand experienced significant declines due to the COVID-19 pandemic and resulting governmental led shut-downs in economic activity. During the second quarter of 2020, as it become apparent that the pandemic would continue with sustained significant decline in crude oil prices, Independence assessed its oil and natural gas properties for impairment and recorded impairment expense of $234.0 million during the six months ended June 30, 2020 and $247.2 million during the year ended December 31, 2020. An estimate of the sensitivity to changes in assumptions in Independence’s fair value calculations is not practicable, given the numerous assumptions (e.g. reserves, pace and timing of development plans, commodity prices, capital expenditures, operating costs, drilling and development costs, inflation and discount rates) that can materially affect Independence’s estimates. Unfavorable adjustments to some of the above listed assumptions would likely be offset by favorable adjustments in other assumptions. For example, the impact of sustained reduced commodity prices would likely be partially offset by lower costs.

Independence did not incur any impairment expense during the six months ended June 30, 2021, or the years ended December 31, 2019 and 2018.

Properties Acquired in Business Combinations

When sufficient market data is not available, Independence determines the fair values of proved and unproved oil and natural gas properties acquired in transactions accounted for as business combinations by preparing estimates of cash flows from the production of crude oil, natural gas and NGL reserves. Independence estimates future prices to apply to the estimated reserves quantities acquired, and estimates future operating and development costs, to arrive at estimates of future net cash flows. For the fair value assigned to proved reserves, future net cash flows are discounted using a market-based weighted average cost of capital rate determined appropriate at the time of the business combination. When estimating and valuing unproved reserves, discounted future net cash flows of probable and possible reserves are reduced by additional risk-weighting factors. For other assets acquired in business combinations, Independence uses a combination of available cost and market data and/or estimated cash flows to determine the fair values.

New and revised accounting standards

See “Notes to Audited Combined and Consolidated Financial Statements—Note 2. Summary of Significant Accounting Policies.”

 

286


Table of Contents

Non-GAAP financial measures

Independence’s “Management’s Discussion and Analysis of Financial Condition and Results of Operations includes financial measures that have not been calculated in accordance with U.S. GAAP. These non-GAAP measures include the following:

 

 

Adjusted EBITDAX; and

 

 

Levered Free Cash Flow

These are supplemental non-GAAP financial measures used by Independence’s management to assess Independence’s operating results and assist Independence make its investment decisions. Independence believes that the presentation of these non-GAAP financial measures provides investors with greater transparency with respect to Independence’s results of operations, as well as liquidity and capital resources, and that these measures are useful for period-to-period comparison of results.

Independence defines Adjusted EBITDAX as net income (loss) before interest expense, realized (gain) loss on interest rate derivatives, income tax expense, depreciation, depletion and amortization, exploration expense, non-cash gain (loss) on derivatives, impairment of oil and natural gas properties, equity-based compensation, write-offs of other long-term assets, (gain) loss on sale of assets, other (income) expense, transaction expenses and nonrecurring expenses. Independence believes Adjusted EBITDAX is a useful performance measure because it allows for an effective evaluation of our operating performance when compared against its peers, without regard to its financing methods, corporate form or capital structure. Independence excludes the items listed above from net income (loss) in arriving at Adjusted EBITDAX because these amounts can vary substantially within its industry depending upon accounting methods and book values of assets, capital structures and the method by which the assets were acquired. Adjusted EBITDAX should not be considered as an alternative to, or more meaningful than, net income (loss) as determined in accordance with GAAP, of which such measure is the most comparable GAAP measure. Certain items excluded from Adjusted EBITDAX are significant components in understanding and assessing a company’s financial performance, such as a company’s cost of capital and tax burden, as well as the historic costs of depreciable assets, none of which are reflected in Adjusted EBITDAX. Independence’s presentation of Adjusted EBITDAX should not be construed as an inference that its results will be unaffected by unusual or non-recurring items. Independence’s computations of Adjusted EBITDAX may not be identical to other similarly titled measures of other companies. In addition, the New Credit Agreement and Senior Notes include a calculation of Adjusted EBITDAX for purposes of covenant compliance.

Independence defines Levered Free Cash Flow as Adjusted EBITDAX less interest paid, net of amounts capitalized, realized gain (loss) on interest rate derivatives, cash paid for income tax and development of oil and natural gas properties. Levered Free Cash Flow is not a measure of performance as determined by GAAP. Levered Free Cash Flow is a supplemental non-GAAP performance measure that is used by Independence’s management and external users of its financial statements, such as industry analysts, investors, lenders and rating agencies. Independence believes Levered Free Cash Flow is a useful performance measure because it allows for an effective evaluation of its operating and financial performance and the ability of its operations to generate cash flow that is available to reduce leverage or distribute to its equity holders. Levered Free Cash Flow should not be considered as an alternative to, or more meaningful than, net income (loss) as determined in accordance with GAAP, of which such measure is the most comparable GAAP measure, or as an indicator of actual operating performance or investing activities. Independence’s computations of Levered Free Cash Flow may not be comparable to other similarly titled measures of other companies.

Adjusted EBITDAX and Levered Free Cash Flow should be read in conjunction with the information contained in Independence’s combined and consolidated financial statements prepared in accordance with GAAP.

Quantitative and qualitative disclosure about market risk

Independence is exposed to market risk, including the effects of adverse changes in commodity prices and interest rates as described below. The primary objective of the following information is to provide quantitative

 

287


Table of Contents

and qualitative information about Independence’s potential exposure to market risks. The term “market risk” refers to the risk of loss arising from adverse changes in commodity prices and interest rates. The disclosures are not meant to be precise indicators of expected future losses but rather indicators of reasonably possible losses.

Commodity price risk

Independence’s major market risk exposure is in the pricing that it receives for its oil, natural gas and NGLs production.

Pricing for oil, natural gas and NGLs has been volatile and unpredictable for several years, and Independence expects this volatility to continue in the future. The prices Independence receives for its production depend on many factors outside of its control, such as the strength of the global economy and global supply and demand for the commodities we produce.

To reduce the impact of fluctuations in oil, natural gas and NGLs prices on Independence’s cash flows, Independence regularly enters into commodity derivative contracts with respect to certain of its oil, natural gas and NGL production through various transactions that limit the risks of fluctuations of future prices. A key tenet of Independence’s focused risk management effort is an active “rolling” economic hedge strategy to mitigate near-term price volatility while maintaining long-term exposure to underlying commodity prices. Independence’s active hedging program allows it to preserve capital, protect margins and corporate returns through commodity cycles and return capital to investors. Future transactions may include price swaps whereby Independence will receive a fixed price for its production and pay a variable market price to the contract counterparty. Additionally, Independence may enter into collars, whereby it receives the excess, if any, of the fixed floor over the floating rate or pay the excess, if any, of the floating rate over the fixed ceiling. These economic hedging activities are intended to limit our near-term exposure to product price volatility and to maintain stable cash flows, a strong balance sheet and attractive corporate returns.

As of June 30, 2021, Independence’s derivative portfolio had an aggregate notional value of approximately $1.7 billion, and the fair market value of its commodity derivative contracts was a net liability of $302.0 million. Independence determines the fair value of its oil and natural gas commodity derivatives using valuation techniques that utilize market quotes and pricing analysis. Inputs include publicly available prices and forward price curves generated from a compilation of data gathered from third parties.

Based upon Independence’s open commodity derivative positions at June 30, 2021, a hypothetical 10% increase or decrease in the NYMEX WTI, Brent price, Henry Hub price, NGL prices and basis prices would change its net commodity derivative position by approximately $190.7 million. The hypothetical change in fair value could be a gain or a loss depending on whether commodity prices decrease or increase.

Derivative assets and liabilities are classified on the combined and consolidated balance sheet as risk management assets and liabilities. Independence uses derivative instruments and enters into swap contracts which are governed by International Swaps and Derivatives Association (“ISDA”) master agreements. Amounts not offset on the combined and consolidated balance sheet represent positions that do not meet all of the conditions to be netted on such balance sheet, such as the legally enforceable right of offset or the execution of a master netting arrangement. See “Note 4 – Derivatives to our unaudited financial statements” for additional discussion.

Counterparty and customer credit risk

Independence’s cash and cash equivalents are exposed to concentrations of credit risk. Independence manages and controls this risk by investing these funds with major financial institutions. Independence often has balances in excess of the federally insured limits.

 

288


Table of Contents

Independence sells oil, natural gas and NGLs to various types of customers. Credit is extended based on an evaluation of our customer’s financial conditions and historical payment record. The future availability of a ready market for oil, natural gas and NGLs depends on numerous factors outside of Independence’s control, none of which can be predicted with certainty.

For the six months ended June 30, 2021 and for the year ended December 31, 2020, Independence had certain major customers that exceeded 10% of total revenues. See “Information about Independence—Business—Marketing and customers.” Independence does not believe the loss of any single customer would materially impact its operating results because oil, natural gas and NGLs are fungible products with well-established markets and numerous purchasers.

Independence had commodity derivative contracts with counterparties. To minimize the credit risk in derivative instruments, it is Independence’s policy to enter into derivative contracts only with counterparties that are creditworthy financial institutions deemed by Independence’s management as competent and competitive market makers. Additionally, Independence’s ISDAs allow it to net positions with the same counterparty to minimize credit risk exposure. The creditworthiness of Independence’s counterparties is subject to periodic review.

Interest rate risk

At June 30, 2021, Independence had $350.0 million of variable rate debt outstanding. Assuming no change in the amount outstanding, the impact on interest expense of a 1% increase or decrease in the average interest rate would be approximately $3.5 million per year.

 

289


Table of Contents

LEGAL MATTERS

The legality of the shares of the New PubCo Class A Common Stock issuable in the Transactions will be passed upon for New PubCo by Vinson & Elkins L.L.P., in Houston, Texas. Certain U.S. federal income tax consequences relating to the Mergers will be passed upon for Contango by Gibson, Dunn & Crutcher LLP, in Houston, Texas.

EXPERTS

Contango

The audited financial statements of Contango Oil & Gas Company incorporated by reference in this prospectus and elsewhere in the registration statement have been so incorporated by reference in reliance upon the report of Grant Thornton LLP, independent registered public accountants, upon the authority of said firm as experts in accounting and auditing.

The audited financial statements of Mid-Con Energy Partners, LP incorporated by reference in this prospectus and elsewhere in the registration statement have been so incorporated by reference in reliance upon the report of Grant Thornton LLP, independent certified public accountants, upon the authority of said firm as experts in accounting and auditing.

The statement of revenues and direct operating expenses of the oil and natural gas properties acquired by Contango Oil & Gas Company on February 1, 2021 from Grizzly Operating, LLC for the year ended December 31, 2020 incorporated by reference in this prospectus and in the registration statement have been so incorporated in reliance upon the report of BDO USA, LLP, an independent registered public accounting firm, incorporated herein by reference, given on the authority of said firm as experts in auditing and accounting.

The information incorporated by reference herein as of December 31, 2020 regarding Contango’s estimates of the oil and gas reserves associated with its oil and gas properties have been audited by W.D. Von Gonten and Company and William M. Cobb & Associates, Inc., independent petroleum engineering firms. The description of the audit of such estimates is included and incorporated by reference into this proxy statement/prospectus upon the authority of said firm as an expert in these matters.

Independence

The financial statements of Independence Energy LLC as of December 31, 2020 and 2019 and for each of the three years in the period ended December 31, 2020, included in this proxy statement/prospectus, have been audited by Deloitte & Touche LLP, an independent registered public accounting firm, as stated in their report appearing herein. Such financial statements are included in reliance upon the report of such firm given their authority as experts in accounting and auditing.

The consolidated financial statements of Liberty Energy, LLC as of and for the year ended December 31, 2019, included in this proxy statement/prospectus, have been audited by Ernst & Young LLP, independent auditors, and are included in reliance upon the report of such firm given their authority as experts in accounting and auditing.

Estimates of Independence’s oil and natural gas reserves and related future net cash flows and present values thereof related to our properties as of December 31, 2020 included herein and elsewhere in this proxy statement/prospectus were based on the proved reserves estimates prepared by Haas Petroleum Engineering Services, Inc., Cawley, Gillespie & Associates, Inc. and Netherland, Sewell & Associates, Inc., its independent reserve engineers. Independence has included these estimates in reliance on the authority of such firms as experts in such matters.

 

290


Table of Contents

Estimates of Liberty Energy LLC’s oil and natural gas reserves and related future net cash flows and present values thereof related to our properties as of December 31, 2019 included herein and elsewhere in this proxy statement/prospectus were based on the proved reserves estimated prepared by Netherland, Sewell & Associates, Inc., its independent reserve engineers. Independence has included these estimates in reliance on the authority of such firm as experts in such matters.

New PubCo

The financial statement of IE PubCo Inc. as of June 30, 2021, included in this proxy statement/prospectus, has been audited by Deloitte & Touche LLP, an independent registered public accounting firm, as stated in their report appearing herein. Such financial statement is included in reliance upon the report of such firm given their authority as experts in accounting and auditing.

STOCKHOLDER PROPOSALS

Pursuant to the rules promulgated by the SEC, Contango stockholders interested in submitting a proposal for inclusion in Contango’s proxy materials and for presentation at Contango’s 2022 annual meeting may do so by following the procedures set forth in Rule 14a-8 under the Exchange Act. In general, to be eligible for inclusion in Contango’s proxy materials, stockholder proposals must be received by Contango no later than January 18, 2022.

In addition to the requirements of Rule 14a-8, and as more specifically provided for in Contango’s bylaws, in order for a nomination of persons for election to the Contango Board or a proposal of business to be properly brought before Contango’s annual meeting of stockholders other than by means of inclusion in Contango’s proxy materials, it must be either specified in the notice of the meeting given by or at the direction of the Contango Board or by a stockholder entitled to vote and who complies with the notice procedures set forth in Contango’s bylaws. A stockholder making a nomination for election to the Contango Board or a proposal of business for the 2022 annual meeting must deliver proper notice to Contango at least 90 days but not more than 120 days prior to the anniversary date of Contango’s 2021 annual meeting. In other words, for a stockholder nomination for election to the Contango Board or a proposal of business to be considered at Contango’s 2022 annual meeting, it should be properly submitted to Contango no later than April 1, 2022 and no earlier than March 2, 2022.

Contango intends to hold the 2022 annual meeting only if the Transactions have not already been completed by, or shortly after, the time at which the Contango 2022 annual meeting would normally take place. Additional information regarding Contango’s procedures is located in Contango’s Proxy Statement on Schedule 14A filed on April 30, 2021. See “Where You Can Find More Information.”

HOUSEHOLDING OF PROXY STATEMENT/PROSPECTUS

The SEC has adopted rules that permit companies and intermediaries such as brokers to satisfy delivery requirements for proxy statements and annual reports with respect to two or more stockholders sharing the same address by delivering a single proxy statement or annual report, as applicable, addressed to those stockholders. As permitted by the Exchange Act, only one copy of this proxy statement/prospectus is being delivered to stockholders residing at the same address, unless the stockholders have notified Contango of their desire to receive multiple copies of the proxy statement/prospectus. This process, which is commonly referred to in this proxy statement/prospectus as “householding,” potentially provides extra convenience for stockholders and cost savings for Contango.

If, at any time, you no longer wish to participate in householding and would prefer to receive a separate copy of this proxy statement/prospectus, or if you are receiving multiple copies of this proxy statement/prospectus and

 

291


Table of Contents

wish to receive only one, please contact Contango at the address provided below. Contango will promptly deliver, upon oral or written request, a separate copy of this proxy statement/prospectus to any stockholder residing at an address to which only one copy was mailed. Requests for additional copies should be directed to: Contango Oil & Gas Company, 111 E. 5th Street, Suite 300, Fort Worth, Texas, 76102, Attention: Corporate Secretary, Phone: (817) 529-0059.

WHERE YOU CAN FIND MORE INFORMATION

Contango files annual, quarterly and current reports, proxy statements and other information with the SEC under the Exchange Act. The SEC maintains a website that contains reports, proxy and information statements, and other information regarding issuers, including Contango, who file electronically with the SEC. The address of that site is www.sec.gov.

Investors may also consult Contango’s or Independence’s website for more information about Contango or Independence, respectively. Contango’s website is http://www. contango.com. Independence’s website is http://www.independenceenergy.com. Information included on these websites is not incorporated by reference into this proxy statement/prospectus.

New PubCo has filed with the SEC a registration statement on Form S-4 to register the shares of the New PubCo Class A Common Stock to be issued to Contango stockholders and Independence’ sole member in the Transactions. This proxy statement/prospectus is a part of that registration statement and constitutes a prospectus of New PubCo in addition to being a proxy statement of Contango for the Special Meeting. As allowed by SEC rules, this document does not contain all of the information you can find in the registration statement or the annexes to the registration statement.

In addition, the SEC allows Contango to disclose important information to you by referring you to other documents filed separately with the SEC. This information is considered to be a part of this proxy statement/prospectus, except for any information that is superseded by information included directly in this proxy statement/prospectus or incorporated by reference subsequent to the date of this proxy statement/prospectus as described below. This proxy statement/prospectus also contains summaries of certain provisions contained in some of the Contango documents described herein, but reference is made to the actual documents for complete information. All of the summaries are qualified in their entirety by reference to the actual documents. Some documents or information, such as that called for by Item 2.02 and 7.01 of Form 8-K, or the exhibits related thereto under Item 9.01 of Form 8-K, are deemed furnished and not filed in accordance with SEC rules. None of those documents and none of that information is incorporated by reference into this proxy statement/prospectus.

This proxy statement/prospectus incorporates by reference the documents listed below (other than documents or information deemed to have been furnished and not filed in accordance with SEC rules, including Items 2.02 and 7.01 and the related exhibits under Item 9.01 of Form 8-K). These documents contain important information about the companies, their respective financial condition and other matters.

 

Contango SEC Filings (File No. 001-16317)    Period or File Date
Annual Report on Form 10-K    Year ended December 31, 2020
Quarterly Reports on Form 10-Q    Quarterly period ended March 31, 2021 and June 30, 2021
Current Reports on Form 8-K and 8-K/A    Filed on January 21, 2021, March  10, 2021, April  9, 2021, May  4, 2021, June 7, 2021, July  1, 2021, July  8, 2021 and August 31, 2021.
Proxy for 2021 Annual Meeting of Stockholders on Schedule 14A    Filed on April 30, 2021

 

292


Table of Contents

In addition, Contango incorporates by reference any future filings it makes with the SEC under Section 13(a), 13(c), 14 or 15(d) of the Exchange Act (i) after the date of the initial filing and prior to the effectiveness of the registration statement on Form S-4 of which this proxy statement/prospectus forms a part and (ii) after the date of this proxy statement/prospectus and prior to the date of the Special Meeting (other than information furnished pursuant to Item 2.02 or Item 7.01 of any Current Report on Form 8-K, unless expressly stated otherwise therein). Such documents are considered to be a part of this proxy statement/prospectus, effective as of the date such documents are filed.

You can obtain any of these documents from the SEC, through the SEC’s website at the address described above, or Contango will provide you with copies of these documents, without charge, upon written or oral request to:

Contango Oil & Gas Company

111 E. 5th Street, Suite 300

Fort Worth, Texas 76102

(817) 529-0059

Attention: Corporate Secretary

In the event of conflicting information in this proxy statement/prospectus in comparison to any document incorporated by reference into this proxy statement/prospectus, or among documents incorporated by reference, the information in the latest filed document controls.

You should rely only on the information contained or incorporated by reference into this proxy statement/prospectus. No one has been authorized to provide you with information that is different from that contained in, or incorporated by reference into, this proxy statement/prospectus. This proxy statement/prospectus is dated November 3, 2021. You should not assume that the information contained in this proxy statement/prospectus is accurate as of any date other than that date. You should not assume that the information incorporated by reference into this proxy statement/prospectus is accurate as of any date other than the date of such incorporated document. Neither Contango’s mailing of this proxy statement/prospectus to Contango stockholders nor the issuance by New PubCo of Class A Common Stock in the Transactions will create any implication to the contrary.

This document contains a description of the representations and warranties that each of Contango and Independence made to the other in the Transaction Agreement. Representations and warranties made by Contango, Independence and other applicable parties are also set forth in contracts and other documents that are attached or filed as exhibits to this document or are incorporated by reference into this document. These materials are included or incorporated by reference to provide you with information regarding the terms and conditions of the agreements. Accordingly, the representations and warranties and other provisions of the Transaction Agreement and the contracts and other documents that are attached to or filed as exhibits to this document or are incorporated by reference into this document should not be read alone, but instead should be read only in conjunction with the other information provided elsewhere in this document or incorporated by reference into this document.

 

 

293


Table of Contents

INDEX TO FINANCIAL STATEMENTS

 

IE PubCo Inc.

  

Audited Historical Financial Statement of IE PubCo Inc.

  

Report of Independent Registered Public Accounting Firm

     F-2  

Consolidated Balance Sheet as of June 30, 2021

     F-3  

Notes to Consolidated Balance Sheet

     F-4  

Independence Energy LLC

  

Unaudited Historical Financial Statements of Independence Energy LLC

  

Consolidated Balance Sheets as of June 30, 2021 and December  31, 2020

     F-5  

Combined and Consolidated Statements of Operations for the Six Months Ended June 30, 2021 and 2020

     F-6  

Combined and Consolidated Statements of Changes in Equity for the Six Months Ended June 30, 2021 and 2020

     F-7  

Combined and Consolidated Statements of Cash Flows for the Six Months Ended June 30, 2021 and 2020

     F-8  

Notes to the Combined and Consolidated Financial Statements

     F-9  

Audited Historical Financial Statements of Independence Energy LLC

  

Report of Independent Registered Public Accounting Firm

     F-25  

Combined and Consolidated Balance Sheets as of December  31, 2020 and 2019

     F-26  

Combined and Consolidated Statements of Operations for the Years Ended December 31, 2020, 2019 and 2018

     F-27  

Combined and Consolidated Statements of Changes in Equity for the Years Ended December 31, 2020, 2019 and 2018

     F-28  

Combined and Consolidated Statements of Cash Flows for the Years Ended December 31, 2020, 2019 and 2018

     F-29  

Notes to the Combined and Consolidated Financial Statements

     F-30  

Liberty Energy, LLC

  

Audited Historical Financial Statements of Liberty Energy, LLC

  

Report of Independent Auditors

     F-61  

Balance Sheet as of December 31, 2019

     F-62  

Statement of Operations and Comprehensive Loss for the Year Ended December 31, 2019

     F-63  

Statement of Owner’s Equity for the Year Ended December 31, 2019

     F-64  

Statement of Cash Flows for the Year Ended December 31, 2019

     F-65  

Notes to Financial Statements

     F-66  

Unaudited Historical Financial Statements of Liberty Energy, LLC

  

Balance Sheet as of June 30, 2020

     F-75  

Statement of Operations and Comprehensive Loss for the Six Months Ended June 30, 2020

     F-76  

Statement of Owner’s Equity for the Six Months Ended June  30, 2020

     F-77  

Statement of Cash Flows for the Six Months Ended June 30, 2020

     F-78  

Notes to Financial Statements

     F-79  

 

F-1


Table of Contents

REPORT OF INDEPENDENT REGISTERED PUBLIC ACCOUNTING FIRM

To the Board of Directors of IE PubCo Inc.

Opinion on the Financial Statement

We have audited the accompanying consolidated balance sheet of IE PubCo Inc. and subsidiaries (the “Company”) as of June 30, 2021, and the related notes (the “financial statement”). In our opinion, the financial statement presents fairly, in all material respects, the financial position of the Company as of June 30, 2021, in conformity with accounting principles generally accepted in the United States of America.

Basis for Opinion

This financial statement is the responsibility of the Company’s management. Our responsibility is to express an opinion on the Company’s financial statement based on our audit. We are a public accounting firm registered with the Public Company Accounting Oversight Board (United States) (PCAOB) and are required to be independent with respect to the Company in accordance with the U.S. federal securities laws and the applicable rules and regulations of the Securities and Exchange Commission and the PCAOB.

We conducted our audit in accordance with the standards of the PCAOB. Those standards require that we plan and perform the audit to obtain reasonable assurance about whether the financial statement is free of material misstatement, whether due to error or fraud. The Company is not required to have, nor were we engaged to perform, an audit of its internal control over financial reporting. As part of our audit, we are required to obtain an understanding of internal control over financial reporting but not for the purpose of expressing an opinion on the effectiveness of the Company’s internal control over financial reporting. Accordingly, we express no such opinion.

Our audit included performing procedures to assess the risks of material misstatement of the financial statement, whether due to error or fraud, and performing procedures that respond to those risks. Such procedures included examining, on a test basis, evidence regarding the amounts and disclosures in the financial statement. Our audit also included evaluating the accounting principles used and significant estimates made by management, as well as evaluating the overall presentation of the financial statement. We believe that our audit provides a reasonable basis for our opinion.

/s/ Deloitte & Touche LLP

Houston, Texas

July 23, 2021

We have served as the Company’s auditor since 2021.

 

F-2


Table of Contents

IE PUBCO INC.

Consolidated Balance Sheet as of June 30, 2021

(in whole dollars other than per share information)

 

ASSETS

  

Cash

   $             —    
  

 

 

 

TOTAL ASSETS

   $ —    
  

 

 

 

STOCKHOLDER’S EQUITY

  

Subscription receivable

   $ (3

Class A common stock, $0.0001 par value, 1,000,000,000 shares authorized; 1 share issued and outstanding at June 30, 2021

     —    

Class B common stock, $0.0001 par value, 500,000,000 shares authorized; 127,536,463 shares issued and outstanding at June 30, 2021

     12,754  

Preferred stock, $0.0001 par value, 500,000,000 shares authorized; 1,000 Series I preferred shares issued and outstanding at June 30, 2021

     —    

Accumulated deficit

     (12,751
  

 

 

 

TOTAL STOCKHOLDER’S EQUITY

   $ —    
  

 

 

 

The accompanying notes are an integral part of this consolidated balance sheet.

 

F-3


Table of Contents

IE PUBCO INC.

Notes to Consolidated Balance Sheet

Note 1: Background and Nature of Operations

IE PubCo Inc. (the “Company”) was incorporated as a corporation under the General Corporation Law of the State of Delaware on June 3, 2021. The Company was formed for the purpose of effecting a merger between Independence Energy LLC (“Independence”), Contango Oil & Gas Company (“Contango”), and certain other affiliated entities through a series of transactions (the “Transactions”) pursuant to the definitive agreement entered into on June 7, 2021 (the “Transaction Agreement”). In conjunction with the Transactions, Independence and Contango will become wholly-owned subsidiaries of and will be operated by the Company. Upon the completion of the Transactions, the Company will succeed to substantially all of the operations of its predecessor, Independence.

Note 2: Basis of Presentation and Accounting

The consolidated balance sheet is presented in accordance with accounting principles generally accepted in the United States of America (“U.S. GAAP”). Separate statements of operations, comprehensive income, changes in stockholders’ equity, and cash flows have not been presented because there have been no operations for the period from June 3, 2021 (inception) through June 30, 2021.

Basis for Consolidation

The consolidated balance sheet includes the accounts of the Company and its wholly-owned subsidiaries.

Use of Estimates

The preparation of financial statements in conformity with U.S. GAAP requires management to make estimates and assumptions that affect the reported amounts of assets and liabilities at the date of the balance sheet. Actual results could differ from those estimates.

Note 3: Stockholder’s Equity

As of June 30, 2021, the Company had 1 share of Class A common stock and 127,536,436 shares of Class B common stock issued and outstanding held by Independence. As of June 30, 2021, the Company had 1,000 shares designated as Series I preferred stock issued and outstanding held by an affiliate of Independence.

Note 4: Subsequent Events

The Company has evaluated subsequent events through the date of issuance.

 

F-4


Table of Contents

INDEPENDENCE ENERGY LLC

CONSOLIDATED BALANCE SHEETS

(Unaudited)

(in thousands, except unit data)

 

     June 30,
2021
    December 31,
2020
 

ASSETS

    

Current assets:

    

Cash and cash equivalents

   $ 74,511     $ 36,861  

Accounts receivable, net

     160,329       111,821  

Derivative assets - current

     —         30,926  

Drilling advances

     15,084       38,892  

Prepaid and other current assets

     1,590       1,948  
  

 

 

   

 

 

 

Total current assets

     251,514       220,448  

Property, plant and equipment:

    

Oil and natural gas properties at cost, successful efforts method

    

Proved

     4,829,614       4,910,059  

Unproved

     321,040       288,459  
  

 

 

   

 

 

 

Oil and natural gas properties at cost, successful efforts method

     5,150,654       5,198,518  

Field and other property and equipment, at cost

     136,534       138,371  
  

 

 

   

 

 

 

Total property, plant and equipment

     5,287,188       5,336,889  

Less: accumulated depreciation, depletion, amortization and impairment

     (1,800,532     (1,694,742
  

 

 

   

 

 

 

Property, plant and equipment, net

     3,486,656       3,642,147  

Derivative assets – noncurrent

     —         22,352  

Other assets

     22,299       22,422  
  

 

 

   

 

 

 

Total assets

   $ 3,760,469     $ 3,907,369  
  

 

 

   

 

 

 

LIABILITIES AND EQUITY

    

Current liabilities:

    

Accounts payable and accrued liabilities

   $ 135,091     $ 80,688  

Accounts payable - affiliates

     311       9,019  

Derivative liabilities - current

     232,441       26,392  

Other current liabilities

     3,938       4,572  
  

 

 

   

 

 

 

Total current liabilities

     371,781       120,671  

Long-term debt

     836,126       751,075  

Derivative liabilities - noncurrent

     69,593       23,958  

Asset retirement obligations

     105,185       106,403  

Other liabilities

     23,355       12,102  
  

 

 

   

 

 

 

Total liabilities

     1,406,040       1,014,209  

Commitments and contingencies (Note 10)

    

Equity:

    

Members’ equity– Class A units, 1,229,929 units and 1,220,421 units issued and outstanding as of June 30, 2021 and December 31, 2020

     2,337,661       2,716,892  

Noncontrolling interests

     16,768       176,268  
  

 

 

   

 

 

 

Total equity

     2,354,429       2,893,160  
  

 

 

   

 

 

 

Total liabilities and equity

   $ 3,760,469     $ 3,907,369  
  

 

 

   

 

 

 

The accompanying notes are an integral part of these combined and consolidated financial statements

 

F-5


Table of Contents

INDEPENDENCE ENERGY LLC

COMBINED AND CONSOLIDATED STATEMENTS OF OPERATIONS

(Unaudited)

(in thousands, except unit and per unit amounts)

 

     Six Months Ended June 30,  
     2021     2020  

Revenues:

    

Oil

   $ 405,743     $ 216,116  

Natural gas

     143,492       52,388  

Natural gas liquids

     74,291       23,942  

Midstream and other

     24,464       18,909  
  

 

 

   

 

 

 

Total revenues

     647,990       311,355  

Expenses:

    

Lease operating expense

     117,628       94,999  

Workover expense

     4,891       3,071  

Asset operating expense

     13,496       18,911  

Gathering, transportation and marketing

     91,422       67,291  

Production and other taxes

     52,186       26,418  

Depreciation, depletion and amortization

     160,097       147,831  

Impairment of oil and natural gas properties

     —         233,957  

Exploration expense

     79       220  

Midstream operating expense

     6,330       5,807  

General and administrative expense

     22,751       2,961  

(Gain) loss on sale of assets

     (9,417     —    
  

 

 

   

 

 

 

Total expenses

     459,463       601,466  
  

 

 

   

 

 

 

Income from operations

     188,527       (290,111

Other income (expense):

    

Interest expense

     (24,826     (21,169

Other income (expense)

     (6     (857

Gain (loss) on derivatives

     (602,810     366,712  
  

 

 

   

 

 

 

Total other income (expense)

     (627,642     344,686  
  

 

 

   

 

 

 

Income (loss) before taxes

     (439,115     54,575  

Income tax expense

     (14     (13
  

 

 

   

 

 

 

Net income (loss)

     (439,129     54,562  

Less: net (income) loss attributable to noncontrolling interests

     13,892       29,993  
  

 

 

   

 

 

 

Net income (loss) attributable to members

   $ (425,237   $ 84,555  
  

 

 

   

 

 

 

Weighted-average Class A units outstanding – basic and diluted

     1,225,201       620,206  

Net income (loss) per Class A unit – basic and diluted

   $ (347.08   $ 136.33  

 

The accompanying notes are an integral part of these combined and consolidated financial statements

 

F-6


Table of Contents

INDEPENDENCE ENERGY LLC

COMBINED AND CONSOLIDATED STATEMENTS OF CHANGES IN EQUITY

(Unaudited)

(in thousands)

 

     Class A units      Members     Noncontrolling
Interest
    Total  

Balance at January 1, 2020

     —        $ 1,881,733     $ 830,333     $ 2,712,066  

Net income

     —          84,555       (29,993 )       54,562  

Contributions

     —          741       —         741  

Distributions

     —          (12,664     (309     (12,973
  

 

 

    

 

 

   

 

 

   

 

 

 

Balance at June 30, 2020

     —        $ 1,954,365     $ 800,031     $ 2,754,396  
  

 

 

    

 

 

   

 

 

   

 

 

 

Balance at January 1, 2021

     1,220,421      $ 2,716,892     $ 176,268     $ 2,893,160  

Net loss

     —          (425,237     (13,892     (439,129

Contributions

     —          7,164       35,461       42,625  

Distributions

     —          (23,209     (278     (23,487

Noncontrolling Interest Carve-out (see Note 3)

     —          —         (121,872     (121,872

Equity based compensation

     —          —         3,132       3,132  

April 2021 Exchange (see Note 11)

     9,508        62,051       (62,051     —    
  

 

 

    

 

 

   

 

 

   

 

 

 

Balance at June 30, 2021

     1,229,929      $ 2,337,661     $ 16,768     $ 2,354,429  
  

 

 

    

 

 

   

 

 

   

 

 

 

 

 

 

The accompanying notes are an integral part of these combined and consolidated financial statements

 

F-7


Table of Contents

INDEPENDENCE ENERGY LLC

COMBINED AND CONSOLIDATED STATEMENTS OF CASH FLOWS

(Unaudited)

(in thousands)

 

    Six Months Ended
June 30,
 
    2021     2020  

Cash flows from operating activities:

   

Net income (loss)

  $ (439,129   $ 54,562  

Adjustments to reconcile net income (loss) to net cash provided by operating activities:

   

Depreciation, depletion and amortization

    160,097       147,831  

Impairment of oil and natural gas properties

    —         233,957  

(Gain) loss on sale of oil and natural gas properties

    (9,417     —    

(Gain) loss on derivatives

    602,810       (366,712

Net realized gain (loss) on settlement of derivatives

    (296,039     109,673  

Equity-based compensation expense

    9,736       583  

Debt issuance cost amortization

    5,151       2,612  

Bond discount amortization

    258       —    

Write-off of debt issuance costs

    2,541       —    

Other

    —         (242

Changes in operating assets and liabilities:

   

Accounts receivable

    (54,375     45,576  

Prepaid and other current assets

    24,113       3,037  

Other assets

    (911     (1,330

Accounts payable and accrued liabilities

    39,587       (16,165

Accounts payable - affiliates

    (9,169     (2,533

Other liabilities

    425       (7,920
 

 

 

   

 

 

 

Net cash provided by operating activities

    35,678       202,929  

Cash flows from investing activities:

   

Development of oil and natural gas properties

    (48,797     (102,358

Acquisitions of oil and natural gas properties

    (60,828     —    

Proceeds from the sale of oil and natural gas properties

    22,053       9,504  

Purchases of restricted investment securities - HTM

    (4,956     (4,532

Maturities of restricted investment securities - HTM

    6,330       4,513  

Other investing

    (472     (371
 

 

 

   

 

 

 

Net cash used in investing activities

    (86,670     (93,244

Cash flows from financing activities:

   

Repayments of capital lease obligations

    (183     (105

Proceeds from issuance of the notes, net of discount

    486,029       —    

New Credit Agreement borrowings

    349,062       —    

Payment of debt issuance costs

    (5,598     (1,540

Borrowings under Prior Credit Agreements

    53,900       165,350  

Repayments of Prior Credit Agreements

    (804,975     (265,625

Member contributions

    —         741  

Noncontrolling interest contributions

    35,461       —    

Member distributions

    (23,209     (12,664

Noncontrolling interest distributions

    (278     (309
 

 

 

   

 

 

 

Net cash provided by (used in) financing activities

    90,209       (114,152
 

 

 

   

 

 

 

Net change in cash, cash equivalents and restricted cash

    39,217       (4,467

Cash, cash equivalents and restricted cash, beginning of period

    41,420       27,421  
 

 

 

   

 

 

 

Cash, cash equivalents and restricted cash, end of period

  $ 80,637     $ 22,954  
 

 

 

   

 

 

 

The accompanying notes are an integral part of these combined and consolidated financial statements

 

F-8


Table of Contents

(Except as noted within the context of each footnote disclosure, the dollar amounts presented in the tabular data are stated in thousands of dollars.)

References to “we,” “us”, “our” and the “Company” mean the results of Independence Energy LLC.

NOTE 1 – ORGANIZATION AND BASIS OF PRESENTATION

Organization

Independence Energy LLC is a diversified, well-capitalized U.S. independent energy company with a portfolio of assets in key proven basins across the lower 48 states. We seek to deliver attractive risk-adjusted investment returns and predictable cash flows across cycles by employing our differentiated approach to investing in the oil and natural gas industry. Our approach includes a cash flow-based investment mandate with a focus on operated working interests, and is complemented by non-operated working interests, mineral and royalty interests, and midstream infrastructure, as well as an active risk management strategy. We pursue our strategy through the production, development and acquisition of crude oil, natural gas and natural gas liquids (“NGLs”) reserves. We maintain a diverse portfolio of assets, in key proven basins across the United States, including the Eagle Ford, DJ, Permian and Barnett Basins and the Rockies.

Basis of Presentation

Our unaudited combined and consolidated financial statements (the “financial statements”) include the accounts of the Company and its subsidiaries after the elimination of intercompany transactions and balances and are presented in accordance with U.S. general accepted accounting principles (“GAAP”) and reflect all adjustments, consisting of normal recurring adjustments, that are, in the opinion of management, necessary to present fairly the financial position and results of operations for the respective interim periods. We have no elements of other comprehensive income for the periods presented. Our annual report for the year ended December 31, 2020 includes certain definitions and a summary of significant accounting policies and should be read in conjunction with this quarterly report. Except as disclosed herein, there have been no material changes to the information disclosed in the notes to the audited combined and consolidated financial statements included in the annual report.

In August 2020, through a series of transactions, we underwent a reorganization (the “Reorganization”) in connection with the Titan Acquisition (as defined in Note 3 – Acquisitions and Divestitures), carried out under the direction of our Managing Member (as defined in our Amended & Restated Limited Liability Company Agreement, dated August 18, 2020 (the “LLC Agreement”)), whereby certain entities (the “Contributed Entities”) previously owned and under the common control of affiliates of Kohlberg Kravis Roberts & Co. L.P. (“KKR”) were contributed to us. The financial statements include the accounts of the Contributed Entities from the date of the Reorganization, which is the date the Company obtained a controlling financial interest in the Contributed Entities, on a consolidated basis. As required by GAAP, the contributions of the Contributed Entities in connection with the Reorganization were accounted for as a reorganization of entities under common control, in a manner similar to a pooling of interests, with all assets and liabilities transferred to us at their carrying amounts. Further, because the Reorganization resulted in a change in reporting entity, and in order to furnish comparative financial information prior to the Reorganization, the financial statements have been retrospectively recast to reflect the historical accounts of the Contributed Entities on a combined basis.

Independence Energy LLC is a holding company that conducts substantially all of its business through its consolidated subsidiaries, including Independence Energy Finance LLC, its wholly owned subsidiary. Independence Energy LLC has no operations, cash flows, or material assets and liabilities other than its investment in Independence Energy Finance LLC.

The financial statements include undivided interests in oil and natural gas properties. We account for our share of oil and natural gas properties by reporting our proportionate share of assets, liabilities, revenues, costs, and cash flows within the accompanying financial statements.

 

F-9


Table of Contents

NOTE 2 – SUMMARY OF SIGNIFICANT ACCOUNTING POLICIES

Use of Estimates

The preparation of financial statements in conformity with GAAP requires management to make use of estimates and assumptions that affect the reported amount of assets and liabilities and disclosure of contingent assets and liabilities at the date of the financial statements and the reported amounts of revenues and expenses during the reporting period. We use historical experience and various other assumptions and information that are believed to be reasonable under the circumstances in developing our estimates and judgments. Estimates and assumptions about future events and their effects cannot be predicted with certainty and, accordingly, these estimates may change as new events occur, as more experience is acquired, as additional information is obtained and as our operating environment changes. While we believe that the estimates and assumptions used in the preparation of the financial statements are appropriate, actual results may differ from these estimates. Our significant estimates include the fair value of acquired assets and liabilities, oil and natural gas reserves, impairment of proved and unproved oil and natural gas properties and valuation of derivative instruments.

Restricted Cash

Restricted cash consists of funds earmarked for a special purpose and therefore not available for immediate and general use. The majority of our restricted cash is comprised of cash that is contractually required to be restricted to pay for the future abandonment of certain wells in California.

The following table provides a reconciliation of cash and cash equivalents and restricted cash as reflected within our consolidated balance sheets to amounts shown in the unaudited combined and consolidated statements of cash flows:

 

     As of June 30,  
     2021      2020  
     (in thousands)  

Cash and cash equivalents

   $ 74,511      $ 18,872  

Restricted cash – noncurrent

     6,126        4,082  
  

 

 

    

 

 

 

Total cash, cash equivalents and restricted cash

   $ 80,637      $ 22,954  
  

 

 

    

 

 

 

Supplemental Cash Flow Disclosures

 

     Six Months Ended
June 30,
 
     2021      2020  
     (in thousands)  

Supplemental cash flow disclosures:

     

Interest paid, net of amounts capitalized

   $ 10,494      $ 19,372  

Income taxes paid

     14        13  

Noncash investing and financing activities:

     

Capital expenditures included in accounts payable and accrued liabilities

     28,569        5,649  

Noncash purchase price adjustment - see Note 3

     7,164        —    

Capitalized noncash equity based compensation - see Note 3

     3,373        —    

 

F-10


Table of Contents

Recent Accounting Standards

In February 2016, the FASB issued ASU 2016-02, Leases, which establishes comprehensive accounting and financial reporting requirements for leasing arrangements. ASU 2016-02 requires lessees to recognize substantially all lease assets and lease liabilities on the balance sheet. Additional disclosures about an entity’s lease transactions will also be required. ASU 2016-02 defines a lease as “a contract, or part of a contract, that conveys the right to control the use of identified property, plant or equipment (an identified asset) for a period of time in exchange for consideration.” In November 2019 and June 2020, the FASB issued ASU No. 2019-10 and ASU No. 2020-05, respectively, that grant entities in the “all other” category a deferral of the effective date for its leases standard. As a result, this guidance is effective for our 2022 annual financial statements; however, early adoption is permitted. Lessees and lessors are required to recognize and measure leases at the beginning of the earliest period presented in the financial statements using a modified retrospective approach. As an emerging growth company, we plan to adopt ASU 2016-02 effective January 1, 2022. We are substantially complete with the assessment of our existing accounting policies and documentation and with the enhancement of our internal controls. Adoption of ASU 2016-02 will result in the recognition of additional lease assets and liabilities on our consolidated balance sheet as well as additional disclosures. The adoption is not expected to have a material impact to our combined and consolidated financial statements.

NOTE 3 – ACQUISITIONS AND DIVESTITURES

During the six months ended June 30, 2021 and 2020, we recognized amounts from the following acquisitions and divestitures. The acquisitions were accounted for using the acquisition method under GAAP, which requires the acquired assets and liabilities be recorded at fair value as of the acquisition date:

Arkoma Basin Divestiture

In May 2021, Independence executed a purchase and sale agreement with an unaffiliated third party which encompassed the sale of certain producing properties and oil and natural gas leases in the Arkoma Basin in exchange for cash consideration, net of closing adjustments, of $22.1 million. Independence recognized a $9.4 million gain on sale of assets in our unaudited combined and consolidated statements of operations for the six months ended June 30, 2021 as a result of the transaction.

Noncontrolling Interest Carve-out

In May 2021, certain of our consolidated subsidiaries redeemed the noncontrolling equity interests held in such subsidiaries by a third-party investor in exchange for the third-party investor’s proportionate share of the underlying oil and natural gas interests held by our consolidated subsidiaries (the “Noncontrolling Interest Carve-out”). Additionally, the third-party investor contributed cash of approximately $35.5 million to repay its proportionate share of the underlying debt outstanding under our Prior Credit Agreements (as defined below) and other liabilities. The percentage ownership of these certain consolidated subsidiaries owned by the third-party investor ranged from 2.21% to 7.38%.

DJ Basin Acquisition

In March 2021, we acquired a portfolio of oil and natural gas mineral assets located in the DJ Basin from an unrelated third-party operator for total consideration of $60.8 million (the “DJ Basin Acquisition”). The DJ Basin Acquisition was funded using cash on hand and borrowings under our Prior Credit Agreements. We accounted for the DJ Basin Acquisition as an asset acquisition and the purchase price was allocated 35.6% to proved oil and natural gas properties and 64.4% to unproved oil and natural gas properties. In conjunction with the DJ Basin Acquisition, we issued equity-based compensation, a portion of which is classified within permanent equity as noncontrolling interest and the remainder of which is classified as other liabilities, to certain parties of the transaction. See Note 10- Equity Based Payment Arrangements for additional information.

 

F-11


Table of Contents

Titan Acquisition

In August 2020, through a series of transactions, we consummated the acquisition of all of the outstanding membership interests in Liberty Energy, LLC (and the oil and natural gas assets owned thereby) (the “Titan Acquisition”) pursuant to the Contribution Agreement, dated as of July 19, 2020, by and among Independence Energy LLC, Liberty Energy Holdings, LLC (“Liberty Holdco”) and the other parties thereto, in consideration for the issuance of certain membership interests in Independence Energy LLC to an entity substantially owned by Liberty Holdco. Subsequent to the acquisition, we changed the name of Liberty Energy, LLC to Titan Energy Holdings, LLC (“Titan”). Titan owns certain working interests in non-operated producing and non-producing oil and natural gas properties in the Permian, DJ, Eagle Ford and Arkoma Basins, which includes a 50% interest in the DJ Basin Erie Hub Gathering System. During the six months ended June 30, 2021, we recognized an increase to the purchase price of $7.2 million for post-closing adjustments related to pre-close activity resulting in an increase in accounts receivable, net of $7.5 million and an increase in accounts payable and other liabilities of $0.3 million. We expect to complete the purchase price allocation during the third quarter of 2021.

The following table summarizes the consideration transferred and the estimated fair value of identified assets acquired and liabilities assumed at the date of acquisition, as adjusted for the aforementioned post-closing adjustments:

 

     Titan   
     (in thousands)  

Consideration transferred:

  

Membership interest

   $ 461,983  
  

 

 

 

Total

   $ 461,983  
  

 

 

 

Assets acquired and liabilities assumed:

  

Cash

   $ 482  

Accounts receivable, net

     29,044  

Derivative assets – current

     12,000  

Prepaid and other current assets

     49,079  

Oil and natural gas properties:

  

Proved properties

     375,014  

Other property, plant, and equipment

     30,232  

Derivative assets – noncurrent

     114  

Accounts payable and other liabilities

     (6,539

Derivative liabilities – current

     (4,550

Derivative liabilities – noncurrent

     (1,484

Asset retirement obligations

     (21,409
  

 

 

 

Fair value of net assets acquired

   $ 461,983  
  

 

 

 

Midland and Ector County Divestiture

In December 2019, we entered into a Term Assignment of Oil and Gas Lease conveying all of our interest in the Midland and Ector county leases between the top of the Mississippian formation down to the base of the Woodford formation, “deep rights”, for total bonus consideration of $7.9 million and a primary term of four years from the effective date, January 1, 2020. We received $4.0 million in December 2019 when the agreement was signed and the remainder was received in March 2020.

Eagle Ford Divestiture

In September 2019, we entered into a purchase, sale and exchange agreement with an unaffiliated third-party which encompassed the sale of certain producing properties and exchange of oil and gas leases in the Eagle Ford consideration of $15.2 million and additional post-closing settlement consideration of $1.8 million, $0.9 million of which was recognized during the six months ended June 30, 2020.

 

F-12


Table of Contents

NOTE 4 – DERIVATIVES

In the normal course of business, we are exposed to certain risks including changes in the prices of oil, natural gas and NGLs, which may impact the cash flows associated with the sale of our future oil and natural gas production. We enter into derivative contracts primarily with counterparties who are also lenders under our revolving credit facility that consist of either a single derivative instrument or a combination of instruments to manage our exposure to these risks.

In June 2021, we settled certain of our outstanding derivative oil commodity contracts associated with calendar years 2022 and 2023 for $198.7 million, using borrowings of $160.0 million from our New Credit Agreement (as defined below) and cash on hand. Subsequent to the settlement, we entered into new commodity derivative contracts at prevailing market prices.

As of June 30, 2021, our commodity derivative instruments consisted of fixed price swaps which are described below:

Fixed Price Swaps: Under a swap contract, we will receive payment if the settlement price is less than the fixed price and would be required to make a payment to the counterparty if the settlement price is greater than the fixed price.

The following table details our open commodity derivative contracts as of June 30, 2021:

 

Production Period

   Volumes      Weighted
Average Fixed
Price
     Fair Value  
                   (in thousands)  

Crude oil swaps (Bbls):

        

WTI

        

2021

     4,701,323      $ 51.79      $ (91,224

2022

     7,568,649        61.90        (29,522

2023

     6,130,506        58.71        (12,648

2024

     1,092,000        53.68        (5,044

Brent

        

2021

     252,973        53.68        (4,830

2022

     500,050        56.36        (6,070

2023

     527,425        52.52        (6,314

Natural gas swaps (MMBtu):

        

2021

     34,118,935        2.76        (30,565

2022

     58,959,088        2.70        (28,298

2023

     47,512,319        2.48        (16,097

NGL swaps (Bbls):

        

2021

     1,980,333        17.83        (35,731

2022

     2,242,125        17.02        (29,718

Crude oil basis swaps (Bbls):

        

2021

     3,147,390        0.49        1,597  

2022

     5,457,176        (0.15      (1,007

Natural gas basis swaps (MMBtu):

        

2021

     14,682,110        (0.20      (2,047

2022

     26,061,463        (0.17      (1,925

CMA Roll Hedges:

        

2021

     2,165,868        (0.24      (2,591
        

 

 

 

Total

         $ (302,034
        

 

 

 

 

F-13


Table of Contents

We use derivative commodity instruments and enter into swap contracts which are governed by International Swaps and Derivatives Association master agreements. The following table shows the effects of master netting arrangements on the fair value of our derivative contracts at June 30, 2021 and December 31, 2020:

 

     Gross Fair Value      Effect of
Counterparty
Netting
     Net Carrying
Value
 
     (in thousands)  

June 30, 2021

        

Assets:

        

Derivative assets – current

   $ 4,089      $ (4,089    $ —    

Derivative assets – noncurrent

     206        (206      —    
  

 

 

    

 

 

    

 

 

 

Total assets

   $ 4,295      $ (4,295    $ —    
  

 

 

    

 

 

    

 

 

 

Liabilities:

        

Derivative liabilities – current

   $ (236,530    $ 4,089      $ (232,441

Derivative liabilities – noncurrent

     (69,799      206        (69,593
  

 

 

    

 

 

    

 

 

 

Total liabilities

   $ (306,329    $ 4,295      $ (302,034
  

 

 

    

 

 

    

 

 

 

December 31, 2020

        

Assets:

        

Derivative assets – current

   $ 52,833      $ (21,907    $ 30,926  

Derivative assets – noncurrent

     34,257        (11,905      22,352  
  

 

 

    

 

 

    

 

 

 

Total assets

   $ 87,090      $ (33,812    $ 53,278  
  

 

 

    

 

 

    

 

 

 

Liabilities:

        

Derivative liabilities – current

   $ (48,299    $ 21,907      $ (26,392

Derivative liabilities – noncurrent

     (35,863      11,905        (23,958
  

 

 

    

 

 

    

 

 

 

Total liabilities

   $ (84,162    $ 33,812      $ (50,350
  

 

 

    

 

 

    

 

 

 

See Note 5Fair Value Measurements for more information.

The amount of gain (loss) recognized in gain (loss) on derivatives in our unaudited combined and consolidated statements of operations was as follows for the six months ended June 30, 2021 and 2020:

 

     Six Months Ended
June 30,
 
     2021      2020  
     (in thousands)  

Derivatives not designated as hedging instruments:

     

Realized gain (loss) on oil positions

   $ (67,986    $ 86,630  

Realized loss on early settlement of certain oil positions

     (196,688      —    

Realized gain (loss) on natural gas positions

     (2,367      22,712  

Realized gain (loss) on NGL positions

     (24,168      10,689  

Realized loss on interest rate derivatives

     (7,022      (4,965
  

 

 

    

 

 

 

Total realized gain (loss)

     (298,231      115,066  

Unrealized gain (loss) on commodity derivatives

     (311,926      253,998  

Unrealized gain (loss) on interest rate derivatives

     7,347        (2,352
  

 

 

    

 

 

 

 

F-14


Table of Contents

Total unrealized gain (loss)

     (304,579      251,646  
  

 

 

    

 

 

 

Total gain (loss) on derivatives

   $ (602,810    $ 366,712  
  

 

 

    

 

 

 

NOTE 5 – FAIR VALUE MEASUREMENTS

GAAP defines fair value as the price that would be received to sell an asset or paid to transfer a liability in an orderly transaction between market participants at the measurement date (exit price). Generally, the determination of fair value requires the use of significant judgment and different approaches and models under varying circumstances. Under a market-based approach, we consider prices of similar assets, consult with brokers and experts or employ other valuation techniques. Under an income-based approach, we generally estimate future cash flows and then discount them at a risk-adjusted rate. We classify the inputs used to measure the fair value of our financial assets and liabilities into the following hierarchy:

Level 1: Quoted prices (unadjusted) in active markets for identical assets or liabilities as of the reporting date. Active markets are those in which transactions for the asset or liability occur in sufficient frequency and volume to provide pricing information on an ongoing basis.

Level 2: Quoted market prices for similar assets or liabilities in active markets, quoted prices for identical or similar assets and liabilities in markets that are not active or other than quoted prices that are observable, either directly or indirectly, and can be corroborated by observable market data.

Level 3: Unobservable inputs that reflect management’s best estimates and assumptions of what market participants would use in measuring the fair value of an asset or liability.

Financial assets and liabilities are classified in their entirety based on the lowest level of input that is significant to the fair value measurement. Our assessment of significance for a particular input to the fair value measurement requires judgment and may affect the valuation of fair value assets and liabilities within the fair value hierarchy levels.

Recurring Fair Value Measurements

The following table presents the location and fair value of our derivative assets and liabilities that were accounted for at fair value on a recurring basis as of June 30, 2021 and December 31, 2020, by level within the fair value hierarchy:

 

     Fair Value Measurement Using  
     Level 1      Level 2      Level 3      Total  
     (in thousands)  

June 30, 2021

           

Financial assets:

           

Derivative assets

   $ —        $ 4,295      $ —        $ 4,295  

Financial liabilities:

           

Derivative liabilities

   $ —        $ (306,329    $ —        $ (306,329

December 31, 2020

           

Financial assets:

           

Derivative assets

   $ —        $ 87,090      $ —        $ 87,090  

Financial liabilities:

           

Derivative liabilities

   $ —        $ (84,162    $ —        $ (84,162

See Note 4Derivatives for more information.

 

F-15


Table of Contents

Non-Recurring Fair Value Measurements

Certain nonfinancial assets and liabilities are measured at fair value on a non-recurring basis. We utilize fair value measurement on a non-recurring basis to value our oil and natural gas properties when the carrying value of such property exceeds the respective undiscounted future cash flows. For the six months ended June 30, 2020, we recorded impairment expense of $234.0 million in our unaudited consolidated and combined statements of operations related to the write-down of our oil and natural gas properties to their fair value. The fair value was determined using a discounted cash flow model based on the expected present value of the future net cash flows from our oil and natural gas reserves. Significant Level 3 assumptions associated with the calculation of discounted cash flows used in the impairment analysis include estimates of future prices, production costs, development expenditures, anticipated production, appropriate risk-adjusted discount rates, and other relevant data.

Our other non-recurring fair value measurements include the purchase price allocations for the fair value of assets and liabilities acquired through acquisitions of oil and natural gas properties. The fair value of these assets and liabilities is calculated using a discounted-cash flow approach using Level 3 inputs and is not remeasured in periods after initial recognition. See Note 3 – Acquisitions and Divestitures and Note 8– Asset Retirement Obligations for more information.

Other Fair Value Measurements

The carrying value of cash, accounts receivable, accounts payable and accrued liabilities approximate their fair values due to the short-term maturities of these instruments. Our long-term debt obligations under our New Credit Agreement also approximate fair value because the associated variable rates of interest are market based. The fair value of the Senior Notes as of June 30, 2021 was approximately $527.5 million based on quoted market prices.

NOTE 6– ACCOUNTS PAYABLE AND ACCRUED LIABILITIES

Accounts payable and accrued liabilities consisted of the following as of June 30, 2021 and December 31, 2020:

 

     June 30,
2021
     December 31,
2020
 
     (in thousands)  

Accounts payable and accrued liabilities:

     

Accounts payable

   $ 34,350      $ 15,019  

Accrued lease operating expense

     22,355        20,126  

Accrued asset operating expense

     1,234        3,591  

Accrued capital expenditures

     27,614        11,793  

Accrued general and administrative

     11,333        9,549  

Accrued gathering, transportation and marketing

     18,063        13,449  

Accrued interest expense

     7,061        643  

Accrued tax expense

     8,406        1,802  

Other

     4,675        4,716  
  

 

 

    

 

 

 

Total accounts payable and accrued liabilities

   $ 135,091      $ 80,688  
  

 

 

    

 

 

 

NOTE 7 – DEBT

$500.0 million Senior Notes Issuance

On May 6, 2021, Independence Energy Finance, LLC, our wholly owned subsidiary, issued $500.0 million aggregate principal amount of 7.250% Senior Notes due 2026 (the “notes”). The notes bear interest at an annual rate of 7.250%, which is payable on May 1 and November 1 of each year, and mature on May 1, 2026.

 

F-16


Table of Contents

The notes are our senior unsecured obligations, and the notes and the related guarantees rank equally in right of payment with the borrowings under our New Credit Agreement and any of our other future senior indebtedness and senior to any of our future subordinated indebtedness. The notes are guaranteed on a senior unsecured basis by each of our existing and future subsidiaries that will guarantee our New Credit Agreement. The notes and the guarantees are effectively subordinated to all of our secured indebtedness (including all borrowings and other obligations under our New Credit Agreement) to the extent of the value of the collateral securing such indebtedness and structurally subordinated in right of payment to all existing and future indebtedness and other liabilities (including trade payables) of any future subsidiaries that do not guarantee the notes.

We may, at our option, redeem all or a portion of the notes at any time on or after May 1, 2023 at certain redemption prices. We may also redeem up to 40% of the aggregate principal amount of the notes before May 1, 2023 with an amount of cash not greater than the net proceeds that we raise in certain equity offerings at a redemption price equal to 107.250% of the principal amount of the notes being redeemed, plus accrued and unpaid interest, if any, to, but excluding, the redemption date. In addition, prior to May 1, 2023, we may redeem some or all of the notes at a price equal to 100% of the principal amount thereof, plus a “make-whole” premium, plus accrued and unpaid interest, if any, to, but excluding, the redemption date.

If we experience certain kinds of changes of control accompanied by a ratings decline, holders of the notes may require us to repurchase all or a portion of their notes at certain redemption prices. The notes are not listed, and we do not intend to list the notes in the future, on any securities exchange, and currently there is no public market for the notes.

New Credit Agreement

Overview

In connection with the notes issuance, we entered into a senior secured reserve-based revolving credit agreement (as amended, restated, amended and restated or otherwise modified to date, the “New Credit Agreement”) with Wells Fargo Bank, N.A., as administrative agent for the lenders and letter of credit issuer, and the lenders from time to time party thereto. The initial committed amount and borrowing base under the New Credit Agreement are $500.0 million and $850.0 million, respectively. The New Credit Agreement matures on May 6, 2025. At June 30, 2021, we had $350.0 million of borrowings under the New Credit Agreement and $17.8 million in outstanding letters of credit.

The obligations under the New Credit Agreement remain secured by first priority liens on substantially all of the Company’s and the guarantors’ tangible and intangible assets, including without limitation, oil and natural gas properties and associated assets and equity interests owned by the Company and such guarantors. In connection with each redetermination of the borrowing base, the Company must maintain mortgages on at least 85% of the net present value, discounted at 9% per annum (“PV-9”), of the oil and natural gas properties that constitute borrowing base properties. The Company’s domestic direct and indirect subsidiaries are required to be guarantors under the New Credit Agreement, subject to certain exceptions.

The borrowing base is subject to semi-annual scheduled redeterminations on November 1, 2021 and thereafter on or about April 1 and October 1 of each year, as well as (i) elective borrowing base interim redeterminations at our request not more than twice during any consecutive 12-month period or the required lenders not more than once during any consecutive 12-month period and (ii) elective borrowing base interim redeterminations at our request following any acquisition of oil and natural gas properties with a purchase price in the aggregate of at least 5.0% of the then effective borrowing base. The borrowing base will be automatically reduced upon (i) the issuance of certain permitted junior lien debt and other permitted additional debt, (ii) the sale or other disposition of borrowing base properties if the aggregate PV-9 of such properties sold or disposed of is in excess of 5.0% of the borrowing base then in effect and (iii) early termination or set-off of swap agreements (a) the administrative agent relied on in determining the borrowing base or (b) if the value of such swap agreements so terminated is in excess of 5.0% of the borrowing base then in effect.

 

F-17


Table of Contents

The combined proceeds from the notes issuance, New Credit Agreement and Noncontrolling Interest Carve-out were used to fully repay all amounts outstanding under our Prior Credit Agreements, which were then terminated upon the repayment of the remaining principal and accrued interest.

Interest

Borrowings under the New Credit Agreement bear interest at either a U.S. dollar alternative base rate (based on the prime rate, the federal funds effective rate or an adjusted LIBOR), plus an applicable margin or LIBOR, plus an applicable margin, at the election of the borrowers. The applicable margin varies based upon our borrowing base utilization then in effect. The fee payable for the unused revolving commitments is 0.50% per year and is included within interest expense on our combined and consolidated statements of operations. Our weighted average interest rate on loan amounts outstanding as of June 30, 2021 was 3.125%.

Covenants

The New Credit Agreement contains certain covenants that restrict the payment of cash dividends, certain borrowings, sales of assets, loans to others, investments, merger activity, commodity swap agreements, liens and other transactions without the adherence to certain financial covenants or the prior consent of our lenders. We are subject to (i) maximum leverage ratio and (ii) current ratio financial covenants calculated as of the last day of each fiscal quarter. The New Credit Agreement also contains representations, warranties, indemnifications and affirmative and negative covenants, including events of default relating to nonpayment of principal, interest or fees, inaccuracy of representations or warranties in any material respect when made or when deemed made, violation of covenants, bankruptcy and insolvency events, certain unsatisfied judgments and change of control. If an event of default occurs and we are unable to cure such default, the lenders will be able to accelerate maturity and exercise other rights and remedies.

Letters of Credit

From time to time, we may request the issuance of letters of credit for our own account. Letters of credit accrue interest at a rate equal to the margin associated with LIBOR borrowings. At June 30, 2021, we had letters of credit outstanding of $17.8 million, which reduces the amount available to borrow under our New Credit Agreement.

Prior Credit Agreements

Certain of our subsidiaries entered into various credit agreements (the “Prior Credit Agreements”) with syndicates of lenders with original expiration dates between 2022 and 2024. The amounts we were able to borrow under each of the Prior Credit Agreements was limited by a borrowing base, which was based on our oil and natural gas properties, proved reserves and total indebtedness, as well as other factors, and was consistent with customary lending criteria. On May 6, 2021, we terminated the Prior Credit Agreements with the proceeds from the issuance of the notes, the Noncontrolling Interest Carve-out and borrowings under our New Credit Agreement.

The Prior Credit Agreements contained certain covenants that restricted the payment of cash dividends, certain borrowings, sales of assets, loans to others, investments, merger activity, commodity swap agreements, liens and other transactions. We were in compliance with the covenants of our Prior Credit Agreements at December 31, 2020 and through the termination of these agreements in May 2021.

 

F-18


Table of Contents

Debt Outstanding

The following table summarizes our debt outstanding as of June 30, 2021:

 

     As of June 30, 2021  
     Debt Outstanding      Letters of
Credit Issued
     Borrowing
Base
     Maturity  
     (in thousands)  

New Credit Agreement

   $ 350,000      $ 17,771        850,000        5/6/2025  

7.25% Senior Notes due 2026

     500,000        —          —          5/1/2026  

Less: Unamortized debt discount

     (9,117         

Less: Debt issuance costs, net of amortization

     (4,757         
  

 

 

          

Total long-term debt

   $ 836,126           
  

 

 

          

NOTE 8 – ASSET RETIREMENT OBLIGATIONS

Our asset retirement obligation (“ARO”) liabilities are based on our net ownership in wells and facilities and management’s estimate of the costs to abandon and remediate those wells and facilities together with management’s estimate of the future timing of the costs to be incurred. The following table summarizes activity related to our ARO liabilities for the six months ended June 30, 2021 and 2020:

 

     Six Months Ended
June 30,
 
     2021      2020  
     (in thousands)  

Balance at beginning of period

   $ 109,615      $ 83,141  

Additions

     875        140  

Retirements

     (179      (267

Sale

     (1,910      —    

Noncontrolling Interest Carve-out

     (3,785      —    

Accretion expense

     3,228        2,505  
  

 

 

    

 

 

 

Balance at end of period

     107,844        85,519  

Less: current portion

     (2,659      (2,833
  

 

 

    

 

 

 

Balance at end of period, noncurrent portion

   $ 105,185      $ 82,686  
  

 

 

    

 

 

 

NOTE 9 – COMMITMENTS AND CONTINGENCIES

From time to time, we may be a plaintiff or defendant in a pending or threatened legal proceeding arising in the normal course of business. We are currently unaware of any proceedings that, in the opinion of management, will individually or in the aggregate have a material adverse effect on our financial position, results of operations or cash flows.

We are subject to extensive federal, state and local environmental laws and regulations. These laws and regulations regulate the discharge of materials into the environment and may require us to remove or mitigate the environmental effects of the disposal or release of petroleum or chemical substances at various sites. We believe we are currently in compliance with all applicable federal, state and local laws and regulations. Accordingly, no liability or loss associated with environmental remediation was recognized as of June 30, 2021 except for the following:

We were engaged with the Environmental Protection Agency (“EPA”) for alleged violations of the Federal Water

Pollution Control Act, as amended, between 2016 and 2018. We have settled these allegations with the EPA and have recorded $1.4 million as a liability and expense as of and for the year ended December 31, 2020.

 

F-19


Table of Contents

Oil Gathering Agreement

In connection with the execution of an oil gathering agreement with a midstream service provider, we received ownership in a Series D class of equity in the midstream service provider. The Series D units do not give us voting or other control rights but do provide us with an incentive distribution right if other unit classes receive distributions equal to contributed capital plus targeted rates of return. We account for the Series D units through the fair value option available under the FASB’s ASC 825, Financial Instruments. As of June 30, 2021 and December 31, 2020, we have concluded the fair value of our investment is not material, based on the nature of the Series D units and overall risk inherent in receiving future cash flows given the stage of development of the entity and required return hurdles.

Carbon Dioxide Purchase Agreement

We assumed one take-or-pay carbon dioxide purchase agreement as part of a prior acquisition. The agreement includes a minimum volume commitment to purchase carbon dioxide at a price stipulated in the contract. The agreement provides carbon dioxide for use in our enhanced recovery projects in certain of our properties. The daily minimum volume commitments are 175 MMcf per day through May 2021 and 140 MMcf per day from June 2021 to May 2026, with the commitment effectively ending in May 2026. We expect to purchase more carbon dioxide through the end of the agreement in 2026 than our minimum volume commitments, and, in accordance with the agreement, if we do not meet our minimum volume commitments for a year or years, we can make up the volumes in future years through 2029 as long as we pay for our minimum volumes each year. As of June 30, 2021, we have met required minimum volumes.

Oil and Natural Gas Transportation and Gathering Agreements

We have entered into certain oil and natural gas transportation and gathering agreements with various pipeline carriers. Under these agreements, we are obligated to ship minimum daily quantities or pay for any deficiencies at a specified rate. We are also obligated under certain of these arrangements to pay a demand charge for firm capacity rights on pipeline systems regardless of the amount of pipeline capacity that we utilize. If we do not utilize the capacity, we can release it to others, thus reducing our potential liability. We recognized $2.4 million and $1.2 million of transportation expense in our unaudited combined and consolidated statements of operations related to minimum volume deficiencies for the six months ended June 30, 2021 and 2020, respectively.

The following table summarizes our future commitments related to these oil and natural gas transportation and gathering agreements as of June 30, 2021:

 

     As of June 30,
2021
 
     (in thousands)  

2021

   $ 53,093  

2022

     100,233  

2023

     75,233  

2024

     60,706  

2025

     56,284  

Thereafter

     93,144  
  

 

 

 

Total minimum future commitments

   $ 438,693  
  

 

 

 

 

F-20


Table of Contents

NOTE 10 – EQUITY BASED PAYMENT ARRANGEMENTS

Overview

Certain of our subsidiaries have entered into award agreements to grant profits interests and other incentive awards to employees and non-employees. These awards may contain certain service-, performance-, and market-based vesting conditions, which are further discussed below.

DJ Basin Acquisition share-based payments

In connection with the DJ Basin Acquisition (see Note 3- Acquisitions and Divestitures for more information), one of our subsidiaries issued liability-classified and equity-classified profits interests awards in exchange for services provided associated with the DJ Basin Acquisition. Compensation cost for these awards of $3.4 million was capitalized as part of the acquisition costs of the DJ Basin Acquisition. These awards contain no vesting conditions and are classified as other liabilities (in the case of the liability-classified awards) and noncontrolling interests (in the case of the equity-classified awards) in our combined and consolidated financial statements.

The liability-classified awards are subject to a put option, which allows the grantee to put the shares to us after three years, or earlier upon certain contingent conditions. As the settlement of the shares is outside of our control, the awards are classified as other liabilities in our consolidated balance sheet. We recorded these awards at their fair value of $1.8 million on the date of the DJ Basin Acquisition and remeasure the value at the end of each reporting period. For the six months ended June 30, 2021, we recognized an additional $0.2 million in compensation expense related to the remeasurement of the award.

The awards also contain a feature in which the grantee will receive distributions in excess of ownership upon achieving specified distribution thresholds. This feature is not puttable and is classified as noncontrolling interests in permanent equity at a fair value of $1.6 million on the date of the DJ Basin Acquisition.

Liability-classified share-based payments

Certain of our subsidiaries issue profits interests that are classified as equity-based liability awards. These awards contain different vesting conditions ranging from market-based conditions that vest upon the achievement of certain return thresholds to time-based service requirements ranging from three to four years. Each of these profits interests are liability-classified due to their repurchase features. Compensation cost for these awards is presented within general and administrative expense with a corresponding credit to other long-term liabilities. The fair value of these awards is remeasured as of the end of each reporting period until settlement.

Incentive compensation cost for liability-classified share-based payments was $8.0 million and $0.6 million for the six months ended June 30, 2021 and 2020, respectively. Additionally, incentive compensation cost of $1.6 million was recognized during the six months ended June 30, 2021 for certain share-based payments that were modified to allow terminated employees to retain their awards, resulting in a reclassification of the awards from liability to equity. Unrecognized compensation cost related to non-vested time-based awards was $0.3 million as of June 30, 2021 and is expected to be recognized over a weighted-average period of 0.8 years. We paid cash of $0.1 million to settle liability-classified share-based payments during the six months ended June 30, 2021. There were no cash settlements of liability-classified share-based payments during the six months ended June 30, 2020.

Our time-based awards were measured at fair value using a Monte Carlo simulation as of June 30, 2021. We estimated the expected term of each award considering various exit scenarios. Expected volatility was based on the average of historical and implied volatility of a set of comparable companies, adjusted for size and leverage. The risk-free rate used was based on the yields of U.S. Treasury instruments with comparable terms.

The fair value of the time-based awards that vested during the six months ended June 30, 2021 using the fair value measurement as of June 30, 2021 was $15.0 million. During the six months ended June 30, 2021, there were no market-based awards that vested.

 

F-21


Table of Contents

Incentive awards other than share based payments

Certain of our subsidiaries have also issued incentive awards that require continuous service in order to receive distributions but do not represent an equity interest. As these incentive awards are similar to a cash bonus plan, compensation cost is measured based on the present value of expected benefits that are probable of being paid and recognized over the period services are provided. Compensation cost is remeasured at each reporting period based on expected future benefits and is attributed over the performance period on a straight-line basis. We did not recognize any compensation cost for this type of incentive award for the six months ended June 30, 2021.

NOTE 11 – RELATED PARTY TRANSACTIONS

KKR

Pursuant to our management agreement with the Manager (the “Management Agreement”), with an affiliate of KKR (the “Manager”), the Manager has agreed to provide us with management services and other assistance, including with respect to strategic planning, identifying acquisitions, screening and referring potential investments, recommending strategies for exit from investments, executing our authorized investments and providing such other assistance as we may require, such as preparing valuations and reports necessary or appropriate for our compliance with the LLC Agreement. In the future, to the extent we raise additional equity capital through the issuance of Class B units, compensation under the Management Agreement will become payable by us and will be recorded as general and administrative expense on our combined and consolidated financial statements. The Management Agreement has a perpetual term unless terminated by the mutual consent of us and the Manager or by the removal of the current Managing Member under our LLC Agreement.

We paid $1.6 million in fees to an affiliate of KKR related to the issuance of the notes in May 2021.

FDL

Certain of our consolidated subsidiaries have entered into an Oil and Natural Gas Property Operating and Services Agreement (the “FDL Agreement”) with FDL Operating LLC (“FDL”). On April 1, 2021, certain co-investors exchanged 100% of their interests in our Barnett Basin natural gas assets for 9,508 of our Class A units, representing 0.77% of our consolidated ownership. Since we already consolidate the results of these assets, this transaction was accounted for as an equity transaction and reflected as a reclassification from noncontrolling interests to members’ equity with no gain or loss recognized on the exchange. As of June 30, 2021, FDL’s management owns less than 0.15% of our Class A units and holds noncontrolling interests in certain of our consolidated subsidiaries. Pursuant to the FDL Agreement, FDL was engaged to manage the day-to-day operations of the business activities of certain of our consolidated subsidiaries, including allocating to us and other interest holders the production and sale of oil, natural gas and NGLs, collection and disbursement of revenues, operating expenses and general and administrative expenses in the respective oil and natural gas properties, and the payment of all capital costs associated with the ongoing operations of the oil and natural gas assets. As part of the engagement, FDL will then allocate the revenues, operating expenses, general and administrative expenses and cash collected to us and others as appropriate. We settle balances due to or due from FDL on a monthly basis.

As of June 30, 2021 and December 31, 2020, we had a net related party payable due to FDL of $1.9 million and $7.5 million, respectively, included within accounts payable - affiliates on our consolidated balance sheets.

RPM

An affiliate of KKR has entered into a Master Management Services Agreement (the “MSA”) with a subsidiary of RPM Energy Management Partnership L.P. (“RPM”) to act as the manager of certain mineral and non-operated assets controlled by our consolidated subsidiaries. Pursuant to the MSA and under management of

 

F-22


Table of Contents

certain KKR affiliated entities, RPM manages the day-to-day operations of the business activities of certain of our oil and natural gas properties. We reimburse RPM for all reasonable out-of-pocket expenses incurred for fulfilling its obligations under the MSA (“Allocable Overhead Costs”). The Allocable Overhead Costs are charged to us on an actual basis without mark-up or subsidy. As such, the Allocable Overhead Costs approximate reasonable market rates and are representative of the expenses that we would have incurred had we not entered into the MSA. We settle balances due to or due from RPM on a monthly basis.

As of June 30, 2021 and December 31, 2020 we had a payable due to RPM of $0.6 million and $1.7 million, respectively, included within other current liabilities on our consolidated balance sheets.

NOTE 12 – EARNINGS PER UNIT

We have two classes of equity in the form of Class A units and Class B units. Both Class A units and Class B units are considered common units, and distributions are made pro rata in accordance with each Unit’s respective ownership percentage. As such, we apply the two-class method for purposes of calculating earnings per unit (“EPU”). Net income (loss) attributable to members is allocated to Class A units and Class B units in proportion to the pro rata ownership of each class after giving effect to distributions declared during the period, if any. There were no Class B Units issued or outstanding during the periods presented.

As described in Note 1 – Organization and Basis of Presentation, our financial statements have been retrospectively recast to reflect the historical accounts of the Contributed Entities on a combined basis due to the Reorganization. The denominator for our computation of net income (loss) per unit for periods prior to the Reorganization is calculated based on the number of Class A units received by our parent as a result of the Reorganization.

The following table sets forth the computation of basic and diluted net income (loss) per unit:

 

     Six Months Ended June 30,  
     2021      2020  
     (in thousands, except unit and
per unit amounts)
 

Numerator:

     

Net income (loss)

   $ (439,129    $ 54,562  

Less: net (income) loss attributable to noncontrolling interest

     13,892        29,993  
  

 

 

    

 

 

 

Net income (loss) attributable to members

   $ (425,237    $ 84,555  
  

 

 

    

 

 

 

Denominator:

     

Weighted-average Class A units outstanding – basic and diluted

     1,225,201        620,206  

Net income (loss) per unit:

     

Class A units – basic and diluted

   $ (347.08    $ 136.33  

NOTE 13 – SUBSEQUENT EVENTS

Subsequent events have been evaluated through the date of issuance of these financial statements, and there have been no events subsequent to June 30, 2021 other than those items disclosed below, that would require additional adjustments to our disclosure in our financial statements.

Contango Transaction

In June 2021, we entered into a definitive agreement to combine with Contango Oil & Gas Company (“Contango”) in an all-stock transaction (the “Contango Transaction”). An affiliate of KKR formed a new entity,

 

F-23


Table of Contents

IE PubCo Inc. (“New Pubco”), to effectuate the Contango Transaction. On July 23, 2021, New PubCo filed a joint proxy/prospectus with the U.S. Securities and Exchange Commission that further describes the Contango Transaction. The closing of the Contango Transaction is conditioned upon approval by a majority of Contango’s shareholders, among certain other closing conditions. Upon completion of the Contango Transaction, our current equity holders are expected to own approximately 75% of the combined company and Contango’s current shareholders are expected to own approximately 25% of the combined company. If approved, the Contango Transaction is expected to close in the fourth quarter of 2021.

Distribution

In August 2021, we paid a distribution for the second quarter of 2021 of $11.8 million to holders of our Class A units.

Derivative contracts

The following table details our open commodity derivative contracts as of August 31, 2021:

 

Production Period

   Volumes      Weighted
Average
Fixed Price
 

Crude oil swaps (Bbls):

     

WTI

     

2021

     3,059,176      $ 51.88  

2022

     8,262,149        62.06  

2023

     6,824,006        58.68  

2024

     1,729,000        54.77  

Brent

     

2021

     167,320        53.69  

2022

     500,050        56.36  

2023

     527,425        52.52  

2024

     91,000        60.95  

Natural gas swaps (MMBtu):

     

2021

     24,959,494        2.85  

2022

     68,109,088        2.76  

2023

     50,362,319        2.51  

NGL swaps (Bbls):

     

2021

     1,301,761        17.82  

2022

     2,242,125        17.02  

Crude oil basis swaps (Bbls):

     

2021

     2,080,125        0.47  

2022

     5,843,176        (0.11

Natural gas basis swaps (MMBtu):

     

2021

     9,635,501        (0.20

2022

     26,061,463        (0.17

CMA roll swaps (Bbls):

     

2021

     1,427,345        (0.24

 

F-24


Table of Contents

REPORT OF INDEPENDENT REGISTERED PUBLIC ACCOUNTING FIRM

To the Board of Managers of Independence Energy LLC

Opinion on the Financial Statements

We have audited the accompanying combined and consolidated balance sheets of Independence Energy LLC and subsidiaries (the “Company”) as of December 31, 2020 and 2019, the related combined and consolidated statements of operations, changes in equity, and cash flows, for each of the three years in the period ended December 31, 2020, and the related notes (collectively referred to as the “financial statements”). In our opinion, the financial statements present fairly, in all material respects, the financial position of the Company as of December 31, 2020 and 2019, and the results of its operations and its cash flows for each of the three years in the period ended December 31, 2020, in conformity with accounting principles generally accepted in the United States of America.

Basis for Opinion

These financial statements are the responsibility of the Company’s management. Our responsibility is to express an opinion on the Company’s financial statements based on our audits. We are a public accounting firm registered with the Public Company Accounting Oversight Board (United States) (PCAOB) and are required to be independent with respect to the Company in accordance with the U.S. federal securities laws and the applicable rules and regulations of the Securities and Exchange Commission and the PCAOB.

We conducted our audits in accordance with the standards of the PCAOB and in accordance with auditing standards generally accepted in the United States of America. Those standards require that we plan and perform the audit to obtain reasonable assurance about whether the financial statements are free of material misstatement, whether due to error or fraud. The Company is not required to have, nor were we engaged to perform, an audit of its internal control over financial reporting. As part of our audits, we are required to obtain an understanding of internal control over financial reporting but not for the purpose of expressing an opinion on the effectiveness of the Company’s internal control over financial reporting. Accordingly, we express no such opinion.

Our audits included performing procedures to assess the risks of material misstatement of the financial statements, whether due to error or fraud, and performing procedures that respond to those risks. Such procedures included examining, on a test basis, evidence regarding the amounts and disclosures in the financial statements. Our audits also included evaluating the accounting principles used and significant estimates made by management, as well as evaluating the overall presentation of the financial statements. We believe that our audits provide a reasonable basis for our opinion.

/s/ Deloitte & Touche LLP

Houston, Texas

July 23, 2021

We have served as the Company’s auditor since 2021.

 

F-25


Table of Contents

INDEPENDENCE ENERGY LLC

COMBINED AND CONSOLIDATED BALANCE SHEETS

(in thousands, except unit data)

 

     December 31,
2020
    December 31,
2019
 

ASSETS

    

Current assets:

    

Cash and cash equivalents

   $ 36,861     $ 19,894  

Accounts receivable, net

     111,821       103,300  

Derivative assets – current

     30,926       31,469  

Drilling advances

     38,892       4,770  

Prepaid and other current assets

     1,948       6,392  
  

 

 

   

 

 

 

Total current assets

     220,448       165,825  

Property, plant and equipment:

    

Oil and natural gas properties at cost, successful efforts method

    

Proved

     4,910,059       4,420,557  

Unproved

     288,459       326,331  
  

 

 

   

 

 

 

Oil and natural gas properties at cost, successful efforts method

     5,198,518       4,746,888  

Field and other property and equipment, at cost

     138,371       108,172  
  

 

 

   

 

 

 

Total property, plant and equipment

     5,336,889       4,855,060  

Less: accumulated depreciation, depletion, amortization and impairment

     (1,694,742     (1,081,521
  

 

 

   

 

 

 

Property, plant and equipment, net

     3,642,147       3,773,539  

Derivative assets – noncurrent

     22,352       35,192  

Other assets

     22,422       22,964  
  

 

 

   

 

 

 

Total assets

   $ 3,907,369     $ 3,997,520  
  

 

 

   

 

 

 

LIABILITIES AND EQUITY

    

Current liabilities:

    

Accounts payable and accrued liabilities

   $ 80,688     $ 129,370  

Accounts payable – affiliates

     9,019       5,850  

Derivative liabilities – current

     26,392       61,727  

Other current liabilities

     4,572       3,939  
  

 

 

   

 

 

 

Total current liabilities

     120,671       200,886  

Long-term debt

     751,075       972,100  

Derivative liabilities – noncurrent

     23,958       13,858  

Asset retirement obligations

     106,403       80,423  

Other liabilities

     12,102       18,187  
  

 

 

   

 

 

 

Total liabilities

     1,014,209       1,285,454  

Commitments and contingencies (Note 10)

    

Equity:

    

Members’ equity – Class A units, 1,220,421 and no units outstanding as of December 31, 2020 and 2019, respectively

     2,716,892       1,881,733  

Noncontrolling interests

     176,268       830,333  
  

 

 

   

 

 

 

Total equity

     2,893,160       2,712,066  
  

 

 

   

 

 

 

Total liabilities and equity

   $ 3,907,369     $ 3,997,520  
  

 

 

   

 

 

 

The accompanying notes to financial statements are an integral part of these combined and consolidated financial statements

 

F-26


Table of Contents

INDEPENDENCE ENERGY LLC

COMBINED AND CONSOLIDATED STATEMENTS OF OPERATIONS

(in thousands, except unit and per unit amounts)

 

     Year Ended December 31,  
     2020     2019     2018  

Revenues:

      

Oil

   $ 491,780     $ 785,750     $ 839,867  

Natural gas

     149,317       173,386       173,769  

Natural gas liquids

     69,902       86,473       133,874  

Midstream and other

     43,222       41,631       51,650  
  

 

 

   

 

 

   

 

 

 

Total revenues

     754,221       1,087,240       1,199,160  

Expenses:

      

Lease operating expense

     202,180       255,106       246,224  

Workover expense

     6,385       9,789       7,972  

Asset operating expense

     39,023       40,364       36,171  

Gathering, transportation and marketing

     173,122       142,214       134,358  

Production and other taxes

     61,124       88,696       90,709  

Depreciation, depletion and amortization

     372,300       311,185       267,883  

Impairment of oil and natural gas properties

     247,215       —         —    

Exploration expense

     486       469       5,815  

Midstream operating expense

     9,472       9,968       15,918  

General and administrative expense

     16,542       2,357       14,365  

(Gain) loss on sale of assets

     —         (22     11,557  
  

 

 

   

 

 

   

 

 

 

Total expenses

     1,127,849       860,126       830,972  
  

 

 

   

 

 

   

 

 

 

Income (loss) from operations

     (373,628     227,114       368,188  

Other income (expense):

      

Interest expense

     (38,107     (53,577     (48,401

Other income (expense)

     341       402       945  

Gain (loss) on derivatives

     195,284       (127,202     56,562  
  

 

 

   

 

 

   

 

 

 

Total other income (expense)

     157,518       (180,377     9,106  
  

 

 

   

 

 

   

 

 

 

Income (loss) before taxes

     (216,110     46,737       377,294  

Income tax expense

     (14     (28     (220
  

 

 

   

 

 

   

 

 

 

Net income (loss)

     (216,124     46,709       377,074  

Less: net (income) loss attributable to noncontrolling interests

     97,475       (870     (98,168
  

 

 

   

 

 

   

 

 

 

Net income (loss) attributable to members

   $ (118,649   $ 45,839     $ 278,906  
  

 

 

   

 

 

   

 

 

 

Weighted-average Class A Units outstanding – basic and diluted

     773,979       620,206       620,206  

Net income (loss) per Class A Unit – basic and diluted

   $ (153.30   $ 73.91     $ 449.70  

 

The accompanying notes to financial statements are an integral part of these combined and consolidated financial statements

 

F-27


Table of Contents

INDEPENDENCE ENERGY LLC

COMBINED AND CONSOLIDATED STATEMENTS OF CHANGES IN EQUITY

(in thousands)

 

     Class A Units      Members’
Equity
     Noncontrolling
Interest
     Total  

Balance at January 1, 2018

     —        $ 1,230,606       $ 532,909       $ 1,763,515   

Net income

     —          278,906         98,168         377,074   

Contributions

     —          623,984         273,659         897,643   

Distributions

     —          (172,765)        (57,621)        (230,386)   
  

 

 

    

 

 

    

 

 

    

 

 

 

Balance at December 31, 2018

     —          1,960,730         847,114         2,807,844   

Net income

     —          45,839         870         46,709   

Contributions

     —          —           250         250   

Distributions

     —          (124,836)        (17,901)        (142,737)  
  

 

 

    

 

 

    

 

 

    

 

 

 

Balance at December 31, 2019

     —          1,881,733         830,333         2,712,066   

Net loss

     —          (118,649)        (97,475)        (216,124)  

Contributions

        4,704         —           4,704   

Distributions

     —          (61,421)        (1,146)        (62,567)  

Issuance of Class A Units in exchange for the Contributed Entities

     620,206        —           —           —     

Reclassification of noncontrolling interests

     —          (101,926)        101,926        —     

Issuance of Class A Units in exchange for the acquisition of Titan Energy

     379,794        455,081         —           455,081   

December 2020 Exchange (see Note 2)

     220,421        657,370         (657,370)        —     
  

 

 

    

 

 

    

 

 

    

 

 

 

Balance at December 31, 2020

     1,220,421      $ 2,716,892       $ 176,268       $ 2,893,160   
  

 

 

    

 

 

    

 

 

    

 

 

 

 

 

The accompanying notes to financial statements are an integral part of these combined and consolidated financial statements

 

F-28


Table of Contents

INDEPENDENCE ENERGY LLC

COMBINED AND CONSOLIDATED STATEMENTS OF CASH FLOWS

(in thousands)

 

     Year Ended December 31,  
     2020     2019     2018  

Cash flows from operating activities:

      

Net income (loss)

   $ (216,124   $ 46,709     $ 377,074  

Adjustments to reconcile net income (loss) to net cash provided by operating activities:

      

Depreciation, depletion and amortization

     372,300       311,185       267,883  

Impairment of oil and natural gas properties

     247,215       —         —    

(Gain) loss on sale of oil and natural gas properties

     —         (22     11,557  

(Gain) loss on derivatives

     (195,284     127,202       (56,562

Net realized gain (loss) on settlement of derivatives

     186,495       (22,743     (125,107

Equity-based compensation expense

     (797     (2,721     8,005  

Write-offs of other long-term assets

     —         3,804       317  

Debt issuance cost amortization

     4,941       4,730       3,451  

Other

     (29     105       (117

Changes in operating assets and liabilities:

      

Accounts receivable

     14,652       24,104       (39,935

Prepaid and other current assets

     17,769       (1,133     (494

Other assets

     117       45       (116

Accounts payable and accrued liabilities

     (15,138     (5,514     42,348  

Accounts payable – affiliates

     657       27       (17,274

Other liabilities

     (5,746     (263     (107
  

 

 

   

 

 

   

 

 

 

Net cash provided by operating activities

     411,028       485,515       470,923  

Cash flows from investing activities:

      

Development of oil and natural gas properties

     (126,164     (338,646     (207,154

Acquisitions of oil and natural gas properties

     —         —         (1,461,876

Proceeds from the sale of oil and natural gas properties

     9,362       15,798       52,968  

Purchases of restricted investment securities – HTM

     (9,071     (5,412     (11,061

Maturities of restricted investment securities – HTM

     9,052       5,414       2,672  

Due from related party

     (7,353     (4,868     (1,085

Other investing

     (766     (444     (2,928
  

 

 

   

 

 

   

 

 

 

Net cash used in investing activities

     (124,940     (328,158     (1,628,464

Cash flows from financing activities:

      

Repayments of capital lease obligations

     (215     (207     (35

Long-term debt borrowings

     275,850       553,300       969,600  

Long-term debt repayments

     (496,875     (564,900     (513,900

Debt issuance costs

     (3,333     (1,619     (8,747

Member contributions

     5,186       —         623,984  

Noncontrolling interest contributions

     —         250       273,659  

Member distributions

     (61,422     (124,837     (172,765

Non-controlling interest distributions

     (1,145     (17,901     (57,621

Due to related party

     9,865       2,720       20,890  

Other financing

     —         2       (7,258
  

 

 

   

 

 

   

 

 

 

Net cash provided by (used in) financing activities

     (272,089     (153,192     1,127,807  
  

 

 

   

 

 

   

 

 

 

Net change in cash, cash equivalents and restricted cash

     13,999       4,165       (29,734

Cash, cash equivalents and restricted cash, beginning of period

     27,421       23,256       52,990  
  

 

 

   

 

 

   

 

 

 

Cash, cash equivalents, and restricted cash, end of period

   $ 41,420     $ 27,421     $ 23,256  
  

 

 

   

 

 

   

 

 

 

The accompanying notes to financial statements are an integral part of these combined and consolidated financial statements

 

F-29


Table of Contents

(Except as noted within the context of each footnote disclosure, the dollar amounts presented in the tabular data within these footnote disclosures are stated in thousands of dollars.)

References to “we,” “us”, “our” and the “Company” mean the results of Independence Energy LLC.

NOTE 1 – ORGANIZATION AND BASIS OF PRESENTATION

Organization

Independence Energy LLC is an independent energy company formed in June 2020 by investment funds and other entities affiliated with KKR & Co. Inc. (“KKR”), a global investment firm. We seek to generate attractive risk-adjusted returns and cash flow for our members through the exploration, development, production and acquisition of crude oil, natural gas and natural gas liquids (“NGLs”). We maintain a diverse portfolio of proven energy assets, including operated, non-operated, royalty and mineral interests and related midstream infrastructure in key proven basins across the United States, including the Eagle Ford, DJ, Permian and Barnett Basins and the Rockies.

We have evaluated how we are organized and managed and have identified only one operating segment, which is the exploration and production of crude oil, natural gas and NGLs. We consider our gathering, processing and marketing functions as ancillary to our oil and gas producing activities. All of our operations and assets are located in the United States, and substantially all of our revenues are attributable to United States customers.

Basis of Presentation

Our combined and consolidated financial statements (the “financial statements”) include the accounts of the Company and its subsidiaries after the elimination of intercompany transactions and balances and are presented in accordance with U.S. general accepted accounting principles (“GAAP”). We have no elements of other comprehensive income for the periods presented.

In August 2020, through a series of transactions, we underwent a reorganization (the “Reorganization”) in connection with the Titan Acquisition (as defined in Note 3 – Acquisitions and Divestitures), carried out under the direction of our Managing Member whereby certain entities (the “Contributed Entities”) previously owned and under the common control of affiliates of KKR were contributed to us. The financial statements include the accounts of the Contributed Entities from the date of the Reorganization, which is the date the Company obtained a controlling financial interest in these entities, to December 31, 2020 on a consolidated basis. As required by GAAP, the contributions of the Contributed Entities in connection with the Reorganization were accounted for as a reorganization of entities under common control, in a manner similar to a pooling of interests, with all assets and liabilities transferred to us at their carrying amounts. Further, because the Reorganization resulted in a change in reporting entity, and in order to furnish comparative financial information prior to the Reorganization, the financial statements have been retrospectively recast to reflect the historical accounts of the Contributed Entities on a combined basis.

Independence Energy LLC is a holding company that conducts substantially all of its business through its consolidated subsidiaries, including Independence Energy Finance LLC, its wholly owned subsidiary. Independence Energy LLC has no operations, cash flows, or material assets and liabilities other than its investment in Independence Energy Finance LLC.

The financial statements include undivided interests in oil and natural gas properties. We account for our share of oil and natural gas properties by reporting our proportionate share of assets, liabilities, revenues, costs, and cash flows within the accompanying combined and consolidated balance sheets, statements of operations, and statements of cash flows.

 

F-30


Table of Contents

NOTE 2 – SUMMARY OF SIGNIFICANT ACCOUNTING POLICIES

Use of Estimates

The preparation of financial statements in conformity with GAAP requires management to make use of estimates and assumptions that affect the reported amount of assets and liabilities and disclosure of contingent assets and liabilities at the date of the financial statements and the reported amounts of revenues and expenses during the reporting period. We use historical experience and various other assumptions and information that are believed to be reasonable under the circumstances in developing our estimates and judgments. Estimates and assumptions about future events and their effects cannot be predicted with certainty and, accordingly, these estimates may change as new events occur, as more experience is acquired, as additional information is obtained and as our operating environment changes. While we believe that the estimates and assumptions used in the preparation of the financial statements are appropriate, actual results may differ from these estimates. Our significant estimates include the fair value of acquired assets and liabilities, oil and natural gas reserves, impairment of proved and unproved oil and natural gas properties and valuation of derivative instruments.

Cash and Cash Equivalents

Cash and cash equivalents consist of cash deposited in commercial bank accounts and highly liquid investments purchased with an original maturity of three months or less at the date of purchase. Cash and cash equivalents are maintained with major financial institutions in the U.S. Deposits with these financial institutions may exceed the amount of insurance provided on such deposits; however, the financial stability of the financial institutions is regularly monitored, and we believe that we do not have exposure to any significant default risk.

Restricted Cash

Restricted cash consists of funds earmarked for a special purpose and therefore not available for immediate and general use. The majority of our restricted cash is comprised of cash that is contractually required to be restricted to pay for the future abandonment of certain wells in California. Restricted cash is included in other current assets and other assets on our balance sheets.

The following table provides a reconciliation of cash and restricted cash presented on our balance sheets to amounts shown in the statements of cash flows:

 

     As of December 31,  
     2020      2019      2018  
     (in thousands)  

Cash and cash equivalents

   $ 36,861      $ 19,894      $ 20,813  

Restricted cash – current

     —          3,932        —    

Restricted cash – noncurrent

     4,559        3,595        2,443  
  

 

 

    

 

 

    

 

 

 

Total cash, cash equivalents and restricted cash

   $ 41,420      $ 27,421      $ 23,256  
  

 

 

    

 

 

    

 

 

 

Accounts Receivable

We routinely assess the recoverability of our accounts receivable, which primarily comprise amounts due from (i) purchasers of our oil, natural gas and NGL production and (ii) joint interest owners on properties that we operate. We monitor our exposure to credit risk primarily by reviewing credit ratings, financial statements and payment history. We extend credit terms based on our evaluation of each counterparty’s creditworthiness. Generally, our oil and natural gas receivables are collected within 45 to 60 days of production. Our joint interest billings are collected within the month after they are billed, and we have the ability to withhold future revenue distributions to recover any nonpayment of our joint interest billings.

 

F-31


Table of Contents

As a result of adopting ASU 2016-13, we establish allowances for credit losses equal to the estimable portions of accounts receivable for which failure to collect is expected to occur primarily based on a historical loss rate analysis. We estimate uncollectible amounts based on the length of time that the accounts receivables have been outstanding, historical collection experience and current and future economic and market conditions. We consider forecasts of future economic conditions in the estimate of our expected credit losses, in particular whether there is an increase in the probability that our counterparties will be unable to pay their obligations when due, and adjust our allowance for expected credit losses, when necessary. Our allowances for expected credit losses and bad debt were immaterial as of December 31, 2020 and 2019, respectively. We did not incur credit loss expense or bad debt expense related to our accounts receivable during the years ended December 31, 2020, 2019, and 2018. We do not have any off-balance sheet credit exposure related to our customers.

Restricted investment securities

We hold U.S. Treasury securities, which are contractually required to be set aside to pay for the future abandonment of certain wells in California. Due to this restriction, we report these investment securities as noncurrent and include them within other assets on our combined and consolidated balance sheets.

We classify our investment in these debt securities at the acquisition date and re-evaluate the classification at each balance sheet date. We classify debt securities purchased with the positive intent and ability to hold until their maturity date as held-to-maturity investments (“HTM”) and carry these investments at amortized cost. Premiums and discounts on purchases are amortized over the remaining time to maturity of the security and the amortization is recorded as an adjustment to interest income. At December 31, 2020 and 2019, we had restricted investment securities – HTM with a carrying value of $8.5 million and $8.4 million, respectively.

Oil and Natural Gas Properties

Oil and natural gas producing activities are accounted for under the successful efforts method of accounting. Under this method, exploration costs, other than the costs of drilling exploratory wells, are charged to expense as incurred. Costs that are associated with the drilling of successful exploration wells are capitalized if proved reserves are found. Capitalized costs attributed to the properties are charged as an operating expense through depreciation, depletion and amortization (“DD&A”). Dry hole costs associated with developing proved fields are capitalized. Costs associated with the drilling of exploratory wells that do not find proved reserves, geological and geophysical costs (“G&G”) and costs of certain nonproducing leasehold costs are expensed once evaluated and determined to be a dry hole. We incurred exploration expense of $0.5 million, $0.5 million, and $5.8 million for the years ended December 31, 2020, 2019 and 2018, respectively.

Delay and surface rentals are charged to expense as incurred. The costs to acquire mineral interests in oil and natural gas properties and lease acquisition costs are capitalized when incurred. If proved reserves are found on an undeveloped property, leasehold costs are transferred to proved properties.

The capitalized costs of producing oil and natural gas properties are depleted on a field-by-field basis using the units-of-production method based on the ratio of current production to estimated total net proved oil, natural gas and NGL reserves. Proved developed reserves are used in computing depletion rates for drilling and development costs and total proved reserves are used for depletion rates of leasehold costs.

Upon the sale of a complete or partial unit of a proved property or pipeline and related facilities, the cost and related accumulated DD&A are removed from the property accounts and any gain or loss is recognized.

Estimated dismantlement and abandonment costs for oil and natural gas properties are capitalized at their estimated net present value and amortized on a unit-of-production basis over the remaining life of the related proved developed reserves. See discussion of Asset Retirement Obligations below for additional discussion.

During the years ended December 31, 2020, 2019 and 2018, we recognized depletion expense of $364.7 million, $300.9 million and $258.3 million, respectively.

 

F-32


Table of Contents

Other Property, Plant, and Equipment

We have other property, plant, and equipment that consists principally of gathering and processing facilities, vehicles, computer hardware and software, office furniture and equipment, buildings and leasehold improvements. Other property, plant, and equipment is recorded at cost and depreciated on a straight-line basis over the estimated useful lives of the respective assets which range from three to thirty years. Leasehold improvements are amortized over the shorter of their economic lives or the lease term. The cost of maintenance and repairs are expensed in the period incurred. Expenditures that extend the life or improve existing property and equipment are capitalized.

Impairment

Proved and unproved oil and natural gas properties are reviewed for impairment when events and circumstances indicate a possible decline in the recoverability of the carrying amount of such property. When a triggering event is identified, we compare the carrying amount of our oil and natural gas properties to the estimated undiscounted cash flows our oil and natural gas properties will generate to determine if the carrying amount is recoverable. We perform this analysis on an investments pool basis. If the carrying amount exceeds the estimated undiscounted cash flows, we will write-down the carrying amount of the oil and natural gas properties to fair value. The factors used to determine fair value include, but are not limited to, estimates of reserves, future commodity prices, future production estimates, and discount rates commensurate with the risk associated with realizing the projected cash flows.

In March 2020, crude oil demand experienced significant declines due to the coronavirus disease 2019 (COVID-19) global pandemic and resulting governmental led shut-downs in economic activity. During the second quarter of 2020, as it became apparent that the pandemic would continue indefinitely with sustained significant decline in crude oil prices, we assessed our oil and natural gas properties for impairment and incurred impairment expense of $247.2 million during the year ended December 31, 2020. We did not incur any impairment expense during the years ended December 31, 2019 and 2018.

Drilling Advances

We pay advances for certain drilling and completion costs on our non-operated properties, as required by our joint operating agreements. At December 31, 2020 and 2019, we had $38.9 million and $4.8 million, respectively, of outstanding advances, reflected net of any related accrued capital expenditures, on our combined and consolidated balance sheets.

Other long-term assets

We acquired certain long-term joint interest receivables that are settled through the underlying oil and natural gas interests of certain joint interest owners. The outstanding balance of these long-term receivables was $1.3 million as of December 31, 2020 and 2019. We recognized write-offs of acquired long-term joint interest receivables totaling $3.8 million within operating expense in the combined and consolidated statement of operations for the year ended December 31, 2019.

Members’ Equity and Noncontrolling interest

We have two classes of equity in the form of Class A Units and Class B Units. Both Class A Units and Class B Units are considered common units, and distributions are made pro rata in accordance with each Unit’s respective ownership percentage. As of December 31, 2020, all outstanding Class A Units were held by two entities (i) an affiliate of KKR and (ii) an unrelated third-party. No Class B Units were issued or outstanding during the year.

 

F-33


Table of Contents

We record noncontrolling interest associated with third party ownership interests in our combined and consolidated subsidiaries. Income or loss associated with these interests is classified as net income (loss) attributable to noncontrolling interest on our combined and consolidated statements of operations.

In December 2020, certain owners of noncontrolling equity interests in certain of our consolidated subsidiaries elected to exchange 100% of their interests in those individual consolidated subsidiaries for 220,421 of our Class A units (“December 2020 Exchange”). Since we already consolidate the results of these subsidiaries, this transaction was accounted for as a reclassification of $657.4 million from noncontrolling interest to members’ equity with no gain or loss recognized on the exchange.

In August 2020, in connection with the Reorganization, certain interests in our consolidated subsidiaries owned by a third-party investor were not contributed to the Company. These interests were reclassified from members’ equity to noncontrolling interest as of the date of the Reorganization and all income and loss attributable to these interests is recorded as net income (loss) attributable to noncontrolling interests for the period from the date of the Reorganization through the year-ended December 31, 2020.

The following table discloses the effects of changes in the Company’s ownership interest in its subsidiaries on equity associated with the August and December events mentioned above:

 

     Year Ended December 31,  
     2020      2019      2018  
     (in thousands)  

Net income (loss) attributable to members

   $ (118,649    $ 45,839      $ 278,906  

Transfers (to) from noncontrolling interest

        

Decrease in members’ equity related to the Reorganization

     (101,926      —          —    

Increase in members’ equity related to the December 2020 Exchange

     657,370        —          —    
  

 

 

    

 

 

    

 

 

 

Net transfers (to) from the noncontrolling interest

     555,444        —          —    
  

 

 

    

 

 

    

 

 

 

Changes from net income (loss) attributable to members and transfers (to) from noncontrolling interest

   $ 436,795      $ 45,839      $ 278,906  
  

 

 

    

 

 

    

 

 

 

Debt Issuance Costs

We capitalize costs incurred in connection with obtaining financing associated with our revolving credit facilities and amortize such costs as additional interest expense over the life of the underlying indebtedness. These costs include fees paid to financial institutions and legal fees and are included in other assets in our combined and consolidated balance sheets.

Revenue Recognition

Oil, Gas and NGL Revenues

We hold operated and non-operated interests in producing assets that function as follows:

Operated working interests: We are responsible for the day-to-day management and operation of the field as well as negotiations required for post-production transportation, gathering, processing, and marketing; we remit proceeds from sales of resulting hydrocarbons to third parties back to non-operators less costs as agreed in the applicable joint operating agreement.

 

F-34


Table of Contents

Non-operated working interests: An operator of these assets is responsible for the day-to-day management and operation of the field as well as negotiations required for post-production transportation, gathering, processing, and marketing; the operator then remits proceeds from sales of resulting hydrocarbons to third parties back to non-operators less costs as agreed in the applicable joint operating agreement.

Royalty Interests: Ownership of a percentage of production or production revenues produced from leased acreage. The owner of this share of production does not bear any of the cost of exploration, drilling, producing, operating, or any other expense associated with drilling and producing an oil and gas well. Royalty interests may be burdened by some or all of the post-production costs related to gathering, processing, and marketing.

We sell oil production at the lease and collect an agreed-upon index price, net of pricing differentials.

Under our natural gas contracts, we deliver natural gas to a midstream processor at a contractually specified delivery point. The processor gathers and processes the natural gas and then markets and remits proceeds to us for the resulting sale of the residue gas and NGLs.

Our non-operated production is marketed by operators, after which the operators remit net proceeds from the sale of our share of production to us. Proceeds reflect post-production expenses such as gathering, processing and other expenses incurred in marketing of that production.

Performance Obligations

Under product sales contracts, each unit of product generally represents a separate performance obligation. We record revenue for our product sales contracts at the point-in-time control of a commodity is transferred to the customer. However, settlement statements from non-operated working interests may not be received for 30 to 60 days after the date production is delivered, and as a result, we are required to estimate the amount of production delivered to the customer and the net commodity price that will be received for the sale of these commodity products.

At the end of the reporting period, we did not have any unsatisfied performance obligations. Our contracts with customers typically include variable consideration based on monthly pricing tied to local indices and volumes delivered in the current month. The nature of our contracts with customers does not require us to constrain variable consideration for accounting purposes.

Revenue is recognized to the extent it is determined that it is probable that a significant reversal will not occur. We record the differences between our revenue estimates and the actual amounts received in the month that payment is received from the operator.

Incentive Compensation

Incentive compensation includes liability-classified share-based payments issued to employees and non-employees. Liability-classified awards are remeasured at fair value until settlement. For awards with service-based vesting conditions only, we recognize compensation cost using straight-line attribution. For awards that contain market or performance conditions we use accelerated attribution. Our policy is to recognize forfeitures as they occur. Certain of our consolidated subsidiaries have also issued incentive awards that are accounted for similar to cash bonus plans, whereby compensation cost is measured based on the present value of probable expected benefits to be paid and recognized over the period services are provided. Incentive awards similar to cash bonus plans may also have market-based or time-based vesting conditions and are presented as accounts payable and accrued liabilities on our combined and consolidated balance sheets.

Incentive compensation cost is presented as general and administrative expense on our combined and consolidated statements of operations. See Note 11 – Incentive Compensation for additional discussion.

 

F-35


Table of Contents

Business Combinations

We recognize the identifiable assets acquired and liabilities assumed at the estimated acquisition date fair values. Fair value is the price that would be received to sell an asset or would be paid to transfer a liability in an orderly transaction between market participants at the measurement date. The fair value measurement is based on the assumptions of market participants and not those of the reporting entity. Therefore, entity-specific intentions do not impact the measurement of fair value. These fair values are accounted for at the date of acquisition and included in our combined and consolidated balance sheets as of December 31, 2020 and 2019. The results of operations of an acquired business are included in our combined and consolidated statements of operations from the date of the acquisition.

Credit and Concentration Risk

We sell a significant amount of our oil, natural gas and NGL production to a limited number of purchasers. This concentration has the potential to impact our overall exposure to credit risk, either positively or negatively, in that our purchasers may be similarly affected by changes in economic, industry, or other conditions. If these counterparties were to fail to pay amounts due to us, our financial position and results of operations could be materially affected.

The below purchasers represented greater than 10% of our combined and consolidated revenues during the years ended December 31, 2020, 2019 and 2018:

 

     2020     2019     2018  

SN EF Maverick, LLC

     15.5     20.0     24.4

Eighty Eight Oil

     11.7     *       *  

Shell Trading US Company

     10.4     *       *  

Cokinos Energy Corporation

     *       18.1     27.8

BP Products North America

     *       13.1     14.5

 

*

Purchaser did not account for greater than 10% of revenue for the year

We believe that the loss of any of our purchasers would not result in a material adverse effect on our ability to market future oil and natural gas production.

Risks and Uncertainties

Our future financial condition, results of operations and cash flows are dependent on the demand and prices received for oil, natural gas and NGL production. Oil, natural gas and NGL prices historically have been volatile, and we expect such volatility to continue in the future. Prices for oil, natural gas and NGL are subject to wide fluctuation in response to relatively minor changes in the supply of and demand for oil, natural gas and NGL, market uncertainty and a variety of additional factors beyond our control. These factors include the supply of oil, natural gas and NGL, the level of consumer demand, weather conditions, government regulations and taxes, the price and availability of alternative fuels and overall economic conditions. A decline in oil, natural gas or NGL prices may adversely affect our financial position, cash flows, and results of operations. Lower oil, natural gas or NGL prices also may reduce the amount of oil, natural gas and NGL that can be produced economically.

Oil, natural gas and NGL revenues are derived principally from uncollateralized sales to numerous companies in the oil and natural gas industry; therefore, our customers may be similarly affected by changes in economic and other conditions within the industry.

Risk Management

We periodically enter into derivative contracts to manage our exposure to commodity price and interest rate changes. These derivative contracts may take the form of forward contracts, futures contracts, swaps, swaptions, collars or options. We do not use derivative contracts for trading purposes and have not designated any derivative

 

F-36


Table of Contents

instruments as hedging instruments for accounting purposes. As such, unrealized gains and losses from changes in the valuation of our unsettled derivative contracts, as well as realized gains and losses on the settlement of derivative contracts, are reported in gain (loss) on derivatives in our combined and consolidated statements of operations.

Such derivative instruments are initially recorded at fair value on the date on which a derivative contract is entered into and are subsequently remeasured at fair value at each reporting date. Derivatives are carried as assets when the fair value is positive or as liabilities when the fair value is negative and are classified as current and long term based on the delivery periods of the financial instruments. If the right of offset exists and certain other criteria are met, derivative assets and liabilities with the same counterparty are netted on our combined and consolidated balance sheets.

See Note 6 – Fair Value Measurements.

Contingencies

Certain conditions may exist as of the date our financial statements are issued, which may result in a loss to us but which will only be resolved when one or more future events occur or fail to occur. In the preparation of our financial statements, management assesses the need for accounting recognition or disclosure of these contingencies, if any, and such assessment inherently involves an exercise in judgment. In assessing loss contingencies related to legal proceedings that are pending against us or unasserted claims that may result in such proceedings, our management and legal counsel evaluate the perceived merits of any legal proceedings or unasserted claims as well as the perceived merits of the amount of relief sought or expected to be sought therein.

When applicable, we will accrue an undiscounted liability for contingencies where the incurrence of a loss is probable and the amount can be reasonably estimated. If a range of amounts can be reasonably estimated and no amount within the range is a better estimate than any other amount, then the minimum amount within the range is accrued. We do not record a contingent liability when the likelihood of loss is probable but the amount cannot be reasonably estimated or when it is believed to be only reasonably possible or remote.

For contingencies where an unfavorable outcome is reasonably possible and the impact would be material, we disclose the nature of the contingency and, if feasible, an estimate of the possible loss or range of loss. Loss contingencies considered remote are generally not disclosed. See Note 10 – Commitments and Contingencies.

Income Taxes

We and our subsidiaries are organized as Delaware limited liability companies and Delaware limited partnerships and are treated as flow-through entities for U.S. federal income tax purposes. As a result, our net taxable income and any related tax credits are passed through to our members or partners, as applicable, and are included in their tax returns even though such net taxable income or tax credits may not have actually been distributed. Accordingly, we are not subject to any U.S. federal income taxes. We are subject to certain state income taxes, such as the Texas Margin Tax, in certain jurisdictions in which we operate, and any provisions for such taxes are included in income tax expense on our combined and consolidated statements of operations.

Asset Retirement Obligations

An ARO represents the legal obligation associated with the future abandonment of tangible assets, such as wells, service assets, pipelines, and other facilities. We record an ARO and capitalize the asset retirement cost in oil and natural gas properties in the period in which the ARO is incurred based upon the estimated fair value of the obligation to perform site reclamation, dismantle facilities or plug and abandon wells. After recording these amounts, the ARO liability is accreted to its future estimated value using an estimated credited-adjusted risk-free rate and the capitalized asset retirement cost is depleted on a unit-of-production basis. Both the accretion expense and the depletion expense are included in depreciation, depletion and amortization expense on our combined and consolidated statements of operations.

 

F-37


Table of Contents

Measuring the future ARO requires management to make estimates, assumptions, and judgments inherent in the present value calculation including the ultimate costs, inflation factors, credit adjusted discount rates, timing of settlement and changes in the legal, regulatory, environmental and political environments. To the extent future revisions to these assumptions impact the present value of the existing ARO liability, a corresponding adjustment is made to the related asset. If the ARO is settled for an amount other than the recorded amount, a gain or loss is recognized at settlement.

See Note 9– Asset Retirement Obligations.

Environmental Expenditures

In addition to ARO, management also reviews our estimates of the cleanup costs of various sites on an annual basis. When it is probable that obligations have been incurred, and where a reasonable estimate of the cost of compliance or remediation can be determined, the applicable amount is accrued. For other potential liabilities, the timing of accruals coincides with the related ongoing site assessments. We do not discount any of these liabilities. Recoveries for environmental remediation costs from third parties, which are probable of realization, are separately recorded and are not offset against the related environmental liability. As of December 31, 2020 and 2019, we did not have any probable environmental costs.

Supplemental Cash Flow Disclosures

The following are our supplemental cash flow disclosures for the years ended December 31, 2020, 2019 and 2018 (in thousands):

 

     Year Ended December 31,  
     2020      2019      2018  

Supplemental cash flow disclosures:

        

Interest paid, net of amounts capitalized

   $ 33,902      $ 49,397      $ 43,605  

Income taxes paid

     14        28        30  

Non-cash investing and financing activities:

        

Capital expenditures included in accounts payable and accrued liabilities

     12,267        28,305        51,521  

Titan Energy acquisition, net of cash acquired – see Note 3

     454,599        —          —    

Capital lease obligations

     —          —          581  

December 2020 Exchange

     657,370        —          —    

Recent Accounting Standards

In August 2018, the FASB issued ASU 2018-13, Disclosure Framework-Changes to the Disclosure Requirements for Fair Value Measurement. The objective of this update is to improve the effectiveness of fair value measurement disclosures. ASU 2018-13 is effective for annual periods beginning after December 15, 2019, and interim periods within those annual periods. This standard was adopted on January 1, 2020 and is reflected in our disclosures.

In June 2018, the FASB issued ASU 2018-07, Compensation-Stock Compensation: Improvements to Nonemployee Share-Based Payment Accounting, which expands the scope of Topic 718 to include all share-based payment transactions for acquiring goods and services from nonemployees. ASU 2018-07 is effective for annual periods beginning after December 15, 2019 for all entities other than public business entities, and early adoption is permitted. The adoption of this standard on January 1, 2020 did not have a material impact on our financial statements or related disclosures.

 

F-38


Table of Contents

In June 2016, the FASB issued ASU 2016-13, Financial Instruments, Credit Losses, which replaces the current “incurred loss” methodology for recognizing credit losses with an “expected loss” methodology. This new methodology requires that a financial asset measured at amortized cost be presented at the net amount expected to be collected. This standard is intended to provide more timely decision-useful information about the expected credit losses on financial instruments. In November 2018, the FASB issued ASU No. 2018-19, “Codification Improvements to Topic 326, Financial Instruments–Credit Losses,” which makes amendments to clarify the scope of the guidance, including the amendment clarifying that receivables arising from operating leases are not within the scope of Topic 326. Accounts receivable from sales of oil and natural gas and joint interest receivables are the primary financial assets that are within the scope of the new guidance. A loss-rate method is applied to these receivables to estimate credit losses. The adoption of this standard on January 1, 2020 did not have a material impact on our financial statements or related disclosures.

In February 2016, the FASB issued ASU 2016-02, Leases, which establishes comprehensive accounting and financial reporting requirements for leasing arrangements. This ASU requires lessees to recognize substantially all lease assets and lease liabilities on the balance sheets. Additional disclosures about an entity’s lease transactions will also be required. ASU 2016-02 defines a lease as “a contract, or part of a contract, that conveys the right to control the use of identified property, plant or equipment (an identified asset) for a period of time in exchange for consideration.” In November 2019 and June 2020, the FASB issued ASU No. 2019-10 and ASU No. 2020-05, respectively, that grant entities in the “all other” category a deferral of the effective date for its leases standard. As a result, this guidance is effective for our 2022 annual financial statements; however, early adoption is permitted. Lessees and lessors are required to recognize and measure leases at the beginning of the earliest period presented in the financial statements using a modified retrospective approach. As an emerging growth company, we plan to adopt ASU 2016-02 effective January 1, 2022. We are substantially complete with the assessment of our existing accounting policies and documentation, and enhancement of our internal controls. Adoption of the standard will result in the recognition of additional lease assets and liabilities on our combined and consolidated balance sheet as well as additional disclosures. The adoption is not expected to have a material impact to our combined and consolidated financial statements.

In May 2014, the FASB issued ASU 2014-09 Revenue from Contracts with Customers, which requires an entity to recognize revenue in a manner that depicts the transfer of promised goods or services to customers in an amount that reflects the consideration to which the entity expects to be entitled in exchange for those goods or services. To achieve that core principle, the amendment provides five steps that an entity should apply when recognizing revenue. The amendment also specifies the accounting of some costs to obtain or fulfill a contract with a customer and expands the disclosure requirements around contracts with customers. An entity can either adopt this amendment retrospectively to each prior reporting period presented or retrospectively with the cumulative effect of initially applying the update recognized at the date of initial application. In August 2015, the FASB issued ASU 2015-14, which delays the effective date by one year, making the new standard effective for annual reporting periods beginning after December 15, 2018. In March 2016, ASU 2014-09 was amended by the provisions of ASU 2016-08, which clarifies principal versus agent considerations. In April 2016, ASU 2014-09 was amended by the provisions of ASU 2016-10, which clarifies two principles of Accounting Standards Codification Topic 606: identifying performance obligations and the licensing implementation guidance. We adopted ASU 2014-09 utilizing a modified retrospective approach effective January 1, 2019, and there was no material impact on our consolidated financial statements and related disclosures.

 

F-39


Table of Contents

NOTE 3 – ACQUISITIONS AND DIVESTITURES

During the three years ended December 31, 2020, we completed the following acquisitions, each of which was accounted for using the acquisition method under GAAP, which requires the acquired assets and liabilities be recorded at fair value as of the acquisition date:

Titan Energy Acquisition

In August 2020, through a series of transactions, we consummated the acquisition of all of the outstanding membership interests in Liberty Energy LLC (and the oil and natural gas assets owned thereby) pursuant to the Contribution Agreement, dated as of July 19, 2020, by and among Independence Energy LLC, Liberty Energy Holdings, LLC (“Liberty Holdco”) and the other parties thereto, in consideration for the issuance of certain membership interests in Independence Energy LLC to an entity substantially owned by Liberty Holdco. Subsequent to the acquisition, we changed the name of Liberty Energy, LLC to Titan. Titan owns certain working interests in non-operated producing and non-producing oil and natural gas properties in the Permian, DJ, Eagle Ford, and Arkoma Basins, which includes a 50% interest in the DJ Basin Erie Hub Gathering System. The fair value of net assets acquired equaled the fair value of the consideration transferred of $455.1 million, and we recognized transaction related expenses of $8.7 million for the year ended December 31, 2020. We expect to complete the purchase price allocation during the second quarter of 2021.

Barnett Gas Acquisition

In May 2018, we acquired certain producing natural gas properties located in North Texas, certain related derivatives, other property and equipment and working capital items from Devon Energy Production Company, L.P. for $480.2 million.

Frio Atascosa Eagle Ford Oil Acquisition

In February 2018, we acquired certain producing and non-producing oil and gas properties located in the Eagle Ford area of South Texas (the “Frio Atascosa Eagle Ford Oil acquisition”) for total cash consideration of $728.2 million. From June 2018 through September 2018, we completed a series of unrelated bolt-on acquisitions adjacent to these properties for aggregate consideration of approximately $253.5 million. We incurred approximately $1.9 million of acquisition costs related to these acquisitions.

 

F-40


Table of Contents

The following table summarizes, for each of the above acquisitions, the consideration transferred and the estimated fair value of identified assets acquired and liabilities assumed at the date of each respective acquisition:

 

     2020      2018  
     Titan Energy      Barnett Gas      Frio Atascosa
Eagle Ford Oil
 
     (in thousands)  

Consideration transferred:

        

Cash

   $ —        $ 480,165      $ 981,683  

Membership interest

     455,081        —          —    
  

 

 

    

 

 

    

 

 

 

Total

   $ 455,081      $ 480,165      $ 981,683  
  

 

 

    

 

 

    

 

 

 

Assets acquired and liabilities assumed:

        

Cash

   $ 482      $ —        $ —    

Accounts receivable – oil and gas

     21,788        952        —    

Derivative assets – current

     12,000        2,906        —    

Prepaid and other current assets

     49,079        —          —    

Oil and natural gas properties:

        

Proved properties

     375,014        498,098        933,729  

Unproved properties

     —          —          55,884  

Other property, plant, and equipment

     30,232        5,846        —    

Equipment inventory

     —          —          1,092  

Derivative assets – noncurrent

     114        5,624        —    

Accounts payable and other liabilities

     (6,185      (3,892      (1,832

Derivative liabilities – current

     (4,550      (9,946      —    

Derivative liabilities – noncurrent

     (1,484      (2,474      —    

Asset retirement obligations

     (21,409      (16,949      (7,190
  

 

 

    

 

 

    

 

 

 

Fair value of net assets acquired

   $ 455,081      $ 480,165      $ 981,683  
  

 

 

    

 

 

    

 

 

 

From the date of the Titan acquisition through December 31, 2020, revenues and net income associated with the operations acquired through the acquisition were $88.2 million and $16.7 million, respectively.

The following table summarizes the unaudited pro forma financial information of the Company for the year ended December 31, 2020 and 2019 as if the acquisition occurred on January 1, 2019:

 

     Year Ended December 31,  
     2020      2019  
     (in thousands)  

Revenues

   $ 857,920      $ 1,409,789  

Net income (loss)

   $ (519,524    $ 49,359  

The unaudited pro forma information is presented for illustration purposes only and is not necessarily indicative of the operating results that would have occurred had the acquisition been completed on January 1, 2019, nor is it necessarily indicative of future operating results of the combined entity.

Midland and Ector County Divestiture

In March 2020, we received the remaining $3.9 million from the deep rights sale, described further below, and recognized the reduction to our oil and gas properties for the full sale of $7.9 million.

 

F-41


Table of Contents

In December 2019, we entered into a Term Assignment of Oil and Gas Lease conveying all of our interest in the Midland and Ector county leases between the top of the Mississippian formation down to the base of the Woodford formation, “deep rights”, for total bonus consideration of $7.9 million and a primary term of four years from the effective date, January 1, 2020. We received $4.0 million in December 2019 when the agreement was signed and the remainder was received in March 2020. As of December 31, 2019, the $4.0 million payment was included in accounts receivable – affiliates and deferred in accounts payable and accrued liabilities.

Eagle Ford Divestiture

In September 2019, we entered into a purchase, sale and exchange agreement with an unaffiliated third party, which encompassed the sale of certain producing properties and exchange of oil and gas leases in the Eagle Ford area of South Texas in exchange for cash consideration of $15.2 million and additional post-closing settlement consideration of $1.8 million, $1.2 million of which was received in 2020.

Mississippi Asset Divestiture

In December 2018, we sold all of our interests in the Mississippi assets we acquired in 2014 for which we received $15.0 million of proceeds and recognized $33.1 million of loss on sale of oil and natural gas properties in our combined and consolidated statements of operations.

Eagle Ford Non-operated Divestiture

In May 2018, we sold our interests in certain oil and natural gas properties for a total of $38.0 million cash and recognized $21.5 million of gain on sale of oil and natural gas properties in our combined and consolidated statements of operations.

NOTE 4 – PROPERTY, PLANT, AND EQUIPMENT

The following table summarizes our oil and natural gas properties as of December 31, 2020 and 2019:

 

     As of December 31,  
     2020      2019  
     (in thousands)  

Proved oil and natural gas properties (successful efforts method)

   $ 4,910,059      $ 4,420,557  

Unproved oil and natural gas properties

     288,459        326,331  
  

 

 

    

 

 

 

Oil and natural gas properties, at cost

     5,198,518        4,746,888  

Less accumulated depreciation, depletion, amortization and impairment

     (1,633,664      (1,058,551
  

 

 

    

 

 

 

Oil and natural gas properties, net

   $ 3,564,854      $ 3,688,337  
  

 

 

    

 

 

 

 

F-42


Table of Contents

Other Property

The following table summarizes other property, plant and equipment as of December 31, 2020 and 2019:

 

     Estimated useful
life
     As of December 31,  
     2020      2019  
     (years)      (in thousands)  

Gathering and pipeline system

     30      $ 108,777      $ 78,545  

Vehicles

     3-5        7,273        7,093  

Computers, furniture, and equipment

     3-10        6,812        6,498  

Buildings and improvements

     5-30        6,797        6,805  

Land

        5,700        5,700  

Field Inventory

        3,012        3,531  
     

 

 

    

 

 

 

Total field and other property and equipment, at cost

        138,371        108,172  
     

 

 

    

 

 

 

Less: accumulated depreciation, amortization and impairment

        (61,078      (22,970
     

 

 

    

 

 

 

Total field and other property and equipment, at cost

      $ 77,293      $ 85,202  
     

 

 

    

 

 

 

Capitalized exploratory well costs

Capitalized exploratory well costs are included in unproved oil and natural gas properties. The following table reflects the net changes in capitalized exploratory well costs for the years ended December 31, 2020 and 2019:

 

     Year Ended December 31,  
     2020      2019  
     (in thousands)  

Balance at beginning of period

   $ —        $ 297  

Additions pending the determination of proved reserves

     —          710  

Reclassifications to proved properties

     —          (1,007

Costs charged to expense

     —          —    
  

 

 

    

 

 

 

Balance at end of period

   $         —        $ —    
  

 

 

    

 

 

 

As of December 31, 2020, we did not have any capitalized exploratory well costs.

NOTE 5 – DERIVATIVES

In the normal course of business, we are exposed to certain risks including changes in the prices of oil, natural gas and NGLs which may impact the cash flows associated with the sale of our future oil and natural gas production. We enter into derivative contracts with lenders under our revolving credit facilities that consist of either a single derivative instrument or a combination of instruments to manage our exposure to these risks.

As of December 31, 2020, our commodity derivative instruments consisted of fixed price swaps which are described below:

Fixed Price Swaps: Under a swap contract, we will receive payment if the settlement price is less than the fixed price and would be required to make a payment to the counterparty if the settlement price is greater than the fixed price.

 

F-43


Table of Contents

The following table details our net volume positions by commodity as of December 31, 2020:

 

Production Period

   Volumes      Weighted
Average Fixed
Price
     Fair Value  
                   (in thousands)  

Crude oil swaps (Bbls):

        

WTI

        

2021

     9,769,778      $ 50.65      $ 23,246  

2022

     7,368,902        47.19        4,082  

2023

     6,062,936        43.88        (10,628

Brent

        

2021

     505,192        53.67        1,230  

2022

     481,800        56.57        3,146  

2023

     417,925        53.24        1,522  

Natural gas swaps (MMBtu):

        

2021

     69,539,483        2.75        7,528  

2022

     58,167,404        2.70        6,366  

2023

     46,912,477        2.48        761  

NGL swaps (Bbls):

        

2021

     3,717,002        16.61        (17,084

2022

     1,516,120        16.12        (4,205

Crude oil basis swaps (Bbls):

        

2021

     6,253,643        0.48        800  

2022

     3,534,661        0.74        (1,379

Natural gas basis swaps (MMBtu):

        

2021

     26,606,125        (0.20      (2,720

2022

     24,943,200        (0.17      (1,236

CMA Roll Hedges:

        

2021

     4,434,097        (0.24      (1,495
        

 

 

 

Total

         $ 9,934  
        

 

 

 

We have variable rate debt outstanding, which is subject to interest rate risk based on volatility in underlying interest rates. As of December 31, 2020, the fair value of our pay-fixed, receive-variable interest rate swaps was an unrealized loss of $7.0 million. Swap terms are as follows:

 

     Notional Amount      Floating Rate %      Weighted Average
Interest Rate %
 
     (in thousands)                

2021

   $ 535,000        1 Month LIBOR        2.94

 

F-44


Table of Contents

We use derivative commodity instruments and enter into swap contracts which are governed by International Swaps and Derivatives Association master agreements. The following table shows the effects of master netting arrangements on the fair value of our derivative contracts at December 31, 2020 and 2019:

 

     Gross Fair
Value
     Effect of
Counterparty
Netting
     Net Carrying
Value
 
     (in thousands)  

December 31, 2020

  

Assets:

        

Derivative assets – current

   $ 52,833      $ (21,907    $ 30,926  

Derivative assets – noncurrent

     34,257        (11,905      22,352  
  

 

 

    

 

 

    

 

 

 

Total assets

   $ 87,090      $ (33,812    $ 53,278  
  

 

 

    

 

 

    

 

 

 

Liabilities:

        

Derivative liabilities – current

   $ (48,299    $ 21,907      $ (26,392

Derivative liabilities – noncurrent

     (35,863      11,905        (23,958
  

 

 

    

 

 

    

 

 

 

Total liabilities

   $ (84,162    $ 33,812      $ (50,350
  

 

 

    

 

 

    

 

 

 

 

     Gross Fair
Value
     Effect of
Counterparty
Netting
     Net Carrying
Value
 
     (in thousands)  

December 31, 2019

        

Assets:

        

Derivative assets – current

   $ 37,950      $ (6,481    $ 31,469  

Derivative assets – noncurrent

     38,951        (3,759      35,192  
  

 

 

    

 

 

    

 

 

 

Total assets

   $ 76,901      $ (10,240    $ 66,661  
  

 

 

    

 

 

    

 

 

 

Liabilities:

        

Derivative liabilities – current

   $ (68,208    $ 6,481      $ (61,727

Derivative liabilities – noncurrent

     (17,617      3,759        (13,858
  

 

 

    

 

 

    

 

 

 

Total liabilities

   $ (85,825    $ 10,240      $ (75,585
  

 

 

    

 

 

    

 

 

 

The amount of gain (loss) recognized in gain (loss) on derivatives in our combined and consolidated statements of operations was as follows for the years ended December 31, 2020, 2019 and 2018:

 

     Years ended December 31,  
     2020      2019      2018  
     (in thousands)  

Derivatives not designated as hedging instruments:

        

Realized gain (loss) on oil positions

   $ 149,713      $ (44,265    $ (102,989

Realized gain (loss) on natural gas positions

     32,638        4,245        (10,801

Realized gain (loss) on NGL positions

     14,458        13,033        (22,048

Realized gain (loss) on interest hedges

     (12,435      (2,189      (280
  

 

 

    

 

 

    

 

 

 

Total realized gain (loss)

     184,374        (29,176      (136,118
  

 

 

    

 

 

    

 

 

 

Unrealized gain (loss) on commodity hedges

     8,836        (94,766      195,279  

Unrealized gain (loss) on interest hedges

     2,074        (3,260      (2,599
  

 

 

    

 

 

    

 

 

 

Total unrealized gain (loss)

     10,910        (98,026      192,680  
  

 

 

    

 

 

    

 

 

 

Total gain (loss) on derivatives

   $ 195,284      $ (127,202    $ 56,562  
  

 

 

    

 

 

    

 

 

 

 

F-45


Table of Contents

NOTE 6 – FAIR VALUE MEASUREMENTS

GAAP defines fair value as the price that would be received to sell an asset or paid to transfer a liability in an orderly transaction between market participants at the measurement date (exit price). Generally, the determination of fair value requires the use of significant judgment and different approaches and models under varying circumstances. Under a market-based approach, we consider prices of similar assets, consult with brokers and experts, or employ other valuation techniques. Under an income-based approach, we generally estimate future cash flows and then discount them at a risk-adjusted rate. We classify the inputs used to measure the fair value of our financial assets and liabilities into the following hierarchy:

Level 1: Quoted prices (unadjusted) in active markets for identical assets or liabilities as of the reporting date. Active markets are those in which transactions for the asset or liability occur in sufficient frequency and volume to provide pricing information on an ongoing basis.

Level 2: Quoted market prices for similar assets or liabilities in active markets, quoted prices for identical or similar assets and liabilities in markets that are not active or other than quoted prices that are observable, either directly or indirectly, and can be corroborated by observable market data.

Level 3: Unobservable inputs that reflect management’s best estimates and assumptions of what market participants would use in measuring the fair value of an asset or liability.

Financial assets and liabilities are classified in their entirety based on the lowest level of input that is significant to the fair value measurement. Our assessment of significance for a particular input to the fair value measurement requires judgment and may affect the valuation of fair value assets and liabilities within the fair value hierarchy levels.

Recurring Fair Value Measurements

The following table presents the location and fair value of our derivative assets and liabilities that were accounted for at fair value on a recurring basis as of December 31, 2020 and 2019, by level within the fair value hierarchy:

 

     Fair Value Measurement Using  
     Level 1      Level 2      Level 3      Total  
     (in thousands)  

December 31, 2020

           

Financial assets:

           

Derivative assets

   $ —        $ 87,090      $ —        $ 87,090  

Financial liabilities:

           

Derivative liabilities

   $ —        $ (84,162    $ —        $ (84,162

December 31, 2019

           

Financial assets:

           

Derivative assets

   $ —        $ 76,901      $ —        $ 76,901  

Financial liabilities:

           

Derivative liabilities

   $ —        $ (85,825    $ —        $ (85,825

See Note 5– Derivatives.

Non-Recurring Fair Value Measurements

Certain nonfinancial assets and liabilities are measured at fair value on a non-recurring basis. We utilize fair value measurement on a non-recurring basis to value our oil and natural gas properties when the carrying value of such property exceeds the respective undiscounted future cash flows. The inputs used to determine such fair value are primarily based upon internally developed cash flow models, as well as market-based valuations as discussed in Note 2 and are classified within Level 3.

 

F-46


Table of Contents

As stated in Note 2, in 2020, oil and natural gas properties were written down to their fair value resulting in an impairment expense of $247.2 million. The fair value was determined using a discounted cash flow model based on the expected present value of the future net cash flows from our oil and natural gas reserves. Significant Level 3 assumptions associated with the calculation of discounted cash flows used in the impairment analysis include estimates of future prices, production costs, development expenditures, anticipated production, appropriate risk-adjusted discount rates, and other relevant data.

Our other non-recurring fair value measurements include the purchase price allocations for the fair value of assets and liabilities acquired through acquisitions of oil and natural gas properties. The fair value of these assets and liabilities is calculated using a discounted-cash flow approach using Level 3 inputs and is not remeasured in periods after initial recognition. See Note 3 – Acquisitions and Divestitures and Note 9– Asset Retirement Obligations.

Other Fair Value Measurements

The carrying value of cash, accounts receivable, accounts payable and accrued liabilities approximate their fair values due to the short-term maturities of these instruments. Our long-term debt obligations under our revolving credit facilities also approximate fair value since the associated variable rates of interest are market based.

NOTE 7– ACCOUNTS PAYABLE AND ACCRUED LIABILITIES

Accounts payable and accrued liabilities consisted of the following as of December 31, 2020 and 2019:

 

     As of December 31,  
     2020      2019  
     (in thousands)  

Accounts payable and accrued liabilities:

     

Accounts payable

   $ 15,019      $ 45,009  

Accrued lease operating expense

     20,126        27,172  

Accrued asset operating expense

     3,591        1,489  

Accrued capital expenditure

     11,793        28,305  

Accrued general and administrative

     9,549        1,895  

Accrued transportation expense

     8,399        13,759  

Accrued deficiency fees

     5,050        —    

Other

     7,161        11,741  
  

 

 

    

 

 

 

Total accounts payable and accrued liabilities

   $ 80,688      $ 129,370  
  

 

 

    

 

 

 

NOTE 8 – DEBT

Overview

Certain of our subsidiaries have entered into revolving credit facilities with syndicates of lenders that expire between 2022 and 2024 (the “revolving credit facilities”). Our borrowings under these facilities are secured by a first priority lien on substantially all of the assets held by each subsidiary. Borrowings under each facility are generally used for the development and acquisition of oil and natural gas properties, working capital, and general corporate purposes, and such borrowings are limited in use by the subsidiary whose assets collateralize the debt. The amounts we may borrow under each of our revolving credit facilities is limited by a borrowing base, which is based on the oil and natural gas properties, proved reserves, total indebtedness, and other factors and is consistent with customary lending criteria. Borrowing bases are typically re-determined semi-annually, with provisions for additional redeterminations occurring after material acquisitions or dispositions, or more frequently at the request of our lenders.

 

F-47


Table of Contents

Interest

Interest on borrowings is calculated using the London Interbank Offering Rate (“LIBOR”), plus an applicable margin. The applicable margin ranges from 2.00% to 4.00% for LIBOR loans, depending on the percentage of the total borrowing base utilization level. In addition to interest, we pay various fees, including a commitment fee per annum on the unutilized commitment, which is included within interest expense on our combined and consolidated statements of operations. The range of weighted average interest rate on loan amounts outstanding as of December 31, 2020 was 2.85% to 3.89%.

Covenants

Our revolving credit facilities contains certain covenants that restrict the payment of cash dividends, certain borrowings, sales of assets, loans to others, investments, merger activity, commodity swap agreements, liens and other transactions without the adherence to certain financial covenants or the prior consent of our lenders. We are subject to (i) maximum leverage ratio and (ii) current ratio financial covenants calculated as of the last day of each fiscal quarter. Our facilities also contains representations, warranties, indemnifications and affirmative and negative covenants, including events of default relating to nonpayment of principal, interest or fees, inaccuracy of representations or warranties in any material respect when made or when deemed made, violation of covenants, bankruptcy and insolvency events, certain unsatisfied judgments and a change of control. If an event of default occurs under our credit facilities and we are unable to cure such default, the lenders will be able to accelerate maturity and exercise other rights and remedies. There is no cross collateralization between our revolving credit facilities.

Letters of Credit

From time to time, we may request the issuance of letters of credit for our own account. Letters of credit accrue interest at a rate equal to the margin associated with LIBOR borrowings. At December 31, 2020 and 2019, we had letters of credit outstanding of $17.8 million and $18.6 million, respectively, which reduce the amount available to borrow under each of our revolving credit facilities. We had $751.1 million and $972.1 million in long-term debt outstanding as of December 31, 2020 and 2019, respectively.

The following table summarizes our revolving credit facilities as of December 31, 2020:

 

     As of December 31, 2020  
     Debt
Outstanding
     Letters of Credit
Issued
     Borrowing
Base
     Maturity  
     (in thousands)  

Revolving Credit Facilities:

           

Independence Upstream Holdings LLC

   $ 32,500      $ —        $ 100,000        6/7/2022  

Independence Minerals Holdings LLC

     15,000        —          37,000        10/25/2024  

KNR Resource Investors LP

     5,565        250        12,000        6/7/2022  

Renee Acquisition LLC

     101,310        5,667        145,000        1/31/2023  

Newark Acquisition I LP

     135,400        6,280        190,000        5/31/2023  

Bridge Energy Holdings LLC

     35,800        5,574        50,000        7/21/2022  

Venado EF LP

     156,500        —          160,000        3/10/2022  

VOG Palo Verde LP

     269,000        —          320,000        2/28/2023  
  

 

 

          

Total long-term debt

   $ 751,075           
  

 

 

          

 

F-48


Table of Contents

The following table summarizes the five year maturities of our revolving credit facilities:

 

     As of
December 31, 2020
 
     (in thousands)  

2021

   $ —    

2022

     230,365  

2023

     505,710  

2024

     15,000  

2025

     —    
  

 

 

 
   $ 751,075  
  

 

 

 

NOTE 9 – ASSET RETIREMENT OBLIGATIONS

Our ARO liabilities are based on our net ownership in wells and facilities and management’s estimate of the costs to abandon and remediate those wells and facilities together with management’s estimate of the future timing of the costs to be incurred. The following table summarizes activity related to our ARO liabilities for the years ended December 31, 2020, 2019 and 2018:

 

     Year Ended December 31,  
     2020      2019      2018  
     (in thousands)  

Balance at beginning of period

   $ 83,141      $ 78,348      $ 60,419  

Additions

     21,860        1,034        25,651  

Retirements

     (881      (1,008      (629

Accretion expense

     5,694        4,767        4,619  

Change in estimates

     (198      —          —    

Sale

     —          —          (11,712
  

 

 

    

 

 

    

 

 

 

Balance at end of period

     109,616        83,141        78,348  

Less: current portion

     (3,213      (2,718      (2,525
  

 

 

    

 

 

    

 

 

 

Balance at end of period, noncurrent portion

   $ 106,403      $ 80,423      $ 75,823  
  

 

 

    

 

 

    

 

 

 

NOTE 10 – COMMITMENTS AND CONTINGENCIES

From time to time, we may be a plaintiff or defendant in a pending or threatened legal proceeding arising in the normal course of business. We are currently unaware of any proceedings that, in the opinion of management, will individually or in the aggregate have a material adverse effect on our financial position, results of operations or cash flows.

We are subject to extensive federal, state and local environmental laws and regulations. These laws regulate the discharge of materials into the environment and may require us to remove or mitigate the environmental effects of the disposal or release of petroleum or chemical substances at various sites. We believe we are currently in compliance with all applicable federal, state and local regulations. Accordingly, no liability or loss associated with environmental remediation was recognized as of December 31, 2020 except for the following:

We were engaged with the Environmental Protection Agency (EPA) for alleged violations of the Clean Water Act between 2016 and 2018. We have settled these allegations with the EPA and have recorded $1.4 million as a liability and expense at December 31, 2020.

Oil Gathering Agreement

In connection with the execution of an oil gathering agreement with a midstream service provider, we received ownership in a Series D class of equity in the midstream service provider. The Series D units do not give us

 

F-49


Table of Contents

voting or other control rights, but do provide us with an incentive distribution right if other unit classes receive distributions equal to contributed capital plus targeted rates of return. We account for the Series D units through the fair value option available under ASC 825, Financial Instruments. As of December 31, 2020 and 2019, we have concluded the fair value of our investment is not material, based on the nature of the Series D units and overall risk inherent in receiving future cash flows given the stage of development of the entity and required return hurdles.

Carbon Dioxide Purchase Agreement

We assumed one take-or-pay carbon dioxide purchase agreement as part of a prior acquisition. The agreement includes a minimum volume commitment to purchase carbon dioxide at a price stipulated in the contract. The agreement provides carbon dioxide for use in our enhanced recovery projects in certain of our properties. The daily minimum volume commitments are 175 MMcf/per day through May 2021 and 140 MMcf/per day from June 2021 to May 2026, with the commitment effectively ending in May 2026. We expect to purchase more carbon dioxide through the end of the agreement in 2026 than our minimum volume commitments, and, in accordance with the agreement, if we do not meet our minimum volume commitments for a year (or years), we can make up the volumes in future years through 2029 as long as we pay for our minimum volumes each year. As of December 31, 2020 and 2019, we have met required minimum volumes.

Oil and Natural Gas Transportation and Gathering Agreements

We have entered into certain oil and natural gas transportation and gathering agreements with various pipeline carriers. Under these agreements, we are obligated to ship minimum daily quantities or pay for any deficiencies at a specified rate. We are also obligated under certain of these arrangements to pay a demand charge for firm capacity rights on pipeline systems regardless of the amount of pipeline capacity that we utilize. If we do not utilize the capacity, we can release it to others, thus reducing our potential liability. We recognized $14.5 million, $1.9 million, and $1.2 million of transportation expense in our combined and consolidated statements of operations related to minimum volume deficiencies for the years ended December 31, 2020, 2019 and 2018, respectively.

The following table summarizes our future commitments related to these oil and natural gas transportation and gathering agreements as of December 31, 2020:

 

     As of
December 31, 2020
 
     (in thousands)  

2021

   $ 93,901  

2022

     89,568  

2023

     66,883  

2024

     54,183  

2025

     51,032  

Thereafter

     90,972  
  

 

 

 

Total minimum future commitments

   $ 446,539  
  

 

 

 

NOTE 11 – INCENTIVE COMPENSATION

Overview

Certain of our subsidiaries have entered into award agreements to grant profits interests and other incentive awards to employees and non-employees. These liability-classified awards may contain certain service-, performance-, and market-based vesting conditions, which are further discussed below.

 

F-50


Table of Contents

Liability-classified share-based payments

Certain of our subsidiaries issue profits interests that are classified as equity-based liability awards. These awards contain different vesting conditions ranging from market-based conditions that vest upon the achievement of certain return thresholds to time-based service requirements ranging from three to four years. Each of these profits interests are liability-classified due to their repurchase features. Compensation cost for these awards is presented within general and administrative expense with a corresponding credit to other long-term liabilities. The fair value of these awards is remeasured as of the end of each reporting period until settlement.

Incentive compensation cost for liability-classified share-based payments was ($0.8) million, ($2.5) million, and $6.6 million for the years ended December 31, 2020, 2019 and 2018, respectively. Unrecognized compensation cost related to non-vested awards was $1.6 million, $5.0 million, and $10.7 million for the years ended December 31, 2020, 2019 and 2018, respectively, and is expected to be recognized over a weighted-average period of two years. There were no cash settlements of liability-classified share-based payments during the year ended December 31, 2020.

Our time-based awards were measured at fair value using a Monte Carlo simulation as of December 31, 2020. We estimated the expected term of each award considering various exit scenarios. Expected volatility was based on the average of historical and implied volatility of a set of comparable companies, adjusted for size and leverage. The risk-free rate used was based on the yields of U.S. Treasury instruments with comparable terms.

The fair value of the units vested during the year using the fair value measurement as of December 31, 2020 was $7.7 million. As of December 31, 2020, the accounting impact of the market-based awards was determined to be immaterial to the financial statements.

Incentive awards other than share based payments

Certain of our subsidiaries have also issued incentive awards that require continuous service in order to receive distributions, but do not represent an equity interest. As these incentive awards are similar to a cash bonus plan, compensation cost is measured based on the present value of expected benefits that are probable of being paid and recognized over the period services are provided. Compensation cost is remeasured at each reporting period based on expected future benefits and is attributed over the performance period on a straight-line basis. We did not recognize any compensation cost for this type of incentive award for the year ended December 31, 2020.

NOTE 12 – RELATED PARTY TRANSACTIONS

KKR

Pursuant to our management agreement with the Manager (the “Management Agreement”), the Manager has agreed to provide us with management services and other assistance, including with respect to strategic planning, identifying acquisitions, screening and referring potential investments, recommending strategies for exit from investments, executing our authorized investments and providing such other assistance as we may require, including, without limitation, preparing valuations and reports necessary or appropriate for our compliance with our Amended & Restated Limited Liability Company Agreement, dated August 18, 2020 (the “LLC Agreement”). As consideration for its services, KKR has the right to a quarterly management fee to the extent future capital is raised from third parties, to be calculated in accordance with the terms of our LLC Agreement. Our Management Agreement has a perpetual term unless terminated by the mutual consent of us and the Manager or by the removal of the Manager as the Managing Member under our LLC Agreement.

FDL

Certain of our consolidated subsidiaries have entered into an Oil and Natural Gas Property Operating and Services Agreement (the “Agreement”) with FDL. FDL’s management owns less than 0.15% of our Class A

 

F-51


Table of Contents

Units and holds noncontrolling interests in certain of our consolidated subsidiaries. Pursuant to the Agreement, FDL was engaged to manage the day-to-day operations of the business activities of our consolidated subsidiaries, including allocating to us and other interest holders the production and sale of oil, natural gas and natural gas liquids, collection and disbursement of revenues, operating expenses and general and administrative expenses in the respective oil and natural gas properties, and the payment of all capital costs associated with the ongoing operations of the oil and natural gas assets. As part of the engagement, FDL will then allocate the revenues, operating expenses, general and administrative expenses and cash collected to us and others as appropriate. We settle balances due to or due from FDL on a monthly basis.

As of December 31, 2020 and 2019, we had a net related party payable due to FDL totaling $7.5 million and $5.0 million, respectively, included within accounts payable – affiliates on our combined and consolidated balance sheets. During the years ended December 31, 2020, 2019 and 2018, we recorded $15.1 million, $18.9 million, and $15.2 million, respectively, as asset operating expenses for direct expenses processed by FDL.

RPM

A KKR entity has entered into a Master Management Services Agreement (the “MSA”) with a subsidiary of RPM Energy Management Partnership L.P. (“RPM”) to act as the manager of certain mineral and non-operated assets controlled by the Contributed Entities. Pursuant to the MSA and under management of KKR affiliates, RPM manages the day-to-day operations of the business activities of certain of our oil and natural gas properties. We reimburse RPM for all reasonable out-of-pocket expenses incurred for fulfilling its obligations under the MSA (“Allocable Overhead Costs”). The Allocable Overhead Costs are charged to us on an actual basis without mark-up or subsidy. As such, the Allocable Overhead Costs approximate reasonable market rates and are representative of the expenses that we would have incurred. We settle balances due to or due from RPM on a monthly basis.

As of December 31, 2020 and 2019 we had a payable due to RPM of $1.7 million and $0.5 million, respectively, included within other current liabilities on our combined and consolidated balance sheets.

NOTE 13 – EARNINGS PER UNIT

We have two classes of equity in the form of Class A Units and Class B Units. Both Class A Units and Class B Units are considered common units, and distributions are made pro rata in accordance with each Unit’s respective ownership percentage. As such, we apply the two-class method for purposes of calculating earnings per unit (“EPU”). Net income (loss) attributable to members is allocated to Class A Units and Class B Units in proportion to the pro rata ownership of each class after giving effect to distributions declared during the period, if any. There were no Class B Units issued or outstanding during the periods presented.

As described in Note 1 – Organization and Basis of Presentation, our financial statements have been retrospectively recast to reflect the historical accounts of the Contributed Entities on a combined basis due to the Reorganization. The denominator for our computation of net income (loss) per unit for periods prior to the Reorganization is calculated based on the number of Class A Units received by our parent as a result of the Reorganization.

 

F-52


Table of Contents

The following table sets for the computation of basic and diluted net income (loss) per unit:

 

       Year Ended December 31,  
       2020      2019      2018  
       (in thousands, except unit and per
unit amounts)
 

Numerator:

          

Net income (loss)

     $ (216,124    $ 46,709      $ 377,074  

Less: net (income) loss attributable to noncontrolling interests

       97,475        (870      (98,168
    

 

 

    

 

 

    

 

 

 

Net income (loss) attributable to members

     $ (118,649    $ 45,839      $ 278,906  
    

 

 

    

 

 

    

 

 

 

Denominator:

          

Weighted-average Class A Units outstanding – basic and diluted

       773,979        620,206        620,206  

Net income (loss) per unit:

          

Class A Units – basic and diluted

     $ (153.30    $ 73.91      $ 449.70  
    

 

 

    

 

 

    

 

 

 

NOTE 14 – SUBSEQUENT EVENTS

Subsequent events have been evaluated through the date of issuance of these financial statements, and there have been no events subsequent to December 31, 2020, other than those items disclosed below, that would require additional adjustments to our disclosure in our financial statements.

Acquisition of DJ Minerals Asset

On March 5, 2021, we acquired a portfolio of oil & gas mineral assets from an unrelated third-party operator for a total value of $63.9 million. The purchase was funded using cash on hand and borrowings under our Independence Minerals Holdings LLC credit facility.

April 2021 Exchange

On April 1, 2021, certain co-investors exchanged 100% of their interests in our Barnett natural gas assets for 9,508 Class A Units, representing 0.77% of our consolidated ownership. Since we already consolidate the results of these assets, this transaction will be accounted for as an equity transaction and reflected as a reclassification from noncontrolling interests to members’ equity with no gain or loss recognized on the exchange.

$500.0 million Senior Notes Issuance

On May 6, 2021, Independence Energy Finance, LLC, our wholly owned subsidiary, issued $500.0 million aggregate principal amount of 7.250% Senior Notes due 2026 (the “notes”). The notes bear interest at an annual rate of 7.250%, which is payable on May 1 and November 1 of each year, and mature on May 1, 2026.

The notes will be our senior unsecured obligations and the notes and the guarantees will rank equally in right of payment with the borrowings under our New Credit Agreement (as defined later within this note) and all of our other future senior indebtedness and senior to any of our future subordinated indebtedness. The notes will be guaranteed on a senior unsecured basis by each of our existing and future subsidiaries that will guarantee our New Credit Agreement and certain other capital markets indebtedness. The notes and the guarantees will be effectively subordinated to all of our secured indebtedness (including all borrowings and other obligations under our New Credit Agreement) to the extent of the value of the collateral securing such indebtedness, and

 

F-53


Table of Contents

structurally subordinated in right of payment to all existing and future indebtedness and other liabilities (including trade payables) of any future subsidiaries that do not guarantee the notes.

We may, at our option, redeem all or a portion of the notes at any time on or after May 1, 2023 at certain redemption prices. We may also redeem up to 40% of the aggregate principal amount of the notes before May 1, 2023 with an amount of cash not greater than the net proceeds that we raise in certain equity offerings at a redemption price equal to 107.250% of the principal amount of the notes being redeemed, plus accrued and unpaid interest, if any, to, but excluding the redemption date. In addition, prior to May 1, 2023, we may redeem some or all of the notes at a price equal to 100% of the principal amount thereof, plus a “make-whole” premium, plus accrued and unpaid interest, if any, to, but excluding the redemption date.

If we sell certain of our assets or experience certain kinds of changes of control accompanied by a ratings decline, holders of the notes may require us to repurchase their notes. The notes will not be listed on any securities exchange, and currently there is no public market for the notes.

New Credit Agreement

In connection with the notes issuance, we entered into a senior secured reserve-based revolving credit agreement (as amended, restated, amended and restated or otherwise modified to date, the “New Credit Agreement”) with Wells Fargo Bank, N.A., as administrative agent for the lenders and letter of credit issuer, and the lenders from time to time party thereto. The initial committed amount and borrowing base under the New Credit Agreement are $500.0 million and $850.0 million, respectively. The New Credit Agreement matures on May 6, 2025. Upon closing, we borrowed $190.0 million under the New Credit Agreement.

Borrowings under the New Credit Agreement bear interest at either a U.S. dollar alternative base rate (based on the prime rate, the federal funds effective rate or an adjusted LIBOR), plus an applicable margin or LIBOR, plus an applicable margin, at the election of the borrowers. The applicable margin varies based upon our borrowing base utilization then in effect. The fee payable for the unused revolving commitments is 0.50% per year.

The borrowing base is subject to semi-annual scheduled redeterminations on November 1, 2021 and thereafter on or about April 1st and October 1st of each year, as well as (i) elective borrowing base interim redeterminations at our request not more than twice during any consecutive 12-month period or the required lenders not more than once during any consecutive 12-month period and (ii) elective borrowing base interim redeterminations at our request following any acquisition or acquisitions of oil and gas properties with a purchase price in the aggregate of at least 5.0% of the then effective borrowing base. The borrowing base will be automatically reduced upon (i) the issuance of certain permitted junior lien debt and other permitted additional debt, (ii) the sale or other disposition of borrowing base properties if the aggregate PV-9 of such properties sold or disposed of is in excess of 5.0% of the borrowing base then in effect and (iii) early termination or set-off (a) of swap agreements the administrative agent relied on in determining the borrowing base or (b) of swap agreements if the value of such swap agreements so terminated is in excess of 5.0% of the borrowing base then in effect.

The obligations under the New Credit Agreement remain secured by first priority liens on substantially all of the Company’s and the guarantors’ tangible and intangible assets, including without limitation, oil and natural gas properties and associated assets and equity interests owned by the Company and the guarantors. In connection with each redetermination of the borrowing base, the Company must maintain mortgages on at least 85% of the PV-9 of the oil and gas properties that constitute borrowing base properties. The Company’s domestic direct and indirect subsidiaries are required to be guarantors under the New Credit Agreement, subject to certain exceptions.

The New Credit Agreement contains certain covenants that restrict the payment of cash dividends, certain borrowings, sales of assets, loans to others, investments, merger activity, commodity swap agreements, liens and other transactions without the adherence to certain financial covenants or the prior consent of our lenders. We are subject to (i) maximum leverage ratio and (ii) current ratio financial covenants calculated as of the last day of

 

F-54


Table of Contents

each fiscal quarter. The New Credit Agreement also contains representations, warranties, indemnifications and affirmative and negative covenants, including events of default relating to nonpayment of principal, interest or fees, inaccuracy of representations or warranties in any material respect when made or when deemed made, violation of covenants, bankruptcy and insolvency events, certain unsatisfied judgments and a change of control. If an event of default occurs and we are unable to cure such default, the lenders will be able to accelerate maturity and exercise other rights and remedies.

Noncontrolling Interest Carve-out

In connection with the above refinancing transactions, certain of our consolidated subsidiaries redeemed the noncontrolling equity interests held in such subsidiaries by a third-party investor in exchange for the third-party investor’s proportionate share of the underlying oil and natural gas interests held by our consolidated subsidiaries. Additionally, the third-party investor contributed cash of approximately $35.4 million to repay their proportional share of the underlying debt outstanding under our prior revolving credit facilities and other liabilities. The percentage ownership of these certain consolidated subsidiaries owned by the third-party investor ranges from 2.21% to 7.38%.

Repayment of Prior Revolving Credit Facilities

The combined proceeds from the notes issuance, New Credit Agreement and Noncontrolling Interest Carve-Out were used to fully repay all amounts outstanding under our prior revolving credit facilities, which were then terminated upon the repayment of the remaining principal and accrued interest.

Arkoma Basin Divestiture

On May 18, 2021 we executed a purchase and sale agreement with an unaffiliated third-party which encompassed the sale of certain producing properties and oil and gas leases in the Arkoma Basin in exchange for cash consideration, net of closing adjustments, of $22.1 million, and recognized a $9.4 million of gain on sale of assets in our combined and consolidated statement of operations.

Distributions

In March 2021, we paid a distribution of $9.4 million for the three months ended December 31, 2020 to holders of our Class A Units.

In June 2021, we paid a distribution of $13.5 million for the three months ended March 31, 2021 to holders of our Class A Units.

Transaction Agreement

On June 7, 2021, we entered into a transaction agreement with Contango Oil & Gas Company (“Contango”) and certain other parties thereto, providing for the combination of Contango’s business with our business under a new publicly-traded holding company (“New PubCo”). The New PubCo will be structured as an “Up-C” with all of the assets and operations of each of us and Contango indirectly held by an operating subsidiary of New PubCo (such operating subsidiary “OpCo”). Contango shareholders will own New PubCo Class A Common Stock, which has both voting and economic rights with respect to New PubCo. Our equityholders will own economic, non-voting limited liability company interests in OpCo (“OpCo Units”) and corresponding New PubCo Class B Common Stock, which has voting (but no economic) rights with respect to New PubCo. New PubCo will be a holding company, the sole material assets of which will consist of OpCo Units. New PubCo will be the sole managing member of OpCo, will be responsible for all operational, management and administrative decisions relating to OpCo’s business and will consolidate the financial results of OpCo and its subsidiaries, including the

 

F-55


Table of Contents

subsidiaries of Independence and Contango. The transaction will be consummated through a series of steps and closing is conditioned upon approval and adoption of the transaction agreement by Contango’s stockholders, expiration of the waiting period under the Hart-Scott-Rodino Act and other customary conditions.

Commodity Derivative Settlement

In June 2021, we settled certain of our outstanding derivative oil commodity contracts for $198.7 million, using borrowings of $160.0 million from our New Credit Agreement described below and cash on hand. Subsequent to the settlement, we entered into new commodity derivative contracts at prevailing market prices.

Derivative Contracts

The following table details our net volume positions by commodity as of June 30, 2021:

 

Production Period

   Volumes      Weighted Average
Fixed Price
 

Crude oil swaps (Bbls):

                                

WTI

     

2021

     4,701,323      $ 51.79  

2022

     7,568,649        61.90  

2023

     6,130,506        58.71  

2024

     1,092,000        53.68  

Brent

     

2021

     252,973        53.68  

2022

     500,050        56.36  

2023

     527,425        52.52  

Natural gas swaps (MMBtu):

     

2021

     34,118,935        2.76  

2022

     58,959,088        2.70  

2023

     47,512,319        2.48  

NGL swaps (Bbls):

     

2021

     1,980,333        17.83  

2022

     2,242,125        17.02  

Crude oil basis swaps (Bbls):

     

2021

     3,147,390        0.49  

2022

     5,457,176        (0.15

Natural gas basis swaps (MMBtu):

     

2021

     14,682,110        (0.20

2022

     26,061,463        (0.17

CMA Roll Hedges:

     

2021

     2,165,868        (0.24

 

F-56


Table of Contents

NOTE 15 – SUPPLEMENTAL OIL AND NATURAL GAS DISCLOSURES (UNAUDITED)

Geographic Area of Operation

All of the oil and natural gas properties in which we have working interests and mineral and royalty interests are located within the continental U.S., with the majority concentrated in Texas, Wyoming and Colorado. Therefore, the following disclosures about our costs incurred and proved reserves are presented on a combined and consolidated basis.

Oil and Natural Gas Reserve Information

Subsequent to the issuance of the Company’s 2020 financial statements, we determined that certain of our reserve estimates contained reserves associated with uneconomic wells and did not include overhead or plugging and abandonment costs. As a result, we revised our December 31, 2020 and 2019 reserve balances. We believe the change is immaterial to the reserve totals as it represents a 4,070 MBoe (1%) and 7,665 MBoe (2%) decrease from the originally reported total MBoe December 31, 2020 and 2019 reserve balances. The following table presents our net proved reserves, on a revised basis, for the years ended December 31, 2020, 2019 and for the year ended December 31, 2018 and the changes in net proved oil, natural gas and NGL reserves during such years:

 

     Year Ended December 31, 2020  
     Oil
(MBbls)
     Natural
Gas
(MMcf)
     Natural Gas
Liquids
(MBbls)
     Total
(MBoe)
 

Net proved reserves at beginning of period

     211,533        1,161,239        61,126        466,199  

Revisions of previous estimates (1)

     (57,708      (478,153      (20,279      (157,680

Extensions, discoveries, and other additions

     4,088        21,479        603        8,271  

Sales of reserves in place

     —          —          —          —    

Purchases of reserves in place

     22,409        196,840        18,952        74,168  

Production

     (13,132      (78,541      (5,078      (31,300
  

 

 

    

 

 

    

 

 

    

 

 

 

Net proved reserves at end of period

     167,190        822,864        55,324        359,658  
  

 

 

    

 

 

    

 

 

    

 

 

 
     Year Ended December 31, 2019  
     Oil
(MBbls)
     Natural
Gas
(MMcf)
     Natural Gas
Liquids
(MBbls)
     Total
(MBoe)
 

Net proved reserves at beginning of period

     202,805        1,189,962        75,780        476,913  

Revisions of previous estimates

     10,477        20,552        (11,321      2,581  

Extensions, discoveries, and other additions

     12,003        24,472        1,855        17,936  

Sales of reserves in place

     —          —          —          —    

Purchases of reserves in place

     —          —          —          —    

Production

     (13,752      (73,747      (5,188      (31,231
  

 

 

    

 

 

    

 

 

    

 

 

 

Net proved reserves at end of period

     211,533        1,161,239        61,126        466,199  
  

 

 

    

 

 

    

 

 

    

 

 

 
     Year Ended December 31, 2018  
     Oil
(MBbls)
     Natural
Gas
(MMcf)
     Natural Gas
Liquids
(MBbls)
     Total
(MBoe)
 

Net proved reserves at beginning of period

     129,887        286,619        43,747        221,405  

Revisions of previous estimates (2)

     (15,332      (44,977      (8,902      (31,730

Extensions, discoveries, and other additions

     3,288        5,561        512        4,727  

Sales of reserves in place

     (1,401      (39,913      (242      (8,296

Purchases of reserves in place

     99,573        1,041,027        45,551        318,628  

Production

     (13,210      (58,355      (4,886      (27,821
  

 

 

    

 

 

    

 

 

    

 

 

 

Net proved reserves at end of period

     202,805        1,189,962        75,780        476,913  
  

 

 

    

 

 

    

 

 

    

 

 

 

 

F-57


Table of Contents

 

(1)

Revisions of previous estimates include 92.0 MBoe downward revisions of our PUD reserves. The revisions are primarily due to declining commodity prices which decreased the quantity of reserves recoverable from our proved locations, and also resulted in the removal of certain PUD locations that were uneconomic at year end prices.

(2)

Revisions of previous estimates primarily related to the impact of certain of our operators’ bankruptcies on our oil and gas properties, and the removal of certain PUD locations related to those operators.

The following table sets forth our net proved oil, natural gas and NGL reserves, on a revised basis, as of the years ended December 31, 2020 and 2019, and as of the years ended December 31, 2018 and 2017:

 

Proved Developed Reserves

   Oil
(MBbls)
     Natural
Gas
(MMcf)
     Natural Gas
Liquids
(MBbls)
     Total
(MBoe)
 

December 31, 2020

     92,024        748,496        44,307        261,079  

December 31, 2019

     103,728        870,491        48,997        297,808  

December 31, 2018

     113,917        933,774        60,275        329,820  

December 31, 2017

     79,618        196,258        26,919        139,248  

Proved Undeveloped Reserves

   Oil
(MBbls)
     Natural
Gas
(MMcf)
     Natural Gas
Liquids
(MBbls)
     Total
(MBoe)
 

December 31, 2020

     75,166        74,368        11,017        98,579  

December 31, 2019

     107,805        290,748        12,129        168,391  

December 31, 2018

     88,888        256,188        15,505        147,093  

December 31, 2017

     50,269        90,361        16,828        82,157  

During the year ended December 31, 2020, we added 8,271 MBoe of proved reserves from drilling activities and technical evaluation of major proved areas, primarily in the Permian Basin and in various mineral interests. Approximately 57% of the reserve additions for the year ended December 31, 2020 were crude oil and NGLs. Purchases in place of 74,168 MBoe were primarily related to the Permian and DJ Basins.

During the year ended December 31, 2019, we added 17,936 MBoe of proved reserves from drilling activities and technical evaluation of major proved areas, primarily in the Permian and Eagle Ford Basins. Approximately 77% of the reserve additions for the year ended December 31, 2019 were crude oil and NGLs.

During the year ended December 31, 2018, we added 318,628 MBoe of reserves through acquisitions in the Eagle Ford Shale and Barnett Shale. Approximately 54% of the acquired reserves for the year ended December 31, 2018 were natural gas, while 31% were crude oil.

Capitalized Costs Relating to Oil and Gas Producing Activities

The following table summarizes the capitalized costs relating to our crude oil and natural gas producing activities as of December 31, 2020 and 2019:

 

     As of December 31,  
     2020      2019  
     (in thousands)  

Proved oil and natural gas properties (successful efforts method)

   $ 4,910,059      $ 4,420,557  

Unproved oil and natural gas properties

     288,459        326,331  

Oil and natural gas properties, at cost

     5,198,518        4,746,888  

Less accumulated depreciation, depletion and amortization

     (1,666,620      (1,058,551
  

 

 

    

 

 

 

Net capitalized costs

   $ 3,531,898      $ 3,688,337  
  

 

 

    

 

 

 

 

F-58


Table of Contents

Costs Incurred in Oil and Gas Property Acquisition, Exploration and Development Activities.

Acquisition costs include costs incurred to purchase, lease or otherwise acquire property. Exploration costs include additions to exploratory wells, including those in progress, and exploration expenses. Development costs include additions to production facilities and equipment and additions to development wells, including those in progress.

The following table summarizes costs incurred related to our oil and gas activities years ended December 31, 2020, 2019 and 2018:

 

     Year Ended December 31,  
     2020      2019      2018  
     (in thousands)  

Acquisition costs:

        

Proved

   $ 355,010      $ 795      $ 1,426,838  

Unproved

     680        7,264        59,212  

Exploration costs

     —          710        397  

Development

     83,013        318,157        208,655  
  

 

 

    

 

 

    

 

 

 

Total costs incurred

   $ 438,703      $ 326,926      $ 1,695,102  
  

 

 

    

 

 

    

 

 

 

Standardized Measure of Discounted Future Net Cash Flows Relating to Proved Oil and Gas Reserves

The following information has been developed utilizing procedures prescribed by ASC 932 – Extractive Industries – Oil and Gas and based on crude oil, NGL and natural gas reserves and production volumes estimated by our engineering staff. The estimates were based on a 12-month average for commodity prices for the year ended December 31, 2017. The following information may be useful for certain comparative purposes, but should not be solely relied upon in evaluating our performance. Further, information contained in the following table should not be considered as representative of realistic assessments of future cash flows, nor should the standardized measure of discounted future net cash flows be viewed as representative of our current value.

The future cash flows presented below are based on sales prices and cost rates in existence as of the date of the projections. It is expected that material revisions to some estimates of crude oil, NGL and natural gas reserves may occur in the future, development and production of the reserves may occur in periods other than those assumed, and actual prices realized and costs incurred may vary significantly from those used.

Management does not rely upon the following information in making investment and operating decisions. Such decisions are based upon a wide range of factors, including estimates of probable and possible reserves as well as proved reserves, and varying price and cost assumptions considered more representative of a range of possible economic conditions that may be anticipated.

Subsequent to the issuance of the Company’s 2020 financial statements, we determined that certain of our reserve estimates contained reserves associated with uneconomic wells and did not include overhead or plugging and abandonment costs. As a result, we revised our December 31, 2020 and 2019 discounted future net cash flows. We believe the change is immaterial to the discounted future net cash flows totals as it represents a $3.4 million (less than 1%) decrease and a $1.6 million (less than 1%) increase from the originally reported December 31, 2020 and 2019 discounted future net cash flows totals. The following tables show the reserves on a revised basis.

 

F-59


Table of Contents

The following table sets forth the standardized measure of discounted future net cash flows from projected production of our oil and gas reserves, on a revised basis, for the years ended December 31, 2020, 2019 and for the year ended December 31, 2018:

 

     Year Ended December 31,  
     2020      2019      2018  
     (in thousands)  

Future cash inflows

   $ 8,232,932      $ 15,745,942      $ 18,281,840  

Future production costs

     (4,280,563      (6,766,410      (7,747,910

Future development costs(1)

     (1,353,957      (2,323,420      (2,099,593

Future income taxes

     (30,155      (63,136      (73,387
  

 

 

    

 

 

    

 

 

 

Future net cash flows

     2,568,257        6,592,976        8,360,950  

Annual discount of 10% for estimated timing

     (1,240,397      (3,482,128      (4,153,603
  

 

 

    

 

 

    

 

 

 

Standardized measure of discounted future net cash flows

   $ 1,327,860      $ 3,110,848      $ 4,207,347  
  

 

 

    

 

 

    

 

 

 

 

(1)

Future development costs include future abandonment and salvage costs.

Changes in standardized measure of discounted future net cash flows

The following table sets forth the changes in the standardized measure of discounted future net cash flows for the years ended December 31, 2020, 2019 and 2018:

 

     Year Ended December 31,  
     2020      2019      2018  
     (in thousands)  

Balance at beginning of period

   $ 3,110,848      $ 4,207,347      $ 1,394,865  

Net change in prices and production costs

     (1,184,939      (821,874      747,150  

Net change in future development costs

     160,465        (59,359      (1,568

Sales and transfers of oil and natural gas produced, net of production expenses

     (290,053      (568,665      (720,524

Extensions, discoveries, additions and improved recovery, net of related costs

     31,688        182,697        61,131  

Purchases of reserves in place

     176,480        —          2,583,348  

Sales of reserves in place

     —          —          (42,045

Revisions of previous quantity estimates

     (887,395      (226,561      191,689  

Previously estimated development costs incurred

     32,873        15,676        27,420  

Net change in taxes

     19,350        (19      (22,825

Accretion of discount

     283,954        424,278        138,904  

Changes in timing and other

     (125,411      (42,672      (150,198
  

 

 

    

 

 

    

 

 

 

Balance at end of period

   $ 1,327,860      $ 3,110,848      $ 4,207,347  
  

 

 

    

 

 

    

 

 

 

 

F-60


Table of Contents

Report of independent auditors

The Board of Directors

Liberty Energy, LLC

We have audited the accompanying financial statements of Liberty Energy, LLC, which comprise the balance sheet as of December 31, 2019, and the related statements of operations and comprehensive loss, owner’s equity, and cash flows for the year then ended, and the related notes to the financial statements.

Management’s responsibility for the financial statements

Management is responsible for the preparation and fair presentation of these financial statements in conformity with U.S. generally accepted accounting principles; this includes the design, implementation and maintenance of internal control relevant to the preparation and fair presentation of financial statements that are free of material misstatement, whether due to fraud or error.

Auditor’s responsibility

Our responsibility is to express an opinion on these financial statements based on our audit. We conducted our audit in accordance with auditing standards generally accepted in the United States of America. Those standards require that we plan and perform the audit to obtain reasonable assurance about whether the financial statements are free of material misstatement.

An audit involves performing procedures to obtain audit evidence about the amounts and disclosures in the financial statements. The procedures selected depend on the auditor’s judgment, including the assessment of the risks of material misstatement of the financial statements, whether due to fraud or error. In making those risk assessments, the auditor considers internal control relevant to the entity’s preparation and fair presentation of the financial statements in order to design audit procedures that are appropriate in the circumstances, but not for the purpose of expressing an opinion on the effectiveness of the entity’s internal control. Accordingly, we express no such opinion. An audit also includes evaluating the appropriateness of accounting policies used and the reasonableness of significant accounting estimates made by management, as well as evaluating the overall presentation of the financial statements.

We believe that the audit evidence we have obtained is sufficient and appropriate to provide a basis for our audit opinion.

Opinion

In our opinion, the financial statements referred to above present fairly, in all material respects, the financial position of Liberty Energy, LLC at December 31, 2019, and the results of its operations and its cash flows for the year then ended in conformity with U.S. generally accepted accounting principles.

/s/ Ernst & Young LLP

March 31, 2021

 

F-61


Table of Contents

Liberty Energy, LLC

Balance sheet

December 31, 2019

 

Assets

  

Current assets:

  

Cash and cash equivalents

   $ 34,714,201  

Accounts receivable from oil and gas sales

     44,632,447  

Prepaid drilling costs

     117,963,195  

Other current assets

     406,783  
  

 

 

 

Total current assets

     197,716,626  

Oil and gas properties:

  

Proved wells and related equipment and facilities

     2,205,826,488  

Unproved properties

     90,712,252  

Support equipment and facilities

     22,026,064  
  

 

 

 
     2,318,564,804  

Less: Accumulated depreciation, depletion, amortization and impairment

     (1,221,268,319
  

 

 

 

Oil and gas properties, net

     1,097,296,485  

Other assets

     699,666  
  

 

 

 

Total assets

   $ 1,295,712,777  
  

 

 

 

Liabilities and owner’s equity

  

Current liabilities:

  

Income tax payable

   $ 213,977  

Accounts payable and accrued expenses

     9,165,646  

Accrued expenses, affiliates

     1,619,857  

Current portion of asset retirement obligation

     2,754,358  
  

 

 

 

Total current liabilities

     13,753,838  

Long-term liabilities:

  

Asset retirement obligation

     12,633,024  
  

 

 

 

Total liabilities

     26,386,862  

Owner’s equity:

  

Initial capital

     1,000  

Additional paid-in capital

     2,364,898,688  

Accumulated deficit

     (1,095,573,773
  

 

 

 

Total owner’s equity

     1,269,325,915  

Total liabilities and owner’s equity

   $ 1,295,712,777  
  

 

 

 

 

F-62


Table of Contents

Liberty Energy, LLC

Statement of operations and comprehensive loss

year ended December 31, 2019

 

Revenues:

  

Oil, gas and other sales

   $ 320,312,573  

Other income

     2,236,437  
  

 

 

 

Total revenues, net

     322,549,010  

Operating expenses:

  

Production

     130,978,954  

Exploration

     623,432  

Depreciation, depletion, amortization and accretion

     168,235,389  

Impairment of assets

     20,599,477  

General and administrative

     885,407  
  

 

 

 

Total operating expenses

     321,322,659  

Gain on sale of assets

     834,305  

Gain on settlement of asset retirement obligations

     589,192  
  

 

 

 

Total operating income

     2,649,848  

Other expense:

  

Investment management fees and expenses

     (4,921,657
  

 

 

 

Other expense

     (4,921,657
  

 

 

 

Loss before income taxes

     (2,271,809

Income tax expense

     801,379  
  

 

 

 

Total comprehensive loss

   $ (3,073,188
  

 

 

 

 

F-63


Table of Contents

Liberty Energy, LLC

Statement of owner’s equity

year ended December 31, 2019

 

     Initial
Capital
     Additional
Paid-In Capital
     Accumulated
Deficit
    Total Owner’s
Equity
 

Balance at January 1, 2019

   $ 1,000      $ 2,266,724,421      $ (1,092,500,585   $ 1,174,224,836  

Capital contributions

     —          98,174,267        —         98,174,267  

Net loss

     —          —          (3,073,188     (3,073,188
  

 

 

    

 

 

    

 

 

   

 

 

 

Balance at December 31, 2019

   $ 1,000      $ 2,364,898,688      $ (1,095,573,773   $ 1,269,325,915  
  

 

 

    

 

 

    

 

 

   

 

 

 

 

F-64


Table of Contents

Liberty Energy, LLC

Statement of cash flows

year ended December 31, 2019

 

Operating activities

  

Net loss

   $ (3,073,188

Adjustments to reconcile net loss to net cash provided by operating activities:

  

Gain on sale of assets

     (834,305

Gain on settlement of asset retirement obligations

     (589,192

Depreciation, depletion, amortization and accretion expense

     168,235,389  

Impairment of assets

     20,599,477  

Change in accounts receivable

     3,204,726  

Change in income tax receivable

     (308,996

Change in accounts payable and accrued expenses

     4,836,151  

Change in other assets

     (1,763,541
  

 

 

 

Net cash provided by operating activities

     190,306,521  

Investing activities

  

Proceeds from the sales of working interests and other equipment

     32,861,508  

Investment in oil and gas properties

     (327,435,204
  

 

 

 

Net cash used in investing activities

     (294,573,696

Financing activities

  

Capital contributions from parent

     98,174,267  
  

 

 

 

Net cash provided by financing activities

     98,174,267  
  

 

 

 

Decrease in cash and cash equivalents

     (6,092,908

Cash and cash equivalents at beginning of year

     40,807,109  
  

 

 

 

Cash and cash equivalents at end of year

   $ 34,714,201  
  

 

 

 

Supplemental disclosure

  

Development of oil and natural gas properties – changes in related accruals

   $ 49,981,864  

Taxes paid

     465,558  

 

F-65


Table of Contents

Liberty Energy, LLC

Notes to financial statements

December 31, 2019

 

1.

Organization and operations

 

   

Liberty Energy, LLC (LEC) (the Company) is an oil and gas asset acquisition company and one of the LLC subsidiaries owned by Liberty Energy Holdings, LLC (LEH). LEH is wholly owned by Liberty Mutual Insurance Company (Liberty Mutual). The primary objective of LEC is to make investments in the upstream and midstream oil and gas sectors. The Company owns direct working interests (nonoperating) in oil and gas projects which is focused on the upstream and midstream energy sector. LEC’s investments are located exclusively in the United States.

 

   

Liberty Mutual has committed to fund cash requirements for property acquisitions, exploration and development, other oil and gas investments, and operations of the Company. Capital contributions pursuant to such commitments were approximately $98.2 million in 2019. As of December 31, 2019, Liberty Mutual has additionally committed up to $23.2 million to the Company for its cash requirements.

 

2.

Summary of significant accounting policies

Basis of presentation and consolidation principles

 

   

The accompanying financial statements present the accounts of the Company and have been prepared in conformity with U.S. generally accepted accounting principles (GAAP). All material intercompany transactions and balances have been eliminated in consolidation.

 

   

The Company also owns undivided interests in producing and non-producing oil and gas wells. Ownership of these assets is structured as an undivided interest, not as ownership in a limited partnership, a limited liability company or other form of entity. Each owner is proportionately responsible for each well-level liability and individually entitled to the benefits produced by the asset. The Company proportionately consolidates its undivided interests in oil and gas wells.

Use of estimates

 

   

Financial statements prepared in accordance with accounting principles generally accepted in the United States requires management to make estimates and assumptions that affect the reported amounts of assets and liabilities, and the disclosure of contingent assets and liabilities, as of the balance sheet date and the reported amounts of revenues and expenses during the reporting period reflected. Management evaluates its estimates and related assumptions regularly, including those related to proved reserves, the value of properties and equipment asset retirement obligations, litigation liabilities, income taxes and fair value changes. While the amounts included in the financial statements reflect management’s best estimates and assumptions, changes in facts and circumstances or additional information may result in revised estimates, and actual results may differ from those estimates.

Cash and cash equivalents

 

   

Cash and equivalents are short-term, highly liquid investments that are both readily convertible into known amounts of cash and so near to maturity that they present insignificant risk of changes in value due to changing interest rates.

 

F-66


Table of Contents

Revenue recognition

 

   

The Company accounts for oil and gas sales from its interests in producing wells under the sales method. The sales method requires that the Company recognize revenue based on the amount of oil and gas sold to purchasers on its behalf, which may be different from the Company’s entitled production based on its interest in the properties.

Accounts receivable from oil and gas sales

 

   

Accounts receivable are stated at cost less allowance for doubtful accounts for potentially uncollectible amounts.

Prepaid drilling costs

 

   

Prepaid drilling costs represent future lease acquisition costs, tangible drilling costs, and intangible drilling costs that have been paid in advance to operators and are stated at cost.

Oil and gas properties

 

   

Oil and gas properties are accounted for using the successful efforts method whereby only costs (including lease acquisition and intangible drilling costs) associated with exploration efforts that result in the discovery of proved reserves are capitalized. Costs of acquiring and exploring unproved oil and gas leases are initially capitalized pending the results of exploration activities. When exploration projects do not yield proved reserves, the costs of the unsuccessful wells and associated lease acquisition costs are expensed. Geological and geophysical expenditures are expensed as incurred. All development costs are capitalized. See Note 3 for additional information on oil and gas properties held at December 31, 2019.

Depreciation, depletion, amortization and accretion

 

   

Capitalized costs of producing oil and gas properties are depreciated and depleted on a field-by-field basis. The Company uses the unit-of-production method to deplete its properties and the calculation is based on units of proved developed reserves as estimated by independent petroleum engineers. Significant processing and pipeline assets are depreciated over a fixed period using the straight-line method. In periods subsequent to the initial measurement of an asset retirement obligation at present value, a period-to-period increase in the carrying amount of the liability is recognized as accretion expense, which represents the effect of the passage of time on the amount of the liability. An equivalent amount is added to the carrying amount of the liability.

Gains or losses on the sale of assets

 

   

Gains or losses are recognized when oil and gas properties are sold. The sale of a partial interest in an exploratory oil and gas property is recognized as a recovery of cost and serves to reduce the basis of the property. A gain from the sale of a partial interest in an exploratory oil and gas property is recognized only in the event that the proceeds exceed the carrying value of the portion of the property sold.

Impairments of oil and gas properties

 

   

The Company is required to review its oil and gas properties when facts and circumstances indicate the possible existence of impairment. The Company tests for recoverability by comparing the undiscounted cash flows expected to be generated by a project to the property’s carrying value. When a property’s carrying value is greater than the expected future cash flows, impairment expense is recognized to the extent that the carrying value of the property exceeds its discounted expected cash flows.

 

F-67


Table of Contents
   

In employing the discounted cash flow method described above, key inputs include commodity prices, locational basis difference, production, project development costs and the discount rate which are based on management’s expectations about outcomes with respect to these variables. Specifically, the Company uses a Wood Mackenzie curve and applies a discount rate to the projected future cash flows. Impairment is assessed on a field-by-field basis. See Note 4 for additional information on impairments recognized for the year ended December 31, 2019.

Asset retirement obligations

 

   

The Company recognizes the fair value of a liability for an asset retirement obligation in the period in which the liability is incurred if a reasonable estimate of fair value can be made. Asset retirement costs are capitalized when they are incurred as part of the carrying amount of the oil and gas properties and are subsequently depleted using the unit-of-production method. The asset retirement obligation is accreted over the estimated useful life of the associated asset until settlement. If the liability is settled for an amount other than the recorded amount, a gain or loss is recognized if it is material. The asset retirement obligation recorded by the Company relates primarily to the plugging, dismantlement and site restoration of oil and gas wells. Please refer to Note 5 for further information on the Company’s asset retirement obligations.

Investment management fees and expenses

 

   

In 2012, LEH entered into an Investment Advisory Agreement (Agreement) with Liberty Mutual Investment (LMI) to manage the assets of the Company’s investment portfolios. The agreement provided for management fees to be paid to LMI, which is allocated to the respective wholly owned subsidiaries of LEH based on their respective assets. LEC was allocated management fees totaling $4.9 million in 2019. Management fees are presented as other expense in the statement of operations. Please see Note 8 for additional information on the management fees recognized for the year ended December 31, 2019.

Income taxes

 

   

LEC is a single-member limited liability company and is treated as a disregarded entity for U.S. Federal income tax purposes. Accordingly, LEC is considered part of Liberty Mutual’s Federal income tax reporting and does not file a separate U.S. Federal income tax return. Similarly, LEC is reported as a part of Liberty Mutual Insurance Company for state income tax reporting, with the exception of those activities in Texas, which taxes limited liability companies as separate legal entities. Accordingly, LEC provides for Texas margins tax and other state income taxes withheld from partnership investments. In accordance with Accounting Standards Codification (ASC) 740, Income Taxes, interest or penalties related to the Company operations, if any, are analyzed and recorded by Liberty Mutual in its consolidated financial statements.

 

   

Please see Note 9 for additional information on the income tax expense recognized for the year ended December 31, 2019.

Distributions and returns of capital

 

   

The Company determines the character of all repatriations made to Liberty Mutual on a monthly basis. Repatriations are designated as being from earnings to the extent of the existence of distributable retained earnings during the month in which the distribution is made. Repatriations in excess of distributable retained earnings are designated as returns of capital. The Company will recognize a deficit to the extent by which cumulative distributions exceed retained earnings.

 

F-68


Table of Contents

Recently adopted accounting standards

 

   

Effective January 1, 2019, the Company adopted Accounting Standards Update (ASU) 2014-09, Revenue from Contracts with Customers. ASU 2014-09 was issued to clarify the principles for recognizing revenue, however, financial instrument transactions are not within the scope of this guidance. ASU 2014-09 is effective for nonpublic business entities for fiscal years, and interim periods within those fiscal years, beginning after December 15, 2019. As of December 31, 2019, the Company has adopted the standard and the adoption did not have an impact the Company’s financial statements.

 

   

Effective January 1, 2019, the Company adopted the Financial Accounting Standards (FASB) issued ASU 2016-02, Leases. The amendments required a lessee to recognize a right-of-use asset and a lease liability on the balance sheet for leases with terms longer than 12 months. Leases will be classified as either finance or operating, with classification affecting the pattern of expense recognition in the statements of income. The amendments of ASU 2016-02 were effective for public business entities for fiscal years beginning after December 15, 2018, and interim periods within those fiscal years. The Company’s adoption of the standard did not have a material impact the Company’s financial statements.

Future adoption of new accounting standards

 

   

The Company will adopt the FASB issued ASU 2016-13, Financial Instruments – Credit Losses (Topic 326): Measurement of Credit Losses on Financial Instruments. ASU 2016-13 replaces the current incurred loss model with an expected credit loss model, which measures credit losses on financial instruments measured at amortized cost and will require companies to recognize an allowance for expected credit losses. In addition, ASU 2016-13 also amends the credit loss measurement guidance for available-for-sale debt securities and beneficial interests in securitized financial assets. This amendment removes certain factors to consider when determining whether credit losses should be recognized and will require companies to recognize expected credit losses through an allowance. ASU 2016-13 is effective for public business entities for fiscal years, and interim periods within those fiscal years, beginning after December 15, 2019. The adoption is not expected to have a material impact on the Company’s financial statements.

 

   

There are no other accounting standards not yet adopted by the Company that are expected to have a material impact on its financial position or results of operations.

 

3.

Oil and gas properties

 

   

LEC owns direct working interests in various oil and gas properties and applies the successful efforts method of accounting. At December 31, 2019, the DJ Basin properties and Reeves properties constituted the largest components of oil and gas properties and represent 62% and 24% of the portfolio, respectively.

 

4.

Impairments

 

   

In 2019, the Company recognized impairment expense of $20.6 million related to oil and gas properties.

 

5.

Asset retirement obligations

 

   

The Company accounts for obligations arising from the retirement of tangible long-lived assets in accordance with ASC 410, Asset Retirement and Environmental Obligations. The Company’s asset retirement obligations represent future abandonment costs of tangible assets such as platforms, wells and other facilities. ASC 410 requires that the fair value of a liability for an asset retirement obligation be recognized in the period in which it is incurred if a reasonable estimate of fair value can be made, and that the corresponding cost is capitalized as part of the carrying value of the long-lived asset. The liability is accreted to its then present value each period, and the capitalized cost is charged to depletion over the useful life of the related asset. If the liability is settled for an amount other than the recorded amount, a gain or loss is recognized if it is material.

 

F-69


Table of Contents
   

As of December 31, 2019, the estimated fair value of the Company’s asset retirement obligation was $15.4 million.

 

6.

Accounts receivable

 

   

As of December 31, 2019, the Company had an accounts receivable balance of $44.6 million related entirely to oil and gas sales from joint venture operators. The Company’s debtors are primarily entities that operate exclusively in the oil and gas sector, therefore, the collectability of LEC’s receivables are highly dependent on general economic conditions that are beyond its control. As of December 31, 2019, the Company has deemed its accounts receivable to be collectible and did not record an allowance for doubtful accounts.

 

7.

Fair value measurement

Other financial instruments

 

   

The Company’s financial instruments consist primarily of cash and cash equivalents, accounts receivable, prepaid insurance, accounts payable and accrued liabilities. The carrying value of the current assets (cash and cash equivalents, accounts receivable, etc.) and current liabilities (accounts payable and accrued liabilities) approximate their fair value due to the short maturity of these items.

 

8.

Transactions with affiliates

 

   

In 2012, LEH contracted with LMI in order to provide the services necessary to execute the mission of the Company. Under the terms of the Agreement, LEH pays LMI a monthly management fee of 0.3% of the average U.S. GAAP carrying value of LEH’ s assets under management. In return for this payment, LMI provides investment management services to LEH and its wholly owned subsidiaries such that the Company may execute its business objectives. LEC recognized $4.9 million of expense related to this arrangement in 2019. At December 31, 2019, LEC had $830 thousand of investment management fees and $790 thousand for state income taxes totaling $1.6 million recorded in accrued expenses, affiliates.

 

9.

Income taxes

 

   

The Company recognized income tax expense of $801 thousand in 2019. This differs from the amounts computed by applying the U.S. Federal income tax rate of 21% to income or loss before provision for income taxes as follows:

 

Expected income tax expense (benefit)

   $ (477,080

Disregarded entity income

     477,080  
  

 

 

 

Federal income tax expense

     —    

State tax expense

     801,379  
  

 

 

 

Income tax expense

   $ 801,379  
  

 

 

 

 

   

The allocation of income tax expense between current and deferred is as follows:

 

Current income tax expense (benefit):

  

U.S. Federal

   $ —    

State

     801,379  
  

 

 

 

Total current tax (benefit)

     801,379  

Deferred income tax expense:

  

U.S. Federal

     —    
  

 

 

 

Total U.S. Federal, foreign and state income tax expense

   $ 801,379  
  

 

 

 

 

F-70


Table of Contents
   

There are no deferred tax assets or liabilities as of December 31, 2019.

 

   

As of December 31, 2019, the Company has no unrecognized tax benefits. The Company does not expect any material changes to the balance of unrecognized tax benefits within the next twelve months.

 

   

The Company recognizes interest and penalties related to unrecognized tax benefits in U.S. Federal income tax expense. During the year ended December 31, 2019, the Company did not recognize any interest or penalties.

 

   

The Texas statute of limitations has expired through the 2014 tax year. Any adjustments that may result from the examinations of these income tax returns are not expected to have a material impact on the financial position, liquidity, or results of operations of the Company.

 

10.

Commitments

 

   

Pursuant to the terms of the respective subscription agreements, as of December 31, 2019, the Company is committed to make capital contributions in the amount of $23.2 million. Liberty Mutual has committed to fund LEC in order to enable the Company to settle these obligations.

 

11.

Divestitures

 

   

In August 2019, the Company sold its interest in certain oil and gas properties in Dimmit, Zavala and Frio Counties, Texas, to unrelated third parties for $7.8 million, net of customary closing adjustments. A net gain of $0.9 million was recognized on the sale.

 

   

In August 2019, the Company sold its interest in certain oil and gas properties in Gonzalez, Texas to an unrelated third party for $5.1 million, net of customary closing adjustments. A net loss of $11.0 million was recognized on the sale.

 

   

In September 2019, the Company sold its interest in certain oil and gas properties in Garfield County, Colorado to an unrelated third party for $17.1 million, net of customary closing adjustments. A net gain of $10.8 million was recognized on the sale.

 

12.

Subsequent events

 

   

The Company has assessed material subsequent events through March 31, 2021, the date the financial statements were available to be issued.

Dispositions

 

   

In February 2020, the Company sold its non-operated interest in Ward County to an unrelated third party for $.6 million. A net gain of $.5 million was recognized on the sale.

Impairments

 

   

On July 19, 2020, the Company entered into an agreement with an investment firm, whereby both parties contributed various energy assets into a new joint venture vehicle. The Company contributed its entire interest in LEC to the joint venture in exchange for a minority interest in the new entity. As a result of being held for sale, a $231 million impairment is reflected in the statements of income as of June 30, 2020.

 

F-71


Table of Contents

COVID-19

 

   

In December 2019, a novel coronavirus commonly referred to as “COVID-19” surfaced in Wuhan, China. The outbreak has since spread to other countries, including the United States, and efforts to contain the spread of this coronavirus have intensified and are ongoing. The outbreak and any preventative or protective actions that governments, other third parties or we may take in respect of the coronavirus may result in a continued period of business disruption and reduced operations. The extent to which the coronavirus impacts our future results will depend on developments which are highly uncertain and cannot be predicted, including litigation developments, legislative or regulatory actions and intervention, the length and severity of the coronavirus (including of second waves) and the actions of government actors to contain the coronavirus or treat its impact, among others. Possible effects on our business and operations also include disruptions to business operations. A significant rise in the number of COVID-19 infections, infections in a wide range of countries and regions, or a prolongation of the outbreak, could create an adverse economic effect on the Company.

 

F-72


Table of Contents

Liberty Energy, LLC

Supplemental oil and gas information (unaudited)

December 31, 2019

Estimated quantities of proved oil and natural gas reserves – unaudited

 

   

The reserves presented below summarize the net ownership interests in estimated quantities of proved and proved developed oil and natural gas reserves of the properties at December 31, 2019, estimated in accordance with SEC guidelines, based on a report of Netherland, Sewell & Associates, Inc., the Company’s independent reserves engineer, and the related summary of changes in estimated quantities of net remaining proved reserves during the year.

 

   

Proved reserves are estimated quantities of oil and natural gas which geological and engineering data demonstrate, with reasonable certainty, to be recoverable in future years from known reservoirs under existing economic and operating conditions (i.e., prices and costs) existing at the time the estimate was made. Proved developed reserves are proved reserves that can be expected to be recovered through existing wells and equipment in place and under operating methods being utilized at the time the estimates were made.

 

   

The following table sets forth information for the year ended December 31, 2019, with respect to changes in the proved reserves:

 

     Oil
(Mbbl)
     Gas
(MMcf)
     Liquids
(Mbbl)
     MBOE  

January 1, 2019

     47,938        573,522        45,138        188,663  
  

 

 

    

 

 

    

 

 

    

 

 

 

Revisions

     (15,760      (138,973      (18,327      (57,249

Extensions

     2,639        64,941        2,271        15,734  

Divestiture of reserves

     (2,271      (73,295      (2,078      (16,564

Production

     (3,501      (38,357      (2,021      (11,914
  

 

 

    

 

 

    

 

 

    

 

 

 

December 31, 2019

     29,045        387,838        24,984        118,669  
  

 

 

    

 

 

    

 

 

    

 

 

 

Proved developed reserve, at January 1, 2019

     13,161        235,012        14,583        66,912  

Proved developed reserves at December 31, 2019

     11,688        187,372        11,799        54,716  

Proved undeveloped reserves at January 1, 2019

     34,777        338,509        30,555        121,750  

Proved undeveloped reserves at December 31, 2019

     17,357        200,466        13,185        63,953  

 

   

During the year ended December 31, 2019, the Company’s extensions and discoveries of 15,731 MBOE resulted primarily from the drilling of 22 new wells and from 77 new proved undeveloped locations added. The Partnership’s negative revisions of previous estimated quantities of 57,249 MBOE were due mainly to 238 proved undeveloped locations being removed due to economics. The divestures of 16,754 MBOE was mainly comprised of divesting our properties in the Piceance Basin of Colorado.

Standardized measure of discounted future net cash flows relating to proved oil and gas reserves – unaudited

 

   

The following tables set forth the computation of the standardized measure of discounted future net cash flows (the “Standardized Measure”) relating to proved reserves and the changes in such cash flows of the Acquired Properties in accordance with the FASB’s authoritative guidance related to disclosures about oil and gas producing activities. The Standardized Measure is the estimated net future cash inflows from proved reserves less estimated future production and development costs, estimated plugging and abandonment costs and a discount factor. Production costs do not include depreciation, depletion and amortization of capitalized acquisition, exploration and development costs. Future cash inflows represent expected revenues from production of period-end quantities of proved reserves based on the 12-month average oil and natural gas index, calculated as the unweighted arithmetic average of the first day of the month price for each month during the year, as prescribed by ASC 932.

 

F-73


Table of Contents
   

Estimated future production costs related to period-end reserves are based on period-end costs. Such costs include, but are not limited to, production taxes and direct operating costs. Inflation and other anticipatory costs are not considered until the actual cost change takes effect. In accordance with the FASB’s authoritative guidance, a discount rate of 10% is applied to the annual future net cash flows.

 

   

The average prices (adjusted for basis and quality differentials) related to proved reserves at December 31, 2019 for natural gas ($ per Mcf) were $0.923, for oil ($ per Bbl) were $17.05 and for NGLs ($ per Bbl) were $49.27. Future cash inflows were reduced by estimated future development, and production costs based on year-end costs resulting in net cash flow before tax. Federal income taxes have not been deducted from future production revenues in the calculation of the Standardized Measure as the Company is a pass-through entity for United States income tax purposes and each member is separately taxed on their share of the properties’ taxable income. In addition, Texas margin taxes have not been deducted from future production revenues in the calculation of the Standardized Measure as the impact of these taxes would not have a significant effect on the calculated Standardized Measure.

 

   

The Standardized Measure is not intended to be representative of the fair market value of the proved reserves. The calculations of revenues and costs do not necessarily represent the amounts to be received or expended. Accordingly, the estimates of future net cash flows from proved reserves and the present value thereof may not be materially correct when judged against actual subsequent results. Further, since prices and costs do not remain static, and no price or cost changes have been considered, and future production and development costs are estimates to be incurred in developing and producing the estimated proved oil and natural gas reserves, the results are not necessarily indicative of the fair market value of estimated proved reserves, and the results may not be comparable to estimates disclosed by other oil and natural gas producers.

 

   

The following summary sets forth the future net cash flows related to proved oil and gas reserves based on the standardized measure prescribed in ASC 932 (in thousands):

 

Future crude oil, natural gas and NGL sales

   $ 2,214,936  

Future production costs

     (759,218

Future development costs

     (433,339

Future income tax expense

     (5,596
  

 

 

 

Future net cash flows

     1,016,782  

10% annual discount

     (398,850
  

 

 

 

Standardized measure of discounted future net cash flows

   $ 617,932  
  

 

 

 

 

   

The principal sources of change in the standardized measure of discounted future net cash flows are (in thousands):

 

Balance at beginning of period

   $ 1,031,183  

Net change in prices and production costs

     (382,358

Net change in future development costs

     163,807  

Oil and gas net revenue

     (170,636

Extensions

     49,976  

Divestiture of reserves

     (65,055

Revisions of previous quantity estimates

     (211,601

Previously estimated development costs incurred

     134,267  

Net change in taxes

     1,456  

Accretion of discount

     103,577  

Changes in timing and other

     (36,684
  

 

 

 

End of year

   $ 617,932  
  

 

 

 

 

F-74


Table of Contents

Liberty Energy, LLC

Balance sheet

June 30, 2020

 

Assets

  

Current assets:

  

Cash and cash equivalents

   $ 39,191,906  

Accounts receivable from oil and gas sales

     16,718,168  

Prepaid drilling costs

     50,006,284  

Income tax receivable

     451,331  

Other current assets

     367,772  
  

 

 

 

Total current assets

     106,735,461  

Oil and gas properties:

  

Proved wells and related equipment and facilities

     2,280,807,242  

Unproved properties

     90,923,695  

Support equipment and facilities

     12,112,704  
  

 

 

 
     2,383,843,641  

Less: Accumulated depreciation, depletion, amortization and impairment

     (1,530,079,402
  

 

 

 

Oil and gas properties, net

     853,764,239  

Other assets

     500,762  

Total assets

   $ 961,000,462  
  

 

 

 

Liabilities and owner’s equity

  

Current liabilities:

  

Accounts payable and accrued expenses

   $ 7,329,249  

Accrued expenses, affiliates

     1,015,609  

Current portion of asset retirement obligation

     2,611,173  
  

 

 

 

Total current liabilities

     10,956,031  

Long-term liabilities:

  

Asset retirement obligation

     14,119,183  
  

 

 

 

Total liabilities

     25,075,214  

Owner’s equity:

  

Initial capital

     1,000  

Additional paid-in capital

     2,334,898,688  

Accumulated deficit

     (1,398,974,440

Total owner’s equity

     935,925,248  
  

 

 

 

Total liabilities and owner’s equity

   $ 961,000,462  
  

 

 

 

 

F-75


Table of Contents

Liberty Energy, LLC

Statement of operations and comprehensive loss

six months ended June 30, 2020

 

Revenues:

  

Oil, gas and other sales

   $ 103,699,124  

Other income

     32,964  
  

 

 

 

Total revenues, net

     103,732,088  

Operating expenses:

  

Production

     64,754,033  

Exploration

     676,410  

Depreciation, depletion, amortization and accretion

     107,131,208  

Impairment of assets

     231,206,101  

General and administrative

     530,953  
  

 

 

 

Total operating expenses

     404,298,705  

Loss on sale of assets

     (651,655

Gain on settlement of asset retirement obligations

     359,576  
  

 

 

 

Total operating income

     (300,858,696

Other expense:

  

Investment management fees and expenses

     (2,519,605
  

 

 

 

Other expense

     (2,519,605
  

 

 

 

Loss before income taxes

     (303,378,301

Income tax expense

     (22,366
  

 

 

 

Total comprehensive loss

   $ (303,400,667
  

 

 

 

 

F-76


Table of Contents

Liberty Energy, LLC

Statement of owner’s equity

six months ended June 30, 2020

 

     Initial
Capital
     Additional
Paid-In Capital
    Accumulated
Deficit
    Total Owner’s
Equity
 

Balance at January 1, 2020

   $ 1,000      $ 2,364,898,688     $ (1,095,573,773   $ 1,269,325,915  

Distributions

     —          (30,000,000     —         (30,000,000

Net loss

     —          —         (303,400,667     (303,400,667
  

 

 

    

 

 

   

 

 

   

 

 

 

Balance at June 30, 2020

   $ 1,000      $ 2,334,898,688     $ (1,398,974,440   $ 935,925,248  
  

 

 

    

 

 

   

 

 

   

 

 

 

 

F-77


Table of Contents

Liberty Energy, LLC

Statement of cash flows

six months ended June 30, 2020

 

Operating activities

  

Net loss

   $ (303,400,667

Adjustments to reconcile net loss to net cash provided by operating activities:

  

Gain on sale of assets

     (651,655

Loss on settlement of asset retirement obligations

     359,576  

Depreciation, depletion, amortization and accretion expense

     107,131,208  

Impairment of assets

     231,206,101  

Change in accounts receivable

     27,914,279  

Change in income tax receivable

     (665,308

Change in accounts payable and accrued expenses

     (858,385

Change in other assets

     (1,014,702
  

 

 

 

Net cash provided by operating activities

     60,020,447  

Investing activities

  

Proceeds from the sales of working interests and other equipment

     833,290  

Investment in oil and gas properties

     (26,376,032
  

 

 

 

Net cash used in investing activities

     (25,542,742

Financing activities

  

Distributions to parent

     (30,000,000
  

 

 

 

Net cash used in financing activities

     (30,000,000
  

 

 

 

Increase in cash and cash equivalents

     4,477,705  

Cash and cash equivalents at beginning of year

     34,714,201  
  

 

 

 

Cash and cash equivalents at end of year

   $ 39,191,906  
  

 

 

 

Supplemental disclosure

  

Development of oil and natural gas properties - changes in related accruals

   $ (54,695,676

Taxes paid

     687,674  

 

F-78


Table of Contents

Liberty Energy, LLC

Notes to financial statements

June 30, 2020

 

1.

Organization and operations

 

   

Liberty Energy, LLC (LEC) (the Company) is an oil and gas asset acquisition company and one of the LLC subsidiaries owned by Liberty Energy Holdings, LLC (LEH) . LEH is wholly owned by Liberty Mutual Insurance Company (Liberty Mutual). The primary objective of LEC is to make investments in the upstream and midstream oil and gas sectors. The Company owns direct working interests (nonoperating) in oil and gas projects which is focused on the upstream and midstream energy sector. LEC’s investments are located exclusively in the United States.

 

   

Liberty Mutual has committed to fund cash requirements for property acquisitions, exploration and development, other oil and gas investments, and operations of the Company. Capital contributions pursuant to such commitments were $0 in the first half of 2020. As of June 30, 2020, Liberty Mutual has committed up to $23.2 million to the Company for its cash requirements.

 

2.

Summary of significant accounting policies

Basis of presentation and consolidation principles

 

   

The accompanying financial statements present the accounts of the Company and all of its wholly owned subsidiaries and have been prepared in conformity with U.S. generally accepted accounting principles (GAAP).

 

   

The Company also owns undivided interests in producing and non-producing oil and gas wells. Ownership of these assets is structured as an undivided interest, not as ownership in a limited partnership, a limited liability company or other form of entity. Each owner is proportionately responsible for each well-level liability and individually entitled to the benefits produced by the asset. The Company proportionately consolidates its undivided interests in oil and gas wells.

Use of estimates

 

   

Financial statements prepared in accordance with accounting principles generally accepted in the United States requires management to make estimates and assumptions that affect the reported amounts of assets and liabilities, and the disclosure of contingent assets and liabilities, as of the balance sheet date and the reported amounts of revenues and expenses during the reporting periods reflected. Management evaluates its estimates and related assumptions regularly, including those related to proved reserves, the value of properties and equipment, intangible assets, asset retirement obligations, litigation liabilities, income taxes and fair value changes. While the amounts included in the financial statements reflect management’s best estimates and assumptions, changes in facts and circumstances or additional information may result in revised estimates, and actual results may differ from those estimates.

Cash and cash equivalents

 

   

Cash and equivalents are short-term, highly liquid investments that are both readily convertible into known amounts of cash and so near to maturity that they present insignificant risk of changes in value due to changing interest rates.

 

F-79


Table of Contents

Revenue recognition

 

   

The Company accounts for oil and gas sales from its interests in producing wells under the sales method. The sales method requires that the Company recognize revenue based on the amount of oil and gas sold to purchasers on its behalf, which may be different from the Company’s entitled production based on its interest in the properties.

Accounts receivable from oil and gas sales

 

   

Accounts receivable are stated at cost less allowance for doubtful accounts for potentially uncollectible amounts.

Prepaid drilling costs

 

   

Prepaid drilling costs represent future lease acquisition costs, tangible drilling costs, and intangible drilling costs that have been paid in advance to operators and are stated at cost.

Oil and gas properties

 

   

Oil and gas properties are accounted for using the successful efforts method whereby only costs (including lease acquisition and intangible drilling costs) associated with exploration efforts that result in the discovery of proved reserves are capitalized. Costs of acquiring and exploring unproved oil and gas leases are initially capitalized pending the results of exploration activities. When exploration projects do not yield proved reserves, the costs of the unsuccessful wells and associated lease acquisition costs are expensed. Geological and geophysical expenditures are expensed as incurred. All development costs are capitalized. See Note 3 for additional information on oil and gas properties held at June 30, 2020.

Depreciation, depletion, amortization and accretion

 

   

Capitalized costs of producing oil and gas properties are depreciated and depleted on a field-by-field basis. The Company uses the unit-of-production method to deplete its properties and the calculation is based on units of proved developed reserves as estimated by independent petroleum engineers. Significant processing and pipeline assets are depreciated over a fixed period using the straight-line method. In periods subsequent to the initial measurement of an asset retirement obligation at present value, a period-to-period increase in the carrying amount of the liability is recognized as accretion expense, which represents the effect of the passage of time on the amount of the liability. An equivalent amount is added to the carrying amount of the liability.

Gains or losses on the sale of assets

 

   

Gains or losses are recognized when oil and gas properties are sold. The sale of a partial interest in an exploratory oil and gas property is recognized as a recovery of cost and serves to reduce the basis of the property. A gain from the sale of a partial interest in an exploratory oil and gas property is recognized only in the event that the proceeds exceed the carrying value of the portion of the property sold.

Impairments of oil and gas properties

 

   

The Company is required to review its oil and gas properties when facts and circumstances indicate the possible existence of impairment. The Company tests for recoverability by comparing the undiscounted cash flows expected to be generated by a project to the property’s carrying value. When a property’s carrying value is greater than the expected future cash flows, impairment expense is recognized to the extent that the carrying value of the property exceeds its discounted expected cash flows.

 

F-80


Table of Contents
   

In employing the discounted cash flow method described above, key inputs include commodity prices, locational basis difference, production, project development costs and the discount rate which are based on management’s expectations about outcomes with respect to these variables. Specifically, the Company uses a Wood Mackenzie curve and applies a discount rate to the projected future cash flows. Impairment is assessed on a field-by-field basis. See Note 4. for additional information on impairments recognized for the six months ended June 30, 2020.

Asset retirement obligations

 

   

The Company recognizes the fair value of a liability for an asset retirement obligation in the period in which the liability is incurred if a reasonable estimate of fair value can be made. Asset retirement costs are capitalized when they are incurred as part of the carrying amount of the oil and gas properties and are subsequently depleted using the unit-of-production method. The asset retirement obligation is accreted over the estimated useful life of the associated asset until settlement. If the liability is settled for an amount other than the recorded amount, a gain or loss is recognized if it is material. The asset retirement obligation recorded by the Company relates primarily to the plugging, dismantlement and site restoration of oil and gas wells. Please refer to Note 5 for further information on the Company’s asset retirement obligations.

Investment management fees and expenses

 

   

In 2012, LEH entered into an Investment Advisory Agreement (Agreement) with Liberty Mutual Investment (LMI) to manage the assets of the Company’s investment portfolios. The agreement provided for management fees to be paid to LMI, which is allocated to the respective wholly owned subsidiaries of LEH based on their respective assets. LEC was allocated management fees totaling $2.5 million for the six months ended June 30, 2020. Management fees are presented as other expense in the statement of operations. Please see Note 8 for additional information on the management fees recognized for the six months ended June 30, 2020.

Income taxes

 

   

LEC is a single-member limited liability company and is treated as a disregarded entity for U.S. Federal income tax purposes. Accordingly, LEC is considered part of Liberty Mutual’s Federal income tax reporting and does not file a separate U.S. Federal income tax return. Similarly, LEC is reported as a part of Liberty Mutual Insurance Company for state income tax reporting, with the exception of those activities in Texas, which taxes limited liability companies as separate legal entities. Accordingly, LEC provides for Texas margins tax and other state income taxes withheld from partnership investments. In accordance with Accounting Standards Codification (ASC) 740, Income Taxes, interest or penalties related to the Company operations, if any, are analyzed and recorded by Liberty Mutual in its financial statements.

 

   

Please see Note 9 for additional information on the income tax expense recognized for the year ended June 30, 2020.

Distributions and returns of capital

 

   

The Company determines the character of all repatriations made to Liberty Mutual on a monthly basis. Repatriations are designated as being from earnings to the extent of the existence of distributable retained earnings during the month in which the distribution is made. Repatriations in excess of distributable retained earned are designated as returns of capital. The Company will recognize a deficit to the extent by which cumulative distributions exceed retained earnings.

 

F-81


Table of Contents

Recently adopted accounting standards

 

   

Effective January 1, 2019, the Company adopted Accounting Standards Update (ASU) 2014-09, Revenue from Contracts with Customers. ASU 2014-09 was issued to clarify the principles for recognizing revenue, however, financial instrument transactions are not within the scope of this guidance. ASU 2014-09 is effective for nonpublic business entities for fiscal years, and interim periods within those fiscal years, beginning after December 15, 2019. As of December 31, 2019, the Company has adopted the standard and the adoption did not have an impact the Company’s financial statements.

 

   

Effective January 1, 2019, the Company adopted the Financial Accounting Standards (FASB) issued ASU 2016-02, Leases. The amendments required a lessee to recognize a right-of-use asset and a lease liability on the balance sheet for leases with terms longer than 12 months. Leases will be classified as either finance or operating, with classification affecting the pattern of expense recognition in the statements of income. The amendments of ASU 2016-02 were effective for public business entities for fiscal years beginning after December 15, 2018, and interim periods within those fiscal years. The Company’s adoption of the standard did not have a material impact the Company’s financial statements.

 

   

Effective January 1, 2020, the Company adopted FASB issued ASU 2016-13, Financial Instruments - Credit Losses (Topic 326): Measurement of Credit Losses on Financial Instruments. ASU 2016-13 replaces the current incurred loss model with an expected credit loss model, which measures credit losses on financial instruments measured at amortized cost, and will require companies to recognize an allowance for expected credit losses. In addition, ASU 2016-13 also amends the credit loss measurement guidance for available-for-sale debt securities and beneficial interests in securitized financial assets. This amendment removes certain factors to consider when determining whether credit losses should be recognized and will require companies to recognize expected credit losses through an allowance. ASU 2016-13 was effective for public business entities for fiscal years, and interim periods within those fiscal years, beginning after December 15, 2019. The adoption did not have a material impact on the Company’s financial statements.

 

3.

Oil and gas properties

 

   

LEC owns direct working interests in various oil and gas properties and applies the successful efforts method of accounting. At June 30, 2020, the DJ Basin properties and Reeves properties constituted the largest components of oil and gas properties and represent 63% and 25% of the portfolio, respectively.

 

4.

Impairments

 

   

As of June 30, 2020, the Company recognized impairment expense of $231.2 million related to oil and gas properties.

 

5.

Asset retirement obligations

 

   

The Company accounts for obligations arising from the retirement of tangible long-lived assets in accordance with ASC 410, Asset Retirement and Environmental Obligations. The Company’s asset retirement obligations represent future abandonment costs of tangible assets such as platforms, wells and other facilities. ASC 410 requires that the fair value of a liability for an asset retirement obligation be recognized in the period in which it is incurred if a reasonable estimate of fair value can be made, and that the corresponding cost is capitalized as part of the carrying value of the long-lived asset. The liability is accreted to its then present value each period, and the capitalized cost is charged to depletion over the useful life of the related asset. If the liability is settled for an amount other than the recorded amount, a gain or loss is recognized if it is material.

 

   

As of June 30, 2020, the estimated fair value of the Company’s asset retirement obligation was $16.7 million.

 

F-82


Table of Contents
6.

Accounts receivable

 

   

As of June 30, 2020, the Company had an accounts receivable balance of $16.7 million related entirely to oil and gas sales from joint venture operators. The Company’s debtors are primarily entities that operate exclusively in the oil and gas sector, therefore, the collectability of LEC’s receivables are highly dependent on general economic conditions that are beyond its control. As of June 30, 2020, the Company has deemed its accounts receivable to be collectible and did not record an allowance for doubtful accounts.

 

7.

Transactions with affiliates

 

   

In 2012, LEH contracted with LMI in order to provide the services necessary to execute the mission of the Company. Under the terms of the Agreement, LEH pays LMI a monthly management fee of 0.3% of the average U.S. GAAP carrying value of LEH’s assets under management. In return for this payment, LMI provides investment management services to LEH and its wholly owned subsidiaries, including LEC, such that the Company may execute its business objectives. LEC recognized $2.5 million of expense related to this arrangement in the first six months of 2020. At June 30, 2020, LEC had $807 thousand of investment management fees and $209 thousand for state income taxes totaling $1.0 million recorded in accrued expenses, affiliates.

 

8.

Income taxes

 

   

The Company recognized income tax expense of $22 thousand in 2020. This differs from the amounts computed by applying the U.S. Federal income tax rate of 21% to income or loss before provision for income taxes as follows:

 

Expected income tax expense (benefit)

   $ (63,709,443

Disregarded entity income

     63,709,443  
  

 

 

 

Federal income tax expense (benefit)

     —    

State tax expense

     22,366  
  

 

 

 

Income tax expense

   $ 22,366  
  

 

 

 

 

   

The allocation of income tax expense between current and deferred is as follows:

 

Current income tax expense (benefit):

  

U.S. Federal

   $ —    

State

     22,366  
  

 

 

 

Total current tax (benefit)

     22,366  

Deferred income tax expense:

  

U.S. Federal

     —    
  

 

 

 

Total U.S. Federal, foreign and state income tax expense

   $ 22,366  
  

 

 

 

 

   

There are no deferred tax assets or liabilities as of June 30, 2020.

 

   

As of June 30, 2020, the Company has no unrecognized tax benefits. The Company does not expect any material changes to the balance of unrecognized tax benefits within the next twelve months.

 

   

The Company recognizes interest and penalties related to unrecognized tax benefits in U.S. Federal income tax expense. During the period ended June 30, 2020, the Company did not recognize any interest or penalties.

 

   

The Texas statute of limitations has expired through the 2014 tax year. Any adjustments that may result from the examinations of these income tax returns are not expected to have a material impact on the financial position, liquidity, or results of operations of the Company.

 

F-83


Table of Contents
9.

Commitments

 

   

Pursuant to the terms of the respective limited partnership and subscription agreements, as of June 30, 2020, the Company is committed to make capital contribution investments in the aggregate amounts of $23.2 million. Liberty Mutual has committed to fund LEC in order to enable the Company to settle these obligations.

 

10.

Divestitures

 

   

In February 2020, the Company sold its non-operated interest in Ward County to an unrelated third party for $0.6 million. A net gain of $0.5 million was recognized on the sale.

 

11.

Subsequent events

 

   

The Company has assessed material subsequent events through March 31, 2021, the date the financial statements were available to be issued.

Divestitures and dispositions

 

   

On July 19, 2020, the Company entered into an agreement with an investment firm, whereby both parties contributed various energy assets into a new joint venture vehicle effective August 18, 2020. The Company contributed its entire interest in Liberty Energy Corporation LLC (LEC) to the joint venture in exchange for a minority interest in the new entity. As a result of being held for sale, a $231 million impairment was reflected in the statements of income as of June 30, 2020.

COVID-19

 

   

In December 2019, a novel coronavirus commonly referred to as “COVID-19” surfaced in Wuhan, China. The outbreak has since spread to other countries, including the United States, and efforts to contain the spread of this coronavirus have intensified and are ongoing. The outbreak and any preventative or protective actions that governments, other third parties or we may take in respect of the coronavirus may result in a continued period of business disruption and reduced operations. The extent to which the coronavirus impacts our future results will depend on developments which are highly uncertain and cannot be predicted, including litigation developments, legislative or regulatory actions and intervention, the length and severity of the coronavirus (including of second waves) and the actions of government actors to contain the coronavirus or treat its impact, among others. Possible effects on our business and operations also include disruptions to business operations. A significant rise in the number of COVID-19 infections, infections in a wide range of countries and regions, or a prolongation of the outbreak, could create an adverse economic effect on the Company.

 

F-84


Table of Contents

Annex A

Execution Version

TRANSACTION AGREEMENT

dated as of

June 7, 2021

by and among

CONTANGO OIL & GAS COMPANY,

INDEPENDENCE ENERGY LLC,

IE OPCO LLC,

IE PUBCO INC.,

IE L MERGER SUB LLC

and

IE C MERGER SUB INC.

 


Table of Contents

TABLE OF CONTENTS

 

         Page  

ARTICLE I CERTAIN DEFINITIONS

     A-3  

1.1

  Certain Definitions      A-3  

1.2

  Terms Defined Elsewhere      A-3  

ARTICLE II THE TRANSACTIONS

     A-8  

2.1

  Conversions and AgentCo      A-8  

2.2

  Recapitalization      A-8  

2.3

  The Distribution      A-8  

2.4

  Isla Merger      A-8  

2.5

  The Merger      A-8  

2.6

  The LLC Merger      A-8  

2.7

  The Contributions      A-8  

2.8

  Closing      A-8  

2.9

  Effect of the Isla Merger      A-9  

2.10

  Effect of the Merger      A-9  

2.11

  Effect of the LLC Merger      A-9  

2.12

  Certificate of Formation and LLC Agreement of the Surviving Person      A-9  

2.13

  Certificate of Incorporation and Bylaws of the Surviving Corporation      A-10  

2.14

  Certificate of Formation and LLC Agreement of the Surviving Entity      A-10  

2.15

  Directors and Officers of the Surviving Corporation      A-10  

2.16

  Directors and Officers of the Surviving Entity and Surviving Person      A-10  

2.17

  Organizational Documents of New PubCo      A-10  

2.18

  Directors and Officers of New PubCo      A-10  

ARTICLE III EFFECT OF THE MERGER ON THE CAPITAL STOCK OF THE COMPANY, NEW PUBCO AND C MERGER SUB; EXCHANGE

     A-11  

3.1

  Effect of the Isla Merger on Equity Interests      A-11  

3.2

  Effect of the Merger on Capital Stock      A-11  

3.3

  Effect of the LLC Merger on Equity Interests      A-11  

3.4

  Treatment of Company Equity Awards      A-11  

3.5

  Payment for Securities; Exchange      A-13  

3.6

  Contribution      A-16  

3.7

  No Dissenters’ Rights      A-17  

3.8

  Impact of Stock Splits, Etc.      A-17  

3.9

  Closing Deliverables      A-17  

ARTICLE IV REPRESENTATIONS AND WARRANTIES OF THE COMPANY

     A-18  

4.1

  Organization, Standing and Power      A-18  

4.2

  Capital Structure      A-18  

4.3

  Authority; No Violations; Consents and Approvals      A-19  

4.4

  Consents      A-20  

4.5

  SEC Documents; Financial Statements      A-20  

4.6

  Absence of Certain Changes or Events      A-22  

4.7

  No Undisclosed Material Liabilities      A-23  

4.8

  Information Supplied      A-23  

4.9

  Company Permits; Compliance with Applicable Law      A-23  

4.10

  Compensation; Benefits      A-24  

4.11

  Labor Matters      A-25  

4.12

  Taxes      A-26  

4.13

  Litigation      A-27  

 

A-i


Table of Contents

4.14

  Intellectual Property      A-27  

4.15

  Real Property      A-27  

4.16

  Rights-of-Way      A-28  

4.17

  Oil and Gas Matters      A-28  

4.18

  Environmental Matters      A-30  

4.19

  Material Contracts      A-31  

4.20

  Derivative Transactions      A-33  

4.21

  Insurance      A-33  

4.22

  Opinion of Financial Advisor      A-34  

4.23

  Brokers      A-34  

4.24

  Related Party Transactions      A-34  

4.25

  Regulatory Matters      A-34  

4.26

  Takeover Laws      A-35  

4.27

  No Rights Plan      A-35  

4.28

  No Additional Representations      A-35  

ARTICLE V REPRESENTATIONS AND WARRANTIES OF THE ISLA PARTIES

     A-36  

5.1

  Organization, Standing and Power      A-36  

5.2

  Capital Structure      A-36  

5.3

  Authority; No Violations; Consents and Approvals      A-37  

5.4

  Consents      A-38  

5.5

  Financial Statements      A-38  

5.6

  Absence of Certain Changes or Events      A-39  

5.7

  No Undisclosed Material Liabilities      A-39  

5.8

  Information Supplied      A-39  

5.9

  Isla Permits; Compliance with Applicable Law      A-39  

5.10

  Compensation; Benefits      A-40  

5.11

  Labor Matters      A-41  

5.12

  Taxes      A-41  

5.13

  Litigation      A-42  

5.14

  Intellectual Property      A-43  

5.15

  Real Property      A-43  

5.16

  Oil and Gas Matters      A-44  

5.17

  Environmental Matters      A-45  

5.18

  Material Contracts      A-46  

5.19

  Insurance      A-48  

5.20

  Brokers      A-48  

5.21

  Ownership of Company Capital Stock      A-48  

5.22

  Business Conduct      A-48  

5.23

  Regulatory Matters      A-49  

5.24

  Rights-of-Way      A-49  

5.25

  Derivative Transactions      A-49  

5.26

  Related Party Transactions      A-49  

5.28

  Sufficient Funds      A-50  

5.29

  No Additional Representations      A-50  

ARTICLE VI COVENANTS AND AGREEMENTS

     A-52  

6.1

  Conduct of Company Business Pending the Merger      A-52  

6.2

  Conduct of Isla Business Pending the Merger      A-54  

6.3

  No Solicitation      A-57  

6.4

  Preparation of Proxy Statement/Prospectus and Registration Statement      A-62  

6.5

  Stockholders Approval      A-63  

6.6

  Access to Information      A-65  

 

A-ii


Table of Contents

6.7

  HSR and Other Approvals      A-66  

6.8

  Indemnification; Directors’ and Officers’ Insurance      A-67  

6.9

  Transaction Litigation      A-69  

6.10

  Public Announcements      A-69  

6.11

  Advice of Certain Matters; Control of Business      A-69  

6.12

  Reasonable Best Efforts; Notification      A-70  

6.13

  Section 16 Matters      A-70  

6.14

  Derivative Contracts      A-70  

6.15

  Stock Exchange Listing and Delisting      A-70  

6.16

  Tax Characterization and Other Tax Matters      A-71  

6.17

  Takeover Laws      A-71  

6.18

  Employee Matters      A-72  

6.19

  Payoff Letter      A-73  

6.20

  Financing      A-73  

6.21

  Transfers of Isla and New PubCo Interests      A-74  

6.22

  Termination of Isla Management Agreement      A-74  

ARTICLE VII CONDITIONS PRECEDENT

     A-75  

7.1

  Conditions to Each Party’s Obligation to Consummate the Transactions      A-75  

7.2

  Additional Conditions to Obligations of the Isla Parties      A-75  

7.3

  Additional Conditions to Obligations of the Company      A-76  

7.4

  Frustration of Closing Conditions      A-77  

ARTICLE VIII TERMINATION

     A-78  

8.1

  Termination      A-78  

8.2

  Notice of Termination; Effect of Termination      A-79  

8.3

  Expenses and Other Payments      A-79  

ARTICLE IX GENERAL PROVISIONS

     A-81  

9.1

  Schedule Definitions      A-81  

9.2

  Survival      A-81  

9.3

  Notices      A-81  

9.4

  Rules of Construction      A-82  

9.5

  Counterparts      A-83  

9.6

  Entire Agreement; No Third Party Beneficiaries      A-83  

9.7

  Governing Law; Venue; Waiver of Jury Trial      A-83  

9.8

  Severability      A-84  

9.9

  Assignment      A-85  

9.10

  Affiliate Liability      A-85  

9.11

  Specific Performance      A-85  

9.12

  Amendment      A-86  

9.13

  Extension; Waiver      A-86  

9.14

  Non-Recourse      A-86  

Annex A

 

Certain Definitions

 

Exhibit A

 

Form of Amended and Restated New PubCo Certificate of Incorporation

 

Exhibit B

 

Form of Amended and Restated New PubCo Bylaws

 

Exhibit C

 

Form of Amended and Restated OpCo Limited Liability Company Agreement

 

Exhibit D

 

Form of Management Agreement

 

Exhibit E

 

Form of Registration Rights Agreement

 

 

A-iii


Table of Contents

TRANSACTION AGREEMENT

This TRANSACTION AGREEMENT (this “Agreement”), dated as of June 7, 2021, is entered into by and among Contango Oil & Gas Company, a Texas corporation (the “Company”), Independence Energy LLC, a Delaware limited liability company (“Isla”), IE PubCo Inc., a Delaware corporation (“New PubCo”), IE OpCo LLC, a Delaware limited liability company (“OpCo”), IE C Merger Sub Inc., a Delaware corporation (“C Merger Sub”) and IE L Merger Sub LLC, a Delaware limited liability company (“L Merger Sub”).

WHEREAS, in anticipation of the Transactions, (i) Isla has formed OpCo, (ii) Isla has contributed 100% of the equity interests in Energy Finance to OpCo, (iii) Isla has formed New PubCo and (iv) New PubCo has formed C Merger Sub and L Merger Sub;

WHEREAS, New PubCo has issued (i) to Isla, a number of shares of Class B common stock, par value $0.0001 per share, of New PubCo (“New PubCo Class B Common Stock”) equal to the Isla Ownership Number and one share of Class A common stock, par value $0.0001 per share, of New PubCo (“New PubCo Class A Common Stock”) and (ii) to the Series I Preferred Stockholder, one thousand (1,000) shares of preferred stock, par value $0.0001 per share, designated as the “Series I Preferred Stock” (as defined in the New PubCo Certificate of Incorporation) (the transactions contemplated by this Recital and the immediately precedent Recital, the “Pre-Signing Transactions”).

WHEREAS, the Parties desire to combine Isla and its Subsidiaries with the Company in a transaction involving the following steps:

(i) On the Closing Date, (i) OpCo will be recapitalized such that, after giving effect to such recapitalization, 100% of the equity interests in OpCo shall consist of a number of OpCo Units equal to the Isla Ownership Number, which OpCo Units shall be held by Isla, and Isla’s members shall receive the right to receive additional OpCo Units in the event of a PubCo LTIP Issuance (as defined in the A&R OpCo LLCA) (this clause (i), the “OpCo Recapitalization”), (ii) Isla shall distribute all of the OpCo Units held by it, and all of the shares of New PubCo Class B Common Stock and right to receive additional OpCo Units in the event of a PubCo LTIP Issuance held by it to the Isla equity holders in accordance with its Organizational Documents (this clause (ii), the “Distribution”), and (iii) immediately following the Distribution, Isla will merge with and into OpCo, with OpCo as the surviving Person in the merger (the “Isla Merger”);

(ii) Immediately following the Isla Merger, C Merger Sub will merge with and into the Company, with the Company as the surviving corporation in the merger and a direct wholly owned Subsidiary of New PubCo, on the terms and subject to the conditions set forth herein (the “Merger”);

(iii) As a result of the Merger, and in accordance with the TBOC, each issued and outstanding share of common stock, par value $0.04 per share, of the Company (the “Company Common Stock”) will, upon the terms and subject to the conditions set forth herein, be converted into the right to receive a number of shares of New PubCo Class A Common Stock equal to the Exchange Ratio;

(iv) Immediately following the Merger, the Company will merge with and into L Merger Sub, with L Merger Sub as the surviving Person in the merger and a direct wholly owned Subsidiary of New PubCo, on the terms and subject to the conditions set forth herein (the “LLC Merger”);

(v) Immediately following the LLC Merger, New PubCo will contribute 100% of the equity interests in L Merger Sub to OpCo in exchange for certain OpCo Units, as set forth in Section 3.6, on the terms and subject to the conditions set forth herein (the “Contribution”); and

(vi) Immediately following the Contribution, OpCo will contribute L Merger Sub to Energy Finance (the “L Merger Sub Contribution”).

WHEREAS, for U.S. federal income tax purposes, (a) the Merger and the LLC Merger, taken together, are intended to constitute an integrated plan and qualify as a “reorganization” within the meaning of Section 368(a)

 

A-1


Table of Contents

of the Code, and (b) this Agreement is intended to constitute, and is hereby adopted by the Parties as, a “plan of reorganization” within the meaning of Treasury Regulations Sections 1.368-2(g) and 1.368-3(a);

WHEREAS, the Board of Directors of the Company (the “Company Board”), at a meeting duly called and held, has by unanimous vote (i) determined that this Agreement, the Merger and the other Transactions, are fair to, and in the best interests of, the Company and the holders of Company Common Stock, (ii) approved and declared advisable this Agreement, the Merger and the other Transactions, and (iii) resolved to recommend that the holders of Company Common Stock approve and adopt this Agreement, the Merger and the other Transactions;

WHEREAS, the Board of Directors of Isla, at a meeting duly called and held, has approved and declared advisable this Agreement and the Transactions on behalf of itself and, in Isla’s capacity as the sole member of OpCo, on behalf of OpCo;

WHEREAS, the Board of Directors of New PubCo (the “New PubCo Board”) has (i) determined that this Agreement and the Transactions are fair to, and in the best interests of, New PubCo and each of Isla and the Series I Preferred Stockholder, as the sole stockholders of New PubCo, (ii) approved and declared advisable this Agreement and the Transactions and (iii) in its capacity as the sole member of L Merger Sub, has approved and declared advisable this Agreement and the Transactions on behalf of L Merger Sub;

WHEREAS, the Board of Directors of C Merger Sub (the “C Merger Sub Board”) has (i) determined that this Agreement and the Transactions, including the Merger, are fair to, and in the best interests of, C Merger Sub and the sole stockholder of C Merger Sub and (ii) approved and declared advisable this Agreement and the Transactions, including the Merger;

WHEREAS, Isla, in its capacity as the sole stockholder of New PubCo that has any voting or approval rights with respect to New PubCo’s execution and delivery of this Agreement and consummation of the Transactions contemplated hereby (other than board designation rights described in the immediately following recital), will adopt this Agreement immediately following its execution;

WHEREAS, the Series I Preferred Stockholder, as the sole holder of Series I Preferred Stock, may following the execution of this Agreement deliver to the Company and Isla a letter agreeing, contemporaneously with the Merger Effective Time, to appoint the directors specified in accordance with Section 2.18 to the board of New PubCo (“Board Letter Agreement”);

WHEREAS, New PubCo, as the sole stockholder of C Merger Sub, will adopt this Agreement immediately following its execution;

WHEREAS, as an inducement to Isla to enter into this Agreement, concurrently with the execution and delivery of the Agreement, certain stockholders of the Company (the “Designated Stockholders”) set forth on Schedule 1.1 of the Company Disclosure Letter have entered into voting and support agreements (the “Designated Stockholder Voting Agreements”);

NOW, THEREFORE, in consideration of the foregoing and the representations, warranties, covenants and agreements contained in this Agreement, and for other valuable consideration, the receipt and sufficiency of which are hereby acknowledged, Isla, the Isla Parties and the Company agree as follows:

 

A-2


Table of Contents

ARTICLE I

CERTAIN DEFINITIONS

1.1 Certain Definitions. As used in this Agreement, the capitalized terms have the meanings ascribed to such terms in Annex A or as otherwise defined elsewhere in this Agreement.

1.2 Terms Defined Elsewhere. As used in this Agreement, the following capitalized terms are defined in this Agreement as referenced in the following table:

 

Definition    Section
A&R New PubCo Bylaws    2.17
A&R New PubCo Certificate    2.17
A&R OpCo LLCA    Annex A
Affiliate    Annex A
AgentCo    2.1
Aggregated Group    Annex A
Agreement    Preamble
Ancillary Documents    Annex A
Anti-Corruption Laws    Annex A
Antitrust Authority    6.7(b)
Antitrust Laws    6.7(b)
Applicable Date    4.5(a)
beneficial ownership    Annex A
Board Letter Agreement    Recitals
Book-Entry Shares    3.5(b)(ii)
Business Day    Annex A
C Merger Sub    Preamble
C Merger Sub Board    Recitals
Certificate of Merger    2.8(c)
Certificates    3.5(b)(i)
Closing    2.8(a)
Closing Date    2.8(a)
Code    Annex A
Company    Preamble
Company 401(k) Plan    6.18(d)
Company Affiliate    9.10
Company Alternative Acquisition Agreement    6.3(d)(iv)
Company Board    Recitals
Company Board Recommendation    4.3(a)
Company Capital Stock    4.2(a)
Company Change of Recommendation    6.3(d)(vii)
Company Common Stock    Recitals
Company Competing Proposal    Annex A
Company Contracts    4.19(b)
Company Disclosure Letter    Article IV
Company Employee    6.18(a)
Company Equity Plans    Annex A
Company Independent Petroleum Engineers    4.17(a)
Company Intellectual Property    4.14(a)
Company Intervening Event    Annex A

 

A-3


Table of Contents
Definition    Section
Company Leased Real Property    4.15
Company Material Adverse Effect    4.1
Company Owned Real Property    4.15
Company Permits    4.9(a)
Company Plan    Annex A
Company Preferred Stock    4.2(a)
Company PSU Award    3.4(b)
Company Real Property Lease    4.15
Company Related Party Transaction    4.24
Company Reserve Reports    4.17(a)
Company Restricted Stock Award    3.4(a)
Company Rights-of-Way    4.16
Company SEC Documents    4.5(a)
Company Stock Option Award    3.4(c)
Company Stockholder Approval    Annex A
Company Stockholders Meeting    4.4
Company Superior Proposal    Annex A
Company Termination Fee    Annex A
Confidentiality Agreement    6.6(b)
Consent    Annex A
Conversions    2.1
Contribution    Recitals
control    Annex A
COVID-19    Annex A
COVID-19 Measures    Annex A
Creditors’ Rights    4.3(a)
Debt Prepayment Expenses    Annex A
Derivative Transaction    Annex A
Designated Stockholder Voting Agreements    Recitals
Designated Stockholders    Recitals
DGCL    2.5
Distribution    Recitals
DLLCA    2.4
DTC    Annex A
Edgar    Annex A
Effect    Annex A
e-mail    9.3
Eligible Shares    3.2(b)(i)
Employee Benefit Plan    Annex A
Encumbrances    Annex A
Energy Finance    Annex A
Environmental Laws    Annex A
ERISA    Annex A
Exchange Act    Annex A
Exchange Agent    3.5(a)
Exchange Fund    3.5(a)
Exchange Ratio    3.2(b)(i)

 

A-4


Table of Contents
Definition    Section
Excluded Shares    3.2(b)(iii)
GAAP    4.5(b)
Governmental Entity    Annex A
Grizzly    4.17(a)
Grizzly Oil and Gas Properties    4.17(a)
Grizzly Reserve Report    4.17(a)
group    Annex A
Hazardous Materials    Annex A
HSR Act    4.4
Hydrocarbons    Annex A
Indebtedness    Annex A
Indemnified Liabilities    6.8(a)
Indemnified Persons    6.8(a)
Independent Company Reserve Report    4.17(a)
Intellectual Property    Annex A
Intended Tax Treatment    6.16
Isla    Preamble
Isla Affiliate    9.10
Isla Certificate of Merger    2.8(b)
Isla Contracts    5.18(b)
Isla Debt Agreements    Annex A

Isla Disclosure Letter

   Article V

Isla Expenses

   Annex A

Isla Financial Statements

   5.5

Isla Independent Petroleum Engineers

   5.16(a)

Isla Intellectual Property

   5.14(a)

Isla Interim Financial Statements

   5.5

Isla Leased Real Property

   5.15

Isla Management Agreement

   Annex A

Isla Material Adverse Effect

   5.1

Isla Merger

   Recitals

Isla Merger Effective Time

   2.8(b)

Isla Owned Real Property

   5.15

Isla Ownership Number

   Annex A

Isla Parties

   Annex A

Isla Permits

   5.9(a)

Isla Plan

   Annex A

Isla Real Property Lease

   5.15

Isla Related Parties

   5.26

Isla Related Party Transactions

   5.26

Isla Reserve Reports

   5.16(a)

Isla Rights-of-Way

   5.24

Isla Year End Financial Statements

   5.5

IT Assets

   Annex A

knowledge

   Annex A

L Merger Sub

   Preamble

L Merger Sub Contribution

   Recitals

Law

   Annex A

Letter of Transmittal

   3.5(b)(i)

 

A-5


Table of Contents
Definition    Section

LLC Certificate of Merger

   2.8(d)

LLC Merger

   Recitals

LLC Merger Effective Time

   2.8(d)

Management Agreement

   Annex A

Manager Incentive Plan

   6.2(b)

Material Adverse Effect

   Annex A

Material Company Insurance Policies

   4.21

Material Isla Insurance Policies

   5.19

Measurement Date

   4.2(a)

Merger

   Recitals

Merger Consideration

   3.2(b)(i)

Merger Effective Time

   2.8(c)

Mid-Con

   4.17(a)

New PubCo

   Preamble

New PubCo 401(k) Plan

   6.18(d)

New PubCo Board

   Recitals

New PubCo Certificate of Incorporation

   Annex A

New PubCo Class A Common Stock

   Recitals
New PubCo Class B Common Stock    Recitals
NYSE    Annex A
NYSE American    Annex A
Oil and Gas Leases    Annex A
Oil and Gas Properties    Annex A
OpCo    Preamble
OpCo Recapitalization    Recitals
OpCo Units    Annex A
ordinary course of business    Annex A
Organizational Documents    Annex A
other Party    Annex A
Outside Date    8.1(b)(ii)
Party    Annex A
Payoff Letters    6.19
Permitted Encumbrances    Annex A
Person    Annex A
Personal Information    Annex A
Pre-Signing Transactions    Recitals
Proceeding    Annex A
Production Burdens    Annex A
Proxy Statement/Prospectus    4.4
Registration Rights Agreement    Annex A
Registration Statement    4.8
Release    Annex A
Representatives    Annex A
Rights-of-Way    4.16
Sarbanes-Oxley Act    Annex A
SEC    Annex A
Securities Act    Annex A
Series I Preferred Stock    Recitals

 

A-6


Table of Contents
Definition    Section
Series I Preferred Stockholder    Annex A
Severance Plan    2.18
Subject Indebtedness    Annex A
Subsidiary    Annex A
Surviving Corporation    2.5
Surviving Entity    2.6
Surviving Person    2.4
Takeover Law    Annex A
Tax    Annex A
Tax Returns    Annex A
Taxing Authority    Annex A
TBOC    2.5
Terminable Breach    8.1(b)(iii)

Transaction Litigation

   6.9

Transactions

   Annex A

Transfer Taxes

   Annex A

Voting Debt

   Annex A

Wells

   Annex A

Willful and Material Breach

   Annex A

 

A-7


Table of Contents

ARTICLE II

THE TRANSACTIONS

2.1 Conversions and AgentCo. Upon the terms and subject to the conditions of this Agreement, at or prior to the Closing, the Company will (i) cause each of its Subsidiaries (other than AgentCo) that is classified as a corporation for U.S. federal income tax purposes to, as applicable, either (A) convert to a Delaware limited liability company that is disregarded as separate from the Company for U.S. federal income tax purposes pursuant to Treas. Reg. § 301.7701-3(b) with such conversion effective prior to the Merger Effective Time or (B) file a valid election pursuant to Treas. Reg. § 301.7701-3(c) to be treated as an entity disregarded as separate from the Company for U.S. federal income tax purposes with the effective date of such election being the Closing Date or a date prior to the Closing Date (the transactions described in clauses (i)(A) and (i)(B), the “Conversions”) (ii) form a wholly-owned Delaware corporation (“AgentCo”) and (iii) cause each of its Subsidiaries that hold any interests in any federal public lands to (A) enter into an agency agreement with AgentCo in a form reasonably satisfactory to the Company, whereby such Subsidiaries of the Company shall appoint AgentCo as agent and nominee of such Subsidiaries of the Company to hold legal title to such federal public lands for the sole benefit of such Subsidiaries of the Company, (B) grant, convey, transfer, and assign all of its right, title and interest in such federal public lands to AgentCo, which shall hold such right, title and interest in such federal public lands solely as the agent and nominee of such Subsidiaries of the Company in accordance with the agency agreement and (C) execute, deliver and file with any applicable Governmental Entities such instruments reasonably required or requested in order to effect and file of record the grants, conveyances, transfers and assignments referenced in clause (iii)(B).

2.2 Recapitalization. Upon the terms and subject to the conditions of this Agreement, at the Closing, following the Conversions, OpCo will consummate the OpCo Recapitalization.

2.3 The Distribution. Upon the terms and subject to the conditions of this Agreement, at the Closing, immediately following the OpCo Recapitalization, Isla and its equity holders shall consummate the Distribution.

2.4 Isla Merger. Upon the terms and subject to the conditions of this Agreement, immediately following the Distribution, Isla will be merged with and into OpCo in accordance with the provisions of the Delaware Limited Liability Company Act (the “DLLCA”). As a result of the Isla Merger, the separate existence of Isla shall cease and OpCo shall continue its existence under the laws of the State of Delaware as the surviving limited liability company (in such capacity, OpCo is sometimes referred to herein as the “Surviving Person”).

2.5 The Merger. Upon the terms and subject to the conditions of this Agreement, immediately following the Isla Merger and at the Merger Effective Time, C Merger Sub will be merged with and into the Company in accordance with the provisions of the Texas Business Organizations Code (the “TBOC”) and the Delaware General Corporation Law (the “DGCL”). As a result of the Merger, the separate existence of C Merger Sub shall cease and the Company shall continue its existence under the laws of the State of Delaware as the surviving corporation (in such capacity, the Company is sometimes referred to herein as the “Surviving Corporation”).

2.6 The LLC Merger. Upon the terms and subject to the conditions of this Agreement, immediately following the Merger Effective Time and at the LLC Merger Effective Time, the Surviving Corporation will be merged with and into L Merger Sub in accordance with the provisions of the DGCL and the DLLCA. As a result of the LLC Merger, the separate existence of the Surviving Corporation shall cease and L Merger Sub shall continue its existence under the laws of the State of Delaware as the surviving limited liability company (in such capacity, L Merger Sub is sometimes referred to herein as the “Surviving Entity”).

2.7 The Contributions. Upon the terms and subject to the conditions of this Agreement, immediately following the LLC Merger Effective Time, New PubCo and OpCo shall consummate the Contribution. Upon the terms and subject to the conditions of this Agreement, immediately following the Contribution, L Merger Sub and Energy Finance shall consummate the L Merger Sub Contribution.

2.8 Closing.

(a) The closing of the Transactions (the “Closing”) shall take place by the exchange of documents by facsimile, PDF or other electronic means at 9:00 a.m., Houston time, on a date that is two Business Days

 

A-8


Table of Contents

following the satisfaction or (to the extent permitted by applicable Law) waiver in accordance with this Agreement of all of the conditions set forth in Article VII (other than any such conditions which by their nature cannot be satisfied until the Closing Date, which shall be required to be so satisfied or (to the extent permitted by applicable Law) waived in accordance with this Agreement on the Closing Date), unless another date or place is agreed to in writing by Isla and the Company. For purposes of this Agreement “Closing Date” shall mean the date on which the Closing occurs.

(b) As soon as practicable on the Closing Date, after the Closing and the Distribution, a certificate of merger with respect to the Isla Merger prepared and executed in accordance with the relevant provisions of the DLLCA (the “Isla Certificate of Merger”) shall be filed with the Office of the Secretary of State of the State of Delaware. The Isla Merger shall become effective upon the filing and acceptance of the Isla Certificate of Merger with the Office of the Secretary of State of the State of the State of Delaware, or at such later time as shall be agreed upon in writing by Isla and Company and specified in the Isla Certificate of Merger (the “Isla Merger Effective Time”).

(c) As soon as practicable on the Closing Date after the Closing and the Isla Merger Effective Time, a certificate of merger with respect to the Merger prepared and executed in accordance with the relevant provisions of the TBOC and the applicable Laws of the State of Delaware (the “Certificate of Merger”) shall be filed with the Office of the Secretary of State of the State of Texas and the Office of the Secretary of State of the State of Delaware. The Merger shall become effective upon the filing and acceptance of the Certificate of Merger with the Office of the Secretary of State of the State of Texas and the Office of the Secretary of State of the State of Delaware, or at such later time as shall be agreed upon in writing by Isla and the Company and specified in the Certificate of Merger (the “Merger Effective Time”).

(d) As soon as practicable on the Closing Date after the Closing and the Merger Effective Time, a certificate of merger with respect to the LLC Merger prepared and executed in accordance with the relevant provisions of the DGCL and the DLLCA (the “LLC Certificate of Merger”) shall be filed with the Office of the Secretary of State of the State of Delaware. The LLC Merger shall become effective upon the filing and acceptance of the LLC Certificate of Merger with the Office of the Secretary of State of the State of Delaware, or at such later time as shall be agreed upon in writing by Isla and the Company and specified in the LLC Certificate of Merger (the “LLC Merger Effective Time”).

2.9 Effect of the Isla Merger. At the Isla Merger Effective Time, the Isla Merger shall have the effects set forth in this Agreement and the applicable provisions of the DLLCA. Without limiting the generality of the foregoing, and subject thereto, at the Isla Merger Effective Time, all the property, rights, privileges, powers and franchises of each of the Surviving Person and Isla shall vest in the Surviving Person, and all debts, liabilities, obligations, restrictions, disabilities and duties of each of the Surviving Person and Isla shall become the debts, liabilities, obligations, restrictions, disabilities and duties of the Surviving Person.

2.10 Effect of the Merger. At the Merger Effective Time, the Merger shall have the effects set forth in this Agreement and the applicable provisions of the TBOC and the DGCL. Without limiting the generality of the foregoing, and subject thereto, at the Merger Effective Time, all the property, rights, privileges, powers and franchises of each of the Company and C Merger Sub shall vest in the Surviving Corporation, and all debts, liabilities, obligations, restrictions, disabilities and duties of each of the Company and C Merger Sub shall become the debts, liabilities, obligations, restrictions, disabilities and duties of the Surviving Corporation.

2.11 Effect of the LLC Merger. At the LLC Merger Effective Time, the LLC Merger shall have the effects set forth in this Agreement and the applicable provisions of the DGCL and the DLLCA. Without limiting the generality of the foregoing, and subject thereto, at the LLC Merger Effective Time, all the property, rights, privileges, powers and franchises of each of the Surviving Corporation and L Merger Sub shall vest in the Surviving Entity, and all debts, liabilities, obligations, restrictions, disabilities and duties of each of the Surviving Corporation and L Merger Sub shall become the debts, liabilities, obligations, restrictions, disabilities and duties of the Surviving Entity.

2.12 Certificate of Formation and LLC Agreement of the Surviving Person. At the Isla Merger Effective Time, the certificate of formation of OpCo in effect immediately prior to the Isla Merger Effective

 

A-9


Table of Contents

Time shall be the certificate of formation of the Surviving Person until duly amended, subject to Section 6.8(a), as provided therein or by applicable Law. The Parties shall take all actions necessary so that the limited liability company agreement of OpCo in effect immediately prior to the Isla Merger Effective Time shall be the limited liability company agreement of the Surviving Person, until duly amended, subject to Section 6.8(a), as provided therein or by applicable Law.

2.13 Certificate of Incorporation and Bylaws of the Surviving Corporation. At the Merger Effective Time, the certificate of incorporation of C Merger Sub in effect immediately prior to the Merger Effective Time shall be the certificate of incorporation of the Surviving Corporation, until duly amended, subject to Section 6.8(a), as provided therein or by applicable Law. The Parties shall take all actions necessary so that the bylaws of C Merger Sub in effect immediately prior to the Merger Effective Time shall be the bylaws of the Surviving Corporation upon the Merger Effective Time, until duly amended, subject to Section 6.8(a), as provided therein or by applicable Law.

2.14 Certificate of Formation and LLC Agreement of the Surviving Entity. At the LLC Merger Effective Time, the certificate of formation of L Merger Sub in effect immediately prior to the LLC Merger Effective Time shall be the certificate of formation of the Surviving Entity until duly amended, subject to Section 6.8(a), as provided therein or by applicable Law. The Parties shall take all actions necessary so that the limited liability company agreement of L Merger Sub in effect immediately prior to the LLC Merger Effective Time shall be the limited liability company agreement of the Surviving Entity, until duly amended, subject to Section 6.8(a), as provided therein or by applicable Law.

2.15 Directors and Officers of the Surviving Corporation. The Parties shall take all necessary action such that, from and after the Merger Effective Time, the directors of C Merger Sub shall be the directors of the Surviving Corporation and the officers of C Merger Sub shall be the officers of the Surviving Corporation, and such directors and officers shall serve until their successors have been duly elected or appointed and qualified or until their death, resignation or removal in accordance with the Organizational Documents of the Surviving Corporation.

2.16 Directors and Officers of the Surviving Entity and Surviving Person. The Parties shall take all necessary action such that, from and after the LLC Merger Effective Time, the officers of L Merger Sub shall be the officers of the Surviving Entity, and such officers shall serve until their successors have been duly elected or appointed and qualified or until their death, resignation or removal in accordance with the Organizational Documents of the Surviving Entity (it being understood that the Surviving Entity shall be member-managed following the LLC Merger). The Parties shall take all necessary action such that, unless otherwise determined by Isla, from and after the Isla Merger Effective Time, the officers of OpCo shall be the officers of the Surviving Person, and such directors and officers shall serve until their successors have been duly elected or appointed and qualified or until their death, resignation or removal in accordance with the Organizational Documents of the Surviving Person.

2.17 Organizational Documents of New PubCo. Isla and New PubCo shall take all requisite action to cause the certificate of incorporation of New PubCo (the “A&R New PubCo Certificate”) and the bylaws of New PubCo (the “A&R New PubCo Bylaws”) to be in effect immediately prior to the Merger Effective Time to be in the forms attached to this Agreement as Exhibit A and Exhibit B, respectively, except for such changes as are approved in writing by Isla and the Company prior to the Closing.

2.18 Directors and Officers of New PubCo. The Parties acknowledge that as of the Merger Effective Time the directors of New PubCo shall consist of seven (7) directors to be designated by Isla following the date hereof and prior to the Closing and two (2) directors to be designated by the Company following the date hereof and prior to the Closing, each to hold office in accordance with the A&R New PubCo Certificate and the A&R New PubCo Bylaws. The persons who are the officers of New PubCo immediately prior to the Merger Effective Time, together with such other persons as designated by Isla following the date of this Agreement, shall be officers of New PubCo as of and following the Merger Effective Time, each such person to hold office in accordance with the A&R New PubCo Certificate and the A&R New PubCo Bylaws.

 

A-10


Table of Contents

ARTICLE III

EFFECT OF THE MERGER ON THE CAPITAL STOCK OF THE COMPANY, NEW PUBCO AND C MERGER SUB; EXCHANGE

3.1 Effect of the Isla Merger on Equity Interests. At the Isla Merger Effective Time, all of the equity interests in Isla will be canceled without any conversion thereof, and the equity interests in OpCo will remain unchanged.

3.2 Effect of the Merger on Capital Stock. At the Merger Effective Time, by virtue of the Merger and without any action on the part of New PubCo, C Merger Sub, the Company, or any holder of any securities of New PubCo, C Merger Sub or the Company:

(a) Capital Stock of C Merger Sub. Each share of capital stock of C Merger Sub issued and outstanding immediately prior to the Merger Effective Time shall be converted into and shall represent one fully paid and nonassessable share of common stock, par value $0.01 per share, of the Surviving Corporation, which shall constitute the only outstanding shares of common stock of the Surviving Corporation immediately following the Merger Effective Time.

(b) Capital Stock of the Company.

(i) Subject to the other provisions of this Article III, each share of Company Common Stock issued and outstanding immediately prior to the Merger Effective Time (excluding any Excluded Shares, the “Eligible Shares”) shall be converted into the right to receive from New PubCo a number of fully paid and nonassessable shares of New PubCo Class A Common Stock equal to the Exchange Ratio (together with any cash to be paid in lieu of fractional shares of New PubCo Class A Common Stock in accordance with Section 3.5(h)), the “Merger Consideration”). As used in this Agreement, “Exchange Ratio” means 0.2000, as may be adjusted pursuant to Section 6.15.

(ii) All such shares of Company Common Stock, when so converted, shall cease to be outstanding and shall automatically be canceled and cease to exist. Each holder of a share of Company Common Stock that was outstanding immediately prior to the Merger Effective Time shall cease to have any rights with respect thereto, except the right to receive (A) the Merger Consideration (including any cash to be paid in lieu of fractional shares of New PubCo Class A Common Stock in accordance with Section 3.5(h) and (B) any dividends or other distributions in accordance with Section 3.5(g), in each case to be issued or paid in consideration therefor upon the exchange of any Certificates or Book-Entry Shares, as applicable, in accordance with Section 3.5(a).

(iii) All shares of Company Common Stock held by the Company as treasury shares or by New PubCo or C Merger Sub immediately prior to the Merger Effective Time and, in each case, not held on behalf of third parties (collectively, “Excluded Shares”) shall automatically be canceled and cease to exist as of the Merger Effective Time, and no consideration shall be delivered in exchange therefor.

(c) Capital Stock of New PubCo.

(i) In connection with the Transactions, all shares of New PubCo Class B Common Stock held by the equity holders of Isla immediately following the Distribution shall remain outstanding such that, after giving effect to the Transactions, the equity holders of Isla as of the date hereof shall collectively hold a number of shares of New PubCo Class B Common Stock equal to the Isla Ownership Number.

(ii) In connection with the Transactions, at the Merger Effective Time, Isla shall forfeit the one share of New PubCo Class A Common Stock held by Isla at such time for no consideration.

3.3 Effect of the LLC Merger on Equity Interests. At the LLC Merger Effective Time, all of the equity interests in the Surviving Corporation will be canceled without any conversion thereof, and the equity interests in L Merger Sub will remain unchanged.

3.4 Treatment of Company Equity Awards.

(a) Company Restricted Stock Awards. Immediately prior to the Merger Effective Time, each award of restricted shares of Company Common Stock (whether vested or unvested) granted under a Company

 

A-11


Table of Contents

Equity Plan that is outstanding immediately prior to the Merger Effective Time (each, a “Company Restricted Stock Award”) shall, at the Merger Effective Time, automatically and without any action on the part of New PubCo, the Company or any holder thereof, fully vest and be converted into the right to receive from New PubCo a number of unrestricted shares of New PubCo Class A Common Stock (together with any cash to be paid in lieu of fractional shares of New PubCo Class A Common Stock in accordance with Section 3.5(h)) equal to the product of (x) the number of shares of Company Common Stock subject to such Company Restricted Stock Award immediately prior to the Merger Effective Time and (y) the Exchange Ratio, reduced by any applicable Tax withholding.

(b) Company PSU Awards. Immediately prior to the Merger Effective Time, each award of performance stock units that corresponds to shares of Company Common Stock (whether vested or unvested) granted under a Company Equity Plan that is outstanding immediately prior to the Merger Effective Time (each, a “Company PSU Award”) shall, at the Merger Effective Time automatically, and without any action on the part of New PubCo, the Company or any holder thereof, fully vest (with any performance- based vesting conditions for such awards held by then-current (as of Closing) employees of the Company and its Subsidiaries deemed achieved at the maximum performance level) and be cancelled, and in exchange therefor, New PubCo shall issue to the holder thereof a number of shares of New PubCo Class A Common Stock (together with any cash to be paid in lieu of fractional shares of New PubCo Class A Common Stock in accordance with Section 3.5(h)) equal to the product of (x) the number of shares of Company Common Stock subject to such Company PSU Award immediately prior to the Merger Effective Time and (y) the Exchange Ratio, reduced by any applicable Tax withholding ; provided, that, (i) to the extent that insufficient shares are available under a Company Equity Plan immediately prior to the Merger Effective Time to deem such Company PSU Awards to have been achieved at the maximum performance level, then an amendment to such Company Equity Plan to increase the number of shares available may be sought in accordance with Section 6.5 of this Agreement, and (ii) to the extent that, for any reason, such an amendment is not adopted and insufficient shares remain available, then such Company PSU Awards shall receive appropriate cash consideration as set forth under such Company Equity Plan or the award agreement governing such Company PSU Award (except that any performance-based vesting conditions shall be deemed achieved at the greater of the target performance level or actual performance through the Closing Date).

(c) Company Stock Options. Immediately prior to the Merger Effective Time, each option to purchase shares of Company Common Stock (whether vested or unvested) granted under a Company Equity Plan that is outstanding immediately prior to the Merger Effective Time (each, a “Company Stock Option Award”) shall, without any action on the part of New PubCo, the Company or any holder thereof, fully vest and be deemed exercised in a net exercise such that the holder of such Company Stock Option Award shall receive, immediately prior to the Merger Effective Time, a number of shares of Company Common Stock equal to (x) the number of shares of Company Common Stock subject to such Company Stock Option Award immediately prior to the Merger Effective Time, multiplied by (y) the excess of the Fair Market Value of a share of Company Common Stock minus the exercise price per share of Company Common Stock subject to such Company Stock Option Award, and then divided by (z) the Fair Market Value of a share of Company Common Stock (the “Net Exercise Shares”). All such Net Exercise Shares shall be deemed outstanding immediately prior to the Merger Effective Time and entitled to receive the Merger Consideration (together with any cash to be paid in lieu of fractional shares of New PubCo Class A Common Stock in accordance with Section 3.5(h)) as set forth in Section 3.2(b)(i), reduced by any applicable Tax withholding. For the avoidance of doubt, any Company Stock Option Award with an exercise price per share of Company Common Stock subject to such Company Stock Option Award that equals or exceeds the Fair Market Value of a share of Company Common Stock shall be cancelled for no consideration.

(d) For purposes of this Section 3.4 the “Fair Market Value” of a share of Company Common Stock shall equal the average of the volume weighted average price per share of Company Class A Common Stock on the five trading days preceding the Closing Date (as reported by Bloomberg, L.P. or, if not reported by Bloomberg, L.P., in another authoritative source mutually selected by New PubCo and the Company).

 

A-12


Table of Contents

(e) Prior to the Merger Effective Time, the Company Board and/or the compensation committee of the Company Board shall take such action and adopt such resolutions as are required to (i) effectuate the treatment of the Company Restricted Stock Awards, the Company PSU Awards and the Company Stock Option Awards pursuant to the terms of this Section 3.4, and (ii) take all actions reasonably required to effectuate any provision of this Section 3.4, including to ensure that, except as set forth in this Section 3.4, from and after the Merger Effective Time, none of New PubCo, the Surviving Corporation or the Surviving Entity will be required to deliver shares of Company Common Stock or other capital stock of the Company or any other Person to any Person pursuant to or in settlement of any equity awards of the Company, including any Company Restricted Stock Awards, Company PSU Awards or Company Stock Option Awards.

(f) As soon as practicable following the Merger Effective Time, the Company shall file a post-effective amendment to any Form S-8 registration statements previously filed by the Company deregistering all shares of Company Common Stock thereunder.

3.5 Payment for Securities; Exchange.

(a) Exchange Agent; Exchange Fund. Prior to the Merger Effective Time, New PubCo shall enter into an agreement with the Company’s transfer agent, or another firm reasonably acceptable to the Company and Isla, to act as agent for the holders of Company Common Stock in connection with the Merger (the “Exchange Agent”) and to receive the Merger Consideration to which such holders shall become entitled pursuant to this Article III. Promptly after the Merger Effective Time, New PubCo shall deposit, or cause to be deposited, with the Exchange Agent, for the benefit of the holders of Eligible Shares, for issuance in accordance with this Article III through the Exchange Agent, the number of shares of New PubCo Class A Common Stock issuable in respect of Eligible Shares pursuant to Section 3.2. New PubCo agrees to make available to the Exchange Agent, from time to time as needed, cash sufficient to pay any dividends and other distributions pursuant to Section 3.5(g). The Exchange Agent shall, pursuant to irrevocable instructions, deliver the Merger Consideration contemplated to be issued in exchange for Eligible Shares pursuant to this Agreement out of the Exchange Fund. Except as contemplated by this Section 3.5(a) and Section 3.5(g), the Exchange Fund shall not be used for any other purpose. Any shares of New PubCo Class A Common Stock deposited with the Exchange Agent and any cash held for payment in lieu of fractional shares of New PubCo Class A Common Stock in accordance with Section 3.5(h) or deposited to fund dividends or other distributions in accordance with Section 3.5(g) or in settlement of any Company PSU Awards pursuant to Section 3.4(b) shall hereinafter be referred to as the “Exchange Fund.” New PubCo shall pay all charges and expenses, including those of the Exchange Agent, in connection with the exchange of Eligible Shares pursuant to this Agreement. The cash portion of the Exchange Fund may be invested by the Exchange Agent as reasonably directed by New PubCo; provided, that, any such investment or losses resulting therefrom shall not in any event modify the obligations of New PubCo to pay to the Merger Consideration in full (including all amounts of cash paid in lieu of fractional shares in accordance with Section 3.5(h)) pursuant to this Article III or any amounts payable pursuant to Section 3.4(b) or Section 3.5(g). Any interest or other income resulting from investment of the cash portion of the Exchange Fund shall become part of the Exchange Fund, and any amounts in excess of the amounts payable hereunder shall be promptly returned to New PubCo or its designee following the earlier of the distribution of all amounts required to be paid pursuant to this Article III and the 180th day following the Closing Date, pursuant to Section 3.5(d).

(b) Payment Procedures.

(i) Certificates. As soon as practicable after the Merger Effective Time, New PubCo shall cause the Exchange Agent to deliver to each record holder, as of immediately prior to the Merger Effective Time, of an outstanding certificate or certificates that immediately prior to the Merger Effective Time represented Eligible Shares (“Certificates”), a notice advising such holders of the effectiveness of the Merger and a letter of transmittal (“Letter of Transmittal”) (which shall specify that delivery shall be effected, and risk of loss and title to Certificates shall pass, only upon proper delivery of such Certificates to the Exchange Agent, and which shall be in a customary form and agreed to by Isla and

 

A-13


Table of Contents

the Company prior to the Closing) and instructions for use in effecting the surrender of Certificates for payment of the Merger Consideration set forth in Section 3.2(b)(i). Subject to Section 3.5(f), upon surrender to the Exchange Agent of a Certificate, together with the Letter of Transmittal, duly completed and validly executed in accordance with the instructions thereto, and such other customary documents as may be reasonably required by the Exchange Agent, the holder of such Certificate shall be entitled to receive in exchange therefor (A) one or more shares of New PubCo Class A Common Stock (which shall be in uncertificated book-entry form) representing, in the aggregate, the number of shares of New PubCo Class A Common Stock, if any, that such holder has the right to receive pursuant to Section 3.2 (after taking into account all shares of Company Common Stock then held by such holder) and (B) a check (or payment by wire transfer, if permitted pursuant to, and valid wire transfer information is provided in, such duly completed and executed Letter of Transmittal) in the amount equal to the cash payable in lieu of any fractional shares of New PubCo Class A Common Stock pursuant to Section 3.5(h) and dividends and other distributions pursuant to Section 3.5(g).

(ii) Non-DTC Book-Entry Shares. As soon as practicable after the Merger Effective Time, New PubCo shall cause the Exchange Agent to deliver to each record holder, as of immediately prior to the Merger Effective Time, of Eligible Shares represented by book-entry (“Book-Entry Shares”) not held through DTC, (A) a notice advising such holders of the effectiveness of the Merger, (B) a statement reflecting the number of shares of New PubCo Class A Common Stock (which shall be in uncertificated book-entry form) representing, in the aggregate, the whole number of shares of New PubCo Class A Common Stock, if any, that such holder has the right to receive pursuant to Section 3.2 (after taking into account all shares of Company Common Stock then held by such holder) and (C) a check in the amount equal to the cash payable in lieu of any fractional shares of New PubCo Class A Common Stock pursuant to Section (h) and dividends and other distributions pursuant to Section 3.5(g).

(iii) DTC Book-Entry Shares. With respect to Book-Entry Shares held through DTC, New PubCo and the Company shall cooperate to establish procedures with the Exchange Agent and DTC to ensure that the Exchange Agent will transmit to DTC or its nominees as soon as reasonably practicable on or after the Closing Date, upon surrender of Eligible Shares held of record by DTC or its nominees in accordance with DTC’s customary surrender procedures, the Merger Consideration (including any cash to be paid in lieu of fractional shares of New PubCo Class A Common Stock in accordance with Section 3.5(h)) and any unpaid non-stock dividends and any other dividends or other distributions, in each case, that DTC has the right to receive pursuant to this Article III.

(iv) No interest shall be paid or accrued on any amount payable for Eligible Shares pursuant to this Article III.

(v) With respect to Certificates, if payment of the Merger Consideration (including any cash to be paid in lieu of fractional shares of New PubCo Class A Common Stock in accordance with Section 3.5(h)) and dividends or other distributions with respect to New PubCo Class A Common Stock pursuant to Section 3.5(g) is to be made to a Person other than the record holder of such Eligible Shares, it shall be a condition of payment that shares so surrendered shall be properly endorsed or shall be otherwise in proper form for transfer and that the Person requesting such payment shall have paid any transfer and other Taxes required by reason of the payment of the Merger Consideration (including any cash to be paid in lieu of fractional shares of New PubCo Class A Common Stock in accordance with Section 3.5(h)) and dividends or other distributions with respect to New PubCo Class A Common Stock pursuant to Section 3.5(g) to a Person other than the registered holder of such shares surrendered or shall have established to the satisfaction of New PubCo that such Taxes either have been paid or are not applicable. With respect to Book-Entry Shares, payment of the Merger Consideration (including any cash to be paid in lieu of fractional shares of New PubCo Class A Common Stock in accordance with Section 3.5(h)) and dividends or other distributions with respect to New PubCo Class A Common Stock pursuant to Section 3.5(g) shall only be made to the Person in whose name such Book-Entry Shares are registered in the stock transfer books of the Company as of the Merger Effective Time. Until

 

A-14


Table of Contents

surrendered as contemplated by this Section 3.5(b)(v) (subject to Section 3.5(f)), each Certificate shall be deemed at any time after the Merger Effective Time to represent only the right to receive upon such surrender the Merger Consideration (including any cash to be paid in lieu of fractional shares of New PubCo Class A Common Stock in accordance with Section 3.5(h)) and any dividends or other distributions to which such holder is entitled pursuant to Section 3.5(g) payable in respect of such shares of Company Common Stock.

(c) Termination of Rights. All Merger Consideration (including any cash to be paid in lieu of fractional shares of New PubCo Class A Common Stock in accordance with Section 3.5(h) and dividends or other distributions with respect to New PubCo Class A Common Stock pursuant to Section 3.5(g) paid upon the surrender of and in exchange for Eligible Shares in accordance with the terms hereof) shall be deemed to have been paid in full satisfaction of all rights pertaining to such Company Common Stock. At the Merger Effective Time, the stock transfer books of the Surviving Corporation shall be closed immediately, and there shall be no further registration of transfers on the stock transfer books of the Surviving Corporation of the shares of Company Common Stock that were outstanding immediately prior to the Merger Effective Time. If, after the Merger Effective Time, Certificates are presented to New PubCo, the Surviving Corporation or the Surviving Entity for any reason, they shall be canceled and exchanged for the Merger Consideration (including any cash to be paid in lieu of fractional shares of New PubCo Class A Common Stock in accordance with Section 3.5(h)) and dividends or other distributions with respect to New PubCo Class A Common Stock pursuant to Section 3.5(g) payable in respect of the Eligible Shares previously represented by such Certificates.

(d) Termination of Exchange Fund. Any portion of the Exchange Fund that remains undistributed to the former stockholders of the Company on the 180th day after the Closing Date shall be delivered to New PubCo, upon demand, and any former common stockholders of the Company who have not theretofore received the Merger Consideration (including any cash to be paid in lieu of fractional shares of New PubCo Class A Common Stock in accordance with Section 3.5(h)) and dividends or other distributions with respect to New PubCo Class A Common Stock pursuant to Section 3.5(g), in each case without interest thereon, to which they are entitled under this Article III shall thereafter look only to the Surviving Corporation and New PubCo for payment of their claim for such amounts.

(e) No Liability. None of the Surviving Corporation, New PubCo, C Merger Sub or the Exchange Agent shall be liable to any holder of Company Common Stock for any amount of Merger Consideration properly delivered to a public official pursuant to any applicable abandoned property, escheat or similar Law. If any Certificate has not been surrendered prior to the time that is immediately prior to the time at which Merger Consideration in respect of such Certificate would otherwise escheat to or become the property of any Governmental Entity, any such shares, cash, dividends or distributions in respect of such Certificate shall, to the extent permitted by applicable Law, become the property of Isla, free and clear of all claims or interest of any Person previously entitled thereto.

(f) Lost, Stolen, or Destroyed Certificates. If any Certificate shall have been lost, stolen or destroyed, upon the making of an affidavit of that fact by the Person claiming such Certificate to be lost, stolen or destroyed and, if reasonably required by New PubCo, the posting by such Person of a bond in such reasonable amount as New PubCo may direct as indemnity against any claim that may be made against it with respect to such Certificate, the Exchange Agent shall issue in exchange for such lost, stolen or destroyed Certificate the Merger Consideration (including any cash to be paid in lieu of fractional shares of New PubCo Class A Common Stock in accordance with Section 3.5(h)) and dividends or other distributions with respect to New PubCo Class A Common Stock pursuant to Section 3.5(g) payable in respect of the shares of Company Common Stock formerly represented by such Certificate.

(g) Distributions with Respect to Unexchanged Shares of New PubCo Class A Common Stock. No dividends or other distributions declared or made with respect to shares of New PubCo Class A Common Stock with a record date after the Merger Effective Time shall be paid to the holder of any unsurrendered Certificate with respect to the whole shares of New PubCo Class A Common Stock that such holder would be entitled to receive upon surrender of such Certificate and no cash payment in lieu of fractional shares of

 

A-15


Table of Contents

New PubCo Class A Common Stock shall be paid to any such holder, in each case, until such holder shall surrender such Certificate in accordance with this Section 3.5 or, if such Certificate shall have been lost, stolen or destroyed, such holder shall have delivered the affidavit and, if reasonably required by New PubCo, posted the bond, in accordance with Section 3.5(f). Following surrender of any such Certificate (or, if applicable, delivery of such affidavit and, if reasonably required by New PubCo, posting of such bond), there shall be paid to such holder of whole shares of New PubCo Class A Common Stock issuable in exchange therefor, without interest, (i) promptly after the time of such surrender (or delivery, as applicable), the amount of dividends or other distributions with a record date after the Merger Effective Time theretofore paid with respect to such whole shares of New PubCo Class A Common Stock, and (ii) at the appropriate payment date, the amount of dividends or other distributions with a record date after the Merger Effective Time but prior to such surrender (or delivery, as applicable) and a payment date subsequent to such surrender (or delivery, as applicable) payable with respect to such whole shares of New PubCo Class A Common Stock. For purposes of dividends or other distributions in respect of shares of New PubCo Class A Common Stock, all whole shares of New PubCo Class A Common Stock to be issued pursuant to the Merger shall be entitled to dividends pursuant to the immediately preceding sentence as if such whole shares of New PubCo Class A Common Stock were issued and outstanding as of the Merger Effective Time.

(h) No Fractional Shares of New PubCo Class A Common Stock. No certificates or scrip or shares representing fractional shares of New PubCo Class A Common Stock shall be issued upon the exchange of Eligible Shares and such fractional share interests will not entitle the owner thereof to vote or to have any rights of a stockholder of New PubCo or a holder of shares of New PubCo Class A Common Stock. In lieu of any fractional share of New PubCo Class A Common Stock to which any holder of Company Common Stock would otherwise be entitled in connection with the payment of the Merger Consideration, the holders of Eligible Shares shall be entitled to receive from the Exchange Agent in accordance with the provisions of this Section 3.5(h), a cash payment in lieu of such fractional share of New PubCo Class A Common Stock representing such holder’s proportionate interest, if any, in the proceeds from the sale by the Exchange Agent (reduced by any fees of the Exchange Agent attributable to such sale) in one or more transactions of shares of New PubCo Class A Common Stock equal to the excess of (i) the aggregate number of shares of New PubCo Class A Common Stock to be delivered to the Exchange Agent pursuant to this Agreement over (ii) the aggregate number of whole shares New PubCo Class A Common Stock to be issued to the holders of Eligible Shares pursuant to Section 3.2. No certificates or scrip representing fractional shares of New PubCo Class A Common Stock shall be issued in the Merger. The parties acknowledge that payment of the cash consideration in lieu of issuing fractional shares of New PubCo Class A Common Stock was not separately bargained-for consideration but merely represents a mechanical rounding off for purposes of avoiding the expense and inconvenience that would otherwise be caused by the issuance of fractional shares of New PubCo Class A Common Stock. As soon as practicable after the determination of the amount of cash, if any, to be paid to holders of Eligible Shares in lieu of any fractional shares of New PubCo Class A Common Stock, the Exchange Agent shall make available such amounts to such holders of Eligible Shares, without interest, subject to and in accordance with this Section 3.5.

(i) Withholding Taxes. Notwithstanding anything in this Agreement to the contrary, New PubCo, the Surviving Corporation, the Surviving Entity, the Isla Parties, and the Exchange Agent and each of their respective Affiliates shall be entitled to deduct and withhold, or cause to be deducted or withheld, from any amounts (including shares, warrants, options or other property) otherwise payable, issuable or transferable to any Person pursuant to this Agreement any amount required to be deducted and withheld with respect to the making of such payment, issuance or transfer under applicable Law. To the extent that such amounts are so properly deducted or withheld and paid over to the relevant Taxing Authority, such deducted or withheld amounts shall be treated for all purposes of this Agreement as having been paid to the Person with respect to which such amounts would have been paid absent such deduction or withholding.

3.6 Contribution. As consideration for the Contribution, New PubCo shall be issued a number of OpCo Units equal to the number of shares of New PubCo Class A Common Stock issued and outstanding immediately after giving effect to the Transactions it being understood that the equity holders of Isla as of immediately prior to the Isla Merger Effective Time shall hold collectively a number of OpCo Units equal to the Isla Ownership

 

A-16


Table of Contents

Number. In connection therewith, the limited liability company agreement of OpCo shall be amended and restated in the form of the A&R OpCo LLCA and New PubCo shall become the managing member of OpCo in accordance with and pursuant to the A&R OpCo LLCA.

3.7 No Dissenters Rights. No dissenters’ or appraisal rights shall be available with respect to the Transactions.

3.8 Impact of Stock Splits, Etc. In the event of any change in the number of shares of Company Common Stock, or securities convertible or exchangeable into or exercisable for shares of Company Common Stock issued and outstanding after the date of this Agreement and prior to the Merger Effective Time by reason of any stock split, reverse stock split, stock dividend, subdivision, reclassification, recapitalization, combination, exchange of shares or the like, the Exchange Ratio shall be equitably adjusted to reflect the effect of such change and, as so adjusted, shall from and after the date of such event, be the Exchange Ratio, subject to further adjustment in accordance with this Section 3.8. Nothing in this Section 3.8 shall be construed to permit the Parties to take any action except to the extent consistent with, and not otherwise prohibited by, the terms of this Agreement.

3.9 Closing Deliverables.

(a) At the Closing, the Company shall deliver, or cause to be delivered, to the Isla Parties the following:

(i) counterparts of each Ancillary Document to which the Company (or any of its Affiliates, officers or directors, or any of their respective Affiliates) is a party, in each case duly executed by each such Person;

(ii) a properly executed IRS Form W-9 dated as of the Closing Date; and

(iii) such other agreements, instruments and documents that are required by other terms of this Agreement to be executed or delivered at or prior to the Closing or as Isla may reasonably request to effect the transactions contemplated by this Agreement and the Ancillary Documents.

(b) At the Closing, the Isla Parties will deliver, or cause to be delivered, to the Company the following:

(i) counterparts of each Ancillary Document to which such Isla Party is a party, in each case duly executed by the applicable Isla Party; and

(ii) such other agreements, instruments and documents that are required by other terms of this Agreement to be executed or delivered at or prior to the Closing or as the Company may reasonably request to effect the transactions contemplated by this Agreement and the Ancillary Documents.

 

A-17


Table of Contents

ARTICLE IV

REPRESENTATIONS AND WARRANTIES OF THE COMPANY

Except (i) as set forth in the disclosure letter dated as of the date of this Agreement and delivered by the Company to the Isla Parties on or prior to the date of this Agreement (the “Company Disclosure Letter”), it being agreed that disclosure of any information in a particular section or subsection of the Company Disclosure Letter shall be deemed disclosure of such information with respect to any other section or subsection of this Agreement to which the relevance of such information is reasonably apparent on its face or (ii) as disclosed in the Company SEC Documents filed with or furnished to the SEC and available on Edgar since December 31, 2020 and prior to the date of this Agreement (excluding any disclosures set forth or referenced in any risk factor section or in any other section, in each case, to the extent they are forward-looking statements or cautionary, predictive or forward-looking in nature), the Company represents and warrants to the Isla Parties as follows:

4.1 Organization, Standing and Power. Each of the Company and its Subsidiaries is a corporation, partnership or limited liability company duly organized, as the case may be, validly existing and in good standing under the Laws of its jurisdiction of incorporation or organization, with all requisite entity power and authority to own, lease and operate its properties and to carry on its business as now being conducted, other than, in the case of the Company’s Subsidiaries, where the failure to be so organized or, in the case of the Company or its Subsidiaries, to have such power, authority or standing, has not had and would not reasonably be expected to have, individually or in the aggregate, a Material Adverse Effect on the Company and its Subsidiaries, taken as a whole (a “Company Material Adverse Effect”). Each of the Company and its Subsidiaries is duly qualified or licensed and in good standing to do business in each jurisdiction in which the business it is conducting, or the operation, ownership or leasing of its properties, makes such qualification or license necessary, other than where the failure to so qualify, license or be in good standing has not had and would not reasonably be expected to have, individually or in the aggregate, a Company Material Adverse Effect. The Company has heretofore made available to Isla complete and correct copies of its Organizational Documents and the Organizational Documents of each Subsidiary of the Company (each of which is set forth on Schedule 4.1 of the Company Disclosure Letter), each as amended prior to the execution of this Agreement, and each as made available to Isla is in full force and effect, and neither the Company nor any of its Subsidiaries is in violation of any of the provisions of such Organizational Documents.

4.2 Capital Structure.

(a) As of the date of this Agreement, the authorized capital stock of the Company consists of (i) 400,000,000 shares of Company Common Stock and (ii) 5,000,000 shares of preferred stock, par value $0.04 per share (“Company Preferred Stock” and, together with Company Common Stock, “Company Capital Stock”). At the close of business on June 4, 2021 (the “Measurement Date”): (A) 201,071,407 shares of Company Common Stock were issued and outstanding (not including shares held in treasury) and no shares of Company Preferred Stock were issued and outstanding; (B) the shares of Company Common Stock issued and outstanding include 2,552,727 shares of Company Common Stock underlying Company Restricted Stock Awards; (C) 4,735,311 shares of Company Common Stock were subject to Company PSU Awards (assuming that such Company PSU Awards were earned at target performance levels); (D) 579 shares of Company Common Stock were subject to Company Stock Option Awards; and (E) 3,020,283 shares of Company Common Stock remained available for issuance pursuant to the Company’s Third Amended and Restated 2009 Incentive Compensation Plan and no shares of Company Common Stock remained available for issuance pursuant to the Company’s 2005 Stock Incentive Plan.

(b) All outstanding shares of Company Capital Stock have been duly authorized and are validly issued, fully paid and non-assessable and are not subject to preemptive rights. All outstanding shares of Company Capital Stock have been issued and granted in compliance in all material respects with (i) applicable securities Laws and other applicable Law and (ii) all requirements set forth in applicable contracts (including a Company Equity Plan and the Company’s Organizational Documents). As of the close of business on the Measurement Date, except as set forth in this Section 4.2, Schedule 4.2 of the Company Disclosure Letter and in the Designated Stockholder Voting Agreements, there are no outstanding options,

 

A-18


Table of Contents

warrants or other rights to subscribe for, purchase or acquire from the Company or any of its Subsidiaries any capital stock of the Company or securities convertible into or exchangeable or exercisable for capital stock of the Company (which Schedule 4.2 of the Company Disclosure Letter shall also set forth, with respect to any such options, warrants or other such rights, the exercise, conversion, purchase, exchange or other similar price thereof). All outstanding shares of capital stock or other equity interests of the Subsidiaries of the Company are owned by the Company, or a direct or indirect wholly owned Subsidiary of the Company, free and clear of all Encumbrances and have been duly authorized, validly issued, fully paid and nonassessable. Except as set forth in this Section 4.2 or Schedule 4.2 of the Company Disclosure Letter, and except for changes since the Measurement Date resulting from the exercise of stock options outstanding at such date (and the issuance of shares of Company Common Stock thereunder, which were reserved for issuance as set forth in Section 4.2(a)), or stock grants or other awards granted in accordance with Section 6.1(b)(ii), there are outstanding: (A) no shares of Company Capital Stock, Voting Debt or other voting securities of the Company, (B) no securities of the Company or any Subsidiary of the Company convertible into or exchangeable or exercisable for shares of Company Capital Stock, Voting Debt or other voting securities of the Company and (C) no options, warrants, subscriptions, calls, rights (including preemptive and appreciation rights), commitments or agreements to which the Company or any Subsidiary of the Company is a party or by which it is bound in any case obligating the Company or any Subsidiary of the Company to issue, deliver, sell, purchase, redeem or acquire, or cause to be issued, delivered, sold, purchased, redeemed or acquired, additional shares of Company Capital Stock or any Voting Debt or other voting securities of the Company, or obligating the Company or any Subsidiary of the Company to grant, extend or enter into any such option, warrant, subscription, call, right, commitment or agreement. Other than the Designated Stockholder Voting Agreement, there are not any stockholder agreements, voting trusts or other agreements (it being agreed and acknowledged that the Company’s and its Subsidiaries’ Organizational Documents do not constitute such agreements) to which the Company or any of its Subsidiaries is a party or by which it is bound relating to the voting of any shares of capital stock or other equity interest of the Company or any of its Subsidiaries. No Subsidiary of the Company owns any shares of Company Common Stock or any other shares of Company Capital Stock. As of the date of this Agreement, neither the Company nor any of its Subsidiaries has any (1) equity securities or other similar equity interests in any Person, other than the Company’s and its Subsidiaries’ equity securities in the Company’s Subsidiaries or (2) obligations, whether contingent or otherwise, to consummate any material additional investment in any Person other than the Company, its Subsidiaries and its investments listed on Schedule 4.2 of the Company Disclosure Letter.

4.3 Authority; No Violations; Consents and Approvals.

(a) The Company has all requisite corporate power and authority to execute and deliver this Agreement and to perform its obligations hereunder. The execution and delivery of this Agreement by the Company and the consummation by the Company of the Merger have been duly authorized by all necessary corporate action on the part of the Company, subject with respect to the consummation of the Merger, to Company Stockholder Approval and the filing of the Certificate of Merger with the Office of the Secretary of State of the State of Texas and the Office of the Secretary of State of the State of Delaware. This Agreement has been duly executed and delivered by the Company and, assuming the due and valid execution of this Agreement by the Isla Parties, constitutes a valid and binding obligation of the Company enforceable against the Company in accordance with its terms, subject, as to enforceability, to bankruptcy, insolvency, reorganization, moratorium and other Laws of general applicability relating to or affecting creditors’ rights and to general principles of equity regardless of whether such enforceability is considered in a Proceeding in equity or at Law (collectively, “Creditors Rights”). The Company Board, at a meeting duly called and held, has by unanimous vote (i) determined that this Agreement, the Merger and the other Transactions, are fair to, and in the best interests of, the Company and the holders of Company Common Stock, (ii) approved and declared advisable this Agreement, the Merger and the other Transactions, and (iii) resolved to recommend that the holders of Company Common Stock approve and adopt this Agreement, the Merger and the other Transactions (such recommendation described in clause (iii), the “Company Board Recommendation”). The

 

A-19


Table of Contents

Company Stockholder Approval is the only approval of the holders of any class or series of Company Capital Stock necessary to approve and adopt this Agreement and the Merger. No Company stockholders or other holders of equity interests of the Company have any dissenters’ rights or rights of appraisal relating to the Transactions or this Agreement or the Ancillary Documents to which the Company or any of its Subsidiaries is a party.

(b) Except as set forth on Schedule 4.3(b) of the Company Disclosure Letter, the execution, delivery and performance of this Agreement by the Company does not, and the consummation of the Transactions will not (with or without notice or lapse of time, or both) (i) contravene, conflict with or result in a violation of any provision of the Organizational Documents of the Company as in effect prior to the Merger (assuming that the Company Stockholder Approval is obtained) or the Organizational Documents of any of its Subsidiaries, (ii) with or without notice, lapse of time or both, result in a violation of, a termination (or right of termination) of or default under, the creation or acceleration of any obligation or the loss of a benefit under, or result in the creation of any Encumbrance upon any of the properties or assets of the Company or any of its Subsidiaries under, any provision of any loan or credit agreement, note, bond, mortgage, indenture, lease or other agreement, permit, franchise or license to which the Company or any of its Subsidiaries is a party or by which it or any of its Subsidiaries or its or their respective properties or assets are bound, or (iii) assuming the Consents referred to in Section 4.4 are duly and timely obtained or made and the Company Stockholder Approval has been obtained, contravene, conflict with or result in a violation of any Law applicable to the Company or any of its Subsidiaries or any of their respective properties or assets, other than, in the case of clauses (ii) and (iii), any such contraventions, conflicts, violations, defaults, acceleration, losses, or Encumbrances that has not had and would not reasonably be expected to have, individually or in the aggregate, a Company Material Adverse Effect. The Company is not party to any contract, arrangement or other commitment that would or would reasonably be expected to entitle any Person to appoint one or more directors to the New PubCo Board.

4.4 Consents. No Consent from any Governmental Entity is required to be obtained or made by the Company or any of its Subsidiaries in connection with the execution, delivery and performance of this Agreement by the Company or the consummation by the Company of the Transactions, except for: (a) the filing of a premerger notification report by the Company under the Hart-Scott-Rodino Antitrust Improvements Act of 1976 (the “HSR Act”), and the expiration or termination of the applicable waiting period with respect thereto; (b) the filing with the SEC of (i) a proxy statement (which shall be a joint proxy statement of the Company and prospectus of New PubCo) in definitive form (the “Proxy Statement/Prospectus”) relating to the meeting of the stockholders of the Company to be held for the purposes of obtaining the Company Stockholder Approval (including any postponement, adjournment or recess thereof, the “Company Stockholders Meeting”) and (ii) such reports under Section 13(a) of the Exchange Act, and such other compliance with and filings as may be required under the Exchange Act and the rules and regulations thereunder, as may be required in connection with this Agreement and the Transactions; (c) the filing of the Certificate of Merger with the Office of the Secretary of State of the State of Texas and the Office of the Secretary of State of the State of Delaware and the filing of the LLC Certificate of Merger with the Office of the Secretary of State of the State of Delaware; (d) filings with the NYSE American; (e) such filings and approvals as may be required by any applicable state securities or “blue sky” Laws or Takeover Laws; and (f) any such Consent the failure to obtain or make as has not had and would not reasonably be expected to have, individually or in the aggregate, a Company Material Adverse Effect.

4.5 SEC Documents; Financial Statements.

(a) Since January 1, 2020 (the “Applicable Date”), the Company has filed or furnished with the SEC, on a timely basis, all forms, reports, certifications, schedules, statements and documents required to be so filed or furnished under the Securities Act or the Exchange Act, respectively, (such forms, reports, certifications, schedules, statements and documents so filed or furnished by the Company, collectively, the “Company SEC Documents”). As of their respective dates (or, if amended prior to the date of this Agreement, as of the date of such amendment with respect to those amended disclosures), each of the Company SEC Documents complied in all material respects with the applicable requirements of the

 

A-20


Table of Contents

Securities Act, the Exchange Act and the Sarbanes-Oxley Act, as the case may be, and the rules and regulations of the SEC thereunder applicable to such Company SEC Documents, and none of the Company SEC Documents contained, when filed (or, if amended prior to the date of this Agreement, as of the date of such amendment with respect to those disclosures that are amended), any untrue statement of a material fact or omitted to state a material fact required to be stated or incorporated by reference therein or necessary to make the statements therein, in light of the circumstances under which they were made, not misleading.

(b) The financial statements of (i) the Company included in the Company SEC Documents, and (ii) to the knowledge of the Company, any other Person included in the Company SEC Documents, in each case, including all notes and schedules thereto, (x) complied in all material respects, when filed (or if amended prior to the date of this Agreement, as of the date of such amendment) with the rules and regulations of the SEC with respect thereto, were prepared in accordance with generally accepted accounting principles in the United States (“GAAP”) applied on a consistent basis during the periods involved (except as may be indicated in the notes thereto or, in the case of the unaudited statements, as permitted by Rule 10-01 of Regulation S-X of the SEC) and (y) fairly present in all material respects in accordance with applicable requirements of GAAP (subject, in the case of the unaudited statements, to normal year-end audit adjustments) the financial position of the Company and its consolidated subsidiaries (and, to the knowledge of the Company, any other such Person and its consolidated Subsidiaries) as of their respective dates and the results of operations and the cash flows of such Person and its consolidated Subsidiaries for the periods presented therein (subject to normal period-end adjustments). To the knowledge of the Company, the statement of revenues and direct operating expenses of the Grizzly Oil and Gas Properties included in the Company SEC Documents present fairly, in all material respects, the revenues and direct operating expenses of the Grizzly Oil and Gas Properties for the year ended December 31, 2020, in accordance with GAAP. For the avoidance of doubt, no representations or warranties are made by the Company pursuant to this Section 4.5(b) with respect to any financial statements or other financial information furnished by the Isla Parties and included in the Registration Statement or the Proxy Statement/Prospectus.

(c) The unaudited pro forma financial information and the related notes thereto included in the Company SEC Documents have been prepared in accordance with the SEC’s rules and guidance with respect to pro forma financial information, and the assumptions underlying such pro forma financial information are reasonable and are set forth in the Company SEC Documents. For the avoidance of doubt, no representations or warranties are made by the Company pursuant to this Section 4.5(c) with respect to any unaudited pro forma financial information or related notes included in the Registration Statement or the Proxy Statement/Prospectus (except as contemplated by Section 4.8).

(d) The Company has established and maintains disclosure controls and procedures (as defined in Rules 13a-15(e) and 15d-15(e) under the Exchange Act). Such disclosure controls and procedures are designed to ensure that information relating to the Company, including its consolidated Subsidiaries, required to be disclosed in the Company’s periodic and current reports under the Exchange Act is made known to the Company’s chief executive officer and its chief financial officer by others within those entities to allow timely decisions regarding required disclosures as required under the Exchange Act. The chief executive officer and chief financial officer of the Company have evaluated the effectiveness of the Company’s disclosure controls and procedures and, to the extent required by applicable Law, presented in any applicable Company SEC Document that is a report on Form 10-K or Form 10-Q, or any amendment thereto, his or her conclusions about the effectiveness of the disclosure controls and procedures as of the end of the period covered by such report or amendment based on such evaluation.

(e) The Company and its Subsidiaries have established and maintain a system of internal control over financial reporting (as defined in Rules 13a-15(f) and 15d-15(f) under the Exchange Act) which is designed to ensure reasonable assurance regarding the reliability of the Company’s financial reporting and the preparation of the Company’s financial statements for external purposes in accordance with GAAP. The Company has disclosed, based on its most recent evaluation of the Company’s internal control over financial reporting prior to the date hereof, to the Company’s auditors and audit committee (i) any significant deficiencies and material weaknesses in the design or operation of the Company’s internal

 

A-21


Table of Contents

control over financial reporting which are reasonably likely to adversely affect the Company’s ability to record, process, summarize and report financial information and (ii) any fraud, whether or not material, that involves management or other employees who have a significant role in the Company’s internal control over financial reporting.

(f) Since the Applicable Date, (i) neither the Company nor any of its Subsidiaries nor, to the knowledge of the Company, any director, officer, employee, auditor, accountant or representative of the Company or any of its Subsidiaries has received or otherwise had or obtained knowledge of any material complaint, allegation, assertion or claim, whether written or oral, regarding the accounting or auditing practices, procedures, methodologies or methods of the Company or any of its Subsidiaries or their respective internal accounting controls, including any material complaint, allegation, assertion or claim that the Company or any of its Subsidiaries has engaged in questionable accounting or auditing practices and (ii) no attorney representing the Company or any of its Subsidiaries, whether or not employed by the Company or any of its Subsidiaries, has reported evidence of a material violation of securities Laws, breach of fiduciary duty or similar violation by the Company or any of its Subsidiaries or any of their respective officers, directors, employees or agents to the Company Board or any committee thereof or to any director or officer of the Company or any of its Subsidiaries.

(g) As of the date of this Agreement, there are no outstanding or unresolved comments in the comment letters received from the SEC staff with respect to the Company SEC Documents. To the knowledge of the Company, none of the Company SEC Documents is subject to ongoing review or outstanding SEC comment or investigation.

(h) Neither the Company nor any of its Subsidiaries is a party to, or has any commitment to become a party to, any joint venture, off balance sheet partnership or any similar contract or arrangement (including any contract or arrangement relating to any transaction or relationship between or among the Company and any of its Subsidiaries, on the one hand, and any unconsolidated Affiliate, including any structured finance, special purpose or limited purpose entity or Person, on the other hand, or any “off balance sheet arrangements” (as defined in Item 303(a) of Regulation S-K under the Exchange Act)), where the result, purpose or intended effect of such contract or arrangement is to avoid disclosure of any material transaction involving, or material liabilities of, the Company or any of its Subsidiaries in the Company’s or such Subsidiary’s published financial statements or other Company SEC Documents.

(i) No Subsidiary of the Company is required to file any form, report, schedule, statement or other document with the SEC.

4.6 Absence of Certain Changes or Events.

(a) Since December 31, 2020, through the date of this Agreement, there has not been any event, change, effect or development that, individually or in the aggregate, has had or would reasonably be expected to have a Company Material Adverse Effect.

(b) From December 31, 2020 through the date of this Agreement, except as set forth in Schedule 4.6 of the Company Disclosure Letter:

(i) the Company and its Subsidiaries have conducted their business in the ordinary course of business consistent with past practice in all material respects, except for any commercially reasonable actions taken, or omitted to be taken, by the Company or any of its Subsidiaries in connection with COVID-19 or any COVID-19 Measures;

(ii) there has not been any material damage, destruction or other casualty loss with respect to any material asset or property owned, leased or otherwise used by the Company or any of its Subsidiaries, including the Oil and Gas Properties of the Company and its Subsidiaries, whether or not covered by insurance; and

(iii) neither the Company nor any of its Subsidiaries has taken, or agreed, committed, arranged, authorized or entered into any understanding to take, any action that, if taken after the date of this

 

A-22


Table of Contents

Agreement, would (without Isla’s prior written consent) have constituted a breach of any of the covenants set forth in Section 6.1(b)(i), (iv), (v), (vi), (vii), (viii), (xi), (xiii), (xiv), (xv), or (xvii) (solely as it relates to the foregoing clauses (i), (iv), (v), (vi), (vii), (viii), (xi), (xiii), (xiv) or (xv)).

4.7 No Undisclosed Material Liabilities. There are no liabilities of the Company or any of its Subsidiaries of any kind whatsoever, whether accrued, contingent, absolute, determined, determinable or otherwise, other than: (a) liabilities adequately provided for on the balance sheet of the Company dated as of December 31, 2020 (including the notes thereto) contained in the Company’s Annual Report on Form 10-K for the twelve months ended December 31, 2020; (b) liabilities incurred in the ordinary course of business consistent with past practice subsequent to December 31, 2020; (c) liabilities which individually, and in the aggregate, have not had and would not reasonably be expected to have a Company Material Adverse Effect, (d) liabilities incurred after the date of this Agreement permitted to be incurred pursuant to Section 6.1(b)(xi); and (e) liabilities incurred in connection with the Transactions.

4.8 Information Supplied. None of the information supplied or to be supplied by the Company for inclusion or incorporation by reference in (a) the registration statement on Form S-4 to be filed with the SEC by New PubCo pursuant to which shares of New PubCo Class A Common Stock issuable in the Merger will be registered with the SEC, and which will include the Proxy Statement/Prospectus (including any amendments or supplements, the “Registration Statement”), shall, at the time the Registration Statement becomes effective under the Securities Act, contain any untrue statement of a material fact or omit to state any material fact required to be stated therein or necessary to make the statements therein, in the light of the circumstances under which they are made, not misleading or (b) the Proxy Statement/Prospectus will, at the date it is first mailed to stockholders of the Company and at the time of the Company Stockholders Meeting contain any untrue statement of a material fact or omit to state any material fact required to be stated therein or necessary in order to make the statements therein, in light of the circumstances under which they are made, not misleading. Subject to the accuracy of the first sentence of Section 5.8, the Proxy Statement/Prospectus will comply as to form in all material respects with the provisions of the Exchange Act and the rules and regulations thereunder; provided, however, that no representation is made by the Company with respect to statements made therein based on information supplied by the Isla Parties specifically for inclusion or incorporation by reference therein.

4.9 Company Permits; Compliance with Applicable Law.

(a) The Company and its Subsidiaries hold and at all times since the Applicable Date held all permits, licenses, certifications, registrations, consents, authorizations, variances, exemptions, orders, franchises and approvals of all Governmental Entities necessary to own, lease and operate their respective properties and assets and for the lawful conduct of their respective businesses as they were or are now being conducted, as applicable (collectively, the “Company Permits”), and have paid all fees and assessments due and payable in connection therewith, except where the failure to so hold any such Company Permit or make such a payment has not had and would not reasonably be expected to have, individually or in the aggregate, a Company Material Adverse Effect. All of the Company Permits are in full force and effect and no suspension or cancellation of any of the Company Permits is pending or, to the knowledge of the Company, threatened, and the Company and its Subsidiaries are in compliance with the terms of the Company Permits, except where the failure to be in full force and effect or failure to so comply has not had and would not reasonably be expected to have, individually or in the aggregate, a Company Material Adverse Effect.

(b) The businesses of the Company and its Subsidiaries are not currently being conducted, and at no time since the Applicable Date have been conducted, in violation of any applicable Law, except for violations that have not had and would not reasonably be expected to have, individually or in the aggregate, a Company Material Adverse Effect. To the knowledge of the Company, no investigation or review by any Governmental Entity with respect to the Company or any of its Subsidiaries is pending or threatened, other than those the outcome of which has not had and would not reasonably be expected to have, individually or in the aggregate, a Company Material Adverse Effect.

 

A-23


Table of Contents

4.10 Compensation; Benefits.

(a) Set forth on Schedule 4.10(a) of the Company Disclosure Letter is a list of all material Company Plans.

(b) True, correct and complete copies of each of the Company Plans and the related trust documents or other funding arrangements and the most recent favorable determination, advisory or opinion letters, if applicable, have been furnished or made available to Isla or its Representatives, along with, to the extent applicable, the most recent report filed on Form 5500 (with all schedules and attachments), the most recent summary plan description (with all summaries of material modifications thereto), the most recent financial statements and actuarial or other valuation reports, and all material non-routine correspondence to or from any Governmental Entity received in the last three years.

(c) Each Company Plan has been established, administered, operated, funded and maintained in material compliance with its terms and in compliance in all material respects with all applicable Laws, including ERISA and the Code.

(d) There are no material Proceedings pending (other than routine claims for benefits) or, to the knowledge of the Company, threatened against, or with respect to, any of the Company Plans.

(e) All material contributions required to be made by the Company or any of its Subsidiaries to the Company Plans pursuant to their terms or applicable Law have been timely made.

(f) Each Company Plan that is intended to be qualified under Section 401(a) of the Code has been determined by the Internal Revenue Service to be qualified under Section 401(a) of the Code and has received a favorable determination letter (or in the case of a master or prototype plan, a favorable opinion or advisory letter) as to its qualification under the Code and nothing has occurred, whether by action or failure to act, that could reasonably be expected to adversely affect the qualification of such Company Plan. With respect to each Company Plan, none of the Company or any of its Subsidiaries, or, to the knowledge of the Company, any other Person, has engaged in a transaction in connection with which the Company or any of its Subsidiaries reasonably could be subject to either a civil penalty assessed pursuant to Section 409 or 502(i) of ERISA or a Tax imposed pursuant to Section 4975 or 4976 of the Code in an amount that would be material. The Company and its Subsidiaries do not have any material liability (whether or not assessed) under Sections 4980B, 4980D, 4980H, 6721 or 6722 of the Code.

(g) None of the Company, any of its Subsidiaries or any member of their respective Aggregated Groups sponsors, maintains, contributes to or has an obligation to contribute to (or has in the last six years sponsored, maintained, contributed to or had an obligation to contribute to), or has any current or contingent liability or obligation under or with respect to, and no Company Plan is: (i) a “defined benefit plan” (as defined in Section 3(35) of ERISA) or a plan that is or was subject to Title IV of ERISA, Section 302 of ERISA, or Section 412 or 4971 of the Code or (ii) a “multiple employer welfare arrangement” (as defined in Section 3(40) of ERISA), a “multiple employer plan” (as defined in Section 413(c) of the Code) or a “multiemployer plan” (within the meaning of Section 3(37) of ERISA).

(h) Other than continuation coverage pursuant to Section 4980B of the Code or any similar state Law, no Company Plan provides any retiree or post-employment or post-service medical or life insurance benefits to any Person, and none of the Company or any of its Subsidiaries has any obligation to provide such benefits.

(i) Except as set forth on Schedule 4.10(i) of the Company Disclosure Letter, neither the execution and delivery of this Agreement nor the consummation of the Merger could, either alone or in combination with another event, (i) entitle any current or former Company Employee, director or other service provider of the Company or any of its Subsidiaries to severance pay, any increase in severance pay or any other payment; (ii) accelerate the time of payment or vesting, or increase the amount of compensation due to any current or former Company Employee, director or other service provider of the Company or any of its Subsidiaries; (iii) directly or indirectly cause or require the Company to transfer or set aside any amount of assets to fund any benefits under any Company Plan; (iv) otherwise give rise to any material liability under any Company

 

A-24


Table of Contents

Plan, limit or restrict the right to amend, terminate or transfer the assets of any Company Plan on or following the Merger Effective Time; or (v) result in any payment (whether in cash or property or the vesting of property) to any “disqualified individual” (as such term is defined in Treasury Regulation Section 1.280G-1) of the Company or any of its Subsidiaries that could, individually or in combination with any other such payment, constitute an “excess parachute payment” (as defined in Section 280G(b)(1) of the Code).

(j) Neither the Company nor any Subsidiary has any obligation to provide, and no Company Plan or other agreement provides any individual with the right to, a gross up, indemnification, reimbursement or other payment for any excise or additional Taxes, interest or penalties incurred pursuant to Section 409A, Section 280G or Section 4999 of the Code.

(k) Each Company Plan or any other agreement, arrangement, or plan of the Company or any of its Subsidiaries that constitutes, in any part, a “nonqualified deferred compensation plan” (within the meaning of Section 409A of the Code) has been operated and maintained in operational and documentary compliance with Section 409A of the Code and applicable guidance thereunder.

(l) No Company Plan is maintained outside the jurisdiction of the United States or covers any Company Employees or other service providers who reside or perform services primarily outside of the United States.

4.11 Labor Matters.

(a) (i) Neither the Company nor any of its Subsidiaries is a party to or bound by any collective bargaining agreement or other agreement with, and no employee of the Company or any of its Subsidiaries is represented by, any labor union, works council or other similar representative of employees, (ii) there is no pending or, to the knowledge of the Company, threatened union representation petition involving employees of the Company or any of its Subsidiaries, and (iii) the Company does not have knowledge of any activity or Proceeding of any labor organization (or representative thereof) or employee group (or representative thereof) to organize any such employees since the Applicable Date.

(b) There is, and since the Applicable Date there has been, no strike, labor dispute, slowdown, work stoppage or lockout or other labor disturbance pending, or, to the knowledge of the Company, threatened, against or involving the Company or any of its Subsidiaries.

(c) Except as has not had, and would not be reasonably expected to have, individually or in the aggregate, a Company Material Adverse Effect, the Company and its Subsidiaries are, and since January 1, 2019 have been, in compliance with all applicable Laws respecting labor, employment and employment practices (including all such Laws regarding wages and hours, classification of employees and contractors, anti-discrimination, anti-retaliation, recordkeeping, employee leave, Tax withholding and reporting, immigration and employee safety), and there are no material Proceedings pending or, to the knowledge of the Company, threatened against the Company or any of its Subsidiaries, by or on behalf of any applicant for employment, any current or former employee or any class of the foregoing, relating to any of the foregoing applicable Laws, including any such Proceedings alleging breach of any express or implied contract of employment, wrongful termination of employment, failure to pay required wages, failure to satisfy employment-related leave or recordkeeping requirements, or alleging any other discriminatory, wrongful or tortious conduct in connection with the employment relationship. Since January 1, 2019, neither the Company nor any of its Subsidiaries has received any written notice of the intent of the Equal Employment Opportunity Commission, the National Labor Relations Board, the Department of Labor or any other Governmental Entity responsible for the enforcement of labor or employment Laws to conduct any investigation with respect to the Company or any of its Subsidiaries, in each case, which investigation would be reasonably expected to have, individually or in the aggregate, a Company Material Adverse Effect.

 

A-25


Table of Contents

4.12 Taxes.

(a) All U.S. federal income and other material Tax Returns required to be filed by the Company or any of its Subsidiaries have been duly and timely filed (taking into account extensions of time for filing), and all such Tax Returns are true, correct and complete in all material respects. All material Taxes that are due and payable by the Company or any of its Subsidiaries have been timely paid in full.

(b) There are no Encumbrances for material Taxes on any of the assets of the Company or any of its Subsidiaries, except for Permitted Encumbrances for Taxes not yet delinquent.

(c) Neither the Company nor any of its Subsidiaries has granted any currently effective extension or waiver of the limitation period with respect to the assessment or collection of any Tax.

(d) There is no outstanding claim, assessment, deficiency, audit, examination, investigation or litigation in respect of a material amount of Taxes or material Tax matters against the Company or any of its Subsidiaries that has been asserted in writing by any Governmental Entity. There are no Proceedings with respect to Taxes pending or, to the knowledge of the Company, proposed or threatened against the Company and its Subsidiaries or with respect to the assets of the Company and its Subsidiaries.

(e) No written claim has been made by any Taxing Authority in a jurisdiction where the Company or any of its Subsidiaries does not currently file a Tax Return that it is or may be subject to any material Tax in such jurisdiction, nor has any such assertion been, to the knowledge of the Company, proposed or threatened with respect to the Company or any of its Subsidiaries.

(f) Neither the Company nor any of its Subsidiaries has been a member of an affiliated group filing a consolidated, combined or unitary U.S. federal, state, local or non-U.S. income Tax Return (other than a group of which the Company is the common parent). Neither the Company nor any of its Subsidiaries has any material liability for Taxes of any Person (other than Taxes of the Company or any of its Subsidiaries) under Treasury Regulations Section 1.1502-6 (or any similar provision of state, local or non-U.S. Law), as a transferee or successor, by contract (other than pursuant to any Tax sharing or indemnification provisions contained in any agreement entered into in the ordinary course of business and not primarily relating to Tax (e.g., leases, credit agreements or other commercial agreements)), or otherwise.

(g) Neither the Company nor any of its Subsidiaries is a party to any material Tax allocation, sharing or indemnity contract or arrangement (other than pursuant to any Tax sharing or indemnification provisions contained in any agreement entered into in the ordinary course of business and not primarily relating to Tax (e.g., leases, credit agreements or other commercial agreements)).

(h) Neither the Company nor any of its Subsidiaries has participated, or is currently participating, in a “listed transaction” within the meaning of Treasury Regulations Section 1.6011-4(b)(2).

(i) Neither the Company nor any of its Subsidiaries has been either a “distributing corporation” or a “controlled corporation” (within the meaning of Section 355(a)(1)(A) of the Code) in a distribution of stock qualifying or intended to qualify for tax-free treatment, in whole or in part, under Section 355 of the Code (i) in the two years prior to the date of this Agreement or (ii) as part of a “plan” or “series of related transactions” (within the meaning of Section 355(e) of the Code) in conjunction with the Transactions.

(j) Neither the Company nor any of its Subsidiaries will be required to include any material item of income in, or to exclude any material item of deduction from, taxable income in any taxable period (or portion thereof) ending after the Closing Date as a result of any (i) adjustment under Section 481(a) or Section 482 of the Code (or any corresponding or similar provision of state, local or non-U.S. income Tax Law) by reason of a change in method of accounting or otherwise prior to the Closing, (ii) closing agreement within the meaning of Section 7121 of the Code (or any corresponding or similar provision of state, local or non-U.S. income Tax Law), installment sale or open transaction disposition made on or prior to the Closing Date, (iii) prepaid amount received on or prior to the Closing Date outside the ordinary course of business, or (iv) intercompany transaction or excess loss account described in the Treasury Regulations under Section 1502 of the Code (or any corresponding or similar provision of state, local or non-U.S. Tax Law).

 

A-26


Table of Contents

(k) The Company is, and has been since formation, properly classified for U.S. federal income tax purposes as a corporation. Except as set forth on Schedule 4.12(k) of the Company Disclosure Letter, each of the Company’s Subsidiaries is, and has been since its formation, properly classified for U.S. federal income tax purposes as either a partnership or an entity disregarded as separate from its owner.

(l) The Company is not an “investment company” within the meaning of Section 368(a)(2)(F)(iii) of the Code.

4.13 Litigation. There is no (i) Proceeding pending or, to the knowledge of the Company, threatened against or affecting the Company or any of its Subsidiaries, any of their respective properties or assets, or any present or former officer, director or employee of the Company or any of its Subsidiaries in such individual’s capacity as such, or (ii) outstanding judgment, order, injunction, rule or decree of any Governmental Entity in each case other than as would not (if, with respect to clause (i), determined adversely to the Company or its applicable Subsidiaries), individually or in the aggregate, have or reasonably be expected to have a Company Material Adverse Effect.

4.14 Intellectual Property.

(a) The Company and its Subsidiaries own or have the right to use all Intellectual Property used in or necessary for the operation of the businesses of each of the Company and its Subsidiaries as presently conducted (collectively, the “Company Intellectual Property”) free and clear of all Encumbrances except for Permitted Encumbrances, except where the failure to own or have the right to use such properties has not had and would not reasonably be expected to have, individually or in the aggregate, a Company Material Adverse Effect.

(b) To the knowledge of the Company, the use of the Company’s Intellectual Property by the Company and its Subsidiaries in the operation of the business of each of the Company and its Subsidiaries as presently conducted does not infringe, misappropriate or otherwise violate any Intellectual Property of any other Person, except for such matters that have not had and would not reasonably be expected to have, individually or in the aggregate, a Company Material Adverse Effect.

(c) The Company and its Subsidiaries have taken reasonable measures consistent with prudent industry practices to protect the confidentiality of trade secrets used in the businesses of each of the Company and its Subsidiaries as presently conducted, except where failure to do so has not had and would not reasonably be expected to have, individually or in the aggregate, a Company Material Adverse Effect.

(d) Except as has not had and would not reasonably be expected to have, individually or in the aggregate, a Company Material Adverse Effect, the IT Assets owned, used, or held for use by the Company or any of its Subsidiaries (i) are sufficient for the current needs of the businesses of the Company and its Subsidiaries; (ii) have not malfunctioned or failed within the past three years and (iii) to the knowledge of the Company, are free from any malicious code.

(e) Except as has not had and would not reasonably be expected to have, individually or in the aggregate, a Company Material Adverse Effect (i) the Company and each of its Subsidiaries have used commercially reasonable measures to ensure the confidentiality, privacy and security of Personal Information collected or held for use by the Company or its Subsidiaries; and (ii) to the knowledge of the Company, there has been no unauthorized access to or unauthorized use of any IT Assets, Personal Information or trade secrets owned or held for use by the Company or its Subsidiaries.

4.15 Real Property. Except as has not had and would not reasonably be expected to have, individually or in the aggregate, a Company Material Adverse Effect and with respect to clauses (a) and (b), except with respect to any of Company’s Oil and Gas Properties, (a) the Company and its Subsidiaries have good, valid and defensible title to all real property owned by the Company or any of its Subsidiaries (collectively, the “Company Owned Real Property”) and valid leasehold estates in all material real property leased, subleased, licensed or otherwise occupied (whether as tenant, subtenant or pursuant to other occupancy arrangements) by the Company or any Subsidiary of the Company (collectively, including the improvements thereon, the “Company Leased Real

 

A-27


Table of Contents

Property”) free and clear of all Encumbrances, except Permitted Encumbrances, (b) each agreement under which the Company or any Subsidiary of the Company is the landlord, sublandlord, tenant, subtenant, or occupant with respect to the Company Leased Real Property (each, a “Company Real Property Lease”) is in full force and effect and is valid and enforceable against the Company or such Subsidiary and, to the knowledge of the Company, the other parties thereto, in accordance with its terms, subject, as to enforceability, to Creditors’ Rights, and neither the Company nor any of its Subsidiaries, or to the knowledge of the Company, any other party thereto, has received written notice of any default under any Company Real Property Lease, and (c) as of the date of this Agreement, there does not exist any pending or, to the knowledge of the Company, threatened, condemnation or eminent domain Proceedings that affect any of the Company’s Oil and Gas Properties, the Company Owned Real Property or the Company Leased Real Property.

4.16 Rights-of-Way. Each of the Company and its Subsidiaries has such Consents, easements, rights-of-way, permits and licenses from each Person (collectively, the “Company Rights-of-Way”) as are sufficient to conduct its business as presently conducted in the ordinary course, except for such Company Rights-of-Way the absence of which has not had and would not reasonably be expected to have, individually or in the aggregate, a Company Material Adverse Effect. Each of the Company and its Subsidiaries has fulfilled and performed all its material obligations with respect to such Company Rights-of-Way and conduct their business in a manner that does not violate any of the Company Rights-of-Way and no event has occurred that allows, or after notice or lapse of time would allow, revocation or termination thereof or would result in any impairment of the rights of the holder of any such Company Rights-of-Way, except for such revocations, terminations and impairments that have not had and would not reasonably be expected to have, individually or in the aggregate, a Company Material Adverse Effect. All pipelines operated by the Company and its Subsidiaries are located on or are subject to valid Company Rights-of-Way, or are located on real property owned or leased by the Company, and there are no gaps (including any gap arising as a result of any breach by the Company or any of its Subsidiaries of the terms of any Company Rights-of-Way) in the Company Rights-of-Way other than gaps that have not had and would not reasonably be expected to have, individually or in the aggregate, a Company Material Adverse Effect.

4.17 Oil and Gas Matters.

(a) Except as has not had and would not reasonably be expected to have a Company Material Adverse Effect, and except for property (i) sold or otherwise disposed of in the ordinary course of business since the date of (A) the reserve report prepared by William M. Cobb & Associates, Inc. (in such capacity, the “Company Independent Petroleum Engineers”) relating to the Oil and Gas Properties referred to therein as of December 31, 2020, as updated and supplemented to reflect the acquisition of Michael Merger Sub LLC (successor to Mid-Con Energy Partners, LP) and its subsidiaries (collectively, “Mid-Con”) and the Oil and Gas Properties held by Mid-Con as of December 31, 2020 (the “Independent Company Reserve Report”) and (B) the reserve report prepared by Grizzly relating to and covering the Oil and Gas Properties acquired by the Company and/or its Subsidiaries from Grizzly Operating, LLC (“Grizzly” and such Oil and Gas Properties, the “Grizzly Oil and Gas Properties”), with such reserve estimates being as of December 31, 2020 (the “Grizzly Reserve Report” and collectively with the Independent Company Reserve Report, the “Company Reserve Reports”), (ii) reflected in the Company Reserve Reports or in the Company SEC Documents as having been sold or otherwise disposed of by the Company and/or its Subsidiaries (other than permitted sales or dispositions after the date hereof in accordance with Section 6.1(b)(v)), or (iii) Oil and Gas Leases that have expired or terminated in accordance with the terms thereof on a date on or after the date hereof and as set forth on Schedule 4.17(a) of the Company Disclosure Letter, the Company and its Subsidiaries have good and defensible title to all Oil and Gas Properties forming the basis for the reserves reflected in the Company Reserve Reports and in each case as attributable to interests owned by the Company and its Subsidiaries, free and clear of any Encumbrances, except for Permitted Encumbrances. The Company Reserve Reports reflect and include all Oil and Gas Properties held or owned by the Company and/or its Subsidiaries after giving effect to the acquisition of Mid-Con and the Grizzly Oil and Gas Properties. For purposes of the foregoing sentence, “good and defensible title” means that the Company’s or one or more of its Subsidiaries’, as applicable, record and/or beneficial title (as of the date

 

A-28


Table of Contents

hereof and as of the Closing) to each of the Oil and Gas Properties held or owned by them (or purported to be held or owned by them) (1) entitles the Company (or one or more of its Subsidiaries, as applicable) to receive (after satisfaction of all Production Burdens applicable thereto), not less than the net revenue interest share shown in the Company Reserve Reports of all Hydrocarbons produced from such Oil and Gas Properties throughout the productive life of such Oil and Gas Properties except, in each case, for (x) any decreases in connection with those operations in which the Company or any of its Subsidiaries may elect after the date hereof to be a non-consenting co-owner, (y) any decreases resulting from the establishment or amendment, after the date hereof, of pools or units, and (z) decreases required to allow other working interest owners to make up past underproduction or pipelines to make up past under deliveries, (2) obligates the Company (or one or more of its Subsidiaries, as applicable) to bear a percentage of the costs and expenses for the maintenance and development of, and operations relating to, such Oil and Gas Properties, of not greater than the working interest shown on the Company Reserve Reports for such Oil and Gas Properties (other than any positive difference between such actual percentage and the applicable working interest shown on the Company Reserve Reports for such Oil and Gas Properties that are accompanied by a proportionate (or greater) increase in the net revenue interest in such Oil and Gas Properties) and (3) is free and clear of all Encumbrances (other than Permitted Encumbrances).

(b) Except for any such matters that, individually or in the aggregate, have not had and would not reasonably be expected to have a Company Material Adverse Effect, the factual, non-interpretive data supplied by (i) the Company to the Company’s Independent Petroleum Engineers relating to the Company interests referred to in the Independent Company Reserve Report, by or on behalf of the Company and its Subsidiaries that was material to such firm’s estimates of proved oil and gas reserves attributable to the Oil and Gas Properties of the Company and its Subsidiaries in connection with the preparation of the Independent Company Reserve Report was, as of the time provided, accurate and (ii) Grizzly relating to the Company interests referred to in the Grizzly Reserve Report, by or on behalf of Grizzly and its affiliates that was material to Grizzly’s estimates of proved oil and gas reserves attributable to the Grizzly Oil and Gas Properties in connection with the preparation of the Grizzly Reserve Report was, as of the time provided, accurate. Except for any such matters that, individually or in the aggregate, have not had and would not reasonably be expected to have a Company Material Adverse Effect, the oil and gas reserve estimates of the Company and its Subsidiaries (A) set forth in the Independent Company Reserve Report are derived from reports that have been prepared by the Company Independent Petroleum Engineers, and such reserve estimates fairly reflect the oil and gas reserves of the Company (other than the oil and gas reserves attributable to the Grizzly Oil and Gas Properties) at the dates indicated therein and are in accordance with SEC guidelines applicable thereto applied on a consistent basis throughout the periods involved and (B) set forth in the Grizzly Reserve Report are derived from reports that have been prepared by or on behalf of Grizzly, and such reserve estimates fairly reflect the oil and gas reserves of the Grizzly Oil and Gas Properties at the dates indicated therein and are in accordance with SEC guidelines applicable thereto applied on a consistent basis throughout the periods involved. Except for changes generally affecting the oil and gas exploration, development and production industry (including changes in commodity prices) and normal depletion by production, there has been no change in respect of the matters addressed in the Company Reserve Reports that, individually or in the aggregate, has had or would reasonably be expected to have a Company Material Adverse Effect.

(c) Except as has not had and would not reasonably be expected to have, individually or in the aggregate, a Company Material Adverse Effect, (i) all rentals, shut-ins and similar payments owed to any Person or individual under (or otherwise with respect to) any Oil and Gas Leases have been properly and timely paid, (ii) all royalties, minimum royalties, overriding royalties and other Production Burdens with respect to any Oil and Gas Properties owned or held by the Company or any of its Subsidiaries have been timely and properly paid or contested in good faith in the ordinary course of business (other than any such Production Burdens (x) as are being currently paid prior to delinquency in the ordinary course of business, (y) which are being held in suspense by the Company or its Subsidiaries in accordance with applicable Law, or (z) the amount or validity of which is being contested in good faith by appropriate proceedings and for which appropriate reserves have been established) and (iii) none of the Company or any of its Subsidiaries

 

A-29


Table of Contents

(and, to the Company’s knowledge, no third party operator) has violated any provision of, or taken or failed to take any act that, with or without notice, lapse of time, or both, would constitute a default under the provisions of any Oil and Gas Lease (or entitle the lessor thereunder to cancel or terminate such Oil and Gas Lease) included in the Oil and Gas Properties owned or held by the Company or any of its Subsidiaries.

(d) Except as has not had and would not reasonably be expected to have, individually or in the aggregate, a Company Material Adverse Effect, all proceeds from the sale of Hydrocarbons produced from the Oil and Gas Properties of the Company and its Subsidiaries are being received by them in a timely manner and are not being held in suspense (by the Company, any of its Subsidiaries, any third party operator thereof or any other Person) for any reason other than awaiting preparation and approval of division order title opinions for recently drilled Wells.

(e) All of the Wells located on the Oil and Gas Leases of the Company and its Subsidiaries or otherwise associated with an Oil and Gas Property of the Company or its Subsidiaries have been drilled, completed and operated within the limits permitted by the applicable Oil and Gas Lease(s), the applicable contracts entered into by the Company or any of its Subsidiaries related to such Wells and in accordance with applicable Law and the Company Permits, and all drilling and completion (and plugging and abandonment) of such Wells and all related development, production and other operations have been conducted in compliance with all such applicable Oil and Gas Lease(s), contracts and applicable Law and the Company Permits except, in each case, as has not had and would not reasonably be expected to have, individually or in the aggregate, a Company Material Adverse Effect.

(f) Except as has not had and would not reasonably be expected to have, individually or in the aggregate, a Company Material Adverse Effect, none of the Oil and Gas Properties of the Company or its Subsidiaries is subject to any preferential purchase, consent or similar right that would become operative as a result of the Transactions.

(g) Following the consummation of the Transactions, all bonds or other financial assurances held by the Company or its Subsidiaries or issued for the benefit of any thereof that are required for the Company or such Subsidiaries to own and operate the Oil and Gas Properties that it currently owns and operates will remain in place for the benefit of the Surviving Corporation or the Surviving Entity.

4.18 Environmental Matters.

(a) The Company and its Subsidiaries and their respective operations and assets are, and for the past three years have been, in compliance in all material respects with Environmental Laws, which compliance includes, and for the past three years has included, obtaining, maintaining and complying in all material respects with all of the Company’s Permits required under Environmental Law for their respective operations and occupancy of any real property.

(b) The Company and its Subsidiaries are not subject to any pending or, to the Company’s knowledge, threatened material Proceedings under Environmental Laws. Neither the Company nor any of its Subsidiaries nor any of their respective properties or assets is subject to any outstanding material judgment, order, injunction, rule or decree of any Governmental Entity issued under or in relation to Environmental Law.

(c) There have been no Releases of Hazardous Materials by the Company or its Subsidiaries or, to the Company’s knowledge, any other Person at any property currently or, to the Company’s knowledge, formerly owned, operated or otherwise used by the Company or any of its Subsidiaries, or, to the Company’s knowledge, by any predecessors of the Company or any Subsidiary of the Company, which Releases have resulted or would result in material liability to the Company or its Subsidiaries under Environmental Law, and, as of the date of this Agreement, neither the Company nor any of its Subsidiaries has received any written notice, the subject matter of which is unresolved, asserting a material violation of, or material liability or obligation under, any Environmental Laws, including with respect to the investigation, remediation, removal, or monitoring of the Release or threatened Release of any Hazardous Materials at or from any property currently or formerly owned, operated, or otherwise used by the Company

 

A-30


Table of Contents

or its Subsidiaries, or at or from any offsite location where Hazardous Materials from the Company’s or its Subsidiaries’ operations have been sent for treatment, disposal, storage or handling.

(d) The Company and its Subsidiaries have not (i) generated, treated, stored, arranged for the disposal of, manufactured, distributed, or, to the Company’s knowledge, exposed any Person to any Hazardous Materials, so as to result in material liability to the Company or its Subsidiaries under Environmental Law, or (ii) assumed, provided an indemnity (excluding reasonable customary indemnities in master services agreements) with respect to or otherwise become subject to any such material outstanding liability of any other Person under Environmental Laws.

(e) There have been no written reports of non-privileged environmental investigations, studies, site assessments, reviews, or audits that are in the possession or reasonable control of the Company or its Subsidiaries addressing material or potentially material environmental matters with respect to any of their operations or any property owned, operated or otherwise used by any of them that have not been delivered or otherwise made available to Isla.

Except for the representations and warranties contained in Section 4.5, Section 4.6 and Section 4.7, this Section 4.18 contains the sole and exclusive representations and warranties of the Company with respect to Environmental Laws and Hazardous Materials.

4.19 Material Contracts.

(a) Schedule 4.19(a) of the Company Disclosure Letter sets forth a true and complete list, as of the date of this Agreement, of the following to which the Company or any of its Subsidiaries is party or by which any of their respective assets are bound:

(i) each “material contract” (as such term is defined in Item 601(b)(10) of Regulation S-K under the Exchange Act);

(ii) each contract that provides for the acquisition, disposition, license, use, distribution or outsourcing of assets, services, rights or properties (other than Oil and Gas Properties) with respect to which the Company reasonably expects that the Company and its Subsidiaries will make annual payments in excess of $2,500,000 or aggregate payments in excess of $5,000,000;

(iii) each contract relating to Indebtedness or the deferred purchase price of property by the Company or any of its Subsidiaries (whether incurred, assumed, guaranteed or secured by any asset), other than agreements solely between or among the Company and its Subsidiaries or those involving an amount of Indebtedness or deferred purchase price, individually or in the aggregate, of no more than $10,000,000;

(iv) any acquisition or divestiture contract that contains “earn out” or other contingent payment obligations, or remaining indemnity or similar obligations (other than asset retirement obligations, plugging and abandonment obligations and other reserves of the Company set forth in the Company Reserve Reports), that would reasonably be expected to result in aggregate payments in excess of $10,000,000;

(v) each contract for lease of personal property or real property (other than Oil and Gas Properties) involving payments in excess of $2,500,000 in any calendar year or aggregate payments in excess of $5,000,000 that are not terminable without penalty or other liability to the Company (other than any ongoing obligation pursuant to such contract that is not caused by any such termination) within 60 days, other than contracts related to drilling rigs;

(vi) each contract that is a non-competition contract or other contract that (A) purports to limit in any material respect either the type of business in which the Company or its Subsidiaries (or, after the Merger Effective Time, New PubCo or its Subsidiaries) may engage or the manner or locations in which any of them may so engage in any business (including any contract containing any area of mutual interest, joint bidding area, joint acquisition area, or non-compete or similar type of provision), (B) could require the disposition of any material assets or line of business of the Company or its

 

A-31


Table of Contents

Subsidiaries (or, after the Merger Effective Time, New PubCo or its Subsidiaries) or (C) prohibits or limits the rights of the Company or any of its Subsidiaries to make, sell or distribute any products or services, or use, transfer or distribute, or enforce any of their rights with respect to, any of their material assets;

(vii) each contract involving the pending acquisition or sale of (or option to purchase or sell), or swap or exchange of, any Oil and Gas Properties of the Company or its Subsidiaries for consideration in excess of $10,000,000, other than contracts involving the acquisition or sale of (or option to purchase or sell) Hydrocarbons in the ordinary course of business;

(viii) each contract for any Derivative Transaction;

(ix) each collective bargaining agreement or other labor-related contract with a labor union, works council, or other labor organization;

(x) each material partnership, joint venture or limited liability company agreement, other than any customary joint operating agreements, unit agreements or participation agreements affecting the Oil and Gas Properties of the Company;

(xi) each joint development agreement, exploration agreement, participation, farmout, farmin or program agreement or similar contract requiring the Company or any of its Subsidiaries to make expenditures that would reasonably be expected to be in excess of $5,000,000 in the aggregate during the 12-month period following the date of this Agreement, other than customary joint operating agreements and continuous development obligations under Oil and Gas Leases;

(xii) each agreement under which the Company or any of its Subsidiaries has advanced or loaned any amount of money to any of its officers, directors, employees or consultants, in each case with a principal amount in excess of $120,000;

(xiii) any Hydrocarbon purchase and sale, marketing, transportation, gathering, processing, storage or similar contract that is not terminable without penalty upon 30 days’ notice or less and that (A) involves the transportation, gathering, processing, purchase, sale or storage of more than 25 MMcf of gaseous Hydrocarbons per day, or 2,000 barrels of liquid Hydrocarbons per day, or (B) provides for an acreage dedication in excess of 2,500 gross surface acres, or (C) that could reasonably be expected to result in the payment by the Company or any of its Subsidiaries of an amount in excess of $5,000,000 over the remaining term of such agreement;

(xiv) any contract not entered into in the ordinary course of business that is a water rights agreement or disposal agreement or relates to the sourcing, transportation or disposal of water (including brine water and flowback water) produced from, or used in connection with the Oil and Gas Properties of the Company and its Subsidiaries, in each case, that (A) is not terminable without penalty upon 30 days’ notice or less, (B) provides for an acreage dedication in excess of 2,500 gross surface acres or (C) that could reasonably be expected to result in the payment by the Company or any of its Subsidiaries of an amount in excess of $1,000,000 over the remaining term of such agreement;

(xv) any contract that provides for a “take-or-pay” clause or any similar prepayment obligation, acreage dedication, minimum volume commitments or capacity reservation fees to a gathering, transportation or other arrangement downstream of the wellhead, that cover, guaranty or commit volumes of any Hydrocarbons, water or any other product of the Company or any of its Subsidiaries that has a remaining term of greater than 60 days and does not allow the Company or such Subsidiary to terminate it without penalty to the Company or such Subsidiary within 60 days;

(xvi) any contract with any Governmental Entity (other than the Company Permits, Oil and Gas Leases, joint operating agreements or unit agreements);

(xvii) any contract that obligates the Company or any of its Subsidiaries to make any future capital commitment, loan or expenditure in an amount in excess of $10,000,000, other than customary joint operating agreements, unit operating agreements or continuous development obligations under Oil and Gas Leases;

 

A-32


Table of Contents

(xviii) each contract for any Company Related Party Transaction; or

(xix) each agreement that contains any “most favored nation” or most favored customer provision, call or put option, preferential right or rights of first or last offer, negotiation or refusal, in each case other than those contained in (A) any agreement in which such provision is solely for the benefit of the Company or any of its Subsidiaries, (B) customary royalty pricing provisions in Oil and Gas Leases or (C) customary preferential rights in joint operating agreements, unit agreements or participation agreements affecting the business or the Oil and Gas Properties of the Company or any of its Subsidiaries, to which the Company or any of its Subsidiaries or any of their respective Affiliates is subject, and is material to the business of the Company and its Subsidiaries, taken as a whole.

(b) Collectively, the contracts set forth in Section 4.19(a) are herein referred to as the “Company Contracts.” A complete and correct copy of each of the Company Contracts has been made available to Isla. Except as has not had and would not reasonably be expected to have, individually or in the aggregate, a Company Material Adverse Effect, each Company Contract is legal, valid, binding and enforceable in accordance with its terms on the Company and each of its Subsidiaries that is a party thereto and, to the knowledge of the Company, each other party thereto, and is in full force and effect, subject, as to enforceability, to Creditors’ Rights. Except as has not had and would not reasonably be expected to have, individually or in the aggregate, a Company Material Adverse Effect, (i) neither the Company nor any of its Subsidiaries is in breach or default under any Company Contract nor, to the knowledge of the Company, is any other party to any such Company Contract in breach or default thereunder, and (ii) no event has occurred that with the lapse of time or the giving of notice or both would constitute a default thereunder by the Company or its Subsidiaries, or, to the knowledge of the Company, any other party thereto. There are no disputes pending or, to the knowledge of the Company, threatened with respect to any Company Contract and neither the Company nor any of its Subsidiaries has received any written notice of the intention of any other party to any Company Contract to terminate for default, convenience or otherwise any Company Contract, nor to the knowledge of the Company, is any such party threatening to do so, in each case except as has not had or would not reasonably be expected to have, individually or in the aggregate, a Company Material Adverse Effect.

4.20 Derivative Transactions.

(a) Except as has not had and would not reasonably be expected to have, individually or in the aggregate, a Company Material Adverse Effect, all Derivative Transactions entered into by the Company or any of its Subsidiaries or for the account of any of its customers as of the date of this Agreement were entered into in accordance with applicable Laws, and in accordance with the investment, securities, commodities, risk management and other policies, practices and procedures employed by the Company and its Subsidiaries, and were entered into with counterparties believed at the time to be financially responsible and able to understand (either alone or in consultation with their advisers) and to bear the risks of such Derivative Transactions.

(b) Except as has not had and would not reasonably be expected to have, individually or in the aggregate, a Company Material Adverse Effect, the Company and each of its Subsidiaries have duly performed in all respects all of their respective obligations under the Derivative Transactions to the extent that such obligations to perform have accrued, and there are no current or ongoing breaches, violations, collateral deficiencies, requests for collateral or demands for payment, or defaults or allegations or assertions of such by any party thereunder.

(c) Schedule 4.20(c) of the Company Disclosure Letter lists, as of the date of this Agreement, all Derivative Transactions to which the Company or any of its Subsidiaries is a party.

4.21 Insurance. Set forth on Schedule 4.21 of the Company Disclosure Letter is a true, correct and complete list of all material insurance policies held by the Company or any of its Subsidiaries as of the date of this Agreement (collectively, the “Material Company Insurance Policies”). Except as has not had and would not reasonably be expected to have, individually or in the aggregate, a Company Material Adverse Effect, each of the

 

A-33


Table of Contents

Material Company Insurance Policies is in full force and effect on the date of this Agreement and a true, correct and complete copy of each Material Company Insurance Policy has been made available to Isla. Except as have not had and would not reasonably be expected to have, individually or in the aggregate, a Company Material Adverse Effect, all premiums payable under the Material Company Insurance Policies prior to the date of this Agreement have been duly paid to date, and neither the Company nor any of its Subsidiaries has taken any action or failed to take any action that (including with respect to the Transactions), with notice or lapse of time or both, would constitute a breach or default, or permit a termination of any of the Material Company Insurance Policies. Except has not had and as would not reasonably be expected to have, individually or in the aggregate, a Company Material Adverse Effect, as of the date of this Agreement, no written notice of cancellation or termination has been received with respect to any Material Company Insurance Policy.

4.22 Opinion of Financial Advisor. The Company Board has received the opinion of Jefferies LLC addressed to the Company Board to the effect that, based upon and subject to the limitations, qualifications and assumptions set forth therein, as of the date of the opinion, the Exchange Ratio pursuant to this Agreement is fair, from a financial point of view, to the holders of Eligible Shares (other than Independence, L Merger Sub, C Merger Sub and their respective affiliates). A copy of such opinion will be provided (solely for informational purposes) by the Company to Isla promptly following the execution of this Agreement (it being agreed that such opinion is for the benefit of the Company Board and may not be relied upon by the Isla Parties or any other Person).

4.23 Brokers. Except for the fees and expenses payable to Jefferies LLC, no broker, investment banker, or other Person is entitled to any broker’s, finder’s or other similar fee or commission in connection with the Transactions based upon arrangements made by or on behalf of the Company.

4.24 Related Party Transactions. Schedule 4.24 of the Company Disclosure Letter sets forth, as of the date of this Agreement, a complete and correct list of any transaction or arrangement involving in excess of $120,000 under which any (a) present or former executive officer or director of the Company or any of its Subsidiaries (excluding employment compensation and benefits payable thereto or other items related to employment thereof by the Company or such Subsidiary), (b) beneficial owner (within the meaning of Section 13(d) of the Exchange Act) of 5% or more of any class of the equity securities of the Company or any of its Subsidiaries whose status as a 5% holder is known to the Company as of the date of this Agreement or (c) Affiliate, “associate” or member of the “immediate family” (as such terms are respectively defined in Rules 12b-2 and 16a-1 of the Exchange Act) of any of the foregoing (but only, with respect to the Persons in clause (b), to the knowledge of the Company) is a party to any actual or proposed loan, lease or other contract with or binding upon the Company or any of its Subsidiaries or any of their respective properties or assets or has any interest in any property owned by the Company or any of its Subsidiaries, in each case, including any bond, letter of credit, guarantee, deposit, cash account, escrow, policy of insurance or other credit support instrument or security posted or delivered by any Person listed in clauses (a), (b) or (c) in connection with the operation of the business of the Company or any of its Subsidiaries (each of the foregoing, a “Company Related Party Transaction”).

4.25 Regulatory Matters.

(a) The Company is not (i) an “investment company” or a company “controlled” by an “investment company” within the meaning of the U.S. Investment Company Act of 1940 or (ii) a “holding company,” a “subsidiary company” of a “holding company,” an Affiliate of a “holding company,” a “public utility” or a “public-utility company,” as each such term is defined in the U.S. Public Utility Holding Company Act of 2005.

(b) All natural gas pipeline systems and related facilities constituting the Company’s and its Subsidiaries’ properties are (i) “gathering facilities” that are exempt from regulation by the U.S. Federal Energy Regulatory Commission under the Natural Gas Act of 1938 and (ii) not subject to rate regulation or comprehensive nondiscriminatory access regulation under the Laws of any state or other local jurisdiction.

 

A-34


Table of Contents

4.26 Takeover Laws. Assuming the accuracy of the representations and warranties set forth in Section 5.21, subject to the Company Stockholder Approval, the approval of the Company Board of this Agreement and the Merger represents all the action necessary to conform to or render inapplicable to the Merger any Takeover Law (including Title 2, Chapter 21, Subchapter M of the TBOC) or any anti-takeover provision in the Company’s Organizational Documents that is applicable to the Company, the shares of Company Common Stock, this Agreement, the Designated Stockholder Voting Agreements or the Transactions.

4.27 No Rights Plan. There is no stockholder rights plan, “poison pill” anti-takeover plan or other similar device in effect to which the Company is a party or is otherwise bound.

4.28 No Additional Representations.

(a) Except for the representations and warranties made in this Article IV, neither the Company nor any other Person makes any express or implied representation or warranty with respect to the Company or its Subsidiaries or their respective businesses, operations, assets, liabilities or conditions (financial or otherwise) in connection with this Agreement or the Transactions, and the Company hereby disclaims any such other representations or warranties. In particular, without limiting the foregoing disclaimer, neither the Company nor any other Person makes or has made any representation or warranty to the Isla Parties or any of their respective Affiliates or Representatives with respect to (i) any financial projection, forecast, estimate, budget or prospect information relating to the Company or any of its Subsidiaries or their respective businesses; or (ii) except for the representations and warranties made by the Company in this Article IV, any oral or written information presented to the Isla Parties or any of their respective Affiliates or Representatives in the course of their due diligence investigation of the Company, the negotiation of this Agreement or in the course of the Transactions.

(b) Notwithstanding anything contained in this Agreement to the contrary, the Company acknowledges and agrees that none of the Isla Parties or any other Person has made or is making any representations or warranties relating to Isla or any of its Subsidiaries or Affiliates whatsoever, express or implied, beyond those expressly given in Article V, including any implied representation or warranty as to the accuracy or completeness of any information regarding Isla furnished or made available to the Company, or any of its Representatives and that the Company has not relied on any such other representation or warranty not set forth in this Agreement. Without limiting the generality of the foregoing, the Company acknowledges that no representations or warranties are made with respect to any projections, forecasts, estimates, budgets or prospect information that may have been made available to the Company or any of its Representatives (including in certain “data rooms,” “virtual data rooms,” management presentations or in any other form in expectation of, or in connection with, the Transactions).

 

A-35


Table of Contents

ARTICLE V

REPRESENTATIONS AND WARRANTIES OF THE ISLA PARTIES

Except as set forth in the disclosure letter dated as of the date of this Agreement and delivered by the Isla Parties to the Company on or prior to the date of this Agreement (the “Isla Disclosure Letter”), it being agreed that the disclosure of any information in a particular section or subsection of the Isla Disclosure Letter shall be deemed disclosure of such information with respect to any other section or subsection of this Agreement to which the relevance of such information is reasonably apparent on its face, the Isla Parties represents and warrants to the Company as follows:

5.1 Organization, Standing and Power. Each of Isla and its Subsidiaries (including New PubCo, C Merger Sub and L Merger Sub) is a corporation, partnership or limited liability company duly organized, as the case may be, validly existing and in good standing under the Laws of its jurisdiction of incorporation or organization, with all requisite entity power and authority to own, lease and operate its properties and to carry on its business as now being conducted, other than in the case of Isla’s Subsidiaries (other than those Subsidiaries that are Isla Parties), where the failure to be so organized or, in the case of Isla or its Subsidiaries, to have such power, authority or standing has not had and would not reasonably be expected to have, individually or in the aggregate, a Material Adverse Effect on Isla and its Subsidiaries, taken as a whole (an “Isla Material Adverse Effect”). Each of Isla and its Subsidiaries is duly qualified or licensed and in good standing to do business in each jurisdiction in which the business it is conducting, or the operation, ownership or leasing of its properties, makes such qualification or license necessary, other than where the failure to so qualify, license or be in good standing has not had and would not reasonably be expected to have, individually or in the aggregate, an Isla Material Adverse Effect. Each of New PubCo, OpCo, C Merger Sub, L Merger Sub and each of their respective Subsidiaries has heretofore made available to the Company complete and correct copies of its Organizational Documents, each as amended prior to the execution of this Agreement, and each as made available to the Company is in full force and effect, and neither Isla nor any of its Subsidiaries is in violation of any of the provisions of its Organizational Documents.

5.2 Capital Structure.

(a) Schedule 5.2(a)-I of the Isla Disclosure Letter sets forth 100% of the issued and outstanding equity interests in each of the Isla Parties, in each case, as of the date hereof, and in each case, the holder thereof as of the date hereof. Schedule 5.2(a)-II of the Isla Disclosure Letter sets forth each Subsidiary of Isla. Except as set forth on Schedule 5.2(a)-III of the Isla Disclosure Letter, as of the date hereof, (i) Isla owns all of the outstanding equity interests in OpCo, (ii) Isla and the Series I Preferred Stockholder collectively own all of the outstanding equity interests in New PubCo, (iii) New PubCo owns all of the outstanding equity interests in each of C Merger Sub and L Merger Sub and (iv) OpCo owns, directly or indirectly, all of the equity interests in each of its Subsidiaries.

(b) All of the equity interests in Isla and its Subsidiaries have been duly authorized and are validly issued, fully paid and non-assessable and are not subject to preemptive rights. The New PubCo Class A Common Stock to be issued pursuant to this Agreement, when issued, will be validly issued, fully paid and nonassessable, free and clear of all Encumbrances, and not subject to preemptive rights. All outstanding equity interests in Isla and its Subsidiaries have been issued and granted in compliance in all material respects with (i) applicable securities Laws and other applicable Law and (ii) all requirements set forth in applicable contracts (including any applicable Isla Plan and the applicable Organizational Documents). As of the close of business on the Measurement Date, except as set forth on Schedule 5.2(b)(i) of the Isla Disclosure Letter, there are no outstanding options, warrants or other rights to subscribe for, purchase or acquire from Isla or any of its Subsidiaries any capital stock of Isla or any of its Subsidiaries or securities convertible into or exchangeable or exercisable for capital stock of Isla or any of its Subsidiaries (which Schedule 5.2(b)(i) of the Isla Disclosure Letter shall also set forth, with respect to any such options, warrants or other such rights, the exercise, conversion, purchase, exchange or other similar price thereof). All outstanding equity interests of the Subsidiaries of Isla are free and clear of all Encumbrances. Except as set forth in this Section 5.2 or, Schedule 5.2(b)(i) of the Isla Disclosure Letter, there are outstanding: (A) no

 

A-36


Table of Contents

Voting Debt of any of the Isla Parties, (B) no securities of any of the Isla Parties convertible into or exchangeable or exercisable for shares of voting stock, Voting Debt or other voting securities of the Isla Parties and (C) no options, warrants, subscriptions, calls, rights (including preemptive and appreciation rights), commitments or agreements to which Isla or any of its Subsidiaries is a party or by which it is bound in any case obligating Isla or such Subsidiary to issue, deliver, sell, purchase, grant, redeem or acquire, or cause to be issued, delivered, sold, purchased, granted, redeemed or acquired, additional shares voting stock, any Voting Debt or other voting securities of Isla or any of its Subsidiaries, or obligating Isla or any Subsidiary of Isla to grant, extend or enter into any such option, warrant, subscription, call, right, commitment or agreement. There are not any stockholder agreements, voting trusts or other agreements to which Isla or any of its Subsidiaries is a party or by which it is bound relating to the voting of any equity interest of Isla or any of its Subsidiaries. As of the date of this Agreement, neither Isla nor any of its Subsidiaries has any (1) equity securities or other similar equity interests in any Person, or (2) obligations, whether contingent or otherwise, to consummate any material additional investment in any Person other than Isla, its Subsidiaries and its investments listed on Schedule 5.2(b)(ii) of the Isla Disclosure Letter.

5.3 Authority; No Violations; Consents and Approvals.

(a) Each Isla Party has all requisite organizational power and authority to execute and deliver this Agreement and to perform its obligations hereunder. The execution and delivery of this Agreement by the Isla Parties and the consummation by the Isla Parties of the Transactions have been duly authorized by all necessary corporate action on the part of each Isla Party (other than the adoption of this Agreement by Isla, whose adoption is the sole adoption required by the stockholders of New PubCo, and New PubCo as the sole stockholder of C Merger Sub, and the filing of the Certificate of Merger with the Office of the Secretary of State of the State of Texas and the Office of the Secretary of State of the State of Delaware and the filing of the LLC Certificate of Merger with the Office of the Secretary of State of the State of Delaware). This Agreement has been duly executed and delivered by each Isla Party, and, assuming the due and valid execution of this Agreement by the Company, constitutes a valid and binding obligation of each of the foregoing, enforceable against each such Person in accordance with its terms, subject, as to enforceability, to Creditors’ Rights. The C Merger Sub Board has (A) determined that this Agreement and the Transactions, including the Merger and the LLC Merger, are fair to, and in the best interests of, C Merger Sub and the sole stockholder of C Merger Sub and (B) approved and declared advisable this Agreement and the Transactions, including the Merger and the LLC Merger. The New PubCo Board has (1) determined that this Agreement and the Transactions are fair to, and in the best interests of, New PubCo and the stockholders of New PubCo, (2) approved and declared advisable this Agreement and the Transactions, and (3) on behalf of New Pubco, in its capacity as the sole member of L Merger Sub, has approved and declared advisable and adopted this Agreement and the Transactions on behalf of L Merger Sub. The Board of Directors of Isla, acting in accordance with the Isla Organizational Documents, has (1) determined that this Agreement and the Transactions are fair to, and in the best interests of, Isla and the holders of equity interests of Isla, (2) approved and declared advisable this Agreement and the Transactions, and (3) on behalf of Isla, in its capacity as the sole member of OpCo, has approved and declared advisable and has adopted this Agreement and the Transactions on behalf of OpCo. Isla, as the sole stockholder of New PubCo that has any voting or approval rights with respect to New PubCo’s execution and delivery of this Agreement and consummation of the Transactions contemplated hereby (other than board designation rights contemplated by the draft Board Letter Agreement shared among the Parties, which rights were granted in accordance with, and do not require the approval or consent of Isla under, the Organizational Documents of New PubCo), and New PubCo, as the owner of all of the outstanding shares of capital stock of C Merger Sub, will immediately after the execution and delivery of this Agreement adopt this Agreement in its capacity as sole stockholder of New PubCo or C Merger Sub, as applicable. The approvals described in this Section 5.3 are the sole approvals and affirmative votes necessary on the part of any shareholders or other holders of equity interests in any of the Isla Parties to approve and adopt this Agreement and the Transactions pursuant to the Organizational Documents thereof and applicable Law, and true, complete and

 

A-37


Table of Contents

correct copies thereof have been (or, in the case of the approvals to be obtained immediately after the execution of this Agreement, will be) delivered to the Company.

(b) The execution, delivery and performance of this Agreement does not, and the consummation of the Transactions will not (with or without notice or lapse of time, or both) (i) contravene, conflict with or result in a violation of any provision of the Organizational Documents of Isla or any of its Subsidiaries (assuming that the approvals referenced in Section 5.3(a) are obtained), (ii) with or without notice, lapse of time or both, result in a violation of, a termination (or right of termination) of or default under, the creation or acceleration of any obligation or the loss of a benefit under, or result in the creation of any Encumbrance upon any of the properties or assets of Isla or any of its Subsidiaries under, any provision of any loan or credit agreement, note, bond, mortgage, indenture, lease or other agreement, permit, franchise or license to which Isla or any of its Subsidiaries is a party or by which Isla or any of its Subsidiaries or their respective properties or assets are bound, or (iii) assuming the Consents referred to in Section 5.4 are duly and timely obtained or made and the approvals referenced in Section 5.3(a)) have been obtained, contravene, conflict with or result in a violation of any Law applicable to Isla or any of its Subsidiaries or any of their respective properties or assets, other than, in the case of clauses (ii) and (iii), any such contraventions, conflicts, violations, defaults, acceleration, losses, or Encumbrances that has not had and would not reasonably be expected to have, individually or in the aggregate, an Isla Material Adverse Effect. Except as set forth in Schedule 5.3(b) of the Isla Disclosure Letter, none of Isla, any of its Subsidiaries, any of its shareholders or the Series I Preferred Stockholder is party to any contract, arrangement or other commitment that would or would reasonably be expected to entitle any Person to appoint one or more directors to the New PubCo Board.

5.4 Consents. No Consent from any Governmental Entity is required to be obtained or made by Isla or any of its Subsidiaries in connection with the execution, delivery and performance of this Agreement by the Isla Parties or the consummation by the Isla Parties of the Transactions, except for: (a) the filing of a premerger notification report by Isla (or its ultimate parent) under the HSR Act, and the expiration or termination of the applicable waiting period with respect thereto; (b) the filing with the SEC of the Registration Statement and the Proxy Statement/Prospectus, any other reports under Section 13(a) of the Exchange Act, and such other compliance with the Exchange Act and the rules and regulations thereunder, as may be required in connection with this Agreement and the Transactions; (c) the filing of the Certificate of Merger with the Office of the Secretary of State of the State of Texas and the Office of the Secretary of State of the State of Delaware and the filing of the LLC Certificate of Merger with the Office of the Secretary of State of the State of Delaware; (d) filings with the NYSE and NYSE American, as applicable; (e) such filings and approvals as may be required by any applicable state securities or “blue sky” Laws or Takeover Laws; and (f) any such Consent that the failure to obtain or make has not had and would not reasonably be expected to have, individually or in the aggregate, an Isla Material Adverse Effect.

5.5 Financial Statements. Schedule 5.5 of the Isla Disclosure Letter sets forth true, correct and complete copies of (i) an audited consolidated balance sheet of Isla as of December 31, 2020, and the related income statement and statement of cash flows for the year then ended (collectively, the “Isla Year End Financial Statements”), (ii) an unaudited consolidated balance sheet of Isla as of March 31, 2021, and the related income statement and statement of cash flows for the three months then ended (collectively, the “Isla Interim Financial Statements” and together with the Isla Year End Financial Statements, the “Isla Financial Statements”). The Isla Financial Statements (a) have been prepared in accordance with GAAP applied on a consistent basis during the periods involved (except as may be indicated in the notes thereto), (b) fairly present in all material respects in accordance with applicable requirements of GAAP (subject, in the case of the unaudited statements, to normal year-end audit adjustments and the absence of footnote disclosures and other presentation items customarily included in audited financial statements) the financial position of Isla and its consolidated Subsidiaries as of their respective dates and the results of operations and the cash flows of Isla and its consolidated Subsidiaries for the periods presented therein, and (iii) were derived from the books and records of Isla and its Subsidiaries, which books and records (x) are accurate, complete and correct in all material respects, (y) represent actual, bona fide

 

A-38


Table of Contents

transactions and (z) have been prepared and maintained in all material respects in accordance with sound business and accounting practices for similarly situated private companies.

5.6 Absence of Certain Changes or Events.

(a) Since December 31, 2020 through the date of this Agreement, there has not been any event, change, effect or development that, individually or in the aggregate, has had or would reasonably be expected to have an Isla Material Adverse Effect.

(b) From December 31, 2020 through the date of this Agreement:

(i) Isla and its Subsidiaries have conducted their business in the ordinary course of business consistent with past practice in all material respects, except for any commercially reasonable actions taken, or omitted to be taken, by the Company or any of its Subsidiaries in connection with COVID-19 or any COVID-19 Measures;

(ii) there has not been any material damage, destruction or other casualty loss with respect to any material asset or property owned, leased or otherwise used by Isla and its Subsidiaries, including the Oil and Gas Properties of Isla and its Subsidiaries, whether or not covered by insurance; and

(iii) neither Isla nor any of its Subsidiaries has taken, or agreed, committed, arranged, authorized or entered into any understanding to take, any action that, if taken after the date of this Agreement, would (without the Company’s prior written consent) have constituted a breach of any of the covenants set forth in Section 6.2(b)(i),(iv), (v), (vi), (vii), (x), (xi), (xii), (xvi), or (xvii) (solely as it relates to the foregoing clauses 6.2(b)(i), (iv), (v), (vi), (vii), (x), (xi), (xii), (xvi) or (xvii)).

5.7 No Undisclosed Material Liabilities. There are no liabilities of Isla or any of its Subsidiaries of any kind whatsoever, whether accrued, contingent, absolute, determined, determinable or otherwise, other than: (a) liabilities adequately provided for on the balance sheet included in the Isla Year End Financial Statements (including the notes thereto); (b) liabilities incurred in the ordinary course of business consistent with past practice subsequent to December 31, 2020 (c) liabilities which individually, and in the aggregate, have not had and would not reasonably be expected to have an Isla Material Adverse Effect, (d) liabilities incurred after the date of this Agreement permitted to be incurred pursuant to Section 6.2(b)(x), and (e) Section  6.2(b)(x) liabilities incurred in connection with the Transactions.

5.8 Information Supplied. None of the information supplied or to be supplied by Isla for inclusion or incorporation by reference in (a) the Registration Statement shall, at the time the Registration Statement becomes effective under the Securities Act, contain any untrue statement of a material fact or omit to state any material fact required to be stated therein or necessary to make the statements therein, in light of the circumstances under which they are made, not misleading or (b) the Proxy Statement/Prospectus will, at the date it is first mailed to stockholders of the Company and at the time of the Company Stockholders Meeting, contain any untrue statement of a material fact or omit to state any material fact required to be stated therein or necessary in order to make the statements therein, in light of the circumstances under which they are made, not misleading. Subject to the accuracy of the first sentence of Section 4.8, the Registration Statement and Proxy Statement/Prospectus will comply as to form in all material respects with the provisions of the Securities Act and the rules and regulations thereunder; provided, however, that no representation is made by Isla with respect to statements made therein based on information supplied by the Company of any of its Subsidiaries specifically for inclusion or incorporation by reference therein.

5.9 Isla Permits; Compliance with Applicable Law.

(a) Isla and its Subsidiaries hold and at all times since the Applicable Date have held all permits, licenses, certifications, registrations, consents, authorizations, variances, exemptions, orders, franchises, and approvals of all Governmental Entities necessary to own, lease and operate their respective properties and assets and for the lawful conduct of their respective businesses as they were or are now being conducted, as applicable (collectively, the “Isla Permits”), and have paid all fees and assessments due and payable in

 

A-39


Table of Contents

connection therewith, except where the failure to so hold any such Isla Permit or make such a payment has not had and would not reasonably be expected to have, individually or in the aggregate, an Isla Material Adverse Effect. All of the Isla Permits are in full force and effect and no suspension or cancellation of any of the Isla Permits is pending or, to the knowledge of Isla, threatened, and Isla and its Subsidiaries are in compliance with the terms of the Isla Permits, except where the failure to be in full force and effect or failure to so comply has not had and would not reasonably be expected to have, individually or in the aggregate, an Isla Material Adverse Effect.

(b) The businesses of Isla and its Subsidiaries are not currently being conducted, and at no time since the Applicable Date have been conducted, in violation of any applicable Law, except for violations that have not had and would not reasonably be expected to have, individually or in the aggregate, an Isla Material Adverse Effect. To the knowledge of Isla, no investigation or review by any Governmental Entity with respect to Isla or any of its Subsidiaries is pending or threatened, other than those the outcome of which have not had and would not reasonably be expected to have, individually or in the aggregate, an Isla Material Adverse Effect.

5.10 Compensation; Benefits.

(a) Set forth on Schedule 5.10(a) of the Isla Disclosure Letter is a list of all material Isla Plans. Each Isla Plan has been established, administered, operated, funded and maintained in material compliance with its terms and in compliance in all material respects with all applicable Laws, including ERISA and the Code.

(b) There are no material Proceedings pending (other than routine claims for benefits) or, to the knowledge of Isla, threatened against, or with respect to, any of the Isla Plans.

(c) All material contributions required to be made by Isla or any of its Subsidiaries to the Isla Plans pursuant to their terms or applicable Law have been timely made.

(d) Each Isla Plan that is intended to be qualified under Section 401(a) of the Code has been determined by the Internal Revenue Service to be qualified under Section 401(a) of the Code and has received a favorable determination letter (or in the case of a master or prototype plan, a favorable opinion or advisory letter) as to its qualification under the Code and nothing has occurred, whether by action or failure to act, that could reasonably be expected to adversely affect the qualification of such Isla Plan. With respect to each Isla Plan, neither Isla nor any of its Subsidiaries, or, to the knowledge of Isla, any other Person, has engaged in a transaction in connection with which Isla or any of its Subsidiaries reasonably could be subject to either a civil penalty assessed pursuant to Section 409 or 502(i) of ERISA or a Tax imposed pursuant to Section 4975 or 4976 of the Code in an amount that would be material. Isla and its Subsidiaries do not have any material liability (whether or not assessed) under Sections 4980B, 4980D, 4980H, 6721 or 6722 of the Code.

(e) Neither Isla nor any of its Subsidiaries or any member of their respective Aggregated Groups sponsors, maintains, contributes to or has an obligation to contribute to (or has in the last six years sponsored, maintained, contributed to or had an obligation to contribute to), or has any current or contingent liability or obligation under or with respect to, and no Isla Plan is: (i) a “defined benefit plan” (as defined in Section 3(35) of ERISA) or a plan that is or was subject to Title IV of ERISA, Section 302 of ERISA, or Section 412 or 4971 of the Code or (ii) a “multiple employer welfare arrangement” (as defined in Section 3(40) of ERISA), a “multiple employer plan” (as defined in Section 413(c) of the Code) or a “multiemployer plan” (within the meaning of Section 3(37) of ERISA).

(f) Except as set forth on Schedule 5.10(f) of the Isla Disclosure Letter, other than continuation coverage pursuant to Section 4980B of the Code or any similar state Law, no Isla Plan provides any retiree or post-employment or post-service medical or life insurance benefits to any Person, and neither Isla nor any of its Subsidiaries has any obligation to provide such benefits.

(g) Except as set forth on Schedule 5.10(g) of the Isla Disclosure Letter, neither the execution and delivery of this Agreement nor the consummation of the Transactions could, either alone or in combination with another event, (i) entitle any current or former Isla employee, director or other service provider of Isla

 

A-40


Table of Contents

or any of its Subsidiaries to severance pay, any increase in severance pay or any other payment; (ii) accelerate the time of payment or vesting, or increase the amount of compensation due to any current or former Isla employee, director or other service provider of Isla or any of its Subsidiaries; (iii) directly or indirectly cause or require Isla to transfer or set aside any amount of assets to fund any benefits under any Isla Plan; or (iv) limit or restrict the right to amend, terminate or transfer the assets of any Isla Plan on or following the Merger Effective Time.

(h) Neither Isla nor any of its Subsidiaries has any obligation to provide, and no Isla Plan or other agreement provides any individual with the right to, a gross up, indemnification, reimbursement or other payment for any excise or additional Taxes, interest or penalties incurred pursuant to Section 409A, Section 280G or Section 4999 of the Code.

(i) Each Isla Plan or any other agreement, arrangement, or plan of Isla or any of its Subsidiaries that constitutes, in any part, a “nonqualified deferred compensation plan” (within the meaning of Section 409A of the Code) has been operated and maintained in operational and documentary compliance with Section 409A of the Code and applicable guidance thereunder.

(j) No Isla Plan is maintained outside the jurisdiction of the United States or covers any employees or other service providers of Isla or any of its Subsidiaries who reside or perform services primarily outside of the United States.

5.11 Labor Matters.

(a) (i) Neither Isla nor any of its Subsidiaries is a party to or bound by any collective bargaining agreement or other agreement with, and no employee of Isla or any of its Subsidiaries is represented by, any labor union, works council or similar representative of employees, (ii) there is no pending or, to the knowledge of Isla, threatened union representation petition involving employees of Isla or any of its Subsidiaries, and (iii) Isla does not have knowledge of any activity or Proceeding of any labor organization (or representative thereof) or employee group (or representative thereof) to organize any such employees since the Applicable Date.

(b) There is, and since the Applicable Date there has been, no strike, labor dispute, slowdown, work stoppage or lockout or other labor disturbance pending, or, to the knowledge of Isla, threatened, against or involving Isla or any of its Subsidiaries.

(c) Except as has not had, and would not be reasonably expected to have, individually or in the aggregate, an Isla Material Adverse Effect, Isla and its Subsidiaries are, and since January 1, 2019 have been, in compliance with all applicable Laws respecting labor, employment and employment practices (including all such Laws regarding wages and hours, classification of employees and contractors, anti-discrimination, anti-retaliation, recordkeeping, employee leave, Tax withholding and reporting, immigration and employee safety), and there are no material Proceedings pending or, to the knowledge of Isla, threatened against Isla or any of its Subsidiaries, by or on behalf of any applicant for employment, any current or former employee or any class of the foregoing, relating to any of the foregoing applicable Laws, including any such Proceedings alleging breach of any express or implied contract of employment, wrongful termination of employment, failure to pay required wages, failure to satisfy employment-related leave or recordkeeping requirements, or alleging any other discriminatory, wrongful or tortious conduct in connection with the employment relationship. Since January 1, 2019, neither Isla nor any of its Subsidiaries has received any written notice of the intent of the Equal Employment Opportunity Commission, the National Labor Relations Board, the Department of Labor or any other Governmental Entity responsible for the enforcement of labor or employment Laws to conduct any investigation with respect to Isla or any of its Subsidiaries, in each case, which investigation would be reasonably expected to have, individually or in the aggregate, an Isla Material Adverse Effect.

5.12 Taxes.

(a) All U.S. federal income and other material Tax Returns required to be filed by Isla or any of its Subsidiaries have been duly and timely filed (taking into account extensions of time for filing), and all such

 

A-41


Table of Contents

Tax Returns are true, correct and complete in all material respects. All material Taxes that are due and payable by Isla or any of its Subsidiaries have been timely paid in full.

(b) There are no Encumbrances for material Taxes on any of the assets of Isla or any of its Subsidiaries, except for Permitted Encumbrances for Taxes not yet delinquent.

(c) Neither Isla nor any of its Subsidiaries has granted any currently effective extension or waiver of the limitation period with respect to the assessment or collection of any Tax.

(d) There is no outstanding claim, assessment, deficiency, audit, examination, investigation or litigation in respect of a material amount of Taxes or material Tax matters against Isla or any of its Subsidiaries that has been asserted in writing by any Governmental Entity. There are no Proceedings with respect to Taxes pending or, to the knowledge of Isla, proposed or threatened against Isla and its Subsidiaries or with respect to the assets of Isla and its Subsidiaries.

(e) No written claim has been made by any Taxing Authority in a jurisdiction where Isla or any of its Subsidiaries does not currently file a Tax Return that it is or may be subject to any material Tax in such jurisdiction, nor has any such assertion been, to the knowledge of Isla, proposed or threatened with respect to Isla or any of its Subsidiaries.

(f) Neither Isla nor any of its Subsidiaries has been a member of an affiliated group filing a consolidated, combined or unitary U.S. federal, state, local or non-U.S. income Tax Return (other than a group of which Isla is the common parent). Neither Isla nor any of its Subsidiaries has any material liability for Taxes of any Person (other than Taxes of Isla or any of its Subsidiaries) under Treasury Regulations Section 1.1502-6 (or any similar provision of state, local or non-U.S. Law), as a transferee or successor, by contract (other than pursuant to any Tax sharing or indemnification provisions contained in any agreement entered into in the ordinary course of business and not primarily relating to Tax (e.g., leases, credit agreements or other commercial agreements)), or otherwise.

(g) Neither Isla nor any of its Subsidiaries is a party to any material Tax allocation, sharing or indemnity contract or arrangement (other than pursuant to any Tax sharing or indemnification provisions contained in any agreement entered into in the ordinary course of business and not primarily relating to Tax (e.g., leases, credit agreements or other commercial agreements)).

(h) Neither Isla nor any of its Subsidiaries has participated, or is currently participating, in a “listed transaction” within the meaning of Treasury Regulations Section 1.6011-4(b)(2).

(i) Neither Isla nor any of its Subsidiaries will be required to include any material item of income in, or to exclude any material item of deduction from, taxable income in any taxable period (or portion thereof) ending after the Closing Date as a result of any (i) adjustment under Section 481(a) or Section 482 of the Code (or any corresponding or similar provision of state, local or non-U.S. income Tax Law) by reason of a change in method of accounting or otherwise prior to the Closing, (ii) closing agreement within the meaning of Section 7121 of the Code (or any corresponding or similar provision of state, local or non-U.S. income Tax Law), installment sale or open transaction disposition made on or prior to the Closing Date, (iii) prepaid amount received on or prior to the Closing Date outside the ordinary course of business, or (iv) intercompany transaction or excess loss account described in the Treasury Regulations under Section 1502 of the Code (or any corresponding or similar provision of state, local or non-U.S. Tax Law).

(j) Isla is, and has been since formation, properly classified for U.S. federal income tax purposes as either a partnership or an entity disregarded as separate from its owner. Except as set forth on Schedule 5.12(j) of Isla Disclosure Letter, each of Isla’s Subsidiaries is, and has been since its formation, properly classified for U.S. federal income tax purposes as either a partnership or an entity disregarded as separate from its owner.

(k) Isla is not an “investment company” within the meaning of Section 721(b) of the Code.

5.13 Litigation. There is no (i) Proceeding pending or, to the knowledge of Isla, threatened against or affecting the Isla or any of its Subsidiaries, any of their respective properties or assets, or any present or former

 

A-42


Table of Contents

officer, director or employee of Isla or its Subsidiaries in such individual’s capacity as such, or (ii) outstanding judgment, order, injunction, rule or decree of any Governmental Entity in each case other than as would not (if, with respect to clause (i), determined adversely to Isla or its applicable Subsidiaries), individually or in the aggregate, have or reasonably be expected to have an Isla Material Adverse Effect.

5.14 Intellectual Property.

(a) Isla and its Subsidiaries own or have the right to use all Intellectual Property used in or necessary for the operation of the businesses of each of Isla and its Subsidiaries as presently conducted (collectively, the “Isla Intellectual Property”) free and clear of all Encumbrances except for Permitted Encumbrances, except where the failure to own or have the right to use such properties has not had and would not reasonably be expected to have, individually or in the aggregate, an Isla Material Adverse Effect.

(b) To the knowledge of Isla, the use of the Isla Intellectual Property by Isla and its Subsidiaries in the operation of the business of Isla and its Subsidiaries as presently conducted does not infringe, misappropriate or otherwise violate any Intellectual Property of any other Person, except for such matters that have not had and would not reasonably be expected to have, individually or in the aggregate, an Isla Material Adverse Effect.

(c) Isla and its Subsidiaries have taken reasonable measures consistent with prudent industry practices to protect the confidentiality of trade secrets used in the businesses of Isla and its Subsidiaries as presently conducted, except where failure to do so has not had and would not reasonably be expected to have, individually or in the aggregate, an Isla Material Adverse Effect.

(d) Except as has not had and would not reasonably be expected to have, individually or in the aggregate, an Isla Material Adverse Effect, the IT Assets owned, used, or held for use by Isla or any of its Subsidiaries (i) are sufficient for the current needs of the businesses of Isla and its Subsidiaries (ii) have not malfunctioned or failed within the past three years and (iii) to the knowledge of Isla, are free from any malicious code.

(e) Except as has not had and would not reasonably be expected to have, individually or in the aggregate, an Isla Material Adverse Effect (i) Isla and each of its Subsidiaries have used commercially reasonable measures to ensure the confidentiality, privacy and security of Personal Information collected or held for use by Isla and its Subsidiaries; and (ii) to the knowledge of Isla, there has been no unauthorized access to or unauthorized use of any IT Assets, Personal Information or trade secrets owned or held for use by Isla or its Subsidiaries.

5.15 Real Property. Except as has not had and would not reasonably be expected to have, individually or in the aggregate, an Isla Material Adverse Effect and with respect to clauses (a) and (b), except with respect to any of Isla’s Oil and Gas Properties, (a) Isla and its Subsidiaries have good, valid and defensible title to all real property owned by Isla or any of its Subsidiaries (collectively, the “Isla Owned Real Property”) and valid leasehold estates in all real property leased, subleased, licensed or otherwise occupied (whether as tenant, subtenant or pursuant to other occupancy arrangements) by Isla or any of its Subsidiaries (collectively, including the improvements thereon, the “Isla Leased Real Property”) free and clear of all Encumbrances, except Permitted Encumbrances, (b) each agreement under which Isla or any of its Subsidiaries is the landlord, sublandlord, tenant, subtenant, or occupant with respect to the Isla Leased Real Property (each, a “Isla Real Property Lease”) is in full force and effect and is valid and enforceable against Isla or any of its applicable Subsidiary and, to the knowledge of Isla, the other parties thereto, in accordance with its terms, subject, as to enforceability, to Creditors’ Rights, and neither Isla nor any of its Subsidiaries, or to the knowledge of Isla, any other party thereto, has received written notice of any default under any Isla Real Property Lease, and (c) as of the date of this Agreement, there does not exist any pending or, to the knowledge of Isla, threatened, condemnation or eminent domain Proceedings that affect any of Isla’s Oil and Gas Properties, Isla Owned Real Property or Isla Leased Real Property.

 

A-43


Table of Contents

5.16 Oil and Gas Matters.

(a) Except as has not had and would not reasonably be expected to have an Isla Material Adverse Effect, and except for property (i) sold or otherwise disposed of in the ordinary course of business since the date of the reserve reports prepared by Haas Petroleum Engineering Services, Inc., Cawley, Gillespie & Associates, Inc. and Netherland, Sewell & Associates, Inc. (in such capacity, the “Isla Independent Petroleum Engineers”) relating to Isla’s or its Subsidiaries’ interests referred to therein as of December 31, 2020 (the “Isla Reserve Reports”), (ii) reflected in the Isla Reserve Reports as having been sold or otherwise disposed of (other than permitted sales or dispositions after the date hereof in accordance with Section 6.2(b)(v)), or (iii) Oil and Gas Leases that have expired or terminated in accordance with the terms thereof on a date on or after the date hereof and as set forth on Schedule 5.16(a) of the Isla Disclosure Letter, Isla and its Subsidiaries have good and defensible title to all Oil and Gas Properties forming the basis for the reserves reflected in the Isla Reserve Reports and in each case as attributable to interests owned by Isla and its Subsidiaries, free and clear of any Encumbrances, except for Permitted Encumbrances. For purposes of the foregoing sentence, “good and defensible title” means that Isla’s or one or more of its Subsidiaries’, as applicable, record and/or beneficial title (as of the date hereof and as of the Closing) to each of the Oil and Gas Properties held or owned by them (or purported to be held or owned by them) (1) entitles Isla or one or more of its Subsidiaries, as applicable, to receive (after satisfaction of all Production Burdens applicable thereto), not less than the net revenue interest share shown in the Isla Reserve Reports of all Hydrocarbons produced from such Oil and Gas Properties throughout the productive life of such Oil and Gas Properties except, in each case, for (x) any decreases in connection with those operations in which Isla or any of its Subsidiaries may elect after the date hereof to be a non-consenting co-owner, (y) any decreases resulting from the establishment or amendment, after the date hereof, of pools or units, and (z) decreases required to allow other working interest owners to make up past underproduction or pipelines to make up past under deliveries, (2) obligates Isla or one or more of its Subsidiaries, as applicable, to bear a percentage of the costs and expenses for the maintenance and development of, and operations relating to, such Oil and Gas Properties, of not greater than the working interest shown on the Isla Reserve Reports for such Oil and Gas Properties (other than any positive difference between such actual percentage and the applicable working interest shown on the Isla Reserve Reports for such Oil and Gas Properties that are accompanied by a proportionate (or greater) increase in the net revenue interest in such Oil and Gas Properties) and (3) is free and clear of all Encumbrances (other than Permitted Encumbrances).

(b) Except for any such matters that, individually or in the aggregate, have not had and would not reasonably be expected to have an Isla Material Adverse Effect, the factual, non-interpretive data supplied by Isla to the Isla Independent Petroleum Engineers relating to Isla’s and its Subsidiaries’ interests referred to in the Isla Reserve Reports, by or on behalf of Isla or its Subsidiaries that was material to such firm’s estimates of proved oil and gas reserves attributable to the Oil and Gas Properties of Isla and its Subsidiaries in connection with the preparation of the Isla Reserve Reports was, as of the time provided, accurate in all material respects. Except for any such matters that, individually or in the aggregate, have not had and would not reasonably be expected to have an Isla Material Adverse Effect, the oil and gas reserve estimates of Isla and its Subsidiaries set forth in the Isla Reserve Reports are derived from reports that have been prepared by the Isla Independent Petroleum Engineers, and such reserve estimates fairly reflect, in all material respects, the oil and gas reserves of Isla and its Subsidiaries at the dates indicated therein and are in accordance in all material respects with SEC guidelines applicable thereto applied on a consistent basis throughout the periods involved. Except for changes generally affecting the oil and gas exploration, development and production industry (including changes in commodity prices) and normal depletion by production, there has been no material adverse change in respect of the matters addressed in the Isla Reserve Reports that, individually or in the aggregate, has had or would reasonably be expected to have an Isla Material Adverse Effect.

(c) Except as, individually or in the aggregate, has not had and would not reasonably be expected to have, individually or in the aggregate, an Isla Material Adverse Effect, (i) all rentals, shut-ins and similar payments owed to any Person or individual under (or otherwise with respect to) any Oil and Gas Leases have been properly and timely paid, (ii) all royalties, minimum royalties, overriding royalties and other

 

A-44


Table of Contents

Production Burdens with respect to any Oil and Gas Properties owned or held by Isla or any of its Subsidiaries have been timely and properly paid or contested in good faith in the ordinary course of business (other than any such Production Burdens (x) as are being currently paid prior to delinquency in the ordinary course of business, (y) which are being held in suspense by Isla or any of its Subsidiaries in accordance with applicable Law, or (z) the amount or validity of which is being contested in good faith by appropriate proceedings and for which appropriate reserves have been established) and (iii) neither Isla nor any of its Subsidiaries (and, to the Isla’s knowledge, no third party operator) has violated any provision of, or taken or failed to take any act that, with or without notice, lapse of time, or both, would constitute a default under the provisions of any Oil and Gas Lease (or entitle the lessor thereunder to cancel or terminate such Oil and Gas Lease) included in the Oil and Gas Properties owned or held by Isla or any of its Subsidiaries.

(d) Except as has not had and would not reasonably be expected to have, individually or in the aggregate, an Isla Material Adverse Effect, all proceeds from the sale of Hydrocarbons produced from the Oil and Gas Properties of Isla and its Subsidiaries are being received by them in a timely manner and are not being held in suspense (by Isla, any of its Subsidiaries, any third party operator thereof or any other Person) for any reason other than awaiting preparation and approval of division order title opinions for recently drilled Wells.

(e) All of the Wells located on the Oil and Gas Leases of Isla and its Subsidiaries or otherwise associated with an Oil and Gas Property of Isla or any of its Subsidiaries have been drilled, completed and operated within the limits permitted by the applicable Oil and Gas Lease(s), the applicable contracts entered into by Isla or its Subsidiaries related to such Wells and in accordance with applicable Law and Isla Permits, and all drilling and completion (and plugging and abandonment) of such Wells and all related development, production and other operations have been conducted in compliance with all such applicable Oil and Gas Lease(s), contracts and applicable Law and Isla Permits except, in each case, as has not had and would not reasonably be expected to have, individually or in the aggregate, an Isla Material Adverse Effect.

(f) Except as has not had and would not reasonably be expected to have, individually or in the aggregate, an Isla Material Adverse Effect, none of the Oil and Gas Properties of Isla or its Subsidiaries is subject to any preferential purchase, consent or similar right that would become operative as a result of the Transactions.

(g) Following the consummation of the Transactions, all bonds or other financial assurances held by Isla or its Subsidiaries or issued for the benefit of any thereof that are required for Isla or such Subsidiaries to own and operate the Oil and Gas Properties that it currently owns and operates will remain in place for the benefit of the Surviving Corporation or the Surviving Entity.

5.17 Environmental Matters.

(a) Isla and its Subsidiaries and their respective operations and assets are, and for the past three years have been, in compliance in all material respects with Environmental Laws, which compliance includes, and for the past three years has included, obtaining, maintaining and complying in all material respects with all Isla Permits required under Environmental Law for their respective operations and occupancy of any real property.

(b) Isla and its Subsidiaries are not subject to any pending or, to Isla’s knowledge, threatened material Proceedings under Environmental Laws. Neither Isla nor any of its Subsidiaries nor any of their respective properties or assets is subject to any outstanding material judgment, order, injunction, rule or decree of any Governmental Entity issued under or in relation to Environmental Law.

(c) There have been no Releases of Hazardous Materials by Isla or its Subsidiaries or, to Isla’s knowledge, any other Person at any property currently or, to Isla’s knowledge, formerly owned, operated or otherwise used by Isla or its Subsidiaries, or, to Isla’s knowledge, by any predecessors of Isla or any of its Subsidiaries, which Releases have resulted or would result in material liability to Isla or any of its Subsidiaries under Environmental Law, and, as of the date of this Agreement, neither Isla nor any of its Subsidiaries has received any written notice, the subject matter of which is unresolved, asserting a material

 

A-45


Table of Contents

violation of, or material liability or obligation under, any Environmental Laws, including with respect to the investigation, remediation, removal, or monitoring of the Release or threatened Release of any Hazardous Materials at or from any property currently or formerly owned, operated, or otherwise used by Isla or any of its Subsidiaries, or at or from any offsite location where Hazardous Materials from Isla’s or its Subsidiaries’ operations have been sent for treatment, disposal, storage or handling.

(d) Isla and its Subsidiaries have not (i) generated, treated, stored, arranged for the disposal of, manufactured, distributed, or, to Isla’s knowledge, exposed any Person to any Hazardous Materials, so as to result in material liability to Isla or its Subsidiaries under Environmental Law, or (ii) assumed, provided an indemnity (excluding reasonable customary indemnities in master services agreements) with respect to or otherwise become subject to any such material outstanding liability of any other Person under Environmental Laws.

(e) There have been no written reports of non-privileged environmental investigations, studies, site assessments, reviews, or audits that are in the possession or reasonable control of Isla or its Subsidiaries addressing material or potentially material environmental matters with respect to any of their operations or any property owned, operated or otherwise used by any of them that have not been delivered or otherwise made available to the Company.

Except for the representations and warranties contained in Section 5.5, Section 5.6 and Section 5.7, this Section 5.17 contains the sole and exclusive representations and warranties of Isla with respect to Environmental Laws and Hazardous Materials.

5.18 Material Contracts.

(a) Schedule 5.18 of the Isla Disclosure Letter sets forth a true and complete list, as of the date of this Agreement, of the following to which Isla or any of its Subsidiaries is party or by which any of their respective assets are bound:

(i) each contract that provides for the acquisition, disposition, license, use, distribution or outsourcing of assets, services, rights or properties (other than Oil and Gas Properties) with respect to which Isla reasonably expects that Isla and its Subsidiaries will make annual payments in excess of $7,500,000 or aggregate payments in excess of $15,000,000;

(ii) each contract relating to Indebtedness or the deferred purchase price of property by Isla or any of its Subsidiaries (whether incurred, assumed, guaranteed or secured by any asset), other than agreements solely between or among Isla and its Subsidiaries, or those involving an amount of Indebtedness or deferred purchase price, individually or in the aggregate, in excess of $30,000,000;

(iii) any acquisition or divestiture contract that contains “earn out” or other contingent payment obligations, or remaining indemnity or similar obligations (other than asset retirement obligations, plugging and abandonment obligations and other reserves of Isla set forth in the Isla Reserve Reports), that would reasonably be expected to result in aggregate payments in excess of $30,000,000;

(iv) each contract for lease of personal property or real property (other than Oil and Gas Properties) involving payments in excess of $7,500,000 in any calendar year or aggregate payments in excess of $15,000,000 that are not terminable without penalty or other liability to Isla or its Subsidiaries (other than any ongoing obligation pursuant to such contract that is not caused by any such termination) within 60 days, other than contracts related to drilling rigs;

(v) each contract that is a non-competition contract or other contract that (A) purports to limit in any material respect either the type of business in which Isla or its Subsidiaries (or, after the Merger Effective Time, New PubCo or its Subsidiaries) may engage or the manner or locations in which any of them may so engage in any business (including any contract containing any area of mutual interest, joint bidding area, joint acquisition area, or non-compete or similar type of provision), (B) could require the disposition of any material assets or line of business of Isla or its Subsidiaries (or, after the Merger Effective Time, New PubCo or its Subsidiaries) or (C) prohibits or limits the rights of Isla or

 

A-46


Table of Contents

any of its Subsidiaries to make, sell or distribute any products or services, or use, transfer or distribute, or enforce any of their rights with respect to, any of their material assets;

(vi) each contract involving the pending acquisition or sale of (or option to purchase or sell), or swap or exchange of, any Oil and Gas Properties of Isla or its Subsidiaries for consideration in excess of $30,000,000, other than contracts involving the acquisition or sale of (or option to purchase or sell) Hydrocarbons in the ordinary course of business;

(vii) each contract for any Derivative Transaction;

(viii) each collective bargaining agreement or other labor-related contract with a labor union, works council, or other labor organization;

(ix) each material partnership, joint venture or limited liability company agreement, other than any customary joint operating agreements, unit agreements or participation agreements affecting the Oil and Gas Properties of Isla or its Subsidiaries;

(x) each joint development agreement, exploration agreement, participation, farmout, farmin or program agreement or similar contract requiring Isla or any of its Subsidiaries to make expenditures that would reasonably be expected to be in excess of $15,000,000 in the aggregate during the 12-month period following the date of this Agreement, other than customary joint operating agreements and continuous development obligations under Oil and Gas Leases;

(xi) each agreement under which Isla or any of its Subsidiaries has advanced or loaned any amount of money to any of its officers, directors, employees or consultants, in each case with a principal amount in excess of $120,000;

(xii) any Hydrocarbon purchase and sale, marketing, transportation, gathering, processing, storage or similar contract that is not terminable without penalty upon 30 days’ notice or less and that (A) involves the transportation, gathering, processing, purchase, sale or storage of more than 75 MMcf of gaseous Hydrocarbons per day, or 6,000 barrels of liquid Hydrocarbons per day, or (B) provides for an acreage dedication in excess of 7,500 gross surface acres, or (C) that could reasonably be expected to result in the payment by Isla or any of its Subsidiaries of an amount in excess of $15,000,000 over the remaining term of such agreement;

(xiii) any contract not entered into in the ordinary course of business that is a water rights agreement or disposal agreement or relates to the sourcing, transportation or disposal of water (including brine water and flowback water) produced from, or used in connection with the Oil and Gas Properties of Isla and its Subsidiaries, in each case, that (A) is not terminable without penalty upon 30 days’ notice or less, (B) provides for an acreage dedication in excess of 2,500 gross surface acres or (C) that could reasonably be expected to result in the payment by Isla or any of its Subsidiaries of an amount in excess of $1,000,000 over the remaining term of such agreement;

(xiv) any contract that provides for a “take-or-pay” clause or any similar prepayment obligation, acreage dedication, minimum volume commitments or capacity reservation fees to a gathering, transportation or other arrangement downstream of the wellhead, that cover, guaranty or commit volumes of Hydrocarbons, water or any other product of Isla or its Subsidiaries that has a remaining term of greater than 60 days and does not allow Isla or any of its Subsidiaries to terminate it without penalty to Isla or such Subsidiary within 60 days;

(xv) any contract with any Governmental Entity (other than the Isla Permits, Oil and Gas Leases, joint operating agreements and unit agreements);

(xvi) any contract that obligates Isla or any of its Subsidiaries to make any future capital commitment, loan or expenditure in an amount in excess of $10,000,000, other than customary joint operating agreements, unit operating agreements or continuous development obligations under Oil and Gas Leases;

(xvii) each contract for any Isla Related Party Transaction; and

 

A-47


Table of Contents

(xviii) each agreement that contains any “most favored nation” or most favored customer provision, call or put option, preferential right or rights of first or last offer, negotiation or refusal, in each case other than those contained in (a) any agreement in which such provision is solely for the benefit of the Isla or any of its Subsidiaries, (b) customary royalty pricing provisions in Oil and Gas Leases or (c) customary preferential rights in joint operating agreements, unit agreements or participation agreements affecting the business or the Oil and Gas Properties of Isla or any of its Subsidiaries, to which Isla or any of its Subsidiaries or any of their respective Affiliates is subject, and is material to the business of the Isla and its Subsidiaries, taken as a whole.

(b) Collectively, the contracts set forth in Section 5.18(a) are herein referred to as the “Isla Contracts.” A complete and correct copy of each of the Isla Contracts has been made available to the Company. Except as has not had and would not reasonably be expected to have, individually or in the aggregate, an Isla Material Adverse Effect, each Isla Contract is legal, valid, binding and enforceable in accordance with its terms on Isla and each of its Subsidiary that is a party thereto and, to the knowledge of Isla, each other party thereto, and is in full force and effect, subject, as to enforceability, to Creditors’ Rights. Except as has not had and would not reasonably be expected to have, individually or in the aggregate, an Isla Material Adverse Effect, (i) neither Isla nor any of its Subsidiaries is in breach or default under any Isla Contract nor, to the knowledge of Isla, is any other party to any such Isla Contract in breach or default thereunder, and (ii) no event has occurred that with the lapse of time or the giving of notice or both would constitute a default thereunder by Isla or its Subsidiaries, or, to the knowledge of Isla, any other party thereto. There are no disputes pending or, to the knowledge of Isla, threatened with respect to any Isla Contract and neither Isla nor any of its Subsidiaries has received any written notice of the intention of any other party to any Isla Contract to terminate for default, convenience or otherwise any Isla Contract, nor to the knowledge of Isla, is any such party threatening to do so, in each case except as has not had or would not reasonably be expected to have, individually or in the aggregate, an Isla Material Adverse Effect.

5.19 Insurance. Set forth on Schedule 5.19 of the Isla Disclosure Letter is a true, correct and complete list of all material insurance policies held by Isla or any of its Subsidiaries as of the date of this Agreement (collectively, the “Material Isla Insurance Policies”). Except as has not had and would not reasonably be expected to have, individually or in the aggregate, an Isla Material Adverse Effect:

(a) Each of Material Isla Insurance Policies is in full force and effect on the date of this Agreement and a true, correct and complete copy of each Material Company Insurance Policy has been made available to Isla;

(b) all premiums payable under the Material Isla Insurance Policies prior to the date of this Agreement have been duly paid to date and neither Isla nor any of its Subsidiaries has taken any action or failed to take any action that (including with respect to the Transactions), with notice or lapse of time or both, would constitute a breach or default, or permit a termination of any of the Material Isla Insurance Policies; and

(c) as of the date of this Agreement, no written notice of cancellation or termination has been received with respect to any Material Isla Insurance Policy.

5.20 Brokers. Except for the fees and expenses payable to Wells Fargo Securities, LLC, no broker, investment banker, or other Person is entitled to any broker’s, finder’s or other similar fee or commission in connection with the Transactions based upon arrangements made by or on behalf of the Isla Parties.

5.21 Ownership of Company Capital Stock. Neither Isla nor any of its Subsidiaries own any shares of Company Capital Stock (or other securities convertible into, exchangeable for or exercisable for shares of Company Capital Stock).

5.22 Business Conduct. Since their respective inception, none of New PubCo, OpCo, C Merger Sub and L Merger Sub has engaged in any activity, or incurred any liabilities or obligations, in each case, other than such actions as were taken, and such liabilities and obligations as were incurred in the ordinary course of business

 

A-48


Table of Contents

solely in connection with: (a) its organization and (b) the preparation, negotiation and execution of this Agreement and the Transactions (including the Pre-Signing Transactions).

5.23 Regulatory Matters.

(a) None of the Isla Parties is (i) an “investment company” or a company “controlled” by an “investment company” within the meaning of the U.S. Investment Company Act of 1940 or (ii) a “holding company,” a “subsidiary company” of a “holding company,” as each such term is defined in the U.S. Public Utility Holding Company Act of 2005.

(b) All natural gas pipeline systems and related facilities constituting Isla’s and its Subsidiaries’ properties are (i) “gathering facilities” that are exempt from regulation by the U.S. Federal Energy Regulatory Commission under the Natural Gas Act of 1938 and (ii) not subject to rate regulation or comprehensive nondiscriminatory access regulation under the Laws of any state or other local jurisdiction.

5.24 Rights-of-Way. Each of Isla and its Subsidiaries has such Consents, easements, rights-of-way, permits and licenses from each Person (collectively, the “Isla Rights-of-Way”, and together with the Company Rights-of-Way, the “Rights-of-Way”) as are sufficient to conduct its business as presently conducted in the ordinary course, except for such Isla Rights-of-Way the absence of which has not had and would not reasonably be expected to have, individually or in the aggregate, an Isla Material Adverse Effect. Each of Isla and its Subsidiaries has fulfilled and performed all its material obligations with respect to such Isla Rights-of-Way and conduct their business in a manner that does not violate any of the Isla Rights-of-Way and no event has occurred that allows, or after notice or lapse of time would allow, revocation or termination thereof or would result in any impairment of the rights of the holder of any such Isla Rights-of-Way, except for such revocations, terminations and impairments that have not had and would not reasonably be expected to have, individually or in the aggregate, an Isla Material Adverse Effect. All pipelines operated by Isla and its Subsidiaries are located on or are subject to valid Isla Rights-of-Way, or are located on real property owned or leased by Isla, and there are no gaps (including any gap arising as a result of any breach by Isla or any of its Subsidiaries of the terms of any Isla Rights-of-Way) in the Isla Rights-of-Way other than gaps that have not had and would not reasonably be expected to have, individually or in the aggregate, an Isla Material Adverse Effect.

5.25 Derivative Transactions.

(a) Except as has not had and would not reasonably be expected to have, individually or in the aggregate, an Isla Material Adverse Effect, all Derivative Transactions entered into by Isla or any of its Subsidiaries or for the account of any of its customers as of the date of this Agreement were entered into in accordance with applicable Laws, and in accordance with the investment, securities, commodities, risk management and other policies, practices and procedures employed by Isla and its Subsidiaries, and were entered into with counterparties believed at the time to be financially responsible and able to understand (either alone or in consultation with their advisers) and to bear the risks of such Derivative Transactions.

(b) Except as has not had and would not reasonably be expected to have, individually or in the aggregate, an Isla Material Adverse Effect, Isla and each of its Subsidiaries have duly performed in all respects all of their respective obligations under the Derivative Transactions to the extent that such obligations to perform have accrued, and there are no current or ongoing breaches, violations, collateral deficiencies, requests for collateral or demands for payment, or defaults or allegations or assertions of such by any party thereunder.

(c) Schedule 5.25 of the Isla Disclosure Letter sets forth, as of the date of this Agreement, all Derivative Transactions to which the Isla or any of its Subsidiaries is a party, and summarizes, in all material respects, the outstanding positions under any Derivative Transaction of Isla and its Subsidiaries, including Hydrocarbon and financial positions under any Derivative Transaction of Isla attributable to the production and marketing of Isla and its Subsidiaries, as of the dates reflected therein.

5.26 Related Party Transactions. Schedule 5.26 of the Isla Disclosure Letter sets forth, as of the date of this Agreement, a complete and correct list of any transaction or arrangement involving in excess of $120,000

 

A-49


Table of Contents

under which any (a) present or former executive officer or director of Isla or any of its Subsidiaries (excluding employment compensation and benefits payable thereto or other items related to employment thereof by Isla or such Subsidiary), (b) any direct or indirect holder of equity interests in Isla (including the Series I Preferred Stockholder) or the Series I Preferred Stockholder, or (c) Affiliate, “associate” or member of the “immediate family” (as such terms are respectively defined in Rules 12b-2 and 16a-1 of the Exchange Act) of any of the foregoing is a party to any actual or proposed loan, lease or other contract with or binding upon Isla or any of its Subsidiaries or any of their respective properties or assets or has any interest in any property owned by Isla or any of its Subsidiaries, in each case, including any bond, letter of credit, guarantee, deposit, cash account, escrow, policy of insurance or other credit support instrument or security posted or delivered by any Person listed in clauses (a), (b) or (c) in connection with the operation of the business of the Company or any of its Subsidiaries (each of the foregoing, an “Isla Related Party”, and each such transaction or arrangement, an “Isla Related Party Transaction”).

5.27 Certain Transactions.

(a) The Pre-Signing Transactions have been consummated as described in the Recitals to this Agreement and in accordance with the Organizational Documents of the parties thereto, and true, complete and correct copies of the formation documents and any other documents and agreements providing for such Pre-Signing Transactions have been provided to the Company or its Representatives prior to the date of this Agreement, which formation documents and other documents and agreements have not been amended, restated, modified, supplemented or terminated in any material respect.

(b) As of immediately prior to the Merger, on the Closing Date, the OpCo Recapitalization, the Distribution and the Isla Merger shall have been consummated as described in Sections 2.1, 2.2, and 2.3, respectively, and in accordance with the Organizational Documents of the parties thereto.

(c) As of immediately prior to the Closing, the Isla Management Agreement shall have be terminated in full, without any consideration becoming due and payable on the part of any party thereto as a result of such termination, and without any further liability or obligation on the part of either party thereto under the terms thereof. Such termination shall not have an Isla Material Adverse Effect.

5.28 Sufficient Funds. As of the Closing Date, New PubCo will have access to sufficient funds to pay to each holder (or administrative agent or other authorized representative of such holders) of Subject Indebtedness the aggregate amount necessary to fully satisfy all outstanding principal, interest, Debt Prepayment Expenses, and all outstanding fees, costs and expenses payable by the Company and its Subsidiaries in respect of such Subject Indebtedness as of the anticipated Closing Date (and the daily accrual thereafter), pursuant to and in accordance with the Payoff Letters.

5.29 No Additional Representations.

(a) Except for the representations and warranties made in this Article V, neither Isla nor any other Person makes any express or implied representation or warranty with respect to Isla or its Subsidiaries or their respective businesses, operations, assets, liabilities or conditions (financial or otherwise) in connection with this Agreement or the Transactions, and Isla Parties hereby disclaim any such other representations or warranties. In particular, without limiting the foregoing disclaimer, neither Isla nor any other Person makes or has made any representation or warranty to the Company or any of its Affiliates or Representatives with respect to (i) any financial projection, forecast, estimate, budget or prospect information relating to Isla or any of its Subsidiaries or their respective businesses; or (ii) except for the representations and warranties made by Isla in this Article V, any oral or written information presented to the Company or any of its Affiliates or Representatives in the course of their due diligence investigation of Isla, the negotiation of this Agreement or in the course of the Transactions.

(b) Notwithstanding anything contained in this Agreement to the contrary, Isla acknowledges and agrees that none of the Company or any other Person has made or is making any representations or warranties relating to the Company or its Subsidiaries whatsoever, express or implied, beyond those

 

A-50


Table of Contents

expressly given by the Company in Article IV, including any implied representation or warranty as to the accuracy or completeness of any information regarding the Company furnished or made available to Isla, or any of its Representatives and that no Isla Party has relied on any such other representation or warranty not set forth in this Agreement. Without limiting the generality of the foregoing, Isla acknowledges that no representations or warranties are made with respect to any projections, forecasts, estimates, budgets or prospect information that may have been made available to Isla or any of its Representatives (including in certain “data rooms,” “virtual data rooms,” management presentations or in any other form in expectation of, or in connection with, the Transactions).

 

A-51


Table of Contents

ARTICLE VI

COVENANTS AND AGREEMENTS

6.1 Conduct of Company Business Pending the Merger.

(a) Except (i) as set forth on Schedule 6.1(a) of the Company Disclosure Letter, (ii) as expressly permitted or required by this Agreement (including in connection with the Conversions), (iii) as may be required by applicable Law (including COVID-19 Measures), or (iv) otherwise consented to by Isla in writing (such consent not to be unreasonably withheld, conditioned or delayed), the Company covenants and agrees that, until the earlier of the Merger Effective Time and the termination of this Agreement pursuant to Article VIII, it shall, and shall cause each of its Subsidiaries to, use commercially reasonable efforts to conduct its businesses in the ordinary course, including by using reasonable best efforts to preserve substantially intact its present business organization and assets and preserve its existing relationships with Governmental Entities and its significant customers, suppliers, lessors and others having significant business dealings with it of business in all material respects.

(b) Except as set forth on the corresponding subsection of Schedule 6.1(b) of the Company Disclosure Letter, as expressly permitted or required by this Agreement (including in connection with the Conversions), as may be required by applicable Law (including COVID-19 Measures) or otherwise consented to by Isla in writing (such consent not to be unreasonably withheld, conditioned or delayed), until the earlier of the Merger Effective Time and the termination of this Agreement pursuant to Article VIII the Company shall not, and shall not permit its Subsidiaries to:

(i) (A) declare, set aside or pay any dividends on, or make any other distribution in respect of any outstanding capital stock of, or other equity interests in, the Company or its Subsidiaries, except for dividends and distributions by a direct or indirect wholly owned Subsidiary of the Company to the Company or another direct or indirect wholly owned Subsidiary of the Company; (B) split, combine or reclassify any capital stock of, or other equity interests in, or issue or authorize or propose the issuance of any other securities in respect of, in lieu of or in substitution for equity interests in the Company or any of its Subsidiaries; or (C) purchase, redeem or otherwise acquire, or offer to purchase, redeem or otherwise acquire, any capital stock of, or other equity interests in, the Company or any Subsidiary of the Company, except as required by the terms of any capital stock or equity interest of a Subsidiary existing and disclosed to Isla as of the date hereof or in respect of any Company Restricted Stock Award, Company PSU Award or Company Stock Option Award outstanding as of the date hereof, or issued after the date hereof in accordance with this Agreement, in accordance with the terms of a Company Equity Plan and applicable award agreements;

(ii) offer, issue, deliver, grant or sell, or authorize or propose to offer, issue, deliver, grant or sell, any capital stock of, or other equity interests in, the Company or any of its Subsidiaries or any securities convertible into, or any rights, warrants or options to acquire, any such capital stock or equity interests, other than: (A) the delivery of Company Common Stock upon the vesting or lapse of any restrictions on any Company Restricted Stock Awards or Company PSU Awards or the exercise of any Company Stock Option Award, in each case, outstanding on the date hereof or issued after the date hereof in accordance with Section 6.1(b)(ix)(C) of this Agreement, in accordance with the terms of a Company Equity Plan and applicable award agreements; and (B) issuances by a wholly owned Subsidiary of the Company of such Subsidiary’s capital stock or other equity interests to the Company or any other wholly owned Subsidiary of the Company;

(iii) amend or propose to amend the Company’s Organizational Documents or amend or propose to amend the Organizational Documents of any of the Company’s Subsidiaries (other than ministerial changes);

(iv) (A) merge, consolidate, combine or amalgamate with any Person other than between wholly owned Subsidiaries of the Company or (B) acquire or agree to acquire (including by merging or consolidating with, purchasing any equity interest in or a substantial portion of the assets of, licensing, or by any other manner), (1) any business or any corporation, partnership, association or other business

 

A-52


Table of Contents

organization or division thereof for which the consideration is in excess of $15,000,000 (inclusive of any assumed debt), individually or in the aggregate, or (2) any assets of any other Person, for which the consideration is in excess of $15,000,000 (inclusive of any assumed debt), individually or in the aggregate;

(v) sell, lease, swap, exchange, transfer, farmout, license, Encumber (other than Permitted Encumbrances), abandon, permit to lapse, discontinue or otherwise dispose of, or agree to sell, lease, swap, exchange, transfer, farmout, license, Encumber (other than Permitted Encumbrances), abandon, permit to lapse, discontinue or otherwise dispose of, any material portion of its assets or properties; other than (A) sales, leases, exchanges or dispositions for which the consideration is less than $10,000,000 individually or $20,000,000 in the aggregate, (B) sales or dispositions of obsolete or worthless equipment in the ordinary course of business consistent with past practice, or (C) the sale of Hydrocarbons in the ordinary course of business;

(vi) authorize, recommend, propose, enter into, adopt a plan or announce an intention to adopt a plan of complete or partial liquidation or dissolution, merger, consolidation, restructuring, recapitalization or other reorganization of the Company or any of its Subsidiaries, other than such transactions among wholly owned Subsidiaries of the Company;

(vii) change in any material respect their material accounting principles, practices or methods that would materially affect the consolidated assets, liabilities or results of operations of the Company and its Subsidiaries, except as required by GAAP or applicable Law;

(viii) (A) make, change or revoke any material Tax election, (B) change an annual Tax accounting period or adopt or change any material Tax accounting method, (C) file any Tax Return in a manner materially inconsistent with past practice or file any material amended Tax Return, (D) surrender any right to claim a material Tax refund, (E) enter into any material closing agreement with respect to Taxes, (F) settle or compromise any material Tax Proceeding or (G) consent to an extension or waiver of the statute of limitations with respect to the assessment or determination of any material Tax;

(ix) (A) except to the extent required by the terms of any Company Plan as in effect on the date hereof, increase or grant any increases in the compensation payable or to become payable to, or the benefits provided or to be provided to, any of its current or former Company Employees, directors, officers, or other individual service providers, (i) outside the ordinary course of business consistent with past practice or (ii) to any individual who earns in excess of $150,000 in annual compensation, (B) take any action to accelerate the vesting or lapsing of restrictions or payment, or fund or in any other way secure the payment, of compensation or benefits under any Company Plan, (C) grant any equity-based awards, or amend or modify the terms of any outstanding equity-based awards, except the grant of equity awards to the Company’s non-employee directors in the ordinary course of business, (D) enter into any new, or amend any existing, employment or severance or termination agreement with any current or former Company Employee, director, officer or individual service provider; (E) pay any cash bonuses, other than annual cash bonuses in the ordinary course of business and consistent with past practice as required by a Company Plan existing as of the date hereof and set forth on Schedule 4.10(a) of the Company Disclosure Letter; (F) establish any Company Plan which was not in existence as of the date of this Agreement, or amend any such plan or arrangement in existence on the date of this Agreement, or terminate any Company Plan, in each case, except as required by Law or (G) transfer, hire or terminate (other than for cause) any Company Employee or engage any individual service provider, in each case who earns in excess of $150,000 in annual compensation;

(x) enter into any collective bargaining agreements or other agreements with any labor union, works council, or other representative of employees, or recognize any labor union, works council, or other labor organization as the bargaining representative of any employees;

(xi) (A) incur, create or assume any Indebtedness or guarantee any such Indebtedness of another Person or (B) create any Encumbrances on any property or assets of the Company or any of its Subsidiaries in connection with any Indebtedness thereof, other than Permitted Encumbrances;

 

A-53


Table of Contents

provided, however, that the foregoing shall not restrict the incurrence of Indebtedness (1) that is Subject Indebtedness, in an amount not to exceed $20,000,000, (2) that is owed to the Company or any of its Subsidiaries, (3) that is incurred or assumed in connection with any acquisition permitted pursuant to Section 6.1(b)(iv) or (4) the creation of any Encumbrances securing any Indebtedness permitted by the foregoing;

(xii) (A) enter into any contract that would be a Company Contract if it were in effect on the date of this Agreement, or (B) modify or amend in any material respect, terminate or assign, waive any material rights under, or assign any rights under, any Company Contract;

(xiii) cancel, modify or waive any debts or claims held by the Company or any of its Subsidiaries or waive any rights held by the Company or any of its Subsidiaries having a value in excess of $2,000,000 in the aggregate;

(xiv) waive, release, assign, settle or compromise or offer or propose to waive, release, assign, settle or compromise, any Proceeding (excluding any Proceeding with respect to Taxes, which are addressed in clause (viii) above) other than (A) the settlement of such Proceedings involving only the payment of monetary damages by Company or any of its Subsidiaries of any amount exceeding $2,000,000 in the aggregate; and (B) as would not result in any restriction on future activity or conduct or a finding or admission of a violation of Law; provided, that the Company shall be permitted to settle any Transaction Litigation in accordance with Section 6.9;

(xv) make or commit to make any capital expenditures that are, in the aggregate greater than 120% of the aggregate amount of capital expenditures scheduled to be made in the Company’s capital expenditure budget for the period indicated as set forth in Schedule 6.1(b)(xv) of the Company Disclosure Letter, except for capital expenditures (x) to repair damage resulting from insured casualty events or capital expenditures required on an emergency basis or for the safety of individuals, assets or the environment (provided that the Company shall notify Isla of any such emergency expenditure as soon as reasonably practicable) or (y) related to onshore plugging and abandonment obligations;

(xvi) fail to maintain in full force and effect in all material respects, or fail to replace or renew, the material insurance policies of the Company and its Subsidiaries to the extent commercially reasonable in the Company’s business judgment in light of prevailing conditions in the insurance market;

(xvii) take any action, or cause any action to be taken, which action would prevent or impede, or that could reasonably be expected to prevent or impede, the Transactions from qualifying for the Intended Tax Treatment; or

(xviii) agree to take any action that is prohibited by this Section 6.1(b).

6.2 Conduct of Isla Business Pending the Merger.

(a) Except (i) as set forth on Schedule 6.2(a) of the Isla Disclosure Letter, (ii) as expressly permitted or required by this Agreement, (iii) as may be required by applicable Law (including COVID-19 Measures), or (iv) otherwise consented to by the Company in writing (such consent not to be unreasonably withheld, conditioned or delayed), each of the Isla Parties covenants and agrees that, until the earlier of the Merger Effective Time and the termination of this Agreement pursuant to Article VIII, it shall, and shall cause each of its Subsidiaries to, use commercially reasonable efforts to conduct its businesses in the ordinary course of business, including by using reasonable best efforts to preserve substantially intact its present business organization and assets and preserve its existing relationships with Governmental Entities and its significant customers, suppliers, lessors and others having significant business dealings with it in all material respects.

(b) Except as set forth on the corresponding subsection of Schedule 6.2(b) of the Isla Disclosure Letter, as expressly permitted or required by this Agreement, as may be required by applicable Law (including any COVID-19 Measures) or otherwise consented to by the Company in writing (such consent not to be unreasonably withheld, conditioned or delayed), until the earlier of the Merger Effective Time and the

 

A-54


Table of Contents

termination of this Agreement pursuant to Article VIII, each Isla Party shall not, and shall not permit any of its Subsidiaries to:

(i) (A) declare, set aside or pay any dividends on, or make any other distribution in respect of any outstanding capital stock of, or other equity interests in, Isla or any of its Subsidiaries, except for cash dividends or distributions made or issued (w) by a direct or indirectly wholly owned Subsidiary of Isla to Isla, (x) to another direct or indirect wholly owned Subsidiary of Isla or (y) by Isla to its members in the ordinary course of business, consistent with past practice, with respect to each of the first two fiscal quarters of 2021, or (z) by any of its Subsidiaries to their members as is necessary to satisfy any distribution obligations (including tax distributions) set forth in the Organizational Documents of such Subsidiary, or in connection with distributions by Isla pursuant to clause (y); (B) split, combine or reclassify any capital stock of, or other equity interests in, or issue or authorize or propose the issuance of any other securities in respect of, in lieu of or in substitution for equity interests in Isla or any of its Subsidiaries; or (C) purchase, redeem or otherwise acquire, or offer to purchase, redeem or otherwise acquire, any capital stock of, or other equity interests in, Isla or any of its Subsidiaries, except as required by the terms of any equity interest of Isla or any of its Subsidiaries and disclosed to the Company as of the date hereof, or issued after the date hereof in accordance with this Agreement, in accordance with the terms of an Isla Plan and the applicable award agreements;

(ii) offer, issue, deliver, grant or sell, or authorize or propose to offer, issue, deliver, grant or sell, any capital stock of, or other equity interests in, Isla or any of its Subsidiaries or any securities convertible into, or any rights, warrants or options to acquire, any such capital stock or equity interests, other than (1) issuances by a wholly owned Subsidiary of Isla of such Subsidiary’s capital stock or other equity interests to any other wholly owned Subsidiary of Isla; or (2) such grants to employees or other service providers of Isla and its Subsidiaries in the ordinary course of business; provided, however, that it shall not be a violation of this Section 6.2(b) if any action is taken pursuant to Section 6.5 of this Agreement or if Isla or any of its Subsidiaries (including New PubCo) (x) adopts the New PubCo Manager Incentive Plan (the “Manager Incentive Plan”) in substantially the form previously provided to the Company, so long as the total number of shares of New PubCo Class A Common Stock reserved under the Manager Incentive Plan does not exceed 10% of the total outstanding New PubCo Class A Common Stock in the aggregate, (y) adopts the New PubCo Equity Incentive Plan (the “Equity Incentive Plan”) for use following the Merger Effective Time, in substantially the form previously provided to the Company, so long as (1) the adoption of the Equity Incentive Plan is determined to be exempt from any requirement under the applicable rules of the NYSE to obtain approval of the stockholders of the Company at the Company Stockholders Meeting or otherwise and (2) the total number of shares of New PubCo Class A Common Stock reserved under the Equity Incentive Plan does not exceed 2% of the total outstanding New PubCo Class A Common Stock in the aggregate, or (z) grants an award pursuant to the Manager Incentive Plan using the form of award agreement attached as Exhibit B to the Management Services Agreement.

(iii) amend or propose to amend the Organizational Documents of any of the Isla Parties or Energy Finance in any material respect;

(iv) merge, consolidate, combine or amalgamate with any Person, other than between wholly owned Subsidiaries of the Company, or acquire or agree to acquire (including by merging or consolidating with, purchasing any equity interest in or a substantial portion of the assets of, licensing, or by any other manner), (1) any business or assets or any corporation, partnership, association or other business organization or division thereof or (2) any assets of any other Person, if, in each case of the foregoing clauses (1) or (2), (x) individually or in the aggregate, such acquisition or acquisitions would reasonably be expected to prevent, materially impede, materially interfere with or materially delay the consummation of the Transactions; provided, that, the prior written consent of the Company (not to be unreasonably withheld, conditioned or delayed) shall be required for any transaction described in this Section 6.2(b)(iv) that involves any such merger, consolidation, combination or amalgamation with, or any such acquisition of or from, any Isla Related Party;

 

A-55


Table of Contents

(v) sell, lease, swap, exchange, transfer, farmout, license, Encumber (other than Permitted Encumbrances), abandon, permit to lapse, discontinue or otherwise dispose of, or agree to sell, lease, swap, exchange, transfer, farmout, license, Encumber (other than Permitted Encumbrances), abandon, permit to lapse, discontinue or otherwise dispose of, any material portion of its assets or properties; other than (A) sales, leases, exchanges or dispositions (other than to an Isla Related Party) for which the consideration is less than $100,000,000, individually or in the aggregate, (B) sales or dispositions of obsolete or worthless equipment in the ordinary course of business consistent with past practice, or (C) the sale of Hydrocarbons in the ordinary course of business; provided, that, the prior written consent of the Company (not to be unreasonably withheld, conditioned or delayed) shall be required for any transaction described in this Section 6.2(b)(v) that involves any such sale, lease, swap, exchange, transfer, farmout, license, or grant of any Encumbrance to, any Isla Related Party.

(vi) authorize, recommend, propose, enter into, adopt a plan or announce an intention to adopt a plan of complete or partial liquidation or dissolution, merger, consolidation, restructuring, recapitalization or other reorganization of Isla or any of its Subsidiaries, other than such transactions or actions solely by or among wholly owned Subsidiaries of Isla;

(vii) change in any material respect their material accounting principles, practices or methods that would materially affect the consolidated assets, liabilities or results of operations of Isla and its Subsidiaries, except as required by GAAP or applicable Law;

(viii) in each case solely with respect to non-income Taxes, (A) make, change or revoke any material Tax election, (B) change an annual Tax accounting period or adopt or change any material Tax accounting method, (C) file any Tax Return in a manner materially inconsistent with past practice or file any material amended Tax Return, (D) surrender any right to claim a material Tax refund, (E) enter into any material closing agreement with respect to Taxes, (F) settle or compromise any material Tax Proceeding or (G) consent to an extension or waiver of the statute of limitations with respect to the assessment or determination of any material Tax;

(ix) enter into any collective bargaining agreements or other agreements with any labor union, works council, or other representative of employees, or recognize any labor union, works council, or other labor organization as the bargaining representative of any employees;

(x) (A) incur, create or assume any Indebtedness or guarantee any such Indebtedness of another Person or (B) create any Encumbrances on any property or assets of Isla or any of its Subsidiaries in connection with any Indebtedness thereof, other than Permitted Encumbrances; provided, however, that the foregoing shall not restrict the incurrence of Indebtedness (1) under the Isla Debt Agreements, (2) that is owed to Isla or any of its Subsidiaries, (3) incurred or assumed in connection with any acquisition permitted pursuant to Section 6.2(b)(iv), (4) issued or incurred to refinance any Indebtedness outstanding as of the date hereof or permitted by the foregoing or (5) the creation of any Encumbrances securing any Indebtedness permitted by the foregoing;

(xi) cancel, modify or waive any debts or claims held by Isla or any of its Subsidiaries or waive any rights held by Isla or any of its Subsidiaries having a value in excess of $6,000,000 in the aggregate;

(xii) waive, release, assign, settle or compromise or offer or propose to waive, release, assign, settle or compromise, any Proceeding other than (A) the settlement of such Proceedings involving only the payment of monetary damages by Isla or any of its Subsidiaries of any amount not exceeding $6,000,000 in the aggregate; and (B) as would not result in any restriction on future activity or conduct or a finding or admission of a violation of Law;

(xiii) fail to maintain in full force and effect in all material respects, or fail to replace or renew, the material insurance policies of Isla and its Subsidiaries to the extent commercially reasonable in Isla’s business judgment in light of prevailing conditions in the insurance market;

 

A-56


Table of Contents

(xiv) take any action, or cause any action to be taken, which action would prevent or impede, or that could reasonably be expected to prevent or impede, the Transactions from qualifying for the Intended Tax Treatment;

(xv) enter into, modify, terminate or amend any contract that is an Isla Related Party Agreement (except (i) pursuant to Section 6.22, and (ii) for any acquisition or similar agreement that is executed and delivered by an Isla Related Party in connection with compliance with such Isla Related Party’s existing contractual allocation obligations with respect to such acquisition);

(xvi) make or commit to make any capital expenditures that are, in the aggregate, greater than $225,000,000, except for capital expenditures to repair damage resulting from insured casualty events or capital expenditures required on an emergency basis or for the safety of individuals, assets or the environment (provided that the Company shall notify Isla of any such emergency expenditure as soon as reasonably practicable); or

(xvii) agree to take any action that is prohibited by this Section 6.2(b).

6.3 No Solicitation.

(a) From and after the date of this Agreement until the Closing Date, or if earlier, the termination of this Agreement, except as otherwise provided in this Section 6.3, the Company and its officers and directors will, and will cause the Company’s Subsidiaries and respective officers and directors to, and will use their respective reasonable best efforts to cause the other Representatives of the Company and its Subsidiaries to, immediately cease, and cause to be terminated, any discussions or negotiations with any Person conducted heretofore by the Company or any of its Subsidiaries or Representatives with respect to any inquiry, proposal or offer that constitutes, or would reasonably be expected to lead to, a Company Competing Proposal. Within two Business Days of the date of this Agreement, the Company shall (i) deliver a written notice to each Person that has received non-public information regarding the Company within the six months prior to the date of this Agreement pursuant to a confidentiality agreement with the Company for purposes of evaluating any transaction that could reasonably be expected to be a Company Competing Proposal and for whom no similar notice has been delivered prior to the date of this Agreement requesting the prompt return or destruction of all confidential information concerning the Company and any of its Subsidiaries heretofore furnished to such Person and (ii) notify each officer and director of the Company of the terms of this Section 6.3. The Company will immediately terminate any physical and electronic data access related to any such potential Company Competing Proposal previously granted to such Persons.

(b) From and after the date of this Agreement, subject to Section 6.3(e), the Company and its officers and directors will not, and will cause the Company’s Subsidiaries and their respective officers and directors not to, and will use their respective reasonable best efforts to cause the other Representatives of the Company and its Subsidiaries not to, directly or indirectly:

(i) initiate, solicit, propose, knowingly encourage or knowingly facilitate any inquiry or the making of any proposal or offer that constitutes, or would reasonably be expected to result in, a Company Competing Proposal;

(ii) engage in, continue or otherwise participate in any discussions or negotiations with any Person relating to, or in furtherance of a Company Competing Proposal or any inquiry, proposal or offer that would reasonably be expected to lead to a Company Competing Proposal;

(iii) furnish any non-public information regarding the Company or its Subsidiaries, or access to the properties, assets or employees of the Company or its Subsidiaries, to any Person in connection with or in response to any Company Competing Proposal or any inquiry, proposal or offer that would reasonably be expected to lead to a Company Competing Proposal;

(iv) enter into any letter of intent or agreement in principle relating to, or other agreement providing for, a Company Competing Proposal (other than a confidentiality agreement as provided in Section 6.3(e)(ii) entered into in compliance with Section 6.3(e)(ii)); or

 

A-57


Table of Contents

(v) submit any Company Competing Proposal to the approval of the stockholders of the Company;

provided, that, notwithstanding anything to the contrary in this Agreement, the Company or any of its Representatives may, in response to an unsolicited inquiry or proposal from a third party, (A) seek to clarify the terms and conditions of such inquiry or proposal to determine whether such inquiry or proposal constitutes a bona fide Company Competing Proposal, and (B) inform a third party or its Representative of the restrictions imposed by the provisions of this Section 6.3 (without conveying, requesting or attempting to gather any other information except as otherwise specifically permitted hereunder).

(c) From and after the date of this Agreement until the Closing Date, or, if earlier, the termination of this Agreement, the Company shall promptly (and in any event within 24 hours) notify Isla of the receipt by the Company (directly or indirectly) of any Company Competing Proposal or any expression of interest, inquiry, proposal or offer with respect to a Company Competing Proposal made on or after the date of this Agreement, any request for non-public information or data relating to the Company or any of its Subsidiaries made by any Person in connection with a Company Competing Proposal or any request for discussions or negotiations with the Company or a Representative of the Company relating to a Company Competing Proposal (including the identity of such Person), and the Company shall provide to Isla promptly (and in any event within 24 hours) (i) an unredacted copy of any such expression of interest, inquiry, proposal or offer with respect to a Company Competing Proposal made in writing provided to the Company or any of its Subsidiaries or (ii) if any such expression of interest, inquiry, proposal or offer with respect to a Company Competing Proposal is not (or any portion thereof is not) made in writing, a written summary of the material financial and other material terms thereof. Thereafter the Company shall (A) keep Isla reasonably informed, on a prompt basis (and in any event within 24 hours), of any material development regarding the status or terms of any such expressions of interest, proposals or offers (including any amendments thereto) or material requests and shall promptly (and in any event within 24 hours) apprise Isla of the status of any such discussions or negotiations and (B) provide to Isla as soon as practicable after receipt or delivery thereof (and in any event within 24 hours) copies of all material written correspondence and other material written materials provided to the Company or its Representatives from any Person. Without limiting the foregoing, the Company shall notify Isla if the Company determines to begin providing information or to engage in discussions or negotiations concerning a Company Competing Proposal, prior to providing any such information or engaging in any such discussions or negotiations.

(d) Except as permitted by Section 6.3(e), neither the Company Board (nor any committee thereof) shall:

(i) withhold, withdraw, qualify or modify, or publicly propose or announce any intention to withhold, withdraw, qualify or modify, in a manner adverse to the Isla Parties, the Company Board Recommendation;

(ii) fail to include the Company Board Recommendation in the Proxy Statement/Prospectus;

(iii) approve, endorse or recommend, or publicly propose or announce any intention to approve, endorse or recommend, any Company Competing Proposal;

(iv) publicly declare advisable or publicly propose to enter into, any letter of intent, memorandum of understanding, agreement in principle, acquisition agreement, merger agreement, option agreement, joint venture agreement, partnership agreement or other agreement (other than a confidentiality agreement entered into in compliance with Section 6.3(e)(ii)), in each case, relating to a Company Competing Proposal (a “Company Alternative Acquisition Agreement”);

(v) in the case of a Company Competing Proposal that is structured as a tender offer or exchange offer pursuant to Rule 14d-2 under the Exchange Act for outstanding shares of Company Common Stock (other than by Isla or one of its Subsidiaries), fail to recommend, in a Solicitation/Recommendation Statement on Schedule 14D-9, against acceptance of such tender offer or exchange offer by its stockholders on or prior to ten Business Days (as such term is used in Rule 14d-9 of the Exchange Act) after commencement of such tender offer or exchange offer;

 

A-58


Table of Contents

(vi) if a Company Competing Proposal shall have been publicly announced or disclosed (other than pursuant to the foregoing clause (v)), fail to publicly reaffirm the Company Board Recommendation on or prior to ten Business Days after Isla so requests in writing (which requests shall be limited to no more than once every 30 days with respect to any specific Company Competing Proposal, provided that any material amendment or modification to any Company Competing Proposal (it being understood that any amendment or modification to the economic terms of the Company Competing Proposal shall be deemed material) shall be deemed to be a new Company Competing Proposal for this purpose); or

(vii) cause or permit the Company to enter into a Company Alternative Acquisition Agreement (together with any of the actions set forth in the foregoing clauses (i), (ii), (iii), (iv), (v), and (vi), a “Company Change of Recommendation”).

(e) Notwithstanding anything in this Agreement to the contrary:

(i) the Company Board may after consultation with its outside legal counsel, make such disclosures as the Company Board determines in good faith are necessary to comply with Rule 14d-9 or Rule 14e-2(a) promulgated under the Exchange Act or other disclosure required to be made in the Proxy Statement/Prospectus by applicable U.S. federal securities laws (including a “stop, look and listen” communication or similar communication of the type contemplated by Section 14d 9(f) under the Exchange Act); provided, however, that this Section 6.3(e)(i) shall not be deemed to permit the Company Board to make a Company Change of Recommendation except to the extent permitted by Section 6.3(e)(iii) or Section 6.3(e)(iv)).

(ii) prior to, but not after, the receipt of the Company Stockholder Approval, the Company and its Representatives may engage in the activities described in Sections 6.3(b)(ii) or 6.3(b)(iii) (it being understood that Section 6.3(b)(i) shall not prohibit actions otherwise permitted by this Section 6.3(e)(ii)) with any Person if (1) the Company receives a bona fide written Company Competing Proposal from such Person that was not solicited at any time following the execution of this Agreement by the Company, its officers or directors or any of its other Representatives and (2) such Company Competing Proposal did not otherwise arise from a breach of the obligations set forth in this Section 6.3; provided, however, that (A) no information that is prohibited from being furnished pursuant to Section 6.3(b) may be furnished until the Company receives an executed confidentiality agreement from such Person containing limitations on the use and disclosure of non-public information furnished to such Person by or on behalf of the Company that are no less favorable to the Company in the aggregate than the terms of the Confidentiality Agreement; (provided, further, that such confidentiality agreement does not contain provisions which prohibit the Company from providing any information to Isla in accordance with this Section 6.3 or that otherwise prohibits the Company from complying with this Section 6.3), (B) that any such non-public information has previously been made available to, or is made available to, Isla prior to or concurrently with (or in the case of oral non-public information only, promptly (and in any event within 24 hours) after) the time such information is made available to such Person, (C) prior to taking any such actions, the Company Board or any committee thereof determines in good faith, after consultation with its financial advisors and outside legal counsel, that such Company Competing Proposal is, or would reasonably be expected to lead to, a Company Superior Proposal, and (D) prior to taking any such actions, the Company Board determines in good faith after consultation with its outside legal counsel that failure to take such action would reasonably be expected to be inconsistent with the fiduciary duties owed by the Company Board to the stockholders of the Company under applicable Law;

(iii) prior to, but not after, the receipt of the Company Stockholder Approval, in response to a bona fide written Company Competing Proposal from a third party that was not solicited at any time following the execution of this Agreement by the Company, its officers or directors or any of its other Representatives and did not otherwise arise from a breach of the obligations set forth in this

 

A-59


Table of Contents

Section 6.3, if the Company Board so chooses, the Company Board may effect a Company Change of Recommendation or terminate this Agreement pursuant to Section 8.1(e), if:

(A) the Company Board determines in good faith after consultation with its financial advisors and outside legal counsel that such Company Competing Proposal is a Company Superior Proposal;

(B) the Company Board determines in good faith, after consultation with its outside legal counsel, that failure to effect a Company Change of Recommendation or terminate this Agreement pursuant to Section 8.1(e), as applicable, in response to such Company Superior Proposal would reasonably be expected to be inconsistent with the fiduciary duties owed by the Company Board to the stockholders of the Company under applicable Law;

(C) the Company provides Isla written notice of such proposed action and the basis thereof four Business Days in advance, which notice shall set forth in writing that the Company Board intends to consider whether to take such action and include a copy of the available proposed Company Competing Proposal and any applicable transaction and financing documents;

(D) after giving such notice and prior to effecting such Company Change of Recommendation or terminating this Agreement pursuant to Section 8.1(e), the Company negotiates (and causes its officers, employees, financial advisor and outside legal counsel to negotiate) in good faith with Isla (to the extent Isla wishes to negotiate) to make such adjustments or revisions to the terms of this Agreement as would permit the Company Board not to take such action in response thereto; and

(E) at the end of the four Business Day period, prior to taking action to effect a Company Change of Recommendation or terminating this Agreement pursuant to Section 8.1(e), the Company Board takes into account any adjustments or revisions to the terms of this Agreement proposed by Isla in writing and any other information offered by Isla in response to the notice, and determines in good faith after consultation with its financial advisors and outside legal counsel, that the Company Competing Proposal remains a Company Superior Proposal and that the failure to effect a Company Change of Recommendation or terminate this Agreement pursuant to Section 8.1(e), as applicable, in response to such Company Superior Proposal would reasonably be expected to be inconsistent with the fiduciary duties owed by the Company Board to the stockholders of the Company under applicable Law; provided, that in the event of any material amendment or material modification to any Company Superior Proposal (it being understood that any amendment or modification to the economic terms of any such Company Superior Proposal shall be deemed material), the Company shall be required to deliver a new written notice to Isla and to comply with the requirements of this Section 6.3(e)(iii) with respect to such new written notice, except that the advance written notice obligation set forth in this Section 6.3(e)(iii) shall be reduced to three Business Days; provided, further, that any such new written notice shall in no event shorten the original four Business Day notice period; and

(iv) prior to, but not after, the receipt of the Company Stockholder Approval, in response to a Company Intervening Event that occurs or arises after the date of this Agreement and that did not arise from or in connection with a material breach of this Agreement by the Company, the Company may, if the Company Board so chooses, effect a Company Change of Recommendation; provided, however, that such a Company Change of Recommendation may not be made unless and until:

(A) the Company Board determines in good faith after consultation with its financial advisors and outside legal counsel that a Company Intervening Event has occurred;

(B) the Company Board determines in good faith, after consultation with its outside legal counsel, that failure to effect a Company Change of Recommendation in response to such Company Intervening Event would reasonably be expected to be inconsistent with the fiduciary duties owed by the Company Board to the stockholders of the Company under applicable Law;

 

A-60


Table of Contents

(C) the Company provides Isla written notice of such proposed action and the basis therefore four Business Days in advance, which notice shall set forth in writing that the Company Board intends to consider whether to take such action and includes a reasonably detailed description of the facts and circumstances of the Company Intervening Event;

(D) after giving such notice and prior to effecting such Company Change of Recommendation, the Company negotiates (and causes its officers, employees, financial advisor and outside legal counsel to negotiate) in good faith with Isla (to the extent Isla wishes to negotiate) to make such adjustments or revisions to the terms of this Agreement as would permit the Company Board not to effect a Company Change of Recommendation in response thereto; and

(E) at the end of the four Business Day period, prior to taking action to effect a Company Change of Recommendation, the Company Board takes into account any adjustments or revisions to the terms of this Agreement proposed by Isla in writing and any other information offered by Isla in response to the notice, and determines in good faith after consultation with its financial advisors and outside legal counsel, that the failure to effect a Company Change of Recommendation in response to such Company Intervening Event would reasonably be expected to be inconsistent with the fiduciary duties owed by the Company Board to the stockholders of the Company under applicable Law; provided, that in the event of any material changes regarding any Company Intervening Event, the Company shall be required to deliver a new written notice to Isla and to comply with the requirements of this Section 6.3(e)(iv) with respect to such new written notice, except that the advance written notice obligation set forth in this Section 6.3(e)(iv) shall be reduced to three Business Days; provided, further, that any such new written notice shall in no event shorten the original four Business Day notice period.

(f) During the period commencing with the execution and delivery of this Agreement and continuing until the earlier of the Merger Effective Time and termination of this Agreement in accordance with Article VIII, the Company shall not (and it shall cause its Subsidiaries not to) terminate, amend, modify or waive any provision of any confidentiality, “standstill” or similar agreement to which it or any of its Subsidiaries is a party.

(g) Notwithstanding anything to the contrary in this Section 6.3, any action, or failure to take action, that is taken by any Representative of the Company or any of its Subsidiaries, in each case, at the direction of a director or officer of the Company, in violation of this Section 6.3 shall be deemed to be a breach of this Section 6.3 by the Company.

(h) From and after the date of this Agreement, the Isla Parties and their respective officers and directors and managers (excluding the Liberty Member (as defined in the A&R OpCo LLCA), its equityholders and Affiliates and any directors appointed thereby) will and will use their commercially reasonable efforts to cause the other Representatives (excluding the Liberty Member, its equityholders and Affiliates and any directors appointed thereby) of the Isla Parties to immediately cease, and cause to be terminated, any discussions or negotiations with any Person conducted heretofore by any of the Isla Parties or their Representatives (excluding the Liberty Member, its equityholders and Affiliates and any directors appointed thereby) with respect to any inquiry, proposal or offer that constitutes, or would reasonably be expected to lead to, an Isla Competing Proposal. Isla will immediately terminate any physical and electronic data access related to any such potential Isla Competing Proposal previously granted to such Persons by the Isla Parties or their Representatives (excluding the Liberty Member, its equityholders and Affiliates and any directors appointed thereby). From and after the date of this Agreement, the Isla Parties will not and will use their commercially reasonable efforts to cause the other Representatives of the Isla Parties (excluding the Liberty Member, its equityholders and Affiliates and any directors appointed thereby) not to, directly or indirectly (i) initiate, solicit, propose, knowingly encourage or knowingly facilitate any inquiry or the making of any proposal or offer that constitutes, or would reasonably be expected to result in, an Isla Competing Proposal, (ii) engage in, continue or otherwise participate in any discussions or negotiations with any Person relating to, or in furtherance of a an Isla Competing Proposal or any inquiry, proposal or offer that would reasonably be expected to lead to an Isla Competing Proposal (iii) furnish any non-public information regarding any of

 

A-61


Table of Contents

the Isla Parties, or access to the properties, assets or employees of any of the Isla Parties, to any Person in connection with or in response to any Isla Competing Proposal or any inquiry, proposal or offer that would reasonably be expected to lead to an Isla Competing Proposal, (iv) enter into any letter of intent or agreement in principle, or other agreement providing for an Isla Competing Proposal, or (v) submit any Isla Competing Proposal to the approval of the holders of equity interests of Isla.

6.4 Preparation of Proxy Statement/Prospectus and Registration Statement.

(a) The Company will, as promptly as practicable, furnish to Isla such data and information relating to it, its Subsidiaries and the holders of its capital stock, as Isla may reasonably request for the purpose of including such data and information in the Registration Statement, the Proxy Statement/Prospectus and any amendments or supplements thereto.

(b) Promptly following the date hereof, the Company, Isla and New PubCo shall cooperate in preparing, and Isla and New PubCo shall use their respective reasonable best efforts to cause to be filed with the SEC as promptly as practicable following the execution of this Agreement (and shall use such reasonable best efforts to cause such filing to occur no later than July 31, 2021), the mutually acceptable Registration Statement (of which the Proxy Statement/Prospectus will be a part). The Company shall use its reasonable best efforts to furnish the information required to be included in the Registration Statement with respect to the Company and its Subsidiaries and to provide such other assistance as may be reasonably requested by Isla and New PubCo in connection with the preparation and filing of the Registration Statement. Isla and New PubCo shall use its reasonable best efforts to cause the Registration Statement to become effective under the Securities Act as soon after such filing as reasonably practicable and Isla and New PubCo shall use their respective reasonable best efforts to keep the Registration Statement effective as long as is necessary to consummate the Transactions. As promptly as practicable following the date on which the Registration Statement is declared effective under the Securities Act, the Company shall cause to be filed with the SEC the Proxy Statement/Prospectus and shall cause the Proxy Statement/Prospectus to be mailed to the holders of Company Common Stock.

(c) Each of the Company, on the one hand, and Isla and New PubCo, on the other, will advise the other promptly after it receives any request by the SEC for amendment of the Registration Statement or the Proxy Statement/Prospectus or comments thereon and responses thereto or any request by the SEC for additional information. Each of the Company, on the one hand, and Isla and New PubCo, on the other, shall use reasonable best efforts to respond promptly to any comments of the SEC or its staff. Notwithstanding the foregoing, prior to filing the Registration Statement (or any amendment or supplement thereto) or the Proxy Statement/Prospectus, or mailing the Proxy Statement/Prospectus, as applicable, (or any amendment or supplement thereto) or responding to any comments of the SEC with respect thereto, each of the Company, on the one hand, and Isla and New PubCo, on the other, will (i) provide the other with a reasonable opportunity to review and comment on such document or response (including the proposed final version of such document or response), (ii) shall include in such document or response all comments reasonably and promptly proposed by the other (to the extent that such comments comply with the applicable requirements of the Securities Act and the Exchange Act, the applicable rules and regulations promulgated by the SEC, and any comments of the SEC or its staff); and (iii) shall not file or mail such document or respond to the SEC prior to receiving the approval of the other, which approval shall not be unreasonably withheld, conditioned or delayed; provided, that, neither such right of approval, nor such requirement of inclusion of such comments, in each case, on the part of Isla or New PubCo shall apply with respect to information relating to a Company Change of Recommendation that is permitted to be made in accordance with Sections 6.3(e)(iii) and 6.3(e)(iv). For the avoidance of doubt, no filing of the Registration Statement will be made by New PubCo, and no filing of the Proxy Statement/Prospectus will be made by the Company, in each case without providing the other parties with a reasonable opportunity to review and comment thereon.

(d) New PubCo and the Company shall make all necessary filings with respect to the Transactions under the Securities Act and the Exchange Act and applicable blue sky laws and the rules and regulations thereunder. Each Party will advise the other, promptly after it receives notice thereof, of the time when the

 

A-62


Table of Contents

Registration Statement has become effective or any supplement or amendment has been filed, the issuance of any stop order, the suspension of the qualification of the New PubCo Class A Common Stock issuable in connection with the Merger for offering or sale in any jurisdiction. Each of the Company, Isla and New PubCo will use reasonable best efforts to have any such stop order or suspension lifted, reversed or otherwise terminated.

(e) If at any time prior to the Merger Effective Time, any information relating to Isla or the Company, or any of their respective Affiliates, officers or directors, should be discovered by Isla or the Company that should be set forth in an amendment or supplement to the Registration Statement or the Proxy Statement/Prospectus, as applicable, so that (i) the Registration Statement would not contain any misstatement of a material fact or omit to state any material fact required to be stated therein or necessary to make the statements therein not misleading, (ii) the Proxy Statement/Prospectus filed or to be filed by New PubCo would not include any misstatement of a material fact or omit to state any material fact necessary to make the statements therein, in the light of the circumstances under which they were made, not misleading or (iii) the Proxy Statement/Prospectus filed or to be filed by the Company would not contain any statement which, at the time and in the light of the circumstances under which it is made, is false or misleading with respect to any material fact or omit to state any material fact necessary in order to make the statements therein not false or misleading or necessary to correct any statement in any earlier communication with respect to the solicitation of a proxy for the Company Stockholders Meeting which has become false or misleading, the Party which discovers such information shall promptly notify the other Party and an appropriate amendment or supplement describing such information shall be promptly filed with the SEC and, to the extent required by applicable Law, disseminated to the stockholders of the Company.

6.5 Stockholders Approval.

(a) As promptly as practicable after the Registration Statement is declared effective under the Securities Act, the Company shall take all action necessary in accordance with applicable Laws and the Organizational Documents of the Company to duly give notice of, convene and hold a meeting of its stockholders for the purpose of obtaining the Company Stockholder Approval, to be held as promptly as reasonably practicable after the Registration Statement is declared effective by the SEC (and in any event will use reasonable best efforts to convene such meeting within 45 days thereof). Except, in each case, as permitted by Section 6.3, (x) the Company Board shall recommend that the stockholders of the Company approve the Merger, (y) the Company Board shall solicit from stockholders of the Company proxies in favor of the Merger, and (z) the Proxy Statement/Prospectus shall include the Company Board Recommendation; provided, that, following a Company Change of Recommendation, the Company shall not be required to solicit proxies in favor of the Merger. Notwithstanding anything to the contrary contained in this Agreement, the Company (i) shall be required to adjourn or postpone the Company Stockholders Meeting (A) to the extent necessary to ensure that any legally required supplement or amendment to the Proxy Statement/Prospectus is provided to the Company stockholders, or (B) unless the Company Board has effected a Company Change of Recommendation, if, as of the time for which the Company Stockholders Meeting is scheduled, there are insufficient shares of Company Common Stock represented (either in person or by proxy) to constitute a quorum necessary to conduct business at such Company Stockholders Meeting, and (ii) may adjourn or postpone the Company Stockholder Meeting after consultation with Isla, if, as of the time for which the Company Stockholders Meeting is scheduled, there are insufficient shares of Company Common Stock voted in favor of the Merger, to obtain the Company Stockholder Approval; provided, however, that unless otherwise agreed to by the Parties, the Company Stockholders Meeting shall not be adjourned or postponed to a date that is more than ten Business Days after the date for which the meeting was previously scheduled (it being understood that such Company Stockholders Meeting shall be adjourned or postponed every time the circumstances described in the foregoing clauses (i)(A) or (B), but not more than twice, and shall not be adjourned more than twice pursuant to the foregoing clause (ii) without Isla’s consent); and provided, further, that the Company Stockholders Meeting shall not be adjourned or postponed to a date on or after three Business Days prior to the Outside Date. If reasonably requested by Isla, the Company shall promptly provide all voting tabulation reports relating to the Company Stockholders

 

A-63


Table of Contents

Meeting that have been prepared by the Company or the Company’s transfer agent, proxy solicitor or other Representative, and shall otherwise keep Isla reasonably informed regarding the status of the solicitation. Once the Company has established a record date for the Company Stockholders Meeting, the Company shall not change such record date or establish a different record date for the Company Stockholders Meeting without the prior written consent of Isla (which consent shall not be unreasonably withheld, conditioned or delayed), unless required to do so by applicable Law or its Organizational Documents or in connection with a postponement or adjournment permitted hereunder. Without the prior written consent of Isla (not to be unreasonably withheld, conditioned or delayed) or as required by applicable Law, (i) the adoption of this Agreement shall be the only matter (other than a non-binding advisory proposal regarding compensation that may be paid or become payable to the named executive officers of the Company in connection with the Merger and matters of procedure) that the Company shall propose to be acted on by the stockholders of the Company at the Company Stockholders Meeting and the Company shall not submit any other proposal to such stockholders in connection with the Company Stockholders Meeting or otherwise (including any proposal inconsistent with the adoption of this Agreement) and (ii) the Company shall not call any meeting of the stockholders of the Company other than the Company Stockholders Meeting; provided, that, the Company may (A) amend any Company Equity Plan in order to effectuate, and (B) submit a proposal to the stockholders of the Company at the Company Stockholders Meeting or at a meeting of the stockholders of the Company other than the Company Stockholders Meeting for approval of, in each case, without the prior written consent of Isla, the issuance of additional shares under such Company Equity Plan in an amount necessary to effectuate the treatment of any Company Restricted Stock Awards, Company PSU Awards, or Company Stock Option Awards pursuant to Section 3.4; provided, further, that, solely to the extent that it is determined under the applicable rules of the NYSE that the adoption of the Equity Incentive Plan requires the approval of the stockholders of the Company at the Company Stockholders Meeting or otherwise, then the Company shall adopt an amendment to any Company Equity Plan that provides an for additional share reserve for issuance following the Merger Effective Time in an amount equivalent to up to 2% of the total outstanding New PubCo Class A Common Stock and shall submit a proposal to the stockholders of the Company at the Company Stockholders Meeting or at a meeting of the stockholders of the Company other than the Company Stockholders Meeting for approval of such amendment (it being understood that the approval of any such proposal shall not be a condition to Closing with respect to any Party).

(b) Without limiting the generality of the foregoing, unless this Agreement shall have been terminated pursuant to Article VIII, the Company agrees that its obligations to hold the Company Stockholders Meeting pursuant to this Section 6.5 shall not be affected by the making of a Company Change of Recommendation and, except as expressly provided otherwise in this Section 6.5, its obligations pursuant to this Section 6.5 shall not be affected by the commencement, announcement, disclosure, or communication to the Company of any Company Competing Proposal or other proposal (including a Company Superior Proposal) or the occurrence or disclosure of any Company Intervening Event.

(c) Immediately after the execution of this Agreement, (i) Isla, acting upon the approval of Isla’s Board of Directors obtained prior to the date of this Agreement in accordance with Isla’s Organizational Documents, shall duly approve and adopt this Agreement in its capacity as the sole stockholder of New PubCo required to approve and adopt this Agreement in accordance with applicable Law and the Organizational Documents of New PubCo and shall deliver to the Company evidence of its vote or action by written consent so approving and adopting this Agreement (other than board designation rights contemplated by the draft Board Letter Agreement shared among the Parties, which rights were granted in accordance with, and do not require the approval or consent of Isla under, the Organizational Documents of New PubCo), (ii) New PubCo, acting upon the approval of the New PubCo Board of Directors obtained prior to the date of this agreement, shall duly approve and adopt this Agreement in its capacity as the sole stockholder of C Merger Sub in accordance with applicable Law and the Organizational Documents of C Merger Sub and shall deliver to the Company evidence of its vote or action by written consent so approving and adopting this Agreement, and (iii) Isla shall deliver to the Company evidence of the action by unanimous written consent of each of the holders of equity interests of Isla approving and adopting this

 

A-64


Table of Contents

Agreement in accordance with applicable Law and the Organizational Documents of Isla and shall deliver to the Company evidence of such written consent so approving and adopting this Agreement.

6.6 Access to Information.

(a) Subject to applicable Law and the other provisions of this Section 6.6, the Company and Isla each shall (and shall cause its Subsidiaries to), upon request by the other, furnish the other with all information concerning itself, its Subsidiaries, directors, officers and stockholders and such other matters as may be reasonably necessary or advisable in connection with the Proxy Statement/Prospectus, the Registration Statement, or any other statement, filing, notice or application made by or on behalf of Isla, the Company or any of their respective Subsidiaries or Affiliates to any third party or any Governmental Entity in connection with the Transactions. The Company shall, and shall cause each of its Subsidiaries to, afford to Isla and its Representatives, during the period prior to the earlier of the Merger Effective Time and the termination of this Agreement pursuant to the terms of Section 8.1, reasonable access, at reasonable times upon reasonable prior notice, to the officers, employees, agents, properties, offices and other facilities of the Company and its Subsidiaries and to their books, records, contracts and documents and shall, and shall cause each of its Subsidiaries to, furnish reasonably promptly to Isla and its Representatives such information concerning its and its Subsidiaries’ business, properties, contracts, records and personnel as may be reasonably requested, from time to time, by or on behalf of Isla; provided, that, such access may be limited by the Company to the extent reasonably necessary for (i) the Company to comply with any applicable COVID-19 Measures or (ii) such access, in light of COVID-19 or COVID-19 Measures, not to jeopardize the health and safety of the Company’s and its Subsidiaries’ respective Representatives or commercial partners (provided, that, in the case of each of clauses (i) and (ii), the Company shall, and shall cause its Subsidiaries to, use commercially reasonable efforts to provide such access as can be provided in a manner without risking the health and safety of such Persons or violating such COVID-19 Measures). Isla and its Representatives shall conduct any such activities in such a manner as not to interfere unreasonably with the business or operations of the Company or its Subsidiaries or otherwise cause any unreasonable interference with the prompt and timely discharge by the employees of the Company and its Subsidiaries of their normal duties. Notwithstanding the foregoing:

(i) No Party shall be required to, or to cause any of its Subsidiaries to, grant access or furnish information, as applicable, to the other Party or any of its Representatives to the extent that such information is regarding the value of the transaction or is subject to an attorney/client privilege or the attorney work product doctrine or that such access or the furnishing of such information, as applicable, is prohibited by applicable Law or an existing contract or agreement (provided, however, the Company or Isla, as applicable, shall inform the other Party as to the general nature of what is being withheld and the Company and Isla shall reasonably cooperate to make appropriate substitute arrangements to permit reasonable disclosure that does not suffer from any of the foregoing impediments, including through the use of commercially reasonable efforts to (A) obtain the required consent or waiver of any third party required to provide such information and (B) implement appropriate and mutually agreeable measures to permit the disclosure of such information in a manner to remove the basis for the objection, including by arrangement of appropriate clean room procedures, redaction or entry into a customary joint defense agreement with respect to any information to be so provided, if the Parties determine that doing so would reasonably permit the disclosure of such information without violating applicable Law or jeopardizing such privilege);

(ii) Notwithstanding the foregoing, each Party shall not be permitted to conduct any invasive or intrusive sampling or analysis (commonly known as a Phase II) of any environmental media or building materials at any facility of the other Party or its Subsidiaries without the prior written consent of the other Party (which may be granted or withheld in such other Party’s sole discretion); and

(iii) no investigation or information provided pursuant to this Section 6.6 shall affect or be deemed to modify any representation or warranty made by any Party herein.

 

A-65


Table of Contents

(b) The Confidentiality Agreement dated as of April 5, 2021 between Kohlberg Kravis Roberts & Co. L.P. and the Company (the “Confidentiality Agreement”) shall survive the execution and delivery of this Agreement and shall apply to all information furnished thereunder or hereunder. From and after the date of this Agreement until the earlier of the Merger Effective Time and termination of this Agreement in accordance with Article VIII, each Party shall continue to provide access to the other Party and its Representatives to the electronic data room relating to the Transactions maintained by or on behalf of it to which the other Party and its Representatives were provided access prior to the date of this Agreement.

6.7 HSR and Other Approvals.

(a) Except for the filings and notifications made pursuant to Antitrust Laws to which Sections 6.7(b) and 6.7(c), and not this Section 6.7(a), shall apply, promptly following the execution of this Agreement, the Parties shall proceed to prepare and file with the appropriate Governmental Entities and other third parties all authorizations, consents, notifications, certifications, registrations, declarations and filings that are necessary in order to consummate the Transactions and shall diligently and expeditiously prosecute, and shall cooperate fully with each other in the prosecution of, such matters. Notwithstanding the foregoing, in no event shall either the Company or Isla or any of their respective Affiliates be required to pay any consideration to any third parties or give anything of value to obtain any such Person’s authorization, approval, consent or waiver to effectuate the Transactions, other than filing, recordation or similar fees. Isla and the Company shall have the right to review in advance and, to the extent reasonably practicable, each will consult with the other on and consider in good faith the views of the other in connection with, all of the information relating to Isla or the Company, as applicable, and any of their respective Subsidiaries, that appears in any filing made with, or written materials submitted to, any third party or any Governmental Entity in connection with the Transactions (including the Proxy Statement/Prospectus). The Company and its Subsidiaries shall not agree to any actions, restrictions or conditions with respect to obtaining any consents, registrations, approvals, permits, expirations of waiting periods or authorizations in connection with the Transactions without the prior written consent of Isla (which consent, subject to Section 6.7(b), may be withheld in Isla’s sole discretion).

(b) As promptly as reasonably practicable following the execution of this Agreement, but in no event later than ten Business Days following the date of this Agreement, the Parties (or their ultimate parents) shall make any filings required under the HSR Act. Each of Isla and the Company shall cooperate fully with each other and shall furnish to the other such necessary information and reasonable assistance as the other may reasonably request in connection with its preparation of any filings and in connection with obtaining all required consents, authorizations, orders, expirations, terminations, waivers, or approvals under any applicable Antitrust Laws. Unless otherwise agreed, Isla and the Company shall each use its reasonable best efforts to ensure the prompt expiration or termination of any applicable waiting period under the HSR Act. Isla and the Company shall each use its reasonable best efforts to promptly make an appropriate response to any request for information from any Governmental Entity charged with enforcing, applying, administering, or investigating the HSR Act or any other Laws designed to prohibit, restrict or regulate actions for the purpose or effect of mergers, monopolization, restraining trade or abusing a dominant position (collectively, “Antitrust Laws”), including the Federal Trade Commission, the Department of Justice, any attorney general of any state of the United States or any other competition authority of any jurisdiction (“Antitrust Authority”). Isla and the Company shall keep each other apprised of the status of any material communications with, and any inquiries or requests for additional information from any Antitrust Authority. In connection with the efforts referenced in this Section 6.7 to obtain all requisite approvals and authorizations for the transactions contemplated by this Agreement under the HSR Act, any other Antitrust Law, or any state or provincial law, each of the Parties shall use reasonable best efforts to (i) cooperate with each other in connection with any filing or submission and in connection with any investigation or other inquiry, including any proceeding initiated by a private party, (ii) provide each other with advance copies and a reasonable opportunity to comment on all material proposed notices, submissions, filings, applications, undertakings, and information and correspondence proposed to be supplied to or filed with any Antitrust Authority, except the Parties’ HSR Act filings, regarding any of the transactions contemplated

 

A-66


Table of Contents

hereby and (iii) to the extent permitted by law, provide Isla or the Company, as applicable, a reasonable opportunity to attend and participate in any substantive meetings, discussions, telephone conversations, or correspondence with an Antitrust Authority; provided that materials required to be provided pursuant to this section may be redacted (A) to remove references concerning the valuation of the Company, (B) as necessary to comply with contractual arrangements, (C) as necessary to comply with applicable law, and (D) as necessary to address reasonable privilege or confidentiality concerns. The foregoing obligations in this Section 6.7(b) shall be subject to the Confidentiality Agreement and any attorney-client, work product or other privilege. Notwithstanding anything to the contrary in this Agreement, none of the Parties nor any of their respective Affiliates shall be required to, and none of the Parties may, nor shall any of them permit their Subsidiaries to, without the prior written consent of the other Parties hereto, take any action that would reasonably be expected to have a material adverse effect on the financial condition, business, revenue or earnings before interest, taxes, depreciation or amortization of New PubCo and its Subsidiaries, taken as a whole, from and after the Closing.

(c) The Isla Parties and the Company shall not take any action that could reasonably be expected to hinder or delay in any material respect the expiration or termination of the required waiting period under the HSR Act or any other applicable Antitrust Laws, or any consent or approval required pursuant to any other applicable Antitrust Laws.

6.8 Indemnification; Directors and Officers Insurance.

(a) Without limiting any other rights that any Indemnified Person may have pursuant to any employment agreement or indemnification agreement in effect on the date hereof or otherwise, from the Merger Effective Time, New PubCo and the Surviving Person shall jointly and severally indemnify, defend and hold harmless, in the same manner as provided by the Company or by Isla, as applicable, immediately prior to the date of this Agreement, each Person who is now, or has been at any time prior to the date of this Agreement or who becomes prior to the Merger Effective Time, a director or officer of the Company, of Isla or any of their respective Subsidiaries or who acts as a fiduciary under any Company Plan or any equivalent plan of Isla, in each case, when acting in such capacity (the “Indemnified Persons”) against all losses, claims, damages, costs, fines, penalties, expenses (including attorneys’ and other professionals’ fees and expenses), liabilities or judgments or amounts that are paid in settlement, of or incurred in connection with any threatened or actual Proceeding to which such Indemnified Person is a party or is otherwise involved (including as a witness) based, in whole or in part, on or arising, in whole or in part, out of the fact that such Person is or was a director or officer of the Company, of Isla or any of their respective Subsidiaries, a fiduciary under any Company Plan or any equivalent plan of Isla or is or was serving at the request of the Company, of Isla or any of their respective Subsidiaries as a director, officer, employee or fiduciary of another corporation, partnership, limited liability company, joint venture, Employee Benefit Plan, trust or other enterprise, as applicable, or by reason of anything done or not done by such Person in any such capacity, whether pertaining to any act or omission occurring or existing prior to, but not after, the Merger Effective Time and whether asserted or claimed prior to, but not after, the Merger Effective Time (“Indemnified Liabilities”), including all Indemnified Liabilities based in whole or in part on, or arising in whole or in part out of, or pertaining to, this Agreement or the Transactions, in each case to the fullest extent permitted under applicable Law (and New PubCo and the Surviving Person shall jointly and severally pay expenses incurred in connection therewith in advance of the final disposition of any such Proceeding to each Indemnified Person to the fullest extent permitted under applicable Law). Without limiting the foregoing, in the event any such Proceeding is brought or threatened to be brought against any Indemnified Persons (whether arising before or after the Merger Effective Time), (i) the Indemnified Persons may retain the Company’s, Isla’s or New PubCo’s regularly engaged legal counsel or other counsel satisfactory to them, and New PubCo and the Surviving Person shall jointly and severally pay all reasonable fees and expenses of such counsel for the Indemnified Persons as promptly as statements therefor are received, and (ii) New PubCo and the Surviving Person shall use their reasonable best efforts to assist in the defense of any such matter. Any Indemnified Person wishing to claim indemnification or advancement of expenses under this Section 6.8, upon learning of any such Proceeding, shall notify New PubCo and the Surviving Person (but

 

A-67


Table of Contents

the failure so to notify shall not relieve a Party from any obligations that it may have under this Section 6.8 except to the extent such failure materially prejudices such Party’s position with respect to such claims). With respect to any determination of whether any Indemnified Person is entitled to indemnification by New PubCo and the Surviving Person under this Section 6.8, such Indemnified Person shall have the right to require that such determination be made by special, independent legal counsel selected by the Indemnified Person and approved by New PubCo (which approval shall not be unreasonably withheld or delayed), and who has not otherwise performed material services for the Company, Isla, the Series I Preferred Stockholder or the Indemnified Person within the last three (3) years. Notwithstanding the foregoing and except as provided in Section 6.8(c), this Section 6.8(a) shall not require New PubCo or the Surviving Person to indemnify, defend or hold harmless, or advance expenses to any Indemnified Person in connection with any Proceeding (or part thereof) initiated by such Indemnified Person.

(b) New PubCo, the Surviving Entity and the Surviving Person, as applicable, shall not amend, repeal or otherwise modify any provision in the Organizational Documents of the Surviving Entity or Surviving Person in any manner that would affect adversely the rights thereunder or under the Organizational Documents of the Surviving Entity, Surviving Person or any of their respective Subsidiaries of any Person who is now, or has been at any time prior to the date of this Agreement or who becomes prior to the Merger Effective Time, a director or officer of the Company or any of its Subsidiaries, or Isla or any of its Subsidiaries, to indemnification, exculpation and advancement except to the extent required by applicable Law. New PubCo shall cause the Surviving Entity and the Surviving Person to fulfill and honor any indemnification, expense advancement or exculpation agreements between the Company or any of its Subsidiaries, or Isla or any of its Subsidiaries, and any of its directors or officers existing and in effect prior to the date of this Agreement.

(c) To the fullest extent permitted under applicable Law, New PubCo and the Surviving Person shall indemnify any Indemnified Person against all reasonable costs and expenses (including reasonable attorneys’ fees and expenses), such amounts to be payable in advance upon request as provided in Section 6.8(a), relating to the enforcement of such Indemnified Person’s rights under this Section 6.8 or under any charter, bylaw or contract regardless of whether such Indemnified Person is ultimately determined to be entitled to indemnification hereunder or thereunder.

(d) Unless Isla and the Company agree in writing prior to the Merger Effective Time that retroactive coverage that is mutually satisfactory to Isla and the Company shall be obtained and prepaid in full by New PubCo or its Affiliate in connection with a director and officer liability insurance policy of New PubCo or the Surviving Person will cause to be put in place, and New PubCo or one of its Affiliates shall fully prepay immediately prior to the Merger Effective Time, “tail” insurance policies in favor of the Company’s Indemnified Persons with a claims reporting or discovery period of at least six years from the Merger Effective Time from an insurance carrier with the same or better credit rating as the Company’s or Isla’s current insurance carrier, as applicable, with respect to directors’ and officers’ liability insurance in an amount and scope at least as favorable as the Company’s or Isla’s existing policies, as applicable, with respect to matters, acts or omissions existing or occurring at, prior to, or after, the Merger Effective Time; provided, that in no event shall New PubCo and its Subsidiaries, collectively, be required to spend in the aggregate more than 300% of the amount of the annual premiums paid by the Company or Isla or its Subsidiaries (as applicable) for fiscal year 2020 for such purpose for the six years of coverage under such insurance policy, it being understood that New PubCo and its Subsidiaries, collectively, shall nevertheless be obligated to provide as much coverage as may be obtained for such 300% amount.

(e) In the event that New PubCo or the Surviving Person or any of their respective successors or assignees (i) consolidates with or merges into any other Person and shall not be the continuing or surviving corporation or entity of such consolidation or merger or (ii) transfers all or substantially all of its properties and assets to any Person, then, in each such case, proper provisions shall be made so that the successors and assigns of New PubCo or the Surviving Person, as the case may be, shall assume the obligations set forth in this Section 6.8. The provisions of this Section 6.8 are intended to be for the benefit of, and shall be enforceable by, the Parties and each Person entitled to indemnification or insurance coverage or expense

 

A-68


Table of Contents

advancement pursuant to this Section 6.8, and his heirs and Representatives. The rights of the Indemnified Persons under this Section 6.8 are in addition to any rights such Indemnified Persons may have under the Organizational Documents of the Company or any of its Subsidiaries, or under any applicable contracts or Law. New PubCo and the Surviving Person shall pay all reasonable out-of-pocket expenses, including reasonable and documented attorneys’ fees, that may be incurred by any Indemnified Person in enforcing the indemnity and other obligations provided in this Section 6.8, unless it is ultimately determined that such Indemnified Person is not entitled to such indemnity.

6.9 Transaction Litigation. Except for any Proceeding taken by any Antitrust Authority which shall be subject to Sections 6.7(b) and 6.7(c), in the event any Proceeding by any Governmental Entity or other Person is commenced or, to the knowledge of the Company or Isla, as applicable, threatened, that questions the validity or legality of the Transactions or seeks damages in connection therewith, including stockholder litigation (“Transaction Litigation”), the Company or Isla, as applicable, shall promptly notify the other Party of such Transaction Litigation and shall keep the other Party reasonably informed with respect to the status thereof. The Company shall give Isla a reasonable opportunity to participate in the defense or settlement of any Transaction Litigation, at Isla’s sole cost and expense, and shall consider in good faith Isla’s advice with respect to such Transaction Litigation (it being agreed and acknowledged that the Company shall have the right to conduct the defense of such Transaction Litigation); provided that the Company shall not offer or agree to settle any Transaction Litigation without the prior written consent of Isla.

6.10 Public Announcements. The initial press release with respect to the execution of this Agreement shall be a joint press release to be reasonably agreed upon by the Parties. No Party shall, and each will cause its Representatives not to, issue any public announcements or make other public disclosures regarding this Agreement or the Transactions, without the prior written approval of the other Party. Notwithstanding the foregoing, a Party, its Subsidiaries or their Representatives may issue a public announcement or other public disclosures (a) required by applicable Law, (b) required by the rules of any stock exchange upon which such Party’s or its Subsidiary’s capital stock is traded or (c) consistent with the final form of the joint press release announcing the Merger and the investor presentation given to investors on the morning of announcement of the Merger; provided, in each case, such Party uses commercially reasonable efforts to afford the other Party an opportunity to first review the content of the proposed disclosure and provide reasonable comments thereon; and provided, however, that no provision this Agreement shall be deemed to restrict in any manner a Party’s ability to communicate with its employees and, with respect to Isla, its Affiliates and their respective limited partners, members, officers, employees, directors, advisors or representatives (provided, that prior to making any written communications to the directors, officers or employees of the Company or any of its Subsidiaries pertaining to compensation or benefit matters that are affected by the Transactions, the Company shall provide Isla with a copy of the intended communication, the Company shall provide Isla a reasonable period of time to review and comment on the communication, and the Company shall consider any timely comments in good faith) and that the Company shall not be required by any provision of this Agreement to consult with or obtain any approval from any other party with respect to a public announcement or press release issued in connection with the receipt and existence of a Company Competing Proposal, and matters related thereto or a Company Change of Recommendation, other than as set forth in Section 6.3.

6.11 Advice of Certain Matters; Control of Business. Subject to compliance with applicable Law, the Company and Isla, as the case may be, shall confer on a regular basis with each other and shall promptly advise each other orally and in writing of any change or event having, or which would be reasonably likely to have, individually or in the aggregate, a Company Material Adverse Effect or Isla Material Adverse Effect, as the case may be. Except with respect to Antitrust Laws as provided in Section 6.7, prior to the Closing, the Company and Isla shall promptly provide each other (or their respective counsel) copies of all filings made by such Party or its Subsidiaries with the SEC or any other Governmental Entity in connection with this Agreement and the Transactions. Without limiting in any way any Party’s rights or obligations under this Agreement, nothing contained in this Agreement shall give any Party, directly or indirectly, the right to control or direct the other Party and their respective Subsidiaries’ operations prior to the Merger Effective Time. Prior to the Merger

 

A-69


Table of Contents

Effective Time, each of the Parties shall exercise, consistent with the terms and conditions of this Agreement, complete control and supervision over its and its Subsidiaries’ respective operations.

6.12 Reasonable Best Efforts; Notification. Except to the extent that the Parties’ obligations are specifically set forth elsewhere in this Article VI:

(a) upon the terms and subject to the conditions set forth in this Agreement (including Section 6.3), each of the Parties shall use reasonable best efforts to take, or cause to be taken, all actions, and to do, or cause to be done, and to assist and cooperate with the other Party in doing, all things necessary, proper or advisable to consummate and make effective, in the most expeditious manner reasonably practicable, the Merger and the other Transactions; and

(b) subject to applicable Law and as otherwise required by any Governmental Entity, the Company and Isla each shall keep the other apprised of the status of matters relating to the consummation of the Transactions, including promptly furnishing the other with copies of notices or other communications received by Isla or the Company, as applicable, or any of its Subsidiaries, from any third party or any Governmental Entity with respect to the Transactions (including those alleging that the approval or consent of such Person is or may be required in connection with the Transactions). The Company shall give prompt notice to Isla, and Isla shall give prompt notice to the Company, upon becoming aware of (i) any condition, event or circumstance that will result in any of the conditions in Sections 7.2(a) or 7.3(a) not being met, or (ii) the failure by such Party to comply with or satisfy in any material respect any covenant, condition or agreement to be complied with or satisfied by it under this Agreement; provided, however, that no such notification shall affect the representations, warranties, covenants or agreements of the Parties or the conditions to the obligations of the Parties under this Agreement.

6.13 Section 16 Matters. Prior to the Merger Effective Time, New PubCo and the Company shall take all such steps as may be required to cause any dispositions of equity securities of the Company (including derivative securities) or acquisitions of equity securities of New PubCo (including derivative securities) in connection with this Agreement by each individual who is subject to the reporting requirements of Section 16(a) of the Exchange Act with respect to the Company, or will become subject to such reporting requirements with respect to New PubCo, to be exempt under Rule 16b-3 under the Exchange Act.

6.14 Derivative Contracts. The Company shall use commercially reasonable efforts to assist Isla, its Affiliates and its and their Representatives in the amendment or novation of any Derivative Transaction of the Company or any of its Subsidiaries, in each case, on terms that are reasonably requested by Isla.

6.15 Stock Exchange Listing and Delisting. New PubCo shall use reasonable best efforts to cause the New PubCo Class A Common Stock to be issued in the Merger and issuable in connection with the Transactions (including upon exchange of the OpCo Units) to be approved for listing on the NYSE prior to the Merger Effective Time, subject to official notice of issuance. Prior to the Closing Date, the Company shall cooperate with New PubCo and use commercially reasonable efforts to take, or cause to be taken, all actions, and do or cause to be done all things, reasonably necessary, proper or advisable on its part under applicable Law and rules and policies of the NYSE American and the NYSE, as applicable, to enable the approval for listing on the NYSE American or the NYSE of the New PubCo Class A Common Stock and the delisting by the Surviving Corporation or Surviving Entity of the shares of Company Common Stock from the NYSE American and the deregistration of the shares of Company Common Stock under the Exchange Act as promptly as practicable after the Merger Effective Time, and in any event no more than ten days after the Merger Effective Time. If the Surviving Corporation or Surviving Entity is required to file any quarterly or annual report pursuant to the Exchange Act by a filing deadline that is imposed by the Exchange Act and which falls on a date within the 15 days following the Closing Date, the Company shall make available to Isla, at least ten Business Days prior to the Closing Date, a substantially final draft of any such annual or quarterly report reasonably likely to be required to be filed during such period. Prior to Closing, (i) to the extent necessary to satisfy any listing requirements of the NYSE, Isla and the Company shall cooperate in good faith and shall agree (such agreement on the part of each such party, not to be unreasonably withheld, conditioned or delayed) to equitably adjust the Exchange Ratio and

 

A-70


Table of Contents

the Isla Ownership Number for all purposes of this Agreement by amendment hereof (preserving the economic allocation contemplated by the Exchange Ratio and Isla Ownership number set forth herein as of the date hereof) and (ii) to the extent that the number of shares of Company Common Stock issued and outstanding at the close of business on June 4, 2021 was not 201,071,407 and a different number is confirmed by the Company’s transfer agent in writing within 2 Business Days of the date hereof (or such later date as is approved by Isla in its sole discretion), the Exchange Ratio and the Isla Ownership Number shall automatically be equitably adjusted for all purposes of this Agreement to preserve the economic allocation contemplated by the Exchange Ratio and Isla Ownership number set forth herein as of the date hereof (which is based on 201,071,407 issued and outstanding shares of Company Common Stock). The Company shall cause the Company’s transfer agent to deliver the information described in the immediately preceding sentence within 2 Business Days of the date hereof.

6.16 Tax Characterization and Other Tax Matters.

(a) For U.S. federal income tax purposes (and for purposes of any applicable state or local income tax that follows the U.S. federal income tax treatment), the Parties intend that:

(i) the Merger and the LLC Merger, taken together, qualify as a “reorganization” within the meaning of Section 368(a) of the Code;

(ii) Isla continue as a partnership for U.S. federal income tax purposes pursuant to Section 708(a) of the Code following the Closing Date (and therefore OpCo be treated as a continuation of Isla for U.S. federal income tax purposes following the Closing Date); and

(iii) the Contribution be treated as a contribution of assets and liabilities by New PubCo to OpCo (as the continuing Isla tax partnership) in a contribution described in Section 721(a) of the Code (such treatment in clauses (a)(i) through (iii), the “Intended Tax Treatment”).

(b) This Agreement is intended to constitute, and the Parties hereto adopt this Agreement as, a “plan of reorganization” within the meaning of Treasury Regulations Sections 1.368-2(g) and 1.368-3(a).

(c) Each of Isla and the Company shall, and shall cause its Subsidiaries to, use its commercially reasonable efforts to cause the Transactions to qualify for the Intended Tax Treatment. Each of the Parties will notify the other Party promptly after becoming aware of any reason to believe that the Transactions may not qualify for the Intended Tax Treatment. The Parties shall prepare and file all Tax Returns consistent with the Intended Tax Treatment and, except to the extent otherwise required by a final “determination” within the meaning of Section 1313(a) of the Code, shall take no Tax position inconsistent with the Intended Tax Treatment.

(d) Isla and the Company will use commercially reasonable efforts and reasonably cooperate with one another in connection with the issuance to Isla or the Company of any opinion relating to the Intended Tax Treatment, including using commercially reasonable efforts to deliver to the relevant counsel certificates (dated as of the necessary date and signed by an officer of Isla or the Company, as applicable) containing customary representations reasonably necessary or appropriate for such counsel to render such opinion.

(e) All Transfer Taxes shall be borne by OpCo. If the Company, New PubCo or Isla is required by Law to pay any such Transfer Taxes, OpCo shall promptly reimburse the Company, New PubCo or Isla, as applicable, within ten Business Days of receipt of written request from the Company, New PubCo or Isla, as applicable, for such Transfer Taxes together with documentation of payment thereof. OpCo shall timely file (and, where required by Law, the Company, New PubCo and/or Isla, as applicable, shall join in the timely filing of) any Tax Returns for Transfer Taxes as required by Law and shall notify the Company and Isla when such filings have been made. The Parties each agree to use commercially reasonable efforts to timely sign and deliver (or cause to be timely signed and delivered) such agreements, certificates or forms as may be necessary or appropriate and otherwise to reasonably cooperate to establish any available exemption from (or otherwise reduce) such Transfer Taxes.

6.17 Takeover Laws. None of the Parties will take any action that would cause the Transactions to be subject to requirements imposed by any Takeover Laws, and each of them will take all reasonable steps within its

 

A-71


Table of Contents

control to exempt (or ensure the continued exemption of) the Transactions from the Takeover Laws of any state that purport to apply to this Agreement or the Transactions.

6.18 Employee Matters.

(a) For a period of at least one year following the Closing Date, New PubCo shall cause it or one of its Subsidiaries to provide each individual who is employed by the Company or any of its Subsidiaries immediately prior to the Closing Date (each, a “Company Employee”) and who continues employment with New PubCo or any of its Subsidiaries as of the Closing Date with a base salary or wage rate and employee benefits that are substantially comparable, in the aggregate, to the base salary or wage rate and employee benefits provided to such Company Employee immediately prior to the Closing Date.

(b) From and after the Closing Date, New PubCo or its Subsidiaries shall take commercially reasonable efforts to credit each Company Employee’s service with the Company or any of its Subsidiaries for purposes of eligibility to participate, vesting and severance and vacation benefit accrual (but not for purposes of defined benefit pension accrual or post-employment retiree welfare benefits) with respect to the Employee Benefit Plans of New PubCo or any of its Subsidiaries in which any Company Employee is eligible to participate after the Closing Date, to the extent that such service was recognized under a corresponding Company Plan immediately prior to the Closing Date; provided, however, that such service need not be recognized to the extent that such recognition would result in any duplication of benefits for the same period of service.

(c) For purposes of each Employee Benefit Plan of New PubCo or any of its Subsidiaries in which any Company Employee is eligible to participate after the Closing Date, New PubCo shall take commercially reasonable efforts to (i) cause all pre-existing condition exclusions, waiting periods, evidence of insurability and actively-at-work requirements to be waived for each Company Employee and their covered dependents, to the extent such conditions were inapplicable or waived under the comparable Company Plan in which such Company Employee participated immediately prior to the Closing Date and (ii) give full credit for all co-payments, coinsurance, maximum out-of-pocket requirements and deductibles to the extent satisfied in the plan year in which the Closing occurs as if there had been a single continuous employer.

(d) Effective as of the day prior to the Closing but contingent upon the Closing, the Company shall cause to be approved board resolutions terminating the Company 401(k) Plan (the “Company 401(k) Plan”) unless Isla provides written notice to the Company that the Company 401(k) Plan shall not be terminated. Unless Isla provides such written notice to the Company, the Company shall provide Isla copies of such board resolutions. Effective as soon as administratively practicable following the Closing Date, each Company Employee shall be eligible to participate in a tax-qualified defined contribution plan established or designated by New PubCo or its Affiliates (the “New PubCo 401(k) Plan”), subject to the terms and conditions of the New PubCo 401(k) Plan. As soon as practicable after the Closing and to the extent not prohibited under applicable Law, New PubCo shall take all action necessary to provide that each Company Employee may elect to rollover his or her full account balance in the Company 401(k) Plan in cash to the New PubCo 401(k) plan.

(e) New PubCo or its Subsidiary shall honor all Company severance plans and policies, which, for sake of clarity, include plans and policies that provide for post-termination payments, covering the Company Employees in effect as of immediately prior to the Closing in accordance with the terms and conditions as in effect on the date hereof. For the sake of clarity, the foregoing proviso shall not in any way limit the rights of any participants in any Company severance plan or policy as in effect as of the date hereof.

(f) In determining the amount of discretionary annual incentive bonuses for the calendar year in which the Closing Date occurs, New PubCo shall consider and provide credit for, in good faith, periods of service by each Company Employee for the portion of such calendar year that that precedes the Closing Date.

(g) This Section 6.18 shall be binding upon and shall inure solely to the benefit of each of the Parties, and nothing in this Section 6.18, express or implied, (i) is intended to confer upon any other Person (including any current or former Company Employee, directors, officers, or consultants of the Company or

 

A-72


Table of Contents

any of its Subsidiaries or, on or after the Closing, New PubCo or any of its Subsidiaries) any rights or remedies of any nature whatsoever, (ii) is intended to be, shall constitute or be construed as an amendment to or modification of any Company Plan or any other Employee Benefit Plan, program, policy, agreement or arrangement of New PubCo, the Company or any respective Subsidiary thereof or (iii) obligates New PubCo or any of its Subsidiaries to retain the employment of any Company Employee or a service relationship with any other service provider of the Company or any of its Subsidiaries following the Closing.

6.19 Payoff Letter. Not less than three (3) Business Days prior to the Closing, the Company shall, and shall cause its Subsidiaries to, use reasonable best efforts to deliver to Isla from each holder (or administrative agent or other authorized representative of such holders) of Subject Indebtedness that will be outstanding immediately prior to the Closing, a copy of a payoff letter in form reasonably satisfactory to Isla, setting forth the total amounts payable to each such holder (or the aggregate amounts payable to the administrative agent or other authorized representative of such holders for the account of such holders) of such Subject Indebtedness to fully satisfy all outstanding principal, interest, Debt Prepayment Expenses, and all outstanding fees, costs and expenses payable by the Company and its Subsidiaries in respect of such Subject Indebtedness as of the anticipated Closing Date (and the daily accrual thereafter), together with appropriate wire instructions, and the agreement of each such holder of Subject Indebtedness that upon payment in full of all such amounts owed to such holder (which amounts shall be paid in full at the Closing in accordance with such Payoff Letters by New PubCo or an Affiliate thereof) the loan documents shall be terminated with respect to the Company and its Subsidiaries that are borrowers or guarantors thereof (or the assets or equity of which secure such Indebtedness) and such holder shall release and terminate all Encumbrances on the Company and its Subsidiaries and their respective assets and equity securing such Subject Indebtedness (the “Payoff Letters”), together with any applicable documents necessary to evidence the release and termination of all Encumbrances on the Company and its Subsidiaries and their respective assets and equity securing, and any guarantees by the Company and its Subsidiaries in respect of, such Subject Indebtedness.

6.20 Financing. Prior to the Closing, the Company shall, and shall cause its Subsidiaries to, use commercially reasonable efforts to provide to Isla such cooperation reasonably requested by Isla, and which is customarily provided by similarly situated Persons engaging in similar transactions, in connection with the Company, its Subsidiaries or its assets and any proposed financing, including any expansion of the Isla Debt Agreements, to reflect the consolidation of the assets of Isla and the Company, including: (a) using commercially reasonable efforts to cooperate with marketing efforts and assist with the preparation of materials for rating agency presentations and bank books, offering memoranda or other marketing documents, customarily reviewed or reasonably requested by such rating agencies and banks; (b) upon reasonable prior written notice, participating at reasonable times (and during regular business hours) in a reasonable number of meetings, presentations and rating agency and due diligence sessions; and (c) reasonably assisting with the preparation of any credit agreement, reasonable pledge and security documents, currency or interest hedging arrangements, other definitive financing documents, or other certificates or documents; provided that (A) nothing in this Section 6.20 shall require the Company to (I) take any action that would reasonably be expected to conflict with or violate any of the Company’s Organizational Documents or any Law or (II) pay any fees, reimburse any expenses or give any indemnities prior to the Closing, (B) nothing in this Section 6.20 shall require such cooperation to the extent it would unreasonably interfere with the ongoing business or operations of the Company, (C) no obligation of the Company or any Subsidiary of the Company under any document or agreement executed by the Company or any Subsidiary of the Company in connection with this Section 6.20 shall be effective until the Closing and (D) Isla shall promptly upon receipt of a reasonably detailed invoice therefor, reimburse the Company for any reasonable and documented out-of-pocket expenses and costs incurred in connection with the obligations of the Company and its Subsidiaries under this Section 6.20; provided, further, that, except as expressly set forth in this Agreement, nothing in this Agreement shall require the Company or its Subsidiaries to cause the delivery of (x) legal opinions or reliance letters, (y) any financial information in a form not customarily prepared by the Company with respect to such period or (z) any financial information with respect to a fiscal period that has not yet ended or has ended less than forty-five (45) days prior to the date of such request (or, in the case of annual financial statements, ninety (90) days prior to such request).

 

A-73


Table of Contents

6.21 Transfers of Isla and New PubCo Interests. Isla hereby covenants and agrees that, until the earlier of the Distribution and the termination of this Agreement, other than as contemplated hereby, it shall not sell or transfer, or permit or consent to any pledge of or Encumbrance on, any of its shares of New PubCo. New PubCo covenants and agrees that, until the earlier of the Contribution and the termination of this Agreement, other than as contemplated hereby, it shall not sell, transfer permit or consent to any pledge of, or Encumbrance on, any of its equity interests in C Merger Sub or L Merger Sub.

6.22 Termination of Isla Management Agreement. No later than immediately prior to the Closing, the Isla Management Agreement shall be terminated in full, without any consideration becoming due and payable on the part of any party thereto as a result of such termination, and without any further liability or obligation on the part of either party thereto under the terms thereof.

 

A-74


Table of Contents

ARTICLE VII

CONDITIONS PRECEDENT

7.1 Conditions to Each Partys Obligation to Consummate the Transactions. The respective obligation of each Party to consummate the Transactions is subject to the satisfaction at or prior to the Merger Effective Time of the following conditions, any or all of which may be waived jointly by the Parties, in whole or in part, to the extent permitted by applicable Law:

(a) Stockholder Approvals. Company Stockholder Approval shall have been obtained in accordance with applicable Law and the Organizational Documents of the Company.

(b) Regulatory Approval. Any waiting period applicable to the Transactions under the HSR Act shall have been terminated or shall have expired.

(c) No Injunctions or Restraints. No Governmental Entity (including any Antitrust Authority) having jurisdiction over any Party shall have issued any order, decree, ruling, injunction or other action that is in effect (whether temporary, preliminary or permanent) restraining, enjoining or otherwise prohibiting the consummation of the Merger, and no Law shall have been adopted that makes consummation of the Merger illegal or otherwise prohibited.

(d) Registration Statement. The Registration Statement shall have been declared effective by the SEC under the Securities Act and shall not be the subject of any stop order or Proceedings seeking a stop order.

(e) Listing. The shares of New PubCo Class A Common Stock issuable to the holders of shares of Company Common Stock pursuant to this Agreement (and issuable to the holders of OpCo Units other than New PubCo upon exchange or redemption of such OpCo Units) shall have been authorized for listing on a nationally recognized stock exchange, upon official notice of issuance.

7.2 Additional Conditions to Obligations of the Isla Parties. The obligations of the Isla Parties to consummate the Transactions are subject to the satisfaction at or prior to the Merger Effective Time of the following conditions, any or all of which may be waived exclusively by Isla, in whole or in part, to the extent permitted by applicable Law:

(a) Representations and Warranties of the Company. (i) The representations and warranties of the Company set forth in the first sentence of Section 4.1 (Organization, Standing and Power), Section 4.2(a) (Capital Structure), the third and fifth sentences of Section 4.2(b) (Capital Structure), and Section 4.3(a) (Authority) shall have been true and correct as of the date of this Agreement and shall be true and correct as of the Closing Date, as though made on and as of the Closing Date (except, with respect to Section 4.2(a) and the third and fifth sentences of Section 4.2(b), for any de minimis inaccuracies) (except that representations and warranties that speak as of a specified date or period of time shall have been true and correct only as of such date or period of time), (ii) all representations and warranties of the Company set forth in Section 4.2(b) (Capital Structure) other than the third and fifth sentences thereof shall have been true and correct in all material respects as of the date of this Agreement and shall be true and correct in all material respects as of the Closing Date, as though made on and as of the Closing Date (except that representations and warranties that speak as of a specified date or period of time shall have been true and correct all material respects only as of such date or period of time) (it being understood that, for purposes of determining the accuracy of such representations and warranties, all materiality, “Material Adverse Effect” and similar qualifiers set forth in such representations and warranties shall be disregarded), and (iii) each of the remaining representations and warranties of the Company set forth in this Agreement shall be true and correct, in each case as of the date of this Agreement and as of the Closing Date as if made as of the Closing Date (except to the extent such representations and warranties expressly relate to an earlier date, in which case as of such earlier date), except for inaccuracies of representations or warranties with respect to which the circumstances giving rise to such inaccuracies would not, individually or in the aggregate, reasonably be expected to have a Material Adverse Effect (it being understood that, for purposes of determining the

 

A-75


Table of Contents

accuracy of such representations and warranties, all materiality, “Material Adverse Effect” and similar qualifiers set forth in such representations and warranties shall be disregarded).

(b) Performance of Obligations of the Company. The Company shall have performed, or complied with, in all material respects all agreements and covenants required to be performed or complied with by it under this Agreement on or prior to the Merger Effective Time.

(c) Compliance Certificate. Isla shall have received a certificate of the Company signed by an executive officer of the Company, dated the Closing Date, confirming that the conditions in Sections 7.2(a) and (b) have been satisfied.

(d) Material Adverse Effect. No Company Material Adverse Effect shall have occurred between the date of this Agreement and the Closing.

7.3 Additional Conditions to Obligations of the Company. The obligation of Company to consummate the Transactions is subject to the satisfaction at or prior to the Merger Effective Time of the following conditions, any or all of which may be waived exclusively by the Company, in whole or in part, to the extent permitted by applicable Law:

(a) Representations and Warranties of Isla. (i) The representations and warranties of the Isla Parties set forth in the first sentence of Section 5.1 (Organization, Standing and Power), Section 5.2(a) (Capital Structure), the fourth and sixth sentences of Section 5.2(b) (Capital Structure), Section 5.3(a) (Authority), and Section 5.27 (Certain Transactions) shall have been true and correct as of the date of this Agreement and shall be true and correct as of the Closing Date, as though made on and as of the Closing Date (except, with respect to Section 5.2(a) and the fourth and sixth sentences of Section 5.2(b) (Capital Structure), for any de minimis inaccuracies) (except that representations and warranties that speak as of a specified date or period of time shall have been true and correct only as of such date or period of time), (ii) all representations and warranties of Isla set forth in Section 5.2(b) (Capital Structure) other than the fourth and sixth sentences thereof shall have been true and correct in all material respects as of the date of this Agreement and shall be true and correct in all material respects as of the Closing Date, as though made on and as of the Closing Date (except that representations and warranties that speak as of a specified date or period of time shall have been true and correct in all material respects only as of such date or period of time) (it being understood that, for purposes of determining the accuracy of such representations and warranties, all materiality, “Material Adverse Effect” and similar qualifiers set forth in such representations and warranties shall be disregarded), and (iii) each of the remaining representations and warranties of Isla set forth in this Agreement shall be true and correct, in each case as of the date of this Agreement and as of the Closing Date as if made as of the Closing Date (except to the extent such representations and warranties expressly relate to an earlier date, in which case as of such earlier date), except for inaccuracies of representations or warranties with respect to which the circumstances giving rise to such inaccuracies would not, individually or in the aggregate, reasonably be expected to have an Isla Material Adverse Effect (it being understood that, for purposes of determining the accuracy of such representations and warranties, all materiality, “Material Adverse Effect” and similar qualifiers set forth in such representations and warranties shall be disregarded).

(b) Performance of Obligations of the Isla Parties. The Isla Parties each shall have performed, or complied with, in all material respects all agreements and covenants required to be performed or complied with by them under this Agreement at or prior to the Merger Effective Time.

(c) Compliance Certificate. The Company shall have received a certificate of Isla signed by an executive officer of Isla, dated the Closing Date, confirming that the conditions in Sections 7.3(a) and 7.3(b) have been satisfied.

(d) Material Adverse Effect. No Isla Material Adverse Effect shall have occurred between the date of this Agreement and the Closing.

 

A-76


Table of Contents

7.4 Frustration of Closing Conditions. None of the Parties may rely, either as a basis for not consummating the Merger or for terminating this Agreement, on the failure of any condition set forth in Sections 7.1, 7.2 or 7.3, as the case may be, to be satisfied if such failure was caused by such Party’s breach in any material respect of any provision of this Agreement.

 

A-77


Table of Contents

ARTICLE VIII

TERMINATION

8.1 Termination. This Agreement may be terminated and the Merger may be abandoned at any time prior to the Merger Effective Time, whether (except as expressly set forth below) before or after Company Stockholder Approval has been obtained:

(a) by mutual written consent of the Company and Isla;

(b) by either the Company or Isla:

(i) if any Governmental Entity (including any Antitrust Authority) having jurisdiction over any Party shall have issued any order, decree, ruling or injunction or taken any other action permanently restraining, enjoining or otherwise prohibiting the consummation of the Transactions and such order, decree, ruling or injunction or other action shall have become final and nonappealable, or if there shall be adopted any Law that permanently makes consummation of the Transactions illegal or otherwise permanently prohibited; provided, however, that the right to terminate this Agreement under this Section 8.1(b)(i) shall not be available to any Party whose material breach of a covenant or agreement under this Agreement has been the proximate cause of or directly resulted in the action or event described in this Section 8.1(b)(i) occurring;

(ii) if the Merger shall not have been consummated on or before 5:00 p.m. Houston, Texas time, on January 7, 2022 (such date being the “Outside Date”); provided, however, that the right to terminate this Agreement under this Section 8.1(b)(ii) shall not be available to any Party whose material breach of any covenant or agreement under this Agreement has been the proximate cause of or directly resulted in the failure of the Merger to occur on or before such date;

(iii) in the event of a breach by the other Party of any representation, warranty, covenant or other agreement contained in this Agreement which would, if it occurred or continued on the Closing Date, give rise to the failure of a condition set forth in Sections 7.2(a) or (b) (in the case of a breach on the part of the Company) or Section 7.3(a) or (b) (in the case of a breach on the part of any of the Isla Parties), as applicable (and such breach is not curable prior to the Outside Date, or if curable prior to the Outside Date, has not been cured by the earlier of (i) 30 days after the giving of written notice to the breaching Party of such breach (which notice shall state the non-breaching Party’s intention to terminate this Agreement pursuant to this Section 8.1(b)(iii) in the event that such breach is not cured within such 30-day period) and (ii) two Business Days prior to the Outside Date) (a “Terminable Breach”); provided, however, that the terminating Party is not then in Terminable Breach of any representation, warranty, covenant or other agreement contained in this Agreement; or

(iv) if Company Stockholder Approval shall not have been obtained upon a vote held at a duly held Company Stockholders Meeting, or at any adjournment or postponement thereof; or

(c) by Isla prior to, but not after, the time the Company Stockholder Approval is obtained, if the Company Board or a committee thereof shall have effected a Company Change of Recommendation (whether or not such Company Change of Recommendation is permitted by this Agreement); and

(d) by Isla, if the Company or its Subsidiaries or a director or officer of the Company shall, or shall have caused the Company to, have willfully breached the obligations set forth in Section 6.3(b) in any material respect.

(e) by the Company, if, prior to, but not after, the time the Company Stockholder Approval is obtained (A) the Company Board authorizes the Company, to the extent permitted by and subject to complying with the terms of Section 6.3, to enter into a Company Alternative Acquisition Agreement with respect to a Company Superior Proposal, (B) substantially concurrently with the termination of this Agreement, the Company, subject to complying with the terms of Section 6.3, enters into a Company Alternative Acquisition Agreement providing for a Company Superior Proposal and (C) substantially concurrently with such termination, the Company pays to Isla the Company Termination Fee.

 

A-78


Table of Contents

8.2 Notice of Termination; Effect of Termination.

(a) A terminating Party shall provide written notice of termination to the other Party specifying with particularity the reason for such termination and any termination shall be effective immediately upon delivery of such written notice to the other Party.

(b) In the event of termination of this Agreement by any Party as provided in Section 8.1, this Agreement shall forthwith become void and there shall be no liability or obligation on the part of any Party except with respect to this Section 8.2, Section 6.6(b) (Confidentiality Agreement), Section 8.3 (Expenses and Other Payments) and Article I (Certain Definitions) and Article IX (General Provisions) (and the provisions that substantively define any related defined terms not substantively defined in Article I), each of which shall survive any such termination; provided, however, that notwithstanding anything to the contrary herein, no such termination shall relieve any Party from liability for any damages for a Willful and Material Breach of this Agreement or fraud committed by such Party.

8.3 Expenses and Other Payments.

(a) Except as otherwise provided in this Agreement, each Party shall pay its own expenses incident to preparing for, entering into and carrying out this Agreement and the consummation of the Transactions, whether or not the Transactions shall be consummated. All fees and expenses incurred by the Parties and their Affiliates related to the filings contemplated by Section 6.7 shall be borne 75% by Isla and 25% by the Company.

(b) If (x) Isla terminates this Agreement pursuant to Section 8.1(c) (Company Change of Recommendation) or Section 8.1(d) (Breach of Non-Solicitation), then the Company shall pay Isla the Company Termination Fee, in each case, in cash by wire transfer of immediately available funds to an account designated by Isla no later than three Business Days after notice of termination of this Agreement or (y) the Company terminates this Agreement pursuant to Section 8.1(e), then the Company shall pay Isla the Company Termination Fee in cash by wire transfer of immediately available funds to an account designated by Isla substantially concurrently with the termination of this Agreement.

(c) If either the Company or Isla terminates this Agreement pursuant to Section 8.1(b)(iv) (Failure to Obtain the Company Stockholder Approval), and the Company Termination Fee is not otherwise payable by the Company pursuant to this Section 8.3, then the Company shall pay Isla the Isla Expenses no later than three Business Days after notice of termination of this Agreement.

(d) If (i) (A) Isla or the Company terminates this Agreement pursuant to Section 8.1(b)(iv) (Failure to Obtain Company Stockholder Approval), and on or before the date of any such termination a Company Competing Proposal shall have been publicly announced or publicly disclosed and not publicly withdrawn without qualification at least seven Business Days prior to the Company Stockholders Meeting or (B) Isla terminates this Agreement pursuant to Section 8.1(b)(iii) (Company Terminable Breach), and following the execution of this Agreement and on or before the date of any such termination, a Company Competing Proposal shall have been announced, disclosed or otherwise communicated to senior management of the Company or to the Company Board and (ii) within twelve (12) months after the date of such termination, the Company enters into a definitive agreement with respect to a Company Competing Proposal (or publicly approves or recommends to the stockholders of the Company or otherwise does not oppose, in the case of a tender or exchange offer, a Company Competing Proposal) or a Company Competing Proposal is consummated, then the Company shall pay Isla the Company Termination Fee less any amount previously paid by the Company pursuant to Section 8.3(c). For purposes of clause (ii) of this Section 8.3(d), any reference in the definition of Company Competing Proposal to “20%” shall be deemed to be a reference to “more than 50%.”

(e) In no event shall Isla be entitled to receive more than one payment of the Company Termination Fee or more than one payment of Isla Expenses. If Isla receives the Company Termination Fee, then Isla will not be entitled to also receive a payment of the Isla Expenses. If Isla receives payment of the Isla Expenses, and following receipt thereof, Isla becomes entitled to payment of the Company Termination Fee,

 

A-79


Table of Contents

then the amount of the Company Termination Fee payable to Isla shall be reduced by the amount of the Isla Expenses so received by Isla. The Parties agree that the agreements contained in this Section 8.3 are an integral part of the Transactions, and that, without these agreements, the Parties would not enter into this Agreement. If the Company fails to promptly pay the amount due by it pursuant to this Section 8.3, interest shall accrue on such amount from the date such payment was required to be paid pursuant to the terms of this Agreement until the date of payment at the prime lending rate as published in the Wall Street Journal in effect on the date such payment was required to be made. If, in order to obtain such payment, Isla commences a Proceeding that results in judgment for Isla for such amount, the Company shall pay Isla its reasonable out-of-pocket costs and expenses (including reasonable attorneys’ fees and expenses) incurred in connection with such Proceeding. The Parties agree that (i) the specific performance remedies set forth in Section 9.11 shall be the sole and exclusive remedies of the Company and its Subsidiaries against the Isla Parties and any of their respective former, current or future directors, officers, shareholders, Representatives or Affiliates for any loss suffered as a result of the failure of the Merger to be consummated, except in the case of fraud or a Willful and Material Breach of any covenant, agreement or obligation (in which case only the Isla Parties shall be liable for damages for such fraud or Willful and Material Breach), and no Isla Party or any of their respective former, current or future directors, officers, shareholders, Representatives or Affiliates shall have any further liability or obligation relating to or arising out of this Agreement or the Transactions, except for the liability of the Isla Parties in the case of fraud or a Willful and Material Breach of any covenant, agreement or obligation; and (ii) the monetary remedies set forth in this Section 8.3 (to the extent applicable to any failure of the Merger to be consummated) and the specific performance remedies set forth in Section 9.11 shall be the sole and exclusive remedies of the Isla Parties against the Company, and the Isla Parties shall have no other remedies against the Company, and no remedies against any Person other than the Company, including the Company’s Subsidiaries and any of the Company’s or its Subsidiaries’ respective former, current or future directors, managers, officers, shareholders, members, Representatives or Affiliates, in each case, for any loss suffered as a result of the failure of the Merger to be consummated, except in the case of fraud or a Willful and Material Breach of any covenant, agreement or obligation (in which case only the Company shall be liable for damages for such fraud or Willful and Material Breach), and upon payment of such amount, none of the Company and its Subsidiaries or any of their respective former, current or future directors, officers, shareholders, Representatives or Affiliates shall have any further liability or obligation relating to or arising out of this Agreement or the Transactions, except for the liability of the Company in the case of such fraud or Willful and Material Breach of any covenant, agreement or obligation.

 

A-80


Table of Contents

ARTICLE IX

GENERAL PROVISIONS

9.1 Schedule Definitions. All capitalized terms in the Company Disclosure Letter and the Isla Disclosure Letter shall have the meanings ascribed to them herein (including in Annex A) except as otherwise defined therein.

9.2 Survival. Except as otherwise provided in this Agreement, none of the representations, warranties, agreements and covenants contained in this Agreement will survive the Closing; provided, however, that Article I (and the provisions that substantively define any related defined terms not substantively defined in Article I), this Article IX and the agreements of the Parties in Article II and Article III, and Section 4.28 (No Additional Representations), Section 5.29 (No Additional Representations), Section 6.8 (Indemnification; Directors’ and Officers’ Insurance), Section 6.16 (Tax Matters), Section 6.18 (Employee Matters) and those other covenants and agreements contained herein that by their terms apply, or that are to be performed in whole or in part, after the Closing, shall survive the Closing. The Confidentiality Agreement shall (i) survive termination of this Agreement in accordance with its terms and (ii)  terminate as of the Merger Effective Time.

9.3 Notices. All notices, requests and other communications to any Party under, or otherwise in connection with, this Agreement shall be in writing and shall be deemed to have been duly given (a) if delivered in person; (b) transmitted by electronic mail (“e-mail”); provided, that no “bounce back” or notice of non-delivery is received; or (c) if transmitted by national overnight courier, in each case as addressed as follows:

(i) if to any Isla Party, to:

Independence Energy LLC

c/o Kohlberg Kravis Roberts & Co.

600 Travis Street

Suite 7200

Houston, TX 77002

Attention: David Rockecharlie; Brandi Kendall; Todd Falk

E-mail: David.Rockecharlie@kkr.com; Brandi.Kendall@kkr.com

Todd.Falk@kkr.com

with a required copy to (which copy shall not constitute notice):

Vinson & Elkins L.L.P.

1001 Fannin St.

Suite 2500

Houston, TX 77002

Attention: Keith Fullenweider; Douglas McWilliams

E-mail: kfullenweider@velaw.com; dmcwilliams@velaw.com

(ii) if to the Company, to:

Contango Oil & Gas Company

111 E. 5th Street, Suite 300

Fort Worth, TX 76102

Attention: Charles L. McLawhorn, III

E-mail: Chad.McLawhorn@contango.com

with a required copy to (which copy shall not constitute notice):

Gibson, Dunn & Crutcher LLP

811 Main Street

Suite 3000

Houston, TX 77002

 

A-81


Table of Contents

Attention: Hillary Holmes

E-mail: HHolmes@gibsondunn.com

and

Gibson, Dunn & Crutcher LLP

2001 Ross Avenue

Suite 2100

Dallas, TX 75201

Attention: Jeffrey A. Chapman

E-mail: JChapman@gibsondunn.com

9.4 Rules of Construction.

(a) Each of the Parties acknowledges that it has been represented by counsel of its choice throughout all negotiations that have preceded the execution of this Agreement and that it has executed the same with the advice of said independent counsel. Each Party and its counsel cooperated in the drafting and preparation of this Agreement and the documents referred to herein, and any and all drafts relating thereto exchanged between the Parties shall be deemed the work product of the Parties and may not be construed against any Party by reason of its preparation. Accordingly, any rule of Law or any legal decision that would require interpretation of any ambiguities in this Agreement against any Party that drafted it is of no application and is hereby expressly waived.

(b) The inclusion of any information in the Company Disclosure Letter or the Isla Disclosure Letter shall not be deemed an admission or acknowledgment, in and of itself and solely by virtue of the inclusion of such information in the Company Disclosure Letter or the Isla Disclosure Letter, as applicable, that such information is required to be listed in the Company Disclosure Letter or the Isla Disclosure Letter, as applicable, that such items are material to the Company and its Subsidiaries, taken as a whole, or Isla and its Subsidiaries, taken as a whole, as the case may be, or that such items have resulted in a Company Material Adverse Effect or an Isla Material Adverse Effect. The headings, if any, of the individual sections of each of the Isla Disclosure Letter and the Company Disclosure Letter are inserted for convenience only and shall not be deemed to constitute a part thereof or a part of this Agreement. The Company Disclosure Letter and the Isla Disclosure Letter are arranged in sections corresponding to the Sections of this Agreement merely for convenience, and the disclosure of an item in one section of the Company Disclosure Letter or the Isla Disclosure Letter, as applicable, as an exception to a particular representation or warranty shall be deemed adequately disclosed as an exception with respect to all other representations or warranties only to the extent that the relevance of such item to such representations or warranties is reasonably apparent on its face, notwithstanding the presence or absence of an appropriate section of the Company Disclosure Letter or the Isla Disclosure Letter with respect to such other representations or warranties or as an appropriate cross-reference thereto.

(c) The specification of any dollar amount in the representations and warranties or otherwise in this Agreement or in the Company Disclosure Letter or the Isla Disclosure Letter is not intended and shall not be deemed to be an admission or acknowledgment of the materiality of such amounts or items, nor shall the same be used in any dispute or controversy between the Parties to determine whether any obligation, item or matter (whether or not described herein or included in any schedule) is or is not material for purposes of this Agreement.

(d) All references in this Agreement to Annexes, Exhibits, Schedules, Articles, Sections, subsections and other subdivisions refer to the corresponding Annexes, Exhibits, Schedules, Articles, Sections, subsections and other subdivisions of this Agreement unless expressly provided otherwise. Titles appearing at the beginning of any Articles, Sections, subsections or other subdivisions of this Agreement are for convenience only, do not constitute any part of such Articles, Sections, subsections or other subdivisions, and shall be disregarded in construing the language contained therein. The words “this Agreement,” “herein,” “hereby,” “hereunder” and “hereof” and words of similar import, refer to this Agreement as a whole and not to any particular subdivision unless expressly so limited. The words “this Section,” “this

 

A-82


Table of Contents

subsection” and words of similar import, refer only to the Sections or subsections hereof in which such words occur. The word “including” (in its various forms) means “including, without limitation.” Pronouns in masculine, feminine or neuter genders shall be construed to state and include any other gender and words, terms and titles (including terms defined herein) in the singular form shall be construed to include the plural and vice versa, unless the context otherwise expressly requires. Unless the context otherwise requires, all defined terms contained herein shall include the singular and plural and the conjunctive and disjunctive forms of such defined terms. Unless the context otherwise requires, all references to a specific time shall refer to Houston, Texas time. The word “or” is not exclusive. The word “extent” in the phrase “to the extent” shall mean the degree to which a subject or other thing extends and such phrase shall not mean simply “if.” The term “dollars” and the symbol “$” mean United States Dollars. The table of contents and headings herein are for convenience of reference only, do not constitute part of this Agreement and shall not be deemed to limit or otherwise affect any of the provisions hereof.

(e) In this Agreement, except as the context may otherwise require, references to: (i) any agreement (including this Agreement), contract, statute or regulation are to the agreement, contract, statute or regulation as amended, modified, supplemented, restated or replaced from time to time (in the case of an agreement or contract, to the extent permitted by the terms thereof and, if applicable, by the terms of this Agreement); any Governmental Entity include any successor to that Governmental Entity; (ii) any applicable Law refers to such applicable Law as amended, modified, supplemented or replaced from time to time (and, in the case of statutes, include any rules and regulations promulgated under such statute) and references to any section of any applicable Law or other Law include any successor to such section; (iii) “days” mean calendar days; when calculating the period of time within which, or following which, any act is to be done or step taken pursuant to this Agreement, the date that is the reference day in calculating such period shall be excluded and if the last day of the period is a non-Business Day, the period in question shall end on the next Business Day or if any action must be taken hereunder on or by a day that is not a Business Day, then such action may be validly taken on or by the next day that is a Business Day; and (iv) “made available” means, with respect to any document, that such document was in the electronic data room relating to the Transactions maintained by the Company or Isla, as applicable, prior to the execution of this Agreement.

9.5 Counterparts. This Agreement may be executed in two or more counterparts, including via facsimile or email in “portable document format” (“.pdf”) form transmission, all of which shall be considered one and the same agreement and shall become effective when two or more counterparts have been signed by each of the Parties and delivered to the other Parties, it being understood that all Parties need not sign the same counterpart.

9.6 Entire Agreement; No Third Party Beneficiaries. This Agreement (together with the Confidentiality Agreement, Designated Stockholder Voting Agreements and any other documents and instruments executed pursuant hereto) constitutes the entire agreement and supersedes all prior agreements and understandings, both written and oral, among the Parties with respect to the subject matter hereof. Except for the provisions of (a) Article III (including, for the avoidance of doubt, the rights of the former holders of Company Common Stock to receive the Merger Consideration) but only from and after the Merger Effective Time and (b) Section 6.8 (which from and after the Merger Effective Time is intended for the benefit of, and shall be enforceable by, the Persons referred to therein and by their respective heirs and Representatives) but only from and after the Merger Effective Time, nothing in this Agreement, express or implied, is intended to or shall confer upon any Person other than the Parties any right, benefit or remedy of any nature whatsoever under or by reason of this Agreement.

9.7 Governing Law; Venue; Waiver of Jury Trial.

(a) SUBJECT TO SECTION 9.7(d), THIS AGREEMENT, AND ALL CLAIMS OR CAUSES OF ACTION (WHETHER IN CONTRACT OR TORT) THAT MAY BE BASED UPON, ARISE OUT OF RELATE TO THIS AGREEMENT, OR THE NEGOTIATION, EXECUTION OR PERFORMANCE OF THIS AGREEMENT, SHALL BE GOVERNED BY AND CONSTRUED IN ACCORDANCE WITH THE

 

A-83


Table of Contents

LAWS OF THE STATE OF DELAWARE, WITHOUT GIVING EFFECT TO THE PRINCIPLES OF CONFLICTS OF LAW THEREOF.

(b) THE PARTIES IRREVOCABLY SUBMIT TO THE JURISDICTION OF THE COURT OF CHANCERY OF THE STATE OF DELAWARE OR, IF THE COURT OF CHANCERY OF THE STATE OF DELAWARE OR THE DELAWARE SUPREME COURT DETERMINES THAT, NOTWITHSTANDING SECTION 111 OF THE DELAWARE GENERAL CORPORATIONS LAW, THE COURT OF CHANCERY DOES NOT HAVE OR SHOULD NOT EXERCISE SUBJECT MATTER JURISDICTION OVER SUCH MATTER, THE SUPERIOR COURT OF THE STATE OF DELAWARE AND THE FEDERAL COURTS OF THE UNITED STATES OF AMERICA LOCATED IN THE STATE OF DELAWARE SOLELY IN CONNECTION WITH ANY DISPUTE THAT ARISES IN RESPECT OF THE INTERPRETATION AND ENFORCEMENT OF THE PROVISIONS OF THIS AGREEMENT AND THE DOCUMENTS REFERRED TO IN THIS AGREEMENT OR IN RESPECT OF THE TRANSACTIONS CONTEMPLATED BY THIS AGREEMENT, AND HEREBY WAIVE, AND AGREE NOT TO ASSERT, AS A DEFENSE IN ANY ACTION, SUIT OR PROCEEDING FOR INTERPRETATION OR ENFORCEMENT HEREOF OR ANY SUCH DOCUMENT THAT IT IS NOT SUBJECT THERETO OR THAT SUCH ACTION, SUIT OR PROCEEDING MAY NOT BE BROUGHT OR IS NOT MAINTAINABLE IN SAID COURTS OR THAT VENUE THEREOF MAY NOT BE APPROPRIATE OR THAT THIS AGREEMENT OR ANY SUCH DOCUMENT MAY NOT BE ENFORCED IN OR BY SUCH COURTS, AND THE PARTIES IRREVOCABLY AGREE THAT ALL CLAIMS WITH RESPECT TO SUCH ACTION, SUIT OR PROCEEDING SHALL BE HEARD AND DETERMINED EXCLUSIVELY BY SUCH A DELAWARE STATE OR FEDERAL COURT. THE PARTIES HEREBY CONSENT TO AND GRANT ANY SUCH COURT JURISDICTION OVER THE PERSON OF SUCH PARTIES AND OVER THE SUBJECT MATTER OF SUCH DISPUTE AND AGREE THAT MAILING OF PROCESS OR OTHER PAPERS IN CONNECTION WITH SUCH ACTION, SUIT OR PROCEEDING IN THE MANNER PROVIDED IN SECTION 9.3 OR IN SUCH OTHER MANNER AS MAY BE PERMITTED BY LAW SHALL BE VALID AND SUFFICIENT SERVICE THEREOF.

(c) EACH PARTY ACKNOWLEDGES AND AGREES THAT ANY CONTROVERSY WHICH MAY ARISE UNDER THIS AGREEMENT IS LIKELY TO INVOLVE COMPLICATED AND DIFFICULT ISSUES, AND THEREFORE EACH SUCH PARTY HEREBY IRREVOCABLY AND UNCONDITIONALLY WAIVES ANY RIGHT SUCH PARTY MAY HAVE TO A TRIAL BY JURY IN RESPECT OF ANY LITIGATION DIRECTLY OR INDIRECTLY ARISING OUT OF OR RELATING TO THIS AGREEMENT OR THE TRANSACTIONS CONTEMPLATED BY THIS AGREEMENT. EACH PARTY CERTIFIES AND ACKNOWLEDGES THAT (I) NO REPRESENTATIVE, AGENT OR ATTORNEY OF ANY OTHER PARTY HAS REPRESENTED, EXPRESSLY OR OTHERWISE, THAT SUCH OTHER PARTY WOULD NOT, IN THE EVENT OF LITIGATION, SEEK TO ENFORCE THE FOREGOING WAIVER; (II) SUCH PARTY UNDERSTANDS AND HAS CONSIDERED THE IMPLICATIONS OF THE FOREGOING WAIVER; (III) SUCH PARTY MAKES THE FOREGOING WAIVER VOLUNTARILY AND (IV) SUCH PARTY HAS BEEN INDUCED TO ENTER INTO THIS AGREEMENT BY, AMONG OTHER THINGS, THE MUTUAL WAIVER AND CERTIFICATIONS IN THIS SECTION 9.7.

(d) Notwithstanding the foregoing, (i) the matters pertaining to the TBOC contained in Article I, Article II and Article III, including matters relating to the filing of the Certificate of Merger and the effects of the Merger, shall be governed by the TBOC, and all matters relating to the duties of the board of directors of the Company shall be governed by and construed in accordance with the Laws of the State of Texas without regard to the conflicts of law principles thereof to the extent that such principles would direct a matter to another jurisdiction.

9.8 Severability. Each Party agrees that, should any court or other competent authority hold any provision of this Agreement or part hereof to be invalid, illegal or unenforceable in any jurisdiction, such invalidity, illegality or unenforceability shall not affect any other term or provision of this Agreement or invalidate or render

 

A-84


Table of Contents

unenforceable such other term or provision in any other jurisdiction. Upon such determination that any term or other provision is invalid, illegal or unenforceable, the Parties shall negotiate in good faith to modify this Agreement so as to effect the original intent of the parties as closely as possible in a mutually acceptable manner in order that the Transactions be consummated as originally contemplated to the greatest extent possible. Except as otherwise contemplated by this Agreement, in response to an order from a court or other competent authority for any Party to take any action inconsistent herewith or not to take an action consistent herewith or required hereby, to the extent that a Party took an action inconsistent with this Agreement or failed to take action consistent with this Agreement or required by this Agreement pursuant to such order, such Party shall not incur any liability or obligation unless such Party did not in good faith seek to resist or object to the imposition or entering of such order.

9.9 Assignment. Neither this Agreement nor any of the rights, interests or obligations hereunder shall be assigned by any of the Parties (whether by operation of Law or otherwise) without the prior written consent of the other Party. Subject to the preceding sentence, this Agreement will be binding upon, inure to the benefit of and be enforceable by the Parties and their respective successors and permitted assigns. Any purported assignment in violation of this Section 9.9 shall be void.

9.10 Affiliate Liability. Each of the following is herein referred to as a “Company Affiliate”: (a) any direct or indirect holder of equity interests or securities in the Company (whether stockholders or otherwise), and (b) any director, officer, employee, Representative or agent of (i) the Company or (ii) any Person who controls the Company. Notwithstanding anything to the contrary herein, no Company Affiliate shall have any liability or obligation to the Isla Parties of any nature whatsoever in connection with or under this Agreement or the applicable Designated Stockholder Voting Agreement or the transactions contemplated hereby or thereby, and the Isla Parties hereby waive and release all claims of any such liability and obligation, except in each case as expressly provided by the applicable Designated Stockholder Voting Agreement between such Designated Stockholder and Isla. Each of the following is herein referred to as an “Isla Affiliate”: (x) any indirect holder of equity interests or securities in Isla (whether stockholders or otherwise, excluding, for the avoidance of doubt, each such Person that is party to this Agreement), (y) any Affiliate of Isla, and any other investment funds, vehicles or accounts sponsored or managed by Affiliates of Isla (or one of any such Person’s subsidiary advisory entities) (excluding, in each case, each of Isla’s Subsidiaries and such Persons that are parties to this Agreement) and the Persons in which they invest, and (z) any director, officer, employee, Representative or agent of Isla or any Person identified in clauses (x) and (y). No Isla Affiliate shall have any liability or obligation to the Company of any nature whatsoever in connection with or under this Agreement or the transactions contemplated hereby (excluding any Ancillary Documents or other agreements referred to herein (including any such agreements attached as Exhibits hereto), in each case, to which such Isla Affiliate is a party, and solely with respect to such agreements as set forth therein), and the Company hereby waives and releases all claims of any such liability and obligation.

9.11 Specific Performance. The Parties agree that irreparable damage, for which monetary damages would not be an adequate remedy, would occur in the event that any of the provisions of this Agreement were not performed in accordance with their specific terms or were otherwise breached by the Parties. Prior to the termination of this Agreement pursuant to Section 8.1, it is accordingly agreed that the Parties shall be entitled to an injunction or injunctions, or any other appropriate form of specific performance or equitable relief, to prevent breaches of this Agreement and to enforce specifically the terms and provisions hereof in any court of competent jurisdiction, in each case in accordance with this Section 9.11, this being in addition to any other remedy to which they are entitled under the terms of this Agreement at Law or in equity. Each Party accordingly agrees not to raise any objections to the availability of the equitable remedy of specific performance to prevent or restrain breaches or threatened breaches of, or to enforce compliance with, the covenants and obligations of such Party under this Agreement all in accordance with the terms of this Section 9.11. Each Party further agrees that no other Party or any other Person shall be required to obtain, furnish or post any bond or similar instrument in connection with or as a condition to obtaining any remedy referred to in this Section 9.11, and each Party irrevocably waives any right it may have to require the obtaining, furnishing or posting of any such bond or

 

A-85


Table of Contents

similar instrument. If prior to the Outside Date, any Party hereto brings an action to enforce specifically the performance of the terms and provisions hereof by any other Party, the Outside Date shall automatically be extended by such other time period established by the court presiding over such action.

9.12 Amendment. This Agreement may be amended by the Parties at any time before or after adoption of this Agreement by the stockholders of the Company, but, after any such adoption, no amendment shall be made which by Law would require the further approval by such stockholders without first obtaining such further approval. This Agreement may not be amended except by an instrument in writing signed on behalf of each of the Parties.

9.13 Extension; Waiver. At any time prior to the Merger Effective Time, the Company and Isla may, to the extent legally allowed:

(a) extend the time for the performance of any of the obligations or acts of the other Party hereunder;

(b) waive any inaccuracies in the representations and warranties of the other Party contained herein or in any document delivered pursuant hereto; or

(c) waive compliance with any of the agreements or conditions of the other Party contained herein.

Notwithstanding the foregoing, no failure or delay by the Company or Isla in exercising any right hereunder shall operate as a waiver thereof nor shall any single or partial exercise thereof preclude any other or further exercise of any other right hereunder. No agreement on the part of a Party to any such extension or waiver shall be valid unless set forth in an instrument in writing signed on behalf of such Party. No waiver by any of the parties hereto of any default, misrepresentation or breach of representation, warranty, covenant or other agreement hereunder, whether intentional or not, shall be deemed to extend to any prior or subsequent default, misrepresentation or breach or affect in any way any rights arising by virtue of any prior or subsequent such occurrence.

9.14 Non-Recourse. This Agreement may only be enforced against, and any claim or cause of action based upon, arising out of, or related to this Agreement or the transactions contemplated by this Agreement may only be brought against, the entities that are expressly named as parties hereto (except with respect to such agreements contemplated hereby to which Persons that are not expressly named parties hereto are party and in such case solely with respect to such agreements as set forth therein) and then only with respect to the specific obligations set forth herein with respect to such party. Except to the extent a named party to this Agreement (and then only to the extent of the specific obligations undertaken by such named party in this Agreement and not otherwise), no past, present or future director, manager, officer, employee, incorporator, member, partner, equityholder, Affiliate (including, with respect to Isla, any other investment funds, vehicles or accounts sponsored or managed by Affiliates of Isla (or one of any such Person’s subsidiary advisory entities), and the Persons in which they invest), agent, attorney, advisor, consultant or Representative or Affiliate of any of the foregoing shall have any liability (whether in contract, tort, equity or otherwise) for any one or more of the representations, warranties, covenants, agreements or other obligations or liabilities of any one or more of the Company or the Isla Parties under this Agreement (whether for indemnification or otherwise) or of or for any claim based on, arising out of, or related to this Agreement or the transactions contemplated by this Agreement (excluding any claim based on, arising out of, or related to any Ancillary Documents or other agreements referred to herein (including any such agreements attached as Exhibits hereto), in each case, to which such Person is a party and solely with respect to such agreements as set forth therein).

[Signature Pages Follow]

 

A-86


Table of Contents

IN WITNESS WHEREOF, each Party hereto has caused this Agreement to be signed by its respective officer thereunto duly authorized, all as of the date first written above.

 

CONTANGO OIL & GAS COMPANY
By:  

/s/ Wilkie S. Colyer

Name:   Wilkie S. Colyer
Title:   Chief Executive Officer

SIGNATURE PAGE TO TRANSACTION AGREEMENT

 

A-87


Table of Contents
INDEPENDENCE ENERGY LLC
By:   Independence Energy MM LLC, its
  managing member
By:  

/s/ David Rockecharlie

Name:   David Rockecharlie
Title:   Chief Executive Officer
IE PUBCO INC.
By:  

/s/ David Rockecharlie

Name:   David Rockecharlie
Title:   Chief Executive Officer
IE OPCO LLC
By:   Independence Energy LLC, its sole
  Member
By:   Independence Energy MM LLC, its
  managing member
By:  

/s/ David Rockecharlie

Name:   David Rockecharlie
Title:   Chief Executive Officer
IE C MERGER SUB INC.
By:  

/s/ David Rockecharlie

Name:   David Rockecharlie
Title:   Chief Executive Officer

SIGNATURE PAGE TO TRANSACTION AGREEMENT

 

A-88


Table of Contents
IE L MERGER SUB LLC
By:   IE PubCo Inc., its sole Member
By:  

/s/ David Rockecharlie

Name:   David Rockecharlie
Title:   Chief Executive Officer

SIGNATURE PAGE TO TRANSACTION AGREEMENT

 

A-89


Table of Contents

ANNEX A

Certain Definitions

A&R OpCo LLCA” means the Amended and Restated Limited Liability Company Agreement of OpCo substantially in the form attached hereto as Exhibit C.

Affiliate” means, with respect to any Person, any other Person directly or indirectly, controlling, controlled by, or under common control with, such Person, through one or more intermediaries or otherwise.

Aggregated Group” means all Persons, entities or trades or businesses (whether or not incorporated) under common control with any other Person within the meaning of Section 414 of the Code or Section 4001 of ERISA.

Ancillary Documents” means the following documents:

(a) the Registration Rights Agreement;

(b) the A&R OpCo LLCA; and

(c) the Management Agreement.

Anti-Corruption Laws” means (i) the United States Foreign Corrupt Practices Act of 1977, as amended, (ii) the U.K. Bribery Act 2010, (iii) legislation adopted in furtherance of the OECD Convention on Combating Bribery of Foreign Public Officials in International Business Transactions and (iv) similar legislation applicable to the Company or Isla and their respective Subsidiaries, as applicable, from time to time.

beneficial ownership,” including the correlative term “beneficially owning,” has the meaning ascribed to such term in Section 13(d) of the Exchange Act.

Business Day” means a day other than a day on banks in the State of New York are authorized or obligated to be closed.

Code” means the Internal Revenue Code of 1986, as amended.

Company Competing Proposal” means any contract, proposal, offer or indication of interest relating to any transaction or series of related transactions (other than transactions only with Isla or any of its Subsidiaries) involving, directly or indirectly: (a) any acquisition (by asset purchase, stock purchase, merger, or otherwise) by any Person or group of any business or assets of the Company or any of its Subsidiaries (including capital stock of or ownership interest in any Subsidiary) that generated 20% or more of the Company’s and its Subsidiaries’ (taken as a whole) assets (by fair market value), net revenue or earnings before interest, Taxes, depreciation and amortization for the preceding twelve months, or any license, lease or long-term supply agreement having a similar economic effect, (b) any acquisition of beneficial ownership by any Person or group of 20% or more of the outstanding shares of Company Common Stock or any other securities entitled to vote on the election of directors of the Company or any tender or exchange offer that if consummated would result in any Person or group beneficially owning 20% or more of the outstanding shares of Company Common Stock or any other securities entitled to vote on the election of directors or (c) any merger, consolidation, share exchange, business combination, recapitalization, liquidation, dissolution or similar transaction involving the Company or any of its Subsidiaries that generated 20% or more of the Company’s and its Subsidiaries’ (taken as a whole) net revenue or earnings before interest, Taxes, depreciation and amortization for the preceding twelve months.

Company Equity Plans” means the Company’s Third Amended and Restated 2009 Incentive Compensation Plan and the Company’s 2005 Stock Incentive Plan.

Company Intervening Event” means a material development or change in circumstance that occurs or arises after the date of this Agreement and that was not known to or reasonably foreseeable by the Company

 

A-90


Table of Contents

Board as of the date of this Agreement (or if known or reasonably foreseeable, the magnitude or material consequences of which were not known or reasonably foreseeable by the Company Board as of the date of this Agreement); provided, however, that in no event shall the following events, changes or developments constitute a Company Intervening Event: (A) the receipt, existence or terms of a Company Competing Proposal or any inquiry, proposal, offer, request for information or expression of interest that may reasonably be expected to lead to, or result in a Company Competing Proposal, (B) any fact, circumstance, effect, change, event or development relating to Isla or any of its Subsidiaries that does not amount to an Isla Material Adverse Effect, (C) changes in the market price or trading volume of Company Common Stock or any other securities of the Company, or any change in credit rating or the fact that the Company meets or exceeds (or that Isla fails to meet or exceed) internal or published estimates, projections, forecasts or predictions for any period (it being understood that for each of the foregoing, the underlying cause thereof may be taken into account for purposes of determining whether a Company Intervening Event has occurred).

Company Plan” means an Employee Benefit Plan sponsored, maintained, or contributed to (or required to be contributed to) by the Company or any of its Subsidiaries, or under or with respect to which the Company or any of its Subsidiaries has or could reasonably be expected to have any current or contingent liability or obligation.

Company Stockholder Approval” means the adoption of this Agreement by the holders of a majority of the outstanding shares of Company Common Stock in accordance with the TBOC and the Organizational Documents of the Company.

Company Superior Proposal” means a bona fide written proposal that is not solicited after the date of this Agreement and is made after the date of this Agreement by any Person or group (other than Isla or any of its Affiliates) to acquire, directly or indirectly, (a) businesses or assets of the Company or any of its Subsidiaries (including capital stock of or ownership interest in any Subsidiary) that account for 50% or more of the fair market value of the assets of the Company and its Subsidiaries, taken as a whole, or that generated 50% or more of the Company’s and its Subsidiaries’ consolidated net revenue or earnings before interest, Taxes, depreciation and amortization for the preceding twelve months, respectively, or (b) more than 50% of the outstanding shares of Company Common Stock, in each case whether by way of merger, amalgamation, share exchange, tender offer, exchange offer, recapitalization, consolidation, sale of assets or otherwise, that in the good faith determination of the Company Board, after consultation with its financial advisors and outside legal counsel that (i) if consummated, would result in a transaction more favorable to the Company’s stockholders from a financial point of view than the Merger (after taking into account the time likely to be required to consummate such proposal and any adjustments or revisions to the terms of this Agreement offered by Isla in response to such proposal or otherwise), and (ii) is reasonably likely to be consummated on substantially the terms proposed, taking into account any legal, financial, regulatory and stockholder approval requirements, the sources, availability and terms of any financing, financing market conditions and the existence of a financing contingency, the likelihood of termination, the timing of closing, the identity of the Person or Persons making the proposal and any other aspects considered relevant by the Company Board.

Company Termination Fee” means $33,375,989.

Consent” means any filing, notice, report, registration, approval, consent, ratification, permit, permission, waiver, expiration of waiting periods or authorization.

control” and its correlative terms, means the possession, directly or indirectly, of the power to direct or cause the direction of the management and policies of a Person, whether through the ownership of voting securities, by contract or otherwise.

COVID-19” means SARS-CoV-2 or COVID-19, and any evolutions thereof or related or associated epidemics, pandemics or disease outbreaks.

 

A-91


Table of Contents

COVID-19 Measures” means any quarantine, “shelter-in-place,” “stay at home,” workforce reduction, social distancing, shut down, closure or sequester order, curfew or other restrictions imposed by any Governmental Entity or any other Laws, orders, directives, guidelines or recommendations issued by any Governmental Entity, the Centers for Disease Control and Prevention, the World Health Organization or any industry group in connection with or in response to COVID-19 or any other epidemic or pandemic in each case as required by Law and applicable to the relevant Person.

Debt Prepayment Expenses” means all prepayment or termination fees, expenses or breakage costs, redemption prices or premiums (including any “make-whole” premiums) and penalties in each case payable in connection with any redemption, prepayment, defeasance or other satisfaction of amounts for any outstanding Indebtedness of the Company and its Subsidiaries under any Subject Indebtedness.

Derivative Transaction” means any swap transaction, option, warrant, forward purchase or sale transaction, futures transaction, cap transaction, floor transaction or collar transaction relating to one or more currencies, commodities (including, without limitation, natural gas, natural gas liquids, crude oil and condensate), bonds, equity securities, loans, interest rates, catastrophe events, weather-related events, credit-related events or conditions or any indexes, or any other similar transaction (including any put, call or other option with respect to any of these transactions) or combination of any of these transactions, including collateralized mortgage obligations or other similar instruments or any debt or equity instruments evidencing or embedding any such types of transactions, and any related credit support, collateral or other similar arrangements related to such transactions.

DTC” means The Depositary Trust Company.

Edgar” means the Electronic Data Gathering, Analysis and Retrieval System administered by the SEC.

Employee Benefit Plan” means any “employee benefit plan” (within the meaning of Section 3(3) of ERISA, regardless of whether such plan is subject to ERISA), and any equity option, restricted equity, equity purchase plan, equity compensation plan, phantom equity or appreciation rights plan, bonus plan or arrangement, incentive award plan or arrangement, vacation or holiday pay policy, retention or severance pay plan, policy or agreement, deferred compensation agreement or arrangement, change in control, post-termination or retiree health or welfare, pension, savings, profit sharing, retirement, hospitalization or other health, medical, dental, vision, accident, disability, life or other insurance, executive compensation or supplemental income arrangement, individual consulting agreement, employment agreement, and any other benefit or compensation plan, policy, contract agreement, arrangement, program or practice.

Encumbrances” means liens, pledges, charges, encumbrances, claims, hypothecation, mortgages, deeds of trust, security interests, restrictions, rights of first refusal, defects in title, prior assignment, license sublicense or other burdens, options or encumbrances of any kind or any agreement, option, right or privilege (whether by Law, contract or otherwise) capable of becoming any of the foregoing (any action of correlative meaning, to “Encumber”).

Energy Finance” means Independence Energy Finance, LLC, a Delaware limited liability company.

Environmental Laws” means any and all Laws pertaining to pollution or protection of the environment, natural resources or occupational safety and health (including, without limitation, the plugging and abandonment of any Wells, any natural resource damages or any generation, use, storage, treatment, disposal or Release of, or exposure to, Hazardous Materials enacted or in effect as of or prior to the Closing Date).

ERISA” means the Employee Retirement Income Security Act of 1974, as amended.

Exchange Act” means the Securities Exchange Act of 1934.

 

A-92


Table of Contents

Governmental Entity” means any court, governmental, regulatory or administrative agency or commission or other governmental authority or instrumentality, domestic or foreign.

group” has the meaning ascribed to such term in Section 13(d) of the Exchange Act.

Hazardous Materials” means any (a) chemical, product, material, substance, waste, pollutant, or contaminant that is defined or listed as hazardous or toxic or that is otherwise regulated under, or for which standards of conduct or liability may be imposed pursuant to, any Environmental Law; (b) asbestos containing materials, whether in a friable or non-friable condition, lead-containing material polychlorinated biphenyls, naturally occurring radioactive materials or radon; (c) any Hydrocarbons; or (d) per- and polyfluoroalkyl substances.

Hydrocarbons” means any hydrocarbon-containing substance, crude oil, natural gas, condensate, drip gas and natural gas liquids, coalbed gas, ethane, propane, iso-butane, nor-butane, gasoline, scrubber liquids and other liquids or gaseous hydrocarbons or other substances (including minerals or gases), or any combination thereof, produced or associated therewith.

Indebtedness” of any Person means, without duplication: (a) indebtedness of such Person for borrowed money; (b) obligations of such Person to pay the deferred purchase or acquisition price for any property of such Person; (c) reimbursement obligations of such Person in respect of drawn letters of credit or similar instruments issued or accepted by banks and other financial institutions for the account of such Person; obligations of such Person under a lease to the extent such obligations are required to be classified and accounted for as a capital lease on a balance sheet of such Person under GAAP; and (d) indebtedness of others as described in clauses (a) through (c) above guaranteed by such Person; but Indebtedness does not include accounts payable to trade creditors, or accrued expenses arising in the ordinary course of business consistent with past practice, in each case, that are not yet due and payable, or are being disputed in good faith, and the endorsement of negotiable instruments for collection in the ordinary course of business.

Intellectual Property” means any and all proprietary, industrial and intellectual property rights, under the applicable Law of any jurisdiction or rights under international treaties, both statutory and common Law rights, including: (a) utility models, supplementary protection certificates, invention disclosures, registrations, patents and applications for same, and extensions, divisions, continuations, continuations-in-part, reexaminations, revisions, renewals, substitutes, and reissues thereof; (b) trademarks, service marks, certification marks, collective marks, brand names, d/b/a’s, trade names, slogans, domain names, symbols, logos, trade dress and other identifiers of source, and registrations and applications for registrations thereof and renewals of the same (including all common Law rights and goodwill associated with the foregoing and symbolized thereby); (c) published and unpublished works of authorship, whether copyrightable or not, copyrights therein and thereto, together with all common Law and moral rights therein, database rights, and registrations and applications for registration of the foregoing, and all renewals, extensions, restorations and reversions thereof; (d) trade secrets, know-how, and other rights in information, including designs, formulations, concepts, compilations of information, methods, techniques, procedures, and processes, whether or not patentable; (e) Internet domain names and URLs; and (f) all other intellectual property, industrial or proprietary rights.

Isla Debt Agreements” means that certain Indenture, dated as of May 6, 2021, among Energy Finance, certain of its subsidiaries and U.S. Bank National Association and that certain Credit Agreement, dated as of May 6, 2021, by and among Energy Finance, Wells Fargo Bank, National Association and the lenders and other entities party thereto, as amended from time to time.

Isla Expenses” means a cash amount equal to $6,068,362 to be paid in respect of Isla’s costs and expenses in connection with the negotiation, execution and performance of this Agreement and the Transactions.

Isla Competing Proposal” means any contract, proposal, offer or indication of interest relating to any transaction or series of related transactions (other than transactions only with Isla or any of its Subsidiaries) involving, directly or indirectly: (a) any acquisition (by asset purchase, stock purchase, merger, or otherwise) by

 

A-93


Table of Contents

any Person or group of any business or assets of Isla or any of its Subsidiaries (including capital stock of or ownership interest in any Subsidiary) that generated 20% or more of Isla’s and its Subsidiaries’ (taken as a whole) assets (by fair market value), net revenue or earnings before interest, Taxes, depreciation and amortization for the preceding twelve months, or any license, lease or long-term supply agreement having a similar economic effect, (b) any acquisition of beneficial ownership by any Person or group of 20% or more of the outstanding equity interests of Isla (or any other securities, or class or series of series, in each case, entitled to vote on the election of the Board of Directors of Isla) or any tender or exchange offer that if consummated would result in any Person or group beneficially owning 20% or more of the outstanding shares of Isla or any other securities entitled to vote on the election of directors or (c) any merger, consolidation, share exchange, business combination, recapitalization, liquidation, dissolution or similar transaction involving Isla or any of its Subsidiaries that generated 20% or more of Isla’s and its Subsidiaries’ (taken as a whole) net revenue or earnings before interest, Taxes, depreciation and amortization for the preceding twelve months.

Isla Management Agreement” means that certain Management Agreement, dated as of August 18, 2020, by and between Isla and Kohlberg Kravis Roberts & Co. L.P., as amended from time to time.

Isla Ownership Number” means 127,345,224, as may be adjusted pursuant to Section 6.15.

Isla Parties” means Isla, New PubCo, OpCo, C Merger Sub and L Merger Sub.

Isla Plan” means an Employee Benefit Plan sponsored, maintained, or contributed to (or required to be contributed to) by Isla or any of its Subsidiaries, or under or with respect to which Isla or any of its Subsidiaries has or could reasonably be expected to have any current or contingent liability or obligation.

IT Assets” means computers, software, servers, networks, workstations, routers, hubs, circuits, switches, data communications lines, and all other information technology equipment, and all associated documentation.

knowledge” means the actual knowledge of, (a) in the case of the Company, the individuals listed in Schedule 1.2 of the Company Disclosure Letter and (b) in the case of Isla, the individuals listed in Schedule 1.1 of the Isla Disclosure Letter.

Law” means any law, rule, regulation, ordinance, code, judgment, order, injunction, award, treaty, convention, governmental directive or other legally enforceable requirement, U.S. or non-U.S., of any Governmental Entity, including common law.

Management Agreement” means the Management Agreement to be entered into as of the closing between New PubCo and an Affiliate of Isla to be specified by Isla prior to the Closing, substantially in the form attached hereto as Exhibit D.

Material Adverse Effect” means, when used with respect to any Party, any fact, circumstance, condition, effect, change, event or development (“Effect”) that (a) prevents, materially delays or materially impairs the ability of such Party or its Subsidiaries to consummate the Transactions or could reasonably be expected to do so or (b) is, or could reasonably be expected to be, materially adverse to the financial condition, business, or results of operations of such Party and its Subsidiaries, taken as a whole; provided, however, that, in respect of clause (b) above, none of the following shall be deemed to be or constitute a “Material Adverse Effect” or shall be taken into account when determining whether a “Material Adverse Effect” has occurred or could occur:

(i) general economic conditions (or changes in such conditions) or conditions in the U.S. or global economies generally;

(ii) conditions (or changes in such conditions) in the securities markets, credit markets, currency markets or other financial markets, including (A) changes in interest rates and changes in exchange rates for the currencies of any countries, and (B) any suspension of trading in securities (whether equity, debt, derivative or hybrid securities) generally on any securities exchange or over-the-counter market;

 

A-94


Table of Contents

(iii) conditions (or changes in such conditions) in the oil and gas exploration, development or production industry (including changes in commodity prices, general market prices and regulatory changes affecting the industry);

(iv) earthquakes, hurricanes, tsunamis, tornadoes, floods, mudslides, wild fires or other natural disasters, weather conditions, pandemics, epidemics, endemics or other widespread health crisis (including the existence, impact or worsening of COVID-19);

(v) political conditions (or changes in such conditions) or acts of war, sabotage or terrorism, civil unrest, public demonstrations, cyber attacks, hacking, or the escalation or general worsening of any of the foregoing;

(vi) changes in, or any adoption, implementation, modification, repeal, interpretation, proposal of, any Law, or changes in other legal or regulatory conditions, or the interpretation thereof, or changes in GAAP or other accounting standards (or the interpretation thereof);

(vii) changes in such Party’s stock price or the trading volume of such Party’s stock, or any failure by such Party to meet any analysts’ estimates or expectations of such Party’s revenue, earnings or other financial performance or results of operations for any period, or any failure by such Party or any of its Subsidiaries to meet any internal or published budgets, plans or forecasts of its revenues, earnings or other financial performance or results of operations (it being understood that the facts or occurrences giving rise to or contributing to such changes or failures that are not otherwise excluded from the definition of may “Material Adverse Effect” may constitute, or be taken into account in determining whether there has been or will be, a Material Adverse Effect);

(viii) the announcement of this Agreement or the pendency or consummation of the Transactions, including the initiation of litigation by any Person with respect to this Agreement (other than with respect to any representation or warranty that is intended to address the consequences of the execution or delivery of this Agreement or the announcement or consummation of the Transactions); or

(ix) compliance with the terms of, or the taking of any action expressly permitted or required by, this Agreement (except for any obligation under this Agreement to operate in the ordinary course of business pursuant to Section 6.1 or 6.2, as applicable), including the taking of any actions required under this Agreement to obtain any approval or authorization under applicable Antitrust Laws for the consummation of the Transactions, or the taking of any action requested to be taken by the other Party;

provided, however, except to the extent such effects directly or indirectly resulting from, arising out of, attributable to or related to the matters described in the foregoing clauses (i) through (vi) disproportionately adversely affect such Party and its Subsidiaries, taken as a whole, as compared to other similarly situated participants operating in the United States domestic onshore oil and gas exploration, development or production industry (in which case, the incremental disproportionate adverse effect (if any) shall be taken into account when determining whether a “Material Adverse Effect” has occurred or may or could occur solely to the extent they are disproportionate).

New PubCo Certificate of Incorporation” means the Certificate of Incorporation of New PubCo, dated June 3, 2021.

NYSE” means the New York Stock Exchange.

NYSE American” means the NYSE American.

Oil and Gas Leases” means all leases, subleases, licenses or other occupancy or similar agreements (including any series of related leases with the same lessor) under which a Person leases, subleases or licenses or otherwise acquires or obtains rights to produce Hydrocarbons from real property interests.

Oil and Gas Properties” means all right, title and interest in (a) oil, gas, mineral, and similar properties of any kind and nature, including working, leasehold and mineral interests and operating rights and royalties,

 

A-95


Table of Contents

overriding royalties, non-participating royalty interests, production payments, net profit interests, carried interests and other non-working interests and non-operating interests (derived from Oil and Gas Leases, operating agreements, unitization and pooling agreements and orders, participation agreements, development agreements, communitization agreements, division orders, transfer orders, mineral deeds, royalty deeds, term assignments (or other similar agreements or instruments), surface interests, fee interests, reversionary interests, reservations and concessions and (b) all Wells located on or producing from such leases and properties.

OpCo Units” means the “Units” as defined in the A&R OpCo LLCA.

ordinary course of business” means, with respect to an action taken by any Person, that such action is consistent with the ordinary course of business of such Person, excluding (whether or not such term is qualified by “consistent with past practice” or any similar phrase) any commercially reasonable deviations therefrom due to COVID-19 or COVID-19 Measures.

Organizational Documents” means (a) with respect to a corporation, the charter, articles or certificate of incorporation, as applicable, and bylaws thereof, (b) with respect to a limited liability company, the certificate of formation or organization, as applicable, and the operating or limited liability company agreement thereof, (c) with respect to a partnership, the certificate of formation and the partnership agreement, and with respect to any other Person the organizational, constituent and/or governing documents and/or instruments of such Person.

other Party” means (a) when used with respect to the Company, the Isla Parties and (b) when used with respect to any Isla Party, the Company.

Party” or “Parties” means a party or the parties to this Agreement, except as the context may otherwise require.

Permitted Encumbrances” means:

(a) to the extent not applicable to the transactions contemplated hereby or thereby or otherwise waived prior to the Merger Effective Time, preferential purchase rights, rights of first refusal, purchase options and similar rights granted pursuant to any contracts, including joint operating agreements, joint ownership agreements, participation agreements, development agreements, stockholders agreements, organizational documents and other similar agreements and documents;

(b) contractual or statutory mechanic’s, materialmen’s, warehouseman’s, journeyman’s, vendor’s, repairmen’s, construction and carrier’s liens and other similar Encumbrances arising in the ordinary course of business for amounts not yet delinquent and Encumbrances for Taxes or assessments or other governmental charges that are not yet delinquent or, in all instances, if delinquent, that are being contested in good faith in the ordinary course of business by appropriate Proceedings and for which adequate reserves have been established on the financial statements of the Company or Isla, as applicable, in accordance with GAAP;

(c) Production Burdens payable to third parties that are deducted in the calculation of discounted present value in the Company Reserve Reports or the Isla Reserve Reports, as applicable, and any Production Burdens payable to third parties affecting any Oil and Gas Property that was acquired subsequent to the date of the Company Reserve Reports or the dates of the Isla Reserve Reports, as applicable;

(d) Encumbrances arising in the ordinary course of business under operating agreements, joint venture agreements, partnership agreements, Oil and Gas Leases, farm-out agreements, division orders, contracts for the sale, purchase, transportation, processing or exchange of oil, gas or other Hydrocarbons, unitization and pooling declarations and agreements, area of mutual interest agreements, development agreements, joint ownership arrangements and other agreements that are customary in the oil and gas business, provided, however, that, in each case, such Encumbrance (i) secures obligations that are not Indebtedness or a deferred purchase price and are not delinquent and (ii) would not be reasonably expected to have a Material Adverse Effect, on the value, use or operation of the property encumbered thereby;

 

A-96


Table of Contents

(e) such Encumbrances as the Company (in the case of Encumbrances with respect to properties or assets of Isla or its Subsidiaries) or Isla (in the case of Encumbrances with respect to properties or assets of the Company or its Subsidiaries), as applicable, have expressly waived in writing;

(f) all easements, zoning restrictions, Rights-of-Way, servitudes, permits, surface leases and other similar rights in respect of surface operations, and easements for pipelines, facilities, streets, alleys, highways, telephone lines, power lines, railways and other easements and Rights-of-Way, on, over or in respect of any of the properties of the Company or Isla, as applicable, or any of their respective Subsidiaries, that are customarily granted in the oil and gas industry and do not materially interfere with the operation, value or use of the property or asset affected;

(g) any Encumbrances discharged at or prior to the Merger Effective Time (including Encumbrances securing any Indebtedness that will be paid off in connection with Closing);

(h) Encumbrances imposed or promulgated by applicable Law or any Governmental Entity with respect to real property, including zoning, building or similar restrictions; or

(i) Encumbrances, exceptions, defects or irregularities in title, easements, imperfections of title, claims, charges, security interests, Rights-of-Way, covenants, restrictions and other similar matters that would be accepted by a reasonably prudent purchaser of oil and gas interests, that would not reduce the net revenue interest share of the Company or Isla, as applicable, or such Party’s Subsidiaries, in any Oil and Gas Lease below the net revenue interest share shown in the Company Reserve Reports or Isla Reserve Reports, as applicable, with respect to such lease, or increase the working interest of the Company or Isla (without at least a proportionate increase in net revenue interest), as applicable, or of such Party’s Subsidiaries, in any Oil and Gas Lease above the working interest shown on the Company Reserve Report or Isla Reserve Reports, as applicable, with respect to such lease and, in each case, that have not had and would not reasonably be expected to have, individually or in the aggregate, a Company Material Adverse Effect or Isla Material Adverse Effect, as applicable.

Person” means any individual, partnership, limited liability company, corporation, joint stock company, trust, estate, joint venture, Governmental Entity, association or unincorporated organization, or any other form of business or professional entity.

Personal Information” means any information that, alone or in combination with other information held by the Company or any of its Subsidiaries, identifies or could reasonably be used to identify an individual, and any other personal information that is subject to any applicable Laws.

Proceeding” means any actual or threatened claim (including a claim of a violation of applicable Law), charge, cause of action, action, audit, arbitration, demand, litigation, suit, proceeding, investigation, grievance, citation, summons, subpoena, inquiry, hearing, originating application to a tribunal, arbitration or other proceeding at Law or in equity or order or ruling, in each case whether civil, criminal, administrative, investigative or otherwise, whether in contract, in tort or otherwise, and whether or not such claim, charge, cause of action, action, audit, arbitration, demand, litigation, suit, proceeding, investigation grievance, citation, summons, subpoena, inquiry, hearing, originating application to a tribunal, arbitration or other proceeding or order or ruling results in a formal civil or criminal litigation or regulatory action.

Production Burdens” means any royalties (including lessor’s royalties), overriding royalties, production payments, net profit interests or other similar interests that constitute a burden on, and are measured by or are payable out of, the production of Hydrocarbons or the proceeds realized from the sale or other disposition thereof (including any amounts payable to publicly traded royalty trusts), but excluding Taxes.

Registration Rights Agreement” means the Registration Rights Agreement to be entered into as of the Closing by and among New PubCo and certain stockholders of the Company, substantially in the form attached hereto as Exhibit E.

 

A-97


Table of Contents

Release” means any depositing, spilling, leaking, pumping, pouring, placing, emitting, discarding, abandoning, emptying, discharging, migrating, injecting, escaping, leaching, dumping, or disposing into the indoor or outdoor environment.

Representatives” means, with respect to any Person, the officers, directors, employees, accountants, consultants, agents, legal counsel, financial advisors and other representatives of such Person.

Sarbanes-Oxley Act” means the Sarbanes-Oxley Act of 2002.

SEC” means the United States Securities and Exchange Commission.

Securities Act” means the Securities Act of 1933

Series I Preferred Stockholder” means Independence Energy Aggregator GP LLC, a Delaware limited liability company.

Subject Indebtedness” means any Indebtedness pursuant to that certain Credit Agreement, dated as of September 17, 2019, by and among the Company and JPMorgan Chase Bank, N.A., as administrative agent, and the lenders from time to time party thereto, as amended, modified, supplemented or replaced from time to time.

Subsidiary” means, with respect to a Person, any Person, whether incorporated or unincorporated, of which (a) at least 50% of the securities or ownership interests having by their terms ordinary voting power to elect a majority of the board of directors or other Persons performing similar functions (provided, that, for purposes of this Agreement, prior to the Closing, each of New PubCo, C Merger Sub, OpCo and L Merger Sub shall be deemed to be Subsidiaries of Isla), (b) a general partner interest or (c) a managing member interest, is directly or indirectly owned or controlled by the subject Person or by one or more of its respective Subsidiaries.

Takeover Law” means any “fair price,” “moratorium,” “control share acquisition,” “business combination” or any other anti-takeover statute or similar statute enacted under applicable state Law.

Tax” or “Taxes” means (a) any and all taxes (including any duties, levies or other similar governmental assessments in the nature of taxes), unclaimed property and escheat obligations and other governmental charges, including, but not limited to, income, estimated, business, occupation, corporate, capital, gross receipts, transfer, stamp, registration, employment, payroll, unemployment, withholding, occupancy, license, severance, capital, production, ad valorem, excise, windfall profits, customs duties, real property, personal property, sales, use, turnover, value added and franchise taxes, in each case, imposed by any Governmental Entity, whether disputed or not, together with all interest, penalties, and additions to tax imposed with respect thereto; (b) any liability for the payment of any amounts of the type described in clause (a) as a result of being a member of an affiliated, combined, consolidated, unitary or similar group with respect to any Taxes, including any affiliated group within the meaning of Section 1504 of the Code electing to file consolidated U.S. federal income Tax Returns and any similar group under foreign, state or local law, for any period; and (c) any liability of for the payment of any amounts of the type described in clause (a) or (b) as a result of the operation of law or any express or implied obligation to indemnify any other person.

Tax Returns” means any return, report, statement, information return or other document (including any related or supporting information) filed or required to be filed with any Taxing Authority in connection with the determination, assessment, collection or administration of any Taxes.

Taxing Authority” means, with respect to any Tax, the Governmental Entity or other authority competent to impose such Tax or responsible for the administration and/or collection of such Tax or enforcement of any law in relation to Tax.

Transactions” means the Merger, the LLC Merger, the Contribution and the other transactions contemplated by this Agreement and each other agreement to be executed and delivered in connection herewith and therewith.

 

A-98


Table of Contents

Transfer Taxes” means any transfer, sales, use, stamp, registration or other similar Taxes that are incurred as a result of the Transactions contemplated by this Agreement; provided, for the avoidance of doubt, that Transfer Taxes shall not include any income, franchise or similar taxes.

Voting Debt” of a Person means bonds, debentures, notes or other Indebtedness having the right to vote (or convertible into securities having the right to vote) on any matters on which stockholders of such Person may vote.

Wells” means all oil or gas wells and all CO2, water, injection, disposal or other wells, whether producing, operating, shut-in or temporarily abandoned, located on an Oil and Gas Lease or any pooled, communitized or unitized acreage that includes all or a part of such Oil and Gas Lease or otherwise associated with an Oil and Gas Property of the applicable Person or any of its Subsidiaries, together with all oil, gas and mineral production from such well.

Willful and Material Breach” including the correlative term “Willfully and Materially Breach,” shall mean a deliberate act or failure to take an act by the breaching party (which act or failure to take an act is and of itself a material breach of this Agreement) with the knowledge that the taking of such act (or the failure to take such act) would, or would reasonably be expected to, constitute a material breach of this Agreement.

 

A-99


Table of Contents

EXHIBIT A

FORM OF AMENDED AND RESTATED NEW PUBCO CERTIFICATE OF

INCORPORATION

 

[Intentionally Omitted.]


Table of Contents

EXHIBIT B

FORM OF AMENDED AND RESTATED NEW PUBCO BYLAWS

 

[Intentionally Omitted.]


Table of Contents

EXHIBIT C

FORM OF AMENDED AND RESTATED OPCO LIMITED LIABILITY COMPANY

AGREEMENT

 

[Intentionally Omitted.]


Table of Contents

EXHIBIT D

FORM OF MANAGEMENT AGREEMENT

 

[Intentionally Omitted.]


Table of Contents

EXHIBIT E

FORM OF REGISTRATION RIGHTS AGREEMENT

 

[Intentionally Omitted.]


Table of Contents

Annex B

Final Form

 

 

MANAGEMENT AGREEMENT

by and between

[NEW PUBCO]

and

[KKR EXTERNAL MANAGER]

 

 


Table of Contents

THIS MANAGEMENT AGREEMENT is entered into as of [●], 2021 (the “Effective Date”), by and between [New PubCo], a Delaware corporation (the “Company”), and [KKR External Manager], a Delaware limited liability company (the “Manager”).

RECITALS:

WHEREAS, the Company desires to engage the Manager to manage and provide certain management and investment advisory services to the Company and its Subsidiaries; and

NOW THEREFORE, in consideration of the premises and agreements hereinafter set forth, the parties hereto hereby agree as follows:

Section 1.    Definitions.

(a)    The following terms shall have the meanings set forth in this Section 1(a):

Affiliate” means with respect to a Person (i) any Person directly or indirectly controlling, controlled by, or under common control with such other Person, (ii) any executive officer, employee or general partner of such Person, (iii) any member of the board of directors or board of managers (or bodies performing similar functions) of such Person, and (iv) any legal entity for which such Person acts as an executive officer or general partner; provided, that, it is acknowledged and agreed that (x) KKR and any Other KKR Funds are Affiliates of the Manager and (y) portfolio companies or companies in which any Other KKR Funds invest, including the Company and its Subsidiaries, shall not be deemed Affiliates of the Manager, except in the case of Section 2(e) or Section 3(a).

Agreement” means this Management Agreement, as amended, restated, supplemented or otherwise modified from time to time.

Automatic Renewal Term” has the meaning set forth in Section 10(a) hereof.

Balance Sheet Affiliates” means, collectively, KKR & Co Inc. and any of its direct and indirect subsidiaries.

Board” means the board of directors of the Company.

Broken Deal Expenses” means all out-of-pocket fees, costs and expenses fairly allocable to the Company consistent with the Cost Allocation Policy (a) in developing, negotiating and structuring prospective or potential investments that are not ultimately made, including any travel-related costs and expenses incurred in connection therewith (including costs and expenses of accommodations and meals, costs and expenses related to attending trade association meetings, conferences or similar meetings for purposes of evaluating potential investment opportunities or developing potential investment ideas, trends and themes within industries, sectors or geographies, and with respect to travel on non-commercial aircraft, costs of travel at a comparable business class commercial airline rate), any deposits or down payments of cash or other property that are forfeited in connection with, or amounts paid as a penalty for not consummating, a proposed investment that is not ultimately made and (b) for diligence and other services performed by the Manager, its Affiliates, Capstone, RPM, their investment professionals, Senior Advisors or Industry Advisors in connection with their investment activities, including procuring, developing, implementing or maintaining information technology, data subscription and license-based services, research publications, materials, equipment and services, computer software or hardware and electronic equipment, and performing research related to investments, industries, sectors, geographies or other relevant market, economic, geopolitical or similar data or trends, including risk analysis software, in each case including

 

B-1


Table of Contents

fees, costs and expenses of the type described in Section 7(b); provided, that, for the avoidance of doubt, with respect to any such diligence or other services performed by the Manager pursuant to this clause (b), the Manager shall only be reimbursed for its out-of-pocket costs and expenses. In determining the amount of Broken Deal Expenses that may be fairly allocable to the Company and to any Other KKR Funds that may participate in investments with the Company, the Manager will comply with the Cost Allocation Policy, including by taking into account such factors as it deems appropriate.

Business Day” means any day except a Saturday, a Sunday or a day on which banking institutions in New York, New York are not required to be open.

Capstone” means any or all of KKR Capstone Americas LLC, KKR Capstone EMEA LLP, KKR Capstone EMEA (International) LLP, KKR Capstone Asia Limited, their Subsidiaries, and any entities serving a similar role thereto, in each case, that are Affiliates of KKR.

Capstone Fees” means any amount paid to Capstone for consulting services rendered to KKR, any Affiliate of KKR, any portfolio company of KKR, the Company, any Other KKR Fund, or otherwise.

Cause Event” means (i) a formal judgment by any court or governmental body of competent jurisdiction not stayed or vacated within thirty (30) days that the Manager or its assignees has committed a felony or a material violation of applicable securities laws that has a material adverse effect on the business of the Company or the ability of the Manager to perform its duties under the terms of this Agreement, (ii) an order for relief in an involuntary bankruptcy case relating to the Manager or the Manager authorizing or filing a voluntary bankruptcy petition, (iii) the dissolution of the Manager, or (iv) a determination that the Manager has (a) committed fraud against the Company, (b) misappropriated or embezzled funds of the Company, or (c) acted, or failed to act, in a manner constituting bad faith, willful misconduct or gross negligence in the performance of its duties under this Agreement; provided, however, that if any of the actions or omissions described in this clause (iv) are caused by an employee and/or officer of the Manager or one of its Affiliates and the Manager takes all remedial action against such Person and cures any damage to the Company caused by such actions or omissions within thirty (30) days of such determination, then such event shall not constitute a Cause Event.

Claim” has the meaning set forth in Section 8(c) hereof.

Code” means the Internal Revenue Code of 1986, as amended.

Common Stock” means the Class A common stock, par value $0.01, of the Company.

Company” has the meaning set forth in the Recitals.

Company OpCo Ownership” means the percentage obtained by dividing (i) the number of Units (as defined in the LLC Agreement) held by the Company by (ii) the total number of issued and outstanding Units.

Confidential Information” means all confidential, proprietary or non-public information of, or concerning the performance, terms, business, operations, activities, personnel, training, finances, actual or potential investments, plans, compensation, clients or investors of the Company or its respective Subsidiaries, written or oral, obtained by the Manager in connection with the services rendered hereunder; provided that Confidential Information shall not, include information which (v) is in the public domain at the time it is received by the Manager, (w) becomes public other than by reason of a disclosure by the Manager in breach of this Agreement or any other contractual arrangement between the Manager or its Affiliates and the Company or any of its Subsidiaries, (x) was already in the possession of the Manager (as demonstrated by the Manager’s written records) lawfully and on a non-confidential basis prior to the time it

 

B-2


Table of Contents

was received by the Manager from the Company or its Subsidiaries, (y) was obtained by the Manager from a third party which, to the best of such Manager’s knowledge, was not disclosed in breach of an obligation of such third party not to disclose such information, or (z) was developed independently by the Manager without using or referring to any of the Confidential Information.

Cost Allocation Policy” means the allocation policy and principles of the Manager and/or its Affiliates, in effect from time to time, with respect to the allocation of costs and expenses as between the Company or its Subsidiaries, on the one hand, and one or more Other KKR Funds, on the other (as the same may be amended, updated or revised from time to time).

Effective Date” has the meaning set forth in the Recitals.

Effective Termination Date” has the meaning set forth in Section 10(b) hereof.

Equity Issuance Value” means the sum of the net proceeds from all issuances of equity securities of the Company and, unless there is a corresponding equity issuance by the Company in connection with such OpCo equity issuance to avoid duplication, OpCo following the Effective Date (it being understood that the issuance of shares of Common Stock upon the redemption or exchange of OpCo Units (as defined in the Transaction Agreement) shall not be deemed to be issuances by the Company).

Exchange Act” means the Securities Exchange Act of 1934, as amended.

GAAP” means generally accepted accounting principles in effect in the United States on the date such principles are applied.

Governing Agreements” means, with regard to any entity, the articles of incorporation or certificate of incorporation and bylaws in the case of a corporation, the certificate of limited partnership (if applicable) and the partnership agreement in the case of a general or limited partnership, the certificate of formation and limited liability company agreement in the case of a limited liability company, the trust instrument in the case of a trust, or similar governing documents in each case as amended from time to time.

Governmental Entity” means any court or tribunal in any jurisdiction (domestic or foreign) or any governmental or regulatory body, agency, department, commission, board, bureau or other authority or instrumentality (domestic or foreign).

Incentive Allocation Value” means an amount equal to (x) the number of shares of Common Stock issued as Incentive Compensation that vest during the relevant period multiplied by (y) the trading price of such shares as of the date of such vesting.

Incentive Compensation” means the equity award based on Common Stock that is granted to the Manager with respect to each calendar year (or part thereof) that this Agreement is in effect.

Independent Director” means a member of the Board who is “independent” in accordance with the rules of the applicable National Securities Exchange and otherwise disinterested with respect to the specific matter and has no direct or indirect material relationship with KKR that would interfere with the exercise of independent judgment by such director, as determined by the Independent Directors.

Industry Advisors” means the individuals (a) providing advisory services to KKR, any Other KKR Fund, or any of the portfolio companies of any Other KKR Fund and (b) who are designated as “Industry Advisors” by KKR.

Initial Term” has the meaning set forth in Section 10(a) hereof.

 

B-3


Table of Contents

Investment Advisers Act” means the U.S. Investment Advisers Act of 1940, as amended.

Investment Allocation Policy” means the investment allocation policy and principles of the Manager and/or its Affiliates, in effect from time to time, with respect to the allocation of investment opportunities as between the Company and its Subsidiaries, on the one hand, and one or more Other KKR Funds, on the other (as the same may be amended, updated or revised from time to time).

Investment Company Act” means the U.S. Investment Company Act of 1940, as amended.

Investment Guidelines” means the investment guidelines of the Company approved by the Board, as may be amended, restated, modified, supplemented or waived pursuant to the approval of the Board, including a majority of the Independent Directors, from time to time. As of the Effective Date, such investment guidelines are listed on Exhibit A.

KKR” means, collectively, the Manager and its Affiliates, including KKR & Co. Inc. and its subsidiaries.

KKR Personnel” means certain partners, members, managing directors, directors, officers, or employees of KKR.

LLC Agreement” means that certain Amended and Restated Limited Liability Company Agreement of [OpCo], LLC, dated [●].

Losses” has the meaning set forth in Section 8(a) hereof.

Management Fee” means the management fee, without duplication, payable quarterly in arrears with respect to each calendar quarter commencing with the quarter in which the Effective Date occurs, in an amount equal to (x) (A) $53,300,000 per annum ($13,325,000 per quarter) plus (B) 1.50% per annum (0.375% per quarter) of the Equity Issuance Value multiplied by (y) the Company OpCo Ownership.

The Management Fee shall be pro-rated for partial periods, to the extent necessary, as described more fully elsewhere herein.

Manager” has the meaning set forth in the Recitals.

Manager Expenses” has the meaning set forth in Section 7(a) hereof.

Manager Indemnified Party” has the meaning set forth in Section 8(a) hereof.

Manager Permitted Disclosure Parties” has the meaning set forth in Section 5 hereof.

National Securities Exchange” means any national securities exchange or nationally recognized automated quotation system on which the shares of the Common Stock of the Company (or its successor) are listed, traded, exchanged or quoted.

Notice of Proposal to Negotiate” has the meaning set forth in Section 10(c) hereof.

Other KKR Funds” means, collectively, any other investment funds, vehicles, accounts, products and/or other similar arrangements sponsored, advised and/or managed by KKR (including proprietary KKR vehicles that are subsidiaries of KKR & Co. Inc.), whether currently in existence or subsequently established, in each case, including any related successor funds, alternative vehicles, supplemental capital vehicles, co-investment vehicles and other entities formed in connection with KKR’s side-by-side or additional general partner investments with respect thereto.

 

B-4


Table of Contents

Person” means any natural person, corporation, partnership, association, limited liability company, estate, trust, joint venture, any federal, state, county or municipal government or any bureau, department or agency thereof or any other legal entity and any fiduciary acting in such capacity on behalf of the foregoing.

Proceeding” any threatened, pending or completed action, suit or proceeding, whether civil, criminal, administrative or investigative.

Regulated Broker-Dealer” means a U.S. registered broker-dealer or a non-U.S. equivalent thereof.

Regulated Broker-Dealer Fees” means any placement, underwriting, syndication, solicitation, arranger, dealer-manager, brokerage or other fees, including discounts, commissions and concessions, paid to a Regulated Broker-Dealer for Regulated Broker-Dealer Services.

Regulated Broker-Dealer Services” means services rendered by a Regulated Broker-Dealer in connection with the offer, sale, placement, underwriting, syndication, arrangement, structuring, restructuring, purchase, repurchase or exchange of securities or financing, or the effectuation of any securities or financing transactions, in each case other than with respect to the making of an investment.

Regulation FD” means Regulation FD as promulgated by the SEC.

RPM” means RPM Energy Management, LLC, and any of its Affiliates serving a similar role to RPM Energy Management, LLC.

RPM Fees” means any amount paid to RPM for services rendered to KKR, any Affiliate of KKR, the Company, any Other KKR Fund, any investment or otherwise.

SEC” means the United States Securities and Exchange Commission.

Securities Act” means the Securities Act of 1933, as amended.

Senior Advisors” means the individuals who are (a) providing advisory services to KKR, any Other KKR Funds, or any of the portfolio companies of Other KKR Funds and (b) designated as “Senior Advisors” by KKR.

Service Costs” means any amounts paid to the Manager or any Affiliate of KKR by a portfolio company or any Person through which the Company makes an investment for local administration or management services related to such investment that (a) are determined by the Manager, acting in good faith, to be reasonably necessary in order to achieve beneficial legal, tax or regulatory treatment with respect to the relevant investment and (b) would otherwise be payable to a third party for such services.

Subsidiary” means a corporation, limited liability company, partnership (general or limited, including any limited liability limited partnership), joint venture, trust (whether common law or statutory) or other entity or organization of which: (a) the Company or any other direct or indirect subsidiary of the Company is a general partner, manager or managing member, or (b) voting power to elect a majority of the board of directors, trustees or other Persons performing similar functions with respect to such entity or organization is held, owned or controlled, directly or indirectly, by the Company or by any one or more of the Company’s subsidiaries.

Technical and Operating Partners” means RPM, Fleur de Lis Energy, LLC, Venado Oil & Gas, LLC, and Bridge Energy Holdings LLC and any additional operators and technical partners as are engaged by KKR, Other KKR Funds, the Company or the Manager from time to time (together with their permitted assigns and successors and any Affiliates through which they provide services in respect of one or more investments).

 

B-5


Table of Contents

Termination Fee” means a termination fee equal to three (3) times the sum of (i) the average annual Management Fee and (ii) the average of the Incentive Allocation Value (but only with respect to the fully vested portion thereof as of the Effective Termination Date), in each case earned by the Manager during the 24-month period immediately preceding the most recently completed calendar quarter prior to the Effective Termination Date.

Termination Notice” has the meaning set forth in Section 10(b) hereof.

Termination Without Cause” has the meaning set forth in Section 10(b) hereof.

Transaction Agreement” means that certain Transaction Agreement dated as of June 7, 2021 by and among Contango Oil & Gas Company, Independence Energy LLC, [New PubCo], [OpCo] LLC, IE C Merger Sub Inc. and IE L Merger Sub LLC.

Treasury Regulations” means pronouncements, as amended from time to time, or their successor pronouncements, which clarify, interpret and apply the provisions of the Code, and which are designated as “Treasury Regulations” by the United States Department of the Treasury.

(b) As used herein, accounting terms relating to the Company and its Subsidiaries, if any, not defined in Section 1(a) and accounting terms partly defined in Section 1(a), to the extent not defined, shall have the respective meanings given to them under GAAP. As used herein, “calendar quarters” shall mean the period from January 1 to March 31, April 1 to June 30, July 1 to September 30 and October 1 to December 31 of the applicable year.

(c) The words “hereof,” “herein” and “hereunder” and words of similar import when used in this Agreement shall refer to this Agreement as a whole and not to any particular provision of this Agreement, and Section references are to this Agreement unless otherwise specified.

(d) The meanings given to terms defined herein shall be equally applicable to both the singular and plural forms of such terms. The words include, includes and including shall be deemed to be followed by the phrase “without limitation.”

Section 2. Appointment and Duties of the Manager.

(a) The Company hereby appoints the Manager, as agent, to manage the investments, assets and day-to-day business and affairs of the Company and its Subsidiaries, subject at all times to applicable law, the further terms and conditions set forth in this Agreement and to the supervision of the Board. Except as otherwise provided in this Agreement, the Manager hereby agrees to use its commercially reasonable efforts to perform each of the duties set forth herein. The appointment of the Manager shall be exclusive to the Manager, except to the extent that the Manager elects, in its sole and absolute discretion, subject to the terms of this Agreement, to cause the duties of the Manager as set forth herein to be provided by third parties under the Manager’s supervision and/or its Affiliates.

(b) The Manager, in its capacity as manager of the assets, investments and the day-to-day operations of the Company and its Subsidiaries, at all times will be subject to the supervision and direction of the Board and will have only such functions and authority as the Board may delegate to it, including the functions and authority identified herein and delegated to the Manager hereby. The Company and the Manager hereby acknowledge the recommendation by the Manager and the approval by the Board of the Investment Guidelines.

(c) Subject to the oversight of the Board and the terms and conditions of this Agreement (including the Investment Guidelines), the Manager will have plenary authority with respect to the management of the business and affairs of the Company and will be responsible for the day-to-day management of the Company. The

 

B-6


Table of Contents

Manager will perform (or cause to be performed through one or more of its Affiliates or Subsidiaries) such services and activities relating to the assets, investments and business and affairs of the Company and its Subsidiaries as may be appropriate or otherwise mutually agreed from time to time, including (references to the Company below shall be deemed to include a reference to the Company’s Subsidiaries, as applicable):

(i) serving as an advisor to the Company with respect to the establishment and periodic review of the Investment Guidelines for the Company’s investments, financing activities and operations, any modifications to which will be approved by the Board, including a majority of the Independent Directors;

(ii) identifying, investigating, analyzing, and selecting possible investment opportunities and originating, negotiating, acquiring, consummating, monitoring, financing, retaining, selling, restructuring, refinancing, hypothecating, pledging or otherwise disposing of investments consistent in all material respects with the Investment Guidelines;

(iii) with respect to prospective acquisition, purchases, sales, exchanges or dispositions of investments, conducting negotiations on the Company’s behalf with sellers, purchasers, and other counterparties and, if applicable, their respective agents, advisors and representatives;

(iv) negotiating and entering into, on the Company’s behalf, hedging arrangements, financing arrangements (including one or more credit facilities), foreign exchange transactions, derivative transactions, and other agreements and instruments required or appropriate in connection with the Company’s activities;

(v) engaging and supervising, on the Company’s behalf and at the Company’s expense, independent contractors, advisors, consultants, attorneys, accountants, auditors, and other service providers (which may include Affiliates of the Manager) that provide various services with respect to the Company, including, without limitation, investment banking, credit analysis, risk management services, asset management services, loan servicing, other financial, legal or accounting services, due diligence services, underwriting review services, and all other services (including transfer agent and registrar services) as may be required relating to the Company’s activities or investments (or potential investments);

(vi) coordinating and managing operations of any joint venture or co-investment interests held by the Company and conducting all matters with the joint venture or co-investment partners;

(vii) providing executive and administrative personnel, office space and office services required in rendering services to the Company;

(viii) administering the day-to-day operations and performing and supervising the performance of such other administrative functions necessary to the Company’s management as may be agreed upon by the Manager and the Board, including, without limitation, the collection of revenues and the payment of the Company’s debts and obligations and maintenance of appropriate computer services to perform such administrative functions;

(ix) communicating on the Company’s behalf with the holders of any of the Company’s equity or debt securities as required to satisfy the reporting and other requirements of any governmental bodies or agencies or trading markets and to maintain effective relations with such holders;

(x) advising the Company in connection with policy decisions to be made by the Board;

(xi) engaging one or more sub-advisors with respect to the management of the Company, including, where appropriate, Affiliates of the Manager;

 

B-7


Table of Contents

(xii) advising the Company regarding the maintenance of the Company’s exemption from regulation as an investment company under the Investment Company Act, monitoring compliance with the requirements for maintaining such exemption and using commercially reasonable efforts to cause the Company to maintain such exemption from regulation as an investment company under the Investment Company Act;

(xiii) furnishing reports to the Company and the Board regarding the Company’s activities and services performed for the Company by the Manager and its Affiliates;

(xiv) monitoring the operating performance of the Company’s investments and providing periodic reports with respect thereto to the Board, including comparative information with respect to such operating performance and budgeted or projected operating results;

(xv) investing and reinvesting any moneys and securities of the Company (including investing in short-term investments pending investment in other investments, payment of fees, costs and expenses, or payments of dividends or distributions to the Company’s stockholders and partners) and advising the Company as to the Company’s capital structure and capital raising;

(xvi) capital reinvestment into the assets of the Company;

(xvii) causing the Company to retain a qualified independent public accounting firm and legal counsel, as applicable, to assist in developing appropriate accounting procedures and systems, internal controls and other compliance procedures and systems with respect to financial reporting obligations and to conduct periodic compliance reviews with respect thereto;

(xviii) assisting the Company to qualify to do business in all applicable jurisdictions and to obtain and maintain all appropriate licenses;

(xix) assisting the Company to comply with all regulatory requirements applicable to the Company in respect of the Company’s business activities, including preparing or causing to be prepared all financial statements required under applicable regulations and contractual undertakings and all reports and documents, if any, required under the Exchange Act or the Securities Act, or by any National Securities Exchange, and facilitating compliance with the Sarbanes-Oxley Act of 2002, the listing rules of any National Securities Exchange, and the Dodd-Frank Wall Street Reform and Consumer Protection Act of 2010;

(xx) assisting the Company to take all necessary actions to enable the Company to make required tax filings and reports;

(xxi) handling and resolving all claims, disputes or controversies (including all litigation, arbitration, settlement or other proceedings or negotiations) in which the Company or its Subsidiaries may be involved or to which the Company or its Subsidiaries may be subject arising out of the Company’s day-to-day activities (other than with the Manager or its Affiliates), subject to such reasonable limitations or parameters as may be imposed from time to time by the Board;

(xxii)serving as the Company’s advisor with respect to decisions regarding any of the Company’s financings, hedging activities or borrowings undertaken by the Company, including (1) assisting the Company in developing criteria for debt and equity financing that is specifically tailored to the Company’s investment objectives, and (2) advising the Company with respect to obtaining appropriate financing for the Company’s investments (which, in accordance with applicable law and the terms and conditions of this Agreement and the Company’s Governing Agreements may include financing by the Manager or its Affiliates);

 

B-8


Table of Contents

(xxiii) providing the Company with portfolio management and other related services;

(xxiv) arranging marketing materials and other related documentation, advertising, industry group activities (such as conference participations and industry organization memberships) and other promotional efforts designed to promote the Company’s business;

(xxv) assisting the Company with coordinating that (a) all filings, licenses, permits and/or approvals (including the renewals thereof) required or necessary under applicable law are made with and/or obtained from any Governmental Entity and (b) all required or necessary bonding, credit support and/or other forms of financial security have been provided to any third party or Governmental Entity, in each case of (a) and (b), in connection with the operations or business of the Company; and

(xxvi) performing such other services from time to time in connection with the management of the business and affairs of the Company and its investment activities as the Board shall reasonably request and/or the Manager shall deem appropriate under the particular circumstances.

(d) For the duration of and on the terms and conditions set forth in this Agreement, the Company and each of its Subsidiaries hereby constitutes, appoints and authorizes the Manager, and any officer of the Manager acting on its behalf from time to time, as the Company’s true and lawful agent and attorney-in-fact, in its name, place and stead, to negotiate, execute, deliver and enter into any certificates, instruments, agreements, authorizations and other documentation in the name and on behalf of the Company as the Manager, in its sole discretion, deems necessary or appropriate in connection with the performance of its services hereunder. This power of attorney is deemed to be coupled with an interest. In performing such services, as an agent of the Company, the Manager shall have the right to exercise all powers and authority which are reasonably necessary and customary to perform its obligations under this Agreement. The Manager shall be authorized to represent to third parties that it has the power to perform the actions which it is authorized to perform under this Agreement.

(e) The Manager may retain, for and on behalf, and at the sole cost and expense, of the Company, such services of accountants, legal counsel, appraisers, insurers, brokers, transfer agents, registrars, developers, investment banks, financial advisors, banks and other lenders and others as the Manager deems necessary or advisable in connection with the management and operations of the Company. Notwithstanding anything contained herein to the contrary, the Manager shall have the right to cause any such services to be rendered by its employees or Affiliates. The Company shall pay or reimburse the Manager or its Affiliates performing such services for the cost thereof; provided that (x) such costs and reimbursements are no greater than those which would be payable to outside professionals or consultants engaged to perform such services pursuant to agreements negotiated on an arm’s-length basis and (y) such services and the costs thereof are approved by a majority of the Independent Directors.

(f) The Company agrees to take (or cause to be taken) all actions reasonably required to permit and enable the Manager to carry out its duties and obligations under this Agreement, including, without limitation, all steps reasonably necessary to allow the Manager to make any filing required to be made under the Securities Act, Exchange Act, Code, or other applicable law, rule or regulation, including, the rules and regulations of a National Securities Exchange, on behalf of the Company in a timely manner. The Company further agrees to use commercially reasonable efforts to make available to the Manager all resources, information and materials reasonably requested by the Manager to enable the Manager to satisfy its obligations hereunder, including its obligations to deliver financial statements and any other information or reports with respect to the Company.

(g) As frequently as the Manager may deem reasonably necessary or advisable, or at the direction of the Independent Directors on the Board, the Manager shall prepare, or, at the sole cost and expense of the Company, cause to be prepared, (i) reports and other information on the Company’s operations, including quarterly budget to actual comparisons and (ii) other information relating to any proposed or consummated investment as may be reasonably requested by the Company.

 

B-9


Table of Contents

(h) The Manager shall prepare, or, at the sole cost and expense of the Company, cause to be prepared, all periodic reports and financial statements with respect to the Company reasonably required by the Board in order for the Company to comply with its Governing Agreements, or any other materials required to be filed with any governmental body or agency, including but not limited to the SEC, and shall prepare, or, at the sole cost and expense of the Company, cause to be prepared, all materials and data necessary to complete such reports and other materials, including, without limitation, an annual audit of the Company’s books of account by a nationally recognized independent accounting firm.

(i) The Manager shall prepare, or, at the sole cost and expense to the Company, cause to be prepared, regular reports for the Board to enable the Board to review the Company’s acquisitions, portfolio composition and characteristics, credit quality, performance, asset performance and compliance with the Investment Guidelines, and policies approved by the Board.

(j) Officers, managers, employees, agents, partners, trustees or fiduciaries of the Manager and its Affiliates may serve as directors, officers, managers, employees, agents, fiduciaries, nominees or signatories for the Company or any of its Subsidiaries, if appointed as such in accordance with the Governing Agreements of the Company and its Subsidiaries. When executing documents or otherwise acting in such capacities for the Company or any of its Subsidiaries, such Persons shall indicate in what capacity they are executing on behalf of the Company or any of its Subsidiaries.

(k) At all times during the term of this Agreement, the Manager shall be covered by an “errors and omissions” insurance coverage and other insurance coverage that is customarily carried by asset and investment managers performing functions similar to those of the Manager under this Agreement with respect to assets similar to the assets of the Company and the Subsidiaries.

(l) The Manager agrees to be bound by the Company’s Code of Business Conduct and Ethics, Corporate Governance Guidelines and Policy on Insider Trading and other compliance and governance policies and procedures required under the Exchange Act, the Securities Act, or by the National Securities Exchange or other securities exchange, if any (collectively, the “Conduct Policies”), and to take, or cause to be taken, all actions reasonably required to cause its officers, directors, members, and employees, and any officers or employees of its Affiliates acting on behalf of the Manager who are involved in the business and affairs of the Company, to be bound by the Conduct Policies to the extent applicable to such Persons.

(m) Without limiting the foregoing, while this Agreement is in effect, the Manager will provide the Company with a management team, along with appropriate support personnel, to provide the management services to be provided by the Manager to the Company hereunder, who shall devote such of their time to the management of the Company as necessary and appropriate in connection with such services.

Section 3. Additional Activities of the Manager; Allocation of Investment Opportunities; Non-Solicitation; Restrictions.

(a) Nothing in this Agreement shall (i) prevent the Manager or any of its Affiliates, or any of its or their officers, directors, managers, partners, employees or equityholders from engaging in other businesses or from rendering services of any kind to any other Person or entity, whether or not the investment objectives or policies of any such other Person or entity are similar to those of the Company, including, without limitation, the sponsoring, closing and/or managing of any Other KKR Funds that employ investment objectives or strategies that overlap, in whole or in part, with the Investment Guidelines of the Company, (ii) in any way bind or restrict the Manager or any of its Affiliates, or any of its or their officers, directors or employees from buying, selling or trading any securities or commodities for their own accounts or for the account of others for whom the Manager or any of its Affiliates, or any of its or their officers, directors or employees may be acting, subject however, as applicable, to the Company’s Code of Business Conduct and Ethics, Corporate Governance Guidelines and Policy on Insider Trading and to applicable law regarding persons in receipt of material non-public information

 

B-10


Table of Contents

of the Company or (iii) prevent the Manager or any of its Affiliates from receiving fees or other compensation or profits from such activities described in this Section 3(a) which shall be for the Manager’s (and/or its Affiliates’) sole benefit. The Manager and the Company acknowledge and agree that, notwithstanding anything to the contrary contained herein, (i) Affiliates of the Manager sponsor, advise and/or manage one or more Other KKR Funds and may in the future sponsor, advise and/or manage additional Other KKR Funds, (ii) the Manager will allocate investment opportunities that overlap with the Investment Guidelines of the Company and such Other KKR Funds in accordance with the Investment Allocation Policy and this Agreement and (iii) nothing in this Agreement shall prevent the Company from investing in, acquiring, selling assets to or merging with any joint ventures with Other KKR Funds or purchasing assets from, selling assets, merging with or arranging financing from or providing financing to Other KKR Funds, subject to Section 3(e).

(b) For investment allocation purposes, the Company and KKR Energy Income and Growth Fund II L.P. and the parallel vehicles or alternative vehicles relating thereto (“EIGF II”) are referred to herein as the KKR Energy Real Assets Platform’s “Flagship Funds.” Until the Exhaustion Date, all investment opportunities in upstream oil and gas assets and operating companies will be presented to the Company with the total amount of the available investment allocated between the Company and EIGF II in good faith by the Manager on a pro rata basis, subject to and taking into account available capital, applicable concentration limits, investment restrictions and other similar considerations. At such time as the Company has received an allocation of such investment opportunity in such amount as satisfies the foregoing sentence, any remaining portion of such investment opportunity may be allocated to any Other KKR Funds in accordance with the Investment Allocation Policy. Notwithstanding the foregoing, follow-on investment amounts will be generally allocated between the Company and EIGF II in proportion to the relative amount such vehicle initially invested in the applicable investment. Following the exhaustion of EIGF II’s investment capital (the “Exhaustion Date”), the Manager shall continue to ensure that each investment opportunity in upstream oil and gas assets and operating companies is presented to the Company and ensure that at least 70% of any such investment amounts are allocated to the Company. Subject to compliance with the allocation provisions set forth herein, nothing herein shall prevent KKR and its Affiliates (including Other KKR Funds) from participating in, and the Company hereby waives its rights to, any investment opportunities (including if the Company is unable to, or elects not to, participate in any such opportunity, and in any remaining portion of any such opportunity following the allocations described herein); provided, however that in the event (i) the Company is allocated a portion of an investment opportunity in upstream oil and gas assets or operating companies in accordance with this Agreement, (ii) the Manager determines that the Company is able to participate in such opportunity, taking into account the factors described herein, including available capital, and (iii) the Company elects not to participate in such opportunity, then KKR and its Affiliates (including Other KKR Funds) shall only be entitled to participate in the portion of such opportunity that was originally allocated to the Company with the consent, approval or ratification of a committee of the Board consisting entirely of Independent Directors and by majority consent of the members thereof (which approval may be provided as a principle or pursuant to general instructions and need not be provided on a transaction by transaction basis). If KKR forms a successor fund to EIGF II that is treated as a Flagship Fund for investment allocation purposes, then such successor fund will be treated in the same manner as EIGF II vis-à-vis the Company for allocation purposes and the allocations contemplated hereby.

(c) The Company acknowledges that from time to time, investment opportunities outside of upstream oil and gas assets and operating companies may arise that are suitable for investment by the Company and EIGF II (and any successor fund), on the one hand, and by Other KKR Funds (or successor funds thereto), on the other, that (A) are engaged in an investment strategy that is materially different from the strategy contemplated by the Investment Guidelines (such as distressed debt or special situations investment vehicles) and (B) have pre-existing defined allocation rights pursuant to KKR’s allocation policies or contractual undertakings agreed with the investors in such Other KKR Funds. In such cases, the Company and EIGF II (and any successor fund) may co-invest alongside such Other KKR Funds in such investments from time to time. KKR will allocate such investment opportunities among the Company and EIGF II, on the one hand, and such Other KKR Funds, on the other hand, in a manner consistent with the priority investment rights of the Other KKR Funds as is reasonably determined by KKR, taking into account such factors as KKR deems appropriate, which may include, for

 

B-11


Table of Contents

example, investment objectives, target investment sizes, available capital, the expected hold period for an investment, timing of capital inflows and outflows and anticipated capital commitments and subscriptions, liquidity, applicable concentration limits and other investment restrictions, mandatory minimum investment rights and other contractual obligations applicable to participating funds, vehicles, and accounts and/or their investors, portfolio diversification, tax efficiencies and potential adverse tax consequences, regulatory restrictions applicable to participating funds, vehicles, and/or their investors, policies and restrictions (including internal policies and procedures) applicable to participating funds, vehicles, and accounts, the avoidance of odd lots or cases where a pro rata allocation would result in a de minimis allocation to one or more participating funds, vehicles, and accounts, the potential dilutive effect of a new position, the overall risk profile of a portfolio, the potential return available from a debt investment as compared to an equity investment and other factors deemed relevant by KKR.

(d) Where investments that are consistent with the Company’s Investment Guidelines are shared with one or more Other KKR Funds, the Manager may, but is not obligated to, aggregate sales and purchase orders of securities and other investments of the Company with similar orders being made simultaneously for such Other KKR Funds, if in the Manager’s judgment, such aggregation is likely to result generally in an overall economic benefit to the Company. The determination of such economic benefit to the Company by the Manager is subjective and represents the Manager’s evaluation that the Company is benefited by relatively better purchase or sales prices, lower commission expenses, increased access to investment opportunities, beneficial timing of transactions or a combination of these and other factors.

(e) The Board may periodically review the Investment Guidelines. The Manager shall not consummate on behalf of the Company any transaction that involves (i) the sale of any investment to or (ii) the acquisition of any investment from, KKR, any Other KKR Fund or any of their Affiliates unless such transaction (A) is on terms no less favorable to the Company than could have been obtained on an arm’s length basis from an unrelated third party and (B) has been approved in advance by a majority of the Independent Directors. In connection with the foregoing, it is understood and/or agreed for greater certainty that while conflicts of interests may arise from time-to-time in connection with the investment activities of the Company, KKR and the Other KKR Funds and that the Manager will resolve any such conflicts of interest in a fair and equitable manner in accordance with the Investment Allocation Policy and its prevailing policies and procedures with respect to conflicts resolution among Other KKR Funds generally, only those transactions set forth above shall be required to be presented for approval by the Independent Directors; provided, that the foregoing shall not limit the ability of the Manager, in its discretion, to present additional matters involving the Company to the Independent Directors from time-to-time for review, advice and/or approval to the extent the Manager reasonably determines that doing so is appropriate under the circumstances (including, without limitation, as a result of a determination that such matters give rise to material conflicts of interest that are appropriate to be reviewed and/or approved by the Independent Directors); provided, further, that if the majority of the Independent Directors approve any matter or transaction presented for their approval despite a conflict of interest after the Manager has disclosed all material facts relating to such conflict of interest, then the Manager shall not have any liability to the Company or any stockholder by reason of such conflict of interest for actions in respect of such matter taken in good faith by any of them, including actions in the pursuit of their own interests.

(f) The Manager shall provide the lead Independent Director (or, if none, the chairman of the audit committee) with written notice in the event that the Manager is engaged in a material investment or activity which conflicts with the Company’s interests other than as contemplated herein.

Section 4. Bank Accounts. At the direction of the Board, the Manager may establish and maintain, as agent on behalf of the Company, one or more bank accounts with a “qualified custodian” in the name of the Company or any Subsidiary in accordance with applicable law, and may cause the Company to deposit into any such account or accounts, and disburse funds from any such account or accounts, under such terms and conditions as the Board may approve; and the Manager shall ensure that such custodian(s) from time to time render statements, including appropriate accountings of such collections and payments to the Board and, upon request, to the auditors of the Company or any Subsidiary.

 

B-12


Table of Contents

Section 5. Records; Confidentiality.

The Manager shall maintain appropriate books of account, records and files relating to services performed hereunder, and such books of account, records and files shall be accessible for inspection by representatives of the Company or any Subsidiary at any time during normal business hours upon advance written notice. Manager shall also provide the Company, its subsidiaries and their representatives, independent accounting firms and outside consultants with reasonable access to appropriate personnel of the Manager so as to enable the accountants and consultants to conduct the Company’s audit and to review, design and test the Company’s internal controls over financial reporting. The Manager shall have full responsibility for the maintenance, care and safekeeping of all such books of account, records and files (it being understood that services may be provided with respect to the Company by service providers (e.g., administrators, prime brokers and custodians) and so long as such service providers are monitored by the Manager with due care, the Manager shall be in compliance with the foregoing). Until the second (2nd) anniversary of the termination of this Agreement, the Manager shall keep confidential any and all Confidential Information and shall not use Confidential Information in contravention of its duties under this Agreement or disclose Confidential Information, in whole or in part, to any Person other than (i) to officers, directors, employees, agents, representatives, advisors of the Manager or its Affiliates who need to know such Confidential Information for the purpose of rendering services hereunder or in furtherance of KKR’s asset management or capital markets businesses, (ii) to appraisers, lenders or other financing sources, co-originators, custodians, administrators, brokers, commercial counterparties or any similar entity and others in the ordinary course of the Company’s business ((i) and (ii) collectively, “Manager Permitted Disclosure Parties”), (iii) in connection with any governmental or regulatory filings of the Company or its Affiliates (including, any filings made by KKR as a result of its status as a public company) or disclosure or presentations to investors of the Company or KKR (subject to compliance with Regulation FD), (iv) to governmental agencies or officials having jurisdiction over the Company or the Manager, (v) as required by law or legal process or requested by applicable regulatory authorities, in each case, to which the Manager or any Person to whom disclosure is permitted hereunder is a party or subject, (vi) to existing or prospective investors in Other KKR Funds and their advisors to the extent such persons reasonably request such information, subject to an undertaking of confidentiality, non-disclosure and non-use, or (vii) otherwise with the consent of the Company, including pursuant to a separate agreement entered into between the Manager and/or any Other KKR Funds and the Company. The Manager agrees to inform each of its Manager Permitted Disclosure Parties of the non-public nature of the Confidential Information. Nothing herein shall prevent the Manager from disclosing Confidential Information (i) upon the order of any court or administrative agency, (ii) upon the request or demand of, or pursuant to any law or regulation to, any regulatory agency or authority, (iii) to the extent reasonably required in connection with the exercise of any remedy hereunder, or (iv) to its legal counsel or independent auditors; provided, however that with respect to clause (i), it is agreed that, so long as not legally prohibited, the Manager will (x) consider, and if advisable seek, at the Company’s sole expense, an appropriate protective order or confidentiality agreement, (y) notify the Board of such disclosure, and (z) in the absence of an appropriate protective order or confidentiality agreement, disclose only that portion of such information that is responsive to such request or demand.

Section 6. Compensation.

(a) For the services rendered under this Agreement, the Company shall pay the fees and compensation described in the remainder of this Section 6 to the Manager. The Manager will not receive any compensation for any periods prior to the Effective Date.

(b) The Management Fee shall be payable in arrears in cash, in quarterly installments commencing with the calendar quarter in which the Effective Date occurs. If applicable, the initial and final installments of the Management Fee shall be pro-rated based on the number of days during the initial and final quarter, respectively, that this Agreement is in effect. The Manager shall calculate each quarterly installment of the Management Fee, and deliver such calculation to the Company within thirty (30) days following the last day of each calendar quarter. The Company shall pay the Manager each installment of the Management Fee within five (5) Business Days after the date of delivery to the Company of such calculation.

 

B-13


Table of Contents

(c) The Manager is entitled to Incentive Compensation that consists of five tranches (the “Initial Award”), and each tranche relates to a target number of shares of Common Stock equal to 2% of the total number of shares of Common Stock issued and outstanding as of the time such tranche is settled (the “Initial Award Target Amount”), if applicable. So long as the Manager continuously provides services to the Company, in accordance with the terms of this Agreement, until the end of the performance period applicable to a tranche of the Initial Award, the Manager is entitled to settlement of such tranche with respect to a number of shares of Common Stock ranging from 0% to 240% of the Initial Award Target Amount based on the level of achievement with respect to the performance goals applicable to such tranche, subject to and limited by the availability of such shares under the relevant equity compensation plan governing the Initial Award and, if such shares are not available, all or a portion of such tranche shall be settled in cash. The Initial Award shall be granted pursuant to an award agreement in substantially the form attached hereto as Exhibit B (the “Award Agreement”). Following the fifth anniversary of the date of this Agreement, the Manager will be entitled to additional Incentive Compensation on an annual basis (each, a “Subsequent Award”), and each Subsequent Award shall relate to at least a target number of shares of Common Stock equal to 2% of the total number of shares of Common Stock issued and outstanding as of the time such Subsequent Award is settled (the “Subsequent Award Target Amount”), if applicable. So long as the Manager continuously provides services to the Company, in accordance with the terms of this Agreement, until the end of the performance period applicable to a Subsequent Award, the Manager is entitled to settlement of such Subsequent Award with respect to a number of shares of Common Stock ranging from 0% to 240% of the Subsequent Award Target Amount based on the level of achievement with respect to the performance goals applicable to such Subsequent Award (as such performance goals may be adjusted with the consent of the Manager), subject to and limited by the availability of such shares under the relevant equity compensation plan governing the Subsequent Award and, if such shares are not available, all or a portion of such Subsequent Award shall be settled in cash. Each Subsequent Award shall be granted pursuant to an award agreement that is generally consistent with the Award Agreement (except to the extent any performance goals are modified in accordance with the foregoing). The Company shall use commercially reasonable efforts to adopt such equity compensation plans, the Award Agreement and obtain any approvals (including shareholder approvals, if applicable) necessary to permit the issuance of the Incentive Compensation contemplated by this Agreement. The Company shall take all such steps as may be required to cause any issuances and acquisitions of Common Stock as Incentive Compensation contemplated by this Agreement to qualify for an exemption under Section 16(b)of the Exchange Act, if applicable.

(d) The parties acknowledge that the Management Fee and the Incentive Compensation are intended in part to compensate the Manager and its Affiliates for the costs and expenses (other than reimbursable costs and expenses) they will incur hereunder, as well as certain expenses not otherwise reimbursable under Section 7 below, in order for the Manager to provide the Company the investment advisory services and certain general management services rendered under this Agreement

Section 7. Expenses of the Company.

(a) Subject to Section 7(b), the Manager shall be responsible for the out of pocket expenses related to any and all personnel of the Manager and its Affiliates who provide services to the Company pursuant to this Agreement or otherwise (including, without limitation, each of the officers of the Company and any directors of the Company who are also directors, officers or employees of the Manager or any of its Affiliates), including, without limitation, normal overhead expenses relating to the business or operation of the Manager (including rent, office furniture, fixtures and computer equipment), salaries, bonus and other wages, payroll taxes and the cost of employee benefit plans of such personnel, and costs of insurance (other than insurance specifically required under this Agreement) with respect to such personnel (“Manager Expenses”).

(b) The Company shall, and shall cause each of its Subsidiaries to, without duplication, pay all of its costs and expenses and reimburse the Manager or its Affiliates for documented costs and expenses of the Manager and its Affiliates to the extent incurred on behalf of the Company or such Subsidiary, as applicable, in accordance with this Agreement, other than Manager Expenses. The Manager shall not charge to the Company

 

B-14


Table of Contents

any expense reimbursable by the Company to the extent that the Manager has actually received reimbursement for such expenses from a third party. Without limiting the generality of the foregoing, it is specifically agreed that the following costs and expenses that are fairly allocable to the Company and its Subsidiaries in accordance with the Cost Allocation Policy shall be paid by the Company or its Subsidiaries, as applicable, and shall not be paid by the Manager or Affiliates of the Manager:

(i) fees, costs and expenses of outside counsel, accountants, auditors, appraisers, valuation experts, consultants, administrators, custodians, trustees and other similar outside advisors and service providers with respect to the Company and its Subsidiaries and their investments (including allocable compensation and expenses of Senior Advisors and Industry Advisors and allocable fees and expenses of Capstone and RPM related to the Company’s activities, and including the cost of any valuation of, or fairness opinion relating to, any investment or other asset or liability, or potential transaction, of the Company or its Subsidiaries);

(ii) fees, costs and expenses of identifying, investigating (and conducting diligence with respect to), evaluating, structuring, consummating, holding, monitoring, operating or selling potential and actual investments, including (A) legal, engineering, geological, accounting and environmental fees and expenses, (B) expenses incurred by the Company or its Subsidiaries in the operation, management, maintenance, development and exploitation of its investments, including amounts payable, distributable or reimbursable to the Technical and Operating Partners, third-party operators and joint venture partners not affiliated with KKR (whether or not such operators perform services on an exclusive basis for the Company (and its Subsidiaries) and Other KKR Funds) or similar persons, (C) brokerage commissions, clearing and settlement charges, investment banking fees, bank charges, placement, syndication and solicitation fees, arranger fees, sales commissions, and other investment, execution, closing and administrative fees, costs and expenses, (D) any travel-related costs and expenses incurred in connection therewith (including costs and expenses of accommodations and meals, costs and expenses related to attending trade association meetings, conferences or similar meetings for purposes of evaluating actual or potential investment opportunities, and with respect to travel on non-commercial aircraft, costs of travel at a comparable business class commercial airline rate), including any such expenses incurred in connection with attendance at meetings of the portfolio management committee, (E) expenses associated with portfolio and risk management, including bona fide hedging transactions in advance of and in connection with the acquisition, holding, operation, financing, refinancing or disposition of investments, including investments in currency, interest rate, and commodity futures, forwards and other hedging contracts, swaps and other derivative contracts or instruments, (F) fees, costs and expenses incurred in the organization, operation, administration, restructuring or winding up, dissolution and liquidation of any entities through which the Company or its Subsidiaries makes investments, and (G) fees, costs and expenses of outside counsel, accountants, auditors, consultants (including Capstone and RPM) and other similar outside advisors and service providers incurred in connection with designing, implementing and monitoring participation by portfolio companies in compliance and operational “best practices” programs and initiatives; provided, that in the event the Company co-invests with any Flagship Funds or Other KKR Funds, the Company shall only be responsible for its pro rata share of amounts reimbursable to the Manager and in the event the Company elects not to pursue such investment, and any Flagship Funds or Other KKR Funds consummate an investment, the Company shall not be responsible for any reimbursement;

(iii) any taxes, fees or other governmental charges levied against the Company or its Subsidiaries or on their respective assets;

(iv) fees, costs and expenses incurred in connection with any audit, examination, investigation or other proceeding by any taxing authority or incurred in connection with any governmental inquiry, investigation or proceeding, in each case, involving or otherwise applicable to the Company or its Subsidiaries, including the amount of any judgments, settlements, remediation or fines paid in

 

B-15


Table of Contents

connection therewith, excluding for the avoidance of doubt, (A) any expenses with respect to which the Manager would not be entitled to indemnification or advancement by reason of the limitations set forth in Section 8 of this Agreement, (B) any fine or penalty paid by the Manager or any other Affiliate of KKR to a governmental body of competent jurisdiction on the basis of a finding that the Manager or such Affiliate has breached any applicable duty to the Company or any of its Subsidiaries (it being understood for the avoidance of doubt that this subclause (ii) does not include any fine or penalty related to activities taken by the Manager or other Affiliates of KKR on behalf of the Company or its Subsidiaries) and (C) any taxes that are attributable to any equityholder of the Company or any of its Subsidiaries;

(v) fees, costs and expenses incurred in connection with legal, regulatory and tax compliance (including allocable compensation of KKR Personnel who are attorneys, accountants and tax advisors based upon actual hours engaged on matters related thereto) with U.S. federal, state, local, non-U.S. or other law and regulation relating to the activities of the Company or its Subsidiaries (including expenses relating to the preparation and filing of Form SHLA and/or other regulatory filings of KKR and its Affiliates relating to the activities of the Company or its Subsidiaries, including filings with the SEC, the U.S. Commodity Futures Trading Commission and compliance with the E.U. Alternative Investment Fund Managers Directive, but for the avoidance of doubt, excluding any ordinary course compliance with the Investment Advisers Act, such as the preparation of Form ADV, that do not relate directly to the affairs of the Company or its Subsidiaries);

(vi) fees, costs and expenses associated with the administration of the Company or its Subsidiaries, including in relation to raising capital and making distributions, the administration of assets, financial planning and treasury activities, the preparation and delivery of all Company financial statements and tax returns, other reports and notices and other required or requested information (including the cost of any third-party administrator that provides accounting and administrative services to the Company or its Subsidiaries), fees, costs and expenses incurred to audit such reports, provide access to such reports or information (including through a website or other portal) and any other operational, secretarial or postage expenses relating thereto or arising in connection with the distribution thereof (and including, in each case, technology and other administrative support therefor and allocable compensation and overhead of KKR Personnel engaged in the aforementioned activities and KKR Personnel providing oversight of any third-party administrator engaged in the aforementioned activities);

(vii) principal, interest on and fees, costs, charges and expenses relating to or arising out of all borrowings made by the Company or its Subsidiaries, including fees, costs and expenses incurred in connection with the negotiation and establishment of the relevant credit facility, credit support or other relevant arrangements with respect to such borrowings or related to securing the same by mortgage, pledge, or other encumbrance, if applicable;

(viii) fees, costs and expenses related to a disposition of securities by the Company or any of its Subsidiaries;

(ix) fees, costs and expenses incurred in connection with any amendments, restatements or other modifications to, and compliance with, this Agreement or any Governing Agreements of the Company or its Subsidiaries, including the solicitation of any consent, waiver or similar acknowledgment from the Board;

(x) fees, costs and expenses related to procuring, developing, implementing or maintaining information technology, data subscription and license-based services, risk analysis tools, research publications, materials, equipment and services, computer software or hardware and other electronic equipment used in connection with the Company and its Subsidiaries and their operation,

 

B-16


Table of Contents

administration and investment activities and otherwise used in connection with providing services to the Company or its Subsidiaries (including reporting as described herein), in connection with identifying, investigating (and conducting diligence with respect to) or evaluating, structuring, consummating, holding, monitoring, or selling potential and actual investments, or in connection with obtaining or performing research related to potential or actual investments, industries, sectors, geographies or other relevant market, economic, geopolitical or similar data or trends, including risk analysis software;

(xi) premiums and fees for insurance for the benefit of, or allocated to, the Company and its Subsidiaries (including directors’ and officers’ liability, errors and omissions or other similar insurance policies, and any other insurance for coverage of liabilities incurred in connection with the activities of, or on behalf of, the Company and its Subsidiaries including an allocable portion of the premiums and fees for one or more “umbrella” policies that cover the Company and its Subsidiaries, Other KKR Funds, KKR and Affiliates of KKR) and costs of Employee Retirement Income Security Act of 1974 fidelity bonds;

(xii) expenses of any actual or potential litigation or other dispute related to the Company or its Subsidiaries or any actual or potential investment (including expenses incurred in connection with the investigation, prosecution, defense, judgment or settlement of litigation and the appointment of any agents for service of process on behalf of the Company or its Subsidiaries) and other extraordinary expenses related to the Company or its Subsidiaries or actual or potential investment (including fees, costs and expenses that are classified as extraordinary expenses under generally accepted accounting principles in the United States), excluding for the avoidance of doubt, any expenses with respect to which the Manager would not be entitled to indemnification or advancement by reason of the limitations set forth in Section 8;

(xiii) fees, costs and expenses required under or otherwise related to the Company’s indemnification obligations under this Agreement, including advancement of any such fees, costs or expenses to Persons entitled to such indemnification, or other matters that are the subject of indemnification or contribution pursuant to Section 8 (but for the avoidance of doubt, without duplication);

(xiv) fees, costs and expenses incurred in connection with the dissolution, winding up of, liquidation and termination of the Company and/or its Subsidiaries;

(xv) all other third party costs and expenses of the Company and its Subsidiaries or the Manager and its Affiliates in connection with the business or operation of the Company and its Subsidiaries and their investments;

(xvi) Broken Deal Expenses (excluding such expenses that have reimbursed by third parties);

(xvii) in the case of each of the foregoing items, all similar items in connection with any entities (other than Subsidiaries) through which the Company or its Subsidiaries makes any investment, in each case to the extent not otherwise paid or borne by such Person; and

(xviii) Capstone Fees, RPM Fees, Service Costs and Regulated Broker-Dealer Fees, even if RPM were to become a subsidiary or Affiliate of KKR.

For the avoidance of doubt, Manager Expenses may include any of the fees, costs, expenses and other liabilities described above incurred in connection with services provided, or other activities engaged in, by the Manager and its Affiliates, in addition to third parties.

 

B-17


Table of Contents

(c) The Manager may, at its option, elect not to seek reimbursement for certain expenses during a given quarterly period, which determination shall not be deemed to construe a waiver of reimbursement for similar expenses in future periods.

(d) The Manager shall prepare a written expense statement in reasonable detail documenting the costs and expenses of the Company or its Subsidiaries, as applicable, incurred during each calendar quarter to be reimbursed by the Company or its Subsidiaries, as applicable, and shall use commercially reasonable efforts to deliver the same to the Company within forty-five (45) days following the end of the applicable calendar quarter (subject to reasonable delays resulting from delays in the receipt of information). The amounts payable for such cost and expense reimbursement shall be paid by the Company or its Subsidiaries, as applicable, within ten (10) days following delivery of the expense statement by the Manager. Cost and expense reimbursement to the Manager shall be subject to adjustment at the end of each calendar year in connection with the annual audit of the Company and its Subsidiaries.

(e) The provisions of this Section 7 shall survive the expiration or earlier termination of this Agreement to the extent such expenses have previously been incurred or are incurred in connection with such expiration or termination.

Section 8. Limits of the Manager’s Responsibility; Indemnification

(a) The Manager assumes no responsibility under this Agreement other than to render the services called for hereunder in good faith and shall not be responsible for any action of the Board in following or declining to follow any advice or recommendations of the Manager, including as set forth in the Investment Guidelines. To the fullest extent permitted by law, the Manager and its Affiliates, including but not limited to their respective directors, officers, employees, agents, managers, trustees, control persons, partners, stockholders, and equityholders, will not be liable to the Company or any Subsidiary or any of their respective directors, officers, employees, agents, managers, trustees, control persons, partners, stockholders, and equityholders, for any acts or omissions by the Manager or its Affiliates, including by their respective directors, officers, employees, agents, managers, trustees, control persons, partners, stockholders, and equityholders, performed in accordance with and pursuant to this Agreement, whether by or through attempted piercing of the corporate veil, by or through a claim, by the enforcement of any judgment or assessment or by any legal or equitable proceeding, or by virtue of any statute, regulation or other applicable law, or otherwise, except to the extent there has been a final and non-appealable judgment entered by a court of competent jurisdiction determining that, the applicable Person committed bad faith, fraud, willful misconduct or gross negligence under this Agreement. The Company shall, to the full extent lawful, reimburse, indemnify and hold harmless the Manager, its Affiliates, and their respective directors, officers, employees, managers, trustees, control persons, partners, stockholders, and equityholders, and directors, officers, employees, agents, managers, trustees, control persons, partners, stockholders and equityholders of the foregoing (each, a “Manager Indemnified Party”), of and from any and all expenses, losses, damages, liabilities, demands, charges, settlements and claims of any nature whatsoever (including reasonable attorneys’ fees) (collectively “Losses”) in respect of or arising from any Proceeding related to the Company or acts or omissions of such Manager Indemnified Party in connection with this Agreement, except (i) in connection with any Proceedings that were caused by an internal dispute among Manager and its Affiliates, including but not limited to their respective directors, officers, employees, agents, managers, trustees, control persons, partners, stockholders, and equityholders and (ii) to the extent there has been a final and non-appealable judgment entered by a court of competent jurisdiction determining that, a Manager Indemnified Party committed bad faith, fraud, willful misconduct or gross negligence under this Agreement.

(b) The Manager shall, to the full extent lawful, reimburse, indemnify and hold harmless the Company, its Subsidiaries and the directors, officers, employees, agents and stockholders of the Company and its Subsidiaries and each Person, if any, controlling the Company (each, a “Company Indemnified Party”; a Manager Indemnified Party and a Company Indemnified Party are each sometimes hereinafter referred to as an “Indemnified Party”) of and from any and all Losses in respect of or arising from (i) any acts or omissions of the

 

B-18


Table of Contents

Manager constituting bad faith, fraud, willful misconduct or gross negligence under this Agreement or (ii) any claims by the Manager’s or its Affiliate’s employees relating to the terms and conditions of their employment by the Manager or its Affiliate.

(c) In case any such claim, suit, action, investigation or Proceeding (a “Claim”) is brought against any Indemnified Party in respect of which indemnification may be sought by such Indemnified Party pursuant hereto, the Indemnified Party shall give prompt written notice thereof to the indemnifying party, which notice shall include all documents and information in the possession of or under the control of such Indemnified Party reasonably necessary for the evaluation and/or defense of such Claim and shall specifically state that indemnification for such Claim is being sought under this Section; provided, however, that the failure of the Indemnified Party to so notify the indemnifying party shall not limit or affect such Indemnified Party’s rights other than pursuant to this Section 8(c) unless the failure to provide such notice results in material prejudice to the indemnifying party. Upon receipt of such notice of Claim (together with such documents and information from such Indemnified Party), the indemnifying party shall, at its sole cost and expense, in good faith control and defend any such Claim (including any settlement thereof) with counsel reasonably satisfactory to such Indemnified Party, which counsel may, without limiting the rights of such Indemnified Party pursuant to the next succeeding sentence of this Section 8(c), also represent the indemnifying party in such Claim. In the alternative, such Indemnified Party may elect to conduct the defense of the Claim, if (i) such Indemnified Party reasonably determines that the conduct of its defense by the indemnifying party could be materially prejudicial to its interests, (ii) the indemnifying party refuses to assume such defense (or fails to give written notice to the indemnified Party within ten (10) days of receipt of a notice of Claim that the indemnifying party assumes such defense), or (iii) the indemnifying party shall have failed, in such Indemnified Party’s reasonable judgment, to defend the Claim in good faith. The indemnifying party may settle any Claim against such Indemnified Party; provided (i) such settlement is without any Losses (including equitable relief) whatsoever to such Indemnified Party, (ii) the settlement does not include or require any admission of liability or culpability by such Indemnified Party and (iii) the indemnifying party obtains an effective written release of liability for such Indemnified Party from the party to the Claim with whom such settlement is being made, which release must be reasonably acceptable to such Indemnified Party, and a dismissal with prejudice with respect to all claims made by the party against such Indemnified Party in connection with such Claim. Subject to the immediately prior sentence, the applicable Indemnified Party shall reasonably cooperate with the indemnifying party, at the indemnifying party’s sole cost and expense, in connection with the defense or settlement of any Claim in accordance with the terms hereof. The indemnifying party shall not be liable for any Losses associated with a settlement entered into by an Indemnified Party unless the indemnifying party consents to such settlement (such consent not to be unreasonably withheld, conditioned or delayed). If such Indemnified Party is entitled pursuant to this Section 8 to elect to defend such Claim by counsel of its own choosing and so elects, then the indemnifying party shall be responsible for Losses incurred by such Indemnified Party in connection with any settlement of such Claim entered into by such Manager Indemnified Party in good faith. Except as provided in the immediately preceding sentence, no Indemnified Party may pay or settle any Claim and seek reimbursement therefor under this Section.

(d) Upon written request by a Manager Indemnified Party, the Company shall pay reasonable expenses (including attorney’s fees) incurred (or reasonably expected to be incurred) by such Manager Indemnified Party in defending or investigating a Proceeding in advance of the final disposition of such Proceeding; provided, that prior to payment (or advancement) by the Company of any such expenses, the Manager Indemnified Party shall provide an unsecured undertaking to the Company to repay all such amounts if it shall ultimately be determined that such Manager Indemnified Party is not entitled to be indemnified by the Company as authorized by this Section 8.

(e) The provisions of this Section 8 shall survive the expiration or earlier termination of this Agreement.

(f) Notwithstanding that a Manager Indemnified Party may have certain rights to indemnification and/or advancement of expenses provided by other persons (collectively, the “Other Indemnitors”), with respect

 

B-19


Table of Contents

to the rights to an advancement of expenses or indemnification set forth herein, the Company: (i) shall be the indemnitor of first resort (i.e., its obligations to such indemnitee are primary and any obligation of the Other Indemnitors to advance expenses or to provide indemnification for the same expenses or liabilities incurred by such indemnitee are secondary); and (ii) shall be required to advance the full amount of expenses incurred by such indemnitee and shall be liable for the full amount of all liabilities, without regard to any rights such indemnitee may have against any of the Other Indemnitors. No advancement or payment by the Other Indemnitors on behalf of an indemnitee with respect to any proceeding for which such indemnitee has sought an advancement of expenses or indemnification from the Company shall affect the immediately preceding sentence, and the Other Indemnitors shall have a right of contribution and/or be subrogated to the extent of such advancement or payment to all of the rights of recovery of such indemnitee against the Company.

(g) Notwithstanding anything to the contrary herein or otherwise, the rights and protections provided under this Section 8 shall be in addition to any rights to indemnification, reimbursement, advancement of expenses, exculpation or other rights and protections of any Manager Indemnified Party under the Governing Agreements of the Company or any Subsidiary, any agreement between the Company or any Subsidiary, on the one hand, and any Manager Indemnified Party, on the other, any action by the Board or stockholders of the Company or any equivalent governing body or equityholders of any Subsidiary, or applicable law.

Section 9. No Joint Venture. The Company and the Manager are not partners or joint venturers with each other and nothing herein shall be construed to make them such partners or joint venturers or impose any liability as such on either of them.

Section 10. Term; Renewal; Termination Without Cause.

(a) This Agreement became effective on the Effective Date and shall continue in operation, unless terminated in accordance with the terms hereof, until the third anniversary of the Effective Date (the “Initial Term”). After the Initial Term, this Agreement shall be deemed renewed automatically at the end of the Initial Term and each subsequent Automatic Renewal Term (as defined below) for an additional three-year period (an “Automatic Renewal Term”) unless the Company or the Manager elects not to renew this Agreement in accordance with Section 10(b) or Section 10(d), respectively.

(b) Notwithstanding any other provision of this Agreement to the contrary, upon the written notice to the Manager at least one hundred eighty (180) days’ prior to the expiration of the Initial Term or any Automatic Renewal Term (the “Termination Notice”), the Company may, without cause, in connection with the expiration of the Initial Term or the then-current Automatic Renewal Term, decline to renew this Agreement (any such nonrenewal, a “Termination Without Cause”) upon the affirmative determination by at least two-thirds (2/3) of the Independent Directors reasonably and in good faith that (1) there has been unsatisfactory long-term performance by the Manager that is materially detrimental to the Company and its Subsidiaries taken as a whole or (2) the Management Fee and Incentive Compensation payable to the Manager, in the aggregate, is materially unfair and excessive compared to those that would be charged by a comparable asset manager managing assets comparable to the assets of the Company, subject to Section 10(c) below. In the event of a Termination Without Cause, the Company shall pay the Manager the Termination Fee before or on the last day of the Initial Term or such Automatic Renewal Term, as the case may be (the “Effective Termination Date”). The Company may terminate this Agreement for Cause pursuant to Section 12 even after a Termination Notice and, in such case, no Termination Fee shall be payable.

(c) Notwithstanding the provisions of subsection (b) above, if the reason for nonrenewal specified in the Company’s Termination Notice is that at least two-thirds (2/3) of the Independent Directors have determined that the Management Fee and Incentive Compensation is materially unfair, the Company shall not have the foregoing nonrenewal right in the event the Manager agrees that it will continue to perform its duties hereunder during the Automatic Renewal Term that would commence upon the expiration of the Initial Term or then current Automatic Renewal Term at a fee that at least two-thirds (2/3) of the Independent Directors determine to

 

B-20


Table of Contents

be fair; provided, however, the Manager shall have the right to renegotiate the Management Fee and/or Incentive Compensation by delivering to the Company, not less than one hundred twenty (120) days prior to the pending Effective Termination Date, written notice (a “Notice of Proposal to Negotiate”) of its intention to renegotiate the Management Fee and/or the Incentive Compensation. Thereupon, the Company and the Manager shall endeavor to negotiate the Management Fee and/or Incentive Compensation in good faith. Provided that the Company and the Manager agree to a revised Management Fee and/or Incentive Compensation or other compensation structure within sixty (60) days following the Company’s receipt of the Notice of Proposal to Negotiate, the Termination Notice from the Company shall be deemed of no force and effect, and this Agreement shall continue in full force and effect on the terms stated herein, except that the Management Fee and/or the Incentive Compensation or other compensation structure shall be the revised Management Fee and/or Incentive Compensation or other compensation structure as then agreed upon by the Company and the Manager. The Company and the Manager agree to execute and deliver an amendment to this Agreement setting forth such revised Management Fee, Incentive Compensation, or other compensation structure promptly upon reaching an agreement regarding same. In the event that the Company and the Manager are unable to agree to a revised Management Fee and/or Incentive Compensation or other compensation structure during such sixty (60) day period, this Agreement shall terminate on the Effective Termination Date and the Company shall be obligated to pay the Manager the Termination Fee upon the Effective Termination Date.

(d) Notwithstanding the provisions of subsection (b) above, if the reason for nonrenewal specified in the Company’s Termination Notice is that there has been materially unsatisfactory long-term performance by the Manager that is materially detrimental to the Company and its Subsidiaries taken as a whole, the Company shall not have the foregoing nonrenewal right in the event the Manager has addressed the underlying performance issues, as reasonably determined in good faith by at least two-thirds (2/3) of Independent Directors, during the one hundred twenty (120) day period following the delivery of the applicable Termination Notice.

(e) No later than one hundred eighty (180) days prior to the expiration of the Initial Term or the then current Automatic Renewal Term, the Manager may deliver written notice to the Company informing it of the Manager’s intention to decline to renew this Agreement, whereupon this Agreement shall not be renewed and extended and this Agreement shall terminate effective on the anniversary date of this Agreement next following the delivery of such notice. The Company is not required to pay to the Manager the Termination Fee if the Manager terminates this Agreement pursuant to this Section 10(d).

(f) Except as set forth in this Section 10, a nonrenewal of this Agreement pursuant to this Section 10 shall be without any further liability or obligation of either party to the other and the terms and provisions hereof shall terminate, except as provided in Section 3(a), Section 5, Section 7, Section 8 and Section 14 of this Agreement.

(g) The Manager shall cooperate, at the Company’s expense, with the Company in executing an orderly transition of the management of the Company’s consolidated assets to a new manager.

Section 11. Assignments.

(a) Assignments by the Manager. Other than as set forth in the remainder of this Section 11, this Agreement shall be assignable by the Manager only with the prior consent of a majority of the Independent Directors. Any such permitted assignment shall bind the assignee under this Agreement in the same manner as the Manager is bound, and the Manager shall be liable to the Company for all acts or omissions of the assignee under any such assignment. In addition, the assignee shall execute and deliver to the Company a counterpart of this Agreement naming such assignee as the Manager. Notwithstanding the foregoing, the Manager may, at any time without the approval of the Company and without the approval of the Company’s Independent Directors, (i) assign this Agreement to one or more Balance Sheet Affiliates and (ii) delegate to one or more Balance Sheet Affiliates, including sub-advisors where applicable, the performance of any of its responsibilities hereunder so long as it remains liable for any such Balance Sheet Affiliate’s performance, in each case so long as such

 

B-21


Table of Contents

assignment or delegation does not require the Company’s approval under the Investment Company Act or the Company’s consent under the Investment Advisers Act (but if such approval or consent is required, the Company shall not unreasonably withhold, condition or delay its consent). Nothing contained in this Agreement shall preclude any pledge, hypothecation or other transfer of any amounts payable to the Manager under this Agreement.

(b) Assignments by the Company. This Agreement shall not be assigned by the Company without the prior written consent of the Manager.

Section 12. Termination for Cause.

(a) The Company may terminate this Agreement effective upon thirty (30) days’ prior written notice of termination from the Company to the Manager, without payment of any Termination Fee, upon the occurrence of a Cause Event.

(b) The Manager may terminate this Agreement effective upon sixty (60) days’ prior written notice of termination to the Company in the event that the Company shall default in the performance or observance of any material term, condition or covenant contained in this Agreement and such default shall continue for a period of thirty (30) days after written notice thereof specifying such default and requesting that the same be remedied in such 30-day period. The Company is required to pay to the Manager the Termination Fee if the termination of this Agreement is made pursuant to this Section 12(b).

(c) The Manager or the Company may terminate this Agreement if the Company becomes required to register as an investment company under the Investment Company Act, with such termination deemed to occur immediately before such event, in which case the Company shall not be required to pay the Termination Fee.

Section 13. Action Upon Termination. From and after the effective date of termination of this Agreement pursuant to Sections 10, 11, or 12 of this Agreement, the Manager shall not be entitled to compensation for further services hereunder, but shall be paid all compensation accruing to the date of termination and, if payable, the Termination Fee. Upon any such termination, the Manager shall forthwith:

(a) after deducting any accrued compensation and reimbursement for its expenses to which it is then entitled, pay over to the Company or a Subsidiary all money collected and held for the account of the Company or a Subsidiary pursuant to this Agreement;

(b) deliver to the Board a full accounting, including a statement showing all payments collected by it and a statement of all money held by it, covering the period following the date of the last accounting furnished to the Board with respect to the Company and any Subsidiaries; and

(c) deliver to the Board all property and documents of the Company and any Subsidiaries then in the custody of the Manager, provided that the Manager shall be permitted to retain copies of such documents for its records, and if so retained, the Manager shall continue to be bound by the confidentiality obligations and other obligations set forth in Section 5 hereof with respect to the retained documents.

Section 14. Release of Money or Other Property Upon Written Request.

The Manager agrees that any money or other property of the Company or its Subsidiaries shall be held in the name of the Company or any Subsidiary, and in the case of securities and funds of the Company, shall be maintained by a qualified custodian in the name of the Company or any Subsidiary in accordance with applicable law. The Manager shall not be liable to the Company or any Subsidiary or their respective directors, officers, employees, agents, managers, trustees, control persons, partners, stockholders, and equityholders for any acts or omissions by the Company in connection with the money or other property held by such custodian(s) in

 

B-22


Table of Contents

accordance with this Section. The Company shall indemnify the Manager and its Affiliates and their respective directors, officers, employees, agents, managers, trustees, control persons, partners, stockholders, and equityholders and agents, against any and all Losses which arise in connection with the Manager’s proper release or direction of such money or other property to the Company’s custodian(s) in accordance with the terms of this Section 14. Indemnification pursuant to this provision shall be in addition to any right of the Manager to indemnification under Section 8 of this Agreement.

Section 15. Representations and Warranties.

(a) The Company hereby represents and warrants to the Manager as follows:

(i) The Company is duly organized, validly existing and in good standing under the laws of the State of Delaware, has the corporate power and authority and the legal right to own and operate its assets, to lease any property it may operate as lessee and to conduct the business in which it is now engaged and is duly qualified as a foreign corporation and in good standing under the laws of each jurisdiction where its ownership or lease of property or the conduct of its business requires such qualification, except for failures to be so qualified, authorized or licensed that could not in the aggregate have a material adverse effect on the business operations, assets or financial condition of the Company and its Subsidiaries, if any, taken as a whole.

(ii) The Company has the corporate power and authority and the legal right to make, deliver and perform this Agreement and all obligations required hereunder and has taken all necessary corporate action to authorize this Agreement on the terms and conditions hereof and the execution, delivery and performance of this Agreement and all obligations required hereunder. No consent of any other Person that has not already been obtained, including stockholders and creditors of the Company, and no license, permit, approval or authorization of, exemption by, notice or report to, or registration, filing or declaration with, any governmental authority is required by the Company in connection with this Agreement or the execution, delivery, performance, validity or enforceability of this Agreement and all obligations required hereunder. This Agreement has been, and each instrument or document required hereunder will be, executed and delivered by a duly authorized officer of the Company, and this Agreement constitutes, and each instrument or document required hereunder when executed and delivered hereunder will constitute, the legally valid and binding obligation of the Company enforceable against the Company in accordance with its terms.

(iii) The execution, delivery and performance of this Agreement and the documents or instruments required hereunder will not violate any provision of any existing law or regulation binding on the Company, or any order, judgment, award or decree of any court, arbitrator or governmental authority binding on the Company, or the Governing Agreements of, or any securities issued by the Company or of any mortgage, indenture, lease, contract or other agreement, instrument or undertaking to which the Company is a party or by which the Company or any of its assets may be bound, the violation of which would have a material adverse effect on the business operations, assets or financial condition of the Company and its Subsidiaries, if any, taken as a whole, and will not result in, or require, the creation or imposition of any lien or any of its property, assets or revenues pursuant to the provisions of any such mortgage, indenture, lease, contract or other agreement, instrument or undertaking.

(b) The Manager hereby represents and warrants to the Company as follows:

(i) The Manager is duly organized, validly existing and in good standing under the laws of the State of Delaware, has the limited liability company power and authority and the legal right to conduct the business in which it is now engaged and is duly qualified as a foreign corporation and in good standing under the laws of each jurisdiction where its ownership or lease of property or the conduct of its business requires such qualification, except for failures to be so qualified, authorized or licensed that

 

B-23


Table of Contents

could not in the aggregate have a material adverse effect on the business operations, assets or financial condition of the Manager.

(ii) The Manager has the limited liability company power and authority and the legal right to make, deliver and perform this Agreement and all obligations required hereunder and has taken all necessary corporate action to authorize this Agreement on the terms and conditions hereof and the execution, delivery and performance of this Agreement and all obligations required hereunder. No consent of any other Person, including members and creditors of the Manager, and no license, permit, approval or authorization of, exemption by, notice or report to, or registration, filing or declaration with, any governmental authority is required by the Manager in connection with this Agreement or the execution, delivery, performance, validity or enforceability of this Agreement and all obligations required hereunder. This Agreement has been, and each instrument or document required hereunder will be, executed and delivered by a duly authorized officer of the Manager, and this Agreement constitutes, and each instrument or document required hereunder when executed and delivered hereunder will constitute, the legally valid and binding obligation of the Manager enforceable against the Manager in accordance with its terms.

(iii) The execution, delivery and performance of this Agreement and the documents or instruments required hereunder will not violate any provision of any existing law or regulation binding on the Manager, or any order, judgment, award or decree of any court, arbitrator or governmental authority binding on the Manager, or the Governing Agreements of, or any securities issued by the Manager or of any mortgage, indenture, lease, contract or other agreement, instrument or undertaking to which the Manager is a party or by which the Manager or any of its assets may be bound, the violation of which would have a material adverse effect on the business operations, assets or financial condition of the Manager, and will not result in, or require, the creation or imposition of any lien or any of its property, assets or revenues pursuant to the provisions of any such mortgage, indenture, lease, contract or other agreement, instrument or undertaking.

Section 16. Miscellaneous.

(a) Notices. Any notices that may or are required to be given hereunder by any party to another shall be deemed to have been duly given if (i) personally delivered or delivered by facsimile, when received, (ii) sent by U.S. Express Mail or recognized overnight courier, on the second following Business Day (or third following Business Day if mailed outside the United States), (iii) delivered by electronic mail, when received or (iv) posted on a password protected website maintained by the Manager and for which the Company has received access instructions by electronic mail, when posted:

 

The Company:

   [New PubCo]
   600 Travis St., Suite 7200
   New York, NY 10019
   Attention: [●]
   Email: [●]

with a copy to:

  

The Manager:

   [KKR External Manager]
   600 Travis St., Suite 7200
   New York, NY 10019
   Attention: [●]
   Email: [●]

 

B-24


Table of Contents

with a copy to:

(b) Binding Nature of Agreement; Successors and Assigns; No Third Party Beneficiaries. This Agreement shall be binding upon and inure to the benefit of the parties hereto and their respective heirs, personal representatives, successors and permitted assigns as provided herein. Except for Section 3, Section 8 and Section 14, none of the provisions of this Agreement are intended to be, nor shall they be construed to be, for the benefit of any third party.

(c) Integration. This Agreement contains the entire agreement and understanding among the parties hereto with respect to the subject matter hereof, and supersedes all prior and contemporaneous agreements, understandings, inducements and conditions, express or implied, oral or written, of any nature whatsoever with respect to the subject matter hereof. The express terms hereof control and supersede any course of performance and/or usage of the trade inconsistent with any of the terms hereof.

(d) Amendments. Neither this Agreement, nor any terms hereof, may be amended, supplemented or modified except in an instrument in writing executed by the parties hereto.

(e) GOVERNING LAW. THIS AGREEMENT, AND ALL CLAIMS OR CAUSES OF ACTION (WHETHER IN CONTRACT OR TORT) THAT MAY BE BASED UPON, ARISE OUT OF RELATE TO THIS AGREEMENT, OR THE NEGOTIATION, EXECUTION OR PERFORMANCE OF THIS AGREEMENT, SHALL BE GOVERNED BY AND CONSTRUED IN ACCORDANCE WITH THE LAWS OF THE STATE OF DELAWARE, WITHOUT GIVING EFFECT TO THE PRINCIPLES OF CONFLICTS OF LAW THEREOF.

(f) WAIVER OF JURY TRIAL. EACH PARTY HERETO ACKNOWLEDGES AND AGREES THAT ANY CONTROVERSY WHICH MAY ARISE UNDER THIS AGREEMENT IS LIKELY TO INVOLVE COMPLICATED AND DIFFICULT ISSUES, AND, THEREFORE, EACH SUCH PARTY HEREBY IRREVOCABLY AND UNCONDITIONALLY WAIVES TO THE FULLEST EXTENT PERMITTED BY APPLICABLE LAW, ANY RIGHT SUCH PARTY MAY HAVE TO A TRIAL BY JURY IN RESPECT TO ANY ACTION DIRECTLY OR INDIRECTLY ARISING OUT OF, UNDER OR IN CONNECTION WITH OR RELATING TO THIS AGREEMENT OR THE TRANSACTIONS CONTEMPLATED BY THIS AGREEMENT.

(g) Arbitration. Each party shall use its reasonable efforts to resolve any dispute among the parties that relates to this Agreement and to settle any such dispute through joint cooperation and consultation. Any dispute with respect to the interpretation of, or relating to any alleged breach of, this Agreement that the parties are unable to settle within sixty (60) days, as set forth in the preceding sentence, shall be resolved by final and binding arbitration before a single arbitrator selected and serving under the Commercial Arbitration Rules of the American Arbitration Association who shall be (i) an attorney, (ii) have at least 15 years of relevant arbitration experience and (iii) be reasonably familiar with the energy industry. Any such arbitration shall be held in Houston, Texas unless another location is mutually agreed upon by the parties to such arbitration. Such arbitration shall be the exclusive remedy hereunder with respect to any dispute relating to this Agreement; provided, however, that nothing contained in this Section 16(h) shall limit any party’s right to bring (a) post-arbitration actions seeking to enforce an arbitration award or (b) actions seeking emergency or temporary injunctive or other similar temporary relief (pending the resolution of the arbitration contemplated herein) in the event of a breach or threatened breach of any of the provisions of this Agreement. If this Section 16(g) is for any reason held to be invalid or otherwise inapplicable with respect to any dispute, then any action or proceeding brought with respect to any dispute arising under this Agreement, or to interpret or clarify any rights or obligations arising hereunder, shall be maintained solely and exclusively in the state or U.S. federal courts in the State of Delaware. With respect to any action or proceeding that a successful party to the arbitration may wish to bring to enforce any arbitral award or to seek injunctive or other similar relief in the event of the breach or threatened breach of this Agreement (or any other agreement contemplated hereby), each party irrevocably and

 

B-25


Table of Contents

unconditionally (and without limitation): (i) submits to and accepts, for itself and in respect of its assets, generally and unconditionally the non-exclusive jurisdiction of the courts of the United States and the State of Delaware; (ii) waives any objection it may have now or in the future that such action or proceeding has been brought in an inconvenient forum; (iii) agrees that in any such action or proceeding it will not raise, rely on or claim any immunity (including from suit, judgment, attachment before judgment or otherwise, execution or other enforcement); (iv) waives any right of immunity which it has or its assets may have at any time; and (v) consents generally to the giving of any relief or the issue of any process in connection with any such action or proceeding including the making, enforcement or execution of any order or judgment against any of its property. Each party shall use best efforts to cause any proceeding conducted pursuant to this Section 16(h) to be held in confidence by the American Arbitration Association, the arbitrator and each of the parties to such proceeding and their respective Affiliates, and all information relating to or disclosed by any party thereto in connection with such proceeding shall be treated by the parties thereto, their respective Affiliates and the arbitrator as confidential business information and no disclosure of such information shall be made by any party thereto, its Affiliates or the arbitrator without the prior written consent of the party thereto furnishing such information in connection with the arbitration proceeding, except as required by applicable law or to enforce any award of the arbitrator. The party whom the arbitrator determines is the prevailing party in such arbitration shall receive, in addition to any other award pursuant to such arbitration or associated judgment, reimbursement from the other party of all reasonable legal fees incurred with respect to such arbitration.

(h) Survival of Representations and Warranties. All representations and warranties made hereunder, and in any document, certificate or statement delivered pursuant hereto or in connection herewith, shall survive the execution and delivery of this Agreement.

(i) No Waiver; Cumulative Remedies. No failure to exercise and no delay in exercising, on the part of a party hereto, any right, remedy, power or privilege hereunder shall operate as a waiver thereof; nor shall any single or partial exercise of any right, remedy, power or privilege hereunder preclude any other or further exercise thereof or the exercise of any other right, remedy, power or privilege. The rights, remedies, powers and privileges herein provided are cumulative and not exclusive of any rights, remedies, powers and privileges provided by law.

(j) Costs and Expenses. Each party shall bear its costs and expenses (including the fees and disbursements of counsel and accountants) incurred in connection with the negotiations and preparation of and the closing under this Agreement, and all matters incident thereto.

(k) Section Headings. The section and subsection headings in this Agreement are for convenience in reference only and shall not be deemed to alter or affect the interpretation of any provisions hereof.

(l) Counterparts. This Agreement may be executed by the parties to this Agreement on any number of separate counterparts (including by facsimile), and all of said counterparts taken together shall be deemed to constitute one and the same instrument.

(m) Severability. Any provision of this Agreement which is prohibited or unenforceable in any jurisdiction shall, as to such jurisdiction, be ineffective to the extent of such prohibition or unenforceability without invalidating the remaining provisions hereof, and any such prohibition or unenforceability in any jurisdiction shall not invalidate or render unenforceable such provision in any other jurisdiction.

[REMAINDER OF PAGE INTENTIONALLY LEFT BLANK]

 

B-26


Table of Contents

IN WITNESS WHEREOF, each of the parties hereto has executed this Management Agreement as of the date first written above.

 

[NEW PUBCO]
By:    
  Name:
  Title:
[KKR EXTERNAL MANAGER]
By:    
  Name:
  Title:

 

 

 

 

[Signature Page to Management Agreement]


Table of Contents

Exhibit A

Investment Guidelines

The objective of the Company is to generate attractive risk-adjusted returns and cash distributions to shareholders, capital appreciation and long-term exposure to oil and natural gas prices through a diverse portfolio of oil and natural gas properties. In connection therewith, the Company will invest in onshore investment opportunities in the lower 48 states of the United States with a core focus on investments in (a) oil and gas working interests; (b) minerals and royalties; and (c) opportunistic financings, in each case structured either through asset-level investments or through structured investments in businesses owning these interests and/or related assets.

The Company will seek to differentiate itself as an energy company through a combination of (i) disciplined business strategy focused on cash-on-cash returns; (ii) the unique management capabilities of the Manager; (iii) proactive efforts to optimize cost of capital; (iv) operational value-add; (v) flexible investment horizon; and (vi) best-in-class management of ESG and sustainability impacts. The portfolio of investments will be managed holistically to optimize the attractiveness as a going-concern oil and gas company to prospective investors, including with regard to all asset-level decisions.

The Company will seek to limit its exposure to particular categories of assets by not making new investments which would cause any of the following conditions to become true: (A) more than 25% of the Company’s NAV being comprised of opportunistic financings, including those in the midstream sector, (B) more than 25% of the Company’s NAV being comprised of enhanced oil recovery projects, (C) more than 25% of the Company’s NAV being comprised of mineral and royalty interests, (D) more than 50% of the Company’s NAV being comprised of gas focused assets, (E) 50% of the Company’s NAV being comprised of assets operated by the same operator or (F) more than 66.7% of the Company’s NAV being comprised of assets in one geologic basin. In addition, neither the Company nor any of its Subsidiaries will engage in wildcatting, speculation or service businesses.

For purposes of this Exhibit A, “NAV” means, as reasonably determined by the Manager in good faith in accordance with the Investment Guidelines, as such policies and procedures may be modified by KKR’s valuation committee with the approval of the Board, the Company’s net asset value based on (a) the Company’s gross asset value and (b) the liabilities of the Company and its pro rata share of the liabilities of the Company’s direct and indirect Subsidiaries at such time, as adjusted by the Manager as it reasonably determines is appropriate to reflect distributions, contributions, investments, acquisitions, dispositions, capital expenditures, expenses, obligations, liabilities, income or other events occurring after such date through the applicable date of any determination.

 

A-1


Table of Contents

Annex C

SPECIFIED RIGHTS AGREEMENT

THIS SPECIFIED RIGHTS AGREEMENT (this “Agreement”), dated as of June 7, 2021, is made by and among PT Independence Energy Holdings LLC, a Delaware limited liability company (“Lanai”), and Independence Energy Aggregator GP LLC, a Delaware limited liability company (“Kiko”). Lanai and Kiko may be referred to herein each as a “Party” and together as the “Parties.”

RECITALS

WHEREAS, Contango Oil & Gas Company, a Texas corporation (“Carlos”), Independence Energy LLC, a Delaware limited liability company (“Isla”), IE PubCo Inc., a Delaware corporation (the “Company”), IE OpCo Inc., a Delaware limited liability company (“OpCo”), IE C Merger Sub Inc., a Delaware corporation, and IE L Merger Sub LLC, a Delaware limited liability company, are each party to that certain Transaction Agreement, dated as of the date hereof (the “Transaction Agreement”), pursuant to which, among other things, Isla and its subsidiaries will be combined with Carlos through a series of transactions (together with the other transactions contemplated by the Transaction Agreement, the “Transactions”); and

WHEREAS, as a result of the Transactions, Kiko will have the right, as holder of 100% of issued and outstanding Series I Preferred Stock, to (i) appoint a majority of the members of the Board and (ii) approve certain actions of the Company.

NOW, THEREFORE, in order induce the Parties to cause the occurrence of certain actions relating to the Transactions and for other good and valuable consideration, the receipt and sufficiency of which is hereby acknowledged, and intending to be legally bound hereby, the Parties hereby agree as follows:

ARTICLE I

DEFINITIONS

Section 1.1 Definitions. As used in this Agreement, the following terms shall have the following meanings:

Affiliate” shall mean, with respect to any Person, any other Person that, directly or indirectly, through one or more intermediaries, controls or is controlled by, or is under common control with, another Person. The term “control” and its derivatives with respect to any Person mean the possession, directly or indirectly, of the power to direct or cause the direction of the management and policies of such Person, whether through the ownership of voting securities, by contract or otherwise; provided that Lanai and Kiko shall not be deemed an Affiliate of the Company or any of its Subsidiaries for purposes of this Agreement.

Agreement” shall have the meaning set forth in the preamble.

Balance Sheet Affiliates” means, collectively, KKR & Co Inc. and any of its direct and indirect subsidiaries.

beneficial ownership,” including the correlative term “beneficially own,” shall have the meaning ascribed to such term in Section 13(d) of the Exchange Act; provided that (i) Lanai Parent shall be deemed to beneficially own any securities owned directly or indirectly through Lanai, and (ii) Lanai Parent shall not be deemed to beneficially own any shares of Class A Common Stock that are issuable in respect of the redemption or exchange pursuant to the terms of the limited liability company agreement of OpCo of Class B Common Stock and OpCo units otherwise beneficially owned by it.


Table of Contents

Board” shall mean the board of directors of the Company.

Class A Common Stock” shall have the meaning set forth in the Company Charter.

Class B Common Stock” shall have the meaning set forth in the Company Charter.

Closing” shall have the meaning set forth in the Transaction Agreement.

Company” shall have the meaning set forth in the recitals.

Company Charter” shall mean that Amended and Restated Certificate of Incorporation of the Company, to be effective immediately after Closing.

Consolidated EBITDAX” means, for any period, Consolidated Net Income for such period, plus:

(a) without duplication and to the extent already deducted (and not added back) in arriving at such Consolidated Net Income, the sum of the following amounts for the Company and its Subsidiaries for such period:

(i) total interest expense and, to the extent not reflected in such total interest expense, any losses on hedging or other derivative instruments entered into for the purpose of hedging interest rate risk, net of interest income and gains on such hedging obligations, bank fees and costs of surety bonds in connection with financing activities,

(ii) provision for taxes based on income, profits or capital, including federal, foreign, state, franchise, excise and similar taxes and foreign withholding taxes paid or accrued during such period, including any penalties and interest relating to any tax examinations,

(iii) depreciation, depletion and amortization, including the amortization of intangible assets established through purchase accounting and the amortization of deferred financing fees or costs,

(iv) Non-Cash Charges,

(v) restructuring charges, accruals or reserves or related charges,

(vi) exploration expense or costs,

(vii) any costs or expenses incurred pursuant to any management equity plan or stock option plan or any other management or employee benefit plan or agreement or any equity subscription or equity holder agreement, to the extent that such costs or expenses are funded with cash proceeds contributed to the capital of the Company or any of its Subsidiaries or net cash proceeds of an issuance of capital stock of the Company or any of its Subsidiaries,

(viii) to the extent covered by insurance and actually reimbursed, or, so long as the Company or its applicable Subsidiary has made a determination that there exists reasonable evidence that such amount will in fact be reimbursed by the insurer and only to the extent that such amount is (A) not denied by the applicable carrier in writing within 180 days and (B) in fact reimbursed within 365 days of the date of such evidence (with a deduction for any amount so added back to the extent not so reimbursed within such 365 days), expenses with respect to liability or casualty events or business interruption,

(ix) losses on asset dispositions, disposals or abandonments (other than asset dispositions, disposals or abandonments in the ordinary course of business),

(x) cash receipts (or any netting arrangements resulting in reduced cash expenditures) not representing Consolidated EBITDAX or Consolidated Net Income in any period to the extent non-cash gains relating to such income were deducted in the calculation of Consolidated EBITDAX pursuant to clause (b) below for any previous period and not added back, and

 

C-2


Table of Contents

(xi) with respect to any Person that is not a Subsidiary and solely to the extent relating to any net income referred to in clause (g) of the definition of “Consolidated Net Income,” an amount equal to the proportion of those items described in clauses (ii) and (iii) above relating to such Person corresponding to the Company and its Subsidiaries’ proportionate share of such Person’s Consolidated Net Income (determined as if such Person were a Subsidiary), less

(b) without duplication and to the extent included in arriving at such Consolidated Net Income, the sum of the following amounts for such period:

(i) non-cash gains (excluding any non-cash gain to the extent it represents the reversal of an accrual or reserve for a potential cash item that reduced Consolidated Net Income or Consolidated EBITDAX in any prior period),

(ii) gains on asset dispositions, disposals and abandonments (other than asset dispositions, disposals and abandonments in the ordinary course of business), and

(iii) cash expenditures (or any netting arrangements resulting in increased cash expenditures) not deducted in arriving at Consolidated EBITDAX or Consolidated Net Income in any period to the extent non-cash losses relating to such income were added in the calculation of Consolidated EBITDAX pursuant to clause (a) above for any previous period and not deducted, in each case, as determined on a consolidated basis for the Company and its Subsidiaries in accordance with GAAP; provided, that:

(A) to the extent included in Consolidated Net Income, there shall be excluded in determining Consolidated EBITDAX currency translation gains and losses,

(B) to the extent included in Consolidated Net Income, there shall be excluded in determining Consolidated EBITDAX for any period any non-cash gain or loss attributable to the mark-to-market movement in the valuation of hedging obligations (to the extent the cash impact resulting from such gain or loss has not been realized) or other derivative instruments pursuant to Financial Accounting Standards Codification No. 815 and its related pronouncements and interpretations,

(C) there shall be included in determining Consolidated EBITDAX for any period, without duplication, the Consolidated EBITDAX of any Person or business or attributable to any property or asset acquired by the Company or its Subsidiaries during such period (but not the Consolidated EBITDAX of any related Person or business or any Consolidated EBITDAX attributable to any assets or property, in each case to the extent not so acquired) to the extent not subsequently sold, transferred, abandoned or otherwise disposed of by the Company or its Subsidiaries during such period (each such Person, business, property or asset acquired and not subsequently disposed of, an “Acquired Entity or Business”), based on the actual Consolidated EBITDAX of such Acquired Entity or Business for such period (or, if the annualized portion of Consolidated EBITDAX of such Acquired Entity or Business for the most recent portion of such period is a more appropriate indicator of future performance than actual Consolidated EBITDAX of such Acquired Entity or Business for such period as determined by the Kiko Manager in good faith, the annualized portion of Consolidated EBITDAX of such Acquired Entity or Business for such period determined on a historical pro forma basis), together with such other pro forma adjustments as the Kiko Manager determines in good faith are appropriate to reflect the acquisition of the Acquired Entity or Business and any related transactions effective as of the first day of the applicable period, and

(D) to the extent included in Consolidated Net Income, there shall be excluded in determining Consolidated EBITDAX for any period, the Consolidated EBITDAX of any Person or business or attributable to any property or asset, sold, transferred, abandoned or otherwise disposed of by the Company or its Subsidiaries during such period (each such Person, business, property or asset so disposed of, a “Disposed Entity or Business”), based on the actual Consolidated EBITDAX of such Disposed Entity or Business for such period (including the portion thereof occurring prior to such sale, transfer, abandonment or disposition) determined on a

 

C-3


Table of Contents

historical pro forma basis, together with such other pro forma adjustments as the Kiko Manager determines in good faith are appropriate to reflect the disposition of the Disposed Entity or Business and any related transactions effective as of the first day of the applicable period.

Notwithstanding the foregoing, the items specified in clause (a) above for any Subsidiary shall be added to Consolidated Net Income in calculating Consolidated EBITDAX only:

(1) in proportion to the percentage of the total equity interests of such Subsidiary held directly or indirectly by the Company; and

(2) to the extent that a corresponding amount would be permitted at the date of determination to be distributed to the Company by such Subsidiary pursuant to its organization documents and each applicable law, agreement or judgment applicable to such distribution;

unless and to the extent that the Company directly or indirectly incurs any such addback on behalf of such Subsidiary in an amount in excess of the amount described in clause (1) or (2).

Consolidated Net Income” means, for any period, the net income (loss) of the Company and its Subsidiaries for such period determined on a consolidated basis in accordance with GAAP, excluding, without duplication,

(a) any extraordinary, unusual or non-recurring charges and gains for such period (less all fees and expenses relating thereto), including any unusual or non-recurring operating expenses directly attributable to the implementation of cost-savings initiatives (including costs associated with the implementation or adoption of new financial reporting, accounting or information systems expected to result in cost savings), severance costs, relocation costs, signing costs, retention or completion bonuses, transition costs, costs related to the closure and/or consolidation of facilities and costs from curtailments or modifications to pension and post-retirement employee benefit plans for such period,

(b) the cumulative effect of a change in accounting principles during such period to the extent included in Consolidated Net Income,

(c) any fees and expenses incurred during such period, or any amortization thereof for such period, in connection with any acquisition, investment, recapitalization, asset disposition, issuance, incurrence or refinancing of debt, issuance of equity securities, refinancing transaction or amendment or other modification of any debt instrument (in each case, including any such transaction consummated prior to the Effective Date and any such transaction undertaken but not completed) and any charges or non-recurring acquisition costs incurred during such period as a result of any such transaction,

(d) any net after-tax effect on income (or loss) for such period attributable to the early extinguishment of Indebtedness (other than hedge Indebtedness),

(e) any unrealized income (or loss) for such period attributable to hedges or other derivative instruments,

(f) accruals and reserves established or adjusted, or other charges required as a result of, the adoption or modification of accounting policies during such period, and

(g) any net income (or loss) for such period of any Person (other than the Company) that is not a Subsidiary or that is accounted for by the equity method of accounting; provided, that Consolidated Net Income of the Company shall be increased by the amount of dividends or distributions or other payments that are actually received by the Company or a Subsidiary in cash or cash equivalents from any such Person.

There shall be excluded from Consolidated Net Income for any period (i) the effects from applying purchase accounting, including applying purchase accounting to inventory, property and equipment, software and other intangible assets and deferred revenue required or permitted by GAAP and related authoritative pronouncements

 

C-4


Table of Contents

(including the effects of such adjustments pushed down to the Company and its Subsidiaries), as a result of any acquisition consummated prior to the Effective Date and (ii) the net income (but not loss) during such period of any Subsidiary to the extent that the declaration or payment of dividends or similar distributions by that Subsidiary of its net income is not at the date of determination permitted without any prior governmental approval (which has not been obtained) or, directly or indirectly, by the operation of the terms of its charter or any agreement, instrument, judgment, decree, order, statute, rule, or governmental regulation applicable to that Subsidiary or its stockholders, unless such restriction with respect to the payment of dividends or similar distributions has been legally waived; provided, that the Consolidated Net Income of the Company will be increased by the amount of dividends or other distributions or other payments actually paid in cash or cash equivalents (or to the extent converted into cash equivalents) to the Company in respect of such period, to the extent not already included therein.

Consolidated Total Debt” means, as of any date of determination, (a) all Indebtedness of the Company and its Subsidiaries on a consolidated basis (other than intercompany Indebtedness owing to the Company or any of its Subsidiaries, and, in the case of clause (c) of the definition of “Indebtedness,” only to the extent of any unreimbursed drawings under any letter of credit), in each case actually owing by the Company or any of its Subsidiaries on such date and to the extent appearing on the balance sheet of the Company determined on a consolidated basis in accordance with GAAP (provided, that the amount of any capitalized lease obligations or any such Indebtedness issued at a discount to its face value shall be determined in accordance with GAAP) minus (b) the aggregate cash and Permitted Investments included in the cash and cash equivalents accounts listed on the consolidated balance sheet of the Company and its Subsidiaries at such date, in an amount, solely with respect to Subsidiaries that are subject to a credit facility, not to exceed the aggregate of the maximum amount of cash and cash equivalents excluded from the calculation of “Consolidated Total Debt” (or similar definition or related provision) in each of the Company‘s and its Subsidiaries’ respective credit facilities in effect and as may be amended, modified or amended and restated from time to time.

Effective Date” means August 18, 2020.

Exchange Act” shall mean the Securities Exchange Act of 1934, and any rules and regulations promulgated thereunder.

Fiscal Quarter” means each of the calendar quarters ending on the last day of March, June, September and December of each Fiscal Year, unless, the Fiscal Year does not end on December 31, in which case the Fiscal Quarter shall be the four quarterly periods with respect to such Fiscal Year. The Company shall have the same fiscal quarter for U.S. federal income tax purposes and for accounting purposes.

Fiscal Year” means the fiscal year of the Company, which shall end on December 31 of each calendar year unless, for U.S. federal income tax purposes, another fiscal year is required or the the Company designates another fiscal year. Unless otherwise determined by the Comapny, the Company shall have the same fiscal year for U.S. federal income tax purposes and for accounting purposes.

GAAP” means generally accepted accounting principles in the United States, as in effect from time to time.

Governmental Entity” shall mean any federal, state, local, municipal, tribal or other government; any governmental, regulatory or administrative agency, commission, body or other authority exercising or entitled to exercise any administrative, executive, judicial, legislative, regulatory or taxing authority or power, and any court or governmental tribunal, including any tribal authority having or asserting jurisdiction.

Indebtedness” of any Person means (a) all indebtedness of such Person for borrowed money, (b) all obligations of such Person evidenced by bonds, debentures, notes, loan agreements or other similar instruments, (c) the face amount of all letters of credit issued and outstanding for the account of such Person and, without duplication, all drafts drawn thereunder, and (d) the principal component of all obligations of such Person under

 

C-5


Table of Contents

any lease of any property (whether real, personal or mixed) by that Person as lessee that, in conformity with GAAP, is, or is required to be, accounted for as a capital lease on the balance sheet of that Person, in each case taken at the amount thereof accounted for as liabilities on the balance sheet (excluding the footnotes thereto) in accordance with GAAP; provided, (for the avoidance of doubt) that Indebtedness shall not include (i) trade and other ordinary course payables and accrued expenses arising in the ordinary course of business, (ii) deferred or prepaid revenue, (iii) purchase price holdbacks in respect of a portion of the purchase price of an asset to satisfy warranty or other unperformed obligations of the respective seller, (iv) all intercompany Indebtedness having a term not exceeding 364 days (inclusive of any roll-over or extensions of terms) and made in the ordinary course of business and (v) any obligation in respect of a farm-in agreement or similar arrangement whereby such Person agrees to pay all or a share of the drilling, completion or other expenses of an exploratory or development well (which agreement may be subject to a maximum payment obligation, after which expenses are shared in accordance with the working or participation interest therein or in accordance with the agreement of the parties) or perform the drilling, completion or other operation on such well in exchange for an ownership interest in an oil or gas property.

Independent Director” shall have the meaning set forth in the Company Charter.

Initial Lanai Ownership” shall mean the number of shares of Class B Common Stock owned by Lanai immediately following the Closing.

Kiko” shall have the meaning set forth in the preamble.

Kiko Manager” means a Balance Sheet Affiliate to be specified by Isla prior to the Closing.

Lanai” shall have the meaning set forth in the preamble.

Lanai Director” shall mean any director designated by Lanai pursuant to Section 4.1(a).

Lanai Parent” means Liberty Mutual Insurance Co.

Law” shall mean any applicable statute, law, rule, regulation, ordinance, order, code, ruling, writ, injunction, decree, or other official act of or by any Governmental Entity.

Leverage Ratio” means, as of any date of determination, with respect to the Company and its Subsidiaries taken as a whole, the ratio of (a) the Consolidated Total Debt as of the last date of the Fiscal Quarter most recently ended on or prior to such date of determination to (b) the Consolidated EBITDAX for the four-Fiscal Quarter period most recently ended on or prior to such date.

Necessary Action” shall mean, with respect to any Party and a specified result, all actions (to the extent such actions are permitted by Law) necessary to cause such result, including voting or providing a written consent or proxy with respect to the shares of Class A Common Stock, Class B Common Stock or Series I Preferred Stock.

Non-Cash Charges” means, without duplication, (a) losses on non-ordinary course asset dispositions, disposals or abandonments, (b) any impairment charge or asset write-off or write-down related to intangible assets (including goodwill), long-lived assets and investments in debt and equity securities pursuant to GAAP, including ceiling test writedowns, (c) all losses from investments recorded using the equity method, (d) stock-based, partnership interest-based or similar incentive-based awards or arrangements, compensation expense or costs, including any such charges arising from stock options, restricted stock grants or other equity incentive grants, (e) the non-cash impact of purchase accounting and the non-cash impact of accounting changes or restatements, (f) the accretion of discounted liabilities and (g) other non-cash charges (including reserve impairments) (provided, that if any non-cash charges referred to in this clause (g) represent an accrual or reserve

 

C-6


Table of Contents

for potential cash items in any future period, the cash payment in respect thereof in such future period shall be subtracted from Consolidated EBITDAX to such extent, and excluding amortization of a prepaid cash item that was paid in a prior period).

NYSE” shall mean the New York Stock Exchange or any stock exchange on which the Class A Common Stock is traded following the date of this Agreement.

NYSE Rules” shall mean the rules and regulations of the NYSE.

Party” and “Parties” shall have the meaning set forth in the introductory paragraph herein.

Permitted Investments” means:

(a) securities issued or unconditionally guaranteed by the United States government or any agency or instrumentality thereof, in each case having maturities and/or reset dates of not more than 24 months from the date of acquisition thereof;

(b) securities issued by any state, territory or commonwealth of the United States of America or any political subdivision of any such state, territory or commonwealth or any public instrumentality thereof or any political subdivision of any such state, territory or commonwealth or any public instrumentality thereof having maturities of not more than 24 months from the date of acquisition thereof and, at the time of acquisition, having an investment grade rating generally obtainable from either S&P or Moody’s (or, if at any time neither S&P nor Moody’s shall be rating such obligations, then from another nationally recognized rating service);

(c) commercial paper maturing no more than 12 months after the date of creation thereof and, at the time of acquisition, having a rating of at least A-2 or P-2 from either S&P or Moody’s (or, if at any time neither S&P nor Moody’s shall be rating such obligations, an equivalent rating from another nationally recognized rating service);

(d) time deposits with, or domestic and LIBOR certificates of deposit or bankers’ acceptances maturing no more than two years after the date of acquisition thereof issued by any bank having combined capital and surplus of not less than $500,000,000 in the case of domestic banks and $100,000,000 (or the dollar equivalent thereof) in the case of foreign banks;

(e) repurchase agreements with a term of not more than 90 days for underlying securities of the type described in clauses (a), (b) and (d) above entered into with any bank meeting the qualifications specified in clause (d) above or securities dealers of recognized national standing;

(f) marketable short-term money market and similar funds (i) either having assets in excess of $500,000,000 or (ii) having a rating of at least A-2 or P-2 from either S&P or Moody’s (or, if at any time neither S&P nor Moody’s shall be rating such obligations, an equivalent rating from another nationally recognized rating service); and

(g) shares of investment companies that are registered under the Investment Company Act of 1940 and substantially all the investments of which are one or more of the types of securities described in clauses (a) through (f) above.

Person” shall mean any individual, firm, corporation, partnership, limited liability company, joint venture, association, trust, unincorporated organization, Governmental Entity or any other entity.

SEC” shall mean the Securities and Exchange Commission or any successor agency having jurisdiction under the Securities Act.

Securities Act” shall mean the Securities Act of 1933, and any rules and regulations promulgated thereunder.

 

C-7


Table of Contents

Subsidiary” shall mean, with respect to a specified Person, any corporation, partnership, limited liability company, limited liability partnership, joint venture, or other legal entity of which the specified Person (either alone or through or together with any other Subsidiary) owns, directly or indirectly, more than 50% of the voting stock or other equity or partnership interests, the holders of which are generally entitled to vote for the election of the board of directors or other governing body of such legal entity, or of which the specified Person controls the management

Series I Preferred Stock” shall have the meaning set forth in the Company Charter.

Transactions” shall have the meaning set forth in the Recitals.

Transaction Agreement” shall have the meaning set forth in the Recitals.

Section 1.2 Construction. The rules of construction set forth in this Section 1.2 shall apply to the interpretation of this Agreement. All references in this Agreement to Annexes, Articles, Sections, subsections, and other subdivisions of or to this Agreement refer to the corresponding Annexes, Articles, Sections, subsections, and other subdivisions of or to this Agreement unless expressly provided otherwise. Titles appearing at the beginning of any Articles, Sections, subsections, and other subdivisions of or to this Agreement are for convenience only, do not constitute any part of this Agreement, and shall be disregarded in construing the language hereof. The words “this Agreement,” “herein,” “hereby,” “hereunder,” and “hereof,” and words of similar import, refer to this Agreement as a whole and not to any particular Article, Section, subsection, or other subdivision of or to this Agreement unless expressly so limited. The words “this Article,” “this Section,” and “this subsection,” and words of similar import, refer only to the Article, Section or subsection hereof in which such words occur. Wherever the words “including” and “excluding” (in their various forms) are used in this Agreement, they shall be deemed to be followed by the words “without limiting the foregoing in any respect.” Unless expressly provided to the contrary, if a word or phrase is defined, its other grammatical forms have a corresponding meaning. The words “shall” and “will” have the equal force and effect. Pronouns in masculine, feminine, or neuter genders shall be construed to state and include any other gender, and words, terms, and titles (including terms defined herein) in the singular form shall be construed to include the plural and vice versa, unless the context otherwise requires. Reference herein to any federal, state, local, or foreign Law shall be deemed to also refer to all rules and regulations promulgated thereunder, unless the context requires otherwise, and reference herein to any agreement, instrument, or Law means such agreement, instrument, or Law as from time to time amended, modified, or supplemented, including, in the case of agreements or instruments, by waiver or consent and, in the case of Laws, by succession of comparable successor Laws.

ARTICLE II

EFFECTIVENESS AND TERMINATION

Section 2.1 Effectiveness. Upon the Closing, this Agreement shall thereupon be deemed to be effective. However, to the extent the Closing does not occur, the provisions of this Agreement shall be without any force or effect.

Section 2.2 Termination. This Agreement and all rights and obligations hereunder shall terminate upon the earliest to occur of (a) the mutual written consent of the Parties, (b) at such time as Lanai Parent no longer beneficially owns any shares of Class A Common Stock or Class B Common Stock or (c) the Trigger Date (as defined in the Company Charter); provided, that any such termination under this Section 2.2 shall not relieve any Party of any liability for any breach hereof that occurs prior to such termination.

 

C-8


Table of Contents

ARTICLE III

REPRESENTATIONS AND WARRANTIES

Each of the Parties (or with respect to Section 3.4, solely Kiko) hereby represents and warrants to each other Party to this Agreement that as of the date such Party executes this Agreement:

Section 3.1 Existence; Authority; Enforceability. Such Party has the power and authority to enter into this Agreement and to carry out its obligations hereunder. Such Party is duly organized and validly existing under the Laws of its respective jurisdiction of organization, and the execution of this Agreement, and the consummation of the transactions contemplated herein, have been authorized by all necessary action, and no other act or proceeding on its part is necessary to authorize the execution of this Agreement or the consummation of any of the transactions contemplated hereby. This Agreement has been duly executed by it and constitutes its legal, valid and binding obligations, enforceable against it in accordance with its terms.

Section 3.2 Absence of Conflicts. The execution and delivery by such Party of this Agreement and the performance of its obligations hereunder does not and will not (a) conflict with, or result in the breach of any provision of the constitutive documents of such Party; (b) result in any violation, breach, conflict, default or event of default (or an event which with notice, lapse of time, or both, would constitute a default or event of default), or give rise to any right of acceleration or termination or any additional payment obligation, under the terms of any contract, agreement or permit to which such Party is a party or by which such Party’s assets or operations are bound or affected; or (c) violate any Law applicable to such Party.

Section 3.3 Consents. Other than any consents which have already been obtained, no consent, waiver, approval, authorization, exemption, registration, license or declaration is required to be made or obtained by such Party in connection with (a) the execution, delivery or performance of this Agreement or (b) the consummation of any of the transactions contemplated herein.

Section 3.4 No Other Agreements. There are no, and as of the Closing there will not be any, agreements or arrangements among John Goff, any of his family members or any entity controlled directly or indirectly by one or more of the preceding persons (including Goth Capital, Inc.), on the one hand, and the Company, the OpCo, Kiko or any of their respective Affiliates, on the other hand, except as expressly provided for in the Transaction Agreement, including the exhibits thereto.

ARTICLE IV

GOVERNANCE

Section 4.1 Board.

(a) Lanai Representation. For so long as Lanai Parent beneficially owns a number of shares of Class A Common Stock and Class B Common Stock equal to, collectively, at least 33.33% of the Initial Lanai Ownership, Kiko shall take all Necessary Action to appoint as directors of the Board, two directors designated by Lanai, one of whom shall be an Independent Director. For so long as Lanai holds at least one share of Class A Common Stock or Class B Common Stock, Kiko shall take all Necessary Action to appoint as a director of the Board, one director designated by Lanai. Until the later of (i) such time as Lanai ceases to be entitled to designate two directors hereunder and (ii) the expiration of the Protected Period (as defined in the Company Charter), Kiko shall take all Necessary Action to appoint any one Independent Director designated by Lanai as a member of the Audit Committee of the Board and all other committees of the Board (excluding any committee formed for the purpose of evaluating a transaction between the Company or any of its Affiliates, on the one hand, and Lanai or any of its Affiliates, on the other hand), in each case except to the extent that such membership would violate applicable securities laws or stock exchange or stock market rules. Upon Lanai losing the right to appoint any directors as a result of falling below the ownership threshold outlined in this Section 4.1(a), Kiko shall be entitled

 

C-9


Table of Contents

to remove the applicable Lanai Director in its sole discretion. The ownership thresholds in this Section 4.1(a) (and the definition of Initial Lanai Ownership) shall take into account any change in the number of shares of Class A Common Stock or Class B Common Stock by reason of any stock split, reverse stock split, stock dividend, subdivision, reclassification, recapitalization, combination, exchange of shares or the like.

(b) Removal; Vacancies. Subject to the Company Charter, (i) if Lanai elects to remove its designees from the Board (including any committees thereof), Kiko shall take all Necessary Action to cause the removal of any such designee at the request of Lanai and (ii) in the event of any vacancies created by reason of death, removal or resignation of any Lanai Director (including any committees thereof), Kiko shall take all Necessary Action to cause any such vacancies to be filled by replacement directors designated by Lanai as promptly as reasonably practicable. For the avoidance of doubt and notwithstanding anything to the contrary in this paragraph, Lanai shall not have the right to designate a replacement director, and Kiko shall not be required to take any action to cause any vacancy to be filled by any such designee, to the extent that election or appointment of such designee to the Board would result in a number of directors designated by Lanai in excess of the number of directors that Lanai is then entitled to designate for membership on the Board pursuant to this Agreement.

(c) Forced Removal. Upon request of the Board, Kiko shall have the right to remove from, and shall not be required to appoint pursuant to Section 4(a) to, the Board any of the Lanai Directors if such Lanai Director, as determined by a majority of the Independent Directors (other than any Independent Director designated by Lanai who is the subject of such removal) in good faith after consultation with outside legal counsel, (i) is prohibited or disqualified from serving as a director of the Company under any rule or regulation of the SEC, the NYSE, or by applicable Law, (ii) has engaged in acts or omissions constituting a breach of the Lanai Director’s fiduciary duties to the Company and its stockholders, (iii) has engaged in acts or omissions that involve intentional misconduct or an intentional violation of Law or (iv) has engaged in any transaction involving the Company from which the Lanai Director derived an improper personal benefit, which benefit was not disclosed to the Board prior to the authorization of such transaction; provided, however, that, subject to the limitations set forth in Section 4.1(a), Lanai shall have the right to replace such resigning Lanai Director with a new Lanai Director, such newly named Lanai Director to be appointed promptly by Kiko to the Board in place of the resigning Lanai Director in the manner set forth in the Company’s governing documents. Nothing in this Section 4.1(c) or elsewhere in this Agreement shall confer any third-party beneficiary or other rights upon any person designated hereunder as a Lanai Director, whether during or after such Person’s service on the Board.

(d) Kiko shall cause OpCo and the Company to maintain customary directors and officers insurance with a coverage limit of not less than $50,000,000 from a reputable insurance provider with a sound credit rating that will benefit the directors appointed by Lanai in accordance with Section 4.1(a).

ARTICLE V

GENERAL PROVISIONS

Section 5.1 Approval Matters. Solely in the event the prior approval of the holder of the Series I Preferred Stock is required pursuant to Section 13.04(a) of the Company Charter, Kiko hereby agrees that, for so long as Lanai has a right to appoint a designee to the Board under Section 4.1, it shall not provide such approval without the prior written consent of Lanai to the extent such approval would result in the incurrence of Indebtedness that causes the Leverage Ratio to exceed a Leverage Ratio of 3.0 after giving effect to such additional Indebtedness.

Section 5.2 Trigger Date; Transfers. For so long as Lanai Parent beneficially owns a number of shares of Class A Common Stock and Class B Common Stock equal to, collectively, at least 33.33% of the Initial Lanai Ownership, Kiko shall not, without the prior written consent of Lanai, elect pursuant to Section 13.09(ii) of the Company Charter for the Trigger Date to occur; provided, however, that, without the prior written consent of Lanai, Kiko shall be entitled in its sole discretion to elect pursuant to Section 13.09(ii) of the Company Charter for the Trigger Date to occur (x) for any legal or regulatory reason or (y) to avoid any material adverse effect on

 

C-10


Table of Contents

the Company, the Kiko Manager or any of their respective Affiliates in its good faith determination. Kiko shall not, and shall cause any Balance Sheet Affiliates holding Series I Preferred Stock not to, transfer (as defined in the Company Charter) any Series I Preferred Stock unless Kiko’s obligations under this Agreement are assigned to the recipient thereof, and such recipient agrees to be bound by the obligations under this Agreement.

Section 5.3 Assignment; Benefit. Subject to Section 5.2, the rights and obligations hereunder shall not be assignable without the prior written consent of the other Parties. Any such assignee may not again assign those rights, other than in accordance with this Article V. Any attempted assignment of rights or obligations in violation of this Article V shall be null and void. This Agreement shall be binding upon and shall inure to the benefit of the Parties, and their respective successors and permitted assigns, and there shall be no third-party beneficiaries to this Agreement.

Section 5.4 Severability. If any term or other provision of this Agreement is invalid, illegal, or incapable of being enforced by any rule of Law or public policy, all other conditions and provisions of this Agreement shall nevertheless remain in full force and effect so long as the economic or legal substance of the transactions contemplated hereby is not affected in any adverse manner to any Party. Upon such determination that any term or other provision is invalid, illegal, or incapable of being enforced, the Parties shall negotiate in good faith to modify this Agreement so as to effect the original intent of the Parties as closely as possible in an acceptable manner to the end that the transactions contemplated hereby are fulfilled to the extent possible.

Section 5.5 Entire Agreement; Amendment.

(a) This Agreement sets forth the entire understanding and agreement between the Parties with respect to the transactions contemplated herein and supersedes and replaces any prior understanding, agreement or statement of intent, in each case written or oral, of any kind and every nature with respect hereto. No provision of this Agreement may be amended, modified or waived in whole or in part at any time without the express written consent of the Parties.

(b) No waiver of any breach of any of the terms of this Agreement shall be effective unless such waiver is expressly made in writing and executed and delivered by the Party against whom such waiver is claimed. The waiver by any Party of a breach of any provision of this Agreement shall not operate or be construed as a further or continuing waiver of such breach or as a waiver of any other or subsequent breach. Except as otherwise expressly provided herein, no failure on the part of any Party to exercise, and no delay in exercising, any right, power or remedy hereunder, or otherwise available in respect hereof at Law or in equity, shall operate as a waiver thereof, nor shall any single or partial exercise of such right, power or remedy by such Party preclude any other or further exercise thereof or the exercise of any other right, power or remedy.

Section 5.6 Counterparts. This Agreement may be executed in any number of counterparts, and each such counterpart hereof shall be deemed to be an original instrument, but all of such counterparts shall constitute for all purposes one agreement. Any signature hereto delivered by a Party by facsimile or other electronic transmission shall be deemed an original signature hereto. No Party shall be bound until such time as all of the Parties have executed counterparts of this Agreement.

Section 5.7 Notices. All notices and communications required or permitted to be given hereunder shall be in writing and shall be delivered personally, or sent by overnight courier or mailed by certified or registered United States Mail with all postage fully prepaid, or sent by electronic mail (“email”) transmission (provided that a receipt of such email is requested by the notifying Party and affirmatively acknowledged by the receiving Party), addressed to the appropriate Party at the address for such Party shown below or at such other address as such Party shall have theretofore designated by written notice delivered to the Party giving such notice:

 

C-11


Table of Contents

if to Lanai, to:

PT Independence Energy Holdings LLC

c/o Liberty Mutual Insurance

175 Berkeley Street

Boston, Massachusetts 02116

Attention:        Bevin Brown

                         Erich Bobinsky

Email:             Erich.Bobinsky@lmi.com

                         bevin.brown@lmi.com

                         EnergyDirect@lmi.com

                         EnergyLPs@lmi.com

with a copy (which shall not constitute notice) to:

Willkie Farr & Gallagher LLP

787 Seventh Avenue

New York, NY 10019

Attention:        Bruce C. Herzog

                         Jeffrey S. Hochman

Email:             bherzog@willkie.com

                         jhochman@willkie.com

and

if to Kiko, to:

Independence Energy LLC

c/o Kohlberg Kravis Roberts & Co.

600 Travis Street

Suite 7200

Houston, TX 77002

Attention:     David Rockecharlie

                      Brandi Kendall

                      Todd Falk

Email:          David.Rockecharlie@kkr.com

                      Brandi.Kendall@kkr.com

                      Todd.Falk@kkr.com

with a copy (which shall not constitute notice) to:

Vinson & Elkins LLP

1001 Fannin Street, Suite 2500

Houston, Texas 77002

Attention:     Keith Fullenweider

                      Douglas E. McWilliams

Email:           kfullenweider@velaw.com

                      dmcwilliams@velaw.com

Section 5.8 Governing Law. THIS AGREEMENT AND ANY RELATED DISPUTE SHALL BE GOVERNED BY AND CONSTRUED IN ACCORDANCE WITH THE LAWS OF THE STATE OF DELAWARE.

 

C-12


Table of Contents

Section 5.9 Jurisdiction. ANY ACTION OR PROCEEDING AGAINST THE PARTIES RELATING IN ANY WAY TO THIS AGREEMENT MAY BE BROUGHT EXCLUSIVELY IN THE COURTS OF THE STATE OF DELAWARE OR (TO THE EXTENT SUBJECT MATTER JURISDICTION EXISTS THEREFORE) THE UNITED STATES DISTRICT COURT FOR THE DISTRICT OF DELAWARE, AND THE PARTIES IRREVOCABLY SUBMIT TO THE JURISDICTION OF BOTH SUCH COURTS IN RESPECT OF ANY SUCH ACTION OR PROCEEDING. ANY ACTIONS OR PROCEEDINGS TO ENFORCE A JUDGMENT ISSUED BY ONE OF THE FOREGOING COURTS MAY BE ENFORCED IN ANY JURISDICTION.

Section 5.10 Waiver of Jury Trial. TO THE EXTENT NOT PROHIBITED BY APPLICABLE LAW THAT CANNOT BE WAIVED, EACH PARTY WAIVES, AND COVENANTS THAT SUCH PARTY WILL NOT ASSERT (WHETHER AS PLAINTIFF, DEFENDANT OR OTHERWISE), ANY RIGHT TO TRIAL BY JURY IN ANY FORUM IN RESPECT OF ANY ISSUE, CLAIM OR PROCEEDING ARISING OUT OF THIS AGREEMENT OR THE SUBJECT MATTER HEREOF OR IN ANY WAY CONNECTED WITH THE DEALINGS OF ANY PARTY IN CONNECTION WITH ANY OF THE ABOVE, IN EACH CASE WHETHER NOW EXISTING OR HEREAFTER ARISING AND WHETHER IN CONTRACT, TORT OR OTHERWISE. The Parties may file an original counterpart or a copy of this Section 5.10 with any court as written evidence of the consent of the Parties to the waiver of their rights to trial by jury.

Section 5.11 Specific Performance. Each Party hereby acknowledges and agrees that the rights of each Party to consummate the transactions contemplated hereby are special, unique, and of extraordinary character and that, if any Party violates or fails or refuses to perform any covenant or agreement made by it herein, the non-breaching Party may be without an adequate remedy at Law. If any Party violates or fails or refuses to perform any covenant or agreement made by such Party herein to be performed, the non-breaching Party, subject to the terms hereof and in addition to any remedy at Law for damages or other relief permitted under this Agreement, may institute and prosecute an action in any court of competent jurisdiction to enforce specific performance of such covenant or agreement or seek any other equitable relief, without the necessity of proving actual damages or posting of a bond.

[Signature Pages Follow]

 

C-13


Table of Contents

IN WITNESS WHEREOF, the Parties have duly executed this Agreement as of the day and year first above written.

 

Independence Energy Aggregator GP LLC
By:   /s/ Jason Carss
Name:   Jason Carss
Title:   Assistant Secretary

 

PT Independence Energy Holdings, LLC
By:   Independence Energy MM LLC, its managing member

 

By:   /s/ David Rockecharlie
Name:   David Rockecharlie
Title:   Chief Executive Officer

 

 

 

Signature Page to Specified Rights Agreement


Table of Contents

Annex D

VOTING AGREEMENT

This Voting Agreement (this “Agreement”), dated as of June 7, 2021, is entered into by and among Independence Energy LLC, a Delaware limited liability company (“Isla”), John C. Goff (“Goff”) and each other signatory hereto (each, together with Goff, a “Stockholder”). Isla and Stockholders are each sometimes referred to herein individually as a “Party” and collectively as the “Parties.”

WHEREAS, concurrently with the execution of this Agreement, the Company, Isla and certain Subsidiaries of Isla are entering into a Transaction Agreement (as the same may be amended from time to time, the “Transaction Agreement”), providing for, among other things, the merger (the “Merger”) of IE C Merger Sub Inc., a Texas corporation, and the Company pursuant to the terms and conditions of the Transaction Agreement;

WHEREAS, in order to induce Isla to enter into the Transaction Agreement, Stockholders are willing to make certain representations, warranties, covenants, and agreements as set forth in this Agreement with respect to the 48,406,233 shares of common stock, par value $0.04 per share, of the Company (“Company Common Stock”) Beneficially Owned (as defined below) by Stockholders (the “Original Shares” and, together with any additional shares of Company Common Stock pursuant to Section 6 hereof, the “Shares”); and

WHEREAS, as a condition to their willingness to enter into the Transaction Agreement, Isla has required that Stockholders, and Stockholders have agreed to, execute and deliver this Agreement.

NOW, THEREFORE, in consideration of the foregoing and the respective representations, warranties, covenants, and agreements set forth below and for other good and valuable consideration, the receipt, sufficiency, and adequacy of which are hereby acknowledged, the Parties hereto, intending to be legally bound, do hereby agree as follows:

 

1.

Definitions.

For purposes of this Agreement, capitalized terms used and not otherwise defined herein shall have the respective meanings ascribed to such terms in the Transaction Agreement. When used in this Agreement, the following terms in all of their tenses, cases, and correlative forms shall have the meanings assigned to them in this Section 1.

(a) “Affiliate” means with respect to any Person, any other Person directly or indirectly, controlling, controlled by, or under common control with, such Person, through one or more intermediaries or otherwise; provided, however, that solely for purposes of this Agreement, notwithstanding anything to the contrary set forth herein, neither the Company nor any of its Subsidiaries shall be deemed to be a Subsidiary or Affiliate of any Stockholder; provided, further, that, for the avoidance of doubt, any member of any Stockholder shall be deemed an Affiliate such Stockholder; and provided, further, that an Affiliate of any Stockholder shall include any investment fund, vehicle or holding company of which such Stockholder or an affiliate thereof serves as the general partner, managing member or discretionary manager or advisor.

(b) “Beneficially Own” or “Beneficial Ownership” has the meaning assigned to such term in Rule 13d-3 under the Exchange Act, and a Person’s beneficial ownership of securities shall be calculated in accordance with the provisions of such rule (in each case, irrespective of whether or not such rule is actually applicable in such circumstance). For the avoidance of doubt, “Beneficially Own” and “Beneficial Ownership” shall also include record ownership of securities.

(c) “Beneficial Owner” shall mean the Person who Beneficially Owns the referenced securities.


Table of Contents
2.

Representations of Stockholder.

Each Stockholder represents and warrants to Isla that:

(a) Ownership of Shares. Such Stockholder (i) is the Beneficial Owner of the portion of the Original Shares set forth on Annex A free and clear of any proxy, voting restriction, adverse claim, or other Encumbrances, other than those created by this Agreement or under applicable federal or state securities laws; and (ii) has the sole voting power over such Original Shares. Except as expressly provided by this Agreement, there are no options, warrants, or other rights, agreements, arrangements, or commitments of any character to which such Stockholder is a party relating to the pledge, disposition, or voting of any of such Original Shares and there are no voting trusts or voting agreements with respect to such Original Shares.

(b) Disclosure of All Shares Owned. Neither such Stockholder nor any of its Affiliates Beneficially Owns any shares of Company Common Stock other than the Original Shares.

(c) Power and Authority; Binding Agreement. Such Stockholder has full power and authority to enter into, execute, and deliver this Agreement and to perform fully such Stockholder’s obligations hereunder (including the proxy described in Section 3(b) below). This Agreement has been duly and validly executed and delivered by such Stockholder and constitutes the legal, valid, and binding obligation of such Stockholder, enforceable against such Stockholder in accordance with its terms.

(d) No Conflict. The execution and delivery of this Agreement by such Stockholder does not, and the consummation of the transactions contemplated hereby and the compliance with the provisions hereof will not, conflict with or violate any Law applicable to such Stockholder or result in any breach of or violation of, or constitute a default (or an event that with notice or lapse of time or both would become a default) under, or give to others any rights of termination, amendment, acceleration, or cancellation of, or result in the creation of any Encumbrance on any of the Shares pursuant to, any agreement or other instrument or obligation, including organizational documents binding upon such Stockholder or any of the Shares.

(e) No Consents. No Consent, order or declaration of any Governmental Entity or any other Person on the part of such Stockholder is required in connection with the valid execution and delivery of this Agreement.

(f) No Litigation. There is no Proceeding pending against, or, to the knowledge of such Stockholder, threatened against or affecting, such Stockholder that could reasonably be expected to materially impair or materially adversely affect the ability of such Stockholder to perform such Stockholder’s obligations hereunder or to consummate the transactions contemplated by this Agreement on a timely basis.

 

3.

Agreement to Vote Shares; Irrevocable Proxy.

(a) Agreement to Vote and Approve. Each Stockholder irrevocably and unconditionally agrees during the term of this Agreement, at any annual or special meeting of the Company called with respect to the following matters, and at every adjournment or postponement thereof, and on every action or approval by written consent of the Company stockholders with respect to any of the following matters, to appear at any such meeting or otherwise cause the applicable Shares to be counted as present thereat for purpose of establishing a quorum and vote or cause the holder of record to vote the Shares at such meeting (i) in favor of (1) adoption of the Transaction Agreement and approval of any other matters necessary for consummation of the Transactions, including the Merger and (2) any proposal to adjourn or postpone such meeting of stockholders of the Company to a later date if there are not sufficient votes to approve the Transactions, including the Merger; and (ii) against (1) any Company Competing Proposal or any of the transactions contemplated thereby, (2) any action, proposal, transaction, or agreement which could reasonably be expected to result in a breach of any covenant, representation or warranty, or any other obligation or agreement of the Company under the Transaction Agreement or of such Stockholder under this Agreement, and (3) any action, proposal, transaction, or agreement

 

D-2


Table of Contents

that could reasonably be expected to impede, interfere with, delay, discourage, adversely affect, or inhibit the timely consummation of the Transactions, including the Merger, or the fulfillment of the Isla Parties’ conditions under the Transaction Agreement or change in any manner the voting rights of any class of shares of the Company (including any amendments to the Company’s Organizational Documents). Any attempt by any Stockholder to vote, consent or express dissent with respect to (or otherwise to utilize the voting power of), any Shares in contravention of this Section 3(a) shall be null and void ab initio.

(b) Irrevocable Proxy. Each Stockholder hereby appoints Isla and any designee of Isla, and each of them individually, until the Expiration Time (at which time this proxy shall automatically be revoked), its proxies and attorneys-in-fact, with full power of substitution and resubstitution, to vote or consent during the term of this Agreement with respect to the Shares in accordance with Section 3(a). This proxy and power of attorney is given to secure the performance of the duties of such Stockholder under this Agreement. Each Stockholder shall take such further action or execute such other instruments as may be necessary to effectuate the intent of this proxy. This proxy and power of attorney granted by each Stockholder shall be irrevocable during the term of this Agreement, shall be deemed to be coupled with an interest sufficient in law to support an irrevocable proxy and shall revoke any and all prior proxies granted by such Stockholder with respect to the applicable Shares. The proxy and power of attorney granted hereunder shall terminate upon the termination of this Agreement.

 

4.

No Voting Trusts or Other Arrangement.

Each Stockholder agrees that during the term of this Agreement such Stockholder will not, and will not permit any Affiliate to, deposit any of the Shares in a voting trust, grant any proxies with respect to the Shares, or subject any of the Shares to any arrangement with respect to the voting of the Shares other than agreements entered into with Isla.

 

5.

Transfer and Encumbrance.

Each Stockholder agrees that during the term of this Agreement, such Stockholder will not, directly or indirectly, transfer, sell, offer, exchange, assign, pledge, convey any legal or Beneficial Ownership interest in or otherwise dispose of (by merger (including by conversion into securities or other consideration), by tendering into any tender or exchange offer, by operation of Law or otherwise) or Encumber (“Transfer”) any of the Shares or enter into any contract, option or other agreement with respect to, or consent to, a Transfer of any of the Shares or such Stockholder’s voting or economic interest therein. This Section 5 shall not prohibit a Transfer of the Shares by any Stockholder to an Affiliate of such Stockholder; provided, that a Transfer referred to in this sentence shall be permitted only if, as a precondition to such Transfer, the transferee agrees in a writing, reasonably satisfactory in form and substance to Isla, to be bound by all of the terms of this Agreement. Any attempted Transfer of Shares or any interest therein in violation of this Section 5 shall, to the fullest extent permitted by Law, be null and void ab initio. If any involuntary Transfer of any of any Stockholder’s Shares shall occur, the transferee (which term, as used herein, shall include any and all transferees and subsequent transferees of the initial transferee) shall take and hold such Shares subject to all of the restrictions, liabilities and rights under this Agreement, which shall continue in full force and effect until valid termination of this Agreement.

 

6.

Additional Purchases; Adjustments.

Each Stockholder agrees that any shares of Company Common Stock and any other shares of capital stock or other equity of the Company that such Stockholder purchases, acquires the voting power or otherwise acquires Beneficial Ownership of after the execution of this Agreement and prior to the Expiration Time shall be subject to the terms and conditions of this Agreement to the same extent as if they constituted Shares as of the date hereof for all purposes of this Agreement, and such Stockholder shall promptly notify the Company of the existence of any such after-acquired Shares. In the event of any stock split, stock dividend, merger, reorganization, recapitalization, reclassification, combination, exchange of shares or the like of the capital stock of the Company affecting the Shares, the terms of this Agreement shall apply to the resulting securities and such

 

D-3


Table of Contents

resulting securities shall be subject to the terms and conditions of this Agreement to the same extent as if they constituted Shares as of the date hereof for all purposes of this Agreement.

 

7.

Waiver of Appraisal and Dissenters Rights and Certain Other Actions.

(a) Waiver of Appraisal and Dissenters’ Rights. To the fullest extent permitted by Law, each Stockholder hereby irrevocably and unconditionally waives, and agrees not to assert or perfect, any rights of appraisal (including under Section 10.354 of the Texas Business Organization Code) or rights to dissent in connection with the Merger that such Stockholder may have by virtue of ownership of such Stockholder’s Shares.

(b) Waiver of Certain Other Actions. Each Stockholder hereby agrees not to commence, join in, and agrees to take all actions necessary to opt out of any class in any class action with respect to, any claim, derivative or otherwise, against Isla, Merger Sub or the Company or any of their respective Affiliates and each of their successors or directors relating to the negotiation, execution or delivery of this Agreement or the Transaction Agreement or the consummation of the transactions contemplated hereby or thereby, including any claim (a) challenging the validity of, or seeking to enjoin the operation of, any provision of this Agreement or the Transaction Agreement (including any claim seeking to enjoin or delay the Closing) or (b) alleging a breach of any fiduciary duty of the Company Board in connection with the negotiation and entry into this Agreement, the Transaction Agreement or the transactions contemplated hereby or thereby, and hereby irrevocably waives any claim or rights whatsoever with respect to any of the foregoing.

 

8.

Termination.

This Agreement shall terminate upon the earliest to occur of (the “Expiration Time”): (a) the Effective Time; (b) the date on which the Transaction Agreement is terminated in accordance with its terms; and (c) the termination of this Agreement by mutual written consent of the Parties. Nothing in this Section 8 shall relieve or otherwise limit the liability of any Party for any intentional breach of this Agreement prior to such termination.

 

9.

No Solicitation.

Subject to Section 10, each Stockholder shall not, and shall cause its Affiliates and its and their Representatives not to, directly or indirectly, take any of the actions set forth in Section 6.3(b) of the Transaction Agreement (without giving effect to any amendment or modification of such clauses after the date hereof). Each Stockholder shall, and shall cause its Affiliates and its and their Representatives to, immediately cease, and cause to be terminated, any discussions or negotiations conducted before the date of this Agreement with any Person other than Isla with respect to any inquiry, proposal or offer that constitutes, or would reasonably be expected to lead to, a Company Competing Proposal. In addition, each Stockholder agrees to be subject to Section 6.3(c) of the Transaction Agreement (without giving effect to any amendment or modification of such clauses after the date hereof) as if such Stockholder were the “Company” thereunder. Notwithstanding the foregoing, to the extent the Company complies with its obligations under Section 6.3 of the Merger Agreement and participates in discussions or negotiations with a Person regarding a Company Competing Proposal, the Holder or any of such Holder’s controlled Affiliates and/or such Holder’s and such Holder’s Affiliates’ Representatives may engage in discussions or negotiations with such Person to the extent that the Company can act under Section 6.3 of the Merger Agreement.

 

10.

Further Assurances.

Each Stockholder agrees, from time to time, and without additional consideration, to execute and deliver such additional proxies, documents and other instruments and to take all such further action as Isla may reasonably request to consummate and make effective the transactions contemplated by this Agreement and to not take or permit any of its Affiliates to take any action that would reasonably be likely to adversely affect or delay the ability to perform such Stockholder’s covenants and agreements under this Agreement.

 

D-4


Table of Contents
11.

Specific Performance.

The Parties agree that irreparable damage, for which monetary damages would not be an adequate remedy, would occur in the event that any of the provisions of this Agreement were not performed in accordance with their specific terms or were otherwise breached by the Parties. Prior to the Expiration Time, it is accordingly agreed that the Parties shall be entitled to an injunction or injunctions, or any other appropriate form of specific performance or equitable relief, to prevent breaches of this Agreement and to enforce specifically the terms and provisions hereof in any court of competent jurisdiction, in each case in accordance with this Section 11, this being in addition to any other remedy to which they are entitled under the terms of this Agreement at Law or in equity. Each Party accordingly agrees not to raise any objections to the availability of the equitable remedy of specific performance to prevent or restrain breaches or threatened breaches of, or to enforce compliance with, the covenants and obligations of such party under this Agreement, all in accordance with the terms of this Section 11. Each Party further agrees that no other Party or any other Person shall be required to obtain, furnish or post any bond or similar instrument in connection with or as a condition to obtaining any remedy referred to in this Section 11, and each Party irrevocably waives any right it may have to require the obtaining, furnishing or posting of any such bond or similar instrument.

 

12.

Entire Agreement.

This Agreement (together with the Transaction Agreement, the Confidentiality Agreement and any other documents and instruments executed pursuant hereto) supersedes all prior agreements, written or oral, between the Parties hereto with respect to the subject matter hereof and contains the entire agreement between the Parties with respect to the subject matter hereof. This Agreement may not be amended or supplemented, and no provisions hereof may be modified or waived, except by an instrument in writing signed by both of the Parties hereto. No waiver of any provisions hereof by either Party shall be deemed a waiver of any other provisions hereof by such Party, nor shall any such waiver be deemed a continuing waiver of any provision hereof by such Party.

 

13.

Extension; Waiver.

At any time prior to the Effective Time, the Parties may, to the extent legally allowed:

(a) extend the time for the performance of any of the obligations or acts of the other Party hereunder;

(b) waive any inaccuracies in the representations and warranties of the other Party contained herein or in any document delivered pursuant hereto; or

(c) waive compliance with any of the agreements or conditions of the other Party contained herein;

provided, that, in each case, such waiver is made in writing and signed by the Party (or parties) against whom the waiver is to be effective.

Notwithstanding the foregoing, no failure or delay by Isla in exercising any right hereunder shall operate as a waiver thereof nor shall any single or partial exercise thereof preclude any other or further exercise of any other right hereunder. No agreement on the part of a Party to any such extension or waiver shall be valid unless set forth in an instrument in writing signed on behalf of such Party. No waiver by any of the Parties hereto of any default, misrepresentation or breach of representation, warranty, covenant or other agreement hereunder, whether intentional or not, shall be deemed to extend to any prior or subsequent default, misrepresentation or breach or affect in any way any rights arising by virtue of any prior or subsequent such occurrence.

 

14.

Notices.

All notices, requests, consents, claims, demands, waivers and other communications hereunder shall be in writing and shall be deemed to have been given: (a) if delivered in person; (b) if transmitted by facsimile (but

 

D-5


Table of Contents

only upon confirmation of transmission by the transmitting equipment); (c) if transmitted by electronic mail (“e-mail”) (but only if confirmation of receipt of such e-mail is requested and received; provided, that each notice party shall use reasonable best efforts to confirm receipt of any such email correspondence promptly upon receipt of such request); or (d) if transmitted by national overnight courier. Such communications must be sent to the respective Parties at the following addresses (or at such other address for a Party as shall be specified in a notice given in accordance with this Section 15):

If to Isla, to:

Independence Energy LLC

c/o Kohlberg Kravis Roberts & Co.

600 Travis Street

Suite 7200

Houston, TX 77002

Attention: David Rockecharlie; Brandi Kendall; Todd Falk

E-mail:     David.Rockecharlie@kkr.com; Brandi.Kendall@kkr.com;

  Todd.Falk@kkr.com

with a required copy to (which copy shall not constitute notice):

Vinson & Elkins L.L.P.

1001 Fannin St.

Suite 2500

Houston, TX 77002

Attention: Keith Fullenweider; Douglas McWilliams

E-mail: kfullenweider@velaw.com; dmcwilliams@velaw.com

If to Stockholders, to:

Goff Capital, Inc.

500 Commerce Street, Suite 700

Fort Worth, Texas 76102

Attention: Jennifer Terrell

E-mail: jterrell@goffcp.com

 

15.

Miscellaneous.

(a) Governing Law. THIS AGREEMENT, AND ALL CLAIMS OR CAUSES OF ACTION (WHETHER IN CONTRACT OR TORT) THAT MAY BE BASED UPON, ARISE OUT OF RELATE TO THIS AGREEMENT, OR THE NEGOTIATION, EXECUTION OR PERFORMANCE OF THIS AGREEMENT, SHALL BE GOVERNED BY AND CONSTRUED IN ACCORDANCE WITH THE LAWS OF THE STATE OF DELAWARE, WITHOUT GIVING EFFECT TO THE PRINCIPLES OF CONFLICTS OF LAW THEREOF.

(b) Submission to Jurisdiction. THE PARTIES IRREVOCABLY SUBMIT TO THE JURISDICTION OF THE COURT OF CHANCERY OF THE STATE OF DELAWARE OR, IF THE COURT OF CHANCERY OF THE STATE OF DELAWARE OR THE DELAWARE SUPREME COURT DETERMINES THAT, NOTWITHSTANDING SECTION 111 OF THE DELAWARE GENERAL CORPORATIONS LAW, THE COURT OF CHANCERY DOES NOT HAVE OR SHOULD NOT EXERCISE SUBJECT MATTER JURISDICTION OVER SUCH MATTER, THE SUPERIOR COURT OF THE STATE OF DELAWARE AND THE FEDERAL COURTS OF THE UNITED STATES OF AMERICA LOCATED IN THE STATE OF

 

D-6


Table of Contents

DELAWARE SOLELY IN CONNECTION WITH ANY DISPUTE THAT ARISES IN RESPECT OF THE INTERPRETATION AND ENFORCEMENT OF THE PROVISIONS OF THIS AGREEMENT AND THE DOCUMENTS REFERRED TO IN THIS AGREEMENT OR IN RESPECT OF THE TRANSACTIONS CONTEMPLATED BY THIS AGREEMENT, AND HEREBY WAIVE, AND AGREE NOT TO ASSERT, AS A DEFENSE IN ANY ACTION, SUIT OR PROCEEDING FOR INTERPRETATION OR ENFORCEMENT HEREOF OR ANY SUCH DOCUMENT THAT IT IS NOT SUBJECT THERETO OR THAT SUCH ACTION, SUIT OR PROCEEDING MAY NOT BE BROUGHT OR IS NOT MAINTAINABLE IN SAID COURTS OR THAT VENUE THEREOF MAY NOT BE APPROPRIATE OR THAT THIS AGREEMENT OR ANY SUCH DOCUMENT MAY NOT BE ENFORCED IN OR BY SUCH COURTS, AND THE PARTIES IRREVOCABLY AGREE THAT ALL CLAIMS WITH RESPECT TO SUCH ACTION, SUIT OR PROCEEDING SHALL BE HEARD AND DETERMINED EXCLUSIVELY BY SUCH A DELAWARE STATE OR FEDERAL COURT. THE PARTIES HEREBY CONSENT TO AND GRANT ANY SUCH COURT JURISDICTION OVER THE PERSON OF SUCH PARTIES AND OVER THE SUBJECT MATTER OF SUCH DISPUTE AND AGREE THAT MAILING OF PROCESS OR OTHER PAPERS IN CONNECTION WITH SUCH ACTION, SUIT OR PROCEEDING IN THE MANNER PROVIDED IN SECTION 13 OR IN SUCH OTHER MANNER AS MAY BE PERMITTED BY LAW SHALL BE VALID AND SUFFICIENT SERVICE THEREOF.

(c) Waiver of Jury Trial. EACH PARTY ACKNOWLEDGES AND AGREES THAT ANY CONTROVERSY WHICH MAY ARISE UNDER THIS AGREEMENT IS LIKELY TO INVOLVE COMPLICATED AND DIFFICULT ISSUES, AND THEREFORE EACH SUCH PARTY HEREBY IRREVOCABLY AND UNCONDITIONALLY WAIVES ANY RIGHT SUCH PARTY MAY HAVE TO A TRIAL BY JURY IN RESPECT OF ANY LITIGATION DIRECTLY OR INDIRECTLY ARISING OUT OF OR RELATING TO THIS AGREEMENT OR THE TRANSACTIONS CONTEMPLATED BY THIS AGREEMENT. EACH PARTY CERTIFIES AND ACKNOWLEDGES THAT (I) NO REPRESENTATIVE, AGENT OR ATTORNEY OF ANY OTHER PARTY HAS REPRESENTED, EXPRESSLY OR OTHERWISE, THAT SUCH OTHER PARTY WOULD NOT, IN THE EVENT OF LITIGATION, SEEK TO ENFORCE THE FOREGOING WAIVER; (II) SUCH PARTY UNDERSTANDS AND HAS CONSIDERED THE IMPLICATIONS OF THE FOREGOING WAIVER; (III) SUCH PARTY MAKES THE FOREGOING WAIVER VOLUNTARILY; AND (IV) SUCH PARTY HAS BEEN INDUCED TO ENTER INTO THIS AGREEMENT BY, AMONG OTHER THINGS, THE MUTUAL WAIVER AND CERTIFICATIONS IN THIS SECTION 13(C).

(d) Expenses. All costs and expenses incurred in connection with this Agreement shall be paid by the Party incurring such cost or expense, whether or not the Merger is consummated.

(e) Severability. If any term or provision of this Agreement is invalid, illegal, or unenforceable in any jurisdiction, such invalidity, illegality, or unenforceability shall not affect any other term or provision of this Agreement or invalidate or render unenforceable such term or provision in any other jurisdiction. Upon such determination that any term or other provision is invalid, illegal, or unenforceable, the Parties shall negotiate in good faith to modify this Agreement so as to effect the original intent of the Parties as closely as possible in a mutually acceptable manner in order that the transactions contemplated hereby be consummated as originally contemplated to the greatest extent possible.

(f) Counterparts. This Agreement may be executed in one or more counterparts, including via facsimile or email in “portable document format” (“.pdf”) form transmission, each of which shall be deemed to be an original but all of which together shall constitute one and the same agreement and shall become effective when two or more counterparts have been signed by each of the Parties and delivered to the other Parties, it being understood that all Parties need not sign the same counterpart.

(g) Interpretation. The Parties have participated jointly in negotiating and drafting this Agreement. In the event that an ambiguity or a question of intent or interpretation arises, this Agreement shall be construed as if

 

D-7


Table of Contents

drafted jointly by the Parties, and no presumption or burden of proof shall arise favoring or disfavoring any Party by virtue of the authorship of any provision of this Agreement. When a reference is made in this Agreement to Sections, such reference shall be to n Section of this Agreement unless otherwise indicated. The headings contained in this Agreement are for reference purposes only and shall not affect in any way the meaning or interpretation of this Agreement. Whenever the words “include,” “includes” or “including” are used in this Agreement, they shall be deemed to be followed by the words “without limitation.” References to “the date hereof” shall mean the date of this Agreement. As used in this Agreement, the “knowledge” of a Stockholder means the actual knowledge of any officer of Holder after due inquiry.

(h) Assignment. Neither this Agreement nor any of the rights, interests or obligations hereunder shall be assigned by any of the parties hereto (whether by operation of law or otherwise) without the prior written consent of the other Parties. Any purported assignment in contravention hereof shall be null and void. Subject to the preceding sentence and except as set forth in Section 5, this Agreement will be binding upon, inure to the benefit of and be enforceable by the Parties and their respective successors and permitted assigns.

(i) No Third-Party Beneficiaries; Non-Recourse. Nothing in this Agreement, express or implied, is intended to or shall confer upon any Person other than the Parties and their respective successors and permitted assigns any legal or equitable right, benefit, or remedy of any nature under or by reason of this Agreement.

(j) No Ownership Interest. Nothing contained in this Agreement shall be deemed to vest in Isla any direct or indirect ownership or incidence of ownership of or with respect to the Shares. All rights, ownership and economic benefits of and relating to the Shares shall remain vested in and belong to Stockholders, and Isla shall not have any authority to manage, direct, restrict, regulate, govern or administer any of the policies or operations of the Company or exercise any power or authority to direct any Stockholder in the voting or disposition of any Shares, except as otherwise expressly provided herein.

(k) No Partnership, Agency or Joint Venture. This Agreement is intended to create, and creates, a contractual relationship and is not intended to create, and does not create, any agency, partnership, joint venture, any like relationship between the Parties or a presumption that the Parties are in any way acting in concert or as a group with respect to the obligations or the transactions contemplated by this Agreement.

(l) Disclosure. Each Stockholder consents to and authorizes the publication and disclosure by the Company and Isla of such Stockholder’s identity and holding of Shares, and the terms of this Agreement (including, for avoidance of doubt, the disclosure of this Agreement), in any press release, the Registration Statement, including the Joint Proxy Statement, as applicable, and any other disclosure document required in connection with the Transaction Agreement, the Merger and the transactions contemplated by the Transaction Agreement.

(m) Amendment. This Agreement may not be amended, modified or supplemented in any manner, whether by course of conduct or otherwise, except by an instrument in writing specifically designated as an amendment hereto, signed on behalf of each of the Parties.

(n) Reliance. Each Stockholder understands and acknowledges that the Isla Parties are entering into the Transaction Agreement in reliance upon such Stockholder’s execution and delivery of this Agreement.

[Signature Page Follows]

 

D-8


Table of Contents

IN WITNESS WHEREOF, the Parties hereto have executed and delivered this Agreement as of the date first written above.

 

Independence Energy LLC
By:   Independence Energy MM LLC, its managing Member
By   /s/ David Rockecharlie
 

Name: David Rockecharlie

Title:    Chief Executive Officer

 

 

 

 

Signature Page to Voting Agreement


Table of Contents
John C. Goff
          /s/ John C. Goff

 

Goff MCF Partners, LP
By   GFS Contango GP, LLC, its General Partner
 

/s/ John C. Goff

  John C. Goff, Chief Executive Officer

 

Goff Family Investments, LP
By   Goff Capital, Inc., General Partner
 

/s/ John C. Goff

  John C. Goff, Chief Executive Officer

 

The John C. Goff 2010 Family Trust
By  
  /s/ John C. Goff
 

John C. Goff, Trustee

 

JCG 2016 Holdings, LP
By   JCG 2016 Management, LLC, its General Partner
  /s/ John C. Goff
  John C. Goff, Manager

 

Kulik Partners, LP
By   Kulik GP, LLC, its General Partner
  /s/ John C. Goff
  John C. Goff, Manager

 

Goff MCEP Holdings, LLC
By   Goff Capital, Inc., its Manager
  /s/ John C. Goff
  John C. Goff, Chief Executive Officer

 

Goff MCEP II, LP
By   GFS MCEP GP, LLC, its General Partner
  /s/ John C. Goff
  John C. Goff, Chief Executive Officer

Signature Page to Voting Agreement


Table of Contents
Goff Focused Energy Strategies, LP
By   GFS Energy GP, LLC, its General Partner
  /s/ John C. Goff
  John C. Goff, Chief Executive Officer

 

Goff Family Foundation
By  
  /s/ John C. Goff
  John C. Goff, Sole Director

 

 

 

 

Signature Page to Voting Agreement


Table of Contents

Annex A

 

Stockholder

  

Original Shares Owned

Goff MCF Partners, LP

   10,144,020

Goff Family Investments, LP

   3,026,664

JCG 2016 Holdings, LP

   8,632,710

Goff MCEP Holdings, LLC

   3,038,705

Goff MCEP II, LP

   4,768,317

Goff Focused Energy Strategies, LP

   2,445,290

The John C. Goff 2010 Family Trust

   12,067,617

Kulik Partners, LP

   372,890

Goff Family Foundation

   261,957

John C. Goff SEP IRA

   3,571,786

John C. Goff

   48,406,233


Table of Contents

Annex E

FORM OF

REGISTRATION RIGHTS AGREEMENT

This REGISTRATION RIGHTS AGREEMENT (this “Agreement”), dated as of [                ], 20[    ], is entered into by and among [New PubCo], a Delaware corporation (the “Company”), and each of the other parties listed on the signature pages hereto (the “Initial Holders” and, together with the Company, the “Parties”).

WHEREAS, pursuant to the Transaction Agreement, dated as of June 7, 2021, by and among the Company, Contango Oil & Gas Company, a Texas corporation, Independence Energy LLC, a Delaware limited liability company, and [OPCO], a Delaware limited liability company (f/k/a IE OpCo LLC) (“OpCo”), among others (the “Transaction Agreement”), the Company has agreed to provide, registration rights with respect to the Registrable Securities (as hereinafter defined) as set forth in this Agreement; and

WHEREAS, in connection with the foregoing, the Parties now desire to execute this Agreement to set forth the rights and obligations created hereby.

NOW, THEREFORE, in consideration of the mutual covenants and agreements set forth herein and for other good and valuable consideration, the receipt and sufficiency of which is hereby acknowledged by each Party, the Parties hereby agree as follows:

1. Certain Definitions. As used in this Agreement, the following terms have the meanings indicated:

Affiliate” means, with respect to any Person, any other Person, directly or indirectly through one or more intermediaries, Controlling, Controlled by or under common Control with, such Person; provided, that (a) no member of the Company Group shall be considered an Affiliate of any member of the KKR Group, the Liberty Group, the Goff Group or vice versa and (b) no member of the KKR Group shall be considered an Affiliate of any member of the Liberty Group or vice versa.

Agreement” has the meaning set forth in the preamble hereto.

Automatic Shelf Registration Statement” means an “automatic shelf registration statement” as defined under Rule 405.

Blackout Period has the meaning set forth in Section 3(o).

Board” means the board of directors of the Company.

Business Day” means any day other than a Saturday, Sunday, any federal holiday or any other day on which banking institutions in New York, New York, Boston, Massachusetts or Houston, Texas are authorized or required to be closed by law or governmental action.

Commission” means the Securities and Exchange Commission or any other federal agency then administering the Securities Act or Exchange Act.

Class B Common Stock” means the Class B common stock, par value $0.0001 per share, of the Company.

Common Stock” means the Class A common stock, par value $0.0001 per share, of the Company.

Company” has the meaning set forth in the preamble hereto.

 

E-1


Table of Contents

Company Group” means, collectively, the Company and its subsidiaries.

Company Securities” means any equity interest of any class or series in the Company.

Control” (including the correlative terms “Controlled by” and “Controlling”) means the possession, directly or indirectly, of the power to direct, or to cause the direction of, the management and policies of a Person, whether through ownership of voting securities, by contract or otherwise.

Demand Notice has the meaning set forth in Section 2(a)(i).

Demand Registration has the meaning set forth in Section 2(a)(i).

Effective Date” means the time and date that a Registration Statement is first declared effective by the Commission or otherwise becomes effective.

Effectiveness Period has the meaning set forth in Section 2(a)(ii).

Exchange Act” means the Securities Exchange Act of 1934, as amended, and any successor thereto, and any rules and regulations promulgated thereunder, all as the same shall be in effect from time to time.

Goff Group means, collectively, John C. Goff and his affiliates through which he is deemed to beneficially own Registrable Securities.

Holder” means (a) each Initial Holder until such Initial Holder ceases to hold (or ceases to have the right to acquire by exchange for, conversion of or similar method) any Registrable Securities and (b) any holder of Registrable Securities to whom registration rights conferred by this Agreement have been transferred in compliance with Section 8(e); provided, that any Person referenced in clause (b) shall be a Holder only if such Person agrees in writing to be bound by and subject to the terms set forth in this Agreement.

Initial Holders” has the meaning set forth in the preamble hereto.

Initiating Holder” means the Holder delivering the Demand Notice or the Underwritten Offering Notice (as defined below), as applicable.

KKR” means Independence Energy Aggregator L.P., a Delaware limited liability company.

KKR Balance Sheet Holders” means, collectively, KKR & Co Inc. and any of its direct and indirect subsidiaries.

KKR Group” means, collectively, the KKR Holder and its respective Affiliates. Notwithstanding anything herein to the contrary, the KKR Group does not include any member of the Company Group or any member of the Liberty Group.

KKR Holder” means (a) KKR, unless and until KKR ceases to hold any Registrable Securities and (b) any holder of Registrable Securities to whom registration rights of a “KKR Holder” conferred by this Agreement have been transferred in compliance with Section 8(e); provided that any Person referenced in clause (b) shall be a KKR Holder only if such Person agrees in writing to be bound by and subject to the terms set forth in this Agreement.

Liberty Group” means, collectively, the Liberty Holder and its respective Affiliates. Notwithstanding anything herein to the contrary, the Liberty Group does not include any member of the Company Group or any member of the KKR Group.

 

E-2


Table of Contents

Liberty” means PT Independence Energy Holdings LLC, a Delaware limited liability company.

Liberty Holder” means (a) Liberty, unless and until Liberty ceases to hold any Registrable Securities and (b) any holder of Registrable Securities to whom registration rights of a “Liberty Holder” conferred by this Agreement have been transferred in compliance with Section 8(e); provided that any Person referenced in clause (b) shall be a Liberty Holder only if such Person agrees in writing to be bound by and subject to the terms set forth in this Agreement.

Minimum Amount has the meaning set forth in Section 2(a)(i).

Parties” has the meaning set forth in the preamble hereto.

Person” means any natural person, corporation, limited partnership, general partnership, limited liability company, joint stock company, joint venture, association, company, estate, trust, bank trust company, land trust, business trust or other organization, whether or not a legal entity, custodian, trustee-executor, administrator, nominee or entity in a representative capacity and any government agency or political subdivision thereof.

Piggyback Registration has the meaning set forth in Section 2(c)(i).

Piggyback Registration Notice has the meaning set forth in Section 2(c)(i).

Proceeding” means any action, claim, suit, proceeding or investigation (including a preliminary investigation or partial proceeding, such as a deposition) pending or, to the knowledge of the Company, threatened.

Prospectus” means the prospectus included in a Registration Statement (including a prospectus that includes any information previously omitted from a prospectus filed as part of an effective Registration Statement in reliance upon Rule 430A, Rule 430B or Rule 430C promulgated under the Securities Act), as amended or supplemented by any prospectus supplement, with respect to the terms of the offering of any portion of the Registrable Securities covered by such Registration Statement and all other amendments and supplements to the Prospectus, including post-effective amendments, and all material incorporated by reference or deemed to be incorporated by reference in such Prospectus.

Registrable Securities” means the Shares; provided, that Registrable Securities shall not include: (a) any Shares the offering and sale of which have been registered under the Securities Act and disposed of pursuant to an effective Registration Statement or otherwise transferred to a Person who is not entitled to the registration and other rights hereunder; (b) any Shares that have been sold or transferred by the Holder thereof pursuant to Rule 144 (or any similar provision then in force under the Securities Act) and the transferee thereof does not receive “restricted securities” as defined in Rule 144; and (c) any Shares that cease to be outstanding (whether as a result of repurchase and cancellation, conversion or otherwise). Notwithstanding the foregoing, with respect to any Holder, such Holder’s Shares shall not constitute Registrable Securities if such Holder holds less than one percent (1%) of all shares of Common Stock and Class B Common Stock, collectively, outstanding as of the applicable date and all of such Holder’s Shares (together with any Shares held by Affiliates of such Holder) are eligible for immediate sale in a single transaction pursuant to Rule 144 (or any successor provision) with no volume or other restrictions or limitations under Rule 144 (or any such successor provision).

Registration Expenses” has the meaning set forth in Section 5.

Registration Statement” means a registration statement of the Company in the form required to register under the Securities Act and other applicable law for the resale of the Registrable Securities in accordance with the intended plan of distribution of each Holder included therein, and including any Prospectus, amendments and supplements to each such registration statement or Prospectus, including pre- and post-effective amendments

 

E-3


Table of Contents

(including a shelf takedown prospectus to the extent requested by any Holder in connection with a Demand Notice (as defined below) at a time that a Shelf Registration Statement, or other Registration Statement pursuant to which the applicable Registrable Securities may be offered on a continuous or delayed basis, is effective), all exhibits thereto, and all materials incorporated by reference or deemed to be incorporated by reference in such registration statement.

Requested Underwritten Offering” has the meaning set forth in Section 2(b).

Rule 144” means Rule 144, as amended from time to time, promulgated by the Commission pursuant to the Securities Act.

Rule 405” means Rule 405, as amended from time to time, promulgated by the Commission pursuant to the Securities Act.

Rule 415” means Rule 415, as amended from time to time, promulgated by the Commission pursuant to the Securities Act.

Rule 424” means Rule 424, as amended from time to time, promulgated by the Commission pursuant to the Securities Act.

S-3 Registration” has the meaning set forth in Section 2(a)(viii).

Securities Act” means the Securities Act of 1933, as amended, and any successor thereto, and any rules and regulations promulgated thereunder, all as the same shall be in effect from time to time.

Selling Expenses” means all underwriting discounts, selling commissions and stock transfer taxes applicable to the sale of Registrable Securities and fees and disbursements of counsel for any Holder.

Shares” means the shares of Common Stock (a) held by the Holders, (b) issued or issuable upon exchange for, redemption of, conversion of or similar method with respect to Company Securities (including any equity securities issued by reason of or in connection with any stock dividend, stock split, combination, reorganization, recapitalization, conversion to another type of entity or similar event involving a change in the capital structure of the Company), (c) issued or issuable upon exchange for, redemption of, conversion of or similar method of equity interests in OpCo (notwithstanding the right of OpCo to elect to pay cash in lieu of the issuance of such Common Stock), and (d) any other equity interests in the Company or equity interests in any successor of the Company issued in respect of such shares by reason of or in connection with any stock dividend, stock split, combination, reorganization, recapitalization, conversion to another type of entity or similar event involving a change in the capital structure of the Company.

Shelf Registration Statement” means a Registration Statement of the Company filed with the Commission on Form S-3, or Form S-1 if Form S-3 is not available for use by the Company at such time (or any successor form or other appropriate form under the Securities Act) for an offering to be made on a continuous or delayed basis pursuant to Rule 415 (or any similar rule that may be adopted by the Commission) covering the Registrable Securities, as applicable.

Specified Holders” means the Kiko Balance Sheet Holders and the members of the Goff Group.

Trading Market” means the principal national securities exchange on which Registrable Securities are listed.

Transaction Agreement” has the meaning set forth in the preamble hereto.

Transactions” means the transactions contemplated by the Transaction Agreement.

 

E-4


Table of Contents

Underwritten Offering” means an underwritten offering of Common Stock for cash (whether a Requested Underwritten Offering (as defined below) or in connection with a public offering of Common Stock by the Company, stockholders or both), excluding an offering relating solely to an employee benefit plan, an offering relating to a transaction on Form S-4 or S-8 or an offering on any registration statement form that does not permit secondary sales.

Underwritten Offering Notice” has the meaning set forth in Section 2(b).

Underwritten Offering Piggyback Notice has the meaning set forth in Section 2(c)(ii).

Underwritten Piggyback Offering has the meaning set forth in Section 2(c)(ii).

VWAP” means, as of a specified date and in respect of Registrable Securities, the volume weighted average price for such security on the Trading Market for the five trading days immediately preceding, but excluding, such date.

WKSI” means a “well known seasoned issuer” as defined under Rule 405.

Unless the context requires otherwise: (a) any pronoun used in this Agreement shall include the corresponding masculine, feminine or neuter forms; (b) references to Sections refer to sections of this Agreement; (c) the terms “include,” “includes,” “including” and words of like import shall be deemed to be followed by the words “without limitation”; (d) the terms “hereof,” “hereto,” “herein” or “hereunder” refer to this Agreement as a whole and not to any particular provision of this Agreement; (e) the term “or” is not exclusive and shall have the inclusive meaning of “and/or”; (f) defined terms herein will apply equally to both the singular and plural forms and derivative forms of defined terms will have correlative meanings; (g) references to any law or statute shall include all rules and regulations promulgated thereunder, and references to any law or statute shall be construed as including any legal and statutory provisions consolidating, amending, succeeding or replacing the applicable law or statute; (h) references to any Person include such Person’s successors and permitted assigns; (i) references to “days” are to calendar days unless otherwise indicated; and (j) all references to dollars refer to United States dollars.

2. Registration.

(a) Demand Registration.

(i) Following the five (5) month anniversary of the consummation of the Transactions (provided, that to the extent any such Demand Notice is made prior to the six (6) month anniversary of the consummation of the Transactions, the Registration Statement shall not be declared effective prior to such six (6) month anniversary), any Holder (other than any member of the Goff Group), on behalf of itself and its Affiliates, shall have the option and right, exercisable by delivering a written notice to the Company substantially in the form attached hereto as Exhibit A (a “Demand Notice”), to require the Company to, pursuant to the terms of and subject to the limitations contained in this Agreement, prepare and file with the Commission a Registration Statement registering the offering and sale of the number and type of Registrable Securities on the terms and conditions specified in the Demand Notice, which may include sales on a delayed or continuous basis pursuant to Rule 415 pursuant to a Shelf Registration Statement (a “Demand Registration”). The Demand Notice must set forth the number of Registrable Securities that the Initiating Holder intends to include in such Demand Registration and the intended methods of disposition thereof. Subject to the proviso at the end of this sentence, the Company shall not be required to effectuate a Demand Registration unless the dollar amount of the Registrable Securities of the Initiating Holder to be included therein is reasonably likely to result in gross sale proceeds (without regard to any underwriting discount or commission) of at least twenty million dollars ($20,000,000) based on the VWAP (the “Minimum Amount”) as of the date of the Demand Notice; provided, that the foregoing restriction shall not

 

E-5


Table of Contents

apply to a Demand Registration requested by the Lanai Holder to the extent the Lanai Holder is required to sell all or a portion of its Registrable Securities as a result of regulations to which the Lanai Holder or its Affiliate is subject or other applicable law.

(ii) Within five (5) Business Days (or if the Registration Statement will be a Shelf Registration Statement or relates to a bought or overnight Requested Underwritten Offering, within two (2) Business Days) after the receipt of the Demand Notice, the Company shall give written notice of such Demand Notice to all Holders and, within thirty (30) days after receipt of the Demand Notice, shall, subject to the limitations of this Section 2(a), file a Registration Statement in accordance with the terms and conditions of the Demand Notice, which Registration Statement shall cover all of the Registrable Securities that the Holders shall in writing request to be included in the Demand Registration (such request to be given to the Company within five (5) Business Days (or if the Registration Statement will be a Shelf Registration Statement or relates to a bought or overnight Requested Underwritten Offering, within three (3) Business Days) after receipt of notice of the Demand Notice given by the Company pursuant to this Section 2(a)(ii)). The Company shall use reasonable best efforts to cause such Registration Statement to become and remain effective (including using reasonable best efforts to file a Registration Statement including Registrable Securities included on any previous Registration Statement that ceases to be effective, which, for the avoidance of doubt shall not be considered an additional Demand Registration for any Holder) under the Securities Act until the date on which all Registrable Securities covered by such Registration Statement have been sold or have otherwise ceased to be Registrable Securities (the “Effectiveness Period”).

(iii) Subject to the other limitations contained in this Agreement, the Company is not obligated hereunder to effect (A) a Demand Registration requested by a Lanai Holder within ninety (90) days after the closing of any Underwritten Offering in which the Lanai Holders (together with their Affiliates) had the opportunity to include Registrable Securities with an aggregate value at least equal to $75,000,000, (B) more than one (1) Demand Registration by all Lanai Holders, collectively, within any one hundred eighty- (180-) day period or (C) a subsequent Demand Registration pursuant to a Demand Notice if a Registration Statement covering all of the Registrable Securities held by the Initiating Holder shall have become and remains effective under the Securities Act and is sufficient to permit offers and sales of the number and type of Registrable Securities on the terms and conditions specified in the Demand Notice in accordance with the intended timing and method or methods of distribution thereof specified in the Demand Notice; provided, that no such limitations shall apply with respect to any Demand Registration on a Shelf Registration Statement. Subject to the other limitations in this Agreement, the Kiko Holders and Lanai Holders shall be permitted to be the Initiating Holder for an unlimited number of Demand Registrations (including any demands for registration of the offer and sale of Registrable Securities on Form S-3 (so long as the Company is eligible to use Form S-3)). No Demand Registration shall be deemed to have occurred for purposes of this Section 2(a)(iii) if the Registration Statement relating thereto does not become effective or is not maintained effective for its entire Effectiveness Period, in which case the Initiating Holder shall be entitled to an additional Demand Registration in lieu thereof.

(iv) A Holder may withdraw all or any portion of its Registrable Securities included in a Demand Registration from such Demand Registration at any time prior to the effectiveness of the applicable Registration Statement.

(v) The Company may include in any such Demand Registration other Company Securities for sale for its own account or for the account of any other Person, subject to Section 2(c)(iii).

(vi) Subject to the limitations contained in this Agreement, the Company shall effect any Demand Registration on such appropriate registration form of the Commission (A) as shall be selected by the Company and (B) as shall permit the disposition of the Registrable Securities in accordance with the intended method or methods of disposition specified in the Demand Notice; provided, that (1) if the Company becomes, and is at the time of its receipt of a Demand Notice, eligible to file a Registration Statement on Form S-3 (“S-3 Registration”) or such similar or successor form as may be appropriate, the Demand Registration for any offering and selling of Registrable Securities shall be effected pursuant to an

 

E-6


Table of Contents

S-3 Registration, and (2) if the Company becomes, and is at the time of its receipt of a Demand Notice, a WKSI, the Demand Registration for any offering and selling of Registrable Securities shall be effected pursuant to an Automatic Shelf Registration Statement, which shall be on Form S-3 or any equivalent or successor form under the Securities Act (if available to the Company). If, at any time a Registration Statement on Form S-3 is effective and a Holder provides written notice to the Company that it intends to effect an offering of all or part of the Registrable Securities included on such Registration Statement, the Company will amend or supplement such Registration Statement as may be necessary in order to enable such offering to take place.

(vii) Without limiting Section 3, in connection with any Demand Registration pursuant to and in accordance with this Section 2(a), the Company shall (A) promptly prepare and file or cause to be prepared and filed (1) such additional forms, amendments, supplements, prospectuses, certificates, letters, opinions and other documents as may be necessary or advisable to register or qualify the securities subject to such Demand Registration, including under the securities laws of such jurisdictions as the Holders shall reasonably request; provided, that no such qualification shall be required in any jurisdiction where, as a result thereof, the Company would become subject to general service of process or to taxation or qualification to do business in such jurisdiction solely as a result of registration and (2) such forms, amendments, supplements, prospectuses, certificates, letters, opinions and other documents as may be necessary to apply for listing or to list the Registrable Securities subject to such Demand Registration on the Trading Market and (B) do any and all other acts and things that may be reasonably necessary or appropriate or reasonably requested by the Holders to enable the Holders to consummate a public sale of such Registrable Securities in accordance with the intended timing and method or methods of distribution thereof.

(viii) In the event a Holder transfers Registrable Securities covered by a Registration Statement and such Registrable Securities remain Registrable Securities following such transfer, at the request of such Holder, the Company shall amend or supplement such Registration Statement as may be necessary in order to enable such transferee to offer and sell such Registrable Securities pursuant to such Registration Statement; provided, that in no event shall the Company be required to file a post-effective amendment to the Registration Statement unless (A) such Registration Statement includes only Registrable Securities held by the Holder, Affiliates of the Holder or transferees of the Holder or (B) the Company has received written consent therefor from a Person for whom Registrable Securities have been registered on (but not yet sold under) such Registration Statement, other than the Holder, Affiliates of the Holder or transferees of the Holder.

(b) Requested Underwritten Offering. Any Kiko Holder or Lanai Holder then able to effect a Demand Registration pursuant to the terms of Section 2(a) (or who has previously effected a Demand Registration pursuant to Section 2(a) but has not engaged in an Underwritten Offering in respect of such Demand Registration) (but ignoring for this purpose Section 2(a)(iii)(C)) shall have the option and right, on behalf of itself and its Affiliates, exercisable by delivering written notice (substantially in the form attached hereto as Exhibit A) to the Company of its intention to distribute Registrable Securities by means of an Underwritten Offering (an “Underwritten Offering Notice”), to require the Company, pursuant to the terms of and subject to the limitations of this Agreement, to effectuate a distribution of any or all of its Registrable Securities by means of an Underwritten Offering pursuant to a new Demand Registration or pursuant to an effective Registration Statement covering such Registrable Securities (a “Requested Underwritten Offering”); provided, the dollar amount of the Registrable Securities of such Initiating Holder requested to be included in such Requested Underwritten Offering must be reasonably likely to result in gross sale proceeds at least equal to the Minimum Amount as of the date of such Underwritten Offering Notice. The Underwritten Offering Notice must set forth the number of Registrable Securities that the Initiating Holder intends to include in such Requested Underwritten Offering. The managing underwriter or managing underwriters of a Requested Underwritten Offering (a) by a Kiko Holder, shall be designated by such Kiko Holder, provided that such managing underwriter or managing underwriters shall be reasonably acceptable to the Company, and (b) by any other Holder, shall be designated by the Company; provided, that such designated managing underwriter or managing underwriters shall be reasonably

 

E-7


Table of Contents

acceptable to such other Holder. Notwithstanding the foregoing, the Company is not obligated to effect a Requested Underwritten Offering requested by a Lanai Holder within ninety (90) days after the closing of an Underwritten Offering in which such Lanai Holder (together with its Affiliates) had the opportunity to include Registrable Securities having a VWAP measured on the effective date of the related Registration Statement of at least equal to $75,000,000. Any Requested Underwritten Offering (other than the first Requested Underwritten Offering made in respect of a prior Demand Registration) shall constitute a Demand Registration of the Initiating Holder for purposes of Section 2(a)(iii) (it being understood that if requested concurrently with a Demand Registration then, together, such Demand Registration and Requested Underwritten Offering shall count as one Demand Registration); provided, that a Requested Underwritten Offering shall not constitute a Demand Registration of the Initiating Holder for purposes of Section 2(a)(iii) if, as a result of Section 2(c)(iii), the Requested Underwritten Offering includes Registrable Securities of the Initiating Holder (together with its Affiliates) having a VWAP measured on the Effective Date of the related Registration Statement of less than the lesser of (x) $75,000,000 and (y) 80% of the amount requested for inclusion therein by the Initiating Holder.

(c) Piggyback Registration and Piggyback Underwritten Offering.

(i) If the Company shall at any time propose to file a registration statement under the Securities Act with respect to an offering of shares of Common Stock (other than a registration statement on Form S-4, Form S-8 or any successor forms thereto or filed solely in connection with an exchange offer or any employee benefit or dividend reinvestment plan and other than a Demand Registration), whether or not for its own account, then the Company shall promptly notify all Holders (other than Holders for which a Registration Statement covering all of the Registrable Securities held by such Holder shall have become and remains effective under the Securities Act) of such proposal reasonably in advance of (and in any event at least five (5) Business Days, except if the Registration Statement will be a Shelf Registration Statement, at least three (3) Business Days, before) the anticipated filing date (the “Piggyback Registration Notice”). The Piggyback Registration Notice shall offer Holders the opportunity to include for registration in such registration statement the number of Registrable Securities as they may request in writing. The Company shall use reasonable best efforts to include in each such registration statement (each, a “Piggyback Registration”) such Registrable Securities for which the Company has received written requests for inclusion therein within five (5) Business Days or, if the Piggyback Registration will be on a Shelf Registration Statement, within three (3) Business Days, after sending the Piggyback Registration Notice. Each Holder shall be permitted to withdraw all or part of such Holder’s Registrable Securities from a Piggyback Registration by giving written notice to the Company of its request to withdraw; provided, that (A) such request must be made in writing prior to the effectiveness of such registration statement and (B) such withdrawal shall be irrevocable and, after making such withdrawal, a Holder shall no longer have any right to include Registrable Securities in the Piggyback Registration as to which such withdrawal was made. Any withdrawing Holder shall continue to have the right to include any Registrable Securities in any subsequent Registration Statement or Registration Statements as may be filed by the Company with respect to offerings of shares of Common Stock, all upon the terms and conditions set forth herein.

(ii) If the Company shall at any time propose to conduct an Underwritten Offering (including pursuant to a Requested Underwritten Offering), whether or not for its own account, then the Company shall promptly notify all Holders of such proposal reasonably in advance of (and in any event at least five (5) Business Days, except if the Underwritten Offering will be made pursuant to a Shelf Registration Statement or is a bought or overnight Underwritten Offering, at least three (3) Business Days, before) the commencement of the offering, which notice shall set forth the principal terms and conditions of the issuance, including the proposed offering price or range of offering prices (if known), the anticipated filing date of the related Registration Statement (if applicable) and the number of shares of Common Stock that are proposed to be registered (the “Underwritten Offering Piggyback Notice”); provided, that if the Underwritten Offering is a bought or overnight Underwritten Offering and (x) all of the securities being offered in such Underwritten Offering are for the Company’s own account and (y) the managing underwriter advises the Company and/or the requesting Holder that the giving of notice pursuant to this Section 2(c)(ii) would significantly adversely affect the offering, no such notice shall be required (and such Holders shall

 

E-8


Table of Contents

have no right to include Registrable Securities in such bought or overnight Underwritten Offering). The Underwritten Offering Piggyback Notice shall offer Holders the opportunity to include in such Underwritten Offering (and any related registration, if applicable) the number of Registrable Securities as they may request in writing (an “Underwritten Piggyback Offering”); provided, that in the event that the Company proposes to effectuate the subject Underwritten Offering pursuant to an effective Shelf Registration Statement other than an Automatic Shelf Registration Statement, only Registrable Securities of Holders that are subject to an effective Shelf Registration Statement may be included in such Underwritten Piggyback Offering. The Company shall use reasonable best efforts to include in each such Underwritten Piggyback Offering such Registrable Securities for which the Company has received written requests for inclusion therein within three (3) Business Days or, if such Underwritten Piggyback Offering will be made pursuant to a Shelf Registration Statement or is a bought or overnight Underwritten Offering, within two (2) Business Days after sending the Underwritten Offering Piggyback Notice. Each Holder shall be permitted to withdraw all or part of such Holder’s Registrable Securities from an Underwritten Piggyback Offering at any time prior to the effectiveness of the applicable Registration Statement, and such Holder shall continue to have the right to include any Registrable Securities in any subsequent Underwritten Offerings, all upon the terms and conditions set forth herein.

(iii) If the managing underwriter or managing underwriters of an Underwritten Offering advise the Company and the Holders that in their reasonable opinion the inclusion of all of the Holders’ Registrable Securities requested for inclusion in the subject Underwritten Offering (and any related registration, if applicable) (and any other Registrable Securities proposed to be included in such offering) exceeds the number that can be included without being likely to have a significant adverse effect on the price, timing or distribution of the securities offered or the market for the securities offered, the Company shall include in such Underwritten Offering (and any related registration, if applicable) only that number of Registrable Securities proposed to be included in such Underwritten Offering (and any related registration, if applicable) that, in the reasonable opinion of the managing underwriter or managing underwriters, will not have such adverse effect, with such number to be allocated as follows: (A) in the case of a Requested Underwritten Offering, (1) first pro rata among all Holders (including the Initiating Holder (other than any Specified Holders) and excluding all Specified Holders) that have requested to include Registrable Securities in such Underwritten Offering based on the relative number of Registrable Securities then held by each such Holder (other than Specified Holders), (2) second pro rata among all Specified Holders that have requested to include Registrable Securities in such Underwritten Offering based on the relative number of Registrable Securities then held by each such Specified Holder, (3) third, if there remains availability for additional shares of Common Stock to be included in such Underwritten Offering, the Company, and (4) fourth, if there remains availability for additional shares of Common Stock to be included in such Underwritten Offering, any other holders entitled to participate in such Underwritten Offering, if applicable, based on the relative number of shares of Common Stock and Class B Common Stock, collectively, then held by each such holder; (B) in the case of any Underwritten Offering initiated by the Company, (1) first, to the Company, (2) second, if there remains availability for additional Registrable Securities to be included in such Underwritten Offering, pro rata among all Holders (other than the Specified Holders) desiring to include Registrable Securities in such Underwritten Offering based on the relative number of Registrable Securities then held by each such Holder (other than the Specified Holders), (3) third, if there remains availability for additional Registrable Securities to be included in such Underwritten Offering, pro rata among all Specified Holders desiring to include Registrable Securities in such Underwritten Offering based on the relative number of Registrable Securities then held by each such Specified Holder and (4) fourth, if there remains availability for additional shares of Common Stock to be included in such registration, pro rata among any other holders entitled to participate in such Underwritten Offering, if applicable, based on the relative number of shares of Common Stock and Class B Common Stock, collectively, then held by each such holder and (C) if the offering was not initiated for and on behalf of the Company and was initiated for and on behalf of any holder of registration rights (other than any Holder), (1) first, to such other holder and the Holders (other than the Specified Holders), pro rata based on the number of shares of Common Stock and Class B Common Stock, collectively, held by such other holders and the Holders (other than the

 

E-9


Table of Contents

Specified Holders), (2) second, to the Specified Holders, pro rata based on the number of Registrable Securities held by such Specified Holders, (3) third, to the Company and (4) fourth, pro rata among all other holders of Common Stock proposed to be included in such offering based on the number of shares of Common Stock and Class B Common Stock, collectively, held by such other holders. If any Holder disapproves of the terms of any such Underwritten Offering, such Holder may elect to withdraw therefrom by written notice to the Company and the managing underwriter(s) delivered on or prior to the time of the pricing of such offering. Any Registrable Securities withdrawn from such underwriting shall be excluded and withdrawn from the registration. For purposes of calculating the number of Registrable Securities held by a KKR Holder or KKR Balance Sheet Holder pursuant to this Section 2(c)(iii), (x) the number of Registrable Securities held by a KKR Holder shall be calculated without taking into account the portion, if any, of such Registrable Securities held indirectly by a KKR Balance Sheet Holder, and (y) the number of Registrable Securities held by a KKR Balance Sheet Holder shall be calculated by taking into account the portion, if any, of the Registrable Securities held indirectly by a KKR Balance Sheet Holder through a KKR Holder.

(iv) The Company shall have the right to terminate or withdraw any registration initiated by it under this Section 2(c) at any time in its sole discretion whether or not any Holder has elected to include Registrable Securities in such Registration Statement. The registration expenses of such withdrawn registration shall be borne by the Company in accordance with Section 5 hereof.

3. Registration and Underwritten Offering Procedures. The procedures to be followed by the Company and each Holder electing to sell Registrable Securities in a Registration Statement pursuant to this Agreement, and the respective rights and obligations of the Company and such Holders with respect to the preparation, filing and effectiveness of such Registration Statement and the effectuation of any Underwritten Offering are as follows:

(a) In connection with a Demand Registration, the Company will, at least three (3) Business Days prior to the anticipated filing of the Registration Statement and any related Prospectus or any amendment or supplement thereto (other than, after effectiveness of the Registration Statement, any filing made under the Exchange Act that is incorporated by reference into the Registration Statement), (i) furnish to such Holders copies of all such documents prior to filing and (ii) use reasonable best efforts to address in each such document when so filed with the Commission such comments as such Holders reasonably shall propose prior to the filing thereof.

(b) In connection with a Piggyback Registration, Underwritten Piggyback Offering or a Requested Underwritten Offering, the Company will, at least three (3) Business Days (or in the case of a Shelf Registration Statement or an offering that will be made pursuant to a Shelf Registration Statement, at least two (2) Business Days) prior to the anticipated filing of any initial Registration Statement that identifies the Holders and any related Prospectus or any amendment or supplement thereto (other than amendments and supplements that do not materially alter the previous disclosure or do nothing more than name Holders and provide information with respect thereto), as applicable, furnish to such Holders copies of any such Registration Statement or related Prospectus or amendment or supplement thereto that identify the Holders and any related Prospectus or any amendment or supplement thereto (other than amendments and supplements that do not materially alter the previous disclosure or do nothing more than name Holders and provide information with respect thereto). The Company will also use reasonable best efforts to address in each such document when so filed with the Commission such comments as such Holders reasonably shall propose prior to the filing thereof.

(c) The Company will use reasonable best efforts to as promptly as reasonably practicable (i) prepare and file with the Commission such amendments, including post-effective amendments, and supplements to each Registration Statement and the Prospectus used in connection therewith as may be necessary under applicable law to keep such Registration Statement continuously effective with respect to the disposition of all Registrable Securities covered thereby for its Effectiveness Period and, subject to the limitations contained in this

 

E-10


Table of Contents

Agreement, prepare and file with the Commission such additional Registration Statements in order to register for resale under the Securities Act all of the Registrable Securities held by the Holders, (ii) cause the related Prospectus to be amended or supplemented by any required prospectus supplement, and, as so supplemented or amended, filed pursuant to Rule 424, and (iii) respond to any comments received from the Commission with respect to each Registration Statement or any amendment thereto and, as promptly as reasonably practicable, provide such Holders true and complete copies of all correspondence from and to the Commission relating to such Registration Statement that pertains to such Holders as selling stockholders (but not any comments that would result in the disclosure to such Holders of material and non-public information concerning the Company).

(d) The Company will comply in all material respects with the provisions of the Securities Act and the Exchange Act with respect to the Registration Statements and the disposition of all Registrable Securities covered by each Registration Statement.

(e) The Company will notify such Holders who are included in a Registration Statement as promptly as reasonably practicable: (i) (A) when a Prospectus or any prospectus supplement or post-effective amendment to a Registration Statement in which such Holder is included has been filed; (B) when the Commission notifies the Company whether there will be a “review” of the applicable Registration Statement and whenever the Commission comments in writing on such Registration Statement (in which case the Company shall provide true and complete copies thereof and all written responses thereto to each of such Holders that pertain to such Holders as selling stockholders); and (C) with respect to each applicable Registration Statement or any post-effective amendment thereto, when the same has been declared effective; (ii) of any request by the Commission or any other federal or state governmental authority for amendments or supplements to such Registration Statement or Prospectus or for additional information that pertains to such Holders as sellers of Registrable Securities; (iii) of the issuance by the Commission of any stop order suspending the effectiveness of such Registration Statement covering any or all of the Registrable Securities or the initiation of any Proceedings for that purpose; (iv) of the receipt by the Company of any notification with respect to the suspension of the qualification or exemption from qualification of any of the Registrable Securities for sale in any jurisdiction, or the initiation or threatening of any Proceeding for such purpose; and (v) of the occurrence of any event or passage of time that makes any statement made in such Registration Statement or Prospectus or any document incorporated or deemed to be incorporated therein by reference untrue in any material respect or that requires any revisions to such Registration Statement, Prospectus or other documents so that, in the case of such Registration Statement, it will not contain any untrue statement of a material fact or omit to state any material fact required to be stated therein or necessary to make the statements therein not misleading or, in the case of the Prospectus, it will not include any untrue statement of a material fact or omit to state any material fact necessary in order to make the statements therein, in the light of the circumstances under which they were made, not misleading (provided, that no notice by the Company shall be required pursuant to this clause (v) in the event that the Company either promptly files a prospectus supplement to update the Prospectus or a Form 8-K or other appropriate Exchange Act report that is incorporated by reference into the Registration Statement, which, in either case, contains the requisite information that results in such Registration Statement no longer containing any untrue statement of material fact or omitting to state a material fact required to be stated therein or necessary to make the statements therein not misleading or results in such Prospectus no longer including any untrue statement of a material fact or omitting to state a material fact necessary in order to make the statements therein, in the light of the circumstances under which they were made, not misleading).

(f) The Company will use reasonable best efforts to avoid the issuance of or, if issued, obtain the withdrawal of (i) any order suspending the effectiveness of a Registration Statement, or (ii) any suspension of the qualification (or exemption from qualification) of any of the Registrable Securities for sale in any jurisdiction, in each case, as promptly as reasonably practicable, or if any such order or suspension is made effective during any Blackout Period (as defined below) or Suspension Period, as promptly as reasonably practicable after the expiration of such Blackout Period or Suspension Period, as applicable.

(g) During the Effectiveness Period, the Company will furnish to each such Holder, upon request and without charge, at least one (1) conformed copy of each Registration Statement and each amendment thereto and

 

E-11


Table of Contents

all exhibits to the extent requested by such Holder (including those incorporated by reference) promptly after the filing of such documents with the Commission; provided, that the Company will not have any obligation to provide any document pursuant to this clause that is publicly available on the Commission’s EDGAR system.

(h) The Company will promptly deliver to each Holder, upon request and without charge, as many copies of each Prospectus or Prospectuses (including each form of prospectus) authorized by the Company for use and each amendment or supplement thereto as such Holder may reasonably request during the Effectiveness Period. Subject to the terms of this Agreement, including Section 8(b), the Company consents to the use of such Prospectus and each amendment or supplement thereto by each of the selling Holders in connection with the offering and sale of the Registrable Securities covered by such Prospectus and any amendment or supplement thereto.

(i) The Company will cooperate with such Holders to facilitate the timely preparation and delivery of certificates or book-entry notations, as applicable, representing Registrable Securities to be delivered to a transferee pursuant to a Registration Statement, which certificates or book-entry notations, as applicable, shall be free of all restrictive legends indicating that the Registrable Securities are unregistered or unqualified for resale under the Securities Act, Exchange Act or other applicable securities laws, and to enable such Registrable Securities to be in such denominations and registered in such names as any such Holder may request in writing. In connection therewith, if required by the Company’s transfer agent, the Company will promptly, after the Effective Date of the Registration Statement, cause an opinion of counsel as to the effectiveness of the Registration Statement to be delivered to and maintained with its transfer agent, together with any other authorizations, certificates and directions required by the transfer agent which authorize and direct the transfer agent to issue or transfer such Registrable Securities without any such legend upon sale by the Holder of such Registrable Securities under the Registration Statement.

(j) Upon the occurrence of any event contemplated by Section 3(e)(v), as promptly as reasonably practicable, the Company will prepare a supplement or amendment, including a post-effective amendment, if required by applicable law, to the affected Registration Statement or a supplement to the related Prospectus or any document incorporated or deemed to be incorporated therein by reference, and file any other required document so that, as thereafter delivered, no Registration Statement will contain an untrue statement of a material fact or omit to state a material fact required to be stated therein or necessary to make the statements therein not misleading and no Prospectus will include an untrue statement of a material fact or omit to state a material fact necessary in order to make the statements therein, in the light of the circumstances under which they were made, not misleading.

(k) With respect to Underwritten Offerings, (i) the right of any Holder to include such Holder’s Registrable Securities in an Underwritten Offering shall be conditioned upon such Holder’s participation in such underwriting and the inclusion of such Holder’s Registrable Securities in the underwriting to the extent provided herein, (ii) each Holder participating in such Underwritten Offering agrees to enter into an underwriting agreement in reasonable and customary form and sell such Holder’s Registrable Securities on the basis provided in any underwriting arrangements approved by the Persons entitled to select the managing underwriter or managing underwriters hereunder and (iii) each Holder participating in such Underwritten Offering agrees to complete and execute all questionnaires, powers of attorney, indemnities, underwriting agreements and other documents customarily and reasonably required under the terms of such underwriting arrangements. The Company hereby agrees with each Holder that, in connection with any Underwritten Offering in accordance with the terms hereof, it will negotiate in good faith and execute all indemnities, underwriting agreements, lock-up agreements and other documents reasonably required under the terms of such underwriting arrangements, including using all reasonable best efforts to procure customary legal opinions, auditor “comfort” letters and reports of the independent petroleum engineers of the Company relating to the oil and gas reserves of the Company included in the Registration Statement if the Company has had its reserves prepared, audited or reviewed by an independent petroleum engineer.

 

E-12


Table of Contents

(l) For a reasonable period prior to the filing of any Registration Statement and throughout the Effectiveness Period, the Company will make available, upon reasonable notice at the Company’s principal place of business or such other reasonable place, for inspection during normal business hours by a representative or representatives of the selling Holders, the managing underwriter or managing underwriters and any attorneys or accountants retained by such selling Holders or underwriters, all such financial and other information and books and records of the Company, and cause the officers, employees, counsel and independent certified public accountants of the Company to respond to such inquiries, as shall be reasonably necessary (and in the case of counsel, not violate an attorney-client privilege in such counsel’s reasonable belief) to conduct a reasonable investigation within the meaning of Section 11 of the Securities Act; provided, that any information that is not generally publicly available at the time of delivery of such information shall be kept confidential by such Persons unless disclosure of such information is required by court or administrative order or, in the opinion of counsel to such Person, law, in which case, such Person shall be required to give the Company written notice of the proposed disclosure prior to such disclosure and, if requested by the Company, assist the Company in seeking to prevent or limit the proposed disclosure.

(m) In connection with any Requested Underwritten Offering, the Company will use reasonable best efforts to cause appropriate officers and employees to be available, on a customary basis and upon reasonable notice, to meet with prospective investors in presentations, meetings and road shows.

(n) Each Holder agrees to furnish to the Company any other information regarding the Holder and the distribution of such securities as the Company reasonably determines is required to be included in any Registration Statement or any Prospectus or prospectus supplement relating to an Underwritten Offering and requests from such Holder.

(o) Notwithstanding any other provision of this Agreement, the Company shall not be required to file a Registration Statement (or any amendment thereto) or effect a Requested Underwritten Offering (or, if the Company has filed a Shelf Registration Statement and has included Registrable Securities therein, the Company shall be entitled to suspend the offer and sale of Registrable Securities pursuant to such Registration Statement) for a reasonable period of time but not in excess of forty-five (45) days if (i) the Board reasonably determines that a postponement is in the best interest of the Company and its stockholders generally due to a pending transaction involving the Company (including a pending securities offering by the Company) which filing or Requested Underwritten Offering (or failure to suspend the offer and sale of Registrable Securities pursuant to such Shelf Registration Statement) would materially interfere with such transaction, (ii) the Board reasonably determines such registration would render the Company unable to comply with applicable securities laws or (iii) the Board reasonably determines such registration would require disclosure of material information that the Company has a bona fide and material business purpose for preserving as confidential (any such period, a “Blackout Period”); provided, that in no event shall any Blackout Period together with any Suspension Period exceed an aggregate of one hundred (100) days in any one- (1-) year period.

(p) In connection with an Underwritten Offering, the Company shall use its reasonable best efforts to provide to each Holder named as a selling stockholder in any Registration Statement a copy of any auditor “comfort” letters, customary legal opinions or reports of the independent petroleum engineers of the Company relating to the oil and gas reserves of the Company, in each case that have been provided to the managing underwriter or managing underwriters in connection with the Underwritten Offering, not later than the Business Day prior to the effective date of such Registration Statement.

(q) In connection with any Underwritten Offering, any Holder that participates in such Underwritten Offering or that, together with its Affiliates owns 10% or more of the outstanding Common Stock or has the right to designate a member to the Board of Directors of the Company through any shareholder, voting or other agreement with the Company or any of its Affiliates, shall execute a customary “lock-up” agreement with the underwriters of such Underwritten Offering containing a lock-up period equal to the shorter of (A) the shortest number of days that any director of the Company, “executive officer” (as defined under Section 16 of the

 

E-13


Table of Contents

Exchange Act) of the Company or any other holder that also participates in such Underwritten Offering, owns 10% or more of the outstanding Common Stock or has the right to designate a member to the Board of Directors of the Company through any shareholder, voting or other agreement with the Company or any of its Affiliates contractually agrees to (provided, that any such Holder shall be automatically released from such lock-up to the extent any release or waiver is given to any other holder, member of the Board of Directors or any executive officer of the Company) with the underwriters of such Underwritten Offering not to sell any securities of the Company following such Underwritten Offering and (B) 60 days from the date of the execution of the underwriting agreement with respect to such Underwritten Offering.

4. No Inconsistent Agreements; Additional Rights. The Company shall not hereafter enter into, and is not currently a party to, any agreement with respect to its securities that is inconsistent with the rights granted to the Holders by this Agreement. To the extent that the Company or any other Person on its behalf, on or after the date hereof, grants any superior or more favorable rights or terms to any Person with respect to the subject matter of the rights granted hereunder than those provided to the Liberty Holders hereunder, any such superior or more favorable rights or terms shall also be deemed to have been granted simultaneously to the Liberty Holders, and the Company shall promptly prepare and execute such documents as are necessary to reflect and provide such Liberty Holders with the benefit of such superior or more favorable rights or terms.

5. Registration Expenses. All Registration Expenses incident to the Parties’ performance of or compliance with their respective obligations under this Agreement or otherwise in connection with any Demand Registration, Requested Underwritten Offering, Piggyback Registration or Underwritten Piggyback Offering (in each case, excluding any Selling Expenses) shall be borne by the Company, whether or not any Registrable Securities are sold pursuant to a Registration Statement. “Registration Expenses” shall include, without limitation, (a) all registration and filing fees (including fees and expenses (i) with respect to filings required to be made with the Trading Market and (ii) in compliance with applicable state securities or “Blue Sky” laws), (b) printing expenses (including expenses of printing certificates for Company Securities and of printing Prospectuses if the printing of Prospectuses is reasonably requested by a Holder of Registrable Securities included in the Registration Statement), (c) messenger, telephone and delivery expenses, (d) fees and disbursements of counsel, auditors, accountants and independent petroleum engineers for the Company, (e) Securities Act liability insurance, if the Company so desires such insurance, (f) fees and expenses of all other Persons retained by the Company in connection with the consummation of the transactions contemplated by this Agreement, (g) reasonable fees and disbursements of one counsel for the Kiko Holders and their respective Affiliates, collectively, and one counsel for the Lanai Holders and their respective Affiliates, collectively, whose Registrable Securities are included in a Registration Statement and (h) all expenses relating to marketing the sale of the Registrable Securities, including expenses related to conducting a “road show.” In addition, the Company shall be responsible for all of its expenses incurred in connection with the consummation of the transactions contemplated by this Agreement (including expenses payable to third parties and including all salaries and expenses of their officers and employees performing legal or accounting duties), the expense of any annual audit and the fees and expenses incurred in connection with the listing of the Registrable Securities on the Trading Market.

6. Indemnification.

(a) The Company shall indemnify and hold harmless each Holder, its Affiliates and each of their respective direct and indirect partners (including partners of partners and stockholders and members of partners), members, stockholders, officers, directors, employees and any agent thereof (collectively, “Holder Indemnified Persons”), to the fullest extent permitted by applicable law, from and against any and all losses, claims, damages, liabilities, joint or several, costs (including reasonable costs of preparation and reasonable attorneys’ fees of a single counsel representing all the Holder Indemnified Persons or, if the representation of all the Holder Indemnified Persons by the same counsel would be inappropriate under applicable standards of professional conduct, then as many counsel as may be needed under such standards of professional conduct to represent all the Holder Indemnified Persons) and expenses, judgments, taxes, fines, penalties, diminution in value, interest, settlements or other amounts of any kind or nature whatsoever (including all amounts paid in investigation,

 

E-14


Table of Contents

defense or settlement of the foregoing and consequential damages) arising from any and all claims, demands, actions, suits or proceedings, whether civil, criminal, administrative or investigative, in which any Holder Indemnified Person may be involved, or is threatened to be involved, as a party or otherwise, under the Securities Act or otherwise (collectively, “Losses”), as incurred, arising out of or relating to any untrue or alleged untrue statement of a material fact contained in any Registration Statement under which any Registrable Securities were registered, or included in any preliminary prospectus (if the Company authorized the use of such preliminary prospectus prior to the Effective Date), or in any summary or final prospectus or free writing prospectus (if such free writing prospectus was authorized for use by the Company) or in any amendment or supplement thereto (if used during the period the Company is required to keep the Registration Statement current), or arising out of, based upon or resulting from the omission or alleged omission to state in any such Registration Statement a material fact required to be stated therein or necessary to make the statements made therein not misleading or in any such preliminary prospectus (if the Company authorized the use of such preliminary prospectus prior to the Effective Date), or in any summary or final prospectus or free writing prospectus (if such free writing prospectus was authorized for use by the Company) or in any amendment or supplement thereto (if used during the period the Company is required to keep the Registration Statement current) a material fact necessary in order to make the statements therein, in the light of the circumstances under which they were made, not misleading; provided, that the Company shall not be liable to any Holder Indemnified Person to the extent that any such claim arises out of, is based upon or results from an untrue or alleged untrue statement or omission or alleged omission made in such Registration Statement, such preliminary, summary or final prospectus or free writing prospectus or such amendment or supplement, in reliance upon and in conformity with written information furnished to the Company by or on behalf of such Holder Indemnified Person specifically for use in the preparation thereof. The Company shall notify the Holders promptly of the institution, threat or assertion of any Proceeding of which the Company is aware in connection with the transactions contemplated by this Agreement. This indemnity shall be in addition to any liability the Company may otherwise have and shall remain in full force and effect regardless of any investigation made by or on behalf of such Holder Indemnified Person or any indemnified party and shall survive the transfer of such securities by such Holder. Notwithstanding anything to the contrary herein, this Section 6 shall survive any termination or expiration of this Agreement indefinitely.

(b) In connection with any Registration Statement in which a Holder participates, such Holder shall, severally and not jointly, indemnify and hold harmless the Company, its Affiliates and each of their respective officers, directors and any agent thereof, to the fullest extent permitted by applicable law, from and against any and all Losses as incurred, arising out of or relating to any untrue or alleged untrue statement of a material fact contained in any such Registration Statement, or included in any preliminary prospectus (if used prior to the Effective Date of such Registration Statement), or in any summary or final prospectus or free writing prospectus or in any amendment or supplement thereto (if used during the period the Company is required to keep the Registration Statement current), or arising out of, based upon or resulting from the omission or alleged omission to state in any such Registration Statement a material fact required to be stated therein or necessary to make the statements made therein not misleading or in any such preliminary prospectus (if the Company authorized the use of such preliminary prospectus prior to the Effective Date), or in any summary or final prospectus or free writing prospectus (if such free writing prospectus was authorized for use by the Company) or in any amendment or supplement thereto (if used during the period the Company is required to keep the Registration Statement current) a material fact necessary in order to make the statements therein, in the light of the circumstances under which they were made, not misleading, but only to the extent that the same are made in reliance and in conformity with information relating to the Holder furnished in writing to the Company by such Holder for use therein. This indemnity shall be in addition to any liability such Holder may otherwise have and shall remain in full force and effect regardless of any investigation made by or on behalf of the Company or any indemnified party. In no event shall the liability of any selling Holder hereunder be greater in amount than the dollar amount of the proceeds received by such Holder from the sale of the Registrable Securities giving rise to such indemnification obligation.

(c) Any Person entitled to indemnification hereunder shall (i) give prompt written notice to the indemnifying party of any claim with respect to which it seeks indemnification and (ii) unless in such

 

E-15


Table of Contents

indemnified party’s reasonable judgment a conflict of interest between such indemnified and indemnifying parties may exist with respect to such claim or there may be reasonable defenses available to the indemnified party that are different from or additional to those available to the indemnifying party, permit such indemnifying party to assume the defense of such claim with counsel reasonably satisfactory to the indemnified party. If such defense is assumed, the indemnifying party shall not be subject to any liability for any settlement made by the indemnified party without its consent (but such consent will not be unreasonably withheld). Failure to give prompt written notice shall not release the indemnifying party from its obligations hereunder.

(d) If the indemnification provided for in this Section 6 is held by a court of competent jurisdiction to be unavailable to an indemnified party with respect to any Losses referred to herein, the indemnifying party, in lieu of indemnifying such indemnified party thereunder, shall to the extent permitted by applicable law contribute to the amount paid or payable by such indemnified party as a result of such Losses (i) in such proportion as is appropriate to reflect the relative benefits received by the Company and the Holders, or (ii) if the allocation provided by clause (i) above is not permitted by applicable law, in such proportion as is appropriate to reflect not only the relative benefits referred to in clause (i) above but also the relative fault of the indemnifying party, on the one hand, and of the indemnified party, on the other, in connection with the untrue or alleged untrue statement of a material fact or the omission to state a material fact that resulted in such Losses, as well as any other relevant equitable considerations. The relative fault of the indemnifying party and of the indemnified party shall be determined by a court of law by reference to, among other things, whether the untrue or alleged untrue statement of a material fact or the omission to state a material fact relates to information supplied by the indemnifying party or by the indemnified party and the parties’ relative intent, knowledge, access to information and opportunity to correct or prevent such statement or omission; provided, that in no event shall any contribution by a Holder hereunder exceed the net proceeds from the offering received by such Holder.

7. Facilitation of Sales Pursuant to Rule 144. To the extent it shall be required to do so under the Exchange Act, the Company shall timely file the reports required to be filed by it under the Exchange Act or the Securities Act (including the reports under Sections 13 and 15(d) of the Exchange Act referred to in subparagraph (c)(1) of Rule 144), and shall take such further action as any Holder may reasonably request, all to the extent required from time to time to enable the Holders to sell Registrable Securities without registration under the Securities Act within the limitations of the exemption provided by Rule 144. Upon the request of any Holder in connection with that Holder’s sale pursuant to Rule 144, the Company shall deliver to such Holder a written statement as to whether it has complied with such requirements.

8. Miscellaneous.

(a) Remedies. In the event of actual or potential breach by the Company of any of its obligations under this Agreement, each Holder, in addition to being entitled to exercise all rights granted by law and under this Agreement, including recovery of damages, will be entitled to specific performance of its rights under this Agreement. The Company agrees that monetary damages would not provide adequate compensation for any losses incurred by reason of a breach by it of any of the provisions of this Agreement and further agrees that, in the event of any action for specific performance in respect of such breach, it shall waive the defense that a remedy at law would be adequate.

(b) Discontinued Disposition. Each Holder agrees that, upon receipt of a notice from the Company of the occurrence of any event of the kind described in clauses (ii) through (v) of Section 3(e), such Holder will forthwith discontinue disposition of such Registrable Securities under the Registration Statement until such Holder’s receipt of the copies of the supplemental Prospectus or amended Registration Statement as contemplated by Section 3(j) or until it is advised in writing by the Company that the use of the applicable Prospectus may be resumed, and, in either case, has received copies of any additional or supplemental filings that are incorporated or deemed to be incorporated by reference in such Prospectus or Registration Statement (a “Suspension Period”). The Company may provide appropriate stop orders to enforce the provisions of this Section 8(b).

 

E-16


Table of Contents

(c) Amendments and Waivers. No provision of this Agreement may be waived or amended except in a written instrument signed by the Company and Holders that hold a majority of the Registrable Securities as of the date of such waiver or amendment; provided, that (i) any waiver or amendment that would have a disproportionate adverse effect on a Holder relative to the other Holders shall require the consent of such Holder and (ii) any waiver or amendment that eliminates or modifies any specific rights granted to a Holder that is an Affiliate of either Kiko or Lanai shall require the consent of such Holder. The Company shall provide prior notice to all Holders of any proposed waiver or amendment. No waiver of any default with respect to any provision, condition or requirement of this Agreement shall be deemed to be a continuing waiver in the future or a waiver of any subsequent default or a waiver of any other provision, condition or requirement hereof, nor shall any delay or omission of any Party to exercise any right hereunder in any manner impair the exercise of any such right.

(d) Notices. Any and all notices or other communications or deliveries required or permitted to be provided hereunder shall be in writing and shall be deemed given and effective on the earliest of (i) the date of transmission, if such notice or communication is delivered via electronic mail with confirmation of receipt as specified in this Section 8(d) prior to 5:00 p.m. in the time zone of the receiving party on a Business Day, (ii) the Business Day after the date of transmission, if such notice or communication is delivered via electronic mail with confirmation of receipt as specified in this Agreement later than 5:00 p.m. in the time zone of the receiving party on any date, (iii) the Business Day following the date of mailing, if sent by nationally recognized overnight courier service or (iv) upon actual receipt by the Party to whom such notice is required to be given. The address for such notices and communications shall be as follows:

 

If to the Company:    [                    ]
   Attention: [                    ]
   [                    ]
   [                    ]
   E-mail: [                    ]
   With copy to:
   [                    ]
   Attention: [                    ]
   [                    ]
   [                    ]
   E-mail: [                    ]
                [                    ]
If to any Person who is then the registered Holder:    To the address of such Holder as indicated on the signature page of this Agreement or, if different, as it appears in the applicable register for the Registrable Securities or as may be designated in writing by such Holder in accordance with this Section 8(d).

(e) Successors and Assigns. This Agreement shall be binding upon and inure to the benefit of the Parties and their respective heirs, executors, administrators, successors, legal representatives and permitted assigns. Except as provided in this Section 8(e), this Agreement, and any rights or obligations hereunder, may not be assigned without the prior written consent of the Company, Kiko and Lanai. Notwithstanding anything in the foregoing to the contrary, the rights of a Holder pursuant to this Agreement with respect to all or any portion of its Registrable Securities may be assigned without such consent (but only with all related obligations) with respect to such Registrable Securities (and any Registrable Securities issued as a dividend or other distribution with respect to, in exchange for or in replacement of such Registrable Securities) by such Holder to a transferee of such Registrable Securities; provided, that (i) the Company is, within a reasonable time after such transfer, furnished with written notice of the name and address of such transferee or assignee and the Registrable Securities with respect to which such registration rights are being assigned, (ii) either (A) the transferee of such

 

E-17


Table of Contents

Registrable Securities is an Affiliate of the transferring Holder or (B) the amount of Registrable Securities with respect to which such registration rights are being assigned is equal to at least one percent (1%) of all shares of Common Stock outstanding as of the consummation of such transfer and (iii) such transferee or assignee agrees in writing to be bound by and subject to the terms set forth in this Agreement. The Company may not assign its rights or obligations hereunder without the prior written consent of the Holders.

(f) No Third Party Beneficiaries. Nothing in this Agreement, whether express or implied, shall be construed to give any Person, other than the Parties hereto or their respective successors and permitted assigns, and the Persons entitled to indemnification pursuant to Section 6, who are each hereby made an express third party beneficiary thereof, with the right to enforce their respective rights to indemnification pursuant thereto under this Agreement, any legal or equitable right, remedy, claim or benefit under or in respect of this Agreement.

(g) Execution and Counterparts. This Agreement may be executed in any number of counterparts, each of which when so executed shall be deemed to be an original and all of which taken together shall constitute one and the same Agreement. In the event that any signature is delivered by electronic mail transmission, such signature shall create a valid binding obligation of the Party executing (or on whose behalf such signature is executed) the same with the same force and effect as if such signature delivered by facsimile or electronic mail transmission were the original thereof.

(h) Governing Law; Consent to Jurisdiction; Waiver of Jury Trial. This Agreement shall be governed by, and construed in accordance with, the internal laws of the State of Delaware. Each of the Parties irrevocably submits to the exclusive jurisdiction of the Court of Chancery of the State of Delaware and the United States District Court for the District of Delaware and the appellate courts therefrom for the purpose of any suit, action, proceeding or judgment relating to or arising out of this Agreement and the transactions contemplated hereby. Service of process in connection with any such suit, action or proceeding may be served on each Party anywhere in the world by the same methods as are specified for the giving of notices under this Agreement. Each of the Parties irrevocably waives any objection to the laying of venue of any such suit, action or proceeding brought in such courts and irrevocably waives any claim that any such suit, action or proceeding brought in any such court has been brought in an inconvenient forum. EACH OF THE PARTIES HEREBY WAIVES ANY RIGHT TO REQUEST A TRIAL BY JURY IN ANY LITIGATION WITH RESPECT TO THIS AGREEMENT AND REPRESENTS THAT COUNSEL HAS BEEN CONSULTED SPECIFICALLY AS TO THIS WAIVER.

(i) Cumulative Remedies. The remedies provided herein are cumulative and not exclusive of any remedies provided by law.

(j) Severability. If any term, provision, covenant or restriction of this Agreement is held by a court of competent jurisdiction to be invalid, illegal, void or unenforceable, the remainder of the terms, provisions, covenants and restrictions set forth herein shall remain in full force and effect and shall in no way be affected, impaired or invalidated, and the Parties shall use their reasonable efforts to find and employ an alternative means to achieve the same or substantially the same result as that contemplated by such term, provision, covenant or restriction. It is hereby stipulated and declared to be the intention of the Parties that they would have executed the remaining terms, provisions, covenants and restrictions without including any of such that may be hereafter declared invalid, illegal, void or unenforceable.

(k) Entire Agreement. This Agreement constitutes the entire agreement among the Parties with respect to the subject matter hereof and supersedes all prior contracts or agreements with respect to the subject matter hereof and the matters addressed or governed hereby, whether oral or written.

(l) Termination. Except for Section 6, this Agreement shall terminate as to any Holder, when all Registrable Securities held by such Holder no longer constitute Registrable Securities.

[Signature page follows.]

 

E-18


Table of Contents

IN WITNESS WHEREOF, the Parties have executed this Agreement as of the date first written above.

 

COMPANY:
[                                                             ]
By:    
Name:  
Title:  

 

 

 

 

[SIGNATURE PAGE TO REGISTRATION RIGHTS AGREEMENT]


Table of Contents
HOLDERS:
LANAI HOLDER:
[                                                             ]
By:    
Name:  
Title:  
Address:  

 

KIKO HOLDER:
[                                                             ]
By:    
Name:  
Title:  
Address:  

 

GOFF HOLDER:
[                                                             ]
By:    
Name:  
Title:  
Address:  

 

 

[SIGNATURE PAGE TO REGISTRATION RIGHTS AGREEMENT]


Table of Contents

Exhibit A

Form of Holder Notice

[DATE]

[PUBLIC ENTITY]

Attention: [                            ]

[                             ]

[                             ]

To Whom It May Concern:

Reference is made to the Registration Rights Agreement (the “Agreement”) dated as of [                            ], by and among [PUBLIC ENTITY], a Delaware corporation, and the investors party thereto. Capitalized terms used but not defined herein shall have the meanings given such terms in the Agreement.

Pursuant to the Agreement, the undersigned hereby makes the following request(s):

(check all that apply)

Demand Registration1

Type of Registrable Securities:                                                                                                                                                       

Number of Registrable Securities:                                                                                                                                                 

Intended method of distribution:                                                                                                                                                     

Any other terms and conditions:                                                                                                                                                     

Registration Pursuant to Other Holder’s Demand Registration2

Type of Registrable Securities:                                                                                                                                                       

Number of Registrable Securities:                                                                                                                                                 

Requested Underwritten Offering3

Type of Registrable Securities:                                                                                                                                                       

Number of Registrable Securities:                                                                                                                                                 

 

1 

Section 2(a)(i)

2 

Section 2(a)(ii)

3 

Section 2(b)


Table of Contents

Exhibit A

Piggyback Registration4

Type of Registrable Securities:                                                                                                                                                       

Number of Registrable Securities:                                                                                                                                                 

Underwritten Piggyback Offering5

Type of Registrable Securities:                                                                                                                                                       

Number of Registrable Securities:                                                                                                                                                 

[Signature page follows]

 

4 

Section 2(c)(i)

5 

Section 2(c)(ii)


Table of Contents

Exhibit A

IN WITNESS WHEREOF, the undersigned executes this instrument, effective as of the date first written above.

 

[HOLDER]
By:    
Name:  
Title:  


Table of Contents

Annex F

AMENDED AND RESTATED

LIMITED LIABILITY COMPANY AGREEMENT

OF

[], LLC

DATED AS OF [], 2021

THE LIMITED LIABILITY COMPANY INTERESTS IN [●], LLC HAVE NOT BEEN REGISTERED UNDER THE U.S. SECURITIES ACT OF 1933, AS AMENDED, THE SECURITIES LAWS OF ANY STATE, OR ANY OTHER APPLICABLE SECURITIES LAWS, AND HAVE BEEN OR ARE BEING ISSUED IN RELIANCE UPON EXEMPTIONS FROM THE REGISTRATION REQUIREMENTS OF THE SECURITIES ACT AND SUCH LAWS. SUCH INTERESTS MUST BE ACQUIRED FOR INVESTMENT ONLY AND MAY NOT BE OFFERED FOR SALE, PLEDGED, HYPOTHECATED, SOLD, ASSIGNED OR TRANSFERRED AT ANY TIME EXCEPT IN COMPLIANCE WITH (I) THE SECURITIES ACT, ANY APPLICABLE SECURITIES LAWS OF ANY STATE AND ANY OTHER APPLICABLE SECURITIES LAWS; (II) THE TERMS AND CONDITIONS OF THIS AMENDED AND RESTATED LIMITED LIABILITY COMPANY AGREEMENT; AND (III) ANY OTHER TERMS AND CONDITIONS AGREED TO IN WRITING BETWEEN THE MANAGING MEMBER AND THE APPLICABLE MEMBER. THE LIMITED LIABILITY COMPANY INTERESTS MAY NOT BE TRANSFERRED OF RECORD EXCEPT IN COMPLIANCE WITH SUCH LAWS, THIS AMENDED AND RESTATED LIMITED LIABILITY COMPANY AGREEMENT, AND ANY OTHER TERMS AND CONDITIONS AGREED TO IN WRITING BY THE MANAGING MEMBER AND THE APPLICABLE MEMBER. THEREFORE, PURCHASERS AND OTHER TRANSFEREES OF SUCH LIMITED LIABILITY COMPANY INTERESTS WILL BE REQUIRED TO BEAR THE RISK OF THEIR INVESTMENT OR ACQUISITION FOR AN INDEFINITE PERIOD OF TIME.


Table of Contents

TABLE OF CONTENTS

 

ARTICLE I DEFINITIONS

     F-2  

Section 1.1

  Definitions      F-2  

Section 1.2

  Interpretive Provisions      F-17  

ARTICLE II ORGANIZATION OF THE LIMITED LIABILITY COMPANY

     F-18  

Section 2.1

  Formation      F-18  

Section 2.2

  Filing      F-18  

Section 2.3

  Name      F-18  

Section 2.4

  Registered Office; Registered Agent      F-18  

Section 2.5

  Principal Place of Business      F-18  

Section 2.6

  Purpose; Powers      F-18  

Section 2.7

  Term      F-18  

Section 2.8

  Intent      F-18  

ARTICLE III OWNERSHIP AND CAPITAL CONTRIBUTIONS; CAPITAL ACCOUNTS

     F-18  

Section 3.1

  Authorized Equity Securities; General Provisions With Respect to Equity Securities      F-18  

Section 3.2

  Voting Rights      F-22  

Section 3.3

  Capital Contributions; Unit Ownership      F-22  

Section 3.4

  Capital Accounts      F-22  

Section 3.5

  Other Matters      F-23  

Section 3.6

  Redemption of Units      F-23  

ARTICLE IV ALLOCATIONS OF PROFITS AND LOSSES

     F-29  

Section 4.1

  Profits and Losses      F-29  

Section 4.2

  Special Allocations      F-29  

Section 4.3

  Allocations for Tax Purposes in General      F-31  

Section 4.4

  Income Tax Allocations with Respect to Depletable Properties      F-32  

Section 4.5

  Other Allocation Rules      F-33  

ARTICLE V DISTRIBUTIONS

     F-33  

Section 5.1

  Distributions      F-33  

Section 5.2

  Tax-Related Distributions      F-34  

Section 5.3

  Distribution Upon Withdrawal      F-34  

ARTICLE VI MANAGEMENT

     F-34  

Section 6.1

  The Managing Member; Fiduciary Duties      F-34  

Section 6.2

  Indemnification; Exculpation      F-35  

Section 6.3

  Maintenance of Insurance or Other Financial Arrangements      F-36  

Section 6.4

  Resignation or Termination of Managing Member      F-37  

Section 6.5

  No Inconsistent Obligations      F-37  

Section 6.6

  Reclassification Events of PubCo      F-37  

Section 6.7

  Certain Costs and Expenses      F-37  

Section 6.8

  DJ Basin Assets      F-38  

ARTICLE VII ROLE OF MEMBERS

     F-38  

Section 7.1

  Rights or Powers      F-38  

Section 7.2

  Voting      F-38  

Section 7.3

  Various Capacities      F-38  

 

-i-


Table of Contents

TABLE OF CONTENTS

 

Section 7.4

  Investment Opportunities      F-39  

Section 7.5

  Certain Rights      F-39  

ARTICLE VIII TRANSFERS OF INTERESTS

     F-39  

Section 8.1

  Restrictions on Transfer      F-39  

Section 8.2

  Transferee Members      F-40  

Section 8.3

  Legend      F-41  

Section 8.4

  Tag-Along Rights      F-41  

ARTICLE IX ACCOUNTING; CERTAIN TAX MATTERS

     F-43  

Section 9.1

  Books of Account      F-43  

Section 9.2

  Tax Elections      F-43  

Section 9.3

  Tax Returns; Information      F-43  

Section 9.4

  Company Representative      F-44  

Section 9.5

  Withholding Tax Payments and Obligations      F-45  

ARTICLE X DISSOLUTION AND TERMINATION

     F-46  

Section 10.1

  Liquidating Events      F-46  

Section 10.2

  Bankruptcy      F-47  

Section 10.3

  Procedure      F-47  

Section 10.4

  Rights of Members      F-48  

Section 10.5

  Notices of Dissolution      F-48  

Section 10.6

  Reasonable Time for Winding Up      F-48  

Section 10.7

  No Deficit Restoration      F-48  

ARTICLE XI GENERAL

     F-48  

Section 11.1

  Amendments; Waivers      F-48  

Section 11.2

  Reports      F-49  

Section 11.3

  Further Assurances      F-49  

Section 11.4

  Successors and Assigns      F-49  

Section 11.5

  Certain Representations by Members      F-49  

Section 11.6

  Entire Agreement      F-50  

Section 11.7

  Rights of Members Independent      F-50  

Section 11.8

  Governing Law      F-50  

Section 11.9

  Jurisdiction and Venue      F-50  

Section 11.10

  Headings      F-50  

Section 11.11

  Counterparts      F-50  

Section 11.12

  Notices      F-50  

Section 11.13

  Representation By Counsel; Interpretation      F-51  

Section 11.14

  Severability      F-51  

Section 11.15

  Expenses      F-51  

Section 11.16

  Waiver of Jury Trial      F-51  

Section 11.17

  No Third Party Beneficiaries      F-51  

Section 11.18

  No Recourse      F-51  

 

-ii-


Table of Contents

AMENDED AND RESTATED

LIMITED LIABILITY COMPANY AGREEMENT

OF

[]

This AMENDED AND RESTATED LIMITED LIABILITY COMPANY AGREEMENT (as amended, supplemented or restated from time to time, this “Agreement”) is entered into as of [●], 2021, by and among [●], a Delaware limited liability company (the “Company”), [●], a Delaware corporation (“PubCo”), Independence Energy Aggregator L.P., a Delaware limited partnership (“Isla Aggregator”), PT Independence Energy Holdings, LLC, a Delaware limited liability company (“PT Isla”), and each other Person who is or at any time becomes a Member in accordance with the terms of this Agreement and the Act. Capitalized terms used herein and not otherwise defined have the respective meanings set forth in Section 1.1.

RECITALS

WHEREAS, the Company was formed by Independence Energy LLC, a Delaware limited liability company (“Isla”), as the Company’s sole member on June 3, 2021 pursuant to and in accordance with the Act;

WHEREAS, the Company is governed by that certain Limited Liability Company Agreement of the Company dated June 3, 2021, as such may have been amended, supplemented or modified from time to time (the “Existing LLC Agreement”);

WHEREAS, certain Persons that are a party to this Agreement, among others, previously entered into that certain Transaction Agreement, dated as of June 7, 2021 (the “Transaction Agreement”), pursuant to which, such Persons agreed that, among other things, PubCo would be admitted as the Managing Member of the Company in connection with the transactions contemplated thereby (the “Transactions”);

WHEREAS, pursuant to the Transaction Agreement, and as more fully described therein, (a) Isla distributed the Units in the Company held by it to Isla Aggregator and PT Isla, and Isla merged with and into the Company with the Company surviving the merger (the “Isla Merger”), (b) immediately thereafter, a corporate merger subsidiary of PubCo merged with and into Contango Oil & Gas Company, a Texas corporation (“Cabo”), with Cabo surviving the merger (the “First Merger”), (c) immediately thereafter, Cabo merged with and into a disregarded merger subsidiary of PubCo (the “Second Merger Sub”) with the Second Merger Sub surviving the merger as a wholly owned subsidiary of PubCo (the “Second Merger” and together with the First Merger, the “Mergers”), (d) immediately thereafter, PubCo contributed 100% of the equity interests in the Second Merger Sub to the Company in exchange for (i) a number of Units in the Company such that, after giving effect to such contribution and the Mergers, PubCo held a number of Units equal to the number of Class A Shares issued and outstanding immediately after giving effect to the transactions contemplated by the Transaction Agreement and (ii) other Equity Securities in the Company corresponding to the other Equity Securities in PubCo issued and outstanding immediately after giving effect to the transactions contemplated by the Transaction Agreement (other than the Class B Shares and the Series I Preferred Share), if any, and (d) PubCo then became the Managing Member of the Company;

WHEREAS, the Company is intended to be treated as a continuation of Isla pursuant to section 708(a) of the Code for U.S. federal income tax purposes;

WHEREAS, the Units owned by each of the Members immediately after the Transactions are set forth on Exhibit A; and

 

F-1


Table of Contents

WHEREAS, the Members of the Company desire to amend and restate the Existing LLC Agreement and adopt this Agreement, which shall supersede and replace the Existing LLC Agreement in its entirety and become effective at the effective time of the Isla Merger.

NOW THEREFORE, in consideration of the mutual covenants and agreements contained herein, and other good and valuable consideration, the receipt and sufficiency of which are hereby acknowledged, and intending to be legally bound, the parties hereby agree as follows:

ARTICLE I

DEFINITIONS

Section 1.1 Definitions. As used in this Agreement and the Schedules and Exhibits attached to this Agreement, the following definitions shall apply:

Act” means the Delaware Limited Liability Company Act, 6 Del. C. § 18-101, et seq., as amended from time to time (or any corresponding provisions of succeeding law).

Action” means any claim, action, suit, arbitration, inquiry, proceeding or investigation by or before any Governmental Entity.

Adjusted Basis” has the meaning given such term in Section 1011 of the Code.

Adjusted Capital Account” means, with respect to any Member, (a) the Capital Account balance of such Member, plus (ii) such Member’s share of Member Minimum Gain or Company Minimum Gain (after reduction to reflect the items described in Treasury Regulations Section 1.704-1(b)(2)(ii)(d)(4), (5) and (6)).

Adjusted Capital Account Deficit” means, with respect to any Member the deficit balance, if any, in such Member’s Adjusted Capital Account at the end of any Fiscal Year or other taxable period, after crediting such Member’s Adjusted Capital Account for any amount such Member is obligated to restore under Treasury Regulations Section 1.704-1(b)(2)(ii)(c) or is deemed to be obligated to restore with respect to any deficit balance pursuant to the penultimate sentences of Treasury Regulations Sections 1.704-2(g)(1) and 1.704-2(i)(5). This definition of Adjusted Capital Account Deficit is intended to comply with the provisions of Treasury Regulations Section 1.704-1(b)(2)(ii)(d) and shall be interpreted and applied consistently therewith.

Affiliate” means, with respect to any Person, any other Person that directly or indirectly controls, is controlled by, or is under common control with, such Person. For these purposes, “control” means the possession, direct or indirect, of the power to direct or cause the direction of the management and policies of such Person, whether through the ownership of voting securities, by contract or otherwise; provided that, for purposes of this Agreement, (a) no Member shall be deemed an Affiliate of the Company or any of its Subsidiaries and (b) none of the Company or any of its Subsidiaries shall be deemed an Affiliate of any Member.

Agreement” is defined in the preamble to this Agreement.

Available Cash” means, at any time of determination, an amount equal to the cash held by the Company and its Subsidiaries, collectively, that is available for distribution to the Members, taking into account all covenants, restrictions on distributions and other obligations under any agreement to which the Company or any of its Subsidiaries is a party, including the covenants, terms and provisions of any Indebtedness Agreement.

beneficially own” and “beneficial owner” shall be as defined in Rule 13d-3 of the rules promulgated under the Exchange Act; provided that (i) Liberty Parent shall be deemed to beneficially own any securities

 

F-2


Table of Contents

owned directly or indirectly through PT Isla and (ii) Liberty Parent shall not be deemed to beneficially own any Class A Shares that are issuable in respect of the redemption or exchange pursuant to this Agreement of Class B Shares and Units otherwise beneficially owned by it.

Business Day” means any day (other than a Saturday or Sunday) on which commercial banks in the city of the Company’s principal place of business are generally open for business.

Business Opportunities Exempt Party” is defined in Section 7.4.

Cabo” is defined in the preamble to this Agreement.

Call Election Notice” is defined in Section 3.6(f)(ii).

Call Right” is defined in Section 3.6(f)(i).

Capital Account” means, with respect to any Member, the Capital Account maintained for such Member in accordance with Section 3.4.

Capital Contribution” means, with respect to any Member, the amount of cash and the initial Gross Asset Value of any property (other than cash) contributed to the Company by such Member. Any reference to the Capital Contribution of a Member will include any Capital Contributions made by a predecessor holder of such Member’s Units to the extent that such Capital Contribution was made in respect of Units Transferred to such Member.

Cash Election” means an election by the Company to redeem Units for cash pursuant to Section 3.6(a)(iii) or an election by PubCo (or such designated member(s) of the PubCo Holdings Group) to purchase Units for cash pursuant to an exercise of its Call Right set forth in Section 3.6(f).

Cash Election Amount” means with respect to a particular Redemption for which a Cash Election has been made, (a) other than in the case of clause (b), if the Class A Shares trade on a securities exchange or automated or electronic quotation system, an amount of cash equal to the product of (i) the number of Class A Shares that would have been received in such Redemption if a Cash Election had not been made and (ii) the average of the volume-weighted closing price for a Class A Share on the principal U.S. securities exchange or automated or electronic quotation system on which the Class A Shares trade, as reported by Bloomberg, L.P., or its successor, for each of the 10 consecutive full Trading Days ending on and including the last full Trading Day immediately prior to the Redemption Notice Date (the “VWAP”), subject to appropriate and equitable adjustment for any stock splits, reverse splits, stock dividends or similar events affecting the Class A Shares; (b) if the Cash Election is made in respect of a Redemption Notice issued by a Redeeming Member in connection with a Public Offering (or if PubCo consummates a Public Offering to fund such Cash Election), an amount of cash equal to the product of (i) the number of Class A Shares that would have been received in such Redemption if a Cash Election had not been made and (ii) the price per Class A Share sold to the public in such Public Offering (reduced by the amount of any Discount associated with such Class A Share), and (c) if the Class A Shares no longer trade on a securities exchange or automated or electronic quotation system, an amount of cash equal to the product of (i) the number of Class A Shares that would have been received in such Redemption if a Cash Election had not been made and (ii) the Fair Market Value of one Class A Share, as determined by the Managing Member in Good Faith, that would be obtained in an arms’ length transaction for cash between an informed and willing buyer and an informed and willing seller, neither of whom is under any compulsion to buy or sell, and without regard to the particular circumstances of the buyer or seller.

Class A Shares” means, as applicable, (a) the Class A common stock, par value $0.0001 per share, of PubCo or (b) following any consolidation, merger, reclassification or other similar event involving PubCo, any shares or other securities of PubCo or any other Person or cash or other property that become payable in consideration for the Class A Shares or into which the Class A Shares are exchanged or converted as a result of such consolidation, merger, reclassification or other similar event.

 

F-3


Table of Contents

Class B Shares” means, as applicable, (a) the Class B common stock, par value $0.0001 per share, of PubCo or (b) following any consolidation, merger, reclassification or other similar event involving PubCo, any shares or other securities of PubCo or any other Person or cash or other property that become payable in consideration for the Class B Shares or into which the Class B Shares are exchanged or converted as a result of such consolidation, merger, reclassification or other similar event.

Code” means the United States Internal Revenue Code of 1986, as amended.

Commission” means the U.S. Securities and Exchange Commission, including any governmental body or agency succeeding to the functions thereof.

Company” is defined in the preamble to this Agreement.

Company Level Taxes” means any U.S. federal, state, or local taxes, additions to tax, penalties, and interest with respect to such taxes payable by the Company or any of its Subsidiaries as a result of any examination of the Company’s or any of its Subsidiaries’ affairs by any U.S. federal, state, or local tax authorities, including resulting administrative and judicial proceedings under the Partnership Tax Audit Rules.

Company Minimum Gain” has the meaning of “partnership minimum gain” set forth in Treasury Regulations Sections 1.704-2(b)(2) and 1.704-2(d). It is further understood that Company Minimum Gain shall be determined in a manner consistent with the rules of Treasury Regulations Section 1.704-2(b)(2), including the requirement that if the adjusted Gross Asset Value of property subject to one or more Nonrecourse Liabilities differs from its adjusted tax basis, Company Minimum Gain shall be determined with reference to such Gross Asset Value.

Company Representative” has the meaning of “partnership representative” set forth in Section 6223 of the Code and any “designated individual,” if applicable, as defined in the Treasury Regulations promulgated thereunder (including, in each case, any similar capacity or role under relevant state or local law), as appointed pursuant to Section 9.4.

Consolidated EBITDAX” means, for any period, Consolidated Net Income for such period, plus:

(a) without duplication and to the extent already deducted (and not added back) in arriving at such Consolidated Net Income, the sum of the following amounts for the Company and its Subsidiaries for such period:

(i) total interest expense and, to the extent not reflected in such total interest expense, any losses on hedging or other derivative instruments entered into for the purpose of hedging interest rate risk, net of interest income and gains on such hedging obligations, bank fees and costs of surety bonds in connection with financing activities,

(ii) provision for taxes based on income, profits or capital, including federal, foreign, state, franchise, excise and similar taxes and foreign withholding taxes paid or accrued during such period, including any penalties and interest relating to any tax examinations,

(iii) depreciation, depletion and amortization, including the amortization of intangible assets established through purchase accounting and the amortization of deferred financing fees or costs,

(iv) Non-Cash Charges,

(v) restructuring charges, accruals or reserves or related charges,

(vi) exploration expense or costs,

(vii) any costs or expenses incurred pursuant to any management equity plan or stock option plan or any other management or employee benefit plan or agreement or any equity subscription or equity holder

 

F-4


Table of Contents

agreement, to the extent that such costs or expenses are funded with cash proceeds contributed to the capital of the Company or any of its Subsidiaries or net cash proceeds of an issuance of capital stock of the Company or any of its Subsidiaries,

(viii) to the extent covered by insurance and actually reimbursed, or, so long as the Company or its applicable Subsidiary has made a determination that there exists reasonable evidence that such amount will in fact be reimbursed by the insurer and only to the extent that such amount is (A) not denied by the applicable carrier in writing within 180 days and (B) in fact reimbursed within 365 days of the date of such evidence (with a deduction for any amount so added back to the extent not so reimbursed within such 365 days), expenses with respect to liability or casualty events or business interruption,

(ix) losses on asset dispositions, disposals or abandonments (other than asset dispositions, disposals or abandonments in the ordinary course of business),

(x) cash receipts (or any netting arrangements resulting in reduced cash expenditures) not representing Consolidated EBITDAX or Consolidated Net Income in any period to the extent non-cash gains relating to such income were deducted in the calculation of Consolidated EBITDAX pursuant to clause (b) below for any previous period and not added back, and

(xi) with respect to any Person that is not a Subsidiary and solely to the extent relating to any net income referred to in clause (g) of the definition of “Consolidated Net Income,” an amount equal to the proportion of those items described in clauses (ii) and (iii) above relating to such Person corresponding to the Company and its Subsidiaries’ proportionate share of such Person’s Consolidated Net Income (determined as if such Person were a Subsidiary), less

(b) without duplication and to the extent included in arriving at such Consolidated Net Income, the sum of the following amounts for such period:

(i) non-cash gains (excluding any non-cash gain to the extent it represents the reversal of an accrual or reserve for a potential cash item that reduced Consolidated Net Income or Consolidated EBITDAX in any prior period),

(ii) gains on asset dispositions, disposals and abandonments (other than asset dispositions, disposals and abandonments in the ordinary course of business), and

(iii) cash expenditures (or any netting arrangements resulting in increased cash expenditures) not deducted in arriving at Consolidated EBITDAX or Consolidated Net Income in any period to the extent non-cash losses relating to such income were added in the calculation of Consolidated EBITDAX pursuant to clause (a) above for any previous period and not deducted,

in each case, as determined on a consolidated basis for the Company and its Subsidiaries in accordance with GAAP; provided, that:

(A) to the extent included in Consolidated Net Income, there shall be excluded in determining Consolidated EBITDAX currency translation gains and losses, and

(B) to the extent included in Consolidated Net Income, there shall be excluded in determining Consolidated EBITDAX for any period any non-cash gain or loss attributable to the mark-to-market movement in the valuation of hedging obligations (to the extent the cash impact resulting from such gain or loss has not been realized) or other derivative instruments pursuant to Financial Accounting Standards Codification No. 815 and its related pronouncements and interpretations.

Notwithstanding the foregoing, the items specified in clause (a) above for any Subsidiary shall be added to Consolidated Net Income in calculating Consolidated EBITDAX only:

(1) in proportion to the percentage of the total equity interests of such Subsidiary held directly or indirectly by the Company; and

 

F-5


Table of Contents

(2) to the extent that a corresponding amount would be permitted at the date of determination to be distributed to the Company by such Subsidiary pursuant to its organization documents and each applicable Law, agreement or judgment applicable to such distribution;

unless and to the extent that the Company directly or indirectly incurs any such addback on behalf of such Subsidiary in an amount in excess of the amount described in clause (1) or (2).

Consolidated Net Income” means, for any period, the net income (loss) of the Company and its Subsidiaries for such period determined on a consolidated basis in accordance with GAAP, excluding, without duplication,

(a) any extraordinary, unusual or non-recurring charges and gains for such period (less all fees and expenses relating thereto), including any unusual or non-recurring operating expenses directly attributable to the implementation of cost-savings initiatives (including costs associated with the implementation or adoption of new financial reporting, accounting or information systems expected to result in cost savings), severance costs, relocation costs, signing costs, retention or completion bonuses, transition costs, costs related to the closure and/or consolidation of facilities and costs from curtailments or modifications to pension and post-retirement employee benefit plans for such period,

(b) the cumulative effect of a change in accounting principles during such period to the extent included in Consolidated Net Income,

(c) any fees and expenses incurred during such period, or any amortization thereof for such period, in connection with any acquisition, investment, recapitalization, asset disposition, issuance, incurrence or refinancing of debt, issuance of equity securities, refinancing transaction or amendment or other modification of any debt instrument (in each case, including any such transaction consummated prior to the Effective Date and any such transaction undertaken but not completed) and any charges or non-recurring acquisition costs incurred during such period as a result of any such transaction,

(d) any net after-tax effect on income (or loss) for such period attributable to the early extinguishment of Indebtedness (other than hedge Indebtedness),

(e) any unrealized income (or loss) for such period attributable to hedges or other derivative instruments,

(f) accruals and reserves established or adjusted, or other charges required as a result of, the adoption or modification of accounting policies during such period, and

(g) any net income (or loss) for such period of any Person (other than the Company) that is not a Subsidiary or that is accounted for by the equity method of accounting; provided, that Consolidated Net Income of the Company shall be increased by the amount of dividends or distributions or other payments that are actually received by the Company or a Subsidiary in cash or cash equivalents from any such Person.

There shall be excluded from Consolidated Net Income for any period (i) the effects from applying purchase accounting, including applying purchase accounting to inventory, property and equipment, software and other intangible assets and deferred revenue required or permitted by GAAP and related authoritative pronouncements (including the effects of such adjustments pushed down to the Company and its Subsidiaries), as a result of any acquisition consummated prior to the Effective Date and (ii) the net income (but not loss) during such period of any Subsidiary to the extent that the declaration or payment of dividends or similar distributions by that Subsidiary of its net income is not at the date of determination permitted without any prior governmental approval (which has not been obtained) or, directly or indirectly, by the operation of the terms of its charter or any agreement, instrument, judgment, decree, order, statute, rule, or governmental regulation applicable to that Subsidiary or its stockholders, unless such restriction with respect to the payment of dividends or similar distributions has been legally waived; provided, that the Consolidated Net Income of the Company will be increased by the amount of dividends or other distributions or other payments actually paid in cash or cash equivalents (or to the extent converted into cash equivalents) to the Company in respect of such period, to the extent not already included therein.

 

F-6


Table of Contents

Consolidated Total Debt” means, as of any date of determination, (a) all Indebtedness of the Company and its Subsidiaries on a consolidated basis (other than intercompany Indebtedness owing to the Company or any of its Subsidiaries, and, in the case of clause (c) of the definition of “Indebtedness,” only to the extent of any unreimbursed draws under any letter of credit), in each case actually owing by the Company or any of its Subsidiaries on such date and to the extent appearing on the balance sheet of the Company determined on a consolidated basis in accordance with GAAP (provided, that the amount of any capitalized lease obligations or any such Indebtedness issued at a discount to its face value shall be determined in accordance with GAAP) minus (b) the aggregate cash and Permitted Investments included in the cash and cash equivalents accounts listed on the consolidated balance sheet of the Company and its Subsidiaries at such date, in an amount, solely with respect to Subsidiaries that are subject to a credit facility, not to exceed the aggregate of the maximum amount of cash and cash equivalents excluded from the calculation of “Consolidated Total Debt” (or similar definition or related provision) in each of the Company‘s and its Subsidiaries’ respective credit facilities in effect and as may be amended, modified or amended and restated from time to time.

Contract” means any written agreement, contract, lease, sublease, license, sublicense, obligation, promise or undertaking.

Contribution Agreement” means that certain Contribution Agreement, dated as of July 19, 2020, by and among Liberty Energy Holdings, LLC, the KKR Member, the Company, the Liberty Member and, solely for the purposes of Section 11.21 therein, EIGF Aggregator LLC, EIGF Aggregator II LLC, KKR Upstream Associates LLC and TE Drilling Aggregator LLC.

control” (including the terms “controlled by” and “under common control with”), with respect to the relationship between or among two or more Persons, means the possession, directly or indirectly or as trustee, personal representative or executor, of the power to direct or cause the direction of the affairs or management of a Person, whether through the ownership of voting securities, as trustee, personal representative or executor, by contract, credit arrangement or otherwise.

Covered Audit Adjustment” means an adjustment to any partnership-related item (within the meaning of Section 6241(2)(B) of the Code) to the extent such adjustment results in an “imputed underpayment” as described in Section 6225(b) of the Code or any analogous provision of state or local Law.

Covered Person” is defined in Section 6.2(a).

Debt Securities” means any and all debt instruments or debt securities that are not convertible or exchangeable into Equity Securities of any member of the PubCo Holdings Group.

Depletable Property” means each separate oil and gas property as defined in Code Section 614.

Depreciation” means, for each Fiscal Year or other taxable period, an amount equal to the depreciation, amortization, or other cost recovery deduction (excluding depletion) allowable with respect to an asset for such Fiscal Year or other taxable period, except that (a) with respect to any such property the Gross Asset Value of which differs from its Adjusted Basis for U.S. federal income tax purposes and which difference is being eliminated by use of the “remedial method” pursuant to Treasury Regulations Section 1.704-3(d), Depreciation for such Fiscal Year or other taxable period shall be the amount of book basis recovered for such Fiscal Year or other taxable period under the rules prescribed by Treasury Regulations Section 1.704-3(d)(2), and (b) with respect to any other such property the Gross Asset Value of which differs from its Adjusted Basis for U.S. federal income tax purposes at the beginning of such Fiscal Year or other taxable period, Depreciation shall be an amount that bears the same ratio to such beginning Gross Asset Value as the U.S. federal income tax depreciation, amortization, or other cost recovery deduction for such Fiscal Year or other taxable period bears to such beginning Adjusted Basis; provided, however, that if the Adjusted Basis for U.S. federal income tax purposes of an asset at the beginning of such Fiscal Year or other taxable period is zero, Depreciation with

 

F-7


Table of Contents

respect to such asset shall be determined with reference to such beginning Gross Asset Value using any reasonable method selected by the Managing Member.

DGCL” means the General Corporation Law of the State of Delaware, as amended from time to time (or any corresponding provisions of succeeding law).

Discount” means any underwriters’ discounts or commissions and brokers’ fees or commissions, including, for the avoidance of doubt, any deferred discounts or commissions and brokers’ fees or commissions payable in connection with or as a result of any Public Offering.

DJ Basin Assets” means non-operated working interest assets located in Broomfield, Boulder and Weld Counties, Colorado, and governed under that certain Second Amended and Restated Carry and Earning Agreement dated as of June 30, 2016, but effective as of June 1, 2016, by and between Crestone Peak Resources Holdings LLC, successor in interest to Encana Oil & Gas (USA) Inc., and PT Energy LLC (f/k/a Liberty Energy, LLC), in each case that was contributed by PT Independence Energy Holdings LLC to Independence Energy LLC pursuant to that certain Contribution Agreement, dated as of July 19, 2020 by and among Liberty Energy Holdings, LLC, Independence Energy Aggregator L.P., Independence Energy LLC, PT Independence Energy Holdings LLC and, solely for the purposes of Section 11.21 therein, EIGF Aggregator LLC, EIGF Aggregator II LLC, KKR Upstream Associates LLC and TE Drilling Aggregator LLC.

Economic Risk of Loss” has the meaning set forth in Treasury Regulation Section 1.752-2(a).

Effective Date” means the date of the closing of the Transactions.

EIGF I” means KKR Energy Income and Growth Fund I L.P. and the parallel vehicles or alternative vehicles relating thereto.

Equity Securities” means (a) with respect to a partnership, limited liability company or similar Person, any and all units, interests, rights to purchase, warrants, options or other equivalents of, or other ownership interests in, any such Person as well as debt or equity instruments convertible, exchangeable or exercisable into any such units, interests, rights or other ownership interests and (b) with respect to a corporation, any and all shares, interests, participation or other equivalents (however designated) of corporate stock, including all common stock and preferred stock, or warrants, options or other rights to acquire any of the foregoing, including any debt instrument convertible or exchangeable into any of the foregoing.

ERISA” means the Employee Retirement Income Security Act of 1974, as amended.

Excess Tax Amount” is defined in Section 9.5(c).

Exchange Act” means the Securities Exchange Act of 1934, and the rules and regulations promulgated thereunder, as the same may be amended from time to time (or any corresponding provisions of succeeding law).

Existing LLC Agreement” is defined in the recitals to this Agreement.

Fair Market Value” means the fair market value of any property as reasonably determined by the Managing Member after taking into account such factors as the Managing Member shall deem appropriate.

Federal Bankruptcy Code” means Title 11 of the United States Code, as amended from time to time, and all rules and regulations promulgated thereunder.

First Merger” is defined in the preamble to this Agreement.

 

F-8


Table of Contents

Fiscal Quarter” means each of the calendar quarters ending on the last day of March, June, September and December of each Fiscal Year, unless, the Fiscal Year does not end on December 31, in which case the Fiscal Quarter shall be the four quarterly periods with respect to such Fiscal Year. The Company shall have the same fiscal quarter for U.S. federal income tax purposes and for accounting purposes.

Fiscal Year” means the fiscal year of the Company, which shall end on December 31 of each calendar year unless, for U.S. federal income tax purposes, another fiscal year is required. The Company shall have the same fiscal year for U.S. federal income tax purposes and for accounting purposes.

GAAP” means U.S. generally accepted accounting principles at the time.

Good Faith” means a Person having acted in good faith and in a manner such Person reasonably believed to be in or not opposed to the best interests of the Company, and, with respect to a criminal proceeding, having had no reasonable cause to believe such Person’s conduct was unlawful.

Governmental Entity” means any U.S. federal, national, supranational, state, provincial, local, non-U.S. or other government, governmental, stock exchange, regulatory or administrative authority, agency or commission or any court, tribunal, or judicial or arbitral body.

Gross Asset Value” means, with respect to any asset, such asset’s Adjusted Basis for U.S. federal income tax purposes (which, in the case of any Depletable Property, shall be determined pursuant to Treasury Regulations Section 1.613A-3(e)(3)(iii)(c)), except as follows:

 

  (a)

the initial Gross Asset Value of any asset contributed by a Member to the Company shall be the gross Fair Market Value of such asset as of the date of such contribution;

 

  (b)

the Gross Asset Values of all Company assets shall be adjusted to equal their respective gross Fair Market Values as of the following times: (i) the acquisition of an interest (or additional interest) in the Company by any new or existing Member in exchange for more than a de minimis Capital Contribution to the Company or in exchange for the performance of more than a de minimis amount of services to or for the benefit of the Company; (ii) the distribution by the Company to a Member of more than a de minimis amount of Company assets as consideration for an interest in the Company; (iii) the liquidation of the Company within the meaning of Treasury Regulations Section 1.704-1(b)(2)(ii)(g)(1), (iv) the acquisition of an interest in the Company by any new or existing Member upon the exercise of a noncompensatory option in accordance with Treasury Regulations Section 1.704-1(b)(2)(iv)(s); or (v) any other event to the extent determined by the Managing Member to be permitted and necessary or appropriate to properly reflect Gross Asset Values in accordance with the standards set forth in Treasury Regulations Section 1.704-1(b)(2)(iv)(q); provided, however, that adjustments pursuant to clauses (i), (ii) and (iv) above shall be made only if the Managing Member reasonably determines that such adjustments are necessary or appropriate to reflect the relative economic interests of the Members in the Company. If any noncompensatory options are outstanding upon the occurrence of an event described in this subsection (b)(i) through (b)(v), the Company shall adjust the Gross Asset Values of its properties to properly reflect any change in the Fair Market Value of such noncompensatory options in accordance with Treasury Regulations Sections 1.704-1(b)(2)(iv)(f)(1) and 1.704-1(b)(2)(iv)(h)(2);

 

  (c)

the Gross Asset Value of any Company asset distributed to any Member shall be adjusted to equal the gross Fair Market Value of such asset on the date of such distribution;

 

  (d)

the Gross Asset Values of Company assets shall be increased (or decreased) to reflect any adjustments to the Adjusted Basis of such assets pursuant to Section 734(b) or Section 743(b) of the Code, but only to the extent that such adjustments are taken into account in determining Capital Accounts pursuant to Treasury Regulations Section 1.704-1(b)(2)(iv)(m) and subsection (g) in the definition of “Profits” or “Losses” below or Section 4.2(h); provided, however, that the Gross Asset Value of a Company asset shall not be adjusted pursuant to this subsection to the extent the Managing Member determines that an

 

F-9


Table of Contents
  adjustment pursuant to subsection (b) of this definition is necessary or appropriate in connection with a transaction that would otherwise result in an adjustment pursuant to this subsection (d); and

 

  (e)

if the Gross Asset Value of a Company asset has been determined or adjusted pursuant to subsections (a), (b) or (d) of this definition of Gross Asset Value, such Gross Asset Value shall thereafter be adjusted by the Depreciation taken into account with respect to such asset for purposes of computing Profits, Losses, Simulated Depletion, and other items allocated pursuant to Article IV.

Indebtedness” of any Person means (a) all indebtedness of such Person for borrowed money, (b) all obligations of such Person evidenced by bonds, debentures, notes, loan agreements or other similar instruments, (c) the amounts payable under all letters of credit issued and outstanding for the account of such Person, ignoring any undrawn amounts thereof, and (d) the principal component of all obligations of such Person under any lease of any property (whether real, personal or mixed) by that Person as lessee that, in conformity with GAAP, is, or is required to be, accounted for as a capital lease on the balance sheet of that Person, in each case taken at the amount thereof accounted for as liabilities on the balance sheet (excluding the footnotes thereto) in accordance with GAAP; provided, (for the avoidance of doubt) that Indebtedness shall not include (i) trade and other ordinary course payables and accrued expenses arising in the ordinary course of business, (ii) deferred or prepaid revenue, (iii) purchase price holdbacks in respect of a portion of the purchase price of an asset to satisfy warranty or other unperformed obligations of the respective seller, (iv) all intercompany Indebtedness having a term not exceeding 364 days (inclusive of any roll-over or extensions of terms) and made in the ordinary course of business and (v) any obligation in respect of a farm-in agreement or similar arrangement whereby such Person agrees to pay all or a share of the drilling, completion or other expenses of an exploratory or development well (which agreement may be subject to a maximum payment obligation, after which expenses are shared in accordance with the working or participation interest therein or in accordance with the agreement of the parties) or perform the drilling, completion or other operation on such well in exchange for an ownership interest in an oil or gas property.

Indebtedness Agreement” means any agreement, document or instrument governing or evidencing any Indebtedness of the Company or any of its Subsidiaries.

Interest” means the entire interest of a Member in the Company, including the Units, and all of such Member’s rights, powers and privileges under this Agreement and the Act.

Investment Company Act” means the Investment Company Act of 1940, as the same may be amended from time to time (or any corresponding provisions of succeeding law).

KKR” means Kohlberg Kravis Roberts & Co. L.P.

KKR Balance Sheet Holders” means, collectively, KKR & Co Inc. and any of its direct and indirect subsidiaries.

KKR Group” means, collectively, KKR, the KKR Member, EIGF I, Isla, Independence Energy Aggregator L.P. and their respective Affiliates. Notwithstanding anything herein to the contrary, the KKR Group does not include any member of the PubCo Holdings Group or the Liberty Member.

KKR Exempt Parties” means (i) KKR Energy Income and Growth Fund I L.P., KKR Energy Income and Growth Fund I ESC L.P., KKR Energy Income and Growth Fund I SBS L.P., KKR Energy Income and Growth Fund I-TE L.P., KKR-Yanchang Global Energy Fund AIV-1 L.P., KKR Energy Investors Blocker I L.P., and KKR Principal Opportunities Partnership (Domestic) L.P., (ii) KKR & Co. Inc., KKR Holdings L.P. and KKR Associates Holdings L.P., (iii) KKR Natural Resources I L.P., KKR Natural Resources Fund I-A L.P., KKR Natural Resources SBS QP L.P., KKR Natural Resources SBS L.P., KKR Partners III L.P., KKR PIP Investments L.P., KKR IUH Investors L.P., KKR Renee Co-Invest L.P., KKR Palo Verde Co-Invest L.P., KKR

 

F-10


Table of Contents

Venado EF Co-Invest L.P. and any aggregator formed to indirectly hold the interests in the Company issued solely to such Persons in exchange for their asset-level coinvestment in Subsidiaries of the Company and (iv) any direct or indirect owner of a Person referenced in clauses (i), (ii) or (iii) of this definition.

KKR Manager” means [●].

KKR Member” means Isla Aggregator and any other Person that is part of the KKR Group that becomes a Member in accordance with this Agreement; provided, that whenever a consent or approval is required by the KKR Member hereunder, such consent or approval shall be deemed given if such consent or approval is given by any Member that is a member of the KKR Group.

Law” means any statute, law, ordinance, regulation, rule, code, order, requirement or rule of law (including common law) of any Governmental Entity.

Legal Action” is defined in Section 11.9.

Leverage Ratio” means, as of any date of determination, with respect to the Company and its Subsidiaries taken as a whole, the ratio of (a) the Consolidated Total Debt as of the last date of the Fiscal Quarter most recently ended on or prior to such date of determination to (b) the Consolidated EBITDAX for the four-Fiscal Quarter period most recently ended on or prior to such date.

Liability” means any liability or obligation, whether known or unknown, asserted or unasserted, absolute or contingent, accrued or unaccrued, liquidated or unliquidated and whether due or to become due, regardless of when asserted.

Liberty Directors” means any director designees of PT Isla appointed pursuant to any written agreement by and between PT Isla and Independence Energy Aggregator GP LLC.

Liberty Member” means the member of the Company through which Liberty Parent holds a majority of its Units, which as of the date hereof is PT Isla.

Liberty Parent” means Liberty Mutual Insurance Co.

Liquidating Event” is defined in Section 10.1.

Management Services Agreement” is defined in the Transaction Agreement.

Managing Member” means PubCo, subject to Section 6.4, in its capacity as sole managing member of the Company.

Member” means any Person that executes this Agreement as a Member, and any other Person admitted to the Company as an additional or substituted Member, in each case, that has not made a disposition of such Person’s entire Interest.

Member Minimum Gain” has the meaning of “partner nonrecourse debt minimum gain” set forth in Treasury Regulations Section 1.704-2(i). It is further understood that the determination of Member Minimum Gain and the net increase or decrease in Member Minimum Gain shall be made in the same manner as required for such determination of Company Minimum Gain under Treasury Regulations Sections 1.704-2(d) and 1.704-2(g)(3).

Member Nonrecourse Debt” has the meaning of “partner nonrecourse debt” set forth in Treasury Regulations Section 1.704-2(b)(4).

 

F-11


Table of Contents

Member Nonrecourse Deductions” has the meaning of “partner nonrecourse deductions” set forth in Treasury Regulations Sections 1.704-2(i)(1) and 1.704-2(i)(2).

Minority Member Redemption Date” is defined in Section 3.6(g).

Minority Member Redemption Notice” is defined in Section 3.6(g).

National Securities Exchange” means an exchange registered with the Commission under the Exchange Act.

Non-Cash Charges” means, without duplication, (a) losses on non-ordinary course asset dispositions, disposals or abandonments, (b) any impairment charge or asset write-off or write-down related to intangible assets (including goodwill), long-lived assets and investments in debt and equity securities pursuant to GAAP, including ceiling test writedowns, (c) all losses from investments recorded using the equity method, (d) stock-based, partnership interest-based or similar incentive-based awards or arrangements, compensation expense or costs, including any such charges arising from stock options, restricted stock grants or other equity incentive grants, (e) the non-cash impact of purchase accounting and the non-cash impact of accounting changes or restatements, (f) the accretion of discounted liabilities and (g) other non-cash charges (including reserve impairments) (provided, that if any non-cash charges referred to in this clause (g) represent an accrual or reserve for potential cash items in any future period, the cash payment in respect thereof in such future period shall be subtracted from Consolidated EBITDAX to such extent, and excluding amortization of a prepaid cash item that was paid in a prior period).

Non-PubCo Sharing Percentage” means (a) 1.0 minus (b) the PubCo Sharing Percentage.

Nonrecourse Deductions” has the meaning assigned that term in Treasury Regulations Section 1.704-2(b).

Nonrecourse Liability” is defined in Treasury Regulations Section 1.704-2(b)(3).

Partnership Tax Audit Rules” means Sections 6221 through 6241 of the Code, together with any final, temporary or, to the extent taxpayers are permitted to rely upon them, proposed Treasury Regulations, Revenue Rulings, and case law interpreting Sections 6221 through 6241 of the Code (and any analogous provision of state or local tax Law).

Permitted Investments” means:

(a) securities issued or unconditionally guaranteed by the United States government or any agency or instrumentality thereof, in each case having maturities and/or reset dates of not more than 24 months from the date of acquisition thereof;

(b) securities issued by any state, territory or commonwealth of the United States of America or any political subdivision of any such state, territory or commonwealth or any public instrumentality thereof or any political subdivision of any such state, territory or commonwealth or any public instrumentality thereof having maturities of not more than 24 months from the date of acquisition thereof and, at the time of acquisition, having an investment grade rating generally obtainable from either Standard & Poor’s Corporation (“S&P”) or P-1 by Moody’s Investors Service, Inc. (“Moody’s”) (or, if at any time neither S&P nor Moody’s shall be rating such obligations, then from another nationally recognized rating service);

(c) commercial paper maturing no more than 12 months after the date of creation thereof and, at the time of acquisition, having a rating of at least A-2 or P-2 from either S&P or Moody’s (or, if at any time neither S&P nor Moody’s shall be rating such obligations, an equivalent rating from another nationally recognized rating service);

(d) time deposits with, or domestic and LIBOR certificates of deposit or bankers’ acceptances maturing no more than two years after the date of acquisition thereof issued by any bank having combined capital and surplus

 

F-12


Table of Contents

of not less than $500,000,000 in the case of domestic banks and $100,000,000 (or the dollar equivalent thereof) in the case of foreign banks;

(e) repurchase agreements with a term of not more than 90 days for underlying securities of the type described in clauses (a), (b) and (d) above entered into with any bank meeting the qualifications specified in clause (d) above or securities dealers of recognized national standing;

(f) marketable short-term money market and similar funds (i) either having assets in excess of $500,000,000 or (ii) having a rating of at least A-2 or P-2 from either S&P or Moody’s (or, if at any time neither S&P nor Moody’s shall be rating such obligations, an equivalent rating from another nationally recognized rating service); and

(g) shares of investment companies that are registered under the Investment Company Act of 1940 and substantially all the investments of which are one or more of the types of securities described in clauses (a) through (f) above.

Person” means any individual, partnership, firm, corporation, limited liability company, association, trust, unincorporated organization or other entity, as well as any syndicate or group that would be deemed to be a person under Section 13(d)(3) of the Exchange Act.

Plan Asset Regulations” means the regulations issued by the U.S. Department of Labor at Section 2510.3-101 of Part 2510 of Chapter XXV, Title 29 of the Code of Federal Regulations, or any successor regulations as the same may be amended from time to time.

Proceeding” is defined in Section 6.2(a).

Profits” or “Losses” means, for each Fiscal Year or other taxable period, an amount equal to the Company’s taxable income or loss for such year or period, determined in accordance with Section 703(a) of the Code (for this purpose, all items of income, gain, loss or deduction required to be stated separately pursuant to Section 703(a)(1) of the Code shall be included in taxable income or loss), with the following adjustments (without duplication):

 

  (a)

any income or gain of the Company that is exempt from U.S. federal income tax and not otherwise taken into account in computing Profits or Losses shall be added to such taxable income or loss;

 

  (b)

any expenditures of the Company described in Section 705(a)(2)(B) of the Code or treated as Section 705(a)(2)(B) of the Code expenditures pursuant to Treasury Regulations Section 1.704-1(b)(2)(iv)(i), and not otherwise taken into account in computing Profits or Losses, shall be subtracted from such taxable income or loss;

 

  (c)

if the Gross Asset Value of any Company asset is adjusted pursuant to subsection (b) or (c) of the definition of Gross Asset Value above, the amount of such adjustment shall be treated as an item of gain (if the adjustment increases the Gross Asset Value of the Company asset) or an item of loss (if the adjustment decreases the Gross Asset Value of the Company asset) from the disposition of such asset and shall, except to the extent allocated pursuant to Section 4.2, be taken into account for purposes of computing Profits or Losses;

 

  (d)

gain or loss resulting from any disposition of Company assets (other than Depletable Property) with respect to which gain or loss is recognized for U.S. federal income tax purposes shall be computed with reference to the Gross Asset Value of the asset disposed of, notwithstanding that the adjusted tax basis of such asset differs from its Gross Asset Value;

 

  (e)

gain resulting from any disposition of Depletable Property with respect to which gain is recognized for U.S. federal income tax purposes shall be treated as being equal to the corresponding Simulated Gain;

 

F-13


Table of Contents
  (f)

in lieu of the depreciation, amortization and other cost recovery deductions (excluding depletion) taken into account in computing such taxable income or loss, there shall be taken into account Depreciation;

 

  (g)

to the extent an adjustment to the adjusted tax basis of any asset pursuant to Section 734(b) of the Code is required, pursuant to Treasury Regulations Section 1.704-1(b)(2)(iv)(m)(4), to be taken into account in determining Capital Account balances as a result of a distribution other than in liquidation of a Member’s interest in the Company, the amount of such adjustment shall be treated as an item of gain (if the adjustment increases the basis of the asset) or an item of loss (if the adjustment decreases such basis) from the disposition of such asset and shall be taken into account for purposes of computing Profits or Losses; and

 

  (h)

any items of income, gain, loss or deduction that are specifically allocated pursuant to the provisions of Section 4.2 shall not be taken into account in computing Profits or Losses for any taxable year, but such items available to be specially allocated pursuant to Section 4.2 will be determined by applying rules analogous to those set forth in subsections (a) through (g) above.

Property” means all real and personal property owned by the Company from time to time, including both tangible and intangible property.

PT Isla LLC Agreement” means the Second Amended and Restated Limited Liability Company Agreement of PT Isla, dated on or around the date hereof, by and among PT Isla and the members party thereto.

PubCo” is defined in the recitals to this Agreement.

PubCo Certificate of Incorporation” means the Certificate of Incorporation of PubCo, dated on or around the date hereof, as the same may be amended, supplemented or restated from time to time.

PubCo Holdings Group” means PubCo and each Subsidiary of PubCo (other than the Company and its Subsidiaries).

PubCo LTIP” means PubCo’s [2021 Long-Term Incentive Plan], which as of the date hereof authorizes the issuance pursuant to such plan of up to 10% of the outstanding Class A Shares to the KKR Balance Sheet Holders, as the same may be amended, supplemented or restated from time to time, and any other long-term incentive plan of PubCo in effect from time to time.

PubCo LTIP Issuance” is defined in Section 3.1(f).

PubCo Shares” means all shares of stock in PubCo, including the Class A Shares and the Class B Shares.

PubCo Sharing Percentage” means a fraction, expressed as a decimal, the numerator of which is the total number of Units held by PubCo as of the relevant date of determination and the denominator of which is the total number of Units issued and outstanding as of the relevant date of determination.

Public Offering” means an underwritten offering and sale of Equity Securities to the public pursuant to a registration statement, including a “bought” deal or “overnight” public offering.

Qualifying Owners” means Isla Aggregator, PT Isla and any of their respective Affiliates.

Reclassification Event” means any of the following: (a) any reclassification or recapitalization of PubCo Shares (other than as a result of a subdivision or combination or any transaction subject to Section 3.1(h)), (b) any merger, consolidation or other combination involving PubCo, or (c) any sale, conveyance, lease, or other disposal of all or substantially all the properties and assets of PubCo to any other Person, in each of clauses (a), (b) or (c), as a result of which holders of PubCo Shares shall be entitled to receive cash, securities or other property for their PubCo Shares.

 

F-14


Table of Contents

Redeemed Units” is defined in Section 3.6(a)(ii)(A).

Redeeming Member” is defined in Section 3.6(a).

Redemption” is defined in Section 3.6(a)(i).

Redemption Date” means (a) the later of (i) the date that is five (5) Business Days after the Redemption Notice Date and (ii) if the Company or PubCo has made a valid Cash Election with respect to the relevant Redemption, the first Business Day on which the Company or PubCo has available funds to pay the Cash Election Amount, which in no event shall be more than ten (10) Business Days after the Redemption Notice Date, or (b) such later date (i) specified in the Redemption Notice or (ii) on which a contingency described in Section 3.6(a)(ii)(C) that is specified in the Redemption Notice is satisfied.

Redemption Notice” is defined in Section 3.6(a)(ii).

Redemption Notice Date” is defined in Section 3.6(a)(ii).

Redemption Right” is defined in Section 3.6(a)(i).

Registration Rights Agreement” means the Registration Rights Agreement, by and among PubCo and the Members, to be entered into concurrently with the closing of the transactions contemplated by the Transaction Agreement.

Regulatory Allocations” is defined in Section 4.2(j).

Retraction Notice” is defined in Section 3.6(b)(i).

Second Merger” is defined in the preamble to this Agreement.

Second Merger Sub” is defined in the preamble to this Agreement.

Securities Act” means the Securities Act of 1933, and the rules and regulations promulgated thereunder, as the same may be amended from time to time (or any corresponding provisions of succeeding law).

Series I Preferred Share” means, as applicable, (a) the preferred shares, par value $0.01 per share, designated as the “Series I Preferred Stock” (as defined in the PubCo Certificate of Incorporation), of PubCo or (b) following any consolidation, merger, reclassification or other similar event involving PubCo, any share or other security of PubCo or any other Person or cash or other property that become payable in consideration for the Series I Preferred Share or into which the Series I Preferred Share is exchanged or converted as a result of such consolidation, merger, reclassification or other similar event.

Sharing Percentage” means, with respect to any Member, a fraction, expressed as a percentage, the numerator of which is the total number of Units held by such Member as of the relevant date of determination and the denominator of which is the total number of Units issued and outstanding as of the relevant date of determination (other than any Units held by any member of the PubCo Holdings Group).

Simulated Basis” means the Gross Asset Value of any Depletable Property. The Simulated Basis of each Depletable Property shall be allocated to each Member pro rata, in accordance with the number of Units owned by such Member as of the time such Depletable Property is acquired by the Company (and any additions to such Simulated Basis resulting from expenditures required to be capitalized in such Simulated Basis shall be allocated among the Members in a manner designed to cause the Members’ proportionate shares of such Simulated Basis to be in accordance with their proportionate ownership of Units as determined at the time of any such additions),

 

F-15


Table of Contents

and shall be reallocated among the Members pro rata, in accordance with the number of Units owned by such Member as determined immediately following the occurrence of an event giving rise to an adjustment to the Gross Asset Values of the Company’s Depletable Properties pursuant to clause (b) of the definition of Gross Asset Value.

Simulated Depletion” means, with respect to each Depletable Property, a depletion allowance computed in accordance with U.S. federal income tax principles (as if the Simulated Basis of the property were its Adjusted Basis) and in the manner specified in the Treasury Regulations Section 1.704-1(b)(2)(iv)(k)(2). For purposes of computing Simulated Depletion with respect to any Depletable Property, the Simulated Basis of such property shall be deemed to be the Gross Asset Value of such property, and in no event shall such allowance, in the aggregate, exceed such Simulated Basis.

Simulated Gain” means the amount of gain realized from the sale or other disposition of Depletable Property as calculated in Treasury Regulations Section 1.704-1(b)(2)(iv)(k)(2).

Simulated Loss” means the amount of loss realized from the sale or other disposition of Depletable Property as calculated in Treasury Regulations Section 1.704-1(b)(2)(iv)(k)(2).

Subsidiary” means, with respect to any specified Person, any other Person with respect to which such specified Person (a) has, directly or indirectly, the power, through the ownership of securities or otherwise, to elect a majority of directors or similar managing body or (b) beneficially owns, directly or indirectly, a majority of such Person’s Equity Securities.

Target Leverage Ratio” means a Leverage Ratio of 2.0.

Tax Contribution Obligation” is defined in Section 9.5(c).

Tax Offset” is defined in Section 9.5(c).

Trading Day” means a day on which the New York Stock Exchange or such other principal United States securities exchange on which the Class A Shares are listed or admitted to trading is open for the transaction of business (unless such trading shall have been suspended for the entire day).

Transactions” is defined in the recitals to this Agreement.

Transaction Agreement” is defined in the recitals to this Agreement.

Transfer” means, when used as a noun, any voluntary or involuntary, direct or indirect (whether through a change of control of the Transferor or any Person that controls the Transferor, the issuance or transfer of Equity Securities of the Transferor, by operation of law or otherwise), transfer, sale, pledge or hypothecation or other disposition and, when used as a verb, voluntarily or involuntarily, directly or indirectly (whether through a change of control of the Transferor or any Person that controls the Transferor, the issuance or transfer of Equity Securities of the Transferor or any Person that controls the Transferor, by operation of law or otherwise), to transfer, sell, pledge or hypothecate or otherwise dispose of; provided, that, a “Transfer” shall not include the sale, assignment or transfer of any equity interests in, in each case, other than the Company and its Subsidiaries, (a) any Affiliate of Isla Aggregator; provided, that the majority of the assets of such Person (determined by value) do not consist, directly or indirectly, of Units, (b) any Affiliate of PT Isla; provided, that the majority of the assets of such Person (determined by value) do not consist, directly or indirectly, of Units, (c) the KKR Exempt Parties, (d) any Affiliate of the Liberty Member; provided, that the majority of the assets of such Person (determined by value) do not consist, directly or indirectly, of Units, (e) any non-Affiliate of a Member or (f) the Liberty Member to the extent such transfer is permitted by the terms of the organizational documents of the Liberty Member. The terms “Transferee,” “Transferor,” “Transferred,” and other forms of the word “Transfer” shall have the correlative meanings.

 

F-16


Table of Contents

Transfer Agent” is defined in Section 3.6(a)(ii).

Treasury Regulations” means pronouncements, as amended from time to time, or their successor pronouncements, which clarify, interpret and apply the provisions of the Code, and which are designated as “Treasury Regulations” by the United States Department of the Treasury, including temporary regulations and, to the extent taxpayers are permitted to rely on them, proposed regulations.

Uniform Commercial Code” means the Uniform Commercial Code or any successor provision thereof as the same may from time to time be in effect in the State of Delaware.

Units” means the Units issued pursuant to the Transaction Agreement or pursuant to the terms of this Agreement and shall also include any Equity Security of the Company issued in respect of or in exchange for Units, whether by way of dividend or other distribution, split, recapitalization, merger, rollup transaction, consolidation, conversion or reorganization.

VWAP” is defined in the definition of “Cash Election Amount.”

Winding-Up Member” is defined in Section 10.3(a).

Section 1.2 Interpretive Provisions. For all purposes of this Agreement, except as otherwise expressly provided or unless the context otherwise requires:

 

  (a)

the terms defined in Section 1.1 are applicable to the singular as well as the plural forms of such terms;

 

  (b)

all accounting terms not otherwise defined herein have the meanings assigned under GAAP;

 

  (c)

all references to currency, monetary values and dollars set forth herein shall mean United States (U.S.) dollars and all payments hereunder shall be made in United States dollars;

 

  (d)

when a reference is made in this Agreement to an Article, Section, Exhibit or Schedule, such reference is to an Article or Section of, or an Exhibit or Schedule to, this Agreement unless otherwise indicated;

 

  (e)

whenever the words “include”, “includes” or “including” are used in this Agreement, they shall be deemed to be followed by the words “without limitation”;

 

  (f)

“or” is disjunctive and is not exclusive;

 

  (g)

pronouns of either gender or neuter shall include, as appropriate, the other pronoun forms;

 

  (h)

references to any Law shall include any successor legislation and all rules and regulations promulgated thereunder as in effect from time to time in accordance with the terms thereof and references to any Law shall be construed as including all statutory, legal, and regulatory provisions consolidating, amending or replacing such Law as amended from time to time;

 

  (i)

the words “hereof”, “herein” and “hereunder” and words of similar import, when used in this Agreement, refer to this Agreement as a whole and not to any particular provision of this Agreement; and

 

  (j)

whenever this Agreement refers to a number of days, such number shall refer to calendar days unless Business Days are specified, and when counting days, the date of commencement will not be included as a full day for purposes of computing any applicable time periods (except as otherwise may be required under any applicable Law). If any action is to be taken or given on or by a particular calendar day, and such calendar day is not a Business Day, then such action may be deferred until the next Business Day.

 

F-17


Table of Contents

ARTICLE II

ORGANIZATION OF THE LIMITED LIABILITY COMPANY

Section 2.1 Formation. The Company has been formed as a limited liability company subject to the provisions of the Act upon the terms, provisions and conditions set forth in this Agreement.

Section 2.2 Filing. The Company’s Certificate of Formation has been filed with the Secretary of State of the State of Delaware in accordance with the Act. The Members shall execute such further documents (including amendments to such Certificate of Formation) and take such further action as is appropriate to comply with the requirements of Law for the formation or operation of a limited liability company in Delaware and in all states and counties where the Company may conduct its business.

Section 2.3 Name. The name of the Company is “[●], LLC” and all business of the Company shall be conducted in such name or, in the discretion of the Managing Member, under any other name.

Section 2.4 Registered Office; Registered Agent. The location of the registered office of the Company and the name and address for service of process on the Company in the State of Delaware are as set forth in the Company’s Certificate of Formation, or such other office, qualified Person or address, as applicable, as the Managing Member may designate from time to time.

Section 2.5 Principal Place of Business. The principal place of business of the Company shall be located in such place as is determined by the Managing Member from time to time.

Section 2.6 Purpose; Powers. The nature of the business or purposes to be conducted or promoted by the Company is to engage in any lawful act or activity for which limited liability companies may be formed under the Act. The Company shall have the power and authority to take any and all actions and engage in any and all activities necessary, appropriate, desirable, advisable, ancillary or incidental to the accomplishment of the foregoing purpose.

Section 2.7 Term. The term of the Company commenced on the date of filing of the Certificate of Formation of the Company with the office of the Secretary of State of the State of Delaware in accordance with the Act and shall continue indefinitely. The Company may be dissolved and its affairs wound up only in accordance with Article X.

Section 2.8 Intent. It is the intent of the Members that the Company be operated in a manner consistent with its treatment as a “partnership” solely for U.S. federal (and applicable state and local) income tax purposes. It is also the intent of the Members that the Company not be operated or treated as a “partnership” for any other purpose, including for purposes of Section 303 of the Federal Bankruptcy Code. Neither the Company nor any Member shall take any action inconsistent with the express intent of the parties hereto as set forth in this Section 2.8.

ARTICLE III

OWNERSHIP AND CAPITAL CONTRIBUTIONS; CAPITAL ACCOUNTS

Section 3.1 Authorized Equity Securities; General Provisions With Respect to Equity Securities.

 

  (a)

Subject to the provisions of this Agreement, the Company shall be authorized to issue from time to time such number of Units and other Equity Securities as the Managing Member shall determine in accordance with Section 3.3. Each authorized Unit and other Equity Security may be issued pursuant to such agreements as the Managing Member shall approve. The Company may reissue any Units or other Equity Securities that have been repurchased or acquired by the Company.

 

F-18


Table of Contents
  (b)

Except to the extent explicitly provided otherwise herein (including pursuant to Section 3.3), each outstanding Unit shall be identical.

 

  (c)

Initially, none of the Units or other Equity Securities will be represented by certificates. If the Managing Member determines that it is in the interest of the Company to issue certificates representing the Units or other Equity Securities, certificates will be issued and the Units or other Equity Securities will be represented by those certificates, and this Agreement shall be amended as necessary or desirable to reflect the issuance of certificated Units or other Equity Securities for purposes of the Uniform Commercial Code. Nothing contained in this Section 3.1(c) shall be deemed to authorize or permit any Member to Transfer its Units or other Equity Securities except as otherwise permitted under this Agreement.

 

  (d)

The total number of Units and other Equity Securities issued and outstanding and held by each Member as of the date hereof is set forth in the books and records of the Company. The Company shall update such books and records from time to time to reflect any Transfers of Interests, the issuance of additional Units or other Equity Securities and, subject to Section 11.1(a), subdivisions or combinations of Units made in compliance with Section 3.1(h), in each case, in accordance with the terms of this Agreement.

 

  (e)

Subject to Section 3.1(f), if, at any time after the Transactions, PubCo issues a Class A Share or any other Equity Security of PubCo (other than Class B Shares and Series I Preferred Shares), (i) one or more members of the PubCo Holdings Group shall concurrently contribute to the Company the net proceeds (in cash or other property, as the case may be), if any, received by PubCo for such Class A Share or other Equity Security and (ii) the Company shall concurrently issue to such member(s) of the PubCo Holdings Group, in accordance with the contributions made by each such member pursuant to clause (i), one Unit (if PubCo issues a Class A Share), or such other Equity Security of the Company (if PubCo issues Equity Securities other than Class A Shares) corresponding to the Equity Securities issued by PubCo, and with substantially the same rights to dividends and distributions (including distributions upon liquidation, but taking into account differences resulting from any tax or other liabilities borne by PubCo) and other economic rights as those of such Equity Securities of PubCo to be issued; provided, however, that if PubCo issues any Class A Shares in order to acquire or fund the acquisition from a Member (other than any member of the PubCo Holdings Group) of a number of Units (and Class B Shares) equal to the number of Class A Shares so issued, then the Company shall not issue any new Units in connection therewith and, where such Class A Shares have been issued for cash to fund such an acquisition by any member of the PubCo Holdings Group pursuant to a Cash Election, the PubCo Holdings Group shall not be required to transfer such net proceeds to the Company, and such net proceeds shall instead be transferred by such member of the PubCo Holdings Group to such Member as consideration for such acquisition as required pursuant to Section 3.6(a)(iii). For the avoidance of doubt, if PubCo issues any Class A Shares or other Equity Security for cash to be used to fund the acquisition by any member of the PubCo Holdings Group of any Person or the assets of any Person, then the PubCo Holdings Group shall not be required to transfer such cash proceeds to the Company but instead such member of the PubCo Holdings Group shall be required to contribute such Person or the assets and liabilities of such Person to the Company or any of its Subsidiaries. Notwithstanding the foregoing, this Section 3.1(e) shall not apply to the issuance and distribution to holders of PubCo Shares of rights to purchase Equity Securities of PubCo under a “poison pill” or similar shareholders rights plan (and upon any redemption of Units for Class A Shares, such Class A Shares will be issued together with a corresponding right under such plan), or to the issuance under PubCo’s employee benefit plans of any warrants, options, other rights to acquire Equity Securities of PubCo or rights or property that may be converted into or settled in Equity Securities of PubCo, but shall in each of the foregoing cases apply to the issuance of Equity Securities of PubCo in connection with the exercise or settlement of such rights, warrants, options or other rights or property. Except pursuant to Section 3.6, (x) the Company may not issue any additional Units to any member of the PubCo Holdings Group unless substantially simultaneously therewith a member of the PubCo Holdings

 

F-19


Table of Contents
  Group issues or sells an equal number of newly issued Class A Shares to another Person, and (y) the Company may not issue any other Equity Securities of the Company to any member of the PubCo Holdings Group unless substantially simultaneously a member of the PubCo Holdings Group issues or sells, to another Person, an equal number of newly issued shares of a new class or series of Equity Securities of PubCo or such Subsidiary with substantially the same rights to dividends and distributions (including distributions upon liquidation, but taking into account differences resulting from any tax or other liabilities borne by PubCo) and other economic rights as those of such Equity Securities of the Company. If at any time any member of the PubCo Holdings Group issues Debt Securities, such member of the PubCo Holdings Group shall transfer to the Company (in a manner to be determined by the Managing Member in its reasonable discretion) the proceeds received by such member of the PubCo Holdings Group in exchange for such Debt Securities in a manner that directly or indirectly burdens the Company with the repayment of the Debt Securities. If any Equity Security outstanding at PubCo is exercised or otherwise converted or exchanged and, as a result, any Class A Shares or other Equity Securities of PubCo are issued, (1) the corresponding Equity Security outstanding at the Company shall be similarly exercised or otherwise converted or exchanged, as applicable, and an equivalent number of Units or other Equity Securities of the Company shall be issued to the PubCo Holdings Group as contemplated by the first sentence of this Section 3.1(e), and (2) the PubCo Holdings Group shall concurrently contribute to the Company the net proceeds received by the PubCo Holdings Group from any such exercise.

 

  (f)

If, at any time after the Transactions, PubCo issues one or more Class A Shares to KKR Manager in connection with the vesting of any Equity Security or the exercise of any option granted pursuant to the PubCo LTIP (any such issuance, a “PubCo LTIP Issuance”), in addition to any issuance of Units to PubCo pursuant to Section 3.1(e), concurrently and automatically each Member other than PubCo shall be issued, on a pro rata basis based on relative ownership of Units held by the Members other than the members of the PubCo Holdings Group, (i) by the Company a number of Units equal to (A)(x) the number of Class A Shares issued to KKR Manager in connection with such vesting divided by (y) the PubCo Sharing Percentage, multiplied by (B) the Non-PubCo Sharing Percentage and (ii) by PubCo, a corresponding number of Class B Shares.

 

  (g)

No member of the PubCo Holdings Group may redeem, repurchase or otherwise acquire (other than from another member of the PubCo Holdings Group) (i) any Class A Shares unless substantially simultaneously the Company redeems, repurchases or otherwise acquires from the PubCo Holdings Group an equal number of Units for the same price per security or (ii) any other Equity Securities of PubCo, unless substantially simultaneously the Company redeems, repurchases or otherwise acquires from the PubCo Holdings Group an equal number of Equity Securities of the Company of a corresponding class or series with substantially the same rights to dividends and distributions (including distributions upon liquidation, but taking into account differences resulting from any tax or other liabilities borne by PubCo) and other economic rights as those of such Equity Securities of PubCo for the same price per security. The Company may not redeem, repurchase or otherwise acquire (x) except pursuant to Section 3.6, any Units from the PubCo Holdings Group unless substantially simultaneously the PubCo Holdings Group redeems, repurchases or otherwise acquires an equal number of Class A Shares for the same price per security from holders thereof, or (y) any other Equity Securities of the Company from the PubCo Holdings Group unless substantially simultaneously the PubCo Holdings Group redeems, repurchases or otherwise acquires for the same price per security an equal number of Equity Securities of PubCo of a corresponding class or series with substantially the same rights to dividends and distributions (including distribution upon liquidation, but taking into account differences resulting from any tax or other liabilities borne by PubCo) and other economic rights as those of such Equity Securities of PubCo. Notwithstanding the foregoing, to the extent that any consideration payable by the PubCo Holdings Group in connection with the redemption or repurchase of any Class A Shares or other Equity Securities of PubCo consists (in whole or in part) of Class A Shares or such other Equity Securities (including, for the avoidance of doubt, in connection with the cashless exercise of an option or warrant), then the redemption or repurchase of the

 

F-20


Table of Contents
  corresponding Units or other Equity Securities of the Company shall be effectuated in an equivalent manner. Except for any redemption of Units for Class A Shares pursuant to Section 3.6 or for any redemption of Units pursuant to Section 3.1(i), in connection with any redemption or repurchase of Units by the Company for cash or, in the case of any redemption from a Member that is not a member of the PubCo Holdings Group, any other consideration other than Class A Shares (other than a redemption or repurchase of Units held by the Liberty Member for cash or a redemption or repurchase of Units in connection with repurchases of Class A Shares from any Person other than the KKR Manager or its Affiliates under any benefits plan), the Company shall, within ten Business Days of the closing of such redemption or repurchase, make an offer to the Liberty Member to redeem or repurchase a number of Units held by the Liberty Member equal to the Repurchase Percentage of the total number of Units then held by the Liberty Member, at a price per unit equal to the price paid and for the same form of consideration paid by the Company in connection with such redemption or repurchase and the Liberty Member shall have the right to accept such offer within fifteen Business Days of receipt of such offer. For purposes of this Section 3.1(g), “Repurchase Percentage” shall mean a fraction, expressed as a percentage, the numerator of which is the total number of Units redeemed or repurchased by the Company as of the relevant date of determination and the denominator of which is (x) if such triggering redemption is of Units held by a Member other than any member of the PubCo Holdings Group, the total number of Units issued and outstanding as of the relevant date of determination (other than any Units held by any member of the PubCo Holdings Group) and (y) if such triggering redemption is of Units held by any member of the PubCo Holdings Group, the total number of Units issued and outstanding as of the relevant date of determination.

 

  (h)

The Company shall not in any manner effect any subdivision (by any equity split, equity distribution, reclassification, recapitalization or otherwise) or combination (by reverse equity split, reclassification, recapitalization or otherwise) of the outstanding Units or other Equity Securities of the Company unless accompanied by an identical subdivision or combination, as applicable, of the related outstanding PubCo Shares, with corresponding changes made with respect to any other exchangeable or convertible securities. Unless in connection with any action taken pursuant to Section 3.1(j), PubCo shall not in any manner effect any subdivision (by any equity split, equity distribution, reclassification, recapitalization or otherwise) or combination (by reverse equity split, reclassification, recapitalization or otherwise) of the outstanding PubCo Shares unless accompanied by an identical subdivision or combination, as applicable, of the related outstanding Units or other Equity Securities of the Company (if any), with corresponding changes made with respect to any other exchangeable or convertible securities.

 

  (i)

Notwithstanding any other provision of this Agreement, the Company may redeem Units from the PubCo Holdings Group for cash to fund any acquisition by the PubCo Holdings Group of another Person; provided that promptly after such redemption and acquisition the PubCo Holdings Group contributes or causes to be contributed, directly or indirectly, such Person or the assets and liabilities of such Person to the Company or any of its Subsidiaries in exchange for a number of Units equal to the number of Units so redeemed.

 

  (j)

Notwithstanding any other provision of this Agreement (including Section 3.1(e)), if the PubCo Holdings Group acquires or holds any material amount of cash in excess of any monetary obligations it reasonably anticipates, PubCo may, in its sole discretion:

 

  (i)

contribute such excess cash amount to the Company in exchange for a number of Units or other Equity Securities of the Company determined in its sole discretion, and distribute to the holders of Class A Shares Class A Shares (if the Company issues Units to PubCo) or such other Equity Security of PubCo (if the Company issues Equity Securities of the Company other than Units) corresponding to the Equity Securities issued by the Company and with substantially the same rights to dividends and distributions (including distributions upon liquidation, but taking into account differences resulting from any tax or other liabilities borne by PubCo) and other economic rights as those of such Equity Securities of the Company issued, or

 

F-21


Table of Contents
  (ii)

use such excess cash amount in such other manner, and make such other adjustments to or take such other actions with respect to the capitalization of PubCo and the Company and to the one-to-one exchange ratio between Units and Class A Shares, as PubCo (in its capacity as Managing Member) in Good Faith determines to be fair and reasonable to the shareholders and other equityholders of PubCo and to the Members to preserve the intended economic effect of this Section 3.1, Section 3.6 and the other provisions hereof.

 

  (k)

Upon any redemption, repurchase, exchange or other acquisition and/or cancellation by, or forfeiture to, the Company of Units held by any Person (other than as a result of any restructuring where substantially similar interests are issued to the holders of Units), an equal number of Class B Shares held by such Person shall be automatically forfeited and cancelled for no consideration.

Section 3.2 Voting Rights. No Member has any voting right except with respect to those matters specifically reserved for a Member vote under the Act and for matters expressly requiring the approval of Members under this Agreement. Except as otherwise required by the Act, each Unit will entitle the holder thereof to one vote on all matters to be voted on by the Members. Except as otherwise expressly provided in this Agreement, the holders of Units having voting rights will vote together as a single class on all matters to be approved by the Members.

Section 3.3 Capital Contributions; Unit Ownership.

 

  (a)

Capital Contributions. Except as otherwise set forth in Section 3.1(e) with respect to the obligations of the PubCo Holdings Group, no Member shall be required to make additional Capital Contributions.

 

  (b)

Issuance of Additional Units or Interests. Except as otherwise expressly provided in this Agreement, the Managing Member shall have the right to authorize and cause the Company to issue on such terms (including price) as may be determined by the Managing Member (i) subject to the limitations of Section 3.1, additional Units or other Equity Securities in the Company (including creating preferred interests or other classes or series of interests having such rights, preferences and privileges as determined by the Managing Member, which rights, preferences and privileges may be senior to the Units), and (ii) obligations, evidences of Indebtedness or other securities or interests convertible or exchangeable for Units or other Equity Securities in the Company; provided that, at any time following the date hereof, in each case the Company shall not issue Equity Securities in the Company to any Person unless such Person shall have executed a counterpart to this Agreement and all other documents, agreements or instruments deemed necessary or desirable in the sole discretion of the Managing Member. Upon such issuance and execution, such Person shall be admitted as a Member of the Company. In that event, the Managing Member shall update the Company’s books and records to reflect such additional issuances. Subject to Section 11.1, the Managing Member is hereby authorized to amend this Agreement to set forth the designations, preferences, rights, powers and duties of such additional Units or other Equity Securities in the Company, or such other amendments that the Managing Member determines to be otherwise necessary or appropriate in connection with the creation, authorization or issuance of, any class or series of Units or other Equity Securities in the Company pursuant to this Section 3.3(b); provided that, notwithstanding the foregoing, the Managing Member shall have the right to amend this Agreement as set forth in this sentence without the approval of any other Person (including any Member) and notwithstanding any other provision of this Agreement (including Section 11.1) if such amendment is necessary, and then only to the extent necessary, in order to consummate any offering of PubCo Shares or other Equity Securities of PubCo provided that the designations, preferences, rights, powers and duties of any such additional Units or other Equity Securities of the Company as set forth in such amendment are substantially similar to those applicable to such PubCo Shares or other Equity Securities of PubCo.

Section 3.4 Capital Accounts. A Capital Account shall be maintained for each Member in accordance with the provisions of Treasury Regulations Section 1.704-1(b)(2)(iv) and, to the extent consistent with such

 

F-22


Table of Contents

regulations, the other provisions of this Agreement. Each Member’s Capital Account shall be (a) increased by (i) allocations to such Member of Profits pursuant to Section 4.1 and any other items of income or gain allocated to such Member pursuant to Section 4.2, (ii) the amount of cash or the initial Gross Asset Value of any asset (net of any Liabilities assumed by the Company and any Liabilities to which the asset is subject) contributed to the Company by such Member, and (iii) any other increases allowed or required by Treasury Regulations Section 1.704-1(b)(2)(iv), and (b) decreased by (i) allocations to such Member of Losses pursuant to Section 4.1 and any other items of deduction or loss allocated to such Member pursuant to the provisions of Section 4.2, (ii) the amount of any cash or the Gross Asset Value of any asset (net of any Liabilities assumed by the Member and any Liabilities to which the asset is subject) distributed to such Member, and (iii) any other decreases allowed or required by Treasury Regulations Section 1.704-1(b)(2)(iv). The Gross Asset Value of the assets contributed on the Effective Date to the Company by the members of the PubCo Holdings Group shall be calculated by reference to the volume-weighted average sale price of the Class A Shares (as quoted on the exchange on which the Class A Shares are then listed) on the Effective Date, and the adjustment to the Gross Asset Value of the other assets held by the Company on the Effective Date pursuant to clause (b) of the definition of Gross Asset Value shall be derived by reference to the Gross Asset Value of such assets. If a Transfer of Units is made in accordance with this Agreement (including a deemed Transfer for U.S. federal income tax purposes as described in Section 3.6(a)(iv)), the Capital Account of the Transferor that is attributable to the Transferred Units shall carry over to the Transferee Member in accordance with the provisions of Treasury Regulations Section 1.704-1(b)(2)(iv)(l).

Section 3.5 Other Matters.

 

  (a)

No Member shall demand or receive a return on or of its Capital Contributions or withdraw from the Company without the consent of the Managing Member. Under circumstances requiring a return of any Capital Contributions, no Member has the right to receive property other than cash.

 

  (b)

No Member shall receive any interest, salary, compensation, draw or reimbursement with respect to its Capital Contributions or its Capital Account, or for services rendered or expenses incurred on behalf of the Company or otherwise in its capacity as a Member, except as otherwise provided in Section 6.7, the Management Services Agreement or as otherwise contemplated by this Agreement.

 

  (c)

The Liability of each Member shall be limited as set forth in the Act and other applicable Law and, except as expressly set forth in this Agreement or required by Law, no Member (or any of its Affiliates) shall be personally liable, whether to the Company, any of the other Members, the creditors of the Company, or any other third party, for any debt or Liability of the Company, whether arising in contract, tort or otherwise, solely by reason of being a Member of the Company.

 

  (d)

Except as otherwise required by the Act, a Member shall not be required to restore a deficit balance in such Member’s Capital Account, to lend any funds to the Company or, except as otherwise set forth herein, to make any additional contributions or payments to the Company.

 

  (e)

The Company shall not be obligated to repay any Capital Contributions of any Member.

Section 3.6 Redemption of Units.

 

  (a)

Redemption Right.

 

  (i)

Upon the terms and subject to the conditions set forth in this Section 3.6, each of the Members (other than the members that are part of the PubCo Holdings Group) (each such Member, a “Redeeming Member”) shall be entitled to cause the Company to redeem all or a portion of such Member’s Units (together with the surrender and delivery of the same number of Class B Shares) for an equivalent number of Class A Shares (a “Redemption”) or, at the Company’s election made in accordance with Section 3.6(a)(iii), cash equal to the Cash Election Amount calculated with respect to such Redemption (referred to herein as the “Redemption Right”). Absent the prior written consent of the Managing Member, with respect to each Redemption, a Redeeming

 

F-23


Table of Contents
  Member shall be (A) required to redeem at least a number of Units equal to the lesser of [●]1 Units (as adjusted for any Unit splits, combinations, subdivisions, reclassifications or similar actions or events) and all of the Units then held by such Redeeming Member and (B) permitted to effect a Redemption of Units no more frequently than once per calendar quarter. Notwithstanding the foregoing, and subject to Section 3.6(j), a Redeeming Member may exercise its Redemption Right (x) with respect to at least [●]2 Units (as adjusted for any Unit splits, combinations, subdivisions, reclassifications or similar actions or events) at any time and (y) with respect to any of the then-held Units of such Member if such Redemption Right is exercised in connection with a valid exercise of such Member’s rights to have the Class A Shares issuable in connection with such Redemption to participate in an offering of securities pursuant to the Registration Rights Agreement; provided, that in the event the Managing Member consents to allow a Redemption of a lesser amount, the Liberty Member shall also be allowed to initiate a Redemption in an amount equal to or greater than such lesser amount. Upon the Redemption of all of a Member’s Units, such Member shall, for the avoidance of doubt, cease to be a Member of the Company.

 

  (ii)

In order to exercise the Redemption Right under Section 3.6(a)(i), the Redeeming Member shall provide written notice (the “Redemption Notice”) to the Company, with a copy to PubCo (the date of delivery of such Redemption Notice, the “Redemption Notice Date”), stating:

 

  (A)

the number of Units the Redeeming Member elects to have the Company redeem (the “Redeemed Units”);

 

  (B)

if the Class A Shares to be received are to be issued other than in the name of the Redeeming Member, the name(s) of the Person(s) in whose name or on whose order the Class A Shares are to be issued;

 

  (C)

whether the exercise of the Redemption Right is to be contingent (including as to timing) upon the closing of a Public Offering of the Class A Shares for which the Units will be redeemed or the closing of an announced merger, consolidation or other transaction or event to which PubCo is a party in which the Class A Shares would be exchanged or converted or become exchangeable for or convertible into cash or other securities or property; and

 

  (D)

if the Redeeming Member requires the Redemption to take place on a specific Business Day, such Business Day, provided that any such specified Business Day shall not be earlier than the date that would otherwise apply pursuant to clause (a) of the definition of Redemption Date.

Notwithstanding anything to the contrary in this Agreement, (i) other than a Redemption, PT Isla shall not be entitled to Transfer any Units or Class B Shares (or Class A Shares delivered upon the exercise of PT Isla’s Redemption Right) prior to the six-month anniversary of the Effective Date and (ii) Isla Aggregator shall not be entitled to Transfer any Units or Class B Shares (or Class A Shares delivered upon the exercise of Isla Aggregator’s Redemption Right) prior to (A) with respect to any portion of such Units, Class B Shares and Class A Shares attributable to the indirect ownership of the KKR Balance Sheet Holders, the twelve-month anniversary of the Effective Date and (B) with respect all other Units, Class B Shares and Class A Shares held by Isla Aggregator, the six-month anniversary of the Effective Date (as applicable with respect to any Person, the “Lock-Up Period”). The Members acknowledge and agree that, during the Lock-Up Period, this provision shall expressly survive to the extent any Member ceases to be such and shall be enforceable against such former Member in all respects. Any waiver or amendment of this paragraph shall require the approval of a majority of the Independent Directors (as defined in the PubCo Certificate of Incorporation).

 

1 

Note to Draft: To be a number of Units equal to 0.5% of the total outstanding Units.

2 

Note to Draft: To be a number of Units equal to 1% of the total outstanding Units.

 

F-24


Table of Contents

If the Redeemed Units (or the Class B Shares to be transferred and surrendered) are represented by a certificate or certificates, prior to the Redemption Date, the Redeeming Member shall also present and surrender such certificate or certificates representing such Units (or Class B Shares) during normal business hours at the principal executive offices of the Company, or if any agent for the registration or transfer of Class A Shares is then duly appointed and acting (the “Transfer Agent”), at the office of the Transfer Agent. If required by the Managing Member, any certificate for Units and any certificate for Class B Shares (in each case, if certificated) surrendered to the Company hereunder shall be accompanied by instruments of transfer, in forms reasonably satisfactory to the Managing Member and the Transfer Agent, duly executed by the Redeeming Member or the Redeeming Member’s duly authorized representative.

 

  (iii)

Upon receipt of a Redemption Notice, the Company shall be entitled to elect to settle the Redemption by delivering to the Redeeming Member, in lieu of the applicable number of Class A Shares that would be received in such Redemption, an amount of cash equal to the Cash Election Amount for such Redemption. In order to make a Cash Election with respect to a Redemption, the Company must provide written notice of such election to the Redeeming Member (with a copy to PubCo) prior to 1:00 p.m., Houston time, on or prior to the third Business Day after the Redemption Notice Date. If the Company fails to provide such written notice prior to such time, it shall not be entitled to make a Cash Election with respect to such Redemption.

 

  (iv)

For U.S. federal income (and applicable state and local) tax purposes, each of the Redeeming Member, the Company, and PubCo (and any other member of the PubCo Holdings Group, as applicable), agrees to treat (A) each Redemption, to the extent that PubCo or another member of the PubCo Holdings Group contributes to the Company the consideration the Redeeming Member is entitled to receive pursuant to Section 3.6(b)(ii), and (B) in the event PubCo or another member of the PubCo Holdings Group exercises its Call Right, each transaction between the Redeeming Member and PubCo or such other member of the PubCo Holdings Group, as a sale of such Redeeming Member’s Units (together with the same number of Class B Shares) to PubCo or such other member of the PubCo Holdings Group in exchange for Class A Shares or cash, as applicable. For U.S. federal income (and applicable state and local) tax purposes, each of the Redeeming Member, the Company, and PubCo (and any other member of the PubCo Holdings Group, as applicable), agrees to treat each Redemption, to the extent PubCo or another member of the PubCo Holdings Group does not contribute to the Company the consideration the Redeeming Member is entitled to receive under Section 3.6(a)(i) and does not exercise its Call Right, as a distribution by the Company to the Redeeming Member.

 

  (v)

Notwithstanding anything herein to the contrary, in the event of concurrent or substantially concurrent Redemptions by the Liberty Member, on the one hand, and any KKR Member, on the other hand, if the Company or PubCo exercises its Cash Election with respect to such Redemptions by either Member, it shall exercise its Cash Election with respect to such Redemptions by the other Member.

 

  (b)

Redemption Mechanics.

 

  (i)

Subject to the satisfaction of any contingency described in Section 3.6(a)(ii)(C) that is specified in the relevant Redemption Notice, the Redemption shall be completed on the Redemption Date; provided, that if a valid Cash Election has not been made, the Redeeming Member may, at any time prior to the Redemption Date, revoke its Redemption Notice by giving written notice (the “Retraction Notice”) to the Company (with a copy to PubCo); provided, however, that in no event may the Redeeming Member deliver more than one Retraction Notice in any calendar quarter. The timely delivery of a Retraction Notice shall terminate all of the Redeeming Member’s, the Company’s and PubCo’s (and, as applicable, any other member of the PubCo Holdings Group’s) rights and obligations arising from the retracted Redemption Notice.

 

F-25


Table of Contents
  (ii)

Unless the Redeeming Member has timely delivered a Retraction Notice as provided in Section 3.6(b)(i) or PubCo (or such designated member(s) of the PubCo Holdings Group) has elected its Call Right pursuant to Section 3.6(f), on the Redemption Date (to be effective immediately prior to the close of business on the Redemption Date) (A) the Redeeming Member shall transfer and surrender the Redeemed Units (and a corresponding number of Class B Shares) to the Company, in each case free and clear of all liens and encumbrances, (B) unless, in the event of a Cash Election by the Company, the Company in its discretion elects to fund any part of the consideration the Redeeming Member is entitled to receive under Section 3.6(a)(i) without a contribution from PubCo or another member of the PubCo Holdings Group, PubCo (or such other member(s) of the PubCo Holdings Group designated by PubCo) shall contribute to the Company the consideration the Redeeming Member is entitled to receive under Section 3.6(a)(i) and, as described in Section 3.1(e), the Company shall issue to PubCo (or such designated member(s) of the PubCo Holdings Group) a number of Units or other Equity Securities of the Company as consideration for such contribution, (C) the Company shall (x) cancel the Redeemed Units, (y) transfer to the Redeeming Member the consideration the Redeeming Member is entitled to receive under Section 3.6(a)(i), and (z) if the Redeemed Units are certificated, issue to the Redeeming Member a certificate for a number of Units equal to the difference (if any) between the number of Units evidenced by the certificate surrendered by the Redeeming Member pursuant to clause (ii)(A) of this Section 3.6(b) and the number of Redeemed Units, and (D) PubCo shall cancel the surrendered Class B Shares. Notwithstanding any other provisions of this Agreement to the contrary, in the event that the Company makes a valid Cash Election, the PubCo Holdings Group shall only be obligated to contribute to the Company an amount in cash equal to the net proceeds (after deduction of any Discount) from the sale by PubCo of a number of Class A Shares equal to the number of Redeemed Units to be redeemed with such cash or from the sale of other PubCo Equity Securities used to fund the Cash Election Amount.

 

  (c)

If (i) there is any reclassification, reorganization, recapitalization or other similar transaction, including pursuant to a merger or consolidation, pursuant to which the Class A Shares are converted or changed into another security, securities or other property (other than as a result of a subdivision or combination or any transaction subject to Section 3.1(h)), or (ii) except in connection with actions taken with respect to the capitalization of PubCo or the Company pursuant to Section 3.1(j), PubCo, by dividend or otherwise, distributes to all holders of the Class A Shares evidences of its Indebtedness or assets, including securities (including Class A Shares and any rights, options or warrants to all holders of the Class A Shares to subscribe for or to purchase or to otherwise acquire Class A Shares, or other securities or rights convertible into, exchangeable for or exercisable for Class A Shares) but excluding (A) any cash dividend or distribution, or (B) any such distribution of Indebtedness or assets, in either case (A) or (B) received by PubCo from the Company in respect of the Units, then upon any subsequent Redemption, in addition to the Class A Shares or the Cash Election Amount, as applicable, each Member shall be entitled to receive the amount of such security, securities or other property that such Member would have received if such Redemption had occurred immediately prior to the effective date of such reclassification, reorganization, recapitalization, other similar transaction, dividend or other distribution, taking into account any adjustment as a result of any subdivision (by any split, distribution or dividend, reclassification, reorganization, recapitalization or otherwise) or combination (by reverse split, reclassification, recapitalization or otherwise) of such security, securities or other property that occurs after the effective time of such reclassification, reorganization, recapitalization or other similar transaction. For the avoidance of doubt, if there is any reclassification, reorganization, recapitalization or other similar transaction in which the Class A Shares are converted or changed into another security, securities or other property, or any dividend or distribution (other than an excluded dividend or distribution, as described above), this Section 3.6 shall continue to be applicable, mutatis mutandis, with respect to such security or other property.

 

  (d)

PubCo shall at all times keep available out of its authorized but unissued shares, solely for the purpose of issuance upon a Redemption, such number of Class A Shares that shall be issuable upon the

 

F-26


Table of Contents
  Redemption of all outstanding Units (other than those Units held by any member of the PubCo Holdings Group). PubCo covenants that all Class A Shares that shall be issued upon a Redemption shall, upon issuance thereof, be validly issued, fully paid and non-assessable (except as such non-assessability may be limited by Sections 18-607 and 18-804 of the Act). In addition, for so long as the Class A Shares are listed on a National Securities Exchange, PubCo shall use its reasonable best efforts to cause all Class A Shares issued upon a Redemption to be listed on such National Securities Exchange at the time of such issuance.

 

  (e)

The issuance of Class A Shares upon a Redemption shall be made without charge to the Redeeming Member for any stamp or other similar tax in respect of such issuance; provided, however, that if any such Class A Shares are to be issued in a name other than that of the Redeeming Member, then the Person or Persons in whose name the shares are to be issued shall pay to PubCo (or such designated member(s) of the PubCo Holdings Group) the amount of any tax that may be payable in respect of any transfer involved in such issuance or shall establish to the reasonable satisfaction of PubCo that such tax has been paid or is not payable. Each of the Company and any member of the PubCo Holdings Group shall be entitled to deduct and withhold from any consideration payable or otherwise deliverable upon a Redemption (and the Redeeming Member agrees to indemnify the Company and the PubCo Holdings Group with respect to) such amounts as may be required to be deducted or withheld therefrom under the Code or any provision of applicable Law, and to the extent deduction and withholding is required, such deduction and withholding may be taken in Class A Shares. Prior to making such deduction or withholding, the Company shall give written notice to the Redeeming Member and reasonably cooperate with such Redeeming Member to reduce or avoid any such withholding. To the extent such amounts are so deducted or withheld and paid over to the relevant governmental authority, such amounts shall be treated for all purposes under this Agreement as having been paid to the Redeeming Member, and, if withholding is taken in Class A Shares, the relevant withholding party shall be treated as having sold such Class A Shares on behalf of such Redeeming Member for an amount of cash equal to the Fair Market Value thereof at the time of such deemed sale and paid such cash proceeds to the appropriate Governmental Entity.

 

  (f)

Call Right.

 

  (i)

Notwithstanding anything to the contrary in this Section 3.6, a Redeeming Member shall be deemed to have offered to sell its Redeemed Units to each member of the PubCo Holdings Group, and PubCo (or such other member(s) of the PubCo Holdings Group designated by PubCo) may, in its sole discretion, by means of delivery of a Call Election Notice in accordance with, and subject to the terms of, this Section 3.6(f), elect to purchase directly and acquire such Units (together with the surrender and delivery of the same number of Class B Shares) on the Redemption Date by paying to the Redeeming Member (or, on the Redeeming Member’s written order, its designee) that number of Class A Shares the Redeeming Member (or its designee) would otherwise receive pursuant to Section 3.6(a)(i) or, at the election of PubCo (or such designated member(s) of the PubCo Holdings Group), an amount of cash equal to the Cash Election Amount of such Class A Shares (the “Call Right”), whereupon PubCo (or such designated member(s) of the PubCo Holdings Group) shall acquire the Units offered for redemption by the Redeeming Member (together with the surrender and delivery of the same number of Class B Shares to PubCo for cancellation). PubCo (or such designated member(s) of the PubCo Holdings Group) shall be treated for all purposes of this Agreement as the owner of such Units; provided, that if the Cash Election Amount is funded other than through the issuance of Class A Shares, such Units will be reclassified into another Equity Security of the Company if the Managing Member determines such reclassification is necessary.

 

  (ii)

PubCo (or such designated member(s) of the PubCo Holdings Group) may, at any time prior to the Redemption Date, in its sole discretion, deliver a written notice (a “Call Election Notice”) to the Company and the Redeeming Member setting forth its election to exercise its Call Right. A Call Election Notice may be revoked by the applicable member of the PubCo Holdings Group at any

 

F-27


Table of Contents
  time; provided that any such revocation does not prejudice the ability of the parties to consummate a Redemption on the Redemption Date. Except as otherwise provided by this Section 3.6(f), an exercise of the Call Right shall be consummated pursuant to the same timeframe and in the same manner as the relevant Redemption would have been consummated if a member of the PubCo Holdings Group had not delivered a Call Election Notice.

 

  (g)

In the event that (i) the Members (other than members of the PubCo Holdings Group) beneficially own, in the aggregate, less than 5% of the then outstanding Units and (ii) the Class A Shares are listed or admitted to trading on a National Securities Exchange, PubCo (or such other member(s) of the PubCo Holdings Group designated by PubCo) shall have the right, in its sole discretion, to require all Members (other than members of the PubCo Holdings Group) to effect a Redemption of all, but not less than all, of the Units held by all of the Members (together with the surrender and delivery of the same number of Class B Shares); provided that a Cash Election shall not be permitted pursuant to such a Redemption under this Section 3.6(g). PubCo (or such other member(s) of the PubCo Holdings Group designated by PubCo) shall deliver written notice to the Company and all of the Members (other than members of the PubCo Holdings Group) of its intention to exercise its Redemption Right pursuant to this Section 3.6(g) (a “Minority Member Redemption Notice”) at least five (5) Business Days prior to the proposed date upon which such Redemption is to be effected (such proposed date, the “Minority Member Redemption Date”), indicating in such notice the number of Units (and corresponding Class B Shares) held by such Member that PubCo (or such other member(s) of the PubCo Holdings Group designated by PubCo) intends to require to be subject to such Redemption. Any Redemption pursuant to this Section 3.6(g) shall be effective on the Minority Member Redemption Date. From and after the Minority Member Redemption Date, (i) the Units and Class B Shares subject to such Redemption shall be deemed to be transferred to PubCo (or such other member(s) of the PubCo Holdings Group designated by PubCo) on the Minority Member Redemption Date and (ii) such Member shall cease to have any rights with respect to the Units and Class B Shares subject to such Redemption (other than the right to receive Class A Shares pursuant to such Redemption). Following delivery of a Minority Member Redemption Notice and on or prior to the Minority Member Redemption Date, the Members shall take all actions reasonably requested by PubCo (or such other member(s) of the PubCo Holdings Group designated by PubCo) of all of the Members to effect such Redemption, including taking any action and delivering any document required pursuant to the remainder of this Section 3.6 to effect a Redemption.

 

  (h)

No Redemption shall impair the right of the Redeeming Member to receive any distributions payable on the Redeemed Units pursuant to such Redemption in respect of a record date that occurs prior to the Redemption Date for such Redemption. For the avoidance of doubt, no Redeeming Member, or a Person designated by a Redeeming Member to receive Class A Shares, shall be entitled to receive, with respect to such record date, distributions or dividends both on Redeemed Units by the Company from such Redeeming Member and on Class A Shares received by such Redeeming Member, or other Person so designated, if applicable, in such Redemption.

 

  (i)

Any Units acquired by the Company under this Section 3.6 and transferred by the Company to any member of the PubCo Holdings Group shall remain outstanding and shall not be cancelled as a result of their acquisition by the Company. Notwithstanding any other provision of this Agreement, the applicable member(s) of the PubCo Holdings Group shall be automatically admitted as a Member of the Company with respect to any Units or other Equity Securities in the Company it receives under this Agreement (including under this Section 3.6 in connection with any Redemption).

 

  (j)

The Managing Member may impose additional limitations and restrictions on Redemptions (including limiting Redemptions or creating priority procedures for Redemptions), to the extent it determines in Good Faith such limitations and restrictions to be necessary or appropriate to avoid undue risk that the Company may be classified as a “publicly traded partnership” within the meaning of Section 7704 of the Code. Furthermore, the Managing Member may require any Member (or group of Members) to redeem all of its (or their) Units pursuant to the Redemption Right to the extent it determines in Good

 

F-28


Table of Contents
  Faith that such Redemption is necessary or appropriate to avoid undue risk that the Company may be classified as a “publicly traded partnership” within the meaning of Section 7704 of the Code. Upon delivery of any notice by the Managing Member to such Member (or group of Members) requiring such Redemption, such Member (or group of Members) shall exchange, subject to exercise by PubCo (or such other member(s) of the PubCo Holdings Group designated by PubCo) of the Call Right pursuant to Section 3.6(f)(i), all of its (or their) Units effective as of the date specified in such notice (and such date shall be deemed to be a Redemption Date for purposes of this Agreement) in accordance with this Section 3.6 and otherwise in accordance with the requirements set forth in such notice.

ARTICLE IV

ALLOCATIONS OF PROFITS AND LOSSES

Section 4.1 Profits and Losses. After giving effect to the allocations under Section 4.2 and subject to Section 4.5, Profits and Losses (and, to the extent determined by the Managing Member to be necessary and appropriate to achieve the resulting Capital Account balances described below, any allocable items of income, gain, loss, deduction or credit includable in the computation of Profits and Losses) for each Fiscal Year or other taxable period shall be allocated among the Members during such Fiscal Year or other taxable period in a manner such that, after giving effect to the special allocations set forth in Section 4.2 and all distributions through the end of such Fiscal Year or other taxable period, the Capital Account balance of each Member, immediately after making such allocation, is, as nearly as possible, equal to (i) the amount such Member would receive pursuant to Section 10.3(b) if all assets of the Company on hand at the end of such Fiscal Year or other taxable period were sold for cash equal to their Gross Asset Values, all liabilities of the Company were satisfied in cash in accordance with their terms (limited with respect to each nonrecourse liability to the Gross Asset Value of the assets securing such liability), and all remaining or resulting cash was distributed, in accordance with Section 10.3(b), to the Members immediately after making such allocation, minus (ii) such Member’s share of Company Minimum Gain and Member Minimum Gain, computed immediately prior to the hypothetical sale of assets, and the amount any such Member is treated as obligated to contribute to the Company, computed immediately after the hypothetical sale of assets.

Section 4.2 Special Allocations. The following allocations shall be made in the following order:

 

  (a)

Nonrecourse Deductions for any Fiscal Year or other taxable period shall be specially allocated to the Members on a pro rata basis, in accordance with the number of Units owned by each Member as of the last day of such Fiscal Year or other taxable period. The amount of Nonrecourse Deductions for a Fiscal Year or other taxable period shall equal the excess, if any, of the net increase, if any, in the amount of Company Minimum Gain during that Fiscal Year or other taxable period over the aggregate amount of any distributions during that Fiscal Year or other taxable period of proceeds of a Nonrecourse Liability that are allocable to an increase in Company Minimum Gain, determined in accordance with the provisions of Treasury Regulations Section 1.704-2(d).

 

  (b)

Any Member Nonrecourse Deductions for any Fiscal Year or other taxable period shall be specially allocated to the Member who bears the Economic Risk of Loss with respect to the Member Nonrecourse Debt to which such Member Nonrecourse Deductions are attributable in accordance with Treasury Regulations Section 1.704-2(i). If more than one Member bears the Economic Risk of Loss for such Member Nonrecourse Debt, the Member Nonrecourse Deductions attributable to such Member Nonrecourse Debt shall be allocated among the Members according to the ratio in which they bear the Economic Risk of Loss. This Section 4.2(b) is intended to comply with the provisions of Treasury Regulations Section 1.704-2(i) and shall be interpreted consistently therewith.

 

  (c)

Notwithstanding any other provision of this Agreement to the contrary, if there is a net decrease in Company Minimum Gain during any Fiscal Year or other taxable period (or if there was a net decrease

 

F-29


Table of Contents
  in Company Minimum Gain for a prior Fiscal Year or other taxable period and the Company did not have sufficient amounts of income and gain during prior periods to allocate among the Members under this Section 4.2(c)), each Member shall be specially allocated items of Company income and gain for such Fiscal Year or other taxable period in an amount equal to such Member’s share of the net decrease in Company Minimum Gain during such year (as determined pursuant to Treasury Regulations Section 1.704-2(g)(2)). This Section 4.2(c) is intended to constitute a minimum gain chargeback under Treasury Regulations Section 1.704-2(f) and shall be interpreted consistently therewith.

 

  (d)

Notwithstanding any other provision of this Agreement except Section 4.2(c), if there is a net decrease in Member Minimum Gain during any Fiscal Year or other taxable period (or if there was a net decrease in Member Minimum Gain for a prior Fiscal Year or other taxable period and the Company did not have sufficient amounts of income and gain during prior periods to allocate among the Members under this Section 4.2(d)), each Member shall be specially allocated items of Company income and gain in an amount equal to such Member’s share of the net decrease in Member Minimum Gain (as determined pursuant to Treasury Regulations Section 1.704-2(i)(4)). This Section 4.2(d) is intended to constitute a partner nonrecourse debt minimum gain chargeback under Treasury Regulations Section 1.704-2(i)(4) and shall be interpreted consistently therewith.

 

  (e)

Notwithstanding any provision hereof to the contrary except Section 4.2(a) and Section 4.2(b), no Losses or other items of loss or expense shall be allocated to any Member to the extent that such allocation would cause such Member to have an Adjusted Capital Account Deficit (or increase any existing Adjusted Capital Account Deficit) at the end of such Fiscal Year or other taxable period. All Losses and other items of loss and expense in excess of the limitation set forth in this Section 4.2(e) shall be allocated to the Members who do not have an Adjusted Capital Account Deficit in proportion to their relative positive Capital Accounts but only to the extent that such Losses and other items of loss and expense do not cause any such Member to have an Adjusted Capital Account Deficit.

 

  (f)

Notwithstanding any provision hereof to the contrary except Section 4.2(c) and Section 4.2(d), if any Member unexpectedly receives any adjustment, allocation or distribution described in paragraph (4), (5) or (6) of Treasury Regulations Section 1.704-1(b)(2)(ii)(d), items of income and gain (consisting of a pro rata portion of each item of income, including gross income, and gain for the Fiscal Year or other taxable period) shall be specially allocated to such Member in an amount and manner sufficient to eliminate any Adjusted Capital Account Deficit of that Member as quickly as possible; provided that an allocation pursuant to this Section 4.2(f) shall be made only if and to the extent that such Member would have an Adjusted Capital Account Deficit after all other allocations provided for in this Article IV have been tentatively made as if this Section 4.2(f) were not in this Agreement. This Section 4.2(f) is intended to constitute a qualified income offset under Treasury Regulations Section 1.704-1(b)(2)(ii)(d) and shall be interpreted consistently therewith.

 

  (g)

If any Member has a deficit balance in its Capital Account at the end of any Fiscal Year or other taxable period that is in excess of the sum of (i) the amount that such Member is obligated to restore and (ii) the amount that the Member is deemed to be obligated to restore pursuant to the penultimate sentence of Treasury Regulations Sections 1.704-2(g)(1) and 1.704-2(i)(5), that Member shall be specially allocated items of Company income and gain and Simulated Gain in the amount of such excess as quickly as possible, provided that an allocation pursuant to this Section 4.2(g) shall be made only if and to the extent that such Member would have a deficit balance in its Capital Account in excess of such sum after all other allocations provided for in this Article IV have been made as if Section 4.2(f) and this Section 4.2(g) were not in this Agreement.

 

  (h)

To the extent an adjustment to the adjusted tax basis of any Company asset pursuant to Sections 734(b) or 743(b) of the Code is required, pursuant to Treasury Regulations Section 1.704-1(b)(2)(iv)(m)(2) or 1.704-1(b)(2)(iv)(m)(4), to be taken into account in determining Capital Accounts as a result of a distribution to any Member in complete liquidation of such Member’s interest in the Company, the amount of such adjustment to the Capital Accounts shall be treated as an item of gain (if the adjustment

 

F-30


Table of Contents
  increases the basis of the asset) or loss (if the adjustment decreases such basis) and such item of gain or loss shall be allocated to the Members in accordance with Treasury Regulations Section 1.704-1(b)(2)(iv)(m)(2) if such section applies or to the Member to whom such distribution was made if Treasury Regulations Section 1.704-1(b)(2)(iv)(m)(4) applies.

 

  (i)

Simulated Depletion for each Depletable Property, and Simulated Loss for Depletable Property upon the disposition of such Depletable Property, shall be allocated among the Members in proportion to their shares of Simulated Basis in such Depletable Property.

 

  (j)

The allocations set forth in Section 4.2(a) through Section 4.2(h) (the “Regulatory Allocations”) are intended to comply with certain requirements of Treasury Regulations Sections 1.704-1(b) and 1.704-2. Notwithstanding any other provision of this Article IV (other than the Regulatory Allocations), the Regulatory Allocations (and anticipated future Regulatory Allocations) shall be taken into account in allocating other items of income, gain, loss and deduction among the Members so that, to the extent possible, the net amount of such allocation of other items and the Regulatory Allocations to each Member should be equal to the net amount that would have been allocated to each such Member if the Regulatory Allocations had not occurred. This Section 4.2(j) is intended to minimize to the extent possible and to the extent necessary any economic distortions which may result from application of the Regulatory Allocations and shall be interpreted in a manner consistent therewith.

 

  (k)

Items of income, gain, loss, expense or credit resulting from a Covered Audit Adjustment shall be allocated to the Members in accordance with the applicable provisions of the Partnership Tax Audit Rules, as determined in Good Faith by the Managing Member.

Section 4.3 Allocations for Tax Purposes in General.

 

  (a)

Except as otherwise provided in this Section 4.3 or Section 4.4, each item of income, gain, loss, deduction and credit of the Company for U.S. federal income tax purposes shall be allocated among the Members in the same manner as such item is allocated under Section 4.1 and Section 4.2.

 

  (b)

In accordance with Section 704(c) of the Code and the Treasury Regulations thereunder (including the Treasury Regulations applying the principles of Section 704(c) of the Code to changes in Gross Asset Values), items of income, gain, loss and deduction with respect to any Company property having a Gross Asset Value that differs from such property’s Adjusted Basis shall, solely for U.S. federal income tax purposes, be allocated among the Members to account for any such difference using such method or methods as determined by the Managing Member to be appropriate and in accordance with the applicable Treasury Regulations; provided, that, in making such determination with respect to the properties contributed in the Transactions and adjustments occurring as a result of the Transactions, the Managing Member intends to use reasonable best efforts to minimize the U.S. federal cash tax obligations of the PubCo Holdings Group in a manner that is not materially different for the Liberty Member as compared to the KKR Member; provided further, with respect to any difference between the Gross Asset Value and the Adjusted Basis of the properties treated as contributed pursuant to the Contribution Agreement to the Company (as the continuation of Isla for U.S. federal income tax purposes) on the date of such contribution and for which the “remedial method” under Treasury Regulations Section 1.704-3(d) has been elected, (i) the “remedial method” shall be applied and (ii) to the extent that any such properties include partnership interests, the “remedial method” looking through to the underlying properties in the contributed partnership interests shall be applied.

 

  (c)

Any (i) recapture of depreciation or any other item of deduction shall be allocated, in accordance with Treasury Regulations Sections 1.1245-1(e) and 1.1254-5, to the Members who received the benefit of such deductions to the maximum extent permissible by Law, and (ii) recapture of grants or credits shall be allocated to the Members in accordance with applicable Law.

 

  (d)

Tax credits of the Company shall be allocated among the Members as provided in Treasury Regulation Sections 1.704-1(b)(4)(ii) and 1.704-1(b)(4)(viii).

 

F-31


Table of Contents
  (e)

Allocations pursuant to this Section 4.3 are solely for purposes of U.S. federal, state and local taxes and shall not affect or in any way be taken into account in computing any Member’s Capital Account or share of Profits, Losses, other items or distributions pursuant to any provision of this Agreement

 

  (f)

If, as a result of an exercise of a noncompensatory option to acquire an interest in the Company, a Capital Account reallocation is required under Treasury Regulations Section 1.704-1(b)(2)(iv)(s)(3), the Company shall make corrective allocations pursuant to Treasury Regulations Section 1.704-1(b)(4)(x).

Section 4.4 Income Tax Allocations with Respect to Depletable Properties.

 

  (a)

Cost and percentage depletion deductions with respect to any Depletable Property shall be computed separately by the Members rather than the Company. For purposes of such computations, the U.S. federal income tax basis of each Depletable Property shall be allocated to each Member pro rata, in accordance with the number of Units owned by such Member as of the time such Depletable Property is acquired by the Company (and any additions to such U.S. federal income tax basis resulting from expenditures required to be capitalized in such basis shall be allocated among the Members in a manner designed to cause the Members’ proportionate shares of such adjusted U.S. federal income tax basis to be in accordance with their proportionate ownership of Units as determined at the time of any such additions), and shall be reallocated among the Members pro rata, in accordance with the number of Units owned by such Member as determined immediately following the occurrence of an event giving rise to an adjustment to the Gross Asset Values of the Company’s Depletable Properties pursuant to clause (b) of the definition of Gross Asset Value. The Company shall inform each Member of such Member’s allocable share of the U.S. federal income tax basis of each Depletable Property promptly following the acquisition of such Depletable Property by the Company, any adjustment resulting from expenditures required to be capitalized in such basis, and any reallocation of such basis as provided in the previous sentence.

 

  (b)

For purposes of the separate computation of gain or loss by each Member on the taxable disposition of Depletable Property, the amount realized from such disposition shall be allocated (i) first, to the Members in an amount equal to the Simulated Basis in such Depletable Property in proportion to their allocable shares thereof and (ii) second, any remaining amount realized shall be allocated consistent with the allocation of Simulated Gains.

 

  (c)

The allocations described in this Section 4.4 are intended to be applied in accordance with the Members’ “interests in partnership capital” under Section 613A(c)(7)(D) of the Code; provided that the Members understand and agree that the Managing Member may authorize special allocations of U.S. federal income tax basis, income, gain, deduction or loss, as computed for U.S. federal income tax purposes, in order to eliminate differences between Simulated Basis and adjusted U.S. federal income tax basis with respect to Depletable Properties, in such manner as determined consistent with the principles outlined in Section 4.3(b). The provisions of this Section 4.4(c) and the other provisions of this Agreement relating to allocations under Code Section 613A(c)(7)(D) are intended to comply with Treasury Regulations Section 1.704-1(b)(4)(v) and shall be interpreted and applied in a manner consistent with such Treasury Regulations.

 

  (d)

Each Member, with the assistance of the Company, shall separately keep records of its share of the adjusted tax basis in each Depletable Property, adjust such share of the adjusted tax basis for any cost or percentage depletion allowable with respect to such property and use such adjusted tax basis in the computation of its cost depletion or in the computation of its gain or loss on the disposition of such property by the Company. To assist the Members and their direct and indirect owners in computing their depletion allowances and maintaining the information required pursuant to this Section 4.4(d), the Company shall provide any and all information, including well-specific information to the extent such information is available to the Company, upon the reasonable request of a Member. Upon the reasonable request of the Company, each Member shall advise the Company of its adjusted tax basis in

 

F-32


Table of Contents
  each Depletable Property and any depletion computed with respect thereto, both as computed in accordance with the provisions of this subsection for purposes of allowing the Company to make adjustments to the tax basis of its assets as a result of certain transfers of interests in the Company or distributions by the Company. The Company may rely on such information and, if it is not provided by the Member, may make such reasonable assumptions as it shall determine with respect thereto. When reasonably requested by a Member, the Company shall provide all available information needed by such Member to comply with the record keeping requirements of this Section 4.4(d) and other applicable tax reporting obligations.

Section 4.5 Other Allocation Rules.

 

  (a)

The Members are aware of the income tax consequences of the allocations made by this Article IV and the economic impact of the allocations on the amounts receivable by them under this Agreement. The Members hereby agree to be bound by the provisions of this Article IV in reporting their share of Company income and loss for income tax purposes.

 

  (b)

The provisions regarding the establishment and maintenance for each Member of a Capital Account as provided by Section 3.4 and the allocations set forth in Section 4.1, Section 4.2, Section 4.3, and Section 4.4 are intended to comply with the Treasury Regulations and to reflect the intended economic entitlement of the Members. If the Managing Member determines in Good Faith that the application of the provisions in Section 3.4, Section 4.1, Section 4.2, Section 4.3, or Section 4.4 would result in non-compliance with the Treasury Regulations or would be inconsistent with the intended economic entitlement of the Members, the Managing Member is authorized to make any appropriate adjustments to such provisions.

 

  (c)

All items of income, gain, loss, deduction and credit allocable to an interest in the Company that is Transferred shall be allocated between the Transferor and the Transferee in accordance with a method reasonably determined by the Managing Member and permissible under Section 706 of the Code and the Treasury Regulations thereunder.

 

  (d)

The Members’ proportionate shares of the “excess nonrecourse liabilities” of the Company, within the meaning of Treasury Regulations Section 1.752-3(a)(3), shall be allocated to the Members on a pro rata basis, in accordance with the number of Units owned by each Member unless otherwise determined in Good Faith by the Managing Member.

ARTICLE V

DISTRIBUTIONS

Section 5.1 Distributions.

 

  (a)

Distributions. To the extent permitted by applicable Law and hereunder, and except as otherwise provided in Section 10.3, distributions to Members may be declared by the Managing Member out of funds legally available therefor in such amounts and on such terms (including the payment dates of such distributions) as the Managing Member shall determine using such record date as the Managing Member may designate; any such distribution shall be made to the Members as of the close of business on such record date on a pro rata basis in accordance with the number of Units owned by each Member as of the close of business on such record date (provided that, for the avoidance of doubt, repurchases or redemptions made in accordance with Section 3.1(f), Section 3.6, or payments made in accordance with Section 6.2 or Section 6.7 need not be on a pro rata basis); provided, however, that the Managing Member shall have the obligation to make distributions as set forth in Section 5.2 and Section 10.3(b)(iii); and provided further, that, notwithstanding any other provision herein to the contrary, no distributions shall be made to any Member to the extent such distribution would render the

 

F-33


Table of Contents
  Company insolvent or violate the Act. For purposes of the foregoing sentence, insolvency means the inability of the Company to meet its payment obligations when due. Promptly following the designation of a record date and the declaration of a distribution pursuant to this Section 5.1, the Managing Member shall give notice to each Member of the record date, the amount and the terms of the distribution and the payment date thereof.

 

  (b)

Distribution Policy. Notwithstanding anything to the contrary in this Section 5.1, subject to applicable Law, the Managing Member shall cause the Company, within 90 days following the end of each calendar quarter, to make distributions of Available Cash to the Members in accordance with this Agreement in an aggregate amount (for the avoidance of doubt, taking into account all distributions by the Company to the Members in respect of such period, including in respect of the Management Services Agreement and pursuant to Section 5.2) equal to at least (i) if the Leverage Ratio as of the date of such distribution is below the Target Leverage Ratio, 10% of Consolidated EBITDAX in respect of such calendar quarter and (ii) if the Leverage Ratio as of the date of such distribution is at or above the Target Leverage Ratio, 5% of Consolidated EBITDAX in respect of such calendar quarter; provided, that the Company shall not be obligated to make any distributions pursuant to this Section 5.1(b) in excess of Available Cash as of such time.

 

  (c)

Successors. For purposes of determining the amount of distributions, each Member shall be treated as having made the Capital Contributions and as having received the distributions made to or received by its predecessors in respect of any of such Member’s Units.

 

  (d)

Distributions In-Kind. Except as otherwise provided in this Agreement, any distributions may be made in cash or in kind, or partly in cash and partly in kind, as determined by the Managing Member. To the extent that the Company distributes property in-kind to the Members, the Company shall be treated as making a distribution equal to the Fair Market Value of such property for purposes of Section 5.1(a) and such property shall be treated as if it were sold for an amount equal to its Fair Market Value. Any resulting gain or loss shall be allocated to the Member’s Capital Accounts in accordance with Section 4.1 and Section 4.2.

Section 5.2 Tax-Related Distributions. The Company shall, subject to any restrictions contained in any agreement to which the Company is bound, including an Indebtedness Agreement, make distributions out of legally available funds to all Members on a pro rata basis, in accordance with the number of Units owned by each Member, at such times and in such amounts as the Managing Member reasonably determines is necessary (taking into account any distributions reasonably expected to be made pursuant to Section 5.1(a) (including as a result of the application of Section 5.1(b)), but only to the extent reasonably contemporaneously with such tax-related distribution), to enable the PubCo Holdings Group to timely satisfy any and all U.S. federal, state and local and non-U.S. tax obligations (including any Company Level Taxes payable by the PubCo Holdings Group as a result of an election under Section 6226(a) of the Code or otherwise, but excluding any obligations to remit any withholdings withheld from payments to third parties) owed by the PubCo Holdings Group, in the aggregate.

Section 5.3 Distribution Upon Withdrawal. No withdrawing Member shall be entitled to receive any distribution or the value of such Member’s Interest in the Company as a result of withdrawal from the Company prior to the liquidation of the Company, except as specifically provided in this Agreement.

ARTICLE VI

MANAGEMENT

Section 6.1 The Managing Member; Fiduciary Duties.

 

  (a)

PubCo shall be the sole Managing Member of the Company. Except as otherwise required by Law or expressly provided for in this Agreement, (i) the Managing Member shall have full and complete

 

F-34


Table of Contents
  charge of all affairs of the Company, (ii) the management and control of the Company’s business activities and operations shall rest exclusively with the Managing Member, and the Managing Member shall make all decisions regarding the business, activities and operations of the Company (including the incurrence of costs and expenses) in the sole discretion without the consent of any other Member, and (iii) the Members other than the Managing Member (in their capacity as such) shall not participate in the control, management, direction or operation of the activities or affairs of the Company and shall have no power to act for or bind the Company.

 

  (b)

Except as otherwise provided herein, in connection with the performance of its duties as the Managing Member of the Company, the Managing Member acknowledges that it will owe to the Members the same fiduciary duties as it would owe to the stockholders of a Delaware corporation under the DGCL if it were a member of the board of directors of such a corporation and the Members were stockholders of such corporation. The Members further acknowledge that the Managing Member will take action through its board of directors, and that the members of the Managing Member’s board of directors will owe comparable fiduciary duties to the stockholders of the Managing Member.

Section 6.2 Indemnification; Exculpation.

 

  (a)

The Company shall indemnify and hold harmless, to the fullest extent permitted by applicable Law as it presently exists or may hereafter be amended (provided, that no such amendment shall limit a Covered Person’s rights to indemnification hereunder with respect to any actions or events occurring prior to such amendment), any person who was or is made a party or is threatened to be made a party to or is otherwise involved in any threatened, pending or completed action, suit or proceeding, whether civil, criminal, administrative or investigative (a “Proceeding”) by reason of the fact that such person (or a person for whom such person is the legal representative or a director, officer or employee) is or was a person entitled to indemnification under the Existing LLC Agreement, or is a Member, or acting as the Managing Member or Company Representative of the Company or, while being a person entitled to indemnification under the Existing LLC Agreement, a Member, or acting as the Managing Member or Company Representative of the Company, is or was serving at the request of the Company as a member, director, officer, trustee, employee or agent of another limited liability company or of a corporation, partnership, joint venture, trust, other enterprise or nonprofit entity, including service with respect to an employee benefit plan (each of the persons referred to above in this Section 6.2(a) being referred to as a “Covered Person”), whether the basis of such Proceeding is alleged action or failure or omission of action in an official capacity as a member, director, officer, trustee, employee or agent, or in any other capacity while serving as a member, director, officer, trustee, employee or agent, against all costs, expenses (including reasonable attorneys’ fees), liability and loss incurred or suffered by such Covered Person in connection with such Proceeding, unless there has been a final and non-appealable judgment entered by a court of competent jurisdiction determining that, in respect of such act or omission, and taking into account the acknowledgements and agreements set forth in this Agreement, such Covered Person engaged in bad faith, fraud or willful misconduct. The Company shall, to the fullest extent not prohibited by applicable Law as it presently exists or may hereafter be amended (provided, that no such amendment shall limit a Covered Person’s rights to indemnification hereunder with respect to any actions or events occurring prior to such amendment), pay the costs and expenses (including reasonable attorneys’ fees) incurred by a Covered Person in defending any Proceeding in advance of its final disposition; provided, however, that to the extent required by applicable Law, such payment of expenses in advance of the final disposition of the Proceeding shall be made only upon receipt of an undertaking by the Covered Person to repay all amounts advanced if it should be ultimately determined by final judicial decision from which there is no further right to appeal that the Covered Person is not entitled to be indemnified under this Section 6.2(a) or otherwise. The rights to indemnification and advancement of expenses under this Section 6.2(a) shall be contract rights and such rights shall continue as to a Covered Person who has ceased to be a member, director, officer, trustee, employee or agent and shall inure to the benefit of his heirs, executors and administrators. Notwithstanding the foregoing provisions of this Section 6.2(a), except for Proceedings to enforce

 

F-35


Table of Contents
  rights to indemnification and advancement of expenses, the Company shall indemnify and advance expenses to a Covered Person in connection with a Proceeding (or part thereof) initiated by such Covered Person only if such Proceeding (or part thereof) was authorized by the Managing Member. If this Section 6.2(a) or any portion of this Section 6.2(a) shall be invalidated on any ground by a court of competent jurisdiction the Company shall nevertheless indemnify each Covered Person as to expenses (including attorneys’ fees), judgments, fines, and amounts paid in settlement with respect to any action, suit, proceeding or investigation, whether civil, criminal or administrative, including a grand jury proceeding or action or suit brought by or in the right of the Company, to the full extent permitted by any applicable portion of this Section 6.2(a) that shall not have been invalidated.

 

  (b)

Notwithstanding that a Covered Person may have certain rights to indemnification and/or advancement of expenses provided by other persons (collectively, the “Other Indemnitors”), with respect to the rights to an advancement of expenses or indemnification set forth herein, the Company: (i) shall be the indemnitor of first resort (i.e., its obligations to such indemnitee are primary and any obligation of the Other Indemnitors to advance expenses or to provide indemnification for the same expenses or liabilities incurred by such indemnitee are secondary); and (ii) shall be required to advance the full amount of expenses incurred by such indemnitee and shall be liable for the full amount of all liabilities, without regard to any rights such indemnitee may have against any of the Other Indemnitors. No advancement or payment by the Other Indemnitors on behalf of an indemnitee with respect to any proceeding for which such indemnitee has sought an advancement of expenses or indemnification from the Company shall affect the immediately preceding sentence, and the Other Indemnitors shall have a right of contribution and/or be subrogated to the extent of such advancement or payment to all of the rights of recovery of such indemnitee against the Company.

 

  (c)

The indemnification provided by this Section 6.2(c) shall be in addition to any other rights to which a Covered Person may be entitled under any agreement, insurance, pursuant to any vote of the Members entitled to vote on such matter, as a matter of law, in equity or otherwise, both as to actions in the Covered Person’s capacity with respect to the Company and as to actions in any other capacity, and shall continue as to a Covered Person who has ceased to serve in such capacity. This Section 6.2(c) shall not limit the right of the Company, to the extent and in the manner permitted by law, to indemnify and to advance expenses to, and purchase and maintain insurance on behalf of, Persons other than Covered Persons.

 

  (d)

Subject to other applicable provisions of this Section 6.2, to the fullest extent permitted by applicable Law, the Covered Persons shall not be liable to the Company, any Subsidiary, any director, any Member or any holder of any equity interest in any Subsidiary by virtue of being a Covered Person or for any acts or omissions in their capacity as a Covered Person or otherwise in connection with the Company, this Agreement or the business and affairs of the Company and its Subsidiaries unless there has been a final and non-appealable judgment entered by a court of competent jurisdiction determining that such losses or liabilities were the result of conduct in which such Covered Person engaged in bad faith, fraud or willful misconduct.

 

  (e)

Notwithstanding anything to the contrary in this Section 6.2, the Company shall have no obligation to indemnify a Covered Person for such Covered Person’s share of Taxes imposed as a result of the Managing Member’s election under Section 9.2(a)(iv).

Section 6.3 Maintenance of Insurance or Other Financial Arrangements. In compliance with applicable Law, the Company (with the approval of the Managing Member) may purchase and maintain insurance or make other financial arrangements on behalf of any Person who is or was a Member, employee or agent of the Company, or at the request of the Company is or was serving as a manager, director, officer, employee or agent of another limited liability company, corporation, partnership, joint venture, trust or other enterprise, for any Liability asserted against such Person and Liability and expenses incurred by such Person in such Person’s capacity as such, or arising out of such Person’s status as such, whether or not the Company has the authority to indemnify such Person against such Liability and expenses.

 

F-36


Table of Contents

Section 6.4 Resignation or Termination of Managing Member. PubCo (or its successor, as applicable) shall not, by any means, resign as, cease to be or be replaced as Managing Member except in compliance with this Section 6.4. No termination or replacement of PubCo (or its successor, as applicable) as Managing Member shall be effective unless proper provision is made, in compliance with this Agreement, so that the obligations of PubCo, its successor (if applicable) and any new Managing Member and the rights of all Members under this Agreement and applicable Law remain in full force and effect. No appointment of a Person other than PubCo (or its successor, as applicable) as Managing Member shall be effective unless PubCo (or its successor, as applicable) and the new Managing Member (as applicable) provide all other Members with contractual rights, directly enforceable by such other Members against PubCo (or its successor, as applicable) and the new Managing Member (as applicable), to cause (a) PubCo (or its successor, as applicable) to comply with all of PubCo’s or such member’s obligations under this Agreement (including its obligations under Section 3.6) other than those that must necessarily be taken in its capacity as Managing Member and (b) the new Managing Member to comply with all of the Managing Member’s obligations under this Agreement.

Section 6.5 No Inconsistent Obligations. The Managing Member represents that it does not have any contracts, other agreements, duties or obligations that are inconsistent with its duties and obligations (whether or not in its capacity as Managing Member) under this Agreement and covenants that, except as permitted by Section 6.1, it will not enter into any contracts or other agreements or undertake or acquire any other duties or obligations that are inconsistent with such duties and obligations.

Section 6.6 Reclassification Events of PubCo. If a Reclassification Event occurs, the Managing Member or its successor, as the case may be, shall amend this Agreement in compliance with Section 11.1, and enter into supplementary or additional agreements, to ensure that, following the effective date of the Reclassification Event: (i) the Redemption Right of holders of Units set forth in Section 3.6 provide that each Unit (together with the surrender and delivery of one Class B Share) that remains outstanding immediately following such Reclassification Event is redeemable for the same amount and same type of property, securities or cash (or combination thereof) that one Class A Share becomes exchangeable for or converted into as a result of the Reclassification Event, and (ii) PubCo or the successor to PubCo, as applicable, is obligated to deliver such property, securities or cash upon such redemption. PubCo shall not consummate or agree to consummate any Reclassification Event unless the successor Person, if any, becomes obligated to comply with the obligations of PubCo (in whatever capacity) under this Agreement, unless immediately following consummation of such Reclassification Event the Company is wholly-owned by PubCo (or its successor in such Reclassification Event) and its Affiliates.

Section 6.7 Certain Costs and Expenses. The Company shall (i) pay, or cause to be paid, all costs, fees, operating expenses and other expenses of the Company and its Subsidiaries (including the costs, fees and expenses of attorneys, accountants or other professionals and the compensation of all personnel providing services to the Company and its Subsidiaries) incurred in pursuing and conducting, or otherwise related to, the activities of the Company and (ii) in the sole discretion of the Managing Member, reimburse the Managing Member for any costs, fees or expenses incurred by it in connection with serving as the Managing Member. To the extent that the Managing Member determines in its sole discretion that such expenses are related to the business and affairs of the Managing Member that are conducted through the Company or its Subsidiaries (including expenses that relate to the business and affairs of the Company or its Subsidiaries and that also relate to other activities of the Managing Member or any other member of the PubCo Holdings Group), the Managing Member may cause the Company to pay or bear all expenses of the PubCo Holdings Group, including costs of securities offerings not borne directly by Members, board of directors compensation and meeting costs, costs of periodic reports to stockholders of PubCo, litigation costs and damages arising from litigation, accounting and legal costs, provided that the Company shall not pay or bear any income tax obligations of any member of the PubCo Holdings Group or any obligation of any member of the PubCo Holdings Group under the Management Services Agreement.

 

F-37


Table of Contents

Section 6.8 DJ Basin Assets. Notwithstanding anything herein to the contrary, for so long as the Liberty Member holds any Units, the Company and its Subsidiaries may not, at any time prior to August 18, 2025, dispose of all or any portion of the DJ Basin Assets without the prior written consent of the Liberty Member.

ARTICLE VII

ROLE OF MEMBERS

Section 7.1 Rights or Powers.

 

  (a)

Other than the Managing Member, the Members, acting in their capacity as Members, shall not have any right or power to take part in the management or control of the Company or its business and affairs or to act for or bind the Company in any way. Notwithstanding the foregoing, the Members have all the rights and powers specifically set forth in this Agreement and, to the extent not inconsistent with this Agreement, in the Act. A Member, any Affiliate thereof or an employee, stockholder, agent, director or officer of a Member or any Affiliate thereof, may also be an employee or be retained as an agent of the Company. The existence of these relationships and acting in such capacities will not result in the Member (other than the Managing Member) being deemed to be participating in the control of the business of the Company or otherwise affect the limited liability of the Member. Except as specifically provided herein, a Member (other than the Managing Member) shall not, in its capacity as a Member, take part in the operation, management or control of the Company’s business, transact any business in the Company’s name or have the power to sign documents for or otherwise bind the Company.

 

  (b)

The Company shall promptly (but in any event within three Business Days) notify the Members in writing if, to the Company’s knowledge, for any reason, it would be an “investment company” within the meaning of the Investment Company Act, but for the exceptions provided in Section 3(c)(1) or 3(c)(7) thereunder.

Section 7.2 Voting.

 

  (a)

Meetings of the Members may be called upon the written request of the Managing Member or Members holding at least 50% of the outstanding Units. Such request shall state the location of the meeting and the nature of the business to be transacted at the meeting. Written notice of any such meeting shall be given to all Members not less than two Business Days and not more than 30 days prior to the date of such meeting. Members may vote in person, by proxy or by telephone at any meeting of the Members and may waive advance notice of such meeting. Whenever the vote or consent of Members is permitted or required under this Agreement, such vote or consent may be given at a meeting of the Members or may be given in accordance with the procedure prescribed in this Section 7.2. Except as otherwise expressly provided in this Agreement, the affirmative vote of the Members holding a majority of the outstanding Units shall constitute the act of the Members.

 

  (b)

Each Member may authorize any Person or Persons to act for it by proxy on all matters in which such Member is entitled to participate, including waiving notice of any meeting, or voting or participating at a meeting. Every proxy must be signed by such Member or its attorney-in-fact. No proxy shall be valid after the expiration of 11 months from the date thereof unless otherwise provided in the proxy. Every proxy shall be revocable at the pleasure of the Member executing it.

 

  (c)

Each meeting of Members shall be conducted by the Managing Member or such individual Person as the Managing Member deems appropriate.

 

  (d)

Any action required or permitted to be taken by the Members may be taken without a meeting if the requisite Members whose approval is necessary consent thereto in writing.

Section 7.3 Various Capacities. The Members acknowledge and agree that the Members or their Affiliates will from time to time act in various capacities, including as a Member and as the Company Representative.

 

F-38


Table of Contents

Section 7.4 Investment Opportunities.

 

  (a)

To the fullest extent permitted by applicable Law, the doctrine of corporate opportunity, or any analogous doctrine, shall not apply to any Member, any of their respective Affiliates (other than the Company, the Managing Member or any of their respective Subsidiaries), or any of their respective officers, directors, agents, shareholders, members, and partners (each, a “Business Opportunities Exempt Party”). The Company renounces any interest or expectancy of the Company in, or in being offered an opportunity to participate in, business opportunities that are from time to time presented to any Business Opportunities Exempt Party. No Business Opportunities Exempt Party who acquires knowledge of a potential transaction, agreement, arrangement or other matter that may be an opportunity for the Company or any of its subsidiaries shall have any duty to communicate or offer such opportunity to the Company. No amendment or repeal of this Section 7.4 shall apply to or have any effect on the liability or alleged liability of any Business Opportunities Exempt Party for or with respect to any opportunities of which any such Business Opportunities Exempt Party becomes aware prior to such amendment or repeal. Any Person purchasing or otherwise acquiring any interest in any Units shall be deemed to have notice of and consented to the provisions of this Section 7.4. Neither the alteration, amendment or repeal of this Section 7.4, nor the adoption of any provision of this Agreement inconsistent with this Section 7.4, shall eliminate or reduce the effect of this Section 7.4 in respect of any business opportunity first identified or any other matter occurring, or any cause of action, suit or claim that, but for this Section 7.4, would accrue or arise, prior to such alteration, amendment, repeal or adoption.

Section 7.5 Certain Rights. Notwithstanding anything to the contrary in this Agreement, the Company and its Subsidiaries may not take, or agree or commit to take, any of the following actions without the approval of the Liberty Member:

 

  (a)

making any material U.S. federal income tax election by the Company or any of its Subsidiaries, allocating nonrecourse liabilities or taking any other action with respect to the tax matters of the Company or any of its Subsidiaries, in each case, that would reasonably be expected to have a material, disproportionate and adverse tax impact on the Liberty Member.

ARTICLE VIII

TRANSFERS OF INTERESTS

Section 8.1 Restrictions on Transfer.

 

  (a)

Except as provided in Section 3.6, no Member shall Transfer all or any portion of its Interest without the Managing Member’s prior written consent, which consent shall be granted or withheld in the Managing Member’s sole discretion (except that such consent shall not be unreasonably withheld in the event of a Transfer to an Affiliate, unless such Transfer is subject to any restrictions set forth in the organizational documents of a Member); provided, that, to the extent that the Managing Member determines in Good Faith that a proposed transfer would not have any of the effects contemplated by Section 8.1(b), then the Managing Member will not withhold its consent to a Transfer by the Liberty Member to the extent the Liberty Member Transfers at least 2% of the then-outstanding Units to a single Person. If, notwithstanding the provisions of this Section 8.1(a), all or any portion of a Member’s Interests are Transferred in violation of this Article VIII, involuntarily, by operation of law or otherwise, then without limiting any other rights and remedies available to the other parties under this Agreement or otherwise, the Transferee of such Interest (or portion thereof) shall not be admitted to the Company as a Member or be entitled to any rights as a Member hereunder, and the Transferor will continue to be bound by all obligations hereunder, unless and until the Managing Member consents in writing to such Transfer, which consent shall be granted or withheld in the Managing

 

F-39


Table of Contents
  Member’s sole discretion. For the avoidance of doubt, the restrictions on Transfer contained in this Article VIII shall not apply to the Transfer of any capital stock of PubCo; provided that in no circumstance may Class B Shares be Transferred unless a corresponding number of Units are Transferred to the same Person and in no circumstance may Units may be Transferred unless a corresponding number of Class B Shares are also Transferred to the same Person.

 

  (b)

In addition to any other restrictions on Transfer herein contained, including the provisions of this Article VIII, in no event may any Transfer or assignment of Interests or Equity Securities in the Company by any Member be made (i) to any Person who lacks the legal right, power or capacity to own Interests or Equity Securities in the Company; (ii) if the Managing Member determines such Transfer (A) would be considered to be effected on or through an “established securities market” or a “secondary market or the substantial equivalent thereof,” as such terms are used in Treasury Regulations Section 1.7704-1, (B) would result in the Company having more than one hundred (100) partners, within the meaning of Treasury Regulations Section 1.7704-1(h)(1)(ii) (determined taking into account the rules of Treasury Regulations Section 1.7704-1(h)(3)), or (C) would cause the Company to be treated as a “publicly traded partnership” within the meaning of Section 7704 of the Code or a successor provision or otherwise become taxable as a corporation under the Code; (iii) if such Transfer would cause the Company to become, with respect to any employee benefit plan subject to Title I of ERISA, a “party-in-interest” (as defined in Section 3 (14) of ERISA) or a “disqualified person” (as defined in Section 4975(e)(2) of the Code); (iv) if such Transfer would, in the opinion of counsel to the Company, cause any portion of the assets of the Company to constitute assets of any employee benefit plan pursuant to the Plan Asset Regulations or otherwise cause the Company to be subject to regulation under ERISA; (v) if such Transfer requires the registration of such Interests or Equity Securities issued upon any exchange of such Interests or Equity Securities, pursuant to any applicable U.S. federal or state securities Laws; or (vi) if such Transfer subjects the Company to regulation under the Investment Company Act or the Investment Advisors Act of 1940, each as amended (or any succeeding law). Any attempted or purported Transfer of all or a portion of a Member’s Interests in violation of this Section 8.1(b) shall be null and void and of no force or effect whatsoever.

 

  (c)

A Member making a Transfer permitted by this Agreement shall (i) at least five (5) Business Days before such Transfer, deliver to the Company an affidavit of non-foreign status with respect to such Member that satisfies the requirements of Section 1446(f)(2) of the Code, or (ii) contemporaneously with the Transfer, cause the Transferee to properly withhold and remit to the Internal Revenue Service the amount of tax required to be withheld upon the Transfer by Section 1446(f) of the Code (and provide evidence to the Company of such withholding and remittance promptly thereafter).

Section 8.2 Transferee Members. A Transferee of Interests or Equity Securities in the Company pursuant to this Article VIII shall have the right to become a Member only if (a) the requirements of this Article VIII are met, (b) such Transferee executes an instrument reasonably satisfactory to the Managing Member agreeing to be bound by the terms and provisions of this Agreement and assuming all of the Transferor’s then existing and future Liabilities arising under or relating to this Agreement, (c) such Transferee represents that the Transfer was made in accordance with all applicable securities Laws and such other reasonable representations as reasonably requested by the Managing Member, (d) the Transferor or Transferee shall have reimbursed the Company for all reasonable expenses (including attorneys’ fees and expenses) of any Transfer or proposed Transfer of all or a portion of a Member’s Interest, whether or not consummated, and (d) if such Transferee or his or her spouse is a resident of a community property jurisdiction, then such Transferee’s spouse shall also execute an instrument reasonably satisfactory to the Managing Member agreeing to be bound by the terms and provisions of this Agreement to the extent of his or her community property or quasi-community property interest, if any, in such Member’s Interest. Unless agreed to in writing by the Managing Member, the admission of a Member shall not result in the release of the Transferor from any Liability that the Transferor may have to each remaining Member or to the Company under this Agreement or any other Contract between the Managing Member, the Company or

 

F-40


Table of Contents

any of its Subsidiaries, on the one hand, and such Transferor or any of its Affiliates, on the other hand. Written notice of the admission of a Member shall be sent promptly by the Company to each remaining Member.

Section 8.3 Legend. Each certificate representing a Unit, if any, will be stamped or otherwise imprinted with a legend in substantially the following form:

“THE SECURITIES REPRESENTED BY THIS CERTIFICATE HAVE BEEN ACQUIRED FOR INVESTMENT AND HAVE NOT BEEN REGISTERED UNDER THE SECURITIES ACT OF 1933.

THESE SECURITIES MAY NOT BE SOLD OR TRANSFERRED IN THE ABSENCE OF SUCH REGISTRATION OR AN EXEMPTION THEREFROM UNDER SUCH ACT.

THE TRANSFER AND VOTING OF THESE SECURITIES IS SUBJECT TO THE CONDITIONS SPECIFIED IN THE AMENDED AND RESTATED LIMITED LIABILITY COMPANY AGREEMENT OF [●], LLC DATED AS OF [●], 2021, AMONG THE MEMBERS LISTED THEREIN, AS IT MAY BE AMENDED, SUPPLEMENTED AND/OR RESTATED FROM TIME TO TIME, AND NO TRANSFER OF THESE SECURITIES WILL BE VALID OR EFFECTIVE UNTIL SUCH CONDITIONS HAVE BEEN FULFILLED. COPIES OF SUCH AGREEMENT MAY BE OBTAINED AT NO COST BY WRITTEN REQUEST MADE BY THE HOLDER OF RECORD OF THIS CERTIFICATE TO THE SECRETARY OF THE ISSUER OF SUCH SECURITIES.”

Section 8.4 Tag-Along Rights.

(a) Except as provided in the PT Isla LLC Agreement (in connection with a transfer to a Tag Holding Company (as defined in the PT Isla LLC Agreement) thereunder), if the KKR Member (the “Tag Seller”) desires to effect a Transfer of any Units to a Person that is not an Affiliate of the Tag Seller (such Transferee, the “Tag-Along Transferee,” and such Transfer, a “Tag Sale”), then at least 15 days prior to the closing of such Tag Sale, the Tag Seller shall make a written offer (the “Participation Offer”) to the Liberty Member (the “Co-Seller”), to include in the proposed Tag Sale a number of Units owned and designated by the Co-Seller in accordance with the terms of this Section 8.4.

(b) The Participation Offer shall describe the terms and conditions of the proposed Tag Sale, including (i) the aggregate number of Units proposed to be sold by the Tag Seller, (ii) the per Unit purchase price proposed to be paid by the Tag-Along Transferee for such Units, (iii) the type of consideration to be received for each Unit proposed to be sold, (iv) the name of the Tag-Along Transferee, (v) the proposed closing date of the Tag Sale, if known, (vi) a copy of the latest draft (or execution copy if available) of the definitive documentation for such Tag Sale and (vii) the percentage of the Tag Seller’s Units the Tag Seller proposes to Transfer in such Tag Sale (the “Participation Percentage”). The Participation Offer shall be conditioned upon (A) the consummation of the transactions contemplated in the Participation Offer with the Tag-Along Transferee named therein and (B) the Co-Seller’s execution and delivery of all agreements and other documents as the Tag Seller is required to execute and deliver in connection with such Tag Sale.

(c) The Co-Seller shall have the right, exercisable by delivery of an irrevocable written notice (an “Tag Election Notice”) to the Tag Seller at any time within 10 Business Days after delivery of the Participation Offer (the “Tag Election Deadline”), to request to include in such Tag Sale a number of the Co-Seller’s Units equal to the Participation Percentage of the Co-Seller’s Units.

(d) Promptly following the completion of the procedures described in Section 8.4(c), the Tag Seller shall notify the Tag-Along Transferee of the total number and class of Units requested to be included in the Tag Sale. If the Tag-Along Transferee is unwilling to acquire all of the Units offered to it by the Tag Seller and the Co-Seller, the Units to be included in the Tag Sale shall be allocated pro rata among the Tag Seller and the Co-Seller electing to include Units in such Tag Sale based on their respective, relative Sharing Percentages as of the date on which the applicable Participation Offer is delivered (such Units included in the Tag Sale, the “Purchased Units”).

 

F-41


Table of Contents

(e) The Purchased Units of the Co-Seller and the Tag Seller sold in any Tag Sale shall entitle the Co-Seller or the Tag Seller to receive an amount equal to (i) the number of Purchased Units sold by the Co-Seller or the Tag Seller, as applicable, multiplied by (ii) the per Unit purchase price paid by the Tag-Along Transferee for such Units.

(f) In the event the Co-Seller delivers a Tag Election Notice by the Tag Election Deadline, the Co-Seller shall make substantially the same representations and warranties and related indemnities and covenants as the Tag Seller; provided, that no participating Member shall be required to assume or incur any liability (including by being jointly liable for a breach of a representation or warranty) in excess of the amount to be distributed or paid to such Member in connection with the Tag Sale or in excess of its pro rata share of such liability (based on the relative proceeds received, or to be received, by such Member in a Tag Sale, divided by the aggregate proceeds received, or to be received, by all participating Members in such Tag Sale), except with respect to fraud or indemnification for fundamental representations or warranties made by such Member with respect to such Member or its Affiliates and representations or warranties made by such Member with respect to its Units. If the Tag Seller is subject to any indemnification holdback in the consideration paid to it for Units sold pursuant to this Section 8.4, the Co-Seller who sells any of its Units pursuant to the terms of this Section 8.4 shall be subject to the same indemnification holdback (including by means of an escrow) in proportion to the Co-Seller’s relative share of the consideration.

(g) In the event the Co-Seller does not deliver a Tag Election Notice to the Tag Seller by the Tag Election Deadline, then the Co-Seller shall be deemed to have waived its rights under this Section 8.4 with respect to such Tag Sale, and the Tag Seller shall thereafter be free to Transfer its Units that were included in the Participation Offer to the Tag-Along Transferee in the Tag Sale, for the same form of consideration set forth in the Participation Offer, and at a per Unit price no greater than the per Unit price set forth in the Participation Offer, and on other terms and conditions which are not more favorable in the aggregate to the Tag Seller than those set forth in the Participation Offer. In the event that the Tag Seller shall not have consummated the Tag Sale within 90 days after delivery of the Participation Offer (subject to extension of up to 240 days after delivery of the Participation Offer if such extension is necessary to comply with any regulatory requirements (including the expiration of any applicable waiting periods); provided, that definitive documentation binding both parties to complete such Tag Sale subject to satisfaction of such regulatory requirements is executed within such 90 day period), the Tag Seller and any participating Co-Seller shall not thereafter Transfer any Units pursuant to the Tag Sale without again complying with the terms of this Section 8.4.

(h) The Co-Seller’s Tag Election Notice shall be irrevocable, and, subject to a reduction in the number of Units to be included in the Tag Sale pursuant to Section 8.4, the Co-Seller shall be bound and obligated to Transfer in the Tag Sale the Co-Seller’s portion of the Purchased Units to the Tag-Along Transferee on the same terms and conditions, with respect to each Unit Transferred, as set forth in the Participation Offer; provided, that if the material terms of the Tag Sale adversely change, including if the price per Unit shall be less than the price per Unit set forth in the Participation Offer, the form of consideration shall be different or the other terms and conditions of the Tag Sale shall be materially less favorable in the aggregate to the Co-Seller than those set forth in the Participation Offer, the Co-Seller shall be permitted to withdraw its Tag Election Notice by written notice to the Tag Seller and upon such withdrawal shall be released from the Co-Seller’s requirement to participate in such Tag Sale.

(i) Unless otherwise agreed by the participating Members, each participating Member will bear its own costs in connection with a Tag Sale and its pro rata share (based on the relative proceeds received, or to be received, by that Member in a Tag Sale, divided by the aggregate proceeds received, or to be received, by all participating Members in such Tag Sale) of the costs arising pursuant to such Tag Sale to the extent such costs are incurred for the benefit of all participating Members and are not otherwise paid by the Tag-Along Transferee. Costs incurred by or on behalf of a participating Member for its sole benefit will not be considered incurred for the benefit of all participating Members.

 

F-42


Table of Contents

(j) For the avoidance of doubt, this Section 8.4, and the calculations contemplated hereby, shall apply to the Liberty Member’s aggregate ownership of Units.

(k) No Transfer, sale or disposition of Units shall be subject to Section 8.4 if such Transfer, sale or disposition of Units is solely among members of the KKR Group; provided, that, in each case, if the Transferee is an entity, at least a majority of the ultimate direct or indirect entitlement to distributions in respect of equity interests payable in the ordinary course by such Transferee after such Transfer will be held by ultimate Persons that were entitled, directly or indirectly, to at least a majority of the distributions in respect of equity interests payable in the ordinary course by the Transferor prior to such Transfer.

(l) Any attempted or purported Transfer of all or a portion of a Member’s Interests in violation of this Section 8.4 shall be null and void and of no force or effect whatsoever.

ARTICLE IX

ACCOUNTING; CERTAIN TAX MATTERS

Section 9.1 Books of Account. The Company shall, and shall cause each Subsidiary of the Company to, maintain true books and records of account in which full and correct entries shall be made of all its business transactions pursuant to a system of accounting established and administered in accordance with GAAP, and shall set aside on its books all such proper accruals and reserves as shall be required under GAAP.

Section 9.2 Tax Elections.

 

  (a)

The Company and any eligible Subsidiary shall make an election (or continue a previously made election) pursuant to Section 754 of the Code (and any similar provisions of applicable U.S. state or local law) for the taxable year of the Company that includes the date hereof and shall not thereafter revoke such election. In addition, the Company shall make the following elections on the appropriate forms or tax returns, if permitted under the Code or applicable Law:

 

  (i)

to adopt the calendar year as the Company’s Fiscal Year;

 

  (ii)

to adopt the accrual method of accounting for U.S. federal income tax purposes;

 

  (iii)

to elect to amortize the organizational expenses of the Company as permitted by Section 709(b) of the Code;

 

  (iv)

to elect to deduct, when paid or incurred, intangible drilling and development costs for U.S. federal income tax purposes to the extent permitted by applicable law;

 

  (v)

except where the Managing Member elects to apply Section 9.5(e), to make an election under Section 6226(a) of the Code, commonly known as the “push out” election, or any analogous election under state or local tax law, if applicable (including, for the avoidance of doubt, making a “push out” election with respect to Taxes attributable to a Tax period ending on or before the Effective Date); and

 

  (vi)

except as otherwise provided herein and subject to Section 7.5(a), any other election the Managing Member may deem appropriate and in the best interests of the Company.

 

  (b)

Upon request of the Managing Member, each Member shall cooperate in Good Faith with the Company in connection with the Company’s efforts to make any election pursuant to this Section 9.2.

Section 9.3 Tax Returns; Information. The Managing Member shall arrange for the preparation and timely filing of all income and other tax and informational returns of the Company. The Managing Member shall furnish to each Member a copy of each return and statement, together with any schedules (including Internal Revenue

 

F-43


Table of Contents

Service Schedule K-1) and any other information that a Member may require in connection with such Member’s (or its direct or indirect owner’s) own tax affairs as soon as practicable. Upon request of the Liberty Member, the Company shall provide the Liberty Member with drafts of the Company’s income, franchise and similar tax returns that are to be filed by the Company reasonably in advance of when such returns are required to be filed (taking into account any validly obtained extension) for review and comment, and the Company shall incorporate the timely-received reasonable comments of the Liberty Member. The Members agree to cooperate with the Company and such other Members to determine the assumptions, including those necessary to estimate the Company’s taxable income from its oil and gas operations for the entire Fiscal Year based on information available as of September 30th of such Fiscal Year, that will be used to estimate each Member’s share of the Company’s taxable income for such Fiscal Year. With respect to the Liberty Member and each other Member that holds at least 10% of the outstanding Units as of the end of a Fiscal Year, the Company shall also (a) provide each Member with an estimate of its share of the Company’s taxable income for such Fiscal Year by December 31 of such Fiscal Year, including an estimate of state and local apportionment information and an estimated Code Section 704(c) allocation, and (b) cause an estimated Internal Revenue Service Schedule K-1 or any successor form to be prepared and delivered to the Members within sixty (60) days after the end of such Fiscal Year, including any appropriate state and local apportionment information and an estimated Code Section 704(c) allocation. The Company shall deliver or cause to be delivered to the Members a final Internal Revenue Service Schedule K-1, including any appropriate state and local apportionment information, within one hundred eighty (180) days after the end of such Fiscal Year, together with such additional information as may be necessary to enable such Member (or its owner(s)) to prepare its U.S. Federal income tax return in accordance with applicable law. Each Member agrees to (a) take all actions reasonably requested by the Company or the Company Representative to comply with the Partnership Tax Audit Rules, including where applicable, filing amended returns as provided in Sections 6225 or 6226 of the Code and providing confirmation thereof to the Company Representative, and (b) furnish to the Company (i) all reasonably requested certificates or statements relating to the tax matters of the Company (including without limitation an affidavit of non-foreign status pursuant to Section 1446(f)(2) of the Code), and (ii) all pertinent information in its possession relating to the Company’s operations that is reasonably necessary to enable the Company’s tax returns to be prepared and timely filed. Notwithstanding anything to the contrary herein, the Company shall promptly provide the Liberty Member with any information reasonably requested by the Liberty Member in connection with the Liberty Member’s own tax affairs.

Section 9.4 Company Representative. The Managing Member is specially authorized and appointed to act as the Company Representative and in any similar capacity under state or local Law. The Company Representative shall designate a “designated individual” in accordance with Treasury Regulations Section 301.6223-1(b)(3). The Company and the Members (including any Member designated as the Company Representative prior to the date hereof) shall cooperate fully with each other and shall use reasonable best efforts to cause the Managing Member (or any other Person subsequently designated) to become the Company Representative with respect to any taxable period of the Company with respect to which the statute of limitations has not yet expired, including (as applicable) by filing certifications pursuant to Treasury Regulations Section 301.6231(a)(7)-1(d). In acting as Company Representative, the Managing Member shall act, to the maximum extent possible, to cause income, gain, loss, deduction, and credit of the Company, and adjustments thereto, to be allocated or borne by the Members in the same manner as such items or adjustments would have been borne if the Company could have effectively made an election under Section 6221(b) of the Code (commonly known as the “election out”) or similar state or local provision with respect to the taxable period at issue. The Company Representative may retain, at the Company’s expense, such outside counsel, accountants and other professional consultants as it may reasonably deem necessary in the course of fulfilling its obligations as Company Representative. The Company Representative shall inform the Liberty Member of all significant matters that come to its attention in its capacity as the Company Representative by giving notice thereof promptly after becoming aware thereof and shall promptly forward to the Liberty Member copies of all significant written communications it receives in such capacity. Notwithstanding anything to the contrary in this Section 9.4, without first obtaining the approval of the Liberty Member, which approval shall not be unreasonably withheld, conditioned, or delayed, the Company Representative shall not (i) enter into any

 

F-44


Table of Contents

settlement agreement or compromise with a taxing authority relating to any material Company item of income, gain, loss, deduction or credit for any Fiscal Year of the Company or (ii) enter into an agreement extending the statute of limitations with respect to any tax assessment or collection against the Company.

Section 9.5 Withholding Tax Payments and Obligations.

 

  (a)

Withholding Tax Payments. Each of the Company and its Subsidiaries may withhold from distributions, allocations or portions thereof if it is required to do so by any applicable rule, regulation or Law, and each Member hereby authorizes the Company and its Subsidiaries to withhold or pay on behalf of or with respect to such Member, any amount of U.S. federal, state or local or non-U.S. taxes that the Managing Member determines, in Good Faith, that the Company or any of its Subsidiaries is required to withhold or pay with respect to any amount distributable or allocable to such Member pursuant to this Agreement; provided, that the Company shall provide at least 10 Business Days’ written notice to a Member if the Company intends to withhold any such taxes with respect to such Member under this Section 9.5(a), and the Company and the applicable Member to which such withholding applies shall cooperate in Good Faith to minimize, to the extent permissible under applicable law, the amount of any such withholding, including by providing any certificates or forms that are reasonably requested to establish an exemption from (or reduction in) any such withholding.

 

  (b)

Allocation of Tax Payments. To the extent that any tax is paid by (or withheld from amounts payable to) the Company or any of its Subsidiaries and the Managing Member determines, in Good Faith, that such tax (including any Company Level Tax) specifically relates to one or more particular Members, such tax shall be treated as an amount of tax withheld or paid with respect to such Member pursuant to this Section 9.5; provided, that the Company Representative and the Managing Member shall (i) consult with the Liberty Member when determining the portion of any Company Level Taxes that relate to the Liberty Member, taking into account the effect of any modifications under Section 6225(c) of the Code that reduce the amount of Company Level Taxes and (ii) provide notice to the Liberty Member of any withholding of material taxes on amounts distributable or otherwise payable to the Company or its Subsidiaries that are attributable to the Liberty Member as soon as reasonably practicable after the Company becomes aware of such withholding and the Company and the Liberty Member shall cooperate in Good Faith to minimize, to the extent permissible under applicable law, the amount of any such withholding, including by providing any certificates or forms that are reasonably requested to establish an exemption from (or reduction in) any such withholding. Any determinations made by the Managing Member pursuant to this Section 9.5 shall be binding on the Members.

 

  (c)

Tax Contribution and Indemnity Obligation. Any amounts withheld or paid with respect to a Member pursuant to Section 9.5(a) or Section 9.5(b) (other than the payment of Company Level Taxes) shall be offset against any distributions to which such Member is entitled concurrently with such withholding or payment (a “Tax Offset”); provided that the reduction in the amount of any distribution as a result of a Tax Offset shall be treated as having been distributed to such Member pursuant to Section 5.1 or Section 10.3(b)(iii) at the time such Tax Offset is made. To the extent that (i) the amount of such Tax Offset exceeds the distributions to which such Member is entitled concurrently with such withholding or payment (an “Excess Tax Amount”), or (ii) there is a payment of Company Level Taxes relating to a Member, the amount of such (A) Excess Tax Amount or (B) Company Level Taxes, as applicable, shall, upon notification to such Member by the Managing Member, give rise to an obligation of such Member to make a capital contribution to the Company (a “Tax Contribution Obligation”), which Tax Contribution Obligation shall be immediately due and payable. If a Member defaults with respect to its Tax Contribution Obligation, the Company shall be entitled to offset the amount of a Member’s Tax Contribution Obligation against distributions to which such Member would otherwise be subsequently entitled until the full amount of such Tax Contribution Obligation has been contributed to the Company or has been recovered through offset against distributions and, for the avoidance of doubt, any such offset shall be treated as distributed to such Member pursuant to Section 5.1 or Section 10.3(b), as applicable, at the time such offset is made. In the case of a Tax Contribution

 

F-45


Table of Contents
  Obligation arising from the payment of Company Level Taxes, then to the extent that the Managing Member determines it is appropriate for purposes of properly maintaining Capital Accounts, (x) any payment by a Member with respect to such Member’s Tax Contribution Obligation shall increase such Member’s Capital Account, but shall not reduce the amount (if any) that a Member is otherwise obligated to contribute to the Company, and (y) any recovery of such Tax Contribution Obligation through an offset against distributions to such Member shall not reduce such Member’s Capital Account by the amount of such offset. Each Member hereby unconditionally and irrevocably grants to the Company a security interest in such Member’s Units to secure such Member’s obligation to pay the Company any amounts required to be paid pursuant to this Section 9.5. Each Member shall take such actions as the Company may reasonably request in order to perfect or enforce the security interest created hereunder. Each Member hereby agrees to indemnify and hold harmless the Company, the other Members, the Company Representative and the Managing Member from and against any liability (including any liability for Company Level Taxes) with respect to income attributable to or distributions or other payments to such Member.

 

  (d)

Continued Obligations of Former Members. Any Person who ceases to be a Member shall be deemed to be a Member solely for purposes of this Section 9.5, and the obligations of a Member pursuant to this Section 9.5 shall survive until thirty (30) days after the closing of the applicable statute of limitations on assessment with respect to the taxes withheld or paid by the Company or a Subsidiary that relate to the period during which such Person was actually a Member; provided that the Company notifies the former Member within 45 days of withholding or paying any such taxes on behalf of such Member. If the Managing Member determines in Good Faith that seeking indemnification for Company Level Taxes from a former Member is not practicable, or that seeking such indemnification failed, then, in either case, the Managing Member may (i) recover any liability for Company Level Taxes from the substituted Member that acquired directly or indirectly the applicable interest in the Company from such former Member or (ii) treat such liability for Company Level Taxes as a Company expense.

 

  (e)

Managing Member Discretion Regarding Recovery of Taxes. Notwithstanding the foregoing, the Managing Member may choose not to recover an amount of Company Level Taxes or other taxes withheld or paid with respect to a Member under this Section 9.5 to the extent that there are no distributions to which such Member is entitled that may be offset by such amounts if the Managing Member determines, in Good Faith, that such a decision would be in the best interests of the Members (e.g., where the cost of recovering the amount of taxes withheld or paid with respect to such Member is not justified in light of the amount that may be recovered from such Member).

ARTICLE X

DISSOLUTION AND TERMINATION

Section 10.1 Liquidating Events. The Company shall dissolve and commence winding up and liquidating upon the first to occur of the following (each, a “Liquidating Event”):

 

  (a)

the sale of all or substantially all of the assets of the Company; and

 

  (b)

the determination of the Managing Member to dissolve, wind up, and liquidate the Company.

The Members hereby agree that the Company shall not dissolve prior to the occurrence of a Liquidating Event and that no Member shall seek a dissolution of the Company, under Section 18-802 of the Act or otherwise, other than based on the matters set forth in subsections (a) and (b) above. If it is determined by a court of competent jurisdiction that the Company has dissolved prior to the occurrence of a Liquidating Event, the Members hereby agree to continue the business of the Company without a winding up or liquidation. In the event of a dissolution pursuant to Section 10.1(b), the relative economic rights of each class of Units immediately prior to such

 

F-46


Table of Contents

dissolution shall be preserved to the greatest extent practicable with respect to distributions made to Members pursuant to Section 10.3 in connection with such dissolution, taking into consideration tax and other legal constraints that may adversely affect one or more parties to such dissolution and subject to compliance with applicable Laws and regulations, unless, with respect to any class of Units, holders of a majority of the Units of such class consent in writing to a treatment other than as described above.

Section 10.2 Bankruptcy. For purposes of this Agreement, the “bankruptcy” of a Member shall mean the occurrence of any of the following: (a) any Governmental Entity shall take possession of any substantial part of the property of that Member or shall assume control over the affairs or operations thereof, or a receiver or trustee shall be appointed, or a writ, order, attachment or garnishment shall be issued with respect to any substantial part thereof, and such possession, assumption of control, appointment, writ or order shall continue for a period of ninety (90) consecutive days; or (b) a Member shall admit in writing of its inability to pay its debts when due, or make an assignment for the benefit of creditors; or apply for or consent to the appointment of any receiver, trustee or similar officer or for all or any substantial part of its property; or shall institute (by petition, application, answer, consent or otherwise) any bankruptcy, insolvency, reorganization, arrangement, readjustment of debts, dissolution, liquidation, or similar proceeding under the Laws of any jurisdiction; or (c) a receiver, trustee or similar officer shall be appointed for such Member or with respect to all or any substantial part of its property without the application or consent of that Member, and such appointment shall continue undischarged or unstayed for a period of ninety (90) consecutive days or any bankruptcy, insolvency, reorganization, arrangements, readjustment of debt, dissolution, liquidation or similar proceedings shall be instituted (by petition, application or otherwise) against that Member and shall remain undismissed for a period of ninety (90) consecutive days.

Section 10.3 Procedure.

 

  (a)

In the event of the dissolution of the Company for any reason, the Managing Member or such other Person as is designated by the Managing Member (“Winding-Up Member”) shall commence to wind up the affairs of the Company and, such Winding-Up Member shall have full right and unlimited discretion to determine in Good Faith the time, manner and terms of any sale or sales of the Property or other assets pursuant to such liquidation, having due regard to the activity and condition of the relevant market and general financial and economic conditions. The Members shall continue to share profits, losses and distributions during the period of liquidation in the same manner and proportion as though the Company had not dissolved. The Company shall engage in no further business except as may be necessary, in the reasonable discretion of the Managing Member or the Winding-Up Member, as applicable, to preserve the value of the Company’s assets during the period of dissolution and liquidation.

 

  (b)

Following the payment of all expenses of liquidation and the allocation of all Profits and Losses as provided in Article IV, the proceeds of the liquidation and any other funds of the Company shall be distributed in the following order of priority:

 

  (i)

first, to the payment and discharge of all of the Company’s debts and Liabilities to creditors (whether third parties or Members), in the order of priority as provided by Law, except any obligations to the Members in respect of their Capital Accounts;

 

  (ii)

second, to set up such cash reserves which the Managing Member reasonably deems necessary for contingent or unforeseen Liabilities or future payments described in Section 10.3(b)(i) (which reserves when they become unnecessary shall be distributed in accordance with the provisions of subsection (iii) below); and

 

  (iii)

third, the balance to the Members, pro rata in accordance with the number of Units owned by each Member.

 

  (c)

No Member shall have any right to demand or receive property other than cash upon dissolution and termination of the Company.

 

F-47


Table of Contents
  (d)

Upon the completion of the liquidation of the Company and the distribution of all Company funds, the Company shall terminate and the Managing Member or the Winding-Up Member, as the case may be, shall have the authority to execute and record a certificate of cancellation of the Company, as well as any and all other documents required to effectuate the dissolution and termination of the Company.

Section 10.4 Rights of Members.

 

  (a)

Each Member irrevocably waives any right that it may have to maintain an action for partition with respect to the property of the Company.

 

  (b)

Except as otherwise provided in this Agreement, (i) each Member shall look solely to the assets of the Company for the return of its Capital Contributions and (ii) no Member shall have priority over any other Member as to the return of its Capital Contributions, distributions or allocations.

Section 10.5 Notices of Dissolution. If a Liquidating Event occurs or an event occurs that would, but for the provisions of Section 10.1, result in a dissolution of the Company, the Company shall, within 30 days thereafter, (a) provide written notice thereof to each of the Members and to all other parties with whom the Company regularly conducts business (as determined in the discretion of the Managing Member), and (b) comply, in a timely manner, with all filing and notice requirements under the Act or any other applicable Law.

Section 10.6 Reasonable Time for Winding Up. A reasonable time shall be allowed for the orderly winding up of the business and affairs of the Company and the liquidation of its assets in order to minimize any losses that might otherwise result from such winding up.

Section 10.7 No Deficit Restoration. No Member shall be personally liable for a deficit Capital Account balance of that Member, it being expressly understood that the distribution of liquidation proceeds shall be made solely from existing Company assets.

ARTICLE XI

GENERAL

Section 11.1 Amendments; Waivers.

 

  (a)

The terms and provisions of this Agreement may only be waived, modified or amended (including by means of merger, consolidation or other business combination to which the Company is a party) with the prior written approval of (y) the Managing Member and (z) if at such time the Members (other than any member of the PubCo Holdings Group) beneficially own, in the aggregate, more than 10% of the then-outstanding Units, the holders of at least 50% of the outstanding Units held by Members other than the PubCo Holdings Group; provided that no waiver, modification or amendment shall be effective until at least 5 Business Days after written notice is provided to the Members that the requisite consent has been obtained for such waiver, modification or amendment, and, for the avoidance of doubt, any Member, including any Member not providing written consent, shall have the right to file a Redemption Notice prior to the effectiveness of such waiver, modification or amendment; provided further, that no amendment to this Agreement may:

 

  (i)

modify the limited liability of any Member, require a capital contribution from a Member or increase the liabilities or obligations of any Member, in each case, without the prior written consent of each such affected Member;

 

  (ii)

materially alter or change any rights, preferences or privileges of any Interests in a manner that is different or prejudicial (or would have a different or prejudicial effect) relative to any other Interests, without the approval of a majority in interest of the Members holding the Interests affected in such a different or prejudicial manner;

 

F-48


Table of Contents
  (iii)

waive, amend or modify any specific rights granted to a Liberty Member (including indirectly through PT Isla) or any if its Affiliates in any adverse respect without the consent of the Liberty Member; or

 

  (iv)

waive, amend or modify the terms of this Section 11.1(a) that are applicable to the Liberty Member in a manner that is adverse to the Liberty Menber without the consent of the Liberty Member.

 

  (b)

Notwithstanding the provisions of Section 11.1(a), the Managing Member, acting alone, may amend this Agreement or update the books and records of the Company (i) to reflect the admission of new Members, Transfers of Interests, the issuance of additional Units or Equity Securities, as provided by the terms of this Agreement, and, subject to Section 11.1(a), subdivisions or combinations of Units made in compliance with Section 3.1(h), (ii) to the minimum extent necessary to comply with or administer in an equitable manner the Partnership Tax Audit Rules in any manner determined by the Managing Member, and (iii) as necessary to avoid the Company being classified as a “publicly traded partnership” within the meaning of Section 7704(b) of the Code.

 

  (c)

No waiver of any provision or default under, nor consent to any exception to, the terms of this Agreement or any agreement contemplated hereby shall be effective unless in writing and signed by the party to be bound and then only to the specific purpose, extent and instance so provided.

Section 11.2 Reports. The Company shall provide to the Members the following reports:

 

  (a)

within 150 days of the end of the Company’s Fiscal Year, audited consolidated financial statements of the Company; and

 

  (b)

within 75 days of the end of any Fiscal Quarter (except for the fourth Fiscal Quarter in each Fiscal Year), quarterly unaudited consolidated financial statements of the Company for the previous quarter;

provided, that the Company shall not be obligated to provide the foregoing reports so long as PubCo has filed with the United States Securities and Exchange Commission, on a timely basis, its Annual Report on Form 10-K (or any successor form) and its Quarterly Report on Form 10-Q (or any successor form) for such applicable period under the Securities Act or the Exchange Act by the applicable deadline set forth in Section 11.2(a) or 11.2(b), as applicable.

Section 11.3 Further Assurances. Each party hereto agrees that it will from time to time, upon the reasonable request of another party, execute such documents and instruments and take such further action as may be required to accomplish the purposes of this Agreement.

Section 11.4 Successors and Assigns. All of the terms and provisions of this Agreement shall be binding upon the parties and their respective successors and assigns, but shall inure to the benefit of and be enforceable by the successors and assigns of any Member only to the extent that they are permitted successors and assigns pursuant to the terms hereof. No party hereto may assign its rights hereunder except as herein expressly permitted.

Section 11.5 Certain Representations by Members. Each Member (or, if such Member is disregarded for U.S. federal income tax purposes, such Member’s regarded owner for such purposes), by executing this Agreement and becoming a Member, whether by making a Capital Contribution, by admission in connection with a permitted Transfer, or otherwise, represents and warrants to the Company and the Managing Member, as of the date of its admission as a Member, that such Member is either (a) not a partnership, grantor trust, or a Subchapter S corporation for U.S. federal income tax purposes (e.g., an individual or a Subchapter C corporation), or (b) is a partnership, grantor trust, or a Subchapter S corporation for U.S. federal income tax purposes, but (i) permitting the Company to satisfy the 100-partner limitation set forth in Treasury Regulations Section 1.7704-1(h)(1)(ii) is not a principal purpose of any beneficial owner of such Member in investing in the

 

F-49


Table of Contents

Company through such Member, (ii) such Member was formed for business purposes prior to or in connection with the investment by such Member in the Company or for estate planning purposes, and (iii) no beneficial owner of such Member has a redemption or similar right with respect to such Member that is intended to correlate to such Member’s right to Redemption pursuant to Section 3.6.

Section 11.6 Entire Agreement. This Agreement, together with all Exhibits and Schedules hereto and all other agreements referenced therein and herein, including the Transaction Agreement and the Registration Rights Agreement, constitute the entire agreement between the parties hereto pertaining to the subject matter hereof and supersede all prior and contemporaneous agreements, understandings, negotiations and discussions, whether oral or written, of the parties and there are no warranties, representations or other agreements between the parties in connection with the subject matter hereof except as specifically set forth herein and therein.

Section 11.7 Rights of Members Independent. The rights available to the Members under this Agreement and at Law shall be deemed to be several and not dependent on each other and each such right accordingly shall be construed as complete in itself and not by reference to any other such right. Any one or more and/or any combination of such rights may be exercised by a Member and/or the Company from time to time and no such exercise shall exhaust the rights or preclude another Member from exercising any one or more of such rights or combination thereof from time to time thereafter or simultaneously.

Section 11.8 Governing Law. This Agreement, the legal relations between the parties and any Action, whether contractual or non-contractual, instituted by any party with respect to matters arising under or growing out of or in connection with or in respect of this Agreement shall be governed by and construed in accordance with the Laws of the State of Delaware applicable to contracts made and performed in such State and without regard to conflicts of law doctrines, except to the extent that certain matters are preempted by U.S. federal Law or are governed as a matter of controlling Law by the Law of the jurisdiction of organization of the respective parties.

Section 11.9 Jurisdiction and Venue. The parties hereto hereby agree and consent to be subject to the jurisdiction of any U.S. federal court of the District of Delaware or the Delaware Court of Chancery over any action, suit or proceeding (a “Legal Action”) arising out of or in connection with this Agreement. The parties hereto irrevocably waive the defense of an inconvenient forum to the maintenance of any such Legal Action. Each of the parties hereto further irrevocably consents to the service of process out of any of the aforementioned courts in any such Legal Action by the mailing of copies thereof by registered mail, postage prepaid, to such party at its address set forth in this Agreement, such service of process to be effective upon acknowledgment of receipt of such registered mail. Nothing in this Section 11.9 shall affect the right of any party hereto to serve legal process in any other manner permitted by law.

Section 11.10 Headings. The descriptive headings of the Articles, Sections and subsections of this Agreement are for convenience only and do not constitute a part of this Agreement.

Section 11.11 Counterparts. This Agreement and any amendment hereto or any other agreement (or document) delivered pursuant hereto may be executed in one or more counterparts and by different parties in separate counterparts. All of such counterparts shall constitute one and the same agreement (or other document) and shall become effective (unless otherwise provided therein) when one or more counterparts have been signed by each party and delivered to the other party.

Section 11.12 Notices. Any notice or other communication hereunder must be given in writing and (a) delivered in person, (b) transmitted by facsimile, by telecommunications mechanism or electronically, or (c) mailed by certified or registered mail, postage prepaid, receipt requested as follows:

If to the Company or the Managing Member, addressed to it at:

[●]

 

F-50


Table of Contents

With copies (which shall not constitute notice) to:

[●]

or to such other address or to such other Person as either party shall have last designated by such notice to the other parties. Each such notice or other communication shall be effective (i) if given by telecommunication or electronically, when transmitted to the applicable number or electronic mail address so specified in (or pursuant to) this Section 11.12 and an appropriate answerback is received or, if transmitted after 4:00 p.m. local time on a Business Day in the jurisdiction to which such notice is sent or at any time on a day that is not a Business Day in the jurisdiction to which such notice is sent, then on the immediately following Business Day, (ii) if given by mail, on the first Business Day in the jurisdiction to which such notice is sent following the date three days after such communication is deposited in the mails with first class postage prepaid, addressed as aforesaid or (iii) if given by any other means, on the Business Day when actually received at such address or, if not received on a Business Day, on the Business Day immediately following such actual receipt.

Section 11.13 Representation By Counsel; Interpretation. The parties acknowledge that each party to this Agreement has been represented by counsel in connection with this Agreement and the transactions contemplated by this Agreement. Accordingly, any rule of Law, or any legal decision that would require interpretation of any claimed ambiguities in this Agreement against the party that drafted it has no application and is expressly waived.

Section 11.14 Severability. If any provision of this Agreement is determined to be invalid, illegal or unenforceable by any Governmental Entity, the remaining provisions of this Agreement, to the extent permitted by Law shall remain in full force and effect; provided that the essential terms and conditions of this Agreement for all parties remain valid, binding and enforceable.

Section 11.15 Expenses. Except as otherwise provided in this Agreement, each party shall bear its own expenses in connection with the transactions contemplated by this Agreement.

Section 11.16 Waiver of Jury Trial. EACH OF THE COMPANY, THE MEMBERS, THE MANAGING MEMBER AND ANY INDEMNITEES SEEKING REMEDIES HEREUNDER HEREBY WAIVES TO THE FULLEST EXTENT PERMITTED BY LAW ANY RIGHT IT MAY HAVE TO TRIAL BY JURY IN RESPECT OF ANY CLAIM, DEMAND, ACTION OR CAUSE OF ACTION BASED ON, OR ARISING OUT OF, UNDER OR IN CONNECTION WITH THIS AGREEMENT OR THE TRANSACTIONS CONTEMPLATED HEREBY, WHETHER NOW EXISTING OR HEREAFTER ARISING, AND WHETHER IN CONTRACT, TORT, EQUITY OR OTHERWISE.

Section 11.17 No Third Party Beneficiaries. Except as expressly provided in Section 6.2 and Section 10.3(b), nothing in this Agreement, express or implied, is intended to confer upon any party, other than the parties hereto and their respective successors and permitted assigns, any rights or remedies under this Agreement or otherwise create any third party beneficiary hereto.

Section 11.18 No Recourse. Notwithstanding anything that may be expressed or implied in this Agreement (except in the case of the immediately succeeding sentence) or any document, agreement, or instrument delivered contemporaneously herewith, and notwithstanding the fact that any Member may be a partnership or limited liability company, each Member hereto, by its acceptance of the benefits of this Agreement, covenants, agrees and acknowledges that no Persons other than the Members shall have any obligation hereunder and that it has no rights of recovery hereunder against, and no recourse hereunder or under any documents, agreements, or instruments delivered contemporaneously herewith or in respect of any oral representations made or alleged to be made in connection herewith or therewith shall be had against, any former, current or future director, officer, agent, Affiliate, manager, assignee, incorporator, controlling Person, fiduciary, representative or employee of any Member (or any of their successor or permitted assignees), against any former, current, or future general or

 

F-51


Table of Contents

limited partner, manager, stockholder or member of any Member (or any of their successors or permitted assignees) or any Affiliate thereof or against any former, current or future director, officer, agent, employee, Affiliate, manager, assignee, incorporator, controlling Person, fiduciary, representative, general or limited partner, stockholder, manager or member of any of the foregoing, but in each case not including the Members (each, but excluding for the avoidance of doubt, the Members, a “Member Affiliate”), whether by or through attempted piercing of the corporate veil, by or through a claim (whether in tort, contract or otherwise) by or on behalf of such party against the Member Affiliates, by the enforcement of any assessment or by any legal or equitable proceeding, or by virtue of any statute, regulation or other applicable Law, or otherwise; it being expressly agreed and acknowledged that no personal liability whatsoever shall attach to, be imposed on, or otherwise be incurred by any Member Affiliate, as such, for any obligations of the applicable party under this Agreement or the transactions contemplated hereby, under any documents or instruments delivered contemporaneously herewith, in respect of any oral representations made or alleged to be made in connection herewith or therewith, or for any claim (whether in tort, contract or otherwise) based on, in respect of, or by reason of, such obligations or their creation. Notwithstanding the foregoing, a Member Affiliate may have obligations under any documents, agreements or instruments delivered contemporaneously herewith or otherwise contemplated by this Agreement if such Member Affiliate is a party to such document, agreement, agreement or instrument. Except to the extent otherwise expressly set forth in, and subject in all cases to the terms and conditions of and limitations herein, this Agreement may only be enforced against, and any claim or cause of action of any kind based upon, arising out of, or related to this Agreement, or the negotiation, execution or performance of this Agreement, may only be brought against the Persons that are expressly named as parties hereto and then only with respect to the specific obligations set forth herein with respect to such Member. Each Member Affiliate is expressly intended as a third-party beneficiary of this Section 11.18.

[Signatures on Next Page]

 

F-52


Table of Contents

IN WITNESS WHEREOF, each of the parties hereto has caused this Amended and Restated Limited Liability Company Agreement to be executed as of the date first above written.

 

COMPANY:
[●]
By:  

     

Name:  
Title:  

 

SIGNATURE PAGE TO

AMENDED AND RESTATED LIMITED LIABILITY COMPANY AGREEMENT OF

[●]


Table of Contents
MEMBERS:
[●]
By:  

     

Name:  
Title:  
[●]
By:  

     

Name:  
Title:  
[●]
By:  

     

Name:  
Title:  

 

SIGNATURE PAGE TO

AMENDED AND RESTATED LIMITED LIABILITY COMPANY AGREEMENT OF

[●]


Table of Contents
MANAGING MEMBER:
[PUBCO]
By:  

     

Name:  
Title:  

 

SIGNATURE PAGE TO

AMENDED AND RESTATED LIMITED LIABILITY COMPANY AGREEMENT OF

[●]


Table of Contents

EXHIBIT A

 

Member

   Number of Units  

[●]

     [ ●] 

[●]

     [ ●] 

[●]

     [ ●] 

[●]

     [ ●] 

[●]

     [ ●] 

[●]

     [ ●] 

Total

     [ ●] 


Table of Contents

Annex G

 

 

LOGO

 

Jefferies LLC

 

Three Allen Center

333 Clay Street, Suite 2400

Houston, TX 77002

281.774.2000

Jefferies.com

CONFIDENTIAL

June 7, 2021

The Board of Directors

Contango Oil & Gas Company

111 E. 5th Street, Suite 300

Fort Worth, Texas 76102

Members of the Board:

We understand that Contango Oil & Gas Company, a Texas corporation (the “Company”), proposes to enter into a Transaction Agreement (the “Transaction Agreement”) with Independence Energy LLC, a Delaware limited liability company (“Independence”), IE PubCo Inc., a Delaware corporation and subsidiary of Independence (“New PubCo”), IE OpCo LLC, a Delaware limited liability company and wholly owned subsidiary of Independence (“OpCo”), IE C Merger Sub Inc., a Delaware corporation and wholly owned subsidiary of New PubCo (“C Merger Sub”), and IE L Merger Sub LLC, a Delaware limited liability company and wholly owned subsidiary of New PubCo (“L Merger Sub”). Terms used but not defined herein have the meanings assigned to them in the Transaction Agreement.

Pursuant to the terms of the Transaction Agreement, on the Closing Date, (i) OpCo will be recapitalized, Independence will distribute ownership interests in OpCo to New PubCo and, immediately following such distribution, Independence will merge with and into OpCo, with OpCo surviving the merger (the “Independence Merger”); (ii) immediately following the Independence Merger, C Merger Sub will merge with and into the Company, with the Company as the surviving corporation in the merger and a direct wholly owned subsidiary of New PubCo (the “Merger”), and, in accordance with the Texas Business Organizations Code, each share of common stock, par value $0.04 per share, of the Company (the “Company Common Stock”) issued and outstanding immediately prior to the Merger Effective Time (other than Excluded Shares) will be converted into the right to receive 0.200 shares of Class A common stock, par value $0.0001 per share, of New PubCo (the “New PubCo Class A Common Stock”) (the “Exchange Ratio”), along with cash in lieu of any fractional shares; (iii) immediately following the Merger, the Company will merge with and into L Merger Sub, with L Merger Sub as the surviving person in the merger and a direct wholly owned Subsidiary of New PubCo (the “LLC Merger”); (iv) immediately following the LLC Merger, New PubCo will contribute 100% of the equity interests in L Merger Sub to OpCo in exchange for certain equity interests in OpCo (the “Contribution”); and (v) immediately following the Contribution, OpCo will contribute L Merger Sub to Independence Energy Finance, LLC, a Delaware limited liability company (the transactions contemplated by clauses (i) - (v), the “Transactions”). The terms and conditions of the Transactions are more fully set forth in the Transaction Agreement.

You have asked for our opinion as to whether the Exchange Ratio pursuant to the Transaction Agreement is fair, from a financial point of view, to the holders of the Company Common Stock (other than Independence, L Merger Sub, C Merger Sub and their respective affiliates).


Table of Contents

In arriving at our opinion, we have, among other things:

 

  (i)

reviewed a draft dated June 7, 2021 of the Transaction Agreement;

 

  (ii)

reviewed a draft dated June 7, 2021 of the Management Services Agreement, the Designated Stockholder Voting Agreement and other ancillary agreements to be entered into pursuant to the Transactions;

 

  (iii)

reviewed certain publicly available financial and other information about the Company;

 

  (iv)

reviewed certain information furnished to us by the Company’s management relating to the business, operations and prospects of the Company, including financial forecasts and analyses under various business assumptions;

 

  (v)

reviewed certain information furnished to us by the Company’s management relating to the business, operations and prospects of Independence, including financial forecasts and analyses under various business assumptions;

 

  (vi)

reviewed certain financial information furnished to us by Independence management, relating to the business, operations and prospects of Independence, including financial forecasts and analysis under various business assumptions, and held discussions with senior members of Independence management about such matters;

 

  (vii)

reviewed information relating to certain financial and operational benefits and operating synergies (including the amount and timing thereof) anticipated by the Company’s management to result from the Merger, and approved for our use by the Company (“Synergies”);

 

  (viii)

considered the pro forma impact of the Transactions;

 

  (ix)

held discussions with members of senior management of the Company concerning the matters described in clauses (iii) through (viii) above;

 

  (x)

reviewed the share trading price history and valuation multiples for the Company Common Stock and compared them with those of certain publicly traded companies that we deemed relevant;

 

  (xi)

compared the proposed financial terms of the Merger with the financial terms of certain other transactions that we deemed relevant; and

 

  (xii)

conducted such other financial studies, analyses and investigations as we deemed appropriate.

In our review and analysis and in rendering this opinion, we have assumed and relied upon, but have not assumed any responsibility to independently investigate or verify, the accuracy and completeness of all financial and other information that was supplied or otherwise made available by the Company or that was publicly available to us (including, without limitation, the information described above), or that was otherwise reviewed by us. We have relied on assurances of the managements of the Company and Independence that they are not aware of any facts or circumstances that would make such information in inaccurate or misleading. In our review, we did not obtain any independent evaluation or appraisal of any of the assets or liabilities of, nor did we conduct a physical inspection of any of the properties or facilities of, the Company, nor have we been furnished with any such evaluations or appraisals of such physical inspections, nor do we assume any responsibility to obtain any such evaluations or appraisals.

With respect to the financial forecasts provided to and examined by us, we note that projecting future results of any company is inherently subject to uncertainty. The Company has informed us, however, and we have assumed, that such financial forecasts were reasonably prepared on bases reflecting the best currently available estimates and good faith judgments of the management of the Company or the management of Independence, as applicable, as to the future financial performance of the Company, Independence and New PubCo. With respect to the future financial performance of New PubCo giving pro forma effect to the Transactions, at your direction and with your consent, we have assumed that the Synergies will be realized in the amounts and at the times projected. We express no opinion as to the financial forecasts or the assumptions on which they are made,

 

G-2


Table of Contents

including with respect to the Synergies. In addition, at your direction we have performed certain financial analyses using the financial forecasts prepared by management of Independence. We express no opinion as to the financial forecasts prepared by management of Independence or the assumptions on which they were made.

Our opinion is based on economic, monetary, regulatory, market and other conditions existing and which can be evaluated as of the date hereof. We expressly disclaim any undertaking or obligation to advise any person of any change in any fact or matter affecting our opinion of which we become aware after the date hereof.

We have made no independent investigation of any legal, accounting or tax matters affecting the Company, Independence or New PubCo, and we have assumed the correctness in all respects material to our analysis of all legal, accounting and tax advice given to the Company and its Board of Directors, including, without limitation, advice as to the legal, accounting and tax consequences of the terms of, and transactions contemplated by, the Transaction Agreement to the Company, Independence and New PubCo. In addition, in preparing this opinion, we have not taken into account any tax consequences of the transaction to any holder of Company Common Stock. You have advised us that no material income taxes will be due as a result of the Merger. We have assumed that the final form of the Transaction Agreement will be substantially similar to the last draft reviewed by us in all respects material to our opinion. We have assumed that the Transactions will be consummated in accordance with the terms of the Transaction Agreement without waiver, modification or amendment of any term, condition or agreement. We have also assumed that in the course of obtaining the necessary regulatory or third party approvals, consents and releases for the Transactions, no delay, limitation, restriction or condition will be imposed that would have an adverse effect on the Company, Independence, New PubCo or the contemplated benefits of the Transactions (including the Merger).

It is understood that our opinion is for the use and benefit of the Board of Directors of the Company in its consideration of the Merger, and our opinion does not address the relative merits of the transactions contemplated by the Transaction Agreement as compared to any alternative transaction or opportunity that might be available to the Company, nor does it address the underlying business decision by the Company to engage in the Merger or the terms of the Transaction Agreement or the documents referred to therein. Our opinion does not constitute a recommendation as to how any holder of shares of Company Common Stock should vote on the Merger or any matter related thereto. In addition, you have not asked us to address, and this opinion does not address, the fairness to, or any other consideration of, the holders of any class of securities, creditors or other constituencies of the Company, other than the holders of shares of Company Common Stock (excluding any Excluded Shares). We express no opinion as to the price at which shares of New PubCo Class A Common Stock will trade at any time. Furthermore, we do not express any view or opinion as to the fairness, financial or otherwise, of the amount or nature of any compensation to be received by any of the Company’s officers, directors or employees, or any class of such persons, in connection with the Merger relative to the Merger Consideration to be received by holders of shares of Company Common Stock. Our opinion has been authorized by the Fairness Committee of Jefferies LLC.

We have been engaged by the Company to act as financial advisor to the Company in connection with the Merger and will receive a fee for our services, a portion of which is payable upon delivery of this opinion and a significant portion of which is payable contingent upon consummation of the Merger. We also will be reimbursed for expenses incurred. The Company has agreed to indemnify us against liabilities arising out of or in connection with the services rendered and to be rendered by us under such engagement. We have, in the past, provided financial advisory and financing services to the Company, Independence and their respective affiliates. In the ordinary course of our business, we and our affiliates may trade or hold securities of the Company and/or its respective affiliates for our own account and for the accounts of our customers and, accordingly, may at any time hold long or short positions in those securities. In addition, we may seek to, in the future, provide financial advisory and financing services to the Company, Independence, NewPubCo or entities that are affiliated with the Company, Independence or New PubCo, for which we would expect to receive compensation. Except as otherwise expressly provided in our engagement letter with the Company, our opinion may not be used or referred to by the Company, or quoted or disclosed to any person in any matter, without our prior written consent.

 

G-3


Table of Contents

Based upon and subject to the foregoing, we are of the opinion that, as of the date hereof, the Exchange Ratio pursuant to the Transaction Agreement is fair, from a financial point of view, to the holders of the Company Common Stock (other than Independence, L Merger Sub, C Merger Sub and their respective affiliates).

Very truly yours,

/s/ JEFFERIES LLC

JEFFERIES LLC

 

G-4


Table of Contents

Annex H

AMENDED AND RESTATED CERTIFICATE OF INCORPORATION

OF

[NEW PUBCO]

[New PubCo], a corporation organized and existing under the laws of the State of Delaware, pursuant to Sections 242 and 245 of the General Corporation Law of the State of Delaware, as it may be amended (the “DGCL”), hereby certifies as follows:

1. The name of this corporation is [New PubCo]. The original Certificate of Incorporation of the corporation was filed on June 3, 2021 and became effective on June 3, 2021. The name under which this corporation was originally incorporated is IE PubCo Inc.

2. This Amended and Restated Certificate of Incorporation was duly adopted in accordance with the provisions of Sections 242 and 245 of the DGCL and by the written consent of the requisite stockholders of the corporation entitled to vote thereon in accordance with Section 228 of the DGCL, and shall become effective upon filing of this Amended and Restated Certificate of Corporation with the Secretary of State of the State of Delaware.

3. This Amended and Restated Certificate of Incorporation amends and restates the Certificate of Incorporation of the corporation to read in its entirety as follows:

ARTICLE I

NAME

The name of the Corporation is [New PubCo] (the “Corporation”).

ARTICLE II

REGISTERED OFFICE AND AGENT

The address of the Corporation’s registered office in the State of Delaware is c/o Maples Fiduciary Services (Delaware) Inc., 4001 Kennett Pike, Suite 302, County of New Castle, Wilmington, Delaware 19807. The name of the registered agent at such address is Maples Fiduciary Services (Delaware) Inc.

ARTICLE III

PURPOSE

The purpose of the Corporation is to engage in any lawful act or activity for which corporations may be organized under the DGCL.

ARTICLE IV

AUTHORIZED STOCK

Section 4.01 Capitalization. (a) The total number of shares of all classes of stock that the Corporation shall have authority to issue is 2,000,000,000 which shall be divided into three classes as follows:

 

  (i)

1,000,000,000 shares of Class A Common Stock, $0.0001 par value per share (the “Class A Common Stock”);


Table of Contents
  (ii)

500,000,000 shares of Class B Common Stock, $0.0001 par value per share (the “Class B Common Stock” and, together with the Class A Common Stock, the “Common Stock”); and

 

  (iii)

500,000,000 shares of preferred stock, $0.0001 par value per share (“Preferred Stock”), of which (y) 1,000 shares are designated as “Series I Preferred Stock” (“Series I Preferred Stock”) and (z) the remaining 499,999,000 shares may be designated from time to time in accordance with this Article IV.

(b) Subject to Article XII, the number of authorized shares of Class A Common Stock, Class B Common Stock or Preferred Stock may be increased or decreased (but not below the number of shares thereof then outstanding) by the affirmative vote of the holders of a majority of the voting power of the outstanding Designated Stock, irrespective of the provisions of Section 242(b)(2) of the DGCL (or any successor provision thereto), and no other vote of the holders of the Class A Common Stock, Class B Common Stock or Preferred Stock, voting together or separately as a class, shall be required therefor, unless a vote of the holders of any such class, classes or series is expressly required pursuant to this Certificate of Incorporation.

Section 4.02 Preferred Stock. The Board of Directors of the Corporation (the “Board of Directors”) is hereby expressly authorized, by resolution or resolutions, to provide, out of the unissued shares of Preferred Stock, for one or more series of Preferred Stock and, with respect to each such series, to fix, without further stockholder approval (except as may be required by Article XIII or any certificate of designation relating to any series of Preferred Stock), the designation (the “Preferred Stock Designation”) of such series, the powers (including voting powers), preferences and relative, participating, optional and other special rights, and the qualifications, limitations or restrictions thereof, of such series of Preferred Stock and the number of shares of such series, which number the Board of Directors may, except where otherwise provided in the designation of such series, increase (but not above the total number of shares of Preferred Stock then authorized and available for issuance and not committed for other issuance) or decrease (but not below the number of shares of such series then outstanding); provided that, the Board of Directors may neither issue shares of Preferred Stock to KKR or an Affiliate of KKR, amend the terms of the Series I Preferred Stock, nor fix the designation of any new series of Preferred Stock issued to KKR or an Affiliate of KKR during the Protected Period without the approval of a majority of the Independent Directors. The powers, preferences and relative, participating, optional and other special rights of, and the qualifications, limitations or restrictions thereof, of each series of Preferred Stock, if any, may differ from those of any and all other series at any time outstanding.

ARTICLE V

TERMS OF COMMON STOCK

Section 5.01 General. Except as otherwise required by law or as expressly provided in this Certificate of Incorporation, (a) each share of Class A Common Stock shall have the same powers, privileges and rights and shall rank equally, share ratably and be identical in all respects as to all matters, with each other share of Class A Common Stock and (b) each share of Class B Common Stock shall have the same powers, privileges and rights and shall rank equally, share ratably and be identical in all respects as to all matters, with each other share of Class B Common Stock.

Section 5.02 Voting. Except as expressly provided otherwise in this Certificate of Incorporation, each holder of Common Stock shall have such voting powers as required by the DGCL and as expressly provided in this Certificate of Incorporation. Until the Trigger Date (as defined in Section 13.09), holders of Common Stock shall not have any right to vote for, and shall not be entitled to vote on, the election or removal of directors. Following the Trigger Date, except as otherwise provided in this Certificate of Incorporation (including any Preferred Stock Designation), holders of Common Stock shall have the exclusive right to vote for the election or removal of directors. Except as otherwise provided in this Certificate of Incorporation (including any Preferred Stock

 

H-2


Table of Contents

Designation) or by applicable law, each record holder of Common Stock shall have one vote for each share of Common Stock that is outstanding in his, her or its name on the books of the Corporation on all matters on which holders of Common Stock are entitled to vote. With respect to all matters on which holders of Common Stock are entitled to vote, and except as otherwise required by law or this Certificate of Incorporation, holders of the Class A Common Stock and holders of the Class B Common Stock shall vote together as a single class.

Section 5.03 Dividends. Subject to applicable law and the rights, if any, of the holders of any outstanding series of Preferred Stock or any class or series of stock having a preference over or the right to participate with the Class A Common Stock with respect to the payment of dividends, dividends may be declared and paid ratably on the Class A Common Stock out of the assets of the Corporation that are legally available for this purpose at such times and in such amounts as the Board of Directors in its discretion shall determine. Dividends and other distributions shall not be declared or paid on the Class B Common Stock unless (i) the dividend consists of shares of Class B Common Stock or of rights, options, warrants or other securities convertible or exercisable into or exchangeable or redeemable for shares of Class B Common Stock and in each case is paid proportionally with respect to each outstanding share of Class B Common Stock and (ii) a dividend consisting of shares of Class A Common Stock or of rights, options, warrants or other securities convertible or exercisable into or exchangeable or redeemable for shares of Class A Common Stock on equivalent terms is simultaneously paid to the holders of Class A Common Stock. If dividends are declared on the Class A Common Stock and/or the Class B Common Stock that are payable in shares of Common Stock, or securities convertible or exercisable into or exchangeable or redeemable for Common Stock, the dividends payable to the holders of Class A Common Stock shall be paid only in shares of Class A Common Stock (or securities convertible or exercisable into or exchangeable or redeemable for Class A Common Stock), the dividends payable to the holders of Class B Common Stock shall be paid only in shares of Class B Common Stock (or securities convertible or exercisable into or exchangeable or redeemable for Class B Common Stock), and such dividends shall be paid in the same number of shares (or fraction thereof) on a per share basis of the Class A Common Stock and Class B Common Stock, as applicable (or in the same number of securities convertible or exercisable into or exchangeable or redeemable for the same number of shares (or fraction thereof) on a per share basis of the Class A Common Stock and/or Class B Common Stock, respectively). In no event shall the shares of either Class A Common Stock or Class B Common Stock be paid a dividend consisting of voting securities or be split, divided, or combined unless the outstanding shares of the other class shall be paid a proportionate dividend consisting of voting securities or be proportionately split, divided or combined, as applicable.

Section 5.04 Liquidation. Upon a Dissolution Event, after payment or provision for payment of the debts and other liabilities of the Corporation and subject to the rights, if any, of the holders of any outstanding series of Preferred Stock or any class or series of stock having a preference over or the right to participate with the Class A Common Stock with respect to the distribution of assets of the Corporation upon such Dissolution Event, the holders of Class A Common Stock shall be entitled to receive the remaining assets of the Corporation available for distribution to its stockholders ratably in proportion to the number of shares of Class A Common Stock held by them. The holders of shares of Class B Common Stock, as such, shall not be entitled to receive any assets of the Corporation in the event of any Dissolution Event.

Section 5.05 Issuance of Class A Common Stock Upon Redemption/Exchange of Units. The Corporation will at all times reserve and keep available out of its authorized but unissued shares of Class A Common Stock a number of shares of Class A Common Stock that shall from time to time be sufficient to effect the redemption or exchange, as applicable, of all outstanding Units (as defined in the Amended and Restated Limited Liability Agreement of [●], a Delaware limited liability company (“OpCo”), dated as of [●], 2021 (as the same may be amended, modified, supplemented and/or restated from time to time, the “LLC Agreement”)), on the terms and subject to the conditions set forth in the LLC Agreement; provided that nothing contained herein shall be construed to preclude the Corporation from satisfying its obligations in respect of such redemption or exchange of Units by delivery of shares of Class A Common Stock that are held in the treasury of the Corporation or to preclude the Corporation or OpCo from exercising the Cash Election (as defined in the LLC Agreement) with respect to such redemption or exchange of Units. All shares of Class A Common Stock that shall be issued or

 

H-3


Table of Contents

disposed upon any such redemption will, upon issuance or disposition in accordance with the LLC Agreement, be validly issued, fully paid and non-assessable.

ARTICLE VI

AMENDMENTS

Section 6.01 Amendments of the Certificate of Incorporation.

(a) The Corporation shall have the right, subject to any express provisions or restrictions contained in this Certificate of Incorporation, from time to time, to amend this Certificate of Incorporation or any provision hereof in any manner now or hereafter provided by applicable law, and all rights and powers of any kind conferred upon a director or stockholder of the Corporation by this Certificate of Incorporation or any amendment thereof are subject to such right of the Corporation.

(b) In addition to any greater or additional vote that may be required by applicable law or this Certificate of Incorporation (including any Preferred Stock Designation), any amendment to this Certificate of Incorporation that is required to be submitted to a vote of stockholders under the DGCL shall require the approval of the holders of at least a majority of the voting power of the outstanding Designated Stock entitled to vote thereon, voting together as a single class.

(c) Notwithstanding the foregoing, except as otherwise required by applicable law, holders of outstanding Designated Stock, as such, shall not be entitled to vote on any amendment to this Certificate of Incorporation (including any Preferred Stock Designation) that relates solely to the terms of one or more outstanding series of Preferred Stock if the holders of such affected series are entitled, either separately or together as a class with the holders of one or more other such series, to vote thereon pursuant to this Certificate of Incorporation (including any Preferred Stock Designation) or pursuant to the DGCL.

Section 6.02 Bylaw Amendments. In furtherance and not in limitation of the powers conferred by the DGCL, except as expressly provided in this Certificate of Incorporation or the Bylaws, the Board of Directors is expressly authorized to adopt, amend and repeal, in whole or in part, the Bylaws without the assent or vote of the stockholders in any manner not inconsistent with the DGCL or this Certificate of Incorporation.

Section 6.03 Protected Period. Solely during the Protected Period, any amendment of the provisions of this Certificate of Incorporation that are expressly applicable only during the Protected Period shall require the prior approval of a majority of the Independent Directors.

Section 6.04 Lock-Up and Management Agreement. Notwithstanding anything else to the contrary, any waiver or amendment of (i) the last paragraph of Section 3.6(a)(ii) of the LLC Agreement or (ii) prior to the Trigger Date, the Management Agreement between the Company and [●] dated [●], 2021 shall require the affirmative approval of a majority of the Independent Directors.

ARTICLE VII

BOARD OF DIRECTORS

Section 7.01 Powers of the Board of Directors. Except as otherwise expressly provided in this Certificate of Incorporation or the DGCL, the business and affairs of the Corporation shall be managed by, or under the direction of, the Board of Directors.

 

H-4


Table of Contents

Section 7.02 Number, Election and Term.

(a) Subject to the rights of holders of Preferred Stock, until the Trigger Date (as defined in Section 13.09), the Series I Preferred Stockholder shall have full and exclusive authority unilaterally to fix the number of directors to constitute the Board of Directors (which number of directors may be increased or decreased solely by the Series I Preferred Stockholder). On and following the Trigger Date (as defined in Section 13.09), and subject to the rights of the holders of Preferred Stock, the number of directors shall be fixed from time to time exclusively pursuant to a resolution adopted by the Board of Directors.

(b) Unless this Certificate of Incorporation or the Bylaws provide otherwise, a director shall hold office until his or her term (if any) expires and until his or her successor has been elected and qualified, subject, however, to such director’s earlier death, resignation, retirement, disqualification or removal.

ARTICLE VIII

MEETINGS OF STOCKHOLDERS, ACTION WITHOUT A MEETING

Section 8.01 Special Meetings. Except as otherwise required by law and subject to the rights of the holders of any series of Preferred Stock, special meetings of the stockholders of the Corporation for any purpose or purposes may be called at any time only by or at the direction of (i) the Board of Directors, (ii) the Series I Preferred Stockholder or (iii) prior to the Trigger Date, a majority of the Independent Directors. The Series I Preferred Stockholder may call a special meeting by delivering to the Board of Directors one or more requests in writing stating that the majority of the Independent Directors or the Series I Preferred Stockholder, as applicable, wishes to call a special meeting and indicating the purposes for which the special meeting is to be called. Within 60 days after receipt of such a call from such person(s) or within such greater time as may be reasonably necessary for the Corporation to comply with any statutes, rules, regulations, listing, agreements or similar requirements governing the holding of a meeting or the solicitation of proxies for use at such a meeting, notice of such meeting shall be given in accordance with the DGCL. A special meeting shall be held at a time and place determined by the Board of Directors in its sole discretion on a date not less than 10 days nor more than 60 days after notice of the meeting is given (and, in the case of a special meeting called by a majority of the Independent Directors, a majority of the Independent Directors). To the fullest extent permitted by law, the Board of Directors (or, in the case of a special meeting called by a majority of the Independent Directors, a majority of the Independent Directors) shall have full power and authority concerning the satisfaction of the foregoing requirements of this Section 8.01 and any similar matters.

Section 8.02 Written Ballot. Unless the Bylaws provide otherwise, elections of directors need not be by written ballot.

Section 8.03 Action Without a Meeting. If consented to by the Board of Directors and the Series I Preferred Stockholder in writing, and subject to Section 13.04, any action that may be taken at a meeting of the stockholders entitled to vote may be taken without a meeting, without a vote and without prior notice, if a consent or consents setting forth the action so taken are signed by stockholders owning not less than the minimum percentage of the voting power of the outstanding stock of the Corporation (including stock of the Corporation deemed owned by the Series I Preferred Stockholder) that would be necessary to authorize or take such action at a meeting at which all the stockholders entitled to vote were present and voted and such consent or consents are delivered in accordance with Section 228 of the DGCL.

ARTICLE IX

CORPORATE OPPORTUNITIES

Section 9.01 Outside Activities. To the fullest extent permitted by law, each Indemnitee (as hereinafter defined) shall have the right to engage in businesses of every type and description and other activities for profit

 

H-5


Table of Contents

and to engage in and possess an interest in other business ventures of any and every type or description, whether in businesses engaged in or anticipated to be engaged in by any Group Member, independently or with others, including business interests and activities in direct competition with the business and activities of any Group Member, and none of the same shall constitute a violation of this Certificate of Incorporation or any duty otherwise existing at law, in equity or otherwise to any Group Member or any stockholder of the Corporation. Subject to the immediately preceding sentence, no Group Member or any stockholder of the Corporation shall have any rights by virtue of this Certificate of Incorporation, the DGCL or otherwise in any business ventures of any Indemnitee, and the Corporation hereby waives and renounces any interest or expectancy therein.

Section 9.02 Approval and Waiver. To the extent allowed by law, the doctrine of corporate opportunity, or any other analogous doctrine, shall not apply with respect to the Corporation, any of its officers or directors, the Series I Preferred Stockholder, the direct and indirect owners of the Series I Preferred Stockholder or any of their respective Affiliates, including but not limited to (i) KKR & Co. Inc. and its subsidiaries (collectively, “KKR”), (ii) investment funds, vehicles and accounts advised, managed or sponsored by KKR (the “KKR Funds”) and (iii) Affiliates of KKR and the KKR Funds (including KKR portfolio companies), (the entities named in clauses (i) through (iii), which shall exclude members of the Corporate Group, collectively, the “KKR Participants”), in circumstances where the application of any such doctrine would conflict with any fiduciary duties or contractual obligations they may have as of the date of this Certificate of Incorporation or in the future, and the Corporation renounces any expectancy that any of the directors or officers of the Corporation or any of the KKR Participants will offer any such corporate opportunity of which he, she or it may become aware to the Corporation. Notwithstanding the foregoing provisions of this Article IX, the Corporation does not renounce its interest in any corporate opportunity offered to any of its directors or officers if such opportunity is expressly offered in writing to such person solely in his or her capacity as a director or officer of the Corporation and is one that such director or officer has no duty (contractual or fiduciary) to offer to a KKR Participant. In addition to and notwithstanding the foregoing provisions of this Article IX, a potential corporate opportunity shall not be deemed to be a corporate opportunity for the Corporation if it is a business opportunity that (i) the Corporation is neither financially or legally able, nor contractually permitted, to undertake, (ii) from its nature, is not in the line of the Corporation’s business or is of no practical advantage to the Corporation or (iii) is one in which the Corporation has no interest or reasonable expectancy.

ARTICLE X

BUSINESS COMBINATIONS

The Corporation hereby expressly elects not to be governed by Section 203 of the DGCL.

ARTICLE XI

INDEMNIFICATION, ADVANCEMENT AND LIABILITY OF INDEMNITEES

Section 11.01 Limitation of Director Liability. A director of the Corporation shall not be personally liable to the Corporation or its stockholders for monetary damages for breach of fiduciary duty as a director, except to the extent such exemption from liability or limitation thereof is not permitted under the DGCL as the same exists or may hereafter be amended. Any amendment, modification or repeal of this Article XI, or the adoption of any provision of the Certificate of Incorporation inconsistent with this Article XI, shall not adversely affect its application with respect to an act or omission by a director or any right or protection of a director of the Corporation hereunder in respect of any act or omission occurring prior to the time of such amendment, modification or repeal.

 

H-6


Table of Contents

Section 11.02 Indemnification and Advancement of Expenses.

(a) To the fullest extent permitted by applicable law, as the same exists or may hereafter be amended, the Corporation shall indemnify and hold harmless any person who is or was made a party or is threatened to be made a party to or is otherwise involved in any threatened, pending or completed action, suit or proceeding, whether civil, criminal, administrative or investigative (a “proceeding”) by reason of the fact that he or she is or was a director or an officer of the Corporation (including Indemnitee’s service, while a director or officer of the Corporation, at the request of the Corporation as a director, officer, employee or agent of another corporation or of a partnership, joint venture, trust, other enterprise or nonprofit entity, including service with respect to an employee benefit plan (hereinafter, an “Indemnitee”), whether the basis of such proceeding is alleged action (or omission) in his or her official capacity as an Indemnitee, against all liability and loss suffered (including, without limitation, judgments, fines, excise taxes pursuant to the Employee Retirement Income Security Act of 1974, as amended (the “ERISA excise taxes”), penalties and amounts paid in settlement) and expenses (including, without limitation, attorneys’ fees) reasonably incurred by such Indemnitee in connection with such proceeding, all on the terms and conditions set forth in this Section 11.02 and the Corporation’s Bylaws. Notwithstanding the foregoing provisions of this Section 11.02(a), except for proceedings to enforce rights to indemnification and advancement of expenses, the Corporation shall indemnify and advance expenses to an Indemnitee in connection with a proceeding (or part thereof) initiated by such Indemnitee only if such proceeding (or part thereof) was authorized by the Board of Directors, or if the Board of Directors otherwise determines that indemnification or advancement of expenses is appropriate.

(b) To receive indemnification under this Section 11.02, an Indemnitee shall submit a written request to the Corporation. Such request shall include documentation or information that is necessary to determine the entitlement of the Indemnitee to indemnification and that is reasonably available to the Indemnitee. Upon receipt by the Corporation of such a written request, unless indemnification is required by Section 11.02(e), the entitlement of the Indemnitee to indemnification shall be determined by the following person or persons who shall be empowered to make such determination, as selected by the Board of Directors (except with respect to clause (v) of this Section 11.02(b)): (i) the Board of Directors by a majority vote of the directors who are not parties to such proceeding, whether or not such majority constitutes a quorum; (ii) a committee of such directors designated by a majority vote of such directors, whether or not such majority constitutes a quorum; (iii) if there are no such directors, or if such directors so direct, by independent legal counsel in a written opinion to the Board of Directors, a copy of which shall be delivered to the Indemnitee; (iv) the stockholders of the Corporation; or (v) in the event that a change of control (as defined below) has occurred, by independent legal counsel in a written opinion to the Board of Directors, a copy of which shall be delivered to the Indemnitee. The determination of entitlement to indemnification shall be made and, unless a contrary determination is made, such indemnification shall be paid in full by the Corporation not later than 60 days after the later of (x) the receipt by the Corporation of a written request for indemnification and (y) the final adjudication (as defined below) of the proceeding for which indemnification is sought. For purposes of this Section 11.02(b), a “change of control” will be deemed to have occurred if, with respect to any particular 24-month period, the individuals who, at the beginning of such 24-month period, constituted the Board of Directors (the “incumbent board”), cease for any reason to constitute at least a majority of the Board of Directors; provided, however, that any individual becoming a director subsequent to the beginning of such 24-month period whose election, or nomination for election by the stockholders of the Corporation, was approved by the Series I Preferred Stockholder or by a vote of at least a majority of the directors then comprising the incumbent board shall be considered as though such individual were a member of the incumbent board, but excluding, for this purpose, any such individual whose initial assumption of office occurs as a result of an actual or threatened election contest with respect to the election or removal of directors or other actual or threatened solicitation of proxies or consents by or on behalf of a Person other than the Board of Directors.

(c) The Corporation shall to the fullest extent not prohibited by applicable law pay the expenses (including, without limitation, attorneys’ fees) incurred by an Indemnitee in defending or otherwise participating in any proceeding in advance of its final disposition; provided, however, that, solely to the extent required by applicable

 

H-7


Table of Contents

law, such payment of expenses in advance of the final disposition of the proceeding shall be made only upon receipt of an undertaking, by or on behalf of the Indemnitee, to repay all amounts so advanced if it shall ultimately be determined by final judicial decision of a court of competent jurisdiction from which there is no further right to appeal (hereinafter a “final adjudication”) that the Indemnitee is not entitled to be indemnified under this Section 11.02 or otherwise.

(d) To receive an advancement of expenses under this Section 11.02, an Indemnitee shall submit a written request to the Corporation. Such request shall reasonably evidence the expenses incurred by the Indemnitee and shall include or be accompanied by the undertaking required by Section 11.02(c). Each such advancement of expenses shall be made within 20 days after the receipt by the Corporation of a written request for advancement of expenses.

(e) To the extent that an Indemnitee has been successful on the merits or otherwise in defense of any proceeding (or in defense of any claim, issue or matter therein), such Indemnitee shall be indemnified under this Section 11.02(e) against expenses (including attorneys’ fees) actually and reasonably incurred in connection with such defense. Indemnification under this Section 11.02(e) shall not be subject to satisfaction of a standard of conduct, and the Corporation may not assert the failure to satisfy a standard of conduct as a basis to deny indemnification or recover amounts advanced, including in a suit brought pursuant to Section 11.02(f) (notwithstanding anything to the contrary therein); provided, however, that, any Indemnitee who is not a current or former director or officer (as such term is defined in the final sentence of Section 145(c)(1) of the DGCL) shall be entitled to Indemnification under Section 11.02(a) and this Section 11.02(e) only if such Indemnitee has satisfied the standard of conduct required for indemnification under Section 145(a) or Section 145(b) of the DGCL.

(f) In the event that a determination is made that the Indemnitee is not entitled to indemnification or if payment is not timely made following a determination of entitlement to indemnification pursuant to Section 11.02(b), if a request for indemnification under Section 11.02(e) is not paid in full by the Corporation within 60 days after the later of (x) the Corporation’s receipt of a written request and (y) the final adjudication of the proceeding for which indemnification is sought, or if an advancement of expenses is not timely made under Section 11.02(d), the Indemnitee may at any time thereafter bring suit against the Corporation in the Court of Chancery of the state of Delaware (or solely to the extent that the Court of Chancery lacks subject matter jurisdiction, any other state or federal court located in the State of Delaware) a court of competent jurisdiction in the State of Delaware seeking an adjudication of entitlement to such indemnification or advancement of expenses. If successful in whole or in part in any such suit, or in a suit brought by the Corporation to recover an advancement of expenses pursuant to the terms of an undertaking, the Indemnitee shall be entitled to be paid also the expense of prosecuting or defending such suit to the fullest extent permitted by law. In any suit brought by the Indemnitee to enforce a right to indemnification hereunder (but not in a suit brought by the Indemnitee to enforce a right to an advancement of expenses) it shall be a defense that the Indemnitee has not met any applicable standard of conduct for indemnification set forth in Section 145(a) or Section 145(b) of the DGCL. Further, in any suit brought by the Corporation to recover an advancement of expenses pursuant to the terms of an undertaking, the Corporation shall be entitled to recover such expenses upon a final adjudication that the Indemnitee has not met any applicable standard of conduct for indemnification set forth in Section 145(a) or Section 145(b) of the DGCL. Neither the failure of the Corporation (including its directors who are not parties to such action, a committee of such directors, independent legal counsel or its stockholders) to have made a determination prior to the commencement of such suit that indemnification of the Indemnitee is proper in the circumstances because the Indemnitee has met such applicable standard of conduct, nor an actual determination by the Corporation (including its directors who are not parties to such action, a committee of such directors, independent legal counsel or its stockholders) that the Indemnitee has not met such applicable standard of conduct, shall create a presumption that the Indemnitee has not met the applicable standard of conduct or, in the case of such a suit brought by the Indemnitee, be a defense to such suit. In any suit brought by the Indemnitee to enforce a right to indemnification or to an advancement of expenses hereunder, or brought by the Corporation to recover an advancement of expenses pursuant to the terms of an undertaking, the burden of proving that the

 

H-8


Table of Contents

Indemnitee is not entitled to be indemnified, or to such advancement of expenses, under applicable law, this Section 11.02 or otherwise shall be on the Corporation.

(g) The rights to indemnification and advancement of expenses conferred by this Section 11.02 shall be contract rights and such rights shall continue as to an Indemnitee who has ceased to be or to serve in the capacity of Indemnitee and shall inure to the benefit of such Indemnitee’s heirs, executors, administrators, successors and assigns.

(h) The rights to indemnification and advancement of expenses conferred on any Indemnitee by this Section 11.02 shall not be exclusive of any other rights that any Indemnitee may have or hereafter acquire under law, this Certificate of Incorporation, the Bylaws, an agreement, vote of stockholders or disinterested directors, or otherwise.

(i) Any repeal or amendment of this Section 11.02 by the stockholders of the Corporation or by changes in law, or the adoption of any other provision of this Certificate of Incorporation inconsistent with this Section 11.02, shall, unless otherwise required by law, be prospective only (except to the extent such amendment or change in law permits the Corporation to provide broader rights to indemnification or advancement of expenses on a retroactive basis than permitted prior thereto), and shall not in any way diminish or adversely affect any right or protection existing at the time of such repeal or amendment or adoption of such inconsistent provision in respect of any proceeding (regardless of when such proceeding is first threatened, commenced or completed) arising out of, or related to, any act or omission occurring prior to such repeal or amendment or adoption of such inconsistent provision.

(j) This Section 11.02 shall not limit the right of the Corporation, to the extent and in the manner authorized or permitted by law, to indemnify and to advance expenses to Persons other than Indemnitees.

(k) Any indemnification pursuant to this Section 11.02 shall be made only out of the assets of the Corporation. In no event may an Indemnitee subject any stockholders of the Corporation to personal liability by reason of the provisions set forth in this Certificate of Incorporation with respect to indemnification or any advancement of expenses. Without limiting the foregoing, the Series I Preferred Stockholder shall not be personally liable for such indemnification or any advancement of expenses and shall have no obligation to contribute or loan any monies or property to the Corporation to enable it to effectuate such indemnification or to advance any expenses.

(l) Notwithstanding that an Indemnitee may have certain rights to indemnification and/or advancement of expenses provided by other persons (collectively, the “Other Indemnitors”), with respect to the rights to an advancement of expenses or indemnification set forth herein, the Corporation: (i) shall be the indemnitor of first resort (i.e., its obligations to such Indemnitee are primary and any obligation of the Other Indemnitors to advance expenses or to provide indemnification for the same expenses or liabilities incurred by such Indemnitee are secondary); and (ii) shall be required to advance the full amount of expenses incurred by such Indemnitee and shall be liable for the full amount of all liabilities, without regard to any rights such Indemnitee may have against any of the Other Indemnitors. No advancement or payment by the Other Indemnitors on behalf of an Indemnitee with respect to any proceeding for which such Indemnitee has sought an advancement of expenses or indemnification from the Corporation shall affect the immediately preceding sentence, and the Other Indemnitors shall have a right of contribution and/or be subrogated to the extent of such advancement or payment to all of the rights of recovery of such Indemnitee against the Corporation.

(m) Notwithstanding anything in this Section 11.02 to the contrary, the Corporation shall not be liable to indemnify any Indemnitee under this Section 11.02 for any amounts paid in settlement of any proceeding effected without the Corporation’s written consent, which consent shall not be unreasonably withheld.

Section 11.03 If any provision or provisions of this Section 11.02 shall be held to be invalid, illegal or unenforceable as applied to any person or entity or circumstance for any reason whatsoever, then, to the fullest

 

H-9


Table of Contents

extent permitted by law: (a) the validity, legality and enforceability of such provision in any other circumstance and of the remaining provisions of this Section 11.02 (including, without limitation, all portions of any paragraph of this Section 11.02 containing any such provision held to be invalid, illegal or unenforceable, that are not by themselves invalid, illegal or unenforceable) and the application of such provision to other persons or entities or circumstances shall not in any way be affected or impaired thereby; and (b) to the fullest extent possible, the provisions of this Section 11.02 (including, without limitation, all portions of any paragraph of this Section 11.02 containing any such provision held to be invalid, illegal or unenforceable, that are not themselves invalid, illegal or unenforceable) shall be construed so as to give effect to the intent of the parties that the Corporation provide protection to the Indemnitee to the fullest extent set forth in this Section 11.02.

ARTICLE XII

EXCLUSIVE JURISDICTION

Section 12.01 Forum. Unless the Corporation, in writing, selects or consents to the selection of an alternative forum: (i) the sole and exclusive forum for any complaint asserting any internal corporate claims (as defined below), to the fullest extent permitted by law, and subject to applicable jurisdictional requirements, shall be the Court of Chancery of the State of Delaware (or, if the Court of Chancery does not have, or declines to accept, jurisdiction, another state court or a federal court located within the State of Delaware); and (ii) the sole and exclusive forum for any complaint asserting a cause of action arising under the Securities Act of 1933, to the fullest extent permitted by law, shall be the federal district courts of the United States of America. For purposes of this Article XII, internal corporate claims means claims, including claims in the right of the Corporation that are based upon a violation of a duty by a current or former director, officer, employee or stockholder in such capacity, or as to which the DGCL confers jurisdiction upon the Court of Chancery. Any person or entity purchasing or otherwise acquiring or holding any interest in shares of stock of the Corporation shall be deemed to have notice of and consented to the provisions of this Article XII.

Section 12.02 Consent to Jurisdiction. If any action the subject matter of which is within the scope of Section 12.01(a) immediately above is filed in a court other than the Court of Chancery of the State of Delaware (a “Foreign Action”) in the name of any stockholder, to the fullest extent permitted by law, such stockholder shall be deemed to have consented to (i) the personal jurisdiction of the Court of Chancery of the State of Delaware in connection with any action brought in any such court to enforce Section 12.01(a) (an “Enforcement Action”) and (ii) having service of process made upon such stockholder in any such Enforcement Action by service upon such stockholder’s counsel in the Foreign Action as agent for such stockholder. If any action the subject matter of which is within the scope of Section 12.01(b) above is filed in a court other than a federal district court of the United States of America (a “Foreign Securities Act Action”) in the name of any stockholder (current, former or future), to the fullest extent permitted by law, such stockholder shall be deemed to have consented to: (x) the personal jurisdiction of the federal district courts of the United States of America in connection with any action brought in any such court to enforce Section 12.01(b) above (a “Securities Act Enforcement Action”), and (y) having service of process made upon such stockholder in any such Securities Act Enforcement Action by service upon such stockholder’s counsel in the Foreign Securities Act Action as agent for such stockholder.

Section 12.03 Severability. If any provision or provisions of this Article XII shall be held to be invalid, illegal or unenforceable as applied to any person or entity or circumstance for any reason whatsoever, then, to the fullest extent permitted by law, the validity, legality and enforceability of such provisions in any other circumstance and of the remaining provisions of this Article XII (including, without limitation, each portion of any sentence of this Article XII containing any such provision held to be invalid, illegal or unenforceable that is not itself held to be invalid, illegal or unenforceable) and the application of such provision to other persons or entities and circumstances shall not in any way be affected or impaired thereby. Any person or entity purchasing or otherwise acquiring any interest in shares of capital stock of the Corporation shall be deemed to have notice of and consented to the provisions of this Article XII.

 

H-10


Table of Contents

ARTICLE XIII

TERMS OF SERIES I PREFERRED STOCK

Section 13.01 Designation. The Series I Preferred Stock is hereby designated and created as a series of Preferred Stock. The Series I Preferred Stock is not “Designated Stock” for purposes of this Certificate of Incorporation.

Section 13.02 Dividends. Except for any distribution required by the DGCL to be made upon a Dissolution Event pursuant to Section 13.06, dividends shall not be declared on the Series I Preferred Stock.

Section 13.03 Voting. Except as required by the DGCL or as expressly provided in this Certificate of Incorporation, the exclusive right to elect members of the Board of Directors shall be vested in the Series I Preferred Stockholder. Subject to any limitations then set forth in this Certificate of Incorporation and the terms of any other outstanding series of Preferred Stock, prior to the Trigger Date, the Series I Preferred Stockholder shall have full authority to unilaterally remove and replace any director, with or without cause, at any time and for no reason; provided, however, that (i) John Goff shall be entitled to serve as a director and Chairman of the Board of Directors during and throughout all of the Protected Period, and to the fullest extent permitted by law, may be removed as a director and Chairman during such period by the Series I Preferred Stockholder solely upon a finding of Cause by a majority of the Independent Directors then in office and (ii) the Liberty Directors shall be entitled to serve as directors during and throughout all of the Protected Period, and to the fullest extent permitted by law, may be removed during such period by the Series I Preferred Stockholder solely upon a finding of Cause by a majority of the Independent Directors then in office. On and following the Trigger Date, subject to the rights of the holders of Preferred Stock, any director may be removed only upon the affirmative vote of the holders of at least 6623% in voting power of the outstanding shares of stock of the Corporation entitled to vote generally in an election of directors with or without cause. Except as otherwise provided by this Certificate of Incorporation, any directorships created as a result of an increase in the size of the Board of Directors or vacancies (whether by death, resignation, retirement, disqualification, removal or other cause) shall be filled solely by the Series I Preferred Stockholder. The Series I Preferred Stockholder shall have one vote for each share of Series I Preferred Stock that is outstanding in its name on the books of the Corporation.

Section 13.04 Approval of Certain Other Matters. The Corporation (whether directly or indirectly, by merger, division, consolidation or otherwise) shall not authorize, approve or ratify (or permit any of its Designated Subsidiaries to authorize, approve or ratify) any of the following actions or any plan with respect thereto without the prior approval of the Series I Preferred Stockholder, which approval may be in the form of an action by consent of the Series I Preferred Stockholder:

(a) entry into a debt financing arrangement by the Corporation or any of its Designated Subsidiaries, in one transaction or a series of related transactions, in an amount in excess of 10% of the then existing long-term indebtedness of the Corporation (other than the entry into of a debt financing arrangement between or among any of the Corporation and its wholly owned Designated Subsidiaries);

(b) the issuance by the Corporation or any of its Designated Subsidiaries, in one transaction or a series of related transactions, of any Securities that would (i) represent, after such issuance, or upon conversion, exchange or exercise, as the case may be, at least 5% on a fully diluted, as converted, exchanged or exercised basis, of any class of equity Securities of the Corporation or any of its Designated Subsidiaries or (ii) have designations, preferences, rights, priorities or powers that are more favorable than those of the Common Stock of the Corporation; provided that no such approval shall be required for issuance of Securities as contemplated by the LLC Agreement, any equity incentive plan of the Corporation, or that are issuable upon conversion, exchange or exercise of any Securities that were issued and outstanding as of the effective date of the first Amended and Restated Certificate of Incorporation of the Corporation;

(c) the adoption of a shareholder rights plan by the Corporation;

 

H-11


Table of Contents

(d) the amendment of (i) this Certificate of Incorporation or (ii) Sections 2.05 through 2.07, Sections 3.02 through 3.10, Sections 5.03 through 5.05 and Articles IV, VI and VIII of the Bylaws;

(e) the sale, lease exchange or other disposition of all or substantially all of the assets, taken as a whole, of the Corporation in a single transaction or a series of related transactions;

(f) the merger, sale or other combination of the Corporation with or into any other Person;

(g) the removal of a Chief Executive Officer of the Corporation; provided that, a majority of the Independent Directors may remove a Chief Executive Officer without the prior approval of the Series I Preferred Stockholder solely for Cause;

(h) the termination of the employment of any officer of the Corporation or a Designated Subsidiary of the Corporation without Cause; provided that, a majority of the Independent Directors may remove any officer of the Corporation or a Designated Subsidiary of the Corporation without the prior approval of the Series I Preferred Stockholder solely for Cause; and

(i) the liquidation or dissolution of the Corporation.

Section 13.05 Officers. The officers of the Corporation shall include a “Chief Executive Officer” who shall be appointed by the Series I Preferred Stockholder, and who shall hold office for such terms as shall be determined by the Series I Preferred Stockholder (or, following the Trigger Date, shall be selected and designated by the Board of Directors) or until his or her earlier death, resignation, retirement, disqualification or removal. Any other officer of the Corporation shall be selected and designated pursuant to the Bylaws. Any vacancy occurring in the office of the Chief Executive Officer shall be filled by the Series I Preferred Stockholder in the same manner as such officer is appointed pursuant to this Section 13.05. Any vacancies occurring in any other offices shall be filled pursuant to the Bylaws. An officer of the Corporation may be removed from office with or without cause at any time by the Board of Directors (and, in case of the Chief Executive Officer, prior to the Trigger Date, only with the consent of the Series I Preferred Stockholder in accordance with Section 13.04).

Section 13.06 Liquidation Rights. Upon any Dissolution Event, after payment or provision for the liabilities of the Corporation (including the expenses of such Dissolution Event) and the satisfaction of all claims ranking senior to the Series I Preferred Stock in accordance with Section 5.04, the Series I Preferred Stockholder shall be entitled to receive out of the assets of the Corporation or proceeds thereof available for distribution to stockholders of the Corporation, before any payment or distribution of assets is made in respect of Common Stock, distributions equal to the Series I Liquidation Value. The Series I Preferred Stock ranks junior to any series of Preferred Stock that is designated as senior to the Series I Preferred Stock from time to time, with respect to distributions of assets upon a Dissolution Event.

Section 13.07 Transfers of Series I Preferred Stock.

(a) The Series I Preferred Stockholder may transfer all or part of the shares of Series I Preferred Stock held by it without the approval of any other stockholder of the Corporation; provided that, notwithstanding anything herein to the contrary but subject to Section 13.07(c), no transfer by the Series I Preferred Stockholder of all or part of the shares of Series I Preferred Stock held by it to another Person shall be permitted unless (i) the written approval of a majority of the Independent Directors is obtained prior to such transfer, and (ii) the transferee agrees to assume the rights and duties of the Series I Preferred Stockholder under this Certificate of Incorporation and to be bound by the provisions of this Certificate of Incorporation; provided, however that the approvals contemplated by clause (i) and the agreements contemplated by clause (ii) shall not be required in connection with any transfer of the shares of Series I Preferred Stock by the Series I Preferred Stockholder in connection with any merger, sale, combination or division of the Corporation in

 

H-12


Table of Contents

which all of the outstanding Common Stock of the Corporation is converted into cash, property or securities of another Person and the Series I Preferred Stockholder receives no or de minimis consideration in respect of the Series I Preferred Stock. Any purported transfer of shares of Series I Preferred Stock not made in accordance with this Section 13.07 shall be null and void and any shares of Series I Preferred Stock purportedly transferred in violation of this Section 13.07(a) shall be automatically redeemed by the Corporation without consideration and, notwithstanding anything herein to the contrary, shall become treasury shares and may only be disposed of by the Corporation with the approval of the Series I Preferred Stockholder.

(b) Subject to (i) the provisions of this Section 13.07, (ii) any contractual provisions binding on the Series I Preferred Stockholder and (iii) provisions of applicable law, including the Securities Act, the shares of Series I Preferred Stock shall be freely transferable.

(c) Nothing contained in this Certificate of Incorporation shall be construed to prevent a disposition or any other type of transfer by any partner of the Series I Preferred Stockholder of any or all of the issued and outstanding equity or other interests in the Series I Preferred Stockholder.

Section 13.08 Limitation on Duties and Reimbursement of Expenses.

(a) To the fullest extent permitted by law, stockholders of the Corporation expressly acknowledge that the Series I Preferred Stockholder is under no obligation to consider the separate interests of the other stockholders of the Corporation (including the tax consequences to such stockholders) in deciding whether to cause the Corporation to take (or decline to take) any action, and that, to the fullest extent permitted by law, the Series I Preferred Stockholder shall not be liable to the other stockholders of the Corporation for monetary damages or equitable relief for losses sustained, liabilities incurred or benefits not derived by such stockholders in connection with such decisions.

(b) To the fullest extent permitted by law, the Series I Preferred Stockholder may exercise any of the powers granted to it by this Certificate of Incorporation and perform any of the duties imposed upon it hereunder either directly or by or through its agents, and the Series I Preferred Stockholder shall not be responsible for any misconduct, negligence or wrongdoing on the part of any such agent appointed by the Series I Preferred Stockholder in good faith.

(c) To the fullest extent permitted by law, in connection with any action taken with respect to the Corporate Group, the Series I Preferred Stockholder may (i) rely and shall be protected in acting or refraining from acting upon any resolution, certificate, statement, instrument, opinion, report, notice, request, consent, order, bond, debenture or other paper or document believed by it to be genuine and to have been signed or presented by the proper party or parties and (ii) consult with legal counsel, accountants, appraisers, management consultants, investment bankers and other consultants and advisers selected by it, and, to the fullest extent permitted by law, any act taken or omitted to be taken in reliance upon the advice or opinion (including an opinion of counsel) of such Persons as to matters that the Series I Preferred Stockholder reasonably believes to be within such Person’s professional or expert competence shall be conclusively presumed to have been done or omitted in good faith and in accordance with such advice or opinion.

(d) The Series I Preferred Stockholder may, upon written request to the Corporation, be reimbursed for all direct and indirect expenses the Series I Preferred Stockholder incurs in connection with any action taken with respect to the Corporate Group. Reimbursements pursuant to this Section 13.08 shall be in addition to any reimbursement to the Series I Preferred Stockholder as a result of indemnification pursuant to Section 11.02.

Section 13.09 Absence of Series I Preferred Stock. Notwithstanding anything in this Certificate of Incorporation to the contrary, on and following the earlier of (the “Trigger Date”) (i) the first date on which the Series I Preferred Stockholder and the Balance Sheet Affiliates no longer collectively beneficially own more than

 

H-13


Table of Contents

[14,347,820]1 shares of Common Stock (or successor interests, and as such number shall be adjusted for any stock split, reverse stock split, stock dividend, reorganization, subdivision, combination, recapitalization or reclassification) (the “Minimum Retained Ownership”) and (ii) the date the Series I Preferred Stockholder elects, by delivering written notice to the Corporation, to cause the Trigger Date to occur, all rights, powers, preferences and privileges associated with shares of Series I Preferred Stock and associated with being the Series I Preferred Stockholder in its capacity as the owner of the Series I Preferred Stock shall automatically terminate in all respects and all shares of Series I Preferred Stock shall be automatically cancelled and forfeited for no consideration; provided, that, if, at any time following the date hereof, the volume-weighted average sale price of the Class A Common Stock (as quoted on the exchange on which the shares of Class A Common Stock are then listed) for a period of 20 consecutive trading days (the “20 Day VWAP”) exceeds 140% of the 20 Day VWAP commencing on and including the date of the filing of this Amended and Restated Certificate of Incorporation, then the Minimum Retained Ownership shall be reduced to [10,043,474]2 shares of Common Stock, with such reduction to be effective either (A) following the last day of the Protected Period (if prior to the end of the Protected Period) or (B) automatically (if subsequent to the end of the Protected Period).

ARTICLE XIV

MISCELLANEOUS

Section 14.01 Definitions. The following definitions shall be for all purposes, unless otherwise clearly indicated to the contrary, applied to the terms used in this Certificate of Incorporation:

Affiliate” means, with respect to any Person, any other Person that directly or indirectly through one or more intermediaries controls, is controlled by or is under common control with, the Person in question.

Associate” means, when used to indicate a relationship with any Person, (a) any corporation, other entity or organization of which such Person is a director, officer or partner or is, directly or indirectly, the owner of 20% or more of any class of voting stock or other voting interest; (b) any trust or other estate in which such Person has at least a 20% beneficial interest or as to which such Person serves as trustee or in a similar fiduciary capacity; and (c) any relative or spouse of such Person, or any relative of such spouse, who has the same principal residence as such Person.

Balance Sheet Affiliates” means, collectively, KKR and any of its direct and indirect subsidiaries.

 

Board of Directors” has the meaning assigned to such term in Section 4.02.

Bylaws” means the bylaws of the Corporation as in effect from time to time.

Cause” means the termination of a Person’s employment or service on the Board of Directors, for any of the following reasons: (A) a Person’s violation of any law or regulation applicable to the business of the Corporation, or conviction of or plea of no contest to a felony or any crime involving moral turpitude or dishonesty; (B) willful misconduct or gross negligence by a Person in the performance of a Person’s duties that is not cured by a Person (to the extent capable of cure) within ten (10) days following written notice being given to a Person of such breach; (C) any act or acts of dishonesty by a Person intended to result in a Person’s personal gain or enrichment at the expense of the Corporation or any of its customers, partners, affiliates, parents or employees, including but not limited to willful misappropriation or conversion of the Corporation’s assets. For

 

1 

Note to draft: To equal 50% of the balance sheet’s original share ownership. Bracketed number based on Isla Ownership Number of 127,345,224.

2 

Note to draft: To equal 35% of the balance sheet’s original share ownership. Bracketed number based on Isla Ownership Number of 127,345,224.

 

H-14


Table of Contents

the purposes of this provision, no act or failure to act on the part of a Person shall be considered “willful” unless it is done, or omitted to be done, by a Person in bad faith and without reasonable belief that a Person’s action or omission was in the best interests of the Corporation. Any act, or failure to act, based upon authority given pursuant to a resolution duly adopted by the Board of Directors, or upon the instructions of the Board of Directors, or based upon the good faith advice of counsel for the Corporation, shall be conclusively presumed to be done, or omitted to be done, by a Person in good faith and in the best interests of the Corporation.

Certificate of Incorporation” means this Amended and Restated Certificate of Incorporation, as amended and/or restated from time to time, including pursuant to any certificate of designation relating to any series of Preferred Stock.

Class A Common Stock” has the meaning assigned to such term in Section 4.01(a)(i).

Class B Common Stock” has the meaning assigned to such term in Section 4.01(a)(i).

Code” means the U.S. Internal Revenue Code of 1986, as amended and in effect from time to time. Any reference herein to a specific section or sections of the Code shall be deemed to include a reference to any corresponding provision of any successor law.

Common Stock” has the meaning assigned to such term in Section 4.01(a)(ii).

Control” means the possession, directly or indirectly, of the power to direct or cause the direction of the management or policies of a person, whether through the ability to exercise voting power, by contract or otherwise.

Controlled Entity” when used with reference to a Person, means any Person controlled by such Person.

Corporate Group” means the Corporation and its Subsidiaries.

Corporation” has the meaning assigned to such term in Article I.

Designated Stock” means the Common Stock and any other stock of the Corporation that is designated as “Designated Stock” from time to time pursuant to this Certificate of Incorporation (including any certificate of designation relating to any series of Preferred Stock). The Series I Preferred Stock is not Designated Stock as of the effectiveness of the First Amended and Restated Certificate of Incorporation of the Corporation.

Designated Subsidiary” of any Person means (a) any corporation, association or other business entity (other than a partnership, joint venture, limited liability company or similar entity) of which more than 50% of the total ordinary voting power of shares of capital stock entitled (without regard to the occurrence of any contingency) to vote in the election of directors, managers or trustees thereof (or Persons performing similar functions) or (b) any partnership, joint venture, limited liability company or similar entity of which more than 50% of the capital accounts, distribution rights, total equity and voting interests or general or limited partnership interests, as applicable, is, in the case of clauses (a) and (b), at the time owned or controlled, directly or indirectly, by (1) such Person, (2) such Person and one or more Designated Subsidiaries of such Person or (3) one or more Designated Subsidiaries of such Person.

DGCL” means the Delaware General Corporation Law, as the same exists or as may hereafter be amended from time to time.

Dissolution Event” means an event giving rise to the dissolution, liquidation or winding up of the Corporation.

 

H-15


Table of Contents

Exchange Act” means the U.S. Securities Exchange Act of 1934, as amended, supplemented or restated from time to time and any successor to such statute.

Group” means a Person that with or through any of its Affiliates or Associates has any contract, arrangement, understanding or relationship for the purpose of acquiring, holding, voting, exercising investment power or disposing of any stock of the Corporation with any other Person that beneficially owns, or whose Affiliates or Associates beneficially own, directly or indirectly, stock of the Corporation.

Group Member” means a member of the Corporate Group.

Independent Director” means a director that is independent for purposes of the Audit Committee of the Board of Directors under the rules and regulations of the New York Stock Exchange, the Exchange Act and the Sarbanes-Oxley Act of 2002, as amended.

KKR” has the meaning set forth in Section 9.02.

KKR Fund” has the meaning set forth in Section 9.02.

KKR Participants” has the meaning set forth in Section 9.02.

Liberty Directors” means any director designees of PT Independence Energy Holdings, LLC appointed pursuant to any written agreement by and between PT Independence Energy Holdings, LLC and the Series I Preferred Stockholder.

Majority in Interest of the Series I Preferred Stock” means a majority of the outstanding shares of Series I Preferred Stock.

Person” means an individual or a corporation, limited liability company, partnership (general or limited, including any limited liability limited partnership), joint venture, trust, unincorporated organization, association (including any group, organization, co-tenancy, plan, board, council or committee), government (including a country, state, county, or any other governmental or political subdivision, agency or instrumentality thereof) or other entity (or series thereof).

Preferred Stock” has the meaning set forth in Section 4.01(a)(iii).

Protected Period” means the period from the date hereof until the date of the third annual meeting of the stockholders of the Corporation that is held following the date hereof in accordance with the Bylaws.

Securities” means any debt or equity securities of an issuer and its Designated Subsidiaries and other Controlled Entities, including common and preferred stock, interests in limited partnerships and interests in limited liability companies (including warrants, rights, put and call options and other options relating thereto or any combination thereof), notes, bonds, debentures, trust receipts and other obligations, instruments or evidences of indebtedness, choses in action, other property or interests commonly regarded as securities, interests in real property, whether improved or unimproved, interests in oil and gas properties and mineral properties, short-term investments commonly regarded as money-market investments, bank deposits and interests in personal property of all kinds, whether tangible or intangible, and any securities convertible into, or exercisable or exchangeable for, any of the foregoing.

Securities Act” means the U.S. Securities Act of 1933, as amended, supplemented or restated from time to time and any successor to such statute.

Series I Liquidation Value” means $0.01 per share of Series I Preferred Stock.

 

H-16


Table of Contents

Series I Preferred Stock” means the Series I Preferred Stock having the designations, rights, powers and preferences set forth in Article XIII.

Series I Preferred Stockholder” which may be one or more Persons, means Independence Energy Aggregator GP LLC and any successor or permitted assign that owns any shares of Series I Preferred Stock at the applicable time. If the Series I Preferred Stock is held by more than one Person, any action taken by the Series I Preferred Stockholder hereunder or any approval of the Series I Preferred Stockholder required hereunder shall require a Majority in Interest of the Series I Preferred Stock.

Subsidiary” means, with respect to any Person, (a) a corporation of which more than 50% of the voting power of shares entitled (without regard to the occurrence of any contingency) to vote in the election of directors or other governing body of such corporation is owned, directly or indirectly, at the date of determination, by such Person, by one or more Subsidiaries of such Person or a combination thereof, (b) a partnership (whether general or limited) in which such Person or a Subsidiary of such Person is, at the date of determination, a general or limited partner of such partnership, but only if more than 50% of the partnership interests of such partnership (considering all of the partnership interests of the partnership as a single class) is owned, directly or indirectly, at the date of determination, by such Person, by one or more Subsidiaries of such Person, or a combination thereof, (c) any other Person (other than a corporation or a partnership) in which such Person, one or more Subsidiaries of such Person, or a combination thereof, directly or indirectly, at the date of determination, has (i) at least a majority ownership interest or (ii) the power to elect or direct the election of a majority of the directors or other governing body of such Person or (d) any other Person the financial information of which is consolidated by such Person for financial reporting purposes under U.S. GAAP.

transfer”, when used in this Certificate of Incorporation with respect to shares of stock of the Corporation, shall include (i) with respect to any share of Series I Preferred Stock held by the Series I Preferred Stockholder, a sale, assignment, gift, pledge, encumbrance, hypothecation, mortgage, exchange or any other disposition by law or otherwise, and (ii) with respect to shares of any other stock of the Corporation, a sale, assignment, gift, exchange or any other disposition by law or otherwise, including any transfer upon foreclosure of any pledge, encumbrance, hypothecation or mortgage.

Trigger Date” has the meaning assigned to such term in Section 13.09.

U.S. GAAP” means U.S. generally accepted accounting principles consistently applied.

Section 14.02 Invalidity of Provisions. If any provision of this Certificate of Incorporation is or becomes invalid, illegal or unenforceable in any respect, the validity, legality and enforceability of the remaining provisions contained herein shall not be affected thereby.

Section 14.03 Construction; Section Headings. For purposes of this Certificate of Incorporation, unless the context otherwise requires, (i) references to “Articles”, “Sections” and “clauses” refer to articles, sections and clauses of this Certificate of Incorporation and (ii) the term “include” or “includes” means includes, without limitation, and “including” means including, without limitation. Section headings in this Certificate of Incorporation are for convenience of reference only and shall not be given any substantive effect in limiting or otherwise construing any provision herein.

[Remainder of Page Intentionally Left Blank]

 

H-17


Table of Contents

IN WITNESS WHEREOF, [New PubCo] has caused this Amended and Restated Certificate of Incorporation to be executed by its duly authorized officer this [    ] day of [    ], 2021.

 

[NEW PUBCO]
By:    
  Name:
  Title:


Table of Contents

Annex I

AMENDED AND RESTATED BYLAWS

OF

[NEW PUBCO]

(Effective [                ], 2021)

ARTICLE I

OFFICES

Section 1.01 Registered Office. The registered office and registered agent of [New PubCo] (the “Corporation”) shall be as set forth in the Certificate of Incorporation of the Corporation (as it may be amended and/or restated from time to time, the “Certificate of Incorporation”). The Corporation may also have offices in such other places in the United States or elsewhere as the Board of Directors of the Corporation (the “Board of Directors”) may, from time to time, determine or as the business of the Corporation may require.

ARTICLE II

MEETINGS OF STOCKHOLDERS

Section 2.01 Annual Meetings. If required, annual meetings of stockholders may be held at such place, if any, either within or without the State of Delaware, on such date and at such time as the Board of Directors shall determine. The Board of Directors may, in its sole discretion, determine that annual meetings of stockholders shall not be held at any place, but may instead be held solely by means of remote communication in accordance with Section 211(a)(2) of the DGCL. The Board of Directors may postpone, reschedule or cancel any annual meeting of stockholders previously scheduled by the Board of Directors.

Section 2.02 Special Meetings. Special meetings of stockholders may only be called in the manner provided in the Certificate of Incorporation and may be held at such place, if any, either within or without the State of Delaware, on such date and at such time, and for such purpose or purposes, as the Board of Directors or a majority of the Independent Directors, as applicable, shall determine and state in the notice of meeting, if any. The Board of Directors or a majority of the Independent Directors may postpone, reschedule or cancel any special meeting of stockholders previously scheduled by the Board of Directors or a majority of the Independent Directors, as applicable, subject to the requirements of the Certificate of Incorporation.

Section 2.03 Notice of Stockholder Business and Nominations.

(a) Prior to the Trigger Date, nominations of Persons for election to the Board of Directors and the proposal of other business to be considered by the stockholders may be made at an annual meeting of stockholders only (i) pursuant to the Corporation’s notice of meeting (or any supplement thereto) delivered pursuant to Section 2.04, (ii) by or at the direction of the Board of Directors or any authorized committee thereof or (iii) by the Series I Preferred Stockholder (as defined in the Certificate of Incorporation). On and following the Trigger Date, the Series I Preferred Stockholder will have no right to nominate Persons for election to the Board of Directors or propose other business to be considered by the stockholders at an annual meeting in its capacity as the Series I Preferred Stockholder except as required by law and all such rights will be held solely by stockholders in accordance with Section 2.03(b) below.

(c) Notwithstanding Section 2.03(a), if at any time applicable law provides stockholders of the Corporation other than the Series I Preferred Stockholder the right to propose business to be brought before a meeting of


Table of Contents

stockholders at an annual meeting (including at any time following the Trigger Date), then any such stockholder may bring any such business before such meeting only if such stockholder (i) is entitled to vote at the annual meeting on the proposal of such business, (ii) has complied with the notice procedures set forth in paragraphs (c) and (d) of this Section 2.03, (iii) was a stockholder of record as of the time such notice is delivered to the Secretary of the Corporation and as of the record date for notice and voting at the annual meeting and (iv) is a stockholder of record as of the date of the annual meeting. Nothing in this Section 2.03 shall be deemed to provide any voting or other rights or powers to the stockholders of the Corporation, but shall instead set forth the procedures and requirements applicable to stockholders of the Corporation other than the Series I Preferred Stockholder with respect to bringing business before an annual meeting in circumstances in which they are entitled by law to do so.

(d) For business to be properly brought before an annual meeting by a stockholder pursuant to Section 2.03(b), the stockholder must have given timely notice thereof in writing to the Secretary of the Corporation and such business must constitute a proper matter for action by stockholders. To be timely, a stockholder’s notice shall be delivered to the Secretary of the Corporation at the principal executive offices of the Corporation not less than 90 days nor more than 120 days prior to the first anniversary of the preceding year’s annual meeting (which date shall, for purposes of the Corporation’s first annual meeting of stockholders after the date hereof, be deemed to have occurred on [                ], 2021); provided, however, that in the event that the date of the annual meeting is advanced by more than 30 days, or delayed by more than 70 days, from the anniversary date of the previous year’s meeting, or if no annual meeting was held in the preceding year, notice by the stockholder to be timely must be so delivered not earlier than 120 days prior to such annual meeting and not later than the close of business on the later of the 90th day prior to such annual meeting or the 10th day following the day on which public announcement of the date of such meeting is first made. Public announcement of an adjournment or postponement of an annual meeting shall not commence a new time period (or extend any time period) for the giving of a stockholder’s notice.

(e) Such stockholder’s notice shall set forth (i) a brief description of the business desired to be brought before the annual meeting, the text of the proposal or business (including the text of any resolutions proposed for consideration), the reasons for conducting such business at the annual meeting and any material interest in such business of such stockholder and the beneficial owner, if any, on whose behalf the proposal is made; and (ii) as to the stockholder giving the notice and the beneficial owner, if any, on whose behalf the proposal is made (A) the name and address of such stockholder, as they appear on the Corporation’s books and records, and of such beneficial owner, (B) the class or series and number of shares of stock of the Corporation which are owned, directly or indirectly, beneficially and of record by such stockholder and such beneficial owner, (C) a representation that the stockholder (x) is a holder of record of the stock of the Corporation at the time of the giving of the notice, (y) will be entitled to vote at such meeting on the proposal of such business such stockholder intends to bring before the annual meeting and (z) will appear in person or by proxy at the annual meeting to propose such business, (D) a representation whether the stockholder or the beneficial owner, if any, will be or is part of a group which will (x) deliver a proxy statement and/or form of proxy to holders of at least the percentage of the voting power of the Corporation’s outstanding stock required to approve or adopt the proposal and/or (y) otherwise solicit proxies or votes from stockholders in support of such proposal, (E) a certification regarding whether such stockholder and beneficial owner, if any, have complied with all applicable federal, state and other legal requirements in connection with the stockholder’s and/or beneficial owner’s acquisition of shares of stock or other securities of the Corporation and/or the stockholder’s and/or beneficial owner’s acts or omissions as a stockholder of the Corporation and (F) any other information relating to such stockholder and beneficial owner, if any, required to be disclosed in a proxy statement or other filings required to be made in connection with solicitations of proxies for, as applicable, the proposal. A stockholder providing notice of business proposed to be brought before an annual meeting shall update and supplement such notice from time to time to the extent necessary so that the information provided or required to be provided in such notice shall be true and correct.

(f) Except as provided in Sections 2.03(g) and Section 3.02, only such Persons who are nominated in accordance with the procedures set forth in Section 2.03(a) shall be eligible to serve as directors and only such

 

I-2


Table of Contents

business shall be conducted at an annual meeting of stockholders as shall have been brought before the meeting in accordance with the procedures set forth in this Section. Except as otherwise provided by law, the Certificate of Incorporation or these Bylaws, the Board of Directors, shall, in addition to making any other determination that may be appropriate for the conduct of the annual meeting of stockholders, have the power and duty to determine whether a nomination or any business proposed to be brought before the meeting was made or proposed, as the case may be, in accordance with the procedures set forth in these Bylaws and, if any proposed nomination or business is not in compliance with these Bylaws, to declare that such defective proposal or nomination shall be disregarded. Notwithstanding the foregoing provisions of this Section 2.03, unless otherwise required by law, if the stockholder making a proposal (or a qualified representative of the stockholder) does not appear at the annual meeting of stockholders of the Corporation to present such business, such proposed business shall not be transacted, notwithstanding that proxies in respect of such vote may have been received by the Corporation. For purposes of this Section 2.03, to be considered a qualified representative of the stockholder, a Person must be a duly authorized officer, manager or partner of such stockholder or must be authorized by a writing executed by such stockholder or an electronic transmission delivered by such stockholder to act for such stockholder as proxy at the annual meeting of stockholders and such Person must produce such writing or electronic transmission, or a reliable reproduction of the writing or electronic transmission, at the annual meeting of stockholders.

(g) For purposes of this Section 2.03, public announcement may be made by any means permitted by applicable law, including disclosure in a press release, on the website of the Corporation or in a document publicly filed with the Securities and Exchange Commission (the “Commission”) pursuant to the Exchange Act and the rules and regulations of the Commission thereunder.

(h) Notwithstanding the foregoing provisions of this Section 2.03, a stockholder shall also comply with all applicable requirements of the Exchange Act and the rules and regulations promulgated thereunder with respect to the matters set forth in this Section 2.03; provided, however, that, to the fullest extent permitted by law, any references in these Bylaws to the Exchange Act or the rules and regulations promulgated thereunder are not intended to and shall not limit any requirements applicable to proposals as to any business to be considered pursuant to these Bylaws, and compliance with Section 2.03(a) and Section 2.03(b) shall be the exclusive means for a stockholder other than the Series I Preferred Stockholder to submit business to the extent permitted pursuant to Section 2.03(a) and Section 2.03(b). Notwithstanding anything to the contrary herein, for so long as the Series I Preferred Stockholder shall have the right to submit business and make nominations pursuant to Section 2.03(a), the Series I Preferred Stockholder shall not be required to comply with the provisions of this Section 2.03, except as required by law.

Section 2.04 Notice of Meetings. If required by law, whenever stockholders are required to take any action at an annual or special meeting of stockholders, a timely notice in writing or by electronic transmission of the meeting, which shall state the place, if any, date and time of the meeting, the means of remote communications, if any, by which stockholders and proxyholders may be deemed to be present in person and vote at such meeting, the record date for determining the stockholders entitled to vote at the meeting, if such date is different from the record date for determining stockholders entitled to notice of the meeting, shall be mailed to or transmitted electronically by the Secretary of the Corporation to each stockholder of record entitled to vote thereat as of the record date for determining the stockholders entitled to notice of the meeting. Unless otherwise provided by law, the Certificate of Incorporation or these Bylaws, any such notice shall be given not less than 10 nor more than 60 days before the date of the meeting to each stockholder entitled to vote at such meeting as of the record date for determining the stockholders entitled to notice of the meeting.

Section 2.05 Adjournment. When a meeting is adjourned to another time or place, notice need not be given of the adjourned meeting and a new record date need not be fixed, if the time and place thereof are announced at the meeting at which the adjournment is taken, unless such adjournment shall be for more than 30 days. At the adjourned meeting, the Corporation may transact any business which might have been transacted at the original meeting. If the adjournment is for more than 30 days, a notice of the adjourned meeting shall be given to each

 

I-3


Table of Contents

stockholder of record entitled to vote at the meeting. If after the adjournment a new record date for determination of stockholders entitled to vote is fixed for the adjourned meeting, the Board of Directors shall fix as the record date for determining stockholders entitled to notice of such adjourned meeting the same or an earlier date as that fixed for determination of stockholders entitled to vote at the adjourned meeting, and shall give notice of the adjourned meeting to each stockholder of record as of the record date so fixed for notice of such adjourned meeting.

Section 2.06 Quorum. The stockholders of the Corporation holding a majority of the voting power of the outstanding stock of the class or classes entitled to vote at a meeting (including stock of the Corporation deemed owned by the Series I Preferred Stockholder) represented in person or by proxy shall constitute a quorum at a meeting of stockholders of such class or classes unless any such action by the stockholders of the Corporation requires approval by stockholders holding a greater percentage of the voting power of such stock, in which case the quorum shall be such greater percentage. At any meeting of the stockholders of the Corporation duly called and held in accordance with the Certificate of Incorporation and these Bylaws at which a quorum is present, the act of stockholders holding outstanding stock of the Corporation that in the aggregate represents a majority of the voting power of the outstanding stock entitled to vote at such meeting shall be deemed to constitute the act of all stockholders, unless a greater or different percentage is required with respect to such action under the Certificate of Incorporation or applicable law, in which case the act of the stockholders holding outstanding stock that in the aggregate represents at least such greater or different percentage of the voting power shall be required. The stockholders present at a duly called or held meeting at which a quorum is present may continue to transact business until adjournment, notwithstanding the withdrawal of enough stockholders to leave less than a quorum, if any action taken (other than adjournment) is approved by the required percentage of the voting power of outstanding stock of the Corporation specified in the Certificate of Incorporation or these Bylaws (including stock of the Corporation deemed owned by the Series I Preferred Stockholder). In the absence of a quorum, any meeting of stockholders may be adjourned from time to time by the affirmative vote of stockholders holding at least a majority of the voting power of the outstanding stock of the Corporation present and entitled to vote at such meeting (including stock of the Corporation deemed owned by the Series I Preferred Stockholder) represented either in person or by proxy, but no other business may be transacted, except as provided in Section 2.05 of these Bylaws.

Section 2.07 Conduct of a Meeting. To the fullest extent permitted by law, the Board of Directors shall have full power and authority concerning the manner of conducting any meeting of the stockholders of the Corporation or solicitation of written consents in lieu of a meeting of stockholders, including the determination of Persons entitled to vote, the existence of a quorum, the satisfaction of the requirements of Section 8.01 of the Certificate of Incorporation, the conduct of voting, the validity and effect of any proxies, the determination of any controversies, votes or challenges arising in connection with or during the meeting or voting and similar matters. The Chairman, to the fullest extent permitted by law, shall, among other things, be entitled to exercise the powers of the Board of Directors set forth in this Section 2.07. The Board of Directors may make such other regulations consistent with applicable law, the Certificate of Incorporation and these Bylaws as it may deem necessary or advisable concerning the conduct of any meeting of the stockholders or solicitation of stockholder action by written consent in lieu of a meeting, including regulations in regard to the appointment of proxies, the appointment and duties of inspectors of votes and approvals, the submission and examination of proxies and other evidence of the right to vote, and the revocation of ballots, proxies and written consents.

Section 2.08 Inspectors of Election. The Corporation may, and shall if required by law, in advance of any meeting of stockholders, appoint one or more inspectors of election, who may be employees of the Corporation, to act at the meeting or any adjournment thereof and to make a written report thereof. The Corporation may designate one or more Persons as alternate inspectors to replace any inspector who fails to act. In the event that no inspector so appointed or designated is able to act at a meeting of stockholders, the Person presiding at the meeting shall appoint one or more inspectors to act at the meeting. Each inspector, before entering upon the discharge of his or her duties, shall take and sign an oath to execute faithfully the duties of inspector with strict impartiality and according to the best of his or her ability. The inspector or inspectors so appointed or designated

 

I-4


Table of Contents

shall (a) ascertain the number of shares of stock of the Corporation outstanding and the voting power of each such share, (b) determine the shares of stock of the Corporation represented at the meeting and the validity of proxies and ballots, (c) count all votes and ballots, (d) determine and retain for a reasonable period a record of the disposition of any challenges made to any determination by the inspectors, and (e) certify their determination of the number of shares of stock of the Corporation represented at the meeting and such inspectors’ count of all votes and ballots. Such certification and report shall specify such other information as may be required by law. In determining the validity and counting of proxies and ballots cast at any meeting of stockholders of the Corporation, the inspectors may consider such information as is permitted by applicable law. No Person who is a candidate for an office at an election may serve as an inspector at such election.

ARTICLE III

BOARD OF DIRECTORS

Section 3.01 Powers. The business and affairs of the Corporation shall be managed by or under the direction of the Board of Directors. The Board of Directors may exercise all such authority and powers of the Corporation and do all such lawful acts and things as are not directed or required by the DGCL or the Certificate of Incorporation to be exercised or done by the stockholders. The Board of Directors shall not be responsible for the day-to-day business, operations and affairs of the Designated Subsidiaries, including transactions entered into by a Designated Subsidiary in the ordinary course.

Section 3.02 Number of Directors; Removal; Vacancies and Newly Created Directorships. Subject to the rights of holders of Preferred Stock, until the Trigger Date (as defined in the Certificate of Incorporation), the Series I Preferred Stockholder shall have full authority unilaterally to fix the number of directors to constitute the Board of Directors (which number of directors may be increased or decreased solely by the Series I Preferred Stockholder). On and following the Trigger Date, and subject to the rights of the holders of Preferred Stock, the number of directors shall be fixed from time to time exclusively pursuant to a resolution adopted by a majority of the Board of Directors. Subject to any limitations then set forth in the Certificate of Incorporation, prior to the Trigger Date and other than with respect to any directors elected solely by the holders of Preferred Stock, the Series I Preferred Stockholder shall have full authority unilaterally to remove and replace any director, with or without cause, at any time and for any reason or no reason; provided, however, that (i) John Goff shall be entitled to serve as a director and Chairman of the Board of Directors during and throughout all of the Protected Period, and to the fullest extent permitted by law, may be removed as a director and Chairman during such period by the Series I Preferred Stockholder solely upon a finding of Cause by a majority of Independent Directors then in office and (ii) the Liberty Directors shall be entitled to serve as directors during and throughout all of the Protected Period, and to the fullest extent permitted by law, may be removed during such period by the Series I Preferred Stockholder solely upon a finding of Cause by a majority of Independent Directors then in office. On and following the Trigger Date, subject to the rights of the holders of Preferred Stock, any director may be removed only upon the affirmative vote of the holders of at least 6623% in voting power of the outstanding shares of stock of the Corporation entitled to vote generally in an election of directors with or without cause. Except as otherwise provided by the Certificate of Incorporation, prior to the Trigger Date, any directorships created as a result of an increase in the size of the Board of Directors or vacancies (whether by death, resignation, retirement, disqualification, removal or other cause) shall be filled solely by the Series I Preferred Stockholder. On and following the Trigger Date, any directorships created as a result of an increase in the size of the Board of Directors or vacancies (whether by death, resignation, retirement, disqualification, removal or other cause) shall be filled solely by the affirmative vote of a majority of the total number of directors then in office, even if less than a quorum, or by a sole remaining director. Each director, including each appointed to fill a vacancy or newly created directorship, shall hold office until the next annual meeting of stockholders for the election of directors or action by written consent of stockholders in lieu of annual meeting for the purpose of electing directors and until such director’s successor is elected and qualified or until such director’s earlier death, resignation, retirement, disqualification or removal. Directors need not be stockholders.

 

I-5


Table of Contents

Section 3.03 Resignations. Any director may resign at any time by giving notice of such director’s resignation in writing or by electronic transmission to the Chairman of the Board of Directors or the Secretary of the Board of Directors. Any such resignation shall take effect at the time specified therein, or if the time when it shall become effective shall not be specified therein, then it shall take effect immediately upon its receipt by the Corporation. Unless otherwise specified therein, the acceptance of such resignation shall not be necessary to make it effective. Notwithstanding anything to the contrary herein, but subject to the Certificate of Incorporation and applicable law, if, following the date hereof, any director that served on the Board of Directors that, as of immediately prior to the date of adoption of the first Amended and Restated Bylaws, served as a director of Contango Oil & Gas Company (a “Carlos Designated Director”) resigns or is unable to serve for any other reason during the Protected Period (in each case, a “Removed Designee”), then, in each case, the remaining Carlos Designated Directors (if any) shall have the sole authority to designate a replacement for such Removed Designee and the Series I Preferred Stockholder shall appoint such director.

Section 3.04 Compensation. The Board of Directors shall have the authority to fix the compensation of directors or to establish policies for the compensation of directors and for the reimbursement of expenses of directors, in each case, in connection with services provided by directors to the Corporation. No such payment shall preclude any director from serving the Corporation in any other capacity and receiving compensation therefor.

Section 3.05 Meetings; Chairman and Secretary. The Board of Directors may hold meetings, both regular and special, within or outside the State of Delaware. Regular meetings of the Board of Directors may be held without notice at such time and at such place as shall from time to time be determined by the Board of Directors. Special meetings of the Board of Directors may be called by the Chairman of the Board of Directors or, in the absence of the Chairman of the Board of Directors, by any director on at least 24 hours’ (or less in times of emergency) notice to each director, either personally or by telephone or by mail or other form of electronic transmission or communication at such time and at such place as shall from time to time be determined by the Board of Directors. Notice of any such meeting need not be given to any director, however, if waived by such director in writing or by mail or other form of electronic transmission or communication, or if such director shall be present at such meeting. Unless otherwise indicated in the notice thereof, any and all business may be transacted at a special meeting. The Board of Directors, with the approval of the Series I Preferred Stockholder if prior to the Trigger Date, may appoint a “Chairman” and “Secretary” of the Board of Directors, who shall have the powers and perform such duties as provided in these Bylaws and as the Board of Directors may from time to time prescribe. At each meeting of the Board of Directors, the Chairman of the Board of Directors or, in the absence of the Chairman of the Board of Directors, a director chosen by a majority of the directors present, shall act as chairman of the meeting. In case the Secretary of the Board of Directors shall be absent from any meeting of the Board of Directors, a director or officer chosen by a majority of the directors present shall act as secretary of the meeting.

Section 3.06 Quorum; Voting; Adjournment. Subject to the requirements of the Certificate of Incorporation and Section 3.07, at all meetings of the Board of Directors, a majority of the then total number of directors shall constitute a quorum for the transaction of business and, except as otherwise provided by law, the Certificate of Incorporation or these Bylaws, the act of a majority of the then total number of directors shall be the act of the Board of Directors. If a quorum shall not be present at any meeting of the Board of Directors, the directors present at such meeting may adjourn the meeting from time to time, without notice other than announcement at the meeting, until a quorum shall be present.

Section 3.07 Conflict of Interest. If a director abstains from voting on any matter in which he or she has a conflict of interest, the vote of a majority of the then total number of directors who have not so abstained shall be the act of the Board of Directors.

Section 3.08 Committees; Committee Rules. Except as expressly set forth in these Bylaws, the Board of Directors may, by resolution or resolutions passed by a majority of the then total number of members of the

 

I-6


Table of Contents

Board of Directors, designate one or more committees, each committee to consist of one or more of the directors of the Corporation, which, to the extent provided in such resolution or resolutions, shall have and may exercise, subject to applicable law, the Certificate of Incorporation and these Bylaws, the powers and authority of the Board of Directors. A majority of all the members of any such committee shall constitute a quorum for the transaction of business by the committee. A majority of all the members of any such committee present at a meeting at which a quorum is present may determine its action and fix the time and place, if any, of its meetings and specify what notice thereof, if any, shall be given, unless the Board of Directors shall otherwise provide. The Board of Directors shall have the power to change the members of any such committee at any time, to fill vacancies and to discharge any such committee, either with or without cause, at any time. The Board of Directors may designate one or more directors as alternate members of any committee, who may replace any absent or disqualified member at any meeting of the committee. In the absence or disqualification of a member of a committee, the member or members thereof present at any meeting and not disqualified from voting, whether or not such member or members constitute a quorum, may unanimously appoint another member of the Board of Directors to act at the meeting in place of any such absent or disqualified member. Each committee shall keep regular minutes of its meetings and report the same to the Board of Directors when required. During the Protected Period, each committee of the Board of Directors (including the audit committee) shall include, to the extent that any such directors are serving at such time, at least one Carlos Designated Director, except to the extent that such membership would violate applicable securities laws or stock exchange or stock market rules. During the Protected Period, each committee of the Board of Directors (including the audit committee) shall include, to the extent that any such directors are serving at such time, at least one Liberty Director (excluding any committee formed for the purpose of evaluating a transaction between the Company or any of its Affiliates, on the one hand, and Liberty or any of its Affiliates, on the other hand), except to the extent that such membership would violate applicable securities laws or stock exchange or stock market rules.

Section 3.09 Remote Meeting. Unless otherwise restricted by the Certificate of Incorporation, members of the Board of Directors, or members of any committee designated by the Board of Directors, may participate in meetings of the Board of Directors, or any committee thereof, by means of telephone conference or similar communications equipment that allows all Persons participating in the meeting to hear each other, and such participation in a meeting shall constitute presence in person at the meeting.

Section 3.10 Action Without a Meeting. Unless otherwise restricted by the Certificate of Incorporation, any action required or permitted to be taken at any meeting by the Board of Directors or any committee thereof, as the case may be, may be taken without a meeting if a consent thereto is signed or transmitted electronically, as the case may be, by all members of the Board of Directors or of such committee, as the case may be. After any such action is taken, the writing or writings or electronic transmission or transmissions shall be filed with the minutes of proceedings of the Board of Directors or such committee. Such filing shall be in paper form if the minutes are maintained in paper form or shall be in electronic form if the minutes are maintained in electronic form.

Section 3.11 Reliance on Books and Records. A member of the Board of Directors, or a member of any committee designated by the Board of Directors shall, in the performance of such Person’s duties, be fully protected in relying in good faith upon records of the Corporation and upon such information, opinions, reports or statements presented to the Corporation by any of the Corporation’s officers or employees, or committees of the Board of Directors, or by any other Person as to matters the member reasonably believes are within such other Person’s professional or expert competence and who has been selected with reasonable care by or on behalf of the Corporation.

ARTICLE IV

OFFICERS

Section 4.01 Appointment, Selection and Designation of Officers Other Than Chief Executive Officer. The Chief Executive Officer may, from time to time as they deem advisable, select and designate other officers of the

 

I-7


Table of Contents

Corporation and assign titles to any such Persons, including “President,” “Chief Operating Officer,” “Chief Financial Officer,” “General Counsel,” “Chief Legal Officer,” “Chief Administrative Officer,” “Chief Compliance Officer,” “Principal Accounting Officer,” “Vice President,” “Treasurer,” “Assistant Treasurer,” “Secretary,” “Assistant Secretary,” “General Manager,” “Senior Managing Director,” “Managing Director,” “Director” or “Principal.” Any vacancies occurring in any office other than the office of Chief Executive Officer may be filled by the Chief Executive Officer in the same manner as such officers are appointed and selected pursuant to this Section 4.01.

Section 4.02 Delegation of Duties. Unless the Board of Directors determines otherwise, if a title is one commonly used for officers of a corporation formed under the DGCL, the assignment of such title shall constitute the delegation to such Person of the authorities and duties that are normally associated with that office. The Board of Directors may delegate to any officer any of the Board of Director’s powers to the extent permitted by applicable law, including the power to bind the Corporation. Any delegation pursuant to this Section 4.02 may be revoked at any time by the Board of Directors.

Section 4.03 Officers As Agents. The officers, to the extent of their powers set forth under applicable law, the Certificate of Incorporation or these Bylaws or otherwise vested in them by action of the Board of Directors not inconsistent with applicable law, the Certificate of Incorporation or these Bylaws, are agents of the Corporation for the purpose of the Corporation’s business and the actions of the officers taken in accordance with such powers shall bind the Corporation.

ARTICLE V

STOCK

Section 5.01 List of Stockholders Entitled To Vote. The Corporation shall prepare, at least 10 days before every meeting of stockholders, a complete list of the stockholders entitled to vote at the meeting (provided, however, that if the record date for determining the stockholders entitled to vote at the meeting is less than 10 days before the date of the meeting, the list shall reflect the stockholders entitled to vote at the meeting as of the 10th day before the meeting date), arranged in alphabetical order and showing the address of each stockholder and the number of shares registered in the name of each stockholder. Such list shall be open to the examination of any stockholder, for any purpose germane to the meeting at least 10 days prior to the meeting (a) on a reasonably accessible electronic network, provided that the information required to gain access to such list is provided with the notice of meeting, if any, or (b) during ordinary business hours at the principal place of business of the Corporation. In the event that the Corporation determines to make the list available on an electronic network, the Corporation may take reasonable steps to ensure that such information is available only to stockholders of the Corporation. If the meeting is to be held at a place, then a list of stockholders entitled to vote at the meeting shall be produced and kept at the time and place of the meeting during the whole time thereof and may be examined by any stockholder who is present. If the meeting is to be held solely by means of remote communication, then the list shall also be open to the examination of any stockholder during the whole time of the meeting on a reasonably accessible electronic network, and the information required to access such list shall be provided with the notice of the meeting, if any, if required by law. Except as otherwise provided by law, the stock ledger shall be the only evidence as to who are the stockholders entitled to examine the list of stockholders required by this Section 5.01 or to vote in Person or by proxy at any meeting of stockholders.

Section 5.02 Fixing Date for Determination of Stockholders of Record.

(a) In order that the Corporation may determine the stockholders entitled to notice of any meeting of stockholders or any adjournment thereof, the Board of Directors may fix a record date, which record date shall not precede the date upon which the resolution fixing the record date is adopted by the Board of Directors, and which record date shall, unless otherwise required by law, not be more than 60 nor less than 10 days before the

 

I-8


Table of Contents

date of such meeting. If the Board of Directors so fixes a date, such date shall also be the record date for determining the stockholders entitled to vote at or attend such meeting unless the Board of Directors determines, at the time it fixes such record date, that a later date on or before the date of the meeting shall be the date for making such determinations. If no record date is fixed by the Board of Directors, the record date for determining stockholders entitled to notice of or to vote at or attend a meeting of stockholders shall be at the close of business on the day next preceding the day on which notice is given, or, if notice is waived, at the close of business on the day next preceding the day on which the meeting is held. A determination of stockholders of record entitled to notice of or to vote at or attend a meeting of stockholders shall apply to any adjournment of the meeting; provided, however, that the Board of Directors may fix a new record date for determination of stockholders entitled to vote at or attend the adjourned meeting, and in such case shall also fix as the record date for stockholders entitled to notice of such adjourned meeting the same or an earlier date as that fixed for determination of stockholders entitled to vote in accordance herewith at or attend the adjourned meeting.

(b) In order that the Corporation may determine the stockholders entitled to express consent to corporate action in writing without a meeting, the Board of Directors may fix a record date, which record date shall not precede the date upon which the resolution fixing the record date is adopted by the Board of Directors, and which record date shall not be more than 10 days after the date upon which the resolution fixing the record date is adopted by the Board of Directors. If no record date for determining stockholders entitled to express consent to corporate action in writing without a meeting is fixed by the Board of Directors, (i) when no prior action of the Board of Directors is required by law, the record date for such purpose shall be the first date on which a signed written consent setting forth the action taken or proposed to be taken is delivered to the Corporation in accordance with applicable law, and (ii) if prior action by the Board of Directors is required by law, the record date for such purpose shall be at the close of business on the day on which the Board of Directors adopts the resolution taking such prior action.

(c) In order that the Corporation may determine the stockholders entitled to receive payment of any dividend or other distribution or allotment of any rights, or entitled to exercise any rights in respect of any change, conversion or exchange of stock or for the purpose of any other lawful action, the Board of Directors may fix a record date, which record date shall not precede the date upon which the resolution fixing the record date is adopted, and which record date shall not be more than 60 days prior to such action. If no such record date is fixed, the record date for determining stockholders for any such purpose shall be at the close of business on the day on which the Board of Directors adopts the resolution relating thereto.

Section 5.03 Stock Certificates. Unless the Board of Directors shall provide by resolution or resolutions otherwise in respect of some or all of any or all classes or series of stock of the Corporation, the stock of the Corporation shall not be evidenced by certificates. Stock certificates that may be issued shall be executed on behalf of the Corporation by any two duly authorized officers of the Corporation. No certificate evidencing shares of Common Stock or Preferred Stock (each as defined in the Certificate of Incorporation) shall be valid for any purpose until it has been countersigned by the Transfer Agent; provided, however, that if the Board of Directors resolves to issue certificates evidencing shares of Common Stock or Preferred Stock in global form, the certificates evidencing such shares of Common Stock or Preferred Stock shall be valid upon receipt of a certificate from the Transfer Agent certifying that the certificates evidencing such shares of Common Stock or Preferred Stock have been duly registered in accordance with the directions of the Corporation. The use of facsimile signatures affixed in the name and on behalf of the Transfer Agent on certificates, if any, representing shares of stock of the Corporation is expressly permitted.

Section 5.04 Mutilated, Destroyed, Lost or Stolen Stock Certificates.

(a) If any mutilated certificate evidencing shares of stock of the Corporation is surrendered to the Transfer Agent, two authorized officers of the Corporation shall execute, and, if applicable, the Transfer Agent shall countersign and deliver in exchange therefor, a new certificate evidencing the same number and class of stock as the certificate so surrendered.

 

I-9


Table of Contents

(b) Any two authorized officers of the Corporation shall execute and deliver, and, if applicable, the Transfer Agent shall countersign a new certificate in place of any certificate previously issued if the record holder of shares represented by the certificate

 

  (i)

makes proof by affidavit, in form and substance satisfactory to the Corporation, that a previously issued certificate has been lost, destroyed or stolen;

 

  (ii)

requests the issuance of a new certificate before the Corporation has notice that the certificate has been acquired by a purchaser for value in good faith and without notice of an adverse claim;

 

  (iii)

if requested by the Corporation, delivers to the Corporation a bond, in form and substance satisfactory to the Corporation, with surety or sureties and with fixed or open penalty as the Corporation may direct to indemnify the Corporation, the stockholders and, if applicable, the Transfer Agent against any claim that may be made on account of the alleged loss, destruction or theft of the certificate; and

 

  (iv)

satisfies any other reasonable requirements imposed by the Corporation.

(c) As a condition to the issuance of any new certificate under this Section 5.04, the Corporation may require the payment of a sum sufficient to cover any tax or other charge that may be imposed in relation thereto and any other expenses (including the fees and expenses of the Transfer Agent, if applicable) reasonably connected therewith.

Section 5.05 Registration and Transfer of Stock.

(a) The Corporation shall keep or cause to be kept on behalf of the Corporation a stock ledger in which, subject to such reasonable regulations as it may prescribe and subject to the provisions of this Section 5.05, the Corporation will provide for the registration and transfer of stock of the Corporation. The Transfer Agent is hereby appointed registrar and transfer agent for the purpose of registering Common Stock and Preferred Stock (other than Series I Preferred Stock (as defined in the Certificate of Incorporation)) and transfers of such stock as herein provided. The Corporation shall not recognize transfers of certificates evidencing shares of stock of the Corporation unless such transfers are effected in the manner described in this Section 5.05. Upon surrender of a certificate for registration of transfer of any shares of stock of the Corporation evidenced by a certificate, and subject to the provisions of Section 5.05(b), any two authorized officers of the Corporation shall execute and deliver, and in the case of Common Stock and Preferred Stock (other than Series I Preferred Stock), the Transfer Agent shall countersign and deliver, in the name of the holder or the designated transferee or transferees, as required pursuant to the holder’s instructions, one or more new certificates evidencing the same aggregate number and type of stock of the Corporation as was evidenced by the certificate so surrendered.

(b) The Corporation shall not recognize any transfer of shares of stock of the Corporation evidenced by certificates until the certificates evidencing such shares of stock are surrendered for registration of transfer. No charge shall be imposed by the Corporation for such transfer; provided that as a condition to the issuance of any new certificate, the Corporation may require the payment of a sum sufficient to cover any tax or other charge that may be imposed with respect thereto.

(c) Subject to (i) the provisions of the Certificate of Incorporation (including, with respect to any series of Preferred Stock of the Corporation, the provisions of any certificate of designations establishing such series), (ii) Section 5.05(d), (iii) any contractual provisions binding on any holder of shares of stock of the Corporation and (iv) provisions of applicable law, including the Securities Act, the stock of the Corporation shall be freely transferable. Stock of the Corporation issued pursuant to any employee-related policies or equity benefit plans, programs or practices adopted by the Corporation may be subject to any transfer restrictions contained therein.

(d) Notwithstanding the other provisions of this Section 5.05, no transfer of any shares of stock of the Corporation shall be made if such transfer would violate the then applicable U.S. federal or state securities laws

 

I-10


Table of Contents

or rules and regulations of the Commission, any U.S. state securities commission or any other governmental authority with jurisdiction over such transfer; provided, that nothing in this Section 5.05 shall preclude the settlement of any transactions involving shares of stock of the Corporation entered into through the facilities of any National Securities Exchange on which such shares of stock are listed for trading.

ARTICLE VI

BOOKS, RECORDS, ACCOUNTING

Section 6.01 Records and Accounting. The Corporation shall keep or cause to be kept appropriate books and records with respect to the Corporation’s business. Any books and records maintained by or on behalf of the Corporation in the regular course of its business, including its stock ledger, books of account, and minute books, may be kept on, or by means of, or be in the form of, any information storage device, method, or 1 or more electronic networks or databases (including one or more distributed electronic networks or databases), provided that the records so kept can be converted into clearly legible paper form within a reasonable time, and, with respect to the stock ledger, conforms with the requirements of the DGCL. The books of the Corporation shall be maintained, for financial reporting purposes, on an accrual basis in accordance with U.S. GAAP.

Section 6.02 Fiscal Year. The fiscal year of the Corporation (each, a “Fiscal Year”) shall be a year ending December 31. The Board of Directors may change the Fiscal Year of the Corporation at any time and from time to time in each case as may be required or permitted under the Internal Revenue Code of 1986, as amended, or applicable United States Treasury Regulations.

ARTICLE VII

MISCELLANEOUS

Section 7.01 Definitions. Terms used in these Bylaws and not defined herein shall have the meanings assigned to such terms in the Certificate of Incorporation. The following definitions shall be for all purposes, unless otherwise clearly indicated to the contrary, applied to the terms used in these Bylaws:

Board of Directors” has the meaning assigned to such term in Section 1.01.

Cause” means the termination of a Person’s employment or service on the Board of Directors, for any of the following reasons: (A) a Person’s violation of any law or regulation applicable to the business of the Corporation, or conviction of or plea of no contest to a felony or any crime involving moral turpitude or dishonesty; (B) willful misconduct or gross negligence by a Person in the performance of a Person’s duties that is not cured by a Person (to the extent capable of cure) within ten (10) days following written notice being given to a Person of such breach; or (C) any act or acts of dishonesty by a Person intended to result in a Person’s personal gain or enrichment at the expense of the Corporation or any of its customers, partners, affiliates, parents or employees, including but not limited to willful misappropriation or conversion of the Corporation’s assets. For the purposes of this provision, no act or failure to act on the part of a Person shall be considered “willful” unless it is done, or omitted to be done, by a Person in bad faith and without reasonable belief that a Person’s action or omission was in the best interests of the Corporation. Any act, or failure to act, based upon authority given pursuant to a resolution duly adopted by the Board of Directors, or upon the instructions of the Board of Directors, or based upon the good faith advice of counsel for the Corporation, shall be conclusively presumed to be done, or omitted to be done, by a Person in good faith and in the best interests of the Corporation.

Certificate of Incorporation” has the meaning assigned to such term in Section 1.01.

Corporation” has the meaning assigned to such term in Section 1.01.

 

I-11


Table of Contents

Designated Subsidiary” of any Person shall have the meaning assigned to such term in the Certificate of Incorporation.

electronic transmission” means any form of communication, not directly involving the physical transmission of paper, including the use of, or participation in, one or more electronic networks or databases (including one or more distributed electronic networks or databases), that creates a record that may be retained, retrieved, and reviewed by a recipient thereof, and that may be directly reproduced in paper form by such a recipient through an automated process.

Fiscal Year” has the meaning assigned to such term in Section 6.02.

Independent Director” means a director that is independent for purposes of the Audit Committee of the Board of Directors under the rules and regulations of the New York Stock Exchange, the Exchange Act and the Sarbanes-Oxley Act of 2002, as amended.

Liberty” means Liberty Mutual Insurance Co.

Liberty Directors” means any director designees of PT Independence Energy Holdings, LLC appointed pursuant to any written agreement by and between PT Independence Energy Holdings, LLC and the Series I Preferred Stockholder.

Person” means an individual or a corporation, limited liability company, partnership (general or limited, including any limited liability limited partnership), joint venture, trust, unincorporated organization, association (including any group, organization, co-tenancy, plan, board, council or committee), government (including a country, state, county, or any other governmental or political subdivision, agency or instrumentality thereof) or other entity (or series thereof).

Protected Period” means the period from the date hereof until the date of the third annual meeting of the stockholders of the Corporation that is held following the date hereof in accordance with these Bylaws.

Section 7.02 Corporate Seal. The Board of Directors may provide a suitable seal, containing the name of the Corporation.

Section 7.03 Delivery to the Corporation. Whenever these Bylaws require any holder of Common Stock (including a record or beneficial owner thereof) to deliver a document or information to the Corporation or any officer, employee or agent thereof (including any notice, request, questionnaire, revocation, representation or other document or agreement), such document or information shall be in writing exclusively (and not in an electronic transmission) and shall be delivered exclusively by hand (including, without limitation, overnight courier service) or by certified or registered mail, return receipt requested and the Corporation shall not be required to accept delivery of any document not in such written form or so delivered. For the avoidance of doubt, with respect to any notice from any record or beneficial owner of Common Stock under the Certificate of Incorporation, these Bylaws or the DGCL, to the fullest extent permitted by law, the Corporation expressly opts out of Section 116 of the DGCL.

Section 7.04 Construction; Section Headings. For purposes of these Bylaws, unless the context otherwise requires, (a) references to “Articles”, “Sections” and “clauses” refer to articles, sections and clauses of these Bylaws and (b) the term “include” or “includes” means includes, without limitation, and “including” means including, without limitation. Section headings in these Bylaws are for convenience of reference only and shall not be given any substantive effect in limiting or otherwise construing any provision herein.

Section 7.05 Inconsistent Provisions. In the event that any provision of these Bylaws is or becomes inconsistent with any provision of the Certificate of Incorporation, the DGCL or any other applicable law, such provision of these Bylaws shall not be given any effect to the extent of such inconsistency but shall otherwise be given full force and effect.

 

I-12


Table of Contents

ARTICLE VIII

AMENDMENTS

Section 8.01 Amendments. Except as provided in Section 8.02 or Section 8.03 of these Bylaws or in the Certificate of Incorporation, the Board of Directors is expressly authorized to adopt, amend and repeal, in whole or in part, these Bylaws without the assent or vote of the stockholders in any manner not inconsistent with the DGCL or the Certificate of Incorporation.

Section 8.02 Series I Preferred Stockholder Approval. In addition to any vote or consent required by the Certificate of Incorporation, these Bylaws or applicable law, the amendment or repeal, in whole or in part, of Sections 2.05 through 2.07, Sections 3.02 through 3.10, Sections 5.03 through 5.05 and Article IV, Article VI and this Article VIII, or the adoption of any provision inconsistent therewith, shall require, prior to the Trigger Date, the prior approval of the Series I Preferred Stockholder.

Section 8.03 Protected Period. Solely during the Protected Period, any amendment of the provisions of these Bylaws that are expressly applicable only during the Protected Period or this Article VIII shall require the prior approval of a majority of the Independent Directors.

*        *         *

 

I-13


Table of Contents

Annex J

CONTANGO OIL & GAS COMPANY

THIRD AMENDED AND RESTATED

2009 INCENTIVE COMPENSATION PLAN

 

J-1


Table of Contents

CONTANGO OIL & GAS COMPANY

THIRD AMENDED AND RESTATED 2009 INCENTIVE

COMPENSATION PLAN

1.    PURPOSE AND HISTORY

The purpose of the Contango Oil & Gas Company Amended and Restated 2009 Incentive Compensation Plan (the “Plan”) is to provide (i) designated employees of Contango Oil & Gas Company (the “Company”) and its subsidiaries, (ii) non-employee members of the board of directors of the Company, and (iii) consultants who perform services for the Company and its subsidiaries with the opportunity to receive grants of stock options, stock units, stock awards, stock appreciation rights and other stock-based awards as well as cash awards. The Company believes that the Plan will encourage the participants to contribute materially to the growth of the Company, thereby benefiting the Company’s stockholders, and will align the economic interests of the participants with those of the stockholders.

The Plan (styled as the Contango Oil & Gas Company 2009 Equity Compensation Plan) originally became effective as of September 1, 2009. The Plan was amended and restated on April 10, 2014 to (1) clarify certain provisions of the Plan relating to Section 162(m) of the Code, (2) add cash awards to the Plan, and (3) make certain administrative clarifications to the Plan. The Plan was further amended and restated on March 21, 2017 to (a) increase the number of shares reserved for issuance pursuant to the Plan; (b) extend the term of the Plan to March 21, 2027; (c) increase the individual limit applicable to awards granted to a single Participant in any single year; and (d) make certain administrative clarifications to the Plan. The Plan is now being amended and restated to (I) increase the number of shares reserved for issuance pursuant to the Plan, and (II) eliminate certain outdated references to Section 162(m) of the Code.

2.    DEFINITIONS

Whenever used in this Plan, the following terms will have the respective meanings set forth below:

(a)    “ASC Topic 718” means the Financial Accounting Standards Board Accounting Standards Codification Topic 718, Compensation – Stock Compensation, as amended or any successor accounting standard.

(b)    “Board” means the Company’s Board of Directors.

(c)    “Cash Award” means a cash award as described in Section 11.

(d)    “Change of Control” shall be deemed to have occurred if:

(i)    Any “person” (as such term is used in sections 13(d) and 14(d) of the Exchange Act) becomes a “beneficial owner” (as defined in Rule 13d-3 under the Exchange Act), directly or indirectly, of more than 50% of the securities of the Company representing either (x) the then outstanding shares of Company Stock (the “Outstanding Stock”) or (y) the combined voting power of the then outstanding voting securities of the Company entitled to vote generally in the election of directors (the “Outstanding Company Voting Securities”); provided, however, that for purposes of this subsection (i), the following acquisitions shall not constitute a Change of Control: (A) any acquisition directly from the Company, (B) any acquisition by the Company, (C) any acquisition by any employee benefit plan (or related trust) sponsored or maintained by the Company or any entity controlled by the Company or (D) any acquisition by any entity pursuant to a transaction that complies with clauses (A), (B) and (C) of paragraph (iii) below;

(ii)    Individuals who constitute the Incumbent Board cease for any reason to constitute at least a majority of the Board; or

(iii)    Consummation of a reorganization, merger or consolidation or sale or other disposition of all or substantially all of the assets of the Company or an acquisition of assets of another entity (a “Business

 

J-2


Table of Contents

Combination”), in each case, unless, following such Business Combination, (A) the Outstanding Stock and Outstanding Company Voting Securities immediately prior to such Business Combination represent or are converted into or exchanged for securities which represent or are convertible into more than 50% of, respectively, the then outstanding shares of common stock or common equity interests and the combined voting power of the then outstanding voting securities entitled to vote generally in the election of directors or other governing body, as the case may be, of the entity resulting from such Business Combination (including, without limitation, an entity which as a result of such transaction owns the Company, or all or substantially all of the Company’s assets either directly or through one or more subsidiaries), (B) no person (excluding any employee benefit plan (or related trust) of the Company or the entity resulting from such Business Combination) beneficially owns, directly or indirectly, 20% or more of, respectively, the then outstanding shares of common stock or common equity interests of the entity resulting from such Business Combination or the combined voting power of the then outstanding voting securities entitled to vote generally in the election of directors or other governing body of such entity to the extent that such ownership results solely from ownership of the Company that existed prior to the Business Combination, and (C) at least a majority of the members of the board of directors or similar governing body of the entity resulting from such Business Combination were members of the Incumbent Board at the time of the execution of the initial agreement, or of the action of the Board, providing for such Business Combination.

Provided, however, that notwithstanding the definition of a Change of Control provided above, with respect to any award that is subject to section 409A of the Code, a “Change of Control” shall not occur unless that Change of Control also constitutes a “change in the ownership of a corporation,” a “change in the effective control of a corporation,” or a “change in the ownership of a substantial portion of a corporation’s assets,” in each case, within the meaning of 1.409A-3 (i)(5) of the regulations promulgated under section 409A of the Code.

(e)    “Code” means the Internal Revenue Code of 1986, as amended.

(f)    “Committee” means (i) with respect to Grants to Employees (other than as noted herein) and Consultants, the Compensation Committee of the Board or another committee appointed by the Board to administer the Plan, (ii) with respect to Grants made to Non-Employee Directors, the Board, and (iii) with respect to Grants to individuals that are subject to section 16 of the Exchange Act, a committee that consists of two or more persons appointed by the Board, all of whom shall be “nonemployee directors” within the meaning of Rule 16b-3(b)(3).

(g)    “Company” means Contango Oil & Gas Company and any successor corporation.

(h)    “Company Stock” means the common stock of the Company.

(i)    “Consultant” means an advisor or consultant who performs services for the Employer.

(j)    “Dividend Equivalent” means an amount calculated with respect to a Stock Unit, which is determined by multiplying the number of shares of Company Stock subject to the Stock Unit by the per-share cash dividend, or the per-share fair market value (as determined by the Committee) of any dividend in consideration other than cash, paid by the Company on its Company Stock. If interest is credited on accumulated dividend equivalents, the term “Dividend Equivalent” shall include the accrued interest.

(k)    “Employee” means an employee of the Employer (including an officer or director who is also an employee), but excluding any person who is classified by the Employer as a “contractor” or “consultant,” no matter how characterized by the Internal Revenue Service, other governmental agency or a court. Any change of characterization of an individual by the Internal Revenue Service or any court or government agency shall have no effect upon the classification of an individual as an Employee for purposes of this Plan, unless the Committee determines otherwise.

 

J-3


Table of Contents

(l)    “Employer” means the Company and its subsidiaries.

(m)    “Exchange Act” means the Securities Exchange Act of 1934, as amended.

(n)    “Exercise Price” means the per share price at which shares of Company Stock may be purchased under an Option, as designated by the Committee.

(o)    “Fair Market Value” of Company Stock means, unless the Committee determines otherwise with respect to a particular Grant, (i) if the principal trading market for the Company Stock is a national securities exchange, the last reported sale price of Company Stock on the relevant date or (if there were no trades on that date) the latest preceding date upon which a sale was reported, (ii) if the Company Stock is not principally traded on such exchange, the mean between the last reported “bid” and “asked” prices of Company Stock on the relevant date, as reported on the OTC Bulletin Board, or (iii) if the Company Stock is not publicly traded or, if publicly traded, is not so reported, the Fair Market Value per share shall be as determined by the Committee.

(p)    “Grant” means an Option, Stock Unit, Stock Award, SAR, Other Stock-Based Award or Cash Award granted under the Plan.

(q)    “Grant Agreement” means the written instrument that sets forth the terms and conditions of a Grant, including all amendments thereto.

(r)    “Incentive Stock Option” means an Option that is intended to meet the requirements of an incentive stock option under section 422 of the Code.

(s)    “Incumbent Board” means the portion of the Board constituted of the individuals who are members of the Board as of the Second Restatement Effective Date and any other individual who becomes a director of the Company after the Second Restatement Effective Date and whose election or appointment by the Board or nomination for election by the Company’s stockholders was approved by a vote of at least a majority of the directors then comprising the Incumbent Board, but excluding, for this purpose, any such individual whose initial assumption of office occurs as a result of an actual or threatened election contest with respect to the election or removal of directors or other actual or threatened solicitation of proxies or consents by or on behalf of a person other than the Incumbent Board.

(t)    “Non-Employee Director” means a member of the Board who is not an employee of the Employer.

(u)    “Nonqualified Stock Option” means an Option that is not intended to be taxed as an incentive stock option under section 422 of the Code.

(v)    “Option” means an option to purchase shares of Company Stock, as described in Section 7.

(w)    “Other Stock-Based Award” means any Grant based on, measured by or payable in Company Stock (other than an Option, Stock Unit, Stock Award or SAR), as described in Section 10.

(x)    “Participant” means an Employee, Consultant or Non-Employee Director designated by the Committee to participate in the Plan.

(y)    “Plan” means this Contango Oil & Gas Company 2009 Equity Compensation Plan, as amended and as in effect from time to time.

(z)    “SAR” means a stock appreciation right as described in Section 10.

 

J-4


Table of Contents

(aa)    “Second Restatement Effective Date” means March 21, 2017.

(bb)    “Stock Award” means an award of Company Stock as described in Section 9.

(cc)    “Stock Unit” means an award of a phantom unit representing a share of Company Stock, as described in Section 8.

3.    ADMINISTRATION

(a)    Committee. The Plan shall be administered and interpreted by the Committee. Ministerial functions may be performed by an administrative committee comprised of Company employees appointed by the Committee.

(b)    Committee Authority. Except for Grants to the Company’s Chairman and its Chief Executive Officer, each of which shall require the approval of the Board, the Committee shall have the sole authority to (i) determine the Participants to whom Grants shall be made under the Plan, (ii) determine the type, size and terms and conditions of the Grants to be made to each such Participant, (iii) determine the time when the Grants will be made and the duration of any applicable exercise or restriction period, including the criteria for exercisability and the acceleration of exercisability, (iv) amend the terms and conditions of any previously issued Grant, subject to the provisions of Sections 17 and 18 below, and (v) deal with any other matters arising under the Plan.

(c)    Committee Determinations. The Committee shall have full power and express discretionary authority to administer and interpret the Plan, to make factual determinations and to adopt or amend such rules, regulations, agreements and instruments for implementing the Plan and for the conduct of its business as it deems necessary or advisable, in its sole discretion. The Committee’s interpretations of the Plan and all determinations made by the Committee pursuant to the powers vested in it hereunder shall be conclusive and binding on all persons having any interest in the Plan or in any awards granted hereunder. All powers of the Committee shall be executed in its sole discretion, in the best interest of the Company, not as a fiduciary, and in keeping with the objectives of the Plan and need not be uniform as to similarly situated Participants.

4.    GRANTS

(a)    Grants under the Plan may consist of Options as described in Section 7, Stock Units as described in Section 8, Stock Awards as described in Section 9, SARs or Other Stock-Based Awards as described in Section 10, and Cash Awards as described in Section 11. All Grants shall be subject to such terms and conditions as the Committee deems appropriate and as are specified in writing by the Committee to the Participant in the Grant Agreement.

(b)    Notwithstanding any provision of the Plan to the contrary, on and after the Second Restatement Effective Date, the Committee shall not award more than 5% of the aggregate number of Shares that remain available as of the Second Restatement Effective Date plus any Shares that become available in the future pursuant to Grants that could vest in less than 12 months of the date of grant, subject, in each case, to the Committee’s authority under the Plan to vest Grants earlier, as the Committee deems appropriate and as permitted by any other section of this Plan.

(c)    All Grants shall be made conditional upon the Participant’s acknowledgement, in writing or by acceptance of the Grant, that all decisions and determinations of the Committee shall be final and binding on the Participant, his or her beneficiaries and any other person having or claiming an interest under such Grant. Grants under a particular Section of the Plan need not be uniform as among the Participants.

 

J-5


Table of Contents

5.    SHARES SUBJECT TO THE PLAN

(a)    Shares Authorized. The total aggregate number of shares of Company Stock that may be issued under the Plan is 12,500,000 shares, subject to adjustment as described in subsection (d) below.Subject to adjustment as described in Section 5(d), the total aggregate number of shares of Company Stock that may be issued under the Plan is 24,000,000 shares. In connection with the assumption of the Plan by IE PubCo Inc. (or its successor), (x) the shares of Company Stock remaining available for issuance hereunder as of the Closing shall be appropriately adjusted at the Closing to reflect such assumption, (y) references herein to the Company shall refer to IE PubCo Inc. (or its successor), and (z) references herein to Company Stock shall refer to the Class A common stock, par value $0.0001 per share, of IE PubCo Inc. (or its successor). As used herein, Closing has the meaning set forth in that certain Transaction Agreement, dated as June 7, 2021, by and among the Company, Independence Energy, LLC, IE PubCo Inc., IE OpCo LLC, IE C Merger Sub Inc., and IE L Merger Sub LLC.

(b)    Source of Shares; Share Counting. Shares issued under the Plan may be authorized but unissued shares of Company Stock or reacquired shares of Company Stock, including shares purchased by the Company on the open market for purposes of the Plan. If and to the extent Options or SARs granted under the Plan terminate, expire, or are canceled, forfeited, exchanged or surrendered without having been exercised, and if and to the extent that any Stock Awards, Stock Units, or Other Stock-Based Awards are forfeited or terminated, or otherwise are not paid in full, the shares reserved for such Grants shall again be available for purposes of the Plan. Shares of Stock surrendered in payment of the Exercise Price of an Option, and shares withheld or surrendered for payment of taxes, shall not be available for re-issuance under the Plan. If SARs are granted, the full number of shares subject to the SARs shall be reserved for issuance under the Plan pending final settlement of the award. If Stock Units are granted, the number of shares attributable to the “target” award level associated with the Stock Units shall be reserved for issuance under the Plan pending final settlement of the award. To the extent that a Grant of Stock Units or Other Stock-Based Awards is designated in the Grant Agreement to be paid in cash, and not in shares of Company Stock, such Grants shall not count against the share limits in subsection (a).

(c)    Individual Limits. The maximum aggregate number of shares of Company Stock with respect to which all Grants may be made under the Plan to any individual during any calendar year shall be 1,000,000 shares, subject to adjustment as described in subsection (d) below. With respect to an award that is not designated in shares of Company Stock, the maximum amount of the Grant to any individual during any calendar year shall not be valued at more than $2,500,000 on the date of grant. The individual limits of this subsection (c) shall apply without regard to whether the Grants are to be paid in Company Stock or cash. All cash payments (other than with respect to Dividend Equivalents) shall equal the Fair Market Value of the shares of Company Stock to which the cash payments relate. A Participant may not accrue Dividend Equivalents during any calendar year in excess of $500,000.

(d)    Adjustments. If there is any change in the number or kind of shares of Company Stock outstanding (i) by reason of a stock dividend, spinoff, recapitalization, stock split, or combination or exchange of shares, (ii) by reason of a merger, reorganization or consolidation, (iii) by reason of a reclassification or change in par value, (iv) by reason of any change in capital structure or business of the Company or other corporate transaction or event that would be considered an “equity restructuring” within the meaning of ASC Topic 718, or (v) by reason of any other extraordinary or unusual event affecting the outstanding Company Stock as a class without the Company’s receipt of consideration, or if the value of outstanding shares of Company Stock is substantially reduced as a result of a spinoff or the Company’s payment of an extraordinary dividend or distribution, the maximum number of shares of Company Stock available for issuance under the Plan, the maximum number of shares of Company Stock for which any individual may receive Grants in any year, the kind and number of shares covered by outstanding Grants, the kind and number of shares issued and to be issued

 

J-6


Table of Contents

under the Plan, and the price per share or the applicable market value of such Grants shall be equitably adjusted by the Committee to reflect any increase or decrease in the number of, or change in the kind or value of, the issued shares of Company Stock to preclude, to the extent practicable, the enlargement or dilution of rights and benefits under the Plan and such outstanding Grants; provided, however, that any fractional shares resulting from such adjustment shall be eliminated. In addition, in the event of a Change of Control of the Company, the provisions of Section 15 of the Plan shall apply. Any adjustments to outstanding Grants shall be consistent with section 409A or 424 of the Code, to the extent applicable. Any adjustments determined by the Committee shall be final, binding and conclusive.

6.    ELIGIBILITY FOR PARTICIPATION

(a)    Eligible Persons. All Employees, including Employees who are officers or members of the Board, Consultants, and all Non-Employee Directors shall be eligible to participate in the Plan; provided, that, any such individual must be an “employee” of the Company or any of its parents or subsidiaries within the meaning of General Instruction A.1(a) (or any successor instruction) to Form S-8 if such individual is granted an award that may be settled in Company Stock.

(b)    Selection of Participants. The Committee shall select the Employees, Consultants, and Non-Employee Directors to receive Grants and shall determine the number of shares of Company Stock subject to each Grant.

7.    OPTIONS

(a)    General Requirements. The Committee may grant Options to an Employee, Consultant or Non-Employee Director upon such terms and conditions as the Committee deems appropriate under this Section 7. The Committee shall determine the number of shares of Company Stock that will be subject to each Grant of Options to Employees, Consultants and Non-Employee Directors.

(b)    Type of Option, Price and Term.

(i)    The Committee may grant Incentive Stock Options or Nonqualified Stock Options or any combination of the two, all in accordance with the terms and conditions set forth herein. Incentive Stock Options may be granted only to Employees of the Company or its parents or subsidiaries, as defined in section 424 of the Code. Nonqualified Stock Options may be granted to Employees, Consultants or Non-Employee Directors.

(ii)    The Exercise Price of Company Stock subject to an Option shall be determined by the Committee and may be equal to or greater than the Fair Market Value of a share of Company Stock on the date the Option is granted. However, an Incentive Stock Option may not be granted to an Employee who, at the time of grant, owns stock possessing more than 10% of the total combined voting power of all classes of stock of the Company or any parent or subsidiary, as defined in section 424 of the Code, unless the Exercise Price per share is not less than 110% of the Fair Market Value of the Company Stock on the date of grant.

(iii)    The Committee shall determine the term of each Option, which shall not exceed ten years from the date of grant. However, an Incentive Stock Option that is granted to an Employee who, at the time of grant, owns stock possessing more than 10% of the total combined voting power of all classes of stock of the Company or any parent or subsidiary, as defined in section 424 of the Code, may not have a term that exceeds five years from the date of grant.

 

J-7


Table of Contents

(c)    Exercisability of Options.

(i)    Options shall become exercisable in accordance with such terms and conditions as may be determined by the Committee and specified in the Grant Agreement. The Committee may grant Options that are subject to achievement of performance goals or other conditions. The Committee may accelerate the exercisability of any or all outstanding Options at any time for any reason.

(ii)    The Committee may provide in a Grant Agreement that the Participant may elect to exercise part or all of an Option before it otherwise has become exercisable. Any shares so purchased shall be restricted shares and shall be subject to a repurchase right in favor of the Company during a specified restriction period, with the repurchase price equal to the lesser of (A) the Exercise Price or (B) the Fair Market Value of such shares at the time of repurchase, or such other restrictions as the Committee deems appropriate.

(iii)    Options granted to persons who are non-exempt employees under the Fair Labor Standards Act of 1938, as amended, may not be exercisable for at least six months after the date of grant (except that such Options may become exercisable, as determined by the Committee, upon the Participant’s death, disability or retirement, or upon a Change of Control or other circumstances permitted by applicable regulations).

(d)    Termination of Employment or Service. Except as provided in the Grant Agreement, an Option may only be exercised while the Participant is employed as an Employee or providing service as a Consultant or Non-Employee Director. The Committee shall determine in the Grant Agreement under what circumstances and during what time periods a Participant may exercise an Option after termination of employment or service.

(e)    Exercise of Options. A Participant may exercise an Option that has become exercisable, in whole or in part, by delivering a notice of exercise to the Company. The Participant shall pay the Exercise Price for the Option (i) in cash, (ii) if permitted by the Committee, by delivering shares of Company Stock owned by the Participant and having a Fair Market Value on the date of exercise equal to the Exercise Price or by attestation to ownership of shares of Company Stock having an aggregate Fair Market Value on the date of exercise equal to the Exercise Price, (iii) if permitted by the Committee, by a net exercise of the Option, (iv) by payment through a broker in accordance with procedures permitted by Regulation T of the Federal Reserve Board, or (v) by such other method as the Committee may approve. Shares of Company Stock used to exercise an Option shall have been held by the Participant for the requisite period of time to avoid adverse accounting consequences to the Company with respect to the Option. Payment for the shares pursuant to the Option, and any required withholding taxes, must be received by the time specified by the Committee depending on the type of payment being made, but in all cases prior to the issuance of the Company Stock.

(f)    Limits on Incentive Stock Options. Each Incentive Stock Option shall provide that, if the aggregate Fair Market Value of the stock on the date of the grant with respect to which Incentive Stock Options are exercisable for the first time by a Participant during any calendar year, under the Plan or any other stock option plan of the Company or a parent or subsidiary, as defined in section 424 of the Code, exceeds $100,000, then the Option, as to the excess, shall be treated as a Nonqualified Stock Option. An Incentive Stock Option shall not be granted to any person who is not an Employee of the Company or a parent or subsidiary, as defined in section 424 of the Code. No more than 12,500,000 shares may be issued under the Plan with respect to Incentive Stock Options.

8.    STOCK UNITS

(a)    General Requirements. The Committee may grant Stock Units to an Employee, Consultant or Non-Employee Director, upon such terms and conditions as the Committee deems appropriate under this Section 8. Each Stock Unit shall represent the right of the Participant to receive a share of Company Stock or an amount based on the value of a share of Company Stock. All Stock Units shall be credited to bookkeeping accounts on the Company’s records for purposes of the Plan.

 

J-8


Table of Contents

(b)    Terms of Stock Units. The Committee may grant Stock Units that are payable on terms and conditions determined by the Committee, which may include payment based on achievement of performance goals. Stock Units may be paid at the end of a specified vesting or performance period, or payment may be deferred to a date authorized by the Committee. The Committee shall determine the number of Stock Units to be granted and the requirements applicable to such Stock Units.

(c)    Payment With Respect to Stock Units. Payment with respect to Stock Units shall be made in cash, in Company Stock, or in a combination of the two, as determined by the Committee. The Grant Agreement shall specify the maximum number of shares that can be issued under the Stock Units.

(d)    Requirement of Employment or Service. The Committee shall determine in the Grant Agreement under what circumstances a Participant may retain Stock Units after termination of the Participant’s employment or service, and the circumstances under which Stock Units may be forfeited.

(e)    Dividend Equivalents. The Committee may grant Dividend Equivalents in connection with Stock Units, under such terms and conditions as the Committee deems appropriate. Dividend Equivalents may be paid to Participants currently or may be deferred. All Dividend Equivalents that are not paid currently shall be credited to bookkeeping accounts on the Company’s records for purposes of the Plan. Dividend Equivalents may be accrued as a cash obligation, or may be converted to additional Stock Units for the Participant, and deferred Dividend Equivalents may accrue interest, all as determined by the Committee. The Committee may provide that Dividend Equivalents shall be payable based on the achievement of specific performance goals. Dividend Equivalents may be payable in cash or shares of Company Stock or in a combination of the two, as determined by the Committee. Notwithstanding the foregoing, with respect to Dividend Equivalents granted on or after the Second Restatement Effective Date, such Dividend Equivalents shall be subject to the same restrictions and a risk of forfeiture as the Stock Unit with respect to which the dividends accrue and shall not be paid unless and until such award has vested and been earned.

9.    STOCK AWARDS

(a)    General Requirements. The Committee may issue shares of Company Stock to an Employee, Consultant or Non-Employee Director under a Stock Award, upon such terms and conditions as the Committee deems appropriate under this Section 9. Shares of Company Stock issued pursuant to Stock Awards may be issued for cash consideration or for no cash consideration, and subject to restrictions or no restrictions, as determined by the Committee. The Committee may establish conditions under which restrictions on Stock Awards shall lapse over a period of time or according to such other criteria as the Committee deems appropriate, including restrictions based upon the achievement of specific performance goals. The Committee shall determine the number of shares of Company Stock to be issued pursuant to a Stock Award.

(b)    Requirement of Employment or Service. The Committee shall determine in the Grant Agreement under what circumstances a Participant may retain Stock Awards after termination of the Participant’s employment or service, and the circumstances under which Stock Awards may be forfeited.

(c)    Restrictions on Transfer. While Stock Awards are subject to restrictions, a Participant may not sell, assign, transfer, pledge or otherwise dispose of the shares of a Stock Award except upon death as described in Section 14(a). If certificates are issued, each certificate for a share of a Stock Award shall contain a legend giving appropriate notice of the restrictions in the Grant. The Participant shall be entitled to have the legend removed when all restrictions on such shares have lapsed. The Company may retain possession of any certificates for Stock Awards until all restrictions on such shares have lapsed.

(d)    Right to Vote and to Receive Dividends. The Committee shall determine to what extent, and under what conditions, the Participant shall have the right to vote shares of Stock Awards and to receive any dividends or other distributions paid on such shares during the restriction period. The Committee may determine

 

J-9


Table of Contents

that Dividends on Stock Awards shall be withheld while the Stock Awards are subject to restrictions and that the Dividends shall be payable only upon the lapse of the restrictions on the Stock Awards, or on such other terms as the Committee determines. Dividends that are not paid currently shall be credited to bookkeeping accounts on the Company’s records for purposes of the Plan. Accumulated Dividends may accrue interest, as determined by the Committee, and shall be paid in cash, shares of Company Stock, or in such other form as Dividends are paid on Company Stock, as determined by the Committee. Notwithstanding the foregoing, with respect to Dividends granted on or after the Second Restatement Effective Date in connection with Stock Awards, such Dividends shall be subject to the same restrictions and a risk of forfeiture as the Stock Award with respect to which the Dividend accrues and shall not be paid unless and until such award has vested and been earned.

10.    STOCK APPRECIATION RIGHTS AND OTHER STOCK-BASED AWARDS

(a)    SARs. The Committee may grant SARs to an Employee, Consultant or Non-Employee Director separately or in tandem with an Option. The following provisions are applicable to SARs:

(i)    General Requirements. The Committee shall establish the number of shares, the terms and the base amount of the SAR at the time the SAR is granted. The base amount of each SAR shall be not less than the Fair Market Value of a share of Company Stock as of the date of Grant of the SAR.

(ii)    Tandem SARs. The Committee may grant tandem SARs either at the time the Option is granted or at any time thereafter while the Option remains outstanding; provided, however, that, in the case of an Incentive Stock Option, SARs may be granted only at the date of the grant of the Incentive Stock Option. In the case of tandem SARs, the number of SARs granted to a Participant that shall be exercisable during a specified period shall not exceed the number of shares of Company Stock that the Participant may purchase upon the exercise of the related Option during such period. Upon the exercise of an Option, the SARs relating to the Company Stock covered by such Option shall terminate. Upon the exercise of SARs, the related Option shall terminate to the extent of an equal number of shares of Company Stock.

(iii)    Exercisability. An SAR shall become exercisable in accordance with such terms and conditions as may be specified. The Committee may grant SARs that are subject to achievement of performance goals or other conditions. The Committee may accelerate the exercisability of any or all outstanding SARs at any time for any reason. The Committee shall determine in the Grant Agreement under what circumstances and during what periods a Participant may exercise an SAR after termination of employment or service. A tandem SAR shall be exercisable only while the Option to which it is related is exercisable.

(iv)    Grants to Non-Exempt Employees. SARs granted to persons who are non-exempt employees under the Fair Labor Standards Act of 1938, as amended, may not be exercisable for at least six months after the date of grant (except that such SARs may become exercisable, as determined by the Committee, upon the Participant’s death, Disability or retirement, or upon a Change of Control or other circumstances permitted by applicable regulations).

(v)    Exercise of SARs. When a Participant exercises SARs, the Participant shall receive in settlement of such SARs an amount equal to the value of the stock appreciation for the number of SARs exercised. The stock appreciation for an SAR is the amount by which the Fair Market Value of the underlying Company Stock on the date of exercise of the SAR exceeds the base amount of the SAR as specified in the Grant Agreement.

(vi)    Form of Payment. The Committee shall determine whether the stock appreciation for an SAR shall be paid in the form of shares of Company Stock, cash or a combination of the two. For purposes of calculating the number of shares of Company Stock to be received, shares of Company Stock shall be valued at their Fair Market Value on the date of exercise of the SAR. If shares of Company Stock are to be received upon exercise of an SAR, cash shall be delivered in lieu of any fractional share.

(b)    Other Stock-Based Awards. The Committee may grant other awards not specified in Sections 7, 8 or 9 above that are based on or measured by Company Stock to Employees, Consultants and Non-Employee

 

J-10


Table of Contents

Directors, on such terms and conditions as the Committee deems appropriate. Other Stock-Based Awards may be granted subject to achievement of performance goals or other conditions and may be payable in Company Stock or cash, or in a combination of the two, as determined by the Committee in the Grant Agreement.

11.    CASH AWARDS

A Grant denominated in or settled in cash, as an element of or supplement to, or independent of any other Grant under this Plan, may be granted pursuant to this Section 11. Cash Awards may be granted to Employees, Consultants and Non-Employee Directors, on such terms and conditions as the Committee deems appropriate. Cash Awards may be granted subject to the achievement of performance goals or other conditions.

12.    DEFERRALS

The Committee may permit or require a Participant to defer receipt of the payment of cash or the delivery of shares that would otherwise be due to the Participant in connection with any Grant. The Committee shall establish rules and procedures for any such deferrals, consistent with applicable requirements of section 409A of the Code.

13.    WITHHOLDING OF TAXES

(a)    Required Withholding. All Grants under the Plan shall be subject to applicable federal (including FICA), state and local tax withholding requirements. The Company may require that the Participant or other person receiving or exercising Grants pay to the Company the amount of any federal, state or local taxes that the Company is required to withhold with respect to such Grants, or the Company may deduct from other wages paid by the Company the amount of any withholding taxes due with respect to such Grants.

(b)    Election to Withhold Shares. If the Committee so permits, shares of Company Stock may be withheld to satisfy the Company’s tax withholding obligation with respect to Grants paid in Company Stock, at the time such Grants become taxable, up to an amount that does not exceed the maximum applicable withholding tax rate for federal (including FICA), state and local tax liabilities, that may be utilized without creating adverse accounting treatment for the Company with respect to such award, as determined by the Committee.

14.    TRANSFERABILITY OF GRANTS

(a)    Restrictions on Transfer. Except as described in subsection (b) below, only the Participant may exercise rights under a Grant during the Participant’s lifetime, and a Participant may not transfer those rights except by will or by the laws of descent and distribution. When a Participant dies, the personal representative or other person entitled to succeed to the rights of the Participant may exercise such rights. Any such successor must furnish proof satisfactory to the Company of his or her right to receive the Grant under the Participant’s will or under the applicable laws of descent and distribution.

(b)    Transfer of Nonqualified Stock Options to or for Family Members. Notwithstanding the foregoing, the Committee may provide, in a Grant Agreement, that a Participant may transfer Nonqualified Stock Options to family members, or one or more trusts or other entities for the benefit of or owned by family members, consistent with the applicable securities laws, according to such terms as the Committee may determine; provided that the Participant receives no consideration for the transfer of an Option and the transferred Option shall continue to be subject to the same terms and conditions as were applicable to the Option immediately before the transfer.

15.    CONSEQUENCES OF A CHANGE OF CONTROL

(a)    Grants prior to the Second Restatement Effective Date. In the event of a Change of Control, the Committee may take any one or more of the following actions with respect to all outstanding Grants that were

 

J-11


Table of Contents

awarded prior to the Second Restatement Effective Date, without the consent of any Participant: (i) the Committee may determine that outstanding Options and SARs shall be fully exercisable, and restrictions on outstanding Stock Awards, Stock Units and Other Stock-Based Awards shall lapse, as of the date of the Change of Control or at such other time as the Committee determines, (ii) the Committee may require that Participants surrender their outstanding Options and SARs in exchange for one or more payments by the Company, in cash or Company Stock as determined by the Committee, in an amount equal to the amount, if any, by which the then Fair Market Value of the shares of Company Stock subject to the Participant’s unexercised Options and SARs exceeds the Exercise Price or base amount, as applicable, and on such terms as the Committee determines, (iii) after giving Participants an opportunity to exercise their outstanding Options and SARs, the Committee may terminate any or all unexercised Options and SARs at such time as the Committee deems appropriate, (iv) with respect to Participants holding Stock Units, Other Stock-Based Awards or Dividend Equivalents, the Committee may determine that such Participants shall receive one or more payments in settlement of such Stock Units, Other Stock-Based Awards or Dividend Equivalents, in such amount and form and on such terms as may be determined by the Committee, or (v) the Committee may determine that Grants that remain outstanding after the Change of Control shall be converted to similar grants of the surviving corporation (or a parent or subsidiary of the surviving corporation). Such acceleration, surrender, termination, settlement or conversion shall take place as of the date of the Change of Control or such other date as the Committee may specify.

(b)    Grants On or Following the Second Restatement Effective Date. In the event of a Change of Control, with respect to all outstanding Grants that were awarded on or following the Second Restatement Effective Date, the impact of a Change of Control shall be set forth in the applicable Grant Agreement; provided, however, that with respect to any award granted on or after the Second Restatement Effective Date, no such award may become vested in full automatically upon a Change of Control, except (i) if such acceleration is also contingent upon an involuntary termination of the Participant’s employment or services with the Company, any of its subsidiaries, or the surviving or successor entity (or a parent or subsidiary of the surviving entity) that occurs within the two (2) year period following the Change of Control, or (b) if such acceleration occurs with respect to an award that is not assumed, replaced, or converted by the surviving entity in any such Change of Control. With respect to a Grant that is subject to performance-based vesting provisions, in the case of clause (b), acceleration shall assume attainment of the applicable performance criteria at the higher of (1) the “target” level (prorated based upon the length of time within the performance cycle that has elapsed prior to the Change of Control) or (2) actual achievement as of the date of such Change of Control.

(c)    Other Transactions. The Committee may provide in a Grant Agreement that a sale or other transaction involving a subsidiary or other business unit of the Company shall be considered a Change of Control for purposes of a Grant, or the Committee may establish other provisions that shall be applicable in the event of a specified transaction.

16.    REQUIREMENTS FOR ISSUANCE OF SHARES

No Company Stock shall be issued in connection with any Grant hereunder unless and until all legal requirements applicable to the issuance of such Company Stock have been complied with to the satisfaction of the Committee. The Committee shall have the right to condition any Grant made to any Participant hereunder on such Participant’s undertaking in writing to comply with such restrictions on his or her subsequent disposition of such shares of Company Stock as the Committee shall deem necessary or advisable, and certificates representing such shares may be legended to reflect any such restrictions. Certificates representing shares of Company Stock issued under the Plan will be subject to such stop-transfer orders and other restrictions as may be required by applicable laws, regulations and interpretations, including any requirement that a legend be placed thereon. No Participant shall have any right as a stockholder with respect to Company Stock covered by a Grant until shares have been issued to the Participant.

 

J-12


Table of Contents

17.    AMENDMENT AND TERMINATION OF THE PLAN

(a)    Amendment. The Board may amend or terminate the Plan at any time (including, without limitation, in response to a change in applicable law or regulations); provided, however, that if approval of the stockholders of the Company is required in order to comply with the Code or applicable laws, or to comply with applicable stock exchange requirements, then such amendment or termination shall not be effective until such approval is received. No amendment or termination of this Plan shall, without the consent of the Participant, materially impair any rights or obligations under any Grant previously made to the Participant under the Plan, unless such right has been reserved in the Plan or the Grant Agreement, or except as provided in Section 18(b) below.

(b)    No Repricing Without Stockholder Approval. Except in connection with a corporate transaction involving the Company or a change in capitalization (including, without limitation, any stock dividend, stock split, extraordinary cash dividend, recapitalization, reorganization, merger, consolidation, split-up, spin-off, combination or exchange of shares), the terms of outstanding Grants may not be amended without shareholder approval to reduce the Exercise Price of outstanding Options or the base amount of outstanding SARs or cancel outstanding Options or SARs in exchange for cash, other property, other Grants or Options or SARs with an Exercise Price or base amount that is less than the Exercise Price or base amount of the original Options or SARs.

(c)    Termination of Plan. The Plan shall terminate on the day immediately preceding the tenth anniversary of the Second Restatement Effective Date, unless the Plan is terminated earlier by the Board or is extended by the Board with the approval of the stockholders. The termination of the Plan shall not impair the power and authority of the Committee with respect to an outstanding Grant.

18.    MISCELLANEOUS

(a)    Grants in Connection with Corporate Transactions and Otherwise. Nothing contained in this Plan shall be construed to (i) limit the right of the Committee to make Grants under this Plan in connection with the acquisition, by purchase, lease, merger, consolidation or otherwise, of the business or assets of any corporation, firm or association, including Grants to employees thereof who become Employees, or for other proper corporate purposes, or (ii) limit the right of the Company to grant stock options or make other stock-based awards outside of this Plan. Without limiting the foregoing, the Committee may make a Grant to an employee of another corporation who becomes an Employee by reason of a corporate merger, consolidation, acquisition of stock or property, reorganization or liquidation involving the Company in substitution for a grant made by such corporation. The terms and conditions of the Grants may vary from the terms and conditions required by the Plan and from those of the substituted stock incentives, as determined by the Committee.

(b)    Compliance with Law. The Plan, the exercise of Options or SARs and the obligations of the Company to issue or transfer shares of Company Stock under Grants shall be subject to all applicable laws and to approvals by any governmental or regulatory agency as may be required. With respect to persons subject to section 16 of the Exchange Act, it is the intent of the Company that the Plan and all transactions under the Plan comply with all applicable provisions of Rule 16b-3 or its successors under the Exchange Act. In addition, it is the intent of the Company that Incentive Stock Options comply with the applicable provisions of section 422 of the Code and that, to the extent applicable, Grants comply with the requirements of section 409A of the Code or an exception from such requirements. To the extent that any legal requirement of section 16 of the Exchange Act or section 422 or 409A of the Code as set forth in the Plan ceases to be required under section 16 of the Exchange Act or section 422 or 409A of the Code, that Plan provision shall cease to apply. The Committee may revoke any Grant if it is contrary to law or modify a Grant to bring it into compliance with any valid and mandatory government regulation. The Committee may also adopt rules regarding the withholding of taxes on payments to Participants. The Committee may, in its sole discretion, agree to limit its authority under this Section.

 

J-13


Table of Contents

(c)    Enforceability. The Plan shall be binding upon and enforceable against the Company and its successors and assigns.

(d)    Funding of the Plan; Limitation on Rights. This Plan shall be unfunded. The Company shall not be required to establish any special or separate fund or to make any other segregation of assets to assure the payment of any Grants under this Plan. Nothing contained in the Plan and no action taken pursuant hereto shall create or be construed to create a fiduciary relationship between the Company and any Participant or any other person. No Participant or any other person shall under any circumstances acquire any property interest in any specific assets of the Company. To the extent that any person acquires a right to receive payment from the Company hereunder, such right shall be no greater than the right of any unsecured general creditor of the Company.

(e)    Rights of Participants. Nothing in this Plan shall entitle any Employee, Consultant, Non-Employee Director or other person to any claim or right to receive a Grant under this Plan that has not been approved by the Committee and otherwise administered in accordance with the terms hereof. Neither this Plan nor any action taken hereunder shall be construed as giving any individual any rights to be retained by or in the employment or service of the Employer.

(f)    No Fractional Shares. No fractional shares of Company Stock shall be issued or delivered pursuant to the Plan or any Grant. The Committee shall determine whether cash, other awards or other property shall be issued or paid in lieu of such fractional shares or whether such fractional shares or any rights thereto shall be forfeited or otherwise eliminated.

(g)    Employees Subject to Taxation Outside the United States. With respect to Participants who are subject to taxation in countries other than the United States, the Committee may make Grants on such terms and conditions as the Committee deems appropriate to comply with the laws of the applicable countries, and the Committee may create such procedures, addenda and subplans and make such modifications as may be necessary or advisable to comply with such laws.

(h)    Specified Employee under Section 409A of the Code. Subject to any other restrictions or limitations contained herein, in the event that a “specified employee” (as defined under section 409A of the Code or the regulations promulgated thereunder) becomes entitled to a payment under a Grant which is subject to section 409A of the Code on account of a “separation from service” (as defined under section 409A of the Code or the regulations promulgated thereunder), to the extent required by the Code, such payment (or the applicable portion of such payment) shall not occur until the date that is six months plus one day from the date of such separation from service. Any amount that is otherwise payable within the six-month period described herein will be aggregated and paid in a lump sum without interest.

(i)    Severability. If any provision of this Plan is held to be illegal or invalid for any reason, the illegality or invalidity shall not affect the remaining provisions hereof, but such provision shall be fully severable and the Plan shall be construed and enforced as if the illegal or invalid provision had never been included herein. If any of the terms or provisions of this Plan or any Grant Agreement conflict with the requirements of Rule 16b-3 (as those terms or provisions are applied to eligible persons who are subject to section 16(b) of the Exchange Act) or section 422 of the Code (with respect to Incentive Stock Options), then those conflicting terms or provisions shall be deemed inoperative to the extent they so conflict with the requirements of Rule 16b-3 (unless the Board or the Committee, as appropriate, has expressly determined that the Plan or such Grant should not comply with Rule 16b-3) or section 422 of the Code. With respect to Incentive Stock Options, if this Plan does not contain any provision required to be included herein under section 422 of the Code, that provision shall be deemed to be incorporated herein with the same force and effect as if that provision had been set out at length herein; provided, further, that, to the extent any Option that is intended to qualify as an Incentive Stock Option cannot so qualify, that Option (to that extent) shall be deemed an Option not subject to section 422 of the Code for all purposes of the Plan.

 

J-14


Table of Contents

(j)    Governing Law. The validity, construction, interpretation and effect of the Plan and Grant Agreements issued under the Plan shall be governed and construed by and determined in accordance with the laws of the state of Delaware, without giving effect to the conflict of laws provisions thereof.

(k)    Clawback Policies. To the extent required or advisable pursuant to applicable law or any applicable securities exchange listing standards, Grants and amounts paid or payable pursuant to or with respect to Grants under this Plan shall be subject to the provisions of any applicable clawback policies or procedures adopted by the Board, which clawback policies or procedures may provide for forfeiture, repurchase and/or recoupment of Grants and amounts paid or payable pursuant to or with respect to Grants. Notwithstanding any provision of a Grant Agreement to the contrary, the Company reserves the right, without the consent of any Participant or beneficiary of any Grant, to adopt any such required or advisable clawback policies and procedures, including such policies and procedures applicable to the Grant Agreement with retroactive effect.

 

J-15


Table of Contents

Annex K

 

 

 

IE PUBCO INC.

2021 MANAGER INCENTIVE PLAN


Table of Contents

ARTICLE I

DEFINITIONS

As used herein, the following terms shall have the meanings set forth below:

 

1.01.

Affiliate

Affiliate” means, with respect to any entity, any other entity, whether now or hereafter existing, which controls, is controlled by, or is under common control with, the first entity (including, but not limited to, joint ventures, limited liability companies and partnerships). For this purpose, the term “control” (including the correlative meanings of the terms “controlled by” and “under common control with”) shall mean ownership, directly or indirectly, of fifty percent (50%) or more of the total combined voting power of all classes of voting securities issued by such entity, or the possession, directly or indirectly, of the power to direct the management and policies of such entity, by contract or otherwise. Notwithstanding the foregoing, (a) the Manager shall be deemed an Affiliate of the Company for purposes of the Plan for so long as the Manager serves as the external manager of the Company and (b) the Operating Company shall be deemed an Affiliate of the Company for purposes of the Plan for so long as the Company or a wholly-owned subsidiary of the Company serves as the sole managing member of the Operating Company.

 

1.02.

Agreement

Agreement” means a written agreement (including any amendment or supplement thereto) between the Company and a Participant specifying the terms and conditions of an Award.

 

1.03.

Award

Award” means any Option, SAR, Stock Award, award of Restricted Stock Units, Other Equity-Based Award, Incentive Award, Cash Award, Performance Award or Substitute Award, together with any other right or interest, granted to a Participant pursuant to the Plan.

 

1.04.

Board

Board” means the Board of Directors of the Company.

 

1.05.

Cash Award

Cash Award” means an Award denominated in cash and granted under Article XII.

 

1.06.

Change in Control

Change in Control” means and includes each of the following:

(a)     The acquisition, either directly or indirectly, by any individual, entity or group (within the meaning of Sections 13(d) and 14(d)(2) of the Exchange Act) of beneficial ownership (within the meaning of Rule 13d-3 promulgated under the Exchange Act), of more than fifty percent (50%) of either (i) the then outstanding Common Stock of the Company, taking into account as outstanding for this purpose such Common Stock issuable upon the exercise of options or warrants, the conversion of convertible shares or debt, and the exercise of any similar right to acquire such Common Stock (the “Outstanding Company Common Stock”) or (ii) the combined voting power of the then outstanding voting securities of the Company entitled to vote generally in the election of trustees or directors (the “Outstanding Company Voting Securities”); provided, however, that the following acquisitions shall not constitute a Change in Control: (A) any acquisition by the Company, the Manager or any of their respective Affiliates, (B) any acquisition by a trustee or other fiduciary holding the

 

K-1


Table of Contents

Company’s securities under an employee benefit plan sponsored or maintained by the Company or any of its Affiliates, (C) any acquisition by an underwriter, initial purchaser or placement agent temporarily holding the Company’s securities pursuant to an offering of such securities or (D) any acquisition by an entity owned, directly or indirectly, by the stockholders of the Company in substantially the same proportions as their ownership of the then Outstanding Company Common Stock.

(b)     Individuals who constitute Incumbent Directors at the beginning of any two (2)-consecutive-year period, together with any new Incumbent Directors who become members of the Board during such two (2)-year period, cease to be a majority of the Board at the end of such two (2)-year period.

(c)    The consummation of a reorganization, merger, consolidation, statutory share exchange or similar form of corporate transaction involving the Company that requires the approval of the Company’s stockholders, whether for such transaction or the issuance of securities in the transaction (a “Business Combination”), in each case, unless following such Business Combination:

(i)     the individuals and entities who were the beneficial owners of the Outstanding Company Voting Securities immediately prior to such Business Combination, beneficially own, directly or indirectly, more than fifty percent (50%) of the combined voting power of the then outstanding voting securities entitled to vote generally in the election of members of the board of directors (or the analogous governing body) of the entity resulting from such Business Combination (the “Successor Entity”) (or, if applicable, the ultimate parent entity that directly or indirectly has beneficial ownership of sufficient voting securities to elect a majority of the members of the board of directors (or the analogous governing body) of the Successor Entity (the “Parent Company”));

(ii)    no Person beneficially owns (within the meaning of Rule 13d-3 promulgated under the Exchange Act), directly or indirectly, more than fifty percent (50%) of the combined voting power of the then outstanding voting securities entitled to vote generally in the election of members of the board of directors (or the analogous governing body) of the Parent Company (or, if there is no Parent Company, the Successor Entity); and

(iii)    at least a majority of the members of the board of directors (or the analogous governing body) of the Parent Company (or, if there is no Parent Company, the Successor Entity) following the consummation of the Business Combination were Incumbent Directors at the time of the Board’s approval of the execution of the initial agreement providing for such Business Combination.

(d)    The direct or indirect sale, transfer, conveyance or other disposition (other than by way of merger or consolidation), in one or a series of related transactions, of all or substantially all of the properties or assets of the Company and its subsidiaries, taken as a whole, to any Person that is not a subsidiary of the Company, the Manager or any of their respective Affiliates.

In addition, if a Change in Control (as defined in clauses (a) through (d) above) constitutes a payment event with respect to any Award that provides for the deferral of compensation and is subject to Section 409A, no payment will be made under that Award on account of a Change in Control unless the event described in clause (a), (b), (c) or (d) above, as applicable, constitutes a “change in control event” as defined in Section 409A.

 

1.07.

Code

Code” means the Internal Revenue Code of 1986, as amended.

 

1.08.

Committee

Committee” means the Board or a committee of two or more members of the Board designated by the Board to administer the Plan. Unless otherwise determined by the Board, the Committee shall consist solely of

 

K-2


Table of Contents

two or more non-employee members of the Board, each of whom is intended to qualify as a “non-employee director” as defined by Rule 16b-3 promulgated under the Exchange Act or any successor rule and an “independent director” under the rules of any exchange or automated quotation system on which the Common Stock is listed, traded or quoted; provided, however, that any action taken by the Committee shall be valid and effective, whether or not the members of the Committee at the time of such action are later determined not to have satisfied the foregoing requirements or other requirements provided in any charter of the Committee.

 

1.09.

Common Stock

Common Stock” means the Class A common stock, $0.0001 par value per share, of the Company.

 

1.10.

Company

Company” means IE PubCo Inc., a Delaware corporation.

 

1.11.

Control Change Date

Control Change Date” means the date on which a Change in Control occurs. If a Change in Control occurs on account of a series of transactions, the “Control Change Date” is the date determined by the Committee as the date upon which the last of such transactions occurs.

 

1.12.

Corresponding SAR

Corresponding SAR” means a SAR that is granted in relation to a particular Option and that can be exercised only upon the surrender to the Company, unexercised, of that portion of the Option to which the SAR relates.

 

1.13.

Dividend Equivalent Right

Dividend Equivalent Right” means the right, subject to the terms and conditions prescribed by the Committee, of a Participant to receive (or have credited) cash, securities or other property in amounts equivalent to the cash, securities or other property dividends declared on Common Stock with respect to a specified Restricted Stock Unit, Other Equity-Based Award, Incentive Award or Performance Award denominated in Common Stock or other Company securities, as determined by the Committee in its sole discretion. Dividend Equivalent Rights payable on a Restricted Stock Unit award, an Other Equity-Based Award, an Incentive Award or a Performance Award that does not become non-forfeitable solely on the basis of continued service shall be accumulated and distributed, without interest, only when, and to the extent that, the underlying Award is vested and earned. The Committee may provide that Dividend Equivalent Rights (if any) shall be automatically reinvested in additional shares of Common Stock or otherwise reinvested, applied to the purchase of additional Awards under the Plan or deferred without interest to the date of vesting of the associated Award.

 

1.14.

Effective Date

Effective Date” means [●], 2021.

 

1.15.

Exchange Act

Exchange Act” means the Securities Exchange Act of 1934, as amended.

 

1.16.

Fair Market Value

Fair Market Value” means, on any given date, the reported “closing” price of a share of Common Stock on the stock exchange on which the Common Stock is listed for trading for such date (or, if there is no closing price

 

K-3


Table of Contents

for a share of Common Stock on the date in question, the closing price for a share of Common Stock on the last preceding date for which such quotation exists) or, if the Common Stock is not listed on any exchange, the amount determined by the Committee using any reasonable method in good faith and in accordance with Section 409A.

 

1.17.

Incentive Award

Incentive Award” means an award granted under Article XI which, subject to the terms and conditions prescribed by the Committee, entitles the Participant to receive a payment from the Company or an Affiliate of the Company.

 

1.18.

Incumbent Director

Incumbent Director” means (a) each individual serving on the Board as of the Effective Date during the period of such individual’s continuous service on the Board from and after the Effective Date or during any period such individual qualifies as an Incumbent Director pursuant to clause (b) of this Section 1.18 and (b) those individuals elected to the Board (either by a specific vote or by approval of the proxy statement of the Company in which such person is named as a nominee for director without objection to such nomination) and whose election or nomination for election to the Board was approved by a vote of at least two-thirds (2/3) of the directors serving on the Board at the time of the election or nomination, as applicable. No individual designated to serve as a director by a Person who shall have entered into an agreement with the Company to effect a transaction described in Section 1.06 and no individual initially elected or nominated as a director of the Company as a result of an actual or threatened election contest with respect to directors shall be an Incumbent Director.

 

1.19.

Initial Value

Initial Value” means, with respect to a Corresponding SAR, the Option price per share of the related Option and, with respect to a SAR granted independently of an Option, the price per share of Common Stock as determined by the Committee on the date of grant; provided, however, that the price shall not be less than the Fair Market Value on the date of grant. Except as provided in Articles XV and XVIII, without the approval of stockholders (a) the Initial Value of an outstanding SAR may not be reduced (by amendment, cancellation and new grant or otherwise) and (b) no payment shall be made in cancellation of a SAR if, on the date of amendment, cancellation, new grant or payment, the Initial Value exceeds Fair Market Value.

 

1.20.

Manager

Manager” means KKR Energy Asset Manager LLC, a Delaware limited liability company, the Company’s external manager, or any entity that subsequently becomes the Company’s external manager.

 

1.21.

Operating Company

Operating Company” means IE OpCo LLC, a Delaware limited liability company, which is the Company’s operating company as of the Effective Date, or any entity that becomes the Company’s operating company.

 

1.22.

Option

Option” means a stock option that entitles the holder to purchase from the Company a stated number of shares of Common Stock at the price set forth in an Agreement.

 

K-4


Table of Contents
1.23.

Other Equity-Based Award

Other Equity-Based Award” means any Award other than an Incentive Award, Option, SAR, Stock Award, award of Restricted Stock Units or Performance Award, which, subject to such terms and conditions as may be prescribed by the Committee, entitles a Participant to receive Common Stock or rights or units valued in whole or in part by reference to, or otherwise based on, Common Stock (including securities convertible into Common Stock) or other equity interests.

 

1.24.

Participant

Participant” means the Manager or an Affiliate of the Manager who is selected by the Committee to receive one or more Awards.

 

1.25.

Performance Award

Performance Award” means an Award granted to a Participant under Article XIII that is based upon one or more performance goals or objectives specified by the Committee. The Committee may adjust any of such performance goals or objectives as it deems equitable.

 

1.26.

Person

Person” means any firm, corporation, partnership, or other entity. “Person” also includes any individual, firm, corporation, partnership, or other entity as defined in Sections 13(d)(3) and 14(d)(2) of the Exchange Act. Notwithstanding the preceding sentences, the term “Person” does not include (a) the Company or any of its subsidiaries, (b) any director or other fiduciary holding securities under an employee benefit plan of the Company or any of its Affiliates, (c) any underwriter temporarily holding securities pursuant to an offering of such securities or (d) any corporation owned, directly or indirectly, by the stockholders of the Company in substantially the same proportions as their ownership of the Common Stock.

 

1.27.

Plan

Plan” means this IE PubCo Inc. 2021 Manager Incentive Plan, as amended from time to time.

 

1.28.

Restricted Stock

Restricted Stock” means a share of Common Stock granted to a Participant that is subject to certain restrictions and a risk of forfeiture.

 

1.29.

Restricted Stock Unit

Restricted Stock Unit” means a right granted to a Participant under Article IX entitling the Participant to receive a payment (in cash, shares of Common Stock or a combination thereof) on a specified settlement date equal to the value of a share of Common Stock.

 

1.30.

SAR

SAR” means a stock appreciation right that, in accordance with the terms of an Agreement, entitles the holder to receive, with respect to each share of Common Stock encompassed by the exercise of the SAR, the excess, if any, of the Fair Market Value at the time of exercise over the Initial Value. References to “SARs” include both Corresponding SARs and SARs granted independently of Options, unless the context requires otherwise.

 

K-5


Table of Contents
1.31.

Section 409A

Section 409A” means Section 409A of the Code, as amended from time to time, including the guidance and regulations promulgated thereunder and successor provisions, guidance and regulations thereto.

 

1.32.

Stock Award

Stock Award” means Restricted Stock or unrestricted Common Stock awarded to a Participant under Article VIII.

 

1.33.

Substitute Award

Substitute Award” means an Award granted in substitution for a similar award as a result of certain business transactions.

ARTICLE II

PURPOSES

The Plan is intended to assist the Company and its Affiliates in recruiting and retaining key personnel and to provide a means whereby the Manager and the Affiliates of the Manager can acquire and maintain equity interests in the Company or the Operating Company. The Plan is intended to permit the grant of Options that do not qualify as “incentive stock options” under Section 422 of the Code, and the grant of SARs, Stock Awards, awards of Restricted Stock Units, Other Equity-Based Awards, Incentive Awards, Cash Awards, Performance Awards and Substitute Awards in accordance with the Plan and any procedures that may be established by the Committee.

ARTICLE III

ADMINISTRATION

The Plan shall be administered by the Committee. The Committee shall have authority to grant Awards upon such terms (not inconsistent with the provisions of the Plan), as the Committee may consider appropriate. Such terms may include conditions (in addition to those contained in the Plan), on the transferability, forfeitability and exercisability of all or any part of an Award. The Committee may, in its discretion, make any amendments, modifications or adjustments to outstanding Awards and the terms thereof. In addition, the Committee shall have complete authority to interpret all provisions of the Plan; to prescribe the form of Agreements; to adopt, amend, and rescind rules and regulations pertaining to the administration of the Plan (including rules and regulations that require or allow Participants to defer the payment of benefits under the Plan); and to make all other determinations necessary or advisable for the administration of the Plan.

The Committee’s determinations under the Plan (including without limitation, determinations of the eligible Persons to receive Awards, the form, amount and timing of Awards, and the terms and provisions of Awards and the Agreements) need not be uniform and may be made by the Committee selectively among eligible Persons who receive, or are eligible to receive, Awards, whether or not such Persons are similarly situated. The express grant in the Plan of any specific power to the Committee with respect to the administration or interpretation of the Plan shall not be construed as limiting any power or authority of the Committee with respect to the administration or interpretation of the Plan. Any decision made, or action taken, by the Committee in connection with the administration of the Plan shall be final and conclusive. The members of the Committee shall not be liable for any act done in good faith with respect to the Plan or any Agreement or Award. All expenses of administering the Plan shall be borne by the Company.

 

K-6


Table of Contents

ARTICLE IV

ELIGIBILITY

The Manager and each Affiliate of the Manager (including a trade or business that becomes an Affiliate of the Manager after the adoption of the Plan) is eligible to participate in the Plan.

ARTICLE V

COMMON STOCK SUBJECT TO PLAN

 

5.01.

Common Stock Issued

Upon the grant, exercise or settlement of an Award, the Company may deliver to the Participant Common Stock from its authorized but unissued Common Stock, shares held in the treasury of the Company, shares purchased on the open market or by private purchase or a combination of the foregoing.

 

5.02.

Aggregate Limit

Subject to adjustment as provided under Article XV, the maximum aggregate number of shares of Common Stock that may be delivered with respect to Awards under the Plan is equal to a number of shares of Common Stock equal to [●]1 (the “Aggregate Limit”); provided, however, that the Aggregate Limit shall be increased on January 1 of each calendar year that occurs before the tenth (10th) anniversary of the Effective Date by 10% of the additional Common Stock issued, if any, during the immediately preceding calendar year.

 

5.03.

Reallocation of Shares

If any Award expires, is forfeited or is terminated without having been exercised or is paid in cash without a requirement for the delivery of shares of Common Stock, then any shares covered by such lapsed, cancelled, expired, unexercised or cash-settled portion of such Award (including (a) shares of Common Stock forfeited with respect to Restricted Stock and (b) shares of Common Stock withheld or surrendered to the Company in payment of any exercise or purchase price of an Award or taxes relating to Awards) shall be available for the grant of other Awards under the Plan. If shares of Common Stock are issued in settlement of a SAR granted under the Plan, the number of shares of Common Stock available under the Plan shall be reduced by the number of shares of Common Stock for which the SAR was exercised rather than the number of shares of Common Stock issued in settlement of the SAR. To the extent permitted by applicable law or the rules of any exchange on which the Common Stock is listed for trading, Common Stock issued in assumption of, or in substitution for, any outstanding awards of any entity acquired in any form of combination by the Company or any Affiliate of the Company shall not reduce the number of shares of Common Stock available for issuance under the Plan.

ARTICLE VI

OPTIONS

 

6.01.

Award

In accordance with the provisions of Articles III and IV, the Committee will designate each eligible Person to whom an Option is to be granted and will specify the number of shares of Common Stock covered by such Awards and the terms and conditions of such Awards.

 

1 

Note to Draft: To equal 10% of the shares of Common Stock outstanding on the Closing Date (as defined in the Transaction Agreement).

 

K-7


Table of Contents
6.02.

Option Price

The price per share of Common Stock purchased on the exercise of an Option shall be determined by the Committee on the date of grant, but shall not be less than the Fair Market Value on the date the Option is granted. Except as provided in Articles XV and XVIII, the price per share of Common Stock of an outstanding Option may not be reduced (by amendment, cancellation and new grant or otherwise) without the approval of stockholders. In addition, no payment shall be made in cancellation of an Option without the approval of stockholders if, on the date of cancellation, the Option price exceeds Fair Market Value.

 

6.03.

Maximum Option Period

The maximum period in which an Option may be exercised shall be determined by the Committee on the date of grant, except that no Option shall be exercisable after the expiration of ten (10) years from the date such Option was granted. The terms of any Option may provide that it is exercisable for a period less than such maximum period.

 

6.04.

Option Status

Each Option granted under the Plan shall constitute an option that is not an “incentive stock option” under Section 422 of the Code.

 

6.05.

Exercise

Subject to the provisions of the Plan and the applicable Agreement, an Option may be exercised in whole at any time or in part from time to time at such times and in compliance with such requirements as the Committee shall determine. An Option granted under the Plan may be exercised with respect to any number of whole shares of Common Stock less than the full number for which the Option could be exercised. A partial exercise of an Option shall not affect the right to exercise the Option from time to time in accordance with the Plan and the applicable Agreement with respect to the remaining shares of Common Stock subject to the Option. The exercise of an Option shall result in the termination of any Corresponding SAR to the extent of the number of shares of Common Stock with respect to which the Option is exercised.

 

6.06.

Payment

Subject to rules established by the Committee and unless otherwise provided in an Agreement, payment of all or part of the Option price may be made in cash, certified check, by tendering Common Stock, by attestation of ownership of Common Stock, by a broker-assisted cashless exercise or in such other form or manner acceptable to the Committee. If Common Stock is used to pay all or part of the Option price, the sum of the cash and cash equivalent and the Fair Market Value (determined on the date of exercise) of the Common Stock so surrendered or other consideration paid must not be less than the Option price of the shares for which the Option is being exercised.

 

6.07.

Stockholder Rights

No Participant shall have any rights as a stockholder with respect to shares of Common Stock subject to an Option until the date of exercise of such Option.

ARTICLE VII

SARS

 

7.01.

Award

In accordance with the provisions of Articles III and IV, the Committee will designate each eligible Person to whom SARs are to be granted and will specify the number of shares of Common Stock covered by such Awards and the terms and conditions of such Awards.

 

K-8


Table of Contents
7.02.

SAR Price

The price per share of Common Stock purchased on the exercise of an SAR shall be determined by the Committee on the date of grant, but shall not be less than the Fair Market Value on the date the SAR is granted. Except as provided in Articles XV and XVIII, the price per share of Common Stock of an outstanding Option may not be reduced (by amendment, cancellation and new grant or otherwise) without the approval of stockholders. In addition, no payment shall be made in cancellation of an SAR without the approval of stockholders if, on the date of cancellation, the SAR price exceeds Fair Market Value.

 

7.03.

Maximum SAR Period

The term of each SAR shall be determined by the Committee on the date of grant, except that no SAR shall have a term of more than ten (10) years from the date of grant. The terms of any SAR may provide that it has a term that is less than such maximum period.

 

7.04.

Exercise

Subject to the provisions of the Plan and the applicable Agreement, a SAR may be exercised in whole at any time or in part from time to time at such times and in compliance with such requirements as the Committee shall determine. A SAR granted under the Plan may be exercised with respect to any number of whole shares less than the full number for which the SAR could be exercised. A partial exercise of a SAR shall not affect the right to exercise the SAR from time to time in accordance with the Plan and the applicable Agreement with respect to the remaining shares of Common Stock subject to the SAR. The exercise of a Corresponding SAR shall result in the termination of the related Option to the extent of the number of shares of Common Stock with respect to which the SAR is exercised.

 

7.05.

Settlement

At the Committee’s discretion, the amount payable as a result of the exercise of a SAR may be settled in cash, Common Stock, or a combination of cash and Common Stock.

 

7.06.

Stockholder Rights

No Participant shall have any rights as a stockholder with respect to shares of Common Stock subject to a SAR until the date that the SAR is exercised and then only to the extent that the SAR is settled by the issuance of Common Stock.

ARTICLE VIII

STOCK AWARDS

 

8.01.

Award

In accordance with the provisions of Articles III and IV, the Committee will designate each eligible Person to whom a Stock Award (either in the form of Restricted Stock or unrestricted Common Stock) is to be made and will specify the number of shares of Restricted Stock or Common Stock covered by such Stock Award and the terms and conditions of such Stock Award.

 

8.02.

Vesting

The Committee, on the date of the Stock Award, may prescribe that a Participant’s rights in a Stock Award shall be forfeitable or otherwise restricted for a period of time or subject to such conditions as may be set forth in the Agreement. By way of example and not of limitation, the Committee may prescribe that a Participant’s rights

 

K-9


Table of Contents

in a Stock Award shall be forfeitable or otherwise restricted subject to continued service, the attainment of performance objectives, including objectives stated with reference to one or more performance goals or objectives, or both.

 

8.03.

Stockholder Rights

Unless otherwise specified in accordance with the applicable Agreement, while the shares of Restricted Stock granted pursuant to the Stock Award may be forfeited or are non-transferable, a Participant will have all rights of a stockholder with respect to a Stock Award, including the right to receive dividends (in respect of which the Committee may allow a Participant to elect, or may require, that any cash dividends paid on a share of Restricted Stock be automatically reinvested in additional shares of Restricted Stock, applied to the purchase of additional Awards under the Plan or deferred without interest to the date of vesting of the associated Award of Restricted Stock, provided that any such election is intended to comply with Section 409A) and vote the shares of Common Stock; provided, however, that, unless otherwise specified in accordance with the applicable Agreement, dividends payable on shares of Restricted Stock subject to a Stock Award that does not become non-forfeitable solely on the basis of continued service shall be accumulated and paid, without interest, when and to the extent that the underlying Stock Award becomes non-forfeitable; and provided further, that during the period that the Stock Award may be forfeited or is non-transferable (a) a Participant may not sell, transfer, pledge, exchange, hypothecate, or otherwise dispose of shares of Restricted Stock granted pursuant to a Stock Award, (b) the Committee may postpone the distribution of dividends until and to the extent that the Stock Award becomes transferable and non-forfeitable, (c) the Company shall retain custody of any certificates representing shares of Restricted Stock granted pursuant to a Stock Award, and (d) the Participant will deliver to the Company a stock power, endorsed in blank, with respect to each Stock Award. The limitations set forth in the preceding sentence shall not apply after the shares of Restricted Stock granted under the Stock Award are transferable and are no longer forfeitable.

ARTICLE IX

RESTRICTED STOCK UNITS

 

9.01.

Award

In accordance with the provisions of Articles III and IV, the Committee will designate each eligible Person to whom an award of Restricted Stock Units is to be made and specify the number of Restricted Stock Units covered by such Awards and the terms and conditions of such Awards. The Committee also will specify whether Dividend Equivalent Rights are granted in conjunction with the award of Restricted Stock Units.

 

9.02.

Terms and Conditions

The Committee, at the time an award of Restricted Stock Units is made, shall specify the terms and conditions which govern the Award. The terms and conditions of an award of Restricted Stock Units may prescribe that a Participant’s rights in the Restricted Stock Units shall be forfeitable, non-transferable or otherwise restricted for a period of time, which may lapse at the expiration of the deferral period or at earlier specified times, or may be subject to such other conditions as may be determined by the Committee, in its discretion and set forth in the Agreement. By way of example and not of limitation, the Committee may prescribe that a Participant’s rights in an award of Restricted Stock Units shall be forfeitable or otherwise restricted subject to continued service, the attainment of performance objectives, including objectives stated with respect to one or more performance goals or objectives, or both. An award of Restricted Stock Units may be granted to Participants, either alone or in addition to other Awards granted under the Plan, and an award of Restricted Stock Units may be granted in the settlement of other Awards granted under the Plan.

 

K-10


Table of Contents
9.03.

Payment or Settlement

Settlement of an award of Restricted Stock Units shall occur upon expiration of the deferral period specified for each Restricted Stock Unit by the Committee (or, if permitted by the Committee, as elected by the Participant). Restricted Stock Units shall be satisfied by the delivery of (a) a number of shares of Common Stock equal to the number of Restricted Stock Units vesting on such date or (b) an amount in cash equal to the Fair Market Value of a specified number of shares of Common Stock covered by the vesting Restricted Stock Units, or (c) a combination thereof, as determined by the Committee at the date of grant or thereafter.

 

9.04.

Stockholder Rights

A Participant, as a result of receiving an award of Restricted Stock Units, shall not have any rights as a stockholder until, and then only to the extent that, the award of Restricted Stock Units is earned and settled in shares of Common Stock (to the extent applicable).

ARTICLE X

OTHER EQUITY–BASED AWARDS

 

10.01.

Award

In accordance with the provisions of Articles III and IV, the Committee will designate each eligible Person to whom an Other Equity-Based Award is to be made and will specify the number of shares of Common Stock or other equity interests covered by such Awards and the terms and conditions of such Awards. The Committee also will specify whether Dividend Equivalent Rights are granted in conjunction with the Other Equity-Based Award.

 

10.02.

Terms and Conditions

The Committee, at the time an Other Equity-Based Award is made, shall specify the terms and conditions which govern the Award. The terms and conditions of an Other Equity-Based Award may prescribe that a Participant’s rights in the Other Equity-Based Award shall be forfeitable, non-transferable or otherwise restricted for a period of time or subject to such other conditions as may be determined by the Committee, in its discretion and set forth in the Agreement. By way of example and not of limitation, the Committee may prescribe that a Participant’s rights in an Other Equity-Based Award shall be forfeitable or otherwise restricted subject to continued service, the attainment of performance objectives, including objectives stated with respect to one or more performance goals or objectives, or both. Other Equity-Based Awards may be granted to Participants, either alone or in addition to other Awards granted under the Plan, and Other Equity-Based Awards may be granted in the settlement of other Awards granted under the Plan.

 

10.03.

Payment or Settlement

Other Equity-Based Awards valued in whole or in part by reference to, or otherwise based on, Common Stock, shall be payable or settled in shares of Common Stock, cash or a combination of shares of Common Stock and cash, as determined by the Committee in its discretion. Other Equity-Based Awards denominated as equity interests other than Common Stock may be paid or settled in shares or units of such equity interests or cash or a combination of both as determined by the Committee in its discretion.

 

10.04.

Stockholder Rights

A Participant, as a result of receiving an Other Equity-Based Award, shall not have any rights as a stockholder until, and then only to the extent that, the Other Equity-Based Award is earned and settled in shares of Common Stock.

 

K-11


Table of Contents

ARTICLE XI

INCENTIVE AWARDS

 

11.01.

Award

In accordance with the provisions of Articles III and IV, the Committee will designate each eligible Person to whom an Incentive Award is to be made and will specify the terms and conditions of such Award. The Committee also will specify whether Dividend Equivalent Rights are granted in conjunction with the Incentive Award.

 

11.02.

Terms and Conditions

The Committee, at the time an Incentive Award is made, shall specify the terms and conditions that govern the Award.

 

11.03.

Settlement

An Incentive Award that is earned shall be settled with a single lump sum payment which may be in cash, Common Stock or a combination of cash and Common Stock, as determined by the Committee.

 

11.04.

Stockholder Rights

No Participant shall, as a result of receiving an Incentive Award, have any rights as a stockholder until the date that the Incentive Award is settled and then only to the extent that the Incentive Award is settled by the issuance of shares of Common Stock.

ARTICLE XII

CASH AWARDS

The Committee is authorized to grant Cash Awards, on a free-standing basis or as an element of, a supplement to, or in lieu of any other Award under the Plan to Participant in such amounts and subject to such other terms as the Committee in its discretion determines to be appropriate.

ARTICLE XIII

PERFORMANCE AWARDS

 

13.01.

Award

In accordance with the provisions of Articles III and IV, the Committee will designate each eligible Person to whom a Performance Award is to be made and will specify the number of shares of Common Stock or other securities or property covered by such Award and the terms and conditions of such Award. The Committee also will specify whether Dividend Equivalent Rights are granted in conjunction with the Performance Award.

 

13.02.

Performance Goals Generally

The Committee, on the date of the grant of a Performance Award, shall prescribe that the Performance Award will be earned, and the Participant will be entitled to receive payment pursuant to the Performance Award, based on the satisfaction of one or more performance conditions or goals and a targeted level or levels of performance with respect to each of such conditions or goals, subject to, if applicable, continued service. The Committee may establish any such performance conditions or goals based on individual criteria or one or more business criteria for the Company, on a consolidated basis, and/or for specified Affiliates of the Company or

 

K-12


Table of Contents

business or geographical units of the Company, or other measures of performance, as determined to be appropriate by the Committee in its discretion, which performance conditions or goals may be determined on an absolute or relative basis or as compared to the performance of a published or special index deemed applicable by the Committee, in its discretion. Performance conditions or goals may differ for Performance Awards granted to any one Participant or to different Participants. The performance period applicable to any Performance Award shall be set by the Committee in its discretion but shall not exceed ten (10) years.

 

13.03.

Settlement

At or following the end of the applicable performance period for a Performance Award, the Committee shall determine the amount, if any, of such Performance Award that will become vested, exercisable and/or settled. Settlement of such Performance Award shall be in shares of Common Stock or other securities or property or a combination of the foregoing, in the discretion of the Committee. The Committee may, in its discretion, reduce or increase the amount of vesting, exercisability and/or settlement otherwise to be made in connection with such Performance Award.

 

13.04.

Stockholder Rights

No Participant shall, as a result of receiving an Performance Award, have any rights as a stockholder until the date that the Performance Award is settled and then only to the extent that the Performance Award is settled by the issuance of shares of Common Stock.

ARTICLE XIV

SUBSTITUTE AWARDS

Awards may be granted in substitution or exchange for any other Award granted under the Plan or under another plan of the Company or any other right of a Participant to receive payment from the Company. Except as provided in Article XV or XVIII hereof, the terms of outstanding Awards may not be amended to reduce the exercise price or grant price of outstanding Options or SARs or to cancel outstanding Options and SARs in exchange for cash, other Awards or Options or SARs with an exercise price or grant price that is less than the exercise price or grant price of the original Options or SARs without the approval of the stockholders of the Company.

ARTICLE XV

ADJUSTMENT UPON CHANGE IN COMMON STOCK

The Aggregate Limit and the terms of outstanding Awards granted under the Plan shall be adjusted as the Board determines is equitably required in the event that (a) the Company (i) effects one or more nonreciprocal transactions between the Company and its stockholders such as a stock dividend, extra-ordinary cash dividend, stock split, subdivision or consolidation of Common Stock that affects the number or kind of shares of Common Stock (or other securities of the Company) or the Fair Market Value (or the value of other Company securities) and causes a change in the Fair Market Value of the shares of Common Stock subject to outstanding Awards or (ii) engages in a transaction to which Section 424 of the Code applies or (b) there occurs any other event which, in the judgment of the Board necessitates such action. Any determination made under this Article XV by the Board shall be nondiscretionary, final and conclusive.

The issuance by the Company of any class of Common Stock, or securities convertible into any class of Common Stock, for cash or property, or for labor or services, either upon direct sale or upon the exercise of rights or warrants to subscribe therefor, or upon conversion of Common Stock or obligations of the Company convertible into such Common Stock or other securities, shall not affect, and no adjustment by reason thereof shall be made with respect to, the Aggregate Limit or the terms of outstanding Awards under the Plan.

 

K-13


Table of Contents

ARTICLE XVI

COMPLIANCE WITH LAW AND APPROVAL OF REGULATORY BODIES

No Option or SAR shall be exercisable, no shares of Common Stock shall be issued, no certificates for shares of Common Stock shall be delivered, and no payment shall be made under the Plan except in compliance with all applicable federal, state and foreign laws and regulations (including, without limitation, withholding tax requirements), any listing agreement to which the Company is a party, and the rules of all stock exchanges on which the Common Stock may be listed. The Company shall have the right to rely on an opinion of its counsel as to such compliance. Any certificate issued to represent shares of Common Stock when an Award is granted, settled or exercised may bear such legends and statements as the Committee may deem advisable to assure compliance with federal, state and foreign laws and regulations. No Award shall be granted, settled or exercised until the Company has obtained such consent or approval as the Committee may deem advisable from regulatory bodies having jurisdiction over such matters.

ARTICLE XVII

GENERAL PROVISIONS

 

17.01.

General

Awards granted under the Plan may, in the discretion of the Committee, be granted either alone, in addition to, or in tandem with any other Award. In addition, the Committee may impose on any Award or the exercise thereof, at the date of grant or thereafter (subject to Article XIX), such additional terms and conditions, not inconsistent with the provisions of the Plan, as the Committee shall determine. Without limiting the scope of the preceding sentence, the Committee may use such business criteria and other measures of performance as it may deem appropriate in establishing any performance goals applicable to an Award, and any such performance goals may differ among Awards granted to any one Participant or to different Participants. Except as otherwise provided in an Agreement, the Committee may exercise its discretion to reduce or increase the amounts payable under any Award.

 

17.02.

Effect on Service

Neither the adoption of the Plan, its operation, the grant of any Award, nor any documents describing or referring to the Plan (or any part thereof), shall confer upon any Person any right to continue in the service of the Company or an Affiliate of the Company or in any way affect any right and power of the Company or an Affiliate of the Company to terminate the service of any Person at any time with or without assigning a reason therefor.

 

17.03.

Unfunded Plan

The Plan, insofar as it provides for grants, shall be unfunded, and the Company shall not be required to segregate any assets that may at any time be represented by grants under the Plan. Any liability of the Company to any person with respect to any grant under the Plan shall be based solely upon any contractual obligations that may be created pursuant to the Plan. No such obligation of the Company shall be deemed to be secured by any pledge of, or other encumbrance on, any property of the Company.

 

17.04.

Rules of Construction

Headings are given to the articles and sections of the Plan solely as a convenience to facilitate reference. The reference to any statute, regulation, or other provision of law shall be construed to refer to any amendment to or successor of such provision of law.

 

K-14


Table of Contents

All Awards are intended to comply with, or otherwise be exempt from, Section 409A. The Plan and all Agreements shall be administered, interpreted and construed in a manner consistent with that intent. Nevertheless, the tax treatment of the benefits provided under the Plan or any Agreement is not warranted or guaranteed. Neither the Company, its Affiliates nor their respective directors or trustees, officers, employees or advisors (other than in its individual capacity as a Participant with respect to its individual liability for taxes, interest, penalties or other monetary amounts) shall be held liable for any taxes, interest, penalties or other monetary amounts owed by any Participant or any other taxpayer as a result of the Plan or any Agreement. If any provision of the Plan or any Agreement is found not to comply with, or otherwise not be exempt from, the provisions of Section 409A, it may be modified and given effect, in the sole discretion of the Committee and without requiring the Participant’s consent, in such manner as the Committee determines to be necessary or appropriate to comply with, or effectuate an exemption from, Section 409A. Each payment under an Award granted under the Plan shall be treated as a separate identified payment for purposes of Section 409A.

If a payment obligation under an Award or an Agreement arises on account of the Participant’s termination of service and such payment obligation constitutes “deferred compensation” (as defined under Section 409A), it shall be payable only after the Participant’s “separation from service” (as defined under Section 409A); provided, however, that if the Participant is a “specified employee” (as defined under Section 409A) then, subject to any permissible acceleration of payment by the Committee under Section 409A, any such payment that is scheduled to be paid within six (6) months after such separation from service shall accrue without interest and shall be paid on the first (1st) day of the seventh (7th) month beginning after the date of the Participant’s separation from service or, if earlier, within fifteen (15) days after the appointment of the personal representative or executor of the Participant’s estate following the Participant’s death.

 

17.05.

Withholding Taxes

Each Participant shall be responsible for satisfying any federal, state, local and/or foreign tax withholding obligations attributable to participation in the Plan, to the extent required under applicable law. Unless otherwise provided by the Agreement, any such withholding tax obligations may be satisfied in cash (including from any cash payable in settlement of an Award) or a cash equivalent acceptable to the Committee. Except to the extent prohibited by Section 409A, any statutory federal, state, district, city or foreign withholding tax obligations also may be satisfied (a) by surrendering to the Company shares of Common Stock previously acquired by the Participant; (b) by authorizing the Company to withhold or reduce the number of shares of Common Stock otherwise issuable to the Participant upon the grant, vesting, settlement and/or exercise of an Award; or (c) by any other method as may be approved by the Committee. If shares of Common Stock are used to pay all or part of such withholding obligation, the Fair Market Value of the shares of Common Stock surrendered, withheld or reduced shall be determined as of the date of surrender, withholding or reduction and the maximum number of shares of Common Stock which may be withheld, surrendered or reduced shall be the number of shares of Common Stock which have a Fair Market Value on the date of surrender, withholding or reduction equal to the aggregate amount of such tax liabilities determined based on the greatest withholding rates for federal, state, foreign and/or local tax purposes, including payroll taxes, that may be utilized (and which may be limited to flat rate withholding) without creating adverse accounting, tax or other consequences to the Company or any of its Affiliates, as determined by the Committee in its sole discretion.

 

17.06.

Fractional Shares

No fractional share of Common Stock shall be issued or delivered pursuant to the Plan or any Award, and the Committee shall determine in its sole discretion whether cash, other securities, or other property shall be paid or transferred in lieu of any fractional share of Common Stock or whether such fractional share of Common Stock or any rights thereto shall be canceled, terminated, or otherwise eliminated with or without consideration.

 

K-15


Table of Contents
17.07.

Governing Law

All questions arising with respect to the provisions of the Plan and Awards shall be determined by application of the laws of the State of Delaware, without giving effect to any conflict of law provisions thereof, except to the extent Delaware law is preempted by federal law. The obligation of the Company to sell and deliver shares of Common Stock hereunder is subject to applicable federal and state laws and to the approval of any governmental authority required in connection with the authorization, issuance, sale, or delivery of such shares of Common Stock.

 

17.08.

Clawback

The Plan is subject to any written clawback policies that the Company, with the approval of the Board, may adopt. Any such policy may subject a Participant’s Awards and amounts paid or realized with respect to Awards under the Plan to reduction, cancelation, forfeiture or recoupment if certain specified events or wrongful conduct occur, including but not limited to an accounting restatement due to the Company’s material noncompliance with financial reporting regulations or other events or wrongful conduct specified in any such clawback policy adopted to conform to the Dodd-Frank Wall Street Reform and Consumer Protection Act of 2010 and rules promulgated thereunder by the Securities and Exchange Commission and that the Company determines should apply to the Plan.

 

17.09.

Nontransferability

Except as otherwise determined by the Committee, an Award may not be transferred by a Participant at any time prior to becoming earned, vested and settled.

ARTICLE XVIII

CHANGE IN CONTROL

 

18.01.

Impact of Change in Control

In the event of a Change in Control, the Committee is authorized, in its discretion, to cause (a) all outstanding Options and SARs to become fully vested and exercisable immediately prior to such Change in Control and (b) all other outstanding Awards to become earned and non-forfeitable in their entirety upon such Change in Control.

 

18.02.

Assumption Upon Change in Control

In the event of a Change in Control, the Committee, in its discretion and without the need for a Participant’s consent, may provide that an outstanding Award shall be assumed by, or a substitute award shall be granted by the surviving entity resulting from a transaction described in Section 1.06 (including, if applicable, the ultimate parent entity that directly or indirectly has beneficial ownership of sufficient voting securities to elect a majority of the members of the board of directors (or analogous governing body) of such entity). The assumed or substituted award shall have a value, as of the Control Change Date, that is substantially equal to the value of the original Award as of such date as the Committee determines is equitably required, and the assumed or substituted award shall have such other terms and conditions as may be prescribed by the Committee.

 

18.03.

Cash-Out Upon Change in Control

If an Award is not assumed or replaced with a substitute award in accordance with Section 18.02, upon a Change in Control, the Committee, in its discretion and without the need of a Participant’s consent, may provide that each Award shall be cancelled in exchange for a payment. The payment may be in cash, shares of Common Stock or other securities or consideration received by stockholders in the Change in Control transaction. The

 

K-16


Table of Contents

amount of the payment shall be an amount that is substantially equal to (a) if the Award is denominated or to be settled in cash, the entire amount that can be paid under the Award (which, with respect to a Performance Award, unless a greater amount is otherwise provided by the Committee or an Agreement, shall be the greater of the target performance or actual performance determined at the time of the Change in Control) or (b) (i) the amount by which the price per share received by stockholders in the Change in Control for each share of Common Stock exceeds the Option price or Initial Value in the case of an Option and SAR, or (ii) for each share of Common Stock subject to an Award denominated in Common Stock or valued in reference to Common Stock, the price per share received by stockholders or (iii) for each other Award denominated in other securities or property, the value of such other securities or property, in each case as determined by the Committee. If the Option price or Initial Value exceeds the price per share received by stockholders in the Change in Control transaction, the Option or SAR may be cancelled under this Section 18.03 without any payment to the Participant.

ARTICLE XIX

AMENDMENT

The Board may amend or terminate the Plan at any time; provided, however, that no amendment may adversely impair the rights of Participants with respect to outstanding Awards; provided further, any adjustments made pursuant to Article XV or XVIII will not be deemed to adversely impair the rights of Participants with respect to outstanding Awards. In addition, an amendment will be contingent on approval of the Company’s stockholders if such approval is required by law or the rules of any exchange on which the shares of Common Stock are listed or if the amendment would materially increase the benefits accruing to Participants under the Plan, materially increase the aggregate number of shares of Common Stock that may be issued under the Plan (except as provided in Article XV) or materially modify the requirements as to eligibility for participation in the Plan. For the avoidance of doubt, the Board may not (except pursuant to Article XV or XVIII) without the approval of stockholders, (a) reduce the Option price per share of an outstanding Option or the Initial Value of an outstanding SAR, (b) make a payment to cancel an outstanding Option or SAR when the Option price or Initial Value, as applicable, exceeds the Fair Market Value or (c) take any other action with respect to an outstanding Option or SAR that may be treated as a repricing of the Award under the rules and regulations of the principal securities exchange on which the shares of Common Stock are listed for trading.

ARTICLE XX

EFFECTIVENESS AND DURATION OF PLAN

Awards may be granted under the Plan on and after the Effective Date. No Award may be granted under the Plan on and after the tenth (10th) anniversary of the Effective Date. Awards granted before such date shall remain valid in accordance with their terms.

 

K-17


Table of Contents

Annex L

 

IE PUBCO INC.

2021 EQUITY INCENTIVE PLAN


Table of Contents

ARTICLE I

DEFINITIONS

As used herein, the following terms shall have the meanings set forth below:

1.01. Affiliate

Affiliate” means, with respect to any entity, any other entity, whether now or hereafter existing, which controls, is controlled by, or is under common control with, the first entity (including, but not limited to, joint ventures, limited liability companies and partnerships). For this purpose, the term “control” (including the correlative meanings of the terms “controlled by” and “under common control with”) shall mean ownership, directly or indirectly, of fifty percent (50%) or more of the total combined voting power of all classes of voting securities issued by such entity, or the possession, directly or indirectly, of the power to direct the management and policies of such entity, by contract or otherwise. Notwithstanding the foregoing, (a) the Manager shall be deemed an Affiliate of the Company for purposes of the Plan for so long as the Manager serves as the external manager of the Company and (b) the Operating Company shall be deemed an Affiliate of the Company for purposes of the Plan for so long as the Company or a wholly-owned subsidiary of the Company serves as the sole managing member of the Operating Company.

1.02. Agreement

Agreement” means a written agreement (including any amendment or supplement thereto) between the Company and a Participant specifying the terms and conditions of an Award.

1.03. Award

Award” means any Option, SAR, Stock Award, award of Restricted Stock Units, Other Equity-Based Award, Incentive Award, Cash Award, Performance Award or Substitute Award, together with any other right or interest, granted to a Participant pursuant to the Plan.

1.04. Board

Board” means the Board of Directors of the Company.

1.05. Cash Award

Cash Award” means an Award denominated in cash and granted under Article XII.

1.06. Change in Control

Change in Control” means and includes each of the following:

(a) The acquisition, either directly or indirectly, by any individual, entity or group (within the meaning of Sections 13(d) and 14(d)(2) of the Exchange Act) of beneficial ownership (within the meaning of Rule 13d-3 promulgated under the Exchange Act), of more than fifty percent (50%) of either (i) the then outstanding Common Stock of the Company, taking into account as outstanding for this purpose such Common Stock issuable upon the exercise of options or warrants, the conversion of convertible shares or debt, and the exercise of any similar right to acquire such Common Stock (the “Outstanding Company Common Stock”) or (ii) the combined voting power of the then outstanding voting securities of the Company entitled to vote generally in the election of trustees or directors (the “Outstanding Company Voting Securities”); provided, however, that the following acquisitions shall not constitute a Change in Control: (A) any acquisition by the Company, the Manager or any of their respective Affiliates, (B) any acquisition by a trustee or other fiduciary holding the Company’s securities under an employee benefit plan sponsored or maintained by the Company or any of its Affiliates, (C) any acquisition by an underwriter, initial purchaser or placement agent temporarily holding the Company’s securities pursuant to an offering of such securities or (D) any acquisition by an entity owned, directly or indirectly, by the stockholders of the Company in substantially the same proportions as their ownership of the then Outstanding Company Common Stock.

 

L-1


Table of Contents

(b) Individuals who constitute Incumbent Directors at the beginning of any two (2)-consecutive-year period, together with any new Incumbent Directors who become members of the Board during such two (2)-year period, cease to be a majority of the Board at the end of such two (2)-year period.

(c) The consummation of a reorganization, merger, consolidation, statutory share exchange or similar form of corporate transaction involving the Company that requires the approval of the Company’s stockholders, whether for such transaction or the issuance of securities in the transaction (a “Business Combination”), in each case, unless following such Business Combination:

(i) the individuals and entities who were the beneficial owners of the Outstanding Company Voting Securities immediately prior to such Business Combination, beneficially own, directly or indirectly, more than fifty percent (50%) of the combined voting power of the then outstanding voting securities entitled to vote generally in the election of members of the board of directors (or the analogous governing body) of the entity resulting from such Business Combination (the “Successor Entity”) (or, if applicable, the ultimate parent entity that directly or indirectly has beneficial ownership of sufficient voting securities to elect a majority of the members of the board of directors (or the analogous governing body) of the Successor Entity (the “Parent Company”));

(ii) no Person beneficially owns (within the meaning of Rule 13d-3 promulgated under the Exchange Act), directly or indirectly, more than fifty percent (50%) of the combined voting power of the then outstanding voting securities entitled to vote generally in the election of members of the board of directors (or the analogous governing body) of the Parent Company (or, if there is no Parent Company, the Successor Entity); and

(iii) at least a majority of the members of the board of directors (or the analogous governing body) of the Parent Company (or, if there is no Parent Company, the Successor Entity) following the consummation of the Business Combination were Incumbent Directors at the time of the Board’s approval of the execution of the initial agreement providing for such Business Combination.

(d) The direct or indirect sale, transfer, conveyance or other disposition (other than by way of merger or consolidation), in one or a series of related transactions, of all or substantially all of the properties or assets of the Company and its subsidiaries, taken as a whole, to any Person that is not a subsidiary of the Company, the Manager or any of their respective Affiliates.

In addition, if a Change in Control (as defined in clauses (a) through (d) above) constitutes a payment event with respect to any Award that provides for the deferral of compensation and is subject to Section 409A, no payment will be made under that Award on account of a Change in Control unless the event described in clause (a), (b), (c) or (d) above, as applicable, constitutes a “change in control event” as defined in Section 409A.

1.07. Code

Code” means the Internal Revenue Code of 1986, as amended.

1.08. Committee

Committee” means the Board or a committee of two or more members of the Board designated by the Board to administer the Plan. Unless otherwise determined by the Board, the Committee shall consist solely of two or more non-employee members of the Board, each of whom is intended to qualify as a “non-employee director” as defined by Rule 16b-3 promulgated under the Exchange Act or any successor rule and an “independent director” under the rules of any exchange or automated quotation system on which the Common Stock is listed, traded or quoted; provided, however, that any action taken by the Committee shall be valid and effective, whether or not the members of the Committee at the time of such action are later determined not to have satisfied the foregoing requirements or other requirements provided in any charter of the Committee; provided further that with respect to awards made to a member of the Board who is not an employee of the Company, the Manager, the Operating Company or one of their respective Affiliates, “Committee” means the Board.

 

L-2


Table of Contents

1.09. Common Stock

Common Stock” means the Class A common stock, $0.0001 par value per share, of the Company.

1.10. Company

Company” means IE PubCo Inc., a Delaware corporation.

1.11. Control Change Date

Control Change Date” means the date on which a Change in Control occurs. If a Change in Control occurs on account of a series of transactions, the “Control Change Date” is the date determined by the Committee as the date upon which the last of such transactions occurs.

1.12. Corresponding SAR

Corresponding SAR” means a SAR that is granted in relation to a particular Option and that can be exercised only upon the surrender to the Company, unexercised, of that portion of the Option to which the SAR relates.

1.13. Dividend Equivalent Right

Dividend Equivalent Right” means the right, subject to the terms and conditions prescribed by the Committee, of a Participant to receive (or have credited) cash, securities or other property in amounts equivalent to the cash, securities or other property dividends declared on Common Stock with respect to a specified Restricted Stock Unit, Other Equity-Based Award, Incentive Award or Performance Award denominated in Common Stock or other Company securities, as determined by the Committee in its sole discretion. Dividend Equivalent Rights payable on a Restricted Stock Unit award, an Other Equity-Based Award, an Incentive Award or a Performance Award that does not become non-forfeitable solely on the basis of continued employment or service shall be accumulated and distributed, without interest, only when, and to the extent that, the underlying Award is vested and earned. The Committee may provide that Dividend Equivalent Rights (if any) shall be automatically reinvested in additional shares of Common Stock or otherwise reinvested, applied to the purchase of additional Awards under the Plan or deferred without interest to the date of vesting of the associated Award.

1.14. Effective Date

Effective Date” means [●], 2021.

1.15. Exchange Act

Exchange Act” means the Securities Exchange Act of 1934, as amended.

1.16. Fair Market Value

Fair Market Value” means, on any given date, the reported “closing” price of a share of Common Stock on the stock exchange on which the Common Stock is listed for trading for such date (or, if there is no closing price for a share of Common Stock on the date in question, the closing price for a share of Common Stock on the last preceding date for which such quotation exists) or, if the Common Stock is not listed on any exchange, the amount determined by the Committee using any reasonable method in good faith and in accordance with Section 409A.

1.17. Grant Date

Grant Date” means the date specified by the Committee on which a grant of an Award shall become effective, which shall not be earlier than the date on which the Committee takes action with respect thereto.

 

L-3


Table of Contents

1.18. Incentive Award

Incentive Award” means an award granted under Article XI which, subject to the terms and conditions prescribed by the Committee, entitles the Participant to receive a payment from the Company or an Affiliate of the Company.

1.19. Incumbent Director

Incumbent Director” means (a) each individual serving on the Board as of the Effective Date during the period of such individual’s continuous service on the Board from and after the Effective Date or during any period such individual qualifies as an Incumbent Director pursuant to clause (b) of this Section 1.19 and (b) those individuals elected to the Board (either by a specific vote or by approval of the proxy statement of the Company in which such person is named as a nominee for director without objection to such nomination) and whose election or nomination for election to the Board was approved by a vote of at least two-thirds (2/3) of the directors serving on the Board at the time of the election or nomination, as applicable. No individual designated to serve as a director by a Person who shall have entered into an agreement with the Company to effect a transaction described in Section 1.06 and no individual initially elected or nominated as a director of the Company as a result of an actual or threatened election contest with respect to directors shall be an Incumbent Director.

1.20. Initial Value

Initial Value” means, with respect to a Corresponding SAR, the Option price per share of the related Option and, with respect to a SAR granted independently of an Option, the price per share of Common Stock as determined by the Committee on the date of grant; provided, however, that the price shall not be less than the Fair Market Value on the date of grant (or one hundred ten percent (110%) of the Fair Market Value on the date of grant in the case of a Corresponding SAR that relates to an incentive stock option granted to a Ten Percent Stockholder). Except as provided in Articles XIV, XV and XVIII, without the approval of stockholders (a) the Initial Value of an outstanding SAR may not be reduced (by amendment, cancellation and new grant or otherwise) and (b) no payment shall be made in cancellation of a SAR if, on the date of amendment, cancellation, new grant or payment, the Initial Value exceeds Fair Market Value.

1.21. Manager

Manager” means KKR Energy Assets Manager LLC, a Delaware limited liability company, the Company’s external manager, or any entity that subsequently becomes the Company’s external manager.

1.22. Non-Employee Director

Non-Employee Director” means a member of the Board who is not an employee or officer of the Company or any of its Affiliates (other than the Manager).

1.23. Operating Company

Operating Company” means IE OpCo LLC, a Delaware limited liability company, which is the Company’s operating company as of the Effective Date, or any entity that becomes the Company’s operating company.

1.24. Option

Option” means a stock option that entitles the holder to purchase from the Company a stated number of shares of Common Stock at the price set forth in an Agreement.

1.25. Other Equity-Based Award

Other Equity-Based Award” means any Award other than an Incentive Award, Option, SAR, Stock Award, award of Restricted Stock Units or Performance Award, which, subject to such terms and conditions as may be

 

L-4


Table of Contents

prescribed by the Committee, entitles a Participant to receive Common Stock or rights or units valued in whole or in part by reference to, or otherwise based on, Common Stock (including securities convertible into Common Stock) or other equity interests.

1.26. Participant

Participant” means an employee or officer of the Company or an Affiliate of the Company, a member of the Board, or an individual who provides services to the Company or an Affiliate of the Company (including an individual who provides services to the Company or an Affiliate of the Company by virtue of employment with, or providing services to, the Manager or the Operating Company or an Affiliate of the Manager or the Operating Company), and who satisfies the requirements of Article IV and is selected by the Committee to receive one or more Awards.

1.27. Performance Award

Performance Award” means an Award granted to a Participant under Article XIII that is based upon one or more performance goals or objectives specified by the Committee. The Committee may adjust any of such performance goals or objectives as it deems equitable.

1.28. Person

Person” means any firm, corporation, partnership, or other entity. “Person” also includes any individual, firm, corporation, partnership, or other entity as defined in Sections 13(d)(3) and 14(d)(2) of the Exchange Act. Notwithstanding the preceding sentences, the term “Person” does not include (a) the Company or any of its subsidiaries, (b) any director or other fiduciary holding securities under an employee benefit plan of the Company or any of its Affiliates, (c) any underwriter temporarily holding securities pursuant to an offering of such securities or (d) any corporation owned, directly or indirectly, by the stockholders of the Company in substantially the same proportions as their ownership of the Common Stock.

1.29. Plan

Plan” means this IE PubCo Inc. 2021 Equity Incentive Plan, as amended from time to time.

1.30. Restricted Stock

Restricted Stock” means a share of Common Stock granted to a Participant that is subject to certain restrictions and a risk of forfeiture.

1.31. Restricted Stock Unit

Restricted Stock Unit” means a right granted to a Participant under Article IX entitling the Participant to receive a payment (in cash, shares of Common Stock or a combination thereof) on a specified settlement date equal to the value of a share of Common Stock.

1.32. SAR

SAR” means a stock appreciation right that in accordance with the terms of an Agreement entitles the holder to receive, with respect to each share of Common Stock encompassed by the exercise of the SAR, the excess, if any, of the Fair Market Value at the time of exercise over the Initial Value. References to “SARs” include both Corresponding SARs and SARs granted independently of Options, unless the context requires otherwise.

1.33. Section 409A

Section 409A” means Section 409A of the Code, as amended from time to time, including the guidance and regulations promulgated thereunder and successor provisions, guidance and regulations thereto.

 

L-5


Table of Contents

1.34. Stock Award

Stock Award” means Restricted Stock or unrestricted Common Stock awarded to a Participant under Article VIII.

1.35. Substitute Award

Substitute Award” means an Award granted in substitution for a similar award as a result of certain business transactions.

1.36. Ten Percent Stockholder

Ten Percent Stockholder” means any individual owning more than ten percent (10%) of the total combined voting power of all classes of stock of the Company or of a “parent corporation” or “subsidiary corporation” (as such terms are defined in Section 424 of the Code) of the Company. An individual shall be considered to own any voting shares owned (directly or indirectly) by or for his or her brothers, sisters, spouse, ancestors or lineal descendants and shall be considered to own proportionately any voting shares owned (directly or indirectly) by or for a corporation, partnership, estate or trust of which such individual is a stockholder, partner or beneficiary.

ARTICLE II

PURPOSES

The Plan is intended to assist the Company and its Affiliates in recruiting and retaining employees, members of the Board and other individuals who provide services to the Company, the Manager, the Operating Company or any Affiliates of the Company, the Manager or the Operating Company with ability and initiative by enabling such Persons to participate in the future success of the Company and its Affiliates and to associate their interests with those of the Company and its stockholders. The Plan is intended to permit the grant of both Options qualifying under Section 422 of the Code (“incentive stock options”) and Options not so qualifying, and the grant of SARs, Stock Awards, awards of Restricted Stock Units, Other Equity-Based Awards, Incentive Awards, Cash Awards, Performance Awards and Substitute Awards in accordance with the Plan and any procedures that may be established by the Committee. No Option that is intended to be an incentive stock option shall be invalid for failure to qualify as an incentive stock option.

ARTICLE III

ADMINISTRATION

The Plan shall be administered by the Committee. The Committee shall have authority to grant Awards upon such terms (not inconsistent with the provisions of the Plan), as the Committee may consider appropriate. Such terms may include conditions (in addition to those contained in the Plan), on the transferability, forfeitability and exercisability of all or any part of an Award. The Committee may, in its discretion, make any amendments, modifications or adjustments to outstanding Awards and the terms thereof. In addition, the Committee shall have complete authority to interpret all provisions of the Plan; to prescribe the form of Agreements; to adopt, amend, and rescind rules and regulations pertaining to the administration of the Plan (including rules and regulations that require or allow Participants to defer the payment of benefits under the Plan); and to make all other determinations necessary or advisable for the administration of the Plan.

The Committee’s determinations under the Plan (including without limitation, determinations of the individuals to receive Awards, the form, amount and timing of Awards, and the terms and provisions of Awards and the Agreements) need not be uniform and may be made by the Committee selectively among individuals who receive, or are eligible to receive, Awards, whether or not such persons are similarly situated. The express grant in the Plan of any specific power to the Committee with respect to the administration or interpretation of the Plan

 

L-6


Table of Contents

shall not be construed as limiting any power or authority of the Committee with respect to the administration or interpretation of the Plan. Any decision made, or action taken, by the Committee in connection with the administration of the Plan shall be final and conclusive. The members of the Committee shall not be liable for any act done in good faith with respect to the Plan or any Agreement or Award. All expenses of administering the Plan shall be borne by the Company.

ARTICLE IV

ELIGIBILITY

Any officer or employee of the Company or any Affiliate of the Company (including a trade or business that becomes an Affiliate of the Company after the adoption of the Plan) and any member of the Board is eligible to participate in the Plan. In addition, any other individual who provides services to the Company or an Affiliate of the Company (including an individual who provides services to the Company or an Affiliate of the Company by virtue of employment with, or providing services to, the Manager or an Affiliate of the Manager) is eligible to participate in the Plan if the Committee, in its sole reasonable discretion, determines that the participation of such individual is in the best interest of the Company. Notwithstanding anything contained herein to the contrary, any individual who is employed by the Manager or one of its parents as of the Effective Date is not eligible to participate in the Plan unless such individual is providing services as a Non-Employee Director.

ARTICLE V

COMMON STOCK SUBJECT TO PLAN

5.01. Common Stock Issued

Upon the grant, exercise or settlement of an Award, the Company may deliver to the Participant Common Stock from its authorized but unissued Common Stock, shares held in the treasury of the Company, shares purchased on the open market or by private purchase or a combination of the foregoing.

5.02. Aggregate Limit

Subject to adjustment as provided under Article XV, the maximum aggregate number of shares of Common Stock that may be delivered with respect to Awards under the Plan (and the maximum aggregate number of shares of Common Stock that may be issued under the Plan through incentive stock options granted under the Plan) is equal to a number of shares of Common Stock equal to [●]1 (the “Aggregate Limit”).

5.03. Reallocation of Shares

If any Award expires, is forfeited or is terminated without having been exercised or is paid in cash without a requirement for the delivery of shares of Common Stock, then any shares covered by such lapsed, cancelled, expired, unexercised or cash-settled portion of such Award (including (a) shares of Common Stock forfeited with respect to Restricted Stock and (b) shares of Common Stock withheld or surrendered to the Company in payment of any exercise or purchase price of an Award or taxes relating to Awards) shall be available for the grant of other Awards under the Plan. If shares of Common Stock are issued in settlement of a SAR granted under the Plan, the number of shares of Common Stock available under the Plan shall be reduced by the number of shares of Common Stock for which the SAR was exercised rather than the number of shares of Common Stock issued in settlement of the SAR. To the extent permitted by applicable law or the rules of any exchange on which the Common Stock is listed for trading, Common Stock issued in assumption of, or in substitution for, any outstanding awards of any entity acquired in any form of combination by the Company or any Affiliate of the Company shall not reduce the number of shares of Common Stock available for issuance under the Plan.

 

1 

Note to Draft: To equal 2% of the shares of Common Stock outstanding on the Closing Date (as defined in the Transaction Agreement).

 

L-7


Table of Contents

5.04. Maximum Calendar Year Award

No Non-Employee Director may receive in any one calendar year more than $1,000,000 in the aggregate in (a) Awards (as calculated by the Award’s fair value as determined in accordance with Financial Accounting Standards Board Accounting Standards Codification Topic 718, or any successor thereto as of the Grant Date) and (b) cash compensation (including, retainers and cash-based awards). For any calendar year in which a Non-Employee Director (i) first commences service on the Board, (ii) serves on a special committee of the Board, or (iii) serves as lead director or chairman of the Board, additional Awards, including Cash Awards or other cash compensation whether or not paid pursuant to the Plan, may be granted to such Non-Employee Director in excess of such limit. Further, the limit set forth in this Section 5.04 shall be applied without regard to grants of (x) Awards, if any, including Cash Awards or other cash compensation whether or not paid pursuant to the Plan, made to a Non-Employee Director during any period in which such individual was an employee of the Company or any Affiliate of the Company or was otherwise providing services to the Company or to any Affiliate of the Company (including by virtue of employment with, or providing services to, the Manager or an Affiliate of the Manager) other than in the capacity as a director of the Company or (y) Substitute Awards granted to any Non-Employee Director.

ARTICLE VI

OPTIONS

6.01. Award

In accordance with the provisions of Articles III and IV, the Committee will designate each individual to whom an Option is to be granted and will specify the number of shares of Common Stock covered by such Awards and the terms and conditions of such Awards.

6.02. Option Price

The price per share of Common Stock purchased on the exercise of an Option shall be determined by the Committee on the date of grant, but shall not be less than the Fair Market Value on the date the Option is granted. Notwithstanding the preceding sentence, the price per share of Common Stock purchased on the exercise of any Option that is an incentive stock option granted to an individual who is a Ten Percent Stockholder on the date such Option is granted, shall not be less than one hundred ten percent (110%) of the Fair Market Value on the date the Option is granted. Except as provided in Articles XIV, XV and XVIII, the price per share of Common Stock of an outstanding Option may not be reduced (by amendment, cancellation and new grant or otherwise) without the approval of stockholders. In addition, no payment shall be made in cancellation of an Option without the approval of stockholders if, on the date of cancellation, the Option price exceeds Fair Market Value.

6.03. Maximum Option Period

The maximum period in which an Option may be exercised shall be determined by the Committee on the date of grant, except that no Option shall be exercisable after the expiration of ten (10) years from the date such Option was granted. In the case of an incentive stock option granted to a Participant who is a Ten Percent Stockholder on the date of grant, such Option shall not be exercisable after the expiration of five (5) years from the date of grant. The terms of any Option may provide that it is exercisable for a period less than such maximum period.

6.04. Incentive Stock Options

Incentive stock options may only be granted to employees of the Company or its “parent” and “subsidiaries” (as such terms are defined in Section 424 of the Code). For purposes of determining the applicability of Section 422 of the Code (relating to incentive stock options), the Committee may decide to what extent leaves of absence for governmental or military service, illness, temporary disability, or other reasons shall not be deemed interruptions of continuous employment or service.

 

L-8


Table of Contents

6.05. Exercise

Subject to the provisions of the Plan and the applicable Agreement, an Option may be exercised in whole at any time or in part from time to time at such times and in compliance with such requirements as the Committee shall determine; provided, however, that to the extent that the aggregate Fair Market Value (determined as of the date an Option is granted) of the Common Stock with respect to which incentive stock options (granted under the Plan and all plans of the Company and its “parents” and “subsidiaries” (as such terms are defined in Section 424 of the Code)) are exercisable for the first time by an individual during any calendar year exceeds one hundred thousand dollars ($100,000), such Options shall be treated as Options that do not qualify as incentive stock options. An Option granted under the Plan may be exercised with respect to any number of whole shares of Common Stock less than the full number for which the Option could be exercised. A partial exercise of an Option shall not affect the right to exercise the Option from time to time in accordance with the Plan and the applicable Agreement with respect to the remaining shares of Common Stock subject to the Option. The exercise of an Option shall result in the termination of any Corresponding SAR to the extent of the number of shares of Common Stock with respect to which the Option is exercised.

6.06. Payment

Subject to rules established by the Committee and unless otherwise provided in an Agreement, payment of all or part of the Option price may be made in cash, certified check, by tendering Common Stock, by attestation of ownership of Common Stock, by a broker-assisted cashless exercise or in such other form or manner acceptable to the Committee. If Common Stock is used to pay all or part of the Option price, the sum of the cash and cash equivalent and the Fair Market Value (determined on the date of exercise) of the Common Stock so surrendered or other consideration paid must not be less than the Option price of the shares for which the Option is being exercised.

6.07. Stockholder Rights

No Participant shall have any rights as a stockholder with respect to shares of Common Stock subject to an Option until the date of exercise of such Option.

6.08. Disposition of Shares

A Participant shall notify the Company of any sale or other disposition of Common Stock acquired pursuant to an Option that was an incentive stock option if such sale or disposition occurs (a) within two years of the grant of an Option or (b) within one year of the issuance of the Common Stock to the Participant. Such notice shall be in writing and directed to the Secretary of the Company.

ARTICLE VII

SARS

7.01. Award

In accordance with the provisions of Articles III and IV, the Committee will designate each individual to whom SARs are to be granted and will specify the number of shares of Common Stock covered by such Awards and the terms and conditions of such Awards.

7.02. SAR Price

The price per share of Common Stock purchased on the exercise of an SAR shall be determined by the Committee on the date of grant, but shall not be less than the Fair Market Value on the date the SAR is granted. Except as provided in Articles XIV, XV and XVIII, the price per share of Common Stock of an outstanding Option may not be reduced (by amendment, cancellation and new grant or otherwise) without the approval of stockholders. In addition, no payment shall be made in cancellation of an SAR without the approval of stockholders if, on the date of cancellation, the SAR price exceeds Fair Market Value.

 

L-9


Table of Contents

7.03. Maximum SAR Period

The term of each SAR shall be determined by the Committee on the date of grant, except that no SAR shall have a term of more than ten (10) years from the date of grant. In the case of a Corresponding SAR that is related to an incentive stock option granted to a Participant who is a Ten Percent Stockholder on the date of grant, such Corresponding SAR shall not be exercisable after the expiration of five (5) years from the date of grant. The terms of any SAR may provide that it has a term that is less than such maximum period.

7.04. Exercise

Subject to the provisions of the Plan and the applicable Agreement, a SAR may be exercised in whole at any time or in part from time to time at such times and in compliance with such requirements as the Committee shall determine; provided, however, that a Corresponding SAR that is related to an incentive stock option may be exercised only to the extent that the related Option is exercisable and only when the Fair Market Value exceeds the Option price of the related Option. A SAR granted under the Plan may be exercised with respect to any number of whole shares less than the full number for which the SAR could be exercised. A partial exercise of a SAR shall not affect the right to exercise the SAR from time to time in accordance with the Plan and the applicable Agreement with respect to the remaining shares of Common Stock subject to the SAR. The exercise of a Corresponding SAR shall result in the termination of the related Option to the extent of the number of shares of Common Stock with respect to which the SAR is exercised.

7.05. Settlement

At the Committee’s discretion, the amount payable as a result of the exercise of a SAR may be settled in cash, Common Stock, or a combination of cash and Common Stock.

7.06. Stockholder Rights

No Participant shall have any rights as a stockholder with respect to shares of Common Stock subject to a SAR until the date that the SAR is exercised and then only to the extent that the SAR is settled by the issuance of Common Stock.

ARTICLE VIII

STOCK AWARDS

8.01. Award

In accordance with the provisions of Articles III and IV, the Committee will designate each individual to whom a Stock Award (either in the form of Restricted Stock or unrestricted Common Stock) is to be made and will specify the number of shares of Restricted Stock or Common Stock covered by such Stock Award and the terms and conditions of such Stock Award.

8.02. Vesting

The Committee, on the date of the Stock Award, may prescribe that a Participant’s rights in a Stock Award shall be forfeitable or otherwise restricted for a period of time or subject to such conditions as may be set forth in the Agreement. By way of example and not of limitation, the Committee may prescribe that a Participant’s rights in a Stock Award shall be forfeitable or otherwise restricted subject to continued employment or service, the attainment of performance objectives, including objectives stated with reference to one or more performance goals or objectives, or both.

8.03. Stockholder Rights

Unless otherwise specified in accordance with the applicable Agreement, while the shares of Restricted Stock granted pursuant to the Stock Award may be forfeited or are non-transferable, a Participant will have all

 

L-10


Table of Contents

rights of a stockholder with respect to a Stock Award, including the right to receive dividends (in respect of which the Committee may allow a Participant to elect, or may require, that any cash dividends paid on a share of Restricted Stock be automatically reinvested in additional shares of Restricted Stock, applied to the purchase of additional Awards under the Plan or deferred without interest to the date of vesting of the associated Award of Restricted Stock, provided that any such election is intended to comply with Section 409A) and vote the shares of Common Stock; provided, however, that, unless otherwise specified in accordance with the applicable Agreement, dividends payable on shares of Restricted Stock subject to a Stock Award that does not become non-forfeitable solely on the basis of continued employment or service shall be accumulated and paid, without interest, when and to the extent that the underlying Stock Award becomes non-forfeitable; and provided further, that during the period that the Stock Award may be forfeited or is non-transferable (a) a Participant may not sell, transfer, pledge, exchange, hypothecate, or otherwise dispose of shares of Restricted Stock granted pursuant to a Stock Award, (b) the Committee may postpone the distribution of dividends until and to the extent that the Stock Award becomes transferable and non-forfeitable, (c) the Company shall retain custody of any certificates representing shares of Restricted Stock granted pursuant to a Stock Award, and (d) the Participant will deliver to the Company a stock power, endorsed in blank, with respect to each Stock Award. The limitations set forth in the preceding sentence shall not apply after the shares of Restricted Stock granted under the Stock Award are transferable and are no longer forfeitable.

ARTICLE IX

RESTRICTED STOCK UNITS

9.01. Award

In accordance with the provisions of Articles III and IV, the Committee will designate each individual to whom an award of Restricted Stock Units is to be made and specify the number of Restricted Stock Units covered by such Awards and the terms and conditions of such Awards. The Committee also will specify whether Dividend Equivalent Rights are granted in conjunction with the award of Restricted Stock Units.

9.02. Terms and Conditions

The Committee, at the time an award of Restricted Stock Units is made, shall specify the terms and conditions which govern the Award. The terms and conditions of an award of Restricted Stock Units may prescribe that a Participant’s rights in the Restricted Stock Units shall be forfeitable, non-transferable or otherwise restricted for a period of time, which may lapse at the expiration of the deferral period or at earlier specified times, or may be subject to such other conditions as may be determined by the Committee, in its discretion and set forth in the Agreement. By way of example and not of limitation, the Committee may prescribe that a Participant’s rights in an award of Restricted Stock Units shall be forfeitable or otherwise restricted subject to continued employment or service, the attainment of performance objectives, including objectives stated with respect to one or more performance goals or objectives, or both. An award of Restricted Stock Units may be granted to Participants, either alone or in addition to other Awards granted under the Plan, and an award of Restricted Stock Units may be granted in the settlement of other Awards granted under the Plan.

9.03. Payment or Settlement

Settlement of an award of Restricted Stock Units shall occur upon expiration of the deferral period specified for each Restricted Stock Unit by the Committee (or, if permitted by the Committee, as elected by the Participant). Restricted Stock Units shall be satisfied by the delivery of (a) a number of shares of Common Stock equal to the number of Restricted Stock Units vesting on such date or (b) an amount in cash equal to the Fair Market Value of a specified number of shares of Common Stock covered by the vesting Restricted Stock Units, or a combination thereof, as determined by the Committee at the date of grant or thereafter.

 

L-11


Table of Contents

9.04. Stockholder Rights

A Participant, as a result of receiving an award of Restricted Stock Units, shall not have any rights as a stockholder until, and then only to the extent that, the award of Restricted Stock Units is earned and settled in shares of Common Stock (to the extent applicable).

ARTICLE X

OTHER EQUITY–BASED AWARDS

10.01. Award

In accordance with the provisions of Articles III and IV, the Committee will designate each individual to whom an Other Equity-Based Award is to be made and will specify the number of shares of Common Stock or other equity interests covered by such Awards and the terms and conditions of such Awards. The Committee also will specify whether Dividend Equivalent Rights are granted in conjunction with the Other Equity-Based Award.

10.02. Terms and Conditions

The Committee, at the time an Other Equity-Based Award is made, shall specify the terms and conditions which govern the award. The terms and conditions of an Other Equity-Based Award may prescribe that a Participant’s rights in the Other Equity-Based Award shall be forfeitable, non-transferable or otherwise restricted for a period of time or subject to such other conditions as may be determined by the Committee, in its discretion and set forth in the Agreement. By way of example and not of limitation, the Committee may prescribe that a Participant’s rights in an Other Equity-Based Award shall be forfeitable or otherwise restricted subject to continued employment or service, the attainment of performance objectives, including objectives stated with respect to one or more performance goals or objectives, or both. Other Equity-Based Awards may be granted to Participants, either alone or in addition to other Awards granted under the Plan, and Other Equity-Based Awards may be granted in the settlement of other Awards granted under the Plan.

10.03. Payment or Settlement

Other Equity-Based Awards valued in whole or in part by reference to, or otherwise based on, Common Stock, shall be payable or settled in shares of Common Stock, cash or a combination of shares of Common Stock and cash, as determined by the Committee in its discretion. Other Equity-Based Awards denominated as equity interests other than Common Stock may be paid or settled in shares or units of such equity interests or cash or a combination of both as determined by the Committee in its discretion.

10.04. Stockholder Rights

A Participant, as a result of receiving an Other Equity-Based Award, shall not have any rights as a stockholder until, and then only to the extent that, the Other Equity-Based Award is earned and settled in shares of Common Stock.

ARTICLE XI

INCENTIVE AWARDS

11.01. Award

In accordance with the provisions of Articles III and IV, the Committee will designate each eligible Person to whom an Incentive Award is to be made and will specify the terms and conditions of such Award. The Committee also will specify whether Dividend Equivalent Rights are granted in conjunction with the Incentive Award.

 

L-12


Table of Contents

11.02. Terms and Conditions

The Committee, at the time an Incentive Award is made, shall specify the terms and conditions that govern the Award.

11.03. Settlement

An Incentive Award that is earned shall be settled with a single lump sum payment which may be in cash, Common Stock or a combination of cash and Common Stock, as determined by the Committee.

11.04. Stockholder Rights

No Participant shall, as a result of receiving an Incentive Award, have any rights as a stockholder until the date that the Incentive Award is settled and then only to the extent that the Incentive Award is settled by the issuance of shares of Common Stock.

ARTICLE XII

CASH AWARDS

The Committee is authorized to grant Cash Awards, on a free-standing basis or as an element of, a supplement to, or in lieu of any other Award under the Plan to Participant in such amounts and subject to such other terms as the Committee in its discretion determines to be appropriate.

ARTICLE XIII

PERFORMANCE AWARDS

13.01. Award

In accordance with the provisions of Articles III and IV, the Committee will designate each individual to whom a Performance Award is to be made and will specify the number of shares of Common Stock or other securities or property covered by such Award and the terms and conditions of such Award. The Committee also will specify whether Dividend Equivalent Rights are granted in conjunction with the Performance Award.

13.02. Performance Goals Generally

The Committee, on the date of the grant of a Performance Award, shall prescribe that the Performance Award will be earned, and the Participant will be entitled to receive payment pursuant to the Performance Award, based on the satisfaction of one or more performance conditions or goals and a targeted level or levels of performance with respect to each of such conditions or goals, subject to, if applicable, continued employment or service. The Committee may establish any such performance conditions or goals based on individual criteria or one or more business criteria for the Company, on a consolidated basis, and/or for specified Affiliates of the Company or business or geographical units of the Company, or other measures of performance, as determined to be appropriate by the Committee in its discretion, which performance conditions or goals may be determined on an absolute or relative basis or as compared to the performance of a published or special index deemed applicable by the Committee, in its discretion. Performance conditions or goals may differ for Performance Awards granted to any one Participant or to different Participants. The performance period applicable to any Performance Award shall be set by the Committee in its discretion but shall not exceed ten (10) years.

13.03. Settlement

At or following the end of the applicable performance period for a Performance Award, the Committee shall determine the amount, if any, of such Performance Award that will become vested, exercisable and/or settled. Settlement of such Performance Award shall be in shares of Common Stock or other securities or property or a

 

L-13


Table of Contents

combination of the foregoing, in the discretion of the Committee. The Committee may, in its discretion, reduce or increase the amount of vesting, exercisability and/or settlement otherwise to be made in connection with such Performance Award.

13.04. Stockholder Rights

No Participant shall, as a result of receiving an Performance Award, have any rights as a stockholder until the date that the Performance Award is settled and then only to the extent that the Performance Award is settled by the issuance of shares of Common Stock.

ARTICLE XIV

SUBSTITUTE AWARDS

Awards may be granted in substitution or exchange for any other Award granted under the Plan or under another plan of the Company or any other right of a Participant to receive payment from the Company. Awards may be also be granted under the Plan in substitution for similar awards held by individuals who become Participants as a result of a merger, consolidation or acquisition of another entity or the assets of another entity by or with the Company or an Affiliate of the Company. Notwithstanding anything contained in the Plan to the contrary, such Substitute Awards referred to in the immediately preceding sentence that are Options or SARs may have an exercise price that is less than the Fair Market Value of a share of Common Stock on the date of the substitution if such substitution complies with Section 409A and other applicable laws and exchange rules. Except as provided in this Article XIV or in Articles XV or XVIII hereof, the terms of outstanding Awards may not be amended to reduce the exercise price or grant price of outstanding Options or SARs or to cancel outstanding Options and SARs in exchange for cash, other Awards or Options or SARs with an exercise price or grant price that is less than the exercise price or grant price of the original Options or SARs without the approval of the stockholders of the Company.

ARTICLE XV

ADJUSTMENT UPON CHANGE IN COMMON STOCK

The Aggregate Limit, the maximum number of shares Common Stock that may be issued under the Plan through incentive stock options, the individual grant limitations of Section 5.04 and the terms of outstanding Awards granted under the Plan shall be adjusted as the Board determines is equitably required in the event that (a) the Company (i) effects one or more nonreciprocal transactions between the Company and its stockholders such as a stock dividend, extra-ordinary cash dividend, stock split, subdivision or consolidation of shares of Common Stock that affects the number or kind of shares of Common Stock (or other securities of the Company) or the Fair Market Value (or the value of other Company securities) and causes a change in the Fair Market Value of the shares of Common Stock subject to outstanding Awards or (ii) engages in a transaction to which Section 424 of the Code applies or (b) there occurs any other event which, in the judgment of the Board necessitates such action. Any determination made under this Article XV by the Board shall be nondiscretionary, final and conclusive.

The issuance by the Company of any class of Common Stock, or securities convertible into any class of Common Stock, for cash or property, or for labor or services, either upon direct sale or upon the exercise of rights or warrants to subscribe therefor, or upon conversion of Common Stock or obligations of the Company convertible into such Common Stock or other securities, shall not affect, and no adjustment by reason thereof shall be made with respect to, the Aggregate Limit, the maximum number of Common Stock that may be issued under the Plan through incentive stock options, the individual grant limitations of Section 5.04 or the terms of outstanding Awards under the Plan.

The Committee may make Awards under the Plan in substitution for performance shares, phantom shares, share awards, stock options, stock appreciation rights, or similar awards held by an individual who becomes an

 

L-14


Table of Contents

employee of the Company or an Affiliate of the Company in connection with a transaction described in the first paragraph of this Article XV. Notwithstanding any provision of the Plan, the terms of such substituted Awards granted under the Plan shall be as the Committee, in its discretion, determines is appropriate.

ARTICLE XVI

COMPLIANCE WITH LAW AND APPROVAL OF REGULATORY BODIES

No Option or SAR shall be exercisable, no shares of Common Stock shall be issued, no certificates for shares of Common Stock shall be delivered, and no payment shall be made under the Plan except in compliance with all applicable federal, state and foreign laws and regulations (including, without limitation, withholding tax requirements), any listing agreement to which the Company is a party, and the rules of all stock exchanges on which the Common Stock may be listed. The Company shall have the right to rely on an opinion of its counsel as to such compliance. Any certificate issued to represent shares of Common Stock when an Award is granted, settled or exercised may bear such legends and statements as the Committee may deem advisable to assure compliance with federal, state and foreign laws and regulations. No Award shall be granted, settled or exercised until the Company has obtained such consent or approval as the Committee may deem advisable from regulatory bodies having jurisdiction over such matters.

ARTICLE XVII

GENERAL PROVISIONS

17.01. General

Awards granted under the Plan may, in the discretion of the Committee, be granted either alone, in addition to, or in tandem with any other Award. In addition, the Committee may impose on any Award or the exercise thereof, at the date of grant or thereafter (subject to Article XIX), such additional terms and conditions, not inconsistent with the provisions of the Plan, as the Committee shall determine. Without limiting the scope of the preceding sentence, the Committee may use such business criteria and other measures of performance as it may deem appropriate in establishing any performance goals applicable to an Award, and any such performance goals may differ among Awards granted to any one Participant or to different Participants. Except as otherwise provided in an Agreement, the Committee may exercise its discretion to reduce or increase the amounts payable under any Award.

17.02. Effect on Employment and Service; Employee Status

Neither the adoption of the Plan, its operation, the grant of any Award, nor any documents describing or referring to the Plan (or any part thereof), shall confer upon any individual or entity any right to continue in the employ or service of the Company or an Affiliate of the Company or in any way affect any right and power of the Company or an Affiliate of the Company to terminate the employment or service of any individual or entity at any time with or without assigning a reason therefor. If the terms of any Award provide that (a) it may be earned or exercised, (b) shares may become transferable and non-forfeitable thereunder, or (c) payment will be made thereunder, in each case, only after completion of a specified period of employment or continuous service only during employment or continued service or within a specified period of time after termination of employment or continued service, the Committee may decide to what extent leaves of absence for governmental or military service, illness, temporary disability or other reasons shall not be deemed interruptions of continuous employment or service.

17.03. Unfunded Plan

The Plan, insofar as it provides for grants, shall be unfunded, and the Company shall not be required to segregate any assets that may at any time be represented by grants under the Plan. Any liability of the Company

 

L-15


Table of Contents

to any person with respect to any grant under the Plan shall be based solely upon any contractual obligations that may be created pursuant to the Plan. No such obligation of the Company shall be deemed to be secured by any pledge of, or other encumbrance on, any property of the Company.

17.04. Rules of Construction

(a) Headings are given to the articles and sections of the Plan solely as a convenience to facilitate reference. The reference to any statute, regulation, or other provision of law shall be construed to refer to any amendment to or successor of such provision of law.

(b) All Awards are intended to comply with, or otherwise be exempt from, Section 409A. The Plan and all Agreements shall be administered, interpreted and construed in a manner consistent with that intent. Nevertheless, the tax treatment of the benefits provided under the Plan or any Agreement is not warranted or guaranteed. Neither the Company, its Affiliates nor their respective directors or trustees, officers, employees or advisors (other than in his or her individual capacity as a Participant with respect to his or her individual liability for taxes, interest, penalties or other monetary amounts) shall be held liable for any taxes, interest, penalties or other monetary amounts owed by any Participant or any other taxpayer as a result of the Plan or any Agreement. If any provision of the Plan or any Agreement is found not to comply with, or otherwise not be exempt from, the provisions of Section 409A, it may be modified and given effect, in the sole discretion of the Committee and without requiring the Participant’s consent, in such manner as the Committee determines to be necessary or appropriate to comply with, or effectuate an exemption from, Section 409A. Each payment under an Award granted under the Plan shall be treated as a separate identified payment for purposes of Section 409A.

(c) If a payment obligation under an Award or an Agreement arises on account of the Participant’s termination of employment and such payment obligation constitutes “deferred compensation” (as defined under Section 409A), it shall be payable only after the Participant’s “separation from service” (as defined under Section 409A); provided, however, that if the Participant is a “specified employee” (as defined under Section 409A) then, subject to any permissible acceleration of payment by the Committee under Section 409A, any such payment that is scheduled to be paid within six (6) months after such separation from service shall accrue without interest and shall be paid on the first (1st) day of the seventh (7th) month beginning after the date of the Participant’s separation from service or, if earlier, within fifteen (15) days after the appointment of the personal representative or executor of the Participant’s estate following the Participant’s death.

17.05. Withholding Taxes

Each Participant shall be responsible for satisfying any income, employment and other tax withholding obligations attributable to participation in the Plan. Unless otherwise provided by the Agreement, any such withholding tax obligations may be satisfied in cash (including from any cash payable in settlement of an Award) or a cash equivalent acceptable to the Committee. Except to the extent prohibited by Section 409A, any statutory federal, state, district, city or foreign withholding tax obligations also may be satisfied (a) by surrendering to the Company shares of Common Stock previously acquired by the Participant; (b) by authorizing the Company to withhold or reduce the number of shares of Common Stock otherwise issuable to the Participant upon the grant, vesting, settlement and/or exercise of an Award; or (c) by any other method as may be approved by the Committee. If shares of Common Stock are used to pay all or part of such tax withholding obligation, the Fair Market Value of the shares of Common Stock surrendered, withheld or reduced shall be determined as of the date of surrender, withholding or reduction and the maximum number of shares of Common Stock which may be withheld, surrendered or reduced shall be the number of shares of Common Stock which have a Fair Market Value on the date of surrender, withholding or reduction equal to the aggregate amount of such tax liabilities determined based on the greatest withholding rates for federal, state, foreign and/or local tax purposes, including payroll taxes, that may be utilized (and which may be limited to flat rate withholding) without creating adverse accounting, tax or other consequences to the Company or any of its Affiliates, as determined by the Committee in its sole discretion.

 

L-16


Table of Contents

17.06. Fractional Shares

No fractional share of Common Stock shall be issued or delivered pursuant to the Plan or any Award, and the Committee shall determine in its sole discretion whether cash, other securities, or other property shall be paid or transferred in lieu of any fractional share of Common Stock or whether such fractional share of Common Stock or any rights thereto shall be canceled, terminated, or otherwise eliminated with or without consideration.

17.07. Governing Law

All questions arising with respect to the provisions of the Plan and Awards shall be determined by application of the laws of the State of Delaware, without giving effect to any conflict of law provisions thereof, except to the extent Delaware law is preempted by federal law. The obligation of the Company to sell and deliver shares of Common Stock hereunder is subject to applicable federal and state laws and to the approval of any governmental authority required in connection with the authorization, issuance, sale, or delivery of such shares of Common Stock.

17.08. Clawback

The Plan is subject to any written clawback policies that the Company, with the approval of the Board, may adopt. Any such policy may subject a Participant’s Awards and amounts paid or realized with respect to Awards under the Plan to reduction, cancelation, forfeiture or recoupment if certain specified events or wrongful conduct occur, including but not limited to an accounting restatement due to the Company’s material noncompliance with financial reporting regulations or other events or wrongful conduct specified in any such clawback policy adopted to conform to the Dodd-Frank Wall Street Reform and Consumer Protection Act of 2010 and rules promulgated thereunder by the Securities and Exchange Commission and that the Company determines should apply to the Plan.

17.09. Nontransferability

(a) Except as provided in Sections 17.09(c) and (d), each Option and SAR shall be exercisable only by the Participant during the Participant’s lifetime, or by the person to whom the Participant’s rights shall pass by will or the laws of descent and distribution. Notwithstanding anything to the contrary in this Section 17.09, an incentive stock option shall not be transferable other than by will or the laws of descent and distribution.

(b) Except as provided in Sections 17.09(a), (c) and (d), no Award, other than a Stock Award (in the form of unrestricted Common Stock), and no right under any such Award, may be assigned, alienated, pledged, attached, sold or otherwise transferred or encumbered by a Participant and any such purported assignment, alienation, pledge, attachment, sale, transfer or encumbrance shall be void and unenforceable against the Company or any Affiliate.

(c) To the extent specifically provided by the Committee, an Award may be transferred by a Participant without consideration to immediate family members or related family trusts, limited partnerships or similar entities or on such terms and conditions as the Committee may from time to time establish.

(d) An Award may be transferred pursuant to a domestic relations order entered or approved by a court of competent jurisdiction upon delivery to the Company of a written request for such transfer and a certified copy of such order.

ARTICLE XVIII

CHANGE IN CONTROL

18.01. Impact of Change in Control

In the event of a Change in Control, the Committee is authorized, in its discretion, to cause (a) all outstanding Options and SARs to become fully vested and exercisable immediately prior to such Change in

 

L-17


Table of Contents

Control and (b) all other outstanding Awards to become earned and non-forfeitable in their entirety upon such Change in Control.

18.02. Assumption Upon Change in Control

In the event of a Change in Control, the Committee, in its discretion and without the need for a Participant’s consent, may provide that an outstanding Award shall be assumed by, or a substitute award shall be granted by the surviving entity resulting from a transaction described in Section 1.06 (including, if applicable, the ultimate parent entity that directly or indirectly has beneficial ownership of sufficient voting securities to elect a majority of the members of the board of directors (or analogous governing body) of such entity). The assumed or substituted award shall have a value, as of the Control Change Date, that is substantially equal to the value of the original Award as of such date as the Committee determines is equitably required, and the assumed or substituted award shall have such other terms and conditions as may be prescribed by the Committee.

18.03. Cash-Out Upon Change in Control

If an Award is not assumed or replaced with a substitute award in accordance with Section 18.02, upon a Change in Control, the Committee, in its discretion and without the need of a Participant’s consent, may provide that each Award shall be cancelled in exchange for a payment. The payment may be in cash, shares of Common Stock or other securities or consideration received by stockholders in the Change in Control transaction. The amount of the payment shall be an amount that is substantially equal to (a) if the Award is denominated or to be settled in cash, the entire amount that can be paid under the Award (which, with respect to a Performance Award, unless a greater amount is otherwise provided by the Committee or an Agreement, shall be the greater of the target performance or actual performance determined at the time of the Change in Control) or (b) (i) the amount by which the price per share received by stockholders in the Change in Control for each share of Common Stock exceeds the Option price or Initial Value in the case of an Option and SAR, or (ii) for each share of Common Stock subject to an Award denominated in Common Stock or valued in reference to Common Stock, the price per share received by stockholders or (iii) for each other Award denominated in other securities or property, the value of such other securities or property, in each case as determined by the Committee. If the Option price or Initial Value exceeds the price per share received by stockholders in the Change in Control transaction, the Option or SAR may be cancelled under this Section 18.03 without any payment to the Participant.

ARTICLE XIX

AMENDMENT

The Board may amend or terminate the Plan at any time; provided, however, that no amendment may adversely impair the rights of Participants with respect to outstanding Awards; provided further, any adjustments made pursuant to Article XIV, XV or XVIII will not be deemed to adversely impair the rights of Participants with respect to outstanding Awards. In addition, an amendment will be contingent on approval of the Company’s stockholders if such approval is required by law or the rules of any exchange on which the shares of Common Stock are listed or if the amendment would materially increase the benefits accruing to Participants under the Plan, materially increase the aggregate number of shares of Common Stock that may be issued under the Plan (except as provided in Article XV) or materially modify the requirements as to eligibility for participation in the Plan. For the avoidance of doubt, the Board may not (except pursuant to Article XIV, XV or XVIII) without the approval of stockholders, (a) reduce the Option price per share of an outstanding Option or the Initial Value of an outstanding SAR, (b) make a payment to cancel an outstanding Option or SAR when the Option price or Initial Value, as applicable, exceeds the Fair Market Value or (c) take any other action with respect to an outstanding Option or SAR that may be treated as a repricing of the Award under the rules and regulations of the principal securities exchange on which the shares of Common Stock are listed for trading.

 

L-18


Table of Contents

ARTICLE XX

EFFECTIVENESS AND DURATION OF PLAN

Awards may be granted under the Plan on and after the Effective Date. No Award may be granted under the Plan on and after the tenth (10th) anniversary of the Effective Date. Awards granted before such date shall remain valid in accordance with their terms.

 

L-19


Table of Contents

LOGO

SCAN TO VIEW MATERIALS & VOTE VOTE BY INTERNET - www.proxyvote.com or scan the QR Barcode above Use the Internet to transmit your voting instructions and for electronic delivery of information up until 11:59 p.m. Eastern Time the day before the cut-off date or meeting date. Follow the instructions to obtain your records and to create an electronic voting instruction form. ELECTRONIC DELIVERY OF FUTURE PROXY MATERIALS If you would like to reduce the costs incurred by our company in mailing proxy materials, you can consent to receiving all future proxy statements, proxy cards and annual reports electronically via e-mail or the Internet. To sign up for electronic delivery, please follow the instructions above to vote using the Internet and, when prompted, indicate that you agree to receive or access proxy materials electronically in future years. VOTE BY PHONE - 1-800-690-6903 Use any touch-tone telephone to transmit your voting instructions up until 11:59 p.m. Eastern Time the day before the cut-off date or meeting date. Have your proxy card in hand when you call and then follow the instructions. VOTE BY MAIL Mark, sign and date your proxy card and return it in the postage-paid envelope we have provided or return it to Vote Processing, c/o Broadridge, 51 Mercedes Way, Edgewood, NY 11717. CONTANGO OIL & GAS COMPANY 111 E. 5TH STREET, SUITE 300 FORT WORTH, TEXAS 76102 D59889-S34469 CONTANGO OIL & GAS COMPANY The Board of Directors recommends you vote FOR proposals 1, 2 and 3. For Against Abstain 1. Transaction Proposal - To approve and adopt the Transaction Agreement, dated as of June 7, 2021 (the “Transaction Agreement”), by and among Contango Oil & Gas Company, Independence Energy LLC, IE PubCo Inc., IE OpCo LLC, IE C Merger Sub Inc., and IE L Merger Sub LLC, including the Contango Merger and the other Transactions contemplated thereby. 2. Contango LTIP Proposal - To approve the issuance of additional shares of Contango Common Stock under the amendment to Contango’s Amended and Restated 2009 Incentive Compensation Plan, including an amount as necessary to effectuate the treatment of Contango’s outstanding equity awards in the manner contemplated by the Transaction Agreement. 3. Compensation Proposal - To approve, on an advisory (non-binding) basis, the compensation that may become payable to Contango Oil & Gas Company’s named executive officers in connection with the consummation of the Transactions contemplated by the Transaction Agreement. Please sign exactly as your name(s) appear(s) hereon. When signing as attorney, executor, administrator, or other fiduciary, please give full title as such. Joint owners should each sign personally. All holders must sign. If a corporation or partnership, please sign in full corporate or partnership name by authorized officer.


Table of Contents

LOGO

Important Notice Regarding the Availability of Proxy Materials for the Special Meeting: The Proxy Statement/Prospectus is available at www.proxyvote.com. D59890-S34469 CONTANGO OIL & GAS COMPANY THIS PROXY IS SOLICITED ON BEHALF OF THE BOARD OF DIRECTORS FOR THE SPECIAL MEETING OF STOCKHOLDERS CALLED FOR December 6, 2021 The undersigned stockholder(s) of CONTANGO OIL & GAS COMPANY, a TEXAS corporation hereby appoint(s) Wilkie S. Colyer, Jr. and E. Joseph Grady as Proxies, with the power to appoint a substitute and hereby authorize(s) each of them to represent the undersigned at the Special Meeting of Stockholders of CONTANGO OIL & GAS COMPANY to be held on Monday, December 6, 2021 at 9:00 a.m. Central Time, at City Club of Fort Worth, located at 301 Commerce Street Fort Worth, Texas 76102, and at any adjournments thereof, and to vote all shares of Common Stock which the undersigned would be entitled to vote thereat on all matters set forth on the reverse side, as described in the accompanying Proxy Statement/Prospectus. THIS PROXY, WHEN PROPERLY EXECUTED, WILL BE VOTED IN THE MANNER DIRECTED HEREIN BY THE UNDERSIGNED STOCKHOLDER(S). IF NO DIRECTION IS MADE, THIS PROXY WILL BE VOTED “FOR” EACH OF THE PROPOSALS IN ACCORDANCE WITH THE BOARD’S RECOMMENDATIONS. THE PROXY HOLDERS WILL VOTE IN ACCORDANCE WITH THEIR DISCRETION ON SUCH OTHER MATTERS AS MAY PROPERLY COME BEFORE THE MEETING AND ANY ADJOURNMENT OR POSTPONEMENT THEREOF. THIS PROXY IS REVOCABLE AT ANY TIME BEFORE IT IS EXERCISED. (Continued and to be marked, dated and signed on reverse side)