Use these links to rapidly review the document
TABLE OF CONTENTS
TABLE OF CONTENTS 2
TABLE OF CONTENTS
As filed with the Securities and Exchange Commission on April 24, 2018
Registration No. 333-224021
UNITED STATES
SECURITIES AND EXCHANGE COMMISSION
Washington, D.C. 20549
Amendment No. 1
Form S-4
REGISTRATION STATEMENT
UNDER
THE SECURITIES ACT OF 1933
ALLIANCE RESOURCE PARTNERS, L.P.
(Exact name of registrant as specified in its charter)
| Delaware (State or other jurisdiction of incorporation or organization) |
1221 (Primary Standard Industrial Classification Code Number) |
73-1564280 (I.R.S. Employer Identification Number) |
1717 South Boulder Avenue, Suite 400
Tulsa, Oklahoma 74119
(918) 295-7600
(Address, including zip code, and telephone number, including area code, of registrant's principal executive offices)
R. Eberley Davis
Senior Vice President, General Counsel
and Secretary
Alliance Resource Partners, L.P.
1717 South Boulder Avenue, Suite 400
Tulsa, Oklahoma 74119
(918) 295-7600
(Name, address, including zip code, and telephone number, including area code, of agent for service)
Copies to:
David P. Oelman
Shamus M. Crosby
Vinson & Elkins L.L.P.
1001 Fannin Street, Suite 2500
Houston, Texas 77002-6760
(713) 758-2222
Approximate date of commencement of proposed sale of the securities to the public:
As soon as practicable after the effective date of this registration statement and the effective
time of the simplification transactions pursuant to the simplification agreement described in the enclosed consent statement/prospectus.
If the securities being registered on this Form are being offered in connection with the formation of a holding company and there is compliance with General Instruction G, check the following box. o
If this Form is filed to register additional securities for an offering pursuant to Rule 462(b) under the Securities Act of 1933, as amended ("Securities Act"), check the following box and list the Securities Act registration statement number of the earlier effective registration statement for the same offering. o
If this Form is a post-effective amendment filed pursuant to Rule 462(d) under the Securities Act, check the following box and list the Securities Act registration statement number of the earlier effective registration statement for the same offering. o
Indicate by check mark whether the registrant is a large accelerated filer, an accelerated filer, a non-accelerated filer, a smaller reporting company or an emerging growth company. See the definitions of "large accelerated filer," "accelerated filer," "smaller reporting company" and "emerging growth company" in Rule 12b-2 of the Exchange Act. (Check one):
| Large accelerated filer ý | Accelerated filer o | Non-accelerated filer o (Do not check if a smaller reporting company) |
Smaller reporting company o Emerging growth company o |
If an emerging growth company, indicate by check mark if the registrant has elected not to use the extended transition period for complying with any new or revised financial accounting standards provided pursuant to Section 7(a)(2)(B) of the Securities Act. o
If applicable, place an X in the box to designate the appropriate rule provision relied upon in conducting this transaction:
Exchange Act Rule 13e-4(i) (Cross-Border Issuer Tender Offer) o
Exchange Act Rule 14d-1(d) (Cross-Border Third Party Tender Offer) o
The registrant hereby amends this Registration Statement on such date or dates as may be necessary to delay its effective date until the registrant shall file a further amendment which specifically states that this Registration Statement shall thereafter become effective in accordance with Section 8(a) of the Securities Act of 1933 or until the Registration Statement shall become effective on such date as the Securities and Exchange Commission, acting pursuant to said Section 8(a), may determine.
The information in this consent statement/prospectus is not complete and may be changed. We may not distribute the common units of Alliance Resource Partners, L.P. being registered pursuant to this registration statement until the registration statement filed with the Securities and Exchange Commission is effective. This consent statement/prospectus is not an offer to sell these securities and it is not soliciting an offer to buy these securities in any state where such offer or sale is not permitted.
PRELIMINARY—SUBJECT TO COMPLETION, DATED APRIL 24, 2018
ALLIANCE HOLDINGS GP, L.P. UNITHOLDERS
SIMPLIFICATION OF CAPITAL STRUCTURE PROPOSED—YOUR CONSENT IS VERY IMPORTANT
, 2018
Dear Alliance Holdings GP, L.P. Unitholder,
Alliance Holdings GP, L.P. ("AHGP") and Alliance Resource Partners, L.P. ("ARLP") recently entered into a Simplification Agreement, dated as of February 22, 2018 (the "simplification agreement"), as part of a plan to simplify their capital structures. Through a series of transactions (the "simplification transactions"), AHGP will become a wholly owned subsidiary of ARLP and all of the outstanding common units representing limited partner interests in AHGP (the "AHGP common units") will be canceled and converted into the right to receive all of the ARLP common units currently held by AHGP and its subsidiaries. Each holder of AHGP common units (each, an "AHGP unitholder") will hold directly after the simplification transactions the same economic share of ARLP and its subsidiaries that it held indirectly through AHGP before the simplification transactions. While the legal details of the simplification transactions are presented in more detail below, we are proposing a merger that results in the distribution by AHGP of the ARLP common units it holds, directly and indirectly, to AHGP's unitholders.
Merger Overview
As a result of the simplification transactions, AHGP will become a wholly owned subsidiary of ARLP, and, through consummation of a merger (the "merger"), all of the AHGP common units will be canceled and converted into the right to receive all of the ARLP common units currently held by AHGP and its subsidiaries.
General Partner Structure
Alliance Resource Management GP, LLC ("MGP") will remain the general partner of ARLP after the simplification transactions so there will be no change in the management and operation of ARLP's business. In connection with the simplification transactions, MGP will become a wholly owned subsidiary of Alliance GP, LLC ("AGP"), the general partner of AHGP prior to the completion of the simplification transactions. In addition, New AHGP GP, LLC ("New AHGP GP"), a wholly owned subsidiary of AGP, will become a wholly owned subsidiary of ARLP and the new general partner of AHGP.
Operating Subsidiaries
In order to further simplify the structure, the simplification agreement also provides for the contribution of two general partner interests in ARLP's operating subsidiaries, Alliance Resource Operating Partners, L.P. ("AROP") and Alliance Coal, LLC ("Alliance Coal"), to ARLP immediately following the merger. More specifically, Alliance Resource GP, LLC ("SGP"), which will momentarily hold 100% of the limited partner interests in AHGP following the merger, will contribute such limited partner interests in AHGP, which indirectly owns a 1.0001% general partner interest in AROP and a 0.001% managing member interest in Alliance Coal (such interests, the "SGP Contributed Interests"), to ARLP in exchange for the issuance by ARLP of a number of ARLP common units (the "New ARLP Common Units"), which are calculated to provide SGP with the same cash flow from distributions after the simplification transactions in respect of the New ARLP Common Units as it would have otherwise received in respect of the SGP Contributed Interests. These steps are being completed so that both AROP and Alliance Coal will be wholly owned, directly and indirectly, by ARLP.
Calculation of Exchange Ratio and Number of New ARLP Common Units
Pursuant to the merger, Wildcat GP Merger Sub, LLC, a wholly owned subsidiary of AGP ("Merger Sub") will merge with and into AHGP, the separate existence of Merger Sub will cease, AHGP will survive and continue to exist as a Delaware limited partnership and each AHGP common unit that is issued and outstanding immediately prior to the effective time of the merger will be canceled and converted into the right to receive a portion of the ARLP common units held by AHGP and its subsidiaries (such ARLP common units, the "AHGP unitholder consideration"). In the merger, each AHGP unitholder (other than SGP) will receive in exchange for each AHGP common unit held by it a number of ARLP common units equal to "A" divided by "B" (the "exchange ratio"), where "A" equals (i) the number of ARLP common units held by AHGP and its subsidiaries immediately prior to the merger, plus (ii) the number of New ARLP Common Units, and "B" equals the number of AHGP common units issued and outstanding immediately prior to the merger (including a number of AHGP common units that will be deemed to be outstanding in settlement of certain AHGP deferred phantom units that are held by certain directors of AGP under the Alliance GP, LLC Amended and Restated Directors Annual Retainer and Deferred Compensation Plan, dated as of January 1, 2011). See "The Simplification Agreement—Treatment of AHGP Deferred Phantom Units" for more detail regarding the treatment of the AHGP deferred phantom units in the merger. SGP will receive in the merger a number of ARLP common units equal to the number of ARLP common units it would receive pursuant to the exchange ratio in exchange for the AHGP common units held by it, less the number of New ARLP Common Units it will be issued in exchange for the SGP Contributed Interests. The number of New ARLP Common Units to be issued in exchange for the SGP Contributed Interests will be calculated based on the actual dollar amount distributed in respect of the SGP Contributed Interests and the per unit amount actually distributed by ARLP with respect to ARLP common units, in each case in connection with ARLP's last quarterly distribution prior to the closing of the simplification transactions, which is designed to result in cash distribution neutrality to both SGP and ARLP as a result of the issuance.
Based on the number of AHGP common units outstanding as of the date hereof (including a number of units deemed to be outstanding in settlement of the AHGP deferred phantom units), the number of ARLP common units held by AHGP and its subsidiaries and the assumption that there will be 1,320,377 New ARLP Common Units, the exchange ratio would be approximately 1.478 ARLP common units for each AHGP common unit.
Resulting Ownership
Based on the estimated number of ARLP common units that will be outstanding immediately prior to the closing of the merger and the assumption that there will be 1,320,377 New ARLP Common Units, we estimate that, following consummation of the simplification transactions, ARLP will be owned approximately 33.1% by current ARLP unitholders and approximately 66.9% by former AHGP unitholders. AHGP common units will cease to be publicly traded upon consummation of the simplification transactions. ARLP common units will continue to be traded on the Nasdaq Global Select Market ("NASDAQ") under the symbol "ARLP" following the consummation of the simplification transactions.
Requested Action and Support Agreement
We ask for your approval by written consent of the simplification agreement and the transactions contemplated thereby, including the merger. As a condition to the completion of the simplification transactions, the simplification agreement and the transactions contemplated thereby, including the merger, must be approved and adopted by the affirmative vote or consent of the holders of a majority of the AHGP common units outstanding and entitled to vote thereupon. On February 22, 2018, concurrently with the execution of the simplification agreement, certain holders of AHGP common units (collectively, the "AHGP supporting unitholders") entered into a Support Agreement (the "support agreement"), pursuant to which, subject to the terms and conditions therein, the AHGP supporting unitholders agreed to deliver a written consent (the "Written Consent") covering a majority of the AHGP common units issued and outstanding approving the simplification agreement and the transactions contemplated thereby, including the merger. The delivery of the Written Consent will be sufficient to adopt and approve the simplification agreement and the transactions contemplated thereby, including the merger, without the receipt of a written consent from any other holder of AHGP common units.
Approval of the simplification transactions by the ARLP unitholders is not required. Therefore, no solicitation of written consents of the ARLP unitholders is being made.
The board of directors of AGP (the "AGP Board"), the current general partner of AHGP, has determined that the simplification agreement and the transactions contemplated thereby, including the merger, are fair and reasonable to, and in the best interest of, AHGP and AHGP's limited partners, including the limited partners that are not affiliates of AGP (the "unaffiliated AHGP unitholders"). The AGP Board has unanimously approved the simplification agreement and the transactions contemplated thereby, including the merger, and recommends that the AHGP unitholders deliver written consents approving the simplification agreement and the transactions contemplated thereby, including the merger.
The AGP Board has set April 25, 2018 as the record date (the "Record Date") for determining holders of AHGP common units entitled to execute and deliver written consents with respect to this consent statement/prospectus. If you are a record holder of outstanding AHGP common units as of the Record Date, you may complete, date and sign the enclosed written consent and promptly return it to AHGP. See the section entitled "Information about the Solicitation of Written Consents" beginning on page 29 of this consent statement/prospectus.
This consent statement/prospectus gives you detailed information about the simplification agreement and the proposed simplification transactions. We urge you to read carefully this entire consent statement/prospectus, including all of its annexes. In particular, please read "Risk Factors" beginning on page 25 of this consent statement/prospectus for a discussion of risks relevant to the simplification transactions, ARLP and other matters.
Sincerely,
Joseph
W. Craft III
President, Chief Executive Officer,
and Chairman of the Board of AGP
Neither the Securities and Exchange Commission nor any state securities commission has approved or disapproved of the securities to be distributed under this consent statement/prospectus or has passed upon the adequacy or accuracy of the disclosure in this consent statement/prospectus. Any representation to the contrary is a criminal offense.
This consent statement/prospectus is dated , 2018 and is first being mailed to the AHGP unitholders on or about April 27, 2018.
iii
iv
v
IMPORTANT NOTE ABOUT THIS CONSENT STATEMENT/PROSPECTUS
This consent statement/prospectus, which forms part of a registration statement on Form S-4 filed with the Securities and Exchange Commission (the "SEC"), constitutes a prospectus of ARLP under Section 5 of the Securities Act of 1933, as amended (the "Securities Act"), with respect to the ARLP common units to be distributed to AHGP unitholders pursuant to the simplification agreement, as such agreement may be amended from time to time. This consent statement/prospectus also constitutes a consent statement of AHGP with respect to the proposal to adopt the simplification agreement and the transactions contemplated thereby, including the merger.
As permitted under the rules of the SEC, this consent statement/prospectus incorporates by reference important business and financial information about ARLP and AHGP from other documents filed with the SEC that are not included in or delivered with this consent statement/prospectus. Please read "Where You Can Find More Information" beginning on page 110. This information is available to you without charge upon your request. You can obtain documents incorporated by reference in this consent statement/prospectus by requesting them in writing or by telephone from ARLP or AHGP at the following addresses and telephone numbers:
| Alliance Resource Partners, L.P. Investor Relations 1717 South Boulder Avenue, Suite 400 Tulsa, Oklahoma 74119 (918) 295-7600 |
Alliance Holdings GP, L.P. Investor Relations 1717 South Boulder Avenue, Suite 400 Tulsa, Oklahoma 74119 (918) 295-1415 |
You may obtain certain of these documents at ARLP's website, www.arlp.com, by selecting "Investor Relations" and then selecting "SEC Filings" under "Filings & Financials," and at AHGP's website, www.ahgp.com, by selecting "Investor Information" and then selecting "SEC Filings" under "Filings & Financials." Information contained on ARLP's and AHGP's websites is expressly not incorporated by reference into this consent statement/prospectus.
In order to receive timely delivery of the documents, your request should be received no later than May 17, 2018, which is five business days before the targeted final date for the receipt of written consents.
ARLP and AHGP have not authorized anyone to provide any information or make any representation about the simplification transactions and related matters or about ARLP or AHGP that is different from, or in addition to, that contained in this consent statement/prospectus or in any of the materials that have been incorporated by reference into this consent statement/prospectus. Therefore, if anyone distributes this type of information, you should not rely on it. If you are in a jurisdiction where offers to exchange or sell, or solicitations of offers to exchange or purchase, the securities offered by this consent statement/prospectus or the solicitation of consents is unlawful, or you are a person to whom it is unlawful to direct these types of activities, then the offer presented in this consent statement/prospectus does not extend to you. The information contained in this consent statement/prospectus speaks only as of the date of this consent statement/prospectus unless the information specifically indicates that another date applies.
AHGP common units currently trade on the NASDAQ under the symbol "AHGP," and ARLP common units currently trade on NASDAQ under the symbol "ARLP." We urge you to obtain current market quotations of AHGP common units and ARLP common units.
vi
QUESTIONS AND ANSWERS ABOUT THE SIMPLIFICATION TRANSACTIONS
In the following questions and answers, selected information from this consent statement/prospectus has been highlighted, but all of the information that may be important to the holders of AHGP common units, which are referred to as the "AHGP unitholders," regarding the merger and the other simplification transactions has not been included. To better understand the merger and the other simplification transactions, and for a complete description of their legal terms, please read carefully this consent statement/prospectus in its entirety, including all of its annexes, as well as the documents incorporated by reference into this consent statement/prospectus. Please read "Important Note About This Consent Statement/Prospectus" on page vi and "Where You Can Find More Information" beginning on page 110.
To review the AGP Board's reasons for the merger and the simplification transactions in greater detail, please read "The Merger and Simplification Transactions—Recommendation of the AGP Board and Reasons for the Simplification Transactions" beginning on page 37. To review the MGP Board's reasons for the merger and the simplification transactions in greater detail, please read "The Merger and Simplification Transactions—Recommendation of the MGP Board and Reasons for the Simplification Transactions" beginning on page 38.
vii
"exchange ratio" calculated pursuant to the simplification agreement. The exchange ratio will be based on the actual number of New ARLP Common Units to be issued to SGP plus the Exchange Units and the actual number of outstanding AHGP common units at the effective time of the merger. Based on the number of AHGP common units outstanding as of the date hereof (including a number of units deemed to be outstanding in settlement of the AHGP deferred phantom units, as defined under the heading "The Simplification Agreement—Treatment of Deferred Phantom Units"), the number of ARLP common units held by AHGP and its subsidiaries and the assumption that there will be 1,320,377 New ARLP Common Units, the exchange ratio would be approximately 1.478 ARLP common units for each AHGP common unit.
The remainder of the Exchange Units will be distributed to SGP on an economically equivalent basis and will be based on the actual dollar amount distributed in respect of the SGP Contributed Interests and the per unit amount actually distributed by ARLP with respect to the ARLP common units, in each case in connection with ARLP's last quarterly distribution of available cash prior to the closing of the simplification transactions. Based on the amount distributed in respect of the SGP Contributed Interests and the ARLP distribution of $0.51 per ARLP common unit, in each case, with respect to the fourth quarter of 2017, ARLP would issue approximately 1,320,377 ARLP common units to SGP upon the closing of the simplification transactions.
If the exchange ratio would result in an AHGP unitholder being entitled to receive a fraction of an ARLP common unit, that AHGP unitholder will be entitled to receive, in lieu of such fractional interest, cash (without interest, rounded up to the nearest whole cent) in an amount equal to the product of (i) the volume weighted average trading price of an ARLP common unit as reported by Bloomberg during the 20-trading day period ending on the third trading day immediately preceding the date on which the effective time of the merger occurs and (ii) the fraction of an ARLP common unit that such holder would otherwise be entitled to receive. For additional information regarding cash in lieu of fractional ARLP common units, please read "The Simplification Agreement—Simplification Transactions—Fractional Units."
viii
In contrast, the ARLP common units to be issued to SGP as part of the simplification transactions immediately following the effective time of the merger are not being registered through the registration statement of which this consent statement/prospectus forms a part and may not be transferred except pursuant to an effective registration statement under the Securities Act or pursuant to an exemption from registration under the Securities Act. For additional information, please read "The Simplification Agreement—Simplification Transactions—Contributions."
ix
and the effectiveness of the registration statement on Form S-4, of which this consent statement/prospectus forms a part. AHGP and ARLP expect to complete the simplification transactions in the second or third quarter of 2018.
Please read "Risk Factors—Tax Risks Related to the Simplification Transactions" beginning on page 26 and "Material U.S. Federal Income Tax Consequences of the Simplification Transactions—Tax Consequences of the Simplification Transactions to AHGP Common Unitholders" beginning on page 53.
x
Please read "Material U.S. Federal Income Taxation of Ownership of ARLP Common Units" beginning on page 56.
Certain unitholders of AHGP that beneficially own a majority of the AHGP common units issued and outstanding have agreed to deliver a written consent approving the simplification agreement and the transactions contemplated thereby, including the merger, pursuant to a support agreement dated February 22, 2018, among AHGP and such unitholders (a copy of which is attached as Annex B to this consent statement/prospectus). These unitholders beneficially own a sufficient number of AHGP common units to approve the simplification agreement and the transactions contemplated thereby, including the merger. Please read "Support Agreement" beginning on page 50.
The approval of the simplification agreement and the transactions contemplated thereby, including the merger, does not require a vote of ARLP unitholders.
xi
Alliance
Holdings GP, L.P.
Investor Relations
1717 South Boulder Avenue, Suite 400
Tulsa, Oklahoma 74119
(918) 295-1415
xii
This brief summary highlights selected information from this consent statement/prospectus. It does not contain all of the information that may be important to you. To understand the simplification transactions fully and for a complete description of the terms of the simplification agreement and related matters, you should read carefully this consent statement/prospectus, the documents incorporated by reference and the full text of the annexes to this consent statement/prospectus. Please read "Where You Can Find More Information" beginning on page 110.
The Parties to the Simplification Agreement
Alliance Resource Partners, L.P.
ARLP is a diversified producer and marketer of coal primarily to major United States utilities and industrial users. ARLP, the nation's first publicly traded master limited partnership involved in the production and marketing of coal, is currently the second largest coal producer in the eastern United States with mining operations in the Illinois Basin and Appalachian coal producing regions.
ARLP currently operates eight mining complexes in Illinois, Indiana, Kentucky, Maryland and West Virginia as well as a coal-loading terminal on the Ohio River at Mount Vernon, Indiana. ARLP also generates income from other sources, including investments in oil and gas royalty interests and gas compression services.
The executive offices of ARLP are located at 1717 South Boulder Avenue, Suite 400, Tulsa, Oklahoma 74119. The telephone number is (918) 295-7600.
AHGP is a publicly traded Delaware limited partnership. AHGP completed its initial public offering in May 2006. AHGP owns, directly and indirectly, 100% of the members' interest in MGP, the sole general partner of ARLP. Currently, AHGP's only cash-generating assets are its ownership interests in ARLP, which consist of the following:
The executive offices of AHGP are located at 1717 South Boulder Avenue, Suite 400, Tulsa, Oklahoma 74119. The telephone number is (918) 295-1415.
Merger Sub is a direct wholly owned subsidiary of AGP, the general partner of AHGP. Merger Sub was formed solely for the purpose of consummating the merger. Merger Sub has not carried on any activities to date, except for activities incidental to its formation and activities undertaken in connection with the transactions contemplated by the simplification agreement.
AHGP owns, directly and indirectly, 100% of the members' interest in MGP, the sole general partner of ARLP, and 87,188,338 common units of ARLP, representing approximately 66.6% of the 130,903,256 common units of ARLP outstanding as of April 17, 2018.
1
AHGP is owned 100% by its limited partners, and AHGP's general partner, AGP, has a non-economic interest in AHGP and is indirectly owned by Joseph W. Craft III, the President, Chief Executive Officer and Chairman of AGP as well as the President and Chief Executive Officer and a Director of MGP.
Messrs. Joseph W. Craft III and Wilson M. Torrence serve as members of both the MGP and AGP Boards. Several of the executive officers of MGP are also executive officers of AGP.
The Proposed Merger and Simplification Transactions
Pursuant to the simplification agreement, through a series of transactions, AHGP will become a wholly owned subsidiary of ARLP and all of the AHGP common units will be canceled and converted into the right to receive all of the ARLP common units currently held by AHGP and its subsidiaries. Each AHGP unitholder will hold directly after the simplification transactions the same economic share of ARLP and its subsidiaries that it held indirectly through AHGP before the simplification transactions.
General Partner Structure
The simplification transactions also contemplate that New AHGP GP will become a wholly owned subsidiary of ARLP and the new general partner of AHGP after the simplification transactions. MGP, the general partner of ARLP, will become a wholly owned subsidiary of AGP, the current general partner of AHGP prior to the simplification transactions, and continue to be the general partner of ARLP. As a result, there will be no change of control over the operation of ARLP's business.
Operating Subsidiaries
In order to further simplify the structure, the simplification agreement also provides for the contribution of the general partner and managing member interests in ARLP's operating subsidiaries, AROP and Alliance Coal, to ARLP immediately following the merger. More specifically, SGP, which will hold 100% of the limited partner interests in AHGP following the merger, will contribute such limited partner interests in AHGP, which indirectly owns the SGP Contributed Interests, to ARLP in exchange for the New ARLP Common Units, which are calculated to provide SGP with the same cash flow from distributions after the simplification transactions in respect of the New ARLP Common Units as it would have otherwise received in respect of the SGP Contributed Interests. These steps are being completed so that both AROP and Alliance Coal will be wholly owned, directly and indirectly, by ARLP.
Calculation of Exchange Ratio and Number of New ARLP Common Units
Pursuant to the merger, Merger Sub will merge with and into AHGP, the separate existence of Merger Sub will cease, AHGP will survive and continue to exist as a Delaware limited partnership and each AHGP common unit that is issued and outstanding immediately prior to the effective time of the merger will be canceled and converted into the right to receive a portion of the AHGP unitholder consideration. In the merger, each AHGP unitholder (other than SGP) will receive in exchange for each AHGP common unit held by it a number of ARLP common units equal to "A" divided by "B," where "A" equals (i) the number of ARLP common units held by AHGP and its subsidiaries immediately prior to the merger, plus (ii) the number of New ARLP Common Units, and "B" equals the number of AHGP common units issued and outstanding immediately prior to the merger (including a number of AHGP common units that will be deemed to be outstanding in settlement of certain AHGP deferred phantom units that are held by certain directors of AGP under the Alliance GP, LLC Amended and Restated Directors Annual Retainer and Deferred Compensation Plan, dated as of January 1, 2011 (the "AHGP deferred phantom units")). See "The Simplification
2
Agreement—Treatment of AHGP Deferred Phantom Units" for more detail regarding the treatment of the AHGP deferred phantom units in the merger. SGP will receive in the merger a number of ARLP common units equal to the number of ARLP common units it would receive pursuant to the exchange ratio in exchange for the AHGP common units held by it, less the number of New ARLP Common Units it will be issued in exchange for the SGP Contributed Interests. The number of New ARLP Common Units to be issued in exchange for the SGP Contributed Interests will be calculated based on the actual dollar amount distributed in respect of the SGP Contributed Interests and the per unit amount actually distributed by ARLP with respect to the ARLP common units, in each case in connection with ARLP's last quarterly distribution prior to the closing of the simplification transactions, which is designed to result in cash distribution neutrality to both SGP and ARLP as a result of the issuance.
Based on the number of AHGP common units outstanding as of the date hereof (including a number of units deemed to be outstanding in settlement of the AHGP deferred phantom units), the number of ARLP common units held by AHGP and its subsidiaries and the assumption that there will be 1,320,377 New ARLP Common Units, the exchange ratio would be approximately 1.478 ARLP common units for each AHGP common unit.
Resulting Ownership
Based on the estimated number of ARLP common units that will be outstanding immediately prior to the closing of the merger and the assumption that there will be 1,320,377 New ARLP Common Units, we estimate that, following consummation of the simplification transactions, ARLP will be owned approximately 33.1% by current ARLP unitholders and approximately 66.9% by former AHGP unitholders. AHGP common units will cease to be publicly traded upon consummation of the simplification transactions. ARLP common units will continue to be traded on the NASDAQ under the symbol "ARLP" following the consummation of the simplification transactions.
The simplification agreement is attached as Annex A to this consent statement/prospectus and is incorporated into this consent statement/prospectus by reference.
Please read the simplification agreement carefully and fully as it is the legal document that governs the simplification transactions. For a summary of the simplification agreement, please read "The Simplification Agreement" beginning on page 41.
Certain unitholders of AHGP, including, among others, SGP and Joseph W. Craft III, President, Chief Executive Officer and Chairman of AGP and President, Chief Executive Officer and Director of MGP, have entered into a support agreement with AHGP. Pursuant to the support agreement, the AHGP supporting unitholders have agreed to deliver a written consent (the "Written Consent") covering a majority of the AHGP common units issued and outstanding. The support agreement obligates the AHGP supporting unitholders to deliver the Written Consent to AHGP within two business days after the Registration Statement, of which this consent statement/prospectus forms a part, becomes effective under the Securities Act. The delivery of the Written Consent of the AHGP supporting unitholders with respect to the AHGP common units they own will be sufficient to adopt the simplification agreement and thereby approve the simplification transactions, including the merger, without the receipt of a written consent from any other holder of AHGP common units.
The foregoing description of the support agreement is qualified in its entirety by reference to the full text of the support agreement, which is attached as Annex B to this consent statement/prospectus and is incorporated into this consent statement/prospectus by reference.
3
Directors and Executive Officers of MGP Following the Simplification Transactions
MGP will continue to direct the activities of ARLP after the merger. MGP's management team will continue in their current roles and will manage MGP following consummation of the simplification transactions. AGP will continue to have the power to appoint members of the MGP Board and will become the sole member of MGP upon consummation of the simplification transactions. As of the date of this consent statement/prospectus, the six current members of the MGP Board are expected to continue as directors of the MGP Board following the consummation of the simplification transactions.
Recommendation of the AGP Board and Reasons for the Simplification Transactions
The AGP Board has determined that the simplification agreement and the transactions contemplated thereby, including the merger, are fair and reasonable to, and in the best interests of, AHGP and AHGP's limited partners, including the limited partners that are not affiliates of AGP. The AGP Board unanimously approved the simplification agreement and the transactions contemplated thereby, including the merger, and recommended that the AHGP unitholders approve the simplification agreement and the transactions contemplated thereby, including the merger.
To review the background of and the AGP Board's reasons for the merger and the simplification transactions in greater detail, please read "The Merger and Simplification Transactions—Background of the Merger and Simplification Transactions" beginning on page 33 and "The Merger and Simplification Transactions—Recommendation of the AGP Board and Reasons for the Simplification Transactions" beginning on page 37. To review certain risks related to the merger, please read "Risk Factors" beginning on page 25.
Conditions to the Consummation of the Merger and the Simplification Transactions
Before AHGP and ARLP can complete the simplification transactions, a number of conditions must be satisfied, or where permissible waived, by AHGP or ARLP, as appropriate. These conditions include, among others, that (i) the simplification agreement and the transactions contemplated thereby, including the merger, have been approved and adopted by the affirmative consent of holders of at least a majority of the outstanding AHGP common units; (ii) there is no legal restraint or prohibition enjoining or otherwise prohibiting or imposing any material restrictions on the consummation of the simplification transactions; (iii) the registration statement of which this consent statement/prospectus forms a part has become effective under the Securities Act; and (iv) the New ARLP Common Units to be issued to SGP pursuant to the simplification transactions have been approved for listing on the NASDAQ. For the complete list of conditions to the consummation of the simplification transactions, please read "The Simplification Agreement—Conditions to the Consummation of the Merger and the Other Simplification Transactions" beginning on page 47.
Required Approval of the Merger by AHGP Unitholders
The approval of the merger requires the affirmative consent of the holders of at least a majority of the AHGP common units issued and outstanding on the record date.
You should consider carefully all of the risk factors together with all of the other information included in this consent statement/prospectus before deciding whether to consent to the merger. Certain risks related to the simplification transactions are described under the caption "Risk Factors"
4
beginning on page 25 of this consent statement/prospectus. Some of these risks include, but are not limited to, those described below:
Termination of the Simplification Agreement
The simplification agreement may be terminated at any time prior to the effective time of the merger in the following ways:
5
place, the breaches must be of such nature that they would entitle the party receiving the benefits of such covenants or agreements not to consummate the transactions contemplated by the simplification agreement because certain closing conditions are not met.
Interests of Certain Persons in the Simplification Transactions
Interests of the AGP Executive Officers and Directors in the Simplification Transactions. In considering the recommendation of the AGP Board to approve the simplification agreement and the transactions contemplated thereby, including the merger, AHGP unitholders should be aware that some of the executive officers and directors of AGP have interests in the simplification transactions that may differ from, or may be in addition to, the interests of AHGP unitholders generally. These interests may present such executive officers and directors with actual or potential conflicts of interest. These interests include the following:
6
The directors and executive officers of AGP beneficially owned an aggregate of 41,363,372 AHGP common units as of April 17, 2018, representing approximately 69.1% of the total voting power of AHGP's voting securities.
For more information on the interests of certain persons, including, among other things, the ownership interests of directors and executive officers, in the merger, please read "Interests of Certain Persons in the Simplification Transactions" beginning on page 75.
Material U.S. Federal Income Tax Consequences of the Simplification Transactions
Under current law, although AHGP anticipates that the simplification transactions generally are non-taxable to ARLP, AHGP and the AHGP unitholders, AHGP unitholders may recognize small amounts of income and gain. Specifically, AHGP expects that AHGP unitholders (i) will be allocated a de minimis amount of dividend income as a result of the distributions from ARMH to AHGP, (ii) may have a small amount of income and gain or loss resulting from the sale by AHGP of the aggregate amount of ARLP common units necessary to be sold to provide the unitholders with cash in lieu of fractional units and the distribution of such cash to the unitholders, (iii) could recognize gain (which AHGP would expect to be immaterial) as a result of a decrease, if any, in such AHGP unitholder's share of partnership liabilities pursuant to Section 752 of the Internal Revenue Code and (iv) could recognize a small amount of gain on the distribution of ARLP common units to the extent that any AHGP unitholder is treated for tax purposes as receiving more than their pro rata share of ARLP common units held by AHGP and interests in ARLP's business that AHGP treated as marketable securities and the value of such excess share exceeds the unitholders' tax basis in their AHGP common units.
Please read "Material U.S. Federal Income Tax Consequences of the Simplification Transactions" beginning on page 52 and "Risk Factors—Tax Risks Related to the Simplification Transactions" beginning on page 26.
Material U.S. Federal Income Taxation of Ownership of ARLP Common Units
Each AHGP unitholder who becomes an ARLP unitholder as a result of the simplification transactions will, as is the case for existing ARLP unitholders, be required to report on its U.S. federal income tax return such unitholder's distributive share of ARLP's income, gains, losses, deductions and credits. In addition to U.S. federal income taxes, such a holder will be subject to other taxes, including state and local income taxes, unincorporated business taxes, and other taxes that may be imposed by the various jurisdictions in which ARLP conducts business or owns property or in which the unitholder is resident.
Please read "Material U.S. Federal Income Taxation of Ownership of ARLP Common Units" beginning on page 56.
7
Whether or not the merger is consummated, all costs and expenses incurred in connection with the simplification agreement and the transactions contemplated thereby will be paid by the party incurring such costs or expenses, except in the following circumstances:
Comparison of the AHGP Unitholder Rights and the ARLP Unitholder Rights
As a result of the merger, the holders of AHGP common units and AHGP deferred phantom units will become holders of ARLP common units and their rights will be governed by the ARLP partnership agreement instead of the AHGP partnership agreement. Accordingly, following the merger, former AHGP unitholders will have different rights as ARLP unitholders than they did as AHGP unitholders. While these rights are substantially similar, see the section entitled "Comparison of AHGP Unitholder Rights and ARLP Unitholder Rights" beginning on page 81 for a summary of the material differences between the rights of AHGP unitholders and ARLP unitholders.
Delisting and Deregistration of AHGP Common Units
It is a condition to the merger that ARLP common units to be issued in the simplification transactions be approved for listing on the NASDAQ, subject to official notice of issuance. If the merger is completed, AHGP common units will be canceled, will cease to be listed on the NASDAQ and will be deregistered under the Exchange Act.
Accounting Treatment of the Merger
The simplification transactions for ARLP will be accounted for prospectively as an exchange of equity interests between entities under common control when it issues the estimated 1,320,377 ARLP common units to SGP in exchange for the contribution of the limited partner interests in AHGP, which owns indirectly the general partner interest in AROP and managing member interest in Alliance Coal. Since ARLP and AHGP are under common control both before and after the simplification transactions, no fair value adjustment will be made to the assets or liabilities of AHGP and no gain or loss will be recognized in ARLP's net income. The accounting treatment of the simplification transactions from the standpoint of AHGP is not relevant as the intent of management is to de-list AHGP.
In connection with the merger and the other simplification transactions, ARLP and AHGP intend to make all required filings under the Securities Act and the Securities Exchange Act of 1934, as amended (the "Exchange Act"), as well as any required filings or applications with NASDAQ. ARLP and AHGP are unaware of any other requirement for the filing of information with, or the obtaining of
8
the approval of, governmental authorities in any jurisdiction that is applicable to the merger and the other simplification transactions.
The merger and the other simplification transactions are not reportable under the Hart-Scott-Rodino Antitrust Improvements Act of 1976, as amended, and therefore no filings with respect to the merger and the other simplification transactions are required with the Federal Trade Commission or the Antitrust Division of the Department of Justice.
AHGP unitholders do not have appraisal rights under the AHGP partnership agreement, the simplification agreement or applicable Delaware law.
9
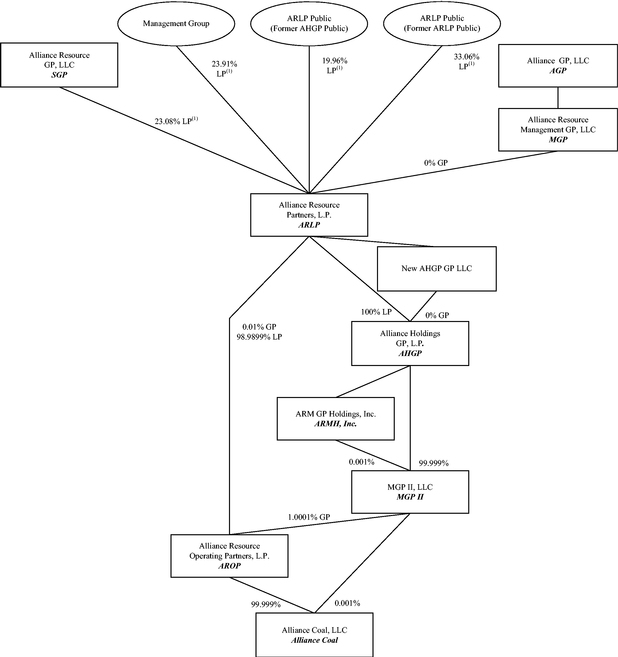
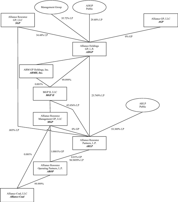
The following diagrams depict ARLP's and AHGP's ownership structure before and after giving effect to the merger and the other simplification transactions. The ownership structure of ARLP and AHGP prior to the consummation of the simplification transactions is based on ARLP's and AHGP's ownership as of the date of this consent statement/prospectus.
Ownership Structure—Prior to the Simplification Transactions
10
Ownership Structure—After the Simplification Transactions
11
Selected Historical and Unaudited Pro Forma Consolidated Financial and Operating Data of ARLP
The following table sets forth selected historical and pro forma consolidated financial data and operating data of ARLP. The selected historical consolidated financial data of ARLP as of and for the fiscal years ended December 31, 2013, 2014, 2015, 2016 and 2017 are derived from ARLP's audited consolidated financial statements and related notes.
The data in the following table should be read together with, and is qualified in its entirety by reference to, the historical consolidated financial statements and the accompanying notes and should also be read together with "Management's Discussion and Analysis of Financial Condition and Results of Operations," which is included in ARLP's Annual Report on Form 10-K for fiscal year 2017, which is incorporated by reference in this consent statement/prospectus.
The selected unaudited pro forma financial information shows the pro forma effect of the simplification transactions and has been provided to assist in the analysis of the financial effects of the simplification transactions. The selected unaudited pro forma condensed consolidated financial statements of ARLP, from which the selected unaudited pro forma financial information is derived, are presented on page F-1 of this document. The unaudited pro forma condensed consolidated financial statements reflect the financial effects of the simplification transactions as if they had occurred on January 1, 2017. The selected unaudited pro forma condensed consolidated financial statements are based on assumptions that we believe are reasonable under the circumstances and are intended for informational purposes only. They are not necessarily indicative of the financial results that would have occurred if the simplification transactions had taken place on the dates indicated, nor are they indicative of the future consolidated results. For a complete discussion of the pro forma adjustments underlying the amounts in the following table, please read "Unaudited Pro Forma Condensed Consolidated Financial Statements" beginning on page F-2 of this document.
| |
ARLP Historical | |
|||||||||||||||||
|---|---|---|---|---|---|---|---|---|---|---|---|---|---|---|---|---|---|---|---|
| |
Pro Forma | ||||||||||||||||||
| |
Year Ended December 31, | ||||||||||||||||||
| |
Year Ended December 31, 2017 |
||||||||||||||||||
| (in millions, except unit, per unit and per ton data) |
2017 | 2016 | 2015 | 2014 | 2013 | ||||||||||||||
Statements of Income |
|||||||||||||||||||
Sales and operating revenues: |
|||||||||||||||||||
Coal sales |
$ | 1,711.1 | $ | 1,861.8 | $ | 2,158.0 | $ | 2,208.6 | $ | 2,137.4 | $ | 1,711.1 | |||||||
Transportation revenues |
41.7 | 30.1 | 33.6 | 26.0 | 32.6 | 41.7 | |||||||||||||
Other sales and operating revenues |
43.4 | 39.6 | 82.1 | 66.1 | 35.5 | 43.0 | |||||||||||||
| | | | | | | | | | | | | | | | | | | | |
Total revenues |
1,796.2 | 1,931.5 | 2,273.7 | 2,300.7 | 2,205.5 | 1,795.8 | |||||||||||||
| | | | | | | | | | | | | | | | | | | | |
| | | | | | | | | | | | | | | | | | | | |
| | | | | | | | | | | | | | | | | | | | |
Expenses: |
|||||||||||||||||||
Operating expenses (excluding depreciation, depletion and amortization) |
1,095.2 | 1,124.8 | 1,386.8 | 1,383.4 | 1,398.8 | 1,095.2 | |||||||||||||
Transportation expenses |
41.7 | 30.1 | 33.6 | 26.0 | 32.6 | 41.7 | |||||||||||||
Outside coal purchases |
— | 1.5 | 0.3 | — | 2.0 | — | |||||||||||||
General and administrative |
61.8 | 72.6 | 67.5 | 72.5 | 63.7 | 62.7 | |||||||||||||
Depreciation, depletion and amortization |
269.0 | 336.5 | 324.0 | 274.6 | 264.9 | 269.0 | |||||||||||||
Asset impairment |
— | — | 100.1 | — | — | — | |||||||||||||
| | | | | | | | | | | | | | | | | | | | |
Total operating expenses |
1,467.7 | 1,565.5 | 1,912.3 | 1,756.5 | 1,762.0 | 1,468.6 | |||||||||||||
| | | | | | | | | | | | | | | | | | | | |
Income from operations |
328.5 | 366.0 | 361.4 | 544.2 | 443.5 | 327.2 | |||||||||||||
Interest expense (net of interest capitalized) |
(39.4 | ) | (30.7 | ) | (31.2 | ) | (33.6 | ) | (27.0 | ) | (39.4 | ) | |||||||
Interest income |
0.1 | — | 1.5 | 1.7 | 1.0 | 0.1 | |||||||||||||
Equity investment income (loss) |
13.9 | 3.5 | (49.0 | ) | (16.7 | ) | (24.4 | ) | 13.9 | ||||||||||
Cost investment income |
6.4 | — | — | — | — | 6.4 | |||||||||||||
Acquisition gain, net |
— | — | 22.5 | — | — | — | |||||||||||||
Debt extinguishment loss |
(8.1 | ) | — | — | — | — | (8.1 | ) | |||||||||||
Other income |
3.0 | 0.7 | 1.0 | 1.6 | 1.8 | 3.0 | |||||||||||||
| | | | | | | | | | | | | | | | | | | | |
Income before income taxes |
304.4 | 339.5 | 306.2 | 497.2 | 394.9 | 303.1 | |||||||||||||
12
| |
ARLP Historical | |
|||||||||||||||||
|---|---|---|---|---|---|---|---|---|---|---|---|---|---|---|---|---|---|---|---|
| |
Pro Forma | ||||||||||||||||||
| |
Year Ended December 31, | ||||||||||||||||||
| |
Year Ended December 31, 2017 |
||||||||||||||||||
| (in millions, except unit, per unit and per ton data) |
2017 | 2016 | 2015 | 2014 | 2013 | ||||||||||||||
Income tax expense |
0.2 | — | — | — | 1.4 | 0.2 | |||||||||||||
| | | | | | | | | | | | | | | | | | | | |
Net income |
304.2 | 339.5 | 306.2 | 497.2 | 393.5 | 302.9 | |||||||||||||
Less: Net income attributable to noncontrolling interest |
(0.6 | ) | (0.1 | ) | — | — | — | (0.6 | ) | ||||||||||
| | | | | | | | | | | | | | | | | | | | |
Net income attributable to Alliance Resource Partners, L.P. ("Net Income of ARLP") |
$ | 303.6 | $ | 339.4 | $ | 306.2 | $ | 497.2 | $ | 393.5 | $ | 302.3 | |||||||
| | | | | | | | | | | | | | | | | | | | |
| | | | | | | | | | | | | | | | | | | | |
| | | | | | | | | | | | | | | | | | | | |
General Partners' interest in Net Income of ARLP |
$ | 21.9 | $ | 80.9 | $ | 146.3 | $ | 138.3 | $ | 121.4 | — | ||||||||
| | | | | | | | | | | | | | | | | | | | |
| | | | | | | | | | | | | | | | | | | | |
| | | | | | | | | | | | | | | | | | | | |
Limited Partners' interest in Net Income of ARLP |
$ | 281.7 | $ | 258.5 | $ | 159.9 | $ | 358.9 | $ | 272.1 | $ | 302.3 | |||||||
| | | | | | | | | | | | | | | | | | | | |
| | | | | | | | | | | | | | | | | | | | |
| | | | | | | | | | | | | | | | | | | | |
Basic and diluted net income of ARLP per limited partner unit(1)(2) |
$ | 2.80 | $ | 3.39 | $ | 2.11 | $ | 4.77 | $ | 3.63 | $ | 2.29 | |||||||
| | | | | | | | | | | | | | | | | | | | |
| | | | | | | | | | | | | | | | | | | | |
| | | | | | | | | | | | | | | | | | | | |
Distributions paid per limited partner unit |
$ | 1.88 | $ | 1.9875 | $ | 2.6625 | $ | 2.4725 | $ | 2.2825 | |||||||||
| | | | | | | | | | | | | | | | | | | | |
| | | | | | | | | | | | | | | | | | | | |
| | | | | | | | | | | | | | | | | | | | |
Weighted-average number of units outstanding-basic and diluted |
98,707,696 | 74,354,162 | 74,174,389 | 74,044,417 | 73,904,384 | 132,001,481 | |||||||||||||
| | | | | | | | | | | | | | | | | | | | |
| | | | | | | | | | | | | | | | | | | | |
| | | | | | | | | | | | | | | | | | | | |
Balance Sheet Data: |
|||||||||||||||||||
Working capital(3) |
$ | (8.0 | ) | $ | (50.2 | ) | $ | (108.2 | ) | $ | (80.0 | ) | $ | 109.4 | $ | (6.0 | ) | ||
Total assets |
2,219.4 | 2,193.0 | 2,361.3 | 2,285.1 | 2,121.9 | 2,221.8 | |||||||||||||
Long-term obligations(4) |
473.0 | 485.0 | 658.6 | 606.9 | 848.4 | 473.0 | |||||||||||||
Total liabilities |
1,067.9 | 1,099.6 | 1,372.0 | 1,270.0 | 1,270.7 | 1,068.4 | |||||||||||||
Partners' capital |
$ | 1,151.5 | $ | 1,093.4 | $ | 989.3 | $ | 1,015.1 | $ | 851.2 | 1,153.4 | ||||||||
Other Operating Data: |
|||||||||||||||||||
Tons sold |
37.8 | 36.7 | 40.2 | 39.7 | 38.8 | 37.8 | |||||||||||||
Tons produced |
37.6 | 35.2 | 41.2 | 40.7 | 38.8 | 37.6 | |||||||||||||
Coal sales per ton sold(5) |
$ | 45.24 | $ | 50.76 | $ | 53.62 | $ | 55.59 | $ | 55.04 | $ | 45.24 | |||||||
Cost per ton sold(6) |
$ | 28.95 | $ | 30.71 | $ | 34.46 | $ | 34.82 | $ | 36.07 | $ | 28.95 | |||||||
Other Financial Data: |
|||||||||||||||||||
Net cash provided by operating activities |
$ | 556.1 | $ | 703.5 | $ | 716.3 | $ | 739.2 | $ | 704.7 | |||||||||
Net cash used in investing activities |
(244.8 | ) | (191.8 | ) | (355.9 | ) | (441.2 | ) | (426.0 | ) | |||||||||
Net cash used in financing activities |
(344.4 | ) | (505.4 | ) | (351.6 | ) | (367.0 | ) | (213.3 | ) | |||||||||
EBITDA(7) |
612.7 | 706.7 | 659.9 | 803.7 | 685.9 | ||||||||||||||
Adjusted EBITDA(7) |
620.8 | 706.7 | 737.5 | 803.7 | 685.9 | ||||||||||||||
Maintenance capital expenditures(8) |
$ | 140.0 | $ | 93.3 | $ | 236.3 | $ | 236.3 | $ | 222.4 | |||||||||
13
is EBITDA modified for certain items that may not reflect the trend of future results, such as asset impairments, gains and losses from acquisition-valuation related accounting and debt extinguishment losses.
EBITDA is used as a supplemental financial measure by management and by external users of ARLP's financial statements such as investors, commercial banks, research analysts and others. ARLP's management believes that the presentation of EBITDA provides useful information to investors regarding ARLP's performance and results of operations because EBITDA, when used in conjunction with related GAAP financial measures, (i) provides additional information about ARLP's core operating performance and ability to generate and distribute cash flow, (ii) provides investors with the financial analytical framework upon which ARLP bases financial, operational, compensation and planning decisions and (iii) presents a measurement that investors, rating agencies and debt holders have indicated is useful in assessing ARLP and its results of operations.
ARLP's management believe Adjusted EBITDA is a useful measure for investors because it further demonstrates the performance of ARLP's assets without regard to items that may not reflect the trend of future results.
EBITDA and Adjusted EBITDA should not be considered as alternatives to net income attributable to ARLP, net income, income from operations, cash flows from operating activities or any other measure of financial performance presented in accordance with GAAP. EBITDA and Adjusted EBITDA are not intended to represent cash flow and do not represent the measure of cash available for distribution. ARLP's method of computing EBITDA and Adjusted EBITDA may not be the same method used to compute similar measures reported by other companies, or EBITDA and Adjusted EBITDA may be computed differently by ARLP in different contexts (e.g., public reporting versus computation under financing agreements).
14
The following table presents a reconciliation of (a) GAAP "Cash Flows Provided by Operating Activities" to non-GAAP Adjusted EBITDA and EBITDA and (b) non-GAAP Adjusted EBITDA and EBITDA to GAAP "Net income attributable to ARLP":
| |
Year Ended December 31, | |||||||||||||||
|---|---|---|---|---|---|---|---|---|---|---|---|---|---|---|---|---|
| |
2017 | 2016 | 2015 | 2014 | 2013 | |||||||||||
| |
(in thousands) |
|||||||||||||||
Cash flows provided by operating activities |
$ | 556,116 | $ | 703,544 | $ | 716,342 | $ | 739,201 | $ | 704,652 | ||||||
Non-cash compensation expense |
(12,326 | ) | (13,885 | ) | (12,631 | ) | (11,250 | ) | (8,896 | ) | ||||||
Asset retirement obligations |
(3,793 | ) | (3,769 | ) | (3,192 | ) | (2,730 | ) | (3,004 | ) | ||||||
Coal inventory adjustment to market |
(449 | ) | — | (1,952 | ) | (377 | ) | (2,811 | ) | |||||||
Equity investment income (loss) |
13,860 | 3,543 | (49,046 | ) | (16,648 | ) | (24,441 | ) | ||||||||
Distributions received from investments |
(13,939 | ) | (2,719 | ) | — | — | — | |||||||||
Paid-in-kind distributions received from cost investment |
6,398 | — | — | — | — | |||||||||||
Net gain (loss) on sale of property, plant and equipment |
696 | 76 | 1 | 4,409 | (3,475 | ) | ||||||||||
Valuation allowance of deferred tax assets |
3,339 | 1,365 | (1,557 | ) | (1,636 | ) | (3,483 | ) | ||||||||
Other |
(6,212 | ) | (3,300 | ) | (6,388 | ) | 5,151 | 6,251 | ||||||||
Net effect of working capital changes |
37,640 | (8,808 | ) | 66,159 | 55,659 | (6,392 | ) | |||||||||
Interest expense, net |
39,291 | 30,659 | 29,694 | 31,913 | 26,082 | |||||||||||
Income tax expense |
210 | 13 | 21 | — | 1,396 | |||||||||||
| | | | | | | | | | | | | | | | | |
Adjusted EBITDA |
620,831 | 706,719 | 737,451 | 803,692 | 685,879 | |||||||||||
Asset impairment |
— | — | (100,130 | ) | — | — | ||||||||||
Acquisition gain, net |
— | — | 22,548 | — | — | |||||||||||
Debt extinguishment loss |
(8,148 | ) | — | — | — | — | ||||||||||
| | | | | | | | | | | | | | | | | |
EBITDA |
612,683 | 706,719 | 659,869 | 803,692 | 685,879 | |||||||||||
Depreciation, depletion and amortization |
(268,981 | ) | (336,509 | ) | (323,983 | ) | (274,566 | ) | (264,911 | ) | ||||||
Interest expense, net |
(39,291 | ) | (30,659 | ) | (29,694 | ) | (31,913 | ) | (26,082 | ) | ||||||
Income tax expense |
(210 | ) | (13 | ) | (21 | ) | — | (1,396 | ) | |||||||
| | | | | | | | | | | | | | | | | |
Net income |
304,201 | 339,538 | 306,171 | 497,213 | 393,490 | |||||||||||
Net (income) loss attributable to noncontrolling interests |
(563 | ) | (140 | ) | 27 | 16 | — | |||||||||
| | | | | | | | | | | | | | | | | |
Net income attributable to ARLP |
$ | 303,638 | $ | 339,398 | $ | 306,198 | $ | 497,229 | $ | 393,490 | ||||||
| | | | | | | | | | | | | | | | | |
| | | | | | | | | | | | | | | | | |
| | | | | | | | | | | | | | | | | |
15
Selected Historical Consolidated Financial and Operating Data of AHGP
The following table sets forth selected historical consolidated financial data and operating data of AHGP. The selected historical consolidated financial data of AHGP as of and for the fiscal years ended December 31, 2013, 2014, 2015, 2016 and 2017 are derived from AHGP's audited consolidated financial statements and related notes.
The data in the following table should be read together with, and is qualified in its entirety by reference to, the historical consolidated financial statements and the accompanying notes and should also be read together with "Management's Discussion and Analysis of Financial Condition and Results of Operations," which is included in AHGP's Annual Report on Form 10-K for fiscal year 2017, which is incorporated by reference in this consent statement/prospectus.
| |
Year Ended December 31, | |||||||||||||||
|---|---|---|---|---|---|---|---|---|---|---|---|---|---|---|---|---|
| (in millions, except unit, per unit and per ton data) |
2017 | 2016 | 2015 | 2014 | 2013 | |||||||||||
Statements of Income |
||||||||||||||||
Sales and operating revenues: |
||||||||||||||||
Coal sales |
$ | 1,711.1 | $ | 1,861.8 | $ | 2,158.0 | $ | 2,208.6 | $ | 2,137.4 | ||||||
Transportation revenues |
41.7 | 30.1 | 33.6 | 26.0 | 32.6 | |||||||||||
Other sales and operating revenues |
43.0 | 39.1 | 81.7 | 65.8 | 35.2 | |||||||||||
| | | | | | | | | | | | | | | | | |
Total revenues |
1,795.8 | 1,931.0 | 2,273.3 | 2,300.4 | 2,205.2 | |||||||||||
| | | | | | | | | | | | | | | | | |
Expenses: |
||||||||||||||||
Operating expenses (excluding depreciation, depletion and amortization) |
1,095.2 | 1,124.8 | 1,386.8 | 1,383.4 | 1,398.8 | |||||||||||
Transportation expenses |
41.7 | 30.1 | 33.6 | 26.0 | 32.6 | |||||||||||
Outside coal purchases |
— | 1.5 | 0.3 | — | 2.0 | |||||||||||
General and administrative |
63.3 | 75.1 | 69.1 | 76.7 | 65.3 | |||||||||||
Depreciation, depletion and amortization |
269.0 | 336.5 | 324.0 | 274.6 | 264.9 | |||||||||||
Asset impairment |
— | — | 100.1 | — | — | |||||||||||
| | | | | | | | | | | | | | | | | |
Total operating expenses |
1,469.2 | 1,568.0 | 1,913.9 | 1,760.7 | 1,763.6 | |||||||||||
| | | | | | | | | | | | | | | | | |
Income from operations |
326.6 | 363.0 | 359.4 | 539.7 | 441.6 | |||||||||||
Interest expense (net of interest capitalized) |
(39.4 | ) | (30.7 | ) | (31.2 | ) | (33.6 | ) | (27.0 | ) | ||||||
Interest income |
0.1 | — | 1.5 | 1.7 | 1.0 | |||||||||||
Equity investment income (loss) |
13.9 | 3.5 | (49.0 | ) | (16.7 | ) | (24.4 | ) | ||||||||
Cost investment income |
6.4 | — | — | — | — | |||||||||||
Acquisition gain, net |
— | — | 22.5 | — | — | |||||||||||
Debt extinguishment loss |
(8.1 | ) | — | — | — | — | ||||||||||
Other income |
3.0 | 0.7 | 1.0 | 1.6 | 1.8 | |||||||||||
| | | | | | | | | | | | | | | | | |
Income before income taxes |
302.5 | 336.5 | 304.2 | 492.7 | 393.0 | |||||||||||
Income tax expense |
0.2 | — | — | — | 1.4 | |||||||||||
| | | | | | | | | | | | | | | | | |
Net income |
302.3 | 336.5 | 304.2 | 492.7 | 391.6 | |||||||||||
Less: Net income attributable to noncontrolling interests |
(116.3 | ) | (150.6 | ) | (92.9 | ) | (208.3 | ) | (157.7 | ) | ||||||
| | | | | | | | | | | | | | | | | |
Net income attributable to Alliance Holdings GP, L.P. ("AHGP") |
$ | 186.0 | $ | 185.9 | $ | 211.3 | $ | 284.4 | $ | 233.9 | ||||||
| | | | | | | | | | | | | | | | | |
| | | | | | | | | | | | | | | | | |
| | | | | | | | | | | | | | | | | |
Basic and diluted net income of AHGP per limited partner unit |
$ | 3.11 | $ | 3.11 | $ | 3.53 | $ | 4.75 | $ | 3.91 | ||||||
| | | | | | | | | | | | | | | | | |
| | | | | | | | | | | | | | | | | |
| | | | | | | | | | | | | | | | | |
Distributions paid per limited partner unit |
$ | 2.5650 | $ | 2.6100 | $ | 3.7725 | $ | 3.4375 | $ | 3.095 | ||||||
| | | | | | | | | | | | | | | | | |
| | | | | | | | | | | | | | | | | |
| | | | | | | | | | | | | | | | | |
Weighted average number of units outstanding-basic and diluted |
59,863,000 | 59,863,000 | 59,863,000 | 59,863,000 | 59,863,000 | |||||||||||
| | | | | | | | | | | | | | | | | |
| | | | | | | | | | | | | | | | | |
| | | | | | | | | | | | | | | | | |
|
||||||||||||||||
16
| |
Year Ended December 31, | |||||||||||||||
|---|---|---|---|---|---|---|---|---|---|---|---|---|---|---|---|---|
| (in millions, except unit, per unit and per ton data) |
2017 | 2016 | 2015 | 2014 | 2013 | |||||||||||
| Balance Sheet Data: | ||||||||||||||||
Working capital(1) |
$ | (6.7 | ) | $ | (46.0 | ) | $ | (103.5 | ) | $ | (76.8 | ) | $ | 113.7 | ||
Total assets |
2,221.3 | 2,197.7 | 2,366.5 | 2,288.8 | 2,126.7 | |||||||||||
Long-term obligations(2) |
473.0 | 485.0 | 658.6 | 606.9 | 848.4 | |||||||||||
Total liabilities |
1,068.4 | 1,100.0 | 1,372.4 | 1,270.5 | 1,271.1 | |||||||||||
Partners' capital |
$ | 1,152.9 | $ | 1,097.6 | $ | 994.1 | $ | 1,018.3 | $ | 855.6 | ||||||
Other Operating Data: |
||||||||||||||||
Tons sold |
37.8 | 36.7 | 40.2 | 39.7 | 38.8 | |||||||||||
Tons produced |
37.6 | 35.2 | 41.2 | 40.7 | 38.8 | |||||||||||
Coal sales per ton sold(3) |
$ | 45.24 | $ | 50.76 | $ | 53.62 | $ | 55.59 | $ | 55.04 | ||||||
Cost per ton sold(4) |
$ | 28.95 | $ | 30.71 | $ | 34.46 | $ | 34.82 | $ | 36.07 | ||||||
Other Financial Data: |
||||||||||||||||
Net cash provided by operating activities |
$ | 554.1 | $ | 700.7 | $ | 714.4 | $ | 734.8 | $ | 702.9 | ||||||
Net cash used in investing activities |
(244.8 | ) | (191.8 | ) | (355.9 | ) | (441.2 | ) | (426.0 | ) | ||||||
Net cash used in financing activities |
(345.2 | ) | (503.1 | ) | (348.1 | ) | (363.7 | ) | (209.7 | ) | ||||||
EBITDA(5) |
610.7 | 703.7 | 657.9 | 799.1 | 684.0 | |||||||||||
Adjusted EBITDA(5) |
618.9 | 703.7 | 735.4 | 799.1 | 684.0 | |||||||||||
Maintenance capital expenditures(6) |
$ | 140.0 | $ | 93.3 | $ | 236.3 | $ | 236.3 | $ | 222.4 | ||||||
EBITDA is used as a supplemental financial measure by management and by external users of AHGP's financial statements such as investors, commercial banks, research analysts and others. AHGP's management believes that the presentation of EBITDA provides useful information to investors regarding AHGP's performance and results of operations because EBITDA, when used in conjunction with related GAAP financial measures, (i) provides additional information about AHGP's core operating performance and ability to generate and distribute cash flow, (ii) provides investors with the financial analytical framework upon which AHGP bases financial, operational, compensation and planning decisions and (iii) presents a measurement that investors, rating agencies and debt holders have indicated is useful in assessing AHGP and its results of operations.
AHGP's management believe Adjusted EBITDA is a useful measure for investors because it further demonstrates the performance of assets without regard to items that may not reflect the trend of future results.
EBITDA and Adjusted EBITDA should not be considered as alternatives to net income attributable to AHGP, net income, income from operations, cash flows from operating activities or any other measure of financial performance presented in accordance with GAAP. EBITDA and Adjusted EBITDA are not intended to represent cash flow and do not represent the measure of cash available for distribution. AHGP's method of computing EBITDA and Adjusted EBITDA may not be the same method used to compute similar measures reported by other companies, or EBITDA and Adjusted
17
EBITDA may be computed differently by AHGP in different contexts (e.g. public reporting versus computation under financing agreements). AHGP's maintenance capital expenditures, as defined under the terms of its partnership agreement, are those capital expenditures required to maintain, over the long term, the operating capacity of AHGP's capital assets.
The following table presents a reconciliation of (a) GAAP "Cash Flows Provided by Operating Activities" to non-GAAP Adjusted EBITDA and EBITDA and (b) non-GAAP Adjusted EBITDA and EBITDA to GAAP "Net income attributable to AHGP":
| |
Year Ended December 31, | |||||||||||||||
|---|---|---|---|---|---|---|---|---|---|---|---|---|---|---|---|---|
| |
2017 | 2016 | 2015 | 2014 | 2013 | |||||||||||
| |
(in thousands) |
|||||||||||||||
Cash flows provided by operating activities |
$ | 554,082 | $ | 700,725 | $ | 714,408 | $ | 734,830 | $ | 702,919 | ||||||
Non-cash compensation expense |
(12,279 | ) | (14,229 | ) | (12,854 | ) | (11,560 | ) | (9,193 | ) | ||||||
Settlement of deferred directors compensation |
26 | 218 | 177 | 218 | — | |||||||||||
Asset retirement obligations |
(3,793 | ) | (3,769 | ) | (3,192 | ) | (2,730 | ) | (3,004 | ) | ||||||
Coal inventory adjustment to market |
(449 | ) | — | (1,952 | ) | (377 | ) | (2,811 | ) | |||||||
Equity investment income (loss) |
13,860 | 3,543 | (49,046 | ) | (16,648 | ) | (24,441 | ) | ||||||||
Distributions received from investments |
(13,939 | ) | (2,719 | ) | — | — | — | |||||||||
Paid-in-kind distributions received from cost investment |
6,398 | — | — | — | — | |||||||||||
Net gain (loss) on sale of property, plant and equipment |
696 | 76 | 1 | 4,409 | (3,475 | ) | ||||||||||
Valuation allowance of deferred tax assets |
3,339 | 1,365 | (1,557 | ) | (1,636 | ) | (3,483 | ) | ||||||||
Other |
(6,212 | ) | (3,300 | ) | (6,388 | ) | 5,151 | 6,251 | ||||||||
Net effect of working capital changes |
37,658 | (8,848 | ) | 66,126 | 55,578 | (6,258 | ) | |||||||||
Interest expense, net |
39,283 | 30,655 | 29,693 | 31,913 | 26,081 | |||||||||||
Income tax expense |
211 | 14 | 21 | — | 1,397 | |||||||||||
| | | | | | | | | | | | | | | | | |
Adjusted EBITDA |
618,881 | 703,731 | 735,437 | 799,148 | 683,983 | |||||||||||
Asset impairment |
— | — | (100,130 | ) | — | — | ||||||||||
Acquisition gain, net |
— | — | 22,548 | — | — | |||||||||||
Debt extinguishment loss |
(8,148 | ) | — | — | — | — | ||||||||||
| | | | | | | | | | | | | | | | | |
EBITDA |
610,733 | 703,731 | 657,855 | 799,148 | 683,983 | |||||||||||
Depreciation, depletion and amortization |
(268,981 | ) | (336,509 | ) | (323,983 | ) | (274,566 | ) | (264,911 | ) | ||||||
Interest expense, net |
(39,283 | ) | (30,655 | ) | (29,693 | ) | (31,913 | ) | (26,081 | ) | ||||||
Income tax expense |
(211 | ) | (14 | ) | (21 | ) | — | (1,397 | ) | |||||||
| | | | | | | | | | | | | | | | | |
Net income |
302,258 | 336,553 | 304,158 | 492,669 | 391,594 | |||||||||||
Net income attributable to noncontrolling interest |
(116,270 | ) | (150,619 | ) | (92,846 | ) | (208,318 | ) | (157,721 | ) | ||||||
| | | | | | | | | | | | | | | | | |
Net income attributable to AHGP |
$ | 185,988 | $ | 185,934 | $ | 211,312 | $ | 284,351 | $ | 233,873 | ||||||
| | | | | | | | | | | | | | | | | |
| | | | | | | | | | | | | | | | | |
| | | | | | | | | | | | | | | | | |
18
COMPARATIVE PER UNIT INFORMATION
The following table sets forth certain historical per unit information of ARLP and AHGP and the unaudited pro forma combined per unit information after giving pro forma effect to the simplification transactions, including ARLP's issuance of ARLP common units pursuant to the simplification agreement.
You should read this information in conjunction with the selected historical financial information of ARLP and the selected historical financial information of AHGP included elsewhere in this consent statement/prospectus and the historical consolidated financial statements of ARLP and AHGP and related notes that are incorporated by reference in this consent statement/prospectus and in conjunction with the Unaudited Pro Forma Condensed Consolidated Financial Statements and related notes included elsewhere in this consent statement/prospectus. The unaudited pro forma combined per unit information does not purport to represent what the actual results of operations would have been had the partnerships been combined or to project the results of operations that may be achieved after the merger is completed. Please read "Market Prices and Distribution Information" beginning on page 21, which is hereby incorporated herein by reference.
| |
Historical | Pro Forma | ||||||||
|---|---|---|---|---|---|---|---|---|---|---|
| |
Year Ended December 31, 2017 |
Year Ended December 31, 2017 |
||||||||
Per Unit Data:
|
ARLP | AHGP | ARLP | |||||||
Net Income: |
||||||||||
Basic and Diluted(a) |
$ | 2.80 | $ | 3.11 | $ | 2.29 | ||||
Cash Distributions: |
||||||||||
Declared Per Unit |
$ | 1.9525 | $ | 2.7575 | $ | 1.9525 | ||||
Paid Per Unit |
$ | 1.88 | $ | 2.565 | $ | 1.88 | ||||
Book Value(b) |
$ | 8.77 | $ | 9.89 | $ | 8.70 | ||||
Comparison of ARLP and AHGP Market Prices and Implied Value of AHGP Common Units
The following table sets forth the closing sale price per unit of ARLP common units and AHGP common units as reported on the NASDAQ on February 22, 2018, the last trading day prior to the public announcement of the proposed simplification transactions, and on April 17, 2018, the last practicable trading day before the filing of this consent statement/prospectus with the SEC. The table also shows the estimated implied value of each AHGP common unit as of the same two dates. This
19
implied value was calculated by multiplying the closing price of an ARLP common unit on the relevant date by the estimated exchange ratio. The exchange ratio will be based on the actual number of ARLP common units to be issued to SGP plus the Exchange Units and the actual number of outstanding AHGP common units at the effective time of the merger. Based on the number of AHGP common units outstanding as of the date hereof (including a number of units deemed to be outstanding in settlement of the AHGP deferred phantom units, as defined under the heading "The Simplification Agreement—Treatment of AHGP Deferred Phantom Units"), the number of ARLP common units held by AHGP and its subsidiaries and the assumption that there will be 1,320,377 New ARLP Common Units, the exchange ratio would be approximately 1.478 ARLP common units for each AHGP common unit.
| |
ARLP Common Units |
AHGP Common Units |
Implied Value of AHGP Common Units |
|||||||
|---|---|---|---|---|---|---|---|---|---|---|
February 22, 2018 |
$ | 17.85 | $ | 25.98 | $ | 26.38 | ||||
April 17, 2018 |
$ | 16.55 | $ | 23.36 | $ | 24.46 | ||||
The market prices of ARLP common units and AHGP common units have fluctuated since the date of the announcement of the proposed simplification transactions and will continue to fluctuate prior to, and in the case of ARLP common units, after, completion of the merger. No assurance can be given concerning the market prices of ARLP common units or AHGP common units before completion of the simplification transactions, including the merger, or of ARLP common units after completion of the simplification transactions, including the merger. AHGP unitholders are encouraged to obtain current market quotations for ARLP common units and AHGP common units and to review carefully the other information contained in this consent statement/prospectus or incorporated by reference herein. For more information, see the section entitled "Where You Can Find More Information" beginning on page 110.
20
MARKET PRICES AND DISTRIBUTION INFORMATION
ARLP common units are traded on the NASDAQ under the symbol "ARLP." The last reported sale price of ARLP common units on the NASDAQ on February 22, 2018, the last trading day before the public announcement of the proposed simplification transactions, was $17.85. AHGP common units are traded on the NASDAQ under the symbol "AHGP." The last reported sale price of AHGP common units on the NASDAQ on February 22, 2018, the last trading day before the public announcement of the proposed simplification transactions, was $25.98. The following table sets forth, for the periods indicated, the range of high and low sales prices per unit for ARLP common units and AHGP common units, as well as information concerning quarterly cash distributions for ARLP common units and AHGP common units. The sales prices are as reported in published financial sources.
| |
AHGP | ARLP | |||||||||||||||||
|---|---|---|---|---|---|---|---|---|---|---|---|---|---|---|---|---|---|---|---|
| |
High | Low | Distributions(1) | High | Low | Distributions(1) | |||||||||||||
Fiscal 2015: |
|||||||||||||||||||
First Quarter |
$ | 62.59 | $ | 48.25 | $ | 0.9375 | $ | 43.65 | $ | 31.13 | $ | 0.6625 | |||||||
Second Quarter |
52.78 | 38.36 | 0.96 | 34.70 | 23.67 | 0.675 | |||||||||||||
Third Quarter |
40.15 | 29.81 | 0.96 | 26.18 | 19.95 | 0.675 | |||||||||||||
Fourth Quarter |
35.76 | 15.71 | 0.96 | 24.37 | 11.93 | 0.675 | |||||||||||||
Fiscal 2016: |
|||||||||||||||||||
First Quarter |
$ | 21.05 | $ | 12.05 | $ | 0.55 | $ | 14.75 | $ | 9.95 | $ | 0.4375 | |||||||
Second Quarter |
21.30 | 13.76 | 0.55 | 16.85 | 11.00 | 0.4375 | |||||||||||||
Third Quarter |
28.00 | 20.29 | 0.55 | 22.65 | 15.50 | 0.4375 | |||||||||||||
Fourth Quarter |
32.70 | 26.00 | 0.55 | 26.65 | 21.40 | 0.4375 | |||||||||||||
Fiscal 2017: |
|||||||||||||||||||
First Quarter |
$ | 32.31 | $ | 25.44 | $ | 0.55 | $ | 25.55 | $ | 20.25 | $ | 0.4375 | |||||||
Second Quarter |
30.48 | 22.71 | 0.73 | 23.45 | 18.15 | 0.500 | |||||||||||||
Third Quarter |
29.43 | 23.79 | 0.735 | 21.30 | 17.65 | 0.505 | |||||||||||||
Fourth Quarter |
28.77 | 23.83 | 0.7425 | 20.80 | 17.60 | 0.510 | |||||||||||||
Fiscal 2018: |
|||||||||||||||||||
First Quarter |
$ | 31.79 | $ | 24.62 | (2 | ) | $ | 21.90 | $ | 17.25 | (2 | ) | |||||||
Second Quarter (through April 17, 2018) |
25.32 | 23.06 | — | 17.80 | 16.35 | — | |||||||||||||
As of April 17, 2018, AHGP had 59,863,000 outstanding AHGP common units held of record by approximately 8,900 holders. The AHGP partnership agreement requires AHGP to distribute all of its "available cash," as defined therein, within 50 days after the end of each quarter.
As of April 17, 2018, ARLP had 130,903,256 outstanding ARLP common units held of record by approximately 32,700 holders. ARLP partnership agreement requires ARLP to distribute all of its "available cash," as defined therein, within 45 days after the end of each quarter.
21
CAUTIONARY STATEMENT REGARDING FORWARD-LOOKING STATEMENTS
This consent statement/prospectus, including information included or incorporated by reference in this consent statement/prospectus, contains certain "forward-looking statements" with respect to the financial conditions, results of operations, plans, objectives, intentions, future performance and businesses of each of AHGP and ARLP and other statements that are not historical facts, as well as certain information relating to the merger. These statements reflect AHGP's and ARLP's current beliefs, expectations or intentions regarding future events.
Words such as "anticipate," "believe," "plan," "continue," "could," "estimate," "expect," "forecast," "guidance," "intend," "may," "plan," "possible," "potential," "predict," "project," "pursue," "will," "should," "target," "assume," "foresee," and other similar words, phrases or expressions are intended to identify such forward-looking statements, although not all forward-looking statements contain these identifying words. These forward-looking statements include, without limitation: ARLP's and AHGP's plans, objectives, expectations and intentions with respect to future operations; the benefits of the simplification transactions; the required approvals of the merger by AHGP unitholders; the satisfaction of the closing conditions to the proposed simplification transactions; the future composition of the MGP board; and the timing of the completion of the merger and the other simplification transactions.
Forward-looking statements in this consent statement/prospectus are based on certain key expectations and assumptions made by AHGP and ARLP. Although the management of each of AHGP and ARLP believes that the expectations and assumptions on which such forward-looking statements are based are reasonable, undue reliance should not be placed on the forward-looking statements because AHGP and ARLP can give no assurance that they will prove correct. Additionally, all forward-looking statements involve significant risks and uncertainties that could cause actual results to differ materially from those expressed or implied in the forward-looking statements, many of which are generally outside the control of AHGP and ARLP and difficult to predict. These risks and uncertainties also include those set forth under the section entitled "Risk Factors" as well as, among others, risks and uncertainties relating to:
22
Additional factors that could cause actual results to differ materially from those expressed in the forward-looking statements are discussed in reports filed with the SEC by ARLP and AHGP. Please read "Where You Can Find More Information" beginning on page 110.
23
Forward-looking statements speak only as of the date of this consent statement/prospectus or the date of any document incorporated by reference in this consent statement/prospectus. All subsequent written and oral forward-looking statements concerning the merger, the simplification agreement or other matters addressed in this consent statement/prospectus and attributable to ARLP or AHGP or any person acting on their behalf are expressly qualified in their entirety by the cautionary statements contained or referred to in this section. Except to the extent required by applicable law or regulation, neither ARLP nor AHGP undertakes any obligation to update forward-looking statements to reflect events or circumstances after the date of this consent statement/prospectus or to reflect the occurrence of unanticipated events.
24
In addition to the other information contained in or incorporated by reference into this consent statement/prospectus, including, without limitation, the risk factors and other information contained in ARLP's Annual Report on Form 10-K for the year ended December 31, 2017 and the risk factors and other information contained in AHGP's Annual Report on Form 10-K for the year ended December 31, 2017, you should carefully consider the following risk factors in deciding whether to vote to approve the simplification agreement and the transactions contemplated thereby, including the merger. This consent statement/prospectus also contains forward-looking statements that involve risks and uncertainties. Please read "Cautionary Statement Regarding Forward-Looking Statements" on page 22.
Risks Related to the Simplification Transactions and Related Matters
The completion of the simplification transactions is subject to certain closing conditions.
The simplification agreement contains closing conditions, some of which are beyond the parties' control, that, if not satisfied or waived, may delay the closing of the simplification transactions or result in the simplification transactions not occurring. Neither ARLP nor AHGP can predict with certainty when and whether any of the conditions to the consummation of the simplification transactions will be satisfied. Any delay in completing the simplification transactions could increase ARLP's costs or cause ARLP and AHGP not to realize, or delay realization of, some or all of the benefits that were expected to be achieved from the simplification transactions. If the simplification transactions are not completed, ARLP and AHGP will have incurred substantial expenses for which no ultimate benefit will have been received by either company. In addition, if the simplification transactions are terminated under specified circumstances, either ARLP or AHGP will be required to pay certain expenses of the other party.
The directors and executive officers of AGP may have interests that differ from your interests.
In considering the recommendation of the AGP Board to approve the simplification agreement and the transactions contemplated thereby, including the merger, AHGP unitholders should be aware that some of the executive officers and directors of AGP have interests in the merger that may differ from, or may be in addition to, the interests of AHGP unitholders generally. These interests may present such executive officers and directors with actual or potential conflicts of interest. These interests include the following:
25
The directors and executive officers of AGP beneficially owned an aggregate of 41,363,372 million AHGP common units as of April 17, 2018, representing approximately 69.1% of the total voting power of AHGP's voting securities. Additionally, the directors and executive officers of AGP beneficially owned an aggregate of 87,970,905 million ARLP common units as of April 17, 2018, representing approximately 67.2% of the total voting power of ARLP's voting securities.
Existing ARLP unitholders will be diluted by the merger.
The simplification transactions will dilute the ownership position of the existing ARLP unitholders. Pursuant to the simplification agreement, it is estimated that 1,320,377 ARLP common units will be issued to SGP in exchange for the 1.0001% general partner interest in AROP and the 0.001% managing member interest in Alliance Coal. Immediately following consummation of the simplification transactions, ARLP will be owned approximately 33.1% by its current unitholders and approximately 66.9% by former AHGP unitholders.
Tax Risks Related to the Simplification Transactions
In addition to reading the following tax risk factors, you should read "Material U.S. Federal Income Tax Consequences of the Simplification Transactions" beginning on page 52 and "Material U.S. Federal Income Taxation of Ownership of ARLP Common Units" beginning on page 56 for a more complete discussion of the expected material U.S. federal income tax consequences of the simplification
26
transactions and the simplification agreement and of owning and disposing of ARLP common units received in the simplification transactions.
No ruling has been obtained with respect to the tax consequences of the simplification transactions.
No ruling has been or will be requested from the IRS with respect to the tax consequences of the simplification transactions. Instead, AHGP is relying on the opinion of counsel as to the tax consequences of the simplification transactions, and counsel's conclusions may not be sustained if challenged by the IRS. Please read "Material U.S. Federal Income Tax Consequences of the Simplification Transactions."
The intended tax consequences of the simplification transactions are dependent upon each of ARLP and AHGP being treated as a partnership for tax purposes.
The treatment of the simplification transactions as described in this consent statement/prospectus to AHGP unitholders is dependent upon each of ARLP and AHGP being treated as a partnership for U.S. federal income tax purposes. If either ARLP or AHGP were treated as a corporation for U.S. federal income tax purposes, the consequences of the simplification transactions would be materially different, and the simplification transactions would likely be fully taxable transactions to a AHGP unitholder.
The tax treatment of the simplification transactions is subject to potential legislative change and differing judicial or administrative interpretations.
The U.S. federal income tax consequences of the simplification transactions depend in some instances on determinations of fact and interpretations of complex provisions of U.S. federal income tax law. The U.S. federal income tax rules are constantly under review by persons involved in the legislative process, the IRS and the U.S. Treasury Department, frequently resulting in revised interpretations of established concepts, statutory changes, revisions to Treasury regulations and other modifications and interpretations. Any modification to the U.S. federal income tax laws or interpretations thereof could be applied retroactively and result in a change to the tax treatment of the simplification transactions to AHGP unitholders and ARLP unitholders. We are unable to predict whether any future legislation will be enacted, and if so, whether such legislation would be applied retroactively.
An AHGP unitholder may recognize taxable income or gain as a result of the simplification transactions.
Under current law, although AHGP anticipates that the simplification transactions generally are non-taxable to ARLP, AHGP and the AHGP unitholders, AHGP unitholders may recognize small amounts of income and gain. Specifically, AHGP expects that AHGP unitholders (i) will be allocated a de minimis amount of dividend income as a result of the distributions from ARMH to AHGP, (ii) may have a small amount of income and gain or loss resulting from the sale by AHGP of the aggregate amount of ARLP common units necessary to be sold to provide the unitholders with cash in lieu of fractional units and the distribution of such cash to the unitholders, (iii) could recognize gain (which AHGP would expect to be immaterial) as a result of a decrease, if any, in such AHGP unitholder's share of partnership liabilities pursuant to Section 752 of the Internal Revenue Code and (iv) could recognize a small amount of gain on the distribution of ARLP common units to the extent that any AHGP unitholder is treated for tax purposes as receiving more than their pro rata share of the ARLP common units held by AHGP and interests in ARLP's business that AHGP treated as marketable securities and the value of such excess share exceeds the unitholders' tax basis in their AHGP common units. Although AHGP currently estimates that any such gain recognized would be immaterial, actual amounts could be more than anticipated.
Please read "Material U.S. Federal Income Tax Consequences of the Simplification Transactions."
27
THE PARTIES TO THE SIMPLIFICATION AGREEMENT
Alliance Resource Partners, L.P.
ARLP is a diversified producer and marketer of coal primarily to major United States utilities and industrial users. ARLP, the nation's first publicly traded master limited partnership involved in the production and marketing of coal, is currently the second largest coal producer in the eastern United States with mining operations in the Illinois Basin and Appalachian coal producing regions.
ARLP currently operates eight mining complexes in Illinois, Indiana, Kentucky, Maryland and West Virginia as well as a coal-loading terminal on the Ohio River at Mount Vernon, Indiana. ARLP also generates income from other sources, including investments in oil and gas royalty interests and gas compression services.
The executive offices of ARLP are located at 1717 South Boulder Avenue, Suite 400, Tulsa, Oklahoma 74119. The telephone number is (918) 295-7600.
AHGP is a publicly traded Delaware limited partnership. AHGP completed its initial public offering in May 2006. AHGP indirectly owns 100% of the members' interest in MGP, the sole general partner of ARLP. Currently, AHGP's only cash-generating assets are its ownership interests in ARLP, which consist of the following:
The executive offices of AHGP are located at 1717 South Boulder Avenue, Suite 400, Tulsa, Oklahoma 74119. The telephone number is (918) 295-1415.
Merger Sub is a direct wholly owned subsidiary of AGP, the general partner of AHGP. Merger Sub was formed solely for the purpose of consummating the simplification transactions. Merger Sub has not carried on any activities to date, except for activities incidental to its formation and activities undertaken in connection with the transactions contemplated by the simplification agreement.
AHGP indirectly owns 100% of the members' interest in MGP, the sole general partner of ARLP, and owns, directly and indirectly, 87,188,338 common units of ARLP, representing approximately 66.6% of the 130,903,256 common units of ARLP outstanding as of April 17, 2018.
AHGP is owned 100% by its limited partners, and AHGP's general partner, AGP, has a non-economic interest in AHGP and is owned indirectly by Joseph W. Craft III, the President, Chief Executive Officer and Chairman of AGP as well as the President and Chief Executive Officer and a Director of MGP.
Messrs. Joseph W. Craft III and Wilson M. Torrence serve as members of both the MGP and AGP Board. Several of the executive officers of MGP are also executive officers of AGP.
28
INFORMATION ABOUT THE SOLICITATION OF WRITTEN CONSENTS
AHGP is providing this consent statement/prospectus to the AHGP unitholders in connection with the solicitation of written consents. This consent statement/prospectus is first being mailed to the AHGP unitholders on or about April 27, 2018.
The record date for determining the holders of AHGP common units entitled to execute and return written consents with respect to the simplification agreement and the transactions contemplated thereby, including the merger, is April 25, 2018.
AHGP Common Units Entitled to Consent and Consent Required
Only holders of AHGP common units of record at the close of business on the record date will be notified of and be entitled to execute and deliver a written consent with respect to the simplification agreement and the transactions contemplated thereby, including the merger.
As of the close of business on the record date, there were 59,863,000 common units of AHGP outstanding and entitled to execute and return written consents. Each AHGP unitholder is entitled to one vote for each AHGP common unit owned as of the close of business on the record date.
Approval of the Simplification Agreement and the Transactions Contemplated Thereby, Including the Merger
The approval and adoption of the simplification agreement and the transactions contemplated thereby, including the merger, by AHGP unitholders requires the affirmative consent of holders of at least a majority of the outstanding AHGP common units.
Certain unitholders of AHGP, including SGP and Joseph W. Craft III, President, Chief Executive Officer and Chairman of AGP and President, Chief Executive Officer and Director of MGP, have entered into a support agreement with AHGP. Pursuant to the support agreement, the AHGP supporting unitholders have agreed to deliver the Written Consent, which covers a majority of the AHGP common units issued and outstanding and will be a sufficient number of consents to approve the simplification agreement. The support agreement obligates the AHGP supporting unitholders to deliver the Written Consent to AHGP within two business days after the Registration Statement, of which this consent statement/prospectus forms a part, becomes effective under the Securities Act. The delivery of the Written Consent of the AHGP supporting unitholders with respect to the AHGP common units they own will be sufficient to adopt the simplification agreement and thereby approve the simplification transactions, including the merger, without the receipt of a written consent from any other holder of AHGP common units.
Holders of AHGP common units as of the close of business on the record date may consent to the approval and adoption of the simplification agreement and the transactions contemplated thereby, including the merger, with respect to their AHGP common units by completing, dating and signing the written consent furnished with this consent statement/prospectus and returning it to AHGP.
If you hold AHGP common units as of the record date and you wish to give your written consent, you must fill out the enclosed written consent, date and sign it, and promptly return it to AHGP. Once you have completed, dated and signed the written consent, you may deliver it to AHGP by faxing it to Alliance Holdings GP, L.P., Attention: R. Eberley Davis, General Counsel and Secretary, at (859) 223-3057, by emailing a .pdf copy of your written consent to eb.davis@arlp.com or by mailing your written consent to Alliance Holdings GP, L.P. at 1717 South Boulder Avenue, Suite 400, Tulsa, Oklahoma 74119, Attention: R. Eberley Davis, General Counsel and Secretary. If you do not return
29
your written consent, it will have the same effect as a vote against the approval and adoption of the simplification agreement and the transactions contemplated thereby, including the merger.
Upon the later of 20 business days after this consent statement/prospectus is sent to AHGP unitholders and the date on which a sufficient number of consents to approve and adopt the simplification agreement and the transactions contemplated thereby, including the merger, have been received, the consent process will conclude. The delivery of the Written Consent of the AHGP supporting unitholders with respect to the AHGP common units beneficially owned by the AHGP supporting unitholders will be sufficient to adopt the simplification agreement and thereby approve the simplification transactions, including the merger, without the receipt of a written consent from any other holder of AHGP common units.
If you are an AHGP unitholder as of the close of business on the record date and you do not execute and return a written consent, it will have the same effect as a vote against the adoption of the simplification agreement, and the transactions contemplated thereby, including the merger.
Your consent may be revoked at any time before the later of 20 business days after this consent statement/prospectus is sent to AHGP unitholders and the date on which the consents of a sufficient number of AHGP unitholders to approve and adopt the simplification agreement and the transactions contemplated thereby, including the merger, have been delivered to the secretary of AHGP. If you wish to revoke a previously given consent before that time, you may do so by faxing such revocation to Alliance Holdings GP, L.P., Attention: R. Eberley Davis, General Counsel and Secretary, at (859) 223-3057, by emailing a .pdf copy of your written consent to eb.davis@arlp.com or by mailing your written consent to Alliance Holdings GP, L.P. at 1717 South Boulder Avenue, Suite 400, Tulsa, Oklahoma 74119, Attention: R. Eberley Davis, General Counsel and Secretary.
The AGP Board is using this consent statement/prospectus to solicit consents from the holders of AHGP common units. In addition, this consent statement/prospectus constitutes a prospectus for the offering of ARLP common units to be received by AHGP unitholders pursuant to the simplification transactions. AHGP is first mailing this consent statement/prospectus to AHGP unitholders on or about April 27, 2018. The expense of preparing, printing and mailing these consent materials is being borne by AHGP.
30
THE MERGER AND SIMPLIFICATION TRANSACTIONS
The following description of the material information about the merger, including the summary of the material terms and provisions of the simplification agreement and the support agreement, is qualified in its entirety by reference to the more detailed annexes to this consent statement/prospectus. We urge you to read all of the annexes to this consent statement/prospectus in their entirety.
AHGP entered into a simplification agreement, dated as of February 22, 2018, by and among AHGP, AGP, certain subsidiaries of AHGP and AGP, ARLP, MGP and SGP, pursuant to which, among other things, through a series of transactions, AHGP will become a wholly owned subsidiary of ARLP and all of the AHGP common units will be canceled and converted into the right to receive all of the ARLP common units currently held by AHGP and its subsidiaries. Each AHGP unitholder will hold directly after the simplification transactions the same economic share of ARLP and its subsidiaries that it held indirectly through AHGP before the simplification transactions.
MGP will remain the general partner of ARLP after the simplification transactions so there will be no change in the management and operation of ARLP's business. In connection with the simplification transactions, MGP will become a wholly owned subsidiary of AGP, the general partner of AHGP prior to the completion of the simplification transactions. In addition, New AHGP GP, a wholly owned subsidiary of AGP, will become a wholly owned subsidiary of ARLP and the new general partner of AHGP.
In order to further simplify the structure, the simplification agreement also provides for the contribution of two general partner interests in ARLP's operating subsidiaries, AROP and Alliance Coal, to ARLP immediately following the merger. More specifically, SGP, which will hold 100% of the limited partner interests in AHGP following the merger, will contribute such limited partner interests in AHGP, which indirectly owns the SGP Contributed Interests, to ARLP in exchange for the New ARLP Common Units, which are calculated to provide SGP with the same cash flow from distributions after the transaction in respect of the New ARLP Common Units as it would have otherwise received in respect of the SGP Contributed Interests. These steps are being completed so that both AROP and Alliance Coal will be wholly owned, directly and indirectly, by ARLP.
Calculation of Exchange Ratio and Number of New ARLP Common Units
Pursuant to the merger, Merger Sub will merge with and into AHGP, the separate existence of Merger Sub will cease, AHGP will survive and continue to exist as a Delaware limited partnership and each AHGP common unit that is issued and outstanding immediately prior to the effective time of the merger will be canceled and converted into the right to receive a portion of the AHGP unitholder consideration. In the merger, each AHGP unitholder (other than SGP) will receive in exchange for each AHGP common unit held by it a number of ARLP common units equal to "A" divided by "B," where "A" equals (i) the number of ARLP common units held by AHGP and its subsidiaries immediately prior to the merger, plus (ii) the number of New ARLP Common Units, and "B" equals the number of AHGP common units issued and outstanding immediately prior to the merger (including a number of AHGP common units that will be deemed to be outstanding in settlement of the AHGP deferred phantom units). See "The Simplification Agreement—Treatment of AHGP Deferred Phantom Units" for more detail regarding the treatment of the AHGP deferred phantom units in the merger. SGP will receive in the merger a number of ARLP common units equal to the number of ARLP
31
common units it would receive pursuant to the exchange ratio in exchange for the AHGP common units held by it, less the number of New ARLP Common Units it will be issued in exchange for the SGP Contributed Interests. The number of New ARLP Common Units to be issued in exchange for the SGP Contributed Interests will be calculated based on the actual dollar amount distributed in respect of the SGP Contributed Interests and the per unit amount actually distributed by ARLP with respect to the ARLP common units, in each case in connection with ARLP's last quarterly distribution prior to the closing of the simplification transactions, which is designed to result in cash distribution neutrality to both SGP and ARLP as a result of the issuance.
Based on the number of AHGP common units outstanding as of the date hereof (including a number of units deemed to be outstanding in settlement of the AHGP deferred phantom units), the number of ARLP common units held by AHGP and its subsidiaries and the assumption that there will be 1,320,377 New ARLP Common Units, the exchange ratio would be approximately 1.478 ARLP common units for each AHGP common unit.
Based on the estimated number of ARLP common units that will be outstanding immediately prior to the closing of the merger and the assumption that there will be 1,320,377 New ARLP Common Units, we estimate that, following consummation of the simplification transactions, ARLP will be owned approximately 33.1% by current ARLP unitholders and approximately 66.9% by former AHGP unitholders. AHGP common units will cease to be publicly traded upon consummation of the simplification transactions. ARLP common units will continue to be traded on the NASDAQ under the symbol "ARLP" following the consummation of the simplification transactions.
The simplification agreement is attached as Annex A to this consent statement/prospectus and is incorporated into this consent statement/prospectus by reference. Please read the simplification agreement carefully and fully as it is the legal document that governs the simplification transactions. For a summary of the simplification agreement, please read "The Simplification Agreement" beginning on page 41.
The Merger and Simplification Transactions
The simplification agreement contemplates the amendment of the partnership agreement or limited liability company agreement of (i) AROP, (ii) Alliance Coal, (iii) MGP, (iv) AHGP and (v) New AHGP GP as necessary to reflect the changes in the organizational structure of ARLP and AHGP upon consummation of the simplification transactions. The amendments will become effective in connection with the consummation of the simplification transactions.
In connection with the execution of the simplification agreement, AHGP entered into the support agreement with the AHGP supporting unitholders, including but not limited to, SGP and Joseph W. Craft III, President, Chief Executive Officer and Chairman of AGP and President, Chief Executive Officer and Director of MGP. Pursuant to the support agreement, the AHGP supporting unitholders have agreed to deliver the Written Consent, which covers a majority of the AHGP common units issued and outstanding and will be a sufficient number of consents to approve the simplification agreement and the transactions contemplated thereby, including the merger. The support agreement obligates the AHGP supporting unitholders to deliver the Written Consent to AHGP within two business days after the Registration Statement, of which this consent statement/prospectus forms a part, becomes effective under the Securities Act.
32
The support agreement also generally prohibits the AHGP supporting unitholders from transferring the AHGP common units that are covered by the support agreement. The support agreement terminates upon the earliest to occur of the effective time of the merger, the termination of the simplification agreement and the written agreement of the parties to the support agreement to terminate the support agreement.
The foregoing description of the support agreement is qualified in its entirety by reference to the full text of the support agreement, which is attached as Annex B to this consent statement/prospectus and is incorporated into this consent statement/prospectus by reference.
Background of the Merger and Simplification Transactions
On July 28, 2017, ARLP and AHGP entered into an agreement pursuant to which MGP's incentive distribution rights in ARLP were eliminated and its approximate one percent general partner interest in ARLP was converted into a non-economic general partner interest in exchange for the issuance to MGP II of 56.1 million ARLP common units (collectively, the "Exchange Transaction"). Following the consummation of the Exchange Transaction, management and members of the boards of directors of the general partners of ARLP and AHGP discussed, on a number of occasions, pursuing a series of transactions whereby AHGP would become a wholly owned subsidiary of ARLP and ARLP would become the sole reporting and trading entity. During such discussions, representatives of ARLP and AHGP discussed the potential benefits of such transactions, including (i) attracting a broader investor base to a single, larger entity with increased public float and liquidity, (ii) a resulting capital and governance structure that would be more easily understood by the investing public and (iii) the elimination of the significant management operating personnel time and related third party service costs of maintaining two public companies.
On December 7, 2017, the AGP Board and the MGP Board held a joint meeting during which they discussed the potential simplification transactions. During such meeting, management reported on the status of its analysis of the overall Alliance corporate structure, specifically as it relates to whether and when ARLP and AHGP should pursue the potential simplification transactions. Members of management and the AGP and MGP Boards discussed their preliminary thoughts as to the pros and cons of simplifying the Alliance structure as compared with maintaining a structure with two public entities and the potential impact of ARLP's and AHGP's long-term strategic plans on the decision. Management and the AGP and MGP Boards also discussed the potential impact on ARLP and AHGP of the tax reform legislation that had been proposed by both the House of Representatives and the Senate of the United States Congress and that the final form of any approval for legislation might impact the decision to proceed with the potential simplification transactions. One of the principles discussed during the meeting was that any such transaction should, if pursued, result in economic equivalence for AHGP unitholders such that each AHGP unitholder would hold directly after the transaction the same economic interest in ARLP that such unitholder held before such transaction. Following such discussion, the AGP Board and MGP Board instructed ARLP and AHGP management to begin preliminary work on the proposed simplification transactions whereby AHGP would become a wholly owned subsidiary of ARLP and ARLP would become the sole reporting and trading entity.
In early January of 2018, senior management of AHGP and ARLP, after considering the knowledge and experience of Vinson & Elkins L.L.P. ("Vinson & Elkins" or "outside legal counsel") with public company mergers and acquisitions, the energy industry generally, and its particular experience in advising master limited partnerships with respect to transactions similar to the proposed transaction, as well as its tax and legal knowledge with respect to ARLP and AHGP, as securities and tax counsel to both, determined to engage Vinson & Elkins as legal counsel and to serve as a legal resource for developing the documentation and related legal items necessary to implement the potential simplification transactions.
33
Following initial discussions with outside legal counsel, ARLP and AHGP management instructed counsel to develop a structure for the proposed simplification transactions whereby, among other things, (i) AHGP would become a wholly owned subsidiary of ARLP, (ii) all of the issued and outstanding AHGP common units would be canceled and converted into the right to receive all of the ARLP common units currently held by AHGP and its subsidiaries and (iii) all of the outstanding equity interests in AROP and Alliance Coal would be held directly or indirectly by ARLP.
On January 23, 2018, representatives of AHGP and ARLP held a conference call with outside legal counsel to discuss the structure of the proposed simplification transactions and the various steps that would be required to consummate such transactions.
On January 24, 2018, the AGP Board and the MGP Board held a joint meeting during which they discussed the proposed simplification transactions, the various steps that would be required to consummate such transactions, the benefits of retaining two reporting entities and the benefits of the proposed simplified structure. During the meeting, management also reviewed with the AGP and MGP Boards details regarding management's analysis of whether to simplify the corporate structure of the Alliance entities or maintain the existing structure of two public reporting entities and took into account the impact on publicly traded partnerships of the passage of the Tax Cuts and Jobs Act of 2017. Management also described the analysis and advice of its outside financial advisor, including its conclusion that the streamlining of the corporate structure of the Alliance entities into a single master limited partnership would likely provide the most significant near and long-term benefits to the Alliance entities. Following such discussion, management reviewed with the AGP and MGP Boards a tentative timeline and plan of action for pursing the proposed simplification transactions.
Over the course of the following two weeks, outside legal counsel worked with the senior management of ARLP and AHGP to finalize the transaction structure. In addition, management of ARLP and AHGP developed a model with respect to the proposed simplification transaction to determine the steps necessary to achieve economic equivalence. At the request of ARLP and AHGP, outside legal counsel begin drafting the transaction documents for the proposed simplification transaction.
On February 8, 2018, members of ARLP and AHGP management held a conference call with outside legal counsel to discuss certain steps of the proposed simplification transactions, including the distribution of ARLP common units currently held by AHGP and its subsidiaries to AHGP unitholders in a merger and the issuance of ARLP common units to SGP in exchange for a 1.0001% general partner interest in AROP and 0.001% managing member interest in Alliance Coal. During the call, outside legal counsel and ARLP and AHGP management discussed the calculations set forth in management's model for achieving economic equivalence, which ARLP and AHGP management had developed for determining the number of ARLP common units that would be exchanged for each AHGP common unit and the number of ARLP common units that would be issued to SGP in exchange for a 1.0001% general partner interest in AROP and a 0.001% managing member interest in Alliance Coal. The calculations and proposed simplification transactions were structured to obtain economic equivalence for the AHGP unitholders so that each AHGP unitholder would hold directly after the transactions the same economic share of ARLP and its subsidiaries that it held indirectly through AHGP before the transactions.
On February 13, 2018, outside legal counsel distributed an initial draft of a simplification agreement and support agreement to ARLP and AHGP management.
On February 16, 2018, the Board of Directors of AGP and MGP held a joint special meeting to discuss the potential simplification transactions. Present at the meeting were members of the senior management teams of AHGP and ARLP and outside legal counsel. During the meeting, outside legal
34
counsel outlined the terms of the potential simplification transactions between ARLP and AHGP, which terms included the following:
Outside legal counsel also explained that, following the consummation of the simplification transactions, (i) New AHGP GP, a wholly owned subsidiary of AHGP, would become a wholly owned subsidiary of ARLP and the new general partner of AHGP, (ii) MGP would become a direct wholly owned subsidiary of AGP and continue to be the general partner of ARLP and (iii) as a result of the transfer of the Retained Interests, all of the equity interests in AROP and Alliance Coal would be held directly or indirectly by ARLP. During the respective board meetings, members of the AGP and MGP Board asked various questions about the legal structure of the proposed transaction, which questions were answered by outside legal counsel to the satisfaction of the AGP and MGP Boards. During the meeting, management of ARLP and AHGP also presented to the AGP and MGP Boards their updated model for achieving economic equivalence for AHGP unitholders, which model included calculations for determining the exchange ratio and the number of ARLP common units to be issued to SGP in connection with the simplification transactions. Members of the AGP and MGP Board asked questions regarding the model, the calculation of the exchange ratio and the number of ARLP common units to be distributed to SGP to achieve economic equivalence, which questions were answered to the satisfaction of the AGP and MGP Boards.
Following a discussion with members of the AGP Board and the MGP Board regarding the transaction structure, outside legal counsel noted that the affirmative vote of the holders of at least a majority of the outstanding AHGP common units would be required to approve the merger, and that they had been advised that certain holders of AHGP common units were expected to enter into a support agreement with AHGP pursuant to which they would agree to deliver a written consent, covering a majority of the AHGP common units issued and outstanding, approving the merger. Outside legal counsel also explained that following the execution of the simplification agreement, ARLP would file a registration statement on Form S-4 to register the distribution of ARLP common units to former AHGP unitholders in connection with the merger. Members of the AGP and MGP Boards asked additional questions about the timing of the simplification transactions, the board and unitholder approvals required to consummate such transactions and the various documents that would be required to be entered into with respect to such transactions.
35
Following such discussion, outside legal counsel provided an overview of the fiduciary duties of the AGP and MGP board members and the related party nature of the proposed simplification transactions. Outside legal counsel then explained the conflict resolution procedures set forth in the limited partnership agreements of ARLP and AHGP and the methods by which conflict of interests may be deemed resolved and approved by the limited partners under the respective limited partnership agreements of ARLP and AHGP.
From February 13, 2018 to February 20, 2018, outside legal counsel continued to revise the simplification agreement and support agreement to reflect comments received from ARLP and AHGP management.
On February 20, 2018, outside legal counsel distributed a revised draft of the simplification agreement and support agreement to management of ARLP and AHGP, which drafts were also distributed by the management of ARLP and AHGP to members of the AGP and MGP Boards for their review and approval.
On February 22, 2018, the Board of Directors of AGP and MGP held a joint special meeting to discuss the proposed simplification transactions and to consider the approval and recommendation of the simplification agreement and the transactions contemplated thereby, including the merger. Prior to the meeting, the AGP and MGP Boards were provided drafts of the simplification agreement and support agreement, a model demonstrating the calculation of the exchange ratio to achieve economic equivalence, as well as other materials to assist them in evaluating the proposed simplification transactions.
Representatives of outside legal counsel then outlined the terms of the proposed simplification transactions, including the terms set forth in the simplification agreement and the support agreement, and responded to various questions from members of the AGP and MGP Boards relating to the transaction documents and the terms of the proposed simplification transactions. Members of the AGP and MGP Boards also asked outside legal counsel questions relating to the transaction steps and the SEC review process in connection with the filing of a registration statement on Form S-4, which questions were answered by outside legal counsel to the satisfaction of the AGP and MGP Boards. The AGP and MGP Board also discussed the reasons why the proposed simplification transactions would be beneficial to ARLP and AHGP and asked management questions regarding the calculation of the exchange ratio. After having further consultation with, and receiving advice from, its outside legal counsel, both the AGP and MGP Boards determined that outside legal counsel is an expert with respect to the matters upon which such counsel provided its advice.
After further deliberation and questions, and after considering the benefits of the proposed simplification transactions, as well as the consideration of other relevant factors, the AGP Board, acting in its capacity as general partner of AHGP, (i) determined that the simplification agreement and the transactions contemplated thereby, including the merger, are fair and reasonable to, and in the best interests of, AHGP and its limited partners, including the limited partners of AHGP that are not affiliates of AGP, taking into account the totality of the relationships between the parties involved (including other transactions that may be particularly favorable or advantageous to AHGP); (ii) approved and declared the advisability of the simplification agreement and the transactions contemplated thereby, including the merger; and (iii) recommended that the holders of AHGP common units approve the simplification agreement and the transactions contemplated thereby, including the merger. The AGP Board also approved the support agreement.
Similarly, after further deliberation and questions, and after considering the benefits of the proposed simplification transactions, as well as the consideration of other relevant factors, the MGP Board, acting in its capacity as general partner of ARLP, (i) determined that the simplification agreement and the transactions contemplated thereby, including (a) the issuance of ARLP common units to SGP in exchange for the Retained Interests and (b) the receipt of all of the limited liability
36
company interests of New AHGP GP, which would become the new general partner of AHGP (collectively, the "ARLP Transactions"), are fair to, and in the best interests of, ARLP and its limited partners, including the limited partners of ARLP other than AHGP and its affiliates, taking into account the totality of the relationships between the parties involved (including other transactions that may be particularly favorable or advantageous to ARLP), and (ii) approved and declared the advisability of the simplification agreement and the transactions contemplated thereby, including the ARLP Transactions.
Later in the day on February 22, 2018, ARLP and AHGP and the other related parties to the simplification agreement executed the simplification agreement, and AHGP and the AHGP supporting unitholders executed the support agreement.
Prior to the opening of trading on February 23, 2018, ARLP and AHGP issued a joint press release announcing the execution of the simplification agreement and the simplification transactions.
Recommendation of the AGP Board and Reasons for the Simplification Transactions
In reaching its decision on the simplification agreement and the transactions contemplated thereby, including the merger, the AGP Board consulted with management and its legal advisors and considered a number of factors that supported the approval of the simplification agreement and the transactions contemplated thereby, including the following:
37
The AGP Board also considered the following factors that weighed against the approval of the simplification agreement and the transactions contemplated thereby:
In the view of the AGP Board, these factors did not outweigh the advantages of the simplification agreement and the transactions contemplated thereby. The foregoing discussion of the factors considered by the AGP Board is not intended to be exhaustive, but it does set forth the principal factors considered by the AGP Board.
The AGP Board reached its conclusion to approve and declare advisable the simplification agreement and the support agreement in light of various factors described above and other factors that the AGP Board believed were appropriate.
In view of the wide variety and complexity of factors considered by the AGP Board in connection with its evaluations of these matters, the AGP Board did not consider it practical, and did not attempt to quantify, rank or otherwise assign relative weights to the specific factors it considered in reaching its decisions and did not undertake to make any specific determination as to whether any particular factor, or any aspect of any particular factor, was favorable or unfavorable to the ultimate determinations. Rather, the AGP Board made its determinations based on the totality of the information presented to it and the investigations conducted by it.
It should be noted that portions of this explanation of the reasoning of the AGP Board and certain information presented in this section are forward-looking in nature and, therefore, should be read along with the factors discussed under the heading "Cautionary Statement Regarding Forward-Looking Statements."
Recommendation of the MGP Board and Reasons for the Simplification Transactions
In reaching its decision on the simplification agreement and the transactions contemplated thereby, including the merger, the MGP Board consulted with management and its legal advisors and considered a number of factors that supported the approval of the simplification agreement and the transactions contemplated thereby, including the following:
38
The MGP Board also considered the following factors that weighed against the approval of the simplification agreement and the transactions contemplated thereby:
In the view of the MGP Board, these factors did not outweigh the advantages of the simplification agreement and the transactions contemplated thereby. The foregoing discussion of the factors considered by the MGP Board is not intended to be exhaustive, but it does set forth the principal factors considered by the MGP Board.
The MGP Board reached its conclusion to approve and declare advisable the simplification agreement in light of various factors described above and other factors that the MGP Board believed were appropriate.
In view of the wide variety and complexity of factors considered by the MGP Board in connection with its evaluations of these matters, the MGP Board did not consider it practical, and did not attempt to quantify, rank or otherwise assign relative weights to the specific factors it considered in reaching its decisions and did not undertake to make any specific determination as to whether any particular factor, or any aspect of any particular factor, was favorable or unfavorable to the ultimate determinations. Rather, the MGP Board made its determinations based on the totality of the information presented to it and the investigations conducted by it.
It should be noted that portions of this explanation of the reasoning of the MGP Board and certain information presented in this section are forward-looking in nature and, therefore, should be read along with the factors discussed under the heading "Cautionary Statement Regarding Forward-Looking Statements."
Restrictions on Sales of ARLP Common Units Received in the Merger
ARLP common units to be received by the AHGP unitholders in the merger will be registered under the Securities Act and may be traded freely and without restriction by those AHGP unitholders not deemed to be affiliates (as that term is defined under the Securities Act). ARLP common units
39
held by any such affiliates may be sold only pursuant to a registration statement or an exemption under the Securities Act. In the event that an affiliate is not included in a registration statement or such registration statement cannot be used, the affiliates may sell subject to the limitations under Rule 145 under the Securities Act. Upon the expiration of the limitations under Rule 145, the affiliates will be able to freely sell ARLP common units they receive in connection with the simplification transactions.
An "affiliate" of ARLP is a person who directly, or indirectly through one or more intermediaries, controls, is controlled by or is under common control with ARLP. These restrictions are expected to apply to the directors and executive officers of MGP and the holders of 10% or more of ARLP common units. The same restrictions apply to the spouses and certain relatives of those persons and any trusts, estates, corporations or other entities in which those persons have a 10% or greater beneficial or equity interest. ARLP will give stop transfer instructions to the transfer agent with respect to ARLP common units to be received by persons subject to these restrictions.
Listing of the ARLP Common Units and Delisting and Deregistration of AHGP Common Units
It is a condition to the simplification transactions that ARLP common units to be issued in the simplification transactions be approved for listing on the NASDAQ, subject to official notice of issuance. If the simplification transactions are completed, all of the outstanding AHGP common units will be canceled, will cease to be listed on the NASDAQ and will be deregistered under the Exchange Act.
Required Approval of the Merger by AHGP Unitholders
The approval of the simplification agreement and the transactions contemplated thereby, including the merger, requires the affirmative consent of the holders of at least a majority of AHGP's common units outstanding on the record date.
Accounting Treatment of the Merger
The simplification transactions for ARLP will be accounted for prospectively as an exchange of equity interests between entities under common control when it issues the estimated 1,320,377 ARLP common units to SGP in exchange for the contribution of the limited partner interests in AHGP, which owns indirectly the general partner interest in AROP and managing member interest in Alliance Coal. Since ARLP and AHGP are under common control both before and after the simplification transactions, no fair value adjustment will be made to the assets or liabilities of AHGP and no gain or loss will be recognized in ARLP's net income. The accounting treatment of the simplification transactions from the standpoint of AHGP is not relevant as the intent of management is to de-list AHGP.
In connection with the merger and the other simplification transactions, ARLP and AHGP intend to make all required filings under the Exchange Act, as well as any required filings or applications with NASDAQ. ARLP and AHGP are unaware of any other requirement for the filing of information with, or the obtaining of the approval of, governmental authorities in any jurisdiction that is applicable to the merger and the other simplification transactions.
The merger and the other simplification transactions are not reportable under the Hart-Scott-Rodino Antitrust Improvements Act of 1976, as amended, and therefore no filings with respect to the merger and the other simplification transactions are required with the Federal Trade Commission or the Antitrust Division of the Department of Justice.
Neither ARLP unitholders nor AHGP unitholders are entitled to exercise appraisal rights in connection with the simplification transactions.
40
The following is a summary of the material terms of the simplification agreement. The description of the simplification agreement in this section and elsewhere in this consent statement/prospectus is qualified in its entirety by reference to the complete text of the simplification agreement, a copy of which is attached as Annex A hereto and is incorporated by reference herein in its entirety. Because this is a summary, it does not contain all information that may be important to you. You should read the entire consent statement/prospectus and all of its annexes, including the simplification agreement, carefully before you decide how to vote.
Closing Matters and Effective Time
Unless the parties agree otherwise, the closing of the merger and the other simplification transactions will take place on the third business day after the closing conditions in the simplification agreement have been satisfied or waived. Please read "—Conditions to the Consummation of the Merger and the Other Simplification Transactions" beginning on page 47 for a more complete description of the conditions that must be satisfied or waived prior to closing. The date on which the closing occurs is referred to as the "closing date."
Subject to the satisfaction or waiver of the conditions to the merger and the other simplification transactions, a certificate of merger will be filed with the Secretary of State of the State of Delaware in accordance with the relevant provisions of Delaware law. The merger will become effective when the certificate of merger is filed or at such later date and time as may be set forth in the certificate of merger. As further described below in "—Simplification Transactions," certain transactions referred to as the "distributions" will occur immediately prior to or simultaneously with the closing of the merger, and certain other transactions referred to as the "contributions" will occur immediately following the merger. These distributions and contributions are part of the transactions contemplated by the simplification agreement.
Immediately prior to or simultaneously with the effective time of the merger, among other things:
(i) MGP will distribute the 1.0001% general partner interest in AROP to MGP II, and MGP II will be admitted to AROP as its general partner;
(ii) MGP will distribute the 0.001% managing membership interest in Alliance Coal to MGP II, and MGP II will be admitted to Alliance Coal as its managing member;
(iii) immediately following the foregoing distributions, MGP II will distribute (a) 99.999% of the 56,100,000 ARLP common units (which constitute all the Exchange Units not held by AHGP directly) currently owned by MGP II (the "distribution units") to AHGP and (b) 0.001% of the distribution units to ARMH, and immediately after such distribution, ARMH will distribute the portion of the distribution units it received from MGP II to AHGP;
(iv) simultaneously with the foregoing distribution, MGP II will distribute (a) 99.999% of the limited liability company interest of MGP (the "MGP interest") to AHGP and 0.001% of the MGP interest to ARMH, (b) immediately after such distribution, ARMH will distribute such portion of the MGP interest it received from MGP II to AHGP, and AHGP will be admitted to MGP as its sole member; and
41
(v) Simultaneously with the consummation of the merger, (a) AHGP will distribute the MGP interest to AGP and (b) AGP will be admitted to MGP as its sole member (the foregoing clauses (i) through (v), the "distributions"). AHGP will maintain its 100% direct ownership in ARMH and 100% direct and indirect ownership of MGP II, and MGP II will maintain its general partner interest in AROP and managing member interest in Alliance Coal (the "AHGP Sub Ownership").
At the effective time of the merger, Merger Sub will merge with and into AHGP, the separate existence of Merger Sub will cease and AHGP will survive and continue to exist as a Delaware limited partnership. Each AHGP common unit that is issued and outstanding immediately prior to the effective time will be canceled and converted into the right to receive a portion of the Exchange Units. All of the limited liability company interests in Merger Sub outstanding immediately prior to the effective time will be converted into and become limited partner interests in AHGP and will be held by SGP pending the consummation of the contributions. As a result, SGP will momentarily beneficially own, through its 100% limited partner interest in AHGP, an indirect 100% interest in ARMH and MGP II, which owns the AHGP Sub Ownership.
In connection with the merger, each AHGP common unit issued and outstanding at the effective time of the merger (other than the AHGP common units held by SGP) will be converted into the right to receive a number of Exchange Units determined by an "exchange ratio" calculated pursuant to the simplification agreement. The AHGP common units held by SGP immediately prior to the merger will be converted into the right to receive a number of Exchange Units equal to (i) the product of (A) the aggregate number of AHGP common units held by SGP and (B) the exchange ratio, minus (ii) the aggregate number of New ARLP Common Units. The exchange ratio will be equal to (i) the number of Exchange Units and the New ARLP Common Units divided by (ii) the number of AHGP common units issued and outstanding immediately prior to the effective time of the merger (including the AHGP deferred phantom units (as defined below)). Based on the number of AHGP common units outstanding as of the date of this consent statement/prospectus (including a number of units deemed to be outstanding in settlement of the AHGP deferred phantom units), the number of ARLP common units held by AHGP and its subsidiaries and the assumption that there will be 1,320,377 New ARLP Common Units, the exchange ratio would be approximately 1.478 ARLP common units for each AHGP common unit.
Immediately following the effective time of the merger, among other things:
(i) AGP will contribute the general partner interest in AHGP to New AHGP GP, and New AHGP GP will be admitted as the general partner of AHGP;
(ii) SGP will contribute 100% of the limited partner interests in AHGP (which will include the AHGP Sub Ownership) to ARLP in exchange for the New ARLP Common Units calculated pursuant to the simplification agreement, and ARLP will be admitted as the sole limited partner of AHGP; and
(iii) AGP will contribute 100% of the limited liability company interests of New AHGP GP to ARLP, and ARLP will be admitted as the sole member of New AHGP GP (the foregoing clauses (i) through (iii), the "contributions").
The number of New ARLP Common Units to be issued to SGP pursuant to the contributions will be equal to the actual dollar amount distributed to MGP in respect of its 1.0001% general partner interest in AROP and 0.001% managing membership interest in Alliance Coal divided by the per unit
42
amount actually distributed by ARLP with respect to the ARLP common units, in each case in connection with ARLP's last quarterly distribution of available cash prior to the closing of the simplification transactions, rounded down to the nearest whole unit. Based on the amount distributed to MGP in respect of its 1.0001% general partner interest in AROP and 0.001% managing member interest in Alliance Coal and the ARLP distribution of $0.51 per ARLP common unit, in each case, with respect to the fourth quarter of 2017, ARLP would issue approximately 1,320,377 ARLP common units to SGP upon the closing of the simplification transactions. Because the aggregate quarterly distributions with respect to the New ARLP Common Units are intended to equal the distributions previously paid with respect to the SGP Contributed Interests, the New ARLP Common Units are not expected to be dilutive to cash available for distribution on all outstanding ARLP common units.
At the effective time of the merger, holders of AHGP common units will cease to have any rights as unitholders of AHGP, other than the right to receive (a) Exchange Units, representing in the aggregate, the whole number of Exchange Units that such holder has a right to receive pursuant to the simplification agreement and (b) a check in the amount equal to the aggregate amount of cash that such holder has the right to receive pursuant to the simplification agreement in lieu of any fractional Exchange Units and any distributions with respect to the AHGP common units with a record date occurring prior to the effective time of the merger that may have been declared or made by AHGP on the AHGP common units in accordance with the terms of the simplification agreement and which remains unpaid at the effective time of the merger. The Exchange Units and any cash paid in lieu of any fractional exchange unit are collectively referred to herein as the "AHGP unitholder consideration." After the effective time, there will be no transfers on AHGP's unit transfer books with respect to AHGP common units.
Promptly after the effective time of the merger, AHGP will deposit or cause to be deposited with American Stock Transfer & Trust Company, the exchange agent in connection with the merger, the Exchange Units and sufficient cash to pay cash in lieu of fractional Exchange Units (see "—Simplification Transactions—Fractional Units" beginning on page 44), any distributions with respect to AHGP common units with a record date prior to the effective time of the merger and which remain unpaid at the effective time of the merger, and any distributions with respect to the Exchange Units with a record date after the effective time of the merger (see "—Simplification Transactions—Distributions with Respect to Exchange Units" beginning on page 44) for the benefit of holders of AHGP common units.
Promptly after the effective time of merger, the exchange agent will send to each person who was a holder of AHGP common units at the effective time of the merger (i) a letter of transmittal and (ii) instructions for use in effecting the surrender of certificates representing AHGP common units or non-certificated AHGP common units represented by book-entry. Promptly after the effective time of the merger, upon surrender of such certificates, if any, together with such letters of transmittal, properly completed and duly executed and such other documents (including in respect of the AHGP common units represented by book-entry) to the exchange agent, the holders of AHGP common units will be entitled to receive in exchange therefor (A) the number of Exchange Units that such holder has the right to receive pursuant to the simplification agreement and (B) a check in an amount equal to the aggregate of the cash payable in lieu of fractional Exchange Units, any distributions with respect to the AHGP common units with a record date occurring prior to the effective time of the merger, and any distributions with respect to the Exchange Units with a record date after the effective time of the merger. No interest will be paid or accrued on any Exchange Units or cash payable to a holder of AHGP common units.
43
Distributions with Respect to Exchange Units
After the effective time of the merger, former holders of AHGP common units will be entitled to receive ARLP distributions payable with a record date after the effective time of the merger with respect to the number of Exchange Units to which they are entitled upon exchange of their AHGP common units, without interest. However, distributions on the Exchange Units will not be paid until certificates or non-certificated units represented by book-entry formerly representing their AHGP common units are surrendered to the exchange agent in accordance with the exchange agent's instructions.
Fractional Exchange Units will not be delivered pursuant to the merger. Instead, each holder of AHGP common units who would otherwise be entitled to receive fractional Exchange Units pursuant to the simplification agreement will be entitled to receive, in lieu thereof, a cash payment (without interest, rounded up to the nearest whole cent) in an amount equal to the product of (a) the volume weighted average trading price of an ARLP common unit as reported by Bloomberg during the 20-trading day period ending on the third trading day immediately preceding the date on which the effective time of the merger occurs and (b) the fraction of an ARLP common unit that such holder would otherwise be entitled to receive.
Any portion of the exchange fund consisting of Exchange Units or cash that remains undistributed to the former holders of AHGP common units after 180 days following the effective time of the merger will be delivered to AHGP upon demand by AHGP. Thereafter, a former holder of AHGP common units must look only to AHGP for payment of the AHGP unitholder consideration, including any cash in lieu of fractional Exchange Units and any distributions with respect to AHGP common units to which the holder is entitled under the terms of the simplification agreement, in each case, without any interest thereon. Any amounts remaining unclaimed by holders of AHGP common units immediately prior to such time as such amounts would otherwise revert to or become the property of any governmental authority will, to the extent permitted by applicable law, become the property of AHGP free and clear of any liens, claims and interests.
If a certificate formerly representing AHGP common units has been lost, stolen or destroyed, the exchange agent will issue the consideration properly payable under the simplification agreement upon receipt of an affidavit as to that loss, theft or destruction, and, if required by AHGP, the posting of a bond in a reasonable amount as indemnity.
AHGP and the exchange agent will be entitled to deduct and withhold from the AHGP unitholder consideration payable to holders of AHGP common units the amounts it is required to deduct and withhold under the Internal Revenue Code or any state, local or foreign tax law. Withheld amounts will be treated for all purposes of the simplification agreement as having been paid to the respective holders of AHGP common units.
The AHGP unitholder consideration will be correspondingly adjusted if, at any time between the date of the simplification agreement and the effective time of the merger, there is any change in the outstanding AHGP common units or outstanding ARLP common units by reason of any subdivision,
44
reclassification, recapitalization, split, combination, or distribution in the form of equity interests with respect to such units.
Treatment of AHGP Deferred Phantom Units
Immediately prior to the effective time of the merger, each phantom (notional) AHGP common unit granted to AGP's independent directors pursuant to the AGP Amended and Restated Directors Annual Retainer and Deferred Compensation Plan, dated as of January 1, 2011 (the "AHGP deferred phantom units") that is outstanding immediately prior to the effective time of the merger will be paid in full and deemed to have been converted into AHGP common units. As of April 17, 2018, there were 14,710 AHGP deferred phantom units outstanding. By virtue of the merger and without any action on the part of the holders of the AHGP deferred phantom units, the AHGP deferred phantom units will be treated as AHGP common units for all purposes of the simplification agreement and will be granted the right to receive a portion of the AHGP unitholder consideration, calculated by applying the exchange ratio.
Representations and Warranties
Each of the parties to the simplification agreement has made representations and warranties in the simplification agreement with respect to the following subject matters:
The representations and warranties contained in the simplification agreement will not survive beyond the effective time of the merger.
Each of the parties to the simplification agreement has agreed to use its reasonable best efforts to take, or cause to be taken, all actions and to do, or cause to be done, all things necessary, proper, desirable or advisable under applicable laws to consummate the merger and the other simplification transactions, including preparing all documentation, effecting all filings and obtaining all permits, consents, approvals and authorizations of all third parties necessary to consummate the transactions contemplated by the simplification agreement.
AHGP and ARLP have agreed to cooperate in the preparation of the registration statement of which this consent statement/prospectus forms a part. AHGP and ARLP both agree to use reasonable
45
best efforts to cause the registration statement to be declared effective under the Securities Act as promptly as practicable after filing thereof, to maintain such effectiveness for as long as necessary to consummate the merger and the other simplification transactions. AHGP has agreed to use reasonable best efforts to mail this consent statement/prospectus as soon as practicable after the effective date of the registration statement to holders of AHGP common units in connection with the solicitation of unitholder consent to the simplification agreement and the transactions contemplated thereby, including the merger.
Prior to the termination of the simplification agreement, without the prior approval of each of AHGP, AGP, Merger Sub, ARMH, MGP II, SGP and MGP (the "AHGP parties"), on the one hand, and ARLP and MGP, acting in its capacity as the general partner of ARLP (the "ARLP parties"), on the other hand, will not issue any press release or written statement for general circulation relating to the simplification transactions, except as otherwise required by applicable law or regulation or the applicable stock exchange rules, in which case it will consult with the other party before issuing any press release or written statement.
ARLP will use its reasonable best efforts to list the New ARLP Common Units to be issued to SGP on NASDAQ prior to the closing of the simplification transactions.
AHGP and ARLP have agreed to take all reasonable steps to cause the simplification transactions and any other dispositions of the equity of AHGP (including derivative securities) or acquisitions of ARLP common units in connection with the simplification agreement and the transactions contemplated thereby, including the merger, by each individual who (i) is a director or executive officer of AGP or (ii) on the closing date of the merger, is or will become a director or executive officer of MGP to be exempt from the short-swing profit rules under Rule 16b-3 promulgated under the Exchange Act.
Notification of Certain Matters
The parties have agreed to give prompt notice to each other of: (i) any fact, event or circumstance known to it that would cause or constitute a material breach of any of its representations, warranties, covenants or agreements contained in the simplification agreement, and (ii) any fact, event or circumstance that materially impairs or could reasonably be expected to materially impair its ability to perform its obligations under the simplification agreement or otherwise materially threaten or materially impede the consummation of the merger and the other simplification transactions, including the distributions and the contributions.
Indemnification; Directors' and Officers' Insurance
ARLP agrees that all rights to indemnification, advancement of expenses and exculpation from liabilities for acts or omissions occurring at or prior to the consummation of the contributions existing as of the date of the simplification agreement in favor of the AHGP indemnitees (as defined below), as provided in the AHGP partnership agreement and indemnification agreements of AHGP, AGP or any of their subsidiaries, will be assumed by ARLP and MGP at the consummation of the contributions, without further action, and will survive the simplification transactions and will continue in full force and effect in accordance with their terms. The AHGP indemnitees include (i) the general partner or any departing general partner of AHGP, (ii) any person who is or was an affiliate of the general partner of
46
AHGP, (iii) any person who is or was a member, partner, officer, director, fiduciary, or trustee of AHGP and its subsidiaries, its general partner or departing general partner or their respective affiliate, and (iv) any person who is or was serving at the request of the general partner or any departing general partner of AHGP or any affiliate of its general partner or departing general partner as an officer, director, member, partner, fiduciary or trustee of another person.
For a period of six years from the effective time of the merger, the ARLP partnership agreement will contain provisions no less favorable with respect to indemnification, advancement of expenses and limitations on liability of directors and officers than are set forth in the AHGP partnership agreement, which provisions will not be amended, repealed or otherwise modified for a period of six years from the consummation of the contributions in any manner that would affect adversely the rights thereunder of individuals who, at or prior to the consummation of the contributions, were AHGP indemnitees, unless such modification is required by law and then only to the minimum extent required by law.
Certificate for New ARLP Common Units
In connection with the issuance of the New ARLP Common Units to SGP, ARLP has agreed to issue to SGP a certificate representing such New ARLP Common Units. The certificate will bear a legend as specified in the simplification agreement, indicating, among other things, that such units have not been registered under the Securities Act and resales of these units must be made pursuant to an effective registration statement under the Securities Act or an exemption from registration permitted by the Securities Act.
Conditions to the Consummation of the Merger and the Other Simplification Transactions
The completion of the merger and the other simplification transactions is subject to various conditions. While it is anticipated that all of these conditions will be satisfied, there can be no assurance as to whether or when all of the conditions will be satisfied or, where permissible, waived.
Conditions to Each Party's Obligations. Each party's obligation to complete the merger and the other simplification transactions is subject to the satisfaction or waiver of the following conditions:
47
Additional Conditions to the ARLP Parties' Obligations. The obligation of the ARLP parties to complete the merger is subject to the satisfaction or waiver of the following conditions:
Additional Conditions to the AHGP Parties' Obligations. The obligations of the AHGP parties to complete the merger are subject to the satisfaction or waiver of the following conditions:
Termination of Merger Agreement
The simplification agreement may be terminated at any time prior to the effective time of the merger in any of the following ways:
48
of such nature that they would entitle the party receiving such representation not to carry out the simplification agreement because certain closing conditions are not met; or
Whether or not the merger is consummated, all costs and expenses incurred in connection with the simplification agreement and the transactions contemplated thereby will be paid by the party incurring such costs or expenses, except in the following circumstances:
Waiver and Amendment of the Simplification Agreement
Prior to the closing, any provision of the simplification agreement may be waived in writing by the party benefited by the provision and approved by the MGP Board in the case of ARLP and by the AGP Board in the case of AHGP. Any provision of the simplification agreement may be amended or modified prior to the closing by a written agreement between the parties approved by the MGP Board in the case of ARLP and by the AGP Board in the case of AHGP. Nonetheless, after the AHGP unitholders have approved the simplification agreement and the transactions contemplated thereby, including the merger, no amendment may be made that requires further AHGP unitholder approval without such approval.
The simplification agreement is governed by and interpreted under Delaware law.
49
Contemporaneously with the execution and delivery of the simplification agreement, the AHGP supporting unitholders, including but not limited to, SGP and Joseph W. Craft III, President, Chief Executive Officer and Chairman of AGP and President, Chief Executive Officer and Director of MGP, entered into a support agreement with AHGP (a copy of which is attached as Annex B to this consent statement/prospectus). Under the support agreement, the AHGP supporting unitholders have agreed to deliver the Written Consent covering a majority of the AHGP common units issued and outstanding approving the simplification agreement. The support agreement obligates the AHGP supporting unitholders to deliver the Written Consent to AHGP within two business days after the Registration Statement, of which this consent statement/prospectus forms a part, becomes effective under the Securities Act.
The support agreement also generally prohibits the AHGP supporting unitholders from transferring the AHGP common units that are covered by the support agreement. The support agreement terminates upon the earliest to occur of the effective time of the merger, the termination of the simplification agreement and the written agreement of the parties to the support agreement to terminate the support agreement.
The foregoing description of the support agreement is qualified in its entirety by reference to the full text of the support agreement, which is attached as Annex B to this consent statement/prospectus and is incorporated into this consent statement/prospectus by reference.
50
COSTS RELATED TO THE MERGER AND SIMPLIFICATION TRANSACTIONS
ARLP will pay all applicable expenses related to filing this consent statement/prospectus and related registration statement and all related SEC and other regulatory filing fees. All other costs and expenses incurred in connection with the simplification agreement and the transactions contemplated thereby, including the merger, will be paid by the party incurring such costs or expenses, provided that in the event the simplification agreement is terminated under certain circumstances, ARLP and AHGP may be required to pay the expenses of the other party. Please read "The Simplification Agreement—Expenses" beginning on page 49.
51
MATERIAL U.S. FEDERAL INCOME TAX CONSEQUENCES OF THE SIMPLIFICATION TRANSACTIONS
The following is a discussion of the material U.S. federal income tax consequences of the simplification transactions that may be relevant to current AHGP unitholders. This discussion is based upon the current provisions of the Internal Revenue Code, existing and final Treasury regulations promulgated under the Internal Revenue Code (the "Treasury Regulations"), administrative rulings and judicial decisions now in effect, all of which are subject to change, possibly with retroactive effect. Changes in these authorities may cause the tax consequences to vary substantially from the consequences described below. AHGP has not sought a ruling from the IRS with respect to any of the tax matters discussed below, and the IRS would not be precluded from taking positions contrary to those described herein. As a result, no assurance can be given that the IRS will agree with all of the tax characterizations and the tax consequences of the simplification transactions described below.
This discussion does not purport to be a complete description of all U.S. federal income tax consequences of the simplification transactions to the AHGP unitholders. This section also does not address local taxes, state taxes, non-U.S. taxes, or other taxes that may be applicable. Furthermore, this section focuses on AHGP unitholders who are individual citizens or residents of the United States (for federal income tax purposes), who have the U.S. dollar as their functional currency, who use the calendar year as their taxable year, who do not materially participate in the conduct of our business activities and who hold such common units as capital assets (typically, property that is held for investment). This section has limited applicability to corporations (including other entities treated as corporations for federal income tax purposes), partnerships (including other entities treated as partnerships for federal income tax purposes), estates, trusts, non-resident aliens or other unitholders subject to specialized tax treatment, such as tax-exempt entities, non-U.S. persons, individual retirement accounts ("IRAs"), employee benefit plans, real estate investment trusts or mutual funds.
AHGP unitholders should consult with, and must rely on, their own tax advisors in analyzing the federal, state, local and foreign consequences particular to them of the simplification transactions in light of their own particular circumstances, including the possible effects of changes in federal or other tax laws.
Tax Consequences of the Simplification Transactions—General
Under the terms of the simplification agreement, immediately prior to or simultaneously with the effective time of the merger, among other things: (i) MGP will distribute the 1.0001% general partner interest in AROP to MGP II, and MGP II will be admitted to AROP as its managing general partner; (ii) MGP will distribute the 0.001% managing membership interest in Alliance Coal to MGP II, and MGP II will be admitted to Alliance Coal as its managing member; (iii) immediately following the foregoing distributions, MGP II will distribute (a) 99.999% of the 56,100,000 ARLP common units (which constitute all the Exchange Units not held by AHGP directly) currently owned by MGP II (the "distribution units") to AHGP and (b) 0.001% of the distribution units to ARMH, and immediately after such distribution, ARMH will distribute the portion of the distribution units it received from MGP II to AHGP (the "ARMH Unit Distribution"); (iv) simultaneously with the foregoing distribution, MGP II will distribute (a) 99.999% of the limited liability company interest of MGP (the "MGP Interest") to AHGP and 0.001% of the MGP interest to ARMH, (b) immediately after such distribution, ARMH will distribute such portion of the MGP interest it received from MGP II to AHGP (the "ARMH MGP Interest Distribution" together with the ARMH Unit Distribution, the "ARMH Distribution"), and AHGP will be admitted to MGP as its sole member; and (v) simultaneously with the consummation of the merger, (a) AHGP will distribute the MGP interest to AGP, and (b) AGP will be admitted to MGP as its sole member.
52
Merger Sub will merge with and into AHGP, the separate existence of Merger Sub will cease and AHGP will survive and continue to exist as a Delaware limited partnership (the "merger"). In connection with and immediately following consummation of the merger, (i) SGP will contribute all of the limited partner interests in AHGP to ARLP in exchange for a number of ARLP common units calculated pursuant to the simplification agreement, and ARLP will be admitted as the sole limited partner of AHGP and (ii) AGP will contribute all of the limited liability company interests of New AHGP GP, LLC, a wholly owned subsidiary of AHGP ("New AHGP GP"), which will become the new general partner of AHGP, to ARLP, and ARLP will be admitted as the sole member of New AHGP GP. ARLP and AHGP intend to take the position that none of the distributions or contributions will result in a material amount of income, gain or loss to either ARLP or AHGP.
Tax Consequences of the Simplification Transactions to AHGP Common Unitholders
Under current law, although AHGP anticipates that the simplification transactions generally are non-taxable to ARLP, AHGP and the AHGP unitholders, AHGP unitholders may recognize small amounts of income and gain. Specifically, AHGP expects that AHGP unitholders (i) will be allocated a de minimis amount of dividend income as a result of the ARMH Distribution, (ii) may have a small amount of income and gain or loss resulting from the sale by AHGP of the aggregate amount of ARLP common units necessary to be sold to provide the unitholders with cash in lieu of fractional units and the distribution of such cash to the unitholders, (iii) could recognize gain (which AHGP would expect to be immaterial) as a result of a decrease, if any, in such AHGP unitholder's share of partnership liabilities pursuant to Section 752 of the Internal Revenue Code and (iv) could recognize a small amount of gain on the distribution of ARLP common units to the extent that any AHGP unitholder is treated for tax purposes as receiving more than their pro rata share of ARLP common units held by AHGP and interests in ARLP's business that AHGP are treated as marketable securities the value of such excess share exceeds the unitholders' tax basis in their AHGP common units.
Dividend Income
As part of the simplification transactions, ARMH will distribute to AHGP 0.001% of MGP and 0.001% the ARLP common units that were owned by MGP II prior to the simplification transaction. For U.S. federal income tax purposes, this distribution is expected to be treated as a dividend to AHGP. The amount of the dividend is equal to the fair market value of the ARMH Distribution. Each AHGP unitholder will be allocated its allocable share of such dividend income as a result of the ARMH Distribution. AHGP expects the amount of such dividend per unit to be de minimis.
Cash in Lieu of Fractional Units
While the U.S. federal income tax consequences with respect to the payment of cash in lieu of fractional partnership interests are unclear, AHGP intends to treat the payment of cash in lieu of fractional units as if AHGP sold such fractional ARLP common units in a taxable exchange and distributed the cash received to the applicable registered AHGP unitholders. Any such cash distribution would not be taxable to the AHGP unitholder for U.S. federal income tax purposes, except to the extent the amount of cash exceeds the unitholder's tax basis in the unitholder's AHGP common units immediately before the distribution.
Despite AHGP's intention to treat the cash in lieu of fractional units as described above, the Internal Revenue Service may determine that the proper treatment of the distribution of cash in lieu of fractional units is to treat such distribution as if AHGP sold the aggregated fractional units on behalf of the AHGP unitholders that would otherwise have received fractional units and then AHGP provided the cash proceeds to such AHGP unitholders in lieu of fractional units. As a result, an AHGP unitholder that receives cash in lieu of fractional units may recognize gain or loss equal to the
53
difference between the amount of such cash received and such AHGP unitholder's tax basis allocable to the fractional units treated as being sold on behalf of such unitholder.
Reduction in Liabilities
As part of the simplification transactions, AHGP will distribute all of its ARLP common units to its unitholders (the "distribution of units"). Although AHGP does not liquidate for state law purposes, for U.S. federal income tax purposes, the distribution of units is treated as taking place in liquidation of AHGP. No material amount of gain or loss is expected to be recognized by AHGP or the AHGP unitholders upon the distribution of units to AHGP unitholders. As a partner in AHGP, an AHGP common unitholder must include the nonrecourse liabilities of AHGP allocable to his or her AHGP common units in the tax basis of such common units. The amount of nonrecourse liabilities allocable to each unitholder is determined under complex regulations under Section 752 of the Internal Revenue Code. As a result of the distribution of units, the allocable share of nonrecourse liabilities allocated to existing AHGP common unitholders will be recalculated to take into account the AHGP unitholder's direct share of ARLP liabilities. Therefore, while not currently anticipated, the distribution of units may cause a net reduction in the allocable share of nonrecourse liabilities of an existing AHGP common unitholder, which is referred to as a "reducing debt shift." If an existing AHGP common unitholder experiences a net reduction in such unitholder's share of nonrecourse liabilities as a result of the merger, such unitholder will be deemed to have received a cash distribution equal to the amount of the reduction and a corresponding basis reduction in such unitholder's units.
A reducing debt shift and the resulting deemed cash distribution may, under certain circumstances, result in the recognition of taxable gain by an AHGP common unitholder to the extent the amount of the resulting deemed cash distribution exceeds such unitholder's tax basis in his or her AHGP common units. However, an AHGP common unitholder would not recognize taxable gain if such unitholder's tax basis in his or her AHGP common units is positive without regard to any amount of basis associated with the unitholder's share of nonrecourse liabilities.
Distribution of Marketable Securities
In addition, although not expected, an AHGP common unitholder could recognize a small per unit gain upon the distribution of units to the extent that such AHGP unitholder is treated for tax purposes as receiving more than its pro rata share of AHGP's ARLP common units and 1.0001% general partner interest in AROP and 0.001% managing member interest in Alliance Coal that are treated as marketable securities. AHGP expects that substantially all of AHGP's assets would be treated as marketable securities. Distributions of marketable securities by partnerships are generally treated for tax purposes as a cash distribution. A cash or deemed cash distribution is not taxable except to the extent the distribution exceeds the AHGP unitholder's basis immediately prior to the distribution. Moreover, an AHGP unitholder is only required to recognize gain as a result of receiving the ARLP common units to the extent that (i) the amount of gain such AHGP unitholder would recognize as a result of receiving the distribution of ARLP common units, if such distribution was fully taxable, exceeds (ii) the amount of gain that such AHGP unitholder would be allocated in the event that AHGP sold all of (x) its ARLP common units, (y) its indirect interest in Alliance Resource Operating Partners, L.P. (the "AROP Interest") and (z) its indirect interest in Alliance Coal, LLC (the "Alliance Coal Interest") immediately prior to the distribution of units. Each AHGP unitholder is expected to receive a distribution of a number of ARLP common units with a value equal to such unitholder's current economic share of all of AHGP's marketable securities. If the AROP Interest and Alliance Coal Interest are not treated as marketable securities, or in other limited situations, it may be possible that, depending on the unitholder's tax basis in his or her AHGP common units, the AHGP unitholders could recognize a small amount of gain on a per unit basis as a result of being treated as receiving more than their pro rata share of all of AHGP's marketable securities.
54
If an existing AHGP unitholder has suspended passive losses with respect to his or her units, such unitholder may be able to offset all or a portion of any gain resulting from the ARMH Distribution, any gain from cash in lieu of fractional units, any gain from a reducing debt shit, or potential gain from a distribution of marketable securities with such losses. Please read "Material U.S. Federal Income Taxation of Ownership of ARLP Common Units—Tax Consequences of Unit Ownership—Limitation on Deductibility of Losses."
AHGP Unitholder Status After the Simplification Transactions
The ARLP common units are distributed to AHGP common unitholders in exchange for their AHGP common units. Following the distribution of units, an AHGP unitholder that receives ARLP common units will be treated as a limited partner in ARLP. For a discussion of the material U.S. federal income tax consequences of owning and disposing of ARLP common units received in the distribution of units, you should read "Material U.S. Federal Income Taxation of Ownership of ARLP Common Units" beginning on page 56.
Holding Period and Basis of the ARLP Common Units
Because the simplification transactions are treated as a liquidation of AHGP pursuant to which ARLP common units are distributed to AHGP common unitholders, an AHGP common unitholder's holding period for ARLP common units received in the distribution of units will not be determined by reference to the holding period of the unitholder's AHGP common units. Instead, an AHGP common unitholder's holding period for ARLP common units received in the distribution of units that are attributable to AHGP's capital assets or assets used in its business as defined in Section 1231 of the Internal Revenue Code will include AHGP's holding period in those assets. The holding period for ARLP common units received by an AHGP common unitholder attributable to other assets of AHGP, such as inventory and receivables, will begin on the day following the simplification transactions.
The adjusted tax basis in ARLP common units that an AHGP unitholder receives in the distribution of units will be equal to the sum of such unitholder's adjusted tax basis in his AHGP common units plus any gain recognized as a result of the simplification transactions and such unitholder's increased share of nonrecourse liabilities of ARLP, if any, as determined in accordance with Section 752 of the Internal Revenue Code and the Treasury Regulations promulgated thereunder.
Final AHGP Unitholder Reporting
AHGP uses the year ending December 31 as its taxable year and the accrual method of accounting for federal income tax purposes. As a result of the simplification transactions, AHGP's taxable year will end and AHGP will be required to file a final federal income tax return for the taxable year ending upon the date the simplification transactions are effected. Each AHGP unitholder will be required to include in income his share of income, gain, loss and deduction for this period. In addition, an AHGP unitholder who has a taxable year ending on a date other than December 31 and after the date the simplification transactions are effected must include its share of income, gain, loss and deduction in income for his taxable year, with the result that such unitholder will be required to include in income for his taxable year its share of more than one year of income, gain, loss and deduction from AHGP.
55
MATERIAL U.S. FEDERAL INCOME TAXATION OF OWNERSHIP OF ARLP COMMON UNITS
This section is a summary of the material U.S. federal, state and local tax consequences that may be relevant to owning ARLP common units received in the simplification transactions and, unless otherwise noted in the following discussion, is the opinion of Vinson & Elkins insofar as it describes legal conclusions with respect to matters of U.S. federal income tax law. Such statements are based on the accuracy of the representations made by ARLP to Vinson & Elkins, and statements of fact do not represent opinions of Vinson & Elkins. This section discusses the material U.S. federal income tax consequences that may be relevant to prospective common unitholders and is based upon current provisions of the Internal Revenue Code, existing and proposed Treasury Regulations, and current administrative rulings and court decisions, all of which are subject to change. Changes in these authorities may cause the federal income tax consequences to a prospective common unitholder to vary substantially from those described below, possibly on a retroactive basis. Unless the context otherwise requires, references in this section to "we" or "us" are references to Alliance Resource Partners, L.P. and its subsidiaries.
Legal conclusions contained in this section, unless otherwise noted, are the opinion of Vinson & Elkins and are based on the accuracy of representations made by us to them for this purpose. However, this section does not address all federal income tax matters that may affect us or our unitholders, such as the application of the alternative minimum tax. This section also does not address local taxes, state taxes, non-U.S. taxes, or other taxes that may be applicable, except to the limited extent that such tax considerations are addressed below under "—State, Local and Other Tax Considerations." Furthermore, this section focuses on unitholders who are individual citizens or residents of the United States (for federal income tax purposes), who have the U.S. dollar as their functional currency, who use the calendar year as their taxable year, who do not materially participate in the conduct of our business activities and who hold such units as capital assets (typically, property that is held for investment). This section has limited applicability to corporations (including other entities treated as corporations for federal income tax purposes), partnerships (including other entities treated as partnerships for federal income tax purposes), estates, trusts, non-resident aliens or other unitholders subject to specialized tax treatment, such as tax-exempt entities, non-U.S. persons, individual retirement accounts ("IRAs"), employee benefit plans, real estate investment trusts or mutual funds.
Accordingly, we encourage each prospective unitholder to consult the unitholder's own tax advisor in analyzing the federal, state, local and non-U.S. tax consequences that are particular to that unitholder resulting from ownership or disposition of our units and potential changes in applicable tax laws.
We will rely on the opinions and advice of Vinson & Elkins with respect to the matters described herein. An opinion of counsel represents only that counsel's best legal judgment and does not bind the Internal Revenue Service (the "IRS") or a court. Accordingly, the opinions and statements made herein may not be sustained by a court if contested by the IRS. Any such contest of the matters described herein may materially and adversely impact the market for our common units and the prices at which our common units trade. In addition, our costs of any contest with the IRS will be borne indirectly by our unitholders because the costs will reduce our cash available for distribution. Furthermore, the tax consequences of an investment in us may be significantly modified by future legislative or administrative changes or court decisions, which may be retroactively applied.
For the reasons described below, Vinson & Elkins has not rendered an opinion with respect to the following federal income tax issues: (1) the treatment of a unitholder whose common units are the subject of a securities loan (e.g., a loan to a short seller to cover a short sale of units) (please read "—Tax Consequences of Unit Ownership—Treatment of Securities Loans"); (2) whether our monthly convention for allocating taxable income and losses is permitted by existing Treasury Regulations
56
(please read "—Disposition of Common Units—Allocations Between Transferors and Transferees"); and (3) whether our method for taking into account Section 743 adjustments is sustainable in certain cases (please read "—Tax Consequences of Unit Ownership—Section 754 Election" and "—Uniformity of Common Units").
We expect to be treated as a partnership for federal income tax purposes and, therefore, subject to the discussion below under "—Administrative Matters—Information Returns and Audit Procedures," generally will not be liable for entity-level federal income taxes. Instead, as described below, each of our common unitholders will take into account its respective share of our items of income, gain, loss and deduction in computing its federal income tax liability as if the common unitholder had earned such income directly, even if no cash distributions are made to the common unitholder. Distributions by us to a common unitholder generally will not give rise to income or gain taxable to such unitholder, unless the amount of cash distributed to a common unitholder exceeds the unitholder's adjusted tax basis in its common units. Please read "—Tax Consequences of Unit Ownership—Treatment of Distributions" and "—Disposition of Common Units").
Section 7704 of the Internal Revenue Code generally provides that a publicly-traded partnership will be treated as a corporation for federal income tax purposes. However, if 90% or more of a partnership's gross income for every taxable year it is publicly-traded consists of "qualifying income," the partnership may continue to be treated as a partnership for federal income tax purposes (the "Qualifying Income Exception"). Qualifying income includes, (i) interest, (ii) dividends, (iii) real property rents within the meaning of Section 856(d) of the Internal Revenue Code, as modified by Section 7704(d)(3) of the Internal Revenue Code, (iv) gains from the sale or other disposition of real property, (v) income and gains derived from the exploration, development, mining or production, processing, refining, transportation (including pipelines transporting gas, oil, or products thereof) or the marketing of any "mineral or natural resource", and (vi) gains from the sale or other disposition of capital assets (or property described in Section 1231(b) of the Internal Revenue Code) held for the production of income that otherwise constitutes qualifying income. We estimate that less than 5% of our current gross income is not qualifying income; however, this estimate could change from time to time.
No ruling has been or will be sought from the IRS with respect to our classification as a partnership for federal income tax purposes or as to the classification of our partnership and limited liability company operating subsidiaries. Instead we have relied on the opinion of Vinson & Elkins that, based upon the Internal Revenue Code, existing Treasury Regulations, published revenue rulings and court decisions and representations described below, Alliance Resource Partners, L.P. and our partnership and limited liability company operating subsidiaries will be classified as a partnerships or disregarded as an entities separate from us for federal income tax purposes.
Vinson & Elkins is of the opinion that we will be treated as a partnership for federal income tax purposes and each of our partnership and limited liability company operating subsidiaries will be treated as a partnership or will be disregarded as an entity separate from us. In rendering its opinion, Vinson & Elkins has relied on factual representations made by us and our general partner, including, without limitation:
(a) Neither we nor any of our partnership or limited liability company operating subsidiaries has elected to be treated as a corporation for federal income tax purposes; and
57
(b) For each taxable year, more than 90% of our gross income has been and will be income of a character that Vinson & Elkins has opined is "qualifying income" within the meaning of Section 7704(d) of the Internal Revenue Code.
We believe that these representations are true and will be true in the future.
If we fail to meet the Qualifying Income Exception, other than a failure that is determined by the IRS to be inadvertent and that is cured within a reasonable time after discovery (in which case the IRS may also require us to make adjustments with respect to our unitholders or pay other amounts), we will be treated as transferring all of our assets, subject to all of our liabilities, to a newly formed corporation on the first day of the year in which we fail to meet the Qualifying Income Exception, in return for stock in that corporation and then as distributing that stock to our unitholders in liquidation of their interests in us. This deemed contribution and liquidation should not result in the recognition of taxable income by our unitholders or us so long as the aggregate amount of our liabilities does not exceed the adjusted tax basis of our assets. Thereafter, we would be treated as an association taxable as a corporation for federal income tax purposes.
The present U.S. federal income tax treatment of publicly traded partnerships, including us, or an investment in our common units may be modified by administrative or legislative action or judicial interpretation at any time. From time to time, members of the U.S. Congress have proposed and considered substantive changes to the existing federal income tax laws that would affect publicly-traded partnerships. One such legislative proposal would have eliminated the Qualifying Income Exception upon which we rely for our treatment as a partnership for federal income tax purposes.
In addition, on January 24, 2017, final regulations regarding which activities give rise to qualifying income (the "Final Regulations") within the meaning of Section 7704 of the Internal Revenue Code were published in the Federal Register. The Final Regulations are effective as of January 19, 2017, and apply to taxable years beginning on or after January 19, 2017. We do not believe the Final Regulations affect our ability to qualify as a publicly traded partnership.
It is possible that a change in law could affect us and may be applied retroactively. Any such changes could negatively impact the value of an investment in our common units. If for any reason we are taxable as a corporation in any taxable year, our items of income, gain, loss and deduction would be taken into account by us in determining the amount of our liability for federal income tax, rather than being passed through to our common unitholders.
At the state level, several states have been evaluating ways to subject partnerships to entity-level taxation through the imposition of state income, franchise, or other forms of taxation. Imposition of a similar tax on us in the jurisdictions in which we operate or in other jurisdictions to which we may expand could substantially reduce our cash available for distribution to our unitholders.
Our taxation as a corporation would materially reduce the cash available for distribution to unitholders and thus would likely substantially reduce the value of our units. Any distribution made to a common unitholder at a time we are treated as a corporation would be (i) a taxable dividend to the extent of our current or accumulated earnings and profits, then (ii) a nontaxable return of capital to the extent of the unitholder's tax basis in its units, and thereafter (iii) taxable capital gain.
The remainder of this discussion is based on the opinion of Vinson & Elkins that we will be treated as a partnership for federal income tax purposes.
Tax Consequences of Unit Ownership
Common unitholders who are admitted as limited partners of the partnership, as well as common unitholders whose units are held in street name or by a nominee and who have the right to direct the
58
nominee in the exercise of all substantive rights attendant to the ownership of their common units, will be treated as partners of the partnership for federal income tax purposes. For a discussion related to the risks of losing partner status as a result of short sales, please read "—Treatment of Securities Loans." Common unitholders who are not treated as partners in us as described above are urged to consult their own tax advisors with respect to the tax consequences applicable to them under their particular circumstances.
Flow-Through of Taxable Income
Subject to the discussion below under "—Entity-Level Collections of Unitholder Taxes" and "—Administrative Matters—Information Returns and Audit Procedures," with respect to payments we may be required to make on behalf of our common unitholders, we will not pay any federal income tax. Rather, each common unitholder will be required to report on its federal income tax return each year its share of our income, gains, losses and deductions for our taxable year or years ending with or within its taxable year without regard to whether we make cash distributions to such unitholder. Consequently, we may allocate income to a common unitholder even if that unitholder has not received a cash distribution.
The adjusted tax basis in ARLP common units that an AHGP unitholder receives in the distribution of units will be equal to the sum of such unitholder's adjusted tax basis in his AHGP common units plus such unitholder's share of nonrecourse liabilities of ARLP as determined in accordance with Section 752 of the Internal Revenue Code and the regulations promulgated thereunder. That basis generally will be (i) increased by the common unitholder's share of our income and any increases in such unitholder's share of our liabilities and (ii) decreased, but not below zero, by the amount of all distributions to the unitholder, the unitholder's share of our losses, any decreases in its share of our liabilities, and the amount of any excess business interest allocated to the unitholder. The IRS has ruled that a partner who acquires interests in a partnership in separate transactions must combine those interests and maintain a single adjusted tax basis for all of those interests.
Distributions made by us to a common unitholder generally will not be taxable to the common unitholder, unless such distributions are of cash or marketable securities that are treated as cash and exceed the common unitholder's tax basis in its units, in which case the common unitholder generally will recognize gain taxable in the manner described below under "—Disposition of Common Units."
Any reduction in a common unitholder's share of our "nonrecourse liabilities" (liabilities for which no partner bears the economic risk of loss) will be treated as a distribution by us of cash to that common unitholder. A decrease in a common unitholder's percentage interest in us because of our issuance of additional units may decrease the common unitholder's share of our nonrecourse liabilities. For purposes of the foregoing, a common unitholder's share of our nonrecourse liabilities (generally will be based upon that common unitholder's share of the unrealized appreciation (or depreciation) in our assets, to the extent thereof, with any excess nonrecourse liabilities allocated based on the common unitholder's share of our profits. Please read "—Disposition of Common Units."
A non-pro rata distribution of money or property (including a deemed distribution as a result of the reallocation of our nonrecourse liabilities described above) may cause a common unitholder to recognize ordinary income, if the distribution reduces the common unitholder's share of our "unrealized receivables," including depreciation recapture and substantially appreciated "inventory items," both as defined in Section 751 of the Internal Revenue Code ("Section 751 Assets"). To the extent of such reduction, the common unitholder would be deemed to receive its proportionate share
59
of the Section 751 Assets and exchange such assets with us in return for an allocable portion of the non-pro rata distribution. This deemed exchange will generally result in the common unitholder's recognition of ordinary income in an amount equal to the excess of (1) the non-pro rata portion of that distribution over (2) the common unitholder's tax basis (typically zero) in the Section 751 Assets deemed to be relinquished in the exchange.
Limitations on Deductibility of Losses
A common unitholder may not be entitled to deduct the full amount of loss we allocate to it because its share of our losses will be limited to the lesser of (i) the common unitholder's adjusted tax basis in its units and (ii) in the case of a common unitholder that is an individual, estate, trust or certain types of closely-held corporations, the amount for which the unitholder is considered to be "at risk" with respect to our activities. A common unitholder will be at risk to the extent of its adjusted tax basis in its units, reduced by (1) any portion of that basis attributable to the unitholder's share of our nonrecourse liabilities, (2) any portion of that basis representing amounts otherwise protected against loss because of a guarantee, stop loss agreement or similar arrangement and (3) any amount of money the unitholder borrows to acquire or hold its units, if the lender of those borrowed funds owns an interest in us, is related to another unitholder or can look only to the units for repayment. A common unitholder subject to the at risk limitation must recapture losses deducted in previous years to the extent that distributions (including distributions deemed to result from a reduction in a unitholder's share of nonrecourse liabilities) cause the unitholder's at risk amount to be less than zero at the end of any taxable year.
Losses disallowed to a common unitholder or recaptured as a result of the basis or at risk limitations will carry forward and will be allowable as a deduction in a later year to the extent that the unitholder's adjusted tax basis or at risk amount, whichever is the limiting factor, is subsequently increased. Upon a taxable disposition of common units, any gain recognized by a unitholder can be offset by losses that were previously suspended by the at risk limitation but not losses suspended by the basis limitation. Any loss previously suspended by the at risk limitation in excess of that gain can no longer be used and will not be available to offset a unitholder's salary or active business income.
In addition to the basis and at risk limitations, a passive activity loss limitation limits the deductibility of losses incurred by individuals, estates, trusts, some closely held corporations and personal service corporations from "passive activities" (such as, trade or business activities in which the taxpayer does not materially participate). The passive loss limitations are applied separately with respect to each publicly-traded partnership. Consequently, any passive losses we generate will only be available to offset our passive income by us. Passive losses that exceed a common unitholder's share of the passive income we generate may be deducted in full when the unitholder disposes of all of its units in a fully taxable transaction with an unrelated party. The passive activity loss rules are applied after other applicable limitations on deductions, including the at risk and basis limitations.
Notwithstanding the forgoing, the IRS could take the position that for purposes of applying the passive loss limitation rules to tiered publicly traded partnerships, such as AHGP and us, the related entities are treated as one publicly traded partnership. In that case, any passive losses we generate would be available to offset income from your investments in AHGP. However, passive losses that are not deductible because they exceed a unitholder's share of income we generate would not be deductible in full until a unitholder disposes of his entire investment in both us and AHGP in a fully taxable transaction with an unrelated party.
For taxpayers other than corporations in taxable years beginning after December 31, 2017, and before January 1, 2026, an "excess business loss" limitation further limits the deductibility of losses by such taxpayers. An excess business loss is the excess (if any) of a taxpayer's aggregate deductions for the taxable year that are attributable to the trades or businesses of such taxpayer (determined without
60
regard to the excess business loss limitation) over the aggregate gross income or gain of such taxpayer for the taxable year that is attributable to such trades or businesses plus a threshold amount. The threshold amount is equal to $250,000 or $500,000 for taxpayers filing a joint return. Disallowed excess business losses are treated as a net operating loss carryover to the following tax year. Any losses we generate that are allocated to a unitholder and not otherwise limited by the basis, at risk, or passive loss limitations will be included in the determination of such unitholder's aggregate trade or business deductions. Consequently, any losses we generate that are not otherwise limited will only be available to offset a unitholder's other trade or business income plus an amount of non-trade or business income equal to the applicable threshold amount. Thus, except to the extent of the threshold amount, our losses that are not otherwise limited may not offset a unitholder's non-trade or business income (such as salaries, fees, interest, dividends and capital gains). This excess business loss limitation will be applied after the passive activity loss limitation.
Limitations on Interest Deductions
In general, we are entitled to a deduction for interest paid or accrued on indebtedness properly allocable to our trade or business during our taxable year. However, our deduction for this "business interest" is limited to the sum of our business interest income and 30% of our "adjusted taxable income." For the purposes of this limitation, our adjusted taxable income is computed without regard to any business interest or business interest income, and in the case of taxable years beginning before January 1, 2022, any deduction allowable for depreciation, amortization, or depletion. This limitation is first applied at the partnership level and any deduction for business interest is taken into account in determining our non-separately stated taxable income or loss. Then, in applying this business interest limitation at the partner level, the adjusted taxable income of each of our unitholders is determined without regard to such unitholder's distributive share of any of our items of income, gain, deduction, or loss and is increased by such unitholder's distributive share of our excess taxable income, which is generally equal to the excess of 30% of our adjusted taxable income over the amount of our deduction for business interest for a taxable year.
To the extent our deduction for business interest is not limited, we will allocate the full amount of our deduction for business interest among our unitholders in accordance with their percentage interests in us. To the extent our deduction for business interest is limited, the amount of any disallowed deduction for business interest will also be allocated to each unitholder in accordance with their percentage interest in us, but such amount of "excess business interest" will not be currently deductible. Subject to certain limitations and adjustments to a unitholder's basis in its common units, this excess business interest may be carried forward and deducted by a unitholder in a future taxable year.
In addition to this limitation on the deductibility of a partnership's business interest, the deductibility of a non-corporate taxpayer's "investment interest expense" is generally limited to the amount of that taxpayer's "net investment income." Investment interest expense includes:
The computation of a common unitholder's investment interest expense will take into account interest on any margin account borrowing or other loan incurred to purchase or carry a unit. Net investment income includes gross income from property held for investment and amounts treated as portfolio income under the passive loss rules, less deductible expenses, other than interest, directly connected with the production of investment income. Net investment income does not include qualified dividend income (if applicable) or gains attributable to the disposition of property held for investment.
61
A common unitholder's share of a publicly traded partnership's portfolio income and, according to the IRS, net passive income will be treated as investment income for purposes of the investment interest expense limitation.
Entity-Level Collections of Unitholder Taxes
If we are required or elect under applicable law to pay any federal, state, local or non-U.S. tax on behalf of any current or former common unitholder, our partnership authorizes us to treat the payment as a distribution of cash to the relevant common unitholder. Where the tax is payable on behalf of all common unitholders or we cannot determine the specific unitholder on whose behalf the tax is payable, our partnership agreement authorizes us to treat the payment as a distribution to all current common unitholders. We are authorized to amend our partnership agreement in the manner necessary to maintain uniformity of intrinsic tax characteristics of common units and to adjust later distributions, so that after giving effect to these distributions, the priority and characterization of distributions otherwise applicable under our partnership agreement is maintained as nearly as is practicable. Payments by us as described above could give rise to an overpayment of tax on behalf of a unitholder, in which event the common unitholder may be entitled to claim a refund of the overpayment amount. Please read "—Administrative Matters—Information Returns and Audit Procedures." Common unitholders are urged to consult their tax advisors to determine the consequences to them of any tax payment we make on their behalf.
Allocation of Income, Gain, Loss and Deduction
In general, if we have a net profit, our items of income, gain, loss and deduction will be allocated among our general partners and our unitholders in accordance with their percentage interests in us.
Specified items of our income, gain, loss and deduction will be allocated under Section 704(c) of the Internal Revenue Code (or the principles of Section 704(c) of the Internal Revenue Code) to account for any difference between the adjusted tax basis and fair market value of our assets at the time such assets are contributed to us and at the time of any subsequent offering of our common units (a "Book-Tax Disparity"). As a result, the federal income tax burden associated with any Book-Tax Disparity immediately prior to an offering will be borne by our partners holding interests in us prior to such offering. In addition, items of recapture income will be specially allocated to the extent possible (subject to the limitations described above) to the unitholder who was allocated the deduction giving rise to that recapture income in order to minimize the recognition of ordinary income by other unitholders.
An allocation of items of our income, gain, loss or deduction, other than an allocation required by the Internal Revenue Code to eliminate a Book-Tax Disparity, will be given effect for federal income tax purposes in determining a unitholder's share of an item of income, gain, loss or deduction only if the allocation has "substantial economic effect." In any other case, a unitholder's share of an item will be determined on the basis of the unitholder's interest in us, which will be determined by taking into account all the facts and circumstances, including (i) the unitholder's relative contributions to us, (ii) the interests of all the partners in profits and losses, (iii) the interest of all the partners in cash flow and (iv) the rights of all the partners to distributions of capital upon liquidation. Vinson & Elkins is of the opinion that, with the exception of the issues described in "—Section 754 Election" and "—Disposition of Common Units—Allocations Between Transferors and Transferees," allocations of income, gain, loss or deduction under our partnership agreement will be given effect for federal income tax purposes.
62
A common unitholder whose units are the subject of a securities loan (for example, a loan to "short seller" to cover a short sale of units) may be treated as having disposed of those units. If so, such common unitholder would no longer be treated for tax purposes as a partner with respect to those units during the period of the loan and may recognize gain or loss as a result of such deemed disposition. As a result, during this period, (i) any of our income, gain, loss or deduction allocated to those units would not be reportable by the lending unitholder and (ii) any cash distributions received by the lending unitholder as to those units may be treated as ordinary taxable income.
Due to a lack of controlling authority, Vinson & Elkins has not rendered an opinion regarding the tax treatment of a common unitholder that enters into a securities loan with respect to its units. Common unitholders desiring to assure their status as partners and avoid the risk of income recognition from a loan of their units are urged to modify any applicable brokerage account agreements to prohibit their brokers from borrowing and lending their units. The IRS has announced that it is studying issues relating to the tax treatment of short sales of partnership interests. Please read "—Disposition of Common Units—Recognition of Gain or Loss."
Under current law, the highest marginal federal income tax rates for individuals applicable to ordinary income and long-term capital gains (generally, gains from the sale or exchange of certain investment assets held for more than one year) are 37% and 20%, respectively. These rates are subject to change by new legislation at any time.
In addition, a 3.8% net investment income tax applies to certain net investment income earned by individuals, estates and trusts. For these purposes, net investment income generally includes a common unitholder's allocable share of our income and gain realized by a common unitholder from a sale of units. In the case of an individual, the tax will be imposed on the lesser of (i) the common unitholder's net investment income from all investments or (ii) the amount by which the common unitholder's modified adjusted gross income exceeds $250,000 (if the unitholder is married and filing jointly or a surviving spouse), $125,000 (if the unitholder is married and filing separately) or $200,000 (if the unitholder is unmarried or in any other case). In the case of an estate or trust, the tax will be imposed on the lesser of (i) undistributed net investment income and (ii) the excess adjusted gross income over the dollar amount at which the highest income tax bracket applicable to an estate or trust begins.
For taxable years beginning after December 31, 2017 and ending on or before December 31, 2025, an individual unitholder is entitled to a deduction equal to 20% of his or her allocable share of our "qualified business income." For purposes of this deduction, our "qualified business income" is equal to the sum of:
We have made the election permitted by Section 754 of the Internal Revenue Code that permits us to adjust the tax basis in each of our assets as to specific purchases of our common units under Section 743(b) of the Internal Revenue Code to reflect the unit purchase price upon subsequent
63
purchases of common units. That election is irrevocable without the consent of the IRS. The Section 743(b) adjustment separately applies to a unitholder who purchases common units from another unitholder based upon the values and bases of our assets at the time of the relevant purchase. The Section 743(b) adjustment does not apply to a person who purchases units directly from us. For purposes of this discussion, a common unitholder's basis in our assets will be considered to have two components: (1) its share of the tax basis in our assets as to all common unitholders and (2) its Section 743(b) adjustment to that tax basis (which may be positive or negative).
Under our partnership agreement, we are authorized to take a position to preserve the uniformity of units even if that position is not consistent with applicable Treasury Regulations. A literal application of Treasury Regulations governing a Section 743(b) adjustment attributable to properties depreciable under Section 167 of the Internal Revenue Code may give rise to differences in the taxation of unitholders purchasing common units from us and unitholders purchasing from other unitholders. If we have any such properties, we intend to adopt methods employed by other publicly traded partnerships to preserve the uniformity of common units, even if inconsistent with existing Treasury Regulations, and Vinson & Elkins has not opined on the validity of this approach. Please read "—Uniformity of Common Units."
The IRS may challenge the positions we adopt with respect to depreciating or amortizing the Section 743(b) adjustment to preserve the uniformity of units due to the lack of controlling authority. Because a common unitholder's adjusted tax basis for its units is reduced by its share of our items of deduction or loss, any position we take that understates deductions will overstate a common unitholder's tax basis in its units, and may cause the common unitholder to understate gain or overstate loss on any sale of such units. Please read "—Disposition of Common Units—Recognition of Gain or Loss." If a challenge to such treatment were sustained, the gain from the sale of units may be increased without the benefit of additional deductions.
The calculations involved in the Section 754 election are complex and are made on the basis of assumptions as to the value of our assets and other matters. The IRS could seek to reallocate some or all of any Section 743(b) adjustment we allocated to our assets subject to depreciation to goodwill or nondepreciable assets. Goodwill, as an intangible asset, is generally amortizable over a longer period of time or under a less accelerated method than our tangible assets. We cannot assure any common unitholder that the determinations we make will not be successfully challenged by the IRS or that the resulting deductions will not be reduced or disallowed altogether. Should the IRS require a different tax basis adjustment to be made, and should, in our opinion, the expense of compliance exceed the benefit of the election, we may seek permission from the IRS to revoke our Section 754 election. If permission is granted, a subsequent purchaser of common units may be allocated more income than it would have been allocated had the election not been revoked.
Accounting Method and Taxable Year
We use the year ending December 31 as our taxable year and the accrual method of accounting for federal income tax purposes. Each common unitholder will be required to include in its tax return its share of our income, gain, loss and deduction for each taxable year ending within or with its taxable year. In addition, a common unitholder who has a taxable year ending on a date other than December 31 and who disposes of all of its units following the close of our taxable year but before the close of its taxable year must include its share of our income, gain, loss and deduction in income for its taxable year, with the result that it will be required to include in income for its taxable year its share of more than twelve months of our income, gain, loss and deduction. Please read "—Disposition of Common Units—Allocations Between Transferors and Transferees."
64
Tax Basis, Depreciation and Amortization
The tax basis of each of our assets will be used for purposes of computing depreciation and cost recovery deductions and, ultimately, gain or loss on the disposition of these assets. If we dispose of depreciable property by sale, foreclosure or otherwise, all or a portion of any gain, determined by reference to the amount of depreciation deductions previously taken, may be subject to the recapture rules and taxed as ordinary income rather than capital gain. Similarly, a common unitholder who has taken cost recovery or depreciation deductions with respect to property we own will likely be required to recapture some or all of those deductions as ordinary income upon a sale of its interest in us. Please read "—Tax Consequences of Unit Ownership—Allocation of Income, Gain, Loss and Deduction" and "—Disposition of Common Units—Recognition of Gain or Loss."
The costs we incur in offering and selling our units (called "syndication expenses") must be capitalized and cannot be deducted currently, ratably or upon our termination. While there are uncertainties regarding the classification of costs as organization expenses, which may be amortized by us, and as syndication expenses, which may not be amortized by us, the underwriting discounts and commissions we incur will be treated as syndication expenses. Please read "Disposition of Common Units—Recognition of Gain or Loss."
We are allowed a first-year bonus depreciation deduction equal to 100% of the adjusted basis of certain depreciable property acquired and placed in service after September 27, 2017 and before January 1, 2023. For property placed in service during subsequent years, the deduction is phased down by 20% per year until December 31, 2026. This depreciation deduction applies to both new and used property. However, use of the deduction with respect to used property is subject to certain anti-abuse restrictions, including the requirement that the property be acquired from an unrelated party. We can elect to forgo the depreciation bonus and use the alternative depreciation system for any class of property for a taxable year. Under a transition rule, we can also elect to apply a 50% bonus depreciation deduction instead of the 100% deduction for our first taxable year ending after September 27, 2017.
Valuation and Tax Basis of Our Properties
The federal income tax consequences of the ownership and disposition of common units will depend in part on our estimates of the relative fair market values and the tax basis of each of our assets. Although we may from time to time consult with professional appraisers regarding valuation matters, we have made and will make many of the relative fair market value estimates ourselves. These estimates and determinations of tax basis are subject to challenge and will not be binding on the IRS or the courts. If the estimates of fair market value or basis are later found to be incorrect, the character and amount of items of income, gain, loss or deduction previously reported by common unitholders could change, and common unitholders could be required to adjust their tax liability for prior years and incur interest and penalties with respect to those adjustments.
In general, we are entitled to depletion deductions with respect to coal mined from the underlying mineral property. Subject to the limitations on the deductibility of losses discussed above, we generally are entitled to the greater of cost depletion limited to the basis of the property or percentage depletion. The percentage depletion rate for coal is 10%.
Depletion deductions we claim generally will reduce the tax basis of the underlying mineral property. Depletion deductions can, however, exceed the total tax basis of the mineral property. The excess of our percentage depletion deductions over the adjusted tax basis of the property at the end of the taxable year is subject to tax preference treatment in computing the alternative minimum tax the consequences of which are not addressed herein. In addition, a corporate unitholder's allocable share
65
of the amount allowable as a percentage depletion deduction for any property will be reduced by 20% of the excess, if any, of that partner's allocable share of the amount of the percentage depletion deductions for the taxable year over the adjusted tax basis of the mineral property as of the close of the taxable year.
Mining Exploration and Development Expenditures
We will elect to currently deduct mining exploration expenditures that we pay or incur to determine the existence, location, extent or quality of coal deposits prior to the time the existence of coal in commercially marketable quantities has been disclosed.
Amounts we deduct for mine exploration expenditures must be recaptured and included in our taxable income at the time a mine reaches the production stage, unless we elect to reduce future depletion deductions by the amount of the recapture. A mine reaches the producing stage when the major part of the coal production is obtained from working mines other than those opened for the purpose of development or the principal activity of the mine is the production of developed coal rather than the development of additional coal for mining. This recapture is accomplished through the disallowance of both cost and percentage depletion deductions on the particular mine reaching the production stage. This disallowance of depletion deductions continues until the amount of adjusted exploration expenditures with respect to the mine have been fully recaptured. This recapture is not applied to the full amount of the previously deducted exploration expenditures. Instead, these expenditures are reduced by the amount of percentage depletion, if any, that was lost as a result of deducting these exploration expenditures.
We generally elect to defer mine development expenses, consisting of expenditures incurred in making coal available for extraction, after the exploration process has disclosed the existence of coal in commercially marketable quantities, and deduct them on a ratable basis as the coal benefited by the expense is sold.
If any coal reserves are sold or otherwise disposed of in a taxable transaction, we will recognize (and allocate to our unitholders) gain or loss measured by the difference between the amount realized (including the amount of any indebtedness assumed by purchaser upon such disposition or to which such property is subject) and the adjusted tax basis of the property sold. Generally, the character of any gain or loss recognized upon that disposition will depend upon whether our coal reserves or the mined coal sold are held by us:
In determining dealer status with respect to coal reserves and other types of real estate, the courts have identified a number of factors for distinguishing between a particular property held for sale in the ordinary course of business and one held for investment. Any determination must be based on all the facts and circumstances surrounding the particular property and sale in question.
We intend to hold our coal reserves for use in a trade or business and achieving long-term capital appreciation. Although our general partner may consider strategic sales of coal reserves consistent with achieving long-term capital appreciation, our general partner does not anticipate frequent sales of coal reserves nor significant marketing, improvement or subdivision activity in connection with any strategic
66
sales. Thus, we do not believe that we will be viewed as a dealer. In light of the factual nature of this question, however, there is no assurance that our purposes for holding our properties will not change and that our future activities will not cause us to be a "dealer" in coal reserves.
If we are not a dealer with respect to our coal reserves and we have held the disposed property for more than a one-year period primarily for use in our trade or business, the character of any gain or loss realized from a disposition of the property will be determined under Section 1231 of the Internal Revenue Code. If we have not held the property for more than one year at the time of the sale, gain or loss from the sale will be taxable as ordinary income.
A unitholder's distributive share of any Section 1231 gain or loss generated by us will be aggregated with any other gains and losses realized by that unitholder from the disposition of property used in the trade or business, as defined in Section 1231(b) of the Internal Revenue Code, and from the involuntary conversion of such properties and of capital assets held in connection with a trade or business or a transaction entered into for profit for the requisite holding period. If a net gain results, all such gains and losses will be long-term capital gains and losses; if a net loss results, all such gains and losses will be ordinary income and losses. Net Section 1231 gains will be treated as ordinary income to the extent of prior net Section 1231 losses of the taxpayer or predecessor taxpayer for the five most recent prior taxable years to the extent such losses have not previously been offset against Section 1231 gains. Losses are deemed recaptured in the chronological order in which they arose.
If we are not a dealer with respect to our coal reserves and that property is not used in a trade or business, the property will be a "capital asset" within the meaning of Section 1221 of the Internal Revenue Code. Gain or loss recognized from the disposition of that property will be taxable as capital gain or loss, and the character of such capital gain or loss as long-term or short-term will be based upon our holding period of such property at the time of its sale. The requisite holding period for long-term capital gain is more than one year.
Upon a disposition of coal reserves, a portion of the gain, if any, equal to the lesser of (1) the depletion deductions that reduced the tax basis of the disposed mineral property plus deductible development and mining exploration expenses or (2) the amount of gain recognized on the disposition, will be treated as ordinary income to us.
A common unitholder will be required to recognize gain or loss on a sale or exchange of a unit equal to the difference, if any, between the common unitholder's amount realized and the adjusted tax basis in the unit sold. A common unitholder's amount realized generally will equal the sum of the cash and the fair market value of other property it receives plus its share of our nonrecourse liabilities with respect to the unit sold or exchanged. Because the amount realized includes a common unitholder's share of our nonrecourse liabilities, the gain recognized on the sale or exchange of a unit could result in a tax liability in excess of any cash received from such sale or exchange.
Except as noted below, gain or loss recognized by a common unitholder on the sale or exchange of a unit held for more than one year generally will be taxable as long-term capital gain or loss. However, gain or loss recognized on the disposition of common units will be separately computed and taxed as ordinary income or loss under Section 751 of the Internal Revenue Code to the extent attributable to Section 751 Assets, primarily depletion and depreciation recapture and our "inventory items," regardless of whether such inventory item has substantially appreciated in value. Ordinary income attributable to Section 751 Assets may exceed net taxable gain realized on the sale or exchange of a unit and may be recognized even if there is a net taxable loss realized on the sale of a unit. Thus, a common unitholder may recognize both ordinary income and a capital gain or loss upon a sale or exchange of a unit. Net capital loss may offset capital gains and, in the case of individuals, up to $3,000 of ordinary income per year.
67
For purposes of calculating gain or loss on the sale or exchange of a unit, the unitholder's adjusted tax basis will be adjusted by its allocable share of our income or loss in respect of its unit for the year of the sale. Furthermore, as described above the IRS has ruled that a partner who acquires interests in a partnership in separate transactions must combine those interests and maintain a single adjusted tax basis for all those interests. Upon a sale or other disposition of less than all of those interests, a portion of that tax basis must be allocated to the interests sold using an "equitable apportionment" method, which generally means that the tax basis allocated to the interest sold equals an amount that bears the same relation to the partner's tax basis in its entire interest in the partnership as the value of the interest sold bears to the value of the partner's entire interest in the partnership.
Treasury Regulations under Section 1223 of the Internal Revenue Code allow a selling common unitholder who can identify units transferred with an ascertainable holding period to elect to use the actual holding period of the units transferred. Thus, according to the ruling discussed in the paragraph above, a common unitholder will be unable to select high or low basis units to sell as would be the case with corporate stock, but, according to the Treasury Regulations, such unitholder may designate specific units sold for purposes of determining the holding period of units transferred. A common unitholder electing to use the actual holding period of any unit transferred must consistently use that identification method for all subsequent sales or exchanges of our units. A common unitholder considering the purchase of additional units or a sale of exchange of common units purchased in separate transactions is urged to consult its tax advisor as to the possible consequences of this ruling and application of the Treasury Regulations.
Specific provisions of the Internal Revenue Code affect the taxation of some financial products and securities, including partnership interests, by treating a taxpayer as having sold an "appreciated" financial position, including a partnership interest, with respect to which gain would be recognized if it were sold, assigned or terminated at its fair market value, in the event the taxpayer or a related person enters into:
Moreover, if a taxpayer has previously entered into a short sale, an offsetting notional principal contract or a futures or forward contract with respect to the partnership interest, the taxpayer will be treated as having sold that position if the taxpayer or a related person then acquires the partnership interest or substantially identical property. The Secretary of the Treasury is authorized to issue Treasury Regulations that treat a taxpayer that enters into transactions or positions that have substantially the same effect as the preceding transactions as having constructively sold the financial position. Please read "—Tax Consequences of Unit Ownership—Treatment of Securities Loans."
Allocations Between Transferors and Transferees
In general, our taxable income or loss will be determined annually, will be prorated on a monthly basis and will be subsequently apportioned among the common unitholders in proportion to the number of units owned by each of them as of the opening of the applicable exchange on the first business day of the month (the "Allocation Date"). Nevertheless, we allocate certain deductions for depletion and depreciation of capital additions based upon the date the underlying property is placed in service, and gain or loss realized on a sale or other disposition of our assets or, in the discretion of the general partner, any other extraordinary item of income, gain, loss or deduction will be allocated among the common unitholders on the Allocation Date in the month in which such income, gain, loss
68
or deduction is recognized. As a result, a common unitholder transferring units may be allocated income, gain, loss and deduction realized after the date of transfer.
Although simplifying conventions are contemplated by the Internal Revenue Code and most publicly traded partnerships use similar simplifying conventions, existing Treasury Regulations do not specifically authorize the use of the proration method we have adopted. Accordingly, Vinson & Elkins is unable to opine on the validity of this method of allocating income and deductions between transferee and transferor unitholders. If the IRS determines that this method is not allowed under the Treasury Regulations our taxable income or losses could be reallocated among our unitholders. Under our partnership agreement, we are authorized to revise our method of allocation between transferee and transferor unitholders, as well as among unitholders whose interests vary during a taxable year, to conform to a method permitted under the Treasury Regulations.
A common unitholder who disposes of units prior to the record date set for a cash distribution for that quarter will be allocated items of our income, gain, loss and deduction attributable to the month of disposition but will not be entitled to receive a cash distribution for that period.
A common unitholder who sells or exchanges any units is generally required to notify us in writing of that transaction within 30 days after the transaction (or, if earlier, January 15 of the year following the transaction in the case of a seller). Upon receiving such notifications, we are required to notify the IRS of the transaction and to furnish specified information to the transferor and transferee. Failure to notify us of a transfer of units may, in some cases, lead to the imposition of penalties. However, these reporting requirements do not apply to a sale or exchange by an individual who is a citizen of the United States and who effects the sale or exchange through a broker who will satisfy such requirements.
Because we cannot match transferors and transferees of units and for other reasons, we must maintain uniformity of the economic and tax characteristics of the units to a purchaser of these units. As a result of the need to preserve uniformity, we may be unable to completely comply with a number of federal income tax requirements. Any non-uniformity could have a negative impact on the value of our common units. Please read "—Tax Consequences of Unit Ownership—Section 754 Election."
Our partnership agreement permits our general partner to take positions in filing our tax returns that preserve the uniformity of our common units. These positions may include reducing the depreciation, amortization or loss deductions to which a unitholder would otherwise be entitled or reporting a slower amortization of Section 743(b) adjustments for some unitholders than that to which they would otherwise be entitled. Vinson & Elkins is unable to opine as to the validity of such filing positions.
A common unitholder's adjusted tax basis in units is reduced by its share of our deductions (whether or not such deductions were claimed on an individual income tax return) so that any position that we take that understates deductions will overstate the common unitholder's basis in its units, and may cause the common unitholder to understate gain or overstate loss on any sale of such units. Please read "—Disposition of Common Units—Recognition of Gain or Loss" above and "—Tax Consequences of Unit Ownership—Section 754 Election" above. The IRS may challenge one or more of any positions we take to preserve the uniformity of our common units. If such a challenge were sustained, the uniformity of units might be affected, and, under some circumstances, the gain from the sale of units might be increased without the benefit of additional deductions.
69
Tax-Exempt Organizations, Non-U.S. Unitholders and Other Investors
Ownership of our common units by employee benefit plans and other tax-exempt organizations, as well as by non-resident alien individuals, non-U.S. corporations and other non-U.S. persons (collectively, "Non-U.S. Unitholders") raises issues unique to those investors and, as described below, may have substantial adverse tax consequences to them. Each prospective unitholder that is a tax-exempt entity or Non-U.S. Unitholder should consult its tax advisors before investing in our common units.
Employee benefit plans and most other tax-exempt organizations, including IRAs and other retirement plans, are subject to federal income tax on unrelated business taxable income. Virtually all of our income will be unrelated business taxable income and will be taxable to a tax-exempt unitholder. Tax-exempt unitholders with more than one unrelated trade or business (including by attribution from the Partnership to the extent it is engaged in one or more unrelated trade or business) are required to separately compute their unrelated business taxable income with respect to each unrelated trade or business (including for purposes of determining any net operating loss deduction). As a result, it may not be possible for tax-exempt unitholders to utilize losses from an investment in the Partnership to offset unrelated business taxable income from another unrelated trade or business and vice versa.
Non-U.S. Unitholders are taxed by the United States on income effectively connected with a U.S. trade or business ("effectively connected income") and on certain types of U.S.-source non-effectively connected income (such as dividends), unless exempted or further limited by an income tax treaty. Each Non-U.S. Unitholder will be considered to be engaged in business in the United States because of its ownership of our units. Furthermore, Non-U.S. Unitholders will be deemed to conduct such activities through a permanent establishment in the United States within the meaning of an applicable tax treaty. Consequently, each Non-U.S. Unitholder will be required to file federal tax returns to report its share of our income, gain, loss or deduction and pay federal income tax on its share of our net income or gain. Moreover, under rules applicable to publicly traded partnerships, distributions to Non-U.S. Unitholders are subject to withholding at the highest applicable effective tax rate. Each Non-U.S. Unitholder must obtain a taxpayer identification number from the IRS and submit that number to our transfer agent on a Form W-8BEN or W-8BEN-E (or other applicable substitute or successor form) in order to obtain credit for these withholding taxes.
In addition, if a Non-U.S. Unitholder is classified as a non-U.S. corporation, it will be treated as engaged in a United States trade or business and may be subject to the U.S. branch profits tax at a rate of 30%, in addition to regular U.S. federal income tax, on its share of our income and gain as adjusted for changes in the foreign corporation's "U.S. net equity" to the extent reflected in the corporation's earnings and profits. That tax may be reduced or eliminated by an income tax treaty between the United States and the country in which the foreign corporate unitholder is a "qualified resident." In addition, this type of unitholder is subject to special information reporting requirements under Section 6038C of the Internal Revenue Code.
A Non-U.S. Unitholder who sells or otherwise disposes of a unit will be subject to U.S. federal income tax on gain realized from the sale or disposition of that unit to the extent the gain is effectively connected with a U.S. trade or business of the Non-U.S. Unitholder. Gain realized by a Non-U.S. Unitholder from the sale of its interest in a partnership that is engaged in a trade or business in the United States will be considered to be "effectively connected" with a U.S. trade or business to the extent that gain that would be recognized upon a sale by the partnership of all of its assets would be "effectively connected" with a U.S. trade or business. Thus, all of a Non-U.S. Unitholder's gain from the sale or other disposition of our common units would be treated as effectively connected with a unitholder's indirect U.S. trade or business constituted by its investment in us and would be subject to U.S. federal income tax. As a result of the effectively connected income rules described above, the exclusion from U.S. taxation under the Foreign Investment in Real Property Tax Act for gain from the
70
sale of partnership common units regularly traded on an established securities market will not prevent a Non-U.S. Unitholder from being subject to U.S. federal income tax on gain from the sale or disposition of its common units to the extent such gain is effectively connected with a U.S. trade or business. We expect substantially all of the gain from the sale or disposition of our common units to be treated as effectively connected with a U.S. trade or business.
Moreover, the transferee of an interest in a partnership that is engaged in a U.S. trade or business is generally required to withhold 10% of the amount realized by the transferor unless the transferor certifies that it is not a foreign person, and we are required to deduct and withhold from the transferee amounts that should have been withheld by the transferees but were not withheld. Because the "amount realized" includes a partner's share of the partnership's liabilities, 10% of the amount realized could exceed the total cash purchase price for the common units. For this and other reasons, the IRS has suspended the application of this withholding rule to open market transfers of interest in publicly traded partnerships, pending promulgation of regulations that address the amount to be withheld, the reporting necessary to determine such amount and the appropriate party to withhold such amounts, but it is not clear if or when such regulations will be issued.
Information Returns and Audit Procedures
We intend to furnish to each common unitholder, within 90 days after the close of each taxable year, specific tax information, including a Schedule K-1, which describes its share of our income, gain, loss and deduction for our preceding taxable year. In preparing this information, which will not be reviewed by counsel, we will take various accounting and reporting positions, some of which have been mentioned earlier, to determine each common unitholder's share of income, gain, loss and deduction. We cannot assure our common unitholders that those positions will yield a result that conforms to all of the requirements of the Internal Revenue Code, Treasury Regulations or administrative interpretations of the IRS.
The IRS may audit our federal income tax information returns. Neither we, nor Vinson & Elkins can assure prospective common unitholders that the IRS will not successfully challenge the positions we adopt, and such a challenge could adversely affect the value of the units. Adjustments resulting from an IRS audit may require each common unitholder to adjust a prior year's tax liability, and possibly may result in an audit of its own return. Any audit of a common unitholder's return could result in adjustments not related to our returns as well as those related to its returns.
Publicly traded partnerships are treated as entities separate from their owners for purposes of federal income tax audits, judicial review of administrative adjustments by the IRS and tax settlement proceedings. The tax treatment of partnership items of income, gain, loss and deduction are determined in a partnership proceeding rather than in separate proceedings for each of the partners. Pursuant to the Bipartisan Budget Act of 2015, for taxable years beginning after December 31, 2017, if the IRS makes audit adjustments to our income tax returns, it may assess and collect any taxes (including any applicable penalties and interest) resulting from such audit adjustment directly from us, unless we elect to have our general partner, unitholders and former unitholders take any audit adjustment into account in accordance with their interests in us during the taxable year under audit. Similarly, for such taxable years, if the IRS makes audit adjustments to income tax returns filed by an entity in which we are a member or partner, it may assess and collect any taxes (including penalties and interest) resulting from such audit adjustment directly from such entity.
Generally, we expect to elect to have our general partner, unitholders and former unitholders take any such audit adjustment into account in accordance with their interests in us during the taxable year under audit, but there can be no assurance that such election will be effective in all circumstances. If we are unable or if it is not economical to have our general partner, unitholders and former
71
unitholders take such audit adjustment into account in accordance with their interests in us during the taxable year under audit, our then current unitholders may bear some or all of the tax liability resulting from such audit adjustment, even if such unitholders did not own our common units during the taxable year under audit. If, as a result of any such audit adjustment, we are required to make payments of taxes, penalties or interest, our cash available for distribution to our unitholders might be substantially reduced and our current and former unitholders may be required to indemnify us for any taxes (including any applicable penalties and interest) resulting from such audit adjustments that were paid on such unitholders' behalf. These rules are not applicable for taxable years beginning on or prior to December 31, 2017. Congress has proposed changes to the Bipartisan Budget Act, and we anticipate that amendments may be made. Accordingly, the manner in which these rules may apply to us in the future is uncertain.
Additionally, pursuant to the Bipartisan Budget Act of 2015, the Internal Revenue Code will no longer require that we designate a Tax Matters Partner. Instead, for taxable years beginning after December 31, 2017, we will be required to designate a partner, or other person, with a substantial presence in the United States as the partnership representative ("Partnership Representative"). The Partnership Representative will have the sole authority to act on our behalf for purposes of, among other things, federal income tax audits and judicial review of administrative adjustments by the IRS. If we do not make such a designation, the IRS can select any person as the Partnership Representative. We have designated our general partner as the Partnership Representative. Further, any actions taken by us or by the Partnership Representative on our behalf with respect to, among other things, federal income tax audits and judicial review of administrative adjustments by the IRS, will be binding on us and all of our unitholders.
Additional Withholding Requirements
Withholding taxes may apply to certain types of payments made to "foreign financial institutions" (as specially defined in the Internal Revenue Code) and certain other non-U.S. entities. Specifically, a 30% withholding tax may be imposed on interest, dividends and other fixed or determinable annual or periodic gains, profits and income from sources within the United States ("FDAP Income"), or gross proceeds from the sale or other disposition of any property of a type which can produce interest or dividends from sources within the United States ("Gross Proceeds") paid to a foreign financial institution or to a "non-financial foreign entity" (as specially defined in the Internal Revenue Code), unless (i) the foreign financial institution undertakes certain diligence and reporting, (ii) the non-financial foreign entity either certifies it does not have any substantial U.S. owners or furnishes identifying information regarding each substantial U.S. owner or (iii) the foreign financial institution or non-financial foreign entity otherwise qualifies for an exemption from these rules. If the payee is a foreign financial institution and is subject to the diligence and reporting requirements in clause (i) above, it must enter into an agreement with the U.S. Department of the Treasury requiring, among other things, that it undertake to identify accounts held by certain U.S. persons or U.S.-owned foreign entities, annually report certain information about such accounts, and withhold 30% on payments to noncompliant foreign financial institutions and certain other account holders. Foreign financial institutions located in jurisdictions that have an intergovernmental agreement with the United States governing these requirements may be subject to different rules.
Generally these rules apply to current payments of FDAP Income and will apply to payments of relevant Gross Proceeds made on or after January 1, 2019. Thus, to the extent we have FDAP Income or we have Gross Proceeds on or after January 1, 2019 that are not treated as effectively connected with a U.S. trade or business (please read "—Tax-Exempt Organizations and Other Investors"), a unitholder that is a foreign financial institution or certain other non-U.S. entity, or a person that holds its common units through such foreign entities, may be subject to withholding on distributions they receive from us, or its distributive share of our income, pursuant to the rules described above.
72
Each prospective unitholder should consult its own tax advisors regarding the potential application of these withholding provisions to its investment in our common units.
Persons who hold an interest in us as a nominee for another person are required to furnish to us:
(1) the name, address and taxpayer identification number of the beneficial owner and the nominee;
(2) a statement regarding whether the beneficial owner is:
(a) a non-U.S. person;
(b) a non-U.S. government, an international organization or any wholly owned agency or instrumentality of either of the foregoing; or
(c) a tax-exempt entity;
(3) the amount and description of units held, acquired or transferred for the beneficial owner; and
(4) specific information including the dates of acquisitions and transfers, means of acquisitions and transfers, and acquisition cost for purchases, as well as the amount of net proceeds from sales.
Each broker and financial institution is required to furnish additional information, including whether such broker or financial institution is a U.S. person and specific information on any common units such broker or financial institution acquires, holds or transfers for its own account. A penalty per failure, up to a significant maximum amount per calendar year, is imposed by the Internal Revenue Code for failure to report that information to us. The nominee is required to supply the beneficial owner of our common units with the information furnished to us.
Certain penalties may be imposed as a result of an underpayment of tax that is attributable to one or more specified causes, including negligence or disregard of rules or regulations, substantial understatements of income tax and substantial valuation misstatements. No penalty will be imposed, however, for any portion of an underpayment if it is shown that there was a reasonable cause for the underpayment of that portion and that the taxpayer acted in good faith regarding the underpayment of that portion. We do not anticipate that any accuracy-related penalties will be assessed against us.
State, Local and Other Tax Considerations
In addition to federal income taxes, unitholders may be subject to other taxes, including state and local income taxes, unincorporated business taxes and estate, inheritance or intangibles taxes that may be imposed by the various jurisdictions in which we conduct business or own property now or in the future or in which the unitholder is a resident. We conduct business or own property in many states in the United States. Some of these states may impose an income tax on individuals, corporations and other entities. As we make acquisitions or expand our business, we may own property or conduct business in additional states that impose a personal income tax. Although an analysis of those various taxes is not presented here, each prospective unitholder should consider the potential impact of such taxes on its investment in us.
A common unitholder may be required to file income tax returns and pay income taxes in some or all of the jurisdictions in which we do business or own property, though such unitholder may not be required to file a return and pay taxes in certain jurisdictions because its income from such jurisdictions
73
falls below the jurisdiction's filing and payment requirement. Further, a common unitholder may be subject to penalties for a failure to comply with any filing or payment requirement applicable to such unitholder. Some of the jurisdictions may require us, or we may elect, to withhold a percentage of income from amounts to be distributed to a common unitholder who is not a resident of the jurisdiction. Withholding, the amount of which may be greater or less than a particular common unitholder's income tax liability to the jurisdiction, generally does not relieve a nonresident common unitholder from the obligation to file an income tax return.
IT IS THE RESPONSIBILITY OF EACH UNITHOLDER TO INVESTIGATE THE LEGAL AND TAX CONSEQUENCES, UNDER THE LAWS OF PERTINENT JURISDICTIONS, OF HIS INVESTMENT IN US. WE STRONGLY RECOMMEND THAT EACH PROSPECTIVE UNITHOLDER CONSULT, AND DEPEND UPON, ITS OWN TAX COUNSEL OR OTHER ADVISOR WITH REGARD TO THOSE MATTERS. FURTHER, IT IS THE RESPONSIBILITY OF EACH UNITHOLDER TO FILE ALL STATE, LOCAL AND NON U.S., AS WELL AS U.S. FEDERAL TAX RETURNS THAT MAY BE REQUIRED OF IT. VINSON & ELKINS HAS NOT RENDERED AN OPINION ON THE STATE, LOCAL, ALTERNATIVE MINIMUM TAX OR NON U.S. TAX CONSEQUENCES OF AN INVESTMENT IN US.
74
INTERESTS OF CERTAIN PERSONS IN THE SIMPLIFICATION TRANSACTIONS
Interests of the AGP Executive Officers and Directors in the Simplification Transactions
In considering the recommendation of the AGP Board to approve the simplification agreement and the transactions contemplated thereby, including the merger, AHGP unitholders should be aware that some of the executive officers and directors of AGP have interests in the simplification transactions that may differ from, or may be in addition to, the interests of AHGP unitholders generally. These interests may present such executive officers and directors with actual or potential conflicts of interest. These interests include the following:
75
contemplated thereby, including the merger. For more information on the support agreement, please read "Interests of Certain Persons in the Simplification Transactions—Support Agreement."
The directors and executive officers of AGP beneficially owned an aggregate of 41,363,372 AHGP common units as of April 17, 2018, representing approximately 69.1% of the total voting power of AHGP's voting securities.
There are no agreements or understandings, whether written or unwritten, with AGP's officers concerning the information specified in Item 402(t)(2) or (3) of Regulation S-K (i.e., any type of compensation, whether present, deferred or contingent, that is based on or otherwise relates to the simplification transactions).
Treatment of AHGP Phantom Units
Immediately prior to the consummation of the simplification transactions, all outstanding AHGP deferred phantom units issued to AGP's independent directors will be paid in full and will be deemed to have been converted into AHGP common units. Upon the effective time of the simplification transactions, and without any action on the part of the holder of the AHGP deferred phantom units, all AHGP deferred phantom units will be treated as AHGP common units and will be exchanged for ARLP common units at a ratio that will be calculated in accordance with the terms of the simplification agreement and that will be the same ratio as that applicable to all unaffiliated AHGP unitholders.
The table below sets forth, for each AGP director, the number of outstanding AHGP deferred phantom units that was held by such director as of April 17, 2018, the latest practicable date to determine such amounts before the filing of this consent statement/prospectus. None of AGP's executive officers held AHGP deferred phantom units as of April 17, 2018. These numbers do not include additional AHGP deferred phantom units that may be issued following the date of this consent statement/prospectus. The value of the AHGP deferred phantom units included below is calculated based on an assumed exchange of one AHGP deferred phantom unit for 1.478 ARLP common units and an assumed market price per ARLP common unit equal to $17.80 (which equals the average closing market price of an ARLP common unit on the NASDAQ over the first five business days following February 23, 2018, the date of the first public announcement of the simplification transactions).
| |
AHGP Deferred Phantom Units (#) |
ARLP Common Units (#) |
Value ($) | |||||||
|---|---|---|---|---|---|---|---|---|---|---|
Directors of AGP: |
||||||||||
Joseph W. Craft III |
0 | 0 | $ | 0 | ||||||
Thomas M. Davidson, Sr. |
7,700 | 11,380 | $ | 202,564 | ||||||
Robert J. Druten |
7,010 | 10,360 | $ | 184,408 | ||||||
Wilson M. Torrence |
0 | 0 | $ | 0 | ||||||
Ownership Interests of Directors and Executive Officers
The following table sets forth, as of April 17, 2018, for each of AGP's and MGP's directors and executive officers: (a) the number of AHGP common units that each such person beneficially owns; (b) the number of ARLP common units that each such person beneficially owns; and (c) the total estimated number of ARLP common units that such director or executive officer will beneficially own after the consummation of the simplification transactions based on the estimated exchange ratio of
76
1.478 and the estimated 1,320,377 ARLP common units that will be issued to SGP in connection with the simplification transactions.
| |
AHGP Common Units |
ARLP Common Units |
Total ARLP Common Units Owned After the Simplification Transactions |
|||||||
|---|---|---|---|---|---|---|---|---|---|---|
Directors and Executive Officers of AGP: |
||||||||||
Joseph W. Craft III(1)(2)(3)(4) |
41,141,155 | 87,554,971 | 62,493,637 | |||||||
Thomas M. Davidson, Sr. |
— | — | 11,380 | |||||||
Robert J. Druten |
18,246 | — | 37,327 | |||||||
Wilson M. Torrence |
— | 34,796 | 34,796 | |||||||
Brian L. Cantrell |
26,500 | 108,361 | 147,528 | |||||||
R. Eberley Davis |
7,500 | 79,407 | 90,492 | |||||||
Robert G. Sachse |
20,000 | 118,210 | 147,770 | |||||||
Thomas M. Wynne(4) |
684,525 | 75,160 | 1,086,887 | |||||||
Charles R. Wesley III(5) |
2,912,500 | — | 4,304,675 | |||||||
All directors and executive officers as a group (9 persons) |
41,363,372 | 87,970,905 | 63,238,007 | |||||||
Directors and Executive Officers of MGP: |
||||||||||
Joseph W. Craft III(1)(2)(3)(4) |
41,141,155 | 87,554,971 | 62,493,637 | |||||||
Nick Carter |
10,000 | 3,000 | 17,780 | |||||||
John P. Neafsey |
— | 51,604 | 51,604 | |||||||
John H. Robinson |
— | 18,462 | 18,462 | |||||||
Wilson M. Torrence |
— | 34,796 | 34,796 | |||||||
Charles R. Wesley III(5) |
2,912,500 | — | 4,304,675 | |||||||
Brian L. Cantrell |
26,500 | 108,361 | 147,528 | |||||||
R. Eberley Davis |
7,500 | 79,407 | 90,492 | |||||||
Robert G. Sachse |
20,000 | 118,210 | 147,770 | |||||||
Thomas M. Wynne(4) |
684,525 | 75,160 | 1,086,887 | |||||||
Timothy J. Whelan |
— | 20,223 | 20,223 | |||||||
All directors and executive officers as a group (11 persons) |
41,355,126 | 88,064,194 | 63,319,109 | |||||||
77
unitholders holding at least 80% of restricted units under the agreement. Accordingly, without affirming the existence of an Exchange Act Rule 13d-5(b) group, the management group made a Schedule 13D filing pursuant to Exchange Act requirements.
Indemnification; Director's and Officer's Insurance
Pursuant to the simplification agreement, ARLP has agreed that all rights to indemnification, advancement of expenses and exculpation from liabilities for acts or omissions occurring at or prior to the consummation of the simplification transactions existing as of the date of the simplification agreement in favor of any AHGP indemnitee will be assumed by ARLP and MGP in connection with the simplification transactions, without further action, at the consummation of the simplification transactions and will survive the simplification transactions and will continue in full force and effect in accordance with their terms.
For a period of six years from the consummation of the simplification transactions, the ARLP partnership agreement will contain provisions no less favorable with respect to indemnification, advancement of expenses and limitations on liability of directors and officers than are set forth in AHGP's existing partnership agreement, which provisions will not be amended, repealed or otherwise modified for a period of six years from the consummation of the simplification transactions in any
78
manner that would affect adversely the rights thereunder of individuals who, at or prior to the consummation of the simplification transactions, were AHGP indemnitees, unless such modification is required by law and then only to the minimum extent required by law.
Director and Executive Officer Interlock
Two of the current directors of MGP, namely, Joseph W. Craft III and Wilson M. Torrence, are also directors of AGP; three of the current executive officers of MGP, namely, Joseph W. Craft III, Brian L. Cantrell and R. Eberley Davis, are also executive officers of AGP; and three other executive officers of MGP, namely, Robert G. Sachse, Charles R. Wesley and Thomas M. Wynne, are deemed to be executive officers of AGP.
79
DIRECTORS AND EXECUTIVE OFFICERS FOLLOWING THE MERGER
As of the date of this consent statement/prospectus, the current directors and executive officers of MGP and AGP are expected to continue in their respective roles as the directors and executive officers of MGP and AGP following consummation of the merger, except that Wilson M. Torrence, who currently is a member of both the MGP Board and the AGP Board, will resign from the AGP Board after consummation of the merger. After the simplification transactions, AGP, as the sole member of MGP, will continue to have the power to appoint members of the MGP Board. Executive officers of MGP and AGP are appointed by the directors of MGP and AGP, respectively.
80
COMPARISON OF AHGP UNITHOLDER RIGHTS AND ARLP UNITHOLDER RIGHTS
The rights of AHGP unitholders are currently governed by AHGP's existing partnership agreement and the Delaware Revised Uniform Limited Partnership Act ("DRULPA"). The rights of ARLP unitholders are currently governed by ARLP's existing partnership agreement and the DRULPA. After the simplification transactions, the rights of ARLP unitholders and the former AHGP unitholders will be governed by ARLP's existing partnership agreement and the DRULPA.
Set forth below is a discussion of the material differences between the rights of a holder of AHGP common units under AHGP's existing partnership agreement and the DRULPA, on the one hand, and the rights of a holder of ARLP common units under ARLP's existing partnership agreement and the DRULPA, on the other hand. Unless the context otherwise requires, references in this section to (i) "MLP Group" means ARLP and its subsidiaries, (ii) "AHGP Partnership Group" means AHGP and its subsidiaries treated as a single consolidated entity, but excluding the MLP Group, (iii) "AHGP Group Member" means a member of the AHGP Partnership Group, (iv) "ARLP Partnership Group" means ARLP, AROP, Alliance Coal and any subsidiary of any such entity, treated as a single consolidated entity and (v) "ARLP Group Member" means a member of the ARLP Partnership Group.
This summary does not purport to be a complete discussion of, and is qualified in its entirety by reference to, the DRULPA and the constituent documents of AHGP and ARLP. We urge you to read AHGP's existing partnership agreement, ARLP's existing partnership agreement and the DRULPA carefully and in their entirety.
| |
AHGP | ARLP | ||
|---|---|---|---|---|
Purpose and Term of Existence |
AHGP's stated purpose is to (i) engage directly in, or enter into or form any corporation, partnership, joint venture, limited liability company or other arrangement to engage indirectly in, any business activity that is approved by AGP and that lawfully may be conducted by a limited partnership organized pursuant to the DRULPA and, in connection therewith, to exercise all of the rights and powers conferred upon AHGP pursuant to the agreements relating to such business activity and (ii) do anything necessary or appropriate to the foregoing, including the making of capital contributions or loans to its subsidiaries (excluding ARLP and its subsidiaries); provided, however, AGP shall not cause AHGP to engage, directly or indirectly, in any business activity that AGP determines would cause AHGP to be treated as an association taxable | ARLP's stated purpose is to (i) serve as partner of AROP, (ii) engage directly in, or enter into or form any corporation, partnership, joint venture, limited liability company or other arrangement to engage indirectly in, any business activity that AROP is permitted to engage in by AROP's partnership agreement and any business activity that Alliance Coal is permitted to engage in by Alliance Coal's limited liability company agreement, (iii) engage directly in, or enter into or form any corporation, partnership, joint venture, limited liability company or other arrangement to engage indirectly in, any business activity that is approved by MGP and which lawfully may be conducted by a limited partnership organized pursuant to DRULPA and, in connection therewith, to exercise all of the rights and powers |
81
| |
AHGP | ARLP | ||
|---|---|---|---|---|
|
as a corporation or otherwise taxable as an entity for federal income tax purposes. |
conferred upon ARLP pursuant to the agreements relating to such business activity provided, however, that MGP reasonably determines, as of the date of the acquisition or commencement of such activity, that such activity (a) generates qualifying income or (b) enhances the operations of an activity
of AROP or Alliance Coal or an ARLP activity that generates qualifying income, and (iv) do anything necessary or appropriate to the foregoing, including the making of capital contributions or loans to an ARLP Group Member. |
||
Outstanding Common Units |
As of April 17, 2018, AHGP had 59,863,000 common units outstanding. |
As of April 17, 2018, ARLP had 130,903,256 common units outstanding. |
||
Source of Cash Flow |
AHGP currently has no independent operations. AHGP owns the following direct and indirect partnership interests: • a 1.0001% general partner interest
in AROP, which AHGP holds through its 100% indirect ownership interest in MGP; • 87,188,338 common units of ARLP,
representing approximately 66.6% of the 130,903,256 common units of ARLP outstanding as of April 17, 2018; and • a 0.001% managing member interest in Alliance Coal, which AHGP holds through its 100% indirect ownership interest in MGP. |
ARLP is a diversified producer and marketer of coal primarily to major United States utilities and industrial users. |
82
| |
AHGP | ARLP | ||
|---|---|---|---|---|
|
Accordingly, AHGP's financial performance and its ability to pay cash distributions to its unitholders are directly dependent upon the performance of ARLP and AROP. |
|
||
Transfer of Units |
Except as otherwise set forth in the AHGP partnership agreement, transfer of AHGP's limited partner interests will not be recognized until either (i) certificates evidencing those limited partner interests are surrendered for registration of transfer or (ii) the receipt of proper instructions from the registered owner of uncertificated AHGP common units. |
The rights of a holder of ARLP common units with respect to the transfer of ARLP limited partner interests are substantially the same as the rights of a holder of AHGP common units with respect to the transfer of AHGP limited partner interests. |
||
Transfer of General Partner Interest |
AGP may transfer its general partner interest in AHGP without approval from any AHGP unitholder, so long as (i) the transferee agrees to assume the rights and duties of AGP under the AHGP partnership agreement and to be bound by the provisions of the AHGP partnership agreement and (ii) AHGP receives an opinion of counsel that such transfer would not result in the loss of limited liability of any limited partner or cause AHGP to be treated as an association taxable as a corporation or otherwise to be taxed as an entity for federal income tax purposes. |
MGP may transfer its general partner interest in ARLP without approval from any ARLP unitholder, so long as (i) MGP transfers its general partner interest in whole and not in part, (ii) the transferee agrees to assume the rights and duties of MGP under the ARLP partnership agreement and AROP's partnership agreement and the managing member under Alliance Coal's limited liability company agreement and to be bound by the provisions of the ARLP partnership agreement, AROP's partnership agreement and Alliance Coal's limited liability company agreement; (iii) ARLP receives an opinion of counsel that such transfer would not result in the loss of limited liability of any limited partner or of any limited partner of AROP or of any member of Alliance Coal or cause |
83
| |
AHGP | ARLP | ||
|---|---|---|---|---|
|
ARLP, AROP or Alliance Coal to be treated as an association taxable as a corporation or otherwise to be taxed as an entity for federal income tax purposes (to the extent not already so treated or taxed); and (iv) such transferee also agrees to purchase all (or the appropriate portion thereof, if applicable) of the partnership interest of MGP as the general partner or managing member of each other ARLP Group Member. |
|||
Issuances of Additional Partnership Securities |
AHGP may issue additional partnership securities for any partnership purpose at any time and from time to time to such persons for such consideration and on such terms and conditions as AGP shall determine, all without the approval of any limited partners. AHGP may issue any class or series of partnership interests having preferences or other special or senior rights over the previously outstanding AHGP common units. |
The provisions governing the issuance of additional partnership securities under the ARLP partnership agreement are substantially the same as the description of the provisions governing the issuance of additional partnership securities under the AHGP partnership agreement. |
||
|
It is possible that AHGP will fund acquisitions, and other capital requirements, through the issuance of additional AHGP common units or other securities. Holders of any additional AHGP common units that AHGP issues will be entitled to share with the then-existing AHGP unitholders in AHGP's distributions of available cash. In addition, the issuance of additional common units or other partnership securities may dilute (i) the value of the interests of the then-existing AHGP unitholders in AHGP's net assets and (ii) the voting rights of the then-existing AHGP unitholders under the AHGP partnership agreement. |
84
| |
AHGP | ARLP | ||
|---|---|---|---|---|
Preemptive Rights |
AHGP unitholders do not have preemptive rights to acquire additional AHGP common units or other partnership interests. |
ARLP unitholders do not have preemptive rights to acquire additional ARLP common units or other partnership interests. |
||
Limited Call Rights |
If at any time less than 15% of the total limited partner interests of any class then outstanding is held by persons other than AGP and its affiliates, AGP will then have the right, which right it may assign and transfer in whole or in part to AHGP or any affiliate of AGP, exercisable at its option, to purchase all, but not less than all, of such limited partner interests of such class then outstanding held by persons other than AGP and its affiliates, at the greater of (x) the current market price, calculated pursuant to the AHGP partnership agreement, as of the date three days prior to the date that a notice of election to purchase limited partner interests is mailed by AGP and (y) the highest price paid by AGP or any of its affiliates for any such limited partner interest of such class purchased during the 90-day period preceding the date that a notice of election to purchase limited partner interests is mailed by AGP. |
If at any time not more than 20% of the total limited partner interests of any class then outstanding is held by persons other than MGP and its affiliates, MGP will then have the right, which right it may assign and transfer in whole or in part to ARLP or any affiliate of MGP, exercisable in its sole discretion, to purchase all, but not less than all, of such limited partner interests of such class then outstanding held by persons other than MGP and its affiliates, at the greater of (x) the current market price, calculated pursuant to the ARLP partnership agreement, as of the date three days prior to the date that a notice of election to purchase limited partner interests is mailed by MGP and (y) the highest price paid by MGP or any of its affiliates for any such limited partner interest of such class purchased during the 90-day period preceding the date that a notice of election to purchase limited partner interests is mailed by MGP. |
||
Distributions of Available Cash |
AHGP has historically made quarterly distributions to its unitholders of its available cash. |
ARLP has historically made quarterly distributions to its unitholders of its available cash. |
85
| |
AHGP | ARLP | ||
|---|---|---|---|---|
|
Available cash generally means, for any quarter ending prior to liquidation, all cash and cash equivalents on hand at the end of that quarter less the amount of any cash reserves established by AGP to: • provide for the proper conduct of
the business of AHGP (including reserves for future capital expenditures and for anticipated future credit needs); • comply with applicable law or any
loan agreement, debt instrument or other agreement or obligation to which any AHGP Group Member is a party or by which it is bound or its assets are subject; • permit MGP to make capital
contributions to ARLP to maintain its then current general partner interest in ARLP upon the issuance of additional partnership securities by ARLP; or • provide funds for distributions to AHGP's unitholders in respect of any one or more of the next four quarters. |
Available cash generally means, for any quarter ending prior to liquidation, the sum of (i) all cash and cash equivalents of the ARLP Partnership Group on hand at the end of that quarter and (ii) all additional cash and cash equivalents of
the ARLP Partnership Group on hand resulting from working capital borrowings made subsequent to the end of such quarter, less the amount of any cash reserves that are necessary or appropriate in the reasonable discretion of MGP to: • provide for the proper conduct of
the business of the ARLP Partnership Group (including reserves for future capital expenditures and for anticipated future credit needs of the ARLP Partnership Group); • comply with applicable law or any
loan agreement, debt instrument or other agreement or obligation to which any member of the ARLP Partnership Group is a party or by which any such member is bound or such member's assets are subject; or • provide funds for distributions to ARLP's unitholders in respect of any one or more of the next four quarters; provided, however, MGP may not establish cash reserves pursuant to this bullet if the effect of such reserves would be that ARLP is unable to distribute $0.125 (subject to certain adjustments in accordance with the ARLP partnership agreement) on all ARLP common units. |
86
| |
AHGP | ARLP | ||
|---|---|---|---|---|
Management |
AGP has the authority to conduct, direct and manage all activities of AHGP. Except as otherwise expressly provided in the AHGP partnership agreement, all management powers over the business and affairs of AHGP shall be exclusively vested in AGP, and no limited partner shall have any management power over the business and affairs of AHGP. In addition to the powers granted a general partner of a limited partnership under applicable law or that are granted to AGP under any other provision of the AHGP partnership agreement, AGP, subject to certain limitations set forth in the AHGP partnership agreement, has the full power and authority to do all things and on such terms as it determines to be necessary or appropriate to conduct the business of AHGP. |
MGP has the authority to conduct, direct and manage all activities of ARLP. The management powers of MGP over the business and affairs of ARLP are substantially the same as the description of management powers of AGP over the business and affairs of AHGP. |
87
| |
AHGP | ARLP | ||
|---|---|---|---|---|
Change of Management Provisions |
Generally, if any person or group (other than AGP, AGP's affiliates, Alliance Management Holdings, LLC, AMH II, LLC or Alliance Resource GP, LLC or their respective successors, assigns or their respective members) beneficially owns 20% or more of the partnership interests of any class, all of the partnership interests owned by such person or group shall not be voted on any matter and shall not be considered to be outstanding when sending notices of a meeting of limited partners to vote on any matter (unless otherwise required by law), calculating required votes, determining the presence of a quorum or for other similar purposes under the AHGP partnership agreement (except that AHGP common units so owned will not be considered to be outstanding for the purposes of providing notice of AGP's withdrawal as the general partner of AHGP). The foregoing limitation shall not apply (i) to any person or group who acquired 20% or more of any outstanding partnership securities of any class then outstanding directly from AGP or its affiliates, (ii) to any person or group who acquired 20% or more of any outstanding partnership securities of any class then outstanding directly or indirectly from a person or group described in clause (i) provided that AGP has notified such person or group in writing that such limitation shall not apply or (iii) to any person or group who acquired 20% or more of the partnership securities issued by AHGP with the prior approval of the AGP Board. |
Generally, if any person or group (other than MGP or its affiliates) beneficially owns 20% or more of the partnership interests of any class, all of the partnership interests owned by such person or group shall not be voted on any matter and shall not be considered to be outstanding when sending notices of a meeting of limited partners to vote on any matter (unless otherwise required by law), calculating required votes, determining the presence of a quorum or for other similar purposes under the ARLP partnership agreement. The foregoing limitation shall not apply (i) to any person or group who acquired 20% or more of any outstanding partnership securities of any class then outstanding directly from MGP or its affiliates or (ii) to any person or group who acquired 20% or more of any outstanding partnership securities of any class then outstanding directly or indirectly from a person or group described in clause (i) provided that MGP has notified such person or group in writing that such limitation shall not apply. |
88
| |
AHGP | ARLP | ||
|---|---|---|---|---|
Reimbursement of the General Partner |
AGP does not receive any compensation for its services as AHGP's general partner. However, AGP will be entitled to be reimbursed on a monthly basis, or such other reasonable basis as AGP may determine, for (i) all direct and indirect expenses it incurs or payments it makes on behalf of the AHGP Partnership Group (including salary, bonus, incentive compensation and other amounts paid to any person including affiliates of AGP to perform services for AHGP or for the AHGP Partnership Group in the discharge of its duties to the AHGP Partnership Group) and (ii) all other expenses allocable to the AHGP Partnership Group or otherwise incurred by AGP in connection with operating the Partnership Group's business (including expenses allocated to AGP by its affiliates). AGP will determine the expense that are allocable to the AHGP Partnership Group. Reimbursements for expenses described above are in addition to any reimbursement to AGP as a result of indemnification pursuant to the AHGP partnership agreement. |
MGP does not receive any compensation for its services as ARLP's general partner. However, MGP will be entitled to be reimbursed for those expenses that are substantially the same as the description of expenses for which AGP will be entitled to be reimbursed. |
89
| |
AHGP | ARLP | ||
|---|---|---|---|---|
Conflicts of Interest |
Whenever a potential conflict of interest exists or arises between AGP or any of its affiliates, on the one hand, and AHGP, any member of the AHGP Partnership Group, or any partner, on the other, any resolution or course of action by AGP or its affiliates in respect of such conflict of interest will be permitted and deemed approved by all partners, and shall not constitute a breach of the AHGP partnership agreement or of any agreement contemplated therein, or of any duty stated or implied by law or equity, if the resolution or course of action in respect of such conflict of interest is (i) approved by a majority of the members of the AHGP conflicts committee, (ii) approved by the vote of a majority of the outstanding AHGP common units (excluding AHGP common units owned by AGP and its affiliates), (iii) on terms no less favorable to AHGP than those generally being provided to or available from unrelated third parties or (iv) fair and reasonable to AHGP, taking into account the totality of the relationships between the parties involved (including other transactions that may be particularly favorable or advantageous to AHGP). AGP is authorized but not required in connection with its resolution of such conflict of interest to seek approval by a majority of the members of the AHGP conflicts committee of such resolution, and AGP may also adopt a resolution or course of action that has not received such approval. If approval by a majority of the members of the AHGP conflicts committee is not sought and the AGP Board determines that the resolution or course of action taken with respect |
Whenever a potential conflict of interest exists or arises between MGP or any of its affiliates, on the one hand, and ARLP, AROP, Alliance Coal, any partner or any assignee, on the other, any resolution or course of action by MGP or its affiliates in respect of such conflict of interest shall be permitted and deemed approved by all partners, and shall not constitute a breach of the ARLP partnership agreement, of the AROP partnership agreement, of the Alliance Coal limited liability company agreement, of any agreement contemplated in the foregoing agreements, or of any duty stated or implied by law or equity, if the resolution or course of action is, or by operation of the ARLP partnership agreement is deemed to be, fair and reasonable to ARLP. MGP shall be authorized, but not required, in connection with its resolution of such conflict of interest to seek the approval of a majority of the members of a conflicts committee of such resolution. Any conflict of interest and any resolution of such conflict of interest shall be conclusively deemed fair and reasonable to ARLP if such conflict of interest or resolution is (i) approved by majority of the members of the conflicts committee (as long as the material facts known to MGP or any of its affiliates regarding any proposed transaction were disclosed to the conflicts committee at the time it gave its approval); (ii) on terms no less favorable to ARLP than those generally being provided to or available from unrelated third parties; or (iii) fair to ARLP, taking into account the totality of the relationships between the |
90
| |
AHGP | ARLP | ||
|---|---|---|---|---|
|
to a conflict of interest satisfies either of the standards set forth in clauses (iii) or (iv) above, then it will be presumed that, in making its decision, the AGP Board acted in good faith, and in any proceeding brought by any limited partner or by or on behalf of such limited partner or any other limited partner or AHGP challenging such approval, the person bringing or prosecuting such proceeding will have the burden of overcoming such presumption. |
parties involved (including other transactions that may be particularly favorable or advantageous to ARLP). MGP may also adopt a resolution or course of action that has not received approval of a majority of the members of the conflicts committee. MGP is authorized in connection with its determination of what is "fair and reasonable" to ARLP and in connection with its resolution of any conflict of interest to consider (A) the relative interests of any party to such conflict, agreement, transaction or situation and the benefits and burdens relating to such interest; (B) any customary or accepted industry practices and any customary or historical dealings with a particular person; (C) any applicable generally accepted accounting practices or principles; and (D) such additional factors as MGP determines in its sole discretion to be relevant, reasonable or appropriate under the circumstances. |
||
Withdrawal of the General Partner |
AGP shall be deemed to have withdrawn from AHGP upon the occurrence of any one of the following events: (i) AGP voluntarily withdraws from AHGP by giving written notice to the other partners; (ii) AGP transfers all of its rights as general partner of AHGP; (iii) AGP is removed pursuant to the AHGP partnership agreement; (iv) AGP (a) makes a general assignment for the benefit of creditors; (b) files a voluntary bankruptcy petition for relief under Chapter 7 of the United States Bankruptcy Code; (c) files a petition or answer seeking for itself |
MGP shall be deemed to have withdrawn from ARLP upon the occurrence of events that are substantially the same as the description of the occurrence of events upon which AGP shall be deemed to have withdrawn from AHGP. |
91
| |
AHGP | ARLP | ||
|---|---|---|---|---|
|
a liquidation, dissolution or similar relief (but not a reorganization) under any law; (d) files an answer or other pleading admitting or failing to contest the material allegations of a petition filed against AGP in a proceeding of the type described in clauses (a)-(c); or (e) seeks, consents to or acquiesces in the appointment of a trustee (but not a debtor-in-possession), receiver or liquidator of AGP or of all or any substantial part of its properties; (v) a final and non-appealable order of relief under Chapter 7 of the United States Bankruptcy Code is entered by a court with appropriate jurisdiction pursuant to a voluntary or involuntary petition by or against AGP; or (vi) (a) the dissolution and commencement of winding up of AGP; and (b) otherwise in the event of the termination of AGP. |
|
||
Removal of the General Partner |
AGP may be removed as general partner of AHGP if such removal is approved by the AHGP unitholders holding at least 662/3% of the outstanding AHGP common units (including AHGP common units held by AGP and its affiliates). Any such action by such holders for removal of AGP must also provide for the election of a successor general partner by the AHGP unitholders holding a majority of the outstanding AHGP common units (including AHGP common units held by AGP and its affiliates). Such removal shall be effective immediately following the |
The provisions governing the removal of MGP as the general partner of ARLP under the ARLP partnership agreement are substantially the same as the description of the provisions governing the removal of AGP as general partner of AHGP under the AHGP partnership agreement. |
92
| |
AHGP | ARLP | ||
|---|---|---|---|---|
|
admission of a successor general partner pursuant to the applicable terms of the AHGP partnership agreement. The removal of AGP as general partner shall also automatically constitute the removal of AGP as general partner or managing member, to the extent applicable, of the other AHGP Group Members of which AGP is a general partner or a managing member. |
|
||
|
The right of AHGP unitholders to remove AGP as general partner shall not exist or be exercised unless AHGP has received an opinion of counsel that the removal of AGP would not result in the loss of the limited liability of any limited partner or any AHGP Group Member or cause any AHGP Group Member to be treated as an association taxable as a corporation or otherwise to be taxed as an entity for federal income tax purposes (to the extent not previously treated or taxed as such). |
|||
Termination and Dissolution of the Partnership |
AHGP will not be dissolved by the admission of additional limited partners or by the admission of a successor general partner in accordance with the terms of the AHGP partnership agreement. Upon the removal or withdrawal of the general partner, if a
successor general partner is elected, AHGP will not be dissolved and such successor general partner will continue the business of AHGP. AHGP will dissolve, and its affairs will be wound up, upon: • the withdrawal or removal of AHGP's general partner or any other event that results in its |
ARLP will dissolve, and its affairs will be wound up, upon events that are substantially the same as the description of events upon which AHGP will dissolve, and its affairs will be wound up. |
93
| |
AHGP | ARLP | ||
|---|---|---|---|---|
|
|
|
||
|
• an election by AHGP's
general partner to dissolve AHGP, if approved by the holders of a majority of the outstanding AHGP common units; • the entry of a decree of judicial
dissolution of AHGP pursuant to the DRULPA; or • at any time there are no limited partners of AHGP, unless AHGP is continued without dissolution in accordance with the DRULPA. |
|||
Distribution of Cash Upon Liquidation |
All property and all cash in excess of that required to discharge liabilities owed by AHGP upon its liquidation shall be distributed to the AHGP unitholders in accordance with, and to the extent of, the positive balances in their respective capital accounts, as determined after taking into account all capital account adjustments (other than those made by reason of liquidation distributions) for the taxable year of AHGP during which the liquidation of AHGP occurs (with such date of occurrence being determined pursuant to Treasury Regulation Section 1.704-1(b)(2)(ii)(g)), and such distribution shall be made by the end of such taxable year (or, if later, within 90 days after said date of such occurrence). |
The rights of a holder of ARLP common units with respect to the distribution of cash upon liquidation of ARLP are substantially the same as the rights of a holder of AHGP common units with respect to the distribution of cash upon liquidation of AHGP. |
94
| |
AHGP | ARLP | ||
|---|---|---|---|---|
Amendment of Partnership Agreement |
AHGP's general partner may generally make amendments to the AHGP partnership agreement without the approval of any limited partner to reflect: • a change in the name of AHGP, the
location of the principal place of business of AHGP, the registered agent of AHGP or the registered office of AHGP; • admission, substitution,
withdrawal or removal of partners in accordance with the AHGP partnership agreement; • a change that AHGP's general
partner determines to be necessary or appropriate to qualify or continue the qualification of AHGP as a limited partnership or to ensure that AHGP and its subsidiaries will not be treated as associations taxable as corporations or otherwise taxed as
entities for federal income tax purposes; • a change that AHGP's general partner determines (i) does not adversely affect the limited partners (including any particular class of partnership interests as compared to other classes of partnership interests) in any material respect, (ii) to be necessary or appropriate to (a) satisfy any requirements, conditions or guidelines contained in any opinion, directive, order, ruling or regulation of any federal or state agency or judicial authority or |
The provisions governing the amendment of the ARLP partnership agreement by ARLP's general partner are substantially the same as the description of the provisions governing the amendment of the AHGP partnership agreement by AHGP's general partner. |
95
| |
AHGP | ARLP | ||
|---|---|---|---|---|
|
|
|
||
|
|
|
||
|
• a change in the fiscal
year or taxable year of AHGP and any changes that, in the discretion of AHGP's general partner, are necessary or advisable as a result of a change in the fiscal year or taxable year of AHGP including, if AHGP's general partner shall so determine, a
change in the definition of "Quarter" and the dates on which distributions are to be made by AHGP; • an amendment that is necessary, in the opinion of counsel, to prevent AHGP, or AHGP's general partner or its directors, officers, trustees or agents, from being subjected to the Investment Company Act of 1940, as amended, the Investment Advisers Act of 1940, as amended, or "plan asset" regulations adopted under the Employee Retirement Income Security Act of 1974, as amended; |
96
| |
AHGP | ARLP | ||
|---|---|---|---|---|
|
• an amendment that, in the
discretion of AHGP's general partner, is necessary or advisable in connection with the authorization of issuance of any class or series of partnership securities pursuant to the AHGP partnership agreement; • an amendment expressly permitted
by the AHGP partnership agreement to be made by AHGP's general partner acting alone; • an amendment effected,
necessitated or contemplated by a merger agreement approved in accordance with the AHGP partnership agreement; • an amendment that, in the
discretion of AHGP's general partner, is necessary or advisable to reflect and account for the formation by AHGP of, or investment by AHGP in, any corporation, partnership, joint venture, limited liability company or other entity, in connection with
the conduct by AHGP of activities permitted by the terms of the AHGP partnership agreement; • an amendment effected, necessitated or contemplated by an amendment to the ARLP partnership agreement that requires ARLP common unitholders to provide a statement, certificate or other proof of evidence to ARLP regarding whether such unitholder is subject to United States federal income tax on the income generated by ARLP; |
97
| |
AHGP | ARLP | ||
|---|---|---|---|---|
|
• certain conversion, merger
or conveyance if (i) AHGP's general partner has received an opinion of counsel that the merger or conveyance, as the case may be, would not result in the loss of the limited liability under the DRULPA of any limited partner or cause AHGP to be
treated as association taxable as a corporation or otherwise to be taxed as an entity for federal income tax purposes; (ii) the sole purpose of such conversion, merger or conveyance is to effect a mere change in the legal form of AHGP into
another limited liability entity; and (iii) the governing instruments of the new entity provide the limited partners and AHGP's general partner with the same rights and obligations under the AHGP partnership agreement.; or • any other amendments substantially similar to the foregoing. |
|
||
|
Except as otherwise provided in the AHGP partnership agreement, amendments to the AHGP partnership agreement may be proposed only by AHGP's general partner; provided, however, that AHGP's general partner will have no duty or obligation to propose any amendment to the AHGP partnership agreement and may decline to do so free of any fiduciary duty or obligation whatsoever to AHGP or any limited partner and, in declining to propose an amendment to the fullest extent permitted by law, will |
98
| |
AHGP | ARLP | ||
|---|---|---|---|---|
|
not be required to act in good faith or pursuant to any other standard imposed by the AHGP partnership agreement, any other agreement contemplated hereby or under the DRULPA or any other law, rule or regulation or at equity. A proposed amendment will be effective upon its approval by AHGP and the holders of a majority of outstanding AHGP common units, unless a greater or different percentage is required under the AHGP partnership agreement or by Delaware law. Each proposed amendment that requires the approval of the holders of a specified percentage of outstanding AHGP common units must be set forth in a writing that contains the text of the proposed amendment. If such an amendment is proposed, AHGP's general partner must seek the written approval of the requisite percentage of outstanding AHGP common units or call a meeting of the AHGP unitholders to consider and vote on such proposed amendment. AHGP's general partner must notify all of its record holders upon final adoption of any such proposed amendments. |
|||
|
Except as otherwise provided in the AHGP partnership agreement, no provision of the AHGP partnership agreement that establishes a percentage of outstanding AHGP common units (including common units deemed owned by AHGP's general partner or its affiliates) required to take any action may be amended, altered, changed, repealed or |
99
| |
AHGP | ARLP | ||
|---|---|---|---|---|
|
rescinded in any respect that would have the effect of reducing such voting percentage unless such amendment is approved by the written consent or the affirmative vote of holders of outstanding AHGP common units whose aggregate AHGP common units constitute not less than the voting requirement sought to be reduced. |
|||
|
Except as otherwise provided in the AHGP partnership agreement, no amendment to the AHGP partnership agreement may (i) enlarge the obligations of any limited partner without its consent, unless such is deemed to have occurred as a result of an amendment approved by the holders of not less than a majority of the outstanding partnership interests of the class affected; (ii) enlarge the obligations of, restrict in any way any action by or rights of, or reduce in any way the amounts distributable, reimbursable or otherwise payable to, AHGP's general partner or any of its affiliates without the consent of AHGP's general partner, which consent may be given or withheld at its option. |
|||
|
Except for certain amendments in connection with the merger or consolidation of AHGP and except for those amendments that may be effected by AHGP's general partner without the consent of limited partners as described above, any amendment that would have a material adverse effect on the rights or preferences of any class of partnership interests in relation to other classes of partnership interests must be approved by the holders of not less than a majority of the outstanding partnership interests of the class affected. |
100
| |
AHGP | ARLP | ||
|---|---|---|---|---|
|
Except as for those amendments that may be effected by AHGP's general partner without the consent of limited partners as described above, no amendments will become effective without the approval of the holders of at least 90% of the outstanding units voting as a single class unless AHGP obtains an opinion of counsel to the effect that such amendment will not affect the limited liability of any limited partner under applicable law. |
|||
|
Except as for those amendments that may be effected by AGP without the consent of limited partners as described above, the provisions described in this and the last four paragraphs above may only be amended with the approval of the holders of at least 90% of the outstanding AHGP common units. |
|||
Voting |
Only those record holders of the limited partner interests on the record date set pursuant to the terms of the AHGP partnership agreement (and also subject to the limitations contained in the definition of "outstanding," as defined within the AHGP partnership agreement) shall be entitled to notice of, and to vote at, a meeting of limited partners or to act with respect to matters as to which the holders of the outstanding limited partner interests have the right to vote or to act. All references in the AHGP partnership agreement to votes of, or other acts that may be taken by, the outstanding limited partner interests shall be deemed to be references to the votes or acts of the record holders of such outstanding limited partner interests. |
The voting rights of a holder of ARLP common units are substantially the same as the voting rights of a holder of AHGP common units. |
101
| |
AHGP | ARLP | ||
|---|---|---|---|---|
Merger/Consolidation |
Merger, consolidation or conversion of AHGP requires the consent of AGP. If AGP consents to a merger or consolidation, AGP must also approve the merger agreement, which must include certain information as set forth in the AHGP partnership agreement. Subject to certain exceptions set forth in the AHGP partnership agreement, once approved by AGP, the merger agreement must be submitted to a vote of the limited partners, and the merger agreement will be approved upon receipt of the affirmative vote or consent of a majority of the outstanding AHGP common units. |
The provisions governing a merger, consolidation or conversion of ARLP under the ARLP partnership agreement are substantially the same as the provisions governing a merger, consolidation or conversion of AHGP under the AHGP partnership agreement. |
||
|
Without limited partner approval, AGP may consummate any conversion, merger or conveyance of AHGP's assets to another limited liability entity that is newly formed and has no assets, liabilities or operations at the time of such merger, other than those it receives from AHGP, if: (i) AGP has received an opinion of counsel that the merger or conveyance, as the case may be, would not result in the loss of the limited liability under the DRULPA of any limited partner or cause AHGP to be treated as association taxable as a corporation or otherwise to be taxed as an entity for federal income tax purposes; (ii) the sole purpose of such conversion, merger or conveyance is to effect a mere change in the legal form of AHGP into another limited liability entity; and (iii) the governing instruments of the new entity provide the limited partners and AGP with the same rights and obligations under the AHGP partnership agreement. |
|||
Taxation of Entity |
AHGP is a flow-through entity that is not subject to an entity-level federal income tax. |
The taxation of ARLP is substantially the same as the taxation of AHGP. |
102
| |
AHGP | ARLP | ||
|---|---|---|---|---|
Taxation of the Unitholders |
AHGP's unitholders receive Schedule K-1s from AHGP reflecting the unitholders' respective shares of AHGP's items of income, gain, loss and deduction at the end of each fiscal year. |
The rights of a holder of ARLP common units with regard to the taxation of such holder are substantially the same as the rights of a holder of AHGP common units with regard to such holder. |
103
ARLP'S CASH DISTRIBUTION POLICY
Distributions of Available Cash
General. Under the ARLP partnership agreement, ARLP distributes to its unitholders, on a quarterly basis, all of its available cash in the manner described below.
Definition of Available Cash. Available cash generally means, for any quarter prior to liquidation, all cash on hand at the end of that quarter, less the amount of cash reserves that are necessary or appropriate in the reasonable discretion of MGP to:
In the case of ARLP, as of the date of the simplification agreement, MGP owned a non-economic (0.0%) general partner interest in ARLP, and MGP will continue to own such non-economic (0.0%) general partner interest in ARLP after consummation of the simplification transactions.
Effect of Issuance of Additional Units
ARLP can issue additional common units or other equity securities for consideration and under terms and conditions approved by MGP in its sole discretion, and without the approval of any of its unitholders. ARLP may fund acquisitions through the issuance of additional common units or other equity securities.
Holders of any additional ARLP common units that ARLP issues will be entitled to share equally with ARLP's then-existing unitholders in distributions of available cash. In addition, the issuance of additional ARLP common units may dilute the value of the interests of the then-existing ARLP unitholders.
Quarterly Distributions of Available Cash
ARLP will make quarterly pro rata distributions to its limited partners prior to its liquidation in an amount equal to 100% of its available cash for that quarter. ARLP expects to make distributions of all available cash within approximately 45 days after the end of each quarter to holders of record on the applicable record date.
Distribution of Cash Upon Liquidation
If ARLP dissolves in accordance with its partnership agreement, it will sell its assets or otherwise dispose of its assets, discharge its liabilities and otherwise wind up its affairs in a process called a liquidation and as the liquidator determines to be in the best interest of the ARLP partners. ARLP will adjust the partners' capital account balances to show any resulting gain or loss from the sale or other disposition of assets in liquidation. ARLP will first apply the proceeds of liquidation to the payment of its creditors in the order of priority provided by law and, thereafter, distribute to the partners in accordance with, and to the extent of, the positive balances in their respective capital accounts.
104
DESCRIPTION OF ARLP COMMON UNITS
ARLP common units represent limited partner interests in ARLP. The holders of ARLP common units are entitled to participate in partnership distributions and exercise the rights or privileges available to limited partners under the ARLP partnership agreement.
ARLP distributes 100% of its available cash within 45 days after the end of each quarter to ARLP unitholders of record and to ARLP's general partner. Available cash generally means, for any quarter prior to liquidation, all cash on hand at the end of that quarter, less the amount of cash reserves that are necessary or appropriate in the reasonable discretion of ARLP's general partner to: (i) provide for the proper conduct of the business of ARLP; (ii) comply with applicable law or any partnership debt instrument or other agreement of ARLP; or (iii) provide funds for distributions to unitholders and ARLP's general partner in respect of any one or more of the next four quarters. For additional information, please read "ARLP's Cash Distribution Policy."
In general, ARLP may issue additional partnership securities for any partnership purpose at any time and from time to time to such persons for such consideration and on such terms and conditions as shall be established by its general partner in its sole discretion, all without the approval of any limited partners.
Unlike the holders of common stock in a corporation, ARLP's limited partners have only limited voting rights on matters affecting its business. ARLP's limited partners have no right to elect its general partner or its directors on an annual or other continuing basis. MGP may not be removed as general partner except by the vote of the holders of at least 662/3% of the outstanding ARLP common units, including ARLP common units owned by its general partner and its affiliates. Each ARLP unitholder is entitled to one vote for each ARLP common unit on all matters submitted to a vote of the unitholders.
If at any time not more than 20% of the outstanding ARLP common units are held by persons other than ARLP's general partner and its affiliates, ARLP's general partner has the right, but not the obligation, to purchase all, but not less than all, of the remaining ARLP common units at a price not less than the then current market price of the ARLP common units.
The ARLP common units are listed on the NASDAQ under the symbol "ARLP."
Transfer Agent and Registrar Duties
American Stock Transfer & Trust Company serves as registrar and transfer agent for ARLP common units. ARLP pays all fees charged by the transfer agent for transfers of ARLP common units, except the following that must be paid by unitholders:
105
There is no charge to unitholders for disbursements of ARLP's cash distributions. ARLP will indemnify the transfer agent, its agents and each of their stockholders, directors, officers and employees against all claims and losses that may arise out of acts performed or omitted for its activities as transfer agent, except for any liability due to any gross negligence or intentional misconduct of the indemnified person or entity.
Any transfers of an ARLP common unit will not be recorded by the transfer agent or recognized by ARLP unless the transferee executes and delivers a transfer application. By executing and delivering a transfer application, the transferee of ARLP common units:
An assignee will become a substituted limited partner of ARLP for the transferred ARLP common units upon the consent of ARLP's general partner and the recording of the name of the assignee on ARLP's books and records. ARLP's general partner may withhold its consent in its discretion.
A transferee's broker, agent or nominee may complete, execute and deliver a transfer application. ARLP is entitled to treat the nominee holder of an ARLP common unit as the absolute owner. In that case, the beneficial holder's rights are limited solely to those that it has against the nominee holder as a result of any agreement between the beneficial owner and the nominee holder.
ARLP common units are securities and are transferable according to the laws governing transfer of securities. In addition to other rights acquired upon admission as a substituted limited partner in ARLP for the transferred ARLP common units, a purchaser or transferee of ARLP common units who does not execute and deliver a transfer application obtains only:
Thus, a purchaser or transferee of ARLP common units who does not execute and deliver a transfer application:
106
The transferor of ARLP common units has a duty to provide the transferee with all information that may be necessary to transfer the ARLP common units. The transferor does not have a duty to insure the execution of the transfer application by the transferee and has no liability or responsibility if the transferee neglects or chooses not to execute and forward the transfer application to the transfer agent.
Until an ARLP common unit has been transferred on ARLP's books, ARLP and the transfer agent may treat the record holder of the ARLP common unit as the absolute owner for all purposes, except as otherwise required by law or stock exchange regulations.
107
Under applicable Delaware law and the AHGP partnership agreement, AHGP is not required to hold an annual meeting of its unitholders. Under the AHGP partnership agreement, special meetings of the limited partners may be called by the general partner or by limited partners owning 20% or more of the outstanding limited partner interests of the class or classes for which a meeting is proposed. Such limited partners may call a special meeting by delivering to AGP (or any successor or permitted assign admitted to AHGP as general partner) one or more requests in writing stating that the signing limited partners wish to call a special meeting and indicating the general or specific purposes for which the special meeting is to be called. However, limited partners are not allowed to vote on matters that would cause the limited partners to be deemed to be taking part in the management and control of the business and affairs of AHGP so as to jeopardize the limited partners' limited liability under Delaware law or the law of any other state in which AHGP is qualified to do business.
108
The validity of the ARLP common units to be received as a result of the merger pursuant to the simplification agreement will be passed upon for ARLP by Vinson & Elkins L.L.P., Houston, Texas.
Alliance Resource Partners, L.P.
The consolidated financial statements of ARLP appearing in ARLP's Annual Report (Form 10-K) for the year ended December 31, 2017 (including schedules appearing therein), and the effectiveness of ARLP's internal control over financial reporting as of December 31, 2017 have been audited by Ernst & Young LLP, independent registered public accounting firm, as set forth in their reports thereon, included therein, and incorporated herein by reference. Such consolidated financial statements are incorporated herein by reference in reliance upon such reports given on the authority of such firm as experts in accounting and auditing.
The consolidated financial statements of AHGP appearing in AHGP's Annual Report (Form 10-K) for the year ended December 31, 2017 (including schedules appearing therein), and the effectiveness of AHGP's internal control over financial reporting as of December 31, 2017 have been audited by Ernst & Young LLP, independent registered public accounting firm, as set forth in their reports thereon, included therein, and incorporated herein by reference. Such consolidated financial statements are incorporated herein by reference in reliance upon such reports given on the authority of such firm as experts in accounting and auditing.
109
WHERE YOU CAN FIND MORE INFORMATION
ARLP has filed with the SEC a registration statement under the Securities Act that registers the ARLP common units to be received by the AHGP unitholders as a result of the merger. The registration statement, including the attached exhibits and schedules, contains additional relevant information about ARLP and the AHGP common units. The rules and regulations of the SEC allow ARLP and AHGP to omit certain information included in the registration statement from this consent statement/prospectus.
ARLP and AHGP also file reports and other information with the SEC under the Exchange Act. You may read and copy this information at the Public Reference Room of the SEC at 100 F Street, N.E., Washington, D.C. 20549. You may obtain information on the operation of the SEC's Public Reference Room by calling the SEC at 1-800-SEC-0330. The SEC also maintains an internet site that contains reports, proxy statements and other information about issuers, including ARLP and AHGP, who file electronically with the SEC. The address of that site is http://www.sec.gov.
You can also inspect reports and other information about ARLP and AHGP at the offices of NASDAQ, One Liberty Plaza, 165 Broadway, New York, New York 10006.
The SEC allows ARLP and AHGP to incorporate by reference certain information into this consent statement/prospectus. This means that ARLP and AHGP can disclose important information to you by referring you to another document filed separately with the SEC. The information incorporated by reference is considered to be a part of this consent statement/prospectus, except for any information that is superseded by information that is included directly in this consent statement/prospectus or in other later-filed documents that are incorporated by reference. The information incorporated by reference contains important information about ARLP and AHGP and their respective financial conditions.
This consent statement/prospectus incorporates by reference the documents listed below that ARLP and AHGP have previously filed with the SEC, excluding any information in a Form 8-K "furnished" pursuant to Items 2.02 and 7.01 (unless otherwise indicated), which is not deemed "filed" under the Exchange Act.
ARLP Filings with the SEC (Commission File No. 001-26823)
AHGP Filings with the SEC (Commission File No. 001-51952)
In addition, ARLP and AHGP are incorporating by reference (i) any documents they may file under Section 13(a), 13(c), 14 or 15(d) of the Exchange Act on or after the date of the initial registration statement on Form S-4 filed by ARLP on March 29, 2018, and prior to the effectiveness of the registration statement of which this consent statement/prospectus forms a part and (ii) any documents they may file under Section 13(a), 13(c), 14 or 15(d) of the Exchange Act on or after the
110
date of this consent statement/prospectus and prior to the date on which the simplification transactions are consummated, provided, however, that ARLP and AHGP are not incorporating by reference any information furnished (but not filed), except as otherwise specified herein.
You may request copies of this consent statement/prospectus and any of the documents incorporated by reference herein or certain other information concerning ARLP and AHGP without charge by requesting them in writing or by telephone from ARLP or AHGP at the following addresses and telephone numbers:
| |
|
|
|---|---|---|
Alliance Resource Partners, L.P. |
Alliance Holdings GP, L.P. |
You may obtain certain of these documents at ARLP's website, www.arlp.com, by selecting "Filings & Financials" under "Investor Relations" and then selecting "SEC Filings," and at AHGP's website, www.ahgp.com, by selecting "Filings & Financials" under "Investor Information" and then selecting "SEC Filings." Information contained on ARLP's and AHGP's websites is expressly not incorporated by reference into this consent statement/prospectus.
111
ARLP AND SUBSIDIARIES
INDEX TO UNAUDITED PRO FORMA CONDENSED CONSOLIDATED
FINANCIAL STATEMENTS
F-1
ARLP AND SUBSIDIARIES
UNAUDITED PRO FORMA CONDENSED CONSOLIDATED FINANCIAL STATEMENTS
As part of a plan to simplify their capital structures, Alliance Holdings GP, L.P., a Delaware limited partnership ("AHGP"), and Alliance Resource Partners, L.P., a Delaware limited partnership ("ARLP"), entered into a Simplification Agreement, dated as of February 22, 2018 (the "simplification agreement"), by and among AHGP, Alliance GP, LLC ("AGP"), a Delaware limited liability company and the current general partner of AHGP, certain subsidiaries of AHGP and AGP, ARLP, Alliance Resource Management GP, LLC ("MGP"), a Delaware limited liability company and the general partner of ARLP, and Alliance Resource GP, LLC ("SGP"), a Delaware limited liability company, pursuant to which, among other things, through a series of transactions (the "simplification transactions"), (i) AHGP will become a wholly owned subsidiary of ARLP and (ii) all of the outstanding common units representing limited partner interests in AHGP (the "AHGP common units") will be canceled and converted into the right to receive all of the ARLP common units currently held by AHGP and its subsidiaries. The simplification transactions are structured such that each AHGP unitholder will hold directly after the simplification transactions the same economic share of ARLP and its subsidiaries that it held indirectly through AHGP before the simplification transactions.
The simplification transactions also contemplate that New AHGP GP, LLC, a wholly owned subsidiary of AGP, will become a wholly owned subsidiary of ARLP and the new general partner of AHGP after the simplification transactions. MGP, the general partner of ARLP, will become a wholly owned subsidiary of AGP, the general partner of AHGP prior to the simplification transactions, and continue to be the general partner of ARLP. As a result, there will be no change of control over the operation of ARLP's business.
Pursuant to the simplification agreement, ARLP will issue to SGP an estimated 1,320,377 ARLP common units calculated pursuant to the simplification agreement on an economically equivalent basis in exchange for a 1.0001% general partner interest in Alliance Resource Operating Partners, L.P., a Delaware limited partnership ("AROP"), and a 0.001% managing membership interest in Alliance Coal, LLC, a Delaware limited liability company ("Alliance Coal").
Before AHGP and ARLP can complete the simplification transactions, a number of conditions must be satisfied, or where permissible waived, by AHGP or ARLP, as appropriate. These conditions include, among others, that (i) the simplification agreement and the transactions contemplated thereby, including the merger, have been approved and adopted by the affirmative consent of holders of at least a majority of the outstanding AHGP common units; (ii) there is no legal restraint or prohibition enjoining or otherwise prohibiting or imposing any material restrictions on the consummation of the simplification transactions; (iii) the registration statement of which this consent statement/prospectus forms a part has become effective under the Securities Act; and (iv) the New ARLP Common Units to be issued to SGP pursuant to the simplification transactions have been approved for listing on the NASDAQ.
The unaudited pro forma condensed consolidated balance sheet and the unaudited pro forma condensed consolidated statement of income as of and for the twelve months ended December 31, 2017, gives effect to the simplification transactions as if they had occurred on January 1, 2017. The historical consolidated financial information has been adjusted to give effect to pro forma events that are directly attributable to the simplification transactions and are factually supportable.
The unaudited pro forma condensed consolidated financial statements should be read in conjunction with the historical audited financial information and accompanying notes of ARLP and AHGP, which have been incorporated by reference into this consent statement/prospectus. The unaudited pro forma condensed consolidated financial statements are based on assumptions that ARLP and AHGP believe are reasonable under the circumstances and are intended for informational purposes only. The unaudited pro forma condensed consolidated financial statements are not necessarily indicative of the operating results or financial position that would have occurred if the simplification transactions had been completed at the date indicated.
F-2
ARLP AND SUBSIDIARIES
UNAUDITED PRO FORMA CONDENSED CONSOLIDATED BALANCE SHEET
DECEMBER 31, 2017
(In thousands)
| |
|
Pro Forma Adjustments | |
||||||||||
|---|---|---|---|---|---|---|---|---|---|---|---|---|---|
| |
Alliance Resource Partners, L.P. Historical |
Alliance Resource Partners, L.P. Pro Forma |
|||||||||||
| |
Before Simplification Savings(a) |
Simplification Savings(b) |
|||||||||||
ASSETS |
|||||||||||||
CURRENT ASSETS: |
|||||||||||||
Cash and cash equivalents |
$ | 6,756 | $ | 1,887 | (c) | $ | 643 | (f) | $ | 9,286 | |||
Trade receivables |
181,671 | — | — | 181,671 | |||||||||
Other receivables |
146 | — | — | 146 | |||||||||
Due from affiliates |
165 | (140) | (d) | — | 25 | ||||||||
Inventories, net |
60,275 | — | — | 60,275 | |||||||||
Advance royalties, net |
4,510 | — | — | 4,510 | |||||||||
Prepaid expenses and other assets |
28,117 | 75 | (c) | — | 28,192 | ||||||||
| | | | | | | | | | | | | | |
Total current assets |
281,640 | 1,822 | 643 | 284,105 | |||||||||
PROPERTY, PLANT AND EQUIPMENT: |
|||||||||||||
Property, plant and equipment, at cost |
2,934,188 | — | — | 2,934,188 | |||||||||
Less accumulated depreciation, depletion and amortization |
(1,457,532) | — | — | (1,457,532) | |||||||||
| | | | | | | | | | | | | | |
Total property, plant and equipment, net |
1,476,656 | — | — | 1,476,656 | |||||||||
OTHER ASSETS: |
|||||||||||||
Advance royalties, net |
39,660 | — | — | 39,660 | |||||||||
Equity investments |
147,964 | — | — | 147,964 | |||||||||
Cost investments |
106,398 | — | — | 106,398 | |||||||||
Goodwill |
136,399 | — | — | 136,399 | |||||||||
Other long-term assets |
30,654 | — | — | 30,654 | |||||||||
| | | | | | | | | | | | | | |
Total other assets |
461,075 | — | — | 461,075 | |||||||||
| | | | | | | | | | | | | | |
TOTAL ASSETS |
$ | 2,219,371 | $ | 1,822 | $ | 643 | $ | 2,221,836 | |||||
| | | | | | | | | | | | | | |
| | | | | | | | | | | | | | |
| | | | | | | | | | | | | | |
LIABILITIES AND PARTNERS' CAPITAL |
|||||||||||||
CURRENT LIABILITIES: |
|||||||||||||
Accounts payable |
$ | 96,958 | $ | 413 | (c) | $ | — | $ | 97,371 | ||||
Due to affiliates |
771 | — | — | 771 | |||||||||
Accrued taxes other than income taxes |
20,336 | 30 | (c) | — | 20,366 | ||||||||
Accrued payroll and related expenses |
35,751 | 50 | (c) | — | 35,801 | ||||||||
Accrued interest |
5,005 | — | — | 5,005 | |||||||||
Workers' compensation and pneumoconiosis benefits |
10,729 | — | — | 10,729 | |||||||||
Current capital lease obligations |
28,613 | — | — | 28,613 | |||||||||
Other current liabilities |
19,071 | — | — | 19,071 | |||||||||
Current maturities, long-term debt, net |
72,400 | — | — | 72,400 | |||||||||
| | | | | | | | | | | | | | |
Total current liabilities |
289,634 | 493 | — | 290,127 | |||||||||
(See Notes to Unaudited Pro Forma Condensed Consolidated Financial Statements)
F-3
ARLP AND SUBSIDIARIES
UNAUDITED PRO FORMA CONDENSED CONSOLIDATED BALANCE SHEET (Continued)
DECEMBER 31, 2017
(In thousands)
| |
|
Pro Forma Adjustments | |
||||||||||
|---|---|---|---|---|---|---|---|---|---|---|---|---|---|
| |
Alliance Resource Partners, L.P. Historical |
Alliance Resource Partners, L.P. Pro Forma |
|||||||||||
| |
Before Simplification Savings(a) |
Simplification Savings(b) |
|||||||||||
LONG-TERM LIABILITIES: |
|||||||||||||
Long-term debt, excluding current maturities, net |
415,937 | — | — | 415,937 | |||||||||
Pneumoconiosis benefits |
71,875 | — | — | 71,875 | |||||||||
Accrued pension benefit |
45,317 | — | — | 45,317 | |||||||||
Workers' compensation |
46,694 | — | — | 46,694 | |||||||||
Asset retirement obligations |
126,750 | — | — | 126,750 | |||||||||
Long-term capital lease obligations |
57,091 | — | — | 57,091 | |||||||||
Other liabilities |
14,587 | — | — | 14,587 | |||||||||
| | | | | | | | | | | | | | |
Total long-term liabilities |
778,251 | — | — | 778,251 | |||||||||
| | | | | | | | | | | | | | |
Total liabilities |
1,067,885 | 493 | — | 1,068,378 | |||||||||
| | | | | | | | | | | | | | |
PARTNERS' CAPITAL: |
|||||||||||||
Alliance Resource Partners, L.P. ("ARLP") Partners' Capital: |
|||||||||||||
Limited Partners—Common Unitholders |
1,183,219 | 16,188 | (e) | 643 | (f) | 1,200,050 | |||||||
General Partners' interest |
14,859 | (14,859) | (e) | — | — | ||||||||
Accumulated other comprehensive loss |
(51,940) | — | — | (51,940) | |||||||||
| | | | | | | | | | | | | | |
Total ARLP Partners' Capital |
1,146,138 | 1,329 | 643 | 1,148,110 | |||||||||
Noncontrolling interest |
5,348 | — | — | 5,348 | |||||||||
| | | | | | | | | | | | | | |
Total Partners' Capital |
1,151,486 | 1,329 | 643 | 1,153,458 | |||||||||
| | | | | | | | | | | | | | |
TOTAL LIABILITIES AND PARTNERS' CAPITAL |
$ | 2,219,371 | $ | 1,822 | $ | 643 | $ | 2,221,836 | |||||
| | | | | | | | | | | | | | |
| | | | | | | | | | | | | | |
| | | | | | | | | | | | | | |
(See Notes to Unaudited Pro Forma Condensed Consolidated Financial Statements)
F-4
ARLP AND SUBSIDIARIES
UNAUDITED PRO FORMA CONDENSED CONSOLIDATED INCOME STATEMENT
For the Twelve Months Ended December 31, 2017
(In thousands, except unit and per unit data)
| |
|
Pro Forma Adjustments | |
||||||||||
|---|---|---|---|---|---|---|---|---|---|---|---|---|---|
| |
Alliance Resource Partners, L.P. Historical |
Alliance Resource Partners, L.P. Pro Forma |
|||||||||||
| |
Before Simplification Savings (a) |
Simplification Savings (b) | |||||||||||
SALES AND OPERATING REVENUES: |
|||||||||||||
Coal sales |
$ | 1,711,114 | $ | — | $ | — | $ | 1,711,114 | |||||
Transportation revenues |
41,700 | — | — | 41,700 | |||||||||
Other sales and operating revenues |
43,406 | (379) | (g) | — | 43,027 | ||||||||
| | | | | | | | | | | | | | |
Total revenues |
1,796,220 | (379) | — | 1,795,841 | |||||||||
| | | | | | | | | | | | | | |
EXPENSES: |
|||||||||||||
Operating expenses (excluding depreciation, depletion and amortization) |
1,095,167 | — | — | 1,095,167 | |||||||||
Transportation expenses |
41,700 | — | — | 41,700 | |||||||||
General and administrative |
61,760 | 1,571 | (h) | (643) | (f) | 62,688 | |||||||
Depreciation, depletion and amortization |
268,981 | — | — | 268,981 | |||||||||
| | | | | | | | | | | | | | |
Total operating expenses |
1,467,608 | 1,571 | (643) | 1,468,536 | |||||||||
| | | | | | | | | | | | | | |
INCOME (LOSS) FROM OPERATIONS |
328,612 | (1,950) | 643 | 327,305 | |||||||||
Interest expense (net of interest capitalized of $551) |
(39,385) | — | — | (39,385) | |||||||||
Interest income |
94 | 8 | (i) | — | 102 | ||||||||
Equity investment income |
13,860 | — | — | 13,860 | |||||||||
Cost investment income |
6,398 | — | — | 6,398 | |||||||||
Debt extinguishment loss |
(8,148) | — | — | (8,148) | |||||||||
Other income |
2,980 | — | — | 2,980 | |||||||||
| | | | | | | | | | | | | | |
INCOME (LOSS) BEFORE INCOME TAXES |
304,411 | (1,942) | 643 | 303,112 | |||||||||
INCOME TAX EXPENSE |
210 | 1 | (i) | — | 211 | ||||||||
| | | | | | | | | | | | | | |
NET INCOME (LOSS) |
304,201 | (1,943) | 643 | 302,901 | |||||||||
LESS: NET INCOME ATTRIBUTABLE TO NONCONTROLLING INTEREST |
(563) | — | — | (563) | |||||||||
| | | | | | | | | | | | | | |
NET INCOME ATTRIBUTABLE TO ALLIANCE RESOURCE PARTNERS, L.P. ("NET INCOME OF ARLP") |
$ | 303,638 | $ | (1,943) | $ | 643 | $ | 302,338 | |||||
| | | | | | | | | | | | | | |
| | | | | | | | | | | | | | |
| | | | | | | | | | | | | | |
GENERAL PARTNERS' INTEREST IN NET INCOME OF ARLP |
$ | 21,904 | $ | (21,904) | (e) | $ | — | $ | — | ||||
| | | | | | | | | | | | | | |
| | | | | | | | | | | | | | |
| | | | | | | | | | | | | | |
LIMITED PARTNERS' INTEREST IN NET INCOME OF ARLP |
$ | 281,734 | $ | 19,961 | (e) | $ | 643 | $ | 302,338 | ||||
| | | | | | | | | | | | | | |
| | | | | | | | | | | | | | |
| | | | | | | | | | | | | | |
BASIC AND DILUTED NET INCOME OF ARLP PER LIMITED PARTNER UNIT |
$ | 2.80 | $ | 2.29 | |||||||||
| | | | | | | | | | | | | | |
| | | | | | | | | | | | | | |
| | | | | | | | | | | | | | |
WEIGHTED-AVERAGE NUMBER OF UNITS OUTSTANDING—BASIC AND DILUTED |
98,707,696 | 33,293,785 | (j) | — | 132,001,481 | ||||||||
| | | | | | | | | | | | | | |
| | | | | | | | | | | | | | |
| | | | | | | | | | | | | | |
(See Notes to Unaudited Pro Forma Condensed Consolidated Financial Statements)
F-5
ARLP AND SUBSIDIARIES
UNAUDITED PRO FORMA CONDENSED CONSOLIDATED FINANCIAL STATEMENTS
Note 1. Basis of Presentation
The unaudited pro forma condensed consolidated financial statements and underlying pro forma adjustments are based upon currently available information and certain estimates and assumptions made by the management of ARLP and AHGP; therefore, actual results could differ materially from the pro forma information. However, management believes the assumptions provide a reasonable basis for presenting the significant effect of the simplification transactions. ARLP and AHGP believe the pro forma adjustments give appropriate effect to those assumptions and are properly applied in the pro forma information.
The simplification transactions for ARLP will be accounted for prospectively as an exchange of equity interests between entities under common control when it issues the estimated 1,320,377 ARLP common units to SGP in exchange for the contribution of the limited partner interests in AHGP, which owns indirectly the general partner interest in AROP and managing member interest in Alliance Coal. Since ARLP and AHGP are under common control both before and after the simplification transactions, no fair value adjustment will be made to the assets or liabilities of AHGP and no gain or loss will be recognized in ARLP's net income. The accounting treatment of the simplification transactions from the standpoint of AHGP is not relevant as the intent of management is to de-list AHGP.
Note 2. Pro Forma Adjustments
F-6
ARLP AND SUBSIDIARIES
UNAUDITED PRO FORMA CONDENSED CONSOLIDATED FINANCIAL STATEMENTS (Continued)
Note 2. Pro Forma Adjustments (Continued)
F-7
ANNEX A
A-1
SIMPLIFICATION AGREEMENT
by and among
ALLIANCE HOLDINGS GP, L.P.
ALLIANCE GP, LLC
WILDCAT GP MERGER SUB, LLC
MGP II, LLC
ARM GP HOLDINGS, INC.
NEW AHGP GP, LLC
ALLIANCE RESOURCE PARTNERS, L.P.
ALLIANCE RESOURCE MANAGEMENT GP,
LLC
AND
ALLIANCE RESOURCE GP, LLC
Dated as of February 22, 2018
A-2
A-3
A-4
This SIMPLIFICATION AGREEMENT, dated as of February 22, 2018 (this "Agreement"), is entered into by and among Alliance Holdings GP, L.P., a Delaware limited partnership ("AHGP"), Alliance GP, LLC, a Delaware limited liability company and the general partner of AHGP ("AGP"), Wildcat GP Merger Sub, LLC, a Delaware limited liability company and wholly owned subsidiary of AGP ("Merger Sub"), MGP II, LLC, a Delaware limited liability company and the sole member of MGP ("MGP II"), ARM GP Holdings, Inc., a Delaware corporation and wholly owned subsidiary of AHGP ("ARMH"), New AHGP GP, LLC, a Delaware limited liability company and wholly owned subsidiary of AGP ("New AHGP GP"), Alliance Resource Partners, L.P., a Delaware limited partnership ("ARLP"), Alliance Resource Management GP, LLC, a Delaware limited liability company and the general partner of ARLP ("MGP"), and Alliance Resource GP, LLC, a Delaware limited liability company ("SGP").
WHEREAS, MGP (i) is the managing general partner of AROP and (ii) owns a 1.0001% General Partner Interest (as defined in the AROP Partnership Agreement) in AROP (the "AROP Managing General Partner Interest");
WHEREAS, MGP (i) is the managing member of Alliance Coal, LLC, a Delaware limited liability company ("Alliance Coal") and (ii) owns a 0.001% Membership Interest (as defined in the Alliance Coal Operating Agreement) in Alliance Coal (the "Alliance Coal Managing Member Interest");
WHEREAS, MGP II (i) owns 56,100,000 ARLP Common Units (the "Distribution Units") and (ii) 100% of the limited liability company interests of MGP (the "MGP Interest");
WHEREAS, AGP is the (i) general partner of AHGP and (ii) owns the General Partner Interest (as defined in the AHGP Partnership Agreement) in AHGP (the "AHGP General Partner Interest");
WHEREAS, AGP is (i) the sole member of New AHGP GP and (ii) owns 100% of the limited liability company interests of New AHGP GP (the "New AHGP GP Interest");
WHEREAS, MGP, in its individual capacity, desires to distribute the AROP Managing General Partner Interest to MPG II and cease to be the managing general partner of AROP, upon the terms and subject to the conditions set forth in this Agreement;
WHEREAS, simultaneously with the distribution by MGP of the AROP Managing General Partner Interest to MPG II, MGP II desires to be admitted to AROP as the managing general partner of AROP;
WHEREAS, following the admission of MGP II to AROP as the managing general partner of AROP, MGP II desires to amend and restate the AROP Partnership Agreement to reflect, among other items, the admission of MGP II as the managing general partner of AROP;
WHEREAS, MGP, in its individual capacity, desires to distribute the Alliance Coal Managing Member Interest to MPG II and cease to be the managing member of Alliance Coal, upon the terms and subject to the conditions set forth in this Agreement;
WHEREAS, simultaneously with the distribution by MGP of the Alliance Coal Managing Member Interest to MPG II, MGP II desires to be admitted to Alliance Coal as the managing member of Alliance Coal;
WHEREAS, following the admission of MGP II to Alliance Coal as the managing member of Alliance Coal, MGP II desires to amend and restate the Alliance Coal Operating Agreement to reflect, among other items, the admission of MGP II as the managing member of Alliance Coal;
A-5
WHEREAS, immediately following the foregoing distribution, MGP II desires to distribute (i) 99.999% of (a) the Distribution Units and (b) the MGP Interest to AHGP and (ii) 0.001% of (x) the Distribution Units and (y) the MGP Interest to ARMH, and immediately after such distribution, ARMH desires to distribute such portion of the Distribution Units and MGP Interest it received from MGP II to AHGP;
WHEREAS, simultaneously with the distribution by MGP II and ARMH of the Distribution Units and MGP Interest to AHGP, AHGP desires to be admitted to MGP as the sole member thereof;
WHEREAS, on the Closing Date and immediately following the foregoing actions, Merger Sub will merge with and into AHGP, with AHGP surviving (the "Merger"), such that (i) all of the AHGP Common Units issued and outstanding immediately prior to the Effective Time, including any AHGP Deferred Phantom Units that will be treated as AHGP Common Units pursuant to Section 4.5 of this Agreement (the "Outstanding AHGP Common Units"), will be cancelled and converted into the right to receive the Exchange Units, (ii) AGP will continue to be the sole general partner of AHGP and (iii) SGP will become the sole limited partner of AHGP and own 100% of the limited partner interests of AHGP (the "AHGP Limited Partner Interest");
WHEREAS, simultaneously with the consummation of the Merger, AHGP desires to distribute the MGP Interest to AGP and cease to be the sole member of MGP;
WHEREAS, simultaneously with the distribution by AHGP of the MGP Interest to AGP, AGP desires to be admitted to MGP as the sole member thereof;
WHEREAS, following the admission of AGP as the sole member of MGP, AGP desires to amend and restate the MGP Operating Agreement to reflect, among other items, the admission of AGP as the sole member of MGP;
WHEREAS, immediately following the foregoing actions, AGP desires to contribute the AHGP General Partner Interest to New AHGP GP and cease to be the general partner of AHGP;
WHEREAS, following the admission of New AHGP GP to AHGP as the general partner of AHGP, New AHGP GP desires to amend the AHGP Amended and Restated Partnership Agreement to reflect the admission of New AHGP GP as the general partner of AHGP;
WHEREAS, immediately following the foregoing actions, (i) SGP desires to contribute the AHGP Limited Partner Interest to ARLP in exchange for New ARLP Common Units; (ii) ARLP desires to issue the New ARLP Common Units to SGP in exchange for the AHGP Limited Partner Interest; and (iii) simultaneously with the contribution by SGP of the AHGP Limited Partner Interest to ARLP, AGP desires to contribute 100% of the New AHGP GP Interest to ARLP;
WHEREAS, following the admission of ARLP to New AHGP GP as the sole member of New AHGP GP, ARLP desires to amend the New AHGP GP LLC Agreement to reflect the admission of ARLP as the sole member of New AHGP GP;
WHEREAS, the Board of Directors of AGP (the "AGP Board"), acting in its capacity as general partner of AHGP, has determined that this Agreement and the transactions contemplated hereby, including the Merger, are fair and reasonable to, and in the best interests of, AHGP and its limited partners, including the limited partners of AHGP that are not Affiliates of AGP (the "AHGP Unaffiliated Unitholders"), taking into account the totality of the relationships between the parties involved (including other transactions that may be particularly favorable or advantageous to AHGP);
WHEREAS, the Board of Directors of MGP (the "MGP Board"), acting in its capacity as general partner of ARLP, has determined that this Agreement and the transactions contemplated hereby, including, immediately following the Merger, (i) the issuance of the New ARLP Common Units to SGP in exchange for the AHGP Limited Partner Interest and (ii) the receipt by ARLP of the New
A-6
AHGP GP Interest (collectively, the "ARLP Transactions"), are fair to, and in the best interests of, ARLP and its limited partners, including the limited partners of ARLP other than AHGP and its Affiliates (the "ARLP Unaffiliated Unitholders"), taking into account the totality of the relationships between the parties involved (including other transactions that may be particularly favorable or advantageous to ARLP);
WHEREAS, concurrently with the execution and delivery of this Agreement, as a condition and inducement to the parties' willingness to enter into this Agreement, certain unitholders of AHGP who collectively beneficially own a majority of the outstanding AHGP Common Units and who are identified as parties to the AHGP Unitholder Support Agreement (collectively, such AHGP unitholders, the "AHGP Supporting Unitholders") are entering into the AHGP Unitholder Support Agreement, pursuant to which, among other things, the AHGP Supporting Unitholders have agreed, subject to the terms and conditions set forth therein, to vote (or cause the vote of, as applicable) all of their AHGP Common Units beneficially owned by them as set forth in Schedule I thereto in favor of the Merger and the approval and adoption of this Agreement and the transactions contemplated thereby, as the same may be amended, supplemented, restated or otherwise modified from time to time, and the transactions contemplated hereby;
WHEREAS, each of (i) the AGP Board, on behalf of itself and AHGP, (ii) the MGP Board, on behalf of itself and ARLP, and (iii) AGP, as the sole member of Merger Sub, has approved this Agreement and the transactions contemplated hereby; and
WHEREAS, the parties hereto desire to make certain representations, warranties, covenants and agreements in connection with the transactions contemplated by this Agreement, including the Merger, the Distributions and the Contributions, and also to prescribe various conditions to the Merger.
NOW, THEREFORE, in consideration of the premises and the respective representations, warranties, covenants, agreements and conditions contained herein, the parties hereto agree as follows:
Section 1.1 Certain Definitions. As used in this Agreement, the following terms shall have the meanings set forth below:
"Affiliate" means, with respect to any Person, any other Person that directly or indirectly through one or more intermediaries controls, is controlled by or is under common control with, the Person in question. As used herein, the term "control" means the possession, direct or indirect, of the power to direct or cause the direction of the management and policies of a Person, whether through ownership of voting securities, by contract or otherwise.
"Agreement" shall have the meaning set forth in the introductory paragraph to this Agreement.
"AGP" shall have the meaning set forth in the introductory paragraph of this Agreement.
"AGP Board" shall have the meaning set forth in the recitals to this Agreement.
"AGP LLC Agreement" shall mean the Amended and Restated Limited Liability Company Agreement of Alliance GP, LLC, dated as of May 15, 2006.
"AHGP" shall have the meaning set forth in the introductory paragraph of this Agreement.
"AHGP Amended and Restated Partnership Agreement" shall have the meaning set forth in Section 3.1(c).
"AHGP Certificate of Limited Partnership" shall mean the Certificate of Limited Partnership of AHGP as filed with the Secretary of State of the State of Delaware on November 10, 2005.
A-7
"AHGP Common Unit" shall mean the common units representing limited partner interests of AHGP having the rights and obligations specified with respect to Common Units in the AHGP Partnership Agreement.
"AHGP Deferred Compensation Plan" shall mean the Alliance GP, LLC Amended and Restated Directors Annual Retainer and Deferred Compensation Plan, dated as of January 1, 2011.
"AHGP Deferred Phantom Units" shall mean the phantom (notional) AHGP Common Units granted pursuant to the AHGP Deferred Compensation Plan.
"AHGP General Partner Interest" shall have the meaning set forth in the recitals to this Agreement.
"AHGP Limited Partner Interests" shall have the meaning set forth in in the recitals to this Agreement.
"AHGP Parties" shall mean AHGP, AGP, Merger Sub, ARMH, MGP II, SGP and MGP, acting in its individual capacity.
"AHGP Partnership Agreement" shall mean the Amended and Restated Agreement of Limited Partnership of Alliance Holdings GP, L.P., dated as of May 15, 2006, as amended by Amendment No. 1 thereto, dated October 25, 2007.
"AHGP Supporting Unitholders" shall have the meaning set forth in the recitals to this Agreement.
"AHGP Unaffiliated Unitholders" shall have the meaning set forth in the recitals to this Agreement.
"AHGP Unitholder Approval" shall have the meaning set forth in Section 8.1.
"AHGP Unitholder Consideration" shall have the meaning set forth in Section 4.1(c).
"AHGP Unitholder Support Agreement" shall mean the Support Agreement dated as of February 22, 2018, by and among AHGP and the AHGP Supporting Unitholders.
"Alliance Coal" shall have the meaning set forth in the recitals to this Agreement.
"Alliance Coal Managing Member Interest" shall have the meaning set forth in the recitals to this Agreement.
"Alliance Coal Operating Agreement" shall mean the Amended and Restated Operating Agreement of Alliance Coal, LLC, dated as of August 20, 1999, as amended by the First Amendment thereto, dated as of July 26, 2007, as such agreement may be amended, supplemented, restated or otherwise modified from time to time.
"ARLP" shall have the meaning set forth in the introductory paragraph to this Agreement.
"ARLP Common Units" shall mean the common units representing limited partner interests of ARLP having the rights and obligations specified with respect to Common Units in the ARLP Partnership Agreement.
"ARLP Partnership Agreement" shall mean the Fourth Amended and Restated Agreement of Limited Partnership of Alliance Resource Partners, L.P., dated July 28, 2017, as such agreement may be amended, supplemented, restated or otherwise modified from time to time.
"ARLP Transactions" shall have the meaning set forth in the recitals to this Agreement.
"ARLP Parties" shall mean ARLP and MGP, acting in its capacity as the general partner of ARLP.
"ARLP Per Unit Distribution Amount" shall mean the per unit amount distributed by ARLP with respect to ARLP Common Units in connection with its last quarterly distribution of Available Cash (as defined in the ARLP Partnership Agreement) prior to the Closing.
A-8
"ARLP Unaffiliated Unitholders" shall have the meaning set forth in the recitals to this Agreement.
"ARMH" shall shall have the meaning set forth in the introductory paragraph of this Agreement.
"AROP" shall mean Alliance Resource Operating Partners, L.P., a Delaware limited partnership.
"AROP GP Distribution" shall have the meaning set forth in Section 2.2(a).
"AROP Managing General Partner Interest" shall have the meaning set forth in the recitals to this Agreement.
"AROP Partnership Agreement" shall mean the Amended and Restated Agreement of Limited Partnership of AROP, dated as of August 20, 1999, as such agreement may be amended, supplemented, restated or otherwise modified from time to time.
"Book-Entry Units" shall have the meaning set forth in Section 4.1(d).
"Business Day" shall mean any day which is not a Saturday, Sunday or other day on which banks are authorized or required to be closed in the City of New York, New York.
"Certificate" shall have the meaning set forth in Section 4.1(d).
"Certificate of Merger" shall have the meaning set forth in Section 3.1(b).
"Closing" shall have the meaning set forth in Section 3.2.
"Closing Date" shall have the meaning set forth in Section 3.2.
"Code" shall mean the Internal Revenue Code of 1986, as amended.
"Consent Statement" shall have the meaning set forth in Section 7.2(a).
"Contribution Time" shall mean immediately after the Effective Time upon the consummation of the Contributions.
"Contributions" shall have the meaning set forth in Section 5.1.
"Distributions" shall have the meaning set forth in Section 2.1.
"Distribution Units" shall have the meaning set forth in the recitals to this Agreement.
"DLLCA" shall mean the Delaware Limited Liability Company Act, 6 Del.C. §18-101 et seq.
"DRULPA" shall mean the Delaware Revised Uniform Limited Partnership Act, 6 Del.C. §17-101 et seq.
"Effective Time" shall have the meaning set forth in Section 3.1(b).
"Exchange Act" shall mean the Securities Exchange Act of 1934, as amended, and the rules and regulations promulgated thereunder.
"Exchange Agent" shall mean such entity as may be mutually selected by AGP and AHGP pursuant to Section 4.3(a).
"Exchange Fund" shall have the meaning set forth in Section 4.3(a).
"Exchange Ratio" shall mean an amount equal to (i) the number of Transferred Units divided by (ii) the number of Outstanding AHGP Common Units.
"Exchange Units" shall mean the ARLP Common Units held by AHGP and its Subsidiaries immediately prior to the Merger (but after giving effect to the Distributions).
"Expenses" shall have the meaning set forth in Section 10.1(e).
A-9
"Governmental Authority" means any national, state, local, county, parish or municipal government, domestic or foreign, any agency, board, bureau, commission, court, tribunal, subdivision, department or other governmental or regulatory authority or instrumentality, or any arbitrator in any case that has jurisdiction over AHGP, ARLP or any of their respective Subsidiaries, as the case may be, or any of their respective properties or assets.
"Indemnitees" shall have the meaning set forth in Section 7.7.
"Law" shall mean any law, rule, regulation, directive, ordinance, code, governmental determination, guideline, judgment, order, treaty, convention, governmental certification requirement or other legally enforceable requirement, U.S. or non-U.S., of any Governmental Authority.
"Lien" shall mean any charge, mortgage, pledge, security interest, restriction, claim, lien, or encumbrance.
"Merger" shall have the meaning set forth in the recitals to this Agreement.
"Merger Sub" shall have the meaning set forth in the introductory paragraph in this Agreement.
"MGP" shall have the meaning set forth in the introductory paragraph to this Agreement.
"MGP Board" shall have the meaning set forth in the recitals to this Agreement.
"MGP Interest" shall have the meaning set forth in the recitals to this Agreement.
"MGP Operating Agreement" shall mean the Second Amended and Restated Operating Agreement of Alliance Resource Management GP, LLC, dated July 28, 2017.
"NASDAQ" shall mean the Nasdaq Global Select Market.
"New ARLP Common Units" shall have the meaning set forth in Section 5.3(a).
"New AHGP GP" shall have the meaning set forth in the introductory paragraph in this Agreement.
"New AHGP GP Interest" shall have the meaning set forth in the recitals to this Agreement.
"New AHGP GP LLC Agreement" shall mean the Limited Liability Company Agreement of New AHGP GP LLC, dated February 20, 2018.
"Outstanding" shall have the meaning set forth in the AHGP Partnership Agreement.
"Outstanding AHGP Common Units" shall have the meaning set forth in the recitals to this Agreement.
"Permitted Liens" means liens that do not have a material adverse effect on the ability of the Parties to consummate the transactions contemplated by this Agreement.
"Person" or "person" shall mean any individual, bank, corporation, partnership, limited liability company, association, joint-stock company, business trust or unincorporated organization.
"Registration Statement" shall have the meaning set forth in Section 7.2(a).
"Regulatory Authorities" shall mean any federal or state governmental agency or court or authority or other body.
"Retained Interest Distribution Amount" shall mean the aggregate dollar amount distributed to MGP in respect of its AROP Managing General Partner Interest and Alliance Coal Managing Member Interest in connection with the last quarterly distribution of Available Cash (as defined in the ARLP Partnership Agreement) by ARLP that occurs prior to the Closing.
"SEC" shall mean the Securities and Exchange Commission.
A-10
"SGP" shall have the meaning set forth in the introductory paragraph in this Agreement.
"Securities Act" shall mean the Securities Act of 1933, as amended, and the rules and regulations thereunder.
"Subsidiaries" shall have the meaning ascribed to such term in Rule 1-02 of Regulation S-X under the Securities Act, except, in the case of AHGP, ARLP, MGP and their respective Subsidiaries shall not be deemed to be Subsidiaries of AHGP (unless otherwise specifically provided in this Agreement).
"Surviving Entity" shall have the meaning set forth in Section 3.1(a).
"Termination Date" shall have the meaning set forth in Section 9.1(b).
"Transferred Units" shall mean the Exchange Units and the New ARLP Common Units.
Section 2.1 Order of Completion. Except as otherwise set forth in this Article II, the matters provided for in this Article II (the "Distributions") shall be completed on the Closing Date immediately prior to the Effective Time in the order set forth in this Article II.
Section 2.2 Distribution of the AROP General Partner Interest to MGP II.
(a) Immediately prior to the Effective Time, (i) MGP, acting in its individual capacity, shall distribute the AROP Managing General Partner Interest to MGP II (the "AROP GP Distribution"), (ii) MGP II shall and does hereby accept, and agree to be bound by, the terms of the AROP Partnership Agreement and (iii) MGP II shall be and is hereby admitted to AROP as the Managing General Partner (as defined in the AROP Partnership Agreement). Immediately thereafter, MGP, acting in its individual capacity, shall and does hereby cease to be the Managing General Partner (as defined in the AROP Partnership Agreement) of AROP and shall thereupon cease to have or exercise any right or power as a partner of AROP.
(b) Notwithstanding any provision in the AROP Partnership Agreement, (i) MGP, in its capacity as the managing general partner of ARLP, and ARLP, in its capacity as the special general partner of AROP and in its capacity as the sole limited partner of AROP, hereby consents to the AROP GP Distribution for all purposes under the AROP Partnership Agreement and (ii) the AROP Partnership Agreement shall be and is hereby deemed amended pursuant to Section 13.2 thereof to permit the AROP GP Distribution.
Section 2.3 Amendment and Restatement of the AROP Partnership Agreement.
Pursuant to Section 10.5 and Section 13.1 of the AROP Partnership Agreement, MGP II shall and does hereby authorize the AROP Partnership Agreement to be amended and
restated in its entirety to reflect, among other items, the admission of MGP II as the Managing General Partner (as defined in the AROP Partnership Agreement) of AROP.
Section 2.4 Distribution of Alliance Coal Managing Member Interest to MGP II.
Simultaneously with the AROP Distribution, (a) MGP, acting in its individual capacity, shall distribute the Alliance Coal Managing Member Interest to MGP II, (b) MGP II
shall and does hereby accept, and agree to be bound by, the terms of the Alliance Coal Operating Agreement and (c) MGP II shall be and is hereby admitted to Alliance Coal as the Managing Member
(as defined in the Alliance Coal Operating Agreement). Immediately thereafter, MGP, acting in its individual capacity, shall and does hereby cease to be a member of Alliance Coal and shall thereupon
cease to have or exercise any right or power as a member of Alliance Coal.
A-11
Section 2.5 Amendment and Restatement of the Alliance Coal Operating Agreement.
Pursuant to Section 11.5 and Section 14.1 of the Alliance Coal Operating Agreement, MGP II shall and does hereby authorize the Alliance Coal Operating Agreement to be
amended and restated in its entirety to reflect, among other items, the admission of MGP II as the Managing Member (as defined in the Alliance Coal Operating Agreement) of Alliance Coal.
Section 2.6 Distribution of the Distribution Units to AHGP.
Immediately following the foregoing distributions, but before the Effective Time, (a) MGP II shall distribute (i) 99.999% of the Distribution Units to AHGP and
(ii) 0.001% of the Distribution Units to ARMH and (b) immediately after such distribution, ARMH shall distribute such portion of the Distribution Units it received from MGP II to AHGP.
Section 2.7 Distribution of MGP Interest to AHGP.
Simultaneously with the foregoing distribution, but before the Effective Time, (a) MGP II shall distribute (i) 99.999% of the MGP Interest to AHGP and (ii) 0.001% of
the MGP Interest to ARMH, (b) immediately after such distribution, ARMH shall distribute such portion of the MGP Interest it received from MGP II to AHGP, (c) AHGP shall and does hereby
accept, and agree to be bound by, the terms of the MGP Operating Agreement and (iv) AHGP shall be and is hereby admitted to MGP as the sole member. Immediately thereafter, MGP II shall and does
hereby cease to be a member of MGP and shall thereupon cease to have or exercise any right or power as a member of MGP.
Section 2.8 Distribution of the MGP Interest to AGP.
Simultaneously with the consummation of the Merger, (a) AHGP shall distribute the MGP Interest to AGP, (b) AGP shall and does hereby accept, and agree to be bound by, the
terms of the MGP Operating Agreement and (c) AGP shall be and is hereby admitted to MGP as the sole member. Immediately thereafter, AHGP shall and does hereby cease to be a member of MGP and
shall thereupon cease to have or exercise any right or power as a member of MGP.
Section 2.9 Amendment and Restatement of the MGP Operating Agreement.
Pursuant to Section 14 of the MGP Operating Agreement, AGP shall and does hereby authorize the MGP Operating Agreement to be amended and restated in its entirety, in the form
attached hereto as Exhibit A, to reflect, among other items, the admission of AGP as the sole member of MGP.
ARTICLE III
THE MERGER; EFFECTS OF THE MERGER
(a) The Surviving Entity. Subject to the terms and conditions of this Agreement, at the Effective Time, Merger Sub shall merge with and into AHGP, the separate existence of Merger Sub shall cease and AHGP shall survive and continue to exist as a Delaware limited partnership (AHGP, as the surviving entity in the Merger, sometimes being referred to herein as the "Surviving Entity"), such that immediately following the Merger, AGP will continue to be the sole general partner of AHGP and SGP will become the sole limited partner of AHGP.
(b) Effectiveness and Effects of the Merger. Subject to the satisfaction or waiver of the conditions set forth in Article VIII in accordance with this Agreement, the Merger shall become effective upon the later to occur of the filing in the office of the Secretary of State of the State of Delaware of a properly executed certificate of merger (the "Certificate of Merger") and such later date and time as may be set forth in the Certificate of Merger (the "Effective Time"), in accordance with the DRULPA and the DLLCA. The Merger shall have the effects prescribed in the DRULPA and the DLLCA.
A-12
(c) AHGP Certificate of Limited Partnership and AHGP Partnership Agreement. At the Effective Time, the AHGP Certificate of Limited Partnership shall remain unchanged and shall be the certificate of limited partnership of the Surviving Entity, until duly amended in accordance with applicable Law. At the Effective Time, the AHGP Partnership Agreement shall be amended and restated in its entirety, in the form attached hereto as Exhibit B, to reflect AGP as the sole general partner of AHGP and SGP as the sole limited partner of AHGP, and such other matters as contemplated by this Agreement and the transactions contemplated hereby, and as so amended and restated shall be the partnership agreement (the "AHGP Amended and Restated Partnership Agreement") of the Surviving Entity until duly amended in accordance with the terms thereof and applicable Law.
Section 3.2 Closing.
Subject to the satisfaction or waiver of the conditions as set forth in Article VIII in accordance with this Agreement, the Merger
and the other transactions contemplated hereby (the "Closing") shall occur on (a) the third Business Day after the day on which the last of the
conditions set forth in Article VIII shall have been satisfied or waived in accordance with the terms of this Agreement or (b) such other
date to which the parties may agree in writing. The date on which the Closing occurs is referred to as the "Closing Date." The Closing of the
transactions contemplated by this Agreement shall take place at the offices of Vinson & Elkins LLP, 1001 Fannin Street, Houston, Texas at 9:00 a.m. Central Time on the Closing
Date.
ARTICLE IV
MERGER CONSIDERATION; EXCHANGE PROCEDURES
Section 4.1 AHGP Unitholder Consideration. Subject to the provisions of this Agreement, at the Effective Time, by virtue of the Merger and without any action on the part of AGP, AHGP, Merger Sub or any holder of AHGP Common Units:
(a) All of the limited liability company interests in Merger Sub outstanding immediately prior to the Effective Time shall be converted into and become limited partner interests in AHGP, which limited partner interests shall be duly authorized and validly issued, fully paid (to the extent required under the AHGP Partnership Agreement and the AHGP Amended and Restated Partnership Agreement) and non-assessable (except to the extent such non-assessability may be affected by Sections 17-303, 17-607 and 17-804 of the DRULPA), and shall be held by SGP.
(b) The general partner interest in AHGP issued and outstanding immediately prior to the Effective Time shall remain outstanding and unchanged subject to such changes as are set forth in the AHGP Amended and Restated Partnership Agreement, and AGP shall continue to be the sole general partner of AHGP.
(c) Each Outstanding AHGP Common Unit (other than AHGP Common Units held by SGP) shall be converted into the right to receive a number of Exchange Units equal to the Exchange Ratio, and the Outstanding AHGP Common Units held by SGP immediately prior to the Merger shall be converted into the right to receive a number of Exchange Units equal to (i) the product of (A) the aggregate number of Outstanding AHGP Common Units held by SGP and (B) the Exchange Ratio, minus (ii) the aggregate number of New ARLP Common Units. The Exchange Units and any cash paid in lieu of any fractional Exchange Unit are collectively referred to herein as the "AHGP Unitholder Consideration."
(d) All AHGP Common Units, when converted as a result of and pursuant to the Merger, shall cease to be outstanding and shall automatically be canceled and cease to exist. At the Effective Time, each holder of a certificate representing AHGP Common Units (a "Certificate") and each holder of non-certificated AHGP Common Units represented by book-entry ("Book-Entry Units") shall cease to be a unitholder of AHGP and (except as set forth in Section 4.2) cease to
A-13
have any rights with respect thereto, except the right to receive (i) such holder's portion of the AHGP Unitholder Consideration, including any cash to be paid in lieu of any fractional Exchange Unit in accordance with Section 4.3(e), and the right to be admitted as a limited partner of ARLP in connection therewith, and (ii) any distributions in accordance with Section 4.3(c), and in each case, to be issued or paid in consideration therefor in accordance with Section 4.2.
Section 4.2 Rights As Unitholders; Unit Transfers.
At the Effective Time, holders of AHGP Common Units shall cease to be, and shall have no rights as, unitholders of AHGP, other than to receive (a) any distribution with respect to
such AHGP Common Units with a record date occurring prior to the Effective Time that may have been declared or made by AHGP on such AHGP Common Units in accordance with the terms of this Agreement and
which remains unpaid at the Effective Time and (b) the consideration provided under this Article IV. After the Effective Time, there shall
be no transfers on the unit transfer books of AHGP with respect to the AHGP Common Units.
Section 4.3 Exchange Procedures.
(a) Exchange Agent. Promptly after the Effective Time, AHGP shall deposit or shall cause to be deposited with the Exchange Agent for the benefit of the holders of AHGP Common Units, for exchange in accordance with this Article IV, through the Exchange Agent, the AHGP Unitholder Consideration required by this Article IV. AHGP agrees to make available to the Exchange Agent, from time to time as needed, cash sufficient to pay any distributions pursuant to Section 4.2(a) and Section 4.3(c) and to make payments in lieu of any fractional Exchange Units pursuant to Section 4.3(e). Any cash and Exchange Units deposited with the Exchange Agent (including as payment for any fractional Exchange Units in accordance with Section 4.3(e) and any distributions in accordance with Section 4.3(c)) shall hereinafter be referred to as the "Exchange Fund." The Exchange Agent shall, pursuant to irrevocable instructions, deliver the AHGP Unitholder Consideration contemplated to be paid for AHGP Common Units pursuant to this Agreement out of the Exchange Fund. Except as contemplated by Sections 4.3(c) and 4.3(e) , the Exchange Fund shall not be used for any other purpose.
(b) Exchange Procedures. Promptly after the Effective Time, AHGP shall instruct the Exchange Agent to mail to each record holder of AHGP Common Units as of the Effective Time (i) a letter of transmittal (which shall specify that in respect of certificated units, delivery shall be effected, and risk of loss and title to the Certificates shall pass, only upon proper delivery of the Certificates to the Exchange Agent, and shall be in customary form and agreed to by AGP and AHGP prior to the Effective Time) and (ii) instructions for use in effecting the surrender of the Certificates or Book-Entry Units in exchange for the AHGP Unitholder Consideration payable in respect of the AHGP Common Units represented by such Certificates or Book-Entry Units. Promptly after the Effective Time, upon surrender of Certificates, if any, for cancellation to the Exchange Agent together with such letters of transmittal, properly completed and duly executed, and such other documents (including in respect of Book-Entry Units) as may be required pursuant to such instructions, the holders of AHGP Common Units shall be entitled to receive in exchange therefor (A) Exchange Units representing, in the aggregate, the whole number of Exchange Units that such holder has the right to receive pursuant to this Article IV (after taking into account all AHGP Common Units then held by such holder) and (B) a check in the amount equal to the aggregate amount of cash that such holder has the right to receive pursuant to this Article IV, including cash payable in lieu of any fractional Exchange Units pursuant to Section 4.3(e) and distributions pursuant to Section 4.3(c). No interest shall be paid or accrued on any AHGP Unitholder Consideration (including any cash amount payable in lieu of any fractional Exchange Units pursuant to Section 4.3(e)) or on any unpaid distributions payable to holders of Certificates or Book-Entry Units. In the event of a transfer of ownership of AHGP Common Units that is not registered in the transfer records of AHGP, the AHGP Unitholder Consideration payable in respect of such AHGP Common Units may be paid to a transferee, if the Certificate representing
A-14
such AHGP Common Units or evidence of ownership of the Book-Entry Units are presented to the Exchange Agent, and in the case of both certificated and book-entry Common Units, accompanied by all documents required to evidence and effect such transfer and the Person requesting such exchange shall pay to the Exchange Agent in advance any amounts required to be withheld, any transfer taxes or other similar taxes required by reason of the delivery of the AHGP Unitholder Consideration in any name other than that of the record holder of such AHGP Common Units, or shall establish to the satisfaction of the Exchange Agent that any amounts required to be withheld, any transfer taxes or other similar taxes have been paid or are not payable. Until the required documentation has been delivered and Certificates, if any, have been surrendered, as contemplated by this Section 4.3, each Certificate or Book-Entry Unit shall be deemed at any time after the Effective Time to represent only the right to receive, upon such surrender, the AHGP Unitholder Consideration payable in respect of the AHGP Common Units and any cash in lieu of fractional units pursuant to Section 4.3(e) and any distributions to which such holder is entitled pursuant to Section 4.2.
(c) Distributions with Respect to Unexchanged AHGP Common Units. No distributions declared or made with respect to Exchange Units with a record date after the Effective Time shall be paid to the holder of any AHGP Common Units with respect to the Exchange Units that such holder would be entitled to receive in accordance herewith and no cash payment in lieu of fractional Exchange Units shall be paid to any such holder until such holder shall deliver the required documentation and surrender any Certificate as contemplated by this Section 4.3. Subject to applicable Law, following compliance with the requirements of Section 4.3(b), there shall be paid to such holder of the Exchange Units issuable in exchange therefor, without interest, (i) promptly after the time of such compliance, the amount of any cash payable in lieu of fractional Exchange Units to which such holder is entitled pursuant to Section 4.3(e) and the amount of distributions with a record date after the Effective Time theretofore paid with respect to the Exchange Units and payable with respect to such Exchange Units and (ii) at the appropriate payment date, the amount of distributions with a record date after the Effective Time but prior to such surrender and a payment date subsequent to such compliance payable with respect to such Exchange Units.
(d) Further Rights in AHGP Units. The AHGP Unitholder Consideration distributed upon conversion of an AHGP Common Unit in accordance with the terms hereof (including any cash paid pursuant to Section 4.2, Section 4.3(c) or Section 4.3(e)) shall be deemed to have been distributed in full satisfaction of all rights pertaining to such AHGP Common Unit.
(e) Fractional Exchange Units. No certificates or scrip of the Exchange Units representing fractional Exchange Units or book-entry credit of the same shall be issued upon the exchange of AHGP Common Units in accordance with Section 4.3(b), and such fractional interests will not entitle the owner thereof to vote or to have any rights as a holder of any Exchange Units. Notwithstanding any other provision of this Agreement, each holder of AHGP Common Units exchanged in connection with the Merger who would otherwise have been entitled to receive a fraction of an Exchange Unit (after taking into account all AHGP Common Units exchanged by such holder), shall receive, in lieu thereof, cash (without interest, rounded up to the nearest whole cent) in an amount equal to the product of (i) the volume weighted average trading price of the Exchange Units as reported by Bloomberg during the 20 trading day period ending on the third trading day immediately preceding the date on which the Effective Time shall occur and (ii) the fraction of an Exchange Unit that such holder would otherwise be entitled to receive pursuant to this Article IV. As promptly as practicable after the determination of the amount of cash, if any, to be paid to holders of fractional interests, the Exchange Agent shall so notify AHGP, and AHGP shall deposit such amount with the Exchange Agent and shall cause the Exchange Agent to
A-15
forward payments to such holders of fractional interests subject to and in accordance with the terms hereof.
(f) Termination of Exchange Fund. Any portion of the Exchange Fund constituting Exchange Units or cash that remains undistributed to the holders of AHGP Common Units after 180 days following the Effective Time shall be delivered to AHGP upon demand by AHGP and, from and after such delivery, any former holders of AHGP Common Units who have not theretofore complied with this Article IV shall thereafter look only to AHGP for the AHGP Unitholder Consideration payable in respect of such AHGP Common Units, any cash in lieu of fractional Exchange Units to which they are entitled pursuant to Section 4.3(e) and any distributions with respect to the AHGP Common Units to which they are entitled pursuant to Section 4.3(c), in each case, without any interest thereon. Any amounts remaining unclaimed by holders of AHGP Common Units immediately prior to such time as such amounts would otherwise escheat to or become the property of any governmental entity shall, to the extent permitted by applicable Law, become the property of AHGP, free and clear of any Liens, claims or interest of any Person previously entitled thereto.
(g) No Liability. To the fullest extent permitted by Law, neither AGP nor the Surviving Entity shall be liable to any holder of AHGP Common Units for any Exchange Units (or distributions with respect thereto) or cash from the Exchange Fund delivered to a public official pursuant to any abandoned property, escheat or similar Law.
(h) Lost Certificates. If any Certificate shall have been lost, stolen or destroyed, upon the making of an affidavit of that fact by the Person claiming such Certificate to be lost, stolen or destroyed and, if required by AHGP, the posting by such Person of a bond, in such reasonable amount as AHGP may direct, as indemnity against any claim that may be made against it with respect to such Certificate, the Exchange Agent shall pay in exchange for such lost, stolen or destroyed Certificate the AHGP Unitholder Consideration payable in respect of the AHGP Common Units represented by such Certificate and any distributions to which the holders thereof are entitled pursuant to Section 4.2.
(i) Withholding. The Surviving Entity and the Exchange Agent shall be entitled to deduct and withhold from the consideration otherwise payable pursuant to this Agreement to any holder of AHGP Common Units such amounts as the Surviving Entity or the Exchange Agent is required to deduct and withhold under the Code or any provision of state, local or foreign tax Law, with respect to the making of such payment. To the extent that amounts are so deducted and withheld by the Surviving Entity or the Exchange Agent, such amounts shall be treated for all purposes of this Agreement as having been paid to the holder of AHGP Common Units in respect of whom such deduction and withholding was made by the Surviving Entity or the Exchange Agent, as the case may be.
(j) Book Entry and Admission of Holders of Exchange Units as Additional Limited Partners of ARLP. All Exchange Units to be distributed in connection with the Merger shall be distributed in book entry form, without physical certificates. Upon the distribution of Exchange Units to the holders of AHGP Common Units in accordance with this Section 4.3 and the compliance by such holders with the requirements of Section 10.3 of the ARLP Partnership Agreement, MGP shall consent to the admission of such holders as limited partners of ARLP and reflect such admission on the books and records of ARLP.
Section 4.4 Anti-Dilution Provisions.
In the event of any subdivisions, reclassifications, recapitalizations, splits, combinations or distributions in the form of equity interests with respect to the AHGP Common Units or the
Exchange Units, the number of Exchange Units to be distributed in connection with the Merger and the volume weighted average trading price of the Exchange Units determined in accordance with Section 4.3(e) will be correspondingly adjusted to provide the holders of Exchange Units the same economic effect as contemplated by this
Agreement prior to such event.
A-16
Section 4.5 Treatment of Deferred Equity Awards.
Immediately prior to the Effective Time, all AHGP Deferred Phantom Units that are outstanding immediately prior to the Effective Time shall be paid in full and deemed to have been
converted into shares of AHGP Common Units. By virtue of the Merger and without any action on the part of the holder of the AHGP Deferred Phantom Units, the AHGP Deferred Phantom Units will be treated
as shares of AHGP Common Units for all purposes of this Agreement, including the right to receive a portion of the AHGP Unitholder Consideration, calculated by applying the Exchange Ratio in
accordance with Section 4.1(c).
ARTICLE V
POST-MERGER CONTRIBUTIONS
Section 5.1 Order of Completion. Except as otherwise set forth in this Article V, the matters provided for in this Article V (the "Contributions") shall be completed on the Closing Date immediately after the Effective Time in the order set forth in this Article V.
Section 5.2 Contribution of the AHGP General Partner Interest to New AHGP GP. Immediately following the Effective Time, (a) AGP shall and does hereby grant, contribute, transfer, assign and convey to New AHGP GP all right,
title and interest in and to the AHGP General Partner Interest and New AHGP GP shall and does hereby accept such AHGP General Partner Interest from AGP as a contribution by AGP to the capital
of New AHGP GP, (b) New AHGP GP shall and does hereby accept, and agree to be bound by, the terms of the AHGP Partnership Agreement and (c) New AHGP GP shall be and
is hereby admitted as the general partner of AHGP. Immediately thereafter, AGP shall and does hereby cease to be a partner of AHGP and shall thereupon cease to have or exercise any right or power as a
partner of AHGP.
Section 5.3 Contribution of AHGP Limited Partner Interest to ARLP and the Contribution of New AHGP GP to
ARLP.
(a) Immediately following the Effective Time, SGP shall and does hereby grant, contribute, transfer, assign and convey to ARLP all right, title and interest in and to the AHGP Limited Partner Interest and ARLP shall and does hereby accept such AHGP Limited Partner Interest from SGP as a contribution by SGP to the capital of ARLP, and in exchange and as consideration for such contribution, ARLP shall issue to SGP an amount of ARLP Common Units equal to the Retained Interest Distribution Amount divided by the ARLP Per Unit Distribution Amount, rounded down to the nearest whole unit (the "New ARLP Common Units"). ARLP shall and does hereby accept, and agree to be bound by, the terms of the AHGP Partnership Agreement, including the power of attorney in Section 2.6 thereof, and New AHGP GP shall and does hereby consent to, and admit, ARLP as an additional limited partner of AHGP.
(b) Simultaneously with the contribution by SGP of the AHGP Limited Partner Interests to ARLP pursuant to Section 5.3(a), (i) AGP shall and does hereby grant, contribute, transfer, assign and convey to ARLP all right, title and interest in and to the New AHGP GP Interest and ARLP shall and does hereby accept such New AHGP GP Interest from AGP as a contribution by AGP to the capital of ARLP, (ii) ARLP shall and does hereby accept, and agree to be bound by, the terms of the New AHGP GP LLC Agreement and (iii) ARLP shall be and is hereby admitted as the sole member of New AHGP GP. Immediately thereafter, AGP shall and does hereby cease to be a member of New AHGP GP and shall thereupon cease to have or exercise any right or power as a member of New AHGP GP.
Section 5.4 Amendment of the AHGP Amended and Restated Partnership Agreement. Pursuant to Article VIII of the AHGP Amended and Restated Partnership Agreement, New AHGP GP shall and does hereby authorize the AHGP Amended and
Restated Partnership Agreement to be amended, in
A-17
the form attached hereto as Exhibit C, to reflect the admission of New AHGP GP as the general partner of AHGP.
Section 5.5 Amendment of the New AHGP GP LLC Agreement. Pursuant to Section 14 of the New AHGP GP LLC Agreement, ARLP shall and does hereby authorize the New AHGP GP LLC Agreement to
be amended and restated, in the form attached hereto as Exhibit D, to reflect the admission of ARLP as the sole member of New AHGP GP.
ARTICLE VI
REPRESENTATIONS AND WARRANTIES
Section 6.1 Representations and Warranties of the Parties. Except as otherwise specifically provided in this Article VI, each party hereto represents and warrants to the other parties hereto, to the extent applicable, as follows:
(a) Organization, Standing and Authority. Such party is a limited liability company or limited partnership, as the case may be, duly formed and is validly existing and in good standing under the jurisdiction of its organization and has the limited liability company or limited partnership power and authority, as the case may be, to execute and deliver this Agreement and, subject to the terms and conditions hereof, to carry out its terms.
(b) Capitalization.
(i) In the case of AHGP, as of the date hereof, there are 59,863,000 AHGP Common Units issued and outstanding, and all such AHGP Common Units and the limited partner interests represented thereby were duly authorized and validly issued in accordance with the AHGP Partnership Agreement and are fully paid (to the extent required under the AHGP Partnership Agreement) and nonassessable (except as such nonassessability may be affected by Sections 17-303, 17-607 and 17-804 of the DRULPA). In the case of the AHGP, as of the date hereof, AGP owns a non-economic (0.0%) general partner interest in AHGP, and such general partner interest was duly authorized and validly issued in accordance with the AHGP Partnership Agreement.
(ii) In the case of ARLP, as of the date hereof, there are 130,903,256 ARLP Common Units issued and outstanding, and all of such ARLP Common Units, including the Exchange Units, and the limited partner interests represented thereby were duly authorized and validly issued in accordance with the ARLP Partnership Agreement and are fully paid (to the extent required under the ARLP Partnership Agreement) and nonassessable (except as such nonassessability may be affected by Sections 17-303, 17-607 and 17-804 of the DRULPA). In the case of ARLP, as of the date hereof, MGP owns a non-economic (0.0%) general partner interest in ARLP, and such general partner interest was duly authorized and validly issued in accordance with the ARLP Partnership Agreement.
(iii) In the case of ARLP, on the Closing Date, the New ARLP Common Units and the limited partner interests represented thereby will have been duly and validly authorized and, when issued and delivered in accordance with the terms and provisions of this Agreement, will be duly and validly issued and fully paid (to the extent required under the ARLP Partnership Agreement) and non-assessable (except as such nonassessability may be affected by matters described in ARLP's filings with the SEC).
(iv) In the case of MGP, acting in its individual capacity, MGP is the record holder of the AROP Managing General Partner Interest and the Alliance Coal Managing Member Interest and has good and valid title to such AROP Managing General Partner Interest and the Alliance Coal Managing Member Interest, free and clear of all liens, encumbrances or other
A-18
claims other than Permitted Liens; there is no subscription, option, warrant, call, right, agreement or commitment relating to the issuance, sale, delivery, repurchase or transfer by MGP of such AROP Managing General Partner Interest and the Alliance Coal Managing Member Interest, except as set forth in the AROP Partnership Agreement and the Alliance Coal Operating Agreement, as applicable.
(v) In the case of MGP II, MGP II is the record holder of the Distribution Units and the MGP Interest and MGP II has good and valid title to such Distribution Units and the MGP Interest, free and clear of all liens, encumbrances or other claims other than Permitted Liens; there is no subscription, option, warrant, call, right, agreement or commitment relating to the issuance, sale, delivery, repurchase or transfer by MGP II of such Distribution Units and the MGP Interest, except as set forth in the ARLP Partnership Agreement and the MGP Operating Agreement, as applicable.
(vi) In the case of SGP, subject to the consummation of the Merger, on the Closing Date, SGP will be the record holder of the AHGP Limited Partner Interest and will have good and valid title to such AHGP Limited Partner Interest, free and clear of all liens, encumbrances or other claims other than Permitted Liens; there is no subscription, option, warrant, call, right, agreement or commitment relating to the issuance, sale, delivery, repurchase or transfer by SGP of such AHGP Limited Partner Interest, except as set forth in the AHGP Partnership Agreement.
(vii) In the case of AGP, AGP is the record holder of the AHGP General Partner Interest and the New AHGP GP Interest and has good and valid title to such AHGP General Partner Interest and New AHGP GP Interest, free and clear of all liens, encumbrances or other claims other than Permitted Liens; there is no subscription, option, warrant, call, right, agreement or commitment relating to the issuance, sale, delivery, repurchase or transfer by AGP of such AHGP General Partner Interest and New AHGP GP Interest, except as set forth in the AGP LLC Agreement and the New AHGP LLC Agreement, as applicable.
(c) Approvals.
(i) Such party has taken all action, subject to the AHGP Unitholder Approval, in the case of AHGP, as may be necessary to authorize the execution and delivery of this Agreement and the consummation of the transactions contemplated by this Agreement and the performance of its obligations hereunder and this Agreement constitutes a legal, valid and binding obligation of such party (assuming the due execution and delivery by, or with respect to, the other parties hereto), enforceable against such party in accordance with its terms, subject to bankruptcy, receivership, insolvency, reorganization, moratorium and other laws relating to or affecting creditors' or secured parties' rights generally from time to time in effect and to general principles of equity (including concepts of materiality, reasonableness, good faith and fair dealing), regardless of whether considered in a proceeding in equity or at law.
(ii) In the case of AHGP, (A) the AGP Board has determined that this Agreement and the transactions contemplated hereby, including the Merger, are fair and reasonable to, and in the best interests of, AHGP and the AHGP Unaffiliated Unitholders, taking into account the totality of the relationships between the parties involved (including other transactions that may be particularly favorable or advantageous to AHGP), and has approved and declared the advisability of this Agreement and the transactions contemplated hereby, including the Merger; and (B) at a meeting duly called and held, the AGP Board, acting in its capacity as the general partner of AHGP, has approved, and recommended that the holders of the AHGP Common Units approve the Merger and the transactions contemplated hereby, including the Merger.
A-19
(iii) In the case of ARLP, the MGP Board has determined that this Agreement and the transactions contemplated hereby, including the ARLP Transactions, are fair to, and in the best interests of, ARLP and its limited partners, including the ARLP Unaffiliated Unitholders, taking into account the totality of the relationships between the parties involved (including other transactions that may be particularly favorable or advantageous to ARLP), and has approved and declared the advisability of this Agreement and the ARLP Transactions.
(d) No Conflicts. Subject to the declaration of the effectiveness of the Registration Statement, required filings under federal and state securities laws and NASDAQ, and assuming the other consents, filings and approvals contemplated by Article VIII are duly obtained, none of the execution and delivery hereof, the performance of such party's obligations hereunder nor the consummation of the transactions contemplated by this Agreement will violate or contravene any applicable law, the organizational documents of such party or any of its material agreements.
(e) No Brokers. No action has been taken by it that would give rise to any valid claim against any party hereto for a brokerage commission, finder's fee or other like payment with respect to the transactions contemplated by this Agreement.
(f) Regulatory Approvals. No approval of any governmental agency is necessary to consummate the transactions contemplated by this Agreement, including the Merger, the Distributions and the Contributions (other than filings under the Securities Act and the filing of the Certificate of Merger with the Secretary of State of the State of Delaware).
(g) Restricted Securities. In the case of SGP, SGP is an "Accredited Investor" as defined in Rule 501(a) promulgated under the Securities Act, and, to the extent applicable, is acquiring the New ARLP Common Units for its own account, and not with a view to any distribution, resale, subdivision, or fractionalization thereof in violation of the Securities Act or any other applicable domestic or foreign securities law, and SGP has no present plans to enter into any contract, undertaking, agreement or arrangement for any distribution, resale, subdivision, or fractionalization of the New ARLP Common Units in violation of the Securities Act or any other applicable domestic or foreign securities law; and SGP understands that the New ARLP Common Units are characterized as "restricted securities" under the federal securities law inasmuch as they are being acquired from ARLP in a transaction not involving a public offering and that under such law and applicable regulations such securities may be resold under the Securities Act only in certain limited circumstances.
Section 7.1 Reasonable Best Efforts; Third Party Approvals.
(a) Subject to the terms and conditions of this Agreement, each party hereto shall use its reasonable best efforts to take, or cause to be taken, all actions, and to do, or cause to be done, all things necessary, proper, desirable or advisable under applicable Laws, so as to permit consummation of the Merger promptly and otherwise to enable consummation of the transactions contemplated hereby, including the Distributions and Contributions. Each party hereto shall cooperate and use its reasonable best efforts to prepare all documentation, to effect all filings, to obtain all permits, consents, approvals and authorizations of all third parties necessary to consummate the transactions contemplated by this Agreement, including the Merger, the Distributions and the Contributions, and to comply with the terms and conditions of such permits, consents, approvals and authorizations and to cause the Merger and the transactions contemplated hereby to be consummated as expeditiously as practicable.
A-20
Section 7.2 Registration Statement.
(a) Each of AHGP and ARLP agrees to cooperate in the preparation of a registration statement on Form S-4 (the "Registration Statement") (including the consent statement and prospectus and other consent solicitation materials of AHGP constituting a part thereof (the "Consent Statement") and all related documents) to be filed by ARLP with the SEC in connection with the distribution of Exchange Units in the Merger as contemplated by this Agreement. Provided AHGP has cooperated as required above, ARLP agrees to file the Registration Statement with the SEC as promptly as practicable after the date of this Agreement. Each of AHGP and ARLP agrees to use reasonable best efforts to cause the Registration Statement to be declared effective under the Securities Act as promptly as practicable after filing thereof, to maintain such effectiveness for as long as necessary to consummate the Merger and the other transactions contemplated hereby, and AHGP shall promptly thereafter mail the Consent Statement, which shall include a form of consent that may be executed by holders of the AHGP Common Units in connection with the consent solicitation. ARLP also agrees to use reasonable best efforts to obtain all necessary state securities law or "Blue Sky" permits and approvals required to carry out the transactions contemplated by this Agreement. Each of ARLP and AHGP agrees to furnish to the other party all information concerning the ARLP Parties and their Subsidiaries or the AHGP Parties and their Subsidiaries, as applicable, and the officers, directors and unitholders of ARLP and AHGP and any applicable Affiliates, as applicable, and to take such other action as may be reasonably requested in connection with the foregoing.
(b) Each of AHGP and ARLP agrees, as to itself and its Subsidiaries, that (i) none of the information supplied or to be supplied by it for inclusion or incorporation by reference in the Registration Statement will, at the time the Registration Statement and each amendment or supplement thereto, if any, becomes effective under the Securities Act, contain any untrue statement of a material fact or omit to state any material fact required to be stated therein or necessary to make the statements therein, in light of the circumstances under which they were made, not misleading, and (ii) the Consent Statement and any amendment or supplement thereto will, at the date of mailing to AHGP's unitholders, not contain any untrue statement of a material fact or omit to state any material fact required to be stated therein or necessary to make the statements therein, in light of the circumstances under which they were made, not misleading. Each of AHGP and ARLP further agrees that if it shall become aware prior to the Closing Date of any information that would cause any of the statements in the Registration Statement to be false or misleading with respect to any material fact, or omit to state any material fact necessary to make the statements therein, in light of the circumstances under which they were made, not false or misleading, it will promptly inform the other party thereof and take the necessary steps to correct such information in an amendment or supplement to the Registration Statement.
(c) ARLP will advise AHGP, promptly after ARLP receives notice thereof, of the time when the Registration Statement has become effective or any supplement or amendment has been filed, of the issuance of any stop order or the suspension of the qualification of the Exchange Units for offering or sale in any jurisdiction, of the initiation or threat of any proceeding for any such purpose, or of any request by the SEC for the amendment or supplement of the Registration Statement or for additional information.
(d) AHGP will use its reasonable best efforts to cause the Consent Statement to be mailed to its unitholders as soon as practicable after the effective date of the Registration Statement.
Section 7.3 Press Releases. Prior to the termination of this
Agreement pursuant to Article IX, each of the AHGP Parties, on the one
hand, and the ARLP Parties, on the other hand, will not, without the prior approval of the other party, issue any press release or written statement for general circulation relating to the
transactions contemplated hereby, except as otherwise required by applicable
A-21
Law or the rules of the NASDAQ, in which case it will consult with the other party before issuing any such press release or written statement.
Section 7.4 New ARLP Common Units Listed. ARLP shall use its
reasonable best efforts to list, prior to the Closing, on the NASDAQ, upon official notice of issuance, the New ARLP Common Units to be issued
to SGP pursuant to this Agreement.
Section 7.5 Section 16 Matters. Prior to the Effective
Time, AHGP and ARLP shall take all reasonable steps to cause the transactions contemplated by this Agreement and any other dispositions of
equity securities of AHGP (including derivative securities) or acquisitions of ARLP Common Units in connection with this Agreement and the transactions contemplated hereby, by each individual who
(a) is a director or officer of AHGP subject to Section 16 of the Exchange Act, or (b) on the Closing Date is or will become a director or officer of ARLP subject to
Section 16 of the Exchange Act, to be exempt under Rule 16b-3 promulgated under the Exchange Act.
Section 7.6 Notification of Certain Matters. Each party hereto
shall give prompt notice to the other of (a) any fact, event or circumstance known to it that would cause or constitute a material breach
of any of its representations, warranties, covenants or agreements contained herein, and (b) any fact, event or circumstance that materially impairs or could reasonably be expected to
materially impair its ability to perform its obligations under this Agreement or otherwise materially threaten or materially impede the consummation of the Merger and the other transactions
contemplated by this Agreement, including the Distributions and the Contributions.
(a) ARLP agrees that all rights to indemnification, advancement of expenses and exculpation from liabilities for acts or omissions occurring at or prior to the Contribution Time existing as of the date of this Agreement in favor of the Indemnitees (as defined in the AHGP Partnership Agreement) as provided in the AHGP Partnership Agreement (or, as applicable, the charter, bylaws, partnership agreement, limited liability company agreement, or other organizational documents of any of AHGP' Subsidiaries) and indemnification agreements of AHGP, AGP or any of their Subsidiaries (the "Indemnitees") shall be assumed by ARLP and MGP in the transactions contemplated by this Agreement, without further action, at the Contribution Time and shall survive the transactions contemplated by this Agreement and shall continue in full force and effect in accordance with their terms.
(b) For a period of six (6) years from the Contribution Time, the ARLP Partnership Agreement shall contain provisions no less favorable with respect to indemnification, advancement of expenses and limitations on liability of directors and officers than are set forth in the AHGP Partnership Agreement, which provisions shall not be amended, repealed or otherwise modified for a period of six (6) years from the Contribution Time in any manner that would affect adversely the rights thereunder of individuals who, at or prior to the Contribution Time, were Indemnitees, unless such modification shall be required by Law and then only to the minimum extent required by Law.
(c) If any of the ARLP Parties or any of their respective successors or assigns (i) consolidates with or merges with or into any other person and shall not be the continuing or surviving corporation, partnership or other entity of such consolidation or merger or (ii) transfers or conveys all or substantially all of its properties and assets to any person, then, and in each such case, proper provision shall be made so that the successors and assigns of ARLP and MGP assume the obligations set forth in this Section 7.7.
(d) This Section 7.7 shall survive the consummation of the Merger and the transactions contemplated by this Agreement, including the Contributions, and is intended to be for the benefit of, and shall be enforceable by, the Indemnitees and their respective heirs and personal representatives, and shall be binding on the ARLP Parties and their respective successors and assigns.
A-22
Section 7.8 Certificate for New ARLP Common Units. In connection with the issuance of the New ARLP Common Units to SGP, ARLP shall issue to SGP a certificate representing the number of New ARLP Common Units to be
issued to such party pursuant to Section 5.3(a). The certificate evidencing the New ARLP Common Units shall bear a legend substantially in the
form set forth below and containing such other information as ARLP may deem necessary or appropriate:
THE UNITS (THE "UNITS") EVIDENCED HEREBY HAVE NOT BEEN REGISTERED UNDER THE SECURITIES ACT OF 1933, AS AMENDED (THE "SECURITIES ACT"), AND, ACCORDINGLY, MAY NOT BE OFFERED OR SOLD EXCEPT AS SET FORTH IN THE FOLLOWING SENTENCE. BY ITS ACQUISITION HEREOF, THE HOLDER AGREES THAT IT WILL NOT DISTRIBUTE, OFFER, RESELL, PLEDGE OR OTHERWISE TRANSFER (INDIVIDUALLY AND COLLECTIVELY, A "TRANSFER") THE UNITS EVIDENCED HEREBY, EXCEPT (A) PURSUANT TO AN EFFECTIVE REGISTRATION STATEMENT UNDER THE SECURITIES ACT, OR (B) PURSUANT TO AN EXEMPTION FROM REGISTRATION UNDER THE SECURITIES ACT SUCH AS THE EXEMPTION SET FORTH IN RULE 144 UNDER THE SECURITIES ACT (IF AVAILABLE). IF THE PROPOSED TRANSFER IS TO BE MADE OTHER THAN PURSUANT TO CLAUSE A ABOVE, THE HOLDER MUST, PRIOR TO SUCH TRANSFER, FURNISH TO THE ISSUER AND THE TRANSFER AGENT SUCH CERTIFICATIONS, LEGAL OPINIONS OR OTHER INFORMATION AS THEY MAY REASONABLY REQUIRE TO CONFIRM THAT SUCH TRANSFER IS BEING MADE PURSUANT TO AN EXEMPTION FROM, OR IN A TRANSACTION NOT SUBJECT TO, THE REGISTRATION REQUIREMENTS OF THE SECURITIES ACT OR ANY STATE OR FOREIGN SECURITIES LAW.
No fractional New ARLP Common Units or scrip shall be issued as a result of the transactions contemplated by Section 5.3(a) of this Agreement.
ARTICLE VIII
CONDITIONS TO CONSUMMATION OF THE MERGER
The obligations of each of each party hereto to consummate the Merger and the transactions contemplated hereby, including the Distributions and the Contributions, are conditioned upon the satisfaction at or prior to the Closing of each of the following:
Section 8.1 Unitholder Vote. This
Agreement and the transactions contemplated thereby, including the Merger, shall have been approved and adopted by the affirmative vote or consent of holders of a majority of
Outstanding Common Units ("AHGP Unitholder Approval") in accordance with applicable Law and the AHGP Partnership Agreement.
Section 8.2 Governmental Approvals. All
filings required to be made prior to the Effective Time with, and all other consents, approvals, permits and authorizations required to be obtained prior to the Effective Time from,
any Regulatory Authority in connection with the execution and delivery of this Agreement and the consummation of the transactions contemplated hereby by the parties hereto or their Affiliates shall
have been made or obtained, except where the failure to obtain such consents, approvals, permits and authorizations would not be reasonably likely to result in a material and adverse effect on the
AHGP Parties and their Subsidiaries, taken as whole, or the ARLP Parties and their Subsidiaries, taken as whole, as applicable.
Section 8.3 No Injunction. No
order, decree or injunction of any court or agency of competent jurisdiction shall be in effect, and no Law shall have been enacted or adopted, that enjoins, prohibits or makes
illegal consummation of any of the transactions contemplated hereby, and no action, proceeding or investigation by any Regulatory Authority with respect to the Merger or the other transactions
contemplated hereby, including the Distributions and the Contributions, shall be pending that seeks to
A-23
restrain, enjoin, prohibit or delay consummation of the Merger or such other transaction or to impose any material restrictions or requirements thereon or on ARLP or AHGP with respect thereto; provided, however, that prior to invoking this condition, such party shall have complied fully with its obligations under Section 7.1.
Section 8.4 Representations, Warranties and Covenants of the ARLP Parties. In
the case of the AHGP Parties' obligation to consummate the Merger and the transactions contemplated hereby:
(a) each of the representations and warranties contained herein of the ARLP Parties shall be true and correct as of the date of this Agreement and upon the Closing Date with the same effect as though all such representations and warranties had been made on the Closing Date, except for any such representations and warranties made as of a specified date, which shall be true and correct as of such date, in any case, in all material respects.
(b) each and all of the agreements and covenants of the ARLP Parties to be performed and complied with pursuant to this Agreement on or prior to the Closing Date shall have been duly performed and complied with in all material respects; and
(c) AHGP shall have received a certificate signed by an executive officer of the MGP, dated the Closing Date, to the effect set forth in Section 8.4(a) and Section 8.4(b) .
Section 8.5 Representations, Warranties and Covenants of the AHGP Parties. In
the case of the ARLP Parties' obligation to consummate the Merger and the transactions contemplated hereby:
(a) each of the representations and warranties contained herein of the AHGP Parties shall be true and correct as of the date of this Agreement and upon the Closing Date with the same effect as though all such representations and warranties had been made on the Closing Date, except for any such representations and warranties made as of a specified date, which shall be true and correct as of such date, in any case, in all material respects;
(b) each and all of the agreements and covenants of the AHGP Parties to be performed and complied with pursuant to this Agreement on or prior to the Closing Date shall have been duly performed and complied with in all material respects; and
(c) ARLP shall have received a certificate signed by an executive officer of AGP, dated the Closing Date, to the effect set forth in Section 8.5(a) and Section 8.5(b) .
Section 8.6 Effective Registration Statement. The
Registration Statement shall have become effective under the Securities Act and no stop order suspending the effectiveness of the Registration Statement shall have been issued and no
proceedings for that purpose shall have been initiated or threatened by the SEC.
Section 8.7 NASDAQ Listing. The
New ARLP Common Units shall have been approved listing on the NASDAQ, subject to official notice of issuance.
Section 9.1 Termination. Notwithstanding anything herein to the contrary, this Agreement may be terminated and the transactions contemplated hereby, including the Merger, may be abandoned at any time prior to the Effective Time whether before or after unitholder approval of this Agreement:
(a) By the mutual consent of the AHGP Parties in a written instrument.
A-24
(b) By either AHGP or ARLP upon written notice to the other, if:
(i) the Merger has not been consummated on or before September 30, 2018 (the "Termination Date"); provided, however, that the right to terminate this Agreement pursuant to this Section 9.1(b) shall not be available to a party whose failure to fulfill any material obligation under this Agreement or other material breach of this Agreement has been the primary cause of, or resulted in, the failure of the Merger and the transactions contemplated hereby to have been consummated on or before such date;
(ii) any Regulatory Authority has issued a statute, rule, order, decree or regulation or taken any other action, in each case permanently restraining, enjoining or otherwise prohibiting the consummation of the Merger and the transactions contemplated hereby or making the Merger and the transactions contemplated hereby illegal and such statute, rule, order, decree, regulation or other action shall have become final and nonappealable (provided that the terminating party is not then in breach of Section 7.1);
(iii) there has been a material breach of or any material inaccuracy in any of the representations or warranties set forth in this Agreement on the part of any of the other parties (treating the ARLP Parties as one party for the purposes of this Section 9.1 and treating the AHGP Parties as one party for the purposes of this Section 9.1), which breach is not cured within 30 days following receipt by the breaching party of written notice of such breach from the terminating party, or which breach, by its nature, cannot be cured prior to the Termination Date (provided in any such case that the terminating party is not then in material breach of any representation, warranty, covenant or other agreement contained herein); provided, however, that no party shall have the right to terminate this Agreement pursuant to this Section 9.1(b)(iii) unless the breach of a representation or warranty, together with all other such breaches, would entitle the party receiving such representation not to consummate the transactions contemplated by this Agreement under Section 8.4 (in the case of a breach of representation or warranty by the ARLP Parties) or Section 8.5 (in the case of a breach of representation or warranty by the AHGP Parties); or
(iv) there has been a material breach of any of the covenants or agreements set forth in this Agreement on the part of any of the other parties, which breach has not have been cured within 30 days following receipt by the breaching party of written notice of such breach from the terminating party, or which breach, by its nature, cannot be cured prior to the Termination Date (provided in any such case that the terminating party is not then in material breach of any representation, warranty, covenant or other agreement contained herein); provided, however, that no party shall have the right to terminate this Agreement pursuant to this Section 9.1(b)(iv) unless the breach of covenants or agreements, together with all other such breaches, would entitle the party receiving the benefit of such covenants or agreements not to consummate the transactions contemplated by this Agreement under Section 8.4 (in the case of a breach of covenants or agreements by the ARLP Parties) or Section 8.5 (in the case of a breach of covenants or agreements by the AHGP Parties).
Section 9.2 Effect of Termination. In
the event of the termination of this Agreement as provided in Section 9.1, written notice thereof shall forthwith be given by
the terminating party to the other parties specifying the provision of this Agreement pursuant to which such termination is made, and except as provided in this Section 9.2, this Agreement (other
than Article VIII) shall forthwith become null and void
after the expiration of any applicable period following such notice. In the event of such termination, there shall be no liability on the part of any party hereto, except as set forth in Section 10.1 of this Agreement; provided, however, that nothing herein shall relieve any party from any liability or obligation with respect to
any fraud or intentional breach of this Agreement.
A-25
(a) Whether or not the Merger is consummated, all costs and expenses incurred in connection with this Agreement and the transactions contemplated hereby shall be paid by the party incurring such costs or expenses, except as otherwise provided in this Section 10.1.
(b) If this Agreement is terminated (i) by ARLP pursuant to Section 9.1(b)(iii) or Section 9.1(b)(iv) or (ii) by the AHGP Parties pursuant to Section 9.1(a), then AHGP shall pay to ARLP the Expenses of the ARLP Parties.
(c) If this Agreement is terminated by AHGP pursuant to Section 9.1(b)(iii) or Section 9.1(b)(iv), then ARLP shall pay to AHGP the Expenses of the AHGP Parties.
(d) Except as otherwise provided herein, any payment of Expenses pursuant to this Section 10.1 shall be made by wire transfer of immediately available funds to an account designated by ARLP or an account designated by AHGP, as applicable, within one Business Day after such payment becomes payable The parties hereto acknowledge that the agreements contained in this Section 10.1 are an integral part of the transactions contemplated by this Agreement, and that, without these agreements, none of the parties would enter into this Agreement.
(e) As used in this Agreement, "Expenses" includes all out-of-pocket expenses (including all fees and expenses of counsel, accountants, investment bankers, experts and consultants to a party hereto and its affiliates) incurred by a party or on its behalf in connection with or related to the authorization, preparation, negotiation, execution and performance of this Agreement and the transactions contemplated hereby, including the preparation, printing, filing and mailing of the Consent Statement and the Registration Statement and the solicitation of unitholder approvals and all other matters related to the transactions contemplated hereby.
Section 10.2 Waiver; Amendment. Subject
to compliance with applicable Law, prior to the Closing, any provision of this Agreement may be (a) waived in writing by the party benefited by the provision and approved
by the MGP Board in the case of ARLP and by the AGP Board in the case of AHGP and executed in the same manner as this Agreement, or (b) amended or modified at any time, whether before or after
the AHGP Unitholder Approval, by an agreement in writing between the parties hereto approved by the MGP Board in the case of ARLP and by the AGP Board in the case of ARLP and executed in the same
manner as this Agreement, provided, that after the AHGP Unitholder Approval, no amendment shall be made that requires further AHGP Unitholder Approval without such approval.
Section 10.3 Counterparts. This
Agreement may be executed in one or more counterparts, each of which shall be deemed an original and all of which together shall be considered one and the same agreement.
Section 10.4 Governing Law. The
laws of the State of Delaware shall govern the construction, interpretation and effect of this Agreement without giving effect to any conflicts of law principles.
Section 10.5 Notices. All
notices, requests, claims, demands and other communications hereunder shall be in writing and shall be deemed to have been duly given when delivered if delivered in person, by cable,
telegram, telex, or telecopy and shall be deemed to have been duly given three
A-26
Business Days after deposit with a United States post office if delivered by registered or certified mail (postage prepaid, return receipt requested) to the respective parties hereto as follows:
if to the AHGP Parties, at
| Alliance Holdings GP, L.P. 1717 South Boulder Avenue, Suite 400 Tulsa, Oklahoma 74119 |
||
| Attention: | R. Eberley Davis | |
| Facsimile: | (918) 295-7358 | |
With copies to: |
||
Vinson & Elkins LLP |
||
| 1001 Fannin Street, Suite 2500 | ||
| Houston, TX 77002 | ||
| Attention: | David P. Oelman | |
| Facsimile: | (713) 615-5548 | |
if to the ARLP Parties, at
| Alliance Resource Partners, L.P. 1717 South Boulder Avenue, Suite 400 Tulsa, Oklahoma 74119 |
||
| Attention: | R. Eberley Davis | |
| Facsimile: | (918) 295-7358 | |
With copies to: |
||
Vinson & Elkins LLP |
||
| 1001 Fannin Street, Suite 2500 | ||
| Houston, TX 77002 | ||
| Attention: | David P. Oelman | |
| Facsimile: | (713) 615-5548 | |
Section 10.6 Entire Understanding; No Third Party Beneficiaries. This
Agreement and the AHGP Unitholder Support Agreement represent the entire understanding of the parties hereto with reference to the transactions contemplated hereby and supersede any
and all other oral or written agreements heretofore made. Nothing in this Agreement, expressed or implied, is intended to confer upon any person, other than the parties hereto or their respective
successors, any rights, remedies, obligations or liabilities under or by reason of this Agreement.
Section 10.7 Severability. Any
provision of this Agreement which is invalid, illegal or unenforceable in any jurisdiction shall, as to that jurisdiction, be ineffective to the extent of such invalidity, illegality
or unenforceability, without affecting in any way the remaining provisions hereof in such jurisdiction or rendering that or any other provision of this Agreement invalid, illegal or unenforceable in
any other jurisdiction.
Section 10.8 Titles and Headings. The
article, section and paragraph headings contained in this Agreement are solely for convenience of reference and shall not affect the meaning or interpretation of this Agreement or of
any term or provision hereof.
Section 10.9 Jurisdiction. The
parties hereto agree that any suit, action or proceeding seeking to enforce any provision of, or based on any matter arising out of or in connection with, this Agreement or the
transactions contemplated hereby shall be brought in any federal court located in the State of Delaware or the Delaware Court of Chancery, and each of the parties hereby irrevocably consents to the
jurisdiction of such courts (and of the appropriate appellate courts therefrom) in any such suit,
A-27
action or proceeding and irrevocably waives, to the fullest extent permitted by Law, any objection that it may now or hereafter have to the laying of the venue of any such suit, action or proceeding in any such court or that any such suit, action or proceeding brought in any such court has been brought in an inconvenient forum. Process in any such suit, action or proceeding may be served on any party anywhere in the world, whether within or without the jurisdiction of any such court. Without limiting the foregoing, each party agrees that service of process on such party as provided in Section 10.5 shall be deemed effective service of process on such party.
Section 10.10 Waiver of Jury Trial. EACH
OF THE PARTIES HERETO HEREBY IRREVOCABLY WAIVES ANY AND ALL RIGHT TO TRIAL BY JURY IN ANY LEGAL PROCEEDING ARISING OUT OF OR RELATED TO THIS AGREEMENT OR THE TRANSACTIONS
CONTEMPLATED HEREBY.
Section 10.11 Specific Performance. The
parties hereto agree that irreparable damage would occur if any provision of this Agreement were not performed in accordance with the terms hereof and, accordingly, that the parties
shall be entitled to an injunction or injunctions to prevent any breach of this Agreement or to enforce specifically the performance of the terms and provisions hereof in any federal court located in
the State of Delaware or in the Delaware Court of Chancery, in addition to any other remedy to which they are entitled at law or in equity.
Section 10.12 Interpretation; Definitions. When
a reference is made in this Agreement to Sections, such reference shall be to a Section of this Agreement unless otherwise indicated. Whenever the words "include", "includes" or
"including" are used in this Agreement they shall be deemed to be followed by the words "without limitation". The word "affiliates" when used in this Agreement shall have the meaning ascribed to such
term in Rule 12b-2 under the Exchange Act. The phrase "beneficial ownership" and words of similar import when used in this Agreement shall have the meaning ascribed to it in Rule 13d-3
under the Exchange Act. The phrase "the date of this Agreement," "date hereof" and terms of similar import, unless the context otherwise requires, shall be deemed to refer to February 22, 2018.
Except as otherwise expressly provided herein, all references in this Agreement to "$" are intended to refer to U.S. dollars. All terms defined in this Agreement shall have the defined meanings when
used in any certificate or other document made or delivered pursuant thereto unless otherwise defined therein. The definitions contained in this Agreement are applicable to the singular as well as the
plural forms of such terms and to the masculine as well as to the feminine and neuter genders of such term. Any statute defined or referred to herein means such statute as from time to time amended,
modified or supplemented, including by succession of comparable successor statutes and references to all attachments thereto and instruments incorporated therein. References to a Person are also to
its permitted successors and assigns. If an ambiguity or question of intent or interpretation arises, this Agreement must be construed as if it is drafted by all of the parties hereto, and no
presumption or burden of proof shall arise favoring or disfavoring any party hereto by virtue of authorship of any of the provisions of this Agreement. Except as otherwise explicitly provided in this
Agreement, all references to MGP shall refer to MGP acting in its capacity as the general partner of ARLP.
Section 10.13 Survival. All
representations, warranties, agreements and covenants contained in this Agreement shall not survive the Closing or the termination of this Agreement if this Agreement is terminated
prior to the Closing; provided, however, that if the Closing occurs, the agreements of the parties in Section 4.2, Section 7.7 and Article X shall survive the Closing, and if this Agreement is terminated
prior to the Closing, the agreements of the parties in Section 9.2, and Article X shall
survive such termination.
[Remainder of this page is intentionally left blank.]
A-28
IN WITNESS WHEREOF, the parties hereto have caused this Agreement to be executed in counterparts by their duly authorized officers, all as of the day and year first above written.
| ALLIANCE RESOURCE PARTNERS, L.P. | ||||||
By: |
Alliance Resource Management GP, LLC, its general partner |
|||||
By: |
/s/ R. EBERLEY DAVIS |
|||||
| Name: | R. Eberley Davis | |||||
| Title: | Senior Vice President, General Counsel and Secretary | |||||
ALLIANCE RESOURCE MANAGEMENT GP, LLC |
||||||
By: |
/s/ R. EBERLEY DAVIS |
|||||
| Name: | R. Eberley Davis | |||||
| Title: | Senior Vice President, General Counsel and Secretary | |||||
ALLIANCE RESOURCE GP, LLC |
||||||
By: |
/s/ R. EBERLEY DAVIS |
|||||
| Name: | R. Eberley Davis | |||||
| Title: | Senior Vice President, General Counsel and Secretary | |||||
ARM GP HOLDINGS, INC. |
||||||
By: |
/s/ R. EBERLEY DAVIS |
|||||
| Name: | R. Eberley Davis | |||||
| Title: | Senior Vice President, General Counsel and Secretary | |||||
MGP II, LLC |
||||||
By: |
/s/ R. EBERLEY DAVIS |
|||||
| Name: | R. Eberley Davis | |||||
| Title: | Senior Vice President, General Counsel and Secretary | |||||
Signature Page to the Simplification Agreement
ALLIANCE HOLDINGS GP, L.P. |
||||||
By: |
Alliance GP, LLC,its general partner |
|||||
By: |
/s/ R. EBERLEY DAVIS |
|||||
| Name: | R. Eberley Davis | |||||
| Title: | Senior Vice President, General Counsel and Secretary | |||||
ALLIANCE GP, LLC |
||||||
By: |
/s/ R. EBERLEY DAVIS |
|||||
| Name: | R. Eberley Davis | |||||
| Title: | Senior Vice President, General Counsel and Secretary | |||||
NEW AHGP GP, LLC |
||||||
By: |
/s/ R. EBERLEY DAVIS |
|||||
| Name: | R. Eberley Davis | |||||
| Title: | Senior Vice President, General Counsel and Secretary | |||||
Signature Page to the Simplification Agreement
ANNEX B
B-1
THIS SUPPORT AGREEMENT, dated as of February 22, 2018 (this "Agreement"), is entered into by and among Alliance Holdings GP, L.P., a Delaware limited partnership ("AHGP"), and the Persons whose names appear on the signature pages hereto (collectively, the "Unitholders", and each of the Unitholders and AHGP, each a "party" and collectively the "parties").
WHEREAS, concurrently herewith, AHGP, Alliance GP, LLC, a Delaware limited liability company and the general partner of AHGP ("AGP"), Wildcat GP Merger Sub, LLC, a Delaware limited liability company and wholly owned subsidiary of AGP ("Merger Sub"), MGP II, LLC, a Delaware limited liability company and the sole member of MGP (as defined below), ARM GP Holdings, Inc., a Delaware corporation and wholly owned subsidiary of AHGP, New AHGP GP, LLC, a Delaware limited liability company and wholly owned subsidiary of AGP, Alliance Resource Partners, L.P., a Delaware limited partnership ("ARLP"), Alliance Resource Management GP, LLC, a Delaware limited liability company and the general partner of ARLP ("MGP"), and Alliance Resource GP, LLC, a Delaware limited liability company, are entering into a Simplification Agreement (as it may be amended from time to time, the "Simplification Agreement"), pursuant to which (and subject to the terms and conditions set forth therein), among other things, (a) AHGP would become a wholly owned subsidiary of ARLP and (b) all of the outstanding common units of AHGP would be cancelled and converted into the right to receive all of the common units of ARLP currently held by AHGP and its subsidiaries;
WHEREAS, as of the date hereof, each Unitholder is the Record Holder or Beneficial Owner of, and has either sole or shared voting power over, the number of AHGP Common Units set forth opposite such Unitholder's name on Schedule A hereto (the "Existing Units");
WHEREAS, as a condition and inducement to AHGP's willingness to enter into the Simplification Agreement and to proceed with the transactions contemplated thereby, AHGP and the Unitholders are entering into this Agreement; and
WHEREAS, the Unitholders acknowledge that AHGP is entering into the Simplification Agreement in reliance on the representations, warranties, covenants and other agreements of the Unitholders set forth in this Agreement and would not enter into the Simplification Agreement if the Unitholders did not enter into this Agreement.
NOW, THEREFORE, in consideration of the foregoing and the mutual covenants and agreements herein contained, and intending to be legally bound hereby, AHGP and the Unitholders hereby agree as follows:
1. Defined Terms. The following capitalized terms, as used in this Agreement, shall have the meanings
set forth below. Capitalized terms used but not defined in this Agreement
shall have the meanings ascribed to them in the Simplification Agreement.
"AHGP GP Interest" means the "General Partner Interest," as such term is defined in the AHGP Partnership Agreement.
"Beneficially Own", "Beneficial Owner" or "Beneficial Ownership" has the meaning (or the correlative meaning, as applicable) set forth in Rule 13d-3 and Rule 13d-5(b)(1) of the rules and regulations promulgated under the Exchange Act.
B-2
"Covered Units" means, with respect to each Unitholder, such Unitholder's Existing Units, together with any AHGP Common Units that such Unitholder becomes the Record Holder or Beneficial Owner of on or after the date hereof.
"Proxy Designee" means a Person designated by the AGP Board by written notice to each of the parties, which notice may simultaneously revoke the designation of any Person as a Proxy Designee.
"Record Holder" has the meaning ascribed thereto in the AHGP Partnership Agreement.
"Transfer" means, directly or indirectly, to sell, transfer, assign, pledge, encumber or similarly dispose of (by merger (including by conversion into securities or other consideration), by tendering into any tender or exchange offer, by testamentary disposition, by operation of law or otherwise), either voluntarily or involuntarily, or to enter into any contract, option or other arrangement or understanding with respect to the voting of or sale, transfer, assignment, pledge, encumbrance or similar disposition of (by merger, by tendering into any tender or exchange offer, by testamentary disposition, by operation of law or otherwise); provided that, for the avoidance of doubt, a Transfer shall not include any existing or future pledges or security interests issued by any of the Unitholders in connection with a bona fide loan.
2. Agreement to Deliver Written Consent. Prior to the Termination Date (as defined herein), each
Unitholder irrevocably and unconditionally agrees that it shall (a) within two (2) Business
Days after the Registration Statement becomes effective under the Securities Act (but, for the avoidance of doubt, not until such Registration Statement becomes effective), deliver (or cause to be
delivered) a written consent pursuant to Section 14.3 of the AHGP Partnership Agreement covering all of the Covered Units approving (in all manners and by each applicable class) the
Simplification Agreement and any other matters necessary for consummation of the transactions contemplated in the Simplification Agreement and (b) at any meeting of the limited partners of AHGP
(whether annual or special and whether or not an adjourned or postponed meeting), however called, appear at such meeting or otherwise cause the Covered Units to be counted as present thereat for
purpose of establishing a quorum and vote (or consent), or cause to be voted at such meeting (or validly execute and return and cause such consent to be granted with respect to), all Covered Units (in
all manners and by each applicable class) (i) in favor of the Simplification Agreement and any other matter necessary for the consummation of the transactions contemplated by the Simplification
Agreement, and (ii) against (A) any action or agreement that would result in a breach of any covenant, representation or warranty or any other obligation or agreement of AHGP or any
Subsidiary of AHGP contained in the Simplification Agreement and (B) any other action that could reasonably be expected to impede, interfere with, delay, postpone or adversely affect any of the
transactions contemplated by the Simplification Agreement or this Agreement. If a Unitholder is the Beneficial Owner, but not the Record Holder, of any Covered Units, the Unitholder agrees to take all
actions necessary to cause the Record Holder and any nominees to vote (or exercise a consent with respect to) all of such Covered Units in accordance with this Section 2. Except as otherwise set
forth in or contemplated by this Agreement, each Unitholder may vote the Covered Units in its discretion on
all matters submitted for the vote of unitholders of AHGP or in connection with any written consent of AHGP's unitholders in a manner that is not inconsistent with the terms of this Agreement.
3. Grant of Irrevocable Proxy; Appointment of Proxy.
(a) FROM AND AFTER THE DATE HEREOF UNTIL THE TERMINATION DATE, THE UNITHOLDERS EACH HEREBY IRREVOCABLY AND UNCONDITIONALLY GRANTS TO, AND APPOINTS, BRIAN L. CANTRELL AND CARY MARSHALL, AND ANY OTHER PROXY DESIGNEE (AS DEFINED ABOVE), EACH OF THEM INDIVIDUALLY, AS THE UNITHOLDERS' PROXY AND ATTORNEY-IN-FACT (WITH FULL POWER OF SUBSTITUTION) TO VOTE (OR EXERCISE A WRITTEN CONSENT WITH RESPECT TO) THE COVERED UNITS SOLELY IN ACCORDANCE WITH SECTION 2. THIS PROXY IS
B-3
IRREVOCABLE (UNTIL THE TERMINATION DATE AND EXCEPT AS TO ANY PROXY DESIGNEE WHOSE DESIGNATION AS A PROXY DESIGNEE IS REVOKED BY THE AGP BOARD) AND COUPLED WITH AN INTEREST AND EACH UNITHOLDER WILL TAKE SUCH FURTHER ACTION OR EXECUTE SUCH OTHER INSTRUMENTS AS MAY BE NECESSARY TO EFFECTUATE THE INTENT OF THIS PROXY AND HEREBY REVOKES ANY OTHER PROXY PREVIOUSLY GRANTED BY THE UNITHOLDERS WITH RESPECT TO THE COVERED UNITS (AND EACH UNITHOLDER HEREBY REPRESENTS TO AHGP THAT ANY SUCH OTHER PROXY IS REVOCABLE).
(b) The proxy granted in this Section 3 shall automatically expire upon the termination of this Agreement.
4. No Inconsistent Agreements. Each Unitholder hereby represents, covenants and agrees that, except
as contemplated by this Agreement, it (a) has not entered into, and shall not enter
into at any time prior to the Termination Date, any voting agreement or voting trust with respect to any Covered Units and (b) has not granted, and shall not grant at any time prior to the
Termination Date, a proxy or power of attorney with respect to any Covered Units, in either case, that is inconsistent with the Unitholder's obligations pursuant to this Agreement.
5. Termination. This Agreement shall terminate upon the earliest of (a) the Effective Time,
(b) the termination of the Simplification Agreement in accordance with
its terms and (c) the mutual written agreement of the parties to terminate this Agreement (such earliest date being referred to herein as the "Termination
Date"); provided that the provisions set forth in Sections 12 to 20 shall
survive the termination of this Agreement; provided further that any liability incurred by any
party as a result of a breach of a term or condition of this Agreement prior to such termination shall survive the termination of this Agreement.
6. Certain Covenants of the Unitholders. Each Unitholder hereby covenants and agrees as follows, in
each case except as otherwise approved in writing by AHGP:
(a) Prior to the Termination Date, and except as contemplated hereby, no Unitholder shall (i) Transfer, or enter into any contract, option, agreement or other arrangement or understanding with respect to the Transfer of any of the Covered Units or Beneficial Ownership or voting power thereof or therein (including by operation of law), (ii) grant any proxies or powers of attorney, deposit any Covered Units into a voting trust or enter into a voting agreement with respect to any Covered Units or (iii) knowingly take any action that would make any representation or warranty of any Unitholder contained herein untrue or incorrect or have the effect of preventing or disabling any Unitholder from performing its obligations under this Agreement; provided that the foregoing shall not include or prohibit pledges or security interests (or the foreclosure thereof) relating to existing or future bona fide loans that do not prevent or disable any Unitholder from performing its obligations under this Agreement. Any Transfer in violation of this provision shall be void.
(b) Prior to the Termination Date, in the event that a Unitholder becomes the Record Holder or acquires Beneficial Ownership of, or the power to vote or direct the voting of, any additional AHGP Common Units or other voting interests with respect to AHGP, such Unitholder will promptly notify AHGP of such AHGP Common Units or voting interests, such AHGP Common Units or voting interests shall, without further action of the parties, be deemed Covered Units and subject to the provisions of this Agreement, and the number of AHGP Common Units held by the Unitholder set forth on Schedule A hereto will be deemed amended accordingly and such AHGP Common Units or voting interests shall automatically become subject to the terms of this Agreement.
B-4
7. Transfer Agent. Each Unitholder hereby authorizes AHGP or its counsel to notify AHGP's transfer
agent that there is a stop transfer order with respect to all Covered Units (and
that this Agreement places limits on the voting and Transfer of such Covered Units); provided, however,
that AHGP or its counsel will further notify AHGP's transfer agent to lift and vacate the stop transfer order with respect to the Covered Units on the earlier of (a) the date on which the
written consent of the Unitholder is delivered in accordance with Section 2 and (b) the Termination Date.
8. Unitholder Capacity. This Agreement is being entered into by the Unitholders solely in their
capacity as Record Holders or Beneficial Owners of AHGP Common Units, and nothing in this
Agreement shall restrict or limit the ability of the Unitholders or any Affiliate or any employee thereof who is a director or officer of AHGP or AGP to take any action in his or her capacity as a
director or officer of AHGP or AGP to the extent specifically permitted by the Simplification Agreement.
9. Disclosure. The Unitholders hereby authorize AHGP to publish and disclose in any announcement or
disclosure required by the SEC and in the Consent Statement the Unitholder's
identity and ownership of the Covered Units and the nature of the Unitholders' obligations under this Agreement.
10. No Ownership Interest. Nothing contained in this Agreement shall be deemed to vest in AHGP any
direct or indirect ownership or incidence of ownership of or with respect to any Covered
Units. All rights, ownership and economic benefit relating to the Covered Units shall remain vested in and belong to the Unitholders, and AHGP shall have no authority to direct the Unitholders in the
voting or disposition of any of the Covered Units, except as otherwise provided herein.
11. Non Survival of Representations and Warranties. The representations and warranties of the
Unitholders contained herein shall not survive the closing of the transactions contemplated hereby and by the
Simplification Agreement.
12. Amendment and Modification. Subject to the provisions of the applicable Laws, at any time prior
to the Effective Time, the parties may modify or amend this Agreement, by written agreement of
the parties.
13. Waiver. The failure of any party to assert any of its rights hereunder or under applicable Law
shall not constitute a waiver of such rights and, except as otherwise
expressly provided herein, no single or partial exercise by any party of any of its rights hereunder precludes any other or further exercise of such rights or any other rights hereunder or under
applicable Law.
14. Notices. Any notice, request, instruction or other document to be given hereunder by any party to
the others shall be in writing and delivered personally or sent by
registered or certified mail, postage prepaid, by facsimile, email or overnight courier:
| (i) If to the Unitholders: | ||||
c/o Alliance Holdings GP, L.P. 1717 South Boulder Avenue, Suite 400 Tulsa, Oklahoma 74119 |
||||
| Attn: | R. Eberley Davis | |||
| Telephone: | (918) 295-1415 | |||
| Facsimile: | (918) 295-7358 | |||
| Email: | Eb.Davis@arlp.com | |||
B-5
With a copy to: |
||||
Vinson & Elkins L.L.P. 1001 Fannin St, Suite 2500 Houston, Texas 77002 |
||||
| Attn: | David P. Oelman | |||
| Telephone: | (713) 758-3708 | |||
| Facsimile: | (713) 615-5861 | |||
| Email: | doelman@velaw.com | |||
(ii) If to AHGP: |
||||
Alliance Holdings GP, L.P. 1717 South Boulder Avenue, Suite 400 Tulsa, Oklahoma 74119 |
||||
| Attn: | R. Eberley Davis | |||
| Telephone: | (918) 295-1415 | |||
| Facsimile: | (918) 295-7358 | |||
| Email: | Eb.Davis@arlp.com | |||
With a copy to: |
||||
Vinson & Elkins L.L.P. 1001 Fannin St, Suite 2500 Houston, Texas 77002 |
||||
| Attn: | David P. Oelman | |||
| Telephone: | (713) 758-3708 | |||
| Facsimile: | (713) 615-5861 | |||
| Email: | doelman@velaw.com | |||
15. Entire Agreement. This Agreement and the Simplification Agreement (including any exhibits
thereto) constitute the entire agreement and supersede all other prior agreements,
understandings, representations and warranties both written and oral, among the parties, with respect to the subject matter hereof.
16. No Third-Party Beneficiaries. Nothing in this Agreement, express or implied, is intended to or
shall confer upon any Person other than the parties and their respective successors and permitted
assigns any legal or equitable right, benefit or remedy of any nature under or by reason of this Agreement.
17. GOVERNING LAW AND VENUE. THIS AGREEMENT SHALL BE DEEMED TO BE MADE IN AND IN ALL RESPECTS SHALL
BE INTERPRETED, CONSTRUED AND GOVERNED BY AND IN ACCORDANCE WITH THE LAW OF THE STATE OF
DELAWARE WITHOUT REGARD TO THE CONFLICTS OF LAW PRINCIPLES THEREOF TO THE EXTENT THAT SUCH PRINCIPLES WOULD DIRECT A MATTER TO ANOTHER JURISDICTION.
18. Assignment; Successors. This Agreement shall not be assignable by operation of law or otherwise;
provided, however, that AHGP may assign all or any of its rights and obligations hereunder to any direct or indirect wholly owned Subsidiary of AHGP;
provided further that no assignment shall limit the assignor's obligations hereunder. Subject to the preceding sentence, this Agreement will be binding
upon, inure to the benefit of, and be enforceable by, the parties and their respective successors and assigns. Any purported assignment in violation of this Agreement shall be null and void.
19. Severability. The provisions of this Agreement shall be deemed severable and the invalidity or
unenforceability of any provision shall not affect the validity or enforceability
of the other provisions
B-6
hereof. If any provision of this Agreement, or the application of such provision to any Person or any circumstance, is invalid or unenforceable, (a) a suitable and equitable provision shall be substituted therefor in order to carry out, so far as may be valid and enforceable, the intent and purpose of such invalid or unenforceable provision and (b) the remainder of this Agreement and the application of such provision to other Persons or circumstances shall not be affected by such invalidity or unenforceability, nor shall such invalidity or unenforceability affect the validity or enforceability of such provision, or the application of such provision, in any other jurisdiction.
20. Counterparts. This Agreement may be executed in any number of counterparts, each such counterpart
being deemed to be an original instrument, and all such counterparts shall
together constitute the same agreement.
[The remainder of this page is intentionally left blank.]
B-7
IN WITNESS WHEREOF, AHGP, and the Unitholders have caused to be executed or executed this Agreement as of the date first written above.
| ALLIANCE HOLDINGS GP, L.P. | ||||||
By: |
Alliance GP, LLC, its general partner |
|||||
By |
/s/ R. EBERLEY DAVIS |
|||||
| Name: | R. Eberley Davis | |||||
| Title: | Senior Vice President, General Counsel and Secretary | |||||
UNITHOLDERS: |
||||||
JOSEPH W. CRAFT III |
||||||
By |
/s/ JOSEPH W. CRAFT III Joseph W. Craft III As Trustee of the JWC III Rev Trust |
|||||
ALLIANCE MANAGEMENT HOLDINGS III, LLC |
||||||
By |
/s/ JOSEPH W. CRAFT III |
|||||
| Name: | Joseph W. Craft III | |||||
| Title: | Director | |||||
KATHLEEN S. CRAFT |
||||||
By |
/s/ KATHLEEN S. CRAFT Kathleen S. Craft As Trustee of the Kathleen S. Craft Revocable Trust |
|||||
[Signature Page to Support Agreement]
| ELAINE R. GUILFOYLE | ||||||
By |
/s/ ELAINE R. GUILFOYLE Elaine R. Guilfoyle As Co-Trustee under (i) the Joseph W. Craft III 2006 Irrevocable Trust FBO Joseph W. Craft IV dated February 27, 2006; (ii) the Joseph W. Craft III 2006 Irrevocable Trust FBO Caroline B. Fiddes dated February 27, 2006; (iii) the Joseph W. Craft III 2006 Irrevocable Trust FBO Ryan E. Craft dated February 27, 2006; (iv) the Joseph W. Craft III 2006 Irrevocable Trust FBO Kyle O. Craft dated February 27, 2006; (v) the Joseph W. Craft III Grantor Retained Annuity Trust FBO Joseph W. Craft IV U/A Dated February 27, 2006; (vi) the Joseph W. Craft III Grantor Retained Annuity Trust FBO Caroline B. Fiddes U/A Dated February 27, 2006; (vii) the Joseph W. Craft III Grantor Retained Annuity Trust FBO Ryan E. Craft U/A Dated February 27, 2006; and (viii) the Joseph W. Craft III Grantor Retained Annuity Trust FBO Kyle O. Craft U/A Dated February 27, 2006 |
|||||
DALE G. WILKERSON |
||||||
By |
/s/ DALE G. WILKERSON Dale G. Wilkerson As Co-Trustee under (i) the Joseph W. Craft III 2006 Irrevocable Trust FBO Joseph W. Craft IV dated February 27, 2006; (ii) the Joseph W. Craft III 2006 Irrevocable Trust FBO Caroline B. Fiddes dated February 27, 2006; (iii) the Joseph W. Craft III 2006 Irrevocable Trust FBO Ryan E. Craft dated February 27, 2006; (iv) the Joseph W. Craft III 2006 Irrevocable Trust FBO Kyle O. Craft dated February 27, 2006; (v) the Joseph W. Craft III Grantor Retained Annuity Trust FBO Joseph W. Craft IV U/A Dated February 27, 2006; (vi) the Joseph W. Craft III Grantor Retained Annuity Trust FBO Caroline B. Fiddes U/A Dated February 27, 2006; (vii) the Joseph W. Craft III Grantor Retained Annuity Trust FBO Ryan E. Craft U/A Dated February 27, 2006; and (viii) the Joseph W. Craft III Grantor Retained Annuity Trust FBO Kyle O. Craft U/A Dated February 27, 2006 |
|||||
[Signature Page to Support Agreement]
| A. WELLFORD TABOR | ||||||
By |
/s/ A. WELLFORD TABOR A. Wellford Tabor As Co-Trustee under (i) the Joseph W. Craft III 2006 Irrevocable Trust FBO Joseph W. Craft IV dated February 27, 2006; (ii) the Joseph W. Craft III 2006 Irrevocable Trust FBO Caroline B. Fiddes dated February 27, 2006; (iii) the Joseph W. Craft III 2006 Irrevocable Trust FBO Ryan E. Craft dated February 27, 2006; (iv) the Joseph W. Craft III 2006 Irrevocable Trust FBO Kyle O. Craft dated February 27, 2006; (v) the Joseph W. Craft III Grantor Retained Annuity Trust FBO Joseph W. Craft IV U/A Dated February 27, 2006; (vi) the Joseph W. Craft III Grantor Retained Annuity Trust FBO Caroline B. Fiddes U/A Dated February 27, 2006; (vii) the Joseph W. Craft III Grantor Retained Annuity Trust FBO Ryan E. Craft U/A Dated February 27, 2006; and (viii) the Joseph W. Craft III Grantor Retained Annuity Trust FBO Kyle O. Craft U/A Dated February 27, 2006 |
|||||
ALLIANCE RESOURCE GP, LLC |
||||||
By |
/s/ R. EBERLEY DAVIS |
|||||
| Name: | R. Eberley Davis | |||||
| Title: | Senior Vice President, General Counsel and Secretary | |||||
[Signature Page to Support Agreement]
Unitholder
|
Existing Units | |
|---|---|---|
| Joseph W. Craft III, as trustee of the JWC III Rev Trust | AHGP Common Units: 2,463,449 | |
Alliance Management Holdings III, LLC |
AHGP Common Units: 315,941 |
|
Kathleen S. Craft, as trustee of the Kathleen S. Craft Revocable Trust |
AHGP Common Units: 1,998,250 |
|
Elaine R. Guilfoyle Dale G. Wilkerson A. Wellford Tabor, as co-trustees |
AHGP Common Units: 5,725,467 (Beneficially Owned as co-trustees under (i) the Joseph W. Craft III 2006 Irrevocable Trust FBO Joseph W. Craft IV dated February 27, 2006; (ii) the Joseph W. Craft III 2006 Irrevocable Trust FBO Caroline B. Fiddes dated February 27, 2006; (iii) the Joseph W. Craft III 2006 Irrevocable Trust FBO Ryan E. Craft dated February 27, 2006; (iv) the Joseph W. Craft III 2006 Irrevocable Trust FBO Kyle O. Craft dated February 27, 2006; (v) the Joseph W. Craft III Grantor Retained Annuity Trust FBO Joseph W. Craft IV U/A Dated February 27, 2006; (vi) the Joseph W. Craft III Grantor Retained Annuity Trust FBO Caroline B. Fiddes U/A Dated February 27, 2006; (vii) the Joseph W. Craft III Grantor Retained Annuity Trust FBO Ryan E. Craft U/A Dated February 27, 2006; and (viii) the Joseph W. Craft III Grantor Retained Annuity Trust FBO Kyle O. Craft U/A Dated February 27, 2006 |
|
Alliance Resource GP, LLC |
AHGP Common Units: 20,641,168 |
INFORMATION NOT REQUIRED IN PROSPECTUS
Item 20. Indemnification of Directors and Officers.
Alliance Resource Partners, L.P.
Section 17-108 of the DRULPA empowers a Delaware limited partnership to indemnify and hold harmless any partner or other person from and against all claims and demands whatsoever. The ARLP partnership agreement provides that ARLP will indemnify and hold harmless (to the fullest extent permitted by applicable law) certain persons (each, an "Indemnitee") from and against any and all losses, claims, damages, liabilities, joint or several, expenses (including legal fees and expenses), judgments, fines, penalties, interest, settlements or other amounts arising from any and all claims, demands, actions, suits or proceedings, whether civil, criminal, administrative or investigative, in which any Indemnitee may be involved, or is threatened to be involved, as a party or otherwise, by reason of its status as an Indemnitee. This indemnity is available only if the Indemnitee acted in good faith and in a manner that such Indemnitee reasonably believed to be in, or (in the case of a person other than MGP) not opposed to, the best interests of ARLP and, with respect to any criminal proceeding, had no reasonable cause to believe its conduct was unlawful. Indemnitees include (i) any general partner of ARLP, (ii) any departing general partner, (iii) any person who is or was an affiliate of a general partner or any departing general partner, (iv) any person who is or was a member, partner, officer, director, employee, agent or trustee of ARLP or its subsidiaries, a general partner or any departing general partner or any affiliate of any of ARLP or its subsidiaries, general partner or any departing general partner and (v) any person who is or was serving at the request of a general partner or any departing general partner or any affiliate of a general partner or any departing general partner as an officer, director, employee, member, partner, agent, fiduciary or trustee of another person. To the fullest extent permitted by law, expenses (including legal fees and expenses) subject to indemnity will be paid by ARLP to the Indemnitee in advance, subject to receipt of an undertaking by or on behalf of the Indemnitee to repay such amount if it is ultimately determined that the Indemnitee is not entitled to indemnification as authorized by the ARLP partnership agreement. ARLP may purchase and maintain a liability insurance policy on behalf of certain of the Indemnitees.
Alliance Resource Management GP, LLC
Section 18-108 of the Delaware Limited Liability Company Act (the "DLLCA") provides that, subject to such standards and restrictions, if any, as are set forth in its limited liability company agreement, a limited liability company may, and shall have the power to, indemnify and hold harmless any member or manager or other person from and against any and all claims and demands whatsoever. The limited liability company agreement of MGP, the general partner of ARLP, provides that MGP will indemnify and hold harmless, to the full extent authorized by the DLLCA, any person who is or was an officer or employee of MGP or is or was serving at the request of MGP as a director, officer, employee or agent of another company or of a partnership, joint venture, trust or other enterprise, including service with respect to an employee benefit plan, from liabilities arising by reason of such person's status. Such liabilities include all expense, liability and loss (including attorneys' fees, judgments, fines, ERISA excise taxes or penalties and amounts to be paid in settlement) actually and reasonably incurred or suffered by such indemnitee. Officers and directors of MGP are also indemnified by ARLP as described above.
Item 21. Exhibits and Financial Statement Schedules
A list of exhibits included as part of this registration statement is set forth in the Exhibit Index which is hereby incorporated by reference.
II-1
The undersigned registrant hereby undertakes:
(a) To file, during any period in which offers or sales are being made, a post-effective amendment to this registration statement:
(1) To include any prospectus required by Section 10(a)(3) of the Securities Act of 1933;
(2) To reflect in the prospectus any facts or events arising after the effective date of the registration statement (or the most recent post-effective amendment thereof) which, individually or in the aggregate, represent a fundamental change in the information set forth in the registration statement. Notwithstanding the foregoing, any increase or decrease in volume of securities offered (if the total dollar value of securities offered would not exceed that which was registered) and any deviation from the low or high end of the estimated maximum offering range may be reflected in the form of prospectus filed with the Securities and Exchange Commission pursuant to Rule 424(b) if, in the aggregate, the changes in volume and price represent no more than a 20% change in the maximum aggregate offering price set forth in the "Calculation of Registration Fee" table in the effective registration statement; and
(3) To include any material information with respect to the plan of distribution not previously disclosed in the registration statement or any material change to such information in the registration statement.
(b) That, for the purpose of determining any liability under the Securities Act of 1933, each such post-effective amendment shall be deemed to be a new registration statement relating to the securities offered therein, and the offering of such securities at that time shall be deemed to be the initial bona fide offering thereof.
(c) To remove from registration by means of a post-effective amendment any of the securities being registered which remain unsold at the termination of the offering.
(d) That, for the purpose of determining liability under the Securities Act of 1933 to any purchaser, each prospectus filed pursuant to Rule 424(b) as part of a registration statement relating to an offering, other than registration statements relying on Rule 430B or other than prospectuses filed in reliance on Rule 430A, shall be deemed to be part of and included in the registration statement as of the date it is first used after effectiveness. Provided, however, that no statement made in a registration statement or prospectus that is part of the registration statement or made in a document incorporated or deemed incorporated by reference into the registration statement or prospectus that is part of the registration statement will, as to a purchaser with a time of contract of sale prior to such first use, supersede or modify any statement that was made in the registration statement or prospectus that was part of the registration statement or made in any such document immediately prior to such date of first use.
(e) That, for the purpose of determining liability of the registrant under the Securities Act of 1933 to any purchaser in the initial distribution of the securities: The undersigned registrant undertakes that in a primary offering of securities of the undersigned registrant pursuant to this registration statement, regardless of the underwriting method used to sell the securities to the purchaser, if the securities are offered or sold to such purchaser by means of any of the following communications, the undersigned registrant will be a seller to the purchaser and will be considered to offer or sell such securities to such purchaser:
(i) Any preliminary prospectus or prospectus of the undersigned registrant relating to the offering required to be filed pursuant to Rule 424;
II-2
(ii) Any free writing prospectus relating to the offering prepared by or on behalf of the undersigned registrant or used or referred to by the undersigned registrant;
(iii) The portion of any other free writing prospectus relating to the offering containing material information about the undersigned registrant or its securities provided by or on behalf of the undersigned registrant; and
(iv) Any other communication that is an offer in the offering made by the undersigned registrant to the purchaser.
(f) That, for purposes of determining any liability under the Securities Act of 1933, each filing of the registrant's annual report pursuant to Section 13(a) or Section 15(d) of the Securities Exchange Act of 1934 (and, where applicable, each filing of an employee benefit plan's annual report pursuant to Section 15(d) of the Securities Exchange Act of 1934) that is incorporated by reference in the registration statement shall be deemed to be a new registration statement relating to the securities offered therein, and the offering of such securities at that time shall be deemed to be the initial bona fide offering thereof.
(g) The undersigned registrant hereby undertakes to deliver or cause to be delivered with the prospectus, to each person to whom the prospectus is sent or given, the latest annual report to security holders that is incorporated by reference in the prospectus and furnished pursuant to and meeting the requirements of Rule 14a-3 or Rule 14c-3 under the Securities Exchange Act of 1934; and, where interim financial information required to be presented by Article 3 of Regulation S-X are not set forth in the prospectus, to deliver, or cause to be delivered to each person to whom the prospectus is sent or given, the latest quarterly report that is specifically incorporated by reference in the prospectus to provide such interim financial information.
(h) That prior to any public reoffering of the securities registered hereunder through use of a prospectus which is a part of this registration statement by any person or party who is deemed to be an underwriter within the meaning of Rule 145(c), the registrant undertakes that such reoffering prospectus will contain the information called for by the applicable registration form with respect to reofferings by persons who may be deemed underwriters, in addition to the information called for by the other items of the applicable form.
(i) That every prospectus (i) that is filed pursuant to paragraph (h) above, or (ii) that purports to meet the requirements of section 10(a)(3) of the Securities Act of 1933 and is used in connection with an offering of securities subject to Rule 415, will be filed as a part of an amendment to the registration statement and will not be used until such amendment has become effective, and that for the purposes of determining any liability under the Securities Act of 1933, each such post-effective amendment shall be deemed to be a new registration statement relating to the securities offered therein, and the offering of such securities at that time shall be deemed to be the initial bona fide offering thereof.
(j) Insofar as indemnification for liabilities arising under the Securities Act of 1933 may be permitted to directors, officers and controlling persons of the registrant pursuant to the foregoing provisions, or otherwise, the registrant has been advised that in the opinion of the Securities and Exchange Commission such indemnification is against public policy as expressed in the Securities Act of 1933 and is, therefore, unenforceable. In the event that a claim for indemnification against such liabilities (other than the payment by the registrant of expenses incurred or paid by a director, officer or controlling person of the registrant in the successful defense of any action, suit or proceeding) is asserted by such director, officer or controlling person in connection with the securities being registered, the registrant will, unless in the opinion of its counsel the matter has been settled by controlling precedent, submit to a court of appropriate jurisdiction the question of whether such indemnification by it is against public policy as expressed in the Securities Act of 1933 and will be governed by the final adjudication of such issue.
II-3
(k) To respond to requests for information that is incorporated by reference into the prospectus pursuant to Items 4, 10(b), 11 or 13 of this Form S-4, within one business day of receipt of such request, and to send the incorporated documents by first class mail or other equally prompt means. This includes information contained in documents filed subsequent to the effective date of the registration statement through the date of responding to the request.
(l) To supply by means of a post-effective amendment all information concerning a transaction, and the company being acquired involved therein, that was not the subject of and included in the registration statement when it became effective.
II-4
II-5
Pursuant to the requirements of the Securities Act of 1933, as amended, the registrant has duly caused this registration statement on Form S-4 to be signed on its behalf by the undersigned, thereunto duly authorized, in the City of Tulsa, State of Oklahoma, on the 24th day of April, 2018.
| ALLIANCE RESOURCE PARTNERS, L.P. | ||||||
By: |
Alliance Resource Management GP, LLC its general partner |
|||||
/s/ JOSEPH W. CRAFT III |
||||||
| Name: | Joseph W. Craft III | |||||
| Title: | President, Chief Executive Officer and Director | |||||
Pursuant to the requirements of the Securities Act of 1933, as amended, this registration statement on Form S-4 has been signed below by the following persons in the capacities and on the dates indicated.
Signature
|
Title
|
Date
|
||||
|---|---|---|---|---|---|---|
| /s/ JOSEPH W. CRAFT III Joseph W. Craft III |
President, Chief Executive Officer and Director (Principal Executive Officer) | April 24, 2018 | ||||
/s/ BRIAN L. CANTRELL Brian L. Cantrell |
Senior Vice President and Chief Financial Officer (Principal Financial Officer and Principal Accounting Officer) |
April 24, 2018 |
||||
* Nick Carter |
Director |
April 24, 2018 |
||||
* John P. Neafsey |
Chairman of the Board |
April 24, 2018 |
||||
* John H. Robinson |
Director |
April 24, 2018 |
||||
* Wilson M. Torrence |
Director |
April 24, 2018 |
||||
II-6
Signature
|
Title
|
Date
|
||||
|---|---|---|---|---|---|---|
| * Charles R. Wesley |
Executive Vice President and Director | April 24, 2018 | ||||
*By: |
/s/ BRIAN L. CANTRELL Brian L. Cantrell Attorney-in-fact |
|||||
II-7