Please wait
Table of Contents

 

 

UNITED STATES

SECURITIES AND EXCHANGE COMMISSION

Washington, D.C. 20549

 

 

Schedule 14A

Proxy Statement Pursuant to Section 14(a) of the

Securities Exchange Act of 1934

(Amendment No. )

 

 

Filed by the Registrant  ☒

Filed by a party other than the Registrant  ☐

Check the appropriate box:

 

Preliminary Proxy Statement

 

Confidential, for Use of the Commission Only (as permitted by Rule 14a-6(e)(2))

 

Definitive Proxy Statement

 

Definitive Additional Materials

 

Soliciting Material under §240.14a-12

BGC Partners, Inc.

(Name of Registrant as Specified In Its Charter)

(Name of Person(s) Filing Proxy Statement, if other than the Registrant)

Payment of Filing Fee (Check all boxes that apply):

 

No fee required.

 

Fee paid previously with preliminary materials.

 

Fee computed on table in exhibit required by Item 25(b) per Exchange Act Rules 14a-6(i)(1) and 0-11.

 

 

 


Table of Contents

LOGO

CORPORATE CONVERSION PROPOSAL

 

 

Dear BGC Partners, Inc. stockholders:

On November 15, 2022, BGC Partners, Inc., a Delaware corporation (the “Company” or “BGC Partners”), and BGC Holdings, L.P., a Delaware limited partnership (“BGC Holdings”), along with certain other affiliated entities, entered into a Corporate Conversion Agreement, which was amended as of March 29, 2023 (the “corporate conversion agreement”), in order to reorganize and simplify the organizational structure of the BGC entities. Upon completion of the corporate conversion, the stockholders of BGC Partners and the limited partners of BGC Holdings will participate in the economics of the BGC businesses through the same publicly traded corporate entity, BGC Group, Inc., a Delaware corporation (“BGC Group”). By simplifying the organizational structure, the corporate conversion is intended to improve transparency and reduce operational complexity.

Under the existing structure, the Company and BGC Holdings – which is currently a consolidated subsidiary of the Company for accounting purposes – currently hold, directly or indirectly and on a combined basis, 100% of the limited partnership interests in BGC Partners, L.P., a Delaware limited partnership (“BGC U.S. Opco”), and in BGC Global Holdings, L.P., a Cayman Islands limited partnership (together with BGC U.S. Opco, the “BGC Opcos”), which are the two operating partnerships of the BGC entities. The limited partners of BGC Holdings, in their capacities as such, currently participate in the economics of the BGC Opcos indirectly through BGC Holdings, and the stockholders of BGC Partners, in their capacities as such, currently participate in the economics of the BGC Opcos indirectly through BGC Partners. This structure is sometimes referred to as an Umbrella Partnership/C-Corporation (or “Up-C structure”).

When the corporate conversion is completed, the limited partners of BGC Holdings will cease participating in the economics of the BGC Opcos indirectly through BGC Holdings and instead will participate in the economics of the BGC Opcos indirectly through BGC Group. The stockholders of the Company will also participate in the economics of the BGC Opcos indirectly through BGC Group. BGC Group will have Class A common stock and Class B common stock with terms that are substantially similar to the existing Class A common stock of BGC Partners and Class B common stock of BGC Partners, respectively, and the BGC Group Class A common stock is expected to be listed on the NASDAQ Global Select Market under the symbol “BGC.” The corporate conversion will therefore have the effect of transforming the organizational structure of the BGC entities from an Up-C structure to a simplified “Full C-Corporation” structure.

We believe that the simplified corporate structure will be more comprehensible to the marketplace, which may, in turn, increase demand for shares of BGC Group and assist in the goal of maximizing long-term stockholder value. By simplifying the organizational structure, the corporate conversion is also intended to improve stockholder value by reducing administrative costs and increasing the efficiency of BGC Partners’ regulated businesses and associated capital requirements.

The corporate conversion is being effected pursuant to a series of mergers (the “mergers”), as a result of which the Company and BGC Holdings (or its successor) will become wholly owned subsidiaries of BGC Group. As a result of the mergers:

 

   

each share of BGC Partners Class A common stock and each share of BGC Partners Class B common stock outstanding as of immediately prior to the mergers will be converted into the right to receive one share of BGC Group Class A common stock and one share of BGC Group Class B common stock, respectively;


Table of Contents
   

each exchangeable unit of BGC Holdings that is held by Cantor Fitzgerald, L.P. (“Cantor”) (including its general partner) outstanding as of immediately prior to the mergers will be converted into the right to receive one share of BGC Group Class B common stock provided that a portion of the shares of BGC Group Class B common stock issued to Cantor will exchange into BGC Group Class A common stock in the event that BGC Group does not issue at least $75,000,000 in BGC Group common stock in connection with certain acquisition transactions prior to the seventh anniversary of the closing of the Holdings merger;

 

   

each exchangeable unit of BGC Holdings not held by Cantor (including its general partner) outstanding as of immediately prior to the mergers will be converted into the right to receive one share of BGC Group Class A common stock; and

 

   

each non-exchangeable unit of BGC Holdings outstanding as of immediately prior to the mergers will generally be converted into the right to receive an equity award denominated in cash and/or equity of BGC Group.

It is expected that up to approximately 360 million shares of BGC Group Class A common stock and approximately 110 million shares of BGC Group Class B common stock will be issued in the corporate conversion, based on the number of shares of BGC Partners common stock, the number of exchangeable limited partnership units of BGC Holdings and the number of shares of BGC Partners common stock that may be issuable pursuant to outstanding equity-based incentive awards currently outstanding.

BGC Partners is sending this document to BGC Partners stockholders to request that they consent to the following proposals:

 

   

a proposal to adopt the corporate conversion agreement (the “corporate conversion agreement proposal”);

 

   

a proposal to approve the assumption by BGC Group of the Eighth Amended and Restated BGC Partners, Inc. Long-Term Incentive Plan, as amended and restated as the BGC Group, Inc. Long-Term Incentive Plan (the “BGC Group Equity Plan proposal”); and

 

   

four separate proposals to approve certain provisions in the amended and restated certificate of incorporation of BGC Group that will be in effect as of the closing that are different from the provisions in the current amended and restated certificate of incorporation of BGC Partners (collectively, the “BGC Group certificate of incorporation proposals”).

The BGC Partners board of directors has carefully considered the terms of the corporate conversion agreement. Following the unanimous determination by the independent Audit Committee and the Compensation Committee of the BGC Partners board of directors, sitting jointly (the “Independent Joint Committee”), that the corporate conversion agreement and the transactions contemplated thereby are fair to and in the best interests of BGC Partners stockholders (other than Cantor and its affiliates) and the unanimous recommendation of the Independent Joint Committee, the BGC Partners board of directors has determined that the corporate conversion agreement and the transactions contemplated thereby are fair to, and in the best interests of, BGC Partners and its stockholders, and hereby recommends that the BGC Partners stockholders provide their consent for the corporate conversion agreement proposal, the BGC Group Equity Plan proposal and each BGC Group certificate of incorporation proposal.

Immediately following the execution of the corporate conversion agreement, Cantor entered into a support agreement (the “support agreement”) under which it agreed, within two business days following the date that the registration statement of which this consent solicitation statement/prospectus forms a part is declared effective under the U.S. Securities Act of 1933, as amended (“Securities Act”), to execute and deliver a written consent with respect to all of the outstanding shares of BGC Partners common stock held by Cantor, representing approximately 57.7% of the voting power of BGC Partners common stock as of the record date, approving the corporate conversion agreement proposal, the BGC Group Equity Plan proposal and the BGC Group certificate of incorporation proposals (the “Cantor written consent”), with the Cantor written consent to be effective on the 20th business day following the date on which BGC Partners has commenced mailing this


Table of Contents

consent solicitation statement/prospectus to the stockholders of BGC Partners. Because each of the corporate conversion agreement proposal, the BGC Group Equity Plan proposal and the BGC Group certificate of incorporation proposals requires the approval of at least a majority of the outstanding voting power of BGC Partners common stock, and Cantor is the holder of BGC Partners common stock with a majority of the outstanding voting power of BGC Partners common stock outstanding as of the record date, the delivery of the Cantor written consent will constitute receipt by BGC Partners of the required approvals to pass the corporate conversion agreement proposal, the BGC Group Equity Plan proposal and the BGC Group certificate of incorporation proposals.

We encourage you to read the entire document carefully, including the information incorporated herein by reference. In particular, see the section titled “Risk Factorsbeginning on page 21 of this document.

Neither the U.S. Securities and Exchange Commission nor any state securities commission has approved or disapproved of the securities to be issued under this consent solicitation statement/prospectus or has determined if this consent solicitation statement/prospectus is truthful or complete. Any representation to the contrary is a criminal offense.

This consent solicitation statement/prospectus is dated May 26, 2023, and is being first mailed to BGC Partners stockholders on or about May 26, 2023.


Table of Contents

BGC PARTNERS, INC.

499 Park Avenue

New York, New York 10022

NOTICE OF SOLICITATION OF WRITTEN CONSENT

To BGC Partners, Inc. stockholders:

On November 15, 2022, BGC Partners, Inc. (the “Company” or “BGC Partners”) entered into a Corporate Conversion Agreement, which was amended as of March 29, 2023 (the “corporate conversion agreement”), by and among the Company, BGC Holdings, L.P. (“BGC Holdings”), BGC Group, Inc. (“BGC Group”), BGC Partners GP, LLC, the general partner of BGC Holdings (“BGC Holdings GP”), BGC Partners II, Inc. (“Merger Sub 1”), BGC Partners II, LLC (“Merger Sub 2”), BGC Holdings Merger Sub, LLC (“Holdings Merger Sub”) and, solely for the purposes of certain provisions therein, Cantor Fitzgerald, L.P. (“Cantor”). The corporate conversion agreement provides for a corporate conversion of the BGC businesses through a series of mergers (the “mergers”), pursuant to which the Company and BGC Holdings will become wholly owned subsidiaries of BGC Group. If the corporate conversion is completed, it will have the effect of transforming the organizational structure of the BGC businesses from an Up-C structure to a simplified “Full C-Corporation” structure.

This document is being delivered to you on behalf of the BGC Partners board of directors to request that BGC Partners stockholders as of the record date of May 19, 2023 execute and return written consents to the following proposals:

 

   

to adopt the corporate conversion agreement (the “corporate conversion agreement proposal”);

 

   

to approve the assumption by BGC Group of the Eighth Amended and Restated BGC Partners, Inc. Long-Term Incentive Plan, as amended and restated as the BGC Group, Inc. Long-Term Incentive Plan (the “BGC Group Equity Plan proposal”); and

 

   

to approve the following four separate proposals (collectively, the “BGC Group certificate of incorporation proposals”) to approve the following provisions in the amended and restated certificate of incorporation of BGC Group to be in effect as of the closing that are different from the current provisions in the amended and restated certificate of incorporation of BGC Partners:

 

   

BGC Group certificate of incorporation proposal A: to approve a provision that the number of authorized shares of BGC Group Class A common stock shall be 1,500,000,000;

 

   

BGC Group certificate of incorporation proposal B: to approve a provision that the number of authorized shares of BGC Group Class B common stock shall be 300,000,000;

 

   

BGC Group certificate of incorporation proposal C: to approve a provision providing for exculpation to officers of BGC Group pursuant to Section 102(b)(7) of the Delaware General Corporation Law; and

 

   

BGC Group certificate of incorporation proposal D: to approve a provision providing that Delaware courts shall be the exclusive forum for certain matters.

The BGC Partners board of directors, upon the unanimous recommendation of the Audit Committee and the Compensation Committee of the BGC Partners board of directors, sitting jointly (the “Independent Joint Committee”), recommends that BGC Partners stockholders provide their consent for the corporate conversion agreement proposal, the BGC Group Equity Plan proposal and each BGC Group certificate of incorporation proposal.

Please complete, date and sign the written consent furnished with the accompanying consent solicitation statement/prospectus and return it promptly to BGC Partners by one of the means described in the section titled “Written Consents of BGC Partners Stockholders” beginning on page 35 of this consent solicitation statement/prospectus.

 

By order of the Board of Directors of BGC Partners,

 

LOGO

Howard W. Lutnick

Chairman of the Board of Directors

May 26, 2023


Table of Contents

IMPORTANT NOTE ABOUT THIS CONSENT SOLICITATION STATEMENT/PROSPECTUS

This consent solicitation statement/prospectus incorporates important business and financial information about BGC Partners from other documents that BGC Partners has filed with the U.S. Securities and Exchange Commission (the “SEC”) and that are contained in or incorporated by reference herein. For a listing of documents incorporated by reference herein, please read the section titled “Documents Incorporated by Reference” beginning on page 122 of this consent solicitation statement/prospectus.

You may request copies of this consent solicitation statement/prospectus and any of the documents incorporated by reference herein or other information concerning BGC Partners, without charge, upon written or oral request to the Company’s principal executive offices. The address and telephone numbers of such principal executive offices are listed below.

Investor Relations

BGC Partners, Inc.

499 Park Avenue

New York, New York 10022

(212) 610-2426

General information about BGC Partners, including BGC Partners’ annual reports on Form 10-K, quarterly reports on Form 10-Q and current reports on Form 8-K, as well as any amendments and exhibits to those reports, are available free of charge through BGC Partners’ website at www.bgcpartners.com as soon as reasonably practicable after BGC Partners files them with, or furnishes them to, the SEC. Information on BGC Partners’ website is not incorporated into this consent solicitation statement/prospectus and is not a part of this consent solicitation statement/prospectus.

To ensure timely delivery, any request for documents should be made no later than June 20, 2023.

We have not authorized anyone to give any information or make any representation about the corporate conversion agreement and the matters and parties contemplated thereby, including the transactions effecting the proposed corporate conversion, that is different from, or in addition to, the information contained in this consent solicitation statement/prospectus or in any of the materials that have been incorporated by reference into this consent solicitation statement/prospectus. Therefore, if anyone distributes any such information, you should not rely on it. If you are in a jurisdiction where offers to exchange or sell or solicitations of offers to exchange or purchase the securities offered by this consent solicitation statement/prospectus or the solicitation of consents or proxies is unlawful, or if you are a person to whom it is unlawful to direct these types of activities, then the offer presented in this consent solicitation statement/prospectus does not extend to you. The information contained in this consent solicitation statement/prospectus speaks only as of the date of this consent solicitation statement/prospectus or, in the case of information in a document incorporated by reference, as of the date of such document, unless the information specifically indicates that another date applies.


Table of Contents

TABLE OF CONTENTS

 

QUESTIONS AND ANSWERS

     1  

SUMMARY

     7  

Overview

     7  

Information about the Companies

     8  

Written Consents of BGC Partners Stockholders

     10  

Corporate Conversion Agreement and the Corporate Conversion

     10  

Opinion of Houlihan Lokey, Financial Advisor to the Independent Joint Committee

     16  

Regulatory Matters

     16  

Security Ownership of Certain Beneficial Owners and Management/Directors of BGC Partners

     16  

Treatment of BGC Partners Equity Incentive Plans and Outstanding Awards in Connection with the Corporate Conversion

     17  

Termination

     17  

Board of Directors and Executive Officers of BGC Group Following the Corporate Conversion

     18  

Interests of Directors and Executive Officers of BGC Partners in the Corporate Conversion

     18  

Comparison of Rights of BGC Partners Stockholders and BGC Group Stockholders

     19  

BGC Partners Class  A Common Stock Market Prices and Implied Value of BGC Group Class A Common Stock

     19  

Material U.S. Federal Income Tax Consequences

     20  

No Dissenters’ or Appraisal Rights

     20  

Risk Factors

     20  

RISK FACTORS

     21  

Risks Related to the Transaction

     21  

Risks Related to BGC Group Common Stock

     25  

Risks Relating to the Businesses of BGC Partners

     28  

SPECIAL NOTE REGARDING FORWARD-LOOKING STATEMENTS

     29  

WRITTEN CONSENTS OF BGC PARTNERS STOCKHOLDERS

     35  

Purpose of the Consent Solicitation; Recommendation of the BGC Partners Board

     35  

BGC Partners Stockholders Entitled to Consent

     35  

Required Written Consents

     36  

Submission of Consents

     36  

Executing Written Consents; Revocation of Written Consents

     37  

Expenses; Solicitation of Written Consents

     37  

INFORMATION ABOUT THE COMPANIES

     38  

THE CORPORATE CONVERSION

     40  

Transaction Structure

     40  

Consideration to BGC Partners Stockholders and Holders of BGC Holdings Limited Partnership Units

     44  

Treatment of BGC Partners Equity Incentive Plans and Outstanding Awards in Connection with the Corporate Conversion

     45  

Background of the Corporate Conversion

     45  

BGC Partners’ Reasons for the Corporate Conversion; Recommendation of the Independent Joint Committee; Approval of the BGC Partners Board

     56  

Opinion of Houlihan Lokey, Financial Advisor to the Independent Joint Committee

     60  

Certain Estimated Incremental Financial Impacts of the Corporate Conversion

     66  

Regulatory Matters

     68  

 

-i-


Table of Contents

Interests of Directors and Executive Officers of BGC Partners in the Corporate Conversion

     68  

Board of Directors and Executive Officers of BGC Group Following the Corporate Conversion

     72  

Listing of BGC Group Class  A Common Stock; Delisting and Deregistration of BGC Partners Class A Common Shares

     72  

No Dissenters’ or Appraisal Rights

     72  

Accounting Treatment of the Corporate Conversion

     72  

THE CORPORATE CONVERSION AGREEMENT

     73  

Explanatory Note Regarding the Corporate Conversion Agreement

     73  

Structure of the Corporate Conversion

     73  

Closing

     79  

Effective Time

     80  

Consideration Received by BGC Partners Stockholders

     80  

Consideration Received by BGC Holdings Limited Partners

     80  

Treatment of Outstanding BGC Partners Awards in the Corporate Conversion

     81  

Certain Cantor Purchase Rights

     81  

Conversion of Shares; Exchange of Certificates; No Fractional Shares

     81  

Representations and Warranties

     83  

Covenants and Agreements

     84  

Conditions to the Corporate Conversion

     86  

Termination

     88  

Expenses

     89  

Amendment and Waiver

     89  

Specific Performance and Third-Party Beneficiaries

     90  

THE SUPPORT AGREEMENT

     91  

THE BGC GROUP, INC. LONG TERM INCENTIVE PLAN

     92  

UNAUDITED PRO FORMA CONDENSED CONSOLIDATED FINANCIAL INFORMATION FOR BGC GROUP

     100  

PRO FORMA CONDENSED CONSOLIDATED STATEMENT OF FINANCIAL CONDITION

     102  

PRO FORMA CONDENSED CONSOLIDATED STATEMENT OF OPERATIONS

     103  

NOTES TO UNAUDITED PRO FORMA CONDENSED CONSOLIDATED FINANCIAL INFORMATION

     105  

DESCRIPTION OF BGC GROUP CAPITAL STOCK

     109  

BGC Group Capital Stock

     109  

Anti-Takeover Effects of Delaware Law, BGC Group Certificate of Incorporation and BGC Group Bylaws

     110  

Corporate Opportunity

     111  

Limitations on Liability, Indemnification of Officers and Directors and Insurance

     112  

Exclusive Forum

     113  

Transfer Agent and Registrar

     113  

Listing

     113  

COMPARISON OF RIGHTS OF BGC PARTNERS STOCKHOLDERS AND BGC GROUP STOCKHOLDERS

     114  

MATERIAL U.S. FEDERAL INCOME TAX CONSEQUENCES

     118  

NO DISSENTERS’ OR APPRAISAL RIGHTS

     121  

 

-ii-


Table of Contents

VALIDITY OF COMMON STOCK

     121  

LEGAL MATTERS

     121  

EXPERTS

     121  

WHERE YOU CAN FIND MORE INFORMATION

     122  

DOCUMENTS INCORPORATED BY REFERENCE

     122  

ANNEX A CORPORATE CONVERSION AGREEMENT

     A-1  

ANNEX B SUPPORT AGREEMENT

     B-1  

ANNEX C OPINION OF HOULIHAN LOKEY

     C-1  

ANNEX D FORM OF BGC GROUP LONG-TERM INCENTIVE PLAN

     D-1  

ANNEX E FORM OF BGC GROUP AMENDED AND RESTATED CERTIFICATE OF INCORPORATION

     E-1  

ANNEX F FORM OF BGC GROUP AMENDED AND RESTATED BYLAWS

     F-1  

 

-iii-


Table of Contents

QUESTIONS AND ANSWERS

The following are answers to certain questions that you may have regarding the proposed transaction. You should read and consider carefully the remainder of this document because the information in this section does not provide all of the information that might be important to you. Additional important information and risk factors are also contained in the documents incorporated by reference into this consent solicitation statement/prospectus. Please read the sections titled “Where You Can Find More Information” and “Documents Incorporated by Reference.”

 

Q:

What is the proposed transaction?

 

A:

On November 15, 2022, BGC Partners, Inc., a Delaware corporation (the “Company” or “BGC Partners”), and BGC Holdings, L.P., a Delaware limited partnership (“BGC Holdings”), along with certain other entities set forth below, entered into a Corporate Conversion Agreement, which was amended as of March 29, 2023 (the “corporate conversion agreement”), in order to convert and simplify the organizational structure of the BGC entities. Upon completion of the corporate conversion, the stockholders of BGC Partners and the limited partners of BGC Holdings will participate in the economics of the BGC businesses through the same publicly traded corporate entity, BGC Group, Inc., a Delaware corporation (“BGC Group”). By simplifying the organizational structure, the corporate conversion is intended to improve transparency and reduce operational complexity.

Under the existing structure, the Company and BGC Holdings – which is currently a consolidated subsidiary of the Company for accounting purposes – currently hold, directly or indirectly and on a combined basis, 100% of the limited partnership interests in BGC Partners, L.P., a Delaware limited partnership (“BGC U.S. Opco”), and in BGC Global Holdings, L.P., a Cayman Islands limited partnership (together with BGC U.S. Opco, the “BGC Opcos”), which are the two operating partnerships of BGC. The limited partners of BGC Holdings, in their capacities as such, currently participate in the economics of the BGC Opcos indirectly through BGC Holdings, and the stockholders of BGC Partners, in their capacities as such, currently participate in the economics of the BGC Opcos indirectly through BGC Partners. This structure is sometimes referred to as an Umbrella Partnership/C-Corporation (or “Up-C structure”).

When the corporate conversion is completed, the limited partners of BGC Holdings will cease participating in the economics of the BGC Opcos indirectly through BGC Holdings and instead will participate in the economics of the BGC Opcos indirectly through BGC Group. The stockholders of the Company will also participate in the economics of the BGC Opcos indirectly through BGC Group. BGC Group will have Class A common stock and Class B common stock with terms that are substantially similar to the existing Class A common stock of BGC Partners and Class B common stock of BGC Partners, respectively, and the BGC Group Class A common stock is expected to be listed on the NASDAQ Global Select Market under the symbol “BGC.” The corporate conversion will therefore have the effect of transforming the organizational structure of the BGC entities from an Up-C structure to a simplified “Full C-Corporation” structure.

The corporate conversion is being effected pursuant to the terms of the corporate conversion agreement by and among the Company, BGC Holdings, BGC Group, BGC Partners GP, LLC, the general partner of BGC Holdings (“BGC Holdings GP”), BGC Partners II, Inc. (“Merger Sub 1”), BGC Partners II, LLC (“Merger Sub 2”), BGC Holdings Merger Sub, LLC (“Holdings Merger Sub”) and, solely for the purposes of certain provisions therein, Cantor Fitzgerald, L.P. (“Cantor”). The corporate conversion agreement provides that, on the terms and subject to the conditions set forth in the corporate conversion agreement:

 

   

BGC Holdings will effectively reorganize from a Delaware limited partnership into a Delaware limited liability company through the merger of BGC Holdings with and into Holdings Merger Sub (the “Holdings Reorganization merger”), with Holdings Merger Sub surviving the Holdings Reorganization merger. In the Holdings Reorganization merger, each unit of BGC Holdings outstanding as of immediately prior to the Holdings Reorganization merger will be converted into a substantially equivalent equity interest in Holdings Merger Sub.

 

-1-


Table of Contents
   

Thereafter, Merger Sub 1 will merge with and into BGC Partners (the “Corporate merger”), with BGC Partners surviving the Corporate merger as a wholly owned subsidiary of BGC Group. In the Corporate merger, each share of BGC Partners Class A common stock and each share of BGC Partners Class B common stock outstanding at the effective time of the Corporate merger will be converted into one share of BGC Group Class A common stock and one share of BGC Group Class B common stock, respectively.

 

   

Concurrently with the Corporate merger, Merger Sub 2 will merge with and into Holdings Merger Sub (the “Holdings merger,” and together with the Holdings Reorganization merger and the Corporate merger, the “mergers”), with Holdings Merger Sub surviving as a wholly owned subsidiary of BGC Group. In the Holdings merger:

 

   

each exchangeable share of Holdings Merger Sub (which was issued in respect of each exchangeable limited partnership unit of BGC Holdings in the Holdings Reorganization merger) that is held by Cantor or its subsidiaries and is outstanding at the effective time of the Holdings merger will be converted into one share of BGC Group Class B common stock, subject to the terms and conditions of the corporate conversion agreement, provided that a portion of the shares of BGC Group Class B common stock issued to Cantor will exchange into BGC Group Class A common stock in the event that BGC Group does not issue at least $75,000,000 in BGC Group common stock in connection with certain acquisition transactions prior to the seventh anniversary of the closing of the Holdings merger;

 

   

each exchangeable share of Holdings Merger Sub (which was issued in respect of each exchangeable limited partnership unit of BGC Holdings in the Holdings Reorganization merger) that is not held by Cantor or any of its subsidiaries and is outstanding at the effective time of the Holdings merger will be converted into one share of BGC Group Class A common stock; and

 

   

each non-exchangeable share of Holdings Merger Sub (which was issued in respect of each non-exchangeable limited partnership unit of BGC Holdings in the Holdings Reorganization merger) that is outstanding at the effective time of the Holdings merger will, subject to certain limited exceptions, be converted into equity awards denominated in cash, restricted stock and/or RSUs of BGC Group, each as further set forth in the corporate conversion agreement.

 

Q:

Why am I receiving these materials?

 

A:

This document is being delivered to you on behalf of the BGC Partners board of directors to request that BGC Partners stockholders as of the record date of May 19, 2023 execute and return written consents to the following proposals:

 

   

to adopt the corporate conversion agreement (the “corporate conversion agreement proposal”);

 

   

to approve the assumption by BGC Group of the Eighth Amended and Restated BGC Partners, Inc. Long-Term Incentive Plan, as amended and restated as the BGC Group, Inc. Long-Term Incentive Plan (the “BGC Group Equity Plan proposal”); and

 

   

to approve the following four separate proposals (collectively, the “BGC Group certificate of incorporation proposals”) to approve the following provisions in the amended and restated certificate of incorporation of BGC Group to be in effect as of the closing that are different from the current provisions in the amended and restated certificate of incorporation of BGC Partners:

 

   

BGC Group certificate of incorporation proposal A: to approve a provision that the number of authorized shares of BGC Group Class A common stock shall be 1,500,000,000;

 

   

BGC Group certificate of incorporation proposal B: to approve a provision that the number of authorized shares of BGC Group Class B common stock shall be 300,000,000;

 

-2-


Table of Contents
   

BGC Group certificate of incorporation proposal C: to approve a provision providing for exculpation to officers of BGC Group pursuant to Section 102(b)(7) of the Delaware General Corporation Law; and

 

   

BGC Group certificate of incorporation proposal D: to approve a provision providing that Delaware courts shall be the exclusive forum for certain matters.

 

Q:

Who is entitled to give a written consent?

The BGC Partners board of directors has set May 19, 2023 as the record date for determining holders of BGC Partners common stock entitled to execute and deliver written consents with respect to this consent solicitation statement/prospectus. If you are a record holder of outstanding BGC Partners common stock as of the record date, you may complete, date and sign the enclosed written consent and promptly return it to BGC Partners. Please read the section titled “Written Consents of BGC Partners Stockholders” beginning on page 35 of this consent solicitation statement/prospectus.

 

Q:

Why are you pursuing this corporate conversion?

 

A:

BGC Partners believes that the simplified corporate structure following the corporate conversion will be more comprehensible to the marketplace, which may, in turn, increase demand for shares of BGC Group and assist in the goal of maximizing long-term stockholder value. By simplifying the organizational structure, the corporate conversion is also intended to have a positive long-term impact on stockholder value by reducing administrative costs, increasing the efficiency of BGC Partners’ regulated businesses and associated capital requirements and other benefits. For more information, see the section titled “The Corporate ConversionBGC Partners’ Reasons for the Corporate Conversion; Recommendation of the Independent Joint Committee; Approval of the BGC Partners Board” beginning on page 56.

 

Q:

What will happen to the Company and BGC Holdings as a result of the corporate conversion?

 

A:

As a result of the corporate conversion, the Company and BGC Holdings (or its successor) will become wholly owned subsidiaries of BGC Group.

 

Q:

What will BGC Partners stockholders receive in the corporate conversion?

 

A:

When the corporate conversion is completed, each outstanding share of BGC Partners Class A common stock and each outstanding share of BGC Partners Class B common stock will be converted into the right to receive one share of BGC Group Class A common stock and one share of BGC Group Class B common stock, respectively. The rights of the BGC Group Class A common stock and BGC Group Class B common stock will be substantially equivalent to the rights of the BGC Partners Class A common stock and BGC Partners Class B common stock, respectively, with such differences as described under the section titled “Comparison of Rights of BGC Partners Stockholders and BGC Group Stockholders.”

 

Q:

Where will shares of BGC Partners Class A common stock be listed after the corporate conversion?

 

A:

When the corporate conversion is completed, shares of BGC Partners Class A common stock will no longer be publicly traded or listed on any securities exchange. Instead, in the corporate conversion, holders of BGC Partners Class A common stock will receive an equal number of shares of BGC Group Class A common stock, which is expected to be listed on the NASDAQ Global Select Market under the ticker symbol “BGC.”

 

Q:

What BGC Partners stockholder approval is required to complete the corporate conversion?

 

A:

Approval of each of the corporate conversion agreement proposal, the BGC Group Equity Plan proposal and the BGC Group certificate of incorporation proposals requires the approval of the holders of at least a majority of the aggregate voting power of all outstanding shares of BGC Partners common stock entitled to consent to such matter.

 

-3-


Table of Contents

Approval of the corporate conversion agreement proposal is required in order to complete the corporate conversion. Approval of neither the BGC Group Equity Plan proposal nor any of the BGC Group certificate of incorporation proposals is required in order to complete the corporate conversion.

Immediately following the execution of the corporate conversion agreement, Cantor entered into a support agreement (which we refer to as the “support agreement”) under which it agreed, within two business days following the date that the registration statement of which this consent solicitation statement/prospectus forms a part is declared effective under the Securities Act, to execute and deliver a written consent with respect to all of the outstanding shares of BGC Partners common stock held by Cantor, representing approximately 57.7% of the voting power of BGC Partners common stock as of the record date, approving the corporate conversion agreement proposal, the BGC Group Equity Plan proposal and the BGC Group certificate of incorporation proposals (the “Cantor written consent”), with the Cantor written consent to be effective on the 20th business day following the date on which BGC Partners has commenced mailing this consent solicitation statement/prospectus to the stockholders of BGC Partners. Because each of the corporate conversion agreement proposal, the BGC Group Equity Plan proposal and the BGC Group certificate of incorporation proposals requires the approval of at least a majority of the outstanding voting power of BGC Partners common stock, and Cantor is the holder of BGC Partners common stock with a majority of the outstanding voting power of BGC Partners common stock outstanding as of the record date, the delivery of the Cantor written consent will constitute receipt by BGC Partners of the required approvals to pass the corporate conversion agreement proposal, the BGC Group Equity Plan proposal and the BGC Group certificate of incorporation proposals.

 

Q:

Given that the delivery of the Cantor written consent will constitute the required BGC Partners stockholder approval for the transaction, why is BGC Partners seeking consents from all BGC Partners stockholders?

 

A:

Under applicable SEC guidance, one may seek a commitment from principal security holders of a company to vote in favor of a business combination transaction and register the securities to be offered and sold in the transaction if, among other things, votes will also be solicited from company stockholders who have not entered such commitments. BGC Partners is therefore soliciting consents from all of its stockholders pursuant to this document in accordance with SEC guidance so that the BGC Group securities to be offered and sold in the transaction may be registered under the Securities Act.

 

Q:

When do you expect the corporate conversion to be completed?

 

A:

The parties to the corporate conversion agreement are working to complete the corporate conversion as soon as possible. A number of conditions must be satisfied before the parties may complete the corporate conversion. For more information about these conditions, see the section titled “The Corporate Conversion Agreement—Conditions to the Corporate Conversion” beginning on page 86. Although the parties cannot be sure when all of the conditions to the corporate conversion will be satisfied, the parties expect to complete the corporate conversion as soon as practicable following the effectiveness of the registration statement of which this consent solicitation statement/prospectus forms a part.

 

Q:

Does the BGC Partners board of directors recommend that BGC Partners stockholders approve the corporate conversion agreement proposal, the BGC Group Equity Plan proposal and the BGC Group certificate of incorporation proposals?

 

A:

Yes. The BGC Partners board of directors has carefully considered the terms of the corporate conversion agreement. Following the unanimous determination by the Independent Joint Committee that the corporate conversion agreement and the transactions contemplated thereby are fair to and in the best interests of BGC Partners stockholders (other than Cantor and its affiliates) and the unanimous recommendation of the Independent Joint Committee, the BGC Partners board of directors has determined that the corporate

 

-4-


Table of Contents
  conversion agreement and the transactions contemplated thereby are fair to, and in the best interests of, BGC Partners and its stockholders, and hereby recommends that the BGC Partners stockholders provide their consent for the corporate conversion agreement proposal, the BGC Group Equity Plan proposal and each BGC Group certificate of incorporation proposal.

 

Q:

How can BGC Partners stockholders return their written consents?

 

A:

If you hold shares of BGC Partners Class A common stock or BGC Partners Class B common stock as of the close of business on the record date and you wish to submit your consent with respect to the corporate conversion agreement, you must fill out the enclosed written consent, date and sign it, and promptly return it to BGC Partners. Once you have completed, dated and signed your written consent, deliver it to BGC Partners by one of the means described in the section titled “Written Consents of BGC Partners Stockholders—Submission of Consents” beginning on page 36. BGC Partners does not intend to hold a meeting of BGC Partners Stockholders to consider the corporate conversion agreement proposal, the BGC Group Equity Plan proposal or the BGC Group certificate of incorporation proposals.

 

Q:

What is the deadline for returning my written consent?

 

A:

BGC Partners has set June 27, 2023 as the targeted final date for receipt of written consents. BGC Partners reserves the right to extend the consent deadline beyond June 27, 2023. Any such extension may be made without notice to BGC Partners stockholders.

 

Q:

Can BGC Partners stockholders change or revoke their written consents?

 

A:

Yes. If you are a record holder of BGC Partners common stock on the record date, at any time before the consent deadline, you may revoke your consent or, if you have previously revoked your consent, submit a new written consent. If you wish to change or revoke your consent before that time, you may do so by sending in a new written consent with a later date by one of the means described in the section titled “Written Consents of BGC Partners Stockholders—Submission of Consents” beginning on page 36, or delivering a notice of revocation to the Corporate Secretary of BGC Partners.

 

Q:

If my BGC Partners common stock is held in “street name” by my bank, brokerage firm or other nominee, will my bank, brokerage firm or other nominee automatically consent for me?

 

A:

No. If you hold your BGC Partners common stock in “street name” with a bank, brokerage firm or other nominee, you should follow the instructions provided by your bank, brokerage firm or other nominee.

 

Q:

Should BGC Partners stockholders tender their shares of BGC Partners common stock now?

 

A:

No. After the corporate conversion is completed, BGC Partners stockholders who hold their BGC Partners common stock in certificated or book-entry form will receive written instructions for exchanging their BGC Partners common stock for shares of BGC Group common stock. The shares of BGC Partners common stock will be cancelled and each holder will receive the number of full shares of the applicable class of BGC Group common stock to which that holder is entitled.

 

Q:

What happens if I sell my BGC Partners common stock before the consent process concludes?

 

A:

If you transfer your BGC Partners common stock after the record date, but before the consent process concludes, you will, unless special arrangements are made, retain your right to consent with respect to the corporate conversion agreement, the BGC Group Equity Plan proposal and the BGC Group certificate of incorporation proposals. However, if you transfer your BGC Partners common stock before the consent process concludes, you will not receive the corresponding shares of BGC Group common stock for the BGC Partners common stock you have transferred.

 

-5-


Table of Contents
Q:

What are the expected U.S. federal income tax consequences to U.S. holders of BGC Partners Class A common stock as a result of the Corporate merger?

 

A:

For U.S. federal income tax purposes, the Corporate merger is intended to qualify as a “reorganization” within the meaning of Section 368(a) of the Internal Revenue Code (the “Code”) and the Corporate merger and the Holdings merger, taken together, are intended to be treated as a transaction described in Section 351 of the Code. It is a condition to BGC Partners’ obligation to complete the corporate conversion that BGC Partners receive an opinion of Wachtell, Lipton, Rosen & Katz (“Wachtell Lipton”) or another nationally recognized counsel reasonably acceptable to the Independent Joint Committee and Cantor (Wachtell Lipton or such other counsel, “tax counsel”), to the effect that the Corporate merger will be treated as a “reorganization” within the meaning of Section 368(a) of the Code and/or the Corporate merger and the Holdings merger, taken together, will be treated as a transaction described in Section 351 of the Code, and it is a condition to Cantor’s obligation to complete the corporate conversion that Cantor receive an opinion of tax counsel to the effect that the Corporate merger and the Holdings merger, taken together, will be treated as a transaction described in Section 351 of the Code. Accordingly, on the basis of such opinions, U.S. holders (as defined in the section titled “Material U.S. Federal Income Tax Consequences” beginning on page 118) generally will not recognize gain or loss for U.S. federal income tax purposes as a result of the exchange of BGC Partners Class A common stock for BGC Group Class A common stock pursuant to the Corporate merger.

For additional information, please read the section titled “Material U.S. Federal Income Tax Consequences” beginning on page 118. Tax matters can be complicated, and the tax consequences of the transactions to a particular holder will depend on such holder’s particular facts and circumstances. All holders should consult with their own tax advisors to determine the specific U.S. federal, state or local or foreign income or other tax consequences of the transactions to them.

 

Q:

Are BGC Partners stockholders entitled to appraisal rights?

 

A:

No. Under applicable law, BGC Partners stockholders do not have any right to receive an appraisal of the value of their shares of BGC Partners common stock in connection with the mergers. For a further description of appraisal rights, please read the section titled “The Corporate Conversion—No Dissenters’ or Appraisal Rights” beginning on page 72.

 

Q:

What do I need to do now?

 

A:

BGC Partners urges you to read carefully and consider the information contained in this consent solicitation statement/prospectus, including the Annexes, and to consider how the transaction will affect you as a stockholder of BGC Partners. Once the registration statement of which this consent solicitation statement/prospectus forms a part has been declared effective by the SEC, BGC Partners will solicit your written consent.

 

Q:

Whom do I call if I have further questions about the corporate conversion?

 

A:

BGC Partners stockholders who have questions about the procedures for delivering a written consent, or those who desire additional copies of this consent solicitation statement/prospectus, should contact:

Investor Relations

BGC Partners, Inc.

499 Park Avenue

New York, New York 10022

(212) 610-2426

 

-6-


Table of Contents

SUMMARY

This summary highlights selected information included in this consent solicitation statement/prospectus and does not contain all of the information that may be important to you. To fully understand the corporate conversion agreement and the transactions contemplated thereby, including the corporate conversion, and for a more complete description of the terms of the corporate conversion agreement, you should read carefully this entire consent solicitation statement/prospectus, including the Annexes, as well as the documents incorporated by reference into this consent solicitation statement/prospectus, and the other documents to which you are referred. In addition, this consent solicitation statement/prospectus incorporates by reference important business and financial information about BGC Partners into this document, as further described in the section titled “Where You Can Find More Information” beginning on page 122. You may obtain the information incorporated by reference into this document without charge by following the instructions in the section titled “Where You Can Find More Information” beginning on page 122.

Overview

On November 15, 2022, BGC Partners, Inc., a Delaware corporation (the “Company” or “BGC Partners”), and BGC Holdings, L.P., a Delaware limited partnership (“BGC Holdings”), along with certain other affiliated entities, entered into a Corporate Conversion Agreement, which was amended as of March 29, 2023 (the “corporate conversion agreement”), in order to convert and simplify the organizational structure of the BGC entities. Upon completion of the corporate conversion, the stockholders of BGC Partners and the limited partners of BGC Holdings will participate in the economics of the BGC businesses through the same publicly traded corporate entity, BGC Group, Inc., a Delaware corporation (“BGC Group”). By simplifying the organizational structure, the corporate conversion is intended to improve transparency and reduce operational complexity.

Under the existing structure, the Company and BGC Holdings – which is currently a consolidated subsidiary of the Company for accounting purposes – currently hold, directly or indirectly and on a combined basis, 100% of the limited partnership interests in BGC Partners, L.P., a Delaware limited partnership (“BGC U.S. Opco”), and in BGC Global Holdings, L.P., a Cayman Islands limited partnership (together with BGC U.S. Opco, the “BGC Opcos”), which are the two operating partnerships of BGC. The limited partners of BGC Holdings, in their capacities as such, currently participate in the economics of the BGC Opcos indirectly through BGC Holdings, and the stockholders of BGC Partners, in their capacities as such, currently participate in the economics of the BGC Opcos indirectly through BGC Partners. This structure is sometimes referred to as an Umbrella Partnership/C-Corporation (or “Up-C structure”).

When the corporate conversion is completed, the limited partners of BGC Holdings will cease participating in the economics of the BGC Opcos indirectly through BGC Holdings and instead will participate in the economics of the BGC Opcos indirectly through BGC Group. The stockholders of the Company will also participate in the economics of the BGC Opcos indirectly through BGC Group. BGC Group will have Class A common stock and Class B common stock with terms that are substantially similar to the existing Class A common stock of BGC Partners and Class B common stock of BGC Partners, respectively, and the BGC Group Class A common stock is expected to be listed on the NASDAQ Global Select Market under the symbol “BGC.” The corporate conversion will therefore have the effect of transforming the organizational structure of the BGC entities from an Up-C structure to a simplified “Full C-Corporation” structure.

The corporate conversion is being effected pursuant to a series of mergers (the “mergers”), as a result of which the Company and BGC Holdings (or its successor) will become wholly owned subsidiaries of BGC Group. As a result of the mergers:

 

   

each share of Class A common stock of BGC Partners and each share of Class B common stock of BGC Partners outstanding as of immediately prior to the mergers will be converted into the right to receive one share of Class A common stock of BGC Group and one share of Class B common stock of BGC Group, respectively;

 

-7-


Table of Contents
   

each exchangeable unit of BGC Holdings that is held by Cantor (including its general partner) outstanding as of immediately prior to the mergers will be converted into the right to receive one share of BGC Group Class B common stock provided that a portion of the shares of BGC Group Class B common stock issued to Cantor will exchange into BGC Group Class A common stock in the event that BGC Group does not issue at least $75,000,000 in BGC Group common stock in connection with certain acquisition transactions prior to the seventh anniversary of the closing of the Holdings merger;

 

   

each exchangeable unit of BGC Holdings not held by Cantor (including its general partner) outstanding as of immediately prior to the mergers will be converted into the right to receive one share of BGC Group Class A common stock; and

 

   

each non-exchangeable unit of BGC Holdings outstanding as of immediately prior to the mergers will generally be converted into the right to receive an equity award denominated in cash and/or equity of BGC Group.

BGC Partners is sending this document to BGC Partners stockholders to request that they consent to the corporate conversion agreement proposal, the BGC Group Equity Plan proposal and the BGC Group certificate of incorporation proposals.

A copy of the corporate conversion agreement is attached as Annex A. You are encouraged to read this document carefully.

Information about the Companies (page 38)

BGC Partners, Inc.

BGC Partners is a leading global financial brokerage and technology company servicing the global financial markets. Through brands including BGC®, Fenics®, GFI®, Sunrise Brokers, Poten & Partners®, and RP Martin®, among others, BGC Partners’ businesses specialize in the brokerage of a broad range of products, including fixed income such as government bonds, corporate bonds, and other debt instruments, as well as related interest rate derivatives and credit derivatives. Additionally, BGC Partners provides brokerage products across FX, Equities, Energy and Commodities, Shipping and Futures and Options. BGC Partners’ businesses also provide a wide variety of services, including trade execution, connectivity solutions, brokerage services, clearing, trade compression and other post-trade services, information, and other back-office services to a broad assortment of financial and non-financial institutions.

BGC Partners’ integrated platform is designed to provide flexibility to customers with regard to price discovery, execution and processing of transactions, and enables them to use BGC Partners’ Voice, Hybrid, or in many markets, Fully Electronic brokerage services in connection with transactions executed either OTC or through an exchange. Through BGC Partners’ Fenics® group of electronic brands, BGC Partners offers a number of market infrastructure and connectivity services, including BGC Partners’ Fully Electronic marketplaces, and the Fully Electronic brokerage of certain products that also may trade via BGC Partners’ Voice and Hybrid execution platforms. The full suite of Fenics® offerings includes BGC Partners’ Fully Electronic and Hybrid brokerage, market data and related information services, trade compression and other post-trade services, analytics related to financial instruments and markets, and other financial technology solutions. Fenics® brands also operate under the names Fenics®, FMX, FMX Futures Exchange, Fenics Markets Xchange, Fenics Futures Exchange, Fenics UST, Fenics FX, Fenics Repo, Fenics Direct, Fenics MID, Fenics Market Data, Fenics GO, Fenics PortfolioMatch, kACE2®, and Lucera®.

BGC, BGC Partners, BGC Trader, GFI, GFI Ginga, CreditMatch, Fenics, Fenics.com, FMX, Sunrise Brokers, Poten & Partners, RP Martin, kACE2, Capitalab, Swaptioniser, CBID, and Lucera are trademarks/service marks, and/or registered trademarks/service marks of BGC Partners, Inc. and/or its affiliates.

 

-8-


Table of Contents

BGC Partners’ customers include many of the world’s largest banks, broker-dealers, investment banks, trading firms, hedge funds, governments, corporations, and investment firms. BGC Partners has dozens of offices globally in major markets including New York and London, as well as in Bahrain, Beijing, Bogotá, Brisbane, Cape Town, Chicago, Copenhagen, Dubai, Dublin, Frankfurt, Geneva, Hong Kong, Houston, Johannesburg, Madrid, Manila, Melbourne, Mexico City, Miami, Milan, Monaco, Nyon, Paris, Perth, Rio de Janeiro, Santiago, São Paulo, Seoul, Shanghai, Singapore, Sydney, Tel Aviv, Tokyo, Toronto, Wellington and Zurich.

As of March 31, 2023, BGC Partners had 2,012 brokers, salespeople, managers, technology professionals and other front-office personnel across our businesses. BGC Partners’ principal executive offices are located at 499 Park Avenue, New York, New York 10022.

BGC Partners Class A common stock is listed on the NASDAQ Global Select Market under the ticker symbol “BGCP.”

BGC Holdings, L.P.

BGC Holdings is a consolidated subsidiary of BGC Partners for which BGC Holdings GP, a wholly owned subsidiary of BGC Partners, is the general partner. BGC Partners and BGC Holdings jointly own BGC Partners, L.P. and BGC Partners Global Holdings, L.P., the two operating partnerships of BGC Partners’ business. BGC Holdings’ principal executive offices are located at 499 Park Avenue, New York, New York 10022.

BGC Group, Inc.

BGC Group is a Delaware corporation and is currently a wholly owned subsidiary of BGC Partners. BGC Group was incorporated on April 19, 2021, solely for the purpose of effecting the corporate conversion and to serve as the new publicly traded holding company for the BGC businesses. Immediately following the corporate conversion, BGC Group Class A common stock is expected to be listed on the NASDAQ Global Select Market under the ticker symbol “BGC.” BGC Group has not carried on any activities other than in connection with the corporate conversion. BGC Group’s principal executive offices are located at 499 Park Avenue, New York, New York 10022.

BGC Partners II, Inc.

Merger Sub 1 is a Delaware corporation and is currently a wholly owned subsidiary of BGC Group. Merger Sub 1 was incorporated on September 6, 2022, solely for the purpose of effecting the Corporate merger. Merger Sub 1 has not carried on any activities other than in connection with the Corporate merger. Merger Sub 1’s principal executive offices are located at 499 Park Avenue, New York, New York 10022.

BGC Partners II, LLC

Merger Sub 2 is a Delaware corporation and is currently a wholly owned subsidiary of BGC Group. Merger Sub 2 was incorporated on September 6, 2022, solely for the purpose of effecting the Holdings merger. Merger Sub 2 has not carried on any activities other than in connection with the Holdings merger. Merger Sub 2’s principal executive offices are located at 499 Park Avenue, New York, New York 10022.

BGC Holdings Merger Sub, LLC

Holdings Merger Sub is a Delaware corporation and is currently a wholly owned subsidiary of BGC Holdings. Holdings Merger Sub was incorporated on September 20, 2022, solely for the purpose of effecting the Holdings Reorganization merger. Holdings Merger Sub has not carried on any activities other than in connection with the Holdings Reorganization merger. Holdings Merger Sub’s principal executive offices are located at 499 Park Avenue, New York, New York 10022.

 

-9-


Table of Contents

Written Consents of BGC Partners Stockholders (page 35)

BGC Partners is sending this consent solicitation statement/prospectus to the holders of BGC Partners common stock to request that they approve the corporate conversion agreement proposal, the BGC Group Equity Plan proposal and the BGC Group certificate of incorporation proposals, by executing and returning the written consent furnished with this consent solicitation statement/prospectus. Approval of the corporate conversion agreement proposal, the BGC Group Equity Plan proposal and the BGC Group certificate of incorporation proposals by written consent requires the receipt of the consent from holders with a majority of the aggregate voting power of all outstanding shares of BGC Partners common stock entitled to consent to such matter.

The BGC Partners board of directors has set May 19, 2023 as the record date for determining holders of BGC Partners common stock entitled to execute and deliver written consents with respect to this consent solicitation statement/prospectus. If you are a record holder of outstanding BGC Partners common stock as of the record date, you may complete, date and sign the enclosed written consent and promptly return it to BGC Partners. BGC Partners has set June 27, 2023 as the targeted final date for receipt of written consents. BGC Partners reserves the right to extend the consent deadline beyond June 27, 2023. Any such extension may be made without notice to BGC Partners stockholders.

Immediately following the execution of the corporate conversion agreement, Cantor entered into the support agreement under which it agreed, within two business days following the date that the registration statement of which this consent solicitation statement/prospectus forms a part is declared effective under the Securities Act, to execute and deliver the Cantor written consent, with the Cantor written consent to be effective on the 20th business day following the date on which BGC Partners has commenced mailing this consent solicitation statement/prospectus to the stockholders of BGC Partners. Because each of the corporate conversion agreement proposal, the BGC Group Equity Plan proposal and the BGC Group certificate of incorporation proposals requires the approval of at least a majority of the outstanding voting power of BGC Partners common stock, and Cantor is the holder of BGC Partners common stock with a majority of the outstanding voting power of BGC Partners common stock outstanding as of the record date, the delivery of the Cantor written consent will constitute receipt by BGC Partners of the required approvals to pass the corporate conversion agreement proposal, the BGC Group Equity Plan proposal and the BGC Group certificate of incorporation proposals.

For further discussion, please read the section titled “Written Consents of BGC Partners Stockholders” beginning on page 35.

Corporate Conversion Agreement and the Corporate Conversion (pages 73 and 40)

The terms and conditions of the mergers are contained in the corporate conversion agreement, which is attached to this document as Annex A and is incorporated by reference herein in its entirety. You are encouraged to read the corporate conversion agreement carefully, as it is the legal document that governs the corporate conversion.

The corporate conversion agreement provides that, on the terms and subject to the conditions set forth in the corporate conversion agreement:

 

   

BGC Holdings will effectively reorganize from a Delaware limited partnership into a Delaware limited liability company through the merger of BGC Holdings with and into Holdings Merger Sub (the “Holdings Reorganization merger”), with Holdings Merger Sub surviving the Holdings Reorganization merger. In the Holdings Reorganization merger, each unit of BGC Holdings outstanding as of immediately prior to the Holdings Reorganization merger will be converted into a substantially equivalent equity interest in Holdings Merger Sub.

 

-10-


Table of Contents
   

Thereafter, Merger Sub 1 will merge with and into BGC Partners (the “Corporate merger”), with BGC Partners surviving the Corporate merger as a wholly owned subsidiary of BGC Group. In the Corporate merger, each share of BGC Partners Class A common stock and each share of BGC Partners Class B common stock outstanding at the effective time of the Corporate merger will be converted into one share of BGC Group Class A common stock and one share of BGC Group Class B common stock, respectively.

 

   

Concurrently with the Corporate merger, Merger Sub 2 will merge with and into Holdings Merger Sub (the “Holdings merger,” and together with the Holdings Reorganization merger and the Corporate merger, the “mergers”), with Holdings Merger Sub surviving as a wholly owned subsidiary of BGC Group. In the Holdings merger:

 

   

each exchangeable share of Holdings Merger Sub (which was issued in respect of each exchangeable limited partnership unit of BGC Holdings in the Holdings Reorganization merger) that is held by Cantor or its subsidiaries and is outstanding at the effective time of the Holdings merger will be converted into one share of BGC Group Class B common stock, subject to the terms and conditions of the corporate conversion agreement, provided that a portion of the shares of BGC Group Class B common stock issued to Cantor will exchange into BGC Group Class A common stock in the event that BGC Group does not issue at least $75,000,000 in BGC Group common stock in connection with certain acquisition transactions prior to the seventh anniversary of the closing of the Holdings merger;

 

   

each exchangeable share of Holdings Merger Sub (which was issued in respect of each exchangeable limited partnership unit of BGC Holdings in the Holdings Reorganization merger) that is not held by Cantor or any of its subsidiaries and is outstanding at the effective time of the Holdings merger will be converted into one share of BGC Group Class A common stock; and

 

   

each non-exchangeable share of Holdings Merger Sub (which was issued in respect of each non-exchangeable limited partnership unit of BGC Holdings in the Holdings Reorganization merger) that is outstanding at the effective time of the Holdings merger will, subject to certain limited exceptions, be converted into equity awards denominated in cash, restricted stock and/or RSUs of BGC Group, each as further set forth in the corporate conversion agreement.

 

-11-


Table of Contents

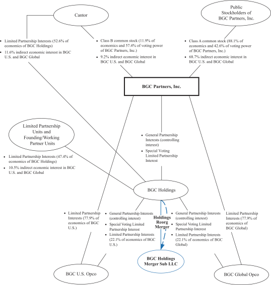
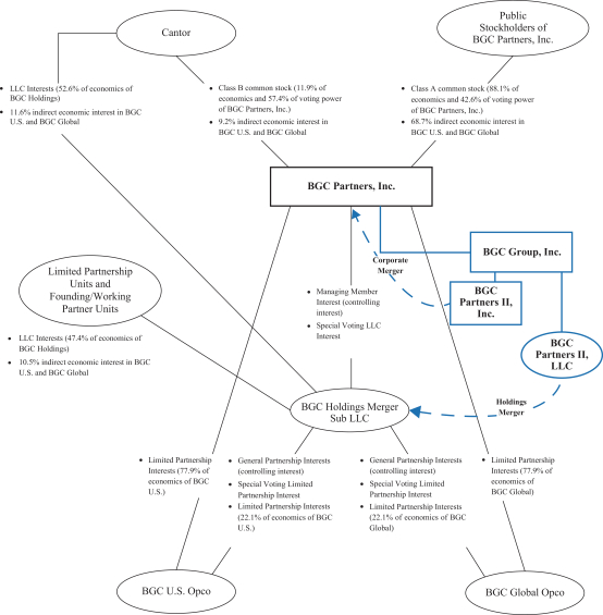
Pre-Corporate Conversion Transaction Structure

 

LOGO

 

-12-


Table of Contents

Holdings Reorganization Merger

 

LOGO

 

-13-


Table of Contents

Corporate Merger and Holdings Merger

 

LOGO

 

-14-


Table of Contents

Post-Corporate Conversion Transaction Structure

 

 

LOGO

The rights of the BGC Group Class A common stock and BGC Group Class B common stock will be substantially similar to the rights of the BGC Partners Class A common stock and BGC Partners Class B common stock, respectively, with such differences described under the section titled “Comparison of Rights of BGC Partners Stockholders and BGC Group Stockholders.”

The BGC Partners board of directors, upon the unanimous recommendation of the Independent Joint Committee, determined that it is in the best interests of BGC Partners and the stockholders of BGC Partners, and declared it advisable, to enter into the corporate conversion agreement and approved the execution, delivery and performance by BGC Partners of the corporate conversion agreement and the consummation of the transactions contemplated thereby, including the corporate conversion. The BGC Partners board of directors, upon the unanimous recommendation of the Independent Joint Committee, recommends that BGC Partners stockholders approve the corporate conversion agreement proposal, the BGC Group Equity Plan proposal and each BGC Group certificate of incorporation proposal. For a further discussion of the recommendation of the BGC Partners

 

-15-


Table of Contents

board of directors, please read the section titled The Corporate Conversion—BGC Partners’ Reasons for the Corporate Conversion; Recommendation of the Independent Joint Committee; Approval of the BGC Partners Board” beginning on page 56.

Opinion of Houlihan Lokey, Financial Advisor to the Independent Joint Committee (page 60)

On November 14, 2022, Houlihan Lokey Capital, Inc. (“Houlihan Lokey”), verbally rendered its opinion to the Independent Joint Committee (which was subsequently confirmed in writing by delivery of Houlihan Lokey’s written opinion addressed to the Independent Joint Committee dated November 14, 2022) as to the fairness, from a financial point of view, to the holders of BGC Partners Class A common stock (the “Class A Holders”) of the exchange ratio between BGC Partners Class A common stock and BGC Group Class A common stock provided for in the Corporate merger (the “Corporate Merger Class A Exchange Ratio”) (after giving effect to the mergers and the other transactions contemplated by the corporate conversion agreement (the “Transaction”) and the accelerated exercise of certain pre-existing purchase, redemption and exchange rights by Cantor and Mr. Lutnick and the acceleration of certain exchange rights pertaining to non-exchangeable BGC Holdings units held by employees of Newmark Group, Inc. (the “Concurrent Transactions”)).

Houlihan Lokey’s opinion was directed to the Independent Joint Committee (in its capacity as such) and only addressed the Corporate Merger Class A Exchange Ratio from a financial point of view and did not address any other aspect or implication of the Transaction, the Concurrent Transactions or any other agreement, arrangement or understanding. The summary of Houlihan Lokey’s opinion in this consent solicitation statement/prospectus is qualified in its entirety by reference to the full text of its written opinion, which is attached as Annex C to this consent solicitation statement/prospectus and describes certain of the procedures followed, assumptions made, qualifications and limitations on the review undertaken and other matters considered by Houlihan Lokey in connection with the preparation of its opinion. However, neither Houlihan Lokey’s opinion nor the summary of its opinion and the related analyses set forth in this consent solicitation statement/prospectus is intended to be, and does not constitute, advice or a recommendation to the Independent Joint Committee, the Company’s board of directors, any security holder of the Company or any other person as to how to act or vote with respect to any matter relating to the Transaction. See “The Corporate Conversion—Opinion of Houlihan Lokey, Financial Advisor to the Independent Joint Committee” beginning on page 60.

Regulatory Matters (page 68)

In connection with the corporate conversion, BGC Partners and BGC Group intend to make all required filings under the Securities Act and the U.S. Securities Exchange Act of 1934, as amended (“Exchange Act”), as well as any required filings or applications with the NASDAQ Global Select Market. Additionally, BGC Partners and BGC Group intend to make all required filings to domestic and international self-regulatory organizations and securities industry regulators, including the Financial Industry Regulatory Authority, National Futures Association, Ontario Securities Commission, Financial Conduct Authority, Autorité de Contrôle Prudentiel et de Résolution, Securities and Futures Commission, Monetary Authority of Singapore and Swiss Financial Market Supervisory Authority.

The corporate conversion is not reportable under the Hart-Scott-Rodino Antitrust Improvements Act of 1976, as amended (“HSR Act”), and therefore no filings with respect to the corporate conversion are required with the U.S. Federal Trade Commission (“FTC”) or the U.S. Department of Justice Antitrust Division (the “DOJ”).

Security Ownership of Certain Beneficial Owners and Management/Directors of BGC Partners

As of the close of business on the record date, BGC Partners’ directors, executive officers and their respective affiliates held 10,697,296 shares of BGC Partners Class A common stock and 45,884,380 shares of

 

-16-


Table of Contents

BGC Partners Class B common stock. This represents approximately 14.8% of the shares (and approximately 59.0% of the total voting power) of BGC Partners common stock outstanding and entitled to consent as of the record date, consenting together as a single class. These amounts do not reflect the shares issued pursuant to the transactions on May 18, 2023 described in the section titled “The Corporate Conversion—Interests of Directors and Executive Officers of BGC Partners in the Corporate Conversion—Standing Policy for Mr. Lutnick and Recent Redemptions and Exchanges for Messrs. Merkel and Lutnick” on page 69, which shares were not outstanding at the close of business on the record date.

Cantor holds a controlling ownership interest in BGC Partners. As of the close of business on the record date, Cantor and its affiliates owned 45,884,380 shares of BGC Partners Class B common stock, representing approximately 57.7% of the total voting power of BGC Partners common stock outstanding and entitled to consent as of the record date, consenting together as a single class.

Treatment of BGC Partners Equity Incentive Plans and Outstanding Awards in Connection with the Corporate Conversion (page 45)

At the effective time, BGC Group will assume the Eighth Amended and Restated BGC Partners Partner Long-Term Incentive Plan (the “BGC Partners Equity Plan”), which will be amended and restated immediately prior to the effective time as the BGC Group, Inc. Long Term Incentive Plan (the “BGC Group Equity Plan”). The BGC Group Equity Plan will have 600 million shares of BGC Group Class A common stock reserved for awards under the plan subject to adjustment as set forth in the BGC Group Equity Plan which share reserve includes the shares for awards assumed or substituted in connection with the corporate conversion. All equity-based and cash incentive awards (including awards under the BGC Partners Equity Plan issued in connection with BGC Holdings limited partnership units awarded under the BGC Holdings, L.P. Participation Plan (the “Participation Plan”)) that are then outstanding under the BGC Partners Equity Plan and the Participation Plan, will be converted into or substituted with awards under the BGC Group Equity Plan, with terms and conditions as set forth in the corporate conversion agreement. See the section titled “The BGC Group Long-Term Incentive Plan.” It is also expected that, at the effective time, BGC Group will assume the BGC Partners Second Amended and Restated BGC Partners Incentive Bonus Compensation Plan (the “BGC Partners Incentive Bonus Plan”), as appropriately amended and restated, and renamed the “BGC Group, Inc. Incentive Bonus Compensation Plan.” There will no longer be any need for the Participation Plan following the corporate conversion.

Conditions to Closing (page 86)

The completion of the corporate conversion is subject to certain closing conditions, including (i) the adoption of the corporate conversion agreement by the requisite approval of BGC Partners stockholders, (ii) the absence of any governmental injunction or order prohibiting the consummation of any merger or the other transactions contemplated by the corporate conversion agreement, (iii) the BGC Group Class A common stock issuable in connection with the mergers having been approved for listing on the NASDAQ Global Select Market, subject to official notice of issuance, (iv) the effectiveness of the registration statement of which this consent solicitation statement/prospectus forms a part, (v) the accuracy of each party’s respective representations and warranties, generally subject to a material adverse effect qualification, (vi) the performance by the parties of their respective obligations under the corporate conversion agreement in all material respects, (vii) BGC Partners’ receipt of a legal opinion as to the tax treatment of the Corporate merger and/or the Corporate merger and the Holdings merger, taken together, and (viii) Cantor’s receipt of a legal opinion as to the tax treatment of the Corporate merger and the Holdings merger, taken together.

Termination (page 88)

BGC Partners and BGC Holdings may terminate the corporate conversion agreement and abandon the corporate conversion at any time prior to the effective time by mutual written consent of BGC Partners and BGC Holdings.

 

-17-


Table of Contents

The corporate conversion agreement may be terminated and the corporate conversion abandoned by either BGC Partners or BGC Holdings if:

 

   

the corporate conversion has not been consummated by September 30, 2023 (subject to extension to December 31, 2023 as described in the section titled “The Corporate Conversion Agreement—Termination” (as it may be extended, the “Termination Date”); or

 

   

any order permanently restraining, enjoining or otherwise prohibiting any merger has become final and non-appealable.

The corporate conversion agreement may be terminated by BGC Holdings prior to the effective time if BGC Partners, BGC Group, Merger Sub 1 or Merger Sub 2 breaches or fails to perform any representation, warranty, covenant or agreement contained in the corporate conversion agreement, or any such representation or warranty of BGC Partners, BGC Group, Merger Sub 1 or Merger Sub 2 has become untrue such that certain conditions to the obligations of BGC Holdings to close would not be satisfied and such breach or condition is not curable or, if curable, is not cured within the earlier of 30 days after written notice thereof is given by BGC Holdings to BGC Partners and the Termination Date.

The corporate conversion agreement may be terminated by BGC Partners prior to the effective time if BGC Holdings or BGC Holdings GP breaches or fails to perform any representation, warranty, covenant or agreement contained in the corporate conversion agreement, or any such representation or warranty of BGC Holdings or BGC Holdings GP has become untrue such that certain conditions to the obligations of BGC Partners to close would not be satisfied and such breach or condition is not curable or, if curable, is not cured within the earlier of 30 days after written notice thereof is given by BGC Partners to BGC Holdings and the Termination Date.

The corporate conversion agreement may be terminated by Cantor or BGC Partners if certain tax legislation is proposed or enacted that, if implemented, could materially increase the taxes directly or indirectly borne by the partners of Cantor or BGC Holdings or the stockholders of BGC Partners (including, without limitation, as a result of an increase in the corporate income tax rate or as a result of an increase in the dividend tax rate), if the mergers were completed as compared to if the mergers were not completed.

The corporate conversion agreement may also be terminated by BGC Partners if Cantor fails to execute and deliver the support agreement within one business day following the execution of the corporate conversion agreement.

For further discussion, please read the section titled “The Corporate Conversion Agreement—Termination” beginning on page 88.

Board of Directors and Executive Officers of BGC Group Following the Corporate Conversion (page 72)

We expect that the directors and executive officers of BGC Group following the corporate conversion will be the same as those of BGC Partners immediately prior to the corporate conversion (other than Martin Laguerre, who we do not expect to serve on the board of directors of BGC Group following the corporate conversion).

Interests of Directors and Executive Officers of BGC Partners in the Corporate Conversion (page 68)

In considering the recommendation of the BGC Partners board of directors with respect to the adoption of the corporate conversion agreement, BGC Partners stockholders should be aware that certain of the directors and executive officers of BGC Partners have interests in the transaction that may differ from, or are in addition to, the interests of BGC Partners stockholders, generally. These interests may present such directors and executive officers with actual or potential conflicts of interests, and these interests, to the extent they may be substantial, are described below. The members of the Independent Joint Committee and the BGC Partners board of directors were aware of and considered these interests and relationships, among other matters, when they approved the

 

-18-


Table of Contents

corporate conversion agreement and when the BGC Partners board of directors recommended that BGC Partners stockholders approve the corporate conversion agreement proposal.

As described below, the interests of BGC Partners’ non-employee directors and executive officers include the following:

 

   

accelerated exercisability and monetization of certain non-exchangeable HDUs, PSUs and PPSUs held by Messrs. Lutnick and Merkel;

 

   

the exercise and facilitation of certain purchase rights by Cantor with respect to certain BGC Group limited partnership units, as discussed in the section titled “The Corporate Conversion Agreement—Certain Cantor Purchase Rights”; and

 

   

the right to indemnification and liability insurance coverage that will survive the closing of the corporate conversion.

Certain BGC Partners directors and executive officers own equity interests in BGC Holdings, BGC Partners Class B common stock (which is held by Cantor and its general partner) and BGC Partners Class A common stock, as well as hold certain equity awards, all of which will receive the same treatment as all other such interests and awards, as discussed in the section titled “The Corporate Conversion—Consideration to BGC Partners Stockholders and Holders of BGC Holdings Limited Partnership Units.”

The members of the Independent Joint Committee and the BGC Partners board of directors were aware of and considered these interests, among other matters, when they approved the corporate conversion upon the terms set forth in the corporate conversion agreement and when the BGC Partners board of directors recommended that BGC Partners Stockholders approve the corporate conversion agreement proposal. These interests are described in more detail in the section titled “The Corporate Conversion—Interests of Directors and Executive Officers of BGC Partners in the Corporate Conversion” beginning on page 68.

Comparison of Rights of BGC Partners Stockholders and BGC Group Stockholders (page 114)

The rights of BGC Partners stockholders who receive shares of BGC Group common stock in the corporate conversion will be governed by the certificate of incorporation of BGC Group (as may be amended from time to time, the “BGC Group certificate of incorporation”) and the bylaws of BGC Group (as may be amended from time to time, the “BGC Group bylaws”). The rights of the BGC Group Class A common stock and BGC Group Class B common stock will be substantially similar to the rights of the BGC Partners Class A common stock and BGC Partners Class B common stock, respectively, due to the similarity between the BGC Partners certificate of incorporation and the BGC Partners bylaws and the BGC Group certificate of incorporation and BGC Group bylaws that will be in effect following the corporate conversion, with such differences as described under the section titled “Comparison of Rights of BGC Partners Stockholders and BGC Group Stockholders.” For a description of BGC Group Class A common stock and BGC Group Class B common stock, please read the section titled “Description of BGC Group Capital Stock” beginning on page  109.

BGC Partners Class A Common Stock Market Prices and Implied Value of BGC Group Class A Common Stock

BGC Partners Class A common stock is listed on the NASDAQ Global Select Market under the symbol “BGCP.” There is no established public trading market for BGC Group Class A common stock as of the date of this consent solicitation statement/prospectus. The BGC Group Class A common stock is expected to be listed on the NASDAQ Global Select Market under the symbol “BGC.”

 

-19-


Table of Contents

The following table sets forth the closing sale price per share of BGC Partners Class A common stock as reported on the NASDAQ Global Select Market on November 14, 2022, the last trading day prior to the public announcement of the corporate conversion agreement, and on May 25, 2023, the last practicable trading day before the filing of this consent solicitation statement/prospectus with the SEC.

 

     BGC Partners
Class A
Common
Stock
 

November 14, 2022

   $ 4.04  

May 25, 2023

   $ 4.38  

Material U.S. Federal Income Tax Consequences (page 118)

For U.S. federal income tax purposes, the Corporate merger is intended to qualify as a “reorganization” within the meaning of Section 368(a) of the Code and the Corporate merger and the Holdings merger, taken together, are intended to be treated as a transaction described in Section 351 of the Code. It is a condition to BGC Partners’ obligation to complete the Corporate merger that BGC Partners receive an opinion of tax counsel to the effect that the Corporate merger will be treated as a “reorganization” within the meaning of Section 368(a) of the Code and/or the Corporate merger and the Holdings merger, taken together, will be treated as a transaction described in Section 351 of the Code, and it is a condition to Cantor’s obligation to complete the corporate conversion that Cantor receive an opinion of tax counsel to the effect that the Corporate merger and the Holdings merger, taken together, will be treated as a transaction described in Section 351 of the Code. Accordingly, on the basis of such opinions, U.S. holders (as defined in the section titled “Material U.S. Federal Income Tax Consequences” beginning on page 118) generally will not recognize gain or loss for U.S. federal income tax purposes as a result of the exchange of BGC Partners Class A common stock for BGC Group Class A common stock pursuant to the Corporate merger.

For additional information, please read the section titled “Material U.S. Federal Income Tax Consequences” beginning on page 118. Tax matters can be complicated, and the tax consequences of the transactions to a particular holder will depend on such holder’s particular facts and circumstances. All holders should consult with their own tax advisors to determine the specific U.S. federal, state or local or foreign income or other tax consequences of the transactions to them. For additional information, please read the section titled “Material U.S. Federal Income Tax Consequences” beginning on page 118.

No Dissenters’ or Appraisal Rights (page 121)

BGC Partners stockholders do not have dissenters’ or appraisal rights under applicable law with respect to the mergers.

Risk Factors (page 21)

You should consider carefully all the risk factors together with all of the other information included in this consent solicitation statement/prospectus before deciding whether to deliver your written consent. Some of these risks include, but are not limited to, those described in the sections titled “Risk Factors—Risks Related to the Transaction” and “Risk Factors—Risks Related to BGC Group Common Stock.” In addition, both BGC Partners and BGC Holdings are subject to various risks associated with their businesses. Please carefully read this consent solicitation statement/prospectus, the documents incorporated herein by reference and the documents to which you are referred. Please read the section titled “Risk Factors” beginning on page 21.

 

-20-


Table of Contents

RISK FACTORS

An investment in BGC Group common stock involves risks. You should consider carefully the following risk factors, together with all of the other information included in, or incorporated by reference into, this consent solicitation statement/prospectus before deciding whether to consent. In addition, you should read and consider the risks associated with the businesses of BGC Partners, including those identified in BGC Partners’ Annual Report on Form 10-K for the year ended December 31, 2022, and any updates to those risk factors or new risk factors contained in BGC Partners’ subsequent filings with the SEC incorporated by reference herein. This consent solicitation statement/prospectus also contains forward-looking statements that involve risks and uncertainties. Please read the section titled “Special Note Regarding Forward-Looking Statements” beginning on page 29.

Risks Related to the Transaction

The expected benefits of the corporate conversion may not be obtained.

The corporate conversion is being undertaken in order to simplify the corporate structure of the BGC businesses. BGC Partners believes that, following the corporate conversion transactions, the organizational structure of the BGC businesses will be more comprehensible to the marketplace, which may, in turn, increase demand for shares of BGC Group and assist in the goal of maximizing long-term stockholder value. By simplifying the organizational structure, the corporate conversion is also intended to improve stockholder value by reducing administrative costs and increasing the efficiency of BGC Partners’ regulated businesses and associated capital requirements. However, it is possible that these expected benefits are not achieved. There can be no assurance that (i) BGC Partners’ brokers and other employees, the rating agencies, BGC Partners’ lenders, bondholders, investors, counterparties, clients, or others will view the new structure favorably, (ii) that the new structure will have the expected retentive effect on said employees or (iii) that the new structure will have the expected impact on our GAAP or non-GAAP results, cash position, cash or non-cash accounting charges, tax rate, or other facts. Furthermore, the corporate conversion transactions will involve significant time, expense and management attention. Any of these factors or others could negatively affect our business, financial condition, results of operations and prospects.

BGC Partners’ equity-based compensation structure will be different following the corporate conversion because all of BGC Partners’ equity-based compensation will be issued by BGC Group. This change in equity-based compensation structure could adversely affect BGC Partners’ ability to recruit, retain, compensate and motivate some of its employees.

Currently, certain BGC Partners employees receive equity-based compensation at BGC Holdings, which is taxed as a partnership for U.S. federal income tax purposes and provides for distributions of income from the operations of BGC Partners’ businesses. Following the closing of the corporate conversion transactions, BGC Partners employees will receive equity-based compensation at BGC Group, the new public entity. Some of BGC Partners’ employees may be more attracted to the benefits of being compensated at a privately controlled partnership, and the change in structure could adversely affect BGC Partners’ ability to recruit, retain, compensate and motivate these persons. In addition, the equity-based compensation structure following the corporate conversion will no longer have certain other benefits of BGC Holding’s partnership structure, including certain duties owed by, and post-employment restrictive covenants applicable to, the limited partners in BGC Holdings.

BGC Partners is currently controlled by Cantor, but the corporate conversion will have the effect of increasing the percentage of voting power held by Cantor as a result of the issuance of BGC Group Class B common stock in exchange for the BGC Holdings exchangeable units held by Cantor. The increase in voting power held by Cantor could result in Cantor exercising control over BGC Group for a longer period of time than it would over BGC Partners absent the corporate conversion.

As of May 19, 2023, Cantor (including its general partner) owned 45.9 million shares of BGC Partners Class B common stock, representing approximately 57.7% of the total voting power of BGC Partners common stock. In

 

-21-


Table of Contents

addition, as of May 19, 2023, Cantor (including its general partner) owned 58.2 million units of exchangeable limited partnership interests in BGC Holdings. If Cantor (including its general partner) were to exchange all of such units into BGC Partners common stock absent the corporate conversion, it would receive 23.6 million shares of BGC Class B common stock and 34.6 million shares of BGC Class A common stock. These shares, when taken together with Cantor’s existing BGC Partners Class B common stock, would represent approximately 68.4% of the total voting power of BGC Partners common stock as of May 19, 2023 following such exchange. As a result of the corporate conversion, each share of BGC Partners Class B common stock held by Cantor (including its general partner) will be converted into one share of BGC Group Class B common stock, and each unit of exchangeable limited partnership interests in BGC Holdings held by Cantor (including its general partner) will also be converted into one share of BGC Group Class B common stock. In addition, in connection with the corporate conversion transactions, it is expected that Cantor will exercise certain purchase rights set forth in the BGC Holdings limited partnership agreement and as contemplated in the corporate conversion agreement, resulting in the acquisition by Cantor of an additional aggregate of approximately 5.7 million exchangeable limited partnership units that will be converted in the corporate conversion transactions as set forth in the corporate conversion agreement, as further discussed in the section titled “The Corporate Conversion Agreement—Certain Cantor Purchase Rights.” Therefore, following the corporate conversion, Cantor (including its general partner) is expected to own approximately 110 million shares of BGC Group Class B common stock, which is expected to represent approximately 75.6% of the total voting power of BGC Group common stock. Cantor’s voting power over BGC Group as of immediately following the corporate conversion will therefore be approximately 7.2 percentage points higher than its voting power over BGC Partners would be if Cantor had exchanged its exchangeable limited partnership interests in BGC Holdings for BGC Partners common stock absent the corporate conversion. This increase in percentage voting power could result in Cantor exercising control over BGC Group for a longer period of time than it would over BGC Partners absent the corporate conversion. Pursuant to the corporate conversion agreement, a portion of the shares of BGC Group Class B common stock issued to Cantor in the corporate conversion will exchange into BGC Group Class A common stock in the event that BGC Group does not issue at least $75,000,000 in BGC Group common stock in connection with certain acquisition transactions prior to the seventh anniversary of the closing of the Holdings merger.

The ability of Cantor and Howard W. Lutnick (indirectly through his control of Cantor) to exercise control over BGC Group could create or appear to create potential conflicts of interest. Conflicts of interest may arise between BGC Group and Cantor in a number of areas relating to past and ongoing relationships, including:

 

   

potential acquisitions and dispositions of businesses;

 

   

the issuance, acquisition or disposition of securities by BGC Group;

 

   

the election of new or additional directors to the BGC Group board of directors;

 

   

the payment of dividends by BGC Group (if any) and repurchases of shares of BGC Group Class A common stock;

 

   

any loans to or from BGC Group or Cantor;

 

   

business operations or business opportunities of BGC Group and Cantor that would compete with the other party’s business opportunities, including Cantor’s and BGC Partners’ brokerage and financial services;

 

   

intellectual property matters;

 

   

business combinations involving BGC Group; and

 

   

competition between BGC Group’s and Cantor’s other businesses.

Under the terms of the corporate conversion agreement, a portion of the BGC Group Class B common stock that will be received by Cantor in the corporate conversion is subject to potential conversion into BGC Group Class A common stock if BGC Group does not issue shares of BGC Group common stock with an aggregate value of at least $75,000,000 (with the value of each issuance calculated based on the closing market price

 

-22-


Table of Contents

of BGC Group common stock on the date of issuance), after the closing of the corporate conversion and on or prior to the seventh anniversary of the closing of the corporate conversion, in connection with mergers, acquisitions and business combinations undertaken by BGC Group or any of its subsidiaries. If BGC Group does not issue at least such amount of shares in such circumstances during such seven-year period, then approximately 40.4 million shares of BGC Group Class B common stock held by Cantor will be converted into an equivalent number of BGC Group Class A common stock at the end of such seven-year period (provided that such number will be decreased to the extent that Cantor has sold or transferred any BGC Group Class B common stock to a third party and converted such shares into BGC Group Class A common stock during such seven-year period).

Delay in completing the corporate conversion transactions could negatively impact the market price of shares of BGC Partners Class A common stock and financial results of the BGC businesses.

The completion of the corporate conversion is subject to certain closing conditions, including (i) the adoption of the corporate conversion agreement by the requisite approval of BGC Partners stockholders, (ii) the absence of any governmental injunction or order prohibiting the consummation of any merger or the other transactions contemplated by the corporate conversion agreement, (iii) the BGC Group Class A common stock issuable in connection with the mergers having been approved for listing on the NASDAQ Global Select Market, subject to official notice of issuance, (iv) the effectiveness of the registration statement of which this consent solicitation statement/prospectus forms a part, (v) the accuracy of each party’s respective representations and warranties, generally subject to a material adverse effect qualification, (vi) the performance by the parties of their respective obligations under the corporate conversion agreement in all material respects, (vii) BGC Partners’ receipt of a legal opinion as to the tax treatment of the Corporate merger and/or the Corporate merger and the Holdings merger, taken together, and (viii) Cantor’s receipt of a legal opinion as to the tax treatment of the Corporate merger and the Holdings merger, taken together. In addition, each of Cantor and BGC Partners have the right to terminate the corporate conversion agreement if certain tax legislation is proposed or enacted that, if implemented, could materially increase the taxes directly or indirectly borne by the partners of Cantor or BGC Holdings or the stockholders of BGC Partners (including, without limitation, as a result of an increase in the corporate income tax rate or as a result of an increase in the dividend tax rate) if the mergers were completed versus if they were not.

Any of these factors or others could delay the completion of the corporate conversion which may in turn negatively affect the BGC businesses and impact the market price of shares of BGC Partners Class A common stock if such delay is not promptly remedied.

The opinion of Houlihan Lokey to the Independent Joint Committee was based on Houlihan Lokey’s financial analyses and considered factors such as market and other conditions then in effect, and financial forecasts and other information made available to Houlihan Lokey, as of the date of the opinion. As a result, the opinion does not reflect changes in events or circumstances after the date of such opinion. The Independent Joint Committee has not requested, and does not expect to request, an updated opinion from Houlihan Lokey reflecting changes in circumstances that may have occurred since the signing of the corporate conversion agreement.

The opinion rendered to the Independent Joint Committee by Houlihan Lokey on November 14, 2022 was provided in connection with, and at the time of, the evaluation of the corporate conversion agreement and the transactions contemplated thereby by the Independent Joint Committee. The opinion was based on the financial analyses performed, which considered market and other conditions then in effect, and financial forecasts and other information made available to Houlihan Lokey, as of the date of the opinion, which may have changed, or may change, after the date of the opinion.

The Independent Joint Committee has not requested an updated opinion as of the date of this consent solicitation statement/prospectus from Houlihan Lokey and does not expect to request an updated opinion prior to completion of the corporate conversion. Changes in the operations and prospects of BGC Partners, general market and economic conditions and other factors that may be beyond the control of BGC Partners or other

 

-23-


Table of Contents

parties to the corporate conversion agreement, and on which the opinion was based, may have altered the value of BGC Partners or the prices of shares of BGC Partners Class A common stock since the date of such opinion, or may alter such values and prices by the time the corporate conversion are completed. The opinion does not speak as of any date other than the date of the opinion. For a description of the opinion that Houlihan Lokey rendered to the Independent Joint Committee, please read the section titled “The Corporate Conversion—Opinion of Houlihan Lokey, Financial Advisor to the Independent Joint Committee” beginning on page 60.

BGC Partners and its directors and officers may have interests that differ from your interests, and these interests may have influenced their decision to propose and to approve the corporate conversion agreement and the transactions contemplated thereby, including the corporate conversion.

In considering the recommendation of the BGC Partners board of directors with respect to the adoption of the corporate conversion agreement, BGC Partners stockholders should be aware that certain of the directors and executive officers of BGC Partners have interests in the transaction that may differ from, or are in addition to, the interests of BGC Partners stockholders, generally. These interests may present such directors and executive officers with actual or potential conflicts of interests, and these interests, to the extent they may be substantial, are described below. The members of the Independent Joint Committee and the BGC Partners board of directors were aware of and considered these interests and relationships, among other matters, when they approved the corporate conversion agreement and when the BGC Partners board of directors recommended that BGC Partners stockholders approve the corporate conversion agreement proposal.

As described below, the interests of BGC Partners’ non-employee directors and executive officers include the following:

 

   

accelerated exercisability and monetization of certain non-exchangeable HDUs, PSUs and PPSUs held by Messrs. Lutnick and Merkel;

 

   

the exercise and facilitation of certain purchase rights by Cantor with respect to certain BGC Group limited partnership units, as discussed in the section titled “The Corporate Conversion Agreement—Certain Cantor Purchase Rights”; and

 

   

the right to indemnification and liability insurance coverage that will survive the closing of the corporate conversion.

Certain Company directors and executive officers, including the named executive officers, own equity interests in BGC Holdings, BGC Partners Class B common stock (which is held by Cantor and its general partner) and BGC Partners Class A common stock, as well as hold certain equity awards, all of which will receive the same treatment as all other such interests and awards, as discussed in the section titled “The Corporate Conversion—Consideration to BGC Partners Stockholders and Holders of BGC Holdings Limited Partnership Units.” The members of the Independent Joint Committee and the BGC Partners board of directors were aware of and considered these interests, among other matters, when they approved the corporate conversion agreement and when the BGC Partners board of directors recommended that BGC Partners stockholders adopt the corporate conversion agreement. These interests are described in more detail in the section titled “The Corporate Conversion—Interests of Directors and Executive Officers of BGC Partners in the Corporate Conversion” beginning on page 68.

Cantor has executed a support agreement that requires Cantor to deliver a written consent in favor of the corporate conversion agreement proposal, the BGC Group Equity Plan proposal and the BGC Group certificate of incorporation proposals, which will be sufficient to approve such proposals.

Immediately following the execution of the corporate conversion agreement, Cantor entered into a support agreement under which it agreed, within two business days following the date that the registration statement of which this consent solicitation statement/prospectus forms a part is declared effective under the Securities Act, to execute and deliver a written consent with respect to all of the outstanding shares of BGC Partners common stock held by Cantor, representing approximately 57.7% of the voting power of BGC Partners common stock as of the record date, approving the corporate conversion agreement proposal, the BGC Group Equity Plan proposal and the

 

-24-


Table of Contents

BGC Group certificate of incorporation proposals, with such written consent to be effective on the 20th business day following the date on which BGC Partners has commenced mailing this consent solicitation statement/prospectus to the stockholders of BGC Partners. Because each of the corporate conversion agreement proposal, the BGC Group Equity Plan proposal and the BGC Group certificate of incorporation proposals requires the approval of at least a majority of the outstanding voting power of BGC Partners common stock, and Cantor is the holder of BGC Partners common stock with a majority of the outstanding voting power of BGC Partners common stock outstanding as of the record date, the delivery of the Cantor written consent will constitute receipt by BGC Partners of the required approvals to pass the corporate conversion agreement proposal, the BGC Group Equity Plan proposal and the BGC Group certificate of incorporation proposals.

Risks Related to BGC Group Common Stock

No assurance can be given as to the market price of BGC Group common stock.

There is currently no public trading market for BGC Group common stock, although BGC Group intends to apply to list its common shares on the NASDAQ Global Select Market in connection with the transactions, and receipt of approval for such listing is a condition to the closing of the transactions. No assurance can be provided as to the value at which shares of BGC Group common stock will trade following the closing of the transactions. The trading price of shares of BGC Group common stock will depend on a number of conditions, including changes in the businesses, operations, results of BGC Group, general market and economic conditions, governmental actions, regulatory considerations, legal proceedings and developments or other factors. A number of these factors and conditions are beyond the control of BGC Partners and BGC Group.

In addition, because BGC Partners currently owns approximately 74.6% of the BGC Opcos, and BGC Group will indirectly own 100% of the BGC Opcos after the closing of the corporate conversion, the market price of BGC Group common stock after the corporate conversion may be affected by factors different from those currently affecting the market price of BGC Partners common stock.

Sales of BGC Group common stock, or perceptions that such sales may occur, may negatively affect the market price of BGC Group common stock.

The shares of BGC Group common stock to be issued in the corporate conversion will generally be eligible for immediate resale. The market price of BGC Group common stock could decline as a result of sales of a large number of shares of BGC Group common stock in the market, or even the perception that these sales could occur. Sales of BGC Group common stock could occur for a variety of reasons. For example, some limited partners of BGC Holdings who receive BGC Group common stock in the corporate conversion may decide to sell some or all the BGC Group common stock that they receive in the corporate conversion. These sales, or the possibility that these sales may occur, may result in a decline in the price of BGC Group common stock. A decline in BGC Group’s stock price may also make it more difficult for BGC Group to obtain additional capital by selling equity securities in the future on favorable terms when desired.

There may be future dilution of BGC Group common stock, which could adversely affect the market price of shares of BGC Group common stock.

In the future, BGC Group may issue shares of BGC Group common stock to raise cash for projects, operations, acquisitions or other purposes. BGC Group may also acquire interests in other companies by using a combination of cash and shares of BGC Group common stock or just shares of BGC Group common stock. BGC Group may issue securities convertible into, or exchangeable for, or that represent the right to receive, shares of BGC Group common stock. Any of these or other events may dilute the ownership interests of BGC Group stockholders, reduce BGC Group’s earnings per share and have an adverse effect on the price of shares of BGC Group common stock.

 

-25-


Table of Contents

Because BGC Group’s voting power will be concentrated among the holders of BGC Group Class B common stock, the market price of BGC Group Class A common stock may be materially adversely affected by its disparate voting rights.

As of May 19, 2023, Cantor (including its general partner) owned 45.9 million shares of BGC Partners Class B common stock, representing approximately 57.7% of the total voting power of BGC Partners common stock. In addition, as of May 19, 2023, Cantor (including its general partner) owned 58.2 million units of exchangeable limited partnership interests in BGC Holdings. If Cantor (including its general partner) were to exchange all of such units into BGC Partners common stock absent the corporate conversion, it would receive 23.6 million shares of BGC Class B common stock and 34.6 million shares of BGC Class A common stock. These shares, when taken together with Cantor’s existing BGC Partners Class B common stock, would represent approximately 68.4% of the total voting power of BGC Partners common stock as of May 19, 2023 following such exchange. As a result of the corporate conversion, each share of BGC Partners Class B common stock held by Cantor (including its general partner) will be converted into one share of BGC Group Class B common stock, and each unit of exchangeable limited partnership interests in BGC Holdings held by Cantor (including its general partner) will also be converted into one share of BGC Group Class B common stock. In addition, in connection with the corporate conversion transaction, it is expected that Cantor will exercise certain purchase rights set forth in the BGC Holdings limited partnership agreement and as contemplated in the corporate conversion agreement, resulting in the acquisition by Cantor of an additional aggregate of approximately 5.7 million exchangeable limited partnership units that will be converted in the corporate conversion transaction as set forth in the corporate conversion agreement, as further discussed in the section titled “The Corporate Conversion Agreement—Certain Cantor Purchase Rights.” Therefore, following the corporate conversion, Cantor (including its general partner) is expected to own approximately 110 million shares of BGC Group Class B common stock, which is expected to represent approximately 75.6% of the total voting power of BGC Group common stock. Cantor’s voting power over BGC Group as of immediately following the corporate conversion will therefore be approximately 7.2 percentage points higher than its voting power over BGC Partners would be if Cantor had exchanged its exchangeable limited partnership interests in BGC Holdings for BGC Partners common stock absent the corporate conversion. This increase in percentage voting power could result in Cantor exercising control over BGC Group for a longer period of time than it would over BGC Partners absent the corporate conversion. Pursuant to the corporate conversion agreement, a portion of the shares of BGC Group Class B common stock issued to Cantor in the corporate conversion will exchange into BGC Group Class A common stock in the event that BGC Group does not issue at least $75,000,000 in BGC Group common stock in connection with certain acquisition transactions prior to the seventh anniversary of the closing of the Holdings merger.

As long as Cantor owns a majority of BGC Group’s total voting power, it will have the ability, without the consent of the public holders of BGC Group Class A common stock, to elect all of the members of the BGC Group board of directors and to control BGC Group’s management and affairs. In addition, it will be able to determine the outcome of matters submitted to a vote of BGC Group stockholders for approval and will be able to cause or prevent a change of control of BGC Group. In certain circumstances, such as when transferred to an entity controlled by Cantor or Mr. Lutnick, the shares of BGC Group Class B common stock issued to Cantor may be transferred without conversion to BGC Group Class A common stock.

The holders of BGC Group Class A common stock and BGC Group Class B common stock will have substantially identical rights, except that holders of BGC Group Class A common stock will be entitled to one vote per share, while holders of BGC Group Class B common stock will be entitled to 10 votes per share on all matters to be voted on by stockholders in general. BGC Group Class B common stock will be controlled by Cantor and is not subject to conversion or termination by the BGC Group board of directors or any committee thereof, or any other stockholder or third party. This differential in the voting rights of BGC Group Class B common stock could adversely affect the market price of BGC Group Class A common stock.

 

-26-


Table of Contents

The shares of BGC Group common stock will entitle its holder to different rights from those provided by BGC Partners common stock.

In the corporate conversion, holders of BGC Partners common stock will receive BGC Group common stock, and their rights as shareholders will be governed by Delaware law and BGC Group’s governing documents. The rights associated with BGC Group common stock are different from the rights associated with BGC Partners common stock. Unlike the BGC Partners certificate of incorporation, the BGC Group certificate of incorporation will designate state courts located within the State of Delaware as the sole and exclusive forum for certain types of actions and proceedings that may be initiated by BGC Group’s stockholders. Moreover, pursuant to recent amendments to the DGCL, the BGC Group certificate of incorporation will exculpate officers of BGC Group for monetary damages for breaches of fiduciary duty, except to the extent such exemption from liability or limitation thereof is not permitted under the DGCL. See “Comparison of Rights of BGC Partners Stockholders and BGC Group Stockholders.

The BGC Group certificate of incorporation will designate a state court of the State of Delaware (or, if no state court located within the State of Delaware has jurisdiction, the federal district court for the District of Delaware) as the sole and exclusive forum for certain types of actions and proceedings that may be initiated by BGC Group’s stockholders, which could discourage lawsuits against BGC Group and its directors and officers.

The BGC Group certificate of incorporation that will be in effect following the closing of the corporate conversion will provide that, unless BGC Group, through approval of the BGC Group board of directors, otherwise consents in writing, a state court located within the State of Delaware (or, if no state court located within the State of Delaware has jurisdiction, the federal court for the District of Delaware), will be the sole and exclusive forum for (i) any derivative action or proceeding brought on behalf of BGC Group, (ii) any action asserting a claim for or based on a breach of a duty or obligation owed by any current or former director, officer, employee or agent of BGC Group to BGC Group or its stockholders, including any claim alleging aiding and abetting of such a breach, (iii) any action asserting a claim against BGC Group or any current or former director, officer, employee or agent of BGC Group arising pursuant to any provision of the DGCL or the BGC Group certificate of incorporation or the BGC Group bylaws (as either may be amended from time to time), (iv) any action asserting a claim related to or involving BGC Group that is governed by the internal affairs doctrine, or (v) any action asserting an “internal corporate claim” as that term is defined in Section 115 of the DGCL.

To the fullest extent permitted by law, this exclusive forum provision will apply to state and federal law claims, including claims under the federal securities laws, including the Securities Act and the Exchange Act. However, BGC Group stockholders will not be deemed to have waived BGC Group’s compliance with the federal securities laws and the rules and regulations thereunder. The enforceability of similar choice of forum provisions in other companies’ amended and restated certificates of incorporation and amended and restated bylaws has been challenged in legal proceedings, and it is possible that, in connection with claims arising under federal securities laws or otherwise, a court could find the exclusive forum provision contained in the BGC Group amended and restated certificate of incorporation to be inapplicable or unenforceable.

This exclusive forum provision may limit the ability of BGC Group’s stockholders to bring a claim in a judicial forum that such stockholders find favorable for disputes with BGC Group or its directors or officers, which may discourage such lawsuits against BGC Group or its directors or officers. Alternatively, if a court were to find this exclusive forum provision inapplicable to, or unenforceable in respect of, one or more of the specified types of actions or proceedings described above, BGC Group may incur additional costs associated with resolving such matters in other jurisdictions or forums, which could materially and adversely affect BGC Group’s business, financial condition or results of operations.

 

-27-


Table of Contents

Risks Relating to the Businesses of BGC Partners

You should read and consider risk factors specific to the businesses of BGC Partners and BGC Holdings that will also affect BGC Group after the corporate conversion. These risks are described in the sections titled “Risk Factors” in BGC Partners’ Annual Report on Form 10-K for the year ended December 31, 2022 and in other documents incorporated by reference into this consent solicitation statement/prospectus. Please see the section titled “Documents Incorporated by Reference” beginning on page 122 of this consent solicitation statement/prospectus for the location of information incorporated by reference into this consent solicitation statement/prospectus.

 

-28-


Table of Contents

SPECIAL NOTE REGARDING FORWARD-LOOKING STATEMENTS

This consent solicitation statement/prospectus and the documents incorporated by reference contain forward-looking statements. Such statements are based upon current expectations that involve risks and uncertainties. Any statements contained herein or in documents incorporated by reference that are not statements of historical fact may be deemed to be forward-looking statements. For example, words such as “may,” “will,” “should,” “estimates,” “predicts,” “possible,” “potential,” “continue,” “strategy,” “believes,” “anticipates,” “plans,” “expects,” “intends” and similar expressions are intended to identify forward-looking statements.

These forward-looking statements (including statements regarding the transactions contemplated by the corporate conversion agreement, including the transactions effecting the proposed corporate conversion, and its effects, benefits and costs, savings, opinions, forecasts, projections, expected timetable for completion, expected dividends or distributions, and any other statements regarding BGC Partners’, BGC Holdings’ and BGC Group’s future expectations, beliefs, plans, objectives, financial conditions, assumptions or future events or performance that are not statements of historical fact) may differ from actual results, outcomes and timings of certain events. Factors that may cause or contribute to such a discrepancy include, but are not limited to, the factors set forth below and may impact its operating segments:

 

   

the possibility that the corporate conversion transactions are not consummated in a timely manner or at all;

 

   

the timing, receipt and terms and conditions of any required governmental or regulatory approvals of the corporate conversion transactions that could reduce the anticipated benefits of or cause the parties to abandon the transactions contemplated by the corporate conversion agreement;

 

   

risks related to the satisfaction of the conditions to the closing of the corporate conversion transactions, in the anticipated timeframe or at all;

 

   

the occurrence of any event, change or other circumstances that could give rise to the termination of the corporate conversion agreement or of the transactions contemplated thereby;

 

   

significant transaction costs;

 

   

the risk of litigation and/or regulatory actions related to the corporate conversion transactions or unfavorable results from currently pending litigation and proceedings or litigation and proceedings that could arise in the future;

 

   

the possibility that the corporate conversion transactions are more expensive to complete than anticipated, including as a result of unexpected factors or events;

 

   

diversion of management’s attention from ongoing business operations and opportunities as a result of the corporate conversion transactions or otherwise;

 

   

macroeconomic and other challenges and uncertainties resulting from Russia’s invasion of Ukraine, rising global interest rates, inflation and the U.S. Federal Reserve’s responses thereto, including increasing interest rates, fluctuations in the U.S. dollar, liquidity concerns regarding banking and financial institutions, changes in the U.S. and global economies and financial markets, including economic activity, employment levels, supply chain issues and market liquidity, and increasing energy costs, as well as the various actions taken in response to the challenges and uncertainties by governments, central banks and others, including consumer and corporate clients and customers;

 

   

the impact of the COVID-19 pandemic, including possible successive waves or variants of the virus, the emergence of new viruses, the continued distribution of effective vaccines and governmental and public reactions thereto, the combined impact of the flu and other seasonal illnesses, and the impact of a return to office for BGC Partners’ or BGC Group’s employees on BGC Partners’ or BGC Group’s operations;

 

-29-


Table of Contents
   

market conditions, including rising interest rates, fluctuations in the U.S. dollar, trading volume, turmoil across regional banks and certain global investment banks, currency fluctuations and volatility in the demand for the products and services BGC Partners and BGC Group provide, possible disruptions in trading, potential deterioration of equity and debt capital markets and cryptocurrency markets, the impact of significant changes in interest rates generally and on BGC Partners’ or BGC Group’s ability to access the capital markets as needed or on reasonable terms and conditions;

 

   

pricing, commissions and fees, and market position with respect to any of BGC Partners’ or BGC Group’s products and services and those of BGC Partners’ or BGC Group’s competitors;

 

   

the effect of industry concentration and reorganization, reduction of customers, and consolidation;

 

   

liquidity, regulatory, cash and clearing capital requirements and the impact of credit market events, rising interest rates, fluctuations in the U.S. dollar, and market uncertainty and political events and conflicts and actions taken by governments and businesses in response thereto on the credit markets and interest rates;

 

   

the relationships and transactions of BGC Partners and BGC Group with Cantor and its affiliates, including CF&Co, and CCRE, the structure of BGC Partners and BGC Group, including BGC Holdings, which is owned by BGC Partners, Cantor, the employee partners and other partners of BGC Partners and BGC Group, and the BGC Opcos, which are owned jointly by BGC Partners and BGC Holdings, the timing and impact of any possible changes to the structure of BGC Partners, including the corporate conversion, any related transactions, conflicts of interest or litigation, including with respect to executive compensation matters, any impact of Cantor’s results on BGC Partners or BGC Group’s credit ratings and associated outlooks, any loans to or from BGC Partners, BGC Group or Cantor, BGC Holdings, or the BGC Opcos, including the balances and interest rates thereof from time to time and any convertible or equity features of any such loans, CF&Co’s acting as BGC Partners or BFC Group’s sales agent or underwriter under BGC Partner’s CEO Program or other offerings, Cantor’s holdings of the Company’s Debt Securities, CF&Co’s acting as a market maker in the Company’s Debt Securities, CF&Co’s acting as BGC Partners’ or BGC Group’s financial advisor in connection with potential acquisitions, dispositions, or other transactions, and BGC Partners’ or BGC Group’s participation in various investments, stock loans or cash management vehicles placed by or recommended by CF&Co;

 

   

the structural, financial, tax, employee retention and other impacts of the expected corporate conversion;

 

   

the integration of acquired businesses and their operations and back-office functions with BGC Partners’ or BGC Group’s other businesses;

 

   

the rebranding of BGC Partners’ or BGC Group’s current businesses or risks related to any potential dispositions of all or any portion of BGC Partners’ or BGC Group’s existing or acquired businesses;

 

   

market volatility as a result of the effects of rising interest rates, fluctuations in the U.S. dollar, global inflation rates, potential economic downturns, including recessions, and similar effects, which may not be predictable in future periods;

 

   

economic or geopolitical conditions or uncertainties, the actions of governments or central banks, including the pursuit of trade, border control or other related policies by the U.S. and/or other countries (including U.S. China trade relations), recent economic and political volatility in the U.K., rising political and other tensions between the U.S. and China, political and labor unrest, conflict in the Middle East, Russia, Ukraine or other jurisdictions, the impact of U.S. government shutdowns, elections, political unrest, boycotts, stalemates or other social and political developments, and the impact of terrorist acts, acts of war or other violence or political unrest, as well as natural disasters or weather-related or similar events, including hurricanes and heat waves, as well as power failures, communication and transportation disruptions, and other interruptions of utilities or other essential services and the impacts of pandemics and other international health emergencies;

 

-30-


Table of Contents
   

risks inherent in doing business in international markets, and any failure to identify and manage those risks, as well as the impact of Russia’s ongoing Invasion of Ukraine and additional sanctions and regulations imposed by governments and related counter-sanctions, including any related reserves;

 

   

the effect on BGC Partners’ or BGC Group’s businesses, BGC Partners’ or BGC Group’s clients, the markets in which BGC Partners and BGC Group operate, the corporate conversion, and the economy in general of changes in U.S. and foreign tax and other laws, including changes in tax rates, repatriation rules, and deductibility of interest, potential policy and regulatory changes in other countries, sequestrations, uncertainties regarding the debt ceiling and the federal budget, responses to rising global inflation rates and other potential political policies;

 

   

BGC Partners’ or BGC Group’s dependence upon the key employees, their ability to build out successful succession plans, the impact of absence due to illness or leave of certain key executive officers or employees and their ability to attract, retain, motivate and integrate new employees, as well as the competing demands on the time of certain of their executive officers who also provide services to Cantor, Newmark and various other ventures and investments sponsored by Cantor;

 

   

the effect on BGC Partners’ or BGC Group’s businesses changes in interest rates, changes in benchmarks, including the transition away from LIBOR, the transition to alternative benchmarks such as SOFR, the effect on BGC Partners’ or BGC Group’s business and revenues of the fluctuating U.S. dollar, rising interest rates and market uncertainty, the level of worldwide governmental debt issuances, austerity programs, government stimulus packages, increases and decreases in the federal funds interest rate and other actions to moderate inflation, increases or decreases in deficits and the impact of changing government tax rates, and other changes to monetary policy, and potential political impasses or regulatory requirements, including increased capital requirements for banks and other institutions or changes in legislation, regulations and priorities;

 

   

extensive regulation of BGC Partners’ or BGC Group’s businesses and customers, changes in regulations relating to financial services companies and other industries, and risks relating to compliance matters, including regulatory examinations, inspections, investigations and enforcement actions, and any resulting costs, increased financial and capital requirements, enhanced oversight, remediation, fines, penalties, sanctions, and changes to or restrictions or limitations on specific activities, including potential delays in accessing markets, including due to BGC Partners’ or BGC Group’s regulatory status and actions, operations, and compensatory arrangements, and growth opportunities, including acquisitions, hiring, and new businesses, products, or services;

 

   

factors related to specific transactions or series of transactions, including credit, performance, and principal risk, trade failures, counterparty failures, and the impact of fraud and unauthorized trading;

 

   

costs and expenses of developing, maintaining, and protecting BGC Partners’ or BGC Group’s intellectual property, as well as employment, regulatory, and other litigation and proceedings, and their related costs, including judgments, indemnities, fines, or settlements paid and the impact thereof on BGC Partners’ or BGC Group’s financial results and cash flows in any given period;

 

   

certain financial risks, including the possibility of future losses, indemnification obligations, assumed liabilities, reduced cash flows from operations, increased leverage, reduced availability under BGC Partners’ or BGC Group’s credit agreements, and the need for short- or long-term borrowings, including from Cantor, BGC Partners’ or BGC Group’s ability to refinance their indebtedness, and changes to interest rates and liquidity or BGC Partners’ or BGC Group’s access to other sources of cash relating to acquisitions, dispositions, or other matters, potential liquidity and other risks relating to BGC Partners’ or BGC Group’s ability to maintain continued access to credit and availability of financing necessary to support its ongoing business needs, on terms acceptable to BGC Partners or BGC Group, respectively, if at all, and risks associated with the resulting leverage, including potentially causing a reduction in BGC Partners’ or BGC Group’s credit ratings and the associated outlooks and increased borrowing costs, as well as interest rate and foreign currency exchange rate fluctuations;

 

-31-


Table of Contents
   

risks associated with the temporary or longer-term investment of BGC Partners’ or BGC Group’s available cash, including in the BGC Opcos, defaults or impairments on BGC Partners’ or BGC Group’s investments, joint venture interests, stock loans or cash management vehicles and collectability of loan balances owed to BGC Partners or BGC Group by partners, employees, the BGC Opcos or others;

 

   

BGC Partners’ or BGC Group’s ability to enter new markets or develop new products, offerings, trading desks, marketplaces, or services for existing or new clients, including BGC Partners’ and BGC Group’s ability to develop new Fenics platforms and products, to successfully launch its FMX initiative and to attract investors thereto, the risks inherent in operating BGC Partners’ and BGC Group’s cryptocurrency business and in safekeeping cryptocurrency assets, and efforts to convert certain existing products to a Fully Electronic trade execution, and to induce such clients to use these products, trading desks, marketplaces, or services and to secure and maintain market share;

 

   

the impact of any restructuring or similar transactions, including the corporate conversion, on BGC Partners’ or BGC Group’s ability to enter into marketing and strategic alliances and business combinations, attract investors or partners or engage in other transactions in the financial services and other industries, including acquisitions, tender offers, dispositions, reorganizations, partnering opportunities and joint ventures, the failure to realize the anticipated benefits of any such transactions, relationships or growth and the future impact of any such transactions, relationships or growth on BGC Partners’ or BGC Group’s other businesses and its financial results for current or future periods, the integration of any completed acquisitions and the use of proceeds of any completed dispositions, the impact of amendments and/or terminations of strategic arrangements, and the value of any hedging entered into in connection with consideration received or to be received in connection with such dispositions and any transfers thereof;

 

   

BGC Partners’ or BGC Group’s estimates or determinations of potential value with respect to various assets or portions of its businesses, such as Fenics, including with respect to the accuracy of the assumptions or the valuation models or multiples used;

 

   

BGC Partners’ or BGC Group’s ability to manage turnover and hire, train, integrate and retain personnel, including brokers, salespeople, managers, and technology professionals and other front-office personnel, back-office and support services, and departures of senior personnel;

 

   

BGC Partners’ or BGC Group’s ability to expand the use of technology and maintain access to the intellectual property of others for Hybrid and Fully Electronic trade execution in its product and service offerings, and otherwise;

 

   

BGC Partners’ or BGC Group’s ability to effectively manage any growth that may be achieved, including outside the U.S., while ensuring compliance with all applicable financial reporting, internal control, legal compliance, and regulatory requirements;

 

   

BGC Partners’ or BGC Group’s ability to identify and remediate any material weaknesses or significant deficiencies in its internal controls which could affect its ability to properly maintain books and records, prepare financial statements and reports in a timely manner, control its policies, practices and procedures, operations and assets, assess and manage its operational, regulatory and financial risks, and integrate its acquired businesses and brokers, salespeople, managers, technology professionals and other front-office personnel;

 

   

the impact of unexpected market moves and similar events;

 

   

information technology risks, including capacity constraints, failures, or disruptions in BGC Partners’ or BGC Group’s systems or those of the clients, counterparties, exchanges, clearing facilities, or other parties with which BGC Partners or BGC Group interact, including increased demands on such systems and on the telecommunications infrastructure from remote working, cyber-security risks and incidents, compliance with regulations requiring data minimization and protection and preservation of records of access and transfers of data, privacy risk and exposure to potential liability and regulatory focus;

 

-32-


Table of Contents
   

the effectiveness of BGC Partners’ or BGC Group’s governance, risk management, and oversight procedures and impact of any potential transactions or relationships with related parties;

 

   

the impact of BGC Partners’ or BGC Group’s ESG or “sustainability” ratings on the decisions by clients, investors, ratings agencies, potential clients and other parties with respect to BGC Partners’ or BGC Group’s businesses, investments in BGC Partners or BGC Group, BGC Partners’ or BGC Group’s borrowing opportunities or the market for and trading price of BGC Partners Class A common stock, BGC Group Class A common stock or debt securities of BGC Partners or BGC Group, or other matters;

 

   

the fact that the prices at which shares of BGC Partners Class A common stock or BGC Group Class A common stock are or may be sold in offerings, acquisitions, or other transactions may vary significantly, and purchasers of shares in such offerings or other transactions, as well as existing stockholders, may suffer significant dilution if the price they paid for their shares is higher than the price paid by other purchasers in such offerings or transactions;

 

   

the impact of reductions to BGC Partners’ or BGC Group’s dividends and distributions and the timing and amounts of any future dividends or distributions, including BGC Partners’ or BGC Group’s ability to meet expectations with respect to payments of dividends and distributions and repurchases of shares of BGC Partners Class A common stock or BGC Group Class A common stock and purchases or redemptions of limited partnership interests in BGC Holdings, or other equity interests in BGC Partners or BGC Group or any of BGC Partners’ or BGC Group’s other subsidiaries, including the BGC Opcos, including from Cantor, its executive officers, other employees, partners, and others, and the net proceeds to be realized by BGC Partners or BGC Group from offerings of shares of BGC Partners Class A common stock, BGC Group Class A common stock and debt securities of BGC Partners or BGC Group, and BGC Partners’ ability to pay any excise tax that may be imposed on the repurchase of shares; and

 

   

the effect on the markets for and trading prices of BGC Partners Class A common stock, BGC Group Class A common stock and debt securities of BGC Partners or BGC Group of various offerings and other transactions, including offerings of BGC Partners Class A common stock, BGC Group Class A common stock and convertible or exchangeable debt or other securities, BGC Partners’ repurchases of shares of BGC Partners Class A common stock or BGC Group Class A common stock and purchases or redemptions of BGC Holdings limited partnership interests or other equity interests in BGC Partners or BGC Group or their respective subsidiaries, any exchanges by Cantor of shares of BGC Partners Class A common stock for shares of BGC Partners Class B common stock, any exchanges or redemptions of limited partnership units and issuances of shares of BGC Partners Class A common stock in connection therewith, including in corporate or partnership restructurings, payment of dividends on BGC Partners Class A common stock or BGC Group Class A common stock and distributions on limited partnership interests in BGC Holdings and the BGC Opcos, convertible arbitrage, hedging, and other transactions engaged in by BGC Partners, BGC Group or holders of their respective outstanding shares, debt securities of BGC Partners or BGC Group or other securities, share sales and stock pledges, stock loans, and other financing transactions by holders of BGC Partners’ or BGC Group’s shares (including by Cantor or others), including of shares acquired pursuant to BGC Partners’ or BGC Group’s employee benefit plans, unit exchanges and redemptions, corporate or partnership restructurings, acquisitions, conversions of shares of BGC Partners Class B common stock or BGC Group Class B common stock and other convertible securities into shares of BGC Partners Class A common stock or BGC Group Class A common stock, and distributions of BGC Partners Class A common stock or BGC Group Class A common stock by Cantor to its partners, including the April 2008 and February 2012 distribution rights shares.

 

-33-


Table of Contents

The foregoing risks and uncertainties, as well as those risks and uncertainties set forth in this consent solicitation statement/prospectus, may cause actual results and events to differ materially from the forward-looking statements. The information included herein is given as of the filing date of this consent solicitation statement/prospectus, and future results or events could differ significantly from these forward-looking statements. BGC Partners and BGC Group do not undertake to publicly update or revise any forward-looking statements, whether as a result of new information, future events, or otherwise.

 

-34-


Table of Contents

WRITTEN CONSENTS OF BGC PARTNERS STOCKHOLDERS

Purpose of the Consent Solicitation; Recommendation of the BGC Partners Board

The BGC Partners board of directors is providing this consent solicitation statement/prospectus to holders of BGC Partners common stock. BGC Partners stockholders are being asked to approve the following proposals by executing and returning the written consent furnished with this consent solicitation statement/prospectus:

 

   

to adopt the corporate conversion agreement proposal;

 

   

to approve the BGC Group Equity Plan proposal; and

 

   

to approve the following four separate BGC Group certificate of incorporation proposals, including the approval of the following provisions in the amended and restated certificate of incorporation of BGC Group to be in effect as of the closing:

 

   

BGC Group certificate of incorporation proposal A: to approve the number of authorized shares of BGC Group Class A common stock of 1,500,000,000;

 

   

BGC Group certificate of incorporation proposal B: to approve the number of authorized shares of BGC Group Class B common stock of 300,000,000;

 

   

BGC Group certificate of incorporation proposal C: to approve a provision providing for exculpation to officers of BGC Group pursuant to Section 102(b)(7) of the Delaware General Corporation Law; and

 

   

BGC Group certificate of incorporation proposal D: to approve a provision providing for an exclusive forum in Delaware courts for certain matters.

The BGC Partners board of directors, upon the unanimous recommendation of the Independent Joint Committee, determined that it is in the best interests of BGC Partners and the stockholders of BGC Partners, and declared it advisable, to enter into the corporate conversion agreement and approved the execution, delivery and performance by BGC Partners of the corporate conversion agreement and the consummation of the transactions contemplated thereby, including the corporate conversion. The BGC Partners board of directors, upon the unanimous recommendation of the Independent Joint Committee, recommends that BGC Partners stockholders approve the corporate conversion agreement proposal, the BGC Group Equity Plan proposal and each BGC Group certificate of incorporation proposal.

BGC Partners Stockholders Entitled to Consent

Only BGC Partners stockholders of record at the close of business on the record date will be notified of and be entitled to execute and deliver a written consent with respect to the corporate conversion agreement proposal, the BGC Group Equity Plan proposal and the BGC Group certificate of incorporation proposals.

As of the close of business on the record date, there were 336,489,823 shares of BGC Partners Class A common stock and 45,884,380 shares of BGC Partners Class B common stock outstanding and entitled to execute and deliver written consents with respect to the adoption of the corporate conversion agreement. As of the close of business on the record date, BGC Partners’ directors, executive officers and their respective affiliates held 10,697,296 shares of BGC Partners Class A common stock and 45,884,380 shares of BGC Partners Class B common stock. This represents approximately 14.8% of the shares (and approximately 59.0% of the total voting power) of BGC Partners common stock outstanding and entitled to consent as of the record date, when voting together as a single class. These amounts do not reflect the shares issued pursuant to the transactions on May 18, 2023 described in the section titled “The Corporate Conversion—Interests of Directors and Executive Officers of BGC Partners in the Corporate Conversion—Standing Policy for Mr. Lutnick and Recent Redemptions and Exchanges for Messrs. Merkel and Lutnick” on page 69, which shares were not outstanding at the close of business on the record date.

Cantor holds a controlling ownership interest in BGC Partners. As of the close of business on the record date, Cantor and its affiliates owned 45,884,380 shares of BGC Partners Class B common stock, representing

 

-35-


Table of Contents

approximately 57.7% of the total voting power of BGC Partners common stock outstanding and entitled to consent as of the record date, when voting together as a single class.

Each holder of BGC Partners Class A common stock is entitled to one vote for each share of BGC Partners Class A common stock held as of the written consent record date, and each holder of BGC Partners Class B common stock is entitled to 10 votes for each share of BGC Partners Class B common stock held as of the written consent record date.

Required Written Consents

The approval of each of the corporate conversion agreement proposal, the BGC Group Equity Plan proposal and the BGC Group certificate of incorporation proposals requires the affirmative consent of holders of at least a majority of the aggregate voting power of all outstanding shares of BGC Partners common stock entitled to approve such matter.

Approval of the corporate conversion agreement proposal is required in order to complete the corporate conversion. Approval of neither the BGC Group Equity Plan proposal nor any of the BGC Group certificate of incorporation proposals is required in order to complete the corporate conversion.

Pursuant to the support agreement, Cantor has agreed to execute and deliver a written consent with respect to all of the outstanding shares of BGC Partners common stock held by Cantor, representing approximately 57.7% of the voting power of BGC Partners common stock as of the record date, approving the corporate conversion agreement proposal, the BGC Group Equity Plan proposal and the BGC Group certificate of incorporation proposals within two business days following the date that the registration statement of which this consent solicitation statement/prospectus forms a part is declared effective under the Securities Act, with such written consent to be effective on the 20th business day following the date on which BGC Partners has commenced mailing this consent solicitation statement/prospectus to the stockholders of BGC Partners. Because Cantor is the holder of a majority of the aggregate voting power of all outstanding shares of BGC Partners common stock entitled to approve the corporate conversion agreement proposal, the BGC Group Equity Plan proposal and the BGC Group certificate of incorporation proposals as of the record date, the delivery of the Cantor written consent will constitute receipt by BGC Partners of the requisite BGC Partners stockholder approval to approve the corporate conversion agreement proposal, the BGC Group Equity Plan proposal and the BGC Group certificate of incorporation proposals, regardless of the delivery or withholding of consent by any other BGC Partners stockholder. Therefore, BGC Partners expects to receive a number of consents sufficient to constitute the requisite BGC Partners stockholder approval to approve the corporate conversion agreement proposal, the BGC Group Equity Plan proposal and the BGC Group certificate of incorporation proposals.

The Holdings merger requires the consent of the general partner of BGC Holdings. BGC Partners stockholders have no right to consent to the Holdings merger by virtue of their ownership of BGC Partners common stock.

Submission of Consents

A holder of shares of BGC Partners common stock as of the written consent record date may consent to the approval of the corporate conversion agreement proposal, the BGC Group Equity Plan proposal and the BGC Group certificate of incorporation proposals with respect to such shares by completing, dating and signing the written consent enclosed with this consent solicitation statement/prospectus and returning it to BGC Partners by the consent deadline.

If you hold shares of BGC Partners common stock as of the close of business on the written consent record date and you wish to give your written consent, you must promptly submit your written consent either online by logging onto www.proxyvote.com using the control number provided on your written consent form or by mailing your filled, signed and dated written consent to Vote Processing, c/o Broadridge, 51 Mercedes Way, Edgewood, NY, 11717.

 

-36-


Table of Contents

BGC Partners has set June 27, 2023 as the consent deadline. BGC Partners reserves the right to extend the consent deadline beyond June 27, 2023. Any such extension may be made without notice to BGC Partners stockholders.

BGC Partners stockholders should not send stock certificates with their written consents. After the transaction is completed, a letter of transmittal and written instructions for the surrender of BGC Partners stock certificates will be mailed to BGC Partners stockholders. Do not send in your certificates now.

Executing Written Consents; Revocation of Written Consents

You may execute a written consent to approve the corporate conversion agreement proposal, the BGC Group Equity Plan proposal and/or each of the BGC Group certificate of incorporation proposals (which is equivalent to a vote in favor of such adoption), or disapprove, or abstain from consenting with respect to, the approval of the corporate conversion agreement proposal, the BGC Group Equity Plan proposal and/or each of the BGC Group certificate of incorporation proposals (which is equivalent to a vote against such adoption). If you do not return your written consent, it will have the same effect as a vote against the adoption of the corporate conversion agreement proposal, the BGC Group Equity Plan proposal and the BGC Group certificate of incorporation proposals. If you are a record holder of shares of BGC Partners common stock and you return a signed written consent without indicating your decision on the approval of any of the corporate conversion agreement proposal, the BGC Group Equity Plan proposal or any of the BGC Group certificate of incorporation proposals, you will have given your consent to approve such proposal.

Your consent to the approval of the corporate conversion agreement proposal, the BGC Group Equity Plan proposal or any of the BGC Group certificate of incorporation proposals may be changed or revoked at any time before the consent deadline. If you wish to change or revoke your consent before the consent deadline, you may do so by sending a new written consent with a later date or by delivering a notice of revocation, in either case by logging onto www.proxyvote.com using the control number provided on your written consent form or by mailing your filled, signed and dated written consent to Vote Processing, c/o Broadridge, 51 Mercedes Way, Edgewood, NY, 11717.

Expenses; Solicitation of Written Consents

The expense of preparing, printing and mailing these consent materials is being borne by the BGC Group. Officers and employees of BGC Partners may solicit consents by telephone and personally, in addition to solicitation by mail. These persons will receive their regular compensation but no special compensation for soliciting consents.

 

-37-


Table of Contents

INFORMATION ABOUT THE COMPANIES

BGC Partners, Inc.

BGC Partners is a leading global financial brokerage and technology company servicing the global financial markets. Through brands including BGC®, Fenics®, GFI®, Sunrise Brokers, Poten & Partners®, and RP Martin®, among others, BGC Partners’ businesses specialize in the brokerage of a broad range of products, including fixed income such as government bonds, corporate bonds, and other debt instruments, as well as related interest rate derivatives and credit derivatives. Additionally, BGC Partners provides brokerage products across FX, Equities, Energy and Commodities, Shipping and Futures and Options. BGC Partners’ businesses also provide a wide variety of services, including trade execution, connectivity solutions, brokerage services, clearing, trade compression and other post-trade services, information, and other back-office services to a broad assortment of financial and non-financial institutions.

BGC Partners’ integrated platform is designed to provide flexibility to customers with regard to price discovery, execution and processing of transactions, and enables them to use BGC Partners’ Voice, Hybrid, or in many markets, Fully Electronic brokerage services in connection with transactions executed either OTC or through an exchange. Through BGC Partners’ Fenics® group of electronic brands, BGC Partners offers a number of market infrastructure and connectivity services, including BGC Partners’ Fully Electronic marketplaces, and the Fully Electronic brokerage of certain products that also may trade via BGC Partners’ Voice and Hybrid execution platforms. The full suite of Fenics® offerings includes BGC Partners’ Fully Electronic and Hybrid brokerage, market data and related information services, trade compression and other post-trade services, analytics related to financial instruments and markets, and other financial technology solutions. Fenics® brands also operate under the names Fenics®, FMX, FMX Futures Exchange, Fenics Markets Xchange, Fenics Futures Exchange, Fenics UST, Fenics FX, Fenics Repo, Fenics Direct, Fenics MID, Fenics Market Data, Fenics GO, Fenics PortfolioMatch, kACE2®, and Lucera®.

BGC, BGC Partners, BGC Trader, GFI, GFI Ginga, CreditMatch, Fenics, Fenics.com, FMX, Sunrise Brokers, Poten & Partners, RP Martin, kACE2, Capitalab, Swaptioniser, CBID, and Lucera are trademarks/service marks, and/or registered trademarks/service marks of BGC Partners, Inc. and/or its affiliates.

BGC Partners’ customers include many of the world’s largest banks, broker-dealers, investment banks, trading firms, hedge funds, governments, corporations, and investment firms. BGC Partners has dozens of offices globally in major markets including New York and London, as well as in Bahrain, Beijing, Bogotá, Brisbane, Cape Town, Chicago, Copenhagen, Dubai, Dublin, Frankfurt, Geneva, Hong Kong, Houston, Johannesburg, Madrid, Manila, Melbourne, Mexico City, Miami, Milan, Monaco, Nyon, Paris, Perth, Rio de Janeiro, Santiago, São Paulo, Seoul, Shanghai, Singapore, Sydney, Tel Aviv, Tokyo, Toronto, Wellington and Zurich.

As of March 31, 2023, BGC Partners had 2,012 brokers, salespeople, managers, technology professionals and other front-office personnel across our businesses. BGC Partners’ principal executive offices are located at 499 Park Avenue, New York, New York 10022.

BGC Partners Class A common stock is listed on the NASDAQ Global Select Market under the ticker symbol “BGCP.”

BGC Holdings, L.P.

BGC Holdings is a consolidated subsidiary of BGC Partners for which BGC Holdings GP, a wholly owned subsidiary of BGC Partners, is the general partner. BGC Partners and BGC Holdings jointly own BGC Partners, L.P. and BGC Partners Global Holdings, L.P., the two operating partnerships of the BGC Partners’ business. BGC Holdings’ principal executive offices are located at 499 Park Avenue, New York, New York 10022.

 

-38-


Table of Contents

BGC Group, Inc.

BGC Group is a Delaware corporation and is currently a wholly owned subsidiary of BGC Partners. BGC Group was incorporated on April 19, 2021, solely for the purpose of effecting the corporate conversion and to serve as the new publicly traded holding company for the BGC businesses. Immediately following the corporate conversion, BGC Group Class A common stock is expected to be listed on the NASDAQ Global Select Market under the ticker symbol “BGC.” BGC Group has not carried on any activities other than in connection with the corporate conversion. BGC Group’s principal executive offices are located at 499 Park Avenue, New York, New York 10022.

BGC Partners II, Inc.

Merger Sub 1 is a Delaware corporation and is currently a wholly owned subsidiary of BGC Group. Merger Sub 1 was incorporated on September 6, 2022, solely for the purpose of effecting the Corporate merger. Merger Sub 1 has not carried on any activities other than in connection with the Corporate merger. Merger Sub 1’s principal executive offices are located at 499 Park Avenue, New York, New York 10022.

BGC Partners II, LLC

Merger Sub 2 is a Delaware corporation and is currently a wholly owned subsidiary of BGC Group. Merger Sub 2 was incorporated on September 6, 2022, solely for the purpose of effecting the Holdings merger. Merger Sub 2 has not carried on any activities other than in connection with the Holdings merger. Merger Sub 2’s principal executive offices are located at 499 Park Avenue, New York, New York 10022.

BGC Holdings Merger Sub, LLC

Holdings Merger Sub is a Delaware corporation and is currently a wholly owned subsidiary of BGC Holdings. Holdings Merger Sub was incorporated on September 20, 2022, solely for the purpose of effecting the Holdings Reorganization merger. Holdings Merger Sub has not carried on any activities other than in connection with the Holdings Reorganization merger. Holdings Merger Sub’s principal executive offices are located at 499 Park Avenue, New York, New York 10022.

 

-39-


Table of Contents

THE CORPORATE CONVERSION

This discussion of the corporate conversion is qualified in its entirety by reference to the corporate conversion agreement, which is attached to this consent solicitation statement/prospectus as Annex A and incorporated by reference herein in its entirety. You should read the entire corporate conversion agreement carefully as it is the legal document that governs the corporate conversion.

Transaction Structure

On November 15, 2022, BGC Partners and BGC Holdings, along with certain other affiliated entities, entered into the corporate conversion agreement which was amended as of March 29, 2023, in order to rerorganize and simplify the organizational structure of the BGC entities. Upon completion of the corporate conversion, the stockholders of BGC Partners and the limited partners of BGC Holdings will participate in the economics of the BGC businesses through BGC Group. By simplifying the organizational structure, the corporate conversion is intended to improve transparency and reduce operational complexity.

Under the existing structure, BGC Partners and BGC Holdings – which is currently a consolidated subsidiary of BGC Partners for accounting purposes – currently hold, directly or indirectly and on a combined basis, 100% of the limited partnership interests in the BGC Opcos, which are the two operating partnerships of BGC. The limited partners of BGC Holdings, in their capacities as such, currently participate in the economics of the BGC Opcos indirectly through BGC Holdings, and the stockholders of BGC Partners, in their capacities as such, currently participate in the economics of the BGC Opcos indirectly through BGC Partners. This structure is sometimes referred to as an Up-C structure.

When the corporate conversion is completed, the limited partners of BGC Holdings will cease participating in the economics of the BGC Opcos indirectly through BGC Holdings and instead will participate in the economics of the BGC Opcos indirectly through BGC Group. The stockholders of BGC Partners will also participate in the economics of the BGC Opcos indirectly through BGC Group. BGC Group will have Class A common stock and Class B common stock with terms that are substantially similar to the existing Class A common stock of BGC Partners and Class B common stock of BGC Partners, respectively. The corporate conversion will therefore have the effect of transforming the organizational structure of the BGC entities from an Up-C structure to a simplified “Full C-Corporation” structure.

BGC Partners, BGC Holdings, BGC Group and other parties have agreed that Holdings Merger Sub, a wholly owned subsidiary of BGC Group, will merge with and into BGC Holdings in the Holdings Reorganization merger, with Holdings Merger Sub surviving, that Merger Sub 1, a wholly owned subsidiary of BGC Group, will merge with and into BGC Partners in the Corporate merger, with BGC Partners surviving, and that Merger Sub 2, a wholly owned subsidiary of BGC Group, will merge with and into Holdings Merger Sub in the Holdings merger, with Holdings Merger Sub surviving, under the terms of the corporate conversion agreement described in this consent solicitation statement/prospectus and attached as Annex A to this consent solicitation statement/prospectus.

Immediately following the corporate conversion, the BGC Group Class A common stock is expected to be listed on the NASDAQ Global Select Market under the ticker symbol “BGC.”

 

-40-


Table of Contents

Pre-Corporate Conversion Structure

 

LOGO

 

-41-


Table of Contents

Holdings Reorganization Merger

 

LOGO

 

 

-42-


Table of Contents

Corporate Merger and Holdings Merger

 

LOGO

 

-43-


Table of Contents

Post-Corporate Conversion Structure

 

 

LOGO

Consideration to BGC Partners Stockholders and Holders of BGC Holdings Limited Partnership Units

As a result of the Holdings Reorganization merger, each equity interest in BGC Holdings outstanding as of immediately prior to the Holdings Reorganization merger will be converted into a substantially equivalent equity interest in Holdings Merger Sub.

As a result of the Corporate merger, each share of BGC Partners Class A common stock and each share of BGC Partners Class B common stock outstanding at the effective time of the Corporate merger will be converted into the right to receive one share of BGC Group Class A common stock and one share of BGC Group Class B common stock, respectively, with such differences as described under the section titled “Comparison of Rights of BGC Partners Stockholders and BGC Group Stockholders.”

As a result of the Holdings merger:

 

   

each exchangeable share of Holdings Merger Sub (which was issued in respect of each exchangeable limited partnership unit of BGC Holdings in the Holdings Reorganization merger) that is held by Cantor or its subsidiaries and is outstanding at the effective time of the Holdings merger will be

 

-44-


Table of Contents
 

converted into one share of BGC Group Class B common stock, subject to the terms and conditions of the corporate conversion agreement, provided that a portion of the shares of BGC Group Class B common stock issued to Cantor will exchange into BGC Group Class A common stock in the event that BGC Group does not issue at least $75,000,000 in BGC Group common stock in connection with certain acquisition transactions prior to the seventh anniversary of the closing of the Holdings merger;

 

   

each exchangeable share of Holdings Merger Sub (which was issued in respect of each exchangeable limited partnership unit of BGC Holdings in the Holdings Reorganization merger) that is not held by Cantor or any of its subsidiaries and is outstanding at the effective time of the Holdings merger will be converted into one share of BGC Group Class A common stock; and

 

   

each non-exchangeable share of Holdings Merger Sub (which was issued in respect of each non-exchangeable limited partnership unit of BGC Holdings in the Holdings Reorganization merger) that is outstanding at the effective time of the Holdings Merger will, subject to certain limited exceptions, be converted into equity awards denominated in cash, restricted stock and/or RSUs of BGC Group, each as further set forth in the corporate conversion agreement.

The total number of shares of BGC Group Class A common stock and BGC Group Class B common stock to be issued in the corporate conversion is expected to be up to approximately 360 million shares of BGC Group Class A common stock based on the number of shares of BGC Partners Class A common stock currently outstanding and the number of exchangeable limited partnership units of BGC Holdings (other than exchangeable limited partnership units held by Cantor or its affiliates) currently outstanding and the number of shares of BGC Partners Class A common stock that may be issuable pursuant to outstanding equity-based incentive awards of BGC Partners prior to the completion of the corporate conversion, and up to approximately 110 million shares of BGC Group Class B common stock based on the number of shares of BGC Partners Class B common stock currently outstanding and the exchangeable limited partnership units of BGC Holdings held by Cantor or its affiliates currently outstanding.

Treatment of BGC Partners Equity Incentive Plans and Outstanding Awards in Connection with the Corporate Conversion

At the effective time, BGC Group will assume the BGC Partners Equity Plan, which will be amended and restated immediately prior to the effective time as the BGC Group Equity Plan. The BGC Group Equity Plan will have 600 million shares of BGC Group Class A common stock reserved for awards under the plan subject to adjustment as set forth in the BGC Group Equity Plan which share reserve includes the shares for awards assumed or substituted in connection with the corporate conversion. All equity-based and cash incentive awards (including awards under the BGC Partners Equity Plan issued in connection with BGC Holdings limited partnership units awarded under the Participation Plan) that are then outstanding under the BGC Partners Equity Plan and the Participation Plan, will be converted into or substituted with awards under the BGC Group Equity Plan, with terms and conditions as set forth in the corporate conversion agreement. See the section titled “The BGC Group Long-Term Incentive Plan.” It is also expected that, at the effective time, BGC Group will assume the BGC Partners Incentive Bonus Plan, as appropriately amended and restated, and renamed the “BGC Group, Inc. Incentive Bonus Compensation Plan.” There will no longer be any need for the Participation Plan following the corporate conversion.

Background of the Corporate Conversion

The BGC Partners board of directors and management regularly review and discuss BGC Partners’ performance, business strategy and competitive position in the industries in which BGC Partners operates. In addition, the BGC Partners board of directors and management regularly review and evaluate BGC Partners’ capital structure, capital allocation and compensation policies and practices, as well as potential strategic alternatives, as part of ongoing efforts to strengthen the overall business of BGC Partners and enhance stockholder value. In evaluating these matters, BGC Partners regularly considers input from its public stockholders, bondholders, employees, partners and other interested parties, including Cantor. These efforts have

 

-45-


Table of Contents

from time to time included evaluations and discussions regarding the organizational structure of the BGC businesses, including whether a conversion from its current umbrella partnership/corporation structure (or “Up-C structure”) to a simplified corporation structure would be beneficial to BGC Partners and its stockholders.

As part of these ongoing efforts, in June 2019, in light of feedback from stockholders requesting BGC Partners to simplify its corporate structure, members of BGC Partners management began evaluating a potential conversion of BGC Partners’ Up-C structure into a simplified corporation structure, where equityholders would participate in the economics of the BGC Opcos through equity in a single publicly traded corporation. BGC Partners management evaluated potential transaction structures to accomplish the corporate conversion, the tax implications of such corporate conversion and the corporate and governmental approvals and filings that would be required to complete the transaction. Members of BGC Partners management also held conversations with representatives of Cantor to determine the basis on which Cantor would be willing to consent to BGC Partners’ conversion from an Up-C structure to a simplified corporation structure, given that Cantor’s consent to such a conversion would be required under the terms of the existing BGC Holdings partnership agreement. BGC Partners and Cantor engaged Wachtell, Lipton, Rosen & Katz (“Wachtell Lipton”) as legal counsel to assist them in connection with the potential transaction.

On July 25, 2019, BGC Partners publicly announced that it continued to study simplifying the organizational structure of the BGC businesses and anticipated that BGC Partners would provide an update before year-end.

BGC Partners management continued to explore the potential transaction periodically through the remainder of 2019 with the support of the BGC Partners board of directors. On November 6, 2019, the BGC Partners board of directors formed a committee consisting solely of all of the independent directors of BGC Partners to assist the board in evaluating, exploring and negotiating any potential transaction.

On December 18, 2019, BGC Partners publicly announced that it was exploring a potential conversion of the Up-C structure of the BGC businesses into a simplified corporation structure, and anticipated that BGC Partners management would submit a proposal for such conversion in the near future. Any corporate conversion would be subject to the approval of the BGC Partners board of directors and relevant committees of the board.

In early 2020, the committee of independent directors began to review candidates for independent legal counsel to advise them on the potential transaction, and in March 2020, the committee of independent directors engaged Debevoise & Plimpton LLP (“Debevoise”) as legal counsel to assist them in connection with their evaluation of any potential corporate conversion transaction. Throughout 2020, BGC Partners management continued to explore the potential corporate conversion transaction, including evaluating potential transaction structures and potential terms that would be included in any agreement that would govern the potential transaction. During this period, BGC Partners management kept the BGC Partners board of directors and the committee of independent directors informed regularly regarding its evaluation and progress, and BGC Partners continued to disclose in its quarterly earnings releases and periodic SEC filings during this period that it was exploring a potential conversion of its partnership structure to a corporation and that an important factor would be any significant changes or potential changes in taxation policy in any of the major jurisdictions in which BGC Partners operates, particularly the United States whose tax policies could be affected by the outcome of the November 2020 elections. BGC Partners also publicly disclosed that it would begin to work with regulators, lenders, rating agencies and other parties regarding any possible conversion.

Throughout 2020, members of BGC Partners management held conversations with representatives of Cantor to determine the basis on which Cantor would be willing to consent to BGC Partners’ conversion from an Up-C structure to a simplified corporation structure. In connection with the 2008 merger of BGC Partners and eSpeed, Inc., BGC, Cantor and certain other parties entered into a separation agreement, dated as of March 31, 2008 (the “Existing Separation Agreement”), which set forth the transactions that created the Up-C structure of the BGC businesses. The Existing Separation Agreement provides that Cantor has a one-time right to cause BGC Partners to effect a holding company merger in order to facilitate the tax-free exchange of Cantor’s exchangeable limited

 

-46-


Table of Contents

partnership interest in BGC Holdings into BGC Partners common stock. Representatives of Cantor expressed that Cantor did not want to be obligated to provide its consent to BGC Partners’ conversion from an Up-C structure to a simplified corporation structure, but would be amenable to amending the Existing Separation Agreement so that, if Cantor were to exercise its right to effect a holding company merger, the transaction would result in the other partners of BGC Holdings (as opposed to just Cantor) having their respective equity converted into equity of the new holding company, thereby converting the Up-C structure of the BGC businesses into a simplified corporation structure. Representatives of Cantor also expressed that it was Cantor’s position that, as part of any holding company merger, all of the exchangeable limited partnership interests in BGC Holdings held by Cantor should convert into shares of Class B common stock of the new holding company, as contemplated by the BGC Holdings limited partnership agreement. Any issuance of shares of BGC Partners Class B common stock in excess of 23.6 million required approval of the audit committee of the BGC Partners board of directors (the “Audit Committee”). Members of BGC Partners management continued to have informal discussions regarding the terms of any corporate conversion, but determined at that time that it would be best to wait to discuss any material transaction terms or concrete proposals until there was further insight into future U.S. federal tax policies, which remained uncertain after the results of the November 2020 U.S. elections.

On April 16, 2021, following further discussion between members of BGC Partners management and representatives of Cantor, and following the public announcement of certain proposed U.S. federal tax law changes, representatives of Cantor sent to the BGC Partners board of directors, including the Audit Committee and the compensation committee of the BGC Partners board of directors (the “Compensation Committee”), a preliminary non-binding term sheet (the “Initial Term Sheet”) outlining the terms on which Cantor would consent to a conversion of the BGC businesses into a simplified corporation structure. The Initial Term Sheet contemplated that the parties to the Existing Separation Agreement amend the Existing Separation Agreement so that, if Cantor were to exercise its one-time right as set forth in the Existing Separation Agreement to effect the holding company merger, BGC Partners and its subsidiaries would effect a corporate conversion to eliminate the Up-C structure through a series of mergers so that all equityholders would hold their interests in a newly formed Delaware corporation. Under the Initial Term Sheet, the new holding company would have a dual-class common stock capital structure that is substantially the same as the existing capital structure of BGC Partners. In the potential mergers, (i) shares of BGC Partners Class A common stock and Class B common stock would be converted into an equivalent number of shares of Class A common stock and Class B common stock of the holding company, respectively, (ii) exchangeable limited partnership units of BGC Holdings held by Cantor or its subsidiaries would be converted into shares of Class B common stock of the holding company, (iii) other exchangeable limited partnership units of BGC Holdings would be converted into shares of Class A common stock of the holding company and (iv) non-exchangeable limited partnership units of BGC Holdings would be converted into equity awards of the holding company or the right to receive cash. Representatives of Cantor subsequently clarified that, under the Initial Term Sheet, any limited partnership units of BGC Holdings held by Mr. Lutnick were intended to be converted into Class B common stock of the holding company.

On April 28, 2021, BGC Partners management held a discussion with the independent directors of BGC Partners and Debevoise. BGC Partners management reviewed the existing Up-C structure of the BGC businesses and discussed potential benefits of a simplified corporation structure, including making the structure of the BGC businesses more comprehensible to the marketplace, which could, in turn, increase demand for shares of BGC Partners and assist in the goal of maximizing long-term stockholder value. BGC Partners management also discussed how the simplification could reduce administrative costs and increase the efficiency of BGC Partners’ regulated businesses and associated capital requirements. BGC Partners management answered preliminary questions from the independent directors and their counsel, including with respect to expectations regarding approval of compensation matters for executives and non-executives in connection with any transaction.

On June 24, 2021, in light of the fact that an amendment to the Existing Separation Agreement and any corporate conversion transaction would involve Cantor and Howard Lutnick and that the treatment of limited partnership interests in BGC Holdings could have an effect on the compensation payable to executive officers of BGC Partners, the BGC Partners board of directors, including all of the independent directors of BGC Partners,

 

-47-


Table of Contents

discussed the delegation to the Audit Committee and the Compensation Committee, acting together in a joint capacity (the “Independent Joint Committee”), the authority to review, consider, evaluate and negotiate the potential corporate conversion transaction, and to determine whether to recommend, approve or reject the potential corporate conversion transaction. The independent directors considered the proposed resolutions, but tabled any approval of such resolutions until they had an opportunity to review the resolutions with Debevoise.

On June 28, 2021, the BGC Partners board of directors, including all of the independent directors of BGC Partners, provided its unanimous written consent to delegate to the Independent Joint Committee the authority to review, consider, evaluate and negotiate the potential corporate conversion transaction, and to determine whether to recommend, approve or reject the potential corporate conversion transaction.

On July 1, 2021, after having interviewed several financial advisor candidates, the Independent Joint Committee engaged Houlihan Lokey Capital, Inc. (“Houlihan Lokey”) to serve as its financial advisor and Aon to serve as its compensation consultant in connection with the potential corporate conversion transaction.

On July 23, 2021, a virtual data room was opened by BGC Partners to the Independent Joint Committee and its advisors in connection with facilitating due diligence in the transaction.

On July 6, 2021, August 11, 2021 and August 17, 2021 Houlihan Lokey and Aon met to discuss the treatment of equity securities held by executive officers and employees of BGC Partners and BGC Holdings in the potential corporate conversion transaction, with representatives of Debevoise also in attendance.

On August 3, 2021, BGC Partners management updated the BGC Partners board of directors with regard to progress with respect to evaluating the potential corporate conversion transaction.

In addition, on August 3, 2021, Houlihan Lokey provided information to the Independent Joint Committee regarding its relationships with Cantor, Mr. Lutnick, BGC Holdings, BGC Partners, BGC Partners LP and BGC Global Holdings LP. The Independent Joint Committee considered the relationship information provided by Houlihan Lokey and concluded that the relationships disclosed therein did not present a material conflict of interest with respect to Houlihan Lokey’s engagement in connection with the potential corporate conversion transaction.

On August 6, 2021, the Independent Joint Committee met with Debevoise and Houlihan Lokey to discuss certain substantive points raised in the Initial Term Sheet, including (i) the incremental conversion rights sought by Cantor with respect to its limited partnership units, (ii) Cantor’s position with respect to indemnity and expense reimbursement, and (iii) whether Cantor’s right to consummate the potential transaction would be exercisable only within a specified period following entry into the amendment to the Existing Separation Agreement.

On August 6, 2021, on behalf of the Independent Joint Committee, Debevoise sent to Cantor and BGC Partners management a preliminary issues list (the “August 6 Response”) in response to the Initial Term Sheet and a list of discussion topics for a call between Houlihan Lokey and BGC Partners management. The August 6 Response contemplated that Cantor would not have a unilateral right to cause the holding company merger at any time, as contemplated by the Existing Separation Agreement. Instead, the August 6 Response provided that in the event that an agreement was reached, the approval of the Independent Joint Committee of a holding company merger would not be indefinite and if the potential transaction was not consummated within a certain period of time following entry into an amendment of the Existing Separation Agreement, Cantor would need to approach the Independent Joint Committee again. In addition, the August 6 Response provided that, if Cantor exercised its right to cause the holding company merger, no incremental exchangeability of BGC Holdings limited partnership units would be provided in the corporate conversion transaction, and therefore only BGC Holdings limited partnership interests that were exchangeable at the closing of the potential transaction would convert into common stock of the new holding company, with non-exchangeable BGC Holdings units being converted into unvested equity awards of the new holding company or the right to receive cash. Furthermore, the August 6 Response provided that, in any holding company merger, all of the exchangeable BGC Holdings limited partnership units held by Mr. Lutnick would convert into Class A common stock of the new holding company,

 

-48-


Table of Contents

and the exchangeable BGC Holdings limited partnership units held by Cantor would convert into Class B common stock of the new holding company only up to the maximum amount of Class B common stock currently authorized by the Audit Committee (i.e., 23.6 million shares), with the remainder of BGC Holdings units held by Cantor converting into Class A common stock. The August 6 Response also provided that Cantor would indemnify BGC Partners to the extent that BGC Partners incurs any material income taxes as a result of the potential transaction. The August 6 Response also provided that the expenses of the potential transaction would be borne by BGC Holdings and that the Independent Joint Committee would have to approve of any change in the form of corporate conversion agreement.

On August 26, 2021, representatives of Cantor held a call with the Independent Joint Committee. On this call, Cantor stated that it was willing to accept several of the terms proposed by the Independent Joint Committee, including that Cantor would agree that the Independent Joint Committee’s approval was not indefinite and there would be additional parameters (including time parameters) as to when Cantor could exercise its right to cause the corporate conversion transaction to occur without further consent from the Independent Joint Committee. In addition, Cantor conveyed that it accepted the Independent Joint Committee’s proposal that, if Cantor were to exercise its right to cause the corporate conversion transaction, (a) only BGC Holdings limited partnership interests that were exchangeable at the closing of the transaction would convert into common stock of the new holding company, with non-exchangeable BGC Holdings units being converted into unvested equity awards of the new holding company or the right to receive cash; and (b) Mr. Lutnick’s exchangeable BGC Holdings partnership units would be converted into Class A common stock (instead of Class B common stock). However, Cantor explained that its willingness to proceed with the potential corporate conversion transaction was contingent on its ability to convert all of its exchangeable BGC Holdings limited partnership units into BGC Group Class B common stock in the potential transaction, as contemplated by the BGC Holdings limited partnership agreement, as opposed to only up to 23.6 million units into Class B common stock with the rest being converted into Class A common stock.

Later that day on August 26, 2021, the Independent Joint Committee met with Debevoise and Houlihan Lokey to discuss the call with representatives of Cantor. Following discussion, the Independent Joint Committee directed Houlihan Lokey to analyze and quantify the incremental amount of voting control that Cantor would gain if all of the BGC Holdings partnership units held by Cantor and its affiliated entities (other than Mr. Lutnick) converted into Class B common stock (relative to the 23.6 million shares of Class B common stock currently authorized by the Audit Committee to be issued). Members of the Independent Joint Committee also directed Debevoise to request a written response from Cantor setting forth Cantor’s response to the issues raised by the Independent Joint Committee in its August 6 Response.

On August 27, 2021, the Independent Joint Committee asked Cantor to submit a written response to the issues raised by the Independent Joint Committee in its August 6 Response, including an explanation of why Cantor believed all of the exchangeable BGC Holdings limited partnership units held by Cantor should be converted into BGC Group Class B common stock in the potential corporate conversion transaction.

On August 31, 2021, the Independent Joint Committee met with Debevoise and Houlihan Lokey to discuss the August 26 call with representatives of Cantor. Representatives of Houlihan Lokey noted that, assuming conversion of the 23.6 million units of exchangeable limited partnership interests in BGC Holdings into shares of Class B common stock with the rest of the units being converted into Class A common stock, Cantor would hold approximately 68% of the total voting power of BGC Group common stock. Under Cantor’s proposal, Cantor would hold approximately 74% of the total voting power of BGC Group common stock, representing an incremental increase of approximately 7 percentage points. Representatives of Houlihan Lokey observed that Cantor would continue to retain a margin of control over BGC Group under either scenario even if BGC Group issued substantial amounts of equity in the future, but that the incremental conversion rights Cantor proposed provided an additional cushion that would allow Cantor to maintain a majority of the voting power of BGC Group even if BGC Group issued significant amounts of equity in the future.

 

-49-


Table of Contents

On September 1, 2021, Cantor sent to the Independent Joint Committee and Debevoise its written response (the “September 1 Response”) to the issues raised by the Independent Joint Committee in its August 6 Response. The September 1 Response noted that the BGC Holdings limited partnership agreement provides that all exchangeable BGC Holdings limited partnership units held by Cantor would convert into shares of BGC Partners Class B common stock, up to the maximum amount of authorized BGC Partners Class B common stock, and that there was a sufficient number of authorized shares of BGC Partners Class B common stock under the BGC certificate of incorporation to permit the conversion of all of the exchangeable BGC Holdings limited partnership units held by Cantor. The BGC Partners board of directors had previously provided, however, that any issuance of BGC Partners Class B common stock in excess of 23.6 million would require Audit Committee approval. Cantor explained in the September 1 Response that it believed that it was appropriate for the Audit Committee to approve the issuance of shares of Class B common stock in excess of 23.6 million because, otherwise, Cantor would not be willing to consent to the corporate conversion transaction. The corporate conversion transaction would result in converting all of Cantor’s equity in BGC Holdings into stock of a new corporate holding company. Cantor subsequently noted that this could have several adverse consequences to Cantor with respect to such equity stake, including that (1) Cantor could bear additional taxes because this equity stake would be in a corporation that pays taxes (and where dividends are subject to a separate tax) as opposed to a partnership with pass-through taxation; and (2) distributions from BGC Holdings to its limited partners are mandatory whereas distributions from the holding company to its stockholders would be subject to board approval. Cantor further noted that although it currently controls a majority of the voting power of BGC Partners, future issuances, including as a result of acquisitions or equity compensation, could dilute this voting power; therefore, Cantor believed that it was important to receive solely Class B common stock for its exchangeable BGC Holdings limited partnership interests, if it were exchanging all of its BGC Holdings limited partnership units to common stock as part of a corporate conversion transaction, as it would align the incentives of Cantor and the Class A common stockholders to vote in favor of future acquisitions that would be accretive to BGC Partners Class A common stockholders but could dilute Cantor’s voting power.

On September 15, 2021, the Independent Joint Committee met with Debevoise and Houlihan Lokey to discuss the September 1 Response. The members of the Independent Joint Committee discussed with their advisors a number of potential responses to the September 1 Response, including with respect to the conditionality and timing of a potential transaction. Following discussion, the Independent Joint Committee determined that it had further questions about Cantor’s position following the September 1 Response and directed Debevoise to prepare a list of questions to be shared with Cantor.

On September 19, 2021, the Independent Joint Committee sent to Cantor a written response dated September 17, 2021 (the “September 17 Response”). The September 17 Response asked Cantor to provide additional details regarding certain statements it made in the September 1 Response. In particular, it asked Cantor to elaborate on its statement that it would not be willing to consent to a transaction in which all of its exchangeable BGC Holdings limited partnership units did not convert into shares of BGC Group Class B stock given that, in the Independent Joint Committee’s view, reasonably foreseeable equity issuances would not result in Cantor dropping near 50% in combined voting power of BGC Group.

On September 21, 2021, Cantor sent to the Independent Joint Committee and Debevoise a written response (the “September 21 Response”). In the September 21 Response, Cantor stated that it desired to have as much cushion as possible above 50% to account for potential future dilutive issuances by the holding company, and that such dilutive issuances could occur for a variety of reasons, including employee compensation activity, capital markets transactions and acquisitions over a long period of time. In addition, Cantor acknowledged that BGC Partners management had received feedback that the potential transaction could have significant benefits to the public stockholders of BGC Partners and that, because Cantor would be giving up the benefits associated with holding its equity stake in BGC Holdings in a corporate conversion transaction for the benefit of the BGC Partners stockholders, the Independent Joint Committee should authorize the conversion of all of its BGC Holdings units into shares of Class B common stock, as contemplated by the BGC Holdings limited partnership agreement.

 

-50-


Table of Contents

On October 1, 2021, the Independent Joint Committee met with Debevoise and Houlihan Lokey to discuss the September 21 Response. Representatives of Debevoise updated the Independent Joint Committee on the conversation they had had with representatives of Wachtell Lipton at the Independent Joint Committee’s request. During those conversations, representatives of Debevoise proposed a number of alternatives to the positions outlined in Cantor’s last responses, including (i) a sunset provision whereby BGC Group Class B common stock would, after some agreed upon time or after a specified triggering event, automatically convert into BGC Group Class A common stock, (ii) a transaction where fewer BGC Holdings units would be convertible into shares of BGC Group Class B common stock than Cantor had proposed, and (iii) a legally binding merger agreement that would effect the corporate conversion transaction instead of an amendment to the Existing Separation Agreement that would provide Cantor with a unilateral option, but not an obligation, to effect the corporate conversion transaction.    Wachtell Lipton conveyed this feedback to representatives of Cantor. Cantor subsequently conveyed that it may agree to (iii), but not (i) or (ii).

On October 1, 2021, the Independent Joint Committee sent to Cantor a written response (the “October 1 Response”). The October 1 Response provided that the Independent Joint Committee would be willing to approve a holding company merger in which all of Cantor’s exchangeable BGC Holdings limited partnership units convert to shares of BGC Group Class B common stock on certain conditions. The Independent Joint Committee required that Cantor provide its consent to the proposed corporate conversion transaction pursuant to a legally binding agreement, rather than have a unilateral option to effect the transaction if Cantor so desired. The October 1 Response further provided that the corporate conversion agreement could include a provision entitling Cantor or BGC Partners to terminate the corporate conversion agreement prior to consummation of the transaction in the event that tax legislation is enacted that is materially adverse to Cantor or BGC Partners, specifically as it relates to the consummation of the transaction and the resulting structure, relative to the tax legislation approved by the Ways and Means Committee of the U.S. House of Representatives on September 15, 2021. The October 1 Response also provided that the incremental exchangeable BGC Holdings limited partnership units held by Cantor above 23.6 million units would convert into BGC Group Class A common stock at the closing of the transaction, but such shares would convert into shares of BGC Group Class B common stock if BGC Partners were to achieve a stock price performance hurdle, to be mutually agreed, within the 12 months after the closing. The October 1 Response also provided that Cantor would indemnify BGC Partners to the extent that BGC Partners incurs any material income taxes as a result of the transaction, and that the expenses of the transaction would be borne by BGC Holdings.

On October 4, 2021, Cantor sent to the Independent Joint Committee and Debevoise its written response to the October 1 Response (the “October 4 Response”). First, Cantor stated that it would be willing to provide its consent for the corporate conversion pursuant to a legally binding agreement, rather than having a unilateral option to effect the holding company merger as currently contemplated by the Existing Separation Agreement, but only if the other material outstanding issues are agreed. Cantor stated that it would not accept the Independent Joint Committee’s proposal for a performance hurdle applicable to the conversion of Cantor’s exchangeable BGC Holdings limited partnership units in the transaction as the future stock price could be affected by a variety of factors besides the corporate conversion transaction, and Cantor did not therefore believe that it was an appropriate condition to the full conversion of its BGC Holdings limited partnership units into Class B common stock. Cantor also stated that it did not believe either the tax indemnity or expense allocation provisions requested by the Independent Joint Committee in its October 1 Response were appropriate given that the potential transaction was intended to benefit all of the equityholders of BGC Partners, including the public stockholders of BGC Partners.

On November 9, 2021, at the request of the Independent Joint Committee, Mr. Lutnick joined a meeting of the Independent Joint Committee as a guest (the “November 9 Meeting”). At the November 9 Meeting, Mr. Lutnick shared his views regarding the potential corporate conversion transaction and the conditions upon which the Independent Joint Committee had said it would be willing to approve a holding company merger. During the meeting, Mr. Lutnick explained that, although the corporate conversion transaction was expected to benefit the public stockholders of BGC Partners, it could result in several adverse consequences to Cantor with

 

-51-


Table of Contents

respect to its equity stake in BGC Holdings, including that (1) Cantor could bear additional taxes because this equity stake would be in a corporation that pays taxes (and where dividends are subject to a separate tax) as opposed to a partnership with pass-through taxation; and (2) distributions from BGC Holdings to its limited partners are mandatory whereas distributions from the holding company to its stockholders would be subject to board approval. Mr. Lutnick noted that, by converting its BGC Holdings units into BGC Group common stock in the transaction, Cantor would be bearing additional tax with respect to such equity stake following the transaction, as well as giving up its right to mandatory distributions from BGC Holdings reflecting the profits of the BGC Opcos with respect to such equity stake.

From November 2021 until April 2022, BGC management engaged in tax and financial reviews of the potential corporate conversion transaction, conducted due diligence and formulated proposals with respect to the treatment of BGC Holdings units in the corporate conversion transaction. BGC management also provided introductory filings and supporting materials with respect to the potential transaction to regulators in various global jurisdictions. The Independent Joint Committee reviewed the proposals with its new member and evaluated diligence and background information with the Independent Joint Committee’s advisors. During this time, Mr. Lutnick completed chemotherapy treatments as previously disclosed, and BGC management regularly updated the BGC Partners board of directors regarding the status of the potential transaction.

On May 13, 2022, the Independent Joint Committee met with Debevoise and Houlihan Lokey to discuss the Independent Joint Committee’s views regarding the potential corporate conversion transaction and the conditions on which the Independent Joint Committee would be willing to approve such a transaction. The Independent Joint Committee discussed the advantages of such a transaction, including the potential favorable impact on BGC Partners’ trading price.    Among other things, members of the Independent Joint Committee noted that the simplified corporation structure would be easier for analysts and stockholders to understand than the existing Up-C structure. The Independent Joint Committee agreed that it would be in the best interests of the Class A stockholders of BGC Partners to proceed with the corporate conversion transaction, provided that acceptable terms could be agreed with Cantor.

On May 25, 2022, Mr. Lutnick and Stephen Merkel, on behalf of Cantor, held discussions with Mr. Arthur Mbanefo, chair of the Independent Joint Committee, to resume discussions regarding the potential corporate conversion transaction. During those discussions, they reviewed the open issues from the October 4 Response, including the conditions on which all of Cantor’s exchangeable BGC Holdings limited partnership units would convert into shares of BGC Group Class B common stock and whether Cantor would be required to provide a tax indemnity with respect to the transaction. Mr. Mbanefo communicated that the Independent Joint Committee would send a written document outlining its view on these matters.

On June 6, 2022, the Independent Joint Committee sent to Cantor a written proposal (the “June 6 Proposal”) summarizing the Independent Joint Committee’s position with respect to certain outstanding issues in connection with the potential corporate conversion transaction. The June 6 Proposal provided that Cantor would be required to consent to the corporate conversion transaction pursuant to a legally binding agreement, rather than having a unilateral option to proceed with the transaction if Cantor so desired. The June 6 Proposal further provided that, at the closing of the transaction, 23.6 million of the exchangeable BGC Holdings limited partnership units held by Cantor would be converted into Class B common stock, with the remainder of the exchangeable BGC Holdings limited partnership units held by Cantor converted into Class A shares; however, such Class A shares would convert into Class B shares if BGC Partners were to issue a material amount of new equity to fund an acquisition that is approved by the Audit Committee within seven years following the closing of the merger. The June 6 Proposal also provided that Cantor would indemnify BGC Partners to the extent that BGC Partners incurs any material income taxes as a result of the corporate conversion transaction and that the expenses of the potential transaction would be borne 50% by the holders of BGC Partners Class A common stock and 50% by the holders of BGC Partners Class B common stock.

 

-52-


Table of Contents

On June 9, 2022, Mr. Lutnick and Mr. Merkel, on behalf of Cantor, held discussions with Mr. Mbanefo, on behalf of the Independent Joint Committee, regarding the June 6 Proposal. During those discussions, Mr. Lutnick and Mr. Merkel conveyed that Cantor would be willing to consent to the corporate conversion transaction pursuant to a legally binding agreement, rather than having a unilateral option to proceed with the transaction if Cantor so desired; however, Cantor would do so only if all of the exchangeable BGC Holdings limited partnership units held by Cantor would be converted into Class B common stock at the closing of the transaction. Mr. Mbanefo suggested that, in order for Cantor to receive Class B shares in excess of the 23.6 million currently approved by the Audit Committee, BGC Partners would have to issue a minimum number of shares to fund acquisitions within seven years following the closing of the merger. Mr. Lutnick and Mr. Merkel noted that Cantor would be willing to accept a minimum of 10 million shares of new equity to fund acquisitions. The parties discussed the minimum of 10 million shares as a potential path to moving forward, which was generally acceptable.

On June 10, 2022, the Independent Joint Committee sent to Cantor a revised written proposal intended to capture the discussions that had taken place on June 9 (the “June 10 Proposal”). The June 10 Proposal was consistent with the June 6 Proposal, and included the June 9 discussion that all of the exchangeable BGC Holdings limited partnership units held by Cantor would be converted into Class B common stock at the closing of the transaction; however, the number of Class B shares issued above 23.6 million currently approved by the Audit Committee would convert into shares of Class A common stock of BGC Group if a minimum of 10 million shares of new equity to fund acquisitions was not issued within seven years following the closing of the transaction.

On June 17, 2022, BGC Partners sent to the Independent Joint Committee a revised non-binding term sheet (the “June 17 Term Sheet”) intended to reflect the conversations that had taken place since the Initial Term Sheet and BGC management’s understanding of the terms of a potential transaction. Consistent with the Initial Term Sheet and the discussions among the parties and their advisors since the Initial Term Sheet, the June 17 Term Sheet provided for a binding agreement in which the potential corporate conversion transaction would occur, and in which Cantor would be obligated to vote in favor of such corporate conversion transaction. The June 17 Term Sheet provided that in the mergers undertaken to effect the corporate conversion transaction, (i) shares of BGC Partners Class A common stock and BGC Partners Class B common stock would be converted into an equivalent number of shares of BGC Group Class A common stock and BGC Group Class B common stock, respectively, (ii) exchangeable limited partnership units of BGC Holdings held by Cantor or its subsidiaries would be converted into shares of BGC Group Class B common stock, provided that the shares of BGC Group Class B common stock issued in respect of incremental exchangeable BGC Holdings limited partnership units held by Cantor above the 23.6 million currently approved by the Audit Committee would convert into shares of BGC Group Class A common stock if BGC Group failed to issue a minimum of 10 million shares of new equity to fund an acquisition transaction within seven years following the closing, as reduced by any shares of Class B common stock that Cantor converts into shares of Class A common stock following the closing, (iii) other exchangeable limited partnership units of BGC Holdings would be converted into shares of BGC Group Class A common stock and (iv) non-exchangeable limited partnership units of BGC Holdings would be converted into BGC Group equity awards or cash. The June 17 Term Sheet provided that, among other customary conditions, the obligation to consummate the corporate conversion would be conditioned on receipt by BGC Partners and Cantor of legal opinions with respect to certain tax matters in connection with the transaction, and the corporate conversion agreement would be terminable by Cantor or BGC Partners, if tax legislation is proposed or enacted that, if implemented, could materially increase the taxes directly or indirectly borne by the partners of Cantor or BGC Holdings or the stockholders of BGC Partners if the mergers were completed as compared to if the mergers were not completed, provided that the enactment of the tax legislation approved by the Ways and Means Committee of the U.S. House of Representatives on September 15, 2021 would not be deemed to result in such adverse tax consequences. The June 17 Term Sheet also provided that BGC Group would bear the costs and expenses of the parties in connection with the transaction and that Cantor would indemnify BGC Partners to the extent that BGC Partners incurs any material income taxes as a result of the transaction failing to qualify for the treatment set forth in the tax opinion delivered to BGC Partners in connection with the transaction.

 

-53-


Table of Contents

On June 27, 2022, the Independent Joint Committee met with Debevoise and Houlihan Lokey to discuss the June 17 Term Sheet. Among other topics, the Independent Joint Committee discussed an alternative proposal by Houlihan Lokey that would provide voting dilution protection to Cantor in connection with future stock issuances related to mergers and acquisitions activity undertaken by BGC Group. After discussion, it was agreed that Mr. Mbanefo would discuss with Mr. Lutnick the June 17 Term Sheet and Houlihan Lokey’s alternative proposal.

On July 1, 2022, Mr. Mbanefo, on behalf of the Independent Joint Committee, had a discussion with Mr. Lutnick and Mr. Merkel, on behalf of Cantor, regarding the June 17 Term Sheet. Mr. Mbanefo noted that the Independent Joint Committee had further discussions regarding the conditions on which the BGC Group Class B shares issued to Cantor in excess of the 23.6 million currently approved by the Audit Committee would convert into shares of Class A common stock, and was contemplating that the 10 million share threshold reflected in the June 10 Proposal was still being considered. Mr. Mbanefo communicated that the Independent Joint Committee would send a written document outlining its view on these matters.

On August 1, 2022, BGC Partners management sent to the Independent Joint Committee and Debevoise a (i) a non-binding term sheet identical to the June 17 Term Sheet (the “August 1 Term Sheet”) and (ii) a written table setting forth the potential treatment of non-exchangeable BGC Holdings limited partnership units in the potential transaction.

On August 28, 2022, BGC Partners management sent to the Independent Joint Committee and Debevoise a draft corporate conversion agreement, which reflected the terms set forth in the June 17 Term Sheet and the table setting forth the treatment of non-exchangeable BGC Holdings limited partnership units that was sent to the Independent Joint Committee and Debevoise on August 1, 2022.

On September 1, 2022, the Independent Joint Committee met with Debevoise and Houlihan Lokey to discuss the terms of the draft corporate conversion agreement. Mr. Mbanefo noted that he informed Mr. Lutnick and Mr. Merkel on July 1, 2022 that the 10 million share threshold in the June 10 Proposal had not yet been finally agreed. Following discussion, the Independent Joint Committee determined that Mr. Mbanefo would request a meeting between members of the Independent Joint Committee and Cantor.

On September 8, 2022, the Independent Joint Committee met with Debevoise and Houlihan Lokey. Mr. Mbanefo relayed to the other members of the Independent Joint Committee his discussion with Mr. Lutnick. Following discussion, the Independent Joint Committee determined to propose to Cantor that the shares of BGC Group Class B common stock issued to Cantor in the transaction in respect of incremental exchangeable BGC Holdings limited partnership units held by Cantor above the 23.6 million currently approved by the Audit Committee would convert into shares of BGC Group Class A common stock if BGC Group failed to issue a minimum of the greater of (1) $100 million of shares of new equity and (2) 25 million shares of new equity to fund acquisitions in the aggregate within seven years following the closing.

On September 8, 2022, on behalf of the Independent Joint Committee, Debevoise sent to BGC Partners management, Cantor and Wachtell Lipton a revised non-binding term sheet (the “September 8 Term Sheet”). The September 8 Term Sheet provided that the shares of BGC Group Class B common stock issued to Cantor in the transaction in respect of incremental exchangeable BGC Holdings limited partnership units held by Cantor above the 23.6 million currently approved by the Audit Committee would convert into shares of BGC Group Class A common stock if BGC Group failed to issue a minimum of the greater of (1) $100 million of shares of new equity and (2) 25 million shares of new equity to fund acquisitions in the aggregate within seven years following the closing. The September 8 Term Sheet also provided that this amount of shares of BGC Group Class B common stock that would need to be converted into shares of BGC Group Class A common stock would not be reduced by shares converted by Cantor into BGC Group Class A common stock after the closing. The September 8 Term Sheet also provided that the expenses of the potential transaction would be borne by BGC Holdings and that Cantor would indemnify BGC Partners and BGC Group to the extent that either company incurs material income taxes in connection with the transaction.

 

-54-


Table of Contents

On September 9, 2022, the Independent Joint Committee met with representatives of Cantor and BGC Partners, with Debevoise, Houlihan Lokey and Wachtell Lipton present, to discuss the September 8 Term Sheet and negotiate the terms upon which Cantor would be willing to support the potential corporate conversion transaction if BGC Partners determined to move forward with the potential transaction. In this discussion, Cantor, BGC Partners and the Independent Joint Committee agreed that the shares of BGC Group Class B common stock issued to Cantor in the transaction in respect of incremental exchangeable BGC Holdings limited partnership units held by Cantor above the 23.6 million currently approved by the Audit Committee would convert into shares of BGC Group Class A common stock if BGC Group failed to issue a minimum of $75 million of shares of new equity to fund acquisitions in the aggregate within seven years following the closing.

On September 14, 2022, the Independent Joint Committee met again with representatives of Cantor and BGC Partners, with representatives of Debevoise, Houlihan Lokey and Wachtell Lipton present, to discuss the tax indemnity provision in the September 8 Term Sheet. The parties agreed that Cantor would indemnify BGC Partners to the extent BGC Partners incurs any income taxes as a result of the transaction, up to a maximum of $10 million, and that the expenses of the transaction would be borne by the party incurring such expenses. Following this discussion, on September 14, 2022, the Independent Joint Committee and Debevoise sent to Cantor, BGC Partners and Wachtell Lipton a revised draft of the corporate conversion agreement reflecting this discussion.

On September 19, 2022, Wachtell Lipton sent to the Independent Joint Committee and Debevoise a revised draft of the corporate conversion agreement.

On September 26, 2022, Debevoise sent to Cantor, BGC Partners and Wachtell Lipton a further revised draft of the corporate conversion agreement.

Over the course of the next seven weeks, BGC Partners management provided certain financial information including historical and pro forma income statement and balance sheet financials, financial projections of incremental cash flow consequences from the transaction, details relating to existing BGC Holdings and pro forma BGC Group equity awards and assumptions relating to Cantor’s and Mr. Lutnick’s exercise of certain purchase, redemption and exchange rights on a status quo basis and in connection with the transaction to representatives of Houlihan Lokey for purposes of Houlihan Lokey’s financial analysis.

On October 25, 2022, Wachtell Lipton sent to the Independent Joint Committee and Debevoise a revised draft of the corporate conversion agreement, along with a draft of the support agreement pursuant to which Cantor would agree to deliver its written consent to the transaction following the effectiveness of BGC Group’s registration statement to be filed in connection with the potential transaction.

On November 14, 2022, Debevoise and Wachtell Lipton finalized the corporate conversion agreement and the support agreement.

On November 14, 2022, the Independent Joint Committee met, with representatives from Houlihan Lokey and Debevoise participating. The Independent Joint Committee discussed the strategic rationale for the potential transaction. Representatives of Houlihan Lokey reviewed with the Independent Joint Committee Houlihan Lokey’s financial analysis summarized below under “—Opinion of Houlihan Lokey, Financial Advisor to the Independent Joint Committee.” Thereafter, at the request of the Independent Joint Committee, Houlihan Lokey verbally rendered its opinion to the Independent Joint Committee (which was subsequently confirmed in writing by delivery of Houlihan Lokey’s written opinion addressed to the Independent Joint Committee dated November 14, 2022) as to the fairness, from a financial point of view, to the Class A Holders of the Corporate Merger Class A Exchange Ratio provided for in the Corporate merger (after giving effect to the Transaction and Concurrent Transactions). The Independent Joint Committee discussed the terms of the corporate conversion agreement and the transactions contemplated thereby with the Independent Joint Committee’s legal and financial advisors. Following these presentations and discussions, the Independent Joint Committee unanimously

 

-55-


Table of Contents

(i) determined that it is in the best interests of BGC Partners and the stockholders of BGC Partners (other than Cantor and its affiliates), and declared it advisable, to enter into the corporate conversion agreement, (ii) approved the execution, delivery and performance by BGC Partners of the corporate conversion agreement and the consummation of the transactions contemplated by the corporate conversion agreement, including the Corporate merger, and (iii) recommended that the BGC Partners board (a) determine that it is in the best interests of BGC Partners and the stockholders of BGC Partners (other than Cantor and its affiliates), and declare it advisable, to enter into the corporate conversion agreement, (b) approve the execution, delivery and performance by BGC Partners of the corporate conversion agreement and the consummation of the transactions contemplated by the corporate conversion agreement, including the Corporate merger, and (c) upon the terms and subject to the conditions of the corporate conversion agreement, recommend that the stockholders of BGC Partners adopt the corporate conversion agreement and submit the corporate conversion agreement to the stockholders of BGC Partners for adoption.

On November 15, 2022, the BGC Partners board of directors held a meeting, with members of BGC Partners management and representatives of Wachtell Lipton, Houlihan Lokey and Debevoise present. At the meeting, members of the Independent Joint Committee presented their unanimous recommendation in support of the potential transaction. After receipt of the recommendation, the BGC Partners board (i) determined that it is in the best interests of BGC Partners and the stockholders of BGC Partners (other than Cantor and its affiliates), and declared it advisable, to enter into the corporate conversion agreement, (ii) approved the execution, delivery and performance by BGC Partners of the corporate conversion agreement and the consummation of the transactions contemplated by the corporate conversion agreement and (iii) upon the terms and subject to the conditions of the corporate conversion agreement, resolved to recommend that the stockholders of BGC Partners adopt the corporate conversion agreement and to submit the corporate conversion agreement to the stockholders of BGC Partners for adoption.

Following such meeting, on November 15, 2022, the parties executed and delivered the corporate conversion agreement, and following execution of the corporate conversion agreement, Cantor entered into the support agreement.

Following execution of the corporate conversion agreement, BGC Partners issued a press release publicly announcing the execution of the corporate conversion agreement.

On March 29, 2023, BGC Partners and BGC Holdings entered into an amendment to the corporate conversion agreement that changed the Termination Date of the agreement to September 30, 2023 (subject to extension to December 31, 2023 as described in the section titled “The Corporate Conversion Agreement—Termination”).

BGC Partners’ Reasons for the Corporate Conversion; Recommendation of the Independent Joint Committee; Approval of the BGC Partners Board

At a meeting held on November 14, 2022, the Independent Joint Committee, acting with the advice of its own legal and financial advisors, unanimously (i) determined that it is in the best interests of BGC Partners and the stockholders of BGC Partners (other than Cantor and its affiliates), and declared it advisable, to enter into the corporate conversion agreement, (ii) approved the execution, delivery and performance by BGC Partners of the corporate conversion agreement and the consummation of the transactions contemplated thereby, and (iii) unanimously recommended that the BGC Partners board of directors determine that it is in the best interests of BGC Partners and the stockholders of BGC Partners (other than Cantor and its affiliates), and declare it advisable, to enter into the corporate conversion agreement, approve and adopt the corporate conversion agreement and the transactions contemplated thereby and recommend that BGC Partners stockholders adopt the corporate conversion agreement and submit the corporate conversion agreement to the BGC Partners stockholders for adoption. The independent Compensation Committee also approved separately the proposed executive compensation contained in the corporate conversion plan.

 

-56-


Table of Contents

As described above in the section entitled “—Background of the Corporate Conversion” of this document, in reaching its determination and recommendation, the Independent Joint Committee held a number of meetings, consulted with BGC Partners’ senior management, received advice from its legal and financial advisors, reviewed a significant amount of information and considered a number of factors. The following are some of the significant factors that the Independent Joint Committee considered that supported its decision to recommend that the BGC Partners board of directors approve the corporate conversion agreement:

Benefits of Simplified Organizational Structure

 

   

the corporate conversion transaction will simplify the organizational structure of the BGC businesses, and this simplified corporate structure may be more comprehensible to the marketplace and may therefore increase demand for shares of BGC Group and assist in the goal of maximizing long-term stockholder value;

 

   

the corporate conversion transaction is expected to reduce administrative costs and increase the efficiency of BGC Partners’ regulated businesses and associated capital requirements;

 

   

the corporate conversion transaction will strongly align the interests of employee and partner equityholders and the public stockholders of the BGC businesses, and will strongly align the economic interests of Cantor and the public stockholders of the BGC businesses, because, following the transaction, all equityholders of the BGC businesses will hold equity in the same entity with the same distribution and reinvestment policy;

Value of Consideration

 

   

in the corporate conversion transaction, (a) BGC Partners stockholders will receive one share of BGC Group common stock for each share of BGC Partners common stock, (b) holders of BGC Holdings exchangeable units will receive one share of BGC Group common stock for each BGC Holdings exchangeable unit, and (c) no incremental exchangeability of BGC Holdings units would be provided in the corporate conversion transaction;

 

   

the expectation that the transaction will generally be tax-free for U.S. federal income tax purposes to BGC Partners stockholders if certain conditions are met, as more fully described in and subject to the section entitled “Material U.S. Federal Income Tax Consequences”;

Other

 

   

the terms of the corporate conversion agreement were the result of a substantial work, analysis and negotiation by the Independent Joint Committee and the Independent Joint Committee’s advisors over a multi-year period;

 

   

the Independent Joint Committee’s view that the terms of the corporate conversion agreement, taken as a whole, were the best terms for the BGC Partners stockholders (other than Cantor and its affiliates) upon which Cantor would be willing to consent to the corporate conversion transaction;

 

   

the Independent Joint Committee’s view that the corporate conversion transaction would likely be completed because, among other things, BGC Partners could terminate the corporate conversion agreement if Cantor failed to execute and deliver the support agreement within one business day following the execution of the corporate conversion agreement;

 

   

the fact that Houlihan Lokey rendered a verbal opinion to the Independent Joint Committee on November 14, 2022 (which was subsequently confirmed in writing by delivery of Houlihan Lokey’s written opinion addressed to the Independent Joint Committee dated November 14, 2022) as to the fairness, from a financial point of view, to the Class A Holders of the Corporate Merger Class A Exchange Ratio provided for in the Corporate merger (after giving effect to the Transaction and the Concurrent Transactions), as more fully described in the section entitled “—Opinion of Houlihan Lokey, Financial Advisor to the Independent Joint Committee”; and

 

-57-


Table of Contents
   

the procedural safeguards and process implemented to enable the Independent Joint Committee to determine the fairness of the transaction, including the independence of its members, its delegated power and responsibilities, the retention and advice of legal and financial advisors it had retained, and its extensive and confidential deliberations, access to information and participation in connection with its consideration, evaluation and negotiation of the proposed transaction.

In connection with the Independent Joint Committee’s determination to recommend that the BGC Partners board of directors approve the corporate conversion agreement, the Independent Joint Committee considered a number of uncertainties, risks and potentially negative factors relevant to the corporate conversion transaction, including the following:

 

   

the risk that the potential transaction may divert management focus and resources from operating BGC Partners’ business, as well as other strategic opportunities;

 

   

the risk that, if BGC Partners were to fail to complete the corporate conversion transaction after announcement of the corporate conversion agreement, such failure could result in negative perceptions of BGC Partners among investors, clients, employees, partners and other stakeholders;

 

   

Cantor and its affiliates may have interests with respect to the transaction that are in addition to, or different from, the interests of other BGC Partners stockholders;

 

   

certain of BGC Partners’ directors and named executive officers may have interests with respect to the transaction that are in addition to, or different from, the interests of other BGC Partners stockholders, as described under the section entitled “—Interests of Directors and Executive Officers of BGC Partners in the Corporate Conversion”;

 

   

the risk that Cantor’s voting power over BGC Group as of immediately following the corporate conversion will be approximately 5.5 percentage points higher than its voting power over BGC Group would otherwise be if Cantor had exchanged its exchangeable limited partnership interests in BGC Holdings for BGC Partners common stock absent the corporate conversion, which could result in Cantor exercising control over BGC Group for a longer period of time than it would over BGC Partners absent the corporate conversion;

 

   

the transaction costs and expenses associated with completing the corporate conversion transaction;

 

   

the risks of the type and nature described under the sections entitled “Risk Factors” and “Special Note Regarding Forward-Looking Statements.”

The Independent Joint Committee concluded that the uncertainties, risks and potentially negative factors relevant to the corporate conversion transaction were outweighed by the benefits that it expected BGC Partners stockholders would achieve as a result of the corporate conversion.

At a meeting held on November 15, 2022, the BGC Partners board of directors, acting upon the unanimous recommendation of the Independent Joint Committee, unanimously (i) determined that it is in the best interests of BGC Partners and the stockholders of BGC Partners (other than Cantor and its affiliates), and declared it advisable, to enter into the corporate conversion agreement, (ii) approved and adopted the corporate conversion agreement and the transactions contemplated thereby and (iii) resolved to recommend that BGC Partners stockholders adopt the corporate conversion agreement and submit the corporate conversion agreement to the BGC Partners stockholders for adoption.

In connection with such determination, approval and recommendation, the BGC Partners board of directors considered, among other factors, the factors considered by the Independent Joint Committee summarized above, including the following:

 

   

the Independent Joint Committee’s analyses, conclusions and unanimous determination that the corporate conversion agreement and the transactions contemplated by the corporate conversion agreement are in the best interests of BGC Partners and the stockholders of BGC Partners (other than

 

-58-


Table of Contents
 

Cantor and its affiliates), and the Independent Joint Committee’s unanimous recommendation that the BGC Partners board of directors approve and adopt the corporate conversion agreement and the transactions contemplated thereby;

 

   

the fact that Houlihan Lokey rendered a verbal opinion to the Independent Joint Committee on November 14, 2022 (which was subsequently confirmed in writing by delivery of Houlihan Lokey’s written opinion addressed to the Independent Joint Committee dated November 14, 2022) as to the fairness, from a financial point of view, to the Class A Holders of the Corporate Merger Class A Exchange Ratio provided for in the Corporate merger (after giving effect to the Transaction and the Concurrent Transactions), as more fully described in the section entitled “—Opinion of Houlihan Lokey, Financial Advisor to the Independent Joint Committee”; and

 

   

the fact that the Independent Joint Committee is comprised only of independent and disinterested directors unaffiliated with Cantor or its affiliates, and, other than their interests described under “—Interests of Directors and Executive Officers of BGC Partners in the Corporate Conversion,” the members of the Independent Joint Committee do not have material interests in the corporate conversion different from, or in addition to, those of BGC Partners and its public stockholders generally.

Accordingly, the BGC Partners board of directors unanimously recommends that BGC Partners stockholders vote “FOR” the approval of the corporate conversion agreement proposal, “FOR” the BGC Group Plan proposal and “FOR” each BGC Group certificate of incorporation proposal.

This discussion of the information and factors considered by the Independent Joint Committee and the BGC Partners board of directors includes the principal positive and negative factors but is not intended to be exhaustive and may not include all of the factors considered by the Independent Joint Committee and the BGC Partners board of directors. In view of the wide variety of factors considered in connection with their evaluation of the transaction, and the complexity of these matters, the Independent Joint Committee and the BGC Partners board of directors did not find it useful and did not attempt to rank, quantify or assign any relative or specific weights to the various factors that each considered in reaching its determination to approve the corporate conversion agreement and the transactions contemplated by the corporate conversion agreement and to make the recommendation to BGC Partners stockholders contained in this consent solicitation statement/prospectus. Rather, the Independent Joint Committee and the BGC Partners board of directors viewed their respective decisions as being based on the totality of the information presented to them and the factors they considered. In addition, individual members of the Independent Joint Committee and the BGC Partners board of directors may have given differing weights to different factors.

In considering the recommendation of the Independent Joint Committee and the BGC Partners board of directors, BGC Partners stockholders should be aware that certain directors and executive officers of BGC Partners may have interests in the transaction that are different from, or in addition to, any interests they might have solely as stockholders. The Independent Joint Committee and the BGC Partners board of directors were aware of these interests and considered them when evaluating and negotiating, as applicable, the corporate conversion agreement, the mergers and the other transactions contemplated by the corporate conversion agreement, and in making the recommendation to BGC Partners stockholders contained in this consent solicitation statement/prospectus. See “—Interests of Directors and Executive Officers of BGC Partners in the Corporate Conversion.”

It should be noted that this explanation of the reasoning of the Independent Joint Committee and the BGC Partners board of directors and certain information presented in this section is forward-looking in nature and, therefore, that information should be read in light of the factors discussed in the section entitled “Special Note Regarding Forward-Looking Statements.”

 

-59-


Table of Contents

Opinion of Houlihan Lokey, Financial Advisor to the Independent Joint Committee

On November 14, 2022, Houlihan Lokey verbally rendered its opinion to the Independent Joint Committee (which was subsequently confirmed in writing by delivery of Houlihan Lokey’s written opinion addressed to the Independent Joint Committee dated November 14, 2022) as to the fairness, from a financial point of view, to the Class A Holders of the Corporate Merger Class A Exchange Ratio provided for in the Corporate merger (after giving effect to the Transaction and the Concurrent Transactions).

Houlihan Lokey’s opinion was directed to the Independent Joint Committee (in its capacity as such) and only addressed the Corporate Merger Class A Exchange Ratio from a financial point of view and did not address any other aspect or implication of the Transaction, the Concurrent Transactions, or any other agreement, arrangement or understanding. The summary of Houlihan Lokey’s opinion in this consent solicitation statement/prospectus is qualified in its entirety by reference to the full text of its written opinion, which is attached as Annex C to this consent solicitation statement/prospectus and describes certain of the procedures followed, assumptions made, qualifications and limitations on the review undertaken and other matters considered by Houlihan Lokey in connection with the preparation of its opinion. However, neither Houlihan Lokey’s opinion nor the summary of its opinion and the related analyses set forth in this consent solicitation statement/prospectus are intended to be, and do not constitute, advice or a recommendation to the Independent Joint Committee, the Company’s board of directors, any security holder of the Company or any other person as to how to act or vote with respect to any matter relating to the Transaction.

In arriving at its opinion, Houlihan Lokey, among other things:

 

   

reviewed a draft dated November 14, 2022 of the corporate conversion agreement;

 

   

reviewed certain publicly available business and financial information relating to the Company that Houlihan Lokey deemed to be relevant;

 

   

reviewed certain information relating to the historical, current and future operations, financial condition and prospects of the Company on a status quo basis and BGC Group pro forma for consummation of the Transaction and the Concurrent Transactions, made available to Houlihan Lokey by the Company, including (a) financial projections of the incremental cash flow consequences to BGC Group of the Transaction and the Concurrent Transactions reflecting, among other things, Transaction fees and expenses and recurring administrative cost savings following consummation of the Transaction (the “Projections”), (b) historical and pro forma income statement and balance sheet financials of the Company and BGC Group as to the changes in the income statement and balance sheet arising from the Transaction and Concurrent Transactions (the “Historical and Pro Forma Financials”), (c) assumptions regarding the exchange, redemption, conversion and vesting of BGC Holdings limited partnership units and BGC Holdings limited partnership interests held by holders other than Cantor on a status quo basis and corresponding BGC Group restricted stock awards, restricted stock unit awards and other interests held by holders other than Cantor pro forma for the consummation of the Transaction and the Concurrent Transactions (the “Equity Award Assumptions”), and (d) assumptions regarding Cantor’s and Howard Lutnick’s exercise of certain purchase, redemption and exchange rights on a Company status quo basis and BGC Group pro forma for the consummation of the Transaction and the Concurrent Transactions (the “Exercise Assumptions”).

 

   

spoke with certain members of the management of the Company regarding the business, operations, financial condition and prospects of the Company on a status quo basis and BGC Group pro forma for consummation of the Transaction and the Concurrent Transactions, the Transaction, the Concurrent Transactions, the Projections, the Historical and Pro Forma Financials, the Equity Award Assumptions, the Exercise Assumptions and related matters;

 

   

spoke with certain members of the management of the Company regarding certain potential benefits associated with the Transaction not susceptible to direct quantification that the management of the Company believes may be realized by BGC Group pro forma for consummation of the Transaction and the Concurrent

 

-60-


Table of Contents
 

Transactions including, among others, (a) potential expansion of the investor base, (b) simplified accounting and (c) enhanced alignment of employee interests and those of Class A Holders through ownership of the same class of securities;

 

   

analyzed certain potential pro forma financial effects of the Transaction and the Concurrent Transactions on earnings per share and cash flows of the Company on a status quo basis as compared to BGC Group pro forma for consummation of the Transaction and the Concurrent Transactions;

 

   

compared the financial and operating performance of the Company on a status quo basis and BGC Group pro forma for consummation of the Transaction and the Concurrent Transactions with that of other public companies that Houlihan Lokey deemed to be relevant;

 

   

reviewed a confirmation addressed to Houlihan Lokey from senior management of the Company and approved by the Independent Joint Committee regarding the Projections, the Historical and Pro Forma Financials, the Equity Award Assumptions, the Exercise Assumptions and other information, data and other materials (financial or otherwise) provided to, or discussed with, Houlihan Lokey by or on behalf of the Company; and

 

   

conducted such other financial studies, analyses and inquiries and considered such other information and factors as Houlihan Lokey deemed appropriate.

Houlihan Lokey relied upon and assumed, without independent verification, the accuracy and completeness of all data, material and other information furnished, or otherwise made available, to Houlihan Lokey, discussed with or reviewed by Houlihan Lokey, or publicly available, and does not assume any responsibility with respect to such data, material and other information. In addition, management of the Company and the Independent Joint Committee have advised Houlihan Lokey, and Houlihan Lokey assumed, at the direction of the management of the Company and the Independent Joint Committee, that the Projections, the Historical and Pro Forma Financials, the Equity Award Assumptions, and the Exercise Assumptions reviewed by Houlihan Lokey have been reasonably prepared in good faith on bases reflecting the best currently available estimates and judgments of the management of the Company and the Independent Joint Committee as to the future financial results and condition of the Company on a status quo basis and BGC Group pro forma for consummation of the Transaction and the Concurrent Transactions and the other matters covered thereby, and Houlihan Lokey expresses no opinion with respect to the Projections, the Historical and Pro Forma Financials, the Equity Award Assumptions, the Exercise Assumptions or the assumptions on which they are based. Houlihan Lokey relied upon and assumed, without independent verification, that there had been no change in the business, assets, liabilities, financial condition, results of operations, cash flows or prospects of the Company, BGC Holdings or the BGC Opcos since the respective dates of the most recent financial statements and other information, financial or otherwise, provided to Houlihan Lokey that would be material to Houlihan Lokey’s analyses or its opinion, and that there is no information or any facts that would make any of the information reviewed by Houlihan Lokey incomplete or misleading.

Houlihan Lokey relied upon and assumed, without independent verification, that (a) the representations and warranties of all parties to the corporate conversion agreement and all other related documents and instruments that are referred to therein are true and correct, (b) each party to the corporate conversion agreement and other related documents and instruments will fully and timely perform all of the covenants and agreements required to be performed by such party, (c) all conditions to the consummation of the Transaction and the Concurrent Transactions will be satisfied without waiver thereof, and (d) the Transaction and the Concurrent Transactions will be consummated in a timely manner in accordance with the terms described in the corporate conversion agreement and other related documents and instruments, without any amendments or modifications thereto. Houlihan Lokey also assumed that, with the consent of the management of the Company and the Independent Joint Committee, the Transaction will qualify as a tax-free transaction. Houlihan Lokey relied upon and assumed, without independent verification, that (i) the Transaction and the Concurrent Transactions will be consummated in a manner that complies in all respects with all applicable federal and state statutes, rules and regulations, and will not result in any violation or breach of any agreement to which the Company, BGC Holdings, the BGC

 

-61-


Table of Contents

Opcos or BGC Group is a party, and (ii) all governmental, regulatory, and other consents and approvals necessary for the consummation of the Transaction and the Concurrent Transactions will be obtained and that no delay, limitations, restrictions or conditions will be imposed or amendments, modifications or waivers made that would have an effect on the Transaction, the Concurrent Transactions, the Company on a status quo basis, BGC Group pro forma for consummation of the Transaction and the Concurrent Transactions or any expected benefits of the Transaction that would be material to Houlihan Lokey’s analyses or its opinion.

Furthermore, in connection with its opinion, Houlihan Lokey was not requested to make, and has not made, any physical inspection or independent appraisal or evaluation of any of the assets, properties or liabilities (fixed, contingent, derivative, off-balance-sheet or otherwise) of the Company or any other party, nor was Houlihan Lokey provided with any such appraisal or evaluation. Houlihan Lokey did not estimate, and expresses no opinion regarding, the liquidation value of any entity or business. Houlihan Lokey has undertaken no independent analysis of any potential or actual litigation, regulatory action, possible unasserted claims or other contingent liabilities, to which the Company, BGC Holdings, the BGC Opcos or BGC Group is or may be a party or is or may be subject, or of any governmental investigation of any possible unasserted claims or other contingent liabilities to which the Company, BGC Holdings, the BGC Opcos or BGC Group is or may be a party or is or may be subject.

Houlihan Lokey was not requested to, and did not, (a) solicit any indications of interest from third parties with respect to the securities, assets, business or operations of the Company, BGC Holdings, the BGC Opcos, BGC Group or any other party, or any alternatives to the Transaction or the Concurrent Transactions, or (b) advise the Independent Joint Committee, the Company’s board of directors or any other party with respect to alternatives to the Transaction or the Concurrent Transactions. Representatives of the Company and the Independent Joint Committee have advised Houlihan Lokey, and it relied upon and assumed, without independent verification, that the terms of the Transaction and the Concurrent Transaction, have been negotiated on an arms-length basis. In addition, Houlihan Lokey relied upon and assumed, without independent verification, that the final form of the corporate conversion agreement would not differ in any respect from the draft of the corporate conversion agreement identified above. Houlihan Lokey’s opinion was necessarily based on financial, economic, market and other conditions as in effect on, and the information made available to Houlihan Lokey as of, the date thereof. Houlihan Lokey did not undertake, and is under no obligation, to update, revise, reaffirm or withdraw its opinion, or otherwise comment on or consider events occurring or coming to Houlihan Lokey’s attention after the date thereof. Houlihan Lokey did not undertake any independent analysis of and was not expressing any opinion as to the Preferred Exchange, what the value of the BGC Group common stock actually will be when exchanged pursuant to the Transaction or the price or range of prices at which the BGC Partners common stock or BGC Group common stock may be purchased or sold, or otherwise be transferable, at any time. Houlihan Lokey assumed that the BGC Group Class A common stock to be issued in the Transaction to the Class A Holders will be listed on the NASDAQ Global Select Market.

Houlihan Lokey’s opinion was furnished for the use of the Independent Joint Committee (in its capacity as such) in connection with its evaluation of the Mergers and may not be used for any other purpose without Houlihan Lokey’s prior written consent. Houlihan Lokey’s opinion was not intended to be, and does not constitute, a recommendation to the Independent Joint Committee, the Company’s board of directors, any security holder or any other party as to how to act or vote with respect to any matter relating to the Transaction, the Concurrent Transactions or otherwise.

Houlihan Lokey was not requested to opine as to, and its opinion does not express an opinion as to or otherwise address, among other things: (i) the underlying business decision of the Independent Joint Committee, the Company’s board of directors, the Company, its security holders or any other party to proceed with or effect the Transaction or the Concurrent Transactions, (ii) the terms of any arrangements, understandings, agreements or documents related to, or the form, structure or any other portion or aspect of, the Transaction or the Concurrent Transactions or otherwise, including the increase in the voting power of Cantor, Howard Lutnick and their affiliates resulting from the Transaction and the Concurrent Transactions, except if and only to the extent

 

-62-


Table of Contents

expressly addressed in its opinion, (iii) the fairness of any portion or aspect of the Transaction or the Concurrent Transactions to the holders of any class of securities, creditors or other constituencies of the Company, BGC Holdings, the BGC Opcos, or BGC Group or to any other party, except if and only to the extent expressly set forth in its opinion, (iv) the relative merits of the Transaction or the Concurrent Transactions as compared to any alternative business strategies or transactions that might be available for the Company, BGC Holdings, the BGC Opcos, BGC Group or any other party, (v) the fairness of any portion or aspect of the Transaction or the Concurrent Transactions to any one class or group of the Company’s, BGC Holdings’, the BGC Opcos’, BGC Group’s or any other party’s security holders or other constituents vis-à-vis any other class or group of the Company’s, BGC Holdings’, the BGC Opcos’, BGC Group’s or such other party’s security holders or other constituents (including, without limitation, the fairness of the potential dilutive or other effects of the Transaction or the Concurrent Transactions on existing security holders of the Company, BGC Holdings, the BGC Opcos or BGC Group, the fairness of the Corporate Merger Class A Exchange Ratio relative to any of the Other Exchange Ratios or vice versa, the fairness of the Corporate Merger Class A Exchange Ratio to the Company, BGC Group, the BGC Opcos, Cantor, Howard Lutnick or any other party (other than the Class A Holders), or the fairness of any of the Other Exchange Ratios to the Class A Holders or any other party), (vi) how the Independent Joint Committee, the Company’s board of directors, the Company, any security holder or any other party should act or vote with respect to the Transaction or the Concurrent Transactions, (vii) the solvency, creditworthiness or fair value of the Company, BGC Holdings, the BGC Opcos, BGC Group or any other participant in the Transaction or the Concurrent Transactions, or any of their respective assets, under any applicable laws relating to bankruptcy, insolvency, fraudulent conveyance or similar matters, or (viii) any amendments to the Separation Agreement, dated as of March 31, 2008, by and among Cantor, the Company, the BGC Opcos and BGC Holdings or any amendments to, or any terms of, any governing instruments of the Company, BGC Holdings, the BGC Opcos, BGC Group or any other participant in the Transaction or the Concurrent Transactions, including the fairness of any such amendment to any party. Furthermore, no opinion, counsel or interpretation is intended in matters that require legal, regulatory, accounting, insurance, tax or other similar professional advice. It is assumed that such opinions, counsel or interpretations have been or will be obtained from the appropriate professional sources. Furthermore, Houlihan Lokey relied, with the consent of the Independent Joint Committee, on the assessments by the Independent Joint Committee, the Company’s board of directors, the Company and their respective advisors, as to all legal, regulatory, accounting, insurance, tax and other similar matters with respect to the Company, BGC Holdings, the BGC Opcos, BGC Group, the Transaction, the Concurrent Transactions or otherwise.

In performing its analyses, Houlihan Lokey considered general business, economic, industry and market conditions, financial and otherwise, and other matters as they existed on, and could be evaluated as of, the date of its opinion. No company, transaction or business used in Houlihan Lokey’s analyses for comparative purposes is identical to the Company or the proposed Transaction and an evaluation of the results of those analyses is not entirely mathematical. The estimates contained in the Projections, the Historical and Pro Forma Financials, the Equity Award Assumptions and the Exercise Assumptions prepared by the management of the Company and the implied reference range values indicated by Houlihan Lokey’s analyses are not necessarily indicative of actual values or predictive of future results or values, which may be significantly more or less favorable than those suggested by the analyses. In addition, any analyses relating to the value of assets, businesses or securities do not purport to be appraisals or to reflect the prices at which businesses or securities actually may be sold, which may depend on a variety of factors, many of which are beyond the control of the Company. Much of the information used in, and accordingly the results of, Houlihan Lokey’s analyses are inherently subject to substantial uncertainty.

Houlihan Lokey’s opinion was only one of many factors considered by the Independent Joint Committee in evaluating the proposed Transaction. Neither Houlihan Lokey’s opinion nor its analyses were determinative of the Corporate Merger Class A Exchange Ratio or of the views of the Independent Joint Committee or management of the Company with respect to the Transaction or the Corporate Merger Class A Exchange Ratio. The type and amount of consideration payable in the Transaction were determined through negotiation between the Company, the Independent Joint Committee and Cantor, and the decision to enter into the corporate conversion agreement was solely that of the Independent Joint Committee and the Company’s board of directors.

 

-63-


Table of Contents

Financial Analyses

In preparing its opinion to the Independent Joint Committee, Houlihan Lokey performed a variety of analyses, including those described below. The summary of Houlihan Lokey’s analyses is not a complete description of the analyses underlying Houlihan Lokey’s opinion. The preparation of such an opinion is a complex process involving various quantitative and qualitative judgments and determinations with respect to the financial, comparative and other analytical methods employed and the adaptation and application of these methods to the unique facts and circumstances presented. As a consequence, neither Houlihan Lokey’s opinion nor its underlying analyses are readily susceptible to summary description. Houlihan Lokey arrived at its opinion based on the results of all analyses undertaken by it and assessed as a whole and did not draw, in isolation, conclusions from or with regard to any individual analysis, methodology or factor. While the results of each analysis were taken into account in reaching Houlihan Lokey’s overall conclusion with respect to fairness, Houlihan Lokey did not make separate or quantifiable judgments regarding individual analyses. Accordingly, Houlihan Lokey believes that its analyses and the following summary must be considered as a whole and that selecting portions of its analyses, methodologies and factors, without considering all analyses, methodologies and factors, could create a misleading or incomplete view of the processes underlying Houlihan Lokey’s analyses and opinion.

The following is a summary of the material financial analyses performed by Houlihan Lokey in connection with the preparation of its opinion and reviewed with the Independent Joint Committee on November 14, 2022. The order of the analyses does not represent relative importance or weight given to those analyses by Houlihan Lokey. The analyses summarized below include information presented in tabular format. The tables alone do not constitute a complete description of the analyses. Considering the data in the tables below without considering the full narrative description of the analyses, as well as the methodologies underlying, and the assumptions, qualifications and limitations affecting, each analysis, could create a misleading or incomplete view of Houlihan Lokey’s analyses.

For purposes of its analyses, Houlihan Lokey reviewed a number of financial and operating metrics, including:

 

   

Equity Value — generally, the value as of a specified date of the relevant company’s outstanding equity securities (taking into account outstanding options and other securities convertible, exercisable or exchangeable into or for equity securities of the company to the extent in-the-money).

 

   

Pre-Tax Income — generally, the amount of the relevant company’s income after all operating and financing expenses, including interest and depreciation, have been deducted from total sales or revenues, but before income taxes have been subtracted.

 

   

Net Income — generally, the amount of the relevant company’s income after all operating and financing expenses, including interest and depreciation, have been deducted from total sales or revenues, and after income taxes have been subtracted.

Unless the context indicates otherwise, equity values used in the selected companies analysis described below were calculated using the closing price of the common stock of the selected companies listed below as of November 10, 2022. For the avoidance of doubt, the Pre-Tax Income and Net Income figures for the Company on a status quo basis and for BGC Group pro forma for the consummation of the Transaction and the Concurrent Transactions were based in each case on income attributable to all stockholders (including adjustments to account for pro rata portions of income attributable to certain BGC Holdings limited partnership units and certain non-controlling interests) and provided by management of the Company in the Historical and Pro Forma Financials. Other estimates of the financial and operating performance of the Company on a status quo basis and of BGC Group pro forma for the consummation of the Transaction and the Concurrent Transactions relied upon for the financial analyses described below were based on the Projections, the Equity Award Assumptions, and the Exercise Assumptions.

 

-64-


Table of Contents

Selected Companies Analysis. Houlihan Lokey reviewed certain data for selected companies, with publicly traded equity securities, that Houlihan Lokey deemed relevant.

The financial data reviewed included:

 

   

Equity market value as a multiple of last twelve month (“LTM”) Pre-Tax Income; and

 

   

Equity market value as a multiple of LTM Net Income.

The selected companies included the following:

 

   

Compagnie Financière Tradition SA

 

   

TP ICAP Group PLC

Taking into account the results of the selected companies analysis, Houlihan Lokey applied selected multiple ranges of 8.5x to 11.5x to the Company’s LTM Pre-Tax Income and 11.5x to 14.5x to the Company’s LTM Net Income. The selected companies analysis, taking into account the Projections, the Equity Award Assumptions and the Exercise Assumptions, indicated implied per share value reference ranges of $3.46 to $4.68 per share of BGC Partners common stock based on the selected range of multiples of LTM Pre-Tax Income and $3.48 to $4.39 per share of BGC Partners common stock based on the selected range of multiples of LTM Net Income.

Has / Gets Analysis

Houlihan Lokey compared, (a) the implied per share value reference ranges of the BGC Partners common stock on a status quo basis (“Has”) to (b) the implied per share value reference ranges of BGC Group common stock pro forma for the consummation of the Transaction and the Concurrent Transactions (“Gets”).

Houlihan Lokey calculated the “Has” using the Selected Companies Analysis described above.

Houlihan Lokey calculated the “Gets” by applying selected multiple ranges of 8.5x to 11.5x to BGC Group’s pro forma LTM Pre-Tax Income and 11.5x to 14.5x to BGC Group’s pro forma LTM Net Income and made certain adjustments to reflect, among other things, Transaction fees and expenses, recurring administrative cost savings following consummation of the Transaction, and the financial impact of accelerating certain payroll taxes and other payments by and financial obligations of the Company, in each case based on, among other things, the Projections, the Historical and Pro Forma Financials, the Equity Award Assumptions and the Exercise Assumptions. The results of this analysis are as follows:

 

     “Has” (Status Quo)    “Gets” (Pro Forma)

Pre-Tax Income

   $3.46 – 4.68    $3.46 – 4.70

Net Income

   $3.48 – 4.39    $3.48 – 4.41

The financial analysis summarized above did not take into account certain potential benefits to BGC Group pro forma for the Transaction and the Concurrent Transactions identified by Company management that were not susceptible to direct quantification.

Miscellaneous

Houlihan Lokey was engaged by the Independent Joint Committee to act as its financial advisor in connection with the Transaction and provide financial advisory services, including an opinion to the Independent Joint Committee as to the fairness, from a financial point of view, to the Class A Holders of the Corporate Merger Class A Exchange Ratio provided for in the Corporate merger (after giving effect to the Transaction and the Concurrent Transactions). Houlihan Lokey was engaged by the Independent Joint Committee based on

 

-65-


Table of Contents

Houlihan Lokey’s experience and reputation. Houlihan Lokey is regularly engaged to provide financial advisory services, including to independent committees of boards of directors, in connection with mergers and acquisitions, financings, and financial restructurings. Pursuant to its engagement by the Independent Joint Committee, Houlihan Lokey is entitled to an aggregate fee of $1.7 million for its services, $100,000 of which became payable upon the execution of Houlihan Lokey’s engagement letter, an additional portion of which became payable on a monthly installment basis following the execution of Houlihan Lokey’s engagement letter, an additional $600,000 of which became payable upon the delivery of Houlihan Lokey’s opinion, and the balance of which became payable upon execution of the corporate conversion agreement. In addition, at the sole discretion of the Independent Joint Committee, the Independent Joint Committee may elect for the Company to pay an additional fee to Houlihan Lokey of up to $300,000 upon the closing of the Transaction. The Company also agreed to reimburse Houlihan Lokey for certain expenses and to indemnify Houlihan Lokey, its affiliates and certain related parties against certain liabilities and expenses, including certain liabilities under the federal securities laws, arising out of or related to Houlihan Lokey’s engagement.

In the ordinary course of business, certain of Houlihan Lokey’s employees and affiliates, as well as investment funds in which they may have financial interests or with which they may co-invest, may acquire, hold or sell, long or short positions, or trade, in debt, equity, and other securities and financial instruments (including loans and other obligations) of, or investments in, the Company, BGC Holdings, the BGC Opcos, BGC Group, Cantor, Howard Lutnick or any other party that may be involved in the Transaction or the Concurrent Transactions and their respective affiliates or security holders or any currency or commodity that may be involved in the Transaction or the Concurrent Transactions.

Houlihan Lokey and certain of its affiliates may provide investment banking, financial advisory and/or other financial or consulting services to the Company, BGC Holdings, the BGC Opcos, BGC Group, Cantor, Howard Lutnick, other participants in the Transaction or the Concurrent Transactions or certain of their respective affiliates or security holders in the future, for which Houlihan Lokey and its affiliates may receive compensation. In addition, Houlihan Lokey and certain of its affiliates and certain of Houlihan Lokey’s and their respective employees may have committed to invest in private equity or other investment funds managed or advised by Cantor, other participants in the Transaction or the Concurrent Transactions or certain of their respective affiliates or security holders, and in portfolio companies of such funds, and may have co-invested with Cantor, other participants in the Transaction or the Concurrent Transactions or certain of their respective affiliates or security holders, and may do so in the future. Furthermore, in connection with bankruptcies, restructurings, distressed situations and similar matters, Houlihan Lokey and certain of its affiliates may have in the past acted, may currently be acting and may in the future act as financial advisor to debtors, creditors, equity holders, trustees, agents and other interested parties (including, without limitation, formal and informal committees or groups of creditors) that may have included or represented and may include or represent, directly or indirectly, or may be or have been adverse to, the Company, BGC Holdings, the BGC Opcos, BGC Group, Cantor, Howard Lutnick, other participants in the Transaction or the Concurrent Transactions or certain of their respective affiliates or security holders, for which advice and services Houlihan Lokey and its affiliates have received and may receive compensation.

Certain Estimated Incremental Financial Impacts of the Corporate Conversion

BGC Partners does not as a matter of course make public projections or estimates as to future performance, earnings or other results beyond the current fiscal year given the unpredictability of underlying assumptions and estimates. However, BGC Partners management provided estimates of recurring administrative cost savings expected to result from the corporate conversion to the Independent Joint Committee, the BGC Partners board of directors and Houlihan Lokey in connection with the Independent Joint Committee’s evaluation of the corporate conversion, as described in the sections entitled “—Background of the Corporate Conversion” and “—Opinion of Houlihan Lokey, Financial Advisor to the Independent Joint Committee.” We refer to these internal, non-public estimates as the “estimated incremental financial impacts.”

 

-66-


Table of Contents

The estimated incremental financial impacts were prepared by and are the responsibility of BGC Partners management. The estimated incremental financial impacts were not prepared with a view toward public disclosure but rather for the purpose of evaluation of the corporate conversion. Accordingly, the estimated incremental financial impacts do not comply with published guidelines of the SEC, the guidelines established by the American Institute of Certified Public Accountants for preparation and presentation of financial forecasts, or GAAP. Ernst & Young LLP, BGC Partners’ independent registered public accounting firm, has not audited, reviewed, compiled or performed any procedures with respect to the estimated incremental financial impacts and does not express an opinion on or any form of assurance related to the estimated incremental financial impacts. BGC Partners included a summary of the estimated incremental financial impacts in this section of the consent solicitation statement/prospectus for the benefit of the BGC Partners stockholders in their evaluation of the corporate conversion because BGC Partners provided such non-public information to the Independent Joint Committee, the BGC Partners board of directors and Houlihan Lokey. However, the summary of the estimated incremental financial impacts included in this consent solicitation statement/prospectus is not intended to influence any BGC Partners stockholder’s decision of whether to consent to the approval of any proposal.

The estimated incremental financial impacts were based on numerous variables and assumptions that are inherently uncertain and many of which are beyond the control of BGC Partners. Additionally, the estimated incremental financial impacts are inherently forward looking and span multiple years. Consequently, the estimated incremental financial impacts, as with all forward-looking information, become subject to greater unpredictability and uncertainty with each successive year. The assumptions upon which the estimated incremental financial impacts were based necessarily involve judgments with respect to, among other things, future economic, competitive and regulatory conditions and financial market conditions, all of which are difficult or impossible to predict or estimate and most of which are beyond BGC Partners’ control. The estimated incremental financial impacts also reflect assumptions regarding the continuing nature of certain business decisions that, in reality, would be subject to change. Important factors that may affect actual results or the achievability of the estimated incremental financial impacts include, but are not limited to the ability of BGC Partners to implement its business strategy or its plans, to meet its forecasts and other expectations with respect to its businesses after the completion of the corporate conversion transaction and to realize anticipated synergies or realize anticipated synergies within the expected timeframe, industry performance, general business and economic conditions and other factors described in the sections entitled “Special Note Regarding Forward-Looking Statements” and “Risk Factors”, as well as in BGC Partners’ Annual Report on Form 10-K for the year ended December 31, 2022, its subsequent quarterly reports on Form 10-Q, and current reports on Form 8-K. This information constitutes “forward-looking statements” and actual results may differ materially and adversely from those projected. See the section entitled “Special Note Regarding Forward-Looking Statements.”

Accordingly, there can be no assurance that the estimated incremental financial impacts will be realized and actual results may vary materially from those estimated. The inclusion of a summary of the estimated incremental financial impacts in this consent statement/prospectus should not be regarded as an indication that BGC Partners or any of its affiliates, officers, directors, advisors or other representatives considered or consider the estimated incremental financial impacts to be necessarily predictive of actual future events or results of BGC Partners’ operations, and, consequently, the estimated incremental financial impacts should not be relied on in such a manner. Neither BGC Partners nor any of its affiliates, officers, directors, advisors or other representatives can give any assurance that actual results will not differ from the estimated incremental financial impacts, and neither BGC Partners nor any of its affiliates undertakes any obligation to update or otherwise revise or reconcile the estimated incremental financial impacts to reflect circumstances existing or developments and events occurring after the date on which the estimated incremental financial impacts were estimated or that may occur in the future, even in the event that any or all of the assumptions underlying the estimated incremental financial impacts are not realized. BGC Partners does not intend to make available publicly any update or other revision to the estimated incremental financial impacts, except as otherwise required by law. None of BGC Partners or any of its officers, directors, advisors or other representatives has made or makes any representation to any BGC Partners stockholder or other person regarding the ultimate performance of BGC Partners following the corporate conversion compared to the information contained in the estimated incremental financial impacts or that the estimated incremental financial

 

-67-


Table of Contents

impacts will be achieved. BGC Partners has not made any representations in the corporate conversion agreement or otherwise concerning the estimated incremental financial impacts. In light of the foregoing factors and the uncertainties inherent in the estimated incremental financial impacts, BGC Partners stockholders are cautioned not to place undue reliance on the information presented in the summary of the estimated incremental financial impacts.

Summary of Estimated Incremental Financial Impacts

The estimated incremental financial impacts consisted of estimated annual administrative cost savings of $5.5 million by 2025, including: (i) $1.8 million in annual savings expected to be achieved in 2023, (ii) $3.2 million in annual savings expected to be achieved in 2024 and (iii) $5.5 million in annual savings expected to be achieved in 2025.

Regulatory Matters

In connection with the corporate conversion, BGC Partners and BGC Group intend to make all required filings under the Securities Act and the Exchange Act, as well as any required filings or applications with NASDAQ. Additionally, BGC Partners and BGC Group intend to make all required filings to domestic and international self-regulatory organizations and securities industry regulators, including the Financial Industry Regulatory Authority, National Futures Association, Ontario Securities Commission, Financial Conduct Authority, Autorité de Contrôle Prudentiel et de Résolution, Securities and Futures Commission, Monetary Authority of Singapore and Swiss Financial Market Supervisory Authority.

The corporate conversion is not reportable under the HSR Act, and therefore no filings with respect to the corporate conversion are required with the FTC or the DOJ.

Interests of Directors and Executive Officers of BGC Partners in the Corporate Conversion

In considering the recommendation of the BGC Partners board of directors with respect to the adoption of the corporate conversion agreement, BGC Partners stockholders should be aware that certain of the directors and executive officers of BGC Partners, including Howard W. Lutnick, Stephen M. Merkel, Sean A. Windeatt and Jason W. Hauf, have interests in the transaction that may differ from, or are in addition to, the interests of BGC Partners stockholders, generally. These interests may present such directors and executive officers with actual or potential conflicts of interests, and these interests, to the extent they may be substantial, are described below. The members of the Independent Joint Committee and the BGC Partners board of directors were aware of and considered these interests and relationships, among other matters, when they approved the corporate conversion agreement and when the BGC Partners board of directors recommended that BGC Partners stockholders approve the corporate conversion agreement proposal.

As described below, the interests of BGC Partners’ non-employee directors and executive officers include the following:

 

   

accelerated exercisability and monetization of certain non-exchangeable HDUs, PSUs and PPSUs held by Messrs. Lutnick and Merkel;

 

   

the exercise and facilitation of certain purchase rights by Cantor with respect to certain BGC Group limited partnership units, as discussed in the section titled “The Corporate Conversion Agreement—Certain Cantor Purchase Rights”; and

 

   

the right to indemnification and liability insurance coverage that will survive the closing of the corporate conversion.

Certain Company directors and executive officers own equity interests in BGC Holdings, BGC Partners Class B common stock (which are held by Cantor and its general partner) and BGC Partners Class A common stock, as well as hold certain equity awards, all of which will receive the same treatment as all other such interests and awards, as discussed in the sections titled “The Corporate Conversion—Consideration to BGC

 

-68-


Table of Contents

Partners Stockholders and Holders of BGC Holdings Limited Partnership Units” and “The Corporate Conversion—Consideration to BGC Partners Stockholders and Holders of BGC Holdings Limited Partnership Units.”

Treatment of BGC Partners Equity Incentive Plans and Outstanding Awards in Connection with the Corporate Conversion

At the effective time, BGC Group will assume the BGC Partners Equity Plan, which will be amended and restated immediately prior to the effective time as the BGC Group Equity Plan. The BGC Group Equity Plan will have 600 million shares of BGC Group Class A common stock reserved for awards under the plan subject to adjustment as set forth in the BGC Group Equity Plan which share reserve includes the shares for awards assumed or substituted in connection with the corporate conversion. All equity-based and cash incentive awards (including awards under the BGC Partners Equity Plan issued in connection with BGC Holdings limited partnership units awarded under the Participation Plan) that are then outstanding under the BGC Partners Equity Plan and the Participation Plan, will be converted into or substituted with awards under the BGC Group Equity Plan, with terms and conditions as set forth in the corporate conversion agreement. See the section titled “The BGC Group Long-Term Incentive Plan.” It is also expected that, at the effective time, BGC Group will assume the BGC Partners Incentive Bonus Plan, as appropriately amended and restated, and renamed the “BGC Group, Inc. Incentive Bonus Compensation Plan.” There will no longer be any need for the Participation Plan following the corporate conversion.

Standing Policy for Mr. Lutnick and Recent Redemptions and Exchanges for Messrs. Merkel and Lutnick

In December 2010, as amended in 2013, the Audit Committee and the Compensation Committee approved a standing policy that gave Mr. Lutnick the same right, subject to certain conditions, to accept or waive opportunities that have previously been offered, or that may be offered in the future, to other executive officers to monetize or otherwise provide liquidity with respect to some or all of their non-exchangeable limited partnership units of BGC Holdings or to accelerate the lapse of or eliminate any restrictions on transferability with respect to shares of restricted stock. In January 2017, the policy was further amended to include recent executive awards such as transactions that monetize and/or provide liquidity of partnership or equity awards granted to BGC Partners executive officers, including the right to exchange non-distribution earning units such as NPSUs into distribution earning units such as PSUs, or convert preferred units such as PPSUs into regular, non-preferred units such as PSUs. Thus, the policy provides generally that Mr. Lutnick shall be treated no less favorably than, and in proportion to, any other executive officer with respect to the change, right or modification of partnership or equity awards. As previously disclosed by BGC Partners, Mr. Lutnick historically has elected to waive his right to participate in most such opportunities under the standing policy. Therefore, such rights, when exercised by Mr. Lutnick, represent the application of such rights to cumulative units and awards granted over a multi-year period, during which Mr. Lutnick had waived the exercise of his rights. Effective as of the effective time of the Corporate Conversion, Mr. Lutnick’s standing policy will be assumed by BGC Group and amended to apply to all equity-related awards that may be granted to Mr. Lutnick by BGC Group in the future under the BGC Group Equity Plan.

In connection with the corporate conversion, on May 18, 2023 the Compensation Committee approved the redemption of all of the non-exchangeable BGC Holdings units held by Mr. Merkel at that time. On May 18, 2023, Mr. Merkel’s 148,146 NPSU-CVs, 33,585 PSU-CVs, and 74,896 PSUs were redeemed for zero and an aggregate of 256,627 shares of BGC Partners Class A common stock were granted to Mr. Merkel, and 148,146 NPPSU-CVs with a total determination amount of $681,250 and 33,585 PPSU-CVs with a total determination amount of $162,500 were redeemed for an aggregate cash payment of $843,750. After deduction of applicable tax withholding through the surrender of shares of BGC Partners Class A common stock valued at $4.61 per share, Mr. Merkel received 196,525 net shares of BGC Partners Class A common stock.

Since Mr. Lutnick had previously repeatedly waived his rights under the BGC Partners standing policy, as of May 18, 2023 his rights had accumulated for 7,879,736 non-exchangeable PSUs, and 103,763 non-exchangeable PPSUs with a determination amount of $474,195. Due to the May 18, 2023 monetization of all of

 

-69-


Table of Contents

Mr. Merkel’s then-remaining non-exchangeable BGC Holdings units, on such date Mr. Lutnick received additional incremental monetization rights for his then-remaining 3,452,991 non-exchangeable PSUs, and 1,348,042 non-exchangeable PPSUs with a determination amount of $6,175,805.

In connection with the corporate conversion and, as a result of the monetization event for Mr. Merkel, on May 18, 2023, Mr. Lutnick elected to exercise in full his monetization rights under the standing policy, which he had previously waived in prior years. All of the non-exchangeable BGC Holdings units that Mr. Lutnick held at that time were monetized as follows: 11,332,727 PSUs were redeemed for zero and 11,332,727 shares of BGC Partners Class A common stock were granted to Mr. Lutnick, and 1,451,805 PPSUs with an aggregate determination amount of $6,650,000 were redeemed for an aggregate cash payment of $6,650,000. After deduction of shares of BGC Partners Class A common stock to satisfy applicable tax withholding through the surrender of shares of BGC Partners Class A common stock valued at $4.61 per share, Mr. Lutnick received 5,710,534 net shares of BGC Partners Class A common stock.

On May 18, 2023, Mr. Lutnick also exchanged his then-remaining 520,380 exchangeable PSUs for 520,380 shares of BGC Partners Class A common stock. After deduction of applicable tax withholding through the surrender of shares of BGC Partners Class A common stock valued at $4.61 per share, Mr. Lutnick received 232,610 net shares of BGC Partners Class A common stock. In addition, on May 18, 2023, Mr. Lutnick’s then-remaining 1,474,930 non-exchangeable HDUs were redeemed for a cash capital account payment of $9,148,000, $2.1 million of which was paid by BGC Partners with the remainder paid by Newmark Group, Inc.

As a result of the various transactions on May 18, 2023 described above, Mr. Lutnick no longer holds any BGC Holdings units. Mr. Lutnick does not have any current intention to sell any shares that he received from the transactions on May 18, 2023, although they may be gifted or donated to charitable organizations from time to time.

Other Interests of Directors and Executive Officers of BGC Partners in the Corporate Conversion

 

   

The BGC Partners directors as of the effective time will continue to be directors of BGC Group (other than Martin Laguerre, who we do not expect to serve on the board of directors of BGC Group following the corporate conversion), and the BGC Partners executive officers as of the effective time will continue to be employed as BGC Group’s executive officers.

 

   

In connection with the corporate conversion, the amended and restated change in control agreements, dated as of August 3, 2011, between BGC Partners and each of Messrs. Lutnick and Merkel will be assumed by BGC Group, with such modifications thereto as are necessary to reflect the corporate conversion (but not with any changes to the benefits provided thereunder).

 

   

In connection with the corporate conversion, the BGC Partners Incentive Bonus Plan, in which the executive officers are participating for 2023, will be assumed and adopted by BGC Group as the “BGC Group, Inc. Incentive Bonus Compensation Plan,” with certain modifications thereto to reflect the corporate conversion and to update and clarify certain matters, including removing the references to the Participation Plan; removing the provisions previously related to Section 162(m) of the Code; broadening and modernizing the scope of performance goals under the plan; clarifying that the plan is unfunded; and clarifying that awards under the plan will be binding on successors of BGC Group.

 

   

As of May 19, 2023, there were 104,327 Founding Partner units in BGC Holdings that BGC Holdings had the right to redeem or exchange. An additional 5,645,105 Founding Partner units will be redeemed in connection with the corporate conversion. The BGC Holdings limited partnership agreement provides certain purchase rights to Cantor upon the redemption or exchange of Founding Partner units by BGC Holdings. In connection with the corporate conversion, BGC Holdings will redeem or exchange all of such units, and Cantor will exercise its purchase rights to acquire an aggregate of 5,749,432 exchangeable limited partnership units that will be converted in the corporate conversion into shares of BGC Group Class B common stock, as further discussed in the section titled “The Corporate Conversion Agreement —Certain Cantor Purchase Rights.”

 

-70-


Table of Contents
   

Mr. Lutnick will, indirectly through his control of Cantor, continue to exercise control over BGC Group as discussed in the section titled “Risk Factors—Risks Related to BGC Group Common Stock—Because BGC Group’s voting power will be concentrated among the holders of BGC Group Class B common stock, the market price of BGC Group Class A common stock may be materially adversely affected by its disparate voting rights.”

As of May 19, 2023, Cantor (including its general partner) owned 45.9 million shares of BGC Partners Class B common stock, representing approximately 57.7% of the total voting power of BGC Partners common stock. In addition, as of May 19, 2023, Cantor (including its general partner) owned 58.2 million units of exchangeable limited partnership interests in BGC Holdings. If Cantor (including its general partner) were to exchange all of such units into BGC Partners common stock absent the corporate conversion, it would receive 23.6 million shares of BGC Class B common stock and 34.6 million shares of BGC Class A common stock. These shares, when taken together with Cantor’s existing BGC Partners Class B common stock, would represent approximately 68.4% of the total voting power of BGC Partners common stock as of May 19, 2023 following such exchange. As a result of the corporate conversion, each share of BGC Partners Class B common stock held by Cantor (including its general partner) will be converted into one share of BGC Group Class B common stock, and each unit of exchangeable limited partnership interests in BGC Holdings held by Cantor (including its general partner) will also be converted into one share of BGC Group Class B common stock. In addition, in connection with the corporate conversion transaction, it is expected that Cantor will exercise certain purchase rights set forth in the BGC Holdings limited partnership agreement and as contemplated in the corporate conversion agreement, resulting in the acquisition by Cantor of an additional aggregate of approximately 5.7 million exchangeable limited partnership units that will be converted in the corporate conversion transaction as set forth in the corporate conversion agreement, as further discussed in the section titled “The Corporate Conversion Agreement—Certain Cantor Purchase Rights.” Therefore, following the corporate conversion, Cantor (including its general partner) is expected to own approximately 110 million shares of BGC Group Class B common stock, which is expected to represent approximately 75.6% of the total voting power of BGC Group common stock. Cantor’s voting power over BGC Group as of immediately following the corporate conversion will therefore be approximately 7.2 percentage points higher than its voting power over BGC Partners would be if Cantor had exchanged its exchangeable limited partnership interests in BGC Holdings for BGC Partners common stock absent the corporate conversion. This increase in percentage voting power could result in Cantor exercising control over BGC Group for a longer period of time than it would over BGC Partners absent the corporate conversion. Pursuant to the corporate conversion agreement, a portion of the shares of BGC Group Class B common stock issued to Cantor in the corporate conversion will exchange into BGC Group Class A common stock in the event that BGC Group does not issue at least $75,000,000 in BGC Group common stock in connection with certain acquisition transactions prior to the seventh anniversary of the closing of the Holdings merger.

Indemnification and Insurance

The parties to the corporate conversion agreement have agreed that, from and after the effective time, BGC Group will indemnify (subject to certain conditions and applicable law) any person who is now, or has been at any time prior to the effective time, an officer or director of BGC Partners or any of its subsidiaries or serving at the request of BGC Partners as an officer or director of or in any similar capacity with another entity in connection with any claim, demand, action, suit, proceeding, subpoena, litigation or investigation based directly or indirectly (in whole or in part) on, or arising directly or indirectly (in whole or in part) out of, the fact that such indemnified person is or was an officer or director of BGC Partners or any of its subsidiaries, or is or was serving at the request of BGC Partners as an officer or director of or in any similar capacity with another entity, whether pertaining to any matter arising before or after the effective time.

Additionally, the parties have agreed that Cantor will indemnify BGC Partners to the extent that BGC Partners incurs any income taxes as a result of (and that would not have been incurred but for) the mergers up to a maximum of $10,000,000.

 

-71-


Table of Contents

In addition, the corporate conversion agreement contains certain obligations related to the purchase of directors’ and officers’ liability insurance “tail” policies with respect to matters existing or occurring at or prior to the effective time for persons who are covered under BGC Partners existing policies. For additional information, please read the section titled “The Corporate Conversion Agreement—Covenants and Agreements—Indemnification and Insurance” beginning on page 85.

Quantification of Payments and Benefits to Company’s Named Executive Officers

Item 402(t) of the SEC’s Regulation S-K requires disclosure of information about the compensation that is payable or that may become payable to each named executive officer of BGC Partners that is based on, or otherwise relates to, the corporate conversion (the “Golden Parachute Compensation”). While, as noted above, BGC Partners’ named executive officers have interests in the corporate conversion transaction in their capacities as equityholders of BGC Partners and/or BGC Holdings, no named executive officer of BGC Partners is entitled to any Golden Parachute Compensation in connection with the corporate conversion transaction. For additional information on the Standing Policy for Mr. Lutnick and recent redemptions and exchanges for Messrs. Merkel and Lutnick, please read the sections titled “The Corporate Conversion—Interests of Directors and Executive Officers of BGC Partners in the Corporate Conversion—Standing Policy for Mr. Lutnick and Recent Redemptions and Exchanges for Messrs. Merkel and Lutnick” on page 69 and “—Other Interests of Directors and Executive Officers of BGC Partners in the Corporate Conversion” beginning on page 70.

Board of Directors and Executive Officers of BGC Group Following the Corporate Conversion

We expect that the directors and executive officers of BGC Group following the corporate conversion will be the same as those of BGC Partners immediately prior to the corporate conversion (other than Martin Laguerre, who we do not expect to serve on the board of directors of BGC Group following the corporate conversion).

Listing of BGC Group Class A Common Stock; Delisting and Deregistration of BGC Partners Class A Common Shares

BGC Group expects to obtain approval to list the shares of BGC Group Class A common stock to be issued pursuant to the corporate conversion agreement on the NASDAQ Global Select Market, which approval is a condition to the closing of the corporate conversion. Assuming that such approval is sought and obtained, BGC Group expects the shares of BGC Group Class A common stock to be issued pursuant to the corporate conversion agreement to be listed on the NASDAQ Global Select Market under the symbol “BGC.”

No Dissenters’ or Appraisal Rights

BGC Partners stockholders do not have dissenters’ or appraisal rights under applicable law with respect to the mergers.

Accounting Treatment of the Corporate Conversion

For accounting purposes, the corporate conversion will be treated as an exchange of equity interests between entities under common control in accordance with ASC 805, Business Combinations, under U.S. GAAP. In connection with the corporate conversion, equity interests between BGC Holdings and BGC Partners will be exchanged, eliminating the Up-C structure, and forming a simplified Full C-Corporation structure under the newly formed BGC Group. Accordingly, the consolidated statements of financial position and results of operations of BGC Partners will be included in the consolidated financial statements of BGC Group on the same basis as currently presented, except will no longer reflect Net income/loss attributable to noncontrolling interest in subsidiaries related to BGC Holdings, and upon completion of the corporate conversion, Noncontrolling interest related to BGC Holdings will be reclassified to shareholders’ equity.

 

-72-


Table of Contents

THE CORPORATE CONVERSION AGREEMENT

This section describes the material terms of the corporate conversion agreement, which was executed on November 15, 2022 and amended as of March 29, 2023. The description of the corporate conversion agreement in this section and elsewhere in this consent solicitation statement/prospectus is qualified in its entirety by reference to the complete text of the corporate conversion agreement, a copy of which is attached as Annex A to this consent solicitation statement/prospectus and is incorporated by reference herein in its entirety. This summary does not purport to be complete and may not contain all of the information about the corporate conversion agreement that is important to you. You are encouraged to read the corporate conversion agreement carefully and in its entirety, because it is the legal document that governs the corporate conversion.

Explanatory Note Regarding the Corporate Conversion Agreement

The corporate conversion agreement is included to provide you with information regarding its terms. Neither the corporate conversion agreement nor the summary of its material terms included in this section is intended to provide any factual information about BGC Partners, BGC Holdings, BGC Group, Merger Sub 1, Merger Sub 2 or Holdings Merger Sub. Factual disclosures about BGC Partners, BGC Holdings, BGC Group, Merger Sub 1, Merger Sub 2 and Holdings Merger Sub contained in this consent solicitation statement/prospectus and/or in the public reports of BGC Partners filed with the SEC (as described in the section titled “Where You Can Find More Information” beginning on page 122) may supplement, update or modify the disclosures about BGC Partners, BGC Holdings, BGC Group, Merger Sub 1, Merger Sub 2 and Holdings Merger Sub contained in the corporate conversion agreement. The corporate conversion agreement contains representations and warranties and covenants of the parties customary for transactions of this nature. The representations and warranties contained in the corporate conversion agreement were made only for purposes of the corporate conversion agreement as of the specific dates therein; were made solely for the benefit of the parties to the corporate conversion agreement; may be subject to limitations agreed upon by the contracting parties, including being qualified by confidential disclosures made for the purposes of allocating contractual risk between the parties to the corporate conversion agreement instead of establishing these matters as facts; and may be subject to standards of materiality applicable to the contracting parties that differ from those applicable to investors. Investors are not third-party beneficiaries under the corporate conversion agreement and should not rely on the representations and warranties or any descriptions thereof as characterizations of the actual state of facts or condition of the parties thereto or any of their respective subsidiaries or affiliates. Moreover, information concerning the subject matter of representations and warranties may change after the date of the corporate conversion agreement, which subsequent information may or may not be fully reflected in BGC Partners’ public disclosures. Accordingly, the representations and warranties in the corporate conversion agreement should not be relied on by any person as characterizations of the actual state of facts about BGC Partners, BGC Holdings, BGC Group, Merger Sub 1, Merger Sub 2 or Holdings Merger Sub at the time they were made or otherwise.

Structure of the Corporate Conversion

Under the terms of the corporate conversion agreement:

 

   

BGC Holdings will effectively reorganize from a Delaware limited partnership into a Delaware limited liability company, with Holdings Merger Sub surviving the Holdings Reorganization merger. In the Holdings Reorganization merger, each unit of BGC Holdings outstanding as of immediately prior to the Holdings Reorganization merger will be converted into a substantially equivalent equity interest in Holdings Merger Sub.

 

   

Thereafter, Merger Sub 1 will merge with and into BGC Partners, with BGC Partners surviving the Corporate merger as a wholly owned subsidiary of BGC Group. In the Corporate merger, each share of BGC Partners Class A common stock and each share of BGC Partners Class B common stock outstanding at the effective time of the Corporate merger will be converted into one share of BGC Group Class A common stock and one share of BGC Group Class B common stock, respectively.

 

 

-73-


Table of Contents
   

Concurrently with the Corporate merger, Merger Sub 2 will merge with and into Holdings Merger Sub, with Holdings Merger Sub surviving as a wholly owned subsidiary of BGC Group. In the Holdings merger:

 

   

each exchangeable share of Holdings Merger Sub (which was issued in respect of each exchangeable limited partnership unit of BGC Holdings in the Holdings Reorganization merger) that is held by Cantor or its subsidiaries and is outstanding at the effective time of the Holdings merger will be converted into one share of BGC Group Class B common stock, subject to the terms and conditions of the corporate conversion agreement, provided that a portion of the shares of BGC Group Class B common stock issued to Cantor will exchange into BGC Group Class A common stock in the event that BGC Group does not issue at least $75,000,000 in BGC Group common stock in connection with certain acquisition transactions prior to the seventh anniversary of the closing of the Holdings merger;

 

   

each exchangeable share of Holdings Merger Sub (which was issued in respect of each exchangeable limited partnership unit of BGC Holdings in the Holdings Reorganization merger) that is not held by Cantor or any of its subsidiaries and is outstanding at the effective time of the Holdings merger will be converted into one share of BGC Group Class A common stock; and

 

   

each non-exchangeable share of Holdings Merger Sub (which was issued in respect of each non-exchangeable limited partnership unit of BGC Holdings in the Holdings Reorganization merger) that is outstanding at the effective time of the Holdings merger will, subject to certain limited exceptions, be converted into equity awards denominated in cash, restricted stock and/or RSUs of BGC Group, each as further set forth below:

BGC Group RSU Award Terms

Pursuant to the corporate conversion agreement, the following units will be converted into BGC Group RSU awards in the corporate conversion with the following terms:

 

Type of BGC
Holdings Unit

  

Terms of BGC Group RSU Award

Grant Unit   

•  Dividend equivalent right when common dividends are paid, so long as the holder of the BGC Group RSU award is employed at the time of payment.

 

•  Will convert and settle into BGC Group Class A common stock ratably over four years following the termination of employment of the holder of such BGC Group RSU award, subject to the holder’s compliance with post-termination obligations set forth in the applicable award agreement.

HD-Unit
(Founding Partner Unit)
  

•  Dividend equivalent right when common dividends are paid, so long as the holder of the BGC Group RSU award is employed at the time of payment.

 

•  Will convert and settle into BGC Group Class A common stock ratably over four years following the termination of employment of the holder of such BGC Group RSU award, subject to the holder’s compliance with post-termination obligations set forth in the applicable award agreement.

HD-Unit
(Working Partner Unit)
  

•  HD-Units that are Working Partner Units will be redeemed prior to the Holdings Merger into an amount of cash equal to the Capital Account associated with such HD-Units and, therefore, no such Units are expected to be outstanding at the effective time.

Vested REU/RPU   

•  Dividend equivalent right when common dividends are paid, so long as the holder of the BGC Group RSU award is employed at the time of payment.

 

•  Will convert and settle into BGC Group Class A common stock ratably over four years following the termination of employment of the holder of such BGC Group RSU award, subject to the holder’s compliance with post-termination obligations set forth in the applicable award agreement.

 

-74-


Table of Contents

Type of BGC
Holdings Unit

  

Terms of BGC Group RSU Award

Unvested REU/RPU   

•  Unvested and will continue to vest on the original vesting schedule applicable to the unvested REU or RPU, as applicable.

 

•  To the extent that such BGC Group RSU award vests, then (1) it will have a dividend equivalent right when common dividends are paid, so long as the holder of such BGC Group RSU award is employed at the time of payment and (2) it will convert and settle into BGC Group Class A common stock ratably over four years following the termination of employment of the holder of such BGC Group RSU award, subject to the holder’s compliance with post-termination obligations set forth in the applicable award agreement.

PSU   

•  Dividend equivalent right when common dividends are paid, so long as the holder of the BGC Group RSU award is employed at the time of payment.

 

•  Will vest and settle into BGC Group Class A common stock only if the holder remains employed through the 10th anniversary of the effective time; provided that BGC Group may agree to a shorter vesting schedule based upon contractual arrangements or as approved by BGC Group management.

PSI/PSE   

•  Dividend equivalent right when common dividends are paid, so long as the holder of the BGC Group RSU award is employed at the time of payment.

 

•  Will vest and settle into BGC Group Class A common stock only if the holder remains employed through the 10th anniversary of the effective time; provided that BGC Group may agree to a shorter vesting schedule based upon contractual arrangements or as approved by BGC Group management.

NPSU-CV   

•  Dividend equivalent right when common dividends are paid only to the extent the original NPSU-CV would have been distribution-earning (e.g., 20% per year over five years until 100% is achieved, so long as the holder of the NPSU-CV is employed and BGC Group and its affiliates generate at least $5 million in revenues for the quarter in which such payment is made), so long as the holder of the BGC Group RSU award is employed at the time of payment.

 

•  Will vest and settle into BGC Group Class A common stock only if the holder remains employed through the 10th anniversary of the effective time and only if BGC Group generates at least $5 million in revenue for the quarter in which the vesting occurs.

NPSU (other than NPSU-CV)   

•  No dividend equivalent right.

 

•  Will vest and settle into BGC Group Class A common stock only if the holder remains employed through the 10th anniversary of the effective time and only if BGC Group generates at least $5 million in revenue for the quarter in which the vesting occurs.

 

-75-


Table of Contents

BGC Group RSU Tax Account Terms

Pursuant to the corporate conversion agreement, the following units will be converted into BGC Group RSU tax accounts in the corporate conversion with the following terms:

 

Type of BGC
Holdings Unit

  

Terms of BGC Group RSU Tax Account

PPSU/PPSIs/PPSEs   

•  Exchangeable Units: It is expected that these units will be redeemed by BGC Holdings immediately prior to the closing of the corporate conversion and settled in cash (generally paid to taxing authorities).

 

•  Non-exchangeable Units: BGC Group RSU tax account (paid in cash) with Preferred Return (as defined below), paid upon vesting provided that the holder remains employed at time of payment; vests subject to continued employment through the 10th anniversary of effective time.

PREU/PRPU   

•  Exchangeable Units: It is expected that these units will be redeemed by BGC Holdings immediately prior to the closing of the corporate conversion and settled in cash (generally paid to taxing authorities).

 

•  Non-exchangeable Units: RSU tax account (paid in cash) with Preferred Return, paid upon vesting provided that the holder remains employed at time of payment:

 

•  If PREU/PRPU was fully vested as of the effective time, the vested BGC Group RSU tax account is settled for cash paid ratably over four years post-employment termination, subject to compliance with post-termination obligations.

 

•  If PREU/PRPU was not fully vested as of the effective time, such unit would receive the same treatment as vested PREU/PRPU described above if such unit would have vested at time of employment termination (and if not, such unit is forfeited).

NPPSU-CV   

•  BGC Group RSU tax account (paid in cash), with Preferred Return only to the extent the original NPPSU-CV would have received a Preferred Return (e.g., 20% per year over five years until 100% is achieved, so long as the holder of the NPPSU-CV is employed and BGC Group and its affiliates obtain at least $5 million in revenues for the quarter in which such payment is made), vests subject to continued employment through the 10th anniversary of the effective time and only if BGC Group generates at least $5 million in revenue for the quarter in which the vesting occurs.

NPPSU (other than NPPSU-CV)   

•  BGC Group RSU tax account (paid in cash), no Preferred Return, paid upon vesting provided that the holder remains employed at time of payment; vests subject to continued employment through the 10th anniversary of effective time and only if BGC Group generates at least $5 million in revenue for the quarter in which the vesting occurs.

 

-76-


Table of Contents

BGC Group RSA Terms

Pursuant to the corporate conversion agreement, the following units will be converted into awards of BGC Group restricted stock (“BGC Group RSAs”) in the corporate conversion with the following terms:

 

Type of BGC
Holdings Unit

  

Terms of BGC Group Restricted Stock Award

LPU-NEW   

•  Dividend equivalent right when common dividends are paid, so long as the holder of the BGC Group RSA is employed at the time of payment.

 

•  Will convert and settle into BGC Group Class A common stock at the two-year anniversary of the effective time, subject to the holder’s continued service and other obligations set forth in the applicable award agreement.

LPU (other than LPU-NEW)   

•  Dividend equivalent right when common dividends are paid, so long as the holder of the BGC Group RSA is employed at the time of payment.

 

•  Will vest and settle into BGC Group Class A common stock only if the holder remains employed through the 10th anniversary of the Effective Time; provided that BGC Group may agree to a shorter vesting schedule based upon contractual arrangements or as approved by BGC Group management.

NLPU-CV   

•  Dividend equivalent right when common dividends are paid only to the extent the original NLPU-CV would have been distribution-earning (e.g., 20% per year over five years until 100% is achieved, so long as the holder of the NLPU-CV is employed and BGC Group and its affiliates generate at least $5 million in revenues for the quarter in which such payment is made), so long as the holder of the BGC Group RSA is employed at the time of payment.

 

•  Will vest and settle into BGC Group Class A common stock only if the holder remains employed through the 10th anniversary of the Effective Time and only if BGC Group generates at least $5 million in revenue for the quarter in which the vesting occurs.

NLPU-NEW   

•  No dividend equivalent right.

 

•  Will vest and settle into BGC Group Class A common stock only if the holder remains employed through the second anniversary of the effective time and only if BGC Group generates at least $5 million in revenue for the quarter in which the vesting occurs.

NLPU (other than NLPU-CV or NPLPU-NEW)   

•  No dividend equivalent right.

 

•  Will vest and settle into BGC Group Class A common stock only if the holder remains employed through the 10th anniversary of the effective time and only if BGC Group generates at least $5 million in revenue for the quarter in which the vesting occurs.

PLPUs   

•  Exchangeable Units: It is expected that these units will be redeemed by BGC Holdings immediately prior to the closing of the corporate conversion and settled in cash (generally paid to taxing authorities).

 

•  Non-exchangeable Units: BGC Group RSA with the same or similar contingencies as the underlying PLPU award and vesting terms and revenue contingencies as may be determined by management.

NPLPU   

•  BGC Group RSA with the same or similar contingencies as the underlying NPLPU award and vesting terms and revenue contingencies as may be determined by management.

 

-77-


Table of Contents

Pursuant to the corporate conversion agreement, the following obligations and units will be treated as described below and as further set forth in the corporate conversion agreement:

Former Partner Obligations

 

Type of BGC
Holdings Unit

  

Treatment in the Corporate Conversion

Obligations in respect of BGC Holdings Non-Preferred Units previously held by Terminated Partners   

•  Potential obligation to deliver BGC Partners Class A common stock to terminated partners will be assumed by BGC Group and become a potential obligation to deliver an equivalent number of shares of BGC Group Class A common stock on the same terms and subject to the same conditions set forth in the underlying separation agreement with the terminated partner.

Obligations in respect of BGC Holdings Preferred Units previously held by Terminated Partners   

•  Potential obligation to deliver cash to terminated partners will be assumed by BGC Group and become a potential obligation to deliver an equivalent amount of cash on the same terms and subject to the same conditions set forth in the underlying separation agreement with the terminated partner.

Other Units

 

Type of BGC
Holdings Unit

  

Treatment in the Corporate Conversion

General Partnership Interest (Non-Participating Unit)   

•  Remains outstanding. The general partnership interest is currently held by BGC GP, LLC, a wholly owned subsidiary of BGC Partners.

Special Voting Limited Partnership Interest (Non-Participating Unit)   

•  Remains outstanding. The special voting limited partnership interest is currently held by a wholly owned subsidiary of BGC Partners.

NREUs (all are non-exchangeable)   

•  It is expected that these units will be redeemed by BGC Holdings prior to the corporate conversion and, therefore, no conversion will be required.

APSUs   

•  It is expected that non-exchangeable APSUs will be redeemed by BGC Holdings prior to the corporate conversion and, therefore, no conversion will be required.

AREUs & ARPUs   

•  It is expected that non-exchangeable AREUs and ARPUs will be redeemed by BGC Holdings prior to the corporate conversion and, therefore, no conversion will be required.

APREUs   

•  No units exist, and therefore no conversion is necessary.

NPREUs   

•  No units exist, and therefore no conversion is necessary.

PPSU-H   

•  No units exist, and therefore no conversion is necessary

 

-78-


Table of Contents
   

The “-C” and “-CV” and “-NEW” designations used for a number of units above are internal record-keeping designations used to delineate certain of their award attributes and are not separate unit types under the BGC Holdings limited partnership agreement.

 

   

Unless explicit vesting conditions are set forth otherwise in the applicable BGC Group RSU Award or BGC Group RSA notification, it is a condition of vesting that, as of the applicable vesting date: (i) the participant is still employed by, or providing services to, BGC Group or any of its parents or subsidiaries as a current employee, director or independent contractor of BGC Group or such parent or subsidiary; (ii) the participant has not been notified, or given notice, of employment/service termination; and (iii) the participant has not breached any of his/her/its obligations to BGC Group or any of its parents or subsidiaries.

 

   

Vesting may be accelerated at the discretion of BGC Group management (subject, in the case of executive officers, to approval by the Compensation Committee of the BGC Group board of directors) for units with vesting terms other than where management discretion is not permitted under the award structure (e.g., LPU-NEW units), or awards may set forth shorter vesting terms or other contingencies, such as:

 

   

to the extent a BGC Group RSU Award or BGC Group RSA holder has underlying contractual terms that vary from the 10-year cliff vest, those contractual terms shall be replicated as determined appropriate by management; and

 

   

with respect to any BGC Group RSU Award, BGC Group RSA or BGC Group RSU tax account issued in conversion of a “-C” unit, management may shorten the vesting schedule of such BGC Group RSU Awards or BGC Group RSU tax account, likely to between 18 months and 10 years, in accordance with its practices for “-C” units. The proceeds from the monetization of such BGC Group RSU Awards, BGC Group RSA and BGC Group RSU tax account generally will repay existing loans.

 

   

The BGC Group RSU Awards, BGC Group RSA and BGC Group RSU tax account as converted from “N” Units may include additional conditions, such that they only vest if, as of the vesting date: (i) BGC Group, inclusive of its parents and affiliates, earns, in aggregate, at least $5,000,000 in gross revenues in the calendar quarter in which the applicable BGC Group RSU Awards, BGC Group RSAs or BGC Group RSU tax accounts would otherwise vest; and (ii) the holder of the BGC Group RSU Award, BGC Group RSA or BGC Group RSU tax account is still performing substantial services exclusively for an affiliated entity of BGC Group, has not given notice of termination of such holder’s services and has not breached any agreement with BGC Group or an affiliated entity of BGC Group.

 

   

“Preferred Return” above refers to the lesser of the two-year treasury bond rate or 2.75% annually, as calculated on the determination amount applicable to the award, as may be adjusted or otherwise determined by management from time to time.

 

   

Any units to which a U.S. taxpaying holder currently has any legally binding right, which Unit redemption price is greater than zero, that are not fully vested/exchangeable and settled in fully vested BGC Group Class A common stock at the Effective Time, may be subject to limitations on change in time of vesting/settlement/payment/release of shares under IRC Section 409A.

Immediately following the corporate conversion, BGC Group Class A common stock is expected to be listed on the NASDAQ Global Select Market under the ticker symbol “BGC.”

Closing

Unless the corporate conversion agreement is terminated, as described in the section titled “—Termination” beginning on page 88, the closing will occur on the second business day after the satisfaction or waiver (to the extent permitted by law) of the closing conditions described in the section titled “—Conditions to the Corporate Conversion” beginning on page 86 (other than those conditions that by their nature are to be satisfied at the

 

-79-


Table of Contents

closing but subject to the satisfaction or, to the extent permitted by applicable law, waiver of all conditions as of the closing), or at such other time and date as agreed to in writing by the parties to the corporate conversion agreement.

Effective Time

Subject to the terms and conditions of the corporate conversion agreement, on the closing date, the parties will file (1) a certificate of merger relating to the Holdings Reorganization merger as contemplated by the Delaware Limited Liability Company Act (the “DLLCA”) and the Delaware Revised Uniform Limited Partnership Act (the “DRULPA”), (2) a certificate of merger relating to the Corporate merger as contemplated by the DGCL and (3) a certificate of merger relating to the Holdings merger as contemplated by the DLLCA, in each case with the Secretary of State of the State of Delaware, in such form as required by, and executed in accordance with, the DGCL, the DLLCA and the DRULPA (the “effective time”). The Holdings Reorganization merger will become effective immediately prior to the Corporate merger and the Holdings merger, which will become effective concurrently at the effective time.

Consideration Received by BGC Partners Stockholders

At the effective time, by virtue of the Corporate merger, each share of BGC Partners Class A common stock and each share of BGC Partners Class B common stock outstanding at the effective time of the Corporate merger will be converted into the right to receive one share of BGC Group Class A common stock and one share of BGC Group Class B common stock, respectively, with such differences as described under the section titled “Comparison of Rights of BGC Partners Stockholders and BGC Group Stockholders.”

Consideration Received by BGC Holdings Limited Partners

At the effective time, by virtue of the Holdings merger:

 

   

each exchangeable share of Holdings Merger Sub (which was issued in respect of each exchangeable limited partnership unit of BGC Holdings in the Holdings Reorganization merger) that is held by Cantor (including its general partner) and is outstanding at the effective time of the Holdings merger will be converted into the right to receive one share of BGC Group Class B common stock;

 

   

each exchangeable share of Holdings Merger Sub (which was issued in respect of each exchangeable limited partnership unit of BGC Holdings in the Holdings Reorganization merger) that is not held by Cantor or one of its subsidiaries and is outstanding at the effective time of the Holdings merger will be converted into the right to receive one share of BGC Group Class A common stock; and

 

   

each non-exchangeable share of Holdings Merger Sub (which was issued in respect of limited partnership units of BGC Holdings in the Holdings Reorganization Share) that is outstanding at the effective time of the Holdings merger will, subject to certain limited exceptions, be converted into the right to receive an equity award denominated in cash and/or equity of BGC Group, each as further set forth in the corporate conversion agreement.

No Fractional Shares of BGC Group

BGC Holdings limited partners will not receive any fractional shares of BGC Group common stock in the Holdings merger. Any such fractional share interest will not entitle the holder of such interest to any rights of a stockholder of BGC Group. Each BGC Holdings limited partner that otherwise would have been entitled to receive a fraction of a share of BGC Group common stock will receive, in lieu thereof, cash, without interest, and subject to applicable withholding taxes, in an amount equal to such fractional amount multiplied by the volume weighted average of the trading prices of BGC Partners Class A common stock on the NASDAQ Global Select Market on each of the five consecutive trading days ending on (and including) the trading day that is three trading days prior to the date of the effective time, rounded down to the nearest penny.

 

-80-


Table of Contents

Treatment of Outstanding BGC Partners Awards in the Corporate Conversion

At the effective time, BGC Group will assume the BGC Partners Equity Plan, which will be amended and restated immediately prior to the effective time as the BGC Group Equity Plan. The BGC Group Equity Plan will have 600 million shares of BGC Group Class A common stock reserved for awards under the plan subject to adjustment as set forth in the BGC Group Equity Plan which share reserve is in addition to the shares for awards assumed or substituted in connection with the corporate conversion. All equity-based and cash incentive awards (including awards under the BGC Partners Equity Plan issued in connection with BGC Holdings limited partnership units awarded under Participation Plan) that are then outstanding under the BGC Partners Equity Plan and the Participation Plan, will be converted into or substituted with awards under the BGC Group Equity Plan, with terms and conditions as set forth in the corporate conversion agreement. See the section titled “The BGC Group Long-Term Incentive Plan.” It is also expected that, at the effective time, BGC Group will assume the BGC Partners Incentive Bonus Plan, as appropriately amended and restated, and renamed the “BGC Group, Inc. Incentive Bonus Compensation Plan.” There will no longer be any need for the Participation Plan following the corporate conversion.

Certain Cantor Purchase Rights

In light of the fact that the Founding Partners (as defined in the BGC Holdings limited partnership agreement) will be “Terminated” under the BGC Holdings limited partnership agreement once such Founding Partners cease to be partners of BGC Holdings for any reason, and that the Founding Partners will cease to be partners of BGC Holdings as a result of the Holdings Reorganization merger and the Holdings merger, the corporate conversion agreement provides that, unless otherwise consented by Cantor, BGC Holdings GP will take such actions prior to the closing as is necessary so that the Founding Partners shall be treated as “Terminated” under the BGC Holdings limited partnership agreement, so that Cantor may exercise its purchase rights pursuant to Section 12.02(a)(i)(B) and Section 8.08 of the BGC Holdings limited partnership agreement prior to the closing as a result of such Termination and with respect to all such Terminated Founding Partners. Unless otherwise consented to by BGC Holdings GP and Cantor, in connection with such Termination, BGC Holdings will pay to such Founding Partners, as consideration for the redemption of the non-exchangeable Founding Partner units held by such Founding Partners contemplated by Section 12.02(a)(i)(A) of the BGC Holdings limited partnership agreement, a number of non-exchangeable HD-Units (as defined in the BGC Holdings limited partnership agreement) equal to the number of non-exchangeable Founding Partner units that are so redeemed; provided, however, that the foregoing will not be deemed to change the amount that BGC Holdings is required to pay to redeem or purchase Founding Partner units for purposes of Section 12.02(a)(i)(B) and Section  8.08 of the BGC Holdings limited partnership agreement.

Conversion of Shares; Exchange of Certificates; No Fractional Shares

Prior to or substantially concurrently with the effective time, BGC Group will deposit with a nationally recognized bank or trust company to act as exchange agent designated by BGC Partners, which bank or trust company shall be reasonably satisfactory to BGC Holdings, uncertificated, book-entry shares or certificates representing the number of shares of BGC Group Class A common stock and BGC Group Class B common stock sufficient to deliver the aggregate stock consideration payable to holders of BGC Partners common stock and BGC Holdings limited partnership units in the mergers. BGC Group will make available to the exchange agent cash sufficient to pay the cash in lieu of any fraction of a share of BGC Group common stock to which any holder of BGC Holdings limited partnership units converted in the Holdings merger will be entitled as described in the section titled “—Consideration Received by BGC Holdings Limited Partners—No Fractional Shares of BGC Group” beginning on page 80 and any dividends and other distributions with respect to unexchanged BGC Holdings limited partnership units as described in the section titled “—Distributions with Respect to Unexchanged Units” beginning on page 82. No interest will be paid or will accrue on any cash payable pursuant to the corporate conversion agreement provisions described in the section titled “—Consideration Received by BGC Holdings Limited Partners—No Fractional Shares of BGC Group” beginning on page 80 or the section titled “—Distributions with Respect to Unexchanged Units” beginning on page 82.

 

-81-


Table of Contents

Conversion and Exchange of BGC Holdings Limited Partnership Units

As promptly as practicable after the effective time, the exchange agent will send to each holder of record of BGC Holdings limited partnership units whose BGC Holdings limited partnership units were converted into shares of BGC Group common stock (1) a letter of transmittal and (2) instructions for use in effecting the surrender of certificates that immediately prior to the effective time represented BGC Holdings limited partnership units (“BGC Holdings certificates”) or non-certificated BGC Holdings limited partnership units held by book entry.

Upon surrender of BGC Holdings certificates or uncertificated BGC Holdings limited partnership units to the exchange agent together with a duly completed and validly executed letter of transmittal and such other documents as may reasonably be required by the exchange agent, the exchange agent will, as promptly as practicable, (1) credit in the stock ledger and other appropriate books and records of BGC Group the number of shares of the applicable class of BGC Group common stock into which the BGC Holdings limited partnership units represented by such BGC Holdings certificates or uncertificated BGC Holdings limited partnership units have been converted in the Holdings merger, and (2) pay and deliver a check in the amount of the cash in lieu of fractional shares of BGC Group common stock together with any dividends or other distributions to which such BGC Holdings certificates or uncertificated BGC Holdings limited partnership units become entitled in accordance with the corporate conversion agreement provisions described in the section titled “—Consideration Received by BGC Holdings Limited Partners—No Fractional Shares of BGC Group” beginning on page 80 and the section titled “—Distributions with Respect to Unexchanged Units” beginning on page 82.

In the event of a transfer of ownership of BGC Holdings limited partnership units that is not registered in the transfer records of BGC Holdings, BGC Group may cause the exchange agent to credit or pay, as applicable, shares of BGC Group common stock or cash to the transferee in such a transfer only if the BGC Holdings certificates or uncertificated BGC Holdings limited partnership units formerly representing such BGC Holdings limited partnership units is presented to the exchange agent, accompanied by all documents required to evidence and effect such transfer and to evidence to the satisfaction of the exchange agent that any applicable stock transfer or similar taxes have been paid or are not applicable.

Until surrendered as contemplated by the corporate conversion agreement provisions described in this section, each BGC Holdings certificates and uncertificated BGC Holdings limited partnership units will after the effective time represent, upon such surrender, the shares of BGC Group common stock into which the BGC Holdings limited partnership units represented by such BGC Holdings certificates or uncertificated BGC Holdings limited partnership units have been converted in the Holdings merger, together with any cash in lieu of fractional shares of BGC Group common stock and any dividends or other distributions to which such BGC Holdings certificates or uncertificated BGC Holdings limited partnership units become entitled in accordance with the corporate conversion agreement provisions described in the section titled “—Consideration Received by BGC Holdings Limited Partners—No Fractional Shares of BGC Group” beginning on page 80 and the section titled “—Distributions with Respect to Unexchanged Units” beginning on page 82.

Distributions with Respect to Unexchanged Units

No dividends or other distributions declared or made with respect to shares of BGC Group common stock with a record date after the effective time will be paid to the holder of any unsurrendered BGC Holdings limited partnership unit until such holder has surrendered such BGC Holdings limited partnership unit in accordance with the corporate conversion agreement provisions described in the section titled “—Conversion and Exchange of BGC Holdings Limited Partnership Units” beginning on page 82. Subject to escheat, tax or other applicable law, following surrender of any such BGC Holdings limited partnership unit, such holder will be entitled to receive any such dividends or other distributions, without interest, which prior to such surrender had become payable with respect to the BGC Group common stock represented by such BGC Holdings limited partnership unit. Such holder will be entitled to vote after the effective time at any meeting of BGC Group stockholders with

 

-82-


Table of Contents

a record date at or after the effective time the number of whole shares of BGC Group common stock represented by such BGC Holdings limited partnership unit, regardless of whether such holder has exchanged its BGC Holdings limited partnership unit.

Conversion of BGC Partners Common Stock

Each certificate representing shares of BGC Partners common stock prior to the effective time (a “BGC Partners certificate”) will, from and after the effective time and as a result of the Corporate merger, represent an equivalent number of shares of the applicable class of BGC Group common stock. At the effective time, BGC Group will cause the exchange agent to credit in the stock ledger and other appropriate books and records of BGC Group an equivalent number of shares of the applicable class of BGC Group common stock for any uncertificated shares of BGC Partners common stock; provided, however, that if an exchange of BGC Partners certificates for new certificates is required by law, or is desired at any time by BGC Group, in its sole discretion, BGC Group will arrange for such exchange on a one-for-one-share basis. From and after the effective time, the former holders of BGC Partners common stock, which will have been converted into BGC Group common stock at the effective time, will be entitled to receive any dividends and other distributions that may be made with respect to such shares of BGC Group common stock.

Representations and Warranties

Each of BGC Partners and BGC Holdings has made representations and warranties in the corporate conversion agreement regarding, among other things:

 

   

corporate organization and power;

 

   

qualification to do business;

 

   

capitalization and related matters;

 

   

absence of conflicts or violations;

 

   

consents and approvals;

 

   

absence of material misstatements or omissions in the information supplied to be supplied for inclusion in this consent solicitation statement/prospectus;

 

   

tax matters;

 

   

absence of brokers or similar intermediaries;

 

   

opinion of financial advisor;

 

   

state takeover statutes; and

 

   

accuracy of information supplied for inclusion in this consent solicitation statement/prospectus.

The corporate conversion agreement also contains certain representations and warranties of BGC Partners with respect to its wholly owned subsidiaries BGC Group, Merger Sub 1 and Merger Sub 2, including with respect to corporate organization, qualification to do business, absence of conflicts or violations, authorization and enforceability of the corporate conversion agreement and capitalization.

Certain of the representations and warranties made by the parties are qualified as to “materiality” or “material adverse effect.” For purposes of the corporate conversion agreement, “material adverse effect” means any event, change, effect or development that, individually or in the aggregate, would or would reasonably be expected to prevent the ability of such Person to consummate the transactions contemplated by the corporate conversion agreement.

 

-83-


Table of Contents

Covenants and Agreements

Conduct of Business by BGC Holdings

BGC Holdings has agreed that, during the period from November 15, 2022 to the earlier of the termination of the corporate conversion agreement in accordance with its terms and the effective time (except as otherwise specifically contemplated by the terms of the corporate conversion agreement or as may be required by law), unless BGC Holdings GP (on behalf of BGC Holdings) otherwise consents in writing (such consent not to be unreasonably withheld, conditioned or delayed), BGC Holdings will use commercially reasonable efforts to conduct its business in all material respects in the ordinary course of business.

Conduct of Business by BGC Partners

BGC Partners has agreed that, during the period from November 15, 2022 to the earlier of the termination of the corporate conversion agreement in accordance with its terms and the effective time (except as otherwise specifically contemplated by the terms of the corporate conversion agreement or as may be required by law), unless the Independent Joint Committee (on behalf of BGC Partners) otherwise consents in writing (such consent not to be unreasonably withheld, conditioned or delayed), BGC Partners will use commercially reasonable efforts to conduct its business in all material respects in the ordinary course of business.

Written Consent

BGC Partners has agreed to include the recommendation of the BGC Partners board of directors that the BGC Partners stockholders approve the adoption of the corporate conversion agreement in this consent solicitation statement/prospectus and the registration statement of which this consent solicitation statement/prospectus forms a part, subject to the fiduciary duties of the BGC Partners board of directors under applicable law; provided that, notwithstanding anything to the contrary in the corporate conversion agreement, prior to obtaining the requisite approval of the BGC Partners stockholders, (i) nothing in the corporate conversion agreement will prohibit BGC Partners or the BGC Partners board of directors, following the approval of the Independent Joint Committee, from (A) disclosing to the stockholders of BGC Partners a position contemplated by Rules 14d-9 and 14e-2(a) under the Exchange Act or issuing a “stop, look and listen” statement to the stockholders of BGC Partners pursuant to Rule 14d-9(f) under the Exchange Act or (B) making any disclosure to the stockholders of BGC Partners and (ii) the BGC Partners board of directors, following the approval of the Independent Joint Committee, will be permitted to change or withdraw the recommendation of the BGC Partners board of directors that the BGC Partners stockholders approve the adoption of the corporate conversion agreement, but, in the case of clause (i)(B) or (ii), solely to the extent any such disclosure, change or withdrawal is required for the BGC Partners board of directors to carry out its fiduciary duties under applicable law; provided, further, however, that in no event shall any such disclosure, change or withdrawal (I) affect the validity and enforceability of the corporate conversion agreement, including the parties’ obligations to consummate the transactions contemplated by the corporate conversion agreement, including the mergers or (II) cause any state takeover law to be applicable to the mergers or the other transactions contemplated by the corporate conversion agreement.

Pursuant to the support agreement, Cantor has agreed to execute and deliver to BGC Partners a written consent with respect to all of the outstanding shares of BGC Partners common stock held by Cantor, representing approximately 57.7% of the voting power of BGC Partners common stock as of the record date, approving the corporate conversion agreement proposal, the BGC Group Equity Plan proposal and the BGC Group certificate of incorporation proposals within two business days following the date that the registration statement of which this consent solicitation statement/prospectus forms a part is declared effective under the Securities Act, with the Cantor written consent to be effective on the 20th business day following the date on which BGC Partners has commenced mailing this consent solicitation statement/prospectus to the stockholders of BGC Partners. Because Cantor is the holder of a majority of the aggregate voting power of all outstanding shares of BGC Partners common stock entitled to approve the corporate conversion agreement

 

-84-


Table of Contents

proposal, the BGC Group Equity Plan proposal and the BGC Group certificate of incorporation proposals as of the record date, the delivery of the Cantor written consent will constitute receipt by BGC Partners of the requisite BGC Partners stockholder approval to approve the corporate conversion agreement proposal, the BGC Group Equity Plan proposal and the BGC Group certificate of incorporation proposals regardless of the delivery or withholding of consent by any other BGC Partners stockholder. Therefore, BGC Partners expects to receive a number of consents sufficient to constitute the requisite BGC Partners stockholder approval to approve the corporate conversion agreement proposal, the BGC Group Equity Plan proposal and the BGC Group certificate of incorporation proposals.

Reasonable Best Efforts

BGC Partners, BGC Group, Merger Sub 1 and Merger Sub 2, on the one hand, and each of BGC Holdings and BGC Holdings GP, on the other hand, have agreed to cooperate with the other and use, and to cause their respective subsidiaries to use, its reasonable best efforts to (i) take, or cause to be taken, all actions, and do, or cause to be done, all things, necessary, proper or advisable to cause the conditions to the closing to be satisfied as promptly as practicable (and in any event no later than the Termination Date), and to consummate and make effective, in the most expeditious manner practicable, the transactions contemplated by the corporate conversion agreement, including preparing and filing as promptly as practicable all documentation to effect all necessary filings, notifications, notices, petitions, statements, registrations, submissions of information, applications and other documents (including any required or recommended filings under applicable regulatory laws), (ii) obtain promptly all approvals, consents, clearances, expirations or terminations of waiting periods, registrations, permits, authorizations and other confirmations from any governmental entity or third party necessary, proper or advisable to consummate the transactions contemplated by the corporate conversion agreement and (iii) defend any proceedings challenging the corporate conversion agreement or the consummation of the transactions contemplated by the corporate conversion agreement.

Notwithstanding anything to the contrary contained in the corporate conversion agreement, none of BGC Partners, BGC Group, Merger Sub 1, Merger Sub 2 or their respective subsidiaries will be required to, and none of BGC Holdings, BGC Holdings GP and their respective subsidiaries will, without the prior written consent of BGC Partners, take any action, or commit to take any action, or agree to any condition or limitation, in each case contemplated by this section that is not conditioned on the consummation of the corporate conversion or that would result in, or would be reasonably likely to result in, individually or in the aggregate, a material adverse effect on BGC Holdings, BGC Partners and their respective subsidiaries, taken as a whole, after giving effect to the corporate conversion.

The parties are not aware of any material governmental approvals or actions that are required for completion of the corporate conversion. It is presently contemplated that if any such additional governmental approvals or actions are required, those approvals or actions will be sought.

Indemnification and Insurance

The corporate conversion agreement requires, from and after the effective time, BGC Group to indemnify, and provide advancement of expenses to, to the fullest extent permitted by law, any person who is now, or has been at any time prior to the effective time, (1) an officer or director of BGC Partners or any of its subsidiaries (other than BGC Holdings and its subsidiaries) or (2) serving at the request of BGC Partners as an officer or director of or in any similar capacity with another corporation, joint venture or other enterprise or general partner of any partnership or a trustee of any trust, which we refer to as an indemnified person, in connection with any claim, demand, action, suit, proceeding, subpoena or investigation based directly or indirectly (in whole or in part) on, or arising directly or indirectly (in whole or in part) out of, the fact that such indemnified person is or was an officer or director of BGC Partners or any of its subsidiaries, or is or was serving at the request of BGC Partners as an officer or director of or in any similar capacity with another corporation, joint venture or other enterprise or general partner of any partnership or a trustee of any trust, whether pertaining to any matter arising before or after the effective time.

 

-85-


Table of Contents

Pursuant to the corporate conversion agreement, Cantor will indemnify BGC Partners to the extent that BGC Partners incurs any income taxes as a result of (and that would not have been incurred but for) the mergers up to a limit of $10,000,000.

Board of Directors and Executive Officers of BGC Group Following the Corporate Conversion

We expect that the directors and executive officers of BGC Group following the corporate conversion will be the same as those of BGC Partners immediately prior to the corporate conversion (other than Martin Laguerre, who we do not expect to serve on the board of directors of BGC Group following the corporate conversion).

Potential Cantor Class B Exchange After Seven Years

If BGC Group does not issue shares of BGC Group common stock with an aggregate value of at least $75,000,000 (with the value of each issuance calculated based on the closing market price of BGC Group common stock on the date of issuance), after the effective time and on or prior to the seventh anniversary of the effective time, in connection with mergers, acquisitions and business combinations (including pursuant to equity grants to employees in connection therewith) undertaken by BGC Group or any of its subsidiaries, then Cantor will promptly convert a number of shares of BGC Group Class B common stock equal to the lesser of (i) the Specified Share Number (as defined below) of shares of BGC Group Class B common stock and (ii) the excess of the aggregate amount of shares of BGC Group Class B common stock held by Cantor or any of its subsidiaries as of such time over the Existing Maximum Class B Amount (as defined below), into shares of BGC Group Class A common stock on a one-for-one basis.

Specified Share Number” means (i) the number of shares of BGC Group Class B common stock issued to Cantor (including its general partner) in the Holdings merger pursuant to the corporate conversion agreement that is in excess of the Existing Class B Amount less (b) the aggregate number of shares of BGC Group Class B common stock, if any, sold or transferred by Cantor or any of its subsidiaries to a third party and converted into shares of BGC Group Class A common stock after the effective time and on or prior to the seventh anniversary of the effective time.

Existing Maximum Class B Amount” means 23.6 million shares of BGC Partners Class B common stock.

The Specified Share Number and the Existing Maximum Class B Amount will be equitably adjusted to reflect any stock split, stock dividend, reverse stock split or similar recapitalization with respect to the BGC Group common stock that occurs after the effective time and on or prior to the seventh anniversary of the effective time.

Conditions to the Corporate Conversion

Each party’s obligation to effect the corporate conversion is subject to the satisfaction or (to the extent permitted by law) waiver by BGC Holdings and BGC Partners (acting at the direction of the Independent Joint Committee) at or prior to the effective time of the following conditions:

 

   

BGC Partners Stockholder Approval. BGC Partners having obtained the affirmative vote of, or the execution and delivery to BGC Partners of a written consent by, the holders of shares of BGC Partners common stock representing at least a majority of the aggregate voting power of the outstanding shares of BGC Partners common stock entitled to vote thereon in favor of the adoption of the corporate conversion agreement and approval of the transactions contemplated by the corporate conversion agreement.

 

   

Absence of Legal Restraint. No law having been adopted or promulgated, or being in effect, and no temporary, preliminary or permanent injunction or order issued by one or more specified governmental entities of competent jurisdiction being in effect, in each case having the effect of making any merger illegal or otherwise prohibiting consummation of any merger.

 

-86-


Table of Contents
   

NASDAQ Listing. The shares of BGC Group Class A common stock to be issued in the mergers having been approved for listing on the NASDAQ Global Select Market, subject to official notice of issuance.

 

   

Effectiveness of Registration Statement. The registration statement on Form S-4 of which this consent solicitation statement/prospectus forms a part having been declared effective by the SEC under the Securities Act, and no stop order suspending the effectiveness of the registration statement having been issued by the SEC and no proceedings for that purpose having been initiated or threatened by the SEC.

The obligations of BGC Partners, BGC Group, Merger Sub 1 and Merger Sub 2 to effect the corporate conversion are subject to the satisfaction, or waiver by BGC Partners (acting at the direction of the Independent Joint Committee), at or prior to the effective time of the following additional conditions:

 

   

Representations and Warranties.    The representations and warranties of BGC Holdings and BGC Holdings GP contained in the corporate conversion agreement shall be true and correct, generally as of the date on which the corporate conversion agreement was entered into and as of the closing date, subject to the materiality standards provided in the corporate conversion agreement (and the receipt by BGC Partners of a certificate of an authorized officer of BGC Holdings GP to such effect, dated the closing date).

 

   

Covenants. Each of BGC Holdings and BGC Holdings GP having performed in all material respects and complied in all material respects with all agreements and covenants required to be performed or complied with by it under the corporate conversion agreement at or prior to the effective time (and the receipt by BGC Partners of a certificate of an authorized officer of BGC Holdings GP to such effect, dated the closing date).

 

   

Tax Opinion. BGC Partners having received an opinion from tax counsel, reasonably satisfactory to the Independent Joint Committee, to the effect that, on the basis of the facts, representations and assumptions set forth or referred to in such opinion, (i) the Corporate merger will qualify as a “reorganization” within the meaning of Section 368(a) of the Code and/or (ii) the Corporate merger and the Holdings merger, taken together, will be treated as a transaction described in Section 351 of the Code.

The obligations of BGC Holdings and Holdings Merger Sub to effect the corporate conversion are subject to the satisfaction, or waiver by BGC Holdings, at or prior to the effective time of the following additional conditions:

 

   

Representations and Warranties. The representations and warranties of BGC Partners, BGC Group, Merger Sub 1 and Merger Sub 2 contained in the corporate conversion agreement shall be true and correct, generally as of the date on which the corporate conversion agreement was entered into and as of the closing date, subject to the materiality standards provided in the corporate conversion agreement (and the receipt by BGC Holdings of a certificate of an authorized officer of BGC Partners to such effect, dated the closing date).

 

   

Covenants. Each of BGC Partners, BGC Group, Merger Sub 1 and Merger Sub 2 having performed in all material respects and complied in all material respects with all agreements and covenants required to be performed or complied with by it under the corporate conversion agreement at or prior to the effective time (and the receipt by BGC Holdings of a certificate of an authorized officer of BGC Partners to such effect, dated the closing date).

The obligations of Cantor to effect the corporate conversion are subject to the satisfaction, or waiver by Cantor, at or prior to the effective time of the following additional conditions:

 

   

Tax Opinion. Cantor having received an opinion from tax counsel, reasonably satisfactory to Cantor, to the effect that, on the basis of the facts, representations and assumptions set forth or referred to in such opinion, the Corporate merger and the Holdings merger, taken together, will be treated as a transaction described in Section 351 of the Code.

 

-87-


Table of Contents

Termination

The corporate conversion agreement may be terminated and the corporate conversion abandoned at any time prior to the effective time (except as provided below, whether before or after the adoption of the corporate conversion agreement and approval of the transactions contemplated by the corporate conversion agreement by BGC Partners stockholders) by mutual written consent of BGC Partners and BGC Holdings or as follows:

 

   

By either BGC Partners or BGC Holdings:

 

   

if the effective time has not occurred on or before the Termination Date of September 30, 2023 (provided that the Termination Date will automatically be extended to December 31, 2023 if, on September 30, 2023, any of the conditions relating to (i) the adoption of the corporate conversion agreement by the requisite approval of BGC Partners stockholders, (ii) the absence of any governmental injunction or order prohibiting the consummation of any merger or the other transactions contemplated by the corporate conversion agreement, (iii) the BGC Group Class A common stock issuable in connection with the mergers having been approved for listing on the NASDAQ Global Select Market, subject to official notice of issuance or (iv) the effectiveness of the registration statement of which this consent solicitation statement/prospectus forms a part have not been satisfied), provided that this right to terminate the corporate conversion agreement will not be available to any party whose material breach of any obligation under the corporate conversion agreement has been the primary cause of the failure of the effective time to occur on or before the Termination Date; or

 

   

if any legal restraint permanently restraining, enjoining or otherwise prohibiting or making illegal any merger has become final and non-appealable, provided that this right to terminate the corporate conversion agreement will not be available to any party whose material breach of any obligation under the corporate conversion agreement has been the primary cause of the imposition of such legal restraint or the failure of such legal restraint to be resisted, resolved or lifted.

 

   

By BGC Holdings, if BGC Partners, BGC Group, Merger Sub 1 or Merger Sub 2 has breached or failed to perform any representation, warranty, covenant or agreement contained in the corporate conversion agreement, or if any representation or warranty of BGC Partners, BGC Group, Merger Sub 1 or Merger Sub 2 has become untrue, in either case such that the applicable closing condition would not be satisfied, and (1) such breach is not reasonably capable of being cured prior to the Termination Date or (2) if such breach is reasonably capable of being cured prior to the Termination Date, such breach has not been cured prior to the earlier of (a) 30 days following written notice of such breach from BGC Holdings to BGC Partners and (b) the Termination Date (provided that this right to terminate the corporate conversion agreement will not be available to BGC Holdings if it is then in material breach of any of its representations, warranties, covenants or agreements contained in the corporate conversion agreement or if any representation or warranty of BGC Holdings or BGC Holdings GP has become untrue, in either case so as to result in the applicable closing condition not being satisfied).

 

   

By BGC Partners, if BGC Holdings or BGC Holdings GP has breached or failed to perform any representation, warranty, covenant or agreement contained in the corporate conversion agreement, or if any representation or warranty of BGC Holdings or BGC Holdings GP has become untrue, in either case such that the applicable closing condition would not be satisfied, and (1) such breach is not reasonably capable of being cured prior to the Termination Date or (2) if such breach is reasonably capable of being cured prior to the Termination Date, such breach has not been cured prior to the earlier of (a) 30 days following written notice of such breach from BGC Partners to BGC Holdings and (b) the Termination Date (provided that this right to terminate the corporate conversion agreement will not be available to BGC Partners if BGC Partners, BGC Group, Merger Sub 1 or Merger Sub 2 is then in material breach of any of its representations, warranties, covenants or agreements contained in the corporate conversion agreement or if any representation or warranty of BGC Partners, BGC Group, Merger Sub 1 or Merger Sub 2 has become untrue, in either case so as to result in the applicable closing condition not being satisfied).

 

-88-


Table of Contents
   

By Cantor or BGC Partners, if certain tax legislation is proposed or enacted that, if implemented, could materially increase the taxes directly or indirectly borne by the partners of Cantor or BGC Holdings or the stockholders of BGC Partners (including, without limitation, as a result of an increase in the corporate income tax rate or as a result of an increase in the dividend tax rate) if the mergers were completed as compared to if the mergers were not completed.

 

   

By BGC Partners, if Cantor fails to execute and deliver the support agreement within one business day following the execution of the corporate conversion agreement.

Effect of Termination

In the event of termination of the corporate conversion agreement, there will be no liability or obligation on the part of any party to the other party under the corporate conversion agreement, except that certain provisions of the corporate conversion agreement will survive the termination, including the corporate conversion agreement provisions described in the section titled “—Expenses” beginning on page 89 and this section; provided that termination of the corporate conversion agreement will not relieve any party from any liability or damages (including with respect to breaches of the corporate conversion agreement pursuant to which the reverse termination fee becomes payable) incurred or suffered by a party to the extent such liability or damages were the result of or arise out of fraud or any intentional breach of any covenant or agreement in the corporate conversion agreement occurring prior to the termination (in which case the aggrieved party will be entitled to all rights and remedies available at law or in equity).

Expenses

All fees and expenses incurred in connection with the corporate conversion will be borne by the respective party incurring such fees and expenses.

Amendment and Waiver

Amendment

The corporate conversion agreement may be amended by BGC Holdings and BGC Partners, at any time before or after approval of the matters presented in connection with the corporate conversion by BGC Partners stockholders, but, (i) after any such approval, no amendment will be made which by law requires further approval by such stockholders, without approval by such stockholders, (ii) no amendment to the corporate conversion agreement will be made without approval of the Independent Joint Committee and (iii) any amendment to certain provisions of the corporate conversion agreement will require the prior written consent of Cantor.

Waiver

Any agreement on the part of the parties to the corporate conversion agreement to any waiver will be valid only if set forth in a written instrument signed on behalf of such party (including, in the case of BGC Partners, the Independent Joint Committee). The failure or delay of any party to the corporate conversion agreement to assert any of its rights under the corporate conversion agreement or otherwise will not constitute a waiver of those rights, nor will any single or partial exercise thereof preclude any other or further exercise of any other right under the corporate conversion agreement.

 

-89-


Table of Contents

Specific Performance and Third-Party Beneficiaries

Specific Performance

The parties agreed in the corporate conversion agreement that irreparable damage would occur and that the parties would not have any adequate remedy at law in the event that any of the provisions of the corporate conversion agreement were not performed, or were threatened not to be performed, in accordance with their specific terms or were otherwise breached and that any defense in any action for specific performance that a remedy at law would be adequate is waived. The parties agreed that they would be entitled to an injunction or injunctions to prevent breaches or threatened breaches of the corporate conversion agreement and to enforce specifically the terms and provisions of the corporate conversion agreement.

Third-Party Beneficiaries

The corporate conversion agreement is not intended to confer, and does not confer, any rights or remedies under or by reason of the corporate conversion agreement on any persons other than the parties and their respective successors and permitted assigns, other than as described in the section titled “—Covenants and Agreements—Indemnification and Insurance” beginning on page 85.

 

-90-


Table of Contents

THE SUPPORT AGREEMENT

This section describes the material terms of the support agreement, which was executed on November 15, 2022. The description of the support agreement in this section and elsewhere in this consent solicitation statement/prospectus is qualified in its entirety by reference to the complete text of the support agreement, a copy of which is attached as Annex B to this consent solicitation statement/prospectus and is incorporated by reference herein in its entirety. This summary does not purport to be complete and may not contain all of the information about the support agreement that is important to you. You are encouraged to read the support agreement carefully and in its entirety.

Immediately following the execution of the corporate conversion agreement, Cantor entered into the support agreement under which it agreed to execute and deliver to BGC Partners a written consent with respect to all of the outstanding shares of BGC Partners common stock held by Cantor, representing approximately 57.7% of the voting power of BGC Partners common stock as of the record date, approving the corporate conversion agreement proposal, the BGC Group Equity Plan proposal and the BGC Group certificate of incorporation proposals within two business days following the date that the registration statement of which this consent solicitation statement/prospectus forms a part is declared effective under the Securities Act, with the Cantor written consent to be effective on the 20th business day following the date on which BGC Partners has commenced mailing this consent solicitation statement/prospectus to the stockholders of BGC Partners. Cantor also agreed that from November 15, 2022 until the earlier of (i) the effective time and (ii) the valid termination of the corporate conversion agreement in accordance with its terms, Cantor will not transfer (including entering into any hedging or derivative transactions) any shares of BGC Partners common stock if such transfer would prohibit or prevent Cantor from delivering the Cantor written consent. Because Cantor is the holder of a majority of the aggregate voting power of all outstanding shares of BGC Partners common stock entitled to approve the corporate conversion agreement proposal, the BGC Group Equity Plan proposal and the BGC Group certificate of incorporation proposals as of the record date, the delivery of the Cantor written consent will constitute receipt by BGC Partners of the requisite BGC Partners stockholder approval to approve the corporate conversion agreement proposal, the BGC Group Equity Plan proposal and the BGC Group certificate of incorporation proposals regardless of the delivery or withholding of consent by any other BGC Partners stockholder. Therefore, BGC Partners expects to receive a number of consents sufficient to constitute the requisite BGC Partners stockholder approval to approve the corporate conversion agreement proposal, the BGC Group Equity Plan proposal and the BGC Group certificate of incorporation proposals.

 

-91-


Table of Contents

THE BGC GROUP, INC. LONG TERM INCENTIVE PLAN

In connection with the corporate conversion, BGC Group will assume and adopt the Eighth Amended and Restated BGC Partners Equity Plan, as amended and restated as the BGC Group, Inc. Equity Plan, effective at the closing of the corporate conversion and subject to the approval of the BGC Partners stockholders as further described in this consent solicitation statement/prospectus. BGC Group is assuming and adopting the BGC Partners Equity Plan to effectuate the assumption of or substitution for certain outstanding awards in the corporate conversion, as well as to grant equity-based and cash compensation following the corporate conversion to advance the interests of BGC Group and its stockholders by providing a means to attract, retain, motivate and reward directors, officers, employees, consultants and other service providers of BGC Group. The BGC Partners board of directors and the Compensation Committee of BGC Partners approved the BGC Group Equity Plan and recommend that BGC Partners stockholders approve the BGC Group Equity Plan proposal. Prior to the closing of the corporate conversion, it is expected that the BGC Group board of directors and the sole stockholder of BGC Group will approve the BGC Group Equity Plan, effective at the closing of the corporate conversion.

Share Reserves

The BGC Partners Equity Plan

Current Share Reserve as of May 19, 2023

The BGC Partners Equity Plan was initially adopted in 1999 as the “eSpeed, Inc. 1999 Long Term Incentive Plan,” and was most recently amended and restated as the “Eighth Amended and Restated BGC Partners, Inc. Long Term Incentive Plan” in 2021, with the approval of the stockholders of BGC Partners, to increase the number of shares of BGC Partners Class A common stock issuable from inception of the Plan to 500 million shares. As of May 19, 2023, an aggregate of 393,871,188 shares of BGC Partners Class A common stock have been issued pursuant to awards granted under the BGC Partners Equity Plan since its inception, including shares issued in connection with the exchange or settlement of limited partnership units awarded under the BGC Holdings, L.P. Participation Plan (the “Participation Plan”) and compensatory founding partner units. In the aggregate, as of such date, 15,764,118 shares were subject to outstanding awards under the BGC Partners Equity Plan, and there was an aggregate of 77,625,443 outstanding non-exchangeable limited partnership units that could be granted exchange rights under the BGC Partners Equity Plan. As of May 19, 2023, absent the corporate conversion, the BGC Partners Equity Plan would allow for the grant of future awards relating to 90,364,694 additional shares.

As of May 19, 2023, approximately 5,485 individuals were eligible to receive awards under the BGC Partners Equity Plan, including our four non-employee directors and four executive officers.

Following the corporate conversion, the Participation Plan will be terminated as it is intended that the BGC Group Equity Plan will be the sole vehicle for granting equity-based incentive compensation. Accordingly, after the corporate conversion, BGC Group will no longer have available to it partnership units in BGC Holdings to compensate its employees and other service providers, and all of its equity-based compensation awards will be granted under the BGC Group Equity Plan, including those awarded in payment of bonuses under the BGC Group, Inc. Incentive Bonus Compensation Plan.

The BGC Group Equity Plan

The BGC Group Equity Plan will have an initial share reserve of 600 million shares of BGC Group Class A common stock, which will be subject to adjustment as set forth in the BGC Group Equity Plan and described below. This share reserve is inclusive of shares reserved in respect of equity-based awards (other than exchange rights) granted prior to the corporate conversion under the BGC Partners Equity Plan and non-exchangeable partnership units that are to be assumed or replaced by substitute awards under the BGC Group Equity Plan in the corporate conversion in accordance with the corporate conversion agreement. The aggregate of 108,238,220 shares of BGC

 

-92-


Table of Contents

Group Class A common stock relating to the assumed and substitute equity-based awards described below will be issued out of the 600 million share BGC Group Equity Plan reserve, leaving a total of 491,761,780 shares available for the grant of future equity-based awards under the BGC Group Equity Plan.

 

   

As of May 19, 2023, there were 12,675,266 restricted stock units (“RSUs”) outstanding under the BGC Partners Equity Plan. Any such RSUs outstanding immediately prior to the closing of the corporate conversion will become assumed RSUs, with the same terms and conditions as were applicable to the BGC Partners RSUs, under the BGC Group Equity Plan in the corporate conversion. Based on the BGC Partners RSUs outstanding as of May 19, 2023, an aggregate of 12,675,266 shares of BGC Group Class A common stock would be reserved for issuance under the BGC Group Equity Plan pursuant to these assumed BGC Group RSUs.

 

   

As of May 19, 2023, there were 8,285,375 restricted stock awards (“RSAs”) outstanding under the BGC Partners Equity Plan. Any such RSAs outstanding immediately prior to the closing of the corporate conversion will become assumed RSAs, with the same terms and conditions as were applicable to the BGC Partners RSAs, under the BGC Group Equity Plan in the corporate conversion. Based on the BGC Partners RSAs outstanding as of May 19, 2023, an aggregate of 8,285,375 shares of BGC Group Class A common stock would be reserved for issuance under the BGC Group Equity Plan pursuant to these assumed BGC Group RSAs.

 

   

As of May 19, 2023, there were 48,548,193 non-exchangeable partnership units outstanding not held by certain UK persons that were eligible to be made exchangeable, but had not been granted exchange rights for shares of BGC Partners Class A common stock under the BGC Partners Equity Plan. Any such awards outstanding immediately prior to the closing of the corporate conversion will be replaced by substitute RSUs under the BGC Group Equity Plan in the corporate conversion. The terms of such substitute BGC Group RSUs are described under “The Corporate Conversion AgreementStructure of the Corporate ConversionBGC Group RSU Award Terms” on page 74. Based on the non-exchangeable partnership units not held by certain UK persons outstanding as of May 19, 2023, an aggregate of 48,548,193 shares of BGC Group Class A common stock would be reserved for issuance under the BGC Group Equity Plan pursuant to these substitute BGC Group RSUs.

 

   

As of May 19, 2023, there were 29,077,250 non-exchangeable partnership units outstanding held by certain UK persons that were eligible to be made exchangeable, but had not been granted exchange rights for shares of BGC Partners Class A common stock under the BGC Partners Equity Plan. Any such awards outstanding immediately prior to the closing of the corporate conversion will be replaced by substitute RSAs under the BGC Group Equity Plan in the corporate conversion, along with any associated preferred partnership units. The terms of such substitute BGC Group RSAs are described under “The Corporate Conversion AgreementStructure of the Corporate ConversionBGC Group RSA Terms” on page 77. Based on such non-exchangeable partnership units held by such UK persons outstanding as of May 19, 2023, and including substitute RSAs that will be granted in satisfaction of associated preferred partnership units, an aggregate of 38,729,386 shares of BGC Group Class A common stock would be reserved for issuance under the BGC Group Equity Plan pursuant to these substitute BGC Group RSAs.

 

   

As of May 19, 2023, there were 27,441,884 preferred partnership units outstanding (exclusive of those described in the bullet immediately above), which were awarded to holders of, or contemporaneously with, grants of other partnership unit awards (other than exchangeable partnership unit awards), and were generally associated with the payment of taxes related to such other awards. Any such preferred partnership unit awards outstanding immediately prior to the closing of the corporate conversion will be replaced by substitute cash tax account awards under the BGC Group Equity Plan in the corporate conversion. Such substitute cash tax account awards can only be exchanged for a specified amount of cash to be used for the payment of taxes in connection with other BGC Group Equity Plan awards. The terms of such BGC Group cash tax account substitute awards are described under “The Corporate Conversion AgreementStructure of the Corporate ConversionBGC Group RSU Tax Account

 

-93-


Table of Contents
 

Terms” on page 76. Such substitute cash tax account awards are not valued by reference to BGC Group Class A common stock and will not be counted against the share reserve of the BGC Group Equity Plan.

BGC Group Equity Plan Benefits

As of May 19, 2023, certain of the following executive officers, the executive officers as a group, the non-executive directors as a group, and the non-executive officer employees and service providers as a group of BGC Partners held outstanding awards (other than exchangeable rights) under the BGC Partners Equity Plan or non-exchangeable partnership unit awards under the Participation Plan that will be assumed or replaced by substitute awards under the BGC Group Equity Plan in the corporate conversion. As noted above, any shares that may be issued with respect to these assumed and substitute awards denominated below in shares of BGC Group Class A common stock will reduce the number of shares available for issuance pursuant to future equity-based awards under the BGC Group Equity Plan.

 

Name and Position

   Assumed
RSUs
(BGC Group
Class A
common
stock)(2)
     Assumed
RSAs
(BGC Group
Class A
common
stock)(2)
     Substitute
RSUs
(BGC Group
Class A
common
stock)(3)
     Substitute
RSAs
(BGC Group
Class A
common
stock)(4)
     Substitute Tax
Account
Awards (Cash)
($)(5)
 

Mr. Lutnick, Chief Executive Officer and Chairman(1)

     —          —          —          —        $ —    

Mr. Merkel, Executive Vice President and General Counsel(1)

     —          —          —          —        $ —    

Mr. Windeatt, Chief Operating Officer

     —          —          930,547        392,077      $ 1,292,575  

Mr. Hauf, Chief Financial Officer

     —          —          43,900        —        $ 156,249  

Executive Group

     —          —          974,447        392,077      $ 1,448,824  

Non-Executive Director Group

     78,548        —          —          —        $ —    

Non-Executive Officer Employee and Service Provider Group

     12,596,718        8,285,375        47,573,746        38,337,309      $ 124,053,409  
  

 

 

    

 

 

    

 

 

    

 

 

    

 

 

 

Total

     12,675,266        8,285,375        48,548,193        38,729,386      $ 125,502,233  
  

 

 

    

 

 

    

 

 

    

 

 

    

 

 

 

 

(1)

As a result of the May 18, 2023 redemption and exchange transactions described under “The Corporate Conversion—Interests of Directors and Executive Officers of BGC Partners in the Corporate ConversionStanding Policy for Mr. Lutnick and Recent Redemptions and Exchanges for Messrs. Merkel and Lutnick” on page 66, Messrs. Lutnick and Merkel no longer held any outstanding partnership units or any awards under the BGC Partners Equity Plan as of May 19, 2023.

 

(2)

Assumed RSUs and RSAs consist of BGC Group Equity Plan awards relating to currently outstanding BGC Partners RSUs and RSAs, as described above.

 

(3)

Substitute RSUs consist of BGC Group Equity Plan awards described under “The Corporate Conversion Agreement—Structure of the Corporate ConversionBGC Group RSU Award Terms.”

 

(4)

Substitute RSAs consist of BGC Group Equity Plan awards that will have the terms described under “The Corporate Conversion AgreementStructure of the Corporate ConversionBGC Group RSA Terms,” including an aggregate of 9,652,136 RSAs granted in satisfaction of associated preferred partnership units at BGC Partners, calculated for the purposes of this table using an assumed stock price of $4.64, the closing price of a share of BGC Partners Class A common stock on May 19, 2023.

 

(5)

Substitute cash tax account awards consist of BGC Group Equity Plan awards that will have the terms described under “The Corporate Conversion Agreement—Structure of the Corporate ConversionBGC Group RSU Tax Account Terms.” Substitute cash tax account awards in the table above do not include the value of any substitute RSAs granted in satisfaction of BGC Partners preferred partnership units associated

 

-94-


Table of Contents
  with BGC Partners RSAs as discussed in note (4), or the replacement of any preferred partnership unit awards related to exchangeable partnership units, which preferred partnership unit awards will be redeemed and settled in cash in the corporate conversion.

Description of the BGC Group Equity Plan

The BGC Group Equity Plan is attached as Annex D to this consent solicitation statement/prospectus, and the following description of the BGC Group Equity Plan is only intended to be a summary of its key provisions. Such summary is qualified in its entirety by reference to the BGC Group Equity Plan, which is incorporated by reference herein in its entirety.

Purpose. The purpose of the BGC Group Equity Plan is to provide a means for BGC Group to attract, retain, motivate and reward directors, officers, employees, consultants and other service providers.

Types of Awards. Under the BGC Group Equity Plan, individual awards may take the form of: (i) stock options, including incentive stock options, which we refer to as “ISOs”; (ii) stock appreciation rights (“SARs”); (iii) restricted stock, consisting of shares of our Class A common stock that are subject to restrictions on transferability and other possible restrictions, including forfeiture based upon the failure to satisfy employment-related or other restrictions; (iv) deferred stock, representing the right to receive shares of our stock in the future, such as RSUs; (v) bonus stock and awards in lieu of cash compensation, including in payment of bonuses under any incentive plan of BGC Partners or any successor plan; (vi) dividend equivalents, consisting of a right to receive cash, other awards or other property equal in value to dividends paid with respect to a specified number of shares of our stock; (vii) other stock-based awards, consisting of awards denominated or payable in, or the value of which is based in whole or in part upon the market or book value of, BGC Group Class A common stock; or (viii) cash awards, whether or not the value of which is based, in whole or in part, by reference to the market or book value of BGC Group Class A common stock. The grant price at which shares of BGC Group Class A common stock may be acquired pursuant to the exercise of stock options and SARs under the BGC Group Equity Plan may not be less than 100% of the fair market value of the shares of stock covered by such grant on the date of grant, measured at the closing market price of BGC Group Class A common stock on such date.

Dividend Equivalents/Payments; Limits on Transfer. Dividend equivalents may be paid, distributed or accrued in connection with any award issued under the BGC Group Equity Plan, including RSUs, whether or not vested, and under the BGC Group Equity Plan, an RSA agreement may provide that a participant waives any right to dividends. Awards granted under the BGC Group Equity Plan are generally not assignable or transferable, except by the laws of descent and distribution, unless permitted by the Compensation Committee of BGC Group or its designee.

Administration. The BGC Group Equity Plan generally will be administered by the Compensation Committee of the BGC Group board of directors, except that the BGC Group board of directors will perform the committee’s functions under the BGC Group Equity Plan for purposes of grants of awards to members of the committee and, to the extent permitted under applicable law and regulation, may perform any other function of the committee as well. The Compensation Committee of BGC Group will have the authority, among other things, to: (i) select the directors, officers, employees, consultants and other service providers entitled to be granted awards under the BGC Group Equity Plan; (ii) determine the types of awards, or combinations thereof, and whether such awards are to operate on a tandem basis or in conjunction with other awards; (iii) determine the number of shares of BGC Group Class A common stock or units or rights covered by an award; and (iv) determine the other terms and conditions of any award, including, without limitation, any restrictions or conditions, any schedule for lapse of restrictions or conditions relating to transferability, any vesting schedules or the acceleration thereof and any forfeiture provisions or waivers thereof, including forfeiture of awards, or of the cash, shares, other awards or other property received in payment or settlement of awards, in the event of termination of employment or service of the participant or his or her violation of BGC Group’s policies, restrictions, or other requirements. The authority of the Compensation Committee of BGC Group with respect to

 

-95-


Table of Contents

awards to employees who are not directors or executive officers may be delegated to BGC Group’s officers or managers, including its chief executive officer. This delegation may be revoked at any time.

Eligibility. Directors, officers and employees of the BGC Group, any parent or any subsidiary, and persons who provide consulting or other services to BGC Group, any parent or any subsidiary are eligible to be granted awards under the BGC Group Equity Plan. In addition, persons who have been offered employment by, or agreed to become a director of, BGC Group, any parent or any subsidiary, and persons employed by an entity that the Compensation Committee of BGC Group reasonably expects to become a subsidiary of BGC Group, are eligible to be granted an award under the BGC Group Equity Plan.

Other Terms. The flexible terms of the BGC Group Equity Plan are intended to, among other things, permit the Compensation Committee of BGC Group to impose performance conditions with respect to any award, thereby requiring forfeiture of all or part of an award if performance objectives are not met, or linking the grant, exercisability or settlement of an award to the achievement of performance conditions. The performance goals may be based on one or more of the following measures or such other measures as the committee may determine: (i) pre-tax or after-tax net income; (ii) pre-tax or after-tax operating income; (iii) total or gross revenue or similar items; (iv) profit, earnings or other margins; (v) stock price, dividends and/or total stockholder return; (vi) EBITDA measures; (vii) cash flow(s); (viii) market share; (ix) pre-tax or after-tax earnings per share; (x) pre-tax or after-tax operating earnings per share; (xi) expenses; (xii) return on investment or equity; (xiii) environmental, social, sustainability and governance or similar criteria; or (xiv) strategic business criteria, consisting of one or more objectives based upon meeting specified revenue, market penetration or geographic business expansion goals, cost targets, goals relating to acquisitions or dispositions or divestitures or any combination thereof or similar objectives or criteria as determined by the Committee.

Share Reserve. As noted above, the maximum aggregate number of shares of BGC Group Class A common stock that may be delivered or cash settled pursuant to the exercise or settlement of awards granted under the BGC Group Equity Plan on or after the closing of the corporate conversion is proposed to be 600 million shares of BGC Group Class A common stock, which share reserve is inclusive of the shares of BGC Group Class A common stock issuable with respect to the assumed or substitute awards granted under the BGC Group Equity Plan in the corporate conversion, or 491,761,780 shares exclusive of such awards, subject in each case to adjustment as described below. Any cash awards that are valued by reference to a share of BGC Group Class A common stock will be counted against the share reserve under the BGC Group Equity Plan. While BGC Group Class A common stock is not currently publicly traded, each share of BGC Partners Class A common stock outstanding immediately prior to the corporate conversion will be converted into the right to receive one share of BGC Group Class A common stock, and the closing price of BGC Partners Class A common stock on May 19, 2023 on the Nasdaq Global Select Market was $4.64 per share.

Adjustments. In the event that the Compensation Committee of BGC Group board of directors determines that any recapitalization, forward or reverse split, reorganization, merger, consolidation, spin-off, combination, repurchase or exchange of shares of BGC Group Class A common stock or other securities, stock dividend or other special, large and non-recurring dividend or distribution (whether in the form of cash, securities or other property), liquidation, dissolution, or other similar corporate transaction or event affects BGC Group’s shares such that an adjustment is appropriate in order to prevent dilution or enlargement of the rights of participants under the BGC Group Equity Plan, then the Compensation Committee of BGC Group shall, in such manner as it may deem equitable, adjust any or all of (i) the number and kind of shares of stock reserved and available for awards under the BGC Group Equity Plan; (ii) the number and kind of shares of outstanding restricted stock or other outstanding awards in connection with which shares have been issued; (iii) the number and kind of shares that may be issued in respect of other outstanding awards; and (iv) the exercise price, grant price or purchase price relating to any award (or, if deemed appropriate, the Compensation Committee of BGC Group may cancel the outstanding awards in exchange for payments of cash, property or a combination thereof having an aggregate value equal to the value of such awards, as determined by the Compensation Committee of BGC Group in its sole discretion). In addition, the Compensation Committee of BGC Group will make appropriate adjustments in

 

-96-


Table of Contents

the terms and conditions of, and the criteria included in, awards (including, without limitation, cancellation of unexercised or outstanding awards, with or without the payment of any consideration therefor or substitution of awards using stock of a successor or other entity) in recognition of unusual or non-recurring events (including, without limitation, events described in the preceding sentence and events constituting a change in control) affecting BGC Group or its affiliates or the financial statements of BGC Group or its affiliates, or in response to changes in applicable law, regulation, or accounting principles.

Change in Control. Except as otherwise provided in any award agreement, consistent with the terms of the BGC Partners Equity Plan under which the assumed awards were originally granted, the conditions and restrictions relating to the continued performance of services and/or the achievement of performance objectives with respect to the exercisability or full enjoyment of an assumed award will accelerate or otherwise lapse immediately prior to a “change in control” of BGC Group (as defined in the BGC Group Plan). With respect to all other awards, including substitute awards, except as otherwise provided in any award agreement, or as provided by the BGC Group board of directors, such conditions and restrictions will not accelerate or otherwise lapse at such time.

No Repricing. As to any award granted as a stock option or SAR, the BGC Group Equity Plan includes a restriction providing that the Compensation Committee of BGC Group may not, without prior stockholder approval to the extent required under applicable law, regulation, or exchange rule, subsequently reduce the exercise price or grant price relating to such award, or take such other actions as may be considered a “repricing” of such award under U.S. GAAP. Adjustments to the exercise or grant price or number of shares of Class A common stock of BGC Group subject to an option or SAR to reflect the effects of a stock split or other extraordinary corporate transaction will not constitute a “repricing.”

Loans in Connection with Awards. BGC Group may not, in connection with any award, extend, maintain, renew, guarantee or arrange for credit in the form of a personal loan to any participant who is a director or executive officer of BGC Group. With the consent of the Compensation Committee of BGC Group board of directors, and subject at all times to, and only to the extent, if any, permitted under, applicable law and regulation and other binding obligations or provisions applicable to BGC Group, BGC Group may extend, maintain, renew, guarantee or arrange for credit in the form of a personal loan to a participant who is not a director or executive officer of BGC Group in connection with any award, including, without limitation, the payment by such participant of any or all federal, state or local income or other taxes due in connection with any award.

Amendment; Termination. The BGC Group Equity Plan is non-exclusive, and the BGC Group Equity Plan creates no limitations on the BGC Group board of directors or the Compensation Committee of BGC Group from adopting other compensatory arrangements. The BGC Group Equity Plan may be amended, altered, suspended, discontinued or terminated by the BGC Group board of directors without stockholder approval unless such approval is required by law or regulation, including, without limitation, under the applicable rules of any stock exchange. The Compensation Committee of BGC Group may waive any conditions or rights, or amend, alter, suspend, discontinue or terminate any award, under the BGC Group Equity Plan. No such change to the BGC Group Equity Plan or any award may, without the participant’s consent, materially impair the rights of the participant under an outstanding award, except as provided in the BGC Group Equity Plan or applicable award agreement.

Material Federal Income Tax Consequences

The following is a brief description of the federal income tax consequences generally arising with respect to awards that may be granted under the BGC Group Equity Plan. This discussion is intended for the information of BGC Partners stockholders considering whether to consent to the BGC Group Equity Plan proposal and not as tax guidance to individuals who may participate in the BGC Group Equity Plan. The summary does not address the effects of other federal taxes or taxes imposed under state, local or foreign laws.

 

-97-


Table of Contents

The grant of a stock option or SAR will create no tax consequences for the participant or BGC Group. A participant will not have taxable income upon exercising an ISO (except that the alternative minimum tax may apply), and BGC Group will receive no tax deduction at that time. Upon exercising an option other than an ISO, the participant must generally recognize ordinary income equal to the difference between the exercise price and the fair market value of the freely transferable and non-forfeitable stock received. In each case, BGC Group will generally be entitled to a tax deduction equal to the amount recognized as ordinary income by the participant.

A participant’s disposition of stock acquired upon the exercise of a stock option or SAR generally will result in capital gain or loss measured by the difference between the sale price and the participant’s tax basis in such stock (or the exercise price of the option in the case of stock acquired by exercise of an ISO and held for the applicable ISO holding periods). Generally, there will be no tax consequences to BGC Group in connection with a disposition of stock acquired upon the exercise of an option or other award, except that BGC Group will generally be entitled to a tax deduction (and the participant will recognize ordinary taxable income) if stock acquired upon exercise of an ISO is disposed of before the applicable ISO holding periods have been satisfied.

With respect to RSUs, the participant will not recognize taxable income at the time of grant of the RSUs, and BGC Group will not be entitled to a tax deduction at such time. When the participant receives cash or shares upon the settlement of vested RSUs, the participant generally must recognize ordinary income equal to the cash or fair market value of any stock delivered and BGC Group will be entitled to a corresponding deduction.

With respect to awards granted under the BGC Group Equity Plan that may be settled either in stock or other property that is either not restricted as to transferability or not subject to a substantial risk of forfeiture, the participant generally must recognize ordinary income equal to the fair market value of stock or other property received. BGC Group will generally be entitled to a tax deduction for the same amount. With respect to awards involving stock or other property that is restricted as to transferability and subject to a substantial risk of forfeiture, the participant generally must recognize ordinary income equal to the fair market value of the stock or other property received at the first time the stock or other property becomes transferable or not subject to a substantial risk of forfeiture, whichever occurs earlier. BGC Group will generally be entitled to a tax deduction in an amount equal to the ordinary income recognized by the participant. A participant may elect to be taxed at the time of receipt of the stock or other property rather than upon the lapse of restrictions on transferability or substantial risk of forfeiture, but if the participant subsequently forfeits such stock or property, the participant would not be entitled to any tax deduction, including a capital loss, for the value of the stock or property on which the participant previously paid tax. Such election must be made and filed with the Internal Revenue Service within 30 days after the receipt of the stock or other property.

Section 162(m) of the Code denies an income tax deduction to an employer for certain compensation in excess of $1,000,000 per year paid by a publicly traded corporation to certain “covered employees” as defined in Section 162(m) of the Code. This may result in all or a portion of the awards granted under the BGC Group Equity Plan to “covered employees” failing to be deductible by BGC Group for federal income tax purposes.

Under Section 409A of the Code, an award under the BGC Group Equity Plan may be taxable to the participant at 20 percentage points above ordinary federal income tax rates at the time the award becomes vested, plus interest and penalties, even if that is prior to the delivery of cash or stock in settlement of the award, if the award constitutes “deferred compensation” under Section 409A of the Code and the requirements of Section 409A of the Code are not satisfied.

The BGC Group Equity Plan provides that BGC Group has the right to require participants under the BGC Group Equity Plan to pay it an amount necessary for us to satisfy our federal, state, local and foreign tax withholding obligations with respect to such awards. BGC Group may withhold from other amounts payable to such individual an amount necessary to satisfy these obligations. Unless the Compensation Committee of BGC Group board of directors or its designee determines otherwise, a participant may satisfy this withholding obligation by having shares acquired pursuant to the award withheld, or by transferring to BGC Group previously acquired shares of BGC Group Class A common stock.

 

-98-


Table of Contents

Equity Compensation Plan Information as of December 31, 2022

The table below provides information, as of December 31, 2022, regarding the shares of BGC Partners Class A common stock available for issuance under the BGC Partners Equity Plan. The following table does not reflect the potential approval of the BGC Group Equity Plan proposal or the assumed or substitute awards granted under the BGC Group Equity Plan in the corporate conversion. As of such date, BGC Group did not maintain any equity compensation plans.

 

    Number of securities
to be issued upon
exercise of
outstanding restricted
stock units,  options,
warrants and
rights (a)
    Weighted-average
exercise price of
outstanding options,
warrants and
rights (b)
    Number of securities
remaining available for
future issuance under
equity compensation  plans
(excluding securities
reflected in column (a)) (c)
 

Equity Plan (approved by security holders)

    13,828,831     $ 4.06       128,009,534  

Equity compensation plans not approved by security holders

                 

Total

    13,828,831     $ 4.06       128,009,534  

CONSENT REQUIRED FOR APPROVAL

The approval of the BGC Group Equity Plan proposal requires the affirmative consent of holders of at least a majority of the aggregate voting power of all outstanding shares of BGC Partners common stock entitled to approve such matter.

RECOMMENDATION OF THE BGC PARTNERS BOARD OF DIRECTORS

The BGC Partners board of directors, upon the unanimous recommendation of the Independent Joint Committee, including the Compensation Committee of BGC Partners, recommends that BGC Partners stockholders approve the BGC Group Equity Plan proposal.

 

-99-


Table of Contents

UNAUDITED PRO FORMA

CONDENSED CONSOLIDATED FINANCIAL INFORMATION FOR BGC GROUP

BGC Partners, Inc.

Unaudited Pro Forma Condensed Consolidated Financial Information

On November 15, 2022, BGC Partners, Inc., a Delaware corporation (the “Company” or “BGC”), and BGC Holdings, L.P., a Delaware limited partnership (“BGC Holdings”), along with certain other affiliated entities, entered into a Corporate Conversion Agreement, which was amended as of March 29, 2023 (the “Corporate Conversion Agreement”), in order to reorganize and simplify the organizational structure of the BGC entities (the “Corporate Conversion”). Upon completion of the Corporate Conversion, the stockholders of BGC and the limited partners of BGC Holdings will participate in the economics of the BGC businesses through the same publicly traded corporate entity, BGC Group, Inc., a Delaware corporation (“BGC Group”).

Under the existing structure, the Company and BGC Holdings – which is currently a consolidated subsidiary of the Company for accounting purposes – currently hold, directly or indirectly and on a combined basis, 100% of the limited partnership interests in BGC Partners, L.P. and BGC Global Holdings, L.P. (together, the “BGC Opcos”), which are the two operating partnerships of the BGC entities. The limited partners of BGC Holdings, in their capacities as such, currently participate in the economics of the BGC Opcos indirectly through BGC Holdings, and the stockholders of BGC, in their capacities as such, currently participate in the economics of the BGC Opcos indirectly through BGC. This structure is sometimes referred to as an Umbrella Partnership/C-Corporation (or “Up-C structure”).

When the Corporate Conversion is completed, the limited partners of BGC Holdings will cease participating in the economics of the BGC Opcos indirectly through BGC Holdings and instead will participate in the economics of the BGC Opcos indirectly through BGC Group. The stockholders of the Company will also participate in the economics of the BGC Opcos indirectly through BGC Group. BGC Group will have Class A common stock and Class B common stock with terms that are substantially similar to the existing BGC Class A common stock and Class B common stock, respectively, and the BGC Group Class A common stock is expected to be listed on the NASDAQ Global Select Market under the symbol “BGC”. The Corporate Conversion will, therefore, have the effect of transforming the organizational structure of the BGC entities from an Up-C structure to a simplified “Full C-Corporation” structure.

The Corporate Conversion is being effected pursuant to the terms of the Corporate Conversion Agreement by and among the Company, BGC Holdings, BGC Group, BGC GP, LLC, general partner of BGC Holdings, BGC Partners II, Inc., a wholly owned subsidiary of BGC Group, BGC Partners II, LLC, a wholly owned subsidiary of BGC Group, BGC Holdings Merger Sub, LLC, a wholly owned subsidiary of BGC Holdings, and, solely for the purposes of certain provisions therein, Cantor Fitzgerald, L.P. (“Cantor”). The Corporate Conversion Agreement has been approved by the Board of Directors of the Company, at the recommendation of the independent Audit Committee and the independent Compensation Committee of the Board of Directors of the Company, sitting jointly (the “Independent Joint Committee”). The Independent Joint Committee has been advised by independent financial and legal advisors selected by the Independent Joint Committee.

Following the execution of the Corporate Conversion Agreement, Cantor entered into a Support Agreement with the Company (the “Support Agreement”), pursuant to which, among other things, and subject to the terms and conditions of the Support Agreement, Cantor agreed to deliver to the Company a written consent approving and adopting the Corporate Conversion Agreement and the transactions contemplated thereby (the “Corporate Conversion Transactions”) within two business days following the date on which BGC Group’s Registration Statement on Form S-4 filed in connection with the Corporate Conversion Transactions is declared effective by the U.S. Securities and Exchange Commission (the “SEC”), with such consent to be effective on the 20th business day following the date on which the Company has commenced mailing of the related consent solicitation statement/prospectus to the Company’s stockholders. The Support Agreement terminates upon certain events, including the termination of the Corporate Conversion Agreement in accordance with its terms.

 

-100-


Table of Contents

The following unaudited pro forma condensed consolidated financial information is presented in accordance with the rules specified by Article 11 of Regulation S-X promulgated by the SEC and has been prepared subject to the assumptions and adjustments as described in the notes thereto. Specifically, the unaudited pro forma condensed consolidated financial information set forth below reflects the effects of the Corporate Conversion on (i) BGC’s statement of financial condition as of March 31, 2023, as if the Corporate Conversion had occurred on that date, and (ii) BGC’s statements of operations for the three months ended March 31, 2023 and the year ended December 31, 2022, as if the Corporate Conversion had occurred on January 1, 2022. Management believes that the assumptions used and adjustments made are reasonable under the circumstances and given the information available.

The unaudited pro forma condensed consolidated financial information is for illustrative and informational purposes only and is not necessarily indicative of the financial condition or results of operations of the Company that would have occurred if the Corporate Conversion had occurred on the dates indicated, nor is it indicative of the future financial condition or results of operations of the Company. The unaudited pro forma condensed consolidated financial information does not reflect the potential effects of the reduction in operational complexity due to the Corporate Conversion.

The unaudited pro forma condensed consolidated financial information should be read in conjunction with:

 

   

The accompanying notes to the unaudited pro forma condensed consolidated financial statements;

 

   

BGC’s unaudited condensed consolidated financial statements included in the Company’s Quarterly Report on Form 10-Q for the period ended March 31, 2023;

 

   

BGC’s audited consolidated financial statements included in the Company’s Annual Report on Form 10-K for the year ended December 31, 2022; and

 

   

The risks described under “Special Note Regarding Forward-Looking Statements” and “Risk Factors” in this consent solicitation statement/prospectus and under “Special Note on Forward-Looking Information” and “Risk Factors” in the Company’s Annual Report on Form 10-K for the year ended December 31, 2022, and any updates to those risks or new risks contained in the Company’s subsequent Quarterly Reports on Form 10-Q and Current Reports on Form 8-K filed with the SEC.

Capitalized terms used and not defined in BGC’s unaudited pro forma condensed consolidated statement of financial condition as of March 31, 2023 and the accompanying notes thereto, and in BGC’s unaudited pro forma condensed consolidated statement of operations for the three months ended March 31, 2023 and the accompanying notes thereto, have the meanings ascribed to them in BGC’s Quarterly Report on Form 10-Q for the period ended March 31, 2023 filed with the SEC. Capitalized terms used and not defined in BGC’s unaudited pro forma condensed consolidated statement of operations for the year ended December 31, 2022 and the accompanying notes thereto have the meanings ascribed to them in BGC’s Annual Report on Form 10-K for the year ended December 31, 2022 filed with the SEC.

 

-101-


Table of Contents

PRO FORMA CONDENSED CONSOLIDATED STATEMENT OF FINANCIAL CONDITION

As of March 31, 2023

(in thousands, except per share data)

(unaudited)

 

    BGC Partners,
Inc. Historical (a)
    Adjustments (b)           BGC Partners,
Inc. Pro Forma
 

Assets

       

Cash and cash equivalents

  $ 493,496     $ 11,539       (1)     $ 505,035  

Cash segregated under regulatory requirements

    16,424       —           16,424  

Financial instruments owned, at fair value

    41,302       —           41,302  

Receivables from broker-dealers, clearing organizations, customers and related broker-dealers

    1,852,062       —           1,852,062  

Accrued commissions and other receivables, net

    330,544       —           330,544  

Loans, forgivable loans and other receivables from employees and partners, net

    352,719       —           352,719  

Fixed assets, net

    181,059       —           181,059  

Investments

    38,810       —           38,810  

Goodwill

    502,017       —           502,017  

Other intangible assets, net

    204,553       —           204,553  

Receivables from related parties

    4,135       —           4,135  

Other assets

    467,150       7,407       (2)(7)       474,557  
 

 

 

   

 

 

     

 

 

 

Total assets

  $ 4,484,271     $ 18,946       $ 4,503,217  
 

 

 

   

 

 

     

 

 

 

Liabilities, Redeemable Partnership Interest, and Equity

       

Short-term borrowings

  $ 1,968     $ —         $ 1,968  

Accrued compensation

    176,629       —           176,629  

Payables to broker-dealers, clearing organizations, customers and related broker-dealers

    1,675,926       —           1,675,926  

Payables to related parties

    2,918       —           2,918  

Accounts payable, accrued and other liabilities

    688,801       27,994       (3)(4)(7)(8)(9)       716,795  

Notes payable and other borrowings

    1,121,588       —           1,121,588  
 

 

 

   

 

 

     

 

 

 

Total liabilities

    3,667,830       27,994         3,695,824  

Redeemable partnership interest

    15,423       (15,423     (5)       —    

Equity

       

Stockholders’ equity:

       

Class A common stock, par value $0.01 per share

    4,878       108       (4)(7)       4,986  

Class B common stock, par value $0.01 per share

    459       640       (1)(6)       1,099  

Additional paid-in capital

    2,604,259       113,225       (1)(4)(5)(6)(7)       2,717,484  

Treasury stock, at cost

    (715,081     —           (715,081

Retained earnings (deficit)

    (1,122,827     (44,553     (2)(3)(7)(8)(9)       (1,167,380

Accumulated other comprehensive income (loss)

    (43,522     —           (43,522
 

 

 

   

 

 

     

 

 

 

Total stockholders’ equity

    728,166       69,420         797,586  

Noncontrolling interest in subsidiaries

    72,852       (63,045     (6)       9,807  
 

 

 

   

 

 

     

 

 

 

Total equity

    801,018       6,375         807,393  
 

 

 

   

 

 

     

 

 

 

Total liabilities, redeemable partnership interest, and equity

  $ 4,484,271     $ 18,946       $ 4,503,217  
 

 

 

   

 

 

     

 

 

 

The accompanying notes are an integral part of these unaudited pro forma condensed consolidated financial statements.

 

-102-


Table of Contents

PRO FORMA CONDENSED CONSOLIDATED STATEMENT OF OPERATIONS

For the Three Months Ended March 31, 2023

(in thousands, except per share data)

(unaudited)

 

    BGC Partners,
Inc. Historical (c)
    Adjustments (d)         BGC Partners,
Inc. Pro Forma
 

Revenues:

       

Commissions

  $ 377,288     $ —         $ 377,288  

Principal transactions

    114,929       —           114,929  

Fees from related parties

    3,957       —           3,957  

Data, software and post-trade

    27,122       —           27,122  

Interest and dividend income

    5,315       —           5,315  

Other revenues

    4,256       —           4,256  
 

 

 

   

 

 

     

 

 

 

Total revenues

    532,867       —           532,867  

Expenses:

       

Compensation and employee benefits

    267,214       —           267,214  

Equity-based compensation and allocations of net income to limited partnership units and FPUs

    81,373       (1,709   (1)     79,664  
 

 

 

   

 

 

     

 

 

 

Total compensation and employee benefits

    348,587       (1,709       346,878  

Occupancy and equipment

    41,165       —           41,165  

Fees to related parties

    8,440       —           8,440  

Professional and consulting fees

    15,701       —           15,701  

Communications

    27,939       —           27,939  

Selling and promotion

    14,616       —           14,616  

Commissions and floor brokerage

    15,265       —           15,265  

Interest expense

    15,742       —           15,742  

Other expenses

    12,508       —           12,508  
 

 

 

   

 

 

     

 

 

 

Total expenses

    499,963       (1,709       498,254  

Other income (losses), net:

       

Gains (losses) on equity method investments

    2,062       —           2,062  

Other income (loss)

    (1,735     —           (1,735
 

 

 

   

 

 

     

 

 

 

Total other income (losses), net

    327       —           327  
 

 

 

   

 

 

     

 

 

 

Income (loss) from operations before income taxes

    33,231       1,709         34,940  

Provision (benefit) for income taxes

    12,061       (825   (2)     11,236  
 

 

 

   

 

 

     

 

 

 

Consolidated net income (loss)

  $ 21,170     $ 2,534       $ 23,704  
 

 

 

   

 

 

     

 

 

 

Less: Net income (loss) attributable to noncontrolling interest in subsidiaries

    2,192       (2,299   (3)     (107
 

 

 

   

 

 

     

 

 

 

Net income (loss) available to common stockholders

  $ 18,978     $ 4,833       $ 23,811  
 

 

 

   

 

 

     

 

 

 

Per share data:

       

Basic earnings (loss) per share

       

Net income (loss) available to common stockholders

  $ 18,978         $ 21,918  
 

 

 

       

 

 

 

Basic earnings (loss) per share

  $ 0.05         $ 0.05  
 

 

 

       

 

 

 

Basic weighted-average shares of common stock outstanding

    375,220           450,016  
 

 

 

       

 

 

 

Fully diluted earnings (loss) per share

       

Net income (loss) for fully diluted shares

  $ 24,155         $ 21,954  
 

 

 

       

 

 

 

Fully diluted earnings (loss) per share

  $ 0.05         $ 0.05  
 

 

 

       

 

 

 

Fully diluted weighted-average shares of common stock outstanding

    501,067           461,166  
 

 

 

       

 

 

 

The accompanying notes are an integral part of these unaudited pro forma condensed consolidated financial statements.

 

-103-


Table of Contents

PRO FORMA CONDENSED CONSOLIDATED STATEMENT OF OPERATIONS

For the Year Ended December 31, 2022

(in thousands, except per share data)

(unaudited)

 

    BGC Partners,
Inc. Historical (e)
    Adjustments (f)         BGC Partners,
Inc. Pro Forma
 

Revenues:

       

Commissions

  $ 1,281,294     $ —         $ 1,281,294  

Principal transactions

    365,507       —           365,507  

Fees from related parties

    14,734       —           14,734  

Data, software and post-trade

    96,389       —           96,389  

Interest and dividend income

    21,007       —           21,007  

Other revenues

    16,371       —           16,371  
 

 

 

   

 

 

     

 

 

 

Total revenues

    1,795,302       —           1,795,302  

Expenses:

       

Compensation and employee benefits

    853,165       —           853,165  

Equity-based compensation and allocations of net income to limited partnership units and FPUs

    251,071       52,880     (1)     303,951  
 

 

 

   

 

 

     

 

 

 

Total compensation and employee benefits

    1,104,236       52,880         1,157,116  

Occupancy and equipment

    157,491       —           157,491  

Fees to related parties

    25,662       —           25,662  

Professional and consulting fees

    68,775       5,000     (2)     73,775  

Communications

    108,096       —           108,096  

Selling and promotion

    49,215       —           49,215  

Commissions and floor brokerage

    58,277       —           58,277  

Interest expense

    57,932       —           57,932  

Other expenses

    87,431       —           87,431  
 

 

 

   

 

 

     

 

 

 

Total expenses

    1,717,115       57,880         1,774,995  

Other income (losses), net:

       

Gains (losses) on divestitures and sale of investments

    (1,029     —           (1,029

Gains (losses) on equity method investments

    10,920       —           10,920  

Other income (loss)

    9,373       —           9,373  
 

 

 

   

 

 

     

 

 

 

Total other income (losses), net

    19,264       —           19,264  
 

 

 

   

 

 

     

 

 

 

Income (loss) from operations before income taxes

    97,451       (57,880       39,571  

Provision (benefit) for income taxes

    38,584       (8,052   (3)     30,532  
 

 

 

   

 

 

     

 

 

 

Consolidated net income (loss)

  $ 58,867     $ (49,828     $ 9,039  
 

 

 

   

 

 

     

 

 

 

Less: Net income (loss) attributable to noncontrolling interest in subsidiaries

    10,155       (8,118   (4)     2,037  
 

 

 

   

 

 

     

 

 

 

Net income (loss) available to common stockholders

  $ 48,712     $ (41,710     $ 7,002  
 

 

 

   

 

 

     

 

 

 

Per share data:

       

Basic earnings (loss) per share

       

Net income (loss) available to common stockholders

  $ 48,712         $ 6,027  
 

 

 

       

 

 

 

Basic earnings (loss) per share

  $ 0.13         $ 0.01  
 

 

 

       

 

 

 

Basic weighted-average shares of common stock outstanding

    371,561           446,511  
 

 

 

       

 

 

 

Fully diluted earnings (loss) per share

       

Net income (loss) for fully diluted shares

  $ 63,479         $ 6,027  
 

 

 

       

 

 

 

Fully diluted earnings (loss) per share

  $ 0.13         $ 0.01  
 

 

 

       

 

 

 

Fully diluted weighted-average shares of common stock outstanding

    499,414           455,509  
 

 

 

       

 

 

 

The accompanying notes are an integral part of these unaudited pro forma condensed consolidated financial statements.

 

-104-


Table of Contents

NOTES TO UNAUDITED PRO FORMA CONDENSED CONSOLIDATED FINANCIAL INFORMATION

 

1.

Basis of Presentation

The Corporate Conversion

On November 15, 2022, BGC Partners, Inc., a Delaware corporation (the “Company” or “BGC”), and BGC Holdings, L.P., a Delaware limited partnership (“BGC Holdings”), along with certain other affiliated entities, entered into a Corporate Conversion Agreement, which was amended as of March 29, 2023 (the “Corporate Conversion Agreement”), in order to reorganize and simplify the organizational structure of the BGC entities (the “Corporate Conversion”). Upon completion of the Corporate Conversion, the stockholders of BGC and the limited partners of BGC Holdings will participate in the economics of the BGC businesses through the same publicly traded corporate entity, BGC Group, Inc., a Delaware corporation (“BGC Group”).

Under the existing structure, the Company and BGC Holdings – which is currently a consolidated subsidiary of the Company for accounting purposes – currently hold, directly or indirectly and on a combined basis, 100% of the limited partnership interests in BGC Partners, L.P. and BGC Global Holdings, L.P. (together, the “BGC Opcos”), which are the two operating partnerships of the BGC entities. The limited partners of BGC Holdings, in their capacities as such, currently participate in the economics of the BGC Opcos indirectly through BGC Holdings, and the stockholders of BGC, in their capacities as such, currently participate in the economics of the BGC Opcos indirectly through BGC. This structure is sometimes referred to as an Umbrella Partnership/C-Corporation (or “Up-C structure”).

When the Corporate Conversion is completed, the limited partners of BGC Holdings will cease participating in the economics of the BGC Opcos indirectly through BGC Holdings and instead will participate in the economics of the BGC Opcos indirectly through BGC Group. The stockholders of the Company will also participate in the economics of the BGC Opcos indirectly through BGC Group. BGC Group will have Class A common stock and Class B common stock with terms that are substantially similar to the existing BGC Class A common stock and Class B common stock, respectively, and the BGC Group Class A common stock is expected to be listed on the NASDAQ Global Select Market under the symbol “BGC”. The Corporate Conversion will, therefore, have the effect of transforming the organizational structure of the BGC entities from an Up-C structure to a simplified “Full C-Corporation” structure.

The Corporate Conversion is being effected pursuant to the terms of the Corporate Conversion Agreement by and among the Company, BGC Holdings, BGC Group, BGC GP, LLC, general partner of BGC Holdings, BGC Partners II, Inc., a wholly owned subsidiary of BGC Group, BGC Partners II, LLC, a wholly owned subsidiary of BGC Group, BGC Holdings Merger Sub, LLC, a wholly owned subsidiary of BGC Holdings, and, solely for the purposes of certain provisions therein, Cantor Fitzgerald, L.P. (“Cantor”). The Corporate Conversion Agreement has been approved by the Board of Directors of the Company, at the recommendation of the independent Audit Committee and the independent Compensation Committee of the Board of Directors of the Company, sitting jointly (the “Independent Joint Committee”). The Independent Joint Committee has been advised by independent financial and legal advisors selected by the Independent Joint Committee.

Following the execution of the Corporate Conversion Agreement, Cantor entered into a Support Agreement with the Company (the “Support Agreement”), pursuant to which, among other things, and subject to the terms and conditions of the Support Agreement, Cantor agreed to deliver to the Company a written consent approving and adopting the Corporate Conversion Agreement and the transactions contemplated thereby (the “Corporate Conversion Transactions”) within two business days following the date on which BGC Group’s Registration Statement on Form S-4 filed in connection with the Corporate Conversion Transactions is declared effective by the U.S. Securities and Exchange Commission (the “SEC”), with such consent to be effective on the 20th business day following the date on which the Company has commenced mailing of the related consent solicitation statement/prospectus to the Company’s stockholders. The Support Agreement terminates upon certain events, including the termination of the Corporate Conversion Agreement in accordance with its terms.

 

-105-


Table of Contents

Basis of Presentation

BGC’s unaudited pro forma condensed consolidated financial information has been compiled from underlying financial statements prepared pursuant to the rules and regulations of the SEC and in conformity with accounting principles generally accepted in the United States of America.

The unaudited pro forma condensed consolidated financial information should be read in conjunction with:

 

   

These notes to the unaudited pro forma condensed consolidated financial statements;

 

   

BGC’s unaudited consolidated financial statements included in the Company’s Quarterly Report on Form 10-Q for the period ended March 31, 2023;

 

   

BGC’s audited consolidated financial statements included in the Company’s Annual Report on Form 10-K for the year ended December 31, 2022; and

 

   

The risks described under “Special Note Regarding Forward-Looking Statements” and “Risk Factors” in this consent solicitation statement/prospectus and under “Special Note on Forward-Looking Information” and “Risk Factors” in the Company’s Annual Report on Form 10-K for the year ended December 31, 2022, and any updates to those risks or new risks contained in the Company’s subsequent Quarterly Reports on Form 10-Q and Current Reports on Form 8-K filed with the SEC.

The unaudited pro forma condensed consolidated financial information is presented in accordance with the rules specified by Article 11 of Regulation S-X promulgated by the SEC and has been prepared subject to the assumptions and adjustments as described in these notes. Specifically, the unaudited pro forma condensed consolidated financial information reflects the effects of the Corporate Conversion on (i) BGC’s statement of financial condition as of March 31, 2023, as if the Corporate Conversion had occurred on that date, and (ii) BGC’s statements of operations for the three months ended March 31, 2023 and the year ended December 31, 2022, as if the Corporate Conversion had occurred on January 1, 2022. Management believes that the assumptions used and adjustments made are reasonable under the circumstances and given the information available.

The unaudited pro forma condensed consolidated financial information is for illustrative and informational purposes only and is not necessarily indicative of the financial condition or results of operations of the Company that would have occurred if the Corporate Conversion had occurred on the dates indicated, nor is it indicative of the future financial condition or results of operations of the Company. The unaudited pro forma condensed consolidated financial information does not reflect the potential effects of the reduction in operational complexity due to the Corporate Conversion.

 

2.

The Corporate Conversion and Related Adjustments

Unaudited pro forma condensed consolidated statement of financial condition as of March 31, 2023

The following notes relate to the unaudited pro forma condensed consolidated statement of financial condition as of March 31, 2023:

 

  (a)

Amounts as originally reported by BGC in its Quarterly Report on Form 10-Q for the period ended March 31, 2023.

 

  (b)

Adjustments to present the pro forma effects of the Corporate Conversion as if they had occurred on the balance sheet date. These include the following:

 

  (1)

As a result of the termination of partners holding FPUs and the redemption of such FPUs prior to the closing of the Corporate Conversion, Cantor exercises its purchase rights pursuant to Section 12.02(a)(i)(B) and Section 8.08 of the BGC Holdings limited partnership agreement, and purchases 6.4 million Cantor units that are then converted to shares of BGC Class B common stock. This results in a $11.5 million increase in Cash and cash equivalents and a corresponding increase of $64 thousand in Class B common stock, for the par value of shares issued, and $11.5 million in Additional paid-in capital.

 

-106-


Table of Contents
  (2)

An increase of $11.2 million in Other assets and Retained earnings (deficit) for the revaluation of deferred tax assets due to BGC directly owning 100% of the limited partnership interests in the BGC Opcos as a result of the Corporate Conversion.

 

  (3)

A decrease of $0.5 million in Accounts payable, accrued and other liabilities, with an offsetting increase in Retained earnings (deficit), due to the tax impact on all exchangeable LPUs being converted to shares of BGC Class A common stock as a result of the Corporate Conversion.

 

  (4)

All exchangeable LPUs are converted to shares of BGC Class A common stock as a result of the Corporate Conversion. In cases where the payroll taxes due by BGC on behalf of the partners exceeds the Preferred Units value/liability, shares are withheld to cover this excess payroll tax. These adjustments represent:

 

  i)

an increase of $2.4 million in Accounts payable, accrued and other liabilities for the excess payroll tax, with an offsetting decrease to Additional paid-in capital for the shares withheld (which was previously recorded); and

 

  ii)

an increase to Class A common stock, with an offsetting decrease to Additional paid-in capital, for the par value of shares issued.

 

  (5)

A decrease of $15.4 million eliminating Redeemable partnership interest and an offsetting increase to Additional paid-in capital for the FPUs that will be converted to RSUs as a result of the Corporate Conversion, which will convert and settle into BGC Class A common stock ratably over four years following termination of the employee, subject to compliance with post-termination obligations.

 

  (6)

As a result of the Corporate Conversion, all of the LPUs and Cantor Units in BGC Holdings are converted to BGC Group shares or RSUs. At this time, the $63.0 million of Noncontrolling interest in subsidiaries, representing BGC Holdings’ ownership in the BGC Opcos, is eliminated, with an offsetting increase to Additional paid-in capital. The remaining Noncontrolling interest in subsidiaries represent interests in certain consolidated subsidiaries that are not 100% owned by BGC. As the 57.6 million Cantor Units in BGC Holdings are converted to shares of BGC Class B common stock, Class B common stock increases by $0.6 million, the par value of these shares, with an offsetting decrease to Additional paid-in capital.

 

  (7)

The redemption of 11.3 million non-exchangeable LPUs and 1.5 million non-exchangeable Preferred Units, and the issuance of 5.7 million net shares of BGC Class A common stock to the Company’s CEO, and the related impacts:

 

  i)

an increase of $32.6 million in Accounts payable, accrued and other liabilities for the associated payroll tax, partially offset by a decrease of $9.6 million for the corresponding tax effects;

 

  ii)

a decrease of $3.8 million in Other assets for the corresponding tax effects;

 

  iii)

a decrease of $58.9 million in Retained earnings (deficit) for the equity-based compensation expense, partially offset by an increase of $5.8 million for the corresponding tax effects; and

 

  iv)

an increase in Class A common stock and Additional paid-in capital for the shares issued, offsetting the items above.

 

  (8)

An increase of $4.0 million in Accounts payable, accrued and other liabilities, with an offsetting decrease to Retained earnings (deficit) for third-party legal and other professional fees incurred as part of the transaction.

 

  (9)

A decrease of $0.8 million in Accounts payable, accrued and other liabilities, with an offsetting increase in Retained earnings (deficit), for other tax related adjustments due to the impact of the Corporate Conversion.

 

-107-


Table of Contents

Unaudited pro forma condensed consolidated statement of operations for the three months ended March 31, 2023

The following notes relate to the unaudited pro forma condensed consolidated statement of operations for the three months ended March 31, 2023:

 

  (c)

Amounts as originally reported by BGC in its Quarterly Report on Form 10-Q for the three months ended March 31, 2023.

 

  (d)

Adjustments to present the pro forma effects of the Corporate Conversion as if they had occurred on January 1, 2022. These include the following:

 

  (1)

Adjustments to Equity-based compensation and allocations of net income to limited partnership units and FPUs:

 

  i)

a decrease of $1.8 million as a result of the elimination of allocations of net income to LPUs and FPUs; and

 

  ii)

an increase of $0.1 million for compensation expense related to dividend equivalents paid on RSUs estimated to never vest and be forfeited.

 

  (2)

A decrease of $0.8 million in Provision (benefit) for income taxes due to the impact of the Corporate Conversion.

 

  (3)

A decrease of $2.3 million in Net income (loss) attributable to noncontrolling interest in subsidiaries due to the elimination of net income attributable to BGC Holdings’ noncontrolling interest in BGC Opcos.

Unaudited pro forma condensed consolidated statement of operations for the year ended December 31, 2022

The following notes relate to the unaudited pro forma condensed consolidated statement of operations for the year ended December 31, 2022:

 

  (e)

Amounts as originally reported by BGC in its Annual Report on Form 10-K for the year ended December 31, 2022.

 

  (f)

Adjustments to present the pro forma effects of the Corporate Conversion as if they had occurred on January 1, 2022. These include the following:

 

  (1)

Adjustments to Equity-based compensation and allocations of net income to limited partnership units and FPUs:

 

  i)

an increase of $58.9 million related to the redemption of non-exchangeable units and issuance of shares of Class A common stock to the Company’s CEO;

 

  ii)

a decrease of $6.6 million as a result of the elimination of allocations of net income to LPUs and FPUs; and

 

  iii)

an increase of $0.6 million for compensation expense related to dividend equivalents paid on RSUs estimated to never vest and be forfeited.

 

  (2)

An increase of $5.0 million in Professional and consulting fees, representing third-party legal and other professional fees incurred as part of the Corporate Conversion.

 

  (3)

A decrease of $8.1 million in Provision (benefit) for income taxes due to the impact of the Corporate Conversion.

 

  (4)

A decrease of $8.1 million in Net income (loss) attributable to noncontrolling interest in subsidiaries due to the elimination of net income attributable to BGC Holdings’ noncontrolling interest in BGC Opcos.

 

-108-


Table of Contents

DESCRIPTION OF BGC GROUP CAPITAL STOCK

The following is a summary of the material terms and rights of BGC Group capital stock. You should refer to the applicable provisions of form of BGC Group amended and restated certificate of incorporation and form of BGC Group bylaws that will be in effect following the corporate conversion, a copy of which are attached as Annexes E and F, respectively, for a complete statement of the terms and rights of BGC Group capital stock.

BGC Group Capital Stock

BGC Group’s authorized capital stock consists of 1.8 billion shares of common stock, consisting of 1.5 billion shares of BGC Group Class A common stock, par value $0.01 per share, and 300 million shares of BGC Group Class B common stock, par value $0.01 per share, and 50 million shares of preferred stock, par value $0.01 per share.

BGC Group Common Stock

It is expected that up to approximately 360 million shares of BGC Group Class A common stock and approximately 110 million shares of BGC Group Class B common stock will be issued in the corporate conversion, based on the number of shares of BGC Partners common stock, the number of exchangeable limited partnership units of BGC Holdings and the number of shares of BGC Partners common stock that may be issuable pursuant to outstanding equity-based incentive awards currently outstanding.

The holders of BGC Group Class A common stock are generally entitled to one vote per share on all matters to be voted upon by the stockholders as a group, and do not have cumulative voting rights. The holders of BGC Group Class B common stock are generally entitled to 10 votes per share on all matters to be voted upon by the stockholders as a group, and do not have cumulative voting rights. Cantor and CF Group Management, Inc. (“CFGM”), the managing general partner of Cantor, and an entity controlled by BGC Partners’ Chairman and Chief Executive Officer, Howard W. Lutnick, are the only holders of BGC Partners Class B common stock and are expected to be the only holders of BGC Group Class B common stock after the corporate conversion. BGC Group Class B common stock generally votes together with BGC Group Class A common stock on all matters submitted to the vote of BGC Group Class A common stockholders. BGC Group Class B common stock shall be issued only to (1) BGC Partners, (2) Cantor, (3) any entity controlled by Cantor or by Mr. Lutnick, or (4) Mr. Lutnick, his spouse, his estate, any of his descendants, any of his relatives or any trust established for his benefit or for the benefit of his spouse, any of his descendants or any of his relative (the “B Share Entities”).

Each share of BGC Group Class A common stock is equivalent to a share of BGC Group Class B common stock for purposes of economic rights. Subject to preferences that may be applicable to any outstanding preferred stock, the holders of shares of BGC Group Class A common stock and BGC Group Class B common stock are entitled to receive ratably such dividends, if any, as may be declared from time to time by the BGC Group board of directors out of funds legally available therefor. In the event of BGC Group’s liquidation, dissolution or winding up, the holders of shares of BGC Group Class A common stock and BGC Group Class B common stock are entitled to share ratably in all assets remaining after payment of liabilities, subject to prior distribution rights of preferred stock, if any, then outstanding.

The BGC Group certificate of incorporation that will be in effect following the corporate conversion provides that each share of BGC Group Class B common stock is convertible at any time, at the option of the holder, into one share of BGC Group Class A common stock. Each share of BGC Group Class B common stock will automatically convert into a share of BGC Group Class A common stock upon any sale, pledge or other transfer, which we refer to as a “transfer,” whether or not for value, by the initial registered holder, other than any transfer by the initial holder to (1) Cantor, (2) any entity controlled by Cantor or by Mr. Lutnick and (3) Mr. Lutnick or the B Share Entities.

 

-109-


Table of Contents

Any holder of shares of BGC Group Class B common stock may pledge his, her or its shares of BGC Group Class B common stock, as the case may be, to a pledgee pursuant to a bona fide pledge of the shares as collateral security for indebtedness due to the pledgee so long as the shares are not transferred to or registered in the name of the pledgee. In the event of any pledge of shares of BGC Group Class B common stock meeting these requirements, the pledged shares will not be converted automatically into shares of BGC Group Class A common stock. If the pledged shares of BGC Group Class B common stock become subject to any foreclosure, realization or other similar action by the pledgee, they will be converted automatically into shares of BGC Group Class A common stock upon the occurrence of that action. The automatic conversion provisions in the BGC Group certificate of incorporation may not be amended, altered, changed or repealed without the approval of the holders of a majority of the voting power of all outstanding shares of BGC Group Class A common stock.

Shares of BGC Group Class A common stock are not subject to any conversion right. None of the shares of BGC Group Class A common stock or BGC Group Class B common stock has any pre-emptive or other subscription rights. There will be no redemption or sinking fund provisions applicable to shares of BGC Group Class A common stock or BGC Group Class B common stock. All outstanding shares of BGC Group Class A common stock and BGC Group Class B common stock are fully paid and non-assessable.

BGC Group Preferred Stock

The BGC Group board of directors has the authority to cause BGC Group to issue preferred stock in one or more classes or series and to fix the designations, powers, preferences and rights, and the qualifications, limitations or restrictions thereof, including dividend rights, dividend rates, terms of redemption, redemption prices, conversion rights and liquidation preferences of the shares constituting any class or series, without further vote or action by the stockholders. The issuance of BGC Group preferred stock pursuant to such “blank check” provisions may have the effect of delaying, deferring or preventing a change of control of BGC Group without further action by BGC Group stockholders and may adversely affect the voting and other rights of the holders of shares of BGC Group Class A common stock.

Anti-Takeover Effects of Delaware Law, BGC Group Certificate of Incorporation and BGC Group Bylaws

Some provisions of the Delaware General Corporation Law (the “DGCL”) and the BGC Group certificate of incorporation and the BGC Group bylaws that will be in effect following the corporate conversion could make the following more difficult:

 

   

acquisition of BGC Group by means of a tender offer;

 

   

acquisition of BGC Group by means of a proxy contest or otherwise; or

 

   

removal of BGC Group’s incumbent officers and directors.

The provisions, summarized above and below, are designed to discourage coercive takeover practices and inadequate takeover bids. These provisions are also primarily designed to encourage persons seeking to acquire control of BGC Group to first negotiate with the BGC Group board of directors. We believe that the benefits of increased protection give BGC Group the potential ability to negotiate with the proponent of an unfriendly or unsolicited proposal to acquire or restructure BGC Group and outweigh the disadvantages of discouraging those proposals because negotiation of them could result in an improvement of their terms.

BGC Group Certificate of Incorporation and BGC Group Bylaws

The BGC Group bylaws provide that special meetings of stockholders may be called only by the Chairman of the BGC Group board of directors, or in the event the Chairman of the BGC Group board of directors is unavailable, by the Chief Executive Officer or by the holders of a majority of the voting power of BGC Group Class B common stock, which is held by Cantor and CFGM. In addition, as discussed above, the BGC Group certificate of incorporation permits BGC Group to issue “blank check” preferred stock.

 

-110-


Table of Contents

The BGC Group bylaws require advance written notice prior to a meeting of BGC Group’s stockholders of a proposal or director nomination which a stockholder desires to present at such a meeting, which generally must be received by BGC Group’s Secretary not later than 120 days prior to the first anniversary of the date of BGC Group’s proxy statement for the preceding year’s annual meeting. The BGC Group bylaws provide that all amendments to the bylaws must be approved by either the holders of a majority of the voting power of all of BGC Group’s outstanding capital stock entitled to vote or by a majority of the BGC Group board of directors.

Corporate Opportunity

The BGC Group certificate of incorporation that will be in effect following the corporate conversion provides that no Cantor Company (as defined below) or any of the representatives (as defined below) of a Cantor Company will owe any fiduciary duty to, nor will any Cantor Company or any of their respective representatives be liable for breach of fiduciary duty to, BGC Group or any of BGC Group’s stockholders with respect to a corporate opportunity, except as described below. To the extent that any representative of a Cantor Company also serves as BGC Group’s director or officer, such person will owe fiduciary duties to BGC Group in his or her capacity as a director or officer of BGC Group. In addition, none of any Cantor Company or any of their representatives will owe any duty to refrain from engaging in the same or similar activities or lines of business as BGC Group, or doing business with any of BGC Group’s clients or customers.

If a third party presents a corporate opportunity (as defined below) to a person who is a representative of BGC Group and a representative of a Cantor Company, expressly and solely in such person’s capacity as a representative of BGC Group, and such person acts in good faith in a manner consistent with the policy that such corporate opportunity belongs to BGC Group, then such person:

 

   

will be deemed to have fully satisfied and fulfilled any fiduciary duty that such person has to BGC Group as a representative of BGC Group with respect to such corporate opportunity;

 

   

will not be liable to BGC Group or any of BGC Group’s stockholders for breach of fiduciary duty by reason of such person’s action or inaction with respect to the corporate opportunity;

 

   

will be deemed to have acted in good faith and in a manner that such person reasonably believed to be in, and not opposed to, BGC Group’s best interests; and

 

   

will be deemed not to have breached such person’s duty of loyalty to BGC Group and BGC Group’s stockholders, and not to have derived an improper personal benefit therefrom.

A Cantor Company may pursue such a corporate opportunity if BGC Group decides not to.

If a corporate opportunity is not presented to a person who is both a representative of BGC Group and a representative of a Cantor Company and, expressly and solely in such person’s capacity as a representative of BGC Group, such person will not be obligated to present the corporate opportunity to BGC Group or to act as if such corporate opportunity belongs to BGC Group, and such person:

 

   

will be deemed to have fully satisfied and fulfilled any fiduciary duty that such person has to BGC Group as a representative of BGC Group with respect to such corporate opportunity;

 

   

will not be liable to BGC Group or any of BGC Group’s stockholders for breach of fiduciary duty by reason of such person’s action or inaction with respect to such corporate opportunity;

 

   

will be deemed to have acted in good faith and in a manner that such person reasonably believed to be in, and not opposed to, BGC Group’s best interests; and

 

   

will be deemed not to have breached a duty of loyalty to BGC Group and BGC Group’s stockholders, and not to have derived an improper personal benefit therefrom.

 

-111-


Table of Contents

For purposes of the above:

 

   

Cantor Company” means Cantor Fitzgerald, L.P. and any of its affiliates (other than, if applicable, BGC Group and its affiliates);

 

   

representatives” means, with respect to any person, the directors, officers, employees, general partners or managing member of such person; and

 

   

corporate opportunity” means any business opportunity that BGC Group is financially able to undertake that is, from its nature, in BGC Group’s lines of business, is of practical advantage to BGC Group and is one in which BGC Group has an interest or a reasonable expectancy, and in which, by embracing the opportunity, the self-interest of a Cantor Company or their respective representatives will be brought into conflict with BGC Group’s self-interest.

Limitations on Liability, Indemnification of Officers and Directors and Insurance

Elimination of Liability of Directors and Officers

Section 102(b)(7) of the DGCL permits a corporation to provide in its certificate of incorporation that a director or officer of the corporation shall not be personally liable to the corporation or its stockholders for monetary damages for breach of fiduciary duty as a director or officer, except for liability of (1) director or officer for any breach of the director’s or officer’s duty of loyalty to the corporation or its stockholders, (2) a director or officer for acts or omissions not in good faith or which involve intentional misconduct or a knowing violation of law, (3) a director under § 174 of the DGCL, (4) a director or officer for any transaction from which the director or officer derived an improper personal benefit or (5) an officer in any action by or in the right of the corporation. The BGC Group certificate of incorporation that will be in effect following the corporate conversion will provide for such limitation of liability to the fullest extent permitted by the DGCL

Indemnification of Directors, Officers and Employees

The BGC Group certificate of incorporation and bylaws that will be in effect following the corporate conversion will require BGC Group to indemnify any person who was or is made a party or is threatened to be made a party to or is involved in any action, suit or proceeding, whether civil, criminal, administrative or investigative, by reason of the fact that he or she, or a person of whom he or she is the legal representative, is or was a director or officer of BGC Group or is or was serving at the request of BGC Group as a director, officer, employee or agent of another corporation or of a partnership, joint venture, trust or other enterprise, including service with respect to employee benefit plans, to the fullest extent authorized by the DGCL, as the same exists or may hereafter be amended (but, in the case of any such amendment, to the fullest extent permitted by law, only to the extent that such amendment permits BGC Group to provide broader indemnification rights than said law permitted BGC Group to provide prior to such amendment), against all expense, liability and loss (including attorneys’ fees, judgments, fines, amounts paid or to be paid in settlement, and excise taxes or penalties arising under the Employee Retirement Income Security Act of 1974) reasonably incurred or suffered by such person in connection therewith.

The BGC Group certificate of incorporation and bylaws that will be in effect following the corporate conversion will authorize BGC Group to purchase and maintain insurance to protect itself and any director, officer, employee or agent of BGC Group or another corporation, partnership, joint venture, trust or other enterprise against any expense, liability or loss, whether or not BGC Group would have the power to indemnify such person against such expense, liability or loss under the DGCL.

The limitation of liability and indemnification provisions in the BGC Group certificate of incorporation and bylaws that will be in effect following the corporate conversion may discourage stockholders from bringing a lawsuit against BGC Group’s directors and officers for breach of fiduciary duty. These provisions also may reduce the likelihood of derivative litigation against BGC Group’s directors and officers, even though such an

 

-112-


Table of Contents

action, if successful, might otherwise benefit BGC Group and its stockholders. In addition, holders of BGC Group common stock may be adversely affected to the extent BGC Group pays the costs of settlement and damage awards under these indemnification provisions.

Exclusive Forum

The BGC Group certificate of incorporation that will be in effect following the corporate conversion provides that, unless the BGC Group board of directors otherwise determines, the sole and exclusive forum for (i) any derivative action or proceeding brought on behalf of BGC Group, (ii) any action asserting a claim for or based on a breach of a duty or obligation owed by any current or former director, officer, employee or agent of BGC Group to BGC Group or its stockholders, including any claim alleging aiding and abetting of such a breach, (iii) any action asserting a claim against BGC Group or any current or former director, officer, employee or agent of BGC Group arising pursuant to any provision of the DGCL or the BGC Group Certificate of incorporation or the BGC Group bylaws (as either may be amended from time to time), (iv) any action asserting a claim related to or involving BGC Group that is governed by the internal affairs doctrine, or (v) any action asserting an “internal corporate claim” as that term is defined in Section 115 of the DGCL, shall be a state court located within the State of Delaware (or, if no state court located within the State of Delaware has jurisdiction, the federal court for the District of Delaware). Although we believe this forum provision benefits BGC Group by providing increased consistency in the application of Delaware law in the types of lawsuits to which it applies, the provision may have the effect of discouraging lawsuits against BGC Group’s directors and officers.

Transfer Agent and Registrar

The transfer agent and registrar for BGC Group Class A common stock is American Stock Transfer & Trust Company, LLC.

Listing

BGC Group Class A common stock is expected to be listed on the NASDAQ Global Select Market under the symbol “BGC.”

 

-113-


Table of Contents

COMPARISON OF RIGHTS OF BGC PARTNERS STOCKHOLDERS AND BGC GROUP STOCKHOLDERS

This section describes the material differences between the rights of BGC Partners stockholders and BGC Group stockholders. BGC Partners and BGC Group are each formed under the laws of the State of Delaware and, accordingly, the rights of the entities of the stockholders are governed by the laws of the State of Delaware. The differences among the rights of BGC Partners stockholders and BGC Group stockholders result from differences among the organizational documents of BGC Partners and BGC Group.

As a result of the corporate conversion, holders of BGC Partners Class A common stock will become holders of shares of BGC Group Class A common stock and holders of BGC Partners Class B common stock will become holders of shares of BGC Group Class B common stock. Accordingly, once the corporate conversion is completed, the rights of former BGC Partners stockholders as holders of BGC Group common stock will be governed by the BGC Group certificate of incorporation and the BGC Group bylaws that will be in effect following the corporate conversion, forms of which are attached as Annexes E and F, respectively, to this document and are incorporated by reference herein in their entirety, and the Delaware General Corporation Law. Pursuant to the BGC Group certificate of incorporation and the BGC Group bylaws, the rights of holders of BGC Group Class A common stock will be substantially similar to the rights of BGC Partners Class A common stock, and the rights of holders of BGC Group Class B common stock will be substantially similar to the rights of the holders of BGC Partners Class B common stock, with such differences described below.

The following description summarizes the material differences that may affect the rights of BGC Partners stockholders and BGC Group stockholders, but does not purport to be a complete statement of all those differences, or a complete description of the specific provisions referred to in this summary. The identification of specific differences is not intended to indicate that other equally significant or more significant differences do not exist. BGC Partners stockholders should read carefully the relevant provisions of the BGC Partners certificate of incorporation, the BGC Partners bylaws, the BGC Group certificate of incorporation to be in effect following the corporate conversion and the BGC Group bylaws to be in effect following the corporate conversion. This summary is qualified in its entirety by reference to the full text of each of the BGC Partners certificate of incorporation, BGC Partners bylaws, the form of BGC Group amended and restated certificate of incorporation to be in effect following the corporate conversion, and the form of BGC Group bylaws to be in effect following the corporate conversion. For information on how to obtain a copy of these documents, please read the section titled “Where You Can Find More Information” beginning on page 122.

 

Topic   BGC Partners Stockholders   BGC Group Stockholders
Capital Stock    

•  Classes of Stock

 

•   Class A common stock

 

•   Class B common stock

 

•   Preferred stock

  Same

•  Authorized Shares

 

•   750 million shares of Class A common stock

 

•   150 million shares of Class B common stock

 

•   50 million shares of preferred stock

 

•   1.5 billion shares of Class A common stock

 

•   300 million shares of Class B common stock

 

•   150 million shares of preferred stock

•  Par Value

 

•   $0.01 per share

  Same

•  Voting Rights for Common Stock

 

•   Class A: one vote per share

 

•   Class B: 10 votes per share

  Same

 

-114-


Table of Contents
Topic   BGC Partners Stockholders   BGC Group Stockholders

•  Dividend Rights

 

•   Each share of BGC Partners Class A common stock is equivalent to each share of BGC Partners Class B common stock for the purposes of economic rights.

 

•   Subject to preferences that may be applicable to any outstanding preferred stock of BGC Partners, BGC Partners Class A stockholders and BGC Partners Class B stockholders are entitled to receive ratably such dividends, if any, as may be declared from time to time by the BGC Partners board of directors out of funds legally available therefor.

  Same, mutatis mutandis
Board of Directors    

•  Election of Directors

 

•   Plurality voting standard in uncontested elections

 

•   Same

•  Number of Directors

 

•   Bylaws provide for number of directors as fixed from time to time by BGC Partners board of directors

 

•   Same, mutatis mutandis

•  Removal of Directors

 

•   Directors may be removed with or without cause by stockholder vote

 

•   Same

•  Filling Board Vacancies

 

•   Vacancies caused by removal and not filled by stockholders, or any vacancy caused by the death or resignation of any director or for any other reason, and any newly created directorship resulting from any increase in the authorized number of directors, may be filled by the affirmative vote of a majority of the directors then in office.

 

•   Same

•  Exculpation

 

•   No director of BGC Partners will be personally liable to BGC Partners or its stockholders for monetary damages for breach of fiduciary duty as a director, except to the extent such exemption from liability or limitation thereof is not permitted under the DGCL.

 

•   No director or officer of BGC Group will be personally liable to BGC Group or its stockholders for monetary damages for breach of fiduciary duty as a director or officer, respectively, except to the extent such exemption from liability or limitation thereof is not permitted under the DGCL.

•  Indemnification

 

•   BGC Partners is generally obligated to indemnify and advances expenses to current or former directors or officers to the fullest extent permitted by law.

 

•   Same, mutatis mutandis

 

-115-


Table of Contents
Topic   BGC Partners Stockholders   BGC Group Stockholders
Stockholder Rights    

•  Calling Special Meetings

 

•   Special meetings of stockholders may be called only by the Chairman of the BGC Partners board of directors, or in the event the Chairman is unavailable, by the Chief Executive Officer of BGC Partners or by the holders of a majority of the voting power of BGC Partners Class B common stock.

 

•   Same, mutatis mutandis

•  Ability to Act by Written Consent

 

•   Any action to be taken at any annual or special meeting of the BGC Partners stockholders may be taken without a meeting, without prior notice and without a vote, if a consent or consents in writing (which may be a telecopy, telegram, cablegram or other electronic transmission), setting forth the action so taken, shall be signed by the holders of outstanding stock having not less than the minimum number of votes that would be necessary to authorize or take such action at a meeting at which all shares entitled to vote thereon were present and voted and shall be delivered to BGC Partners.

 

•   Same, mutatis mutandis

•  Advance Notice for Proposing Business and Nominations

 

•   Advance written notice must be given prior to a meeting of BGC Partners stockholders of a proposal or director nomination which a stockholder desires to present at such a meeting, which generally must be received by the Secretary of BGC Partners not later than 120 days prior to the first anniversary of the date of BGC Partners’ proxy statement for the preceding year’s annual meeting.

 

•   Same, mutatis mutandis, provided that stockholders shall also be required to comply with Rule 14a-19

•  Bylaw Amendments

 

•   All amendments to BGC Partners bylaws must be approved by either the holders of a majority of the voting power of all of BGC Partners’ outstanding capital stock entitled to vote or by a majority of the BGC Partners board of directors.

 

•   Same, mutatis mutandis

 

-116-


Table of Contents
Topic   BGC Partners Stockholders   BGC Group Stockholders

•  Certificate of Incorporation Amendments

 

•   BGC Partners may amend, alter, change or repeal any provision contained in the Certificate of Incorporation in the manner prescribed by the DGCL.

 

•   Same, mutatis mutandis

•  Exclusive Forum

 

•   None

 

•   Unless the BGC Partners board of directors otherwise consents to the selection of an alternative forum, a state court located within the State of Delaware (or, if no state court located within the State of Delaware has jurisdiction, the federal court for the District of Delaware) will be the sole and exclusive forum for (i) any derivative action or proceeding brought on behalf of BGC Group, (ii) any action asserting a claim for or based on a breach of a duty or obligation owed by any current or former director, officer, employee or agent of BGC Group to BGC Group or its stockholders, including any claim alleging aiding and abetting of such a breach, (iii) any action asserting a claim against BGC Group or any current or former director, officer, employee or agent of BGC Group arising pursuant to any provision of the DGCL or the BGC Group certificate of incorporation or the BGC Group bylaws (as either may be amended from time to time), (iv) any action asserting a claim related to or involving BGC Group that is governed by the internal affairs doctrine, or (v) any action asserting an “internal corporate claim” as that term is defined in Section 115 of the DGCL.

 

-117-


Table of Contents

MATERIAL U.S. FEDERAL INCOME TAX CONSEQUENCES

The following is a general discussion of the material U.S. federal income tax consequences of the Corporate merger applicable to U.S. holders (as defined below) that receive shares of BGC Group Class A common stock pursuant to the Corporate merger. This discussion is limited to U.S. holders that hold their shares of BGC Partners Class A common stock as “capital assets” within the meaning of Section 1221 of the Code (generally, property held for investment). This discussion is based upon the Code, the Treasury Regulations, judicial authorities and published positions of the Internal Revenue Service (the “IRS”), all as currently in effect, and all of which are subject to change or differing interpretations possibly with retroactive effect, and any such change or differing interpretation could affect the accuracy of the statements and conclusions set forth herein.

This discussion is for general information purposes only and does not address all of the U.S. federal income tax consequences and considerations that may be relevant to a particular holder in light of such holder’s particular facts and circumstances and does not apply to holders that are subject to special treatment under U.S. federal income tax laws, such as, for example, banks or other financial institutions; insurance companies, regulated investment companies, real estate investment trusts or mutual funds; holders liable for any alternative minimum tax; certain former citizens or former long-term residents of the United States; U.S. holders having a “functional currency” other than the U.S. dollar; tax-exempt organizations; dealers in securities or currencies; broker-dealers; entities or arrangements treated as partnerships for U.S. federal income tax purposes or other flow-through entities (or investors therein); subchapter S corporations, retirement plans, individual retirement accounts or other tax-deferred accounts; traders in securities that elect to use a mark to market method of accounting; holders that hold (or that held at any time during the five-year period ending on the date of the disposition of such holder’s BGC Partners Class A common stock pursuant to the Corporate merger) 5% or more of the outstanding BGC Partners Class A common stock, directly, indirectly or constructively; holders that hold BGC Partners Class A common stock as part of a straddle, hedge, constructive sale, or conversion transaction or other integrated or risk reduction transaction; and persons that acquired their BGC Partners Class A common stock through the exercise of an employee stock option or otherwise as compensation or through a tax-qualified retirement plan. This discussion does not apply to holders who are not U.S. holders, holders of BGC Partners Class B common stock and holders of BGC Holdings limited partnership units in their capacity as such. This discussion does not address any tax consequences of the mergers under U.S. federal tax laws other than those pertaining to the income tax, nor does it address any considerations under any state, local or foreign tax laws or under the unearned income Medicare contribution tax pursuant to the Health Care and Education Reconciliation Act of 2010. This discussion also does not address any withholding considerations under the Foreign Account Tax Compliance Act of 2010 (including the Treasury Regulations issued thereunder and intergovernmental agreements entered into pursuant thereto or in connection therewith). No assurance can be given that the IRS would not assert, or that a court would not sustain, a position contrary to any of the tax consequences set forth below.

If a partnership or other entity or arrangement treated as a partnership for U.S. federal income tax purposes holds shares of BGC Partners Class A common stock, the tax treatment of a person treated as a partner in such partnership for U.S. federal income tax purposes generally will depend upon the status of the partner and the activities of the partnership. Such partnerships and partners in such partnerships should consult their tax advisors about the tax consequences of the mergers to them.

All holders are urged to consult with their tax advisors as to the specific tax consequences of the mergers to them in light of their particular facts and circumstances, including the applicability and effect of any U.S. federal, state, local, foreign or other tax laws.

For purposes of this discussion, the term “U.S. holder” means a beneficial owner of BGC Partners Class A common stock that for U.S. federal income tax purposes is:

 

   

an individual who is a citizen or resident of the United States;

 

   

a corporation, or other entity treated as a corporation for U.S. federal income tax purposes, created or organized in or under the laws of the United States, any state thereof or the District of Columbia;

 

-118-


Table of Contents
   

an estate, the income of which is subject to U.S. federal income tax regardless of its source; or

 

   

a trust, (1) if a court within the United States is able to exercise primary supervision over the trust’s administration and U.S. persons have the authority to control all substantial decisions of the trust or (2) that has a valid election in effect under applicable Treasury Regulations to be treated as a U.S. person for U.S. federal income tax purposes.

Tax Consequences of the Mergers Generally

For U.S. federal income tax purposes, the Corporate merger is intended to qualify as a “reorganization” within the meaning of Section 368(a) of the Code and the Corporate merger and the Holdings merger, taken together, are intended to be treated as a transaction described in Section 351 of the Code. It is a condition to BGC Partners’ obligation to complete the mergers that BGC Partners receive an opinion of tax counsel to the effect that the Corporate merger will be treated as a “reorganization” within the meaning of Section 368(a) of the Code and/or the Corporate merger and the Holdings merger, taken together, will be treated as a transaction described in Section 351 of the Code, and it is a condition to Cantor’s obligation to complete the mergers that Cantor receive an opinion of tax counsel to the effect that the Corporate merger and the Holdings merger, taken together, will be treated as a transaction described in Section 351 of the Code. In rendering such opinions, tax counsel will require and rely upon representations contained in letters and certificates to be received from BGC Partners, BGC Group, BGC Holdings, Merger Sub 1, Merger Sub 2, Cantor and Howard W. Lutnick, and such opinions will also be based on customary factual assumptions, as well as certain covenants and undertakings of BGC Partners, BGC Group, BGC Holdings, Merger Sub 1, Merger Sub 2, Cantor and Howard W. Lutnick. If any of such representations, assumptions, covenants or undertakings is or becomes incorrect, incomplete, inaccurate or is violated, the validity of, and the conclusions reached in, the tax opinions described above may be affected or jeopardized and the U.S. federal income tax consequences of the mergers could differ materially from those described below. In addition, the opinions will be subject to certain qualifications and limitations as set forth in the opinions. The tax opinions given in connection with the mergers will not be binding on the IRS or any court. BGC Holdings has not sought or will seek any ruling from the IRS as to the U.S. federal income tax consequences of the mergers. Consequently, no assurance can be given that the IRS will not assert, or that a court would not sustain, a position contrary to any of the conclusions set forth below. In addition, if any of the representations or assumptions upon which the tax opinions are based is inconsistent with the actual facts, the U.S. federal income tax consequences of the mergers could be adversely affected.

The remainder of this discussion proceeds on the basis that the Corporate merger will qualify as a “reorganization” described in Section 368(a) of the Code and that the Corporate merger and the Holdings merger, taken together, will qualify as a transaction described in Section 351 of the Code.

Tax Consequences to U.S. Holders of BGC Partners Class A Common Stock

The U.S. federal income tax consequences of the Corporate merger to a U.S. holder of BGC Partners Class A common stock generally are as follows:

 

   

a U.S. holder will not recognize gain or loss upon the exchange of its BGC Partners Class A common stock for BGC Group Class A common stock pursuant to the Corporate merger;

 

   

the aggregate tax basis of the BGC Group Class A common stock a U.S. holder receives pursuant to the Corporate merger will be equal to the aggregate tax basis of the BGC Partners Class A common stock exchanged therefor; and

 

   

the holding period of the BGC Group Class A common stock received pursuant to the Corporate merger will include such U.S. holder’s holding period of the BGC Partners Class A common stock surrendered in exchange therefor.

 

-119-


Table of Contents

The tax consequences of the mergers will depend on a holder’s specific situation. Holders should consult their own tax advisors with respect to the U.S. federal income tax consequences of the mergers to them in light of their particular circumstances, as well as the applicability and effect of any U.S. federal, state, local, foreign or other tax laws.

 

-120-


Table of Contents

NO DISSENTERS’ OR APPRAISAL RIGHTS

BGC Partners stockholders do not have appraisal rights under applicable law with respect to the mergers.

VALIDITY OF COMMON STOCK

The validity of shares of BGC Group common stock to be issued in the mergers will be passed upon by Wachtell, Lipton, Rosen & Katz.

LEGAL MATTERS

Certain tax matters relating to the mergers will be passed upon by Wachtell, Lipton, Rosen & Katz.

EXPERTS

The consolidated financial statements and schedule of BGC Partners, Inc. appearing in BGC Partners, Inc.’s Annual Report (Form 10-K) for the year ended December 31, 2022, and the effectiveness of BGC Partners, Inc.’s internal control over financial reporting as of December 31, 2022 have been audited by Ernst & Young LLP, independent registered public accounting firm, as set forth in their reports thereon, included therein, and incorporated herein by reference. Such consolidated financial statements and schedule are incorporated herein by reference in reliance upon such reports given on the authority of such firm as experts in accounting and auditing.

 

-121-


Table of Contents

WHERE YOU CAN FIND MORE INFORMATION

BGC Partners files annual, quarterly and current reports, proxy statements and other information with the SEC under the Exchange Act.

The SEC also maintains an internet site (http://www.sec.gov) that contains the reports, proxy statements and other information filed by BGC Partners electronically with the SEC. BGC Partners’ website address is www.bgcpartners.com. Through its website, BGC Partners makes available, free of charge, the following documents as soon as reasonably practicable after they are electronically filed with, or furnished to, the SEC: its Annual Reports on Form 10-K; its proxy statements for its annual and special stockholder meetings; its Quarterly Reports on Form 10-Q; its Current Reports on Form 8-K; Forms 3, 4 and 5 and Schedules 13D with respect to its securities filed on behalf of Cantor, its directors and its executive officers; and amendments to those documents. The information contained on, or that may be accessed through, the BGC Partners’ website is not part of, and is not incorporated into, this consent solicitation statement/prospectus.

BGC Group has filed a registration statement on Form S-4 with the SEC under the Securities Act to register the shares of BGC Group common stock to be issued in the mergers. This consent solicitation statement/prospectus constitutes the prospectus of BGC Group filed as part of the registration statement. This consent solicitation statement/prospectus does not contain all of the information that BGC Partners stockholders can find in the registration statement or the exhibits to the registration statement because certain parts of the registration statement are omitted in accordance with the rules and regulations of the SEC. The registration statement and its exhibits contain important information about BGC Partners, BGC Holdings, and BGC Group and their respective businesses, financial conditions and results of operations.

DOCUMENTS INCORPORATED BY REFERENCE

The SEC allows us to “incorporate by reference” into this prospectus the documents that we file with the SEC, which means that we can disclose important information to you by referring you to those documents. The information incorporated by reference is considered to be part of this prospectus. We incorporate by reference into this prospectus the following documents:

 

   

BGC Partners’ Annual Report on Form 10-K for the fiscal year ended December 31, 2022;

 

   

BGC Partners’ amended Annual Report on Form 10-K/A for the fiscal year ended December 31, 2022, filed on April 28, 2023, including the disclosure under the heading “Executive Compensation—Pay Versus Performance” therein;

 

   

BGC Partners’ Quarterly Report on Form 10-Q for the quarter ended March 31, 2023 filed on May 9, 2023;

 

   

BGC Partners’ Current Reports on Form 8-K filed on January 27, 2023, February 27, 2023, March 14, 2023, May  3, 2023, May  23, 2023 and May 25, 2023 (other than documents or portions of those documents deemed to be furnished but not filed);

 

   

the description of BGC Partners Class A common stock contained in BGC Partners’ Registration Statement on Form 8-A for its Class A common stock filed on November 18, 1999, as amended by Amendment No. 1 to its Registration Statement on Form 8-A/A filed on March 7, 2001, including any amendment or report filed for the purpose of updating such description; and

 

   

all documents filed by BGC Partners (Commission File Numbers 0-28191 and 1-35591) or us with the SEC pursuant to Section 13(a), 13(c), 14 or 15(d) of the Exchange Act after the date of this consent solicitation statement/prospectus and before the completion of the mergers.

Any statement contained in this prospectus or any prospectus supplement, or in a document incorporated or deemed to be incorporated by reference herein or therein, shall be deemed to be modified or superseded to the

 

-122-


Table of Contents

extent that a statement contained herein, or in any subsequent prospectus supplement or in any subsequently filed document that also is incorporated or deemed to be incorporated by reference herein or therein, modifies or supersedes such statement. Any statement so modified or superseded shall not be deemed, except as so modified or superseded, to constitute a part of this prospectus or any prospectus supplement.

You may obtain copies of these documents, at no cost to you, from BGC Partners’ website (www.bgcpartners.com), or by writing or telephoning us at the following address:

Investor Relations

BGC Partners, Inc.

499 Park Avenue

New York, New York 10022

(212) 610-2426

To ensure timely delivery, any request for documents should be made no later than June 20, 2023.

You should rely only on the information contained or incorporated by reference in this consent solicitation statement/prospectus. None of BGC Partners, BGC Holdings, BGC Group or any of their affiliates has authorized anyone to provide you with information different from that contained or incorporated by reference in this consent solicitation statement/prospectus. Therefore, if anyone gives you information of this sort, you should not rely on it. The information contained in this consent solicitation statement/prospectus and the documents incorporated by reference is accurate only as of its respective dates, regardless of the time of delivery of this consent solicitation statement/prospectus.

 

-123-


Table of Contents

Annex A

EXECUTION VERSION

 

 

CORPORATE CONVERSION AGREEMENT

by and among

BGC PARTNERS, INC.,

BGC GROUP, INC.,

BGC HOLDINGS, L.P.,

BGC GP, LLC,

BGC PARTNERS II, INC.,

BGC PARTNERS II, LLC,

BGC HOLDINGS MERGER SUB, LLC

and

solely for purposes of Section 5.6, Section 5.10, Section 5.11, Section 6.1, Section 6.4,

Section 7.1(f), Section 7.3 and Article VIII,

CANTOR FITZGERALD, L.P.

Dated as of November 15, 2022

 

 

 


Table of Contents
   TABLE OF CONTENTS   
          Page  
   Article I   
   THE MERGERS   

Section 1.1

   The Mergers      A-2  

Section 1.2

   Closing      A-2  

Section 1.3

   Effective Times      A-3  

Section 1.4

   Effects of the Merger      A-3  

Section 1.5

   Constituent Documents      A-3  

Section 1.6

   Directors and Officers      A-4  

Section 1.7

   Equity Interests      A-4  

Section 1.8

   Treatment of BGC Partners Equity Awards      A-9  

Section 1.9

   Plan of Reorganization      A-9  
   Article II   
   EXCHANGE OF CERTIFICATES   

Section 2.1

   Exchange Fund      A-10  

Section 2.2

   Exchange Procedures      A-10  

Section 2.3

   Distributions with Respect to Unexchanged Units      A-11  

Section 2.4

   No Further Ownership Rights      A-11  

Section 2.5

   No Fractional Shares of Holdco Common Stock      A-11  

Section 2.6

   Termination of Exchange Fund      A-12  

Section 2.7

   No Liability      A-12  

Section 2.8

   Investment of the Exchange Fund      A-12  

Section 2.9

   Lost Certificates      A-12  

Section 2.10

   Withholding Rights      A-12  

Section 2.11

   Further Assurances      A-13  
   Article III   
   REPRESENTATIONS AND WARRANTIES OF BGC HOLDINGS   

Section 3.1

   Organization      A-13  

Section 3.2

   Capitalization      A-14  

Section 3.3

   Authority; Noncontravention; Voting Requirements      A-14  

Section 3.4

   Consents and Approvals      A-15  

Section 3.5

   Information Supplied      A-15  

Section 3.6

   Tax Matters      A-15  

Section 3.7

   No Brokers      A-15  

Section 3.8

   State Takeover Statutes      A-15  

Section 3.9

   No Other Representations or Warranties      A-15  
   Article IV   
REPRESENTATIONS AND WARRANTIES OF BGC PARTNERS, HOLDCO AND THE MERGER SUBS

 

Section 4.1

  

Organization

     A-16  

Section 4.2

  

Capitalization

     A-16  

 

A-i


Table of Contents

Section 4.3

  

Authority; Noncontravention; Voting Requirements

     A-17  

Section 4.4

  

Consents and Approvals

     A-18  

Section 4.5

  

Information Supplied

     A-18  

Section 4.6

  

Tax Matters

     A-19  

Section 4.7

  

No Brokers

     A-19  

Section 4.8

  

Opinion of Financial Advisor

     A-19  

Section 4.9

  

State Takeover Statutes

     A-19  

Section 4.10

  

No Other Representations or Warranties

     A-19  
  

Article V

  
  

COVENANTS

  

Section 5.1

  

Conduct of Business before the Closing Date

     A-20  

Section 5.2

  

Indemnification Continuation

     A-20  

Section 5.3

  

Consent Solicitation Statement and Form S-4

     A-20  

Section 5.4

  

Efforts

     A-21  

Section 5.5

  

Section 16 Matters

     A-22  

Section 5.6

  

Tax Matters

     A-22  

Section 5.7

  

State Takeover Statutes

     A-23  

Section 5.8

  

Delisting

     A-23  

Section 5.9

  

Nasdaq Listing

     A-23  

Section 5.10

  

Cantor Class B Exchange

     A-23  

Section 5.11

  

Termination of Founding Partners

     A-23  
  

Article VI

  
  

CONDITIONS PRECEDENT

  

Section 6.1

  

Conditions to Each Party’s Obligation to Effect the Mergers

     A-24  

Section 6.2

  

Additional Conditions to Obligations of BGC Partners, Holdco and the Merger Subs

     A-24  

Section 6.3

  

Additional Conditions to Obligations of BGC Holdings

     A-25  

Section 6.4

  

Additional Conditions to Obligations of Cantor

     A-25  
  

Article VII

  
  

TERMINATION

  

Section 7.1

  

Termination

     A-26  

Section 7.2

  

Effect of Termination

     A-27  

Section 7.3

  

Amendment

     A-27  

Section 7.4

  

Waiver

     A-27  
  

Article VIII

  
  

MISCELLANEOUS

  

Section 8.1

  

Non-Survival of Representations, Warranties and Agreements

     A-27  

Section 8.2

  

Disclosure Schedules

     A-27  

Section 8.3

  

Successors and Assigns

     A-27  

Section 8.4

  

Governing Law; Jurisdiction; Specific Performance

     A-28  

Section 8.5

  

Expenses

     A-29  

Section 8.6

  

Severability; Construction

     A-29  

Section 8.7

  

Notices

     A-29  

 

A-ii


Table of Contents

Section 8.8

  

Entire Agreement

     A-30  

Section 8.9

  

Parties in Interest

     A-30  

Section 8.10

  

Section and Paragraph Headings; Interpretation

     A-30  

Section 8.11

  

Counterparts

     A-31  

Section 8.12

  

Joint Committee Matters

     A-31  

Section 8.13

  

Definitions

     A-31  

Section 8.14

  

Index of Defined Terms

     A-37  

 

Exhibit A:    Form of Amended and Restated Certificate of Incorporation of Holdco   
Exhibit B:    Form of Amended and Restated By-Laws of Holdco   
Exhibit C:    Form of Support Agreement   
Schedule I    Holdco RSU Award Terms   

 

A-iii


Table of Contents

CORPORATE CONVERSION AGREEMENT

This CORPORATE CONVERSION AGREEMENT, dated as of November 15, 2022 (this “Agreement”), is by and among BGC Partners, Inc., a Delaware corporation (“BGC Partners”), BGC Holdings, L.P., a Delaware limited partnership (“BGC Holdings”), BGC GP, LLC, a Delaware limited liability company and the general partner of BGC Holdings (“BGC Holdings GP”), BGC Group, Inc., a Delaware corporation and a direct wholly owned Subsidiary of BGC Partners (“Holdco”), BGC Partners II, Inc., a Delaware corporation and a direct wholly owned Subsidiary of Holdco (“Merger Sub 1”), BGC Partners II, LLC, a Delaware limited liability company and a direct wholly owned Subsidiary of Holdco (“Merger Sub 2” and together with Merger Sub 1, the “Merger Subs”), BGC Holdings Merger Sub, LLC, a Delaware limited liability company and a direct wholly owned Subsidiary of BGC Holdings (“Holdings Merger Sub”), and, solely for purposes of Section 5.6, Section 5.10, Section 5.11, Section 6.1, Section 6.4, Section 7.1(f), Section 7.3 and Article VIII, Cantor Fitzgerald, L.P., a Delaware limited partnership (“Cantor”).

W I T N E S S E T H:

WHEREAS, BGC Partners and BGC Holdings hold, directly or indirectly and on a combined basis, 100% of the limited partnership interests in BGC Partners, L.P., a Delaware limited partnership (“BGC U.S. Opco”), and BGC Global Holdings, L.P., a Cayman Islands limited partnership (“BGC Global Opco” and together with “BGC U.S. Opco,” the “BGC Opcos”), which are the two operating partnerships of the group companies;

WHEREAS, the limited partners of BGC Holdings, in their capacities as such, currently participate in the economics of the BGC Opcos through BGC Holdings, and the stockholders of BGC Partners, in their capacities as such, currently participate in the economics of the BGC Opcos through BGC Partners;

WHEREAS, the parties desire for the limited partners of BGC Holdings to cease participating in the economics of the BGC Opcos through BGC Holdings and instead to participate in the economics of the BGC Opcos through the same publicly traded entity as the stockholders of BGC Partners;

WHEREAS, Holdco has been formed for the purpose of being such publicly traded entity;

WHEREAS, the parties intend that, on the terms and subject to the conditions set forth in this Agreement, (i) prior to the Effective Time, BGC Holdings shall be merged with and into Holdings Merger Sub (the “Holdings Reorganization Merger”), with Holdings Merger Sub as the surviving entity in the Holdings Reorganization Merger, in accordance with the applicable provisions of the Delaware Limited Liability Company Act (the “DLLCA”) and the Delaware Revised Uniform Limited Partnership Act (the “DRULPA”) (ii) at the Effective Time, Merger Sub 1 shall be merged with and into BGC Partners (the “Corporate Merger”), with BGC Partners as the surviving entity in the Corporate Merger and becoming a direct wholly owned Subsidiary of Holdco, in accordance with the applicable provisions of the General Corporation Law of the State of Delaware (the “DGCL”), and (iii) at the Effective Time, Merger Sub 2 shall be merged with and into Holdings Merger Sub (the “Holdings Merger” and together with the Holdings Reorganization Merger and the Corporate Merger, the “Mergers”), with Holdings Merger Sub as the surviving entity in the Holdings Merger and with Holdco becoming the owner of 100% of the limited liability company interests in Holdings Merger Sub (other than the managing member interest and special voting limited liability company interest, which shall be held by BGC Holdings GP), in accordance with the applicable provisions of the DLLCA;

WHEREAS, the Board of Directors of BGC Partners (the “BGC Partners Board”), upon the recommendation of the Audit Committee and the Compensation Committee of the BGC Partners Board, sitting as a joint committee (the “Joint Committee”), has (i) determined that it is in the best interests of BGC Partners and the stockholders of BGC Partners (other than the Cantor Group), and declared it advisable, to enter into this Agreement, (ii) approved the execution, delivery and performance by BGC Partners of this Agreement and the consummation of the transactions contemplated hereby, including the Corporate Merger and (iii) upon the terms and subject to the conditions of this Agreement, resolved to recommend that the stockholders of BGC Partners adopt this Agreement and to submit this Agreement to the stockholders of BGC Partners for adoption;


Table of Contents

WHEREAS, BGC Holdings GP, as the general partner of BGC Holdings, has (i) determined that it is in the best interests of BGC Holdings and the equityholders of BGC Holdings, and declared it advisable, to enter into this Agreement and (ii) approved the execution, delivery and performance by BGC Holdings of this Agreement and the consummation of the transactions contemplated hereby, including the Holdings Reorganization Merger and the Holdings Merger;

WHEREAS, this Agreement shall constitute an agreement and plan of merger for purposes of the DGCL, DLLCA and DRULPA; and

WHEREAS, for U.S. federal income Tax purposes, (i) the Corporate Merger and the Holdings Merger, taken together, are intended to qualify as a transaction described in Section 351 of the Code, (ii) the Corporate Merger is intended to qualify as a “reorganization” within the meaning of Section 368(a) of the Code and (iii) this Agreement is intended to constitute a “plan of reorganization” for purposes of Sections 354, 361 and 368 of the Code and the Treasury Regulations promulgated thereunder.

NOW, THEREFORE, in consideration of the foregoing and the respective representations, warranties, covenants and agreements set forth herein, and intending to be legally bound hereby, the parties hereto agree as follows:

ARTICLE I

THE MERGERS

Section 1.1 The Mergers. Upon the terms and conditions set forth in this Agreement and in accordance with the applicable provisions of the DGCL, the DLLCA and the DRULPA:

(a) Holdings Reorganization Merger. Immediately prior to the Effective Time, BGC Holdings will merge with and into Holdings Merger Sub, the separate existence of BGC Holdings shall cease and Holdings Merger Sub shall continue as the surviving entity.

(b) Corporate Merger. At the Effective Time, Merger Sub 1 will merge with and into BGC Partners, the separate corporate existence of Merger Sub 1 shall cease and BGC Partners shall continue as the surviving corporation (the “Surviving Corporation”). As a result of the Corporate Merger, the Surviving Corporation shall become a direct wholly owned Subsidiary of Holdco.

(c) Holdings Merger. At the Effective Time, Merger Sub 2 will merge with and into Holdings Merger Sub, the separate existence of Merger Sub 2 shall cease and Holdings Merger Sub shall continue as the surviving entity (the “Surviving LLC”). As a result of the Holdings Merger, Holdco will own 100% of the Shares (as defined in the limited liability company agreement of the Surviving LLC) of the Surviving LLC (other than the managing member interest and special voting limited liability company interest, which will continue to be owned by BGC Holdings GP).

(d) Reservation of Shares. In connection with the Mergers and prior to the Effective Time, Holdco shall take all corporate action necessary to reserve for issuance a sufficient number of shares of Holdco Class A Common Stock and Holdco Class B Common Stock to permit the issuance of shares of Holdco Common Stock in the Mergers in accordance with the terms of this Agreement.

Section 1.2 Closing. Unless this Agreement shall have been terminated pursuant to the provisions of Section 7.1, the closing of the Mergers (the “Closing”) shall occur by electronic exchange of documents at 8:00 a.m. (New York City time) on the second Business Day after the satisfaction or waiver (to the extent permitted by applicable Law) of the conditions set forth in Article VI (other than those conditions that by their nature are to be satisfied at the Closing but subject to the satisfaction or, to the extent permitted by applicable Law, waiver of all conditions as of the Closing), or at such other time and date as agreed to in writing by the parties hereto. The date on which the Closing occurs is called the “Closing Date.”

 

A-2


Table of Contents

Section 1.3 Effective Times. Subject to the provisions of this Agreement, on the Closing Date: (i) the applicable parties shall file a certificate of merger relating to the Holdings Reorganization Merger as contemplated by the DLLCA and the DRULPA (the “Certificate of Holdings Reorganization Merger”); (ii) the applicable parties shall file a certificate of merger relating to the Corporate Merger as contemplated by the DGCL (the “Certificate of Corporate Merger”); and (iii) the applicable parties shall file a certificate of merger relating to the Holdings Merger as contemplated by the DLLCA (the “Certificate of Holdings Merger” and, together with the Certificate of Holdings Reorganization Merger and the Certificate of Corporate Merger, the “Certificates of Merger”); in each case with the Secretary of State of the State of Delaware (the “Secretary of State”), in such form as required by, and executed in accordance with, the DGCL, the DLLCA and the DRULPA, as applicable. The Corporate Merger and the Holdings Merger shall become effective at the same time, concurrently when the Certificate of Corporate Merger and the Certificate of Holdings Merger have been duly filed with the Secretary of State or at such other time(s) as the parties shall agree in writing and specify in the Certificate of Corporate Merger and Certificate of Holdings Merger in accordance with the DGCL and the DLLCA (the “Effective Time”). The Holdings Reorganization Merger shall become effective immediately prior to the Effective Time, when the Certificate of Holdings Reorganization Merger has been duly filed with the Secretary of State or at such other time as the parties shall agree in writing and specify in the Certificate of Holdings Reorganization Merger in accordance with the DLLCA and DRULPA (the “Holdings Reorganization Effective Time”).

Section 1.4 Effects of the Merger.

(a) Holdings Reorganization Merger. The effects of the Holdings Reorganization Merger shall be as provided in this Agreement and in the applicable provisions of the DLLCA and the DRULPA. Without limiting the generality of the foregoing, and subject thereto, at the Holdings Reorganization Effective Time, all of the assets, property, rights, privileges, powers and franchises of BGC Holdings and Holdings Merger Sub shall vest in Holdings Merger Sub, and all debts, liabilities and duties of BGC Holdings and Holdings Merger Sub shall become the debts, liabilities and duties of Holdings Merger Sub, and the separate legal existence of BGC Holdings shall cease for all purposes, all as provided under the DLLCA and the DRULPA.

(b) Corporate Merger. The effects of the Corporate Merger shall be as provided in this Agreement and in the applicable provisions of the DGCL. Without limiting the generality of the foregoing, and subject thereto, at the Effective Time, all of the assets, property, rights, privileges, powers and franchises of BGC Partners and Merger Sub 1 shall vest in the Surviving Corporation, and all debts, liabilities and duties of BGC Partners and Merger Sub 1 shall become the debts, liabilities and duties of the Surviving Corporation, and the separate legal existence of Merger Sub 1 shall cease for all purposes, all as provided under the DGCL.

(c) Holdings Merger. The effects of the Holdings Merger shall be as provided in this Agreement and in the applicable provisions of the DLLCA. Without limiting the generality of the foregoing, and subject thereto, at the Effective Time, all of the assets, property, rights, privileges, powers and franchises of Holdings Merger Sub and Merger Sub 2 shall vest in the Surviving LLC, and all debts, liabilities and duties of Holdings Merger Sub and Merger Sub 2 shall become the debts, liabilities and duties of the Surviving LLC, and the separate legal existence of Merger Sub 2 shall cease for all purposes, all as provided under the DLLCA.

Section 1.5 Constituent Documents.

(a) At the Holdings Reorganization Effective Time, the limited liability company agreement of Holdings Merger Sub shall be amended and restated to be in substantially similar form as the BGC Holdings LPA in effect immediately prior to the Holdings Reorganization Effective Time, with such changes to reflect that Holdings Merger Sub is a limited liability company instead of a limited partnership and with any other changes as may be determined by BGC Holdings GP, until thereafter amended in accordance with applicable Law.

(b) At the Effective Time, the certificate of incorporation and the by-laws of Merger Sub 1 as in effect immediately prior to the Effective Time shall be the certificate of incorporation and the by-laws of the Surviving

 

A-3


Table of Contents

Corporation until thereafter amended in accordance with applicable Law, except that the name of the corporation reflected therein shall be as determined by BGC Partners prior to Closing.

(c) At the Effective Time, the limited liability company agreement of Merger Sub 2 as in effect immediately prior to the Effective Time, with such changes as may be determined by BGC Holdings GP, shall be the limited liability company agreement of the Surviving LLC, until thereafter amended in accordance with applicable Law.

(d) At the Effective Time, the certificate of incorporation of Holdco shall be amended and restated to be substantially in the form set forth on Exhibit A (it being understood that a different name for Holdco may be selected), until thereafter amended in accordance with applicable Law. At the Effective Time, the by-laws of Holdco shall be amended and restated to be substantially in the form set forth on Exhibit B, until thereafter amended in accordance with applicable Law.

Section 1.6 Directors and Officers.

(a) From and after the Effective Time, the directors and officers of Merger Sub 1 in office immediately prior to the Effective Time shall be the directors and officers of the Surviving Corporation and, in each case, shall hold office until his or her respective successor is duly elected or appointed and qualified or until his or her earlier death, resignation or removal in accordance with the governing documents of the Surviving Corporation and applicable Law.

(b) From and after the Effective Time, the directors and officers of BGC Partners in office immediately prior to the Effective Time shall be the directors and officers of Holdco and, in each case, shall hold office until his or her respective successor is duly elected or appointed and qualified or until his or her earlier death, resignation or removal in accordance with the governing documents of Holdco and applicable Law.

Section 1.7 Equity Interests.

(a) Holdings Reorganization Merger. At the Holdings Reorganization Effective Time, by virtue of the Holdings Reorganization Merger and without any action on the part of BGC Holdings or Holdings Merger Sub or the holder of any equity interest of BGC Holdings or Holdings Merger Sub:

(i) Each equity interest of BGC Holdings issued and outstanding immediately prior to the Holdings Reorganization Effective Time (each, an “Existing Holdings Equity Interest”) shall be converted automatically into a Share (as defined in the limited liability company agreement of Holdings Merger Sub) of Holdings Merger Sub, having rights, obligations and limitations substantially equivalent to the extent practicable to such Existing Holdings Equity Interest, as set forth in the limited liability company agreement of Holdings Merger Sub (each, an “Equivalent Holdings Equity Interest”) (it being understood that the general partnership interest of BGC Holdings shall be converted into a non-economic managing member interest of Holdings Merger Sub, and each other interest in BGC Holdings shall be converted into an equivalent Share (as defined in the limited liability company agreement of Holdings Merger Sub) in Holdings Merger Sub); and

(ii) Each equity interest of Holdings Merger Sub issued and outstanding immediately prior to the Holdings Reorganization Effective Time shall be automatically cancelled and shall cease to exist, and no consideration shall be delivered in exchange therefor.

(b) Corporate Merger. At the Effective Time, by virtue of the Corporate Merger and without any action on the part of BGC Partners, Holdco, Merger Sub 1 or the holder of any capital stock of BGC Partners, Holdco or Merger Sub 1:

(i) Each share of BGC Partners Class A Common Stock issued and outstanding immediately prior to the Effective Time, other than any Cancelled Shares, shall be converted automatically into a number of fully paid and nonassessable shares of Holdco Class A Common Stock equal to the Exchange Ratio.

 

A-4


Table of Contents

(ii) Each share of BGC Partners Class B Common Stock issued and outstanding immediately prior to the Effective Time, other than any Cancelled Shares, shall be converted automatically into a number of fully paid and nonassessable shares of Holdco Class B Common Stock equal to the Exchange Ratio.

(iii) All shares of BGC Partners Common Stock converted into Holdco Common Stock pursuant to Section 1.7(b)(i) or Section 1.7(b)(ii) shall cease to be outstanding and shall be automatically cancelled and shall cease to exist, and each (A) valid certificate or certificates that, immediately prior to the Effective Time, represented any such shares of BGC Partners Common Stock (each, a “BGC Partners Certificate”) or (B) such non-certificated share of BGC Partners Common Stock held by book entry (each, a “BGC Partners Book-Entry Share”) shall, upon the Effective Time, represent shares of the applicable class of Holdco Common Stock (without any requirement for the surrender of any such certificates or non-certificated shares).

(iv) At the Effective Time, all shares of BGC Partners Common Stock held by BGC Partners as treasury shares or by Holdco or Merger Sub 1 immediately prior to the Effective Time (the “Cancelled Shares”) shall be automatically cancelled and shall cease to exist, and no consideration shall be delivered in exchange therefor.

(v) At the Effective Time, each share of common stock, par value $0.01 per share, of Merger Sub 1 issued and outstanding immediately prior to the Effective Time shall be automatically converted into one fully paid and nonassessable share of common stock of the Surviving Corporation.

(vi) At the Effective Time, each share of capital stock of Holdco issued and outstanding immediately prior to the Effective Time shall remain outstanding. Immediately following the Effective Time, shares of capital stock of Holdco owned by the Surviving Corporation shall be surrendered to Holdco without payment therefor.

(c) Holdings Merger. At the Effective Time, by virtue of the Holdings Merger and without any action on the part of Holdings Merger Sub, Merger Sub 2 or the holder of any equity interest of Holdings Merger Sub or Merger Sub 2:

(i) BGC Holdings Exchangeable Limited Partnership Interests. Each BGC Holdings Exchangeable Limited Partnership Interest issued and outstanding immediately prior to the Effective Time shall be converted automatically into a number of fully paid and nonassessable shares of Holdco Class B Common Stock equal to the number of Units underlying such BGC Holdings Exchangeable Limited Partnership Interest multiplied by the Exchange Ratio, subject to Section 2.5 with respect to fractional shares (together with the shares of Holdco Class B Common Stock issuable pursuant to Section 1.7(a), the “Class B Stock Consideration”).

(ii) Other BGC Holdings Limited Partnership Interests. Each BGC Holdings Limited Partnership Interest (other than the BGC Holdings Exchangeable Limited Partnership Interests and other than the BGC Holdings Special Voting Limited Partnership Interest) (the “Other BGC Holdings Limited Partnership Interests”) issued and outstanding immediately prior to the Effective Time shall be converted automatically into the following:

(A) With respect to each Unit underlying such Other BGC Holdings Limited Partnership Interest:

(1) Grant Units. Each Unit underlying such Other BGC Holdings Limited Partnership Interest designated as a Grant Unit issued and outstanding immediately prior to the Effective Time that:

(I) is a BGC Holdings Exchange Right Interest shall be converted automatically into a number of fully paid and nonassessable shares of Holdco Class A Common Stock equal to the number of such Grant Units underlying such Other BGC Holdings Limited Partnership Interest multiplied by the Exchange Ratio, subject to Section 2.5 with respect to fractional shares; and

(II) is not a BGC Holdings Exchange Right Interest shall be converted automatically into a Holdco RSU Award with the terms and conditions (including vesting terms) set forth on

 

A-5


Table of Contents

Schedule I hereto and relating to a number of shares of Holdco Class A Common Stock equal to the number of such Grant Units underlying such Other BGC Holdings Limited Partnership Interest multiplied by the Exchange Ratio (and rounded up to the nearest whole share of Holdco Class A Common Stock).

(2) High Distribution Units. Each Unit underlying such Other BGC Holdings Limited Partnership Interest designated as an HD-Unit issued and outstanding immediately prior to the Effective Time that:

(I) is a BGC Holdings Exchange Right Interest (whether such HD Unit is a Founding Partner Unit or a Working Partner Unit) shall be converted automatically into a number of fully paid and nonassessable shares of Holdco Class A Common Stock equal to the number of such HD-Units underlying such Other BGC Holdings Limited Partnership Interest multiplied by the Exchange Ratio, subject to Section 2.5 with respect to fractional shares;

(II) is not a BGC Holdings Exchange Right Interest, but where such HD Unit is a Founding Partner Unit, shall be converted automatically into a Holdco RSU Award with the terms and conditions (including vesting terms) set forth on Schedule I hereto and relating to a number of shares of Holdco Class A Common Stock equal to the number of such HD-Units underlying such Other BGC Holdings Limited Partnership Interest multiplied by the Exchange Ratio (and rounded up to the nearest whole share of Holdco Class A Common Stock).

(3) RPUs and REUs. Each Unit underlying such Other BGC Holdings Limited Partnership Interest designated as an RPU or an REU issued and outstanding immediately prior to the Effective Time that:

(I) is fully vested and is a BGC Holdings Exchange Right Interest shall be converted automatically into a number of fully paid and nonassessable shares of Holdco Class A Common Stock equal to the number of such RPUs or such REUs, as applicable, underlying such Other BGC Holdings Limited Partnership Interest multiplied by the Exchange Ratio, subject to Section 2.5 with respect to fractional shares;

(II) is fully vested and is not a BGC Holdings Exchange Right Interest shall be converted automatically into a Holdco RSU Award with the terms and conditions (including vesting terms) set forth on Schedule I hereto and relating to a number of shares of Holdco Class A Common Stock equal to the number of such RPUs or such REUs, as applicable, underlying such Other BGC Holdings Limited Partnership Interest multiplied by the Exchange Ratio (and rounded up to the nearest whole share of Holdco Class A Common Stock); and

(III) is not fully vested shall be converted automatically into a Holdco RSU Award with the terms and conditions (including vesting terms) set forth on Schedule I hereto and relating to a number of shares of Holdco Class A Common Stock equal to the number of such RPUs or such REUs, as applicable, underlying such Other BGC Holdings Limited Partnership Interest multiplied by the Exchange Ratio (and rounded up to the nearest whole share of Holdco Class A Common Stock).

(4) PSUs. Each Unit underlying such Other BGC Holdings Limited Partnership Interest designated as a PSU issued and outstanding immediately prior to the Effective Time that:

(I) is a BGC Holdings Exchange Right Interest shall be converted automatically into a number of fully paid and nonassessable shares of Holdco Class A Common Stock equal to the number of such PSUs underlying such Other BGC Holdings Limited Partnership Interest multiplied by the Exchange Ratio, subject to Section 2.5 with respect to fractional shares; and

(II) is not a BGC Holdings Exchange Right Interest shall be converted automatically into a Holdco RSU Award with the terms and conditions (including vesting terms) set forth on Schedule I hereto and relating to a number of shares of Holdco Class A Common Stock equal to

 

A-6


Table of Contents

the number of such PSUs underlying such Other BGC Holdings Limited Partnership Interest multiplied by the Exchange Ratio (and rounded up to the nearest whole share of Holdco Class A Common Stock).

(5) PSIs and PSEs. Each Unit underlying such Other BGC Holdings Limited Partnership Interest designated as a PSI or PSE issued and outstanding immediately prior to the Effective Time that:

(I) is a BGC Holdings Exchange Right Interest shall be converted automatically into a number of fully paid and nonassessable shares of Holdco Class A Common Stock equal to the number of such PSIs or such PSEs, as applicable, underlying such Other BGC Holdings Limited Partnership Interest multiplied by the Exchange Ratio, subject to Section 2.5 with respect to fractional shares; and

(II) is not a BGC Holdings Exchange Right Interest shall be converted automatically into a Holdco RSU Award with the terms and conditions (including vesting terms) set forth on Schedule I hereto and relating to a number of shares of Holdco Class A Common Stock equal to the number of such PSIs or such PSEs, as applicable, underlying such Other BGC Holdings Limited Partnership Interest multiplied by the Exchange Ratio (and rounded up to the nearest whole share of Holdco Class A Common Stock).

(6) LPUs. Each Unit underlying such Other BGC Holdings Limited Partnership Interest designated as an LPU issued and outstanding immediately prior to the Effective Time that:

(I) is a BGC Holdings Exchange Right Interest shall be converted automatically into a number of fully paid and nonassessable shares of Holdco Class A Common Stock equal to the number of such LPUs underlying such Other BGC Holdings Limited Partnership Interest multiplied by the Exchange Ratio, subject to Section 2.5 with respect to fractional shares; and

(II) is not a BGC Holdings Exchange Right Interest shall be converted automatically into a Holdco RSA with the terms and conditions (including vesting terms) set forth on Schedule I hereto and relating to a number of shares of Holdco Class A Common Stock equal to the number of such LPUs underlying such Other BGC Holdings Limited Partnership Interest multiplied by the Exchange Ratio (and rounded up to the nearest whole share of Holdco Class A Common Stock).

(B) With respect to each Non-Participating Unit underlying such Other BGC Holdings Limited Partnership Interest:

(1) NPSUs. Each Non-Participating Unit underlying such Other BGC Holdings Limited Partnership Interest designated as a NPSU issued and outstanding immediately prior to the Effective Time shall be converted automatically into a Holdco RSU Award with the terms and conditions (including vesting terms) set forth on Schedule I hereto and relating to a number of shares of Holdco Class A Common Stock equal to the number of such NPSUs underlying such Other BGC Holdings Limited Partnership Interest multiplied by the Exchange Ratio (and rounded up to the nearest whole share of Holdco Class A Common Stock).

(2) NLPUs. Each Non-Participating Unit underlying such Other BGC Holdings Limited Partnership Interest designated as a NLPU issued and outstanding immediately prior to the Effective Time shall be converted automatically into a Holdco RSA with the terms and conditions (including vesting terms) set forth on Schedule I hereto and relating to a number of shares of Holdco Class A Common Stock equal to the number of such NLPUs underlying such Other BGC Holdings Limited Partnership Interest multiplied by the Exchange Ratio (and rounded up to the nearest whole share of Holdco Class A Common Stock).

(3) PPSUs, PPSIs, PPSEs, PREUs, PRPUs and NPPSUs. Each Non-Participating Unit underlying such Other BGC Holdings Limited Partnership Interest designated as a PPSU, PPSI, PPSE, PREU, PRPU or NPPSU issued and outstanding immediately prior to the Effective Time

 

A-7


Table of Contents

shall be converted automatically into the right to receive a deferred cash account with the terms and conditions (including vesting terms) set forth on Schedule I hereto and calculated based on a number of shares of Holdco Class A Common Stock equal to the number of such PPSUs, PPSIs, PPSEs, PREUs, PRPUs or NPPSUs, as applicable, underlying such Other BGC Holdings Limited Partnership Interest multiplied by the Exchange Ratio (and rounded up to the nearest whole share of Holdco Class A Common Stock).

(4) PLPUs and NPLPUs. Each Non-Participating Unit underlying such Other BGC Holdings Limited Partnership Interest designated as a PLPU or NPLPU issued and outstanding immediately prior to the Effective Time shall automatically be converted into the right to receive a Holdco RSA with the terms and conditions (including vesting terms) set forth on Schedule I hereto and relating to a number of shares of Holdco Class A Common Stock equal to the aggregate principal amount (as reflected in the books and records of BGC Holdings as of immediately prior to the Effective Time) of such PLPUs or NPLPUs, as applicable, underlying such Other BGC Holdings Limited Partnership Interest, divided by the BGC Partners Closing Price, multiplied by the Exchange Ratio (and rounded up to the nearest whole share of Holdco Class A Common Stock).

(5) APSUs, AREUs and ARPUs. Each Non-Participating Unit underlying such Other BGC Holdings Limited Partnership Interest designated as an APSU, AREU or ARPU issued and outstanding immediately prior to the Effective Time that is a BGC Holdings Exchange Right Interest shall be converted automatically into a number of fully paid and nonassessable shares of Holdco Class A Common Stock equal to the number of such LPUs underlying such Other BGC Holdings Limited Partnership Interest, multiplied by the Exchange Ratio, subject to Section 2.5 with respect to fractional share.

(the aggregate number of shares of Holdco Class A Common Stock issuable pursuant to Section 1.7(a) and Section 1.7(c), the “Class A Stock Consideration” and, together with the Class B Stock Consideration, the “Stock Consideration” and, together with the any cash in lieu of fractional shares of Holdco Common Stock pursuant to Section 2.5, the “Merger Consideration”).

(iii) All BGC Holdings Limited Partnership Interests converted into the applicable Merger Consideration shall cease to be outstanding and shall be automatically cancelled and shall cease to exist, and each (A) valid certificate or certificates that, immediately prior to the Effective Time, represented any such Units (including Existing Equity Interests immediately prior to the Holdings Reorganization Effective Time) (each, a “Unit Certificate”) or (B) non-certificated Unit (including any Existing Equity Interest immediately prior to the Holdings Reorganization Effective Time) held by book entry (each, an “Uncertificated Unit”), shall, upon the Effective Time, represent the right to receive such applicable Merger Consideration and any dividends or other distributions to which holders become entitled in accordance with Section 2.3, in each case without interest.

(iv) BGC Holdings General Partnership Interest; BGC Holdings Special Voting Limited Partnership Interests. The BGC Holdings General Partnership Interest and the BGC Holdings Special Voting Limited Partnership Interest (the “Excluded Interests”) shall remain outstanding as Interests in the Surviving LLC, unaffected by the Holdings Merger, and the holder of the BGC Holdings General Partnership Interest and the holder of the BGC Holdings Special Voting Limited Partnership Interest shall continue to hold such Interests and continue as partners of the Surviving Entity.

(v) Merger Sub 2 Interests. Each equity interest of Merger Sub 2 issued and outstanding immediately prior to the Effective Time shall be automatically cancelled and shall cease to exist, and no consideration shall be delivered in exchange therefor.

(d) Adjustments for Changes in BGC Holdings Exchange Ratio. If, prior to the Effective Time, there shall be any adjustment to the BGC Holdings Exchange Ratio pursuant to Section 8.06 of the BGC Holdings LPA, then the Exchange Ratio (and any other number or amount contained herein that is based upon the Exchange Ratio) will be equitably adjusted to reflect such change in the BGC Holdings Exchange Ratio.

 

A-8


Table of Contents

Section 1.8 Treatment of BGC Partners Equity Awards.

(a) BGC Partners Restricted Stock Awards. At the Effective Time, each compensatory restricted stock award with respect to shares of BGC Partners Common Stock (a “BGC Partners Restricted Stock Award”) that is outstanding immediately prior to the Effective Time shall be converted into a restricted stock award (a “Holdco RSA”) with the same terms and conditions as were applicable under such BGC Partners Restricted Stock Award immediately prior to the Effective Time (including with respect to vesting), and relating to a number of shares of Holdco Common Stock equal to the total number of shares of BGC Partners Common Stock subject to such BGC Partners Restricted Stock Award immediately prior to the Effective Time multiplied by the Exchange Ratio (and rounded up to the nearest whole share of Holdco Common Stock). Any accrued but unpaid dividend equivalents with respect to any BGC Partners Restricted Stock Award will be assumed and become an obligation with respect to the applicable converted BGC Partners Restricted Stock Award.

(b) BGC Partners RSU Awards. At the Effective Time, each compensatory restricted stock unit award with respect to shares of BGC Partners Common Stock (a “BGC Partners RSU Award” and collectively with the BGC Partners Restricted Stock Awards, the “BGC Partners Equity Awards) that is outstanding immediately prior to the Effective Time shall be converted into a restricted stock unit award (a “Holdco RSU Award”) with the same terms and conditions as were applicable under such BGC Partners RSU Award immediately prior to the Effective Time (including with respect to vesting and timing of payment), and relating to a number of shares of Holdco Common Stock equal to the total number of shares of BGC Partners Common Stock subject to such BGC Partners RSU Award immediately prior to the Effective Time multiplied by the Exchange Ratio (and rounded up to the nearest whole share of Holdco Common Stock). Any accrued but unpaid dividend equivalents with respect to any BGC Partners RSU Award will be assumed and become an obligation with respect to the applicable converted BGC Partners RSU Award.

(c) BGC Partners and Holdco Actions. Prior to the Effective Time, BGC Partners shall take all actions necessary (including adopting such resolutions of the BGC Partners Board or any committee of the BGC Partners Board) to effectuate the treatment of BGC Partners Equity Awards contemplated by this Section 1.8 and the treatment of Other BGC Holdings Limited Partnership Interests as contemplated by Section 1.7(c)(iii). Holdco shall take all corporate action necessary to reserve for issuance a sufficient number of shares of Holdco Common Stock for delivery with respect to the settlement of converted BGC Partners Equity Awards assumed by it in accordance with this Section 1.8 and equity awards of Holdco issued in respect of Other BGC Holdings Limited Partnership Interests as contemplated by Section 1.7(c)(iii). Holdco shall file with the SEC, as soon as practicable following the Effective Time, a post-effective amendment to the Form S-4 or a registration statement on Form S-8 (or any successor form), to the extent such form is available, relating to such shares of Holdco Common Stock.

(d) Certain Obligations in Respect of Former Holders. At the Effective Time, Holdco shall assume the obligations of BGC Partners to pay and deliver cash and/or shares of BGC Partners Class A Common Stock pursuant to Contracts relating thereto entered into prior to the Effective Time (“Former Partner Obligations”), provided that each such Former Partner Obligation shall be satisfied by the delivery of a number of shares of Holdco Class A Common Stock equal to the number of shares of BGC Partners Class A Common Stock subject to such Former Partner Obligation multiplied by the Exchange Ratio (and rounded up to the nearest whole share of Holdco Common Stock).

Section 1.9 Plan of Reorganization. The Corporate Merger is intended to qualify as a “reorganization” within the meaning of Section 368(a) of the Code, and this Agreement is intended to constitute, and is hereby adopted as, a “plan of reorganization” for purposes of Sections 354, 361 and 368 of the Code and the Treasury Regulations promulgated thereunder.

 

A-9


Table of Contents

ARTICLE II

EXCHANGE OF CERTIFICATES

Section 2.1 Exchange Fund. Prior to or substantially concurrently with the Effective Time, Holdco shall, and BGC Partners shall cause Holdco to, deposit with a nationally recognized bank or trust company (the “Exchange Agent”) designated by BGC Partners, (a) uncertificated, book-entry shares or certificates representing the number of shares of Holdco Class A Common Stock and Holdco Class B Common Stock sufficient to deliver the aggregate Stock Consideration and (b) an amount in cash sufficient to pay the aggregate amount of cash in lieu of any fraction of a share of Holdco Common Stock pursuant to Section 2.5. Holdco agrees to, and BGC Partners shall cause Holdco to, make available to the Exchange Agent, from time to time as needed, cash sufficient to pay any dividends and other distributions pursuant to Section 2.3. Any cash and shares of Holdco Common Stock deposited with the Exchange Agent shall hereinafter be referred to as the “Exchange Fund.” No interest will be paid or will accrue on any cash payable pursuant to Section 2.3 or Section 2.5.

Section 2.2 Exchange Procedures.

(a) Exchange of Units. As promptly as practicable after the Effective Time, Holdco shall cause the Exchange Agent to send to each holder of record of Units as of the Holdings Reorganization Effective Time that were converted pursuant to Section 1.7 into the right to receive the Merger Consideration (i) a letter of transmittal (which shall specify that risk of loss and title to the Unit Certificates or Uncertificated Units shall pass only upon (A) with respect to Units evidenced by Unit Certificates, delivery of the Unit Certificates (or affidavits of loss in lieu thereof) and (B) with respect to Uncertificated Units, delivery of any such evidence, if any, of the transfer as the Exchange Agent may reasonably request, to the Exchange Agent and shall be in a form and have such other provisions as BGC Partners may reasonably specify) (the “Letter of Transmittal”) and (ii) instructions for use in effecting the surrender of the Unit Certificates or Uncertificated Units.

(b) Upon surrender of a Unit Certificate or Uncertificated Units to the Exchange Agent together with a Letter of Transmittal, duly completed and validly executed, and such other documents as may reasonably be required by the Exchange Agent, Holdco shall cause the Exchange Agent to, as promptly as practicable, (i) credit in the stock ledger and other appropriate books and records of Holdco the number of whole shares of the applicable series of Holdco Common Stock into which the Units represented by such Unit Certificates or Uncertificated Units have been converted pursuant to this Agreement, and (ii) pay and deliver to such holder a check in the amount of the cash in lieu of any fractional shares of Holdco Common Stock payable pursuant to Section 2.5 together with any dividends or other distributions to which such Unit Certificates or Uncertificated Units become entitled in accordance with Section 2.3.

(c) In the event of a transfer of ownership of Units that is not registered in the transfer records of BGC Holdings, any shares of Holdco Common Stock to be credited upon, and any cash to be paid upon, due surrender of the Unit Certificate or Uncertificated Units formerly representing such Units, Holdco may cause the Exchange Agent to credit or pay, as the case may be, to such a transferee only if such Unit Certificate or Uncertificated Units are presented to the Exchange Agent, accompanied by all documents required to evidence and effect such transfer and to evidence to the satisfaction of Holdco and the Exchange Agent that any applicable stock transfer or similar Taxes have been paid or are not applicable.

(d) Until surrendered as contemplated by this Section 2.2, each Unit Certificate and Uncertificated Unit shall, at any time after the Effective Time, represent the right to receive the Merger Consideration into which the Units represented by such Unit Certificates or Uncertificated Units have been converted pursuant to this Agreement, together with any dividends or other distributions to which such Unit Certificates or Uncertificated Units become entitled in accordance with Section 2.3.

(e) Exchange of BGC Partners Common Stock. Each BGC Partners Certificate shall, from and after the Effective Time and as a result of the Merger, automatically represent an equivalent number of shares of the

 

A-10


Table of Contents

applicable class of Holdco Common Stock as determined pursuant to Section 1.7(b)(i) or Section 1.7(b)(ii). At the Effective Time, Holdco shall cause the Exchange Agent to credit in the stock ledger and other appropriate books and records of Holdco an equivalent number of shares of the applicable class of Holdco Common Stock for any BGC Partners Book-Entry Shares; provided, however, that if an exchange of BGC Partners Certificates for new certificates is required by Law or applicable rule or regulation, or is desired at any time by Holdco, in its sole discretion, Holdco shall arrange for such exchange on a one-for-one-share basis. For the avoidance of doubt, from and after the Effective Time, the former holders of shares of BGC Partners Common Stock that have been converted into shares of Holdco Common Stock as of the Effective Time pursuant to the Corporate Merger shall be entitled to receive any dividends and distributions that may be made with respect to such shares of Holdco Common Stock with a record date after the Effective Time.

Section 2.3 Distributions with Respect to Unexchanged Units. No dividends or other distributions declared or made with respect to shares of Holdco Common Stock with a record date after the Effective Time shall be paid to the holder of any Unit represented by a Unit Certificate or Uncertificated Unit converted into the right to receive the Merger Consideration pursuant to Section 1.7 until such holder shall surrender such Unit Certificate or Uncertificated Unit in accordance with Section 2.2. Subject to escheat, Tax or other applicable Law, following surrender of any such Unit Certificate or Uncertificated Unit, such holder shall be entitled to receive any such dividends or distributions, without interest, which theretofore had become payable with respect to the Holdco Common Stock represented by such Unit. Such holder shall be entitled to vote after the Effective Time at any meeting of Holdco stockholders with a record date at or after the Effective Time the number of whole shares of the applicable class of Holdco Common Stock represented by such Unit Certificate or Uncertificated Unit, regardless of whether such holder has exchanged their Unit Certificate or Uncertificated Unit for the Merger Consideration.

Section 2.4 No Further Ownership Rights. The shares of Holdco Common Stock issued and cash paid upon conversion of Units and shares of BGC Partners Common Stock in accordance with the terms of Article I and this Article II (including any cash paid pursuant to Section 2.3) shall be deemed to have been delivered or paid in full satisfaction of all rights pertaining to the Units or shares of BGC Partners Common Stock, as applicable. From and after the Effective Time, (a) all holders of Unit Certificates and Uncertificated Units shall cease to have any rights as equityholders of BGC Holdings or the Surviving LLC other than the right to receive the Merger Consideration into which the Units represented by such Unit Certificates or Uncertificated Units have been converted pursuant to this Agreement (together with any dividends or other distributions to which such Unit Certificates or Uncertificated Units become entitled in accordance with Section 2.3), without interest, (b) all holders of BGC Partners Certificates or BGC Partners Book-Entry Shares shall cease to have any rights as stockholders of BGC Partners other than the right to receive the shares of Holdco Common Stock into which the shares represented by such BGC Partners Certificates of BGC Partners Book-Entry Shares have been converted pursuant to this Agreement and (c) the transfer books of the Surviving Corporation and the Surviving LLC shall be closed with respect to all Units and shares of BGC Partners Common Stock outstanding immediately prior to the Effective Time, and there shall be no further registration of transfers on the transfer books of Holdco, the Surviving Corporation or the Surviving LLC of Units or shares of BGC Partners Common Stock that were outstanding immediately prior to the Effective Time. If, after the Effective Time, any Unit Certificates or Uncertificated Units formerly representing Units or any BGC Partners Certificates or BGC Partners Book-Entry Shares formerly representing shares of BGC Partners Common Stock are presented to Holdco, the Surviving Corporation, the Surviving LLC or the Exchange Agent for any reason, such Unit Certificates, Uncertificated Units, BGC Partners Certificates or BGC Partners Book-Entry Shares (as applicable) shall be cancelled and their holders shall be credited shares of Holdco Common Stock as provided in this Article II (to the extent not previously credited).

Section 2.5 No Fractional Shares of Holdco Common Stock. No fractional shares of Holdco Common Stock shall be issued in the Mergers. Notwithstanding any other provision of this Agreement, each holder that would otherwise have been entitled to receive a fraction of a share of Holdco Common Stock shall receive, in lieu thereof, cash (without interest) in an amount equal to such fractional amount multiplied by the

 

A-11


Table of Contents

volume weighted averages of the trading prices of BGC Partners Class A Common Stock on Nasdaq (as reported by the Wall Street Journal or, if not reported therein, in another authoritative source mutually selected by BGC Partners and BGC Holdings) on the five (5) consecutive Trading Days ending on (and including) the Trading Day that is three (3) Trading Days prior to the date of the Effective Time, rounded down to the nearest penny. The Parties acknowledge that payment of the cash consideration in lieu of issuing fractional shares of Holdco Common Stock was not separately bargained-for consideration, but merely represents a mechanical rounding off for purposes of avoiding the expense and inconvenience to Holdco that would otherwise be caused by the issuance of fractional shares of Holdco Common Stock.

Section 2.6 Termination of Exchange Fund. Any portion of the Exchange Fund that remains undistributed to the holders of Units for six (6) months after the Effective Time shall be delivered to Holdco or otherwise on the instruction of Holdco, and any holders of Unit Certificates or Uncertificated Units that have not theretofore complied with this Article II shall thereafter look only to Holdco (subject to abandoned property, escheat or other similar Laws) as general creditors thereof for the applicable Merger Consideration with respect to the Units formerly represented thereby to which such holders are entitled pursuant to Section 1.7 and any dividends or distributions with respect to shares of Holdco Common Stock to which such holders are entitled pursuant to Section 2.3.

Section 2.7 No Liability. None of Holdco, BGC Partners, BGC Holdings, the BGC Holdings GP, the Surviving Corporation, the Surviving LLC, Merger Sub 1, Merger Sub 2, Holdings Merger Sub or the Exchange Agent shall be liable to any Person in respect of any Merger Consideration or portion of the Exchange Fund delivered to a public official pursuant to any applicable abandoned property, escheat or similar Law. Any portion of the Exchange Fund that remains undistributed to the holders of Unit Certificates or Uncertificated Units as of immediately prior to the date on which the Exchange Fund would otherwise escheat to, or become the property of, any Governmental Entity shall, to the extent permissible by applicable Law, become the property of Holdco, free and clear of all claims or interest of any Person previously entitled thereto.

Section 2.8 Investment of the Exchange Fund. Any funds included in the Exchange Fund may be invested by the Exchange Agent, as directed by BGC Partners. Any interest and other income resulting from such investments shall promptly be paid to BGC Partners. Any loss of any of the funds included in the Exchange Fund shall be for the account of BGC Partners and shall not alter BGC Partners’ obligation to cause to be paid the Merger Consideration.

Section 2.9 Lost Certificates. If any Unit Certificate shall have been lost, stolen or destroyed, upon the making of an affidavit of that fact by the Person claiming such Unit Certificate to be lost, stolen or destroyed and, if required by Holdco, the posting by such Person of a bond in such reasonable amount as Holdco may direct as indemnity against any claim that may be made against it with respect to such Unit Certificate or other documentation (including an indemnity in customary form) reasonably requested by Holdco, the Exchange Agent will take the actions required by this Article II with respect to such lost, stolen or destroyed Unit Certificate with respect to the Units formerly represented thereby, and any unpaid dividends and distributions on shares of Holdco Common Stock deliverable in respect thereof, pursuant to this Agreement.

Section 2.10 Withholding Rights. Each of Holdco, BGC Partners, BGC Holdings, the BGC Holdings GP, the Surviving Corporation, the Surviving LLC, Merger Sub 1, Merger Sub 2, Holdings Merger Sub and the Exchange Agent shall be entitled to deduct and withhold from any Merger Consideration or other amounts otherwise payable pursuant to this Agreement such Merger Consideration or other amounts as are required to be deducted or withheld with respect to the payment of such Merger Consideration or other amounts under the Code (and the Treasury Regulations) or any provision of state, local or non-U.S. Tax Law. To the extent that Merger Consideration or other amounts are so deducted or withheld and, if required, paid over to the relevant taxing authority, such Merger Consideration or other amounts shall be treated for all purposes of this Agreement as having been paid to the Person in respect of which such deduction or withholding was made.

 

A-12


Table of Contents

Section 2.11 Further Assurances. From and after the Effective Time, the respective officers of Holdco, the Surviving Corporation and the Surviving LLC, as applicable, will be authorized to execute and deliver, in the name and on behalf of Holdco, BGC Partners, BGC Holdings, the BGC Holdings GP, Merger Sub 1, Merger Sub 2 or Holdings Merger Sub, any deeds, bills of sale, assignments or assurances and to take and do, in the name and on behalf of Holdco, BGC Partners, BGC Holdings, the BGC Holdings GP, Merger Sub 1, Merger Sub 2 or Holdings Merger Sub, any other actions and things to vest, perfect or confirm of record or otherwise in Holdco, the Surviving Corporation or the Surviving LLC any and all right, title and interest in, to and under any of the rights, properties or assets acquired or to be acquired by Holdco, the Surviving Corporation or the Surviving LLC, as applicable, as a result of, or in connection with, the Mergers.

ARTICLE III

REPRESENTATIONS AND WARRANTIES OF BGC HOLDINGS

Except as disclosed in the Disclosure Schedule, BGC Holdings and, with respect to itself where provided for in this Article III, BGC Holdings GP each hereby represents and warrants to BGC Partners and Holdco as follows:

Section 3.1 Organization.

(a) Each of BGC Holdings and each other member of the BGC Holdings Group is a legal entity duly organized, validly existing and in good standing under the applicable Laws of the jurisdiction in which it is incorporated, formed or organized, as applicable, and has all requisite limited liability company, corporate, partnership or other applicable entity power and authority necessary to own or lease all of its properties and assets and to carry on its business as it is now being conducted, except where the failure to have such power or authority has not had and would not reasonably be expected to have, individually or in the aggregate, a Material Adverse Effect on BGC Holdings (“BGC Holdings Material Adverse Effect”).

(b) Each of BGC Holdings and each other member of the BGC Holdings Group is duly licensed or qualified to do business and is in good standing in each jurisdiction in which the nature of the business conducted by it or the character or location of the properties and assets owned or leased by it makes such licensing or qualification necessary, except where the failure to be so licensed, qualified or in good standing has not had and would not reasonably be expected to have, individually or in the aggregate, a BGC Holdings Material Adverse Effect.

(c) All the outstanding limited liability company interests, partnership interests, shares of capital stock of, or other equity interests in, each member of the BGC Holdings Group (other than BGC Holdings) are owned directly or indirectly by BGC Holdings, have been duly authorized and validly issued in accordance with the Organizational Documents of each such entity (in each case as in effect on the date of this Agreement and on the Closing Date) and are fully paid (in the case of an interest in a limited partnership or limited liability company, to the extent required under the Organizational Documents of such entity) and nonassessable (to the extent such member of the BGC Holdings Group is a corporate entity) and are owned free and clear of all liens, pledges, charges, mortgages, encumbrances, options, rights of first refusal or other preferential purchase rights, adverse rights or claims and security interests of any kind or nature whatsoever (including any restriction on the right to vote or transfer the same, except for such transfer restrictions as set forth in the Organizational Documents of such member of the BGC Holdings Group and for such transfer restrictions of general applicability as may be provided under the Securities Act of 1933, as amended, and the rules and regulations promulgated thereunder (the “Securities Act”), and the “blue sky” Laws of the various States of the United States) (collectively, “Liens”), except as has not had and would not reasonably be expected to have, individually or in the aggregate, a BGC Holdings Material Adverse Effect.

 

A-13


Table of Contents

Section 3.2 Capitalization.

(a) The authorized equity interests of BGC Holdings consist of BGC Holdings Regular Limited Partnership Interests (including the BGC Holdings Exchangeable Limited Partnership Interests and the BGC Holdings Special Voting Limited Partnership Interest), the BGC Holdings Founding Partner Interests, the BGC Holdings REU Interests, the BGC Holdings Working Partner Interests and the BGC Holdings General Partnership Interest.

(b) As of September 30, 2022, the issued and outstanding limited partner interests and general partner interests of BGC Holdings consisted of the Units set forth on Schedule I. BGC Holdings GP is the sole general partner of BGC Partners and owns the BGC Holdings General Partnership Interest and the BGC Holdings Special Voting Limited Partnership Interest. All outstanding equity interests of BGC Holdings are duly authorized, validly issued, fully paid (to the extent required under the Organizational Documents of BGC Holdings) and free of preemptive rights (except as set forth in the BGC Holdings LPA).

Section 3.3 Authority; Noncontravention; Voting Requirements.

(a) Each of BGC Holdings and BGC Holdings GP has all necessary entity power and authority to execute and deliver this Agreement and to consummate the transactions contemplated by this Agreement. The execution, delivery and performance by each of BGC Holdings and BGC Holdings GP of this Agreement, and the consummation of the transactions contemplated by this Agreement, have been duly authorized by BGC Holdings GP and the managing member of the BGC Holdings GP, and no other entity action on the part of BGC Holdings or BGC Holdings GP is necessary to authorize the execution, delivery and performance by BGC Holdings and BGC Holdings GP of this Agreement and the consummation of the transactions contemplated by this Agreement. This Agreement has been duly executed and delivered by BGC Holdings and BGC Holdings GP and, assuming due authorization, execution and delivery of this Agreement by the other parties hereto, constitutes a legal, valid and binding obligation of BGC Holdings and BGC Holdings GP, enforceable against each of them in accordance with its terms.

(b) Neither the execution and delivery of this Agreement by BGC Holdings or BGC Holdings GP nor the consummation by BGC Holdings or BGC Holdings GP of the transactions contemplated by this Agreement, nor compliance by BGC Holdings or BGC Holdings GP with any of the terms or provisions of this Agreement, will (i) conflict with or violate any provision of the BGC Holdings LPA or any of the Organizational Documents of any other material member of the BGC Holdings Group or BGC Holdings GP, (ii) assuming the authorizations, consents and approvals referred to in Section 3.4 and the BGC Partners Stockholder Approval are obtained and the filings referred to in Section 3.4 are made, (A) violate any applicable Law, judgment, writ or injunction of any Governmental Entity applicable to BGC Holdings or any other member of the BGC Holdings Group or any of their respective properties or assets, or (B) violate, conflict with, result in the loss of any benefit under, constitute a default (or an event that, with notice or lapse of time, or both, would constitute a default) under, result in the termination of or a right of termination or cancellation under, give rise to a right to receive a change of control payment (or similar payment) under, accelerate the performance required by or result in the creation of any Lien upon any of the respective properties or assets of BGC Holdings or any other member of the BGC Holdings Group under, any of the terms, conditions or provisions of any loan or credit agreement, debenture, note, bond, mortgage, indenture, deed of trust, license, lease, contract or other agreement, instrument or obligation (each, a “Contract”) to which BGC Holdings or any other member of the BGC Holdings Group is a party, or by which they or any of their respective properties or assets may be bound or affected or (iii) result in the exercisability of any right to purchase or acquire any material asset of BGC Holdings or any other member of the BGC Holdings Group, except, in the case of clause (ii), for such violations, conflicts, losses, defaults, terminations, cancellations, accelerations or Liens that have not had and would not reasonably be expected to have, individually or in the aggregate, a BGC Holdings Material Adverse Effect.

(c) Except for the approval by BGC Holdings GP, which was obtained prior to the execution of this Agreement, no vote or approval of the holders of any class or series of Interests is necessary to adopt this

 

A-14


Table of Contents

Agreement and approve and consummate the transactions contemplated by this Agreement, including the Mergers.

Section 3.4 Consents and Approvals. Except for (a) filings required under, and compliance with other applicable requirements of, the Securities Exchange Act of 1934, as amended, and the rules and regulations promulgated thereunder (the “Exchange Act”), the Securities Act and applicable state securities and “blue sky” laws, (b) the filing of the Certificates of Merger with the Secretary of State, (c) the consents, authorizations, approvals, filings or exemptions set forth on Section 3.4 of the Disclosure Schedule or (d) any consents, authorizations, approvals, filings or exemptions in connection with compliance with the rules of Nasdaq, no consents or approvals of, or filings, declarations or registrations with, any Governmental Entity are necessary for the execution, delivery and performance of this Agreement by BGC Holdings or BGC Holdings GP and the consummation by BGC Holdings or BGC Holdings GP of the transactions contemplated by this Agreement, other than such other consents, approvals, filings, declarations or registrations that are not required to be obtained or made prior to the consummation of such transactions or, if not obtained, made or given, would not, individually or in the aggregate, reasonably be expected to result in a BGC Holdings Material Adverse Effect.

Section 3.5 Information Supplied. The information supplied or to be supplied by BGC Holdings or BGC Holdings GP specifically for inclusion or incorporation in the Form S-4 shall not, at the time the Form S-4 is declared effective by the SEC, contain any untrue statement of a material fact or omit to state any material fact required to be stated therein or necessary in order to make the statements therein not misleading, except that no representation or warranty is made by BGC Holdings or BGC Holdings GP with respect to statements made therein based on information supplied by BGC Partners, Holdco or any of their respective Representatives on their behalf expressly for inclusion therein. The information supplied or to be supplied by BGC Holdings or BGC Holdings GP specifically for inclusion in the Consent Solicitation Statement, which shall be included in the Form S-4, shall not, on the date the Consent Solicitation Statement is first mailed to the stockholders of BGC Partners, or at the Effective Time, contain any untrue statement of a material fact or omit to state any material fact required to be stated therein or necessary in order to make the statements therein, in light of the circumstances under which they were made, not misleading, except that no representation or warranty is made by BGC Holdings or BGC Holdings GP with respect to statements made therein based on information supplied by BGC Partners, Holdco or any of their respective Representatives on their behalf expressly for inclusion therein.

Section 3.6 Tax Matters. None of BGC Holdings GP, BGC Holdings nor any other member of the BGC Holdings Group has taken or agreed to take any action, or is aware of the existence of any fact or circumstance, that would reasonably be expected to impede or prevent (i) the Corporate Merger and the Holdings Merger, taken together, from qualifying as a transaction described in Section 351 of the Code, (ii) the Corporate Merger from qualifying as a “reorganization” within the meaning of Section 368(a) of the Code or (iii) Tax Counsel from delivering the opinion described in Section 6.2(c) or Section 6.4.

Section 3.7 No Brokers. No broker, finder or similar intermediary has acted for or on behalf of, or is entitled to, any broker’s, finder’s or similar fee or other commission from BGC Holdings or any other member of the BGC Holdings Group in connection with this Agreement or the transactions contemplated hereby.

Section 3.8 State Takeover Statutes. No takeover, anti-takeover, moratorium, “fair price,” “control share” or similar Law (including the restrictions on “business combinations” with an “interested stockholder” (each as defined in Section 203 of the DGCL) under Section 203 of the DGCL) (“Takeover Laws”) applicable to BGC Holdings or any other member of the BGC Holdings Group or any anti-takeover provision in the Organizational Documents of BGC Holdings or any other member of the BGC Holdings Group is, or at the Effective Time will be, applicable to the Holdings Merger or the other transactions contemplated by this Agreement.

Section 3.9 No Other Representations or Warranties. Except for the representations and warranties contained in this Article III or in any certificates delivered by BGC Holdings or the BGC Holdings GP in

 

A-15


Table of Contents

connection with the Mergers, each of BGC Partners, Holdco, Merger Sub 1 and Merger Sub 2 acknowledges that neither BGC Holdings nor the BGC Holdings GP nor any other Person on behalf of BGC Holdings or the BGC Holdings GP makes any other express or implied representation or warranty with respect to the BGC Holdings GP, BGC Holdings or any of their respective Subsidiaries pursuant to this Agreement, or with respect to any other information provided to BGC Partners, Holdco or the Merger Subs in connection with the transactions contemplated hereby, including the accuracy, completeness or currency thereof. Except for the representations and warranties contained in this Article III or in any certificates delivered by BGC Holdings in connection with the Mergers, neither BGC Holdings, the BGC Holdings GP nor any other Person will have or be subject to any liability or obligation to BGC Partners, Holdco, Merger Sub 1, Merger Sub 2 or any other Person resulting from the distribution or failure to distribute to BGC Partners, Holdco, Merger Sub 1 or Merger Sub 2, or BGC Partners’, Holdco’s, Merger Sub 1’s or Merger Sub 2’s use of, any such information, including any information, documents, projections, estimates, forecasts or other material, made available to BGC Partners, Holdco, Merger Sub 1 or Merger Sub 2 in any electronic data room maintained by BGC Holdings or its Representatives in connection with the transactions contemplated by this Agreement.

ARTICLE IV

REPRESENTATIONS AND WARRANTIES OF BGC PARTNERS, HOLDCO AND THE MERGER SUBS

Except as disclosed in the Disclosure Schedule, BGC Partners, Holdco and the Merger Subs hereby represent and warrant to BGC Holdings as follows:

Section 4.1 Organization.

(a) Each of BGC Partners and each other member of the BGC Partners Inc. Group is a legal entity duly organized, validly existing and in good standing under the applicable Laws of the jurisdiction in which it is incorporated, formed or organized, as applicable, and has all requisite partnership, corporate, limited liability company or other applicable entity power and authority necessary to own or lease all of its properties and assets and to carry on its business as it is now being conducted, except where the failure to have such power or authority has not had, and would not reasonably be expected to have, individually or in the aggregate, a Material Adverse Effect on BGC Partners (“BGC Partners Material Adverse Effect”).

(b) Each of BGC Partners and each other member of the BGC Partners Inc. Group is duly licensed or qualified to do business and is in good standing in each jurisdiction in which the nature of the business conducted by it or the character or location of the properties and assets owned or leased by it makes such licensing or qualification necessary, except where the failure to be so licensed, qualified or in good standing has not had, and would not reasonably be expected to have, individually or in the aggregate, a BGC Partners Material Adverse Effect.

(c) All the outstanding partnership interests, limited liability company interests, shares of capital stock of, or other equity interests in, each member of the BGC Partners Inc. Group (other than BGC Partners) are owned directly or indirectly by BGC Partners, have been duly authorized and validly issued in accordance with the Organizational Documents of each such entity (in each case as in effect on the date of this Agreement and on the Closing Date) and are fully paid (in the case of an interest in a limited partnership or limited liability company, to the extent required under the Organizational Documents of such entity) and nonassessable (to the extent such member of the BGC Partners Inc. Group is a corporate entity) and are owned free and clear of all Liens, except as has not had and would not reasonably be expected to have, individually or in the aggregate, a BGC Partners Material Adverse Effect.

Section 4.2 Capitalization.

(a) The authorized capital stock of BGC Partners consists of (x) 900,000,000 shares of BGC Partners Common Stock, of which 750,000,000 shares are designated as BGC Partners Class A Common Stock, and

 

A-16


Table of Contents

150,000,000 shares are designated as BGC Partners Class B Common Stock and (y) 50,000,000 shares of preferred stock, par value $0.01 per share (“BGC Partners Preferred Stock”). As of September 30, 2022, there were (i) 324,136,369 shares of BGC Partners Class A Common Stock and 45,884,380 shares of BGC Partners Class B Common Stock issued and outstanding, (ii) 140,128,636 shares of BGC Partners Class A Common Stock and no shares of BGC Partners Class B Common Stock held in treasury, (iii) no shares of BGC Partners Preferred Stock issued and outstanding, (iv) no shares of BGC Partners Preferred Stock held in treasury and (v) 8,400,782 shares of restricted BGC Partners Class A Common Stock, no shares of restricted BGC Partners Class B Common Stock and restricted stock units in respect of 11,919,637 shares of BGC Partners Class A Common Stock, in each case, granted and outstanding under BGC Partners’ equity plans. All outstanding equity securities of BGC Partners are, and all shares of BGC Partners Common Stock issuable pursuant to BGC Partners’ restricted stock units, when issued in accordance with the respective terms thereof, will be, duly authorized, validly issued, fully paid and nonassessable and free of preemptive rights.

(b) The authorized capital stock of Holdco consists of 950,000,000 shares of Holdco Common Stock and 50,000,000 shares of preferred stock, par value $0.01 per share (“Holdco Preferred Stock”). As of the date hereof, there were 100 shares of Holdco Common Stock issued and outstanding and no shares of Holdco Preferred Stock issued or outstanding.

(c) When issued pursuant to the terms of this Agreement, all shares of Holdco Common Stock constituting any part of the Merger Consideration will be duly authorized, validly issued, fully paid and nonassessable and free of preemptive rights.

(d) All of the issued and outstanding equity interests of each Merger Sub are beneficially owned by Holdco. Each Merger Sub was formed solely for the purpose of engaging in the transactions contemplated by this Agreement. Except for obligations and liabilities incurred in connection with its formation and the transactions contemplated by this Agreement, the Merger Subs have not, and as of the Closing Date will not have incurred, directly or indirectly, any obligations or engaged in any business activities of any type or kind whatsoever or entered into any agreements or arrangements with any Person.

Section 4.3 Authority; Noncontravention; Voting Requirements.

(a) Each of BGC Partners, Holdco, Merger Sub 1 and Merger Sub 2 has all necessary entity power and authority to execute and deliver this Agreement and to consummate the transactions contemplated by this Agreement, subject to obtaining the BGC Partners Stockholder Approval in the case of BGC Partners. The execution, delivery and performance by BGC Partners, Holdco, Merger Sub 1 and Merger Sub 2 of this Agreement, and the consummation of the transactions contemplated by this Agreement, have been duly authorized and approved by Holdco and BGC Partners, as its sole stockholder, by Merger Sub 1, Merger Sub 2 and Holdco, as the sole stockholder of Merger Sub 1 and Merger Sub 2, and by the BGC Partners Board upon the recommendation of the Joint Committee of the BGC Partners Board, and, except for obtaining the BGC Partners Stockholder Approval in the case of BGC Partners, no other entity action on the part of BGC Partners, Holdco, Merger Sub 1 or Merger Sub 2 is necessary to authorize the execution, delivery and performance by BGC Partners, Holdco, Merger Sub 1 and Merger Sub 2 of this Agreement and the consummation of the transactions contemplated by this Agreement. This Agreement has been duly executed and delivered by BGC Partners, Holdco, Merger Sub 1 and Merger Sub 2 and, assuming due authorization, execution and delivery of this Agreement by the other parties hereto, constitutes a legal, valid and binding obligation of each of BGC Partners, Holdco, Merger Sub 1 and Merger Sub 2, enforceable against each of them in accordance with its terms.

(b) Neither the execution and delivery of this Agreement by BGC Partners, Holdco, Merger Sub 1 and Merger Sub 2, nor the consummation by BGC Partners, Holdco, Merger Sub 1 or Merger Sub 2 of the transactions contemplated by this Agreement, nor compliance by BGC Partners, Holdco, Merger Sub 1 or Merger Sub 2 with any of the terms or provisions of this Agreement, will (i) assuming the BGC Partners Stockholder Approval is obtained, conflict with or violate any provision of the Organizational Documents of

 

A-17


Table of Contents

BGC Partners or any other material member of the BGC Partners Inc. Group, (ii) assuming the authorizations, consents and approvals referred to in Section 4.4 and the BGC Partners Stockholder Approval are obtained and the filings referred to in Section 4.4 are made, (A) violate any Law, judgment, writ or injunction of any Governmental Entity applicable to BGC Partners or any other member of the BGC Partners Inc. Group or any of their respective properties or assets, or (B) violate, conflict with, result in the loss of any benefit under, constitute a default (or an event that, with notice or lapse of time, or both, would constitute a default) under, result in the termination of or a right of termination or cancellation under, give rise to a right to receive a change of control payment (or similar payment) under, accelerate the performance required by, or result in the creation of any Lien upon any of the respective properties or assets of, BGC Partners or any other member of the BGC Partners Inc. Group under, any of the terms, conditions or provisions of any Contract to which BGC Partners or any other member of the BGC Partners Inc. Group is a party, or by which they or any of their respective properties or assets may be bound or affected or (iii) result in the exercisability of any right to purchase or acquire any material asset of BGC Partners or any other member of the BGC Partners Inc. Group, except, in the case of clause (ii), for such violations, conflicts, losses, defaults, terminations, cancellations, accelerations or Liens that have not had and would not reasonably be expected to have, individually or in the aggregate, a BGC Partners Material Adverse Effect.

(c) The affirmative vote of, or the execution and delivery to BGC Partners of a written consent by, the holders of shares of BGC Partners Common Stock representing at least a majority of the aggregate voting power of the outstanding shares of BGC Partners Common Stock entitled to vote thereon (the “BGC Partners Stockholder Approval”) is the only vote of the holders of any class or series of the capital stock of BGC Partners necessary to adopt this Agreement and approve the transactions contemplated by this Agreement, including the Mergers.

(d) The BGC Partners Board, upon the recommendation of the Joint Committee, at a meeting duly called and held, has (i) determined that it is in the best interests of BGC Partners and the stockholders of BGC Partners (other than the Cantor Group), and declared it advisable, to enter into this Agreement, (ii) approved the execution, delivery and performance by BGC Partners of this Agreement and the consummation of the transactions contemplated hereby, including the Corporate Merger and (iii) upon the terms and subject to the conditions of this Agreement, resolved to recommend that the stockholders of BGC Partners adopt this Agreement and to submit this Agreement to the stockholders of BGC Partners for adoption (the “BGC Partners Board Recommendation”).

Section 4.4 Consents and Approvals. Except for (a) filings required under, and compliance with other applicable requirements of, the Exchange Act, the Securities Act, including the filing of the Form S-4 with the SEC and applicable state securities and “blue sky” laws, (b) the filing of the Certificates of Merger with the Secretary of State, (c) the consents, authorizations, approvals, filings or exemptions set forth on Section 4.4 of the Disclosure Schedule or (d) any consents, authorizations, approvals, filings or exemptions in connection with compliance with the rules of Nasdaq, no consents or approvals of, or filings, declarations or registrations with, any Governmental Entity are necessary for the execution, delivery and performance of this Agreement by BGC Partners, Holdco, Merger Sub 1 and Merger Sub 2 and the consummation by BGC Partners, Holdco, Merger Sub 1 and Merger Sub 2 of the transactions contemplated by this Agreement, other than such other consents, approvals, filings, declarations or registrations that are not required to be obtained or made prior to consummation of such transactions or, if not obtained, made or given, would not, individually or in the aggregate, reasonably be expected to result in a BGC Partners Material Adverse Effect.

Section 4.5 Information Supplied. The information supplied or to be supplied by BGC Partners, Holdco or the Merger Subs specifically for inclusion or incorporation in the Form S-4 shall not, at the time the Form S-4 is declared effective by the SEC, contain any untrue statement of a material fact or omit to state any material fact required to be stated therein or necessary in order to make the statements therein not misleading, except that no representation or warranty is made by BGC Partners, Holdco or the Merger Subs with respect to statements made therein based on information supplied by BGC Holdings, the BGC Holdings GP or their

 

A-18


Table of Contents

respective Representatives on their behalf expressly for inclusion therein. The information supplied or to be supplied by BGC Partners, Holdco or the Merger Subs specifically for inclusion in the Consent Solicitation Statement, which shall be included in the Form S-4, shall not, on the date the Consent Solicitation Statement is first mailed to the stockholders of BGC Partners, or at the Effective Time, contain any untrue statement of a material fact or omit to state any material fact required to be stated therein or necessary in order to make the statements therein, in light of the circumstances under which they were made, not misleading, except that no representation or warranty is made by BGC Partners, Holdco or the Merger Subs with respect to statements made therein based on information supplied by BGC Holdings, the BGC Holdings GP or their respective Representatives on their behalf expressly for inclusion therein.

Section 4.6 Tax Matters. Neither BGC Partners nor any of its Subsidiaries has taken or agreed to take any action, or is aware of the existence of any fact or circumstance, that would reasonably be expected to impede or prevent (i) the Corporate Merger and the Holdings Merger, taken together, from qualifying as a transaction described in Section 351 of the Code, (ii) the Corporate Merger from qualifying as a “reorganization” within the meaning of Section 368(a) of the Code or (iii) Tax Counsel from delivering the opinion described in Section 6.2(c) or Section 6.4.

Section 4.7 No Brokers. Other than Houlihan Lokey, no broker, finder or similar intermediary has acted for or on behalf of, or is entitled to any broker’s, finder’s or similar fee or other commission from BGC Partners or any other member of the BGC Partners Inc. Group in connection with this Agreement or the transactions contemplated hereby.

Section 4.8 Opinion of Financial Advisor. The Joint Committee has received the opinion of Houlihan Lokey, to the effect that, as of the date of such opinion, and subject to the various assumptions, procedures, matters, qualifications and limitations on the scope of the review undertaken by Houlihan Lokey as set forth therein, the Exchange Ratio in the Corporate Merger (after giving effect to the Corporate Merger, the Holdings Reorganization Merger, the Holdings Merger, the other transactions contemplated by this Agreement and the concurrent transactions described therein) is fair, from a financial point of view, to the holders of BGC Partners Class A Common Stock.

Section 4.9 State Takeover Statutes. The BGC Partners Board has taken all necessary action so that any Takeover Laws applicable to BGC Partners or any anti-takeover provision in the Organizational Documents of BGC Partners do not, and will not, apply to this Agreement and the consummation of the transactions contemplated by this Agreement, including the Mergers.

Section 4.10 No Other Representations or Warranties. Except for the representations and warranties contained in this Article IV or in any certificates delivered by BGC Partners, Holdco, Merger Sub 1 or Merger Sub 2 in connection with the Mergers, each of BGC Holdings and the BGC Holdings GP acknowledge that none of BGC Partners, Holdco, Merger Sub 1, Merger Sub 2 nor any other Person on behalf of any of BGC Partners, Holdco, Merger Sub 1 or Merger Sub 2 makes any other express or implied representation or warranty with respect to BGC Partners, Holdco, Merger Sub 1 or Merger Sub 2 or any of their respective Subsidiaries pursuant to this Agreement, or with respect to any other information provided to BGC Holdings or the BGC Holdings GP in connection with the transactions contemplated hereby, including the accuracy, completeness or currency thereof. Except for the representations and warranties contained in this Article IV or in any certificates delivered by BGC Partners, Holdco, Merger Sub 1 or Merger Sub 2 in connection with the Mergers, none of BGC Partners, Holdco, Merger Sub 1, Merger Sub 2 nor any other Person will have or be subject to any liability or obligation to BGC Holdings, the BGC Holdings GP or any other Person resulting from the distribution or failure to distribute to BGC Holdings or the BGC Holdings GP, or BGC Holdings’ or the BGC Holdings GP’s use of, any such information, including any information, documents, projections, estimates, forecasts or other material, made available to BGC Holdings or the BGC Holdings GP in any electronic data room maintained by BGC Partners or its Representatives in connection with the transactions contemplated by this Agreement.

 

A-19


Table of Contents

ARTICLE V

COVENANTS

Section 5.1 Conduct of Business before the Closing Date. During the period from the date hereof to the earlier of the termination of this Agreement in accordance with its terms and the Effective Time (except as otherwise specifically contemplated by the terms of this Agreement or as may be required by Law), unless the Joint Committee of BGC Partners, on behalf of BGC Partners, or BGC Holdings GP, on behalf of BGC Holdings, otherwise consent in writing (such consent not to be unreasonably withheld, conditioned or delayed), each of BGC Partners and BGC Holdings shall use commercially reasonable efforts to conduct its business in all material respects in the ordinary course of business.

Section 5.2 Indemnification Continuation.

(a) For purposes of this Section 5.2, “BGC Partners Indemnified Person” shall mean any person who is now, or has been at any time prior to the Effective Time, (x) an officer or director of BGC Partners or any other member of the BGC Partners Inc. Group or (y) serving at the request of BGC Partners as an officer or director of or in any similar capacity with another corporation, joint venture or other enterprise or general partner of any partnership or a trustee of any trust.

(b) From and after the Effective Time, Holdco shall and shall cause its Subsidiaries to indemnify, and provide advancement of expenses to, each BGC Partners Indemnified Person in connection with any Proceeding based directly or indirectly (in whole or in part) on, or arising directly or indirectly (in whole or in part) out of, the fact that such BGC Partners Indemnified Person is or was an officer or director of BGC Partners or any of its Subsidiaries, or is or was serving at the request of BGC Partners as an officer or director of or in any similar capacity with another corporation, joint venture or other enterprise or general partner of any partnership or a trustee of any trust, whether pertaining to any matter arising before or after the Effective Time, in each case, to the extent that such BGC Partners Indemnified Person would have been indemnified or advanced expenses, as the case may be, by BGC Partners as of immediately prior to the Effective Time.

Section 5.3 Consent Solicitation Statement and Form S-4.

(a) As soon as practicable following the date of this Agreement, (i) BGC Partners, BGC Holdings and Holdco shall prepare, and BGC Partners shall file with the SEC, a consent solicitation statement with respect to the solicitation of consents from the stockholders of BGC Partners in connection with the BGC Partners Stockholder Approval (such consent solicitation statement, as amended or supplemented from time to time, the “Consent Solicitation Statement”), and (ii) BGC Partners, BGC Holdings and Holdco shall prepare, and Holdco shall file with the SEC, a registration statement on Form S-4 in connection with the issuance of shares of Holdco Common Stock in the Mergers (such registration statement, as amended or supplemented from time to time, the “Form S-4”), in which the Consent Solicitation Statement shall be included as a prospectus. Each of BGC Partners, BGC Holdings and Holdco shall use reasonable best efforts to have the Form S-4 declared effective under the Securities Act as promptly as practicable after such filing. BGC Partners and Holdco shall, as promptly as practicable after receipt thereof, provide the other parties with copies of any written comments and advise the other parties of any oral comments, with respect to the Form S-4 or the Consent Solicitation Statement received from the SEC. Each of BGC Partners, BGC Holdings and Holdco shall cooperate and provide the other parties and the Joint Committee with a reasonable opportunity to review and comment on any amendment or supplement to the Form S-4 or the Consent Solicitation Statement prior to filing such amendment or supplement with the SEC, and with a copy of all such filings made with the SEC. Notwithstanding any other provision herein to the contrary, no amendment or supplement (including by incorporation by reference) to the Form S-4 or the Consent Solicitation Statement shall be made without the approval of both BGC Partners (and the Joint Committee acting on behalf of BGC Partners) and BGC Holdings, which approval shall not be unreasonably withheld, conditioned or delayed. BGC Partners shall use reasonable best efforts to cause the Consent Solicitation Statement to be

 

A-20


Table of Contents

mailed to the stockholders of BGC Partners, to seek the BGC Partners Stockholder Approval via written consent and to take such other actions as may be necessary under applicable Law in connection with obtaining the BGC Partners Stockholder Approval via written consent, in each case as promptly as practicable after the Form S-4 is declared effective under the Securities Act. Each party shall advise the other parties, promptly after it receives notice thereof, of the time when the Form S-4 has become effective or any supplement or amendment has been filed, the issuance of any stop order or any request by the SEC for amendment of the Consent Solicitation Statement or the Form S-4. If at any time prior to the Effective Time, any information relating to BGC Partners, BGC Holdings or any of their respective affiliates, officers or directors should be discovered by BGC Partners or BGC Holdings that should be set forth in an amendment or supplement to the Form S-4 or the Consent Solicitation Statement, so that any such documents would not include any misstatement of a material fact or omit to state any material fact necessary to make the statements therein, in light of the circumstances under which they were made, not misleading, the party that discovers such information shall promptly notify the other parties hereto, and an appropriate amendment or supplement disclosing such information shall be promptly filed with the SEC and, to the extent required by applicable Law, disseminated to the stockholders of BGC Partners.

(b) BGC Partners shall include the BGC Partners Board Recommendation in the Form S-4 and the Consent Solicitation Statement, subject to the fiduciary duties of the members of the BGC Partners Board under applicable Law; provided that, notwithstanding anything to the contrary in this Agreement, prior to obtaining the BGC Partners Stockholder Approval, (i) nothing in this Agreement shall prohibit BGC Partners or the BGC Partners Board, following the approval of the Joint Committee, from (A) disclosing to the stockholders of BGC Partners a position contemplated by Rules 14d-9 and 14e-2(a) under the Exchange Act or issuing a “stop, look and listen” statement to the stockholders of BGC Partners pursuant to Rule 14d-9(f) under the Exchange Act or (B) making any disclosure to the stockholders of BGC Partners and (ii) the BGC Partners Board, following the approval of the Joint Committee, shall be permitted to change or withdraw the BGC Partners Board Recommendation, but, in the case of clause (i)(B) or (ii), solely to the extent any such disclosure, change or withdrawal is required for the members of the BGC Partners Board to carry out their fiduciary duties under applicable Law; providedfurtherhowever, that in no event shall any such disclosure, change or withdrawal (I) affect the validity and enforceability of this Agreement, including the parties’ obligations to consummate the transactions contemplated by this Agreement, including the Mergers, or (II) cause any Takeover Law to be applicable to the Mergers or the other transactions contemplated by this Agreement.

Section 5.4 Efforts. Subject to the terms and conditions of this Agreement, BGC Partners, Holdco and the Merger Subs, on the one hand, and each of BGC Holdings and the BGC Holdings GP, on the other hand, shall cooperate with the other and use, and shall cause their respective Subsidiaries to use, its reasonable best efforts to (a) take, or cause to be taken, all actions, and do, or cause to be done, all things, necessary, proper or advisable to cause the conditions to the Closing to be satisfied as promptly as practicable (and in any event no later than the Termination Date), and to consummate and make effective, in the most expeditious manner practicable, the transactions contemplated by this Agreement, including preparing and filing as promptly as practicable all documentation to effect all necessary filings, notifications, notices, petitions, statements, registrations, submissions of information, applications and other documents (including any required or recommended filings under applicable Regulatory Laws), (b) obtain promptly all approvals, consents, clearances, expirations or terminations of waiting periods, registrations, permits, authorizations and other confirmations from any Governmental Entity or third party necessary, proper or advisable to consummate the transactions contemplated by this Agreement and (c) defend any Proceedings challenging this Agreement or the consummation of the transactions contemplated by this Agreement. Notwithstanding anything to the contrary contained in this Agreement, none of BGC Partners, Holdco, the Merger Subs or their respective Subsidiaries shall be required to, and none of BGC Holdings, the BGC Holdings GP and their respective Subsidiaries shall, without the prior written consent of BGC Partners, take any action, or commit to take any action, or agree to any condition or limitation, in each case contemplated by this Section 5.4 that is not conditioned on the consummation of the Mergers or that would result in, or would be reasonably likely to result in, individually or in the aggregate, a material adverse effect on BGC Holdings, BGC Partners and their respective Subsidiaries, taken as a whole, after giving effect to the Merger.

 

A-21


Table of Contents

Section 5.5 Section 16 Matters. Prior to the Effective Time, Holdco, BGC Partners, BGC Holdings and the Joint Committee shall take all such steps as may be required to cause any dispositions of BGC Partners Common Stock (including derivative securities with respect to BGC Partners Common Stock, including Units or other equity interests in BGC Holdings) or acquisitions of Holdco Common Stock (including derivative securities with respect to Holdco Common Stock) resulting from the Mergers by each individual who is subject to the reporting requirements of Section 16(a) of the Exchange Act with respect to BGC Partners or will become subject to such reporting requirements with respect to Holdco, including any member of the Cantor Group, to be exempt under Rule 16b-3 promulgated under the Exchange Act, to the extent permitted by applicable Law.

Section 5.6 Tax Matters.

(a) The parties intend that (i) the Corporate Merger and the Holdings Merger, taken together, qualify as a transaction described in Section 351 of the Code and (ii) the Corporate Merger qualify as a “reorganization” within the meaning of Section 368(a) of the Code. Each of Holdco, BGC Partners, BGC Holdings and Cantor will (and will cause its Subsidiaries and Affiliates to) use its reasonable best efforts to cause the Mergers to qualify, and will not take or knowingly fail to take any action (and will cause its Subsidiaries and Affiliates not to take or knowingly fail to take any action) which action or failure to act could reasonably be expected to impede or prevent the Corporate Merger and the Holdings Merger, taken together, from qualifying, as a transaction described in Section 351 of the Code. Each of Holdco, BGC Partners, BGC Holdings and Cantor will (and will cause its Subsidiaries and Affiliates to) use its reasonable best efforts to cause the Corporate Merger to qualify, and will not take or knowingly fail to take any action (and will cause its Subsidiaries and Affiliates not to take or knowingly fail to take any action) which action or failure to act could reasonably be expected to impede or prevent the Corporate Merger from qualifying, as a “reorganization” within the meaning of Section 368(a) of the Code. Subject to the receipt of the opinions referred to in Section 6.2(c) and Section 6.4, each of Holdco, BGC Partners, BGC Holdings and Cantor will (and will cause its Subsidiaries and Affiliates to) file all Tax Returns in a manner consistent with, and take no position inconsistent with, the Tax treatment described in this Section 5.6(a), unless, and then only to the extent, otherwise required pursuant to a final “determination” (within the meaning of Section 1313(a) of the Code or any analogous provisions of applicable Tax Law).

(b) Each of Holdco, BGC Partners, BGC Holdings and Cantor shall (and shall cause its Subsidiaries and Affiliates to) use its reasonable best efforts and will cooperate with the other to (i) finalize, execute and deliver customary tax representation letters that include the representations referred to in Section 6.2(c) and Section 6.4 as of the Closing Date (and, if requested, as of the date of effectiveness of the Form S-4) to Tax Counsel (with a copy to BGC Partners and Cantor) in form and substance reasonably satisfactory to Tax Counsel, BGC Partners and Cantor and (ii) obtain the opinions referred to in Section 6.2(c) and Section 6.4.

(c) Cantor hereby agrees to indemnify, defend and hold harmless BGC Partners to the extent that BGC Partners incurs any income Taxes as a result of (and that would not have been incurred but for) the Mergers (“Indemnified Taxes”); provided that in no event shall Cantor’s aggregate liability to BGC Partners in respect of Indemnified Taxes exceed $10,000,000. Cantor shall pay to BGC Partners an amount equal to any Indemnified Taxes within ten Business Days after written demand from BGC Partners therefor, which demand shall be accompanied by reasonable supporting documentation setting forth a description and calculation of the Indemnified Taxes (the “Demand”). Notwithstanding anything to the contrary in this Agreement, the obligations of Cantor contained in this Section 5.6(c) shall survive until sixty days after the expiration of the applicable statute of limitations (such date, the “SOL Date”); provided that if BGC Partners notifies Cantor in writing of any claim hereunder prior to the SOL Date, the obligations of Cantor contained in this Section 5.6(c) shall survive until the final resolution of such claim. If Cantor objects to the Demand, then, within 30 days after the delivery of such Demand, Cantor shall notify BGC Partners in writing, which notification shall set forth Cantor’s calculation of the Indemnified Taxes (the “Objection”). Cantor and BGC Partners shall use commercially reasonable efforts to resolve such dispute within 30 days. In the event that Cantor and BGC Partners are unable to resolve such dispute within 30 days, Cantor and BGC Partners shall jointly cause an independent accounting firm reasonably acceptable to each (the “Accounting Firm”) to resolve the disputed items promptly, which resolution shall be

 

A-22


Table of Contents

final and binding upon Cantor and BGC Partners, provided, that the Accounting Firm’s resolution shall in no case result in Cantor’s liability to BGC Partners exceeding the amount set forth in the Demand or being less than the amount set forth in the Objection. The costs, fees and expenses of the Accounting Firm in resolving such dispute shall be borne equally by Cantor and BGC Partners.

Section 5.7 State Takeover Statutes. Each party to this Agreement shall take all reasonable action necessary to ensure that no Takeover Law is or becomes applicable to this Agreement or any of the transactions contemplated by this Agreement. If any Takeover Law becomes applicable to this Agreement or any of the transactions contemplated by this Agreement, each party to this Agreement shall take all reasonable action necessary to ensure that the transactions contemplated by this Agreement may be consummated as promptly as practicable on the terms required by, or provided for, in this Agreement and otherwise to minimize the effect of such Takeover Law on the Mergers and the other transactions contemplated by this Agreement.

Section 5.8 Delisting. BGC Partners shall use its reasonable best efforts to take, or cause to be taken, all actions necessary to delist the BGC Partners Class A Common Stock from Nasdaq and terminate its registration under the Exchange Act as soon as practicable following the Effective Time.

Section 5.9 Nasdaq Listing. Holdco and BGC Partners shall use their reasonable best efforts to cause the shares of Holdco Class A Common Stock to be issued in connection with the Mergers and the shares of Holdco Class A Common Stock to be reserved for issuance upon settlement or exercise of equity awards in respect of Holdco Class A Common Stock to be listed on Nasdaq, subject to official notice of issuance, prior to the Effective Time.

Section 5.10 Cantor Class B Exchange. If Holdco does not issue shares of Holdco Common Stock with an aggregate value of at least $75,000,000 (with the value of each issuance calculated based on the closing market price of Holdco Common Stock on the date of issuance), after the Effective Time and on or prior to the seventh anniversary of the Effective Time (the “Relevant Period”), in connection with mergers, acquisitions and business combinations (including pursuant to equity grants to employees in connection therewith) undertaken by Holdco or any of its Subsidiaries, then Cantor shall cause the applicable members of the Cantor Group to promptly convert a number of shares of Holdco Class B Common Stock equal to the lesser of (a) the Specified Share Number of shares of Holdco Class B Common Stock and (b) the excess of the aggregate amount of shares of Holdco Class B Common Stock held by any member of the Cantor Group as of such time over the Existing Maximum Class B Amount, into shares of Holdco Class A Common Stock on a one-for-one basis. For purposes of this Agreement:

Specified Share Number” shall mean (a) the number of shares of Holdco Class B Common Stock issued to the members of the Cantor Group in the Holdings Merger pursuant to Section 1.7(c)(i) that is in excess of the Existing Maximum Class B Amount less (b) the aggregate number of shares of Holdco Class B Common Stock, if any, sold or transferred by any member of the Cantor Group to a third party and converted into shares of Holdco Class A Common Stock during the Relevant Period.

Existing Maximum Class B Amount” shall mean 23.6 million shares of BGC Partners Class B Common Stock.

The Specified Share Number and the Existing Maximum Class B Amount shall be equitably adjusted to take to reflect any stock split, stock dividend, reverse stock split or similar recapitalization with respect to the Holdco Common Stock that occurs during the Relevant Period.

Section 5.11 Termination of Founding Partners. In light of the fact that the Founding Partners shall be “Terminated” under the BGC Holdings LPA once such Founding Partners cease to be Partners of BGC Holdings for any reason, and that the Founding Partners will cease to be Partners of BGC Holdings as a result of the Holdings Reorganization Merger and the Holdings Merger, the parties agree that, unless otherwise consented by Cantor, BGC Holdings GP shall take such actions prior to the Closing as is necessary so that the Founding

 

A-23


Table of Contents

Partners shall be treated as “Terminated” under the BGC Holdings LPA, so that Cantor may exercise its purchase rights pursuant to Section 12.02(a)(i)(B) and Section 8.08 of the BGC Holdings LPA prior to the Closing as a result of such Termination and with respect to all such Terminated Founding Partners. Unless otherwise consented to by BGC Holdings GP and Cantor, in connection with such Termination, BGC Holdings shall pay to such Founding Partners, as consideration for the redemption of the non-exchangeable Founding Partner Units held by such Founding Partners contemplated by Section 12.02(a)(i)(A) of the BGC Holdings LPA, a number of non-exchangeable HD-Units that are Founding Partner Units equal to the number of non-exchangeable Founding Partner Units that are so redeemed; provided, however, that the foregoing shall not be deemed to change the amount that BGC Holdings is required to pay to redeem or purchase Founding Partner Units for purposes of Section 12.02(a)(i)(B) and Section 8.08 of the BGC Holdings LPA.

ARTICLE VI

CONDITIONS PRECEDENT

Section 6.1 Conditions to Each Partys Obligation to Effect the Mergers. The obligations of BGC Holdings, the BGC Holdings GP, BGC Partners, Holdco, Merger Sub 1, Merger Sub 2 and Cantor to effect the Mergers are subject to the satisfaction or (to the extent permitted by Law) waiver by BGC Holdings and BGC Partners (acting at the direction of the Joint Committee) at or prior to the Effective Time of the following conditions:

(a) BGC Partners Stockholder Approval. BGC Partners shall have obtained the BGC Partners Stockholder Approval.

(b) Legal Prohibition. No Law shall have been adopted or promulgated, or shall be in effect, and no temporary, preliminary or permanent injunction or order issued by a Governmental Entity of competent jurisdiction shall be in effect, in each case having the effect of making any Merger illegal or otherwise prohibiting consummation of any Merger (any of the foregoing, a “Legal Restraint”).

(c) Nasdaq Listing. The shares of Holdco Common Stock to be issued in the Mergers shall have been approved for listing on Nasdaq, subject to official notice of issuance.

(d) Effectiveness of the Form S-4. The Form S-4 shall have been declared effective by the SEC under the Securities Act. No stop order suspending the effectiveness of the Form S-4 shall have been issued by the SEC, and no proceedings for that purpose shall have been initiated or threatened by the SEC.

Section 6.2 Additional Conditions to Obligations of BGC Partners, Holdco and the Merger Subs. The obligations of BGC Partners, Holdco, Merger Sub 1 and Merger Sub 2 to effect the Mergers are subject to the satisfaction, or waiver by BGC Partners (acting at the direction of the Joint Committee), at or prior to the Effective Time of the following additional conditions:

(a) Representations and Warranties. (i) The representations and warranties of BGC Holdings and the BGC Holdings GP contained in Section 3.2(a) shall be true and correct in all material respects, in each case both when made and at and as of the Closing Date, as if made at and as of such date (except to the extent expressly made as of a particular date, in which case as of such date); and (ii) all other representations and warranties of BGC Holdings and the BGC Holdings GP set forth in this Agreement shall be true and correct both when made and at and as of the Closing Date, as if made at and as of such date (except to the extent expressly made as of a particular date, in which case as of such date), except, in the case of this clause (ii), where the failure of such representations and warranties to be so true and correct (without giving effect to any limitation as to “materiality” or “BGC Holdings Material Adverse Effect” set forth therein) has not had, and would not reasonably be expected to have, individually or in the aggregate, a BGC Holdings Material Adverse Effect. BGC Partners shall have received a certificate of an authorized officer of the BGC Holdings GP to such effect, dated the Closing Date.

 

A-24


Table of Contents

(b) Performance of Obligations. Each of BGC Holdings and the BGC Holdings GP shall have performed in all material respects and complied in all material respects with all agreements and covenants required to be performed or complied with by it under this Agreement at or prior to the Effective Time. BGC Partners shall have received a certificate of an authorized officer of the BGC Holdings GP to such effect, dated the Closing Date.

(c) Tax Opinion. BGC Partners shall have received an opinion of Tax Counsel, reasonably satisfactory to the Joint Committee of BGC Partners, to the effect that, on the basis of the facts, representations and assumptions set forth or referred to in such opinion, (i) the Corporate Merger will qualify as a “reorganization” within the meaning of Section 368(a) of the Code and/or (ii) the Corporate Merger and the Holdings Merger, taken together, will be treated as a transaction described in Section 351 of the Code. In rendering such opinion, Tax Counsel shall be entitled to receive and rely upon representations contained in certificates of officers of BGC Partners, BGC Holdings, Holdco, Merger Sub 1, Merger Sub 2, Holdings Merger Sub, Cantor and Howard W. Lutnick, reasonably satisfactory in form and substance to such counsel.

Section 6.3 Additional Conditions to Obligations of BGC Holdings. The obligations of BGC Holdings and Holdings Merger Sub to effect the Mergers are subject to the satisfaction, or waiver by BGC Holdings, at or prior to the Effective Time of the following additional conditions:

(a) Representations and Warranties. (i) The representations and warranties of BGC Partners, Holdco, Merger Sub 1 and Merger Sub 2 contained in Section 4.2(a) and Section 4.2(b) shall be true and correct in all material respects, in each case both when made and at and as of the Closing Date, as if made at and as of such date (except to the extent expressly made as of a particular date, in which case as of such date); and (ii) all other representations and warranties of BGC Partners, Holdco, Merger Sub 1, Merger Sub 2 set forth in this Agreement shall be true and correct both when made and at and as of the Closing Date, as if made at and as of such date (except to the extent expressly made as of a particular date, in which case as of such date), except, in the case of this clause (ii), where the failure of such representations and warranties to be so true and correct (without giving effect to any limitation as to “materiality” or “BGC Partners Material Adverse Effect” set forth therein) has not had, and would not reasonably be expected to have, individually or in the aggregate, a BGC Partners Material Adverse Effect. BGC Holdings shall have received a certificate of an authorized officer of BGC Partners to such effect, dated the Closing Date.

(b) Performance of Obligations. Each of BGC Partners, Holdco, Merger Sub 1 and Merger Sub 2 shall have performed in all material respects and complied in all material respects with all agreements and covenants required to be performed or complied with by it under this Agreement at or prior to the Effective Time. BGC Holdings shall have received a certificate of an authorized officer of BGC Partners to such effect, dated the Closing Date.

Section 6.4 Additional Conditions to Obligations of Cantor. The obligations of Cantor to effect the Mergers are subject to the satisfaction, or waiver by Cantor, at or prior to the Effective Time of the following additional conditions:

(a) Tax Opinion. Cantor shall have received an opinion of Tax Counsel, reasonably satisfactory to Cantor, to the effect that, on the basis of the facts, representations and assumptions set forth or referred to in such opinion, the Corporate Merger and the Holdings Merger, taken together, will be treated as a transaction described in Section 351 of the Code. In rendering such opinion, Tax Counsel shall be entitled to receive and rely upon representations contained in certificates of officers of BGC Partners, BGC Holdings, Holdco, Merger Sub 1, Merger Sub 2, Holdings Merger Sub, Cantor and Howard W. Lutnick, reasonably satisfactory in form and substance to such counsel.

 

A-25


Table of Contents

ARTICLE VII

TERMINATION

Section 7.1 Termination. This Agreement may be terminated and the Mergers abandoned at any time prior to the Effective Time (except as provided below, whether before or after the BGC Partners Stockholder Approval has been obtained) as follows:

(a) by mutual written consent of BGC Partners and BGC Holdings;

(b) by either BGC Holdings or BGC Partners, if the Effective Time shall not have occurred on or before the date that is six months following the date hereof (the “Termination Date”); provided that the right to terminate this Agreement pursuant to this Section 7.1(b) shall not be available to any party whose material breach of any obligation under this Agreement has been the primary cause of the failure of the Effective Time to occur on or before the Termination Date;

(c) by either BGC Holdings or BGC Partners, if any Legal Restraint permanently restraining, enjoining or otherwise prohibiting or making illegal any Merger shall have become final and nonappealable; provided that the right to terminate this Agreement pursuant to this Section 7.1(c) shall not be available to any party whose material breach of any obligation under this Agreement has been the primary cause of the imposition of such Legal Restraint or the failure of such Legal Restraint to be resisted, resolved or lifted;

(d) by BGC Holdings, if BGC Partners, Holdco, Merger Sub 1 or Merger Sub 2 shall have breached or failed to perform any representation, warranty, covenant or agreement contained in this Agreement, or if any representation or warranty of BGC Holdings, Holdco, Merger Sub 1 or Merger Sub 2 shall have become untrue, in either case such that any condition set forth in Section 6.3(a) or Section 6.3(b) would not be satisfied and (i) such breach is not reasonably capable of being cured prior to the Termination Date or (ii) if such breach is reasonably capable of being cured prior to the Termination Date, such breach shall not have been cured prior to the earlier of (A) 30 days following written notice of such breach from BGC Holdings to BGC Partners and (B) the Termination Date; provided that BGC Holdings shall not have the right to terminate this Agreement pursuant to this Section 7.1(d) if BGC Holdings or the BGC Holdings GP is then in material breach of any representations, warranties, covenants or agreements contained in this Agreement or if any representation or warranty of BGC Holdings or the BGC Holdings GP shall have become untrue, in either case such that any condition set forth in Section 6.2(a) or Section 6.2(b) would not be satisfied;

(e) by BGC Partners, if BGC Holdings or the BGC Holdings GP shall have breached or failed to perform any representation, warranty, covenant or agreement contained in this Agreement, or if any representation or warranty of BGC Holdings or the BGC Holdings GP shall have become untrue, in either case such that any condition set forth in Section 6.2(a) or Section 6.2(b) would not be satisfied and (i) such breach is not reasonably capable of being cured prior to the Termination Date or (ii) if such breach is reasonably capable of being cured prior to the Termination Date, such breach shall not have been cured prior to the earlier of (A) 30 days following written notice of such breach from BGC Partners to BGC Holdings and (B) the Termination Date; provided that BGC Partners shall not have the right to terminate this Agreement pursuant to this Section 7.1(e) if BGC Partners, Holdco, Merger Sub 1 or Merger Sub 2 is then in material breach of any of its representations, warranties, covenants or agreements contained in this Agreement or if any representation or warranty of BGC Partners, Holdco, Merger Sub 1 or Merger Sub 2 shall have become untrue, in either case such that any condition set forth in Section 6.3(a) or Section 6.3(b) would not be satisfied; or

(f) by either Cantor or BGC Partners, if Tax legislation is proposed or enacted that, if implemented, could materially increase the Taxes directly or indirectly borne by the partners of Cantor or BGC Holdings or the stockholders of BGC Partners (including, without limitation, as a result of an increase in the corporate income Tax rate or as a result of an increase in the dividend Tax rate) if the Mergers were completed as compared to if the Mergers were not completed; provided that the parties hereto agree that the enactment of the Tax legislation

 

A-26


Table of Contents

approved by the Ways and Means Committee on September 15, 2021 shall not be deemed to result in such adverse Tax consequences.

(g) by BGC Partners, if Cantor shall fail to execute and deliver a support agreement substantially in the form attached as Exhibit C within one business day following the execution of this Agreement.

Any termination by, or with the consent of, BGC Partners must be authorized by the Joint Committee. The party seeking to terminate this Agreement pursuant to this Section 7.1 shall give written notice of such termination to the other parties in accordance with Section 8.7.

Section 7.2 Effect of Termination. In the event of termination of this Agreement as provided in Section 7.1, this Agreement shall terminate and there shall be no liability or obligation on the part of any party to the other (except that this Section 7.2, Section 7.3, Section 7.4 and Article VIII shall survive any such termination); provided that termination of this Agreement shall not relieve any party from any liability or damages incurred or suffered by a party to the extent such liability or damages were the result of or arise out of fraud or any Intentional Breach of any covenant or agreement in this Agreement occurring prior to such termination.

Section 7.3 Amendment. This Agreement may be amended by BGC Holdings and BGC Partners, at any time, provided that (a) after obtaining the BGC Partners Stockholder Approval, no amendment shall be made that by Law requires further approval by the stockholders of BGC Partners, without approval by such stockholders, (b) no amendment to this Agreement shall be made without approval of the Joint Committee and (c) any amendment to Section 5.10, Section 6.1, Section 6.4, Section 7.1(f) or this Section 7.3 shall require the prior written consent of Cantor. This Agreement may not be amended except by an instrument in writing signed on behalf of each of BGC Holdings and BGC Partners.

Section 7.4 Waiver. Any agreement on the part of a party hereto to any waiver shall be valid only if set forth in a written instrument signed on behalf of such party (including, in the case of BGC Partners, the Joint Committee). The failure or delay of any party to this Agreement to assert any of its rights under this Agreement or otherwise shall not constitute a waiver of those rights, nor shall any single or partial exercise thereof preclude any other or further exercise of any other right hereunder.

ARTICLE VIII

MISCELLANEOUS

Section 8.1 Non-Survival of Representations, Warranties and Agreements. None of the representations, warranties, covenants and other agreements in this Agreement or in any instrument delivered pursuant to this Agreement shall survive the Effective Time, except for those covenants and agreements contained herein and therein that by their terms contemplate performance in whole or in part after the Effective Time.

Section 8.2 Disclosure Schedules. The inclusion of any information in the Disclosure Schedule accompanying this Agreement will not be deemed an admission or acknowledgment, in and of itself, solely by virtue of the inclusion of such information in such Disclosure Schedule, that such information or any similar information is required to be listed in such Disclosure Schedule or that such information or any similar information is material to any party or the conduct of the business of any party. Disclosure in any section of the Disclosure Schedule shall be deemed to be disclosed with respect to any other section of this Agreement only to the extent that it is reasonably apparent on the face of such Disclosure Schedule that such disclosure is applicable to such other section notwithstanding the omission of a reference or cross reference thereto.

Section 8.3 Successors and Assigns. No party hereto shall assign this Agreement or any rights or obligations hereunder without the prior written consent of the other parties hereto, and any such attempted

 

A-27


Table of Contents

assignment without such prior written consent shall be void and of no force and effect; provided, however, that each of Holdco, Merger Sub 1, Merger Sub 2 and Holdings Merger Sub may assign its rights and obligations under this Agreement to another wholly owned Subsidiary of BGC Partners without the consent of the other parties. This Agreement shall inure to the benefit of and shall be binding upon the successors and permitted assigns of the parties hereto.

Section 8.4 Governing Law; Jurisdiction; Specific Performance.

(a) This Agreement shall be construed, performed and enforced in accordance with, and governed by, the Laws of the State of Delaware, without giving effect to any choice or conflict of law provision or rule that would cause the application of the laws of any jurisdiction other than the State of Delaware. Each of the parties hereto irrevocably agrees that any legal action or proceeding with respect to this Agreement and the rights and obligations arising hereunder, or for recognition and enforcement of any judgment in respect of this Agreement and the rights and obligations arising hereunder, brought by another party hereto or its successors or assigns shall be brought and determined exclusively in the Delaware Court of Chancery and any state appellate court therefrom within the State of Delaware, or in the event (but only in the event) that such court does not have subject matter jurisdiction over such action or proceeding, any other state or federal court within the State of Delaware. Each of the parties hereto hereby irrevocably submits with regard to any such action or proceeding for itself and in respect of its property, generally and unconditionally, to the personal jurisdiction of the courts set forth in this paragraph and agrees that it will not bring any action relating to this Agreement or any of the transactions contemplated by this Agreement in any court other than such courts. Each of the parties hereto hereby irrevocably waives, and agrees not to assert, by way of motion, as a defense, counterclaim or otherwise, in any action or proceeding with respect to this Agreement, (i) any claim that is not personally subject to the jurisdiction of the above named courts, (ii) any claim that it or its property is exempt or immune from jurisdiction of any such court or from any legal process commenced in such courts and (iii) to the fullest extent permitted by applicable Law, any claim that (A) the suit, action or proceeding in such court is brought in an inconvenient forum, (B) the venue of such suit, action or proceeding is improper or (C) this Agreement, or the subject matter hereof, may not be enforced in or by such courts. Each of the parties hereto agrees that a final judgment in any action or proceeding shall be conclusive and may be enforced in other jurisdictions by suit on the judgment or in any other manner provided by Law. To the fullest extent permitted by applicable Law, each of the parties hereto hereby consents to the service of process in accordance with Section 8.7; provided that nothing herein shall affect the right of any party to serve legal process in any other matter permitted by Law.

(b) EACH PARTY HERETO HEREBY ON BEHALF OF ITSELF AND THE OTHER MEMBERS OF THE BGC PARTNERS INC. GROUP OR THE BGC HOLDINGS GROUP, AS APPLICABLE, IRREVOCABLY AND UNCONDITIONALLY WAIVES ANY RIGHT IT MAY HAVE TO A TRIAL BY JURY IN RESPECT OF ANY PROCEEDING DIRECTLY OR INDIRECTLY ARISING OUT OF OR RELATING TO THIS AGREEMENT AND ANY OF THE AGREEMENTS DELIVERED IN CONNECTION HEREWITH OR THE TRANSACTIONS CONTEMPLATED HEREBY OR THEREBY. EACH PARTY HERETO CERTIFIES AND ACKNOWLEDGES THAT (I) NO REPRESENTATIVE, AGENT OR ATTORNEY OF ANY OTHER PARTY HERETO HAS REPRESENTED, EXPRESSLY OR OTHERWISE, THAT SUCH OTHER PARTY WOULD NOT, IN THE EVENT OF LITIGATION, SEEK TO ENFORCE EITHER OF SUCH WAIVERS, (II) IT UNDERSTANDS AND HAS CONSIDERED THE IMPLICATIONS OF SUCH WAIVERS, (III) IT MAKES SUCH WAIVERS VOLUNTARILY AND (IV) IT HAS BEEN INDUCED TO ENTER INTO THIS AGREEMENT BY, AMONG OTHER THINGS, THE MUTUAL WAIVERS AND CERTIFICATIONS IN THIS SECTION 8.4(b).

(c) The parties hereto agree that irreparable damage would occur and that the parties hereto would not have any adequate remedy at law in the event that any of the provisions of this Agreement were not performed, or were threatened not to be performed, in accordance with their specific terms or were otherwise breached, and that any defense in any action for specific performance that a remedy at law would be adequate is hereby waived. It is accordingly agreed that the parties hereto shall be entitled to an injunction or injunctions to prevent breaches

 

A-28


Table of Contents

or threatened breaches of this Agreement and to enforce specifically the terms and provisions of this Agreement (in addition to any and all other rights and remedies at law or in equity, and all such rights and remedies shall be cumulative, except, in each case, as may be limited by Section 7.2). Any requirements for the securing or posting of any bond in connection with or as a condition to obtaining any such remedy are waived. Each of the parties hereto agrees that it will not oppose the granting of an injunction, specific performance or other equitable relief on the basis that any other party hereto has an adequate remedy at law or that any award of specific performance is not an appropriate remedy for any person at law or in equity.

Section 8.5 Expenses. All fees and expenses incurred in connection with this Agreement and the transactions contemplated hereby, including all legal, accounting, financial advisory, consulting and all other fees and expenses of third parties incurred by a party in connection with the negotiation and consummation of the terms and conditions of this Agreement and the transactions contemplated hereby, shall be the obligation of the respective party incurring such fees and expenses.

Section 8.6 Severability; Construction.

(a) In the event that any part of this Agreement is declared by any court or other judicial or administrative body to be null, void or unenforceable, and all of the other provisions of this Agreement shall remain in full force and effect, with no effect on the validity or enforceability of such other provisions. If any provision of this Agreement, or the application of such provision to any Person or any circumstance, is invalid or unenforceable, (i) a suitable and equitable provision shall be substituted therefor in order to carry out, so far as may be valid and enforceable, the intent and purpose of such invalid or unenforceable provision and (ii) the remainder of this Agreement and the application of such provision to other Persons or circumstances shall not be affected by such invalidity or unenforceability, nor shall such invalidity or unenforceability affect the validity or enforceability of such provision, or the application of such provision, in any other jurisdiction.

(b) The parties hereto have participated jointly in the negotiation and drafting of this Agreement. If any ambiguity or question of intent arises, this Agreement will be construed as if drafted jointly by the parties hereto and no presumption or burden of proof will arise favoring or disfavoring any party hereto because of the authorship of any provision of this Agreement.

Section 8.7 Notices. All notices, requests, instructions or other communications or documents to be given or made hereunder by any party hereto to the other parties hereto shall be in writing and (a) served by personal delivery upon the party for whom it is intended, (b) by an internationally recognized overnight courier service upon the party for whom it is intended or (c) sent by email, provided that the transmission of the email is promptly confirmed:

If to BGC Holdings or the BGC Holdings GP:

c/o BGC Partners, Inc.

499 Park Avenue

New York, NY 10022

Attention: General Counsel

Email: smerkel@cantor.com

with a copy to (such copy not to constitute notice):

Wachtell, Lipton, Rosen & Katz

51 West 52nd Street

New York, NY 10019

Attention: David K. Lam

                 Raaj S. Narayan

Email: DKLam@wlrk.com

            RSNarayan@wlrk.com

 

A-29


Table of Contents

Debevoise & Plimpton LLP

919 Third Avenue

New York, NY 10022

Attention: William D. Regner

                 Sue Meng

Email: wdregner@debevoise.com

            smeng@debevoise.com

If to BGC Partners, Holdco, Merger Sub 1 or Merger Sub 2:

c/o BGC Partners, Inc.

499 Park Avenue

New York, NY 10022

Attention: General Counsel

Email: smerkel@cantor.com

with a copy to (such copy not to constitute notice):

Wachtell, Lipton, Rosen & Katz

51 West 52nd Street

New York, NY 10019

Attention: David K. Lam

                  Raaj S. Narayan

Email: DKLam@wlrk.com

            RSNarayan@wlrk.com

Debevoise & Plimpton LLP

919 Third Avenue

New York, NY 10022

Attention: William D. Regner

                  Sue Meng

Email: wdregner@debevoise.com

            smeng@debevoise.com

Any party hereto may change its address for the purpose of this Section 8.7 by giving the other parties hereto written notice of its new address in the manner set forth above. Any notice, request, instruction or other communication or document given as provided above shall be deemed given to the receiving party (x) upon actual receipt, if delivered personally, (y) on the first Business Day after deposit with an overnight courier, if sent by an overnight courier, or (z) upon confirmation of successful transmission if sent by email. Copies to outside counsel are for convenience only.

Section 8.8 Entire Agreement. This Agreement and the exhibits and schedules hereto contain the entire understanding among the parties hereto with respect to the matters contemplated hereby and supersede and replace all prior and contemporaneous agreements and understandings, oral or written, with regard to such matters.

Section 8.9 Parties in Interest. Except for the rights to continued indemnification and insurance following the Effective Time pursuant to Section 5.2 (of which in each case the Persons entitled to indemnification or insurance, as the case may be, are the intended beneficiaries), nothing in this Agreement is intended to confer, or does confer, any rights or remedies under or by reason of this Agreement on any Persons other than the parties hereto and their respective successors and permitted assigns.

Section 8.10 Section and Paragraph Headings; Interpretation. The table of contents to this Agreement is for reference purposes only and shall not affect in any way the meaning or interpretation of this

 

A-30


Table of Contents

Agreement. The section and paragraph headings in this Agreement are for reference purposes only and shall not affect the meaning or interpretation of this Agreement. A reference in this Agreement to “$” or “dollars” is to U.S. dollars. For purposes of determining the U.S. dollar equivalent of any amounts in a foreign currency, the parties shall use the applicable foreign exchange rate as published by The Wall Street Journal on the date hereof. If a term is defined as one part of speech (such as a noun), it shall have a corresponding meaning when used as another part of speech (such as a verb). Unless the context of this Agreement clearly requires otherwise, words imparting the masculine gender shall include the feminine and neutral genders and vice versa, and the definitions of terms contained in this Agreement are applicable to the singular as well as the plural forms of such terms. The words “includes” or “including” shall mean “including without limitation.” The words “hereof,” “hereby,” “herein,” “hereunder” and similar terms in this Agreement shall refer to this Agreement as a whole and not any particular section or article in which such words appear, the word “extent” in the phrase “to the extent” shall mean the degree to which a subject or other thing extends and such phrase shall not mean simply “if.” Any reference to a Law shall include any rules and regulations promulgated thereunder, and shall mean such Law as from time to time amended, modified or supplemented. References herein to any contract (including this Agreement) mean such contract as amended, supplemented or modified from time to time in accordance with the terms thereof. Each reference to a “wholly owned Subsidiary” of a Person shall be deemed to include any Subsidiary of such Person where all of the equity interests of such Subsidiary are directly or indirectly owned by such Person (other than directors qualifying shares, nominee shares or other equity interests that are required by Law to be held by a director or nominee).

Section 8.11 Counterparts. This Agreement may be executed in counterparts, (including by facsimile, “.pdf” files or other electronic transmission) each of which shall be deemed an original, but all of which when taken together shall constitute the same instrument.

Section 8.12 Joint Committee Matters. The Joint Committee may pursue any action or litigation with respect to breaches of this Agreement on behalf of BGC Partners.

Section 8.13 Definitions. As used in this Agreement:

Affiliate” shall mean, with respect to any Person, any other Person that directly, or through one or more intermediaries, controls or is controlled by or is under common control with such Person; provided, however, that, except where otherwise expressly provided, for the purposes of this Agreement, BGC Holdings, the BGC Holdings GP and the other members of the BGC Holdings Group shall not be considered Affiliates of BGC Partners or any other member of the BGC Partners Inc. Group.

APSU” shall mean (i) prior to the Holdings Reorganization Effective Time, “APSU” as defined in the BGC Holdings LPA and (ii) at and after the Holdings Reorganization Effective Time, the corresponding Equivalent Holdings Equity Interest.

AREU” shall mean (i) prior to the Holdings Reorganization Effective Time, “AREU” as defined in the BGC Holdings LPA and (ii) at and after the Holdings Reorganization Effective Time, the corresponding Equivalent Holdings Equity Interest.

ARPU” shall mean (i) prior to the Holdings Reorganization Effective Time, “ARPU” as defined in the BGC Holdings LPA and (ii) at and after the Holdings Reorganization Effective Time, the corresponding Equivalent Holdings Equity Interest.

BGC Global Opco Group” shall mean BGC Global Opco and its Subsidiaries.

BGC Holdings Exchangeable Limited Partnership Interest” shall mean (i) prior to the Holdings Reorganization Effective Time, “Exchangeable Limited Partnership Interest” as defined in the BGC Holdings LPA and (ii) at and after the Holdings Reorganization Effective Time, the corresponding Equivalent Holdings Equity Interest.

 

A-31


Table of Contents

BGC Holdings Exchange Ratio” shall mean “Exchange Ratio” as defined in the BGC Holdings LPA.

BGC Holdings Exchange Right Interest” shall mean (i) prior to the Holdings Reorganization Effective Time, “Exchange Right Interest” as defined in the BGC Holdings LPA and (ii) at and after the Holdings Reorganization Effective Time, the corresponding Equivalent Holdings Equity Interest.

BGC Holdings Founding Partner Interest” shall mean (i) prior to the Holdings Reorganization Effective Time, “Founding Partner Interest” as defined in the BGC Holdings LPA and (ii) at and after the Holdings Reorganization Effective Time, the corresponding Equivalent Holdings Equity Interest.

BGC Holdings General Partnership Interest” shall mean (i) prior to the Holdings Reorganization Effective Time, “General Partnership Interest” as defined in the BGC Holdings LPA and (ii) at and after the Holdings Reorganization Effective Time, the corresponding Equivalent Holdings Equity Interest.

BGC Holdings Group” shall mean BGC Holdings and its Subsidiaries (other than any member of the BGC U.S. Opco Group or the BGC Global Opco Group).

BGC Holdings Limited Partnership Interest” shall mean (i) prior to the Holdings Reorganization Effective Time, “Limited Partnership Interest” as defined in the BGC Holdings LPA and (ii) at and after the Holdings Reorganization Effective Time, the corresponding Equivalent Holdings Equity Interest.

BGC Holdings LPA” shall mean the Second Amended and Restated Agreement of Limited Partnership of BGC Holdings, dated as of December 13, 2017, as amended.

BGC Holdings Regular Limited Partnership Interest” shall mean (i) prior to the Holdings Reorganization Effective Time, “Regular Limited Partnership Interest” as defined in the BGC Holdings LPA and (ii) at and after the Holdings Reorganization Effective Time, the corresponding Equivalent Holdings Equity Interest.

BGC Holdings REU Interest” shall mean (i) prior to the Holdings Reorganization Effective Time, “BGC Holdings REU Interest” as defined in the BGC Holdings LPA and (ii) at and after the Holdings Reorganization Effective Time, the corresponding Equivalent Holdings Equity Interest.

BGC Holdings Special Voting Limited Partnership Interest” shall mean (i) prior to the Holdings Reorganization Effective Time, “Special Voting Limited Partnership Interest” as defined in the BGC Holdings LPA and (ii) at and after the Holdings Reorganization Effective Time, the corresponding Equivalent Holdings Equity Interest.

BGC Holdings Working Partner Interest” shall mean (i) prior to the Holdings Reorganization Effective Time, “Working Partner Interest” as defined in the BGC Holdings LPA and (ii) at and after the Holdings Reorganization Effective Time, the corresponding Equivalent Holdings Equity Interest.

BGC Partners Class A Common Stock” shall mean the Class A common stock, par value $0.01 per share, of BGC Partners.

BGC Partners Class B Common Stock” shall mean the Class B common stock, par value $0.01 per share, of BGC Partners.

BGC Partners Closing Price” shall mean the average of the closing price per share of BGC Partners Class A Common Stock on each of the ten (10) consecutive trading days ending on the trading day immediately preceding the Closing Date.

 

A-32


Table of Contents

BGC Partners Common Stock” shall mean the BGC Partners Class A Common Stock and the BGC Partners Class B Common Stock, as applicable.

BGC Partners Group” shall mean BGC Partners, BGC Holdings, BGC U.S. Opco and BGC Global Opco and each of their respective Subsidiaries.

BGC Partners Inc. Group” shall mean BGC Partners and its Subsidiaries (other than any member of the BGC Holdings Group, BGC U.S. Opco Group or BGC Global Opco Group).

BGC Partners Separation Agreement” means the Separation Agreement, dated as of March 31, 2008, by and among Cantor, BGC Partners, LLC, BGC U.S. Opco, BGC Global Opco and BGC Holdings.

BGC U.S. Opco Group” shall mean BGC U.S. Opco and its Subsidiaries.

Board of Directors” shall mean, with respect to any Person, the Board of Directors of such Person.

Business Day” shall mean any day other than (a) Saturday or Sunday or (b) any other day on which banks in New York City are permitted or required to be closed.

Cantor Group” means Cantor and its Subsidiaries (other than any member of the BGC Partners Group or Newmark Group), Howard W. Lutnick and/or any of his immediate family members as so designated by Howard W. Lutnick and any trusts or other entities controlled by Howard W. Lutnick.

Code” shall mean the Internal Revenue Code of 1986, as amended.

Disclosure Schedule” shall mean the disclosure schedule delivered by the parties on the date hereof.

Exchange Ratio” shall mean one.

Founding Partner” shall have the meaning ascribed to such term under the BGC Holdings LPA.

Founding Partner Unit” shall mean (i) prior to the Holdings Reorganization Effective Time, “Founding Partner Unit” as defined in the BGC Holdings LPA and (ii) at and after the Holdings Reorganization Effective Time, the corresponding Equivalent Holdings Equity Interest.

GAAP” shall mean United States generally accepted accounting principles as in effect from time to time, consistently applied.

Governmental Entity” shall mean any national, federal, state, or local, domestic or foreign, governmental, regulatory or administrative authority, branch, agency or commission or any court, tribunal or judicial body.

Grant Unit” shall mean (i) prior to the Holdings Reorganization Effective Time, “Grant Unit” as defined in the BGC Holdings LPA and (ii) at and after the Holdings Reorganization Effective Time, the corresponding Equivalent Holdings Equity Interest.

HD-Unit” shall mean (i) prior to the Holdings Reorganization Effective Time, any Unit designated as a “High Distribution Unit,” a “High Distribution II Unit,” a “High Distribution III Unit” or a “High Distribution IV Unit,” in each case as defined in the BGC Holdings LPA and (ii) at and after the Holdings Reorganization Effective Time, the corresponding Equivalent Holdings Equity Interest.

Holdco Class A Common Stock” shall mean the Class A common stock, par value $0.01 per share, of Holdco.

 

A-33


Table of Contents

Holdco Class B Common Stock” shall mean the Class B common stock, par value $0.01 per share, of Holdco.

Holdco Common Stock” shall mean the Holdco Class A Common Stock and the Holdco Class B Common Stock, as applicable.

Intentional Breach” shall mean, with respect to any agreement or covenant, an action or omission taken or omitted to be taken that the breaching party intentionally takes (or intentionally fails to take) and knows (or reasonably should have known) would, or would reasonably be expected to, cause a material breach of such agreement or covenant.

Interest” shall have the meaning set forth in the BGC Holdings LPA.

IRS” shall mean the United States Internal Revenue Service.

Law” means any federal, state, local or foreign law, statute, code, directive, ordinance, rule, regulation, order, judgment, writ, stipulation, award, injunction or decree.

LPU” shall mean (i) prior to the Holdings Reorganization Effective Time, “LPU” as defined in the BGC Holdings LPA and (ii) at and after the Holdings Reorganization Effective Time, the corresponding Equivalent Holdings Equity Interest.

Material Adverse Effect” shall mean, when used with respect to a Person, any event, change, effect or development that, individually or in the aggregate, would or would reasonably be expected to prevent the ability of such Person to consummate the transactions contemplated hereby.

Nasdaq” shall mean the Nasdaq Global Select Market.

Newmark Group” means Newmark Group, Inc. and each of its Subsidiaries.

NLPU” shall mean (i) prior to the Holdings Reorganization Effective Time, “NLPU” as defined in the BGC Holdings LPA and (ii) at and after the Holdings Reorganization Effective Time, the corresponding Equivalent Holdings Equity Interest.

Non-Participating Unit” shall mean (i) prior to the Holdings Reorganization Effective Time, “Non-Participating Unit” as defined in the BGC Holdings LPA and (ii) at and after the Holdings Reorganization Effective Time, the corresponding Equivalent Holdings Equity Interest.

NPLPU” shall mean (i) prior to the Holdings Reorganization Effective Time, “NPLPU” as defined in the BGC Holdings LPA and (ii) at and after the Holdings Reorganization Effective Time, the corresponding Equivalent Holdings Equity Interest.

NPPSU” shall mean (i) prior to the Holdings Reorganization Effective Time, “NPPSU” as defined in the BGC Holdings LPA and (ii) at and after the Holdings Reorganization Effective Time, the corresponding Equivalent Holdings Equity Interest.

NPREU” shall mean (i) prior to the Holdings Reorganization Effective Time, “NPREU” as defined in the BGC Holdings LPA and (ii) at and after the Holdings Reorganization Effective Time, the corresponding Equivalent Holdings Equity Interest.

NPSU” shall mean (i) prior to the Holdings Reorganization Effective Time, “NPSU” as defined in the BGC Holdings LPA and (ii) at and after the Holdings Reorganization Effective Time, the corresponding Equivalent Holdings Equity Interest.

 

A-34


Table of Contents

NREU” shall mean (i) prior to the Holdings Reorganization Effective Time, “NREU” as defined in the BGC Holdings LPA and (ii) at and after the Holdings Reorganization Effective Time, the corresponding Equivalent Holdings Equity Interest.

Organizational Documents” shall mean any charter, certificate of incorporation, certificate of limited partnership, certificate of formation, articles of association, bylaws, limited partnership agreement, limited liability company agreement, operating agreement or similar formation or governing documents and instruments.

Person” shall mean an individual, corporation, limited liability company, partnership, association, trust, other entity or group (as defined in the Exchange Act).

PLPU” shall mean (i) prior to the Holdings Reorganization Effective Time, “PLPU” as defined in the BGC Holdings LPA and (ii) at and after the Holdings Reorganization Effective Time, the corresponding Equivalent Holdings Equity Interest.

PPSE” shall mean (i) prior to the Holdings Reorganization Effective Time, “PPSE” as defined in the BGC Holdings LPA and (ii) at and after the Holdings Reorganization Effective Time, the corresponding Equivalent Holdings Equity Interest.

PPSI” shall mean (i) prior to the Holdings Reorganization Effective Time, “PPSI” as defined in the BGC Holdings LPA and (ii) at and after the Holdings Reorganization Effective Time, the corresponding Equivalent Holdings Equity Interest.

PPSU” shall mean (i) prior to the Holdings Reorganization Effective Time, “PPSU” as defined in the BGC Holdings LPA and (ii) at and after the Holdings Reorganization Effective Time, the corresponding Equivalent Holdings Equity Interest.

Preferred Unit” shall mean (i) prior to the Holdings Reorganization Effective Time, “Preferred Unit” as defined in the BGC Holdings LPA and (ii) at and after the Holdings Reorganization Effective Time, the corresponding Equivalent Holdings Equity Interest.

PREU” shall mean (i) prior to the Holdings Reorganization Effective Time, “PREU” as defined in the BGC Holdings LPA and (ii) at and after the Holdings Reorganization Effective Time, the corresponding Equivalent Holdings Equity Interest.

Proceeding” shall mean any claim, demand, action, suit, proceeding, subpoena, litigation or investigation.

PRPU” shall mean (i) prior to the Holdings Reorganization Effective Time, “PRPU” as defined in the BGC Holdings LPA and (ii) at and after the Holdings Reorganization Effective Time, the corresponding Equivalent Holdings Equity Interest.

PSE” shall mean (i) prior to the Holdings Reorganization Effective Time, “PSE” as defined in the BGC Holdings LPA and (ii) at and after the Holdings Reorganization Effective Time, the corresponding Equivalent Holdings Equity Interest.

PSI” shall mean (i) prior to the Holdings Reorganization Effective Time, “PSI” as defined in the BGC Holdings LPA and (ii) at and after the Holdings Reorganization Effective Time, the corresponding Equivalent Holdings Equity Interest.

PSU” shall mean (i) prior to the Holdings Reorganization Effective Time, “PSU” as defined in the BGC Holdings LPA and (ii) at and after the Holdings Reorganization Effective Time, the corresponding Equivalent Holdings Equity Interest.

 

A-35


Table of Contents

Regulatory Law” shall mean all national, federal or state, domestic or foreign, if any, statutes, rules, regulations, orders, decrees, administrative and judicial doctrines and other Laws that are designed or intended to prohibit, restrict or regulate actions having the purpose or effect of monopolization or restraint of trade, affecting competition or market conditions through merger, acquisition or other transaction or effectuating foreign investment.

Representative” shall mean, with respect to any Person, such Person’s Affiliates and its and their respective officers, directors, managers, partners, employees, accountants, counsel, financial advisors, consultants and other advisors or representatives.

Restricted Partnership Unit” shall mean “Restricted Partnership Unit” as defined in the BGC Holdings LPA.

Rights” shall mean, with respect to any Person, (a) options, warrants, preemptive rights, subscriptions, calls or other rights, convertible securities, exchangeable securities, agreements or commitments of any character obligating such Person (or the general partner of such Person) to issue, transfer or sell any partnership or other equity interest of such Person or any of its Subsidiaries or any securities convertible into or exchangeable for such partnership interests or equity interests, or (b) contractual obligations of such Person (or the general partner of such Person) to repurchase, redeem or otherwise acquire any partnership interest or other equity interest in such Person or any of its Subsidiaries or any such securities or agreements listed in clause (a) of this definition.

RPU” shall mean (i) prior to the Holdings Reorganization Effective Time, “RPU” as defined in the BGC Holdings LPA and (ii) at and after the Holdings Reorganization Effective Time, the corresponding Equivalent Holdings Equity Interest.

SEC” shall mean the United States Securities and Exchange Commission.

Subsidiary” shall mean, when used with respect to any Person, (a) any corporation, partnership or other organization, whether incorporated or unincorporated, (i) of which such Person or any other Subsidiary of such Person is a general partner (excluding partnerships, the general partnership interests of which held by such Person or any Subsidiary of such Person do not have a majority of the voting interests in such partnership) or (ii) at least a majority of the securities or other interests of which having by their terms ordinary voting power to elect a majority of the board of directors or others performing similar functions with respect to such corporation or other organization is directly or indirectly owned or controlled by such Person or by any one or more of its Subsidiaries, or by such Person and one or more of its Subsidiaries, or (b) any partnership, limited liability company, association, joint venture or other business entity, of which a majority of the partnership, joint venture or other similar ownership interest thereof is at the time owned or controlled, directly or indirectly, by that Person or one or more Subsidiaries of that Person or a combination thereof.

Tax Counsel” shall mean Wachtell, Lipton, Rosen & Katz (or other nationally recognized counsel reasonably acceptable to the Joint Committee and Cantor).

Tax Return” shall mean a report, return, certificate, form or similar statement or document, including any amendment thereof or any attachment thereto, supplied to or filed with or required to be supplied to or filed with a Governmental Entity in connection with the determination, assessment or collection of any Tax, including an information return, claim for refund, amended return or declaration of estimated Tax.

Taxes” shall mean all U.S. federal, state or local or non-U.S. taxes, including income, gross income, gross receipts, production, excise, employment, sales, use, transfer, ad valorem, value added, profits, license, capital stock, franchise, severance, stamp, withholding, Social Security, employment, unemployment, disability, worker’s compensation, payroll, utility, windfall profit, personal property, real property, taxes required to be collected from customers on the sale of services, registration, alternative or add-on minimum, estimated and other taxes of any kind whatsoever and any similar governmental fees and charges, including any interest, penalties or additions imposed with respect thereto; and “Tax” shall mean any one of them.

 

A-36


Table of Contents

Trading Day” shall mean with respect to BGC Partners Class A Common Stock, a day on which shares of BGC Partners Class A Common Stock are traded on Nasdaq.

Treasury Regulations” shall mean the Treasury regulations promulgated under the Code.

Unit” shall (i) prior to the Holdings Reorganization Effective Time, have the meaning set forth in the BGC Holdings LPA and (ii) at and after the Holdings Reorganization Effective Time, mean the corresponding Equivalent Holdings Equity Interest.

Working Partner Unit” shall mean (i) prior to the Holdings Reorganization Effective Time, “Working Partner Unit” as defined in the BGC Holdings LPA and (ii) at and after the Holdings Reorganization Effective Time, the corresponding Equivalent Holdings Equity Interest.

Section 8.14 Index of Defined Terms. The following terms used in this Agreement have the meanings ascribed to them on the pages indicated below:

 

     Page  

Accounting Firm

     A-22  

Affiliate

     A-31  

Agreement

     A-1  

APSU

     A-31  

AREU

     A-31  

ARPU

     A-31  

BGC Global Opco

     A-1  

BGC Global Opco Group

     A-31  

BGC Holdings

     A-1  

BGC Holdings Exchange Ratio

     A-32  

BGC Holdings Exchange Right Interest

     A-32  

BGC Holdings Exchangeable Limited Partnership Interest

     A-31  

BGC Holdings Founding Partner Interest

     A-32  

BGC Holdings General Partnership Interest

     A-32  

BGC Holdings GP

     A-1  

BGC Holdings Group

     A-32  

BGC Holdings Limited Partnership Interest

     A-32  

BGC Holdings LPA

     A-32  

BGC Holdings Material Adverse Effect

     A-13  

BGC Holdings Regular Limited Partnership Interest

     A-32  

BGC Holdings REU Interest

     A-32  

BGC Holdings Special Voting Limited Partnership Interest

     A-32  

BGC Holdings Working Partner Interest

     A-32  

BGC Opcos

     A-1  

BGC Partners

     A-1  

BGC Partners Board

     A-1  

BGC Partners Board Recommendation

     A-18  

BGC Partners Book-Entry Share

     A-5  

BGC Partners Certificate

     A-5  

BGC Partners Class A Common Stock

     A-32  

BGC Partners Class B Common Stock

     A-32  

BGC Partners Closing Price

     A-32  

BGC Partners Common Stock

     A-33  

BGC Partners Equity Awards

     A-9  

BGC Partners Group

     A-33  

 

A-37


Table of Contents

BGC Partners Inc. Group

     A-33  

BGC Partners Indemnified Person

     A-20  

BGC Partners Material Adverse Effect

     A-16  

BGC Partners Preferred Stock

     A-17  

BGC Partners Restricted Stock Award

     A-9  

BGC Partners RSU Award

     A-9  

BGC Partners Separation Agreement

     A-33  

BGC Partners Stockholder Approval

     A-18  

BGC U.S. Opco

     A-1  

BGC U.S. Opco Group

     A-33  

Board of Directors

     A-33  

Business Day

     A-33  

Cancelled Shares

     A-5  

Cantor

     A-1  

Cantor Group

     A-33  

Certificate of Corporate Merger

     A-3  

Certificate of Holdings Merger

     A-3  

Certificate of Holdings Reorganization Merger

     A-3  

Certificates of Merger

     A-3  

Class A Stock Consideration

     A-8  

Class B Stock Consideration

     A-5  

Closing

     A-2  

Closing Date

     A-2  

Code

     A-33  

Consent Solicitation Statement

     A-20  

Contract

     A-14  

Corporate Merger

     A-1  

Demand

     A-22  

DGCL

     A-1  

DLLCA

     A-1  

DRULPA

     A-1  

Effective Time

     A-3  

Equivalent Holdings Equity Interest

     A-4  

Exchange Act

     A-15  

Exchange Agent

     A-10  

Exchange Fund

     A-10  

Exchange Ratio

     A-33  

Excluded Interests

     A-8  

Existing Holdings Equity Interest

     A-4  

Existing Maximum Class B Amount

     A-23  

Form S-4

     A-20  

Former Partner Obligations

     A-19  

Founding Partner

     A-33  

Founding Partner Unit

     A-33  

GAAP

     A-33  

Governmental Entity

     A-33  

Grant Unit

     A-33  

HD-Unit

     A-33  

Holdco

     A-1  

Holdco Class A Common Stock

     A-33  

Holdco Class B Common Stock

     A-34  

Holdco Common Stock

     A-34  

 

A-38


Table of Contents

Holdco Preferred Stock

     A-17  

Holdco RSA

     A-9  

Holdco RSU Award

     A-9  

Holdings Merger

     A-1  

Holdings Merger Sub

     A-1  

Holdings Reorganization Effective Time

     A-3  

Holdings Reorganization Merger

     A-1  

Indemnified Taxes

     A-22  

Intentional Breach

     A-34  

Interest

     A-34  

IRS

     A-34  

Joint Committee

     A-1  

Law

     A-34  

Legal Restraint

     A-24  

Letter of Transmittal

     A-10  

Liens

     A-13  

LPU

     A-34  

Material Adverse Effect

     A-34  

Merger Consideration

     A-8  

Merger Sub 1

     A-1  

Merger Sub 2

     A-1  

Merger Subs

     A-1  

Mergers

     A-1  

Nasdaq

     A-34  

Newmark Group

     A-34  

NLPU

     A-34  

Non-Participating Unit

     A-34  

NPLPU

     A-34  

NPPSU

     A-34  

NPREU

     A-34  

NPSU

     A-34  

NREU

     A-35  

Objection

     A-22  

Organizational Documents

     A-35  

Other BGC Holdings Limited Partnership Interests

     A-5  

Person

     A-35  

PLPU

     A-35  

PPSE

     A-35  

PPSI

     A-35  

PPSU

     A-35  

Preferred Unit

     A-35  

PREU

     A-35  

Proceeding

     A-35  

PRPU

     A-35  

PSE

     A-35  

PSI

     A-35  

PSU

     A-35  

Regulatory Law

     A-36  

Relevant Period

     A-23  

Representative

     A-36  

Restricted Partnership Unit

     A-36  

Rights

     A-36  

 

A-39


Table of Contents

RPU

     A-36  

SEC

     A-36  

Secretary of State

     A-3  

Securities Act

     A-13  

SOL Date

     A-22  

Specified Share Number

     A-23  

Stock Consideration

     A-8  

Subsidiary

     A-36  

Surviving Corporation

     A-2  

Surviving LLC

     A-2  

Takeover Laws

     A-15  

Tax

     A-36  

Tax Counsel

     A-36  

Tax Return

     A-36  

Taxes

     A-36  

Termination Date

     A-26  

Trading Day

     A-37  

Treasury Regulations

     A-37  

Uncertificated Unit

     A-8  

Unit

     A-37  

Unit Certificate

     A-8  

wholly owned Subsidiary

     A-31  

Working Partner Unit

     A-37  

[Remainder of Page Intentionally Left Blank]

 

A-40


Table of Contents

IN WITNESS WHEREOF, the parties hereto have caused this Agreement to be executed as of the date first above written.

 

BGC PARTNERS, INC.
By:   /s/ Stephen M. Merkel
  Name:   Stephen M. Merkel
  Title:   Executive Vice President and General Counsel
BGC GROUP, INC.
By:   /s/ Stephen M. Merkel
  Name:   Stephen M. Merkel
  Title:   Executive Vice President,
    General Counsel and Assistant Corporate Secretary
BGC PARTNERS II, INC.
By:   /s/ Stephen M. Merkel
  Name:   Stephen M. Merkel
  Title:   Executive Vice President,
    General Counsel and Assistant Corporate Secretary
BGC PARTNERS II, LLC
By:   /s/ Stephen M. Merkel
  Name:   Stephen M. Merkel
  Title:   Executive Vice President,
    General Counsel and Assistant Corporate Secretary

[Signature Page to Corporate Conversion Agreement]

 

A-41


Table of Contents
BGC HOLDINGS MERGER SUB, LLC
By:   /s/ Stephen M. Merkel
  Name:   Stephen M. Merkel
  Title:   Executive Vice President,
    General Counsel and Assistant Corporate Secretary

[Signature Page to Corporate Conversion Agreement]

 

A-42


Table of Contents
BGC HOLDINGS, L.P.
By:  

/s/ Stephen M. Merkel

  Name:   Stephen M. Merkel
  Title:   Executive Managing Director,
    General Counsel and Assistant Secretary
 
BGC GP, LLC
By:  

/s/ Stephen M. Merkel

  Name:   Stephen M. Merkel
  Title:   Executive Vice President,
    General Counsel and Assistant Corporate Secretary

[Signature Page to Corporate Conversion Agreement]

 

A-43


Table of Contents
Solely for purposes of Section 5.6, Section 5.10, Section 5.11, Section 6.1, Section 6.4, Section 7.1(f), Section 7.3 and Article VIII:
CANTOR FITZGERALD, L.P.
By:  

/s/ Howard W. Lutnick

  Name:   Howard W. Lutnick
  Title:   Chief Executive Officer

[Signature Page to Corporate Conversion Agreement]

 

A-44


Table of Contents

[Exhibit A to the Corporate Conversion Agreement is included as Annex E of this Proxy Statement]

 

A-45


Table of Contents

[Exhibit B to the Corporate Conversion Agreement is included as Annex F of this Proxy Statement]

 

A-46


Table of Contents

[Exhibit C to the Corporate Conversion Agreement is included as Annex B of this Proxy Statement]

 

A-47


Table of Contents

SCHEDULE I

Holdco RSU Award Terms

 

Type of BGC
        Holdings Unit        

 

Terms of Holdco RSU Award Issued in the Holdings Merger
with Respect to Non-Exchangeable BGC Holdings Units
Pursuant to Section 1.7(c)

 

Units
Outstanding as of
September 30, 2022
(Exchangeable)

 

Units
Outstanding as of
September 30, 2022
(Non-exchangeable)

Grant Unit  

•  Dividend equivalent right when common dividends are paid, so long as the holder of the Holdco RSU Award is employed at the time of payment

 

•  Will convert and settle into Holdco Class A Common Stock ratably over four years following the termination of employment of the holder of such Holdco RSU Award, subject to the holder’s compliance with post-termination obligations set forth in the applicable award agreement

 

•  Grant Unit – 22,598

 

•  Grant Unit – 89,892

HD-Unit

(Founding
Partner Unit)

 

•  Dividend equivalent right when common dividends are paid, so long as the holder of the Holdco RSU Award is employed at the time of payment

 

•  Will convert and settle into Holdco Class A Common Stock ratably over four years following the termination of employment of the holder of such Holdco RSU Award, subject to the holder’s compliance with post-termination obligations set forth in the applicable award agreement

 

•  HDU –22,631

 

•  HDUII – 79,819

 

  HDUIII – 213,049

 

•  HDUIV – 71,901

 

•  HDU – 2,307,051

 

•  HDUII – 1,640,492

 

•  HDUIII – 2,167,922

 

•  HDUIV – 586,709

HD-Unit
(Working
Partner Unit)
 

•  Not applicable. HD-Units that are Working Partner Units will redeemed prior to the Holdings Merger into an amount of cash equal to the Capital Account associated with such HD-Units.

   

•  HDU – 1,474,930

Vested REU/RPU  

•  Dividend equivalent right when common dividends are paid, so long as the holder of the Holdco RSU Award is employed at the time of payment

 

•  Will convert and settle into Holdco Class A Common Stock ratably over four years following the termination of employment of the holder of such Holdco RSU Award, subject to the holder’s compliance with post-termination obligations set forth in the applicable award agreement

 

•  REU (vested and unvested) – 559,298

 

•  RPU (vested and unvested) – 605,425

 

•  REU (vested and unvested) – 1,250,737

 

•  RPU (vested and unvested) – 435,259

 

A-48


Table of Contents

Type of BGC
        Holdings Unit        

 

Terms of Holdco RSU Award Issued in the Holdings Merger
with Respect to Non-Exchangeable BGC Holdings Units
Pursuant to Section 1.7(c)

 

Units
Outstanding as of
September 30, 2022
(Exchangeable)

 

Units
Outstanding as of
September 30, 2022
(Non-exchangeable)

Unvested
REU/RPU
 

•  Unvested and will continue to vest on the original vesting schedule applicable to the unvested REU or RPU, as applicable.

 

•  To the extent that such Holdco RSU Award vests, then (1) it will have a dividend equivalent right when common dividends are paid, so long as the holder of such Holdco RSU Award is employed at the time of payment and (2) it will convert and settle into Holdco Class A Common Stock ratably over four years following the termination of employment of the holder of such Holdco RSU Award, subject to the holder’s compliance with post-termination obligations set forth in the applicable award agreement

 

•  See above

 

•  See above

PSU  

•  Dividend equivalent right when common dividends are paid, so long as the holder of the Holdco RSU Award is employed at the time of payment

 

•  Will vest and settle into Holdco Class A Common Stock only if the holder remains employed through the 10th anniversary of the Effective Time; provided that Holdco may agree to a shorter vesting schedule based upon contractual arrangements or as approved by Holdco management

 

•  PSU – 977,274

 

•  PSU – 17,847,483

 

•  PSU-C – 97,033

 

•  PSU-CV – 549,518

PSI/PSE  

•  Dividend equivalent right when common dividends are paid, so long as the holder of the Holdco RSU Award is employed at the time of payment

 

•  Will vest and settle into Holdco Class A Common Stock only if the holder remains employed through the 10th anniversary of the Effective Time; provided that Holdco may agree to a shorter vesting schedule based upon contractual arrangements or as approved by Holdco management

 

•  PSI – 16,027

 

•  PSE – 76,253

 

•  PSI – 3,738,093

 

•  PSE – 4,546,429

 

A-49


Table of Contents

Type of BGC
        Holdings Unit        

 

Terms of Holdco RSU Award Issued in the Holdings Merger
with Respect to Non-Exchangeable BGC Holdings Units
Pursuant to Section 1.7(c)

 

Units
Outstanding as of
September 30, 2022
(Exchangeable)

 

Units
Outstanding as of
September 30, 2022
(Non-exchangeable)

NPSU-CV
 

•  Dividend equivalent right when common dividends are paid only to the extent the original NPSU-CV would have been distribution-earning (e.g., 20% per year over five years until 100% is achieved, so long as the holder of the NPSU-CV is employed and the company and its affiliates generate at least $5 million in revenues for the quarter in which such payment is made), so long as the holder of the Holdco RSU Award is employed at the time of payment

 

•  Will vest and settle into Holdco Class A Common Stock only if the holder remains employed through the 10th anniversary of the Effective Time and only if Holdco generates at least $5 million in revenue for the quarter in which the vesting occurs

 

 

•  0

 

•  NPSU-CV – 5,941,131

NPSU
(other than
NPSU-CV)
 

•  No dividend equivalent right

 

•  Will vest and settle into Holdco Class A Common Stock only if the holder remains employed through the 10th anniversary of the Effective Time and only if Holdco generates at least $5 million in revenue for the quarter in which the vesting occurs

 

•  0

 

•  NPSU – 4,294,599

 

•  NPSU -C –7,488,926

Holdco RSU Tax Account Terms

 

Type of BGC
         Holdings Unit        

 

Terms of Holdco RSU Tax Account Issued in the Holdings
Merger Pursuant to Section 1.7(c)

 

Units
Outstanding as of
September 30, 2022

(Exchangeable)

 

Units
Outstanding as of
September 30,  2022
(Non-exchangeable)

PPSU/PPSIs/

PPSEs

 

•  Exchangeable: It is expected that these units will be redeemed by BGC Holdings, L.P. immediately prior to the closing of the Holdings Merger and settled in cash (generally paid to taxing authorities).

 

•  Nonexchangeable: Holdco RSU Tax account (paid in cash) with Preferred Return, paid upon vesting provided that the holder remains employed at time of payment; vests subject to continued employment through the 10th anniversary of Effective Time.

 

•  PPSU 177,888

 

•  $853,883 PPSI 19,767 $83,455

 

•  PPSE 24,579

 

•  $95,699

 

•  PPSU – 7,580,408

 

•  $36,278,191

 

•  PPSI – 1,874,033

 

•  $8,635,850

 

•  PPSE – 2,721,813 $12,529,546

 

•  PPSU-CV – 397,229 $1,818,160

 

•  PPSU-C – 9,052

 

•  $52,499

 

 

A-50


Table of Contents

Type of BGC
         Holdings Unit        

 

Terms of Holdco RSU Tax Account Issued in the Holdings
Merger Pursuant to Section 1.7(c)

 

Units
Outstanding as of
September 30, 2022

(Exchangeable)

 

Units
Outstanding as of
September 30,  2022
(Non-exchangeable)

PREU/PRPU  

•  Exchangeable: It is expected that these units will be redeemed by BGC Holdings, L.P. immediately prior to the closing of the Holdings Merger and settled in cash (generally paid to taxing authorities).

 

•  Nonexchangeable: RSU Tax account (paid in cash) with Preferred Return, paid upon vesting provided that the holder remains employed at time of payment:

 

•  If PREU/PRPU was fully vested as of the Effective Time, the vested Holdco RSU Tax account is settled for cash paid ratably over four years post-employment termination, subject to compliance with post-termination obligations.

 

•  If PREU/PRPU was not fully vested as of the Effective Time, same treatment as vested PREU/PRPU described above if they would have vested at time of employment termination (and if not, forfeited).

 

•  PREU – 226

 

•  $1,008

 

•  PRPU – 7,002

 

•  $25,520

 

•  PREU – 104,886

 

•  $381,713

 

•  PRPU – 119,831

 

•  $460,134

NPPSU-CV  

•  Holdco RSU Tax account (paid in cash), with Preferred Return only to the extent the original NPPSU-CV would have received a Preferred Return (e.g., 20% per year over five years until 100% is achieved, so long as the holder of the NPPSU-CV is employed and the company and its affiliates obtain at least $5 million in revenues for the quarter in which such payment is made), vests subject to continued employment through the 10th anniversary of the Effective Time and only if Holdco generates at least $5 million in revenue for the quarter in which the vesting occurs.

 

•  0

 

•  NPPSU-CV – 4,004,814

 

•  $17,700,636

NPPSU

(other than

NPPSU-CV)

 

•  Holdco RSU Tax account (paid in cash), no Preferred Return, paid upon vesting provided that the holder remains employed at time of payment; vests subject to continued employment through the 10th anniversary of Effective Time and only if Holdco generates at least $5 million in revenue for the quarter in which the vesting occurs.

 

•  0

 

•  NPPSU – 2,349,391

 

•  $9,440,914

 

•  NPPSU-C – 5,472,652

 

•  $21,854,592

 

A-51


Table of Contents

Holdco RSA Terms

 

Type of BGC
    Holdings Unit     

 

Terms of Holdco RSA Issued in the Holdings Merger Pursuant
to Section 1.7(c)

 

Units Outstanding
as of September 30,
2022 (Exchangeable)

 

Units Outstanding as of
September 30, 2022
(Non-exchangeable)

LPU-NEW

 

•  Dividend equivalent right when common dividends are paid, so long as the holder of the Holdco RSA is employed at the time of payment

 

•  Will convert and settle into Holdco Class A Common Stock at the two-year anniversary of the Effective Time, subject to the holder’s continued service and other obligations set forth in the applicable award agreement

 

•  LPU-NEW – 268,595

 

•  LPU-NEW – 428,420

LPU (other than LPU-NEW)  

•  Dividend equivalent right when common dividends are paid, so long as the holder of the Holdco RSA is employed at the time of payment

 

•  Will vest and settle into Holdco Class A Common Stock only if the holder remains employed through the 10th anniversary of the Effective Time; provided that Holdco may agree to a shorter vesting schedule based upon contractual arrangements or as approved by Holdco management

 

•  LPU –77,575

 

•  LPU – 12,723,790

 

•  LPU-CV –189,832

NLPU-CV  

•  Dividend equivalent right when common dividends are paid only to the extent the original NLPU-CV would have been distribution-earning (e.g., 20% per year over five years until 100% is achieved, so long as the holder of the NLPU-CV is employed and the company and its affiliates generate at least $5 million in revenues for the quarter in which such payment is made), so long as the holder of the Holdco RSA is employed at the time of payment

 

•  Will vest and settle into Holdco Class A Common Stock only if the holder remains employed through the 10th anniversary of the Effective Time and only if Holdco generates at least $5 million in revenue for the quarter in which the vesting occurs

 

•  0

 

•  NLPU-CV – 1,678,036

NLPU-NEW  

•  No dividend equivalent right

 

•  Will vest and settle into Holdco Class A Common Stock only if the holder remains employed through the 2nd anniversary of the Effective Time and only if Holdco generates at least $5 million in revenue for the quarter in which the vesting occurs

 

•  0

 

•  NLPU-NEW – 22,983,631

 

A-52


Table of Contents

Type of BGC
    Holdings Unit     

 

Terms of Holdco RSA Issued in the Holdings Merger Pursuant
to Section 1.7(c)

 

Units Outstanding
as of September 30,
2022 (Exchangeable)

 

Units Outstanding as of
September 30, 2022
(Non-exchangeable)

NLPU (other
than NLPU-CV
or
NPLPU-NEW)
 

•  No dividend equivalent right

 

•  Will vest and settle into Holdco Class A Common Stock only if the holder remains employed through the 10th anniversary of the Effective Time and only if Holdco generates at least $5 million in revenue for the quarter in which the vesting occurs

 

•  0

 

•  NLPU – 1,697,191

PLPUs

 

•  Exchangeable: It is expected that these units will be redeemed by BGC Holdings, L.P. immediately prior to the closing of the Holdings Merger and settled in cash (generally paid to taxing authorities).

 

 

•  PLPU – 87,795 $430,487

 

•  PLPU –3,557,882

 

•  $19,289,105

 

•  Nonexchangeable: Holdco RSA with the same or similar contingencies as the underlying PLPU award and vesting terms and revenue contingencies as may be determined by management.

 

•  PLPU-NEW – 55,152

 

•  $266,936

 

•  PLPU-CV – 168,598

 

•  $808,579

 

•  PLPU-NEW – 230,688

 

•  $1,182,407

 

NPLPU

 

•  Holdco RSA with the same or similar contingencies as the underlying NPLPU award and vesting terms and revenue contingencies as may be determined by management.

 

•  0

 

•  NPLPU –1,086,012

 

•  $4,615,143

 

•  NPLPU-CV –1,497,092

 

•  $6,664,246

 

•  NPLPU-NEW – 8,938,229

 

•  $40,432,070

Former Partner Obligations

 

Type of BGC

    Holdings Unit    

 

Treatment in the Holdings Merger

 

Units Outstanding
as of September 30,
2022 (Exchangeable)

 

Units Outstanding as of
September 30,  2022
(Non-exchangeable)

Obligations in
respect of
BGC Holdings
Non-Preferred
Units
previously
held by
Terminated
Partners
 

•  Potential obligation to deliver BGC Partners Class A common stock to terminated partner will be assumed by Holdco and become a potential obligation to deliver an equivalent number of shares of Holdco Class A Common Stock on the same terms and subject to the same conditions set forth in the underlying separation agreement with the terminated partner.

 

•  1,258,072

 

•  9,569,222

 

A-53


Table of Contents

Type of BGC

    Holdings Unit    

 

Treatment in the Holdings Merger

 

Units Outstanding
as of September 30,
2022 (Exchangeable)

 

Units Outstanding as of
September 30,  2022
(Non-exchangeable)

Obligations
in respect
of BGC
Holdings
Preferred
Units
previously
held by
Terminated
Partners
 

•  Potential obligation to deliver cash to terminated partner will be assumed by Holdco and become a potential obligation to deliver an equivalent amount of cash on the same terms and subject to the same conditions set forth in the underlying separation agreement with the terminated partner.

 

•  $6,642,229

 

Other Units

 

Type of BGC

    Holdings Unit    

 

Treatment in the Holdings Merger

 

Units
Outstanding as of
September 30, 2022
    (Exchangeable)    

 

Units
Outstanding as of
September 30, 2022
(Non-exchangeable)

General
Partnership
Interest
(Non-Participating
Unit)
 

•  Remains outstanding. The general partnership interest is currently held by BGC GP, LLC, a wholly owned subsidiary of BGC Partners, Inc.

 

•  N/A

 

•  N/A

Special Voting
Limited
Partnership
Interest

(Non-Participating
Unit)

 

•  Remains outstanding. The special voting limited partnership interest is currently held by a wholly owned subsidiary of BGC Partners, Inc.

 

•  N/A

 

•  N/A

Exchangeable
Limited Partner
Units held by
CFLP
 

•  Each unit is converted into Holdco Class B Common Stock as set forth in the Agreement.

 

•  57,252,070

 

•  0

NREUs (all are
non-exchangeable)
 

•  It is expected that these Units will be redeemed by BGC Holdings prior to the Holdings Merger and, therefore, no conversion will be required in the Holdings Merger.

 

•  0

 

•  NREU – 35,778

APSUs  

•  It is expected that nonexchangeable APSUs will be redeemed by BGC Holdings prior to the Holdings Merger and, therefore, no conversion will be required in the Holdings Merger.

 

•  APSU – 178,434

 

•  APSU – 107,339

AREUs & ARPUs  

•  It is expected that nonexchangeable AREUs and ARPUs will be redeemed by BGC Holdings prior to the Holdings Merger and, therefore, no conversion will be required in the Holdings Merger.

 

•  AREU – 628,715

 

•  ARPU – 273,975

 

•  AREU – 133,014

 

•  ARPU – 199,382

APREUs  

•  No Units exist, and therefore no conversion in the Holdings Merger is necessary.

 

•  0

 

•  0

 

A-54


Table of Contents

Type of BGC

    Holdings Unit    

 

Treatment in the Holdings Merger

 

Units
Outstanding as of
September 30, 2022
    (Exchangeable)    

 

Units
Outstanding as of
September 30, 2022
(Non-exchangeable)

NPREUs  

•  No Units exist, and therefore no conversion in the Holdings Merger is necessary.

 

•  0

 

•  0

PPSU-H  

•  No Units exist, and therefore no conversion in the Holdings Merger is necessary.

 

•  0

 

•  0

 

   

The “-C” and “-CV” and “-NEW” designations used for a number of Units above are internal record-keeping designations used to delineate certain of their award attributes and are not separate Unit types under the BGC Holdings LPA.

 

   

Unless explicit vesting conditions are set forth otherwise in the applicable Holdco RSU Award or Holdco RSA notification, it is a condition of vesting that, as of the applicable vesting date: (i) the participant is still employed by, or providing services to, Holdco or any of its parents or subsidiaries as a current employee, director or independent contractor of Holdco or such parent or subsidiary; (ii) the participant has not been notified, or given notice, of employment/service termination; and (iii) the participant has not breached any of his/her/its obligations to Holdco or any of its parents or subsidiaries.

 

   

Vesting may be accelerated at the discretion of Holdco management (subject, in the case of executive officers, to approval by the Compensation Committee of the Holdco board of directors) for units with vesting terms other than where management discretion is not permitted under the award structure (e.g., LPU-NEW units), or awards may set forth shorter vesting terms or other contingencies, such as:

 

   

To the extent a Holdco RSU Award or Holdco RSA holder has underlying contractual terms that vary from the 10-year cliff vest, those contractual terms shall be replicated as determined appropriate by management.

 

   

With respect to any Holdco RSU Award, Holdco RSA or Holdco RSU Tax account issued in conversion of a “-C” unit, management may shorten the vesting schedule of such Holdco RSU Awards or Holdco RSU Tax account, likely to between 18 months and 10 years, in accordance with its practices for “-C” units. The proceeds from the monetization of such Holdco RSU Awards, Holdco RSA and Holdco RSU Tax account generally will repay existing loans.

 

   

The Holdco RSU Awards, Holdco RSA and Holdco RSU Tax account as converted from “N” Units may include additional conditions, such that they only vest if, as of the vesting date: (i) Holdco, inclusive of its parents and affiliates, earns, in aggregate, at least $5,000,000 in gross revenues in the calendar quarter in which the applicable Holdco RSU Awards, Holdco RSAs or Holdco RSU Tax accounts would otherwise vest; and (ii) the holder of the Holdco RSU Award, Holdco RSA or Holdco RSU Tax account is still performing substantial services exclusively for an affiliated entity of Holdco, has not given notice of termination of such holder’s services and has not breached any agreement with Holdco or an affiliated entity of Holdco.

 

   

“Preferred Return” above refers to the lesser of the 2-year treasury bond rate or 2.75% annually, as calculated on the determination amount applicable to the award, as may be adjusted or otherwise determined by management from time to time.

Any Units to which a U.S. taxpaying holder currently has any legally binding right, which Unit redemption price is greater than zero, that are not fully vested/exchangeable and settled in fully vested Holdco Class A common stock at the Effective Time, may be subject to limitations on change in time of vesting/settlement/payment/release of shares under IRC Section 409A.

 

A-55


Table of Contents

AMENDMENT NO. 1 TO CORPORATE CONVERSION AGREEMENT

This AMENDMENT NO. 1 (this “Amendment”) to Corporate Conversion Agreement is made and entered into as of March 29, 2023, by and between BGC Partners, Inc., a Delaware corporation (“BGC Partners”) and BGC Holdings, L.P., a Delaware limited partnership (“BGC Holdings”). Capitalized terms used in but not defined in this Amendment shall have the meanings specified in the Corporate Conversion Agreement.

RECITALS

A. WHEREAS, BGC Partners, BGC Holdings, BGC GP, LLC, a Delaware limited liability company and the general partner of BGC Holdings, BGC Group, Inc., a Delaware corporation and a direct wholly owned Subsidiary of BGC Partners (“Holdco”), BGC Partners II, Inc., a Delaware corporation and a direct wholly owned Subsidiary of Holdco, BGC Partners II, LLC, a Delaware limited liability company and a direct wholly owned Subsidiary of Holdco, BGC Holdings Merger Sub, LLC, a Delaware limited liability company and a direct wholly owned subsidiary of BGC Holdings and, solely for purposes of certain provisions therein, Cantor Fitzgerald, L.P., a Delaware limited partnership, are parties to that certain Corporate Conversion Agreement dated as of November 15, 2022 (the “Corporate Conversion Agreement”);

B. WHEREAS, Section 7.3 of the Corporate Conversion Agreement (i) permits BGC Holdings and BGC Partners to amend the Corporate Conversion Agreement and (ii) provides that no amendment to the Corporate Conversion Agreement shall be made without the approval of the Joint Committee;

C. WHEREAS, BGC Holdings and BGC Partners desire to amend the Corporate Conversion Agreement as provided in this Amendment; and

D. WHEREAS, the Joint Committee has unanimously approved this Amendment.

NOW, THEREFORE, in consideration of the foregoing and the representations, warranties, covenants and agreements set forth herein, and for other good and valuable consideration, and intending to be legally bound, the parties hereto agree as follows:

Section 1. Amendment and Restatement of Section 7.1(b). Section 7.1(b) of the Corporate Conversion Agreement is hereby amended and restated in its entirety as follows:

(b) by either BGC Holdings or BGC Partners, if the Effective Time shall not have occurred on or before September 30, 2023 (the “Termination Date”); provided that if as of the Termination Date, any of the conditions set forth in Section 6.1 shall not have been satisfied, the Termination Date shall be automatically extended to December 31, 2023, and such date, as so extended, shall be the new Termination Date; provided, further, that the right to terminate this Agreement pursuant to this Section 7.1(b) shall not be available to any party whose material breach of any obligation under this Agreement has been the primary cause of the failure of the Effective Time to occur on or before the Termination Date;

Section 2. Miscellaneous.

2.1. No Further Amendment. Except as specifically provided in this Amendment and as the context of this Amendment otherwise may require to give effect to the intent and purposes of this Amendment, all of the terms and conditions of the Corporate Conversion Agreement remain unchanged and continue in full force and effect.

2.2. Effect of Amendment. This Amendment shall form a part of the Corporate Conversion Agreement for all purposes, and each party hereto and thereto shall be bound thereby. This Amendment shall be deemed to be in full force and effect from and after its execution by the parties hereto.

 

A-56


Table of Contents

2.3. Governing Law. This Amendment shall be construed, performed and enforced in accordance with, and governed by, the Laws of the State of Delaware, without giving effect to any choice or conflict of law provision or rule that would cause the application of the laws of any jurisdiction other than the State of Delaware.

2.4. Counterparts. This Amendment may be executed in counterparts, (including by facsimile, “.pdf” files or other electronic transmission) each of which shall be deemed an original, but all of which when taken together shall constitute the same instrument.

2.5. Captions. The section and paragraph headings in this Amendment are for reference purposes only and shall not affect the meaning or interpretation of this Amendment.

[Signature page follows]

 

A-57


Table of Contents

IN WITNESS WHEREOF, the parties hereto have caused this Amendment to be executed by their respective officers thereunto duly authorized as of the date first above written.

 

BGC HOLDINGS, L.P.

By:

 

/s/ Stephen M. Merkel

Name:   Stephen M. Merkel
Title:   Executive Managing Director, General Counsel and Assistant Secretary

 

BGC PARTNERS, INC.

By:

 

/s/ Stephen M. Merkel

Name:   Stephen M. Merkel
Title:   Executive Vice President and General Counsel

 

 

 

[Signature page to Amendment No. 1 to Corporate Conversion Agreement]

 

A-58


Table of Contents

Annex B

EXECUTION VERSION

SUPPORT AGREEMENT

This SUPPORT AGREEMENT, dated as of November 15, 2022 (this “Agreement”), is made by and between BGC Partners, Inc., a Delaware corporation (“BGC Partners”), and Cantor Fitzgerald, L.P., a Delaware limited partnership (“Cantor”). Capitalized terms used but not defined herein shall have the respective meanings ascribed to such terms in the Corporate Conversion Agreement (as defined below).

W I T N E S S E T H

WHEREAS, on November 15, 2022, BGC Partners, BGC Holdings, L.P., a Delaware limited partnership (“BGC Holdings”), BGC GP, LLC, a Delaware limited liability company and the general partner of BGC Holdings (“BGC Holdings GP”), BGC Group, Inc., a Delaware corporation (“Holdco”), BGC Partners II, Inc., a Delaware corporation and a direct wholly owned Subsidiary of Holdco (“Merger Sub 1”), BGC Partners II, LLC, a Delaware limited liability company and a direct wholly owned Subsidiary of Holdco (“Merger Sub 2”), BGC Holdings Sub, LLC, a Delaware limited liability company and a direct wholly owned Subsidiary of BGC Holdings (“Holdings Merger Sub” and together with Merger Sub 1 and Merger Sub 2, the “Merger Subs”), and, solely for purposes specified therein, Cantor, entered into a Corporate Conversion Agreement (the “Corporate Conversion Agreement”), pursuant to which, among other things, (i) BGC Holdings will be merged with and into Holdings Merger Sub (the “Holdings Reorganization Merger”), with Holdings Merger Sub as the surviving entity in the Holdings Reorganization Merger, (ii) Merger Sub 1 will be merged with and into BGC Partners (the “Corporate Merger”), with BGC Partners as the surviving entity in the Corporate Merger and becoming a direct wholly owned Subsidiary of Holdco, and (iii) Merger Sub 2 will be merged with and into Holdings Merger Sub (the “Holdings Merger” and together with the Holdings Reorganization Merger and the Corporate Merger, the “Mergers”), with Holdings Merger Sub as the surviving entity in the Holdings Merger and with Holdco becoming the owner of 100% of the limited liability company interests in Holdings Merger Sub (other than the managing member interest and special voting limited liability company interest, which shall be held by BGC Holdings GP), in each case, upon the terms and subject to the conditions set forth therein;

WHEREAS, as of the date hereof, Cantor is the record or beneficial owner (as such term is defined under Rule 13d-3 of the Securities Exchange Act of 1934, and the rules and regulations promulgated thereunder) of, and has the right to vote and act by written consent with respect to certain shares of Class B common stock, par value $0.001 per share, of the Company (the “Class B Shares”, together with all other shares of common stock of the Company to which Cantor is or becomes the owner and has the right to vote or act by written consent with respect to the adoption of the Corporate Conversion Agreement, being collectively referred to herein as the “Shares”);

WHEREAS, Cantor is willing to agree, on the terms and subject to the conditions set forth herein, to vote or consent all of the Shares in a manner so as to facilitate the consummation of the transactions contemplated by the Corporate Conversion Agreement, including the Mergers, upon the terms and subject to the conditions set forth in the Corporate Conversion Agreement.

NOW, THEREFORE, in consideration of the mutual covenants and agreements set forth herein, and for other good and valuable consideration, the receipt and sufficiency of which are hereby acknowledged, the parties hereto, intending to be legally bound, hereby agree as follows:

1. Definitions and Related Matters.

1.1 Definitions. Capitalized terms used but not otherwise defined herein shall have the respective meanings ascribed to such terms in the Corporate Conversion Agreement. As used in this Agreement, the following terms shall have the meanings indicated below:

Agreement” shall have the meaning set forth in the Preamble.


Table of Contents

BGC Holdings” shall have the meaning set forth in the Recitals.

BGC Holdings GP” shall have the meaning set forth in the Recitals.

BGC Partners” shall have the meaning set forth in the Preamble.

Cantor” shall have the meaning set forth in the Preamble.

Corporate Conversion Agreement” shall have the meaning set forth in the Recitals.

Corporate Merger” shall have the meaning set forth in the Recitals.

Expiration Time” shall mean the earlier to occur of (a) the Effective Time and (b) the valid termination of the Corporate Conversion Agreement in accordance with its terms.

Holdco” shall have the meaning set forth in the Recitals.

Holdings Merger” shall have the meaning set forth in the Recitals.

Holdings Merger Sub” shall have the meaning set forth in the Recitals.

Holdings Reorganization Merger” shall have the meaning set forth in the Recitals.

Merger Sub 1” shall have the meaning set forth in the Recitals.

Merger Sub 2” shall have the meaning set forth in the Recitals.

Merger Subs” shall have the meaning set forth in the Recitals.

Mergers” shall have the meaning set forth in the Recitals.

Shares” shall have the meaning set forth in the Recitals.

Transfer” shall mean, with respect to any Share, any (a) direct or indirect sale, offer to sell, transfer, assignment, pledge, hypothecation, mortgage, license, gift, creation of a security interest in or lien on, placement in trust (voting or otherwise), grant of an option to purchase, encumbrance or other disposition of such Share to any Person, including those by way of any spin-off (such as through a dividend), sale, transfer or assignment of a majority of the equity interest in, or sale, transfer or assignment of control (directly or indirectly) of, any Person holding such Share or otherwise, or (b) any hedging or derivative transactions or other swap or arrangement which transfers to another Person, in whole or in part, any of the economic consequences of ownership of any Share.

1.2 Other Definitional Provisions. Unless the express context otherwise requires: (a) the words “hereof”, “herein”, and “hereunder” and words of similar import, when used in this Agreement, shall refer to this Agreement as a whole and not to any particular provision of this Agreement; (b) the words “date hereof”, when used in this Agreement, shall refer to the date set forth in the Preamble; (c) the terms defined in the singular have a comparable meaning when used in the plural, and vice versa; (d) the terms defined in the present tense have a comparable meaning when used in the past tense, and vice versa; (e) any references herein to a specific Section, Schedule, Annex or Exhibit shall refer, respectively, to Sections, Schedules, Annexes or Exhibits of this Agreement, except as otherwise expressly stated; (f) wherever the word “include”, “includes”, or “including” is used in this Agreement, it shall be deemed to be followed by the words “without limitation”; (g) references herein to any gender includes each other gender; and (h) the word “or” shall not be exclusive.

 

B-2


Table of Contents

2. Agreement to Consent and Approve; Transfer of Shares. Within two Business Days following the date that the Form S-4 is declared effective under the Securities Act, Cantor shall execute and deliver (or cause to be executed and delivered) to BGC Partners a written consent with respect to all of the Shares beneficially owned by Cantor at such time approving the adoption of the Corporate Conversion Agreement and the transactions contemplated thereby in accordance with the Delaware General Corporation Law and the organizational documents of BGC Partners, with such consent to be effective on the 20th business day following the date on which BGC Partners has commenced mailing of the Consent Solicitation Statement to the stockholders of BGC Partners. Cantor shall not enter into any tender, voting or other agreement or arrangement with any Person, directly or indirectly, to vote, grant a proxy or power of attorney or give instructions with respect to the voting of the Shares in any manner that would interfere with the approval by Cantor of the adoption of the Corporate Conversion Agreement and the transactions contemplated thereby, including the Mergers. Any attempt by Cantor to vote, or express consent or exercise dissenters’ rights with respect to (or otherwise to utilize the voting power of), its Shares in contravention of this Section 2 shall be null and void ab initio. Cantor hereby agrees that, from the date hereof until the Expiration Time, it shall not Transfer any of its Shares if such Transfer would prohibit or prevent Cantor from delivering the BGC Partners Stockholder Approval.

3. Representations and Warranties of BGC Partners. BGC Partners hereby represents and warrants to Cantor as follows:

3.1 BGC Partners is a legal entity duly organized, validly existing and in good standing under the applicable Laws of the jurisdiction in which it is incorporated, formed or organized.

3.2 BGC Partners has all necessary entity power and authority to execute and deliver this Agreement and to consummate the transactions contemplated by this Agreement. The execution, delivery and performance by BGC Partners of this Agreement, and the consummation of the transactions contemplated by this Agreement, have been duly authorized and approved by the BGC Partners Board upon the recommendation of the Joint Committee of the BGC Partners Board, and no other entity action on the part of BGC Partners is necessary to authorize the execution, delivery and performance by BGC Partners of this Agreement and the consummation of the transactions contemplated by this Agreement. This Agreement has been duly executed and delivered by BGC Partners and, assuming due authorization, execution and delivery of this Agreement by the other parties hereto, constitutes a legal, valid and binding obligation of BGC Partners, enforceable against BGC Partners in accordance with its terms.

4. Representations and Warranties of Cantor. Cantor hereby represents and warrants to BGC Partners as follows:

4.1 Cantor is duly organized, existing and in good standing (to the extent such concept is applicable) under the Laws of its jurisdiction of organization.

4.2 Cantor has all necessary entity power and authority to execute and deliver this Agreement and to consummate the transactions contemplated by this Agreement. The execution, delivery and performance by Cantor of this Agreement, and the consummation of the transactions contemplated by this Agreement, have been duly authorized and approved by Cantor, and no other entity action on the part of Cantor is necessary to authorize the execution, delivery and performance by Cantor of this Agreement and the consummation of the transactions contemplated by this Agreement. This Agreement has been duly executed and delivered by Cantor and, assuming due authorization, execution and delivery of this Agreement by the other parties hereto, constitutes a legal, valid and binding obligation of Cantor, enforceable against Cantor in accordance with its terms.

4.3 The execution and delivery of this Agreement by Cantor and the performance of its obligations hereunder will not constitute or result in (a) a breach or violation of, or a default under, Cantor’s Organizational Documents, (b) a breach or violation of, a termination (or right of termination) or default under, the creation or acceleration of any obligations under, or the creation of a Lien on any of the assets of Cantor (with or without notice, lapse of time or both) pursuant to, any agreement, lease, license, Contract, note, mortgage, indenture,

 

B-3


Table of Contents

arrangement or other obligation binding upon Cantor, or (c) a conflict with, breach or violation of any Law applicable to Cantor or by which its properties are bound or affected, except, in the case of clause (b) or (c), for any breach, violation, termination, default, creation or acceleration that would not, individually or in the aggregate, reasonably be expected to impair the ability of Cantor to perform its obligations under this Agreement on a timely basis.

4.4 As of the date hereof, (a) Cantor is the record or beneficial owner of 45,122,728 Shares (consisting of all Class B Shares), and (b) Cantor and its controlling equityholders have sole voting power over and right to consent with respect to all such Shares. Except as contemplated by this Agreement, Cantor has not entered into any tender, voting or other agreement or arrangement with respect to any Shares or entered into any other contract relating to the voting of any Shares. Any and all proxies in respect of the Shares or are revocable, and with respect to the subject matter of this Agreement, such proxies either have been revoked prior to the date hereof or are hereby revoked.

4.5 As of the date hereof, there is no Action pending or, to the knowledge of Cantor, threatened against Cantor or any of its Affiliates that, individually or in the aggregate, would reasonably be expected to impair the ability of Cantor to perform its obligations under this Agreement or to consummate the transactions contemplated by this Agreement on a timely basis.

5. Termination. Other than this Section 5 and Section 9, which shall survive any termination of this Agreement, this Agreement shall terminate and shall have no further force or effect immediately as of and following the Expiration Time. Notwithstanding the foregoing, nothing herein shall relieve any party hereto from liability for any Intentional Breach of this Agreement that occurred prior to such termination.

6. Duties. Cantor is entering into this Agreement solely in Cantor’s capacity as a record or beneficial owner of Shares, and nothing in this Agreement shall apply to any Person with respect to actions taken solely in such Person’s capacity as a director or officer of BGC Partners or any other member of the BGC Partners Group.

7. No Ownership Interest. Nothing contained in this Agreement shall be deemed to vest in BGC Partners any direct or indirect ownership or incidence of ownership of or with respect to the Shares. All rights, ownership and economic benefits of and relating to the Shares shall remain vested in and belong to Cantor, and BGC Partners shall not have the authority to direct Cantor in the voting or disposition of any Shares, except as otherwise expressly provided herein.

8. No Obligation to Exercise. No provision of this Agreement shall require Cantor to exercise any option, warrant, convertible security or other security or contract right convertible into shares of common stock of the Company; provided, for the avoidance of doubt, that upon any such exercise, the shares of common stock of BGC Partners acquired by Cantor pursuant thereto shall be Shares for all purposes hereunder.

9. Miscellaneous.

9.1 Governing Law: Jurisdiction. This Agreement shall be construed, performed and enforced in accordance with, and governed by, the Laws of the State of Delaware, without giving effect to any choice or conflict of law provision or rule that would cause the application of the laws of any jurisdiction other than the State of Delaware. Each of the parties hereto irrevocably agrees that any legal action or proceeding with respect to this Agreement and the rights and obligations arising hereunder, or for recognition and enforcement of any judgment in respect of this Agreement and the rights and obligations arising hereunder, brought by another party hereto or its successors or assigns shall be brought and determined exclusively in the Delaware Court of Chancery and any state appellate court therefrom within the State of Delaware, or in the event (but only in the event) that such court does not have subject matter jurisdiction over such action or proceeding, any other state or federal court within the State of Delaware. Each of the parties hereto hereby irrevocably submits with regard to any such action or proceeding for itself and in respect of its property, generally and unconditionally, to the

 

B-4


Table of Contents

personal jurisdiction of the courts set forth in this paragraph and agrees that it will not bring any action relating to this Agreement or any of the transactions contemplated by this Agreement in any court other than such courts. Each of the parties hereto hereby irrevocably waives, and agrees not to assert, by way of motion, as a defense, counterclaim or otherwise, in any action or proceeding with respect to this Agreement, (i) any claim that is not personally subject to the jurisdiction of the above named courts, (ii) any claim that it or its property is exempt or immune from jurisdiction of any such court or from any legal process commenced in such courts and (iii) to the fullest extent permitted by applicable Law, any claim that (A) the suit, action or proceeding in such court is brought in an inconvenient forum, (B) the venue of such suit, action or proceeding is improper or (C) this Agreement, or the subject matter hereof, may not be enforced in or by such courts. Each of the parties hereto agrees that a final judgment in any action or proceeding shall be conclusive and may be enforced in other jurisdictions by suit on the judgment or in any other manner provided by Law. To the fullest extent permitted by applicable Law, each of the parties hereto hereby consents to the service of process in accordance with Section 9.4; provided that nothing herein shall affect the right of any party to serve legal process in any other matter permitted by Law.

9.2 Assignment; Successors and Assigns; No Third Party Rights. No party hereto shall assign this Agreement or any rights or obligations hereunder without the prior written consent of the other parties hereto, and any such attempted assignment without such prior written consent shall be void and of no force and effect. This Agreement shall inure to the benefit of and shall be binding upon the successors and permitted assigns of the parties hereto. Nothing in this Agreement is intended to confer, or does confer, any rights or remedies under or by reason of this Agreement on any Persons other than the parties hereto and their respective successors and permitted assigns.

9.3 Amendments and Waivers. This Agreement may be amended by BGC Partners and Cantor, at any time, provided that (a) after obtaining the BGC Partners Stockholder Approval, no amendment shall be made that by Law requires further approval by the stockholders of BGC Partners, without approval by such stockholders and (b) no amendment to this Agreement shall be made without approval of the Joint Committee. This Agreement may not be amended except by an instrument in writing signed on behalf of each of BGC Partners and Cantor. Any agreement on the part of a party hereto to any waiver shall be valid only if set forth in a written instrument signed on behalf of such party (including, in the case of BGC Partners, the Joint Committee). The failure or delay of any party to this Agreement to assert any of its rights under this Agreement or otherwise shall not constitute a waiver of those rights, nor shall any single or partial exercise thereof preclude any other or further exercise of any other right hereunder.

9.4 Notices. All notices, requests, instructions or other communications or documents to be given or made hereunder by any party hereto to the other parties hereto shall be in writing and (a) served by personal delivery upon the party for whom it is intended, (b) by an internationally recognized overnight courier service upon the party for whom it is intended or (c) sent by email, provided that the transmission of the email is promptly confirmed:

if to Cantor, to

Cantor Fitzgerald, L.P.

499 Park Avenue

New York, NY 10022

Attention: General Counsel

Email: smerkel@cantor.com

if to BGC Partners, to:

BGC Partners, Inc.

499 Park Avenue

New York, NY 10022

Attention: General Counsel

Email: smerkel@cantor.com

 

B-5


Table of Contents

With a copy to:

Debevoise & Plimpton LLP

919 Third Avenue

New York, NY 10022

Attention: William Regner, Sue Meng

Email: wdregner@debevoise.com

    smeng@debevoise.com

any party hereto may change its address for the purpose of this Section 9.4 by giving the other parties hereto written notice of its new address in the manner set forth above. Any notice, request, instruction or other communication or document given as provided above shall be deemed given to the receiving party (x) upon actual receipt, if delivered personally, (y) on the first Business Day after deposit with an overnight courier, if sent by an overnight courier, or (z) upon confirmation of successful transmission if sent by email.

9.5 WAIVER OF JURY TRIAL. EACH PARTY HERETO HEREBY ON BEHALF OF ITSELF, IRREVOCABLY AND UNCONDITIONALLY WAIVES ANY RIGHT IT MAY HAVE TO A TRIAL BY JURY IN RESPECT OF ANY PROCEEDING DIRECTLY OR INDIRECTLY ARISING OUT OF OR RELATING TO THIS AGREEMENT AND ANY OF THE AGREEMENTS DELIVERED IN CONNECTION HEREWITH OR THE TRANSACTIONS CONTEMPLATED HEREBY OR THEREBY. EACH PARTY HERETO CERTIFIES AND ACKNOWLEDGES THAT (I) NO REPRESENTATIVE, AGENT OR ATTORNEY OF ANY OTHER PARTY HERETO HAS REPRESENTED, EXPRESSLY OR OTHERWISE, THAT SUCH OTHER PARTY WOULD NOT, IN THE EVENT OF LITIGATION, SEEK TO ENFORCE EITHER OF SUCH WAIVERS, (II) IT UNDERSTANDS AND HAS CONSIDERED THE IMPLICATIONS OF SUCH WAIVERS, (III) IT MAKES SUCH WAIVERS VOLUNTARILY AND (IV) IT HAS BEEN INDUCED TO ENTER INTO THIS AGREEMENT BY, AMONG OTHER THINGS, THE MUTUAL WAIVERS AND CERTIFICATIONS IN THIS SECTION 9.5.

9.6 Interpretation. The section and paragraph headings in this Agreement are for reference purposes only and shall not affect the meaning or interpretation of this Agreement. If a term is defined as one part of speech (such as a noun), it shall have a corresponding meaning when used as another part of speech (such as a verb). Unless the context of this Agreement clearly requires otherwise, words imparting the masculine gender shall include the feminine and neutral genders and vice versa, and the definitions of terms contained in this Agreement are applicable to the singular as well as the plural forms of such terms. The words “includes” or “including” shall mean “including without limitation.” The words “hereof,” “hereby,” “herein,” “hereunder” and similar terms in this Agreement shall refer to this Agreement as a whole and not any particular section or article in which such words appear, the word “extent” in the phrase “to the extent” shall mean the degree to which a subject or other thing extends and such phrase shall not mean simply “if.” Any reference to a Law shall include any rules and regulations promulgated thereunder, and shall mean such Law as from time to time amended, modified or supplemented. References herein to any contract (including this Agreement) mean such contract as amended, supplemented or modified from time to time in accordance with the terms thereof.

9.7 Entire Agreement; No Other Representations. This Agreement and the Corporate Conversion Agreement contain the entire understanding among the parties hereto with respect to the matters contemplated hereby and supersede and replace all prior and contemporaneous agreements and understandings, oral or written, with regard to such matters.

9.8 Severability; Construction.

(a) In the event that any part of this Agreement is declared by any court or other judicial or administrative body to be null, void or unenforceable, and all of the other provisions of this Agreement shall remain in full force and effect, with no effect on the validity or enforceability of such other provisions. If any

 

B-6


Table of Contents

provision of this Agreement, or the application of such provision to any Person or any circumstance, is invalid or unenforceable, (i) a suitable and equitable provision shall be substituted therefor in order to carry out, so far as may be valid and enforceable, the intent and purpose of such invalid or unenforceable provision and (ii) the remainder of this Agreement and the application of such provision to other Persons or circumstances shall not be affected by such invalidity or unenforceability, nor shall such invalidity or unenforceability affect the validity or enforceability of such provision, or the application of such provision, in any other jurisdiction.

(b) The parties hereto have participated jointly in the negotiation and drafting of this Agreement. If any ambiguity or question of intent arises, this Agreement will be construed as if drafted jointly by the parties hereto and no presumption or burden of proof will arise favoring or disfavoring any party hereto because of the authorship of any provision of this Agreement.

9.9 Counterparts. This Agreement may be executed in counterparts, (including by facsimile, “.pdf” files or other electronic transmission) each of which shall be deemed an original, but all of which when taken together shall constitute the same instrument.

9.10 Expenses. All expenses incurred in connection with this Agreement and the transactions contemplated by this Agreement shall be paid by the party incurring such expenses.

9.11 Action by BGC Partners. Actions taken under this Agreement on behalf of BGC Partners will be taken only with the approval of the Joint Committee.

9.12 Injunctive Relief. The parties acknowledge and agree that irreparable damage would occur in the event that any of the provisions of this Agreement were not performed in accordance with their specific terms or were otherwise breached, and that monetary damages, even if available, would not be an adequate remedy therefor. It is accordingly agreed that BGC Partners shall be entitled to an injunction or injunctions to prevent breaches of this Agreement and to enforce specifically the performance of terms and provisions of this Agreement in any court referred to in Section 9.1, without proof of actual damages (and Cantor hereby waives any requirement for the securing or posting of any bond in connection with any such remedy), this being in addition to any other remedy to which BGC Partners is entitled at law or in equity. Cantor further agrees not to assert that a remedy of specific enforcement is unenforceable, invalid, contrary to law or inequitable for any reason, or to assert that a remedy of monetary damages would provide an adequate remedy for any such breach.

[Signature page follows]

 

B-7


Table of Contents

IN WITNESS WHEREOF, the parties have caused this Agreement to be duly executed as of the date first above written.

 

BGC PARTNERS, INC.
By:   /s/ Stephen M. Merkel
  Name: Stephen M. Merkel
  Title: Executive Vice President and General           Counsel

[Signature Page to Cantor Support Agreement]


Table of Contents
CANTOR FITZGERALD, L.P.
By:   /s/ Howard W. Lutnick
  Name: Howard W. Lutnick
  Title: Chief Executive Officer

[Signature Page to Cantor Support Agreement]


Table of Contents

Annex C

 

LOGO

November 14, 2022

The Project Superstring Joint Committee of the Board of Directors of BGC Partners, Inc.

499 Park Avenue

New York, NY 10022

Dear Members of the Project Superstring Joint Committee:

We understand that BGC Partners, Inc. (the “Company”) intends to enter into an Agreement and Plan of Merger (the “Agreement”) among BGC Group, Inc., a Delaware corporation and a direct wholly owned subsidiary of the Company (“Holdco”), BGC Holdings, L.P., a Delaware limited partnership (“Holdings”), BGC GP, LLC, a Delaware limited liability company and the general partner of Holdings, BGC Partners II, Inc., a Delaware corporation and a direct wholly owned subsidiary of Holdco (“Merger Sub 1”), BGC Partners II, LLC, a Delaware limited liability company and a direct wholly owned subsidiary of Holdco (“Merger Sub 2”), BGC Holdings Merger Sub, LLC, a Delaware limited liability company and a direct wholly owned subsidiary of Holdings (“Holdings Merger Sub”) and Cantor Fitzgerald L.P., a Delaware limited partnership (“Cantor”) pursuant to which, among other things, (i) prior to the Effective Time, Holdings would merge with Holdings Merger Sub (the “Holdings Reorganization Merger”), with Holdings Merger Sub as the surviving entity, (ii) at the Effective Time, Merger Sub 1 would merge with the Company, with the Company surviving as a wholly-owned subsidiary of Holdco (the “Corporate Merger”), (iii) at the Effective Time, Merger Sub 2 would merge with Holdings Merger Sub, with Holdings Merger Sub surviving as a wholly-owned subsidiary, directly and indirectly, of Holdco (the “Holdings Merger”), (iv) pursuant to the Corporate Merger, (a) Cantor would exchange the Company’s Class B Common Stock (the “Company Class B Common Stock”) owned by it for Holdco’s Class B Common Stock (the “Holdco Class B Common Stock”) based on a 1:1 exchange ratio (the “Corporate Merger Class B Exchange Ratio”), (b) the holders of the Company Class A Common Stock (the “Class A Holders”) would exchange the Company Class A Common Stock (the “Company Class A Common Stock”, and collectively with the Company Class B Common Stock, the “Company Common Stock”) owned by them for Holdco Class A Common Stock (the “Holdco Class A Common Stock”, and collectively with the Holdco Class B Common Stock, the “Holdco Common Stock”) based on a 1:1 exchange ratio (the “Corporate Merger Class A Exchange Ratio”), and (c) each Company compensatory restricted stock award and compensatory restricted stock unit award with respect to Company Common Stock would be exchanged, respectively, for an equivalent Holdco restricted stock award or Holdco restricted stock unit award based on a 1:1 exchange ratio (the “Equity Awards Exchange Ratio”), (v) pursuant to the Holdings Merger, (a) the Company would continue to hold the general partnership interest and the special voting limited partnership interest in Holdings, (b) Cantor would exchange its Holdings Exchangeable Limited Partnership Interests in Holdings for shares of Holdco Class B Common Stock based on a 1:1 exchange ratio (the “Holdings Merger Class B Exchange Ratio”), (c) certain Non-Participating Units designated as NPLPUs and non-exchangeable PLPUs would be exchanged (the “Preferred Exchange”) to Holdco RSAs relating to the number of shares of Holdco Class A Common Stock equal to the aggregate principal amount (as reflected in the books and records of BGC Holdings as of immediately prior to the Effective Time) of such NPLPUs and non-exchangeable PLPUs, as applicable, divided by the Company Class A Common Stock Closing Price as set forth in the Agreement (the “Preferred Exchange Ratio”), and (d) other Holdings Limited Partnership Interests in Holdings outstanding immediately prior to the Holdings Merger would be exchanged for shares of Holdco Class A Common Stock, Holdco RSU Awards or other HoldCo interests based on a 1:1 exchange ratio (the “Holdings Merger Class A Exchange Ratios”, collectively with the Corporate Merger Class B Exchange Ratio, the Equity Awards Exchange

 

245 Park Avenue, 20th Floor, New York, New York 10167    212.497.4100    HL.com

Broker/dealer services through Houlihan Lokey Capital, Inc.


Table of Contents

The Project Superstring Joint Committee of the Board of Directors of BGC Partners, Inc.

November 14, 2022

  

 

Ratio, the Holdings Merger Class B Exchange Ratio, and the Preferred Exchange Ratio, the “Other Exchange Ratios”), and (vi) the Corporate Merger and the Holdings Merger would have no effect on the Company’s and Holdings’ collective ownership of BGC Partners, L.P. and BGC Global Holdings, L.P. (the “OpCos”). The Corporate Merger, the Holdings Reorganization Merger, the Holdings Merger (collectively, the “Mergers”) and the other transactions contemplated by the Agreement, as more fully described in the Agreement, are referred to herein as the “Transaction”. In connection with the consummation of the Transaction, we further understand that Cantor and Howard Lutnick will accelerate the exercise of certain preexisting purchase, redemption and exchange rights and that certain exchange rights pertaining to non-exchangeable Holdings units held by employees of Newmark Group, Inc. will be accelerated (the “Concurrent Transactions”). Capitalized terms used herein without definition shall have the meanings assigned to them in the Agreement.

The Project Superstring Joint Committee (the “Committee”) of the Board of Directors (the “Board”) of the Company has requested that Houlihan Lokey Capital, Inc. (“Houlihan Lokey”) provide an opinion (the “Opinion”) to the Committee as to whether, as of the date hereof, the Corporate Merger Class A Exchange Ratio provided for in the Corporate Merger (after giving effect to the Transaction and the Concurrent Transactions) is fair, from a financial point of view, to the Class A Holders.

In connection with this Opinion, we have made such reviews, analyses and inquiries as we have deemed necessary and appropriate under the circumstances. Among other things, we have:

 

  1.

reviewed a draft dated November 14, 2022 of the Agreement;

 

  2.

reviewed certain publicly available business and financial information relating to the Company that we deemed to be relevant;

 

  3.

reviewed certain information relating to the historical, current and future operations, financial condition and prospects of the Company on a status quo basis and Holdco pro forma for consummation of the Transaction and the Concurrent Transactions, made available to us by the Company, including (a) financial projections of the incremental cash flow consequences to Holdco of the Transaction and the Concurrent Transactions reflecting, among other things, Transaction fees and expenses and recurring administrative cost savings following consummation of the Transaction (the “Projections”), (b) historical and pro forma income statement and balance sheet financials of the Company and Holdco as to the changes in the income statement and balance sheet arising from the Transaction and Concurrent Transactions (the “Historical and Pro Forma Financials”), (c) assumptions regarding the exchange, redemption, conversion and vesting of Holdings Limited Partnership Units and Holdings Limited Partnership Interests held by holders other than Cantor on a status quo basis and corresponding Holdco restricted stock awards, restricted stock unit awards and other interests held by holders other than Cantor pro forma for the consummation of the Transaction and the Concurrent Transactions (the “Equity Award Assumptions”), and (d) assumptions regarding Cantor’s and Howard Lutnick’s exercise of certain purchase, redemption and exchange rights on a Company status quo basis and Holdco pro forma for the consummation of the Transaction and the Concurrent Transactions (the “Exercise Assumptions”).

 

  4.

spoken with certain members of the management of the Company regarding the business, operations, financial condition and prospects of the Company on a status quo basis and Holdco pro forma for consummation of the Transaction and the Concurrent Transactions, the Transaction, the Concurrent Transactions, the Projections, the Historical and Pro Forma Financials, the Equity Award Assumptions, the Exercise Assumptions and related matters;

 

  5.

analyzed certain potential pro forma financial effects of the Transaction and the Concurrent Transactions on earnings per share and cash flows of the Company on a status quo basis as compared to Holdco pro forma for consummation of the Transaction and the Concurrent Transactions;

 

C-2


Table of Contents

The Project Superstring Joint Committee of the Board of Directors of BGC Partners, Inc.

November 14, 2022

  

 

  6.

compared the financial and operating performance of the Company on a status quo basis and Holdco pro forma for consummation of the Transaction and the Concurrent Transactions with that of other public companies that we deemed to be relevant;

 

  7.

reviewed a confirmation addressed to us from senior management of the Company and approved by the Committee regarding the Projections, the Historical and Pro Forma Financials, the Equity Award Assumptions, the Exercise Assumptions and other information, data and other materials (financial or otherwise) provided to, or discussed with, us by or on behalf of the Company; and

 

  8.

conducted such other financial studies, analyses and inquiries and considered such other information and factors as we deemed appropriate.

We have relied upon and assumed, without independent verification, the accuracy and completeness of all data, material and other information furnished, or otherwise made available, to us, discussed with or reviewed by us, or publicly available, and do not assume any responsibility with respect to such data, material and other information. In addition, management of the Company and the Committee have advised us, and we have assumed, at the direction of the management of the Company and the Committee, that the Projections, the Historical and Pro Forma Financials, the Equity Award Assumptions, and the Exercise Assumptions reviewed by us have been reasonably prepared in good faith on bases reflecting the best currently available estimates and judgments of the management of the Company and the Committee as to the future financial results and condition of the Company on a status quo basis and Holdco pro forma for consummation of the Transaction and the Concurrent Transactions and the other matters covered thereby, and we express no opinion with respect to the Projections, the Historical and Pro Forma Financials, the Equity Award Assumptions, the Exercise Assumptions or the assumptions on which they are based. We have relied upon and assumed, without independent verification, that there has been no change in the business, assets, liabilities, financial condition, results of operations, cash flows or prospects of the Company, Holdings or the OpCos since the respective dates of the most recent financial statements and other information, financial or otherwise, provided to us that would be material to our analyses or this Opinion, and that there is no information or any facts that would make any of the information reviewed by us incomplete or misleading.

We have relied upon and assumed, without independent verification, that (a) the representations and warranties of all parties to the Agreement and all other related documents and instruments that are referred to therein are true and correct, (b) each party to the Agreement and other related documents and instruments will fully and timely perform all of the covenants and agreements required to be performed by such party, (c) all conditions to the consummation of the Transaction and the Concurrent Transactions will be satisfied without waiver thereof, and (d) the Transaction and the Concurrent Transactions will be consummated in a timely manner in accordance with the terms described in the Agreement and other related documents and instruments, without any amendments or modifications thereto. We have also assumed, with the consent of the management of the Company and the Committee, that the Transaction will qualify as a tax-free transaction. We have relied upon and assumed, without independent verification, that (i) the Transaction and the Concurrent Transactions will be consummated in a manner that complies in all respects with all applicable federal and state statutes, rules and regulations, and that will not result in any violation or breach of any agreement to which the Company, Holdings, the OpCos or Holdco is a party, and (ii) all governmental, regulatory, and other consents and approvals necessary for the consummation of the Transaction and the Concurrent Transactions will be obtained and that no delay, limitations, restrictions or conditions will be imposed or amendments, modifications or waivers made that would have an effect on the Transaction, the Concurrent Transactions, the Company on a status quo basis, Holdco pro forma for consummation of the Transaction and the Concurrent Transactions or any expected benefits of the Transaction that would be material to our analyses or this Opinion.

Furthermore, in connection with this Opinion, we have not been requested to make, and have not made, any physical inspection or independent appraisal or evaluation of any of the assets, properties or liabilities (fixed,

 

C-3


Table of Contents

The Project Superstring Joint Committee of the Board of Directors of BGC Partners, Inc.

November 14, 2022

  

 

contingent, derivative, off-balance-sheet or otherwise) of the Company or any other party, nor were we provided with any such appraisal or evaluation. We did not estimate, and express no opinion regarding, the liquidation value of any entity or business. We have undertaken no independent analysis of any potential or actual litigation, regulatory action, possible unasserted claims or other contingent liabilities, to which the Company, Holdings, the OpCos or Holdco is or may be a party or is or may be subject, or of any governmental investigation of any possible unasserted claims or other contingent liabilities to which the Company, Holdings, the OpCos or Holdco is or may be a party or is or may be subject.

We have not been requested to, and did not, (a) solicit any indications of interest from third parties with respect to the securities, assets, business or operations of the Company, Holdings, the OpCos, Holdco or any other party, or any alternatives to the Transaction or the Concurrent Transactions, or (b) advise the Committee, the Board or any other party with respect to alternatives to the Transaction or the Concurrent Transactions. Representatives of the Company and the Committee have advised us, and we have relied upon and assumed, without independent verification, that the terms of the Transaction and the Concurrent Transaction, have been negotiated on an arms-length basis. In addition, we have relied upon and assumed, without independent verification, that the final form of the Agreement will not differ in any respect from the draft of the Agreement identified above. This Opinion is necessarily based on financial, economic, market and other conditions as in effect on, and the information made available to us as of, the date hereof. We have not undertaken, and are under no obligation, to update, revise, reaffirm or withdraw this Opinion, or otherwise comment on or consider events occurring or coming to our attention after the date hereof. We have undertaken no independent analysis of and are not expressing any opinion as to the Preferred Exchange, what the value of the Holdco Common Stock actually will be when exchanged pursuant to the Transaction or the price or range of prices at which the Company Common Stock or Holdco Common Stock may be purchased or sold, or otherwise be transferable, at any time. We have assumed that the Holdco Class A Common Stock to be issued in the Transaction to the Class A Holders will be listed on the NASDAQ Global Select Market.

This Opinion is furnished for the use of the Committee (in its capacity as such) in connection with its evaluation of the Mergers and may not be used for any other purpose without our prior written consent. This Opinion is not intended to be, and does not constitute, a recommendation to the Committee, the Board, any security holder or any other party as to how to act or vote with respect to any matter relating to the Transaction, the Concurrent Transactions or otherwise.

In the ordinary course of business, certain of our employees and affiliates, as well as investment funds in which they may have financial interests or with which they may co-invest, may acquire, hold or sell, long or short positions, or trade, in debt, equity, and other securities and financial instruments (including loans and other obligations) of, or investments in, the Company, Holdings, the OpCos, Holdco, Cantor, Howard Lutnick or any other party that may be involved in the Transaction or the Concurrent Transactions and their respective affiliates or security holders or any currency or commodity that may be involved in the Transaction or the Concurrent Transactions.

Houlihan Lokey and certain of its affiliates may provide investment banking, financial advisory and/or other financial or consulting services to the Company, Holdings, the OpCos, Holdco, Cantor, Howard Lutnick, other participants in the Transaction or the Concurrent Transactions or certain of their respective affiliates or security holders in the future, for which Houlihan Lokey and its affiliates may receive compensation. In addition, Houlihan Lokey and certain of its affiliates and certain of our and their respective employees may have committed to invest in private equity or other investment funds managed or advised by Cantor, other participants in the Transaction or the Concurrent Transactions or certain of their respective affiliates or security holders, and in portfolio companies of such funds, and may have co-invested with Cantor, other participants in the Transaction or the Concurrent Transactions or certain of their respective affiliates or security holders, and may

 

C-4


Table of Contents

The Project Superstring Joint Committee of the Board of Directors of BGC Partners, Inc.

November 14, 2022

  

 

do so in the future. Furthermore, in connection with bankruptcies, restructurings, distressed situations and similar matters, Houlihan Lokey and certain of its affiliates may have in the past acted, may currently be acting and may in the future act as financial advisor to debtors, creditors, equity holders, trustees, agents and other interested parties (including, without limitation, formal and informal committees or groups of creditors) that may have included or represented and may include or represent, directly or indirectly, or may be or have been adverse to, the Company, Holdings, the OpCos, Holdco, Cantor, Howard Lutnick, other participants in the Transaction or the Concurrent Transactions or certain of their respective affiliates or security holders, for which advice and services Houlihan Lokey and its affiliates have received and may receive compensation.

Houlihan Lokey has also acted as financial advisor to the Committee in connection with, and has participated in certain of the negotiations leading to, the Transaction and will receive a fee for such services, a portion of which may be contingent upon the consummation of the Transaction. In addition, we will receive a fee for rendering this Opinion, which is not contingent upon the successful completion of the Transaction. The Company has agreed to reimburse certain of our expenses and to indemnify us and certain related parties for certain potential liabilities arising out of our engagement.

We have not been requested to opine as to, and this Opinion does not express an opinion as to or otherwise address, among other things: (i) the underlying business decision of the Committee, the Board, the Company, its security holders or any other party to proceed with or effect the Transaction or the Concurrent Transactions, (ii) the terms of any arrangements, understandings, agreements or documents related to, or the form, structure or any other portion or aspect of, the Transaction or the Concurrent Transactions or otherwise, including the increase in the voting power of Cantor, Howard Lutnick and their affiliates resulting from the Transaction and the Concurrent Transactions, except if and only to the extent expressly addressed in the Opinion, (iii) the fairness of any portion or aspect of the Transaction or the Concurrent Transactions to the holders of any class of securities, creditors or other constituencies of the Company, Holdings, the OpCos, or Holdco or to any other party, except if and only to the extent expressly set forth in this Opinion, (iv) the relative merits of the Transaction or the Concurrent Transactions as compared to any alternative business strategies or transactions that might be available for the Company, Holdings, the OpCos, Holdco or any other party, (v) the fairness of any portion or aspect of the Transaction or the Concurrent Transactions to any one class or group of the Company’s, Holdings’, the OpCos’, Holdco’s or any other party’s security holders or other constituents vis-à-vis any other class or group of the Company’s, Holdings’, the OpCos’, Holdco’s or such other party’s security holders or other constituents (including, without limitation, the fairness of the potential dilutive or other effects of the Transaction or the Concurrent Transactions on existing security holders of the Company, Holdings, the OpCos or Holdco, the fairness of the Corporate Merger Class A Exchange Ratio relative to any of the Other Exchange Ratios or vice versa, the fairness of the Corporate Merger Class A Exchange Ratio to the Company, Holdco, the OpCos, Cantor, Howard Lutnick or any other party (other than the Class A Holders), or the fairness of any of the Other Exchange Ratios to the Class A Holders or any other party), (vi) how the Committee, the Board, the Company, any security holder or any other party should act or vote with respect to the Transaction or the Concurrent Transactions, (vii) the solvency, creditworthiness or fair value of the Company, Holdings, the OpCos, Holdco or any other participant in the Transaction or the Concurrent Transactions, or any of their respective assets, under any applicable laws relating to bankruptcy, insolvency, fraudulent conveyance or similar matters, or (viii) any amendments to the Separation Agreement, dated as of March 31, 2008, by and among Cantor, the Company, the OpCos and Holdings or any amendments to, or any terms of, any governing instruments of the Company, Holdings, the OpCos, Holdco or any other participant in the Transaction or the Concurrent Transactions, including the fairness of any such amendment to any party. Furthermore, no opinion, counsel or interpretation is intended in matters that require legal, regulatory, accounting, insurance, tax or other similar professional advice. It is assumed that such opinions, counsel or interpretations have been or will be obtained from the appropriate professional sources. Furthermore, we have relied, with the consent of the Committee, on the assessments by the Committee, the Board, the Company and their respective advisors, as to all legal, regulatory, accounting,

 

C-5


Table of Contents

The Project Superstring Joint Committee of the Board of Directors of BGC Partners, Inc.

November 14, 2022

  

 

insurance, tax and other similar matters with respect to the Company, Holdings, the OpCos, Holdco, the Transaction, the Concurrent Transactions or otherwise. The issuance of this Opinion was approved by a committee authorized to approve opinions of this nature.

Based upon and subject to the foregoing, and in reliance thereon, it is our opinion that, as of the date hereof, the Corporate Merger Class A Exchange Ratio provided for in the Corporate Merger (after giving effect to the Transaction and the Concurrent Transactions) is fair, from a financial point of view, to the Class A Holders.

 

Very truly yours,
/s/ Houlihan Lokey Capital, Inc.
HOULIHAN LOKEY CAPITAL, INC.

 

C-6


Table of Contents

Annex D

BGC GROUP, INC.

LONG TERM INCENTIVE PLAN

(effective as of [])

1. Purpose. The purpose of this Long Term Incentive Plan (the “Plan”) of BGC Group, Inc., a Delaware corporation (the “Company”), is to advance the interests of the Company and its stockholders by providing a means to attract, retain, motivate and reward directors, officers, employees and consultants of and service providers to the Company and its affiliates, to enable such persons to acquire or increase a proprietary interest in the Company and to promote a closer identity of interests between such persons and the Company’s stockholders.

The Plan was initially adopted by BGC Partners, Inc. (“BGC Partners”) in 1999 as the eSpeed, Inc. 1999 Long Term Incentive Plan and was most recently amended and restated by BGC Partners in November 2021 upon approval by the stockholders of BGC Partners as the “BGC Partners, Inc. Eighth Amended and Restated Long Term Incentive Plan” (the “BGC Partners Plan”). Upon the approval of the sole stockholder of the Company and the consent of the stockholders of BGC Partners and, the BGC Partners Plan was amended, restated, assumed and adopted by the Company, and renamed the BGC Group, Inc. Long Term Incentive Plan, effective as of the time at which the transactions (the “Corporate Conversion”) contemplated by the Corporate Conversion Agreement, dated as of November 15, 2022, as amended from time to time (the “Corporate Conversion Agreement”), by and among the Company, BGC Partners, BGC Holdings, L.P., BGC GP, LLC, general partner of BGC Holdings, L.P., BGC Partners II, Inc., BGC Partners II, LLC, BGC Sub, LLC and Cantor Fitzgerald, L.P., occurred (the “Effective Time”). In connection with the Corporate Conversion, each award originally granted under the BGC Partners Plan that remained outstanding immediately following the Effective Time was assumed and continued to be an Award outstanding under the Plan (an “Assumed Award”), in accordance with its terms. In addition, each Other BGC Holdings Limited Partnership Interest (as defined in the Corporate Conversion Agreement) that was converted at the Effective Time into a Restricted Stock Award, RSU or a cash tax account, in accordance with the terms of the Corporate Conversion Agreement, became an Award under the Plan (a “Substitute Award”).

2. Definitions. The definitions of Awards under the Plan, including Options, SARs (including Limited SARs), Restricted Stock, Deferred Stock (including RSUs), Stock granted as a bonus or in lieu of other awards, Dividend Equivalents, Other Stock-Based Awards and cash Awards, are as set forth in Section 6 of the Plan. Such Awards (including the Assumed Awards and the Substitute Awards), together with any other right or interest granted to a Participant under the Plan, are termed “Awards.” For purposes of the Plan, the following additional terms shall be defined as set forth below:

(a) “Award Agreement” means any written agreement, contract, notice or other instrument or document evidencing an Award.

(b) “Beneficiary” means the person, persons, trust or trusts which have been designated by a Participant in his or her most recent written beneficiary designation filed with the Committee to receive the benefits specified under the Plan upon such Participant’s death or, if there is no designated Beneficiary or surviving designated Beneficiary, then the person, persons, trust or trusts entitled by will or the laws of descent and distribution to receive such benefits.

(c) “Board” means the Board of Directors of the Company.

(d) A “Change in Control” shall be deemed to have occurred on:

(i) the date on which any “person” or “group” (within the meaning of Section 13(d)(3) or 14(d)(2) of the Exchange Act) (a “Person”), excluding the Company, any Permitted Holder or any Subsidiary or any employee benefit plan sponsored by any of the foregoing, shall become a beneficial owner (within the meaning of Rule 13d-3 under the Exchange Act) of shares of common stock of the Company representing more than 50% of the total voting power with respect to the election of directors; or


Table of Contents

(ii) the consummation of a sale or other disposition of all or substantially all of the Company’s consolidated assets to a Person other than (A) the Company, (B) any Subsidiary of the Company or (C) any other Person where at least 50% of the total voting power of such Person is beneficially owned (within the meaning of Rule 13d-3 under the Exchange Act) by (i) the holders of outstanding voting securities of the Company immediately prior to the transaction or (ii) Permitted Holders; or

(iii) the consummation of a merger, consolidation, recapitalization, reorganization, or the issuance of shares of stock of the Company in connection with the acquisition of the stock or assets of another entity; provided, however, that a Change in Control shall not occur under this clause (iii) if Permitted Holders or the holders of outstanding voting securities of the Company immediately prior to the transaction hold, as of immediately after the transaction, securities representing at least 50% of the total voting power with respect to the election of directors of the Company, the parent of the Company or any other Person that succeeds to all or substantially all of the Company’s business.

Notwithstanding the foregoing, a transaction will not be deemed to result in a Change in Control if (a) Cantor Fitzgerald, L.P. becomes a wholly owned subsidiary of a holding company and (b) (i) the holders of the voting capital stock of such holding company immediately following that transaction are substantially the same as the holders of Cantor Fitzgerald, L.P.’s voting partnership interests immediately prior to that transaction or (ii) the Permitted Holders are the beneficial owners (within the meaning of Rule 13d-3 under the Exchange Act) of securities representing at least 50% of the total voting power of the voting capital stock of such holding company.

(e) “Code” means the Internal Revenue Code of 1986, as amended from time to time. References to any provision of the Code shall be deemed to include regulations thereunder and successor provisions and regulations thereto.

(f) “Committee” means the committee appointed by the Board to administer the Plan, or if no committee is appointed, the Board.

(g) “Exchange Act” means the Securities Exchange Act of 1934, as amended from time to time. References to any provision of the Exchange Act shall be deemed to include rules thereunder and successor provisions and rules thereto.

(h) “Fair Market Value” means, with respect to Stock, Awards, or other property, the fair market value of such Stock, Awards, or other property determined by such methods or procedures as shall be established from time to time by the Committee; provided, however, that, if the Stock is listed on a national securities exchange, the Fair Market Value of such Stock on a given date shall be based upon the closing market price or, if unavailable, the average of the closing bid and asked prices per share of the Stock at the end of regular trading on such date (or, if there was no trading or quotation in the Stock on such date, on the next preceding date on which there was trading or quotation) as provided by one of such organizations.

(i) “ISO” means any Option intended to be and designated as an incentive stock option within the meaning of Section 422 of the Code.

(j) “Parent” means any “person” (within the meaning of Section 13(d)(3) or 14(d)(2) of the Exchange Act) that controls the Company at the Effective Time, either directly or indirectly through one or more intermediaries.

(k) “Participant” means a person who, at a time when eligible under Section 5 hereof, has been granted an Award under the Plan.

(l) “Permitted Holder” means: (i) Cantor Fitzgerald, L.P., (ii) any Person controlled by Cantor Fitzgerald, L.P. or by Howard W. Lutnick, (iii) Howard W. Lutnick, his spouse, his estate, any of his

 

D-2


Table of Contents

descendants, any of his relatives, or any trust established for his benefit or for the benefit of his spouse, any of his descendants or any of his relatives.

(m) “Rule 16b-3” means Rule 16b-3, as from time to time in effect and applicable to the Plan and Participants, promulgated by the Securities and Exchange Commission under Section 16 of the Exchange Act, and shall be deemed to include any successor provisions thereto.

(n) “Stock” means the Company’s Class A common stock, par value $0.01 per share, and such other securities as may be substituted for Stock pursuant to Section 4(b).

(o) “Subsidiary” means each entity that is controlled by the Company or a Parent, either directly or indirectly through one or more intermediaries.

3. Administration.

(a) Authority of the Committee. Except as otherwise provided below or with respect to determinations under Section 7(f)(ii) at the time of a Change in Control which shall be exclusively within the purview of the Board, the Plan shall be administered by the Committee. The Committee shall have full and final authority to take the following actions, in each case subject to and consistent with the provisions of the Plan:

(i) to select persons to whom Awards may be granted;

(ii) to determine the type or types of Awards to be granted to each such person;

(iii) to determine the number of Awards to be granted, the number of shares of Stock or the amount of cash to which an Award will relate, the terms and conditions of any Award granted under the Plan (including, without limitation, any exercise price, grant price or purchase price, any restriction or condition, any schedule for lapse of restrictions or conditions relating to transferability or forfeiture, exercisability or settlement of an Award, and waivers or accelerations thereof, performance conditions relating to an Award and waivers and modifications thereof), based in each case on such considerations as the Committee shall determine, and all other matters to be determined in connection with an Award;

(iv) to determine whether, to what extent and under what circumstances an Award may be settled, or the exercise price of an Award may be paid, in cash, Stock, other Awards, or other property, or an Award may be canceled, forfeited, or surrendered;

(v) to determine whether, to what extent and under what circumstances cash, Stock, other Awards or other property payable with respect to an Award will be deferred either automatically or at the election of the Committee or at the election of the Participant;

(vi) to determine the restrictions, if any, to which Stock received upon exercise or settlement of an Award shall be subject (including, without limitation, lock-ups and other transfer restrictions), including, without limitation, conditioning the delivery of such Stock upon the execution by the Participant of any agreement providing for such restrictions;

(vii) to prescribe the form of each Award Agreement, which need not be identical for each Participant;

(viii) to adopt, amend, suspend, waive and rescind such rules and regulations and appoint such agents as the Committee may deem necessary or advisable to administer the Plan;

(ix) to correct any defect or supply any omission or reconcile any inconsistency in the Plan and to construe and interpret the Plan and any Award, rules and regulations, Award Agreement or other instrument hereunder; and

(x) to make all other decisions and determinations as may be required under the terms of the Plan or as the Committee may deem necessary or advisable for the administration of the Plan.

 

D-3


Table of Contents

Other provisions of the Plan notwithstanding, the Board shall perform the functions of the Committee for purposes of granting awards to directors who serve on the Committee, and, to the extent permitted under applicable law and regulation, the Board may perform any function of the Committee under the Plan for any other purpose, including without limitation for the purpose of ensuring that transactions under the Plan by Participants who are then subject to Section 16 of the Exchange Act in respect of the Company are exempt under Rule 16b-3. In any case in which the Board is performing a function of the Committee under the Plan, each reference to the Committee herein shall be deemed to refer to the Board, except where the context otherwise requires.

(b) Manner of Exercise of Committee Authority. Any action of the Committee with respect to the Plan shall be taken in its sole discretion and shall be final, conclusive and binding on all persons, including the Company, its Parent and Subsidiaries, Participants, any person claiming any rights under the Plan from or through any Participant and stockholders, except to the extent the Committee may subsequently modify, or take further action not consistent with, its prior action. If not specified in the Plan, the time at which the Committee must or may make any determination shall be determined by the Committee, and any such determination may thereafter be modified by the Committee (subject to Section 8(e)). The express grant of any specific power to the Committee, and the taking of any action by the Committee, shall not be construed as limiting any power or authority of the Committee. The Committee may delegate to officers or managers of the Company the authority, subject to such terms as the Committee shall determine, to perform such functions as the Committee may determine, to the extent permitted under applicable law, regulation and exchange rules.

(c) Limitation of Liability; Indemnification. Each member of the Committee and any officer or employee of the Company acting on behalf of the Committee shall be entitled to, in good faith, rely or act upon any report or other information furnished to him or her by any officer or other employee of the Company, its Parent or Subsidiaries, the Company’s independent registered public accounting firm or any legal counsel or other professional retained by the Company or the Committee to assist in the administration of the Plan. No member of the Committee, or any officer or employee of the Company acting on behalf of the Committee, shall be personally liable for any action, determination or interpretation taken or made in good faith with respect to the Plan, and all members of the Committee and any officer or employee of the Company acting on its behalf shall, to the extent permitted by law, be fully indemnified and protected by the Company with respect to any such action, determination or interpretation.

4. Stock Subject to Plan.

(a) Amount of Stock Reserved; Share Usage. The aggregate number of shares of Stock delivered pursuant to the exercise or settlement of Awards granted under the Plan after the Effective Time shall not exceed 600 million shares, which includes the number of shares of Stock subject to Assumed Awards and Substitute Awards (other than cash Awards that are not valued by reference to a share of Stock), subject to adjustment as provided in Section 4(b), all of which may be shares of Stock subject to ISOs. If an Award valued by reference to a share of Stock is settled in cash, the number of shares to which such Award relates shall be deemed to have been delivered for purposes of this Section 4(a). Any shares of Stock delivered pursuant to an Award may consist, in whole or in part, of authorized and unissued shares, treasury shares or shares acquired in the market on a Participant’s behalf.

(b) Adjustments. In the event that the Committee shall determine that any recapitalization, forward or reverse split, reorganization, merger, consolidation, spin-off, combination, repurchase or exchange of Stock or other securities, Stock dividend or other special, large and non-recurring dividend or distribution (whether in the form of cash, securities or other property), liquidation, dissolution, or other similar corporate transaction or event affects the Stock such that an adjustment is appropriate in order to prevent dilution or enlargement of the rights of Participants under the Plan, then the Committee shall, in such manner as it may deem equitable, adjust any or all of (i) the number and kind of shares of Stock reserved and available for Awards under Section 4(a), including shares reserved for ISOs, (ii) the number and kind of shares of outstanding Restricted Stock or other outstanding

 

D-4


Table of Contents

Awards in connection with which shares have been issued, (iii) the number and kind of shares that may be issued in respect of other outstanding Awards and (iv) the exercise price, grant price or purchase price relating to any Award, or, if deemed appropriate, the Committee may make provision for the cancellation of outstanding Awards in exchange for payments of cash, property or a combination thereof having an aggregate value equal to the value of such Awards, as determined by the Committee in its sole discretion (it being understood that, in the event of a transaction with respect to which stockholders of the Company receive consideration other than publicly traded equity securities of the ultimate surviving entity, any such determination by the Committee that the value of an Option or SAR shall for this purpose be deemed to equal the excess, if any, of the value of the consideration being paid for each share of Stock pursuant to such transaction over the exercise price of such Option or SAR shall be deemed conclusively valid). In addition, the Committee shall make appropriate adjustments in the terms and conditions of, and the criteria included in, Awards (including, without limitation, cancellation of unexercised or outstanding Awards, with or without the payment of any consideration therefor, and substitution of Awards using stock of a successor or other entity) in recognition of unusual or non-recurring events (including, without limitation, events described in the preceding sentence and events constituting a Change in Control) affecting the Company, its Parent or any Subsidiary or the financial statements of the Company, its Parent or any Subsidiary, or in response to changes in applicable law, regulation, or accounting principles.

(c) Repricing. As to any Award granted as an Option or an SAR, the Committee may not, without prior stockholder approval to the extent required under applicable law, regulation or exchange rule, subsequently reduce the exercise or grant price relating to such Award, or take such other action as may be considered a repricing of such Award under generally accepted accounting principles.

5. Eligibility. Directors, officers and employees of the Company or its Parent or any Subsidiary, and persons who provide consulting or other services to the Company, its Parent or any Subsidiary deemed by the Committee to be of substantial value to the Company or its Parent or Subsidiaries, are eligible to be granted Awards under the Plan. In addition, persons who have been offered employment by, or agreed to become a director of, the Company, its Parent or any Subsidiary, and persons employed by an entity that the Committee reasonably expects to become a Subsidiary of the Company, are eligible to be granted an Award under the Plan.

6. Specific Terms of Awards.

(a) General. Awards may be granted on the terms and conditions set forth in this Section 6. In addition, the Committee may impose on any Award or the exercise or settlement thereof such additional terms and conditions, not inconsistent with the provisions of the Plan, as the Committee shall determine, including, without limitation, terms and conditions requiring forfeiture of Awards or of the cash, Stock, other Awards or other property received by the Participant in payment or settlement of Awards, in the event of termination of employment or service of the Participant, or in the case of the Participant’s violation of Company policies, restrictions or other requirements. Except as expressly provided by the Committee (including for purposes of complying with the requirements of the Delaware General Corporation Law relating to lawful consideration for the issuance of shares), no consideration other than services shall be required as consideration for the grant (but not the exercise or settlement) of any Award.

(b) Options. The Committee is authorized to grant options to purchase Stock (including “reload” options automatically granted to offset specified exercises of Options) on the following terms and conditions (“Options”):

(i) Exercise Price. The exercise price of one share of Stock purchasable under an Option shall be determined by the Committee; provided, however, that the price of one share of Stock which may be purchased upon the exercise of an Option shall not be less than 100% of the Fair Market Value of one share of Stock on the date of grant of such Option.

(ii) Time and Method of Exercise. The Committee shall determine the time or times at which an Option may be exercised in whole or in part, the methods by which such exercise price may be paid or

 

D-5


Table of Contents

deemed to be paid, the form of such payment, including, without limitation, cash, Stock, other Awards or other property (including notes or other contractual obligations of Participants to make payment on a deferred basis, such as through “cashless exercise” arrangements, to the extent permitted under applicable law and regulation), and the methods by which shares of Stock will be delivered or deemed to be delivered to Participants.

(iii) Termination of Employment. The Committee shall determine the period, if any, during which Options shall be exercisable following a Participant’s termination of his or her employment or service relationship with the Company, its Parent or any Subsidiary. Unless otherwise determined by the Committee, (A) during any period that an Option is exercisable following termination of employment, it shall be exercisable only to the extent it was exercisable upon such termination of employment, and (B) if such termination of employment is for cause, as determined by the Committee unless the Participant’s employment agreement otherwise defines cause (in which case, cause shall be determined in accordance with such employment agreement), all Options held by the Participant shall immediately terminate.

(iv) Options Providing Favorable Tax Treatment. The Committee may grant Options that may afford a Participant with favorable treatment under the tax laws applicable to such Participant, including, without limitation, ISOs. If shares of Stock acquired by exercise of an ISO are sold or otherwise disposed of within two years after the date of grant of the ISO or within one year after the transfer of such Stock to the Participant, the holder of the Stock immediately prior to the disposition shall promptly notify the Company in writing of the date and terms of the disposition and shall provide such other information regarding the disposition as the Company may reasonably require in order to secure any deduction then available against the Company’s or any other corporation’s taxable income. The Company may impose such procedures as it determines necessary or advisable to ensure that such notification is made. Each Option granted as an ISO shall be designated as such in the Award Agreement relating to such Option.

(c) Stock Appreciation Rights. The Committee is authorized to grant stock appreciation rights on the following terms and conditions (“SARs”):

(i) Right to Payment. An SAR shall confer on the Participant to whom it is granted a right to receive, upon exercise thereof, the excess of (A) the Fair Market Value of one share of Stock on the date of exercise (or, if the Committee shall so determine in the case of any such right other than one related to an ISO, the Fair Market Value of one share at any time during a specified period before or after the date of exercise), over (B) the grant price of the SAR as determined by the Committee as of the date of grant of the SAR, which shall be not less than 100% of the Fair Market Value of one share of Stock on the date of grant.

(ii) Other Terms. The Committee shall determine the time or times at which an SAR may be exercised in whole or in part, the method of exercise, method of settlement, form of consideration payable in settlement, method by which shares of Stock will be delivered or deemed to be delivered to Participants, whether or not an SAR shall be in tandem with any other Award, and any other terms and conditions of any SAR. “Limited SARs” that may only be exercised upon the occurrence of a Change in Control may be granted on such terms, not inconsistent with this Section 6(c), as the Committee may determine. Limited SARs may be either freestanding or in tandem with other Awards.

(d) Restricted Stock. The Committee is authorized to grant shares of Stock that are subject to restrictions based on continued employment on the following terms and conditions (“Restricted Stock”):

(i) Grant and Restrictions. Restricted Stock shall be subject to such restrictions on transferability and other restrictions, if any, as the Committee may impose, which restrictions may lapse separately or in combination at such times, under such circumstances, in such installments, or otherwise, as the Committee may determine. A Participant granted Restricted Stock shall have all of the rights of a stockholder, including the right to vote Restricted Stock and the right to receive dividends paid thereon,

 

D-6


Table of Contents

except to the extent expressly provided or waived under the terms of any Award Agreement relating to the Restricted Stock, including any restrictions, conditions or other limitations on the right of the Participant to receive, waive or retain dividends paid with respect to such Restricted Stock.

(ii) Forfeiture. Except as otherwise determined by the Committee, upon termination of employment or service (as determined under criteria established by the Committee) during the applicable restriction period, Restricted Stock that is at that time subject to restrictions shall be forfeited and reacquired by the Company; provided, however, that the Committee may provide, by rule or regulation or in any Award Agreement, or may determine in any individual case, that restrictions or forfeiture conditions relating to Restricted Stock will be waived in whole or in part in the event of termination resulting from specified causes.

(iii) Certificates for Stock. Restricted Stock granted under the Plan may be evidenced in such manner as the Committee shall determine. If certificates representing Restricted Stock are registered in the name of the Participant, such certificates may bear an appropriate legend referring to the terms, conditions, and restrictions applicable to such Restricted Stock, and the Company may retain physical possession of the certificate, in which case the Participant shall be required to have delivered a stock power to the Company, endorsed in blank, relating to the Restricted Stock.

(iv) Dividends. Dividends paid on Restricted Stock may be either paid at the dividend payment date in cash or in unrestricted shares of Stock having a Fair Market Value equal to the amount of such dividends, or the payment of such dividends may be deferred and/or the amount or value thereof automatically reinvested in additional Restricted Stock, other Awards, or other investment vehicles, as the Committee shall determine or permit the Participant to elect. Stock distributed in connection with a Stock split or Stock dividend, and other property distributed as a dividend, shall be subject to restrictions and a risk of forfeiture to the same extent as the Restricted Stock with respect to which such Stock or other property has been distributed, unless otherwise determined by the Committee.

(e) Deferred Stock, Including RSUs. The Committee is authorized to grant units representing the right to receive shares of Stock at a future date (“Deferred Stock”), including units denominated in Stock that may be settled in Stock or cash equal to the Fair Market Value of the Stock as determined by the Committee (“RSUs”), subject to the terms of the applicable Award Agreement, including vesting conditions:

(i) Award of Deferred Stock, Including RSUs. Delivery of Stock shall occur upon expiration of the deferral period specified for an Award of Deferred Stock, including RSUs, by the Committee (or, if permitted by the Committee, as elected by the Participant). In addition, Deferred Stock, including RSUs, shall be subject to such restrictions as the Committee may impose, if any, which restrictions may lapse at the expiration of the deferral period or at earlier specified times, separately or in combination, in installments or otherwise, as the Committee may determine. The Committee may, prior to or at the time of grant, condition the grant or vesting of Deferred Stock, including RSUs, (A) upon the continued service of the Participant, (B) upon the attainment of performance conditions and/or the continued service of the Participant, or (C) upon such other conditions as determined by the Committee. An Award of Deferred Stock, including RSUs, shall be settled as and when the Award vests, at a later time specified by the Committee in the applicable Award Agreement, or, if permitted by the Committee, as elected by the Participant.

(ii) Forfeiture. Except as otherwise determined by the Committee, upon termination of employment or service (as determined under criteria established by the Committee) during the applicable deferral period or any period to which forfeiture conditions apply (as provided in the Award Agreement evidencing the Deferred Stock, including RSUs) all Deferred Stock, including RSUs, that are at that time subject to such forfeiture conditions shall be forfeited; provided, however, that the Committee may provide, by rule or regulation or in any Award Agreement, or may determine in any individual case, that restrictions or forfeiture conditions relating to Deferred Stock, including RSUs, will be waived in whole or in part in the event of termination resulting from specified causes or such other circumstances as may be determined by the Committee.

 

D-7


Table of Contents

(f) Bonus Stock and Awards in Lieu of Cash Obligations. The Committee is authorized to grant shares of Stock as a bonus, or to grant shares of Stock or other Awards in satisfaction of Company obligations to pay cash under other plans or compensatory arrangements.

(g) Dividend Equivalents. The Committee is authorized to grant awards entitling the Participant to receive cash, Stock, other Awards or other property equal in value to dividends paid with respect to a specified number of shares of Stock (“Dividend Equivalents”). Dividend Equivalents may be awarded on a free-standing basis or in connection with any other Award. The Committee may provide that Dividend Equivalents shall be paid or distributed when accrued or shall be deemed to have been reinvested in additional share of Stock, Awards or other investment vehicles, and be subject to such restrictions on transferability and risks of forfeiture, as the Committee may specify. Dividend Equivalents may be paid, distributed or accrued in connection with any Award, whether or not vested.

(h) Other Stock-Based Awards. The Committee is authorized, subject to limitations under applicable law and regulation, to grant such other Awards that may be denominated or payable in, valued in whole or in part by reference to, or otherwise based on, or related to, Stock and factors that may influence the value of Stock, as deemed by the Committee to be consistent with the purposes of the Plan, including, without limitation, convertible or exchangeable debt securities, other rights convertible or exchangeable into Stock, purchase rights for Stock, Awards with value and payment contingent upon performance of the Company or any other factors designated by the Committee, and Awards valued by reference to the Fair Market Value, book value of Stock or the value of securities of or the performance of specified Subsidiaries (“Other Stock-Based Awards”). The Committee shall determine the terms and conditions (including vesting criteria) of Other Stock-Based Awards. Stock issued pursuant to such an Award in the nature of a purchase right granted under this Section 6(h) shall be purchased for such consideration, paid for at such times, by such methods, and in such forms, including, without limitation, cash, Stock, other Awards, or other property, as the Committee shall determine.

(i) Cash Awards. The Committee may grant cash Awards under this Section 6(i) that are denominated and payable in cash in such amounts and subject to such terms and conditions consistent with the terms of the Plan as the Committee shall determine, including as an element of or supplement to any other Award under the Plan, whether or not valued in whole or in part by reference to, or otherwise based on, or related to Stock. With respect to a cash Award subject to achievement of certain performance criteria, the performance criteria to be achieved during any performance period and the length of the performance period may be determined by the Committee upon the grant of such cash Award. Unless otherwise determined or waived by the Committee, the failure to achieve any vesting criteria applicable to a cash Award, including any performance criteria, shall result in the forfeiture of such Award; provided, however, that the Committee may provide, by rule or regulation or in any Award Agreement, or may determine in any individual case, that restrictions or forfeiture conditions relating to cash Award, will be waived in whole or in part in the event of termination resulting from specified causes or such other circumstances as may be determined by the Committee. For purposes of clarity, the Substitute Awards that were generally associated with the payment of taxes shall be considered cash Awards under the Plan.

7. Certain Provisions Applicable to Awards.

(a) Stand-Alone, Additional, Tandem, and Substitute Awards. Awards granted under the Plan may, as determined by the Committee, be granted either alone or in addition to, in tandem with or in substitution for any other Award granted under the Plan or any award granted under any other plan of the Company, its Parent or Subsidiaries or any business entity acquired or to be acquired by the Company or a Subsidiary, or any other right of a Participant to receive payment from the Company, its Parent or Subsidiaries. Awards granted in addition to or in tandem with other Awards, awards or rights may be granted either as of the same time as or a different time from the grant of such other Awards, awards or rights.

(b) Term of Awards. The term of each Award shall be for such period as may be determined by the Committee; provided, however, that in no event shall the term of any ISO or SAR granted in tandem therewith

 

D-8


Table of Contents

exceed a period of ten years from the date of its grant (or such shorter period as may be applicable under Section 422 of the Code).

(c) Form of Payment Under Awards. Subject to the terms of the Plan and any applicable Award Agreement, payments to be made by the Company, its Parent or Subsidiaries upon the grant, exercise or settlement of an Award may be made in such forms as the Committee shall determine, including, without limitation, cash, Stock, other Awards or other property, and may be made in a single payment or transfer, in installments or on a deferred basis. Such payments may include, without limitation, provisions for the payment or crediting of reasonable interest on installment or deferred payments or the grant or crediting of Dividend Equivalents in respect of installment or deferred payments denominated in Stock.

(d) Loans in Connection with an Award. The Company may not, in connection with any Award, extend, maintain, renew, guarantee or arrange for credit in the form of a personal loan to any Participant who is a director or executive officer of the Company (within the meaning of the Exchange Act); provided, however, that, with the consent of the Committee, and subject at all times to, and only to the extent, if any, permitted under applicable law and regulation and other binding obligations or provisions applicable to the Company, the Company may extend, maintain, renew, guarantee or arrange for credit in the form of a personal loan to a Participant who is not such a director or executive officer in connection with any Award, including the payment by such Participant of any or all federal, state or local income or other taxes due in connection with any Award. Subject to such limitations, the Committee shall have full authority to decide whether to make a loan hereunder and to determine the amount, terms and provisions of any such loan, including, without limitation, the interest rate to be charged in respect of any such loan, whether the loan is to be with or without recourse against the borrower, the terms on which the loan is to be repaid and the conditions, if any, under which the loan may be forgiven.

(e) Performance-Based Awards. The Committee may designate any Award, the grant, exercisability or settlement of which is subject to the achievement of performance conditions as a performance-based Award. Business criteria used by the Committee in establishing performance objectives for Awards may be based on or take into consideration corporate-wide or Subsidiary, division or operating unit financial, or other strategic measures including (but not limited to) one or more of the following:

(i) pre-tax or after-tax net income,

(ii) pre-tax or after-tax operating income,

(iii) total or gross revenue or similar items,

(iv) profit, earnings or other margins,

(v) stock price, dividends, and/or total stockholder return,

(vi) EBITDA measures,

(vii) cash flow(s),

(viii) market share,

(ix) pre-tax or after-tax earnings per share,

(x) pre-tax or after-tax operating earnings per share,

(xi) expenses,

(xii) return on investment or equity,

(xiii) environmental, social and governance, sustainability, or similar criteria, or

(xiv) strategic business criteria, consisting of one or more objectives based on meeting specified revenue, market penetration, or geographic business expansion goals, cost targets, goals relating to acquisitions or dispositions or divestitures or any combination thereof or similar objectives or criteria as determined by the Committee.

 

D-9


Table of Contents

The levels of performance required with respect to such business criteria may be expressed on an absolute and/or relative basis (including constant currency or similar adjustments), may be based on or otherwise employ comparisons based on current internal targets, the past performance of the Company (including the performance of one or more Subsidiaries, divisions and/or operating units) and/or the past or current performance of other companies, and in the case of earnings-based measures, may use or employ comparisons relating to capital (including, without limitation, the cost of capital), stockholders’ equity and/or shares outstanding, or to assets or net assets. The determination may be on a GAAP or non-GAAP basis. Performance objectives may differ for such Awards to different Participants. The Committee may specify the weighting to be given to each performance objective for purposes of determining the final amount payable with respect to any such Award. The Committee may, in its discretion, adjust the performance objectives applicable to any given Award.

(f) Impact of a Change in Control.

(i) Assumed Awards. Notwithstanding anything contained herein to the contrary, except as set forth in an Award Agreement, all conditions and/or restrictions relating to the continued performance of services and/or the achievement of performance objectives with respect to the exercisability or full enjoyment of an Assumed Award shall accelerate or otherwise lapse immediately prior to a Change in Control.

(ii) Substitute and Future Awards. Unless otherwise specified in the Award Agreement or provided by the Board (which authority for such determinations at the time of a Change in Control may not be delegated to the Committee), all conditions and/or restrictions relating to the continued performance of services and/or the achievement of performance objectives with respect to the exercisability or full enjoyment of an Award that is not an Assumed Award shall not accelerate or otherwise lapse immediately prior to a Change in Control as a result of the Change in Control.

8. General Provisions.

(a) Issuance of Stock; Compliance with Laws and Obligations. The Company shall not be obligated to issue or deliver shares of Stock in connection with any Award or take any other action under the Plan in a transaction subject to the requirements of any applicable federal or state securities law, any requirement under exchange rule or any other law, regulation, rules or contractual obligation of the Company until the Company is satisfied that such laws, requirements, regulations, and other obligations of the Company have been complied with in full. Certificates representing shares of Stock issued under the Plan will be subject to such stop-transfer orders and other restrictions as may be applicable under such laws, requirements, rules, regulations and other obligations of the Company, including any requirement that a legend or legends be placed thereon.

(b) Limitations on Transferability. Awards and other rights under the Plan shall not be transferable by a Participant except by will or the laws of descent and distribution or to a Beneficiary in the event of the Participant’s death, shall not be pledged, mortgaged, hypothecated or otherwise encumbered, or otherwise subject to the claims of creditors, and, in the case of ISOs and SARs in tandem therewith, shall be exercisable during the lifetime of a Participant only by such Participant or his guardian or legal representative; provided, however, that such Awards and other rights (other than ISOs and SARs in tandem therewith) may be transferred to one or more transferees during the lifetime of the Participant to the extent and on such terms and conditions as then may be permitted by the Committee. A Beneficiary, transferee, or other person claiming any rights under the Plan from or through any Participant shall be subject to all of the terms and conditions of the Plan and any Award Agreement applicable to such Participant, except as otherwise determined by the Committee, and to any additional terms and conditions determined by the Committee, whether imposed at or subsequent to the grant or transfer of the Award.

(c) No Right to Continued Employment or Service. Neither the Plan nor any action taken hereunder shall be construed as giving any employee, director or other person the right to be retained in the employ or service of the Company, its Parent or any Subsidiary, nor shall it interfere in any way with the right of the

 

D-10


Table of Contents

Company, its Parent or any Subsidiary to terminate any employee’s employment or other person’s service at any time or with any right of the Board or stockholders to remove any director. Unless otherwise specified in the applicable Award Agreement, (i) an approved leave of absence shall not be considered a termination of employment or service for purposes of an Award, and (ii) any Participant who is employed by or performs services for a Parent or a Subsidiary shall be considered to have terminated employment or service for purposes of an Award if such Parent or Subsidiary no longer qualifies as a Parent or Subsidiary, unless such Participant remains employed by the Company, a Parent, or a Subsidiary.

(d) Taxes. The Company, its Parent and Subsidiaries are authorized to withhold from any delivery of shares of Stock in connection with an Award, any cash, dividends or other payment relating to an Award or any payroll or other payment to a Participant amounts of withholding and other taxes due or potentially payable in connection with any transaction involving an Award, and to take such other action as the Committee may deem necessary or advisable to enable the Company, its Parent and Subsidiaries and Participants to satisfy obligations for the payment of withholding taxes and other tax obligations relating to any Award. This authority shall include authority to withhold or receive Stock or other property and to make cash payments in respect thereof in satisfaction of a Participant’s tax obligations.

(e) Changes to the Plan and Awards. The Board may amend, alter, suspend, discontinue or terminate the Plan or the Committee’s authority to grant Awards under the Plan without the consent of stockholders or Participants, except that any such action shall be subject to the approval of the Company’s stockholders at or before the next annual meeting of stockholders for which the record date is after such Board action if such stockholder approval is required by any federal or state law or regulation or stock exchange rule, and the Board may otherwise determine to submit other such changes to the Plan to stockholders for approval; provided, however, that, without the consent of an affected Participant no such action may materially impair the rights of such Participant under any Award theretofore granted to him or her (as such rights are set forth in the Plan and the Award Agreement). The Committee may waive any conditions or rights under, or amend, alter, suspend, discontinue, or terminate, any Award theretofore granted and any Award Agreement relating thereto; provided, however, that, without the consent of an affected Participant no such action may materially impair the rights of such Participant under such Award (as such rights are set forth in the Plan and the Award Agreement). Notwithstanding the foregoing, the Board or the Committee may take any action, including, without limitation, actions affecting or terminating outstanding Awards if and to the extent permitted by the Plan or applicable Award Agreement. The Board or the Committee shall also have the authority to establish separate sub-plans under the Plan with respect to Participants resident in a particular jurisdiction (the terms of which shall not be inconsistent with those of the Plan) if necessary or advisable to comply with applicable law or regulation of such jurisdiction.

(f) No Rights to Awards; No Stockholder Rights. No person shall have any claim to be granted any Award under the Plan, and there is no obligation for uniformity of treatment of Participants. No Award shall confer on any Participant any of the rights of a stockholder of the Company unless and until a share of Stock is duly issued or transferred and delivered to the Participant in accordance with the terms of the Award or, in the case of an Option, the Option is duly exercised.

(g) Unfunded Status of Awards; Creation of Trusts. The Plan is intended to constitute an “unfunded” plan for incentive and deferred compensation. With respect to any payments not yet made to a Participant pursuant to an Award, nothing contained in the Plan or any Award shall give any such Participant any rights that are greater than those of a general creditor of the Company; provided, however, that the Committee may authorize the creation of trusts or make other arrangements to meet the Company’s obligations under the Plan to deliver cash, Stock, other Awards, or other property pursuant to any Award, which trusts or other arrangements shall be consistent with the “unfunded” status of the Plan unless the Committee otherwise determines with the consent of each affected Participant.

(h) Non-Exclusivity of the Plan. Neither the adoption of the Plan by the Board nor any submission of the Plan or amendments thereto to the stockholders of the Company for approval shall be construed as creating

 

D-11


Table of Contents

any limitations on the power of the Board or the Committee to adopt such other compensatory arrangements as it may deem necessary or advisable, including, without limitation, the granting of stock options otherwise than under the Plan, and such arrangements may be either applicable generally or only in specific cases.

(i) No Fractional Shares. No fractional shares of Stock shall be issued or delivered pursuant to the Plan or any Award. The Committee shall determine whether cash, other Awards, or other property shall be issued or paid in lieu of such fractional shares or whether such fractional shares or any rights thereto shall be forfeited or otherwise eliminated.

(j) Compliance with Law and Regulation.

(i) With respect to persons subject to Section 16 of the Exchange Act, it is the intent of the Company that the Plan and all transactions under the Plan comply with applicable provisions of Rule 16b-3. In addition, it is the intent of the Company that ISOs comply with applicable provisions of Section 422 of the Code. The Committee may revoke any Award if it is contrary to law, regulation, exchange rule or modify an Award to bring it into compliance with any applicable law, regulation or exchange rule.

(ii) This Plan and Awards are intended to comply with the requirements of Section 409A of the Code or an exemption or exclusion therefrom and, with respect to Awards that constitute nonqualified deferred compensation within the meaning of Section 409A of the Code, it is intended that the Plan be interpreted and administered in all respects in accordance with Section 409A of the Code. Each payment under any Award shall be treated as a separate payment for purposes of Section 409A of the Code. In no event may a Participant, directly or indirectly, designate the calendar year of any payment to be made under any Award that constitutes nonqualified deferred compensation subject to Section 409A of the Code. Notwithstanding any other provision of the Plan or any Award Agreement to the contrary, if a Participant is a “specified employee” within the meaning of Section 409A of the Code (as determined in accordance with the methodology established by the Company), amounts that constitute “nonqualified deferred compensation” within the meaning of Section 409A of the Code that otherwise would be payable by reason of a Participant’s “separation from service” (within the meaning of Section 409A of the Code) during the six-month period immediately following such separation from service shall instead be paid or provided on the first business day following the date that is six months following the Participant’s separation from service or any earlier date permitted by Section 409A of the Code. If the Participant dies following the separation from service and prior to the payment of any amounts delayed on account of Section 409A of the Code, such amounts shall be paid to the personal representative of the Participant’s estate due to the Participant’s death, subject to the Company’s receipt from such representative or estate of such documentation as reasonably requested by the Company.

(k) Governing Law. The validity, construction and effect of the Plan, any rules and regulations relating to the Plan and any Award Agreement shall be determined in accordance with the laws of the State of Delaware, without giving effect to principles of conflicts of laws, and applicable federal law.

(l) Plan Termination. The Plan shall continue in effect until terminated by the Board.

 

D-12


Table of Contents

Annex E

FORM OF

AMENDED AND RESTATED

CERTIFICATE OF INCORPORATION

OF

BGC GROUP, INC.

 

 

BGC Group, Inc. (the “Corporation”), a corporation organized and existing under the laws of the State of Delaware, pursuant to Sections 242 and 245 of the General Corporation Law of the State of Delaware, as it may be amended (the “DGCL”), hereby certifies as follows:

 

  1.

The name of this Corporation is BGC Group, Inc. The original Certificate of Incorporation was filed with the office of the Secretary of State of the State of Delaware on April 21, 2021.

 

  2.

This Amended and Restated Certificate of Incorporation was duly adopted by the Board of Directors of the Corporation (the “Board of Directors”) in accordance with the provisions of Sections 242 and 245 of the DGCL and by the written consent of its sole stockholder in accordance with Section 228 of the DGCL.

 

  3.

This Amended and Restated Certificate of Incorporation restates and amends the original Certificate of Incorporation to read in its entirety as follows:

ARTICLE I

NAME OF CORPORATION

The name of the Corporation is BGC Group, Inc.

ARTICLE II

REGISTERED OFFICE

The address of the Corporation’s registered office in the State of Delaware is 1209 Orange Street, Wilmington, Delaware 19801, County of New Castle. The name of its registered agent at such address is The Corporation Trust Company.

ARTICLE III

PURPOSE

The purpose of the Corporation is to engage in any lawful act or activity for which corporations may be incorporated and organized under the DGCL.

ARTICLE IV

STOCK

SECTION 1.     Authorized Stock. The total number of shares of all classes of stock which the Corporation shall have authority to issue is 1,850,000,000 shares, consisting of (i) 50,000,000 shares of Preferred Stock, par value one cent ($0.01) per share (the “Preferred Stock”), and (ii) 1,800,000,000 shares of Common Stock (the “Common Stock”), of which 1,500,000,000 shares are designated as Class A Common Stock, par value one cent ($0.01) per share (the “Class A Common Stock”), and 300,000,000 shares are designated as Class B Common Stock, par value one cent ($0.01) per share (the “Class B Common Stock”). Shares of Class B Common Stock that are converted into shares of Class A Common Stock shall be retired and not reissued. Shares


Table of Contents

of Class B Common Stock shall be issued only to (1) BGC Partners, (2) Cantor, (3) any entity controlled by BGC Partners, Cantor or by Howard W. Lutnick and (4) Howard W. Lutnick, his spouse, his estate, any of his descendants, any of his relatives, or any trust established for his benefit or for the benefit of his spouse, any of his descendants or any of his relatives (the foregoing persons described in clauses (1), (2), (3) and (4), the “Qualified Class B Holders”). For purposes of this Amended and Restated Certificate of Incorporation, (a) “BGC Partners” means BGC Partners, Inc., a Delaware corporation, or any successor to BGC Partners, Inc., including by way of merger, consolidation or sale of all or substantially all of its assets, and (b) “Cantor” means Cantor Fitzgerald, L.P., a Delaware limited partnership, or any successor to Cantor Fitzgerald, L.P., including by way of merger, consolidation or sale of all or substantially all of its assets.

SECTION 2.     Preferred Stock. The Preferred Stock may be issued from time to time by the Board of Directors as shares of one or more classes or series. Subject to the provisions of this Amended and Restated Certificate of Incorporation (hereinafter referred to as this “Certificate of Incorporation”) and the limitations prescribed by law, the Board of Directors is expressly authorized by adopting resolutions to issue the shares, fix the number of shares and change the number of shares constituting any series, and to provide for or change the voting powers, designations, preferences and relative, participating, optional or other special rights, qualifications, limitations or restrictions thereof, including dividend rights (and whether dividends are cumulative), dividend rates, terms of redemption (including sinking fund provisions), redemption prices, conversion rights and liquidation preferences of the shares constituting any class or series of the Preferred Stock, without any further action or vote by the stockholders.

SECTION 3.     Common Stock.

(a)     Voting.

(1)     At each annual or special meeting of stockholders, and for all other purposes, (A) each holder of record of shares of Class A Common Stock on the relevant record date shall be entitled to one (1) vote for each share of Class A Common Stock; and (B) each holder of record of shares of Class B Common Stock on the relevant record date shall be entitled to ten (10) votes for each share of Class B Common Stock.

(2)     Except as otherwise required by law and this Certificate of Incorporation, and subject to the rights of holders of any series of Preferred Stock of the Corporation that may be issued from time to time, the holders of shares of Class A Common Stock and the holders of shares of Class B Common Stock shall vote together as a single class on all matters voted on by the stockholders of the Corporation.

(3)     None of the holders of shares of Class A Common Stock or the holders of shares of Class B Common Stock shall have cumulative voting rights.

(b)     Dividends; Stock Splits.

(1)     Subject to the rights of the holders of shares of any series of Preferred Stock, and subject to any other provisions of this Certificate of Incorporation, holders of shares of Class A Common Stock and shares of Class B Common Stock shall be entitled to receive such dividends and other distributions in cash, stock or property of the Corporation as may be declared thereon by the Board of Directors from time to time out of assets or funds of the Corporation legally available therefor.

(2)     If at any time a dividend or other distribution in cash or other property (other than dividends or other distributions payable in shares of Common Stock or other voting securities or options or warrants to purchase shares of Common Stock or other voting securities or securities convertible into or exchangeable for shares of Common Stock or other voting securities) is paid on the shares of Class A Common Stock or the shares of Class B Common Stock, a like dividend or other distribution in cash or other property shall also be paid on shares of Class A Common Stock or shares of Class B Common Stock, as the case may be, in an equal amount per share. If at any time a dividend or other distribution payable in shares of Common Stock or options or

 

E-2


Table of Contents

warrants to purchase shares of Common Stock or securities convertible into or exchangeable for shares of Common Stock is paid on shares of Class A Common Stock or shares of Class B Common Stock, a like dividend or other distribution shall also be paid on shares of Class A Common Stock or shares of Class B Common Stock, as the case may be; provided, however, that, for this purpose, if shares of Class A Common Stock or other voting securities, or options or warrants to purchase shares of Class A Common Stock or other voting securities or securities convertible into or exchangeable for shares of Class A Common Stock or other voting securities, are paid on shares of Class A Common Stock, and shares of Class B Common Stock or voting securities identical to the other securities paid on the shares of Class A Common Stock (except that voting securities paid on the Class B Common Stock may have up to ten (10) times the number of votes per share as voting securities paid on the Class A Common Stock) or options or warrants to purchase shares of Class B Common Stock or such other voting securities or securities convertible into or exchangeable for shares of Class B Common Stock or such other voting securities, are paid on shares of Class B Common Stock, in an equal amount per share, such dividend or other distribution shall be deemed to be a like dividend or distribution. In the case of any split, subdivision, combination or reclassification of shares of Class A Common Stock or Class B Common Stock, the shares of Class A Common Stock or Class B Common Stock, as the case may be, shall also be split, subdivided, combined or reclassified so that the number of shares of Class A Common Stock and Class B Common Stock outstanding immediately following such split, subdivision, combination or reclassification shall bear the same relationship to each other as did the number of shares of Class A Common Stock and Class B Common Stock outstanding immediately prior to such split, subdivision, combination or reclassification.

(c)     Conversion Rights.

(1)     Voluntary Conversion of Class B Common Stock. Each share of Class B Common Stock is convertible into one fully paid and non-assessable share of Class A Common Stock at any time at the option of the holder of such share of Class B Common Stock. In order to exercise the conversion privilege, the holder of any shares of Class B Common Stock to be converted shall present and surrender the certificate or certificates representing such shares (if certificated) during usual business hours at the principal executive offices of the Corporation, or if any agent for the registration or transfer of shares of Class B Common Stock is then duly appointed and acting (said agent being hereinafter called the “Transfer Agent”), then at the office of the Transfer Agent, accompanied by written notice that the holder elects to convert the shares of Class B Common Stock represented by such certificate or certificates (if certificated), to the extent specified in such notice. Such notice shall also state the name or names (with addresses) in which the certificate or certificates for shares of Class A Common Stock which shall be issuable upon such conversion shall be issued. If required by the Corporation, any shares of Class B Common Stock surrendered for conversion shall be accompanied by instruments of transfer, in form satisfactory to the Corporation and the Transfer Agent, duly executed by the holder of such shares or his, her or its duly authorized representative. As promptly as practicable after the receipt of such notice and the surrender of such shares of Class B Common Stock as aforesaid, the Corporation shall issue and deliver at such office to such holder, or on his or her written order, the number of full shares of Class A Common Stock issuable upon the conversion of such shares. Each conversion of shares of Class B Common Stock shall be deemed to have been effected on the date on which such notice shall have been received by the Corporation or the Transfer Agent, as applicable, and, if such shares are evidenced by certificate(s), such certificate(s) representing such shares shall have been surrendered (subject to receipt by the Corporation or the Transfer Agent, as applicable, within thirty (30) days thereafter of any required instruments of transfer as aforesaid), and the person or persons in whose name or names shares of Class A Common Stock shall be issuable upon such conversion shall be deemed to have become on said date the holder or holders of record of the shares represented thereby.

(2)     Automatic Conversion of Class B Common Stock. Each share of Class B Common Stock will automatically convert into one (1) share of Class A Common Stock upon any sale, pledge or other transfer (a “Transfer”), whether or not for value, by the initial registered holder thereof, upon any Transfer, other than in each case any Transfer to a Qualified Class B Holder. Notwithstanding anything to the contrary set forth herein, any holder of Class B Common Stock may pledge his, her or its shares of Class B Common Stock to a pledgee pursuant to a bona fide pledge of the shares as collateral security for indebtedness due to the pledgee so long as

 

E-3


Table of Contents

the shares are not transferred to or registered in the name of the pledgee. In the event of any pledge meeting these requirements, the pledged shares will not be converted automatically into shares of Class A Common Stock. If the pledged shares of Class B Common Stock become subject to any foreclosure, realization or other similar action by the pledgee, they will be converted automatically into shares of Class A Common Stock upon the occurrence of that action.

(3)     Unconverted Shares. If less than all of the shares of Class B Common Stock evidenced by a certificate or certificates surrendered to the Corporation (in accordance with such procedures as the Board of Directors may determine) are converted, the Corporation shall execute and deliver to or upon the written order of the holder of such certificate or certificates a new certificate or certificates evidencing the number of shares of Class B Common Stock which are not converted without charge to the holder.

(4)     No Conversion Rights of Class A Common Stock. The Class A Common Stock shall not have any conversion rights.

(5)     Reservation of Shares of Class A Common Stock. The Corporation hereby reserves, and shall at all times reserve and keep available, out of its authorized and unissued shares of Class A Common Stock for the purposes of effecting conversions of Class B Common Stock, such number of duly authorized shares of Class A Common Stock as shall from time to time be sufficient to effect the conversion of all outstanding shares of Class B Common Stock. The Corporation covenants that all the shares of Class A Common Stock so issuable shall, when so issued, be duly and validly issued, fully paid and non-assessable.

(d)     Liquidation, Dissolution, etc. In the event of any liquidation, dissolution or winding up (either voluntary or involuntary) of the Corporation, the holders of shares of Class A Common Stock and the holders of shares of Class B Common Stock shall be entitled to receive the assets and funds of the Corporation available for distribution, after payments to creditors and to the holders of any Preferred Stock of the Corporation that may at the time be outstanding, in proportion to the number of shares held by them, respectively.

(e)     Rights Otherwise Identical. Except as expressly set forth in this Certificate of Incorporation, the rights of the holders of Class A Common Stock and the rights of the holders of Class B Common Stock shall be in all respects identical.

SECTION 4.     Options, Warrants and Other Rights. The Board of Directors is authorized to create and issue options, warrants and other rights from time to time entitling the holders thereof to purchase securities or other property of the Corporation or any other entity, including any class or series of stock of the Corporation or any other entity and whether or not in connection with the issuance or sale of any securities or other property of the Corporation, for such consideration (if any), at such times and upon such other terms and conditions as may be determined or authorized by the Board of Directors and set forth in one or more agreements or instruments. Among other things and without limitation, such terms and conditions may provide for the following:

(a)     adjusting the number or exercise price of such options, warrants or other rights or the amount or nature of the securities or other property receivable upon exercise thereof in the event of a subdivision or combination of any securities, or a recapitalization, of the Corporation, the acquisition by any natural person, company, corporation or similar entity, government, or political subdivision, agency, or instrumentality of a government (each, a “Person”) of beneficial ownership of securities representing more than a designated percentage of the voting power of any outstanding series, class or classes of securities, a change in ownership of the Corporation’s securities or a merger, statutory share exchange, consolidation, reorganization, sale of assets or other occurrence relating to the Corporation or any of its securities, and restricting the ability of the Corporation to enter into an agreement with respect to any such transaction absent an assumption by another party or parties thereto of the obligations of the Corporation under such options, warrants or other rights;

(b)     restricting, precluding or limiting the exercise, transfer or receipt of such options, warrants or other rights by any Person that becomes the beneficial owner of a designated percentage of the voting power of

 

E-4


Table of Contents

any outstanding series, class or classes of securities of the Corporation or any direct or indirect transferee of such a Person, or invalidating or voiding such options, warrants or other rights held by any such Person or transferee; and

(c)     permitting the Board of Directors (or certain directors specified or qualified by the terms of the governing instruments of such options, warrants or other rights) to redeem, terminate or exchange such options, warrants or other rights.

This Section 4 of Article IV shall not be construed in any way to limit the power of the Board of Directors to create and issue options, warrants or other rights.

ARTICLE V

STOCKHOLDERS

SECTION 1.     Meetings of stockholders shall be held at such place, within or without the State of Delaware, as may be designated by or in the manner provided in the Bylaws, or, if not so designated, at the registered office of the Corporation in the State of Delaware. Elections of directors need not be by written ballot unless and to the extent that the Bylaws so provide.

SECTION 2.     Any action to be taken at any annual or special meeting of the stockholders may be taken without a meeting, without prior notice and without a vote, if a consent or consents in writing, setting forth the action so taken, shall be signed by the holders of outstanding stock having not less than the minimum number of votes that would be necessary to authorize or take such action at a meeting at which all shares entitled to vote thereon were present and voted and shall be delivered to the Corporation.

SECTION 3.     Except as otherwise required by law and subject to the rights of the holders of the Preferred Stock, special meetings of stockholders of the Corporation may be called only by the Chairman of the Board of Directors or, if the Chairman of the Board is unavailable, by any Chief Executive Officer of the Corporation or by the holders of a majority of the voting power of the Class B Common Stock.

ARTICLE VI

AMENDMENTS TO BYLAWS

In furtherance and not in limitation of the powers conferred by law, the Board of Directors is expressly authorized and empowered to make, adopt, amend and repeal the Bylaws of the Corporation pursuant to a resolution approved by a majority of the Board of Directors or by unanimous written consent. The stockholders may make, adopt, amend, and repeal the Bylaws of the Corporation only with, and in addition to any other vote required by law, the affirmative vote of the holders of a majority of the voting power of all outstanding shares of capital stock of the Corporation present in person or by proxy and entitled to vote thereon.

ARTICLE VII

EXCULPATION

No director or officer of the Corporation shall be personally liable to the Corporation or its stockholders for monetary damages for breach of fiduciary duty as a director or officer, respectively, except to the extent such exemption from liability or limitation thereof is not permitted under the DGCL as the same exists or may hereafter be amended. Any repeal or amendment or modification of this Article VII by the stockholders of the Corporation or by changes in applicable law, or the adoption of any provision of this Certificate of Incorporation inconsistent with this Article VII, will, to the extent permitted by applicable law, be prospective

 

E-5


Table of Contents

only (except to the extent such amendment or change in applicable law permits the Corporation to provide a broader limitation on a retroactive basis than permitted prior thereto), and will not adversely affect any limitation on the personal liability of any director or officer of the Corporation at the time of such repeal or amendment or modification or adoption of such inconsistent provision.

ARTICLE VIII

INDEMNIFICATION AND INSURANCE

SECTION 1.     Right to Indemnification. Each person who was or is made a party or is threatened to be made a party to or is involved in any action, suit or proceeding, whether civil, criminal, administrative or investigative (hereinafter a “proceeding”), by reason of the fact that he or she, or a person of whom he or she is the legal representative, is or was a director or officer of the Corporation or is or was serving at the request of the Corporation as a director, officer, employee or agent of another corporation or of a partnership, joint venture, trust or other enterprise, including service with respect to employee benefit plans, whether the basis of such proceeding is alleged action in an official capacity as a director, officer, employee or agent or in any other capacity while serving as a director, officer, employee or agent, shall be indemnified and held harmless by the Corporation to the fullest extent authorized by the DGCL, as the same exists or may hereafter be amended (but, in the case of any such amendment, to the fullest extent permitted by law, only to the extent that such amendment permits the Corporation to provide broader indemnification rights than said law permitted the Corporation to provide prior to such amendment), against all expense, liability and loss (including attorneys’ fees, judgments, fines, amounts paid or to be paid in settlement, and excise taxes or penalties arising under the Employee Retirement Income Security Act of 1974) reasonably incurred or suffered by such person in connection therewith and such indemnification shall continue as to a person who has ceased to be a director, officer, employee or agent and shall inure to the benefit of his or her heirs, executors and administrators; provided, however, that, except as provided in this Article VIII, the Corporation shall indemnify any such person seeking indemnification in connection with a proceeding (or part thereof) initiated by such person only if such proceeding (or part thereof) was authorized by the Board of Directors. The right to indemnification conferred in this Section 1 of Article VIII shall be a contract right and shall include the right to be paid by the Corporation the expenses, including attorneys’ fees, incurred in defending any such proceeding in advance of its final disposition; provided, however, that, if the DGCL requires, the payment of such expenses incurred by a director or officer in his or her capacity as a director or officer (and not in any other capacity in which service was or is rendered by such person while a director or officer, including, without limitation, service to an employee benefit plan) in advance of the final disposition of a proceeding, shall be made only upon delivery to the Corporation of an undertaking, by or on behalf of such director or officer, to repay all amounts so advanced if it shall ultimately be determined that such director or officer is not entitled to be indemnified under this Section or otherwise. The Corporation may, by action of the Board of Directors, provide indemnification to employees and agents of the Corporation with the same scope and effect as the foregoing indemnification of directors and officers.

SECTION 2.     Right of Claimant to Bring Suit. If a claim under Section 1 of Article VIII hereof is not paid in full by the Corporation within thirty (30) days after a written claim has been received by the Corporation, the claimant may at any time thereafter bring suit against the Corporation to recover the unpaid amount of the claim and, if successful in whole or in part, the claimant shall be entitled to be paid also the expense of prosecuting such claim. It shall be a defense to any such action (other than an action brought to enforce a claim for expenses incurred in defending any proceeding in advance of its final disposition where the required undertaking, if any is required, has been tendered to the Corporation) that the claimant has not met the standards of conduct which make it permissible under the DGCL for the Corporation to indemnify the claimant for the amount claimed, but the burden of proving such defense shall be on the Corporation. Neither the failure of the Corporation (including the Board of Directors, independent legal counsel, or its stockholders) to have made a determination prior to the commencement of such action that indemnification of the claimant is proper in the circumstances because he or she has met the applicable standard of conduct set forth in the DGCL, nor an actual determination by the Corporation (including the Board of Directors, independent legal counsel, or its

 

E-6


Table of Contents

stockholders) that the claimant has not met such applicable standard of conduct, shall be a defense to the action or create a presumption that the claimant has not met the applicable standard of conduct.

SECTION 3.     Non-Exclusivity of Rights. The right to indemnification and the payment of expenses incurred in defending a proceeding in advance of its final disposition conferred in this Article VIII shall not be exclusive of any other right which any person may have or hereafter acquire under any statute, provision of the Certificate of Incorporation, Bylaws, agreement, vote of stockholders or disinterested directors or otherwise. No amendment or other modification of this Article VIII shall in any way diminish or adversely affect the rights of any director, officer, employee or agent of the Corporation in respect of any occurrence or matter arising prior to any such repeal or modification.

SECTION 4.     Insurance. The Corporation may maintain insurance, at its expense, to protect itself and any director, officer, employee or agent of the Corporation or another corporation, partnership, joint venture, trust or other enterprise against any expense, liability or loss, whether or not the Corporation would have the power to indemnify such person against such expense, liability or loss under the DGCL.

ARTICLE IX

CORPORATE OPPORTUNITY

SECTION 1.     To the greatest extent permitted by law and except as otherwise set forth in this Certificate of Incorporation:

(a)     None of any Cantor Company or any of their respective Representatives shall owe any fiduciary duty to, nor shall any Cantor Company or any of their respective Representatives be liable for breach of fiduciary duty to, the Corporation or any of its stockholders. In taking any action, making any decision or exercising any discretion with respect to the Corporation, each Cantor Company and their respective Representatives shall be entitled to consider such interests and factors as it desires, including its own interests and those of its Representatives, and shall have no duty or obligation (i) to give any consideration to the interests of or factors affecting the Corporation, the Corporation’s stockholders or any other person, or (ii) to abstain from participating in any vote or other action of the Corporation, or any board, committee or similar body of any of the foregoing. None of any Cantor Company or any of their respective Representatives shall violate a duty or obligation to the Corporation merely because such person’s conduct furthers such person’s own interest, except as specifically set forth in Section 1(c) of this Article IX. Any Cantor Company or any of their respective Representatives may lend money to, and transact other business with, the Corporation and its Representatives. The rights and obligations of any such person who lends money to, contracts with, borrows from or transacts business with the Corporation or any of its Representatives are the same as those of a person who is not involved with the Corporation or any of its Representatives, subject to other applicable law. No transaction between any Cantor Company or any of their respective Representatives, on the one hand, with the Corporation or any of its Representatives, on the other hand, shall be voidable solely because any Cantor Company or any of their respective Representatives has a direct or indirect interest in the transaction. Nothing herein contained shall prevent any Cantor Company or any of their respective Representatives from conducting any other business, including serving as an officer, director, employee, or stockholder of any corporation, partnership or limited liability company, a trustee of any trust, an executor or administrator of any estate, or an administrative official of any other business or not-for-profit entity, or from receiving any compensation in connection therewith.

(b)     None of any Cantor Company or any of their respective Representatives shall owe any duty to refrain from (i) engaging in the same or similar activities or lines of business as the Corporation and its Representatives, or (ii) doing business with any of the Corporation’s or its Representatives’ clients or customers. In the event that any Cantor Company or any of their respective Representatives acquires knowledge of a potential transaction or matter that may be a Corporate Opportunity for any Cantor Company or any of their respective Representatives, on the one hand, and the Corporation or any of its Representatives, on the other hand,

 

E-7


Table of Contents

such Cantor Company or Representatives, as the case may be, shall have no duty to communicate or offer such Corporate Opportunity to the Corporation or any of its Representatives, subject to Section 1(c) of this Article IX. None of any Cantor Company or any of their respective Representatives shall be liable to the Corporation, any of its stockholders or any of its Representatives for breach of any fiduciary duty by reason of the fact that any Cantor Company or any of their respective Representatives pursues or acquires such Corporate Opportunity for itself, directs such Corporate Opportunity to another person or does not present such Corporate Opportunity to the Corporation or any of its Representatives, subject to Section 1(c) of this Article IX.

(c)     If a third party presents a Corporate Opportunity to a person who is both a Representative of the Corporation and a Representative of a Cantor Company, expressly and solely in such person’s capacity as a Representative of the Corporation, and such person acts in good faith in a manner consistent with the policy that such Corporate Opportunity belongs to the Corporation, then such person (i) shall be deemed to have fully satisfied and fulfilled any fiduciary duty that such person has to the Corporation as a Representative of the Corporation with respect to such Corporate Opportunity, (ii) shall not be liable to the Corporation, any of its stockholders or any of its Representatives for breach of fiduciary duty by reason of such person’s action or inaction with respect to such Corporate Opportunity, (iii) shall be deemed to have acted in good faith and in a manner that such person reasonably believed to be in, and not opposed to, the Corporation’s best interests, and (iv) shall be deemed not to have breached such person’s duty of loyalty to the Corporation and its stockholders and not have derived an improper personal benefit therefrom; provided that a Cantor Company or any of its Representatives may pursue such Corporate Opportunity if the Corporation shall decide not to pursue such Corporate Opportunity. If a Corporate Opportunity is not presented to a person who is both a Representative of the Corporation and a Representative of a Cantor Company and, expressly and solely in such person’s capacity as a Representative of the Corporation, such person shall not be obligated to present such Corporate Opportunity to the Corporation or to act as if such Corporate Opportunity belongs to the Corporation, and such person shall (i) be deemed to have fully satisfied and fulfilled any fiduciary duty that such person has to the Corporation as a Representative of the Corporation with respect to such Corporate Opportunity, (ii) shall not be liable to the Corporation, any of its stockholders or any of its Representatives for breach of fiduciary duty by reason of such person’s action or inaction with respect to such Corporate Opportunity, (iii) shall be deemed to have acted in good faith and in a manner that such person reasonably believed to be in, and not opposed to, the Corporation’s best interests, and (iv) shall be deemed not to have breached such person’s duty of loyalty to the Corporation and its stockholders and not to have derived an improper personal benefit therefrom.

(d)     For purposes of this Article IX:

(1)     “Cantor Company” means Cantor and any of its affiliates (other than, if applicable, the Corporation and its affiliates).

(2)     “Corporate Opportunity” means any business opportunity that the Corporation is financially able to undertake, that is, from its nature, in the Corporation’s lines of business, is of practical advantage to the Corporation and is one in which the Corporation has an interest or a reasonable expectancy, and in which, by embracing the opportunities, the self-interest of Cantor or their respective Representatives will be brought into conflict with the Corporation’s self-interest.

(3)     “Representatives” means, with respect to any person, the directors, officers, employees, general partners or managing member of such person.

SECTION 2.     Neither the alteration, amendment, termination, expiration or repeal of this Article IX nor the adoption of any provision inconsistent with this Article IX shall eliminate or reduce the effect of this Article IX in respect of any matter occurring, or any cause of action that, but for this Article IX, would accrue or arise, prior to such alteration, amendment, termination, expiration, repeal or adoption.

 

E-8


Table of Contents

ARTICLE X

AMENDMENTS TO CERTIFICATE OF INCORPORATION

The Corporation reserves the right at any time and from time to time to amend, alter, change or repeal any provision contained in this Certificate of Incorporation, in the manner now or hereafter prescribed by law and by this Certificate of Incorporation, and all rights, preferences and privileges of whatsoever nature conferred upon stockholders, directors or any other persons whomsoever by and pursuant to this Certificate of Incorporation in its present form or as hereafter amended are granted subject to the right reserved in this Article X; provided, however, that (a) any amendment or repeal of Article VII or Article VIII of this Certificate of Incorporation shall not adversely affect any right or protection existing hereunder in respect of any act or omission occurring prior to such amendment or repeal; (b) the rights of any series of Preferred Stock shall not be amended after the issuance of shares of such series of Preferred Stock except in accordance with the terms of the certificate of designations for such series of Preferred Stock and the requirements of applicable law; (c) the automatic conversion provisions set forth in Section 3(c) of Article IV herein may not be amended, altered, changed or repealed without the approval of the holders of a majority of the voting power of all outstanding shares of Class A Common Stock; (d) the number of authorized shares of Class B Common Stock may not be increased or decreased and the rights of the Class B Common Stock (including the rights set forth in this clause (d)) may not be amended, altered, changed or repealed, without the approval of the holders of a majority of the voting power of all outstanding shares of Class B Common Stock; and (e) except as set forth in the following sentence, the rights of the Class A Common Stock (including the rights set forth in this clause (e)) may not be amended, altered, changed or repealed in a manner that is disproportionately materially adverse as compared to other holders of capital stock of the Corporation, without the approval of the holders of a majority of the voting power of all of the outstanding shares of Class A Common Stock. The number of authorized shares of Class A Common Stock may be increased or decreased (but not below the number of shares thereof then outstanding) by the affirmative vote of the holders of a majority of the voting power of all outstanding shares of capital stock of the Corporation entitled to vote thereon, irrespective of Section 242(b)(2) of the DGCL.

ARTICLE XI

EXCLUSIVE FORUM

Unless the Board of Directors otherwise determines, the sole and exclusive forum for (i) any derivative action or proceeding brought on behalf of the Corporation, (ii) any action asserting a claim for or based on a breach of a duty or obligation owed by any current or former director, officer, employee or agent of the Corporation to the Corporation or its stockholders, including any claim alleging aiding and abetting of such a breach, (iii) any action asserting a claim against the Corporation or any current or former director, officer, employee or agent of the Corporation arising pursuant to any provision of the DGCL or this Certificate of Incorporation or the Bylaws (as either may be amended from time to time), (iv) any action asserting a claim related to or involving the Corporation that is governed by the internal affairs doctrine, or (v) any action asserting an “internal corporate claim” as that term is defined in Section 115 of the DGCL, shall be a state court located within the State of Delaware (or, if no state court located within the State of Delaware has jurisdiction, the federal court for the District of Delaware).

 

E-9


Table of Contents

Annex F

FORM OF

AMENDED AND RESTATED

BYLAWS

OF

BGC GROUP, INC.

 

 

These Amended and Restated Bylaws (these “Bylaws”) of BGC Group, Inc., a Delaware corporation (the “Corporation”), are effective as of [                    ] and hereby amend and restate the previous bylaws of the Corporation in its entirety:

ARTICLE I

OFFICES AND RECORDS

SECTION 1. Registered Office. The registered office of the Corporation in the State of Delaware shall be established and maintained at the office of The Corporation Trust Company, 1209 Orange Street, Wilmington, Delaware 19801, County of New Castle, and The Corporation Trust Company shall be the registered agent of the Corporation in charge thereof.

SECTION 2. Other Offices. Except as otherwise required by the laws of the State of Delaware, the Corporation may have an office or offices and keep its books, documents and papers outside of the State of Delaware at such place or places as from time to time may be determined by the Board of Directors of the Corporation (the “Board of Directors” or the “Board”), the Chairman of the Board, any Chief Executive Officer or any President.

SECTION 3. Books and Records. The books and records of the Corporation may be kept outside the State of Delaware at such place or places as may from time to time be designated by the Board of Directors.

ARTICLE II

STOCKHOLDERS

SECTION 1. Annual Meeting. The annual meeting of the stockholders of the Corporation shall be held on such date, at such time and at such place within or without the State of Delaware as may be designated by the Board of Directors, for the purpose of electing Directors and for the transaction of such other business as may be properly brought before the meeting. The Board of Directors may determine that an annual meeting shall not be held at any physical place, but shall instead be held solely by means of remote communication (including virtually) as provided under the DGCL.

SECTION 2. Special Meetings. Except as otherwise provided in the Certificate of Incorporation, a special meeting of the stockholders of the Corporation may be called at any time by the Chairman of the Board; or, if the Chairman of the Board is unavailable, by any Chief Executive Officer of the Corporation or by the holders of a majority of the voting power of the Class B Common Stock, par value $0.01 per share, of the Corporation (the “Class B Common Stock”). Any special meeting of the stockholders shall be held on such date, at such time and at such place within or without the State of Delaware as the Board of Directors or the officer calling the meeting may designate. The Board of Directors may determine that any special meeting of stockholders shall not be held at any particular place, but shall instead be held solely by means of remote communication. At a special meeting of the stockholders, no business shall be transacted and no corporate action shall be taken other than that stated in the notice of the meeting unless all of the stockholders are present in person or by proxy, in which case any and all business may be transacted at the meeting even though the meeting is held without notice.


Table of Contents

SECTION 3. Notice of Stockholder Business and Nominations. Nominations of persons for election to the Board of Directors of the Corporation and the proposal of business to be considered by the stockholders may be made at an annual meeting of stockholders by or at the direction of the Board of Directors or by any stockholder of the Corporation who was a stockholder of record on the record date established for the giving of notice of such meeting, who is entitled to vote at the meeting and who complies with the notice procedures set forth in these Bylaws.

In the event the Corporation calls a special meeting of stockholders for the purpose of electing Directors, nominations of persons for election to the Board of Directors may be made by or at the direction of the Board of Directors or by any stockholder of the Corporation who was a stockholder of record at the record date for the giving of notice of such meeting, who was a stockholder of record on the record date established for the giving of notice of such meeting, who is entitled to vote at the meeting and who complies with the notice procedures set forth in these Bylaws.

For nominations or other business to be properly brought by a stockholder, the stockholder must have given timely advance notice in writing to the Secretary of the Corporation. To be timely, a stockholder’s notice shall be delivered to, or mailed and received at, the principal executive offices of the Corporation (i) with respect to an annual meeting of the stockholders of the Corporation, not later than the close of business on the one hundred and twentieth (120th) day prior to the first anniversary of the date of the Corporation’s proxy statement for the preceding year’s annual meeting; provided, however, that in the event that the date of the annual meeting is more than thirty (30) days before or more than sixty (60) days after such anniversary date, notice by the stockholder to be timely must be so delivered not later than the close of business on the later of the one hundred and twentieth (120th) day prior to the date of such proxy statement or the tenth (10th) day following the day on which public announcement of the date of such meeting is first made by the Corporation; and (ii) with respect to a special meeting of stockholders of the Corporation for the election of Directors, not later than the close of business on the tenth (10th) day following the day on which notice of the date of the special meeting was mailed to stockholders of the Corporation as provided in Section 4 of this Article II hereof or public disclosure of the date of the special meeting was made, whichever first occurs. Any such notice to be given by a stockholder shall set forth: (a) as to each person whom the stockholder proposes to nominate for election as a Director, all information relating to such person that is required to be disclosed in solicitations of proxies for election of Directors in an election contest, or is otherwise required, in each case pursuant to Regulation 14A under the U.S. Securities Exchange Act of 1934, as amended (the “Exchange Act”), and Rule 14a-11 thereunder (including such person’s written consent to being named in any proxy statement relating to the Corporation’s next annual meeting or special meeting, as applicable, and to serve as a Director if elected); (b) as to any other business that the stockholder proposes to bring before the meeting, a brief description of such business, the reasons for conducting such business at the meeting and any material interest in such business of such stockholder and the beneficial owner, if any, on whose behalf the proposal is made; and (c) as to the stockholder giving the notice and the beneficial owner, if any, on whose behalf the nomination or proposal is made, (w) the name and address of such stockholder, as they appear on the Corporation’s books, and of such beneficial owner, (x) the class and number of shares of the Corporation which are owned beneficially and of record by such stockholder and such beneficial owner, (y) with respect to the notice of an intent to make a nomination for the election of one or more persons as a Director, a representation that the stockholder intends to solicit proxies in support of nominees (other than the nominees nominated by the Board of Directors) in accordance with Rule 14a-19 promulgated under the Exchange Act and (z) any information required pursuant to applicable securities laws, including Rule 14a-19 promulgated under the Exchange Act.

Only such persons who are nominated in accordance with the procedures set forth in these Bylaws shall be eligible to serve as Directors and only such business shall be conducted at a meeting of the stockholders as shall have been brought before the meeting in accordance with these Bylaws. Except as otherwise provided by law, the Certificate of Incorporation or these Bylaws, the Chairman of the meeting shall have the power and duty to determine whether a nomination or any business proposed to be brought before the meeting was made or proposed, as the case may be, in accordance with the procedures set forth herein and, if any proposed nomination or business is not in compliance with procedures set forth herein, to declare that such defective proposal or nomination shall be disregarded.

 

F-2


Table of Contents

Nothing herein shall be deemed to limit or restrict the procedures required to be followed in connection with stockholder proposals to be brought before a meeting of stockholders pursuant to Regulation 14A under the Exchange Act and Rule 14a-8 thereunder.

SECTION 4. Notice of Meetings. Except as otherwise provided in these Bylaws or by law, a written notice of each meeting of the stockholders shall be given not less than ten (10) nor more than sixty (60) days before the date of the meeting to each stockholder of the Corporation entitled to vote at such meeting at the stockholder’s address as it appears on the records of the Corporation or by a form of electronic transmission to which the stockholder has consented. The notice shall state the place, date and hour of the meeting and the means of remote communications, if any, by which stockholders and proxy holders may be deemed to be present in person and may vote at such meeting, and, in the case of a special meeting, the purpose or purposes for which the meeting is called. If mailed, such notice shall be deemed to be given when deposited in the United States mail, postage prepaid, directed to a stockholder at his or her address as it appears on the records of the Corporation.

SECTION 5. Quorum. At any meeting of the stockholders, the holders of a majority of the voting power of all outstanding shares of stock of the Corporation entitled to vote at such meeting, present in person or represented by proxy, shall constitute a quorum of the stockholders for all purposes, unless the representation of a larger number of shares shall be required by law, by the Certificate of Incorporation or by these Bylaws, in which case, the representation of the number of shares so required shall constitute a quorum; provided that at any meeting of the stockholders at which the holders of any class of stock of the Corporation shall be entitled to vote separately as a class, the holders of a majority of the voting power of all outstanding shares of such class, present in person or represented by proxy, shall constitute a quorum for purposes of such class vote unless the representation of a larger number of shares of such class shall be required by law, by the Certificate of Incorporation or by these Bylaws.

SECTION 6. Adjourned Meetings. Whether or not a quorum shall be present in person or represented at any meeting of the stockholders, the holders of a majority of the voting power of all outstanding shares of stock of the Corporation present in person or represented by proxy and entitled to vote at such meeting may adjourn from time to time; provided, however, that if the holders of any class of stock of the Corporation are entitled to vote separately as a class upon any matter at such meeting, any adjournment of the meeting in respect of action by such class upon such matter shall be determined by the holders of a majority of the voting power of all outstanding shares of such class present in person or represented by proxy and entitled to vote at such meeting. When a meeting is adjourned to another time or place, notice need not be given of the adjourned meeting if the time and place, if any, thereof, or the means of remote communications, if any, by which stockholders and proxy holders may be deemed to be present in person and may vote at such adjourned meeting, are announced at the meeting at which the adjournment is taken or are otherwise publicly announced or disclosed. At the adjourned meeting, the stockholders, or the holders of any class of stock entitled to vote separately as a class, as the case may be, may transact any business which might have been transacted by them at the original meeting. If the adjournment is for more than thirty (30) days, or if after the adjournment a new record date is fixed for the adjourned meeting, a notice of the adjourned meeting shall be given to each stockholder of record entitled to vote at the adjourned meeting. The Board of Directors may postpone any meeting of stockholders or cancel any special meeting of stockholders by public announcement or disclosure prior to the time scheduled for the meeting.

SECTION 7. Organization. The Chairman of the Board; or, in the absence of the Chairman of the Board, a Chief Executive Officer; or, in the absence of a Chief Executive Officer, a President; or, in the absence of the Chairman of the Board, a Chief Executive Officer and a President, a Vice Chairman, a Chief Operating Officer or a Vice President shall call all meetings of the stockholders to order, and shall act as Chairman of such meetings. In the absence of the Chairman of the Board and all of the Chief Executive Officers, the Presidents, the Vice Chairman, the Chief Operating Officers and the Vice Presidents, the holders of a majority of the voting power of the outstanding shares of stock of the Corporation present in person or represented by proxy and entitled to vote at such meeting shall elect a Chairman.

 

F-3


Table of Contents

The Secretary of the Corporation shall act as secretary of all meetings of the stockholders; but in the absence of the Secretary, the chairman of the meeting may appoint any person to act as secretary of the meeting. It shall be the duty of the Secretary of the Corporation to prepare and make, at least ten (10) days before every meeting of stockholders, a complete list of stockholders entitled to vote at such meeting, arranged in alphabetical order and showing the address of each stockholder and the number of shares registered in the name of each stockholder. Such list shall be open, either at a place within the city where the meeting is to be held, which place shall be specified in the notice of the meeting or, if not so specified, at the place where the meeting is to be held, for the ten (10) days next preceding the meeting, to the examination of any stockholder, for any purpose germane to the meeting, during ordinary business hours.

SECTION 8. Voting. Except as otherwise provided in the Certificate of Incorporation or by law, each stockholder shall be entitled to one vote for each share of the capital stock of the Corporation registered in the name of such stockholder upon the books of the Corporation. Each stockholder entitled to vote at a meeting of stockholders or to express consent or dissent to corporate action in writing without a meeting may authorize another person or persons to act for him or her by proxy, but no such proxy shall be voted or acted upon after three years from its date, unless the proxy provides for a longer period. When directed by the presiding officer or upon the demand of any stockholder, the vote upon any matter before a meeting of stockholders shall be by ballot. Except as otherwise provided by law or by the Certificate of Incorporation, (a) Directors shall be elected by a plurality of the voting power present in person or represented by proxy at a meeting of stockholders by the stockholders entitled to vote in the election, and (b) whenever any corporate action, other than the election of Directors is to be taken, it shall be authorized by a majority of the votes cast at a meeting of stockholders by the stockholders entitled to vote thereon.

Shares of the capital stock of the Corporation belonging to the Corporation or to another corporation, if a majority of the shares entitled to vote in the election of Directors of such other corporation is held, directly or indirectly, by the Corporation, shall neither be entitled to vote nor be counted for quorum purposes.

SECTION 9. Inspectors of Election; Opening and Closing the Polls. When required by law or directed by the presiding officer or upon the demand of any stockholder entitled to vote, but not otherwise, the polls shall be opened and closed, the proxies and ballots shall be received and taken in charge, and all questions touching the qualification of voters, the validity of proxies and the acceptance or rejection of votes shall be decided at any meeting of the stockholders by one or more Inspectors of Election who may be appointed by the Board of Directors before the meeting, or if not so appointed, shall be appointed by the presiding officer at the meeting. If any person so appointed fails to appear or act, the vacancy may be filled by appointment in like manner. The chairman of the meeting may fix and announce at the meeting the date and time of the opening and the closing of the polls for each matter upon which the stockholders will vote at a meeting.

SECTION 10. Stockholder Action by Written Consent. Any action to be taken at any annual or special meeting of the stockholders may be taken without a meeting, without prior notice and without a vote, if a consent or consents in writing (which may be a telecopy, telegram, cablegram or other electronic transmission), setting forth the action so taken, shall be signed by the holders of outstanding stock having not less than the minimum number of votes that would be necessary to authorize or take such action at a meeting at which all shares entitled to vote thereon were present and voted and shall be delivered to the Corporation. To be written, signed and dated for the purpose of these Bylaws, a telegram, cablegram or other electronic transmission shall set forth or be delivered with information from which the Corporation can determine (i) that it was transmitted by a stockholder or proxy holder or a person authorized to act for a stockholder or proxy holder, and (ii) the date on which it was transmitted, such date being deemed the date on which the consent was signed. Prompt notice of the taking of any corporate action without a meeting by less than unanimous written consent shall be given to those stockholders who have not consented in writing.

 

F-4


Table of Contents

ARTICLE III

BOARD OF DIRECTORS

SECTION 1. Number and Tenure. The powers of the Corporation shall be exercised by or under the authority of, and the business and affairs of the Corporation shall be managed under the direction of, the Board of Directors. Each Director shall be elected at the annual meeting of the stockholders, and shall hold office for the full term for which such Director is elected and until such Director’s successor shall have been duly elected and qualified or until his earlier death or resignation or removal in accordance with the Certificate of Incorporation or these Bylaws; provided that, a majority of the Directors of the Corporation shall qualify as “independent” Directors in accordance with the published listing requirements of the national securities exchange on which the Class A Common Stock, par value $0.01 per share, of the Corporation (the “Class A Common Stock”), is listed.

The number of Directors that shall constitute the whole Board of Directors shall be fixed by, and may be increased or decreased from time to time by, the Board of Directors. Newly created Directorships resulting from any increase in the number of Directors and any vacancies on the Board of Directors resulting from death, resignation, disqualification, removal or other cause shall be filled by the affirmative vote of a majority of the remaining Directors then in office, even though less than a quorum of the Board of Directors. Any Director elected in accordance with the preceding sentence shall hold office for the remainder of the full term in which the new Directorship was created or the vacancy occurred and until such Director’s successor shall have been elected and qualified or until his earlier death, resignation or removal. No decrease in the number of Directors constituting the Board of Directors shall shorten the term of any incumbent Director.

SECTION 2. Qualifications. Directors need not be residents of the State of Delaware or stockholders of the Corporation.

SECTION 3. Removal, Vacancies and Additional Directors. The stockholders may, at any special meeting the notice of which shall state that it is called for that purpose, remove, with or without cause, any Director and fill the vacancy; provided that whenever any Director shall have been elected by the holders of any class of stock of the Corporation voting separately as a class under the provisions of the Certificate of Incorporation, such Director may be removed and the vacancy filled only by the holders of that class of stock voting separately as a class. Vacancies caused by any such removal and not filled by the stockholders at the meeting at which such removal shall have been made, or any vacancy caused by the death or resignation of any Director or for any other reason, and any newly created Directorship resulting from any increase in the authorized number of Directors, may be filled by the affirmative vote of a majority of the Directors then in office, although less than a quorum, and any Director so elected to fill any such vacancy or newly created Directorship shall hold office until his or her successor is elected and qualified or until his or her earlier resignation or removal.

When one or more Directors shall resign effective at a future date, a majority of the Directors then in office, including those who have so resigned, shall have power to fill such vacancy or vacancies, the vote thereon to take effect when such resignation or resignations shall become effective, and each Director so chosen shall hold office as herein provided in connection with the filling of other vacancies.

SECTION 4. Place of Meeting. The Board of Directors may hold its meetings in such place or places in the State of Delaware or outside the State of Delaware as the Board from time to time shall determine. Such meeting may be held by means of remote communication (including virtually).

SECTION 5. Regular Meetings. Regular meetings of the Board of Directors shall be held at such times and places as the Board from time to time by resolution shall determine.

SECTION 6. Special Meetings. Special meetings of the Board of Directors shall be held whenever called by direction of the Chairman of the Board, or, if the Chairman of the Board is unavailable, by a Vice Chairman acting jointly with a President. The person or persons authorized to call special meetings of the Board of Directors may fix the place and time of the meetings.

 

F-5


Table of Contents

Notice of the day, hour and place of holding of each special meeting shall be given by mailing the same at least two (2) days before the meeting or by causing the same to be transmitted by telephone, facsimile, telegram or other electronic transmission at least one (1) day before the meeting to each Director. Unless otherwise indicated in the notice thereof, any and all business other than an amendment of these Bylaws may be transacted at any special meeting, and an amendment of these Bylaws may be acted upon if the notice of the meeting shall have stated that the amendment of these Bylaws is one of the purposes of the meeting. At any meeting at which every Director shall be present, even though without any notice, any business may be transacted, including the amendment of these Bylaws.

SECTION 7. Quorum. Subject to the provisions of Section 3 of this Article III, a majority of the members of the Board of Directors in office (but, unless the Board shall consist solely of one Director, in no case less than one-third of the total number of Directors nor less than two Directors) shall constitute a quorum for the transaction of business and the vote of the majority of the Directors present at any meeting of the Board of Directors at which a quorum is present shall be the act of the Board of Directors. If at any meeting of the Board there is less than a quorum present, a majority of those present may adjourn the meeting from time to time.

SECTION 8. Organization. The Chairman of the Board; or, in the absence of the Chairman of the Board, a Chief Executive Officer; or, in the absence of a Chief Executive Officer, a President; or, in the absence of the Chairman of the Board, a Chief Executive Officer and a President, a Vice Chairman, a Chief Operating Officer or a Vice President shall preside at all meetings of the Board of Directors. In the absence of the Chairman of the Board and all of the Chief Executive Officers, the Presidents, the Vice Chairmen, the Chief Operating Officers and the Vice Presidents, a Chairman shall be elected from the Directors present. The Secretary of the Corporation shall act as secretary of all meetings of the Directors; but in the absence of the Secretary of the Corporation, the chairman of the meeting may appoint any person to act as secretary of the meeting.

SECTION 9. Committees. The Board of Directors may, by resolution passed by a majority of the whole Board, designate one or more committees, each committee to consist of one or more of the Directors of the Corporation; provided that the members of any such committee shall comply with the independence requirements of such committee, if any, in accordance with the published listing requirements of the national securities exchange on which the Class A Common Stock is listed. The Board may designate one or more Directors as alternate members of any committee, who may replace any absent or disqualified member at any meeting of the committee. In the absence or disqualification of a member of a committee, the member or members thereof present at any meeting and not disqualified from voting, whether or not such member or members constitute a quorum, may unanimously appoint another member of the Board of Directors to act at the meeting in the place of any such absent or disqualified member. Any such committee, to the extent provided by resolution passed by a majority of the whole Board, shall have and may exercise all the powers and authority of the Board of Directors in the management of the business and the affairs of the Corporation, and may authorize the seal of the Corporation to be affixed to all papers which may require it; but, without the unanimous approval of all members of the Board of Directors, no such committee shall have the power or authority in reference to amending the Certificate of Incorporation, adopting an agreement of merger or consolidation, recommending to the stockholders the sale, lease or exchange of all or substantially all of the Corporation’s property and assets, recommending to the stockholders a dissolution of the Corporation or a revocation of a dissolution, or amending these Bylaws; and unless such resolution, these Bylaws, or the Certificate of Incorporation expressly so provides, no such committee shall have the power or authority to declare a dividend or to authorize the issuance of stock.

A majority of any committee may determine its action and fix the time and place of its meetings, unless the Board shall otherwise provide. Notice of such meetings shall be given to each member of the committee in the manner provided for in this Article III. The Board shall have power at any time to fill vacancies in, to change the membership of, or to dissolve any such committee; provided that the Board shall not have the power to dissolve any committee required by the published listing requirements of the national securities exchange on which the Class A Common Stock is listed. Nothing herein shall be deemed to prevent the Board from appointing one or

 

F-6


Table of Contents

more committees consisting in whole or in part of persons who are not Directors of the Corporation; provided, however, that no such committee shall have or may exercise any authority of the Board of Directors.

Each Committee shall keep regular minutes of its meetings and, on no less than a quarterly basis, report such minutes to the Board of Directors.

SECTION 10. Conference Telephone Meetings. Unless otherwise restricted by the Certificate of Incorporation or by these Bylaws, the members of the Board of Directors or any committee designated by the Board, may participate in a meeting of the Board or such committee, as the case may be, by means of conference telephone or similar communications equipment by means of which all persons participating in the meeting can hear each other, and such participation shall constitute presence in person at such meeting.

SECTION 11. Consent of Directors or Committee in Lieu of Meeting. Unless otherwise restricted by the Certificate of Incorporation or by these Bylaws, any action required or permitted to be taken at any meeting of the Board of Directors, or of any committee thereof, may be taken without a meeting if all members of the Board or committee, as the case may be, consent thereto in writing or by electronic transmission and the writing or writings or the electronic transmission or transmissions are filed with the minutes of proceedings of the Board or committee, as the case may be.

ARTICLE IV

OFFICERS

SECTION 1. Officers. The officers of the Corporation may include a Chairman of the Board (who can be a Chief Executive Officer), one or more Chief Executive Officers, one or more Presidents, one or more Vice Chairmen, one or more Chief Operating Officers, one or more Chief Financial Officers, one or more Vice Presidents, and one or more Secretaries, and such additional officers, if any, as shall be elected by the Board of Directors pursuant to the provisions of Section 10 of this Article IV.

The Chairman of the Board, one or more Chief Executive Officers, one or more Presidents, one or more Vice Chairmen, one or more Chief Operating Officers, one or more Chief Financial Officers, one or more Vice Presidents and one or more Secretaries shall be elected by the Board of Directors at its first meeting after each annual meeting of the stockholders. The failure to hold such election shall not of itself terminate the term of office of any officer. All officers shall hold office at the pleasure of the Board of Directors. Any officer may resign at any time upon written notice to the Corporation. Officers may, but need not, be Directors. Any number of offices may be held by the same person.

All officers, agents and employees shall be subject to removal, with or without cause, at any time by the Board of Directors. The removal of an officer without cause shall be without prejudice to his or her contract rights, if any. The election or appointment of an officer shall not of itself create contract rights. All agents and employees other than officers elected by the Board of Directors shall also be subject to removal, with or without cause, at any time by the officers appointing them.

Any vacancy caused by the death, resignation or removal of any officer, or otherwise, may be filled by the Board of Directors, and any officer so elected shall hold office at the pleasure of the Board of Directors.

In addition to the powers and duties of the officers of the Corporation as set forth in these Bylaws, the officers shall have such authority and shall perform such duties as from time to time may be determined by the Board of Directors.

SECTION 2. Powers and Duties of the Chairman of the Board. The Chairman of the Board shall preside at all meetings of the stockholders and at all meetings of the Board of Directors and shall have such other powers and perform such other duties as may from time to time be assigned by these Bylaws or by the Board of Directors.

 

F-7


Table of Contents

SECTION 3. Powers and Duties of the Chief Executive Officers. Each Chief Executive Officer shall serve as a chief executive officer of the Corporation, have general charge and control of all the Corporation’s business and affairs and, subject to the control of the Board of Directors, shall have all powers and shall perform all duties incident to the office of Chief Executive Officer. In the absence of the Chairman of the Board, a Chief Executive Officer shall preside at all meetings of the stockholders and at all meetings of the Board of Directors.

In addition, the Chief Executive Officer(s) shall have such other powers and perform such other duties as may from time to time be assigned by these Bylaws or by the Board of Directors.

SECTION 4. Powers and Duties of the Presidents. Each President shall, subject to the control of the Board of Directors, have all powers and shall perform all duties incident to the office of President. In the absence of the Chairman of the Board and a Chief Executive Officer, a President shall preside at all meetings of the stockholders and at all meetings of the Board of Directors. In the absence of a Chief Executive Officer, a President shall be the chief executive officer of the Corporation, have general charge and control of all the Corporation’s business and affairs and shall have such other powers and perform such other duties as may from time to time be assigned by these Bylaws or by the Board of Directors.

SECTION 5. Powers and Duties of the Vice Chairmen. Each Vice Chairman shall have such powers and perform such duties as may from time to time be assigned by these Bylaws or by the Chairman of the Board or the Board of Directors.

SECTION 6. Powers and Duties of the Chief Operating Officers. Each Chief Operating Officer shall, subject to the control of the Board of Directors, have all powers and shall perform all duties incident to the office of Chief Operating Officer. In addition, the Chief Operating Officer(s) shall have such other powers and perform such other duties as may from time to time be assigned by these Bylaws or by the Board of Directors, the Chairman of the Board, a Chief Executive Officer or a President.

SECTION 7. Powers and Duties of the Chief Financial Officers. Each Chief Financial Officer shall, subject to the control of the Board of Directors, have all powers and shall perform all duties incident to the office of Chief Financial Officer. In addition, the Chief Financial Officer(s) shall have such other powers and perform such other duties as may from time to time be assigned by these Bylaws or by the Board of Directors, the Chairman of the Board, a Chief Executive Officer or a President.

SECTION 8. Powers and Duties of the Vice Presidents. Each Vice President shall have all powers and shall perform all duties incident to the office of Vice President and shall have such other powers and perform such other duties as may from time to time be assigned by these Bylaws or by the Board of Directors, the Chairman of the Board, an Executive Officer or a President.

SECTION 9. Powers and Duties of the Secretaries. Each Secretary shall keep the minutes of all meetings of the Board of Directors and the minutes of all meetings of the stockholders in books provided for that purpose. The Secretary shall attend to the giving or serving of all notices of the Corporation; shall have custody of the corporate seal of the Corporation and shall affix the same to such documents and other papers as the Board of Directors, the Chairman of the Board, the Chief Executive Officer(s) or the President(s) shall authorize and direct; shall have charge of the stock certificate books, transfer books and stock ledgers and such other books and papers as the Board of Directors, the Chairman of the Board, the Chief Executive Officer(s) or the President(s) shall direct, all of which shall at all reasonable times be open to the examination of any Director, upon application, at the office of the Corporation during business hours. Each Secretary shall have all powers and shall perform all duties incident to the office of Secretary and shall also have such other powers and shall perform such other duties as may from time to time be assigned by these Bylaws or by the Board of Directors, the Chairman of the Board, a Chief Executive Officer or a President.

SECTION 10. Additional Officers. The Board of Directors may from time to time elect such other officers (who may but need not be Directors), including a Controller, Treasurer, Assistant Treasurers, Assistant

 

F-8


Table of Contents

Secretaries and Assistant Controllers, as the Board may deem advisable and such officers shall have such authority and shall perform such duties as may from time to time be assigned by the Board of Directors, the Chairman of the Board, a Chief Executive Officer or a President.

The Board of Directors may from time to time by resolution delegate to any Assistant Treasurer or Assistant Treasurers any of the powers or duties herein assigned to the Treasurer; and may similarly delegate to any Assistant Secretary or Assistant Secretaries any of the powers or duties herein assigned to the Secretary.

SECTION 11. Giving of Bond by Officers. All officers of the Corporation, if required to do so by the Board of Directors, shall furnish bonds to the Corporation for the faithful performance of their duties, in such penalties and with such conditions and security as the Board shall require.

SECTION 12. Voting Upon Securities. Unless otherwise ordered by the Board of Directors, each of the Chairman of the Board, any Chief Executive Officer, any President or any Vice President shall have full power and authority on behalf of the Corporation to give consent in writing or to attend and to act and to vote, or in the name of the Corporation to execute proxies to vote, at any meeting of holders of interests in any corporation, partnership, joint venture, limited liability company, trust, employee benefit plan or other enterprise in which the Corporation may hold an interest, and at any such meeting shall possess and may exercise, in person or by proxy, any and all rights, powers and privileges incident to the ownership of such interests. The Board of Directors may from time to time, by resolution, confer like powers upon any other person or persons.

SECTION 13. Compensation of Officers. The officers of the Corporation shall be entitled to receive such compensation for their services as shall from time to time be determined by the Board of Directors.

ARTICLE V

INDEMNIFICATION OF OFFICERS AND DIRECTORS

SECTION 1. Right to Indemnification. Each person who was or is made a party or is threatened to be made a party to or is involved in any action, suit or proceeding, whether civil, criminal, administrative or investigative (hereinafter a “proceeding”), by reason of the fact that he or she, or a person of whom he or she is the legal representative, is or was a director or officer of the Corporation or is or was serving at the request of the Corporation as a director, officer, employee or agent of another corporation or of a partnership, joint venture, trust or other enterprise, including service with respect to employee benefit plans, whether the basis of such proceeding is alleged action in an official capacity as a director, officer, employee or agent or in any other capacity while serving as a director, officer, employee or agent, shall be indemnified and held harmless by the Corporation to the fullest extent authorized by the Delaware General Corporation Law (“DGCL”), as the same exists or may hereafter be amended (but, in the case of any such amendment, to the fullest extent permitted by law, only to the extent that such amendment permits the Corporation to provide broader indemnification rights than said law permitted the Corporation to provide prior to such amendment), against all expense, liability and loss (including attorneys’ fees, judgments, fines, amounts paid or to be paid in settlement, and excise taxes or penalties arising under the Employee Retirement Income Security Act of 1974) reasonably incurred or suffered by such person in connection therewith and such indemnification shall continue as to a person who has ceased to be a director, officer, employee or agent and shall inure to the benefit of his or her heirs, executors and administrators; provided, however, that, except as provided in this Article V, the Corporation shall indemnify any such person seeking indemnification in connection with a proceeding (or part thereof) initiated by such person only if such proceeding (or part thereof) was authorized by the Board of Directors. The right to indemnification conferred in this Section 1 of Article V shall be a contract right and shall include the right to be paid by the Corporation the expenses, including attorneys’ fees, incurred in defending any such proceeding in advance of its final disposition; provided, however, that, if the DGCL requires, the payment of such expenses incurred by a director or officer in his or her capacity as a director or officer (and not in any other capacity in which service was or is rendered by such person while a director or officer, including, without limitation, service to an

 

F-9


Table of Contents

employee benefit plan) in advance of the final disposition of a proceeding, shall be made only upon delivery to the Corporation of an undertaking, by or on behalf of such director or officer, to repay all amounts so advanced if it shall ultimately be determined that such director or officer is not entitled to be indemnified under this Section or otherwise. The Corporation may, by action of the Board of Directors, provide indemnification to employees and agents of the Corporation with the same scope and effect as the foregoing indemnification of directors and officers.

SECTION 2. Indemnification Requests. To obtain indemnification under this Article V, a claimant shall submit to the Corporation a written request, including therein or therewith such documentation and information as are reasonably available to the claimant and are reasonably necessary to determine whether and to what extent the claimant is entitled to indemnification. Upon written request by a claimant for indemnification pursuant to the first sentence of this Section 2 of Article V, a determination, if required by applicable law, with respect to the claimant’s entitlement thereto shall be made as follows: (1) if requested by the claimant, by Independent Counsel (as hereinafter defined), or (2) if no request is made by the claimant for a determination by Independent Counsel, (i) by the Board of Directors by a majority vote of a quorum consisting of Disinterested Directors (as hereinafter defined), or (ii) if a quorum of the Board of Directors consisting of Disinterested Directors is not obtainable or, even if obtainable, such quorum of Disinterested Directors so directs, by Independent Counsel in a written opinion to the Board of Directors, a copy of which shall be delivered to the claimant, or (iii) if a quorum of Disinterested Directors so directs, by the stockholders of the Corporation. In the event that the determination of entitlement to indemnification is to be made by Independent Counsel at the request of the claimant, the Independent Counsel shall be selected by the Board of Directors unless there shall have occurred within two years prior to the date of the commencement of the action, suit or proceeding for which indemnification is claimed a “Change of Control” as defined in the 1999 Long-Term Incentive Plan of eSpeed, Inc., in which case the Independent Counsel shall be selected by the claimant unless the claimant shall request that such selection be made by the Board of Directors. If it is so determined that the claimant is entitled to indemnification, payment to the claimant shall be made within ten (10) days after such determination.

SECTION 3. Right of Claimant to Bring Suit. If a claim under Section 1 of this Article V is not paid in full by the Corporation within thirty (30) days after a written claim pursuant to Section 2 of this Article V has been received by the Corporation, the claimant may at any time thereafter bring suit against the Corporation to recover the unpaid amount of the claim and, if successful in whole or in part, the claimant shall be entitled to be paid also the expense of prosecuting such claim. It shall be a defense to any such action (other than an action brought to enforce a claim for expenses incurred in defending any proceeding in advance of its final disposition where the required undertaking, if any is required, has been tendered to the Corporation) that the claimant has not met the standards of conduct which make it permissible under the DGCL as the same exists or may hereafter be amended (but, in the case of any such amendment, only to the extent that such amendment permits the Corporation to provide broader indemnification rights than it permitted the Corporation to provide prior to such amendment) for the Corporation to indemnify the claimant for the amount claimed, but the burden of proving such defense shall be on the Corporation. Neither the failure of the Corporation (including its Board of Directors, independent legal counsel, or its stockholders) to have made a determination prior to the commencement of such action that indemnification of the claimant is proper in the circumstances because he or she has met the applicable standard of conduct set forth in the DGCL, nor an actual determination by the Corporation (including its Board of Directors, independent legal counsel, or its stockholders) that the claimant has not met such applicable standard of conduct, shall be a defense to the action or create a presumption that the claimant has not met the applicable standard of conduct.

SECTION 4. Binding Determination. If a determination shall have been made pursuant to Section 2 of this Article V hereof that the claimant is entitled to indemnification, the Corporation shall be bound by such determination in any judicial proceeding commenced pursuant to Section 3 of this Article V hereof.

 

F-10


Table of Contents

SECTION 5. Preclusion. The Corporation shall be precluded from asserting in any judicial proceeding commenced pursuant to Section 3 of this Article V that the procedures and presumptions of this Article V are not valid, binding and enforceable and shall stipulate in such proceeding that the Corporation is bound by all the provisions of this Article V.

SECTION 6. Non-Exclusivity of Rights. The right to indemnification and the payment of expenses incurred in defending a proceeding in advance of its final disposition conferred in this Article V shall not be exclusive of any other right that any person may have or hereafter acquire under any statute, provision of the Certificate of Incorporation, Bylaws, agreement, vote of stockholders or Disinterested Directors or otherwise. No amendment or other modification of this Article V shall in any way diminish or adversely affect the rights of any director, officer, employee or agent of the Corporation in respect of any occurrence or matter arising prior to any such repeal or modification.

SECTION 7. Insurance. The Corporation may maintain insurance, at its expense, to protect itself and any director, officer, employee or agent of the Corporation or another corporation, partnership, joint venture, trust or other enterprise against any expense, liability or loss, whether or not the Corporation would have the power to indemnify such person against such expense, liability or loss under the DGCL. To the extent that the Corporation maintains any policy or policies providing such insurance, each such director or officer, and each such agent or employee to which rights to indemnification have been granted as provided in Section 8 of this Article V shall be covered by such policy or policies in accordance with its or their terms to the maximum extent of the coverage thereunder for any such director, officer, employee or agent.

SECTION 8. Indemnification for Employees and Agents. The Corporation may, to the extent authorized from time to time by the Board of Directors, grant rights to indemnification, and rights to be paid by the Corporation the expenses incurred in defending any proceeding in advance of its final disposition, to any employee or agent of the Corporation to the fullest extent of the provisions of this Article V with respect to the indemnification and advancement of expenses of directors and officers of the Corporation.

SECTION 9. Illegality. If any provision or provisions of this Article V shall be held to be invalid, illegal or unenforceable for any reason whatsoever: (a) the validity, legality and enforceability of the remaining provisions of this Article V (including, without limitation, each portion of this Article V containing any such provision held to be invalid, illegal or unenforceable, that is not itself held to be invalid, illegal or unenforceable) shall not in any way be affected or impaired thereby; and (b) to the fullest extent possible, the provisions of this Article V (including, without limitation, each such portion of this Article V containing any such provision held to be invalid, illegal or unenforceable) shall be construed so as to give effect to the intent manifested by the provision held invalid, illegal or unenforceable.

SECTION 10. Definitions. For purposes of this Article V:

(1) “Disinterested Director means a director of the Corporation who is not and was not a party to the matter in respect of which indemnification is sought by the claimant.

(2) “Independent Counsel means a law firm, a member of a law firm, or an independent practitioner that is experienced in matters of corporation law and shall include any person who, under the applicable standards of professional conduct then prevailing, would not have a conflict of interest in representing either the Corporation or the claimant in an action to determine the claimant’s rights under this Article V.

SECTION 11. Notices. Any notice, request or other communication required or permitted to be given to the Corporation under this Article V shall be in writing and either delivered in person or sent by telecopy, telex, telegram, overnight mail or courier service, or certified or registered mail, postage prepaid, return receipt requested, to the Secretary of the Corporation and shall be effective only upon receipt by the Secretary.

 

F-11


Table of Contents

ARTICLE VI

STOCK; SEAL; FISCAL YEAR

SECTION 1. Certificated and Uncertificated Stock. The interest of each stockholder of the Corporation may be evidenced by certificates for shares of stock or be uncertificated. Certificates for shares of stock of the Corporation, if any, shall be in such form, not inconsistent with the Certificate of Incorporation, as shall be approved by the Board of Directors. All certificates shall be signed by the Chairman of the Board, a Chief Executive Officer, a President, a Vice Chairman, a Chief Operating Officer or a Vice President and by a Secretary or an Assistant Secretary or the Treasurer or an Assistant Treasurer, and shall not be valid unless so signed. Any such signature may be a facsimile.

In case any officer or officers who shall have signed any such certificate or certificates shall cease to be such officer or officers of the Corporation, whether because of death, resignation, removal or otherwise, before such certificate or certificates shall have been delivered by the Corporation, such certificate or certificates may nevertheless be issued and delivered as though the person or persons who signed such certificate or certificates had not ceased to be such officer or officers of the Corporation.

All certificates for shares of stock shall be consecutively numbered as the same are issued. The name of the person owning the shares represented thereby with the number of such shares and the date of issue thereof shall be entered on the books of the Corporation.

Except as hereinafter provided, all certificates surrendered to the Corporation for transfer shall be canceled, and no new certificates shall be issued until former certificates for the same number of shares have been surrendered and canceled.

SECTION 2. Lost, Stolen or Destroyed Certificates. Whenever a person owning a certificate for shares of stock of the Corporation alleges that it has been lost, stolen or destroyed, he or she shall file in the office of the Corporation an affidavit setting forth, to the best of his or her knowledge and belief, the time, place and circumstances of the loss, theft or destruction, and, if required by the Board of Directors, a bond of indemnity or other indemnification sufficient in the opinion of the Board of Directors to indemnify the Corporation and its agents against any claim that may be made against it or them on account of the alleged loss, theft or destruction of any such certificate or the issuance of a new certificate in replacement therefor. Thereupon the Corporation may cause to be issued to such person a new certificate in replacement for the certificate alleged to have been lost, stolen or destroyed. Upon the stub of every new certificate so issued shall be noted the fact of such issue and the number, date and the name of the registered owner of the lost, stolen or destroyed certificate in lieu of which the new certificate is issued.

SECTION 3. Transfer of Shares. Shares of stock of the Corporation shall be transferred on the books of the Corporation by the holder thereof, in person or by his or her attorney duly authorized in writing, and in the case of shares of stock represented by certificates, upon surrender and cancellation of such certificates for the number of shares of stock to be transferred, except as provided in Section 2 of this Article VI.

SECTION 4. Regulations. The Board of Directors shall have power and authority to make such rules and regulations as it may deem expedient concerning the issue, transfer and registration of shares of stock of the Corporation.

SECTION 5. Record Date. In order that the Corporation may determine the stockholders entitled to notice of or to vote at any meeting of stockholders or any adjournment thereof, or to express consent to corporate action in writing without a meeting or to receive payment of any dividend or other distribution or allotment of any rights, or to exercise any rights in respect of any change, conversion or exchange of stock or for the purpose of any other lawful action, as the case may be, the Board of Directors may fix, in advance, a record date, which shall not be (i) more than sixty (60) nor less than ten (10) days before the date of such meeting, or (ii) in the case of corporate action to be taken by consent in writing without a meeting, prior to, or more than ten (10) days after,

 

F-12


Table of Contents

the date upon which the resolution fixing the record date is adopted by the Board of Directors, or (iii) more than sixty (60) days prior to any other action.

If no record date is fixed, the record date for determining stockholders entitled to notice of or to vote at a meeting of stockholders shall be at the close of business on the day next preceding the day on which notice is given or, if notice is waived, at the close of business on the day next preceding the day on which the meeting is held; the record date for determining stockholders entitled to express consent to corporate action in writing without a meeting, when no prior action by the Board of Directors is necessary, shall be the day on which the first written consent is delivered to the Corporation; and the record date for determining stockholders for any other purpose shall be at the close of business on the day on which the Board of Directors adopts the resolution relating thereto. A determination of stockholders of record entitled to notice of or to vote at a meeting of stockholders shall apply to any adjournment of the meeting; provided, however, that the Board of Directors may fix a new record date for the adjourned meeting.

SECTION 6. Dividends. Subject to the provisions of the Certificate of Incorporation, the Board of Directors shall have power to declare and pay dividends upon shares of stock of the Corporation, but only out of funds available for the payment of dividends as provided by law.

Subject to the provisions of the Certificate of Incorporation, any dividends declared upon the stock of the Corporation shall be payable on such date or dates as the Board of Directors shall determine. If the date fixed for the payment of any dividend shall in any year fall upon a legal holiday, then the dividend payable on such date shall be paid on the next day not a legal holiday.

SECTION 7. Corporate Seal. The Board of Directors shall provide a suitable seal, containing the name of the Corporation, which seal shall be kept in the custody of the Secretary. A duplicate of the seal may be kept and be used by any officer of the Corporation designated by the Board of Directors, the Chairman of the Board, a Chief Executive Officer or a President.

SECTION 8. Fiscal Year. The fiscal year of the Corporation shall be such fiscal year as the Board of Directors from time to time by resolution shall determine.

ARTICLE VII

MISCELLANEOUS PROVISIONS

SECTION 1. Checks, Notes, Etc. All checks, drafts, bills of exchange, acceptances, notes or other obligations or orders for the payment of money shall be signed and, if so required by the Board of Directors, countersigned by such officers of the Corporation and/or other persons as the Board of Directors from time to time shall designate.

Checks, drafts, bills of exchange, acceptances, notes, obligations and orders for the payment of money made payable to the Corporation may be endorsed for deposit to the credit of the Corporation with a duly authorized depository by the Chairman of the Board, any Chief Executive Officer, any President, any Vice President, any Treasurer and/or such other officers or persons as the Board of Directors from time to time may designate.

SECTION 2. Loans. No loans and no renewals of any loans shall be contracted on behalf of the Corporation except as authorized by the Board of Directors. When authorized to do so, any officer or agent of the Corporation may effect loans and advances for the Corporation from any bank, trust company or other institution or from any firm, corporation or individual, and for such loans and advances may make, execute and deliver promissory notes, bonds or other evidences of indebtedness of the Corporation. When authorized so to do, any officer or agent of the Corporation may pledge, hypothecate or transfer, as security for the payment of any and all loans, advances, indebtedness and liabilities of the Corporation, any and all stocks, securities and other personal property at any time held by the Corporation, and to that end may endorse, assign and deliver the same. Such authority may be general or confined to specific instances.

 

F-13


Table of Contents

SECTION 3. Contracts. Except as otherwise provided in these Bylaws or by law or as otherwise directed by the Board of Directors, the Chairman of the Board, any Chief Executive Officer, any President, any Vice Chairman, any Chief Operating Officer or any Vice President shall be authorized to execute and deliver, in the name and on behalf of the Corporation, all agreements, bonds, contracts, deeds, mortgages, and other instruments, either for the Corporation’s own account or in a fiduciary or other capacity, and the seal of the Corporation, if appropriate, shall be affixed thereto by any of such officers or the Secretary or an Assistant Secretary. The Board of Directors, the Chairman of the Board, any Chief Executive Officer, any President, any Vice Chairman, any Chief Operating Officer or any Vice President designated by the Board of Directors may authorize any other officer, employee or agent to execute and deliver, in the name and on behalf of the Corporation, agreements, bonds, contracts, deeds, mortgages, and other instruments, either for the Corporation’s own account or in a fiduciary or other capacity, and, if appropriate, to affix the seal of the Corporation thereto. The grant of such authority by the Board or any such officer may be general or confined to specific instances.

SECTION 4. Waivers of Notice. Whenever any notice whatever is required to be given by law, by the Certificate of Incorporation or by these Bylaws to any person or persons, a waiver thereof in writing or via electronic transmission by the person or persons entitled to the notice, whether before or after the time stated therein, shall be deemed equivalent thereto.

SECTION 5. Controlled Company. The Corporation shall not elect to be treated as a “controlled company” as defined in the published listing requirements of the national securities exchange on which the Class A Common Stock is listed.

ARTICLE VIII

AMENDMENTS

These Bylaws and any amendment thereof may be altered, amended or repealed, or new Bylaws may be adopted, by the Board of Directors at any regular or special meeting pursuant to a resolution approved by a majority of the Board of Directors or by unanimous written consent of the members of the Board of Directors; but, except as otherwise provided in the Certificate of Incorporation, these Bylaws and any amendment thereof may be altered, amended or repealed or new Bylaws may be adopted by the holders of a majority of the voting power of all outstanding stock of the Corporation, present in person or by proxy and entitled to vote at any annual meeting or at any special meeting; provided that, in the case of any special meeting, that notice of such proposed alteration, amendment, repeal or adoption is included in the notice of the meeting.

 

F-14


Table of Contents

LOGO

SCAN TO VIEW MATERIALS & VOTE wBGC PARTNERS, INC. 499 PARK AVENUE, 3RD FLOOR VOTE BY INTERNET—www.proxyvote.com or scan the QR Barcode above NEW YORK, NY 10022 Use the Internet to transmit your voting instructions and for electronic delivery of information. Vote by 11:59 p.m. Eastern Time on June 27, 2023 for shares held directly and by 11:59 p.m. Eastern Time on June 25, 2023 for shares held in a Plan. Have your proxy card in hand when you access the web site and follow the instructions to obtain your records and to create an electronic voting instruction form. VOTE BY MAIL Mark, sign and date your proxy card and return it in the postage-paid envelope we have provided or return it to Vote Processing, c/o Broadridge, 51 Mercedes Way, Edgewood, NY 11717.TO VOTE, MARK BLOCKS BELOW IN BLUE OR BLACK INK AS FOLLOWS:V18352-Y67163 KEEP THIS PORTION FOR YOUR RECORDSTHIS CONSENT CARD IS VALID ONLY WHEN SIGNED AND DATED. DETACH AND RETURN THIS PORTION ONLYBGC PARTNERS, INC. The undersigned acknowledges receipt of the consent solicitation statement/prospectus, which is part of the registration statement on Form S-4 (No. 333-271168) of BGC Group, Inc., a Delaware corporation (“BGC Group”), which more fully describes the proposals below. For Against Abstain1. To adopt the Corporate Conversion Agreement, dated as of November 15, 2022, as amended on March 29, 2023, by and among BGC Partners, Inc., BGC Holdings, L.P., BGC Partners GP, LLC, BGC Group, Inc., BGC Partners II, Inc., BGC Partners II, LLC, BGC Holdings Merger Sub, LLC and Cantor Fitzgerald, L.P., as further described in the consent solicitation statement/prospectus. 2. To approve the assumption by BGC Group, Inc. of the Eighth Amended and Restated BGC Partners, Inc. Long-Term Incentive Plan, as amended and restated as the BGC Group, Inc. Long-Term Incentive Plan, as further described in the consent solicitation statement/prospectus. To approve the following four separate proposals to approve the following provisions in the amended and restated certificate of incorporation of BGC Group to be in effect as of the closing that are different from the current provisions in the amended and restated certificate of incorporation of BGC Partners: 3a. To approve a provision that the number of authorized shares of BGC Group Class A common stock shall be 1,500,000,000. 3b. To approve a provision that the number of authorized shares of BGC Group Class B common stock shall be 300,000,000. 3c. To approve a provision providing for exculpation to officers of BGC Group pursuant to Section 102(b)(7) of the Delaware General Corporation Law. 3d. To approve a provision providing that Delaware courts shall be the exclusive forum for certain matters. IMPORTANT: PLEASE DATE AND SIGN THIS WRITTEN CONSENT BELOW. If held in joint tenancy, all persons must sign. When signing as attorney, trustee, executor, administrator, guardian or corporate officer, please give full title as such. If shares are held by a corporation, please sign the full corporate name by president or other authorized officer. If shares are held by a partnership or other entity, please sign the full partnership or other entity name by authorized person. Please execute, date, sign and return this written consent promptly to BGC Partners by logging onto www.proxyvote.com or by mailing your written consent to Vote Processing, c/o Broadridge, 51 Mercedes Way, Edgewood, NY, 11717.Signature [PLEASE SIGN WITHIN BOX] Date Signature (Joint Owners) Date


Table of Contents

LOGO

Important Notice Regarding the Availability of Proxy Materials: The Consent Solicitation is available at www.proxyvote.com. V18353-Y67163 WRITTEN CONSENT OF BGC PARTNERS, INC. This written consent is solicited by the board of directors of BGC Partners, Inc., a Delaware corporation (“BGC Partners”) The BGC Partners board of directors recommends that you consent to approve ALL of the proposals set forth on the reverse side. Please return this written consent no later than 11:59 p.m. (Eastern Time) on June 27, 2023, which is the deadline BGC Partners has set for receipt of written consents. The shares will be tabulated and voted FOR or AGAINST the proposal as you indicate on the reverse side. Any written consent not returned will have the same effect as a vote AGAINST the proposals set forth on the reverse side. Any written consent signed and returned without indicating a decision on the proposals set forth on the reverse side will be voted FOR the proposals. The undersigned, being a holder of record as of the close of business on May 19, 2023 of shares of Class A common stock, par value $0.01 (“BGC Partners Class A Common Stock”), and/or Class B common stock, par value $0.01 of BGC Partners (“BGC Partners Class B Common Stock” and, together with BGC Partners Class A Common Stock, “BGC Partners Common Stock”) hereby consents, by written consent without a meeting pursuant to Section 228 of the General Corporation Law of the State of Delaware, to the actions as set forth on the reverse side with respect to all of the aforementioned shares of BGC Partners Common Stock that the undersigned holds of record as of the close of business on May 19, 2023.Continued and to be signed on reverse side