UNITED STATES
SECURITIES AND EXCHANGE COMMISSION
WASHINGTON, D.C. 20549
FORM
(Mark One)
REGISTRATION STATEMENT PURSUANT TO SECTION 12(b) OR 12(g) OF THE SECURITIES EXCHANGE ACT OF 1934 | |
OR | |
ANNUAL REPORT PURSUANT TO SECTION 13 OR 15(d) OF THE SECURITIES EXCHANGE ACT OF 1934 | |
For the fiscal year ended | |
OR | |
TRANSITION REPORT PURSUANT TO SECTION 13 OR 15(d) OF THE SECURITIES EXCHANGE ACT OF 1934 | |
OR | |
SHELL COMPANY REPORT PURSUANT TO SECTION 13 OR 15(d) OF THE SECURITIES EXCHANGE ACT OF 1934 | |
Date of event requiring this shell company report.
For the transition period from ___________ to __________
Commission file number:
(Exact name of Registrant as specified in its charter) |
N/A |
(Translation of Registrant’s name into English) |
(Jurisdiction of incorporation or organization) |
People’s Republic of China |
(Address of principal executive offices) |
Phone + E-mail: |
(Name, Telephone, E-mail and/or Facsimile number and Address of Company Contact Person) |
Securities registered or to be registered pursuant to Section 12(b) of the Act:
Title of Each Class | Trading Symbol(s) | Name of Each Exchange On Which Registered |
The | ||
Ordinary shares, par value US$0.0001 per share | 9999 | The Stock Exchange of Hong Kong Limited |
*
Securities registered or to be registered pursuant to Section 12(g) of the Act:
NONE |
(Title of Class) |
Securities for which there is a reporting obligation pursuant to Section 15(d) of the Act:
NONE |
(Title of Class) |
Indicate the number of outstanding shares of each of the issuer’s classes of capital or common stock as of the close of the period covered by the annual report:
Indicate by check mark if the registrant is a well-known seasoned issuer, as defined in Rule 405 of the Securities Act.
☒
If this report is an annual or transition report, indicate by check mark if the registrant is not required to file reports pursuant to Section 13 or 15(d) of the Securities Exchange Act of 1934.
☐ Yes ☒
Indicate by check mark whether the registrant (1) has filed all reports required to be filed by Section 13 or 15(d) of the Securities Exchange Act of 1934 during the preceding 12 months (or for such shorter period that the registrant was required to file such reports), and (2) has been subject to such filing requirements for the past 90 days.
☒
Indicate by check mark whether the registrant has submitted electronically every Interactive Data File required to be submitted pursuant to Rule 405 of Regulation S-T (§232.405 of this chapter) during the preceding 12 months (or for such shorter period that the registrant was required to submit such files).
☒
Indicate by check mark whether the registrant is a large accelerated filer, an accelerated filer, a non-accelerated filer, or an emerging growth company. See the definitions of “large accelerated filer,” “accelerated filer,” and “emerging growth company” in Rule 12b-2 of the Exchange Act.
Accelerated filer ☐ | Non-accelerated filer ☐ | Emerging growth company |
If an emerging growth company that prepares its financial statements in accordance with U.S. GAAP, indicate by check mark if the registrant has elected not to use the extended transition period for complying with any new or revised financial accounting standards† provided pursuant to Section 13(a) of the Exchange Act. ☐
† The term “new or revised financial accounting standard” refers to any update issued by the Financial Accounting Standards Board to its Accounting Standards Codification after April 5, 2012.
Indicate by check mark whether the registrant has filed a report on and attestation to its management’s assessment of the effectiveness of its internal control over financial reporting under Section 404(b) of the Sarbanes-Oxley Act (15 U.S.C. 7262(b)) by the registered public accounting firm that prepared or issued its audit report.
If securities are registered pursuant to Section 12(b) of the Act, indicate by check mark whether the financial statements of the registrant included in the filing reflect the correction of an error to previously issued financial statements.
Indicate by check mark whether any of those error corrections are restatements that required a recovery analysis of incentive-based compensation received by any of the registrant’s executive officers during the relevant recovery period pursuant to §240.10D-1(b). ☐
Indicate by check mark which basis of accounting the registrant has used to prepare the financial statements included in this filing:
| International Financial Reporting Standards as issued | | Other ☐ |
If “Other” has been checked in response to the previous question, indicate by check mark which financial statement item the registrant has elected to follow:
☐ Item 17 ☐ Item 18
If this is an annual report, indicate by check mark whether the registrant is a shell company (as defined in Rule 12b-2 of the Exchange Act).
☐ Yes
(APPLICABLE ONLY TO ISSUERS INVOLVED IN BANKRUPTCY PROCEEDINGS DURING THE PAST FIVE YEARS)
Indicate by check mark whether the registrant has filed all documents and reports required to be filed by Sections 12, 13 or 15(d) of the Securities Exchange Act of 1934 subsequent to the distribution of securities under a plan confirmed by a court.
☐ Yes ☐ No
TABLE OF CONTENTS
Page | ||
1 | ||
5 | ||
5 | ||
5 | ||
5 | ||
68 | ||
106 | ||
106 | ||
138 | ||
146 | ||
156 | ||
156 | ||
157 | ||
172 | ||
173 | ||
177 | ||
177 | ||
Material Modifications to the Rights of Security Holders and Use of Proceeds | 177 | |
177 | ||
178 | ||
178 | ||
178 | ||
179 | ||
Purchases of Equity Securities by the Issuer and Affiliated Purchasers | 179 | |
179 | ||
180 | ||
180 | ||
Disclosure Regarding Foreign Jurisdictions that Prevent Inspections | 180 | |
180 | ||
180 | ||
181 | ||
181 | ||
181 | ||
182 | ||
i
INTRODUCTION
This annual report on Form 20-F includes our audited consolidated financial statements as of December 31, 2024 and 2025 and for the years ended December 31, 2023, 2024 and 2025. Translations in this annual report of amounts from RMB into U.S. dollars for the convenience of the reader were calculated at the noon buying rate of US$1.00:RMB6.9931 on the last trading day of 2025 (December 31, 2025) as set forth in the H.10 statistical release of the U.S. Federal Reserve Board.
Conventions that Apply to This Annual Report on Form 20-F
Unless the context otherwise requires, references in this annual report on Form 20-F to:
| ● | “2009 RSU Plan” are to our 2009 Restricted Share Unit Plan adopted in November 2009; |
| ● | “2019 Share Plan” are to our Amended and Restated 2019 Share Incentive Plan adopted in October 2019 and amended and restated in February 2023; |
| ● | “ADSs” are to the American depositary shares, each of which represents five ordinary shares; |
| ● | “Blizzard” are to Blizzard Entertainment, Inc., a subsidiary of Activision Blizzard, which was acquired by Microsoft; |
| ● | “Boguan” are to Guangzhou Boguan Telecommunication Technology Co., Ltd., a company established under PRC laws; |
| ● | “CAC” are to the Cyberspace Administration of China; |
| ● | “CCASS” are to the Central Clearing and Settlement System established and operated by HKSCC; |
| ● | “CCGs” are to collectible card games; |
| ● | “China” or the “PRC” are to the People’s Republic of China; |
| ● | “CSRC” are to the China Securities Regulatory Commission; |
| ● | “GAPP” are to the General Administration of Press and Publication of China, currently known as the NPPA; |
| ● | “Guangzhou NetEase” are to Guangzhou NetEase Computer System Co., Ltd., a company established under PRC laws; |
| ● | “Hangzhou Leihuo” are to Hangzhou NetEase Leihuo Technology Co., Ltd. (formerly named Hangzhou NetEase Leihuo Network Co., Ltd.), a company established under PRC laws; |
| ● | “Hangzhou NetEase Cloud Music” are to Hangzhou NetEase Cloud Music Technology Co., Ltd., a company established under PRC laws; |
| ● | “Hangzhou Yuedu” are to Hangzhou Yuedu Technology Co., Ltd., a company established under PRC laws; |
| ● | “HFCAA” are to the Holding Foreign Companies Accountable Act; |
| ● | “HK$” or “HK dollars” are to the legal currency of Hong Kong; |
| ● | “HKSCC” are to Hong Kong Securities Clearing Company Limited, a wholly-owned subsidiary of Hong Kong Exchange and Clearing Limited; |
| ● | “HNTEs” are to High and New Technology Enterprises; |
| ● | “Hong Kong Listing Rules” are to the Rules Governing the Listing of Securities on The Stock Exchange of Hong Kong Limited, as amended or supplemented from time to time; |
1
| ● | “Hong Kong NetEase” are to Hong Kong NetEase Interactive Entertainment Limited, a company incorporated under Hong Kong laws; |
| ● | “Hong Kong Stock Exchange” are to The Stock Exchange of Hong Kong Limited; |
| ● | “ICP(s)” are to internet content provider(s); |
| ● | “in-house developed games” are primarily to games developed solely by our game development teams as well as, in some instances, games co-developed with our collaboration partners; |
| ● | “MAUs” for Youdao are to the average of the monthly number of unique mobile or PC devices, as the case may be, through which such product and service is accessed at least once in that month (duplicate access to different products and services is not eliminated from the calculation) for a specific period with respect to each of Youdao’s products and services (except for smart devices). MAUs for Youdao are calculated using internal company data, treating each distinguishable device as a separate MAU even though some users may access Youdao’s products and services using more than one device and multiple users may access our services using the same device; |
| ● | “MMORPGs” are to massively multi-player online role-playing games; |
| ● | “MII” and later “MIIT” are to the Ministry of Information Industry of China, which later became the Ministry of Industry and Information Technology of China; |
| ● | “MST” are to the Ministry of Science and Technology of China; |
| ● | “MOC” and later “MOCT” are to the Ministry of Culture of China which later became the Ministry of Culture and Tourism of China; |
| ● | “MOE” are to the Ministry of Education of China; |
| ● | “MOFCOM” are to the Ministry of Commerce of China; |
| ● | “NCIIC” are to the Ministry of Public Security’s National Citizen Identity Information Center of China; |
| ● | “NDRC” are to the National Development and Reform Commission of China; |
| ● | “NetEase Cloud Music” are to NetEase Cloud Music Inc. (formerly named Cloud Village Inc. and Cloud Music Inc.), a company incorporated under Cayman Islands laws, and listed on the Hong Kong Stock Exchange under the stock code “9899” in December 2021 and a majority-controlled subsidiary of our company; and when italicized are to NetEase Cloud Music Inc.’s music streaming platform or brand; |
| ● | “NetEase Hangzhou” are to NetEase (Hangzhou) Network Co., Ltd., a company established under PRC laws; |
| ● | “NMT” are to neural machine translation; |
| ● | “NPCSC” are to the National People’s Congress Standing Committee of China; |
| ● | “NPPA” are to the National Press and Publication Administration of China; |
| ● | “NRTA” are to the National Radio and Television Administration of China; |
| ● | “OCR” are to optical character recognition; |
2
| ● | “our company” are to NetEase, Inc., which is not a PRC operating company but a Cayman Islands holding company with operations primarily conducted through (i) our China mainland subsidiaries and (ii) contractual arrangements with the variable interest entities, or the VIEs, based in China mainland. This structure entails unique risks to investors, see Item 3.D. “Key Information—Risk Factors—Risks Related to Our Corporate Structure” for additional information; |
| ● | “R&D” are to research and development; |
| ● | “RMB” or “Renminbi” are to the legal currency of the People’s Republic of China; |
| ● | “RPGs” are to role-playing games; |
| ● | “PBOC” are to the People’s Bank of China; |
| ● | “PCAOB” are to the U.S. Public Company Accounting Oversight Board; |
| ● | “SAFE” are to the State Administration of Foreign Exchange of China; |
| ● | “SAIC” are to the State Administration for Industry and Commerce of China, currently known as SAMR; |
| ● | “SAMR” are to the State Administration for Market Regulation of China; |
| ● | “SAPPRFT” are to the State Administration of Press, Publication, Radio, Film and Television of China, formerly the General Administration of Press and Publication of China and the State Administration of Radio, Film and Television of China, and since March 2018 has been reformed and became the National Radio and Television Administration and the National Press and Publication Administration (National Copyright Administration); |
| ● | “SARFT” are to the State Administration of Radio, Film and Television of China; |
| ● | “SCIO” are to the State Council Information Office of China; |
| ● | “SEC” are to the United States Securities and Exchange Commission; |
| ● | “SFO” are to the Securities and Futures Ordinance (Chapter 571 of the Laws of Hong Kong), as amended or supplemented from time to time; |
| ● | “shareholder(s)” are to holder(s) of shares and, where the context requires, ADSs; |
| ● | “share(s)” or “ordinary share(s)” are to ordinary share(s) of our company with par value of US$0.0001 per share; |
| ● | “SLGs” are to simulation games; |
| ● | “STA” are to the State Taxation Administration of China; |
| ● | “State Council” are to the State Council of China; |
| ● | “US$,” “dollars” and “U.S. dollars” are to the legal currency of the United States; |
| ● | “U.S. Exchange Act” or “Exchange Act” are to the United States Securities Exchange Act of 1934, as amended, and the rules and regulations promulgated thereunder; |
| ● | “U.S. GAAP” are to accounting principles generally accepted in the United States; |
3
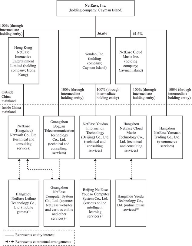
| ● | “we,” “us,” “our,” “NetEase” or “NetEase group” are to NetEase, Inc., its subsidiaries, and, in the context of describing our operations and consolidated financial information, the VIEs in China mainland, including, but not limited to, Guangzhou NetEase, Hangzhou Leihuo, Youdao Computer and Hangzhou Yuedu; all of the VIEs are domestic companies incorporated in China mainland in which we do not have any equity ownership but whose financial results have been consolidated into our consolidated financial statements based solely on contractual arrangements in accordance with U.S. GAAP. See Item 4.B. “Information on the Company—Business Overview—Our Organizational Structure” for an illustrative diagram of our corporate structure; |
| ● | “Youdao” are to Youdao, Inc., a company incorporated under Cayman Islands laws, and listed on The New York Stock Exchange under the symbol “DAO” in October 2019 and a majority-controlled subsidiary of our company; |
| ● | “Youdao Computer” are to Beijing NetEase Youdao Computer System Co., Ltd., a company established under PRC laws; and |
| ● | “Youdao Information” are to NetEase Youdao Information Technology (Beijing) Co., Ltd., a company established under PRC laws. |
Trademarks and Service Marks
We own or have been licensed the rights to trademarks, service marks and trade names for use in connection with the operation of our business. All other trademarks, service marks or trade names appearing in this annual report that are not identified as marks owned by us are the property of their respective owners.
Solely for convenience, some trademarks, service marks and trade names referred to in this annual report are listed without the ®, (TM) and (sm) symbols, but we will assert, to the fullest extent under applicable law, our applicable rights in these trademarks, service marks and trade names.
Forward-Looking Information
This annual report on Form 20-F contains statements of a forward-looking nature. These statements are made under the “safe harbor” provisions of the U.S. Private Securities Litigation Reform Act of 1995. You can identify these forward-looking statements by terminology such as “will,” “expects,” “anticipates,” “future,” “intends,” “plans,” “believes,” “estimates” and similar expressions. The accuracy of these statements may be impacted by a number of business risks and uncertainties that could cause actual results to differ materially from those projected or anticipated, including:
| ● | the risk that the online game market, including mobile, PC, console and cross-platform games, will not continue to grow or that we will not be able to maintain our leading position in that market, which could occur if, for example, our new online games or expansion packs and other improvements to such existing games do not become as popular as management anticipates; |
| ● | the risk that we will not be successful in our product diversification efforts, including the expansion of our online games into overseas markets, our entry into strategic licensing arrangements and the expansion of our streaming music offerings and online education services; |
| ● | the risk of changes in government regulation of the online game, online education, online music, e-commerce or online advertising markets in China or other markets where we operate that limit future growth of our revenues or cause our revenues to decline; |
| ● | the risk that we may not be able to continuously develop new and creative online services or that we will not be able to set, or follow in a timely manner, trends in the market; |
| ● | the risk that we will not be able to control our expenses in future periods; |
| ● | the risks related to governmental uncertainties (including possible changes in the effective tax rates applicable to us and our subsidiaries and affiliates and our ability to receive and maintain approvals of the preferential tax treatments), general competition and price pressures in the marketplace; |
4
| ● | the risks related to economic uncertainty and capital market disruption, which are significantly impacted by rising inflation and geopolitical instability; |
| ● | the risks related to the expansion of our businesses and operations internationally; |
| ● | the risk that fluctuations in the value of the Renminbi with respect to other currencies could adversely affect our business and financial results; and |
| ● | other risks outlined in our filings with the SEC. |
We do not undertake any obligation to update this forward-looking information, except as required under applicable law.
PART I.
Item 1. Identity of Directors, Senior Management and Advisors
Not applicable.
Item 2. Offer Statistics and Expected Timetable
Not applicable.
Item 3. Key Information
Our Corporate Structure and Contractual Arrangements with the Variable Interest Entities
NetEase, Inc. is not a PRC operating company but a Cayman Islands holding company with operations primarily conducted through (i) our subsidiaries incorporated in China mainland, or China mainland subsidiaries, and (ii) contractual arrangements with the VIEs based in China mainland. Under current PRC laws, investors may not hold equity interests in our operating companies incorporated or based in China mainland. Our online games, music streaming, online intelligent learning services and internet content services businesses in China mainland have been conducted through the applicable VIEs in order to comply with the laws and regulations of China mainland, which restrict and impose conditions on foreign direct investment in companies involved in the provision of such businesses. Accordingly, we operate these businesses in China mainland through the VIEs, and rely on contractual arrangements among NetEase, Inc., our China mainland subsidiaries, the VIEs and their nominee shareholders to control the business operations of the VIEs. In 2023, 2024 and 2025, the amount of revenues generated by the VIEs accounted for 87.7%, 87.2% and 85.2%, respectively, of our total net revenues. Total assets of the VIEs, excluding amounts due from other companies in the NetEase group, represented 6.1% and 5.8% of our consolidated total assets as of December 31, 2024 and 2025, respectively. As used in this annual report, “our company” refers to NetEase, Inc., whereas “we,” “us,” “our,” “NetEase” or “NetEase group” refers to NetEase, Inc., its subsidiaries, and, in the context of describing our operations and consolidated financial information, the VIEs in China mainland. All of the VIEs are domestic companies incorporated in China mainland in which we do not have any equity ownership, but their financial results have been consolidated into our consolidated financial statements based solely on contractual arrangements in accordance with U.S. GAAP. Investors in our ADSs or ordinary shares are not purchasing equity interests in the VIEs in China mainland but instead are purchasing equity interests in a holding company incorporated in the Cayman Islands.
Our subsidiaries, the VIEs and their nominee shareholders have entered into a series of contractual agreements. These contractual arrangements:
| ● | enable us to receive the economic benefits that could potentially be significant to the VIEs in consideration for the services provided by our subsidiaries; and |
| ● | effectively assigned all of the voting rights underlying the nominee shareholders’ equity interest in the VIEs to us. |
5
These contractual arrangements among NetEase, Inc., our subsidiaries, the VIEs and their nominee shareholders generally include shareholder voting rights trust agreements, loan agreements, operating agreements or cooperation agreements, license agreements and purchase and equity pledge agreements. For additional information on these contractual arrangements, see Item 7.B. “Major Shareholders and Related Party Transactions—Related Party Transactions—Material VIE Agreements.” As a result of the contractual arrangements, the shareholders of the VIEs effectively assigned all of their voting rights underlying their equity interests in the VIEs to the primary beneficiaries of these companies, which gives our company or its subsidiaries the power to direct the activities that most significantly impact the VIEs’ economic performance. However, the contractual arrangements may not be as effective as direct ownership in providing us with control over the VIEs, and we may incur substantial costs to enforce the terms of the arrangements. If the VIEs or the nominee shareholders fail to perform their respective obligations under the contractual arrangements, we could be limited in our ability to enforce the contractual arrangements that effectively assigned us the voting rights in the VIEs. As of the date of the filing of this annual report, the contractual arrangements with the VIEs have not been tested in a court of law in China mainland and this structure may involve unique risks to investors. Furthermore, if we are unable to maintain such effective assignment, we would not be able to continue to consolidate the financial results of these entities in our financial statements. See Item 3.D. “Key Information—Risk Factors—Risks Related to Our Corporate Structure.”
The interpretation and application of current and future laws, regulations and rules of China mainland regarding the status of the rights of our Cayman Islands holding company with respect to its contractual arrangements with the VIEs and their nominee shareholders may change from time to time. It is uncertain whether any new laws or regulations of China mainland relating to variable interest entity structures will be adopted. If we or any of the VIEs are found to be in violation of any existing or future laws or regulations of China mainland, or fail to obtain or maintain any of the required permits or approvals, the relevant PRC regulatory authorities may take action in dealing with such violations or failures in accordance with applicable laws and regulations, which may result in a material change in our operations and could cause the value of the securities of NetEase, Inc. to significantly decline. See Item 3.D. “Key Information—Risk Factors—Risks Related to Our Corporate Structure—There are uncertainties regarding the interpretation and application of current and future PRC laws, regulations, and rules relating to the agreements that establish the VIE structure for our operations in China, including potential future regulatory actions pursuant to the laws and regulations in force at that time, which could affect the enforceability of our contractual arrangements with the VIEs and, consequently, significantly affect the financial condition and results of operations of NetEase. If the PRC government finds such agreements non-compliant with relevant PRC laws, regulations, and rules, or if these laws, regulations, and rules or the interpretation thereof change in the future, we could be subject to severe penalties or be forced to relinquish our interests in the VIEs.”
Although the Foreign Investment Law of the PRC does not explicitly classify contractual arrangements as a form of foreign investment, the definition of “foreign investment” thereunder is relatively wide and contains a catch-all provision which includes investments made by foreign investors through means stipulated in laws or administrative regulations or other methods prescribed by the State Council. Therefore, there is no assurance that foreign investment via contractual arrangement would not be interpreted as a type of indirect foreign investment activity in the future. If any of the VIEs were deemed a foreign invested enterprise under any such future laws, administrative regulations or provisions and any of our businesses would be included in any negative list or other form of restrictions on foreign investment, we may need to take further actions to comply with such future laws, administrative regulations or provisions. Such actions may have a material and adverse impact on our business, financial condition, result of operations and prospects. In addition, if the PRC regulatory authorities were to find our legal structure and contractual arrangements to be in violation of any laws, administrative regulations or provisions of China mainland, we are uncertain what impact any consequent PRC regulatory authorities’ actions would have on us and our ability to consolidate the VIEs in the consolidated financial statements. For more details, see Item 3.D. “Key Information—Risk Factors—Risks Related to Our Corporate Structure—Our current corporate structure and business operations may be affected by the Foreign Investment Law.”
The necessary licenses to conduct many of our businesses in China mainland, including to operate our online games, music streaming, online intelligent learning services and internet content services businesses, are held by the VIEs and, as noted above, a significant part of our revenues are generated by the VIEs. An event that results in the deconsolidation of the VIEs would have a material effect on our operations and result in the value of the securities of our company diminishing substantially or even become worthless. Our company, our China mainland subsidiaries, the VIEs and investors of our company face uncertainty about potential future actions pursuant to the laws and regulations in force at that time that could affect the enforceability of the contractual arrangements with the VIEs and, consequently, significantly affect the financial performance of the VIEs and our company as a whole. NetEase, Inc. may not be able to repay its indebtedness and the ADSs or ordinary shares of our company may decline in value or become worthless if we are unable to assert our contractual control rights over the assets of our China mainland subsidiaries and the VIEs that conduct a major portion of our operations. For a detailed description of the risks associated with our corporate structure, please refer to risks disclosed under Item 3.D. “Key Information—Risk Factors—Risks Related to Our Corporate Structure.”
6
The PRC government has significant authority to exert influence on the ability of a China-based company, like us, to conduct its business, accept foreign investments or be listed on a U.S. stock exchange. We also face risks associated with recent statements and regulatory actions by the PRC government, including those related to regulatory approvals of offshore securities offerings, anti-monopoly regulatory investigations and actions, cybersecurity and data privacy compliance. For example, the PRC government has indicated an intent to exert more oversight over overseas securities offerings and published a series of laws and regulations to regulate such transactions. If the CSRC, CAC or other PRC regulatory agencies determine that prior approval is required for any offerings of securities overseas by us or our subsidiaries or maintenance of the trading status of our ADSs or ordinary shares, we cannot guarantee that we will be able to obtain such approval in a timely manner, or at all. The CSRC, CAC or other PRC regulatory agencies may also take actions requiring us, or making it advisable for us, not to proceed with such offerings or maintain the trading status of our ADSs or ordinary shares. If we proceed with any of such offering or maintain the trading status of our ADSs or ordinary shares without obtaining the CSRC’s, CAC’s or other PRC regulatory agencies’ approval to the extent it is required, or if we are unable to comply with any new approval requirements which might be adopted for offerings that we have completed, we may face regulatory actions or other sanctions from the CSRC, CAC or other PRC regulatory agencies. These regulatory agencies may impose fines and penalties on our operations in China, limit our ability to pay dividends outside of China or accept foreign investments, delay or restrict the repatriation of the proceeds from offering of securities overseas into China or take other actions that could have a material adverse effect on our business, financial condition, results of operations and prospects, as well as the trading price of our ordinary shares or ADSs.
The PRC government may also intervene with or influence our operations as it deems appropriate to further regulatory, political and societal goals at any time. The PRC government has published new policies that affect various industries in recent years, including industries in which we operate, and we cannot rule out the possibility that it will in the future release regulations or policies regarding our industry that could adversely affect our business, financial condition and results of operations. Any such action, once taken by the PRC government, could cause the value of our securities to significantly decline or become worthless and could significantly limit or completely hinder our ability to offer or continue to offer securities to investors.
For more information on the permissions required from the PRC authorities for our operations and offerings, please also see Item 4.B. “Information on the Company—Business Overview—Permissions Required from the PRC Authorities for Our Operations and Offerings.”
For information on transfers of funds within the NetEase group, certain financial information of NetEase, Inc., its subsidiaries and the VIEs and the restrictions on foreign exchange and the ability to transfer cash between entities, across borders and to U.S. investors, see Item 5.B. “Operating and Financial Review and Prospects—Liquidity and Capital Resources—Transfer of Funds” and “Operating and Financial Review and Prospects—Liquidity and Capital Resources—Management of Capital Resources,” Item 10.E. “Additional Information—Taxation” and Item 10.D. “Additional Information—Exchange Controls.”
7
The Holding Foreign Companies Accountable Act
Pursuant to the HFCAA, if the SEC determines that we have filed audit reports issued by a registered public accounting firm that has not been subject to inspections by the PCAOB for two consecutive years, the SEC will prohibit our shares or the ADSs from being traded on a national securities exchange or in the over-the-counter trading market in the United States. On December 16, 2021, the PCAOB issued a report to notify the SEC of its determination that the PCAOB was unable to inspect or investigate completely registered public accounting firms headquartered in China mainland and Hong Kong, including our auditor. In May 2022, the SEC conclusively listed us as a Commission-Identified Issuer under the HFCAA following the filing of our annual report on Form 20-F for the fiscal year ended December 31, 2021. On December 15, 2022, the PCAOB issued a report that vacated its December 16, 2021 determination and removed China mainland and Hong Kong from the list of jurisdictions where it is unable to inspect or investigate completely registered public accounting firms. As of the date of the filing of this annual report, the PCAOB has not issued any new determination that it is unable to inspect or investigate completely registered public accounting firms headquartered in any jurisdiction. For this reason, we do not expect to be identified as a Commission-Identified Issuer under the HFCAA after we file this annual report on Form 20-F. Each year, the PCAOB will determine whether it can inspect and investigate completely audit firms in China mainland and Hong Kong, among other jurisdictions. If the PCAOB determines in the future that it no longer has full access to inspect and investigate completely accounting firms in China mainland and Hong Kong and we continue to use an accounting firm headquartered in one of these jurisdictions to issue an audit report on our financial statements filed with the SEC, we would be identified as a Commission-Identified Issuer following the filing of the annual report on Form 20-F for the relevant fiscal year. There can be no assurance that we would not be identified as a Commission-Identified Issuer for any future fiscal year, and if we were so identified for two consecutive years, we would become subject to the prohibition on trading under the HFCAA. See Item 3.D. “Key Information—Risk Factors—Risks related to Our ADSs and Shares—The PCAOB had historically been unable to inspect our auditor in relation to their audit work performed for our financial statements and the inability of the PCAOB to conduct inspections of our auditor in the past has deprived our investors with the benefits of such inspections.” and Item 3.D. “Key Information—Risk Factors—Risks related to Our ADSs and Shares—Our ADSs may be prohibited from trading in the United States under the HFCAA in the future if the PCAOB is unable to inspect or fully investigate auditors located in China. The delisting of our ADSs, or the threat of their being delisted, may materially and adversely affect the value of your investment.”
A. [Reserved]
B. Capitalization and Indebtedness
Not applicable.
C. Reasons for the Offer and Use of Proceeds
Not applicable.
D. Risk Factors
Summary of Risk Factors
An investment in our ADSs or ordinary shares involves significant risks. Below is a summary of material risks we face, organized under relevant headings. All the operational risks associated with being based in and having operations in China mainland also apply to operations in Hong Kong and Macau. While entities or businesses in Hong Kong and Macau operate under a different set of laws from China mainland, our operations there could be exposed to similar legal risks if the laws applicable to China mainland become applicable to entities and businesses in Hong Kong and Macau in the future. These risks are discussed more fully in Item 3.D. “Key Information—Risk Factors.”
Risks Related to Our Business and Industry
| ● | Risks Related to Our Games and Related Value-added Services; |
| ● | Risks relating to developing new online games and growing the popularity of existing online games; |
| ● | Risks relating to claims regarding our gaming content resulting in negative publicity or a governmental response; |
8
| ● | Risks relating to additional restrictions to limit online game playing by the PRC government; |
| ● | Risks relating to uncertainties in obtaining approval for new games; |
| ● | Risks relating to international operations of our online games; |
| ● | Risks relating to third-party platforms that distribute our games and collect payments; |
| ● | Risks relating to maintaining our existing game licenses or intellectual property; |
| ● | Risks relating to illegal game servers, acts of cheating by players and sales and purchases by players of our game accounts and virtual items through third-party auction websites; |
| ● | Risks Related to Our Other Businesses; |
| ● | Risks relating to changes in the user acceptance of Youdao, the market trends relating to the integration of technology and learning, and the development and application of Youdao’s technologies to support and expand its product and services; |
| ● | Risks relating to changes in Youdao’s business strategies and offerings; |
| ● | Risks relating to Youdao business’s compliance with the relevant after-school tutoring regulations and rules issued by the relevant PRC government authorities; |
| ● | Risks relating to obtaining legal and regulatory approvals, licenses or permits of our intelligent learning, music streaming, e-commerce, advertising and other innovative businesses; |
| ● | Risks relating to obtaining licenses for the music content necessary to provide our music streaming services, and our ability to attract and retain users; |
| ● | Risks relating to generating and maintaining significant advertising revenue; |
| ● | Risks relating to growing our e-commerce business; |
| ● | Risks Related to Our Operations Overall; |
| ● | Risks relating to competing successfully against new entrants and established industry competitors and keeping up with rapid changes in technologies and user behavior and innovating and exploring new areas of operations; |
| ● | Risks relating to gross profit margin and profitability affected by changes in our mix of revenues; |
| ● | Risks relating to credit risk on our accounts receivable; |
| ● | Risks relating to a prolonged slowdown in the economies of the countries or regions where we operate; |
| ● | Risks relating to economic uncertainty and capital market disruptions caused by rising inflation and geopolitical instability; |
| ● | Risks relating to compliance with laws and other obligations regarding data protection in China and outside of China; |
| ● | Risks relating to breaches of our information technology systems and system failure or performance inadequacy that causes interruptions of our services; |
| ● | Risks relating to our ability to retain our existing key employees and to add and retain qualified senior and mid-level managers to our management; |
9
| ● | Risks relating to natural disasters, widespread public health problems, other outbreaks and epidemics and other events; |
| ● | Risks relating to the expansion of our businesses and operations internationally; |
| ● | Risks relating to being deemed an “Investment Company” under the Investment Company Act of 1940. |
Risks Related to Our Corporate Structure
| ● | Risks relating to regulatory changes relating to the contractual arrangements with the VIEs and the viability of our current corporate structure, corporate governance and business operations; |
| ● | Risks relating to maintaining operational control of the VIEs through contractual arrangements; |
| ● | Risks relating to the shareholders who have significant influence over our company and the VIEs; |
| ● | Risks relating to our arrangements with the VIEs. |
Risks Related to China
| ● | Risks relating to China’s political and economic policies; |
| ● | Risks relating to compliance with and changes in PRC laws and regulations relating to telecommunications, internet, foreign investment, tax, online games, virtual asset property rights, consumer protection and financial transactions; |
| ● | Risks relating to claims and liabilities based on the information and content on our platforms; |
| ● | Risks relating to uncertainties with respect to the interpretation and implementation of the anti-monopoly related laws in the field of internet platforms; |
| ● | Risks relating to our ability to protect our intellectual property from being infringed; |
| ● | Risks relating to currency exchange rates. |
Risks Related to Our ADSs and Shares
| ● | Risks relating to being prohibited from trading on Nasdaq under the HFCAA if the PCAOB cannot continue to inspect our independent registered public accounting firm for two consecutive years; |
| ● | Risks relating to the volatility of the trading price of our ADSs and shares; |
| ● | Risks relating to the different listing rules and regulations that apply to us; |
| ● | Risks relating to the limitation of the voting, inspection and other rights of holders of ADSs. |
You should carefully consider the following risk factors in addition to the other information set forth in this annual report. If any of the following risks were actually to occur, our business, financial condition and results of operations prospects could be adversely affected and the value of our ADSs and shares would likely suffer.
10
RISKS RELATED TO OUR BUSINESS AND INDUSTRY
Risks Related to Our Games and Related Value-added Services
If we fail to develop and introduce popular, high-quality online games in a timely and successful manner, we will not be able to compete effectively and our ability to generate revenues will suffer.
We operate in a highly competitive, quickly changing environment, and player preferences for online games are difficult to predict. Our future success depends not only on the popularity of our existing online games but also on our ability to develop new high-quality online games and expand our game portfolio with games in a variety of genres that are in line with market trends and to successfully monetize such games. The development of successful new online games can be challenging and requires high levels of innovation, a deep understanding of the online game industry in China and the other markets where our games are published (including with respect to evolving business models), and an ability to anticipate and effectively respond to changing interests and preferences of game players in a timely manner. Moreover, each of our new games requires long periods of time for R&D and testing and also typically experiences a long ramp-up period as players become familiar with the game. If we are unsuccessful in developing and introducing new online games that are appealing to players with acceptable pricing and terms, our business, financial condition and results of operations will be negatively impacted because we would not be able to compete effectively and our ability to generate revenues would suffer.
In addition, new technologies in online game programming or operations could render our current online titles or games in development obsolete or unattractive to our players, thereby limiting our ability to recover development costs and potentially adversely affecting our future revenues and profitability. For example, in the past, as the industry shifted toward mobile gaming, we began devoting significant resources to developing games for mobile devices. Our portfolio of established mobile games includes the Fantasy Westward Journey mobile game, Westward Journey Online mobile game, Infinite Borders, Identity V, Eggy Party and Sword of Justice (previously known as Justice mobile game). Furthermore, to capture more opportunities in this market, we have also launched games on consoles, such as Naraka: Bladepoint and Marvel Rivals, and have introduced cross-platform games such as Where Winds Meet and Once Human, with further cross-platform releases planned. To stay competitive in the gaming industry, we must continuously invest in new technologies, introduce new features and functionalities, and enhance the user experience across all platforms on which our games are available. For example, Where Winds Meet is available for cross-platform play on PC, mobile and console, which increases its appeal to players but also requires greater investment in game development to ensure a seamless cross-platform experience. While we remain committed to investing in online games, the online gaming market is rapidly evolving with games in an expanding range of genres and formats being introduced by both us and our competitors. As a result, we cannot guarantee that we will be able to effectively compete in this dynamic market.
We are not able to predict if or when we will commercially launch additional new games and the pace at which our new games will penetrate the online game market in China or elsewhere, if at all. A number of factors, including technical difficulties, lack of sufficient game development capabilities, personnel and other resources and failure to obtain or delays in obtaining relevant governmental authorities’ approvals could result in delayed launching of our new games or the cancellation of the development of our pipeline games. Any delays in product releases or problems arising following the commercial release of one or more new online games such as programming errors, or “bugs,” could negatively impact our business and reputation and could cause our results of operations to be materially different from expectations. We believe that expectations of players regarding the quality, performance and integrity of our online games and services are high, and if any of these issues occurs, players may stop playing our online games and may be less likely to return to such games as often in the future, which may negatively impact our business.
If we are unable to continue to extend the life of existing online games that will encourage continued engagement with the games through the addition of new features or functionalities, our business may be negatively impacted.
To prolong the lifespan of our online games, we need to continually improve and update them on a timely basis with new features and functionalities that appeal to existing game players, attract new game players and improve overall player loyalty to such games. As a result, we have devoted, and expect to continue to devote, significant resources to maintain and raise the popularity of our online games through the release of new versions and/or expansion packs on a periodic basis. Developing successful updates and expansion packs for our existing games depends on our ability to anticipate market trends in the online game industry. We must also collect and analyze player behavior data and feedback from our online community in a timely manner and utilize this information to effectively incorporate features into our updates and expansion packs to improve the variety and attractiveness of our gameplay and any virtual items sold within the games.
11
In the course of operating online games, including the release of updates and expansion packs to existing games, certain game features may periodically be introduced, changed or removed. We cannot assure you that the introduction, change or removal of any game feature will be well received by our game players, who may decide to reduce or eliminate their playing time in response to any such introduction, change or removal. As a result, any introduction, change or removal of game features may adversely impact our business, financial condition and results of operations.
We are unable to predict whether these activities will be successful or adversely affect our profitability given the significant resources required. Moreover, because of the rapidly evolving nature of the online games market in China and elsewhere, we cannot estimate the total life cycle of any of our games, particularly our more recently launched mobile or PC games, and changes in players’ tastes or in the overall market for online games in China and elsewhere could alter the life cycle of each version or upgrade or even cause our players to stop playing our games altogether.
The PRC government has taken steps to limit online game playing time for all minors and to otherwise control the content and operation of online games.
As part of its anti-addiction online game policy, the PRC government has taken several steps to discourage minors under the age of 18 from continuously playing online games once they exceed a set number of hours of continuous play. For a detailed description of these regulations, see Item 4.B. “Information on the Company—Business Overview—Government Regulations—Regulations on Online Games.”
Pursuant to the Law of the PRC on the Protection of Minors, or the Minors Protection Law, issued by the NPCSC on September 4, 1991 and last amended on April 26, 2024, online game service providers are required to classify game products in accordance with relevant regulations and standards, give age-appropriate tips and take technical measures to prevent minors from accessing improper games or game functions. Violations of the Minors Protection Law could result in rectification, confiscation of illegal gains and penalties. In 2019, the GAPP restricted play of online gamers under 18 years old to 90 minutes on weekdays and three hours on weekends. In September 2021, the PRC government and regulatory authorities further limited the play of online gamers under 18 by prohibiting play on weekdays and limiting playing for one hour a day on Fridays, Saturdays, Sundays and PRC statutory holidays. In addition, all online games must be connected to the real-name verification system for anti-addiction to online games operated by the NPPA, and online game operators may not provide game services in any form to any users without real-name registration and login. Furthermore, online transactions of minors in games are capped monthly at certain amounts, depending on a minor’s age.
We have updated our anti-addiction systems accordingly to comply with the above-mentioned requirements in all material respects. We do not believe that the above-mentioned requirements have had or will have any material impact on our gaming operations because minors comprise only a small percentage of our total user base, but we cannot assure you that any future regulations or restrictive rules will not adversely affect our operations.
On December 22, 2023, the NPPA publicly solicited opinions on the Draft Administrative Measures for Online Games which, if adopted, would stipulate, among other requirements, that online game publishers and operators may not (i) publish and operate online games that make participation in battles compulsory; (ii) provide inducement rewards such as daily logins, first recharges, and continuous recharges, and must set user recharge limits; (iii) allow the payment of large monetary rewards in the live streaming of online games; and (iv) allow minors to pay monetary rewards in online games live streaming or provide loot boxes to minors. For more information, see Item 4.B. “Information on the Company—Business Overview—Government Regulations—Regulations on Online Games.” As of the date of the filing of this annual report, the Draft Administrative Measures for Online Games have not been formally adopted. It remains unclear whether a formal version will be adopted in the future and whether the adopted formal version (if any) will have any further material changes, and it is uncertain how the measures would be enacted, interpreted or implemented and how they will affect us.
12
On October 16, 2023, the State Council promulgated the Regulation on the Protection of Minors in Cyberspace, which took effect on January 1, 2024. This regulation establishes measures that online game service providers must implement to protect minors, including, among other things, verifying the identity information of minor users, reasonably restricting minors’ network service expenditure based on their age groups and setting and optimizing game rules to prevent minors from cyber addiction. We have implemented measures to comply with the requirements outlined in this regulation in all material aspects. Moreover, on November 15, 2024, the CAC issued the Guidelines for the Construction of Minors Mode in Mobile Internet. These guidelines outline an overall plan for developing a “minors mode,” which requires mobile smart terminals, mobile internet applications and related distribution platforms to collaborate and improve management of online content, as well as the time minors spend online. When a device is set to “minors mode,” it will feature preset limits on the duration and type of content minors can access, along with options to customize these settings, so as to prevent internet addiction and support parents in supervising their children’s online activities. The spending of minors in games may be further restricted alongside the establishment of the minors mode. We have been developing the minors mode together with mobile smart terminals and related distribution platforms. However, given that these guidelines and the Regulation on the Protection of Minors in Cyberspace are relatively new, there remain uncertainties as to their interpretation and application.
Any difficulties in receiving approval from the relevant government authorities for our new games or new expansion packs for, or material changes to, our existing games could adversely affect such games’ popularity and profitability.
All games we release in China require government approvals. Moreover, even after certain games have received government approvals, certain expansion packs with material changes to the content and additions to the descriptions of those games may require further government approvals. We cannot be certain of the duration of any necessary approval processes, and if we are unable to receive government approvals within an expected timeframe, the profitability and popularity of such games could be affected. Game approvals have experienced certain suspensions in the past, during which periods the PRC game regulatory authority, the NPPA, did not release any new domestic online game approvals. We cannot predict whether there will be any similar suspension in the future, and the effect any future suspension may have on our results of operations. Moreover, we are required to have an Online Publishing Service License issued by the NPPA so that we can obtain any such approvals by ourselves. Our current license has expired, and we are in the process of renewing it, although we cannot be certain if or when such renewal will be granted. During this renewal period, we have engaged licensed third parties to obtain such approvals, and our operations have not been materially affected.
The content and mechanics of our games are subject to a variety of laws and regulations in China mainland and elsewhere, many of which are unsettled and still developing, which could subject us to claims or otherwise adversely affect our business, financial condition and results of operations.
We are subject to a variety of laws in China mainland and abroad that affect our game business, particularly laws regarding content suitability, consumer protection, and protection of minors, which are continuously evolving and developing. The scope and interpretation of many of the laws that are or may be applicable to us are still evolving. There is a risk that existing or future laws may be interpreted in a manner that is not consistent with our current practices and which could adversely affect our business. It is also likely that as our business grows and evolves and our games are played in a greater number of countries, we will become subject to laws and regulations in additional jurisdictions or other jurisdictions may claim that we are required to comply with their laws and regulations.
Our games are subject to regulations regarding the appropriateness of their content. For example, the PRC government and regulatory authorities prohibit any internet content that, among other things, violates PRC laws and regulations, endangers the national security of China, or is obscene, superstitious, violent or defamatory. When ICPs and internet publishers, including online game operators, find that information falling within the above-mentioned scope is transmitted on their websites or is stored in their electronic bulletin service systems, they are required to terminate the transmission of such information or delete such information immediately, keep records, and report to relevant authorities. Failure to comply with these requirements could result in the revocation of our ICP license and other required licenses to operate our business. ICPs like us may also be held liable for prohibited information displayed on, retrieved from or linked to their websites. In addition, any claim of us failing to comply with these prohibitions may result in negative publicity and government actions, which in turn could have a material and adverse impact on our business. Additionally, the PRC government has enacted regulations that prohibit online game service providers from providing content for minors that might induce addiction and allowing minors to access improper games or game functions. See “—The PRC government has taken steps to limit online game playing time for all minors and to otherwise control the content and operation of online games” above.
13
In addition, there are ongoing academic, political and regulatory discussions in many jurisdictions around the globe regarding whether certain game genres, or certain game mechanics such as “loot boxes”, should be subject to a higher level or different type of regulation than other game genres or mechanics to protect consumers, and, if so, what such regulation should include. Several jurisdictions have been regulating and continue to regulate the use of loot boxes in games. For example, China mainland has been developing and tightening regulations on the offering of loot boxes in recent years, including, among other things, that loot boxes cannot be acquired with real money or virtual currency and the odds of winning must be published. Loot boxes are a commonly used monetization technique in games where a player can acquire a virtual loot box, typically through game play or by in-game purchases, but the player does not know which virtual item(s) he or she will receive (which may be a common, rare, or extremely rare item, and may be a duplicate of an item the player already has in inventory) until the loot box is opened. In a number of our games, certain mechanics may be deemed to be loot boxes. New regulations with which we may be required to comply may vary significantly across jurisdictions. It is difficult to predict how existing or new laws may be applied to these or similar game mechanics. If we become liable under these laws or regulations, we could be directly harmed, and we may be forced to implement new measures to reduce our exposure to this liability. This may require us to expend substantial resources or to modify our game mechanics, which would harm our business, financial condition and results of operations. In addition, the increased attention focused upon liability issues as a result of lawsuits and legislative proposals could harm our reputation or otherwise impact our growth.
Furthermore, the growth and development of e-commerce, virtual items and virtual currency may prompt calls for more stringent consumer protection laws. For example, existing laws or new laws regarding the marketing of in-app purchases, labeling of free-to-play games, or regulation of currency, banking institutions, unclaimed property, or money transmission may be interpreted to cover our games and the virtual currency, virtual items or payments that we receive. If that were to occur, we may be required to seek licenses, authorizations or approvals from relevant regulators, the granting of which may be dependent on our meeting certain requirements. We may also be subject to additional regulation and oversight, all of which could significantly increase our operating costs, lessen the growth of our games and impair our business, financial condition or results of operations.
Because our long-term growth strategy involves further expansion of our online games to players outside of China, our business will be susceptible to risks associated with international operations.
An important component of our growth strategy involves the further expansion of our online games and game player base internationally. In particular, we have launched our popular games Knives Out, Identity V and Racing Master in Japan and other markets across the globe, and Once Human, Marvel Rivals and Where Winds Meet globally. In the future, we plan to continue to launch our online games in various international markets. The expansion of our online games to markets outside of China will involve a variety of risks, including:
14
In addition, unlike a large portion of game players in China mainland who access games through PCs and mobile devices, many game players in international markets play games predominantly via consoles such as Xbox and PlayStation. We have launched several games, such as Marvel Rivals and Where Winds Meet, on console and plan to release numerous additional console game releases in the future. We have, however, limited experience developing and marketing console games or in adopting our PC and mobile games to console formats, and the popularity of such games may not meet our expectations or be as profitable as our PC and mobile games.
Our limited experience in operating our business outside of China increases the risk that any potential future expansion efforts that we may undertake will not be successful. If we invest substantial time and resources to expand our international operations and are unable to do so successfully and in a timely manner, our business and results of operations will suffer.
We cooperate with third-party platforms to distribute our games and collect payments. If we fail to maintain our relationships with these platforms, or if our revenue-sharing arrangements with these platforms change to our detriment, our games business may be adversely affected.
In addition to our own distribution platforms, we publish our games through the Apple iOS app store, Android app stores and PC and console distribution platforms owned and operated by third parties. We cooperate with these third parties to promote and distribute our games, record gross billings, maintain the security of their platforms to prevent fraudulent activities, provide certain user services and, in some instances, process payments from users. Further, we believe that our games benefit from the strong brand recognition, large user base and the stickiness of these platforms.
We are subject to these third parties’ standard terms and conditions for application developers and game publishers, which govern the promotion, distribution and operation of games and other applications on their platforms. If we violate, or if a platform provider believes that we have violated, its terms and conditions in a material way and/or repeatedly, the particular platform provider may discontinue or limit our access to that platform, which could harm our business. Moreover, certain of such terms and conditions are subject to interpretation when applied in specific circumstances, and the platform providers may disagree with our interpretation. Our business could also be harmed if these platforms decline in popularity with users or modify their discovery mechanisms for games, the communication channels available to developers, their terms of service or other policies such as distribution fees, how they label free-to-play games or payment methods for in-app purchases. In addition, these platform operators control the curation, promotion, ranking and visibility of games on their storefronts. Changes to their algorithms, featuring policies or editorial practices could reduce the visibility of our games and negatively affect user acquisition, engagement and revenue. These platform operators could also develop their own competitive offerings that could compete with our games.
Furthermore, a few of these third-party platforms dominate the distribution of mobile applications and digital PC and console games. We have strategically chosen not to renew the cooperation agreements with certain of these major third-party platforms in the past. Although we may utilize our own distribution platforms more extensively in the future, failure to renew any such cooperation agreements with these major third-party distribution platforms may result in discontinued or limited access to such platforms, which could materially impact our revenue and profitability. In addition, changes in the credit period or the settlement cycle terms of these third-party platforms may materially and adversely affect our cash flow. Disputes with third-party platforms, such as disputes relating to intellectual property rights, distribution fee arrangements and billing issues, may also arise from time to time and we cannot assure you that we will be able to resolve such disputes in a timely manner or at all. Any failure on our part to maintain good relationships with a sufficient number of popular platforms for the distribution of our games could cause the number of our game downloads, purchases or activations to decrease, which will have a material adverse effect on our business, financial condition and results of operations.
15
Our business, financial condition and results of operations depend in part on the overall growth of the online game industry in China and the other markets where our games are operated, the growth of which is subject to a number of factors that are beyond our control.
Our business, financial condition and results of operations depend in part on continued growth of the online game industry in China and other markets where our games are published, particularly the Asia-Pacific region and North America. The online game industry is affected by a number of factors that are beyond our control, including:
| ● | evolving PC, smartphone and tablet technologies; |
| ● | changes in game player demographics and public tastes and preferences; |
| ● | any government restrictions on the playing of online games; and |
| ● | the availability and popularity of alternative gameplay models such as cloud-gaming services. |
There is no assurance that the online game industry will continue to grow in future periods at any particular rate or at all.
We may not be successful in maintaining the profitability of our online games.
In our games and related value-added services segment, which includes both the operation of online games as well as other related or ancillary services to the games, net revenues from the operation of online games accounted for 92.9%, 96.2% and 97.3% of the segment’s revenues for the years ended December 31, 2023, 2024 and 2025, respectively. We may not be able to maintain the profitability of our online games due to various cost factors. For example, the revenue-sharing arrangements with mobile app stores and PC and console platform operators reduce our profit margins on games distributed through these platforms. In addition, our strategy to develop and publish cross-platform games results in higher costs, as it requires additional R&D expenses and increased compliance costs to meet the varying requirements for each platform. Furthermore, we are releasing more of our online games overseas. This strategy may involve additional marketing and distribution costs as well as licensing costs, which may further impact the profitability of our online games.
We have devoted and expect to continue to devote a significant amount of resources to the development of our online games, but various uncertainties, including evolving player preferences, intensifying market competition, and technological disruptions, make it difficult to predict whether we will continue to succeed in making our online game operations profitable. If we do not succeed in doing so, our business, financial condition and results of operations will be adversely affected.
16
Most of our online games currently utilize an item-based revenue model that generates a significant portion of our revenue from games and related value-added services. Under this revenue model, our game players are able to play the games for free, but are charged for the purchase of virtual items in the games. We believe that this attracts a wider audience of players and increases the number of potential paying users. However, the success of this business model largely depends on whether we can attract game players to play our games and whether we can successfully encourage more players to purchase virtual items. Game players will only pay for virtual items if they are perceived to provide value and enhance their playing experience, and we must closely monitor and analyze in-game consumption patterns and player preferences to understand what items will be appealing and the appropriate price for them. Moreover, we must offer sufficient in-game purchasing opportunities to make our games profitable, while ensuring that the games are fun to play including for players who purchase no virtual items. We might fail to accurately identify and introduce new and popular virtual items or price them properly or may not be able to market our virtual items effectively. In addition, the item-based revenue model may not continue to be commercially successful, and in the future, we may need to change our revenue model to a time-based or other revenue model. Furthermore, regulatory authorities in certain jurisdictions have increased their scrutiny of monetization mechanisms used in online games, including the sale of virtual items and randomized rewards, and the introduction of any new, or the expansion of existing, laws and regulations governing such practices could restrict or adversely affect the way we monetize our games. Any change in revenue model could result in disruption of our game operations and a decrease in the number of our game players and thereby materially and adversely affect our business, financial condition and results of operations.
Providing a high level of customer service for our players is crucial to maintaining and growing the popularity of our online games, and any failure to do so could harm our reputation and our business.
We devote significant resources to provide high quality customer services to our game players 24 hours a day, seven days a week, through telephone and online support. We also maintain a team of highly trained “Game Masters” which supervise the activities within our games to provide assistance to players as needed and stop any cheating or unfair behavior to ensure the game has an atmosphere of fun and fair play. These activities are crucial to retaining our existing game players and attracting new players who expect a high-quality playing experience from our online games. In addition, our license agreements with third-party developers may also require us to provide specified minimum levels of customer support, and any breach of such obligations could result in the developer terminating our license agreement with them and other damages.
If we underestimate the popularity of certain games or an unexpected event occurs with respect to the operation of a game, we might receive increased complaints asserting that we were unprepared and did not provide adequate customer service. If we fail to maintain effective player support which meets the expectations of players, it could harm our reputation and the popularity of our online games, which may materially and adversely affect our business, financial condition and results of operations.
We may not be able to maintain stable relationships with our existing game licensors and co-developers, and we may experience difficulties in the operation of the online games licensed from them.
Several mobile and PC games we offer are licensed from third-party developers, which accounted for 4.6%, 7.4% and 9.5% of our total net revenues in 2023, 2024 and 2025, respectively. If we are unable to maintain stable relationships with our existing game licensors, or if any of our licensors establishes similar or more favorable relationships with our competitors in violation of its contractual arrangements with us or otherwise, we may not be able to ensure the smooth operation of these licensed online games, and our licensors could terminate or fail to renew the license agreements with us, which could affect our business, financial conditions and results of operations.
We have a number of licensing arrangements, including an exclusive agreement with Mojang AB, a subsidiary of Microsoft, pursuant to which Microsoft and Mojang agreed to license the operation of Minecraft in the PRC to us. The term of such license was most recently renewed in 2023 and extends until 2028. In addition, following the expiration of the licenses covering the publication of several games of Blizzard in China mainland in January 2023, we entered into a new license arrangement with Blizzard in 2024 to operate those and other titles. These games include World of Warcraft®, Hearthstone® and other titles in the Warcraft®, Overwatch®, Diablo® and StarCraft® universes.
17
The termination of any such licenses could adversely affect our business, financial conditions and results of operations. Moreover, the success of our arrangements with our game licensors depends on the popularity of the games licensed to us by them in the Chinese market, which is affected by, among other things, the frequency and success of updates and expansion packs to those games developed by them over which we have no control. Any failure of such licensors to provide game updates, enhancements and new versions in a timely manner and that are appealing to game players, provide assistance that enables us to effectively promote the games, or otherwise fulfill their obligations under our license agreements could adversely affect the game-playing experience of our game players, damage our reputation, or shorten the life-spans of those games, any of which could result in the loss of game players, acceleration of our amortization of the license fees we have paid for those games, or a decrease in or elimination of our revenues from those games.
In addition, certain events may limit our licensors’ ability to develop or license online games, such as claims by third parties that their online games infringe such third parties’ intellectual property rights or their inability to acquire or maintain licenses to use another party’s intellectual property in their online games. In the case of such events, our licensors may be unable to continue licensing online games to us or to continue participating in any joint venture with us, regardless of the stability of our relationship with them.
We also cannot be certain that these licensed online games will be viewed by the regulatory authorities as complying with content restrictions, will be attractive to users or will be able to compete with games operated by our competitors. We may not be able to fully recover the costs associated with licensing these online games if the games are not popular among users in the PRC, and any difficulties in the operation of these licensed games could harm our business, financial condition and results of operations.
We also offer games that are co-developed, such as Diablo® ImmortalTM, which we developed with Blizzard pursuant to an agreement that is in addition to the license discussed above. If we are unable to maintain stable relationships with our co-developers, we may not be able to ensure the smooth development and operation of these co-developed online games, and our co-developers may terminate their business relationships with us, which could harm our business, financial conditions and results of operations.
We receive relatively lower profits from the operation of online games that we license from third-party developers and are subject to certain financial obligations in connection with such licenses.
Our revenue sharing arrangements for games that we license from third-party developers provide us with relatively less profit than games that we develop in-house. Moreover, to secure the rights to games from such developers, we are required, as licensee of the games, to pay them royalties for the games over the terms of the licenses, to make minimum marketing expenditure commitments, or to provide funds for hardware to operate the games, or a combination of the forgoing. In some cases, we may not be able to recoup our investments in such games. We often must make such commitments and investments without knowing whether the games we are licensing will be successful and generate sufficient revenues to enable us to recoup our costs or for the games to be profitable.
Future alliances may expose us to potential risks, including those associated with the assimilation of new operation technologies and personnel, unforeseen or hidden liabilities, and potential business disputes with our partners, among other things.
Strategic alliances with key players in the online game industry and other related industry sectors form part of our strategy to expand our portfolio of online games. In some cases, such alliances may involve our investment into strategic partners, as we have done with a number of game development studios in various countries. However, our ability to grow through future alliances, including through joint ventures and direct investments, will depend on the availability of suitable partners at reasonable terms, our ability to compete effectively to attract these partners, the availability of financing to complete larger joint ventures and investments, and our ability to obtain any required governmental approvals. Further, the benefits of an alliance may take considerable time to develop, and we cannot be certain that any particular alliance will produce its intended benefits.
Future alliances could also expose us to potential risks, including risks associated with the assimilation of new operation technologies and personnel, unforeseen or hidden liabilities, the inability to generate sufficient revenue to offset the costs and expenses of alliances and potential loss of, or harm to, our relationships with employees, customers, licensors and other suppliers as a result of integration of new businesses. Further, we may not be able to maintain a satisfactory relationship with our partners, which could adversely affect our business, financial conditions and results of operations. We have relatively limited experience in identifying, financing or completing strategic alliances compared with some of our competitors. Such transactions and the subsequent integration process would require significant attention from our management. The diversion of our management’s attention and any difficulties encountered with respect to the alliances or in the process of integration could have an adverse effect on our ability to manage our business.
18
Termination of our material intellectual property licenses could have a material adverse effect on our business.
Certain of our online games rely on intellectual property license agreements which give us the right to use certain names, characters, logos or storylines in connection with online games developed by us. For example, we have a license agreement with Marvel to operate mobile games based on Marvel characters and storylines. If we were to breach any material term of our license agreements, the licensor could terminate the agreement. If the licensor were to terminate our rights to use any such intellectual property for this reason or any other reason, or if a licensor decides not to renew a license agreement upon the expiration of the license term, the loss of such rights could have a material adverse effect on our business. In addition, it can be difficult to identify a suitable intellectual property that can be adapted for use in online games and is recognizable to players in China and elsewhere, and we face significant competition for the rights to such intellectual property from other online game companies. Obtaining license rights, and particularly exclusive license rights, to use third-party intellectual property for use in online games can involve significant expense. In addition, we have previously obtained, and intend to continue to seek to obtain, license rights for works from certain intellectual property owners based outside of China, and our ability to utilize their intellectual property in China may be adversely affected by the scrutiny of such arrangements by the relevant Chinese authorities.
Even if we obtain license rights for such intellectual property, we cannot assure you that games that we develop utilizing it will be popular and commercially successful and that we will be able to recoup the amounts we pay for the license rights. Moreover, after the expiration of the terms of our license agreements with the relevant copyright holders, we may not be able to renew the agreements with commercial terms that are favorable to us, if at all. Our inability to renew such agreements could force us to discontinue the related online games and have a significant adverse impact on our online game operations and revenues.
Our new games may attract game players away from our existing games, which may have a material adverse effect on our business, financial condition and results of operations.
Our new online games may attract game players away from our existing games and shrink the player base of our existing online games, which could in turn make those existing games less attractive to other game players, resulting in decreased revenues from our existing games. Players of our existing games may also spend less money to purchase time or virtual items in our new games than they would have spent if they had continued playing our existing games. In addition, our game players may migrate from our existing games with a higher profit margin to new games with a lower profit margin. The occurrence of any of the foregoing could have a material and adverse effect on our business, financial condition and results of operations.
Illegal game servers and acts of cheating by players of online games could harm our business and reputation and materially and adversely affect our results of operations.
Several of our competitors have reported in past years that certain third parties have misappropriated the source codes of their games and set up illegal game servers and let their customers play such games on illegal servers without paying for the game playing time. While we already have in place numerous internal control measures to protect the source codes of our games from being stolen and to address illegal server usage and, to date, our games have not experienced such usage to our knowledge, our preventive measures may not be effective. The misappropriation of our game server installation software and installation of illegal game servers could harm our business and reputation and materially and adversely affect our results of operations.
In addition, acts of cheating by players of online games could lessen the popularity of our online games and adversely affect our reputation and our results of operations. There have been a number of incidents in previous years where users, through a variety of methods, were able to modify the rules of our online games. Although these users did not gain unauthorized access to our systems, they were able to modify the rules of our online games during gameplay in a manner that allowed them to cheat and disadvantage our other online game users, which often has the effect of causing players to stop using the game and shortening the game’s lifecycle. While we have taken a number of steps to deter our users from engaging in cheating when playing our online games, we cannot assure you that we or the third parties from whom we license some of our online games will be successful or timely in taking corrective steps necessary to prevent users from modifying the rules of our online games.
If we suspect a player of installing cheating programs on our online games, or of engaging in other types of unauthorized activities, we may freeze that player’s game account or even ban the player from logging on to our games and other online platforms. Such activities to regulate the behavior of our users are essential to maintaining a fair playing environment for our users. However, our users may dispute our regulatory activities and institute legal proceedings against us for damages or claims. Our business, financial condition and results of operations may be materially and adversely affected as a result.
19
Our online games will be less likely to be successful if we cannot adopt and implement innovative and effective marketing strategies to attract attention to our games from game players in our targeted demographic groups.
A relatively large number of games are typically available at any given time in the markets in which we launch and operate our online games, and such games compete for attention from the same game player population that we target. Our ability to successfully promote and monetize our online games will depend on our ability to adopt and effectively implement innovative marketing strategies, and particularly marketing through our 163.com website and other online game forums, and our ability to cross-market new games to players of our current online games. We also engage in a wide range of other promotional activities such as hosting game tournaments and a forum that provides an online community for elite game players, key opinion leaders and masters of the online game industry to interact. If we fail to adopt and implement such marketing and cross-marketing strategies, or if the marketing strategies of our competitors are more innovative and effective than ours, our online games will be less likely to be successful and as a result we may not be able to achieve an acceptable level of revenue from those games.
Some of our players make sales and purchases of our game accounts and virtual items through third-party auction websites, which may have a negative effect on our net revenues.
Some of our players make sales and purchases of our game accounts and virtual items through unauthorized third-party auction websites in exchange for real money, which we do not and are unable to track or monitor. We do not generate any net revenues from these transactions. Accordingly, purchases and sales of our game accounts or virtual items on third-party websites could lead to decreased sales by us and also put downward pressure on the prices that we charge players for our virtual items and services, all of which could result in lower revenues generated for us by our games. New players may decide not to play our games as a result of any rule changes we might implement to restrict the players’ ability to trade in game accounts or virtual items, which could materially adversely affect our business, financial condition and results of operations.
In addition, such trading activities could run afoul of PRC regulations on virtual currency and subject traders and us to potential liability. See “—Risks Related to China—Restrictions on virtual currency may adversely affect our online game revenues” for additional information.
Risks Related to Our Other Businesses
The success and future growth of our Youdao business will be affected by the user acceptance and market trend of integration of technology and learning.
The business model of our majority-controlled subsidiary, Youdao, features integrating technology closely with learning to provide a more efficient and engaging learning experience. Intelligent learning remains a relatively new concept in China, and there are limited proven methods to project user demand or preferences or available industry standards. Even with the proliferation of internet and mobile devices in China, we believe that some of Youdao’s target students may still be inclined to choose traditional face-to-face learning approaches over virtual learning as they find the former more intimate and reliable. We cannot assure you that Youdao’s products and services will continue to be attractive to our users in the future. If Youdao’s offering of learning services and smart devices becomes less appealing to our users, the financial condition and results of operations of our Youdao business could be materially and adversely affected.
20
If Youdao fails to develop and apply technologies to support and expand its product and service offerings or if Youdao fails to timely respond to the rapid changes in industry trends and user preferences, our Youdao business may be materially and adversely affected.
Over the years, Youdao has developed a number of core technologies to support its comprehensive suite of products and services. Youdao also relies on technologies to build and maintain its information technology infrastructure. The intelligent learning industry is subject to rapid technological changes and innovations and affected by unpredictable product lifecycles and user preferences. Youdao’s technologies may become obsolete or insufficient, and Youdao may have difficulties in following and adapting to technological changes in the intelligent learning industry in a timely and cost-effective manner. New technologies and solutions developed and introduced by Youdao’s competitors could render its offerings less attractive or obsolete thus materially affecting Youdao’s business and prospects. In addition, Youdao’s substantial investments in technologies may not produce expected results. If Youdao fails to continue to develop, innovate and utilize its technologies to support and expand its product and service offerings or if its competitors develop or apply more advanced technologies, the financial condition and results of operations of our Youdao business could be materially and adversely affected.
The changes in Youdao’s business strategies and offerings may make it difficult to evaluate its future prospects.
In connection with the disposal of its Academic AST Business following the PRC regulatory changes discussed below, Youdao completed its transition to become an AI solutions provider specializing in learning and advertising and has developed a comprehensive suite of product and service offerings. For example, Youdao has introduced a number of new intelligent learning products, such as Youdao Dictionary Pen X7 Pro and Youdao Space X.
The significant changes in Youdao’s business strategies and offerings have not only rendered its historical results prior to such disposal no longer indicative of its future performance, but they may also have some or all of the following unintended effects:
| ● | some users, customers and business partners may not receive the changes in Youdao’s business strategies and offerings in a positive manner, and relationships with these parties may be jeopardized; |
| ● | Youdao’s new products and services may not be accepted by its users as we expect; |
| ● | Youdao’s new products and services may not attract users and customers or generate the revenue required to succeed; |
| ● | the underlying assumptions and estimates about Youdao’s new businesses and the new markets that it attempts to enter into may prove incorrect, which may cause Youdao’s actual results of operations to fall short of our expectations; |
| ● | to the extent Youdao enters into new businesses, its previous operating history may be of limited use for investors to evaluate Youdao’s future performance and prospects; |
| ● | the development of new products and services could be costly and time-consuming and requires us to make significant investments in research and product development, develop new technologies, and increase sales and marketing efforts, all of which may not be successful; |
| ● | expenses will be incurred in the implementation of the new business strategies, which could be substantial; and |
| ● | the changes in organizational structure that will be required to support the changes in Youdao’s business strategies and offerings may lead to dissatisfaction among employees which could make it more difficult for Youdao to retain key employees. |
If we are unable to successfully address these risks and uncertainties, Youdao’s and hence our business, financial condition and results of operations could be materially and adversely affected.
21
Our Youdao business’s compliance with the relevant after-school tutoring regulations and rules issued by the relevant PRC government authorities has materially and adversely affected and may continue to affect Youdao’s business, financial condition, results of operations and prospects.
The PRC private education industry, especially the after-school tutoring sector, was subject to significant regulatory changes in the second half of 2021 that materially and adversely impacted the business of Youdao. Youdao disposed of its Academic AST Business in 2021 and no longer offers any AST courses on academic subjects for students receiving compulsory education and for high-school students. With respect to Youdao’s non-academic after-school tutoring services, current laws and regulations require local authorities to identify corresponding competent authorities for different tutoring categories of non-academic after-school tutoring services (e.g., physical education, arts, science, etc.) and set forth standards by categories to approve institutions for offering each category of non-academic after-school tutoring service. Youdao follows internal guidelines to make necessary registrations and filings, except as would not have a material adverse effect on its business, and will use its commercially reasonable efforts to obtain, maintain and renew necessary licenses and permits on a timely basis. However, we cannot assure you that Youdao may be able to obtain and maintain all requisite licenses, permits, approvals and filings or pass all requisite assessments in a timely manner or at all.
In addition, certain aspects of our Youdao business may be deemed to not be in full compliance with relevant laws and regulations regarding after-school tutoring services. We have been making and will continue to make efforts to comply with such regulations as well as requirements from the relevant government authorities during such inspections. We cannot assure you, however, that we will be able to comply with such regulatory requirements in a timely manner, or at all. It is also uncertain whether and how the PRC government would promulgate additional laws, regulations and guidance regarding the private education industry, and there is no assurance that we can comply with any such newly promulgated laws, regulations and guidance in a timely manner, or at all. Moreover, Youdao’s business may be required to apply for and obtain additional licenses, permits or recordation or expand the scope of the licenses already obtained, given the uncertainties of the interpretation and implementation of certain regulatory requirements applicable to online education businesses.
Our intelligent learning, music streaming, e-commerce, advertising and other innovative businesses are subject to a broad range of laws and regulations. Any lack of requisite approvals, licenses or permits applicable to these businesses or any failure to comply with applicable laws or regulations may have a material and adverse impact on our business, financial condition and results of operations.
Our intelligent learning, music streaming, e-commerce, advertising and other innovative businesses are subject to a broad range of laws and regulations, and future laws and regulations may impose additional requirements and other obligations.
For example, our online music business and services, which we conduct through our majority-controlled subsidiary NetEase Cloud Music, must comply with laws, regulations, policies and guidelines promulgated by PRC government authorities related to music streaming, live streaming and online entertainment industries. In addition, NetEase Cloud Music and its subsidiaries are required to obtain various government approvals, licenses and permits or make various registrations and filings to provide internet information services, internet culture services, internet publication services, online audio-visual products and other related value-added telecommunications services, including the requirement to hold an AVSP or complete the registration in the national network audio-visual platform information registration management system. For more information, see Item 4.B. “Information on the Company—Business Overview—Government Regulations—Regulations on Internet Live Streaming Services.” NetEase Cloud Music and its subsidiaries have submitted an application to register with the registration management system, which is currently under review, and we cannot assure you that such registration will be approved or that NetEase Cloud Music will no longer be required to hold an AVSP if and when such registration is completed.
Moreover, our e-commerce business is subject to numerous PRC laws and regulations that regulate retailers generally or govern online retailers specifically. See below “—Risks Related to China—We are subject to consumer protection laws that could require us to modify our current business practices and incur increased costs.” We may also be required to obtain licenses and permits from different regulatory authorities in order to sell certain categories of products. Additionally, the online activities of all of these businesses are subject to PRC regulations governing foreign ownership of companies in the internet industry and the licensing requirements pertaining to them, as well as internet access and the distribution of online content including music, music videos, online educational content and other forms of content over the internet. See “—Risks Related to Our Corporate Structure” and “—Risks Related to China.”
22
As these industries are evolving rapidly in China, the interpretation and application of existing PRC laws may also evolve in different ways, and new laws, regulations or policies may be adopted. We cannot assure you that we have obtained all the approvals, licenses or permits required for our businesses or will be able to maintain our existing approvals, licenses or permits. If the PRC governmental authorities determine that we are not in compliance with all the requirements under applicable laws and regulations, we may be required to obtain additional licenses or permits or be subject to fines and/or other sanctions. There is no guarantee that we would be able to obtain such licenses or permits or meet all the supervision requirements in a timely manner, or at all. Failure to maintain or regain compliance may materially and adversely affect our business, financial condition and results of operations, including being subject to liabilities, penalties, impediments in development of such business models and disruptions to its operations.
Our controlling interest in Youdao and/or NetEase Cloud Music may be diluted if Youdao and/or NetEase Cloud Music raise additional capital with the issuance and sale of additional equity in the future.
Youdao, our majority-controlled subsidiary listed on the New York Stock Exchange, and/or NetEase Cloud Music, our majority-controlled subsidiary listed on the Hong Kong Stock Exchange, may need additional capital in the future to fund their continued operations and support their business growth. As Youdao and/or NetEase Cloud Music will continue to invest heavily in improving technologies, expanding their marketing efforts, hiring qualified personnel and offering additional products, services and content, Youdao and/or NetEase Cloud Music may not generate sufficient revenue to offset such expenses. In the future, should Youdao and/or NetEase Cloud Music require additional liquidity and capital resources to fund their business and operations, Youdao and/or NetEase Cloud Music may need to obtain additional financing, including issuing and selling additional equity or equity-linked securities, or issuing additional equity awards to incentivize their employees, which would dilute our interests in Youdao and/or NetEase Cloud Music.
Youdao, our majority-controlled subsidiary, relies on our financial support.
Since its formation, Youdao has received various financial support from the NetEase group, among other things, currently including a RMB878.0 million outstanding interest-bearing short-term loan as of December 31, 2025 and a US$300.0 million revolving loan facility. If Youdao’s management cannot implement an effective business plan in light of the changing regulatory environment to generate operating cash flows and continue to be able to obtain other sources of financing as necessary for Youdao’s future development, it will continue to rely on the financial support from the NetEase group for its continuing operations.
We have devoted, and will continue to devote substantial efforts to monetizing our user base in NetEase Cloud Music’s music streaming business. If we fail to effectively execute such monetization strategies, NetEase Cloud Music’s business may be materially and adversely affected which may adversely affect our consolidated results of operations.
Our music streaming business is operated by our majority-controlled subsidiary NetEase Cloud Music, and we have devoted substantial efforts to monetizing its user base by increasing the number of paying users and cultivating users’ willingness to pay for music. NetEase Cloud Music monetizes its music streaming platform primarily through the sales of membership subscriptions for online music services and sales of virtual items for social entertainment services. At a strategic level, we plan to continue to optimize our existing monetization strategies and explore new monetization opportunities. It is crucial to balance, on the one hand, creating sufficient monetization opportunities, which enhances the revenues of our platform, and, on the other hand, maintaining an enjoyable platform, which helps to maintain a sizable user base, high user engagement and associated network effects. However, if these efforts fail to achieve our anticipated results, we may not be able to increase or even maintain NetEase Cloud Music’s revenue growth.
In order to increase the number of our paying users and cultivate our users’ willingness to pay for music content and social entertainment services, we will need to address a number of challenges, including but not limited to providing consistently high-quality and user-friendly experience, continuing to curate a catalogue of engaging content and continuing to introduce new, appealing products, services and content that users are willing to pay for. If we fail to address any of these challenges, especially if we fail to offer high-quality music content and superior user experience to meet user preferences and demands, NetEase Cloud Music may not be successful in increasing the number of paying users and cultivating users’ willingness to pay for music content and social entertainment services, which could have a material adverse impact on NetEase Cloud Music’s business, and negatively impact our consolidated results of operations.
23
If we fail to anticipate user preferences to provide online music streaming content catering to user demands, or maintain the attractiveness of our services to users and business partners, NetEase Cloud Music’s business may be materially and adversely affected, which may adversely affect our consolidated results of operations.
Constantly changing consumer preferences have affected and will continue to affect the music industry, in particular online music platforms. Given that our music streaming business operates in a rapidly evolving industry, we need to anticipate user preferences and industry changes and respond to such changes in a timely and effective manner. We must stay abreast of emerging consumer preferences and anticipate product trends that will appeal to existing and potential users. If NetEase Cloud Music fails to cater to the needs and preferences of NetEase Cloud Music’s users and control our costs in doing so or fail to deliver compelling user experience, NetEase Cloud Music may suffer from reduced user traffic, and NetEase Cloud Music’s business may be materially and adversely affected, which may adversely affect our consolidated results of operations.
Maintaining and enhancing the “NetEase Cloud Music” brand is critical to expanding NetEase Cloud Music’s base of users, advertisers, content contributors and other partners. Maintaining and enhancing this brand will depend largely on our ability to continue to develop and provide an innovative and high-quality experience for our listeners and attract advertisers, content owners and other parties to work with us, which we may not achieve successfully. Our brand may be impaired by a number of other factors, including service outages, data privacy and security issues, listener perception of ad load and exploitation of our trademarks by others without permission. In addition, if our partners fail to maintain high standards for products that integrate our service, the strength of our brand could be adversely affected.
Our music streaming business partners include music labels, advertisers, talent agencies and others. We help our advertisers reach and engage with their target users through the services and solutions we offer through NetEase Cloud Music. Our ability to grow our revenues to a certain extent depends on our ability to retain and enhance our relationships with our existing business partners and attract new ones. Our success also depends on our ability to provide effective services and solutions that meet the expectations of our business partners. For instance, if we fail to develop new advertisement formats or effective marketing solutions that are appealing to our business partners, they may turn to our competitors for alternative services. Our business also relies on content, services and technologies provided by some business partners. If we fail to retain and enhance our business relationships with these business partners, or if these business partners choose to terminate or change the terms of our cooperation arrangements for strategic, financial or other reasons, we may suffer content loss, service interruptions or reduced revenues, which may have a material and adverse effect on NetEase Cloud Music’s business and may adversely affect our consolidated results of operations.
We depend on third-party licenses for a significant portion of our music content, and any adverse changes to, or loss of, our relationships with these music content providers may materially and adversely affect NetEase Cloud Music’s business, which may adversely affect our consolidated results of operations.
Significant portions of our music offerings are licensed from music content partners, including music publishers and labels in China and internationally, with whom we have entered into licensing agreements. There is no assurance that the licenses currently available to us will continue to be available in the future at royalty rates and on terms that are favorable, commercially reasonable or at all.
There is also no guarantee that we have all of the licenses for the music content available on our platform, as we need to obtain licenses from many copyright owners, some of whom are unknown, and there are complex legal issues such as open questions of law as to when and whether particular licenses are needed. Additionally, there is a risk that copyright owners, talent agencies, or legislative or regulatory bodies may require or attempt to require us to enter into additional license agreements with, and pay royalties to, newly defined groups of copyright owners, some of which may be difficult or impossible to identify.
Furthermore, there is no guarantee that the licenses or arrangements we have now will be renewed in the future. If we are unable to secure and maintain the licenses or similar arrangements that we desire, the size and quality of our music catalog offered by our music streaming platform and the financial condition and results of operations of this business may be materially and adversely affected, which in turn could negatively impact the attractiveness of our brand name and online services in general to our users.
24
A portion of our revenues is generated from our advertising services, but we may not be able to compete effectively in this market because of its rapidly evolving nature and intense competition, in which case our ability to generate and maintain advertising revenue in the future could be adversely affected.
Although we anticipate that the revenues generated by our online games will continue to constitute the major portion of our future revenues, we believe that we will continue to rely on advertising as a source of revenue for the foreseeable future. Our ability to generate and maintain significant advertising revenue will depend on a number of factors, many of which are beyond our control, including:
| ● | macroeconomic conditions; |
| ● | operations and financial conditions of our advertisers and the general level of advertiser spending; |
| ● | the development of a large base of users possessing demographic characteristics attractive to advertisers; |
| ● | competition with other major and emerging online advertising platforms; |
| ● | the development of software that blocks internet advertisements before they appear on a user’s screen; |
| ● | downward pressure on online advertising prices; and |
| ● | the effectiveness of our advertising delivery and tracking system. |
Changes in government policy could also restrict or curtail our online advertising services.
Our e-commerce business is subject to challenges and risks, which may have a negative impact on our financial performance.
We established our private label consumer lifestyle brand, Yanxuan, in April 2016. Yanxuan sells a wide range of products, including pet food and supplies, home cleaning products, bedding and other categories of products, which we source from a variety of manufacturers. This business exposes us to challenges and risks that could negatively impact our financial performance. We have incurred significant expenses on a variety of different marketing and brand promotion efforts designed to enhance the recognition of our Yanxuan business and increase sales of our products. However, our brand promotion and marketing activities may not be well received by our customers and may not result in the levels of product sales that we anticipate.
We face intense competition from other e-commerce players, private label manufacturers and retailers. The e-commerce industry in China is subject to rapid market change, the introduction of new business models, and the entry of new and well-funded competitors. If we are unable to compete effectively, our e-commerce business’s financial condition and results of operations would be materially and adversely affected. To effectively compete with our competitors in the e-commerce industry, we are also required to adjust and refine our marketing approaches or to introduce new marketing approaches because the marketing approaches and tools in the consumer products market in China are constantly evolving. If we are unable to design marketing activities that will appeal to the Chinese consumers or market in a cost-effective manner, revenues from our e-commerce business will be adversely affected. In addition, our e-commerce business requires us to manage a large volume of inventory effectively and requires a large amount of working capital. If we fail to manage our inventory effectively, we may be subject to a heightened risk of inventory obsolescence, a decline in inventory values, and significant inventory write-downs or write-offs, which may materially and adversely affect our e-commerce business and financial position.
Moreover, the future growth of our e-commerce business depends on our ability to continue to attract new customers as well as new purchases from existing customers. Constantly changing consumer preferences have affected and will continue to affect the online retail industry. We must stay abreast of emerging consumer preferences and anticipate product trends that will appeal to existing and potential customers. If we are unable to offer products that attract new customers and new purchases from existing customers, our e-commerce business may be materially and adversely affected.
25
Furthermore, our profit margin from the e-commerce business, even if the business is successful, is likely to be relatively lower than our profit margin from certain of our other businesses, such as our online game business. If we cannot successfully address challenges specific to the e-commerce business and compete effectively, we may not be able to recover the costs of our investments, and our future results of operations and growth prospects may be materially and adversely affected.
Risks Related to Our Operations Overall
We may be unable to compete successfully against new entrants and established industry competitors.
The Chinese market for internet content and services is intensely competitive and rapidly changing. Our competition primarily comes from global online game developers and operators, such as Tencent, established online and offline education service providers and manufacturers of smart hardware or devices in China, as well as leading digital media and entertainment providers. Some of our current and potential competitors are much larger than we are, and currently offer, and could further develop or acquire, content and services that compete with us. We mainly compete to:
| ● | attract, engage and retain users based on the design, quality, popularity and efficacy of our content offerings, the overall user experience of our products and services, as well as the effectiveness of our marketing activities; |
| ● | attract and retain motivated and capable talent, including engineers, game designers, product developers and creative professionals to build compelling content, tools and functions; and |
| ● | win collaboration relationships with game studios and content owners based on our level of expertise in systematically developing original games, delivering a compelling user experience through operational know-how and customizing our established game titles for rapid expansion into overseas markets. |
Our ability to compete depends on a number of other factors as well, some of which may be beyond our control, including alliances, acquisitions or consolidations within our industries that may result in stronger competitors, and changes in the regulatory environment in the markets we operate. Existing and new competitors may leverage their established platforms or market positions, or introduce innovative business models, to launch highly-engaging content, products or services that may attract a large user base and achieve rapid growth, which may materially and adversely affect our business expansion and results of operations. We increasingly face competition from domestic and international players operating in our markets. Because many of our existing competitors as well as a number of potential competitors have longer operating histories in the internet market, greater name and brand recognition, better connections with the PRC government, larger customer bases and databases and significantly greater financial, technical and marketing resources than we have, we cannot assure you that we will be able to compete successfully against our current or future competitors or that competition will not have a material and adverse effect on our business, financial condition and results of operations.
If we fail to keep up with rapid changes in technologies and user behavior, our future success may be adversely affected.
Our future success will depend on our ability to respond to rapidly changing technologies, adapt our products and services to evolving industry standards and improve the performance and reliability of our products and services. Our failure to adapt to such changes could harm our business. In addition, changes in user behavior resulting from technological developments may also adversely affect us. For example, the number of people accessing the internet through mobile devices, including mobile phones, tablets and other hand-held devices, has increased in recent years, and we expect this trend to continue while 5G and more advanced mobile communications technologies are broadly implemented. If we fail to develop products and technologies that are compatible with all mobile devices, or if the products and services we develop are not widely accepted and used by users of various mobile devices, we may not be able to penetrate the mobile markets. In addition, the widespread adoption of new internet, networking or telecommunications technologies or other technological changes could require substantial expenditures to modify or integrate our products, services or infrastructure. If we fail to keep up with rapid technological changes to remain competitive, our future success may be adversely affected.
26
We cannot guarantee that our efforts to innovate and explore new areas of operations would be successful or have a positive financial impact on us.
In addition to our existing businesses, we continue to invest significant resources in innovation and exploring new products, services and technologies to cater to the rapidly changing customer demands and trends in the internet industry. However, the success of new products and services depends on a number of factors, including the quality of our products or services, their acceptance by the targeted customers and our assessment of market demands and trends.
Furthermore, our competitors are constantly developing innovations, on both mobile devices and personal computers, to enhance users’ online experience in areas where we currently operate or areas that we wish to expand our operations into. As a result, our efforts to continually innovate and explore new growth strategies and introduce new products and services to attract more customers to our services may not be successful, and we cannot guarantee that our innovation efforts will have a positive financial impact on us.
Our gross profit margin and profitability may be affected by changes in our mix of revenues.
Our gross profit may fluctuate from period to period due to a shifting mix of services and products we sell due to changes in the relative demand for them in the marketplace. Shifts in the mix of our revenue contributed by our different business lines (or by shifts in the sales of individual services or products within such businesses) can impact our gross profit because they generally produce a different level of gross margin. For example, in general our segments, namely Youdao, NetEase Cloud Music and innovative businesses and others, have had lower gross profit margins compared to our games and related value-added services segment. These individual gross margins in turn can be impacted in any given period by factors such as competition, the implementation of new regulatory requirements and other factors. If the mix of services and products sold shifts from higher margin business lines to lower margin lines as a result of differing growth rates among such lines (or to lower margin services and products within business lines), our overall gross profit margin and profitability may be adversely affected.
We are exposed to credit risk on our accounts receivable, which may be heightened during periods of uncertain economic conditions.
Our outstanding accounts receivable are not covered by collateral or credit insurance. While we have procedures to monitor and limit exposure to credit risk on our accounts receivable, which risk is heightened during periods of uncertain economic conditions, there can be no assurance such procedures will effectively limit our credit risk and enable us to avoid losses, which could have a material adverse effect on our financial condition and operating results.
A prolonged slowdown in the economies of the countries or regions where we operate may materially and adversely affect our results of operations and financial condition.
Our revenue and net income are impacted to a significant extent by economic conditions in the markets where we operate, as well as economic conditions specific to online and mobile internet usage and advertising. Economic conditions, markets and levels of consumer spending are influenced by many factors beyond our control, including consumer perception of current and future economic conditions, political uncertainty, levels of employment, real disposable income, interest rates, taxation and currency exchange rates. Any prolonged slowdown in the economies of the countries or regions where we operate could lead to a reduction in demand for our services and consequently have a material adverse effect on our businesses, financial condition and results of operations.
We are currently operating in a period of economic uncertainty and capital markets disruption, which has been significantly impacted by rising inflation, energy costs and geopolitical instability, any of which could have a material adverse effect on our business, financial condition and results of operations.
There have been heightened tensions in international economic relations in recent years, and these tensions may continue to escalate in the future. These tensions have resulted in changes in international trade policies and, if they further escalate, may result in additional challenges, including significant volatility in commodity prices, credit and capital markets, as well as supply chain interruptions. Although we have not identified any material impact to our business due to inflation or deflation as of the date of the filing of this annual report, any future inflation or deflation in the markets where we operate could affect our costs and consumer spending patterns in ways that negatively impact our business.
27
Trade sanctions imposed by various jurisdictions may expose us to potential compliance risks.
Trade sanctions laws prohibit us from doing business in or with certain countries, territories or governments, and with certain persons or entities that have been sanctioned by the United States (including, without limitation, those administered and enforced by the U.S. Department of Treasury’s Office of Foreign Assets Control and the U.S. Department of State), the United Kingdom, British Overseas Territories (including the Cayman Islands), the European Union (the “EU”) and its Member States, and other governments and international or regional organizations, such as the United Nations Security Council. Such trade sanctions programs may change frequently or evolve to regulate new areas of conduct, including with respect to the countries or territories that are already subject to trade sanctions. Additionally, more countries, territories, governments, persons or entities may be exposed to trade sanctions due to geopolitical instability. It is not, however, possible to predict how the international regulatory environment concerning trade sanctions may develop.
As a company incorporated in the Cayman Islands, a British Overseas Territory, we are required to comply with sanctions implemented in the Cayman Islands, which generally reflect the United Kingdom sanctions. With respect to U.S. sanctions and the sanctions of the EU or its Member States, the substantial majority of our subsidiaries and operations are outside of the U.S. and the EU. However, for our U.S. and EU subsidiaries and employees who are U.S. citizens (or lawful permanent residents) or nationals of EU Member States, as well as for activities taking place in the U.S. or the EU, activities involving U.S.-origin goods, technology or services, activities conducted in U.S. dollars, among other activities, are subject to evolving sanctions requirements in these jurisdictions. For example, on September 29, 2025, the U.S. Department of Commerce Bureau of Industry and Security, or BIS, issued an interim final rule, effective immediately, that, among other things, extends Entity List and Military End-User List restrictions to entities that are 50% or more owned, directly or indirectly, by parties designated on those lists. On November 10, 2025, BIS issued a second final rule that suspends for one year all changes to the Export Administration Regulations made by the interim final rule issued by BIS on September 29, 2025. If implemented, these measures are expected to have significant impact on the targeted countries, markets and/or entities, making compliance more complicated and time-consuming and increasing the risk of inadvertent omissions. As we work with a wide range of business partners in different countries in the world, should any of our major business partners become subject to sanctions or restrictions imposed by the U.S. or other jurisdictions, our business may be adversely affected. Moreover, although our websites are open and available worldwide, we do not actively solicit business in countries that are subject to comprehensive trade sanctions or from persons who are subject to trade sanctions. Some trade sanctions specifically target China and China-based companies which may affect our business (see “—Export controls and trade sanctions explicitly or implicitly involving China could negatively affect our business operations and subject us to regulatory investigations, fines, penalties or other actions and reputational harm, which could materially adversely affect our business, financial condition and results of operations” below). In some circumstances our ability to implement trade sanction imposed by one jurisdiction may be limited by, or come into conflict with, a blocking statute or anti-sanctions law passed by another jurisdiction. We expect that our exposure to trade sanctions will increase as we continue to expand our international operations.
We have implemented internal controls to manage and monitor our compliance with applicable trade sanctions, but it is possible there may be inadvertent business dealings with or involving sanctioned parties and we have limited control over the activities of our international business partners and non-controlled investees. We also cannot predict with certainty how relevant authorities will interpret, implement or enforce their trade sanction laws or regulations. While we do not believe that we are in violation of any applicable trade sanctions laws or that any of our activities are currently sanctionable under applicable laws, it is possible that some of our activities or the activities of our affiliates could expose us to penalties under these laws. Any alleged trade sanctions violations may adversely affect our reputation, business, financial condition and results of operations. In addition, as we expand globally, we may incur significant costs related to current, new or changing trade sanctions, embargoes, export controls programs or other restrictions and disclosure requirements, as well as negative publicity, investigations, fines, fees or settlements, which may be difficult to predict.
Export controls and trade sanctions explicitly or implicitly involving China could negatively affect our business operations and subject us to regulatory investigations, fines, penalties or other actions and reputational harm, which could materially adversely affect our business, financial condition and results of operations.
A number of countries and jurisdictions, including China, the U.S., the EU and the United Kingdom have adopted various export control and trade sanctions regimes, which are complex, change frequently with limited or no notice, and have generally become more stringent over time, presenting business challenges for us to ensure compliance across varying and potentially conflicting sanctions regimes and regulations. The addition of new entities to restricted party lists can further increase the scope of trade sanctions and export control restrictions applicable to our business.
28
In particular, the U.S. government and other governments have threatened and/or imposed export controls, as well as trade sanctions, targeting China, and a number of China-based companies, including ZTE Corporation, Huawei Technologies Co., Ltd., Tencent Holdings Limited, certain of their respective affiliates, and other PRC-based technology companies. On October 7, 2022, the U.S. BIS announced a new set of export control rules aimed at restricting China’s ability to obtain advanced semiconductor chips, develop and maintain supercomputers, and manufacture advanced semiconductor chips. As a result, both U.S. and non-U.S. parties cannot export, re-export, or transfer (in-country) certain U.S.-origin advanced computing semiconductor chips, computer commodities that contain such chips, and certain semiconductor manufacturing items to China without export licensing, and the export to China of non-U.S. origin items in these categories from other countries may be subject to U.S. export licensing requirements if they are the product of certain controlled U.S. software and technology or of equipment or facilities that are themselves the product of certain controlled software or technology, or incorporate certain controlled U.S.-origin items. On October 17, 2023, BIS announced updated export control rules on advanced computing items and semiconductor manufacturing equipment, including setting tighter parameters on existing restrictions on chips, which seek to strengthen and improve the controls imposed on October 7, 2022. On December 2, 2024, BIS announced two further rules strengthening export controls on advanced computing and semiconductor manufacturing items. In addition, on January 15, 2026, BIS revised its license review policy for exports of certain semiconductors to China, changing it from a presumption of denial to a case-by-case review. BIS is continuing to finalize additional new export controls with respect to a wide range of “emerging and foundational” technologies, which could include certain software technologies that are relevant to our business and/or our future growth. In January 2023, Japan and the Netherlands, countries that are homes to some of the world’s most advanced semiconductor equipment manufacturers, also announced that they have agreed to restrict exports of advanced chip-manufacturing equipment to China. These rules may prevent us from acquiring advanced semiconductors which may impede our ability to effectively develop new technologies and services, including in the areas which require significant computer processing power.
It is possible that the United States or other jurisdictions may impose further export controls and/or trade sanctions, and other heightened regulatory restrictions on China and China-based companies in a wide range of areas. These regulatory restrictions could, among other prohibitions or restrictions, (1) prohibit or restrict firms from selling, exporting, re-exporting or transferring certain technology, components, software and other items to China-based companies, (2) prohibit or restrict persons from entering into transactions with China-based companies, (3) prohibit or restrict China-based companies from accessing data, providing services in or operating in the sanctioning jurisdiction, (4) prohibit purchases and sale of securities of Chinese firms, or (5) prohibit or restrict U.S. investment in China-based companies that operate in certain industries. In addition, Chinese companies, if targeted under U.S. trade sanctions, may lose access to the U.S. markets and the U.S. financial system, including the ability to use U.S. dollars to conduct transactions, settle payments or to maintain correspondent accounts with U.S. financial institutions. U.S. entities and individuals may not be permitted to do business with sanctioned companies or persons, and international banks and other companies may as a matter of law and/or policy decide not to engage in transactions with such companies. In January 2023, the U.S. House of Representatives formed a new Select Committee on the Strategic Competition Between the United States and the Chinese Communist Party, which is authorized to investigate and submit policy recommendations concerning the status of the economic, technological, and security progress of the Chinese Communist Party and its competition with the United States. We cannot predict what recommendations this committee may make from time to time or what new rules and regulations may ultimately be adopted in this regard.
Furthermore, in December 2023, MOFCOM and MST issued the Announcement on Promulgation of the Catalogue of Technologies Prohibited or Restricted from Export by China which stipulates that certain technologies, including technologies related to personalized information push services based on data analysis, are restricted from export outside the PRC without approval. Some of our technologies could fall within the scope of technologies subject to such export restriction. In addition, according to the PRC Export Control Law which came into effect in December 2020, we, our affiliates and business partners may also be required to obtain licenses, permits and governmental approvals to export certain goods, technologies and services. These and additional regulatory restrictions and requirements that may become effective from time to time may increase our compliance burden and affect our ability and efficiency in expanding to international markets.
Our business, financial condition and results of operations may be materially adversely affected by current or future export controls and/or trade sanctions. Moreover, if any of our expanding portfolio of investee companies, global business partners, joint venture partners or other parties that have collaborative relationships with us were to become affected by export controls or subject to trade sanctions, this might result in significant negative publicity, governmental investigations and reputational harm, as well as losses from impairments or write-offs.
29
We are subject to a variety of laws and other obligations regarding data security and personal information protection in China, and our failure to comply with any of them could result in claims, complaints or proceedings against us by governmental entities, individuals or others and could harm our public image and reputation, which could have a material adverse effect on our business, results of operations and financial condition.
We are subject to laws in China relating to the collection, use, sharing, retention, security and transfer of confidential and private information, such as personal information and other data. These laws apply not only to third-party transactions, but also to transfers of information between our company and our subsidiaries and the VIEs and among our company, our subsidiaries, the VIEs and other parties with which we have commercial relations. These laws are continuing to develop, and the PRC government may adopt other rules and restrictions in the future. Non-compliance could result in penalties or other significant legal liabilities.
According to the Cybersecurity Law of the PRC, or Cybersecurity Law, which was promulgated by the NPCSC on November 7, 2016 and took effect on June 1, 2017, we, as a network operator, are obligated to provide technical assistance and support to public security and national security authorities in order to protect national security or assist with criminal investigations. In addition, the Cybersecurity Law provides that personal information and important data collected and generated by an operator of critical information infrastructure in the course of its operations in the PRC must be stored in the PRC. As of the date of the filing of this annual report, we have not been recognized as an operator of critical information infrastructure. A revised version of the Cybersecurity Law took effect on January 1, 2026, which incorporates the governance and development of AI into the legal framework and establishes a more unified legal compliance system by strengthening its linkage with the PRC Civil Code and other laws and regulations. Furthermore, the revised Cybersecurity Law significantly increases the penalties for violations by introducing substantially higher fines, broadening the scope of punishable conduct and enforcing personal liability.
On December 28, 2021, the CAC, NDRC, MIIT and other ten PRC regulatory authorities jointly issued the Cybersecurity Review Measures, which became effective from February 15, 2022. The Cybersecurity Review Measures require that critical information infrastructure operator or network platform operator carrying out the prescribed activities shall be subject to cybersecurity review, but there are uncertainties with respect to the interpretation and implementation of the measures. On September 24, 2024, the State Council issued the Regulations on Network Data Security Management, or the Data Security Regulations, which took effect on January 1, 2025. The Data Security Regulations provide that processors of important data are subject to a series of specific obligations, and cyber data processors whose cyber data processing activities affect or may affect national security shall be subject to national security review. Some of our business operations might be determined by regulatory authorities as involving processing important data, thereby requiring us to comply with corresponding obligations. Moreover, the Data Security Regulations provide no further explanation or interpretation for the criteria on determining the risks that “affect or may affect national security.” Given that the Data Security Regulations are relatively new, there remain uncertainties as to their interpretation and application.
In anticipation of the strengthened implementation of cybersecurity laws and regulations and the continued expansion of our business, we face potential risks if we are deemed a “critical information infrastructure operator” or a “network platform operator” that affects or may affect national security under the Cybersecurity Review Measures, and would be required to follow cybersecurity review procedures. During such review, we may be required to suspend providing any existing or new services to our customers and/or experience other disruptions of our operations, and such review could also result in negative publicity with respect to our business and diversion of our managerial and financial resources. Any violation of such cybersecurity laws and regulations by us may result in warnings and fines, and if we refuse to rectify or have caused severe consequences such as endangering data security, we may be further subject to suspension of our non-compliant operations, revocation of relevant approvals or business licenses or other sanctions. As of the date of the filing of this annual report, we have not been involved in any investigations or become subject to a cybersecurity review initiated by the CAC based on the Cybersecurity Review Measures, and we have not received any warning or sanction in such respect or any regulatory objections to our listing status from the CAC.
30
On June 10, 2021, the NPCSC promulgated the PRC Data Security Law which became effective on September 1, 2021. The PRC Data Security Law provides a national data security review system under which data processing activities that affect or may affect national security must be reviewed. Any organizational or individual data processing activities that violate the PRC Data Security Law will bear the corresponding civil, administrative or criminal liabilities depending on the specific circumstances. On August 17, 2021, the State Council promulgated the Regulations on Critical Information Infrastructure Security Protection, or the CII Regulations, which became effective on September 1, 2021. Pursuant to the CII Regulations, regulators supervising specific industries are required to formulate detailed guidance to identify critical information infrastructure in the respective sectors, and a critical information infrastructure operator must take the responsibility to protect the security of the critical information infrastructure by performing certain prescribed obligations. If we are deemed to be a “critical information infrastructure operator” under the CII Regulations, violation of provisions thereto could result in rectification, confiscation of illegal gains, fines and other legal or administrative sanctions.
On August 20, 2021, the NPCSC promulgated the PRC Personal Information Protection Law, or the PIPL, which came into effect on November 1, 2021. The PIPL stipulates the scope of personal information and the ways of processing personal information, establishes rules for processing personal information and for transferring personal information abroad, and clarifies the individual’s rights and the processor’s obligations in the process of personal information. With respect to the cross-border transfer of personal information outside the territory of PRC, PIPL requires that unless otherwise provided in the related international treaties or agreements concluded or acceded to by PRC, the handler of personal information must meet one of the following conditions: (i) pass the security assessment organized by CAC; (ii) have been certified by a specialized agency for protection of personal information in accordance with the provisions of the CAC; (iii) enter into a contract with the overseas recipient under the standard contract formulated by CAC; or (iv) meet other conditions prescribed by laws, administrative regulations or the CAC.
Regulators have also issued regulations related to artificial intelligence, or AI, services and algorithmic services such as the Administrative Provisions on Internet Information Service Algorithm Recommendation, and the Interim Measures for the Administration of Generative Artificial Intelligence Services. The above provisions impose algorithm filing and security assessment requirements for specific services, and there still remain uncertainties as to whether or to what extent our business would be captured by the aforementioned algorithm filing and security assessment requirements. Any failure to comply with such filing or assessment requirements (to the extent that the relevant regulators deem that such regulatory procedures apply to us) or any other non-compliance or perceived noncompliance with the above provisions may subject us to penalties and liabilities including, among other things, warnings, public denouncement, fines, rectification orders, suspension of the provision of relevant services, and even criminal liabilities.
These newly promulgated laws and regulations reflect the PRC government’s further attempts to strengthen the legal protection for national network security, data security, the security of critical information infrastructure and the security of personal information protection. These laws and regulations are relatively new, and therefore there are uncertainties with respect to their interpretation and implementation. We may need to adjust our business operations and systems to comply with these laws and regulations regarding network security, data security and personal information from time to time.
For more information with respect to the above laws and regulations, see Item 4.B. “Information on the Company—Business Overview—Government Regulations—Regulations on Information Security and Censorship.”
We believe our business operations do not violate any of the above PRC laws and regulations currently in force in any material respect. We have been taking and will continue to take reasonable measures to comply with such laws, regulations, announcement, provisions and inspection requirements; however, as such laws, regulations, announcement and provisions are relatively new, it remains uncertain how these announcements and provisions will be implemented. We cannot assure you we can adapt our operations to it in a timely manner. Evolving interpretations of such laws, regulations, announcements and provisions or any future regulatory changes might impose additional restrictions on us generating and processing personal and behavioral data. We may be subject to additional regulations, laws and policies adopted by the PRC government to apply more stringent social and ethical standards in data privacy resulting from the increased global focus on this area. To the extent that we need to alter our business model or practices to adapt to these announcement and provisions and future regulations, laws and policies, we could incur additional expenses.
31
Our privacy policies and practices concerning the use and disclosure of data are posted on the NetEase websites and other online and mobile platforms. Any failure by us, our business partners or other parties with whom we do business to comply with its posted privacy policies or with other applicable privacy-related or data protection laws and regulations could result in proceedings against us by governmental entities or others, which could have a material adverse effect on our business, financial condition and results of operations. In addition, any negative publicity on our website or platform’s safety or privacy protection mechanism and policy could harm our public image and reputation and have a material and adverse effect on our business, results of operations and financial condition.
We are subject to various data protection and privacy laws and regulations in jurisdictions outside of China. Failure to comply with these carries risks that include, but are not limited to, financial penalties, legal proceedings, claims and/or complaints to regulatory authorities and negative publicity. If these risks materialize, they could harm our reputation and, under certain circumstances, significantly impact our business, results of operations and financial condition.
Our business is subject to various data protection laws and regulations in jurisdictions outside of China where we operate. These include existing regulations such as the European Union General Data Protection Regulation, or EU GDPR, and the United Kingdom General Data Protection Regulation, or UK GDPR (which consists of the EU GDPR as retained in United Kingdom law pursuant to the European Union (Withdrawal) Act 2018 (as may be amended from time to time)) (together with the EU GDPR, referred to as GDPR); state and federal privacy laws in the United States, including the California Consumer Privacy Act of 2018, as amended by the California Privacy Rights Act of 2020, together, the CCPA; and similar state laws, as well as federal and provincial privacy laws in Canada. In addition, new laws, regulations and regimes continue to be proposed and enacted. Monitoring, assessing and complying with the continuously evolving requirements can carry substantial costs and has the potential to introduce additional complexities for our business which may necessitate changes to our business plans and practices.
In the EU, the GDPR imposes a comprehensive compliance regime, setting out rigorous requirements in relation to the processing of personal data, including, for example, requirements pertaining to the legality, transparency, security, and fairness of such processing; data minimization; data breach reporting obligations and restrictions on transfers of personal data outside of the EU and the United Kingdom. With regards to cross border data transfers, case law from the Court of Justice of the European Union states that reliance on standard contractual clauses alone may not necessarily be sufficient in all circumstances and that transfers must be assessed on a case by case basis. To the extent that regulatory guidance and enforcement in relation to data transfers continues to evolve, this could introduce operational complexities for our business and result in additional costs, as well as a potential for complaints, regulatory investigations and/or fines of up to EUR20,000,000 (GBP17,500,000) or up to 4% of total worldwide annual turnover.
In addition to the GDPR, as our service offerings and user base evolve, our operations may also become subject to other regulations in the EU, such as the Digital Services Act, or DSA and the Cyber Resilience Act, or CRA. These regulatory regimes have extraterritorial effect and apply to non-EU companies, such as us, that offer digital services or products to users in the EU. The DSA establishes, among other things, accountability for illegal services or content on digital platforms, and imposes obligations on certain online intermediaries to swiftly remove illegal content. It also requires enhanced transparency measures and imposes significant penalties for non-compliance which can reach up to 6% of total annual worldwide turnover. The CRA establishes cybersecurity requirements for products with “digital elements” (such as software products) made available in the EU market. The CRA includes obligations related to secure development practices, vulnerability management and incident reporting. Compliance with the CRA may require enhanced security controls, additional testing, vulnerability disclosure processes and ongoing patching obligations. Any failure to comply with the CRA can result in regulatory action including product restrictions and can increase our development, maintenance and compliance costs.
European digital regulation is complex, expansive, and subject to ongoing changes. Addressing these complexities can result in unplanned costs to our business. For example, engineering resources may have to be diverted from existing or future projects or we may need additional dedicated compliance resources and personnel in order to build and maintain mechanisms which facilitate compliance with evolving requirements. Finally, a challenging regulatory environment can also impact demand and the market for our offerings.
32
In the United States, potential changes to, and differences in, privacy laws at both the federal and state level, as well as changes in legislative policies and priorities of different U.S. administrations, may introduce additional operational and compliance complexities. At the federal level, the Federal Trade Commission, or the FTC, regulates a variety of data privacy issues. The FTC has investigative and enforcement powers over alleged deceptive acts or practices that may violate Section 5 of the FTC Act, such as alleged failures to honor promises made in privacy policies or to appropriately protect the information of individuals. In addition, on February 28, 2024, the Biden administration issued an executive order titled “Preventing Access to Americans’ Bulk Sensitive Personal Data and United States Government-Related Data by Countries of Concern.” This executive order aims to prohibit and restrict the transfer of substantial quantities of personal data belonging to U.S. individuals, as well as certain data pertaining to the U.S. government, to countries of concern, including China. The types of personal data of U.S. citizens that fall under the purview of this executive order encompass, but are not limited to, biometric identifiers, human genomic information, and confidential health and financial records, subject to bulk collection thresholds that range from one hundred to one million. On December 27, 2024, the U.S. Department of Justice issued a final rule implementing this executive order. The final rule implements a regulatory framework that protects bulk U.S. sensitive personal data and government-related data from countries of concern, including China, and prohibits or restricts U.S. persons from engaging in certain data transactions concerning such data with countries of concern and their covered persons.
Meanwhile, at the state level in the U.S., the CCPA includes a comprehensive suite of consumer rights including the right to know, access, correct, delete, and opt-out of the sale and sharing of personal information, as well as the right to request that businesses limit the use and disclosure of sensitive data such as health or precise geolocation data. The CCPA also led to the establishment of the California Privacy Protection Agency, or CPPA, a first-of-its-kind government agency with a broad mandate, including the ability to enforce the CCPA, impose fines and create new regulations. The CCPA is also enforced by the California Attorney General and provides a private right of action for certain data breaches. This private right of action has increased data breach litigation since it took effect.
This fragmented privacy enforcement regime introduces uncertainty in business operations and markets which could have a knock-on effect on our business operations in the U.S. For example, the enactment of the CCPA has also prompted the enactment of a wave of similar comprehensive privacy laws in other states. In addition, various laws restricting or governing the use of websites, online services, and platforms by minors have passed or been proposed at the federal level and in certain states. These laws, as well as the state privacy laws, impose a number of restrictions and obligations related to the processing of the Personal Information (the terms “personal information” “personally identifiable information,” or similar terms under applicable data privacy laws are collectively referred to as “Personal Information” in this annual report) of minors (the definition of which varies by law, but can include individuals under 18 years), requiring age verification, limiting the use of minors’ Personal Information, mandating parental consent for particular uses of such Personal Information, including the selling and sharing of minors’ Personal Information, and providing other parental rights.
Preparing for and complying with the plethora of changing requirements and navigating the overlap or inconsistencies in legal requirements and regulatory approaches can introduce challenges for our operational approach or service deployment in each jurisdiction. Such challenges may impact our efficiency, ability to scale and/or market uptake and cause us to incur substantial costs. Non-compliance with any of such requirements can incur penalties, fines or significant legal liability.
Cybersecurity and the threat environment remain a dynamic and ever-changing landscape with new threats and increasingly sophisticated attacks continually emerging. Successful security breaches can lead to unauthorized access to our network, systems and, in turn, confidential information which may include personal and sensitive information. Security breaches can also lead to system failures and outages which could result in our operations being down. This could materially adversely affect our business, results of operations and financial condition and expose us to liability claims.
We face evolving cybersecurity risks that threaten the confidentiality, integrity, and availability of the computer systems, information systems, hardware, software, technology infrastructure and online sites and networks for both internal and external operations. Bad actors, such as state-sponsored organizations, opportunistic hackers and hacktivists, are becoming increasingly sophisticated in using techniques and tools—including AI—to circumvent security controls, evade detection and remove forensic evidence. These actors utilize diverse attack vectors such as social engineering/phishing, malware/ransomware, and viruses, worms, bugs, and other malicious software programs to attack websites or other online and mobile platforms and obtain access to networks and data centers. Bad actors may also act in a coordinated manner to launch distributed denial of service attacks (DDoS), or other coordinated attacks, that may cause service outages or other interruptions. Moreover, the potential for bad actors to exploit software, hardware, errors, misconfigurations, bugs and other vulnerabilities in commercial systems that interface with our or our third-party service providers’ IT systems, products and services presents another area of vulnerability for our business. We have implemented a number of security measures designed to protect our IT systems and confidential information, but we cannot guarantee that these security measures are or will be sufficient.
33
While we are not aware of any material hacking activity or cybersecurity incident that allowed unauthorized access to any Personal Information, sensitive information or proprietary information belonging to our business or to our business partners stored on our IT systems or caused any loss or corruption of such confidential information and other data, software or hardware, we have been subject to denial of service attacks that have caused portions of our network to be inaccessible for limited periods of time. Although these are industry wide problems that affect many companies worldwide, we anticipate that we may be subject to additional attacks in the future. If a cybersecurity incident allows unauthorized access to or release of our confidential information and other data of our users, our reputation and brand could be materially damaged, and use of the NetEase websites and other online and mobile platforms could decrease. We could also be exposed to a risk of loss, litigation (including class action lawsuits), regulatory inquiries, enforcement, investigations, and possible liability, which could result in a material adverse effect on our business, results of operations and financial condition.
We own and manage many of our IT systems but also rely on third parties for a range of IT systems and related products and services, including cloud computing services. Any compromise of the security of our or our third-party vendors’ IT systems could materially adversely affect the operations of NetEase’s websites and other online and mobile platforms and result in unauthorized disclosure of confidential information. For example, we use third-party payment platforms for certain mobile and online games and applications. In this context, these vendors will collect, process, transmit and store sensitive and Personal Information of our users. If their security is compromised, this could have a secondary impact on our reputation and operations, and we may be held liable for failing to properly assess and manage our third-party risks.
In addition, human error remains a target area for bad actors who may also attempt to fraudulently induce employees or customers into disclosing usernames, passwords or other sensitive information, which may in turn be used to access our IT systems.
Finally, both the continual accessibility of the NetEase websites and other online and mobile platforms and the performance and reliability of our technical infrastructure are critical to our reputation and the ability of the NetEase websites and other online and mobile platforms to attract and retain users and advertisers. Any system failure or performance or availability interruptions could negatively impact user satisfaction and traffic, which could in turn reduce the NetEase websites and other online and mobile platforms’ appeal to users and advertisers. As the number of NetEase websites, mobile applications and traffic increase, this may impact load capacity and cause traffic overload. Any system failures and electrical outages could materially and adversely impact our business.
We expect that we will be required to continue to expend significant resources to protect our IT and security systems, but there can be no assurance that our cybersecurity risk management program and processes, including our policies, controls or procedures, will always be successful in preventing cybersecurity incidents. For more information on our Cybersecurity program, see Item 16K. “Cybersecurity.”
Risks relating to AI technologies may present legal, regulatory and business risks and adversely affect our business and operating results.
We develop and use artificial intelligence technologies, including proprietary AI and machine learning algorithms and models (collectively referred to as “AI technologies”), throughout our businesses, and continue to make investments in this area. For example, in some cases, we have deployed in-game audio and visual generative AI technologies to enhance the user experience by, for example, providing in-game “AI teammates” and using AI technologies in the development process for some of our games. Other examples include a number of Youdao’s products, such as Confucius, its large language model (LLM) designed for the education sector and related AI tools underpinned by Confucius such as Hi Echo, an AI-driven virtual English-speaking tutor, and Mr. P AI Tutor, a conversation-based tutorial function.
We are in varying stages of developing products, services and internal business tools involving AI technologies. The continuous development, maintenance and operation of our AI technologies is expensive and complex, and may involve unforeseen difficulties including material performance problems, undetected defects or errors. For instance, the models underlying AI technologies can experience decay (also known as “model drift”) in which performance and accuracy decreases over time without further human intervention to correct such decay. There can be no assurance that the usage of, or our investments in, such technologies will always enhance our products or services or be beneficial to our business or profitability.
34
With respect to our products or services that incorporate AI technologies, the market for such products and services is rapidly evolving and consumer acceptance remains uncertain. Important assumptions (such as pricing, performance and demand) about the characteristics of targeted markets for our services or products may be inaccurate. Our failure to successfully develop and commercialize our products or services involving AI technologies could depress the market price of our ADSs and ordinary shares and impair our ability to expand our business, improve and diversify our product offerings, and respond effectively to competitive developments.
A number of aspects of intellectual property protection in the field of AI and machine learning are currently under development, and there is uncertainty and ongoing litigation in different jurisdictions as to the degree and extent of protection warranted for AI and machine learning systems and relevant system input and outputs. The law is also uncertain across jurisdictions regarding the copyright ownership of content that is produced in whole or in part by generative AI tools. If we fail to obtain protection for the intellectual property rights concerning our AI technologies, or later have our intellectual property rights invalidated or otherwise diminished, our competitors may be able to take advantage of our research and development efforts to develop competing products which could adversely affect our business, reputation and financial condition.
The regulatory framework for AI technologies is rapidly evolving as many governmental bodies and agencies have introduced or are currently considering additional laws and regulations.
In China, for example, on November 25, 2022, the CAC, the MIIT and the Ministry of Public Security jointly issued the Administrative Provisions on Deep Synthesis of Internet Information Services, which became effective on January 10, 2023. According to these provisions, no organization or individual may use deep synthesis services to produce, reproduce, release or disseminate information prohibited by laws and administrative regulations, or to engage in activities that endanger national security and interests, damage the national image, infringe upon social public interests, disrupt the economic and social order or undermine the legitimate rights and interests of others. Additionally, the providers of deep synthesis services shall, among other things, establish and maintain management systems for algorithmic mechanism review, data security and personal information protection. On July 10, 2023, the CAC published the Provisional Administrative Measures for Generative Artificial Intelligence Services, which took effect on August 15, 2023. These measures provide, among other things, that any providers of generative AI products with public opinion attributes or social mobilization capabilities shall conduct security assessment in accordance with relevant regulations and complete certain filing procedures. On March 14, 2025, the CAC released the Measures for Labeling Artificial Intelligence Generated Synthetic Contents, effective on September 1, 2025, which require network information service providers to include clear labels indicating any AI-generated synthetic content. On December 27, 2025, the CAC promulgated the Notice on Public Solicitation of Comments on the Interim Measures for the Administration of Anthropomorphic Interactive Artificial Intelligence Services (Draft for Comments), which applies to products or services that use artificial intelligence technologies to provide to the public within the territory of the PRC content simulating human personality traits, modes of thinking, and communication styles, and that engage in emotional interactions with humans through text, images, audio, video, and other forms. Providers of anthropomorphic interactive services must prominently inform users they are interacting with AI, conduct security assessments for large-scale services or major changes, protect minors and the elderly with special safeguards, and avoid generating illegal content or engaging in emotional manipulation. They are also obligated to remind users to pause after 2 hours of continuous use, safeguard data security, and fulfill lifecycle security responsibilities.
Outside of China mainland, certain existing legal regimes (e.g., relating to data privacy) regulate aspects of AI technologies, and new laws have been enacted to directly regulate AI technologies. These regimes will continue to evolve as regulators and governments seek to balance regulation and economic growth and competitiveness in this sector. For example, the EU Artificial Intelligence Act, or the EU AI Act, which is currently under review and subject to proposed amendments (including to ease compliance burdens), establishes a comprehensive, risk-based governance framework for development and deployment of AI in the EU market. The EU AI Act applies to companies that develop, use and/or provide AI in the EU and - depending on the AI use case - includes requirements around transparency, conformity assessments and monitoring, risk assessments, human oversight, security, accuracy, general purpose AI and foundation models. Fines under the EU AI Act can reach up to 7% of worldwide annual turnover. Other jurisdictions such as the U.S., Singapore and Canada are also developing AI regulatory frameworks, and this area continues to be a focus for regulators globally.
These laws and regulations are still relatively new and significant uncertainties remain with respect to their interpretation and implementation. Failure to adhere to necessary filings and/or assessments or comply with applicable laws and regulations, as well as any dispute with any third parties relating to intellectual property or data security, could have a negative and, under certain circumstances, significant impact to our reputation, business operation and financial condition.
35
The success of our business is dependent on our ability to retain our existing key employees and to attract and retain qualified senior and mid-level managers to our management.
We depend on the services of our existing key employees. Our success will largely depend on our ability to retain these key employees and to attract and retain qualified senior and mid-level managers to our management team. Future changes in management could cause material disruptions to our business. We also depend on our ability to attract and retain in the future highly skilled technical, editorial, marketing and customer service personnel, especially experienced online game software developers. We cannot assure you that we will be able to attract or retain such personnel or that any personnel we hire in the future will successfully integrate into our organization or ultimately contribute positively to our business. In particular, the market for experienced online game software programmers is intensely competitive in China and other countries in which we operate. While we believe we offer compensation packages that are consistent with market practice, we cannot be certain that we will be able to hire and retain sufficient experienced programmers to support our online games business. We may also be unsuccessful in training and retaining less-experienced programmers on a cost-effective basis. The loss of any of our key employees would significantly harm our business. We do not maintain key person life insurance on any of our employees.
We face risks associated with the possible misconduct committed by our employees or third parties.
Misconduct by our employees, such as unauthorized business transactions, bribery, corruption and breach of our internal policies and procedures, or by consultants or other third parties, such as breach of law, may be difficult to detect or prevent. Any such activities could subject us to financial loss and damage our reputation.
We have zero tolerance toward any illegal activities and have put in place internal policies and procedures against employee and third-party misconduct. For example, our risk management systems, information technology systems and internal control procedures are designed to monitor our operations and overall compliance. Moreover, we have established Ethics & Compliance Committees for our operations inside and outside of China mainland which are responsible for identifying and investigating misconduct and taking appropriate remedial measures.
We have from time to time identified certain incidents of misconduct involving employees and third-parties. However, there can be no assurance that we will be able to identify non-compliance or illegal activities promptly, or at all. Furthermore, it is not always possible to detect and prevent such non-compliance or illegal activities, and the precautions we take to prevent and detect such activities may not be effective. This may materially and adversely affect our business, brand, financial condition and results of operations.
Our operations are vulnerable to natural disasters and other events.
We have limited backup systems and have experienced system failures and electrical outages from time to time in the past, which have disrupted our operations. We have servers and routers in several different countries, with most of our servers and routers are currently located at several different locations in China. Our disaster recovery plan may not fully ensure safety in the event of damage from fire, floods, typhoons, earthquakes, power loss, telecommunications failures, break-ins, geopolitical events and similar events. If any of the foregoing occurs, we may experience a system shutdown. We generally do not carry any business interruption insurance. To improve performance and to prevent disruption of our services, we may have to make substantial investments to deploy additional servers. We carry property insurance with low coverage limits that may not be adequate to compensate us for all losses, particularly with respect to loss of business and reputation that may occur.
Regulatory and legislative developments related to climate change, may materially adversely affect our business and financial condition.
Numerous governmental bodies have introduced or are contemplating legislative and regulatory changes in response to various climate change interest groups and the impact of climate change. Legislation and increased regulation relating to climate change and the transition to a low carbon economy could impose significant costs on us and our suppliers, including costs related to increased energy requirements, capital equipment, environmental monitoring and reporting, and other costs to comply with such regulations. Any future climate change related regulations could also negatively impact our ability to compete with companies situated in areas not subject to such requirements. Given the uncertainty around the impact of climate change and how it should be addressed, we cannot predict how legislation and regulation will affect our financial condition, operating performance and ability to compete. Any of the foregoing could result in a material adverse effect on our business and financial condition.
36
Our business could be adversely affected by widespread public health or other outbreaks and epidemics.
There have been outbreaks of epidemics globally in recent years. Our operations could be disrupted if any future outbreak occurs in the countries or regions where a substantial portion of our revenue is derived or where our employees are located. Our operations could also be severely disrupted if health problems or outbreaks lead to a general slowdown in the global economy or if our suppliers, customers or business partners are affected by such outbreaks or health epidemics.
We face risks relating to our acquisitions, investments and joint ventures.
We have acquired and invested in numerous businesses, particularly with respect to online game development, and have also entered into joint venture arrangements from time to time. At any given time, we may have a number of pending investments and acquisitions that are subject to closing conditions and risks of failure to close. We expect to continue to evaluate and consider a wide array of potential strategic transactions as part of our overall business strategy, including business combinations, acquisitions and dispositions of businesses, technologies, services, products and other assets, as well as strategic investments and joint ventures. At any given time, we may be engaged in discussing or negotiating a range of these types of transactions. These transactions involve significant challenges and risks, including:
| ● | difficulties in, and significant and unanticipated additional costs and expenses resulting from, integrating into our business the personnel, operations, products, services, technology, internal controls and financial reporting of the businesses we acquire; |
| ● | disruptions to our ongoing business and distractions to our management and employees when engaging in or negotiating these transactions, or when integrating the new business we acquire with our existing business, both of which will increase our expenses; |
| ● | departure of skilled professionals and experienced management teams of the acquired businesses, in particular senior game designers and programmers; |
| ● | lack of influence over the controlling partners or shareholders or the misalignment of interests between us and our partners or other shareholders, for those investments in which we may not obtain management and operational control; |
| ● | complex regulatory requirements, restrictions and/or scrutiny on our investments and acquisitions in foreign jurisdictions, including those related to national security, anti-monopoly and competition laws, export controls, etc.; |
| ● | actual or alleged misconduct, unscrupulous business practices or non-compliance by us and/or any company we acquire or invest in or by its affiliates or current or former employees, whether before, during or after our acquisition or investments; |
| ● | difficulties in and costs associated with identifying and selecting appropriate targets and strategic partners; |
| ● | loss of potential opportunities to enter into strategic transactions with competitors of our investee companies and strategic partners; |
| ● | difficulties in conducting sufficient and effective due diligence on potential targets to identify hidden liabilities, incidences of non-compliance, operating losses, or costs and expenses, which may adversely affect us following our acquisitions or investments or other strategic transactions; |
| ● | losses arising from disposal of investments or split-up of businesses; and |
| ● | actual or potential impairment charges or write-offs of investments in equity method investees or intangible assets (including intellectual property we acquire), and goodwill recorded in connection with invested businesses, in the event that a decline in fair value below the carrying value of our equity method investments is other-than-temporary, or the carrying amount of a reporting unit to which goodwill is allocated exceeds its fair value. See Item 5.E. “Operating and Financial Review and Prospects—Critical Accounting Estimates—Impairment of long-term investments.” |
37
These and other risks could lead to negative publicity, increased regulatory scrutiny, litigation, government inquiries, investigations, actions or penalties against us and the companies we invest in or acquire on the ground of non-compliance with regulatory requirements and may force us to incur significant additional expenses and allocate significant management and human resources to rectify or improve these companies’ corporate governance standards, disclosure controls and procedures or internal controls and systems. Due to business or financial underperformance, regulatory scrutiny or compliance reasons, we may need to divest interests in, or terminate business cooperation with, businesses and entities in which we have invested capital and other resources. As a result, we may experience significant difficulties and uncertainties carrying out investments and acquisitions, and our growth strategy, reputation and/or the trading prices of our ADSs, shares and/or other securities may be materially adversely affected.
Our failure to address these risks or other problems encountered in connection with our acquisitions and investments could cause us to fail to realize the anticipated benefits of such acquisitions or investments, incur unanticipated liabilities and expenses and harm our business generally. If we use our equity securities to pay for acquisitions, we may dilute the value of your ADSs and shares. If we borrow funds to finance acquisitions, such debt instruments may contain restrictive covenants that could, among other things, restrict us from distributing dividends. Such acquisitions and investments may also lead to significant amortization expenses related to intangible assets, impairment charges or write-offs.
In addition, our strategic investments and acquisitions may adversely affect our financial results, at least in the short term. Acquired businesses that are loss-making may continue to sustain losses and may not become profitable in the near future or at all. The performance of our current and future equity method investees may also adversely affect our net income. There can be no assurance that we will be able to grow our acquired or invested businesses, or realize returns, benefits of synergies and growth opportunities we expect in connection with these investments and acquisitions.
We face risks associated with the expansion of our businesses and operations internationally.
In addition to risks that generally apply to our acquisitions and investments, we face risks associated with expanding into an increasing number of markets where we have limited or no experience, we may be less well-known or have fewer local resources and we may need to localize our business practices, culture and operations. We also face protectionist or national security policies that could, among other things, hinder our ability to execute our business strategies and put us at a competitive disadvantage relative to domestic companies in other jurisdictions. The expansion of our online game business and potentially other businesses outside of China will also expose us to risks and challenges inherent in operating businesses globally, including:
| ● | challenges in replicating or adapting our corporate policies and procedures to operating environments different from that of China, including technology and logistics infrastructure; |
| ● | challenges in maintaining efficient and consolidated internal systems, including IT infrastructure, and customizing and integrating these systems with the other parts of our business; |
| ● | lack of acceptance of our product and service offerings, and challenges of adapting our offerings to appeal to local tastes; |
| ● | failure to understand cultural differences, local consumer behavior and preferences and local business practices; |
| ● | protectionist or national security policies that restrict our ability to: |
| ● | invest in or acquire companies; |
| ● | develop, import or export certain technologies; |
| ● | utilize technologies that are deemed by local governmental to pose a threat to their national security; or |
| ● | obtain or maintain the necessary licenses and authorizations to operate our businesses; |
| ● | the need for increased resources to manage regulatory compliance across our international businesses; |
38
| ● | failure to attract and retain capable talent with international perspectives who can effectively manage and operate local businesses; |
| ● | compliance with local and international laws and regulations, including those relating to online games, e-commerce, digital services and platforms, such as the DSA and Digital Markets Act, privacy and data security, such as the GDPR and CCPA, and consumer and labor protection laws, which will increase our compliance costs across different legal systems; |
| ● | heightened restrictions and barriers on the transfer of data between different jurisdictions; |
| ● | availability, reliability and security of international and cross-border payment systems and logistics infrastructure; |
| ● | exchange rate fluctuations; and |
| ● | political instability and general economic or political conditions in particular countries or regions, including territorial or trade disputes, war and terrorism. |
One or more of these factors could harm our overseas operations and consequently, could harm our overall results of operations. In addition, legislatures and taxing authorities in many jurisdictions in which we operate may enact changes to, or seek to enforce novel interpretations of, their tax rules. These changes could include amendments that have temporary effect as well as more permanent changes. For example, the Organization for Economic Cooperation and Development, or the OECD, the EU and other countries have committed to enacting substantial changes to numerous long-standing tax principles impacting how large multinational enterprises are taxed. In particular, the OECD’s Pillar Two initiative introduces a 15% global minimum tax applied on a country-by-country basis. As of the date of the filing of this annual report, various jurisdictions have enacted legislation to implement or partially implement the Pillar Two rules beginning in 2024, 2025 and 2026, with additional jurisdictions to follow in subsequent years, or have announced plans to do so in the future. The OECD issued new administrative guidance on January 5, 2026 with respect to Pillar Two which modifies key aspects of the framework for countries to enact in their own laws. The impact of these potential new rules and any other changes in domestic and international tax rules and regulations could have a material and adverse effect on our effective tax rate, and we will continue to evaluate the impact of these changes.
Failure to manage these risks and challenges could negatively affect our ability to expand our international and cross-border businesses and operations as well as materially and adversely affect our business, financial condition and results of operations.
If our server and bandwidth service providers fail to provide these services, our business could be materially curtailed.
We mainly rely on affiliates of China Telecom, China Unicom, and China Mobile to provide us with server and bandwidth service for internet users to access the NetEase websites and other online and mobile platforms. If China Telecom, China Unicom, and China Mobile or their affiliates fail to provide such services or raise prices for their services, we may not be able to find a reliable and cost-effective substitute provider on a timely basis or at all. If this happens, our business could be materially curtailed.
We also rely on cloud servers maintained by third-party cloud service providers particularly for the operation of our games outside of China mainland. We do not control the operation of these providers or their facilities, and the facilities are vulnerable to damage, interruption or misconduct. Unanticipated problems at these facilities could result in lengthy interruptions in our services. Problems with our cloud service providers or the telecommunications network providers with whom they contract could adversely affect the experience of our users. Any change in service levels at our cloud servers or any errors, defects, disruptions, or other performance problems with our platform could harm our business or reputation or we could be required to retain the services of replacement providers, which could increase our operating costs.
39
We may be held liable for information or content displayed on, retrieved from or linked to the NetEase websites and other NetEase online and mobile platforms.
We may face liability for defamation, negligence, copyright, patent or trademark infringement and other claims based on the nature and content of the materials that are published on the NetEase websites and other products and services. We are involved in intellectual property infringement claims or actions from time to time and are occasionally subject to defamation claims or infringement claims related to an individual’s publicity rights. We believe that the amounts claimed in these actions, in the aggregate, are not material to our business. However, these amounts may be increased for a variety of reasons as the claims progress, and we and our affiliates could be subject to additional defamation or infringement claims which, singly or in the aggregate, could have a material adverse effect on our business, financial conditions and results of operations, if successful. Also, we may be subject to administrative actions brought by relevant PRC governmental authorities and in the most severe scenario criminal prosecution for alleged infringement, and as a result may be subject to fines and other penalties and be required to discontinue infringing activities. Furthermore, as we expand our operations outside of China, we may be subject to claims brought against us in jurisdictions outside of China.
We also could be subject to copyright, defamation and other claims based upon user-generated content that is accessible on the NetEase websites or other online and mobile platforms such as content and materials posted or uploaded by users on message boards, online communities, voting systems, e-mail, chat rooms or our other online and mobile platforms including our music streaming platform, NetEase Cloud Music, and our portal and related mobile app, Wangyi Xinwen. By providing technology for hypertext links to third-party websites, we may be held liable for copyright, trademark or other violations by those third- party sites. Third parties could assert claims against us for losses incurred in reliance on any erroneous information distributed by us. Moreover, users of the NetEase web-based e-mail services could seek damages from us for:
We may incur significant costs in investigating and defending these claims, even if they do not result in liability.
Divestitures of businesses and assets may have a material and adverse effect on our business and financial condition.
We have undertaken, and may undertake in the future, partial or complete divestitures or other disposal transactions in connection with certain of our businesses and assets, particularly ones that are not closely related to our core focus areas or might require excessive resources or financial capital, to help us meet our objectives. These decisions are largely based on our management’s assessment of the business models and likelihood of success of these businesses. However, our judgment could be inaccurate, and we may not achieve the desired strategic and financial benefits from these transactions. Additionally, we have undertaken, and may undertake in the future, partial or complete divestitures or other disposal transactions to comply with evolving legal and regulatory requirements, such as Youdao’s disposal of its Academic AST Business as part of its efforts to comply with new regulatory requirements adopted by the PRC government in the second half of 2021. Our financial results could be adversely affected by the impact from the loss of earnings and corporate overhead contribution/allocation associated with divested businesses. In addition, as our net income/(loss) from discontinued operations are non-recurrent, it may be difficult for investors and analysts to predict our future earnings potential based on our historical financial performance.
Dispositions may also involve continued financial involvement in the divested business, such as through guarantees, indemnities or other financial obligations. Under these arrangements, performance by the divested businesses or other conditions outside of our control could affect our future financial results. We may also be exposed to negative publicity as a result of the potential misconception that the divested business is still part of our consolidated group. On the other hand, we cannot assure you that the divesting business would not pursue opportunities to provide services to our competitors or other opportunities that would conflict with our interests. If any conflicts of interest that may arise between the divesting business and us cannot be resolved in our favor, our business, financial condition, results of operations could be materially and adversely affected.
40
Furthermore, reducing or eliminating our ownership interests in these businesses might negatively affect our operations, prospects, or long-term value. We may lose access to resources or know-how that would have been useful in the development of our own business. Our ability to diversify or expand our existing businesses or to move into new areas of business may be reduced, and we may have to modify our business strategy to focus more exclusively on areas of business where we already possess the necessary expertise. We may sell our interests too early, and thus forego gains that we otherwise would have received had we not sold. Selecting businesses to dispose of or spin off, finding buyers for them (or the equity interest in them to be sold) and negotiating prices for what may be relatively illiquid ownership interests with no easily ascertainable fair market value will also require significant attention from our management and may divert resources from our existing business, which in turn could have an adverse effect on our business operations.
If our company were deemed to be an “investment company” under the Investment Company Act of 1940, applicable restrictions could make it impractical for us to continue our business as contemplated and could have a material adverse effect on our business and the price of our ADSs and ordinary shares.
We intend to continue to conduct our operations so that our company will not be deemed to be an investment company under the Investment Company Act of 1940 (the “Investment Company Act”). Section 3(a)(1) of the Investment Company Act provides, in relevant part, that an issuer will generally be deemed to be an “investment company” for purposes of the Investment Company Act if, absent an applicable exemption: under Section 3(a)(1)(A), it is or holds itself out as being engaged primarily, or proposes to engage primarily, in the business of investing, reinvesting or trading in securities; or, under Section 3(a)(1)(C), it is engaged or proposes to engage in the business of investing, reinvesting, owning, holding or trading in securities and it owns or proposes to acquire investment securities having a value exceeding 40% of the value of its total assets (exclusive of U.S. government securities and cash items) on an unconsolidated basis.
Additionally, Rule 3a-1 under the Investment Company Act generally provides that an entity will not be deemed to be an “investment company” if: (a) it does not hold itself out as being engaged primarily, and does not propose to engage primarily, in the business of investing, reinvesting or trading securities and (b) consolidating the entity’s wholly-owned subsidiaries (within the meaning of the Investment Company Act), no more than 45% of the value of its assets (exclusive of U.S. government securities and cash items) consists of, and no more than 45% of its net income after taxes (for the past four fiscal quarters combined) is derived from, securities other than U.S. government securities, securities issued by employees’ securities companies, securities issued by qualifying majority owned subsidiaries of such entity and securities issued by qualifying companies that are controlled primarily by such entity.
We are engaged primarily in the business of providing internet-related services and products and not in the business of investing, reinvesting or trading in securities. Furthermore, our company’s assets and income are of a nature that we believe allows our company to satisfy the requirements set forth in the 45% test in Rule 3a-1 under the Investment Company Act as described in clause (b) of the description provided above.
From time to time and as of December 31, 2025, we held assets consisting of a significant amount of Chinese banking instruments that have the characteristics of and are referred to as time deposits for purposes of U.S. financial reporting. Our time deposit holdings are of varying maturities, but primarily maturities of less than 12 months, which we hold for a variety of cash management-related purposes. We consider our time deposits with maturities of less than 12 months as “cash items” for purposes of Rule 3a-1 under the Investment Company Act, which we believe is the correct treatment of such assets, and, as such, we satisfy Rule 3a-1’s 45% asset test described above as of December 31, 2025. To our knowledge no court, and neither the SEC nor the SEC Staff, has taken a definitive position as to the circumstances under which time deposits of the type we hold may or may not be “cash items” or “investment securities” for purposes of the various definitions of investment company and exclusions from the definitions under the Investment Company Act. However, we are aware that the SEC Staff may not agree with the treatment of such time deposits as cash items. If all of our time deposits, regardless of their term, were determined to be investment securities by a court or the SEC, then we would have held as of December 31, 2025 investment securities exceeding 45% of the value of our total assets, exclusive of U.S. government securities and cash items, and the SEC or a court might then determine that we are an investment company under the provisions of Section 3(a)(1)(C).
41
We believe that, even if we were determined to be an investment company under Section 3(a)(1)(C), we are entitled to rely on the exclusion from investment company status afforded by Section 3(b)(1) of the Investment Company Act. Section 3(b)(1) provides, in relevant part, that, notwithstanding Section 3(a)(1)(C) of the Investment Company Act, an “issuer primarily engaged, directly or through … wholly-owned … subsidiaries, in a business or businesses other than that of investing, reinvesting, owning, holding, or trading in securities” is not an investment company. We are engaged primarily, and have always since our founding in 1997 been engaged, through our direct and indirect wholly-owned subsidiaries, including through contracts between our direct and indirect wholly-owned subsidiaries and the VIEs, in businesses other than investing, reinvesting, or trading in securities (including online games, music streaming, online intelligent learning services, e-commerce and other internet-related services and products). In addition, (i) our filings with the SEC, press releases, other public statements, website, and advertising and marketing materials have solely represented the NetEase group as being engaged in internet-related lines of business and have never emphasized either our investment income or the potential for significant appreciation from investments or cash management activities as a material factor in our business or future growth, (ii) our executive officers and directors are substantially involved in our internet-related business activities and none of them devotes significant time to the management of our cash, short-term or long-term investments, (iii) the overwhelming majority of our income is derived from our internet-related business activities, and (iv) the nature of our asset base is not a function of investment intent or activity but rather a result of our generation of cash flow from operations without the need for a corresponding amount of spending on overhead or capital expenditures for operations. We also do not propose to engage primarily in the business of investing, reinvesting or trading in securities and monitor our holdings of securities regularly to confirm our continued compliance with the assets and income test described above.
Notwithstanding our view that we are not an investment company given our ability to rely on Rule 3a-1 under of the Investment Company Act and that, in any event, we fit within the exclusion from the definition of “investment company” afforded by Section 3(b)(1) of the Investment Company Act, it is possible, in view of (i) uncertainty regarding the meaning and application of the term “cash items” as it is used in Rule 3a-1 and (ii) the fact that the availability of the exclusion from investment company status afforded by Section 3(b)(1) of the Investment Company Act is based in part on subjective judgments as to a given issuer’s particular facts and circumstances, that the SEC, a court, or the SEC Staff would determine or take a position that we are indeed an investment company under the Investment Company Act. If we were to become subject to the Investment Company Act, any violation of the Investment Company Act could subject us to material adverse consequences, including potentially significant regulatory penalties and the possibility that certain of our contracts would be deemed unenforceable. Additionally, as an issuer organized outside the United States, we would not be eligible to register under the Investment Company Act absent an SEC exemptive order. Accordingly, in order to fall outside the definition of an investment company, we would either have to obtain exemptive relief from the SEC, modify our contractual rights or dispose of certain assets, including shifting some of our cash that is currently maintained in time deposits into more traditional demand deposits and money market funds, which would more clearly qualify as “cash items.” Additionally, we may have to forego potential future acquisitions of interests in companies that may be deemed to be investment securities within the meaning of the Investment Company Act. Finally, failure to avoid being deemed an investment company under the Investment Company Act could also make us unable to comply with our reporting obligations as a public company in the United States and lead to our being delisted from Nasdaq Stock Market LLC, which would have a material adverse effect on the liquidity and value of our ADSs and ordinary shares.
42
RISKS RELATED TO OUR CORPORATE STRUCTURE
There are uncertainties regarding the interpretation and application of current and future PRC laws, regulations, and rules relating to the agreements that establish the VIE structure for our operations in China, including potential future regulatory actions pursuant to the laws and regulations in force at that time, which could affect the enforceability of our contractual arrangements with the VIEs and, consequently, significantly affect the financial condition and results of operations of NetEase. If the PRC government finds such agreements non-compliant with relevant PRC laws, regulations, and rules, or if these laws, regulations, and rules or the interpretation thereof change in the future, we could be subject to severe penalties or be forced to relinquish our interests in the VIEs.
Due to legal restrictions on foreign investment in Chinese companies providing value-added telecommunications services and holding ICP licenses and other regulated licenses, we operate our primary businesses, including the online games, music streaming, online intelligent learning services and internet content services businesses, in China mainland through contractual arrangements with the VIEs and their nominee shareholders. The contractual arrangements provide us with (i) the power to direct the activities that most significantly impact the economic performance of the VIEs; (ii) economic benefits of these VIEs; and (iii) an exclusive option to purchase all or part of the equity interests in the VIEs when and to the extent permitted by PRC law or request any existing shareholders of the VIEs to transfer any or part of the equity interests in the relevant VIE to another PRC person or entity designated by us at any time at our discretion. Because of the contractual arrangements, we are the primary beneficiary of the VIEs and their respective subsidiaries and consolidate the results of operations of the VIEs into ours. The VIEs and their respective subsidiaries hold the licenses, approvals and key assets that are essential for the major portion of our business operations.
Although we have been advised by our PRC counsel that these contractual arrangements are valid and binding under existing PRC laws and regulations and that each party to the VIE Agreements is entitled to assert its rights and obligated to perform its duties thereunder in accordance with the terms and conditions of the VIE Agreements and the applicable PRC laws and regulations currently in effect, these contractual arrangements may not be as effective in providing control over these VIEs as direct ownership. In addition, we have been further advised by our PRC counsel that there are uncertainties regarding the interpretation and application of current or future PRC laws and regulations. Thus, if the PRC government finds that our contractual arrangements do not comply with the existing or future restrictions on foreign investment, or if the PRC government otherwise finds that we, the VIEs or any of their subsidiaries are in violation of the existing or future PRC laws or regulations or lack the necessary permits or licenses to operate our business, the relevant PRC regulatory authorities would have broad discretion in dealing with such violations or failures, including, without limitation:
| ● | revoking our business and operating licenses; |
| ● | discontinuing or restricting our operations; |
| ● | imposing fines or confiscating any of our income that they deem to have been obtained through illegal operations; |
| ● | imposing conditions or requirements with which we may not be able to comply; |
| ● | requiring us to restructure the relevant ownership structure or operations; |
| ● | restricting our financing activities to finance the business and operations of the VIEs; or |
| ● | taking other regulatory or enforcement actions that could be harmful to our business. |
43
Any of these actions could cause significant disruption to our business operations and may materially and adversely affect our business, financial condition and results of operations. In addition, it is unclear what impact the PRC government actions would have on us and on our ability to consolidate the financial results of any of the VIEs in our consolidated financial statements, if the PRC governmental authorities find our legal structure and contractual arrangements to be in violation of PRC laws, rules and regulations. Moreover, new PRC laws, regulations and rules may be introduced to impose additional requirements, posing additional challenges to our corporate structure and contractual arrangements. If any of these penalties results in our inability to direct the activities of VIEs, our failure to receive the economic benefits from the VIEs and/or our inability to claim our contractual control rights over the assets of the VIEs that conduct substantially all of our operations in China, we may not be able to consolidate the VIEs and their respective subsidiaries into our consolidated financial statements in accordance with U.S. GAAP which could materially and adversely affect our financial condition and results of operations and cause our ADSs and ordinary shares to significantly decline in value or become worthless. Please also see the below risk factors “—Our current corporate structure and business operations may be affected by the Foreign Investment Law.” and “—Risks Related to China—The PRC government restricts the ability for foreign investors to invest in and operate in certain types of telecommunications and internet businesses.”
Our current corporate structure and business operations may be affected by the Foreign Investment Law.
On March 15, 2019, the NPCSC promulgated the Foreign Investment Law of the PRC, or the 2019 PRC Foreign Investment Law, which became effective on January 1, 2020. The 2019 PRC Foreign Investment Law replaced the trio of previous laws regulating foreign investment in China, namely, the Wholly Foreign-owned Enterprises Law, the Sino-foreign Equity Joint Ventures Law, and the Sino-foreign Cooperative Joint Ventures Law, together with their implementation rules and ancillary regulations, and embodies an expected PRC regulatory trend to rationalize its foreign investment regulatory regime in line with prevailing international practice and the legislative efforts to unify the corporate legal requirements for both foreign and domestic investments. The VIE structure has been adopted by many PRC-based companies, including us, to obtain necessary licenses and permits in the industries that are currently subject to foreign investment restrictions in China. While the 2019 PRC Foreign Investment Law does not comment on the concept of “de facto control” or contractual arrangements with variable interest entities, it does have a catch-all provision under the definition of “foreign investment,” which includes investments made by foreign investors in China through means stipulated by laws or administrative regulations or other methods prescribed by the State Council. As such, there remains leeway for future laws to define contractual arrangements as a form of “foreign investment.” Therefore, there can be no assurance that our consolidation of the VIEs through contractual arrangements will not be deemed as foreign investment in the future.
In the event that any possible future laws, administrative regulations or provisions deem contractual arrangements as foreign investment, or if any of our operations through contractual arrangements is classified in the “restricted” or “prohibited” industry in the future “negative list” under the 2019 Foreign Investment Law, our contractual arrangements may be deemed invalid and illegal, and we may be required to unwind the VIE contractual arrangements and/or dispose of any affected business. Also, if future laws, administrative regulations or provisions mandate further actions to be taken with respect to existing contractual arrangements, we may face substantial uncertainties as to whether we can complete such actions in a timely manner, or at all. Failure to take timely and appropriate measures to handle any of these or similar regulatory compliance challenges could materially and adversely affect our current corporate structure, corporate governance and business operations.
44
Our contractual arrangements with the VIEs may not be as effective in providing operational control as direct ownership. If the VIEs or their ultimate shareholders violate our contractual arrangements with them, our business could be disrupted, our reputation may be harmed and we may have to resort to litigation to enforce our rights, which may be time consuming and expensive.
Since PRC laws prohibit or restrict foreign equity ownership in certain types of businesses in China, we have relied and expect to continue to rely on the contractual arrangements with the VIEs and their nominee shareholders to operate our business in China. However, these contractual arrangements may not be as effective as direct ownership in providing us with control over the VIEs, and the VIEs are owned by shareholders whose interests may differ from ours and those of our shareholders because they own a larger percentage of such companies than of our company. These VIEs or their ultimate shareholders could violate our arrangements with them by, among other things, failing to operate and maintain the NetEase websites and other online and mobile platforms, or their various businesses in an acceptable manner, failing to remit revenue to us on a timely basis or at all or diverting customers or business opportunities from us. If these companies or their ultimate shareholders violate our agreements with them, we may have to incur substantial costs and expend significant resources to enforce those arrangements and rely on legal remedies under the PRC laws. In the event we are unable to enforce these agreements, or suffer significant delay or other obstacles in the process of enforcing these agreements, and may materially and adversely affect our results of operations and financial position.
Because our contractual arrangements with certain of the VIEs and their ultimate shareholders do not detail the parties’ rights and obligations, our remedies for a breach of these arrangements are limited.
Our current relationship with the VIEs, including Guangzhou NetEase, Hangzhou Leihuo, Youdao Computer and Hangzhou Yuedu, and their ultimate shareholders is based on a number of contracts, and these affiliated companies are considered the VIEs for accounting purposes. The terms of these agreements are often statements of general intent and do not detail the rights and obligations of the parties. Some of these contracts provide that the parties will enter into further agreements on the details of the services to be provided. Others contain price and payment terms that are subject to monthly adjustment. These provisions may be subject to differing interpretations, particularly on the details of the services to be provided and on price and payment terms. It may be difficult for us to obtain remedies or damages from these VIEs or their ultimate shareholders for breaching our agreements. Because we rely significantly on these companies for our business, the realization of any of these risks may disrupt our operations or cause degradation in the quality and service provided on, or a temporary or permanent shutdown of, the NetEase websites or other online and mobile platforms.
One of our shareholders has significant influence over our company.
Our founder, Chief Executive Officer and director, William Lei Ding, beneficially owned, as of February 28, 2026, approximately 45.5% of our total outstanding shares and is our largest shareholder. Accordingly, Mr. Ding has significant influence in determining the outcome of any corporate transaction or other matter submitted to the shareholders for approval, including mergers, consolidations, the sale of all or substantially all of our assets, election of directors and other significant corporate actions. He also has significant influence in preventing or causing a change in control. In addition, without the consent of this shareholder, we may be prevented from entering into transactions that could be beneficial to us. The interests of Mr. Ding may differ from the interests of our other shareholders.
A majority of the share capital of certain of the VIEs is held by our major shareholder, who may cause these agreements to be amended in a manner that is adverse to us.
William Lei Ding, directly or indirectly, holds the majority interest in certain of the VIEs. As a result, Mr. Ding may be able to cause the agreements related to those companies to be amended in a manner that will be adverse to us, or may be able to cause these agreements not to be renewed, even if their renewal would be beneficial for us. Although we have entered into an agreement that prevents the amendment of these agreements without the approval of the members of our board of directors other than Mr. Ding, we can provide no assurances that these agreements will not be amended in the future to contain terms that might differ from the terms that are currently in place. These differences may be adverse to our interests.
45
We may not be able to conduct our operations without the services provided by certain of the VIEs.
Our operations are currently dependent upon our commercial relationships with the VIEs, and we derive most of our revenues from these companies. If these companies are unwilling or unable to perform the agreements which we have entered into with them, we may not be able to conduct our operations in the manner in which we currently do. In addition, the VIEs may seek to renew these agreements on terms that are disadvantageous to us. Although we have entered into a series of agreements that provide us with substantial ability to control these companies, we may not succeed in enforcing our rights under them. If we are unable to renew these agreements on favorable terms, or to enter into similar agreements with other parties, our business may not expand, and our operating expenses may increase.
Our corporate structure may restrict our ability to receive dividends from, and transfer funds to, our China mainland subsidiaries and VIEs, which could restrict our ability to act in response to changing market conditions and reallocate funds internally in a timely manner.
NetEase, Inc. is a holding company with no significant assets other than cash on hand and its equity interests in its directly and indirectly owned subsidiaries, including those set forth in the organizational diagram appearing in Item 4.B. “Information on the Company—Business Overview—Our Organizational Structure.” As a result, our company’s primary internal source of funds for our cash and financing requirements is dividend payments and other distributions on equity from our subsidiaries. If these subsidiaries incur debt on their own behalf in the future, the instruments governing the debt may restrict their ability to pay dividends or make other distributions to us, which in turn would limit our ability to pay dividends on our ordinary shares and service any debt we may incur. PRC tax authorities may also require us to amend our contractual arrangements with the VIEs and their respective shareholders in a manner that would adversely affect the ability of our subsidiaries to pay dividends and other distributions to us. In addition, Chinese legal restrictions permit payment of dividends only out of net income as determined in accordance with Chinese accounting standards and regulations. Under Chinese law, our China mainland subsidiaries and the VIEs are also required to set aside a portion of their net income each year to fund certain reserve funds, except in cases where a company’s cumulative appropriations have already reached the statutory limit of 50% of that company’s registered capital. These reserves are not distributable as cash dividends. Also see “—Risks Related to China—We may be treated as a resident enterprise for PRC tax purposes under the Enterprise Income Tax Law, which may subject us to PRC income tax for our global income and result in dividends payable by us to our foreign investors, and gains on the sales of our ordinary shares or ADSs, becoming subject to taxes under PRC tax laws, which may materially reduce the value of your investment.” Any limitation on the ability of our China mainland subsidiaries and the VIEs to transfer funds to us in the form of dividends or other distributions could materially and adversely limit our ability to grow, make investments or acquisitions that could be beneficial to our businesses, pay debt or dividends, and otherwise fund and conduct our business.
In addition, any transfer of funds from us to any of our China mainland subsidiaries or the VIEs, either as a shareholder loan or as an increase in registered capital, is subject to certain statutory limit requirements and registration or approval of the relevant PRC governmental authorities, including the relevant administration of foreign exchange and/or the relevant examining and approval authority.
Therefore, it is difficult to change our capital expenditure plans once the relevant funds have been remitted from our company or our subsidiaries outside of China to our China mainland subsidiaries or the VIEs. These limitations on the free flow of funds between our company and our China mainland subsidiaries and the VIEs could restrict our ability to act in response to changing market conditions and reallocate funds internally in a timely manner.
Our arrangements with certain of the VIEs and their respective shareholders may cause a transfer pricing adjustment and may be subject to scrutiny by the PRC tax authorities.
We could face material and adverse tax consequences if the PRC tax authorities determine that our contracts with the VIEs and their respective shareholders were not entered into based on arm’s-length negotiations. Although our contractual arrangements are similar to those of other companies conducting similar operations in China, if the PRC tax authorities determine that these contracts were not entered into on an arm’s-length basis, they may adjust our income and expenses for PRC tax purposes in the form of a transfer pricing adjustment which may result in an increase in our taxes. In addition, the PRC tax authorities may also impose late payment interest.
46
A transfer of shares of the VIEs may trigger tax liability.
If we need to cause the transfer of shareholdings of the VIEs from their current respective shareholders to any other individual, we may be required to pay individual income tax in the PRC on behalf of the transferring shareholder. Such individual income tax would be based on any gain deemed to have been realized by such shareholder on such transfer, and may be calculated based on a tax rate of 20% applied to the transferring shareholder’s interest in net book value of the entity whose shares are being transferred minus the original investment cost. A significant tax obligation arising from any such transfer of shares could materially adversely affect our business, financial conditions and results of operations.
We may lose the ability to use and enjoy assets held by any of the principal VIEs that are important to the operation of our business if such VIE declares bankruptcy or becomes subject to a dissolution or liquidation proceeding.
The principal VIEs hold assets that are material to our business operations, such as our certain intellectual property and core licenses and permits. Although the VIE contracts between our subsidiaries and the VIEs and the shareholders of the VIEs contain terms that prohibit the shareholders of the VIEs from adversely affecting the existence of the VIEs, in the event the shareholders breach this obligation and voluntarily liquidate the VIEs, or if any of the VIEs declare bankruptcy and all or part of its assets become subject to liens or rights of third-party creditors, we might be unable to continue some or all of our business operations. Furthermore, if any of the VIEs were to undergo a voluntary or involuntary liquidation proceeding, its shareholders or unrelated third-party creditors might claim rights to some or all of such VIE’s assets and their rights could be senior to our rights under the VIE contracts, thereby hindering our ability to operate our business.
The custodians or authorized users of our controlling non-tangible assets, including chops and seals, may fail to fulfill their responsibilities, or misappropriate or misuse these assets.
Under the PRC law, legal documents for corporate transactions, including agreements and contracts are executed using the chop or seal of the signing entity or with the signature of a legal representative whose designation is registered and filed with relevant PRC industry and commerce authorities. In order to secure the use of our chops and seals, we have established internal control procedures and rules for using these chops and seals. In any event that the chops and seals are intended to be used, the responsible personnel will submit the application which will then be verified and approved by authorized employees in accordance with our internal control procedures and rules. In addition, in order to maintain the physical security of our chops, we generally have them stored in secured locations accessible only to authorized employees. Although we monitor such authorized employees, the procedures may not be sufficient to prevent all instances of abuse or negligence. There is a risk that our employees could abuse their authority, for example, by entering into a contract not approved by us or seeking to gain control of one of our subsidiaries or VIEs. If any employee obtains and misuses or misappropriates our chops and seals or other controlling non-tangible assets for whatever reason, we could experience disruption to our normal business operations. We may have to take corporate or legal action, which could involve significant time and resources to resolve and divert management from our operations.
47
RISKS RELATED TO CHINA
The political relationships between China and other countries may affect our business, financial condition, results of operations, cash flows and prospects.
We have launched numerous online games in global markets since 2015 and also offer certain other services outside of China. Any deterioration of political relationships between China and other foreign jurisdictions may result in bans or restrictions that could impact our products. As a result, China’s political relationships with other countries in which our services are available may affect our business operations. For instance, in September 2020, after heightened tensions between China and India over the disputed Himalayan mountain border, the government of India announced the ban of 118 mobile applications of Chinese origin, including several of our products.
In addition, in August 2020, then U.S. President Trump issued an executive order blocking TikTok and WeChat from processing transactions for U.S. citizens and from being downloaded in U.S. app stores due to national security concerns. In January 2021, he also prohibited transactions between U.S. persons and eight Chinese applications, including AliPay and QQ. In June 2021, former U.S. President Biden rescinded these two executive orders and directed the U.S. Commerce Department to monitor software applications that could affect U.S. national security and make recommendations. U.S. national security concerns regarding TikTok triggered a multi-year political and legal battle, which saw attempted bans and forced sale mandates. This was ultimately resolved through a joint venture deal with ByteDance and American and global investors to operate TikTok’s business in the U.S. in January 2026. Furthermore, the U.S. government has published a number of laws, regulations, and policies impacting business activities and trade between the U.S. and China. On February 21, 2025, for example, U.S. President Trump issued an “America First Investment Policy” memorandum, which directed U.S. government agencies to take actions to restrict Chinese investments in the U.S. To implement this policy, the Committee on Foreign Investment in the U.S. may impose, restrict, or unwind Chinese investments. Such regulatory changes could adversely affect our business and prospects. Moreover, the Comprehensive Outbound Investment National Security Act of 2025 directs the U.S. Department of the Treasury to expand its regulations restricting U.S. outbound investment in China. There also remains significant uncertainty regarding the future direction, scope, and duration of U.S. tariffs imposed on China, as well as any retaliatory measures that may be adopted by the PRC government in response.
While cross-border trading of goods is not a primary area of strategic focus for us and the ban in India has not materially impacted our online games services revenue, unfavorable developments in trade relations, such as increased tariffs, could indirectly increase our costs if, for example, our vendors, such as cloud services providers and data center operators, incur higher operating costs resulting from tariffs and pass those on to their customers. Moreover, such developments could adversely impact the businesses of our customers who engage in international commerce and may reduce demand for our products and services or impair our competitive positioning in certain markets. Certain governmental officials have also raised the possibility of targeting services, including online services, through digital services taxes or other means which could adversely affect our business. Any prolonged trade disputes may disrupt global economic conditions, potentially impacting our business and growth prospects. As the duration, impact and interrelationship of all the above-mentioned factors are difficult to predict, any of them could have a material adverse effect on our business, financial condition and results of operations.
Changes in government regulation of the telecommunications and internet industries in China may result in our having to obtain additional licenses or other governmental approvals to conduct our business, both of which may restrict our operations.
The telecommunications and internet industry, including ICP services and online games, is highly regulated by the PRC government. In addition, the telecommunication and internet-related laws and regulations are relatively new and constantly evolving, and their interpretation and enforcement involve uncertainties. As a result, in certain circumstances, uncertainties exist with respect to determining what actions or omissions may be deemed to be in violation of applicable laws and regulations in this area.
The evolving PRC regulatory system for the telecommunications and internet industries may lead to the establishment of new regulatory agencies. For example, in May 2011, the State Council announced the establishment of the CAC, whose primary role is to facilitate the policy-making and legislative development in the telecommunications and internet industries by coordinating with other relevant governmental agencies in connection with online content administration and handling cross-ministry regulatory matters in relation to such industries.
48
In addition, we are uncertain as to how the PRC government will reclassify our business due to our acceptance of fees for internet advertising, online games, e-commerce, and other innovative services as sources of revenues, or as a result of our current corporate structure. Such reclassification could subject us to penalties, fines or significant restrictions on our business. Moreover, NetEase, Inc. may have difficulties enforcing its rights under the agreements with the VIEs if any of these parties breaches any of the agreements with them because NetEase, Inc. does not have approval from appropriate Chinese authorities to provide internet content services, internet advertising services, e-commerce services or other innovative services. Future changes in PRC government policies affecting the provision of information services, including the provision of online services, internet access, e-commerce services, online advertising and online gaming may impose additional regulatory requirements on us or our service providers or otherwise restrict our business.
The PRC government restricts the ability for foreign investors to invest in and operate in certain types of telecommunications and internet businesses.
Foreign ownership of certain types of telecommunications and internet businesses which we operate, including value-added telecommunications services, internet cultural services and internet publication services, is subject to restrictions under applicable PRC laws. For example, on September 28, 2009, GAPP, together with the National Copyright Administration and National Office of Combating Pornography and Illegal Publications issued a Notice Regarding the Consistent Implementation of the “Regulation on Three Provisions” of the State Council and the Relevant Interpretations of the State Commission Office for Public Sector Reform and the Further Strengthening of the Administration of Examination and Approval of Online Games and the Examination and Approval of Imported Online Games, or Circular 13. According to Circular 13, foreign investors are not permitted to invest in online game operating businesses in China via wholly-owned, equity joint venture or cooperative joint venture investments and expressly prohibits foreign investors from gaining control over or participating in domestic online game operators through indirect ways such as establishing other joint venture companies, or contractual or technical arrangements. In addition, the Administration of Online Publishing Service jointly issued by the SAPPRFT and the MIIT, effective on March 10, 2016, forbids foreign investments in the online publishing business.
With respect to our internet portal and related mobile app, the CAC’s Provisions for the Administration of Internet News Information Services, which became effective from June 1, 2017, expressly prohibit any Sino-foreign equity joint venture or cooperative joint venture or any foreign-funded enterprise to conduct internet-based news information services. We believe we are in compliance with such requirement because our internet portal and related mobile app business is conducted through the contractually controlled VIEs that are PRC entities. Additionally, in accordance with the Several Opinions on the Introduction of Foreign Capital to the Culture Sector (Wen Ban Fa [2005] No. 19) issued by the MOC on July 6, 2005, foreign investors (excluding Hong Kong and Macau) are prohibited from establishing or operating internet-based cultural institutions. We believe we are in compliance with this requirement because we operate our other innovative businesses and other services through the contractually controlled VIEs.
It is unclear whether the authorities will deem the VIE structure of the NetEase group as a kind of “indirect way” for foreign investors to gain control over or participate in domestic online game operators, internet-based news information services or internet-based cultural institutions. If the VIE structure is deemed as one such “indirect way,” the VIE structure may be challenged by the authorities and the authorities may require us to restructure the VIE structure and take action to prohibit or restrict our business operations. In such case, we may not be able to operate or control business in the same manner as we currently do and may not be able to consolidate the VIEs. Please also see “—Risks Related to Our Corporate Structure” above for a discussion of the risks associated with the VIE structure.
The approval, filing or other requirements of the CSRC, CAC or other PRC government authorities may be required under PRC law in connection with our issuance of securities overseas or maintenance of the listing status of our ADSs or ordinary shares, and the PRC government’s oversight and discretion over our business operations could result in a material adverse change in our operations and the value of our ADSs or ordinary shares.
The Regulations on Mergers and Acquisitions of Domestic Enterprises by Foreign Investors, or the M&A Rules, purport to require offshore special purpose vehicles that are controlled by PRC companies or individuals and that have been formed for the purpose of seeking a public listing on an overseas stock exchange through acquisitions of PRC domestic companies or assets to obtain CSRC approval prior to publicly listing their securities on an overseas stock exchange. We cannot predict how such regulations will be interpreted and applied. If CSRC approval under the M&A Rules is required, it is uncertain whether it would be possible for us to obtain the approval, and any failure to obtain or delay in obtaining CSRC approval for our future issuance of securities overseas would subject us to sanctions imposed by the CSRC and other PRC regulatory agencies.
49
Furthermore, our operations in China are governed by PRC laws and regulations. The PRC government has significant oversight and discretion over the operation of our business, and it may influence our operations, which could result in a material adverse change in our operation and the value of our ADSs and ordinary shares. The PRC government has indicated an intent to exert more oversight over overseas offerings and/or foreign investment in China-based issuers like us. For example, the Opinions on Strictly Cracking Down on Illegal Securities Activities issued on July 6, 2021 emphasized the need to strengthen the administration over “illegal securities activities” and the supervision on overseas listings by China-based companies, and proposed to take effective measures, such as promoting the construction of relevant regulatory systems to deal with the risks and incidents faced by China-based overseas-listed companies, although such opinions did not specify the definition of “illegal securities activities.”
In addition, on February 17, 2023, CSRC issued a new set of regulations consists of the Trial Administrative Measures of Overseas Securities Offering and Listing by Domestic Companies and five supporting guidelines (collectively, the “Filing Rules”) which came into effect on March 31, 2023. The Filing Rules regulate both direct and indirect overseas offering and listing of PRC domestic companies’ securities by adopting a filing-based regulatory regime. The Filing Rules apply to overseas offerings by domestic companies of equity shares, depository receipts, convertible corporate bonds and other equity securities that are offered and listed overseas, and we may be required to submit filings to the CSRC in connection with future issuances of our equity securities to foreign investors. For more information with respect to the Filing Rules, see Item 4.B. “Information on the Company—Business Overview–Government Regulations—Regulations Relating to Overseas Listing.” As the Filing Rules are relatively new, there are uncertainties with respect to their interpretation and implementation.
If the CSRC, CAC or other relevant PRC regulatory agencies subsequently determine that approval is required for any future offerings of securities overseas by us or our subsidiaries or to maintain the listing status of our ADSs or ordinary shares, we cannot guarantee that we will be able to obtain such approval in a timely manner, or at all. The CSRC, CAC or other PRC regulatory agencies also may take actions requiring us, or making it advisable for us, not to proceed with such offering or maintain the listing status of our ADSs or ordinary shares. If we proceed with any of such offering or maintain the listing status of our ADSs or ordinary shares without obtaining the CSRC’s or other relevant PRC regulatory agencies’ approval to the extent it is required, or if we are unable to comply with any new approval requirements which might be adopted for offerings that we have completed prior to the publication of the above-referenced opinions, we may face regulatory actions or other sanctions from the CSRC, CAC or other PRC regulatory agencies. These regulatory agencies may impose fines and penalties on our operations in China, limit our ability to pay dividends outside of China, limit our operating privileges in China, delay or restrict the repatriation of the proceeds from offering of securities overseas into China or take other actions that could have a material adverse effect on our business, financial condition, results of operations and prospects, as well as the trading price of the ADSs or ordinary shares.
Furthermore, if there are any other approvals, filings and/or other administration procedures to be obtained from or completed with the CSRC, CAC or other PRC regulatory agencies as required by any new laws and regulations for any of our future proposed offering of securities overseas or the listing of the ADSs or ordinary shares, we cannot assure you that we can obtain the required approval or complete the required filings or other regulatory procedures in a timely manner, or at all. Any failure to obtain the relevant approvals or complete the filings and other relevant regulatory procedures may subject us to regulatory actions or other sanctions from the CSRC or other PRC regulatory agencies, which may have a material adverse effect on our business, financial condition or results of operations. In addition, implementation of industry-wide regulations affecting our operations could cause the value of our securities to significantly decline. Therefore, investors of our company and our business face potential uncertainty from actions taken by the PRC government affecting our business.
The PRC government has not enacted any specific laws regarding virtual asset property rights and, accordingly, it is not clear what liabilities, if any, online game providers may have for virtual assets.
One of the features of our online games which helps to build a large user base and maintain loyalty is that users can accumulate virtual tools, powers and rankings as they play the games. We believe that these virtual assets are highly valued by our users, particularly long-term users, and are traded among users. However, on occasion, such assets can be lost if, for example, a user’s identity is stolen by another user or we experience a system error or crash. Other than the PRC Civil Code, which was passed by the National People’s Representative Meeting on May 28, 2020 and took effect on January 1, 2021, which prescribes that network virtual property will be protected according to the laws and regulations stipulating the protection of such property, the PRC government has not yet enacted any specific laws regarding virtual property rights. Accordingly, we have no basis to determine what are the legal rights, if any, associated with virtual assets and what liabilities we could be exposed to for the loss or destruction of virtual assets. We could therefore potentially be held liable for the way in which we handle and protect virtual assets.
50
Restrictions on virtual currency may adversely affect our online game revenues.
A large part of our online game revenues is collected through the sale of prepaid points, as described elsewhere in this annual report.
On February 15, 2007, the MOC, the PBOC, and 12 other PRC regulatory authorities jointly issued the Notice on the Reinforcement of the Administration of Internet Cafés and Online Games, or the Internet Cafés Notice, which strengthens the administration of virtual currency in online games to avoid any adverse impact on the PRC economy and financial system. Under the Internet Cafés Notice, the total amount of virtual currency issued by online game operators and the amount purchased by individual users should be strictly limited, with a clear distinction between virtual transactions and real transactions, so that virtual currency should only be used to purchase virtual items.
On June 4, 2009, the MOC and the MOFCOM jointly issued the Notice on Strengthening the Administration of Online Game Virtual Currency, or the Online Game Virtual Currency Notice, which defined “Virtual Currency” as a type of virtual exchange instrument that is issued by online game operators, purchased directly or indirectly by the game user by exchanging legal currency at a certain exchange rate, saved outside the game programs, stored in servers provided by the online game operators in electronic record format and represented by specific numeric units. In addition, the Online Game Virtual Currency Notice categorizes companies involved with virtual currency as either issuers or trading platforms and prohibits companies from simultaneously engaging both as issuers and as trading platforms. The Online Game Virtual Currency Notice’s objective is to limit the circulation of virtual currency and thereby reduce concerns that it may impact real world inflation. To accomplish this, the Online Game Virtual Currency Notice requires online game operators to report the total amount of their issued virtual currencies on a quarterly basis and to refrain from issuing disproportionate amounts of virtual currencies in order to generate revenues. In addition, the Online Game Virtual Currency Notice reiterates that virtual currency can only be provided to users in exchange for an RMB payment and can only be used to pay for virtual goods and services of the issuers. Online game operators are strictly prohibited from conducting lucky draws or lotteries in which participants pay cash or virtual currency to win game items or virtual currency. The Online Game Virtual Currency Notice also requires online game operators to keep transaction data records for no less than 180 days and to not provide virtual currency trading services to minors.
On December 22, 2023, the NPPA publicly solicited opinions on the Draft Administrative Measures for Online Games, which provide for rules on the distribution, trading and trading enterprises of online game coins, as well as rules on the distribution and trading of virtual items for online games, including, among other things, (i) trading of online game coins shall be conducted via real-name digital RMB wallets, and (ii) online game publishers and operators shall not exchange the virtual props of online games acquired by users into legal tender. As of the date of the filing of this annual report, the Draft Administrative Measures for Online Games have not been formally adopted. It remains unclear whether a formal version will be adopted in the future and whether the adopted formal version (if any) will have any further material changes, and it is uncertain how the measures will be enacted, interpreted or implemented and how they will affect us.
Information displayed on, retrieved from or linked to the NetEase websites and other online and mobile platforms may subject us to claims of violating PRC laws.
Internet companies in China are subject to a variety of existing and new rules, regulations, policies, and license and permit requirements on the distribution of information over the mobile and internet. Under these rules and regulations, content service providers are prohibited from posting or displaying over the mobile or internet content that, among other things, violates PRC laws and regulations, impairs the national security of China, is obscene, superstitious, defamatory, or may be deemed by relevant government authorities as “socially destabilizing” or leaking “state secrets” of China. Violations or perceived violations of Chinese laws arising from information displayed on, retrieved from or linked to the NetEase websites and other online and mobile platforms could result in significant penalties, including a temporary or complete cessation of our business.
51
Multiple organizations are involved in the administering of such regulations, including the Propaganda Department of the Chinese Communist Party, which has been given the responsibility to censor news published in China to ensure a particular political ideology, and the CAC, which has been given the responsibility to protect, supervise and administer cyber security issues in China. In addition, the MIIT has published implementing regulations that subject online information providers to potential liability for content included in their media and the actions of subscribers and others using their systems. The Ministry of Public Security has also from time to time prohibited the distribution over the internet of information which it believes to be socially destabilizing. In addition, the NRTA is involved in the supervising, administering and reviewing of the content and quality of radio and television programs and internet audio-visual programs. The MOCT is involved in guiding and administering the literary and artistic undertakings and artistic creation and production. The PRC government and regulatory authorities strengthen the regulation on internet content from time to time. For example, the Administrative Provisions on Mobile Internet Applications Information Services, which were issued by CAC on June 14, 2022 and became effective on August 1, 2022, require the application providers not only to establish sound information content review and management mechanism, establish sound management measures such as user registration, daily inspection and emergency disposal, but also to conduct security assessments in accordance with Chinese laws before launching new technologies, new applications and new functions with the attribute of public opinions or capable of social mobilization.
The Ministry of Public Security has the authority to require any local internet service provider to block any website maintained outside China at its sole discretion. The State Secrecy Bureau, which is directly responsible for the protection of state secrets of all PRC government and Chinese Communist Party organizations, is authorized to block any website it deems to be leaking state secrets or failing to meet the relevant regulations relating to the protection of state secrets in the distribution of online information. We may be liable under any of these pronouncements for content and materials posted, uploaded or transmitted by users on our platform. User-generated content is accessible on the NetEase websites and our other online and mobile platforms including Wangyi Xinwen and NetEase Cloud Music, such as content and materials posted or uploaded by users on message boards, online communities and social networking platforms. We have implemented an efficient and thorough content screening and monitoring mechanism for NetEase Cloud Music and our other platforms which involve both automated filtering and manual review, to timely remove any inappropriate or illegal content, including interactive content on our platform. However, such procedures may not prevent all illegal or impropriate content or comments from being posted, and our editorial staff may fail to review and screen such content or comments effectively. To the extent that PRC regulatory authorities find any content on our platform objectionable, they may require us to limit or eliminate the dissemination of such content on our platform in the form of take-down orders or otherwise. Failure to identify and prevent illegal or inappropriate content from being distributed on our platform may subject us to liability. In recent years, PRC governmental authorities have tightened regulations on online content. For example, in 2025, the CAC launched the “Clear and Bright” campaign to rectify a variety of online misconduct, such as misconduct in the field of short-video marketing, generative AI services and the online environment for minors. If the PRC governmental authorities determine that we are not in compliance with all the requirements under applicable laws and regulations relating to internet content, we may be subject to fines and/or other sanctions such as an order to correct the violation, confiscation of illegal earnings, suspension or shutdown of the related business and website, cessation of business operation for rectification, and revocation of business license, any of which could disrupt our operations. In addition, PRC laws and regulations are subject to interpretation by the relevant authorities, and it may not be possible to determine in all cases the types of content that could result in our liability as a platform operator.
As the implementing rules of these regulations have not been issued, we do not know how or when we will be expected to comply, or how our business will be affected by the application of these regulations.
We face uncertainties with respect to the interpretation and implementation of the anti-monopoly related laws in the field of internet platforms.
The PRC Anti-Monopoly Law, which took effect on August 1, 2008, prohibits monopolistic conduct such as entering into monopoly agreements, abusing market dominance and concentration of undertakings that may have the effect of eliminating or restricting competition. Violations of such law can result in an order to stop the illegal conduct, confiscation of revenue earned from such conduct and a fine of 1% to 10% of the total amount of revenue earned in the prior year. The Guidelines to Anti-Monopoly in the Field of Internet Platforms, or the Anti-Monopoly Guidelines, were subsequently published on February 7, 2021, which specify some of the circumstances under which an activity of internet platforms may be identified as monopolistic conduct and set out filing procedures for concentration of undertakings involving variable interest entities. The Anti-Monopoly Guidelines mainly covers five aspects, including general provisions, monopoly agreements, abusing market dominance, concentration of undertakings, and abusing of administrative powers eliminating or restricting competition.
52
On June 24, 2022, the NPCSC issued the 2022 Amendment to the Anti-Monopoly Law, which amends the penalties for illegal concentration of business operators to include the discontinuation of concentration, disposal of the shares or assets within a specified time limit, transfer of the business within a specified time limit and the adoption of other necessary measures to return to the state prior to the concentration, and a fine of no more than ten percent of its prior year’s sales revenue if the concentration of the business operators has or may have an effect of eliminating or restricting competitions; or a fine of up to RMB5 million if the concentration of business operators does not have an effect of eliminating or restricting competitions. The amendment also authorizes the relevant authority to investigate transactions where there is evidence that the concentration has or may have the effect of eliminating or restricting competitions, even if such concentration does not reach the filing threshold.
In recent years, the SAMR has imposed administrative penalties in a number of anti-monopoly cases in the internet industry, and the regulatory environment for anti-monopoly in the internet industry has been entering into a phase of normalized regulation and control. Given the uncertainties of the interpretation and implementation of the Anti-Monopoly Guidelines and the newly amended Anti-Monopoly Law and considering the evolving legislative activities and varied local implementation practices of anti-monopoly and competition laws and regulations in the PRC, we may face increased costs and limitations on our ability to operate our business. In addition, failure or perceived failure to comply with Anti-Monopoly Guidelines, and the newly amended Anti-Monopoly Law or other anti-monopoly related laws and regulations may result in investigations or enforcement actions, litigation or claims against us and could have an adverse effect on our business, financial conditions and results of operations.
We may not be able to adequately protect our intellectual property and may be exposed to infringement claims by third parties.
We rely on a combination of copyright, trademark, patent and trade secrecy laws and contractual restrictions on disclosure to protect our intellectual property rights. Our efforts to protect our proprietary rights may not be effective in preventing unauthorized parties from copying or otherwise obtaining and using our technology or imitating our name, private label merchandise or other intellectual property. Monitoring unauthorized use of our intellectual property is difficult and costly, and we cannot be certain that the steps we take will effectively prevent misappropriation of our technology or other intellectual property.
From time to time, we may have to resort to litigation to enforce our intellectual property rights, which could result in substantial costs and diversion of our resources. In addition, our current and future business activities, including our portal service and private label merchandise, may infringe upon the proprietary rights of others, and third parties may assert infringement claims against us, including claims alleging, among other things, copyright, trademark or patent infringement. Third parties have initiated litigation against us for alleged infringement of their proprietary rights, and additional claims may arise in the future. In the event of a successful claim of infringement and our failure or inability to develop non-infringing technology or content or to license the infringed or similar technology or content on a timely basis, our business could suffer. Moreover, even if we are able to license the infringed or similar technology or content, license fees that we pay to licensors could be substantial or uneconomical. See Item 4.B. “Information on the Company—Business Overview—Intellectual Property.”
We are subject to consumer protection laws that could require us to modify our current business practices and incur increased costs.
Our e-commerce business is subject to numerous PRC laws and regulations that regulate retailers generally or govern online retailers specifically, such as the Consumer Protection Law. If these regulations were to change or if we or our suppliers were to violate them, the costs of certain products or services could increase, or we could be subject to fines or penalties or suffer reputational harm, which could reduce demand for the products or services offered on our e-commerce platform as well as third-party platforms and hurt our business, financial conditions and results of operations. For example, the amended Consumer Protection Law, which became effective in March 2014, strengthens the protection of consumers and imposes more stringent requirements and obligations on business operators, with a particular focus on businesses that operate via the internet. Pursuant to the Consumer Protection Law, consumers are generally entitled to return goods purchased within seven days upon receipt without giving any reasons if the purchases are made through the internet. Consumers whose interests have been harmed due to their purchase of goods or acceptance of services on e-commerce platforms may claim damages from sellers or service providers.
Laws and regulations regarding consumer protection, particularly those involving transactions conducted over the internet, change from time to time and are subject to interpretation. We are therefore unable to predict the ultimate cost of compliance of the relevant laws or regulations or their effect on our operations. We may be required to make significant expenditures or modify our business practices to comply with existing or future laws and regulations, which may increase our costs and materially limit our ability to operate our business.
53
Regulatory restrictions on financial transactions may adversely affect the operation and profitability of our business.
We currently operate an online payment platform used by both distributors of our prepaid points and end-users of our online services, which requires a permit under the Regulation on Supervision and Administration of Non-bank Payment Institutions promulgated by the State Council, or the Non-bank Payment Institutions Regulations. The Non-bank Payment Institutions Regulations, effective on May 1, 2024, were promulgated by the State Council to provide principal rules for regulating activities of non-bank payment institutions, such as implementing access management of the non-bank payment institutions by specifying certain access requirements and reinforcing management systems with respect to payment accounts, reserve funds and payment instructions.
In addition to the Non-bank Payment Institutions Regulations, a range of laws and regulations have been enacted to govern the activities of non-bank payment institutions. On December 28, 2015, the PBOC issued a notice regarding the Administrative Measures for the Internet Payment Services of Non-bank Payment Institutions, or the PBOC Notice 43, which took effect on July 1, 2016. According to the PBOC Notice 43, a payment institution (i) is required to follow the principles of “know your clients,” and maintain records on its clients using their real names when opening payment accounts for its clients, (ii) may not engage in, including in a disguised form, such businesses as securities, insurance, credit loans, financing, wealth management, guarantee, trust, currency exchange, cash deposit and withdrawal services, and (iii) is required to, based on client identity, conduct affiliated management of all the payment accounts opened by the same client. Furthermore, on January 19, 2021, the PBOC issued the Measures for Deposit and Management of Customer Reserve Funds by Non-bank Payment Institutions, or the Measures for Customer Reserve Funds, which became effective on March 1, 2021. The Measures for Customer Reserve Funds provide that “Clients’ Reserves,” defined as funds actually received by non-bank payment institutions when processing payments for clients and payable upon clients’ order, must be fully deposited by the non-bank payment institutions into a dedicated deposit account held in the custody of banking institutions. The Measures for Customer Reserve Funds also standardize the centralized deposit and management business of customer’s reserves after centralized deposit of reserves, further refine the provisions on deposit, use and transfer of reserves, clarify the corresponding reserve management responsibilities of the PBOC and its branches, clearing institutions and reserve banks, and set penalties for violations of customer’s reserves. In addition, on September 2, 2022, the NPCSC promulgated the Anti-Telecom and Online Fraud Law of the PRC, effective on December 1, 2022, which requires that non-bank payment institutions, together with banking financial institutions, must establish a customer due diligence system during the opening of bank accounts and payment accounts and the provision of payment and settlement services for customers, and during the existence of the business relationship with customers, identify the beneficial owners and take appropriate risk management measures to prevent the use of bank accounts and payment accounts for telecom or online fraud according to relevant laws.
Furthermore, on November 11, 2024, the NPCSC issued the amended PRC Anti-money Laundering Law, which came into effect on January 1, 2025, to require entities such as non-bank payment institutions to fulfill the anti-money laundering obligations of financial institutions under this Law, such as reporting of large-value transactions and doubtful transactions.
We are in compliance with the PBOC Notice 43 and the recent PBOC requirements to transfer our customer reserve funds to its designated bank account, and we are also in compliance with the new regulation relating to financial transactions in all material aspects. However, we cannot predict how the regulations relating to financial transactions will evolve or be certain that we will be able to maintain compliance with all relevant regulations at a reasonable cost. Any inability to continue operating our current online payment platform would likely materially and adversely affect the operation and profitability of our business.
54
The PRC government’s significant authority in regulating our operations and uncertainties with respect to the PRC legal system could adversely affect us.
The PRC legal system is a civil law system based on written statutes, and decided legal cases under the civil law system may be cited for reference but have limited precedential value. PRC laws and regulations have significantly enhanced the protections afforded to various forms of foreign investments in China over the past several decades. However, many of these laws, regulations and legal requirements are relatively recent and may evolve quickly with little advance notice. The interpretation of many laws, regulations and rules may not always be uniform and enforcement of these laws, regulations and rules involve uncertainties. Since PRC administrative and court authorities have discretion in interpreting and implementing statutory provisions and contractual terms, it may be difficult to evaluate the outcome of administrative and court proceedings and the level of legal protection we enjoy. These uncertainties may affect our judgment on the relevance of legal requirements and our ability to enforce our contractual rights or tort claims. Furthermore, the PRC legal system is based in part on government policies and China mainland is geographically large and divided into various provinces and municipalities. As such, different regulations and policies may have different and varying applications and interpretations in different parts of China mainland, and it is possible that we may not be aware in a timely manner that we have been identified to be in violation of these policies and rules until sometime after the occurrence of the violation. In addition, any administrative and court proceedings may be protracted, resulting in substantial costs and diversion of resources and management attention.
The PRC government may also intervene with or influence our operations as it deems appropriate to further regulatory, political and societal goals at any time. The PRC government has published new policies that adversely affected certain industries, including the industries that our business may relate to, and we cannot rule out the possibility that it will in the future further release regulations or policies regarding our industry that could further adversely affect our business, financial condition and results of operations.
Contract drafting, interpretation and enforcement in China involve significant uncertainty.
We have entered into numerous contracts governed by PRC law, many of which are material to our business. As compared with contracts in the United States, certain contracts governed by PRC law may contain less detail and may not be as comprehensive in defining contracting parties’ rights and obligations in some instances. As a result, those contracts are more vulnerable to disputes and legal challenges. In addition, contract interpretation and enforcement by the court in China is subject to significant uncertainties. Therefore, we cannot assure you that we will not be subject to disputes under our material contracts, and if such disputes arise, we cannot assure you that we will prevail. Any dispute involving material contracts, even without merit in plaintiff’s regard, may materially and adversely affect our reputation and our business operations, and may cause the price of our ADSs and/or shares to decline.
Changes in the economic and political policies of the PRC government could have a material adverse effect on the overall economic growth of China, which could adversely affect our business.
Most of our business operations are conducted in China mainland. Accordingly, our business, prospects, financial condition, and results of operations are affected by the political, economic and social conditions in China generally and by continued economic growth in China as a whole.
The PRC government plays a significant role in China’s economic growth through allocating resources, controlling payment of foreign currency-denominated obligations, setting monetary policy and providing preferential treatment to particular industries or companies. While the Chinese economy has experienced significant growth over the past decades, growth has been uneven, both geographically and among various sectors of the economy. The PRC government has implemented various measures to encourage economic growth and guide the allocation of resources. Some of these measures may benefit the overall Chinese economy, but may have a negative effect on us. For example, our financial condition and results of operations may be adversely affected by government’s policy on capital investments or changes in tax regulations. In addition, certain measures implemented by the PRC government based on the overall economic situation, such as interest rate adjustment, may affect economic activity in China. Any prolonged slowdown in the Chinese economy may reduce the demand for our products and services and materially and adversely affect our business and results of operations.
55
Our business benefits from certain PRC tax incentives. Expiration of, or changes to, these tax incentives and PRC tax laws could have a material adverse effect on our operating results.
Under China’s Enterprise Income Tax Law, the enterprise income tax, or EIT, rate payable by domestic and foreign invested enterprises is 25.0%. Preferential tax treatments are granted to entities that conduct business in encouraged sectors and to entities that are classified as HNTEs, or “Software Enterprises” or “Key Software Enterprises,” whether such entities are foreign invested enterprises or domestic companies.
A number of our China mainland subsidiaries, such as Boguan, NetEase Hangzhou and certain other subsidiaries, enjoyed preferential tax rates of 15.0% for 2023, 2024 and 2025 by being recognized as an HNTE. See Item 5.A. “Operating and Financial Review and Prospects—Operating Results—Income Taxes.”
Although we will attempt to obtain or maintain similar preferential tax statuses for our subsidiaries in the future, we cannot assure you that we will obtain or maintain any particular preferential tax status, and typically the relevant government agencies do not confirm that we have obtained or maintained a particular tax status until late in a given tax year or the following tax year. The qualifications for HNTE or “Software Enterprise” or “Key Software Enterprise” status are subject to an annual assessment by the relevant government authorities in China, and the PRC policies on preferential tax treatments may change from time to time. Without any preferential tax status, the standard EIT rate of 25.0% will apply. Moreover, if there are further changes to the relevant income tax laws and their implementation, our subsidiaries and the VIEs may need to pay additional taxes, which could have a material adverse effect on our results of operations.
We may be treated as a resident enterprise for PRC tax purposes under the Enterprise Income Tax Law, which may subject us to PRC income tax for our global income and result in dividends payable by us to our foreign investors, and gains on the sales of our ordinary shares or ADSs, becoming subject to taxes under PRC tax laws, which may materially reduce the value of your investment.
Under the Enterprise Income Tax Law, enterprises established outside of the PRC whose “de facto management bodies” are located in the PRC are considered “resident enterprises,” and will generally be subject to the uniform 25.0% EIT rate for their global income. Under the implementation rules of the Enterprise Income Tax Law, “de facto management body” is defined as the body that has material and overall management control over the business, personnel, accounts and properties of the enterprise. In April 2009, the PRC tax authority promulgated a circular to clarify the criteria for determining whether the “de facto management bodies” are located within the PRC for enterprises established outside of the PRC that are controlled by entities established within the PRC. However, the relevant laws and regulations remain unclear regarding treatment of an enterprise established outside the PRC that is not controlled by entities established within the PRC.
If we were considered a “resident enterprise,” we would be subject to the EIT rate of 25.0% of our global income, and as a result, the amount of dividends we can pay to our shareholders could be reduced. We believe that none of NetEase, Inc. and its subsidiaries outside of China is a PRC resident enterprise for PRC tax purposes. However, the tax resident status of an enterprise is subject to determination by the PRC tax authorities and uncertainties remain with respect to the interpretation of the term “de facto management body.” We cannot confirm whether we will be considered a “resident enterprise” because the implementation rules are unclear at this time.
Under the implementation rules of the Enterprise Income Tax Law, dividends paid to “non-resident enterprises” by “resident enterprises” on profits earned after January 1, 2008 are regarded as income from “sources within the PRC” and therefore subject to a 10.0% withholding income tax, while dividends on profits earned before January 1, 2008 are not subject to the withholding income tax. Similarly, gains realized on the transfer of ordinary shares or ADSs by “non-resident enterprises” are also subject to a 10.0% PRC EIT if such gains are regarded as income derived from sources within the PRC. A lower withholding income tax rate is applied if the “non-resident enterprises” are registered in Hong Kong or other jurisdictions that have a favorable tax treaty arrangement with China. Nevertheless, the Announcement on Issues Concerning “Beneficial Owners” in Tax Treaties, or the STA Circular 9, which was issued on February 3, 2018 by the STA and effective on April 1, 2018, provides that a “non-resident enterprise” which does not engage in substantive business activities may not be deemed to be a beneficial owner that is entitled to the above-mentioned reduced income tax rate of 5%. It is unclear at this stage whether STA Circular 9 applies to dividends from our China mainland subsidiaries paid to us through our Hong Kong subsidiaries. It is possible that under STA Circular 9 our Hong Kong subsidiaries would not be considered to be the beneficial owners of any such dividends, and that, if such dividends are subject to withholding, such withholding rate would be 10% rather than the favorable 5% rate generally applicable under the tax treaty between China mainland and Hong Kong.
56
Because we may be treated as a “resident enterprise,” any dividends paid to the investors which are considered “non-resident enterprises” and individual shareholders who are non-PRC residents may be subject to withholding income tax, and gains realized on the transfer of our ordinary shares or ADSs by such investors may be subject to PRC income tax if such dividends or gains are deemed to be from PRC sources, which may adversely and materially affect the value of the investment in our shares or ADSs. The tax rate for gains and dividends is 10% for “non-resident enterprise” shareholders and 20% for non-PRC individual shareholders, subject to any reduction or exemption set forth in applicable tax treaties. However, it is unclear whether in practice non-PRC shareholders would be able to obtain the benefits of income tax treaties entered into between PRC and their countries or areas.
We and our shareholders face uncertainties with respect to indirect transfers of equity interests in PRC resident enterprises by a non-PRC company.
On February 3, 2015, the STA issued the Bulletin on Issues of Enterprise Income Tax on Indirect Transfers of Assets by Non-PRC Resident Enterprises, or Bulletin 7, which has been further amended by the Announcement on Issues Concerning the Withholding of Enterprise Income Tax at Source on Non-PRC Resident Enterprises, or Bulletin 37, issued by the STA on October 17, 2017 and amended on June 15, 2018. Pursuant to these bulletins, subject to a safe harbor for purchase and sale of equity securities through a public securities market, an “indirect transfer” of assets, including equity interests in a PRC resident enterprise, by non-PRC resident enterprises may be re-characterized and treated as a direct transfer of PRC taxable assets, if the arrangement does not have a reasonable commercial purpose and was established for the purpose of avoiding payment of PRC enterprise income tax. As a result, gains derived from this indirect transfer may be subject to PRC enterprise income tax.
Fluctuation in Renminbi exchange rates could adversely affect the value of our ADSs and ordinary shares and any cash dividend declared on them.
The value of the Renminbi against the U.S. dollar and other currencies may fluctuate and is affected by, among other things, changes in political and economic conditions and the foreign exchange policy adopted by the PRC government. It is difficult to predict how market forces or PRC or U.S. government policy may impact the exchange rate between the Renminbi and the U.S. dollar in the future. There remains significant international pressure on the PRC government to adopt a more flexible currency policy, including from the U.S. government.
Our revenues are primarily denominated in Renminbi, and any significant depreciation of the RMB may affect the value of, and dividends (if any) payable on, our ordinary shares or ADSs in U.S. dollar terms. For example, to the extent that we need to convert U.S. dollars into RMB for our operations, appreciation of the RMB against the U.S. dollar would have an adverse effect on the RMB amount we would receive from the conversion. Conversely, if we decide to convert our RMB into U.S. dollars for the purpose of making payments for dividends on our ordinary shares, repaying our U.S. dollar denominated loans or other payment obligations or for other business purposes, appreciation of the U.S. dollar against the RMB would have a negative effect on the U.S. dollar amount available to us. In addition, appreciation or depreciation in the value of the RMB relative to U.S. dollars would affect our financial results reported in U.S. dollar terms regardless of any underlying change in our business or results of operations. For example, we experienced a RMB133.0 million net foreign exchange loss in 2023, a RMB255.4 million net foreign exchange gain in 2024 and a RMB775.9 million net foreign exchange loss in 2025, respectively, which were mainly due to the fluctuation of the exchange rate of the RMB against the U.S. dollar. These fluctuations had a significant effect on our profit and our cash dividend.
Regulation on currency exchange may limit our ability to utilize our revenues effectively.
Most of our revenues and operating expenses are denominated in Renminbi. The Renminbi is currently freely convertible under the “current account” which includes dividends, trade and service-related foreign exchange transactions, but not under the “capital account” which includes foreign direct investment and loans.
Under existing PRC foreign exchange regulations, payments of current account items, including payment of dividends, interest payments and trade and service-related foreign exchange transactions, can be made in foreign currencies without prior approval of SAFE, by complying with certain procedural requirements. Our China mainland subsidiaries and affiliates may also retain foreign exchange in its current account to satisfy foreign exchange liabilities or to pay dividends. However, the PRC government may at its discretion restrict access in the future to foreign currencies for current account transactions. If the foreign exchange control system prevents us from obtaining sufficient foreign currency to satisfy our currency demands, we may not be able to pay dividends in foreign currencies to our shareholders or ADS holders or to utilize revenues generated in Renminbi to fund our business activities outside China, if any, or expenditures denominated in foreign currencies.
57
In addition, foreign exchange transactions under the capital account are subject to limitations and require registration with or approval by the relevant PRC governmental authorities. In particular, any transfer of funds from us to any of our China mainland subsidiaries or the VIEs, either as a shareholder loan or as an increase in registered capital, is subject to certain statutory limit requirements and registration or approval of the relevant PRC governmental authorities, including the relevant administration of foreign exchange and/or the relevant examining and approval authority. Our ability to use the U.S. dollar proceeds of the sale of our equity or debt to finance our business activities conducted through our China mainland subsidiaries or the VIEs will depend on our ability to obtain these governmental registrations or approvals. In addition, because of the regulatory issues related to foreign currency loans to, and foreign investment in, domestic PRC enterprises, we may not be able to finance the operations of our China mainland subsidiaries or the VIEs by loans or capital contributions. We cannot assure you that we can obtain these governmental registrations or approvals on a timely basis, if at all. Any future restrictions imposed by SAFE or tightened foreign exchange regulation by SAFE as a matter of practice may adversely affect our ability to utilize our revenues effectively and pay dividends to our shareholders.
Failure to comply with PRC regulations regarding the registration requirements for employee equity incentive plans may subject our PRC citizen employees or us to fines and other legal or administrative sanctions.
On February 15, 2012, SAFE issued the Notices on Issues Concerning the Foreign Exchange Administration for Domestic Individuals Participating in Stock Incentive Plan of Overseas-Listed Company, or the Stock Incentive Plan Rule. Under the Stock Incentive Plan Rule, PRC citizens who are granted share options or other employee equity incentive awards by an overseas publicly-listed company are required, through a qualified PRC agent or a PRC subsidiary of such overseas publicly-listed company, to register with SAFE and complete certain other procedures related to the share options or other employee equity incentive plans. If we or such PRC participants fail to comply with these regulations, we or such PRC participants may be subject to fines and other legal or administrative sanctions.
The PRC government has strengthened the regulation of investments made by Chinese residents in offshore companies and reinvestments in China made by these offshore companies. Our business may be adversely affected by these restrictions.
The SAFE has adopted certain regulations that require registration with, and approval from, PRC government authorities in connection with direct or indirect control of an offshore entity by Chinese residents. The term “control” under SAFE regulation is broadly defined as the operation rights, beneficiary rights or decision-making rights acquired by PRC residents in the offshore special purpose vehicles or PRC companies by means of acquisition, trust, proxy, voting rights, repurchase, convertible bonds or other arrangements. The SAFE regulations retroactively require registration of investments in non-Chinese companies previously made by Chinese residents. In particular, the SAFE regulations require Chinese residents to register with SAFE information about offshore companies in which they have directly or indirectly invested and to make follow-up registrations in connection with certain material transactions involving such offshore companies, such as mergers or division, capital increases and decreases, in equity transfer or exchange. A newly established enterprise in China which receives foreign investments is also required to provide detailed information about its controlling shareholders and to certify whether it is directly or indirectly controlled by a domestic entity or resident.
In the event that a Chinese shareholder with a direct or indirect stake in an offshore parent company fails to make the requisite SAFE registration, the Chinese subsidiaries of such offshore parent company may be prohibited from making distributions of profit to the offshore parent and from paying the offshore parent proceeds from any reduction in capital, share transfer or liquidation in respect of the Chinese subsidiaries. Further, failure to comply with the various SAFE registration requirements described above can result in liability under Chinese law for foreign exchange evasion.
These regulations may have a significant impact on our present and future structuring and investment. We have requested our shareholders who to our knowledge are PRC residents to make the necessary applications, registrations and amendments as required under these regulations. We intend to take all necessary measures to ensure that all required applications and registrations will be duly made and all other requirements will be met. We further intend to structure and execute our future offshore acquisitions in a manner consistent with these regulations and any other relevant legislation. However, because it is presently uncertain how the SAFE regulations, and any future legislation concerning offshore or cross-border transactions, will be interpreted and implemented by the relevant government authorities in connection with our future offshore financings or acquisitions, we cannot provide any assurances that we will be able to comply with, qualify under, or obtain any approvals required by the regulations or other legislation. Furthermore, we cannot assure you that any PRC shareholders of our company or any PRC company into which we invest will be able to comply with those requirements. The inability of our company or any PRC shareholder to secure required approvals or registrations in connection with our future offshore financings or acquisitions may subject us to legal sanctions, restrict our ability to pay dividends from our Chinese subsidiaries to our offshore holding company, and restrict our overseas or cross-border investment activities or affect our ownership structure.
58
RISKS RELATED TO OUR ADSs AND SHARES
The PCAOB had historically been unable to inspect our auditor in relation to their audit work performed for our financial statements and the inability of the PCAOB to conduct inspections of our auditor in the past has deprived our investors with the benefits of such inspections.
Our auditor, the independent registered public accounting firm that issues the audit report included elsewhere in this annual report, as an auditor of companies that are traded publicly in the United States and a firm registered with the PCAOB, is subject to laws in the United States pursuant to which the PCAOB conducts regular inspections to assess its compliance with the applicable professional standards. The auditor is located in China mainland a jurisdiction where the PCAOB was historically unable to conduct inspections and investigations completely before 2022. As a result, we and investors in the ADSs were deprived of the benefits of such PCAOB inspections. The inability of the PCAOB to conduct inspections of auditors in China in the past has made it more difficult to evaluate the effectiveness of our independent registered public accounting firm’s audit procedures or quality control procedures as compared to auditors outside of China that are subject to the PCAOB inspections.
On December 15, 2022, the PCAOB issued a report that vacated its December 16, 2021 determination and removed China mainland and Hong Kong from the list of jurisdictions where it is unable to inspect or investigate completely registered public accounting firms. However, if the PCAOB determines in the future that it no longer has full access to inspect and investigate completely accounting firms in China mainland and Hong Kong, and we use an accounting firm headquartered in one of these jurisdictions to issue an audit report on our financial statements filed with the SEC, we and investors in our ADSs would be deprived of the benefits of such PCAOB inspections again, which could cause investors and potential investors in the ADSs to lose confidence in our audit procedures and reported financial information and the quality of our financial statements.
Our ADSs may be prohibited from trading in the United States under the HFCAA in the future if the PCAOB is unable to inspect or fully investigate auditors located in China. The delisting of our ADSs, or the threat of their being delisted, may materially and adversely affect the value of your investment.
Pursuant to the HFCAA, if the SEC determines that we have filed audit reports issued by a registered public accounting firm that has not been subject to inspections by the PCAOB for two consecutive years, the SEC will prohibit our shares or ADSs from being traded on a national securities exchange or in the over-the-counter trading market in the United States.
On December 16, 2021, the PCAOB issued a report to notify the SEC of its determination that the PCAOB was unable to inspect or investigate completely registered public accounting firms headquartered in China mainland and Hong Kong and our auditor was subject to that determination. In May 2022, the SEC conclusively listed us as a Commission-Identified Issuer under the HFCAA following the filing of our annual report on Form 20-F for the fiscal year ended December 31, 2021. On December 15, 2022, the PCAOB removed China mainland and Hong Kong from the list of jurisdictions where it is unable to inspect or investigate completely registered public accounting firms. As of the date of the filing of this annual report, the PCAOB has not issued any new determination that it is unable to inspect or investigate completely registered public accounting firms headquartered in any jurisdiction. For this reason, we do not expect to be identified as a Commission-Identified Issuer under the HFCAA after we file this annual report on Form 20-F.
Each year, the PCAOB will determine whether it can inspect and investigate completely audit firms in China mainland and Hong Kong, among other jurisdictions. If the PCAOB determines in the future that it no longer has full access to inspect and investigate completely accounting firms in China mainland and Hong Kong and we use an accounting firm headquartered in one of these jurisdictions to issue an audit report on our financial statements filed with the SEC, we would be identified as a Commission-Identified Issuer following the filing of the annual report on Form 20-F for the relevant fiscal year. In accordance with the HFCAA, our securities would be prohibited from being traded on a national securities exchange or in the over-the-counter trading market in the United States if we are identified as a Commission-Identified Issuer for two consecutive years in the future. Although our ordinary shares have been listed on the Hong Kong Stock Exchange and the ADSs and ordinary shares are fully fungible, we cannot assure you that an active trading market for our ordinary shares on the Hong Kong Stock Exchange will be sustained or that the ADSs can be converted and traded with sufficient market recognition and liquidity, if our shares and ADSs are prohibited from trading in the United States. A prohibition of being able to trade in the United States would substantially impair your ability to sell or purchase our ADSs when you wish to do so, and the risk and uncertainty associated with delisting would have a negative impact on the price of our ADSs. Also, such a prohibition would significantly affect our ability to raise capital on terms acceptable to us, or at all, which would have a material adverse impact on our business, financial condition, and prospects.
59
On February 21, 2025, U.S. President Trump issued the “America First Investment Policy,” which mandates that the U.S. administration will, among other things, assess if adequate financial auditing standards are upheld for companies covered by the HFCAA and review the use of VIE structures by companies from designated “foreign adversaries,” including the PRC, to evaluate potential risks to U.S. investors. While specific implementation measures have not yet been announced, we may be subject to heightened scrutiny under the America First Investment Policy given that we conduct our operations in China utilizing VIE structures. If U.S. authorities determine that our auditing practices are insufficient or that our VIE structure poses risks to investors, we could be subject to increased compliance obligations, regulatory penalties or trading restrictions. Such actions and increased compliance costs could adversely affect our business operations and the value of our securities.
The trading price of our ADSs and shares has been and is likely to continue to be volatile, which could result in substantial losses to holders of our ADSs and/or shares.
The trading price of our ADSs has been and is likely to continue to be volatile and could fluctuate widely in response to a variety of factors, many of which are beyond our control. The trading price of our shares, likewise, can be volatile for similar or different reasons. For example, the trading prices of our ADSs ranged from US$87.67 to US$159.55 per ADS in 2025 and the trading prices of our ordinary shares ranged from HK$131.90 to HK$248.00 per ordinary share in 2025. In addition, the performance and fluctuation of the market prices of other companies with business operations located mainly in China, especially internet and technology companies that have listed their securities in Hong Kong and/or the United States, may affect the overall investor attitude towards Chinese public companies. The securities of some of these companies have experienced and may continue to experience significant volatility, resulting from, among other things, underperformance and deteriorating financial results, negative news or perceptions about inadequate corporate governance practices, and fraudulent behaviors of such companies. Consequently, the trading performance of our shares and/or ADSs may be adversely and materially affected, regardless of our actual operation performance.
In addition to market and industry factors, the price and trading volume for our shares and/or ADSs may be highly volatile for factors specific to our operation, including the following:
| ● | variations in our results of operations that are not in line with market or research analyst expectations or changes in financial estimates by securities research analysts; |
| ● | announcements of studies and reports relating to the quality of our product and service offerings or those of our competitors; |
| ● | changes in the economic performance or market valuations of other market players in our industries; |
| ● | announcements made by us or our competitors of new features or functionalities or other product and service offerings, investments, acquisitions, strategic relationships, joint ventures or capital commitments; |
| ● | press and other reports, whether or not true, about our business, including negative reports published by short sellers, regardless of their veracity or materiality to us; |
| ● | litigation and regulatory allegations or proceedings that involve us and our directors; |
| ● | additions to or departures of our management; |
| ● | political or market instability or disruptions, and actual or perceived social unrest in the markets where we operate; |
| ● | fluctuations of exchange rates among the Renminbi, the Hong Kong dollar and the U.S. dollar; |
| ● | sales or perceived potential sales or other dispositions of existing or additional ADSs or other equity or equity-linked securities; |
| ● | any actual or alleged illegal acts of our senior management or other key employees; |
| ● | any share repurchase program; and |
| ● | regulatory developments affecting us or our industry, customers, licensors and other suppliers. |
60
In particular, our revenues and results of operations have varied significantly in the past and may continue to fluctuate in the future, which may adversely impact the trading price of our ADSs and shares. Historically, usage of our online games has generally increased around the Chinese holidays, in particular winter and summer school holidays. Revenues from certain of our innovative businesses and others, including advertising services, have followed the same general seasonal trend throughout each year, with the first quarter of the year being the weakest quarter due to the Chinese New Year holiday and the traditional close of customers’ annual budgets, and the fourth quarter as the strongest. Our e-commerce business revenues are relatively lower during the Chinese New Year holiday season in the first quarter of each year, while sales in the fourth quarter are higher than each of the preceding three quarters due to a variety of promotional activities conducted by retail and e-commerce businesses in China. Accordingly, you should not rely on quarter-to-quarter comparisons of our results of operations as an indication of our future performance. It is possible that future fluctuations may cause our results of operations to be below the expectations of market analysts and investors. This could cause the trading price of our shares, ADSs or any other securities of ours which may become publicly traded to decline.
Furthermore, the stock market in general experiences price and volume fluctuations that are often unrelated or disproportionate to the operating performance of companies like us. These market and industry fluctuations may significantly affect the trading price of our shares and/or ADSs. In the past, following periods of instability in the market price of a company’s securities, shareholders have often instituted securities class action suits against that company.
Furthermore, our directors and employees may face additional exposure to claims and lawsuits as a result of their position in other companies. The existence of litigation, claims, investigations and proceedings against our directors and employees, even if they do not involve NetEase, may harm our reputation and adversely affect the trading price of our ADSs.
Substantial future sales or perceived potential sales of our shares, ADSs, or other equity or equity-linked securities in the public market could cause the price of our shares and/or ADSs to decline.
Sales of our shares, ADSs, or other equity or equity-linked securities in the public market, or the perception that these sales could occur, could cause the market price of our shares and/or ADSs to decline significantly. All of our shares represented by ADSs were freely transferable by persons other than our affiliates without restriction or additional registration under the U.S. Securities Act. The shares held by our affiliates are also available for sale, subject to volume and other restrictions as applicable under Rule 144 of the U.S. Securities Act, under trading plans adopted pursuant to Rule 10b5-1 or otherwise.
Divesture in the future of our shares and/or ADSs by shareholders, the announcement of any plan to divest our shares and/or ADS, or hedging activity by third-party financial institutions in connection with similar derivative or other financing arrangements entered into by shareholders, could cause the price of our shares and/or ADSs to decline.
The different characteristics of the capital markets in the United States and Hong Kong may negatively affect the trading prices of our shares and/or ADSs.
We are subject to Hong Kong and U.S. listing and regulatory requirements concurrently. The Nasdaq and Hong Kong Stock Exchange have different trading hours, trading characteristics (including trading volume and liquidity), trading and listing rules, and investor bases (including different levels of retail and institutional participation). As a result of these differences, the trading prices of our shares and our ADSs may not be the same, even allowing for currency differences. Fluctuations in the price of our ADSs due to circumstances peculiar to the U.S. capital markets could materially and adversely affect the price of the shares, or vice versa. Certain events having significant negative impact specifically on the U.S. capital markets may result in a decline in the trading price of our shares notwithstanding that such event may not impact the trading prices of securities listed in Hong Kong generally or to the same extent, or vice versa. Because of the different characteristics of the U.S. and Hong Kong capital markets, the historical market prices of our ADSs may not be indicative of the trading performance of our shares, and vice versa.
Exchange between our ADSs and shares may adversely affect the liquidity and/or trading price of each other.
Subject to compliance with U.S. securities law and the terms of the deposit agreement which governs our ADS program, any holder of ADSs may withdraw the underlying shares represented by the ADSs pursuant to the terms of the deposit agreement for trading on the Hong Kong Stock Exchange. Holders of our shares may also deposit shares with the depositary in exchange for the issuance of our ADSs. In the event that a substantial number of ADSs are deposited with the depositary in exchange for shares or vice versa, the liquidity and trading price of our ADSs on Nasdaq and shares on the Hong Kong Stock Exchange may be adversely affected.
61
The time required for the exchange between ADSs and shares might be longer than expected and investors might not be able to settle or effect any sale of their securities during this period, and the exchange of shares into ADSs involves costs.
There is no direct trading or settlement between Nasdaq and the Hong Kong Stock Exchange on which our ADSs and shares are respectively traded. In addition, the time differences between Hong Kong and New York and unforeseen market circumstances or other factors may delay the withdrawal of shares underlying the ADSs or the deposit of shares in exchange for ADSs. Investors will be prevented from settling or effecting the sale of their securities during such periods of delay. In addition, there is no assurance that any exchange of ADSs into shares (and vice versa) will be completed in accordance with the timelines investors may anticipate.
Furthermore, the depositary for the ADSs is entitled to charge holders fees for various services including for the issuance of ADSs upon deposit of shares, cancelation of ADSs, distributions of cash dividends or other cash distributions, distributions of ADSs pursuant to share dividends or other free share distributions, distributions of securities other than ADSs and annual service fees. As a result, shareholders who exchange shares into ADSs, and vice versa, may not achieve the level of economic return the shareholders may anticipate.
As a company incorporated in the Cayman Islands, we are permitted to adopt certain home country practices in relation to corporate governance matters that differ significantly from Nasdaq rules.
As a Cayman Islands exempted company listed on Nasdaq, we are subject to Nasdaq rules. However, Nasdaq rules permit a foreign private issuer like us to follow the corporate governance practices of its home country. Certain corporate governance practices in the Cayman Islands, which is our home country, may differ significantly from Nasdaq rules applicable to U.S. domestic issuers. For instance, we are not required to:
| ● | have a majority of the board be independent (although all of the members of the audit committee must be independent under the U.S. Exchange Act); |
| ● | have a compensation committee or a nominating or corporate governance committee consisting entirely of independent directors; |
| ● | have regularly scheduled executive sessions for non-management directors; or |
| ● | have executive sessions of solely independent directors each year. |
We have relied on and intend to continue to rely on some of these exemptions. Specifically, although we sought and obtained shareholders’ approval for the amended and restated 2019 Share Plan at the annual general meeting of shareholders held on June 15, 2023, our board of directors had initially adopted our 2009 RSU Plan and 2019 Share Plan without seeking shareholder approval which is generally required under Rule 5635(c) of the Nasdaq Marketplace Rules. There is no specific requirement under Cayman Islands law for shareholder approval to be obtained with respect to the establishment or amendment of equity compensation arrangements. In situations where we choose to follow home country practices, our shareholders may be afforded less protection than they otherwise would under Nasdaq rules applicable to U.S. domestic issuers.
We are a foreign private issuer within the meaning of the rules under the U.S. Exchange Act, and as such we are exempt from certain provisions applicable to U.S. domestic public companies.
Because we qualify as a foreign private issuer under the U.S. Exchange Act, we are exempt from certain provisions of the securities rules and regulations in the United States that are applicable to U.S. domestic issuers, including:
| ● | the rules under the U.S. Exchange Act requiring the filing with the SEC of quarterly reports on Form 10-Q or current reports on Form 8-K; |
| ● | the sections of the U.S. Exchange Act regulating the solicitation of proxies, consents, or authorizations in respect of a security registered under the U.S. Exchange Act; |
62
| ● | the sections of the U.S. Exchange Act regulating the liability for insiders who profit from trades made in a short period of time; and |
| ● | the selective disclosure rules by issuers of material non-public information under Regulation FD. |
We are required to file an annual report on Form 20-F within four months of the end of each fiscal year. In addition, we intend to continue to publish our results on a quarterly basis as press releases, distributed pursuant to Nasdaq rules. Press releases relating to financial results and material events will also be furnished to the SEC on Form 6-K. However, the information we are required to file with or furnish to the SEC will be less extensive and less timely compared to that required to be filed with the SEC by U.S. domestic issuers. As a result, holders of our ADSs may be afforded less protection or information than they would under the U.S. Exchange Act rules applicable to U.S. domestic companies.
In addition, on June 4, 2025, the SEC published a Concept Release on Foreign Private Issuer Eligibility inviting public comment on potential amendments to the definition of “foreign private issuer.” None of the proposals contained in the Concept Release has been adopted by the SEC. However, if the SEC adopts rule changes that modify the definition of “foreign private issuer” and we cease to qualify as a foreign private issuer as a result, we would be required to comply with the more stringent disclosure and procedural requirements applicable to U.S. domestic issuers. Such a transition could require substantial modifications to our corporate governance practices and result in significantly increased compliance costs.
We are currently exempt from certain provisions of the Hong Kong Listing Rules but expect that we will become subject to such provisions in the near future which will increase our compliance obligations.
Since we listed on the Hong Kong Stock Exchange in June 2020, we have maintained a secondary listing in Hong Kong under Chapter 19C of the Hong Kong Listing Rules, which means we are exempted from certain rule requirements that are applicable to companies which are primary listed on the Hong Kong Stock Exchange. For example, we are currently not subject to, among other things, rules on notifiable transactions, connected transactions, share option schemes, content of financial statements as well as certain other continuing obligations. In addition, we have been granted a number of waivers and/or exemptions from strict compliance with, among other things, the Hong Kong Listing Rules and the SFO as a secondary listed company in Hong Kong. We have also been granted a ruling from the Securities and Futures Commission of Hong Kong, as a result of which the Codes on Takeovers and Mergers and Share Buy-backs, or the Takeovers Codes, do not apply to us.
We were informed by the Hong Kong Stock Exchange on February 27, 2026, however, that 55% or more of the total worldwide trading volume, by dollar value, of our shares and ADSs over our most recent fiscal year had taken place on the Hong Kong Stock Exchange, and as such, we have received a Migration Exchange Notice under Rule 19C.11 of the Hong Kong Listing Rules. As a result of the Migration Exchange Notice, we anticipate that we will be required to comply with the Hong Kong Listing Rules applicable to a dual primary listed issuer in Hong Kong after the end of a migration grace period of 12 months which commenced from the date of the Migration Exchange Notice (or such shorter time should we be able to comply with all applicable rules relevant to a primary listed company in Hong Kong and elect to migrate to a primary listing prior to the expiration of the grace period). Upon such migration and as long as we maintain the listing of our ordinary shares on the Hong Kong Stock Exchange, we would no longer enjoy above-mentioned exemptions or waivers from strict compliance with the requirements under the Hong Kong Listing Rules, the Takeovers Codes and the SFO, which could result in an increase in our compliance costs. We intend to apply for certain waivers and/or exemptions from strict compliance with the Hong Kong Listing Rules applicable to primary listed companies but cannot be certain if and to the extent any such applications would be granted by the Hong Kong Stock Exchange.
63
The voting rights of holders of ADSs are limited by the terms of the Deposit Agreement.
Holders of ADSs may exercise their voting rights with respect to the underlying shares represented by their ADSs only in accordance with the provisions of the deposit agreement which governs our ADS programs. Upon receipt of voting instructions from them in the manner set forth in the deposit agreement, the depositary will endeavor, in so far as practicable, to vote the underlying shares represented by their ADSs in accordance with these instructions. However, the depositary and its agents may not be able to send voting instructions to holders of ADSs or carry out their voting instructions in a timely manner. We will make all reasonable efforts to cause the depositary to extend voting rights to holders of ADSs in a timely manner, but they may not receive the voting materials in time to ensure that they can instruct the depositary to vote the underlying shares represented by their ADSs. Furthermore, the depositary and its agents will not be responsible for any failure to carry out any instructions to vote, for the manner in which any vote is cast or for the effect of any vote. As a result, holders of ADSs may not be able to exercise their rights to vote and they may lack recourse if the underlying shares represented by their ADSs are not voted as they requested.
Except in limited circumstances, the depositary will give us a discretionary proxy to vote our shares underlying the ADSs if holders of these ADSs do not give voting instructions to the depositary, which could adversely affect the interests of holders of shares and/or the ADSs.
Under the deposit agreement, the depositary will give us a discretionary proxy to vote the shares underlying the ADSs at shareholders’ meetings if holders of these ADSs do not give voting instructions to the depositary, unless:
| ● | we have instructed the depositary that we do not wish a discretionary proxy to be given; |
| ● | we have informed the depositary that there is substantial opposition as to a matter to be voted on at the meeting; |
| ● | a matter to be voted on at the meeting would have a material adverse impact on shareholders; or |
| ● | voting at the meeting is made on a show of hands. |
The effect of this discretionary proxy is that, if holders of ADSs fail to give voting instructions to the depositary, they cannot prevent our shares underlying their ADSs from being voted, except under the circumstances described above. This may make it more difficult for shareholders to influence our management. Holders of our shares are not subject to this discretionary proxy.
Holders of ADSs may be subject to limitations on transfer of their ADSs.
ADSs are transferable on the books of the depositary. However, the depositary may close its transfer books at any time or from time to time when it deems expedient in connection with the performance of its duties. In addition, the depositary may refuse to deliver, transfer or register transfers of ADSs generally when our books or the books of the depositary are closed, or at any time if we or the depositary deems it advisable to do so because of any requirement of law or of any government or governmental body, or under any provision of the deposit agreement, or for any other reason.
Holders of ADSs may not receive distributions on our shares if the depositary decides it is impractical or unlawful to make such distributions.
The depositary has agreed to pay cash to holders of ADSs to the extent that we decide to distribute cash dividends or other cash distributions on our shares or other deposited securities. Under our current dividend policy, the determination to make dividend distributions and the amount of such distributions in any particular quarter will be made at the discretion of our board of directors and will be based upon our operations and earnings, cash flow, financial condition and other relevant factors.
To the extent that there is a distribution in shares, rights or other securities and properties, the depositary has agreed to distribute to holders of ADSs the shares, rights or other distributions it or the custodian receives on our shares or other deposited securities after deducting its fees and expenses. ADS holders will receive these distributions in proportion to the number of shares their ADSs represent. However, the depositary may, at its discretion, decide that it is impractical to make a distribution available to holders of ADSs. For example, it would be unlawful to make a distribution to a holder of ADSs if it consists of securities that require registration under the U.S. Securities Act but that are not properly registered or distributed pursuant to an applicable exemption from registration. We have no obligation to take any other action to permit the distribution of shares, rights or anything else to holders of ADSs. This means that holders of ADSs may not receive the distributions we make on our shares if it is impractical for us to make them available. These restrictions may materially reduce the value of the ADSs.
64
If we fail to maintain an effective system of internal control over financial reporting, we may lose investor confidence in the reliability of our financial statements which in turn could negatively impact the trading price of our shares and/or ADSs or otherwise harm our reputation.
The SEC, as required under Section 404 of the Sarbanes-Oxley Act of 2002, has adopted rules requiring public companies to include a report of management on the effectiveness of such companies’ internal control over financial reporting in their respective annual reports. In addition, an independent registered public accounting firm for a public company may be required to issue an attestation report on the effectiveness of such company’s internal control over financial reporting.
Our management conducted an evaluation of the effectiveness of our internal control over financial reporting and concluded that our internal control over financial reporting was effective as of December 31, 2025. Our independent registered public accounting firm has also, in its audit report, concluded that our internal control over financial reporting was effective in all material aspects as of December 31, 2025. Please refer to Item 15 “Controls and Procedures.” However, if we fail to maintain effective internal control over financial reporting in the future, our management and our independent registered public accounting firm may not be able to conclude that we have effective internal control over financial reporting in accordance with the Sarbanes-Oxley Act of 2002. Moreover, effective internal control over financial reporting is necessary for us to produce reliable financial reports. As a result, any failure to maintain effective internal control over financial reporting could result in the loss of investor confidence in the reliability of our financial statements, which in turn could negatively impact the trading price of our shares and/or ADSs or otherwise harm our reputation. Furthermore, we may need to incur additional costs and use additional management and other resources in an effort to comply with Section 404 of the Sarbanes-Oxley Act of 2002 and other requirements going forward.
Holders of our ADSs and shares may have difficulty effecting service of process and enforcing judgments obtained against us and our management, and the ability of U.S. authorities to bring actions in the PRC may also be limited.
Our company is incorporated in the Cayman Islands, and a substantial portion of our current operations are conducted in China mainland. Some of our directors and executive officers are nationals and residents of countries or areas other than the United States and Hong Kong. Additionally, a major portion of the assets of our company, as well as a substantial portion of the assets of these persons, are located outside the United States and Hong Kong. As a result, it may be difficult or impossible for holders of our shares and ADSs to effect service of process within the United States or Hong Kong upon us or these persons, or to bring an action against us or against these individuals in the United States or Hong Kong in the event that they believe that their rights have been infringed under the U.S. federal securities laws, Hong Kong laws or otherwise. Even if shareholders are successful in bringing an action of this kind, the laws of the Cayman Islands and China mainland may render them unable to enforce a judgment against our assets or the assets of our directors and executive officers, as there is uncertainty as to whether the courts of the Cayman Islands or China mainland would recognize or enforce judgments of this kind. There is also uncertainty as to whether the judgment of United States courts will be directly enforced in Hong Kong, as the United States and Hong Kong do not have a treaty or other arrangements providing for reciprocal recognition and enforcement of judgments of courts of the United States in civil and commercial matters.
In addition, U.S. authorities, such as the SEC and the U.S. Department of Justice, may also have difficulties in bringing and enforcing actions against us or our directors or executive officers in China mainland. The SEC has stated that there are significant legal and other obstacles to obtaining information needed for investigations or litigation in China mainland. China mainland has adopted a revised securities law which provides, among other things, that without governmental approval in China mainland, no entity or individual in China mainland may provide documents and information relating to securities business activities to overseas regulators which could present significant legal and other obstacles to obtaining information needed for investigations and litigation conducted outside of China mainland.
As a result of the foregoing, our public shareholders may have more difficulty in protecting their interests through actions against us, our management, our directors or our major shareholders than they would as public shareholders of a company incorporated in the United States or Hong Kong.
65
It may be difficult for overseas regulators to conduct investigations or collect evidence within China.
Shareholder claims or regulatory investigation that are common in the United States generally are difficult to pursue as a matter of law or practicality in China. For example, in China, there are significant legal and other obstacles to providing information needed for regulatory investigations or litigation initiated outside China. Although the authorities in China may establish a regulatory cooperation mechanism with the securities regulatory authorities of another country or region to implement cross-border supervision and administration, such cooperation with the securities regulatory authorities in the Unities States may not be efficient in the absence of mutual and practical cooperation mechanisms. Furthermore, according to Article 177 of the PRC Securities Law, or Article 177, which became effective in March 2020, no overseas securities regulator is allowed to directly conduct investigations or evidence collection activities within the territory of the PRC. While detailed interpretations of or implementation rules under Article 177 have yet to be promulgated, the inability for an overseas securities regulator to directly conduct investigations or evidence collection activities within China may further increase difficulties you may face in protecting your interests.
If we are classified as a passive foreign investment company, or a PFIC, for United States federal income tax purposes, such classification could result in adverse U.S. federal income tax consequences to U.S. investors.
If we are classified as a PFIC for U.S. federal income tax purposes, such characterization could result in adverse U.S. federal income tax consequences to you if you are a U.S. investor.
The determination of whether or not we are a PFIC is made on an annual basis and depends on the composition of our income and assets, including goodwill, from time to time. We would be classified as a PFIC for U.S. tax purposes for a taxable year if either (a) 75% or more of our gross income for such taxable year is “passive income” (as defined in the relevant provisions of the U.S. Internal Revenue Code of 1986, as amended, or the Code), or (b) 50% or more of the value of our assets (generally determined on the basis of a quarterly average) during such taxable year is attributable to assets that either produce passive income or are held for the production of passive income. For such purposes, if we directly or indirectly own 25% or more of the shares of another corporation, we generally will be treated as if we (a) held directly a proportionate share of the other corporation’s assets, and (b) received directly a proportionate share of the other corporation’s income.
Based on the value of our assets, including goodwill, and the composition of our income and assets, we do not believe that we were a PFIC for the taxable year ended December 31, 2025. We have not obtained any opinion of counsel or any rulings from the U.S. Internal Revenue Service, or the IRS, regarding our status as a PFIC. The PFIC determination is highly fact-intensive and made after the end of each taxable year. We hold and may continue to hold a substantial amount of cash and cash equivalents. In addition, the value of our assets, including goodwill, for purposes of the asset test will generally be determined by reference to the market price of the ADSs and ordinary shares, which may fluctuate significantly. Moreover, the application of the PFIC rules is subject to uncertainty in several respects. For these reasons, there can be no assurance that we were not a PFIC in any prior taxable years and will not be a PFIC in the current taxable year or any future taxable year or that the IRS will not challenge our determination concerning our PFIC status.
If we are or become a PFIC, U.S. investors would generally be subject to adverse U.S. federal income tax consequences, such as increased tax liability on capital gains and actual or deemed dividends, interest charges on certain taxes treated as deferred, and additional reporting requirements under U.S. federal income tax laws and regulations, regardless of whether we actually continue to be a PFIC, although a shareholder election to terminate such deemed PFIC status may be available in certain circumstances. Whether U.S. investors make (or are eligible to make) a timely mark-to-market election may affect the U.S. federal income tax consequences to U.S. investors with respect to the acquisition, ownership and disposition of our ADSs or ordinary shares and any distributions such U.S. investors may receive. We do not expect to provide the information regarding our income that would be necessary in order for a U.S. investor to make a qualified electing fund, or the QEF, election if we are classified as a PFIC. Investors should consult their tax advisors regarding all aspects of the application of the PFIC rules to our ADSs or ordinary shares.
If we are a PFIC in any year with respect to a U.S. investor, the U.S. investor will generally be required to file an annual information return on IRS Form 8621 regarding distributions received on our ADSs or ordinary shares and any gain realized on the disposition of our ADSs or ordinary shares, and certain U.S. investors will be required to file an annual information return (also on IRS Form 8621) relating to their ownership of our ADSs or ordinary shares. U.S. investors should consult their tax advisors regarding the potential application of the PFIC regime and related reporting requirements.
For further discussion of the adverse U.S. federal income tax consequences in the event we are classified as a PFIC, see Item 10.E. “Additional Information—Taxation—United States Federal Income Tax Considerations.”
66
There is uncertainty as to whether Hong Kong stamp duty will apply to deposits of our ordinary shares into or withdrawal of our ordinary shares from the ADS facility or trading of our ADSs.
In connection with our initial public offering of shares in Hong Kong, we established a branch register of members in Hong Kong, or the Hong Kong share register. Our shares that are traded on the Hong Kong Stock Exchange, as well as shares represented by ADSs, are registered on the Hong Kong share register, and the trading of these shares on the Hong Kong Stock Exchange are subject to the Hong Kong stamp duty. To facilitate conversion between ADSs and shares and their respective trading on Nasdaq and the Hong Kong Stock Exchange, we moved a portion of our issued shares, including all of the ordinary shares deposited in our ADS program, from our Cayman share register to our Hong Kong share register.
Under the Hong Kong Stamp Duty Ordinance, any person who effects any sale or purchase of Hong Kong stock, defined as stock the transfer of which is required to be registered in Hong Kong, is required to pay Hong Kong stamp duty. The stamp duty is currently set at a total rate of 0.2% of the greater of the consideration for, or the value of, shares transferred, with 0.1% payable by each of the buyer and the seller.
To the best of our knowledge, Hong Kong stamp duty has not been levied in practice on the trading of ADSs representing shares of companies that are listed in both the United States and Hong Kong and that have maintained all or a portion of their ordinary shares, including ordinary shares underlying ADSs, in their Hong Kong share registers, or on the deposit of shares in or withdrawal of shares from ADS facilities of that kind. However, it is unclear whether, as a matter of Hong Kong law, the trading of ADSs representing shares of these dual-listed companies or the deposit of shares in or withdrawal of shares from those ADS facilities constitutes a sale or purchase of the underlying Hong Kong-registered ordinary shares that is subject to Hong Kong stamp duty. We advise investors to consult their own tax advisors on this matter. If Hong Kong stamp duty is determined by the competent authority to apply to the trading of those ADSs or deposits of shares in or withdrawal of shares from those ADS facilities, the trading price and the value of your investment in our ADSs and/or shares may be affected.
67
Item 4. Information on the Company
A. History and Development of the Company
Our business was founded in June 1997 and our company was incorporated on July 6, 1999 under the Cayman Companies Act (As Revised). Our principal executive offices are located at Room 802, 8/F, China Life Centre, Tower A, One HarbourGate, No. 18 Hung Luen Road, Kowloon, Hong Kong. Our telephone number is +852 2791 5088.
Our key business milestones are summarized below:
● Founding of our business | 1997 |
● Launch of free web-based e-mail services, and business model shifted from software development to internet technology with the launch of our NetEase website (“www.163.com”) | 1998 |
● Launches of advertisement services, online platforms, online shopping malls, and other internet services in China | 1999 |
● Listing on Nasdaq on June 30 | 2000 |
● Introduction of fee-based premium services and online entertainment services, including online games, wireless value-added services and other subscription-type services | 2001 |
● Launch of our first PC-client MMORPG game, Westward Journey Online, our widely popular in-house developed game series | 2001 |
● Launch of our Fantasy Westward Journey series, our second widely popular original game series | 2004 |
● Founding of Youdao, our intelligent learning and advertising solutions provider | 2006 |
● Launch of NetEase Cloud Music, our music streaming platform | 2013 |
● Launch of our first mobile game, the mobile version of Fantasy Westward Journey II | 2013 |
● Launch of Yanxuan, our e-commerce business | 2016 |
● Listing of Youdao on the New York Stock Exchange on October 26 | 2019 |
● Listing on the Hong Kong Stock Exchange on June 11 | 2020 |
● Listing of NetEase Cloud Music on the Hong Kong Stock Exchange on December 2 | 2021 |
● Launched cross-platform titles that achieved global popularity across PC, mobile, and console | 2024-2025 |
Our principal capital expenditures for 2023, 2024 and 2025 consisted mainly of expenditures related to our new office buildings in Shanghai and Hangzhou in China and the acquisition of new servers in connection with the operation of our business for a total of approximately RMB2.3 billion, RMB1.3 billion and RMB1.1 billion, respectively.
As of December 31, 2025, we had capital expenditure commitments of RMB147.1 million (US$21.0 million) for 2026 and thereafter, which primarily consist of commitments made in connection with the construction of new office buildings in Shanghai and Hangzhou.
The SEC maintains a website that contains reports, proxy and information statements, and other information regarding issuers that file electronically with the SEC, including us, at http://www.sec.gov. Our corporate website can be accessed at http://ir.netease.com. The information on our website is not part of this annual report.
68
B. Business Overview
OUR ORGANIZATIONAL STRUCTURE
We conduct our business in China through our subsidiaries and the VIEs. Due to legal restrictions and prohibitions on foreign investment in Chinese companies providing, among other things, value-added telecommunications services, internet cultural services and internet publication services, we operate our primary businesses, including the online games, music streaming, online intelligent learning services and internet content services businesses in China mainland, through contractual arrangements with the VIEs and their nominee shareholders. The contractual arrangements provide us with the: (a) the power to direct the activities that most significantly impact the economic performance of the VIEs and their subsidiaries; (b) the economic benefits of these VIEs and their subsidiaries; and (c) an exclusive option to purchase all or part of the equity interests in the VIEs when and to the extent permissible under PRC laws. The VIEs hold ICP licenses and other regulated licenses in which foreign investment is restricted or prohibited and operate our internet businesses and other businesses. Under the contractual arrangements, we provide our computer software, mobile applications, technologies and relevant services to such VIEs, and they operate the NetEase game services in China, education platforms, websites, as well as our other online businesses. For more information on these agreements, see Item 7.B. “Major Shareholders and Related Party Transactions—Related Party Transactions.”
As a result of these contractual arrangements, we bear the risks of, and enjoy the rewards associated with, and therefore are the primary beneficiary of these entities. We therefore consolidate the results of operations of these entities and their subsidiaries in our consolidated financial statements. See also Item 5 “Operating and Financial Review and Prospects.”
Any violations by the VIEs of our agreements with them could disrupt our operations or adversely affect our services. See Item 3.D. “Key Information—Risk Factors” for a detailed discussion of the risks to NetEase, Inc. regarding its dependency on these companies.
69
The diagram below summarizes our corporate structure as of March 31, 2026 and identifies the subsidiaries and the VIEs that together are representative of our major business units, including our significant subsidiaries, as that term is defined under Section 1-02 of Regulation S-X under the Securities Act, and other representative subsidiaries:

| (1) | Hangzhou NetEase Leihuo Technology Co., Ltd. is owned by two of our employees. |
| (2) | Each of Guangzhou NetEase Computer System Co., Ltd. and Hangzhou Yuedu Technology Co., Ltd. is 99.0% owned by William Lei Ding, our founder, Chief Executive Officer and director, and 1.0% by two of our employees, respectively. Our indirect, wholly-owned subsidiary NetEase Information Technology (Beijing) Co., Ltd. is also a party to certain contractual arrangements with Guangzhou NetEase Computer System Co., Ltd. |
| (3) | Beijing NetEase Youdao Computer System Co., Ltd. is 71.1% owned by William Lei Ding and 28.9% owned by the chief executive officer of Youdao, Inc. |
70
OUR SERVICES
We have a successful online game business, developing and operating a rich portfolio of highly popular titles. We currently offer over 100 online games across a wide range of genres, satisfying the ever growing and diversifying needs of the gamer community worldwide. Leveraging our user insights and execution expertise, we have also incubated and developed in-house a pipeline of innovative and successful businesses, including intelligent learning and other businesses, ranging from music streaming and e-commerce to advertising services, e-mail, payment platform and other services. For a breakdown of total revenue by segment for the last three financial years, see Item 5.A. “Operating and Financial Review and Prospects—Operating Results.”
Games and Related Value-added Services
Our Games
Our game products and services are comprised of in-house developed games as well as games licensed from renowned global developers. As a global early mover that anticipated and captured the trend toward mobile games, we have been developing a deep portfolio of mobile game offerings for more than a decade. At the same time, our flagship titles continue to provide solid support for our online games business with persistent longevity and user loyalty. In addition, while solidifying our leadership position in the Chinese domestic market, we have also expanded globally with game launches in North America, Europe, Asia and other international markets.
Our Game Library
In-house developed games
We are one of the largest online game providers globally in terms of game revenue, offering over 100 in-house developed and licensed games of various genres, including MMORPG, casual games, shooting games, racing simulations, CCGs, battle arena games and SLGs, as well as other types of games. The majority of the most popular games we publish have been developed in-house.
We launched our flagship MMORPGs, Westward Journey Online and Fantasy Westward Journey, in 2001 and 2004, respectively. Over the ensuing decades, we have continuously implemented enhancements and upgrades to these games, including a variety of innovative play modes, that have led to their enduring popularity among their large bases of players. As the mobile gaming market was starting to develop, we also launched our first mobile game, the mobile version of Fantasy Westward Journey II in 2013, and subsequently launched the mobile versions of other in-house developed titles, including the Fantasy Westward Journey and Westward Journey Online mobile games in 2015. Leveraging our expertise with MMORPGs, we have been expanding our portfolio in a broad range of other game genres while introducing innovative features and game play.
To cultivate a more engaged player base and further improve the gaming experience, we also commenced launching cross-platform games that offer a seamless gaming experience across different gaming platforms in 2024, such as Where Winds Meet, Once Human and Marvel Rivals.
Our game offerings have gained significant player recognition, as evidenced by impressive performance metrics. For example, Where Winds Meet attained the No. 1 position in China’s iOS gross ranking in 2025. In addition, Fantasy Westward Journey Online achieved four successive record peak concurrent player counts since the third quarter of 2025.
71
The table below sets forth certain of our major in-house developed online games:
Game | | Genre | | Date of Initial Launch and Major Upgrade |
|---|---|---|---|---|
Westward Journey Online 2 (a comprehensive upgrade of Westward Journey Online II) | 2D MMORPG, classical Chinese setting | August 2002 | ||
Fantasy Westward Journey Online (previously known as Fantasy Westward Journey II) | 2D MMORPG, classical Chinese setting | January 2004 | ||
Mobile Version of Fantasy Westward Journey II | Turn-based MMORPG | July 2013 | ||
Fantasy Westward Journey mobile game | Turn-based MMORPG | March 2015 | ||
Westward Journey Online mobile game | Turn-based MMORPG | September 2015 | ||
Infinite Borders | SLG | October 2015 | ||
Ghost Story: Love Destiny (previously known as the mobile version of Ghost) | Real-time MMORPG | May 2016 | ||
Onmyoji | CCG & RPG | September 2016 | ||
Knives Out | Battle Arena | November 2017 | ||
Identity V | Battle Arena | April 2018 | ||
LifeAfter | Cooperative Survival RPG | November 2018 | ||
Naraka: Bladepoint | Action Battle Royale | July 2021 | ||
Eggy Party | Casual Party Mobile Game | May 2022 | ||
Diablo® Immortal™* | MMO Action-RPG | June 2022 | ||
Racing Master* | Racing Simulation | June 2023 | ||
Sword of Justice (previously known as Justice mobile game) | MMORPG | June 2023 | ||
Dunk City Dynasty | Basketball | August 2023 | ||
Once Human** | Survival\Open-world\Crafting | July 2024 | ||
Naraka: Bladepoint mobile game | Action Battle Royale | July 2024 | ||
Marvel Rivals** | Shooting | December 2024 | ||
Where Winds Meet** | Open-world action-adventure RPG | December 2024 |
* Diablo® Immortal™ and Racing Master were co-developed with Blizzard and Codemasters, respectively.
** Once Human, Marvel Rivals and Where Winds Meet are cross-platform games; Once Human is available both on PC and mobile devices, Where Winds Meet is available on PC, console and mobile devices, and Marvel Rivals is available both on PC and console devices.
Licensed Games
In addition to our in-house developed games, we also offer games licensed from other international game developers, including Blizzard and Microsoft. For further details, see Item 4.B. “Information on the Company—Business Overview—Our Services-Games and Related Value-added Services—International Partnerships.” Revenues from licensed games accounted for 4.6%, 7.4% and 9.5% of our total revenues in 2023, 2024 and 2025, respectively.
Global Presence
We continue to advance our games and make inroads that expand our reach in overseas markets, having launched numerous games in global markets since 2015. For example, Knives Out has remained popular in Japan since its launch in 2017. We also launched Identity V and Racing Master in Japan in 2018 and 2023, respectively, further evidencing our potential to operate a diverse range of games in overseas markets over the long term. In addition to our success in Japan, we have expanded our footprint across more regions, such as our global launches of Marvel Rivals and Where Winds Meet in 2024 and 2025, respectively.
72
Multiple games in our global portfolio have consistently achieved high rankings in key markets. The global launch of Sword of Justice in November 2025 propelled it to No. 1 on the iOS download charts in multiple regions. Where Winds Meet has accumulated over 80 million players since its staged launch in December 2024. Following its global launch in late 2025, it once ranked No. 2 on Steam’s global top-sellers chart and No. 1 in 11 regions. In addition, Marvel Rivals earned recognition as one of TIME’s Best Video Games of 2025, won the Grand Award at the PlayStation Partner Awards 2025, and ranked in the Platinum tier of Steam’s Best of 2025 Top Sellers and Most Played categories.
International Partnerships
Building on our strong in-house content development capabilities, we have formed strategic partnerships and collaborations with world-famous game studios and content owners. As a leader in online games in China, we have successfully partnered with leading international game studios and content owners with our development and operational capabilities, such as Blizzard, Marvel and Microsoft, to co-develop and/or operate games in China and abroad. In addition, we established a series of IP collaborations with various third parties.
For example, we entered into an exclusive license agreement with Blizzard in 2024 to operate a number of its titles including World of Warcraft®, Hearthstone® and other titles in the Warcraft®, Overwatch®, Diablo®, and StarCraft® universes in China mainland. We had previously partnered with Blizzard for the operation of many of these games pursuant to a prior license arrangement from 2008 to 2023.
We have also co-developed and successfully launched Diablo® ImmortalTM, an MMO action-RPG, with Blizzard in 2022 and entered into a license agreement with Marvel in May 2019 to operate original entertainment content based on internationally beloved Marvel characters and stories. In 2019, we launched in the PRC Sky which is an award-winning adventure mobile game featuring unique graphics and gameplay that we have licensed from thatgamecompany, Inc.
In addition, in May 2016, we entered into an exclusive agreement with Microsoft, pursuant to which Microsoft agreed to license both the mobile and PC versions of Minecraft to us for operation in China. The term of such license was most recently renewed in 2023 and extends until 2028.
We continue to establish and deepen collaboration with other leading international game studios, including entering into a joint development agreement with Codemasters, a leading United Kingdom game studio focusing on racing games. In conjunction with Codemasters, we launched Racing Master, a real-time simulation racing game that has gained widespread acclaim in multiple regions.
Game Design and Development
Building upon the success of our classic titles, we have accumulated a better and deeper understanding of our users in terms of their interests and preferences in style, aesthetics and gameplay. We have integrated our experience and know-how into the design of our new games, enhancing our ability to deliver popular titles to users. We have established multiple studios of game developers to research and develop new games and expansion packs.
Our Franchises
We continue to build upon existing successful games to offer multi-dimensional content by leveraging our in-house developed franchises and intellectual property. Our Fantasy Westward Journey and Westward Journey Online franchises remain popular and have been instilled in the collective memory of a generation of Chinese players. We further expanded the reach of these franchises through the introduction of Fantasy Westward Journey 3D and Fantasy Westward Journey H5 in 2019 and 2020, respectively, captivating both returning fans and new players. We subsequently successfully launched Westward Journey Return in early 2023.
In addition to growing and strengthening our existing franchises, we have continually incubated new ideas and delivered new and long-lasting game titles to our users. For example, one of our relatively newer in-house developed IPs is Identity V, which we believe has shown potential to become another successful NetEase franchise. We are continually enriching this IP through a variety of initiatives, including e-sports, game collaborations and off-line activities. We have hosted a number of high-profile events featuring Identity V, including both international and regional series tournaments.
73
The prerequisite to building a successful franchise is the ability to create popular game IPs in-house, which is propelled by our strong R&D capabilities. Over the past two decades, we have built a large in-house R&D team with talented and passionate game creators. We empower each of our talent with our game-enthusiastic corporate culture and our carefully designed training programs. For more description on our R&D capabilities, see Item 4.B. “Information on the Company—Business Overview—Our Services—Games and Related Value-added Services—Game R&D and Technologies.”
Content Quality and User Experience
We focus on providing an innovative and superior user experience in game design and development and strive to make games of the highest quality. From the initial proposal to final launch, our games will typically go through a number of carefully designed steps including market research, proposal, demo, repeated prototype review and beta testing to ensure that the best quality and user experience can be delivered to our players. In addition to creating a highly realistic and immersive gaming experience through the use of advanced technologies, we employ innovative gamification thinking that takes into consideration both the in-game and out-of-game user experience. We also integrate AI capabilities in level generation, plot generation, tutorial and social guidance, and even AI-native gameplay, enabling fundamentally new AI-driven player experiences.
Game R&D and Technologies
Our consistent and significant investment in innovative game R&D is a key contributor to the success of our online game business and has been widely recognized in the games industry.
Our Proprietary Game R&D Capabilities
Proprietary R&D is the key focus of our game business. We continually strengthen and upgrade our game R&D infrastructure through recruiting and cultivating top talent, optimizing our game production pipeline and fostering a culture of creativity and innovation. We have founded a number of in-house research institutions to explore the application of various technologies in games, including NetEase Fuxi Lab and NetEase Games AI Lab which focus on artificial intelligence research and its real-world applications in gaming.
We strive to recruit and grow the best talent in the industry. We were awarded the 2023-2024 ATD Excellence in Practice Award by the Association for Talent Development, one of the most authoritative international awards in the global talent development industry. In addition, we established our in-house game advanced technology research institutions to focus on researching, among other things, reinforcement learning, computer vision and graphics, natural language processing, speech synthesis and music generation. Having built a virtuous cycle among our talent, established development pipeline and dynamic culture of innovation and craftsmanship, our strong R&D capabilities continue to enable high-quality production and expansion of successful games.
Key Game Technologies
Our game R&D is centered around using technologies to deliver a superior and differentiated user experience. The key areas of our proprietary game technologies include:
Proprietary game engines: In addition to game development, we have continually invested in proprietary game engine R&D. Since the initial launch of our first game engine, NeoX, in 2005, we have continually expanded and optimized our proprietary engines to systematically support enhanced game features and aesthetics. As part of our early strategy to focus on mobile games, we successfully adapted NeoX to iOS and Android systems as well as developed Messiah, a 3D game engine specifically designed for mobile platforms. We believe that our R&D in game engines and games reinforces each other and promotes a virtuous cycle of innovation. NeoX and Messiah enable us to systematically develop mobile games with the highest quality in lighting, audio, special effects, physics and animation, and other key game features, while our drive for better games in turn motivates development of more powerful engines.
AI-powered full-stack toolchains: We integrate AI across multiple stages of our development workflows, including programming assistance, art and animation production and quality assurance. Equipped with proprietary AI tools, our developers are enabled to improve productivity, streamline content creation and manage increasingly complex game environments more efficiently. For example, we utilize AI to model diverse player behaviors for quality assurance, augmenting traditional manual testing with data-driven validation.
74
AI-driven non-player characters (NPCs): Enabled by deep learning technology, we have created intelligent NPCs that can join players’ in-game activities, simulate real-life interactions, facial expressions and body language and enable a more engaging gaming experience. We also deploy multiple reinforcement learning technologies to produce NPCs with diverse styles and difficulty levels, catering to a wide range of player preferences.
Proprietary vertical models: Leveraging years of accumulated gaming data, we have trained specialized AI models for performing various game development tasks. These vertical models are specifically designed to improve our internal production efficiency and function more accurately than general large language models.
Natural language processing (NLP): We apply NLP technology in our games to enable players to develop their own storylines by carrying out conversations with NPCs and explore hidden elements in the game, creating an immersive gaming experience for players.
Advanced game graphics: Our advanced game graphics enable game players to create unique characters with customized facial features. We also offer automatic character customization based on real-life photographs uploaded by players. In addition, we deploy high-quality 3D game graphics and automatic scene generation in our games.
Related Value-added Services
We also offer other services related or ancillary to games.
Intelligent Learning and Advertising Solutions Provider Youdao
Youdao’s Products and Services
Youdao is strategically positioned as an AI solutions provider specializing in learning and advertising, operating in China and a number of overseas markets. We founded Youdao in 2006 and launched the flagship Youdao Dictionary in 2007, which remains the top language app in China. Youdao has experienced rapid growth since its founding and completed its public listing on the New York Stock Exchange in October 2019.
Building on the early success of Youdao Dictionary, we have attracted a massive user base, built a strong brand, and expanded into a broad range of products and services addressing people’s lifelong learning needs, including learning services, AI-driven subscription services and smart devices. Youdao historically offered a major portion of its learning services through its Academic AST Business, but it disposed of such business in 2021 in order to comply with applicable PRC regulatory requirements adopted by the PRC government. Leveraging its strong course and content development capabilities, Youdao continues to develop online learning services, which mainly include digital content services, STEAM courses, and adult courses, such as China University MOOC. Youdao’s smart devices seamlessly integrate advanced AI algorithms and data analytics which supplement its online learning services and further enhance the user experience and efficiency.
Youdao’s revenues consist of three parts: learning services, smart devices and online marketing services. We currently generate the majority of the revenues of Youdao’s learning services from its tutoring services, which mainly include its online courses and digital content services. In addition, we generate revenues from sales of smart devices and from Youdao’s online marketing services through the provision of different formats of advertisements.
75
Online Learning. We have developed a comprehensive offering of learning services catering to the diverse learning needs of different age groups. Our learning service offerings primarily consist of (i) digital content services, (ii) STEAM courses, and (iii) adult courses, such as China University MOOC.
| ● | Digital Content Services. In 2022, we launched digital content services with interactive learning features, primarily including Youdao Lingshi and Youdao Literature. For example, within Youdao Lingshi we customize learning tracks for students based on their diverse and ever-evolving learning needs, providing them with learning performance assessments, personalized exercise banks and quizzes, customized learning planning, and live streaming counselling services to enhance their learning performance. Youdao Lingshi also adopted a small-size class format to improve students’ learning experience and efficiency. In 2024, we upgraded Youdao Lingshi with a tiered teaching approach tailored to individual learning needs and capabilities. In addition, our video tutorials break down complex topics into manageable segments to help students achieve better learning results. In 2025, we enhanced Youdao Lingshi’s college planning solutions with more personalized school recommendation and admission analysis capabilities and introduced AI-powered essay evaluation services designed in line with exam grading standards. |
| ● | STEAM Courses. Our current STEAM courses primarily include computer coding courses and other STEAM courses. We have transitioned from a large-class format to smaller, more focused sessions, ensuring a more personalized and engaging learning experience for students. |
| ● | Adult Courses. Our adult courses primarily include China University MOOC. MOOC stands for “massive open online course,” which is a course designed to offer free or low-cost access to learning resources to a wide audience. In collaboration with the Higher Education Press, a publishing house under the supervision of the MOE, we operate China University MOOC, a platform offering online courses primarily targeting college students and adults in China. |
AI-driven Subscription
| ● | Youdao Dictionary. Launched in 2007, Youdao Dictionary is Youdao’s first major product and flagship online language tool. Today, it is China’s most popular and trusted online dictionary and translation tool with 39.1 million average MAUs in 2025. |
| ● | AI-based Learning Tools. We launched Confucius, our own large language model (LLM), in 2023, which is China’s first LLM specifically designed for the education sector. Powered by Confucius, we also launched Hi Echo, an AI-driven virtual English-speaking tutor, and Mr. P AI Tutor, a conversation-based tool designed with real-time and multi-modality learning features across major subjects for students. To enhance Mr. P AI Tutor’s in-depth analytical reasoning capabilities, we recently integrated it with DeepSeek-R1 and Confucius models to deliver more intuitive, responsive and cost-efficient services to users. In 2025, we launched Scholar AI, an integrated AI-powered plagiarism detection and writing refinement application to support students and scholars in research paper writing. We also recently entered into an official partnership with Turnitin, a global leader in academic and research integrity. |
| ● | Other AI-driven Subscription. Other AI-driven subscription primarily include (i) Youdao Desktop Translation, a leading desktop dictionary tool primarily for Chinese users; (ii) U-Dictionary, an online dictionary and translation app offered in overseas market; (iii) iRecord, an audio transcription tool based on LLM capabilities; (iv) LectMate, a simultaneous interpretation software for study-abroad lecture scenarios; (v) iArch, an AI home design software; (vi) Baby Genius, an AI baby generator; (vii) One Translate Translator, a translation tool for travelers; (viii) AI Podcast Assistant, an audio synthesis platform that instantly converts text documents into studio-quality podcasts; and (ix) Youdao Anydub, an AI audio and video translation tool to automate multilingual content production. |
| ● | Online Marketing Services. We offer online marketing services through different formats of advertisement, including banners, text links, videos, logos, buttons and rich media. Our online marketing services primarily consist of performance-based advertising services and global marketing and promotion services. |
76
| ● | Performance-based Advertising Services. Our domestic online marketing services focus on performance-based advertising. Our performance-based advertising services provide comprehensive advertising services which feature AI-based data mining and application. In 2024, leveraging our advanced AI technology and enhanced data infrastructure, we upgraded our Real-Time API (RTA) technology capabilities, which broadened our client base and expanded the range of applications. In 2025, we launched the AI Ad Placement Optimizer, an end-to-end agentic solution for demand analysis, strategy formulation, data analytics and iterative optimization, with automated creative production integrated to further improve advertising efficiency. |
| ● | In addition, leveraging our advancements in AI, we have developed an advanced advertising LLM designed for versatile applications across various marketing scenarios. Furthermore, our AI-driven model improves conversion efficiency by continuously refining advertisement strategies through data-driven insights and performance analytics. We further strengthen the role of AI in advertising efficiency through deepening the integration of advanced data analysis and algorithm optimization. In 2025, we launched Youdao iMagicBox, an AI-powered creative suite that automatically generates high-quality advertisement assets, further scaling content creation workflows for our advertisers. |
| ● | Global Marketing and Promotion Services. We also offer Youdao Ads, a global leading digital marketing solution for brand expansion in global markets, which provides four main types of services, including integrated marketing, influencer campaigns, paid social advertising and e-commerce live. |
Smart Devices. We develop and offer smart devices, including Youdao Dictionary Pen and Youdao Tutoring Pen, to make learning more productive and efficient for our users. Our smart devices are developed and designed by us or in collaboration with third parties, while the manufacturing of such devices is outsourced to third-party manufacturers under original equipment manufacturer agreements.
| ● | Youdao Dictionary Pen. In July 2018, we launched Youdao Dictionary Pen, a sleek, modern electronic translation pen with powerful Chinese/English translation capabilities. With our NMT and OCR technologies, users can simply scan the words and the screen will instantly display the translations and definitions of the words without connecting to the internet. We launched Youdao Dictionary Pen X6 Pro and Youdao Dictionary Pen S6 in August 2023. Youdao Dictionary Pen X6 Pro, Youdao’s flagship product, is equipped with an AI grammar instruction application and digital human language coach, Hi Echo, powered by our Confucius LLM. We launched Youdao Dictionary Pen X7 in July 2024, featuring our proprietary AI-powered applications, Hi Echo and Mr. P AI Tutor. In addition, we launched Youdao Dictionary Pen A7 Pro in January 2025, which enables instant scanning and translation. |
| ● | Youdao Tutoring Pen. In February 2025, we launched Youdao SpaceOne, a brand-new tutoring pen equipped with the DeepSeek reasoning model, delivering in-depth analytical reasoning with image recognition, photo-to-speech conversion and voice dictation functions. In August 2025, we launched Youdao Space X, which features precise scanning of long-form and multi-graphic questions, AI-generated video explanations and an AI-based mistake ledger. |
Technology-driven Learning Experience
We integrate technologies into every major aspect of the learning and teaching process to ensure a superb learning experience across Youdao’s products and services. Over the years, we have built proprietary OCR, NMT, language data mining, voice recognition technologies, data analytics and LLM that serve as the foundation to our products and services. Such technologies are iteratively refined based on the vast data generated by our users.
For example, we offer a set of advanced AI-based technologies to make learning more personalized and efficient while maintaining a high level of human touch. We have also built massive “knowledge graphs” depicting different knowledge points, concepts and learning objectives, supported by a large quiz bank curated by our course development professionals to help students understand the subject matter. In addition, we have adopted an adaptive learning approach which tracks each student’s learning progress and dynamically adapts teaching to the student’s unique learning needs. We collect student learning and behavior data throughout their learning cycles to help us understand their learning progress and predict through our adaptive learning model how they will perform to achieve future learning objectives.
77
Online Music Platform – NetEase Cloud Music
NetEase Cloud Music’s Products and Services
We founded NetEase Cloud Music in 2013 and launched the iconic cornerstone product, NetEase Cloud Music, in the same year. NetEase Cloud Music experienced rapid growth since its founding and completed its public listing on the Hong Kong Stock Exchange in December 2021.
Over the years, NetEase Cloud Music has built a large-scale, robust and rapidly growing business to provide community-centric online music services and social entertainment services to users. Leveraging NetEase Cloud Music, and ancillary, social entertainment products, it empowers music enthusiasts with a wide variety of technology-driven tools to discover, enjoy, share and create diverse music and music-inspired content and to interact with each other.
NetEase Cloud Music generates the majority of the revenue from its music platform through the sales of membership subscriptions for its online music services and sales of virtual items for its social entertainment services. To diversify its revenue streams, NetEase Cloud Music has also been actively developing other monetization channels, such as the provision of advertising services, sales of digital albums and songs, copyright sublicensing and music-inspired services.
Online Music Services
NetEase Cloud Music provides a number of membership subscription packages for users to enjoy high-quality streaming access to our catalogue of music tracks (including both licensed music and in-house original music) and long-form audio content such as podcasts, audio books and radio dramas, and provide users with services that allow them to purchase access to certain new digital music albums and singles. In addition, NetEase Cloud Music offers advertising services for both brand advertisers and performance-based advertisers and sublicense certain of its licensed music content to other parties, including other online music platforms. NetEase Cloud Music has put ongoing efforts into elevating users’ experience in terms of personalized content recommendations, and creating a music centric community to encourage user interactions.
Social Entertainment Services and Others
As the size and engagement level of its online music services’ user base continues to grow, NetEase Cloud Music also provides music-inspired social entertainment services, which include its live streaming services and social networking platforms. NetEase Cloud Music generates revenue from sales of virtual items. Users can purchase virtual items to gift to live streaming performers as a way to show support and appreciation for their performance or send the virtual items to other users on the social networking platforms for better interaction and social networking experience. NetEase Cloud Music also generates revenue from providing membership and value-added services on its social networking platforms. Other revenue sources primarily include movie soundtrack production and ticketing services for offline music events.
Technological-driven Music Experience
NetEase Cloud Music is committed to delivering a satisfying music experience consistently at scale by continuously innovating and improving its platform and investing in R&D. Its advanced data analytics and other capabilities lay the foundation for the platform’s personalized content recommendations, assisted content creation, interactive social functions and other powerful features that optimize the user experience and realize the unique value of our diverse content. As part of these efforts, NetEase Cloud Music has developed a proprietary AI-powered generative recommendation model, which further advances its music discovery capabilities and enhances the personalized recommendation experience it offers.
78
Other Innovative Business and Services
We derive our innovative businesses and others revenues primarily from Yanxuan, advertising services, premium e-mail and other value-added services.
Yanxuan
Yanxuan, our private label consumer lifestyle brand, was established in 2016. Starting with the development of a well-designed towel, Yanxuan has always focused on optimizing the user experience of its products and improving the lives of consumers in China through simple, practical, comfortable and elegant designs. Over the past years, Yanxuan has gradually evolved into a lifestyle brand favored by younger generations from all walks of life.
Yanxuan offers products in a wide range of categories, including home life, pet food and supplies, personal care and cleaning products, among other things. Yanxuan pursues the brand concept of “thoughtfully curated products for mindful moments,” which is an extension of NetEase’s overall “user-first” attitude towards its services and products. Yanxuan continuously evaluates the needs and wants of its users and searches around the world to identify and cooperate with the best suppliers available. By better understanding customers’ needs and participating in the production process, Yanxuan can provide customers with competitive prices, excellent quality and quality customer service.
Other Innovative Services
We also offer a wide range of other innovative services, including our (i) www.163.com portal and related mobile app, Wangyi Xinwen, which deliver quality information such as news, sports events, technology, fashion trends and online entertainment to our users and generate revenues mainly from online advertising services, (ii) NetEase Pay, an online payment platform, (iii) NetEase Mail, China’s leading e-mail service provider since 1997, through which we provide free and fee-based e-mail services, and (iv) certain other services, such as customized B-to-B technology services and e-reading services.
TECHNOLOGIES AND IT INFRASTRUCTURE
As one of the inaugural classes of internet platforms and one of the first to provide e-mail services to the masses in China, we have consistently prioritized investing in technologies since our inception. With our strong R&D capabilities and advanced technologies, we successfully digitalized traditional offline services, such as music and learning, and significantly transformed entertainment, learning and other activities. We focus on exploring viable applications of cutting-edge technologies to meaningfully enhance our service offerings and deliver a superior experience for our users. Empowered by advanced core proprietary technologies, we deliver engaging content and services that are highly individualized and personalized across our businesses.
Artificial Intelligence and Other Advanced Technologies
Artificial intelligence and other advanced technologies are integral to our technology infrastructure and product development capabilities. We apply AI technologies to enhance user experiences, improve operational efficiency and support the continuous evolution of our products and services.
We are increasingly integrating AI into various aspects of our development and operational workflows, including product development, content creation, service optimization and other data-driven processes. As these technologies continue to evolve, we expect to further integrate AI into our platforms and products, which we believe will enhance user engagement and support long-term innovation across our businesses.
For more information with respect to our technologies, see Item 4.B. “Information of the Company—Business Overview—Our Services—Games and Related Value-added Services—Game R&D and Technologies,” “Information of the Company—Business Overview—Our Services—Intelligent Learning and Advertising Solutions Provider Youdao—Technology-driven Learning Experience” and “Information of the Company—Business Overview—Our Services—Online Music Platform - NetEase Cloud Music—Technological-driven Music Experience.”
79
IT Infrastructure
Our infrastructure and technology have been designed for reliability, scalability and flexibility and are administered by our technical staff. Our NetEase websites and other online and mobile platforms are made available primarily through network servers co-located in the facilities of the respective affiliates of China Telecom, China Unicom and China Mobile, as well as our self-built Gui’an Data Center. We also utilize certain cloud-based servers maintained by third parties such as Google Cloud Platform.
In addition, we have developed our own systems to facilitate sales planning, targeting, trafficking, inventory management and reporting tools, such as advertisement tracking systems for our advertising services.
We have also established a comprehensive user profile system, which we monitor and review on a regular basis. We also deploy a single sign-on system that allows users to easily access our services offered through the various NetEase products. We intend to continue to use a combination of internally developed software products as well as third-party products to enhance our products and services in the future.
SALES AND MARKETING
We employ a variety of online and traditional sales and marketing programs and promotional activities to build our brand as part of our overall marketing strategy. We focus on building brand awareness through online marketing campaigns, proactive public relations and other offline advertising. We invest in a series of marketing activities to further strengthen our brand image and continue to grow our user base, including collaborating with leading social networking, video and live streaming platforms, TV, movie and stage production companies as well as book and comic publishers to extend our brand to a broader potential user group.
Games and Related Value-added Services
Our online games are available on our website, the Apple App store for iOS, third-party Android app stores, and PC and console distribution platforms. We conduct in-game marketing campaigns in connection with special holiday editions or launches of new games or expansion packs throughout the year. We have also promoted our games and related value-added services in collaboration with online and offline third-party promoters.
Youdao
Youdao generates user traffic and leads primarily from online platforms. As a key sales and marketing strategy, Youdao cross-sells its comprehensive portfolio of products and services, which allows it to effectively scale its business with modest traffic acquisition and marketing spending. In addition, Youdao also employs mobile marketing, such as brand advertisements and marketing campaigns on app stores, leading mobile news apps and social networking platforms, as well as through optimization techniques designed to improve its ranking in popular search engines’ results. Youdao also engages in offline marketing and branding to supplement its overall sales and marketing strategies.
NetEase Cloud Music
NetEase Cloud Music primarily relies on word-of-mouth referrals and benefits from its high-quality music content, social networking functions and strong brands to attract users to its platforms. Besides word-of-mouth, NetEase Cloud Music engages in various marketing and promotional initiatives to promote its brand and increase its user base, including, for example, by partnering with key opinion leaders, holding various marketing campaigns and implementing new technologies and introduce new features to improve user experience.
80
Innovative Businesses and Others
For our innovative businesses and other online services, content and services are generally provided through mobile applications or their respective websites. Users purchase our services either at a pre-determined package rate or on an item-based basis. We attract users through a variety of channels, such as our online and offline advertising channels. We also offer our customers special pricing discounts in connection with promotion activities and strive to expand our products selection to attract more visitors. Advertising services are conducted through our dedicated advertising services sales force, or through online advertising sales networks and advertising agencies.
SEASONALITY
See Item 5.A. “Operating and Financial Review and Prospects—Operating Results—Key Components of Results of Operations—Revenues—Seasonality of Revenues.”
INTELLECTUAL PROPERTY
We rely on a combination of copyright, trademark, patent and trade secrecy laws and contractual restrictions on disclosure to protect our intellectual property rights. We require our employees to enter into agreements requiring them to keep confidential all information relating to our customers, methods, business and trade secrets during and after their employment with us. Our employees are required to acknowledge and recognize that all inventions, trade secrets, works of authorship, developments and other processes, whether or not patentable or copyrightable, made by them during their employment are our property. They also sign all necessary documents to substantiate our sole and exclusive right to those works and to transfer any ownership that they may claim in those works to us.
We have registered a number of domain names. We have also successfully registered numerous trademarks with China’s Trademark Office, including marks incorporating the words “NetEase” and “Yeah!” in English and for marks for “NetEase” as written in Chinese in traditional and simplified Chinese characters. In addition, we have registered trademarks involving Chinese characters and phrases that have meanings relating to our web pages, products and services, including our online games, intelligent learning services, online music services, chat services, e-commerce and certain other online services. In addition, we have registered a number of trademarks involving the “NetEase” name as well as the names and logos of our products and services in the U.S., the EU, the Republic of Korea, Japan, the United Kingdom, Thailand and other jurisdictions.
In addition, we have registered our various in-house developed games and other online products with the National Copyright Protection Center of China. Moreover, we have filed certain patent applications with the National Intellectual Property Administration of China, U.S. Patent and Trademark Office, European Patent Office and Japan Patent Office, and have obtained Certificates of Design Patent, Utility Model Patent and/or Invention Patent for technologies related to our games, live video, news, educational products, e-commerce and finance, music platform, hardware products, cloud technology, augmented reality technology, audio/video technology, computer technology and e-mail from the National Intellectual Property Administration of China, as well as Certificates of Utility Patent and Certificates of Design Patent in the United States, Europe and Japan.
Moreover, Youdao owns the intellectual property relating to in-house developed content used on its platform and the registrations of the core trademarks “Youdao.” NetEase Cloud Music owns the intellectual properties relating to NetEase Cloud Music and the registrations of the core trademarks “NetEase Cloud Music.” We also own the intellectual property (other than the content) relating to the NetEase websites and other online and mobile platforms, and the technology that enables online community, personalization, online games, news sharing, instant messaging, video streaming, e-commerce and other services on those platforms. We license content from various freelance providers and other content providers.
While we actively take steps to protect our proprietary rights, such steps may not be adequate to prevent the infringement or misappropriation of our intellectual property. See Item 3.D. “Key Information—Risk Factors—Risks Related to China—We may not be able to adequately protect our intellectual property and may be exposed to infringement claims by third parties.”
81
COMPETITION
Our competition primarily comes from global online game developers and operators, such as Tencent, established online and offline education service and/or product providers in China, as well as leading digital content and entertainment providers. Some of our current and potential competitors are larger than we are, and currently offer, and could further develop or acquire, content and services that compete with us. The areas in which we compete primarily include:
User traffic, time and spending. We compete to attract, engage and retain users based on the design, quality, popularity and efficacy of our content offerings, the overall user experience of our products and services, as well as the effectiveness of our marketing activities.
Talent. We compete for motivated and capable talent, including engineers, game designers, product developers and creative professionals to build compelling content, tools and functions.
Global collaboration opportunities. We compete to win collaboration relationships with well-known global IP and content owners based on our level of expertise in systematically developing in-house developed games, delivering a compelling user experience through operational know-how and customizing established game titles for rapid expansion into overseas markets.
There can be no assurance that we will be able to compete successfully against our current or future competitors or that competition will not have a material adverse effect on our business, results of operations and financial condition.
CORPORATE SOCIAL RESPONSIBILITY
Since our founding, we have been committed to realizing the values of creating corporate social responsibility (CSR), striving to contribute to communities and operating in a sustainable way. We aim to improve people’s lives with digital technologies and make positive contributions to material social issues, such as education inequity, disaster recovery, workplace equality and diversity and green and low-carbon development.
We are dedicated to reducing education inequity and have launched several initiatives to address this challenge. For example, in 2018, we launched the “One Screen” program, aiming to promote the equitable distribution of educational resources and stimulating balanced development among students from diverse regions. By the end of 2025, the One Screen program had supported over 300 schools across Sichuan, Guizhou, and other regions in China through donations and the provision of teaching resources, benefiting over 200,000 rural students. Notably, in 2025, one particular class achieved a university admission rate of over 82%, with 21 students gaining admission to China’s top universities.
We remain committed to social welfare, providing swift and impactful aid to victims of nature disasters. In 2025, we donated RMB8 million worth of emergency supplies to aid local emergency relief efforts in response to a magnitude 6.8 earthquake in the Xizang Autonomous Region. We also donated RMB5 million in emergency supplies and cash to support flood relief efforts in North China, and HKD10 million for fire relief efforts in Tai Po, Hong Kong. Additionally, players of our games have contributed to social welfare initiatives. For example, our game Where Winds Meet partnered with the China Social Assistance Foundation’s “Silver Angel Program” to provide six months of support to elderly individuals living alone or in poverty in Lanzhou, Wuwei and other areas of Gansu, China, on behalf of our players.
Guided by our vision of societal improvement, we have implemented a series of related initiatives to support cultural and economic development. We contribute to the growth of the cultural tourism industry in various provinces by integrating their local cultures with new digital technologies. For example, our game Where Winds Meet launched a “Hexi” edition in 2025, offering players an immersive experience of the historical landscape of the Hexi Corridor, an important ancient trade route in Northwest China. In addition, the game partnered closely with the Gansu Provincial Department of Culture and Tourism, collaborating with institutions such as the Dunhuang Art Academy to produce educational cultural content, and organized offline check-in activities at scenic spots in Dunhuang, Wuwei and Zhangye – cities along the Hexi Corridor. These initiatives have successfully attracted players to visit these locations in person, boosting local cultural tourism.
82
We adhere to our commitment to equality and diversity in our recruitment and career development policies. Our games division was honored with the 2023-2024 ATD Excellence in Practice Award for its long-term efforts in talent training and development, becoming the only Chinese Internet enterprise to win an award in the competition. We were also named as a member of 2023 Bloomberg Gender-Equality Index, which comprises 484 companies that are committed to gender equality in the workplace. We understand the importance and value in having a diversified workforce and currently recruit talent from various backgrounds and cultures. We have built a multidimensional talent training and development system to help employees succeed in their areas of expertise and achieve career advancement. Due to our efforts in promoting sustainable growth and employee well-being, we were listed in Forbes World’s Best Employers for 2025.
Given that the majority of our operations are conducted online, our impact on the environment is limited. We deployed carbon mitigation measures to reduce our carbon footprint and will continue to explore ways to further improve energy efficiency. For example, we implemented energy monitoring measures at our self-built Gui’an Data Center and adopted various energy-saving solutions in its operation. Moreover, we spread green and environment-friendly concepts to the public through innovative methods. In 2025, our game Eggy Party partnered with Wuzhizhou Island and Trip.com to launch the “Eggy Guardians, Blue Ocean” environmental initiative, pioneering a charity model that combines offline immersive experiences with online interactive gameplay. The initiative introduced ocean conservation-themed content within the game, engaging over 30,000 participants in learning about ocean conservation through gameplay. It also featured offline activities at Wuzhizhou Island involving game players, effectively raising public awareness of and participation in ocean conservation.
RISK MANAGEMENT AND INTERNAL CONTROL
We have devoted ourselves to establishing and maintaining risk management and internal control systems consisting of policies and procedures that we consider to be appropriate for our business operations, and we are dedicated to continuously improving these systems.
We have adopted and implemented comprehensive risk management policies in various aspects of our business operations, such as financial reporting, information system, internal control, human resources and investment management.
Financial Reporting Risk Management
We have in place a set of accounting policies in connection with our financial reporting risk management, such as financial reporting management policies, budget management policies, treasury management policies, financial statements preparation policies and finance department and staff management policies. We have various procedures and IT systems in place to implement our accounting policies, and our finance department reviews our management accounts based on such procedures. We also provide regular training to our finance department employees to ensure that they understand our financial management and accounting policies and implement them in our daily operations.
Information System Risk Management
Proper maintenance, storage and protection of confidential information, including personal and sensitive information, is critical to our business. We have implemented various internal procedures and controls designed to maintain the confidentiality and integrity of our IT systems and confidential information, and we monitor these processes to help identify opportunities for improvement.
Data protection is a priority at NetEase. We have also obtained ISO 27001 and ISO 27701:2019 certifications and filing certificates of the multi-level protection scheme, or MLPS, in China for some of our entities and products.
Our network technical security measures include use of firewalls, network segmentation, network access controls and intrusion prevention systems. We also employ application security and software protection measures to protect our IT systems and the confidential information that resides in it. Additionally, we encrypt user data during network transmission and, for back-end storage, we also use various encryption technologies at the software and hardware levels to protect sensitive user data. At the enterprise level, we established a systematic and universal user account authorization and management mechanism based on which we periodically review the status of user accounts and the related authorization information. We periodically perform security configuration assessments on our databases and servers and implement procedures for system log management. Processing of and access to user data is also subject to strict assessment and approval procedures in order to safeguard against unauthorized access and processing.
83
To reduce the risk of data loss, we conduct periodic data backup and data recovery tests and back-up management procedures. We tailor our approach by deploying different back-up mechanisms, including local back-ups and remote back-ups, depending on the needs of our business. This helps reduce the risk of user data loss. We have also established protocols to enable us to review and improve the design, implementation and ongoing monitoring of remote back-up systems. In addition, we have implemented an emergency response mechanism to evaluate critical risks, formulate disaster response plans and perform emergency drills on a regular basis to help ensure the resilience and availability of our systems and services.
From a governance perspective, our information security policy is reviewed periodically and we run cybersecurity tabletop exercises as part of our governance and review practices. Each of our business units is responsible for ensuring compliance with the policy. We also provide information security training to our employees on an ongoing basis to help all employees remain aware of their role in maintaining a secure environment.
Internal Control Risk Management
We have designed and adopted internal procedures to help ensure the compliance of our business operations with the relevant rules and regulations. Our internal control team works closely with our legal, compliance and finance departments as well as our business units to: (a) perform risk assessments and give advice on risk management strategies; (b) improve business process efficiency and monitor internal control effectiveness; and (c) promote risk awareness throughout the NetEase group.
In accordance with our internal procedures, our in-house legal department performs the basic function of reviewing and updating the form of contracts we enter into with our consumers, merchants and relevant third-parties. Our legal department examines the contract terms and reviews relevant documents for our business operations, and the necessary underlying due diligence materials, before we enter into any contract or business arrangements.
Our in-house legal department reviews our services for regulatory compliance before they are made available to the general public. Our in-house legal department works with relevant business units to obtain requisite governmental approvals or consents, including preparing and submitting all necessary documents for filing with relevant government authorities within the prescribed regulatory timelines.
We continually review the implementation of our risk management policies and measures to ensure our policies and implementation are effective and sufficient.
Human Resources Risk Management
We provide regular and specialized training tailored to: (a) the needs of our employees in different departments and/or jurisdictions, and (b) our policies and procedures on business ethics and compliance. These training sessions are conducted by senior employees or qualified outside consultants.
We have in place employee handbooks and have distributed them to all our employees. The handbooks are tailored to the legal requirements of the relevant jurisdictions, but all contain rules and guidelines regarding, among other things, business ethics and compliance, anti-harassment, fraud prevention, anti-bribery and anti-corruption, conflicts of interest, and channels to report concerns. We provide employees with regular training as well as resources to explain the rules and guidelines in the employee handbooks.
We have in place policies and procedures on anti-bribery and anti-corruption to safeguard against corrupt practices within the NetEase group. These materials clearly define bribery and corruption and outline our anti-bribery and anti-corruption measures. We make our internal reporting channels open and available for anyone to report any actual or suspected misconduct. Reports can also be made anonymously to our Ethics & Compliance Committee which is responsible for investigating reported incidents and taking appropriate remedial measures.
Investment Risk Management
We invest in or acquire businesses that are complementary to our business from time to time, such as businesses that can expand the services we offer and strengthen our R&D capabilities.
84
In order to protect our interests as shareholders and control the potential risks associated with our investments, we generally request our investee companies to grant us customary investor protective rights.
Our finance department monitors the deal performance on a regular basis. Our finance and legal departments cooperate with our deal execution teams on deal analysis, communication, execution, risk control and reporting. Any material factors will be timely reported to the senior management or board of directors for further evaluation.
Audit Committee Experience and Qualification and Board Oversight
We have established an audit committee to monitor the implementation of our risk management policies across the NetEase group on an ongoing basis to ensure that our internal control system is effective in identifying, managing and mitigating risks involved in our business operations.
The audit committee consists of three members, namely Grace Tang, Alice Cheng and Joseph Tong, all of whom are independent non-executive directors. Grace Tang is the chairperson of the audit committee. For the professional qualifications and experiences of the members of our audit committee, see “Item 6.A. Directors and Senior Management.”
We also maintain internal control and internal audit departments which are responsible for reviewing the effectiveness of internal controls. Our internal control and internal audit department members hold regular meetings with management to discuss any internal control issues we face and the corresponding measures to implement toward resolving such issues. The internal audit department reports to the audit committee to ensure that any major issues identified are channeled to the committee on a timely basis. The audit committee then discusses the issues and reports to the board of directors, if necessary.
Ongoing Measures to Monitor the Implementation of Risk Management Policies
Our audit committee, internal audit department and senior management together monitor the implementation of our risk management policies on an ongoing basis to ensure our policies and implementation are effective and sufficient.
INSURANCE
We have in place all the mandatory insurance policies required by Chinese laws and regulations and in accordance with the commercial practices in our industry. Our employee-related insurance consists of pension insurance, maternity insurance, unemployment insurance, work-related injury insurance, medical insurance and housing funds, as required by Chinese laws and regulations. We also purchase supplemental commercial medical insurance and accident insurance for our employees.
Additionally, we maintain insurance policies for our international operations outside of China as required by our leases and contracts and in accordance with the commercial practices in our industry. These policies generally include, but are not limited to, general liability, property, non-owned and hired auto liability and excess liability insurance coverages.
We generally do not maintain any business interruption insurance, product liability insurance, key person life insurance, or insurance policies covering damages to our network infrastructures or IT systems. We carry property insurance with low coverage limits that may not be adequate to compensate us for all losses, particularly with respect to loss of business and reputation that may occur. We also do not maintain insurance policies against risks relating to the contractual arrangements with the VIEs. In 2025, we did not make any material insurance claims in relation to our business.
85
PERMISSIONS REQUIRED FROM THE PRC AUTHORITIES FOR OUR OPERATIONS AND OFFERINGS
We believe our China mainland subsidiaries and the VIEs have obtained the requisite licenses and permits from the PRC government authorities that are necessary for their material business operations in China, except for our Online Publishing Service License which we are in the process of renewing as disclosed in Item 3.D. “Key Information—Risk Factors—Risks Related to Our Business And Industry—Risks Related to Our Games and Related Value-added Services—Any difficulties in receiving approval from the relevant government authorities for our new games or new expansion packs for, or material changes to, our existing games could adversely affect such games’ popularity and profitability,” Such licenses and permits include, among other things, Value-added Telecommunications Business Operating License, Online Publishing Service License, Internet Audiovisual Program Services License, Internet Cultural Business License, and Commercial Performance License. If we or any of the VIEs is found to be in violation of any existing or future PRC laws or regulations or fail to obtain or maintain any of the required permits or approvals, the relevant PRC regulatory authorities would have discretion to take action in dealing with such violations or failures. In addition, if we had inadvertently concluded that such approvals, permits, registrations or filings were not required, or if applicable laws, regulations or interpretations change in a way that requires us to obtain such approval, permits, registrations or filings in the future, we may be unable to obtain such necessary approvals, permits, registrations or filings in a timely manner, or at all, and such approvals, permits, registrations or filings may be rescinded even if obtained. Any such circumstance may subject us to fines and other regulatory, civil or criminal liabilities, and we may be ordered by the competent government authorities to suspend relevant operations, which will materially and adversely affect our business operation.
Given the uncertainties of interpretation and implementation of relevant laws and regulations and the enforcement practice by relevant government authorities, we may be required to obtain additional licenses, permits, filings, or approvals for our business operations in the future. For more detailed information, see Item 3.D. “Key Information—Risk Factors—Risks Related to China.”
In connection with our prior overseas offerings and listing status, as of the date of the filing of this annual report, we (i) have not been required to obtain any permission from or complete any filing with the CSRC, and (ii) have not been required to go through a cybersecurity review by the CAC. As advised by our PRC legal counsel, under the currently effective PRC laws and regulations, we are not required to obtain any permission from or complete any filing with CSRC or go through a cybersecurity review by the CAC to maintain our listing status, based on their consultation with competent government authorities.
However, the PRC government has promulgated certain regulations and rules to exert more oversight and control over offerings that are conducted overseas and/or foreign investment in China-based issuers. On February 17, 2023, the CSRC released the Trial Administrative Measures of Overseas Securities Offering and Listing by Domestic Companies and five supporting guidelines, or, collectively, the Filing Rules, which took effect on March 31, 2023. According to the Filing Rules, domestic companies in China mainland that directly or indirectly offer or list their securities in an overseas market are required to file with the CSRC. In addition, an overseas listed company must also submit the filing with respect to its follow-on offerings, issuance of convertible corporate bonds and exchangeable bonds, and other equivalent offering activities, within a specific time frame requested under the Filing Rules. Therefore, we will be required to file with the CSRC for our overseas offering of equity and equity linked securities in the future within the applicable scope of the Filing Rules. For more detailed information, see Item 3.D. “Key Information—Risk Factors—Risks Related to China—The approval, filing or other requirements of the CSRC, CAC or other PRC government authorities may be required under PRC law in connection with our issuance of securities overseas or maintenance of the listing status of our ADSs or ordinary shares, and the PRC government’s oversight and discretion over our business operations could result in a material adverse change in our operations and the value of our ADSs or ordinary shares.”
86
GOVERNMENT REGULATIONS
Regulations on Foreign Investment
On March 15, 2019, the National People’s Congress promulgated the 2019 PRC Foreign Investment Law, which became effective on January 1, 2020, and replaced the Wholly Foreign-owned Enterprises Law, the Sino-foreign Equity Joint Ventures Law, and the Sino-foreign Cooperative Joint Ventures Law. Investment activities in the PRC by foreign investors are principally governed by the Catalogue of Industries for Encouraging Foreign Investment, or the Encouraging Catalogue, and the Special Management Measures (Negative List) for the Access of Foreign Investment, or the Negative List, both of which were promulgated and are amended from time to time by the MOFCOM, and the NDRC. The Encouraging Catalogue and the Negative List lay out the basic framework for foreign investment in China, classifying businesses into three categories with regard to foreign investment: “encouraged,” “restricted” and “prohibited.” Industries not listed in the Encouraging Catalogue and the Negative List are generally deemed as falling into a fourth category “permitted” unless specifically restricted by other PRC laws. On September 6, 2024, MOFCOM and the NDRC released the Special Management Measures (Negative List) for the Access of Foreign Investment (2024 Version), which became effective on November 1, 2024, to replace the previous 2021 Negative List. To comply with the above foreign investment restrictions and to obtain necessary licenses and permits in industries that are currently subject to foreign investment restrictions in China, we operate in China through the VIEs. See Item 4.B. “Information on the Company—Business Overview—Our Organizational Structure.” There remain uncertainties with respect to the interpretation and application of existing or future PRC laws and regulations on foreign investment. See Item 3.D. “Key Information—Risk Factors—Risks Related to Our Corporate Structure.”
According to the 2019 PRC Foreign Investment Law, foreign investment shall enjoy “pre-entry national treatment,” which generally means that at an investment-entrance stage, foreign investment should be treated no less favorably than domestic investment, except for foreign investments in industries deemed to be “restricted” or “prohibited” in the Negative List. The 2019 PRC Foreign Investment Law provides that foreign invested entities operating in “restricted” or “prohibited” industries will require entry clearance and other approvals. However, uncertainties still exist when it comes to interpreting or implementing the 2019 PRC Foreign Investment Law and its implementation rules. For example, the 2019 PRC Foreign Investment Law does not comment on the concept of “de facto control” or contractual arrangements with variable interest entities. It does, however, have a catch-all provision under the definition of “foreign investment,” which includes investments made by foreign investors in China through means stipulated by laws or administrative regulations or other methods prescribed by the State Council. As such, there remains a leeway for future laws to define contractual arrangements as a form of “foreign investment.” For further details, please see Item 3.D. “Key Information—Risk Factors—Risks Related to Our Corporate Structure.”
On December 26, 2019, the State Council promulgated the Implementation Rules to the Foreign Investment Law, which became effective on January 1, 2020, and repealed the Regulations on Implementing the Sino-Foreign Equity Joint Venture Enterprise Law of the PRC, the Provisional Regulations on the Duration of Sino-Foreign Equity Joint Venture, the Regulations on Implementing the Wholly Foreign Invested Enterprise Law of the PRC, and the Regulations on Implementing the Sino-Foreign Cooperative Joint Venture Enterprise Law of the PRC. The implementation rules further clarified and elaborated on the relevant provisions of the 2019 PRC Foreign Investment Law.
On December 30, 2019, the MOFCOM and the SAMR, jointly promulgated the Measures for Information Reporting on Foreign Investment, which became effective on January 1, 2020. Pursuant to the measures, where a foreign investor directly or indirectly carries out investment activities in China, the foreign investor or the foreign invested enterprise must submit the investment information to the competent commerce department for further handling.
On December 19, 2020, MOFCOM and the NDRC jointly promulgated the Measures for the Security Review of Foreign Investments, which took effect on January 18, 2021, pursuant to which a security review shall be conducted for foreign investments that affect or may affect national security. The measures established a working mechanism for the security review of foreign investments, or the Security Review Working Mechanism, to be responsible for organizing, coordinating and guiding the security review of foreign investments. For foreign investments in material information technology and internet products and services which relate to national security, the foreign investors who obtain the actual controlling stake in the investee enterprise in the PRC shall declare to the office of the Security Review Working Mechanism prior to implementation of the investments.
87
Regulations on Telecommunication Services
In September 2000, China’s State Council promulgated the Telecommunications Regulations of the PRC, or the Telecom Regulations, which was last revised in February 2016. The Telecom Regulations categorized all telecommunications businesses in China as either a “basic telecommunications business” or “value-added telecommunications business,” ICP services, e-mail services, and other telecommunications businesses operated by us are classified as value-added telecommunications businesses. According to the Telecom Regulations, the commercial operator of these services must obtain an operating license. The Telecom Regulations also set out extensive guidelines with respect to different aspects of telecommunications operations in China.
On December 28, 2015, MIIT issued the Telecommunication Services Classification Catalog (2015 Edition). The 2015 Catalog took effect on March 1, 2016 and was amended on June 6, 2019. The Catalog divided the information services business into an additional five sub-categories and reclassified the online data processing and transaction processing services business from a “basic telecommunications business” to a “value-added telecommunications business.” In 2017, MIIT issued the new version of the Measures for the Administration of Telecom Business Licensing, or the MIIT Measures 2017, which became effective on September 1, 2017. The MIIT Measures 2017 require companies who are engaged in telecommunications businesses to have a Telecom Business License.
In December 2001, in order to comply with China’s commitments with respect to its entry into the WTO, the State Council promulgated the Regulation for the Administration of Foreign-Invested Telecommunications Enterprises, or the FITE Regulations, which was last revised in March 2022 and came into effect on May 1, 2022. The FITE Regulations set out detailed requirements with respect to capitalization, investor qualifications, and application procedures in connection with establishing a foreign invested telecom enterprise. Pursuant to the FITE Regulations, foreign investors may hold an aggregate of no more than 50% of the total equity in any value-added telecommunications business in China. The Notice of the MIIT on Removing the Restrictions on Foreign Equity Ratios in Online Data Processing and Transaction Processing (Operating E-commerce) Business issued by the MIIT in June 2015 set out an exception, under which, foreign investors may hold up to the entire equity interest in online data processing and transaction processing (operating e-commerce) businesses. In addition, the Negative List removes some of the previous restrictions on value-added telecommunications providers by allowing foreign investors to hold up to the entire equity interest in domestic multi-party communication, e-storage and forwarding and call center businesses in China. However, other requirements provided by the SAPPRFT and MIIT regulations still apply.
Regulations on Internet Information Services
The Measures for the Administration of Internet Information Services, or the ICP Measures, issued by the State Council went into effect on September 25, 2000 and was last revised on December 6, 2024. Under the ICP Measures, any entity that provides information to internet users must obtain an operating license from the MII, or its local branch at the provincial level in accordance with the Regulations on Telecommunication Services described above.
On June 1, 2017, the Provisions for the Administration of Internet News Information Services, promulgated by the CAC, came into effect, which superseded the previous regulations. According to the revised provisions, to provide internet-based news information services to the public via internet websites, applications, forums, blogs, micro-blogs, public accounts, instant communication tools and online live-stream, providers must obtain an Internet News Information Service License, issued by the CAC or a local cyberspace administration. In addition, the provisions prohibit organizations from establishing foreign, partially or wholly-owned, entities that invest or operate internet-based news information services. The CAC and the local cyberspace administrative offices are responsible for the supervision, management and inspection of internet-based news information services. On March 12, 2022, the NDRC and the MOFCOM jointly issued the Negative List for Market Access (2022 Edition), pursuant to which market entities are prohibited from illegally conducting news media related businesses. To be specific, non-public capital shall not: (i) be engaged in business of news gathering, editing and broadcasting; (ii) invest in the establishment and operation of news organizations; (iii) operate the layout, frequency, channel, column and public account of news organizations; (iv) be engaged in live broadcasting related to politics, economics, military, diplomatic or related to major social, cultural, scientific and technological, health, education, sports activities and events and other activities and events related to political discretion, direction of public opinion and value orientation; (v) introduce news released by foreign subjects; or (vi) hold forum, summit or award selection activities in the field of news and public opinion. In December 2016, the MOC issued the Circular on the Administrative Measures for Business Activities Relating to Online Performance, pursuant to which an internet platform operator that provides online performance shall: (i) apply for a Network Culture Operation License with the relevant provincial-level authority; (ii) notify the MOC of any access or performance channels created for domestic performers within ten days; and (iii) submit an application to the MOC before creating any access or performance channels for foreign performers.
88
On June 27, 2002, the MII and the GAPP jointly promulgated the Provisional Measures for the Administration of Internet Publishing, which was replaced by the Rules for the Administration of Online Publishing Service jointly issued by SAPPRFT and MIIT that became effective on March 10, 2016. These rules require online publishers to secure approval from the SAPPRFT for their operations. The term “online publication service” refers to providing online publications to the public through information networks. The term “online publications” is defined as the digital works with publishing features such as editing, production or processing provided to the public through information networks (including contents from books, newspapers, periodicals, audio and video products, electronic publications that have already been formally published or works that have been made public in other media format, and the digital works of literature, art and science). These rules also forbid foreign investment in the online publishing sector.
Pursuant to the Measures for the Administration of Internet E-mail Services, or the Internet E-mail Measures, which was issued by MII on February 20, 2006, e-mail service providers must obtain value-added telecommunications business operating licenses or file for recordation as non-profit internet service providers. In addition, each e-mail service provider must keep a record of the timing, sender’s or recipient’s e-mail address and IP address of each e-mail transmitted through its servers for 60 days. The Internet E-mail Measures also state that an internet e-mail service provider is obligated to keep confidential the users’ personal registered information and internet e-mail addresses. An internet e-mail service provider and its employees may not illegally use any user’s personal registered information or internet e-mail address, and may not, without consent of the user, divulge the user’s personal registered information or internet e-mail address, unless otherwise prescribed by another law.
The SARFT and MII jointly issued the Regulations for the Administration of Internet Audiovisual Program Services, or the Audiovisual Regulations, on December 20, 2007, which was revised on August 28, 2015 by the SAPPRFT. The Audiovisual Regulations require that online audio and video service providers obtain a permit from NRTA in accordance with the Audiovisual Regulations.
On November 18, 2019, the CAC, the MOCT and the NRTA jointly issued the Promulgation of the Administrative Provisions on Online Audio and Video Information Services, or the Audio and Video Provisions, which took effect on January 1, 2020. The Audio and Video Provisions require that online audio and video information service providers: (i) acquire relevant qualifications required by law and regulations; (ii) adopt rules and policies in relation to, for example, user registration, information distribution and review, information security management, emergency disposal, educational training for employees, the protection of minors and intellectual property rights protection; (iii) verify personal information submitted by users as required under applicable laws; and (iv) undertake technical and other necessary measures to ensure network security and stable operations. The Audio and Video Provisions further set out requirements for the creation, distribution and transmission of audio videos based on new technologies and applications such as deep learning and virtual reality, including requirements for safety evaluation, labeling requirements and mechanisms for refuting fake rumors.
On June 14, 2022, the CAC issued a revised version of the Administrative Provisions on Mobile Internet Application Information Services, or the APP Provisions, which emphasizes that mobile internet app providers shall comply with the relevant provisions on the scope of necessary personal information when engaging in personal information processing activities. According to the APP Provisions, mobile internet app providers shall not compel users to agree to non-essential personal information collection for any reason and are prohibited from banning users from their basic functional services due to the users’ refusal of providing non-essential personal information.
On December 31, 2021, the CAC and other three regulatory authorities jointly promulgated the Administrative Provisions on Internet Information Service Algorithm Recommendation, which became effective on March 1, 2022. The Administrative Provisions on Internet Information Service Algorithm Recommendation stipulates that algorithm recommendation service providers with public opinion attributes or social mobilization capabilities shall submit the relevant information within ten business days from the date of providing such services. Pursuant to the Administrative Provisions on Internet Information Service Algorithm Recommendation, algorithmic recommendation service providers are required to provide users with options that are not specific to their personal characteristics, or provide users with convenient options to cancel algorithmic recommendation services and shall not set up algorithm models against applicable laws, regulations and social norms, including, without limitation, inducing users to indulge or engage in excess consumption.
89
On November 25, 2022, the CAC, MIIT and Ministry of Public Security jointly issued the Administrative Provisions on Deep Synthesis of Internet Information Services, which took effect on January 10, 2023. Deep synthesis technology refers to any technology utilizing generative and/or synthetic algorithms, such as deep learning and virtual reality, to produce text, images, audio, video, virtual scenes or other online content. Under these provisions, deep synthesis service providers must, among other things, (i) ensure their services do not engage in activities prohibited by applicable laws and regulations; (ii) take responsibility for information security and implement measures to address data security, personal information protection, telecom fraud, emergency response and other technical safeguards; (iii) adopt content moderation rules and use both automated and human review methods to monitor input data and synthesized results for illegal or harmful information; and (iv) implement notice and takedown procedures to deal with the publication of false, illegal or harmful information by deep synthesis users.
On July 10, 2023, the CAC and other relevant authorities promulgated the Interim Measures for the Administration of Generative Artificial Intelligence Services, or the Generative Artificial Intelligence Services Measures, which became effective on August 15, 2023. The Generative Artificial Intelligence Services Measures impose compliance requirements for providers of generative artificial intelligence services to the general public within the territory of PRC. The Generative Artificial Intelligence Services Measures provide, among other things, that the provider of generative AI services of text, image, audio or video to the general public shall (i) assume the responsibilities as the producers of the network information contents in accordance with the law and fulfill its obligation of network information security, (ii) if personal information is involved, assume its responsibility as a personal information handler in accordance with the law and fulfill its obligation of protecting personal information, and (iii) in case of providing generative AI services which affect public opinion or are capable of social mobilization, conduct security assessments in accordance with the relevant regulations and complete certain filings in accordance with the Administrative Provisions on Internet Information Service Algorithm Recommendation. On February 29, 2024, the National Technical Committee 260 on Cybersecurity of Standardization Administration of China promulgated the Basic Security Requirements for Generative Artificial Intelligence Service as a supporting document for the Generative Artificial Intelligence Services Measures to provide specific guidelines and assessment requirements for security of generative AI services.
On September 7, 2023, the MST and other relevant authorities promulgated the Measures for Ethical Review of Science and Technology (for Trial Implementation), or the Ethical Review Measures, which came into effect on December 1, 2023, according to which, any universities, scientific research institutions, medical and health institutions, and enterprises engaged in “ethically sensitive” science and technology activities in certain areas, including AI, must establish a science and technology ethical review committee. The Appendix of the Ethical Review Measures set out a special list of science and technology activities that shall be subject to (i) the preliminary review by the ethical review committee; and (ii) the additional expert review by the local or relevant industry-competent department. Science and technology activities that fall under such special list include, among other things, the R&D of algorithm models, applications and systems with the ability to mobilize public opinions and guide social awareness, and R&D of automated decision-making systems with a high degree of autonomy for scenarios with safety or personal health risks. In addition, the obligor is required to complete certain registration requirements, such as to register (i) its ethical review committee within 30 days after establishment; and (ii) its science and technology activities that require additional expert review within 30 days after clearance of ethical review, in each case on the National Science and Technology Ethics Management Information Registration Platform to be established by the MST.
On July 21, 2023, the MIIT promulgated the Notice of the Ministry of Industry and Information Technology on the Record-filing of Mobile Internet Application (hereinafter referred to as App), which requires that holders of mobile Internet Apps engaged in Internet information services within the Mainland of PRC must fulfill the filing formalities in accordance with the Anti-Telecom and Online Fraud Law of the PRC and the Measures for the Administration of Internet Information Services and such holders shall not engage in the App Internet information service without completion of such filing.
On March 13, 2025, the CAC and the Ministry of Public Security issued the Regulations on Safety Management of Face Recognition Technology Application, which require that the use of face recognition technology to process face information shall obtain the individual’s separate consent or written consent according to law, except where personal consent is not required by laws and administrative regulations. Furthermore, users of face recognition technology who use face recognition technology in public places, or store face information of more than 100,000 people, should file with the competent Internet information department within 30 working days.
90
On October 16, 2023, the State Council promulgated the Regulation on the Protection of Minors in Cyberspace, which became effective on January 1, 2024. The Regulation on the Protection of Minors in Cyberspace specifies that the State Cyberspace Administration is responsible for the overall leadership and coordination in protecting minors in cyberspace. Moreover, any organization or individual should not perform cyberbullying towards minors. Network product and service providers should establish a sound mechanism for early warning, identification and monitoring, and handling of cyberbullying acts. Besides, more efforts should be made to protect the privacy information of minors. That said, personal information processors should strictly limit the access to minors’ personal information and conduct personal information compliance audits. Additionally, online games, live streaming and other network service providers should reasonably restrict minors’ network service expenditure according to their age groups, as well as set and optimize rules for preventing minors from cyber addiction.
On March 7, 2025, the CAC released the Measures for Labeling Artificial Intelligence Generated Synthetic Contents, which will take effect on September 1, 2025. These measures require network information service providers to include explicit or implicit labels indicating any AI-generated synthetic content. For example, content considered high risk under the Administrative Provisions on Deep Synthesis of Internet Information Services for causing public confusion or misrecognition—such as smart dialogue, voice synthesis, and face generation services—must feature clear labels, including text prompts, voice alerts, or visual symbols. Additionally, network information service providers must embed implicit labels in the metadata of AI-generated content, which should include details such as content attributes, provider name, content serial number and other relevant production information.
Regulations on Information Security and Censorship
Under various Laws, ICP operators and internet publishers are prohibited from posting or displaying any content that:
| ● | opposes the fundamental principles set out in China’s Constitution; |
| ● | compromises state security, divulges state secrets, subverts state power or damages national unity; |
| ● | harms the dignity or interests of the state; |
| ● | incites ethnic hatred or racial discrimination or damages inter-ethnic unity; |
| ● | sabotages China’s religious policy or propagates heretical teachings or feudal superstitions; |
| ● | disseminates rumors, disturbs social order or disrupts social stability; |
| ● | propagates obscenity, pornography, gambling, violence, murder or fear or incites the commission of crimes; |
| ● | insults or slanders a third party or infringes upon the lawful rights and interests of a third party; or |
| ● | includes other content prohibited by laws or administrative regulations. |
Failure to comply with the content censorship requirements may result in the revocation of licenses and the closing down of the concerned websites or other online and mobile platforms. In addition, it is mandatory for internet companies in the PRC to complete security-filing procedures and regularly update information security and censorship systems for their websites and other online and mobile platforms with the local public security bureau. On June 22, 2007, the Ministry of Public Security, the State Secrecy Bureau, the State Cryptography Administration Bureau and the SCIO jointly issued the Administrative Regulations for the Classified Protection of Information Security, according to which websites should determine the protection classification of their information systems pursuant to a classification guideline and file their classification with the Ministry of Public Security or its bureaus at or above the municipal level with subordinate districts.
On February 4, 2015, the CAC issued the Internet User Account Name Management Regulations, which defines “Internet User Account Name” as an account name registered or used in internet information services, including, without limitation, blogs, micro-blogs, instant communication tools, forums and thread comments. In addition, according to the regulations, internet information service providers must prohibit their users from using any illegal or harmful information in their account name, avatar, profile or other registration information.
91
On June 27, 2022, the CAC issued the Internet User Account Information Management Regulations, which took effect on August 1, 2022. The Internet User Account Information Management Regulations stipulates that an internet information service provider shall perform the responsibility of internet user account information management as a service provider, be equipped with professional personnel and technical capabilities corresponding to its service scale, and establish a sound and strictly implement authentic identity information verification, account information verification, information content security, ecological governance, emergency response and personal information protection management systems.
On November 7, 2016, the NPCSC promulgated the Cybersecurity Law, which was further amended on October 28, 2025 and became effective on January 1, 2026. In accordance with the Cybersecurity Law, network operators must comply with applicable laws and regulations and fulfill their obligations to safeguard network security in conducting business and providing services. Network service providers must take technical and other necessary measures as required by Laws to safeguard the operation of networks, respond to network security effectively, prevent illegal and criminal activities, and maintain the integrity, confidentiality and usability of network data. In addition, network operators must not collect personal information irrelevant to their services. In addition, the Cybersecurity Law provides that personal information and important data collected and generated by an operator of critical information infrastructure in the course of its operations in the PRC must be stored in the PRC. In the event of any unauthorized disclosure, damage or loss of collected personal information, network operators must take immediate remedial measures, notify the affected users and report the incidents to the relevant authorities in a timely manner. On October 28, 2025, the NPCSC issued the Decision on Amending the PRC Cybersecurity Law with effect from January 1, 2026, focusing on the following four aspects: (i) to improve the legal liability system for violating the general provisions on the security of cyber operation; (ii) to amend the legal liability system for the security protection of critical information infrastructure; (iii) to adjust the legal liability system for network information security; and (iv) to amend the legal liability system for the protection of personal information.
On July 7, 2022, the CAC promulgated the Measures for the Security Assessment of Data Cross-border Transfer, which took effect on September 1, 2022. On March 22, 2024, the CAC promulgated the Provisions on Promoting and Regulating Cross-border Data Flows (together with the Security Assessment of Data Cross-border Transfer, the “Data Cross-border Transfer Provisions”), which further clarify the implementation rules of existing systems to facilitate the cross-border flow of data, including, among other things, relaxing the conditions for the cross-border transfer of data and narrowing the scope of security assessment on the cross-border transfer of data. The Data Cross-border Transfer Provisions require that, with certain exceptions, a data processor providing data overseas and falling under any of the following circumstances shall apply for the security assessment of cross-border data transfer by the national cybersecurity authority through its local counterpart: (i) where a critical information infrastructure operator intends to provide personal information or important data overseas; or (ii) where any data processor other than a critical information infrastructure operator intends to provide important data overseas or, as from January 1 of the current year, provide personal information (excluding sensitive personal information) of not less than 1 million individuals or sensitive personal information of not less than 10,000 individuals in aggregate to overseas recipients. Furthermore, the data processor shall conduct a self-assessment on the risk of data cross-border transfer prior to applying for the foregoing security assessment, under which the data processor shall focus on certain factors including, among other things, the legitimacy, fairness and necessity of the purpose, scope and method of data cross-border transfer and the data processing of overseas recipients, the risks that the cross-border data transfer may bring to national security, public interests and the legitimate rights and interests of individuals or organizations as well as whether the cross-border data transfer related contracts or the other legally binding documents to be entered with overseas recipients have fully included the data security protection responsibilities and obligations. On June 27, 2025, the CAC issued the Guidelines for Declaring Data Cross-border Security Assessment (Third Edition), which became effective on the same date and further clarifies the scope of application, declaration methods and processes of data cross-border security assessment.
On December 8, 2022, the MIIT promulgated the Measures for Data Security Administration in the Industry and Information Technology Field (Trial Implementation), or the Trial Measures, which took effect on January 1, 2023. In accordance with the Trial Measures, industrial and information technology field data processors must classify data based on the data’s category and the security level and also classify and identify data based on the industry requirements, business needs, data sources and purposes and other factors, and to make a data classification catalogue.
On May 28, 2020, the National People’s Congress issued the PRC Civil Code, which took effect on January 1, 2021. In accordance with the PRC Civil Code, natural person’s personal information shall be protected by law, and the processing of personal information shall be subject to the principle of legitimacy, rightfulness and necessity, with no excessive processing.
92
The PRC Data Security Law was released by the NPCSC on June 10, 2021 and became effective on September 1, 2021. The PRC Data Security Law stipulates the measures to support and promote data security and development, to establish and optimize the national data security management system, and to clarify organizations’ and individuals’ responsibilities in data security. According to the PRC Data Security Law, data processing activities shall be carried out in accordance with PRC laws and regulations, establishing and improving the data security management system of the whole process, organizing and carrying out data security education and training, and taking corresponding technical measures and other necessary measures to guarantee data security. Where data processing activities are carried out through the internet and other information networks, the above-mentioned data security protection obligations shall be fulfilled on the basis of the hierarchical network security protection system. In carrying out data processing activities, risk monitoring shall be strengthened, and remedial measures shall be taken immediately when data security defects, loopholes and other risks are found.
On September 24, 2024, the Regulations on Network Data Security Management, or the Data Security Regulations, were issued by the State Council, which took effect on January 1, 2025. The Data Security Regulations reiterate and refine the general regulations for cyber data processing activities and rules of personal information protection, important data security protection, cyber data cross-border transfer security management, and the responsibilities of online platform service providers. In particular, the Data Security Regulations provide that cyber data processors whose cyber data processing activities affect or may affect national security shall be subject to national security review in accordance with the relevant regulations. Moreover, the Data Security Regulations provide certain obligations of the processors of important data, such as conducting risk assessment and reporting to the competent authorities for their network data handling activities on an annual basis.
On December 28, 2021, the CAC, NDRC, MIIT and other ten PRC regulatory authorities jointly issued the Cybersecurity Review Measures, effective on February 15, 2022. The Cybersecurity Review Measures require that, (i) any procurement of network products and services by critical information infrastructure operators, which affects or may affect national security, or (ii) any data processing activities by network platform operators, which affects or may affect national security, including that any network platform operators which has personal information of more than one million users and is going to be listed abroad, are subject to cybersecurity review. As the measures are relatively new, there exists uncertainties with respect to their interpretation and implementation.
On August 17, 2021, the State Council promulgated the Regulations on Critical Information Infrastructure Protection, or the CII Regulations, which came into effect on September 1, 2021. Pursuant to the CII Regulations, “critical information infrastructures” refers to important network facilities and information systems of important industries and sectors such as public communications and information services, energy, transport, water conservation, finance, public services, e-government, and science and technology industry for national defense, as well as other important network facilities and information systems that may seriously endanger national security, national economy and citizen’s livelihood and public interests if they are damaged or suffer from malfunctions, or if any leakage of data in relation thereto occurs. Competent authorities as well as the supervision and administrative authorities of the above-mentioned important industries and sectors are responsible for the security protection of critical information infrastructures (the “Protection Authorities”).
The Personal Information Protection Law, or the PIPL, was released by the NPCSC on August 20, 2021 and became effective on November 1, 2021. The PIPL stipulates the scope of personal information and the general principles of processing personal information, establishes rules for processing personal information, special rules for processing sensitive personal information and rules for the cross-border transfer of personal information abroad, as well as clarifies the individual’s rights and the processor’s obligations in the process of personal information. The PIPL applies to (i) the processing within the territory of the PRC of natural persons’ personal information; or (ii) the processing outside the territory of the PRC of personal information of natural persons within the PRC, provided that such information is processed (x) for the purpose of providing products or services to domestic natural persons, (y) to analyze or assess the conduct of domestic natural persons, or (z) under any other circumstances as prescribed by laws and administrative regulations. Failure to comply with the requirements of the PIPL may result in various legal liabilities including confiscation of unlawful income, a warning, a fine of up to RMB50 million or 5% of annual revenue, and suspension of related business activities, among other things.
As we expand our operations internationally, we have become subject to privacy and data protection laws of other jurisdictions.
93
In Europe, the GDPR has applied directly in all EU member states since May 25, 2018. The GDPR also has extraterritorial effect, applying to both processing carried out by companies with an establishment in the European Economic Area, or EEA, and to the processing carried out by entities which offer goods or services to individuals located in the EEA or monitor the behavior of individuals located in the EEA. The GDPR imposes robust requirements for controllers and processors of personal data. These include requiring a legal basis for processing, limits on the collection and use of personal data (purpose limitation principle), as well as transparency, data minimization and storage limitation obligations. In addition, controllers and processors are required to implement (and be able to evidence) robust technical and organizational measures, such as encryption, to ensure the confidentiality and integrity of personal data. Failure to comply with the principles set out in the GDPR can result in substantial fines. The European Data Protection Board, or EDPB, has made clear that fines will be used as a means of deterring non-compliance and both the EDPB and local data protection authorities, such as the Irish Data Protection Commission have been active in bringing enforcement actions.
The GDPR also sets out strict requirements pertaining to transfers of personal data outside of the EU. These requirements necessitate careful consideration, and detailed risk assessments, of potential cross-border transfers of personal data to ensure compliance with the GDPR. In addition to conducting data transfer impact assessments, companies may also need to introduce additional safeguards and put in place contract provisions to ensure that such transfers do not diminish the level of protection data subjects would otherwise have under the GDPR.
Failure to comply with the GDPR may result in criminal liability and/or significant fines, which can amount up to EUR20,000,000 or up to 4% of the total worldwide annual turnover.
In addition to the GDPR, our operations may also become subject to other European digital regulations, such as the Digital Services Act, or DSA, and the Cyber Resilience Act, or CRA. The DSA establishes a comprehensive legal framework for digital services in the EU. It addresses accountability for illegal services or content on digital platforms and imposes obligations on certain online intermediaries to swiftly remove illegal content. It also requires enhanced transparency measures and imposes significant penalties for non-compliance which can reach up to 6% of total annual worldwide turnover. The CRA establishes cybersecurity requirements for products with “digital elements” (such as software products) made available in the EU market. The CRA includes obligations related to secure development practices, vulnerability management and incident reporting. Compliance with the CRA may require enhanced security controls, additional testing, vulnerability disclosure processes and ongoing patching obligations. Failure to comply with the CRA can result in penalties and sanctions, such as fines of up to ERU 150,000,000 or up to 2.5% of annual turnover, whichever is higher.
In the U.S., new privacy related regimes have been adopted or are under discussion at both the federal and state level and numerous states have already enacted comprehensive privacy laws and more topic-specific privacy laws. California is widely seen to be leading the way with the CCPA, which went into effect on January 1, 2020 and was amended by the California Privacy Rights Act, which largely became operative on January 1, 2023. The CCPA confer an extensive suite of rights on California residents (including employees and business-to-business contacts), including the right to transparency (e.g., the right to request detailed information about how Personal Information is collected, used, and shared), the right of access to, correction of and/or deletion of their Personal Information, and a right to opt out of the sale or sharing of their Personal Information. The CCPA also introduces clear requirements for businesses to adopt appropriate security measures.
In terms of enforcement, the CCPA established a “first-of-its-kind” enforcement agency, the California Privacy Protection Agency, or CPPA, with a broad mandate which includes the ability to take enforcement action, issue new rules and raise awareness among businesses and consumers about their rights and obligations. The CPRA provides for co-enforcement authority for violations between the CCPA and the California Attorney General, as well as a private right of action for certain data breaches that has increased data breach litigation and could increase liability, in light of the potential for statutory damages. To date, there have been three publicly announced enforcement actions by the California Attorney General alleging violations of the CCPA, and both state and federal privacy laws continue to evolve, with state Attorneys General as well as the FTC investigating and enforcing against alleged violations of certain privacy laws (including in the context of minor data).
94
In addition to California, numerous other states have passed their own comprehensive state privacy laws which are now in effect, with more expected to take effect in the near future. Moreover, various laws restricting or governing the use of websites, online services, and platforms by minors have passed or been proposed at the federal level and in certain states, including laws prohibiting direct advertising to minors (individuals under the age of 18), requiring age verification, limiting the use of minors’ Personal Information and mandating parental consent or providing other parental rights. These additional laws, amendments and interpretations are subject to change (and in certain instances have been challenged in court and/or blocked), which further complicates our compliance efforts and may therefore increase legal risk and compliance costs on us and any third parties on which we rely.
At the U.S. federal level, legislative proposals such as the executive order issued by President Biden (February 28, 2024) on “Preventing Access to Americans’ Bulk Sensitive Personal Data and United States Government-Related Data by Countries of Concern,” or the Executive Order, pose additional complexity for us and could adversely impact our business. The Executive Order directed the U.S. Department of Justice, in consultation with other government agencies, to issue regulations which, among other things, prohibit or otherwise restrict certain categories of transactions that involve American’s bulk sensitive personal data or U.S. government-related data. On December 27, 2024, the U.S. Department of Justice issued its comprehensive final rule, carrying out the Executive Order by promulgating the generally applicable rules for certain categories of data transactions that pose an unacceptable risk to the national security of the United States. The final rule and other related developments could have the ability to impact not only our service offerings but our third-party vendor arrangements.
As outlined above, the legal and operational complexity and cost and potential regulatory scrutiny that will result from such existing and new laws and regulations, including enacted and proposed regulations that govern AI, could have a material adverse impact on our business.
Regulations on Online Games
Pursuant to the Provisional Regulations for the Administration of Online Culture promulgated by the MOC in May 2003, and last revised in December 2017, online game operators are required to obtain an Internet Culture Operating License from relevant local departments of the MOC. On May 14, 2019, the General Office of the MOCT issued the Circular on Adjusting the Scope of Examination and Approval of Online Culture Business Permit and Further Regulating the Work Concerning Examination and Approval, or the MOCT Notice 81, pursuant to which the MOCT is no longer responsible for the administration and supervision of online games and local counterparts of the MOCT may no longer approve Internet Culture Operating Licenses that involve online game operation via information networks (with or without distribution of virtual currency of online games) and virtual currency of online games trading operation via information networks. Internet Culture Operating Licenses that are already issued and only contain the above business scope will remain effective until their expiration. As of date of the annual report, no laws, regulations or official guidelines have been promulgated on whether the responsibility of MOCT for regulating online games will be undertaken by another governmental department.
On June 4, 2009, the MOC and MOFCOM jointly issued the Notice on Strengthening Administration on Online Game Virtual Currency, or the Online Game Virtual Currency Notice. According to this notice, online game virtual currency should only be used to exchange virtual services provided by the issuing enterprise for a designated extent and time, and is strictly prohibited from being used to purchase tangible products or any service or product of another enterprise. In addition, the Online Game Virtual Currency Notice requires the issuing enterprise to give users 60 days prior notice and refund in the form of legal tender or other forms acceptable to users in case it plans to terminate the provision of its products or services.
On July 1, 2011, GAPP and several other government authorities jointly issued the Notice Regarding the Initiation of Work on the Online Games Real-Name Verification System to Prevent Online Gaming Addiction, which requires that online game operators be responsible for data registration and identification of online game users, and that online game operators shall duly submit user identification information for verification with the NCIIC, which will be in charge of real-name verification for the national anti-addiction system. In addition, online game operators must ensure that, via the NCIIC real-name verification, users with fraudulent identification data be enrolled in the operators’ anti-addiction systems.
95
On October 25, 2019, the NPPA promulgated the Notice on Preventing Minors from Indulging in Online Games, according to which the length of minors’ use of online games should be strictly controlled. It requires all online game users to register their identification information. The total length of time for minors to access online games must be limited on a daily basis. Every day from 22:00 to 8:00 the next day, online game companies are not permitted to provide game services to minors in any form. Game services provided to minors must not exceed three hours per day on public holidays and 1.5 hours on other days. In addition, online transactions are capped monthly at RMB200 or RMB400, depending on a minor’s age. On August 30, 2021, the NPPA issued the Notice on Further Preventing Minors from Indulging in Online Games, which became effective on September 1, 2021. The Notice on Further Preventing Minors from Indulging in Online Games imposes stricter time limits for playing online games by minors and provides that online game operators may only provide online game services to minors on every Friday, Saturday, Sunday or PRC statutory holiday for one hour per day from 8:00 p.m. to 9:00 p.m. In addition, the Notice on Further Preventing Minors from Indulging in Online Games requires that all online games must be connected to the real-name registration and game addiction prevention system of the NPPA, all online game players must register or login in using authentic and valid identity information, and online game operators may not provide game services, in any manner (including in visitor experience mode), to any users who have not registered using their real names. On October 20, 2021, six PRC governmental authorities jointly issued the Notice on Strengthening the Management of Preventing Primary and Middle School Students from Indulging in Online Games, which further stipulates that online game companies shall fulfill the requirements for real-name registration. Real-name registration information submitted by online game users must be verified by the real-name verification system of the NPPA. Online game operators may only provide online game services to primary and middle school students on every Friday, Saturday, Sunday or PRC statutory holiday for one hour per day from 8:00 p.m. to 9:00 p.m.
On September 28, 2009, GAPP, the National Copyright Administration and the National Office of Combating Pornography and Illegal Publications jointly published the Notice Regarding the Consistent Implementation of the “Regulation on Three Provisions” of the State Council and the Relevant Interpretations of the State Commission Office for Public Sector Reform and the Further Strengthening of the Administration of Examination and Approval of Online Games and the Examination and Approval of Imported Online Games, or Circular 13. According to Circular 13, no entity should engage in the operation of online games without receiving an Internet Publishing License and approval from GAPP. Circular 13 expressly prohibits foreign investors from participating in online game operating business via wholly-owned, equity joint venture or cooperative joint venture investments in China, and from controlling and participating in these businesses directly or indirectly through contractual or technical support arrangements. Moreover, for online games that have been approved by GAPP, when the operational entity changes, or when new versions, expansion packs or new content is implemented, the operating entity shall once again undertake the same procedures for examination and approval by GAPP of the changed operating entity, new versions, expansion packs or new content. On May 24, 2016, SAPPRFT issued the Circular on the Administration over Mobile Game Publishing Services, or Circular 44, which came into effect on July 1, 2016, and provides that no mobile game shall be published and operated online without the approval of the SAPPRFT.
On December 22, 2023, the NPPA publicly solicited opinions on the Draft Administrative Measures for Online Games to regulate activities related to the online game industry in several respects, including requirements on the establishment and administration of online game publishing and operating entities, publication and operation of online games and protection of minors. The Draft Administrative Measures for Online Games set forth certain obligations of online game publishing and operating entities of protecting minors, including requirements on controlling the period and time of playing online games, addiction prevention and identity verification, etc. Furthermore, it provides for rules on the distribution, trading and trading enterprises of online game coins, as well as rules on the distribution and trading of virtual items for online games, including, among other things, (i) trading of online game coins shall be conducted via real-name digital RMB wallets, (ii) an enterprise shall not provide both the distribution of online game coins and the trading service for online game coins simultaneously, and (iii) online game publishers and operators shall not exchange the virtual props of online games acquired by users into legal tender. As of the date of the filing of this annual report, the Draft Administrative Measures for Online Games have not been formally adopted.
Regulations on Private Education
The PRC Education Law, or the Education Law, sets forth provisions relating to the fundamental education systems of the PRC, including a school system of pre-school education, primary education, secondary education and higher education, a system of nine-year compulsory education and a system of education certificates. The Education Law stipulates that the government formulates plans for the development of education, establishes and operates schools and other types of educational institutions, and in principle, enterprises, institutions, social organizations and individuals are encouraged to operate schools and other types of educational organizations in accordance with PRC Laws.
96
On December 28, 2002, the NPCSC, promulgated the Law for Promoting Private Education, or the Private Education Law, which was last amended on December 29, 2018. Under the amended Private Education Law, sponsors of private schools may choose to establish non-profit or for-profit private schools at their own discretion and the establishment of the private schools shall be subject to approvals granted by relevant government authorities and registered with relevant registration authorities.
On April 7, 2021, the State Council published an amendment to the Regulations on the Implementation of the Law for Promoting Private Education of the PRC, or the Amended Implementation Rules, which became effective on September 1, 2021. The Amended Implementation Rules stipulate that online education activities using internet technology are encouraged by the regulatory authorities and shall comply with laws and regulations related to internet management. A private school using internet technology must obtain the private school operating permit, as well as the internet operating permit. It must also establish and implement internet security management systems and take technical security measures. Upon discovery of any information whose release or transmission is prohibited by applicable laws or regulations, the private school shall immediately cease the transmission of that information and take further remedial actions, such as deleting that information, to prevent it from spreading. Records pertaining to the situation shall be kept and reported to the appropriate authorities. The Amended Implementation Rules further stipulates that relevant government authorities must enhance the supervision on the agreements entered into between non-profit private schools and its related party and review such transaction on an annual basis.
Uncertainties exist with respect to the interpretation and application of the existing and future laws governing the online private education industry, as well as how the local government would promulgate implementing rules relating to the specific requirements applicable to online education service providers.
Regulations on After-school Tutoring and Educational Apps
On August 10, 2019, the MOE, jointly with certain other PRC government authorities, issued the Opinions on Guiding and Regulating the Orderly and Healthy Development of Educational Mobile Apps, or the Opinions on Educational Apps, which requires, among other things, mobile apps that provide services for school teaching and management, student learning and student life, or home-school interactions, with school faculty, students or parents as the main users, and with education or learning as the main application scenarios, or the Educational Apps, be filed with competent provincial regulatory authorities for education. On November 11, 2019, MOE issued the Administrative Measures on Filing of Educational Mobile Apps. In 2020, the MOE established a public complaints channel with respect to educational apps. The educational apps provider or user may be complained due to a wide variety of matters, among other things, failure to complete the filing or obtain relevant permits, existence of internet illegal or improper information, collect or unreasonably use personal information in violation of relevant laws and regulations, violations of the requirements on educational apps used by primary and secondary schools, violations of the Online After-school Training Opinions. The MOE sets a scoring system with respect to such complaints. Each educational app provider shall have 12 points during a period of 12 months. If serious complaints were to occur and substantiated by relevant government authority, corresponding penalty points will be recorded and such educational app provider may be required to rectify relevant noncompliance. In the event that 12 penalty points are recorded within a period of 12 months or the most serious compliant were to occur, filings of relevant educational apps may be revoked, relevant educational apps may be removed from apps store, educational apps provider may be blacklisted and made public and the involved provider may be prohibited to submit filings of educational apps within six months.
On July 24, 2021, the General Office of State Council and the General Office of Central Committee of the Communist Party of China jointly promulgated the Opinions on Further Alleviating the Burden of Homework and After-School Tutoring for Students in Compulsory Education, or the Alleviating Burden Opinion, which provides that, among other things, (i) local government authorities shall no longer approve new after-school tutoring institutions providing tutoring services on academic subjects for students in compulsory education, and the existing after-school tutoring institutions providing tutoring services on academic subjects shall be registered as non-profit; (ii) online after-school tutoring institutions that have filed with the local education administration authorities providing tutoring services on academic subjects shall be subject to review and re-approval procedures by competent government authorities, and any failure to obtain such approval will result in the cancellation of its previous filing and ICP license; (iii) academic AST institutions are prohibited from raising funds by listing on stock markets or conducting any capitalization activities and listed companies are prohibited from investing in academic AST institutions through capital markets fund raising activities, or acquiring assets of academic AST institutions by paying cash or issuing securities; and (iv) foreign capital is prohibited from controlling or participating in any academic AST institutions through mergers and acquisitions, entrusted operation, joining franchise or variable interest entities. Any violation of the foregoing shall be rectified. Moreover, the Alleviating Burden Opinion specifies a series of operating requirements that after-school tutoring institutions must meet regarding the course time, advertisements, tuition fees, etc.
97
On September 18, 2021, the MOE further published on its official website that the General Office of MOE, together with five other government authorities, issued a circular requiring all online after-school tutoring institutions that have filed with the local education administration authorities providing tutoring services on academic subjects to obtain the private school operating permit by the end of 2021, and all online after-school tutoring institutions shall, before obtain such permit, suspend enrollment of students and charging fees.
On October 21, 2021, the MOE jointly with certain other PRC government authorities, promulgated the Notice on Strengthening the Supervision of After-School Tutoring Institutions Pre-collection of Fees, which requires the pre-collection of fees by academic AST institutions and non-academic AST institutions be supervised. Local governments will establish bank custodians or risk reserves to mitigate the related risks suitable for their own jurisdictions.
On March 3, 2022, the MOE jointly with SAMR and NDRC promulgated the Notice on Regulating Non-Academic After-school Training Institutions, which provide that, among other things, (i) non-academic after-school tutoring institutions shall have the corresponding qualifications and their staffs shall have the corresponding certificates for their profession; (ii) non-academic after-school tutoring institutions shall ensure that training contents and training methods are suitable for the students’ age, mental and physical characteristics and cognitive level. The notice also specifies a series of operating requirements that non-academic after-school tutoring institutions must meet regarding the course content, course time, advertisements, tuition fees, contract form and premise, etc.
On November 30, 2022, the MOE together with twelve other government authorities issued the Opinions on Standardizing Non-Academic After-School Tutoring for Primary and Secondary School Students, or Standardizing Opinions, which reiterates that local authorities shall identify corresponding competent authorities for different tutoring categories and shall set forth basic standards for establishment and approval procedures for online and offline tutoring institutions of the corresponding categories based on local conditions. In addition, the Standardizing Opinions provide that local authorities shall standardize daily operations and strengthen daily supervision of non-academic after-school tutoring, including: (i) in terms of training content and training time, non-academic tutoring institutions shall not provide academic tutoring courses, and the training time shall not conflict with the teaching time of local primary and secondary schools; the offline training shall end no later than 20:30, and the online training shall end no later than 21:00; (ii) in terms of price, non-academic tutoring institutions shall follow the principles of fairness, legality and good faith, set prices according to training costs, market supply and demand, etc. and such prices shall be reported to the competent authorities and be made to the public; (iii) in terms of pre-collection of fees, all fees collected by the tutoring institution shall be put into the special account, training fees shall not be paid by training loans; the pre-collected fees shall be included into supervision and shall not be collected for more than 60 classes, for a course length of more than three months or over RMB5,000 in one time or in the form of recharge, card and other disguised charges; and (iv) all non-academic tutoring institutions shall be included in the unified management through the National Platform for Supervision and Service of After-School Education and Training.
The MOE issued the Provisional Measures on Administrative Penalties for After-School Tutoring effective from October 15, 2023, which clarify various non-complaint activities of after-school tutoring institutions and stipulate corresponding penalties. According to these measures, the conduct of after-school tutoring by any person, legal person or an organization that satisfies the following conditions constitutes unauthorized conduct of after-school tutoring institutions, who shall be ordered to cease the operations of the institutions, return collected fees and be imposed a fine: (i) having specific training sites for offline training or websites or applications for online training, (ii) having more than two training practitioners, and (iii) having organizational structures and division of labor. In addition, if the management of after-school tutoring institutions is chaotic, and involves one of the following acts, the competent government authorities shall require such after-school tutoring institutions to rectify within a fixed time and issue a warning: (i) enrolling students in violation of regulations, such as joint enrollment with primary and secondary schools; (ii) recruiting and managing practitioners in violation of laws, regulations and the other relevant provisions promulgated by the competent department of the State Council; (iii) charging price, charging behavior, pre-collected fees management in violation of laws, regulations and other relevant provisions promulgated by the competent department of the State Council; (iv) containing online game content and links that are not related to tutoring in online after-school tutoring; (v) failing to retain training content, training data and live training images by online after-school tutoring in accordance with relevant provisions promulgated by the competent department of the State Council; (vi) publishing advertisements illegally; and (vii) other disorders that may seriously affect education and teaching. The illegal income (if any) shall be confiscated after the refund of the fees charged; if the situation is serious, the institution shall be ordered to stop recruiting trainees and the license shall be revoked.
98
On January 3, 2025, the MOE issued the Measures for the Application and Management of the National Platform for Supervision and Service of After-School Training, which became effective on the same date. These Measures clarify that the MOE is responsible for the construction, optimization, operation and maintenance of the national platform, as well as for guiding all localities to incorporate all training institutions into the full-process supervision of the national platform as required. After-school training institutions must proactively place all pre-collected fees under supervision, introduce, display and sell relevant courses and services through the national platform, obtain a compliance certificate or code certified by the national platform, access and use relevant data as required, and enjoy corresponding rights and interests in accordance with applicable laws, regulations and policies.
Regulations on E-commerce
The E-Commerce Law of the PRC, which was promulgated on August 31, 2018 and became effective on January 1, 2019, set out detailed obligations for operators of e-commerce businesses and e-commerce platforms and guidelines in terms of contract performance and dispute resolutions in relation to e-commerce. Pursuant to this law, e-commerce operators shall, for example: (i) present unbiased search results and general product recommendations that are not based on a potential customer’s particular purchase history and personal profile in addition to tailored product recommendations and services; and (ii) not cite any provision of a form contract or any other means to invalidate an agreement with a customer after it has received payment from that customer. In addition, e-commerce platform operators shall: (i) report information such as identity and tax information of third-party vendors to relevant authorities; (ii) make platform service agreement or web-links thereto prominently displayed and accessible on its homepage; (iii) be jointly liable in the event that the platform operator fails to take necessary measures when it has or should have the knowledge that any vendor using its platform has infringed consumers’ rights; and (iv) be jointly liable for any damage or threat to a customer’s personal health and well-being caused by the products sold on its platform if a platform operator fails to examine the qualifications of its vendor using its platform or fails to protect its customers’ safety in respect of goods or services that may affect a customer’s health. We are subject to this new law as both an e-commerce business operator and e-commerce platform operator. Failure to comply with this law could subject us to civil liabilities or administrative penalties.
The PRC Consumer Protection Law, as amended on October 25, 2013, sets out the obligations of business operators and the rights and interests of consumers. Pursuant to this law, business operators must guarantee that the commodities they sell satisfy the requirements for personal or property safety, provide consumers with authentic information about the commodities, and guarantee the quality, function, usage and term of the validity of commodities. The amendment in 2013 further strengthens the protection of consumers and imposes more stringent requirements and obligations on business operators, especially on the businesses operating through the internet. For example, consumers are entitled to return the goods (except for certain specified goods) within seven days upon receipt without any reasons when they purchase the goods from business operators via the internet. When a consumer purchases products (including cosmetics and food) or accepts services via an online trading platform and his/her interests are prejudiced, if the online trading platform provider fails to provide the name, address and valid contact information of the seller, the manufacturer or the service provider, the consumer is entitled to demand compensation from the online trading platform provider. Failure to comply with this law may subject business operators to civil liabilities such as refunding purchase prices, replacement of commodities, repairing or ceasing damages, compensation, and restoring the reputation, and could subject business operators or the responsible individuals to criminal penalties when personal damages are involved or if the circumstances are severe.
On March 15, 2024, the Implementing Rules of the Consumer Protection Law of the PRC were promulgated by the State Council and implemented on July 1, 2024, to further specify the obligations stipulated in the PRC Consumer Protection Law. Additionally, these rules, among other things: (i) add the obligations of business operators regarding the protection of elderly and minors as consumers; (ii) provide requirements to address situations where business operators may abuse technology, platform rules or their dominant positions to infringe on consumer rights, such as prohibiting price discrimination, fraudulent advertising and excessively collecting consumers’ personal information; (iii) require live streaming marketing platform operators to establish and improve mechanisms for consumer rights protection.
In order to regulate online transaction activities, on March 15, 2021, SAMR issued the Online Trading Supervision and Management Measures, or the Online Trading Supervision Measures, which was amended on March 18, 2025 and became effective on May 1, 2025. The Online Trading Supervision Measures shall apply to the business activities of selling commodities or providing services in social networking, internet live streaming or other information network activities, and provide general obligations and responsibilities of online trading operators and online trading platform providers.
99
On April 14, 2022, the SAMR issued the Provisions on Clearly Marking Prices and Prohibiting Price Fraud to regulate the clear marking of prices (referring to such activities of business operators as publicly marking prices and other information in accordance with the law in the process of selling or purchasing goods or providing services), prevent and stop price fraud (referring to such activities of business operators as luring consumers or other business operators into trading with them by false or misleading pricing means), which became effective on July 1, 2022.
On January 6, 2017, SAIC issued the Interim Measures for Return of Online Purchases within seven Days without Reason, or the Online Return Measures, which was amended on October 23, 2020 and became effective on the same date. According to these measures, any consumer goods purchased online could be returned without any reason, if in good condition and are returned within seven days of receipt with signature from the consumers, except for customized products, fresh or live products, perishable goods, digital products, newspapers, periodicals and the goods confirmed to be exempted from the Online Return Measures by consumers at the time of purchase.
The Food Safety Law of the PRC, promulgated on February 28, 2009 and effective on June 1, 2009, was last amended on September 12, 2025 with effect from December 1, 2025. This amendment provides that the sale of pre-packaged food only is not subject to a permit but needs to file a record with the competent authority. On October 11, 2019, the State Council revised and adopted the Implementing Regulation for the Food Safety Law of the PRC, which became effective on December 1, 2019. The regulation underscores tougher supervision, requiring governments above county levels to establish a uniform and authoritative supervision mechanism to enhance supervisory capabilities. The regulation clarifies the primary responsibilities of producers and business operators in food safety, specifies the duties of major corporate leaders, regulates the storage and transportation of food products, bans false promotion of food products, and improves the management of special foods.
Regulations on Online Advertising
On April 24, 2015, the NPCSC enacted the Advertising Law of the PRC, or the New Advertising Law, and last amended on April 29, 2021. The New Advertising Law, which was a major overhaul of an advertising law enacted in 1994, increases the potential legal liability of advertising services providers, and includes provisions intended to strengthen identification of false advertising and the power of regulatory authorities. The New Advertising Law forbids the usage of certain words or phrases in advertisements, such as “national,” “supreme,” or “best” and provides a more detailed definition of “false advertisement.” The New Advertising Law also forbids sending advertisements to residences, vehicles, fixed or mobile telephones or personal e-mail addresses if the advertisement is not invited or the receiver of the advertisement has rejected the advertising.
On July 4, 2016, SAIC promulgated the Provisional Measures of Internet Advertising Management, which provide basic rules for regulating internet advertising activities. On February 25, 2023, the SAMR promulgated the Measures for Internet Advertising Management, which became effective on May 1, 2023, to replace the Provisional Measures of Internet Advertising Management. The new measures (i) detail the rules on advertising management in some key areas, such as internet advertising with links, advertising paid for ranking, advertising published via algorithmic recommendation, and advertising published via online live streaming; (ii) specify that internet platform operators providing information services shall fulfill obligations of internet information service providers such as recording and keeping relevant information, actively discovering and deleting illegal advertisements, establishing a complaint handling mechanism, and cooperating with market regulatory authorities to monitor advertisements and investigate illegal activities in internet advertisements; (iii) provide that entities engaged in the design, production, agency, publishing or other activities of internet advertisements shall bear the obligations and responsibilities of advertising agencies, advertisement publishers and other subjects according to relevant laws.
Regulations on Online Music
On November 20, 2006, the Ministry of Culture issued the Several Opinions of the Ministry of Culture on the Development and Administration of Online Music, or the Online Music Opinions, which became effective on the same date. The Online Music Opinions provide that, among other things, an internet music service provider must obtain an Online Culture Operating Permit.
100
In 2010 and 2011, the MOC greatly intensified its regulations on online music products by issuing a series of circulars regarding online music industry, such as the Circular on Regulating the Market Order of Online Music Products and Renovating Illegal Conducts of Online Music Websites and the Circular on Investigating Illegal Online Music Websites in 2010. In addition, the Ministry of Culture issued the Circular on Clearing Illegal Online Music Products in 2011, which clarified that entities engaging in any of the following conducts will be subject to relevant penalties or sanctions imposed by the Ministry of Culture: (i) providing online music products or relevant services without obtaining corresponding qualifications; (ii) importing online music products that have not been reviewed by the Ministry of Culture; or (iii) providing domestically developed online music products that have not been filed with the Ministry of Culture.
Regulations on Internet Live Streaming Services
On November 4, 2016, the CAC issued Administrative Provisions on Internet Live Streaming Services, which became effective on December 1, 2016. Under the regulation, “internet live streaming” refers to the activities of continuously releasing real-time information to the public based on the internet in forms such as video, audio, images and texts, and “internet live streaming service providers” refers to the operators that provide internet live streaming platform services. In addition, the internet live streaming service providers shall take various measures when operating their services, such as (i) establish a live streaming content review platform; (ii) require authentication for the registration of live streaming content providers; and (iii) enter into a service agreement with live streaming service users to specify each of the live streaming service user’s and the service provider’s rights and obligations.
On December 2, 2016, the MOC issued the Administrative Measures for Business Activities Relating to Online Performance, which took effect on January 1, 2017. Under the Measures, an online performance business operator engaging in business operations of online performance shall obtain a Permit for Cyber Culture Business Operations, the business scope of which shall specify that online performance is included. An online performance business operator shall assume the primary responsibility for the business operations of online performance carried out thereby.
According to the Guiding Opinions on Strengthening the Standardized Management of Online Live Streaming issued by CAC and several other governmental authorities on February 9, 2021, live streaming platforms that carry out business-oriented online performance activities must hold the internet cultural business license and carry out ICP filing; live streaming platforms that carry out network audio-visual program services must hold the AVSP (or complete the registration in the national network audio-visual platform information registration management system) and carry out ICP filing; live streaming platforms that carry internet news information service must hold internet news information service license. Live streaming platforms must file with local cyberspace administration office in a timely manner and cancel its filing immediately after it ceases to provide live streaming services.
On August 30, 2021, the MOCT issued the Online Performance Brokerage Agencies Measures, which took effect on the same date. Pursuant to the Measures, an online performance business entity shall assume the primary responsibilities for its online performance business activities and verify the qualifications of online performance brokerage agencies on the platform.
The Minors Protection Law issued by the NPCSC on September 4, 1991 was last amended on April 26, 2024. Under the amended Minors Protection Law, online product and service providers shall avoid providing content for minors that might induce addiction. Online product and service providers such as providers of online games, online broadcasts, online audio/video or online social networks shall set up appropriate functions such as the management of time, authority and spending of minors using their services.
In November 2020, NRTA issued the Notice on Strengthening the Administration of Online Show Live and E-commerce Live Streaming, or Notice 78, which set forth registration requirements for platforms providing online show live streaming or e-commerce live streaming to have their information and business operations registered by November 30, 2020. Notice 78 made it clear that live streaming platforms should implement real-name management systems.
101
On April 12, 2022, the NRTA and the Propaganda Department of the Central Committee of the Communist Party of China issued the Circular on Strengthening the Administration of Game Live Streaming on Online Audio-visual Platforms, which regulates game live streaming from various aspects, such as the content of live streaming, the conduct of hosts and the protection of minors. On May 7, 2022, the Office of the Central Guidance Commission on Building Spiritual Civilization, MOCT, NRTA and CAC jointly issued the Opinions on Regulating Online Live Streaming Virtual Gifting and Strengthening the Protection of Minors, or the Live Streaming Opinions, which iterate the requirements for live streaming platforms in respect of strengthening real-name registration, prohibiting minors from virtual gifting and restrictions on providing live streamer services to minors. Pursuant to the Live Streaming Opinions, online platforms are prohibited from ranking, introducing or recommending live streaming performers solely by the monetary amount of virtual gifts that they have received from users, nor could the platforms rank users based on the monetary amount of virtual gifts that they have sent to live streaming performers.
Protection of minors in the field of Internet live streaming will be further strengthened under the newly promulgated laws and regulations.
On October 16, 2023, the State Council promulgated the Regulation on the Protection of Minors in Cyberspace, which became effective on January 1, 2024. The Regulation on the Protection of Minors in Cyberspace stipulates that online live streaming service providers shall, among other things, (i) establish a dynamic verification mechanism for the real identity information of online live streaming uploaders and shall not provide online live streaming uploading services for minor users who do not conform to the legal provisions, (ii) set the mode for minors, and manage the period, duration, function and content of use, and (iii) reasonably restrict minors’ network service expenditure according to their age groups.
On December 22, 2023, the NPPA publicly solicited opinions on the Draft Administrative Measures for Online Games which, if adopted, would stipulate, among other requirements, that large-sum gifting or gifting by minors shall be prohibited in live online games. As of the date of the filing of this annual report, the Draft Administrative Measures for Online Games have not been formally adopted.
Regulations on Anti-Unfair Competition and Anti-Monopoly Matters
According to the PRC Anti-Unfair Competition Law, which took effect on December 1, 1993 and was last amended on June 27, 2025, unfair competition refers to that the operator disrupts the market competition order and damages the legitimate rights and interests of other operators or consumers in violation of the provisions of the Anti-Unfair Competition Law in the production and operating activities. Pursuant to the PRC Anti-Unfair Competition Law, operators shall abide by the principle of voluntariness, equality, impartiality, integrity and adhere to laws and business ethics during market transactions, and operators in violation of the provisions shall bear corresponding civil, administrative or criminal liabilities depending on the specific circumstances.
The PRC Anti-Monopoly Law, which took effect on August 1, 2008 and last amended on June 24, 2022, prohibits monopolistic conduct such as entering into monopoly agreements, abusing market dominance and concentration of undertakings that may have the effect of eliminating or restricting competition. On February 7, 2021, the Anti-Monopoly Commission of the State Council promulgated the Guidelines to Anti-Monopoly in the Field of Internet Platforms, or the Anti-Monopoly Guidelines, which took effect on the same date and will operate as a compliance guidance for platform economy operators under the existing PRC anti-monopoly laws and regulations. The Anti-Monopoly Guidelines mainly covers five aspects, including general provisions, monopoly agreements, abusing market dominance, concentration of undertakings, and abusing of administrative powers eliminating or restricting competition.
On June 24, 2022, the NPCSC issued the PRC Anti-Monopoly Law (Revised 2022), which took effect on August 1, 2022. The revised version, among other things, (i) makes changes to the merger review process by enabling SAMR to review non-threshold transactions, (ii) introduces a “safe harbor” for vertical monopoly agreements, and (iii) increases fines imposed on different parties, e.g., amending the fine for illegal concentration of business operators from “a fine of up to RMB500,000” to “a fine of no more than ten percent of its prior year’s sales revenue if the concentration of the business operators has or may have an effect of eliminating or restricting competition; or a fine of up to RMB5 million if the concentration of business operators does not have an effect of eliminating or restricting competition.”
102
On March 10, 2023, the SAMR issued the Provisions on the Prohibitions of Acts of Abuse of Dominant Market Positions and the Provisions on Review of Concentration of Undertakings, both of which took effect on April 15, 2023. The SAMR also issued the Provisions on the Prohibitions of Monopoly Agreements on March 10, 2023, which was subsequently amended on December 9, 2025, with effect from February 1, 2026. These provisions detail the relevant rules set forth in the PRC Anti-Monopoly Law (Revised 2022) and further elaborate on the factors to be taken into consideration when assessing monopoly agreements, acts of abusing market dominance and concentration of undertakings.
On January 22, 2024, the State Council issued the Rules of the State Council on Declaration Threshold for Concentration of Undertakings (Revised 2024), or the Revised Declaration Threshold Rules, which substantially raised the declaration threshold for concentration of undertakings. According to the Revised Declaration Threshold Rules, where a concentration of undertakings meets any of the following thresholds, an undertaking shall declare to the competent anti-monopoly law enforcement agency in advance: (i) the total global turnover of all the undertakings participating in the concentration in the last accounting year exceeds RMB12 billion, and at least two of these undertakings each have a turnover of more than RMB800 million within China in the last accounting year; or (ii) the total turnover within China of all the undertakings participating in the concentration in the last accounting year exceeds RMB4 billion, and at least two of these undertakings each have a turnover of more than RMB800 million within China in the last accounting year.
On June 27, 2025, the NPCSC issued an amendment to the PRC Anti-Unfair Competition Law with effect from October 15, 2025, which sets forth detailed rules on network unfair competition, supplements the existing forms of unfair competition behaviors, strengthens the commercial bribery governance, and improves the legal liability for violation of anti-unfair competition provisions.
Regulations on Payment and Finance Services
On December 28, 2015, the PBOC issued the Administrative Measures for Internet Payment Services of Non-bank Payment Institutions, which became effective on July 1, 2016, and requires that non-bank payment institutions implement the real-name verification system for payment accounts and take effective measures to verify the personal information of clients. On December 9, 2023, the State Council promulgated the Regulation on Supervision and Administration of Non-bank Payment Institutions, which became effective on May 1, 2024, to provide principal rules for regulating activities of non-bank payment institutions, including, among other things, implementing access management by specifying certain access requirements of the non-bank payment institutions, and reinforcing management systems with respect to payment accounts, reserve funds and payment instructions. On July 9, 2024, the PBOC issued the Detailed Rules for the Implementation of the Regulation on Supervision and Administration of Non-Banking Payment Institutions, which set out detailed rules to implement the Regulation on Supervision and Administration of Non-bank Payment Institutions, including refining the way payment businesses are categorized and the requirements for the ratio of net assets to the average daily balance of the reserve funds. In respect of the establishment conditions for non-bank payment institutions and the ratio of net assets to the average daily balance of reserve funds, the rules provide for a transitional period for existing non-bank payment institutions to meet such requirements, i.e., from the date of implementation of the Rules to the expiration date of their respective payment business license, and if the transitional period is less than 12 months, it will be counted as 12 months.
On January 19, 2021, the PBOC issued the Measures for Deposit and Management of Customer Reserve Funds by Non-bank Payment Institutions, or the Measures for Customer Reserve Funds, which became effective on March 1, 2021. The Measures for Customer Reserve Funds standardize the centralized deposit and management business of customer’s reserves after centralized deposit of reserves, further refine the provisions on deposit, use and transfer of reserves, clarify the corresponding reserve management responsibilities of the PBOC and its branches, clearing institutions and reserve banks, set punishment standards for violations of customer’s reserves and promote the development of the industry.
On July 20, 2021, the PBOC issued the Measures for the Administration of Reporting of Major Events by Non-bank Payment Institutions, which became effective on September 1, 2021. Under the Measures, “major events” refers to major business operation matters that shall be reported in advance in accordance with the laws and regulations and the rules of the PBOC, as well as matters that may have major impact on the business operation status of payment institutions (including branches), rights and interests of financial consumers, and financial and social stability, and shall be reported ex post. Pursuant to the Measures, a payment institution must maintain communication with branches of the PBOC and actively cooperate with the PBOC and its branches in effectively monitoring, preventing and resolving risks.
103
On September 2, 2022, the NPCSC issued the Anti-Telecom and Online Fraud Law of PRC, effective on December 1, 2022, which requires that non-bank payment institutions, together with banking financial institutions, shall establish a customer due diligence system during the opening of bank accounts and payment accounts and the provision of payment and settlement services for customers, and during the existence of the business relationship with customers, identify the beneficial owners, and take appropriate risk management measures to prevent the use of bank accounts and payment accounts for telecom or online fraud according to relevant laws.
On November 11, 2024, the NPCSC issued the amended PRC Anti-money Laundering Law, which came into effect on January 1, 2025. According to the amended PRC Anti-money Laundering Law, entities such as non-bank payment institutions shall fulfill the anti-money laundering obligations of financial institutions under this Law, including, among other things, establishing sound internal control for anti-money laundering, and fulfill other obligations such as customer due diligence, preserving the identity records of customers and transaction records, reporting of large-value transactions and doubtful transactions, and taking special preventive measures against money laundering.
Regulations on Intellectual Property Rights
The PRC has adopted comprehensive legislation governing intellectual property rights, including patents, trademarks, copyrights and domain names.
Patent
According to the Patent Law of the PRC, promulgated by the NPCSC, which was last amended on October 17, 2020 and became effective on June 1, 2021, and its Implementation Rules, patents are divided into 3 categories, i.e., invention patents, design patents and utility model patents. The duration of invention patents, design patents and utility model patents is 20 years, 15 years and 10 years, respectively, which in each case is calculated from the date of the application. Use of items covered by a patent without the authorization of the patent holder constitutes an infringement of patent rights, and the infringing party can be held liable for compensation to the patent holder and may be subject to a fine or even criminal penalties.
Trademark
According to the Trademark Law of the PRC promulgated by the NPCSC in August 1982 and recently amended in April 2019, and its Implementation Regulation promulgated in August 2002 and amended in April 2014 by the State Council, the period of validity for a registered trademark is ten years, commencing from the date of registration. The registrant must go through the formalities for renewal within twelve months prior to the expiry date of the trademark if continued use is intended. Where the registrant fails to do so, a grace period of six months may be granted. The validity period for each renewal of registration is ten years, commencing from the day immediately after the expiry of the preceding period of validity for the trademark. In the absence of a renewal upon expiry, the registered trademark will be cancelled. The Trademark Law and its Implementation Regulation also stipulate rules regarding trademark infringement and compensation. Industrial and commercial administrative authorities have the authority to investigate any alleged infringement of the exclusive right under a registered trademark. If there is a suspected criminal offense, the case shall be timely referred to and decided by a judicial authority.
Copyright
The NPCSC adopted the Copyright Law of the PRC in 1990 and amended it in 2001, 2010 and 2020, respectively. The latest amended Copyright Law became effective on June 1, 2021, according to which relevant provisions on copyright protection in cyberspace have been further improved, including, for example, the scope of “broadcasting right” and the scenarios in which sound recording producers can receive remunerations have been expanded, and the description of “cinematographic works or works created using methods similar to film making” are revised as “audio-visual works.” In addition, the latest amendment raises the maximum amount of statutory damages for copyright infringement while setting a minimum limit.
In order to further implement the Copyright Law of the PRC, the Regulations of the PRC for the Implementation of Copyright Law were promulgated by the State Council on September 15, 2002 and last amended on January 30, 2013.
Pursuant to the Copyright Law and its implementation rules, creators of protected works enjoy personal and property rights, including, among other things, the right of disseminating the works through information networks.
104
Domain name
Domain names are protected under the Administrative Measures on the Internet Domain Names promulgated by the MIIT on August 24, 2017. The MIIT is the major regulatory body responsible for the administration of the PRC internet domain names. The registration of domain names adopts a first-to-file rule. On November 27, 2017, the MIIT promulgated the Notice of the MIIT on Regulating the Use of Domain Names in Providing Internet-based Information Services, which became effective on January 1, 2018. Pursuant to the notice, the domain name used by an internet-based information service provider in providing internet-based information services must be registered and owned by such provider in accordance with the law. If the internet-based information service provider is an entity, the domain name registrant must be the entity (or any of the entity’s shareholders), or the entity’s principal or senior manager.
Regulations Relating to Overseas Listing
On July 6, 2021, the General Office of the Chinese Communist Party Central Committee and the General Office of the State Council jointly promulgated the Opinions on Strictly Cracking Down on Illegal Securities Activities, which call for the enhanced administration and supervision of overseas-listed China-based companies, propose to revise the relevant regulation governing the overseas issuance and listing of shares by such companies and clarified the responsibilities of competent domestic industry regulators and government authorities.
On February 17, 2023, CSRC issued a new set of regulations consists of the Trial Administrative Measures of Overseas Securities Offering and Listing by Domestic Companies and five supporting guidelines (collectively, the “Filing Rules”) which came into effect on March 31, 2023. The Filing Rules regulate both direct and indirect overseas offering and listing of PRC domestic companies’ securities by adopting a filing-based regulatory regime. A “direct” overseas offering and listing by domestic companies refers to such overseas offering and listing by a joint-stock company incorporated domestically. An “indirect” overseas offering and listing by domestic companies refers to such overseas offering and listing by a company in the name of an overseas incorporated entity, whereas the company’s major business operations are located domestically and such offering and listing is based on the underlying equity, assets, earnings or other similar rights of a domestic company. The Filing Rules apply to overseas offerings by domestic companies of equity shares, depository receipts, convertible corporate bonds and other equity securities that are offered and listed overseas. For an indirect initial public offering and listing in an overseas market, the issuer shall designate a major domestic operating entity to submit the filing documents to the CSRC, including, but not limited to, the prospectus within three working days after such application of overseas offering and listing is submitted. The CSRC would, within 20 working days if filing documents are complete and in compliance with the stipulated requirements, complete the filing and publish the filing information on the CSRC’s official website. In addition, subsequent securities offerings of an issuer in the same overseas market where it has previously offered and listed securities shall be filed with the CSRC within three working days after the offering is completed.
In order to support domestic companies’ overseas securities offering and listing pursuant to PRC laws and regulations, as a supplement to the Filing Rules, on February 24, 2023, CSRC and other three PRC regulatory authorities jointly issued the Provisions on Strengthening Confidentiality and Archives Administration of Overseas Securities Offering and Listing by Domestic Companies, or the Confidentiality and Archives Administration Provisions, which took effect on March 31, 2023 with the Filing Rules, according to which, a domestic company that seeks overseas offering and listing, and the securities companies and securities service providers that undertake relevant businesses shall strictly abide by applicable PRC laws and regulations and perform relevant confidentiality and archives administration obligations. Specifically, a domestic company that plans to, either directly or through its overseas listed entity, publicly disclose or provide to relevant individuals or entities including securities companies, securities service providers and overseas regulators, (i) any documents and materials that contain state secrets or working secrets of government agencies, shall first obtain approval from competent authorities and file with competent secrecy administrative department; and (ii) any other documents and materials that, if leaked, will be detrimental to national security or public interest, shall strictly fulfill relevant procedures stipulated by applicable national regulations. A domestic company that provides documents and materials to securities companies and securities service providers shall abide by applicable national regulations on confidentiality in handling such documents and materials, and shall provide a written statement simultaneously.
As the Filing Rules and the Confidentiality and Archives Administration Provisions are relatively new, there are uncertainties with respect to their interpretation and implementation.
105
C. Organizational Structure
Our organizational structure is set forth above under Item 4.B. “Information on the Company—Business Overview—Our Organizational Structure.”
D. Property, Plants and Equipment
Our principal executive offices are currently located at Room 802, 8/F, China Life Centre, Tower A, One HarbourGate, No. 18 Hung Luen Road, Kowloon, Hong Kong. In addition, as of December 31, 2025, we had leased offices, warehouses and other property with an aggregate of approximately 0.3 million square meters of space at properties mainly in Zhejiang and Guangdong provinces.
We own and occupy several office buildings in Hangzhou, Shanghai, Guangzhou and Beijing, as well as other cities in China with an aggregate total floor area of approximately 1.6 million square meters. In addition, we have completed construction of our first self-built data center, Gui’an Data Center, in Guizhou province, China.
We are in the process of constructing new office buildings, primarily located in Shanghai and Hangzhou. As of December 31, 2025, we had incurred construction in progress costs of RMB1.0 billion (US$140.9 million) for these new office buildings, which primarily comprise costs for building construction.
We continue to assess our needs with respect to office space and may, in the future, vacate or add additional facilities. We believe that our current facilities and those under construction will be adequate for our needs in the immediate and foreseeable future.
Our server and bandwidth service fees were approximately RMB2.1 billion (US$301.7 million) for the year ended December 31, 2025.
Item 4A. Unresolved Staff Comments
Not applicable.
Item 5. Operating and Financial Review and Prospects
The following discussion of our financial condition and results of operations is based upon and should be read in conjunction with our consolidated financial statements and their related notes included in this annual report. This report contains forward-looking statements within the meaning of Section 27A of the Securities Act of 1933, as amended, or the Securities Act, and Section 21E of the Exchange Act, including, without limitation, statements regarding our expectations, beliefs, intentions or future strategies that are signified by the words “expect,” “anticipate,” “intend,” “believe,” or similar language. All forward-looking statements included in this annual report are based on information available to us on the date hereof, and we assume no obligation to update any such forward-looking statements. In evaluating our business, you should carefully consider the information provided under Item 3.D. “Key Information—Risk Factors.” Actual results could differ materially from those projected in the forward-looking statements. We caution you that our businesses and financial performance are subject to substantial risks and uncertainties.
A. Operating Results
OVERVIEW
We have a successful online game business, developing and operating a rich portfolio of highly popular titles. Leveraging on our user insights and execution expertise, we have also incubated and developed in-house a pipeline of thriving businesses, including our intelligent learning and advertising solutions provider, Youdao, online music platform, NetEase Cloud Music, and other innovative businesses, ranging from e-commerce to advertising services, e-mail and other services.
We generated net revenues of RMB103.5 billion, RMB105.3 billion and RMB112.6 billion (US$16.1 billion) in 2023, 2024 and 2025, respectively. Our net income attributable to the company’s shareholders was RMB29.4 billion, RMB29.7 billion and RMB33.8 billion (US$4.8 billion) in 2023, 2024 and 2025, respectively.
106
OUR CORPORATE STRUCTURE
Our company was incorporated in the Cayman Islands. NetEase, Inc. conducts its business in China through its subsidiaries and the VIEs. Under current Chinese regulations, there are restrictions and prohibitions on foreign investment in Chinese companies providing, among other things, value-added telecommunications services, internet cultural services and internet publication services, which include the provision of online game, online education, online music and other internet content and services. In addition, the operation by foreign or foreign-invested companies of advertising businesses in China is subject to government approval. In order to comply with these restrictions and other Chinese rules and regulations, NetEase, Inc. and certain of its subsidiaries have entered into a series of contractual arrangements for the provision of such services with certain affiliated companies, including Guangzhou NetEase, Hangzhou Leihuo, Youdao Computer, Hangzhou Yuedu and certain other affiliated companies. These affiliated companies are considered “variable interest entities” for accounting purposes and are referred to collectively in this annual report as “VIEs.” These contractual arrangements provide us with the power to direct the activities that most significantly impact the economic performance of the VIEs and provide us with economic benefits of these VIEs and as such we are the primary beneficiary and consolidate the VIEs for financial reporting. The VIEs hold ICP licenses and other regulated licenses in which foreign investment is restricted or prohibited and operate our internet businesses and other businesses. The revenue earned by the VIEs largely flows through to NetEase, Inc. and its subsidiaries pursuant to such contractual arrangements. Based on these agreements, NetEase Hangzhou, Boguan and certain other subsidiaries provide technical consulting and related services to the VIEs. Please also see Item 4.B. “Information on the Company—Business Overview—Our Organizational Structure.”
As of December 31, 2025, the total assets of all the consolidated VIEs were RMB29.8 billion (US$4.3 billion), mainly comprising cash and cash equivalents, restricted cash, accounts receivable, net, prepayments and other current assets, net, amounts due from group companies and long-term investments. As of December 31, 2025, the total liabilities of the consolidated VIEs were RMB27.5 billion (US$3.9 billion), mainly comprising contract liabilities, amounts due to group companies and accrued liabilities and other payables.
We believe that our present operations are structured to comply with the relevant PRC laws and regulations. However, the interpretation and enforcement of these laws and regulations involve uncertainties. We are therefore unable to predict if, when and how the relevant PRC regulatory authorities might take action that could materially affect our business activities. Future changes in PRC government policies affecting the provision of information services, including the provision of online games, online education, online music, internet access, online advertising and online payment services, may impose additional regulatory requirements on us or our service providers or otherwise harm our business. Please see Item 3.D. “Key Information—Risk Factors—Risks Related to Our Corporate Structure.”
BASIS OF CONSOLIDATION
Our consolidated financial statements include the financial statements of our subsidiaries and the VIEs for which we are the primary beneficiary with the ownership interests of minority shareholders reported as noncontrolling interests. All significant transactions and balances among our company, our subsidiaries and the VIEs have been eliminated upon consolidation. We consolidate a VIE if we have the power to direct matters that most significantly impact the activities of the VIE and have the obligation to absorb losses or the right to receive benefits of the VIE that could potentially be significant to the VIE.
FACTORS AFFECTING OUR RESULTS OF OPERATIONS
Our ability to continue to deliver original and compelling content and service offerings and effectively operate our existing products
We take pride in being an original content provider. Our continued success in producing and delivering original and compelling content and services to our users largely depends on our ability to stay abreast of users’ evolving needs and preferences and dynamics in the digital content and service industries. We seek to identify trend-setting content and services while striving to maintain the longevity and vitality of our existing products by effectively leveraging our rich operational know-how. In particular, as we generate a substantial amount of revenues from our game services, our ability to successfully update and expand our existing game franchises and maintain a pipeline of new games across diversified genres and geographic regions will affect our future revenue and financial results.
107
Our ability to grow our user base and drive user engagement and loyalty, as well as the mix of products and services purchased by our users
We have built a massive and highly engaged user base across our business segments. We generate a substantial part of our revenues through sales of in-game virtual items and play time, merchandise sales, music streaming, advertising services and tuition fees for online courses. Our ability to generate these revenues is affected by the size of our user base and the level of their engagement, including, for example, the amount of time played on our games and the frequency of in-game purchases of virtual items. Our ability to continue to grow our user base and engagement is driven by various factors, including our ability to offer diverse, attractive and relevant content and services, deliver differentiated and superior user experiences, improve the community features on our platforms and enhance our brand reputation. In addition, our results are affected by the mix of products and services purchased by our users. For example, with respect to online games, our revenues depend in part on the types of virtual items purchased in-game and their pricing, as well as the proportion of players who are playing games developed in-house by us, games co-developed with third parties or licensed games.
Our ability to continue to develop proprietary technologies and apply them meaningfully
We have demonstrated capabilities in developing proprietary technologies and applying technology to enhance our products and services and improve our user experience, which is a critical competitive advantage of ours and a key factor that affects our operations and financial results. We have successfully developed industry-leading proprietary game, big data and other technologies and integrate these technologies into our products and services, and we will continue to significantly invest in developing and upgrading our technology with a focus on optimizing our products and services and delivering a superior and differentiated user experience.
Our ability to manage our costs and expenses effectively across all business segments
Our results of operations are affected by our ability to effectively control our costs and expenses across all of our business segments. We incur revenue sharing costs, including fees shared with third-party platform providers, game developers, owners of intellectual property licensed to us and other third parties related to mobile games, course instructors related to Youdao’s services, music labels and other copyright and content partners related to NetEase Cloud Music’s services and others in connection with our other innovative businesses, which may increase in absolute amounts as we continue to scale up our operations across our business segments. We may also incur higher content costs as we continue to expand our product and service offerings to cater to the evolving user needs. Our ability to continue to manage and control our cost of revenues, including revenue sharing costs and content costs, while maintaining the high-quality and attractiveness of our products and services will have a significant impact on our business, financial condition and results of operations.
We have incurred substantial research and development expenses as we developed more products and improved our content offerings and technologies to deliver high quality services and value to our users. We strongly believe that R&D must be guided by the principles of commercial viability and applicability, and we plan to continue making purpose-driven investment in technologies. We have also been able to maintain our sales and marketing expenses as a relatively low percentage of our net revenues due to our strong brand reputation. Our ability to sell and market our products and services cost-effectively depends on our ability to continue to leverage our existing brand value, grow and monetize our user bases, and improve our sales and marketing efficiency.
Our ability to make successful strategic investments and acquisitions
We have made, and intend to make, strategic investments and acquisitions. Our investment and acquisition strategy is focused on strengthening our content development and R&D capabilities, creating strategic synergies across our businesses, and enhancing our overall value. Our strategic investments and acquisitions may affect our future financial results, including our margins and net income. In addition, some of our acquisitions and investments may not be successful. We have recorded net investment losses in equity method investees and impairment provisions related to certain equity investments in the past and may incur net investment losses or impairment provisions in the future.
108
KEY COMPONENTS OF RESULTS OF OPERATIONS
Revenues
The following table sets forth our revenue by segment for the periods indicated.
For the year ended December 31, | ||||||||
| 2023 | | 2024 | | 2025 | | 2025 | |
RMB | RMB | RMB | US$ | |||||
(in thousands) | ||||||||
Net revenues: | ||||||||
Games and related value-added services | 81,565,449 | 83,622,643 | 92,148,608 | 13,177,075 | ||||
Youdao |
| 5,389,208 |
| 5,625,919 |
| 5,909,019 | 844,979 | |
NetEase Cloud Music | 7,866,992 | 7,950,146 | 7,759,450 | 1,109,587 | ||||
Innovative businesses and others |
| 8,646,510 |
| 8,096,528 |
| 6,808,730 | 973,635 | |
Total net revenues |
| 103,468,159 |
| 105,295,236 |
| 112,625,807 | 16,105,276 | |
We generate our revenues from the provision of games and related value-added services, Youdao, NetEase Cloud Music, innovative businesses and others. No customer individually accounted for greater than 10% of our total revenues for the years ended December 31, 2023, 2024 and 2025.
Games and Related Value-added Services
We generate our online game revenues primarily from the sale of in-game virtual items, including avatars, skills, privileges or other in-game consumables, features or functionalities, and gameplay time, as well as other fee-based premium services. We distribute our games through partnerships with major Android- and iOS-based app stores and PC and console platforms, as well as our own distribution platforms, such as the NetEase game website (game.163.com) and individual game websites. Our online game portfolio now consists of over 100 diverse games, including mobile, PC, console and cross-platform games, and we expect to continue introducing new titles each year for the foreseeable future, which we believe will contribute to future growth in net revenues from this segment.
We also generate revenue from services which are related or ancillary to the operation of our games.
Youdao
Youdao’s revenue consists of three parts: learning services, smart devices and online marketing services. We currently generate the majority of the revenues of Youdao’s learning services from its tutoring services, which mainly include its digital content services and existing online courses. We also generate revenues from sales of smart devices as well as Youdao’s online marketing services through the provision of different formats of advertisements.
109
NetEase Cloud Music
NetEase Cloud Music’s revenue is primarily generated from (i) online music services through the sales of membership subscriptions in various content and service packages and (ii) social entertainment services and others mainly through the sale of virtual items.
Innovative Businesses and Others
We derive our innovative businesses and others revenues primarily from e-commerce, advertising services and other value-added services.
Seasonality of Revenues
Historically, usage of our online games has generally increased around the Chinese holidays, particularly the winter and summer school holidays. Our Youdao platform tends to experience strong sales of its smart devices during the period leading up to commencement of school terms in September. Our e-commerce business revenues are relatively lower during the Chinese New Year holiday season in the first quarter of each year, while sales in the fourth quarter are higher than each of the preceding three quarters due to a variety of promotional activities conducted by retail and e-commerce businesses in China.
Cost of Revenues
The following table sets forth our cost of revenues by segment for the periods indicated:
For the year ended December 31, | ||||||||
| 2023 | | 2024 | | 2025 | | 2025 | |
RMB | RMB | RMB | US$ | |||||
(in thousands) | ||||||||
Cost of revenues: | ||||||||
Games and related value-added services | (25,938,865) | (26,142,623) | (27,910,861) | (3,991,201) | ||||
Youdao |
| (2,621,746) |
| (2,877,428) |
| (3,292,191) | (470,777) | |
NetEase Cloud Music | (5,764,322) | (5,268,634) | (4,989,858) | (713,540) | ||||
Innovative businesses and others |
| (6,079,832) | (5,199,467) | (4,031,029) | (576,429) | |||
Total cost of revenues |
| (40,404,765) |
| (39,488,152) |
| (40,223,939) | (5,751,947) | |
Games and Related Value-added Services
Cost of revenues for our games and related value-added services consists primarily of revenue sharing costs paid to platforms, game developers and content providers, staff-related costs, royalties related to licensed games, server and bandwidth service fees and other direct costs of providing these services.
Youdao
Our cost of revenues of Youdao consists primarily of revenue sharing costs paid to Youdao’s course instructors and teaching assistants, staff-related costs, costs of course materials, costs relating to the sales of smart devices and traffic acquisition costs.
NetEase Cloud Music
Our cost of revenues of NetEase Cloud Music consists primarily of content licensing fees paid to music labels, independent artists and other copyright partners, revenue sharing fees related to social entertainment services, advertising service-related costs, music and entertainment event related costs, staff-related costs and professional fees.
Innovative Businesses and Others
Cost of revenues related to our innovative businesses and others segment consists primarily of cost of merchandise sold in our e-commerce business, staff-related costs and content fees and revenue sharing costs paid to third-parties.
110
Operating Expenses
The following table sets forth the principal components of our operating expenses for the periods indicated:
For the year ended December 31, | ||||||||
| 2023 | | 2024 | | 2025 | | 2025 | |
RMB | RMB | RMB | US$ | |||||
(in thousands) | ||||||||
Operating expenses: | ||||||||
Selling and marketing expenses | (13,969,460) | (14,147,657) | (14,619,702) | (2,090,590) | ||||
General and administrative expenses |
| (4,899,880) | (4,550,625) |
| (4,228,189) | (604,623) | ||
Research and development expenses |
| (16,484,910) | (17,524,812) |
| (17,719,110) | (2,533,799) | ||
Total operating expenses |
| (35,354,250) | (36,223,094) |
| (36,567,001) | (5,229,012) | ||
Operating expenses include selling and marketing expenses, general and administrative expenses and research and development expenses.
Selling and Marketing Expenses
Selling and marketing expenses consist primarily of staff-related costs for our sales and marketing staff, marketing and advertising expenses, and shipping and handling costs.
General and Administrative Expenses
General and administrative expenses consist primarily of staff-related costs for our general administrative and management staff, office rental, legal, professional and consultancy fees, expected credit loss and depreciation charges.
Research and Development Expenses
Research and development expenses consist primarily of staff-related costs for our professionals and outsourcing technology expenses.
Share-Based Compensation Cost
The following table sets forth the allocation of our share-based compensation costs for the periods indicated:
| For the year ended December 31, | |||||||
| 2023 |
| 2024 |
| 2025 |
| 2025 | |
RMB | RMB | RMB | US$ | |||||
(in thousands) | ||||||||
Share-based compensation cost included in: | | | | | | | | |
Cost of revenues | 823,765 | 1,185,854 | 1,004,581 | 143,653 | ||||
Selling and marketing expenses |
| 132,801 | 104,534 | 132,666 | 18,971 | |||
General and administrative expenses |
| 1,119,018 | 1,069,850 | 916,675 | 131,083 | |||
Research and development expenses |
| 1,167,226 | 1,522,701 | 1,593,740 | 227,902 | |||
Total |
| 3,242,810 | 3,882,939 | 3,647,662 | 521,609 | |||
NetEase 2009 and 2019 Restricted Share Unit Plans
In November 2009, we adopted the 2009 RSU Plan for our employees, directors and consultants. We reserved 323,694,050 ordinary shares for issuance under this plan. The 2009 RSU Plan expired on November 16, 2019 in accordance with its terms.
In October 2019, we adopted our 2019 Restricted Share Unit Plan, for our employees, directors and consultants. Such plan was amended and restated in February 2023 and renamed the Amended and Restated 2019 Share Incentive Plan, or the 2019 Share Plan. We have reserved 322,458,300 ordinary shares for issuance under this plan. The 2019 Share Plan became effective on October 15, 2019 and will expire in February 2033.
111
For the years ended December 31, 2023, 2024 and 2025, we recorded share-based compensation cost of approximately RMB3.2 billion, RMB3.9 billion and RMB3.6 billion (US$521.6 million), respectively, for awards granted under the 2009 RSU Plan and 2019 Share Plan, as well as the other share incentive plans discussed as below. This cost has been allocated to (i) cost of revenues, (ii) selling and marketing expenses, (iii) general and administrative expenses, and (iv) research and development expenses, depending on the responsibilities of the relevant employees.
As of December 31, 2025, total unrecognized compensation cost related to unvested awards granted under the 2019 Share Plan, adjusted for estimated forfeitures, was RMB2.4 billion (US$348.1 million), which is expected to be recognized through the remaining vesting period of each grant. As of December 31, 2025, the weighted average remaining vesting period was 1.39 years.
Other Share Incentive Plans
Certain of our subsidiaries have adopted stock option plans or RSU plans to grant options or restricted share units to our employees. The options expire four to seven years from the date of grant and either vest or have a vesting commencement date upon certain conditions being met. The awards can become 100% vested on the vesting commencement date, or vest in two, three, four or five substantially equal annual installments with the first installment vesting on the vesting commencement date. For the years ended December 31, 2023, 2024 and 2025, we recorded share-based compensation costs of RMB289.0 million, RMB266.4 million and RMB232.2 million, respectively, under these plans. But for certain share options granted with vesting conditions outside our control, no expenses will be recorded until the occurrence of the vesting conditions when we determine that it is probable that the vesting conditions will be satisfied.
As of December 31, 2025, there were unrecognized share-based compensation expenses of RMB14.8 million related to such share options for which the service conditions were met and are expected to be recognized when the vesting conditions are achieved.
Income Taxes
Cayman Islands
Under the current laws of the Cayman Islands, we and our intermediate holding companies which are incorporated in the Cayman Islands are not subject to tax on income or capital gain. Additionally, upon payments of dividends by us to our shareholders or by our intermediate holding companies in the Cayman Islands to us, no Cayman Islands withholding tax will be imposed.
British Virgin Islands
Our subsidiaries in the British Virgin Islands, or the BVI, are exempted from income tax on its foreign-derived income in the BVI. There are no withholding taxes in the BVI.
112
Hong Kong
Our subsidiaries in Hong Kong were subject to income tax on their taxable income generated from operations in Hong Kong at a rate of 16.5%. For the years 2023, 2024 and 2025, the first HK$2 million of profits earned by one of our subsidiaries incorporated in Hong Kong is taxed at a rate of 8.25%, while the remaining profits will continue to be taxed at the 16.5% tax rate. The payments of dividends by these companies to us are not subject to any Hong Kong withholding tax.
China mainland
The PRC Enterprise Income Tax Law subjects foreign invested enterprises and domestic companies to EIT at a uniform rate of 25%, and preferential tax treatments may be granted to foreign invested enterprises or domestic companies which conduct businesses in certain encouraged sectors and to entities otherwise classified as “Software Enterprises,” “Key Software Enterprises” and/or HNTEs.
Boguan, NetEase Hangzhou and certain of our other China mainland subsidiaries were qualified as HNTEs and enjoyed a preferential tax rate of 15% for 2023, 2024 and 2025.
The foregoing preferential income tax rate, however, is subject to periodic review and renewal by PRC authorities.
Sales Tax
Pursuant to the Provisional Regulation of the PRC on Value Added Tax, or VAT, and its implementation rules, our China mainland subsidiaries and the VIEs are generally subject to VAT at a rate of 6% for revenues earned from rendering services. Our sales of general goods to our customers in the PRC are also subject to VAT of 13%.
RECENTLY ISSUED ACCOUNTING PRONOUNCEMENTS
Please see the Notes to the Consolidated Financial Statements—Note 2(cc) “Recently issued accounting pronouncements not yet adopted.”
113
RESULTS OF OPERATIONS
The following table sets forth a summary of our consolidated statements of operations extracted from the audited financial statements for the periods indicated both in Renminbi and as a percentage of total revenues. Unless otherwise stated, financial results discussed herein refer to our continuing operations.
For the year ended December 31, | ||||||||||||||
| 2023 | | 2024 | | 2025 | |||||||||
| RMB | | % | | RMB | | % | | RMB | | US$ | | % | |
(in thousands) | ||||||||||||||
Consolidated Statements of Operations and Comprehensive Income Data: |
| |
| |
| |
| |
| |
| |
| |
Net revenues |
| 103,468,159 | 100.0 | 105,295,236 | 100.0 | 112,625,807 | 16,105,276 | 100.0 | ||||||
Cost of revenues |
| (40,404,765) | (39.1) | (39,488,152) | (37.5) | (40,223,939) | (5,751,947) | (35.7) | ||||||
Gross profit |
| 63,063,394 | 60.9 | 65,807,084 | 62.5 | 72,401,868 | 10,353,329 | 64.3 | ||||||
Operating expenses: |
| |||||||||||||
Selling and marketing expenses |
| (13,969,460) | (13.5) | (14,147,657) | (13.4) | (14,619,702) | (2,090,590) | (13.0) | ||||||
General and administrative expenses |
| (4,899,880) | (4.7) | (4,550,625) | (4.4) | (4,228,189) | (604,623) | (3.8) | ||||||
Research and development expenses |
| (16,484,910) | (15.9) | (17,524,812) | (16.6) | (17,719,110) | (2,533,799) | (15.7) | ||||||
Total operating expenses |
| (35,354,250) | (34.1) | (36,223,094) | (34.4) | (36,567,001) | (5,229,012) | (32.5) | ||||||
Operating profit |
| 27,709,144 | 26.8 | 29,583,990 | 28.1 | 35,834,867 | 5,124,317 | 31.8 | ||||||
Other income/(expenses): | ||||||||||||||
Investment income, net |
| 1,306,722 | 1.3 | 355,286 | 0.3 | 731,511 | 104,605 | 0.6 | ||||||
Interest income, net |
| 4,120,418 | 3.9 | 4,920,915 | 4.7 | 3,953,486 | 565,341 | 3.6 | ||||||
Exchange (losses)/gains, net |
| (132,999) | (0.1) | 255,430 | 0.2 | (775,937) | (110,958) | (0.7) | ||||||
Other, net |
| 1,053,642 | 1.0 | 602,134 | 0.6 | 1,086,543 | 155,374 | 1.0 | ||||||
Income before tax |
| 34,056,927 | 32.9 | 35,717,755 | 33.9 | 40,830,470 | 5,838,679 | 36.3 | ||||||
Income tax |
| (4,699,704) | (4.6) | (5,461,408) | (5.3) | (6,032,686) | (862,663) | (5.4) | ||||||
Net income |
| 29,357,223 | 28.3 | 30,256,347 | 28.6 | 34,797,784 | 4,976,016 | 30.9 | ||||||
Accretion of redeemable noncontrolling interests |
| (3,589) | (0.0) | (3,919) | (0.0) | (4,266) | (610) | (0.0) | ||||||
Net loss/(income) attributable to noncontrolling interests and redeemable noncontrolling interests |
| 62,918 | 0.1 | (554,819) | (0.4) | (1,033,718) | (147,820) | (0.9) | ||||||
Net income attributable to the Company’s shareholders |
| 29,416,552 | 28.4 | 29,697,609 | 28.2 | 33,759,800 | 4,827,586 | 30.0 | ||||||
Share-based compensation cost included in: | ||||||||||||||
Cost of revenues |
| 823,765 | 0.8 | 1,185,854 | 1.1 | 1,004,581 | 143,653 | 0.9 | ||||||
Selling and marketing expenses |
| 132,801 | 0.1 | 104,534 | 0.1 | 132,666 | 18,971 | 0.1 | ||||||
General and administrative expenses |
| 1,119,018 | 1.1 | 1,069,850 | 1.0 | 916,675 | 131,083 | 0.8 | ||||||
Research and development expenses |
| 1,167,226 | 1.1 | 1,522,701 | 1.4 | 1,593,740 | 227,902 | 1.4 | ||||||
114
Year Ended December 31, 2025 Compared to Year Ended December 31, 2024
We have organized our operations into following segments: games and related value-added services, Youdao, NetEase Cloud Music and innovative businesses and others. These segments reflect the way we evaluate, view and run our business operations. The following table sets forth the net revenues and cost of revenues by segment for the period presented as derived from our audited financial statements.
| For the year ended December 31, | |||||
2024 | 2025 | 2025 | ||||
| RMB | | RMB | | US$ | |
(in thousands) | ||||||
Net revenues: | ||||||
Games and related value-added services |
| 83,622,643 |
| 92,148,608 | 13,177,075 | |
Youdao |
| 5,625,919 |
| 5,909,019 | 844,979 | |
NetEase Cloud Music |
| 7,950,146 |
| 7,759,450 | 1,109,587 | |
Innovative businesses and others |
| 8,096,528 |
| 6,808,730 | 973,635 | |
Total net revenues |
| 105,295,236 |
| 112,625,807 | 16,105,276 | |
Cost of revenues: |
|
|
| |||
Games and related value-added services |
| (26,142,623) |
| (27,910,861) | (3,991,201) | |
Youdao |
| (2,877,428) |
| (3,292,191) | (470,777) | |
NetEase Cloud Music |
| (5,268,634) |
| (4,989,858) | (713,540) | |
Innovative businesses and others |
| (5,199,467) |
| (4,031,029) | (576,429) | |
Total cost of revenues |
| (39,488,152) |
| (40,223,939) | (5,751,947) | |
Net Revenues
Total net revenues increased by 7.0% to RMB112.6 billion (US$16.1 billion) in 2025 from RMB105.3 billion in 2024. Net revenues from games and related value-added services, Youdao, NetEase Cloud Music and innovative businesses and others constituted 81.9%, 5.2%, 6.9% and 6.0%, respectively, of our total net revenues in 2025, compared with 79.4%, 5.3%, 7.6% and 7.7%, respectively, in 2024.
Games and Related Value-added Services
Net revenues from games and related value-added services increased by 10.2% to RMB92.1 billion (US$13.2 billion) in 2025 from RMB83.6 billion in 2024 due to an increase in net revenues from online games of RMB9.2 billion (US$1.3 billion), which was driven by the strong performance of certain in-house developed titles such as Fantasy Westward Journey Online and Identity V as well as newly launched games Where Winds Meet and Marvel Rivals. Net revenues from the operation of online games accounted for approximately 97.3% of this segment in 2025, compared to 96.2% in 2024.
Net revenues from our in-house developed games increased by 8.6% to RMB78.9 billion (US$11.3 billion) in 2025 from RMB72.6 billion in 2024 as a result of the expansion of our portfolio of games and their increased popularity in 2025. Net revenues from licensed games increased by 37.8% to RMB10.8 billion (US$1.5 billion) in 2025 from RMB7.8 billion in 2024, which was attributable to the launch of Blizzard titles in China mainland as well as the improved performance of other licensed games. Net revenues generated from licensed games represented 9.5% of our total net revenues in 2025, compared to 7.4% in 2024.
Youdao
Net revenues from our Youdao segment increased by 5.0% to RMB5.9 billion (US$845.0 million) in 2025 from RMB5.6 billion in 2024 due to an increase in net revenues from its online marketing services of RMB563.8 million (US$80.6 million), which was partially offset by a decrease in net revenues from its smart devices of RMB164.0 million (US$23.5 million) and learning services of RMB116.7 million (US$16.7 million).
115
NetEase Cloud Music
Net revenues from our NetEase Cloud Music segment decreased by 2.4% to RMB7.8 billion (US$1.1 billion) in 2025 from RMB8.0 billion in 2024. The decline was due to a decrease in net revenues from social entertainment services and others of RMB830.6 million (US$118.8 million), which was partially offset by an increase in net revenues from online music services of RMB639.9 million (US$91.5 million) resulting from the growth in sales revenue from membership subscriptions.
Innovative Businesses and Others
Net revenues from the innovative businesses and others segment decreased by 15.9% to RMB6.8 billion (US$973.6 million) in 2025 from RMB8.1 billion in 2024. Certain inter-segment transaction eliminations of RMB961.1 million (US$137.4 million) in 2025 were included in this segment as a deduction of net revenues, representing an increase of RMB725.1 million compared to 2024. A decline in net revenues from product sales also contributed, to a lesser extent, to the decrease.
Cost of Revenues
Our cost of revenues remained relatively stable at RMB40.2 billion (US$5.8 billion) in 2025 compared to RMB39.5 billion in 2024. In 2025, costs relating to games and related value-added services, Youdao, NetEase Cloud Music and innovative businesses and others represented 69.4%, 8.2%, 12.4% and 10.0% of total cost of revenues, respectively, as compared with 66.2%, 7.3%, 13.3% and 13.2% of total cost of revenues, respectively, in 2024.
Games and Related Value-added Services
Cost of revenues from our games and related value-added services increased by 6.8% to RMB27.9 billion (US$4.0 billion) in 2025 from RMB26.1 billion in 2024. This was driven by higher royalty fees as a result of increased revenue from licensed games.
Youdao
Cost of revenues from Youdao increased by 14.4% to RMB3.3 billion (US$470.8 million) in 2025 from RMB2.9 billion in 2024 due to an increase in costs from online marketing services of RMB585.9 million (US$83.8 million), which was partially offset by a decrease in costs of smart devices of RMB157.2 million (US$22.5 million).
NetEase Cloud Music
Cost of revenues from NetEase Cloud Music decreased by 5.3% to RMB5.0 billion (US$713.5 million) in 2025 from RMB5.3 billion in 2024 due to a decrease in content service costs, including content licensing and revenue sharing fees of RMB275.4 million (US$39.4 million).
Innovative Businesses and Others
Cost of revenues from our innovative businesses and others decreased by 22.5% to RMB4.0 billion (US$576.4 million) in 2025 from RMB5.2 billion in 2024 due to an increase in certain inter-segment transaction eliminations, with the decrease reflecting the above-referenced inter-segment transaction eliminations and, to a lesser extent, a decline in product costs.
Gross Profit
Our gross profit increased by 10.0% to RMB72.4 billion (US$10.4 billion) in 2025 from RMB65.8 billion in 2024.
116
The following table sets forth the consolidated gross profits and gross profit margins of our business activities for the periods indicated as derived from our audited financial statements. The gross profit margins in 2024 and 2025 were calculated by dividing our gross profits over our net revenues for the corresponding type of services.
| For the year ended December 31, |
| |||||
2024 | 2025 | 2025 |
| ||||
RMB | | RMB | | US$ |
| ||
(in thousands) |
| ||||||
Gross profit: |
| |
| |
| | |
Games and related value-added services |
| 57,480,020 | 64,237,747 | 9,185,874 | |||
Youdao |
| 2,748,491 | 2,616,828 | 374,202 | |||
NetEase Cloud Music |
| 2,681,512 | 2,769,592 | 396,047 | |||
Innovative businesses and others |
| 2,897,061 | 2,777,701 | 397,206 | |||
Total gross profit |
| 65,807,084 | 72,401,868 | 10,353,329 | |||
Gross profit margin: |
| ||||||
Games and related value-added services |
| 68.7 | % | 69.7 | % | 69.7 | % |
Youdao |
| 48.9 | % | 44.3 | % | 44.3 | % |
NetEase Cloud Music |
| 33.7 | % | 35.7 | % | 35.7 | % |
Innovative businesses and others |
| 35.8 | % | 40.8 | % | 40.8 | % |
Total gross profit margin |
| 62.5 | % | 64.3 | % | 64.3 | % |
The gross profit margin for games and related value-added services remained relatively stable in 2025 as compared with the prior year. The decrease in gross profit margin in 2025 for Youdao was due to increased net revenues from online marketing services, which have comparatively lower gross profit margins. The improvement in gross profit margin in 2025 for NetEase Cloud Music was due to increased net revenues from sales of membership subscriptions and continued improvement in cost control measures. The increase in gross profit margin in 2025 for innovative businesses and others was driven by margin expansion in certain innovative businesses within the segment, along with the impact of certain inter-segment eliminations mentioned above.
Operating Expenses
Total operating expenses increased by 0.9% to RMB36.6 billion (US$5.2 billion) in 2025 from RMB36.2 billion in 2024 as a result of higher marketing expenses and research and development investments for games and related value-added services. The following table sets forth our operating expenses for the periods indicated, as derived from our audited financial statements.
| For the year ended December 31, | |||||
| 2024 | | 2025 | | 2025 | |
RMB | | RMB | | US$ | ||
(in thousands) | ||||||
Selling and marketing expenses | | (14,147,657) | | (14,619,702) | (2,090,590) | |
General and administrative expenses |
| (4,550,625) |
| (4,228,189) | (604,623) | |
Research and development expenses |
| (17,524,812) |
| (17,719,110) | (2,533,799) | |
Total operating expenses |
| (36,223,094) |
| (36,567,001) | (5,229,012) | |
Selling and marketing expenses increased by 3.3% to RMB14.6 billion (US$2.1 billion) in 2025 from RMB14.1 billion in 2024 due to higher advertising and promotional expenditures of RMB524.3 million (US$75.0 million).
General and administrative expenses decreased by 7.1% to RMB4.2 billion (US$604.6 million) in 2025 from RMB4.6 billion in 2024 due to lower staff-related costs.
Research and development expenses remained relatively stable at RMB17.7 billion (US$2.5 billion) in 2025 compared to RMB17.5 billion in 2024.
117
Other Income/(Expenses)
The following table sets forth our other income/(expenses) for the periods indicated as derived from our audited financial statements.
For the year ended December 31, | ||||||
2024 | 2025 | 2025 | ||||
RMB | RMB | US$ | ||||
(in thousands) | ||||||
Investment income, net | | 355,286 | | 731,511 | | 104,605 |
Interest income, net |
| 4,920,915 |
| 3,953,486 |
| 565,341 |
Exchange gains/(losses), net |
| 255,430 |
| (775,937) |
| (110,958) |
Other, net |
| 602,134 |
| 1,086,543 |
| 155,374 |
Other income/(expenses) mainly consisted of investment income related to short-term investments, interest income, government incentives, net foreign exchange gains/(losses), impairment provisions related to certain equity investments, net investment gain/(loss) in equity method investees and fair value change related to our equity investments with readily determinable fair value.
Investment income was RMB731.5 million (US$104.6 million) in 2025, compared to investment income of RMB355.3 million in 2024 due to (i) a gain from fair value change related to equity investments with readily determinable fair value of RMB1.2 billion (US$165.8 million) in 2025 compared to RMB841.9 million in 2024, (ii) investment income related to short-term investments of RMB1.1 billion (US$158.5 million) in 2025 compared to RMB530.6 million in 2024, (iii) a net investment gain in equity method investees of RMB612.6 million (US$87.6 million) in 2025 compared to a loss of RMB155.6 million in 2024, (iv) a gain on disposal of certain long-term investments of RMB440.9 million (US$63.0 million) in 2025 compared to RMB272.4 million in 2024, and (v) dividend income from certain long-term investments of RMB87.1 million (US$12.5 million) in 2025 compared to RMB125.2 million in 2024, which was partially offset by impairment provisions related to certain investments of RMB2.7 billion (US$389.6 million) compared to RMB1.3 billion in 2024.
Interest income, net decreased to RMB4.0 billion (US$565.3 million) in 2025 from RMB4.9 billion in 2024, which included interest expenses of RMB334.4 million (US$47.8 million) in 2025 related to our short-term and long-term loans.
We also incurred net foreign exchange losses of RMB775.9 million (US$111.0 million) in 2025, compared to net foreign exchange gains of RMB255.4 million in 2024, reflecting fluctuations between the U.S. dollar against the RMB over the periods.
Other, net increased to RMB1.1 billion (US$155.4 million) in 2025 from RMB602.1 million in 2024, which were attributable to an increase in government incentives received and recognized in 2025.
Income Tax
Income tax increased to RMB6.0 billion (US$862.7 million) in 2025 from RMB5.5 billion in 2024. Our effective tax rate in 2025 was 14.8%, compared to 15.3% in 2024.
118
Year Ended December 31, 2024 Compared to Year Ended December 31, 2023
We have organized our operations into following segments: games and related value-added services, Youdao, NetEase Cloud Music and innovative businesses and others. These segments reflect the way we evaluate, view and run our business operations. The following table sets forth the net revenues and cost of revenues by segment for the period presented as derived from our audited financial statements.
For the year ended December 31, | ||||
2023 | 2024 | |||
RMB | RMB | |||
(in thousands) | ||||
Net revenues: | | | | |
Games and related value-added services |
| 81,565,449 |
| 83,622,643 |
Youdao |
| 5,389,208 |
| 5,625,919 |
NetEase Cloud Music |
| 7,866,992 |
| 7,950,146 |
Innovative businesses and others |
| 8,646,510 |
| 8,096,528 |
Total net revenues |
| 103,468,159 |
| 105,295,236 |
Cost of revenues: |
| |
| |
Games and related value-added services |
| (25,938,865) |
| (26,142,623) |
Youdao |
| (2,621,746) |
| (2,877,428) |
NetEase Cloud Music |
| (5,764,322) |
| (5,268,634) |
Innovative businesses and others |
| (6,079,832) |
| (5,199,467) |
Total cost of revenues |
| (40,404,765) |
| (39,488,152) |
Net Revenues
Total net revenues increased by 1.8% to RMB105.3 billion in 2024 from RMB103.5 billion in 2023. Net revenues from games and related value-added services, Youdao, NetEase Cloud Music and innovative businesses and others constituted 79.4%, 5.3%, 7.6% and 7.7%, respectively, of our total net revenues in 2024, compared with 78.8%, 5.2%, 7.6% and 8.4%, respectively, in 2023.
Games and Related Value-added Services
Net revenues from games and related value-added services increased by 2.5% to RMB83.6 billion in 2024 from RMB81.6 billion in 2023, with an increase in net revenues from online games of RMB4.7 billion driven by the strong performance of certain self-developed titles, such as Identity V, the PC and mobile versions of Naraka: Bladepoint and certain licensed titles, which was partially offset by a decrease in net revenues from live streaming services of RMB2.4 billion. Net revenues from the operation of online games accounted for approximately 96.2% of this segment in 2024, compared to 92.9% in 2023.
Net revenues from our in-house developed games increased by 2.3% to RMB72.6 billion in 2024 from RMB71.0 billion in 2023 as a result of the expansion of our portfolio of both PC and mobile games and their increased popularity in 2024. Net revenues from licensed games increased by 64.3% to RMB7.8 billion in 2024 from RMB4.7 billion in 2023 due to the launch of certain Blizzard titles in 2024. Net revenues generated from licensed games represented 7.4% of our total net revenues in 2024, compared to 4.6% in 2023.
Youdao
Net revenues from our Youdao segment increased by 4.4% to RMB5.6 billion in 2024 from RMB5.4 billion in 2023, resulting from an increase in net revenues from its online marketing services of RMB643.1 million, which was partially offset by a decrease in net revenues from its learning services of RMB400.8 million.
119
NetEase Cloud Music
Net revenues from our NetEase Cloud Music segment increased by 1.1% to RMB8.0 billion in 2024 from RMB7.9 billion in 2023, resulting from an increase in net revenues from online music services of RMB1.0 billion due to growth in sales of membership subscriptions, which was partially offset by a decrease in net revenues from social entertainment services and others of RMB920.5 million.
Innovative Businesses and Others
Net revenues from the innovative businesses and others segment decreased by 6.4% to RMB8.1 billion in 2024 from RMB8.6 billion in 2023, resulting from decreased net revenues from several businesses in this segment, including advertising services.
Cost of Revenues
Our cost of revenues decreased by 2.3% to RMB39.5 billion in 2024 from RMB40.4 billion in 2023, which was due to a decrease in revenue sharing costs with talent agencies of live streaming performers and other third parties. In 2024, costs relating to games and related value-added services, Youdao, NetEase Cloud Music and innovative businesses and others represented 66.2%, 7.3%, 13.3% and 13.2% of total cost of revenues, respectively, as compared with 64.2%, 6.5%, 14.3% and 15.0% of total cost of revenues, respectively, in 2023.
Games and Related Value-added Services
Cost of revenues from our games and related value-added services remained relatively stable at RMB26.1 billion in 2024 compared to RMB25.9 billion in 2023.
Youdao
Cost of revenues from Youdao increased by 9.8% to RMB2.9 billion in 2024 from RMB2.6 billion in 2023, which was attributable to an increase in revenue sharing costs in line with increased net revenues from online marketing services of RMB325.9 million.
NetEase Cloud Music
Cost of revenues from NetEase Cloud Music decreased by 8.6% to RMB5.3 billion in 2024 from RMB5.8 billion in 2023, which was driven by a decrease in revenue sharing costs in line with decreased net revenues from social entertainment services.
Innovative Businesses and Others
Cost of revenues from our innovative businesses and others decreased by 14.5% to RMB5.2 billion in 2024 from RMB6.1 billion in 2023 due to decreased revenue sharing and product costs incurred by several businesses in this segment.
Gross Profit
Our gross profit increased by 4.4% to RMB65.8 billion in 2024 from RMB63.1 billion in 2023.
120
The following table sets forth the consolidated gross profits and gross profit margins of our business activities for the periods indicated as derived from our audited financial statements. The gross profit margins in 2023 and 2024 were calculated by dividing our gross profits over our net revenues for the corresponding type of services.
For the year ended December 31, |
| ||||
| 2023 | | 2024 |
| |
RMB | RMB |
| |||
(in thousands) |
| ||||
Gross profit: | |||||
Games and related value-added services |
| 55,626,584 |
| 57,480,020 | |
Youdao |
| 2,767,462 |
| 2,748,491 | |
NetEase Cloud Music |
| 2,102,670 |
| 2,681,512 | |
Innovative businesses and others |
| 2,566,678 |
| 2,897,061 | |
Total gross profit |
| 63,063,394 |
| 65,807,084 | |
Gross profit margin: |
|
| |||
Games and related value-added services |
| 68.2 | % | 68.7 | % |
Youdao |
| 51.4 | % | 48.9 | % |
NetEase Cloud Music |
| 26.7 | % | 33.7 | % |
Innovative businesses and others |
| 29.7 | % | 35.8 | % |
Total gross profit margin |
| 60.9 | % | 62.5 | % |
The slight increase in gross profit margin in 2024 for games and related value-added services was attributable to decreased revenue contribution from live streaming services, which have relatively lower gross profit margins, as well as increased net revenues from the operation of online games compared to other products and services in the segment. The decrease in gross profit margin in 2024 for Youdao was due to increased net revenues from online marketing services which have comparatively lower gross profit margins. The improvement in gross profit margin in 2024 for NetEase Cloud Music was due to increased net revenues from sales of membership subscriptions and continued improvement in cost control measures. The increase in gross profit margin in 2024 for innovative businesses and others was due to increased gross profit from Yanxuan and several other businesses included within the segment.
Operating Expenses
Total operating expenses increased by 2.5% to RMB36.2 billion in 2024 from RMB35.4 billion in 2023 as a result of higher R&D investments mainly for games and related value-added services. The following table sets forth our operating expenses for the periods indicated, as derived from our audited financial statements.
For the year ended December 31, | ||||
2023 | 2024 | |||
| RMB | | RMB | |
(in thousands) | ||||
Selling and marketing expenses |
| (13,969,460) |
| (14,147,657) |
General and administrative expenses |
| (4,899,880) |
| (4,550,625) |
Research and development expenses |
| (16,484,910) |
| (17,524,812) |
Total operating expenses |
| (35,354,250) |
| (36,223,094) |
Selling and marketing expenses remained relatively stable at RMB14.1 billion in 2024 compared to RMB14.0 billion in 2023.
General and administrative expenses decreased by 7.1% to RMB4.6 billion in 2024 from RMB4.9 billion in 2023 due to one-off expenses recorded in 2023, such as the settlement of certain litigation as well as an impairment provision made for fixed assets and land use rights.
Research and development expenses increased by 6.3% to RMB17.5 billion in 2024 from RMB16.5 billion in 2023, which was driven by increased investments in game development activities.
121
Other Income/(Expenses)
The following table sets forth our other income/(expenses) for the periods indicated as derived from our audited financial statements.
For the year ended December 31, | ||||
| 2023 | | 2024 | |
RMB | RMB | |||
(in thousands) | ||||
Investment income, net |
| 1,306,722 |
| 355,286 |
Interest income, net |
| 4,120,418 |
| 4,920,915 |
Exchange (losses)/ gains, net |
| (132,999) |
| 255,430 |
Other, net |
| 1,053,642 |
| 602,134 |
Other income/(expenses) mainly consisted of investment income related to short-term investments, interest income, government incentives, net foreign exchange gains/(losses), impairment provisions related to certain equity investments, net investment gain in equity method investees and fair value change related to our equity investments with readily determinable fair value.
Investment income was RMB355.3 million in 2024, compared to investment income of RMB1.3 billion in 2023, consisting of (i) a gain from fair value change related to equity investments with readily determinable fair value of RMB841.9 million in 2024 compared to RMB535.3 million in 2023, (ii) investment income related to short-term investments of RMB530.6 million in 2024 compared to RMB414.2 million in 2023, (iii) a gain on disposal of certain long-term investments of RMB272.4 million in 2024 compared to RMB63.8 million in 2023, and (iv) dividend income from certain long-term investments of RMB125.2 million in 2024 compared to RMB63.7 million in 2023, which was offset in part by impairment provisions related to certain investments of RMB1.3 billion compared to RMB274.2 million in 2023 and a net investment loss in equity method investees of RMB155.6 million in 2024 compared to a gain of RMB473.9 million in 2023.
Interest income, net increased to RMB4.9 billion in 2024 from RMB4.1 billion in 2023, which included interest expenses of RMB598.0 million in 2024 related to our short-term and long-term loans.
We also incurred net foreign exchange gains of RMB255.4 million in 2024, compared to net foreign exchange losses of RMB133.0 million in 2023, reflecting fluctuations between the U.S. dollar against the RMB over the periods.
Other, net decreased to RMB602.1 million in 2024 from RMB1.1 billion in 2023, which reflected a decrease in government incentives received and recognized in 2024 compared to 2023.
Income Tax
Income tax increased to RMB5.5 billion in 2024 from RMB4.7 billion in 2023. Our effective tax rate in 2024 was 15.3%, compared to 13.8% in 2023.
B. | Liquidity and Capital Resources |
To date, we have financed our operations primarily through operating cash flows and existing capital resources. As of December 31, 2025, we had RMB47.2 billion (US$6.7 billion) in cash and cash equivalents, RMB95.6 billion (US$13.7 billion) in time deposits and RMB22.8 billion (US$3.3 billion) in short-term investments. Net cash provided by operating activities was RMB50.7 billion (US$7.3 billion) in 2025. We had short-term loans of RMB6.4 billion (US$913.0 million) as of December 31, 2025. We have entered into several uncommitted loan credit facility agreements provided by certain financial institutions. As of December 31, 2025, US$5.3 billion of such credit facilities had not been utilized.
122
We believe that our current levels of cash and cash equivalents, cash flows from operations and short-term investments will be sufficient to meet our anticipated cash needs for at least the next 12 months. However, we may need additional cash resources if we experience changed business conditions or other developments. We may also need additional cash resources if we find and wish to pursue opportunities for investment, acquisition, strategic cooperation or other similar action. If we determine that our cash requirements exceed our amounts of cash and cash equivalents on hand, we may seek to issue debt or equity securities or obtain a credit facility. Any issuance of equity securities could cause dilution for our shareholders. Any incurrence of indebtedness could increase our debt service obligations and cause us to be subject to restrictive operating and finance covenants. It is possible that, when we need additional cash resources, financing will only be available to us in amounts or on terms that would not be acceptable to us or financing will not be available at all.
CASH FLOWS
The following table sets forth a summary of consolidated cash flow data for the periods indicated as derived from our audited financial statements. Unless otherwise stated, cash flows discussed herein refer to our continuing activities only.
| For the year ended December 31, | |||||||
2023 | 2024 | 2025 | 2025 | |||||
RMB | | RMB | | RMB | | US$ | ||
(in thousands) | ||||||||
Net cash provided by operating activities |
| 35,331,275 |
| 39,676,813 |
| 50,739,800 |
| 7,255,695 |
Net cash (used in)/provided by investing activities |
| (17,043,431) |
| 17,916,402 |
| (33,181,344) | (4,744,868) | |
Net cash used in financing activities |
| (21,467,054) |
| (27,335,702) |
| (20,159,784) |
| (2,882,811) |
Operating Activities
Net cash provided by operating activities was RMB50.7 billion (US$7.3 billion) for the year ended December 31, 2025. The difference between our net income of RMB34.8 billion (US$5.0 billion) and the net cash provided by operating activities was due to (i) the adjustment of non-cash items, mainly including adding back share-based compensation cost of RMB3.6 billion (US$521.6 million), impairment losses on investments of RMB2.7 billion (US$389.6 million), depreciation and amortization charges of RMB2.2 billion (US$321.4 million), share of results on equity method investees and revaluation results from previously held equity interest of RMB1.5 billion (US$219.9 million), unrealized exchange losses of RMB688.9 million (US$98.5 million), partially offset by the net changes of deferred tax assets and deferred tax liabilities of RMB1.3 billion (US$179.3 million), gains on fair value changes of equity security, other investments and financial instruments of RMB1.2 billion (US$165.8 million), and fair value changes of short-term investments of RMB1.1 billion (US$158.5 million), and (ii) an increase in cash resulting from the changes in operating assets and liabilities, mainly including an increase in contract liabilities of RMB5.4 billion (US$777.2 million), an increase in payables of RMB1.9 billion (US$275.5 million), including content costs, bonus and professional and technical charges, and an increase in taxes payable of RMB1.1 billion (US$159.1 million).
Net cash provided by operating activities was RMB39.7 billion for the year ended December 31, 2024. The difference between our net income of RMB30.3 billion and the net cash provided by operating activities was due to (i) the adjustment of non-cash items, including adding back share-based compensation cost of RMB3.9 billion, depreciation and amortization charges of RMB2.4 billion and impairment losses on investments of RMB1.3 billion, partially offset by gains on fair value change of equity security, other investments and financial instruments of RMB841.9 million, unrealized exchange gains of RMB719.2 million, and fair value changes of short-term investments of RMB530.6 million, and (ii) an increase in cash resulting from the changes in operating assets and liabilities, including an increase in contract liabilities of RMB2.0 billion, an increase in payables of RMB1.4 billion, including content costs, bonus and professional and technical charges, and a decrease in accounts receivable of RMB716.4 million, partially offset by an increase in prepayments and other assets of RMB809.6 million.
123
Net cash provided by operating activities was RMB35.3 billion for the year ended December 31, 2023. The difference between our net income of RMB29.4 billion and the net cash provided by operating activities was due to (i) the adjustment of non-cash items, including adding back share-based compensation cost of RMB3.2 billion, depreciation and amortization charges of RMB3.1 billion, and impairment losses on investments and other long-term assets of RMB469.2 million, partially offset by gains on fair value change of equity security investments of RMB535.3 million, share of results on equity method investees and revaluation results from previously held equity interest of RMB473.9 million, fair value changes of short-term investments of RMB414.2 million, and (ii) an increase in cash resulting from the changes in operating assets and liabilities, mainly including an increase in contract liabilities of RMB1.2 billion and an increase in payables of RMB544.3 million, including content costs, bonus and professional and technical charges, partially offset by an increase in accounts receivable of RMB1.5 billion.
Investing Activities
Net cash used in investing activities was RMB33.2 billion (US$4.7 billion) for the year ended December 31, 2025, which was attributable to (i) placement/rollover of matured time deposits of RMB166.7 billion (US$23.8 billion), (ii) purchase of short-term investments with terms over three months of RMB21.6 billion (US$3.1 billion), (iii) net changes of short-term investments with terms of three months or less of RMB6.9 billion (US$983.0 million), (iv) investment in other equity investments and acquisition of subsidiaries of RMB4.3 billion (US$611.6 million), (v) purchase of property, equipment and software of RMB1.1 billion (US$152.3 million), and (vi) purchase of intangible assets, content and licensed copyrights of RMB987.1 million (US$141.2 million), which were partially offset by (i) proceeds from maturities of time deposits of RMB147.9 billion (US$21.2 billion), (ii) proceeds from maturities of short-term investments with terms over three months of RMB17.6 billion (US$2.5 billion), and (iii) proceeds from disposal of long-term investments, businesses, subsidiaries and other financial instruments of RMB3.0 billion (US$434.9 million).
Net cash provided by investing activities was RMB17.9 billion for the year ended December 31, 2024, which was attributable to (i) proceeds from maturities of time deposits of RMB179.4 billion, (ii) proceeds from maturities of short-term investments with terms over three months of RMB2.9 billion, and (iii) proceeds from disposal of long-term investments, businesses, subsidiaries and other financial instruments of RMB2.8 billion, which were partially offset by (i) placement/rollover of matured time deposits of RMB154.8 billion, (ii) purchase of short-term investments with terms over three months of RMB8.2 billion, (iii) purchase of property, equipment and software of RMB1.3 billion, (iv) purchase of intangible assets, content and licensed copyrights of RMB931.0 million, (v) investment in other equity investments and acquisition of subsidiaries of RMB589.6 million, (vi) investment in equity method investees of RMB513.4 million and (vii) net change of short-term investments with terms of three months or less of RMB408.3 million.
Net cash used in investing activities was RMB17.0 billion for the year ended December 31, 2023, which was attributable to (i) placement/rollover of matured time deposits of RMB124.7 billion, (ii) investment in other equity investments and acquisition of subsidiaries of RMB2.4 billion, (iii) purchase of property, equipment and software of RMB2.3 billion, (iv) purchase of intangible assets, content and licensed copyrights of RMB2.0 billion, and (v) net change of short-term investments with terms of three months or less of RMB1.8 billion, which were partially offset by (i) proceeds from maturities of time deposits of RMB111.4 billion, and (ii) proceeds from maturities of short-term investments with terms over three months of RMB5.4 billion.
Financing Activities
Net cash used in financing activities was RMB20.2 billion (US$2.9 billion) for the year ended December 31, 2025, which was attributable to (i) dividends paid to shareholders of RMB13.8 billion (US$2.0 billion), (ii) net payment of short-term and long-term loans of RMB5.8 billion (US$829.2 million), and (iii) repurchase of NetEase’s ADSs and purchase of subsidiaries’ ADSs and shares of RMB639.3 million (US$91.4 million).
Net cash used in financing activities was RMB27.3 billion for the year ended December 31, 2024, which was attributable to (i) dividends paid to shareholders of RMB11.2 billion, (ii) repurchase of NetEase’s ADSs and purchase of subsidiaries’ ADSs and shares of RMB8.8 billion, and (iii) net payment of short-term and long-term loans of RMB7.5 billion.
Net cash used in financing activities was RMB21.5 billion for the year ended December 31, 2023, which was attributable to (i) net payment of short-term and long-term loans of RMB8.3 billion, (ii) dividends paid to shareholders of RMB8.0 billion, and (iii) repurchase of NetEase’s ADSs and purchase of subsidiaries’ ADSs and shares of RMB5.2 billion.
124
MANAGEMENT OF CAPITAL RESOURCES
In managing our capital, we seek to maintain a reasonable amount of liquidity to support new business growth and maximize returns on our capital resources, while at the same time focusing on the preservation of capital and complying with applicable legal requirements. Our capital resources include primarily cash and cash equivalents, time deposits and short-term investments mainly placed with banks in Hong Kong and China mainland. Although we consolidate the results of our subsidiaries and the VIEs in our consolidated financial statements, we do not have direct access to the cash and cash equivalents or future earnings of our subsidiaries and the VIEs. As of December 31, 2025, these subsidiaries and VIEs had RMB142.6 billion (US$20.4 billion) in cash and cash equivalents and short-term and long-term time deposits. Our cash and cash equivalents and time deposits held outside of China are mainly denominated in U.S. dollars.
To fund any cash requirements we may have, we may need to rely on dividends and other distributions on equity paid by our subsidiaries. Since substantially all of our operations are conducted through our China mainland subsidiaries and the VIEs, our subsidiaries may need to rely on dividends, loans or advances made by another China mainland subsidiary or VIE. Certain of these payments are subject to PRC taxes, including sales taxes, which effectively reduce the received amount. In addition, the PRC government could impose restrictions on such payments or change the tax rates applicable to such payments. In 2023, 2024 and 2025, we accrued RMB1.5 billion, RMB1.6 billion and RMB1.8 billion (US$225.4 million) withholding tax liabilities, respectively, mainly associated with dividends expected to be distributed from our China mainland subsidiaries to companies in our corporate group outside of China for general corporate purposes. We repatriated a portion of these earnings and paid related withholding income tax in 2023, 2024 and 2025.
In addition, the payment of dividends by entities established in the PRC is subject to limitations. Regulations in the PRC currently permit payment of dividends only out of accumulated profits as determined in accordance with accounting standards and regulations in the PRC. Each of our China mainland subsidiaries that is a domestic company is also required to set aside at least 10.0% of its after-tax profit based on PRC accounting standards each year to its general reserves or statutory reserve fund until the accumulative amount of such reserves reach 50.0% of its respective registered capital. These restricted reserves are not distributable as cash dividends. As a result of these and other restrictions under PRC laws and regulations, our China mainland subsidiaries and the VIEs are restricted in their ability to transfer a portion of their net assets to us either in the form of dividends, loans or advances, which restricted portion amounted to approximately RMB13.3 billion, or 8% of our total consolidated net assets, as of December 31, 2025. In addition, if any of our China mainland subsidiaries incurs debt on its own behalf in the future, the instruments governing the debt may restrict its ability to pay dividends or make other distributions to us.
Furthermore, any transfer of funds from us to any of our China mainland subsidiaries or the VIEs, either as a shareholder loan or as an increase in registered capital, is subject to certain statutory limit requirements and registration or approval of the relevant PRC governmental authorities, including the relevant administration of foreign exchange and/or the relevant examining and approval authority. Therefore, it is difficult to change our capital expenditure plans once the relevant funds have been remitted from our company or our subsidiaries outside of China to our China mainland subsidiaries or the VIEs. These limitations on the free flow of funds between us and our China mainland subsidiaries and the VIEs could restrict our ability to act in response to changing market conditions and reallocate funds internally in a timely manner.
For additional information, see Item 3.D. “Key Information—Risk Factors—Risks Related to Our Corporate Structure—Our corporate structure may restrict our ability to receive dividends from, and transfer funds to, our China mainland subsidiaries and VIEs, which could restrict our ability to act in response to changing market conditions and reallocate funds internally in a timely manner.” and “Key Information—Risk Factors—Risks Related to China—Regulation on currency exchange may limit our ability to utilize our revenues effectively.” and Item 10.D. “Additional Information—Exchange Controls.”
CAPITAL EXPENDITURES
Our capital requirements relate primarily to financing:
| ● | our working capital requirements, such as servers and bandwidth service fees, inventory purchase costs, content and copyrights purchase costs, selling and marketing expenses and R&D costs; and |
| ● | costs incurred for the construction of our new office buildings and acquisition of new servers and other facilities. |
125
MATERIAL CASH REQUIREMENTS
Our material cash requirements as of December 31, 2025 primarily include our operating lease commitments, server and bandwidth service fee commitments, capital commitments, royalties and expenditures for licensed content commitments and other commitments.
Our operating lease commitments are the commitments under the lease agreements mainly for our corporate offices and warehouses. Our server and bandwidth service fee commitments are related to our network servers located mainly in the facilities of the respective affiliates of China Telecom, China Unicom and China Mobile. Our capital commitments are primarily the commitments made in connection with the construction of new office buildings. Our royalties and expenditures for licensed content commitments primarily relate to the costs of acquiring the rights to certain content by our online game and online music businesses. Other commitments primarily consist of expenditures related to purchases of inventory and professional and technical services, among others.
We intend to fund our existing and future material cash requirements primarily with anticipated cash flows from operations, our existing cash balance and other financing alternatives. We will continue to make cash commitments to support the growth of our business.
The following sets forth our contractual obligations by specified categories as of December 31, 2025:
Royalties and | ||||||||||||
Server and | Expenditures | |||||||||||
Operating | Bandwidth | for Licensed | ||||||||||
Lease | Service Fee | Capital | Content | Other | ||||||||
Commitments | Commitments | Commitments | Commitments | Commitments | Total | |||||||
| RMB | | RMB | | RMB | | RMB | | RMB | | RMB | |
(in thousands) | ||||||||||||
2026 |
| 123,120 | 327,771 | 138,731 | 774,907 | 75,784 | 1,440,313 | |||||
2027 |
| 89,093 | 217,220 | 511 | 148,491 | 1,527 | 456,842 | |||||
2028 |
| 66,733 | 209,986 | 7,887 | 2,107 | 326 | 287,039 | |||||
2029 | 30,163 | 183,022 | — | 802 | — | 213,987 | ||||||
Beyond 2029 |
| 63,459 | — | — | 800 | — | 64,259 | |||||
| 372,568 | 937,999 | 147,129 | 927,107 | 77,637 | 2,462,440 | ||||||
Other than as discussed above, we did not have any significant capital and other commitments, long-term obligations or guarantees as of December 31, 2025.
TRANSFER OF FUNDS
Transfer of Funds and Other Assets within the NetEase Group
NetEase, Inc. transfers cash to its wholly-owned overseas subsidiaries by making capital contributions or providing loans, and the overseas subsidiaries transfer cash to our subsidiaries in China by making capital contributions or providing loans to them. Although NetEase, Inc. and its subsidiaries are the primary beneficiaries of the VIEs through contractual arrangements, they are not able to make direct capital contributions to the VIEs and their subsidiaries. However, they may transfer cash to the VIEs by loans or by making payment to the VIEs for inter-group transactions.
As of December 31, 2025, NetEase, Inc. had made cumulative capital contributions of US$2.1 billion to our China mainland subsidiaries through intermediate holding companies, which were accounted for as “Investments in subsidiaries” of NetEase, Inc. These funds have been used by our China mainland subsidiaries for their operations. As of December 31, 2025, the aggregate loan balance owed by our subsidiaries under our agreements with the VIEs was US$51.1 million. In 2023, 2024 and 2025, the VIEs transferred RMB73.3 billion, RMB73.8 billion and RMB83.7 billion (US$12.0 billion), respectively, to our China mainland subsidiaries as payment or prepayment of service fees. Our China mainland subsidiaries maintain certain personnel for content production, sales and marketing, R&D and general and administrative functions to support the operations of the VIEs.
126
The following is a summary of cash transfers that have occurred between the VIEs and our subsidiaries:
| For the year ended December 31, | |||||
2023 | 2024 | 2025 | ||||
RMB | | RMB | | RMB | ||
(in thousands) | ||||||
Net cash paid related to technical consulting and related services |
| (73,298,667) |
| (73,785,893) |
| (83,737,036) |
Net cash received/(paid) related to other transactions |
| 639,545 |
| (45,054) |
| 952,161 |
Net loans (made to)/repaid by intra-Group companies |
| — |
| (1,438,000) |
| 2,273,000 |
Net loans received from/(repaid to) intra-Group companies |
| (52,839) |
| 229,553 |
| (110,939) |
For any amounts owed by the VIEs to our China mainland subsidiaries under the VIE agreements, unless otherwise required by the PRC tax authorities, we are able to settle such amounts without limitations under the currently effective PRC laws and regulations, provided that the VIEs have sufficient funds to do so. Our China mainland subsidiaries are permitted to pay dividends to their shareholders, and eventually to NetEase, Inc. only out of their retained earnings, if any, as determined in accordance with PRC accounting standards and regulations. Such payment of dividends by entities registered in China is subject to limitations, which could result in limitations on the availability of cash to fund dividends or make distributions to shareholders of our securities. For example, our China mainland subsidiaries and the VIEs are required to make appropriations to certain statutory reserve funds or may make appropriations to certain discretionary funds, which are not distributable as cash dividends except in the event of a solvent liquidation of the companies. Moreover, the PRC government may at its discretion restrict access in the future to foreign currencies for current account transactions. If the foreign exchange control system prevents us from obtaining sufficient foreign currency to satisfy our currency demands, we may not be able to pay dividends in foreign currencies to our shareholders or ADS holders or to utilize revenues generated in Renminbi to fund our business activities outside China, if any, or expenditures denominated in foreign currencies.
127
We currently do not have cash management policies in place that dictate how funds are transferred between NetEase, Inc., our subsidiaries, the VIEs and the investors. Rather, the funds can be transferred in accordance with the applicable PRC laws and regulations. For the purpose of illustration, the below table reflects the hypothetical taxes that might be required to be paid within China, assuming that: (i) we have taxable earnings, and (ii) we determine to pay a dividend in the future:
Taxation Scenario(1) Statutory Tax and Standard Rates | |
Hypothetical pre-tax earnings(2) | 100% |
Tax on earnings at statutory rate of 25%(3) | (25%) |
Net earnings available for distribution | 75% |
Withholding tax at standard rate of 10%(4) | (7.5%) |
Net distribution to Parent/Shareholders | 67.5% |
Notes:
| (1) | The tax calculation has been simplified for the purpose of this example. The hypothetical book pre-tax earnings amount, which does not consider timing differences, is assumed to equal the taxable income in the PRC. |
| (2) | Under the terms of the VIE agreements, service fees are charged by our China mainland subsidiaries to the VIEs. For all the periods presented, these fees are recognized as expenses of the VIEs, with a corresponding amount as service income by our China mainland subsidiaries and eliminated in consolidation. For income tax purposes, our China mainland subsidiaries and the VIEs file income taxes on a separate company basis. The fees paid are recognized as a tax deduction by the VIEs and as income by our China mainland subsidiaries and are tax neutral. |
Upon the VIEs reaching a cumulative level of profitability, because our China mainland subsidiaries own certain trademarks and copyrights, the agreements will be updated to reflect charges for such trademarks and copyrights usage on the basis that they will qualify for tax neutral treatment.
| (3) | Certain of our subsidiaries and the VIEs qualify for a 15% preferential income tax rate in China. However, such rate is subject to qualification, is temporary in nature, and may not be available in a future period when distributions are paid. For purposes of this hypothetical example, the table above reflects a maximum tax scenario under which the full statutory rate would be effective. |
| (4) | China’s Enterprise Income Tax Law imposes a withholding income tax of 10% on dividends distributed by a foreign invested enterprise to its immediate holding company outside of China. A lower withholding income tax rate of 5% is applied if the foreign invested enterprises’ immediate holding company is registered in Hong Kong or other jurisdictions that have a tax treaty arrangement with China mainland, subject to a qualification review at the time of the distribution. For the purpose of this hypothetical example, this table has been prepared based on a taxation scenario under which the full withholding tax would be applied. |
The table above has been prepared under the assumption that all profits of the VIEs will be distributed as fees to our China mainland subsidiaries under tax neutral contractual arrangements. If in the future, the accumulated earnings of the VIEs exceed the fees paid to our China mainland subsidiaries, or if the current and contemplated fee structure between the intercompany entities is determined to be non-substantive and disallowed by Chinese tax authorities, the VIEs could make a non-deductible transfer to our China mainland subsidiaries for the amounts of the stranded cash in the VIEs. This would result in such transfer being non-deductible expenses for the VIEs but still taxable income for the China mainland subsidiaries. Such a transfer and the related tax burdens would reduce our after-tax income to approximately 50.6% of the pre-tax income. Our management believes that there is only a remote possibility that this scenario would happen.
128
Condensed Consolidating Schedule
The following tables present the condensed consolidating schedule of financial information for NetEase, Inc., its wholly-owned subsidiaries that are the primary beneficiaries of the VIEs under U.S. GAAP (the “Primary Beneficiaries of VIEs”), our other subsidiaries that are not the Primary Beneficiaries of VIEs (the “Other Subsidiaries”), and the VIEs and their subsidiaries that we consolidate for the periods presented.
| As of December 31, 2024 | |||||||||||
Primary | VIEs and | |||||||||||
| NetEase, | | Other | | Beneficiaries | | their | | Eliminating | | Consolidated | |
Inc. | Subsidiaries | of VIEs | subsidiaries | adjustments | totals | |||||||
(RMB in thousands) | ||||||||||||
Assets |
| |
| |
| |
| |
| |
| |
Cash and cash equivalents |
| 68,315 |
| 22,226,946 |
| 28,074,849 |
| 1,013,200 |
| — |
| 51,383,310 |
Time deposits |
| — |
| 67,221,715 |
| 11,174,640 |
| 70,000 |
| — |
| 78,466,355 |
Restricted cash |
| — |
| 22,636 |
| 40,326 |
| 3,028,651 |
| — |
| 3,091,613 |
Accounts receivable, net |
| — |
| 1,765,642 |
| 285,361 |
| 3,618,024 |
| — |
| 5,669,027 |
Inventories |
| — |
| 494,666 |
| 49,547 |
| 27,335 |
| — |
| 571,548 |
Prepayments and other current assets, net |
| 65,235 |
| 3,341,726 |
| 663,724 |
| 2,346,183 |
| — |
| 6,416,868 |
Short-term investments |
| — |
| 123,191 |
| 10,219,436 |
| 413,516 |
| — |
| 10,756,143 |
Amounts due from group companies (1) |
| 47,134,874 |
| 24,332,449 |
| 17,541,728 |
| 11,716,452 |
| (100,725,503) |
| — |
Property, equipment and software, net |
| 765 |
| 806,010 |
| 7,703,421 |
| 9,905 |
| — |
| 8,520,101 |
Land use right, net |
| — |
| 61,354 |
| 4,111,111 |
| — |
| — |
| 4,172,465 |
Operating lease right-of-use assets, net |
| 2,541 |
| 232,315 |
| 271,200 |
| 35,015 |
| — |
| 541,071 |
Deferred tax assets |
| — |
| 12,763 |
| 1,085,481 |
| 15,191 |
| — |
| 1,113,435 |
Investments in subsidiaries (2) |
| 110,875,457 |
| 27,503,090 |
| (691,849) |
| — |
| (137,686,698) |
| — |
Contractual interests in the VIEs and VIEs’ subsidiaries (2) | — | — | 1,810,627 | — | (1,810,627) | — | ||||||
Long-term investments |
| 393,580 | 17,737,532 |
| 955,281 |
| 1,119,963 |
| — |
| 20,206,356 | |
Other long-term assets |
| 30,137 |
| 3,938,040 |
| 773,016 |
| 342,065 |
| — |
| 5,083,258 |
Total assets |
| 158,570,904 |
| 169,820,075 |
| 84,067,899 |
| 23,755,500 |
| (240,222,828) |
| 195,991,550 |
| ||||||||||||
Liabilities, redeemable noncontrolling interests and shareholders’ equity |
| |||||||||||
Accounts payable |
| 1,540 |
| 457,395 |
| 209,709 |
| 51,905 |
| — |
| 720,549 |
Salary and welfare payables |
| 1,897 |
| 638,774 |
| 3,948,479 |
| 93,859 |
| — |
| 4,683,009 |
Taxes payable |
| 10,389 |
| 422,409 |
| 2,186,974 |
| 139,413 |
| — |
| 2,759,185 |
Short-term loans |
| — |
| 7,899,918 |
| 3,905,133 |
| — |
| — |
| 11,805,051 |
Contract liabilities-current |
| — |
| 1,319,742 |
| 276,933 |
| 13,702,547 |
| — |
| 15,299,222 |
Accrued liabilities and other payables |
| 32,143 |
| 2,716,831 |
| 6,924,271 |
| 4,555,787 |
| — |
| 14,229,032 |
Operating lease liabilities |
| 2,317 |
| 256,038 |
| 292,603 |
| 33,251 |
| — |
| 584,209 |
Amounts due to group companies (1) |
| 19,837,012 |
| 39,620,317 |
| 38,609,798 |
| 2,658,376 |
| (100,725,503) |
| — |
Deferred tax liabilities |
| — |
| 1,756,535 |
| 416,582 |
| — |
| — |
| 2,173,117 |
Long-term loans |
| — |
| — |
| 427,997 |
| — |
| — |
| 427,997 |
Other long-term liabilities |
| — |
| 109,239 |
| 58,179 |
| 648,623 |
| — |
| 816,041 |
Total liabilities |
| 19,885,298 |
| 55,197,198 |
| 57,256,658 |
| 21,883,761 |
| (100,725,503) |
| 53,497,412 |
Redeemable noncontrolling interests |
| — |
| 84,272 |
| — |
| — |
| — |
| 84,272 |
Total equity |
| 138,685,606 |
| 114,538,605 |
| 26,811,241 |
| 1,871,739 |
| (139,497,325) |
| 142,409,866 |
Total liabilities, redeemable noncontrolling interests and shareholders’ equity |
| 158,570,904 |
| 169,820,075 |
| 84,067,899 |
| 23,755,500 |
| (240,222,828) |
| 195,991,550 |
129
As of December 31, 2025 | ||||||||||||
| | | Primary | | VIEs and | | | |||||
NetEase, | Other | Beneficiaries of | their | Eliminating | Consolidated | |||||||
Inc. | Subsidiaries | VIEs | subsidiaries | adjustments | totals | |||||||
(RMB in thousands) | ||||||||||||
Assets |
| |
| |
| |
| |
| |
| |
Cash and cash equivalents |
| 183,850 |
| 13,864,689 |
| 32,342,191 |
| 777,174 |
| — |
| 47,167,904 |
Time deposits |
| — |
| 89,269,378 |
| 6,365,000 |
| — |
| — |
| 95,634,378 |
Restricted cash |
| — |
| 15,241 |
| 46,433 |
| 4,261,563 |
| — |
| 4,323,237 |
Accounts receivable, net |
| — |
| 1,887,701 |
| 212,380 |
| 3,247,738 |
| (10,000) |
| 5,337,819 |
Inventories |
| — |
| 627,590 |
| 41,805 |
| 19,788 |
| — |
| 689,183 |
Prepayments and other current assets, net |
| 39,471 |
| 4,441,485 |
| 915,561 |
| 2,261,829 |
| — |
| 7,658,346 |
Short-term investments |
| — |
| 693,412 |
| 21,023,727 |
| 1,086,364 |
| — |
| 22,803,503 |
Amounts due from group companies (1) |
| 42,094,348 |
| 10,553,620 |
| 17,631,438 |
| 17,002,696 |
| (87,282,102) |
| — |
Property, equipment and software, net |
| 280 |
| 681,602 |
| 7,733,778 |
| 9,667 |
| — |
| 8,425,327 |
Land use right, net |
| — |
| 61,381 |
| 3,985,974 |
| — |
| — |
| 4,047,355 |
Operating lease right-of-use assets, net |
| 1,018 |
| 168,599 |
| 120,044 |
| 30,637 |
| — |
| 320,298 |
Deferred tax assets |
| — |
| 55,854 |
| 2,711,948 |
| 63,621 |
| — |
| 2,831,423 |
Investments in subsidiaries (2) |
| 123,848,462 |
| 30,999,695 |
| (705,317) |
| — |
| (154,142,840) |
| — |
Contractual interests in the VIEs and VIEs’ subsidiaries (2) | — | — | 2,290,822 | — | (2,290,822) | — | ||||||
Long-term investments |
| 143,723 | 16,490,400 |
| 882,743 |
| 946,017 |
| — |
| 18,462,883 | |
Other long-term assets |
| 29,999 |
| 2,859,866 |
| 710,078 |
| 113,461 |
| — |
| 3,713,404 |
Total assets |
| 166,341,151 |
| 172,670,513 |
| 96,308,605 |
| 29,820,555 |
| (243,725,764) |
| 221,415,060 |
| ||||||||||||
Liabilities, redeemable noncontrolling interests and shareholders’ equity |
| |||||||||||
Accounts payable |
| 28 |
| 369,939 |
| 247,059 |
| 36,138 |
| (10,000) |
| 643,164 |
Salary and welfare payables |
| 2,256 |
| 461,683 |
| 4,332,807 |
| 92,962 |
| — |
| 4,889,708 |
Taxes payable |
| 10,158 |
| 857,264 |
| 2,914,009 |
| 92,712 |
| — |
| 3,874,143 |
Short-term loans |
| — |
| 2,460,080 |
| 3,909,001 |
| 15,336 |
| — |
| 6,384,417 |
Contract liabilities-current |
| — |
| 1,746,751 |
| 190,260 |
| 18,577,529 |
| — |
| 20,514,540 |
Accrued liabilities and other payables |
| 41,204 |
| 3,388,354 |
| 6,619,800 |
| 5,900,414 |
| — |
| 15,949,772 |
Operating lease liabilities |
| 774 |
| 191,025 |
| 125,211 |
| 28,315 |
| — |
| 345,325 |
Amounts due to group companies (1) |
| 5,990,612 |
| 32,446,835 |
| 46,976,050 |
| 1,868,605 |
| (87,282,102) |
| — |
Deferred tax liabilities |
| — |
| 2,049,374 |
| 586,764 |
| 1,120 |
| — |
| 2,637,258 |
Other long-term liabilities |
| — |
| 92,574 |
| 113,266 |
| 866,884 |
| — |
| 1,072,724 |
Total liabilities |
| 6,045,032 |
| 44,063,879 |
| 66,014,227 |
| 27,480,015 |
| (87,292,102) |
| 56,311,051 |
Redeemable noncontrolling interests |
| — |
| 91,319 |
| — |
| — |
| — |
| 91,319 |
Total equity |
| 160,296,119 |
| 128,515,315 |
| 30,294,378 |
| 2,340,540 |
| (156,433,662) |
| 165,012,690 |
Total liabilities, redeemable noncontrolling interests and shareholders’ equity |
| 166,341,151 |
| 172,670,513 |
| 96,308,605 |
| 29,820,555 |
| (243,725,764) |
| 221,415,060 |
| Year Ended December 31, 2023 | |||||||||||
Primary | VIEs and | |||||||||||
| NetEase, | | Other | | Beneficiaries of | | their | | Eliminating | | Consolidated | |
Inc. | Subsidiaries | VIEs | subsidiaries | adjustments | totals | |||||||
(RMB in thousands) | ||||||||||||
Net revenues |
| |
| |
| |
| |
| |
| |
Third-party revenues |
| — | 12,193,244 | 1,220,371 | 90,054,544 | — | 103,468,159 | |||||
Intra-Group revenues related to technical consulting and related service (3) |
| — | 386,828 | 72,605,740 | — | (72,992,568) | — | |||||
Other intra-Group revenues (4) |
| — | 873,787 | 1,440,970 | 734,857 | (3,049,614) | — | |||||
Total net revenues |
| — | 13,453,859 | 75,267,081 | 90,789,401 | (76,042,182) | 103,468,159 | |||||
Cost of revenues and operating expenses |
| |||||||||||
Third-party cost of revenues and operating expenses |
| (26,012) | (14,240,361) | (44,024,077) | (17,468,565) | — | (75,759,015) | |||||
Intra-Group cost of revenues and operating expenses related to technical consulting and related services (3) |
| — | — | — | (72,992,568) | 72,992,568 | — | |||||
Other intra-Group cost of revenues and operating expenses (4) |
| — | (1,454,070) | (1,571,998) | (23,546) | 3,049,614 | — | |||||
Total cost of revenues and operating expenses |
| (26,012) | (15,694,431) | (45,596,075) | (90,484,679) | 76,042,182 | (75,759,015) | |||||
Operating (losses)/profit |
| (26,012) | (2,240,572) | 29,671,006 | 304,722 | — | 27,709,144 | |||||
Share of income/(losses) from subsidiaries and VIEs (2) |
| 29,849,939 | 30,023,775 | (88,094) | — | (59,785,620) | — | |||||
Other (expenses)/income, net |
| (345,851) | 3,929,431 | 2,537,239 | 226,964 | — | 6,347,783 | |||||
Income before tax |
| 29,478,076 | 31,712,634 | 32,120,151 | 531,686 | (59,785,620) | 34,056,927 | |||||
Income tax |
| — | (1,928,340) | (2,568,035) | (203,329) | — | (4,699,704) | |||||
Net income |
| 29,478,076 | 29,784,294 | 29,552,116 | 328,357 | (59,785,620) | 29,357,223 | |||||
130
| Year Ended December 31, 2024 | |||||||||||
Primary | VIEs and |
| ||||||||||
| NetEase, | | Other | | Beneficiaries of | | their | | Eliminating | | Consolidated | |
Inc. | Subsidiaries | VIEs | subsidiaries | adjustments | totals | |||||||
(RMB in thousands) | ||||||||||||
Net revenues | | | | | | | ||||||
Third-party revenues | — | 13,062,383 | 1,360,569 | 90,872,284 | — | 105,295,236 | ||||||
Intra-Group revenues related to technical consulting and related service (3) | — | 359,211 | 72,339,430 | — | (72,698,641) | — | ||||||
Other intra-Group revenues (4) | — | 1,416,369 | 1,525,153 | 938,100 | (3,879,622) | — | ||||||
Total net revenues | — | 14,837,963 | 75,225,152 | 91,810,384 | (76,578,263) | 105,295,236 | ||||||
Cost of revenues and operating expenses | ||||||||||||
Third-party cost of revenues and operating expenses | (38,022) | (14,872,314) | (42,256,868) | (18,544,042) | — | (75,711,246) | ||||||
Intra-Group cost of revenues and operating expenses related to technical consulting and related services (3) | — | — | — | (72,698,641) | 72,698,641 | — | ||||||
Other intra-Group cost of revenues and operating expenses (4) | — | (1,453,656) | (2,270,346) | (155,620) | 3,879,622 | — | ||||||
Total cost of revenues and operating expenses | (38,022) | (16,325,970) | (44,527,214) | (91,398,303) | 76,578,263 | (75,711,246) | ||||||
Operating (losses)/profit | (38,022) | (1,488,007) | 30,697,938 | 412,081 | — | 29,583,990 | ||||||
Share of income from subsidiaries and VIEs (2) | 30,071,305 | 29,362,928 | 55,384 | — | (59,489,617) | — | ||||||
Other (expenses)/ income, net | (335,674) | 4,658,054 | 1,852,504 | (41,119) | — | 6,133,765 | ||||||
Income before tax | 29,697,609 | 32,532,975 | 32,605,826 | 370,962 | (59,489,617) | 35,717,755 | ||||||
Income tax | — | (1,895,096) | (3,372,468) | (193,844) | — | (5,461,408) | ||||||
Net income | 29,697,609 | 30,637,879 | 29,233,358 | 177,118 | (59,489,617) | 30,256,347 | ||||||
| Year Ended December 31, 2025 | |||||||||||
| | | Primary | | VIEs and | | | |||||
NetEase, | Other | Beneficiaries of | their | Eliminating | Consolidated | |||||||
Inc. | Subsidiaries | VIEs | subsidiaries | adjustments | totals | |||||||
(RMB in thousands) | ||||||||||||
Net revenues | | | | | | |||||||
Third-party revenues | — | 16,658,915 | 1,086,423 | 94,880,469 | — | 112,625,807 | ||||||
Intra-Group revenues related to technical consulting and related service (3) | — | 396,178 | 75,057,044 | — | (75,453,222) | — | ||||||
Other intra-Group revenues (4) | — | 1,131,149 | 3,196,284 | 1,126,267 | (5,453,700) | — | ||||||
Total net revenues | — | 18,186,242 | 79,339,751 | 96,006,736 | (80,906,922) | 112,625,807 | ||||||
Cost of revenues and operating expenses | ||||||||||||
Third-party cost of revenues and operating expenses | (37,446) | (14,709,963) | (42,202,588) | (19,840,943) | — | (76,790,940) | ||||||
Intra-Group cost of revenues and operating expenses related to technical consulting and related services (3) | — | — | — | (75,453,222) | 75,453,222 | — | ||||||
Other intra-Group cost of revenues and operating expenses (4) | — | (3,135,497) | (2,115,434) | (202,769) | 5,453,700 | — | ||||||
Total cost of revenues and operating expenses | (37,446) | (17,845,460) | (44,318,022) | (95,496,934) | 80,906,922 | (76,790,940) | ||||||
Operating (losses)/profit | (37,446) | 340,782 | 35,021,729 | 509,802 | — | 35,834,867 | ||||||
Share of income from subsidiaries and VIEs (2) | 34,597,746 | 34,241,064 | 506,000 | — | (69,344,810) | — | ||||||
Other income, net | 261,735 | 2,565,229 | 2,086,843 | 81,796 | — | 4,995,603 | ||||||
Income before tax | 34,822,035 | 37,147,075 | 37,614,572 | 591,598 | (69,344,810) | 40,830,470 | ||||||
Income tax | — | (2,566,656) | (3,393,338) | (72,692) | — | (6,032,686) | ||||||
Net income | 34,822,035 | 34,580,419 | 34,221,234 | 518,906 | (69,344,810) | 34,797,784 | ||||||
131
| Year Ended December 31, 2023 | |||||||||||
Primary | VIEs and | |||||||||||
| NetEase, | | Other | | Beneficiaries of | | their | | Eliminating | | Consolidated | |
Inc. | Subsidiaries | VIEs | subsidiaries | adjustments | totals | |||||||
(RMB in thousands) | ||||||||||||
Cash flows from operating activities: |
| |
| |
| | | |
| | ||
Net cash (used in)/provided by transactions with third-parties |
| (354,694) | 475,946 | (37,115,437) | 72,325,460 | — | 35,331,275 | |||||
Net cash provided by/(used in) transactions with intra-Group companies related to technical consulting and related service |
| — | 411,369 | 72,887,298 | (73,298,667) | — | — | |||||
Dividends received from subsidiaries and VIEs (5) |
| — | 26,455,948 | — | — | (26,455,948) | — | |||||
Net cash provided by/(used in) other transactions with intra-Group companies |
| 476 | (502,444) | (137,577) | 639,545 | — | — | |||||
Net cash (used in)/provided by operating activities |
| (354,218) | 26,840,819 | 35,634,284 | (333,662) | (26,455,948) | 35,331,275 | |||||
Cash flows from investing activities: |
| |||||||||||
Net cash used in transactions with third-parties |
| (589) | (3,584,348) | (13,375,849) | (82,645) | — | (17,043,431) | |||||
Loans made to intra-Group companies (6) |
| (5,100,814) | (32,331,958) | (13,748,357) | — | 51,181,129 | — | |||||
Loans repaid by intra-Group companies (6) |
| 246,020 | 7,004,819 | 1,200,611 | — | (8,451,450) | — | |||||
Other investing activities with intra-Group companies (7) |
| — | (347,375) | (17,100) | — | 364,475 | — | |||||
Net cash used in investing activities |
| (4,855,383) | (29,258,862) | (25,940,695) | (82,645) | 43,094,154 | (17,043,431) | |||||
Cash flows from financing activities: |
| |||||||||||
Net cash (used in)/provided by transactions with third-parties |
| (19,980,650) | (6,357,771) | 4,855,694 | 15,673 | — | (21,467,054) | |||||
Cash dividend paid to intra-Group companies (5) |
| — | — | (26,455,948) | — | 26,455,948 | — | |||||
Loans received from intra-Group companies (6) |
| 32,327,958 | 18,639,436 | 4,000 | 209,735 | (51,181,129) | — | |||||
Loans repaid to intra-Group companies (6) |
| (7,004,819) | (1,184,057) | — | (262,574) | 8,451,450 | — | |||||
Other financing activities with intra-Group companies (7) |
| — | 17,100 | 347,375 | — | (364,475) | — | |||||
Net cash provided by/(used in) financing activities |
| 5,342,489 | 11,114,708 | (21,248,879) | (37,166) | (16,638,206) | (21,467,054) | |||||
| Year Ended December 31, 2024 | |||||||||||
Primary | VIEs and | |||||||||||
| NetEase, | | Other | | Beneficiaries of | | their | | Eliminating | | Consolidated | |
Inc. | Subsidiaries | VIEs | subsidiaries | adjustments | totals | |||||||
(RMB in thousands) | ||||||||||||
Cash flows from operating activities: |
| |
| |
| | | |
| | ||
Net cash (used in)/provided by transactions with third-parties |
| (20,988) | 2,140,247 | (37,271,070) | 74,828,624 | — | 39,676,813 | |||||
Net cash provided by/(used in) transactions with intra-Group companies related to technical consulting and related service |
| — | 259,015 | 73,526,878 | (73,785,893) | — | — | |||||
Dividends received from subsidiaries and VIEs (5) |
| — | 30,766,934 | — | — | (30,766,934) | — | |||||
Net cash provided by/(used in) other transactions with intra-Group companies |
| 228,056 | (117,507) | (65,495) | (45,054) | — | — | |||||
Net cash provided by operating activities |
| 207,068 | 33,048,689 | 36,190,313 | 997,677 | (30,766,934) | 39,676,813 | |||||
Cash flows from investing activities: |
| |||||||||||
Net cash (used in)/provided by transactions with third-parties |
| (292) | (1,633,126) | 19,784,580 | (234,760) | — | 17,916,402 | |||||
Loans made to intra-Group companies (6) |
| (6,437,272) | (34,610,921) | (14,876,404) | (1,438,000) | 57,362,597 | — | |||||
Loans repaid by intra-Group companies (6) |
| 3,634,436 | 11,781,140 | 16,200,334 | — | (31,615,910) | — | |||||
Other investing activities with intra-Group companies (7) |
| (356) | — | (22,250) | — | 22,606 | — | |||||
Net cash (used in)/provided by investing activities |
| (2,803,484) | (24,462,907) | 21,086,260 | (1,672,760) | 25,769,293 | 17,916,402 | |||||
Cash flows from financing activities: |
| |||||||||||
Net cash used in transactions with third-parties |
| (20,630,929) | (919,224) | (5,769,454) | (16,095) | — | (27,335,702) | |||||
Cash dividend paid to intra-Group companies (5) |
| — | — | (30,766,934) | — | 30,766,934 | — | |||||
Loans received from intra-Group companies (6) |
| 34,610,921 | 20,436,682 | 1,438,000 | 876,994 | (57,362,597) | — | |||||
Loans repaid to intra-Group companies (6) |
| (11,529,250) | (19,187,330) | (251,889) | (647,441) | 31,615,910 | — | |||||
Other financing activities with intra-Group companies (7) |
| — | 22,606 | — | — | (22,606) | — | |||||
Net cash provided by/(used in) financing activities |
| 2,450,742 | 352,734 | (35,350,277) | 213,458 | 4,997,641 | (27,335,702) | |||||
132
| Year Ended December 31, 2025 | |||||||||||
Primary | VIEs and | |||||||||||
| NetEase, | | Other | | Beneficiaries of | | their | | Eliminating | | Consolidated | |
Inc. | Subsidiaries | VIEs | subsidiaries | adjustments | totals | |||||||
(RMB in thousands) | ||||||||||||
Cash flows from operating activities: |
| | | |
| |
| | | |||
Net cash (used in)/provided by transactions with third-parties |
| (17,330) | 7,431,822 | (38,759,800) | 82,085,108 | — | 50,739,800 | |||||
Net cash provided by/(used in) transactions with intra-Group companies related to technical consulting and related service |
| — | 394,151 | 83,342,885 | (83,737,036) | — | — | |||||
Dividends received from subsidiaries and VIEs (5) |
| 7,199,042 | 28,486,684 | — | — | (35,685,726) | — | |||||
Net cash provided by/(used in) other transactions with intra-Group companies |
| 188,752 | (1,575,097) | 434,184 | 952,161 | — | — | |||||
Net cash provided by/(used in) operating activities |
| 7,370,464 | 34,737,560 | 45,017,269 | (699,767) | (35,685,726) | 50,739,800 | |||||
Cash flows from investing activities: |
| |||||||||||
Net cash used in transactions with third-parties |
| (7) | (25,676,520) | (7,024,806) | (480,011) | — | (33,181,344) | |||||
Loans made to intra-Group companies (6) |
| (12,392,492) | (39,376,500) | (12,684,010) | (30,000) | 64,483,002 | — | |||||
Loans repaid by intra-Group companies (6) |
| 13,530,708 | 11,878,091 | 12,537,453 | 2,303,000 | (40,249,252) | — | |||||
Other investing activities with intra-Group companies (7) |
| (21,503,020) | 2,267,998 | (7,019) | — | 19,242,041 | — | |||||
Net cash (used in)/provided by investing activities |
| (20,364,811) | (50,906,931) | (7,178,382) | 1,792,989 | 43,475,791 | (33,181,344) | |||||
Cash flows from financing activities: |
| |||||||||||
Net cash (used in)/provided by transactions with third-parties |
| (14,463,114) | (5,284,420) | (427,586) | 15,336 | — | (20,159,784) | |||||
Cash dividend paid to intra-Group companies (5) |
| — | (7,199,042) | (28,486,684) | — | 35,685,726 | — | |||||
Loans received from intra-Group companies (6) |
| 39,371,300 | 24,355,402 | 5,200 | 751,100 | (64,483,002) | — | |||||
Loans repaid to intra-Group companies (6) |
| (11,793,733) | (25,206,122) | (2,387,358) | (862,039) | 40,249,252 | — | |||||
Other financing activities with intra-Group companies (7) |
| — | 21,510,039 | (2,267,998) | — | (19,242,041) | — | |||||
Net cash provided by/(used in) financing activities |
| 13,114,453 | 8,175,857 | (33,564,426) | (95,603) | (7,790,065) | (20,159,784) | |||||
Notes:
| (1) | It represents the elimination of intercompany balances among NetEase, Inc., other subsidiaries, primary beneficiary of VIEs, and VIEs and their subsidiaries. |
| (2) | It represents the elimination of the investments among NetEase, Inc., other subsidiaries, primary beneficiary of VIEs, and VIEs and their subsidiaries. |
| (3) | It represents the elimination of the intercompany technical consulting and related service charges at the consolidation level. |
| (4) | It represents the elimination of the other intercompany activities at the consolidation level. |
| (5) | It represents the elimination of the dividends payment at the consolidation level. |
| (6) | It represents the elimination of intra-Group loans related cash activities among NetEase, Inc., other subsidiaries, primary beneficiary of VIEs, and VIEs and their subsidiaries. |
| (7) | It represents the elimination of other investing and financing activities among NetEase, Inc., other subsidiaries, primary beneficiary of VIEs, and VIEs and their subsidiaries. |
Restrictions on Foreign Exchange and the Ability to Transfer Cash between Entities, Across Borders and to U.S. Investors
NetEase, Inc.’s ability to pay dividends, if any, to its shareholders and ADS holders and to service any debt it may incur will depend upon dividends paid by our China mainland subsidiaries. See “—Management of Capital Resources” above.
133
Furthermore, if certain procedural requirements are satisfied, the payment of current account items, including profit distributions and trade and service-related foreign exchange transactions, can be made in foreign currencies without prior approval from SAFE or its local branches. However, where RMB is to be converted into foreign currency and remitted out of China to pay capital expenses, such as the repayment of loans denominated in foreign currencies, approval from or registration with competent government authorities or its authorized banks is required. The PRC government may take measures at its discretion from time to time to restrict access to foreign currencies for current account or capital account transactions. If the foreign exchange regulatory system prevents us from obtaining sufficient foreign currencies to satisfy our foreign currency demands, we may not be able to pay dividends in foreign currencies to our offshore intermediary holding companies or ultimate parent company, and therefore, our shareholders or investors in our ADSs. Further, we cannot assure you that new regulations or policies will not be promulgated in the future, which may further restrict the remittance of RMB into or out of the PRC. We cannot assure you, in light of the restrictions in place, or any amendment to be made from time to time, that our current or future China mainland subsidiaries will be able to satisfy their respective payment obligations that are denominated in foreign currencies, including the remittance of dividends outside of the PRC. If any of our subsidiaries incurs debt on its own behalf in the future, the instruments governing such debt may restrict its ability to pay dividends. In addition, our China mainland subsidiaries are required to make appropriations to certain statutory reserve funds, which are not distributable as cash dividends except in the event of a solvent liquidation of the companies.
For PRC and United States federal income tax consideration of an investment in the ADSs, see Item 10.E. “Additional Information—Taxation.”
C. | Research and Development, Patents and Licenses, etc. |
We believe that an integral part of our future success will depend on our ability to develop and enhance our services. Our product development efforts and strategies consist of incorporating new technologies from third parties as well as continuing to develop our own proprietary technologies.
We have utilized and will continue to utilize the products and services of third parties to enhance our platform of technologies and services to provide competitive and diverse online game, education and other innovative services to our users. In addition, we plan to continue to expand our technologies, products and services and registered user base through diverse online community products and services developed internally, particularly with respect to our games and related value-added services. We will seek to continually improve and enhance our existing services to respond to rapidly evolving competitive and technological conditions. In 2023, 2024 and 2025, we spent RMB16.5 billion, RMB17.5 billion and RMB17.7 billion (US$2.5 billion), respectively, on R&D activities.
D. | Trend Information |
Other than as described elsewhere in this annual report, we are not aware of any trends, uncertainties, demands, commitments or events that are reasonably likely to have a material adverse effect on our revenue, income from continuing operations, profitability, liquidity or capital resources, or that would cause our reported financial information not necessarily to be indicative of future operation results or financial condition.
134
E. | Critical Accounting Estimates |
The preparation of our consolidated financial statements requires our management to make estimates and assumptions that affect the amounts reported in the consolidated financial statements, which have been prepared in accordance with U.S. GAAP. Our management periodically re-evaluates these estimates and assumptions based on historical experience and other factors, including expectations of future events that they believe to be reasonable under the circumstances. Actual results may differ significantly from those estimates and assumptions. We have identified the following accounting policies and estimates as the most critical to an understanding of our financial position and results of operations, because the application of these policies requires significant and complex management estimates, assumptions and judgment, and the reporting of materially different amounts could result if different estimates or assumptions were used or different judgments were made.
We consider an accounting estimate to be critical if: (1) the accounting estimate requires us to make assumptions about matters that were highly uncertain at the time the accounting estimate was made, and (2) changes in the estimate that are reasonably likely to occur from period to period, or use of different estimates that we reasonably could have used in the current period, would have a material impact on our financial condition or results of operations. There are other items within our financial statements that require estimation but are not deemed critical, as defined above. Changes in estimates used in these and other items could have a material impact on our financial statements.
For a detailed discussion of our significant accounting policies and related judgments, please see “Notes to the Consolidated Financial Statements—Note 2 Principal Accounting Policies.” You should read the following description of critical accounting estimates in conjunction with our consolidated financial statements and other disclosures included in this annual report.
Estimate of Average Playing Period of Paying Players
We operate various online games. We are the principal of substantially all games we operate, including both in-house developed games and licensed games, as these games are hosted on our servers, we have the pricing discretion and we are responsible for the sale and marketing of the games as well as any related customer services.
Most of our game revenues are generated from the sale of in-game virtual items, and revenues of certain online games in-game virtual items are recognized ratably over the respective estimated average playing period of paying players in these games.
Nature of Estimates Required – average playing period of paying players. The average playing period of paying players is subjected to period assessment. Considering the events or circumstances may change that indicate the change of the estimate, we assessed the average playing period of paying players on a quarterly basis. We make a qualitative and quantitative assessment to determine the average playing period of paying players for each game. If a qualitative and quantitative assessment identifies the change of the average playing period of paying players based on newly available paying players information, we may prospectively apply the change of estimate.
Assumptions Used. Changes in assumptions or estimates can materially affect average playing period of paying players and, therefore, can affect the test results. The following are key assumptions we use in making the average playing period of paying players for each game:
| ● | Players’ churn rates. A churn rate is calculated starting from the point-in-time when related in-game virtual items are delivered to the paying players’ accounts and track populations of paying players who made their initial purchases during the interval period, or the Cohort. Then, we track the number of paying players from each Cohort who left subsequent to their initial purchase. We make assumptions about the future players’ churn rate to the ending point of a paying player’s lifespan beyond the date for which we observed and extrapolate the actual observed churn rate to arrive at an estimated weighted average playing period for paying players of the selected games. |
| ● | Similarities between new games and existing games. We make assumption regarding similarities between new games and existing games with sufficient historical data. These assumptions include, but are not limited to, types of games and characteristics of targeted players. |
135
In connection with our periodic reviews of the estimate, the assumptions are evaluated accordingly considering historical players’ churn rates, similarities between new games and existing games and management judgment. Updates to these assumptions will impact the estimate of average playing period of paying players and the revenue recognized accordingly. If the estimate of average playing period of paying players is extended, the revenue will be recognized over a longer period and vice versa. See Note 2(c)(i) of the Notes to the Consolidated Financial Statements for more information. For each period presented in such financial statements, the estimated average playing period for our online games ranged from 1 to 12 months.
Impairment of Long-term Investments
For investments in common stock or in-substance commons stocks issued by privately-held companies over which we did not have significant influence, and investments in privately-held companies’ shares that are not common stock or in-substance common stocks, as these securities do not have readily determinable fair value, we measure these investments at cost, less impairment, if any, plus or minus changes resulting from observable price changes in orderly transactions for the same or a similar investment in the same issuer(referred to as Measurement Alternative).
Nature of Estimates Required – Impairment assessment of long-term equity investments without readily determinable fair values. We regularly evaluate the impairment of the investments in privately-held companies without readily determinable fair value periodically or when events or circumstances indicate that the carrying amount may not be recoverable. For equity investments without readily determinable fair value for which we have elected to use the Measurement Alternative, we make a qualitative assessment of whether the investment is impaired periodically, or when events or circumstances indicate that the carrying amount may not be recoverable, applying significant judgment in considering various events and factors.
Assumptions and Approach Used – Impairment assessment. The approach we used to assess investment impairment are based on assumptions and management judgment in considering various factors and events. The events or circumstances and factors we consider for the impairment assessment include (a) significant deterioration in the earnings performance, credit rating, asset quality, or business prospects of the investees; (b) significant adverse change in the regulatory, economic, or technological environment of the investees; (c) significant adverse change in the general market condition of either the geographical area or the industry in which the investees operate; (d) bona fide offer to purchase, an offer by the investee to sell, or a completed auction process for the same or similar investment for an amount less than the carrying amount of that investment; (e) factors that raise significant concerns about the investees’ ability to continue as a going concern; (f) factors that raise significant concerns about the performance of new products and (g) valuation methods and key estimates in the determination of the impairment amounts. Many of the factors used in assessing performance and financial position of the investee are outside the control of management, and these assumptions and judgment may change in future periods.
Assumptions and Approach Used – Fair value of the investees. If the assessment indicates that there is an impairment indicator, we estimate the investment’s fair value in accordance with the principles of ASC 820. We measure the fair value of the investees considering the severity and duration of the impairment indicator and the existence of any positive or mitigating factors or based on income approach or market approach.
Income approach uses cash flow projections. Inherent in the investees’ development of cash flow projections are assumptions and estimates derived from a review of the investees’ operating results, business plan forecasts, expected growth rates, and cost of capital, similar to those a market participant would use to assess fair value. We also make certain assumptions about future economic conditions and other data. Many of the factors used in assessing fair value are outside the control of management, and these assumptions and estimates may change in future periods.
The market approach is another method for measuring the fair value of the investment which relies on the market value (i.e., market capitalization) of companies that are engaged in the same or similar investment of investees being evaluated. In addition, to the extent available we also consider third-party valuations that were prepared for other business purposes.
Assumptions used in Income Approach: The following are key assumptions we use in making cash flow projections:
| ● | Business projections. We make assumptions about the investees’ business in the marketplace. These assumptions drive our planning assumptions for each revenue streams. We also make assumptions about cost levels (e.g., capacity utilization, cost performance). These projections are derived using investees’ business plan forecasts. |
136
| ● | Long-term growth rate. A growth rate is used to calculate the terminal value of the business and is added to the present value of the debt-free interim cash flows. The growth rate is the expected rate at which the investees’ business unit’s earnings stream is projected to grow beyond the planning period. |
| ● | Discount rate. When measuring possible impairment, future cash flows are discounted at a rate that is consistent with a weighted-average cost of capital that we anticipate a potential market participant would use. Weighted-average cost of capital is an estimate of the overall risk-adjusted pre-tax rate of return expected by equity and debt holders of a business enterprise. |
| ● | Economic projections. Assumptions regarding general economic conditions are included in and affect our assumptions regarding industry sales and pricing estimates for the investees’ business. These macroeconomic assumptions include, but are not limited to, regulatory, economic, or technological development, inflation, interest rates, customer preference, and foreign currency exchange rates. |
Assumptions used in Market Approach: The following are key assumptions we use in market approach:
| ● | Selection of comparable companies and multiples. We make selection of listed comparable companies and appropriate multiples by taking into account of the main businesses, the scale and the business performance, development stage, product mix, financial position of these companies and the investees. |
| ● | Timing and probabilities of different scenarios. Timing and probabilities of different scenarios such as redemption, liquidation and IPO are based on our best estimate. |
| ● | Estimated volatility rate. Estimated volatility rate was estimated based on annualized standard deviation of the daily return embedded in historical stock prices of comparable companies with a time horizon close to the expected term. |
| ● | Risk-free rate. We determined the risk-free rate based on the interest rate of different government bonds with a time horizon close to expected term. The selections of government bonds are made mainly based on the financing currency of the investee and the country where the main operation of the investee take place. |
| ● | Discount for lack of marketability. The discount for lack of marketability, or the DLOM, was estimated based on the option-pricing method. Under this method, the cost of put option, which can hedge the price change before the privately-held share can be sold, was considered as a basis to determine the lack of marketability discount. |
For long-term equity investments without readily determinable fair values, we record an impairment in the consolidated statements of operations and comprehensive income to the extent the carrying amount exceeds the fair value.
Changes in assumptions or estimates can materially affect the fair value measurement of the investment and, therefore, can affect the test results. For the year ended December 31, 2025, an aggregate of RMB2.4 billion in investment impairments were recorded. See Note 9 of Notes to the Consolidated Financial Statements for more information.
137
Item 6. Directors, Senior Management and Employees
A. Directors and Senior Management
The names of our directors and executive officers, their ages as of the date of the filing of this annual report and the principal positions with NetEase held by them are as follows:
Name | | Age | | Position |
William Lei Ding | 54 | Director and Chief Executive Officer | ||
Alice Yu-Fen Cheng(1) | 64 | Independent Director | ||
Grace Hui Tang(1) | 66 | Independent Director | ||
Joseph Tze Kay Tong(1) | 63 | Independent Director | ||
Kok Chung Johnny Chan | 66 | Independent Director | ||
Michael Man Kit Leung | 72 | Independent Director | ||
Paul W. Boltz, Jr. | 56 | General Counsel | ||
Aileen Bin Mo | 46 | Vice President, Finance |
(1) | Alice Cheng, Grace Tang and Joseph Tong are members of the audit, compensation, nominating and environmental, social and governance (ESG) committees. |
Biographical Information
Lei Ding, also known as William Lei Ding, our founder, has served as a director of our company since July 1999 and as Chief Executive Officer for the NetEase group since November 2005. From March 2001 until November 2005, Mr. Ding served as our chief architect, and from June 2001 until September 2001, he served as our acting chief executive officer and acting chief operating officer. From July 1999 until March 2001, Mr. Ding served as co-chief technology officer, and from July 1999 until April 2000, he also served as our interim chief executive officer. Mr. Ding holds a Bachelor of Science degree in Communication Technology from the University of Electronic Science and Technology of China.
Alice Yu-Fen Cheng, also known as Alice Cheng, has served as a director of our company since June 2007. Ms. Cheng has also served as a non-executive director of J&T Global Express Limited since May 2020 and as a member of its audit committee since the company listed on the Hong Kong Stock Exchange in October 2023 (HKEX: 1519). From 2005 to 2021, Ms. Cheng served as the chief financial officer of BBK Electronics Corp., Ltd., a PRC-based manufacturer of audio-visual equipment. From 2010 to 2013, Ms. Cheng served as a supervisor of Wistron Information Technology Corporation in Taiwan, an information technology company with operations in Taiwan, China and Japan. From 2002 to 2005, Ms. Cheng served as financial controller of Wistron Corporation, a Taiwanese original design manufacturer of notebook computers and other electronics. Prior to that, Ms. Cheng held various positions with Acer Inc., a Taiwanese computer manufacturer, culminating in the position of financial controller. Ms. Cheng received a Bachelor of Accounting from the Chinese Culture University in Taiwan in 1983 and a Master of Business Administration from the Thunderbird School of Global Management in Arizona in 2003. Ms. Cheng is also licensed as a certified public accountant in Taiwan and the PRC.
Grace Hui Tang, also known as Grace Tang, has served as a director of our company since July 2022. Ms. Tang worked at PricewaterhouseCoopers for more than 30 years, including approximately 19 years as an audit partner in Hong Kong and Chinese mainland, until her retirement in 2020. At PricewaterhouseCoopers, Ms. Tang was responsible for the audits of numerous public and private companies in Hong Kong, China mainland, the United States and other jurisdictions. Since 2009, she has also been a professor at the Guanghua School of Management of Peking University where she teaches courses on accounting and auditing for the graduate school of the accounting department and on career development. Since September 2022, Ms. Tang has been teaching accounting and auditing courses to foreign students at Beijing Foreign Studies University as a professor. In addition, Ms. Tang serves as an independent director of Brii Biosciences Ltd. (HKEX: 2137), Elkem ASA (OSLO: ELK), ECARX Holdings Inc. (Nasdaq: ECX) and Pirelli & C.S.p.A. (PIRC.MI). Ms. Tang received a bachelor’s degree in accounting from the University of Utah and a Master of Business Administration degree from Utah State University. Ms. Tang is a U.S. certified public accountant and a fellow of the Hong Kong Institute of Certified Public Accountants.
138
Joseph Tze Kay Tong, also known as Joseph Tong, has served as a director of our company since March 2003. From January 2003 to November 2021, Mr. Tong was a director of Parworld Investment Management Limited, which provides financial and investment advisory services. From December 2002 until April 2004, Mr. Tong was engaged in establishing offices and operations in Hong Kong and China mainland, setting up accounting and internal control policies and overseeing the overall operations for TLM Apparel Co., Ltd., a garment trading company operating in Hong Kong and China mainland which he co-founded. Prior to that, from September 2000 to September 2002, Mr. Tong was the e-commerce director of the Asia Region for Universal Music Limited where he was responsible for forming e-business development strategies and overseeing new promotional opportunities. Mr. Tong received a Bachelor of Social Science degree with honors in Accounting and Statistics from the University of Southampton, England. He is a member of the American Institute of Certified Public Accountants and an associate member of the Hong Kong Institute of Certified Public Accountants.
Kok Chung Johnny Chan, also known as Johnny Chan, has served as a director of our company since August 2025. Mr. Chan has over 40 years of experience in the investment banking and investment management industry. Mr. Chan is currently the chief investment officer of the Hong Kong Cyberport Management Company, a position he has held since September 2018. He has also served as an independent non-executive director of CNQC International Holdings Ltd. (HKEX: 1240) since January 2016, Hangzhou SF Intra-city Industrial Co., Ltd. (HKEX: 9699) since November 2021, and the HSBC Provident Fund Trustee (Hong Kong) Limited, a member of HSBC Holdings, since January 2021 (and as chairman of its Investment Committee since May 2024). In addition, Mr. Chan has been a member of the Market Misconduct Tribunal, established under the Securities and Futures Ordinance of Hong Kong, a director of the Accounting and Financial Reporting Council, a panel member of the Securities and Futures Appeals Tribunal, and a member of the Exchange Fund Advisory Committee of the Hong Kong Monetary Authority since January 2023, October 2024, April 2025 and September 2025, respectively. He is also president and executive director of the Hong Kong Venture Capital and Private Equity Association and chairman of the Global Venture Capital Congress. Previously, Mr. Chan was a member of the Listing Committee of the Stock Exchange of Hong Kong from July 2020 to July 2024, serving as its deputy chairman from July 2022 to July 2024. Prior to that, he was the chief investment officer of Softech Investment Management Ltd., the manager of the Hong Kong Government Applied Research Fund, from 2000 to 2019, a co-founder and director of Techpacific Capital Limited, which became Crosby Capital Limited, and chairman and chief investment officer of Crosby Asset Management (Hong Kong) Limited from 2002 to 2016. Mr. Chan received a bachelor’s degree (majoring in economics) from City of London Polytechnic (now London Metropolitan University) in July 1982, a master’s degree in business administration from City University London in November 1983 and a postgraduate diploma from the Securities Institute of Australia (now The Financial Services Institute of Australasia (FINSIA)) in April 1989.
Michael Man Kit Leung, also known as Michael Leung, has served as a director of our company since July 2002. Mr. Leung was a responsible officer of Grand Moore Capital Limited from September 2019 to November 2021. Mr. Leung was appointed executive director of Unitas Holdings Limited (HKEX: 8020) from September 2011 to November 2018, and served as a responsible officer from May 2011 to November 2018 of Chanceton Capital Partners Limited, a subsidiary of Unitas Holdings Limited. Previously, Mr. Leung was a director of Emerging Markets Partnership (Hong Kong) Limited, the principal adviser to the AIG Infrastructure Fund L.P., in 1999. Mr. Leung also held senior positions in the Hong Kong Branch of the Swiss Bank Corporation, SG Securities (HK) Limited (formerly known as Crosby Securities (Hong Kong) Limited) and Peregrine Capital Limited. Mr. Leung currently is an independent non-executive director and chairman of the audit committee for Orange Sky Golden Harvest Entertainment (Holdings) Limited (HKEX: 1132) and Luye Pharma Group Ltd. (HKEX: 2186), all of which are companies listed on the Hong Kong Stock Exchange. Mr. Leung also serves as an independent non-executive director on the board of China Ting Group Holdings Limited (HKEX: 3398), a company listed on the Hong Kong Stock Exchange. Mr. Leung received a Bachelor’s Degree in Social Sciences from the University of Hong Kong in October 1977 with a major in Accounting, Management and Statistics.
Paul W. Boltz, Jr. has served as General Counsel for the NetEase group since January 2024. Mr. Boltz previously served as our International General Counsel from February 2023 to January 2024. Prior to joining NetEase, he was a partner with the international law firms of Gibson, Dunn & Crutcher, Ropes & Gray (where he was the managing partner of their Hong Kong office) and Morrison & Foerster in Hong Kong. Mr. Boltz has 25 years of experience practicing law in Asia, with a particular focus on capital markets, M&A, joint ventures and public company compliance for technology companies, including the NetEase group since its listing on Nasdaq in 2000. Mr. Boltz is qualified to practice law in Pennsylvania and New Jersey and a practicing solicitor in Hong Kong. He received his Bachelor of Arts degree in Economics from the University of Pennsylvania and a Juris Doctor degree from Villanova University School of Law.
139
Aileen Bin Mo, also known as Aileen Mo, joined NetEase in June 2025 and has served as our Vice President, Finance since February 2026. Prior to joining NetEase, Ms. Mo worked at PricewaterhouseCoopers for more than 20 years, with her last held position as audit partner. At PricewaterhouseCoopers, Ms. Mo was responsible for the audits of numerous public and private companies in the United States and Hong Kong. Ms. Mo received a bachelor’s degree from Renmin University with a major in international accounting. She is a member of the American Institute of Certified Public Accountants and the Chinese Institute of Certified Public Accountants.
Relationships Among Directors or Executive Officers; Right to Nominate Directors
There are no family relationships among any of the directors or executive officers of our company. None of our directors were nominated pursuant to a contractual or other right.
B. Compensation
Executive Officer and Director Compensation
In 2025, we paid aggregate cash compensation of RMB44.5 million (US$6.4 million) to our executive officers and directors currently in office. During the same period, we also granted restricted share unit awards under our 2019 Share Plan to our executive officers currently in office, which, if vested, would represent less than 1% of our total outstanding ordinary shares as of December 31, 2025.
We have not separately set aside or accrued any amount to provide pension, retirement or other similar benefits to our executive officers and directors, other than pursuant to relevant statutory requirements. Our PRC subsidiaries and the consolidated VIEs are required by law to make contributions equal to certain percentages of each employee’s salary for his or her pension insurance, medical insurance, unemployment insurance and other statutory benefits and a housing provident fund.
Indemnification Agreements
All of our current directors and executive officers have entered into indemnification agreements in which we agree to indemnify, to the fullest extent allowed by Cayman Islands law, our charter documents or other applicable law, those persons from any liability or expenses, unless the liability or expense arises from such person’s own willful negligence or willful default. The indemnification agreements also specify the procedures to be followed with respect to indemnification.
Employment Agreements
We have entered into employment and related agreements with each of our executive officers. These agreements include: (i) a covenant that prohibits the executive officer from engaging in any activities that compete with our business during and for twelve (12) months after their employment with us, (ii) a requirement that executive officers assign all rights in company-related inventions to us and to keep our proprietary information confidential, and (iii) provisions for severance payments in the event the employment of the executive officer is terminated.
Share Incentive Plans
General
We have two share incentive plans, which we refer to collectively in this annual report as our “Share Plans.” Our board approved the 2009 RSU Plan in November 2009. The 2009 RSU Plan expired in November 2019 in accordance with its terms, such that no new awards may be granted under this plan although outstanding awards granted previously will remain governed by it. Our board approved our 2019 Restricted Share Unit Plan, or the 2019 RSU Plan, in October 2019, as a replacement for the 2009 RSU Plan. Our board subsequently approved an amendment and restatement of the 2019 RSU Plan in February 2023 to enable share option awards to be granted pursuant to such plan and make certain other amendments and renamed it as the Amended and Restated 2019 Share Incentive Plan (referred to in this annual report as the 2019 Share Plan).
140
The purpose of our Share Plans is to attract and retain the best available personnel, to provide additional incentive to employees, directors and consultants and to promote the success of our business. The Share Plans provide for the granting of incentive awards of restricted share units, which may or may not be granted with dividend equivalent rights, and the 2019 Share Plan also provides for the granting of share option awards.
The Share Plans are not subject to the Employee Retirement Income Security Act of 1974, as amended, and neither of the Share Plans a “qualified plan” within the meaning of Section 401(a) of the Code.
Plan Administration
Our board has designated our compensation committee to administer the Share Plans, and it may designate one or more of our officers to exercise its authority thereunder from time to time.
Securities Subject to the Share Plans
The maximum aggregate number of our ordinary shares which were issuable pursuant to all awards under the 2009 RSU Plan was 323,694,050 ordinary shares.
The maximum aggregate number of our ordinary shares which may be issued pursuant to all awards under the 2019 Share Plan is 322,458,300 ordinary shares. Such ordinary shares may, in whole or in part, be authorized but unissued shares or shares that will have been or may be reacquired by us. It is anticipated that all future awards to our employees, directors and consultants will be granted pursuant to the 2019 Share Plan or any other future plan adopted by our board and, if appropriate, our shareholders.
The 2009 RSU Plan provides that in the event of certain corporate transactions, including specified types of mergers and acquisition transactions, each outstanding award granted under the 2009 RSU Plan shall automatically become fully vested and be released from any restrictions on transfer and repurchase or forfeiture rights, immediately prior to the specified effective date of such corporate transaction, unless the award is assumed by the successor company or its parent company in connection with the corporate transaction. Upon consummation of such corporate transactions, each outstanding award shall be terminated unless the award is assumed by the successor company or its parent company in connection with the applicable corporate transaction. Our board will determine whether an award was assumed in the manner contemplated by the 2009 RSU Plan.
The 2019 Share Plan provides that in the event of certain corporate transactions, including specified types of mergers and acquisition transactions, the administrator may (a) accelerate the vesting, in whole or in part, of any award; (b) purchase any award for an amount of cash or ordinary shares of our company equal to the value that could have been attained upon the exercise of the award or the realization of the plan participant’s rights had the award been currently fully vested; or (c) provide for the assumption, conversion or replacement of any award by the successor corporation, or a parent or subsidiary of the successor corporation, with other rights or property selected by the plan administrator in its sole discretion, or the assumption or substitution of the award by the successor or surviving corporation, or a parent or subsidiary of the surviving or successor corporation, with appropriate adjustments as to the number and kind of shares and prices as the plan administrator deems, in its sole discretion, reasonable, equitable and appropriate.
Eligibility
Awards can be issued to participants in the Share Plans, which include employees, directors or consultants of us, our subsidiaries, the VIEs and certain other related entities.
Awards under the Share Plans
Awards under the Share Plans are evidenced by an award agreement which contains, among other things, such provisions concerning the exercise price (in the case of share options), how the award may be settled upon vesting (in the case of restricted share unit awards) and forfeiture upon termination of an award grantee’s service with our company or entities within our group (by reason of death, disability, retirement or otherwise), as have been determined by our board, either acting directly or through our compensation committee or one or more of our officers.
141
Restricted share units do not represent any actual ownership interest in us. The units granted correspond in number and value to a specified number of our ordinary shares. No actual shares are issued. Instead, the units are tracked in a bookkeeping account. The units may be subject to forfeiture provisions to replicate the treatment of restricted shares. The units can ultimately be paid in cash or ordinary shares, as our board determines and as set forth in the applicable award agreement. Dividend equivalents may be paid on the restricted share units. A dividend equivalent right entitles the participant to receive cash compensation measured by the dividends paid with respect to our ordinary shares. The dividend equivalents may be paid out at the time of the dividend or may be credited to the participant’s account and converted to additional units.
With respect to share options which may be granted under the 2019 Share Plan, the exercise price for each award is determined in accordance with the terms of the 2019 Share Plan and stated in the award agreement. The vested portion of an option will expire if not exercised prior to the expiration date of the award as set forth in the award agreement. The 2019 Share Plan provides that the maximum exercisable term of share option awards is ten years from the date of a grant.
Conditions of Awards
Our board, either acting directly or through our compensation committee or one or more of our officers, is authorized to determine the provisions, terms and conditions of each award, including, without limitation, the award vesting schedule, repurchase provisions, rights of first refusal, forfeiture provisions, settlement of the award, payment contingencies and satisfaction of any performance criteria established by our board. Partial achievement of the specified criteria may result in a payment or vesting corresponding to the degree of achievement as specified in the award agreement.
Amendment; Termination
Under the Share Plans, our board may at any time terminate, suspend, or amend the Share Plans in any respect, except that no termination, suspension or amendment will be effective without shareholder approval if such approval is required to comply with any law, regulation or stock exchange rule and no such change may adversely affect any award previously granted without the written consent of the recipient. The 2009 RSU Plan expired in November 2019 in accordance with its terms. The 2019 Share Plan, amended and restated and effective on February 22, 2023, will expire in February 2033.
Non-Transferability of Awards
Under the Share Plans, awards may not be sold, assigned, transferred, pledged, hypothecated or otherwise disposed of, except by will or by the laws of descent and distribution and during the lifetime of the participants, to the extent and in the manner provided in the award agreement. The Share Plans permit the designation of beneficiaries by holders of awards in the event of the participant’s death. After any such transfer, the original recipient shall continue to remain subject to the withholding tax requirements described below.
Payment of Taxes
No ordinary shares shall be delivered under the Share Plans to any participant or other person until such participant or other person has made arrangements acceptable to us regarding payment of Chinese, Cayman Islands, U.S. and any other federal, state, provincial, local or other taxes required by law. Alternatively, we will withhold or collect from the participant an amount sufficient to satisfy such tax obligations.
142
The following table summarizes, as of December 31, 2025, the number of ordinary shares underlying outstanding restricted share units that we granted to our directors and executive officers currently in office.
| Ordinary Shares | | | |||||
Underlying | ||||||||
Outstanding | ||||||||
Restricted Share | Exercise Price | |||||||
Name | | Units | | (US$/Share) | | Grant Date | | Expiration Date |
William Lei Ding |
| — |
| — | — |
| — | |
Alice Cheng |
| — |
| — | — |
| — | |
Grace Tang |
| — |
| — | — |
| — | |
Joseph Tong |
| — |
| — | — |
| — | |
Johnny Chan |
| — |
| — | — |
| — | |
Michael Leung |
| — |
| — | — |
| — | |
Paul W. Boltz, Jr. |
| * |
| — | March 1, 2023 |
| N/A(1) | |
March 5, 2024 | ||||||||
February 28, 2025 | ||||||||
Aileen Bin Mo |
| * |
| — | August 21, 2025 |
| N/A(1) |
Notes:
* | Less than 1% of our total outstanding ordinary shares. |
(1) | The restricted share units held by such individual(s) have no expiration dates. |
Other Equity Incentive Plans
Youdao, our subsidiary, adopted its 2015 Share Incentive Plan, or the 2015 Youdao Plan, in February 2015 (and amended it in April 2018), under which 10,222,222 ordinary shares of Youdao are reserved for issuance. As of March 31, 2026, options to purchase a total of 1,889,607 ordinary shares were outstanding under the 2015 Youdao Plan, and 1,790,547 of such options had vested and become exercisable. Additionally, as of March 31, 2026, restricted share units representing an aggregate of 727,473 shares were outstanding under the 2015 Youdao Plan. In April 2023, Youdao adopted a 2023 Share Incentive Plan, or the 2023 Youdao Plan, under which 5,668,625 shares of Youdao are reserved for issuance. As of March 31, 2026, restricted share units representing an aggregate of 133,890 shares were outstanding under the 2023 Youdao Plan.
NetEase Cloud Music, our subsidiary, adopted its 2016 Share Incentive Plan, or the 2016 NetEase Cloud Music Plan, in May 2016, under which 15,000,000 ordinary shares of NetEase Cloud Music are reserved for issuance. As of March 31, 2026, options to purchase a total of 640,610 ordinary shares were outstanding under the 2016 NetEase Cloud Music Plan, and 640,610 of such options had vested and become exercisable; and restricted share units representing an aggregate of 14,720 shares were outstanding under the 2016 NetEase Cloud Music Plan, which may be satisfied by new or existing shares of NetEase Cloud Music, respectively. Additionally, NetEase Cloud Music adopted the 2022 Restricted Share Unit Plan, or the 2022 NetEase Cloud Music Plan (together with the 2016 NetEase Cloud Music Plan, the “NetEase Cloud Music Plans”) in August 2022 (and as amended from time to time), pursuant to which it may issue up to 10,462,280 new shares. As of March 31, 2026, 2,080,254 restricted share units were outstanding under the 2022 NetEase Cloud Music Plan.
In addition, certain of our other subsidiaries have adopted their own equity incentive plans, which allow the relevant subsidiaries to grant options or other awards to certain of our employees. The awards under the 2015 Youdao Plan, the NetEase Cloud Music Plans and such other plans expire in four to seven years from the date of grant and either vest or have a vesting commencement date upon certain conditions being met. The awards can become 100% vested on the vesting commencement date, or vest in two, three, four or five substantially equal annual installments with the first installment vesting on the vesting commencement date.
143
C. Board Practices
At each annual general meeting of our shareholders, our shareholders are asked to elect the directors nominated to serve for the ensuing year until the next annual general meeting of shareholders and until their successors are elected and duly qualified, or until such directors are otherwise vacated in accordance with our company’s memorandum and articles of association. For information regarding the period during which our officers and directors have served in their respective positions, please refer to Item 6.A. “Directors, Senior Management and Employees—Directors and Senior Management.” We have no specific policy with respect to director attendance at our annual general meetings of shareholders, and no director attended the annual general meeting of shareholders held on June 25, 2025.
Each of our non-executive directors has been determined by our board to be “independent” under applicable U.S. regulations, as that term is defined in NASDAQ Marketplace Rule 5606(a)(2) and acts as an “independent non-executive director” of our company for the purpose of the Hong Kong Listing Rules. Our company has received an annual confirmation on his/her “independence” from each of the non-executive directors, addressing the factors set out in Rule 3.13 of the Hong Kong Listing Rules, and our board continues to consider all of them to be “independent.”
We do not have service contracts with any of our directors which provide for benefits upon termination.
Our board has four committees, the audit committee, the compensation committee, the nominating committee and the ESG committee. Alice Cheng, Grace Tang and Joseph Tong are currently the members of each of these committees. Grace Tang is the chairperson of the audit committee, the compensation committee and the nominating committee. Alice Cheng is the chairperson of the ESG committee. The board of directors has determined that Mr. Joseph Tong is an “audit committee financial expert” as defined by Item 16A. “Audit Committee Financial Expert” of Form 20-F. The board of directors has adopted a written audit committee charter pursuant to which the audit committee is responsible for overseeing our accounting and financial reporting processes, including the appointment, compensation and oversight of the work of our independent auditors, monitoring compliance with our accounting and financial policies, and related legal and regulatory requirements, and evaluating management’s procedures and policies relative to the adequacy of our internal accounting controls. For more information regarding the audit committee, please refer to “Audit Committee Experience and Qualification and Board Oversight” under Item 4.B. “Information on the Company—Business Overview.”
The board of directors has adopted a written compensation committee charter pursuant to which the compensation committee is responsible for, among other things, annually reviewing and approving our corporate goals and objectives relevant to the compensation of our chief executive officer. The committee also annually reviews and makes recommendations to the board with respect to non-chief executive officer compensation, incentive compensation plans and equity based plans, administers our incentive compensation plans and equity-based plans as in effect and as adopted from time to time by our board (the board retains, however, the authority to interpret such plans, and the committee may authorize one or more officers of our company to designate the recipients of equity awards created by our company and to determine the number of such equity awards, and the terms thereof, to be received by such recipients). In addition, the committee reviews and approves any new equity compensation plan or any material change to an existing plan where shareholders’ approval has not been obtained.
The board of directors has adopted a written nominating committee charter pursuant to which the nominating committee is responsible for, among other things, monitoring the size and composition of our board and considering and making recommendations to our board with respect to the nominations or elections of directors of our company.
In February 2022, our board of directors approved the establishment of ESG committee responsible for coordinating ESG-related issues and providing recommendations to the board.
The audit, compensation, nominating and ESG committees are composed solely of non-employee directors, as such term is defined in Rule 16b-3 under the Exchange Act and the board of directors has determined that all such members are “independent” as that term is defined in NASDAQ Marketplace Rule 5605(a)(2).
Compensation Committee Interlocks
No interlocking relationships have existed between our board of directors or compensation committee and the board of directors or compensation committee of any other company.
144
D. Employees
As of December 31, 2023, 2024 and 2025, we had 29,128, 26,028 and 25,382 full-time employees, respectively. A substantial majority of our employees are based in China. We believe that we have a generally good working relationship with our employees, and we have not experienced any significant labor disputes.
The following table sets forth information regarding our staff as of December 31, 2025. Our R&D staff consisted of 47.8% of our total employees as of December 31, 2025.
Games and related value-added services |
| 16,074 |
Youdao | 3,595 | |
NetEase Cloud Music | 1,288 | |
Innovative businesses and others | 4,425 | |
Total | 25,382 |
All employees of our company, subsidiaries and the VIEs are employed under employment contracts which specify, among other things, the employee’s responsibilities, remuneration and grounds for termination of employment. Each employee signs a confidentiality agreement in respect of our intellectual property rights.
E. Share Ownership
The table in this section sets forth certain information known to us with respect to the beneficial ownership as of February 28, 2026 (unless otherwise indicated) by:
| ● | all persons who are beneficial owners of 5% or more of our ordinary shares, |
| ● | each of our directors, |
| ● | each of our current executive officers, and |
| ● | all current directors and executive officers as a group. |
As of February 28, 2026, 3,190,640,526 of our ordinary shares were outstanding (excluding 28,924,055 ordinary shares issued to and held by The Bank of New York Mellon, the depositary of our ADS program, which were the ordinary shares underlying our treasury ADSs and were reserved for future delivery upon vesting of share awards granted under our Share Plans). The amounts and percentages of ordinary shares beneficially owned are reported on the basis of regulations of the SEC governing the determination of beneficial ownership of securities. Under the rules of the SEC, a person is deemed to be a “beneficial owner” of a security if that person has or shares “voting power,” which includes the power to vote or to direct the voting of such security, or “investment power,” which includes the power to dispose of or to direct the disposition of such security. A person is also deemed to be a beneficial owner of any securities of which that person has a right to acquire beneficial ownership within 60 days. Under these rules, more than one person may be deemed a beneficial owner of securities as to which such person has no economic interest. The shareholders listed below do not have different voting rights.
Number of Shares |
| ||||
Beneficially Owned |
| ||||
| Number | | Percentage |
| |
5% Shareholder | |||||
Shining Globe International Limited/William Lei Ding(1) |
| 1,450,300,000 | 45.5 | % | |
145
Number of Shares | |||||
Beneficially Owned | |||||
| Number | | Percentage | ||
Executive Officers and Directors (2) | |||||
William Lei Ding(1) |
| 1,450,300,000 |
| 45.5 | % |
Alice Cheng |
| 188,050 |
| 0.0 | % |
Grace Tang | — | — | |||
Joseph Tong |
| 75,000 |
| 0.0 | % |
Johnny Chan | 1,500 | 0.0 | % | ||
Michael Leung |
| 62,600 |
| 0.0 | % |
Paul W. Boltz, Jr. |
| 111,115 |
| 0.0 | % |
Aileen Bin Mo | — | — | |||
All current directors and executive officers as a group (eight persons)(3) |
| 1,450,738,265 |
| 45.5 | % |
Notes:
| (1) | Shining Globe International Limited is the record owner of 1,450,300,000 ordinary shares, consisting of 1,406,000,000 ordinary shares and 8,860,000 ADSs. Shining Globe International Limited is beneficially owned by Mr. William Lei Ding through a trust. Mr. Ding is the settlor of the trust and Mr. Ding and his family are the trust’s beneficiaries. The registered address of Shining Globe International Limited is Kingston Chambers PO Box 173, Road Town, Tortola, British Virgin Islands. |
| (2) | The address of our current executive officers and directors is c/o Room 802, 8/F, China Life Centre, Tower A, One HarbourGate, No. 18 Hung Luen Road, Kowloon, Hong Kong. |
| (3) | Shares owned by all of our current directors and executive officers as a group includes shares beneficially owned by William Lei Ding. |
As of February 28, 2026, based on public filings with the SEC, there are no major shareholders holding 5% or more of our ordinary shares or ADSs representing ordinary shares, except as described above.
As of February 28, 2026, there were four ordinary shareholders of record with an address in the United States. The Bank of New York Mellon, depositary of our ADS program, held 372,491,270 outstanding ordinary shares as of that date, which accounted for 11.7% of our total issued and outstanding ordinary shares (excluding 28,924,055 ordinary shares issued to and held by The Bank of New York Mellon, which were the ordinary shares underlying our treasury ADSs and were reserved for future delivery upon vesting of share awards granted under our Share Plans).
To our knowledge, except as disclosed above, we are not owned or controlled, directly or indirectly, by another corporation, by any foreign government or by any other natural or legal person or persons, severally or jointly.
To our knowledge, there are no arrangements the operation of which may at a subsequent date result in us undergoing a change in control.
Our major shareholders do not have different voting rights than any of our other shareholders.
F. Disclosure of a Registrant’s Action to Recover Erroneously Awarded Compensation
None.
Item 7. Major Shareholders and Related Party Transactions
A. Major Shareholders
Please see Item 6.E. “Directors, Senior Management and Employees—Share Ownership.”
146
B. Related Party Transactions
Material VIE Agreements
NetEase, Inc. and certain of its subsidiaries have entered into a series of agreements with Guangzhou NetEase, Hangzhou Leihuo, Youdao Computer, Hangzhou Yuedu and certain other VIEs and the shareholders of these entities, under which we provide our computer software, mobile applications, technologies and relevant services to Guangzhou NetEase, Hangzhou Leihuo, Youdao Computer and certain other VIEs, and they in turn provide certain of our online games and operate the NetEase websites, our online advertising business, and e-mail and certain of our other fee-based premium services. We believe that the terms of each agreement are no less favorable than the terms that we could obtain from disinterested third parties and that the shareholders of Guangzhou NetEase, Hangzhou Leihuo, Youdao Computer, Hangzhou Yuedu and our other VIEs will not receive material benefits from these agreements except as shareholders of NetEase. The agreements with Guangzhou NetEase, Hangzhou Leihuo, Youdao Computer and Hangzhou Yuedu are described below.
Agreements relating to Guangzhou NetEase
As of the date of the filing of this annual report, William Lei Ding, our Chief Executive Officer, and Xiaojun Hui, one of our employees, own 99.0% and 1.0% of the equity interest in Guangzhou NetEase, respectively.
| ● | Copyright License Agreement between NetEase Beijing and Guangzhou NetEase. NetEase Information Technology (Beijing) Co. Ltd., or “NetEase Beijing,” granted Guangzhou NetEase the right to use NetEase Beijing’s web page layout in China for a royalty of RMB10,000 per year. NetEase Beijing may waive this fee at any time. |
| ● | Trademark License Agreement between NetEase Beijing and Guangzhou NetEase. NetEase Beijing granted Guangzhou NetEase a license to use NetEase Beijing’s registered trademarks on the NetEase websites in China for license fees of RMB10,000 per year. NetEase Beijing may waive this fee at any time. |
| ● | Cooperative Agreements. Guangzhou NetEase has entered into cooperative agreements with each of NetEase Beijing, Boguan and NetEase Hangzhou pursuant to which such subsidiaries have agreed to provide the following services: |
| ● | R&D of computer software (including, but not limited to, online games software) and technical support and maintenance for the operation of computer software; |
| ● | technical support for internet services, including, but not limited to, server maintenance and development, update and upgrade of relevant application software; and |
| ● | R&D of electronic publishing technology and relevant technical assistance and support. |
Guangzhou NetEase has agreed to pay a monthly service fee to each such subsidiary in accordance with a formula based on their respective expenses incurred. The cooperative agreements with each of NetEase Beijing, Boguan and NetEase Hangzhou were effective from September 1, November 1, and December 1, 2012, respectively, and each will continue to be effective unless any one of the two respective parties terminates such agreement by written notice.
| ● | Online Advertising Agreement between Guangzhou NetEase and NetEase Advertising. Guangzhou NetEase sells all of the banner space on the NetEase websites to Beijing NetEase Chuanmei Co., Ltd. (previously named Beijing Guangyitong Advertising Co., Ltd.), or “NetEase Advertising,” and publishes the advertisements provided by NetEase Advertising on the banner space purchased by NetEase Advertising. NetEase Advertising pays Guangzhou NetEase RMB10,000 per year. Guangzhou NetEase may waive this fee at any time. |
The term of the foregoing agreement is automatically renewable for successive one year term.
| ● | Trademark Transfer Agreement between Guangzhou NetEase and NetEase Beijing. Under this agreement, Guangzhou NetEase transferred its registered trademarks to NetEase Beijing. |
147
| ● | Supplemental Agreement between NetEase Beijing and Guangzhou NetEase. NetEase Beijing may not grant the license to use its domain name, copyright and trademark to any third party without Guangzhou NetEase’s consent and may not provide technical service to any third party. |
| ● | Shareholder Voting Rights Trust Agreement among NetEase Beijing and the Individual Shareholders of Guangzhou NetEase. William Lei Ding and Xiaojun Hui agreed to irrevocably appoint NetEase Beijing to represent him to exercise all voting rights to which he is entitled as a shareholder of Guangzhou NetEase. The term of this agreement is 20 years from May 12, 2010. This agreement was amended and novated on May 1, 2014 in connection with Mr. Hui’s acquisition of his equity interest in Guangzhou NetEase from a prior shareholder and further amended and restated on November 30, 2015 in connection with the equity transfer of NetEase Advertising to William Lei Ding and Li Li. |
| ● | Agreement between NetEase Beijing and Guangzhou NetEase. NetEase Beijing agrees to pay the operating costs of Guangzhou NetEase. |
| ● | Letter of Agreement. Each of William Lei Ding and Xiaojun Hui have agreed that any amendments to be made to the Shareholder Voting Rights Trust Agreement, the Equity Pledge Agreement (described below) and the Loan Agreement (described below), as well as all other agreements to which our company, NetEase Beijing and/or their respective affiliates is a party, on the one hand, and any of their VIEs and/or the shareholders of such entities, on the other hand, shall be subject to the approval by the vote of a majority of our board, excluding the vote of William Lei Ding. Messrs. Ding and Hui have also agreed that, if any amendments to the above-mentioned agreements require a vote of the shareholders of our company or Guangzhou NetEase, as applicable, both of them will vote in their capacity as direct or indirect shareholders of these companies to act based upon the instructions of our board. The term of this agreement is 20 years from May 12, 2010, and this agreement was amended and novated on May 1, 2014 in connection with Mr. Hui’s acquisition of his equity interest in Guangzhou NetEase from a prior shareholder and further amended and restated on November 30, 2015 in connection with the equity transfer of NetEase Advertising to William Lei Ding and Li Li. |
| ● | Loan Agreement and Equity Pledge Agreement. Concurrent with Mr. Hui’s acquisition of his equity interest in Guangzhou NetEase from a prior shareholder, Mr. Hui entered into a Loan Agreement and Equity Pledge Agreement with NetEase Beijing, each dated May 1, 2014. Under the Loan Agreement, NetEase Beijing provided Mr. Hui with an interest-free loan in the principal amount of RMB0.2 million to Mr. Hui, which funds were used by Mr. Hui to pay the consideration to acquire such 1.0% equity interest. The loan can be repaid by transferring such 1.0% equity interest to NetEase Beijing or its designee or through such other method as NetEase Beijing shall determine. The term of the loan is 10 years from the date of the agreement and can be extended upon the mutual consent of both parties. Under the Equity Pledge Agreement, Mr. Hui pledges his 1.0% equity interest in Guangzhou NetEase to NetEase Beijing to secure his respective obligations under the Loan Agreement and Shareholder Voting Rights Trust Agreement. Mr. Hui agrees he shall not transfer, pledge or encumber his 1.0% equity interest without the prior written consent of NetEase Beijing. During the term of this agreement, NetEase Beijing is entitled to all dividends and other distributions made by Guangzhou NetEase. The Equity Pledge Agreement will remain binding until Mr. Hui discharges all his obligations under the above-mentioned agreements. |
148
Agreements relating to Hangzhou Leihuo
As of the date of the filing of this annual report, the ultimate shareholders of Hangzhou Leihuo are Zhipeng Hu and Long Cheng, two of our employees, who each hold a 50.0% equity interest. Mr. Cheng’s equity interest in Hangzhou Leihuo was transferred to him in April 2019 by the prior equity holder and our former employee, Tianlei Hu, at which time Mr. Cheng assumed all of Mr. Hu’s rights and obligations under the loan agreement, operating agreement, equity pledge agreement, exclusive purchase option agreement and shareholder voting rights trust agreement described below.
| ● | Loan Agreements and Equity Pledge Agreements between NetEase Hangzhou and each of the ultimate shareholders of Hangzhou Leihuo. Each of the ultimate shareholders of Hangzhou Leihuo has entered into a Loan Agreement and an Equity Pledge Agreement with NetEase Hangzhou, each dated December 1, 2015. Under the Loan Agreements, NetEase Hangzhou provided each of the ultimate shareholders of Hangzhou Leihuo with an interest-free loan in the principal amount of RMB5.0 million, which funds were used by each of the ultimate shareholders of Hangzhou Leihuo to pay the consideration to acquire their 50.0% equity interests in Hangzhou Leihuo. Each loan can be repaid by transferring the ultimate shareholder’s equity interest in Hangzhou Leihuo to NetEase Hangzhou or its designee or through such other method as NetEase Hangzhou shall determine. The term of each Loan Agreement is 10 years from the date of the agreement and will be automatically extended for further 10-year terms unless otherwise decided by NetEase Hangzhou. Under the Equity Pledge Agreements, each of the ultimate shareholders of Hangzhou Leihuo pledges his 50.0% equity interest in Hangzhou Leihuo to NetEase Hangzhou to secure his respective obligations under the Loan Agreement as well as the Exclusive Purchase Option Agreement, the Shareholder Voting Rights Trust Agreement and the Operating Agreement. Each of the ultimate shareholders of Hangzhou Leihuo agrees he shall not transfer, assign or pledge his equity interest in Hangzhou Leihuo without the prior written consent of NetEase Hangzhou. The Equity Pledge Agreements will remain binding until the pledgor discharges all his obligations under the above-mentioned agreements. |
| ● | Exclusive Purchase Option Agreements among NetEase Hangzhou, Hangzhou Leihuo and each of the ultimate shareholders of Hangzhou Leihuo. Under the Exclusive Purchase Option Agreements, each dated December 1, 2015, each of the ultimate shareholders of Hangzhou Leihuo has granted NetEase Hangzhou an option to purchase all or a portion of his equity interest in Hangzhou Leihuo at a price equal to the original and any additional paid-in capital paid by the ultimate shareholder. In addition, Hangzhou Leihuo has granted NetEase Hangzhou an option under the Exclusive Purchase Option Agreements to purchase all or a portion of the assets held by Hangzhou Leihuo or its subsidiaries at a price equal to the net book value of such assets. Each of Hangzhou Leihuo and the ultimate shareholders of Hangzhou Leihuo agrees not to transfer, mortgage or permit any security interest to be created on any equity interest in or assets of Hangzhou Leihuo without the prior written consent of NetEase Hangzhou. Each Exclusive Purchase Option Agreement shall remain in effect until all of the equity interests in or assets of Hangzhou Leihuo have been acquired by NetEase Hangzhou or its designee or until NetEase Hangzhou unilaterally terminates the agreement by written notice. |
| ● | Shareholder Voting Rights Trust Agreement between NetEase Hangzhou and each of the ultimate shareholders of Hangzhou Leihuo. Under these agreements, each dated December 1, 2015, each of the ultimate shareholders of Hangzhou Leihuo has agreed to irrevocably entrust a person designated by NetEase Hangzhou to represent him to exercise all the voting rights and other shareholders’ rights to which he is entitled as a shareholder of Hangzhou Leihuo. Each agreement shall remain effective for as long as such shareholder remains a shareholder of Hangzhou Leihuo unless NetEase Hangzhou unilaterally terminates the agreement by written notice. |
| ● | Operating Agreement among NetEase Hangzhou, Hangzhou Leihuo and the ultimate shareholders of Hangzhou Leihuo. To ensure the successful performance of the various agreements between the parties, Hangzhou Leihuo and its ultimate shareholders have agreed that, except for transactions in the ordinary course of business, Hangzhou Leihuo will not enter into any transaction that would materially affect the assets, liabilities, rights or operations of Hangzhou Leihuo without the prior written consent of NetEase Hangzhou. NetEase Hangzhou has also agreed that it will provide performance guarantees and, at NetEase Hangzhou’s discretion, guarantee loans for working capital purposes to the extent required by Hangzhou Leihuo for its operations. Furthermore, the ultimate shareholders of Hangzhou Leihuo have agreed that, upon instruction from NetEase Hangzhou, they will appoint Hangzhou Leihuo’s board members, president, chief financial officer and other senior executive officers. The term of this agreement is 20 years from December 1, 2015 and can be extended with the written consent of NetEase Hangzhou. |
149
| ● | Cooperation Agreement between NetEase Hangzhou and Hangzhou Leihuo. Under this Cooperation Agreement, NetEase Hangzhou has agreed to provide the following services: |
| ● | the development of game-related computer software and licensing of such self-developed computer software to Hangzhou Leihuo; |
| ● | the technical support and maintenance for computer software operation; |
| ● | the development of online publishing and network communication technologies, as well as the provision of related technical support; and |
| ● | the provision of software technical services and digital marketing services. |
Hangzhou Leihuo has agreed to pay a monthly service fee to NetEase Hangzhou in accordance with a formula based on its expenses incurred. This agreement was effective from February 25, 2025 and will continue to be effective unless it is terminated by written notice of NetEase Hangzhou.
Agreements relating to Youdao Computer
As of the date of the filing of this annual report, Feng Zhou, the chief executive officer of Youdao, owns 28.9% of the equity interest in Youdao Computer, and William Lei Ding owns 71.1% of the equity interest in Youdao Computer.
| ● | Loan Agreements between Youdao Information and each of William Lei Ding and Feng Zhou. Each of William Lei Ding and Feng Zhou entered into a Loan Agreement with Youdao Information, dated September 26, 2016 and November 20, 2017, respectively. Under these Loan Agreements, Youdao Information provided each of William Lei Ding and Feng Zhou with an interest-free loan in the principal amount of approximately RMB3.6 million and RMB1.4 million, respectively. The proceeds from the loans were used by each of William Lei Ding and Feng Zhou to pay the consideration to acquire his respective equity interest in Youdao Computer. Such loans can be repaid by transferring each of William Lei Ding and Feng Zhou’s respective equity interest in Youdao Computer to Youdao Information or its designee or through such other method as Youdao Information shall determine. The term of each of the Loan Agreements is 10 years from the date of such agreement and will be automatically extended for a further 10-year term unless otherwise decided by Youdao Information. |
| ● | Equity Pledge Agreements between Youdao Information and each of William Lei Ding and Feng Zhou. Each of William Lei Ding and Feng Zhou entered into an Equity Pledge Agreement with Youdao Information, dated September 26, 2016 and November 20, 2017, respectively. Under such Equity Pledge Agreements, each of William Lei Ding and Feng Zhou pledged his respective equity interest in Youdao Computer to Youdao Information to secure his obligations under the applicable Loan Agreement, Exclusive Purchase Option Agreement, Shareholder Voting Rights Trust Agreement, and Operating Agreement. Each of William Lei Ding and Feng Zhou further agreed to not transfer or pledge his respective equity interest in Youdao Computer without the prior written consent of Youdao Information. Each of the Equity Pledge Agreement will remain binding until the respective pledger, William Lei Ding or Feng Zhou, as the case may be, discharges all his obligations under the above-mentioned agreements. |
150
| ● | Exclusive Purchase Option Agreements. Each of William Lei Ding and Feng Zhou entered into an Exclusive Purchase Option Agreement with Youdao Information and Youdao Computer, dated September 26, 2016 and November 20, 2017, respectively. Under such Exclusive Purchase Option Agreements, each of William Lei Ding and Feng Zhou granted Youdao Information an option to purchase all or a portion of his respective equity interest in Youdao Computer at a price equal to the original and any additional paid-in capital paid by him. In addition, under each Exclusive Purchase Option Agreement, Youdao Computer has granted Youdao Information an option to purchase all or a portion of the assets held by Youdao Computer or its subsidiaries at a price equal to the net book value of such assets. Each of Youdao Computer, William Lei Ding and Feng Zhou agreed not to transfer, mortgage or permit any security interest to be created on any equity interest in or assets of Youdao Computer without the prior written consent of Youdao Information. Each Exclusive Purchase Option Agreement shall remain in effect until all of the equity interests in or assets of Youdao Computer have been acquired by Youdao Information or its designee or until Youdao Information unilaterally terminates the agreement by written notice. |
| ● | Shareholder Voting Rights Trust Agreements between Youdao Information and each of William Lei Ding and Feng Zhou. Each of William Lei Ding and Feng Zhou entered into a Shareholder Voting Rights Trust Agreement with Youdao Information, dated September 26, 2016 and November 20, 2017, respectively. Under such Shareholder Voting Rights Trust Agreements, each of William Lei Ding and Feng Zhou, agreed to irrevocably entrust a person designated by Youdao Information to represent him to exercise all the voting rights and other shareholders’ rights to which he is entitled as a shareholder of Youdao Computer. Each Shareholder Voting Rights Trust Agreement shall remain effective for as long as William Lei Ding or Feng Zhou, as applicable, remains a shareholder of Youdao Computer unless Youdao Information unilaterally terminates the agreement by written notice. |
| ● | Operating Agreements among Youdao Computer, Youdao Information and each of William Lei Ding and Feng Zhou. To ensure the successful performance of the various agreements between the parties, each of William Lei Ding and Feng Zhou entered into an Operating Agreement with Youdao Computer and Youdao Information, dated September 26, 2016 and November 20, 2017, respectively. Under such Operating Agreements, each of Youdao Computer, William Lei Ding and Feng Zhou agreed that, except for transactions in the ordinary course of business, Youdao Computer will not enter into any transaction that would materially affect the assets, liabilities, rights or operations of Youdao Computer without the prior written consent of Youdao Information. Youdao Information also agreed that it would provide performance guarantees and, at Youdao Information’s discretion, guarantee loans for working capital purposes to the extent required by Youdao Computer for its operations. As counter-guarantee, Youdao Computer agreed to pledge the account receivable in its operations and all of its assets to Youdao Information, which pledge has not been implemented as of the date of the filing of this annual report. Furthermore, each of William Lei Ding and Feng Zhou agreed that, upon instruction from Youdao Information, he would appoint candidates recommended by Youdao Information as Youdao Computer’s board members, president, chief financial officer and other senior executive officers. The term of each Operating Agreement is 20 years from the date of execution and can be extended with the written consent of Youdao Information. |
| ● | Cooperation Agreement between Youdao Information and Youdao Computer. Under this Cooperation Agreement, Youdao Information has agreed to provide the following services: |
| ● | the development of computer software (including, but not limited to, generating online advertisement and distribution and maintenance of related software) and technical support and maintenance for computer software operation; |
| ● | the development of computer software related to generating online advertisement, establishment of platforms for online advertisement and related updates and operational support; and |
| ● | the provision of technology support, including, but not limited to, server maintenance, development of server software and related maintenance and updates. |
Youdao Computer has agreed to share its monthly income (after tax and expenses) with Youdao Information in accordance with certain formulas as specified in the Cooperation Agreement. This agreement was effective from July 1, 2015 and will continue to be effective unless it is terminated by written notice of Youdao Information or, in case of a material breach of the agreement, it is terminated by written notice of the non-breaching party.
151
Agreements relating to Hangzhou Yuedu
As of the date of the filing of this annual report, William Lei Ding, our Chief Executive Officer, and Wei Li, an employee of NetEase Cloud Music, own 99.0% and 1.0% of the equity interest in Hangzhou Yuedu, respectively.
| ● | Cooperation Agreement. Under the amended and restated cooperation agreement entered into by Hangzhou Yuedu and Hangzhou NetEase Cloud Music dated on May 18, 2021, Hangzhou Yuedu have agreed to engage Hangzhou NetEase Cloud Music as its exclusive cooperation partner, providing users, among other things and as the case may be, with technical services, including software development, technical support and maintenance, network technology services, server maintenance, relevant software development and update, and technology development, technical assistance and support in relation to electronic publication and telecommunication, in exchange for service fees. Hangzhou Yuedu and Hangzhou NetEase Cloud Music shall share the income generated from its cooperation. The distributable income shall consist of the total income of Hangzhou Yuedu, after deduction of any relevant operating costs, expenses, taxes and other statutory contributions, and profits to be retained by Hangzhou Yuedu. Hangzhou NetEase Cloud Music shall be entitled to receive the entire portion of the distributable income, or if applicable, to share the distributable income with other entities who are affiliates of Hangzhou NetEase Cloud Music according to the service statements confirmed by Hangzhou NetEase Cloud Music and these entities. Hangzhou Yuedu and Hangzhou NetEase Cloud Music shall settle the service fees on a regular basis. This agreement remains in effect unless terminated by written notice from Hangzhou NetEase Cloud Music, and Hangzhou Yuedu shall not terminate the cooperation agreement without the written consent from Hangzhou NetEase Cloud Music. |
| ● | Operating Agreement. Under the operating agreement entered into by Hangzhou Yuedu, William Lei Ding, Wei Li and Hangzhou NetEase Cloud Music dated November 2, 2023, Hangzhou NetEase Cloud Music agreed to be the guarantor of Hangzhou Yuedu in, and provide full guarantees for the performance of, the contracts, agreements or transactions entered into between Hangzhou Yuedu and any third-party in connection with Hangzhou Yuedu’s businesses and operations. Hangzhou Yuedu, in return, agreed to pledge the accounts receivable in its operations and all of its assets to Hangzhou NetEase Cloud Music. Hangzhou Yuedu, William Lei Ding and Wei Li also jointly agreed that without Hangzhou NetEase Cloud Music’s prior written consent, Hangzhou Yuedu would not engage in any transaction that may materially affect their assets, liabilities, rights or operations, except that Hangzhou Yuedu may enter into business contracts or agreements, sell or purchase assets and create liens in favor of relevant counter parties as required by law in the ordinary course of business. William Lei Ding and Wei Li shall appoint candidates recommended by Hangzhou NetEase Cloud Music as directors of Hangzhou Yuedu, and Hangzhou Yuedu shall appoint Hangzhou NetEase Cloud Music’s senior executive officers recommended by Hangzhou NetEase Cloud Music as Hangzhou Yuedu’ senior management. |
| ● | Exclusive Purchase Option Agreement. On May 18, 2021, Hangzhou Yuedu, Hangzhou NetEase Cloud Music and William Lei Ding entered into an amended and restated exclusive purchase option agreement, and on November 2, 2023, Hangzhou Yuedu, Hangzhou NetEase Cloud Music and Wei Li entered into an exclusive purchase option agreement on substantially the same terms (collectively, the “Exclusive Purchase Option Agreements”). Under the Exclusive Purchase Option Agreements, William Lei Ding and Wei Li irrevocably granted Hangzhou NetEase Cloud Music an option, exercisable in one or more times, to purchase or cause any person(s) designated by Hangzhou NetEase Cloud Music to purchase, to the extent permitted under any applicable PRC laws, a portion of or all of William Lei Ding and Wei Li’s equity interests in Hangzhou Yuedu at any time and from time to time, for a consideration equals to, the outstanding loan amounts under the relevant Loan Agreements or otherwise for the minimum amount of consideration permitted by applicable PRC laws, under circumstances in which Hangzhou NetEase Cloud Music or its designated third party is permitted under PRC laws to acquire all or part of the assets of Hangzhou Yuedu, subject to adjustments. None of the material assets of Hangzhou Yuedu are to be sold, transferred or otherwise disposed of without the written consent of Hangzhou NetEase Cloud Music. In addition, under the Exclusive Purchase Option Agreements, William Lei Ding and Wei Li may not transfer or permit the encumbrance of or allow any guarantee or security to be created on any of its equity interest in Hangzhou Yuedu without Hangzhou NetEase Cloud Music’s prior written consent. |
152
| ● | Equity Pledge Agreements. On May 18, 2021, Hangzhou NetEase Cloud Music and William Lei Ding entered into an amended and restated equity pledge agreement, and on November 2, 2023, Hangzhou NetEase Cloud Music and Wei Li entered into an equity pledge agreement on substantially the same terms (collectively, the “Equity Pledge Agreements”). Under the Equity Pledge Agreements, William Lei Ding and Wei Li agreed to pledge all their respective equity interests in Hangzhou Yuedu that they legally own to Hangzhou NetEase Cloud Music as a first security interest to guarantee the timely and complete payment and performance of contractual obligations under the relevant VIE agreements. William Lei Ding and Wei Li have further agreed that, without prior written consent of Hangzhou NetEase Cloud Music, they will not transfer or dispose the pledged equity interests or create or allow any third party to create any encumbrance on the pledged equity interests that would prejudice Hangzhou NetEase Cloud Music’s interest. |
| ● | Shareholder Voting Right Trust Agreements and Powers of Attorney. Hangzhou NetEase Cloud Music entered into (i) an amended and restated shareholder voting right trust agreement and (ii) a power of attorney with William Lei Ding on May 18, 2021 and with Wei Li on November 2, 2023, both on substantially the same terms (collectively, (i) the “Shareholder Voting Right Trust Agreements” and (ii) “Powers of Attorney,” respectively). Under the Shareholder Voting Right Trust Agreements and the Powers of Attorney, William Lei Ding and Wei Li have appointed Hangzhou NetEase Cloud Music and the person designated by Hangzhou NetEase Cloud Music director or his/her successor as their agent and attorney to act on their behalf on all matters concerning Hangzhou Yuedu and to exercise all of their rights as a registered shareholder of Hangzhou Yuedu. |
| ● | Loan Agreement. On May 18, 2021, Hangzhou NetEase Cloud Music and William Lei Ding entered into an amended and restated loan agreement, and on November 2, 2023, Hangzhou NetEase Cloud Music and Wei Li entered into a loan agreement on substantially the same terms (collectively, the “Loan Agreements”). Under the Loan Agreements, Hangzhou NetEase Cloud Music agreed to provide loans to William Lei Ding and Wei Li to be used exclusively as investment in Hangzhou Yuedu. The loans must not be used for any other purposes without the lender’s prior written consent. The term of each loan shall be ten years from the date of the respective Loan Agreement and will be automatically extended for another ten years unless otherwise indicated by the lender. The borrowers shall not make any repayment of their respective loan prior to the expiration of the term or termination of the relevant loan without the lender’s prior written consent. The loans shall terminate on the date the lender exercises its exclusive purchase option under the relevant Exclusive Purchase Option Agreement, or when certain defined termination events occur, such as when the lender sends a written notice demanding repayment to the respective borrower, or upon the default of the respective borrower, whichever is earlier. After the lender exercises its exclusive purchase option, the respective borrower shall repay the respective loan by transferring all of his equity interest in Hangzhou Yuedu to the lender, or persons designated by the lender. If the transfer price for the equity interest in Hangzhou Yuedu is higher than the principal of the loan under the relevant Loan Agreement, any surplus would be considered interest for the loan. |
Subsidiary Guarantees
We have entered into several guarantee agreements in the aggregate amount of US$2.4 billion in respect of certain credit facilities taken by our subsidiaries. As of December 31, 2025, US$1.9 billion of such credit facilities had not been utilized.
Agreements with Youdao
Youdao, which became listed on the New York Stock Exchange in October 2019, is currently our majority-controlled subsidiary. We have entered into agreements with Youdao with respect to various ongoing relationships between us, which became effective upon the completion of Youdao’s initial public offering in October 2019. These include a master transaction agreement, a transitional services agreement, a non-competition agreement, a cooperation framework agreement, an intellectual property license agreement and multiple loan agreements, each of which are summarized below.
153
Master Transaction Agreement
We have entered into a master transaction agreement with Youdao to govern certain key aspects of our relationship with Youdao, including the allocation of liabilities. Pursuant to the master transaction agreement, Youdao is responsible for, among other things, the liabilities associated with the “Online Learning Business,” which is defined to include the online learning products and online learning services offered by Youdao as of the date of the master transaction agreement, excluding the NetEase open online courses and the K-12 curriculum course offered by us as of the date of the master transaction agreement and certain other specified businesses, and we are responsible for, among other things, the liabilities arising on or after June 30, 2019 associated with the “NetEase Business,” which is defined to include the business conducted by the NetEase as of the date of the master transaction agreement and any business that is derived from such businesses.
The master transaction agreement will automatically terminate five years following the earlier of (i) the first date when we no longer own at least 20% of the voting power of Youdao’s then outstanding voting securities and (ii) the first date when we cease to be the largest beneficial owner of Youdao’s then outstanding voting securities. We refer to such earlier date as the “Control Ending Date.” It can also be terminated early or extended by mutual written consent of Youdao and us. The termination of the master transaction agreement will not affect the validity and effectiveness of the other business cooperation agreements described below.
Transitional Services Agreement
Under the transitional services agreement, we agreed to provide Youdao with various corporate support and services such as legal support, human resources support, financial reporting, internal control and internal audit support, technology and operational support, and administrative support. The transitional services agreement expired in accordance with its terms in October 2024, although we continue to provide such services to Youdao pursuant to arms’ length arrangements.
Non-competition Agreement
Under the non-competition agreement, Youdao and we have each agreed to be subject to certain non-compete restrictions during a “Non-competition Period,” beginning from the completion of Youdao’s initial public offering and ending on the earlier of (i) five years after the Control Ending Date; (ii) the date on which Youdao’s ADSs cease to be listed on the New York Stock Exchange; and (iii) the tenth anniversary of the completion of Youdao’s initial public offering. Specifically:
| ● | We have agreed not to compete with Youdao in the provision of the Online Learning Business, provided that such non-compete restrictions shall not prevent us from (i) engaging in the Online Learning Business through or on behalf of Youdao, (ii) continuing to engage in the NetEase Business, (iii) owning a non-controlling interest in any company engaging in any business that is of the same nature as the Online Learning Business, or (iv) engaging in any other business that we and Youdao may agree from time to time. |
| ● | Youdao has agreed not to compete with us in the NetEase Business or business of a similar nature, provided that such non-compete restrictions shall not prevent Youdao from (i) engaging in the NetEase Business or business of a similar nature through us or on our behalf, (ii) continuing to engage in any business that we operate as of the date of the non-competition agreement, (iii) owning a non-controlling interest in any company engaging in any business that is of the same nature as the NetEase Business, and (iv) engaging in any other business that we and Youdao may agree from time to time. |
The non-competition agreement provides that if there is any ambiguity in the scope of business subject to the foregoing non-compete restrictions, our interpretation shall prevail.
In addition, we and Youdao have each undertaken to each other that during the Non-competition Period, should a party have a business or investment opportunity relating to the other party’s businesses covered by the foregoing non-compete restrictions, it shall notify the other party of such opportunity in writing. If the party receiving the notice elects not to or otherwise fails to take up the opportunity within 30 days, the notifying party may proceed to take up such business or investment opportunity.
154
The non-competition agreement also provides for a mutual non-solicitation obligation that neither Youdao nor we may, during the Non-competition Period, hire, or solicit for hire, any active employees of or individuals providing consulting services to the other party, or any former employees of or individuals providing consulting services to the other party within six months of the termination of their employment or consulting services, without the other party’s consent, except for solicitation activities through generalized non-targeted advertisement not directed to such employees or individuals that do not result in a hiring within the Non-competition Period. In addition, during the Non-competition Period, we and Youdao have each agreed not to solicit business falling within the other party’s business scope from the other party’s customer, supplier, distributor or similar third parties.
Cooperation Framework Agreement
Under the cooperation framework agreement, we and Youdao have agreed to cooperate with each other in the marketing and promotion of each other’s services and products on our respective platforms. Also, we have agreed to purchase Youdao’s translation services and to allow our users to log on Youdao’s platforms with their NetEase Passports. The cooperation framework agreement became effective on the date of completion of Youdao’s initial public offering and will expire on the earlier of (i) the fifteenth anniversary of the effective date of such agreement or (ii) five years after the Control Ending Date.
Intellectual Property License Agreement
Under the intellectual property license agreement, we and Youdao grant to each other a worldwide, fully paid-up, non-sublicensable (subject to certain specified exceptions), non-transferable, limited and non-exclusive license of certain intellectual properties for a royalty as agreed by both parties solely to use, reproduce, modify, prepare derivative works of, perform, display, or otherwise exploit the licensed intellectual property within the term of such agreement. This agreement became effective on the completion of Youdao’s initial public offering and expires on the earlier of (i) the fifteen anniversary of the effective date of such agreement, and (ii) one year after the Control Ending Date with respect to the sharing of information and data and user registration information, or five years after the Control Ending Date with respect to other licenses under such agreement.
Loan Agreements and Guarantees
We have entered into various loan agreements to extend loans to Youdao. These loans were used to provide working capital for the daily operations of Youdao with the original term of one year. In April 2021, we also entered into a 36-month revolving loan facility with Youdao in the principal amount of US$300 million to support its long-term growth. In September 2023, we and Youdao entered into an agreement to further extend such revolving loan facility agreement to March 31, 2027. As of the date of the filing of this annual report, we and Youdao have both approved an extension of the maturity date of the loan facility, including the loans already drawn under it, to March 31, 2030. As of December 31, 2025, the total principal amount of interest-bearing short-term loan outstanding to Youdao was RMB878.0 million (US$125.6 million). As of March 31, 2026, the total principal amount of interest-bearing long-term loans outstanding to Youdao was US$117.1 million (equivalent to RMB814.9 million), which was drawn down from the above-mentioned revolving loan facility.
Agreements with NetEase Cloud Music
NetEase Cloud Music, which became listed on the Hong Kong Stock Exchange in December 2021, is currently our majority-controlled subsidiary. On August 5, 2021, we entered into a framework agreement with NetEase Cloud Music to govern key aspects of the intragroup transactions between NetEase Cloud Music and us, or the NetEase Cloud Music Framework Agreement, including (a) from us to NetEase Cloud Music (i) intellectual property licensing services where we grant NetEase Cloud Music a royalty-free license to non-exclusively use certain intellectual property, including software copyrights, domain names, trademarks and logos relating or registered by us, in perpetuity, (ii) advertising agency services, (iii) bandwidth, server custody and rack services, (iv) information technology services, (v) shared services and (vi) product procurement, and (b) from NetEase Cloud Music to us, advertising services and others. On November 28, 2023, we entered into a new framework agreement, which superseded the original NetEase Cloud Music Framework Agreement, pursuant to which the intragroup transactions between NetEase Cloud Music and us set forth in the NetEase Cloud Music Framework Agreement (save for the aforementioned advertising agency services provided by us) were renewed for a term of three years (other than the intellectual property license which, as noted above, was granted in perpetuity), commencing from January 1, 2024.
155
C. Interests of Experts and Counsel
Not applicable.
Item 8. Financial Information
A. Consolidated Statements and Other Financial Information
Please see Item 18. “Financial Statements” for our audited consolidated financial statements filed as part of this annual report.
A.7 Legal Proceedings
From time to time, we become subject to legal proceedings and claims in the ordinary course of our business, including claims of alleged infringement of trademarks, copyrights and other intellectual property rights, and a variety of claims arising in connection with our e-mail and other communications and community features, such as claims alleging defamation or invasion of privacy. However, such legal proceedings or claims, even if not meritorious, could result in the expenditure of significant financial and management resources.
We are not currently a party to, nor are we aware of, any other legal proceeding, investigation or claim which, in the opinion of our management, is likely to have a material adverse effect on our business, financial condition or results of operations.
A.8 Dividend Policy
Under our current dividend policy, the determination to make dividend distributions and the amount of such distributions in any particular quarter will be made at the discretion of our board of directors and will be based upon our operations and earnings, cash flow, financial condition and other relevant factors. Our board of directors declared dividends of US$0.1350 per ordinary share (US$0.6750 per ADS), US$0.1140 per ordinary share (US$0.5700 per ADS), US$0.1140 per ordinary share (US$0.5700 per ADS) and US$0.232 per ordinary share (US$1.16 per ADS) for the first, second, third and fourth quarters of 2025, respectively.
We are a holding company incorporated in the Cayman Islands, and our ability to pay dividends to our shareholders depends upon dividends, loans or advances that we receive from our subsidiaries and the VIEs. Please refer to Item 3.D. “Key Information—Risk Factors—Risks Related to Our Corporate Structure—Our corporate structure may restrict our ability to receive dividends from, and transfer funds to, our China mainland subsidiaries and VIEs, which could restrict our ability to act in response to changing market conditions and reallocate funds internally in a timely manner.”
Holders of our ADSs will be entitled to receive dividends, if any, subject to the terms of the deposit agreement (including the fees and expenses payable thereunder), to the same extent as the holders of our ordinary shares. Cash dividends will be paid to the depositary in U.S. dollars, which will distribute them to the holders of ADSs according to the terms of the deposit agreement. Other distributions, if any, will be paid by the depositary to the holders of ADSs in any means it deems legal, fair and practical.
B. Significant Changes
Except as disclosed elsewhere in this annual report, we have not experienced any significant changes since the date of our audited consolidated financial statements included in this annual report.
Item 9. The Offer and Listing
Not applicable except for Item 9.A.4 and Item 9.C.
Our ADSs have been listed on the Nasdaq Global Select Market since June 30, 2000 and trade under the symbol “NTES.” Our shares have been listed on the Hong Kong Stock Exchange since June 11, 2020 and trade under the symbol “9999.”
156
Item 10. Additional Information
A. Share Capital
Not applicable.
B. Memorandum and Articles of Association
The following presents a description of the terms and provisions of our currently effective memorandum and articles of association, which were adopted by a special resolution passed at the annual general meeting of our company held on June 15, 2023, insofar as they relate to the material terms of our ordinary shares.
General
We were incorporated in the Cayman Islands on July 6, 1999 and operate under the Cayman Islands Companies Act, as revised and amended from time to time, or the Companies Act. Our corporate objectives and purpose are unrestricted.
Directors
Subject to any separate requirement for approval by our board or any committee of our board under applicable law or the designated stock exchange rules, a director may vote in respect of any contract or transaction in which he is interested, provided, however, that the nature of the interest of any director in any such contract or transaction shall be disclosed by him at or prior to its consideration and any vote on that matter. A general notice or disclosure to the directors or otherwise contained in the minutes of a meeting or a written resolution of the directors or any committee thereof that a director is a shareholder of any specified firm or company and is to be regarded as interested in any transaction with such firm or company shall be sufficient disclosure and after such general notice it shall not be necessary to give special notice relating to any particular transaction.
Our board of directors may determine the remuneration to be paid to the directors. Our directors may exercise all the powers of our company to borrow money and to mortgage or charge its undertaking, property and uncalled capital or any part thereof, and to issue debentures, debenture stock and other securities, whether outright or as security for any of our debts, liabilities, or obligations or those of any third party.
A shareholding qualification for directors may be fixed by our company in a general meeting, but unless and until so fixed, there are no shareholding qualifications. Further, there are no age limitations or retirement requirements applicable to our directors.
Rights, Preferences and Restrictions of Ordinary Shares
General. All of our issued and outstanding shares are fully paid and non-assessable. Shares are issued in registered form. Our shareholders who are non-residents of the Cayman Islands may freely hold and vote their shares.
Dividends. The holders of shares are entitled to such dividends as may be declared by our board of directors. Under Cayman Islands law, dividends may be declared and paid only out of funds legally available therefor, namely out of either profit or our share premium account, and provided further that a dividend may not be paid if this would result in our company being, immediately following such payment, unable to pay its debts as they fall due in the ordinary course of business. Any dividend which cannot be paid to a shareholder and/or which remains unclaimed after six (6) months from the date of declaration of such dividend may, in the discretion of our directors, be invested or otherwise made use of by our board for the benefit of our company until claimed. Any dividend which remains unclaimed after a period of six years from the date of declaration of such dividend shall be forfeited and shall revert to our company.
Voting Rights. Each share is entitled to one vote on all matters upon which the shares are entitled to vote, including the election of directors. A resolution put to the vote of any general meeting shall be decided on the vote of the requisite majority pursuant to a poll of the shareholders. A quorum required for a meeting of shareholders consists of one or more member’s holding shares which carry, in aggregate, not less than one third of the votes attaching to all issued and outstanding shares and entitled to vote, present at the meeting.
157
Any ordinary resolution to be made by the shareholders requires the affirmative vote of a simple majority of the votes which are cast by those shareholders who, being entitled to do so, vote at the shareholders’ meeting, while a special resolution (a) in respect of (i) any amendment to our memorandum of association or articles of association, or (ii) the voluntary liquidation or winding up of our company, requires the affirmative vote of no less than three-fourths (3/4) of the votes which are cast by those shareholders who, being entitled to do so, vote at the shareholders’ meeting, or (b) in respect of any other matter that requires a special resolution (other than those specified in (a) above), requires the affirmative vote of no less than two-thirds (2/3) of the votes which are cast by those shareholders who, being entitled to do so, vote at the shareholders’ meeting. A special resolution is required for certain significant corporate actions, such as amending our memorandum of association or articles or association, changing our company’s name, approving a statutory merger, or commencing a voluntary winding up. Our shareholders may by ordinary resolution, among other things, appoint or remove directors, appoint auditors, and increase our share capital. Both ordinary resolutions and special resolutions may also be passed by a unanimous written resolution signed by all the shareholders of our company entitled to vote.
Liquidation. Upon the winding up of our company, if the assets available for distribution among the holders of our shares shall be more than sufficient to repay the whole of the capital paid up at the commencement of the winding up, the excess shall be distributed among the holders of the shares in proportion to the capital paid up at the commencement of the winding up on the shares held by them respectively. If the assets available for distribution are insufficient to repay all of the paid-up capital, the assets will be distributed so that the losses are borne by our shareholders in proportion to the capital paid up, or which ought to have been paid up, at the commencement of the winding up on the shares held by them respectively.
Calls on Shares and Forfeiture of Shares. Our board of directors may from time to time make calls upon shareholders for any amounts unpaid on their shares in a notice served to such shareholders at least fourteen (14) days prior to the specified time or times of payment. The shares that have been called upon and remain unpaid are subject to forfeiture.
Redemption, Repurchase and Surrender of Shares. Subject to the provisions of the Companies Act, our memorandum and articles of association and, where applicable, the designated stock exchange rules and/or the rules of any competent governmental authority, we may issue shares on the terms that they are, or at our option or at the option of the holders are, subject to redemption on such terms and in such manner as may, before the issue of the shares, be determined by our board of directors or by a special resolution of our shareholders. Subject to the provisions of the Companies Act, our memorandum and articles of association and, where applicable, the designated stock exchange rules and/or the rules of any competent governmental authority, we may also repurchase any of our shares provided that the manner of such purchase has first been authorized by our board of directors or by our company in general meeting, provided that no repurchase may be made contrary to the terms or manner recommended by our directors. Under the Companies Act, the redemption or repurchase of any share may be paid out of our profits or out of the proceeds of a fresh issue of shares made for the purpose of such redemption or repurchase, or out of capital (including share premium account and capital redemption reserve) if we can, immediately following such payment, pay our debts as they fall due in the ordinary course of business. In addition, under the Companies Act no such share may be redeemed or repurchased (a) unless it is fully paid up, (b) if such redemption or repurchase would result in there being no shares outstanding, or (c) if we have commenced liquidation. In addition, we may accept the surrender of any fully paid share for no consideration.
Variations of Rights of Shares
The rights attached to any class of shares (unless otherwise provided by the terms of issue of the shares of that class) may only be varied either with the consent in writing of the holders of three-fourths of the voting rights of the issued shares of that class or with the sanction of a resolution passed at a separate general meeting by the holders of a majority of not less than three-fourths of the shares of that class present and voting at such a meeting.
The rights conferred upon the holders of the shares of any class issued with preferred or other rights shall not, unless otherwise expressly provided by the terms of issue of the shares of that class, be deemed to be varied by the creation or issue of further shares ranking equally with or in priority or subsequent to such existing class or the redemption or purchase of any shares of any class by our company. The rights of the holders of shares shall not be deemed to be varied or abrogated by the creation or issue of shares with preferred or other rights.
158
General Meetings of Shareholders
Our company is required, in each financial year, to hold a general meeting as its annual general meeting, to be held within six (6) months after the end of such financial year (or such other period as may be permitted by the designated stock exchange rules), to be held at such time and place as our directors shall determine.
The directors may whenever they think fit, and they shall on the requisition of one or more our shareholders holding together, at the date of the deposit of the requisition, shares representing not less than 10% of the voting rights of our company which carry the right of voting at general meetings of our company, on a one vote per share basis in the share capital of our company, proceed to convene a general meeting of our company and add resolutions to the meeting agenda. If the directors do not within twenty-one (21) days from the date of the deposit of the requisition duly proceed to convene a general meeting, the requisitionists, or any of them representing more than one-half of the total voting rights of all of them, may themselves convene a general meeting, but any meeting so convened shall not be held after the expiration of three months after the expiration of such twenty-one (21) days. At least twenty-one (21) days’ notice in writing shall be given of an annual general meeting and at least fourteen (14) days’ notice in writing shall be given of any extraordinary general meeting.
Limitations on the Right to Own Shares
There are no limitations on the right to own our shares.
Limitations on Transfer of Shares
Subject to our articles of association and the designated stock exchanges rules, any shareholder may transfer all or any of his shares by an instrument of transfer in the usual or common form or in a form prescribed by the designated stock exchanges or in any other form approved by our board and may be under hand or, if the transferor or transferee is a clearing house or a central depository house or its nominee(s), by hand or by machine imprinted signature or by such other manner of execution as our board may approve from time to time.
Our directors may (a) decline to register any transfer of shares where holders proposing or effecting the transfers of the shares are subject to binding written agreements or applicable laws which restrict the transfer of the shares held by such holders and such holders have not complied with the terms of such agreements or the restrictions have not been waived in accordance with their terms, or such applicable law, as the case may be; (b) in their absolute discretion decline to register any transfer of shares which is not fully paid up or on which our company has a lien; and (c) decline to register any transfer of any share unless certain requirements as specified in our memorandum and articles of association have been satisfied.
Anti-Takeover Provisions
Some provisions of our memorandum and articles of association may have the effect of delaying, deferring or preventing a change of control of our company, including provisions that authorize our board of directors to issue preference shares in one or more series and to designate the rights (including, without limitation, voting, dividend and redemption rights), restrictions, preferences, privileges and payment obligations of such preference shares without any further vote or action by our shareholders, and provisions which limit the ability of our shareholders to requisition and convene general meetings of shareholders.
However, under Cayman Islands law, our directors may only exercise the rights and powers granted to them under our currently effective amended and restated memorandum and articles of association for a proper purpose and for what they believe in good faith to be in the best interests of our company.
Disclosure of Shareholder Ownership
There are no provisions in our memorandum or articles of association that require our company to disclose shareholder ownership above any particular ownership threshold.
159
Changes in Capital
We may from time to time by ordinary resolution increase our share capital by such sum, to be divided into shares of such amount, as the resolution shall prescribe. The new shares shall be subject to the same provisions with reference to the payment of calls, lien, transfer, transmission, forfeiture and otherwise as the shares in the original share capital. We may by ordinary resolution:
| (a) | consolidate and divide all or any of our share capital into shares of larger amount than our existing shares; |
| (b) | sub-divide our existing shares, or any of them, into shares of smaller amount than is fixed by our memorandum of association or into shares without nominal or par value; and |
| (c) | cancel any shares which, at the date of the passing of the resolution, have not been taken or agreed to be taken by any person. |
We may by special resolution reduce our share capital and any capital redemption reserve fund in any manner authorized by the Companies Act.
Differences in Corporate Law
The Companies Act of the Cayman Islands is modeled after that of the English companies’ legislation but does not follow recent English law statutory enactments and accordingly there are significant differences between the Companies Act of the Cayman Islands and the current Companies Act of England. In addition, the Companies Act of the Cayman Islands differs from laws applicable to U.S. corporations and their shareholders. Set forth below is a summary of the significant differences between the provisions of the Companies Act of the Cayman Islands applicable to us and the laws applicable to companies incorporated in the United States and their shareholders.
Mergers and Similar Arrangements. The Companies Act permits mergers and consolidations between Cayman Islands companies and between Cayman Islands companies and non-Cayman Islands companies. For these purposes, (a) “merger” means the merging of two or more constituent companies and the vesting of their undertaking, property and liabilities in one of such companies as the surviving company and (b) a “consolidation” means the combination of two or more constituent companies into a consolidated company and the vesting of the undertaking, property and liabilities of such companies to the consolidated company. In order to effect such a merger or consolidation, the directors of each constituent company must approve a written plan of merger or consolidation (a “Plan”), which must then be authorized by each constituent company by way of (a) a special resolution of the shareholders of each such constituent company; and (b) such other authorization, if any, as may be specified in such constituent company’s articles of association. The consent of each holder of a fixed or floating security interest of a Cayman Islands constituent company must be obtained, unless the Grand Court of the Cayman Islands waives such requirement. The Plan must be filed with the Registrar of Companies together with, among other documents, a director’s declaration as to the solvency of the constituent company and of the consolidated or surviving company, a director’s declaration of the assets and liabilities of each constituent company and an undertaking that a copy of the certificate of merger or consolidation will be given to the members and creditors of each constituent company and that notification of the merger or consolidation will be published in the Cayman Islands Gazette. Dissenting shareholders have the right to be paid the fair value of their shares (which, if not agreed between the parties, will be determined by the Grand Court of the Cayman Islands) if they follow the required procedures set out in the Companies Act, subject to certain exceptions. Court approval is not required for a merger or consolidation which is effected in compliance with these statutory procedures.
Separate from the statutory provisions relating to mergers and consolidations, the Companies Act also contains statutory provisions that facilitate the reconstruction and amalgamation of companies by way of schemes of arrangement, provided that the arrangement in question is approved by (a) 75% in value of shareholders, or (b) a majority in number representing 75% in value of creditors, depending on the circumstances, that are present and voting either in person or by proxy at a meeting, or meetings convened for that purpose. The convening of the meetings and subsequently the arrangement must be sanctioned by the Grand Court of the Cayman Islands. While a dissenting shareholder would have the right to express to the court the view that the transaction ought not to be approved, the court can be expected to approve the arrangement if it satisfies itself that:
| ● | the statutory provisions as to required vote have been complied with; |
160
| ● | the shareholders have been fairly represented at the meeting in question and the statutory majority are acting bona fide without coercion of the minority to promote interests adverse to those of the class; |
| ● | the arrangement is such that may be reasonably approved by an intelligent and honest man of that class acting in respect of his interest; and |
| ● | the arrangement is not one that would more properly be sanctioned under some other provision of the Companies Act. |
The Companies Act contains a statutory power of compulsory acquisition which may facilitate the “squeeze out” of dissentient minority shareholders upon a tender offer. When a tender offer is made and accepted by holders of 90% of the affected shares within four months, the offeror may, within a two-month period after expiry of such four-month period, require the holders of the remaining shares to transfer such shares to the offeror on the terms of the offer. An objection can be made to the Grand Court of the Cayman Islands but this is unlikely to succeed unless there is evidence of fraud, bad faith or collusion.
If an arrangement and reconstruction by way of a scheme of arrangement is thus approved and sanctioned, or if a tender offer is made and accepted, in accordance with the foregoing statutory provisions, a dissenting shareholder would have no rights comparable to appraisal rights, which would otherwise ordinarily be available to dissenting shareholders of United States corporations, providing rights to receive payment in cash for the judicially determined value of the shares.
Shareholders’ Suits. In principle, we will normally be the proper plaintiff and as a general rule a derivative action may not be brought by a minority shareholder. However, based on English authorities, which would in all likelihood be of persuasive authority in the Cayman Islands, there are exceptions to the foregoing principle, including when: (a) a company acts or proposes to act illegally or ultra vires; (b) the act complained of, although not ultra vires, could only be effected duly if authorized by more than a simple majority vote that has not been obtained; and (c) those who control the company are perpetrating a “fraud on the minority.”
Indemnification. Cayman Islands law does not (other than as set forth hereafter) limit the extent to which a company’s memorandum and articles of association may provide for indemnification of officers and directors, except to the extent any such provision may be held by the Cayman Islands courts to be contrary to public policy, such as to provide indemnification against civil fraud or the consequences of committing a crime. Our articles of association provide for indemnification of officers and directors for losses, damages, costs and expenses incurred in their capacities as such, except through their own willful neglect or default.
Insofar as indemnification or liability arising under the Securities Act of 1933 may be permitted to directors, officers or persons controlling the registrant pursuant to the foregoing provisions, we have been informed that in the opinion of the SEC such indemnification is against public policy as expressed in the Securities Act of 1933 and is therefore unenforceable.
C. Material Contracts
We have not entered into any material contracts other than in the ordinary course of business and other than those described in Item 4. “Information on the Company” or elsewhere in this annual report.
D. Exchange Controls
Foreign currency exchange in the PRC is primarily governed by the Foreign Exchange Administration Rules issued by the State Council on January 29, 1996 and effective as of April 1, 1996 (and amended on January 14, 1997 and August 1, 2008) and the Regulations of Settlement, Sale and Payment of Foreign Exchange which came into effect on July 1, 1996.
Under the Foreign Exchange Administration Rules, Renminbi is freely convertible for current account items, including the distribution of dividends payments, interest payments, trade and service-related foreign exchange transactions. Conversion of Renminbi for capital account items, such as direct investment, loans, securities investment and repatriation of investment, however, is still generally subject to the approval or verification of SAFE or its competent local branches.
161
In March 2015, SAFE released the Circular on Reforming the Management Approach regarding the Foreign Exchange Capital Settlement of Foreign Invested Enterprises, or the Foreign Exchange Capital Settlement Circular, which became effective from June 1, 2015. This circular replaced SAFE’s previous related circulars, including the Circular on Issues Relating to the Improvement of Business Operation with Respect to the Administration of Foreign Exchange Capital Payment and Settlement of Foreign Invested Enterprises. The Foreign Exchange Capital Settlement Circular clarifies that foreign invested enterprises may settle a specified proportion of their foreign exchange capital in banks at their discretion and may choose the timing for such settlement. The proportion of foreign exchange capital to be settled at foreign invested enterprises’ discretion for the time being is 100% and the SAFE may adjust the proportion in due time based on the situation of international balance of payments. On June 9, 2016, SAFE issued the Circular on Reform and Regulating of the Administrative Policy of the Settlement under Capital Accounts, or SAFE Circular 16, which became effective on the same date. Pursuant to SAFE Circular 16, foreign invested enterprises may either continue to follow the current payment-based foreign currency settlement system or choose to follow the “conversion-at-will” system for foreign currency settlement. Where a Foreign Invested Enterprise elects the conversion-at-will system for foreign currency settlement, it may convert, in part or in whole, the amount of the foreign currency in its capital account into Renminbi. The converted Renminbi will be kept in a designated account labeled as settled but pending payment, and if such Foreign Invested Enterprise needs to make payment from such designated account, it is required to provide authenticity proof materials to declare the usage of such funds. Although SAFE Circular 16 effectively simplifies the administrative process for converting foreign currencies into Renminbi for settlement of capital account items, the Notice on Further Promoting the Reform of Foreign Exchange Administration and Improving Authenticity and Compliance Review (Hui Fa [2017] No. 3), or Notice No. 3, released by SAFE on January 26, 2017, requires a domestic company to provide explanations to the banks through which it seeks to exchange currency of the sources of funds for investment and the intended use of such funds. Under Notice No. 3, submission of relevant corporate documents, including board resolutions and relevant contracts is also required to support a domestic company’s claim of intended use. On October 23, 2019, the SAFE promulgated Notice of the State Administration of Foreign Exchange on Further Promoting the Facilitation of Cross-border Trade and Investment (Hui Fa [2019] No.28), or Notice No. 28, which took effect on the same date (except for Article 8.2, which became effective on January 1, 2020). Under Notice 28, foreign invested enterprises without an investment business scope are also allowed to utilize and convert capital received from foreign investors for making equity investment in China. Previously this had been limited to foreign invested enterprises who explicitly had an investment business scope. However, it is not clear how Notice 28 will be implemented in practice and the implementing rules for Notice 28 have yet to be promulgated by the SAFE. On April 10, 2020, SAFE promulgated the Notice of the SAFE on Optimizing Foreign Exchange Administration to Support the Development of Foreign-related Business (Hui Fa [2020] No.8), or Notice No. 8, which took effect on the same date. According to Notice 8, under the prerequisite of ensuring true and compliant use of funds and compliance with the prevailing administrative provisions on use of income under the capital account, enterprises which satisfy the criteria are allowed to use income under the capital account, such as capital funds, foreign debt and overseas listing, for domestic payment, without prior provision of proof materials for veracity to the bank for each transaction. We closely monitor any changes and new regulatory releases, especially given the recently increased frequency of SAFE enforcement actions, to ensure that our operations remain in compliance.
In addition, the payment of dividends by entities established in the PRC is subject to limitations. Regulations in the PRC currently permit payment of dividends only out of accumulated profits as determined in accordance with accounting standards and regulations in the PRC. Each of our China mainland subsidiaries that is a domestic company is also required to set aside at least 10.0% of its after-tax profit based on PRC accounting standards each year to its general reserves or statutory reserve fund until the accumulative amount of such reserves reach 50.0% of its respective registered capital. These restricted reserves are not distributable as cash dividends. In addition, if any of our China mainland subsidiaries incurs debt on its own behalf in the future, the instruments governing the debt may restrict its ability to pay dividends or make other distributions to us.
Furthermore, pursuant to regulations promulgated by SAFE, China mainland subsidiaries of offshore parent companies may be prohibited from making distributions of profits to such offshore parent companies and from paying the offshore parent companies proceeds from any reduction in capital, share transfer or liquidation in respect of such China mainland subsidiaries, if PRC shareholders with a direct or indirect stake in the offshore parent company fail to make the requisite SAFE registrations.
162
These regulations require PRC residents to file with the competent SAFE offices information about offshore companies in which they have directly or indirectly invested (including with respect to investments already made as of the inception of the new regulation) and to make follow-up filings in connection with certain material transaction involving such offshore companies, such as mergers or acquisitions, capital increases or decreases, and external equity investments or equity transfers.
For more information about foreign exchange regulation, see Item 3.D. “Key Information—Risk Factors—Risks Related to Our Corporate Structure—Our corporate structure may restrict our ability to receive dividends from, and transfer funds to, our China mainland subsidiaries and VIEs, which could restrict our ability to act in response to changing market conditions and reallocate funds internally in a timely manner.” and “Key Information—Risk Factors—Risks Related to China—Regulation on currency exchange may limit our ability to utilize our revenues effectively.”
E. Taxation
The following summary of the material Cayman Islands, China mainland, Hong Kong and United States federal income tax consequences relevant to the purchase, ownership or sale of our ordinary shares or ADSs is based upon laws and relevant interpretations thereof in effect as of the date of the filing of this annual report, all of which are subject to change. To the extent that the discussion relates to matters of Cayman Islands tax law, it represents the opinion of Maples and Calder (Hong Kong) LLP, our Cayman Islands counsel.
Cayman Islands Taxation
The Cayman Islands currently levies no taxes on individuals or corporations based upon profits, income, gains or appreciation and there is no taxation in the nature of inheritance tax or estate duty. There are no other taxes likely to be material to us levied by the government of the Cayman Islands except for stamp duties which may be applicable on instruments executed in, or after execution brought within, the jurisdiction of the Cayman Islands. The Cayman Islands is not party to any double tax treaties that are applicable to any payments made by or to our company. There are no exchange control regulations or currency restrictions in the Cayman Islands.
China Mainland Taxation
Under the PRC Enterprise Income Tax Law and its implementation rules, an enterprise established outside of the PRC with “de facto management body” within the PRC is considered a resident enterprise and will be subject to the enterprise income tax on its global income at the rate of 25%. The implementation rules define the term “de facto management body” as the body that exercises full and substantial control and overall management over the business, productions, personnel, accounts and properties of an enterprise. In 2009, the STA issued a circular, known as Circular 82, which provides certain specific criteria for determining whether the “de facto management body” of a PRC-controlled enterprise that is incorporated offshore is located in China. Although this circular only applies to offshore enterprises controlled by PRC enterprises or PRC enterprise groups, not those controlled by PRC individuals or foreigners, the criteria set forth in the circular may reflect the STA’s general position on how the “de facto management body” text should be applied in determining the tax resident status of all offshore enterprises. According to Circular 82, an offshore incorporated enterprise controlled by a PRC enterprise or a PRC enterprise group will be regarded as a PRC tax resident by virtue of having its “de facto management body” in China if all of the following conditions are met: (i) the primary location of the day-to-day operational management is in the PRC; (ii) decisions relating to the enterprise’s financial and human resource matters are made or are subject to approval by organizations or personnel in the PRC; (iii) the enterprise’s primary assets, accounting books and records, company seals, and board and shareholder resolutions, are located or maintained in the PRC; and (iv) at least 50% of voting board members or senior executives habitually reside in the PRC. We are not aware of any offshore holding companies with a similar corporate structure to ours that have been deemed a PRC resident enterprise by the PRC tax authorities. Accordingly, we believe that none of NetEase, Inc. and its subsidiaries outside of China is a PRC resident enterprise for PRC tax purposes. However, the tax resident status of an enterprise is subject to determination by the PRC tax authorities and uncertainties remain with respect to the interpretation of the term “de facto management body.”
If the PRC tax authorities determine that NetEase, Inc. is a PRC resident enterprise for enterprise income tax purposes, we may be required to withhold a 10% withholding tax from dividends we pay to our shareholders that are non-resident enterprises, including the holders of our ADSs. In addition, non-resident enterprise shareholders (including our ADS holders) may be subject to a 10% PRC withholding tax on gains realized on the sale or other disposition of ADSs or ordinary shares, if such income is treated as sourced from within the PRC. In addition, gains derived by our non-PRC individual shareholders from the sale of our shares and ADSs may be subject to a 20% PRC withholding tax.
163
Pursuant to the Arrangement between the Mainland of China and the Hong Kong Special Administrative Region for the Avoidance of Double Taxation and the Prevention of Fiscal Evasion with respect to Taxes on Income, the withholding tax rate in respect to the payment of dividends by a PRC enterprise to a Hong Kong enterprise may be reduced to 5% from a standard rate of 10% if the Hong Kong enterprise directly holds at least 25% of the PRC enterprise. Pursuant to the Notice of the STA on the Issues concerning the Application of the Dividend Clauses of Tax Agreements, a Hong Kong resident enterprise must meet the following conditions, among other things, in order to apply the reduced withholding tax rate: (i) it must be a company; (ii) it must directly own the required percentage of equity interests and voting rights in the PRC resident enterprise; and (iii) it must have directly owned such required percentage in the PRC resident enterprise throughout the 12 months prior to receiving the dividends.
It is unclear whether our non-PRC individual shareholders (including our ADS holders) would be subject to any PRC tax on dividends obtained by such non-PRC individual shareholders in the event we are determined to be a PRC resident enterprise. If any PRC tax were to apply to dividends realized by non-PRC individuals, it would generally apply at a rate of 20% unless a reduced rate is available under an applicable tax treaty. However, it is also unclear whether non-PRC shareholders of NetEase, Inc. would be able to claim the benefits of any tax treaties between their country of tax residence and the PRC in the event that NetEase, Inc. is treated as a PRC resident enterprise.
Provided that our Cayman Islands holding company, NetEase, Inc., is not deemed to be a PRC resident enterprise, holders of our ADSs and ordinary shares who are not PRC residents will not be subject to PRC income tax on dividends distributed by us or gains realized from the sale or other disposition of our shares or ADSs. STA Circular 7 further clarifies that, if a non-resident enterprise derives income by acquiring and selling shares in an offshore listed enterprise in the public market, such income will not be subject to PRC tax. In addition, STA Public Notice 37 provided certain key changes to the previous withholding regime, such as (i) the withholding obligation for a non-resident enterprise deriving dividend arises on the date on which the payment is actually made rather than on the date of the resolution that declared the dividends, (ii) non-resident enterprises shall report tax to relevant authorities if their withholding agents fail to perform the withholding obligation. However, because there is uncertainty as to the application of STA Public Notice 37 and STA Circular 7, we and our non-PRC resident investors may be at risk of being required to file a return and being taxed under STA Public Notice 37 and STA Circular 7, and we may be required to expend valuable resources to comply with STA Public Notice 37 and STA Circular 7 or to establish that we should not be taxed under STA Public Notice 37 and STA Circular 7. See Item 3.D. “Key Information—Risk Factors—Risks Related to China—We and our shareholders face uncertainties with respect to indirect transfers of equity interests in PRC resident enterprises by a non-PRC company.”
Hong Kong Taxation
Our subsidiaries in Hong Kong were subject to income tax on their taxable income generated from operations in Hong Kong at a rate of 16.5%. For the years 2023, 2024 and 2025, the first HK$2 million of profits earned by one of our subsidiaries incorporated in Hong Kong was taxed at a rate of 8.25%, while the remaining profits were taxed at the 16.5% tax rate. The payments of dividends by these companies to us are not subject to any Hong Kong withholding tax.
Our principal register of members is maintained by our principal share registrar, Maples Fund Services (Cayman) Limited, in the Cayman Islands, and our Hong Kong register of members is maintained by the Hong Kong share registrar, Computershare Hong Kong Investor Services Limited, in Hong Kong.
Dealings in our ordinary shares registered on our Hong Kong share register are subject to Hong Kong stamp duty. The stamp duty is charged to each of the seller and purchaser at the rate of 0.1% of the consideration for, or (if greater) the value of, our ordinary shares transferred. In other words, a total of 0.2% is currently payable on a typical sale and purchase transaction of our ordinary shares. In addition, a fixed duty of HK$5.00 is charged on each instrument of transfer (if required).
To facilitate ADS-ordinary share conversion and trading between the Nasdaq and the Hong Kong Stock Exchange, we have moved a portion of our issued ordinary shares, including all of the ordinary shares deposited in our ADS program, from our Cayman share register to our Hong Kong share register. It is unclear whether, as a matter of Hong Kong law, the trading or conversion of ADSs constitutes a sale or purchase of the underlying Hong Kong-registered ordinary shares that is subject to Hong Kong stamp duty. We advise investors to consult their own tax advisors on this matter. See Item 3.D. “Key Information—Risk Factors—Risks Related to Our ADSs and Shares—There is uncertainty as to whether Hong Kong stamp duty will apply to deposits of our ordinary shares into or withdrawal of our ordinary shares from the ADS facility or trading of our ADSs.”
164
United States Federal Income Tax Considerations
The following discussion is a summary of United States federal income tax considerations generally applicable to the ownership and disposition of our ordinary shares or ADSs by a U.S. Holder (as defined below) who holds such ordinary shares or ADSs as capital assets within the meaning of Section 1221 of the Code (generally, property held for investment). This summary does not purport to be a complete analysis of all potential United States federal income tax consequences of the ownership, and disposition of our ordinary shares or ADSs. This discussion is based on the Code as in effect on the date of this annual report and on United States Treasury regulations in effect or, in some cases, proposed, as of the date of the filing of this annual report, as well as judicial and administrative interpretations thereof available on or before such date. All of the foregoing authorities are subject to change, which change could apply retroactively and could affect the tax consequences described below. No assurance can be given that the IRS would not assert, or that a court would not sustain, a position contrary to any of the tax consequences described below.
This summary does not address all aspects of United States federal income taxation that may be relevant to particular U.S. Holders in light of their specific circumstances (for example, U.S. Holders subject to any alternative minimum tax provisions of the Code) or to holders that may be subject to special rules under United States federal income tax law, including:
| ● | broker dealers in stocks, securities, commodities or currencies; |
| ● | persons (including securities traders) that use a mark-to-market accounting method; |
| ● | banks and financial institutions; |
| ● | insurance companies; |
| ● | regulated investment companies; |
| ● | real estate investment trusts; |
| ● | tax-exempt entities (including private foundations); |
| ● | grantor trusts; |
| ● | persons holding ordinary shares or ADSs as part of a hedging, conversion, straddle, or other integrated transaction for U.S. federal income tax purposes; |
| ● | persons deemed to sell ordinary shares or ADSs under the constructive sale provisions of the Code; |
| ● | certain former citizens or residents of the United States; |
| ● | persons whose functional currency is not the U.S. dollar; |
| ● | partnerships or other entities taxable as partnerships or pass-through entities for U.S. federal income tax purposes, or persons holding ADSs or ordinary shares through such entities; |
| ● | direct, indirect or constructive owners of 10% or more of the total combined vote or value of all classes of our equity; and |
| ● | persons who acquired ordinary shares or ADSs pursuant to the exercise of any employee share option or otherwise as compensation. |
165
This summary also does not address the U.S. federal estate, gift, and other non-income tax considerations, the Medicare contribution tax on certain net investment income, or any state, local or non-U.S. tax considerations, relating to the ownership or disposition of our ordinary shares or ADSs. Prospective purchasers are urged to consult their tax advisors about the United States federal, state and local and non-U.S. tax consequences to them of the purchase, ownership and disposition of our ordinary shares or ADSs.
For purposes of this summary, “U.S. Holder” means a beneficial owner of our ordinary shares or ADSs that for United States federal income tax purposes is:
| ● | an citizen or individual resident of the United States; |
| ● | a corporation (or other entity classified as a corporation for United States federal income tax purposes) created or organized in or under the laws of the United States, any state thereof or the District of Columbia; |
| ● | an estate, the income of which is subject to United States federal income taxation regardless of its source; or |
| ● | a trust, (a) if a court within the United States is able to exercise primary supervision over the administration of such trust and one or more “United States persons” (within the meaning of Section 7701(a)(30) of the Code) have the authority to control all substantial decisions of such trust, or (b) if such trust has a valid election is in effect to be treated as a United States person. |
If a partnership or other entity or arrangement classified as a partnership for United States federal income tax purposes holds our ordinary shares or ADSs, the United States federal income tax treatment of a partner generally will depend on the status of the partner and the activities of the partnership. This summary does not address the tax consequences to any such partner. If you are a partner of a partnership holding our ordinary shares or ADSs, you should consult your tax advisor regarding the United States federal income tax consequences of owning or disposing of our ordinary shares or ADSs.
ADSs
The discussion below assumes that the representations contained in the deposit agreement are true and that the obligations in the deposit agreement and any related agreement will be performed in accordance with their terms. Based on such assumptions, a U.S. Holder of ADSs generally should be treated as the owner of the underlying ordinary shares represented by those ADSs for United States federal income tax purposes. Accordingly, no gain or loss will be recognized if a U.S. Holder exchanges ADSs for the underlying shares represented by those ADSs.
Taxation of Dividends and Other Distributions on Our Ordinary Shares or ADSs
Subject to the passive foreign investment company, or PFIC, rules discussed below, the gross amount of any distributions (including withheld taxes, if any) paid by our company out of current or accumulated earnings and profits (as determined for United States federal income tax purposes) generally will be taxable to a U.S. Holder as foreign source dividend income on the date such distribution is actually or constructively received, and will not be eligible for the dividends received deduction generally allowed to corporations in respect of dividends received from other United States corporations. Distributions in excess of current and accumulated earnings and profits will be treated as a non-taxable return of capital to the extent of the U.S. Holder’s adjusted tax basis in the ordinary shares or ADSs, and thereafter as capital gain. However, we do not maintain calculations of our earnings and profits in accordance with United States federal income tax accounting principles. U.S. Holders should therefore assume that any distribution by our company with respect to the ordinary shares or ADSs will constitute dividend income even if that distribution would otherwise be treated as a non-taxable return of capital or as capital gain under the rules described above. U.S. Holders should consult their tax advisors with respect to the appropriate United States federal income tax treatment of any distribution received from our company. This discussion assumes that distributions, if any, will be made in U.S. dollars.
166
Certain dividends received by non-corporate U.S. Holders, including individuals, may be eligible for the special reduced rates normally applicable to long-term capital gains, provided that certain conditions are satisfied. Dividends may be taxed at the lower applicable capital gains rate provided that (1) our ordinary shares or ADSs, as applicable, are readily tradable on an established securities market in the United States, (2) our company is not a PFIC (as discussed below) for either our taxable year in which the dividends were paid or the preceding taxable year, and (3) certain holding period and other requirements are met. Because our ADSs are listed on the NASDAQ Global Select Market, they are considered for purposes of clause (1) above to be readily tradable on an established securities market in the United States. However, because our ordinary shares are not listed on an established securities market, we do not believe that dividends paid on our ordinary shares that are not represented by ADSs currently meet the conditions required for these reduced tax rates. There can be no assurance that our ADSs will be considered readily tradable on an established securities market in subsequent years.
Alternatively, certain non-corporate U.S. Holders may be eligible for the special reduced rates normally applicable to long-term capital gains if we are eligible for benefits under a comprehensive U.S. income tax treaty that includes an exchange of information program and which the U.S. Treasury Department has determined is satisfactory for these purposes. The United States does not have a comprehensive income tax treaty with the Cayman Islands. However, in the event that we were deemed to be a PRC resident enterprise under the enterprise income tax law, although no assurance can be given, we might be considered eligible for the benefits of the income tax treaty between the United States and the PRC, or the U.S.-PRC Tax Treaty, for purposes of these rules. U.S. Holders should consult their tax advisors regarding the availability of the reduced tax rates on dividends paid with respect to our ordinary shares or ADSs in light of their particular circumstances.
In the event that dividends from our company are subject to withholding by the PRC, a U.S. Holder may be eligible, subject to a number of complex limitations, to claim a foreign tax credit in respect of foreign withholding taxes imposed on dividends received on our ordinary shares or ADSs. For purposes of calculating the U.S. foreign tax credit, dividends paid on our ordinary shares or ADSs will be treated as income from sources outside the United States, and will generally constitute passive category income. A U.S. Holder who does not elect to claim a foreign tax credit for foreign income tax withheld, may instead claim a United States federal income tax deduction, in respect of such withholdings, but only for a year in which such holder elects to do so for all creditable foreign income taxes. The U.S. foreign tax credit rules are complex. U.S. Holders should consult their tax advisors regarding the foreign tax credit rules in light of their particular circumstances.
Taxation of Disposition of Ordinary Shares or ADSs
Subject to the PFIC rules discussed below, a U.S. Holder will generally recognize taxable gain or loss on any sale or exchange or other taxable disposition of one of our ordinary shares or ADSs in an amount equal to the difference between the amount realized for such ordinary share or ADS and the U.S. Holder’s adjusted tax basis in such ordinary share or ADS. Any such gain or loss will generally be capital gain or loss and will be long-term capital gain or loss if the U.S. Holder’s holding period in such ordinary share or ADS exceeds one year at the time of disposition. Long-term capital gains of non-corporate U.S. Holders are eligible for reduced rates of taxation. The deductibility of capital losses is subject to limitations. Any gain or loss that a U.S. Holder recognizes generally will be treated as United States source gain or loss for United States foreign tax credit purposes. In the event PRC tax were to be imposed on any gain from the disposition of our ordinary shares or ADSs, such gain may be treated as PRC source gain under the U.S.-PRC Tax Treaty, in which case a U.S. Holder eligible for treaty benefits may be able to claim a foreign tax credit, subject to applicable limitations. See the discussion above under the heading “—Taxation of Dividends and Other Distributions on Our Ordinary Shares or ADSs” regarding our potential status as a PRC resident enterprise, which may give rise to the availability of U.S.-PRC Tax Treaty benefits for U.S. Holders. Because the determination of treaty benefit eligibility is fact intensive and depends upon a holder’s particular circumstances, U.S. Holders should consult their tax advisors regarding U.S.-PRC Tax Treaty benefit eligibility. U.S. Holders are also encouraged to consult their own tax advisors regarding the tax consequences in the event PRC tax were to be imposed on a disposition of ordinary shares or ADSs, including the availability of the U.S. foreign tax credit and the ability and whether to treat any gain as PRC source gain for the purposes of the U.S. foreign tax credit in consideration of their particular circumstances.
167
Passive Foreign Investment Companies
A non-U.S. corporation will be classified as a PFIC for any taxable year in which, after taking into account the income and assets of the corporation and certain subsidiaries pursuant to applicable “look-through rules,” either (i) 75% or more of its gross income for such taxable year is “passive income” or (ii) 50% or more of the value of its assets (generally determined on the basis of a quarterly average) during such taxable year is attributable to assets that either produce passive income or are held for the production of passive income. Passive income generally includes dividends, interest, rents and royalties (other than certain rents and royalties derived in the active conduct of a trade or business), annuities and gains from assets that produce passive income. Passive assets are those which give rise to passive income and include assets held for investment, as well as cash, assets readily convertible into cash, and (subject to certain exceptions) working capital. Goodwill and other unbooked intangibles will generally be taken into account in determining asset value.
We will be treated as owning our proportionate share of the assets and earning our proportionate share of the income of any other corporation in which we own, directly or indirectly, 25% or more (by value) of the stock.
Additionally, if we are classified as a PFIC in any taxable year with respect to which a U.S. Holder owns our ordinary shares or ADSs, we generally will continue to be treated as a PFIC with respect to such U.S. Holder in all succeeding taxable years, regardless of whether we continue to meet the tests described above, unless the U.S. Holder makes the “deemed sale election” described below. Furthermore, if we are treated as a PFIC then one or more of our subsidiaries may also be treated as PFICs with respect to a U.S. Holder (as discussed below under the heading “—U.S. Federal Income Tax Treatment of a U.S. Holder of a PFIC”).
Based on the value of our assets, including goodwill, and the composition of our income and assets, we do not believe that we were a PFIC for the taxable year ended December 31, 2025. We have not obtained any opinion of counsel or any rulings from the IRS regarding our status as a PFIC. The PFIC determination is highly fact-intensive and made after the end of each taxable year. We hold and may continue to hold a substantial amount of cash and cash equivalents. In addition, the value of our assets, including goodwill, for purposes of the asset test will generally be determined by reference to the market price of the ADSs and our ordinary shares, which may fluctuate significantly. Moreover, the application of the PFIC rules is subject to uncertainty in several respects. For these reasons, there can be no assurance that we were not a PFIC in any prior taxable years and will not be a PFIC in the current taxable year or any future taxable year or that the IRS will not challenge our determination concerning our PFIC status.
U.S. Federal Income Tax Treatment of a U.S. Holder of a PFIC
If we are classified as a PFIC for any taxable year during which a U.S. Holder owns our ordinary shares or ADSs, the U.S. Holder, absent certain elections (including a mark-to-market election and a QEF election as described below), will generally be subject to adverse rules with respect to (i) any “excess distributions” (generally, any distributions received by the U.S. Holder on our ordinary shares or ADSs in a taxable year that are greater than 125% of the average annual distributions received by the U.S. Holder in the three preceding taxable years or, if shorter, the U.S. Holder’s holding period for our ordinary shares or ADSs) and (ii) any gain realized on the sale or other disposition of our ordinary shares or ADSs.
Under these rules (a) the excess distribution or gain will be allocated ratably over the U.S. Holder’s holding period, (b) the amount allocated to the current taxable year and any taxable year prior to the first taxable year in which our company is classified as a PFIC will be taxed as ordinary income, and (c) the amount allocated to each of the other taxable years during which our company was classified as a PFIC will be subject to tax at the highest rate of tax in effect for the applicable category of taxpayer for that year and an additional tax equal to interest charge generally applicable to underpayments of tax will be imposed with respect to the resulting tax attributable to each such other taxable year.
If we are a PFIC with respect to a U.S. Holder for any taxable year, and any of our subsidiaries are also PFICs (“lower-tier PFICs”), such U.S. Holder will be treated as owning a proportionate share (by value) of the shares of the lower-tier PFICs for purposes of these rules. Non-corporate U.S. Holders will not be eligible for the reduced tax rate on any dividends received from us if we are a PFIC in the taxable year in which such dividends are paid or in the preceding taxable year.
If we are classified as a PFIC and then cease to be so classified, a U.S. Holder may make an election (a “deemed sale election”) to be treated for United States federal income tax purposes as having sold our ordinary shares or ADSs on the last day of our taxable year during which we were a PFIC. After the deemed sale election, our ordinary shares or ADSs with respect to which the deemed sale election was made will not be treated as shares in a PFIC unless we subsequently become a PFIC. However, gain recognized as a result of making the deemed sale election would be subject to the adverse rules described above and loss would not be recognized.
168
If we are a PFIC with respect to a U.S. Holder for any taxable year, such U.S. Holder generally will be required to file an annual information return on IRS Form 8621 (or other then applicable IRS Form or statement) regarding distributions received on our ordinary shares or ADSs and any gain realized on the disposition of our ordinary shares or ADSs, and certain U.S. Holders will be required to file an annual information return (also on IRS Form 8621) relating to their ownership of our ordinary shares or ADSs.
Mark-to-Market Election
In certain circumstances, a U.S. Holder may be eligible to make a mark-to-market election with respect to our ordinary shares or ADSs if such ordinary shares or ADSs qualify as “marketable stock” under applicable U.S. federal income tax rules. For purposes of these rules, “marketable stock” is stock which is “regularly traded” (traded in greater than de minimis quantities on at least 15 days during each calendar quarter) on a “qualified exchange” or other market within the meaning of applicable U.S. Treasury regulations. A “qualified exchange” includes a national securities exchange that is registered with the SEC.
A U.S. Holder that makes an effective mark-to-market election must include in gross income, as ordinary income, rather than capital gain, for each taxable year an amount equal to the excess, if any, of the fair market value of the ordinary shares or ADSs, as applicable, at the close of the taxable year over the U.S. Holder’s adjusted basis in the ordinary shares or ADSs.
An electing U.S. Holder may also claim an ordinary loss deduction for the excess, if any, of the U.S. Holder’s adjusted tax basis in such ordinary shares or ADSs over their fair market value at the close of the taxable year, but this deduction is allowable only to the extent of any net mark-to-market gains previously included in income pursuant to the mark-to-market election. The adjusted tax basis of a U.S. Holder’s ordinary shares or ADSs with respect to which the mark-to-market election applies would be adjusted to reflect amounts included in gross income or allowed as a deduction because of such election. If a U.S. Holder makes an effective mark-to-market election with respect to our ordinary shares or ADSs, gains from an actual sale or other disposition of such ordinary shares or ADSs in a year in which we are a PFIC would be treated as ordinary income, and any losses incurred on such sale or other disposition would be treated as ordinary losses to the extent of any net mark-to-market gains previously included in income.
If we are classified as a PFIC for any taxable year in which a U.S. Holder owns our ordinary shares or ADSs but before a mark-to-market election is made, the adverse PFIC rules described above will apply to any mark-to-market gain recognized in the year the election is made. Otherwise, a mark-to-market election will be effective for the taxable year for which the election is made and all subsequent taxable years unless our ordinary shares or ADSs are no longer regularly traded on a qualified exchange or the IRS consents to the revocation of the election. Our ADSs are listed on the NASDAQ Global Select Market, which is a qualified exchange or other market for purposes of the mark-to-market election. Consequently, if the ADSs continue to be so listed, and are “regularly traded” for purposes of these rules (for which no assurance can be given) we expect that the mark-to-market election would be available to a U.S. Holder with respect to our ADSs.
A mark-to-market election will generally not be available with respect to the shares of lower-tier PFICs that are treated as owned by a U.S. Holder. Consequently, a U.S. Holder could be subject to the PFIC rules with respect to income of the lower-tier PFICs the value of which already has been taken into account indirectly via mark-to-market adjustments. Prospective investors should consult their tax advisors regarding the availability of, and the procedure for, and the effect of making, a mark-to-market election, and whether making the election would be advisable, including in light of their particular circumstances.
“QEF” Election
The PFIC rules permit a holder of PFIC stock in certain circumstances to avoid some of the disadvantageous tax treatment described above by making a “qualified electing fund,” or QEF, election to be taxed currently on its share of the PFIC’s undistributed income. We do not, however, intend to provide the information regarding our income that the U.S. Holder would need to make a QEF election if we are classified as a PFIC.
U.S. Holders should consult their tax advisors regarding the potential application of the PFIC regime, including eligibility for and the manner and advisability of making a mark-to-market election and related reporting requirements.
169
NO ASSURANCE CAN BE GIVEN THAT WE HAVE NOT BEEN A PFIC, ARE NOT CURRENTLY A PFIC OR THAT WE WILL NOT BECOME A PFIC IN THE FUTURE. U.S. HOLDERS SHOULD CONSULT THEIR OWN TAX ADVISORS WITH RESPECT TO THE OPERATION OF THE PFIC RULES AND RELATED REPORTING REQUIREMENTS IN LIGHT OF THEIR PARTICULAR CIRCUMSTANCES, INCLUDING THE ADVISABILITY AND EFFECTS OF MAKING ANY ELECTION THAT MAY BE AVAILABLE.
Information Reporting and Backup Withholding; Specified Foreign Financial Assets
The proceeds of a sale or other disposition, as well as dividends paid with respect to our ordinary shares or ADSs by a U.S. Holder (including any payments received from a U.S. financial intermediary), generally will be reported to the IRS and to the U.S. Holder as required under applicable regulations. Backup withholding tax (currently at a rate of 24%) may apply to these payments if the U.S. Holder is not otherwise exempt and:
| ● | the holder fails to furnish the holder’s taxpayer identification number, which for an individual is generally his or her social security number; |
| ● | the holder furnishes an incorrect taxpayer identification number; |
| ● | the applicable withholding agent is notified by the IRS that the holder previously failed to properly report payments of interest or dividends; or |
| ● | the holder fails to certify under penalties of perjury that the holder has furnished a correct taxpayer identification number and that the IRS has not notified the holder that the holder is subject to backup withholding. |
Backup withholding is not an additional tax. Amounts withheld as backup withholding may be credited against a U.S. Holder’s U.S. federal income tax liability (if any) or refunded provided the required information is furnished to the IRS in a timely manner. U.S. Holders should consult their tax advisors as to their qualification for exemption from backup withholding tax and the procedure for establishing an exemption.
Certain U.S. Holders of specified foreign financial assets with an aggregate value in excess of the applicable dollar threshold are required to report information relating to their holding of stock or securities issued by a non-U.S. person (such as our company), subject to certain exceptions (including an exception for shares held in accounts maintained by certain financial institutions) with their tax return for each year in which they hold such stock or securities. U.S. Holders should consult their tax advisors regarding the information reporting obligations that may arise from their ownership or disposition of our ordinary shares or ADSs.
THE ABOVE DISCUSSION DOES NOT COVER ALL TAX MATTERS THAT MAY BE OF IMPORTANCE TO A PARTICULAR INVESTOR. PROSPECTIVE INVESTORS ARE STRONGLY URGED TO CONSULT THEIR TAX ADVISORS ABOUT THE TAX CONSEQUENCES TO THEM OF AN INVESTMENT IN OUR ORDINARY SHARES OR ADSs IN LIGHT OF THEIR PARTICULAR CIRCUMSTANCES
Enforcement of Civil Liabilities
We are an exempted company incorporated in the Cayman Islands because of the following benefits found there:
| ● | political and economic stability; |
| ● | an effective judicial system; |
| ● | a favorable tax system; |
| ● | the absence of exchange control or currency restrictions; and |
| ● | the availability of professional and support services. |
170
However, certain disadvantages accompany incorporation in the Cayman Islands. These disadvantages include, but are not limited to, the following:
| ● | the Cayman Islands has a less developed body of securities laws as compared to the United States and provides significantly less protection to investors; and |
| ● | Cayman Islands companies may not have standing to sue before the federal courts of the United States. |
Our constitutional documents do not contain provisions requiring that disputes, including those arising under the securities laws of the United States, between us, our officers, directors and shareholders be arbitrated.
A substantial portion of our current operations is conducted in China through our wholly-owned subsidiaries which are incorporated in China mainland, Hong Kong, the BVI or the Cayman Islands. A substantial portion of our assets are located in China. A majority of our directors and officers are nationals or residents of jurisdictions other than the United States and a substantial portion of their assets are located outside the United States. As a result, it may be difficult for a shareholder to effect service of process within the United States upon these persons, or to enforce against us or them judgments obtained in United States courts, including judgments predicated upon the civil liability provisions of the securities laws of the United States or any state in the United States.
Maples and Calder (Hong Kong) LLP, our counsel as to Cayman Islands law, and Zhong Lun Lawyers, our counsel as to Chinese law, have advised us, respectively, that there is uncertainty as to whether the courts of the Cayman Islands or China would:
Maples and Calder (Hong Kong) LLP has further advised us that there is uncertainty under Cayman Islands law with regard to whether a judgment obtained from the United States courts under the civil liability provisions of the securities laws will be determined by the courts of the Cayman Islands as penal or punitive in nature. If such a determination is made, the courts of the Cayman Islands will not recognize or enforce the judgment against a Cayman company. Because the courts of the Cayman Islands have yet to rule on whether such judgments are penal or punitive in nature, it is uncertain whether they would be enforceable in the Cayman Islands. Maples and Calder (Hong Kong) LLP has advised us that although there is no statutory enforcement in the Cayman Islands of judgments obtained in the federal or state courts of the United States, a judgment obtained in a foreign court of competent jurisdiction will be recognized and enforced in the courts of the Cayman Islands at common law, without any re-examination of the merits of the underlying dispute, by an action commenced on the foreign judgment debt in the Grand Court of the Cayman Islands, provided that such judgment: (a) is given by a foreign court of competent jurisdiction; (b) imposes on the judgment debtor a liability to pay a liquidated sum for which the judgment has been given; (c) is final; (d) is not in respect of taxes, a fine or a penalty; and (e) was not obtained in a manner and is not of a kind the enforcement of which is contrary to natural justice or the public policy of the Cayman Islands.
Zhong Lun Lawyers has advised us further that the recognition and enforcement of foreign judgments are provided for under Chinese Civil Procedures Law. Chinese courts may recognize and enforce foreign judgments in accordance with the requirements of Chinese Civil Procedures Law based either on treaties between China and the country where the judgment is made or on reciprocity between jurisdictions.
F. Dividends and Paying Agents
Not applicable.
G. Statement by Experts
Not applicable.
171
H. Documents on Display
We are subject to the periodic reporting and other informational requirements of the Exchange Act as applicable to foreign private issuers. Under the Exchange Act, we are required to file reports and other information with the SEC. The SEC maintains a website that contains reports, proxy and information statements, and other information regarding issuers that file electronically with the SEC, including us, at http://www.sec.gov. Our corporate website can be accessed at http://ir.netease.com. The information on our website is not part of this annual report.
As a foreign private issuer, (i) we are exempt from the rules under the Exchange Act prescribing the furnishing and content of quarterly reports and proxy statements, (ii) our officers and directors are exempt from the short-swing rules contained in Section 16 of the Exchange Act, and (iii) our principal shareholders are exempt from the reporting and short-swing rules contained in Section 16 of the Exchange Act.
Our financial statements have been prepared in accordance with U.S. GAAP.
In accordance with NASDAQ Marketplace Rule 5250(d)(1), we will post this annual report on Form 20-F on our website at http://ir.netease.com under the heading “Annual Reports.” In addition, we will provide hardcopies of our annual report free of charge to shareholders and ADS holders upon request.
| I. | Subsidiary Information |
Not applicable.
J.Annual Report to Security Holders
Not applicable.
Item 11. Quantitative and Qualitative Disclosures About Market Risk
Interest Rate Risk
Our exposure to market rate risk for changes in interest rates relates primarily to the interest income generated by excess cash invested in financial products issued by commercial banks in China, as well as interest expenses payable on our short-term and long-term bank borrowings. All of our short-term bank borrowings as of December 31, 2025 were at fixed rates.
Interest instruments carry a degree of interest rate risk. We have not been exposed nor do we anticipate being exposed to material risks due to changes in interest rates. However, our future net interest income may fall short of expectations due to changes in interest rates. Based on our interest instruments as of December 31, 2025, a 10% change in the interest rate would result in an increase or decrease of RMB395.3 million (US$56.5 million) of our total amount of net interest income and of RMB94.5 million (US$13.5 million) of our total amount of investment income from short-term investments in 2025.
Foreign Currency Risk
A significant majority of our revenues and expenses are denominated in Renminbi, but as noted above, a certain portion of our cash is also kept in U.S. dollars as well as various other currencies. Although we believe that, in general, our exposure to foreign exchange risks should be limited, the value of our ADSs will be affected by the foreign exchange rate between U.S. dollars, other foreign currencies and Renminbi. For example, to the extent that we need to convert U.S. dollars and other foreign currencies into Renminbi for our operational needs and the Renminbi appreciates against the U.S. dollars and other foreign currencies at that time, our financial position and the price of our ADSs may be adversely affected. Conversely, if we decide to convert our Renminbi into U.S. dollars for the purpose of declaring dividends on our ADSs or otherwise and the U.S. dollar or other foreign currencies appreciates against the Renminbi, the U.S. dollar equivalent of our earnings from our subsidiaries and controlled entities in China would be reduced.
172
The conversion of Renminbi into foreign currencies, including U.S. dollars, is based on rates set by the PBOC. The PRC government allowed the Renminbi to appreciate by more than 20% against the U.S. dollar between July 2005 and July 2008. Between July 2008 and June 2010, this appreciation halted and the exchange rate between the Renminbi and the U.S. dollar remained within a narrow band. Since June 2010, Renminbi has fluctuated against the U.S. dollar, at certain times significantly and unpredictably. With the development of the foreign exchange market progressing towards interest rate liberalization and Renminbi internationalization and economic uncertainties in both China and the world, the PRC government may in the future announce further changes to the exchange rate system and we cannot assure you that the Renminbi will not appreciate or depreciate significantly in value against the U.S. dollar in the future. It is difficult to predict how market forces or PRC or U.S. government policy may impact the exchange rate between the Renminbi and the U.S. dollar in the future.
We translate our monetary assets and liabilities which are denominated in currencies other than Renminbi into Renminbi as of each accounting period end, in accordance with applicable accounting standards. As a result of this foreign currency translation, we reported net foreign exchange losses of RMB775.9 million (US$111.0 million) in 2025, compared to net foreign exchange gains of RMB255.4 million in 2024 and net foreign exchange losses of RMB133.0 million in 2023. To date, we have not entered into any hedging transactions in an effort to reduce our exposure to foreign currency exchange risk. While we may decide to enter into hedging transactions in the future, the effectiveness of these hedges may be limited and we may not be able to successfully hedge our exposure. Accordingly, we may incur economic losses in the future due to foreign exchange rate fluctuations, which could have a negative impact on our financial condition and results of operations.
As of December 31, 2025, we had U.S. dollar-denominated debt outstanding of US$2.5 billion. If the U.S. dollar had appreciated/depreciated by 10% against the Renminbi, our U.S. dollar-denominated debt as of December 31, 2025 would have increased/decreased by RMB1.7 billion in Renminbi terms.
As of December 31, 2025, we had U.S. dollar-denominated cash and cash equivalents and time deposits of US$11.8 billion. If the U.S. dollar had appreciated/depreciated by 10% against the Renminbi, our U.S. dollar-denominated cash and cash equivalents and time deposits as of December 31, 2025 would have increased/decreased by RMB8.3 billion in Renminbi terms.
Item 12. Description of Securities Other than Equity Securities
A. Debt Securities
Not applicable.
B. Warrants and Rights
Not applicable.
C. Other Securities
Not applicable.
D. American Depositary Shares
Our ADSs
Our ADSs representing our ordinary shares trade on Nasdaq. Dealings in our ADSs on Nasdaq are conducted in U.S. dollars.
ADSs may be held either:
| (a) | directly: (i) by having an American Depositary Receipt, also referred to as an ADR, which is a certificate evidencing a specific number of ADSs registered in the holder’s name; or (ii) by having uncertificated ADSs registered in the holder’s name; or |
| (b) | indirectly, by holding a security entitlement in ADSs through a broker or other financial institution that is a direct or indirect participant in The Depository Trust Company, also called DTC. |
173
The depositary for our ADSs is The Bank of New York Mellon, whose office is located at 240 Greenwich Street, New York, New York 10286, United States.
Fees and charges our ADS holders may have to pay
The Bank of New York Mellon collects its fees for delivery and surrender of ADSs directly from investors depositing ordinary shares or surrendering ADSs for the purpose of withdrawal or from intermediaries acting for them. The depositary collects fees for making distributions to investors by deducting those fees from the amounts distributed or by selling a portion of distributable property to pay the fees. The depositary may collect its annual fee for depositary services by deduction from cash distributions or by directly billing investors or by charging the book-entry system accounts of participants acting for them. The depositary may collect any of its fees by deduction from any cash distribution payable (or by selling a portion of securities or other property distributable) to ADS holders that are obligated to pay those fees. The depositary may refuse to provide fee-attracting services until its fees for those services are paid.
Persons depositing or withdrawing shares or ADS holders must pay: | | For: | |
US$5.00 or less per 100 ADSs (or portion of 100 ADSs) | ● Issuance of ADSs, including issuances resulting from a distribution of ordinary shares or rights or other property | ||
● Cancellation of ADSs for the purpose of withdrawal, including if the deposit agreement terminates | |||
US$0.02 or less per ADS | ● Cash dividend or any cash distribution to ADS holders | ||
A fee equivalent to the fee that would be payable if securities distributed to you had been shares and the shares had been deposited for issuance of ADSs | ● Distribution of securities distributed to holders of deposited securities (including rights) that are distributed by the depositary to ADS holders | ||
US$1.50 or less per certificate presented for transfer | ● Transfer of American depositary receipts, or ADRs | ||
Registration or transfer fees | ● Transfer and registration of shares on our share register to or from the name of the depositary or its agent when you deposit or withdraw shares | ||
Expenses of the depositary | ● Cable (including SWIFT) and facsimile transmissions (when expressly provided in the deposit agreement) | ||
● Converting foreign currency to U.S. dollars | |||
Taxes and other governmental charges the depositary or the custodian has to pay on any ADSs or shares underlying ADSs, such as stock transfer taxes, stamp duty or withholding taxes | ● As necessary | ||
Any charges incurred by the depositary or its agents for servicing the deposited securities | ● As necessary | ||
Fees and other payments made by the depositary to us
From time to time, the depositary may make payments to us to reimburse and/or share revenue from the fees collected from ADS holders, or waive fees and expenses for services provided, generally relating to costs and expenses arising out of establishment and maintenance of the ADS program. In performing its duties under the deposit agreement, the depositary may use brokers, dealers or other service providers that are affiliates of the depositary and that may earn or share fees or commissions. Our depositary has agreed to share with us certain fees payable to the depositary by holders of ADSs. For the year ended December 31, 2025, the depositary paid us US$0.04 million pursuant to this arrangement.
174
Ordinary Shares
Our ordinary shares trade on the Hong Kong Stock Exchange in board lots of 100 ordinary shares. Dealings in our ordinary shares on the Hong Kong Stock Exchange will be conducted in Hong Kong dollars.
The transaction costs of dealings in our ordinary shares on the Hong Kong Stock Exchange include:
(a) | Hong Kong Stock Exchange trading fee of 0.00565% of the consideration of the transaction, charged to each of the buyer and seller; |
(b) | Securities and Futures Commission of Hong Kong transaction levy of 0.0027% of the consideration of the transaction, charged to each of the buyer and seller; |
(c) | Accounting and Financial Reporting Council (AFRC) Transaction Levy of 0.00015% (rounded to the nearest cent) is charged to each of the buyer and seller; |
(d) | transfer deed stamp duty of HK$5.00 per transfer deed (if applicable), payable by the seller; |
(e) | ad valorem stamp duty at a total rate of 0.2% of the value of the transaction, with 0.1% payable by each of the buyer and the seller; |
(f) | stock settlement fee, which is currently 0.0042% of the gross transaction value per side per trade; |
(g) | brokerage commission, which is freely negotiable with the broker (other than brokerage commissions for IPO transactions which are currently set at 1% of the subscription or purchase price and will be payable by the person subscribing for or purchasing the securities); and |
(h) | the Hong Kong share registrar will charge between HK$2.50 to HK$20, depending on the speed of service (or such higher fee as may from time to time be permitted under the Hong Kong Listing Rules), for each transfer of ordinary shares from one registered owner to another, each share certificate canceled or issued by it and any applicable fee as stated in the share transfer forms used in Hong Kong. |
Investors must settle their trades executed on the Hong Kong Stock Exchange through their brokers directly or through custodians. For an investor who has deposited his/her ordinary shares in his/her stock account or in his/her designated CCASS participant’s stock account maintained with CCASS, settlement will be effected in CCASS in accordance with the General Rules of HKSCC and HKSCC Operational Procedures in effect from time to time. For an investor who holds the physical certificates, settlement certificates and the duly executed transfer forms must be delivered to his/her broker or custodian before the settlement date.
In connection with the initial public offering of our ordinary shares in Hong Kong, or the Hong Kong Public Offering, we established a branch register of members in Hong Kong, or the Hong Kong share register, which is maintained by our Hong Kong Share Registrar, Computershare Hong Kong Investor Services Limited. Our principal register of members, or the Cayman share register, continues to be maintained by our Principal Share Registrar, Maples Fund Services (Cayman) Limited.
All ordinary shares offered in the Hong Kong Public Offering were registered on the Hong Kong share register in order to be listed and traded on the Hong Kong Stock Exchange.
Converting Ordinary Shares Trading in Hong Kong into ADSs
An investor who holds ordinary shares registered in Hong Kong and wishes to receive delivery of ADSs that trade on the Nasdaq must deposit or have his/her broker deposit the ordinary shares with the depositary’s Hong Kong custodian, The Hong Kong and Shanghai Banking Corporation Limited, or the custodian, in exchange for ADSs.
175
A deposit of ordinary shares trading in Hong Kong in exchange for ADSs involves the following procedures:
(a) | If the ordinary shares have been deposited with CCASS, the investor must transfer the ordinary shares to the depositary’s account with the custodian within CCASS by following the CCASS procedures for transfer and submit and deliver a duly completed and signed ADS delivery form to the custodian via his/her broker. |
(b) | If the ordinary shares are held outside CCASS, the investor must arrange for the registration of a transfer of his/her ordinary shares into the depositary’s name and delivery of evidence of that registration to the custodian, and must sign and deliver an ADS delivery form to the depositary. |
(c) | Upon payment of its fees and expenses and of any taxes or charges, such as stamp taxes or stock transfer taxes or fees, if applicable, the depositary will register the corresponding number of ADSs in the name(s) requested by an investor and will deliver the ADSs as instructed in the ADS delivery form. |
For ordinary shares deposited in CCASS, under normal circumstances, the above steps generally require two business days, provided that the investor has provided timely and complete instructions. For ordinary shares held outside CCASS in physical form, the above steps may take 14 business days, or more, to complete. Temporary delays may arise. For example, the transfer books of the depositary may from time to time be closed to ADS issuances. The investor will be unable to trade the ADSs until the procedures are completed.
Converting ADSs to Ordinary Shares Trading in Hong Kong
An investor who holds ADSs and wishes to receive ordinary shares that trade on the Hong Kong Stock Exchange must cancel the ADSs the investor holds and withdraw the ordinary shares from our ADS program and cause his/her broker or other financial institution to trade such ordinary shares on the Hong Kong Stock Exchange.
An investor that holds ADSs indirectly through a broker or other financial institution should follow the procedures of the broker or financial institution and instruct the broker to arrange for cancellation of the ADSs, and transfer of the underlying ordinary shares from the depositary’s account with the custodian within the CCASS system to the investor’s Hong Kong stock account.
For investors holding ADSs directly, the following steps must be taken:
(a) | To withdraw the ordinary shares from our ADS program, an investor who holds ADSs may turn in such ADSs at the office of the depositary (and the applicable ADR(s) if the ADSs are held in certificated form), and send an instruction to cancel such ADSs to the depositary. Those instructions must have a Medallion signature guarantee. |
(b) | Upon payment or net of its fees and expenses and of any taxes or charges, such as stamp taxes or stock transfer taxes or fees, if applicable, the depositary will instruct the custodian to deliver the ordinary shares underlying the canceled ADSs to the CCASS account designated by the investor. |
(c) | If an investor prefers to receive the ordinary shares outside CCASS, he/she must so indicate in the instruction delivered to the depositary. |
For the ordinary shares to be received in CCASS, under normal circumstances, the above steps generally require two business days, provided that the investor has provided timely and complete instructions. For the ordinary shares to be received outside CCASS in physical form, the above steps may take 14 business days, or more, to complete. The investor will be unable to trade the ordinary shares on the Hong Kong Stock Exchange until the procedures are completed.
Temporary delays may arise. For example, the transfer books of the depositary may from time to time be closed to ADS cancelations. In addition, completion of the above steps and procedures for delivery of ordinary shares in a CCASS account is subject to there being a sufficient number of ordinary shares on the Hong Kong share register to facilitate a withdrawal from the ADS program directly into the CCASS system. We are not under any obligation to maintain or increase the number of ordinary shares on the Hong Kong share register to facilitate such withdrawals.
176
Depositary Requirements
Before the depositary delivers ADSs or permits withdrawal of the ordinary shares, the depositary may require:
(a) | production of satisfactory proof of the identity and genuineness of any signature or other information it deems necessary; and |
(b) | compliance with procedures it may establish, from time to time, consistent with the deposit agreement, including completion and presentation of transfer documents. |
The depositary may refuse to deliver, transfer, or register issuances, transfers and cancelations of ADSs generally when the transfer books of the depositary or of the Hong Kong ordinary share Registrar are closed or at any time if the depositary or we determine it advisable to do so.
All costs attributable to the transfer of the ordinary shares to effect a withdrawal from or deposit of the ordinary shares into our ADS program will be borne by the investor requesting the transfer or deposit. In particular, holders of ordinary shares and ADSs should note that the Hong Kong Share Registrar will charge between HK$2.50 to HK$20, depending on the speed of service (or such higher fee as may from time to time be permitted under the Hong Kong Listing Rules), for each transfer of the ordinary shares from one registered owner to another, each share certificate canceled or issued by it and any applicable fee as stated in the share transfer forms used in Hong Kong. In addition, holders of the ordinary shares and ADSs must pay up to US$5.00 per 100 ADSs (or portion thereof) for each issuance of ADSs and each cancelation of ADSs, as the case may be, in connection with the deposit of the ordinary shares into, or withdrawal of the ordinary shares from, the ADS facility.
PART II.
Item 13. Defaults, Dividend Arrearages and Delinquencies
None.
Item 14. Material Modifications to the Rights of Security Holders and Use of Proceeds
Not applicable.
Item 15. Controls and Procedures
Disclosure Controls and Procedures
Our management, with the participation of William Lei Ding, our Chief Executive Officer, and Aileen Bin Mo, our Vice President, Finance (principal financial officer), have conducted an evaluation pursuant to Rule 13a-15 promulgated under the Exchange Act, as amended, of the effectiveness of our disclosure controls and procedures as of December 31, 2025. Based on this evaluation, our Chief Executive Officer and our Vice President, Finance concluded that such disclosure controls and procedures were effective as of December 31, 2025.
Management’s Annual Report on Internal Control over Financial Reporting
Our management’s annual report on internal control over financial reporting is included in this annual report on pages F-2.
Attestation report of the registered public accounting firm
PricewaterhouseCoopers Zhong Tian LLP, our independent registered public accounting firm that audited our financial statements included in this annual report, has issued an attestation report on the effectiveness of our internal control over the financial reporting period of December 31, 2025, which can be found on page F-3 of this annual report.
177
Changes in Internal Control over Financial Reporting
There were no changes in our internal controls over financial reporting identified in connection with the evaluation required by Rules 13a-15 or 15d-15 that occurred during the period covered by this annual report that has materially affected, or is reasonably likely to materially affect, our internal control over financial reporting.
Item 16A. Audit Committee Financial Expert
Our board of directors has determined that Mr. Joseph Tong qualifies as an “audit committee financial expert” as defined by the applicable rules of the SEC and that Mr. Tong is “independent” as that term is defined in NASDAQ Marketplace Rule 5605(a)(2).
Item 16B. Code of Ethics
We have adopted a Code of Business Conduct, which applies to our employees, officers and non-employee directors, including our principal executive officer, principal financial officer, principal accounting officer or controller, and persons performing similar functions. The Code of Business Conduct may also apply on a contractual basis to other persons (e.g., third party vendors) that provide goods or services to, or act on half of, the NetEase group and is intended to qualify as a “code of ethics” within the meaning of the applicable rules of the SEC.
The Code of Business Conduct is filed as an exhibit to this annual report on Form 20-F and also available on our website under the Investor Relations section at https://ir.netease.com.
Item 16C. Principal Accountant Fees and Services
Disclosure of Fees Charged by Independent Accountants
The following table summarizes the fees charged by PricewaterhouseCoopers Zhong Tian LLP and its affiliates for certain services rendered to us during 2024 and 2025.
For the year ended December 31, | ||||
| 2024(1) | | 2025(1) | |
RMB (in thousands) | ||||
Audit fees (2) |
| 27,649 |
| 27,595 |
Tax fees (3) |
| 1,064 |
| 5,852 |
All other fees (4) |
| 8 |
| 8 |
Total |
| 28,721 |
| 33,455 |
| (1) | The fees disclosed are exclusive of out-of-pocket expenses, which totaled approximately RMB1.3 million and RMB1.2 million in 2024 and 2025, respectively. |
| (2) | “Audit fees” means the aggregate fees billed in each of the fiscal years for professional services rendered by our principal auditors for the audit of our annual financial statements and our internal controls over financial reporting, as well as assistance with and review of documents filed with the SEC and other statutory and regulatory filings. |
| (3) | “Tax fees” means the aggregate fees billed in each of the fiscal years for professional services rendered by our principal auditors for tax compliance and tax advice. |
| (4) | “All other fees” includes the aggregate fees billed in each of the fiscal years for non-audit services rendered which were not listed above. |
178
Audit Committee Pre-approval Policies and Procedures
Our audit committee has adopted procedures which set forth the manner in which the committee will review and approve all audit and non-audit services to be provided by PricewaterhouseCoopers Zhong Tian LLP and its affiliates before that firm is retained for such services. The pre-approval procedures are as follows:
| ● | Any audit or non-audit service to be provided to us by the independent accountant must be submitted to the audit committee for review and approval, with a description of the services to be performed and the fees to be charged. |
| ● | The audit committee in its sole discretion then approves or disapproves the proposed services and documents such approval, if given, through written resolutions or in the minutes of meetings, as the case may be. |
All of the services related to us provided by PricewaterhouseCoopers Zhong Tian LLP and its affiliates listed above have been approved by our audit committee.
Item 16D. Exemptions from the Listing Standards for Audit Committees
We have not sought an exemption from the applicable listing standards for the audit committee of our board of directors.
Item 16E. Purchases of Equity Securities by the Issuer and Affiliated Purchasers
On November 17, 2022, we announced a share repurchase program authorized by our board of directors, which became effective on January 10, 2023. Pursuant to this program, we were authorized to purchase up to US$5.0 billion of our outstanding ADSs and ordinary shares for a period not to exceed 36 months. On November 20, 2025, we announced an extension to this share repurchase program for an additional 36 months until January 9, 2029. For the fiscal year ended December 31, 2025, approximately 1.0 million ADSs were repurchased in open market transactions under this program for a total cost of US$93.2 million.
The table below shows the ADSs that we repurchased for each month in 2025:
Total Number of | Approximate | |||||||
ADSs | Maximum | |||||||
Purchased | Dollar Value | |||||||
as Part of | of ADSs | |||||||
Publicly | that May Yet | |||||||
Total | Average | Announced | Be | |||||
Number of | Price | Plans | Purchased | |||||
ADSs | Paid | or | Under | |||||
Period | | Purchased(1) | | Per ADS | | Programs | | The Latest Plan |
US$ | US$ | |||||||
January 2025 |
| 362,191 |
| 91.62 |
| 33,184,483 |
| 3,093,147,111 |
February 2025 |
| 31,328 |
| 99.15 |
| 3,106,078 |
| 3,090,041,033 |
March 2025 |
| 97,857 |
| 99.37 |
| 9,723,806 |
| 3,080,317,227 |
April 2025 |
| 471,851 |
| 96.75 |
| 45,653,807 |
| 3,034,663,420 |
May 2025 |
| 14,500 |
| 104.11 |
| 1,509,527 |
| 3,033,153,893 |
June 2025 |
| — |
| — |
| — |
| 3,033,153,893 |
July 2025 |
| — |
| — |
| — |
| 3,033,153,893 |
August 2025 |
| — |
| — |
| — |
| 3,033,153,893 |
September 2025 |
| — |
| — |
| — |
| 3,033,153,893 |
October 2025 | — | — | — | 3,033,153,893 | ||||
November 2025 | — | — | — | 3,033,153,893 | ||||
December 2025 | — | — | — | 3,033,153,893 | ||||
Total |
| 977,727 |
| 93,177,701 |
| (1) | Our ADS to ordinary share ratio is one ADS for every five ordinary shares. |
Item 16F. Change in Registrant’s Certifying Accountants
Not applicable.
179
Item 16G. Corporate Governance
As permitted by NASDAQ, in lieu of the NASDAQ corporate governance rules, but subject to certain exceptions, we may follow the practices of our home country which for the purpose of such rules is the Cayman Islands. Specifically, although we sought and obtained shareholders’ approval for the amended and restated 2019 Share Plan at the annual general meeting of shareholders held on June 15, 2023, our board of directors had initially adopted our 2009 RSU Plan and 2019 Share Plan without seeking shareholder approval which is generally required under Rule 5635(c) of the NASDAQ Marketplace Rules. There is no specific requirement under Cayman Islands law for shareholder approval to be obtained with respect to the establishment or amendment of equity compensation arrangements.
Item 16H. Mine Safety Disclosure
Not applicable.
Item 16I. Disclosure Regarding Foreign Jurisdictions that Prevent Inspections
Not applicable.
Item 16J. Insider Trading Policies
NetEase, Inc.’s
Item 16K. Cybersecurity
Cybersecurity Risk Management and Strategy
We have developed and implemented a cybersecurity risk management program designed to protect the confidentiality, integrity, and availability of our critical systems and information. Our cybersecurity risk management program is
Key elements of our cybersecurity risk management program include the following:
| ● | risk assessments designed to help identify material cybersecurity risks to our IT systems and information; |
| ● | an information security office, supported by security teams of business units, principally responsible for managing (1) our cybersecurity risk assessment processes, (2) our security controls, and (3) our response to cybersecurity incidents; |
| ● | the use of external service providers, where appropriate, to assess, test or otherwise assist with aspects of our security processes; |
| ● | cybersecurity awareness training of our employees, including incident response personnel and senior management; |
| ● | an information security incident management policy that includes procedures for responding to cybersecurity incidents; and |
| ● |
180
As of the date of the filing of this annual report,
Cybersecurity Governance
Our board of directors considers cybersecurity risk as part of its risk oversight function and has also designated the
PART III.
Item 17. Financial Statements
We have elected to provide financial statements pursuant to Item 18.
Item 18. Financial Statements
The consolidated financial statements for NetEase, Inc. and its subsidiaries are included at the end of this annual report.
181
Item 19. Exhibits
Exhibit | | Document |
|---|---|---|
1.1 | ||
2.1 | Specimen American Depositary Receipt of NetEase.com, Inc. (incorporated by reference to Exhibit 4.1 to Amendment No. 1 to our company’s Registration Statement on Form F-1 (file no. 333-11724) filed with the SEC on May 15, 2000) | |
2.2 | Specimen Stock Certificate of NetEase.com, Inc. (incorporated by reference to Exhibit 4.2 to Amendment No. 1 to our company’s Registration Statement on Form F-1 (file no. 333-11724) filed with the SEC on May 15, 2000) | |
2.3 | ||
2.4 | ||
2.5 | ||
3.1 | ||
3.2 | ||
3.3 | ||
3.4 | ||
3.5 | ||
3.6 | ||
4.1 | ||
4.2 | ||
182
Exhibit | | Document |
|---|---|---|
4.3 | Copyright License Agreement dated February 3, 2000 between NetEase Information Technology (Beijing) Co., Ltd. and Guangzhou NetEase Computer System Co., Ltd. (incorporated by reference to Exhibit 10.8 to our company’s Registration Statement on Form F-1 (file no. 333-11724) filed with the SEC on March 27, 2000) | |
4.4 | Trademark License Agreement dated February 3, 2000 between NetEase Information Technology (Beijing) Co., Ltd. and Guangzhou NetEase Computer System Co., Ltd. (incorporated by reference to Exhibit 10.9 to our company’s Registration Statement on Form F-1 (file no. 333-11724) filed with the SEC on March 27, 2000) | |
4.5 | Supplemental Agreement (to Copyright License Agreement) dated April 27, 2000 between NetEase Information Technology (Beijing) Co., Ltd. and Guangzhou NetEase Computer System Co., Ltd. (incorporated by reference to Exhibit 10.10 to Amendment No.1 to our company’s Registration Statement on Form F-1 (file no. 333-11724) filed with the SEC on May 15, 2000) | |
4.6 | Notice of Renewal dated April 2, 2001 relating to the Copyright License Agreement and the Trademark License Agreement each dated February 3, 2000 and made between NetEase Information Technology (Beijing) Co., Ltd. and Guangzhou NetEase Computer System Co., Ltd. (incorporated by reference to Exhibit 4.14 to our company’s Annual Report on Form 20-F for the year ended December 31, 2000 filed with the SEC on August 31, 2001) | |
4.7 | Online Advertising Agreement dated February 15, 2000 between Guangzhou NetEase Computer System Co., Ltd. and Beijing Guangyitong Advertising Co., Ltd. (incorporated by reference to Exhibit 10.15 to our company’s Registration Statement on Form F-1 (file no. 333-11724) filed with the SEC on March 27, 2000) | |
4.8 | Notice of Renewal dated April 2, 2001 relating to the Online Advertising Agreement dated February 15, 2000 and made between Guangzhou NetEase Computer System Co., Ltd. and Beijing Guangyitong Advertising Co., Ltd. (incorporated by reference to Exhibit 4.21 to our company’s Annual Report on Form 20-F for the year ended December 31, 2000 filed with the SEC on August 31, 2001) | |
4.9 | Agreement dated May 12, 2000 between NetEase Information Technology (Beijing) Co., Ltd. and Guangzhou NetEase Computer System Co., Ltd. (incorporated by reference to Exhibit 10.41 to Amendment No. 1 to our company’s Registration Statement on Form F-1 (file no. 333-11724) filed with the SEC on May 15, 2000) | |
4.10 | Supplemental Agreement dated May 12, 2000 (supplementing the Online Advertising Agreement dated February 15, 2000) between Guangzhou NetEase Computer System Co., Ltd. and Beijing Guangyitong Advertising Co., Ltd. (incorporated by reference to Exhibit 10.47 to Amendment No. 1 to our company’s Registration Statement on Form F - 1 (file no. 333 - 11724) filed with the SEC on May 15, 2000) | |
4.11 | Letter of Agreement dated June 6, 2000 among William Lei Ding, Bo Ding and NetEase.com, Inc. (incorporated by reference to Exhibit 10.49 to Amendment No. 2 to our company’s Registration Statement on Form F-1 (file no. 333-11724) filed with the SEC on June 15, 2000) | |
4.12 | Supplemental Agreement dated June 15, 2000 (supplementing the Online Advertising Agreement dated February 15, 2000), between Beijing Guangyitong Advertising Co., Ltd. and Guangzhou NetEase Computer System Co., Ltd. (incorporated by reference to Exhibit 10.50 to Amendment No. 2 to our company’s Registration Statement on Form F-1 (file no. 333-11724) filed with the SEC on June 15, 2000) | |
4.13 | ||
183
Exhibit | | Document |
|---|---|---|
4.14 | ||
4.15 | ||
4.16 | ||
4.17 | ||
4.18 | ||
4.19 | ||
4.20 | ||
4.21 | ||
4.22 | ||
4.23 | ||
4.24 | ||
4.25 |
184
Exhibit | | Document |
|---|---|---|
4.26 | ||
4.27 | ||
4.28 | ||
4.29 | ||
4.30 | ||
4.31 | ||
4.32 | ||
4.33 | ||
4.34 | ||
4.35 | ||
4.36 | ||
4.37 |
185
Exhibit | | Document |
|---|---|---|
4.38 | ||
4.39 | ||
4.40 | ||
4.41 | ||
4.42 | ||
4.43+ | ||
4.44 | ||
4.45 | ||
4.46 | ||
4.47 | ||
4.48 | ||
4.49 | ||
4.50 |
186
Exhibit | | Document |
|---|---|---|
4.51 | ||
4.52 | ||
4.53 | ||
8.1 | ||
11.1 | ||
11.2 | ||
12.1* | Certification of Principal Executive Officer Required by Rule 13a-14(a) | |
12.2* | Certification of Principal Financial Officer Required by Rule 13a-14(a) | |
13.1** | ||
13.2** | ||
15.1 | ||
15.2* | Consent of PricewaterhouseCoopers Zhong Tian LLP, Independent Registered Public Accounting Firm | |
15.3* | ||
15.4* | ||
97.1 | ||
101.INS* | Inline XBRL Instance Document | |
101.SCH* | Inline XBRL Taxonomy Extension Schema Document | |
101.CAL* | Inline XBRL Taxonomy Extension Calculation Linkbase Document | |
187
101.DEF* | Inline XBRL Taxonomy Extension Definition Linkbase Document | |
101.LAB* | Inline XBRL Taxonomy Extension Label Linkbase Document | |
101.PRE* | Inline XBRL Taxonomy Extension Presentation Linkbase Document | |
104* | Cover Page Interactive Data File (embedded within the Inline XBRL document) |
* Filed with this annual report on Form 20-F
** Furnished with this annual report on Form 20-F.
+ Certain identified information has been excluded from the exhibit because it is both not material and is the type that our company treats as private or confidential.
188
SIGNATURES
The registrant hereby certifies that it meets all of the requirements for filing on Form 20-F and that it has duly caused and authorized the undersigned to sign this annual report on its behalf.
NETEASE, INC. | ||
By: | /s/ William Lei Ding | |
William Lei Ding | ||
Chief Executive Officer | ||
Date: | April 15, 2026 | |
189
NETEASE, INC.
F-1
Management’s Report on Internal Control over Financial Reporting
The management of NetEase, Inc., or the Company, is responsible for establishing and maintaining adequate internal control over financial reporting as defined in Rule 13a-15(f) and 15d-15(f) promulgated under the Securities Exchange Act of 1934, as amended.
Because of its inherent limitations, internal control over financial reporting may not prevent or detect misstatements. Projections of any evaluation of effectiveness to future periods are subject to the risk that controls may become inadequate because of changes in conditions, or that the degree of compliance with the policies or procedures may deteriorate.
The Company’s management, with the participation of the Company’s principal executive officer and principal financial officer, assessed the effectiveness of the Company’s internal control over financial reporting as of the end of the most recent fiscal year, December 31, 2025. In making this assessment, the Company’s management used the criteria set forth by the Committee of Sponsoring Organizations of the Treadway Commission (COSO) in Internal Control-Integrated Framework (2013). Based on its assessment, management concluded that, as of the end of the Company’s most recent fiscal year, December 31, 2025, the Company’s internal control over financial reporting is effective based on those criteria.
PricewaterhouseCoopers Zhong Tian LLP, the Company’s independent registered public accounting firm, has audited the effectiveness of the Company’s internal control over financial reporting as of December 31, 2025, as stated in their report, which is included herein.
F-2
Report of Independent Registered Public Accounting Firm
To the Board of Directors and Shareholders of NetEase, Inc.
Opinions on the Financial Statements and Internal Control over Financial Reporting
We have audited the accompanying consolidated balance sheets of NetEase, Inc. and its subsidiaries (the “Company”) as of December 31, 2025 and 2024, and the related consolidated statements of operations and comprehensive income, of shareholders’ equity and of cash flows for each of the three years in the period ended December 31, 2025, including the related notes (collectively referred to as the “consolidated financial statements”). We also have audited the Company’s internal control over financial reporting as of December 31, 2025, based on criteria established in Internal Control - Integrated Framework (2013) issued by the Committee of Sponsoring Organizations of the Treadway Commission (COSO).
In our opinion, the consolidated financial statements referred to above present fairly, in all material respects, the financial position of the Company as of December 31, 2025 and 2024, and the results of its operations and its cash flows for each of the three years in the period ended December 31, 2025 in conformity with accounting principles generally accepted in the United States of America. Also in our opinion, the Company maintained, in all material respects, effective internal control over financial reporting as of December 31, 2025, based on criteria established in Internal Control - Integrated Framework (2013) issued by the COSO.
Basis for Opinions
The Company’s management is responsible for these consolidated financial statements, for maintaining effective internal control over financial reporting, and for its assessment of the effectiveness of internal control over financial reporting, included in Management’s Report on Internal Control over Financial Reporting appearing on Page F-2 of this Annual Report on Form 20-F. Our responsibility is to express opinions on the Company’s consolidated financial statements and on the Company’s internal control over financial reporting based on our audits. We are a public accounting firm registered with the Public Company Accounting Oversight Board (United States) (PCAOB) and are required to be independent with respect to the Company in accordance with the U.S. federal securities laws and the applicable rules and regulations of the Securities and Exchange Commission and the PCAOB.
We conducted our audits in accordance with the standards of the PCAOB. Those standards require that we plan and perform the audits to obtain reasonable assurance about whether the consolidated financial statements are free of material misstatement, whether due to error or fraud, and whether effective internal control over financial reporting was maintained in all material respects.
Our audits of the consolidated financial statements included performing procedures to assess the risks of material misstatement of the consolidated financial statements, whether due to error or fraud, and performing procedures that respond to those risks. Such procedures included examining, on a test basis, evidence regarding the amounts and disclosures in the consolidated financial statements. Our audits also included evaluating the accounting principles used and significant estimates made by management, as well as evaluating the overall presentation of the consolidated financial statements. Our audit of internal control over financial reporting included obtaining an understanding of internal control over financial reporting, assessing the risk that a material weakness exists, and testing and evaluating the design and operating effectiveness of internal control based on the assessed risk. Our audits also included performing such other procedures as we considered necessary in the circumstances. We believe that our audits provide a reasonable basis for our opinions.
Definition and Limitations of Internal Control over Financial Reporting
A company’s internal control over financial reporting is a process designed to provide reasonable assurance regarding the reliability of financial reporting and the preparation of financial statements for external purposes in accordance with generally accepted accounting principles. A company’s internal control over financial reporting includes those policies and procedures that (i) pertain to the maintenance of records that, in reasonable detail, accurately and fairly reflect the transactions and dispositions of the assets of the company; (ii) provide reasonable assurance that transactions are recorded as necessary to permit preparation of financial statements in accordance with generally accepted accounting principles, and that receipts and expenditures of the company are being made only in accordance with authorizations of management and directors of the company; and (iii) provide reasonable assurance regarding prevention or timely detection of unauthorized acquisition, use, or disposition of the company’s assets that could have a material effect on the financial statements.
F-3
Because of its inherent limitations, internal control over financial reporting may not prevent or detect misstatements. Also, projections of any evaluation of effectiveness to future periods are subject to the risk that controls may become inadequate because of changes in conditions, or that the degree of compliance with the policies or procedures may deteriorate.
Critical Audit Matters
The critical audit matters communicated below are matters arising from the current period audit of the consolidated financial statements that were communicated or required to be communicated to the audit committee and that (i) relate to accounts or disclosures that are material to the consolidated financial statements and (ii) involved our especially challenging, subjective, or complex judgments. The communication of critical audit matters does not alter in any way our opinion on the consolidated financial statements, taken as a whole, and we are not, by communicating the critical audit matters below, providing separate opinions on the critical audit matters or on the accounts or disclosures to which they relate.
Estimates of average playing period of paying players for recognition of in-game virtual items revenue
As described in Notes 2(c) and 25 to the consolidated financial statements, the Company recognized RMB92.1 billion of revenues from games and related value-added services for the year ended December 31, 2025. Revenues of certain online games in-game virtual items are recognized ratably over the respective estimated average playing period of paying players in these games. Management considered the average period that players typically play the games and other game player behavior patterns, as well as various other factors, to arrive at the estimated average playing period of the paying players for each game. If a new game was launched and only a limited period of paying player data was available, then management considered other qualitative factors to estimate the average playing period of the paying players for the new game. Significant management assumptions applied to the estimated average playing period of paying players for recognition of in-game virtual items revenue include (i) estimating future players’ churn rates based on historical players’ churn rates; and (ii) similarities between new games and existing games with sufficient historical data.
The principal considerations for our determination that performing procedures relating to the estimates of average playing period of paying players for recognition of in-game virtual items revenue is a critical audit matter are the significant judgment made by management in developing these estimates, which in turn led to a high degree of auditor judgment, subjectivity and effort in performing procedures to evaluate the reasonableness of the significant assumptions used by management related to estimates of future players’ churn rates and estimates of similarities between new games and existing games.
Addressing the matter involved performing procedures and evaluating audit evidence in connection with forming our overall opinion on the consolidated financial statements. These procedures included testing the effectiveness of controls relating to the key judgments, inputs and assumptions of the estimates of average playing period of paying players for recognition of in-game virtual items revenue. These procedures also included, among others, evaluating the appropriateness of methods used by management; testing the completeness, accuracy and relevance of underlying data used in management’s development of the estimates; checking the mathematical formula used in calculating the historical players’ churn rate and estimated average playing period of paying players for recognition of in-game virtual items revenue and evaluating significant assumptions used by management. Evaluating management’s assumptions involved assessing the reasonableness of the significant assumptions used by management including estimating future players’ churn rates based on historical players’ churn rates and similarities between new games and existing games with sufficient historical data.
F-4
Impairment assessment of long-term equity investments without readily determinable fair values
As described in Notes 2(j) and 9 to the consolidated financial statements, the Company’s consolidated balance of long-term equity investments without readily determinable fair values as of December 31, 2025 was RMB8.1 billion. Long-term equity investments without readily determinable fair value include ownership of common stock or in-substance common stock issued by privately-held companies on which the Company does not have significant influence, and investments in privately-held companies’ shares that are not common stock or in-substance common stock. Management conducted impairment tests for investments in long-term equity investments without readily determinable fair values periodically, or when events or circumstances indicate that the carrying amount may not be recoverable. Management performed a qualitative assessment of the fair value of the equity interest in comparison to its carrying amount to determine if there is an indication of potential impairment. If such indication exists, management estimated the fair value of the investment, and recorded an impairment in the consolidated statements of operations and comprehensive income to the extent the carrying amount exceeds the fair value. Management applied significant judgments in the impairment assessment for these equity investments when determining whether any impairment indicators exist during the year and estimating the impairment amount if an impairment exists. These judgments consider various factors and events including a) significant deterioration in the earnings performance, credit rating, asset quality, or business prospects of the investees; b) significant adverse change in the regulatory, economic, or technological environment of the investees; c) significant adverse change in the general market condition of either the geographical area or the industry in which the investees operate; d) bona fide offer to purchase, an offer by the investee to sell, or a completed auction process for the same or similar investment for an amount less than the carrying amount of that investment; e) factors that raise significant concerns about the investees’ ability to continue as a going concern; f) factors that raise significant concerns about the performance of new products and g) valuation methods and key estimates in the determination of the impairment amounts based on the severity of the impairment indicator and the existence of any positive or mitigating factors.
The principal considerations for our determination that the impairment assessment of long-term equity investments without readily determinable fair values is a critical audit matter are the high degree of auditor judgment, subjectivity and audit effort involved in performing procedures to evaluate the reasonableness of significant judgments and key estimates management applied in the impairment assessment.
Addressing the matter involved performing procedures and evaluating audit evidence in connection with forming our overall opinion on the consolidated financial statements. These procedures included testing the effectiveness of controls relating to management’s impairment assessment of long-term equity investments without readily determinable fair values. These procedures also included, among others, (i) testing the completeness, accuracy and relevance of underlying data management used to identify the indicators of impairment; (ii) testing management’s qualitative evaluation as to whether indicators of impairment existed by assessing the evidence considered by management, as well as other relevant market information; (iii) evaluating the reasonableness of key estimates used by management in the determination of the impairment amounts, by considering (a) the investee’s current and past performances, (b) the consistency with industry and third party data, and (c) whether these estimates were consistent with evidence obtained in other areas of the audit.
/s/
April 15, 2026
We have served as the Company’s auditor since 2002.
F-5
NetEase, Inc.
Consolidated Balance Sheets
(in thousands except per share data)
| | December 31, | | December 31, | | December 31, | ||
2024 | 2025 | 2025 | ||||||
Notes | RMB | RMB | US$ | |||||
Note 2(q) | ||||||||
Assets | ||||||||
Current assets: | ||||||||
Cash and cash equivalents | 2(f) | | | | ||||
Time deposits | 2(f) |
| | | | |||
Restricted cash | 2(f) |
| | | | |||
Accounts receivable, net |
| | | | ||||
Inventories | 2(i) | | | | ||||
Prepayments and other current assets, net | 4 |
| | | | |||
Short-term investments | 5 |
| | | | |||
Total current assets |
| | | | ||||
Non-current assets: | ||||||||
Property, equipment and software, net | 6 |
| | | | |||
Land use rights, net | 7 |
| | | | |||
Operating lease right-of-use assets, net | 8 | | | | ||||
Deferred tax assets | 11(c) |
| | | | |||
Time deposits | 2(f) |
| | | | |||
Restricted cash | 2(f) | | | | ||||
Long-term investments | 9 | | | | ||||
Other long-term assets | 10 |
| | | | |||
Total non-current assets |
| | | | ||||
Total assets |
| | | | ||||
Liabilities, Redeemable noncontrolling interests and Shareholders’ equity | ||||||||
Current liabilities: | ||||||||
Accounts payable |
| |
| | | |||
Salary and welfare payables |
| |
| | | |||
Taxes payable | 12 |
| | | | |||
Short-term loans | 13 |
| |
| | | ||
Contract liabilities | 14 |
| |
| | | ||
Accrued liabilities and other payables | 15 |
| | | | |||
Short-term operating lease liabilities | 8 | | | | ||||
Total current liabilities | | | | |||||
Non-current liabilities: | ||||||||
Deferred tax liabilities | 11(c) | |
| | | |||
Long-term operating lease liabilities | 8 | | | | ||||
Long-term loans | 16 |
| | — | — | |||
Other long-term liabilities | | | | |||||
Total non-current liabilities |
| | | | ||||
Total liabilities |
| |
| | | |||
Commitments and contingencies | 21 | |||||||
Redeemable noncontrolling interests | | | | |||||
Shareholders’ equity: | ||||||||
Ordinary shares, US$ | ||||||||
| | | | |||||
Additional paid-in capital |
| | | | ||||
Treasury stock | ( | ( | ( | |||||
Statutory reserves | 2(u) | | | | ||||
Accumulated other comprehensive income/(loss) | | ( | ( | |||||
Retained earnings |
| | | | ||||
NetEase, Inc.’s shareholders’ equity |
| | | | ||||
Noncontrolling interests |
| | | | ||||
Total equity |
| | | | ||||
Total liabilities, redeemable noncontrolling interests and shareholders’ equity |
| | | |
The accompanying notes are an integral part of these consolidated financial statements.
F-6
NetEase, Inc.
Consolidated Statements of Operations and Comprehensive Income
(in thousands except per share data or per ADS data)
For the year ended December 31, | ||||||||||
| | 2023 | | 2024 | | 2025 | | 2025 | ||
Notes | RMB | RMB | RMB | US$ | ||||||
Note 2(q) | ||||||||||
Net revenues | 25 | | | | | |||||
Cost of revenues | 25 | ( |
| ( |
| ( | ( | |||
Gross profit |
| | | | | |||||
Operating expenses: | ||||||||||
Selling and marketing expenses |
| ( |
| ( |
| ( | ( | |||
General and administrative expenses |
| ( |
| ( |
| ( | ( | |||
Research and development expenses |
| ( |
| ( |
| ( | ( | |||
Total operating expenses |
| ( |
| ( |
| ( | ( | |||
Operating profit |
| |
| |
| | | |||
Other income/(expenses): | ||||||||||
Investment income, net |
| |
| |
| | | |||
Interest income, net |
| |
| |
| | | |||
Exchange (losses)/gains, net |
| ( |
| |
| ( | ( | |||
Other, net |
| |
| |
| | | |||
Income before tax |
| |
| |
| | | |||
Income tax |
| 11(a) | ( |
| ( |
| ( | ( | ||
Net income |
| |
| |
| | | |||
Accretion of redeemable noncontrolling interests |
| ( |
| ( |
| ( | ( | |||
Net loss/(income) attributable to noncontrolling interests and redeemable noncontrolling interests | | ( | ( | ( | ||||||
Net income attributable to the Company’s shareholders |
| |
| |
| | | |||
Net income | |
| |
| | | ||||
Other comprehensive income | ||||||||||
Foreign currency translation adjustment | | | ( | ( | ||||||
Total comprehensive income |
| | | | | |||||
Comprehensive loss/(income) attributable to noncontrolling interests and redeemable noncontrolling interests |
| |
| ( |
| ( | ( | |||
Comprehensive income attributable to the Company’s shareholders |
| |
| |
| | | |||
Net income per share |
| 20 |
|
| ||||||
Basic | | | | | ||||||
Diluted | | | | | ||||||
Net income per ADS |
|
|
| |||||||
Basic | | | | | ||||||
Diluted | | | | | ||||||
Weighted average number of ordinary shares outstanding, basic |
| 20 | |
| |
| | | ||
Weighted average number of ADS outstanding, basic |
| |
| |
| | | |||
Weighted average number of ordinary shares outstanding, diluted |
| 20 | |
| |
| | | ||
Weighted average number of ADS outstanding, diluted |
| |
| |
| | | |||
The accompanying notes are an integral part of these consolidated financial statements.
F-7
NetEase, Inc.
Consolidated Statements of Shareholders’ Equity
(in thousands)
Accumulated | ||||||||||||||||||||
Ordinary shares | Additional paid- | Treasury stock | Statutory | other comprehensive | Retained | Noncontrolling | Total | |||||||||||||
| Share | | Amount | | in capital | | Share | | Amount | | reserves | | income/(loss) | | earnings | | interests | | equity | |
RMB | RMB | RMB | RMB | RMB | RMB | RMB | RMB | |||||||||||||
Balance as of December 31, 2022 | | | | ( |
| ( | | | | | | |||||||||
Vesting of restricted share units | — | — | ( | | | — | — | — | — | — | ||||||||||
Share-based compensation | — | — | | — | — | — | — | — | | | ||||||||||
Appropriation to statutory reserves | — | — | — | — | — | | — | ( | — | — | ||||||||||
Net income/(loss) attributable to the Company and noncontrolling interest shareholders | — | — | — | — | — | — | — | | ( | | ||||||||||
Repurchase of shares | — | — | — | ( | ( | — | — | — | — | ( | ||||||||||
Net change of capital from noncontrolling interest shareholders | — | — | ( | — | — | — | — | — | ( | ( | ||||||||||
Reclassification from mezzanine equity to noncontrolling interest shareholders | — | — | — | — | — | — | — | — | | | ||||||||||
Dividends to shareholders | — | — | — | — | — | — | — | ( | — | ( | ||||||||||
Foreign currency translation adjustment | — | — | — | — | — | — | | — | | | ||||||||||
Accretion of redeemable noncontrolling interests | — | — | — | — | — | — | — | ( | ( | ( | ||||||||||
Balance as of December 31, 2023 |
| | | | ( | ( | | | | | | |||||||||
Vesting of restricted share units | — | — | ( | | | — | — | — | — | — | ||||||||||
Share-based compensation | — | — | | — | — | — | — | — | | | ||||||||||
Appropriation to statutory reserves | — | — | — | — | — | | — | ( | — | — | ||||||||||
Net income attributable to the Company and noncontrolling interest shareholders | — | — | — | — | — | — | — | | | | ||||||||||
Repurchase of shares | — | — | — | ( | ( | — | — | — | — | ( | ||||||||||
Cancellation of repurchased shares | ( | ( | ( | | | — | — | — | — | — | ||||||||||
Net change of capital from noncontrolling interest shareholders | — | — | | — | — | — | — | — | ( | ( | ||||||||||
Reclassification from mezzanine equity to noncontrolling interest shareholders | — | — | — | — | — | — | — | — | | | ||||||||||
Dividends to shareholders | — | — | — | — | — | — | — | ( | — | ( | ||||||||||
Foreign currency translation adjustment | — | — | — | — | — | — | | — | | | ||||||||||
Accretion of redeemable noncontrolling interests | — | — | — | — | — | — | — | ( | ( | ( | ||||||||||
Balance as of December 31, 2024 |
| | | | ( | ( | | | | | | |||||||||
Vesting of restricted share units | — | — | ( | | | — | — | — | — | — | ||||||||||
Share-based compensation | — | — | | — | — | — | — | — | | | ||||||||||
Appropriation to statutory reserves | — | — | — | — | — | | — | ( | — | — | ||||||||||
Net income attributable to the Company and noncontrolling interest shareholders | — | — | — | — | — | — | — | | | | ||||||||||
Repurchase of shares | — | — | — | ( | ( | — | — | — | — | ( | ||||||||||
Net change of capital from noncontrolling interest shareholders | — | — | | — | — | — | — | — | ( | | ||||||||||
Dividends to shareholders | — | — | — | — | — | — | — | ( | — | ( | ||||||||||
Foreign currency translation adjustment | — | — | — | — | — | — | ( | — | ( | ( | ||||||||||
Accretion of redeemable noncontrolling interests | — | — | — | — | — | — | — | ( | ( | ( | ||||||||||
Balance as of December 31, 2025 |
| | | | ( | ( | | ( | | | | |||||||||
The accompanying notes are an integral part of these consolidated financial statements.
F-8
NetEase, Inc.
Consolidated Statements of Cash Flows
(in thousands)
For the year ended December 31, | ||||||||
| 2023 | | 2024 | | 2025 | | 2025 | |
RMB | RMB | RMB | US$ | |||||
Note 2(q) | ||||||||
Cash flows from operating activities: | ||||||||
Net income |
| |
| |
| | | |
Adjustments to reconcile net income to net cash provided by operating activities: | ||||||||
Depreciation and amortization |
| | | | | |||
Fair value changes of equity security, other investments and financial instruments | ( | ( | ( | ( | ||||
Impairment losses on investments |
| | | | | |||
Share-based compensation cost |
| | | | | |||
Allowance for expected credit losses |
| | | | | |||
Losses/(gains) on disposal of property, equipment and software |
| | ( | ( | ( | |||
Unrealized exchange losses/(gains) |
| | ( | | | |||
Gains on disposal of long-term investments, business, subsidiaries and other financial instruments | ( | ( | ( | ( | ||||
Deferred income taxes |
| | | ( | ( | |||
Share of results on equity method investees and revaluation results from previously held equity interest |
| ( | | | | |||
Fair value changes of short-term investments |
| ( | ( | ( | ( | |||
Changes in operating assets and liabilities: | ||||||||
Accounts receivable |
| ( | | | | |||
Inventories | | | ( | ( | ||||
Prepayments and other assets |
| | ( | | | |||
Accounts payable |
| ( | | ( | ( | |||
Salary and welfare payables |
| ( | ( | | | |||
Taxes payable |
| ( | | | | |||
Contract liabilities |
| | | | | |||
Accrued liabilities and other payables |
| | | | | |||
Net cash provided by operating activities |
| | | | | |||
Cash flows from investing activities: | ||||||||
Purchase of property, equipment and software |
| ( |
| ( |
| ( | ( | |
Proceeds from sale of property, equipment and software |
| |
| |
| | | |
Purchase of intangible assets, content and licensed copyrights |
| ( |
| ( |
| ( | ( | |
Net changes of short-term investments with terms of three months or less |
| ( |
| ( |
| ( | ( | |
Purchase of short-term investments with terms over three months |
| — |
| ( |
| ( | ( | |
Proceeds from maturities of short-term investments with terms over three months |
| |
| |
| | | |
Investment in equity method investees |
| ( |
| ( |
| ( | ( | |
Investment / prepayment for other equity investments and acquisition of subsidiaries | ( | ( | ( | ( | ||||
Proceeds from disposal of long-term investments, businesses, subsidiaries and other financial instruments | | | | | ||||
Placement/rollover of matured time deposits |
| ( |
| ( |
| ( | ( | |
Proceeds from maturities of time deposits |
| |
| |
| | | |
Change in other long-term assets |
| ( |
| ( |
| | | |
Net cash (used in)/provided by investing activities |
| ( |
| |
| ( | ( | |
Cash flows from financing activities: | ||||||||
Net changes from short-term loans with terms of three months or less | ( | ( | | | ||||
Proceeds of loans with terms over three months |
| |
| |
| | | |
Payment of loans with terms over three months | ( | ( | ( | ( | ||||
Dividends paid to shareholders |
| ( |
| ( |
| ( | ( | |
Net amounts received related to capital contribution from or repurchase of noncontrolling interests shareholders |
| |
| |
| | | |
Net amounts paid for repurchase of NetEase’s ADSs/purchase of subsidiaries’ ADSs and shares |
| ( |
| ( |
| ( | ( | |
Net cash used in financing activities |
| ( |
| ( |
| ( | ( | |
Effect of exchange rate changes on cash, cash equivalents and restricted cash held in foreign currencies |
| ( |
| |
| ( | ( | |
Net (decrease)/increase in cash, cash equivalents and restricted cash |
| ( | | ( | ( | |||
Cash, cash equivalents and restricted cash, at the beginning of the year |
| | | | | |||
Cash, cash equivalents and restricted cash, at end of the year |
| | | | | |||
Supplemental disclosures of cash flow information: | ||||||||
Cash paid for income taxes, net |
| | | | | |||
Cash paid for interest expenses | | | | | ||||
Supplemental schedule of non-cash investing and financing activities: | ||||||||
Fixed asset purchases financed by accounts payable and accrued liabilities |
| |
| |
| | | |
The accompanying notes are an integral part of these consolidated financial statements.
F-9
Notes to the Consolidated Financial Statements
(Amounts expressed in Renminbi (“RMB”), unless otherwise stated)
1. | Organization and Nature of Operations |
(a) | The Group |
NetEase.com, Inc. was incorporated in the Cayman Islands on July 6, 1999 and changed its name to “NetEase, Inc.” (“the Company”) with effect from March 29, 2012. The Company completed its initial public offering (“IPO”) in July 2000 in connection with its listing on the Nasdaq National Market (now the Nasdaq Global Select Market) in the United States of America. In June 2020, the Company successfully listed its ordinary shares on the main board of the Hong Kong Stock Exchange.
As of December 31, 2025, the Company has wholly-owned and majority-owned subsidiaries incorporated in countries and jurisdictions mainly in the People’s Republic of China (“PRC” or “China”), the Cayman Islands and the British Virgin Islands (“BVI”) and other countries. The Company is also the primary beneficiary of a number of variable interest entities (“VIEs”) and consolidates the VIEs for financial reporting. The Company, its subsidiaries and the VIEs are hereinafter collectively referred to as the “Group”.
On October 26, 2019, Youdao, Inc. (“Youdao”), one of the Company’s majority-controlled subsidiaries completed its IPO on the New York Stock Exchange. In February 2021, Youdao completed a follow-on public offering in the New York Stock Exchange. After Youdao’s offerings, the Company continues to control Youdao and consolidates Youdao as its controlling shareholder.
On December 2, 2021, Cloud Village, Inc. (“NetEase Cloud Music”), one of the Company’s majority-controlled subsidiaries completed its IPO on the Hong Kong Stock Exchange. After NetEase Cloud Music’s offering, the Company continues to control NetEase Cloud Music and consolidates NetEase Cloud Music as its controlling shareholder.
The major subsidiaries and the VIEs through which the Company conducts its business operations as of December 31, 2025 are described below:
| Place and year of | |
Major Subsidiaries | Incorporation | |
Guangzhou Boguan Telecommunication Technology Co., Ltd. (“Boguan”) |
| Guangzhou, China 2003 |
NetEase (Hangzhou) Network Co., Ltd. (“NetEase Hangzhou”) |
| Hangzhou, China 2006 |
Hong Kong NetEase Interactive Entertainment Limited | Hong Kong, China 2007 |
| Place and year of | |
Major VIEs and VIEs’ subsidiaries | Incorporation | |
Guangzhou NetEase Computer System Co., Ltd. (“Guangzhou NetEase”) |
| Guangzhou, China 1997 |
Hangzhou NetEase Leihuo Technology Co., Ltd. (“Hangzhou Leihuo”, formerly known as Hangzhou NetEase Leihuo Network Co., Ltd.) |
| Hangzhou, China 2009 |
Guangzhou NetEase was incorporated in June 1997 in China and owned by William Lei Ding, or Mr. Ding, the Company’s Chief Executive Officer, director and major shareholder, and another employee of the Group. It is responsible for providing online game and other value-added telecommunication services.
Hangzhou Leihuo was incorporated in April 2009 in China by
F-10
The following combined financial information of the VIEs was included in the accompanying consolidated financial statements of the Group as follows (in thousands):
December 31, | December 31, | |||
| 2024 | | 2025 | |
RMB | RMB | |||
Cash and cash equivalents | | | ||
Time deposits | | — | ||
Restricted cash | | | ||
Accounts receivable, net | | | ||
Inventories | | | ||
Prepayments and other current assets, net | | | ||
Short-term investments | | | ||
| | |||
Total current assets | | | ||
Property, equipment and software, net | | | ||
Operating lease right-of-use assets, net | | | ||
Deferred tax assets | | | ||
Restricted cash | | | ||
Long-term investments | | | ||
Other long-term assets | | | ||
Total non-current assets | | | ||
Total assets |
| |
| |
Accounts payable | | | ||
Salary and welfare payables | | | ||
Taxes payable | | | ||
Short-term loans | — | | ||
Contract liabilities | | | ||
Accrued liabilities and other payables | | | ||
Short-term operating lease liabilities | | | ||
| | |||
Total current liabilities | | | ||
Deferred tax liabilities | — | | ||
Long-term operating lease liabilities | | | ||
Other long-term liabilities | | | ||
Total non-current liabilities | | | ||
Total liabilities |
| |
| |
F-11
For the year ended December 31, | ||||||
| 2023 | | 2024 | | 2025 | |
RMB | RMB | RMB | ||||
Net revenues |
|
|
| |||
Third-party revenues | | | | |||
Intra-Group revenues | | | | |||
Total net revenues | | | | |||
Cost of revenues and operating expenses | ||||||
Third-party cost of revenues and operating expenses | ( | ( | ( | |||
Intra-Group cost of revenues and operating expenses related to technical consulting and related service | ( | ( | ( | |||
Other intra-Group cost of revenues and operating expenses | ( | ( | ( | |||
Total cost of revenues and operating expenses | ( | ( | ( | |||
Net income |
| |
| |
| |
For the year ended December 31, | ||||||
| 2023 | | 2024 | | 2025 | |
RMB | RMB | RMB | ||||
Cash flows from operating activities: | ||||||
Net cash provided by transactions with third-parties | | | | |||
Net cash used in transactions with intra-Group companies related to technical consulting and related service | ( | ( | ( | |||
Net cash provided by/(used in) other transactions with intra-Group companies | | ( | | |||
Net cash (used in)/provided by operating activities |
| ( |
| |
| ( |
Cash flows from investing activities: | ||||||
Net cash used in transactions with third-parties | ( | ( | ( | |||
Net loans (made to)/repaid by intra-Group companies | — | ( | | |||
Net cash (used in)/provided by investing activities |
| ( |
| ( |
| |
Cash flows from financing activities: | ||||||
Net cash (used in)/provided by transactions with intra-Group companies | ( | | ( | |||
Net cash provided by/(used in) transactions with third-parties | | ( | | |||
Net cash (used in)/provided by financing activities |
| ( |
| |
| ( |
In accordance with various contractual agreements, the Company has the power to direct the activities of the VIEs and can have assets transferred out of the VIEs. Therefore, the Company considers that there are
Currently, there are certain contractual arrangements between the Company and several of VIEs which require the Company to provide additional financial support or guarantees to the VIEs, where necessary.
There is
(b) | Nature of operations |
The Group generates revenues mainly from providing online game services, tutoring services, sales of smart devices, online music services, live streaming services, advertising services, e-commerce and other fee-based premium services.
F-12
The industry in which the Group operates is subject to a number of industry-specific risk factors, including, but not limited to, rapidly changing technologies; government regulations of the Internet, online game, online education, online music, live streaming and e-commerce industry in China; numbers of new entrants; dependence on key individuals; competition of similar services from larger companies; customer preferences; and the need for the continued successful development, marketing and selling of its services.
VIE arrangements with major VIEs
The Group conducts its business mainly in China mainland. The Chinese government regulates Internet access, telecommunications services, the distribution of various information and the provision of commerce through strict business licensing requirements and other governmental regulations, which include, among others, those restricting foreign ownership in Chinese companies providing Internet advertising and other Internet or telecommunications value-added services. To comply with the existing Chinese laws and regulations, the Company and certain of its subsidiaries have entered into a series of contractual arrangements with the major VIEs with respect to the operation of the NetEase websites, operation of in-house developed and licensed PC and mobile games, Internet content and wireless value-added services, as well as the provision of advertising services.
Based on the agreements with these VIEs, certain of the Company’s subsidiaries provided technical consulting and related services to these VIEs. The principal agreements that transfer economic benefits of Guangzhou NetEase and Hangzhou Leihuo to the Company and its subsidiaries are:
| ● | Cooperative agreements with Guangzhou NetEase - under these agreements, certain of the Company’s subsidiaries, including Boguan and NetEase Hangzhou provide various technical consulting and related services to Guangzhou NetEase in exchange for substantially all of Guangzhou NetEase’s net profits. |
| ● | Cooperative agreements with Hangzhou Leihuo - under these agreements, certain of the Company’s subsidiaries, including NetEase Hangzhou provide various technical consulting and related services to Hangzhou Leihuo in exchange for substantially all of Hangzhou Leihuo’s net profits. |
Each cooperative agreement will remain in effect indefinitely unless terminated by written notice in accordance with the provisions of each respective agreement or as otherwise required by law.
Each VIE, the relevant subsidiary of the Company and the relevant VIE shareholders have entered into a series of agreements that provide the Company with the power to direct the activities that most significantly impact the economic performance of the VIEs and provide the Company with economic benefits of these VIEs and as such the Company is the primary beneficiary and consolidate the VIEs for financial reporting. The principal agreements that provide the Company and its subsidiaries with such power and economic benefits over Guangzhou NetEase are:
| ● | Shareholder Voting Rights Trust Agreement among the VIE shareholders of Guangzhou NetEase and the Company’s subsidiary, NetEase Information Technology (Beijing) Co., Ltd. (“NetEase Beijing”). Each of the VIE shareholders irrevocably appoints NetEase Beijing to represent him to exercise all the voting rights to which he is entitled as a shareholder of Guangzhou NetEase. The term of this agreement is |
| ● | Letter of Agreement. Each of the VIE shareholders of Guangzhou NetEase have agreed that any amendments to be made to the agreements to which the Company, NetEase Beijing and/or their respective affiliates is a party, on the one hand, and any of their variable interest entities and/or the shareholders of such entities, on the other hand, shall be subject to the approval by the vote of a majority of the Board of the Company, excluding the vote of Mr. Ding. The VIE shareholders have also agreed that, if any amendments to the above-mentioned agreements require a vote of the shareholders of the Company or Guangzhou NetEase, as applicable, both of them will vote in their capacity as direct or indirect shareholders of these companies to act based upon the instructions of the Company’s Board. The term of this agreement is |
| ● | Other Governance Arrangements. The parties have agreed that upon the Company’s determination and at any time when NetEase Beijing or its affiliates are able to obtain approval to invest in and operate all or any part of any business operated by Guangzhou NetEase, NetEase Beijing or its affiliates may acquire all or any part of the assets or equity interests of Guangzhou NetEase, to the extent permitted by Chinese law. |
F-13
The principal agreements that provide the Company and its subsidiaries with such power and economic benefits over Hangzhou Leihuo are:
| ● | Operating Agreement among NetEase Hangzhou, Hangzhou Leihuo and the VIE shareholders of Hangzhou Leihuo. To ensure the successful performance of the various agreements between the parties, Hangzhou Leihuo and its VIE shareholders have agreed that, except for transactions in the ordinary course of business, Hangzhou Leihuo will not enter into any transaction that would materially affect the assets, liabilities, rights or operations of Hangzhou Leihuo without the prior written consent of NetEase Hangzhou. NetEase Hangzhou has also agreed that it will provide performance guarantees and, at NetEase Hangzhou’s discretion, guarantee loans for working capital purposes to the extent required by Hangzhou Leihuo for its operations. Furthermore, the VIE shareholders of Hangzhou Leihuo have agreed that, upon instruction from NetEase Hangzhou, they will appoint Hangzhou Leihuo’s board members, president, chief financial officer and other senior executive officers. The term of this agreement is |
| ● | Shareholder Voting Rights Trust Agreement among NetEase Hangzhou and the VIE shareholders of Hangzhou Leihuo. Under these agreements, each of the VIE shareholders of Hangzhou Leihuo agreed to irrevocably entrust a person designated by NetEase Hangzhou to represent him to exercise all the voting rights and other shareholders’ rights to which he is entitled as a shareholder of Hangzhou Leihuo. Each agreement shall remain effective for as long as the VIE shareholder remains a shareholder of Hangzhou Leihuo unless NetEase Hangzhou unilaterally terminates the agreement by written notice. |
| ● | Exclusive Purchase Option Agreements among NetEase Hangzhou, Hangzhou Leihuo and the VIE shareholders of Hangzhou Leihuo. Under the Exclusive Purchase Option Agreements, each of the VIE shareholders has granted NetEase Hangzhou an option to purchase all or a portion of his equity interest in Hangzhou Leihuo at a price equal to the original and any additional paid-in capital paid by the VIE shareholder. In addition, Hangzhou Leihuo has granted NetEase Hangzhou an option to purchase all or a portion of the assets held by Hangzhou Leihuo or its subsidiaries at a price equal to the net book value of such assets. Each of Hangzhou Leihuo and the VIE shareholders of Hangzhou Leihuo agrees not to transfer, mortgage or permit any security interest to be created on any equity interest in or assets of Hangzhou Leihuo without the prior written consent of NetEase Hangzhou. Each Exclusive Purchase Option Agreement shall remain in effect until all of the equity interests in or assets of Hangzhou Leihuo have been acquired by NetEase Hangzhou or its designee or until NetEase Hangzhou unilaterally terminates the agreement by written notice. |
The principal agreements amongst the other VIEs, the relevant subsidiaries and VIE shareholders that provide the Company with the power to direct the activities that most significantly impact the economic performance of the VIEs and provide the Company with economic benefits of these VIEs contains substantially the same terms as those aforementioned agreements related to Hangzhou Leihuo, except that contract expiry date varies.
The Company conducts substantially all of its business through the various VIEs discussed above and their subsidiaries, and therefore these companies directly affect the Company’s financial performance and cash flows. As discussed below, if the Chinese government determines the VIE agreements do not comply with applicable laws and regulations and requires the Company to restructure its operations entirely or discontinue all or any portion of its business, or if the uncertainties in the PRC legal system limit the Group’s ability to enforce these contractual agreements, the Group’s business operations will be significantly disrupted and the Group might be unable to consolidate these companies in the future. In the opinion of management, the likelihood of loss in respect of the Group’s current ownership structure or the contractual arrangements with the VIEs is remote.
F-14
Risks related to the VIE arrangements
The Company believes that its contractual arrangements with the VIEs are in compliance with PRC law and each party to the VIE Agreements is entitled to assert its rights and obligated to perform its duties in accordance with the terms and conditions of the VIE Agreements thereof and applicable PRC laws and regulations. Mr. Ding, who is the major shareholder of Guangzhou NetEase and certain of the other VIEs, is the largest shareholder of the Company. He therefore has no current interest in seeking to act contrary to the contractual arrangements. However, uncertainties in the PRC legal system could limit the Company’s ability to enforce these contractual arrangements and if Mr. Ding were to reduce his interest in the Company, his interests may diverge from that of the Company and that may potentially increase the risk that he would seek to act contrary to the contractual terms, for example by influencing the VIEs not to pay the service fees when required to do so. If the VIEs or their respective shareholder fail to perform their respective obligations under the current contractual arrangements, the Company may have to incur substantial costs and expend significant resources to enforce those arrangements and rely on legal remedies under Chinese laws. Many Chinese laws, rules and regulations are relatively new, and because of the limited volume of published decisions and their non-binding nature, the interpretation and enforcement of these laws, rules and regulations involve uncertainties. These uncertainties may impede the ability of the Company to enforce these contractual arrangements, or cause the Company to suffer significant delay or other obstacles in the process of enforcing these contractual arrangements and may materially and adversely affect the results of operations and the financial position of the Company.
In addition, many Chinese regulations are subject to extensive interpretive powers of governmental agencies and commissions, and there are uncertainties regarding the interpretation and application of current and future Chinese laws and regulations. Accordingly, the Company cannot be assured that Chinese regulatory authorities will not ultimately take a contrary view to its belief and will not take action to prohibit or restrict its business activities. The relevant regulatory authorities would have broad discretion in dealing with any deemed violations which may adversely impact the financial statements, operations and cash flows of the Company (including the restriction on the Company to carry out the business). If the legal structure and contractual arrangements were found to be in violation of any existing PRC laws and regulations, the PRC government could potentially:
| ● | revoke the Group’s business and operating licenses; |
| ● | require the Group to discontinue or restrict operations; |
| ● | restrict the Group’s right to collect revenues; |
| ● | block the Group’s websites; |
| ● | require the Group to restructure the operations in such a way as to compel the Group to establish a new enterprise, re-apply for the necessary licenses or relocate the Group’s businesses, staff and assets; |
| ● | impose additional conditions or requirements with which the Group may not be able to comply; or |
| ● | take other regulatory or enforcement actions against the Group that could be harmful to the Group’s business. |
The imposition of any of these penalties may result in a material and adverse effect on the Group’s ability to conduct the Group’s business. In addition, if the imposition of any of these penalties causes the Group to lose the rights to direct the activities of the VIEs or the right to receive their economic benefits, the Group would no longer be able to consolidate the VIEs. The Group does not believe that any penalties imposed or actions taken by the PRC government would result in the liquidation of the Company, its subsidiaries or the VIEs. The Company believes the possibility that it will no longer be able to consolidate the VIEs as a result of the aforementioned risks and uncertainties is remote.
F-15
2. | Principal Accounting Policies |
(a) | Basis of consolidation |
The consolidated financial statements include the financial statements of the Company, its subsidiaries and the VIEs for which the Company is the primary beneficiary with the ownership interests of minority shareholders reported as noncontrolling interests. All significant transactions and balances among the Company, its subsidiaries and the VIEs have been eliminated upon consolidation. The Company consolidates a VIE if the Company has the power to direct matters that most significantly impact the activities of the VIE, and has the obligation to absorb losses or the right to receive benefits of the VIE that could potentially be significant to the VIE.
(b) | Basis of presentation |
The accompanying consolidated financial statements have been prepared in accordance with accounting principles generally accepted in the United States of America (“US GAAP”).
The preparation of financial statements in conformity with US GAAP requires management to make estimates and assumptions that affect the reported amounts of assets and liabilities and disclosures of contingent assets and liabilities at the balance sheet dates and the reported amounts of revenues and expenses during the reporting periods. Actual results might differ from those estimates. Critical accounting estimates and assumptions include, but are not limited to, assessing the following: revenues for in-game virtual items over the estimated average playing period of paying players and impairment of long-term investments.
(c) | Revenue recognition |
Revenues from contracts with customers are recognized when control of the promised goods or services is transferred to the Group’s customers, in an amount that reflects the consideration the Group expects to be entitled to in exchange for those goods or services, reduced by estimates for return allowances, promotional discounts, rebates and Value Added Tax (“VAT”).
The recognition of revenues involves certain management judgments, including estimated average playing period of the paying players for the permanent life in-game virtual items, and return allowance for goods sold. The amount and timing of the Group’s revenues could be different if management made different judgments or utilized different estimates.
The Group’s revenues are mainly generated from online game services, tutoring services, sale of smart devices, online music services, live streaming services, advertising services, e-commerce and other fee-based premium services. Refer to Note 25 for disaggregation of revenue.
| (i) | Online game services |
The Group operates various online games. The Group is the principal of substantially all games it operates, including both in-house developed games and licensed games. As these games are hosted on the Group’s servers, the Group has the pricing discretion, and is responsible for the sale and marketing of the games as well as customer services. Fees paid to game developers, app stores and payment platforms are recorded as cost of revenues.
The Group generates online game services revenues from the sale of in-game virtual items, and other fee-based premium services. Proceeds received from the sales of in-game virtual items and other fee-based premium services are recorded as contract liabilities.
The Group’s performance obligation is to provide on-going game services to players who purchased in-game virtual items and other fee-based premium services to gain an enhanced game-playing experience.
F-16
The Group earns revenue through providing online game services to players mainly under two types of revenue models: time-based revenue model and item-based revenue model. For those games using the time-based model, players are charged based on the time they spend playing games. Revenues are recognized ratably over the game playing period as the performance obligations are satisfied. Under the item-based model, the basic game play functions are free of charge, and players are charged for purchases of in-game virtual items. In-game virtual items have different life patterns: one-time use, limited life and permanent life. Revenues from the sales of one-time use in-game virtual items are recognized upon consumption. Limited life items are either limited by the times of uses (for example, 10 times) or limited by time (for example, three months). Revenues from the sales of limited life in-game virtual items are recognized ratably based on the extent of time passed or expired or the times used. Players are allowed to use permanent life in-game virtual items without any use or time limits. Revenues from the sales of permanent life in-game virtual items are recognized ratably over the estimated average playing period of the paying players.
The Group considers the average period that players typically play the games and other game player behavior patterns, as well as various other factors to arrive at the best estimates for the estimated average playing period of the paying players for the permanent life in-game virtual items of each online game based on historical players’ churn rate. This estimate is re-assessed on a quarterly basis. If a new game is launched and only a limited period of paying player data is available, then the Group considers other qualitative factors. While the Group believes its estimates to be reasonable based on available game player information, the Group may revise such estimates based on new information indicating a change in the game player behavior patterns and any adjustments are applied prospectively.
The estimated average playing period for each period presented ranged from
| (ii) | Tutoring services |
The Group offers various types of integrated learning services through Youdao, which primarily cover a wide spectrum of topics and target people from broad age groups through its diverse offerings of tutoring courses and digital learning contents, foreign languages, professional and interest education services as well as IT computer skills, etc. Youdao’s tutoring courses consist of online live streaming and other activities during the online live streaming period, as well as the content playback service. The aforementioned services are highly interdependent and interrelated in the context of the contract and are only considered accessory services to the online live streaming courses and therefore are not distinct and are not sold standalone. Therefore, the Group’s tutoring courses are accounted for as a single performance obligation, which is satisfied over the learning period of the students. Accordingly, the Group recognizes the revenues ratably over the estimated average learning period for different courses. The Group considers the average period that students typically spend time on the courses and other learning behavior patterns to arrive at the best estimates for the estimated learning period for each course based on the estimated learning time customers spend on the courses and the expected number of times customers will take the courses.
The Group also offers digital learning contents to customers which are delivered together with online live streaming courses and customized planning services. The customers can either stream the digital learning contents online or download and watch them offline. The downloadable digital learning contents, streaming services, online live streaming courses and customized planning services are considered as distinct performance obligations in the contract. The transaction price is generally collected in advance and allocated to each performance obligation in the contract based on the relative standalone selling prices. The Group recognizes the revenues of downloadable digital learning contents as the performance obligation is satisfied upon the time of delivery. The revenues of streaming services and customized planning services are recognized ratably over the service period. For online live streaming courses, the revenues are recognized ratably over the estimated average learning period.
| (iii) | Smart devices |
The Group sells smart devices such as Youdao Dictionary Pen, Youdao Tutoring Pen, and Youdao Listening Pod to customers through retailers or distributors. The Group recognizes revenues when control of the goods is transferred to the customer, which generally occurs upon the delivery to the end customers or upon the delivery to distributors.
| (iv) | Online music services |
The Group offers online music services through NetEase Cloud Music, which mainly include membership subscriptions, sales of digital music album and songs and contents sublicensing on the Group’s online platforms.
F-17
The Group offers users membership subscription packages which entitled paying subscriber access to the Group’s relevant music contents and other privileged features on its platforms. The subscription fees for these packages are primarily time-based mainly from weekly to yearly and is collected upfront. The receipt of subscription fees is initially recognized as contract liabilities. The Group satisfies its performance obligations throughout the subscription period and revenue from the membership subscriptions is recognized over time.
The Group also offers users to purchase exclusive digital music albums and songs which can listen both online and offline. The Group considers that the control has been transferred to customer at time of purchase. As a result, the performance obligation is satisfied and revenue is recognized at a point in time.
The Group sublicenses certain of its music contents to other music platforms for a fixed period of to
| (v) | Live streaming services |
The Group operates live streaming platforms mainly through NetEase Cloud Music whereby users can enjoy live performances provided by the live streaming performers and interact with them on a real time basis free of charge. The Group sells virtual items to users at pre-determined price so that the users gift them to live streaming performers to show their support and appreciation. The virtual items sold by the Group comprise of either (i) consumable items or (ii) time-based item, such as privilege titles etc. Under the arrangements with the live streaming performers, the Group shares with them a portion of the revenues derived from the sales of virtual items. Revenues derived from the sale of virtual items are recorded on a gross basis as the Group acts as the principal to fulfill all obligations related to the sale of virtual items. Accordingly, revenue is recognized when the virtual item is delivered and consumed if the virtual item is a consumable item or, in the case of time-based virtual item, recognized ratably over the period each virtual item is made available to the user.
| (vi) | Advertising services |
The Group derives its advertising revenues principally from short-term online advertising contracts. Advertising service contracts may consist of multiple performance obligations with a typical term of less than
The Group also enters into performance-based advertising arrangements with customers. For example, cost per mille (“CPM”) or cost-per-click (“CPC”) advertising arrangements with customers, the Group recognizes revenues based on the number of times that the advertisement has been displayed or the number of actions completed resulted from the advertisements, respectively.
Certain customers may receive volume rebates, which are accounted for as variable consideration. The Group estimates annual expected rebate volume with reference to their historical results and reduce revenues recognized.
| (vii) | E-commerce |
The Group’s e-commerce revenue is primarily from its private label consumer lifestyle brand Yanxuan. Yanxuan sells its private label products, including pet supplies, home cleaning products, bedding and other categories which mainly source directly from some excellent manufacturers. The Group is the principal for the online direct sales, as it controls the inventory before they are transferred to customers. The Group has the primary responsibility for fulfilling the contracts, bears the inventory risk, and has sole discretion in establishing the prices. E-commerce revenues from online direct sales are recognized when control of the goods is transferred to the customer, which generally occurs upon delivery to the customer. The Group also provides discount coupons to its customers for use in purchases, which are treated as a reduction of revenue when the related transaction is recognized.
F-18
Return allowances, which reduce revenue and cost of sales, are estimated using historical experience. Liabilities for return allowances and rights to recover products from customers associated with the Group’s liabilities are recorded as “Accrued liabilities and other payables” and “Inventories”, respectively, on the Group’s consolidated balance sheets. Both of the balances are not material as of December 31, 2024 and 2025.
(viii) Fee-based premium services
Fee-based premium services revenues, mostly operated on either consumption-basis or a monthly subscription basis, are derived principally from providing innovative businesses. Prepaid subscription fees collected from customers are deferred and are recognized as revenue on a straight-line basis by the Group over the subscription period, during which customers can access the premium online services provided by the Group. Fees collected from customer to be consumed to purchase online services are recognized as revenue when related services are rendered.
Practical expedients
The Group has used the following practical expedients as allowed under ASC 606:
| (i) | The effects of a significant financing component have not been adjusted for contracts which the Group expects, at contract inception, that the period between when the Group transfers a promised good or service to the customer and when the customer pays for that good or service will be |
| (ii) | The Group applied the portfolio approach in determining the commencement date of consumption of permanent life in-game virtual items and the estimated average playing period of paying players for mobile, PC and cross-platform games for the recognition of online game revenue given that the effect of applying a portfolio approach to a group game players’ behaviors would not differ materially from considering each one of them individually. |
| (iii) | The Group elects to expense certain costs to obtain a contract as incurred when the expected amortization period is |
Contract balances
Timing of revenue recognition may differ from the timing of invoicing to customers. Accounts receivable represent amounts invoiced and revenue recognized prior to invoicing, when the Group has satisfied its performance obligations and has the unconditional right to payment.
The Group’s right to consideration in exchange for goods or services that the Group has transferred to a customer is recognized as a contract asset.
Contract assets as of December 31, 2024 and 2025 were not material.
A contract liability is the Group’s obligation to transfer goods or services to a customer for which the Group has received consideration (or an amount of consideration is due) from the customer. Refer to Note 14 for further information, including changes in contract liabilities during the year.
(d) | Cost of revenues |
Cost of revenues consist primarily of revenue sharing cost, staff-related costs, royalty fees related to licensed games, content acquisition cost, service fees related to online payments, server and bandwidth service fee, depreciation and amortization of servers, computers and software, and other direct costs of providing these services, as well as cost of merchandise sold. These costs are charged to the consolidated statements of operations and comprehensive income as incurred.
(e) | Research and development costs |
Research and development costs mainly consist of staff-related costs and technology service costs incurred for the development of online games and other products.
F-19
Software development costs for software to be sold, leased or otherwise marketed are charged to research and development expense until technological feasibility is established. The technological feasibility is not established until substantially all product development and testing is complete, and the period after the date technical feasibility is reached and the time when the software marketed was short historically. The Group’s software development costs qualifying for capitalization has been immaterial for the years ended December 31, 2023, 2024 and 2025.
(f) | Cash, cash equivalents and time deposits |
Cash and cash equivalents mainly represent cash on hand, demand deposits and time deposits with original maturities less than three months placed with large reputable banks in China. As of December 31, 2024 and 2025, there were cash and cash equivalent denominated in U.S. dollars amounting to approximately US$
Time deposits represent time deposits placed with banks with original maturities of three months or more. As of December 31, 2024 and 2025, there were time deposits denominated in U.S. dollars amounting to approximately US$
As of December 31, 2024 and 2025, the Group had approximately RMB
As of December 31, 2024 and 2025, the Group had a restricted cash balance approximately RMB
| December 31, | | December 31, | |
2024 | 2025 | |||
RMB | RMB | |||
Customer deposit of NetEase Pay accounts |
| |
| |
Others | | | ||
Total | | |
The Group had
(g) | Receivables, net |
The Group’s receivables are subject to the measurement of credit losses within the scope of ASC Topic 326. The impact of this standard was immaterial to the Company.
The Group’s accounts receivable, other receivables recorded in prepayments and other current assets and other long-term receivables recorded in other long-term assets are within the scope of ASC Topic 326. Accounts receivable consist primarily of receivables from mobile games services, online music services and advertising services.
To estimate expected credit losses, the Group has identified the relevant risk characteristics of its customers and the related receivables and other receivables which include size, type of the services or the products the Group provides, or a combination of these characteristics. Receivables with similar risk characteristics have been grouped into pools. For each pool, the Group considers the past collection experience, current economic conditions, future economic conditions (external data and macroeconomic factors) and changes in the Group’s customer collection trends. This is assessed at each quarter based on the Group’s specific facts and circumstances.
F-20
The following table sets out the movements of the allowance for expected credit losses for the years ended December 31, 2023, 2024 and 2025 (in thousands):
For the year ended December 31, | ||||||
| 2023 | | 2024 | | 2025 | |
| RMB | RMB | RMB | |||
Balance at the beginning of year |
| |
| |
| |
Provisions |
| |
| |
| |
Write-offs |
| ( |
| ( |
| ( |
Balance at the end of year | | | | |||
(h) | Fair value of financial instruments |
Accounting guidance defines fair value as the price that would be received from selling an asset or paid to transfer a liability in an orderly transaction between market participants at the measurement date. When determining the fair value measurements for assets and liabilities required or permitted to be recorded at fair value, the Group considers the principal or most advantageous market in which it would transact and it considers assumptions that market participants would use when pricing the asset or liability.
Accounting guidance establishes a fair value hierarchy that requires an entity to maximize the use of observable inputs and minimize the use of unobservable inputs when measuring fair value. A financial instrument’s categorization within the fair value hierarchy is based upon the lowest level of input that is significant to the fair value measurement. Accounting guidance establishes three levels of inputs that may be used to measure fair value:
Level 1 - Observable inputs that reflect quoted prices (unadjusted) for identical assets or liabilities in active markets
Level 2 - Include other inputs that are directly or indirectly observable in the marketplace
Level 3 - Unobservable inputs which are supported by little or no market activity
The Group’s financial instruments include cash and cash equivalents and time deposits, restricted cash, accounts receivable, prepayments and other current assets, short-term investments, accounts payable, short-term loans and accrued liabilities and other payables, which the carrying values approximate their fair value. Please see Note 26 for additional information.
(i) | Inventories |
Inventories mainly represent products for the Group’s e-commerce business, are stated at the lower of cost or net realizable value in the consolidated balance sheets. Cost of inventory is determined using the weighted average cost method. Adjustments are recorded to write down the cost of inventory to the estimated net realizable value due to slow-moving merchandise and damaged goods, which is dependent upon factors such as historical and forecasted consumer demand, and promotional environment. The Group takes ownership, risks and rewards of the products purchased. Write downs are recorded in “Cost of revenues” in the consolidated statements of operations and comprehensive income. Certain costs attributable to buying and receiving products, such as purchase freights, are also included in inventories.
(j) | Investments |
Short-term investments
Short-term investments include investments in financial instruments with a variable interest rate indexed to performance of underlying assets, all of which are with an original maturity of equal to or less than 12 months.
F-21
In accordance with ASC 825, for investments in financial instruments with a variable interest rate indexed to performance of underlying assets, the Group elected the fair value method at the date of initial recognition and carried these investments at fair value. Changes in the fair value are reflected in the consolidated statements of operations and comprehensive income as “Other income/(expense)”. Fair value is estimated based on quoted prices of similar products provided by banks at the end of each period. The Group classifies the valuation techniques that use these inputs as Level 2 of fair value measurements. Please see Note 5 and Note 26 for additional information.
Long-term investments
Long-term investments are mainly comprised of equity investments in publicly traded companies, privately-held companies and limited-partnership.
Equity investments in publicly traded companies are reported at fair value as equity investment with readily determinable fair value. Unrealized gains and losses for the years ended December 31, 2023, 2024 and 2025 are recognized in “Other income/(expense)”.
For investments in common stock or in-substance common stock issued by privately-held companies on which the Group does not have significant influence, and investments in privately-held companies’ shares that are not common stocks or in-substance common stocks, as these equity securities do not have readily determinable fair value, the Group measure these equity securities investments at cost, less impairment, if any, plus or minus changes resulting from observable price changes in orderly transactions for the identical or a similar investment of the same issuer (referred to as the measurement alternative). All gains and losses on these equity securities without readily determinable fair value, realized and unrealized, are recognized in “Other income /(expense)”.
Investments in common stock or in-substance common stock of investees and limited-partnership investments in which the Group is in a position to exercise significant influence by participating in, but not controlling or jointly controlling, the financial and operating policies are accounted for using the equity method.
Management regularly evaluates the impairment of the investments in privately-held companies without readily determinable fair value and equity method investments periodically, or when events or circumstances indicate that the carrying amount may not be recoverable. For investments without readily determinable fair values, management performs a qualitative assessment of the fair value of the equity interest in comparison to its carrying amount to determine if there is an indication of potential impairment. If such indication exists, management estimates the fair value of the investment, and records an impairment in the consolidated statements of operations and comprehensive income to the extent the carrying amount exceeds the fair value. Management applies significant judgments in the impairment assessment for these equity investments when: (i) determining as to whether any impairment indicators exist during the year; (ii) estimating the impairment amount if an impairment exists; and (iii) making the judgments as to whether a decline in value of equity method investments was other than temporary. These judgments consider various factors and events including: a) significant deterioration in the earnings performance, credit rating, asset quality, or business prospects of the investees; b) significant adverse change in the regulatory, economic, or technological environment of the investees; c) significant adverse change in the general market condition of either the geographical area or the industry in which the investees operate; d) bona fide offer to purchase, an offer by the investee to sell, or a completed auction process for the same or similar investment for an amount less than the carrying amount of that investment; e) factors that raise significant concerns about the investees’ ability to continue as a going concern; f) factors that raise significant concerns about the performance of new products and g) valuation methods and key estimates in the determination of the impairment amounts based on the severity and duration of the impairment indicator and the existence of any positive or mitigating factors. For equity method investments, management considers if the investment is impaired when events or circumstances suggest the carrying amount may not be recoverable, and recognizes any impairment charge in the consolidated statements of operations and comprehensive income for a decline in value that is determined to be other than temporary.
(k) | Leases |
The Group adopted ASU 2016-02, “Leases (Topic 842)”, including certain transitional guidance and subsequent amendments within ASU 2018-01, ASU 2018-10, ASU 2018-11, ASU 2018-20 and ASU 2019-01 (collectively, including ASU 2016-02, “ASC 842”).
Leases that transfer substantially all of the benefits and risks incidental to the ownership of assets are accounted for as finance leases as if there was an acquisition of an asset and incurrence of an obligation at the inception of the lease. All other leases are accounted for as operating leases. As of December 31, 2024 and 2025, the Group has no material finance leases.
F-22
Under ASC 842, the Group determines if an arrangement is a lease at inception. The Group is the lessee in a lease contract when the Group obtains the right to control the asset. Operating leases are included in operating lease right-of-use (“ROU”) assets, and short-term and long-term operating lease liabilities in the Group’s consolidated balance sheets. ROU assets represent the Group’s right to use an underlying asset for the lease term and lease liabilities represent the Group’s obligation to make lease payments arising from the lease. Operating lease ROU assets and liabilities are recognized at commencement date based on the present value of lease payments over the lease term. As most of the Group’s leases do not provide an implicit rate, the Group generally uses its incremental borrowing rate based on the estimated rate of interest for collateralized borrowing over a similar term of the lease payments at commencement date. The operating lease ROU asset also includes any lease payments made and excludes lease incentives. Lease expense is recognized on a straight-line basis over the lease term.
For leases with a term of twelve months or less (“short-term leases”), the Group has elected not to recognize lease liabilities and associated ROU assets. Lease payments on short-term leases are recognized as lease expense within cost of revenues or operating expenses on the consolidated statements of operations and comprehensive income, depending on the nature of the lease, on a straight-line basis over the lease term.
(l) | Property, equipment and software |
Property, equipment and software are stated at cost less accumulated depreciation. Depreciation is calculated on the straight-line basis over the following estimated useful lives, taking into account any estimated residual value:
Building | | |
Decoration |
| |
Leasehold improvements |
| |
Furniture, fixtures, office and other equipment |
| |
Vehicles |
| |
Servers and computers |
| |
Software |
|
Repairs and maintenance expenditures, which are not considered improvements and do not extend the useful life of the property and equipment, are expensed as incurred.
(m) | Land use rights |
Land use rights represent lease prepayments to the local government authorities. Upon the adoption of ASC 842 on January 1, 2019, land use rights, net were identified as operating lease right-of-use assets, which is separately disclosed as “Land use rights, net” in the Group’s consolidated balance sheets. Accordingly, the Group disclosed the cash used for obtaining the land use rights in operating cash flow activities for the years ended December 31, 2023, 2024 and 2025.
(n) | Intangible assets |
Finite-lived intangible assets are tested for impairment if impairment indicators arise. The Group amortizes its finite-lived intangible assets, which primarily comprise license rights, on a straight-line basis over their estimated useful lives or license period.
The Group obtains music content for customers through licensing agreements. When the license fee for music title is determinable or reasonably estimable, the content is available for streaming and the Group has a binding obligation for the payment, the Group recognizes an asset representing the fee and a corresponding liability for the amounts owed. The Group relieves the liability as payments are made and the Group amortizes the asset to “Cost of revenues” on a straight-line basis over the term of the respective licensing agreements.
Intangible assets and other long-term assets are tested for recoverability whenever events or changes in circumstances indicate that its carrying amount may not be recoverable. When these events occur, the Group evaluates the impairment for intangible assets and other long-term assets by comparing the carrying amount of the assets to an estimate of future undiscounted cash flows expected to be generated from the use of the assets and their eventual disposition. If the sum of the expected future undiscounted cash flows is less than the carrying amount of the assets, the Group recognizes an impairment loss based on the excess of the carrying amount of the assets over the fair value of the assets.
F-23
(o) | Goodwill |
Goodwill represents the excess of the purchase consideration over the fair value of the identifiable assets and liabilities acquired as a result of the Group’s acquisitions of interests in its subsidiaries and consolidated VIEs. The Group allocates goodwill to reporting units based on the reporting unit expected to benefit from the business combination. Goodwill is tested for impairment at the reporting unit level on an annual basis, or more frequently if events occur or circumstances change that indicate that it is more likely than not the fair value of a reporting unit would be below its carrying value. A goodwill impairment loss, if any, shall be measured as the amount by which the carrying amount of the reporting unit including goodwill exceeds its fair value, limited to the total carrying amount of goodwill allocated to that reporting unit.
Application of the goodwill impairment test requires judgment, including the identification of reporting units, assignment of assets and liabilities to reporting units, assignment of goodwill to reporting units, and determination of the fair value of each reporting unit. The fair value of each reporting unit is estimated primarily through the use of a discounted cash flow methodology. This analysis requires significant judgments, including estimation of future cash flows, which is dependent on internal forecasts, estimation of the growth rate for business, estimation of the useful life over which cash flows will occur, and determination of weighted average cost of capital. Changes in these estimates and assumptions could materially affect the determination of fair value and goodwill impairment for each reporting unit.
(p) | Advertising and promotional expenses |
The Group expenses advertising and promotional costs as incurred and reports these costs under selling and marketing expense. Advertising and promotional expenses totaled approximately RMB
(q) | Foreign currency translation |
The Group’s reporting currency is RMB. The Company and its subsidiaries and the VIEs, with an exception of many overseas subsidiaries, use RMB as their functional currency. Several of the Company’s overseas subsidiaries used US$ or their respective local currencies as their functional currency. The determination of the respective functional currency is based on the criteria of ASC 830, Foreign Currency Matters.
Transactions in currencies other than the functional currency are measured and recorded in the functional currency using the exchange rate in effect at the date of the transaction. At the balance sheet date, monetary assets and liabilities that are denominated in currencies other than the functional currency are translated into the functional currency using the exchange rate at the balance sheet date. The resulting exchange differences are included in the consolidated statements of operations and comprehensive income.
Assets and liabilities of the Group companies are translated from their respective functional currencies to the reporting currency at the exchange rates at the balance sheet dates, equity accounts are translated at historical exchange rates and revenues and expenses are translated at the average exchange rates in effect during the reporting period. The exchange differences for the translation of Group companies with non-RMB functional currency into the RMB functional currency are included in foreign currency translation adjustments, which is a separate component of shareholders’ equity on the consolidated financial statements.
Translations of amounts from RMB into United States dollars for the convenience of the reader were calculated at the noon buying rate of US$1.00 = RMB
F-24
(r) | Share-based compensation |
Under its 2009 Restricted Share Unit Plan and 2019 Restricted Share Unit Plan (see Note 19(a)), the Company issues restricted share units (RSUs) to its employees, directors and consultants with performance conditions and service vesting periods ranging from
Effective February 22, 2023, the Board of Directors of the Company amended and restated the 2019 Restricted Share Unit Plan to permit the grant of stock option awards thereunder as an additional award type and to make certain other ministerial and administrative changes and renamed it the NetEase, Inc. Amended and Restated 2019 Share Incentive Plan (the “Amended and Restated 2019 Plan”).
The Company records share-based compensation to the consolidated statements of operations and comprehensive income with the corresponding credit to the additional paid-in-capital for share options and RSUs to the extent that such awards are to be settled only in stock.
Certain subsidiaries of the Company granted options exercisable for ordinary shares and RSUs to certain of the Group’s employees. The options expire to
Forfeitures were estimated based on the Group’s weighted average historical forfeiture rate of the last
(s) | Taxation |
Income tax expense is recognized in accordance with the laws of the relevant taxing authorities, with deferred taxes being provided for temporary differences between amounts of assets and liabilities for financial reporting purposes and such amounts as measured by tax laws. Tax rate changes are reflected in income during the period the changes are enacted.
A deferred income tax asset or liability is computed for the expected future impact of differences between the financial reporting and tax bases of assets and liabilities as well as the expected future tax benefit to be derived from tax loss and tax credit carry forwards.
On March 16, 2007, the National People’s Congress of PRC enacted the Enterprise Income Tax (“EIT”) Law which imposes a withholding income tax of
Valuation allowances are established, when necessary, to reduce deferred tax assets to the amount “more likely than not” to be realized in future tax returns.
For a particular tax-paying component of an enterprise and within a particular tax jurisdiction, all deferred tax assets and liabilities are offset and presented as a single amount. The Group does not offset deferred tax assets and liabilities attributable to different tax-paying components of the enterprise or to different tax jurisdictions.
The Group reports tax-related interest expense and penalty in “Other, net” in the consolidated statements of operations and comprehensive income, if there is any. The Group did not incur any material penalty or interest payments in connection with tax positions during the years ended December 31, 2023, 2024 and 2025.
The Group did not have any significant unrecognized uncertain tax positions as of December 31, 2024 and 2025.
F-25
In order to assess uncertain tax positions, the Group applies a more likely than not threshold and a two-step approach for the tax position measurement and financial statement recognition. Under the two-step approach, the first step is to evaluate the tax position for recognition by determining if the weight of available evidence indicates that it is more likely than not that the position will be sustained, including resolution of related appeals or litigation processes, if any. The second step is to measure the tax benefit as the largest amount that is more than 50% likely of being realized upon settlement.
(t) | Net earnings per share (“EPS”) and per American Depositary Share (“ADS”) |
Basic earnings per share is computed on the basis of the weighted-average number of ordinary shares outstanding during the period under measurement. Diluted earnings per share are based on the weighted-average number of ordinary shares outstanding and potential ordinary shares. Potential ordinary shares result from the assumed exercise of outstanding stock options, RSUs or other potentially dilutive equity instruments, when they are dilutive under the treasury stock method or the if-converted method.
(u) | Statutory reserves |
The Company’s subsidiaries and the VIEs incorporated in China mainland are required to make appropriations to certain non-distributable statutory reserves. Such subsidiaries and the VIEs, in accordance with the China Company Laws, must make appropriations from their after-tax profit as reported in their statutory accounts to non-distributable statutory reserves including (i) statutory surplus fund and (ii) discretionary surplus fund. The appropriation to the statutory surplus fund is at least
The statutory surplus fund is restricted to set off against losses, expansion of production and operation or increase in the registered capital of the respective companies. Upon approval by the board of directors, the discretionary surplus can be used to offset accumulated losses or to increase capital.
(v) | Business combination |
The Group accounts for its business combinations using the acquisition method of accounting in accordance with ASC 805, Business Combinations. The cost of an acquisition is measured as the aggregate of the acquisition date fair values of the assets transferred and liabilities assumed by the Group to the sellers and equity instruments issued. Transaction costs directly attributable to the acquisition are expensed as incurred. Identifiable assets and liabilities acquired or assumed are measured separately at their fair values as of the acquisition date, irrespective of the extent of any noncontrolling interests. The excess of (i) the total costs of acquisition, fair value of the noncontrolling interests and acquisition date fair value of any previously held equity interest in the acquiree over (ii) the fair value of the identifiable net assets of the acquiree is recorded as goodwill. If the cost of acquisition is less than the fair value of the net assets of the subsidiary acquired, the difference is recognized directly in the consolidated statements of operations and comprehensive income. During the measurement period, which can be up to one year from the acquisition date, the Group may record adjustments to the assets acquired and liabilities assumed with the corresponding offset to goodwill. Upon the conclusion of the measurement period or final determination of the values of assets acquired or liabilities assumed, whichever comes first, any subsequent adjustments are recorded on the consolidated statements of operations and comprehensive income.
In a business combination achieved in stages, the Group re-measures the previously held equity interests in the acquiree when obtaining control at its acquisition date fair value and the re-measurement gain or loss, if any, is recognized on the consolidated statements of operations and comprehensive income.
When there is a change in ownership interests or a change in contractual arrangements that results in a loss of control of a subsidiary, the Company deconsolidates the subsidiary from the date control is lost. Any retained noncontrolling investment in the former subsidiary is measured at fair value and is included in the calculation of the gain or loss upon deconsolidation of the subsidiary.
(w) | Noncontrolling interests and redeemable noncontrolling interests |
Noncontrolling interests are recognized to reflect the portion of the equity of majority-owned subsidiaries and the VIEs which is not attributable, directly or indirectly, to the controlling shareholder.
F-26
The noncontrolling interest will continue to be attributed its share of losses even if that attribution results in a deficit noncontrolling interest balance.
Redeemable noncontrolling interests represent redeemable equity interests issued by the Group’s subsidiaries to certain investors, and have been classified as mezzanine classified noncontrolling interests in the consolidated financial statements as these redeemable interests are contingently redeemable upon the occurrence of certain conditional events, which is not solely within the control of the Group. The Group accreted the redeemable equity interests to their redemption value, which is purchase price plus interest per year over the period since issuance to the earliest redemption date. The accretions were recorded against retained earnings, or in the absence of retained earnings, by charges against additional paid-in capital. Once additional paid-in capital had been exhausted, additional charges were recorded by increasing the accumulated deficit.
(x) | Related parties |
Parties are considered to be related if one party has the ability, directly or indirectly, to control the other party or exercise significant influence over the other party in making financial and operating decisions. Parties are also considered to be related if they are subject to common control or significant influence, such as a family member or relative, stockholder, or a related corporation.
(y) | Comprehensive income |
Comprehensive income is defined as the change in equity of the Group during a period arising from transactions and other events and circumstances excluding transactions resulting from investments by shareholders and distributions to shareholders.
(z) | Segment reporting |
The Group’s internal organizational structure as well as information about geographical areas, business segments and major customers in financial statements is set out in detail under Note 25.
(aa) | Dividends |
Dividends of the Company are recognized when declared.
(bb) Recently adopted accounting pronouncements
In December 2023, the FASB issued ASU No. 2023-09, Income Taxes (Topic 740): Improvements to Income Tax Disclosures. ASU No. 2023-09 requires disaggregated information about a reporting entity’s effective tax rate reconciliation as well as additional information on income taxes paid. The guidance is effective for annual periods beginning after December 15, 2024, on a prospective basis. The Company has adopted this guidance for the year ended December 31, 2025 and made the related disclosure in Note 11.
(cc) Recently issued accounting pronouncements not yet adopted
In September 2025, the FASB issued ASU No. 2025-06, Intangibles—Goodwill and Other - Internal-Use Software (Subtopic 350-40). ASU No. 2025-06 modernizes the accounting for internal-use software to reflect current development practices, clarifies when to begin capitalizing costs, and enhances disclosure requirements. The guidance is effective for annual reporting periods beginning after December 15, 2027, and interim reporting periods within those annual reporting periods. Early adoption is permitted.
In December 2025, the FASB issued ASU No. 2025-10, Government Grants (Topic 832). ASU No. 2025-10 establishes guidance on the recognition, measurement, and presentation of government grants received by business entities. The guidance is effective for annual reporting periods beginning after December 15, 2028, and interim reporting periods within those annual reporting periods. Early adoption is permitted.
The Group is currently evaluating the impact of these accounting standard updates on the consolidated financial statements.
F-27
3. | Concentrations and Risks |
(a) | Server and bandwidth service provider |
The Group relied on over
For the year ended December 31, | |||||||
| 2023 | | 2024 | | 2025 | ||
Number of service providers, offering |
| | | | |||
Total% of the Group’s server and bandwidth service expenditure provided by 10% or greater service providers |
| | % | | % | | % |
(b) | Credit risk |
Financial instruments that potentially subject the Group to significant concentrations of credit risk consist primarily of cash and cash equivalents, time deposits, restricted cash, accounts receivable and short-term investments. As of December 31, 2024 and 2025, substantially all of the Group’s cash and cash equivalents, time deposits and restricted cash were held in major financial institutions located in the PRC, which management considers being of high credit quality. Accounts receivable are typically unsecured and are generally derived from revenue earned from mobile games services, online music services and advertising services.
Receivable from
In addition, receivable from
Short-term investments consist of financial products issued by commercial banks in China mainland with a variable interest rate indexed to performance of underlying assets, which have a maturity date within one year as of the purchase date. The effective yields of the short-term investments range from
(c) | Major customers |
(d) | Online games |
The Group derived
F-28
4. | Prepayments and Other Current Assets, net |
The following is a summary of prepayments and other current assets, net (in thousands):
| December 31, | | December 31, | |
2024 | 2025 | |||
RMB | RMB | |||
Prepayment for royalties, revenue sharing cost |
| |
| |
Deposits | | | ||
Interest receivable |
| |
| |
Prepayments of content and marketing cost and other operational expenses |
| |
| |
Prepayment for deductible value added tax and refundable subsidy |
| |
| |
Receivable within one year related to disposal of investments | | | ||
Bridge loans in connection with ongoing investments |
| |
| |
Employee advances | | | ||
Advance to suppliers | | | ||
Others |
| |
| |
| |
| |
As of December 31, 2024 and 2025, prepayments for royalties and revenue sharing cost mainly represented prepaid royalties or revenue sharing cost related to game distribution and operations of online games. As of December 31, 2025, deposits mainly represented the prepaid amount related to the purchase of equity securities.
The amount of employee advances listed above included staff housing loan balances of RMB
5. | Short-term Investments |
As of December 31, 2024 and 2025, the Group’s short-term investments mainly consisted of financial products issued by commercial banks in China mainland with a variable interest rate indexed to the performance of underlying assets and a maturity date within one year when purchased. As of December 31, 2025, the effective yields of short-term investments ranged from
The following is a summary of short-term investments (in thousands):
December 31, 2024 | ||||||
| | Unrealized | | Estimated | ||
Cost | Gains | Fair Value | ||||
RMB | RMB | RMB | ||||
| | | | |||
December 31, 2025 | ||||||
| | Unrealized | | Estimated | ||
Cost | Gains | Fair Value | ||||
RMB | RMB | RMB | ||||
| | | ||||
During the years ended December 31, 2023, 2024 and 2025, the Group recorded investment income related to short-term investments of RMB
F-29
6. | Property, Equipment and Software, net |
The following is a summary of property, equipment and software, net (in thousands):
| December 31, | | December 31, | |
2024 | 2025 | |||
RMB | RMB | |||
Building and decoration |
| |
| |
Leasehold improvements |
| |
| |
Furniture, fixtures, office and other equipment |
| |
| |
Vehicles |
| |
| |
Servers and computers |
| |
| |
Software |
| |
| |
Construction in progress |
| |
| |
| |
| | |
Less: accumulated depreciation and amortization |
| ( |
| ( |
Less: impairment | ( | ( | ||
Net book value |
| |
| |
Depreciation and amortization expense was RMB
As of December 31, 2024 and 2025, the construction in progress balance mainly comprised of construction of buildings in Shanghai that have not yet been placed in service for the Group’s intended use. All the related cost is capitalized in construction in progress to the extent it is incurred for the purposes of bringing the construction development to a usable state.
7. | Land Use Rights, net |
Land use rights represent acquired right to use the land on which the Group’s offices and warehouses are built. In 2024, the Group obtained the land use rights in Beijing from the local authorities. Amortization of the land use right is made over the remaining term of the land use right period from the date when the land was made available for use by the Group.
| December 31, | | December 31, | |
2024 | 2025 | |||
RMB | RMB | |||
Cost |
| |
| |
Incentive payment from local government |
| ( |
| ( |
Accumulated amortization |
| ( |
| ( |
Impairment | ( | — | ||
Land use right, net |
| |
| |
The total amortization expense for each of the years ended December 31, 2023, 2024 and 2025 amounted to approximately RMB
8.Leases
The Group has operating leases for corporate offices and warehouses. In addition, upon the adoption of ASC 842, land use rights with total carrying amount of RMB
The Group’s leases have remaining lease terms of
F-30
The following table provides information related to the Group’s operating leases (in thousands):
| | For the year ended December 31, | ||||
| 2023 | | 2024 | | 2025 | |
| RMB | RMB | RMB | |||
Operating lease cost |
| | | | ||
Cash paid for amounts included in the measurement of operating lease liabilities |
| | | | ||
Change of right-of-use assets related to exchange for operating lease obligations |
| | | ( | ||
Additionally, the short-term lease cost was RMB
The following table provides a summary of the Group’s operating lease terms and discount rates, which excludes the land use rights, as of December 31, 2024 and 2025:
| December 31, | | December 31, |
| |
2024 | 2025 |
| |||
Weighted average remaining lease term |
|
| |||
Weighted average discount rate |
| | % | | % |
Maturities of operating lease liabilities as of December 31, 2025 were as follows (in thousands):
| | RMB |
2026 |
| |
2027 |
| |
2028 |
| |
2029 |
| |
2030 | | |
Thereafter |
| |
Total operating lease payments |
| |
Less: imputed interest |
| ( |
Total |
| |
9. | Long-term Investments |
The following is a summary of long-term investments (in thousands):
| December 31, | | December 31, | |
2024 | 2025 | |||
RMB | RMB | |||
Investments in equity method investees |
| |
| |
Equity investments with readily determinable fair values | | | ||
Equity investments without readily determinable fair values |
| |
| |
Other investments | | | ||
| |
| |
F-31
(a) | Investments in equity method investees |
The Group recorded equity share of earnings of RMB
(b) | Equity investments with readily determinable fair values |
As of December 31, 2025, equity investments with readily determinable fair values mainly included RMB
The Group also recorded cash dividend income of RMB
(c) | Equity investments without readily determinable fair value |
Equity investments without readily determinable fair value represent investments in privately held companies with no readily determinable fair value. The Group does not have significant influence on these investees, or the investments are not common stock or in substance common stock. These investments are classified as equity investments without readily determinable fair value, and are carried at cost less impairment, plus or minus changes resulting from observable price changes in orderly transactions for the identical or a similar investment of the same issuer. For the years ended December 31, 2023, 2024 and 2025, there were
The Group recognized a gain of RMB
The Group recognized impairment provision of RMB
F-32
10. | Other Long-term Assets |
The following is a summary of other long-term assets (in thousands):
| December 31, | | December 31, | |
2024 | 2025 | |||
RMB | RMB | |||
Copyrights, licenses, domain names, trademark and technology |
| |
| |
Goodwill | | | ||
Long-term receivable | | | ||
Non-current deposits | | | ||
Long-term interest receivables | | | ||
Staff housing loans |
| |
| |
Others |
| |
| |
| |
| |
Balances of copyrights and licenses represents prepaid minimum royalties for exploitation of related intellectual properties, which was amortized over the term of the respective licensing agreements or estimated amortization periods.
Goodwill
December 31, | December 31, | |||
| 2024 | | 2025 | |
RMB | RMB | |||
Beginning balance |
| |
| |
Additions |
| — |
| — |
Disposal and others | ( | | ||
Ending balance |
| |
| |
For the years ended December 31, 2024 and 2025, the carrying value of goodwill was mainly recorded under the games and related value-added services segment. The Group performed impairment tests using the qualitative and quantitative method and concluded that the goodwill was not impaired as at December 31, 2024 and 2025, therefore,
The Group made housing loans to its employees (excluding executive officers) for house purchases via a third-party commercial bank in China mainland. Each individual staff housing loan is collateralized either by the property for which the loan is extended or by approved personal guarantees for the loan amount granted. The repayment term is
11. | Taxation |
(a) | Income taxes |
Cayman Islands
Under the current laws of the Cayman Islands, the Company and its intermediate holding companies in the Cayman Islands are not subject to tax on income or capital gain. Additionally, upon payments of dividends by the Company or its subsidiaries in the Cayman Islands to their shareholders,
F-33
British Virgin Islands (“BVI”)
Subsidiaries in the BVI are exempted from income tax on its foreign-derived income in the BVI. There are
Hong Kong
Subsidiaries in Hong Kong are subject to
China mainland
Under the EIT Law, Foreign Invested Enterprises (“FIEs”) and domestic companies would be subject to EIT at a uniform rate of
Boguan, NetEase Hangzhou and certain other subsidiaries in China mainland were qualified as HNTEs and enjoyed a preferential tax rate of
The aforementioned preferential tax rates are subject to annual review by the relevant tax authorities in China mainland.
According to relevant laws and regulations promulgated by the State Taxation Administration of the PRC announced on March 26, 2023, effective from 2023 onwards, enterprises engaging in research and development activities are entitled to claim
The following table presents the combined effects of EIT exemptions and tax rate reductions enjoyed by the Group for the years ended December 31, 2023, 2024 and 2025 (in thousands except per share data):
For the year ended December 31, | ||||||
| 2023 | | 2024 | | 2025 | |
RMB | RMB | RMB | ||||
Aggregate amount of EIT exemptions and tax rate reductions |
| |
| |
| |
Earnings per share effect, basic |
| |
| |
| |
Earnings per share effect, diluted |
| |
| |
| |
The following table sets forth the components of income tax expenses of the Group for the years ended December 31, 2023, 2024 and 2025 (in thousands):
For the year ended December 31, | ||||||
| 2023 | | 2024 | | 2025 | |
RMB | RMB | RMB | ||||
Current tax expense |
| |
| |
| |
Deferred tax expense |
| |
| |
| ( |
Income tax expenses |
| |
| |
| |
F-34
For the year ended December 31, 2025, of the total income before tax and income tax expenses, around
The following table presents a reconciliation from the China mainland statutory income tax rate of
For the year ended December 31, | ||||
| 2023 | | 2024 | |
% | % | |||
Statutory income tax rate |
| |
| |
Permanent differences |
| ( |
| ( |
Effect due to different tax rates applicable to overseas entities |
| |
| |
Effect of lower tax rate applicable to HNTEs and EIT exemptions |
| ( |
| ( |
Change in valuation allowance and others |
| |
| |
Effect of withholding income tax (d) |
| |
| |
Effective income tax rate |
| |
| |
The following table presents a reconciliation from the mainland statutory income tax rate of
| For the year ended December 31, 2025 | |||
RMB | | % | ||
Statutory income tax rate |
| | | |
Foreign tax effects |
| — |
| — |
Hong Kong |
| — |
| — |
Nontaxable or nondeductible items |
| ( |
| ( |
Others | |
| | |
Singapore |
| | | |
Other foreign jurisdictions |
| ( | ( | |
Changes in valuation allowances | ( | ( | ||
Nontaxable or nondeductible items | — | — | ||
Preferential Tax Treatments | ( |
| ( | |
Effect of lower tax rate applicable to HNTEs and EIT exemptions | ( | ( | ||
Others |
| | | |
Changes in unrecognized tax benefits |
| ( | ( | |
Other adjustment |
| — | — | |
Effect of withholding tax |
| |
| |
Others |
| ( | ( | |
Effective income tax rate |
| |
| |
As of December 31, 2025, certain entities of the Group had net operating tax loss carry forwards of RMB
Full valuation allowance was provided on certain deferred tax assets as the Group’s management does not believe that sufficient positive evidence exists to conclude that recoverability of such deferred tax assets is more likely than not to be realized.
(b) | Sales tax |
Pursuant to the provision regulation of the China mainland on VAT and its implementation rules, the Company’s subsidiaries and the VIEs are generally subject to VAT at a rate of
F-35
(c) | Deferred tax assets and liabilities |
The following table presents the tax impact of significant temporary differences that give rise to the deferred tax assets and liabilities as of December 31, 2024 and 2025 (in thousands):
| December 31, | | December 31, | |
2024 | 2025 | |||
RMB | RMB | |||
Deferred tax assets: | ||||
Contract liabilities primarily related to online games |
| |
| |
Accruals and others |
| |
| |
Net operating tax loss carry forward |
| |
| |
| |
| | |
Less: valuation allowance |
| ( |
| ( |
Total |
| |
| |
| December 31, | | December 31, | |
2024 | 2025 | |||
RMB | RMB | |||
Deferred tax liabilities: | ||||
Withholding income tax(d) |
| |
| |
Others |
| |
| |
Total |
| |
| |
The Group does not believe that sufficient positive evidence exists to conclude that the recoverability of deferred tax assets of certain entities of the Group is more likely than not to be realized. Consequently, the Group has provided full valuation allowances for certain entities of the Group on the related deferred tax assets.
| Balance at | | Net change | | Balance at | |
January 1 | for the year | December 31 | ||||
RMB | RMB | RMB | ||||
2023 |
| | ( | | ||
2024 |
| | | | ||
2025 |
| | | |
| (d) | Withholding income tax |
The EIT Law also imposes a withholding income tax of
The Group accrued RMB
F-36
12. | Taxes Payable |
The following is a summary of taxes payable as of December 31, 2024 and 2025 (in thousands):
| December 31, | | December 31, | |
2024 | 2025 | |||
RMB | RMB | |||
Sales Tax payable |
| |
| |
Withholding individual income taxes for employees |
| |
| |
EIT payable |
| |
| |
Others |
| |
| |
| |
| |
13. | Short-term Loans |
As of December 31, 2024 and 2025, the short-term loans balances represent short-term loan arrangements with financial institutions which were repayable within a maturity term ranging from one week to
The Group has entered into several uncommitted loan credit facility agreements provided by certain financial institutions. As of December 31, 2025, US$
The Group has also entered into several guarantee agreements in the aggregate amount of US$
14. | Contract Liabilities |
Contract liabilities represents sales proceeds from prepaid points sold, unamortized in-game spending, prepaid products fees before delivery and prepaid subscription fees for internet value-added services for which services are yet to be provided as of the balance sheet dates.
For the year ended December 31, 2025, the additions to the contract liabilities balance were primarily due to cash payments received or due in advance of satisfying the Group’s performance obligations, while the reductions to the contract liabilities balance were primarily due to the recognition of revenues upon fulfillment of the Group’s performance obligations, both of which were in the ordinary course of business. During the years ended December 31, 2024 and 2025, RMB
As of December 31, 2025, the aggregate amount of transaction price allocated to the unsatisfied performance obligations is RMB
F-37
15. | Accrued Liabilities and Other Payables |
The following is a summary of accrued liabilities and other payables as of December 31, 2024 and 2025 (in thousands):
| December 31, | | December 31, | |
2024 | 2025 | |||
RMB | RMB | |||
Customer deposits on NetEase Pay accounts |
| |
| |
Marketing expenses and promotion materials |
| |
| |
Content cost | | | ||
Accrued fixed assets related payables |
| |
| |
Accrued revenue sharing |
| |
| |
Professional fees and technical charges |
| |
| |
Deferred government grants | | | ||
Administrative expenses and other staff related cost | | | ||
Server and bandwidth service fees | | | ||
Accrued freight and warehousing charge | | | ||
Acquisition considerations | | | ||
Customer refund for licensed games | | | ||
Others |
| |
| |
| |
| |
16.Long-term Loans
On June 2, 2021, the Group entered into a
17. | Capital Structure |
The holders of ordinary shares in the Company are entitled to
18. | Employee Benefits |
The Company’s subsidiaries and the VIEs incorporated in China mainland participate in a government-mandated multi-employer defined contribution plan under which certain retirement, medical, housing and other welfare benefits are provided to employees. Chinese labor regulations require the Company’s Chinese subsidiaries and the VIEs to pay to the local labor bureau a monthly contribution at a stated contribution rate based on the monthly basic compensation of qualified employees. The relevant local labor bureau is responsible for meeting all retirement benefit obligations; hence, the Group has no further commitments beyond its monthly contribution.
For the year ended December 31, | ||||||
| 2023 | | 2024 | | 2025 | |
RMB | RMB | RMB | ||||
Contributions to medical and pension schemes |
| |
| |
| |
Other employee benefits |
| |
| |
| |
| |
| |
| | |
F-38
19. | Share-based Compensation |
For the years ended December 31, 2023, 2024 and 2025, total share-based compensation expenses recognized were RMB
For the year ended December 31, | ||||||
| 2023 | | 2024 | | 2025 | |
RMB | RMB | RMB | ||||
Cost of revenues |
| |
| |
| |
Selling and marketing expenses |
| |
| |
| |
General and administrative expenses |
| |
| |
| |
Research and development expenses |
| |
| |
| |
| |
| |
| | |
(a) | Restricted Share Units Plan |
2009 RSU Plan
In November 2009, the Company adopted 2009 Restricted Share Unit Plan for the Company’s employees, directors and consultants (the “2009 RSU Plan”). The Company has reserved
2019 Share Plan
In October 2019, the Company adopted 2019 Restricted Share Unit Plan for the Company’s employees, directors and others, with a
Effective February 22, 2023, the Company amended and restated the 2019 Restricted Share Unit Plan to permit to grant stock option awards to the Company’s employees, directors and others, and renamed it as Amended and Restated 2019 Share Incentive Plan (the “2019 Share Plan”).
The Group recognizes share-based compensation cost related to RSUs in the consolidated statements of operations and comprehensive income based on awards ultimately expected to vest, after considering estimated forfeitures. Forfeitures are estimated based on the Group’s historical experience over the last
As of December 31, 2025, total unrecognized compensation cost related to unvested awards under the 2019 Share Plan, adjusted for estimated forfeitures, was US$
F-39
Restricted Share Unit Award Activities
The following table presents a summary of the Company’s RSUs award activities for the years ended December 31, 2023, 2024 and 2025:
Weighted average | |||||
grant date fair | |||||
| Number of RSUs | | value | ||
(in thousands) | US$ | ||||
Outstanding at January 1, 2023 |
| |
| |
|
Granted |
| |
| |
|
Vested |
| ( |
| |
|
Forfeited |
| ( |
| |
|
Outstanding at December 31, 2023 |
| |
| |
|
Outstanding at January 1, 2024 |
| |
| |
|
Granted |
| |
| |
|
Vested |
| ( |
| |
|
Forfeited |
| ( |
| |
|
Outstanding at December 31, 2024 |
| |
| |
|
Outstanding at January 1, 2025 |
| |
| |
|
Granted |
| |
| |
|
Vested |
| ( |
| |
|
Forfeited |
| ( |
| |
|
Outstanding at December 31, 2025 |
| |
| |
|
The aggregate intrinsic value of RSUs outstanding as of December 31, 2025 was US$
The Company’s practice is to issue new shares or utilize treasury stock upon vesting of RSUs. The number of shares available for future grant under the Company’s 2019 RSU Plan was
(b) | Other Share Incentive Plan |
Certain of the Company’s subsidiaries have adopted stock incentive plans, which are stock option plans or RSU plans and allow the related subsidiaries to grant options or RSUs to certain employees of the Group. The options expire in to
The Group has used the binomial model to estimate the fair value of the options granted and RSUs are measured at the fair market value of the shares on the grant date. For the years ended December 31, 2023, 2024, and 2025, RMB
As of December 31, 2025, there were approximately RMB
F-40
20. | Net Income Per Share |
The following table sets forth the computation of basic and diluted net income per share for the years ended December 31, 2023, 2024 and 2025:
For the year ended December 31, | ||||||
| 2023 | | 2024 | | 2025 | |
Numerator (RMB in thousands): | ||||||
Net income attributable to the Company’s shareholders for basic net income per share calculation | | | | |||
Net income attributable to the Company’s shareholders for dilutive net income per share calculation |
| |
| |
| |
Denominator (No. of shares in thousands): | ||||||
Weighted average number of ordinary shares outstanding, basic |
| |
| |
| |
Dilutive effect of restricted share units | | | | |||
Weighted average number of ordinary shares outstanding, diluted | | | | |||
Net income per share, basic (RMB) |
| |
| |
| |
Net income per share, diluted (RMB) |
| |
| |
| |
Net income attributable to the Company’s shareholders for dilutive net income per share calculation is calculated as net income attributable to the Company’s shareholders for basic net income per share calculation minus the impact of subsidiaries’ diluted earnings. Basic net income per share is computed using the weighted average number of the ordinary shares outstanding during the year. Diluted net income per share is computed using the weighted average number of ordinary shares and potential ordinary shares outstanding during the year. For the years ended December 31, 2023, 2024 and 2025, RSUs that were anti-dilutive and excluded from the calculation of diluted net income per share totaled approximately
21. | Commitments and Contingencies |
(a) | Commitments |
As of December 31, 2025, future minimum payment for server and bandwidth service fee commitments, capital commitments, royalties and other expenditures commitments related to licensed contents, as well as other commitments related to services purchases, were as follows (in thousands):
Server and | Royalties and | |||||||||
Bandwidth | Expenditure for | |||||||||
Service Fee | Capital | Licensed Content | Other | |||||||
| Commitments | | Commitments | | Commitments | | Commitments | | Total | |
RMB | RMB | RMB | RMB | RMB | ||||||
2026 |
| | | | | | ||||
2027 |
| | | | | | ||||
2028 |
| | | | | | ||||
2029 | | — | | — | | |||||
Beyond 2029 |
| — | — | | — | | ||||
| | | | | |
F-41
(b) | Litigation |
Overview
From time to time, the Group is involved in claims and legal proceedings that arise in the ordinary course of business. Based on currently available information, management does not believe that the ultimate outcome of these unresolved matters, individually and in the aggregate, is reasonably possible to have a material adverse effect on the Group’s financial position, results of operations or cash flows. However, litigation is subject to inherent uncertainties and the Group’s view of these matters may change in the future. Were an unfavorable outcome to occur, there exists the possibility of a material adverse impact on the Group’s financial position, results of operations or cash flows for the period in which the unfavorable outcome occurs, and potentially in future periods. The Group records a liability when it is both probable that a liability has been incurred and the amount of the loss can be reasonably estimated. The Group reviews the need for any such liability on a regular basis. The Group has not recorded any material liabilities in this regard as of December 31, 2024 and 2025.
22. | Dividends |
Quarterly Dividend Policy
Under the Company’s current dividend policy, the determination to make dividend distributions and the amount of such distributions in any particular quarter will be made at the discretion of the Company’s board of directors and will be based upon its operations and earnings, cash flow, financial condition, capital and other reserve requirements and surplus, any applicable contractual restrictions, the ability of the Company’s subsidiaries in China mainland to make distributions to their offshore parent companies, and any other conditions or factors which the board deems relevant and having regard to the directors’ fiduciary duties.
Dividends are recognized when declared. There is
23. | Share Repurchase Programs |
The Company accounts for repurchased ordinary shares under the cost method and includes such treasury stock as a component of the common shareholders’ equity. Cancellation of treasury stock is recorded as a reduction of ordinary shares, additional paid-in-capital and retained earnings, as applicable. An excess of purchase price over par value is allocated to additional paid-in-capital first with any remaining excess charged entirely to retained earnings. The Company may from time to time utilize treasury stock upon vesting of RSUs. The cost of treasury stock reissued is determined using the weighted average method and recorded as a reduction of additional paid-in-capital.
In February 2021, the Company announced that its board of directors had approved a share repurchase program of up to US$
On November 17, 2022, the Company announced that its board of directors had approved a new share repurchase program of up to US$
24. | Related Party Transactions |
The Group had no material transactions with related parties for the years ended December 31, 2023, 2024 and 2025, and no material related parties’ balances as of December 31, 2024 and 2025.
F-42
25. | Segment Information |
(a) | Description of segments |
Operating segments are defined as components of an enterprise about which separate financial information is available that is evaluated regularly by the chief operating decision maker (“CODM”), or decision making group, in deciding how to allocate resources and in assessing performance. The Group’s CODM is the Chief Executive Officer.
The Group’s organizational structure is based on a number of factors that the CODM uses to evaluate, view and run its business operations which include, but are not limited to, customer base, homogeneity of products and technology. The Group’s operating segments are based on this organizational structure and information reviewed by the Group’s CODM to evaluate the operating segment results.
(b) | Segment data |
The table below provides a summary of the Group’s operating segment results under which the cost of revenues is considered as the significant segment expense for the years ended December 31, 2023, 2024 and 2025 (in thousands). The Group does not allocate any operating costs or assets to its business segments as the Group’s CODM does not use this information to measure the performance of the operating segments.
| For the year ended December 31, | |||||
| 2023 | | 2024 | | 2025 | |
RMB | RMB | RMB | ||||
Net revenues: | ||||||
Games and related value-added services |
| |
| |
| |
Youdao |
| |
| |
| |
NetEase Cloud Music | | | | |||
Innovative businesses and others |
| |
| |
| |
Total net revenues |
| |
| |
| |
Cost of revenues: | ||||||
Games and related value-added services |
| ( |
| ( |
| ( |
Youdao |
| ( |
| ( |
| ( |
NetEase Cloud Music | ( | ( | ( | |||
Innovative businesses and others |
| ( |
| ( |
| ( |
Total cost of revenues |
| ( |
| ( |
| ( |
Gross profit: | ||||||
Games and related value-added services |
| |
| |
| |
Youdao |
| |
| |
| |
NetEase Cloud Music | | | | |||
Innovative businesses and others |
| |
| |
| |
Total gross profit |
| |
| |
| |
F-43
The following table set forth the disaggregation of net revenues by timing of revenue recognition for the years ended December 31, 2023, 2024 and 2025 (in thousands):
For the year ended December 31, | ||||||
| 2023 | | 2024 | | 2025 | |
RMB | RMB | RMB | ||||
A point in time | | | | |||
Over time | | | | |||
Total Net revenue |
| |
| |
| |
The following table presents the total depreciation and amortization expenses of property, equipment and software recorded under cost of revenues by segment for the years ended December 31, 2023, 2024 and 2025 (in thousands):
| For the year ended December 31, | |||||
| | 2023 | | 2024 | | 2025 |
| RMB | RMB | RMB | |||
Games and related value-added services |
| |
| |
| |
Youdao |
| |
| |
| |
NetEase Cloud Music | | | | |||
Innovative businesses and others |
| |
| |
| |
Total depreciation and amortization expenses of property, equipment and software |
| |
| |
| |
As substantially all of the Group’s long-lived assets are located in China mainland and substantially all of the Group’s
26. | Financial Instruments |
The following table sets forth the financial instruments, measured at fair value, by level within the fair value hierarchy as of December 31, 2024 (in thousands):
Fair Value Measurements | ||||||||
| RMB | |||||||
Quoted Prices in | ||||||||
Active Market | Significant Other | Significant | ||||||
for Identical | Observable | Unobservable | ||||||
Assets | Inputs | Inputs | ||||||
| Total | | (Level 1) | | (Level 2) | | (Level 3) | |
Equity investments with readily determinable fair values | | | — | — | ||||
Short-term investments |
| |
| — |
| | — | |
Investments accounted for at fair values |
| | — | — | | |||
Total | |
| |
| | | ||
F-44
The following table sets forth the financial instruments, measured at fair value, by level within the fair value hierarchy as of December 31, 2025 (in thousands):
Fair Value Measurements | ||||||||
| RMB | |||||||
Quoted Prices in | ||||||||
Active Market | Significant Other | Significant | ||||||
for Identical | Observable | Unobservable | ||||||
Assets | Inputs | Inputs | ||||||
| Total | | (Level 1) | | (Level 2) | (Level 3) | ||
Equity investments with readily determinable fair values | | | — | — | ||||
Short-term investments |
| |
| — |
| | — | |
Investments accounted for at fair values | | — | — | | ||||
Total |
| |
| |
| | | |
The rates of interest under the loan agreements with the lending banks were determined based on the prevailing interest rates in the market. The Group classifies the valuation techniques that use these inputs as Level 2 of fair value measurements of short-term bank loans. For other financial assets and liabilities with carrying values that approximate fair value, if measured at fair value in the financial statements, these financial instruments would be classified as Level 3 in the fair value hierarchy.
As of December 31, 2024 and 2025, certain equity investments without determinable fair value (Note 9) were measured using significant unobservable inputs (Level 3) and written down from their respective carrying value to fair value, with impairment charges of RMB
27. | Restricted Net Assets |
Relevant PRC laws and regulations permit companies in China mainland to pay dividends only out of their retained earnings, if any, as determined in accordance with PRC accounting standards and regulations. Additionally, the Company’s subsidiaries and the VIEs in China mainland can only distribute dividends upon approval of the shareholders after they have met the requirements for appropriation to the general reserve fund and the respectively. The general reserve fund and the statutory surplus fund require that annual appropriations of
F-45