Please wait
Table of Contents

Filed Pursuant to Rule 424(b)(5)
Registration No. 333-220395

 

The information in this preliminary prospectus is not complete and may be changed. These securities may not be sold until the registration statement filed with the U.S. Securities and Exchange Commission is effective. This preliminary prospectus is not an offer to sell these securities and it is not soliciting an offer to buy these securities in any jurisdiction where the offer or sale is not permitted.

 

Subject to Completion

PRELIMINARY    PROSPECTUS    SUPPLEMENT    DATED    SEPTEMBER 8, 2017

TO PROSPECTUS DATED SEPTEMBER 8, 2017

 

LOGO

130,434,600 Class B Ordinary Shares, including

Class B Ordinary Shares represented by American Depositary Shares

Grupo Financiero Galicia S.A.

 

 

We, Grupo Financiero Galicia S.A., a sociedad anónima organized under the laws of the Republic of Argentina, are offering 130,434,600 Class B ordinary shares, par value Ps.1.00 per share, including Class B ordinary shares represented by American depositary shares (“ADSs”), each representing 10 of our Class B ordinary shares.

We are offering ADSs and Class B ordinary shares in a global offering, which consists of an international offering of ADSs in the United States and other countries outside Argentina, a concurrent offering of Class B ordinary shares in Argentina, and an offering of Class B ordinary shares in Argentina pursuant to preferential rights of our existing shareholders, as described below. The international offering of the ADSs in the United States and other countries outside Argentina is being underwritten by the underwriters named in this prospectus supplement. In the Argentine offering, Class B ordinary shares are being offered to investors in Argentina through the Argentine placement agent named in this prospectus supplement. The closings of the international offering and the Argentine offering are conditioned upon each other. This prospectus supplement is not complete without, and may not be utilized except in connection with, the accompanying prospectus, including any amendments or supplements thereto.

The ADSs are listed on the Nasdaq Capital Market (the “NASDAQ”) under the symbol “GGAL.” On September 7, 2017, the last reported sale price of the ADSs was US$47.60 per ADS on the NASDAQ. In addition, our Class B ordinary shares are listed on the Bolsas y Mercados Argentinos S.A. (the “BYMA”) and on the Mercado Abierto Electrónico S.A. (the “MAE”) under the symbol “GGAL.” On September 6, 2017, the last reported sale price of our Class B ordinary shares was Ps.82.05 per share on the BYMA.

Our existing shareholders have preferential rights, including preemptive rights and accretion rights, to subscribe to our capital increase resulting from the global offering. The preferential subscription period will expire on or about September 26, 2017. The offering pursuant to the preferential rights has not been and will not be registered under the U.S. Securities Act of 1933, as amended (the “Securities Act”), and, accordingly, the preferential rights may not be offered to our shareholders in the United States and will not be made available to ADS holders. EBA Holding S.A., which owns 100% of our outstanding Class A shares, representing 21.6% of our capital stock, has transferred its preferential rights to our affiliate Galicia Valores S.A. (“Galicia Valores”) and, in order to facilitate the international offering, Galicia Valores, at the discretion of the underwriters, will exercise these rights to purchase Class B ordinary shares, including Class B ordinary shares represented by ADSs, to be sold in the international offering. In addition, the underwriters will be able to acquire from us Class B ordinary shares, if any, including Class B ordinary shares represented by ADSs, relating to preferential rights that are not exercised. See “Underwriting” in this prospectus supplement.

Investing in the ADSs or our Class B ordinary shares involves significant risks. You should carefully read “Item 3.D. Risk Factors” in our 2016 Form 20-F (as defined below), which is incorporated herein by reference as well as the information set forth under the caption “Risk Factors” beginning on page S-17 of this prospectus supplement, for more information.

 

 

 

    

Per ADS

      

Total

 

Public offering price

   US$        US$  

Underwriting discount (1)

   US$        US$  

Proceeds, before expenses, to us

   US$        US$  

 

(1) See “Underwriting” in this prospectus supplement.

The underwriters may also exercise their option to purchase up to an additional 19,565,190 Class B ordinary shares, including Class B ordinary shares represented by ADSs, from us, at the public offering price within 30 days after the date of the underwriting agreement. All of our existing shareholders will have preferential rights with respect to the Class B ordinary shares, including Class B ordinary shares represented by ADSs, offered pursuant to the underwriters’ option to purchase additional Class B ordinary shares, including Class B ordinary shares represented by ADSs; provided, however, that such preferential rights may not be offered to our shareholders in the United States and are not being made available to ADS holders. New shareholders will not have preferential rights with respect to the Class B ordinary shares, including Class B ordinary shares represented by ADSs, offered pursuant to the underwriters’ option to purchase additional Class B ordinary shares.

The offering of our Class B ordinary shares in Argentina has been approved by the Argentine securities regulator (Comisión Nacional de Valores, or the “CNV”). Neither the U.S. Securities and Exchange Commission (the “SEC”) nor any state securities regulators have approved or disapproved these securities, or determined if this prospectus supplement or the accompanying prospectus are truthful or complete. Any representation to the contrary is a criminal offense.

The underwriters expect to deliver the ADSs against payment in New York, New York on                 , 2017.

 

 

Joint Book-Running Managers

 

BofA Merrill Lynch   UBS Investment Bank

 

 

The date of this prospectus supplement is                 , 2017.


Table of Contents

TABLE OF CONTENTS

Prospectus Supplement

 

     Page  

ABOUT THIS PROSPECTUS SUPPLEMENT

     S-ii  

GENERAL INFORMATION

     S-ii  

INCORPORATION OF CERTAIN INFORMATION BY REFERENCE

     S-iv  

FORWARD-LOOKING STATEMENTS

     S-v  

PROSPECTUS SUPPLEMENT SUMMARY

     S-1  

SUMMARY FINANCIAL INFORMATION

     S-9  

THE OFFERING

     S-13  

RISK FACTORS

     S-17  

EXCHANGE RATES AND EXCHANGE CONTROLS

     S-24  

USE OF PROCEEDS

     S-28  

CAPITALIZATION

     S-29  

DILUTION

     S-31  

MARKET PRICE OF OUR CLASS B ORDINARY SHARES AND AMERICAN DEPOSITARY SHARES

     S-32  

SELECTED STATISTICAL INFORMATION

     S-34  

MANAGEMENT’S DISCUSSION AND ANALYSIS OF FINANCIAL CONDITION AND RESULTS OF OPERATIONS

     S-47  

LEGAL PROCEEDINGS

     S-79  

ARGENTINE BANKING REGULATION

     S-80  

QUANTITATIVE AND QUALITATIVE DISCLOSURES ABOUT MARKET RISK

     S-84  

PRINCIPAL SHAREHOLDERS

     S-87  

TAXATION

     S-89  

UNDERWRITING

     S-99  

LEGAL MATTERS

     S-110  

Prospectus

 

     Page  

ABOUT THIS PROSPECTUS

     ii  

WHERE YOU CAN FIND MORE INFORMATION

     ii  

INCORPORATION OF CERTAIN INFORMATION BY REFERENCE

     ii  

FORWARD-LOOKING STATEMENTS

     iv  

ENFORCEABILITY OF CERTAIN CIVIL LIABILITIES

     v  

SUMMARY

     1  

REASONS FOR THE OFFERING AND USE OF PROCEEDS

     3  

PROSPECTUS SUPPLEMENT

     3  

DESCRIPTION OF SHARE CAPITAL

     4  

DESCRIPTION OF AMERICAN DEPOSITARY SHARES

     4  

DESCRIPTION OF RIGHTS TO PURCHASE CLASS B ORDINARY SHARES

     4  

PLAN OF DISTRIBUTION

     6  

LEGAL MATTERS

     7  

EXPERTS

     7  

 

S-i


Table of Contents

ABOUT THIS PROSPECTUS SUPPLEMENT

This prospectus supplement is a supplement to the accompanying prospectus. This prospectus supplement and the accompanying prospectus are parts of a registration statement that we filed with the SEC using a shelf registration process. Under this shelf registration process, we may sell from time to time an unspecified amount of any combination of securities described in the accompanying prospectus in one or more offers such as this offering. The accompanying prospectus provides you with a general description of the securities we may offer. This prospectus supplement provides you with specific information about the ADSs and the underlying Class B ordinary shares we are offering in the international offering. Both this prospectus supplement and the accompanying prospectus include important information about us and other information you should know before investing. Generally, when we refer only to the “prospectus,” we are referring to both parts combined, and when we refer to the “accompanying prospectus” we are referring to the accompanying prospectus.

This prospectus supplement also adds to, updates and changes information contained in the accompanying prospectus. To the extent the information in this prospectus supplement is different from that in the accompanying prospectus, you should rely on the information in this prospectus supplement. You should read both this prospectus supplement and the accompanying prospectus, together with the additional information described under the caption “Incorporation of Certain Information by Reference” in this prospectus supplement and the accompanying prospectus, before investing in the ADSs.

GENERAL INFORMATION

Grupo Financiero Galicia S.A. is a financial services holding company incorporated in Argentina as a sociedad anónima (stock corporation). As used in this prospectus supplement, references to “we,” “our,” “us” and “Grupo Galicia” are to Grupo Financiero Galicia S.A. and its consolidated subsidiaries, except where otherwise noted or the context otherwise requires. We maintain our financial books and records and publish our financial statements in pesos. In this prospectus supplement, references to “pesos” and “Ps.” are to Argentine pesos, and references to “U.S. dollars” and “US$” are to United States dollars and references to the “Central Bank” and the “BCRA” are to Banco Central de la República Argentina (the Argentine Central Bank).

This prospectus supplement contains conversions of certain peso amounts into U.S. dollars at specified exchange rates solely for the convenience of the reader. These conversions should not be construed as representations that the peso amounts actually represent such U.S. dollar amounts or could be converted into U.S. dollars at the exchange rate indicated. Unless otherwise indicated, U.S. dollar amounts that have been converted from pesos have been converted at an exchange rate of Ps.16.5985 per U.S. dollar, the exchange rate in effect on June 30, 2017, as published by the Argentine Central Bank.

The average balances of assets, including the related interest that is due, average shareholder’s equity and average loans, each as presented in this prospectus supplement are calculated on a daily basis for Banco de Galicia y Buenos Aires S.A., as well as for Tarjetas Regionales S.A. consolidated with its operating subsidiaries, and on a monthly basis for Grupo Galicia and its non-banking subsidiaries.

We are responsible for the information contained in this prospectus supplement, the accompanying prospectus and the documents incorporated by reference herein and therein. We take no responsibility for, and can provide no assurance as to the reliability of, any other information that others may give you. We have not authorized any other person to provide you with different information. We are not making an offer to sell our Class B ordinary shares or ADSs in any jurisdiction where the offer or sale is not permitted. The information appearing in this prospectus supplement, the accompanying prospectus and the documents incorporated by reference herein and therein may only be accurate as of their respective dates. Our business, financial condition, results of operations and prospects may have changed since such dates. The information in the accompanying prospectus is supplemented by, and to the extent inconsistent therewith replaced and superseded by, the information in this prospectus supplement.

 

S-ii


Table of Contents

Our principal executive offices are located at Tte. Gral. Juan D. Perón 430, 25th floor, City of Buenos Aires, Argentina, and our telephone number is +54 11-4343-7528. We maintain an internet site at www.gfgsa.com and our website is available in Spanish and English. Information contained on our website is not incorporated by reference in, and shall not be considered a part of, this prospectus supplement.

 

S-iii


Table of Contents

INCORPORATION OF CERTAIN INFORMATION BY REFERENCE

The SEC allows us to “incorporate by reference” the information we submit to it, which means that we can disclose important information to you by referring you to those documents that are considered part of this prospectus supplement and the accompanying prospectus. Information contained in this prospectus supplement and the accompanying prospectus and information that we submit to the SEC in the future and incorporate by reference will automatically update and supersede the previously submitted information. We incorporate herein by reference the document listed below that we have furnished to the SEC:

 

    our annual report on Form 20-F for the fiscal year ended December 31, 2016 filed with the SEC on May 1, 2017 (our “2016 Form 20-F”); and

 

    our report on Form 6-K furnished to the SEC on September 6, 2017 containing our unaudited interim consolidated financial statements as of June 30, 2017 and for the six months ended June 30, 2017 and 2016 and a reconciliation to U.S. generally accepted accounting principles (“GAAP”) of certain financial information as of June 30, 2017 and for the six months ended June 30, 2017 and 2016.

As you read the above documents or other documents incorporated by reference, you may find inconsistencies in information from one document to another. If you find inconsistencies, you should rely on the statements made in this prospectus supplement or in the most recent document incorporated by reference herein.

To obtain copies of documents incorporated by reference herein or in the accompanying prospectus, see “Where You Can Find More Information” in the accompanying prospectus. In addition, upon written or oral request, we will provide to any person, at no cost to such person, including any beneficial owner to whom a copy of this prospectus supplement is delivered, a copy of any or all of the information that has been incorporated by reference in this prospectus supplement or the accompanying prospectus. You may make such a request by writing or telephoning us at the following address or telephone number:

Grupo Financiero Galicia S.A.

Tte. Gral. Juan D. Perón 430, 25th floor

Buenos Aires, Argentina

Tel: +54 11-4343-7528

 

S-iv


Table of Contents

FORWARD-LOOKING STATEMENTS

This prospectus supplement, the accompanying prospectus and the documents incorporated herein and therein by reference, contain forward-looking statements within the meaning of Section 27A of the Securities Act, and Section 21E of the U.S. Securities Exchange Act of 1934, as amended, that involve substantial risks and uncertainties. All statements other than statements of historical facts contained in this prospectus (including any statements regarding our future financial performance, business strategy, budgets, projected costs and macroeconomic or financial sector forecasts) are forward-looking statements. In addition, forward-looking statements generally can be identified by the use of such words as “may,” “will,” “aim,” “expect,” “intend,” “estimate,” “anticipate,” “believe,” “continue” or other similar terminology. Although we believe that the expectations reflected in these forward-looking statements are reasonable, no assurance can be provided with respect to these statements. Because these statements are subject to risks and uncertainties, actual results may differ materially and adversely from those expressed or implied by such forward-looking statements. Factors that could cause actual results to differ materially and adversely from those contemplated in such forward-looking statements include but are not limited to:

 

    changes in Argentine government regulations applicable to financial institutions, including tax regulations and changes in or failures to comply with banking or other regulations;

 

    changes in general political, legal, social or other conditions in Argentina, Latin America or abroad;

 

    changes in the macroeconomic situation at the regional, national or international levels, and the influence of these changes on the microeconomic conditions of the financial markets in Argentina;

 

    fluctuations in the Argentine rate of inflation;

 

    volatility of the peso and the exchange rates between the peso and foreign currencies;

 

    changes in capital markets in general that may affect policies or attitudes toward lending to Argentina or Argentine companies, including expected or unexpected turbulence or volatility in domestic or international financial markets;

 

    increased competition in the banking, financial services, credit card services, insurance, asset management, mutual funds and related industries, from both traditional players as well as financial technology (fintech) companies;

 

    changes in interest rates which may, among other things, adversely affect margins;

 

    the inability of any of Grupo Galicia’s businesses to sustain or improve their performance, or a loss of market share by any of Grupo Galicia’s businesses;

 

    a change in the credit cycle, increased borrower defaults and/or a decrease in the fees charged to clients;

 

    changes in the saving and consumption habits of its customers and other structural changes in the general demand for financial products;

 

    the ability of any of Grupo Galicia’s businesses to obtain additional debt or equity financing on attractive conditions or at all, which may limit their ability to fund existing operations and to finance new activities;

 

    technological changes and difficulties in any of Grupo Galicia’s businesses’ ability to implement new technologies; and

 

    other factors discussed under “Item 3.D. Risk Factors” in our 2016 Form 20-F, which is incorporated herein by reference.

 

S-v


Table of Contents

You should not place undue reliance on forward-looking statements, which speak only as of the date that they were made. Moreover, you should consider these cautionary statements in connection with any written or oral forward-looking statements that we may issue in the future. We do not undertake any obligation to release publicly any revisions to forward-looking statements after completion of this prospectus supplement to reflect later events or circumstances or to reflect the occurrence of unanticipated events. In light of the risks and uncertainties described above, the forward-looking events and circumstances discussed in this prospectus supplement and the documents incorporated by reference might not occur, and are not guarantees of future performance.

 

S-vi


Table of Contents

PROSPECTUS SUPPLEMENT SUMMARY

The following summary highlights information contained elsewhere in this prospectus supplement or the documents incorporated by reference herein. This summary is not complete and does not contain all of the information you should consider before investing in our securities. You should read the entire prospectus supplement and the accompanying prospectus, including each of the documents incorporated by reference herein or therein, carefully, including the “Risk Factors” and “Forward-Looking Information” sections of this prospectus supplement, and “Item 3.D. Risk Factors” in our 2016 Form 20-F which is incorporated herein by reference.

Overview

Our Business

We are one of Argentina’s largest financial services groups with consolidated assets of Ps.253,173 million (US$15,252.7 million) as of June 30, 2017. As a holding company, we do not have operations of our own and conduct our business through our subsidiaries. Banco de Galicia y Buenos Aires S.A. (“Banco Galicia” or the “Bank”) is our main subsidiary and one of Argentina’s largest full-service banks. In addition, through Banco Galicia’s subsidiary Tarjetas Regionales S.A. (“Tarjetas Regionales”), we provide proprietary brand credit cards mainly outside the Buenos Aires region, and through our other subsidiaries we provide consumer finance services and insurance products throughout Argentina.

Banco Galicia is a leading provider of financial services in Argentina. According to information published by the Argentine Central Bank, as of May 31, 2017, Banco Galicia ranked second in terms of assets, deposits and loan portfolio within private-sector banks in Argentina. The Bank’s market share of private sector deposits and of loans to the private sector was 9.51% and 10.38%, respectively, as of June 30, 2017. As of June 30, 2017, Banco Galicia and its subsidiaries on a consolidated basis had total assets of Ps.250,395 million (US$15,085.3 million), total loans of Ps.159,923 million (US$9,634.7 million), total deposits of Ps.158,211 million (US$9,531.6 million), and its shareholders’ equity amounted to Ps.22,049 million (US$1,328.3 million).

Banco Galicia provides a full range of financial services through one of the most extensive and diversified distribution platforms among private-sector banks in Argentina. This distribution platform, as of June 30, 2017, was comprised of 279 full service banking branches and 1,870 ATMs and self-service terminals located throughout the country, as well as phone banking and internet banking platforms. Banco Galicia’s customer base was comprised of approximately 3.7 million customers, which were mostly individuals but also included more than 97,500 companies. Banco Galicia has a strong competitive position in retail banking, both with respect to individuals and small- and medium-sized companies. It also has a solid market position in providing service to large corporations and institutional investors.

The Bank’s Wholesale Banking Division provides products and services to medium and large businesses (i.e., those businesses with annual revenues above Ps.100 million) in the Corporate Banking, Mid-Sized Companies, Agricultural and Livestock sectors. This Division also provides foreign trade, capital markets and investment banking services. Within the Wholesale Banking Division, the Bank provides services targeted to the needs of these clients, including a Galicia Rural credit card for its clients in the agricultural and livestock sector and underwriting and placement agent services through its capital markets department. Through its Retail Banking Division, Banco Galicia provides products and services to individuals from across most income brackets, micro and small businesses (i.e., those businesses with annual revenues below Ps.100 million) and small retailers and professionals.

The companies devoted to the issuance of regional credit cards are subsidiaries of Banco Galicia through Tarjetas Regionales, which include Tarjeta Naranja S.A. and Tarjetas Cuyanas S.A. Tarjetas Regionales has a

 



 

S-1


Table of Contents

distinctive business model that we believe is well-suited to developing economies in Latin America and to the cultural background of its clients. Its business model of credit card issuance and related credit services focuses on the specific needs of lower- and lower-middle-income clients through personalized and attentive services using its extensive network of branches. Tarjetas Regionales’ client base is primarily located outside the Buenos Aires area, where its brands have a leading presence.

Tarjetas Regionales is the largest non-bank credit card issuer in Argentina and one of the largest in Latin America, in each case, based on the number of credit cards issued as of June 30, 2017. It is also one of the two largest merchant acquirers in Argentina and one of the largest credit card processors in Argentina. As of June 30, 2017, Tarjetas Regionales had more than 3.5 million active accounts, 9.5 million credit cards issued and approximately 250,000 affiliated merchants. Based on numbers from “ATACyC Cámara de Tarjetas de Créditos y Compra”, an Argentine industry group, we estimate that, as of the same date, Tarjetas Regionales’ market share of issued credit cards in Argentina was approximately 17.9%. As the credit card processor for all of its credit card operations, Tarjetas Regionales processed approximately 163 million transactions during 2016.

Our goal is to consolidate our position as one of Argentina’s leading comprehensive financial services providers while continuing to strengthen Banco Galicia’s position as one of Argentina’s leading banks. We seek to broaden and complement the operations and businesses of Banco Galicia, through holdings in companies and undertakings whose objectives are related to and/or can produce synergies with financial activities. Our non-banking subsidiaries operate in financial and related activities in which Banco Galicia either cannot participate or in which it can participate only on a limited basis due to restrictive banking regulations.

 



 

S-2


Table of Contents

The following table shows certain of Grupo Galicia’s key financial and operational statistics as of and for the periods indicated.

 

     As of and for the
Six Months Ended
June 30,
 
    

2017

    

2016

 
    

(in millions of pesos,

except percentages
and share data)

 

For the Fiscal Period

     

Net Income

     3,436        2,723  

Average Shares Outstanding (in millions)

     1,300        1,300  

Earnings per Share

     2.64        2.09  

At Period-End

     

Assets

     253,173        199,850  

Loans, Net

     159,873        109,334  

Deposits

     158,152        118,114  

Shareholders’ Equity

     23,549        17,058  

Shares Outstanding (in millions)

     1,300        1,300  

Book Value per Share

     18.11        13.12  

Selected Ratios (%)

     

Return on Average Shareholders’ Equity (1)

     31.35        34.60  

Return on Average Assets (2)

     3.09        3.38  

Financial Margin (3)

     12.79        11.36  

Shareholders’ Equity to Total Assets

     9.30        8.54  

Market Share (%) (4)

     

Deposits from Private Sector

     9.51        9.60  

Loans to the Private Sector

     10.38        9.53  

Exchange Rate (4)

     

Pesos per U.S. dollar

     16.5985        14.9200  

 

(1) Net income as a percentage of average shareholders’ equity.
(2) Net Income plus Minority Interests, divided by average Total Assets.
(3) Net Financial Income divided by average interest-earning assets.
(4) Source: Argentine Central Bank.

Our Competitive Strengths

We believe that the following characteristics enable us to maintain our competitiveness in the Argentine financial institutions sector and to continue to achieve our strategic objectives:

Nationwide Presence and Strong Brand Recognition. Grupo Galicia has a nationwide reach through a network, as of June 2017, of 581 branches strategically located in all of Argentina’s 23 provinces and in the Autonomous City of Buenos Aires, serving a consolidated total of 9,225,000 clients. This network is one of the most extensive and diversified networks in the financial system in Argentina and it allows Grupo Galicia to provide targeted customer service to various retail and corporate segments throughout the country. Our subsidiary Banco Galicia has operated as a bank in Argentina for over 110 years and as such has a long and established history as a leading private-banking institution in Argentina, and a well-established and highly-regarded reputation in the Argentine market. The Bank is particularly strongly represented among individual clients, the agricultural and small and medium enterprise segments, which are three of the sectors that we believe are well positioned for economic growth. Using the Net Promoter Score (“NPS”) management tool, an index

 



 

S-3


Table of Contents

generated by an external consultant in which several banks participate, Banco Galicia is able to measure its customers’ satisfaction and likelihood of being recommended by its customers to friends or colleagues. In 2016 using the NPS, Banco Galicia was ranked first in micro-and small-sized companies, with an 18% and a 14% NPS Index, respectively. In the micro-sized companies category, Banco Galicia was five percentage points above the second place company, and in the small-sized companies category it was two percentage points above the second place company.

We also believe that Tarjetas Regionales’ business has a leading position in the Argentine credit card market. Tarjetas Regionales has a nationwide reach through a network of 262 branches, customer service centers and other points of sale strategically located in most major Argentine cities. This extensive network allows Tarjetas Regionales to provide targeted customer service and form close relationships with its clients and the local merchants that accept its credit cards. We believe that Tarjetas Regionales’ extensive network and the close attention it pays to the needs of its clients in each particular location have allowed it to rank first in “top of mind” recognition (as determined by an external consultant) in every province in which it operates, except Buenos Aires.

Innovative, Specialized and Comprehensive Product Offerings. We offer our clients a broad range of financial services and solutions through our different subsidiaries. Banco Galicia offers a wide variety of innovative, specialized and comprehensive products both with respect to transactional banking and online banking. For example, with respect to transactional banking, Banco Galicia offers its clients a wide variety of products including deposit accounts, credit cards, debit cards and personal loans. With respect to online banking, the Bank’s website allows for customers to request both customary and specialized products, such as the payment of balances, obtaining information about credit cards with the assistance of an interactive advisor, obtaining information on promotions in an innovative benefits catalogue and obtaining information about products and services offered by the Bank. In addition, the Bank’s Galicia Servicios Móviles (mobile) business provides cell phone services that allow the Bank’s customers to inquire about their accounts, pay balances, subscribe for alerts and obtain information regarding their credit cards from their cell phones. The Bank continues to focus its efforts on developing its online banking and mobile capabilities so as to ensure a better experience for its customers.

At the same time, Tarjetas Regionales offers its clients a wide variety of innovative, specialized and comprehensive products, including the Tarjeta Naranja Clásica credit card, a Tarjeta Naranja credit card targeted at teenagers whose parents hold a Tarjeta Naranja credit card, the Tarjeta Naranja Visa, the Tarjeta Naranja MasterCard and the Tarjeta Naranja American Express credit cards, as well as the Tarjeta Nevada credit cards. Tarjetas Regionales additionally provides other products and services to its clients, including an e-commerce platform or Tienda Naranja, insurance policies, magazine subscriptions and mobile services. We believe these other products and services help us to develop and maintain customer contacts and brand recognition, which supports the distribution of our financial services. It also offers its clients various payment plans and discounts that are tailored for its particular customer base and the characteristics of each significant market in which Tarjetas Regionales operates. In addition, the sales force of Tarjetas Regionales adapts its marketing strategies based on the relative maturity of each market in order to offer products which best target the position of Tarjetas Regionales in the applicable market.

Conservative and Robust Credit Review Procedures at Banco Galicia. We have a thorough and conservative approach to overall credit risk which, as of June 30, 2017, resulted in only 1.7% of Banco Galicia’s private sector loans being classified as non-performing. On a consolidated basis (including Tarjetas Regionales), this ratio was 3.3% as of June 30, 2017. The Bank has created committees for each division and department which meet periodically to review and discuss credit procedures related to their applicable area. Due to the Bank’s strict credit review procedures, almost 72% of Banco Galicia’s portfolio is rated as low risk, while 22% is rated as medium low risk in the Bank’s own internal system. This internal system is divided into large company’s ratings, small and medium companies’ scorings, and individual scorings. Large companies’ ratings are based on

 



 

S-4


Table of Contents

the analysis of their financial statements, relating financial ratios with observed defaults through statistical analysis. Small and medium companies’ scorings are behavioral scorings based on the use of bank’s products by the company. Payments delays, intensity of use, average amounts and quantity of movements are some of the variables used to build these statistical models. Individual scorings are behavioral scorings based on the use of the bank’s products by the individual clients. Payments delays, use of credit cards, loans’ aging and quantity of movements are some of the variables used to build these statistical models. Furthermore, the Bank’s exposure to any single customer’s credit risk is limited with the Bank’s top ten loan accounts by an amount outstanding representing less than 8% of its total loan portfolio as of June 30, 2017.

Highly Trained, Motivated and Effective Work Force. Banco Galicia prides itself on its highly trained, motivated and effective work force and its overall positive work place culture. On average, its employees remain with the Bank for more than ten years, which demonstrates a low turn-over rate and the loyalty of its employees. Banco Galicia has implemented a corporate culture that is premised on providing the very best customer service to its clients in a motivated, positive and cooperative manner. This culture and work force have allowed the Bank to successfully interact with a wide variety of diverse clients and to tailor its products and solutions to address each customer segment’s needs.

Tarjetas Regionales has implemented a corporate culture that is premised on providing the very best service to the client. It has repeatedly been ranked as one of the best places to work in Argentina by the Argentine Great Place to Work Institute. Tarjetas Regionales interacts with both clients and merchants in a positive and cooperative manner and creates solutions to address each group’s needs. For example, Tarjetas Regionales, as an essential part of its distribution network, often sets up points of sale physically located in stores. Such arrangements have proven to be very effective in both marketing to existing and future clients and strengthening the relationships between Tarjetas Regionales and its merchant base.

Experienced Management Team. Banco Galicia’s senior management team has approximately 25 years of aggregate financial experience on average, while Tarjetas Regionales senior management team also has more than 25 years of aggregate financial, marketing and credit card industry experience. The diverse experience of both companies’ senior management has contributed significantly to their success in the recent past and is expected to play a significant role in their future.

Our Strategy

We are one of the leading companies offering comprehensive financial services in Argentina. Our principal objective is to create value for our shareholders, while also establishing sustainable management practices and considering our impact on the environment and society. To achieve this objective, we intend to continue to develop our presence in a range of financial services businesses and sectors, while at the same time continuing to consolidate Banco Galicia’s position as one of the principal banks in Argentina. Our strategy includes:

 

    Leveraging our established platform to provide aggregate value to our shareholders and clients. Through the creation of autonomous businesses, we have established a platform which we believe will allow us to leverage the experience and market knowledge of our different companies. We believe our platform provides us significant flexibility that we can use to react to market trends, respond rapidly to our client’s changing needs and facilitate our entry into new markets, products and distribution channels.

 

   

Obtain high participation levels in certain high growth businesses and take advantage of cross-selling opportunities. The Argentine Central Bank limits the capacity of financial entities to carry out investments in subsidiaries that perform activities which are considered “non-complementary”

 



 

S-5


Table of Contents
 

to the banking activity, such as insurance. Grupo Galicia, however, is not limited to investments in complementary businesses, and therefore is well positioned to take advantage of future growth potential in Argentina. Grupo Galicia has established, and in the future intends to establish, controlling participations in businesses that can cross-sell services to the clients of Banco Galicia and other companies.

 

    Maintain a favorable corporate structure. We intend to keep a favorable corporate structure that supports our different business lines. Our separate subsidiary structure helps us to distribute capital in an effective way, allowing us to minimize required capital investment in specific businesses, thereby freeing capital for investment and growth in other business lines. We also believe our corporate structure allows us to effectively assess sources of income and costs, facilitating analysis of our businesses’ patterns, and provides commercial effectiveness and efficiency in the use of resources.

 



 

S-6


Table of Contents

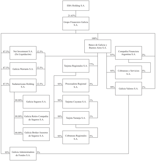
Organizational Structure

The following table illustrates our organizational structure as of June 30, 2017. Percentages indicate the ownership interests held. See “Recent Developments” below for pending and potential changes to the organizational structure.

 

 

LOGO

 



 

S-7


Table of Contents

Recent Developments

Compañía Financiera Argentina

On January 12, 2017, Grupo Galicia together with its main subsidiary, Banco Galicia, accepted an offer by Mr. Julio A. Fraomeni and Galeno Capital S.A.U. to sell 100% of Banco Galicia’s shares of Compañía Financiera Argentina S.A. (“CFA”) and Cobranzas y Servicios S.A. The closing of the transaction is subject to the fulfillment of the conditions contained in the offer, including the prior approval of the Argentine Central Bank, which are still pending as of the date of this prospectus supplement. Banco Galicia believes that the transaction will not have a material adverse consequence for its shareholders.

We believe the transaction will be beneficial for Banco Galicia because we expect it will: (i) improve Banco Galicia’s regulatory capital base by increasing the amount of ordinary capital Level 1, as calculated according to the BCRA’s regulatory framework, (ii) reallocate capital in order to provide credit support to priority segments, such as the commercial and investment portfolio, in line with the overall growth of the Argentine economy, and (iii) rebalance the credit exposure of Banco Galicia as between companies and individuals in accordance with acceptable risk levels, as determined by Banco Galicia’s board of directors.

Tarjetas Regionales

On August 9, 2017, Grupo Galicia accepted an irrevocable offer to sell shares of Tarjetas Regionales made by Mr. Juan Carlos Angulo, Mr. Miguel Angel Innocenti and Mr. José Luis Innocenti (the “Tarjetas Regionales Minority Purchase”). Each seller individually holds 5,658,315 Class A common shares, with five votes per share, and 10,508,299 Class B common shares, with one vote per share. The shares in the aggregate represent a total of 4.5% of the issued and outstanding share capital of Tarjetas Regionales. The total purchase price for the shares is US$36.8 million. We expect the purchase to close on or before January 5, 2018.

On August 10, 2017, the Boards of Directors of our subsidiaries Tarjeta Naranja and Tarjetas Cuyanas resolved to initiate the steps leading to a merger of both companies, by which Tarjetas Cuyanas would be absorbed into Tarjeta Naranja. On September 5, 2017, Tarjetas Naranja, as the absorbing company and Tarjetas Cuyanas, as the absorbed company, have signed a supplemental agreement to the merger.

On August 14, 2017, Grupo Galicia accepted an irrevocable offer to sell shares of Tarjetas Regionales made by Mr. Alejandro Pedro Angulo. The seller holds 5,658,315 Class A common shares, with five votes per share, and 10,508,299 Class B common shares, with one vote per share. The shares in the aggregate represent a total of 1.5% of the issued and outstanding share capital of Tarjetas Regionales. The total purchase price for the shares is US$12.25 million. We expect the purchase to close on or before January 5, 2018. This transaction complements that of August 10, 2017, and, taken together, the irrevocable offers to sell accepted by Grupo Galicia amount to a total of 6% of the issued and outstanding share capital of Tarjetas Regionales.

Net Investment S.A.

Net Investment S.A. was established in February 2000 as a holding company (87.5% owned by Grupo Galicia and 12.5% owned by Banco Galicia) whose purpose was to invest in and develop businesses related to technology, communications, internet connectivity and web contents. On May 16, 2017, Net Investment S.A. shareholders, Grupo Galicia and Banco Galicia, agreed to dissolve and liquidate the company.

 



 

S-8


Table of Contents

SUMMARY FINANCIAL INFORMATION

The historical financial information set forth below as of and for the years ended December 31, 2016, 2015 and 2014, as of June 30, 2017 and for the six months ended June 30, 2017 and 2016 has been derived from, and should be read together with, our consolidated financial statements incorporated herein by reference. For information concerning the preparation and presentation of our consolidated financial statements, see “Presentation of Financial Information” in our 2016 Form 20-F.

Our consolidated financial statements, from which the below information has been derived, are prepared in conformity with Central Bank rules, which differ in certain respects from U.S. GAAP. For a reconciliation of certain of our financial information to U.S. GAAP, see “Item 5.A. U.S. GAAP to Argentine Banking GAAP Reconciliation” in our 2016 Form 20-F and our Form 6-K furnished on September 6, 2017, each of which is incorporated herein by reference. See “Presentation of Financial Information” in our 2016 Form 20-F for a definition of Argentine Banking GAAP.

For the periods presented below, inflation adjustments have not been applied to our consolidated financial statements under Central Bank rules. In reviewing our financial information, investors should consider that, in recent years, there have been significant changes in the prevailing prices of certain inputs and economic indicators, such as salary cost, interest and exchange rates, however, local regulations have not required the application of inflation adjustments to our consolidated financial statements. For more information on inflation, see “Management’s Discussion and Analysis of Financial Condition and Results of Operations—Inflation” in this prospectus supplement.

As a result of Central Bank requirements, we expect to prepare our consolidated financial statements in accordance with International Financial Reporting Standards (“IFRS”), with certain criteria of measurement and exposure specifically established by the Central Bank, commencing on January 1, 2018. Following our adoption of IFRS, our results of operation may differ significantly from previous amounts reported under Central Bank rules. For a reconciliation of certain of our financial information as of June 30, 2017 from Argentine Banking GAAP to IFRS, see Note 1.16 to our unaudited interim consolidated financial statements as of June 30, 2017 and for the six months ended June 30, 2017 and 2016, which are incorporated herein by reference to our Form 6-K furnished on September 6, 2017.

 

     As of and for the Six
Months Ended
June 30,
    As of and for the
Year Ended December 31,
 
    

2017

   

2016

   

2016

   

2015

   

2014

 
     (in millions of pesos, except as noted)  

Consolidated Income Statement in Accordance with Argentine Banking GAAP

          

Financial Income

     20,713       17,890       36,608       25,844       19,860  

Financial Expenses

     9,894       10,538       20,239       13,402       10,321  

Net Financial Income (1)

     10,819       7,352       16,369       12,442       9,539  

Provision for Losses on Loans and Other Receivables

     2,606       1,341       3,533       2,214       2,411  

Income before Taxes

     5,501       4,244       9,371       7,139       5,330  

Income Tax

     (2,065     (1,521     (3,353     (2,801     (1,992

Net Income

     3,436       2,723       6,018       4,338       3,338  
  

 

 

   

 

 

   

 

 

   

 

 

   

 

 

 

Basic Earnings per Share (in pesos)

     2.64       2.09       4.63       3.34       2.57  

Diluted Earnings per Share (in pesos)

     2.64       2.09       4.63       3.34       2.57  

Cash Dividends per Share (in pesos)

     —         —         0.18       0.12       0.08  

Book Value per Share (in pesos)

     18.11       13.12       15.66       11.14       7.88  

Amounts in Accordance with U.S. GAAP

      

Net Income

     3,627       3,336       6,037       4,336       3,504  

 



 

S-9


Table of Contents
     As of and for the Six
Months Ended
June 30,
     As of and for the
Year Ended December 31,
 
    

2017

    

2016

    

2016

    

2015

    

2014

 
     (in millions of pesos, except as noted)  

Basic and Diluted Earnings per Share (in pesos)

     2.79        2.57        4.64        3.33        2.70  

Book Value per Share (in pesos)

     17.91        13.27        15.45        11.06        7.88  

Financial Income

     19,382        17,241        34,549        24,252        18,166  

Financial Expenses

     9,374        10,207        19,410        12,826        9,663  

Net Financial Income

     10,008        7,034        15,139        11,426        8,503  

Provision for Losses on Loans and Other Receivables

     2,298        810        3,192        1,985        1,992  

Income Tax

     1,971        1,602        3,195        2,644        1,890  

Consolidated Balance Sheet in Accordance with Argentine Banking GAAP

        

Cash and Due from Banks

     33,334        28,439        61,166        30,835        16,959  

Government Securities, Net

     29,717        29,804        13,701        15,525        10,010  

Loans, Net

     159,873        109,334        137,452        98,345        66,608  

Total Assets

     253,173        199,850        242,251        161,748        107,314  

Deposits

     158,152        118,114        151,688        100,039        64,666  

Other Funds (2)

     71,472        64,678        70,210        47,224        32,402  

Total Shareholders’ Equity

     23,549        17,058        20,353        14,485        10,246  

Average Total Assets (3)

     240,193        170,794        184,395        122,684        92,510  

Percentage of Period-end Balance Sheet Items Denominated in U.S. dollars:

        

Loans, Net of Allowances

     19.93        10.69        12.77        3.26        4.20  

Total Assets

     23.43        16.85        27.56        16.88        12.11  

Deposits

     30.38        17.91        33.63        14.37        7.46  

Total Liabilities

     25.91        18.86        30.82        18.86        13.61  

Amounts in Accordance with U.S. GAAP

        

Trading Securities

     31,076        31,482        17,196        16,148        10,199  

Available-for-Sale Securities

     4,514        3,548        5,423        4,385        4,627  

Total Assets

     276,354        218,213        260,403        180,142        120,393  

Total Liabilities

     253,069        200,956        240,316        165,759        110,150  

Shareholders’ Equity

     23,285        17,257        20,087        14,383        10,243  

 



 

S-10


Table of Contents
     As of and for the
Six Months Ended
June 30,
    As of and for the
Year Ended December 31,
 
     2017     2016     2016     2015     2014  
     (in millions of pesos, except as noted)  

Selected Ratios in Accordance with Argentine Banking GAAP

          

Profitability and in Efficiency

          

Net Yield on Interest Earning Assets (4)

     14.02     12.45     13.26     14.18     14.42

Financial Margin (5)

     12.79       11.36       12.10       13.12       13.56  

Return on Average Assets (6)

     3.09       3.38       3.48       3.83       3.85  

Return on Average Shareholders’ Equity (7)

     31.35       34.60       35.03       35.54       39.07  

Net Income from Services as a Percentage of Operating Income (8)

     39.47       38.71       39.63       38.65       37.40  

Efficiency ratio (9)

     60.79       66.79       64.98       63.64       60.51  

Capital

          

Shareholders’ Equity as a Percentage of Total Assets

     9.30     8.54     8.40     8.96     9.55

Total Liabilities as a Multiple of Shareholders’ Equity

     9.75     10.72     10.90     10.17     9.47

Total Capital Ratio

     11.80     10.98     15.04     13.38     15.91

Liquidity

          

Cash and Due from Banks as a Percentage of Total Deposits

     21.08     24.08     40.32     30.82     26.23

Loans, Net as a Percentage of Total Assets

     63.15       54.71       56.74       60.80       62.07  

Credit Quality

      

Past Due Loans (10) as a Percentage of Total Loans

     2.61     2.66     2.43     2.46     2.61

Non-Accrual Loans (11) as a Percentage of Total Loans

     3.59       3.44       3.31       3.11       3.57  

Allowance for Loan Losses as a Percentage of Non-accrual Loans (12)

     100.02       103.26       100.06       112.41       105.78  

Net Charge-Offs (12) as a Percentage of Average Loans

     1.58       1.40       1.67       1.26       2.81  

Ratios in Accordance with U.S. GAAP

          

Capital

          

Shareholders’ Equity (deficit) as a Percentage of Total Assets

     8.43       7.91       7.71       7.98       8.51  

Total Liabilities as a Multiple of Total Shareholders’ Equity

     10.87       11.64       11.96x       11.52x       10.75x  

Liquidity

      

Loans, Net as a Percentage of Total Assets

     57.79       50.31       52.76     54.55     55.29

Credit Quality

          

Allowance for Loan Losses as a Percentage of Non-Accrual Loans

     125.95       110.20       128.53       135.35       129.78  

Inflation and Exchange Rate

          

Wholesale Inflation (13)

     7.62     26.81     34.59     12.65     28.27

Consumer Inflation (14)

     11.85     29.22     41.05     26.90     23.91

Exchange Rate Variation (15) (%)

     4.72       14.73       21.88       52.07       31.21  

CER (16)

     11.98       21.03       35.79       15.05       24.34  

The ratios disclosed above are considered significant by the management of Grupo Galicia despite of the fact that they are not a specific requirement of any GAAP.

 

(1)

Net financial income primarily represents income from interest on loans and other receivables resulting from financial brokerage plus net income from government and corporate debt securities, including gains

 



 

S-11


Table of Contents
  and losses, minus interest on deposits and other liabilities from financial intermediation. It also includes the CER adjustment.
(2) Primarily includes debt with merchants and liabilities with other banks and international entities.
(3) The average balances of assets, including the related interest that is due, are calculated on a daily basis for Banco Galicia, as well as for Tarjetas Regionales, and on a monthly basis for Grupo Financiero Galicia and its non-banking subsidiaries.
(4) Net interest earned divided by average interest-earning assets. For a description of net interest earned, see Item 4. “Information on the Company- Selected Statistical Information-Interest-Earning Assets-Net Yield on Interest-Earning Assets” in our 2016 Form 20-F, incorporated herein by reference.
(5) Financial margin represents net financial income divided by average interest-earning assets.
(6) Net income plus minority interest, divided by average total assets.
(7) Net income as a percentage of average shareholders’ equity.
(8) Operating income is defined as net financial income plus net income from services.
(9) Administrative expenses as a percentage of operating income as defined above.
(10) Past-due loans are defined as the aggregate principal amount of a loan plus any accrued interest that is due and payable for which either the principal or any interest payment is 91 days or more past due.
(11) Non-Accrual loans are defined as those loans in the categories of: (a) Consumer portfolio: “Medium Risk,” “High Risk,” “Uncollectible,” and “Uncollectible Due to Technical Reasons,” and (b) Commercial portfolio: “With problems,” Risk of Insolvency,” “Uncollectible,” and “Uncollectible Due to Technical Reasons.”
(12) Charge-offs minus bad debts recovered.
(13) As of December 31, 2015 as measured by the interannual change between October 2014 and October 2015 Wholesale Price Index (“WPI”), published by INDEC (as defined herein), because the measurement of this index was discontinued. In 2016 the measure was normalized.
(14) In 2015, annual variation of the Consumer Price Index (“CPI”) was calculated using the Consumer Price Index of the City of Buenos Aires, an alternative measure of inflation proposed by INDEC after it suspended its index.
(15) Change in the end-of-period exchange rate expressed in pesos per U.S. dollar.
(16) The “CER” is the “Coeficiente de Estabilización de Referencia,” an adjustment coefficient based on changes in the CPI.

 



 

S-12


Table of Contents

THE OFFERING

 

Issuer

Grupo Financiero Galicia S.A.

 

Global Offering

The global offering of 130,434,600 Class B ordinary shares, par value Ps.1.00 per share, including Class B ordinary shares represented by ADSs, consists of the international offering, the concurrent Argentine offering, and the preferential offering to our existing shareholders in Argentina.

 

  Class B ordinary shares in the international offering will be represented by             ADSs and are being offered through the underwriters in the United States and in other countries outside the United States and Argentina. Concurrently with the international offering,             Class B ordinary shares in the Argentine offering are being offered through the Argentine placement agent to investors in Argentina. The Class B ordinary shares being offered in the global offering may be reallocated between the international offering and the concurrent Argentine offering depending upon demand and related factors in the Argentine and international markets. The closings of the international offering and the Argentine offering are conditioned upon each other. The Company has included in the prospectus for the Argentine offering an indicative price range for the Class B ordinary shares to be sold in such offering of US$3.90 to US$5.60 per share (or Ps.67.14 to Ps.96.41 per share). Such range is non-binding and subject to change without notice.

 

  The Class B ordinary shares offered in the international offering, including Class B ordinary shares that may be offered pursuant to the underwriters’ option to purchase additional Class B ordinary shares, are (i) Class B ordinary shares that became available as a result of the decision of one of our shareholders not to exercise its preemptive and accretion rights to subscribe to our capital increase underlying the global offering and the transfer of such rights to Galicia Valores and (ii) additional Class B ordinary shares, if any, that the underwriters may acquire from us relating to preemptive and accretion rights not exercised by our other existing shareholders.

 

  The total amount of Class B ordinary shares to be sold in the international offering will depend on the amount of Class B ordinary shares that are subscribed by our shareholders through their exercise of preemptive and accretion rights. See “—Preferential Rights.” Class B ordinary shares subscribed for by our existing shareholders in the preferential rights offering will reduce the amount of Class B ordinary shares that may be offered in the international offering.

 

ADSs

Each ADS represents 10 Class B ordinary shares. The ADSs will be issued from time to time under the amended and restated deposit agreement, dated as of July 12, 2011, among us, The Bank of New York Mellon, as depositary (the “Depositary”), and all owners and holders from time to time of American Depositary Shares issued thereunder (the “Deposit Agreement”).

 



 

S-13


Table of Contents

Preferential Rights

Our existing shareholders have preemptive rights to subscribe for any capital increase by us, including in connection with the international offering and the concurrent Argentine offering, in a number sufficient to maintain their proportionate holdings in our total capital. In addition, our existing shareholders have accretion rights, which will permit them to subscribe for Class B ordinary shares that are not subscribed by other existing shareholders in the preemptive rights offering in proportion to the percentage of shares for which such subscribing existing shareholders have exercised their preemptive rights.

 

  The preferential rights have not been and will not be registered under the Securities Act and, accordingly the preferential rights may not be offered to our shareholders in the United States and will not be made available to holders of the ADSs. In order to facilitate the global offering, EBA Holding S.A., which owns 100% of our outstanding Class A shares representing 21.6% of our capital stock, has transferred its preferential rights to subscribe for Class B ordinary shares with respect to the capital increase to our affiliate Galicia Valores and, in order to facilitate the international offering, Galicia Valores, at the discretion of the underwriters, will exercise these rights to purchase Class B ordinary shares, including Class B ordinary shares represented by ADSs, to be sold by us in the international offering. Subject to closing conditions set forth in the underwriting agreement, the underwriters will exercise such rights in order to acquire the Class B ordinary shares, including Class B ordinary shares represented by ADSs, to be offered in the international offering and deposit such shares for delivery of ADSs. In addition, as described above, the underwriters will be able to acquire from us Class B ordinary shares, if any, including Class B ordinary shares represented by ADSs, relating to preferential rights that are not exercised and deposit such shares for delivery of ADSs. See “Underwriting” in this prospectus supplement.

 

  The preferential subscription period will expire on or about September 26, 2017.

 

  New shareholders will not have such preferential rights in respect of the capital increase represented by the international offering and the concurrent Argentine offering (including in respect of Class B ordinary shares underlying the ADSs that may be issued in connection with the underwriters’ option to purchase additional Class B ordinary shares, including Class B ordinary shares represented by ADSs) but may have such rights in respect of any subsequent capital increase.

 

Option to Purchase

The underwriters may also exercise their option to purchase up to an additional 19,565,190 Class B ordinary shares, including Class B ordinary shares represented by ADSs, from us, at the public offering

 



 

S-14


Table of Contents
 

price within 30 days after the date of the underwriting agreement. The amount of Class B ordinary shares that may be purchased pursuant to the underwriters’ option to purchase additional shares will depend on the amount of Class B ordinary shares that are purchased by holders of preferential rights. All of our existing shareholders will have preferential rights with respect to the Class B ordinary shares, including Class B ordinary shares represented by ADSs, offered pursuant to the underwriters’ option to purchase additional Class B ordinary shares, including Class B ordinary shares represented by ADSs; provided, however, that the preferential rights may not be offered to our shareholders in the United States and are not being made available to ADS holders. New shareholders will not have preferential rights with respect to the Class B ordinary shares, including Class B ordinary shares represented by ADSs, offered pursuant to the underwriters’ option to purchase additional Class B ordinary shares, including Class B ordinary shares represented by ADSs.

 

Lock-up

We have agreed, subject to certain exceptions, not to sell, offer or otherwise dispose of or transfer, directly or indirectly, any of our capital stock (including Class B ordinary shares) or any securities convertible into or exchangeable for our capital stock, during a period commencing on the date of this prospectus supplement and ending 90 days after execution of the underwriting agreement for the offering without the prior approval of the underwriters’ representatives. EBA Holding S.A. and our directors and executive officers have agreed to similar restrictions. For more information, see “Underwriting” in this prospectus supplement.

 

Listing

The ADSs are listed on the NASDAQ under the symbol “GGAL.” Our Class B ordinary shares are listed on the BYMA and the MAE under the symbol “GGAL.”

 

Class B Ordinary Shares Outstanding Immediately Prior to and Following the Offering

As of September 7, 2017, our issued and outstanding capital stock consisted of 281,221,650 Class A ordinary shares and 1,019,042,947 Class B ordinary shares, including Class B ordinary shares represented by ADSs. After giving effect to the global offering, assuming that we sell the total number of Class B ordinary shares set forth on the cover of this prospectus supplement, we will have 1,149,477,547 Class B ordinary shares outstanding (assuming the underwriters do not exercise their option to purchase additional shares) or 1,169,042,737 Class B ordinary shares outstanding (assuming the underwriters do exercise their option to purchase additional shares). See “Capitalization” in this prospectus supplement.

 

Voting Rights

Under our bylaws, each Class A ordinary share entitles the holder thereof to five votes at any meeting of our shareholders, except in certain matters, and Class B ordinary shares entitle the holders thereof

 



 

S-15


Table of Contents
 

to one vote per share. Subject to Argentine Corporate Law, our by-laws and the terms of the Deposit Agreement, holders of ADSs will be entitled to instruct the Depositary to vote or cause to be voted the number of shares represented by such ADSs. Non-Argentine entities that directly own Class B ordinary shares are required to register in Argentina in order to exercise voting rights. See “Item 10. Additional Information—Description of our Bylaws” in our 2016 Form 20-F, which is incorporated herein by reference.

 

Use of Proceeds

We intend to use the net proceeds from the offering to foster the evolution and growth of the businesses of our subsidiaries, to undertake an investment plan that contemplates new capital injections in corporations we control (including to provide additional capital to Banco Galicia, subject to any required approvals from shareholders or others), to finance the Tarjetas Regionales Minority Purchase, and to take advantage of possible investment opportunities.

 

Taxation

For a discussion of the material U.S. and Argentine tax considerations relating to an investment in our Class B ordinary shares or the ADSs, see “Taxation” in this prospectus supplement.

 

Charges of the Depositary

We will pay all transfer and other taxes and governmental charges arising solely from the issuance and deposit of the offered shares as ADSs. We will also pay all charges of the Depositary in connection with the initial deposit of Class B ordinary shares offered in the international offering. However, holders of ADSs will be required to pay any other transfer and other taxes and governmental charges and any other charges expressly provided in the Deposit Agreement to be for their account. See “Item 12.D. American Depositary Shares—Fees and Charges Applicable to ADS Holders” in our 2016 Form 20-F, which is incorporated herein by reference.

 

Mandatory Tender Offer

We are subject to the Argentine mandatory tender offer regime. See “Risk Factors—We are subject to the Argentine mandatory tender offer regime relating to change of control offers, which may affect your ability to purchase or sell our Class B ordinary shares.”

 

Risk Factors

Before deciding to invest in our Class B ordinary shares or the ADSs, you should carefully review Item 3. “Item 3.D. Risk Factors” in our 2016 Form 20-F, which is incorporated herein by reference. “Risk Factors” in this prospectus supplement and other information included and incorporated by reference in this prospectus supplement and the accompanying prospectus.

 



 

S-16


Table of Contents

RISK FACTORS

Investing in our Class B ordinary shares involves risks. In consultation with your own financial and legal advisors, you should consider carefully, among other matters, the supplemental risk factors set forth below as well as the risk factors discussed under the caption “Item 3.D. Risk Factors” in our 2016 Form 20-F, which is incorporated herein by reference, before deciding whether an investment in our Class B ordinary shares or the ADSs is suitable for you. See “Incorporation of Certain Information by Reference” in this prospectus supplement and in the accompanying prospectus. In general, investing in the securities of issuers in emerging market countries such as Argentina involves certain risks not typically associated with investing in securities of U.S. companies. The risks and uncertainties described below and in our 2016 Form 20-F are not the only risks and uncertainties that we face. Additional risks and uncertainties that are unknown to us or that we currently think are immaterial also may impair our business operations or the market price of our Class B ordinary shares or the ADSs. This prospectus supplement and the accompanying prospectus also contain forward-looking statements that involve risks. Our actual results could differ materially from those anticipated in these forward-looking statements as a result of certain factors, including risks described in this prospectus supplement, the accompanying prospectus and the documents incorporated by reference herein and therein.

Additional Risks Related to Argentina

Volatility in the regulatory environment applicable in Argentina could have a material and adverse effect on Argentina’s economy in general, and our financial position, specifically.

From time to time, the Argentine government has enacted several laws amending the regulatory framework applicable in Argentina for the purposes of stimulating the economy, some of which have had adverse effects on our business and our main subsidiary, Banco Galicia. As an example, in 2012, the Argentine Central Bank passed a number of regulations that required financial entities, including Banco Galicia, to provide loans with interest rates that were below the then-prevailing market interest rates and, in 2014, the Argentine Central Bank passed new regulations limiting the interest rates and fees that could be charged by financial entities for certain types of loans to individuals. Overall, between 2001 and 2015, several new regulations were enacted, mainly to regulate the foreign exchange market, minimum capital and liquidity requirements, lending activity, limits to interest rates, and dividend distribution by financial entities. We expect that additional developments in the next few years, such as the adoption in Argentina of the regulatory framework on bank capital adequacy, stress testing and market liquidity risk known as “Basel III”, established by the Basel Committee on Banking Supervision in December, 2010, will continue to have an impact on Grupo Galicia and Banco Galicia.

Moreover, since January 2016, Communique “A” 5827 of the Argentine Central Bank (as implemented), established additional capital margins known as capital conservation margin and counter-cyclical margin. The capital conservation margin is 2.5% of the amount of weighted-risk assets (“RWA”), and for entities deemed financial entities of systemic importance, such as Banco Galicia, the margin is an additional 3.5% of RWA. The counter-cyclical margin must be within a range of 0% to 2.5% of RWA, and was established at 0% on April 1, 2016, by Communique “A” 5938 of the Argentine Central Bank. The Argentine Central Bank may determine to increase or decrease this latter margin when it deems the systemic risk to have heightened or diminished.

Since June 2012, the Argentine Central Bank has established a regime to finance productive investment by means of which certain financial entities, including Banco Galicia, are required to assign a portion of their deposits in pesos from the non-financial private sector to finance investment projects at a fixed interest rate determined by the Argentine Central Bank. These projects may include (i) the acquisition of capital assets; (ii) plant construction; (iii) asset commercialization or the acquisition of real estate (subject in this last case to additional requirements). The Argentine Central Bank extended the validity of this regime for years 2013, 2014, 2015 and 2016. At this time, the Argentine Central Bank has kept the regime and set an applicable minimum of 18% of the average deposits in pesos for the non-financial private sector for the second semester of 2017.

 

S-17


Table of Contents

Although the current administration has eliminated some of these regulations, political and social pressures could inhibit the Argentine government’s implementation of policies designed to generate growth and enhance consumer and investor confidence.

In addition, judicial liquidation or bankruptcy procedures of a financial entity would be subject to Argentine Central Bank intervention, which may limit the available resources and extend the duration of procedures. Special rules that regulate the subordination of Argentine financial institutions’ debt provide holders of deposits in pesos and foreign currency a general priority right to obtain repayment of their deposits, with priority over most other creditors, which may negatively affect certain of our shareholders in case of judicial liquidation or bankruptcy.

No assurance can be provided that future regulations, and especially those related to the financial system, will not materially and adversely affect the assets, revenues and operating income of private sector companies, including Grupo Galicia, the rights of holders of securities issued by those entities, or the value of those securities. The lack of regulatory foresight could impose significant limitations on activities of the financial system and our business, and would generate uncertainty regarding our future financial position and result of operations and trading price for our Class B ordinary shares and ADSs.

A potential additional devaluation of the peso may hinder or potentially prevent us from being able to honor our foreign currency denominated obligations.

If the peso depreciated significantly against the U.S. dollar, as has recently occurred and which could occur again in the future, it could have an adverse effect on the ability of Argentine companies to make timely payments on their debts denominated in or indexed or otherwise connected to a foreign currency, generate very high inflation rates, reduce real salaries significantly, and have an adverse effect on companies focused on the domestic market, such as public utilities and the financial industry. Such a potential devaluation could also adversely affect the Argentine government’s capacity to honor its foreign debt, with adverse consequences for Grupo Galicia’s and Banco Galicia’s businesses, which could affect Grupo Galicia’s capacity to meet obligations denominated in a foreign currency which, in turn, could have a material adverse effect on the trading prices for Grupo Galicia’s ADSs.

At the same time, a significant appreciation of the peso against the U.S. dollar may increase risk for the Argentine economy if it results in a reduction of exports due to loss of external competitiveness, which could adversely impact the Argentine economy, employment levels, and government income.

At the end of 2014, the exchange rate was Ps.8.552 per U.S. dollar, and remained relatively stable through the end of 2015. Following the removal of various restrictions on the foreign exchange market, in December 2015, the peso devaluated 52%, reaching an exchange rate of Ps.13.005 per U.S. dollar as of December 31, 2015. The peso continued to fluctuate during 2016, reaching Ps.15.850 per U.S. dollar as of December 31, 2016. During 2017, the peso accumulated a depreciation of 11% as of the month of July, which against reduced inflation rates had as a result an improvement in competitiveness. In particular, the real multilateral exchange rate returned to levels observed in September, 2016, recovering from losses during the beginning of 2017 in a context of elevated inflation and relative foreign exchange stability.

Any further depreciation of the peso may have an adverse impact on the business of Grupo Galicia and on the trading prices of the ADSs.

Additional Risk Factors Relating to the Argentine Financial System

We operate in a highly regulated environment and our operations are subject to the rules and measures enacted by different regulatory entities.

Financial institutions in Argentina are subject to significant regulatory oversight, including by the Argentine Central Bank, the CNV, the UIF (the Unidad de Informacion Financiera or financial information

 

S-18


Table of Contents

unit), and the Superintendency of Financial and Exchange Entities. These entities may sanction Grupo Galicia or Banco Galicia if they determine there has been a violation of the applicable regulations, and in some cases can extend those sanctions to members of our board, among others.

The absence of a stable regulatory environment or the imposition of measures that may affect Argentine financial entities’ profitability and limit their possibility to hedge positions against currency fluctuations may significantly restrict their decisions and adversely affect their operation, and hence, their economic and financial situation. This includes Grupo Galicia and Banco Galicia.

In addition to the regulations of the financial sector, Grupo Galicia and Banco Galicia are subjected to an extensive regulatory framework at a national, provincial and municipal level, which includes laws and regulations related to labor matters, social security, health, consumer defense, environment, competition and price controls.

These and other possible future regulatory measures may adversely affect our business, and would generate uncertainty regarding our future financial position and result of operations and trading price for our ADSs.

Risks Related to the ADSs and the International Offering

We will have broad discretion in the use of proceeds from the global offering and may use them in ways that may not enhance our operating results or the price of the ADSs.

We will have broad discretion over the use of proceeds from the global offering. You may not agree with our decisions, and our use of the proceeds may not yield a favorable return, if any, on your investment. You will not have the opportunity, as part of your investment decision, to assess whether proceeds are being used appropriately. You must rely on the judgment of our management regarding the application of the net proceeds of the global offering. If we do not invest or apply the proceeds of the global offering in ways that improve our operating results, we may fail to achieve expected financial results, which could cause the price of the ADSs to decline. See “Use of Proceeds.”

Investors may not be able to effect service of process within the United States, and enforcement of judgments against us and our respective directors and executive officers may be difficult.

We are a publicly held stock corporation (sociedad anónima) organized under the laws of Argentina. Most of our directors, senior managers and assets are located in Argentina. As a result, it may not be possible for investors to effect service of process within the United States (and generally outside Argentina) upon us or our directors and senior management, or to enforce against us or them judgments obtained in United States (or other non-Argentine) courts predicated upon the civil liability provisions of the U.S. federal securities laws or the securities laws of countries other than Argentina. There is no certainty that Argentine courts will enforce, to the same extent and in as timely a manner as a U.S. or foreign court, an action predicated solely upon the civil liability provisions of the U.S. federal securities laws or other foreign regulations brought against such persons or against us.

You may not receive distributions on the Class B ordinary shares represented by the ADSs or any value for them if it is illegal or impractical to make them available to holders of ADSs.

The Depositary has agreed to pay to you the cash dividends or other distributions it or the custodian receives on the Class B ordinary shares after deducting its fees and expenses. You will receive these distributions in proportion to the number of the Class B ordinary shares your ADSs represent. However, in accordance with the limitations set forth in the Deposit Agreement, it may be unlawful or not feasible to make a distribution available to holders of ADSs. We have no obligation to take any other action to permit the distribution of the

 

S-19


Table of Contents

ADSs, Class B ordinary shares, rights or anything else to holders of the ADSs. This means that you may not receive the distributions we make on the Class B ordinary shares or any value from them if it is unlawful or not feasible to make them available to you. These restrictions may have a material adverse effect on the value of your ADSs.

Substantial sales of our Class B ordinary shares or the ADSs after the global offering could cause the price of the Class B ordinary shares or of the ADSs to decrease.

We have agreed, subject to certain exceptions, not to sell, offer or otherwise dispose, any Class B ordinary shares or ADSs during a period commencing on the date of this prospectus supplement and ending 90 days after execution of the underwriting agreement for the offering without the prior approval of the representatives of the underwriters. EBA Holding S.A. and our directors and executive officers have agreed to similar restrictions. After these lock-up agreements expire, these securities will be eligible for sale in the public market. The market price of our Class B ordinary shares or the ADSs could drop significantly if we or these persons sell our or their Class B ordinary shares or ADSs or the market perceives that we or they intend to sell them.

Foreign exchange risks may adversely affect our results, and the U.S. dollar value of dividends payable to ADS holders.

Trading of our Class B ordinary shares underlying the ADSs is conducted in pesos. Our Depositary will receive cash distributions that we make with respect to the Class B ordinary shares underlying the ADSs in pesos. The Depositary will convert such pesos to U.S. dollars at the then prevailing exchange rate to make dividend and other distribution payments in respect of ADSs. If the peso depreciates against the U.S. dollar, the value of the ADSs and any U.S. dollar distributions ADS holders receive will decrease.

Future preemptive and accretion rights may be unavailable to ADS holders.

Argentine securities laws require that whenever we issue new ordinary shares for cash, we are required by law to grant preemptive and accretion rights to all holders of our ordinary shares (including to the Depositary), giving them the right to purchase a sufficient number of ordinary shares to maintain their existing ownership percentage and to subscribe for any new ordinary shares that are not subscribed for by other shareholders, in proportion with the percentage of ordinary shares for which the subscribing shareholder has exercised rights. We have elected not to offer ordinary shares to holders of ADSs pursuant to preemptive and accretion rights granted to our shareholders in connection with the rights offering and we may make a similar election in connection with any future issuance of ordinary shares. We intend to evaluate at the time of any future rights offering the costs and potential liabilities associated with any such offering including with respect to the filing of a registration statement, as well as the indirect benefits to us of enabling holders of ADSs to exercise rights and any other factors that we consider appropriate at the time, and then make a decision as to whether to file such registration statement.

To the extent holders of ADSs are unable to exercise preemptive rights issued in the future, the Depositary will, in accordance with the terms and conditions set forth in the Deposit Agreement, attempt to sell such holders’ preemptive rights and distribute the resulting net proceeds if a secondary market for such rights exists and a premium can be recognized over the cost of any such sale. If such rights cannot be sold, they will expire and holders of ADSs will not realize any value from the grant of such preemptive rights. In any such case, such holder’s equity interest in our company would be diluted proportionately.

You may suffer dilution, and trading prices for our Class B ordinary shares or the ADSs may decline.

Purchasers of our Class B ordinary shares or the ADSs offered by this prospectus may suffer immediate and substantial dilution of their investment to the extent the price per Class B ordinary share or ADS offered hereunder is higher than the net tangible book value per Class B ordinary share or ADS, as applicable.

 

S-20


Table of Contents

Additionally, we may issue additional shares of our capital stock for financing future acquisitions or new projects or for other general corporate purposes. Any such issuance could result in a dilution of your ownership stake or the perception of any such issuances could have an adverse impact on the market price of the Class B ordinary shares or ADSs.

Your voting rights with respect to the ADSs are limited by the terms of the Deposit Agreement.

Holders may exercise voting rights with respect to the Class B ordinary shares underlying ADSs only in accordance with the provisions of the Deposit Agreement. There are no provisions under Argentine law or under our bylaws that limit ADS holders’ ability to exercise their voting rights through the Depositary with respect to the underlying Class B ordinary shares, except if the depositary is a foreign entity and it is not registered with the Inspección General de Justicia (Superintendency of Legal Entities, or the “IGJ”), although in this case, the Depositary is registered with the IGJ. There are practical limitations upon the ability of ADS holders to exercise their voting rights due to the additional procedural steps involved in communicating with such holders. For example, Argentine Law No. 26,831 requires us to notify our shareholders by publication in certain official and private newspapers at least 20 and no more than 45 days in advance of any shareholders’ meeting. ADS holders will not receive any notice of a shareholders’ meeting directly from us. In accordance with the Deposit Agreement, we will provide the notice to the Depositary, which will in turn, if we so request, as soon as practicable thereafter provide to each ADS holder:

 

    the notice of such meeting;

 

    voting instruction forms; and

 

    a statement as to the manner in which instructions may be given by holders.

To exercise their voting rights, ADS holders must instruct the Depositary on how to vote the underlying shares. Because of the additional procedural step involving the Depositary, the process for exercising voting rights will take longer for ADS holders than for holders of Class B ordinary shares.

We are subject to the Argentine mandatory tender offer regime relating to change of control offers, which may affect your ability to purchase or sell our Class B ordinary shares.

Under the Argentine mandatory tender offer regime, investors who intend to purchase for cash, either directly or indirectly, individually or collectively, either in one transaction or in a series of successive transactions within a period of 90 consecutive days, a number of our voting shares or other securities or voting rights, that directly or indirectly, when combined with such investor’s existing holdings of our securities, may entitle such person to subscribe for or purchase, a significant holding (i.e., more than 35% or more than 50%, as applicable) in our voting capital stock or our votes, must launch a mandatory tender offer (“OPA”).

The obligation to launch an OPA is not applicable in certain circumstances, including cases where the acquisition does not imply the acquisition of control over us. The regulations specify whether such investor must launch the OPA with respect to some or all of the outstanding voting shares or other securities which may, directly or indirectly, entitle holders to voting rights, according to the capital stock and voting percentage intended to be obtained. The price per share to be offered will be the fair market value of the shares as determined by the bidder, in compliance with certain criteria set forth by the CNV rules (as implemented through Resolution 622/2013, as amended, the “CNV Rules”), which may be challenged by the CNV and any offeree shareholder.

Our shareholders may be subject to liability for certain votes of their securities.

Our shareholders are not liable for our obligations. Shareholders’ liability is limited to the payment of the shares for which they subscribe. However, shareholders who have a conflict of interest with us and do not

 

S-21


Table of Contents

abstain from voting may be held liable for damages to us. Also, shareholders who willfully or negligently vote in favor of a resolution that is subsequently declared void by a court as contrary to Argentine law or our bylaws may be held liable for damages to us or to third parties, including other shareholders, resulting from such resolutions.

The tax treatment of capital gains received by non-resident holders is uncertain under Argentine law.

Capital gains derived by non-Argentine resident individuals or non-Argentine entities from the sale, exchange or other disposition of equity interests in Argentine companies are subject to income tax at a rate of 15% either (i) on the net amount resulting from deducting from the sale price the cost and the expenses incurred in Argentina necessary for obtaining, maintaining and conserving this asset, as well as any deductions permitted by the Argentine income tax law or (ii) on the presumed net income determined under the Argentine income tax law (i.e., 90%), which results in an effective rate of 13.5% of the sale price.

On July 18, 2017, General Resolution No. 4094-E was published, which regulated the determination and payment of the capital gains withholding tax from the sale of shares in which non-residents from Argentina participate. It established that (i) in case securities are sold by a non-resident of Argentina through a stock market or exchange authorized by the CNV, the clearing and settlement agent that participates on behalf of the non-resident seller shall act as withholding agent of the capital gains tax; (ii) in case the securities are sold by a non-resident of Argentina to an Argentine resident, but the sale is not carried out through a stock market or exchange authorized by the CNV, the acquirer shall act as withholding agent of the capital gains tax; and (iii) in case of operations in which both seller and buyer are non-residents of Argentina, the acquirer of the securities shall be charged with paying the capital gains tax. The application of General Resolution No. 4094-E has been suspended by General Resolution No. 4095-E, for a period of 180 calendar days counted from its original publication day (July 18, 2017), based on a need to implement the respective systems and information processes. Because of statements from government officials that the suspension was decided in order to assess the impact of the new measures, it is unclear if at the end of the suspension period General Resolution No. 4094-E will be applied in its current form, or if it will be modified, replaced, or left without effect.

According to Argentine Income Tax Law No. 20,628, non-residents are subject to Argentine capital gains tax only with respect to those gains obtained from Argentine source. With regard to the ADSs or Class B ordinary shares, at the time of this prospectus supplement, there are no administrative or judicial decisions clarifying whether the disposal of ADSs should be regarded as Argentine source or not. As a consequence, if it were decided that capital gains from the disposal of ADSs should be regarded as Argentine source, the gains obtained by a non-resident from the disposal of ADSs should be subject to Argentine capital gains tax. Notwithstanding the foregoing, there is support for the position that any such disposal should not result in Argentine source gains. Holders of ADSs are advised to consult with their own tax advisors with regards to the tax consequences that may arise from holding ADSs.

Holders of our ordinary shares and the ADSs may not receive any dividends if we are unable to obtain dividends from Banco Galicia.

Dividend distributions by our subsidiary Banco Galicia are subject to prior approval by the Superintendency of Financial and Exchange Entities (Superintendencia de Entidades Financieras y Cambiarias, or “Superintendency”). The Superintendency will review the ability of a financial institution to distribute dividends upon request for approval. The Superintendency may authorize the distribution of dividends if during the month preceding the request, the following requirements were met: the financial institution (i) is not subject to a liquidation procedure; (ii) is not receiving financial assistance from the Central Bank; (iii) is in compliance with its reporting obligations with the Central Bank; (iv) is in compliance with minimum capital and cash requirements, among others; and (v) the financial institution is not subject to any significant fines—exceeding 25% of the last RPC informed by such financial institution—, debarment, suspension, revocation or prohibition imposed in the last five years by the Central Bank, the UIF, the CNV, and/or the National Superintendency of

 

S-22


Table of Contents

Insurance (Superintendencia de Seguros de la Nación), except when such financial institution has implemented corrective measures that are satisfactory to the Superintendency (such corrective measures would also be brought to the attention of the regulatory body that originally imposed the sanction). The Superintendency also takes into consideration information that it receives from, and/or sanctions imposed by, equivalent foreign agencies or authorities. When weighing the significance of the sanctions, the Superintendency takes into account the type of sanctions, the underlying reason for such sanctions and the amount of sanctions imposed on the financial institution. Additionally, the Superintendency factors in the degree of participation in the events leading up to the sanction, the economic effects of the violation, the degree of damage caused to third parties, the economic benefit that the sanctioned party received from the violation, the sanctioned party’s operating volume, its liability and the title or function of the persons involved.

Although distribution of dividends by Banco Galicia has been authorized by the Central Bank in the past, it is possible that in the future the Central Bank may not continue to grant Banco Galicia the authorization to distribute dividends approved by its shareholders at the annual ordinary shareholders’ meeting or such authorization may not be for the full amount of distributable dividends.

We and one or more of our subsidiaries could be treated as passive foreign investment companies for U.S. federal income tax purposes, which could result in adverse U.S. federal income tax consequences for U.S. investors in our ADSs or Class B ordinary shares.

Based on estimates of our gross income and gross assets, the nature of our business, and our current business plans, we believe that we should not be treated as a passive foreign investment company, or PFIC, for U.S. federal income tax purposes for the current taxable year, and we do not anticipate becoming a PFIC in the future. However, the determination of whether we are a PFIC is made on an annual basis and will depend on the composition and nature of our income and the composition, nature and value of our assets from time to time. In addition, the law regarding the determination of whether we are a PFIC is unclear. As a result, there can be no assurance that we will not be treated as a PFIC for the current taxable year or that we will not become one in the future. If we are treated as a PFIC, then one or more of our subsidiaries may also be treated as PFICs. Such characterization could result in adverse U.S. tax consequences to you if you are a U.S. investor, which include being required to pay tax at rates applicable to ordinary income rather than capital gains on sales of our ADSs or Class B ordinary shares and being subject to an interest charge on such gain to the extent attributable to taxable years prior to the year of sale and, in the case of one or more of our subsidiaries being treated as a PFIC, incurring a tax liability without a corresponding distribution of income. Although certain elections may be available to mitigate these consequences if we or one or more of our subsidiaries is treated as a PFIC for U.S. federal income tax purposes, we cannot guarantee that such elections will be available to you. See “Taxation—Material United States Federal Income Tax Consequences—Passive Foreign Investment Company Considerations” in this prospectus supplement.

 

S-23


Table of Contents

EXCHANGE RATES AND EXCHANGE CONTROLS

From 1991 until the end of 2001, Argentine Law No. 23,928 (the “Convertibility Law”) established a regime under which the Central Bank was obliged to sell U.S. dollars at a fixed rate of one peso per U.S. dollar and had to maintain a reserve in foreign currencies, gold and other instruments in an aggregate amount at least equal to the monetary base, which consists of currency in circulation and peso deposits of the financial sector with the Central Bank.

On January 6, 2002, the Argentine Congress enacted Law No. 25,561 (as amended and supplemented, the “Public Emergency Law”), formally ending the regime of the Convertibility Law, abandoning over ten years of U.S. dollar-peso parity and eliminating the Central Bank’s reserves requirement mentioned above.

The Public Emergency Law, which has been extended on an annual basis and is in effect until December 31, 2017, granted the Argentine government the power to set the exchange rate between the peso and foreign currencies and to issue regulations related to the foreign exchange market. Following a brief period during which the Argentine government established a temporary dual exchange rate system, pursuant to the Public Emergency Law, the peso was allowed to float freely against other currencies beginning in February 2002. However, the Central Bank has had the power to intervene in the exchange rate market by buying and selling foreign currency for its own account, a practice in which it engaged on a regular basis. In recent years and particularly since 2011, the Argentine government has increased controls on exchange rates and the transfer of funds into and out of Argentina.

With the tightening of exchange controls beginning in late 2011, in particular with the introduction of measures that allowed limited access to foreign currency by private companies and individuals (such as requiring authorization from tax authorities to access the foreign currency exchange market), the implied exchange rate, as reflected in the quotations for Argentine securities that trade in foreign markets, compared to the corresponding quotations in the local market, increased significantly over the official exchange rate. Most foreign exchange restrictions were lifted in December 2015, May 2016 and August 2016, reestablishing Argentine residents’ rights to purchase and remit outside of Argentina foreign currency with no maximum amount and without specific allocation or the need to obtain prior approval. As a result, the substantial spread between the official exchange rate and the implicit exchange rate derived from securities transactions has substantially decreased. On December 30, 2016, the Central Bank further eased foreign exchange controls by eliminating the mandatory repatriation of proceeds from the export of services. On January 4, 2017, the Ministry of the Treasury reduced to zero days the mandatory minimum stay period applicable to (i) the inflow of funds to the local foreign exchange market arising from certain foreign indebtedness and (ii) any entry of funds to the foreign exchange market by non-residents. Continuing its normalization process, the Argentine Central Bank established through Communiqué “A” 6244 an integral reorganization of foreign exchange rules, eliminating all restrictions for access to the foreign exchange market for both inbound and outbound transfers in any currency. This reorganization became effective July 1, 2017.

After several years of relatively moderate variations in the nominal exchange rate, in 2012 the peso depreciated 14% with respect to the U.S. dollar. This was followed in 2013 by a 33% depreciation, in 2014 by a 31% depreciation, including a loss of 24% in the month of January, and in 2015 by a 52% depreciation, primarily after the lifting of restrictions in the month of December and a 22% depreciation in 2016. From January 1, 2017 through August 31, 2017, the peso depreciated 10% with respect to the U.S. dollar. We cannot assure you that the peso will not continue to depreciate or that it will appreciate again in the future.

Unless otherwise indicated, U.S. dollar amounts that have been converted from pesos have been converted at an exchange rate of Ps.16.5985 per U.S. dollar, the exchange rate in effect on June 30, 2017, as published by the Central Bank.

The following table sets forth the annual high, low, average and period-end exchange rates for the periods indicated, expressed in pesos per U.S. dollar and not adjusted for inflation.

 

S-24


Table of Contents

The Federal Reserve Bank of New York does not report a noon buying rate for pesos.

 

    

High

    

Low

    

Average (1)

    

Period End

 

Year ended December 31,

           

2012

     4.9173        4.3048        4.5515        4.9173  

2013

     6.5180        4.9228        5.4789        6.5180  

2014

     8.5555        6.5430        8.1188        8.5520  

2015

     13.7633        8.5537        9.2689        13.0050  

2016

     16.0392        13.0692        14.7794        15.8502  

Month

           

January 2017

     16.0533        15.8083        15.9065        15.9117  

February 2017

     15.8350        15.3675        15.5983        15.4550  

March 2017

     15.6687        15.3818        15.5237        15.3818  

April 2017

     15.4532        15.1742        15.3600        15.4268  

May 2017

     16.1420        15.2687        15.6981        16.1420  

June 2017

     16.5985        15.8510        16.1166        16.5985  

July 2017

     17.7642        16.6817        17.1690        17.6700  

August 2017

     17.7833        17.0583        17.4165        17.3650  

September 2017 (2)

     17.2583        17.2165        17.2345        17.2165  

 

Notes:—

(1) Based on daily closing price.
(2) Through September 7, 2017.

Source: Central Bank

Foreign Exchange Market

In January 2002, through the Public Emergency Law, Argentina declared a public emergency situation in respect of its social, economic, administrative, financial and foreign exchange matters and authorized the Argentine Executive Branch to establish a system to determine the foreign exchange rate between the Argentine peso and foreign currencies and to issue foreign exchange-related rules and regulations. Within this context, on February 8, 2002, through Decree No. 260/2002, the Argentine Executive Branch established (i) a single and free-floating foreign exchange market (a “MULC”, or “Mercado Único y Libre de Cambios”) through which all foreign exchange transactions in a foreign currency must be conducted, and (ii) that foreign exchange transactions in a foreign currency must be conducted at the foreign exchange rate to be freely agreed upon among the contracting parties, subject to the requirements and regulations imposed by the Argentine Central Bank (please see below for a summary of the main regulations).

On June 9, 2005, through Decree No. 616/2005, the Argentine Executive Branch mandated that:

(a) all inflows of funds into the local foreign exchange market arising from foreign debts incurred by residents, both individuals or legal entities in the Argentine private sector, except for those concerning foreign trade financing and primary issuances of debt securities admitted to public offering and listed on self-regulated markets; and

(b) all inflows of funds of non-residents channeled through the MULC and (i) held in the local currency, (ii) used to acquire any type of financial asset or liability in the financial and/or non-financial private sector, with the exception of foreign direct investments and primary issuances of debt securities and shares admitted to public offering and listed on self-regulated markets, and (iii) investments in securities issued by the public sector and acquired in secondary markets;

 

S-25


Table of Contents

must meet the following requirements:

(i) Such inflows of funds may only be transferred outside the local foreign exchange market at the expiration of a term of 365 calendar days as from the date of settlement of such funds into Argentine pesos (the “Minimum Stay Period”);

(ii) The proceeds of such inflows of funds must be credited to an account in the local banking system;

(iii) A non-transferable and non-interest-bearing deposit for 30% of the amount of the transaction must be kept in Argentina for a period of 365 calendar days, in accordance with the terms and conditions laid down in the applicable regulations (the “Deposit”); and

(iv) The Deposit is to be denominated in U.S. dollars and held in Argentine financial institutions and it may not be used to guarantee or as collateral for any type of credit transactions.

The requirements of Decree 616/2005 were subsequently eased. On December 28, 2015, the Argentine Central Bank issued Communiqué “A” 5861 and Communiqué “A” 5864 which specifically abrogated both Communiqué “A” 4864 and Communiqué “A” 4882. In addition, on December 29, 2015, the CNV issued Resolution No. 651, by which it abrogated the prior CNV regulations that complemented the restrictions issued by Communiqué “A” 4864 and “A” 4882.

On December 18, 2015, through Resolution No. 3/2015, the Ministry of Treasury and Public Finance amended Executive Decree No. 616/2005 as follows: (i) the Deposit percentage was reduced from 30% to 0% and (ii) the Minimum Stay Period was reduced from 365 days to 120 days. Resolution No. 1-E/2017 of the Ministry of Treasury further reduced such Minimum Stay Period to 0 days.

On May 19, 2017, the Argentine Central Bank issued Communiqué “A” 6244 (as amended and implemented), which substantially modified foreign exchange regulations by significantly easing access to the MULC, entering into effect on July 1, 2017.

Below is a description of the main aspects of the Central Bank regulations with respect to the income and outflow of funds from Argentina.

1. Automatic crediting into local accounts of funds received from abroad: when transfers from abroad specify the beneficiary’s account, the receiving entity shall credit the funds received directly and without intervention on the part of the client, unless the client has so expressly and previously instructed otherwise.

2. All natural or legal persons, assets and other universals (residents and non-residents of Argentina) may freely operate in the MULC.

3. Financial and exchange entities may freely determine the level and use of their general exchange position.

4. Foreign exchange transactions have been simplified, requiring only proper identification of the client (through Argentine identification documents CUIT, CUIL, CDI, CIE or DNI). Transactions do not need to be formalized through contracts nor do they require codes, which may nonetheless be required for information purposes by the financial entities.

5. With the exception of the repatriation and settlement (liquidation) of funds from operations related to Argentine exports of goods, there are currently no minimum or maximum terms for carrying out foreign exchange transactions.

 

S-26


Table of Contents

6. The obligation to repatriate and settle (liquidate) through the MULC currency from operations related to Argentine exports of goods remains in force, and shall be effected within ten years from the shipping of the respective goods.

7. Financial and exchange entities subject to the system may voluntarily make available quotations of retail exchange rates offered in the Autonomous City of Buenos Aires, through the Argentine Central Bank’s webpage.

8. The types of financing that may be paid abroad through the direct use of income from exports have been increased.

Survey of Foreign Liabilities and Debt Issuances

Through Communiqué “A” 3602, dated May 7, 2002 (as amended and complemented), all natural or legal persons from the private financial and non-financial sectors must report their liabilities to foreign residents at the end of each quarter. Liabilities which originate and are cancelled during the same quarter do not have to be reported.

Survey of Direct Investment

Communiqué “A” 4237 established information requirements regarding direct investments carried out in Argentina (by non-residents) and abroad (by Argentine residents). Direct investments are considered to be those that reflect the interest of an economy’s resident (the direct investor) in an entity resident in another economy, such as participating in the corporate capital with voting rights of not less than 10%. The Communiqué “A” 4237 information regime is bi-annual.

This information regime is mandatory for a non-resident of Argentina only insofar as the total value of the direct investments, taking into account such person’s participation in a company’s net accounting equity and/or the sum of the fiscal valuations of real estate, amounts to or exceeds US$500,000. In case the respective holdings do not reach said amount, declaration through this regime is optional.

For direct investments abroad from Argentine residents, the survey is mandatory if the total value of the direct investment, considering the sum of the participations in companies’ net accounting equity abroad, and/or the sum of the fiscal valuations of real estate abroad, amounts to or exceeds US$1,000,000.

Criminal Foreign Exchange Regime

As established by Communiqué “A” 6244, exchange operations may only be carried out through entities authorized for that purpose by the Argentine Central Bank (such as currency exchanges and financial entities). That same regulation states that transactions which do not conform to applicable regulations will be subject to sanctions established by the criminal foreign exchange regime (Law No. 19,359, Decree No. 480/95 and complementary regulations), which establish fines of up to ten times the amount of the transaction.

For a detailed description of all exchange restrictions and controls on inflows and outflows of funds in effect as of the date hereof, investors are advised to consult with their legal advisors and read Decree No. 616/2005, Resolution No. 637/2005, Communiqué “A” 6244 and Criminal Foreign Exchange Law No. 19,359, and complementary regulations, for which interested parties may consult the website of legislative information of the Ministry of Justice (http://www.infoleg.gov.ar) or the Argentine Central Bank (http://www.bcra.gov.ar). Information on these websites is not incorporated into or considered part of this prospectus supplement.

 

S-27


Table of Contents

USE OF PROCEEDS

We estimate that the net proceeds that we will receive from the global offering will be approximately US$             million, after deducting commissions payable to the underwriters and the Argentine placement agent, as well as estimated expenses payable by us. We intend to use the net proceeds from the offering to foster the evolution and growth of the businesses of our subsidiaries, to undertake an investment plan that contemplates new capital injections in corporations we control (including to provide additional capital to Banco Galicia, subject to any required approvals from shareholders or others), to finance the Tarjetas Regionales Minority Purchase, and to take advantage of possible investment opportunities.

 

S-28


Table of Contents

CAPITALIZATION

The following table sets forth our consolidated capitalization as of June 30, 2017, in pesos:

 

    on an actual basis; and

 

    as adjusted to reflect the issuance of 130,434,600 Class B ordinary shares (including Class B ordinary shares represented by ADSs) in the global offering, assuming the underwriters do not exercise their right to purchase additional Class B ordinary shares, and the expected use of proceeds.

This table is qualified in its entirety by reference to, and should be read together with, the information set forth under the captions “Presentation of Financial Information” in our 2016 Form 20-F, which is incorporated herein by reference, “Use of Proceeds” in this prospectus supplement and our unaudited interim consolidated financial statements as of June 30, 2017 and for the six months ended June 30, 2017 and 2016, which are incorporated herein by reference.

 

    

As of June 30, 2017

 
    

Historical

    

Adjusted

 
     (in millions of pesos)  

Deposits and Short-Term debt (1)

     

Deposits

     157,112     

Credit Lines

     3,633     

—Local Banks (2)

     1,400     

—BCRA

     24     

—Banks and international entities (3)

     2,209     

Debt Securities

     652     

—Unsubordinated Debt

     499     

—Subordinated Debt

     153     
  

 

 

    

 

 

 

Total Deposits and Short-Term Debt

     161,397     
  

 

 

    

 

 

 

Deposits and Long-Term Debt (4)

     

Deposits

     1,040     

Credit Lines

     2,399     

—Local Banks (5)

     1,867     

—Banks and international entities (6)

     532     

Debt Securities

     18,997     

—Unsubordinated Debt

     14,890     

—Subordinated Debt

     4,107     
  

 

 

    

 

 

 

Other

     128     
  

 

 

    

 

 

 

Total Deposits and Long-Term Debt

     22,564     
  

 

 

    

 

 

 

Total Deposits and Debt

     183,961     
  

 

 

    

 

 

 

Shareholders’ Equity

     

Capital Stock

     1,300     

Non-Capitalized Contributions

     

—Issuance Premiums

     220     

Adjustments to Shareholders’ Equity

     278     

Profit Reserves

     

—Legal Reserve

     316     

—Others

     17,999     

Net Income

     3,436     
  

 

 

    

 

 

 

Total Shareholders’ Equity

     23,549     
  

 

 

    

 

 

 

Total Capitalization

     207,510     
  

 

 

    

 

 

 

 

S-29


Table of Contents

 

(1) Includes other liabilities with a contractual maturity of less than one year. Includes accrued interest from long-term debt.
(2) Mainly comprised of principal, interest of loans granted by multiple banks to Tarjetas Regionales and CFA, amounting to Ps.1,266 million.
(3) Includes, among others, credit lines for the prefinancing of exports for Ps.2,104 million.
(4) Includes liabilities with a contractual maturity longer than one year.
(5) Comprised mainly by loans granted by the Banco de Inversión y Comercio Exterior (“BICE”) of Ps.1,753 million.
(6) IFC credit lines of Ps.498 million and Proparco Lines of Ps.34 million.

 

S-30


Table of Contents

DILUTION

At June 30, 2017, we had a net tangible book value of Ps.20,967 million (our total tangible assets minus our total liabilities), corresponding to a net tangible book value of Ps.15.92 per Class B ordinary share or Ps.159.2 per ADS (US$0.96 per Class B ordinary share or US$9.59 per ADS, using the reference exchange rate published by the Central Bank at June 30, 2017 for pesos into U.S. dollars of Ps.16.5985 to US$1.00 and the ratio of 10 Class B ordinary shares to one ADS). Net tangible book value per share represents the amount of our total tangible assets, minus our total liabilities, divided by the total number of our shares outstanding at June 30, 2017.

After giving effect to the sale by us of 130,434,600 Class B ordinary shares in the global offering, and assuming (i) an offering price of US$         per Class B ordinary share and US$         per ADS and (ii) that the underwriters have not exercised the option to purchase additional Class B ordinary shares, and after deducting the estimated underwriting discounts and estimated offering expenses payable by us of US$         million or US$         per Class B ordinary share, which represents     % of the gross proceeds to us, our estimated book value at June 30, 2017 would have been approximately Ps.        million, representing US$         per Class B ordinary share, or US$         per ADS. This represents an immediate increase in net tangible book value of US$         per Class B ordinary share, or US$         per ADS, to existing shareholders and an immediate dilution in net tangible book value of US$         per Class B ordinary share, or US$         per ADS, to new investors purchasing Class B ordinary shares or ADSs in the global offering. Dilution for this purpose represents the difference between the price per Class B ordinary share or ADS paid by these purchasers and net tangible book value per Class B ordinary share or ADS immediately after the completion of the global offering. Amounts in this paragraph are calculated using the reference exchange rate published by the Central Bank at June 30, 2017 for pesos into U.S. dollars of Ps.16.5985 to US$1.00.

The following table illustrates this dilution to new investors purchasing Class B ordinary shares, including Class B ordinary shares represented by ADSs, in the global offering:

 

    

As of June 30, 2017

 
     Class B
Ordinary
Shares
(in Ps.)
     ADSs
(in US$)
 

Net tangible book value per Class B ordinary share or ADS

     15.92        9.59  

Increase in net tangible book value per Class B ordinary share or ADS attributable to new investors

     

Pro forma net tangible book value per Class B ordinary share or ADS after the global offering

     

Dilution per Class B ordinary share or ADS to new investors

     

Percentage of dilution in net tangible book value per Class B ordinary share or ADS for new investors (1)

     

 

Note:—

(1) Percentage of dilution for new investors is calculated by dividing the dilution in net tangible book value for new investors by the price of the global offering.

If the underwriters exercise their option to purchase additional Class B ordinary shares including Class B ordinary shares represented by ADSs, in full, the number of shares of Class B ordinary shares held by existing shareholders will be reduced to         % of the total number of shares of Class B ordinary shares to be outstanding after the global offering, and the number of shares of Class B ordinary shares held by the new investors will be increased to         Class B ordinary shares or         % of the total number of shares of Class B ordinary shares outstanding after the global offering.

 

S-31


Table of Contents

MARKET PRICE OF OUR CLASS B ORDINARY SHARES AND AMERICAN DEPOSITARY SHARES

The table below shows the high and low market prices in pesos for our Class B ordinary shares on the BYMA for the periods indicated:

 

    

Ps.per Class B
Ordinary Share

 
    

High

    

Low

 

2012

     4.61        2.70  

2013

     10.95        3.86  

2014

     21.40        8.30  

2015

     43.45        17.60  

2016

     49.50        31.60  

2015

     

1st quarter

     31.40        17.60  

2nd quarter

     28.85        22.50  

3rd quarter

     29.60        22.00  

4th quarter

     43.45        23.25  

2016

     

1st quarter

     47.70        31.60  

2nd quarter

     46.50        36.00  

3rd quarter

     49.50        42.00  

4th quarter

     49.30        37.30  

2017:

     

January

     54.20        42.80  

February

     55.50        49.45  

March

     60.90        49.05  

April

     62.15        58.85  

May

     73.20        60.70  

June

     75.75        65.00  

July

     73.90        64.00  

August

     80.30        64.00  

September (through September 6, 2017)

     82.05        78.50  

 

S-32


Table of Contents

The ADSs issued under the Deposit Agreement, trade on the NASDAQ. Each ADS represents 10 Class B ordinary shares. The table below shows the high and low market prices of the ADSs in U.S. dollars on the NASDAQ for the periods indicated.

 

    

US$per ADS

 
    

High

    

Low

 

2012

     8.51        4.14  

2013

     13.05        4.96  

2014

     18.50        7.30  

2015

     29.25        14.99  

2016

     33.08        22.77  

2015

     

1st quarter

     26.13        14.99  

2nd quarter

     24.10        17.84  

3rd quarter

     22.22        15.30  

4th quarter

     29.25        16.62  

2016

     

1st quarter

     30.92        22.77  

2nd quarter

     32.05        25.34  

3rd quarter

     33.08        28.04  

4th quarter

     32.74        23.23  

2017:

     

January

     34.12        27.50  

February

     35.80        30.83  

March

     39.20        31.99  

April

     40.41        38.09  

May

     44.95        39.06  

June

     47.34        37.94  

July

     44.20        36.09  

August

     46.40        36.14  

September (through September 7, 2017)

     47.90        44.17  

 

S-33


Table of Contents

SELECTED STATISTICAL INFORMATION

The following information should be read in conjunction with the other information provided in “Item 4. Information on the Company—Selected Statistical Information” in our 2016 Form 20-F, which is incorporated herein by reference, including our unaudited interim consolidated financial statements as of June 30, 2017 and for the six months ended June 30, 2017 and 2016, and the “Management’s Discussion and Analysis of Financial Condition and Results of Operations” section of this prospectus supplement. We prepared this information from our financial records, which are maintained under accounting methods established by the Argentine Central Bank under Argentine Banking GAAP, and do not reflect adjustments necessary to reflect the information in accordance with U.S. GAAP.

Average Balance Sheet and Income from Interest-Earning Assets and Expenses from Interest-Bearing Liabilities

The following table shows our consolidated average balances, accrued interest and nominal interest rates for interest-earning assets and interest-bearing liabilities for the six month period ended June 30, 2017.

 

    For the Six Months Ended June 30, 2017  
  Pesos     U.S. dollars     Total  
 

Average
Balance

   

Accrued
Interest

   

Average
Yield/
Rate

   

Average
Balance

   

Accrued
Interest

   

Average
Yield/
Rate

   

Average
Balance

   

Accrued
Interest

   

Average
Yield/
Rate

 
    (in millions of pesos, except rates)  

Assets

                 

Government Securities

    16,235       1,959       24.13       2,781       72       5.18       19,016       2,031       21.36  

Loans

                 

Private Sector

    121,965       16,519       27.09       22,999       333       2.90       144,964       16,852       23.25  

Public Sector

    13       2       30.77       —         —         —         13       2       30.77  

Total Loans

    121,978       16,521       27.09       22,999       333       2.90       144,977       16,854       23.25  

Other

    4,904       641       26.14       218       2       1.83       5,122       643       25.11  
 

 

 

   

 

 

   

 

 

   

 

 

   

 

 

   

 

 

   

 

 

   

 

 

   

 

 

 

Total Interest-Earning Assets

    143,117       19,121       26.72       25,998       407       3.13       169,115       19,528       23.09  
 

 

 

   

 

 

   

 

 

   

 

 

   

 

 

   

 

 

   

 

 

   

 

 

   

 

 

 

Cash and Gold

    19,945           34,046           53,991      

Equity in Other Companies

    3,091           1,062           4,153      

Other Assets

    16,250           1,887           18,137      

Allowances

    (4,962         (241         (5,203    
 

 

 

       

 

 

       

 

 

     

Total Assets

    177,441           62,752           240,193      
 

 

 

       

 

 

       

 

 

     

Liabilities and Equity

                 

Deposits

                 

Checking Accounts

    1,499       —         —         1       —         —         1,500       —         —    

Savings Accounts

    21,320       21       0.20       25,603       —         —         46,923       21       0.09  

Time Deposits

    52,751       5,292       20.06       6,180       17       0.55       58,931       5,309       18.02  

Total Interest-Bearing Deposits

    75,570       5,313       14.06       31,784       17       0.11       107,354       5,330       9.93  

Debt Securities

    11,329       1,352       23.87       7,149       315       8.81       18,478       1,667       18.04  

Other

    5,063       634       25.04       2,597       44       3.39       7,660       678       17.70  
 

 

 

   

 

 

   

 

 

   

 

 

   

 

 

   

 

 

   

 

 

   

 

 

   

 

 

 

Total Interest-Bearing Liabilities

    91,962       7,299       15.87       41,530       376       1.81       133,492       7,675       11.50  
 

 

 

   

 

 

   

 

 

   

 

 

   

 

 

   

 

 

   

 

 

   

 

 

   

 

 

 

Demand Deposits

    26,666           6,263           32,929      

Other Liabilities

    34,415           16,079           50,494      

Minority Interests

    1,361                     1,361      

Shareholders’ Equity

    21,917                     21,917      
 

 

 

       

 

 

       

 

 

     

Total Liabilities and Equity

    176,321           63,872           240,193      
 

 

 

       

 

 

       

 

 

     

 

S-34


Table of Contents
    For the Six Months Ended June 30, 2017  
  Pesos     U.S. dollars     Total  
 

Average
Balance

   

Accrued
Interest

   

Average
Yield/
Rate

   

Average
Balance

   

Accrued
Interest

   

Average
Yield/
Rate

   

Average
Balance

   

Accrued
Interest

   

Average
Yield/
Rate

 
    (in millions of pesos, except rates)  

Spread and Net Yield (%)

                 

Interest Rate Spread

        10.85           1.32           11.59  

Cost of Funds Supporting Interest-Earning Assets

        10.20           2.89           9.08  

Net Yield on Interest-Earning Assets

        16.52           0.24           14.02  

 

Rates include the CER adjustment.

The following table shows our consolidated average balances, accrued interest and nominal interest rates for interest-earning assets and interest-bearing liabilities for the six month period ended June 30, 2016.

 

    For the Six Months Ended June 30, 2016  
  Pesos     U.S. dollars     Total  
 

Average
Balance

   

Accrued
Interest

   

Average
Yield/
Rate

   

Average
Balance

   

Accrued
Interest

   

Average
Yield/
Rate

   

Average
Balance

   

Accrued
Interest

   

Average
Yield/
Rate

 
    (in millions of pesos, except rates)  

Assets

                 

Government Securities

    15,629       2,395       30.65       8,799       120       2.73       24,428       2,515       20.59  

Loans

                 

Private Sector

    95,252       13,960       29.31       6,828       131       3.84       102,080       14,091       27.61  

Public Sector

    —         —         —         —         —         —         —         —         —    

Total Loans

    95,252       13,960       29.31       6,828       131       3.84       102,080       14,091       27.61  

Other

    2,844       506       35.58       92       3       6.52       2,936       509       34.67  
 

 

 

   

 

 

   

 

 

   

 

 

   

 

 

   

 

 

   

 

 

   

 

 

   

 

 

 

Total Interest-Earning Assets

    113,725       16,861       29.65       15,719       254       3.23       129,444       17,115       26.44  
 

 

 

   

 

 

   

 

 

   

 

 

   

 

 

   

 

 

   

 

 

   

 

 

   

 

 

 

Cash and Gold

    14,198           12,278           26,476      

Equity in Other Companies

    3,129           289           3,418      

Other Assets

    14,024           1,305           15,329      

Allowances

    (3,768         (105         (3,873    
 

 

 

       

 

 

       

 

 

     

Total Assets

    141,308           29,486           170,794      
 

 

 

       

 

 

       

 

 

     

Liabilities and Equity

                 

Deposits

                 

Checking Accounts

    —         —         —         —         —         —         —         —         —    

Savings Accounts

    14,263       25       0.35       8,868       —         —         23,131       25       0.22  

Time Deposits

    48,679       7,129       29.29       6,378       52       1.63       55,057       7,181       26.09  

Total Interest-Bearing Deposits

    62,942       7,154       22.73       15,246       52       0.68       78,188       7,206       18.43  

Debt Securities

    5,169       842       32.58       8,815       541       12.27       13,984       1,383       19.78  

Other

    2,343       432       36.88       1,136       34       5.99       3,479       466       26.79  
 

 

 

   

 

 

   

 

 

   

 

 

   

 

 

   

 

 

   

 

 

   

 

 

   

 

 

 

Total Interest-Bearing Liabilities

    70,454       8,428       23.92       25,197       627       4.98       95,651       9,055       18.93  
 

 

 

   

 

 

   

 

 

   

 

 

   

 

 

   

 

 

   

 

 

   

 

 

   

 

 

 

Demand Deposits

    22,565           3,152           25,717      

Other Liabilities

    29,094           3,477           32,571      

Minority Interests

    1,113           —             1,113      

Shareholders’ Equity

    15,742           —             15,742      
 

 

 

       

 

 

       

 

 

     

Total Liabilities and Equity

    138,968           31,826           170,794      
 

 

 

       

 

 

       

 

 

     

 

S-35


Table of Contents
    For the Six Months Ended June 30, 2016  
  Pesos     U.S. dollars     Total  
 

Average
Balance

   

Accrued
Interest

   

Average
Yield/
Rate

   

Average
Balance

   

Accrued
Interest

   

Average
Yield/
Rate

   

Average
Balance

   

Accrued
Interest

   

Average
Yield/
Rate

 
    (in millions of pesos, except rates)  

Spread and Net Yield (%)

                 

Interest Rate Spread

        5.73           (1.75         7.51  

Cost of Funds Supporting Interest-Earning Assets

        14.82           7.98           13.99  

Net Yield on Interest-Earning Assets

        14.83           (4.75         12.45  

 

Rates include the CER adjustment.

Government Securities—Net Position

The following table shows our net position in government and corporate securities at the balance sheet date, and the breakdown of the portfolio in accordance with the Argentine Central Bank classification system and by the securities’ currency of denomination. The net position is defined as holdings plus forward purchases and spot purchases pending settlement, minus forward sales and spot sales pending settlement.

 

     As of June 30, 2017  
    

Holdings

    

Forward
Purchases (1)

    

Forward
Sales (2)

   

Spot
purchases
to be
settled

    

Spot
sales

to be
settled

   

Net
Position

 
     (in millions of pesos)  

Government Securities

               

Holdings Recorded at Cost plus Yield

               

Pesos

     2,937        —          —         368        —         3,305  

U.S. dollars

     993        —          —         —          (6     987  

Holdings Recorded at Fair Value

               

Pesos

     2,846        —          (100     110        (673     2,183  

U.S. dollars

     1,211        —          —         420        (387     1,244  

Securities issued by the Argentine Central Bank

               

Pesos

     21,708        318        (6,094     111        (588     15,455  
  

 

 

    

 

 

    

 

 

   

 

 

    

 

 

   

 

 

 

Total Government Securities

     29,695        318        (6,194     1,009        (1,654     23,174  
  

 

 

    

 

 

    

 

 

   

 

 

    

 

 

   

 

 

 

Corporate Equity Securities (Quoted and unquoted)

     22        —          —         —          —         22  
  

 

 

    

 

 

    

 

 

   

 

 

    

 

 

   

 

 

 

Total Government and Corporate Securities

     29,717        318        (6,194     1,009        (1,654     23,196  
  

 

 

    

 

 

    

 

 

   

 

 

    

 

 

   

 

 

 

 

(1) Forward purchases include securities granted as collateral.
(2) Forward sales include government securities deposits.

The net position of government securities as of June 30, 2017 amounted to Ps.23,196 million.

The net position of government securities at cost plus yield issued in pesos, for Ps.3,305 million, mainly corresponds to debt securities and treasury bills issued by Argentine provinces. The net position of government securities at cost plus yield issued in U.S. dollars amounts to US$987 million, and is composed mainly of treasury bills due in 2017 and 2018

The net position corresponding to government securities at fair value in pesos, in the amount of Ps.2,183 million, mainly corresponds to discount bonds due in 2033, treasury bonds issued by the Argentine government

 

S-36


Table of Contents

due in 2020, and treasury bonds issued by the Argentine government with CER adjustment due in 2021. The net position of government securities at fair value in Dollars amounts to Ps.1,244 million, a key component of which are treasury bills and Argentine bond.

Regarding securities issued by the Argentine Central Bank, the net position of Ps.15,455 million corresponds to our holding of Argentine Central Bank bills (Lebacs) in pesos.

Interest-Earning Assets-Net Yield on Interest-Earning Assets

Our net financial income for the six month period ended June 30, 2017 was Ps.10,819 million, with a corresponding financial margin of 12.79%, as compared to Ps.7,352 million for the six month period ended June 30, 2016, with a corresponding financial margin of 11.36%.

The net financial income for the six month period ended June 30, 2017 (excluding the results from currency quotation differences and the results from foreign-currency forward transactions) amounted to Ps.10,277 million as compared to Ps.6,858 million net financial income for the six month period ended June 30, 2016. This variation was attributable to a higher spread (defined as the difference between the average nominal interest rate on interest-earning assets and the average nominal interest rate on interest-bearing liabilities) and a higher volume of intermediation.

The following table analyzes, by currency of denomination, the levels of our average interest-earning assets and net interest earned, and illustrates the net yields and spreads obtained, for each of the periods indicated.

 

     Six Months Ended
June 30,
    Year Ended December 31,  
    

2017

    

2016

   

2016

   

2015

   

2014

 
     (in millions of pesos, except percentages)  

Total Average Interest-Earning Assets

           

Pesos

     143,117        113,725       118,483       88,107       65,665  

U.S. dollars

     25,998        15,719       16,803       6,698       4,684  
  

 

 

    

 

 

   

 

 

   

 

 

   

 

 

 

Total

     169,115        129,444       135,286       94,805       70,349  
  

 

 

    

 

 

   

 

 

   

 

 

   

 

 

 

Net Interest Earned

           

Pesos

     11,822        8,433       18,537       13,887       10,687  

U.S. dollars

     31        (373     (602     (443     (540
  

 

 

    

 

 

   

 

 

   

 

 

   

 

 

 

Total

     11,853        8,060       17,935       13,444       10,147  
  

 

 

    

 

 

   

 

 

   

 

 

   

 

 

 

Net Yield on Interest-Earning Assets (%) (1)

           

Pesos

     16.52        14.83       15.65       15.76       16.28  

U.S. dollars

     0.24        (4.75     (3.58     (6.61     (11.53
  

 

 

    

 

 

   

 

 

   

 

 

   

 

 

 

Weighted-Average Yield

     14.02        12.45       13.26       14.18       14.42  
  

 

 

    

 

 

   

 

 

   

 

 

   

 

 

 

Interest Spread, Nominal Basis (%) (2)

           

Pesos

     10.85        5.73       7.26       8.44       9.41  

U.S. dollars

     1.32        (1.75     (0.76     (0.91     (2.79
  

 

 

    

 

 

   

 

 

   

 

 

   

 

 

 

Weighted-Average Yield

     11.59        7.51       9.03       9.13       10.13  
  

 

 

    

 

 

   

 

 

   

 

 

   

 

 

 

 

Interest rates include the CER adjustment.

(1) Net interest earned, divided by average interest-earning assets.
(2) Interest spread, nominal basis is the difference between the average nominal interest rate on interest-earning assets and the average nominal interest rate on interest-bearing liabilities.

 

S-37


Table of Contents

Loan Portfolio

Our total loans reflect Banco Galicia’s, Tarjetas Regionales’ and CFA’s loan portfolios including past due principal amounts. Personal loans and credit-card loans are typically loans to individuals granted by Banco Galicia, Tarjetas Regionales or CFA. Tarjetas Regionales’ loans are included under “Credit card loans”, while most of CFA’s loans are included under “Personal loans”. Also, certain amounts related to advances, promissory notes, mortgage loans and pledge loans are extended to individuals. However, advances and promissory notes mostly represent loans to companies. The following table analyzes our loan portfolio, i.e., Banco Galicia’s loan portfolio consolidated with Tarjetas Regionales’ and CFA’s loan portfolio, by type of loan and total loans with guarantees.

 

    

As of
June 30,

2017

     As of December 31,  
       

2016

    

2015

    

2014

 
     (in millions of pesos)  

Principal and Interest

           

Non-Financial Public Sector

     —          —          —          —    

Local Financial Sector

     3,418        2,098        762        193  

Non-Financial Private Sector and Residents Abroad (1)

           

Advances

     8,225        10,063        8,549        3,987  

Promissory Notes

     27,157        25,298        22,752        16,304  

Mortgage Loans

     2,476        2,178        2,099        1,661  

Pledge Loans

     640        678        487        500  

Personal Loans

     20,278        15,312        9,259        6,996  

Credit Card Loans

     75,384        72,766        56,260        37,348  

Placements in Banks Abroad

     613        1,227        232        261  

Other Loans

     26,475        11,405        692        1,337  

Accrued Interest, Adjustment and Quotation Differences Receivable

     1,800        1,775        1,407        969  

Documented Interest

     (580      (642      (597      (348
  

 

 

    

 

 

    

 

 

    

 

 

 

Total Non-Financial Private-Sector and Residents Abroad

     162,468        140,060        101,140        69,015  
  

 

 

    

 

 

    

 

 

    

 

 

 

Total Gross Loans

     165,886        142,158        101,902        69,208  
  

 

 

    

 

 

    

 

 

    

 

 

 

Allowance for Loan Losses

     (5,962      (4,707      (3,560      (2,615
  

 

 

    

 

 

    

 

 

    

 

 

 

Total Loans

     159,924        137,451        98,342        66,593  
  

 

 

    

 

 

    

 

 

    

 

 

 

Loans with Guarantees

           

With Preferred Guarantees (2)

     4,764        3,322        2,988        2,695  

Other Guarantees

     19,612        18,984        13,508        9,463  
  

 

 

    

 

 

    

 

 

    

 

 

 

Total Loans with Guarantees

     24,376        22,306        16,496        12,158  
  

 

 

    

 

 

    

 

 

    

 

 

 

 

(1) Categories of loans include:
  Advances: short-term obligations drawn on by customers through overdrafts.
  Promissory Notes: endorsed promissory notes, notes and other promises to pay signed by one borrower or group of borrowers and factored loans.
  Mortgage Loans: loans granted to purchase or improve real estate and collateralized by such real estate and commercial loans secured by a real estate mortgage.
  Pledge Loans: loans secured by collateral (such as cars or machinery) other than real estate, where such collateral is an integral part of the loan documents.
  Personal Loans: loans to individuals.
  Credit-Card Loans: loans granted through credit cards to credit card holders.

 

S-38


Table of Contents
  Placements in Banks Abroad: short-term loans to banks abroad.
  Other Loans: loans not included in other categories.
  Documented Interest: discount on notes and bills.
(2) Preferred guarantees include mortgages on real estate property or pledges on movable property, such as cars or machinery, where Banco Galicia has priority, endorsements of the Federal Office of the Secretary of Finance, pledges of Government securities, or gold or cash as collateral.

For the fiscal period ended June 30, 2017, Banco Galicia’s loan portfolio before allowances for loan losses amounted to Ps.165,886 million, a 17% increase as compared to the fiscal year ended December 31, 2016.

Loans by Type of Borrower

The following table shows the breakdown of our total loan portfolio, by type of borrower as of June 30, 2017, and at December 31, 2016, 2015 and 2014. The middle-market companies’ category includes Banco Galicia’s loans to small and medium-sized companies and the agricultural and livestock sectors while the individuals’ category includes loans granted by Banco Galicia, Tarjetas Regionales and CFA. Loans to individuals comprise both consumer loans and commercial loans extended to individuals with a commercial activity.

 

     As of June 30,      As of December 31,  
    

2017

    

2016

    

2015

    

2014

 
    

Ps. in
millions

    

%

    

Ps. in
millions

    

%

    

Ps. in
millions

    

%

    

Ps. in
millions

    

%

 

Corporate

     32,456        19.6        22,434        15.8        13,619        13.4        8,590        12.4  

Middle-Market Companies

     39,140        23.6        34,411        24.2        29,022        28.4        20,514        29.6  

Commercial Loans

     71,596        43.2        56,845        40.0        42,641        41.8        29,104        42.0  

Individuals

     90,247        54.4        81,978        57.7        58,267        57.2        39,649        57.3  

Financial Sector (1)

     4,043        2.4        3,335        2.3        994        1.0        455        0.7  

Non-Financial Public Sector

     —          —          —          —          —          —          —          —    
  

 

 

    

 

 

    

 

 

    

 

 

    

 

 

    

 

 

    

 

 

    

 

 

 

Total (2)

     165,886        100.0        142,158        100.0        101,902        100.0        69,208        100.0  
  

 

 

    

 

 

    

 

 

    

 

 

    

 

 

    

 

 

    

 

 

    

 

 

 

 

(1) Includes local and international financial sector. Financial Sector loans are primarily composed of interbank loans (call money loans), overnight deposits at international money center banks and loans to provincial banks.
(2) Before the allowance for loan losses.

As of June 30, 2017, the private sector loans before allowances increased 17% relative to the fiscal year ended December 31, 2016, as a result of the increase in Corporate (45%), Middle-Market Companies (14%) and Individuals (10%).

 

S-39


Table of Contents

Loans by Economic Activity

The following table sets forth as of the dates indicated an analysis of our loan portfolio according to the borrower’s main economic activity. Figures include principal and interest.

 

     As of June 30,      As of December 31,  
    

2017

    

2016

    

2015

    

2014

 
    

Ps. in
millions

    

%

    

Ps. in
millions

    

%

    

Ps. in
millions

    

%

    

Ps. in
millions

    

%

 

Financial Sector (1)

     4,043        2.4        3,335        2.3        994        1.0        455        0.7  
  

 

 

    

 

 

    

 

 

    

 

 

    

 

 

    

 

 

    

 

 

    

 

 

 

Services

                       

Communications, Transportation Health and Others

     4,899        3.0        4,272        3.0        5,084        5.0        2,886        4.2  

Electricity, Gas, Water Supply and Sewage Services

     2,879        1.8        2,658        1.9        160        0.2        216        0.3  

Other Financial Services

     2,638        1.6        1,663        1.2        553        0.5        366        0.5  
  

 

 

    

 

 

    

 

 

    

 

 

    

 

 

    

 

 

    

 

 

    

 

 

 

Total

     10,416        6.4        8,593        6.1        5,797        5.7        3,468        5.0  
  

 

 

    

 

 

    

 

 

    

 

 

    

 

 

    

 

 

    

 

 

    

 

 

 

Primary Products

                       

Agriculture and Livestock

     14,442        8.7        11,921        8.4        11,342        11.1        8,178        11.8  

Fishing, Forestry and Mining

     4,080        2.5        1,810        1.3        1,956        1.9        1,459        2.1  
  

 

 

    

 

 

    

 

 

    

 

 

    

 

 

    

 

 

    

 

 

    

 

 

 

Total

     18,522        11.2        13,731        9.7        13,298        13.0        9,637        13.9  
  

 

 

    

 

 

    

 

 

    

 

 

    

 

 

    

 

 

    

 

 

    

 

 

 

Consumer

     90,291        54.4        82,730        58.2        59,012        57.9        39,747        57.4  
  

 

 

    

 

 

    

 

 

    

 

 

    

 

 

    

 

 

    

 

 

    

 

 

 

Retail Trade

     6,798        4.1        6,641        4.7        3,287        3.3        2,237        3.2  
  

 

 

    

 

 

    

 

 

    

 

 

    

 

 

    

 

 

    

 

 

    

 

 

 

Wholesale Trade

     9,467        5.7        6,499        4.6        5,450        5.3        3,699        5.4  
  

 

 

    

 

 

    

 

 

    

 

 

    

 

 

    

 

 

    

 

 

    

 

 

 

Construction

     1,878        1.1        1,177        0.8        1,035        1.0        709        1.0  
  

 

 

    

 

 

    

 

 

    

 

 

    

 

 

    

 

 

    

 

 

    

 

 

 

Manufacturing

                       

Foodstuffs

     8,363        5.0        6,316        4.4        3,499        3.4        2,943        4.3  

Transportation Materials

     2,758        1.7        2,307        1.6        2,783        2.7        996        1.4  

Chemicals and Oil

     4,648        2.8        4,320        3.0        2,712        2.7        2,269        3.3  

Other Manufacturing Industries

     8,329        5.0        6,509        4.6        4,035        4.0        3,048        4.4  
  

 

 

    

 

 

    

 

 

    

 

 

    

 

 

    

 

 

    

 

 

    

 

 

 

Total

     24,098        14.5        19,452        13.6        13,029        12.8        9,256        13.4  
  

 

 

    

 

 

    

 

 

    

 

 

    

 

 

    

 

 

    

 

 

    

 

 

 

Other Loans

     373        0.2        —          —          —          —          —          —    
  

 

 

    

 

 

    

 

 

    

 

 

    

 

 

    

 

 

    

 

 

    

 

 

 

Total (2)

     165,886        100.0        142,158        100.0        101,902        100.0        69,208        100.0  
  

 

 

    

 

 

    

 

 

    

 

 

    

 

 

    

 

 

    

 

 

    

 

 

 

 

(1) Includes local and international financial sectors.
(2) Before the allowance for loan losses.

Consumer loans account for the majority of the loan portfolio, which as of June 30, 2017, represented 54.4% of our total loan portfolio, as compared to 58.2% for fiscal year 2016, 57.9% for fiscal year 2015 and 57.4% for fiscal year 2014.

As for business activities, the most significant categories for the fiscal year ended December 31, 2016 were those of the manufacturing industry, the primary production sector and trade (wholesale and retail), with a total portfolio share of 14.5%, 11.2% and 9.8%, respectively.

The most significant growth relative to the fiscal year ended December 31, 2016 occurred in the primary products and manufacturing industry, with increases of 35% and 24%, respectively.

 

S-40


Table of Contents

Classification of the Loan Portfolio based on Argentine Central Bank Regulations

The following tables set forth the amounts of our loans past due and the amounts not yet due of the loan portfolio, including the loan portfolios of Banco Galicia, Tarjetas Regionales and CFA, applying the Argentine Central Bank’s loan classification criteria in effect at the dates indicated.

 

     As of June 30, 2017      As of December 31, 2016  
     Amounts
Not Yet
Due
     Amounts
Past Due
     Total      Amounts
Not Yet
Due
     Amounts
Past Due
     Total  
     (in millions of pesos)  

Loan Portfolio Classification

                 

1. Normal and Normal Performance

     156,834        —          156,834        134,730        —          134,730  

2. With Special Follow-up—Under observation and Low Risk

     3,091        —          3,091        2,724        —          2,724  

3. With Problems and Medium Risk

     938        1,199        2,137        721        1,043        1,764  

4. High Risk of Insolvency and High Risk

     697        1,995        2,692        528        1,552        2,080  

5. Uncollectible

     —          1,124        1,124        —          853        853  

6. Uncollectible Due to Technical Reasons

     —          8        8        —          7        7  
  

 

 

    

 

 

    

 

 

    

 

 

    

 

 

    

 

 

 

Total Loans (1)

     161,560        4,326        165,886        138,703        3,455        142,158  
  

 

 

    

 

 

    

 

 

    

 

 

    

 

 

    

 

 

 

Total Non-Accrual Loans (2)

     1,635        4,326        5,961        1,249        3,455        4,704  
  

 

 

    

 

 

    

 

 

    

 

 

    

 

 

    

 

 

 

 

(1) Before allowances.
(2) Non-Accrual Loans is defined as the last four categories of the classification.

 

S-41


Table of Contents

Amounts Past Due and Non-Accrual Loans

The following table analyzes amounts past due by 90 days or more in our loan portfolio, by type of loan and by type of guarantee as of the dates indicated, as well as our non-accrual loan portfolio, by type of guarantee, our allowance for loan losses and the main asset quality ratios as of the dates indicated.

 

     As of June 30,
2017
     As of December 31,  
       

2016

    

2015

    

2014

 
     (in millions of pesos, except ratios)  

Total Loans (1)

     165,886        142,158        101,902        69,208  
  

 

 

    

 

 

    

 

 

    

 

 

 

Non-Accrual Loans

           

With Preferred Guarantees

     106        96        106        50  

With Other Guarantees

     106        88        103        59  

Without Guarantees

     5,749        4,520        2,958        2,363  
  

 

 

    

 

 

    

 

 

    

 

 

 

Total Non-Accrual Loans (2)

     5,961        4,704        3,167        2,472  
  

 

 

    

 

 

    

 

 

    

 

 

 

Past Due Loan Portfolio

           

Non-Financial Public Sector

     —          —          —          —    

Local Financial Sector

     —          —          —          —    

Non-Financial Private Sector and Residents Abroad

           

Advances

     359        189        188        169  

Promissory Notes

     203        144        192        121  

Mortgage Loans

     45        79        45        12  

Pledge Loans

     4        3        8        9  

Personal Loans

     409        274        304        262  

Credit-Card Loans

     3,213        2,673        1,693        1,200  

Other Loans

     93        93        74        33  
  

 

 

    

 

 

    

 

 

    

 

 

 

Total Past Due Loans

     4,326        3,455        2,504        1,806  
  

 

 

    

 

 

    

 

 

    

 

 

 

Past Due Loans

           

With Preferred Guarantees

     41        60        59        42  

With Other Guarantees

     74        60        97        38  

Without Guarantees

     4,211        3,335        2,348        1,726  
  

 

 

    

 

 

    

 

 

    

 

 

 

Total Past Due Loans

     4,326        3,455        2,504        1,806  
  

 

 

    

 

 

    

 

 

    

 

 

 

Allowance for Loan Losses

     5,962        4,707        3,560        2,615  
  

 

 

    

 

 

    

 

 

    

 

 

 

Ratios (%)

           

As a % of Total Loans:

           

—Total Past Due Loans

     2.61        2.43        2.46        2.61  

—Past Due Loans with Preferred Guarantees

     0.02        0.04        0.06        0.06  

—Past Due Loans with Other Guarantees

     0.05        0.04        0.10        0.05  

—Past Due Unsecured Amounts

     2.54        2.35        2.30        2.50  

—Non-Accrual Loans (2)

     3.59        3.31        3.11        3.57  

—Non-Accrual Loans (2) (Excluding Interbank Loans)

     3.63        3.36        3.12        3.59  

Non-Accrual Loans (2) as a Percentage of Loans to the Private Sector

     3.59        3.31        3.11        3.57  

Allowance for Loan Losses as a % of:

     3.59        3.31        3.49        3.78  

—Total Loans

     3.63        3.36        3.50        3.79  

—Total Loans Excluding Interbank Loans

     100.02        100.06        112.41        105.78  

—Total Non-Accrual Loans (2)

     3.56        3.91        6.60        4.41  

Non-Accrual Loans with Guarantees as a Percentage of Non-Accrual Loans (2)

     137.79        136.15        126.48        136.88  

 

(1) Before the allowance for loan losses.

 

S-42


Table of Contents
(2) Non-Accrual loans are defined as those loans in the categories of: (a) Consumer portfolio: “Medium Risk”, “High Risk”, “Uncollectible”, and “Uncollectible Due to Technical Reasons”, and (b) Commercial portfolio: “With problems”, “High Risk of Insolvency”, “Uncollectible”, and “Uncollectible Due to Technical Reasons”.

The Total Non-Accrual Loans amounted to Ps.5,961 as of June 30, 2017, representing 3.59% of the Total Loans, showing a decrease of 28 b.p during the first six months of 2017.

Total Loans Excluding Interbank Loans decreased to 100.02% as of June 30, 2017 from 100.06% as of the end of the fiscal year.

Financings

 

     As of June 30,
2017
     As of December 31  
       

2016

    

2015

    

2014

 
     (in millions of pesos except ratios)  

Loan Portfolio Classification

           

Normal and Normal Performance

     173,338        150,224        110,503        74,900  

With Special Follow-Up and Under observation Low Risk

     3,119        2,745        1,528        1,507  

With Problems and Medium Risk

     2,151        1,776        894        792  

High Risk of Insolvency and High Risk

     2,712        2,098        1,172        1,392  

Uncollectible

     1,142        862        1,131        318  

Uncollectible due to Technical Reasons

     8        7        5        3  
  

 

 

    

 

 

    

 

 

    

 

 

 

Total Financing (1)

     182,470        157,712        115,233        78,912  
  

 

 

    

 

 

    

 

 

    

 

 

 

Non-Accrual Loans (2)

           

With Preferred Guarantees

     109        98        110        57  

With Other Guarantees

     109        90        108        61  

Without Guarantees

     5,795        4,555        2,984        2,387  
  

 

 

    

 

 

    

 

 

    

 

 

 

Total Non-Accrual Loans

     6,013        4,743        3,202        2,505  
  

 

 

    

 

 

    

 

 

    

 

 

 

Allowance for Loan Losses

     6,052        4,798        3,648        2,675  
  

 

 

    

 

 

    

 

 

    

 

 

 

Ratios (%)

           

Allowance for Loan Losses as a Percentage of Total Financing

     3.32        3.04        3.17        3.39  

Non-Accrual Loans as a Percentage of Total Financing

     3.30        3.01        2.78        3.17  

Allowance for Loan Losses as a Percentage of Non-Accrual Loans

     100.65        101.16        113.93        106.79  

Non-Accrual Loans with Guarantees as a Percentage of Non-Accrual Loans

     3.63        3.96        6.81        4.71  

 

(1) Before the allowance for loan losses.
(2) Non-Accrual loans are defined as those loans in the categories of: “With Problems and Medium Risk”, “High Risk of Insolvency and High Risk”, “Uncollectible”, and “Uncollectible due to Technical Reasons”.

According to the method established by the Argentine Central Bank, total financing is defined as the sum of the loans, certain accounts under “Other Receivables Resulting from Financial Brokerage” representing financial transactions (such as unlisted notes and debt securities), the “Receivables from Financial Leases,” “Guarantees Granted” and “Loans Granted (Unused Balances).” As defined, the loan portfolio of Banco Galicia, including the portfolio of Tarjetas Regionales and CFA, as of June 30, 2017 was Ps.182,470 million and as of December 31, 2016, Ps.157,712 million.

As of June 30, 2017, Non-Accrual Loans as a Percentage of Total Loans ratio was 3.30%, representing a decrease with respect to 3.01% registered as of December 31, 2016. The Allowance for Loan Losses as a

 

S-43


Table of Contents

Percentage of Non-Accrual Loans ratio amounted to 100,65% as of June 30, 2017 while as of December 31, 2016, the ratio was 101.16%.

Loan Loss Experience

The following table presents an analysis of our allowance for loan losses and of our credit losses as of and for the periods indicated. Certain loans are charged off directly to income statement (such charge offs are immaterial amounts charged to income before any allowances for loan losses are recorded) and, therefore, are not reflected in the allowance.

 

    

As of
June 30,
2017

    As of December 31,  
       2016     2015     2014  
     (in millions of pesos, except ratios)  

Total Loans, Average (1)

     144,990       111,166       77,832       59,094  
  

 

 

   

 

 

   

 

 

   

 

 

 

Allowance for Loan Losses at Beginning of Period

     4,707       3,560       2,615       2,129  
  

 

 

   

 

 

   

 

 

   

 

 

 

Changes in the Allowance for Loan Losses During the Period

        

Provisions Charged to Income

     2,436       3,389       2,148       2,327  

Prior Allowances Reversed

     —         (117     —         (1

Charge-Offs (A)

     (1,181     (2,125     (1,203     (1,840
  

 

 

   

 

 

   

 

 

   

 

 

 

Allowance for Loan Losses at End of Period

     5,962       4,707       3.560       2,615  
  

 

 

   

 

 

   

 

 

   

 

 

 

Charge to the Income Statement during the Period

        

Provisions Charged to Income (2)

     2,436       3,389       2,128       2,339  

Direct Charge-Offs, Net of Recoveries (B)

     (35     (272     (226     (181

Recoveries of Provisions

     —         (117     —         (1
  

 

 

   

 

 

   

 

 

   

 

 

 

Net Charge (Benefit) to the Income Statement

     2,401       3,000       1,902       2,157  
  

 

 

   

 

 

   

 

 

   

 

 

 

Ratios (%)

        

Charge-Offs Net of Recoveries (A+B) to Average Loans (3)

     1.58       1.67       1.26       2.81  

Net Charge to the Income Statement to Average Loans (3)

     3.31       2.70       2.44       3.65  

 

(1) Before the allowance for loan losses.
(2) Includes quotation differences for Galicia Uruguay.
(3) Charge-offs plus direct charge-offs minus bad debts recovered.

During the first six months of 2017, the Bank established allowances for loan losses in an amount of Ps.2,436 million. The Direct Charge-Offs, Net of Recoveries amounted to an increase of Ps.35 million. The Net Charge to the Income Statement amounted to Ps.2,401 million, representing 3.31% of the average loans of the period.

The Charge-Offs as of June 30, 2017 amounted to Ps.1,181 million.

During fiscal year 2016, Provisions Charged to Income amounted to Ps.3,389 million.

Direct Charge-Offs, Net of Recoveries represented Ps.272 million. The Net Charge to the Income Statement amounted to Ps.3,000 million, representing 2.70% of the average loans of the period.

The Charge-Offs amounted to Ps.2,125 million.

Allocation of the Allowance for Loan Losses

The following table presents the allocation of our allowance for loan losses among the various loan categories and shows such allowances as a percentage of our total loan portfolio before deducting the allowance

 

S-44


Table of Contents

for loan losses, in each case for the periods indicated. The table also shows each loan category as a percentage of our total loan portfolio before deducting the allowance for loan losses at the dates indicated.

 

     As of June 30, 2017      As of December 31, 2016  
     Amount      % (1)      % (2)      Amount      % (1)      % (2)  
     (in millions of pesos, except percentages)  

Non-Financial Public Sector

     —          —          —          —          —          —       

Local Financial Sector

     —          —          2.06        —          —          1.48  

Non-Financial Private Sector and Residents Abroad

           

Advances

     368        0.22        4.96        161        0.11        7.08  

Promissory Notes

     146        0.09        16.37        103        0.07        17.80  

Mortgage Loans

     32        0.02        1.49        43        0.03        1.53  

Pledge Loans

     3        —          0.39        3        —          0.48  

Personal Loans

     457        0.28        12.22        324        0.23        10.77  

Credit-Card Loans

     2,126        1.28        45.44        1,808        1.27        51.19  

Placements in Correspondent Banks

     —          —          0.37        —          —          0,86  

Other

     55        0.03        16.70        51        0.04        8.81  

Unallocated

     2,775        1.67        —          2,214        1.56        —    
  

 

 

    

 

 

    

 

 

    

 

 

    

 

 

    

 

 

 

Total

     5,962        3.59        100.00        4,707        3.31        100.00  
  

 

 

    

 

 

    

 

 

    

 

 

    

 

 

    

 

 

 

 

(1) Allowances over Total Loans.
(2) Loans considered in each line over Total Loans.

Deposits

The following table(1) provides a breakdown of our consolidated deposits as of June 30, 2017, by contractual term and currency of denomination.

 

    Peso-Denominated     U.S.
Dollar-Denominated
    Total  
 

Amount

   

% of Total

   

Amount

   

% of Total

   

Amount

   

% of Total

 
    (in millions of pesos, except percentages)  

Checking Accounts and Demand Deposits

    29,110       26.7       —         —         29,110       18.5  
 

 

 

   

 

 

   

 

 

   

 

 

   

 

 

   

 

 

 

Savings Accounts

    30,513       28.0       40,937       85.2       71,450       45.5  
 

 

 

   

 

 

   

 

 

   

 

 

   

 

 

   

 

 

 

Time Deposits

    48,344       44.3       6,522       13.6       54,866       34.9  

Maturing Within 30 Days

    9,062       8.3       1,800       3.7       10,862       6.9  

Maturing After 31 Days but Within 59 Days

    21,879       20.1       1,919       4.0       23,798       15.1  

Maturing After 60 Days but Within 89 Days

    6,124       5.6       324       0.7       6,448       4.1  

Maturing After 90 Days but Within 179 Days

    5,695       5.2       1,420       3.0       7,115       4.5  

Maturing After 180 Days but Within 365 Days

    4,683       4.3       922       1.9       5,605       3.6  

Maturing After 365 Days

    901       0.8       137       0.3       1,038       0.7  
 

 

 

   

 

 

   

 

 

   

 

 

   

 

 

   

 

 

 

Other Deposits

    1,046       1.0       580       1.2       1,626       1.1  

Maturing Within 30 Days

    874       0.8       580       1.2       1,454       0.9  

Maturing After 31 Days but Within 59 Days

    —         —         —         —         —         —    

Maturing After 60 Days but Within 89 Days

    —         —         —         —         —         —    

Maturing After 90 Days but Within 179 Days

    88       0.1       —         —         88       0.1  

Maturing After 180 Days but Within 365 Days

    84       0.1       —         —         84       0.1  

Maturing After 365 Days

    —         —         —         —         —         —    
 

 

 

   

 

 

   

 

 

   

 

 

   

 

 

   

 

 

 

Total

    109,013       100.0       48,039       100.0       157,052       100.0  
 

 

 

   

 

 

   

 

 

   

 

 

   

 

 

   

 

 

 

 

(1) Only principal. Excludes the CER adjustment.

The categories with the highest concentration of maturities per their original term are those within the segments “within 30 Days” and “after 31 days but within 59 days” (pesos and U.S. dollars), which accounted for

 

S-45


Table of Contents

22% of the total and corresponded mainly to peso-denominated time deposits. The rest of the terms represent a lower percentage of the total portfolio and have a homogeneous usage rate. As of June 30, 2017, the average original term for non-adjusted peso-denominated time deposits was approximately 46 days and dollar-denominated deposits was approximately 45 days. Dollar-denominated deposits, equal to Ps.48,039 million (only principal), represented 30.6% of total deposits.

Regulatory Capital

In the table(1) below, Banco Galicia’s information on regulatory capital and compliance with minimum capital requirements regulations is consolidated with Tarjetas Regionales and its subsidiaries, including CFA.

 

    

As of

June 30,

2017

    

As of December 31,

 
       

2016

    

2015

    

2014

 
     (in millions of pesos, except ratios)  

Shareholders’ Equity—Computable Regulatory Capital

     22,050        18,906        13,812        9,899  
  

 

 

    

 

 

    

 

 

    

 

 

 

Minimum capital required (A)

     17,684        15,258        11,063        7,077  
  

 

 

    

 

 

    

 

 

    

 

 

 

Allocated to Credit Risk

     13,440        11,511        8,369        5,098  

Allocated to Market Risk

     558        556        296        200  

Allocated to Operational Risk

     3,686        3,191        2,398        1,779  
  

 

 

    

 

 

    

 

 

    

 

 

 

Computable Capital (B)

     25,477        22,010        14,071        10,133  
  

 

 

    

 

 

    

 

 

    

 

 

 

Tier I

     19,384        16,471        11,732        8,041  

Tier II

     6,093        5,539        2,339        2,020  

Additional Capital-Market Variation

     —             —             —             72  
  

 

 

    

 

 

    

 

 

    

 

 

 

Excess over Required Capital (B – A)

     7,793        6,752        3,008        3,056  
  

 

 

    

 

 

    

 

 

    

 

 

 

Total Risk Assets

     215,983        186,277        138,272        85,927  
  

 

 

    

 

 

    

 

 

    

 

 

 

Ratios (%)

           

Shareholders’ equity as % of Consolidated Assets

     8.81        7.88        8.60        9.34  

Excess over Required Capital

     44.07        44.25        27.19        43.18  

Ratio Basel

     11.80        11.82        10.18        11.79  

 

(1) According to BCRA regulations applicable at the specific time.

As of June 30, 2017, the Bank’s consolidated computable capital was Ps.7,793 million (44.1%) higher than the Ps.17,684 million minimum capital requirement. As of December 31, 2016, this excess amounted to Ps.6,752 million or 44.3%.

The minimum capital requirement increased Ps.2,426 million for the period ended June 30, 2017 as compared to the year ended December 31, 2016, mainly as a result of higher minimum capital requirements of (i) Ps.1,929 million due to the increase in holdings of the private-sector loan portfolio and (ii) Ps.495 million in connection with certain increased operational risks.

Computable capital increased Ps.3,467 million as compared to December 31, 2016, mainly a consequence of a higher Tier I capital, for Ps.2,913 million, mainly due to the higher net income, partially offset by an increase in deductions, resulting from organization and development expenses. Tier II capital recorded a Ps.554 million increase, mainly as a consequence of (i) the issuance of subordinated notes with a par value of US$250 million on July 19, 2016, which counted 100% toward Tier II Capital, the proceeds of which were used to repay subordinated notes due 2019, which counted 24% toward Tier II Capital, and (ii) the provisions for loan losses for the credit portfolio in normal situation.

Minimum Capital Requirements of Insurance Companies

As of June 30, 2017, the computable capital of the companies controlled by Sudamericana Holding S.A. exceeded the minimum requirement of Ps.547.2 million by Ps.90.9 million.

 

S-46


Table of Contents

MANAGEMENT’S DISCUSSION AND ANALYSIS OF FINANCIAL CONDITION

AND RESULTS OF OPERATIONS

The following discussion is based on, and should be read in conjunction with, our consolidated financial statements incorporated by reference in this prospectus supplement and in the accompanying prospectus and “Item 5. Operating and Financial Review and Prospects,” in our 2016 Form 20-F, which is incorporated herein by reference.

Our consolidated financial statements are prepared in Argentine pesos and in conformity with Argentine Central Bank rules, which differ in certain respects from the U.S. GAAP. Information related to the nature and effect of such differences is presented in note 38 to our unaudited interim consolidated financial statements as of June 30, 2017 and for the six months ended June 30, 2017 and 2016. A list of our critical accounting policies can be found in “Item 5.A Operating Results—Critical Accounting Policies” of our 2016 Form 20-F, which is incorporated herein by reference.

In February 2014, the Argentine Central Bank adopted IFRS for the fiscal year starting on January 1, 2018. A reconciliation of our Balance Sheet and Statements of Income between Central Bank rules and IFRS is presented in note 1.16 to our unaudited interim consolidated financial statements as of June 30, 2017 and for the six months ended June 30, 2017 and 2016.

As of June 30, 2017, the macroeconomic environment does not qualify as a hyperinflationary economy under the Central Bank rules. For a consideration of the effects of inflation on our financial consolidated statements, see Note 1 to our unaudited interim consolidated financial statements as of June 30, 2017 and for the six months ended June 30, 2017 and 2016, incorporated herein by reference.

Overview

In recent years, we have undertaken to expand the volume of our business with the private sector in order to increase our recurrent earnings generation capacity. We have increased our customer base and our fee-based business and financial intermediation activities with the private sector, strengthening our position as a leading domestic private-sector financial institution. As a result, our total deposits and loan origination have increased.

Banco Galicia has increased its regulatory capital through the issuance of subordinated bonds (most recently in July 2016), and through the reinvestment of internally generated funds. The increase in our overall level of activity, which led to the above-mentioned increase in the volume of our fee based business and financial intermediation with the private sector, has had a positive impact on our net financial income and on our net income from services. Loan loss provisions have increased due to the deterioration of individuals’ loan portfolios and also due to adverse changes in economic conditions.

In spite of adverse conditions in the Argentine economy, Banco Galicia has managed to expand its business with the private sector and to improve its income generation, while strengthening its financial condition, maintaining an adequate coverage of its credit risks and maintaining a healthy asset quality.

In summary, in recent years, our operating profitability was positively impacted by the growth of our business—both the financial intermediation and fee-based businesses—with the private sector, in a continued low credit risk environment.

The Global Economy

Politics played a central role in the first months of the year. On January 20, 2017, President Trump took office after winning last year’s presidential elections in the United States. The first weeks of his administration

 

S-47


Table of Contents

involved high levels of uncertainty about the timing and nature of U.S. policy changes. President Trump’s protectionist speech and harsh attitude towards key commercial partners (e.g., Mexico and China) caused tensions to rise, with a following concern on whether this issue would affect international trade. At the same time, an ambitious plan of fiscal reform and growth stimulus brought enthusiasm to investors. As weeks went by, and with Trump’s administration focused on other issues (health care reform, immigration reform, conflict in Syria, etc.), the market started to realize that fiscal policy would be less expansionary going forward than previously anticipated and market expectations of pro-growth stimulus also receded. Other key political events took place in Europe in the first semester. Emmanuel Macron’s victory over Marine Le Pen in France’s presidential election eased concerns over the populist anti-European trend.

Likewise, central banks had an important role in the beginning of the year, generating high expectations among investors with each of the meetings they carried out during those months. The U.S. Federal Reserve showed a firm commitment to apply its monetary normalization, after long years of low interest rate levels. The U.S. Federal Reserve decided to increase the reference rates in two instances (March and July 2017) to 1.0% to 1.25%, respectively. The immediate reaction was an increase of the Treasuries yield (up to 2.60% in the 10-year bond). Nonetheless, this behavior was reversed as doubts of President Trump’s capability to carry out his agenda increased, with Treasuries showing a significant rise in their prices.

In this context, stock markets withstood the political uncertainty. In the United States, the most relevant stock markets continued to brake all time historic record levels, with increases of 17.3% for Nasdaq, 9.8% for the S&P500 and 9.4% for the Dow Jones during the first six months of 2017. In Europe, stock markets showed an increase of 6.9% in the EuroStoxx50 index, while in Japan, the Nikkei index rose 4.6% in the same period. The Latin America region also showed positive results with positive performances in each stock market: Mexico (+31.8%), Chile (+23.5%), Argentina (+18.4%), Brazil (+10.7%), Colombia (+8.3%) and Perú (+6.5%).

In general, a weakening U.S. dollar implies strong commodity prices. This expected outcome did not occur during the first six months of 2017. The index comprising the 19 most traded commodities worldwide (Thomson Reuters CRB Index) experienced an overall decrease of 9% during the first half of 2017. The most salient reason for the decrease was the significant decline (-14%) of crude oil prices, with the benchmark WTI reaching the price of US$ 45 per barrel. The rest of the commodities had heterogenic behaviors during the first six months of 2017: industrial metals (aluminum +13%: copper +8%: nickel -4%), and grains (wheat +24%: corn +1%: soybean -1.2%).

In connection with global activity levels and according to the “World Economic Outlook” published by the International Monetary Fund, developed economies grew at an estimated rate of 1.7% rate in 2016 and are expected to grow 2.0% in 2017. In turn, according to the same sources, emerging economies seemed to have returned to a growth path, with a growth rate of 4.3% in 2016 and forecasts of 4.6% in 2017.

The Argentine Economy

At the domestic level, during the first half of 2017, Argentina returned to the path of economic recovery, after the recession in 2016. According to the National Institute of Statistics and Censuses (“INDEC”), GDP grew 1.1% in the first quarter of 2017 as compared to the previous quarter (seasonally adjusted). Moreover, according to the official monthly activity estimator (EMAE), the economy grew an additional 0.8% during the second quarter of 2017. According to the market expectations survey (REM) conducted by the Argentine Central Bank, the economy is expected to grow 2.7% in 2017.

In terms of the labor market, the decline in economic activity during 2016 and the recent recovery have had an impact on employment dynamics. The unemployment rate for the first quarter of 2017—the last available data—reached 9.2% of the economically active population, from 7.6% in the previous quarter. Employment statistics published by INDEC prior to the second quarter of 2016 are under analysis and the new data is not comparable with previous data.

 

S-48


Table of Contents

In the monetary area, the main monetary aggregates decelerated their pace, even though they are still increasing at a higher rate than the nominal growth of the economy. The monetary base of the Argentine government expanded of 32.0% between June 30, 2016 and June 30, 2017, after increasing above 40% during February 2017. Particularly, the monetary aggregate increased by Ps.11,441 million, which is mostly due to the increased level of financing provided to the National Treasury (Ps.96,500 million), and the purchase of foreign currency from the National Treasury by the Argentine Central Bank (Ps.77,306 million) and, to a lesser extent, the purchase of foreign currency by the private sector amounting to Ps.27,158 million. This expansion was partly offset by the placement of Argentine Central Bank bills and notes (“Lebacs” and “Nobacs”, respectively) for Ps.134,128 million and a Ps.64,523 million increase in repurchase transactions. To a lesser extent, this trend was also reflected in the performance of the private-sector M2 (money in circulation and deposits in savings and checking accounts that belong to the private sector), which grew 36.2% in June 2017, below the maximum of 38.0% growth reached in February 2017. In contrast, total M2 (including deposits from the public sector) ended June 2017 with a 35.4% increase, accelerating its pace in comparison with its performance during the first months of 2017.

Domestic interest rates evolved in line with expected changes in prices and the foreign exchange market. After adopting a system of inflation targeting in January 2017, and showing commitment to its goal, the Central Bank tightened monetary policy and raised interest rates (7-Day Repo Reference Rate ended June 2017 at 26.25%) during the first half of the year. As a consequence of this policy, interest rates on time deposits ended the first half of 2017 slightly above the levels registered at the end of 2016. In particular, the Badlar (average rate stemming from an Argentine Central Bank survey of fixed term deposit rates for amounts over 1 million pesos with a maturity of 30 to 35 days) ended June 2017 at 20.2%, above the average of 19.8% recorded in December 2016.

The reference exchange rate established by the Argentine Central Bank increased from Ps.15.8502 to Ps.16.5985 per U.S. dollar between December 31, 2016 and June 30, 2017 (reflecting a 4.7% depreciation in the Argentine peso vis-à-vis the U.S. dollar).

According to the Consumer Price Index of the City of Buenos Aires (CPI-BA), during the first six months of 2017, the inflation was 13.0% (23.4% year-on-year), which compares to 41% inflation between December, 31, 2015 and December 31, 2016. As of July (last data available), the CPI-BA showed a year-on-year growth of 22.9%, as compared to 47.2% a year earlier.

In the fiscal area, tax revenues, including social security and an extraordinary revenue of Ps.40,500 million from a tax amnesty program implemented in 2016 and open until March of 2017, increased by 32.0% in the first half of 2017. On the other hand, primary expenditures increased by 32.5% during the same period. Thus, during the first half of 2017, the non-financial domestic public sector incurred a primary deficit of Ps.144,286 million. After interest payments of Ps.111,265 million, the financial deficit amounted to Ps.255,547 million during the first half of 2017.

Regarding the external sector, during the first half of 2017, the foreign exchange balance current account published by the Argentine Central Bank (cash basis) reached a deficit amounting to US$ 5,657 million, lower than the deficit registered during the same period of 2016 which amounted to US$ 8,626 million. Measured in terms of GDP, the current account deficit stood at about 1% in the first half of 2017, marking an increase of 0.5 percentage points (p.p.) against the first half of 2016. This decrease in the deficit is primarily explained by a decrease in net interest payments (US$ 3,704 million in the first half of 2017 against US$ 8,347 million in the same period of 2016) and fewer profits and dividends outflows (US$ 984 million in the first half of 2017 against US$ 1,451 million in the same period of 2016), partly offset by an increase in net outflows for the “Services” account (US$ 5,095 million in the first half of 2017 against US$ 4,749 million in the same period of 2016), and a lower surplus in the “Goods” account (US$ 3,915 million in the first half of 2017 against US$ 5,775 million in the same period of 2016).

 

S-49


Table of Contents

In particular, while revenues from exports of goods from the current account (cash basis) in the first half of 2017 remained practically unchanged from the same period of 2016 (US$ 29,876 million in the first half of 2017 against US$ 29,989 million in 2016), lower income from goods in the first half of 2017 compared to 2016 was due to higher payments for imports of goods. These totaled US$ 25,961 million in the first half of 2017, US$ 1,746 million (+7.2% per annum) above the first half of 2016, in the context of an economic recovery.

In this context, the capital and financial account (cash basis) recorded a net foreign exchange income of US$ 14,328 million, compared to a slightly lower net foreign exchange income of US$ 13,245 million in the first half of 2016. As of June 30, 2017, the Central Bank’s international reserves amounted to US$ 47,995 million, US$ 8,686 million higher than at the end of 2016.

The Argentine Financial System

Total loans to the private sector in the financial system reached Ps.1,249,335 million in June 2017, increasing 40.5% as compared to June 2016. The type of private sector loans that increased the most were collateral loans, which grew 52.1% in the twelve months preceding June 30, 2017 (although they only represented 12% of total loans to the private sector). Commercial loans, consisting of overdrafts in checking accounts and notes (promissory notes and purchased/discounted notes), increased by 42.9% as compared to June 2016, amounting to Ps.498,893 million. Consumer credit lines, made up of loans made through credit cards and personal loans, grew 37.1% during the period under consideration, reaching Ps.535,202 million as of June 30, 2017.

The financial system’s total deposits amounted to Ps.2,045,936 million as of June 30, 2017, marking an increase of 37.5% as compared to June 30, 2016. Deposits from the non-financial private sector recorded an increase of 38.7% in the twelve months preceding June 30, 2017, amounting to Ps.1,639,362 million, while deposits from the public sector reached Ps.398,646 million, an increase of 32.5% in June 2017 as compared to June 2016. Within deposits from the private sector, transactional deposits increased 63.1% in June 2017, reaching Ps.945,787 million, while time deposits increased 13.8% in June 2017, reaching Ps.642,201 million as of June 2017.

The average interest rate paid by private banks in June 2017 for time deposits denominated in pesos of between 30 and 44 days was 18.2%, a decline of 885 basis points (b.p.) as compared to June 2016. With regard to lending rates, those applicable to checking account overdrafts were 30.8% (-784 b.p. as compared to June 2016) and to promissory notes, 21.3% (-1078 b.p. as compared to June 2016).

In May 2017, financial institutions increased their liquidity levels (in relation to total deposits) reaching a ratio of 32.1% (+406 b.p. as compared to May 2016). Regarding Lebac holdings, liquidity rose to 48.6% as compared to 46.5% in May 2016. In financial standing terms, the Argentine financial system’s net worth increased by Ps.71,657 million from May 2016 to May 2017 amounting to Ps.327,661 million, thus representing a 28.0% annual growth as of May 2017. The system’s profitability was equivalent to 3.1% of total assets (0.9 p.p. less as compared to May 2016), while the return on shareholders’ equity was 26.6% (5.0 p.p. less as compared to May 2016).

Income from interest and income from services (five months ended May 31, 2017) amounted to 4.6% and 3.7% of total assets, respectively. In turn, administrative expenses remained at 7.4% of total assets, while provisions for loan losses amounted to 0.9% of total assets (above the 0.8% registered in May 2016).

The non-accrual loan portfolio to the non-financial private sector reached 2.0% in May 2017, thereby leading to a slight increase from 1.9% as compared to May 2016. The coverage of the private-sector non-accrual loan portfolio with allowances reached 131%, 8 p.p. less than the coverage levels registered in May 2016.

As of March 31, 2017, the financial system was composed of 78 financial institutions. Of these, 63 were banks, of which 50 were private banks (33 were domestically-owned and 17 were foreign-owned) and 13 were government-owned banks, as well as 15 non-banking financial institutions.

 

S-50


Table of Contents

The concentration of the financial system, measured by the market share of private sector deposits of the ten leading banks, reached 77.5% as of March 31, 2017, a similar percentage to the one recorded in the same month of 2016.

Based on information as of March 2017, the Argentine financial system employed 110,115 people, representing a 0.9% increase from March 31, 2016.

The Argentine Insurance Industry

The insurance industry continued to grow during the first half of 2017. Written premiums amounted to Ps.144,838 million, a positive variation of 31.3% for the first six months of 2017. Out of total insurance written premiums, 82% related to property insurance, 16% related to life and personal insurance and 2% related to retirement insurance. Within the 82% corresponding to property insurance, the automotive insurance segment continued to comprise the most significant portion, with 44% of property insurance, followed by the workers’ compensation segment with 36%.

Within the life insurance business, group life insurance represented 67% of the segment, followed by individual life insurance, representing 14%, and personal accident insurance, representing 14% for the first six months of 2017.

Inflation

Historically, inflation has played a significant role in influencing, often negatively, the economic conditions in Argentina and, in turn, the operations and financial results of companies operating in Argentina, such as Grupo Galicia.

In fiscal year 2015, due to changes in INDEC, the WPI and CPI indexes were discontinued beginning in October 2015. The WPI index was republished beginning in January 2016. A new CPI index was launched in May 2016, but did not contain historical information.

The chart below presents a comparison of inflation rates published by INDEC, measured by the WPI and the CPI, for the fiscal years 2016, 2015 and 2014. In 2016, annual variation of the CPI was calculated using the Consumer Price Index of the City of Buenos Aires, an alternative measure of inflation proposed by INDEC after it discontinued its index.

In addition, the chart below presents the evolution of the CER index, published by the Argentine Central Bank, used to adjust the principal of certain of our assets and liabilities, for the periods indicated.

 

     For the Year Ended
December 31,
 
    

2016

    

2015

    

2014

 
     (in percentages)  

Price Indices (1) (2)

        

WPI

     34.59        12.65        28.27  

CPI

     41.05        26.90        23.91  

Adjustment Indices

        

CER

     35.79        15.05        24.34  

 

Source: INDEC/the Argentine Central Bank.

(1) Data for December of each year as compared to December of the immediately preceding year, except for WPI in 2015, which corresponds to the interannual variation between October 2015 and October 2014, and WPI 2016, which corresponds the interannual accumulated variation, because the measurement of this index was discontinued.

 

S-51


Table of Contents
(2) The accuracy of the measurements of INDEC has been in the past in doubt, and the CPI and WPI could be substantially higher than those indicated by INDEC, for the fiscal years 2015 and 2014. For example, according to private sector estimates, the CPI approximately increased by 41% (rather than 23.9%) in 2014, 27% (rather than 18.6%) in 2015.

In the first half of 2017, the CPI published by INDEC increased 11.85% and the CER increased 11.98% during the same period.

Results of Operations for the Six Month Period Ended June 30, 2017, Compared to the Six Month Period Ended June 30, 2016

We discuss below our results of operations for the six month period ended June 30, 2017, as compared with our results of operations for the six month period ended June 30, 2016.

Net Income/Loss

 

     Six Months Ended      Change
%
 
     June 30,      June 30,
2017/2016
 
    

2017

    

2016

    
     (in millions of pesos, except
percentages)
 

Consolidated Income Statement

        

Financial Income

     20,713        17,890        16  

Financial Expenses

     (9,894      (10,538      (6

Net financial Income

     10,819        7,352        47  

Provision for Losses on Loans and Other Receivables

     (2,606      (1,341      94  

Net income from Services

     7,055        4,650        52  

Income from Insurance Activities

     1,040        1,226        (15

Administrative Expenses

     (10,866      (8,012      36  

Minority Interest

     (276      (165      67  

Income / (Loss) from Equity Investments

     169        76        122  

Miscellaneous Income / (Loss), Net

     166        458        (64

Income Tax

     (2,065      (1,521      36  

Net income

     3,436        2,723        26  

Earnings per Share (1)

     2.64        2.09        26  

Return on Average Total Assets % (2)

     3.09        3.38        (9

Return on Average Shareholders’ Equity %

     31.35        34.60        (9

 

(1) In pesos, calculated as net income divided by shares.
(2) For the calculation of the return on average assets, profits or losses corresponding to minority interests are excluded from net income.

Grupo Galicia’s net income for the six month period ended June 30, 2017 was Ps.3,436 million, as compared to the Ps.2,723 million net income recorded in the six month period ended June 30, 2016, representing a 26.2% increase.

Earnings per share for the six month period ended June 30, 2017 were Ps.2.64, as compared to Ps.2.09 for the six month period ended June 30, 2016.

The return on average assets and the return on average shareholders’ equity for the six month period ended June 30, 2017 were 3.09% and 31.35%, respectively, as compared to 3.38% and 34.60%, respectively, for the six month period ended June 30, 2016.

 

S-52


Table of Contents

The result for the six month period ended June 30, 2017 was mainly attributable to the income derived from its interest in Banco Galicia, for Ps.3,144 million (which includes income derived from Banco Galicia’s 77% and 12.5% participation in Tarjetas Regionales and Sudamericana Holding S.A., respectively), in Sudamericana Holding S.A., for Ps.194 million, and in Galicia Administradora de Fondos S.A., for Ps.183 million, partially offset by administrative and financial expenses of Ps.21 million.

Financial Income

Our financial income was composed of the following:

 

     Six Months Ended      Change
%
 
     June 30,      June 30,
2017/2016
 
    

2017

    

2016

    
     (in millions of pesos, except
percentages)
 

Consolidated Income Statement

        

Income on Loans and Other Receivables Resulting from Financial Brokerage and Premiums Earned on Reverse Repurchases

     17,151        14,115        22  

Income from Government and Corporate Securities, Net

     2,438        3,059        (20

Other (1)

     1,124        716        57  

Total

     20,713        17,890        16  

 

(1) Reflects income from receivables from financial leases, CER adjustment, and results from foreign-exchange differences.

Our financial income for the six month period ended June 30, 2017 was Ps.20,713 million, as compared to Ps.17,890 million for the six month period ended June 30, 2016, representing a 15.8% increase. Such increase was the result of a higher average volume of interest-earning assets despite a decrease in the average interest rate primarily on time deposits.

The following table shows our yields on interest-earning assets and cost of funds:

 

     Six Months Ended June 30,  
     2017      2016  
    

Average
Balance

    

Rate

    

Average
Balance

    

Rate

 
    

(in millions of pesos, except percentages)

 

Interest-Earning Assets

     169,115        23.09        129,444        26.44  

Government Securities

     19,016        21.36        24,428        20.59  

Loans

     144,977        23.25        102,080        27.61  

Other Interest-Earning Assets

     5,122        25.11        2,936        34,67  

Interest-Bearing Liabilities

     133,492        11.50        95,651        18.93  

Current Accounts

     1,500        —          —          —    

Savings Accounts

     46,923        0.09        23,131        0.22  

Time Deposits

     58,931        18.02        55,057        26.09  

Debt Securities

     18,478        18.04        13,984        19.78  

Other Interest-bearing Liabilities

     7,660        17.70        3,478        26.79  

Spread and Net Yield

           

Interest Spread, Nominal Basis (1)

        11.59           7.51  

Net Yield on Interest-earning Assets (2)

        14.02           12.45  

Financial Margin (3)

        12.79           11.36  

 

S-53


Table of Contents

 

(1) Interest spread, nominal basis is the difference between the average nominal interest rate on interest-earning assets and the average nominal interest rate on interest-bearing liabilities. Interest rates include the CER adjustment.
(2) Net interest earned divided by average interest-earning assets. Interest rates include the CER adjustment.

Net interest earned corresponds to the net financial income (“Financial Income” minus “Financial Expenses”, as set forth in the Income Statement), plus (i) financial fees included in “Income from Services—In Relation to Lending Transactions” in the Income Statement, (ii) contributions to the Deposits Insurance Fund included in the item with the same denomination that is part of the “Financial Expenses” caption in the Income Statement, and (iii) contributions and taxes on financial income included in the Income Statement under “Financial Expenses—Others”; minus (i) net income from corporate securities, included under “Financial Income/Expenses—Interest Income and Gains/Losses from Holdings of Government and Corporate Securities”, in the Income Statement, (ii) differences in quotation of gold and foreign currency included in the item with the same denomination that is part of the Financial Expenses/Income caption in the Income Statement, and (iii) the premiums and adjustments on forward transactions in foreign currency, included in the item “Financial Income—Others” in the Income Statement. Net interest earned also includes income from government securities used as security margins in repurchase agreement transactions. This income/loss is included in “Miscellaneous Income/Loss—Others” in the Income Statement. Net income from government securities includes both interest and gains/losses due to the variation of market quotations.

(3) Represents net financial income, divided by average interest-earning assets.

The average interest rate on total loans for the six month period ended June 30, 2017 was 23.25%, as compared to 27.61% for the six month period ended June 30, 2016.

The average interest rate earned on peso-denominated loans to the private sector for the six month period ended June 30, 2017 was 27.09%, as compared to 29.31% for the six month period ended June 30, 2016, representing a 222 b.p. decrease. This interest rate was influenced by, among other things, loans that were undertaken pursuant to the Credit Line for Productive Investment (with nominal annual fixed rates of 17.00% beginning in November 1, 2016 and 19.00% and 18.00% for the first and second part of the 2015 allocation, respectively), and by the regulation issued by the Argentine Central Bank in June 2014 in order to establish caps on interest rates on loans. On December 17, 2015, through its Communication “A” 5853, the Argentine Central Bank removed such limits.

The average position in government securities for the six month period ended June 30, 2017 was Ps.19,016 million, as compared to Ps.24,428 million for the six month period ended June 30, 2016, reflecting a decrease of 22.2%, as a consequence of the decrease of Ps.6,018 million in the average position on U.S. dollar-denominated government securities. Such decrease was partially offset by Ps.606 million in the average position on peso-denominated government securities. The increase in the average position in pesos was due to higher balances in securities issued by the Argentine Central Bank (Lebacs) and, to a lesser extent, in debt securities and treasury bills issued by different provinces.

The average yield on government securities for the six month period ended June 30, 2017 was 21.36%, as compared to 20.59% for the six month period ended June 30, 2016, a 77 b.p. increase, as a consequence of a higher average yield in U.S. dollars. Thus, the average interest rate on government securities denominated in pesos for the six month period ended June 30, 2017 was 24.13%, as compared to 30.65% for the six month period ended June 30, 2016, a 652 b.p. decrease, while the average interest rate on government securities denominated in U.S. dollars for the six month period ended June 30, 2017 was 5.18%, as compared to 2.73% for the six month period ended June 30, 2016, a 245 b.p. increase.

The average “Other Interest-Earning Assets” for the six month period ended June 30, 2017 was Ps.5,122 million, as compared to Ps.2,936 million for the six month period ended June 30, 2016, representing an

 

S-54


Table of Contents

increase of 74%. The average rate on this item for the six month period ended June 30, 2017 was 25.11%, as compared to 34.67% for the six month period ended June 30, 2016, representing a 956 b.p. decrease. This decrease was mainly attributable to the variation in the average rate of other peso-denominated assets, which decreased to 26.14% for the six month period ended June 30, 2017 from 35.58% for the six month period ended June 30, 2016.

The line item “Other” recorded an increase of Ps.408 million, mainly due to the higher income from currency quotation differences, which resulted in a Ps.541 million profit for the six month period ended June 30, 2017. For the six month period ended June 30, 2016, such line item included Ps.494 million profit from foreign currency futures transactions. The result for the six month period ended June 30, 2017 is composed of a gain of Ps.803 million from foreign exchange brokerage activities and a Ps.262 million loss from the valuation of the foreign currency net position and the effects of foreign currency forward transactions, as compared to a gain of Ps.529 million and a loss of Ps.35 million, respectively, for the six month period ended June 30, 2016.

For the six month period ended June 30, 2016, the result from currency quotation differences was positive and was disclosed under the item “Other” in the Financial Income table.

The following table (1) indicates our market share in the segments listed below:

 

    

As of June 30,

     As of December 31,  
    

2017

    

2016

    

2016

    

2015

    

2014

 
     (in percentages)  

Total Deposits

     7.69        7.86        7.94        7.42        6.63  

Private-Sector Deposits

     9.51        9.60        9.96        9.40        8.79  

Total Loans

     10.14        8.90        9.79        8.91        8.07  

Private-Sector Loans

     10.38        9.53        10.12        9.68        8.76  
  

 

 

    

 

 

    

 

 

    

 

 

    

 

 

 

 

(1) Exclusively Banco Galicia and CFA within the Argentine market, based on daily information on deposits and loans prepared by the Argentine Central Bank. End-of-month balances are used. Deposits and loans include only principal. Tarjetas Regionales’ data is not included.

 

S-55


Table of Contents

Financial Expenses

Our financial expenses were composed of the following:

 

    

Six Months
Ended

June 30,

    

Year Ended December 31,

 
    

2017

    

2016

    

2016

    

2015

    

2014

 
     (in millions of pesos)  

Interest on Deposits

     5,312        7,170        13,127        8,694        6,577  

Savings Account Deposits

     3        2        5        3        2  

Time Deposits

     5,211        7,136        13,064        8,508        6,494  

Other

     98        32        58        183        81  
  

 

 

    

 

 

    

 

 

    

 

 

    

 

 

 

Interest on Notes

     1,667        1,383        2,899        1,846        1,485  

Unsubordinated

     1,503        1,084        2,366        1,472        1,175  

Subordinated

     164        299        533        374        310  
  

 

 

    

 

 

    

 

 

    

 

 

    

 

 

 

Contributions and taxes

     1,775        1,453        2,955        2,111        1,480  

Contributions Made to Deposit Insurance Fund

     135        213        315        497        151  

Turnover Tax

     1,640        1,240        2,640        1,614        1,329  
  

 

 

    

 

 

    

 

 

    

 

 

    

 

 

 

Others (1)

     1,140        532        1,258        751        779  

Interbank Loans

     21        26        36        41        21  

Other Loans from Financial Institutions

     252        68        187        86        128  

Other Liabilities Resulting from Financial Brokerage

     301        332        690        354        342  

Exchange Rate Differences on Gold and Foreign Currency

     —          —          —          188        —    

Net Income from Options

     2        22        29        —          —    

C.E.R. Adjustment

     17        1        7        —          —    

Others

     547        83        309        82        288  
  

 

 

    

 

 

    

 

 

    

 

 

    

 

 

 

Total

     9,894        10,538        20,239        13,402        10,321  
  

 

 

    

 

 

    

 

 

    

 

 

    

 

 

 

 

(1) Includes interest accrued on liabilities resulting from financial brokerage with international banks and credit entities, premiums payable on repurchase agreement transactions, and, in 2015, results from foreign-exchange differences.

Grupo Galicia’s financial expenses for the six month period ended June 30, 2017 were Ps.9,894 million, as compared to Ps.10,538 million for the six month period ended June 30, 2016, a 6.1% decrease. This variation was attributable to a 743 b.p decrease in the average cost rate, together with a 39.6% increase in the average balance of interest-bearing liabilities.

The average cost of interest-bearing liabilities for the six month period ended June 30, 2017 was 11.50%, as compared to 18.93% for the six month period ended June 30, 2016, representing a 743 b.p. decrease, mainly due to the decrease in the average interest rate on time deposits, of 807 b.p.

The average interest-bearing liabilities for the six month period ended June 30, 2017 were Ps.133,492 million, as compared to Ps.95,651 million for the six month period ended June 30, 2016. Such growth was attributable to the Ps.29,166 million higher total interest-bearing deposits (saving accounts and time deposits), which increased from Ps.78,188 million to Ps.107,354 million, and to the Ps.4,494 million increase in the average balance of debt securities, from Ps.13,984 million to Ps.18,478 million, and to the Ps.4,181 million increase in the average balance of “Other Interest-Bearing Liabilities”, from Ps.3,479 million to Ps.7,660 million.

Of the total average interest-bearing deposits for the six month period ended June 30, 2017, Ps.75,570 million were peso-denominated deposits and Ps.31,784 million were U.S. dollar-denominated

 

S-56


Table of Contents

deposits, as compared to Ps.62,942 million and Ps.15,246 million, respectively, for the six month period ended June 30, 2016. Average peso-denominated deposits recorded an increase of 20.1%, with a growth of 49.5% in savings accounts. Average deposits in U.S. dollars increased 108.5% during the six month period ended June 30, 2017.

The average rate for interest-bearing deposits for the six month period ended June 30, 2017 was 9.93%, as compared to 18.43% for the six month period ended June 30, 2016, a reduction of 850 b.p. Peso-denominated deposits (saving accounts and time deposits) for the six month period ended June 30, 2017 accrued at a 14.06% average interest rate, as compared to the 22.73% average interest rate for the six month period ended June 30, 2016, a reduction of 867 b.p. Such decrease was mainly attributable to the 923 b.p. reduction on the time deposits interest rate. The cost of U.S. dollar-denominated deposits for the six month period ended June 30, 2017 was 0.11%, as compared to 0.68% for the six month period ended June 30, 2016, a reduction of 57 b.p.

The average balance of debt securities for the six month period ended June 30, 2017 was Ps.18,478 million, as compared to Ps.13,984 million for the six month period ended June 30, 2016, representing a 32% increase. This growth was mainly attributable to the issuance of bonds by Tarjeta Naranja, Tarjetas Cuyanas, CFA and Banco Galicia.

The average interest rate for debt securities for the six month period ended June 30, 2017 was 18.04%, as compared to 19.78% for the six month period ended June 30, 2016.

The average balance of “Other Interest-Bearing Liabilities” for the six month period ended June 30, 2017 was Ps.7,660 million, with an average rate of 17.70%, as compared to Ps.3,479 million for the six month period ended June 30, 2016, with an average rate of 26.79%. This represented an increase of 120%.

The item “Other Financial Expenses” for the six month period ended June 30, 2017 was Ps.1,140 million, as compared to Ps.532 million for the six month period ended June 30, 2016, representing an increase of 114%.

Net Financial Income

Our net financial income for the six month period ended June 30, 2017 was Ps.10,819 million, with a corresponding financial margin of 12.79%, as compared to Ps.7,352 million for the six month period ended June 30, 2016, with a corresponding financial margin of 11.36%.

The net financial income for the six month period ended June 30, 2017 (excluding the results from currency quotation differences and the results from foreign-currency forward transactions) amounted to Ps.10,277 million as compared to Ps.6,858 million net financial income for the six month period ended June 30, 2016. This variation was attributable to a higher spread (defined as the difference between the average nominal interest rate on interest-earning assets and the average nominal interest rate on interest-bearing liabilities) and a higher volume of intermediation.

Provision for Losses on Loans and Other Receivables

Grupo Galicia’s provisions for losses on loans and other receivables for the six month period ended June 30, 2017 were Ps.2,606 million, as compared to Ps.1,341 million for the six month period ended June 30, 2016, a Ps.1,265 million increase which was primarily attributable to the evolution of credits in arrears of the consumer portfolio and to higher regulatory provisions on the portfolio in normal situation as a consequence of the increase in the volume of credit. For more information on our loan portfolio, see Note 5 of our unaudited interim consolidated financial statements as of June 30, 2017 and for the six months ended June 30, 2017 and 2016.

 

S-57


Table of Contents

The non-accrual loan portfolio as of June 30, 2017 represented 3.59% of total loans, as compared to the 3.31% ratio recorded for the six month period ended December 31, 2016, a 28 p.p. decrease. The coverage of the non-accrual portfolio with allowances decreased from 100.06% as of December 31, 2016 to 100.02% as of June 30, 2017. During the first half of 2017, Banco Galicia established allowances for loan losses equal to Ps.5,962 million.

Direct charges, net of recoveries, represented a loss of Ps.35 million. Charge-offs against allowances for loan losses were equal to Ps.1,181 million, as compared to Ps.2,125 million as of December 31, 2016.

Net Income from Services

Our net income from services consisted of:

 

     Six Months
Ended
June 30,
     % Change  
       

June 30,

2017/2016

 
    

2017

    

2016

    
     (in millions of pesos, except
percentages)
 

Income From

        

Credit and Debit Cards

     6,058        4,506        34  

Deposit Accounts

     1,723        1,191        45  

Credit-related Fees

     347        143        143  

Check Collection

     236        152        55  

International Trade

     214        163        31  

Safe Deposit Box

     144        100        44  

Collection Services (Taxes and Utility Bills)

     171        105        63  

CFA

     182        122        49  

Financial Fees

     84        73        15  

Cash Management

     72        55        31  

Services for Shipments

     49        13        277  

Other (1)

     698        371        88  
  

 

 

    

 

 

    

Total Income

     9,978        6,994        43  

Total Expenses

     2,923        2,344        25  
  

 

 

    

 

 

    

Net Income from Services

     7,055        4,650        52  

 

(1) Includes, among others, fees from investment banking activities, asset management, assets under custody and guarantees granted.

Net income from services for the six month period ended June 30, 2017 was Ps.7,055 million, as compared to Ps.4,650 million for the six month period ended June 30, 2016, a 51.7% increase. The evolution in the business volume and the rise in prices (in compliance with the procedures established by the regulations of the Argentine Central Bank related to individuals), account for the increases in most of the items noted in the chart above.

The most noteworthy increases in fees were those related to credit cards which increased by 34.4% as compared to the fees charged for the six month period ended June 30, 2016, to deposit accounts which increased 44.7% as compared to the six month period ended June 30, 2016 and to credit which increased 142.7% as compared to the six month period ended June 30, 2016.

Total deposit accounts as of June 30, 2017 were Ps.4.3 million, representing a 10% increase.

Banco Galicia’s income from credit and debit card transactions, on an individual basis, for the six month period ended June 30, 2017 was Ps.2,567 million, as compared to Ps.2,025 million for the six month period

 

S-58


Table of Contents

ended June 30, 2016, a 27% increase. Such increase was mainly attributable not only to the greater number of credit cards managed, but also to the greater average amount of purchases made with each card during the year. The total number of cards managed by Banco Galicia excluding those issued by Tarjetas Regionales and CFA, for the six month period ended June 30, 2017 was 3.9 million, as compared to 3.7 million for the six month period ended June 30, 2016, a 6% increase.

Income from services corresponding to Tarjetas Regionales for the six month period ended June 30, 2017 was Ps.3,491 million, as compared to Ps.2,481 million for the six month period ended June 30, 2016, a 41% increase. Such increase was mainly attributable to an increase in the amount of purchases made during the year. Tarjetas Regionales had issued 10 million credit cards as of June 30, 2017, as compared to 11 million credit cards as of June 30, 2016, a 8% decrease.

Consequently, income generated from credit card transactions in the six month period ended June 30, 2017, amounted to Ps.6,058 million, as compared to the Ps.4,506 million generated in the six month period ended June 30, 2016, an increase of Ps.1,552 million.

Expenses from services for the six month period ended June 30, 2017 were Ps.2,923 million, as compared to Ps.2,344 million for the six month period ended June 30, 2016, representing a 25% increase. Such increase was mainly attributable to the growth in expenses related to credit and debit card transactions and the fidelity program “Quiero!”, together with a higher turnover tax.

The following table sets forth the number of credit cards outstanding as of the dates indicated:

 

    

Six Months Ended June 30,

 
    

2017

    

2016

 
     (number of credit cards,
except otherwise noted)
 

Visa

     2,254,096        2,232,008  

“Gold”

     495,315        498,122  

International

     1,240,635        1,229,652  

Domestic

     42,302        52,901  

“Business”

     118,640        104,251  

“Corporate”

     3,432        3,238  

“Platinum”

     353,772        343,844  
  

 

 

    

 

 

 

Galicia Rural

     18,130        17,485  
  

 

 

    

 

 

 

Mastercard

     594,835        343,998  

“Gold”

     161,809        97,252  

Mastercard

     299,736        196,750  

Argencard

     230        295  

“Platinum”

     72,794        29,006  

“Black”

     60,266        20,695  
  

 

 

    

 

 

 

American Express

     1,021,787        1,087,210  

“Gold”

     310,628        339,312  

International

     439,334        476,758  

“Platinum”

     271,825        271,140  
  

 

 

    

 

 

 

Compañías Regionales de Tarjetas de Crédito

     9,483,150        10,401,457  

Visa

     3,839,716        4,454,723  

Mastercard

     616,385        692,332  

American Express

     47,074        51,281  

Local Brands (1)

     4,979,975        5,203,121  
  

 

 

    

 

 

 

 

S-59


Table of Contents
    

Six Months Ended June 30,

 
    

2017

    

2016

 
     (number of credit cards,
except otherwise noted)
 

CFA

     192,377        170,126  

Visa

     181,928        156,919  

Mastercard

     10,449        13,207  
  

 

 

    

 

 

 

Total

     13,564,375        14,252,284  
  

 

 

    

 

 

 

Total Amount of Purchases (in millions of pesos)

     124,766        95,677  
  

 

 

    

 

 

 

 

(1) Corresponds to Tarjeta Naranja, Tarjetas Cuyanas, Tarjetas del Mar and La Anónima.

Administrative Expenses

The following table sets forth the components of our administrative expenses:

 

    

Six Months Ended

June 30,

    

% Change

 
        June 30,  
    

2017

    

2016

    

2017/2016

 
     (in millions of pesos, except
percentages)
 

Salaries and Social Security Contributions

     5,055        3,779        34  

Personnel Services

     284        177        60  

Amount Accrued in Relation to Directors’ and Syndics’ Compensation

     54        44        23  

Advertising and Publicity

     391        342        14  

Electricity and Communications

     310        210        48  

Property-related Expenses

     495        352        41  

Taxes

     1,091        799        37  

Other

     3,186        2,309        38  

Total

     10,866        8,012        36  

Administrative expenses for the six month period ended June 30, 2017 were Ps.10,866 million, as compared to Ps.8,012 million for the six month period ended June 30, 2017, a 36% increase.

Salaries, social security contributions and expenses related to personnel services for the six month period ended June 30, 2017 were Ps.5,055 million, as compared to Ps.3,779 million for the six month period ended June 30, 2016, a 34% increase. Such increase was mainly attributable to the salary increase agreed to with the unions. For the six month period ended June 30, 2017, the staff of Grupo Galicia and its subsidiaries was composed of 11,771 employees, while as of the end of the six month period ended June 30, 2016 the staff was composed of 12,149 employees.

The remaining administrative expenses for the six month period ended June 30, 2017 were Ps.5,811 million, as compared to Ps.4,233 million for the six month period ended June 30, 2016, a 37% increase. Such increase was mainly attributable to the increase in amounts payable due to the different services provided.

 

S-60


Table of Contents

Income from Insurance Activities

The following table shows the results generated in respect of insurance activities:

 

    

Six Months
Ended June 30,

    

% Change

 
        June 30,  
    

2017

    

2016

    

2017/2016

 
     (in millions of pesos, except
percentages)
 

Earned premiums and surcharges accrued

     1,564        1,670        (6

Claims accrued

     (212      (214      (1

Surrenders

     (3      (3      —    

Annuities

     (3      (3      —    

Underwriting, claims related and running expenses

     (330      (241      37  

Other income (Loss)

     24        17        41  
  

 

 

    

 

 

    

Total

     1,040        1,226        (15
  

 

 

    

 

 

    

Income from insurance activities (excluding administrative expenses and taxes, net of eliminations related to related-party transactions) for the six month period ended June 30, 2017 totaled Ps.1,040 million, as compared to Ps.1,226 million for the six month period ended June 30, 2016. As a result of Communication “A” 5928, which prohibited commissions and charges for life insurance covering repayment of outstanding loan balances upon the borrower’s death, the companies controlled by Sudamericana Holding S.A. managed written premiums of Ps.1,564 million during the first half of 2017, slightly lower than in the same period of the previous year.

Income from Equity Investments

Income from equity investments for the six month period ended June 30, 2017 was Ps.169 million, as compared to Ps.76 million for the six month period ended June 30, 2016. The 122% increase for the six month period ended June 30, 2017 was mainly attributable to the higher dividends of Prisma Medio de Pago S.A. (formerly Visa Argentina S.A.) and by the sale of Aguas Cordobesas on April 12, 2017 and Tarjetas del Mar on March 31, 2017.

Miscellaneous Income, Net

Miscellaneous net income for the six month period ended June 30, 2017 was Ps.166 million, as compared to Ps.458 million for the six month period ended June 30, 2016. The higher income in 2016 was mainly attributable to an increase in accounts receivable due to penalty interest and loans received.

Income Tax

The income tax charge for the six month period ended June 30, 2017 was Ps.2,065 million, as compared to Ps.1,521 million for the six month period ended June 30, 2016, a Ps.544 million increase.

The effective income tax rate for the six month period ended June 30, 2017 was 37.5%, higher than the 35.8% recorded for the six month period ended June 30, 2016.

Results by Segments

The presentation of our segment disclosure corresponds with our internal reporting structure, considering the banking business as one single segment that is evaluated regularly by our management in deciding how to allocate resources and in assessing the performance of our business.

 

S-61


Table of Contents

We measure the performance of each of our business segments primarily in terms of “Net income”, in accordance with the regulatory reporting requirements of the Argentine Central Bank. Net income and other information by segment are based on Argentine Banking GAAP and are consistent with the presentation of our unaudited interim consolidated financial statements as of June 30, 2017 and for the six months ended June 30, 2017 and 2016.

Our disclosure segments are as follows:

 

    Banking: our banking business segment represents Banco Galicia.

 

    Regional Credit Cards: our regional credit cards business segment represents the accounts of Tarjetas Regionales consolidated with its subsidiaries.

 

    Insurance: our insurance business segment represents the accounts of Sudamericana Holding S.A. and its subsidiaries.

 

    Other Grupo Galicia Businesses: this segment includes the results of Net Investment, Galicia Warrants, Galicia Administradora de Fondos (since April 2014, when Banco Galicia sold its interest in the company to Grupo Financiero Galicia) and Galicia Valores.

Our results by segment are shown in Note 33 to our unaudited interim consolidated financial statements as of June 30, 2017 and for the six months ended June 30, 2017 and 2016. We discuss below our results of operations for the six month period ended June 30, 2017, as compared with our results of operations for the six month period ended June 30, 2016.

Banking

The table below shows the results of our banking business segment.

 

    

Six Months

Ended June 30,

    

% Change

 
        June 30,
2017-2016
 
    

2017

    

2016

    
     (in millions of pesos)  

Net Financial Income

     6,805        4,782        42  

Net Income from Services

     3,896        2,633        48  

Net Operating Revenue

     10,701        7,415        44  

Provisions for Loan Losses

     1,236        554        123  

Administrative Expenses

     6,404        4,626        38  

Net Operating Income

     3,061        2,235        37  

Income from Equity Investments

     1,148        647        77  

Other Income

     7        107        (93

Pre-tax Income

     4,216        2,989        41  

Income Tax Provision

     1,072        830        29  

Operations Discontinued

            140        (100
  

 

 

    

 

 

    

 

 

 

Net Income

     3,144        2,299        37  
  

 

 

    

 

 

    

 

 

 

Net income for this segment for the six month period ended June 30, 2017 was Ps.3,144 million, as compared to Ps.2,299 million for the six month period ended June 30, 2016, an increase of Ps.845 million. Such increase was mainly attributable to an increase of Ps.3,286 million in net operating revenue and of Ps.361 million in income from equity investments. These variations were partially compensated by an increase in administrative expenses of Ps.1,778 million, in provisions for loan losses for Ps.682 million, and in income tax provision for Ps.242 million.

 

S-62


Table of Contents

Net operating revenue for the six month period ended June 30, 2017 was Ps.10,701 million, as compared to Ps.7,415 million for the six month period ended June 30, 2016, a 44% increase. This positive evolution was due to an increase in net income from services, of Ps.1,263 million or 48%, as well as to an increase in net financial income of Ps.2,023 million, or 42.3%.

Net financial income for the six month period ended June 30, 2017 included a Ps.584 million gain for currency quotation differences, including from foreign currency forward transactions, as compared to Ps.506 million for the six month period ended June 30, 2016. The result for the six month period ended June 30, 2017 is composed of a gain of Ps.803 million from foreign exchange brokerage activities and a Ps.219 million loss from the valuation of the foreign currency net position and the result of the foreign currency forward transactions, as compared to a gain of Ps.529 million and a loss of Ps.23 million for both concepts respectively for the six month period ended June 30, 2016.

Net financial income for the six month period ended June 30, 2017, excluding currency quotation differences, was Ps.6,221 million, an increase of 45.5% as compared to the six month period ended June 30, 2016. This was mainly attributable to an increase in private sector loans, accompanied by a spread growth.

The average of interest-earning assets for the six month period ended June 30, 2017 experienced an increase of Ps.39,671 million as compared to the six month period ended June 30, 2016, a 30.6% increase, due to the growth recorded in loans to the private sector for Ps.42,897 million, offsetting a reduction in public securities for Ps.5,412 million.

Credit growth was influenced by loans that were extended pursuant to the Credit Line for Productive Investment set forth by the Argentine Central Bank. As of June 30, 2017, the outstanding amount of loans extended pursuant to this credit line was Ps.11,212 million.

Interest-bearing liabilities increased Ps.37,841 million, or 39.6% in the same period, as a consequence of the higher balance of interest-bearing deposits combined with an increase in the average cost thereof.

The average asset interest rate for the first six months of 2017 was 23.09%, a decrease of 335 b.p. as compared to the previous year. This was due mainly to a reduction of the interest rate charged on loans. Moreover, the average rate of interest-bearing liabilities was 11.5%, decreasing by 743 b.p. as compared to the first six months of 2016, as a consequence of the reduction of the average rate of all of its components, most relevant of which were time deposits of 807 b.p. and debt securities of 174 b.p.

Net income from services for the six month period ended June 30, 2017 was Ps.3,896 million, as compared to Ps.2,633 million for the six month period ended June 30, 2016, an increase of Ps.1,263 million or 48%. Such increase was attributable to an increment in commissions related to credit card, deposit accounts, and loans.

Provisions for loan losses for the six month period ended June 30, 2017 were Ps.1,236 million, as compared to Ps.554 million for the six month period ended June 30, 2016, an increase of Ps.682 million, or 123%.

Administrative expenses for the six month period ended June 30, 2017 were Ps.6,404 million, as compared to Ps.4,626 million for the six month period ended June 30, 2016, a 38.4% increase. Personnel expenses increased 40%, mainly due to the salary increase agreed with the unions, provisions for payment of various compensations, and non-recurring charges related to human resources. The remaining administrative expenses increased by 36.4%, as a consequence of the evolution of costs related to the different services provided to the bank.

 

 

S-63


Table of Contents

Income from equity investments for the six month period ended June 30, 2017 was Ps.1,148, as compared to Ps.787 million for the six month period ended June 30, 2016, a Ps.361 million increase, or 45.9%. The increase recorded was mainly attributable to profits from Tarjetas Regionales for Ps.907 million, as compared with Ps.493 million for the six month period ended June 30, 2016. The difference was a consequence of an increase in net operating revenues, partially offset by increases in administrative expenses.

Other net income for the six month period ended June 30, 2017 was Ps.7 million, as compared to Ps.107 million for the six month period ended June 30, 2016.

The income tax charge for the six month period ended June 30, 2017 was Ps.1,072 million, as compared to Ps.830 million for the six month period ended June 30, 2016, a Ps.242 million increase.

Regional Credit Cards

The table below shows the results of our regional credit cards business segment.

 

    

Six Months

Ended June 30,

    

% Change

 
        June 30,
2017-2016
 
    

2017

    

2016

    
     (in millions of pesos)  

Net Financial Income

     2,781        1,735        60  

Net Income from Services

     3,226        2,301        40  
  

 

 

    

 

 

    

 

 

 

Net Operating Revenue

     6,007        4,036        49  
  

 

 

    

 

 

    

 

 

 

Provisions for Loan Losses

     1,084        646        68  

Administrative Expenses

     3,349        2,592        29  
  

 

 

    

 

 

    

 

 

 

Net Operating Income

     1,574        798        97  
  

 

 

    

 

 

    

 

 

 

Income from Equity Investments

     —          —          —    

Other Income

     325        279        16  
  

 

 

    

 

 

    

 

 

 

Pre-tax Income

     1,899        1,077        76  
  

 

 

    

 

 

    

 

 

 

Income Tax Provision

     721        438        65  
  

 

 

    

 

 

    

 

 

 

Net Income

     1,178        639        84  
  

 

 

    

 

 

    

 

 

 

Net income for this segment for the six month period ended June 30, 2017 was Ps.1,178 million, as compared to Ps.639 million for the six month period ended June 30, 2016, an increase of Ps.539 million or 84.4%.

Such increase was mainly attributable to an increased net operating revenue of Ps.6,007 million, partially offset by an increase in administrative expenses of Ps.3,349 million, in provisions for loan losses to Ps.1,084 million, and in income tax provision of Ps.721 million.

Net operating revenue for the six month period ended June 30, 2017 was Ps.6,007 million, as compared to Ps.4,036 million for the six month period ended June 30, 2016, a 48.8% increase. This positive evolution was due to an increase in net income from services of Ps.925 million, as well as to an increase in net financial income of Ps.1,046 million. The increase in net operating income was due to the growth of the average amount of purchases and financing, and to an increase in the number of transactions.

Provisions for loan losses for the six month period ended June 30, 2017 were Ps.1,084 million, as compared to Ps.646 million for the six month period ended June 30, 2016, an increase of Ps.438 million, mainly due to and increased credit portfolio, as well as increased levels of default. It should be noted that the provisions methodology was modified to use the “Markov method”, which takes into account client behavior for the last five years.

 

S-64


Table of Contents

Administrative expenses for the six month period ended June 30, 2017 were Ps.3,349 million, as compared to Ps.2,592 million for the six month period ended June 30, 2016, a Ps.757 million increase, or 29.2%. The administrative expenses increase was due mainly to a salary increase agreed with the unions, as well as the general increase of costs in the relevant period.

For the six month period ended June 30, 2017, the increase of other net income reflected loans recovered and portfolio sales.

The income tax charge for the six month period ended June 30, 2017 was Ps.721 million, as compared to Ps.438 million for the six month period ended June 30, 2016, a Ps.283 million increase.

Tarjetas Regionales experienced growth in the following key indicators during the six month period ended June 30, 2017, as compared to the six month period ended June 30, 2016 (due to the significance of the transactions, the following variations correspond to Tarjeta Naranja and Tarjetas Cuyanas):

 

    average statements issued: 1.5% growth, reaching an annual average of 3.4 million customers;

 

    increase in retail sales: 33%, from Ps.45,849 million to Ps.60,995 million;

 

    increase in loan portfolio: 31%, amounting to Ps.44,767 million; and

 

    increase in the number of purchase transactions: 7.6%, reaching 85 million.

Regarding the distribution network, for the six month period ended June 30, 2017, there were 262 service centers, a decrease of 0.4% compared to the six month period ended June 30, 2016. Only Tarjeta Naranja opened a branch in the Greater Buenos Aires Area, in the locality of San Isidro.

Tarjetas Regionales had 4,211 employees as of June 30, 2017. This number includes employees of Tarjetas Regionales, Tarjeta Naranja, Tarjetas Cuyanas, Procesadora Regional and Cobranzas Regionales.

 

S-65


Table of Contents

Insurance

The table below sets forth the results of our insurance business segment:

 

    

Six Month
Ended June 30,

    

% Change

 
        June 30,  
    

2017

    

2016

    

2017/2016

 
     (in millions of pesos)  

Net Financial Income

     159        162        (2

Administrative Expenses

     300        232        29  
  

 

 

    

 

 

    

 

 

 

Net Operating Income

     (141      (70      101  
  

 

 

    

 

 

    

 

 

 

Income from Insurance Activity

     488        695        (30

Income from Equity Investments

     1        2        (50

Other Income (Loss)

     (4      (1      300  
  

 

 

    

 

 

    

 

 

 

Pre-tax Income

     344        626        (45
  

 

 

    

 

 

    

 

 

 

Income Tax Provision

     122        216        (44
  

 

 

    

 

 

    

 

 

 

Net Income

     222        410        (46
  

 

 

    

 

 

    

 

 

 

Net income for this segment for the six month period ended June 30, 2017 was Ps.222 million. Taking into account the new context derived from Communiqué “A” 5928 of the Argentine Central Bank, which prohibited commissions and charges for life insurance covering repayment of outstanding loan balances upon the borrower’s death, the corporations controlled by Sudamericana Holding S.A. were able to mitigate the effect of said rule, with a net financial income of Ps.159 million.

Administrative expenses for the six month period ended June 30, 2017 increased by 29.3%, as a consequence of an increase in issuance costs, salaries and other expenses.

As of June 30, 2017, the insurance segment had more than 6.2 million outstanding insurance contracts under all its lines of business.

Other Grupo Galicia Businesses

Net income for this segment for the six month period ended June 30, 2017 was Ps.154 million, as compared to Ps.11 million for the six month period ended June 30, 2016, an increase of Ps.143 million. The increase was mainly due to an increase in operating income of Ps.211 million, as compared with the six month period ended June 30, 2016, and partially offset by an increase in income tax provision of Ps.69 million.

 

S-66


Table of Contents

CFA—discontinued operation

The table below sets forth the results of CFA which was classified as a discontinued operation as of June 30, 2017 and 2016:

 

    

Six Months
Ended June 30,

    

% Change

 
        June 30,
2017-2016
 
    

2017

    

2016

    
     (in millions of pesos)  

Net Financial Income

     1,031        662        56  

Net Income from Services

     172        141        22  
  

 

 

    

 

 

    

 

 

 

Net Operating Revenue

     1,203        803        50  
  

 

 

    

 

 

    

 

 

 

Provisions for Loan Losses

     286        141        103  

Administrative Expenses

     739        538        37  
  

 

 

    

 

 

    

 

 

 

Net Operating Income

     178        124        44  
  

 

 

    

 

 

    

 

 

 

Income from Equity Investments

     —          1        (100

Other Income

     55        90        (39
  

 

 

    

 

 

    

 

 

 

Pre-tax Income

     233        215        8  
  

 

 

    

 

 

    

 

 

 

Income Tax Provision

     100        74        35  
  

 

 

    

 

 

    

 

 

 

Net Income

     133        141        (6
  

 

 

    

 

 

    

 

 

 

Net income for the six month period ended June 30, 2017 was Ps.133 million, as compared to Ps.141 million for the six month period ended June 30, 2016, a decrease of Ps.8 million. Net operating revenue for the six month period ended June 30, 2017 was Ps.1,203 million, as compared to Ps.803 million for the six month period ended June 30, 2016, a Ps.400 million increase, or 50%, mainly due to an increase in the credit card and loan portfolios. Net income from services for the six month period ended June 30, 2017 was Ps.172 million, as compared to Ps.141 million for the six month period ended June 30, 2016, an increased 22%. Such increase was attributable to an increase in commissions related to credit cards, as well as commissions for insurance that CFA perceives for the different products it distributes.

Provisions for loan losses for the six month period ended June 30, 2017 were Ps.286 million, as compared to Ps.141 million for the six month period ended June 30, 2016, an increase of Ps.145 million, mainly due to an increased portfolio.

Administrative expenses for the six month period ended June 30, 2017 were Ps.739 million, as compared to Ps.538 million for the six month period ended June 30, 2016, a Ps.201 million increase, or 37%. Such increase was principally attributable to an increase in personnel expenses for Ps.68 million, due to salary agreements in the industry and an increase in the payroll, in security services for Ps.25 million, in taxes for Ps.16 million, in administrative services outsourced for Ps.16 million, and in rent for Ps.15 million, as a consequence of the increased exchange rate of its U.S. dollar contracts.

As of June 30, 2017, CFA had more than 520,000 customers, 1,107 employees, 63 branches and 31 points of sale throughout Argentina. Net loans to the private sector amounted to Ps.5,980 million, and its shareholder equity totaled Ps.1,097 million.

For information about our agreement to sell CFA, see “Summary—Recent Developments—Compañía Financiera Argentina.”

 

S-67


Table of Contents

Consolidated Assets

The structure and main components of our consolidated assets as of the dates indicated were as follows:

 

     As of June 30,
2017
     As of December 31,
2016
 
    

Amounts

    

%

    

Amounts

    

%

 
     (in millions of pesos, except percentages)  

Cash and Due from Banks

     33,334        13.2        61,166        25.2  

Government and Corporate Securities

     29,717        11.7        13,701        5.7  

Loans

     159,873        63.1        137,452        56.7  

Other Assets

     30,249        12.0        29,932        12.4  
  

 

 

    

 

 

    

 

 

    

 

 

 

Total

     253,173        100.0        242,251        100.0  
  

 

 

    

 

 

    

 

 

    

 

 

 

As of June 30, 2017, the line item “Cash and Due from Banks” included cash to Ps.7,506 million, balances held at the Argentine Central Bank for Ps.24,737 million and balances held in correspondent banks for Ps.1,091 million. The balance held at the Argentine Central Bank is used for meeting the minimum cash requirements set by the Argentine Central Bank.

For additional information, see “Item 5.A Operating Results-Consolidated Assets” of our 2016 Form 20-F, incorporated by reference to the accompanying prospectus.

Government and Corporate Securities

The following table shows our net position in government and corporate securities as of June 30, 2017, and the breakdown of the portfolio in accordance with the Argentine Central Bank classification system and by the securities’ currency of denomination. The net position is defined as holdings plus forward purchases and spot purchases pending settlement, minus forward sales and spot sales pending settlement.

 

     As of June 30, 2017  
    

Holdings

    

Forward
Purchases (1)

    

Forward
Sales (2)

   

Spot
purchases
to be
settled

    

Spot
sales to
be
settled

   

Net
Position

 
     (in millions of pesos)  

Government Securities

               

Holdings Recorded at Cost plus Yield

               

pesos

     2,937        —          —         368        —         3,305  

U.S. dollars

     993        —          —         —          (6     987  

Holdings Recorded at Fair Value

               

pesos

     2,846        —          (100     110        (673     2,183  

U.S. dollars

     1,211        —          —         420        (387     1,244  

Securities issued by the Argentine Central Bank

               

pesos

     21,708        318        (6,094     111        (588     15,455  

Total Government Securities

     29,695        318        (6,194     1,009        (1,654     23,174  

Corporate Equity Securities (Quoted and unquoted)

     22        —          —         —          —         22  
  

 

 

    

 

 

    

 

 

   

 

 

    

 

 

   

 

 

 

Total Government and Corporate Securities

     29,717        318        (6,194     1,009        (1,654     23,196  
  

 

 

    

 

 

    

 

 

   

 

 

    

 

 

   

 

 

 

 

(1) Forward purchases include securities granted as collateral.
(2) Forward sales include government securities deposits.

The net position of government securities as of June 30, 2017 amounted to Ps.23,196 million.

 

S-68


Table of Contents

The net position of government securities at cost plus yield issued in pesos, for Ps.3,305 million, mainly corresponds to debt securities and treasury bills issued by provinces. The net position of government securities at cost plus yield issued in U.S. dollars amounted to US$987 million, and was composed mainly of treasury bills due in 2017 and 2018

The net position corresponding to government securities at fair value in pesos, in the amount of Ps.2,183 million, mainly corresponds to discount bonds due in 2033, treasury bonds issued by the Argentine government due in 2020, and treasury bonds issued by the Argentine government with CER adjustment due in 2021. The net position of government securities at fair value in U.S. dollars amounts to Ps.1,244 million, a key component of which are treasury bills and Argentine bonds.

Regarding securities issued by the Argentine Central Bank, the net position of Ps.15,455 million corresponds to our holding of Lebac in pesos.

For additional information, see “Item 4. Information on the Company-Selected Statistical Information-Government Securities-net Position” of our 2016 Form 20-F, incorporated by reference to the accompanying prospectus.

Loans

The “Loans” line item of the consolidated assets included the following:

 

     As of June 30,      As of December 31,  
    

2017

    

2016

    

2015

    

2014

 
     (in millions of pesos)  

Non-Financial Public Sector

     11        15        18        15  

Local Financial Sector (1)

     3,386        2,079        754        191  

Non-Financial Private Sector (2)

     155,861        134,126        97,339        66,141  

Residents Abroad (2)

     615        1,232        234        261  
  

 

 

    

 

 

    

 

 

    

 

 

 

Total

     159,873        137,452        98,345        66,608  
  

 

 

    

 

 

    

 

 

    

 

 

 

 

(1) Principal and interest.
(2) Net of provisions, plus adjustments and accrued interests pending collection.

As of June 30, 2017, total consolidated net loans amounted to Ps.159,873 million, representing 63.1% of consolidated assets, as compared to December 31, 2016, when it amounted to Ps.137,452 million and represented 56.7% of consolidated assets.

Other Assets

The “Other Assets” line item of the consolidated assets mainly includes the following items recorded in our balance sheet under “Other Receivables Resulting from Financial Brokerage”, unless otherwise noted:

 

     As of June 30,      As of December 31,  
    

2017

    

2016

    

2015

    

2014

 
     (in millions of pesos)  

Other Receivables Resulting from Financial Brokerage

     17,486        18,178        8,061        6,798  

Receivables from Financial Leases

     1,210        955        958        1,048  

Equity Investments

     45        53        52        52  

Miscellaneous Receivables

     3,421        3,440        2,569        1,760  

Bank Premises and Equipment, Miscellaneous Assets and Intangible Assets

     7,485        6,678        4,925        3,759  

Others (1)

     602        628        478        320  
  

 

 

    

 

 

    

 

 

    

 

 

 

Total

     30,249        29,932        17,043        13,737  
  

 

 

    

 

 

    

 

 

    

 

 

 

 

(1) Includes others relating to insurance asset, among other concepts.

 

S-69


Table of Contents

Exposure to the Argentine Public Sector

The following table shows our total net exposure to the Argentine public sector as of June 30, 2017, compared to December 31, 2016, 2015 and 2014. This exposure mainly consisted of exposure of Banco Galicia.

 

     As of June 30,      As of December 31,  
    

2017

    

2016

    

2015

    

2014

 
     (in millions of pesos)  

Net Position in Government Securities

     23,174        16,473        16,881        10,379  

Trading

     7,719        5,233        3,944        2,665  

Lebac and Nobac

     15,455        11,240        12,937        7,714  

Loans

     11        14        18        15  

Guaranteed Loans and Others

     11        14        18        15  

Other Receivables Resulting from Financial Brokerage

     665        833        960        867  

Trusts’ Certificates of Participation and Securities

     330        515        709        830  

Other

     335        318        251        37  
  

 

 

    

 

 

    

 

 

    

 

 

 

Total Assets

     23,850        17,320        17,859        11,261  
  

 

 

    

 

 

    

 

 

    

 

 

 

As of June 30, 2017, our total exposure to the public sector was equal to Ps.23,850 million. Excluding the holding of debt securities issued by the Argentine Central Bank, our total exposure to the public sector was of Ps.8,395 million, or 3.3% of total assets. The increase in the exposure to the public sector during the first six months of 2017 was of Ps.6,530 million, mainly due to a greater balance of treasury bonds.

As of December 31, 2016, our total exposure to the public sector was equal to Ps.17,320 million. Excluding the holding of debt securities issued by the Argentine Central Bank, our total exposure to the public sector was of Ps.6,080 million, or 2.5% of total assets. The decrease in the exposure to the public sector during the last twelve months was mainly due to the lower balance of treasury bonds held in 2016.

Exposure to Private Sector

The following table shows the total net exposure of Banco Galicia to the private sector as of June 30, 2017, compared to December 31, 2016, 2015 and 2014. The concept involves all balance categories and off balance sheet accounts which represent credit exposure to the private sector: loans, financial leases, corporate securities, and other financing such as guarantees granted and unused balance of loans granted, as well as outstanding balance at the indicated dates of loans timely transferred to the different trusts.

 

     As of June 30,      As of December 31,  
    

2017

    

2016

    

2015

    

2014

 
     (in millions of pesos)  

Loans

     165,886        142,158        101,902        69,208  

Financial Leases

     1,230        972        980        1,066  

Corporate Securities

     757        1,220        1,471        724  

Other financing (1)

     14,261        13,045        10,629        7,877  
  

 

 

    

 

 

    

 

 

    

 

 

 

Total

     182,134        157,395        114,982        78,875  
  

 

 

    

 

 

    

 

 

    

 

 

 

 

(1) Includes certain accounts under the balance sheet heading Other Receivables from Financial Brokerage, Guarantees Granted and Unused Balances of Loans Granted..

 

S-70


Table of Contents

As of June 30, 2017, Banco Galicia’s total exposure to the private sector (without deducting loan loss provisions) reached Ps.182,134 million, an increase of 15.7% during the first six months of year 2017.

Total loans included Ps.30,347 million from Tarjetas Regionales and Ps.6,541 million from CFA.

During the six month period ended June 30, 2017, private sector loans observed increases, mainly, to large companies (Ps.10,022 million, equivalent to 45%), individuals (Ps.8,269 million, equivalent to 10%), and small and medium companies (Ps.4,729 million, equivalent to 14%).

By economic sector, most noticeable were increases in loans to the manufacturing industry (Ps.4,646 million, equivalent to 24%), the primary production sector (Ps.4,791 million, equivalent to 35%), wholesale trade (Ps.2,968 million, equivalent to 46%) and other financial services (Ps.975 million, equivalent to 59%).

As of December 31, 2016, Banco Galicia’s total exposure to the private sector (without deducting loan loss provisions) reached Ps.157,395 million, an annual increase of 37%.

Total loans included Ps.30,279 million from Tarjetas Regionales and Ps.5,281 million from CFA.

During 2016, private sector loans observed increases, mainly, in individuals (Ps.23,711 million, equivalent to 41%), large companies (Ps.8,815 million, equivalent to 65%), and small and medium companies (Ps.5,389 million, equivalent to 19%).

By economic sector, most noticeable were increases in loans to consumers (Ps.23,718 million, equivalent to 40%), the manufacturing industry (Ps.6,423 million, equivalent to 49%), wholesale and retail trade (Ps.4,403 million, equivalent to 50%), the Electricity, Gas, Water Supply and Sewage Services (Ps.2,498 million, equivalent to 1,561%), and other financial services (Ps.1,110 million, equivalent to 201%).

Funding and Debt

Below is a breakdown of our funding as of the dates indicated:

 

    As of June 30,     As of December 31,  
   

2017

   

2016

   

2015

   

2014

 
    (in millions of pesos)  

Deposits

    158,152       151,688       100,039       64,666  

Checking Accounts and Other Demand Deposits

    29,110       27,973       19,437       15,755  

Savings Accounts

    71,450       53,779       27,519       16,897  

Time Deposits

    54,866       49,876       51,118       30,730  

Other Deposits

    1,626       19,145       1,045       722  

Interest Payable, Differences in quotation and CER Adjustment

    1,100       915       920       562  

Debt with Financial Institutions (1)

    6,039       8,131       2,812       1,848  

Argentine Central Bank

    25       13       7       7  

Domestic Financial Institutions

    3,265       4,101       1,397       1,113  

International Banks and Credit Agencies

    2,742       2,233       1,273       727  

Repurchases

    7       1,784       135       1  

Notes (Unsubordinated and Subordinated) (1)

    19,649       17,078       12,827       10,176  

Other obligations (2)

    45,784       45,001       31,585       20,378  

Shareholders’ Equity

    23,549       20,353       14,485       10,246  
 

 

 

   

 

 

   

 

 

   

 

 

 

Total Funding

    253,173       242,251       161,748       107,314  
 

 

 

   

 

 

   

 

 

   

 

 

 

 

(1) Includes accrued interest, quotation differences, and CER adjustment where applicable.

 

S-71


Table of Contents
(2) Includes mainly debt with retailers due to credit card operations, debt with domestic credit agencies, collections for third parties in pesos and U.S. dollars, miscellaneous liabilities and allowances, among others.

During the six month period ended June 30, 2017, our consolidated deposits amounted Ps.158,152 million, which represented 62.4% of total resources (including shareholder equity). During this same period, total deposits increased by Ps.6,464 million, or 4.3%.

As of June 30, 2017, credit lines from domestic financial institutions amounted to Ps.3,265 million. This amount includes principal and interest, and corresponds mainly to Ps.1,305 million in financing by local banks of Tarjetas Regionales, CFA and Sudamericana Holding S.A., Ps.1,780 million received from BICE, Ps.100 million in U.S. dollar lines taken by CFA at Banco Itau, and Ps.80 million call received by CFA.

As of June 30, 2017, credit lines from international banks and credit agencies representing U.S. dollar-denominated debt subject to foreign law amounted to Ps.2,742 million. Of this total, Ps.2,114 million corresponded to trade loans; Ps.500 million corresponded to a loan agreement with the IFC; Ps.76 million received from the IBD; Ps.35 million corresponded to a loan agreement with Proparco; and Ps.17 million received from CAF.

Debt Securities

As of June 30, 2017, our consolidated debt security totaled Ps.18,997 million, of which Ps.4,107 million corresponded to U.S. dollar-denominated debt. The breakdown of our U.S. dollar-denominated debt was as follows:

 

     As of June 30, 2017  
    

Class

    

Type

    

Maturity

    

Amount (1)

 
     (in millions of pesos)  

Banco Galicia

     —          Subordinated        07-19-2026        4,107  
           

 

 

 

Total

              4,107  
           

 

 

 

 

(1) Only principal.

As of June 30, 2017, the breakdown of our pesos-denominated debt was as follows:

 

    

As of June 30, 2017

 
    

Class

  

Type

  

Maturity

    

Amount (1)

 
     (in millions of pesos)  

Grupo Galicia

   VI – Series II    Unsubordinated      10-23-2017        110  
   VII    Unsubordinated      07-27-2017        160  

Banco Galicia

      Unsubordinated      (2 )       2,354  
      Unsubordinated      (3 )       1,940  

CFA

   XVI    Unsubordinated      08-02-2017        270  
   XVII – Series I    Unsubordinated      11-24-2017        58  
   XVII – Series II    Unsubordinated      05-24-2019        286  
   XVIII    Unsubordinated      02-05-2018        342  
   XIX – Series I    Unsubordinated      11-08-2018        89  
   XIX – Series II    Unsubordinated      05-08-2020        342  

 

S-72


Table of Contents
    

As of June 30, 2017

 
    

Class

  

Type

  

Maturity

    

Amount (1)

 
     (in millions of pesos)  

Tarjeta Naranja

   XXXII    Unsubordinated      10-20-2017        102  
   XXXIII – Series I    Unsubordinated      10-13-2017        124  
   XXXIII – Series II    Unsubordinated      04-13-2019        355  
   XXXIV – Series I    Unsubordinated      12-29-2017        105  
   XXXIV – Series II    Unsubordinated      06-29-2020        470  
   XXXV – Series I    Unsubordinated      03-27-2018        225  
   XXXV – Series II    Unsubordinated      09-27-2020        745  
   XXXVI – Series I    Unsubordinated      06-07-2018        210  
   XXXVI – Series II    Unsubordinated      12-07-2019        622  
   XXVII    Unsubordinated      11-04-2022        3,799  

Tarjetas Cuyanas

   XXIII    Unsubordinated      09-16-2017        102  
   XXIV – Series I    Unsubordinated      11-05-2017        66  
   XXIV – Series II    Unsubordinated      05-05-2019        199  
   XXV    Unsubordinated      07-26-2020        398  
   XXVI – Series I    Unsubordinated      04-24-2018        150  
   XXVI – Series II    Unsubordinated      10-24-2020        340  
   XXVII – Series II    Unsubordinated      02-10-2020        493  
   XXVIII – Series I    Unsubordinated      06-09-2021        97  
   XXVIII – Series II    Unsubordinated      06-09-2019        337  
           

 

 

 

Total

              14,890  
           

 

 

 

 

(1) Only principal.
(2) 36 month term from placement date of February 17, 2017.
(3) 36 month term from placement date of May 8, 2017.

For data as of December 31, 2016 see our 2016 Form, 20-F, incorporated by reference herein. Also, see note 16 to our to our unaudited interim consolidated financial statements as of June 30, 2017 and for the six months ended June 30, 2017 and 2016.

On January 26, 2017, the CNV issued Resolution No. 18,840, which extended Banco Galicia’s program for the issuance and re-issuance of non-convertible notes, subordinated or non-subordinated adjustable or non-adjustable, secured or unsecured, with a term from 30 days to up to the current permitted maximum (30 years); and increased its maximum outstanding face value to up to US$1,100 million.

Other Obligations

The line “Other Obligations” mainly includes the following:

 

    

As of
June 30,

2017

     As of December 31,  
     

2016

    

2015

    

2014

 
     (in millions of pesos)  

Other Liabilities from Financial Brokerage (1)

     36,227        36,651        24,991        15,443  

Miscellaneous Liabilities (2)

     6,634        5,804        4,442        3,381  

Provisions

     539        384        482        366  

Items Pending Allocation (3)

     74        71        75        40  

Other Liabilities (4)

     725        629        488        367  

Minority Interest

     1,585        1,462        1,107        781  
  

 

 

    

 

 

    

 

 

    

 

 

 

Total

     45,784        45,001        31,585        20,378  
  

 

 

    

 

 

    

 

 

    

 

 

 

 

(1) Mainly debt with merchants in connection with credit-card transactions of Banco Galicia and Tarjetas Regionales.

 

S-73


Table of Contents
(2) Includes balance for Taxes Payable, Salaries and Social Security Contributions Payable and Sundry Creditors.
(3) Mainly balance between branches of Banco Galicia for items pending allocation from collections on account of third parties .
(4) Contains liabilities related to the insurance activity.

Contractual Obligations

The following tables identify our main on balance-sheet contractual obligations and those of our subsidiaries’ as of June 30, 2017.

 

    

As of June 30, 2017

 
    

Currency

  

Maturity

  

Annual Interest
Rate

  

Total

    

Less
than
1 Year

    

1 to 3
Years

    

3 to 5
Years

    

Over
5 Years

 
     (in millions of pesos)  

Grupo Galicia

                       

Bonds

                       

Notes Class VI Series II

   pesos    2017    Badlar + 425 b.p.      110        110        —          —          —    

Notes Class VII

   pesos    2017    27/Badlar + 425 b.p.      160        160        —          —          —    
           

 

 

    

 

 

    

 

 

    

 

 

    

 

 

 

Banco Galicia

                       

Deposits

                       

Time Deposits

   Various    Various    Various      54,964        54,805        159        —          —    
           

 

 

    

 

 

    

 

 

    

 

 

    

 

 

 

Bonds

                       

Variable Rate—Due 2020 (1)

   pesos       Badlar + 298 b.p.      2,352        —          2,352        —          —    

Variable Rate—Due 2020 (1)

   pesos       Badlar + 269 b.p.      1,942        —          1,942        —          —    

Subordinated—Due 2026 (2)

   U.S. dollars       8,3%      4,107        —          —          —          4,107  
           

 

 

    

 

 

    

 

 

    

 

 

    

 

 

 

Loans

                       

PROPARCO Financial Loans

   U.S. dollars    Various    Libor + 400 b.p.      34        34        —          —          —    

IFC Financial Loans

   U.S. dollars    Various    Various      498        71        285        142        —    

Other Financial Loans (3)

   U.S. dollars    Various    Various      2,104        2,093        11        —          —    

IDB Financial Loans

   U.S. dollars    Various    Various      75        75        —          —          —    

IDB Financial Loans

   pesos    Various    Various      123        22        52        32        17  

CAF Financial Loans

   pesos    Various    Various      17        17        —          —          —    

Fontar Financial Loans

   pesos    Various    Various      5        3        2        —          —    

BICE Financial Loans

   pesos    Various    Various      1,753        341        764        509        139  

BICE Financial Loans

   U.S. dollars    Various    Various      3        1        2        —          —    
           

 

 

    

 

 

    

 

 

    

 

 

    

 

 

 

Tarjetas Regionales

                       

Financial Loans with Local Banks

   pesos    Various    Various      692        692        —          —          —    

Notes

   pesos/U.S. dollars    Various    Various      8,938        1,084        3,900        3,954        —    
           

 

 

    

 

 

    

 

 

    

 

 

    

 

 

 

CFA

                       

Local Financing

   pesos    Various    Various      783        773        9        1        —    

Notes

   pesos    Various    Various      1,388        669        719        —          —    
           

 

 

    

 

 

    

 

 

    

 

 

    

 

 

 

Total

              80,048        60,950        10,197        4,638        4,263  
           

 

 

    

 

 

    

 

 

    

 

 

    

 

 

 

 

Principal only, does not include interest. Includes the CER adjustment, where applicable.

(1) Interest payable quarterly. Principal wholly at maturity.
(2) Interest payable in cash semiannually, fixed rate of 8.25%, up to July 19, 2021.
(3) Borrowings to finance international trade operations to Bank customers.

For data as of December 31, 2016, see our 2016 Form, 20-F, incorporated by reference herein.

 

S-74


Table of Contents

Shareholders’ Equity

The following table shows our shareholder’s equity as of June 30, 2017, compared to as of December 31, 2016.

 

    

As of
June 30,

2017

    

As of
December 31,

2016

 
       
     (in millions of pesos)  

Capital Stock

     1,300        1,300  

Inflation adjustments to Capital Stock and Paid in Capital

     278        278  

Premium for Trading of Own Shares

     1        1  

Paid in Capital

     219        219  

Profit Reserves, Legal

     316        316  

Profit Reserves, Other

     17,999        12,221  

Accumulated Retained Earnings

     3,436        6,018  
  

 

 

    

 

 

 

Total Shareholders’ Equity

     23,549        20,353  
  

 

 

    

 

 

 

Liquidity

We present in the following tables selected liquidity and capital information for Grupo Galicia and its subsidiary Banco Galicia. For more information about our liquidity and capital resources, please see “Item 5.B. Liquidity and Capital Resources” of our 2016 form 20-F, incorporated by reference herein.

The table below summarizes the information from our consolidated statements of cash flows for the six month periods ending June 30, 2017 and 2016.

 

    

Six Months Ended
June 30,

 
    

2017

    

2016

 
     (in millions of pesos)  

CHANGES IN CASH AND CASH EQUIVALENTS

     

Cash and Cash Equivalents at the Beginning of the Year

     73,088        42,975  

Cash and Cash Equivalents at the End of the Year

     55,467        53,164  
  

 

 

    

 

 

 

(Decrease) / Increase in Cash and Cash Equivalents, Net

     (17,621      10,189  
  

 

 

    

 

 

 

Causes of Changes in Cash and Cash Equivalents

     

Cash Flow from Operating Activities

     

Net (payments) / collections related to:

     

Government and Private Securities

     (1,026      2,666  

Loans

     (8,248      3,456  

Deposits

     (1,157      8,738  

Others

     (7,891      (7,760
  

 

 

    

 

 

 

Net cash (used in) / provided by operating activities

     (18,322      7,100  
  

 

 

    

 

 

 

Cash Flow from Investing Activities

     

Payments for Bank Premises and Equipment, Net

     (726      (658

Collections for Equity Investments

     115        —    

Others

     (10      —    
  

 

 

    

 

 

 

Net Cash Used in Investing Activities

     (621      (658
  

 

 

    

 

 

 

 

S-75


Table of Contents
    

Six Months Ended
June 30,

 
    

2017

    

2016

 
     (in millions of pesos)  

Cash Flow from Financing Activities

     

Net Collections / (Payments) related to:

     

Unsubordinated Negotiable Obligations

     812        91  

BCRA

     12        7  

Banks and Internationals Entities

     373        274  

Subordinated Negotiable Obligations

     (164      (189

Distribution of Dividends to Minority Shareholders

     (90      (48

Distribution of Dividends to Shareholders

     (240      (150

Loans from Local Financial Institutions

     (948      1,274  
  

 

 

    

 

 

 

Cash Flow (used in) / Provided by Financing Activities

     (245      1,259  
  

 

 

    

 

 

 

Effect of Exchange Rate Changes On Cash and Cash Equivalents

     1,567        2,488  
  

 

 

    

 

 

 

(Decrease) / Increase in Cash and Cash Equivalents, Net

     (17,621      10,189  
  

 

 

    

 

 

 

For data as of December 31, 2016, see our 2016 Form, 20-F, incorporated by reference herein.

Banco Galicia Consolidated Liquidity Gaps

Liquidity risk is the risk that liquid assets are not available for Banco Galicia to meet financial commitments at contractual maturity, take advantage of potential investment opportunities and meet demand for credit. To monitor and control liquidity risk, Banco Galicia monitors and systematically calculates the gaps between financial assets and liabilities maturing within set time intervals based on contractual remaining maturity, on a consolidated basis with Tarjetas Regionales and CFA. All the deposits in checking accounts and other demand deposits and deposits in savings accounts are included in the first time interval. These figures are used to simulate different liquidity crisis scenarios based on assumptions stemming from historical experience.

As of June 30, 2017, the consolidated gaps between maturities of Banco Galicia’s financial assets and liabilities based on contractual remaining maturity were as follows:

 

     As of June 30, 2017  
    

Less than
one Year

    

1 – 5
Years

    

5 – 10
Years

    

Over
10 Years

    

Total

 
     (in millions of pesos)  

Assets

              

Cash and Due from Banks

     8,620        —          —          —          8,620  

Argentine Central Bank—Escrow Accounts

     27,312        —          —          —          27,312  

Overnight Placements

     613        —          —          —          613  

Loans—Public Sector

     1,558        670        —          —          2,228  

Loans—Private Sector

     127,238        27,408        1,185        356        156,187  

Government Securities

     22,897        —          —          —          22,897  

Notes and Corporate Securities

     302        484        31        —          817  

Financial Trusts

     2,771        23        14        —          2,808  

Other Financing

     96        —          —          —          96  

Receivables from Financial Leases

     178        287        12        —          477  

Others

     5,628        —          —          —          5,628  
  

 

 

    

 

 

    

 

 

    

 

 

    

 

 

 

Total Assets

     197,213        28,872        1,242        356        227,683  
  

 

 

    

 

 

    

 

 

    

 

 

    

 

 

 

 

S-76


Table of Contents
     As of June 30, 2017  
    

Less than
one Year

   

1 – 5
Years

   

5 – 10
Years

   

Over
10 Years

   

Total

 
     (in millions of pesos)  

Liabilities

          

Savings Accounts

     71,704       —         —         —         71,704  

Demand Deposits

     30,350       —         —         —         30,350  

Time Deposits

     54,912       159       —         —         55,071  

Notes

     1,907       13,159       4,107       —         19,173  

International Banks and Credit Agencies

     2,274       437       —         —         2,711  

Domestic Banks

     1,733       1,371       156       —         3,260  

Other Liabilities (1)

     25,821       —         —         —         25,821  
  

 

 

   

 

 

   

 

 

   

 

 

   

 

 

 

Total Liabilities

     188,701       15,126       4,263       —         208,090  
  

 

 

   

 

 

   

 

 

   

 

 

   

 

 

 

Asset / Liability Gap

     8,512       13,746       (3,021     356       19,593  

Cumulative Gap

     8,512       22,258       19,237       19,593       19,593  

Ratio of Cumulative Gap to Cumulative Liabilities

     4.5     10.9     9.2     9.4  

Ratio of Cumulative Gap to Total Liabilities

     4.1     10.7     9.2     9.4  

 

Principal plus CER adjustment. Does not include interest.

(1) Includes, mainly, debt with retailers due to credit card operations, liabilities in connection with repurchase transactions, debt with domestic credit agencies and collections for third parties.

The table above is prepared taking into account contractual maturity. Therefore, all financial assets and liabilities with no maturity date are included in the “Less than One Year” category.

Banco Galicia must comply with a maximum limit set by its board of directors for liquidity mismatches. This limit has been established at -25% (minus 25%) for the ratio of cumulative gap to total liabilities within the first year.

For data as of December 31, 2016, see our 2016 Form 20-F, incorporated by reference herein.

Banco Galicia (Unconsolidated) Liquidity Management

The following is a discussion of Banco Galicia’s liquidity management, excluding the consolidated companies. Banco Galicia’s policy is to maintain a level of liquid assets that allows it to meet financial commitments at contractual maturity, take advantage of potential investment opportunities, and meet customer’s credit demand. To set the appropriate level, forecasts are made based on historical experience and on an analysis of possible scenarios. This helps management to project funding needs and alternative funding sources, as well as excess liquidity and placement strategies for such funds. As of June 30, 2017 and December 31, 2016, Banco Galicia’s unconsolidated liquidity structure was as follows:

 

     As of
June 30,
     As of
December 31,
 
    

2017

    

2016

 
     (in millions of pesos)  

Legal Requirement

     35,389.8        56,237.7  

Management Liquidity

     19,502.2        14,260.7  
  

 

 

    

 

 

 

Total Liquidity (1)

     54,892.0        70,498.4  
  

 

 

    

 

 

 

 

(1) Excludes cash and due from banks of consolidated companies.

 

S-77


Table of Contents

The legal liquidity requirements in the table above correspond to the Minimum Cash Requirements for peso- and U.S. dollar-denominated liabilities determined by Argentine Central Bank regulations. For more information on the Argentine Central Bank regulations regarding reserve requirements for liquidity purposes, see Item 4. “Information on the Company—Argentine Banking Regulation—Legal Reserve Requirements for Liquidity Purposes” of our 2016 Form 20-F.

The assets included in this calculation are the balances of peso- and dollar-denominated deposit accounts at the Argentine Central Bank and escrow accounts held at the Argentine Central Bank in favor of clearing houses.

Management liquidity consists of the following items: (i) 100% of the balance of overnight placements in banks abroad, (ii) 90% of the Lebac balance, (iii) 90% of the market value of available government securities, due to the potential liquidity that might be obtained through sales or repurchase transactions, (iv) net short-term interbank loans (call loans), and (v) 100% of the balance at the Argentine Central Bank, including escrow accounts in favor of clearing houses, in excess of the amounts necessary to cover the minimum cash requirements.

 

S-78


Table of Contents

LEGAL PROCEEDINGS

For a full list of the legal proceedings to which we are a party, see “Item 8. Financial Information-Legal Proceedings,” in our 2016 Form 20-F, which is incorporated by reference herein, as well as Note 37 to our unaudited interim consolidated financial statements as of June 30, 2017 and for the six months ended June 30, 2017 and 2016, which are incorporated herein by reference.

Banco Galicia

Litigation

Usuarios y Consumidores Unidos (“UCU”) filed a class action lawsuit in which it is seeking civil liability from Banco Galicia and Galicia Valores, as co-defendants, for alleged unlawful acts and acts contrary to financial-exchange consumer rights. UCU is seeking joint and several liability for a return of the portfolios and/or negotiable securities’ holdings and/or any other asset of which they were dispossessed, or an equivalent monetary sum plus damages, to those affected by the allegedly fraudulent actions they claim Mr. Mario Jose Rossini, President of BV Emprendimientos S.A. (client of Banco Galicia and Galicia Valores) and of Bolsafe Valores S.A., carried out by allegedly seizing negotiable securities to later sell them without authorization.

The lawsuit was answered on June 29, 2015, and defendants alleged lack of standing of the plaintiffs, as well as absence of requirements for a viable class action. A statute of limitations defense has been invoked, and defendants have also advanced proof aimed at the complete rejection of the action.

As of July 7, 2015, Judge Francisco Miño, presiding over Federal Court # 2 of the Santa Fe Province, in the case “Rossini, Mario J. s/ fraud”, which involves the investigation of events relating to customers of Bolsafe Valores S.A. (described in the preceding paragraphs), arranged for the prosecution of the Bank Money Laundering Reporting Officer accredited by the Unidad de Información Financiera (UIF) and the Argentine Central Bank, together with three other former employees, for the crime of money laundering as stated in Article 303 of the Criminal Code.

The Federal Criminal Court of Appeals of Rosario has dismissed the prosecution against all Bank staff for lack of merit. This decision was appealed before the Criminal Court of Cassation, which as of the date of this prospectus supplement has not rendered a decision.

 

S-79


Table of Contents

ARGENTINE BANKING REGULATION

The following information supplements and should be read in conjunction with, “Item 4. Information on the Company—Argentine Banking Regulation” in our 2016 Form 20-F, which is incorporated herein by reference. It contains a summary of certain matters relating to the Argentine banking system, including provisions of Argentine law and regulations applicable to financial institutions in Argentina. This summary is not intended to constitute a complete analysis of all laws and regulations applicable to financial institutions in Argentina.

Lending Limits

The total equity stake and credit, including collateral, that a bank is allowed to grant to a customer at any time is based on the bank’s computable regulatory capital (“RPC”) as of the last day of the immediately preceding month and on the customer’s shareholders’ equity.

In accordance with the Argentine Central Bank’s regulations, a commercial bank cannot lend or provide credit (“financial assistance”) in favor of, nor hold shares in the capital stock of, a single (private non-financial) unaffiliated customer (together with its affiliates) for amounts higher than 15% of the bank’s adjusted shareholders’ equity or 100% of the customer’s shareholders’ equity. Nevertheless, a bank may provide additional financial assistance to such customer up to a sum equivalent to 10% of the bank’s adjusted shareholders’ equity, if the additional financial assistance is secured by certain liquid assets, including government or private debt securities.

The total amount of financial assistance a bank is authorized to provide to a borrower and its affiliates is also limited based on the borrower’s shareholders’ equity. The total amount of financial assistance granted to a borrower and its affiliates shall not be higher than, in the aggregate, 100% of such borrower’s shareholders’ equity, although such limit may be increased to 200% of the borrower’s shareholders’ equity if the sum does not exceed 2.5% of the bank’s RPC as of the last day of the second month preceding the granting of the financial assistance; or may be increased to 300% in case of certain credit support funds duly registered, as long as the sum does not exceed 5% of the bank’s RPC the last day of the second month preceding the granting of financial assistance.

Additionally, for financial assistance to be granted within the increased limits mentioned in the preceding paragraph, as well as for the granting of any kind of loans exceeding 2.5% of a bank’s RPC (under the conditions required by the regulations), the Argentine Central Bank requires approval by the branch’s manager, the regional manager, the senior administrative officer of the credit division, the general manager and the credit committee, if any, and such operation must also have the approval by the board of directors, management board or another similar board.

Regarding financial assistance to the non-financial public sector, the limits are as follows: (i) to the national public sector, 50% of the bank’s RPC; (ii) to each provincial jurisdiction or the Autonomous City of Buenos Aires, 10% of the bank’s RPC; and (iii) to each municipal jurisdiction, 3% of the bank’s RPC.

Global exposure to the public sector (national, provincial and municipal public sector) cannot be higher than 75% of an institution’s adjusted shareholders’ equity. Additionally, Section 12 of Communiqué “A” 3911, as amended, establishes that the average monthly financial assistance to non-financial public sector, in the aggregate, shall not be higher than 35% of the bank’s total assets as of the end of the previous month.

The Argentine Central Bank also regulates the level of “total financial exposure” (defined as financial assistance or credit plus equity participations) of a bank to a “related party”. Until August 2013, a related party was defined as bank’s affiliates and related individuals, “affiliate” meaning any entity over which a bank, directly or indirectly, has control, is controlled by, or is under common control with, or any entity over which a bank has, directly or indirectly, significant influence with respect to such entity’s corporate decisions, and “related

 

S-80


Table of Contents

individuals” meaning bank’s directors, senior management, syndics (síndicos) and such persons’ direct relatives. On August 9, 2013, the Argentine Central Bank issued the Communiqué “A” 5472, through which the definition of related parties was modified and broadened.

The Argentine Central Bank limits the level of total financial exposure that a bank can have outstanding to related parties, depending on the rating granted to each bank by the Superintendency. Banks rated 4 or 5 are forbidden to extend financial assistance to related parties. For banks ranked between 1 and 3, the financial assistance without guarantees to related parties cannot exceed, together with any equity participation held by the bank in its affiliates, 5% of such bank’s RPC. The bank may increase its financing to such related parties up to an amount equal to 10% of such bank’s RPC if the financial assistance is secured.

However, a bank may grant additional financial assistance to such related parties up to the following limits:

 

    Individual maximum limits for customers over which a bank has control

 

    Domestic financial entities

 

    Financial institutions rated 1, 2 or 3, subject to consolidation with the lender or the borrower:

 

    If the affiliate is a financial institution rated 1, the amount of total financial exposure can reach 100% of a bank’s RPC, with the possibility of up to 50% of additional financial assistance (fulfilling regulation requirements).

 

    If the receiving affiliate financial institution is rated 2, the amount of total financial exposure can reach 20% with the possibility of up to 105% of additional financial assistance (fulfilling regulation requirements).

 

    If the affiliate is a financial institution rated 3, the amount of total financial exposure can reach 10%, with the possibility of up to 40% of additional financial assistance (fulfilling regulation requirements).

 

    Financial institutions not subject to consolidation with the lender or the borrower: 10%

 

    Domestic companies with complementary services

 

    Domestic companies with complementary services associated with brokerage activities, financial brokerage in leasing and factoring operations, and temporary acquisition of shares in companies to facilitate their development in order to sell such shares afterwards

 

    Controlling company rated 1: General assistance: 100%

 

    Controlling company rated 2: General assistance 10% / Additional assistance up to 90% (fulfilling regulation requirements)

 

    Domestic companies with complementary services related to the issuance of credit cards, debit cards or other cards:

 

    Controlling company rated 1: General assistance: 100% / Additional assistance up to 50% (fulfilling regulation requirements)

 

    Controlling company rated 2: General assistance 20% / Additional assistance up to 105% (fulfilling regulation requirements)

 

S-81


Table of Contents
    Controlling company rated 3: General assistance 10% / Additional assistance up to 40% (fulfilling regulation requirements)

 

    In addition, subject to the 25% limitation on financial exposure at the end of every month, these companies can offer financing to financial services users, not subject to the Credit Cards Law but in compliance with regulations related to interest rates in financing operations, applying the corresponding factors.

 

    Domestic companies with complementary services, not subject to consolidation with the lender or the borrower : 10%

 

    Foreign financial entities:

 

    Investment grade: 10%

 

    No Investment grade: Unsecured 5%; Secured 10%

 

    Companies that offer overseas complementary services:

 

    Credit entity rated 1, 2 or 3: 5% or 10% (depending on the existence of guarantees)

 

    Credit entity rated 4 or 5: 5% or 10% (depending on the existence of guarantees), except when an affiliated company that offers overseas complementary services does not consolidate with the Bank granting the loan, in which case will be 0%.

 

    Individual maximum limits for customers over which there is a personal relationship

 

    Lender is rated from 1 to 3: 5% of its RPC (excepting public lending entities).

In addition, the aggregate amount of a bank’s total financial exposure to its related parties, except for the ones subject to individual maximum limits higher than 10% (complementary services companies), may not exceed 20% of such bank’s RPC.

Notwithstanding the limitations described above, financial assistance is also limited in order to prevent risk concentration. To that end, a bank’s aggregate amount of non-exempt total financial exposure (including equity interests) independently of whether customers qualify as such bank’s related parties or not, may not exceed, for each one of them 10% of such bank’s RPC, and may also not exceed three times the bank’s RPC excluding total financial exposure to domestic financial institutions, or five times the bank’s RPC, including such exposure.

For a second floor financial institution (i.e. a financial institution which only provides financial products to other banks and not to the public) the latter limit is 10 times the bank’s RPC.

Not complying with any of these requirements may result in an increase of the minimum capital requirements related to credit risk for an amount equal to 100% of the daily amounts in excess of the established limits, starting the month that excess amounts are first registered, and for as long as the excess amounts continue.

Banco Galicia has historically complied with such rules.

Valuation of Public Sector Assets

The Argentine Central Bank establishes through its regulations “Valuación de instrumentos de deuda del sector público no financiero y de regulación monetaria del Banco Central de la República Argentina” the

 

S-82


Table of Contents

valuation criteria applicable to holdings of public sector debt according to the probable allocation of the assets. These can be registered in two ways:

(a) Fair value: the difference between the corresponding market price of the debt instruments (market value or present value), and the net book value of the offset account; it is applicable to debt instruments included in the list of volatilities or present values published by the Argentine Central Bank.

(b) Cost plus yield: the debt instruments not included in the list mentioned in a) above, are registered at incorporation value increased on an exponential basis according to their internal rate of return.

Regarding the valuation methodology, the Argentine Central Bank establishes that the reference values for the affected public debt instruments will be estimated considering the modified durations and internal rates of return of comparable instruments corresponding to the date to which the valuation refers or, in its absence, the last preceding business day, taking into account liquidity conditions and the context of the public debt secondary market.

For further description of the rules governing the valuation of public sector assets, see “Selected Statistical Information—Government and Corporate Securities” on our 2016 Form 20-F, which is incorporated herein by reference.

Foreign Currency Position

Through Communiqué “A” 6233, the Argentine Central Bank set the limit of the Foreign Currency Positive Global Position (defined as the assets and liabilities arising from financial intermediation and securities denominated in foreign currency) which cannot exceed 30% of the RPC or liquid equity, each as of the previous month to which corresponds.

 

S-83


Table of Contents

QUANTITATIVE AND QUALITATIVE DISCLOSURES ABOUT MARKET RISK

The following information should be read in conjunction with “Item 11. . Quantitative and Qualitative Disclosures About Market Risk” in our 2016 Form 20-F which is incorporated herein by reference.

Limit on Banco Galicia’s Net Financial Income for the First Year

The effect of the change in interest rates on net financial results for the first year, calculated as the difference between the net financial results of the first year in the “base” scenario and in the “+100 b.p.” scenario, may not exceed 20% of net financial results for the first year. As of June 30, 2017, this amount represented -0.2% (less 0.2%) of the net financial results for the first year.

Limit on Banco Galicia’s Net Present Value of Assets and Liabilities

The limit on the exposure to interest rate risk, in terms of the difference between the net present value of assets and liabilities in the “base” scenario and in the “critical” scenario cannot exceed 15% of the consolidated RPC. As of June 30, 2017, the VaR was -4.2% (minus 4,2%) of the RPC, while as of the fiscal year-end for 2016, the VaR was -6.7% of the RPC.

Currency Mismatches

The table below shows the composition Banco Galicia’s assets and liabilities denominated in foreign currency, in pesos and adjustable by the CER, as of June 30, 2017.

 

     As of June 30, 2017  
    

Assets

    

Liabilities

    

Gap

 
     (in millions of pesos)  

Financial Assets and Liabilities

     237,060        213,162        23,898  

Pesos—Adjusted by CER

     1,187        244        943  

Pesos—Unadjusted

     176,689        153,413        23,276  

Foreign Currency

     59,184        59,505        (321

Other Assets and Liabilities

     13,337        15,185        (1,848
  

 

 

    

 

 

    

 

 

 

Total Gap

     250,397        228,347        22,050  
  

 

 

    

 

 

    

 

 

 

Adjusted for Forward Transactions Recorded in Memo Accounts

        

Financial Assets and Liabilities

     237,060        213,162        23,898  

Pesos—Adjusted by the CER

     1,187        244        943  

Pesos—Unadjusted, Including Shareholders’ Equity (1)

     164,701        142,252        22,449  

Foreign Currency (1)

     71,172        70,666        506  

Other Assets and Liabilities

     13,337        15,185        (1,848
  

 

 

    

 

 

    

 

 

 

Total Adjusted Gap

     250,397        228,347        22,050  
  

 

 

    

 

 

    

 

 

 

 

(1) Adjusted for forward sales and purchases of foreign exchange, without delivery of underlying assets and recorded in Memorandum Accounts.

As of June 30, 2017, considering the adjustments from forward transactions recorded under memorandum accounts, Banco Galicia had net asset positions in Foreign Currency, and in Pesos Adjusted and Non-adjusted by CER.

The paragraphs below describe the composition of the different currency mismatches as of June 30, 2017.

 

S-84


Table of Contents

Peso-denominated Assets and Liabilities Adjusted by CER

As of June 30, 2017, the Bank had a net asset position of Ps.943 million, mainly made up of Ps.326 million corresponding to the participation certificate in Galtrust I Financial Trust and Ps.861 million of mortgage loans adjustable by UVA.

Banco Galicia’s adjusted liabilities were mainly comprised of Ps.244 million of time deposits.

Assets and Liabilities Denominated in Foreign Currency

As of June 30, 2017, the Bank’s assets denominated in foreign currency were mainly comprised of the following: (i) loans to the non-financial private sector and residents abroad in the amount of Ps.31,858 million (principal and interest, net of allowances); (ii) cash and balances held at the Argentine Central Bank and correspondent banks in the amount of Ps.22,087 million; (iii) Ps.2,178 million corresponding to holdings government bonds; and (iv) Ps.1,104 million corresponding to holdings of private securities.

As of June 30, 2017, the Bank’s liabilities denominated in foreign currency consisted mainly of: (i) deposits in the amount of Ps.48,059 million (principal, interest and exchange-rate differences); (ii) Ps.4,261 million of subordinated notes; (iii) debt with international banks and credit agencies in the amount of Ps.2,742 million; and (iv) Ps.2,954 million in connection with collections for third parties.

The Bank had a net liability position in the amount of Ps.321 million as of June 30, 2017. Furthermore, forward transactions in foreign currency without delivery of the underlying asset for a notional value in the amount of Ps.827 million were recorded in memorandum accounts. As of June 30, 2017, the Bank’s net position in foreign currency adjusted to reflect these transactions was an asset position of Ps.506 million, equivalent to US$30 million.

Banco Galicia has set limits as regards to foreign-currency mismatches at -15% (minus 15%) of the Bank’s RPC for its net asset position and its short position, respectively. As of June 30, 2017, Banco Galicia’s net asset position in foreign currency represented 2.0% of its RPC.

Non-Adjusted Peso-Denominated Assets and Liabilities

The Bank’s non-adjusted Peso-denominated assets at June 30, 2017, were mainly comprised of the following: (i) loans to the non-financial private sector in the amount of Ps.125,008 million (principal plus interest, net of allowances); (ii) cash and balances held at the Argentine Central Bank and correspondent banks in the amount of Ps.13,845 million (including the balance of escrow accounts); (iii) Ps.20,791 million corresponding to holdings of securities issued by the Argentine Central Bank; (iv) Ps.5,662 million corresponding mainly to holdings of Boncer 2021, provinces bonds, and discount bonds; (v) Ps.1,010 million corresponding to participation in investment funds; and (vi) Ps.1,055 million of negotiable bonds.

Banco Galicia’s non-adjusted Peso-denominated liabilities at June 30, 2017 were mainly comprised of the following: (i) deposits in the amount of Ps.109,908 million (principal plus interest); (ii) liabilities with stores in connection with Banco Galicia’s credit card activities and the Tarjetas Regionales in the amount of Ps.18,681 million; (iii) Ps.15,555 million corresponding to notes issued by Banco Galicia, the Tarjetas Regionales and CFA; (iv) Ps.3,163 million in liabilities with local financial institutions (almost all corresponding to the Tarjetas Regionales); and (v) repos in the amount of Ps.6,094.

The net asset position in non-adjusted Peso-denominated assets and liabilities was Ps.22,449 million at June 30, 2017.

 

S-85


Table of Contents

Other Assets and Liabilities

In the category “Other Assets and Liabilities”, assets at June 30, 2017 were mainly comprised of the following: (i) premises and equipment, miscellaneous and intangible assets in the amount of Ps.7,363 million; (ii) miscellaneous receivables in the amount of Ps.2,389 million; and (iii) amounts payable for spot and forward purchases to be settled in the amount of Ps.2,330 million.

Liabilities at June 30, 2017 mainly included: (i) Ps.5,995 million recorded under “Miscellaneous Liabilities”; (ii) Ps.4,879 million of amounts payable for other liabilities; and (iii) minority interest in the amount of Ps.1,482 million.

Market Risk

The parameters taken into consideration are as follows:

 

  (i) A 99% degree of accuracy.

 

  (ii) VaR estimates are made for holding periods of one day and “n” days, where “n” is defined as the number of days necessary to settle the position in each security.

 

  (iii) In the case of new issuances, the available trading days are taken into consideration; if there are not enough trading days or if there are no quotations, the volatility of bonds from domestic issuers with similar risk and characteristics is used.

Banco Galicia’s policy requires that the Risk Management and Treasury Divisions agree on the parameters under which the models work and establish the maximum losses authorized for securities, foreign-currency, Argentine Central Bank’s debt instruments and derivative products in a fiscal year. Maximum losses were established in:

 

Currency

     Ps.133 million  

Fixed-income instruments

     Ps.587 million  

Variable-income instruments

     Ps.20 million  

Interest rate derivatives

     Ps.10 million  

Overseas Foreign Currency Transfer Risk

With a view towards mitigating the risk resulting from a potential change in domestic laws that may affect overseas foreign currency transfers, in order to meet incurred liabilities, a policy was devised to set a limit for liabilities transferred abroad, as a proportion to total consolidated liabilities. Such ratio was fixed at 15%.

As of June 30, 2017 and as of the fiscal year ended December 31, 2016, this exposure was 3.9% and 6.2%, respectively, as a proportion to total consolidated liabilities.

 

S-86


Table of Contents

PRINCIPAL SHAREHOLDERS

As of June 30, 2017, our capital structure was made up of Class A ordinary shares, each of which is entitled to five votes and Class B ordinary shares, each of which is entitled to one vote. As of June 30, 2017, we had 1,300,264,597 shares outstanding composed of 281,221,650 Class A ordinary shares and 1,019,042,947 Class B ordinary shares.

Our controlling shareholders are members of the Escasany, Ayerza and Braun families and the Fundación Banco de Galicia y Buenos Aires. As of June 30, 2017, the controlling shareholders owned 100% of our Class A ordinary shares through EBA Holding (representing 21.6% of our total outstanding shares) and 14.7% of our Class B ordinary shares (or 11.5% of our total outstanding shares), and therefore directly and indirectly owning 33.1% of our total shares and 64.2% of total votes.

Based on information that is available to us, the table below sets forth, as of June 30, 2017, the number of our Class A ordinary and Class B ordinary shares held by holders of more than 5% of each class of shares, the percentage of each class of shares held by such holder, and the percentage of votes that each class of shares represent as a percentage of our total possible votes.

Class A Ordinary Shares

 

Name

   Class A Ordinary Shares      % of Class A
Ordinary Shares
     % of Total Votes  

EBA Holding S.A.

    
281,221,650 Class A
ordinary shares
 
 
     100        58.0  

Class B Ordinary Shares

 

Name

  

Class B Ordinary
Shares

    

% of Class B
Ordinary Shares

    

% of Total Votes

 

The Bank of New York Mellon (1)

    
463,457,835 Class B
ordinary shares
 
 
     45.5        19.1  

ANSES

    
264,221,559 Class B
ordinary shares
 
 
     25.9        10.9  

EBA Holding Shareholders (2)

    
124,550,680 Class B
ordinary shares
 
 
     12.2        5.1  

 

(1) Pursuant to the requirements of Argentine law, all Class B ordinary shares represented by ADSs are owned of record by The Bank of New York Mellon, as Depositary. The address for the Bank of New York Mellon is 101 Barclay Street, New York 10286, and the country of organization is the United States.
(2) No individual shareholder in EBA Holding S.A. holds more than 2.0% of our capital stock. Such holding includes 24,556,360 shares in the form of ADSs.

Based on information that is available to us, the table below sets forth, as of June 30, 2017, the shareholders that either directly or indirectly have more than 5% of our votes or shares.

 

Name

  

Shares

    

% of Shares

    

% of Total Votes

 

The Bank of New York Mellon

    
463,457,835 Class B
ordinary shares
 
 
     35.6        19.1  

EBA Holding S.A

    
281,221,650 Class A
ordinary shares
 
 
     21.6        58.0  

ANSES

    
264,221,559 Class B
ordinary shares
 
 
     20.3        10.9  

EBA Holding Shareholders

    
124,550,680 Class B
ordinary shares
 
 
     9.6        5.1  

 

S-87


Table of Contents

Members of the three controlling families have owned the majority of the issued share capital of Banco Galicia since 1959. Members of the Escasany family have been on the board of directors of Banco Galicia since 1923. The Ayerza and Braun families have been represented on Banco Galicia’s board of directors since 1943 and 1947, respectively. Currently, there are five members of these families on our Board of Directors.

On September 13, 1999, the controlling shareholders of Banco Galicia formed EBA Holding S.A., an Argentine corporation, which is 100% owned by our controlling shareholders. EBA Holding holds 100% of our Class A ordinary shares.

Currently, EBA Holding only has class A shares outstanding, each of which has five votes per share. EBA Holding’s bylaws provide for certain restrictions on the sale or transfer of its class A shares. While the class A shares of EBA Holding may be transferred to any other class A shareholder of EBA Holding, any transfer of such class A shares to third parties would automatically result in the conversion of the sold shares into class B shares of EBA Holding having one vote per share. In addition, EBA Holding’s bylaws contain rights of first refusal, buy-sell provisions and tag-along rights.

As of June 30, 2017, we had 171 identified U.S. record shareholders (not considering The Bank of New York Mellon, as Depositary), of which 17 held our Class B ordinary shares and 154 held our ADSs. Such U.S. holders, in the aggregate, held approximately 301 million of our Class B ordinary shares, representing approximately 23.2% of our total outstanding capital stock as of such date.

 

S-88


Table of Contents

TAXATION

The following is a summary of the principal Argentine and U.S. federal income tax consequences arising from the acquisition, ownership and disposition of our Class B ordinary shares and ADSs. The summary is based upon Argentine and U.S. federal tax laws, as well as the regulations in effect as of the date of this prospectus supplement. Further, such summary is subject to any subsequent changes in such laws and regulations that may come into effect after such date. Any change could apply retroactively and could affect the continued validity of this summary. The summary which follows does not constitute legal advice or a legal opinion with respect to the transactions that the holders of our Class B ordinary shares or ADSs may enter into, but rather is only a brief description of certain (and not all) aspects of the Argentine and U.S. federal income tax systems as they relate to the acquisition, ownership and disposition of our Class B ordinary shares and ADSs. In addition, although the following summary is believed to be a reasonable interpretation of the current taxation rules and regulations, Grupo Galicia cannot assure you that the applicable authorities or tribunals will agree with all of, or any of, the tax consequences outlined below. Currently, there is no tax treaty between the United States and Argentina.

Material Argentine Tax Considerations

Law No. 26,893, enacted on September 12, 2013 and published in the Official Gazette on September 23, 2013, introduced several changes to Income Tax Law No. 20,628, including the derogation of Section 78 of Decree No. 2,284/1991, which provides that foreign holders with no permanent establishment in Argentina are exempt from paying income tax on the capital gains arising from the sale or other disposition of shares or ADSs.

Law No. 26,893 has been regulated by Decree No 2334/2013, which provides that changes introduced by Law No. 26,893 are effective from the date of publication of such law in the Official Gazette and are applicable to taxable events consummated from such date onwards.

Taxation of Dividends

As from the effectiveness of Law No. 26,893, dividends distributions (other than stock dividends) made by local entities to individuals, undivided estates, and foreign entities were subject to tax at a rate of 10%, However this provision was repealed by the enactment of Law N° 27,260 (July 22, 2016).

Dividend payments on ADSs or ordinary shares, whether in cash, property, or stock, are not subject to Argentine withholding tax or other taxes, except for the equalization tax described below.

Equalization Tax

There is a specific rule under which a 35% tax (“equalization tax”) will be imposed on certain dividends approved by the registrant’s shareholders. The equalization tax will be applied only to the extent that distributions of dividends exceed the taxable income of the company, increased by non-taxable dividends received by the distributing company in prior years and reduced by Argentine income tax paid by the distributing company.

The equalization tax will be imposed as a withholding tax on the shareholder receiving the dividend. Dividend distributions made in kind (other than cash) will be subject to the same tax rules as cash dividends. Stock dividends are not subject to Argentine taxation.

 

S-89


Table of Contents

Taxation of Capital Gains (CGT)

In accordance with Law No. 26,893 capital gains derived by non-resident individuals or foreign companies from the sale, exchange or other disposition of ADSs or Class B ordinary shares are subject to the following regulations:

Beginning on September 23, 2013, the transfer of ADSs or Class B ordinary shares may trigger capital gain taxation. In such a case, the buyer would be responsible for withholding the corresponding tax (i.e. no liability should exist for the seller). On July 18, 2017, General Resolution No. 4094-E was published, which regulated the determination and payment of the capital gains withholding tax from the sale of shares in which non-residents from Argentina participate. It established that (i) in case securities are sold by a non-resident of Argentina through a stock market or exchange authorized by the CNV, the clearing and settlement agent that participates on behalf of the non-resident seller shall act as withholding agent of the capital gains tax; (ii) in case the securities are sold by a non-resident of Argentina to an Argentina resident, but the sale is not carried out through a stock market or exchange authorized by the CNV, the acquirer shall act as withholding agent of the capital gains tax, and (iii) in case of operations in which both seller and buyer are non-residents of Argentina, the acquirer of the securities shall be charged with entering the capital gains tax. The application of General Resolution No. 4094-E has been suspended by General Resolution No. 4095-E, for a period of 180 calendar days counted from its original publication day (July 18, 2017), based on a need to adequate the respective systems and information processes. Because of statements from government officials that the suspension was decided in order to assess the impact of the new measures, it is unclear if at the end of the suspension period General Resolution No. 4094-E will be applied in its current form, or if it will be modified, replaced, or left without effect.

Notwithstanding the above, based on certain tax precedents, there may be support to argue that gains obtained by a non-resident from the disposal of ADSs or Class B ordinary shares should be regarded as foreign source income and, therefore, not subject to Argentine CGT. At the time of this prospectus supplement, there are no administrative or judicial decisions clarifying the matter. As this is a controversial issue, further analysis is required.

Capital gains obtained by non-resident individuals or foreign entities from the sale, exchange or other disposition of such securities are currently subject to tax in Argentina at an effective 13.5% rate (15% tax rate applied to a gross presumed margin of 90% of the gross income) on gross proceeds arising from the sale transaction or, alternatively, to a 15% statutory rate on the actual capital gain (with proper evidence of cost incurred).

In the case of individuals residing in Argentina, gains derived from the transfer of ADSs or Class B ordinary shares, after offsetting certain general deductions, would be subject to an income tax at a 15% rate, assuming transactions are not performed through a stock market or exchange authorized by the CNV, in which case it would be exempt of CGT. In this sense, it must be said that there is a controversial issue related to the extension of the exemption, and whether it applies not only for transactions performed through a stock market or exchange authorized by the CNV, but also to transactions involving securities which are listed in stock markets or exchanges, or which have a public offer authorization. The tax authority has signaled that the exemption refers exclusively to the sale of securities performed through a stock market or exchange authorized by the CNV. This implies that a transaction carried out through a foreign exchange but over a security which trades on an authorized local market would not be entitled to the exemption, and the same would be the case for a direct transaction—not carried out through an authorized stock market or exchange- between buyer and seller. Further analysis is recommended in this regard.

Finally, net capital gains from the sale, exchange or other dispositions of ADSs or Class B ordinary shares, obtained by Argentine corporations or similar entities will be subject to income tax at a 35% rate, like any other current gain.

 

S-90


Table of Contents

Tax on Minimum Presumed Income

The tax reform in force since 1999 reinstituted a tax on assets on Argentine companies. This tax is similar to the asset tax that was previously in effect in Argentina from 1990 to 1995. It applies at a general rate of 1% on a broadly defined asset base encompassing most of the taxpayer’s gross assets at the end of any fiscal year ending after December 31, 1998.

Specifically, the Law establishes that banks, other financial institutions and insurance companies will consider a taxable base equal to 20% of the value of taxable assets.

A company’s asset tax liability for a tax year will be reduced by its income tax payments, and asset tax payments for a tax year can be carried forward to be applied against the company’s income tax liability in any of the following ten tax years.

According to Law 27,260, this tax would be repealed as of 2019.

Personal Assets Tax

Individuals domiciled and undivided estates located in Argentina or abroad will be subject to an annual tax in respect of assets located in Argentina and abroad. Applicable wealth tax rates and minimum non-taxable asset values for the general taxpayer regime are reduced and replaced with effect as of fiscal year 2016 by Law 27,260. The following is the new scheme:

 

Fiscal year

  

Tax rate

   

Exempt Minimum

 

2016

     0.75     Ps.800,000  

2017

     0.50     Ps.950,000  
2018 and on      0.25     Ps.1,050,000  

Taxpayers that have been compliant with their federal tax obligations in relation to fiscal years 2014 and 2015, according to tax authority information, that do not make use of the tax amnesty or moratorium regimes (Law 27,260), have access to be exempt from wealth tax filing and payment obligations for fiscal years 2016, 2017 and 2018.

Individuals domiciled abroad will pay the tax only in respect of the assets they hold in Argentina. In the case of individuals domiciled abroad, the tax will be paid by the individuals or entities domiciled in Argentina which, as of December 31 of each year, hold the joint ownership, possession, use, enjoyment, deposit, safekeeping, custody, administration or tenure of the assets located in Argentina subject to the tax belonging to the individuals domiciled abroad. When the direct ownership of notes, government securities and certain other investments, except shares issued by companies ruled by the Corporations Law, corresponds to companies domiciled abroad in countries that do not enforce registration systems for private securities (with the exception of insurance companies, open-end investment funds, pension funds or banks and financial entities with head offices in countries that have adopted the international banking supervision standards laid down by the Basel Committee on Banking Supervision) or that pursuant to their bylaws, charter, documents or the applicable regulatory framework, have as their principal activity investing outside of the jurisdiction of their organization or domicile, or are generally restricted from doing business in their country of incorporation, it will be assumed, without any proof to the contrary being admitted, that those assets belong ultimately to individuals and therefore the system for paying the tax for such individuals domiciled abroad is applicable to them.

There is an exception pursuant to a tax reform that was published in the Official Gazette as Law No. 25,585, which went into effect on December 31, 2002. This tax reform introduced a mechanism to collect the personal assets tax on shares issued by companies ruled by the Corporations Law, which ownership belongs to individuals domiciled in Argentina or abroad and companies or entities domiciled abroad. In the case of companies or entities domiciled abroad, it will be assumed, without any proof to the contrary being admitted, that those shares belong ultimately to individuals domiciled abroad.

 

S-91


Table of Contents

The tax was assessed and paid by those companies ruled by the Corporations Law at the rate of 0.5% on the value of the shares or equity interest. Since fiscal year 2016, after amendments introduced by Law 27,260, the tax rate applicable to participations in domestic entities is reduced, from 0.50% to 0.25%. The valuation of the shares, whether listed or not, must be made according to their proportional equity value. These companies may eventually seek reimbursement from the direct owner of their shares in respect of any amounts paid to the Argentine tax authorities as personal assets tax. Grupo Galicia has sought reimbursement for the amount paid corresponding to December 31, 2002. The Board of Directors submitted the decision on how to proceed with respect to fiscal year 2003 to the annual shareholders’ meeting held on April 22, 2004. At that meeting, our shareholders voted to suspend all claims on our shareholders for amounts unpaid for fiscal year 2002 and to have us absorb the amounts due for fiscal year 2003 onward when not withheld from dividends.

Pursuant to Law No. 27,260, Argentine companies that have properly fulfilled their tax obligations during the two fiscal years prior to the 2016 fiscal year, and which comply with certain other requirements may qualify for an exemption from personal asset taxes for the 2016, 2017 and 2018 fiscal years. The request for this tax exemption should be filed before March 31, 2017. Grupo Galicia has filed such request. Notwithstanding, we cannot assure that in the future, Grupo Galicia can fulfill those requirements and maintain such exemption.

Value Added Tax

The sale, exchange or other disposition of ADSs or Class B ordinary shares, and the distribution of dividends in connection therewith, are exempted from the value added tax.

Tax on Debits and Credits on Argentine Bank Accounts

Credits to and debits from bank accounts held at Argentine financial institutions, as well as certain cash payments, are subject to tax at a rate of 0.6%. There are also increased rates of 1.2% and reduced rates of 0.075% that may apply in certain cases. Holders with bank accounts subject to the general 0.6% rate may be entitled to a credit of 34% of the tax paid upon credits in to such bank accounts and holders subject to the 1.2% rate may be entitled to a credit of 17% of all tax paid in to such bank accounts. The tax credit can only be used against income tax or minimum presumed income tax. When financial institutions governed by Law No. 21,526 make payments acting in their own name and on their own behalf, the application of this tax is limited to certain specific transactions. Such specific transactions include dividends or profits distributions.

Turnover Tax

In addition, gross turnover tax may be applicable to Argentine residents on the transfer of shares and on the payment of dividends to the extent such activity is conducted on a regular basis within an Argentine province or within the City of Buenos Aires. However, under the Tax Code of the City of Buenos Aires, any transactions with shares, as well as the payment of dividends, are exempt from gross turnover tax.

Given the local nature of the tax, the legislation of each relevant jurisdiction should be analyzed in order to confirm applicable tax treatment.

Stamp Taxes

Stamp tax is a local tax that is levied on public or private instruments executed in the provinces and the City of Buenos Aires, or which have effects on those jurisdictions. The tax must be paid in the jurisdiction were the document is executed, or in which it will have effect. Stamp tax rates vary depending on the jurisdiction and type of instrument. In certain jurisdictions such as the City of Buenos Aires, acts or instruments related to the negotiation of shares and other securities duly authorized for their public offering by the CNV are exempt from stamp tax.

 

S-92


Table of Contents

Given the local nature of the tax, the legislation of each relevant jurisdiction should be analyzed in order to confirm applicable tax treatment.

Other Taxes

There are no Argentine federal inheritance, succession or gift taxes applicable to the ownership, transfer or disposition of ADSs or Class B ordinary shares. There are no Argentine stamps, issue, registration or similar taxes or duties payable by holders of ADSs or Class B ordinary shares.

Deposit and Withdrawal of Class B ordinary shares in Exchange for ADSs

No Argentine tax is imposed on the deposit or withdrawal of Class B ordinary shares in exchange for ADSs.

Material U.S. Federal Income Tax Considerations

The following is a summary of certain material U.S. federal income tax consequences of the acquisition, ownership and disposition of ADSs and Class B ordinary shares, but it does not purport to address all the tax considerations that may be relevant to a decision to purchase, own or dispose of ADSs or Class B ordinary shares. This summary is based on the Internal Revenue Code of 1986, as amended, (the “Code”), existing, proposed and temporary United States Treasury Regulations and judicial and administrative interpretations thereof, in each case, as in effect and available on the date hereof, all of which are subject to change or differing interpretations, possibly with retroactive effect. This summary assumes that the ADSs or Class B ordinary shares will be held as capital assets within the meaning of Section 1221 of the Code, by a U.S. Holder (as defined below), and does not address tax consequences to all categories of investors who may be subject to special tax rules, such as banks, brokers or dealers in securities or currencies, traders in securities electing the mark-to-market method of accounting, financial institutions, real estate investment trusts, regulated investment companies, grantor trusts, tax-exempt entities, banks, insurance companies, persons owning (or treated as owning for U.S. federal income tax purposes) 10% or more (by voting power or value) of our shares, U.S. Holders (as defined below) whose functional currency is not the U.S. dollar, a partnership or other pass-through entity for U.S. federal income tax purposes, and persons that hold the ADSs or Class B ordinary shares as part of a position in a “straddle” or as part of a “hedging,” “conversion” or other integrated transaction for U.S. federal income tax purposes. Moreover, this summary does not address the U.S. federal estate and gift or alternative minimum tax consequences of the acquisition, ownership and disposition of ADSs or Class B ordinary shares or the effects of any state, local or non-U.S. tax laws.

For purposes of this summary, a “U.S. Holder” is a beneficial owner of ADSs or Class B ordinary shares that, for U.S. federal income tax purposes, is (i) a citizen or resident of the United States, (ii) a corporation created or organized in or under the laws of the United States or any state thereof or the District of Columbia, (iii) an estate the income of which is subject to U.S. federal income taxation regardless of its source, or (iv) a trust if such trust validly elects to be treated as a United States person for U.S. federal income tax purposes or if (a) a United States court can exercise primary supervision over its administration and (b) one or more United States persons have the authority to control all of the substantial decisions of such trust.

If an entity or arrangement treated as a partnership for U.S. federal income tax purposes holds ADSs or Class B ordinary shares, the tax treatment of the partnership and a partner in such partnership will generally depend on the status of the partner and the activities of the partnership. Such a partner or partnership should consult its tax advisor as to the U.S. federal income tax consequences of its investment in the ADSs or Class B ordinary shares.

Each prospective purchaser should consult its own tax advisor with respect to the U.S. federal, state, local and non-U.S. tax consequences of acquiring, owning and disposing of ADSs or Class B ordinary shares.

 

S-93


Table of Contents

Ownership of ADSs and Class B Ordinary Shares

In general, for U.S. federal income tax purposes, holders of ADSs will be treated as the owners of the Class B ordinary shares represented by such ADSs. Accordingly, deposits or withdrawals of Class B ordinary shares for ADSs will not be subject to U.S. federal income tax. The U.S. Treasury Department has expressed concern that depositaries and other intermediaries between the holders of shares of an issuer and the issuer, may be taking actions that are inconsistent with the claiming of U.S. foreign tax credits by U.S. holders of such receipts or shares. These actions would also be inconsistent with claiming the reduced rate for qualifying dividend income described below. Accordingly, the analysis regarding the availability of a U.S. foreign tax credit for Argentine withholding taxes and sourcing rules described below and the availability of the reduced rate for qualifying dividend income could be affected by future actions that may be taken by the U.S. Treasury Department. For purposes of the discussion below, we assume that intermediaries in the chain of ownership between the holder of an ADS and us are acting consistently with the claiming of U.S. foreign tax credits by U.S. Holders.

Distributions

Subject to the discussion below under “Passive Foreign Investment Company Considerations,” for U.S. federal income tax purposes, the gross amount of distributions by us of cash or property made with respect to the ADSs or Class B ordinary shares before reduction for any Argentine taxes withheld therefrom, will generally constitute dividends to the extent that such distributions are paid out of our current or accumulated earnings and profits, as determined for U.S. federal income tax purposes. Non-corporate U.S. Holders may be taxed on such distributions on ADSs (or Class B ordinary shares that are readily tradable on an established securities market in the United States at the time of such distribution) at the lower rates generally applicable to long-term capital gains provided that (i) certain minimum holding period requirements with respect to such ADSs (or Class B ordinary shares) are met, (ii) the ADSs or Class B ordinary shares are readily tradeable on an established securities market in the United States and (iii) we are not a PFIC. Although the ADSs are considered to be readily tradable on an established securities market in the United States because they are listed on the NASDAQ, it is not entirely clear whether dividends received with respect to the Class B ordinary shares will be treated as qualified dividend income because the Class B ordinary shares are not themselves listed on a U.S. exchange. Moreover, as discussed below, under “—Passive Foreign Investment Company Considerations,” we believe that we will not be treated as a PFIC for U.S. federal income tax purposes. However, there can be no assurance in this regard because the PFIC determination is made annually and is based on the portion of our assets (including goodwill) and income that is characterized as passive under the PFIC rules and our continued qualification for an exception to the PFIC rules for banks. In addition, dividends will not be eligible for the dividends received deduction generally allowed to corporations under the Code.

Subject to the discussion below under “Passive Foreign Investment Company Considerations,” if distributions with respect to the ADSs or Class B ordinary shares exceed our current and accumulated earnings and profits, as determined for U.S. federal income tax purposes, the excess will be treated first as a tax-free return of capital to the extent of a U.S. Holder’s adjusted tax basis in the ADSs or Class B ordinary shares. Any amount in excess of such adjusted basis will be treated as capital gain from the sale or exchange of such ADSs or Class B ordinary shares. We do not maintain calculations of our earnings and profits under U.S. federal income tax principles. Unless and until these calculations are made, distributions should be presumed to be treated as dividends for U.S. federal income tax purposes.

Dividends paid in pesos will be included in the gross income of a U.S. Holder in an amount equal to the dollar value of the pesos on the date of receipt, which, in the case of ADSs, is the date they are received by the Depositary. The amount of any distribution of property other than cash will be the fair market value of such property on the date of distribution. If a dividend paid in pesos is converted into dollars on the day the dividend is received by the U.S. Holder, the U.S. Holder should not be required to recognize foreign currency gain or loss in respect of the dividend income. However, any gains or losses resulting from the conversion of pesos between the

 

S-94


Table of Contents

time of the receipt of dividends paid in pesos and the time the pesos are converted into dollars (or otherwise disposed of) will be treated as U.S. source ordinary income or loss, as the case may be, of a U.S. Holder. Dividends received by a U.S. Holder with respect to the ADSs or Class B ordinary shares will be treated as foreign source income, which may be relevant in calculating such holder’s foreign tax credit limitation. Subject to certain conditions and limitations, Argentine tax withheld on dividends may be deducted from taxable income or credited against a U.S. Holder’s U.S. federal income tax liability. The limitation on foreign taxes eligible for credit is calculated separately with respect to specific categories of income. For this purpose, dividend income with respect to ADSs or Class B ordinary shares should generally constitute “passive category income,” or in the case of certain U.S. Holders, “general category income.”

Sale, Exchange or Other Disposition of ADSs or Class B Ordinary Shares

Subject to the discussion below under “Passive Foreign Investment Company Considerations,” U.S. Holders will generally recognize capital gain or loss for U.S. federal income tax purposes upon a sale, exchange or other disposition of ADSs or Class B ordinary shares in an amount equal to the difference between such U.S. Holder’s adjusted tax basis in the ADSs or Class B ordinary shares and the amount realized on their disposition. Such gain will be treated as long-term capital gain if the U.S. Holder’s holding period in the ADSs or Class B ordinary shares exceeds one year at the time of the exchange. Long-term capital gains of non-corporate U.S. Holders are eligible for reduced rates of taxation. The deductibility of capital losses is subject to limitations. Gain or loss, if any, recognized by a U.S. Holder generally will be treated as U.S. source income or loss for U.S. foreign tax credit purposes. Consequently, a U.S. Holder may not be able to use the foreign tax credit arising from Argentine tax imposed on the disposition of ADSs or Class B ordinary shares, if any, unless such credit can be applied (subject to applicable limitations) against tax due on other income treated as derived from foreign sources.

A U.S. Holder’s initial tax basis in ADSs or Class B ordinary shares is the U.S. dollar purchase price or, if purchased in pesos, the U.S. dollar value of the peso-denominated purchase price determined on the date of purchase. If the ADSs or Class B ordinary shares are treated as traded on an “established securities market,” a cash basis U.S. Holder (or, if it elects, an accrual basis U.S. Holder) will determine the U.S. dollar value of the cost of such ADSs or Class B ordinary shares by translating the amount paid at the spot rate of exchange on the settlement date of the purchase.

With respect to the sale, exchange or other disposition of ADSs or Class B ordinary shares for an amount denominated in pesos or any other non-U.S. currency, the amount realized generally will be the U.S. dollar value of the payment received, before reduction for any Argentine taxes withheld therefrom, determined on (i) the date of receipt of payment in the case of a cash basis U.S. Holder and (ii) the date of disposition in the case of an accrual basis U.S. Holder. If the ADSs or Class B ordinary shares are treated as traded on an “established securities market,” a cash basis U.S. Holder (or, if it elects, an accrual basis U.S. Holder) will determine the Dollar value of the amount realized by translating the amount received at the spot rate of exchange on the settlement date of the sale, exchange or other disposition.

Passive Foreign Investment Company Considerations

In general, a non-U.S. corporation will be classified as a PFIC for U.S. federal income tax purposes in any taxable year in which, after applying certain look-through rules discussed below, either (1) at least 75 percent of its gross income consists of certain types of “passive income” or (2) at least 50 percent of the average value of its gross assets is attributable to “passive assets” (generally, assets that produce “passive income” or are held for the production of passive income). Passive income for this purpose generally includes dividends, interest, royalties, rents and gains from commodities and securities transactions. As discussed below, exceptions are provided for certain income derived in the active conduct of certain types of businesses.

The PFIC provisions also contain a look-through rule under which a non-U.S. corporation shall be treated as if it received directly its proportionate share of the income and as if it held its proportionate share of

 

S-95


Table of Contents

the assets of any other corporation in which it owns at least 25% of the value of the stock. Under the look-through rule, Grupo Financiero Galicia should be deemed to own a proportionate share of the assets and to have received a proportionate share of the income of our principal subsidiaries, including Banco Galicia and Sudamericana Holding S.A., for purposes of the PFIC determination. As noted below, the assets and income of Banco Galicia are subject to special rules under the PFIC regime.

Assets and Income of Banco Galicia

The application of the PFIC rules is unclear both generally and specifically with respect to banks. Banks generally derive a substantial portion of their income from assets that are interest-bearing or that otherwise could be treated as passive assets under the PFIC rules. The IRS has issued a notice and has proposed Treasury Regulations that exclude from passive income any income derived in the active conduct of a banking business by a qualifying foreign bank (the “Active Bank Exception”). However, the IRS notice and proposed U.S. Treasury Regulations have different requirements for qualifying as a foreign bank and for determining the banking income that may be excluded from passive income under the Active Bank Exception. Moreover, the proposed U.S. Treasury Regulations have been outstanding since 1994 and will not be effective unless finalized. Because final U.S. Treasury Regulations have not been issued and the proposed U.S. Treasury Regulations are inconsistent in certain respects, there can be no assurance that we or our subsidiaries will satisfy the Active Bank Exception under either the IRS notice or the proposed U.S. Treasury Regulations for any given taxable year. It is therefore possible that a significant portion of the assets and income of Banco Galicia may be treated as passive. Accordingly, there can be no assurance that we are not currently a PFIC or that we will not be treated as a PFIC in the future.

Consequences of PFIC Status

Although the matter is not free from doubt, based on certain estimates of our gross income and gross assets (which estimates are inherently imprecise), the nature of our business, and reliance on the Active Bank Exception, we believe that we should not be treated as a PFIC with respect to our current taxable year, and we do not anticipate becoming a PFIC in the future. Our status in future years will depend on our assets and activities in those years. We have no reason to believe that its assets or activities will change in a manner that would cause us to be classified as a PFIC, but there can be no assurance that we will not be considered a PFIC for any taxable year. If we were to be treated as a PFIC for the current or any future taxable year, a U.S. Holder of ADSs or Class B ordinary shares would generally be subject to special rules with respect to (a) any gain realized on the sale or other disposition of ADSs or Class B ordinary shares, and (b) any “excess distribution” made by us to the U.S. Holder (generally, any distribution during a taxable year in which distributions to the U.S. Holder on the ADSs or Class B ordinary shares exceed 125% of the average annual distributions the U.S. Holder received on the ADSs or Class B ordinary shares during the preceding three taxable years or, if shorter, the U.S. Holder’s holding period for the ADSs or Class B ordinary shares ). Under those rules, (a) the gain or excess distribution would be allocated ratably over the U.S. Holder’s holding period for the ADSs or Class B ordinary shares, (b) the amount allocated to the taxable year in which the gain or excess distribution is realized and to taxable years before the first year in which we became a PFIC would be taxable as ordinary income, (c) the amount allocated to each prior year in which we were a PFIC would be subject to U.S. federal income tax at the highest tax rate in effect for that year and (d) the interest charge generally applicable to underpayments of U.S. federal income tax would be imposed in respect of the tax attributable to each prior year in which we were a PFIC. In addition, in the event we are classified as a PFIC, similar rules would apply to “excess distributions” or gains with respect to subsidiary PFICs held directly or indirectly by us (“Lower-tier PFICs”), even if the proceeds are not distributed to our shareholders.

If we were a PFIC, a U.S. Holder of ADSs or Class B ordinary shares may be able to mitigate these tax consequences by electing mark-to-market treatment for its ADSs or Class B ordinary shares, provided the relevant ADSs or shares constitute “marketable stock” as defined in the U.S. Treasury Regulations. Our ADSs or Class B ordinary shares will be “marketable stock” if they are “regularly traded” on a “qualified exchange or

 

S-96


Table of Contents

other market” within the meaning of the U.S. Treasury Regulations. The ADSs are listed on the NASDAQ, and we expect, although no assurance can be given, that they will be regularly traded on the NASDAQ. It is unclear whether the Class B ordinary shares will be treated as “marketable stock” for purposes of the mark-to-market rules. In addition, the mark-to-market election generally would not be available for any Lower-tier PFICs. U.S. Holders are urged to consult their own tax advisors regarding the U.S. federal income tax consequences that would arise if we were treated as a PFIC while a U.S. Holder holds ADSs or Class B ordinary shares.

In addition, dividends that a U.S. Holder receives from us will not constitute qualified dividend income to a U.S. Holder if we are a PFIC either in the taxable year of the distribution or any preceding taxable year during which such U.S. Holder held our ADSs or Class B ordinary shares, but rather, will be taxable at rates applicable to ordinary income.

If we and one or more of our subsidiaries is treated as a PFIC, a U.S. Holder will be required to file U.S. Internal Revenue Service Form 8621 in any year in which such U.S. Holder has in effect a mark-to-market election, receives a direct or indirect distribution, or recognizes gain on any disposition of ADSs or Class B ordinary shares.

In addition, if we are a PFIC, we do not intend to prepare or provide U.S. Holders with the information necessary to make a “qualified electing fund” election.

U.S. Holders are urged to consult their tax advisors regarding the application of the PFIC rules to their investment in ADSs or Class B ordinary shares, including the availability and advisability of making an election to avoid the adverse tax consequences of the PFIC rules should we be considered a PFIC for any taxable year.

Reporting Requirements

Non-corporate U.S. Holders, including individuals, that hold “specified foreign financial assets,” as defined in the U.S. Treasury Regulations (which may include ADSs or Class B ordinary shares), other than in an account at a U.S. financial institution or the U.S. branch of a non-U.S. financial institution, are required to report certain information relating to such assets. U.S. Holders are urged to consult their tax advisors regarding the effect, if any, of this and any other reporting requirements on their ownership and disposition of ADSs or Class B ordinary shares. Failure to comply with applicable reporting requirements could result in the imposition of substantial penalties.

Backup Withholding and Information Reporting

Information reporting generally will apply to payments of dividends on, and to proceeds from the sale or redemption of, ADSs or Class B ordinary shares made within the United States, or by a U.S. payor or U.S. middleman, to a holder of ADSs or Class B ordinary shares, unless the U.S. Holder provides an accurate tax identification number and makes any other required certification or otherwise establishes an exemption.

Payments of dividends on, or proceeds from the sale or redemption of ADSs or Class B ordinary shares within the United States, or by a U.S. payor or U.S. middleman, to a holder (other than an exempt recipient) will be subject to backup withholding if such holder fails to furnish its correct taxpayer identification number or otherwise fails to comply with, or establish an exemption from, such backup withholding tax requirements.

Backup withholding is not an additional tax. Any backup withholding tax will generally be allowed as a credit against the holder’s U.S. federal income tax liability or, to the extent the withheld amount exceeds such liability, refunded upon the timely filing of a U.S. federal income tax return.

FATCA

Beginning on January 1, 2019 (or, if later, the date on which final Treasury Regulations are published defining the term “foreign passthru payment”), we may be required, pursuant to Sections 1471 through 1474 of

 

S-97


Table of Contents

the Code, and the Treasury Regulations promulgated thereunder (often referred to as the “Foreign Account Tax Compliance Act” or “FATCA”) to withhold U.S. tax at a 30% rate on all or a portion of any distribution on ADSs or Class B ordinary shares which is treated as a “foreign passthru payment.”

Assuming that distributions from us constitute “foreign passthru payments” and that we enter into an agreement with the IRS to report the information required by FATCA or, if Argentina has entered in an intergovernmental agreement with the United States (an “IGA”) and we comply with the terms of such IGA, then investors considered to have a “U.S. account” maintained by us may be required to provide certain additional certifications and information to allow us to determine their FATCA status (such as a U.S. Form W-9 or applicable U.S. Form W-8) or be subject to U.S. withholding tax on any distribution on ADSs or Class B ordinary shares that is treated as a “foreign passthru payment.” Investors in ADSs or Class B ordinary shares that are financial institutions, or financial institutions that receive payments on behalf of other persons, and that have not entered into an agreement with the IRS (or otherwise established an exemption from FATCA, including pursuant to an applicable IGA) would also be subject to this U.S. withholding tax.

Medicare Tax on Investment Income

U.S. Holders that are individuals, estates or trusts are required to pay a 3.8% tax on the lesser of (i) the U.S. Holder’s “net investment income” for the taxable year and (ii) the excess of the U.S. Holder’s modified adjusted gross income for the taxable year over a certain threshold. Net investment income includes, among other things, dividends and capital gains from the sale or other disposition of ADSs or Class B ordinary shares.

THE ABOVE SUMMARIES ARE NOT INTENDED TO CONSTITUTE A COMPLETE ANALYSIS OF ALL TAX CONSEQUENCES RELATING TO THE ACQUISITION, OWNERSHIP AND DISPOSITION OF ADSs OR CLASS B ORDINARY SHARES. PROSPECTIVE HOLDERS SHOULD CONSULT AN INDEPENDENT TAX ADVISOR CONCERNING THE TAX CONSEQUENCES IN THEIR PARTICULAR CIRCUMSTANCES.

 

S-98


Table of Contents

UNDERWRITING

Merrill Lynch, Pierce, Fenner & Smith Incorporated and UBS Securities LLC are acting as representatives of each of the underwriters named below. Subject to the terms and conditions set forth in an underwriting agreement among us and the underwriters, we have agreed to sell to the underwriters, and each of the underwriters has agreed, severally and not jointly, to purchase from us, the number of ADSs set forth opposite its name below.

 

Underwriter    Number of
ADSs
 

Merrill Lynch, Pierce, Fenner & Smith
Incorporated

  

UBS Securities LLC

  

Total

  

Subject to the terms and conditions set forth in the underwriting agreement, the underwriters have agreed, severally and not jointly, to purchase all of the ADSs sold under the underwriting agreement if any of these ADSs are purchased. If an underwriter defaults, the underwriting agreement provides that the purchase commitments of the non-defaulting underwriters may be increased or the underwriting agreement may be terminated.

We have agreed to indemnify the underwriters against certain liabilities, including liabilities under the Securities Act, or to contribute to payments the underwriters may be required to make in respect of those liabilities.

The underwriters are offering the ADSs, subject to prior sale, when, as and if issued to and accepted by them, subject to approval of legal matters by their counsel, including the validity of the ADSs, and other conditions contained in the underwriting agreement, such as the receipt by the underwriters of officer’s certificates and legal opinions. The underwriters reserve the right to withdraw, cancel or modify offers to the public and to reject orders in whole or in part.

We have entered into an Argentine placement agency agreement with Banco de Galicia y Buenos Aires S.A. (the “Argentine placement agent”), providing for the concurrent offering of Class B ordinary shares in Argentina. Pursuant to the terms of such placement agency agreement, the Argentine placement agent shall carry out its best efforts to offer the Class B ordinary shares in Argentina, but has not undertaken any underwriting commitments in connection with the Argentine offering. The international offering and the Argentine offering are conditioned on the closing of each other.

Under Argentine law, all of our existing shareholders have preferential rights, including preemptive rights and accretion rights, to subscribe to our capital increase resulting from the global offering. The preferential rights have not been and will not be registered under the Securities Act and accordingly the preferential rights may not be offered to shareholders in the United States and are not being made available to ADS holders. In order to facilitate the international offering and the Argentine offering, EBA Holding S.A., which owns 100% of our outstanding Class A shares, representing 21.6% or our total capital stock, has transferred its preferential rights to subscribe for Class B ordinary shares with respect to the capital increase to Galicia Valores and, in order to facilitate the international offering, Galicia Valores, at the discretion of the underwriters, will exercise these rights to purchase Class B ordinary shares, including Class B ordinary shares represented by ADSs, to be sold by us in the international offering. Subject to closing conditions set forth in the underwriting agreement, the underwriters will exercise such rights in order to acquire the Class B ordinary shares, including Class B ordinary shares represented by ADSs, to be offered in the international offering. In addition, the underwriters will be able to acquire from us any Class B ordinary shares, including Class B ordinary shares represented by ADSs, relating to preemptive and accretion rights that are not exercised. The underwriters will deposit purchased Class B ordinary shares for delivery of ADSs.

 

S-99


Table of Contents

Commissions and Discounts

The representatives have advised us that the underwriters propose initially to offer the ADSs to the public at the public offering price set forth on the cover page of this prospectus supplement and to dealers at that price less a concession not in excess of US$         per ADS. After the initial offering, the public offering price, concession or any other term of the offering may be changed.

The following table shows the public offering price, underwriting discount and proceeds before expenses to us. The information assumes either no exercise or full exercise by the underwriters of their option to purchase additional ADSs.

 

    

Per ADS

    

Without

Option

    

With

Option

 

Public offering price

   US$               US$               US$           

Underwriting discount(1)

   US$               US$               US$           

Proceeds, before expenses, to us

   US$               US$               US$           

 

(1) No underwriting discounts will be paid with respect to the ADSs purchased by the underwriters pursuant to their option to purchase additional ADSs.

In addition to the underwriting discounts per ADS set forth above and on the cover of this prospectus supplement, the underwriters will receive a fee from us of US$         per Class B ordinary share sold in the Argentine offering and the preferential rights offering in Argentine.

The expenses of the offering, not including the underwriting discount, are estimated to be US$2.1 million and are payable by us.

We have agreed to reimburse the underwriters for certain expenses in connection with this offering in the amount up to US$                .

Option to Purchase Additional Shares

We have granted an option to the underwriters, exercisable for 30 days after the date of the underwriting agreement, to purchase up to an additional 19,565,190 Class B ordinary shares, including Class B ordinary shares represented by ADSs, at the public offering price. If the underwriters exercise this option, each will be obligated, subject to conditions contained in the underwriting agreement, to purchase a number of additional ADSs proportionate to that underwriter’s initial amount reflected in the above table.

Intersyndicate Agreement

The underwriters and the Argentine placement agent have entered into an intersyndicate agreement that provides for the coordination of their activities. Under the intersyndicate agreement, the underwriters and the Argentine placement agent may sell Class B ordinary shares, including Class B ordinary shares represented by ADSs, to each other for purposes of resale at the initial public offering price, less an amount not greater than the selling concession. Under the intersyndicate agreement, the underwriters and any dealer to whom they sell ADSs will not offer to sell or sell shares to persons who are Argentine persons or to persons they believe intend to resell to persons who are Argentine persons, except in the case of transactions under the intersyndicate agreement. Similarly, the Argentine placement agent and any dealer to whom it sells Class B ordinary shares will not offer to sell or sell shares to non-Argentine persons or to persons they believe intend to resell to non-Argentine persons, except in the case of transactions under the intersyndicate agreement.

No Sales of Similar Securities

We, our directors and executive officers, and one of our existing shareholders have agreed not to sell or transfer any shares of our capital stock or securities convertible into, exchangeable for, exercisable for, or

 

S-100


Table of Contents

repayable with shares of our capital stock, for 90 days after the date of the underwriting agreement without first obtaining the written consent of the representatives of the underwriters. Specifically, we and these other persons have agreed, with certain limited exceptions, not to directly or indirectly

 

    offer, pledge, sell or contract to sell any of our Class B ordinary shares,

 

    sell any option or contract to purchase any of our Class B ordinary shares,

 

    purchase any option or contract to sell any of our Class B ordinary shares,

 

    grant any option, right or warrant for the sale of any of our Class B ordinary shares,

 

    otherwise dispose of or transfer any of our Class B ordinary shares,

 

    request or demand that we file a registration statement related to any of our Class B ordinary shares, or

 

    enter into any swap or other agreement that transfers, in whole or in part, the economic consequence of ownership of any shares of our Class B ordinary shares whether any such swap or transaction is to be settled by delivery of shares or other securities, in cash or otherwise.

This lock-up provision applies to our Class B ordinary shares and to securities convertible into or exchangeable or exercisable for or repayable with our Class B ordinary shares. It also applies to our Class B ordinary shares owned now or acquired later by the person executing the agreement or for which the person executing the agreement later acquires the power of disposition.

Listing

The ADSs are listed on the NASDAQ under the symbol “GGAL.” Our Class B ordinary shares are listed on the BYMA and the MAE under the symbol “GGAL.”

Price Stabilization, Short Positions

Until the distribution of the ADSs is completed, SEC rules may limit underwriters and selling group members from bidding for and purchasing the ADSs. However, the representatives may engage in transactions that stabilize the price of the ADSs, such as bids or purchases to peg, fix or maintain that price.

In connection with the offering, the underwriters may purchase and sell ADSs in the open market. These transactions may include short sales, purchases on the open market to cover positions created by short sales and stabilizing transactions. Short sales involve the sale by the underwriters of a greater number of ADSs than they are required to purchase in the offering. “Covered” short sales are sales made in an amount not greater than the underwriters’ option to purchase additional ADSs described above. The underwriters may close out any covered short position by either exercising their option to purchase additional ADSs or purchasing ADSs in the open market. In determining the source of ADSs to close out the covered short position, the underwriters will consider, among other things, the price of ADSs available for purchase in the open market as compared to the price at which they may purchase ADSs through the option granted to them. “Naked” short sales are sales in excess of such option. The underwriters must close out any naked short position by purchasing ADSs in the open market. A naked short position is more likely to be created if the underwriters are concerned that there may be downward pressure on the price of the ADSs in the open market after pricing that could adversely affect investors who purchase in the offering. Stabilizing transactions consist of various bids for or purchases of ADSs made by the underwriters in the open market prior to the completion of the offering.

 

S-101


Table of Contents

Similar to other purchase transactions, the underwriters’ purchases to cover the syndicate short sales may have the effect of raising or maintaining the market price of the ADSs or preventing or retarding a decline in the market price of the ADSs. As a result, the price of the ADSs may be higher than the price that might otherwise exist in the open market. The underwriters may conduct these transactions on the NASDAQ, in the over-the-counter market or otherwise.

Neither we nor any of the underwriters make any representation or prediction as to the direction or magnitude of any effect that the transactions described above may have on the price of the ADSs. In addition, neither we nor any of the underwriters make any representation that the representatives will engage in these transactions or that these transactions, once commenced, will not be discontinued without notice.

In connection with the Argentine offering, the Argentine placement agent may engage in stabilizing transactions, in accordance with the CNV Regulations and other applicable regulations, including, to the extent applicable, Regulation M.

Passive Market Making

In connection with this offering, underwriters may engage in passive market making transactions in the ADSs on the NASDAQ in accordance with Rule 103 of Regulation M under the Exchange Act during a period before the commencement of offers or sales of ADSs and extending through the completion of distribution. A passive market maker must display its bid at a price not in excess of the highest independent bid of that security. However, if all independent bids are lowered below the passive market maker’s bid, that bid must then be lowered when specified purchase limits are exceeded. Passive market making may cause the price of the ADSs to be higher than the price that otherwise would exist in the open market in the absence of those transactions. The underwriters and dealers are not required to engage in passive market making and may end passive market making activities at any time.

Electronic Distribution

In connection with the offering, certain of the underwriters or securities dealers may distribute prospectuses by electronic means, such as e-mail.

Other Relationships

Some of the underwriters, the Argentine placement agent, Galicia Valores and their respective affiliates have engaged in, and may in the future engage in, investment banking and other commercial dealings in the ordinary course of business with us or our affiliates. They have received, or may in the future receive, customary fees and commissions for these transactions.

In addition, in the ordinary course of their business activities, the underwriters, the Argentine placement agent, Galicia Valores and their respective affiliates may make or hold a broad array of investments and actively trade debt and equity securities (or related derivative securities) and financial instruments (including bank loans) for their own account and for the accounts of their customers. Such investments and securities activities may involve securities and/or instruments of ours or our affiliates. The underwriters, the Argentine placement agent, Galicia Valores and their respective affiliates may also make investment recommendations and/or publish or express independent research views in respect of such securities or financial instruments and may hold, or recommend to clients that they acquire, long and/or short positions in such securities and instruments.

 

S-102


Table of Contents

Selling Restrictions

Argentina

The Argentine public offering of the Class B ordinary shares has been authorized by the CNV dated September 8, 2017.

The Class B shares may be offered directly to the public in Argentina only through the Argentine placement agent, which are authorized under the laws and regulations of Argentina to offer or sell securities to the public in Argentina. The offering of the Class B shares in Argentina will be made by a substantially similar prospectus supplement in Spanish and in accordance with CNV regulations.

European Economic Area

In relation to each member state of the European Economic Area, no offer of our Class B ordinary shares or the ADSs which are the subject of the offering has been, or will be made to the public in that Member State, other than under the following exemptions under the Prospectus Directive:

 

    to any legal entity which is a qualified investor as defined in the Prospectus Directive;

 

    to fewer than 150 natural or legal persons (other than qualified investors as defined in the Prospectus Directive), subject to obtaining the prior consent of the Representatives for any such offer; or

 

    in any other circumstances falling within Article 3(2) of the Prospectus Directive,

provided that no such offer of Class B ordinary shares or the ADSs referred to in (a) to (c) above shall result in a requirement for Grupo Financiero Galicia S.A. or any underwriter to publish a prospectus pursuant to Article 3 of the Prospectus Directive, or supplement a prospectus pursuant to Article 16 of the Prospectus Directive.

Each person located in a Member State to whom any offer of our Class B ordinary shares or the ADSs is made or who receives any communication in respect of an offer of our Class B ordinary shares or the ADSs, or who initially acquires any of our Class B ordinary shares or the ADSs will be deemed to have represented, warranted, acknowledged and agreed to and with each underwriter and Grupo Galicia that (1) it is a “qualified investor” within the meaning of the law in that Member State implementing Article 2(1)(e) of the Prospectus Directive; and (2) in the case of any Class B ordinary shares or the ADSs acquired by it as a financial intermediary as that term is used in Article 3(2) of the Prospectus Directive, the Class B ordinary shares or the ADSs acquired by it in the offer have not been acquired on behalf of, nor have they been acquired with a view to their offer or resale to, persons in any Member State other than qualified investors, as that term is defined in the Prospectus Directive, or in circumstances in which the prior consent of the Representatives has been given to the offer or resale; or where Class B ordinary shares or the ADSs have been acquired by it on behalf of persons in any Member State other than qualified investors, the offer of those Class B ordinary shares or the ADSs to it is not treated under the Prospectus Directive as having been made to such persons.

Grupo Galicia, the underwriters and their respective affiliates will rely upon the truth and accuracy of the foregoing representations, acknowledgments and agreements.

This prospectus has been prepared on the basis that any offer of Class B ordinary shares or the ADSs in any Member State will be made pursuant to an exemption under the Prospectus Directive from the requirement to publish a prospectus for offers of shares. Accordingly any person making or intending to make an offer in that Member State of Class B ordinary shares or the ADSs which are the subject of the offering contemplated in this prospectus may only do so in circumstances in which no obligation arises for Grupo Galicia or any of the underwriters to publish a prospectus pursuant to Article 3 of the Prospectus Directive in relation to such offer. Neither Grupo Galicia nor the underwriters have authorized, nor do they authorize, the making of any offer of Class B ordinary shares or the ADSs in circumstances in which an obligation arises for Grupo Galicia or the underwriters to publish a prospectus for such offer.

 

S-103


Table of Contents

For the purposes of this provision, the expression an “offer to the public” in relation to our Class B ordinary shares or the ADSs in any Member State means the communication in any form and by any means of sufficient information on the terms of the offer and the Class B ordinary shares or the ADSs to be offered so as to enable an investor to decide to purchase or subscribe the Class B ordinary shares or the ADSs, as the same may be varied in that Member State by any measure implementing the Prospectus Directive in that Member State, the expression “Prospectus Directive” means Directive 2003/71/EC (as amended) and includes any relevant implementing measure in each Member State.

The above selling restriction is in addition to any other selling restrictions set out below.

Notice to Prospective Investors in the United Kingdom

In addition, in the United Kingdom, this document is being distributed only to, and is directed only at, and any offer subsequently made may only be directed at persons who are “qualified investors” (as defined in the Prospectus Directive) (i) who have professional experience in matters relating to investments falling within Article 19(5) of the Financial Services and Markets Act 2000 (Financial Promotion) Order 2005, as amended (the “Order”) and/or (ii) who are high net worth companies (or persons to whom it may otherwise be lawfully communicated) falling within Article 49(2)(a) to (d) of the Order (all such persons together being referred to as “relevant persons”). This document must not be acted on or relied on in the United Kingdom by persons who are not relevant persons. In the United Kingdom, any investment or investment activity to which this document relates is only available to, and will be engaged in with, relevant persons.

Notice to Prospective Investors in Switzerland

Our Class B ordinary shares and the ADSs may not be publicly offered in Switzerland and will not be listed on the SIX Swiss Exchange (“SIX”) or on any other stock exchange or regulated trading facility in Switzerland. This document has been prepared without regard to the disclosure standards for issuance prospectuses under art. 652a or art. 1156 of the Swiss Code of Obligations or the disclosure standards for listing prospectuses under art. 27 ff. of the SIX Listing Rules or the listing rules of any other stock exchange or regulated trading facility in Switzerland. Neither this document nor any other offering or marketing material relating to our Class B ordinary shares, the ADSs or the offering may be publicly distributed or otherwise made publicly available in Switzerland.

Neither this document nor any other offering or marketing material relating to the offering, Grupo Galicia, our Class B ordinary shares or the ADSs have been or will be filed with or approved by any Swiss regulatory authority. In particular, this document will not be filed with, and the offer of our Class B ordinary shares and the ADSs will not be supervised by, the Swiss Financial Market Supervisory Authority FINMA (FINMA), and the offer of our Class B ordinary shares and the ADSs has not been and will not be authorized under the Swiss Federal Act on Collective Investment Schemes (“CISA”). The investor protection afforded to acquirers of interests in collective investment schemes under the CISA does not extend to acquirers of shares.

Notice to Prospective Investors in the Dubai International Financial Centre

This prospectus supplement relates to an Exempt Offer in accordance with the Offered Securities Rules of the Dubai Financial Services Authority (“DFSA”). This prospectus supplement is intended for distribution only to persons of a type specified in the Offered Securities Rules of the DFSA. It must not be delivered to, or relied on by, any other person. The DFSA has no responsibility for reviewing or verifying any documents in connection with Exempt Offers. The DFSA has not approved this prospectus supplement nor taken steps to verify the information set forth herein and has no responsibility for the prospectus supplement. Our Class B ordinary shares and the ADSs to which this prospectus supplement relates may be illiquid and/or subject to restrictions on their resale. Prospective purchasers of our Class B ordinary shares and the ADSs offered should conduct their own due diligence on our Class B ordinary shares and the ADSs. If you do not understand the contents of this prospectus supplement you should consult an authorized financial advisor.

 

S-104


Table of Contents

Notice to Prospective Investors in Australia

No placement document, prospectus, product disclosure statement or other disclosure document has been lodged with the Australian Securities and Investments Commission (“ASIC”), in relation to the offering. This prospectus does not constitute a prospectus, product disclosure statement or other disclosure document under the Corporations Act 2001 (the “Corporations Act”), and does not purport to include the information required for a prospectus, product disclosure statement or other disclosure document under the Corporations Act.

Any offer in Australia of our Class B ordinary shares and the ADSs may only be made to persons (the “Exempt Investors”) who are “sophisticated investors” (within the meaning of section 708(8) of the Corporations Act), “professional investors” (within the meaning of section 708(11) of the Corporations Act) or otherwise pursuant to one or more exemptions contained in section 708 of the Corporations Act so that it is lawful to offer our Class B ordinary shares and the ADSs without disclosure to investors under Chapter 6D of the Corporations Act.

Our Class B ordinary shares and the ADSs applied for by Exempt Investors in Australia must not be offered for sale in Australia in the period of 12 months after the date of allotment under the offering, except in circumstances where disclosure to investors under Chapter 6D of the Corporations Act would not be required pursuant to an exemption under section 708 of the Corporations Act or otherwise or where the offer is pursuant to a disclosure document which complies with Chapter 6D of the Corporations Act. Any person acquiring our Class B ordinary shares and the ADSs must observe such Australian on-sale restrictions.

This prospectus contains general information only and does not take account of the investment objectives, financial situation or particular needs of any particular person. It does not contain any securities recommendations or financial product advice. Before making an investment decision, investors need to consider whether the information in this prospectus is appropriate to their needs, objectives and circumstances, and, if necessary, seek expert advice on those matters.

Notice to Prospective Investors in Hong Kong

Our Class B ordinary shares and the ADSs have not been offered or sold and will not be offered or sold in Hong Kong, by means of any document, other than (a) to “professional investors” as defined in the Securities and Futures Ordinance (Cap. 571) of Hong Kong and any rules made under that Ordinance; or (b) in other circumstances which do not result in the document being a “prospectus” as defined in the Companies Ordinance (Cap. 32) of Hong Kong or which do not constitute an offer to the public within the meaning of that Ordinance. No advertisement, invitation or document relating to our Class B ordinary shares and the ADSs has been or may be issued or has been or may be in the possession of any person for the purposes of issue, whether in Hong Kong or elsewhere, which is directed at, or the contents of which are likely to be accessed or read by, the public of Hong Kong (except if permitted to do so under the securities laws of Hong Kong) other than with respect to our Class B ordinary shares and the ADSs which are or are intended to be disposed of only to persons outside Hong Kong or only to “professional investors” as defined in the Securities and Futures Ordinance and any rules made under that Ordinance.

Notice to Prospective Investors in Japan

Our Class B ordinary shares and the ADSs have not been and will not be registered under the Financial Instruments and Exchange Law of Japan (Law No. 25 of 1948, as amended) and, accordingly, will not be offered or sold, directly or indirectly, in Japan, or for the benefit of any Japanese Person or to others for re-offering or resale, directly or indirectly, in Japan or to any Japanese Person, except in compliance with all applicable laws, regulations and ministerial guidelines promulgated by relevant Japanese governmental or regulatory authorities in effect at the relevant time. For the purposes of this paragraph, “Japanese Person” shall mean any person resident in Japan, including any corporation or other entity organized under the laws of Japan.

 

S-105


Table of Contents

Notice to Prospective Investors in Singapore

This prospectus has not been registered as a prospectus with the Monetary Authority of Singapore. Accordingly, this prospectus and any other document or material in connection with the offer or sale, or invitation for subscription or purchase, of our Class B ordinary shares or the ADSs may not be circulated or distributed, nor may our Class B ordinary shares or the ADSs be offered or sold, or be made the subject of an invitation for subscription or purchase, whether directly or indirectly, to persons in Singapore other than (i) to an institutional investor under Section 274 of the Securities and Futures Act, Chapter 289 of Singapore (the “SFA”), (ii) to a relevant person pursuant to Section 275(1), or any person pursuant to Section 275(1A), and in accordance with the conditions specified in Section 275, of the SFA, or (iii) otherwise pursuant to, and in accordance with the conditions of, any other applicable provision of the SFA.

Where our Class B ordinary shares or the ADSs are subscribed or purchased under Section 275 of the SFA by a relevant person which is:

 

  (a) a corporation (which is not an accredited investor (as defined in Section 4A of the SFA)) the sole business of which is to hold investments and the entire share capital of which is owned by one or more individuals, each of whom is an accredited investor; or

 

  (b) a trust (where the trustee is not an accredited investor) whose sole purpose is to hold investments and each beneficiary of the trust is an individual who is an accredited investor,

securities (as defined in Section 239(1) of the SFA) of that corporation or the beneficiaries’ rights and interest (howsoever described) in that trust shall not be transferred within six months after that corporation or that trust has acquired our Class B ordinary shares or the ADSs pursuant to an offer made under Section 275 of the SFA except:

  (a) to an institutional investor or to a relevant person defined in Section 275(2) of the SFA, or to any person arising from an offer referred to in Section 275(1A) or Section 276(4)(i)(B) of the SFA;

 

  (b) where no consideration is or will be given for the transfer;

 

  (c) where the transfer is by operation of law;

 

  (d) as specified in Section 276(7) of the SFA; or

 

  (e) as specified in Regulation 32 of the Securities and Futures (Offers of Investments) (Shares and Debentures) Regulations 2005 of Singapore.

Notice to Prospective Investors in Canada

Our Class B ordinary shares or the ADSs may be sold only to purchasers purchasing, or deemed to be purchasing, as principal that are accredited investors, as defined in National Instrument 45-106 Prospectus Exemptions or subsection 73.3(1) of the Securities Act (Ontario), and are permitted clients, as defined in National Instrument 31-103 Registration Requirements, Exemptions and Ongoing Registrant Obligations. Any resale of our Class B ordinary shares or the ADSs must be made in accordance with an exemption from, or in a transaction not subject to, the prospectus requirements of applicable securities laws.

Securities legislation in certain provinces or territories of Canada may provide a purchaser with remedies for rescission or damages if this prospectus (including any amendment thereto) contains a misrepresentation, provided that the remedies for rescission or damages are exercised by the purchaser within the time limit prescribed by the securities legislation of the purchaser’s province or territory. The purchaser should refer to any applicable provisions of the securities legislation of the purchaser’s province or territory for particulars of these rights or consult with a legal advisor.

 

S-106


Table of Contents

Pursuant to section 3A.3 (or, in the case of securities issued or guaranteed by the government of a non-Canadian jurisdiction, section 3A.4) of National Instrument 33-105 Underwriting Conflicts (NI 33-105), the underwriters are not required to comply with the disclosure requirements of NI 33-105 regarding underwriter conflicts of interest in connection with this offering.

Notice to Prospective Investors in Brazil

The offer and sale of our Class B ordinary shares and the ADSs will not be carried out by any means that would constitute a public offering in Brazil under Law No. 6,385, of December 7, 1976, as amended, and under CVM Rule (Instrução) No. 400, of December 29, 2003, as amended. The offer and sale of our Class B ordinary shares and the ADSs has not been and will not be registered with the Comissão de Valores Mobiliários in Brazil. Any representation to the contrary is untruthful and unlawful. Any public offering or distribution, as defined under Brazilian laws and regulations, in Brazil is not legal without such prior registration. Documents relating to the offering of our Class B ordinary shares and the ADSs, as well as information contained therein, may not be supplied to the public in Brazil, as the offering of our Class B ordinary shares and the ADSs is not a public offering of securities in Brazil, nor may they be used in connection with any offer for sale of our Class B ordinary shares and the ADSs to the public in Brazil.

Any offer of our Class B ordinary shares and the ADSs is addressed to the addressee personally, upon such addressee’s request and for its sole benefit, and is not to be transmitted to anyone else, to be relied upon by anyone else or for any other purpose either quoted or referred to in any other public or private document or to be filed with anyone without the underwriters’ prior, express and written consent.

Notice to Prospective Investors in Chile

Our Class B ordinary shares and the ADSs are not registered in the Securities Registry (Registro de Valores) or subject to the control of the Chilean Securities and Exchange Commission (Superintendencia de Valores y Seguros de Chile). This prospectus supplement and other offering materials relating to the offer of our Class B ordinary shares and the ADSs do not constitute a public offer of, or an invitation to subscribe for or purchase, our Class B ordinary shares or the ADSs in the Republic of Chile, other than to individually identified purchasers pursuant to a private offering within the meaning of Article 4 of the Chilean Securities Market Act (Ley de Mercado de Valores) (an offer that is not “addressed to the public at large or to a certain sector or specific group of the public”).

Notice to Prospective Investors in France

Neither this prospectus supplement nor any other offering material relating to the securities described in this prospectus supplement has been submitted to the clearance procedures of the Autorité des Marchés Financiers or of the competent authority of another member state of the European Economic Area and notified to the Autorité des Marchés Financiers. Our Class B ordinary shares and the ADSs have not been offered or sold and will not be offered or sold, directly or indirectly, to the public in France. Neither this prospectus supplement nor any other offering material relating to the shares has been or will be:

(i)    released, issued, distributed or caused to be released, issued or distributed to the public in France; or

(ii)    used in connection with any offer for subscription or sale of the shares to the public in France.

Such offers, sales and distributions will be made in France only:

(i)    to qualified investors (investisseurs qualifiés) and/or to a restricted circle of investors (cercle restreint d’investisseurs), in each case investing for their own account, all as defined in, and in accordance with articles L.411-2, D.411-1, D.411-2, D.734-1, D.744-1, D.754-1 and D.764-1 of the French Code monétaire et financier;

 

S-107


Table of Contents

(ii)    to investment services providers authorized to engage in portfolio management on behalf of third parties; or

(iii)    in a transaction that, in accordance with article L.411-2-II-1° -or-2° -or 3° of the French Code monétaire et financier and article 211-2 of the General Regulations (Règlement Général) of the Autorité des Marchés Financiers, does not constitute a public offer (appel public à l’épargne).

Our Class B ordinary shares and the ADSs may be resold directly or indirectly, only in compliance with articles L.411-1, L.411-2, L.412-1 and L.621-8 through L.621-8-3 of the French Code monétaire et financier.

Notice to Prospective Investors in Germany

This document has not been prepared in accordance with the requirements for a securities or sales prospectus under the German Securities Prospectus Act (Wertpapierprospektgesetz), the German Sales Prospectus Act (Verkaufsprospektgesetz), or the German Investment Act (Investmentgesetz). Neither the German Federal Financial Services Supervisory Authority (Bundesanstalt für Finanzdienstleistungsaufsicht—BaFin) nor any other German authority has been notified of the intention to distribute our Class B ordinary shares or the ADSs in Germany. Consequently, our Class B ordinary shares and the ADSs may not be distributed in Germany by way of public offering, public advertisement or in any similar manner and this document and any other document relating to the offering, as well as information or statements contained therein, may not be supplied to the public in Germany or used in connection with any offer for subscription of our Class B ordinary shares or the ADSs to the public in Germany or any other means of public marketing. Our Class B ordinary shares and the ADSs are being offered and sold in Germany only to qualified investors which are referred to in Section 3, paragraph 2 no. 1, in connection with Section 2, no. 6, of the German Securities Prospectus Act, Section 8f paragraph 2 no. 4 of the German Sales Prospectus Act, and in Section 2 paragraph 11 sentence 2 no. 1 of the German Investment Act. This document is strictly for use of the person who has received it. It may not be forwarded to other persons or published in Germany.

The offering does not constitute an offer to sell or the solicitation or an offer to buy our Class B ordinary shares or the ADSs in any circumstances in which such offer or solicitation is unlawful.

Notice to Prospective Investors in Italy

The offering of our Class B ordinary shares and the ADSs has not been registered with the Commissione Nazionale per le Società e la Borsa (CONSOB), in accordance with Italian securities legislation. Accordingly, our Class B ordinary shares and the ADSs may not be offered or sold, and copies of this offering document or any other document relating to such securities may not be distributed in Italy except to Qualified Investors, as defined in Article 34-ter, subsection 1, paragraph b) of CONSOB Regulation no. 11971 of May 14, 1999, as amended (the Issuers’ Regulation), or in any other circumstance where an express exemption to comply with public offering restrictions provided by Legislative Decree no. 58 of February 24, 1998 (the Consolidated Financial Act) or Issuers’ Regulation applies, including those provided for under Article 100 of the Finance Law and Article 34-ter of the Issuers’ Regulation, and provided, however, that any such offer or sale of such securities or distribution of copies of this offering document or any other document relating to our Class B ordinary shares or the ADSs in Italy must (i) be made in accordance with all applicable Italian laws and regulations; (ii) be conducted in accordance with any relevant limitations or procedural requirements that CONSOB may impose upon the offer or sale of such securities; and (iii) be made only by (a) banks, investment firms or financial companies enrolled in the special register provided for in Article 107 of Legislative Decree no. 385 of September 1, 1993, to the extent duly authorized to engage in the placement and underwriting of financial instruments in Italy in accordance with the Consolidated Financial Act and the relevant implementing regulations; or (b) foreign banks or financial institutions (the controlling shareholding of which is owned by one or more banks located in the same EU Member State) authorized to place and distribute securities in the Republic of Italy pursuant to Articles 15, 16 and 18 of the Banking Act, in each case acting in compliance with all applicable laws and regulations.

 

108


Table of Contents

Notice to Prospective Investors in Mexico

Our Class B ordinary shares and the ADSs have not been registered with the National Securities’ Registry (Registro Nacional de Valores) maintained by the National Banking and Securities Commission (Comisión Nacional Bancaria y de Valores or the “CNBV”), and may not be offered or sold publicly in Mexico.

This document is not intended to be publicly distributed to an undetermined person through mass media, nor to serve as an application for the registration of the securities in Mexico, nor as a prospectus for their public offering in said jurisdiction.

This document is addressed to you under a private offering exception contained in article 8 of the Securities Market Law (Ley del Mercado de Valores or the “LMV”), for which you must comply with any of the following requirements:

(i)    you are either an institutional or qualified investor for purposes of Mexican law;

(ii)    you are a member of a group of less than 100 individually identified people to whom our Class B ordinary shares and the ADSs are being offered directly and personally; or

(iii)    you are an employee of the issuer and a beneficiary of an employees’ benefit plan of the issuer.

The LMV and CNBV regulations (along with other laws applicable in Mexico) define institutional investors as Mexican and foreign banks, broker dealers, insurance and bond companies, bonded warehouses, financial leasing companies, factoring companies and investment funds, private pension and annuities funds and foreign pension and investment funds. Such regulations also define qualified investors as individuals and corporations which maintain during the previous year investments in securities for an amount equal or similar to 1.5 million Mexican Unidades de Inversión (“UDIS”) (approximately US$330,000) or that have obtained during the previous two years a gross income of at least 500,000 UDIS (approximately US$110,000) per year.

Notice to Prospective Investors in Netherlands

Our Class B ordinary shares and the ADSs may not, directly or indirectly, be offered or acquired in the Netherlands and this prospectus supplement may not be circulated in the Netherlands, as part of an initial distribution or any time thereafter, other than to individuals or (legal) entities who or which qualify as qualified investors within the meaning of Article 1:1 of the Financial Supervision Act (Wet op het financieel toezicht) as amended from time to time.

Notice to Prospective Investors in Spain

This offer of our Class B ordinary shares and the ADSs has not been and will not be registered with the Spanish National Securities Market Commission (Comisión Nacional del Mercado de Valores or the “CNMV”) and, therefore, no Class B ordinary shares or ADSs may be offered, sold or distributed in any manner, nor may any resale of our Class B ordinary shares or the ADSs be carried out in Spain except in circumstances which do not constitute a public offer of securities in Spain or are exempted from the obligation to publish a prospectus, as set forth in Spanish Securities Market Act (Ley 24/1988, de 28 de julio, del Mercado de Valores) and Royal Decree 1310/2005, of 4 November, and other applicable regulations, as amended from time to time, or otherwise without complying with all legal and regulatory requirements in relation thereto. Neither this prospectus supplement nor any offering or advertising materials relating to our Class B ordinary shares or the ADSs have been or will be registered with the CNMV and therefore they are not intended for the public offer of our Class B ordinary shares or the ADSs in Spain.

 

109


Table of Contents

LEGAL MATTERS

Certain legal matters with respect to Argentine law will be passed upon for us by our Argentine counsel, Estudio Beccar Varela. Certain legal matters with respect to U.S. and New York law will be passed upon for us by Gibson Dunn & Crutcher LLP.

The validity of the ADSs will be passed on for the underwriters by Simpson Thacher & Bartlett LLP, New York, New York. The validity of the Class B ordinary shares will be passed on for the underwriters by Bruchou, Fernández Madero & Lombardi.

 

110


Table of Contents

PROSPECTUS

 

LOGO

Grupo Financiero Galicia S.A.

Class B Ordinary Shares, par value 1.00 peso per share,

including Class B Ordinary Shares Represented by American Depositary Shares

Rights to Purchase Class B Ordinary Shares

We may from time to time offer our Class B ordinary shares, which may be represented by American depositary shares, and rights to purchase Class B ordinary shares or Class B ordinary shares represented by American depositary shares, which we refer to collectively as the “securities.” This prospectus describes the general terms of these securities and the general manner in which we will offer these securities. We will provide the specific terms of the securities that may be offered, and the manner in which they are being offered, in one or more supplements to this prospectus. Any supplement may also add, update or change information contained in this prospectus. We will not use this prospectus to offer any securities unless it is attached to a prospectus supplement. You should read both this prospectus and any prospectus supplement, together with the additional information described under the heading “Where You Can Find More Information,” before investing in the securities. The amount and price of the securities will be determined at the time of any offering thereof.

The American depositary shares (“ADSs”), each representing 10 of our Class B ordinary shares, are listed on the Nasdaq Capital Market under the symbol “GGAL.” Our Class B ordinary shares are listed on the Bolsas y Mercados Argentinos S.A., on the Mercado Abierto Electrónico S.A. and on the Mercado de Valores de Córdoba under the symbol “GGAL.”

Investing in the securities involves risks that are described in the “Risk Factors” section contained in our most recent annual report on Form 20-F filed with the U.S. Securities and Exchange Commission (the “SEC”) and in any applicable prospectus supplement and may be described in certain of the documents we incorporate by reference in this prospectus. See “Item 3.D. Risk Factors” beginning on page 7 of our Form 20-F, which is incorporated herein by reference.

Neither the SEC nor any state securities commission has approved or disapproved of these securities or passed upon the adequacy or accuracy of this prospectus. Any representation to the contrary is a criminal offense.

The date of this prospectus is September 8, 2017.


Table of Contents

TABLE OF CONTENTS

 

     Page  

ABOUT THIS PROSPECTUS

     ii  

WHERE YOU CAN FIND MORE INFORMATION

     ii  

INCORPORATION OF CERTAIN INFORMATION BY REFERENCE

     ii  

FORWARD-LOOKING STATEMENTS

     iv  

ENFORCEABILITY OF CERTAIN CIVIL LIABILITIES

     v  

SUMMARY

     1  

REASONS FOR THE OFFERING AND USE OF PROCEEDS

     3  

PROSPECTUS SUPPLEMENT

     3  

DESCRIPTION OF SHARE CAPITAL

     4  

DESCRIPTION OF AMERICAN DEPOSITARY SHARES

     4  

DESCRIPTION OF RIGHTS TO PURCHASE CLASS B ORDINARY SHARES

     4  

PLAN OF DISTRIBUTION

     6  

LEGAL MATTERS

     7  

EXPERTS

     7  

We are responsible for the information contained in this prospectus, any accompanying prospectus supplement and the documents incorporated by reference herein and therein. We have not authorized any person to give you any other information, and we take no responsibility for any other information that others may give you. This document may only be used where it is legal to sell the securities. You should not assume that the information contained in this prospectus, any accompanying prospectus supplement and the documents incorporated by reference is accurate as of any date other than their respective dates. Our business, financial condition, results of operations and prospects may have changed since those dates. We are not making an offer of the securities in any state where the offer is not permitted.

 

i


Table of Contents

ABOUT THIS PROSPECTUS

This prospectus is part of a registration statement on Form F-3 that we filed with the SEC using a shelf registration process. Under this shelf registration process, we may offer and sell any combination of the securities described in this prospectus in one or more offerings. Each time we sell securities we will provide a prospectus supplement that will contain specific information about the terms of that offering. The prospectus supplement may also add, update or change information contained in this prospectus.

Unless the context otherwise requires, in this prospectus the terms “we,” “us,” “our,” “Grupo Galicia” and “the registrant” refer to Grupo Financiero Galicia S.A. and its consolidated subsidiaries. In this prospectus, references to “pesos” and “Ps.” are to Argentine pesos, and references to “U.S. dollars” and “US$” are to United States dollars.

WHERE YOU CAN FIND MORE INFORMATION

We file periodic reports and other information with the SEC. The SEC maintains a website (http://www.sec.gov) on which our annual and other reports are made available. You may also read and copy any document we file at the SEC’s public reference room at 100 F Street, N.E., Washington D.C. 20549. Please call the SEC at 1-800-SEC-0330 for further information on the operation of the public reference room. In addition, the securities may specify that certain documents are available for inspection at the office of the ADS depositary. All Internet references in this prospectus are inactive textual references and we do not incorporate website contents into this prospectus.

Upon written or oral request, we will provide to any person, at no cost to such person, including any beneficial owner to whom a copy of this prospectus is delivered, a copy of any or all of the information that has been incorporated by reference in this prospectus but not delivered with this prospectus. You may make such a request by writing or telephoning us at the following address or telephone number:

Grupo Financiero Galicia S.A.

Tte. Gral. Juan D. Perón 430, 25th floor

Buenos Aires, Argentina

Tel: +54 11-4343-7528

INCORPORATION OF CERTAIN INFORMATION BY REFERENCE

The SEC allows us to “incorporate by reference” the information we file with the SEC, which means that we can disclose important information to you by referring you to those documents, which are considered part of this prospectus. Information that we file with the SEC in the future and incorporate by reference will automatically update and supersede the previously filed information. We incorporate by reference the documents listed below:

 

    our annual report on Form 20-F for the fiscal year ended December 31, 2016 filed with the SEC on May 1, 2017 (our “Form 20-F”); and

 

    our report on Form 6-K furnished to the SEC on September 6, 2017 containing our unaudited interim consolidated financial statements as of June 30, 2017 and for the six months ended June 30, 2017 and 2016 and a reconciliation to U.S. generally accepted accounting principles of certain financial information as of June 30, 2017 and for the six months ended June 30, 2017 and 2016.

We also incorporate by reference in this prospectus all subsequent annual reports filed with the SEC on Form 20-F under the U.S. Securities Exchange Act of 1934, as amended (the “Exchange Act”), and those of our reports on Form 6-K furnished to the SEC that we specifically identify as being incorporated by reference in this prospectus after the date hereof and prior to the completion of an offering of securities under this prospectus.

 

ii


Table of Contents

As you read the above documents, this prospectus and any prospectus supplement, you may find inconsistencies in information from one document to another. If you find inconsistencies you should rely on the statements made in the most recent document, including this prospectus and any prospectus supplement. All information appearing in this prospectus is qualified in its entirety by the information and financial statements, including the notes thereto, contained in the documents we have incorporated by reference.

When acquiring any securities discussed in this prospectus, you should rely only on the information contained or incorporated by reference in this prospectus, any prospectus supplement and any “free writing prospectus” that we authorize to be delivered to you. Neither we, nor any underwriters or agents, have authorized anyone to provide you with different information. We are not offering the securities in any jurisdiction in which an offer or solicitation is not authorized or in which the person making such offer or solicitation is not qualified to do so or to anyone to whom it is unlawful to make an offer or solicitation.

You should not assume that the information in this prospectus, any prospectus supplement or any document incorporated by reference is accurate or complete at any date other than the date mentioned on the cover page of those documents.

 

iii


Table of Contents

FORWARD-LOOKING STATEMENTS

This prospectus and the documents incorporated by reference herein contain forward-looking statements within the meaning of Section 27A of the U.S. Securities Act of 1933, as amended (the “Securities Act”), and Section 21E of the Exchange Act, that involve substantial risks and uncertainties. All statements other than statements of historical facts contained or incorporated by reference in this prospectus (including statements regarding our future financial position, business strategy, budgets, projected costs and management’s plans and objectives for future operations) are forward-looking statements. In addition, forward-looking statements generally can be identified by the use of such words as “may,” “will,” “aim,” “expect,” “intend,” “estimate,” “anticipate,” “believe,” “continue” or other similar terminology. Although we believe that the expectations reflected in these forward-looking statements are reasonable, no assurance can be provided with respect to these statements. Because these statements are subject to risks and uncertainties, actual results may differ materially and adversely from those expressed or implied by such forward-looking statements. Factors that could cause actual results to differ materially and adversely from those contemplated in such forward-looking statements include but are not limited to:

 

    changes in Argentine government regulations applicable to financial institutions, including tax regulations and changes in or failures to comply with banking or other regulations;

 

    changes in general political, legal, social or other conditions in Argentina, Latin America or abroad;

 

    changes in the macroeconomic situation at the regional, national or international levels, and the influence of these changes on the microeconomic conditions of the financial markets in Argentina;

 

    fluctuations in the Argentine rate of inflation;

 

    volatility of the peso and the exchange rates between the peso and foreign currencies;

 

    changes in capital markets in general that may affect policies or attitudes toward lending to Argentina or Argentine companies, including expected or unexpected turbulence or volatility in domestic or international financial markets;

 

    increased competition in the banking, financial services, credit card services, insurance, asset management, mutual funds and related industries, from both traditional players as well as financial technology companies;

 

    changes in interest rates which may, among other things, adversely affect margins;

 

    the inability of any of Grupo Galicia’s businesses to sustain or improve their performance, or a loss of market share by any of Grupo Galicia’s businesses;

 

    a change in the credit cycle, increased borrower defaults and/or a decrease in the fees charged to clients;

 

    changes in the saving and consumption habits of its customers and other structural changes in the general demand for financial products;

 

    the ability of any of Grupo Galicia’s businesses to obtain additional debt or equity financing on attractive conditions or at all, which may limit their ability to fund existing operations and to finance new activities;

 

    technological changes and difficulties in any of Grupo Galicia’s businesses’ ability to implement new technologies; and

 

    other factors discussed under “Item 3.D. Risk Factors” in our most recent annual report on Form 20-F, which is incorporated herein by reference.

You should not place undue reliance on forward-looking statements, which speak only as of the date that they were made. Moreover, you should consider these cautionary statements in connection with any written or

 

iv


Table of Contents

oral forward-looking statements that we may issue in the future. We do not undertake any obligation to release publicly any revisions to forward-looking statements to reflect later events or circumstances or to reflect the occurrence of unanticipated events. In light of the risks and uncertainties described above, the forward-looking events and circumstances discussed in this prospectus and the documents incorporated by reference herein might not occur, and are not guarantees of future performance.

ENFORCEABILITY OF CERTAIN CIVIL LIABILITIES

Grupo Financiero Galicia S.A. is a stock corporation (sociedad anónima) organized under the laws of Argentina. Substantially all of our directors and executive officers, and some of the experts named in this document, are not residents of the United States. All or a substantial portion of our assets are located outside the United States. As a result, it may not be possible for investors to effect service of process within the United States upon such persons with respect to matters arising under the Securities Act.

Enforcement of foreign judgments would be recognized and enforced by the courts in Argentina provided that the requirements of Articles 517 through 519 of the National Civil and Commercial Procedure Code (if enforcement is sought before federal courts) are met, such as (i) the judgment, which must be final in the jurisdiction where rendered, was issued by a court competent in accordance with the Argentine principles regarding international jurisdiction and resulted from a personal action, or an in rem action with respect to personal property if such was transferred to Argentine territory during or after the prosecution of the foreign action; (ii) the defendant against whom enforcement of the judgment is sought was personally served with the summons and, in accordance with due process of law, was given an opportunity to defend against the foreign action; (iii) the judgment must be valid in the jurisdiction where rendered and its authenticity must be established in accordance with the requirements of Argentine law; (iv) the judgment does not violate the principles of public policy of Argentine law; and (v) the judgment is not contrary to a prior or simultaneous judgment of an Argentine court.

We have been advised by our Argentine counsel that judgments of United States courts for civil liabilities based upon the federal securities laws of the United States may be, subject to the requirements described above, enforced in Argentina. A judgment against us obtained outside Argentina would be enforceable in Argentina without reconsideration of the merits.

We have appointed CT Corporation System as agent in New York City to accept service of process.

 

v


Table of Contents

SUMMARY

Overview

We are one of Argentina’s largest financial services groups with consolidated assets of Ps.253,173 million (US$15,252.7 million) as of June 30, 2017. As a holding company, we do not have operations of our own and conduct our business through our subsidiaries. Banco de Galicia y Buenos Aires S.A. (“Banco Galicia” or the “Bank”) is our main subsidiary and one of Argentina’s largest full-service banks. In addition, through Banco Galicia’s subsidiary Tarjetas Regionales S.A. (“Tarjetas Regionales”), we provide proprietary brand credit cards mainly outside the Buenos Aires region, and through our other subsidiaries we provide consumer finance services and insurance products throughout Argentina.

Banco Galicia is a leading provider of financial services in Argentina. According to information published by the Argentine Central Bank, as of May 31, 2017, Banco Galicia ranked second in terms of assets, deposits and loan portfolio within private-sector banks in Argentina. The Bank’s market share of private sector deposits and of loans to the private sector was 9.51% and 10.38%, respectively, as of June 30, 2017. As of June 30, 2017, Banco Galicia and its subsidiaries on a consolidated basis had total assets of Ps.250,395 million (US$15,085.3 million), total loans of Ps.159,923 million (US$9,634.7 million), total deposits of Ps.158,211 million (US$9,531.6 million), and its shareholders’ equity amounted to Ps.22,049 million (approximately US$1,328.3 million).

Banco Galicia provides a full range of financial services through one of the most extensive and diversified distribution platforms among private-sector banks in Argentina. This distribution platform, as of June 30, 2017, was comprised of 279 full service banking branches and 1,870 ATMs and self-service terminals located throughout the country, as well as phone banking and internet banking platforms. Banco Galicia’s customer base was comprised of approximately 3.7 million customers, which were mostly individuals but also included more than 97,500 companies. Banco Galicia has a strong competitive position in retail banking, both with respect to individuals and small- and medium-sized companies. It also has a solid market position in providing service to large corporations and institutional investors.

The Bank’s Wholesale Banking Division provides products and services to medium and large businesses (i.e., those businesses with annual revenues above Ps.100 million) in the Corporate Banking, Mid-Sized Companies, Agricultural and Livestock sectors. This Division also provides foreign trade, capital markets and investment banking services. Within the Wholesale Banking Division, the Bank provides services targeted to the needs of these clients, including a Galicia Rural credit card for its clients in the agricultural and livestock sector and underwriting and placement agent services through its capital markets department. Through its Retail Banking Division, Banco Galicia provides products and services to individuals from across most income brackets, micro and small businesses (i.e., those businesses with annual revenues below Ps.100 million) and small retailers and professionals.

The companies devoted to the issuance of regional credit cards are subsidiaries of Banco Galicia through Tarjetas Regionales, which includes Tarjeta Naranja S.A. and Tarjetas Cuyanas S.A. Tarjetas Regionales has a distinctive business model that we believe is well-suited to developing economies in Latin America and to the cultural background of its clients. Its business model of credit card issuance and related credit services focuses on the specific needs of lower- and lower-middle-income clients through personalized and attentive services using its extensive network of branches. Tarjetas Regionales’ client base is primarily located outside the Buenos Aires area, where its brands have a leading presence.

Tarjetas Regionales is the largest non-bank credit card issuer in Argentina and one of the largest in Latin America, in each case, based on the number of credit cards issued as of June 30, 2017. It is also one of the two largest merchant acquirers in Argentina and one of the largest credit card processors in Argentina. As of June 30,

 



 

1


Table of Contents

2017, Tarjetas Regionales had more than 3.5 million active accounts, 9.5 million credit cards issued and 250,000 affiliated merchants. Based on numbers from “ATACyC Cámara de Tarjetas de Créditos y Compra”, an Argentine industry group, we estimate that, as of the same date, Tarjetas Regionales’ market share of issued credit cards in Argentina was approximately 17.9%. As the credit card processor for all of its credit card operations, Tarjetas Regionales processed approximately 163 million transactions during 2016.

Our goal is to consolidate our position as one of Argentina’s leading comprehensive financial services providers while continuing to strengthen Banco Galicia’s position as one of Argentina’s leading banks. We seek to broaden and complement the operations and businesses of Banco Galicia, through holdings in companies and undertakings whose objectives are related to and/or can produce synergies with financial activities. Our non-banking subsidiaries operate in financial and related activities in which Banco Galicia either cannot participate or in which it can participate only on a limited basis due to restrictive banking regulations.

 



 

2


Table of Contents

REASONS FOR THE OFFERING AND USE OF PROCEEDS

Except as may be described otherwise in a prospectus supplement, we will use the net proceeds from our sale of the securities under this prospectus for general corporate purposes. We may designate a specific allocation of the net proceeds of an offering of securities by us to a specific purpose, if any, at the time of the offering and will describe any allocation in the related prospectus supplement.

PROSPECTUS SUPPLEMENT

This prospectus provides you with a general description of the securities that may be offered. With respect to a particular offering of the securities registered hereby, to the extent required, an accompanying prospectus supplement or, if appropriate, a post-effective amendment to the registration statement of which this prospectus is a part will be prepared. You should read both this prospectus and any prospectus supplement and the documents incorporated by reference in this prospectus and any prospectus supplement, together with additional information described under the heading “Where You Can Find More Information” carefully before investing in the securities. The prospectus supplement to be attached to the front of this prospectus will describe the terms of the offering, including the amount and more detailed items of the securities, the initial public offering price, the price paid for the securities, net proceeds, the expenses of the offering, the terms of offers and sales outside of the United States, if any, our capitalization, the nature of the plan of distribution, the terms of any rights offering, including the subscription price for ordinary shares, record date, ex-rights date and exercise period, the other specific terms related to the offering, and any U.S. federal income tax considerations and Argentine tax considerations applicable to the securities. Any information in a prospectus supplement, if any, or information incorporated by reference after the date of this prospectus is considered part of this prospectus and may add, update or change information contained in this prospectus. Any information in such subsequent filings that is inconsistent with this prospectus will supersede the information in this prospectus.

We have not authorized anyone to provide any information other than that contained or incorporated by reference in this prospectus. We take no responsibility for, and can provide no assurance as to the reliability of, any other information that others may give you. We have not authorized any other person to provide you with different information. We are not making an offer to sell the securities in any jurisdiction where the offer or sale is not permitted. You should assume that the information appearing in this prospectus is accurate only as of the date on the front cover of this prospectus. Our business, financial condition, results of operations and prospects may have changed since that date.

Grupo Financiero Galicia S.A. is a stock corporation organized under the laws of the Republic of Argentina. We maintain our financial books and records and publish our financial statements in pesos.

 

3


Table of Contents

DESCRIPTION OF SHARE CAPITAL

For a description of our share capital, including the rights and obligations attached thereto, please refer to “Item 10. Additional Information—Description of Our Bylaws” in our Form 20-F, which is incorporated by reference herein.

DESCRIPTION OF AMERICAN DEPOSITARY SHARES

For a description of the ADSs, including the rights and obligations attached thereto, please refer to “Item 12-D. American Depositary Shares” in our Form 20-F, which is incorporated by reference herein, as well as to the registration statement on Form F-6 (Registration No. 333-175170) including the Deposit Agreement pursuant to which the ADSs will be issued, which is filed as an exhibit thereto.

DESCRIPTION OF RIGHTS TO PURCHASE CLASS B ORDINARY SHARES

We may issue subscription rights to purchase our Class B ordinary shares, including Class B ordinary shares represented by ADSs. We may issue these rights independently or together with any other offered security. The rights may or may not be transferable in the hands of their holders.

The applicable prospectus supplement will describe the specific terms of any subscription rights offering, including:

 

    the title of the subscription rights;

 

    the securities for which the subscription rights are exercisable;

 

    the number of subscription rights issued;

 

    the extent to which the subscription rights are transferable;

 

    if applicable, a discussion of the material U.S. federal or other income tax considerations applicable to the issuance or exercise of the subscription rights;

 

    any other terms of the subscription rights, including terms, procedures and limitations relating to the exchange and exercise of the subscription rights;

 

    if applicable, the record date to determine who is entitled to the subscription rights and the ex-rights date;

 

    the date on which the rights to exercise the subscription rights will commence, and the date on which the rights will expire;

 

    the extent to which the offering includes an over-subscription privilege with respect to unsubscribed securities; and

 

    if applicable, the material terms of any standby underwriting arrangement we enter into in connection with the offering.

Each subscription right will entitle its holder to purchase for cash a number of our Class B ordinary shares, ADSs or any combination thereof at an exercise price described in the applicable prospectus supplement. Subscription rights may be exercised at any time up to the close of business on the expiration date set forth in the prospectus supplement. After the close of business on the expiration date, all unexercised subscription rights will become void.

 

4


Table of Contents

Upon receipt of payment and the subscription form properly completed and executed at the subscription rights agent’s office or another office indicated in the applicable prospectus supplement, we will, as soon as practicable, forward our Class B ordinary shares or the ADSs purchasable with this exercise. Rights to purchase our Class B ordinary shares represented by ADSs will be evidenced by certificates issued upon receipt by the ADS depositary of the rights to purchase Class B ordinary shares registered hereby. The applicable prospectus supplement may offer more details on how to exercise the subscription rights.

We may determine to offer subscription rights to our shareholders only or additionally to persons other than shareholders as described in the applicable prospectus supplement. In the event subscription rights are offered to our shareholders only and their rights remain unexercised, we may determine to offer the unsubscribed securities to persons other than shareholders. In addition, we may enter into a standby underwriting arrangement with one or more underwriters under which the underwriter(s) will purchase any securities remaining unsubscribed for after the offering, as described in the applicable prospectus supplement.

 

5


Table of Contents

PLAN OF DISTRIBUTION

The securities may be sold, and the underwriters may resell the securities, directly or through agents in one or more transactions, including negotiated transactions, at a fixed public offering price or prices, which may be changed, or at market prices prevailing at the time of sale, at prices related to prevailing market prices or at negotiated prices. The securities may be sold in portions outside the United States at an offering price and on terms specified in the applicable prospectus supplement relating to a particular issue of the securities. Without limiting the generality of the foregoing, any one or more of the following methods may be used when selling the securities:

 

    ordinary brokerage transactions and transactions in which the broker-dealer solicits purchasers;

 

    block trades in which the broker-dealer will attempt to sell the securities as agent but may position and resell a portion of the block as principal to facilitate the transaction;

 

    purchases by a broker-dealer as principal and resale by the broker-dealer for its account;

 

    an exchange distribution in accordance with the rules of the applicable exchange;

 

    privately negotiated transactions;

 

    settlement of short sales entered into after the date of this prospectus;

 

    sales in which broker-dealers agree with us or a selling securityholder to sell a specified number of securities at a stipulated price per security;

 

    through the writing or settlement of options or other hedging transactions, whether through an options exchange or otherwise;

 

    by pledge to secure debts or other obligations;

 

    by an underwritten public offering;

 

    in a combination of any of the above; or

 

    any other method permitted pursuant to applicable law.

In addition, the securities may be sold by way of exercise of rights granted pro rata to our existing shareholders.

The securities may also be sold short and securities covered by this prospectus may be delivered to close out such short positions, or the securities may be loaned or pledged to broker-dealers that in turn may sell them. Options, swaps, derivatives or other transactions may be entered into with broker-dealers or other financial institutions which require the delivery to such broker-dealer or other financial institution of the securities and Class B ordinary shares, respectively, which securities such broker-dealer or other financial institution may resell pursuant to this prospectus (as supplemented or amended to reflect such transaction).

Any underwriters or agents will be identified and their compensation described in the applicable prospectus supplement.

In connection with the sale of securities, the underwriters or agents may receive compensation from us, a selling securityholder or from purchasers of the securities for whom they may act as agents. The underwriters may sell securities to or through dealers, who may also receive compensation from the underwriters or from purchasers of the securities for whom they may act as agents. Compensation may be in the form of discounts, concessions or commissions. Underwriters, dealers and agents that participate in the distribution of the securities may be deemed to be underwriters as defined in the Securities Act, and any discounts or commissions received by them from us or a selling securityholder and any profit on the resale of the securities by them may be treated as underwriting discounts and commissions under the Securities Act.

 

6


Table of Contents

We or a selling securityholder may enter into agreements that will entitle the underwriters, dealers and agents to indemnification by us or a selling securityholder against and contribution toward certain liabilities, including liabilities under the Securities Act.

Certain underwriters, dealers and agents and their associates may be customers of, engage in transactions with or perform commercial banking, investment banking, advisory or other services for a selling securityholder or us, including our subsidiaries, in the ordinary course of their business.

If so indicated in the applicable prospectus supplement relating to a particular issue of securities, the underwriters, dealers or agents will be authorized to solicit offers by certain institutions to purchase the securities under delayed delivery contracts providing for payment and delivery at a future date. These contracts will be subject only to those conditions set forth in the applicable prospectus supplement, and the prospectus supplement will set forth the commission payable for solicitation of these contracts.

We will advise any selling securityholder that while it is engaged in a distribution of the securities, it is required to comply with Regulation M promulgated under the Exchange Act (“Regulation M”). With limited exceptions, Regulation M precludes a selling securityholder, any affiliated purchasers and any broker-dealer or other person who participates in the distribution from bidding for or purchasing, or attempting to induce any person to bid for or purchase, any security which is the subject of the distribution until the entire distribution is complete. All of the foregoing might affect the marketability of the securities.

LEGAL MATTERS

Certain legal matters with respect to Argentine law will be passed upon for us by our Argentine counsel, Estudio Beccar Varela. Certain legal matters with respect to United States and New York law will be passed upon for us by Gibson, Dunn  & Crutcher LLP.

EXPERTS

The consolidated financial statements and management’s assessment of the effectiveness of internal control over financial reporting (which is included in Management’s Report on Internal Control over Financial Reporting) incorporated in this prospectus by reference to our annual report on Form 20-F for the year ended December 31, 2016 have been so incorporated in reliance on the report of Price Waterhouse & Co. S.R.L., an independent registered public accounting firm, given on the authority of said firm as experts in auditing and accounting.

 

7


Table of Contents

 

 

130,434,600 Class B Ordinary Shares,

including Class B Ordinary

Shares represented by American

Depositary Shares

 

LOGO

 

 

PROSPECTUS SUPPLEMENT

 

Joint Book-Running Managers

BofA Merrill Lynch

UBS Investment Bank