Filed Pursuant to Rule
424(b)(3)
Registration No. 333-284113
The information in this preliminary prospectus supplement is not complete and may be changed. This preliminary prospectus supplement and the accompanying prospectus are not an offer to sell and are not soliciting an offer to buy these securities in any jurisdiction where the offer or sale is not permitted.
SUBJECT TO COMPLETION, DATED JUNE 10, 2025
PRELIMINARY PROSPECTUS SUPPLEMENT
TO PROSPECTUS DATED JUNE 10, 2025

11,721,449 American Depositary Shares
Representing 117,214,490 Class B Ordinary Shares
Grupo Financiero Galicia S.A.
This prospectus supplement relates to the proposed sale by HSBC Bank plc, which we refer to as the Selling Shareholder, of 11,721,449 American Depositary Shares (“ADSs”) representing our Class B ordinary shares, par value Ps.1.00 per share (“Class B ordinary shares”). We will not receive any of the proceeds from the sale of these ADSs by the Selling Shareholder.
The ADSs are listed on the Nasdaq Capital Market (the “NASDAQ”) under the symbol “GGAL.” On June 9, 2025, the last reported sale price of the ADSs was US$54.02 per ADS on the NASDAQ. In addition, our Class B ordinary shares are listed on the Bolsas y Mercados Argentinos S.A. (the “BYMA”) and on A3 Mercados S.A. (the “A3”) under the symbol “GGAL.” On June 9, 2025, the last reported sale price of our Class B ordinary shares was Ps.6,490 per share on the BYMA, equivalent to US$6.044 per ordinary share based on an exchange rate of Ps. 1,073.88 per US$1.
NOTHING IN THIS PROSPECTUS SUPPLEMENT CONSTITUTES AN OFFER OF SECURITIES FOR SALE IN ARGENTINA. THE ADSs HAVE NOT BEEN, AND WILL NOT BE, REGISTERED WITH THE ARGENTINE NATIONAL SECURITIES COMMISSION (COMISIÓN NACIONAL DE VALORES, “CNV”), AND THE ADSs MAY NOT BE OFFERED OR SOLD WITHIN ARGENTINA.
Investing in the ADSs involves risks. You should carefully read Item 3.D. “Risk Factors” in our Form 20-F (as defined below), which is incorporated herein by reference as well as the information set forth under the caption “Risk Factors” beginning on page S-5 of this prospectus supplement, for more information.
Neither the U.S. Securities and Exchange Commission (the “SEC”) nor any state securities regulators have approved or disapproved the securities offered by this prospectus supplement or determined if this prospectus supplement or the accompanying prospectus are truthful or complete. Any representation to the contrary is a criminal offense.
| Public Offering Price | Underwriting Discounts and Commissions (1) | Proceeds to the Selling Shareholder | ||||||||||
| Per ADS | US$ | US$ | US$ | |||||||||
| Total | US$ | US$ | US$ | |||||||||
| (1) | See “Underwriting” for additional information regarding underwriting compensation. |
The underwriters expect to deliver the ADSs against payment in New York, New York on or about , 2025.
THIS PROSPECTUS SUPPLEMENT IS SOLELY OUR RESPONSIBILITY AND HAS NOT BEEN FILED WITH, REVIEWED OR AUTHORIZED BY THE CNV, AND THEREFORE THE CNV HAS NOT MADE ANY DETERMINATION AS TO THE TRUTHFULNESS OR COMPLETENESS OF THIS PROSPECTUS SUPPLEMENT. THE TERMS AND CONDITIONS OF ANY OFFER OF SECURITIES WILL BE NOTIFIED TO THE CNV AND TO INVESTORS IN ARGENTINA PURSUANT TO AN HECHO RELEVANTE, SOLELY FOR INFORMATIONAL PURPOSES, BUT SUCH NOTICE WILL NOT CONSTITUTE AN OFFER OF SECURITIES FOR SALE IN ARGENTINA. THIS PROSPECTUS SUPPLEMENT DOES NOT CONSTITUTE AN OFFER TO SELL OR A SOLICITATION OF AN OFFER TO BUY SECURITIES IN ANY JURISDICTION TO ANY PERSON TO WHOM IT IS UNLAWFUL TO MAKE THE OFFER OR SOLICITATION IN SUCH JURISDICTION, NOR DOES THIS PROSPECTUS SUPPLEMENT CONSTITUTE AN INVITATION TO SUBSCRIBE FOR OR PURCHASE ANY SECURITIES. IN MAKING AN INVESTMENT DECISION, ALL INVESTORS, WHO MAY ACQUIRE SECURITIES FROM TIME TO TIME, MUST RELY ON THEIR OWN EXAMINATION OF US.
Morgan Stanley Goldman Sachs & Co. LLC
The date of this prospectus supplement is , 2025.
TABLE OF CONTENTS
Prospectus Supplement
| Page | |
| ABOUT THIS PROSPECTUS SUPPLEMENT | S-ii |
| GENERAL INFORMATION | S-ii |
| WHERE YOU CAN FIND MORE INFORMATION | S-iii |
| INCORPORATION OF CERTAIN INFORMATION BY REFERENCE | S-iii |
| FORWARD-LOOKING STATEMENTS | S-v |
| PROSPECTUS SUPPLEMENT SUMMARY | S-1 |
| THE OFFERING | S-3 |
| RISK FACTORS | S-5 |
| USE OF PROCEEDS | S-14 |
| MANAGEMENT’S DISCUSSION AND ANALYSIS OF FINANCIAL CONDITION AND RESULTS OF OPERATIONS | S-15 |
| LEGAL PROCEEDINGS | S-72 |
| SELLING SHAREHOLDER | S-74 |
| EXCHANGE CONTROLS | S-75 |
| TAXATION | S-77 |
| UNDERWRITING | S-83 |
| LEGAL MATTERS | S-90 |
| EXPERTS | S-90 |
Prospectus
S-i
ABOUT THIS PROSPECTUS SUPPLEMENT
This prospectus supplement is a supplement to the accompanying prospectus. This prospectus supplement and the accompanying prospectus are parts of a registration statement that we filed with the SEC using a shelf registration process. The accompanying prospectus provides you with a general description of the securities offered hereby. This prospectus supplement provides you with specific information about the ADSs and the underlying Class B ordinary shares the Selling Shareholder is selling in this offering. Both this prospectus supplement and the accompanying prospectus include important information about us, the Selling Shareholder and other information you should know before investing. Generally, when we refer only to the “prospectus,” we are referring to both parts combined, and when we refer to the “accompanying prospectus” we are referring to the accompanying prospectus.
This prospectus supplement describes the specific details regarding the offering and adds to, updates and changes information contained in the accompanying prospectus. To the extent the information in this prospectus supplement is different from that in the accompanying prospectus, you should rely on the information in this prospectus supplement. You should read both this prospectus supplement and the accompanying prospectus, together with the additional information described under the caption “Incorporation of Certain Information by Reference” in this prospectus supplement and the accompanying prospectus, before investing in the ADSs and the underlying Class B ordinary shares.
Grupo Financiero Galicia S.A. is a financial services holding company incorporated in Argentina as a sociedad anónima (stock corporation). As used in this prospectus supplement, references to “we,” “our,” “us,” “the Company,” “Grupo Galicia” and “the registrant” refer to Grupo Financiero Galicia S.A. and its consolidated subsidiaries, except where otherwise noted or the context otherwise requires. We maintain our financial books and records and publish our financial statements in pesos. In this prospectus supplement, references to “Pesos” and “Ps.” are to Argentine pesos, and references to “U.S. dollars,” “US$” and “$” are to United States dollars and references to the “Central Bank” and the “BCRA” are to Banco Central de la República Argentina (the Argentine Central Bank).
This prospectus supplement contains conversions of certain Peso amounts into U.S. dollars at specified exchange rates solely for the convenience of the reader. These conversions should not be construed as representations that the Peso amounts actually represent such U.S. dollar amounts or could be converted into U.S. dollars at the exchange rate indicated. Unless otherwise indicated, U.S. dollar amounts that have been converted from Pesos have been converted at an exchange rate of Ps.1,073.88 per U.S. dollar, the exchange rate in effect on March 31, 2025, as published by the Argentine Central Bank.
We are responsible for the information contained in this prospectus supplement, the accompanying prospectus, the documents incorporated by reference herein and therein and any free writing prospectus prepared by or on behalf of us. None of the Company, the Selling Shareholder or the underwriters has authorized anyone to provide any information other than that contained or incorporated by reference in this prospectus supplement. None of the Company, the Selling Shareholder or the underwriters takes any responsibility for, and can provide no assurance as to the reliability of, any other information that others may give you. You should not assume that the information contained in this prospectus supplement and the accompanying prospectus and the documents incorporated by reference is accurate as of any date other than their respective dates. Our business, financial condition, results of operations and prospects may have changed since those dates. This prospectus supplement and the accompanying prospectus do not constitute an offer to sell or a solicitation of an offer to buy any securities other than the registered securities to which they relate, and none of the Company, the Selling Shareholder or the underwriters is making an offer to sell the ADSs or the underlying Class B ordinary shares in any jurisdiction in which the offer or sale is not permitted. The information in the accompanying prospectus is supplemented by, and to the extent inconsistent therewith replaced and superseded by, the information in this prospectus supplement.
S-ii
WHERE YOU CAN FIND MORE INFORMATION
We file periodic reports and other information with the SEC. The SEC maintains a website on which our annual and other reports are made available. In addition, the securities may specify that certain documents are available for inspection at the office of the ADS depositary. We maintain a website at https://www.gfgsa.com. All Internet references in this prospectus are inactive textual references and we do not incorporate website contents into this prospectus supplement.
Upon written or oral request, we will provide to any person, at no cost to such person, including any beneficial owner to whom a copy of this prospectus supplement is delivered, a copy of any or all of the information that has been incorporated by reference in this prospectus but not delivered with this prospectus supplement. You may make such a request by writing or telephoning us at the following address or telephone number:
Grupo Financiero Galicia S.A.
Tte. Gral. Juan D. Perón 430, 25th floor
Ciudad Autónoma de Buenos Aires, Argentina
Tel: +54 11-4343-7528
INCORPORATION OF CERTAIN INFORMATION BY REFERENCE
The SEC allows us to “incorporate by reference” the information we furnish to or file with the SEC, which means that we can disclose important information to you by referring you to those documents, which are considered part of this prospectus supplement and the accompanying prospectus. Information that we file with the SEC in the future and incorporate by reference will automatically update and supersede the previously filed information. We incorporate by reference the documents listed below:
| ● | our annual report on Form 20-F for the fiscal year ended December 31, 2024, filed with the SEC on April 28, 2025 (our “Form 20-F”), excluding the disclosure under Item 5 and Item 18 therein; |
| ○ | we note that our Form 20-F includes annual financial statements and operating and financial review and prospects as of December 31, 2024 and 2023, and for the years ended December 31, 2024, 2023 and 2022 that are not directly comparable to the March 31, 2025 unaudited consolidated condensed interim financial statements incorporated by reference herein and investors should not rely on the financial information included in the Form 20-F and should instead refer to the superseding information included in the Recast Annual Information 6-K (as defined below) and herein; |
| ● | our reports on Form 6-K furnished to the SEC on April 30, 2025, May 6, 2025, May 23, 2025 and June 2, 2025; |
| ● | our report on Form 6-K furnished to the SEC on June 10, 2025 containing (i) the audited consolidated financial statements of HSBC Argentina Holdings S.A. (currently GGAL Holdings S.A.) as of and for the year ended December 31, 2023, which have been recast to present the audited consolidated financial statements in the measuring unit current at the end of the reporting period as of September 30, 2024, (ii) the unaudited consolidated interim financial statements of HSBC Argentina Holdings S.A. (currently GGAL Holdings S.A.) as of September 30, 2024 and for the nine month period then ended, and (iii) the unaudited pro forma condensed combined statement of income for the year ended December 31, 2024, giving effect to the Acquisition (as defined below); |
| ● | our report on Form 6-K furnished to the SEC on June 10, 2025 (the “Recast Annual Information 6-K”) containing our audited consolidated financial statements as of December 31, 2024 and 2023 and for each of the three years in the period ended December 31, 2024, which have been recast to present the audited consolidated financial statements in the measuring unit current at the end of the reporting period as of March 31, 2025; and |
| ● | our report on Form 6-K furnished to the SEC on June 10, 2025 containing our unaudited consolidated condensed interim financial statements as of and for the three month periods ended March 31, 2025 and 2024. |
S-iii
We have filed with the SEC a registration statement on Form F-3 under the U.S. Securities Act of 1933, as amended (the “Securities Act”), with respect to the ADSs described in this prospectus supplement. This prospectus supplement, which forms a part of the registration statement, does not contain all of the information included in the registration statement.
We also incorporate by reference in this prospectus supplement all subsequent annual reports filed with the SEC on Form 20-F under the U.S. Securities Exchange Act of 1934, as amended (the “Exchange Act”), and those of our reports on Form 6-K furnished to the SEC that we specifically identify as being incorporated by reference in this prospectus supplement after the date hereof and prior to the completion of an offering of securities under this prospectus supplement.
Argentina has been considered a high-inflation economy for accounting purposes according to the International Accounting Standard 29 (“IAS 29”), Financial reporting in hyperinflationary economies, since July 1, 2018. Given that we are incorporating by reference into this prospectus supplement our unaudited consolidated condensed interim financial statements as of and for the three month period ended March 31, 2025, and that these are presented in current currency as of March 31, 2025, in accordance with IAS 29, we have recast our annual financial statements, together with the operating and financial review and prospects as of December 31, 2024 and 2023, and for the years ended December 31, 2024, 2023 and 2022, which were originally included in our Form 20-F filed with the SEC on April 28, 2025, to present them in current currency as of March 31, 2025. Such recast information is included in the Recast Annual Information 6-K incorporated by reference in this prospectus supplement. Consequently, the financial information included in the Form 20-F includes annual financial statements and operating and financial review and prospects as of December 31, 2024 and 2023, and for the years ended December 31, 2024, 2023 and 2022 that are not directly comparable to the March 31, 2025 unaudited consolidated condensed interim financial statements incorporated by reference herein and investors should not rely on the financial information included in the Form 20-F and should instead refer to the superseding information included in the Recast Annual Information 6-K and herein.
As you read the above documents, this prospectus supplement and the accompanying prospectus, you may find inconsistencies in information from one document to another. If you find inconsistencies you should rely on the statements made in the most recent document, including this prospectus supplement and the accompanying prospectus. All information appearing in this prospectus supplement is qualified in its entirety by the information and financial statements, including the notes thereto, contained in the documents we have incorporated by reference.
S-iv
This prospectus supplement, the accompanying prospectus and the documents incorporated by reference herein and therein contain forward-looking statements within the meaning of Section 27A of the Securities Act, and Section 21E of the Exchange Act, that involve substantial risks and uncertainties. All statements other than statements of historical facts contained or incorporated by reference in this prospectus supplement and the accompanying prospectus (including statements regarding our future financial position, business strategy, budgets, projected costs and management’s plans and objectives for future operations) are forward-looking statements. In addition, forward-looking statements generally can be identified by the use of such words as “may,” “will,” “expect,” “intend,” “estimate,” “anticipate,” “believe,” “continue” or other similar terminology. Although we believe that the expectations reflected in these forward-looking statements are reasonable, no assurance can be provided with respect to these statements. Because these statements are subject to risks and uncertainties, actual results may differ materially and adversely from those expressed or implied by such forward-looking statements. Factors that could cause actual results to differ materially and adversely from those contemplated in such forward-looking statements include but are not limited to:
| ● | changes in general political, legal, social or other conditions in Argentina, Latin America or other countries or regions; |
| ● | changes in the macroeconomic situation at the regional, national or international levels, and the influence of these changes on the microeconomic conditions of the financial markets in Argentina; |
| ● | changes in capital markets in general that may affect policies or attitudes toward lending to Argentina or Argentine companies, including expected or unexpected volatility in domestic or international financial markets; |
| ● | financial difficulties of the Argentine government (“Government”) and its ability (or inability) to restructure or rollover its outstanding debt that is held by international credit entities; |
| ● | changes in Government’s regulations applicable to financial institutions, including tax regulations and changes in or failures to comply with banking or other regulations; |
| ● | volatility of the Peso and the exchange rates between the Peso and foreign currencies; |
| ● | fluctuations in the Argentine rate of inflation, including hyperinflation; |
| ● | increased competition in the banking, financial services, credit card services, insurance, asset management, mutual funds and related industries; |
| ● | our subsidiaries’ inability to sustain or improve their performance; |
| ● | a loss of market share by any of our main businesses; |
| ● | our ability to realize cost savings, synergies and other benefits, and effectively manage integration difficulties and other challenges, in connection with the acquisition of the banking, asset management, and insurance businesses of HSBC Latin America B.V. (“HSBC”) in Argentina (the “Acquisition”); |
| ● | a change in the credit cycle, increased borrower defaults and/or a decrease in the fees charged to clients; |
| ● | changes in the saving and consumption habits of our and our subsidiaries’ customers and other structural changes in the general demand for financial products, such as those offered by Banco de Galicia y Buenos Aires S.A.U. (“Banco Galicia” or the “Bank”); |
S-v
| ● | changes in interest rates which may, among other things, adversely affect margins; |
| ● | the ability of any of Grupo Galicia’s businesses to obtain additional debt or equity financing on attractive conditions or at all, which may limit its ability to fund existing operations and to finance new activities; |
| ● | technological changes and difficulties in any of Grupo Galicia’s businesses’ ability to implement new technologies; |
| ● | impact of epidemics or pandemics on the global, regional and Argentine economy, on financial activity, on global trade -both in terms of volume and prices-, and on our ability to recover from the negative effects of the pandemic (or other future outbreak); |
| ● | developments in other countries, such as the conflict between Russia and Ukraine, the conflict between Hamas and Israel, supply chain disruptions, changes in monetary policies in the United States and Europe, and the slowdown in the economic activities in China, that impact conditions in Argentina; |
| ● | the impact of tariffs, trade barriers and other restrictions imposed on global trade; |
| ● | exchange controls, restrictions on transfers abroad and restrictions on capital inflows and outflows; and |
| ● | other factors discussed under Item 3.D. “Risk Factors” in our Form 20-F, which is incorporated herein by reference. |
These statements include our current expectations and assumptions and are not a guarantee of future performance. You should not place undue reliance on forward-looking statements, which speak only as of the date that they were made. Moreover, you should consider these cautionary statements in connection with any written or oral forward-looking statements that we may issue in the future.
Should one or more of these factors or situations materialize, or should the underlying assumptions prove to be incorrect, the actual results may differ considerably from those that are described as being foreseen, considered, estimated, expected, predicted or intended in this prospectus supplement and the accompanying prospectus.
In light of the risks and uncertainties described above, the forward-looking events and circumstances discussed in this prospectus supplement, the accompanying prospectus and the documents incorporated by reference herein might not occur and are not guarantees of future performance.
We undertake no obligation to update or revise any forward-looking statement, whether as a result of new information or future events or developments. Additional factors affecting our business emerge from time to time and it is not possible for us to predict all of these factors, nor can we assess the impact of all such factors on our business or the extent to which any factor, or combination of factors, may cause actual results to differ materially from those contained in any forward-looking statement. Although we believe that the plans, intentions and expectations reflected in or suggested by such forward-looking statement are reasonable, we cannot assure you that those plans, intentions or expectations will be achieved. In addition, you should not interpret statements regarding past trends or activities as assurances that those trends or activities will continue in the future.
S-vi
The following summary highlights information contained elsewhere in this prospectus supplement, the accompanying prospectus or the documents incorporated by reference herein. This summary is not complete and does not contain all of the information you should consider before investing in our securities. You should read the entire prospectus supplement and the accompanying prospectus, including each of the documents incorporated by reference herein or therein, carefully, including the “Risk Factors” and “Forward-Looking Information” sections of this prospectus supplement, the accompanying prospectus and Item 3.D. “Risk Factors” in our Form 20-F which is incorporated herein by reference.
Our Business
We are one of Argentina’s largest financial services groups with consolidated assets of Ps.34,813,628 million (US$32,417 million) as of March 31, 2025. As a holding company, we do not have operations of our own and conduct our business through our subsidiaries. Banco Galicia is our main subsidiary and one of Argentina’s largest full-service banks.
Banco Galicia is a leading provider of financial services in Argentina. According to information published by the Argentine Central Bank, as of December 31, 2024, Banco Galicia ranked first in terms of assets, deposits, loans and in terms of net worth within private-sector banks in Argentina. The Bank’s market share of private sector deposits and of loans to the private sector was 13.79% and 12.82%, respectively, as of December 31, 2024. The market share is calculated based on the Argentine Central Bank data as of December 31, 2024, for private-sector banks, including principal amounts only and excluding foreign residents, where applicable. As of December 31, 2024, Banco Galicia had total assets of Ps.26,394,130 million (US$24,578.29 million), total loans and other financing of Ps.11,036,306 million (US$10,277.04 million), total deposits of Ps.17,378,048 million (US$16,182.49 million), and its shareholders’ equity amounted to Ps.4,940,937 million (US$4,601.01 million).
Banco Galicia provides a full range of financial services through one of the most extensive and diversified distribution platforms among private-sector financial institutions in Argentina. This distribution platform, as of December 31, 2024, was comprised of 290 full-service banking branches, located throughout the country, 729 ATMs and 1,207 self-service terminals owned by Banco Galicia, phone banking and e-banking facilities. Banco Galicia’s customer base was comprised of 4,378,639 customers. Banco Galicia has a strong competitive position in retail banking, both with respect to individuals and small to medium-sized enterprises (SMEs). Banco Galicia’s primary clients are classified into four categories or segments: (i) retail, (ii) business and SMEs, (iii) wholesale and (iv) financing.
Our goal is to consolidate our position as one of Argentina’s leading comprehensive financial services providers while continuing to strengthen Banco Galicia’s position as one of Argentina’s leading banks. We seek to broaden and complement the operations and businesses of Banco Galicia, through holdings in companies and undertakings whose objectives are related to and/or can produce synergies with financial activities. Our non-banking subsidiaries operate in financial and related activities in which Banco Galicia either cannot participate or in which it can participate only on a limited basis due to restrictive banking regulations.
S-1
Organizational Structure
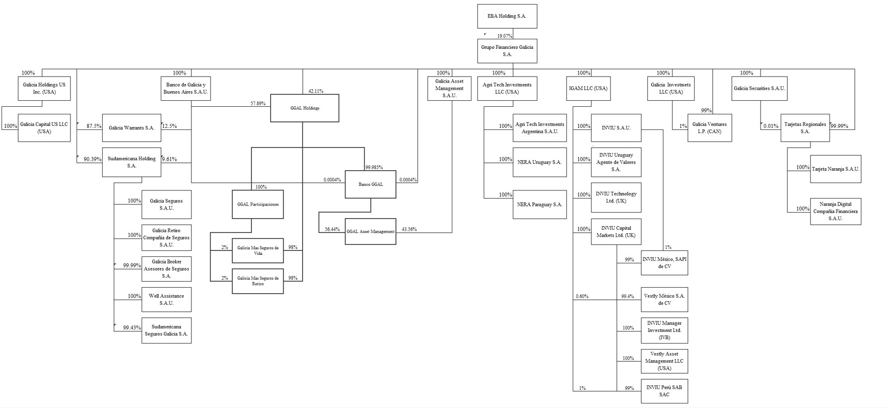
The following table illustrates our organizational structure as of December 31, 2024. Percentages indicate the ownership interests held. See “Recent Developments” below for pending and potential changes to the organizational structure.

All of the companies shown in the chart above are incorporated in Argentina, except for Galicia Holdings US, Galicia Capital US, LLC, Agri Tech Investments LLC, IGAM LLC and Galicia Investments LLC, which are incorporated in the United States, and Galicia Ventures L.P., which is incorporated in Canada.
Recent Developments
GGAL Corporate Reorganizations
On February 3, 2025, we resolved to implement internal corporate reorganizations (the “GGAL Corporate Reorganizations”), pursuant to which (i) GGAL Holdings S.A. (commercially known as “Galicia Más Holdings” and formerly HSBC Argentina Holdings S.A.) will be dissolved without liquidation, and its assets will be transferred to certain subsidiaries of Grupo Galicia, including the Bank, and (ii) certain former subsidiaries of HSBC will consolidate into our existing subsidiaries. On April 23, 2025, the GGAL Corporate Reorganizations were fully approved and adopted at the applicable shareholders’ meetings, with January 1, 2025 as the effective date for accounting and tax purposes. We expect to consummate the GGAL Corporate Reorganizations in the third quarter of 2025.
S-2
| Issuer | Grupo Financiero Galicia S.A. | |
| Selling Shareholder | HSBC Bank plc. See “Selling Shareholder.” Following the offering, the Selling Shareholder will not beneficially own any ADSs representing the Company’s Class B ordinary shares, other than de minimis amounts held or owned by it or its affiliates from time to time in the ordinary course of business. | |
| Underwriters | Morgan Stanley & Co. LLC and Goldman Sachs & Co. LLC. See “Underwriting.” | |
| ADSs outstanding immediately before this offering | 64,135,864 ADSs representing 641,358,640 Class B ordinary shares as of June 2, 2025. | |
| Class A ordinary shares and Class B ordinary shares outstanding immediately before this offering | 281,221,650 Class A ordinary shares, par value Ps.1.00 per share (“Class A ordinary shares”) and 1,325,032,079 Class B ordinary shares based on information as of June 2, 2025. | |
| ADSs offered by the Selling Shareholder | 11,721,449 ADSs representing 117,214,490 Class B ordinary shares. | |
| The ADSs | Each ADS represents 10 Class B ordinary shares. The ADSs have been issued under the amended and restated deposit agreement, dated as of July 12, 2011, among us, The Bank of New York Mellon, as depositary (the “Depositary”), and all owners and holders from time to time of American Depositary Shares issued thereunder (the “Deposit Agreement”). See “Description of American Depositary Shares” in the accompanying prospectus. | |
| Public offering price | The public offering price for the ADSs is set forth on the cover page of this prospectus supplement. | |
| Use of Proceeds | We will not receive any of the proceeds from the sale of the ADSs by the Selling Shareholder. See “Use of Proceeds.” |
S-3
| Lock-up | We have agreed, subject to certain exceptions, not to offer, sell, issue, contract to sell, pledge or otherwise dispose of, directly or indirectly, any of our Class B ordinary shares or any securities convertible into or exchangeable or exercisable for any of the Class B ordinary shares (including, without limitation, ADSs), during a period commencing on the date of this prospectus supplement and ending 60 days after execution of the underwriting agreement for the offering without the prior approval of the underwriters’ representatives. EBA Holding S.A. and our executive officers have agreed to similar restrictions. Our directors (excluding our alternate directors) have also agreed to similar restrictions, subject to certain additional exceptions, including that the abovementioned restrictions will last 30 days. For more information, see “Underwriting” in this prospectus supplement. | |
| Voting rights | Under our bylaws, each Class A ordinary share entitles the holder thereof to five votes at any meeting of our shareholders, except in certain matters, and Class B ordinary shares entitle the holders thereof to one vote per share. Subject to Argentine Corporate Law, our by-laws and the terms of the Deposit Agreement, holders of ADSs will be entitled to instruct the Depositary to vote or cause to be voted the number of shares represented by such ADSs. See Item 10.B. “Additional Information—Description of our Bylaws” in our Form 20-F, which is incorporated herein by reference. | |
| Taxation | For a discussion of the material U.S. and Argentine tax considerations relating to an investment in our Class B ordinary shares or the ADSs, see “Taxation” in this prospectus supplement. | |
| Listing | The ADSs are listed on the Nasdaq Capital Market under the symbol “GGAL.” Our Class B ordinary shares are listed on the BYMA and the A3 under the symbol “GGAL.” | |
| Risk Factors | See “Risk Factors” and other information included in this prospectus supplement, the accompanying prospectus and the documents incorporated by reference for a discussion of factors you should carefully consider before deciding to invest in the ADSs. |
Capitalized terms used but not defined herein have the respective meanings given to them in our Form 20-F.
S-4
Investing in our ADSs involves risks. In consultation with your own financial and legal advisors, you should consider carefully, among other matters, the supplemental risk factors set forth below as well as the risk factors discussed under the caption Item 3.D. “Risk Factors” in our Form 20-F, which is incorporated herein by reference, before deciding whether an investment in the ADSs is suitable for you. See “Incorporation of Certain Information by Reference” in this prospectus supplement and in the accompanying prospectus. In general, investing in the securities of issuers in emerging market countries such as Argentina involves certain risks not typically associated with investing in securities of U.S. companies. The risks and uncertainties described below and in our Form 20-F are not the only risks and uncertainties that we face. Additional risks and uncertainties that are unknown to us or that we currently think are immaterial also may impair our business operations or the market price of the ADSs. This prospectus supplement and the accompanying prospectus also contain forward- looking statements that involve risks. Our actual results could differ materially from those anticipated in these forward-looking statements as a result of certain factors, including risks described in this prospectus supplement, the accompanying prospectus and the documents incorporated by reference herein and therein. Capitalized terms used but not defined herein have the respective meanings given to them in our Form 20-F.
Risks Related to the Acquisition
Although Grupo Galicia expects that the recent acquisition of HSBC’s businesses in Argentina will result in cost savings, synergies and other benefits, Grupo Galicia may not realize those benefits in the short term because of integration difficulties and other challenges.
The success of our Acquisition will depend in large part on the success of our management in integrating the operations, strategies, technologies and personnel of the two groups following the completion of the Acquisition. We may fail to realize some or all of the anticipated benefits in the short term of the Acquisition if the integration process takes longer than expected or is more costly than expected. Our failure to meet the challenges involved in successfully integrating HSBC’s operations or to otherwise realize any of the anticipated benefits of the Acquisition, including additional cost savings and synergies, could impair our operations. In addition, we anticipate that the overall integration of HSBC’s businesses in Argentina will be a time-consuming and expensive process that, without proper planning and effective and timely implementation, could significantly disrupt our business.
Potential difficulties we may encounter in the integration process include the following:
| ● | the integration of management teams, strategies, technologies and operations, products and services; |
| ● | the disruption of ongoing businesses and distraction of their respective management teams from ongoing business concerns; |
| ● | the retention of and possible decrease in business from the existing customers of both companies; |
| ● | the creation of uniform standards, controls, procedures, policies and information systems; |
| ● | the reduction of the costs associated with each company’s operations; |
| ● | the integration of corporate cultures and maintenance of employee morale; |
| ● | the retention of key employees; and |
| ● | potential unknown liabilities associated with the Acquisition, including potential liabilities with respect to labor and employee matters. |
S-5
The anticipated cost savings, synergies and other benefits of the Acquisition assume a successful integration and are based on projections and other assumptions, which are inherently uncertain. Even if integration is successful, anticipated cost savings, synergies and other benefits may not be achieved.
A reduction in Banco Galicia’s profits would reduce the dividends it can pay to Grupo Galicia which, in turn, would negatively impact the payment of dividends in respect of, and trading price for, Grupo Galicia’s ADSs.
We have incurred and will continue to incur Acquisition-related costs.
We have incurred and continue to expect to incur Acquisition-related costs, including legal and accounting fees and expenses, and other related charges. We expect to incur additional costs to integrate HSBC’s businesses in Argentina, such as IT integration expenses. Costs in connection with the integration may be higher than expected, and we may also incur unanticipated integration-related costs. These costs could adversely affect our business, financial position and results of operations.
A reduction in Banco Galicia’s profits would reduce the dividends it can pay to Grupo Galicia which, in turn, would negatively impact the payment of dividends in respect of, and trading price for, Grupo Galicia’s ADSs.
Additional Risks Related to Argentina
The current state of the Argentine economy, together with uncertainty regarding the Government, may adversely affect Grupo Galicia’s business and prospects.
Grupo Galicia’s results of operations may be affected by inflation, fluctuations in the exchange rate, modifications in interest rates, changes in the Government’s policies and other political or economic developments either internationally or in Argentina. During the course of the last decades, Argentina’s economy has been marked by a high degree of instability and volatility, periods of low or negative economic growth and high fluctuating levels of inflation and currency devaluation. Grupo Galicia’s results of operations, the rights of holders of the ADSs, the value of such ADSs and the ability of Grupo Galicia to pay cash distributions to the Depositary for paying the cash dividends or other distributions on the Class B ordinary shares represented by the ADSs, could be materially and adversely affected by a number of possible factors, some of which include Argentina’s inability to achieve a sustainable economic growth path, high inflation rates, Argentina’s ability to obtain financing, a decline in the international prices for Argentina’s main commodity exports, fluctuation in the exchange rates of the currency of other countries (which affects local commercial competitiveness) and the vulnerability of the Argentine economy to external shocks.
During the past fifteen years, Argentina experienced economic stagnation as a result of unstable monetary, fiscal and economic regulatory policies. In particular, the Argentine economy has proven to be and continues to be vulnerable to several factors, including:
| ● | economic growth rate volatility; |
| ● | high inflation rates; |
| ● | exposure to recessionary periods; |
| ● | variability in the BCRA’s interest rate policy; |
| ● | regulatory uncertainty for certain economic activities and sectors; |
S-6
| ● | volatility in Argentina’s main export commodities’ prices. The economic recovery has depended in the past, in part, on the high prices of commodities produced by Argentina, which are volatile and beyond the control of the Government; |
| ● | the stability and competitiveness of the Peso with respect to other currencies; |
| ● | external financial conditions; |
| ● | fluctuations in the BCRA’s international reserves; |
| ● | uncertainty with respect to exchange and capital controls; and |
| ● | political uncertainty associated with the upcoming October 2025 midterm legislative elections. |
The Government may implement changes to current policies and regulations or maintain existing ones. Political uncertainty in Argentina regarding both the measures already adopted and those that may be adopted in the future could lead to volatility in the market prices of securities issued by Argentine entities and, where appropriate, could have a material adverse effect on the economy or on Argentina’s ability to meet its obligations, which may, in turn, affect the Company’s financial condition and results of operations.
According to estimates made by the IMF in its World Economic Outlook report published in January 2025, Argentina’s GDP is expected to grow by 5.5% in 2025 and another 4.5% in 2026. However, Grupo Galicia cannot guarantee that such growth levels will be achieved in future years or that the Argentine economy will not experience a recession. If macroeconomic and political conditions in Argentina become unstable, this could affect the Company’s business, financial results and the market price of the ADSs.
Going forward, there can be no assurance that the current or future administrations will refrain from adopting measures that could negatively affect Grupo Galicia’s operations and financial results. Additionally, Grupo Galicia cannot predict the impact that past policies will have on the Argentine economy in general and on the banking sector in particular.
Volatility in the regulatory framework, including whether the current administration will implement additional economic policy reforms, and the impact that these measures and any future measures taken by a new administration will have on the Argentine economy, remains uncertain.
From time to time, prior administrations have enacted several laws amending various aspects of regulatory framework in an effort to stimulate the economy, some of which have had adverse effects on Grupo Galicia’s business. Although the current administration has eliminated certain measures implemented by previous administrations, political and social pressures could inhibit the Government’s implementation of new policies designed to generate growth and enhance consumer and investor confidence. In addition, as of the date of this prospectus supplement, the impact that the reforms adopted by the current Government will have on the Argentine economy as a whole, and the financial sector in particular, remains uncertain and cannot be predicted. It is also currently unclear what additional measures the current Government may implement in the future and what effects such measures may have on the Argentine economy.
Measures already adopted by the Government or future measures implemented may be disruptive to the economy and may fail to benefit, or may harm, our business. In particular, Grupo Galicia has no control over the implementation of reforms to the regulatory framework that governs its operations and cannot guarantee that these reforms, if implemented, will be beneficial. The failure of these measures to achieve their intended goals could adversely affect the Argentine economy and Grupo Galicia’s business, financial position and results of operations.
If high levels of inflation continue, the Argentine economy and Grupo Galicia’s business, financial position and results of operations could be adversely affected.
Historically, inflation has adversely affected the Argentine economy and the Government’s ability to establish conditions conducive to sustained economic growth. Moreover, the high degree of uncertainty surrounding key economic variables and persistent inflationary instability could negatively impact economic activity and, in turn, materially and adversely affect the Company’s business, financial position and results of operations.
S-7
According to the National Statistics and Census Institute (Instituto Nacional de Estadística y Censos (INDEC)), the Consumer Price Index (“CPI”) showed that 2024 ended with annual inflation of 117.8%, a sharp decrease from 211.4% in 2023. In 2025 through the date of this prospectus supplement, monthly inflation was 2.2% in January, 2.4% in February, 3.7% in March and 2.8% in April, resulting in a cumulative increase of 11.6% for the year and 47.3% in inter-annual variation.
A high inflation rate affects Argentina’s competitiveness abroad and generates macroeconomic instability, which could negatively impact economic activity, employment, real wages, consumption, and interest rates. Uncertainty regarding these economic variables and unstable inflation levels can shorten contractual terms and affect the ability to plan and make decisions. All of this could have a negative impact on economic activity, income, and the purchasing power of consumers, all of which would adversely affect Grupo Galicia’s business, financial position and results of operations.
While the measures implemented by the current administration have resulted in a slowdown in inflation over the past year, the rate of inflation could increase in the future, and there is uncertainty regarding the effects that the measures adopted, or that may be adopted in the future by the Government to control inflation, may have. In particular, high inflation rates or a high level of volatility with respect to the same may materially and adversely affect the business volume of the financial system and prevent the growth of financial intermediation activity. This, in turn, could adversely affect economic activity and employment levels in Argentina.
Combined with high inflation rates, Argentina has also displayed high volatility in its currency valuation, as a consequence of local imbalances and external shocks. Both high inflation rates and high levels of volatility in the inflation rate impact Argentina’s competitiveness abroad, as well as real salaries, employment rates, consumption rates and interest rates. A high level of uncertainty regarding these economic variables, and the lack of stability in terms of inflation, could lead to shortened contractual terms and affect the ability for corporations and individuals to plan and make decisions in the future. This may have a negative impact on economic activity and on the income of consumers and their purchasing power. All of the above could materially and adversely affect Grupo Galicia’s business, financial position and results of operations.
The Argentine economy and its goods, financial services and securities markets remain vulnerable to external factors, which could affect Argentina’s economic growth and Grupo Galicia’s prospects.
The financial and securities markets in Argentina are influenced, to varying degrees, by economic and market conditions in other countries. Although such conditions may vary from country to country, investor reactions to events occurring in one country may affect capital flows to issuers in other countries and consequently affect the trading prices of their securities. Decreased capital inflows and lower prices in the stock market of a country may have a material adverse effect on the real economy of those countries in the form of higher interest rates and foreign exchange volatility.
During periods of uncertainty in international markets, investors typically shift their portfolios toward high-quality assets—a phenomenon known as “flight to quality”—often at the expense of assets from emerging markets. This trend has had, and may continue to have, a negative impact on the Argentine economy in the near term.
The monetary and fiscal policies implemented by the world’s leading economies, such as the U.S., China and the European Union, have an effect on the Argentine economy through impacts on its interest rates, commodity prices and economic growth rates. Current higher interest rates in leading economies negatively affect emerging markets such as Argentina. Additionally, on May 16, 2025, Moody’s downgraded the U.S. sovereign credit rating from “Aaa” to “Aa1.” This downgrade could lead to higher interest rates in the United States and negatively impact the risk perception of emerging markets, including Argentina.
The economic activity of Brazil, one of Argentina’s main trade partners, also has an impact on Argentina’s economy. A depreciation of the Brazilian Real against the Dollar has in the past and would again in the future put additional pressure on the exchange rate for the Argentine Peso against the Dollar. Likewise, a weak economic performance from Brazil would affect Argentine exports, particularly in the case of industrial goods, many of which Argentina exports to Brazil.
Increases in various interest rates could also lower economic growth in one or more of Argentina’s main trading partners (including Brazil, the European Union, China, and the United States). Additionally, other macroeconomic and political factors, such as the ongoing conflict between Russia and Ukraine, and in the Middle East, as well as the increased tariffs imposed by the current U.S. administration and the associated economic uncertainty and market volatility, could affect the Argentine economy and, consequently, the results and operations of Grupo Galicia.
S-8
The credibility of certain Argentine economic indexes has been called into question, which may lead to a lack of confidence in the Argentine economy.
Between 2007 and 2015, the INDEC, which is the only institution in Argentina with the statutory authority to produce official national statistics, experienced significant institutional and methodological changes that gave rise to controversy regarding the reliability of the information that it produces, including inflation, GDP and unemployment data, with allegations that the inflation rate in Argentina and the other rates calculated by INDEC could be substantially different from what’s indicated in official reports.
Reports published by the IMF stated that their staff used alternative measures of inflation for macroeconomic surveillance, including data produced by private sources, which showed inflation rates considerably higher than those published by the INDEC from 2007-2015. The IMF also censured Argentina for failing to make sufficient progress, as required under the Articles of Agreement of the IMF, in adopting remedial measures to address the quality of official data, including inflation and GDP data.
In January 2016, the Macri administration declared a state of administrative emergency in respect of the national statistical system and the INDEC. The INDEC suspended the publication of certain statistical data until it completed a reorganization of its technical and administrative structure to recover its ability to produce sufficient and reliable statistical information. As a result, the INDEC released certain revised foreign trade, balance of payment and GDP data for the years 2011-2015. In November 2016, the executive directors of the IMF lifted the motion of censure, noting that Argentina had resumed the publication of data in a manner consistent with its obligations under the IMF’s Articles of Agreement, enabling Argentina to borrow from the IMF again.
In addition, on April 5, 2023, Judge Simon Picken of the High Court of London issued its judgement under
“Palladian Partners LP and others v Republic of Argentina.” Mr. Picken found Argentina liable for breaching the adjustment provision clause contained in Argentina’s Euro-denominated GDP-linked bonds issued as part of its 2005 restructuring. Pursuant to the terms of the adjustment provision, payment under the securities would only be triggered if certain payment conditions relating to the level and growth of Argentina’s GDP were met in comparison to a base case described in the offering documents. In this regard, Judge Picken ruled that Argentina should pay damages for €1.33 billion, plus interests. In addition, in early 2024, as a condition of its appeal Argentina deposited €310 million to be held in escrow pending the London Court’s ruling. In June 2024, the Court of Appeals of London dismissed Argentina’s appeal to Judge Picken’s decision, therefore confirming the High Court of London’s decision.
No assurance can be provided that the Government will not vary or introduce other measures that may affect the national statistics system and, consequently, the Argentine economy, in particular by undermining consumer and investor confidence, which ultimately could have a material adverse effect on Grupo Galicia’s business, results of operations and financial condition.
Risks Related to the Argentine Financial System
The stability of the Argentine financial system is dependent upon the ability of financial institutions, including Banco Galicia, the main subsidiary of Grupo Galicia, to maintain and increase the confidence of depositors.
The measures implemented by the Government in late 2001 and early 2002, in particular the restrictions imposed on depositors to withdraw money freely from banks and the “pesification” and restructuring of their deposits, were strongly opposed by depositors due to the losses on their savings and undermined their confidence in the Argentine financial system and in all financial institutions operating in Argentina.
If depositors once again engage in large-scale withdrawals from banks in the future, there may be a substantial negative impact on the manner in which financial institutions, including Banco Galicia (our main subsidiary), conduct their business, and on their ability to operate as financial intermediaries. Loss of confidence in the international financial markets may also adversely affect the confidence of Argentine depositors in local banks.
S-9
An adverse economic situation, even if it is not related to the financial system, could trigger a massive withdrawal of capital from local banks by depositors, as an alternative to protect their assets from potential crises. Any massive withdrawal of deposits could cause liquidity issues in the financial sector and, consequently, a contraction in credit supply.
The occurrence of any of the above could have a material and adverse effect on Grupo Galicia’s expenses and business, results of operations and financial condition and, thus, on the trading prices for the ADSs.
Risks Related to Ownership of the ADSs
The price of ADSs may fluctuate significantly, and your investment may decline in value.
The price of the ADSs may fluctuate significantly in response to several factors, many of which are beyond our control, including those described under “Risk Factors Relating to Argentina” and “Risk Factors Relating to the Argentine Financial System” included in our Form 20-F, which is incorporated by reference herein.
The stock markets in general, and the equity securities of emerging markets in particular, have experienced price and volume fluctuations that have often been unrelated or disproportionate to the operating performance of the companies involved. Grupo Galicia cannot assure that any trading price or valuation will be sustained. These factors may materially and adversely affect the market price of the ADSs, which may limit or prevent investors from readily selling the ADSs and may otherwise affect liquidity, regardless of Grupo Galicia’s operating performance.
Market fluctuations, as well as general political and economic conditions in the markets in which we operate, such as recessions or currency exchange rate fluctuations, may also adversely affect the market price of the ADSs.
Issuances and sales of additional ADSs or Class B ordinary shares could reduce the market price of the ADSs and dilute the holdings of existing holders of ADSs.
The sale by the Selling Shareholder of a substantial number of ADSs in this offering could significantly reduce the market price of the ADSs. Further, we may issue additional ADSs or Class B ordinary shares in order to fund our business strategies and/or operations in the future. We cannot predict the size of such future issuances, and substantial sales of our ADSs or our Class B ordinary shares may cause the market price of our ADSs to decline and have a dilutive effect on our existing holders of ADSs.
Investors may not be able to effect service of process within the United States, and enforcement of judgments against us and our respective directors and executive officers may be difficult.
We are a publicly held stock corporation (sociedad anónima) organized under the laws of Argentina. Most of our directors, senior managers and assets are located in Argentina. As a result, it may not be possible for investors to effect service of process within the United States (and generally outside Argentina) upon us or our directors and senior management, or to enforce against us or them judgments obtained in United States (or other non-Argentine) courts predicated upon the civil liability provisions of the U.S. federal securities laws or the securities laws of countries other than Argentina. There is no certainty that Argentine courts will enforce, to the same extent and in as timely a manner as a U.S. or foreign court, an action predicated solely upon the civil liability provisions of the U.S. federal securities laws or other foreign regulations brought against such persons or against us.
You may not receive distributions on the Class B ordinary shares represented by the ADSs or any value for them if it is illegal or impractical to make them available to holders of ADSs.
The Depositary has agreed to pay to you the cash dividends or other distributions it or the custodian receives on the Class B ordinary shares after deducting its fees and expenses and any amounts withheld on account of taxes or other governmental charges. You will receive these distributions in proportion to the number of the Class B ordinary shares your ADSs represent. However, in accordance with the limitations set forth in the Deposit Agreement, it may be unlawful or not feasible to make a distribution available to holders of ADSs. We have no obligation to take any other action to permit the distribution of the ADSs, Class B ordinary shares, rights or anything else to holders of the ADSs. This means that you may not receive the distributions we make on the Class B ordinary shares or any value from them if it is unlawful or not feasible to make them available to you. These restrictions may have a material adverse effect on the value of your ADSs.
S-10
Foreign exchange risks may adversely affect our results, and the U.S. dollar value of dividends payable to ADS holders.
Trading of our Class B ordinary shares underlying the ADSs is conducted in Pesos. Our Depositary will receive cash distributions that we make with respect to the Class B ordinary shares underlying the ADSs in Pesos. The Depositary will convert such Pesos to U.S. dollars in accordance with the terms of the Deposit Agreement to make dividend and other distribution payments in respect of ADSs. If the Peso depreciates against the U.S. dollar, the value of the ADSs and any U.S. dollar distributions ADS holders receive will decrease, and the Government may also impose foreign exchange controls that could further restrict or delay the ability to convert Pesos into U.S. dollars or transfer funds abroad.
Your voting rights with respect to the ADSs are limited by the terms of the Deposit Agreement.
Holders may exercise voting rights with respect to the Class B ordinary shares underlying ADSs only in accordance with the provisions of the Deposit Agreement. There are no provisions under Argentine law or under our bylaws that limit ADS holders’ ability to exercise their voting rights through the Depositary with respect to the underlying Class B ordinary shares. There are practical limitations upon the ability of ADS holders to exercise their voting rights due to the additional procedural steps involved in communicating with such holders. For example, Argentine Law No. 26,831 requires us to notify our shareholders by publication in certain official and private newspapers at least 20 and no more than 45 days in advance of any shareholders’ meeting. ADS holders will not receive any notice of a shareholders’ meeting directly from us. In accordance with the Deposit Agreement, we will provide the notice to the Depositary, which will in turn, if we so request, as soon as practicable thereafter provide to each ADS holder:
| ● | the notice of such meeting; |
| ● | voting instruction forms; and |
| ● | a statement as to the manner in which instructions may be given by holders. |
To exercise their voting rights, ADS holders must instruct the Depositary on how to vote the underlying shares. Because of the additional procedural step involving the Depositary, the process for exercising voting rights will take longer for ADS holders than for holders of Class B ordinary shares.
EBA Holding S.A., a major shareholder of Grupo Galicia, is able to exert significant influence over us and our corporate decisions and as a result, shareholders may be limited in their ability to influence significant decisions.
Grupo Galicia’s capital structure is comprised of Class A ordinary shares, each of which grants its holder five votes, and Class B ordinary shares, each of which grants its holder one vote. As of March 31, 2025, a total of 1,606,253,729 of Grupo Galicia’s shares were outstanding, of which 281,221,650 were Class A ordinary shares and 1,325,032,079 were Class B ordinary shares, and EBA Holding S.A. (“EBA”) held 100% of the Class A ordinary shares, which represented 17.50% of the total shares in circulation. Taking into account that Class A ordinary shares have the right to a total of five votes per share, EBA has 51.48% of the total votes. Accordingly, EBA holds the necessary number of votes required to take all decisions at Grupo Galicia’s shareholders’ meeting, although it does not perform any management activities related to Grupo Galicia.
Given the particular shareholder composition of Grupo Galicia (and the dominance of multiple voting shares), failure to achieve a voluntary agreement among Grupo Galicia’s shareholders could have an impact on Grupo Galicia’s normal decision-making process. It is possible that EBA may cause us to take corporate actions that other shareholders may not agree with. This could affect the making of major decisions, including, among others, the election of directors, effecting or preventing a merger, the sale or acquisition of assets, the issuance of additional equity securities, the carrying out of related party transactions and distribution of dividends, if any.
S-11
Our shareholders may be subject to liability for certain votes of their securities.
Our shareholders are not liable for our obligations. Shareholders’ liability is limited to the payment of the shares for which they subscribe. However, shareholders who have a conflict of interest with us and do not abstain from voting may be held liable for damages to us. Also, shareholders who willfully or negligently vote in favor of a resolution that is subsequently declared void by a court as contrary to Argentine law or our bylaws may be held liable for damages to us or to third parties, including other shareholders, resulting from such resolutions.
Future preemptive rights may be unavailable to ADS holders.
Argentine law No. 26,831 requires that whenever we issue new ordinary shares for cash, we are required to grant preemptive rights to all holders of our ordinary shares (including to the Depositary), giving them the right to purchase a sufficient number of ordinary shares to maintain their existing ownership percentage and to subscribe for any new ordinary shares that are not subscribed for by other shareholders, in proportion with the percentage of ordinary shares that are issued. If preemptive rights are granted to our shareholders in connection with a future issuance of ordinary shares, we may decide not to register an offering of ordinary shares to ADS holders under the Securities Act. The Depositary will not offer rights to ADS holders unless those rights are either exempt from registration under the Securities Act with respect to a distribution to all holders, or registered under the provisions of that Act. In the event we offer preemptive rights, the Depositary may, following consultation with us, either distribute the rights or any net proceeds from the sale of such rights to the holders of ADSs or, if distribution or sale is not permitted or practicable, permit such rights to lapse.
Consequently, ADS holders may be unable to exercise, transfer, or realize any value from preemptive rights, even though holders of ordinary shares can do so directly. If a holder of ADSs receives only sale proceeds—or nothing at all—while the underlying rights are exercised by other shareholders, such ADS holder’s equity interest in our Company would be diluted proportionately.
The effective tax rate for capital gains received by non-resident holders may be as high as 31.5% under Argentine law.
Capital gains derived by non-Argentine resident individuals or non-Argentine entities from the sale, exchange or other disposition of ADSs or Class B ordinary shares are exempt from income tax as long as such beneficiaries do not reside in non-cooperative jurisdictions (as defined by the Argentine government), and the invested funds do not come from non-cooperative jurisdictions.
In case the above exemption is not available, capital gains derived from the sale, exchange or other disposition of Class B ordinary shares or ADSs are subject to income tax at a rate of 35% on the presumed net income determined under the Argentine income tax law (i.e., 90%), which results in an effective rate of 31.5% of the sale price, subject to change depending on whether an appliable double taxation treaty exists. Holders of ADSs are advised to consult with their tax advisors with regards to the tax consequences that may arise from holding ADSs.
S-12
Holders of the ADSs may not receive any dividends if we are unable to obtain dividends from Banco Galicia.
Dividend distributions by our subsidiary Banco Galicia are subject to prior approval by the Superintendency of Financial and Exchange Entities (Superintendencia de Entidades Financieras y Cambiarias, or “Superintendency”). The Superintendency will review the ability of a financial institution to distribute dividends upon request for approval. The Superintendency may authorize the distribution of dividends if, during the month preceding the request, the following requirements were met: the financial institution (i) is not subject to a liquidation procedure; (ii) is not receiving financial assistance from the Central Bank; (iii) is in compliance with its reporting obligations with the Central Bank; (iv) is in compliance with minimum capital and cash requirements, among others; and (v) is not subject to any significant fines—exceeding 25% of the last Computable Regulatory Capital (or “RPC”) informed by such financial institution, debarment, suspension, revocation or prohibition imposed in the last five years by the Central Bank, the UIF, the CNV, and/or the National Superintendency of Insurance (Superintendencia de Seguros de la Nación), except when such financial institution has implemented corrective measures that are satisfactory to the Superintendency (such corrective measures would also be brought to the attention of the regulatory body that originally imposed the sanction). The Superintendency also takes into consideration information that it receives from, and/or sanctions imposed by, equivalent foreign agencies or authorities. When weighing the significance of the sanctions, the Superintendency takes into account the type of sanctions, the underlying reason for such sanctions and the amount of sanctions imposed on the financial institution. Additionally, the Superintendency factors in the degree of participation in the events leading up to the sanction, the economic effects of the violation, the degree of damage caused to third parties, the economic benefit that the sanctioned party received from the violation, the sanctioned party’s operating volume, its liability and the title or function of the persons involved.
Although distribution of dividends by Banco Galicia has been authorized by the Central Bank in the past, it is possible that in the future the Central Bank may not continue to grant Banco Galicia the authorization to distribute dividends approved by its shareholders at the annual ordinary shareholders’ meeting or such authorization may not be for the full amount of distributable dividends.
We and one or more of our subsidiaries could be treated as passive foreign investment companies for U.S. federal income tax purposes, which could result in adverse U.S. federal income tax consequences for U.S. Holders of ADSs or our Class B ordinary shares.
Based on certain estimates of our gross income and gross assets (which estimates are inherently imprecise), the nature of our business, and our reliance on the Active Bank Exception (as defined below in “Taxation—Material United States Federal Income Tax Considerations—U.S. Federal Income Tax Considerations Applicable to the ADSs and Class B Ordinary Shares —Passive Foreign Investment Company Considerations”), we believe that we were not a passive foreign investment company (a “PFIC”) for the taxable year ended December 31, 2024, and do not expect to be classified as a PFIC for the foreseeable future, but there can be no assurance that we will not be considered a PFIC for any taxable year. Our status in future years will depend on our assets and activities in those years. If we were a PFIC, a U.S. Holder of ADSs or Class B ordinary shares generally would be subject to imputed interest charges and other disadvantageous tax treatment with respect to any gain from the sale or exchange of, and certain distributions with respect to, ADSs or Class B ordinary shares.
If we were a PFIC, a U.S. Holder of ADSs or Class B ordinary shares may be able to make a variety of elections that may alleviate certain of the adverse tax consequences referred to above, and one of these elections may be made retroactively. However, it is expected that the conditions necessary for making certain of such elections will not apply in the case of ADSs or Class B ordinary shares. U.S. Holders should consult their tax advisors regarding the tax consequences and filing requirements that would arise if we were treated as a PFIC. See “Taxation—Material United States Federal Income Tax Considerations—U.S. Federal Income Tax Considerations Applicable to ADSs and Class B Ordinary Shares—Passive Foreign Investment Company Considerations” in this prospectus supplement.
S-13
All of the ADSs being offered hereby are being sold by the Selling Shareholder. We will not receive any of the proceeds from the sale of the ADSs by the Selling Shareholder.
S-14
MANAGEMENT’S DISCUSSION AND ANALYSIS OF FINANCIAL CONDITION AND RESULTS OF OPERATIONS
The following discussion is based on, and should be read in conjunction with, our consolidated financial statements included in the Recast Annual Information 6-K, which is incorporated by reference in this prospectus supplement and in the accompanying prospectus.
Argentina has been considered a high-inflation economy for accounting purposes according to the International Accounting Standard 29 (“IAS 29”), Financial reporting in hyperinflationary economies, since July 1, 2018. Given that we are incorporating by reference into this prospectus supplement our unaudited consolidated condensed interim financial statements as of and for the three month period ended March 31, 2025, and that these are presented in current currency as of March 31, 2025, in accordance with IAS 29, we have recast our annual financial statements, together with the operating and financial review and prospects as of December 31, 2024 and 2023, and for the years ended December 31, 2024, 2023 and 2022, which were originally included in our Form 20-F filed with the SEC on April 28, 2025, to present them in current currency as of March 31, 2025. Consequently, the financial information included in the Form 20-F includes annual financial statements and operating and financial review and prospects as of December 31, 2024 and 2023, and for the years ended December 31, 2024, 2023 and 2022 that are not directly comparable to the March 31, 2025 unaudited consolidated condensed interim financial statements incorporated by reference herein and investors should not rely on the financial information included in the Form 20-F and should instead refer to the superseding information included in the Recast Annual Information 6-K and herein.
Certain figures included in this section have been rounded for ease of presentation. Percentage figures included in this section have not in all cases been calculated on the basis of such rounded figures but on the basis of such amounts prior to rounding. For this reason, percentage amounts in this section may vary from those obtained by performing the same calculations using the figures in our consolidated financial statements, included in the Recast Annual Information 6-K. Certain numerical figures shown as totals in some tables may not be an arithmetic aggregation of the figures that preceded them due to rounding.
Overview
In recent years, we have strengthened our position as a leading domestic private-sector financial institution, increasing our market share of loans and deposits and strengthening Banco Galicia’s, our principal subsidiary, regulatory capital reserves through the issuance of subordinated bonds and follow-on equity offerings and internal profit origination.
Despite the deterioration of the Argentine economy, high levels of inflation and the devaluation of the Peso, in 2024 we were able to maintain our asset quality and adequately cover credit risks and maintain solvency, liquidity and profitability metrics at what we believe are reasonable levels.
In addition, uncertainty and volatility in the Argentine economy may increase as a series of challenges arise from the path towards the normalization of global economic activity after four years of the pandemic, the continuing increases in inflation levels in many developed countries and the changes in monetary policies expected to be put in place, and their impact on international prices, interest rates and level of economic activity.
Further, the war between Russia and Ukraine and the ongoing conflict in the Middle East add economic uncertainty, including its impact on global trade and commodity prices, which could also have an impact on the Argentine economy and on our business.
In Argentina, in addition to the above listed conditions — e.g. high inflation, fiscal deficit and its financing, low level of economic growth, poverty —, we have to add political difficulties that arose in a year in which there are mid-term elections, both in the ruling coalition and in opposition parties, which makes it even more difficult to achieve the necessary consensus to resolve problems, such as limitations on monetary financing, tariff adjustments, the accumulation of international foreign reserves, access to the foreign exchange market, and controlling the increase of public debt. Such conditions also make it more difficult to strengthen and build-off of certain achievements made during the first year under the current administration, like the consolidation of the fiscal surplus, the decrease in inflation, the deregulation and growth of economic activity, and the recovery of salaries in real terms.
S-15
The Argentine Economy
International Factors
Throughout 2024, investors closely monitored the actions of major central banks and the U.S. presidential election. After maintaining the benchmark rate unchanged for nearly a year, the U.S. Federal Reserve announced a 50 basis point cut in September 2024, citing a disinflationary trend that supported a more flexible monetary policy. As a result, the benchmark rate ended the year at 4.25%–4.5%. The European Central Bank followed a similar approach, cutting its benchmark rate to 3%.
In the second half of 2024, investor attention shifted toward the U.S. presidential election, in which Donald Trump was elected president. This marked a shift in policy direction, as the new administration supports deregulation, higher tariffs, and stricter immigration controls, in contrast to the previous administration under Joe Biden. Given this context, investor focus in 2025 is expected to center on the domestic and global implications of the new U.S. presidency, as well as the potential macroeconomic impact of escalating geopolitical tensions.
The year 2025 began with heightened volatility in international markets, primarily driven by the tariff policies and announcements under the Trump administration, which announced tariffs of varying rates on imports from key trading partners of the United States.
These developments heightened investor concern over inflationary pressures and the potential drag on global economic growth, which also resulted in market volatility. For example, at the time of publication of our 20-F, the S&P 500 had declined 8.3% year-to-date, and the NASDAQ had fallen 10.4% year-to-date. Treasury markets were also affected, as evidenced by a 20% increase in the MOVE (Merrill Option Volatility Estimate) index, which tracks bond market volatility. The yield on the 10-year U.S. Treasury bond rose to 4.3%.
Recent economic data include a March labor report showing the creation of 228,000 new nonfarm payroll jobs—exceeding expectations. Inflation data available at the time of publication of our 20-F also surprised markets, with a 0.1% month-on-month decline compared to a projected 0.1% increase. Falling energy costs, influenced by lower global demand expectations and an increase in OPEC+ production, contributed to this result. As a result, crude oil prices declined by 13.7% year-to-date. In contrast, gold prices rose by 26% year-on-year, benefiting from the uncertain global environment.
Domestic Factors
In 2024, Argentina’s Gross Domestic Product (GDP) contracted by 1.7% year-over-year. The decline was primarily driven by a sharp drop in investment (-17.8%), private consumption (-4.2%), and public consumption (-3.2%). In contrast, exports surged by 23.2%. On a seasonally adjusted basis, GDP grew 1.4% in the fourth quarter of 2024 compared to the previous quarter. According to the latest Monthly Economic Activity Estimator (EMAE), economic activity in March 2025 decreased 1.8% from the prior month.
The labor market deteriorated during 2024, with the average unemployment rate rising to 7.1% of the economically active population, compared to 6.1% in 2023. The average activity rate was 48.4%, while the employment rate stood at 44.9%.
According to INDEC, urban poverty fell to 38.1% in the second half of 2024, down from 41.7% a year earlier. Extreme poverty also declined, with 8.2% of the population living below the indigence line, compared to 11.9% in the same period of 2023.
The monetary base expanded by Ps.20,120,583 million in 2024, mainly due to the unwinding of repurchase agreements (Ps.24,657,137 million), net foreign currency purchases from the private sector (Ps.16,503,384 million), accrued interest on interest-bearing liabilities (Ps.11,052,368 million), the unwinding of Liquidity Bills (or “LELIQs”) (Ps.1,486,737 million), and other factors (Ps.2,147,285 million). The latter includes absorption of Pesos through Bolivarian Republic of Venezuela securities placement, secondary market purchases of BCRA securities, and put option exercises by financial institutions.
Offsetting factors included net foreign currency sales to the National Treasury (Ps.14,605,369 million) and other Treasury-related operations (Ps.12,125,707 million). On July 22, 2024, the BCRA discontinued overnight passive swap operations and adopted Fiscal Liquidity Letters (LEFIs)—Treasury-issued securities—as the new instrument for managing liquidity. The BCRA now uses the LEFI yield as the reference rate. LEFI operations absorbed Ps.8,995,254 million of the monetary base in 2024. As of April 11, 2025, the monetary base had expanded by Ps.6,995,252 million year-to-date.
S-16
The BCRA cut in its benchmark interest rate throughout 2024 and continued easing into 2025. The reference rate dropped from 100% at the start of 2024 to 32% by December 6, 2024. A further cut was implemented on January 31, 2025, lowering the yield on LEFIs to 29%.
Since early October 2024, the BCRA has published the Argentine Wholesale Rate (TAMAR) for fixed-term deposits of Ps.1 billion or more with 30-35 day maturities. As of May 30, 2025, the TAMAR stood at 33.19%.
Inflation closed 2024 at 117.8% year-over-year but showed a steady deceleration. In April 2025, monthly inflation was 2.8%, while the annual rate declined to 47.3%.
The exchange rate decreased by an average of 2% on a monthly basis throughout 2024. However, starting February 1, 2025, the BCRA reduced the pace to 1% per month. On April 11, 2025, a new exchange rate band system was introduced, allowing the exchange rate to fluctuate freely within a corridor initially set between US$/Ps. 1,000 and US$/Ps. 1,400. These bands are adjusted monthly by -1% for the lower limit and +1% for the upper limit. As of May 28, 2025, the exchange rate stood at Ps.1,161.00/US$1.
Additionally, exchange restrictions for individuals were lifted, the remittance of dividends abroad was authorized for balance sheets beginning in 2025, and import payment processes were liberalized. These changes supported trade and investment by simplifying access to the foreign exchange market and unifying the commercial exchange rate.
These are complemented by strong external support, including a new US$20 billion EFF agreement (as defined below) with the IMF, of which US$15 billion will be disbursed throughout 2025, and additional US$6.1 billion in financing facilities with multilateral organizations and international banks.
On April 11, 2025, the Ministry of Economy of Argentina announced that the World Bank and the Inter-American Development Bank (IDB) have each launched multi-annual support programs for the Government’s reform, stabilization, and growth agenda, totaling US$12 billion and US$10 billion, respectively. Disbursements of liquidity from these international organizations during 2025 are expected to amount to US$6.1 billion, of which US$1.5 billion will be disbursed immediately, an additional US$2.1 billion within the next 60 days, and US$2.5 billion during the remainder of 2025.
On the fiscal front, the Non-Financial Public Sector posted a primary surplus of Ps.10,405,810 million in 2024, equivalent to 1.8% of GDP net of interest payments, the financial surplus reached Ps.1,764,786 million (0.3% of GDP). The improvement was driven by a 27.5% reduction in expenditures, which outweighed the 4.9% real decline in revenues.
As of March 31, 2025, the cumulative primary surplus amounted to Ps.4,357,120 million (0.5% of GDP), and the financial surplus reached Ps.1,309,389 million (0.2% of GDP).
The current account balance of the Foreign Exchange Balance registered a surplus of US$1.695 billion in 2024, while the capital and financial account posted a net inflow of US$4.398 billion.
International reserves rose by US$6.539 billion in 2024, mainly due to foreign currency purchases from the private sector totaling US$18.71 billion. As of May 29, 2025, reserves stood at US$38.366 billion — an increase of US$9 billion since year-end 2024 — boosted by the initial IMF disbursement of approximately US$12 billion.
The Argentine Financial System
According to the latest information published by the BCRA, the aggregate amount of loans made by the financial system to the private sector totaled Ps.64,885,768 million in December 2024, which represented an increase of 247% as compared to the same month in 2023. Since 2018, the year-on-year growth of private loans has been systematically lower than inflation.
Consumer loans, consisting of loans granted through credit cards and personal loans, increased 247% as compared to December 31, 2023, totaling Ps.25,477,694 million as of December 31, 2024. On the other hand, commercial loans, consisting of checking account overdrafts and drafts/bills (single and purchased/discounted loans) finally totaled Ps.20,710,916 million, registering an increase of 230% year-on-year.
S-17
The total deposits in the financial system amounted to Ps.134,311,210 million as of December 31, 2024, which represented an increase of 121% as compared to December 31, 2023. Deposits from the non-financial private sector increased 117% annually, amounting to Ps.111,034,996 million, while public sector deposits totaled Ps.23,276,215 million, increasing by 146% year-on-year. Within private sector deposits, transaction deposits ended at Ps.40,555,377 million, increasing 65% year-on-year, and time deposits ended at Ps.36,792,996 million, increasing 173% year-on-year.
In December 2024, financial institutions decreased their liquidity levels in Pesos (in relation to total deposits) compared to the same month of the previous year, a ratio that amounted to 46.5%, a decrease of 46.3 p.p.
In terms of solvency, the equity of the financial system showed an interannual increase of Ps.1,155,274 million, finally totaling Ps.51,194,202, million, which implies an 129% increase. The profitability of the system accumulating 12 months as of December 2024 (Comprehensive Income adjusted by inflation) was equivalent to 4.10% of assets, while the return on Shareholders’ Equity was 15.87%.
The nonperforming portfolio of loans to the non-financial private sector amounted to 1.48% in December 2024, lower than the 3.42% of the previous year.
As for the composition of the financial system, as of December 31, 2024, there were 74 financial institutions: 61 banks, of which 47 were private (34 of domestic capital and 13 foreigners) and 14 were public, and 13 non-banking financial institutions (five of domestic capital and eight foreigners).
With data as of December 2024, the latest information available, the financial system employed 95,933 people, which represented a 2.95% drop since December 2023.
The Argentine Insurance Industry
During 2024, growth in the Argentine insurance industry slowed down. Insurance production amounted to Ps.15,802,380 million, 5.3% lower than the level recorded for the previous year. Of the total insurance production in 2024, 87% related to property insurance, 12% related to life and personal insurance, and 1% related to retirement insurance.
Within the 87% corresponding to property insurance, the automobile insurance segment continued to be the most significant segment, representing 48%, followed by the workers’ compensation segment, representing 26%. Within the life insurance segment, the group life insurance segment was the most significant, representing 57%, followed by individual life insurance, representing 29%, and personal accident insurance, representing 14%.
Inflation
Historically, inflation in Argentina has played a significant role in influencing, often negatively, the economic conditions and, in turn, the operations and financial results of companies operating in Argentina, such as Grupo Galicia.
The chart below presents a comparison of inflation rates published by INDEC, measured by the Whole Price Index and the CPI, for the fiscal years 2024, 2023, 2022, 2021 and 2020.
In addition, the chart below presents the evolution of the CER and UVA indexes, published by the BCRA and used to adjust the principal of certain of our assets and liabilities for the specified periods.
| For the Year Ended December 31, | ||||||||||||||||||||
| 2024 | 2023 | 2022 | 2021 | 2020 | ||||||||||||||||
| (in percentages) | ||||||||||||||||||||
| Price Indices (1) | ||||||||||||||||||||
| WPI | 67.10 | 276.35 | 94.78 | 51.34 | 35.38 | |||||||||||||||
| CPI | 117.76 | 211.41 | 94.79 | 50.94 | 36.14 | |||||||||||||||
| Adjustment Indices | ||||||||||||||||||||
| CER(2) | 515.52 | 184.93 | 73.50 | 38.64 | 25.49 | |||||||||||||||
| UVA(3) | 1,300.85 | 463.40 | 185.32 | 97.51 | 64.32 | |||||||||||||||
| (1) | Data for December of each year as compared to December of the immediately preceding year. |
| (2) | Reference stabilization coefficient. |
| (3) | Unidad de Valor Adquisitivo (Acquisition Value Unit). |
S-18
In 2024, the CPI published by INDEC reflected a 117.76% increase while the CER and UVA indexes remained at 515.52 and 1,300.85 by year-end, respectively.
Currency Composition of Our Balance Sheet
The following table sets forth our assets and liabilities denominated in foreign currency, in Pesos and adjustable by the CER/UVA, as of the dates indicated.
| As of December 31, | ||||||||||||
| 2024 | 2023 | 2022 | ||||||||||
| (In millions of Pesos) | ||||||||||||
| Assets | ||||||||||||
| In Pesos, Unadjusted | 21,600,417 | 13,782,046 | 20,082,901 | |||||||||
| In Pesos, Adjusted by the CER/UVA | 3,226,202 | 3,364,903 | 495,287 | |||||||||
| In Foreign Currency (1) | 10,477,863 | 7,006,267 | 4,218,382 | |||||||||
| Total Assets | 35,304,482 | 24,153,217 | 24,796,570 | |||||||||
| Liabilities and Shareholders’ Equity | — | — | ||||||||||
| In Pesos, Unadjusted, Including Shareholders’ Equity | 24,652,588 | 16,996,711 | 20,254,386 | |||||||||
| In Pesos, Adjusted by the CER/UVA | 174,031 | 150,238 | 323,802 | |||||||||
| In Foreign Currency (1) | 10,477,863 | 7,006,268 | 4,218,382 | |||||||||
| Total Liabilities and Shareholders’ Equity | 35,304,482 | 24,153,217 | 24,796,570 | |||||||||
| (1) | As of December 31, 2024, Grupo Galicia had a net liability foreign currency position of Ps.200,061 million (US$178.5 million) after adjusting its on-balance sheet net liability position of Ps.19,197 million (US$17.1 million) by net forward purchases of foreign currency without delivery of the underlying liability, for Ps.180,864 million (US$161.3 million), recorded off-balance sheet. |
Funding of Banco Galicia’s long position in CER/UVA-adjusted assets through Peso-denominated liabilities bearing a market interest rate (and no principal adjustment linked to inflation) exposes Banco Galicia to differential fluctuations in the inflation rate and in market interest rates, with a significant increase in market interest rates vis-à-vis the inflation rate (which is reflected in the CER/UVA variation), which in turn has a negative impact on our gross brokerage margin.
Two other currencies have been defined apart from the Argentine Peso: assets and liabilities adjusted by CER/UVA and foreign currency. Banco Galicia’s policy in effect establishes limits in terms of maximum “net asset positions” (assets denominated in a currency which are higher than the liabilities denominated in such currency) and “net liability positions” (assets denominated in a currency which are lower than the liabilities denominated in such currency) for mismatches in foreign currency, as a proportion of Banco Galicia’s RPC, on a consolidated basis. An adequate balance between assets and liabilities denominated in foreign currency characterizes the management strategy for this risk factor, seeking to achieve full coverage of long-term asset-liability mismatches and allowing a short-term mismatch management margin that contributes to the possibility of improving certain market situations. Short- and long-term goals are attained by managing assets and liabilities and by using the financial products available in our market, particularly “dollar futures” both in institutionalized markets (MAE and Mercado a Término de Rosario (ROFEX)) and in forward transactions performed with customers. Transactions in foreign currency futures (specifically, dollar futures) are subject to limits that take into consideration the particular characteristics of each trading environment.
Results of Operations for the Three Month Periods Ended March 31, 2025 and March 31, 2024.
We discuss below our results of operations for the three month period ended March 31, 2025, as compared with our results of operations for the three month period ended March 31, 2024.
S-19
i) Consolidated Income Statement
| For the Period Ended March 31, | Change (%) | |||||||||||
| 2025 | 2024 | 2025/2024 | ||||||||||
| (in millions of Pesos as of March 31, 2025, otherwise noted) | ||||||||||||
| Consolidated Income Statement | ||||||||||||
| Net Income from Interest | 1,069,115 | 2,146,276 | (50 | ) | ||||||||
| Interest Income | 1,767,413 | 3,440,230 | (49 | ) | ||||||||
| Interest Expenses | (698,298 | ) | (1,293,954 | ) | (46 | ) | ||||||
| Net Fee Income | 361,735 | 253,515 | 43 | |||||||||
| Fee Income | 415,445 | 295,035 | 41 | |||||||||
| Fee Related Expenses | (53,710 | ) | (41,520 | ) | 29 | |||||||
| Net Income from financial instruments measured at fair value through profit or loss | 220,354 | 198,391 | 11 | |||||||||
| Income from Derecognition of Assets Measured at Amortized Cost | 29,478 | 136,270 | (78 | ) | ||||||||
| Exchange Rate Differences on Foreign Currency | 16,068 | 57,180 | (72 | ) | ||||||||
| Other Operating Income | 165,893 | 145,884 | 14 | |||||||||
| Insurance Business Result | 27,870 | 19,043 | 46 | |||||||||
| Impairment Charge | (400,749 | ) | (143,810 | ) | 179 | |||||||
| Net Operating Income | 1,489,765 | 2,812,749 | (47 | ) | ||||||||
| Personnel expenses | (234,176 | ) | (203,273 | ) | 15 | |||||||
| Administrative Expenses | (266,554 | ) | (186,539 | ) | 43 | |||||||
| Depreciation Expenses | (62,027 | ) | (45,723 | ) | 36 | |||||||
| Other Operating Expenses | (296,540 | ) | (505,008 | ) | (41 | ) | ||||||
| Loss on Net Monetary Position | (391,513 | ) | (1,283,846 | ) | (70 | ) | ||||||
| Operating Income | 238,956 | 588,360 | (59 | ) | ||||||||
| Share of Profit from Associates and Joint Ventures | (3,743 | ) | (2,187 | ) | 71 | |||||||
| Income Tax from Continuing Operations | (72,585 | ) | (200,281 | ) | (64 | ) | ||||||
| Net Income (Loss) for the Period | 162,628 | 385,893 | (58 | ) | ||||||||
| Net Income (Loss) for the Period Attributable to Parent Company’s Owner | 162,579 | 386,056 | (58 | ) | ||||||||
| Net Income (Loss) for the Period Attributable to Non-controlling Interests | 49 | (164 | ) | (130 | ) | |||||||
| Other Comprehensive Income (Loss) | (99,624 | ) | (405 | ) | 24,499 | |||||||
| Total Comprehensive Income (Loss) | 63,003 | 385,487 | (84 | ) | ||||||||
| Total Comprehensive Income (Loss) Attributable to Parent Company’s Owners | 62,956 | 385,651 | (84 | ) | ||||||||
| Total Comprehensive Income (Loss) Loss Attributable to Non-controlling Interests | 47 | (164 | ) | (129 | ) | |||||||
| Ratios (%) | Change (bps) | |||||||||||
| Return on Assets(1) | 1.86 | 6.89 | (503 | ) | ||||||||
| Return on Shareholders’ Equity(2) | 9.75 | 31.12 | (2,137 | ) | ||||||||
| Change (%) | ||||||||||||
| Basic Earnings per Share (in Pesos) | 101.75 | 261.79 | (61 | ) | ||||||||
| (1) | On an annualized basis; Net Income for the Year Attributable to Parent Company´s Owner / Total Assets |
| (2) | On an annualized basis; Net Income for the Year Attributable to Parent Company´s Owner / Total Shareholder´s Equity Attributable to Parent Company´s Owner |
Three-month period ended March 31, 2025, compared to three-month period ended March 31, 2024
Net income for the three-month period ended March 31, 2025 was equal to Ps.162,628 million, as compared to net income equal to Ps.385,893 million for the three-month period ended March 31, 2024, a Ps.223,265 million, or 58% decrease. This result for the three-month period ended March 31, 2025 was mainly driven by: (i) banking activities (Banco Galicia) for Ps.52,893 million, (ii) Naranja X for Ps.64,194 million and (iii) insurance services (Sudamericana Holding) for Ps.9,571 million.
S-20
Net earnings per share for the three-month period ended March 31, 2025, was equal to a Ps.101.75 per share, as compared to a Ps.261.79 per share for the three-month period ended March 31, 2024.
The return on assets and the return on shareholders’ equity for the three-month period ended March 31, 2025, was equal to 0.47% and 2.41%, respectively, as compared to 1.87% and 7.49%, respectively, for the three-month period ended March 31, 2024. On an annualized basis, the return on assets and the return on shareholders’ equity for the three-month period ended March 31, 2025, was equal to 1.86% and 9.75%, respectively, as compared to 6.89% and 31.12%, respectively, for the three-month period ended March 31, 2024.
The decrease in net income for the three-month period ended March 31, 2025 was primarily attributable to lower net operating income, decreasing from Ps.2,812,749 million for the three-month period ended March 31, 2024 to Ps.1,489,765 million for the three-month period ended March 31, 2025 (a 47% decrease as compared to March 31, 2024) due to lower net income from interest which decreased from Ps.2,146,276 million in the three-month period ended March 31, 2024 to Ps.1,069,115 million in the three-month period ended March 31, 2025.
ii) Interest-Earning Assets
The following table shows our yields on interest-earning assets:
| As of March 31, | ||||||||||||||||
| 2025 | 2024 | |||||||||||||||
| Average Balance |
Average Yield / Rate |
Average Balance |
Average Yield / Rate |
|||||||||||||
| (in millions of Pesos as of March 31, 2025, except rates) | ||||||||||||||||
| Interest-Earning Assets | ||||||||||||||||
| Debt Securities at fair value through profit or loss | ||||||||||||||||
| Government Securities | 1,009,503 | 112.63 | % | 766,083 | 76.46 | % | ||||||||||
| Others Debt Securities | 48,191 | 44.59 | % | 21,953 | 165.01 | % | ||||||||||
| Total Debt Securities at fair value through profit or loss | 1,057,694 | 109.53 | % | 788,036 | 78.92 | % | ||||||||||
| Repurchase Transactions | 44,837 | 35.08 | % | 2,858,406 | 90.38 | % | ||||||||||
| Loans and Other Financing | ||||||||||||||||
| Loans | 14,073,813 | 29.97 | % | 5,974,886 | 76.65 | % | ||||||||||
| Financial Leases | 27,755 | 47.66 | % | 10,382 | 88.07 | % | ||||||||||
| Other Loans and Other Financing | 43,797 | 10.80 | % | 11,096 | 21.36 | % | ||||||||||
| Total Loans and Other Financing | 14,145,366 | 29.94 | % | 5,996,364 | 76.57 | % | ||||||||||
| Other Interest-Earning Assets | 3,531,471 | 14.77 | % | 2,683,178 | 234.67 | % | ||||||||||
| Total Interest-Earning Assets | 18,779,368 | 31.58 | % | 12,325,984 | 114.34 | % | ||||||||||
| Spread and Net Yield | ||||||||||||||||
| Interest Spread, Nominal Basis (1) | 17.88 | % | 55.85 | % | ||||||||||||
| Cost of Funds Supporting Interest-Earning Assets | 2.90 | % | 10.23 | % | ||||||||||||
| Net Yield on Interest-Earning Assets (2) | 5.00 | % | 18.36 | % | ||||||||||||
| (1) | Reflects the difference between the average nominal interest rate on interest-earning assets and the average nominal interest rate on interest-bearing liabilities. Interest rates include the CER/UVA adjustment. |
| (2) | Net interest earned divided by average interest-earning assets. Interest rates include the CER/UVA adjustment. |
Three-month period ended March 31, 2025 compared to three-month period ended March 31, 2024
The average balance of interest-earning asset increased by 52%, or Ps.6,453,384 million, from Ps.12,325,984 million for the three-month period ended March 21, 2024, to Ps.18,779,368 million for the three-month period ended March 31, 2025. Of this increase, Ps.8,098,928 million was due to an increase in the average balance of loans, partially offset by a decrease of Ps.2,813,569 million in the volume of repurchase transactions. The average yield on interest-earning assets was 31.58% in the three-month period ended March 31, 2025, as compared to 114.34% in the three-month period ended March 31, 2024, an 8,276 basis points decrease, mainly attributable to a decrease in the average interest rate earned on other interest-earning assets (decreasing 21,990 basis points as compared to the three-month period ended March 31, 2024).
S-21
iii) Interest-Bearing Liabilities
The following table shows our yields on cost of funds:
| As of March 31, | ||||||||||||||||
| 2025 | 2024 | |||||||||||||||
| Average Balance | Average Yield / Rate | Average Balance | Average Yield / Rate | |||||||||||||
| (in millions of Pesos as of March 31, 2025, except rates) | ||||||||||||||||
| Interest-Bearing Liabilities | ||||||||||||||||
| Deposits | ||||||||||||||||
| Savings Accounts | 8,562,061 | 3.54 | % | 4,667,324 | 33.12 | % | ||||||||||
| Time Deposits | 5,254,815 | 27.20 | % | 2,645,150 | 99.46 | % | ||||||||||
| Total Interest-Bearing Deposits | 13,816,876 | 12.54 | % | 7,312,474 | 57.11 | % | ||||||||||
| Financing Received from the Argentine Central Bank and Other Financial Institutions | 593,130 | 33.39 | % | 336,597 | 86.03 | % | ||||||||||
| Debt Securities and Subordinated Debt Securities | 1,295,307 | 15.98 | % | 571,814 | 51.06 | % | ||||||||||
| Other Interest-Bearing Liabilities | 184,878 | 22.30 | % | 401,534 | 70.96 | % | ||||||||||
| Total Interest-Bearing Liabilities | 15,890,191 | 13.71 | % | 8,622,418 | 58.49 | % | ||||||||||
Three-month period ended March 31, 2025 compared to three-month period ended March 31, 2024
The average balance of interest-bearing liabilities for the three-month period ended March 31, 2025, was equal to Ps.15,890,191 million, as compared to Ps.8,622,418 million for the three-month period ended March 31, 2024, an increase of 84% as compared to the three-month period ended March 31, 2024. Such increase was primarily attributable to a Ps.3,894,737 million increase in the average balance of saving accounts, which increased to Ps.8,562,061 million as of March 31, 2025 from Ps.4,667,324 million as of March 31, 2024, and to a Ps.2,609,665 million increase in the average balance of time deposits. The average yield on interest-bearing liabilities was 13.71% for the three-month period ended March 31, 2025, as compared to 58.49% for the three-month period ended March 31, 2024, a 4,478 basis points decrease, mainly attributable to a decrease in the average interest rate on time deposits (decreasing 7,226 basis points as compared to the three-month period ended March 31, 2024).
S-22
iv) Interest Income
Consolidated interest income was composed of the following:
| For the Period Ended March 31, | Change (%) | |||||||||||
| 2025 | 2024 | 2025/2024 | ||||||||||
| (in millions of Pesos as of March 31, 2025, otherwise noted) | ||||||||||||
| Cash and due from banks | 167 | 182 | (8 | ) | ||||||||
| Corporate debt securities | 3,579 | 4,779 | (25 | ) | ||||||||
| Government debt securities | 426,016 | 1,557,067 | (73 | ) | ||||||||
| On Loans and Other Financing Activities | 1,337,024 | 1,199,706 | 11 | |||||||||
| Financial Sector | 15,050 | 6,913 | 118 | |||||||||
| Non-financial Public Sector | 70 | — | N/A | |||||||||
| Non-financial Private Sector | 1,321,904 | 1,192,793 | 11 | |||||||||
| Advances | 80,744 | 112,970 | (29 | ) | ||||||||
| Mortgage loans | 63,587 | 172,184 | (63 | ) | ||||||||
| Pledge loans | 38,924 | 10,233 | 280 | |||||||||
| Personal Loans | 381,241 | 154,336 | 147 | |||||||||
| Credit Card Loans | 480,702 | 398,413 | 21 | |||||||||
| Financial Leases | 4,157 | 2,270 | 83 | |||||||||
| Notes | 251,008 | 327,399 | (23 | ) | ||||||||
| Pre-financing and export financing | 8,425 | 662 | 1,173 | |||||||||
| Others | 13,117 | 14,326 | (8 | ) | ||||||||
| On Repurchase Transactions | 627 | 678,496 | (100 | ) | ||||||||
| Total Income from Interest | 1,767,413 | 3,440,230 | (49 | ) | ||||||||
Three-month period ended March 31, 2025, compared to three-month period ended March 31, 2024
Interest income for the three-month period ended March 31, 2025, was equal to Ps.1,767,413 million, as compared to Ps.3,440,230 million for the three-month period ended March 31, 2024, a 49% decrease. Such decrease was the result of a Ps.1,131,051 million or 73% decrease in government securities.
The decrease of Ps.1,131,051 million in the interest earned from government debt securities was due mostly to a decrease in the volume of government securities.
The average amount of loans granted for the three-month period ended March 31, 2025 was equal to Ps.14,073,813 million, a 136% increase as compared to the Ps.5,974,886 million for the three-month period ended March 31, 2024. The average interest rate on total loans was 29.94% for the three-month period ended March 31, 2025, as compared to 76.57% for the three-month period ended March 31, 2024, representing a 4,663 basis points decrease year-over-year.
Interest income from banking activity were equal to Ps.1,362,962 million in March 2025, a 54% decrease as compared to the Ps.2,952,357 million recorded in the three-month period ended March 31, 2024.
According to BCRA information, as of March 31, 2025, Banco Galicia’s estimated market share of loans to the private sector was 15.18%, as compared to 12.20% as of March 31, 2024.
Interest income related to Naranja X amounted to Ps.416,306 million for the three-month period ended March 31, 2025, a 15% decrease as compared to the Ps.487,556 million recorded for the three-month period ended March 31, 2024.
Interest income related to insurance activity amounted to Ps.10,309 million for the period ended March 31, 2025, a 43% decrease as compared to the Ps.18,206 million recorded for the three-month period ended March 31, 2024.
S-23
The following table indicates Banco Galicia market share in the segments listed below:
| For the Period Ended March 31, | ||||||||
| 2025 | 2024 | |||||||
| (in percentages) | ||||||||
| Market Share (*) | ||||||||
| Total Loans | 14.95 | 12.20 | ||||||
| Private-Sector Loans | 15.18 | 12.20 | ||||||
| (*) | Exclusively Banco Galicia within the Argentine market, according to the daily information on loans published by the BCRA. Balances as of the last day of each period. |
v) Interest Expenses
Consolidated interest expenses were comprised of the following:
| For the Period Ended March 31, | Change (%) | |||||||||||
| 2025 | 2024 | 2025/2024 | ||||||||||
| (in millions of Pesos as of March 31, 2025, otherwise noted) | ||||||||||||
| On Deposits | 590,752 | 1,095,066 | (46 | ) | ||||||||
| Non-financial Private Sector | 590,752 | 1,095,066 | (46 | ) | ||||||||
| Checking Accounts | 12,383 | 860 | 1,340 | |||||||||
| Savings Accounts | 81,355 | 61,566 | 32 | |||||||||
| Time Deposit and Term Investments | 279,426 | 573,901 | (51 | ) | ||||||||
| Others | 217,587 | 458,739 | (53 | ) | ||||||||
| On Financing Received from the Argentine Central Bank and Other Financial Institutions | 40,453 | 51,586 | (22 | ) | ||||||||
| On Repurchase Transactions | 12,672 | 71,124 | (82 | ) | ||||||||
| Other Financial Institutions | 12,672 | 71,124 | (82 | ) | ||||||||
| On Other Financial Liabilities | 16,498 | 23,286 | (29 | ) | ||||||||
| On Debt Securities | 30,654 | 45,519 | (33 | ) | ||||||||
| On Subordinated Debt Securities | 7,269 | 7,373 | (1 | ) | ||||||||
| Total Interest Expenses | 698,298 | 1,293,954 | (46 | ) | ||||||||
Three-month period ended March 31, 2025, compared to three-month period ended March 31, 2024
Interest expenses for the three-month period ended March 31, 2025 were equal to Ps.698,298 million, as compared to Ps.1,293,954 million for the three-month period ended March 31, 2024, representing a 46% decrease. Such decrease was primarily attributable to a decrease of Ps.504,313 million in interest paid on deposits.
Interest expenses from deposits were equal to Ps.590,752 million for the three-month period ended March 31, 2025, as compared to Ps.1,095,066 million for the three-month period ended March 31, 2024, a Ps.504,313 million decrease. This decrease was primarily due to decreased interest expenses related to time deposits and term investments, which were equal to Ps.279,426 million for the three-month period ended March 31, 2025, representing a 51% decrease as compared to Ps.573,901 million for the three-month period ended March 31, 2024, as well as to a decrease of other deposits for Ps.241,151 million.
The decrease in lower interest expenses paid to time deposits and term investments was due to lower rate yields.
The total average interest-bearing deposits for the three-month period ended March 31, 2025 were equal to Ps.13,816,876 million, reflecting an increase of 89%. This increase was due to a decrease in saving accounts for Ps.3,894,737 million.
Out of total interest-bearing deposits (savings accounts and time deposits) for the three-month period ended March 31, 2025, the average interest rate of time deposits was 27.20%, as compared to 99.46% for the three-month period ended March 31, 2024, representing a 7,226 basis points decrease.
S-24
Savings accounts deposits for the three-month period ended March 31, 2025 accrued interest at an average rate of 3.54%, as compared to an average rate of 33.12% for the three-month period ended March 31, 2024, a 2,958 basis points decrease.
Interest expenses related to banking activity were equal to Ps.556,551 million for the three-month period ended March 31, 2025, as compared to Ps.1,130,482 million for the three-month period ended March 31, 2024, representing a 51% decrease.
According to BCRA information and considering only deposits from the private-sector deposits, Banco Galicia’s estimated Argentine deposit market share increased from 10.20% as of March 31, 2024, to 16.66% as of March 31, 2025.
Interest expenses related to Naranja X were equal to Ps.151,725 million for the three-month period ended March 31, 2025, as compared to Ps.190,295 million for the three-month period ended March 31, 2025, representing a 20% decrease.
The following table indicates Banco Galicia’s market share in the segments listed below:
| For the Period Ended March 31, | ||||||||
| 2025 | 2024 | |||||||
| (in percentages) | ||||||||
| Market Share (*) | ||||||||
| Total Deposits | 13.95 | % | 8.20 | % | ||||
| Total Deposits in Checking and Savings Accounts | 15.71 | % | 10.30 | % | ||||
| Private-Sector Deposits | 16.66 | % | 10.20 | % | ||||
| (*) | Exclusively Banco Galicia within the Argentine market, according to the daily information on deposits published by the BCRA. Balances as of the last day of each period. |
S-25
vi) Net Fee Income
Consolidated net fee income consisted of:
| For the Period Ended March 31, | Change (%) | |||||||||||
| 2025 | 2024 | 2025/2024 | ||||||||||
| (in millions of Pesos as of March 31, 2025, otherwise noted) | ||||||||||||
| Income From | ||||||||||||
| Credit Cards | 172,863 | 125,018 | 38 | |||||||||
| Insurance | 8,241 | 8,029 | 3 | |||||||||
| Deposits and other obligations | 118,201 | 90,769 | 30 | |||||||||
| Credit Loans | 59,251 | 34,715 | 71 | |||||||||
| Loan Commitments and Financial Guarantees | 3,297 | 2,757 | 20 | |||||||||
| Securities | 32,332 | 23,456 | 38 | |||||||||
| Collections Management | 1,857 | 930 | 100 | |||||||||
| Foreign and Exchange Transactions | 19,402 | 9,362 | 107 | |||||||||
| Total fee income | 415,445 | 295,035 | 41 | |||||||||
| Total fee expenses | (53,710 | ) | (41,520 | ) | 29 | |||||||
| Net fee income | 361,735 | 253,515 | 43 | |||||||||
Three-month period ended March 31, 2025, compared to three-month period ended March 31, 2024
Our net fee income for the three-month period ended March 31, 2025, was equal to Ps.361,735 million, as compared to Ps.253,515 million for the three-month period ended March 31, 2024, a 43% increase. This increase was mainly due to a 38% increase in credit cards and a 30% increase in deposits and other obligations.
Income from credit card transactions for the three-month period ended March 31, 2025, was Ps.172,863 million, as compared to Ps.125,018 million for the three-month period ended March 31, 2024, a Ps.47,845 million increase.
The total number of credit cards managed for the period ended March 31, 2025 was 15,403,919, as compared to 13,187,267 for the period ended March 31, 2025, an 17% increase.
The total fee expenses for the three-month period ended March 31, 2025 were equal to Ps.53,710 million, as compared to Ps.41,520 million for the three-month period ended March 31, 2024, a 29% increase.
Net fee income related to banking activity for the three-month period ended March 31, 2025, was equal to Ps.219,990 million, as compared to Ps.152,635 million for the three-month period ended March 31, 2024, a 44% increase.
Net fee income related to Naranja X for the three-month period ended March 31, 2025 amounted to Ps.147,204 million as compared to Ps.100,283 million for the three-month period ended March 31, 2024, a 47% increase.
For more information about fees, please see “Item 4. “Information on the Company” –B. “Business Overview” – “Argentine Banking Regulations” – “Limitations on Fees and Other Substantial Elements” of our Form 20-F, which is incorporated by reference herein.
S-26
The following table sets forth the number of credit cards outstanding as of the dates indicated:
| For the Period Ended March 31, | Change (%) | |||||||||||
| 2025 | 2024 | 2025/2024 | ||||||||||
| (in millions of Pesos as of March 31, 2025, otherwise noted) | ||||||||||||
| Visa | 2,625,189 | 2,530,868 | 4 | |||||||||
| “Gold” | 638,847 | 586,163 | 9 | |||||||||
| International | 717,527 | 708,976 | 1 | |||||||||
| Domestic | 5,473 | 9,481 | (42 | ) | ||||||||
| “Business” | 165,873 | 155,338 | 7 | |||||||||
| “Platinum” | 430,022 | 434,856 | (1 | ) | ||||||||
| “Signature” | 667,447 | 636,054 | 5 | |||||||||
| American Express | 639,887 | 652,673 | (2 | ) | ||||||||
| “Gold” | 144,845 | 150,335 | (4 | ) | ||||||||
| “International” | 102,665 | 105,610 | (3 | ) | ||||||||
| “Platinum” | 236,318 | 233,153 | 1 | |||||||||
| “Signature” | 156,059 | 163,575 | (5 | ) | ||||||||
| MasterCard | 1,206,739 | 1,135,121 | 6 | |||||||||
| “Gold” | 346,969 | 313,148 | 11 | |||||||||
| MasterCard | 349,525 | 312,490 | 12 | |||||||||
| “Platinum” | 162,968 | 167,967 | (3 | ) | ||||||||
| “Black” | 347,272 | 341,500 | 2 | |||||||||
| Others | 5 | 16 | (69 | ) | ||||||||
| Galicia Más | 881,108 | — | N/A | |||||||||
| Tarjeta Naranja | 10,050,996 | 8,868,605 | 13 | |||||||||
| Naranja | 5,358,700 | 4,749,819 | 13 | |||||||||
| Visa | 3,371,695 | 3,728,428 | (10 | ) | ||||||||
| MasterCard | 1,285,380 | 348,196 | 269 | |||||||||
| American Express | 35,221 | 42,162 | (16 | ) | ||||||||
| Total Credit Cards | 15,403,919 | 13,187,267 | 17 | |||||||||
| Total Amount of Purchases (in millions of Pesos as of March 31, 2025) | 6,618,799 | 4,934,041 | 34 | |||||||||
S-27
vii) Net Income from Financial Instruments
Consolidated net income from financial instruments was comprised of:
| For the Period Ended March 31, | Change (%) | |||||||||||
| 2025 | 2024 | 2025/2024 | ||||||||||
| (in millions of Pesos as of March 31, 2025, otherwise noted) | ||||||||||||
| From Measurement of Financial Assets at Fair Value through Profit or Loss: | ||||||||||||
| Income from Government Securities | 152,984 | 200,301 | (24 | ) | ||||||||
| Income from Corporate Securities | 47,403 | 30,853 | 54 | |||||||||
| Income from Derivative Instruments | 7 | 190 | (96 | ) | ||||||||
| Forward Transactions | 7 | 190 | (96 | ) | ||||||||
| Options | — | — | — | |||||||||
| Income from Other Financial Assets | (4 | ) | 12 | (133 | ) | |||||||
| Income from sale or derecognition of Financial Assets at fair value | 13,299 | 10,933 | 22 | |||||||||
| From Measurement of Financial Liabilities at Fair Value through Profit or Loss: | 6,665 | (43,898 | ) | (115 | ) | |||||||
| Total Net income from financial instruments measured at fair value through profit or loss | 220,354 | 198,391 | 11 | |||||||||
Three-month period ended March 31, 2025, compared to three-month period ended March 31, 2024
Net income from financial instruments measured at fair value through profit or loss for the three-month period ended March 31, 2025 was equal to Ps.220,354 million, as compared to Ps.198,391 million for the three-month period ended March 31, 2024, a Ps.21,963 million increase. This increase was due to higher income from corporate securities for Ps.16,550 million.
The average position in Government securities for the three-month period ended March 31, 2025 was Ps.1,009,503 million, as compared to Ps.766,083 million for the three-month period ended March 31, 2024, a 32% increase.
Net income from financial instruments measured at fair value through profit or loss related to banking activity for the three-month period ended March 31, 2025 was equal to Ps.111,138 million as compared to Ps.118,119 million for the three-month period ended March 31, 2024, a 6% decrease.
Net income from financial instruments measured at fair value through profit or loss related to Naranja X for the three-month period ended March 31, 2025 was equal to Ps.53,058 million as compared to Ps.29,744 million for the three-month period ended March 31, 2024, a 78% increase.
Net income from financial instruments measured at fair value through profit or loss related to insurance activity for the three-month period ended March 31, 2025 amounted to Ps.1,181 million as compared to a loss of Ps.7,992 million for the three-month period ended March 31, 2024, an 85% increase.
viii) Exchange Rate Differences on Foreign Currency
Three-month period ended March 31, 2025, compared to three-month period ended March 31, 2024
Exchange rate differences on foreign currency for the three-month period ended March 31, 2025 were equal to Ps.16,068 million, as compared to Ps.57,180 million for the three-month period ended March 31, 2024, a 72%, or Ps.41,112 million, decrease.
S-28
ix) Other Operating Income
The following table sets forth the various components of other operating income.
| For the Period Ended March 31, | Change (%) | |||||||||||
| 2025 | 2024 | 2025/2024 | ||||||||||
| (in millions of Pesos as of March 31, 2025, otherwise noted) | ||||||||||||
| Other financial income(1)(2) | 23,900 | 57,881 | (59 | ) | ||||||||
| Rental of safe deposit boxes(1) | 12,959 | 5,019 | 158 | |||||||||
| Other fee income(1) | 4,041 | 6,507 | (38 | ) | ||||||||
| Other adjustments and interest on miscellaneous receivables | 75,694 | 45,370 | 67 | |||||||||
| Reversed allowances | 47 | 319 | (85 | ) | ||||||||
| Other | 49,252 | 30,789 | 60 | |||||||||
| Total other operating income | 165,893 | 145,884 | 14 | |||||||||
| (1) | Item included for calculating the efficiency ratio. |
| (2) | Item included for calculating the financial margin. |
Three-month period ended March 31, 2025, compared to three-month period ended March 31, 2024
Other operating income for the three-month period ended March 31, 2025 was equal to Ps.165,893 million, as compared to Ps.145,884 million for the three-month period ended March 31, 2024, a 14% increase. This increase was mainly the result of higher other adjustments and interest on miscellaneous receivables for Ps.30,324 million.
Other operating income related to banking activity was equal to Ps.66,727 million, as compared to Ps.77,813 million for the three-month period ended March 31, 2024, a 14% decrease.
Other operating income related to Naranja X for the three-month period ended March 31, 2025 was equal to Ps.42,589 million, as compared to Ps.26,216 million for the three-month period ended March 31, 2024, a 62% increase.
x) Insurance Business Result
The following table shows the results generated by insurance activities:
| For the Period Ended March 31, | Change (%) | |||||||||||
| 2025 | 2024 | 2025/2024 | ||||||||||
| (in millions of Pesos as of March 31, 2025, otherwise noted) | ||||||||||||
| Insurance revenue | 133,232 | 78,096 | 71 | |||||||||
| Insurance service expense | (110,723 | ) | (52,022 | ) | 113 | |||||||
| Net expenses from reinsurance contracts held | 5,361 | (7,031 | ) | (176 | ) | |||||||
| Total Income from Insurance Activities | 27,870 | 19,043 | 46 | |||||||||
Three-month period ended March 31, 2025, compared to three-month period ended March 31, 2024
Insurance business result (excluding administrative expenses and taxes, net of eliminations related to related-party transactions) for the three-month period ended March 31, 2025, was equal to Ps.27,870 million, as compared to Ps.19,043 million for the three-month period ended March 31, 2024, a 46% increase.
S-29
xi) Impairment Charge
Three-month period ended March 31, 2025, compared to three-month period ended March 31, 2025
Impairment charge for the three-month period ended March 31, 2025 was equal to Ps.400,749 million, as compared to Ps.143,810 million for the three-month period ended March 31, 2024, a 179% increase. This increase was due to a larger financing portfolio and a worsening of the delinquency rate.
Impairment charge related to banking activity for the three-month period ended March 31, 2025, was equal to Ps.244,404 million, as compared to Ps.82,266 million for the three-month period ended March 31, 2024, a 197% increase.
Impairment charge related to Naranja X for the three-month period ended March 31, 2025 was equal to Ps.156,255 million, as compared to Ps.61,543 million for the three-month period ended March 31, 2024, a 154% increase.
xii) Personnel Expenses
Three-month period ended March 31, 2025, compared to three-month period ended March 31, 2024
Personnel expenses for the three-month period ended March 31, 2025 were equal to Ps.234,176 million, as compared to Ps.203,273 million for the three-month period ended March 31, 2024, a 15% increase. This increase was primarily due to the impact of employee salary increases.
Personnel expenses related to banking activity for the three-month period ended March 31, 2025 were equal to Ps.167,677 million, as compared to Ps.133,954 million for the three-month period ended March 31, 2024, a 25% increase.
Personnel expenses related to Naranja X for the three-month period ended March 31, 2025 were equal to Ps.50,659 million as compared to Ps.45,569 million for the three-month period ended March 31, 2024, an 11% increase.
Personnel expenses related to insurance activity for the three-month period ended March 31, 2025 were equal to Ps.7,460 million as compared to Ps.14,580 million for the three-month period ended March 31, 2024, a 49% decrease.
xiii) Administrative Expenses
The following table sets forth the components of our consolidated administrative expenses:
| For the Period Ended March 31, | Change (%) | |||||||||||
| 2025 | 2024 | 2025/2024 | ||||||||||
| (in millions of Pesos as of March 31, 2025, otherwise noted) | ||||||||||||
| Compensations and Remunerations for Services | 19,407 | 15,321 | 27 | |||||||||
| Directors and Syndics’ Fees | 919 | 919 | — | |||||||||
| Advertising and Publicity | 14,542 | 7,279 | 100 | |||||||||
| Taxes | 62,386 | 58,874 | 6 | |||||||||
| Maintenance and Repairs | 52,148 | 30,563 | 71 | |||||||||
| Electricity and Communications | 9,354 | 8,899 | 5 | |||||||||
| Representation and Travel Expenses | 503 | 396 | 27 | |||||||||
| Stationery and Office Supplies | 1,611 | 967 | 67 | |||||||||
| Rentals | 2,782 | 349 | 697 | |||||||||
| Administrative Services under Contract | 54,051 | 29,130 | 86 | |||||||||
| Security | 6,528 | 3,279 | 99 | |||||||||
| Insurance | 1,993 | 1,820 | 10 | |||||||||
| Armored Transportation Service | 8,089 | 9,265 | (13 | ) | ||||||||
| Others | 32,240 | 19,476 | 66 | |||||||||
| Total Administrative Expenses | 266,554 | 186,539 | 43 | |||||||||
Three-month period ended March 31, 2025, compared to three-month period ended March 31, 2024
Administrative expenses for the three-month period ended March 31, 2025 were equal to Ps.266,554 million as compared to Ps.186,539 million for the same period ended March 31, 2024, a 43% increase. This increase was primarily attributable to a (i) Ps.24,920 million increase in administrative services under contract, (ii) Ps.21,585 million increase in maintenance and repairs, and (iii) a Ps.12,764 million increase in other administrative expenses.
S-30
Administrative services under contract for the three-month period ended March 31, 2025 were equal to Ps.54,051 million, as compared to Ps.29,130 million for the three-month period ended March 31, 2024, a 86% increase.
Maintenance and repairs for the three-month period ended March 31, 2025 were equal to Ps.52,148 million, as compared to Ps.30,563 million for the three-month period ended March 31, 2024, a 71% increase.
Administrative expenses related to banking activity for the three-month period ended March 31, 2025 were equal to Ps.206,490 million, as compared to Ps.121,514 million for the three-month period ended March 31, 2024, a 70% increase.
Administrative expenses related to Naranja X for the three-month period ended March 31, 2025 were equal to Ps.52,908 million, as compared to Ps.50,238 million for the three-month period ended March 31, 2024, a 5% increase.
Administrative expenses related to insurance activity for the three-month period ended March 31, 2025 were equal to Ps.2,875 million, as compared to Ps.10,443 million for the three-month period ended March 31, 2024, a 72% decrease.
xiv) Other Operating Expenses
| For the Period Ended March 31, | Change (%) | |||||||||||
| 2025 | 2024 | 2025/2024 | ||||||||||
| (in millions of Pesos as of March 31, 2025, otherwise noted) | ||||||||||||
| Turnover Tax | 151,173 | 214,549 | (30 | ) | ||||||||
| Contributions to the Deposit Insurance | 8,783 | 3,870 | 127 | |||||||||
| Charges for Other Provisions | 4,129 | 89,485 | (95 | ) | ||||||||
| Claims | 9,674 | 5,114 | 89 | |||||||||
| Other Financial Income | 12,667 | 90,277 | (86 | ) | ||||||||
| Interest on Leases | 2,045 | 1,552 | 32 | |||||||||
| Credit Card-related Interest | 39,466 | 39,767 | (1 | ) | ||||||||
| Other Service-related and Sundry Expenses | 68,603 | 60,393 | 14 | |||||||||
| Total other operating expenses | 296,540 | 505,008 | (41 | ) | ||||||||
Three-month period ended March 31, 2025, compared to three-month period ended March 31, 2024
Other operating expenses for the three-month period ended March 31, 2025 were equal to Ps.296,540 million, as compared to Ps.505,008 million of the three-month period ended March 31, 2024, a 41% decrease. This decrease was primarily attributable to a 95% decrease in charges for other provisions and to an 86% decrease in other financial income.
Charges for other provisions for the three-month period ended March 31, 2025 were equal to Ps.4,129 million as compared to Ps.89,485 million for the three-month period ended March 31, 2024, a 95% decrease.
Other financial income for the three-month period ended March 31, 2025 was equal to Ps.12,667 million as compared to Ps.90,277 million for the three-month period ended March 31, 2024, an 86% decrease.
Other operating expenses related to banking activity for the three-month period ended March 31, 2025 were equal to Ps.190,552 million, as compared to Ps.335,454 million of the three-month period ended March 31, 2024, a 43% decrease.
Other operating expenses related to Naranja X for the three-month period ended March 31, 2025 were equal to Ps.79,911 million, as compared to Ps.68,261 million for the three-month period ended March 31, 2024, a 17% increase.
xv) Loss on Net Monetary Position
Three-month period ended March 31, 2025, compared to three-month period ended March 31, 2024
Loss on net monetary position for the three-month period ended March 31, 2025 was equal to Ps.391,513 million as compared to Ps.1,283,846 million for the three-month period ended March 31, 2024, a 70% decrease. This decrease was due to a lower inflation. Inflation as of March 31, 2025 was 55.9%, 23,200 basis points lower than the 287.9% inflation rate as of March 31, 2024.
S-31
Loss on net monetary position related to banking activity for the three-month period ended March 31, 2025 was equal to Ps.310,236 million as compared to Ps.1,033,791 million for the three-month period ended March 31,2024, a 70% decrease.
Loss on net monetary position related to Naranja X for the three-month period ended March 31, 2025 was equal to Ps.56,458 million as compared to Ps.187,802 million for the three-month period ended March 31, 2024, a 70% decrease.
Loss on net monetary position related to insurance activity for the three-month period ended March 31, 2025 was equal to Ps.2,741 million as compared to Ps.9,306 million for the three-month period ended March 31, 2024, a 71% decrease.
xvi) Income Tax from Continuing Operations
Three-month period ended March 31, 2025, compared to three-month period ended March 31, 2024
Income tax from continuing operations for the three-month period ended March 31, 2025 was equal to Ps.72,585 million as compared to Ps.200,281 million for the three-month period ended March 31, 2024, a 64% decrease. This decrease was mainly attributable to a decrease in the operating income.
Income tax from continuing operations related to banking activity for the three-month period ended March 31, 2025 was equal to Ps.15,968 million as compared to Ps.222,668 million for the fiscal three-month period ended March 31, 2024, a 93% decrease.
Income tax from continuing operations related to Naranja X for the three-month period ended March 31, 2025 was equal to Ps.38,603 million as compared to Ps.6,155 million for the three-month period ended March 31, 2024, a 527% increase.
Income tax from continuing operations related to insurance activity for the three-month period ended March 31, 2025 was an income tax credit of Ps.138 million, as compared to an income tax credit of Ps.32,785 million for the three-month period ended March 31, 2024 (in connection with a loss for the period), a 100% decrease.
Results of Operations for the Fiscal Years Ended December 31, 2024, December 31, 2023 and December 31, 2022.
We discuss below (i) our results of operations for the fiscal year ended December 31, 2024, as compared with our results of operations for the fiscal year ended December 31, 2023, and (ii) our results of operations for the fiscal year ended December 31, 2023, as compared with our results of operations for the fiscal year ended December 31, 2022.
S-32
i) Consolidated Income Statement
| For the Year Ended December 31, | Change (%) | |||||||||||||||||||
| 2024 | 2023 | 2022 | 2024/2023 | 2023/2022 | ||||||||||||||||
| (in millions of Pesos, except otherwise noted) | ||||||||||||||||||||
| Consolidated Income Statement | ||||||||||||||||||||
| Net Income from Interest | 5,591,106 | 4,084,665 | 1,122,890 | 37 | 264 | |||||||||||||||
| Interest Income | 8,950,698 | 11,240,292 | 5,278,102 | (20 | ) | 113 | ||||||||||||||
| Interest Expenses | (3,359,593 | ) | (7,155,627 | ) | (4,155,211 | ) | (53 | ) | 72 | |||||||||||
| Net Fee Income | 1,185,428 | 1,114,576 | 997,890 | 6 | 12 | |||||||||||||||
| Fee Income | 1,380,202 | 1,292,624 | 1,196,382 | 7 | 8 | |||||||||||||||
| Fee Related Expenses | (194,775 | ) | (178,048 | ) | (198,491 | ) | 9 | (10 | ) | |||||||||||
| Net Income from Financial Instruments | 941,252 | 647,560 | 2,489,321 | 45 | (74 | ) | ||||||||||||||
| Income from Derecognition of Assets Measured at Amortized Cost | 222,930 | 99,551 | 4,399 | 124 | 2163 | |||||||||||||||
| Exchange Rate Differences on Foreign Currency | 168,111 | 1,448,270 | 148,158 | (88 | ) | 878 | ||||||||||||||
| Other Operating Income | 530,272 | 902,575 | 543,264 | (41 | ) | 66 | ||||||||||||||
| Insurance Business Result | 17,403 | 85,924 | 94,747 | (80 | ) | (9 | ) | |||||||||||||
| Impairment Charge | (936,734 | ) | (450,820 | ) | (386,067 | ) | 108 | 17 | ||||||||||||
| Net Operating Income | 7,719,768 | 7,932,301 | 5,014,601 | (3 | ) | 58 | ||||||||||||||
| Personnel expenses | (1,119,867 | ) | (830,935 | ) | (713,356 | ) | 35 | 16 | ||||||||||||
| Administrative Expenses | (818,640 | ) | (697,981 | ) | (660,552 | ) | 17 | 6 | ||||||||||||
| Depreciation Expenses | (204,183 | ) | (199,255 | ) | (205,243 | ) | 2 | (3 | ) | |||||||||||
| Other Operating Expenses | (1,367,978 | ) | (1,337,135 | ) | (936,947 | ) | 2 | 43 | ||||||||||||
| Loss on Net Monetary Position | (2,589,256 | ) | (3,590,115 | ) | (2,012,715 | ) | (28 | ) | 78 | |||||||||||
| Operating Income | 1,619,844 | 1,276,879 | 485,788 | 27 | 163 | |||||||||||||||
| Share of Profit from Associates and Joint Ventures | 780,862 | 6,927 | (3,249 | ) | 11,173 | (313 | ) | |||||||||||||
| Income before Taxes | 2,400,705 | 1,283,807 | 482,539 | 87 | 166 | |||||||||||||||
| Income Tax from Continuing Operations | (636,881 | ) | (486,656 | ) | (124,930 | ) | 31 | 290 | ||||||||||||
| Net Income (Loss) for the Year | 1,763,825 | 797,150 | 357,609 | 121 | 123 | |||||||||||||||
| Net Income (Loss) for the Year Attributable to Parent Company’s Owner | 1,763,971 | 797,156 | 357,609 | 121 | 123 | |||||||||||||||
| Net Income (Loss) for the Year Attributable to Non-controlling Interests | (147 | ) | (6 | ) | — | 2,350 | — | |||||||||||||
| Other Comprehensive Income (Loss) | 15,895 | 3,647 | (7,072 | ) | 336 | (152 | ) | |||||||||||||
| Total Comprehensive Income (Loss) | 1,779,720 | 800,797 | 350,537 | 122 | 128 | |||||||||||||||
| Total Comprehensive Income (Loss) Attributable to Parent Company’s Owners | 1,779,868 | 800,804 | 350,537 | 122 | 128 | |||||||||||||||
| Total Comprehensive Income (Loss) Loss Attributable to Non-controlling Interests | (148 | ) | (5 | ) | — | 2,860 | — | |||||||||||||
| Ratios (%) | Change (bps) | |||||||||||||||||||
| Return on Assets | 5.93 | 3.26 | 1.46 | 267 | 180 | |||||||||||||||
| Return on Shareholders’ Equity | 31.08 | 17.23 | 8.08 | 1,384 | 915 | |||||||||||||||
| Change (%) | ||||||||||||||||||||
| Basic Earnings per Share (in Pesos) | 1,189.39 | 540.56 | 242.50 | 120 | 123 | |||||||||||||||
Fiscal Year 2024 compared to Fiscal Year 2023
Net income for the fiscal year ended December 31, 2024 was equal to Ps.1,763,825 million, as compared to net income equal to Ps.797,150 million for the fiscal year ended December 31, 2023, a Ps.966,675 million or 121% increase. This result was mainly due to: (i) net income from banking activities (Banco Galicia) for Ps.1,395,506 million and Naranja X for Ps.247,054 million, offset by a loss of (ii) insurance services (Sudamericana Holding) for Ps.28,103 million.
Net earnings per share for the fiscal year ended December 31, 2024, was equal to a Ps.1,189.39 per share, as compared to a Ps.540.56 per share for the fiscal year ended December 31, 2023.
S-33
The return on assets and the return on shareholders’ equity for the fiscal year ended December 31, 2024, was equal to 5.93% and 31.08%, respectively, as compared to 3.26% and 17.23%, respectively, for the fiscal year ended December 31, 2023.
The increase in net income for the year ended December 31, 2024 was primarily attributable to a higher share of profit from associates and joint ventures due to the Acquisition, increasing from Ps.6,927 million for the year ended December 31, 2023 to Ps.780,862 million for the year ended December 31, 2024.
Fiscal Year 2023 compared to Fiscal Year 2022
Net income for the fiscal year ended December 31, 2023 was equal to Ps.797,150 million, as compared to net income equal to Ps.357,609 million for the fiscal year ended December 31, 2022, a Ps.439,541 million or 123% increase. This result was mainly due to net income from: (i) banking activities (Banco Galicia) for Ps.663,003 million, (ii) Naranja X for Ps.32,453 million, and (iii) insurance services (Sudamericana Holding) for Ps.26,895 million.
Net earnings per share for the fiscal year ended December 31, 2023, was equal to a Ps.540.56 per share, as compared to a Ps.242.50 per share for the fiscal year ended December 31, 2022.
The return on assets and the return on shareholders’ equity for the fiscal year ended December 31, 2023, was equal to 3.26% and 17.23%, respectively, as compared to 1.46% and 8.08%, respectively, for the fiscal year ended December 31, 2022.
The increase in net income for the year ended December 31, 2023 was primarily attributable to a higher net operating income, increasing from Ps.5,014,601 million for the year ended December 31, 2022 to Ps.7,932,301 million for the year ended December 31, 2023 (a 58% increase as compared to December 31, 2022) due to a higher net income from interest increasing from Ps.1,122,890 million in 2022 to Ps.4,084,665 million in 2023, offset by higher loss on net monetary position.
ii) Interest-Earning Assets
The following table shows our yields on interest-earning assets:
| As of December 31, | ||||||||||||||||||||||||
| 2024 | 2023 | 2022 | ||||||||||||||||||||||
| Average Balance |
Average Yield / Rate |
Average Balance |
Average Yield / Rate |
Average Balance |
Average Yield / Rate |
|||||||||||||||||||
| (in millions of Pesos, except rates) | ||||||||||||||||||||||||
| Interest-Earning Assets | ||||||||||||||||||||||||
| Debt Securities at fair value through profit or loss | ||||||||||||||||||||||||
| Government Securities | 898,074 | 104.88 | 4,146,687 | 2.34 | 3,839,350 | 60.60 | ||||||||||||||||||
| Others Debt Securities | 25,309 | 22.80 | 80,112 | 164.22 | 32,837 | 122.49 | ||||||||||||||||||
| Total Debt Securities at fair value through profit or loss | 923,382 | 102.63 | 4,226,799 | 5.41 | 3,872,187 | 61.13 | ||||||||||||||||||
| Repurchase Transactions | 1,334,695 | 73.41 | 1,269,624 | 89.31 | 658,724 | 48.12 | ||||||||||||||||||
| Loans and Other Financing | ||||||||||||||||||||||||
| Loans | 7,706,470 | 37.91 | 7,797,228 | 49.76 | 8,718,989 | 43.50 | ||||||||||||||||||
| Financial Leases | 13,988 | 66.80 | 22,794 | 67.24 | 16,455 | 34.32 | ||||||||||||||||||
| Other Loans and Other Financing | 10,132 | 31.44 | 14,956 | 13.03 | 14,666 | 6.88 | ||||||||||||||||||
| Total Loans and Other Financing | 7,730,590 | 37.95 | 7,834,978 | 49.74 | 8,750,109 | 43.42 | ||||||||||||||||||
| Other Interest-Earning Assets | 3,530,548 | 85.70 | 1,379,776 | 387.72 | 1,733,859 | 80.85 | ||||||||||||||||||
| Total Interest-Earning Assets | 13,519,216 | 58.34 | 14,711,176 | 72.12 | 15,014,878 | 52.52 | ||||||||||||||||||
| Spread and Net Yield | ||||||||||||||||||||||||
| Interest Spread, Nominal Basis (1) | 28.78 | 13.80 | 15.25 | |||||||||||||||||||||
| Cost of Funds Supporting Interest-Earning Assets | 20.65 | 43.73 | 26.52 | |||||||||||||||||||||
| Net Yield on Interest-Earning Assets (2) | 37.69 | 28.39 | 26.00 | |||||||||||||||||||||
| (1) | Reflects the difference between the average nominal interest rate on interest-earning assets and the average nominal interest rate on interest-bearing liabilities. Interest rates include the CER/UVA adjustment. |
| (2) | Net interest earned divided by average interest-earning assets. Interest rates include the CER/UVA adjustment. |
S-34
Fiscal Year 2024 compared to Fiscal Year 2023
The average balance of interest-earning asset decreased Ps.1,191,960 million, from Ps.14,711,176 million for the fiscal year ended December 31, 2023, to Ps. 13,519,216 million for the fiscal year ended December 31, 2024, representing a decrease of 8% as compared to 2023. Of this decrease, Ps.3,248,613 million were due to a decrease in the average size of government securities, offset by an increase of Ps.2,150,772 million in the volume of other interest-earning assets. The average yield on interest-earning assets was 58.34% in 2024, as compared to 72.12% in 2023, a 1,377 basis points decrease, mainly attributable to a decrease in the average interest rate earned on other interest-earnings assets (decreasing 30,202 basis points as compared to 2023).
Fiscal Year 2023 compared to Fiscal Year 2022
The average balance of interest-earning asset decreased Ps.303,702 million, from Ps.15,014,878 million for the fiscal year ended December 31, 2022, to Ps. 14,711,176 million for the fiscal year ended December 31, 2023, representing a decrease of 2% as compared to 2022. Of this decrease, Ps.921,761 million were due to a decrease in the average size of loans, offset by an increase for Ps.610,901 million in the volume of repurchase transactions. The average yield on interest-earning assets was 72.12% in 2023, as compared to 52.52% in 2022, a 1,960 basis points increase, mainly attributable to an increase in the average interest rate earned on other interest-earnings assets (increasing 30,688 basis points as compared to 2022).
iii) Interest-Bearing Liabilities
The following table shows our yields on cost of funds:
| As of December 31, | ||||||||||||||||||||||||
| 2024 | 2023 | 2022 | ||||||||||||||||||||||
| Average Balance | Average Yield / Rate | Average Balance | Average Yield / Rate | Average Balance | Average Yield / Rate | |||||||||||||||||||
| (in millions of Pesos, except rates) | ||||||||||||||||||||||||
| Interest-Bearing Liabilities | ||||||||||||||||||||||||
| Deposits | ||||||||||||||||||||||||
| Savings Accounts | 5,000,256 | 16.83 | 4,470,263 | 33.66 | 4,359,072 | 16.72 | ||||||||||||||||||
| Time Deposits | 3,126,647 | 54.14 | 5,569,361 | 84.60 | 5,437,571 | 54.69 | ||||||||||||||||||
| Total Interest-Bearing Deposits | 8,126,903 | 31.19 | 10,039,624 | 61.92 | 9,796,643 | 37.80 | ||||||||||||||||||
| Financing Received from the Argentine Central Bank and Other Financial Institutions | 420,046 | 3.02 | 82,933 | 17.04 | 94,107 | 10.45 | ||||||||||||||||||
| Debt Securities and Subordinated Debt Securities | 520,378 | 12.27 | 644,625 | 5.39 | 758,860 | 34.00 | ||||||||||||||||||
| Other Interest-Bearing Liabilities | 378,171 | 47.86 | 262,877 | 63.58 | 35,428 | 32.29 | ||||||||||||||||||
| Total Interest-Bearing Liabilities | 9,445,499 | 29.56 | 11,030,059 | 58.32 | 10,685,038 | 37.27 | ||||||||||||||||||
Fiscal Year 2024 compared to Fiscal Year 2023
The average balance of interest-bearing liabilities for the fiscal year ended December 31, 2024, were equal to Ps.9,445,499 million, as compared to Ps.11,030,059 million for the fiscal year ended December 31, 2023, a decrease of 14% as compared to 2023. Such decrease was primarily attributable to a Ps.2,442,714 million decrease in the average balance of time deposits, which decreased to Ps.3,126,647 million as of the fiscal year ended December 31, 2024 from Ps.5,569,361 million as of the fiscal year ended December 31, 2023. In addition, the average yield on interest-bearing liabilities was 29.56% in 2024, as compared to 58.32% in 2023, a 2,876 basis points decrease, mainly attributable to a decrease in the average interest rate on time deposits (decreasing 3,046 basis points as compared to 2023).
S-35
Fiscal Year 2023 compared to Fiscal Year 2022
The average balance of interest-bearing liabilities for the fiscal year ended December 31, 2023 was equal to Ps.11,030,059 million, as compared to Ps.10,685,038 million for the fiscal year ended December 31, 2022, an increase of 3% as compared to 2022. Such increase was primarily attributable to (i) a Ps.242,981 million increase in the average balance of deposits, which increased to Ps.10,039,624 million as of the fiscal year ended December 31, 2023 from Ps.9,796,643 million as of the fiscal year ended December 31, 2022, and (ii) a Ps.115,294 million increase in the average balance of other interest-bearing liabilities, which increased to Ps.262,877 million as of the fiscal year ended December 31, 2023 from Ps.35,428 million as of the fiscal year ended December 31, 2022. The average yield on interest-bearing liabilities was 58.32% in 2023, as compared to 37.27% in 2022, a 2,105 basis points increase, mainly attributable to an increase in the average interest rate on other interest-bearing liabilities (increasing 3,128 basis points as compared to 2022).
iv) Interest Income
Consolidated interest income was composed of the following:
| For the Year Ended December 31, | Change (%) | |||||||||||||||||||
| 2024 | 2023 | 2022 | 2024/2023 | 2023/2022 | ||||||||||||||||
| (in millions of Pesos, except percentages) | ||||||||||||||||||||
| Cash and due from banks | 785 | 610 | 34 | 29 | 1,694 | |||||||||||||||
| Corporate debt securities | 10,433 | (9,425 | ) | 9,898 | (211 | ) | (195 | ) | ||||||||||||
| Government debt securities | 3,709,310 | 5,195,370 | 1,227,680 | (29 | ) | 323 | ||||||||||||||
| On Loans and Other Financing Activities | 4,178,085 | 4,774,001 | 3,710,213 | (12 | ) | 29 | ||||||||||||||
| Financial Sector | 33,027 | 38,957 | 29,279 | (15 | ) | 33 | ||||||||||||||
| Non-financial Public Sector | 24 | — | — | 100 | N/A | |||||||||||||||
| Non-financial Private Sector | 4,145,034 | 4,735,044 | 3,680,934 | (12 | ) | 29 | ||||||||||||||
| Advances | 280,853 | 367,122 | 301,159 | (23 | ) | 22 | ||||||||||||||
| Mortgage loans | 408,960 | 382,800 | 318,452 | 7 | 20 | |||||||||||||||
| Pledge loans | 57,660 | 68,350 | 68,357 | (16 | ) | — | ||||||||||||||
| Personal Loans | 865,425 | 469,666 | 364,628 | 84 | 29 | |||||||||||||||
| Credit Card Loans | 1,522,126 | 1,631,151 | 1,271,765 | (7 | ) | 28 | ||||||||||||||
| Financial Leases | 8,511 | 14,977 | 5,013 | (43 | ) | 199 | ||||||||||||||
| Notes | 945,215 | 1,659,588 | 1,140,987 | (43 | ) | 45 | ||||||||||||||
| Pre-financing and export financing | 10,385 | 5,119 | 11,756 | 103 | (56 | ) | ||||||||||||||
| Others | 45,900 | 136,271 | 198,818 | (66 | ) | (31 | ) | |||||||||||||
| On Repurchase Transactions | 1,052,085 | 1,279,735 | 330,275 | (18 | ) | 287 | ||||||||||||||
| Total Income from Interest | 8,950,699 | 11,240,292 | 5,278,101 | (20 | ) | 113 | ||||||||||||||
Fiscal Year 2024 compared to Fiscal Year 2023
Interest income for the fiscal year ended December 31, 2024, was equal to Ps.8,950,699 million, as compared to Ps.11,240,292 million for the fiscal year ended December 31, 2023, a 20% decrease. Such decrease was the result of a Ps.1,486,060 million or 29% decrease in government securities and a Ps.595,916 million or 12% decrease in loans and other financing.
The Ps.1,486,060 million decrease in interest earned from government debt securities was primarily driven by a reduction in the volume of Peso-denominated government securities measured at amortized cost compared to 2023. Additionally, interest income from government debt securities for the fiscal year ended December 31, 2024 was largely attributable to interest accrued on the portfolio of the instruments issued by the BCRA (LELIQ), which were acquired starting January 1, 2023 but were not part of the portfolio in 2024.
The decrease of Ps.595,916 million in the interest earned from loans and other financing was due to a decrease in the volume of discounted bills and credit card loans.
S-36
The average amount of loans granted for the fiscal year ended December 31, 2024 was equal to Ps.7,706,470 million, a 1% decrease as compared to the Ps.7,797,228 million for the fiscal year ended December 31, 2023. The average interest rate on total loans was 37.91% for the fiscal year ended December 31, 2024, as compared to 49.76% for the fiscal year ended December 31, 2023, representing a 1,184 bps decrease year-over-year.
The decrease in interest earnings from loans and other financing in 2024 was primarily a consequence of a Ps.714,373 million increase in notes outstanding, Ps.109,025 million increase in credit cards loans and a Ps.90,371 million decrease in others.
Interest income from banking activity amounted to Ps.7,277,588 million in 2024, a 26% decrease as compared to the Ps.9,888,835 million recorded in the fiscal year ended December 31, 2023.
According to BCRA information, as of December 31, 2024, Banco Galicia’s estimated market share of loans to the private sector was 15.73%, as compared to 10.93% as of December 31, 2023.
Interest income related to Naranja X amounted to Ps.1,661,435 million for the year ended December 31, 2024, a 14% increase as compared to the Ps.1,460,056 million recorded for the fiscal year ended December 31, 2023.
Interest income related to insurance activity amounted to Ps.51,862 million for the year ended December 31, 2024, a 171% decrease as compared to the Ps.19,153 million recorded for the fiscal year ended December 31, 2023.
Fiscal Year 2023 compared to Fiscal Year 2022
Interest income for the fiscal year ended December 31, 2023, was equal to Ps.11,240,292 million, as compared to Ps.5,278,101 million for the fiscal year ended December 31, 2022, a 113% increase. Such increase was the result of a Ps.3,967,690 million or 323% increase in government securities and a Ps.1,063,788 million or 29% increase in loans and other financing.
The increase of Ps.3,967,690 million in the interest earned from government debt securities was due mostly to the interest accrued on the portfolio of the instruments issued by the BCRA (LELIQ) acquired from January 1, 2023.
The increase of Ps.1,063,788 million in the interest earned from loans and other financing was due to an increase in the volume of discounted bills.
The average amount of loans granted for the fiscal year ended December 31, 2023 was equal to Ps.7,797,228 million, a 11% decrease as compared to the Ps.8,718,989 million for the fiscal year ended December 31, 2022. The average interest rate on total loans was 49.76% for the fiscal year ended December 31, 2023, as compared to 43.50% for the fiscal year ended December 31, 2022, representing a 625 basis points increase year-over-year.
The increase in interest earnings from loans and other financing in 2023 was primarily a consequence of a Ps.518,601 million increase in notes outstanding, Ps.359,386 million increase in credit cards loans and a Ps.65,963 million increase in advances.
Interest income from banking activity amounted to Ps.9,888,835 million in 2023, a 128% increase as compared to the Ps.4,333,913 million recorded in the fiscal year ended December 31, 2022.
According to BCRA information, as of December 31, 2023, Banco Galicia’s estimated market share of loans to the private sector was 10.93%, as compared to 11.76% as of December 31, 2022.
Interest income related to Naranja X amounted to Ps.1,460,056 million for the year ended December 31, 2023, a 55% increase as compared to the Ps.941,764 million recorded for the fiscal year ended December 31, 2022.
Interest income related to insurance activity amounted to Ps.19,153 million for the year ended December 31, 2023, a 73% decrease as compared to the Ps.70,546 million recorded for the fiscal year ended December 31, 2022.
S-37
The following table indicates Banco Galicia market share in the segments listed below:
| For the Year Ended December 31, (*) | ||||||||||||
| 2024 | 2023 | 2022 | ||||||||||
| (in percentages) | ||||||||||||
| Total Loans | 15.80 | 10.75 | 11.82 | |||||||||
| Private-Sector Loans | 15.73 | 10.93 | 11.76 | |||||||||
| (*) | Exclusively Banco Galicia within the Argentine market, according to the daily information on loans published by the BCRA. Balances as of the last day of each year. |
v) Interest Expenses
Consolidated interest expenses were comprised of the following:
| For the Year Ended December 31, | Change (%) | |||||||||||||||||||
| 2024 | 2023 | 2022 | 2024/2023 | 2023/2022 | ||||||||||||||||
| (in millions of Pesos, except percentages) | ||||||||||||||||||||
| On Deposits | 2,832,165 | 6,421,932 | 3,721,631 | (56 | ) | 73 | ||||||||||||||
| Non-financial Private Sector | 2,832,165 | 6,421,932 | 3,721,631 | (56 | ) | 73 | ||||||||||||||
| Checking Accounts | 11,689 | 2,861 | 3,841 | 309 | (26 | ) | ||||||||||||||
| Savings Accounts | 245,238 | 154,496 | 21,281 | 59 | 626 | |||||||||||||||
| Time Deposit and Term Investments | 1,460,157 | 4,532,772 | 2,909,064 | (68 | ) | 56 | ||||||||||||||
| Others | 1,115,081 | 1,731,803 | 787,445 | (36 | ) | 120 | ||||||||||||||
| On Financing Received from the Argentine Central Bank and Other Financial Institutions | 144,711 | 196,282 | 160,951 | (26 | ) | 22 | ||||||||||||||
| On Repurchase Transactions | 20,322 | 18,711 | 11,398 | 9 | 64 | |||||||||||||||
| Argentine Central Bank and Other Financial Institutions | 170 | — | — | 100 | N/A | |||||||||||||||
| Other Financial Institutions | 20,152 | 18,711 | 11,398 | 8 | 64 | |||||||||||||||
| On Other Financial Liabilities | 227,946 | 322,380 | 29,025 | (29 | ) | 1011 | ||||||||||||||
| On Debt Securities | 109,011 | 169,348 | 205,023 | (36 | ) | (17 | ) | |||||||||||||
| On Subordinated Debt Securities | 25,438 | 26,974 | 27,183 | (6 | ) | (1 | ) | |||||||||||||
| Total Interest Expenses | 3,359,593 | 7,155,627 | 4,155,211 | (53 | ) | 72 | ||||||||||||||
Fiscal Year 2024 compared to Fiscal Year 2023
Interest expenses for the fiscal year ended December 31, 2024, were equal to Ps.3,359,593 million, as compared to Ps.7,155,627 million for the fiscal year ended December 31, 2023, representing a 53% decrease. Such decrease was primarily attributable to a decrease in interest paid on deposits of Ps.3,589,767 million and on other financial liabilities of Ps.94,434 million.
Interest expenses from deposits amounted to Ps.2,832,165 million for the fiscal year ended December 31, 2024, as compared to Ps.6,421,932 million for the fiscal year ended December 31, 2023, a Ps.3,589,767 million decrease. This decrease was primarily due to decreased interest expenses related to time deposits and term investments, which was equal to Ps.3,072,615 million for the fiscal year ended December 31, 2024, representing a 68% decrease as compared to Ps.4,532,772 million for the fiscal year ended December 31, 2023.
The decrease in lower interest paid to time deposits and term investments was as a consequence of a decrease in the nominal annual rate and the average volume of deposits.
The total average interest-bearing deposits for the fiscal year ended December 31, 2024, amounted to Ps.8,126,903 million, reflecting a decrease of 19%. This decrease was due to a decrease in time deposits for Ps.2,442,714 million.
S-38
Out of total interest-bearing deposits (savings accounts and time deposits) for the fiscal year ended December 31, 2024, the average interest rate of time deposits was 31.19%, as compared to 61.92% for the fiscal year ended December 31, 2023, representing a 3,073 basis points decrease.
Savings accounts deposits for the fiscal year ended December 31, 2024 accrued interest at an average rate of 16.83%, as compared to an average rate of 33.66% for the fiscal year ended December 31, 2023, representing a 1,683 basis points decrease. The rate of time deposits for the fiscal year ended December 31, 2024, was 54.14%, as compared to 84.60% for the fiscal year ended December 31, 2023, representing a 3,046 basis points decrease.
Interest expenses related to banking activity amounted to Ps.2,832,769 million for the fiscal year ended December 31, 2024, as compared to Ps.6,432,451 million for the fiscal year ended December 31, 2023, representing a 56% decrease.
According to BCRA information and considering only deposits from the private-sector deposits in checking and savings accounts and time deposits, Banco Galicia’s estimated Argentine deposit market share increased from 9.96% as of December 31, 2023, to 11.17% as of December 31, 2024.
Interest expenses related to Naranja X amounted to Ps.596,672 million for the fiscal year ended December 31, 2024, as compared to Ps.843,913 million for the fiscal year ended December 31, 2023, representing a 29% decrease.
Fiscal Year 2023 compared to Fiscal Year 2022
Interest expenses for the fiscal year ended December 31, 2023, were equal to Ps.7,155,627 million, as compared to Ps.4,155,211 million for the fiscal year ended December 31, 2022, representing a 72% increase. Such increase was primarily attributable to an increase in interest paid on deposits for Ps.2,700,301 million and an increase on other financial liabilities for Ps.293,355 million.
Interest expenses from deposits amounted to Ps.6,421,932 million for the fiscal year ended December 31, 2023, as compared to Ps.3,721,631 million for the fiscal year ended December 31, 2022, a Ps.2,700,301 million increase. This increase was primarily due to increased interest expenses related to time deposits and term investments, which was equal to Ps.1,623,708 million for the fiscal year ended December 31, 2023, representing a 56% increase as compared to Ps.2,909,064 million for the fiscal year ended December 31, 2022 and due to an increase of other deposits of Ps.4,532,772 million.
The increase in interest paid on time deposits and term investments was as a consequence of higher volume and rate yields.
The total average interest-bearing deposits for the fiscal year ended December 31, 2023, amounted to Ps.10,039,624 million, reflecting an increase of 2%. This increase was due to an increase in time deposits for Ps.131,790 million.
Out of total interest-bearing deposits (savings accounts and time deposits) for the fiscal year ended December 31, 2023, the average interest rate of time deposits was 61.92%, as compared to 37.80% for the fiscal year ended December 31, 2022, representating a 2,412 basis points increase.
Savings accounts deposits for the fiscal year ended December 31, 2023 accrued interest at an average rate of 33.66%, as compared to an average rate of 16.72% for the fiscal year ended December 31, 2022, representing a 1,695 basis points increase. The rate of time deposits for the fiscal year ended December 31, 2023, was 84.60%, as compared to 54.69% for the fiscal year ended December 31, 2022, representing a 2,990 basis points increase.
Interest expenses related to banking activity amounted to Ps.6,432,451 million for the fiscal year ended December 31, 2023, as compared to Ps.3,775,053 million for the fiscal year ended December 31, 2022, representing a 70% increase.
According to BCRA information and considering only deposits from the private-sector deposits in checking and savings accounts and time deposits, Banco Galicia’s estimated Argentine deposit market share decreased from 10.75% as of December 31, 2022, to 9.96% as of December 31, 2023.
Interest expenses related to Naranja X amounted to Ps.843,913 million for the fiscal year ended December 31, 2023, as compared to Ps.445,972 million for the fiscal year ended December 31, 2022, representing an 89% increase.
S-39
The following table indicates Banco Galicia’s market share in the segments listed below:
| For the Year Ended December 31,(*) | ||||||||||||
| 2024 | 2023 | 2022 | ||||||||||
| (in percentages) | ||||||||||||
| Total Deposits | 16.82 | 8.81 | 9.10 | |||||||||
| Total Deposits in Checking and Savings Accounts and Time Deposits | 11.17 | 9.96 | 10.75 | |||||||||
| Private-Sector Deposits | 13.63 | 9.83 | 10.56 | |||||||||
| (*) | Exclusively Banco Galicia within the Argentine market, according to the daily information on deposits published by the BCRA. Balances as of the last day of each year. |
vi) Net Fee Income
Consolidated net fee income consisted of:
| For the Year Ended December 31, | Change (%) | |||||||||||||||||||
| 2024 | 2023 | 2022 | 2024/2023 | 2023/2022 | ||||||||||||||||
| (in millions of Pesos, except percentages) | ||||||||||||||||||||
| Income From | ||||||||||||||||||||
| Credit Cards | 593,498 | 539,073 | 481,995 | 10 | 12 | |||||||||||||||
| Insurance | 40,762 | 25,758 | 33,786 | 58 | (24 | ) | ||||||||||||||
| Deposits and other obligations | 400,866 | 468,025 | 447,148 | (14 | ) | 5 | ||||||||||||||
| Credit Loans | 176,039 | 145,875 | 152,767 | 21 | (5 | ) | ||||||||||||||
| Loan Commitments and Financial Guarantees | 12,730 | 5,079 | 2,199 | 151 | 131 | |||||||||||||||
| Securities | 103,069 | 67,135 | 38,582 | 54 | 74 | |||||||||||||||
| Collections Management | 5,289 | 5,360 | 6,165 | (1 | ) | (13 | ) | |||||||||||||
| Foreign and Exchange Transactions | 47,949 | 36,320 | 33,740 | 32 | 8 | |||||||||||||||
| Total fee income | 1,380,203 | 1,292,624 | 1,196,382 | 7 | 8 | |||||||||||||||
| Total fee expenses | (194,775 | ) | (178,048 | ) | (198,491 | ) | 9 | (10 | ) | |||||||||||
| Net fee income | 1,185,428 | 1,114,576 | 997,890 | 6 | 12 | |||||||||||||||
Fiscal Year 2024 compared to Fiscal Year 2023
Our net fee income for the fiscal year ended December 31, 2024, was equal to Ps.1,185,428 million, as compared to Ps.1,114,576 million for the fiscal year ended December 31, 2023, a 6% increase. This increase was mainly due to a 10% increase in net fee income from credit cards and to a 54% increase in net fee income from securities.
Income from credit card transactions for the fiscal year ended December 31, 2024, was Ps.593,498 million, as compared to Ps.539,073 million for the fiscal year ended December 31, 2023, a Ps.54,425 million increase.
The total number of credit cards managed for the fiscal year ended December 31, 2023 was 15,493,853, as compared to 13,078,384 for the fiscal year ended December 31, 2022, a 18% increase.
The total fee expenses for the fiscal year ended December 31, 2024 were equal to Ps.194,775 million, as compared to Ps.178,048 million for the fiscal year ended December 31, 2023, a 9% increase. Such increase was mainly attributable to a 6% increase in expenses related to credit cards and a 10% increase in expenses related to other fees, as compared to the previous fiscal year.
Net fee income related to banking activity for the fiscal year ended December 31, 2024 was equal to Ps.679,209 million, as compared to Ps.688,723 million for fiscal year ended December 31, 2023, a 1% decrease.
Net fee income related to Naranja X for the fiscal year ended December 31, 2024 amounted to Ps.505,550 million as compared to Ps.440,335 million for the fiscal year ended December 31, 2023, a 15% increase.
S-40
For more information about fees, please see – Item 4. “Information on the Company” –B. “Business Overview” – “Argentine Banking Regulations” – “Limitations on Fees and Other Substantial Elements” in our Form 20-F, which is incorporated herein by reference.
Fiscal Year 2023 compared to Fiscal Year 2022
Our net fee income for the fiscal year ended December 31, 2023, was equal to Ps.1,114,576 million, as compared to Ps.997,890 million for the fiscal year ended December 31, 2022, a 12% increase. This increase was mainly due to a 12% increase in credit cards and to a 74% increase in securities.
Income from credit card transactions for the fiscal year ended December 31, 2023, was Ps.539,073 million, as compared to Ps.481,995 million for the fiscal year ended December 31, 2022, a Ps.57,078 million increase.
The total number of credit cards managed for the fiscal year ended December 31, 2023 was 13,078,384, as compared to 13,605,521 for the fiscal year ended December 31, 2022, a 4% decrease.
The total fee expenses for the fiscal year ended December 31, 2023 were equal to Ps.178,048 million, as compared to Ps.198,491 million for the fiscal year ended December 31, 2022, a 10% increase. Such increase was mainly attributable to a 12% increase in expenses related to other fees, as compared to the previous fiscal year.
Net fee income related to banking activity for the fiscal year ended December 31, 2023, was equal to Ps.688,723 million, as compared to Ps.605,084 million for fiscal year ended December 31, 2022, a 14% increase.
Net fee income related to Naranja X for the fiscal year ended December 31, 2023 amounted to Ps.440,335 million as compared to Ps.414,533 million for the fiscal year ended December 31, 2022, a 6% increase.
For more information about fees, please see – Item 4. “Information on the Company” –B. “Business Overview” – “Argentine Banking Regulations” – “Limitations on Fees and Other Substantial Elements” in our Form 20-F, which is incorporated herein by reference.
S-41
The following table sets forth the number of credit cards outstanding as of the dates indicated:
| December 31, | Change (%) | |||||||||||||||||||
| 2024 | 2023 | 2022 | 2024/2023 | 2023/2022 | ||||||||||||||||
| (number of credit cards, except otherwise noted) | (percentages) | |||||||||||||||||||
| Banco Galicia | ||||||||||||||||||||
| Visa | 2,593,186 | 2,553,142 | 3,265,090 | 2 | (22 | ) | ||||||||||||||
| “Gold” | 633,289 | 590,234 | 804,237 | 7 | (27 | ) | ||||||||||||||
| International | 702,413 | 728,291 | 923,064 | (4 | ) | (21 | ) | |||||||||||||
| Domestic | 6,060 | 10,513 | 19,872 | (42 | ) | (47 | ) | |||||||||||||
| “Business” | 163,634 | 155,187 | 173,101 | 5 | (10 | ) | ||||||||||||||
| “Platinum” | 430,663 | 439,272 | 675,998 | (2 | ) | (35 | ) | |||||||||||||
| “Signature” | 657,127 | 629,645 | 668,818 | 4 | (6 | ) | ||||||||||||||
| American Express | 642,019 | 661,059 | 701,514 | (3 | ) | (6 | ) | |||||||||||||
| “Gold” | 146,514 | 153,977 | 174,447 | (5 | ) | (12 | ) | |||||||||||||
| “International” | 102,224 | 108,967 | 120,495 | (6 | ) | (10 | ) | |||||||||||||
| “Platinum” | 235,274 | 232,289 | 217,052 | 1 | 7 | |||||||||||||||
| “Signature” | 158,007 | 165,826 | 189,520 | (5 | ) | (13 | ) | |||||||||||||
| MasterCard | 1,220,240 | 1,132,957 | 1,112,453 | 8 | 2 | |||||||||||||||
| “Gold” | 5 | 19 | 30 | (74 | ) | (37 | ) | |||||||||||||
| MasterCard | 345,396 | 311,403 | 285,100 | 11 | 9 | |||||||||||||||
| “Platinum” | 355,749 | 312,545 | 329,086 | 14 | (5 | ) | ||||||||||||||
| “Black” | 168,878 | 169,840 | 198,361 | (1 | ) | (14 | ) | |||||||||||||
| Others | 350,212 | 339,150 | 299,876 | 3 | 13 | |||||||||||||||
| Galicia Más | 932,934 | — | — | N/A | N/A | |||||||||||||||
| Tarjeta Naranja | 10,105,474 | 8,731,226 | 8,526,464 | 16 | 2 | |||||||||||||||
| Naranja | 5,385,382 | 4,684,717 | 4,572,489 | 15 | 2 | |||||||||||||||
| Visa | 3,500,799 | 3,667,833 | 3,566,908 | (5 | ) | 3 | ||||||||||||||
| MasterCard | 1,182,193 | 334,801 | 337,276 | 253 | (1 | ) | ||||||||||||||
| American Express | 37,100 | 43,875 | 49,791 | (15 | ) | (12 | ) | |||||||||||||
| Total Credit Cards | 15,493,853 | 13,078,384 | 13,605,521 | 18 | (4 | ) | ||||||||||||||
| Total Amount of Purchases (in millions of Pesos) | 32,095,447 | 21,531,833 | 20,137,200 | 49 | 7 | |||||||||||||||
S-42
vii) Net Income from Financial Instruments
Consolidated net income from financial instruments was comprised of:
| For the Year Ended December 31, | Change (%) | |||||||||||||||||||
| 2024 | 2023 | 2022 | 2024/2023 | 2023/2022 | ||||||||||||||||
| (in millions of Pesos, except percentages) | ||||||||||||||||||||
| From Measurement of Financial Assets at Fair Value through Profit or Loss: | ||||||||||||||||||||
| Income from Government Securities | 785,399 | 358,637 | 2,372,226 | 119 | (85 | ) | ||||||||||||||
| Income from Corporate Securities | 88,723 | 272,715 | 97,435 | (67 | ) | 180 | ||||||||||||||
| Income from Derivative Instruments | 7,167 | 41,218 | 25,070 | (83 | ) | 64 | ||||||||||||||
| Repurchase Transactions | 7,159 | 41,218 | 25,070 | (83 | ) | 64 | ||||||||||||||
| Income from Other Financial Assets | (18 | ) | 4 | — | (546 | ) | — | |||||||||||||
| Income from derecognition of assets measured at fair value | 79,275 | — | — | — | — | |||||||||||||||
| From Measurement of Financial Liabilities at Fair Value through Profit or Loss: | (19,295 | ) | (25,013 | ) | (5,410 | ) | (23 | ) | (362 | ) | ||||||||||
| Total Net Results from Financial Instruments | 941,252 | 647,560 | 2,489,321 | 45 | (74 | ) | ||||||||||||||
Fiscal Year 2024 compared to Fiscal Year 2023
Net income from financial instruments for the fiscal year ended December 31, 2024 was equal to Ps.941,252 million, as compared to Ps.647,560 million for the fiscal year ended December 31, 2023, a Ps.293,692 million increase. This increase was due to higher results from government securities for Ps.426,762 million.
The average position in debt securities for the fiscal year ended December 31, 2024 was Ps.923,382 million, as compared to Ps.4,226,799 million for the fiscal year ended December 31, 2023, a 78% decrease.
The average yield on debt securities for the fiscal year ended December 31, 2024, was 102.63%, as compared to 5.41% for fiscal year ended December 31, 2023, a 9,723 basis points increase.
These variations were mainly a result of net income from financial instruments related to Banco Galicia, which for the noted years represented 71% of our total consolidated net result from financial instruments. Banco Galicia’s net income from financial instruments for the fiscal year ended December 31, 2024 amounted to Ps.667,928 million, as compared to Ps.276,207 million for the fiscal year ended December 31, 2023, a 142% increase.
Fiscal Year 2023 compared to Fiscal Year 2022
Net income from financial instruments for the fiscal year ended December 31, 2023 was equal to Ps.647,560 million, as compared to Ps.2,489,321 million for the fiscal year ended December 31, 2022, a Ps.1,699,888 million decrease. This decrease was a consequence of the change in the valuation model of the instruments issued by the BCRA, which went from being measured at fair value to being measured at amortized cost.
The average position in Government securities for the fiscal year ended December 31, 2023, was Ps.4,226,799 million, as compared to Ps.3,872,187 million for the fiscal year ended December 31, 2022, a 9% increase.
The average yield on Government securities for the fiscal year ended December 31, 2023, was 5.41%, as compared to 61.13% for fiscal year ended December 31, 2022, a 5,572 basis points decrease.
S-43
These variations were mainly a result of net income from financial instruments related to Banco Galicia, which for the noted years represented 234% of our total consolidated net result from financial instruments. Banco Galicia’s net income from financial instruments for the fiscal year ended December 31, 2023 amounted to Ps.276,207 million, as compared to Ps.2,358,666 million for the fiscal year ended December 31, 2022, a 88% decrease.
viii) Exchange Rate Differences on Foreign Currency
Fiscal Year 2024 compared to Fiscal Year 2023
Exchange rate differences on foreign currency for the fiscal year ended December 31, 2024 were equal to Ps.168,111 million, as compared to Ps.1,448,270 million for the fiscal year ended December 31, 2023, a 88% or Ps.1,280,159 million decrease. The exchange rate difference from the previous year was positively affected by the devaluation, with the exchange rate increasing by 356%, while in 2024, the devaluation was smaller. As of December 31, 2024, the exchange rate increased 28% as compared to December 31, 2023.
Fiscal Year 2023 compared to Fiscal Year 2022
Exchange rate differences on foreign currency for the fiscal year ended December 31, 2023 were equal to Ps.1,448,270 million, as compared to Ps.148,158 million for the fiscal year ended December 31, 2022, a 878% or Ps.1,300,112 million increase. This increase was primarily the result of an increase in valuation of assets and liabilities in foreign currency for the fiscal year ended December 31, 2023, equal to Ps.1,387,016 million as compared to Ps.85,149 million of the fiscal year ended December 31, 2022, a 1,529% increase.
ix) Other Operating Income
The following table sets forth the various components of other operating income.
| For the Year Ended December 31, | Change (%) | |||||||||||||||||||
| 2024 | 2023 | 2022 | 2024/2023 | 2023/2022 | ||||||||||||||||
| (in millions of Pesos, except percentages) | ||||||||||||||||||||
| Other financial income (1) (2) | 30,363 | 26,642 | 8,092 | 14 | 229 | |||||||||||||||
| Rental of safe deposit boxes (1) | 35,730 | 28,993 | 29,490 | 23 | (2 | ) | ||||||||||||||
| Other fee income (1) | 221,416 | 170,912 | 129,843 | 30 | 32 | |||||||||||||||
| Other adjustments and interest on miscellaneous receivables | 102,944 | 502,724 | 273,399 | (80 | ) | 84 | ||||||||||||||
| Reversed allowances | 1,172 | 60,192 | 478 | (98 | ) | 12492 | ||||||||||||||
| Other | 138,647 | 113,112 | 101,962 | 23 | 11 | |||||||||||||||
| Total other operating income | 530,272 | 902,575 | 543,264 | (41 | ) | 66 | ||||||||||||||
| (1) | Item included for calculating the efficiency ratio. |
| (2) | Item included for calculating the financial margin. |
Fiscal Year 2024 compared to Fiscal Year 2023
Other operating income for the fiscal year ended December 31, 2024 was equal to Ps.530,272 million, as compared to Ps.902,575 million for the fiscal year ended December 31, 2023, a 41% decrease. This decrease was mainly the result of a decrease in the line of other adjustments and interest on miscellaneous receivables.
Other operating income related to banking activity was equal to Ps.222,444 million, as compared to Ps.659,215 million for the fiscal year ended December 31, 2023, a 66% decrease.
Other operating income related to Naranja X for the fiscal year ended December 31, 2024 was equal to Ps.121,529 million, as compared to Ps.92,811 million for the fiscal year ended December 31, 2023, a 31% increase.
S-44
Fiscal Year 2023 compared to Fiscal Year 2022
Other operating income for the fiscal year ended December 31, 2023 was equal to Ps.902,575 million, as compared to Ps.543,264 million for the fiscal year ended December 31, 2022, a 66% increase. This increase was mainly the result of an increase in the line of other adjustments and interest on miscellaneous receivables, as a consequence of earnings from debt securities pledged as collateral.
Other operating income related to banking activity was equal to Ps.659,215 million, as compared to Ps.365,745 million for the fiscal year ended December 31, 2022, an 80% increase.
Other operating income related to Naranja X for the fiscal year ended December 31, 2023 was equal to Ps.92,811 million, as compared to Ps.84,629 million for the fiscal year ended December 31, 2022, a 10% increase.
x) Income from Insurance Activities
The following table shows the results generated by insurance activities:
| For the Year Ended December 31, | Change (%) | |||||||||||||||||||
| 2024 | 2023 | 2022 | 2024/2023 | 2023/2022 | ||||||||||||||||
| (in millions of Pesos, except percentages) | ||||||||||||||||||||
| Insurance revenue | 408,728 | 226,452 | 164,287 | 80 | 38 | |||||||||||||||
| Insurance service expense | (399,905 | ) | (139,016 | ) | (64,418 | ) | 188 | 116 | ||||||||||||
| Net expenses from reinsurance contracts held | 8,580 | (1,513 | ) | (5,122 | ) | (667 | ) | (70 | ) | |||||||||||
| Total Income from Insurance Activities | 17,403 | 85,924 | 94,747 | (80 | ) | (9 | ) | |||||||||||||
Fiscal Year 2024 compared to Fiscal Year 2023
Income from insurance activities (excluding administrative expenses and taxes, net of eliminations related to related-party transactions) for the fiscal year ended December 31, 2024, was equal to Ps.17,403 million, as compared to Ps.85,924 million for the fiscal year ended December 31, 2023, an 80% decrease. This decrease was mainly due to higher insurance service expense, which for the fiscal year ended December 31, 2024, were equal to Ps.399,905 million, as compared to Ps.139,016 million for the fiscal year ended December 31, 2023, offset by a higher insurance revenue for Ps.182,276 million.
Fiscal Year 2023 compared to Fiscal Year 2022
Income from insurance activities (excluding administrative expenses and taxes, net of eliminations related to related-party transactions) for the fiscal year ended December 31, 2023, was equal to Ps.85,924 million, as compared to Ps.94,747 million for the fiscal year ended December 31, 2022, a 9% decrease. This decrease was mainly due to higher insurance service expenses, which were equal to Ps.139,016 million for the fiscal year ended December 31, 2023, as compared to Ps.64,418 million for the fiscal year ended December 31, 2022.
S-45
xi) Impairment Charge
Fiscal Year 2024 compared to Fiscal Year 2023
Impairment Charge for the fiscal year ended December 31, 2024 was equal to Ps.936,734 million, as compared to Ps.450,820 million for the fiscal year ended December 31, 2023, a 108% increase. This increase was due to an increase in our financing portfolio and the corresponding increase in impairment charges.
Impairment Charge related to banking activity for the fiscal year ended December 31 2024 was equal to Ps.552,254 million, as compared to Ps.297,304 million for the fiscal year ended December 31, 2023, a 86% increase.
Impairment Charge related to Naranja X for the fiscal year ended December 31, 2024 was equal to Ps.384,399 million, as compared to Ps.153,519 million for the fiscal year ended December 31, 2023, a 150% increase. This increase was due to a larger financing portfolio.
Fiscal Year 2023 compared to Fiscal Year 2022
Impairment Charge for the fiscal year ended December 31, 2023 was equal to Ps.450,820 million, as compared to Ps.386,067 million for the fiscal year ended December 31, 2022, a 17% increase. This increase was due to the worsening performance of macroeconomic variables.
Impairment Charge related to banking activity for the fiscal year ended December 31 2023 was equal to Ps.297,304 million, as compared to Ps.260,328 million for the fiscal year ended December 31, 2022, a 14% increase.
Impairment Charge related to Naranja X for the fiscal year ended December 31, 2023 was equal to Ps.153,519 million, as compared to Ps.125,748 million for the fiscal year ended December 31, 2022, a 22% increase. This increase was due to the worsening performance of Naranja’s customers, as well as macroeconomic conditions.
xii) Personnel Expenses
Fiscal Year 2024 compared to Fiscal Year 2023
Personnel expenses for the fiscal year ended December 31, 2024 were equal to Ps.1,119,867 million, as compared to Ps.830,935 million for the fiscal year ended December 31, 2023, a 35% increase. This increase was primarily as a result of higher provisions for implementing the GGAL Corporate Reorganizations.
As a result of the Acquisition, certain internal corporate reorganization processes will be carried out to optimize operations and resources, offering a unified service proposition to customers. The goal of this process is to enhance operational efficiency, maximize resources, and strengthen market consolidation, ultimately creating a more agile and effective structure capable of addressing the challenges of the Argentinian market. To achieve this goal, Grupo Galicia plans to implement a restructuring plan and recognized a restructuring provision of Ps.312,120 million as of December 31, 2024.
Personnel expenses related to banking activity for the fiscal year ended December 31, 2024, were equal to Ps.880,374 million, as compared to Ps.594,736 million for the fiscal year ended December 31, 2023, a 48% increase.
Personnel expenses related to Naranja X for the fiscal year ended December 31, 2024, were equal to Ps.186,030 million as compared to Ps.183,643 million for the fiscal year ended December 31, 2023, a 1% increase.
Personnel expenses related to insurance activity for the fiscal year ended December 31, 2024 were equal to Ps.20,480 million as compared to Ps.30,104 million for the fiscal year ended December 31, 2023, a 32% decrease. This decrease was primarily as a result of the application of different parameters for computing attributable and non-attributable insurance expenses between 2023 and 2024, in accordance with the new IFRS 17 standard.
S-46
Fiscal Year 2023 compared to Fiscal Year 2022
Personnel expenses for the fiscal year ended December 31, 2023 were equal to Ps.830,935 million, as compared to Ps.713,356 million for the fiscal year ended December 31, 2022, a 16% increase. This increase was primarily as a result of the impact of salary increases on employee salary and annual bonuses.
Personnel expenses related to banking activity for the fiscal year ended December 31, 2023 were equal to Ps.594,736 million, as compared to Ps.492,122 million for the fiscal year ended December 31, 2022, a 21% increase.
Personnel expenses related to Naranja X for the fiscal year ended December 31, 2023 were equal to Ps.183,643 million as compared to Ps.179,847 million for the fiscal year ended December 31, 2022, a 2% increase.
Personnel expenses related to insurance activity for the fiscal year ended December 31, 2023 were equal to Ps.30,104 million as compared to Ps.27,269 million for the fiscal year ended December 31, 2022, a 10% increase.
xiii) Administrative Expenses
The following table sets forth the components of our consolidated administrative expenses:
| For the Year Ended December 31, | Change (%) | |||||||||||||||||||
| 2024 | 2023 | 2022 | 2023/2022 | 2022/2021 | ||||||||||||||||
| (in millions of Pesos, except percentages) | ||||||||||||||||||||
| Fees and Compensation for Services | 73,045 | 48,971 | 55,797 | 49 | (12 | ) | ||||||||||||||
| Directors’ and Syndics’ Fees | 10,685 | 8,553 | 9,173 | 25 | (7 | ) | ||||||||||||||
| Advertising and Marketing | 40,915 | 33,812 | 31,430 | 21 | 8 | |||||||||||||||
| Taxes | 230,513 | 208,523 | 173,669 | 11 | 20 | |||||||||||||||
| Maintenance and Repairs | 132,007 | 99,899 | 102,705 | 32 | (3 | ) | ||||||||||||||
| Electricity and Communication | 35,947 | 32,336 | 34,198 | 11 | (5 | ) | ||||||||||||||
| Entertainment and Transportation Expenses | 2,486 | 1,912 | 1,715 | 30 | 11 | |||||||||||||||
| Stationery and Office Supplies | 3,941 | 3,288 | 2,433 | 20 | 35 | |||||||||||||||
| Rentals | 1,547 | 1,495 | 2,605 | 3 | (43 | ) | ||||||||||||||
| Administrative Services Hired | 152,305 | 125,131 | 120,562 | 22 | 4 | |||||||||||||||
| Security | 19,055 | 16,574 | 15,677 | 15 | 6 | |||||||||||||||
| Insurance | 6,185 | 4,983 | 5,924 | 24 | (16 | ) | ||||||||||||||
| Armored Transportation Services | 39,402 | 42,760 | 41,135 | (8 | ) | 4 | ||||||||||||||
| Others | 70,608 | 69,743 | 63,528 | 1 | 10 | |||||||||||||||
| Total Administrative Expenses | 818,640 | 697,981 | 660,552 | 17 | 6 | |||||||||||||||
Fiscal Year 2024 compared to Fiscal Year 2023
Administrative expenses for the fiscal year ended December 31, 2024 were equal to Ps.818,640 million as compared to Ps.697,981 million for the fiscal year ended December 31, 2023, a 17% increase. This increase was primarily attributable to a (i) Ps.32,108 million in maintenance and repairs of assets and systems, (ii) Ps.27,174 million in administrative services under contract, (iii) Ps.24,074 million in fees and remunerations for services, and (iv) Ps.21,990 million in taxes.
Maintenance and repairs of assets and systems for the fiscal year ended December 31, 2024 were equal to Ps.132,007 million, as compared to Ps.99,899 million for the fiscal year ended December 31, 2023, a 32% increase.
Administrative services under contract for the fiscal year ended December 31, 2024 were equal to Ps.152,305 million, as compared to Ps.125,131 million for the fiscal year ended December 31, 2023, a 22% increase.
Fees and remunerations for services for the fiscal year ended December 31, 2024 were equal to Ps.73,045 million, as compared to Ps.48,971 million for the fiscal year ended December 31, 2023, a 49% increase.
S-47
Taxes for services for the fiscal year ended December 31, 2023 were equal to Ps.230,513 million, as compared to Ps.208,523 million for the fiscal year ended December 31, 2022, a 11% increase.
Administrative expenses related to banking activity for the fiscal year ended December 31, 2024 were equal to Ps.568,177 million, as compared to Ps.483,645 million for the fiscal year ended December 31, 2023, a 17% increase.
Administrative expenses related to Naranja X for the fiscal year ended December 31, 2024 were equal to Ps.213,075 million, as compared to Ps.181,409 million for the fiscal year ended December 31, 2023, a 17% increase.
Administrative expenses related to insurance activity for the fiscal year ended December 31, 2024 were equal to Ps.6,951 million, as compared to Ps.16,201 million for the fiscal year ended December 31, 2023, a 57% decrease.
Fiscal Year 2023 compared to Fiscal Year 2022
Administrative expenses for the fiscal year ended December 31, 2023 were equal to Ps.697,981 million as compared to Ps.660,552 million for the fiscal year ended December 31, 2022, a 6% increase. This increase was primarily attributable to a (i) Ps.34,854 million increase in taxes, and (ii) Ps.6,215 million increase in other administrative expenses.
Taxes for services for the fiscal year ended December 31, 2023 were equal to Ps.208,523 million, as compared to Ps.173,669 million for the fiscal year ended December 31, 2022, a 20% increase.
Other administrative expenses for the fiscal year ended December 31, 2023 were equal to Ps.69,743 million, as compared to Ps.63,528 million for the fiscal year ended December 31, 2022, a 10% increase.
Administrative expenses related to banking activity for the fiscal year ended December 31, 2023 were equal to Ps.483,645 million, as compared to Ps.466,598 million for the fiscal year ended December 31, 2022, a 4% increase.
Administrative expenses related to Naranja X for the fiscal year ended December 31, 2023 were equal to Ps.181,409 million, as compared to Ps.164,817 million for the fiscal year ended December 31, 2022, a 10% increase.
Administrative expenses related to insurance activity for the fiscal year ended December 31, 2023 were equal to Ps.16,201 million, as compared to Ps.13,961 million for the fiscal year ended December 31, 2022, a 16% increase.
S-48
xiv) Other Operating Expenses
| For the Year Ended December 31, | Change (%) | |||||||||||||||||||
| 2024 | 2023 | 2022 | 2024/2023 | 2023/2022 | ||||||||||||||||
| (in millions of Pesos, except percentages) | ||||||||||||||||||||
| Turnover tax | 613,311 | 788,149 | 558,571 | (22 | ) | 41 | ||||||||||||||
| On operating income (1) (2) | 491,751 | 654,753 | 374,741 | (25 | ) | 75 | ||||||||||||||
| On fees (1) | 101,593 | 100,410 | 167,315 | 1 | (40 | ) | ||||||||||||||
| On other items | 19,967 | 32,986 | 16,514 | (39 | ) | 100 | ||||||||||||||
| Contributions to the Guarantee Fund (1) (2) | 18,580 | 20,642 | 21,473 | (10 | ) | (4 | ) | |||||||||||||
| Charges for Other Provisions | 112,577 | 32,478 | 31,971 | 247 | 2 | |||||||||||||||
| Claims | 26,488 | 36,757 | 44,519 | (28 | ) | (17 | ) | |||||||||||||
| Other Financial Expenses (1) (2) | 115,477 | 83,927 | 90 | 38 | 93,152 | |||||||||||||||
| Interest on leases | 6,151 | 8,049 | 8,416 | (24 | ) | (4 | ) | |||||||||||||
| Credit-card-relates expenses(1) | 153,869 | 119,181 | 89,982 | 29 | 32 | |||||||||||||||
| Other Expenses from Services(1) | 250,830 | 225,209 | 159,739 | 11 | 41 | |||||||||||||||
| Others | 70,695 | 22,743 | 22,187 | 211 | 3 | |||||||||||||||
| Total other operating expenses | 1,367,978 | 1,337,135 | 936,947 | 2 | 43 | |||||||||||||||
| (1) | Item included for calculating the efficiency ratio. |
| (2) | Item included for calculating the financial margin. |
Fiscal Year 2024 compared to Fiscal Year 2023
Other operating expenses for the fiscal year ended December 31, 2024 were equal to Ps.1,367,978 million, as compared to Ps.1,337,135 million of the fiscal year ended December 31, 2023, a 2% increase. This increase was primarily attributable to a Ps.47,952 million increase in other expenses, and to a Ps.80,099 million in charges for other provisions, offset by a decrease for Ps.174,838 million in turnover tax.
Other expenses for the fiscal year ended December 31, 2024 was equal to Ps.70,695 million as compared to Ps.22,743 million for the fiscal year ended December 31, 2023.
Charges for other provisions for the fiscal year ended December 31, 2024 was equal to Ps.112,577 million as compared to Ps.32,478 million for the fiscal year ended December 31, 2023.
The turnover tax for the fiscal year ended December 31, 2024 was equal to Ps.613,311 million as compared to Ps.788,149 million for the fiscal year ended December 31, 2023.
Other operating expenses related to banking activity for the fiscal year ended December 31, 2024 were equal to Ps.896,427 million, as compared to Ps.970,263 million of the fiscal year ended December 31, 2023, a 8% decrease.
Other operating expenses related to Naranja X for the fiscal year ended December 31, 2024 were equal to Ps.285,992 million, as compared to Ps.248,293 million for the fiscal year ended December 31, 2023.
Fiscal Year 2023 compared to Fiscal Year 2022
Other operating expenses for the fiscal year ended December 31, 2023 were equal to Ps.1,337,135 million, as compared to Ps.936,947 million of the fiscal year ended December 31, 2022, a 43% increase. This increase was primarily attributable to a 41% increase in the turnover tax, a 41% increase in other expenses from services and a 32% increase in credit-card-relates expenses.
The turnover tax for the fiscal year ended December 31, 2023 was equal to Ps.788,149 million as compared to Ps.558,571 million for the fiscal year ended December 31, 2022, a 41% increase.
S-49
Other provisions for the fiscal year ended December 31, 2023 were equal to Ps.32,478 million as compared to Ps.31,971 million for the fiscal year ended December 31, 2022, a 2% increase.
Other operating expenses related to banking activity for the fiscal year ended December 31, 2023 were equal to Ps.970,263 million, as compared to Ps.674,266 million of the fiscal year ended December 31, 2022, a 44% increase.
Other operating expenses related to Naranja X for the fiscal year ended December 31, 2023 were equal to Ps.248,293 million, as compared to Ps.249,439 million for the fiscal year ended December 31, 2022.
xv) Loss on Net Monetary Position
Fiscal Year 2024 compared to Fiscal Year 2023
Loss on net monetary position for the fiscal year ended December 31, 2024 was equal to Ps.2,589,256 million as compared to Ps.3,590,115 million for the fiscal year ended December 31, 2023, a 28% decrease. This decrease was due to lower annual inflation. Inflation for the year ended December 31, 2024 was 117.8%, which is 9,360 basis points lower than the 211.4% inflation rate recorded for the year ended December 31, 2023.
Loss on net monetary position related to banking activity for the fiscal year ended December 31, 2024 was equal to Ps.2,141,841 million as compared to Ps.2,893,461 million for the fiscal year ended December 31, 2023, a 26% decrease.
Loss on net monetary position related to Naranja X for the fiscal year ended December 31, 2024 was equal to Ps.395,833 million as compared to Ps.532,136 million for the fiscal year ended December 31, 2023, a 26% decrease.
Loss on net monetary position related to insurance activity for the fiscal year ended December 31, 2024 was equal to Ps.21,447 million as compared to Ps.46,005 million for the fiscal year ended December 31, 2023, a 147% decrease.
Fiscal Year 2023 compared to Fiscal Year 2022
Loss on net monetary position for the fiscal year ended December 31, 2023 was equal to Ps.3,590,115 million as compared to Ps.2,012,715 million for the fiscal year ended December 31, 2022, a 78% increase. This increase was due to a higher annual inflation. Inflation for the year ended December 31, 2023 was 211.4%, which is 11,660 basis points higher than the 94.80% inflation rate recorded for the year ended December 31, 2022.
Loss on net monetary position related to banking activity for the fiscal year ended December 31, 2023 was equal to Ps.2,893,461 million as compared to Ps.1,636,099 million for the fiscal year ended December 31, 2022, a 77% increase.
Loss on net monetary position related to Naranja X for the fiscal year ended December 31, 2023 was equal to Ps.532,136 million as compared to Ps.306,306 million for the fiscal year ended December 31, 2022, a 74% increase.
Loss on net monetary position related to insurance activity for the fiscal year ended December 31, 2023 was equal to Ps.46,005 million as compared to Ps.14,340 million for the fiscal year ended December 31, 2022, a 221% increase.
S-50
xvi) Share of Profit from Associates and Joint Ventures
Fiscal Year 2024 compared to Fiscal Year 2023
Share of Profit from Associates and Joint Ventures for the fiscal year ended December 31, 2024 was equal to Ps.780,862 million as compared to Ps.6,927 million for the fiscal year ended December 31, 2023, a Ps.773,935 million increase.
On December 6, 2024, Banco Galicia and Grupo Galicia completed the Acquisition. The impact of this transaction on results amounted to Ps.786,610 million in the share of profit from associates and joint ventures, reflecting the difference between the fair value of the acquired company and the purchase price.
xvii) Income Tax from Continuing Operations
Fiscal Year 2024 compared to Fiscal Year 2023
Income tax from continuing operations for the fiscal year ended December 31, 2024 was equal to Ps.636,881 million as compared to Ps.486,656 million for the fiscal year ended December 31, 2023, a 31% increase. This increase was mainly attributable to an increase in the operating income.
Income tax from continuing operations related to banking activity for the fiscal year ended December 31, 2024 was equal to Ps.487,558 million as compared to Ps.367,102 million for the fiscal year ended December 31, 2023, a 33% increase.
Income tax from continuing operations related to Naranja X for the fiscal year ended December 31, 2024 was equal to Ps.97,278 million as compared to Ps.29,077 million for the fiscal year ended December 31, 2023, a 235% increase.
Income tax from continuing operations related to insurance activity for the fiscal year ended December 31, 2024 was equal to Ps.192 million as compared to Ps.4,324 million for the fiscal year ended December 31, 2023, a 104% increase.
Fiscal Year 2023 compared to Fiscal Year 2022
Income tax from continuing operations for the fiscal year ended December 31, 2023 was equal to Ps.486,656 million as compared to Ps.124,930 million for the fiscal year ended December 31, 2022, a 290% increase. This increase was mainly attributable to an increase in the operating income.
Income tax from continuing operations related to banking activity for the fiscal year ended December 31, 2023 was equal to Ps.367,102 million as compared to Ps.46,294 million for the fiscal year ended December 31, 2022, a 693% increase.
Income tax from continuing operations related to Naranja X for the fiscal year ended December 31, 2023 was equal to Ps.29,077 million as compared to Ps.14,394 million for the fiscal year ended December 31, 2022, a 102% increase.
Income tax from continuing operations related to insurance activity for the fiscal year ended December 31, 2023 was equal to Ps.4,324 million as compared to Ps.15,840 million for the fiscal year ended December 31, 2022 , a 73% decrease.
S-51
Consolidated Assets
The main components of our consolidated assets as of the dates indicated below were as follows:
| As of December 31, | ||||||||||||||||||||||||
| 2024 | 2023 | 2022 | ||||||||||||||||||||||
| Amounts | % | Amounts | % | Amounts | % | |||||||||||||||||||
| (in millions of Pesos, except percentages) | ||||||||||||||||||||||||
| Cash and due from banks | 7,322,813 | 21 | 4,718,751 | 20 | 3,295,011 | 13 | ||||||||||||||||||
| Debt Securities | 1,637,927 | 5 | 1,415,695 | 6 | 5,833,031 | 24 | ||||||||||||||||||
| Loans and other financing | 15,621,024 | 44 | 7,283,531 | 30 | 9,153,457 | 37 | ||||||||||||||||||
| Other Financial Assets | 8,411,664 | 24 | 8,868,475 | 37 | 5,123,403 | 21 | ||||||||||||||||||
| Equity investments in subsidiaries, associates and joint businesses | 4,438 | — | 6,267 | — | 4,909 | — | ||||||||||||||||||
| Property, Plant and Equipment | 1,080,828 | 3 | 839,918 | 3 | 852,724 | 3 | ||||||||||||||||||
| Intangible Assets | 330,578 | 1 | 292,255 | 1 | 283,549 | 1 | ||||||||||||||||||
| Other Assets | 879,440 | 2 | 728,149 | 3 | 250,479 | 1 | ||||||||||||||||||
| Assets available for sale | 15,771 | — | 177 | — | 9 | — | ||||||||||||||||||
| Total Assets | 35,304,483 | 100 | 24,153,218 | 100 | 24,796,570 | 100 | ||||||||||||||||||
Of our Ps.35,304,483 million total assets as of December 31, 2024, Ps.28,655,873 million, or 81%, corresponded to Banco Galicia and Ps.5,477,131 million, or 16%, corresponded to Naranja X (Tarjetas Regionales on a consolidated basis). The remaining were primarily attributable to Sudamericana on a consolidated basis. The composition of our assets demonstrates an increase in the amounts reflected in our main line items, as described in more detail below.
As of December 31, 2024, the line item “Cash and Due from Banks” included cash for Ps.3,150,140 million, balances held at the BCRA for Ps.3,961,270 million and balances held in correspondent banks for Ps.211,403 million. The balance held at the BCRA is used for meeting the minimum cash requirements set by the BCRA.
Our holdings of debt securities as of December 31, 2024 was Ps.1,637,927 million. Our holdings of government and private securities are shown in more detail in Item 4. “Information on the Company”—B. “Operating Overview” — “Selected Statistical Information”— “Debt and Equity Securities” in our Form 20-F, which is incorporated herein by reference.
Our total net loans and other financing were Ps.15,621,024 million as of December 31, 2024, of which Ps.11,982,020 million corresponded to Banco Galicia’s portfolio and Ps.3,761,318 million corresponded to Naranja X’ portfolios, the remaining amount to secured loans held by Sudamericana. For more information on loan and other financing activities portfolios, see Item 4. “Information on the Company”—B. “Business Overview” — “B4. Selected Statistical Information”—“Loan and Other Financing Portfolio” in our Form 20-F, which is incorporated herein by reference.
S-52
Exposure to the Argentine Public Sector
The following table shows our total net exposure, primarily related to Banco Galicia, to the Argentine public sector as of December 31, 2024, 2023 and 2022.
| As of December 31, | ||||||||||||
| 2024 | 2023 | 2022 | ||||||||||
| (in millions of Pesos) | ||||||||||||
| Government securities net position | 5,077,751 | 5,954,779 | 8,757,950 | |||||||||
| Debt securities at fair value | 1,259,375 | 996,586 | 5,789,252 | |||||||||
| Debt securities in Pesos | 545,149 | (13,182 | ) | 271,815 | ||||||||
| Debt securities adjusted by CER | 623,652 | 210,755 | 155,664 | |||||||||
| Debt securities in US$ | 59,703 | 42,835 | 38,608 | |||||||||
| DUAL Bond | 30,871 | 756,178 | 21,028 | |||||||||
| LELIQ | — | — | 5,302,138 | |||||||||
| Debt securities measurement at amortized cost | 2,374,859 | 4,958,193 | 2,968,699 | |||||||||
| Debt securities in Pesos | 265,519 | 1,359,152 | 433,226 | |||||||||
| Debt securities adjusted by CER | 1,794,951 | 2,532,849 | 2,046,778 | |||||||||
| Debt securities in US$ | 314,389 | 152,888 | — | |||||||||
| DUAL Bond | — | — | 233,161 | |||||||||
| LELIQ | — | 228,204 | — | |||||||||
| Lediv | — | 685,100 | 255,534 | |||||||||
| Debt securities measured at fair value through OCI | 1,443,518 | — | — | |||||||||
| Debt securities in Pesos | 1,330,606 | — | — | |||||||||
| Deb securities adjusted by CER | 112,912 | — | — | |||||||||
| Other Financing Assets | 802 | 2,518,240 | 700,226 | |||||||||
| Repurchase agreement transactions - BCRA | — | 2,516,814 | 690,552 | |||||||||
| Loans and Others Financing | 802 | 1,187 | 9,480 | |||||||||
| Certificate of Participation in Trusts | — | 239 | 194 | |||||||||
| Total (1) | 5,078,554 | 8,473,019 | 9,458,176 | |||||||||
| (1) | Does not include deposits with the BCRA, which constitute one of the items by which Banco Galicia complies with the BCRA’s minimum cash requirements. |
As of December 31, 2024, the exposure to the public sector amounted to Ps.5,078,554 million, a decrease of 40% as compared to Ps.8,473,019 million for the year ended December 31, 2023.
See “Item 4. Information on the Company- B. Business overview- B4. Selected Statistical Information- iii) Debt and Equity Securities” in our Form 20-F, which is incorporated herein by reference for Grupo Galicia’s public sector exposure.
Funding
Banco Galicia’s and Naranja X’ lending activities are our main asset-generating businesses. Accordingly, most of our borrowing and liquidity needs are associated with these activities. We also have liquidity needs at the level of our holding company, which are discussed in “Liquidity and Capital Resources”—“Liquidity-Holding Company on an Individual Basis”. Our objective is to maintain cost-effective and well diversified funding to support current and future asset growth in our businesses. For this, we rely on diverse sources of funding. The use and availability of funding sources depends on market conditions, both local and foreign, and prevailing interest rates. Market conditions in Argentina include a structurally limited availability of domestic long-term funding.
Our funding activities and liquidity planning are integrated into our asset and liability management and our financial risks management and policies. The liquidity policy of Grupo Galicia is described in “Liquidity and Capital Resources”—“Liquidity Management.” Our funding sources are discussed below.
S-53
Traditionally, our primary source of funding has been Banco Galicia’s deposit taking activity. Although Banco Galicia has access to BCRA financing, management does not view this as a primary source of funding in line with our overall strategies discussed herein. Other important sources of funding have traditionally included issuing foreign currency-denominated medium and long-term debt securities issued in foreign capital markets and borrowing from international banks and multilateral credit agencies. Banco Galicia entered into a master loan agreement with the International Finance Corporation (“IFC”) in 2016, for US$130 million, divided into two parts, one with the purpose of providing funding via long-term loans to SMEs and the other part with the purpose of funding renewable energy projects and efficiency energy power projects. Additionally, Banco Galicia entered into a master bond agreement with the IFC for US$100 million in order to expand its loan program for environmental efficiency projects. As of December 31, 2024, the debt outstanding pursuant to the master bond agreements with the IFC amounted to US$6.4 million (approximately Ps.6,598 million).
Selling government securities under repurchase agreement transactions has been a recurrent source of funding for Banco Galicia. Although not presently a key source of funding, repurchase agreement transactions are part of the liquidity policy of the Bank. Within its liquidity policy, Banco Galicia considers its unencumbered liquid government securities holdings as part of its available excess liquidity. See “Liquidity and Capital Resources”—“Liquidity Management”.
Naranja X funds its business through the issuance of debt securities in the local and international capital markets, borrowing from local financial institutions and debt with merchants generated in the ordinary course of business of any credit card issuing company. In 2022, Naranja X issued debt securities in an amount equal to Ps.51,850 million and US$7.5 million (approximately US$300 million).
Below is a breakdown of our funding as of the dates indicated:
| As of December 31, | ||||||||||||||||||||||||
| 2024 | 2023 | 2022 | ||||||||||||||||||||||
| Amounts | % | Amounts | % | Amounts | % | |||||||||||||||||||
| (in millions of Pesos, except percentages) | ||||||||||||||||||||||||
| Deposits | 20,231,128 | 57 | 13,494,564 | 56 | 15,770,151 | 64 | ||||||||||||||||||
| Checking Accounts | 2,172,550 | 6 | 1,565,839 | 6 | 2,170,072 | 9 | ||||||||||||||||||
| Savings Accounts | 12,552,930 | 36 | 7,978,605 | 33 | 6,410,053 | 26 | ||||||||||||||||||
| Time Deposits | 5,055,286 | 14 | 2,743,602 | 11 | 6,233,949 | 25 | ||||||||||||||||||
| Time Deposits - UVA | 96,355 | — | 101,480 | — | 275,118 | 1 | ||||||||||||||||||
| Others | 98,309 | — | 763,515 | 3 | 350,295 | 1 | ||||||||||||||||||
| Interests And Adjustments | 255,700 | 1 | 341,523 | 1 | 330,666 | 1 | ||||||||||||||||||
| Credit Lines | 479,637 | 1 | 326,569 | 1 | 275,871 | 1 | ||||||||||||||||||
| Argentine Central Bank | 381 | — | 456 | — | 728 | — | ||||||||||||||||||
| Correspondents | 8,970 | — | 2,398 | — | 14,235 | — | ||||||||||||||||||
| Financing from Local Financial Institutions | 449,249 | 1 | 241,207 | 1 | 220,759 | 1 | ||||||||||||||||||
| Financing from Foreign Financial Institutions | 19,547 | — | 73,445 | — | 26,872 | — | ||||||||||||||||||
| Financing from International Financial Institutions | 1,490 | — | 9,064 | — | 13,276 | — | ||||||||||||||||||
| Debt Securities (Unsubordinated and Subordinated) (1) | 1,384,930 | 4 | 705,320 | 3 | 829,807 | 3 | ||||||||||||||||||
| Other obligations (2) | 6,625,434 | 19 | 4,857,513 | 20 | 3,438,420 | 14 | ||||||||||||||||||
| Shareholders’ Equity | 6,583,353 | 19 | 4,769,250 | 20 | 4,482,321 | 18 | ||||||||||||||||||
| Total | 35,304,482 | 100 | 24,153,217 | 100 | 24,796,570 | 100 | ||||||||||||||||||
| (1) | Each item includes principal, interest accrued, exchange rate differences and premiums payable, as well as UVA adjustment, where applicable. |
| (2) | Includes debts with stores due to credit card transactions, collections on account of third parties in Pesos and foreign currency, miscellaneous obligations and allowances, among others. |
The main sources of funds are (i) deposits from the private sector, (ii) lines of credit extended by local banks, international banks and multilateral credit agencies, (iii) repurchase transactions mainly related to government securities, (iv) mid- and long-term debt securities placed in the local and international capital market and (v) debts owed to us by stores and merchants as a result of credit card transactions.
S-54
As of December 31, 2024, deposits represented 57% of our funding, an increase from the 56% of our funding that it represented as of December 31, 2023. Our deposit base increased 50% in 2024 as compared to 2023. During fiscal year 2024, the Ps.6,736,564 million increase in deposits was due to an increase in amounts on saving accounts for Ps.4,574,325 million and an increase in our time deposits from Ps.2,743,602 million in December 2023 to Ps.5,055,286 million in December 2024. For more information on deposits, see Item 4. “Information on the Company”—B. “Business Overview” — “Selected Statistical Information”—“Deposits” in our Form 20-F, which is incorporated herein by reference.
As of December 31, 2024, credit lines from international financial institutions amounted to Ps.1,490 million, which corresponded to amounts received from the IFC pursuant to a loan agreement. Also as of December 31, 2024, correspondents amounted to Ps.8,970 million and financing from local financial institutions totaled Ps.449,249 million, of this total Ps.390,185 million corresponded to agreements with banks and Ps.42,425 million corresponded to amounts received from the BICE (Argentine subsidiary of development bank called BICE “Banco de Inversion y Comercio Exterior”).
Our debt securities outstanding (only principal) were Ps.1,384,930 million as of December 31, 2024, as compared to Ps.705,320 million as of December 31, 2022, a decrease of 96%.
Of the total debt securities outstanding as of December 31, 2024, Ps.231,486 million corresponded to Peso-denominated debt issued by Naranja. The remaining Ps.1,062,469 million of outstanding debt securities corresponded to foreign currency-denominated debt in respect of subordinated debt securities due in 2026 issued by Banco Galicia, the green bond with the IFC and Class XVI issued by Naranja.
As of December 31, 2024, the breakdown of our debt was as follows:
| December 31, 2024 | ||||||||||||
| Currency | Expiration | Annual Interest Rate | Total(*) | |||||||||
| (in millions of Pesos, except for rates) | ||||||||||||
| Banco Galicia | ||||||||||||
| ON Subordinated(1) | US$ | 07.19.26 | (2) | 288,918 | ||||||||
| Green Bond | US$ | 06.21.25 | 5.90% | 7,583 | ||||||||
| Class XIV | Ps. | 05.08.25 | Badlar + 4.50% | 49,237 | ||||||||
| Class XV | Ps. | 03.31.25 | Badlar + 3.95% | 50,411 | ||||||||
| Class XVIII | Ps. | 04.30.25 | 3.00% | 25,062 | ||||||||
| Class XX | Ps. | 12.27.25 | Tamar + 2.70% | 34,777 | ||||||||
| Class XVI | US$ | 10.10.28 | 7.75% | 365,522 | ||||||||
| Clase XVII | US$ | 04.30.25 | 2.00% | 92,526 | ||||||||
| Class XIX | US$ | 06.04.25 | 4.25% | 108,667 | ||||||||
| Naranja | ||||||||||||
| Class LXI | Ps. | 02.05.25 | Badlar + 3.50% | 39,367 | ||||||||
| Class LXII | Ps. | 05.23.25 | Badlar + 5.50% | 32,631 | ||||||||
| Class LXIII | US$ | 11.28.25 | 0.0625 | 199,253 | ||||||||
| Total | 1,293,954 | |||||||||||
| (*) | Includes principal and interest. |
| (1) | Principal will be paid in full on the maturity date, on July 19, 2026, unless redeemed in full, at the issuer’s option, at a price equal to 100% of the outstanding principal plus accrued and unpaid interest. |
| (2) | Fixed 8.25% rate per annum (as from the issuance date to July 19, 2021, inclusively); and margin to be added to the nominal Benchmark Readjustment Rate of 7.156% per annum to the maturity date. Such interest shall be payable semiannually on January 19 and July 19 as from 2017. |
S-55
For more information see “—Contractual Obligations” below.
Debt Programs
Grupo Galicia
On March 9, 2009, Grupo Galicia’s shareholders, during an ordinary shareholders’ meeting, and the Board of Directors created a global short, medium and long-term notes program, for a maximum outstanding amount of US$60 million. This program was authorized by the CNV pursuant to Resolution No.16,113 of April 29, 2009.
In August 2012, during an extraordinary shareholders’ meeting, it was decided to ratify the decision made at the ordinary and extraordinary shareholders’ meeting held in April 2010 with regard to the approval of the US$40 million increase in the amount of Grupo Galicia’s global notes program. Therefore, once approved by the CNV, the amount was for up to US$100 million or its equivalent in other currencies. The CNV granted successive five-year extensions of the debt program through the following resolutions: Resolution No. 17,343 on May 8, 2014; Resolution No. DI-2019-63-APN-GE#CNV on August 6, 2019; and Resolution No. DI-2024-47-APN-GE#CNV on June 18, 2024.
Currently, Grupo Galicia has no outstanding debt under its notes program, which was established in 2009.
Banco Galicia
Banco Galicia has a program in place for the issuance and re-issuance of non-convertible notes, subordinated or non-subordinated, floating or fixed-rate, secured or unsecured, with a term from 30 days to up to 30 years, for a maximum outstanding principal amount of up to US$483.25 million. This program was originally approved by the CNV on November 4, 2005 and was most recently extended on April 4, 2020 by the CNV until April 4, 2025. Pursuant to Resolution No.18,480, the CNV also approved an increase of the maximum outstanding principal amount under the program to US$1,100 million. Pursuant to Resolution No.19,520, dated May 17, 2018, the CNV approved an increase of the maximum outstanding principal amount under the program to US$2,100 million and the modification of the terms and conditions of the same.
Banco Galicia, also has a program for frequent issuance of notes, approved by the CNV. This program was originally approved by the CNV on November 13, 2019; and registered under No. 11 for a maximum outstanding principal amount of US$2,100 million. More recently, on May 24, 2023, under the Resolution No.DI-2023-23-APN-GE#CNV, the CNV approved a reduction of the amount to US$500 million. Subsequently, on April 26, 2024, under the Resolution No.DI-2024-23-APN-GE#CNV, the CNV approved the increase of the maximum outstanding principal amount to US$1,000 million.
Galicia Más
Galicia Más has a program for the issuance and re-issuance of non-convertible, subordinated or unsubordinated negotiable bonds, with common or special collateral or floating rate collateral, including third-party or unsecured collateral, for a maximum outstanding principal amount of up to US$300 million. This program was originally approved by the CNV on June 14, 2007 for a maximum amount of US$1,000 million, and extensions of the Program term have been authorized by Resolution No. 16,842 dated June 29, 2012 and by Resolution No. 18,642 dated May 4, 2017.
Additionally, the CNV approved a reduction of the amount to US$300 million and authorize the issuance of negotiable securities classified as social, green and/or sustainable, in accordance with the guidelines established in Annex III of Chapter I of Title VI of the CNV Rules, as well as the corresponding regulations of the markets where the Negotiable Bonds will be listed and/or traded, which were approved by the Provision N°DI-2022-29-APN-GE#CNV dated June 3, 2022.
Moreover, through Provision DI-2025-12-APN-GE#CNV dated January 24, 2025, the CNV approved the transfer of the authorization previously granted to HSBC Bank Argentina S.A. to publicly issue negotiable obligations in favor of Banco GGAL S.A., following the corporate name change approved by the Shareholders’ Meeting on December 6, 2024.
S-56
Furthermore, on June 4, 2025, the CNV approved the spin off merger and merger by absorption involving GGAL Holdings S.A., as the demerging company, Banco GGAL S.A. (formerly HSBC Bank Argentina S.A.) as the absorbed company and Banco Galicia as the absorbing company. Such proposals were submitted to the Public Registry of Commerce (Inspección General de Justicia) for registration, which, once completed, will be effective.
The CNV also issued a decision to, among other things: (i) transfer the authorization previously granted to Banco GGAL S.A. (formerly HSBC Bank Argentina S.A.) to publicly offer its negotiable obligations to Banco Galicia and (ii) approve the dissolution without liquidation of Banco GGAL S.A., in each case contingent upon the registration of the spin off merger and merger by absorption with the Public Registry of Commerce (Inspección General de Justicia).
Naranja
Naranja has a Global Short-Term, Medium-Term and Long-Term Note Program for the issuance of up to US$1,000 million (or the equivalent amount in other currencies) that was approved by the CNV on May 10, 2018. Such notes may be unsecured or secured, denominated in Pesos, U.S. Dollars or, at Naranja’s option, in other currencies, with maturities of not less than 30 days after their issuance date. Also, such notes may be offered in separate classes and/or series and may be re-issued, as applicable, in the amounts, at the prices and under the conditions to be established and specified in the applicable pricing supplement. On February 19, 2020, the Board of Directors of Tarjeta Naranja S.A.U. approved the extension of the term of this program for five years. Then, on March 18, 2020, the National Securities Commission authorized said extension through Provision No. DI-2020-20-APN-GE#CNV.
Additionally, Naranja applied to the CNV to be registered as a frequent issuer, which was granted by Provision No. DI-2022-39-APN-GE#CNV on July 22, 2022. The status of a frequent issuer must be renewed annually, with the most recent renewal granted by Provision N° DI-2024-25-APN-GE#CNV on April 26, 2024. As of today, Naranja is processing the renewal for 2025. The program contains certain restrictions on liens, subject to the provisions established in the applicable pricing supplement with respect to each class and/or series of notes, so long as any note issued under such program remains outstanding.
Certain notes issued under Naranja’s program are subject to covenants that limit the ability of Naranja and their subsidiaries, subject to important qualifications and exceptions such as to: (i) declare or pay any dividend or make any distribution in respect of its capital stock; (ii) redeem, repurchase or retire its capital stock; (iii) make certain restricted payments; (iv) consolidate, merge or transfer assets; and (v) incur in any indebtedness, among others.
Contractual Obligations
The table below identifies the total amounts (principal and interest) of our main on balance-sheet contractual obligations, their currency of denomination, remaining maturity and interest rate and the breakdown of payments due as of December 31, 2024.
S-57
| December 31, 2024 | ||||||||||||||||||||||||
| Maturity | Annual Interest Rate | Total | Less than 1 Year | 1 to 3 Years | 3 to 5 Years | Over 5 Years | ||||||||||||||||||
| Banco Galicia | ||||||||||||||||||||||||
| Deposits | ||||||||||||||||||||||||
| Time Deposits (Ps./US$) | Various | Various | 4,888,919 | 4,888,852 | 67 | — | — | |||||||||||||||||
| Debt Securities | ||||||||||||||||||||||||
| 2027 Subordinated (US$) Galicia Más | 2027 | Badlar | 102,457 | — | 102,457 | — | — | |||||||||||||||||
| 2026 Subordinated (US$) (1) | 2026 | 8.00% | 278,934 | — | 278,934 | — | — | |||||||||||||||||
| Green Bond - IFC (US$) | 2025 | 5.81% | 7,166 | 7,166 | — | — | — | |||||||||||||||||
| Class XIV (Ps.) | 2025 | Badlar + 4.5 % | 48,328 | 48,328 | — | — | — | |||||||||||||||||
| Class XV (Ps.) | 2025 | Badlar + 4.95% | 44,230 | 44,230 | — | — | — | |||||||||||||||||
| Class XVI (US$) | 2027 | 7.75% | 359,843 | — | — | 359,843 | — | |||||||||||||||||
| Class XVII (US$) | 2025 | 2.00% | 93,576 | 93,576 | — | — | — | |||||||||||||||||
| Class XVIII (Ps.) | 2025 | Badlar + 3% | 24,767 | 24,767 | — | — | — | |||||||||||||||||
| Class XIX (US$) | 2025 | 4.25% | 109,574 | 109,574 | — | — | — | |||||||||||||||||
| Class XX (Ps.) | 2025 | TAMAR + 2.75% | 36,677 | 36,677 | — | — | — | |||||||||||||||||
| Loans | — | — | — | — | ||||||||||||||||||||
| Other Financial Loans (US$) (2) | Various | Various | 19,547 | 19,547 | — | — | — | |||||||||||||||||
| BICE Financial Loans (Ps.) | Various | Various | 41,701 | 1,638 | 16,503 | 16,503 | 7,057 | |||||||||||||||||
| Short-term Intrebank Loans (Ps.) | 2025 | 0.32 | 5,428 | 5,428 | — | — | — | |||||||||||||||||
| Short-term Intrebank Loans (US$) | 2025 | 3.00% | 11,210 | 11,210 | — | — | — | |||||||||||||||||
| Repos (Ps). | 2025 | — | 395,091 | 395,091 | — | — | — | |||||||||||||||||
| Correspondents (US$) | 2025 | — | 8,970 | 8,970 | — | — | — | |||||||||||||||||
| BCRA (Ps.) | 2025 | — | 381 | 381 | — | — | — | |||||||||||||||||
| NaranjaX | ||||||||||||||||||||||||
| Time Deposits (Ps./US$) | 2025 | 0.377 | 55,262 | 55,262 | — | — | — | |||||||||||||||||
| Financial Loans with Local Banks (Ps.) | Various | Various | 395,091 | 395,091 | — | — | — | |||||||||||||||||
| Debt Securities (Ps.) | Various | Various | 62,559 | 62,559 | — | — | — | |||||||||||||||||
| Debt Securities (US$) | 2025 | 7% | 196,537 | 196,537 | — | — | — | |||||||||||||||||
| Grupo Galicia | — | — | — | — | ||||||||||||||||||||
| 2027 Subordinated (US$) Galicia mas | 2027 | 9% | 90,975 | — | 90,975 | — | — | |||||||||||||||||
| Total | 7,277,223 | 6,404,884 | 488,936 | 376,346 | 7,057 | |||||||||||||||||||
Principal and interests, includes the UVA adjustments, where applicable.
| (1) | Interest payable in cash semi-annually, fixed rate of 7.9665%. Principal payable in full on July 19, 2026 |
| (2) | Borrowings to finance international trade operations to Bank customers. |
S-58
Leases
The following table provides information for leases where Grupo Galicia is the lessee:
| December 31, 2024 | ||||
| (In millions of Pesos) | ||||
| Amounts recognized in the Statement of Financial Position: | ||||
| Right-of-use asset (1) | 61,191 | |||
| Lease Liabilities (2) | (58,319 | ) | ||
| (1) | Recorded in the Property, Plant and Equipment item, for right of use of real property. |
| (2) | Recorded in the item Other Financial Liabilities. |
| December 31, 2024 | ||||
| (In millions of Pesos) | ||||
| Amounts recognized in the Statement of Income: | ||||
| Charge for depreciation of right-of-use assets (1)(2) | (13,707 | ) | ||
| Interest Expenses (3) | (6,151 | ) | ||
| Expenses related to short-term leases (4) | (143 | ) | ||
| Expenses related to low-value assets leases (4) | (1,404 | ) | ||
| Sublease Income (5) | 231 | |||
| (1) | Depreciation for right of use of Real Property. |
| (2) | Recorded in the item Depreciation Expenses. |
| (3) | Recorded in the item Other Operating Expenses, Lease Interest. |
| (4) | Recorded in the item Administrative Expenses. |
| (5) | Recorded in the item Other Operating Income. |
Off-Balance Sheet Arrangements
Our off-balance sheet risks mainly arise from Banco Galicia’s activities. In the normal course of its business and in order to meet customer financing needs, Grupo Galicia is a party to financial instruments with off-balance sheet risk. These instruments expose us to credit risk in addition to loans recognized on our consolidated balance sheets. These financial instruments include commitments to extend credit, standby letters of credit and guarantees.
The same internal regulations and policies apply for commitments to extend credit, standby letters of credit and guarantees. Outstanding commitments and guarantees do not represent an unusually high credit risk for Grupo Galicia.
i) Commitments to Extend Credit
Commitments to extend credit are agreements to lend to a customer at a future date, subject to meeting certain contractual terms. Commitments generally have fixed expiration dates or other termination clauses and may require the payment of a fee. Since many of the commitments are expected to expire without being drawn upon, total commitment amounts do not necessarily represent actual future cash requirements. We evaluate each customer’s creditworthiness on a case-by-case basis.
ii) Guarantees
Guarantees are agreements and/or commitments to reimburse or make payment on account of any losses or non-payments by a borrower in an event of default scenario and include surety guarantees in connection with transactions between two parties.
S-59
iii) Stand-By Letters of Credit and Foreign Trade Transactions
Standby letters of credit and guarantees granted are conditional commitments issued by Banco Galicia to guarantee the performance of a customer to a third party. Banco Galicia also provides conditional commitments for foreign trade transactions.
Our exposure to credit loss in the event of non-performance by the other party to the financial instrument for commitments to extend credit, standby letters of credit, guarantees granted and acceptances is represented by the contractual notional amount of those investments.
Our credit exposure related to these items as of December 31, 2024 is set forth below:
| December 31, 2024 | ||||
| (in millions of Pesos) | ||||
| Agreed Commitments | 1,166,871 | |||
| Export and Import Documentary Credits | 132,663 | |||
| Guarantees Granted | 1,000,981 | |||
| Responsibilities for Foreign Trade Transactions | 80,409 | |||
The credit risk of these instruments is similar as the credit risk associated with credit facilities provided to individuals and companies. To provide guarantees to our customers, we may require counter-guarantees, which are classified as follows:
| December 31, 2024 | ||||
| (in millions of Pesos) | ||||
| Other Preferred Guarantees Received | 28,670 | |||
| Other Guarantees Received | — | |||
In addition, checks to be debited and credited, notes, invoices and miscellaneous items subject to collection are recorded in memorandum accounts until such instruments are approved or accepted.
The risk of loss in these offsetting transactions is not significant.
| December 31, 2024 | ||||
| (in millions of Pesos) | ||||
| Checks and Drafts to be Debited | 285,803 | |||
| Checks and Drafts to be Credited | 265,571 | |||
| Values for Collection | 1,588,998 | |||
Grupo Galicia acts as trustee pursuant to trust agreements to secure obligations in connection with financing transaction undertaken by its customers. The amount of funds and securities held in trust as of December 31, 2024 is as follows:
| December 31, 2024 | ||||
| (in millions of Pesos) | ||||
| Trust Funds | 24,793 | |||
| Securities Held in Custody | 47,523,085 | |||
These funds and securities are not included in Grupo Galicia’s consolidated financial statements as it does not have control over the same. For additional information regarding off-balance sheet financial instruments, see Note 48 to our audited consolidated financial statements.
S-60
Principal Trends
i) Related to Argentina
In its first year and a half, the Government implemented a series of measures aimed at stabilizing Argentina’s macroeconomy, with fiscal balance serving as the cornerstone of its economic program. While these measures initially had a contractionary impact— accelerating inflation and reducing purchasing power and economic activity— price dynamics have moderated visibly in recent months, and early signs of economic recovery have begun to emerge.
In mid-April 2025, the Government announced a new Extended Fund Facility (EFF) agreement with the IMF totaling US$20 billion (the “IMF Agreement”). Of this amount, US$12 billion was disbursed immediately to repurchase Non-Transferable Treasury Bills, with the aim of restoring the BCRA’s balance sheet. Additional disbursements of US$3 billion are expected over the remainder of 2025, alongside US$6.1 billion from multilateral organizations and a US$2 billion expansion of the BCRA’s repo facility with international banks. In total, these inflows are projected to boost gross international reserves by US$23.1 billion during 2025, laying the groundwork for continued normalization of the foreign exchange market.
Coinciding with the announcement of the IMF Agreement, the Government advanced in the normalization of access to the foreign exchange market by eliminating or easing several restrictions. Notably, the commercial exchange rate was unified, restrictions on individuals were lifted, and import payment procedures were streamlined.
At the same time, a managed floating exchange rate regime was introduced within a band system— initially set between US$/Ps.1,000 and US$/Ps. 1,400—with monthly adjustments of plus or minus 1%. Additionally, Phase 3 of the monetary policy program began, focusing on setting growth targets for monetary aggregates, particularly net transactional M2 of interest-bearing accounts.
Looking ahead to the second half of 2025, Argentina’s economic outlook will depend heavily on the evolution of President Javier Milei’s government, domestic political developments, and global conditions. In the coming months, sustaining the economic recovery and continuing the disinflation process will be key. Maintaining a fiscal surplus will be critical for reinforcing investor confidence.
As the midterm legislative elections approach (scheduled for October 2025), political dynamics will begin to dominate the agenda. This may influence the implementation of the Government’s economic program and delay investment and consumption decisions until the political outlook becomes clearer. The outcome of the elections will be pivotal in determining the Government’s ability to move forward with structural reforms, including in the pension, tax, and labor systems.
In the medium and long term, the diversification and sustained growth of Argentina’s exports— particularly in the energy and mining sectors— will be fundamental to economic development. However, these efforts must be complemented by measures to improve competitiveness, such as reducing bureaucratic barriers, enhancing infrastructure, and lowering production costs.
ii) Related to the Financial System
The Argentine financial system will continue to interact mainly with the private sector, with short-term financing and impositions, while maintaining high levels of liquidity. In any case, banks are expected to continue recording positive real profits, allowing capitalization levels to be maintained above minimum requirements. The current levels of irregular coverage with accounting provisions constitute another of the strengths of the financial system. The low leverage compared regionally in companies and families demonstrates the potential of Argentine financial entities.
S-61
Within the above scheme, Grupo Galicia (through Banco Galicia) will further its objective of strengthening its leadership position in the market. The quality of its products and services provided to current and future customers will continue to be the central focus, in addition to continuing the process of improving operational efficiency as a key factor in generating value both for customers and shareholders.
iii) Related to Us
We believe that 2025 will be characterized by a recovery in economic activity and a decline in nominal indicators, accompanied by a rebound in deposit and loan volumes. In this context, we expect the BCRA and the government to continue easing regulations on our operations.
Within this macroeconomic framework, we foresee the following potential impacts on Banco Galicia’s operations:
Naranja X operates in a complex economic landscape both nationally and internationally, with both such landscapes presenting both risks and opportunities. Among these risks, Argentina’s economic instability in recent years stands out as one of the greatest challenges. Prolonged economic contraction, exchange rate volatility, high inflation, shifting regulations affecting the sector, and the implementation of reforms with uncertain outcomes are some of the challenges facing the financial sector in general, and Naranja X in particular.
Therefore, Naranja X continuously monitors key variables impacting its business to define strategic courses of action and assess potential effects on its financial position and equity.
Finally, in response to these challenges, Naranja X is committed to becoming Argentina’s most user-focused and preferred financial and technology platform. This commitment is designed to allow Naranja X to scale new products and services with simplicity and mass adoption, fostering financial inclusion and education.
On the other hand, in 2025 Sudamericana plans to enhance its value proposition to customers by offering tailored coverage that meets each customer’s needs.
During 2025, Galicia Retiro plans to continue to offer its Retiro Individual in Pesos, although there is not expected to be a focus on increasing the placement of the same.
In addition, during 2025, Galicia Seguros expects to continue implementing its ongoing strategic plan, working to expand its business through the different service channels offered by Banco Galicia and Naranja X, as well as through their agents, brokers and direct channels.
Likewise, it plans to continue focusing on the following objectives: (i) promoting the growth of its business and offering complementary products to the main business of Banco Galicia and its subsidiaries, adjusted to the needs of each of the segments; (ii) promoting the growth of the “non-motor” business and expanding the agents and brokers network; (iii) improving management efficiency to support the growth of its business volume and implementing updates to its administration system; (iv) consolidating its position in personal insurance; (v) maintaining its efforts to contain the level of expenses and obtaining projected income levels; and (vi) promoting a good internal climate.
As for Galicia Asset Management, based on macroeconomic projections, we believe that 2025 will be characterized by a recovery in economic activity, with a decrease in inflation, fewer restrictions on corporate dividend distributions, and an increase in real investment.
On the other hand, given the downward trend in interest rates, we are considering reducing fees for our Money Market Fund (Fima Premium).
Likewise, Fondos Fima will continue working on developing new businesses, such as the remuneration of virtual wallets, the incorporation of new external placement agents for our funds, and awaiting regulatory relaxation by the current government regarding investment.
During 2025, Grupo Galicia will continue to strive to strengthen its position in the financial market, focusing on business profitability, leveraged by expansion and attraction of new customers, and inorganic growth resulting from the Acquisition.
S-62
Liquidity and Capital Resources
Liquidity - Holding Company on an Individual Basis
We generate our net earnings/losses from our operating subsidiaries, specifically Banco Galicia, our main operating subsidiary.
During fiscal years 2022 and 2023, Grupo Galicia received dividends from its subsidiaries in the amount of Ps.25,476 million (equivalent to Ps.260,187 million as of March 31, 2025), and Ps.93,595 million (equivalent to Ps.438,396 million as of March 31, 2025), respectively.
During fiscal year 2024, Grupo Galicia received cash dividends from its subsidiaries for Ps.514,467 million (equivalent to Ps.686,717 million as of March 31, 2025) and US$ 10 million.
During March 2025, we received a dividend of Ps.875 million from Galicia Warrants. During April 2025, we received Ps.48,820 million from Galicia Asset Management and Ps.50,000 million from Tarjetas Regionales. Likewise, we are scheduled to receive Ps.300,000,000 from Banco Galicia in ten consecutive installments starting from June 2025. Those installments will be expressed in homogeneous currency at the time of the effective payment in accordance with the BCRA’s regulations.
On May 14, 2025, a cash dividend of Ps.88,000,000,000 was paid to shareholders registered as of May 9, 2025.
For Fiscal year 2023, the shareholders’ meeting held on April 30, 2024, approved the distribution of cash dividends for a total amount of Ps.320,000 million, that was effectively paid as follows: (i) in May 2024, Ps.65,000 million (equivalent to Ps.89,396 million as of March 31, 2025) which represented a dividend of 4,407.6998% with respect to 1,474,692,091 Class A and B ordinary shares, with a face value of Ps.1 and Ps.140.261.065.758,04 million (equivalent to Ps.192,903 million as of March 31, 2025) which represented a dividend of 9,511.2102% with respect to 1,474,692,091 Class A and B ordinary shares, with a face value of Ps.1 (ii) in June 2024, Ps.146.118.827.755,82 million (equivalent to Ps.192,164 million as of March 31, 2025) which represented a dividend of 9,908.4296% with respect to 1,474,692,091 Class A and B ordinary shares, with a face value of Ps.1, (iii) in July 2024, Ps.152.806.782.631,30 million (equivalent to Ps.193,173 million as of March 31, 2025) which represented a dividend of 10,361.9449% with respect to 1,474,692,091 Class A and B ordinary shares, with a face value of Ps.1.
For Fiscal year 2022, the shareholders’ meeting held on April 25, 2023, approved the distribution of cash dividends for a total amount of Ps.85,000 million, that was effectively paid as follows: (i) in May 2023, Ps.35,000 million (equivalent to Ps.181,189 million as of March 31, 2025) which represented a dividend of 2,373.3768% with respect to 1,474,692,091 Class A and B ordinary shares, with a face value of Ps.1, (ii) in June 2023, Ps.12,500 million (equivalent to Ps.61,076 million as of March 31, 2025) which represented a dividend of 847.6345% with respect to 1,474,692,091 Class A and B ordinary shares, with a face value of Ps.1, (iii) in July 2023, Ps.12,500 million (equivalent to Ps.57,432 million as of March 31, 2025) which represented a dividend of 847.6345% with respect to 1,474,692,091 Class A and B ordinary shares, with a face value of Ps.1, (iv) in August 2023, Ps.12,500 million (equivalent to Ps.51,076 million as of March 31, 2025) which represented a dividend of 847.6345% with respect to 1,474,692,091 Class A and B ordinary shares, with a face value of Ps.1 and (v) in September, Ps.12,500 million (equivalent to Ps.45,300 million as of March 31, 2025) which represented a dividend of 847.6345% with respect to 1,474,692,091 Class A and B ordinary shares, with a face value of Ps.1.
For fiscal year 2022 and 2023, pursuant to what is set by paragraph added below Article 25 of Law 23,966, that was incorporated by Law 25,585 (and its subsequent amendments), when corresponding, Grupo Galicia withheld the amounts paid for said each fiscal year in its capacity as substitute taxpayer of the shareholders’ subject to the tax on personal assets. Similarly, for fiscal year 2023, Grupo Galicia withheld, when corresponding, a rate of 7% withholding tax as provided in Articles 97 and 193 of the Income Tax Law (as restated by Decree 824/2019 and its amendments — See “Dividend Policy and Dividends” in our Form 20-F.)
S-63
During fiscal year 2022, Grupo Galicia made capital contributions for a total amount of Ps.2,449 million (equivalent to Ps.27,565 million as of March 31, 2025) to IGAM LLC and Ps.277 million (equivalent to Ps.2,392 million as of March 31, 2025) to Agri Tech Investments LLC.
For fiscal year 2023, Grupo Galicia made capital contributions for Ps.605 million (equivalent to Ps.2,472 million as of March 31, 2025) and US$10 million to Sudamericana Seguros Galicia, Ps.975.2 million (equivalent to Ps.4,814 million as of March 31, 2025) and US$0.017 million to Agri Tech Investments, US$5 million to IGAM LLC, US$0.034 million to Galicia Holdings US INC, US$1 million to Galicia Ventures LP and US$0.02 million to Galicia Investments LLC.
For fiscal year 2024, Grupo Galicia made capital contributions for Ps.490 million (equivalent to Ps.764 million as of March 31, 2025) and US$0.035 million to Agri Tech Investments, US$5 million to IGAM LLC, US$5.9 million to Galicia Holdings US INC, US$1.4 million to Galicia Ventures LP and US$0.4 million to The Yield Lab Latam.
Additionally, during January and March in 2025, Grupo Galicia made capital contribution for US$1.4 million in favor of Galicia Ventures LP.
As of December 31, 2024, Grupo Galicia, on an individual basis, had cash and due from banks in an amount of Ps.4 million, short-term investments made up of special checking account deposits, mutual funds, and government securities in an amount of Ps.22,623.7 million and foreign currency and private negotiable obligations in an amount of US$101.8 million.
As of December 31, 2023, Grupo Galicia, on an individual basis, had cash and due from banks in an amount of Ps.4.1 million, short-term investments made up of special checking account deposits, mutual funds, and government securities in an amount of Ps.11,795 million (equivalent to Ps.27,886 million as of March 31, 2025) and foreign currency in an amount of US$12.3 million.
As of December 31, 2022, Grupo Galicia, on an individual basis, had cash and due from banks in an amount of Ps.2 million, short-term investments made up of special checking account deposits, mutual funds, and government securities in an amount of Ps.9,258 million (equivalent to Ps.68,175 million as of March 31, 2025) and foreign currency in an amount of US$12.3 million.
For a description of the notes issued by Grupo Galicia, see “Debt Programs”.
Each of our subsidiaries is responsible for their own liquidity management. For a discussion of Banco Galicia’s liquidity management, see “Liquidity Management-Banco Galicia Liquidity Management”.
Consolidated Cash Flows
Our consolidated statements of cash flows were prepared in accordance with IAS 7 (Statements of Cash Flows). See our consolidated cash flow statements as of and for the fiscal years ended December 31, 2024, December 31, 2023 and December 31, 2022 included in the Recast Annual Information 6-K, which is incorporated by reference into this prospectus supplement.
As of December 31, 2024, on a consolidated basis, we had Ps.8,041,080 million in available cash (defined as total cash and cash equivalents), representing a Ps.316,304 million increase as compared to the Ps.7,724,776 million in available cash as of December 31, 2023.
As of December 31, 2023, on a consolidated basis, we had Ps.7,724,776 million in available cash (defined as total cash and cash equivalents), representing a Ps.2,043,226 million decrease as compared to the Ps.9,768,002 million in available cash as of December 31, 2022.
S-64
Cash equivalents are comprised of the following: BCRA debt instruments having a remaining maturity that does not exceed 90 days, securities in connection with reverse repurchase agreement transactions with the BCRA, local interbank loans and overnight placements in correspondent banks abroad. Cash equivalents also comprise, in the case of Naranja X, time deposit certificates and mutual fund shares.
The table below summarizes the information from our consolidated statements of cash flows for the fiscal years ended December 31, 2024, 2023 and 2022.
| December 31, | ||||||||||||
| 2024 | 2023 | 2022 | ||||||||||
| (in millions of Pesos) | ||||||||||||
| Net Cash generated by Operating Activities | 3,802,940 | 3,941,900 | 4,242,125 | |||||||||
| Net Cash generated by/ (used in) Investment Activities | 939,317 | (193,533 | ) | (137,675 | ) | |||||||
| Net Cash generated by / (used in) Financing Activities | 448,960 | (543,218 | ) | 198,501 | ||||||||
| Exchange income on Cash and Cash Equivalents | 1,336,816 | 2,444,702 | 1,323,715 | |||||||||
| Net increase in cash and cash equivalents | 6,528,033 | 5,649,851 | 5,626,666 | |||||||||
| Monetary loss related to cash and cash equivalents | (6,211,729 | ) | (7,693,077 | ) | (5,065,336 | ) | ||||||
| Cash and cash equivalents at the beginning of the year | 7,724,776 | 9,768,002 | 9,206,672 | |||||||||
| Cash and cash equivalents at end of the year | 8,041,080 | 7,724,776 | 9,768,002 | |||||||||
Our operating activities include the operating results, the origination of loans and other financing transactions with the private sector, as well as raising customer deposits and entering into sales of government securities under repurchase agreement transactions. Our investing activities primarily consist of the acquisition of equity investments and purchasing of bank premises and equipment. Our financing activities include issuing bonds in the local and foreign capital markets and borrowing from foreign and local banks and international credit agencies.
Management believes that cash flows from operations and available cash and cash equivalent balances, will be sufficient to fund our financial commitments and capital expenditures for fiscal year 2025.
S-65
i) Cash Flows from Operating Activities
| December 31, | ||||||||||||
| 2024 | 2023 | 2022 | ||||||||||
| (in millions of Pesos) | ||||||||||||
| Cash Flows from Operating Activities | ||||||||||||
| Income before Taxes from Continuing Operations | 2,400,705 | 1,283,806 | 482,539 | |||||||||
| Adjustment to Obtain the Operating Activities Flows: | ||||||||||||
| Loan and other Receivables Loss Provisions | 936,734 | 450,820 | 386,067 | |||||||||
| Depreciation Expenses | 204,183 | 199,255 | 205,243 | |||||||||
| Loss on Net Monetary Position | 2,589,256 | 3,590,115 | 2,012,715 | |||||||||
| Exchange rate differences on foreign currency | (168,111 | ) | (1,448,270 | ) | (148,158 | ) | ||||||
| Other Operations | 1,493,167 | 3,113,964 | 1,472,811 | |||||||||
| Net (Increases)/Decreases from Operating Assets: | ||||||||||||
| Debt securities measured at fair value through profit or loss | (284,987 | ) | (822,048 | ) | 248,848 | |||||||
| Derivative Financial Instruments | 78,917 | (58,934 | ) | (6,616 | ) | |||||||
| Repurchase Transactions | 604,359 | 35,893 | 1,900 | |||||||||
| Other Financial Assets | (1,455,692 | ) | 28,941 | (60,830 | ) | |||||||
| Net Loans and Other Financing | ||||||||||||
| - Non-financial Public Sector | (7,657 | ) | 7,329 | (9,470 | ) | |||||||
| - Other Financial Institutions | 210,976 | (132,502 | ) | 130,745 | ||||||||
| - Non-financial Private Sector and Residents Abroad | (9,180,858 | ) | 1,382,383 | 1,030,175 | ||||||||
| Other Debt Securities | (310,345 | ) | (1,854,700 | ) | (1,346,396 | ) | ||||||
| Financial Assets Pledged as Collateral | (591,312 | ) | 99,540 | (614,513 | ) | |||||||
| Investments in Equity Instruments | (27,811 | ) | (8,701 | ) | 1,470 | |||||||
| Other Non-financial Assets | (161,540 | ) | (80,874 | ) | (25,604 | ) | ||||||
| Non-current Assets Held for Sale | (15,593 | ) | (168 | ) | — | |||||||
| Net Increases/(Decreases) from Operating Liabilities: | ||||||||||||
| Deposits | ||||||||||||
| - Non-financial Public Sector | 151,590 | (150,650 | ) | (64,730 | ) | |||||||
| - Financial Sector | (5,494 | ) | 1,403 | 2,462 | ||||||||
| - Non-financial Private Sector and Residents Abroad | 6,590,468 | (2,126,340 | ) | 975,969 | ||||||||
| Liabilities at fair value through profit or loss | (107,217 | ) | 116,419 | (509 | ) | |||||||
| Derivative Financial Instruments | (20,606 | ) | 16,463 | 2,260 | ||||||||
| Other Financial Liabilities | 871,786 | 457,362 | (248,025 | ) | ||||||||
| Provisions | 382,376 | (27,300 | ) | 12,663 | ||||||||
| Other Non-financial Liabilities | 613,842 | 178,757 | 24,876 | |||||||||
| Income Tax Collections/Payments | (988,195 | ) | (310,061 | ) | (223,769 | ) | ||||||
| Net Cash generated by Operating Activities | 3,802,940 | 3,941,900 | 4,242,125 | |||||||||
In fiscal year 2024, net cash generated by operating activities taking into account the impact of inflation amounted to Ps.3,802,940 million, mainly due to a Ps.6,590,468 million net increase in cash generated from deposits from the non-financial private sector and from residents abroad and Ps.871,786 million net increase in cash generated from other financial liabilities. Such amounts were offset by net cash used of Ps.9,180,858 million related to a net increase in loans and other financing from non-financial private sector and residents abroad.
In fiscal year 2023, net cash generated by operating activities taking into account the impact of inflation amounted to Ps.3,941,900 million, mainly due to a Ps.1,382,383 million net increase in cash generated from net loans and other financing to the non-financial private sector and to residents abroad and Ps.2,126,340 million net increase in cash generated from deposits from the non-financial private sector and from residents abroad. Such amounts were partially offset by net cash used of Ps.1,854,700 million related to a net increase in other debt securities.
In fiscal year 2022, net cash generated by operating activities taking into account the impact of inflation amounted to Ps.4,242,125 million, mainly due to a Ps.1,030,175 million net decrease in cash generated from net loans and other financing to the non-financial private sector and to residents abroad and Ps.975,969 million net increase in cash generated from deposits from the non-financial private sector and from residents abroad. Such amounts were partially offset by net cash used of Ps.1,346,396 million related to a net increase in other debt securities.
S-66
ii) Cash Flows from Investing Activities
| December 31, | ||||||||||||
| 2024 | 2023 | 2022 | ||||||||||
| (in millions of Pesos) | ||||||||||||
| Cash Flows from Investment Operations | ||||||||||||
| Payments: | ||||||||||||
| Purchase of PP&E and Intangible Assets (*) | (233,102 | ) | (174,998 | ) | (136,427 | ) | ||||||
| Capital Contributions and purchase of shares in Investments in Subsidiaries, Associates, and Joint Ventures | (3,563 | ) | (5,959 | ) | (5,724 | ) | ||||||
| Payments for business combinations | — | (26,361 | ) | — | ||||||||
| Collections: | ||||||||||||
| Sale of PP&E and Intangible Assets | 7,311 | 11,385 | 4,476 | |||||||||
| Dividends earned | 4,903 | 2,400 | — | |||||||||
| Purchase of HSBC Argentina Holdings S.A. and subsidiaries net of cash acquired (**) | 1,163,767 | — | — | |||||||||
| Net Cash generated / (used in) by Investment Activities | 939,317 | (193,533 | ) | (137,675 | ) | |||||||
In fiscal year 2024, net cash generated in investing activities amounted to Ps.939,317 million and was mainly attributable to the Acquisition, which net of cash acquired was Ps.1,163,767 million. Such amount was partially offset by purchase of Property, Plant and Equipment (PP&E) and intangible assets for Ps.233,102 million.
In fiscal year 2023, net cash used in investing activities amounted to Ps.193,533 million and was mainly attributable to the acquisition of property, plant and equipment, intangible assets and other assets for Ps.174,998 million. Such amount was partially offset by funds received from the sale of property, plants and equipment, intangible assets and other assets for Ps.11,385 million.
In fiscal year 2022, net cash used in investing activities amounted to Ps.137,675 million and was mainly attributable to the acquisition of property, plant and equipment, intangible assets and other assets for Ps.136,427 million. Such amount was partially offset by funds received from the sale of property, plants and equipment, intangible assets and other assets for Ps.4,476 million.
iii) Cash Flows from Financing Activities
| December 31, | ||||||||||||
| 2024 | 2023 | 2022 | ||||||||||
| (in millions of Pesos) | ||||||||||||
| Cash Flows from Financing Activities | ||||||||||||
| Payments: | ||||||||||||
| Debt Securities | (231,259 | ) | (371,631 | ) | (295,527 | ) | ||||||
| Transaction costs related to issuance of shares | (1,063 | ) | — | — | ||||||||
| Loans from Local Financial Institutions | (913,005 | ) | (793,741 | ) | (378,624 | ) | ||||||
| Dividends paid | (667,639 | ) | (423,851 | ) | (156,546 | ) | ||||||
| Leases payments | (14,129 | ) | (15,067 | ) | (19,697 | ) | ||||||
| Collections: | ||||||||||||
| Debt Securities | 1,166,484 | 177,367 | 496,424 | |||||||||
| Loans from Local Financial Institutions | 1,109,572 | 883,705 | 552,470 | |||||||||
| Net Cash generated / (used in) by Financing Activities | 448,960 | (543,218 | ) | 198,501 | ||||||||
S-67
In fiscal year 2024, net cash generated in financing activities amounted to Ps.448,960 million due to: (i) Ps.1,166,484 million from the issuance of debt securities and (ii) Ps.1,109,572 million received from loans from local financial institutions. Such amount was partially offset by payments on outstanding loans from local financial institutions for Ps.913,005 million during 2024.
In fiscal year 2023, net cash used in financing activities amounted to Ps.543,218 million due to: (i) Ps.793,741 million as consequence of payments of loans obtained from local financial institutions, and (ii) Ps.371,631 million paid from the issuance of debt securities. Such amount was partially offset by: (i) funds provided by loans from local financial institutions for Ps.883,705 million, and (ii) issuances of debt securities for Ps.177,367 million during 2023.
In fiscal year 2022, net cash generated in financing activities amounted to Ps.198,501 million due to: (i) Ps.552,470 million received fron loans from local financial instutitions and (ii) Ps.496,424 million from the issuance of debt securities. Such amount was partially offset by: (i) payments on outstanding loans from local financial institutions for Ps.378,624 million and (ii) Ps.295,527 million paid from the issuance of debt securities during 2022.
iv) Effect of Exchange Rate on Cash and Cash Equivalents
In fiscal year 2024, the effect of the exchange rate on consolidated cash flow amounted to Ps.1,336,816 million, a decrease of Ps.1,107,886 million as compared to fiscal year 2023. The exchange rate as of December 31, 2024 was Ps.1,032.50 per US$1.
In fiscal year 2023, the effect of the exchange rate on consolidated cash flow amounted to Ps.2,444,702 million, an increase of Ps.1,120,987 million as compared to fiscal year 2022. The exchange rate as of December 31, 2023 was Ps.808.4833 per US$1.
In fiscal year 2022, the effect of the exchange rate on consolidated cash flow amounted to Ps.1,323,715 million, an increase of Ps.686,993 million as compared to fiscal year 2021. The exchange rate as of December 31, 2022 was Ps.177,1283 per US$1.
For a description of the types of financial interests we use and the maturity profile of our debt, currency and interest rate structure, see “Operating Results”.
Liquidity Management
i) Liquidity Gaps
Liquidity risk is the risk that Grupo Galicia does not have a sufficient level of liquid assets to meet its contractual commitments and the operational needs of the business without affecting market prices. The goal of liquidity management is to maintain an adequate level of liquid assets that allows it to meet financial commitments at contractual maturity, take advantage of potential investment opportunities and meet demand for credit. To monitor and control liquidity risk, Grupo Galicia monitors and systematically calculates gaps in liquidity through the application of an internal model that is subject to periodic review.
Grupo Galicia’s liquidity policy covers three areas of liquidity risk:
| ● | Stock Liquidity: The excess amount of cash and liquid assets above the legal minimum cash requirements, taking into account the characteristics and performance of Banco Galicia’s different liabilities, as well as the nature of the assets that provide such liquidity. |
| ● | Cash Flow Liquidity: Gaps between the contractual maturities of consolidated financial assets and liabilities. |
| ● | Concentration of Deposits: The concentration of deposits is regulated in terms of the top leading customers and the following 50 customers. A maximum limit with respect to the share in deposits is determined on an individual basis for such customers. |
S-68
As of December 31, 2024, the consolidated gaps between maturities of Grupo Galicia’s financial assets and liabilities based on contractual remaining maturity were as follows:
| December 31, 2024(*) | ||||||||||||||||||||
| Less than one Year |
1 –5 Years |
5 – 10 Years |
Over 10 Years |
Total | ||||||||||||||||
| (in millions of Pesos, except ratios) | ||||||||||||||||||||
| Assets | ||||||||||||||||||||
| Cash and Due from Banks | 3,425,327 | — | — | — | 3,425,327 | |||||||||||||||
| Argentine Central Bank – Escrow Accounts | 5,772,382 | — | — | — | 5,772,382 | |||||||||||||||
| Overnight Placements in Banks Abroad | 334,702 | — | — | — | 334,702 | |||||||||||||||
| Loans – Public Sector | 136,620 | 306,351 | 4,663 | — | 447,634 | |||||||||||||||
| Loans – Private Sector | 11,458,395 | 2,038,456 | 255,932 | 346,625 | 14,099,408 | |||||||||||||||
| Government Securities | 5,293,757 | 504,629 | 673 | — | 5,799,060 | |||||||||||||||
| Notes and Securities | 66,006 | 27,292 | 7,517 | 1,554 | 102,369 | |||||||||||||||
| Financial Trusts | — | — | — | — | — | |||||||||||||||
| Receivables from Financial Leases | — | — | — | — | — | |||||||||||||||
| Other Financing | 129,131 | 34,024 | — | — | 163,155 | |||||||||||||||
| Government Securities Forward Purchase | 348,527 | — | — | — | 348,527 | |||||||||||||||
| Total Assets | 26,964,848 | 2,910,752 | 268,786 | 348,179 | 30,492,565 | |||||||||||||||
| Liabilities | ||||||||||||||||||||
| Deposits in Savings Accounts | 12,022,270 | — | — | — | 12,022,270 | |||||||||||||||
| Demand Deposits | 2,847,128 | — | — | — | 2,847,128 | |||||||||||||||
| Time Deposits | 5,164,789 | 67 | — | — | 5,164,856 | |||||||||||||||
| Notes | 702,631 | 756,379 | — | — | 1,459,010 | |||||||||||||||
| Banks and International Entities | 19,547 | — | — | — | 19,547 | |||||||||||||||
| Local Financial Institutions | 625,760 | 33,005 | 7,057 | — | 665,822 | |||||||||||||||
| Other Financing(1) | 3,574,522 | 23,559 | 3,036 | 1,093 | 3,602,210 | |||||||||||||||
| Total Liabilities | 24,956,647 | 813,011 | 10,093 | 1,093 | 25,780,844 | |||||||||||||||
| Asset / Liability Gap | 2,008,202 | 2,097,741 | 258,693 | 347,086 | 4,711,722 | |||||||||||||||
| Cumulative Gap | 2,008,202 | 4,105,943 | 4,364,636 | 4,711,722 | ||||||||||||||||
| Ratio of Cumulative Gap to Cumulative Liabilities | 8.0 | % | 15.9 | % | 16.9 | % | 18.3 | % | ||||||||||||
| Ratio of Cumulative Gap to Total Liabilities | 7.8 | % | 15.9 | % | 16.9 | % | 18.3 | % | ||||||||||||
| (*) | Principal plus UVA adjustment. Does not include interest. |
| (1) | Includes, mainly, debt with retailers due to credit card operations, liabilities in connection with repurchase transactions, debt with domestic credit agencies and collections for third parties. |
The table above is prepared taking into account contractual maturity. Therefore, all financial assets and liabilities with no maturity date are included in the “Less than One Year” category.
Banco Galicia must comply with a maximum limit set by its board of directors for liquidity mismatches. This limit has been established at -25% (minus 25%) for the ratio of cumulative gap to total liabilities within the first year. Banco Galicia complies with the established policy, since such gap was of 18.3% as of December 2024.
S-69
ii) Banco Galicia Liquidity Management
The following is a discussion of Banco Galicia’s liquidity management.
Banco Galicia’s policy is to maintain a level of liquid assets that allows it to meet financial commitments at contractual maturity, take advantage of potential investment opportunities, and meet customer’s credit demand. To set the appropriate level, forecasts are made based on historical experience and on an analysis of possible scenarios. This enables management to project funding needs and alternative funding sources, as well as excess liquidity and placement strategies for such funds. As of December 31, 2024, Banco Galicia’s liquidity structure was as follows:
| December 31, 2024 | ||||
| (in millions of Pesos) | ||||
| Legal Requirement | 4,802,353 | |||
| Management Liquidity | 4,381,350 | |||
| Total Liquidity | 9,183,703 | |||
Legal requirements correspond to the minimum cash requirements for Peso- and foreign currency-denominated assets and liabilities as per the rules and regulations of the BCRA.
The assets that can be taken into account for compliance with this requirement are the balances of the Peso- and foreign currency-denominated deposit accounts at the BCRA, the liquidity bills and Bote 2027, and the escrow accounts held at the BCRA in favor of clearing houses.
Management liquidity, defined as a percentage over deposits and other liabilities, is made up of the following items: balances of checking accounts held by the BCRA exceeding minimum cash requirements, Treasury Bills (“Letes”), LELIQ and placements held by the BCRA, overnight placements in banks abroad, net short-term interbank loans (call loans), technical cash and placements at the BCRA in excess of the amounts necessary to cover minimum cash requirements.
Capital
Our capital management policy is designed to ensure prudent levels of capital. The following table analyzes our capital resources as of the dates indicated.
| As of December 31, | ||||||||||||
| 2024 | 2023 | 2022 | ||||||||||
| (in millions of Pesos, except ratios, multiples and percentages) | ||||||||||||
| Shareholders’ Equity attributable to GFG | 6,583,181 | 4,769,040 | 4,482,320 | |||||||||
| Shareholders’ Equity attributable to GFG as a Percentage of Total Assets | 18.65 | 19.74 | 18.08 | |||||||||
| Total Liabilities as a Multiple of Shareholders’ Equity attributable to GFG | 4.36 | 4.06 | 4.53 | |||||||||
| Tangible Shareholders’ Equity (1) as a Percentage of Total Assets | 17.71 | 18.53 | 16.93 | |||||||||
(1) Tangible shareholders’ equity represents shareholders’ equity minus intangible assets.
S-70
Capital Expenditures
In the ordinary course of business, our capital expenditures are mainly related to fixed assets, construction and organizational and IT system development. Generally, our capital expenditures are not significant when compared to our total assets.
During 2024, our capital expenditures amounted to Ps.235,185 million, allocated as follows:
| ● | Ps.146,556 million in fixed assets (real estate, machinery and equipment, vehicles, furniture and fixtures); and |
| ● | Ps.88,629 million in licenses and other intangible assets. |
During 2023, our capital expenditures amounted to Ps.174,997 million, allocated as follows:
| ● | Ps.84,817 million in fixed assets (real estate, machinery and equipment, vehicles, furniture and fittings); and |
| ● | Ps.90,180 million in licenses and other intangible assets. |
During 2022, our capital expenditures amounted to Ps.136,427 million, allocated as follows:
| ● | Ps.62,510 million in fixed assets (real estate, machinery and equipment, vehicles, furniture and fittings); and |
| ● | Ps.73,917 million in licenses and other intangible assets. |
These capital expenditures were primarily made in Argentina.
S-71
For a full list of the legal proceedings to which we are a party, see Item 8.A. “Financial Information-Legal Proceedings,” in our Form 20-F, which is incorporated by reference herein.
As of the date of this prospectus supplement, we are a party to various legal proceedings. A list of certain of these proceedings is set out below. For a complete description, please refer to our Form 20-F:
Banco Galicia
Consumer protection claims
There are several consumer class actions (or related actions) that have been initiated against Banco Galicia and, in some cases, against certain of its subsidiaries. As of the date hereof, the following are the pending claims or actions: “Estado Nacional - Ministerio de Economía y Finanzas Públicas de la Nación c/Adecua y otros s/Ordinario”; “Usuarios y Consumidores Unidos (UCU) c/ Banco de Galicia y Buenos Aires S.A. y otros s/ Ordinario”; “PADEC (Prevención, Asesoramiento y Defensa del Consumidor)” y otro c/ Banco de Galicia y Bs.As. S.A. y/otro s/ ordinario”; “Unión de Usuarios y Consumidores c/Banco de Galicia y Buenos Aires S.A. y/ otro s/ Sumarísimo”; “Unión de Usuarios y Consumidores c/Banco de Galicia y Buenos Aires S.A. y/otro s/ Sumarísimo”; “ADDUC (Asociación de Defensa de los Derechos de Usuarios y Consumidores) c/ Banco de Galicia y Buenos Aires S.A. s/ Ordinario”;“Asociación Civil de Usuarios Bancarios Argentinos (ACUBA) c/ Banco de Galicia y Buenos Aires S.A s/ acción colectiva de consumo”; “Protegiendo al Consumidor PAC c/ Banco Galicia y Bs. As. s/ Ordinario”; “Usuarios y Consumidores Unidos c/ Cia. Financiera Argentina S.A. y otro s/ ordinario” and “KUFERT, Horacio Bernardo y Proconsumer (Asociación de protección a consumidores del Mercado Común del Sur) c/ Banco de Galicia y Buenos Aires S.A. s/ sumarísimo.” These class actions in large part challenge the right of Banco Galicia (and, as applicable, its relevant subsidiaries) to charge certain fees, charges, commissions and other amounts in connection with life insurance products, debit cards, credit cards, account maintenance services, personal loans, cash advances and mortgage loans. Banco Galicia believes that the dispute resolution outcome of the described class actions, in the case that all of them have an unfavorable outcome, will not have a material adverse effect on its operations.
CNV and BCRA Administrative Proceedings
On April 30, 2024, Banco Galicia was notified of the initiation of an administrative proceeding (procedimiento administrativo sustanciado) by the CNV against Banco Galicia, Galicia Securities S.A.U., Inviu S.A.U., and certain officers thereof, for an alleged violation of Article 117, Section (b) of the Argentine Capital Markets Law, Article 2, Sections (a), (b), and (c) of Section II of Chapter III of Title XII of the CNV Rules, and Article 59 of the Argentine Corporations Law, initiated at the request of the BCRA. The alleged violation relates to certain trading transactions performed on February 19 and 20, 2024, by Banco Galicia, Galicia Securities S.A.U., and Inviu S.A.U. The CNV alleges that these transactions were made in violation of the law and resulted in the manipulation by Banco Galicia of the TDE25 Dual-Bond market price and the subsequent execution by Banco Galicia of its put options in connection therewith at a higher price, thus generating a loss to the BCRA of Ps.23 billion (the “Alleged Loss”).
On May 29, 2024, Banco Galicia submitted its defense contesting the allegations that such trading activities violated the Argentine Capital Markets Law. As of the date of this prospectus supplement, the administrative proceeding is ongoing and under administrative review. On June 27, 2024, Banco Galicia, in an effort to resolve the allegation without any admission or acknowledgment of wrongdoing, made a payment equal to the Alleged Loss plus accrued interest, for a total amount of Ps.28.8 billion, to the BCRA.
Additionally, Banco Galicia’s Board of Directors directed the Internal Audit Management Department, the Financial Banking Management Department, and the Risk Management Department to take certain remedial steps, enhance monitoring and risk management processes, perform a comprehensive review, and establish additional preventive control measures. While Banco Galicia has taken these remedial actions, there can be no assurance that such measures will be effective in preventing similar situations in the future.
S-72
Although the administrative proceeding is ongoing and has not been dismissed as of the date hereof, Banco Galicia does not believe that the resolution thereof will have a material adverse effect on Banco Galicia’s results of operations, financial condition, or prospects.
Furthermore, on May 29, 2024, the CNV resolved to refer the matter to the Public Prosecutor’s Office for further review and potential criminal charges in connection with the trading transactions described above. Banco Galicia intends to contest any such charges and to pursue the dismissal or termination of any resulting action. Banco Galicia does not expect, even if such matter were to be concluded in any adverse manner against Banco Galicia or its affiliates, that such proceedings or their outcome would have a material adverse effect on Banco Galicia’s business, operations or financial results.
Similarly, on October 23, 2024, the BCRA resolved to initiate the financial summon proceeding (sumario en lo financiero) No. 1631, in which it alleged that Banco Galicia and certain of its directors, managers, former managers, and former employees were responsible for certain management and/or internal control weaknesses or failures within the financial institution, in apparent violation of (i) certain provisions of the Consolidated Text of the ‘Minimum Standards on Internal Controls for Financial Entities’ (‘Normas Mínimas sobre Controles Internos para Entidades Financieras’) and its complementary and amending regulations; (ii) certain provisions of the Consolidated Text of the ‘Standards on Risk Management Guidelines for Financial Entities’ (‘Normas sobre Lineamientos para la Gestión de Riesgos en las Entidades Financieras’) and its complementary and amending regulations; and (iii) certain provisions of the Consolidated Text of the ‘Standards on Corporate Governance Guidelines for Financial Entities’ (‘Normas sobre Lineamientos para el Gobierno Societario en Entidades Financieras’) and its complementary and amending regulations. The allegations concern operations conducted between February 19, 2024 and February 21, 2024, by Banco Galicia and its affiliates, Galicia Securities and Inviu, involving the TDE25 Dual-Bond and the subsequent execution by Banco Galicia of its put options. To date, the respective parties have submitted their corresponding defenses, and Banco Galicia is in the process of formulating its defense arguments accordingly.
We believe that the dispute resolution outcome of the described proceedings, in the event that both outcomes are unfavorable, will not have a material adverse effect on our consolidated operations or financial results.
S-73
The table below sets forth (i) the Selling Shareholder, (ii) the number of Class B ordinary shares underlying the ADSs that the Selling Shareholder beneficially owned as of June 2, 2025, (iii) the number of Class B ordinary shares underlying the ADSs proposed to be sold in this offering by the Selling Shareholder, and (iv) the number of Class B ordinary shares underlying the ADSs that will be beneficially owned by the Selling Shareholder following this offering.
Beneficial ownership for the purposes of the following table is determined in accordance with the rules and regulations of the SEC. A person is a “beneficial owner” of a security if that person has or shares “voting power,” which includes the power to vote or to direct the voting of the security, or “investment power,” which includes the power to dispose of or to direct the disposition of the security, or has the right to acquire such powers within 60 days.
All information with respect to ADS ownership of the Selling Shareholder was furnished by the Selling Shareholder. Percentage ownership is based on 1,325,032,079 Class B ordinary shares outstanding as of June 2, 2025.
| Number of Class B ordinary shares Beneficially Owned Prior to this Offering | Number of Class B ordinary
shares proposed to be Sold in the Offering | Number of Class B ordinary shares Beneficially Owned After this Offering | ||||||||||||||||||||||
| Name of Selling Shareholder | Shares | Percent | Shares | Percent | Shares | Percent | ||||||||||||||||||
| HSBC Bank plc (1) | 118,234,870 | (2) | 8.92 | % | 117,214,490 | (3) | 8.85 | % | 1,020,380 | (4) | - | * | ||||||||||||
| * | Less than 1% |
| (1) | Includes 1,020,380 Class B ordinary shares (represented by 102,038 ADSs) beneficially owned by the Selling Shareholder that were not issued as consideration in the Acquisition and are not being sold pursuant to this prospectus supplement. The address of the Selling Shareholder is 8 Canada Square, London, E14 5HQ, United Kingdom. Pursuant to a contractual arrangement between HSBC Holdings plc (“HSBC Holdings”) and the Selling Shareholder, the economic impacts of the ADSs received as consideration in the Acquisition are recognized by HSBC Holdings. HSBC Holdings may therefore be regarded as sharing beneficial ownership of such ADSs with the Selling Shareholder. The address of HSBC Holdings is 8 Canada Square, London, E14 5HQ, United Kingdom. HSBC Holdings and the Selling Shareholder expect to terminate such contractual arrangement in respect of all ADSs sold in the offering upon completion thereof. |
| (2) | Represented by 11,823,487 ADSs. |
| (3) | Represented by 11,721,449 ADSs. |
| (4) | Represented by 102,038 ADSs. |
S-74
The Consolidated Text of the Rules on Foreign Exchange and Changes is currently outlined in Communication “A” 8191, as amended (hereinafter referred to as the “Consolidated Text”), issued by the BCRA. However, additional communications have been issued by the BCRA after Communication “A” 8191, which remain in force and must also be considered.
You should read and consider the description of the main BCRA regulations concerning inflows and outflows of funds in Argentina described in our Form 20-F, incorporated by reference into this prospectus supplement.
The following is a summary of the most relevant changes that have occurred since the publication of our Form 20-F up to the date hereof, regarding foreign exchange controls:
| 1. | Communication “A” 8226: |
The BCRA has made a series of relevant modifications to the current regulations, which include, among others:
| ● | Allowing resident individuals access to the Foreign Exchange Market (the “MLC”) without prior approval from the BCRA for the purchase of foreign currency for holding or for the establishment of deposits (concept codes A07 and A09), with no major requirements other than paying with debit in their local bank account or with cash in local currency with a US$ 100 per calendar month limit in this second case; |
| ● | Exempting resident individuals from the rules in section 4.3.2. of the Consolidated Text regarding the method of payment for securities purchase and sale transactions settled in foreign currency; |
| ● | Exempting outflow transactions through the MLC carried out by resident individuals from the requirements set forth in sections 3.16.3.1 and 3.16.3.2. of the Consolidated Text, which include, for example, the incompatibility of access to the MLC with the execution of certain transactions with securities and other assets for the acquisition of foreign currency out of the MLC; |
| ● | Establishing that those transactions carried out up to April 11, 2025, should not be considered when preparing the affidavits required in sections 3.16.3.1 and 3.16.3.4 of the Consolidated Text; |
| ● | Allowing access to the MLC to transfer foreign currency abroad as profits and dividends to non-resident shareholders under the provisions of section 3.4. of the Consolidated Text, when these correspond to distributable profits obtained from realized earnings in regular and audited annual financial statements for fiscal years beginning on or after January 1, 2025; and |
| ● | Reducing certain terms applicable for the access to the MLC for payment of import of goods or services abroad. |
| 2. | Communication “A” 8230 and “A” 8245: |
It was established that the BCRA prior approval will not be required for access to the MLC in the following cases:
| ● | Access to the MLC for the payment of principal on foreign financial indebtedness to related counterparties, provided that the average maturity is not less than 180 days, and the funds were settled through the MLC on or after April 21, 2025. |
| ● | Access to the MLC for the repatriation of direct investments by non-residents in companies that are not controlling shareholders of local financial entities, provided that the capital contribution was settled through the MLC on or after April 21, 2025, and the repatriation occurs at least 180 days after the settlement of the contribution funds. |
S-75
| ● | Access to the MLC for the repatriation by non-residents of proceeds from capital and interest payments, as well as from the sale of portfolio investments in instruments listed on local markets authorized by the CNV, provided that (i) a local financial entity certifies that the investment was made with funds settled in the MLC on or after April 21, 2025; (ii) documentation is submitted demonstrating that the amount requested for access to the market does not exceed the services collected and/or the amount actually received from the sale of the investment; and (iii) the repatriation occurs at least 180 days after the settlement of the funds. |
In addition, through Communication “A” 8245, the BCRA establishes that the settlement requirement set forth in paragraph (i) of item 3 of Communication “A” 8230 shall also be deemed complied with when the non-resident customer has applied foreign currency, as from May 23, 2025, directly to the primary subscription of debt securities issued by the National Treasury of Argentina. Likewise, the requirement of paragraph (iii) of item 3 mentioned above will be deemed to be met when the National Treasury of Argentina debt security subscribed in foreign currency has an average maturity of not less than 180 calendar days.
| ● | Access to the MLC for principal payments on debt securities subscribed abroad, issued on or after April 21, 2025, and paid through a transfer abroad, within 180 days from the issuance date. |
| 3. | Communication “A” 8233 and “A” 8234: |
Through Communication “A” 8233, the BCRA approved the issuance of Series 4 of Bonds for the Reconstruction of a Free Argentina (BOPREAL) “with the objective of orderly channeling outstanding foreign obligations related to retained earnings and dividends generated up to December 2024, commercial and financial debt services with related parties, and commercial debts accumulated up to December 12, 2023”. The approved amount for this new series is up to US$3,000,000,000. As with the previous Series, the BCRA will announce successive auctions of Series 4 through various “B” Communications.
In addition, through Communication “A” 8234, the BCRA expanded the existing possibilities for BOPREAL subscriptions and also allowed debtors of commercial and financial debt stock (i.e., debt that currently cannot be repaid through access to the MLC) to subscribe for up to the amount owed as of April 30, 2025.
Commercial and financial debt stock may be canceled through swap or arbitrage transactions using foreign currency proceeds from capital and interest payments under BOPREAL, even if such instruments were acquired in the secondary market.
Additionally, Series 4 will benefit from the same advantages granted to previous Series for BOPREAL subscribed through primary auctions, such as the ability to trade them in the secondary market without the sales settled in foreign currency or transfers abroad preventing the issuance of the affidavits required to access the MLC.
| 4. | Communication “A” 8244: |
Through Communication “A” 8244, the BCRA establishes as an additional condition to access the MLC, within the terms of point 3.5. of the Consolidated Text, that, in order to make an international transfer abroad for the payment of principal on debt securities issued on or after May 16, 2025, such payment must occur no earlier than 18 months following the issuance date.
| 5. | Communication “A” 8245: |
Through Communication “A” 8245, the BCRA establishes, among others, an additional condition for accessing the MLC for principal payments of debt securities (payable in Argentina) issued by local financial entities through transactions agreed on or after May 26, 2025. To do so, the payment must take place after at least twelve months have elapsed since their issuance date.
| 6. | Decree 269/2025 |
Through Decree No. 269/2025, the Executive Branch abrogated Decree No. 28/2023, which established that 80% of proceeds of exports of services comprehended in Section 10, subsection c) of the Customs Code and proceeds of exports of goods (including advance export collections, cross-border export prefinancing and post financing) should be entered into Argentina and settled into the MLC and that the remaining 20% of such proceeds should be entered into Argentina by means of a reverse blue chip swap transaction (as defined therein), settling all such transactions through the MLC.
S-76
The following is a summary of the principal Argentine and U.S. federal income tax consequences arising from the ownership and disposition of our Class B ordinary shares and ADSs purchased pursuant to this offering. This summary is based on Argentine and U.S. federal income tax laws, as well as the associated regulations as of the date of this prospectus supplement. Further, this summary is subject to any subsequent changes in laws and regulations that may come into effect after this date. Any change could apply retroactively and could affect the continued validity of this summary. This summary does not constitute legal advice or a legal opinion regarding the purchase of our Class B ordinary shares or ADSs. This summary is only a brief description of certain (but not all) aspects of the Argentine and U.S. federal income tax rules, as they relate to the ownership and disposition of our Class B ordinary shares and ADSs purchased pursuant to this offering. In addition, although the Company believes that the following summary is a reasonable interpretation of the current taxation rules and regulations, Grupo Galicia cannot assure that the applicable authorities or tribunals will agree with all, or any of the tax consequences outlined below. Currently, there is no tax treaty between the United States and Argentina.
Material Argentine Tax Considerations
Through the latest tax reforms, it was confirmed that ADSs generate Argentine-sourced income. However, non-resident individuals or foreign companies are exempt from income tax on capital gains from the sale of ADSs or Class B ordinary shares, provided they do not reside in non-cooperative jurisdictions and the funds are not from such jurisdictions.
Taxation of Dividends
Dividends (other than stock dividends), paid by local entities, whether in kind or cash, to individuals, undivided estates, and foreign entities are subject to a withholding tax at a rate of 7%.
Taxation of Capital Gains
Capital gains derived by non-resident individuals or foreign companies from the sale, exchange or other disposition of ADSs or Class B ordinary shares are exempt from income tax, as long as such beneficiaries do not reside in non-cooperative jurisdictions and the invested funds do not come from non-cooperative jurisdictions. It is important to note that the United States has never been included in the list of non-cooperative jurisdictions. Although this list is regularly updated by the Executive Branch, the United States is not expected to be included in such a list.
In case the above exemption is not available, capital gains derived from the sale, exchange or other disposition of Class B ordinary shares or ADSs are subject to income tax at a rate of 35% on the presumed net income determined under the Argentine income tax law (i.e., 90%), which results in an effective rate of 31.5% of the sale price, subject to change depending on whether an appliable double taxation treaty exists. The seller would be responsible for paying the corresponding tax (either directly from abroad or through a legal representative in Argentina), unless the buyer is an Argentine resident, in which case the buyer must withhold the tax upon payment of the sale price.
In the case of individuals residing in Argentina and undivided estates located in Argentina, gains derived from the sale, exchange or other disposition of ADSs or Class B ordinary shares, would be subject to an income tax of 15% for the effective net income derived from the sale. However, the transfer of the Class B ordinary shares would be exempt from income tax to the extent that: such transfers (a) involve a public offering placement authorized by the CNV; and/or (b) have been carried out in markets authorized by the CNV under segments that ensure price-time priority and by interference of offers; and/or (c) are carried out through a public acquisition and/or exchange offer authorized by the CNV.
Finally, net capital gains from the sale, exchange or other dispositions of ADSs or Class B ordinary shares, obtained by Argentine corporations or similar entities will be subject to income tax, at the applicable sliding scale (with a maximum rate: of 35%), like any other gain.
S-77
Holders of ADSs or Class B ordinary shares are advised to consult with their tax advisors with regards to the tax consequences that may arise from holding ADSs or Class B ordinary shares.
Personal Assets Tax
Individuals residing in Argentina and undivided estates located in Argentina will be subject to an annual tax in respect of assets located in Argentina and abroad as of December 31 of each year. Applicable wealth tax scales and minimum non-taxable asset values are annually updated.
Individuals residing abroad and undivided states located abroad will pay the tax only in respect of the assets they hold in Argentina, at a 0.5% rate. In the case of individuals residing abroad and undivided states located abroad, the tax will be paid by the individuals or entities domiciled in Argentina which, as of December 31 of each year, hold the joint ownership, possession, use, enjoyment, deposit, safekeeping, custody, administration or tenure of the assets located in Argentina and subject to the tax belonging to the individuals domiciled abroad.
There is an exceptional mechanism to collect the personal assets tax on shares issued by companies ruled by the Argentine Corporations Law, which ownership belongs to individuals residing in Argentina or abroad, and foreign companies or entities. In the case of foreign companies or entities, it will be assumed, without admitting any proof to the contrary, that these shares ultimately belong to individuals residing abroad.
The tax must be assessed and paid by those companies ruled by the Corporations Law at the rate of 0.5% on the value of the shares or equity interest. The valuation of the shares, whether listed or not, must be made according to their proportional equity value. These companies may eventually seek reimbursement from the direct owner of the shares, in respect of any amounts paid to the Argentine tax authorities as a personal asset tax. Grupo Galicia may seek reimbursement for the tax paid, when not withheld from dividends.
Other Taxes
There are no Argentine federal inheritance, succession or gift taxes applicable to the ownership, transfer or disposition of ADSs or Class B ordinary shares. There are no Argentine stamp, issue, registration or similar taxes or duties payable by holders of ADSs or Class B ordinary shares. The Province of Buenos Aires applies a tax on gratuitous transfer of assets. A tax on debits and credits may apply in case Argentine bank accounts are used. Gross turnover tax is applicable by Argentine provinces and by the City of Buenos Aires. Holders of ADSs or Class B ordinary shares are advised to consult with their tax advisors with regards to the tax consequences that may arise from holding ADSs or Class B ordinary shares.
Deposit and Withdrawal of Class B ordinary shares in Exchange for ADSs
No Argentine tax is imposed on the deposit or withdrawal of Class B ordinary shares in exchange for ADSs.
Agreement between the Government of the Argentine Republic and the Government of the United States of America to improve international tax compliance and to implement FATCA
On December 5, 2022, officials from Argentina and the United States signed an Intergovernmental Agreement (“IGA”) to facilitate implementation of Sections 1471 through 1474 of the U.S. Internal Revenue Code of 1986, as amended (the “Code”), Treasury Regulations promulgated thereunder, IGAs between the United States and other countries and implementing laws in respect of the foregoing (often referred to as the “Foreign Account Tax Compliance Act” or “FATCA”) through domestic reporting and automatic exchange of information. This IGA, which covers both individuals and corporate entities, enables the reciprocal exchange of certain financial account information between the United States and Argentina, while helping to ensure appropriate data protection. The IGA entered force in January 2023. According to the IGA, the Argentine tax administration will now receive from its U.S. counterpart – the Internal Revenue Service (“IRS”) – information on accounts opened in financial institutions in the United States belonging to individuals that are residents in Argentina. The IRS will receive from the Argentine tax administration information related to accounts opened in Argentine financial entities belonging to U.S. residents.
S-78
Material United States Federal Income Tax Considerations
The following is a summary of the material U.S. federal income tax consequences to U.S. Holders (as defined below) of the ownership and disposition of Class B ordinary shares or ADSs purchased pursuant to this offering. This summary does not purport to address all the U.S. federal income tax considerations that may be relevant to a particular holder for a decision to purchase, own or dispose of Class B ordinary shares or ADSs pursuant to this offering. This summary applies only to U.S. Holders that purchase Class B ordinary shares or ADSs pursuant to this offering and that hold the Class B ordinary shares or ADSs as capital assets within the meaning of Section 1221 of the Code. This summary does not address tax consequences to all categories of investors, some of which (such as dealers or traders in securities or currencies, entities or arrangements that are classified as partnerships (or partners therein) for U.S. federal income tax purposes, real estate investment trusts, regulated investment companies, grantor trusts, tax-exempt entities, banks and certain other financial institutions, insurance companies, persons that received Class B ordinary shares or ADSs as compensation for the performance of services, persons owning (or deemed to own for U.S. federal income tax purposes) 10% or more (by voting power or value) of Grupo Galicia’s shares, U.S. Holders whose functional currency is not the Dollar, persons that hold the Class B ordinary shares or ADSs as part of a position in a “straddle” or as part of a “hedging” or “conversion” transaction for U.S. federal income tax purposes, and individual retirement accounts and other tax deferred accounts) may be subject to special tax rules. This summary does not address the U.S. federal estate and gift tax, alternative minimum tax, or the Medicare tax on net investment income consequences of the ownership and disposition of Class B ordinary shares or ADSs. Moreover, the summary below does not address the U.S. state, local or non-U.S. income or other tax consequences of an investment in Class B ordinary shares or ADSs, or any aspect of U.S. federal taxation other than income taxation.
This summary (i) is based on the Code, existing, proposed and temporary United States Treasury Regulations and judicial and administrative interpretations thereof, in each case, as of the date hereof, and (ii) is based in part on representations of the Depositary and the assumption that each obligation in the Deposit Agreement and any related agreement will be performed in accordance with its terms. All of the foregoing is subject to change, which change could apply retroactively and could affect the tax consequences described below.
For purposes of this summary, a “U.S. Holder” is a beneficial owner of Class B ordinary shares or ADSs that, for U.S. federal income tax purposes, is (i) a citizen or resident of the United States, (ii) a corporation organized in or under the laws of the United States or any state thereof or the District of Columbia, (iii) an estate the income of which is subject to U.S. federal income taxation regardless of its source, or (iv) a trust if such trust validly elects to be treated as a United States person (as defined in the Code) for U.S. federal income tax purposes or if (a) a United States court can exercise primary supervision over its administration and (b) one or more United States persons (as defined in the Code) have the authority to control all of the substantial decisions of such trust.
If an entity or arrangement classified as a partnership for U.S. federal income tax purposes holds Class B ordinary shares or ADSs, the tax treatment of the partnership and a partner in such partnership generally will depend on the status of the partner and the activities of the partnership. Such a partner or partnership should consult its tax advisor as to its tax consequences of owning and disposing of Class B ordinary shares or ADSs.
Each prospective U.S. Holder should consult its tax advisor with respect to the U.S. federal, state, local and non-U.S. tax consequences of owning and disposing of Class B ordinary shares or ADSs.
S-79
U.S. Federal Income Tax Considerations Applicable to the Class B Ordinary Shares and ADSs
Ownership of ADSs in General
In general, for U.S. federal income tax purposes, U.S. Holders that are beneficial owners of ADSs will be treated as the beneficial owners of the Class B ordinary shares represented by such ADSs.
Taxation of Distributions
Subject to the discussion below under “Passive Foreign Investment Company Considerations,” for U.S. federal income tax purposes, the gross amount of distributions of cash or property with respect to the Class B ordinary shares or ADSs (including any amounts withheld in respect of Argentine taxes) generally will, to the extent made from Grupo Galicia’s current or accumulated earnings and profits as determined under U.S. federal income tax principles, constitute dividends for U.S. federal income tax purposes. To the extent that a distribution by Grupo Galicia exceeds the amount of its earnings and profits, it will be treated as a non-taxable return of capital to the extent of the U.S. Holder’s adjusted tax basis in the Class B ordinary shares or ADSs, and thereafter as capital gain. However, Grupo Galicia does not maintain calculations of its earnings and profits under U.S. federal income tax principles. U.S. Holders should therefore assume that any distribution by Grupo Galicia with respect to Class B ordinary shares or ADSs will be reported as ordinary dividend income for U.S. federal income tax purposes. In general, cash dividends (including amounts withheld in respect of Argentine taxes) paid with respect to:
| ● | the Class B ordinary shares generally will be included in the gross income of a U.S. Holder as ordinary income on the day on which the dividends are received by the U.S. Holder; or |
| ● | the Class B ordinary shares represented by ADSs generally will be included in the gross income of a U.S. Holder as ordinary income on the day on which the dividends are received by the Depositary; |
and, in either case, these dividends will not be eligible for the dividends received deduction allowed to corporations.
Dividends paid by Grupo Galicia in respect of ADSs generally will be treated as “qualified dividend income,” which is taxable to a non-corporate U.S. Holder at the reduced rate normally applicable to long-term capital gains, provided that (i) the ADSs are readily tradable on an established securities market in the United States (such as the NASDAQ, on which the ADSs are currently listed), (ii) in the year prior to the year in which the dividend was paid Grupo Galicia was not, and in the year in which the dividend is paid Grupo Galicia is not, a PFIC, and (iii) certain other requirements are met. The ADSs (but not the Class B ordinary shares) may qualify as readily tradable on an established securities market in the United States as long as they are listed on the NASDAQ. See “Passive Foreign Investment Company Considerations” below for a discussion of the PFIC rules. Dividends paid by Grupo Galicia in respect of Class B ordinary shares will be subject to tax as ordinary dividend income.
Dividends paid in Pesos will be included in the gross income of a U.S. Holder in an amount equal to the Dollar value of the Pesos calculated by reference to the spot rate of exchange in effect on the date of receipt by the U.S. Holder, in the case of Class B ordinary shares, or the Depositary, in the case of ADSs, regardless of whether the payment is in fact converted to Dollars. Any gains or losses resulting from currency exchange fluctuations between the date the dividend payment is included in the gross income of a U.S. Holder and the date the Pesos are converted into Dollars (or otherwise disposed of) will be treated as U.S. source ordinary income or loss, as the case may be, of a U.S. Holder.
Dividends received by a U.S. Holder with respect to the Class B ordinary shares or ADSs will be treated as non-U.S. source income, which may be relevant in calculating such U.S. Holder’s foreign tax credit limitation. Subject to certain conditions and limitations, Argentine tax withheld on dividends may be deducted from taxable income or credited against a U.S. Holder’s U.S. federal income tax liability. The limitation on foreign taxes eligible for credit is calculated separately with respect to specific categories of income. For this purpose, dividend income with respect to Class B ordinary shares or ADSs should generally constitute “passive category income,” or in the case of certain U.S. Holders, “general category income.” U.S. Holders are urged to consult their tax advisors regarding the availability of the foreign tax credit under their particular circumstances.
Taxation of Capital Gains
Subject to the discussion below under “Passive Foreign Investment Company Considerations,” U.S. Holders generally will recognize capital gain or loss for U.S. federal income tax purposes upon a sale or other taxable disposition of Class B ordinary shares or ADSs in an amount equal to the difference between such U.S. Holder’s adjusted tax basis in the Class B ordinary shares or ADSs and the amount realized on their sale or other taxable disposition, in each case as determined in Dollars. In the case of a non-corporate U.S. Holder, the maximum marginal U.S. federal income tax rate applicable to such gain will be lower than the maximum marginal U.S. federal income tax rate for ordinary income (other than certain dividends) if the U.S. Holder’s holding period in the Class B ordinary shares or ADSs exceeds one year at the time of the sale or exchange.
S-80
Gain or loss, if any, recognized by a U.S. Holder generally will be treated as U.S. source income or loss for U.S. foreign tax credit purposes. Consequently, a U.S. Holder may not be able to use the foreign tax credit arising from any Argentine tax imposed on the disposition of Class B ordinary shares or ADSs, unless such credit can be applied (subject to applicable limitations) against taxes due on other income treated as derived from non-U.S. sources. Certain limitations apply to the ability to deduct capital losses for U.S. federal income tax purposes.
A U.S. Holder’s initial tax basis in the Class B ordinary shares or ADSs is the Dollar value of the Pesos denominated purchase price determined on the settlement date, in the case of a cash basis U.S. Holder, or the trade date in the case of an accrual basis U.S. Holder. If the Class B ordinary shares or ADSs are treated as traded on an “established securities market”, an accrual basis U.S. Holder may elect to determine the Dollar value of the cost of such Class B ordinary shares or ADSs by translating the amount paid at the spot rate of exchange on the settlement date of the purchase.
With respect to the sale or exchange of Class B ordinary shares or ADSs, the amount realized generally will be the Dollar value of the payment received, before reduction for any Argentine taxes withheld therefrom, determined on (i) the date of receipt of payment in the case of a cash basis U.S. Holder and (ii) the date of disposition in the case of an accrual basis U.S. Holder. If the Class B ordinary shares or ADSs are treated as traded on an “established securities market,” an accrual basis taxpayer may elect to determine the Dollar value of the amount realized by translating the amount received at the spot rate of exchange on the settlement date of the sale. The election by an accrual basis U.S. Holder discussed above to use the settlement date for purposes of determining basis and the amount realized must be applied consistently from year to year and cannot be revoked without the consent of the IRS.
Passive Foreign Investment Company Considerations
A non-U.S. corporation will be a PFIC in any taxable year in which, after taking into account the income and assets of the corporation and certain subsidiaries pursuant to certain look-through rules, either (1) at least 75 percent of its gross income is “passive income” or (2) at least 50 percent of the average value of its gross assets is attributable to assets that produce “passive income” or are held for the production of passive income. Passive income for this purpose generally includes dividends, interest, royalties, rents and gains from commodities and securities transactions.
The application of the PFIC rules is unclear both generally and specifically with respect to banks. Although interest income generally is treated as passive income for this purpose, the IRS has issued a notice and certain proposed Treasury Regulations that exclude from passive income any income derived in the active conduct of a banking business by a qualifying foreign bank (the “Active Bank Exception”). However, the IRS notice and proposed Treasury Regulations are inconsistent in certain respects. Because final Treasury Regulations have not been issued, there can be no assurance that Grupo Galicia or its subsidiaries will satisfy the Active Bank Exception for any given taxable year.
Based on certain estimates of its gross income and gross assets (which estimates are inherently imprecise), the nature of its business, and reliance on the Active Bank Exception, Grupo Galicia believes that it was not a PFIC for the taxable year ended December 31, 2024. Grupo Galicia’s status in the current year and future years will depend on its assets and activities in those years. Grupo Galicia does not believe that its assets and activities will change in a manner that would cause it to be classified as a PFIC for the foreseeable future, but there can be no assurance that Grupo Galicia will not be considered a PFIC for any taxable year. If Grupo Galicia were a PFIC, a U.S. Holder of Class B ordinary shares or ADSs generally would be subject to imputed interest charges and other disadvantageous tax treatment with respect to any gain from the sale or exchange of, and certain distributions with respect to, the Class B ordinary shares or ADSs.
S-81
If Grupo Galicia were a PFIC, a U.S. Holder of Class B ordinary shares or ADSs may be able to make a variety of elections that may alleviate certain of the adverse tax consequences referred to above, and one of these elections may be made retroactively. However, it is expected that the conditions necessary for making certain of such elections will not apply in the case of the Class B ordinary shares or ADSs. U.S. Holders should consult their tax advisors regarding the tax consequences and filing requirements that would arise if Grupo Galicia were treated as a PFIC.
Reporting Requirements
Non-corporate U.S. Holders, including individuals, that hold “specified foreign financial assets,” as defined in the Treasury Regulations (which may include Class B ordinary shares or ADSs), other than in an account at a U.S. financial institution or the U.S. branch of a non-U.S. financial institution, are required to report certain information relating to such assets. U.S. Holders are urged to consult their tax advisors regarding the effect, if any, of this and any other reporting requirements on their ownership and disposition of Class B ordinary shares or ADSs. Failure to comply with applicable reporting requirements could result in the imposition of substantial penalties.
Backup Withholding and Information Reporting
United States backup withholding tax and information reporting requirements generally apply to certain payments to certain holders of stock.
Information reporting generally will apply to payments of dividends on, and to proceeds from the sale or other taxable disposition of, Class B ordinary shares or ADSs made within the United States, or by a U.S. payer or U.S.-related financial intermediaries, to a holder of Class B ordinary shares or ADSs (other than an exempt recipient, such as a payee that is not a United States person and that provides an appropriate certification).
Payments of dividends on, or proceeds from the sale or other taxable disposition of, Class B ordinary shares or ADSs within the United States, or by a U.S. payer or U.S.-related financial intermediaries, to a U.S. Holder (other than an exempt recipient, such as a payee that is not a United States person and that provides an appropriate certification) will be subject to backup withholding if such holder fails to furnish its correct taxpayer identification number or otherwise fails to comply with, or establish an exemption from, such backup withholding tax requirements.
The amount of any backup withholding from a payment to a holder will be allowed as a credit against the holder’s U.S. federal income tax liability, provided that the required information is timely furnished to the IRS. U.S. Holders should consult their tax advisers about these rules and any other reporting obligations that may apply to the ownership or disposition of Class B ordinary shares or ADSs.
THE ABOVE SUMMARIES ARE NOT INTENDED TO CONSTITUTE A COMPLETE ANALYSIS OF ALL TAX CONSEQUENCES RELATING TO THE OWNERSHIP AND DISPOSITION OF CLASS B ORDINARY SHARES OR ADSs. PROSPECTIVE HOLDERS SHOULD CONSULT THEIR TAX ADVISORS CONCERNING THE TAX CONSEQUENCES IN THEIR PARTICULAR CIRCUMSTANCES.
S-82
Under the terms and subject to the conditions in an underwriting agreement dated the date of this prospectus supplement, the underwriters named below, for whom Morgan Stanley & Co. LLC and Goldman Sachs & Co. LLC are acting as representatives, have severally agreed to purchase, and the Selling Shareholder has agreed to sell to them, severally, the number of ADSs indicated below:
| Name | Number of ADSs | |||
| Morgan Stanley & Co. LLC | ||||
| Goldman Sachs & Co. LLC | ||||
| Total: | ||||
The underwriters and the representatives are collectively referred to as the “underwriters” and the “representatives,” respectively. The underwriters are offering the ADSs subject to their acceptance of the ADSs from the Selling Shareholder and subject to prior sale. The underwriting agreement provides that the obligations of the several underwriters to pay for and accept delivery of the ADSs offered by this prospectus supplement are subject to the approval of certain legal matters by their counsel and to certain other conditions. The underwriters are obligated to take and pay for all of the ADSs offered by this prospectus supplement if any such ADSs are taken.
The underwriters initially propose to offer a portion of the ADSs directly to the public at the offering price listed on the cover page of this prospectus supplement and a portion of the ADSs to certain dealers at a price that represents a concession not in excess of US$ per ADS from the public offering price. After the initial offering of ADSs, the offering price and other selling terms may from time to time be varied by the representatives.
The following table shows the per share and total public offering price, underwriting discounts and commissions, and proceeds before expenses to the Selling Shareholder.
| Public Offering Price | Underwriting Discounts and Commissions | Proceeds to the Selling Shareholder | ||||||||||
| Per ADS | US$ | US$ | US$ | |||||||||
| Total | US$ | US$ | US$ | |||||||||
Our total expenses for this offering are estimated to be approximately US$ million, including an SEC registration fee of US$ million, legal and accounting fees and expenses of approximately US$ million and miscellaneous fees and expenses of approximately US$ million. All amounts are estimated except for the SEC registration fee.
The ADSs are listed on the NASDAQ under the symbol “GGAL.” Our Class B ordinary shares are listed on the BYMA and the A3 under the symbol “GGAL.”
We have agreed not to sell, transfer, or otherwise dispose of any of our Class B ordinary shares or securities convertible into or exchangeable or exercisable for our Class B ordinary shares, for 60 days after the date of the underwriting agreement without first obtaining the written consent of the representatives. Specifically, we have agreed, with certain limited exceptions, not to directly or indirectly:
| ● | offer, sell, issue, contract to sell, pledge or otherwise dispose of any of our Class B ordinary shares, |
| ● | offer, sell, issue, contract to sell, contract to purchase or grant any option, right or warrant to purchase any of our Class B ordinary shares, |
| ● | enter into any swap, hedge or any other agreement that transfers, in whole or in part, the economic consequences of ownership of our Class B ordinary shares, |
| ● | establish or increase a put equivalent position or liquidate or decrease a call equivalent position in any of our Class B ordinary shares within the meaning of Section 16 of the Exchange Act, |
| ● | lend or otherwise transfer the Class B ordinary shares, or |
| ● | file with the SEC a registration statement under the Securities Act relating to the Class B ordinary shares, or publicly disclose the intention to take any such action. |
S-83
This lock-up provision applies to our Class B ordinary shares and to securities convertible into or exchangeable or exercisable for our Class B ordinary shares, including, without limitation, the ADSs. It also applies to our Class B ordinary shares owned now or acquired later by the person executing the agreement or for which the person executing the agreement later acquires the power of disposition. EBA Holding S.A. and our directors (excluding our alternate directors) and executive officers have agreed to similar restrictions, subject to certain exceptions including the following with respect to our directors: (i) the abovementioned restrictions will last 30 days and (ii) each of our directors will have the right to sell such number of Class B ordinary shares having an aggregate value of up to US$1.5 million (based on the public offering price set forth herein) during such 30 days.
In order to facilitate the offering of the ADSs, the underwriters may engage in transactions that stabilize, maintain or otherwise affect the price of the ADSs. Specifically, the underwriters may bid for, and purchase, ADSs in the open market to stabilize the price of the ADSs. These activities may raise or maintain the market price of the ADSs above independent market levels or prevent or retard a decline in the market price of the ADSs. The underwriters are not required to engage in these activities and may end any of these activities at any time.
No action may be taken in any jurisdiction other than the United States that would permit a public offering of the ADSs or the possession, circulation or distribution of this prospectus supplement in any jurisdiction where action for that purpose is required. Accordingly, the ADSs may not be offered or sold, directly or indirectly, and neither this prospectus supplement, the accompanying prospectus nor any other offering material or advertisements in connection with the ADSs may be distributed or published in or from any country or jurisdiction except under circumstances that will result in compliance with any applicable rules and regulations of any such country or jurisdiction. Persons into whose possession this prospectus supplement and the accompanying prospectus come are advised to inform themselves about and to observe any restrictions relating to the offering and the distribution of this prospectus supplement and the accompanying prospectus. This prospectus supplement and the accompanying prospectus do not constitute an offer to sell or a solicitation of an offer to buy any securities offered by this prospectus supplement and the accompanying prospectus in any jurisdiction in which such an offer or a solicitation is unlawful.
We, the Selling Shareholder and the underwriters have agreed to indemnify each other against certain liabilities, including liabilities under the Securities Act.
A prospectus supplement in electronic format may be made available on websites maintained by one or more underwriters, or selling group members, if any, participating in this offering. The representatives may agree to allocate a number of ADSs to underwriters for sale to their online brokerage account holders. Internet distributions will be allocated by the representatives to underwriters that may make Internet distributions on the same basis as other allocations.
S-84
The underwriters and their respective affiliates are full service financial institutions engaged in various activities, which may include securities trading, commercial and investment banking, financial advisory, investment management, investment research, principal investment, hedging, financing and brokerage activities. Certain of the underwriters and their respective affiliates have, from time to time, performed, and may in the future perform, various financial advisory and investment banking services for us, for which they received or will receive customary fees and expenses. In addition, in the ordinary course of their various business activities, the underwriters and their respective affiliates may make or hold a broad array of investments and actively trade debt and equity securities (or related derivative securities) and financial instruments (including bank loans) for their own account and for the accounts of their customers and may at any time hold long and short positions in such securities and instruments. Such investment and securities activities may involve our securities and instruments. The underwriters and their respective affiliates may also make investment recommendations or publish or express independent research views in respect of such securities or instruments, and may at any time hold, or recommend to clients that they acquire, long or short positions in such securities and instruments.
Selling Restrictions
Notice to Prospective Investors in Argentina
The ADS are not authorized for public offering in Argentina by the CNV and they may not be sold publicly under the Argentine Capital Markets Law No. 26,831, as amended and complemented. The terms and conditions of the offering will be notified to the CNV and to investors in Argentina pursuant to an hecho relevante, solely for informational purposes, but such notice will not constitute an offer of securities for sale in Argentina.
Notice to Prospective Investors in Brazil
The offer and sale of the ADSs have not been and will not be registered with the Brazilian Securities Commission (Comissão de Valores Mobiliários, or “CVM”) and, therefore, will not be carried out by any means that would constitute a public offering in Brazil under CVM Resolution No. 160, dated 13 July 2022, as amended, or unauthorized distribution under Brazilian laws and regulations. The ADSs will be authorized for trading on organized non-Brazilian securities markets and may only be offered to Brazilian Professional Investors (as defined by applicable CVM regulation), who may only acquire the ADS through a non-Brazilian account, with settlement outside Brazil in non-Brazilian currency. The trading of these ADS on regulated securities markets in Brazil is prohibited.
Notice to Prospective Investors in Canada
The Class B ordinary shares, including in the form of ADSs, may be sold only to purchasers purchasing, or deemed to be purchasing, as principal that are accredited investors, as defined in National Instrument 45-106 Prospectus Exemptions or subsection 73.3(1) of the Securities Act (Ontario), and are permitted clients, as defined in National Instrument 31-103 Registration, Exemptions and Ongoing Registrant Obligations. Any resale of the Class B ordinary shares, including in the form of ADSs must be made in accordance with an exemption from, or in a transaction not subject to, the prospectus requirements of applicable securities laws.
Securities legislation in certain provinces or territories of Canada may provide a purchaser with remedies for rescission or damages if this prospectus (including any amendment thereto) contains a misrepresentation, provided that the remedies for rescission or damages are exercised by the purchaser within the time limit prescribed by the securities legislation of the purchaser’s province or territory. The purchaser should refer to any applicable provisions of the securities legislation of the purchaser’s province or territory for particulars of these rights or consult with a legal advisor.
Pursuant to section 3A.3 of National Instrument 33-105 Underwriting Conflicts (NI 33-105), the underwriters are not required to comply with the disclosure requirements of NI 33-105 regarding underwriter conflicts of interest in connection with this offering.
S-85
Notice to Prospective Investors in Chile
THE ADSs ARE PRIVATELY OFFERED IN CHILE PURSUANT TO THE PROVISIONS OF LAW 18,045, THE SECURITIES MARKET LAW OF CHILE, AND NORMA DE CARÁCTER GENERAL NO. 336 (“RULE 336”), DATED JUNE 27, 2012, ISSUED BY THE SUPERINTENDENCIA DE VALORES Y SEGUROS DE CHILE (“SVS”), THE SECURITIES REGULATOR OF CHILE, TO RESIDENT QUALIFIED INVESTORS THAT ARE LISTED IN RULE 336 AND FURTHER DEFINED IN RULE 216 OF JUNE 12, 2008 ISSUED BY THE SVS.
PURSUANT TO RULE 336 THE FOLLOWING INFORMATION IS PROVIDED IN CHILE TO PROSPECTIVE RESIDENT INVESTORS IN THE OFFERED SECURITIES:
| 1. | THE INITIATION OF THE OFFER IN CHILE IS JUNE 10, 2025. |
| 2. | THE OFFER IS SUBJECT TO NCG 336 OF JUNE 27, 2012 ISSUED BY THE SUPERINTENDENCIA DE VALORES Y SEGUROS DE CHILE (SUPERINTENDENCY OF SECURITIES AND INSURANCE OF CHILE). |
| 3. | THE OFFER REFERS TO ADSs THAT ARE NOT REGISTERED IN THE REGISTRO DE VALORES (SECURITIES REGISTRY) OR THE REGISTRO DE VALORES EXTRANJEROS (FOREIGN SECURITIES REGISTRY) OF THE SVS AND THEREFORE: |
| a. | THE ADSs ARE NOT SUBJECT TO THE OVERSIGHT OF THE SVS; AND |
| b. | THE ISSUER THEREOF IS NOT SUBJECT TO REPORTING OBLIGATION WITH RESPECT TO ITSELF OR THE OFFERED SECURITIES. |
| 4. | THE ADSs MAY NOT BE PUBLICLY OFFERED IN CHILE UNLESS AND UNTIL THEY ARE REGISTERED IN THE SECURITIES REGISTRY OF THE SVS. |
INFORMACIÓN A LOS INVERSIONISTAS RESIDENTES EN CHILE
LOS ADSs SE OFRECEN PRIVADAMENTE EN CHILE DE CONFORMIDAD CON LAS DISPOSICIONES DE LA LEY N° 18.045 DE MERCADO DE VALORES, Y LA NORMA DE CARÁCTER GENERAL N° 336 DE 27 DE JUNIO DE 2012 (“NCG 336”) EMITIDA POR LA SUPERINTENDENCIA DE VALORES Y SEGUROS DE CHILE, A LOS “INVERSIONISTAS CALIFICADOS” QUE ENUMERA LA NCG 336 Y QUE SE DEFINEN EN LA NORMA DE CARÁCTER GENERAL N° 216 DE 12 DE JUNIO DE 2008 EMITIDA POR LA MISMA SUPERINTENDENCIA.
EN CUMPLIMIENTO DE LA NCG 336, LA SIGUIENTE INFORMACIÓN SE PROPORCIONA A LOS POTENCIALES INVERSIONISTAS RESIDENTES EN CHILE:
| 1. | LA OFERTA DE ADSs EN CHILE COMIENZA EL DÍA 10 DE JUNIO DE 2025. |
| 2. | LA OFERTA SE ENCUENTRA ACOGIDA A LA NCG 336 DE FECHA ECHA 27 DE JUNIO DE 2012 EMITIDA POR LA SUPERINTENDENCIA DE VALORES Y SEGUROS. |
| 3. | LA OFERTA VERSA SOBRE ADSs QUE NO SE ENCUENTRAN INSCRITOS EN EL REGISTRO DE VALORES NI EN EL REGISTRO DE VALORES EXTRANJEROS QUE LLEVA LA SUPERINTENDENCIA DE VALORES Y SEGUROS, POR LO QUE: |
| a) | LOS ADSs NO ESTÁN SUJETOS A LA FISCALIZACIÓN DE ESA SUPERINTENDENCIA; Y |
| b) | EL EMISOR DE LOS ADSs NO ESTÁ SUJETO A LA OBLIGACIÓN DE ENTREGAR INFORMACIÓN PÚBLICA SOBRE LOS ADSs OFRECIDOS NI SU EMISOR. |
| 4. | LOS ADSs PRIVADAMENTE OFRECIDOS NO PODRÁN SER OBJETO DE OFERTA PÚBLICA EN CHILE MIENTRAS NO SEAN INSCRITOS EN EL REGISTRO DE VALORES CORRESPONDIENTE. |
S-86
Notice to Prospective Investors in the European Economic Area
In relation to each Member State of the European Economic Area (each a “Relevant State”), no Class B ordinary shares, including in the form of ADSs have been offered or will be offered pursuant to this offering to the public in that Relevant State prior to the publication of a prospectus in relation to the Class B ordinary shares, including in the form of ADSs which has been approved by the competent authority in that Relevant State or, where appropriate, approved in another Relevant State and notified to the competent authority in that Relevant State, all in accordance with the Prospectus Regulation, except that offers of Class B ordinary shares, including in the form of ADSs may be made to the public in that Relevant State at any time under the following exemptions under the Prospectus Regulation:
(a) to any legal entity which is a qualified investor as defined under Article 2 of the Prospectus Regulation;
(b) to fewer than 150 natural or legal persons (other than qualified investors as defined under Article 2 of the Prospectus Regulation), subject to obtaining the prior consent of the underwriters; or
(c) in any other circumstances falling within Article 1(4) of the Prospectus Regulation,
provided that no such offer of Class B ordinary shares, including in the form of ADSs shall require us or any underwriters to publish a prospectus pursuant to Article 3 of the Prospectus Regulation or supplement a prospectus pursuant to Article 23 of the Prospectus Regulation, and each person who initially acquires any Class B ordinary shares, including in the form of ADSs or to whom any offer is made will be deemed to have represented, acknowledged and agreed to with the underwriters and the Company that it is a “qualified investor” within the meaning of Article (e) of the Prospectus Regulation. In the case of any Class B ordinary shares, including in the form of ADSs being offered to a financial intermediary as that term is used in the Prospectus Regulation, each such financial intermediary will be deemed to have represented, acknowledged and agreed that the Class B ordinary shares, including in the form of ADSs or ADSs acquired by it in the offer have not been acquired on a non-discretionary basis on behalf of, nor have they been acquired with a view to their offer or resale to, persons in circumstances which may give rise to an offer of any Class B ordinary shares, including in the form of ADSs to the public other than their offer or resale in a Relevant State to qualified investors as so defined or in circumstances in which the prior consent of the underwriters has been obtained to each such proposed offer or resale.
For the purposes of this provision, the expression an “offer to the public” in relation to Class B ordinary shares, including in the form of ADSs in any Relevant State means the communication in any form and by any means of sufficient information on the terms of the offer and any Class B ordinary shares, including in the form of ADSs to be offered so as to enable an investor to decide to purchase or subscribe for any Class B ordinary shares, including in the form of ADSs and the expression “Prospectus Regulation” means Regulation (EU) 2017/1129.
Notice to Prospective Investors in the United Kingdom
No Class B ordinary shares, including in the form of ADSs have been offered or will be offered pursuant to this offering to the public in the United Kingdom prior to the publication of a prospectus in relation to the Class B ordinary shares, including in the form of ADSs which is to be treated as if it had been approved by the Financial Conduct Authority in accordance with the transitional provisions in Article 74 (transitional provisions) of the Prospectus Amendment (EU Exit) Regulations 2019/1234, except that the Class B ordinary shares may be offered to the public in the United Kingdom at any time:
(a) to any legal entity which is a qualified investor as defined under Article 2 of the UK Prospectus Regulation;
(b) to fewer than 150 natural or legal persons (other than qualified investors as defined under Article 2 of the UK Prospectus Regulation), subject to obtaining the prior consent of the underwriters for any such offer; or
S-87
(c) in any other circumstances falling within Section 86 of the FSMA,
provided that no such offer of Class B ordinary shares, including in the form of ADSs, shall require the Company to publish a prospectus pursuant to Section 85 of the FSMA or supplement a prospectus pursuant to Article 23 of the UK Prospectus Regulation. For the purposes of this provision, the expression an “offer to the public” in relation to the Class B ordinary shares, including in the form of ADSs in the United Kingdom means the communication in any form and by any means of sufficient information on the terms of the offer and any Class B ordinary shares, including in the form of ADSs to be offered so as to enable an investor to decide to purchase or subscribe for any Class B ordinary shares, including in the form of ADSs and the expression “UK Prospectus Regulation” means Regulation (EU) 2017/1129 as it forms part of domestic law by virtue of the European Union (Withdrawal) Act 2018.
In addition, in the United Kingdom, this document is being distributed only to, and is directed only at, and any offer subsequently made may only be directed at persons who are “qualified investors” (as defined in the Prospectus Regulation) (i) who have professional experience in matters relating to investments falling within Article 19(5) of the Financial Services and Markets Act 2000 (Financial Promotion) Order 2005, as amended (the “Order”) and/or (ii) who are high net worth companies (or persons to whom it may otherwise be lawfully communicated) falling within Article 49(2)(a) to (d) of the Order (all such persons together being referred to as “relevant persons”) or otherwise in circumstances which have not resulted and will not result in an offer to the public of the Class B ordinary shares, including in the form of ADSs, in the United Kingdom within the meaning of the Financial Services and Markets Act 2000.
Any person in the United Kingdom that is not a relevant person should not act or rely on the information included in this document or use it as basis for taking any action. In the United Kingdom, any investment or investment activity that this document relates to may be made or taken exclusively by relevant persons.
Notice to Prospective Investors in Mexico
The ADSs have not been and will not be registered with the Mexican National Securities Registry (Registro Nacional de Valores or the “RNV”) maintained by the Mexican National Banking and Securities Commission (Comisión Nacional Bancaria y de Valores, or the “CNBV”), and therefore, may not be offered or sold publicly in Mexico or otherwise be subject to intermediation activities in Mexico, however, the ADSs may only be offered and sold in Mexico on a private placement basis to investors that qualify as institutional or qualified investors pursuant to the private placement exemption set forth in Article 8 of the Mexican Securities Market Law (Ley del Mercado de Valores) and regulations thereunder. The information contained in this prospectus supplement is solely our responsibility and has not been reviewed or authorized by the CNBV and may not be publicly distributed in Mexico. In making an investment decision, all investors, including any Mexican investor, who may acquire ADSs from time to time, must rely on their own examination of the Company and the terms of this offering and the ADSs, including the merits and risks involved.
Notice to Prospective Investors in Hong Kong
The ADSs may not be offered or sold in Hong Kong by means of any document other than: (i) in circumstances which do not constitute an offer to the public within the meaning of the Companies (Winding Up and Miscellaneous Provisions) Ordinance (Cap. 32 of the Laws of Hong Kong) (“Companies (Winding Up and Miscellaneous Provisions) Ordinance”) or which do not constitute an invitation to the public within the meaning of the Securities and Futures Ordinance (Cap. 571 of the Laws of Hong Kong) (“Securities and Futures Ordinance”), or (ii) to “professional investors” as defined in the Securities and Futures Ordinance and any rules made thereunder, or (iii) in other circumstances which do not result in the document being a “prospectus” as defined in the Companies (Winding Up and Miscellaneous Provisions) Ordinance. In addition, no advertisement, invitation or document relating to the ADSs may be issued or may be in the possession of any person for the purpose of issue (in each case whether in Hong Kong or elsewhere), which is directed at, or the contents of which are likely to be accessed or read by, the public in Hong Kong (except if permitted to do so under the securities laws of Hong Kong) other than with respect to ADSs which are or are intended to be disposed of only to persons outside Hong Kong or only to “professional investors” in Hong Kong as defined in the Securities and Futures Ordinance and any rules made thereunder.
S-88
Notice to Prospective Investors in Singapore
This prospectus has not been registered as a prospectus with the Monetary Authority of Singapore. Accordingly, this prospectus and any other document or material in connection with the offer or sale, or invitation for subscription or purchase, of the ADSs may not be circulated or distributed, nor may the ADSs be offered or sold, or be made the subject of an invitation for subscription or purchase, whether directly or indirectly, to persons in Singapore other than (i) to an institutional investor (as defined under Section 4A of the Securities and Futures Act, Chapter 289 of Singapore (the “SFA”)) under Section 274 of the SFA, (ii) to a relevant person (as defined in Section 275(2) of the SFA) pursuant to Section 275(1) of the SFA, or any person pursuant to Section 275(1A) of the SFA, and in accordance with the conditions specified in Section 275 of the SFA or (iii) otherwise pursuant to, and in accordance with the conditions of, any other applicable provision of the SFA, in each case subject to conditions set forth in the SFA.
Where the ADSs are subscribed or purchased under Section 275 of the SFA by a relevant person which is a corporation (which is not an accredited investor (as defined in Section 4A of the SFA)) the sole business of which is to hold investments and the entire share capital of which is owned by one or more individuals, each of whom is an accredited investor, the securities (as defined in Section 239(1) of the SFA) of that corporation shall not be transferable for 6 months after that corporation has acquired the ADSs under Section 275 of the SFA except: (1) to an institutional investor under Section 274 of the SFA or to a relevant person (as defined in Section 275(2) of the SFA), (2) where such transfer arises from an offer in that corporation’s securities pursuant to Section 275(1A) of the SFA, (3) where no consideration is or will be given for the transfer, (4) where the transfer is by operation of law, (5) as specified in Section 276(7) of the SFA, or (6) as specified in Regulation 32 of the Securities and Futures (Offers of Investments) (Shares and Debentures) Regulations 2005 of Singapore (“Regulation 32”)
Where the ADSs are subscribed or purchased under Section 275 of the SFA by a relevant person which is a trust (where the trustee is not an accredited investor (as defined in Section 4A of the SFA)) whose sole purpose is to hold investments and each beneficiary of the trust is an accredited investor, the beneficiaries’ rights and interest (howsoever described) in that trust shall not be transferable for 6 months after that trust has acquired the ADSs under Section 275 of the SFA except: (1) to an institutional investor under Section 274 of the SFA or to a relevant person (as defined in Section 275(2) of the SFA), (2) where such transfer arises from an offer that is made on terms that such rights or interest are acquired at a consideration of not less than S$200,000 (or its equivalent in a foreign currency) for each transaction (whether such amount is to be paid for in cash or by exchange of securities or other assets), (3) where no consideration is or will be given for the transfer, (4) where the transfer is by operation of law, (5) as specified in Section 276(7) of the SFA, or (6) as specified in Regulation 32.
Notice to Prospective Investors in Japan
The securities have not been and will not be registered under the Financial Instruments and Exchange Act of Japan (Act No. 25 of 1948, as amended), or the FIEA. The securities may not be offered or sold, directly or indirectly, in Japan or to or for the benefit of any resident of Japan (including any person resident in Japan or any corporation or other entity organized under the laws of Japan) or to others for reoffering or resale, directly or indirectly, in Japan or to or for the benefit of any resident of Japan, except pursuant to an exemption from the registration requirements of the FIEA and otherwise in compliance with any relevant laws and regulations of Japan.
S-89
Certain legal matters with respect to Argentine law will be passed upon for us by our Argentine counsel, Estudio Beccar Varela. Certain legal matters with respect to U.S. and New York law will be passed upon for us by Gibson, Dunn & Crutcher LLP. Certain legal matters with respect to U.S., New York and English law in connection with this offering will be passed upon for the Selling Shareholder by Cleary Gottlieb Steen & Hamilton LLP. The validity of the ADSs will be passed on for the underwriters by Davis Polk & Wardwell LLP. The validity of the Class B ordinary shares will be passed on for the underwriters by Salaverri, Burgio & Wetzler Malbrán.
The consolidated financial statements incorporated in this prospectus supplement by reference to Grupo Financiero Galicia S.A.’s Current Report on Form 6-K dated June 10, 2025 and management’s assessment of the effectiveness of internal control over financial reporting (which is included in Management’s Report on Internal Control over Financial Reporting) incorporated in this prospectus supplement by reference to Grupo Galicia’s Annual Report on Form 20-F for the year ended December 31, 2024 have been so incorporated in reliance on the report (which contains an explanatory paragraph on the effectiveness of internal control over financial reporting due to the exclusion of HSBC Argentina Holdings S.A. (currently GGAL Holdings S.A.) and its subsidiaries because they were acquired by the Company in a purchase business combination during 2024) of Price Waterhouse & Co. S.R.L., an independent registered public accounting firm, given on the authority of said firm as experts in auditing and accounting.
The audited historical financial statements of HSBC Argentina Holdings S.A. (currently GGAL Holdings S.A.) incorporated in this prospectus supplement by reference to Grupo Financiero Galicia S.A.’s Report on Form 6-K dated June 10, 2025 have been so incorporated in reliance on the report (which contains a qualified opinion related to the lack of presentation of comparative figures and an emphasis of matter paragraph related to differences between accounting principles generally accepted in Argentina and IFRS Accounting Standards as issued by the International Accounting Standards Board as presented in Note 13 to the consolidated financial statements) of Price Waterhouse & Co. S.R.L., independent registered public accounting firm, given on the authority of said firm as experts in auditing and accounting.
S-90
Prospectus

Grupo Financiero Galicia S.A.
Up to 11,721,449 American Depositary Shares
Representing up to 117,214,490 Class B Ordinary Shares, par value 1.00 peso per share
This prospectus relates to the resale, from time to time, of up to 11,721,449 American depositary shares (“ADSs”) of Grupo Financiero Galicia S.A. by the selling shareholder, HSBC Bank plc (including its successors in interest and permitted transferees from time to time, the “Selling Shareholder”), 11,382,161 of which were originally issued in a private placement in connection with our purchase from HSBC Latin America B.V. (“HSBC”) of its equity stakes in its subsidiaries in Argentina and our acquisition of HSBC’s banking, asset management, and insurance businesses in Argentina, which closed on December 6, 2024 (the “Acquisition”). On February 13, 2025, an additional 339,288 ADSs were issued to the Selling Shareholder due to a purchase price adjustment payable in connection with the Acquisition. We are registering the securities for resale pursuant to the Selling Shareholder’s registration rights under that certain share purchase agreement among us, certain affiliates of the Selling Shareholder and the other parties party thereto, entered into in connection with the Acquisition.
The Selling Shareholder may sell the ADSs, from time to time, in one or more offerings, at prevailing market prices at the time of sale, at prices related to the prevailing market price, at varying prices determined at the time of sale, or at negotiated prices. The Selling Shareholder may sell the ADSs in a manner including, but not limited to, regular brokerage transactions, in transactions directly with market makers or investors, in privately negotiated transactions or through agents or underwriters it may select from time to time. See “Plan of Distribution” for more information on the methods of sale that may be used by the Selling Shareholder.
We are not offering any ADSs for sale under this prospectus, and we will not receive any proceeds from the sale of the ADSs by the Selling Shareholder.
The ADSs, each representing 10 of our Class B ordinary shares, are listed on the Nasdaq Capital Market (the “NASDAQ”) under the symbol “GGAL.” In addition, our Class B ordinary shares are listed on the Bolsas y Mercados Argentinos S.A. (the “BYMA”) and on A3 Mercados S.A. (the “A3”) under the symbol “GGAL.”
Investing in the securities involves risks that are described in the “Risk Factors” section contained in this prospectus or in our most recent annual report on Form 20-F filed with the U.S. Securities and Exchange Commission (the “SEC”) and in any applicable prospectus supplement and may be described in certain of the documents we incorporate by reference in this prospectus. See Item 3.D. “Risk Factors” beginning on page 6 of our Form 20-F, which is incorporated herein by reference.
Neither the SEC nor any state securities commission has approved or disapproved of these securities or passed upon the adequacy or accuracy of this prospectus. Any representation to the contrary is a criminal offense.
The date of this prospectus is June 10, 2025.
TABLE OF CONTENTS
We are responsible for the information contained in this prospectus, any accompanying prospectus supplement, the documents incorporated by reference herein and therein and any free writing prospectus prepared by or on behalf of us. Neither the Company nor the Selling Shareholder has authorized anyone to provide any information other than that contained or incorporated by reference in this prospectus. Neither the Company nor the Selling Shareholder takes any responsibility for and can provide no assurance as to the reliability of, any other information that others may give you. You should not assume that the information contained in this prospectus, any accompanying prospectus supplement and the documents incorporated by reference is accurate as of any date other than their respective dates. Our business, financial condition, results of operations and prospects may have changed since those dates. This prospectus and any accompanying prospectus supplement do not constitute an offer to sell or a solicitation of an offer to buy any securities other than the registered securities to which they relate, and neither the Company nor the Selling Shareholder is making an offer to sell these securities in any jurisdiction in which the offer or sale is not permitted.
i
This prospectus is part of a registration statement on Form F-3 that we filed with the SEC using a shelf registration process. Under this shelf registration process, the ADSs in this prospectus may be offered and sold by the Selling Shareholder from time to time in one or more offerings as described in this prospectus. Each time ADSs are sold we will provide a prospectus supplement that will contain specific information about the terms of that offering. The prospectus supplement may also add, update or change information contained in this prospectus.
Unless the context otherwise requires, in this prospectus the terms “we,” “us,” “our,” “Grupo Galicia” and “the registrant” refer to Grupo Financiero Galicia S.A. and its consolidated subsidiaries. In this prospectus, references to “pesos” and “Ps.” are to Argentine pesos, and references to “U.S. dollars” and “US$” are to United States dollars.
WHERE YOU CAN FIND MORE INFORMATION
We file periodic reports and other information with the SEC. The SEC maintains a website on which our annual and other reports are made available. In addition, the securities may specify that certain documents are available for inspection at the office of the ADS depositary. We maintain a website at https://www.gfgsa.com. All Internet references in this prospectus are inactive textual references and we do not incorporate website contents into this prospectus.
Upon written or oral request, we will provide to any person, at no cost to such person, including any beneficial owner to whom a copy of this prospectus is delivered, a copy of any or all of the information that has been incorporated by reference in this prospectus but not delivered with this prospectus. You may make such a request by writing or telephoning us at the following address or telephone number:
Grupo Financiero Galicia S.A.
Tte. Gral. Juan D. Perón 430, 25th floor
Ciudad Autónoma de Buenos Aires, Argentina
Tel: +54 11-4343-7528
INCORPORATION OF CERTAIN INFORMATION BY REFERENCE
The SEC allows us to “incorporate by reference” the information we furnish to or file with the SEC, which means that we can disclose important information to you by referring you to those documents, which are considered part of this prospectus. Information that we file with the SEC in the future and incorporate by reference will automatically update and supersede the previously filed information. We incorporate by reference the documents listed below:
| ● | our annual report on Form 20-F for the fiscal year ended December 31, 2024, filed with the SEC on April 28, 2025 (our “Form 20-F”), excluding the disclosure under Item 5 and Item 18 therein; |
| ○ | we note that our Form 20-F includes annual financial statements and operating and financial review and prospects as of December 31, 2024 and 2023, and for the years ended December 31, 2024, 2023 and 2022 that are not directly comparable to the March 31, 2025 unaudited consolidated condensed interim financial statements incorporated by reference herein, and investors should not rely on the financial information included in the Form 20-F and should instead refer to the superseding information included in the Recast Annual Information 6-K (as defined below) and any accompanying prospectus supplement; |
ii
| ● | our reports on Form 6-K furnished to the SEC on April 30, 2025, May 6, 2025, May 23, 2025 and June 2, 2025; |
| ● | our report on Form 6-K furnished to the SEC on June 10, 2025 containing (i) the audited consolidated financial statements of HSBC Argentina Holdings S.A. (currently GGAL Holdings S.A.) as of and for the year ended December 31, 2023, which have been recast to present the audited consolidated financial statements in the measuring unit current at the end of the reporting period as of September 30, 2024, (ii) the unaudited consolidated interim financial statements of HSBC Argentina Holdings S.A. (currently GGAL Holdings S.A.) as of September 30, 2024 and for the nine month period then ended, and (iii) the unaudited pro forma condensed combined statement of income for the year ended December 31, 2024, giving effect to the Acquisition; |
| ● | our report on Form 6-K furnished to the SEC on June 10, 2025 (the “Recast Annual Information 6-K”) containing our audited consolidated financial statements as of December 31, 2024 and 2023 and for each of the three years in the period ended December 31, 2024, which have been recast to present the audited consolidated financial statements in the measuring unit current at the end of the reporting period as of March 31, 2025; and |
| ● | our report on Form 6-K furnished to the SEC on June 10, 2025 containing our unaudited consolidated condensed interim financial statements as of and for the three month periods ended March 31, 2025 and 2024. |
We also incorporate by reference in this prospectus all subsequent annual reports filed with the SEC on Form 20-F under the U.S. Securities Exchange Act of 1934, as amended (the “Exchange Act”), and those of our reports on Form 6-K furnished to the SEC that we specifically identify as being incorporated by reference in this prospectus after the date hereof and prior to the completion of an offering of securities under this prospectus.
Argentina has been considered a high-inflation economy for accounting purposes according to the International Accounting Standard 29 (“IAS 29”), Financial reporting in hyperinflationary economies, since July 1, 2018. Given that we are incorporating by reference into this prospectus our unaudited consolidated condensed interim financial statements as of and for the three month period ended March 31, 2025, and that these are presented in current currency as of March 31, 2025, in accordance with IAS 29, we have recast our annual financial statements, together with the operating and financial review and prospects as of December 31, 2024 and 2023, and for the years ended December 31, 2024, 2023 and 2022 which were originally included in our Form 20-F filed with the SEC on April 28, 2025, to present them in current currency as of March 31, 2025. Such recast information is included in the Recast Annual Information 6-K incorporated by reference in this prospectus. Consequently, the financial information included in the Form 20-F includes annual financial statements and operating and financial review and prospects as of December 31, 2024 and 2023, and for the years ended December 31, 2024, 2023 and 2022 that are not directly comparable to the March 31, 2025 unaudited consolidated condensed interim financial statements incorporated by reference herein, and investors should not rely on the financial information included in the Form 20-F and should instead refer to the superseding information included in the Recast Annual Information 6-K and any accompanying prospectus supplement.
As you read the above documents, this prospectus and any prospectus supplement, you may find inconsistencies in information from one document to another. If you find inconsistencies you should rely on the statements made in the most recent document, including this prospectus and any prospectus supplement. All information appearing in this prospectus is qualified in its entirety by the information and financial statements, including the notes thereto, contained in the documents we have incorporated by reference.
When acquiring any securities discussed in this prospectus, you should rely only on the information contained or incorporated by reference in this prospectus, any prospectus supplement and any “free writing prospectus” that we authorize to be delivered to you. None of the Company, the Selling Shareholder, nor any underwriters or agents, have authorized anyone to provide you with different information. We are not offering the securities in any jurisdiction in which an offer or solicitation is not authorized or in which the person making such offer or solicitation is not qualified to do so or to anyone to whom it is unlawful to make an offer or solicitation.
iii
This prospectus and the documents incorporated by reference herein contain forward-looking statements within the meaning of Section 27A of the U.S. Securities Act of 1933, as amended (the “Securities Act”), and Section 21E of the Exchange Act, that involve substantial risks and uncertainties. All statements other than statements of historical facts contained or incorporated by reference in this prospectus and any accompanying prospectus supplement (including statements regarding our future financial position, business strategy, budgets, projected costs and management’s plans and objectives for future operations) are forward-looking statements. In addition, forward-looking statements generally can be identified by the use of such words as “may,” “will,” “expect,” “intend,” “estimate,” “anticipate,” “believe,” “continue” or other similar terminology. Although we believe that the expectations reflected in these forward-looking statements are reasonable, no assurance can be provided with respect to these statements. Because these statements are subject to risks and uncertainties, actual results may differ materially and adversely from those expressed or implied by such forward-looking statements. Factors that could cause actual results to differ materially and adversely from those contemplated in such forward-looking statements include but are not limited to:
| ● | changes in general political, legal, social or other conditions in Argentina, Latin America or other countries or regions; |
| ● | changes in the macroeconomic situation at the regional, national or international levels, and the influence of these changes on the microeconomic conditions of the financial markets in Argentina; |
| ● | changes in capital markets in general that may affect policies or attitudes toward lending to Argentina or Argentine companies, including expected or unexpected volatility in domestic or international financial markets; |
| ● | financial difficulties of the Argentine government (“Government”) and its ability (or inability) to restructure or rollover its outstanding debt that is held by international credit entities; |
| ● | changes in Government’s regulations applicable to financial institutions, including tax regulations and changes in or failures to comply with banking or other regulations; |
| ● | volatility of the Peso and the exchange rates between the Peso and foreign currencies; |
| ● | fluctuations in the Argentine rate of inflation, including hyperinflation; |
| ● | increased competition in the banking, financial services, credit card services, insurance, asset management, mutual funds and related industries; |
| ● | our subsidiaries’ inability to sustain or improve their performance; |
| ● | a loss of market share by any of our main businesses; |
| ● | our ability to realize cost savings, synergies and other benefits, and effectively manage integration difficulties and other challenges, in connection with the Acquisition; |
| ● | a change in the credit cycle, increased borrower defaults and/or a decrease in the fees charged to clients; |
| ● | changes in the saving and consumption habits of our and our subsidiaries’ customers and other structural changes in the general demand for financial products, such as those offered by Banco de Galicia y Buenos Aires S.A.U. (“Banco Galicia” or the “Bank”); |
iv
| ● | changes in interest rates which may, among other things, adversely affect margins; |
| ● | the ability of any of Grupo Galicia’s businesses to obtain additional debt or equity financing on attractive conditions or at all, which may limit its ability to fund existing operations and to finance new activities; |
| ● | technological changes and difficulties in any of Grupo Galicia’s businesses’ ability to implement new technologies; |
| ● | impact of epidemics or pandemics on the global, regional and Argentine economy, on financial activity, on global trade -both in terms of volume and prices-, and on our ability to recover from the negative effects of the pandemic (or other future outbreak); |
| ● | developments in other countries, such as the conflict between Russia and Ukraine, the conflict between Hamas and Israel, supply chain disruptions, changes in monetary policies in the United States and Europe, and the slowdown in the economic activities in China, that impact conditions in Argentina; |
| ● | the impact of tariffs, trade barriers and other restrictions imposed on global trade; |
| ● | exchange controls, restrictions on transfers abroad and restrictions on capital inflows and outflows; and |
| ● | other factors discussed under Item 3.D. “Risk Factors” in our Form 20-F, which is incorporated herein by reference. |
These statements include our current expectations and assumptions and are not a guarantee of future performance. You should not place undue reliance on forward-looking statements, which speak only as of the date that they were made. Moreover, you should consider these cautionary statements in connection with any written or oral forward-looking statements that we may issue in the future.
Should one or more of these factors or situations materialize, or should the underlying assumptions prove to be incorrect, the actual results may differ considerably from those that are described as being foreseen, considered, estimated, expected, predicted or intended in this prospectus.
In light of the risks and uncertainties described above, the forward-looking events and circumstances discussed in this prospectus and the documents incorporated by reference herein might not occur and are not guarantees of future performance.
We undertake no obligation to update or revise any forward-looking statement, whether as a result of new information or future events or developments. Additional factors affecting our business emerge from time to time and it is not possible for us to predict all of these factors, nor can we assess the impact of all such factors on our business or the extent to which any factor, or combination of factors, may cause actual results to differ materially from those contained in any forward-looking statement. Although we believe that the plans, intentions and expectations reflected in or suggested by such forward-looking statement are reasonable, we cannot assure you that those plans, intentions or expectations will be achieved. In addition, you should not interpret statements regarding past trends or activities as assurances that those trends or activities will continue in the future.
v
ENFORCEABILITY OF CERTAIN CIVIL LIABILITIES
Grupo Financiero Galicia S.A. is a stock corporation (sociedad anónima) organized and incorporated under the laws of Argentina. Substantially all of our assets are located outside of the United States. The majority of our directors and officers and certain advisors named herein reside in Argentina or elsewhere outside the United States. As a result, it may not be possible for investors to effect service of process within the United States upon us or such persons or to enforce against us or them in United States courts judgments predicated upon the civil liability provisions of the federal securities laws of the United States.
Judgments of United States courts for civil liabilities based upon the federal securities laws of the United States may be enforced in Argentina, provided that the requirements of Article 517 of the Federal Civil and Commercial Procedure Code of Argentina (if enforcement is sought before federal courts) are met as follows: (i) the judgment, which must be final in the jurisdiction where rendered, was issued by a court competent in accordance with the Argentine principles regarding international jurisdiction and resulted from a personal action, or an in rem action with respect to personal property if such was transferred to Argentine territory during or after the prosecution of the foreign action, (ii) the defendant against whom enforcement of the judgment is sought was personally served with the summons and, in accordance with due process of law, was given an opportunity to defend against foreign action, (iii) the judgment is valid in the jurisdiction where rendered and meets authenticity requirements under Argentine law, (iv) the judgment does not violate the principles of public policy of Argentine law, and (v) the judgment is not contrary to a prior or simultaneous judgment of an Argentine court.
We have been advised by our Argentine counsel that:
| ● | original actions based on the federal securities laws of the United States may be brought in Argentine courts and that, subject to applicable law, Argentine courts may enforce liabilities in such actions against us, our directors, our executive officers and the advisors named in this prospectus; and |
| ● | the ability of a judgment creditor to satisfy a judgment by attaching certain assets of ours is limited by provisions of Argentine law. |
We have appointed CT Corporation System as agent in New York City to accept service of process.
vi
Overview
We are one of Argentina’s largest financial services groups with consolidated assets of Ps.34,813,628 million (US$32,417 million) as of March 31, 2025. As a holding company, we do not have operations of our own and conduct our business through our subsidiaries. Banco Galicia is our main subsidiary and one of Argentina’s largest full-service banks.
Banco Galicia is a leading provider of financial services in Argentina. According to information published by the Argentine Central Bank, as of December 31, 2024, Banco Galicia ranked first in terms of assets, deposits, loans and in terms of net worth within private-sector banks in Argentina. The Bank’s market share of private sector deposits and of loans to the private sector was 13.79% and 12.82%, respectively, as of December 31, 2024. The market share is calculated based on the Argentine Central Bank data as of December 31, 2024, for private-sector banks, including principal amounts only and excluding foreign residents, where applicable. As of December 31, 2024, Banco Galicia had total assets of Ps.26,394,130 million (US$24,578.29 million), total loans and other financing of Ps.11,036,306 million (US$10,277.04 million), total deposits of Ps.17,378,048 million (US$16,182.49 million), and its shareholders’ equity amounted to Ps.4,940,937 million (US$4,601.01 million).
Banco Galicia provides a full range of financial services through one of the most extensive and diversified distribution platforms among private-sector financial institutions in Argentina. This distribution platform, as of December 31, 2024, was comprised of 290 full-service banking branches, located throughout the country, 729 ATMs and 1,207 self-service terminals owned by Banco Galicia, phone banking and e-banking facilities. Banco Galicia’s customer base was comprised of 4,378,639 customers. Banco Galicia has a strong competitive position in retail banking, both with respect to individuals and small to medium-sized enterprises (SMEs). Banco Galicia’s primary clients are classified into four categories or segments: (i) retail, (ii) business and SMEs, (iii) wholesale and (iv) financing.
Our goal is to consolidate our position as one of Argentina’s leading comprehensive financial services providers while continuing to strengthen Banco Galicia’s position as one of Argentina’s leading banks. We seek to broaden and complement the operations and businesses of Banco Galicia, through holdings in companies and undertakings whose objectives are related to and/or can produce synergies with financial activities. Our non-banking subsidiaries operate in financial and related activities in which Banco Galicia either cannot participate or in which it can participate only on a limited basis due to restrictive banking regulations.
Recent Developments
GGAL Corporate Reorganizations
On February 3, 2025, we resolved to implement internal corporate reorganizations (the “GGAL Corporate Reorganizations”), pursuant to which (i) GGAL Holdings S.A. (commercially known as “Galicia Más Holdings” and formerly HSBC Argentina Holdings S.A.) will be dissolved without liquidation, and its assets will be transferred to certain subsidiaries of Grupo Galicia, including the Bank, and (ii) certain former subsidiaries of HSBC will consolidate into our existing subsidiaries. On April 23, 2025, the GGAL Corporate Reorganizations were fully approved and adopted at the applicable shareholders’ meetings, with January 1, 2025 as the effective date for accounting and tax purposes. We expect to consummate the GGAL Corporate Reorganizations in the third quarter of 2025.
1
This prospectus provides you with a general description of the securities that may be offered. With respect to a particular offering of the securities registered hereby, to the extent required, an accompanying prospectus supplement or, if appropriate, a post-effective amendment to the registration statement of which this prospectus is a part will be prepared. You should read both this prospectus and any prospectus supplement and the documents incorporated by reference in this prospectus and any prospectus supplement, together with additional information described under the heading “Where You Can Find More Information” carefully before investing in the securities. The prospectus supplement to be attached to the front of this prospectus will describe the terms of the offering, including the amount and more detailed items of the securities, the initial public offering price, the price paid for the securities, net proceeds, the expenses of the offering, the terms of offers and sales outside of the United States, if any, our capitalization, the nature of the plan of distribution, the other specific terms related to the offering, and any U.S. federal income tax considerations and Argentine tax considerations applicable to the securities. Any information in a prospectus supplement, if any, or information incorporated by reference after the date of this prospectus is considered part of this prospectus and may add, update or change information contained in this prospectus. Any information in such subsequent filings that is inconsistent with this prospectus will supersede the information in this prospectus.
We have not authorized anyone to provide any information other than that contained or incorporated by reference in this prospectus. We take no responsibility for, and can provide no assurance as to the reliability of, any other information that others may give you. We have not authorized any other person to provide you with different information. We are not making an offer to sell the securities in any jurisdiction where the offer or sale is not permitted. You should assume that the information appearing in this prospectus is accurate only as of the date on the front cover of this prospectus. Our business, financial condition, results of operations and prospects may have changed since that date.
Grupo Financiero Galicia S.A. is a stock corporation organized under the laws of the Republic of Argentina. We maintain our financial books and records and publish our financial statements in pesos.
2
An investment in our ADSs involves a high degree of risk. You should carefully consider the risks and uncertainties described in this prospectus and any accompanying prospectus supplement, including, without limitation, the section titled “Forward-Looking Statements” included in this prospectus, and the risk factors set forth in our Form 20-F, which is incorporated by reference herein, before deciding to invest in our ADSs. Additional risks not presently known to us or that we currently deem immaterial may also impair our business operations.
3
All of the ADSs that may be offered hereby from time to time will be sold by the Selling Shareholder. We will not receive any proceeds from the sale of ADSs by the Selling Shareholder.
4
We have prepared this prospectus to allow the Selling Shareholder to offer and sell from time to time up to 11,721,449 ADSs, representing up to 117,214,490 Class B ordinary shares, issued to the Selling Shareholder as consideration in the Acquisition. The following table sets forth (i) the name of the Selling Shareholder, (ii) the number of Class B ordinary shares represented by ADSs beneficially owned by the Selling Shareholder as of June 2, 2025, (iii) the number of Class B ordinary shares underlying the ADSs proposed to be sold by the Selling Shareholder pursuant to this prospectus, and (iv) the number of Class B ordinary shares underlying the ADSs that will be beneficially owned by the Selling Shareholder following the offering.
The information set forth in the table below is based upon information obtained from the Selling Shareholder as of June 2, 2025. Beneficial ownership is determined in accordance with Rule 13d-3(d) under the Exchange Act. The percentage of Class B ordinary shares beneficially owned prior to any offering made pursuant to this prospectus is based on 1,325,032,079 Class B ordinary shares outstanding as of June 2, 2025 and the number of Class B ordinary shares represented by the ADSs offered hereby.
| Selling Shareholder | Number
of Class B Ordinary Shares Beneficially Owned Prior to the Offering | Percentage of Class B Ordinary Shares Beneficially Owned Prior to the Offering | Maximum Number of Class B Ordinary Shares proposed to be Sold Pursuant to this Prospectus | Percentage of Class B Ordinary Shares to be Sold Pursuant to this Prospectus | Number
of Class B Ordinary Shares Beneficially Owned After the Offering* | Percentage of Class B Ordinary Shares Beneficially Owned After the Offering | |||||||||||||||||
| HSBC Bank plc(1) | 118,234,870 | (2) | 8.92 | % | 117,214,490 | (3) | 8.85 | % | 1,020,380 | (4) | — | * | |||||||||||
| * | Less than 1%. Assumes the sale by the Selling Shareholder of all ADSs registered pursuant to this prospectus. The Selling Shareholder may sell all, some or none of the ADSs representing the Class B ordinary shares included in this prospectus. See “Plan of Distribution.” |
| (1) | Includes 1,020,380 Class B ordinary shares (represented by 102,038 ADSs) beneficially owned by the Selling Shareholder that were not issued as consideration in the Acquisition and are not being registered pursuant to this registration statement. The address of the Selling Shareholder is 8 Canada Square, London, E14 5HQ, United Kingdom. Pursuant to a contractual arrangement between HSBC Holdings plc (“HSBC Holdings”) and the Selling Shareholder, the economic impacts of the ADSs received as consideration in the Acquisition are recognized by HSBC Holdings. HSBC Holdings may therefore be regarded as sharing beneficial ownership of such ADSs with the Selling Shareholder. The address of HSBC Holdings is 8 Canada Square, London, E14 5HQ, United Kingdom. HSBC Holdings and the Selling Shareholder expect to terminate such contractual arrangement in respect of all ADSs sold in the offering upon completion thereof. |
| (2) | Represented by 11,823,487 ADSs. |
| (3) | Represented by 11,721,449 ADSs. |
| (4) | Represented by 102,038 ADSs. |
5
For a description of our share capital, including the rights and obligations attached thereto, please refer to “Item 10. Additional Information—Memorandum and Articles of Association—Description of Our Bylaws” in our Form 20-F, which is incorporated by reference herein.
DESCRIPTION OF AMERICAN DEPOSITARY SHARES
For a description of the ADSs, including the rights and obligations attached thereto, please refer to “Item 12-D. American Depositary Shares” in our Form 20-F, which is incorporated by reference herein, as well as to the registration statement on Form F-6 (Registration No. 333-175170) including the Deposit Agreement pursuant to which the ADSs were issued, which is filed as an exhibit thereto.
6
Certain income tax considerations relating to the purchase, ownership and disposition of any of the securities offered by this prospectus will be set forth in the applicable prospectus supplement relating to the offering of those securities.
7
The securities may be sold by the Selling Shareholder, and the underwriters may resell the securities, directly or through agents in one or more transactions, including negotiated transactions, at a fixed public offering price or prices, which may be changed, or at market prices prevailing at the time of sale, at prices related to prevailing market prices or at negotiated prices. The securities may be sold in portions outside the United States at an offering price and on terms specified in the applicable prospectus supplement relating to a particular issue of the securities. Without limiting the generality of the foregoing, any one or more of the following methods may be used when selling the securities:
| ● | ordinary brokerage transactions and transactions in which the broker-dealer solicits purchasers; |
| ● | block trades in which the broker-dealer will attempt to sell the securities as agent but may position and resell a portion of the block as principal to facilitate the transaction; |
| ● | purchases by a broker-dealer as principal and resale by the broker-dealer for its account; |
| ● | an exchange distribution in accordance with the rules of the applicable exchange; |
| ● | privately negotiated transactions; |
| ● | settlement of short sales entered into after the date of this prospectus; |
| ● | sales in which broker-dealers agree with us or the Selling Shareholder to sell a specified number of securities at a stipulated price per security; |
| ● | through the writing or settlement of options or other hedging transactions, whether through an options exchange or otherwise; |
| ● | by pledge to secure debts or other obligations; |
| ● | by an underwritten public offering; |
| ● | in a combination of any of the above; or |
| ● | any other method permitted pursuant to applicable law. |
In addition, the securities may be sold by way of exercise of rights granted pro rata to our existing shareholders.
The Selling Shareholder may enter into hedging transactions with broker-dealers or other financial institutions, which may in turn engage in short sales of the ADSs in the course of hedging the positions they assume. The securities may also be sold short, and securities covered by this prospectus may be delivered to close out such short positions, or the securities may be loaned or pledged to broker-dealers that in turn may sell them. Options, swaps, derivatives or other transactions may be entered into with broker-dealers or other financial institutions which require the delivery to such broker-dealer or other financial institution of the securities and Class B ordinary shares, respectively, which securities such broker-dealer or other financial institution may resell pursuant to this prospectus (as supplemented or amended to reflect such transaction). The Selling Shareholder may also grant, loan or pledge securities to third parties in privately negotiated transactions or sell securities not covered by this prospectus to third parties in privately negotiated transactions.
8
Any underwriters or agents will be identified, and their compensation described in the applicable prospectus supplement.
In connection with the sale of securities, the underwriters or agents may receive compensation from us, the Selling Shareholder or from purchasers of the securities for whom they may act as agents. The underwriters may sell securities to or through dealers, who may also receive compensation from the underwriters or from purchasers of the securities for whom they may act as agents. Compensation may be in the form of discounts, concessions or commissions. Underwriters, dealers and agents that participate in the distribution of the securities may be deemed to be underwriters as defined in the Securities Act, and any discounts or commissions received by them from us or the Selling Shareholder and any profit on the resale of the securities by them may be treated as underwriting discounts and commissions under the Securities Act.
We or the Selling Shareholder may enter into agreements that will entitle the underwriters, dealers and agents to indemnification by us or the Selling Shareholder against and contribution toward certain liabilities, including liabilities under the Securities Act.
Certain underwriters, dealers and agents and their associates may be customers of, engage in transactions with or perform commercial banking, investment banking, advisory or other services for the Selling Shareholder or us, including their or our subsidiaries, in the ordinary course of their business.
If so indicated in the applicable prospectus supplement relating to a particular issue of securities, the underwriters, dealers or agents will be authorized to solicit offers by certain institutions to purchase the securities under delayed delivery contracts providing for payment and delivery at a future date. These contracts will be subject only to those conditions set forth in the applicable prospectus supplement, and the prospectus supplement will set forth the commission payable for solicitation of these contracts.
We will advise the Selling Shareholder that while it is engaged in a distribution of the securities, it is required to comply with Regulation M promulgated under the Exchange Act (“Regulation M”). With limited exceptions, Regulation M precludes the Selling Shareholder, any affiliated purchasers and any broker-dealer or other person who participates in the distribution from bidding for or purchasing, or attempting to induce any person to bid for or purchase, any security which is the subject of the distribution until the entire distribution is complete. All of the foregoing might affect the marketability of the securities.
Certain legal matters with respect to Argentine law will be passed upon for us by our Argentine counsel, Estudio Beccar Varela.
The consolidated financial statements incorporated in this registration statement by reference to Grupo Financiero Galicia S.A.’s Current Report on Form 6-K dated June 10, 2025 and management’s assessment of the effectiveness of internal control over financial reporting (which is included in Management’s Report on Internal Control over Financial Reporting) incorporated in this registration statement by reference to Grupo Galicia’s Annual Report on Form 20-F for the year ended December 31, 2024 have been so incorporated in reliance on the report (which contains an explanatory paragraph on the effectiveness of internal control over financial reporting due to the exclusion of HSBC Argentina Holdings S.A. (currently GGAL Holdings S.A.) and its subsidiaries because they were acquired by the Company in a purchase business combination during 2024) of Price Waterhouse & Co. S.R.L., an independent registered public accounting firm, given on the authority of said firm as experts in auditing and accounting.
The audited historical financial statements of HSBC Argentina Holdings S.A. (currently GGAL Holdings S.A.) incorporated in this registration statement by reference to Grupo Financiero Galicia S.A.’s Report on Form 6-K dated June 10, 2025 have been so incorporated in reliance on the report (which contains a qualified opinion related to the lack of presentation of comparative figures and an emphasis of matter paragraph related to differences between accounting principles generally accepted in Argentina and IFRS Accounting Standards as issued by the International Accounting Standards Board as presented in Note 13 to the consolidated financial statements) of Price Waterhouse & Co. S.R.L., independent registered public accounting firm, given on the authority of said firm as experts in auditing and accounting.
9
11,721,449 American Depositary Shares
Representing 117,214,490 Class B Ordinary Shares
Grupo Financiero Galicia S.A.

PROSPECTUS SUPPLEMENT
, 2025
Morgan Stanley Goldman Sachs & Co. LLC