UNITED STATES
SECURITIES AND EXCHANGE COMMISSION
WASHINGTON, D.C. 20549
SCHEDULE 14A
Proxy Statement Pursuant to Section 14(a) of the Securities Exchange Act of 1934
(Amendment No. )
Filed by the Registrant ☒
Filed by a party other than the Registrant ☐
Check the appropriate box:
| ☐ | Preliminary Proxy Statement |
| ☐ | Confidential, for Use of the Commission Only (as permitted by Rule 14a-6(e)(2)) |
| ☒ | Definitive Proxy Statement |
| ☐ | Definitive Additional Materials |
| ☐ | Soliciting Material under § 240.14a-12 |
CBAK ENERGY TECHNOLOGY, INC.
(Name of Registrant as Specified in Its Charter)
(Name of Person(s) Filing Proxy Statement, if other than the Registrant)
Payment of Filing Fee (Check all boxes that apply):
| ☒ | No fee required |
| ☐ | Fee paid previously with preliminary materials. |
| ☐ | Fee computed on table in exhibit required by Item 25(b) per Exchange Act Rules 14a- 6(i)(1) and 0-11 |

Proxy Statement for Special Meeting of Stockholders of
CBAK Energy Technology, Inc. (Nevada)
and Prospectus for Ordinary Shares
of CBAK Energy Technology Limited (Cayman Islands)
We are a Nevada holding company, and our operations are conducted primarily through our directly and indirectly owned subsidiaries in the People’s Republic of China. Our revenue-generating activities are primarily carried out by these subsidiaries, and as a holding company we do not conduct substantive business operations ourselves. We are proposing to re-domicile to the Cayman Islands through a merger transaction (the “Redomicile Merger”). In the Redomicile Merger, a newly formed Cayman Islands exempted company, CBAK Energy Technology Limited (“CBAT Cayman”), would become the ultimate parent entity of our consolidated corporate group.
Upon consummation of the Redomicile Merger, CBAT Cayman will succeed, without interruption, to all of the Company’s assets, liabilities, contractual rights and obligations. As a result, although the jurisdiction of incorporation of the public company will shift from Nevada to the Cayman Islands, the substantive business operations, employees, production facilities, intellectual property, customer relationships and other operating assets will remain substantially within the PRC and will continue to be conducted primarily through the same PRC subsidiaries. Accordingly, following the effectiveness of the Redomicile Merger, CBAT Cayman will, like the Company today, be subject to all material risks associated with having substantially all operations in the PRC.
There are significant legal and operational risks and uncertainties associated with having substantially all the operations in China. The PRC government has significant authority to exert influence on the ability of a company with substantial operations in China, like us, to conduct its business, accept foreign investments or be listed on a U.S. stock exchange. For example, we face risks associated with PRC regulatory approvals of offshore offerings, anti-monopoly regulatory actions, cybersecurity and data privacy, as well as with U.S. regulations, for instance, the risk relating to lack of inspection from the U.S. Public Company Accounting Oversight Board, or PCAOB, on our auditors, which is further discussed below. The PRC government may also intervene with or influence our operations at any time, which could result in a material change in our operations and/or the value of our securities. The PRC government publishes new policies from time to time that can significantly affect our industry in which we operate and we cannot rule out the possibility that it will not in the future further release regulations or policies regarding our industry that could adversely affect our business, financial condition and results of operations. Any such action, once taken by the PRC government, could cause the value of our securities to significantly decline or in extreme cases, become worthless.
The PRC government has initiated a series of regulatory actions and made a number of public statements on the regulation of business operations in China, including cracking down on illegal activities in the securities market, enhancing supervision over China-based companies listed overseas using a variable interest entity (“VIE”) structure, adopting new measures to extend the scope of cybersecurity reviews, and expanding efforts in anti-monopoly enforcement. We do not believe that our subsidiaries in China are directly subject to these regulatory actions or statements, as we have not carried out any monopolistic behavior, we have never adopted a VIE structure, and our business does not involve any restricted industry or implicate cybersecurity. For additional information, see “Risk Factors—Risks Related to Doing Business in China—The PRC government exerts substantial influence over the manner in which we conduct our business activities. Its oversight and discretion over our business could result in a material adverse change in our operations and the value of our securities. Changes in laws, regulations and policies in China and uncertainties with respect to the PRC legal system could materially and adversely affect us. In addition, rules and regulations in China can change quickly” on page 29, “Risk Factors—Risks Related to Doing Business in China—Changes in U.S. and Chinese regulations or in relations between the United States and China may adversely impact our business, our operating results, our ability to raise capital and the value of our securities. Any such changes may take place quickly and with very little notice” on page 32 and “Risk Factors—Risks Related to Doing Business in China—There are uncertainties regarding the interpretation and enforcement of PRC laws, rules and regulations” on page 33.
In addition to regular business licenses, our PRC subsidiaries are required to obtain certain permits or make registrations with the competent regulatory authorities, including, without limitation, pollutant discharge permits, radiation source registration or permits, import and export registration or permits, and special equipment permits, to operate our business in the PRC. We believe that our PRC operating subsidiaries have obtained all requisite permissions for our operations in all material aspects from relevant Chinese authorities and none of the requisite permissions for our operations in all material aspects have been denied by the Chinese authorities. However, if our PRC subsidiaries (i) do not receive or maintain required permissions or approvals, (ii) inadvertently conclude that such permissions or approvals are not required, or (iii) applicable laws, regulations, or interpretations change and our PRC subsidiaries are not able to obtain such permissions or approvals in the future, we could be subject to fines, legal sanctions or an order to suspend our PRC operating subsidiaries’ business, which may materially and adversely affect the business, financial condition and results of operations of us.
In connection with our previous issuance of securities, under current PRC laws, regulations and regulatory rules, as of the date hereof, we believe that we and our PRC subsidiaries, (i) are not required to obtain permissions from the China Securities Regulatory Commission (“CSRC”), (ii) are not required to go through cybersecurity review by the Cyberspace Administration of China (the “CAC”), and (iii) have not received or were denied such requisite permissions by any PRC authority. We cannot guarantee that the regulators will agree with us. As of the date hereof, we have not been involved in any investigations for cybersecurity review by the CAC, and we have not received any inquiry, notice, warning, or sanctions in such respect.
However, the PRC government has recently indicated an intent to exert more oversight and control over offerings that are conducted overseas and/or foreign investment in China-based issuers. The CSRC published the Trial Administrative Measures of Overseas Securities Offering and Listing by Domestic Companies (the “Trial Measures”) and five supporting guidelines (the “Listing Guidelines”) on February 17, 2023, which became effective on March 31, 2023. The Trial Measures lay out specific filing requirements for overseas listings and offerings by PRC domestic companies and include unified regulation management and strengthened regulatory coordination. Since we are already publicly listed in the U.S., the Trial Measures do not impose additional regulatory burden on us beyond the obligation to report to the CSRC and comply with the filing requirements on any future offerings of our securities, or material events such as a change of control or delisting. As such, we are required to complete filing procedures in accordance with the Trial Measures following future subsequent offerings and may be subject to additional filing requirements if there are any changes to the Trial Measures, at which time we may not be able to obtain clearance from the CSRC in a timely fashion. We have confirmed with the CSRC that the Redomicile Merger and the issuance of ordinary shares by CBAT Cayman in connection therewith will not be subject to a post-transaction filing procedure with the CSRC. However, as the Trial Measures were newly issued, there remains uncertainty as to how they will be interpreted or implemented. For additional information, see “Risk Factor—Risks Related to Doing Business in China—The PRC government has increasingly strengthened oversight in offerings conducted overseas or on foreign investment in China-based issuers, which could result in a material change in our operations and our securities could decline in value or become worthless” on page 30.
In December 2021, the SEC adopted rules to implement the Holding Foreign Companies Accountable Act (the “HFCAA”). The HFCAA includes requirements for the SEC to identify issuers who file annual reports with audit reports issued by independent registered public accounting firms located in foreign jurisdictions that the PCAOB is unable to inspect or investigate completely because of a position taken by a non-U.S. authority in the accounting firm’s jurisdiction (the “Commission-Identified Issuers”). The HFCAA also requires that, to the extent that the PCAOB has been unable to inspect an issuer’s independent registered public accounting firm for three consecutive years since 2021, the SEC shall prohibit the issuer’s securities registered in the United States from being traded on any national securities exchange or over-the-counter markets in the United States. On June 22, 2021, the U.S. Senate passed the Accelerating Holding Foreign Companies Accountable Act, and on December 29, 2022, legislation entitled “Consolidated Appropriations Act, 2023” was signed into law, which contained, among other things, an identical provision to the Accelerating Holding Foreign Companies Accountable Act and amended the HFCAA by requiring the SEC to prohibit an issuer’s securities from trading on any U.S. stock exchanges if its auditor is not subject to PCAOB inspections for two consecutive years instead of three.
On December 16, 2021, the PCAOB issued a report to notify the SEC of its determination that the PCAOB was unable to inspect or investigate completely registered public accounting firms headquartered in mainland China and Hong Kong, including our former auditor, Centurion ZD CPA & Co. In May 2022, the SEC conclusively listed us as a Commission-Identified Issuer under the HFCAA following the filing of our annual report on Form 10-K for the fiscal year ended December 31, 2021. On December 15, 2022, the PCAOB issued a report that vacated its December 16, 2021 determination and removed mainland China and Hong Kong from the list of jurisdictions where it is unable to inspect or investigate completely registered public accounting firms. For this reason, we were not identified as a Commission-Identified Issuer after we filed on April 15, 2023 the annual report on Form 10-K for the fiscal year ended December 31, 2022 and have not been identified as a Commission-Identified Issuer again thereafter. Each year, the PCAOB will determine whether it can inspect and investigate completely audit firms in mainland China and Hong Kong, among other jurisdictions. If PCAOB determines in the future that it no longer has full access to inspect and investigate completely accounting firms in mainland China and Hong Kong and we continue to use an accounting firm headquartered in one of these jurisdictions to issue an audit report on our financial statements filed with the SEC, we would be identified as a Commission-Identified Issuer following the filing of the annual report for the relevant fiscal year. Our current auditor, ARK Pro CPA & Co, is headquartered in Hong Kong. There can be no assurance that we would not be identified as a Commission-Identified Issuer for any future fiscal year, and if we were so identified for two consecutive years, we would become subject to the prohibition on trading under the HFCAA, as amended. For additional information, see “Risk Factor—Risks Related to Doing Business in China—The PCAOB had historically been unable to inspect our former auditor in relation to their audit work performed for our financial statements and the inability of the PCAOB to conduct inspections of our former auditor in the past has deprived our investors of the benefits of such inspections. Our securities may be prohibited from trading in the United States under the HFCAA in the future if the PCAOB is unable to inspect or investigate completely auditors located in China. The delisting of our securities, or the threat of its being delisted, may materially and adversely affect the value of your investment” on page 28.
Under relevant PRC laws and regulations, we are permitted to provide funding from the proceeds of our overseas financing activities to our PRC subsidiaries through loans or capital contributions. In the fiscal years ended December 31, 2023 and 2024, we transferred $0.2 million and $2.4 million to our PRC subsidiaries as capital contribution, respectively. As of December 31, 2024, CBAK Energy Technology, Inc., the Nevada issuer, had made cumulative capital contributions of $141.04 million to our existing PRC subsidiaries, which were accounted as long-term investments by us. During the nine months ended September 30, 2025, our PRC subsidiaries transferred $1.6 million to CBAK Energy Technology, Inc. to pay for its stock repurchase program. As of September 30, 2025, CBAK Energy Technology, Inc. had made cumulative capital contributions of $147.95 million to our existing PRC subsidiaries.
Before Hitrans was acquired by us in November 2021, it declared dividends twice. In January 2020, Hitrans declared dividends for the years ended December 31, 2018 and 2019. A dividend of $2,958,048 was declared and paid to its shareholder Zhejiang Meidu Graphene Technology Co., Ltd. For other shareholders, a total dividend of $2,480,944 was declared in January 2020 of which $1,250,181 was waived by us upon completion of the acquisition and the balance remains unpaid as of the date of this proxy statement/prospectus. In March 2018, Hitrans declared a dividend of $1,333,135 for the year ended December 31, 2017, among which $533,254 was paid in July 2018 and the remaining $799,881 was paid in 2019. Except for the above dividends, we and our PRC subsidiaries have not previously declared or paid any cash dividend or dividend in kind, and have no plan to declare or pay any dividends in the near future. We currently intend to retain most, if not all, of our available funds and any future earnings to operate and expand our business.
Under PRC laws and regulations, we are subject to various restrictions on intercompany fund transfers and foreign exchange control. To the extent our cash is in the PRC or held by a PRC entity, the funds may not be available for the distribution of dividends to our investors, or for other use outside of the PRC, due to the restrictions and limitations on our ability imposed by the PRC government to transfer cash. The PRC government imposes controls on the convertibility of Renminbi into foreign currencies and, in certain cases, the remittance of currency out of mainland China. Our PRC subsidiaries receive revenue in RMB, EUR and USD. Our PRC subsidiaries may pay dividends only out of their accumulated after-tax profits, if any, upon satisfaction of relevant statutory conditions and procedures and determined in accordance with Chinese accounting standards and regulations. If the PRC foreign exchange control system prevents us from obtaining sufficient foreign currencies to satisfy the foreign currency demands, we may not be able to pay dividends in foreign currencies to our shareholders. Additionally, we may make loans to our PRC subsidiaries subject to the approval from or registration with PRC governmental authorities and limitation on amount, or we may make additional capital contributions to our PRC subsidiaries. PRC regulation of loans to and direct investment in PRC entities by offshore holding companies and governmental control of currency conversion may delay or prevent us from using our funds to make loans or additional capital contributions to our PRC subsidiaries, which could materially and adversely affect the liquidity of our PRC subsidiaries and our ability to fund and expand our business in the PRC, and cause the value of our securities to significantly decline or become worthless. We cannot assure you that the PRC government will not intervene in or impose restrictions on our ability to make intercompany cash transfers. For additional information, see “Risk Factors—Risks Related to Doing Business in China—The PRC government exerts substantial influence over the manner in which we conduct our business activities. Its oversight and discretion over our business could result in a material adverse change in our operations and the value of our securities. Changes in laws, regulations and policies in China and uncertainties with respect to the PRC legal system could materially and adversely affect us. In addition, rules and regulations in China can change quickly” on page 29 and “Risk Factors—Risks Related to Doing Business in China—PRC regulation of loans to, and direct investment in, PRC entities by offshore holding companies and governmental control of currency conversion may restrict or prevent CBAK Energy Technology, Inc. from making additional capital contributions or loans to its PRC subsidiaries” on page 35.
For more details, please see the “Summary of Risk Factors” and “Risk Factors” sections below.
CBAK Energy Technology, Inc.
January 16, 2026
Dear Stockholders:
You are cordially invited to the special meeting of stockholders (the “Special Meeting”) of CBAK Energy Technology, Inc., a Nevada corporation (the “Company”), to be held on March 18, 2026, at 10 a.m., local time, at the principal executive office of the Company located at CBAK Industrial Park, Meigui Street, Huayuankou Economic Zone, Dalian City, Liaoning Province 116450, People’s Republic of China. Only stockholders of record at the close of business on January 20, 2026 are entitled to notice of and to vote at the Special Meeting.
At the Special Meeting, you will be asked to vote on the important matters described in the notice of Special Meeting of stockholders and proxy statement/prospectus accompanying this letter. You will also have an opportunity to ask questions and receive information about the Company’s business.
We provide our stockholders access to our proxy materials over the Internet. This allows us to furnish information regarding our Special Meeting quickly and efficiently. On or about January 23, 2026, we will mail to our stockholders a Notice of Internet Availability of Proxy Materials (the “Notice”) containing instructions on how to access our proxy materials and how to vote online. If you receive the Notice by mail, you will not receive printed copies of the proxy materials unless you specifically request them. The Notice will also include instructions on how to request printed copies of the proxy materials and a proxy card by mail.
At the Special Meeting, you will be asked to vote on the adoption of an agreement and plan of merger, dated as of September 23, 2025 (the “Merger Agreement”), which includes a plan of merger required to be filed with the Register of Companies in the Cayman Islands, substantially in the form attached as Exhibit A to the Merger Agreement (the “Plan of Merger”). The Merger Agreement provides for a redomicile of the Company to the Cayman Islands through a merger (the “Redomicile Merger”), as a result of which each share of the Company’s common stock issued and outstanding immediately prior to the closing of the Redomicile Merger will be cancelled in exchange for one ordinary share in the capital of CBAK Energy Technology Limited, an exempted company incorporated under the laws of the Cayman Islands (“CBAT Cayman”). Upon the completion of the Redomicile Merger, the former stockholders of the Company will become the holders of the shares of CBAT Cayman, and CBAT Cayman, together with its subsidiaries, will own and continue to conduct our business in substantially the same manner as is currently being conducted by the Company and its subsidiaries. CBAT Cayman will also be managed by substantially the same board of directors and executive officers that manage the Company.
As further explained in the accompanying proxy statement/prospectus, our board of directors expects that the Redomicile Merger will result in the following benefits:
| ● | reduction of our operational, administrative, legal and accounting costs over the long term through the reduction of our reporting obligations and related expenses because CBAT Cayman is expected to qualify as a “foreign private issuer” under the rules and regulations of the Securities and Exchange Commission and be exempt from certain rules under the Securities Exchange Act of 1934, as amended, which would otherwise apply if CBAT Cayman were a company incorporated in the United States or did not meet the other conditions to qualify as a foreign private issuer; and |
| ● | alignment of our structure with our international corporate strategy and the corporate structure of those prominent issuers who are listed on The Nasdaq Stock Market LLC (“NASDAQ”) or the New York Stock Exchange (“NYSE”) with a substantial portion of their operations located in China. |
We have chosen to redomicile under the laws of the Cayman Islands because of its political and economic stability, effective judicial system, absence of exchange control or currency restrictions and availability of professional and support services.
The Redomicile Merger cannot be completed unless the proposal to adopt the Merger Agreement is approved by the affirmative vote of a majority of the outstanding shares of the Company’s common stock. Certain risks are present that you should be aware of in considering whether to vote in favor of the proposal to approve the Merger Agreement. The accompanying proxy statement/prospectus contains important information about the Merger Agreement and the Redomicile Merger contemplated thereby and the risks associated therewith. We encourage you to carefully read it. In particular, you should carefully consider the discussion in the section of the proxy statement/prospectus entitled “Risk Factors” beginning on page 13.
After the Redomicile Merger, CBAT Cayman, as successor to the Company, will continue to be treated as a U.S. corporation for U.S. federal income tax purposes. We intend the Redomicile Merger to qualify as a reorganization qualifying as a statutory merger for U.S. federal income tax purposes. Assuming the Redomicile Merger qualifies as a reorganization qualifying as a statutory merger, stockholders of the Company will not recognize gain or loss for U.S. federal income tax purposes as a result of the Redomicile Merger. For a more detailed discussion of U.S. federal income tax considerations for stockholders, please see the section entitled “Taxation—United States Taxation” beginning on page 68. We urge you to consult your own tax advisor regarding the particular tax consequences of the Redomicile Merger for you.
Our board of directors has determined that the Redomicile Merger is advisable and in the best interests of the Company and our stockholders and, as such, has unanimously approved the Redomicile Merger and the Merger Agreement. Our board of directors recommends that you vote “FOR” the proposal to adopt the Merger Agreement.
Your vote is important. Whether or not you plan to attend the Special Meeting, we hope that you will vote as soon as possible. You may vote your shares by either completing, signing and returning the accompanying proxy card or casting your vote via the Internet.
| Sincerely, | |
| /s/ Zhiguang Hu | |
| Zhiguang Hu | |
| Chief Executive Officer |
Neither the U.S. Securities and Exchange Commission nor any state securities commission has approved or disapproved of the securities to be issued under the accompanying proxy statement/prospectus or determined that the accompanying proxy statement/prospectus is accurate or complete. Any representation to the contrary is a criminal offense.
The accompanying proxy statement/prospectus is dated January 16, 2026 and is first being mailed to stockholders on or about January 23, 2026.

CBAK Energy Technology, Inc.
CBAK Industrial Park, Meigui Street
Huayuankou Economic Zone
Dalian City, Liaoning Province
People’s Republic of China 116450
(86) (411)-3918-5985
NOTICE OF SPECIAL MEETING OF STOCKHOLDERS
To Be Held On March 18, 2026
To the Stockholders of CBAK Energy Technology, Inc.:
Notice is hereby given that the Special Meeting of stockholders (the “Special Meeting”) of CBAK Energy Technology, Inc., a Nevada corporation (the “Company”), will be held on March 18, 2026 at 10 a.m., local time, at the principal executive office of the Company located at CBAK Industrial Park, Meigui Street, Huayuankou Economic Zone, Dalian City, Liaoning Province 116450, People’s Republic of China, for the following purposes:
| 1. | To approve and adopt the agreement and plan of merger (the “Merger Agreement”) by and between the Company and CBAT Cayman, an exempted company incorporated under the laws of the Cayman Islands and a wholly owned subsidiary of the Company, which includes a plan of merger required to be filed with the Register of Companies in the Cayman Islands, substantially in the form attached as Exhibit A to the Merger Agreement (the “Plan of Merger”), pursuant to which the Company will merge with and into CBAT Cayman, with CBAT Cayman continuing as the surviving company resulting from the merger, and each issued and outstanding share of the common stock of the Company will be cancelled in exchange for one ordinary share of CBAT Cayman (the “Redomicile Merger”); and |
| 2. | To approve one or more adjournments of the Special Meeting, if necessary, to solicit additional proxies if there are not sufficient votes in favor of the foregoing proposal. |
The proposals are more fully described in the proxy statement/prospectus accompanying this notice. Only stockholders of record at the close of business on January 20, 2026 are entitled to notice of, and to vote at, the Special Meeting.
We are furnishing proxy materials to our stockholders on the Internet, rather than mailing printed copies of those materials to each stockholder. If you receive a Notice of Internet Availability of Proxy Materials by mail, you will not receive printed copies of the proxy materials unless you request them. Instead, the Notice of Internet Availability of Proxy Materials will instruct you as to how you may access and review the proxy materials, and vote your proxy, on the Internet.
| By Order of the Board of Directors, | |
| /s/ Zhiguang Hu | |
| Chief Executive Officer |
January 16, 2026
YOUR VOTE IS IMPORTANT!
WHETHER OR NOT YOU EXPECT TO ATTEND THE SPECIAL MEETING, WE URGE YOU TO SUBMIT YOUR PROXY AS PROMPTLY AS POSSIBLE VIA THE INTERNET, OR BY COMPLETING, SIGNING AND DATING THE ENCLOSED PROXY CARD AND RETURNING IT IN THE POSTAGE-PAID ENVELOPE PROVIDED. IF YOU ATTEND THE SPECIAL MEETING AND WISH TO VOTE YOUR SHARES AT THE SPECIAL MEETING, YOU MAY DO SO AT ANY TIME PRIOR TO THE CLOSING OF THE POLLS AT THE SPECIAL MEETING.
Important Notice Regarding the Availability of Proxy Materials for the Special Meeting to Be Held on March 18, 2026:
The Notice of Special Meeting of Stockholders and Proxy Statement/Prospectus are available at https://onlineproxyvote.com/CBAT/2026 |
TABLE OF CONTENTS
i
ANNEXES
| Annex A | — | Agreement and Plan of Merger, dated as of September 23, 2025, between the Company and CBAT Cayman | A-1 | ||
| Annex B | — | Amended and Restated Memorandum and Articles of Association of CBAT Cayman* | B-1 |
| * | It will become effective at the effective time of the Redomicile Merger. |
ii
COMMONLY USED DEFINED TERMS
Except as otherwise indicated by the context and for the purposes of this proxy statement/prospectus only, references in this proxy statement/prospectus to:
| ● | “BAK Asia” are to our Hong Kong subsidiary, China BAK Asia Holdings Limited; | |
| ● | “CBAK Power” are to our PRC subsidiary, Dalian CBAK Power Battery Co., Ltd.; | |
| ● | “CBAT Cayman” are to CBAK Energy Technology Limited, a Cayman Islands exempted company and a wholly owned subsidiary of the Company; | |
| ● | “China” and “PRC” are to the People’s Republic of China; | |
| ● | “Company”, “we”, “us” and “our” are to the combined business of CBAK Energy Technology, Inc., a Nevada corporation, and its consolidated subsidiaries; | |
| ● | “CSRC” are to China Securities Regulatory Commission | |
| ● | “Exchange Act” are to the Securities Exchange Act of 1934, as amended; | |
| ● | “EUR” are to euro, the official currency of the euro area; | |
| ● | “Hitrans” are to our 67.33% owned PRC subsidiary, Zhejiang Hitrans Lithium Battery Technology (we hold 67.33% of registered equity interests of Hitrans, representing 72.99% of paid-up capital); | |
| ● | “Nanjing BFD” are to our PRC subsidiary, Nanjing BFD New Energy Technology Co., Ltd., a company that was previously named Nanjing Daxin New Energy Automobile Industry Co., Ltd. until February 24, 2023; | |
| ● | “NCM” are to nickel cobalt manganese; |
| ● | “R&D” are to research and development; | |
| ● | “RMB” are to Renminbi, the legal currency of China; | |
| ● | “SEC” are to the United States Securities and Exchange Commission; | |
| ● | “Securities Act” is to the Securities Act of 1933, as amended; and | |
| ● | “U.S. dollar”, “$” and “US$” are to the legal currency of the United States; |
FOR A DISCUSSION OF RISKS AND OTHER FACTORS THAT YOU SHOULD CONSIDER PRIOR TO MAKING A DECISION ABOUT HOW TO VOTE, PLEASE CAREFULLY READ THE SECTION OF THIS PROXY STATEMENT/PROSPECTUS ENTITLED “RISK FACTORS” BEGINNING ON PAGE 13.
The Company is presently incorporated in the U.S. State of Nevada and functions exclusively as a holding company. Substantially all of its revenue-generating activities are conducted through its directly and indirectly owned subsidiaries in the PRC. The proposed Redomicile Merger contemplates the re-incorporation of the Company into the Cayman Islands by causing CBAT Cayman to become the ultimate parent of the consolidated corporate group. Upon consummation of the Redomicile Merger, CBAT Cayman will succeed, without interruption, to all of the Company’s assets, liabilities, contractual rights and obligations. As a result, although the jurisdiction of incorporation of the public company will shift from Nevada to the Cayman Islands, the substantive business operations, employees, production facilities, intellectual property, customer relationships and other operating assets will remain substantially within the PRC and will continue to be primarily conducted through the same PRC subsidiaries. Accordingly, following the effectiveness of the Redomicile Merger, CBAT Cayman will, like the Company today, be subject to all material risks associated with having substantially all operations in the PRC.
There are significant legal and operational risks and uncertainties associated with having substantially all operations in China. The PRC government has significant authority to exert influence on the ability of a company with substantial operations in China, like us, to conduct its business, accept foreign investments or be listed on a U.S. stock exchange. For example, we face risks associated with PRC regulatory approvals of offshore offerings, anti-monopoly regulatory actions, cybersecurity and data privacy, as well as risks associated with U.S. regulations, for instance, the risk relating to lack of inspection from the U.S. Public Company Accounting Oversight Board, or PCAOB, on our auditors, which is further discussed below. The PRC government may also intervene with or influence our operations at any time, which could result in a material change in our operations and/or the value of our securities. The PRC government publishes from time to time new policies that can significantly affect our industry in which we operate and we cannot rule out the possibility that it will not in the future further release regulations or policies regarding our industry that could adversely affect our business, financial condition and results of operations. Any such action, once taken by the PRC government, could cause the value of our securities to significantly decline or in extreme cases, become worthless. For more details, please see the “Summary of Risk Factors” and “Risk Factors” sections below.
iii
ADDITIONAL INFORMATION
This proxy statement/prospectus incorporates important business and financial information about the Company from documents the Company has filed with the SEC. Please see the section entitled “Where You Can Find More Information.”
You should rely only on the information contained in this proxy statement/prospectus or in any of the materials that have been incorporated by reference into this proxy statement/prospectus. We have not authorized anyone to provide you with different or additional information. Neither the Company nor CBAT Cayman is making an offer of the securities in any jurisdiction where the offer is not permitted. You should not assume that the information in this proxy statement/prospectus is accurate as of any date other than the date on the front cover of this proxy statement/prospectus or, in the case of documents that are incorporated by reference into this proxy statement/prospectus, the date of the referenced document, and neither the mailing of this proxy statement/prospectus to you nor the issuance of CBAT Cayman’s ordinary shares in the Redomicile Merger shall create any implication to the contrary.
ABOUT THIS PROXY STATEMENT/PROSPECTUS
This proxy statement/prospectus, which forms a part of a registration statement on Form F-4 filed with the SEC by CBAT Cayman, constitutes a prospectus of CBAT Cayman under Section 5 of the Securities Act, with respect to the ordinary shares of CBAT Cayman to be issued to the Company’s stockholders in connection with the Redomicile Merger. This document also constitutes a proxy statement under Section 14(a) of the Exchange Act, and the rules thereunder, and a notice of meeting with respect to the Special Meeting of the Company’s stockholders to consider and vote upon, among other proposals, the merger proposal.
This proxy statement/prospectus does not constitute an offer to sell, or a solicitation of an offer to buy, any securities, or the solicitation of a proxy, in any jurisdiction to or from any person to whom it is not lawful to make any such offer or solicitation in such jurisdiction.
iv
INFORMATION ABOUT THE SPECIAL MEETING AND THE REDOMICILE MERGER
The Board of Directors of the Company is providing this proxy statement/prospectus prepared in connection with the Company’s Special Meeting of stockholders, or the Special Meeting, which will take place on March 18, 2026 at 10 a.m., local time, at the Company’s principal executive offices located at CBAK Industrial Park, Meigui Street, Huayuankou Economic Zone, Dalian City, Liaoning Province 116450, People’s Republic of China. The Company’s telephone number at that location is (86) (411)-3918-5985. As a stockholder, you are invited to attend the Special Meeting and are asked to vote on the proposals described in this proxy statement/prospectus.
Only stockholders of record at the close of business on January 20, 2026, the Record Date, are entitled to notice of, and to vote at, the Special Meeting. As of the Record Date, 88,645,836 shares of the Company’s common stock, par value $0.001 per share, were issued and outstanding. The Company’s stock transfer books will not be closed between the Record Date and the date of the Special Meeting.
These proxy solicitation materials were mailed on or about January 23, 2026 to all stockholders entitled to vote at the Special Meeting.
The following questions and answers are intended to address briefly some commonly asked questions regarding the Special Meeting and, in particular, the proposed Redomicile Merger. You are urged to carefully read this proxy statement/prospectus and its annexes in their entirety because this section may not provide all of the information that is important to you with respect to the Special Meeting and the proposed Redomicile Merger. Please refer to the more detailed information contained elsewhere in this proxy statement/prospectus, its annexes and the documents referred to in this proxy statement/prospectus.
Questions and Answers Relating to the Special Meeting
| Q: | Why am I receiving this proxy statement/prospectus? |
| A: | Our records indicate that you owned shares of Company common stock, par value $0.001 per share (the “Common Stock”) at the close of business on January 20, 2026 (the “Record Date”). You have been sent this proxy statement/prospectus and the enclosed proxy because the Company is soliciting your proxy to vote your shares of Common Stock at the Special Meeting on the proposals described in this proxy statement/prospectus. |
| Q: | What proposals will be voted on at the Special Meeting? |
| A: | The following proposals will be voted on at the Special Meeting: |
| (1) | The adoption of the agreement and plan of merger (the “Merger Agreement”) by and between the Company and CBAT Cayman, an exempted company incorporated under the laws of the Cayman Islands and a wholly owned subsidiary of the Company, which includes a plan of merger required to be filed with the Register of Companies of the Cayman Islands, substantially in the form attached as Exhibit A to the Merger Agreement (the “Plan of Merger”), pursuant to which the Company will merge with and into CBAT Cayman, with CBAT Cayman continuing as the surviving company resulting from the merger, and each issued and outstanding share of the common stock of the Company will be cancelled in exchange for one ordinary share of CBAT Cayman (the “Redomicile Merger”) (Proposal 1). |
| (2) | The approval of one or more adjournments of the Special Meeting, if necessary, to solicit additional proxies if there are not sufficient votes in favor of the foregoing proposal (Proposal 2) |
We will also consider any other business that properly comes before the Special Meeting or at any postponement or adjournment of the Special Meeting. If any other matters are properly brought before the Special Meeting, the persons named in the enclosed proxy card or voter instruction card will vote the shares they represent using their judgment.
v
| Q: | What are the recommendations of the board of directors of the Company? |
| A: | Our board of directors unanimously recommends that you vote: |
| (1) | “For” the approval of the Merger Agreement by and between the Company and CBAT Cayman, an exempted company incorporated under the laws of the Cayman Islands and a wholly owned subsidiary of the Company, which includes a plan of merger required to be filed with the Register of Companies in the Cayman Islands, substantially in the form attached as Exhibit A to the Merger Agreement, pursuant to which the Company will merge with and into CBAT Cayman, with CBAT Cayman continuing as the surviving company resulting from the merger, and each issued and outstanding share of the common stock of the Company will be cancelled in exchange for one ordinary share of CBAT Cayman (Proposal 1). |
| (2) | “For” the approval of one or more adjournments of the Special Meeting, if necessary, to solicit additional proxies if there are not sufficient votes in favor of the foregoing proposal (Proposal 2). |
| Q: | Who is entitled to vote at the Special Meeting? |
| A: | All owners of our Common Stock as of the close of business on the Record Date are entitled to vote their shares of Common Stock at the Special Meeting and any adjournment or postponement thereof. As of the Record Date, a total of 88,645,836 shares of Common Stock are outstanding and eligible to vote at the Special Meeting. |
Stockholder of Record: Shares Registered in Your Name
If on the Record Date your shares were registered directly in your name with the Company, then you are a stockholder of record. As a stockholder of record, you may vote in person at the Special Meeting or vote by proxy. Whether or not you plan to attend the Special Meeting, to ensure your vote is counted, we encourage you to vote either by Internet or by filling out and returning the enclosed proxy card.
Beneficial Owner: Shares Registered in the Name of a Broker or Bank
If on the Record Date your shares were held in an account at a brokerage firm, bank, dealer, or other similar organization, then you are the beneficial owner of shares held in “street name” and these proxy materials are being forwarded to you by that organization. The organization holding your account is considered the stockholder of record for purposes of voting at the Special Meeting. As the beneficial owner, you have the right to direct your broker or other agent on how to vote the shares in your account. However, since you are not the stockholder of record, you may not vote your shares in person at the Special Meeting unless you request and obtain a legal proxy issued in your name from your broker, bank or other agent. We strongly encourage you to vote.
| Q: | How do I vote? |
| A: | Your shares may only be voted at the Special Meeting if you are present in person or are represented by proxy. Whether or not you plan to attend the Special Meeting, we encourage you to vote by proxy to ensure that your shares will be represented. |
You may vote using any of the following methods:
| ● | By Internet. You may vote by using the Internet in accordance with the instructions provided on the Notice of Internet Availability of Proxy Materials. The Internet voting procedures are designed to authenticate stockholders’ identities, to allow stockholders to vote their shares and to confirm that their instructions have been properly recorded. |
| ● | By Mail. Stockholders of record of Common Stock as of the Record Date may submit proxies by completing, signing and dating their proxy cards and mailing them in the accompanying pre-addressed envelopes. If you return your signed proxy but do not indicate your voting preferences, your shares will be voted on your behalf “FOR” the adoption of the Merger Agreement and the approval of the Redomicile Merger (Proposal 1) and “FOR” the approval of one or more adjournments of the Special Meeting, if necessary, to solicit additional proxies if there are not sufficient votes in favor of the foregoing proposal (Proposal 2). Stockholders who hold shares beneficially in street name and have requested to receive printed proxy materials may provide voting instructions by mail by completing, signing and dating the voting instruction forms provided by their brokers, banks or other nominees and mailing them in the accompanying pre-addressed envelopes. Your broker, bank or other nominee holder of record must receive your voting instruction form in sufficient time to vote your shares. |
vi
| ● | In person at the Special Meeting. Shares held in your name as the stockholder of record may be voted in person at the Special Meeting or at any postponement or adjournment of the Special Meeting. Shares held beneficially in street name may be voted in person only if you obtain a legal proxy from the broker, bank or nominee that holds your shares giving you the right to vote the shares. Even if you plan to attend the Special Meeting, we recommend that you also submit your proxy or voting instructions by mail or Internet so that your vote will be counted if you later decide not to attend the Special Meeting. |
| Q: | Can I change my vote or revoke my proxy? |
| A: | If you are a stockholder of record, you may revoke your proxy at any time prior to the vote at the Special Meeting. If you submitted your proxy by mail, you must file with our Secretary a written notice of revocation or deliver, prior to the vote at the Special Meeting, a valid, later-dated proxy. If you submitted your proxy by the Internet, you may revoke your proxy with a later Internet proxy. Attendance at the Special Meeting will not have the effect of revoking a proxy unless you give written notice of revocation to the Secretary before the proxy is exercised or you vote by written ballot at the Special Meeting. If you are a beneficial owner, you may vote by submitting new voting instructions to your broker, bank or nominee, or, if you have obtained a legal proxy from your broker, bank or nominee giving you the right to vote your shares, by attending the meeting and voting in person. |
| Q: | What happens if I sell my shares after the Record Date but before the Special Meeting? |
| A: | The record date for the Special Meeting is earlier than the date of the Special Meeting. If you sell or otherwise transfer your shares after the record date but before the date of the Special Meeting, you will retain your right to vote at the Special Meeting. |
| Q: | Who may attend the Special Meeting? |
| A: | All stockholders that were stockholders of the Company as of the Record Date, or their authorized representatives, may attend the Special Meeting. Admission to the Special Meeting will be on a first-come, first-served basis. If your shares are held in the name of a brokerage firm, bank, dealer or other similar organization that holds your shares in “street name” and you plan to attend the Special Meeting, you should obtain a legal proxy from the broker, bank or nominee that holds your shares to ensure your admission. |
| Q: | What constitutes a quorum for the Special Meeting? |
| A: | The Special Meeting will be held if a quorum, consisting of thirty-three and one-third percent (33-1/3%) of the outstanding shares of Common Stock entitled to vote as of the Record Date, is represented in person or by proxy. Abstentions and broker “non-votes” will be counted for purposes of determining a quorum. |
A broker “non-vote” occurs when a nominee, such as a bank or broker, holding shares for a beneficial owner, does not vote on a particular proposal because the nominee does not have discretionary voting power with respect to that item and has not received instructions from the beneficial owner. Under the rules of the New York Stock Exchange, absent instructions from the beneficial owners, banks and brokers who hold shares in street name for beneficial owners have the authority to vote only on routine corporate matters without instructions from the beneficial owner of those shares. On the other hand, absent instructions from the beneficial owner of such shares, a broker is not entitled to vote shares held for a beneficial owner on “non-routine” matters. Each of the proposals to be considered at this Special Meeting as described in this proxy statement/prospectus is considered non-routine. Therefore, brokers, banks and other nominee holders of record do not have discretionary authority to vote on any of these proposals.
vii
Broker non-votes are counted for purposes of determining whether or not a quorum exists for the transaction of business at the Special Meeting or any postponement or adjournment of the Special Meeting, but will not be counted for purposes of determining the number of shares represented and voted with respect to an individual proposal. Thus, if you do not give your broker specific voting instructions, your shares may not be voted on these “non-routine” matters and will not be counted in determining the number of shares necessary for approval.
| Q: | What is the voting requirement to approve each of the proposals? |
| A: | ● | Proposal 1 (the Redomicile Merger): Assuming that a quorum is present, the affirmative vote of a majority of the outstanding shares of the Company’s common stock is required. Abstentions and broker “non-votes” will have the effect of a vote against the proposal. |
| ● | Proposal 2 (the Adjournment Proposal): The affirmative vote of the majority of the votes cast, whether or not a quorum exists. Abstentions and broker non-votes will have no effect on the outcome of this proposal. |
| Q: | How are proxies being solicited and who will pay for the solicitation of proxies? |
| A: | This proxy solicitation is being made by the Company on behalf of the board of directors of the Company and will be paid for by the Company. We will reimburse brokerage firms, banks and other persons representing beneficial owners of shares for their expenses in forwarding solicitation materials to such beneficial owners. Proxies may be solicited by certain of our directors, officers and regular employees personally or by telephone, facsimile or electronic mail. No additional compensation will be paid to these persons for such services. |
| Q: | I am a stockholder, and I only received a copy of the Notice of Internet Availability of Proxy Materials (“Notice”) in the mail. How may I obtain a full set of the proxy materials? |
| A: | In accordance with the “notice and access” rules of the SEC, we may furnish proxy materials, including this proxy statement/prospectus, to our stockholders of record and beneficial owners of shares by providing access to such documents on the Internet instead of mailing printed copies. Stockholders will not receive printed copies of the proxy materials unless they request them. Instead, the Notice, which was mailed to our stockholders, will instruct you as to how you may access and review all of the proxy materials on the Internet. If you would like to receive a paper or electronic copy of our proxy materials, you should follow the instructions for requesting such materials in the Notice. |
| Q: | I share an address with another stockholder, and we received only one paper copy of the proxy materials. How may I obtain an additional copy of the proxy materials? |
| A: | We have adopted a procedure called “householding,” which the SEC has approved. Under this procedure, we deliver a single copy of the Notice and, if applicable, the proxy materials to multiple stockholders who share the same address unless we have received contrary instructions from one or more of the stockholders. This procedure reduces our printing costs, mailing costs and fees. Stockholders who participate in householding will continue to be able to access and receive separate proxy cards. Upon written or oral request, we will deliver promptly a separate copy of the Notice and, if applicable, the proxy materials to any stockholder at a shared address to which we delivered a single copy of any of these documents. To receive a separate copy of the Notice and, if applicable, these proxy materials, stockholders may contact: |
Corporate Secretary
CBAK Energy Technology, Inc.
BAK Industrial Park,
Meigui Street, Huayuankou Economic Zone,
Dalian City, 116450, China
Telephone: 86-411-39185985; Fax: 86-411-39185980
E-mail: ir@cbak.com.cn
Stockholders who hold shares in street name (as described above) may contact their brokerage firm, bank, broker-dealer or other similar organization to request information about householding.
viii
| Q: | Whom should I contact with other questions? |
| A: | You may obtain information from us by making a request by telephone or in writing at the address of our Corporate Secretary set forth above. |
Questions and Answers Relating to the Redomicile Merger
| Q: | What is the Redomicile Merger? |
| A: | Under the Merger Agreement, the Company will merge with and into CBAT Cayman, with CBAT Cayman continuing as the surviving company upon the Redomicile Merger becoming effective. Upon consummation of the Redomicile Merger, each share of the Company’s common stock issued and outstanding immediately prior to the effective time of the Redomicile Merger (the “Effective Time”) will be cancelled in exchange for one ordinary share of CBAT Cayman, which ordinary shares will be issued by CBAT Cayman in connection with the Redomicile Merger. Following the Redomicile Merger, CBAT Cayman, together with its subsidiaries, will own and continue to conduct our business in substantially the same manner as it is currently being conducted by the Company and its subsidiaries. CBAT Cayman will also be managed by substantially the same board of directors and executive officers that manage the Company. |
| Q: | Why does the Company want to engage in the Redomicile Merger? |
| A: | We expect that the Redomicile Merger will, among other things, result in a reduction in operational, administrative, legal and accounting costs over the long term and more closely align our structure with our international corporate strategy and the corporate structure of those prominent issuers who are listed on NASDAQ or NYSE with a substantial portion of their operations located in China. However, there can be no assurance that following the Redomicile Merger we will be able to realize these expected benefits for the reasons discussed in the section entitled “Risk Factors—Risks Related to the Redomicile Merger—The expected benefits of the Redomicile Merger may not be realized.” |
| Q: | Will the Redomicile Merger affect current or future operations? |
| A: | We expect that the Redomicile Merger will not have a material impact on how we conduct day-to-day operations and that the new corporate structure will not change our future operational plans to grow our business. The location of future operations will depend on the needs of our business, which will be determined without regard to our jurisdiction of incorporation. |
| Q: | Will CBAT Cayman be treated differently from the Company for U.S. federal income tax purposes? |
| A: | After the Redomicile Merger, CBAT Cayman, as successor to the Company, will continue to be treated as a U.S. corporation for U.S. federal income tax purposes. Accordingly, CBAT Cayman will continue to be subject to U.S. federal income taxes, and dividends paid by CBAT Cayman to its non-U.S. stockholders will continue to be subject to U.S. withholding taxes, as if it were incorporated in Nevada. |
| Q: | Is the Redomicile Merger taxable to me? |
| A: | We intend the Redomicile Merger to qualify as a reorganization qualifying as a statutory merger for U.S. federal income tax purposes. Assuming the Redomicile Merger qualifies as a reorganization qualifying as a statutory merger, a U.S. Holder (as defined in “Taxation—United States Taxation”) will not recognize any gain or loss for U.S. federal income tax purposes upon receipt of CBAT Cayman’s ordinary shares in the Redomicile Merger. A U.S. Holder will have an adjusted tax basis in the CBAT Cayman’s ordinary shares received in the Redomicile Merger equal to the adjusted tax basis of the Company’s common stock surrendered by such U.S. Holder in the Redomicile Merger. The holding period for CBAT Cayman’s ordinary shares received in the Redomicile Merger will include the holding period for the Company’s common stock surrendered therefor. Please see the section entitled “Taxation—United States Taxation” beginning on page 68. |
ix
THE TAX TREATMENT OF THE REDOMICILE MERGER UNDER STATE OR LOCAL LAW WILL DEPEND ON THE JURISDICTION. WE URGE YOU TO CONSULT YOUR OWN TAX ADVISOR PRIOR TO CONSENTING REGARDING THE PARTICULAR TAX CONSEQUENCES OF THE REDOMICILE MERGER TO YOU.
| Q: | Has the U.S. Internal Revenue Service rendered a ruling on any aspects of the Redomicile Merger? |
| A: | No ruling has been requested from the U.S. Internal Revenue Service (the “IRS”), in connection with the Redomicile Merger. |
| Q: | When do you expect to complete the Redomicile Merger? |
| A: | If the adoption of the Merger Agreement is approved by our stockholders, we anticipate that the Redomicile Merger will become effective in early 2026, although the Redomicile Merger may be abandoned by our board of directors prior to its completion. Please see the section entitled “Risk Factors—Risks Related to the Redomicile Merger—Our board of directors may choose to defer or abandon the Redomicile Merger.” |
| Q: | What types of information and reports will CBAT Cayman make available to shareholders following the Redomicile Merger? |
| A: | Following completion of the Redomicile Merger, CBAT Cayman is expected to qualify as a “foreign private issuer” under the rules and regulations of the SEC. CBAT Cayman will remain subject to the provisions of the Sarbanes-Oxley Act of 2002, or the Sarbanes-Oxley Act. However, as a foreign private issuer, CBAT Cayman will be exempt from certain rules under the Exchange Act, that would otherwise apply if CBAT Cayman were a company incorporated in the United States or did not meet the other conditions to qualify as a foreign private issuer. For example: |
| ● | CBAT Cayman will not be required to provide as many Exchange Act reports, or as frequently or as promptly, as U.S. companies with securities registered under the Exchange Act. For example, CBAT Cayman will not be required to file current reports on Form 8-K within four business days from the occurrence of specific material events. Instead, CBAT Cayman will need to promptly furnish reports on Form 6-K any information that CBAT Cayman (a) makes or is required to make public under the laws of the Cayman Islands, (b) files or is required to file with NASDAQ and which was made public by NASDAQ, or (c) otherwise distributes or is required to distribute to its shareholders. Unlike Form 8-K, there is no precise deadline by which Form 6-K must be furnished. In addition, CBAT Cayman will not be required to file annual report on Form 10-K which the Company is currently required to file within 75 days after the fiscal year end. As a foreign private issuer, CBAT Cayman will be required to file an annual report on Form 20-F within four months after its fiscal year end; |
| ● | CBAT Cayman will not be required to provide the same level of disclosure on certain issues, such as executive compensation; |
| ● | CBAT Cayman will be exempt from filing quarterly reports on Form 10-Q under the Exchange Act with the SEC; |
| ● | CBAT Cayman will not be subject to the requirement to comply with Regulation FD, which imposes certain restrictions on the selected disclosure of material information; |
| ● | CBAT Cayman will not be required to comply with Section 14 of the Exchange Act regulating the solicitation of proxies, consents or authorizations in respect of a security registered under the Exchange Act; and |
| ● | CBAT Cayman will not be required to comply with certain provisions of Section 16 of the Exchange Act, including those requiring significant shareholders who are not directors or officers to file public reports of their stock ownership and trading activities and those establishing insider liability for profits realized from any “short-swing” trading transaction. However, effective March 18, 2026, directors and officers of CBAT Cayman will be required to file public reports of their stock ownership and trading activities under the amended Section 16 of the Exchange Act. |
x
Accordingly, after the completion of the Redomicile Merger, if you hold CBAT Cayman’s ordinary shares, you may receive less information about CBAT Cayman and its business than you currently receive with respect to the Company and be afforded less protection under the U.S. federal securities laws than you are entitled to currently.
If CBAT Cayman loses its status as a foreign private issuer at some future time, then it will no longer be exempt from such rules, and among other things, will be required to file periodic reports and financial statements as if it were a company incorporated in the U.S. The costs (including operational, administrative, legal and accounting costs) incurred in fulfilling these additional regulatory requirements could be substantial. Please see the sections entitled “Risk Factors—Risks Related to the Redomicile Merger.”
| Q: | Will CBAT Cayman be subject to the same NASDAQ corporate governance standards currently applicable to the Company? |
| A: | No, CBAT Cayman can be exempted from certain corporate governance requirements of NASDAQ by virtue of being a foreign private issuer. If CBAT Cayman qualifies as a foreign private issuer, CBAT Cayman will be permitted to follow the governance practices of its home country, the Cayman Islands, in lieu of certain corporate governance requirements of NASDAQ. As result, the standards applicable to CBAT Cayman will be considerably different than the standards applied to the Company. For instance, if qualifying as a foreign private issuer, CBAT Cayman will not be required to: |
| ● | have a majority of the board be independent (although all of the members of the audit committee must be independent under the Exchange Act); |
| ● | have a compensation committee and a nominating committee to be comprised solely of “independent directors”; |
| ● | hold an annual meeting of shareholders no later than one year after the end of its fiscal year; |
| ● | obtain shareholder approval in certain circumstances prior to an issuance of securities in connection with the acquisition of the stock or assets of another company; |
| ● | obtain shareholder approval prior to the issuance of securities when the issuance or potential issuance will result in a change of control of the company; |
| ● | obtain shareholder approval for the establishment of or any material amendments to our equity compensation arrangements for officers, directors, employees or consultants; or |
| ● | obtain shareholder approval prior to the issuance of securities in connection with a transaction other than a public offering where such transaction involves the issuance of securities representing 20% or more of the shares outstanding before the issuance at a price lower than the “Minimum Price.” |
As a result, you may not be provided with the benefits of certain corporate governance requirements of NASDAQ if CBAT Cayman chooses to rely on some of these exemptions. However, we do not intend to initially rely on the NASDAQ exemptions or accommodations for foreign private issuers regarding board and committee compositions following the merger.
| Q: | Do I have to take any action to exchange my common stock in the Company to receive ordinary shares of CBAT Cayman? |
| A: | Each share of the Company’s common stock registered in your name or which you beneficially own through your broker will be cancelled in exchange for one CBAT Cayman ordinary share and such CBAT Cayman ordinary shares will be registered in your name (or your broker’s name, as applicable) in CBAT Cayman’s register of members upon completion of the Redomicile Merger. |
xi
If you hold your shares of the Company’s common stock in an account with a broker or other securities intermediary, you will receive delivery of ordinary shares in your account with that same broker or other securities intermediary.
If you hold the Company’s common stock in certificated form, you may exchange your common stock certificates of the Company for CBAT Cayman’s ordinary shares in certificated form following the Redomicile Merger. We will request that all of the Company’s stock certificates be returned to CBAT Cayman’s transfer agent following the Redomicile Merger. Soon after the closing of the Redomicile Merger, you will be sent a letter of transmittal from our exchange agent. It is expected that, prior to the Effective Time, Securities Transfer Corporation will be appointed as our exchange agent for the Redomicile Merger. The letter of transmittal will contain instructions explaining the procedure for surrendering your stock certificates in the Company to receive CBAT Cayman’s ordinary shares in certificated form. YOU SHOULD NOT RETURN STOCK CERTIFICATES WITH THE ENCLOSED PROXY CARD. CBAT Cayman’s current transfer agent is Securities Transfer Corporation which will continue to serve as the transfer agent for CBAT Cayman’s ordinary shares after the Effective Time.
| Q: | What happens to the Company’s restricted share units awards and outstanding options at the Effective Time of the Redomicile Merger? |
| A: | At the Effective Time, all outstanding restricted share units awards granted and all outstanding options to purchase shares of the Company’s common stock prior to the Effective Time will entitle the holder to purchase or receive, or receive payment based on, as applicable, an equal number of CBAT Cayman’s ordinary shares. From the Effective Time, all outstanding awards under the Company’s expired 2015 equity incentive plan, as well as the entire 2023 equity incentive plan, will be assumed by CBAT Cayman. |
| Q: | Can I trade my common stock in the Company before the Redomicile Merger is completed? |
| A: | Yes. Common stock in the Company will continue to be listed on NASDAQ through the last trading day prior to the date of completion of the Redomicile Merger, which is anticipated to take place in early 2026. |
| Q: | After the Redomicile Merger, where can I trade my CBAT Cayman’s ordinary shares? |
| A: | The Company and CBAT Cayman are in the process of applying for listing of the ordinary shares of CBAT Cayman with NASDAQ and expect to complete that process concurrent with or shortly after the consummation of the Redomicile Merger. |
| Q: | How will my rights as a shareholder of CBAT Cayman change after the Redomicile Merger relative to my rights as a stockholder of the Company prior to the Redomicile Merger? |
| A: | Due to the differences between Nevada law and Cayman Islands law and the differences between the governing documents of the Company and CBAT Cayman, we are unable to adopt governing documents for CBAT Cayman that are identical to the governing documents for the Company. CBAT Cayman’s proposed amended and restated memorandum and articles of association (which will become effective at the Effective Time) differ from the Company’s articles of incorporation and bylaws, both in form and substance, and the rights of shareholders of CBAT Cayman will change relative to your rights as a stockholder of the Company as a result of the Redomicile Merger and you may not be afforded the same rights as a shareholder of CBAT Cayman under applicable laws and CBAT Cayman’s amended and restated memorandum and articles of association as you had as a stockholder of the Company under applicable laws and the Company’s articles of incorporation and bylaws. Please see the sections entitled “Risk Factors—Risks Related to the Redomicile Merger—Your rights as a stockholder of the Company will change as a result of the Redomicile Merger and you may not be afforded the same rights as a shareholder of CBAT Cayman under applicable laws and CBAT Cayman’s amended and restated memorandum and articles of association as you were as a stockholder of the Company under applicable laws and the Company’s articles of incorporation and bylaws,” “Description of Share Capital” and “Differences in Corporate Law.” Additionally, as a foreign private issuer, CBAT Cayman will be permitted to follow corporate governance practices in accordance with Cayman Islands laws. |
| Q: | Do I have Dissenters’ Rights? |
| A: | In connection with the Redomicile Merger, our stockholders will not have dissenters’ rights under the Nevada Revised Statutes. Please see the section entitled “Differences in Corporate Law.” |
xii
This summary highlights selected information from this proxy statement/prospectus and may not contain all of the information that is important to you. For more information, including a more complete description of the merger, you should read carefully this entire proxy statement/prospectus, including the Annexes. Please also see the section entitled “Where You Can Find More Information.” The Merger Agreement, a copy of which is attached as Annex A to this proxy statement/prospectus, contains the terms and conditions of the merger. The amended and restated memorandum and articles of association of CBAT Cayman will serve purposes substantially similar to the articles of incorporation and bylaws of the Company. A copy of the amended and restated memorandum and articles of association of CBAT Cayman is attached to this proxy statement/prospectus as Annex B.
Special Meeting of Stockholders
You can vote at the Special Meeting if you owned the Company’s common stock at the close of business on January 20, 2026, the Record Date. As of January 20, 2026, there are 88,645,836 shares of the Company’s common stock outstanding and entitled to vote. Adoption of the Merger Agreement requires the affirmative vote of the holders of a majority of the shares of the Company’s common stock entitled to vote at the Special Meeting. As of January 20, 2026, our directors and executive officers and their affiliates own, in the aggregate, approximately 491,621 of such shares, representing ownership of less than 1% of the outstanding shares of the Company’s common stock as of that date. These shares are included in the number of shares entitled to vote at the Special Meeting.
The Redomicile Merger and the Merger Agreement
A copy of the Merger Agreement is attached as Annex A to this proxy statement/prospectus. The Company encourages you to read the entire Merger Agreement carefully as it is the principal document governing the Redomicile Merger.
Parties to the Redomicile Merger
The Company is a manufacturer of new energy high power lithium and sodium batteries, primarily used in light electric vehicles, electric vehicles, energy storage such as residential energy supply & uninterruptible power supply (UPS) application, and other high-power applications. Our primary product offerings consist of new energy high power lithium and sodium batteries. In addition, after completing the acquisition of 81.56% of registered equity interests in Hitrans in November 2021 (subsequently reduced to 67.33% of registered equity interests, representing 72.99% of paid-up capital), the Company expanded into the development and manufacturing of NCM precursor and cathode materials. Hitrans is a leading developer and manufacturer of ternary precursor and cathode materials in China, whose products are widely used in batteries for electric vehicles, electric tools, high-end digital products and storage, among others.
CBAT Cayman is an exempted company incorporated under the laws of the Cayman Islands and currently a wholly-owned subsidiary of the Company. An “exempted” company under the laws of the Cayman Islands is one that conducts its operations mainly outside the Cayman Islands. CBAT Cayman does not have a significant amount of assets or liabilities and has not engaged in any business since its incorporation other than activities associated with its anticipated participation in the Redomicile Merger.
The principal executive office of each of the Company and CBAT Cayman is located at CBAK Industrial Park, Meigui Street, Huayuankou Economic Zone, Dalian City, Liaoning Province 116450, People’s Republic of China; Telephone: 86-411-39185985; Fax: 86-411-39185980; E-mail: ir@cbak.com.cn.
Background and Reasons for the Redomicile Merger
We believe that the Redomicile Merger, by changing our place of incorporation from Nevada to the Cayman Islands, (i) would allow us to reduce operational, administrative, legal and accounting costs over the long term because CBAT Cayman is expected to qualify as a foreign private issuer and be exempt from certain rules under the Exchange Act, and (ii) will more closely align our corporate structure with our international corporate strategy and the corporate structure of those prominent issuers who are listed on NASDAQ or NYSE with a substantial portion of their operations located in China. With our headquarters in Dalian, China and most of our executive officers and directors residing outside the United States, we believe that it is advisable to move our place of incorporation outside the United States. In reaching its decision to approve the Merger Agreement, our board of directors identified several potential benefits to our stockholders, which are described under “The Merger Agreement—Background and Reasons for the Redomicile Merger.” Please also see the section entitled “Risk Factors—Risks Related to the Redomicile Merger” for a description of certain risks associated with the Redomicile Merger.
1
Following the Redomicile Merger, CBAT Cayman will be managed by substantially the same board of directors and executive officers that manage the Company.
The Redomicile Merger will be accounted for as a legal reorganization with no change in ultimate ownership interest immediately before and after the transaction. Accordingly, all assets and liabilities will be recorded at historical cost as an exchange between entities under common control.
In connection with the Redomicile Merger, each outstanding restricted share unit or option exercisable or convertible into common stock of the Company will be assumed by CBAT Cayman and will become a restricted share unit or option exercisable or convertible into an equal number of ordinary shares in the share capital of CBAT Cayman under the same terms and conditions.
Conditions to Completion of the Redomicile Merger
The following conditions must be satisfied or waived, if allowed by law, to complete the merger and reorganization:
| 1. | the Merger Agreement has been adopted by the requisite vote of stockholders of the Company; | |
| 2. | none of the parties to the Merger Agreement is subject to any decree, order or injunction that prohibits the consummation of the merger; | |
| 3. | the registration statement of which this proxy statement/prospectus is a part has been declared effective by the SEC and no stop order is in effect; | |
| 4. | CBAT Cayman’s ordinary shares to be issued pursuant to the Redomicile Merger have been authorized for listing on NASDAQ, subject to official notice of issuance and satisfaction of other standard conditions; | |
| 5. | all material consents and authorizations of, filings or registrations with, and notices to, any governmental or regulatory authority required of the Company, CBAT Cayman’s or their subsidiaries to consummate the Redomicile Merger have been obtained or made; and | |
| 6. | the representations and warranties of the parties to the Merger Agreement set forth in the Merger Agreement are true and correct in all material respects, and the covenants of the parties set forth in the Merger Agreement (other than those to be performed after the Effective Time) have been performed in all material respects. |
The Company’s Board of Directors currently does not anticipate any circumstances in which it would waive the conditions listed above; however, in the event it determines that a waiver of any such conditions is in the best interests of our stockholders and that such change to the terms of the Redomicile Merger does not make the disclosure provided to our stockholders materially misleading (for example, if a representation in the merger agreement is not true but there is otherwise no harm to the Company or our stockholders), our Board of Directors will not resolicit shareholder approval of the merger. If a waiver of any condition listed above would make the disclosure provided to our stockholders materially misleading, our Board of Directors will resolicit shareholder approval of the merger. Additionally, our Board of Directors reserves the right to defer or abandon the Redomicile Merger for the reasons described under “Risk Factors—Risks Related to the Redomicile Merger—Our Board of Directors may choose to defer or abandon the Redomicile Merger.”
2
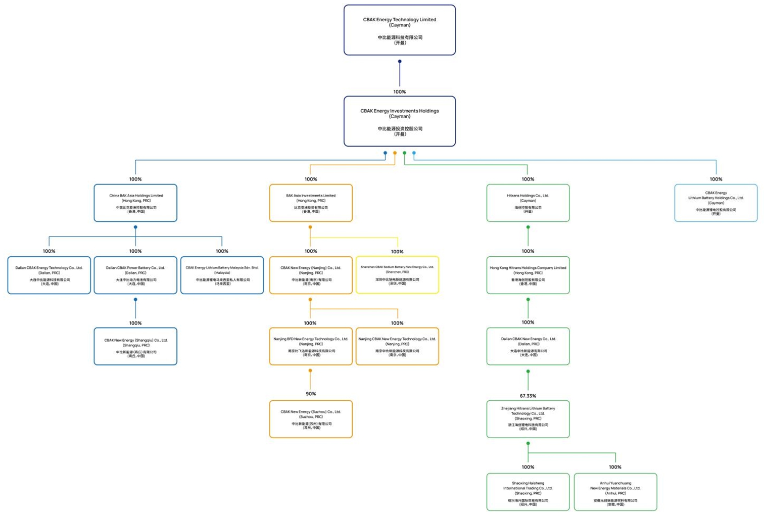
Corporate Structure
The chart below presents our current corporate structure:

3
The chart below presents our corporate structure immediately following the Redomicile Merger, assuming it is completed pursuant to the Merger Agreement:

The only governmental or regulatory approvals or actions that are required to complete the Merger are compliance with U.S. federal and state securities laws, the NASDAQ rules and regulations, and Nevada corporate laws.
We have confirmed with the CSRC that the Redomicile Merger and the issuance of ordinary shares by CBAT Cayman in connection therewith will not be subject to a post-transaction filing procedure with the CSRC.
The Company’s common stock is currently listed on NASDAQ under the symbol “CBAT.” There is currently no established public trading market for CBAT Cayman’s ordinary shares. However, it is a condition to the completion of the Redomicile Merger that the shares of CBAT Cayman will be authorized for listing on NASDAQ, subject to official notice of issuance and satisfaction of other standard conditions. As such, we expect that as of the Effective Time, CBAT Cayman’s ordinary shares will be authorized for listing on NASDAQ, and we expect that such shares will be traded on the exchange under the symbol “CBAT.”
4
After the Redomicile Merger, CBAT Cayman, as successor to the Company, will continue to be treated as a U.S. corporation for U.S. federal income tax purposes. We intend the Redomicile Merger to qualify as a reorganization qualifying as a statutory merger within the meaning of Section 368(a) of the Internal Revenue Code of 1986, as amended (the “Code”). Assuming the Redomicile Merger qualifies as a reorganization qualifying as a statutory merger, a U.S. Holder will not recognize any gain or loss for U.S. federal income tax purposes upon receipt of CBAT Cayman’s ordinary shares in the Redomicile Merger. A U.S. Holder will have an adjusted tax basis in the CBAT Cayman’s ordinary shares received in the Redomicile Merger equal to the adjusted tax basis of the Company’s common stock surrendered by such U.S. Holder in the Redomicile Merger. The holding period for CBAT Cayman’s ordinary shares received in the Redomicile Merger will include the holding period for the Company’s common stock surrendered therefor. Please see the section entitled “Taxation—United States Taxation” beginning on page 68.
Description of CBAT Cayman’s Ordinary Shares
If the Redomicile Merger is completed, each share of the Company’s common stock issued and outstanding immediately prior to the Effective Time will be cancelled in exchange for one ordinary share in the share capital of CBAT Cayman, which ordinary shares will be issued by CBAT Cayman in connection with the Redomicile Merger. Following the Redomicile Merger, the former stockholders of the Company will become holders of CBAT Cayman’s ordinary shares, and CBAT Cayman, together with its subsidiaries, will own and continue to conduct our business in substantially the same manner as is currently being conducted by the Company and its subsidiaries.
Upon consummation of the Redomicile Merger, the holders of issued and outstanding common stock of the Company will be entitled to receive CBAT Cayman’s ordinary shares. The rights of the holders of the Company’s common stock are governed by the Company’s articles of incorporation and bylaws and the Nevada Revised Statutes, while the rights of holders of CBAT Cayman’s ordinary shares are generally governed by CBAT Cayman’s amended and restated memorandum and articles of association, the Companies Act (2024 Revision) of the Cayman Islands (the “Cayman Companies Act”) and the common law of the Cayman Islands. There are differences in rights afforded under Nevada law and Cayman Islands law. Please see the section entitled “Differences in Corporate Law.”
Pro Forma Financial Information
Pro forma condensed consolidated financial statements for CBAT Cayman are not presented in this proxy statement/prospectus because there are no significant pro forma adjustments required to be made to the historical consolidated financial statements of the Company to give effect to the transaction. The transaction will be accounted for as a legal reorganization with no change in ultimate ownership interest immediately before and after the transaction. Please see the section entitled “Proposal 1: Approval of the Merger Agreement—Accounting Treatment of the Redomicile Merger.”
Reference is made to the consolidated financial statements of the Company, including the notes to the financial statements, in the Company’s Annual Report on Form 10-K for the year ended December 31, 2024, and the unaudited condensed consolidated financial statements of the Company, including the notes to the financial statements, in the Company’s quarterly reports on Form 10-Q for the fiscal quarters ended March 31, June 30, and September 30, 2025, incorporated herein by reference. Please refer to the section in this proxy statement/prospectus entitled “Where You Can Find More Information.”
Costs incurred in connection with the Redomicile Merger and reorganization are not expected to be material and will be expensed as incurred.
5
Disclosures Related to Our China-Based Operations
CBAK Energy Technology, Inc. is a holding company incorporated in Nevada, the United States, with no material operations of its own. Following the Redomicile Merger, CBAT Cayman, a holding company incorporated in the Cayman Islands without material operations of its own, will continue to conduct our business through our operating subsidiaries in China. This structure involves unique risks to our stockholders, and you may never directly hold equity interests in the operating entities.
There are significant legal and operational risks and uncertainties associated with having substantially all operations in China. The PRC government has significant authority to exert influence on the ability of a company with substantial operations in China, like us, to conduct its business, accept foreign investments or be listed on a U.S. stock exchange. For example, we face risks associated with PRC regulatory approvals of offshore offerings, anti-monopoly regulatory actions, cybersecurity and data privacy, as well as with U.S. regulations, for instance, the risk relating to lack of inspection from the U.S. Public Company Accounting Oversight Board, or PCAOB, on our auditors, which is further discussed below under “—The Holding Foreign Companies Accountable Act” and in various risk factors in the “Risk Factors” section below. The PRC government may also intervene with or influence our operations at any time, which could result in a material change in our operations and/or the value of our securities. The PRC government publishes from time to time new policies that can significantly affect our industry in which we operate and we cannot rule out the possibility that it will not in the future further release regulations or policies regarding our industry that could adversely affect our business, financial condition and results of operations. Any such action, once taken by the PRC government, could cause the value of our securities to significantly decline or in extreme cases, become worthless.
The PRC legal system is a civil law system based on written statutes. Unlike the common law system, prior court decisions may be cited for reference but have limited precedential value. China has not developed a fully integrated legal system, and recently enacted laws, rules and regulations may not sufficiently cover all aspects of economic activities in China or may be subject to a significant degree of interpretation by PRC regulatory agencies and courts. In particular, because these laws, rules and regulations are relatively new, and because of the limited number of published decisions and the non-precedential nature of these decisions, and because the laws, rules and regulations often give the relevant regulator significant discretion in how to enforce them, the interpretation and enforcement of these laws, rules and regulations involve uncertainties and can be inconsistent and unpredictable. Therefore, it is possible that our existing operations may be found not to be in full compliance with relevant laws and regulations in the future. In addition, the PRC legal system is based in part on government policies and internal rules, some of which are not published on a timely basis or at all, and which may have a retroactive effect. As a result, we may not be aware of our violation of these policies and rules until after the occurrence of the violation.
The PRC government has initiated a series of regulatory actions and made a number of public statements on the regulation of business operations in China, including cracking down on illegal activities in the securities market, enhancing supervision over China-based companies listed overseas using a variable interest entity (“VIE”) structure, adopting new measures to extend the scope of cybersecurity reviews, and expanding efforts in anti-monopoly enforcement. We do not believe that our subsidiaries in China are directly subject to these regulatory actions or statements, as we have not carried out any monopolistic behavior, we have never adopted a VIE structure, and our business does not involve any restricted industry or implicate cybersecurity.
For additional information, see “Risk Factors—Risks Related to Doing Business in China—The PRC government exerts substantial influence over the manner in which we conduct our business activities. Its oversight and discretion over our business could result in a material adverse change in our operations and the value of our securities. Changes in laws, regulations and policies in China and uncertainties with respect to the PRC legal system could materially and adversely affect us. In addition, rules and regulations in China can change quickly” on page 29, “Risk Factors—Risks Related to Doing Business in China—Changes in U.S. and Chinese regulations or in relations between the United States and China may adversely impact our business, our operating results, our ability to raise capital and the value of our securities. Any such changes may take place quickly and with very little notice” on page 32 and “Risk Factors—Risks Related to Doing Business in China—There are uncertainties regarding the interpretation and enforcement of PRC laws, rules and regulations” on page 33.
6
The Holding Foreign Companies Accountable Act
In December 2021, the SEC adopted rules (the “Final Rules”) to implement the Holding Foreign Companies Accountable Act (the “HFCAA”). The HFCAA includes requirements for the SEC to identify issuers who file annual reports with audit reports issued by independent registered public accounting firms located in foreign jurisdictions that the Public Company Accounting Oversight Board (“PCAOB”) is unable to inspect or investigate completely because of a position taken by a non-U.S. authority in the accounting firm’s jurisdiction (“Commission-Identified Issuers”). The HFCAA also requires that, to the extent that the PCAOB has been unable to inspect an issuer’s independent registered public accounting firm for three consecutive years since 2021, the SEC shall prohibit the issuer’s securities registered in the United States from being traded on any national securities exchange or over-the-counter markets in the United States.
On June 22, 2021, the U.S. Senate passed the Accelerating Holding Foreign Companies Accountable Act, and on December 29, 2022, legislation entitled “Consolidated Appropriations Act, 2023” (the “Consolidated Appropriations Act”) was signed into law, which contained, among other things, an identical provision to the Accelerating Holding Foreign Companies Accountable Act and amended the HFCAA by requiring the SEC to prohibit an issuer’s securities from trading on any U.S. stock exchanges if its auditor is not subject to PCAOB inspections for two consecutive years instead of three.
On December 16, 2021, the PCAOB issued a report to notify the SEC of its determination that the PCAOB was unable to inspect or investigate completely registered public accounting firms headquartered in mainland China and Hong Kong, including our former auditor, Centurion ZD CPA & Co. In May 2022, the SEC conclusively listed us as a Commission-Identified Issuer under the HFCAA following the filing of the Company’s annual report on Form 10-K for the fiscal year ended December 31, 2021. On December 15, 2022, the PCAOB issued a report that vacated its December 16, 2021 determination and removed mainland China and Hong Kong from the list of jurisdictions where it was unable to inspect or investigate completely registered public accounting firms. For this reason, we have not been identified as a Commission-Identified Issuer after we filed on April 14, 2023 the annual report on Form 10-K for the fiscal year ended December 31, 2022 and do not expect to be identified as a Commission-Identified Issuer under the HFCAA. Each year, the PCAOB will determine whether it can inspect and investigate completely audit firms in mainland China and Hong Kong, among other jurisdictions. If PCAOB determines in the future that it no longer has full access to inspect and investigate completely accounting firms in mainland China and Hong Kong and we continue to use an accounting firm headquartered in one of these jurisdictions to issue an audit report on our financial statements filed with the SEC, we would be identified as a Commission-Identified Issuer following the filing of the annual report on Form 10-K for the relevant fiscal year. Our current auditor, ARK Pro CPA & Co, is headquartered in Hong Kong. There can be no assurance that we would not be identified as a Commission-Identified Issuer for any future fiscal year, and if we were so identified for two consecutive years, we would become subject to the prohibition on trading under the HFCAA, as amended.
For additional information, see “Risk Factor—Risks Related to Doing Business in China—The PCAOB had historically been unable to inspect our former auditor in relation to their audit work performed for our financial statements and the inability of the PCAOB to conduct inspections of our former auditor in the past has deprived our investors of the benefits of such inspections. Our securities may be prohibited from trading in the United States under the HFCAA in the future if the PCAOB is unable to inspect or investigate completely auditors located in China. The delisting of our securities, or the threat of its being delisted, may materially and adversely affect the value of your investment” on page 28.
Permissions Required from the PRC Authorities for Our Business Operations and Securities Offering
In addition to regular business licenses, we are required to obtain the pollutants discharge permit to operate our business in the PRC. We believe that our PRC operating subsidiaries have obtained all requisite permissions for our operations in all material aspects from relevant Chinese authorities and none of the requisite permissions for our operations in all material aspects have been denied by the Chinese authorities. However, we cannot assure you that our PRC subsidiaries are always able to successfully update or renew the licenses or permits required for the relevant business in a timely manner or that these licenses or permits are sufficient to conduct all of our present or future business. If our PRC subsidiaries (i) do not receive or maintain required permissions or approvals, (ii) inadvertently conclude that such permissions or approvals are not required, or (iii) applicable laws, regulations, or interpretations change and our PRC subsidiaries are required to obtain such permissions or approvals in the future, we could be subject to fines, legal sanctions or an order to suspend our PRC operating subsidiaries’ business, which may materially and adversely affect the business, financial condition and results of operations of us.
In connection with our previous issuance of securities, under current PRC laws, regulations and regulatory rules, as of the date of this proxy statement/prospectus, we believe that we and our PRC subsidiaries, (i) are not required to obtain permissions from the CSRC, (ii) are not required to go through cybersecurity review by the Cyberspace Administration of China (the “CAC”), and (iii) have not received or were denied such requisite permissions by any PRC authority. We cannot guarantee that the regulators will agree with us. As of the date hereof, we have not been involved in any investigations for cybersecurity review made by the CAC, and we have not received any inquiry, notice, warning, or sanctions in such respect.
7
However, the PRC government has recently indicated an intent to exert more oversight and control over offerings that are conducted overseas and/or foreign investment in China-based issuers. The CSRC published the CSRC Trial Measures and Listing Guidelines on February 17, 2023, designed to regulate overseas securities offerings by PRC domestic companies. On February 24, 2023, the CSRC, together with the Ministry of Finance, National Administration of State Secrets Protection and National Archives Administration of China, revised the Provisions on Strengthening Confidentiality and Archives Administration for Overseas Securities Offering and Listing, which were issued by the CSRC and National Administration of State Secrets Protection and National Archives Administration of China in 2009, or the “Provisions.” The revised Provisions were issued under the title the “Provisions on Strengthening Confidentiality and Archives Administration of Overseas Securities Offering and Listing by Domestic Companies,” and came into effect on March 31, 2023 together with the Trial Measures.
Given the recent nature of the introduction of the above Trial Measures, Listing Guidelines, and the revised Provisions, there remains significant uncertainty as to the enactment, interpretation and implementation of regulatory requirements related to overseas securities offerings and other capital markets activities. Notwithstanding the foregoing, as of the date of this proxy statement/prospectus, we are not aware of any PRC laws or regulations in effect requiring that we obtain permission from any PRC authorities to issue securities to foreign investors, and we have not received any inquiry, notice, warning, or sanction from the CSRC, the CAC, or any other PRC authorities that have jurisdiction over our operations.
We have confirmed with the CSRC that the Redomicile Merger and the issuance of ordinary shares by CBAT Cayman in connection therewith will not be subject to a post-transaction filing procedure with the CSRC.
For additional information, see “Risk Factor—Risks Related to Doing Business in China—The PRC government has increasingly strengthened oversight in offerings conducted overseas or on foreign investment in China-based issuers, which could result in a material change in our operations and our securities could decline in value or become worthless” on page 30.
Cash and Asset Flows Through Our Organization
Under relevant PRC laws and regulations, we are permitted to provide funding from the proceeds of our overseas capital raising activities to our PRC subsidiaries only through loans or capital contributions. In the fiscal years ended December 31, 2023 and 2024, we transferred $0.2 million and $2.4 million to our PRC subsidiaries as capital contribution, respectively. As of December 31, 2024, CBAK Energy Technology, Inc., the Nevada issuer, had made cumulative capital contributions of $141.04 million to our existing PRC subsidiaries, which were accounted as long-term investments by us. During the nice months ended September 30, 2025, our PRC subsidiaries transferred $1.6 million to CBAK Energy Technology, Inc. to pay for its stock repurchase program. As of September 30, 2025, CBAK Energy Technology, Inc. had made cumulative capital contributions of $147.95 million to our existing PRC subsidiaries.
Before Hitrans was acquired by us in November 2021, it declared dividends twice. In January 2020, Hitrans declared dividends for the years ended December 31, 2018 and 2019. A dividend of $2,958,048 was declared and paid to its shareholder Zhejiang Meidu Graphene Technology Co., Ltd. For other shareholders, a total dividend of $2,480,944 was declared in January 2020 of which $1,250,181 was waived by us upon completion of the acquisition and the balance remains unpaid as of the date of this proxy statement/prospectus. In March 2018, Hitrans declared a dividend of $1,333,135 for the year ended December 31, 2017, among which $533,254 was paid in July 2018 and the remaining $799,881 was paid in 2019. Except for the above dividends, we and our PRC subsidiaries have not previously declared or paid any cash dividend or dividend in kind, and have no plan to declare or pay any dividends in the near future. We currently intend to retain most, if not all, of our available funds and any future earnings to operate and expand our business.
8
Under PRC laws and regulations, we are subject to various restrictions on intercompany fund transfers and foreign exchange control. To the extent our cash is in the PRC or held by a PRC entity, the funds may not be available for the distribution of dividends to our investors, or for other use outside of the PRC, due to the restrictions and limitations on our ability imposed by the PRC government to transfer cash. The PRC government imposes controls on the convertibility of Renminbi into foreign currencies and, in certain cases, the remittance of currency out of mainland China. Our PRC subsidiaries receive revenue in RMB, EUR and USD. Our PRC subsidiaries may pay dividends only out of their accumulated after-tax profits, if any, upon satisfaction of relevant statutory conditions and procedures and determined in accordance with Chinese accounting standards and regulations. If the PRC foreign exchange control system prevents us from obtaining sufficient foreign currencies to satisfy the foreign currency demands, we may not be able to pay dividends in foreign currencies to our shareholders. Additionally, we may make loans to our PRC subsidiaries subject to the approval from or registration with PRC governmental authorities and limitation on amount, or we may make additional capital contributions to our PRC subsidiaries. PRC regulation of loans to and direct investment in PRC entities by offshore holding companies and governmental control of currency conversion may delay or prevent us from using our funds to make loans or additional capital contributions to our PRC subsidiaries, which could materially and adversely affect the liquidity of our PRC subsidiaries and our ability to fund and expand our business in the PRC, and cause the value of our securities to significantly decline or become worthless. We cannot assure you that the PRC government will not intervene in or impose restrictions on our ability to make intercompany cash transfers.
For additional information, see “Risk Factors—Risks Related to Doing Business in China—The PRC government exerts substantial influence over the manner in which we conduct our business activities. Its oversight and discretion over our business could result in a material adverse change in our operations and the value of our securities. Changes in laws, regulations and policies in China and uncertainties with respect to the PRC legal system could materially and adversely affect us. In addition, rules and regulations in China can change quickly” on page 29 and “Risk Factors—Risks Related to Doing Business in China—PRC regulation of loans to, and direct investment in, PRC entities by offshore holding companies and governmental control of currency conversion may restrict or prevent CBAK Energy Technology, Inc. from making additional capital contributions or loans to its PRC subsidiaries” on page 35.
You should carefully consider the risks and uncertainties summarized below and the risks described under the “Risk Factors” section beginning on page 13, including “Risks Related to the Redomicile Merger” beginning on page 13, “Risks Related to Our Business” beginning on page 17, “Risks Related to Doing Business in China” beginning on page 28, and “Risks Related to the Company’s Common Stock and CBAT Cayman’s Ordinary Shares” beginning on page 38, and the other information contained in this proxy statement/prospectus before you decide how to vote.
Risks Related to the Redomicile Merger
| ● | Your rights as a stockholder of the Company will change as a result of the Redomicile Merger and you may not be afforded the same rights as a shareholder of CBAT Cayman under applicable laws and CBAT Cayman’s amended and restated memorandum and articles of association as you were as a stockholder of the Company under the Nevada Revised Statutes and the Company’s articles of incorporation and bylaws. |
| ● | The laws of the Cayman Islands may not provide CBAT Cayman shareholders with the same benefits as those provided to shareholders of corporations incorporated in the United States. |
| ● | The expected benefits of the Redomicile Merger may not be realized. |
| ● | As a foreign private issuer, CBAT Cayman will not be required to provide its shareholders with the same information as the Company would if the Company remained a U.S. public issuer, and as a result, you may not receive as much information about CBAT Cayman as you did about the Company and you may not be afforded the same level of protection as a beneficial owner of CBAT Cayman under applicable laws and the CBAT Cayman’s amended and restated memorandum and articles of association as you were as a stockholder of the Company under applicable laws and the Company’s articles of incorporation and bylaws. |
| ● | The enforcement of civil liabilities predicated upon the civil liability provisions of the federal securities laws of the United States against CBAT Cayman may be more difficult. |
| ● | The market for CBAT Cayman’s ordinary shares may differ from the market for the Company’s common stock. |
9
Risks Related to Our Business
| ● | Our independent auditors have expressed substantial doubt about our ability to continue as a going concern. |
| ● | There are inherent risks associated with new product development and our efforts to develop and market new products could fail. |
| ● | Our failure, if any, to keep up with rapid technological changes and evolving industry standards may cause our products to become obsolete and less marketable, resulting in loss of market share to our competitors. |
| ● | Maintaining our R&D activities and manufacturing operations requires significant capital expenditures, and our inability or failure to maintain our operations could have a material adverse impact on our market share and ability to generate revenue. |
| ● | We face intense competition from other battery manufacturers and cathode material and precursor producers, many of which have significantly greater resources. |
| ● | We are dependent on a limited number of customers for a significant portion of our revenues and this dependence is likely to continue. |
| ● | Our business depends on the growth in demand for light electric vehicles, electric vehicles, energy storage, such as residential energy supply and UPS application, and other high-power electric devices. |
| ● | Our success, in part, depends on the success of manufacturers of the end applications that use our products, and our failure to gain acceptance of our products from such manufacturers could materially and adversely affect our results of operations and profitability. |
| ● | We do not have product liability insurance for claims against our product quality. Defects in our products could result in a loss of customers and decrease in revenue, unexpected expenses and a loss of market share. |
| ● | We do not have long-term purchase commitments from our customers, which may result in significant uncertainties and volatility with respect to our revenue from period to period. |
| ● | We rely significantly on technology and systems to support our production, supply chain, payments, financial reporting and other key aspects of our business. Any failure, inadequacy, interruption or security failure of those systems could have a material adverse effect on our business, reputation and brand, financial condition, and results of operations. |
| ● | We and our independent public accounting firm identified material weaknesses in our internal control over financial reporting as of December 31, 2024. If we fail to remediate the material weaknesses, we may be unable to accurately report our financial results or prevent fraud, and investor confidence and the market price of our shares may be adversely affected. |
Risks Related to Doing Business in China
| ● | The PCAOB had historically been unable to inspect our former auditor in relation to their audit work performed for our financial statements, and the inability of the PCAOB to conduct inspections of our former auditor in the past has deprived our investors of the benefits of such inspections. Our securities may be prohibited from trading in the United States under the HFCAA in the future if the PCAOB is unable to inspect or investigate completely auditors located in China. The delisting of our securities, or the threat of being delisted, may materially and adversely affect the value of your investment. |
| ● | The PRC government exerts substantial influence over the manner in which we conduct our business activities. Its oversight and discretion over our business could result in a material adverse change in our operations and the value of our securities. Changes in laws, regulations and policies in China and uncertainties with respect to the PRC legal system could materially and adversely affect us. In addition, rules and regulations in China can change quickly. |
10
| ● | The PRC government has increasingly strengthened oversight in offerings conducted overseas or on foreign investment in China-based issuers, which could result in a material change in our operations and our securities could decline in value or become worthless. |
| ● | Changes in U.S. and Chinese regulations or in relations between the United States and China may adversely impact our business, our operating results, our ability to raise capital and the value of our securities. Any such changes may take place quickly and with very little notice. |
| ● | There are uncertainties regarding the interpretation and enforcement of PRC laws, rules and regulations. |
| ● | CBAK Energy Technology, Inc., as a holding company incorporated in Nevada, the United States, without material operations of its own, relies on dividends and other distributions on equity paid by our PRC operating subsidiaries for its cash needs. The proposed Redomicile Merger contemplates the re-incorporation of the Company into the Cayman Islands by causing CBAT Cayman to become the ultimate parent of the consolidated corporate group. As such, upon the consummation of the Redomicile Merger, CBAT Cayman, as a holding company incorporated in the Cayman Islands, without material operations of its own, will rely on dividends and other distributions on equity paid by our PRC operating subsidiaries for its cash needs. |
| ● | Fluctuations in exchange rates could adversely affect our business and the value of our securities. |
| ● | Investors may experience difficulties in effecting service of legal process, enforcing foreign judgments or bringing original actions in China based upon U.S. laws, including the federal securities laws or other foreign laws against us or our management. |
| ● | PRC regulation of loans to, and direct investment in, PRC entities by offshore holding companies and governmental control of currency conversion may restrict or prevent CBAK Energy Technology, Inc. (or following the Redomicile Merger, CBAT Cayman) from making additional capital contributions or loans to its PRC subsidiaries. |
| ● | Under the Enterprise Income Tax Law, we may be classified as a “resident enterprise” of China. Such classification will likely result in unfavorable tax consequences to us and our non-PRC shareholders. |
Risks Related to the Company’s Common Stock and CBAT Cayman’s Ordinary Shares
| ● | Numerous factors, many of which are beyond our control, may cause the market price of our securities to fluctuate significantly. |
| ● | Techniques employed by short sellers may drive down the market price of the common stock of CBAK Energy Technology, Inc. (or following the Redomicile Merger, ordinary shares of CBAT Cayman). |
| ● | If we fail to comply or regain compliance with any continued listing requirements of Nasdaq, we would face possible delisting, which would result in a limited public market for shares of CBAK Energy Technology, Inc. (or following the Redomicile Merger, shares of CBAT Cayman) and make obtaining future debt or equity financing more difficult for us. |
| ● | If we become directly subject to the scrutiny, criticism and negative publicity involving U.S.-listed Chinese companies, we may have to expend significant resources to investigate and resolve the matter which could harm our business operations, stock price and reputation and could result in a loss of your investment in our stock, especially if such matter cannot be addressed and resolved favorably. |
11
CAUTIONARY STATEMENT REGARDING FORWARD-LOOKING STATEMENTS
We have included in this proxy statement/prospectus certain statements that may constitute “forward-looking statements” that are based on our management’s beliefs and assumptions and on information currently available to us. All statements other than statements of historical fact are forward-looking statements for purposes of federal and state securities laws. These forward-looking statements involve uncertainties that could significantly affect our financial or operating results. These forward-looking statements may be identified by terms such as anticipate, believe, foresee, expect, intend, plan, may, will, could and should and the negative of these terms or other similar expressions. Forward-looking statements in this document include, among other things, statements about the potential benefits of the proposed Redomicile Merger, including future financial and operating results, plans, objectives, expectations and intentions and the anticipated timing of closing of the Redomicile Merger. In addition, all statements that address operating performance, events or developments that we expect or anticipate will occur in the future, including statements relating to benefits of the proposed transactions to stockholders and the Company, cost savings and the expected timetable for completing the proposed transaction, are forward-looking statements. These forward-looking statements involve substantial risks and uncertainties that could cause actual results to differ materially from those expressed or implied by such statements.
Risks and uncertainties include, among other things, risks related to the satisfaction of the conditions to closing the Redomicile Merger (including the failure to obtain necessary stockholder approvals) in the anticipated timeframe or at all; risks related to the ability to realize the anticipated benefits of the Redomicile Merger, including the possibility that the expected benefits from the proposed Redomicile Merger will not be realized or will not be realized within the expected time period; disruption from the transaction making it more difficult to maintain business, contractual and operational relationships; the unfavorable outcome of any legal proceedings that have been or may be instituted against the Company; failure to protect proprietary information against unauthorized access or unintended release; the ability to retain key personnel; negative effects of this announcement or the consummation of the proposed Redomicile Merger on the market price of the common stock of the Company, and on the Company’s operating results; significant transaction costs, fees, expenses and charges; the risk of litigation related to the proposed Redomicile Merger; other business effects, including the effects of industry, market, economic, political or regulatory conditions; future exchange and interest rates; changes in tax and other laws, regulations, rates and policies; future business combinations or disposals; and competitive developments.
You should not put undue reliance on forward-looking statements. No assurances can be given that any of the events anticipated by the forward-looking statements will transpire or occur, or if any of them do occur, what impact they will have on the results of operations, financial condition or cash flows of the Company, or following the Redomicile Merger, CBAT Cayman. Actual results may differ materially from those discussed in this proxy statement/prospectus. All forward-looking statements speak only as of the date of this proxy statement/prospectus. We will not assume any duty to update or revise forward-looking statements, whether as a result of new information, future events, uncertainties or otherwise, as of any future date.
12
In addition to the other information contained in this proxy statement/prospectus, including the matters addressed in “Cautionary Statement Regarding Forward-Looking Statements,” you should carefully consider the following risk factors in determining whether to vote for the adoption of the Merger Agreement and the approval of the Redomicile Merger. You should also read and consider the risk factors associated with our business because these risk factors may affect CBAT Cayman’s operations and financial results following the Redomicile Merger.
Risks Related to the Redomicile Merger
Your rights as a stockholder of the Company will change as a result of the Redomicile Merger and you may not be afforded the same rights as a shareholder of CBAT Cayman under applicable laws and CBAT Cayman’s amended and restated memorandum and articles of association as you were as a stockholder of the Company under applicable laws and the Company’s articles of incorporation and bylaws.
Due to differences between Nevada law and Cayman Islands law and differences between the governing documents of the Company and CBAT Cayman, we are unable to adopt governing documents for CBAT Cayman that are identical to the governing documents for the Company, but we have attempted to preserve in the amended and restated memorandum and articles of association of CBAT Cayman (which will become effective at the Effective Time) the same allocation of material rights and powers between the shareholders and our board of directors that exists under the Company’s articles of incorporation and bylaws to the extent permitted by Cayman Islands law. Nevertheless, CBAT Cayman’s amended and restated memorandum and articles of association differ from the Company’s articles of incorporation and bylaws, both in form and substance, and your rights as a shareholder will change. For example:
| ● | Under the Nevada Revised Statutes, a disposition of all or substantially all of the property of a corporation not in the usual and regular course of the corporation’s business generally requires approval by the holders of a majority of the shares entitled to vote on the matter. There is no equivalent provision under the Cayman Companies Act or CBAT Cayman’s amended and restated memorandum and articles of association. However, as a matter of Cayman Islands law, such disposition must be bona fide and in the best interests of the company and for a proper purpose. | |
| ● | Under the Nevada Revised Statutes, a corporation may generally not engage in a business combination with an interested stockholder for a period of up to two years after the time of the transaction in which the person became an interested stockholder and is subject to further restrictions after such two year period. There is no equivalent provision under the Cayman Companies Act or CBAT Cayman’s amended and restated memorandum and articles of association. However, as a matter of Cayman Islands law, such transaction must be bona fide and in the best interests of the company. | |
| ● | Under the Nevada Revised Statutes, any stockholder or one or more stockholders who own at least 15% of the corporation’s outstanding shares may, upon written demand stating the purpose thereof, inspect the corporation’s books of account and financial records for a proper purpose during the usual hours for business, and to make copies and conduct an audit of such books of account and financial records. Additionally, any stockholder who has held its shares for more than six months or one or more stockholders who own at least 5% of the corporation’s outstanding shares may, upon written demand stating the purpose thereof, inspect the corporation’s charter documents and stock ledger. Shareholders of a Cayman Islands company have no general rights under the Cayman Companies Act to inspect corporate records of a company. They will, however, have such rights as may be set out in CBAT Cayman’s amended and restated memorandum and articles of association and CBAT Cayman intends to provide its shareholders with annual reports containing audited financial statements. | |
| ● | Under the Nevada Revised Statutes, a stockholder may bring a derivative suit provided the requirements to do so under Nevada Revised Statutes have been met. Under Cayman Islands law, CBAT Cayman will normally be the proper plaintiff and as a general rule a derivative action may not be brought by a minority shareholder except in certain limited circumstances. |
For a detailed discussion of these and other material differences, please see the comparison chart of your rights as a common stockholder of the Company against your rights as a shareholder of CBAT Cayman under the section entitled “Differences in Corporate Law.”
13
The laws of the Cayman Islands may not provide CBAT Cayman shareholders with the same benefits as those provided to shareholders of corporations incorporated in the United States.
CBAT Cayman’s corporate affairs are governed by its amended and restated memorandum and articles of association (which will become effective at the Effective Time), the Cayman Companies Act and the common law of the Cayman Islands. The rights of shareholders to take action against CBAT Cayman’s directors, actions by minority shareholders and the fiduciary duties of CBAT Cayman’s directors under Cayman Islands law are, to a large extent, governed by the common law of the Cayman Islands and CBAT Cayman’s amended and restated memorandum and articles of association. The common law of the Cayman Islands is derived in part from comparatively limited judicial precedent in the Cayman Islands and from English common law, the decisions of whose courts are of persuasive authority but are not binding on a court in the Cayman Islands. The rights of CBAT Cayman’s shareholders and the fiduciary duties of its directors are not as clearly established as they would be under statutes or judicial precedents in some jurisdictions of the United States. In particular, the Cayman Islands has a less developed body of securities laws relative to the United States. Therefore, CBAT Cayman’s shareholders may have more difficulty in protecting their interests in the face of actions by CBAT Cayman’s management, directors or controlling shareholders than would shareholders of a corporation incorporated in a jurisdiction in the United States. In addition, shareholders of Cayman Islands companies may not have standing to initiate a shareholder derivative action before the federal courts of the United States.
For a detailed discussion of the differences in shareholder voting requirements in the Cayman Islands relative to Nevada, please see the section entitled “Differences in Corporate Law.”
The expected benefits of the Redomicile Merger may not be realized.
We have presented in this proxy statement/prospectus the anticipated benefits of the Redomicile Merger. Please see the section entitled “Adoption of the Merger Agreement—Background and Reasons for the Redomicile Merger.” We cannot guarantee that all of the goals of the Redomicile Merger will be achieved, and some or all of the anticipated benefits of the Redomicile Merger may not occur, particularly as the realization of the benefits is, to some extent, subject to factors that we do not control.
These factors include, among others, the reactions of third parties with whom we enter into contracts and do business and the reactions of investors and analysts. In addition, the anticipated reduction of SEC reporting requirements and related expenses may not be achieved in the event of changes to the SEC rules applicable to foreign private issuers or if we fail to qualify as a foreign private issuer. While we expect that the Redomicile Merger will enable us to reduce our operational, administrative, legal and accounting costs over the long term, these benefits may not be achieved.
CBAT Cayman will continue to be treated as a U.S. corporation for U.S. federal income tax purposes.
After the Redomicile Merger, CBAT Cayman, as successor to the Company, will continue to be treated as a U.S. corporation for U.S. federal income tax purposes. Accordingly, CBAT Cayman will continue to be subject to U.S. federal income taxes as if it were incorporated in Nevada, and dividends paid by CBAT Cayman to non-U.S. stockholders will generally be subject to a withholding tax at the rate of 30% (or a reduced rate specified by an applicable income tax treaty). While the Redomicile Merger is not anticipated to have any material impact on our effective tax rate, changes in U.S. tax laws could adversely affect our results of operations and profitability.
14
As a foreign private issuer, CBAT Cayman will not be required to provide its shareholders with the same information as the Company would if the Company remained a U.S. public issuer, and as a result, you may not receive as much information about CBAT Cayman as you did about the Company and you may not be afforded the same level of protection as a beneficial owner of CBAT Cayman under applicable laws and the CBAT Cayman’s amended and restated memorandum and articles of association as you were as a stockholder of the Company under applicable laws and the Company’s articles of incorporation and bylaws.
Following the completion of the Redomicile Merger, CBAT Cayman is expected to qualify as a “foreign private issuer” under the rules and regulations of the SEC. CBAT Cayman will remain subject to the mandates of the Sarbanes-Oxley Act. However, as a foreign private issuer, CBAT Cayman will be exempt from certain rules under the Exchange Act that would otherwise apply if CBAT Cayman were a company incorporated in the United States or did not meet the other conditions to qualify as a foreign private issuer. For example:
| ● | CBAT Cayman will not be required to provide as many Exchange Act reports, or as frequently or as promptly, as U.S. companies with securities registered under the Exchange Act. For example, CBAT Cayman will not be required to file current reports on Form 8-K within four business days from the occurrence of specific material events. Instead, CBAT Cayman will need to promptly furnish reports on Form 6-K any information that CBAT Cayman (a) makes or is required to make public under the laws of the Cayman Islands, (b) files or is required to file with NASDAQ and which was made public by NASDAQ, or (c) otherwise distributes or is required to distribute to its shareholders. Unlike Form 8-K, there is no precise deadline by which Form 6-K must be furnished. In addition, CBAT Cayman will not be required to file its annual report on Form 10-K. As a foreign private issuer, CBAT Cayman will be required to file an annual report on Form 20-F within four months after its fiscal year end; | |
| ● | CBAT Cayman will not be required to provide the same level of disclosure on certain issues, such as executive compensation; | |
| ● | CBAT Cayman will be exempt from filing quarterly reports on Form 10-Q under the Exchange Act; | |
| ● | CBAT Cayman will not be subject to the requirement to comply with Regulation FD, which imposes certain restrictions on the selected disclosure of material information; | |
| ● | CBAT Cayman will not be required to comply with Section 14 of the Exchange Act regulating the solicitation of proxies, consents or authorizations in respect of a security registered under the Exchange Act; and | |
| ● | CBAT Cayman will not be required to comply with certain provisions of Section 16 of the Exchange Act, including those requiring significant shareholders who are not directors or officers to file public reports of their stock ownership and trading activities and those establishing insider liability for profits realized from any “short-swing” trading transaction. However, effective March 18, 2026, directors and officers of CBAT Cayman will be required to file public reports of their stock ownership and trading activities under the amended Section 16 of the Exchange Act. |
Thus, you may not be afforded the same protections or information under applicable laws and the CBAT Cayman’s amended and restated memorandum and articles of association which would be made available to you if we remain a U.S. corporation with publicly traded securities.
15
If CBAT Cayman fails to qualify as a foreign private issuer upon completion of the Redomicile Merger, or loses its status as a foreign private issuer at some future time, CBAT Cayman would be required to comply fully with the reporting requirements of the Exchange Act applicable to U.S. domestic issuers and would incur significant operational, administrative, legal and accounting costs that it would not incur as a foreign private issuer.
Following completion of the Redomicile Merger, CBAT Cayman is expected to qualify as a “foreign private issuer” under the rules and regulations of the SEC. As a foreign private issuer, CBAT Cayman will be exempt from certain rules under the Exchange Act that would otherwise apply if CBAT Cayman were a company incorporated in the United States or did not meet the other conditions to qualify as a foreign private issuer. As a foreign private issuer, CBAT Cayman will not be required to provide its shareholders with the same information as the Company would if the Company remained a U.S. public issuer and, as a result, you may not receive as much information about CBAT Cayman as you did about the Company and you may not be afforded the same level of protection as a shareholder of CBAT Cayman under applicable laws and CBAT Cayman’s amended and restated memorandum and articles of association as you were as a shareholder of the Company under applicable laws and the Company’s articles of incorporation and bylaws. While CBAT Cayman is expected to qualify as a foreign private issuer following the completion of the Redomicile Merger, if CBAT Cayman fails to qualify as a foreign private issuer upon completion of the Redomicile Merger, or loses its status as a foreign private issuer at some future time, CBAT Cayman will be required to comply fully with the reporting requirements of the Exchange Act applicable to U.S. domestic issuers and would incur significant operational, administrative, legal and accounting costs that it would not incur as a foreign private issuer.
Changes in domestic and foreign laws, including tax law changes, could adversely affect CBAT Cayman, its subsidiaries and its shareholders, and our effective tax rate may increase whether we effect the Redomicile Merger or not.
Changes in tax laws, regulations or treaties or the interpretation or enforcement thereof, in both or either of the U.S. or Cayman Islands, could adversely affect the tax consequences of the Redomicile Merger to CBAT Cayman and its shareholders and/or our effective tax rates (whether associated with the Redomicile Merger or otherwise). While the Redomicile Merger is not anticipated to have any material impact on our effective tax rate, there is uncertainty regarding the tax policies of the jurisdictions where we operate, and our effective tax rate may increase and any such increase may be material.
The enforcement of civil liabilities predicated upon the civil liability provisions of the federal securities laws of the United States against CBAT Cayman may be more difficult.
After the Redomicile Merger, all of our executive officers and most of our directors will continue to reside outside the United States. As a result, it may be difficult to serve legal process within the United States upon any of these persons and it may also be difficult to enforce, both in and outside the United States, judgments you may obtain in the U.S. courts against these persons in any action, including actions based upon the civil liability provisions of U.S. federal or state securities laws. Since CBAT Cayman is a Cayman Islands company, investors could also experience more difficulty enforcing judgments obtained against CBAT Cayman in U.S. courts than would currently be for U.S. judgments obtained against the Company. In addition, it may be more difficult (or impossible) to bring some types of claims against CBAT Cayman in Cayman Islands courts than it would be to bring similar claims against a U.S. company in a U.S. court.
16
The market for CBAT Cayman’s ordinary shares may differ from the market for the Company’s common stock.
Although it is expected that the CBAT Cayman ordinary shares will be approved for listing on NASDAQ under the symbol “CBAT,” as a company incorporated under the laws of the Cayman Islands, shares of CBAT Cayman may appeal to different institutional investors, or impact the level of investment by current investors who may prefer or be required by internal guidelines to invest in companies that are incorporated in the United States. Accordingly, the redomicile may impact our institutional investor base, or the level of their respective investments in our securities, and may result in a change in the market prices, trading volume and volatility of CBAT Cayman’s ordinary shares from those of the Company’s common stock.
We expect to incur transaction costs even if the Redomicile Merger is not approved or completed.
We do not expect to incur material costs in connection with the Redomicile Merger, which have been and will continue to be expensed as incurred. The majority of these costs will be incurred regardless of whether the Redomicile Merger will be completed and prior to your vote on the proposal. We expect to incur costs and expenses, including professional fees, to comply with the Cayman Islands corporate and other laws. In addition, we expect to incur attorneys’ fees, accountants’ fees, filing fees, mailing expenses, solicitation fees and financial printing expenses in connection with the Redomicile Merger, even if the Redomicile Merger is not approved or completed. The Redomicile Merger also may negatively affect us by diverting attention of our management and employees from operating our business and by increasing other administrative costs and expenses.
Our board of directors may choose to defer or abandon the Redomicile Merger.
Completion of the Redomicile Merger may be deferred or abandoned, at any time, by action of our board of directors. While we currently expect the Redomicile Merger to take place promptly after the proposal to adopt the Merger Agreement is approved, our board of directors may defer completion or may abandon the Redomicile Merger because of, among other reasons, changes in existing or proposed laws, our determination that the Redomicile Merger would involve tax or other risks that outweigh their benefits, our determination that the level of expected benefits associated with the Redomicile Merger would otherwise be reduced, a dispute with the taxation authorities over the Redomicile Merger (or certain aspects thereof), an unexpected increase in the costs to complete the Redomicile Merger or any other determination by our board of directors that the Redomicile Merger would not be in the best interests of the Company or its stockholders or that the Redomicile Merger would have material adverse consequences to the Company or its stockholders.
Our independent auditors have expressed substantial doubt about our ability to continue as a going concern.
Our independent auditors have added an explanatory paragraph to their audit opinion issued in connection with our financial statements included in the Company’s Annual Report on Form 10-K for the year ended December 31, 2024, incorporated herein by reference, which states that the financial statements were prepared assuming that we would continue as a going concern. As discussed in Note 1 to the consolidated financial statements included in the Company’s Annual Report on Form 10-K for the year ended December 31, 2024, incorporated herein by reference, we had a working capital deficiency, accumulated deficit from recurring net losses incurred for the prior years and significant short-term debt obligations maturing in less than one year as of December 31, 2024. These conditions raise substantial doubt about our ability to continue as a going concern. We plan to improve our profitability, renew our bank borrowings upon maturity and raise additional funds through bank borrowings and equity financing to meet our daily cash demands. However, there can be no assurance that we will be successful in executing such plans or obtaining additional equity or debt financing on acceptable terms. The audited consolidated financial statements included in this proxy statement/prospectus do not include any adjustments that might result from the outcome of this uncertainty.
17
The acquisition of a controlling Interest in Hitrans has not fully delivered the anticipated benefits, as its financial performance has fallen short of initial expectations. However, it continues to provide strategic value, including market presence and potential synergies with our existing operations. We remain focused on leveraging Hitrans’s capabilities and exploring opportunities to enhance its contribution to our overall business.
We consummated the acquisition of 81.56% of registered equity interests (representing 75.57% of paid-up capital) in Hitrans in November 2021. As of December 31, 2024, our ownership had reduced to 67.33% of registered equity interests (representing 72.99% of paid-up capital) as a result of Hitrans’s subsequent equity financings and our sale of certain equity interests in Hitrans. We have fully paid the registered capital of Hitrans that we had subscribed to.
Since the acquisition, Hitrans’s revenue has declined. For example, net revenue from sales of cathode materials and precursors decreased from $71.4 million for the fiscal year ended December 31, 2023, to $40.0 million for the fiscal year ended December 31, 2024.
Acquisitions generally pose risks such as (i) the need to integrate and manage the businesses and products acquired with our own business and products; (ii) additional demands on our resources, systems, procedures and controls; (iii) disruption of our ongoing business; (iv) potential unknown or unquantifiable liabilities associated with the target company; and (v) diversion of management’s attention from other business concerns. The acquisition of Hitrans involved substantial investment of funds from our previous equity financings and resulted in one-time charges and expenses. Given Hitrans’s underperformance since the acquisition, we may not achieve the anticipated revenue, income, or other returns, and the resources we have committed may not be available for other strategic opportunities. If we are unable to reverse the declining performance of Hitrans or mitigate associated risks, our operating results could be negatively impacted.
Additionally, we have recognized impairment losses for long-lived assets of $0.5 million and $7.1 million for the years ended December 31, 2024 and 2023, respectively. Such impairment charges represented the excess of carrying amounts of long-lived assets over the estimated fair value of the production facilities in Hitrans for the production of materials used in manufacturing of lithium batteries. We also recognized impairment losses for goodwill of $1.6 million for the year ended December 31, 2022 due to the underperformance of the Hitrans segment. Any additional impairment of goodwill or other intangible assets acquired in connection with Hitrans’s acquisition or in another acquisition or charges to earnings associated with any acquisition or investment activity, may materially reduce our earnings.
We may face additional impairment charges if economic environments in which our businesses operate and key economic and business assumptions substantially change.
Assessment of the potential impairment of property, plant and equipment and other identifiable intangible assets is an integral part of our normal ongoing review of operations. Testing for potential impairment of long-lived assets is dependent on numerous assumptions and reflects our best estimates at a particular point in time, which may vary from testing date to testing date. The economic environments in which our businesses operate and key economic and business assumptions with respect to projected product selling prices and materials costs, market growth and inflation rates, can significantly affect the outcome of impairment tests. Estimates based on these assumptions may differ significantly from actual results. Changes in factors and assumptions used in assessing potential impairments can have a significant impact on both the existence and magnitude of impairments, as well as the time at which such impairments are recognized. Future changes in the economic environment and the economic outlook for the assets being evaluated could also result in impairment charges. Any significant asset impairments would adversely impact our financial results.
If we cannot continue to develop new products in a timely manner, and at favorable margins, we may not be able to compete effectively.
The battery industry has been notable for the pace of innovations in product life, product design and applied technology. We have made, and will continue to make, investments in research and development with the goal of further innovation. The successful development and introduction of new products and line extensions face the uncertainty of customer acceptance and reaction from competitors, as well as the possibility of cannibalization of sales of our existing products. In addition, our ability to create new products and line extensions and to sustain existing products is affected by whether we can:
| ● | develop and fund research and technological innovations; |
18
| ● | receive and maintain necessary intellectual property protections; |
| ● | obtain governmental approvals and registrations; |
| ● | comply with governmental regulations; and |
| ● | anticipate customer needs and preferences successfully. |
The failure to develop and launch successful new products could hinder the growth of our business and any delay in the development or launch of a new product could also compromise our competitive position. If competitors introduce new or enhanced products that significantly outperform ours, or if they develop or apply manufacturing technology which permits them to manufacture at a significantly lower cost relative to ours, we may be unable to compete successfully in the market segments affected by these changes.
There are inherent risks associated with new product development and our efforts to develop and market new products could fail.
In June 2020, our wholly-owned subsidiary, BAK Asia entered into a framework investment agreement with Gaochun EDZ. According to this agreement, we intended to develop certain lithium battery projects which are expected to have a total production capacity of approximately 20 GWh per year with support from Gaochun EDZ. See also “Item 1. Business—Expansion of Manufacturing Capabilities” of the Company’s Annual Report on Form 10-K for the year ended December 31, 2024, incorporated herein by reference, for additional information on our cooperation with Gaochun EDZ. We have put into operation two production lines of model 32140 large-sized cylindrical “tabless” batteries with an actual production capacity of 1.3 GWh per year. Model 32140 batteries can be used in light electric vehicles, electric vehicles and energy storage. We also announced in June 2023 that we had succeeded in mass-producing Model 32140 sodium-ion cylindrical batteries, making us one of only a few companies in the world that have the capacity to mass produce sodium-ion batteries. We are also in the process of establishing a new production line for larger-sized cylindrical batteries, including Model 40135, while simultaneously advancing the development of next-generation products such as Model 46950.
In addition, we had been gradually phasing out our light electric vehicle business. In 2020, we ventured into developing light electric vehicle projects. On November 9, 2020, we established our new subsidiary, Nanjing BFD, formally named Nanjing Daxin, to launch and develop our light electric vehicle business. However, the development of this new line of business was not successful due to the competitive landscape and evolving market preferences. Consequently, Nanjing BFD has shifted away from the development and manufacture of electric bicycles, motorcycles and automotive spare parts and pivoted towards the manufacture of sodium-ion batteries since 2023. Jiangsu Daxin, a subsidiary wholly-owned by Nanjing BFD, incorporated on August 4, 2021 and focused on the development and manufacture of electric bicycle, motorcycle and automotive spare parts, was dissolved on December 22, 2023.
We cannot provide assurance that market acceptance of our new products will occur due to the highly competitive nature of the business, or our future business ventures will not fail. The Company has operated and competed in industries where there are frequent introductions of new products and line extensions and such product introductions often require significant investment and support. The ability of the Company to understand end user needs and preferences is key to maintaining and improving the competitiveness of its product offerings. The development and introduction of new products, as well as the renovation of current products and product lines, require substantial and effective research, development and marketing expenditures, which the Company may be unable to recoup if the new or renovated products do not gain widespread market acceptance. There are inherent risks associated with new product development and marketing efforts, including product development or launch delays, product performance issues during development, changing regulatory frameworks that affect the new products in development and the availability of key raw materials included in such products. These inherent risks could result in the failure of new products and product line extensions to achieve anticipated levels of market acceptance, additional costs resulting from failed product introductions and the Company not being first to market. As the Company continues to focus on innovation and renovation of its products, the Company’s business, financial condition or results of operations could be adversely affected in the event that the Company is not able to effectively develop and introduce new or renovated products and line or brand extensions.
19
Our failure, if any, to keep up with rapid technological changes and evolving industry standards may cause our products to become obsolete and less marketable, resulting in loss of market share to our competitors.
The lithium-based battery market, as well as the battery materials industry, are characterized by changing technologies and evolving industry standards, which are difficult to predict. This, coupled with frequent introduction of new products and models, has shortened product life cycles and may render our products obsolete or unmarketable. Our ability to adapt to evolving industry standards and anticipate future standards will be a significant factor in maintaining and improving our competitive position and our prospects for growth. To achieve this goal, we have invested and plan to continue investing significant financial resources in our R&D infrastructure. As of the date of this proxy statement/prospectus, we have facilities in Dalian, Nanjing and Shaoxing, China, which have about 514 R&D staffers and over 9,151 square meters of space dedicated to R&D activities.
R&D activities, however, are inherently uncertain, and we might encounter practical difficulties in commercializing our research results. Accordingly, our significant investment in our R&D infrastructure may not bear fruit. On the other hand, our competitors may improve their technologies or even achieve technological breakthroughs that would render our products obsolete or less marketable. Therefore, our failure to effectively keep up with rapid technological changes and evolving industry standards by introducing new and enhanced products may cause us to lose our market share and to suffer a decrease in our revenue.
Maintaining our R&D activities and manufacturing operations requires significant capital expenditures, and our inability or failure to maintain our operations could have a material adverse impact on our market share and ability to generate revenue.
We incurred capital expenditures of approximately $17.2 million and $31.1 million for the years ended December 31, 2024 and 2023, respectively. We may incur significant additional capital expenditures as a result of unanticipated expenses, regulatory changes and other events that impact our business. If we are unable or fail to timely obtain capital on acceptable terms and adequately maintain our manufacturing capacity, we could lose customers and there could be a material adverse impact on our market share and our ability to generate revenue.
We face intense competition from other battery manufacturers and cathode material and precursor producers, many of which have significantly greater resources.
The market for batteries used in electric vehicles and light electric vehicles is intensely competitive and is characterized by frequent technological changes and evolving industry standards. We expect competition to become more intense. Increased competition may result in declines in average selling prices, causing a decrease in gross profit margins. We have faced and will continue to face competition from manufacturers of traditional rechargeable batteries, such as lead-acid batteries, other manufacturers of lithium-ion batteries and companies engaged in the development of batteries incorporating new technologies. Other manufacturers of high-power lithium batteries currently include Gotion Hi-tech, EVE Battery, Shandong Goldencell, EVPS and Power Long Battery.
Many of these existing competitors have greater financial, personnel, technical, manufacturing, marketing, sales and other resources than we do. As a result, these competitors may be in a stronger position to respond quickly to market opportunities, new or emerging technologies and evolving industry standards. Many of our competitors are developing a variety of battery technologies, such as lithium polymer, prismatic cells, cylindrical cells and fuel cell batteries, which are expected to compete with our existing product lines. Other companies undertaking R&D activities of solid-polymer lithium-ion batteries have developed prototypes and are constructing commercial scale production facilities. It is possible that our competitors will be able to introduce new products with more desirable features than ours and their new products will gain market acceptance. If our competitors successfully do so, we may not be able to maintain our competitive position and our future success would be materially and adversely affected.
The market for cathode materials and precursors has been evolving rapidly. Rapid and ongoing changes in technology and product standards could render our cathode materials and precursor products less competitive, or even obsolete, particularly if we fail to continue to improve the performance of our cathode materials and precursor products. Competing technologies that outperform our cathode materials and precursor products in one or more performance attributes could be developed and successfully introduced. We are aware of certain companies, including Beijing Easpring Material Technology Co., Ltd. and Ningbo Ronbay Lithium Battery Material Co., Ltd. using cell chemistry technology similar to our technology and these or other companies have introduced or could introduce products that compete directly with our products and could in the future outperform our products in one or more performance attributes, could be offered to our customers as a cheaper alternative to our products or may result in increased pricing pressure on our products.
20
We are dependent on a limited number of customers for a significant portion of our revenues and this dependence is likely to continue.
We have been dependent on a limited number of customers for a significant portion of our revenue. Our top five customers accounted for approximately 66.1% and 65.6% of our revenues for the years ended December 31, 2024 and 2023, respectively. Dependence on a few customers could make it difficult to negotiate attractive prices for our products and could expose us to the risk of substantial losses if a single prominent customer stops purchasing our products. We expect that a limited number of customers will continue to contribute a significant portion of our sales in the near future. Our ability to maintain close relationships with these top customers is essential to the growth and profitability of our business. If we fail to sell our products to one or more of these top customers in any particular period, or if a large customer purchases fewer of our products, defers orders or fails to place additional orders with us, or if we fail to develop additional major customers, our revenue could decline, and our results of operations could be adversely affected.
In addition to our own production, we also rely on a few battery suppliers to fulfill our customers’ orders. If we fail to effectively manage our relationships with, or lose the services of these suppliers and we cannot substitute suitable alternative suppliers, our operations would be materially adversely affected.
We generate part of our revenues by outsourcing some of our customers’ orders to other suppliers for certain battery models that we do not produce. If our business relationship with these suppliers changes negatively or their financial condition deteriorates, or their operating environment changes, our business may be harmed in many ways. Suppliers may also unilaterally terminate battery supply to us or increase the prices. As a result, we are not assured of an uninterrupted supply of certain types of high-power lithium batteries of acceptable quality or at acceptable prices from suppliers. On the other hand, we may not be able to substitute them with suitable alternative contract manufacturers in a timely manner on commercially acceptable terms or at all. We may be forced to default on the agreements with our customers. This may negatively impact our revenues and adversely affect our reputation and relationships with our customers, causing a material adverse effect on our financial condition, results of operations and prospects.
Failure by us to maintain and strengthen relationships with certain contract battery material producer may materially adversely affect our ability to fulfill customer orders and our results of operations.
We outsource the production of a portion of our battery material products to a third-party supplier in Xianyang city, Shaanxi province. Our ability to meet the demands of our customers for battery material products would be affected, if our relationship with this supplier changes negatively, or operations at this supplier are disrupted. This could negatively impact our revenues and adversely affect our reputation and relationships with our customers, causing a material adverse effect on our financial condition, results of operations and prospects.
Our business depends on the growth in demand for light electric vehicles, electric vehicles, energy storage, such as residential energy supply and UPS application, and other high-power electric devices.
As the demand for our battery cell and battery materials is directly related to the market demand for high-power electric devices, a fast-growing high-power electric devices market will be critical to the success of our business. In anticipation of an expected increase in the demand for high-power electric devices such as electric vehicles, light electric vehicles, and energy storage including residential energy supply and UPS application in the next few years, we are building new manufacturing facilities in Nanjing and have invested in the R&D capability of our newly acquired battery materials business. However, the markets we have targeted, primarily those in the PRC, may not achieve the level of growth we expect. If this market fails to achieve our expected level of growth, we may have excess production capacity and may not be able to generate enough revenue to maintain our profitability.
21
Our success, in part, depends on the success of manufacturers of the end applications that use our products, and our failure to gain acceptance of our products from such manufacturers could materially and adversely affect our results of operations and profitability.
As we target the battery markets for light electric vehicles, electric vehicles, energy storage including but not limited to residential energy supply & UPS application, and other high-power electric devices, our future success in part depends on whether end-application manufacturers are willing to use batteries that incorporate our products. To secure acceptance of our products, we must constantly develop and introduce more reliable and cost-effective battery cells and battery materials with enhanced functionality to meet evolving industry standards. We generated approximately $1.7 million in revenues from electric vehicle customers in 2024. In 2024, our sales of cathode materials and precursors reached $40.0 million. However, we cannot guarantee that the market demand for the cathode materials and precursors will not decline.
Even if a manufacturer decides to use batteries that incorporate our products, the manufacturer may not be able to market and sell its products successfully. The manufacturer’s inability to market and sell its products successfully, whether from lack of market acceptance or otherwise, could materially and adversely affect our business and prospects because this manufacturer may not order new products from us. If we cannot achieve the expected level of sales, we will not be able to make sufficient profits to offset the expenditures we have incurred to expand our production capacity or develop new technologies, nor will we be able to grow our business. Accordingly, our business, financial condition, results of operations and future success would be materially and adversely affected.
We may not be able to accurately plan our production based on our sales contracts, which may result in excess product inventory or product shortages.
Our sales contracts for battery cells typically provide for a non-binding, three-month forecast on the quantity of products that our customers may purchase from us. Our sales contracts for battery materials typically provide for a non-binding, two-month forecast on the quantity of products that our customers may purchase from us. We typically have only a 15-day to 30-day lead time to manufacture battery cell products and 25-day lead time to produce battery material products to meet our customers’ requirements once our customers place orders with us. To meet the short delivery deadline, we generally make significant decisions on our production level and timing, procurement, facility requirements, personnel needs and other resources requirements based on our estimate in light of this forecast, our past dealings with such customers, market conditions and other relevant factors. Our customers’ final purchase orders may not be consistent with our estimates. If the final purchase orders substantially differ from our estimates, we may have excess product inventory or product shortages. Excess product inventory could result in unprofitable sales or write-offs as our products are susceptible to obsolescence and price declines. Producing additional products to make up for any product shortages within a short time frame may be difficult, making us unable to fill out the purchase orders. In either case, our results of operation would fluctuate from period to period.
A change in our product mix may cause our results of operations to differ substantially from the anticipated results in any particular period.
Our overall profitability may not meet expectations if our products, customers or geographic mix is substantially different than anticipated. Our profit margins vary among products, customers and geographic markets. Consequently, if our mix of any of these is substantially different from what is anticipated in any particular period, our profitability could be lower than anticipated.
Manufacturing or use of our products may cause accidents, which could result in significant production interruption, delay or claims for substantial damages.
Due to the high energy density inherent in lithium-based batteries, our batteries can pose certain safety risks, including the risk of fire. Although we incorporate safety procedures in the research, development, manufacture and transportation of batteries that are designed to minimize safety risks, the manufacture or use of our products may still cause accidents. Any accident, whether occurring at the manufacturing facilities or from the use of our products, may result in significant production interruption, delays or claims for substantial damage caused by personal injuries or property damage.
22
We may not be able to substantially increase our manufacturing output in order to maintain our cost competitiveness.
We believe that our ability to offer products at lower costs – leveraging economies of scale from fully operational production lines—while maintaining prices above the market average has been a key driver of o our past success and will be vital to our future growth. We believe this is one of our competitive advantages over our competitors. We need to increase our manufacturing output to a level that will enable us to substantially reduce the cost of our products on a per unit basis through economies of scale. However, our ability to substantially increase our manufacturing output is subject to significant constraints and uncertainties, including:
| ● | the need to raise significant additional funds to purchase and prepay raw materials or to build additional manufacturing facilities, which we may be unable to obtain on reasonable terms or at all; |
| ● | delays and cost overruns as a result of a number of factors, many of which may be beyond our control, such as increases in raw material prices and problems with equipment vendors; |
| ● | delays or denial of required approvals by relevant government authorities; |
| ● | diversion of significant management attention and other resources; and |
| ● | failure to execute our expansion plan effectively. |
If we are unable to increase our manufacturing output because of any of the risks described above, we may be unable to maintain our competitive position or achieve the growth we expect. Moreover, even if we expand our manufacturing output, we may not be able to generate sufficient customer demand for our products to support our increased production output.
We may incur significant costs because of the warranties we supply with our battery cell products.
With respect to the sale of our battery products, we typically offer warranties against any defects due to product malfunction or workmanship for a period of six months-to-five years from the date of purchase, including a period of six to twenty-four months for battery cells, and a period of twelve to twenty-seven months for battery modules for electric bicycles, and a period of three years to five years (or 120,000 or 200,000 km if reached sooner) for battery modules for electric vehicles. We provide a reserve for these potential warranty expenses, which is based on an analysis of historical warranty issues. There is no assurance that future warranty claims will be consistent with past history, and in the event that we experience a significant increase in warranty claims, there is no assurance that our reserves will be sufficient. This could have a material adverse effect on our business, financial condition and results of operations.
We do not have product liability insurance for claims against our product quality. Defects in our products could result in a loss of customers and decrease in revenue, unexpected expenses and a loss of market share.
We have not purchased product liability insurance to provide against any claims against us based on our product quality. As a result, defects in our products could result in a loss of customers and decrease in revenue, unexpected expenses and a loss of market share, and any of our products are found to have reliability, quality or compatibility problems, we will be required to accept returns, provide replacements, provide refunds, or pay damages. We may be required to incur substantial amounts to indemnify our customers in respect of their product quality claims against us, which would materially and adversely affect the results of our operations and severely damage our reputation.
We do not have insurance coverage against all the damages or losses of our facilities.
We currently have insurance coverage for certain machinery and equipment and buildings located at our facilities in Dalian. We are discussing with multiple insurance service providers aiming to secure comprehensive insurance coverage for the remaining properties. If we were to suffer any losses or damages to any of the facilities before the purchase of insurance policies that provide adequate coverage, our business, financial condition and results of operations may be materially and adversely affected. In addition, our subsidiary, Hitrans, maintains property insurance coverage against certain property and inventory damages and losses.
However, such insurance may not adequately compensate us for any such losses and will not address a loss of customers as a result of property damages and consequent disruptions to operations or may have large deductibles insufficient to support our continuing operations. If damages or losses exceed the insurance coverage, we may not be able to return to operation for an extended period of time, potentially even threatening our viability. In addition, insurance coverage is expensive, may be difficult to obtain and may not be available in the future on acceptable terms or at all. A significant increase in the cost of insurance coverage could adversely affect our business, financial condition and results of operations.
23
We depend on third parties to supply key raw materials and components to us. Failure to obtain a sufficient supply of these raw materials and components in a timely fashion and at reasonable costs could significantly delay our production and shipments, which would cause us to breach our sales contracts with our customers.
We purchase from Chinese domestic suppliers for certain key raw materials and components such as electrolytes, electrode materials and separators for our battery cell products and purchase from Chinese domestic suppliers for graphite, iron phosphate and lithium phosphate. We have purchased raw materials and components on the basis of purchase orders. In the absence of firm and long-term contracts, we may not be able to obtain a sufficient supply of these raw materials and components from our existing suppliers or alternates in a timely fashion or at a reasonable cost. If we fail to secure a sufficient supply of key raw materials and components in a timely fashion, it would result in a significant delay in our production and shipments, which may cause us to breach our sales contracts with our customers. Furthermore, failure to obtain sufficient supply of these raw materials and components at a reasonable cost could also harm our revenue and gross profit margins.
Fluctuations in prices and availability of raw materials, particularly Ni, Co, Mn, Li2CO3, LiPF6 and LiFePO4, could increase our costs or cause delays in shipments, which would adversely impact our business and results of operations.
Our operating results could be adversely affected by increases in the cost of raw materials, particularly Ni, Co, Mn, Li2CO3, LiPF6 and LiFePO4, the primary cost component of our battery products, battery material products or other product parts or components. The prices of Ni, Co, Mn, Li2CO3, LiPF6 and LiFePO4 are not stable.
Although we are not dependent on single suppliers for the supply of any raw materials, we mostly purchase raw materials through individual purchase orders or short-term contracts as opposed to pursuant to long-term contracts. As such, our third-party suppliers may not be able to satisfy our requirements during a period of sustained or growing demand.
In addition, our battery cell products historically have not been able to fully offset the effects of higher costs of raw materials through price increases to customers or by way of productivity improvements. As a result, a significant increase in the price of one or more raw materials, parts or components or the inability to successfully implement price increases/surcharges to mitigate such cost increases could have a material adverse effect on our results of operations.
We do not have long-term purchase commitments from our customers, which may result in significant uncertainties and volatility with respect to our revenue from period to period.
We do not have long-term purchase commitments from our customers and the term of our sales contracts with our customers is typically one year or less. Furthermore, these contracts leave certain major terms such as price and quantity of products open to be determined in each purchase order. These contracts also allow parties to re-adjust the contract price for substantial changes in market conditions. As a result, if our customers hold stronger bargaining power than us or the market conditions are in their favor, we may not be able to enjoy the price downside protection or upside gain. Furthermore, our customers may decide not to continue placing purchase orders with us in the future at the same level as in prior periods. As a result, our results of operations may vary from period to period and may fluctuate significantly in the future.
Compliance with environmental regulations can be expensive, and our failure to comply with these regulations may result in adverse publicity and a material adverse effect on our business.
As a manufacturer, we are subject to various PRC environmental laws and regulations on air emission, wastewater discharge, solid waste and noise. Although we believe that our operations are in substantial compliance with current environmental laws and regulations, we may not be able to comply with these regulations at all times as the PRC environmental legal regime is evolving and becoming more stringent. Therefore, if the PRC government imposes more stringent regulations in the future, we will have to incur additional substantial costs and expenses in order to comply with new regulations, which may negatively affect our results of operations. If we fail to comply with any of the present or future environmental regulations in material aspects, we may suffer from negative publicity and may be required to pay substantial fines, suspend or even cease operations. Failure to comply with PRC environmental laws and regulations may materially and adversely affect our business, financial condition and results of operations.
24
We rely significantly on technology and systems to support our production, supply chain, payments, financial reporting and other key aspects of our business. Any failure, inadequacy, interruption or security failure of those systems could have a material adverse effect on our business, reputation and brand, financial condition, and results of operations.
The satisfactory performance, reliability and availability of our technology systems are critical to our business. A failure or malfunction of our information technology system can result in substantial losses, damage and harm to our business, operations or brand. To manage our operations and personnel, we will need to continue to improve and expand our operational and financial systems, transaction processing and internal controls and business processes; in doing so, we could encounter transitional issues and incur substantial additional expenses. The failure of our information systems to operate effectively, problems with transitioning to upgraded or replacement systems or expanding them, or a breach in security of these systems, could materially adversely affect the promptness and accuracy of our manufacturing process, products delivery, transaction processing, financial accounting and reporting, the efficiency of our operations and our ability to properly forecast earnings and cash requirements. We could be required to make significant additional expenditures to remediate any such failure, problem or breach. Any such events could have a material adverse effect on our business, financial condition, and results of operations.
Further, we house a portion of our systems offsite at third-party data centers. Such data centers may be subject to cyber-attacks or other technology-related incidents, and also break-ins, sabotage and intentional acts of vandalism that could cause disruptions in our ability to serve our customers and protect data. Some of our systems are not fully redundant, and our disaster recovery planning cannot account for all eventualities. The occurrence of a natural disaster, intentional sabotage or other anticipated problems could result in lengthy interruptions to our operations. Any errors or vulnerability in our systems or damage to or failure of our systems, or a third-party data center hosting our data, could result in interruptions in our operations and could have a material adverse effect on our business, financial condition, and results of operations.
In addition, we may now and in the future implement new systems to increase efficiency and profitability. We may encounter transitional issues and incur substantial additional expenses in connection with any implementation or change to existing processes, any of which could have a material adverse effect on our business, financial condition, and results of operations.
System security risk issues, and disruption of our internal operations or information technology systems, could have a material adverse effect on our business, financial condition, and results of operations.
External parties, such as experienced computer programmers and hackers, or even internal users (including both employees and non-employees with authorized access), may be able to penetrate or create systems disruptions or cause shutdowns of our networks, systems and applications or those of third-party vendors. We collect and store identifiable information about our employees, customers and others, and sometimes rely upon third-party service providers to maintain or process data on our behalf and to provide security for the information in their possession. Such compromise of such information could subject us to governmental investigations and/or enforcement actions, fines and penalties, litigation, claims and other liabilities, and harm our reputation, which could have a material adverse effect on our business, financial condition and results of operations. Moreover, we could incur significant expenses or disruptions of our operations in connection with system failures, timeliness of applying updates to vulnerable systems or other factors within or beyond our control. Such failures or breaches in our information systems could also result in the disclosure, misappropriation or misuse of or unauthorized access to our confidential, proprietary, or personal information, disruption of our operations or damage to our networks and systems. An increasing number of companies have recently disclosed breaches of their security, some of which have involved increasingly sophisticated and highly targeted attacks on portions of their sites.
Although we take steps to protect our networks, systems, applications and data, we or our service providers may be unable to anticipate, defend against, or timely identify and respond to such activity, including but not limited to hacking, malware, viruses, social engineering (such as phishing or other scams), extortion, account takeover attacks, denial or degradation of service attacks, supply chain attacks, computer and network vulnerabilities or the negligence and malfeasance of individuals with authorized access to our data. In addition, sophisticated hardware and operating system software and applications that we buy or license from third parties may contain defects in design or manufacture, including “bugs” and other problems that could unexpectedly interfere with the security and operation of the systems. The costs to us to eliminate or alleviate security problems, viruses and bugs, or any problems associated with the outsourced services provided to us, could be significant, and efforts to address these problems could result in interruptions, delays or cessation of service that may impede our production, supply chain, sales, financial reporting or other critical functions and have a material adverse effect on our business, financial condition and results of operations.
25
In addition, the Chinese government and governments in other jurisdictions have enacted laws or regulations that require companies to notify individuals about certain types of security incidents or breaches, and any such disclosures may lead to negative publicity. It is also possible that security breaches affecting our competitors or others in our industry could also result in negative publicity that indirectly harms our reputation. Increasing public, industry, and governmental focus on privacy and data security may continue to lead to additional guidance or legislative and regulatory action. As a result, we may have to modify our business systems and practices with the goal of further improving data security, which could result in reduced net revenue, increased expenditures and operating complexity. Any compromise of our security or security breach could result in a violation of applicable privacy and other laws, significant legal and financial exposure or damage to our reputation, which could have a material adverse effect on our business, financial condition, and results of operations.
We currently do not carry insurance to cover any potential claims or expenses related to security breaches that affect us. In addition, we cannot assure investors that the limitations on liability in our contracts would be enforceable or adequate or would otherwise protect us from any such liabilities with respect to any particular claim. Any imposition of liability that is not covered by insurance would increase our operating expenses and reduce our net income, if any, or increase our net loss.
The use of technology based on artificial intelligence presents risks relating to confidentiality, creation of inaccurate and flawed outputs and emerging regulatory risk, any or all of which may adversely affect our business and results of operations.
As with many technological innovations, artificial intelligence (“AI”) presents great promise but also risks and challenges that could adversely affect our business. Sensitive, proprietary, or confidential information of the Company and employees, could be leaked, disclosed, or revealed as a result of or in connection with the use of generative AI technologies by our employees or vendors. Any such information input into a third-party generative AI or machine learning platform could be revealed to others, including if information is used to train the third party’s generative AI or machine learning models. Additionally, where a generative AI or machine learning model ingests personal information and makes connections using such data, those technologies may reveal other sensitive, proprietary, or confidential information generated by the model. Moreover, generative AI or machine learning models may create incomplete, inaccurate, or otherwise flawed outputs, some of which may appear correct. Due to these issues, these models could lead us to make flawed decisions that could result in adverse consequences to us, including exposure to reputational and competitive harm, customer loss, and legal liability. In addition, uncertainty in the legal regulatory regime relating to AI may require significant resources to modify and maintain business practices to comply with applicable law, the nature of which cannot be determined at this time. Several jurisdictions have already proposed or enacted laws governing AI. These obligations may prevent or limit our ability to use AI in our business, lead to regulatory fines or penalties, or require us to change our business practices. If we cannot use AI, or that use is restricted, our business may be less efficient, or we may be at a competitive disadvantage. Any of these factors could adversely affect our business, financial condition, and results of operations.
We face risks associated with the marketing, distribution and sale of our products internationally, and if we are unable to effectively manage these risks, they could impair our ability to expand our business abroad.
For the years ended December 31, 2024 and 2023, we derived 44% and 42%, respectively, of our sales from outside the PRC mainland. We deem the overseas market an important revenue source for us, and have been actively pursuing opportunities to expand our customer base overseas. The marketing, international distribution and sale of our products expose us to a number of risks, including:
| ● | fluctuations in currency exchange rates; |
| ● | difficulty in engaging and retaining distributors that are knowledgeable about, and can function effectively in, overseas markets; |
| ● | increased costs associated with maintaining marketing efforts in various countries; |
| ● | difficulty and cost relating to compliance with the different commercial and legal requirements of the overseas markets in which we offer our products; |
| ● | inability to obtain, maintain or enforce intellectual property rights; and |
| ● | trade barriers such as export requirements, tariffs, taxes and other restrictions and expenses, which could increase the prices of our products and make us less competitive in some countries. |
26
Our business depends substantially on the continuing efforts of our senior executives and other key personnel, and our business may be severely disrupted if we lose their services.
Our future success heavily depends on the continued service of our senior executives and other key employees. In particular, we rely on the expertise and experience of our Chief Executive Officer, Mr. Zhiguang Hu and our Chief Financial Officer, Mr. Jiewei Li. If one or more of our other senior executives are unable or unwilling to continue to work for us in their present positions, we may encounter similar problems, but on a compounded basis. Moreover, if any of our current or former senior executives joins a competitor or forms a competing company, we may lose customers, suppliers, know-how and key personnel. Each of our executive officers has entered into an employment agreement with us, which contains non-competition and confidentiality clauses. However, if any dispute arises between our current or former executive officers and the Company, it is hard to predict the extent to which any of these agreements could be enforced in China, where these executive officers reside, in light of the uncertainties with China’s legal system.
The success of our business depends on our ability to attract, train and retain highly skilled employees and key personnel.
Due to the highly specialized, technical nature of our business, we must attract, train and retain a sizable workforce comprising highly skilled employees and other key personnel. Since our industry is characterized by high demand and intense competition for talent, we may have to pay higher salaries and wages and provide greater benefits in order to attract and retain highly skilled employees or other key personnel that we will need to achieve our strategic objectives. Our ability to train and integrate new employees into our operations may not meet the requirements of our growing business. Our failure to attract, train or retain highly skilled employees and other key personnel in numbers that are sufficient to satisfy our needs would materially and adversely affect our business.
We have experienced significant management changes which could increase our control risks and have a material adverse effect on our ability to do business and our results of operations.
Since 2019, we have had a number of changes in our senior management, including multiple changes in our Chief Financial Officer. The magnitude of these past and potential changes and the short time interval in which they have occurred or may occur, particularly during a time of economic or financial crisis, add to the risks of control failures, including a failure in the effective operation of our internal control over financial reporting or our disclosure controls and procedures. Control failures could result in material adverse effects on our financial condition and results of operations. It may take time for the new management team to become sufficiently familiar with our business and each other to effectively develop and implement our business strategies. The turnover of key management positions could further harm our financial performance and results of operations. Management attention may be diverted from regular business concerns by reorganizations.
We and our independent public accounting firm identified material weaknesses in our internal control over financial reporting as of December 31, 2024. If we fail to remediate the material weaknesses, we may be unable to accurately report our financial results or prevent fraud, and investor confidence and the market price of our shares may be adversely affected.
To implement Section 404 of the Sarbanes-Oxley Act of 2002, or SOX 404, the SEC adopted rules requiring public companies to include a report of management on the company’s internal control over financial reporting in their annual reports on Form 10-K. A report of our management was included under Item 9A of the Company’s Annual Report on Form 10-K for the year ended December 31, 2024, incorporated herein by reference. In addition, as we became an “accelerated filer” in 2023, our independent registered public accounting firm has been required to attest to and report on the effectiveness of our internal control over financial reporting.
Our management has identified the following material weaknesses in our internal control over financial reporting: (i) we did not have appropriate policies and procedures in place to evaluate the proper accounting and disclosures of key documents and agreements, and (ii) we do not have sufficient and skilled accounting personnel with an appropriate level of technical accounting knowledge and experience in the application of accounting principles generally accepted in the United States commensurate with our financial reporting requirements. A “material weakness” is a deficiency, or a combination of deficiencies, in internal control over financial reporting, such that there is a reasonable possibility that a material misstatement of the company’s annual or interim financial statements will not be prevented or detected on a timely basis. We have taken measures and plan to continue to take measures to remedy the material weaknesses. We have regularly offered our financial personnel trainings on internal control and risk management, and we have regularly provided trainings to our financial personnel on U.S. GAAP accounting guidelines. However, the implementation of these measures may not fully address the material weaknesses in our internal control over financial reporting. Our failure to address any control deficiency could result in inaccuracies in our financial statements and could also impair our ability to comply with applicable financial reporting requirements and related regulatory filings on a timely basis. Moreover, effective internal control over financial reporting is important to prevent fraud. As a result, our business, financial condition, results of operations and prospects, as well as the trading price of our shares, may be adversely affected.
27
We may be exposed to infringement or misappropriation claims by third parties, which, if determined adversely to us, could cause our loss of significant rights and inability to continue providing our existing product offerings.
Our success also depends largely on our ability to use and develop our technology and know-how without infringing the intellectual property rights of third parties. The validity and scope of claims relating to lithium-ion battery technology patents involve complex scientific, legal and factual questions and analysis and, therefore, may be highly expensive and time-consuming. If there is a successful claim of infringement against us, we may be required to pay substantial damages to the party claiming infringement, develop non-infringing technologies or enter into royalty or license agreements that may not be available on acceptable terms, if at all. Our failure to develop non-infringing technologies or license the proprietary rights on a timely basis would harm our business. Protracted litigation could result in our customers, or potential customers, deferring or limiting their purchase or use of our products until resolution of such litigation. Parties making the infringement claim may also obtain an injunction that can prevent us from selling our products or using technology that contains the allegedly infringing contents. Any intellectual property litigation could have a material adverse effect on our business, results of operation and financial condition.
Our business has been and may continue to be adversely affected by the outbreaks of viruses or other health epidemics and outbreaks.
Our business could be materially and adversely affected by the outbreak of a widespread health epidemic, such as COVID-19, avian flu or African swine flu. For instance, in response to COVID-19 China imposed widespread lockdowns, closure of workplaces and restrictions on mobility and travel to contain the spread of the virus. In early 2022, a wave of infections caused by the Omicron variant emerged in Shanghai, and a series of restrictions and quarantines were implemented in Shanghai and other regions to contain the spread. Our manufacturing facilities did not produce at full capacity when restrictive measures were in force for the areas where our manufacturing operations were located during 2022. Especially, our manufacturing operations, among others, cannot be conducted remotely and often require on-site access to materials and equipment.
The possible health epidemics and outbreaks could have a material adverse impact on our or our customers’ business operations including reduction or suspension of operations in China, the U.S. or certain parts of the world. Given the general slowdown in economic conditions globally, volatility in the capital markets as well as the general negative impact of the health concerns arising from outbreaks of viruses or other illnesses on the global market, we cannot assure you that we will be able to maintain the growth rate we have experienced or projected.
Risks Related to Doing Business in China
The PCAOB had historically been unable to inspect our former auditor in relation to their audit work performed for our financial statements, and the inability of the PCAOB to conduct inspections of our former auditor in the past has deprived our investors of the benefits of such inspections. Our securities may be prohibited from trading in the United States under the HFCAA in the future if the PCAOB is unable to inspect or investigate completely auditors located in China. The delisting of our securities, or the threat of being delisted, may materially and adversely affect the value of your investment.
Our current auditor, ARK Pro CPA & Co, as well as our former auditor, Centurion ZD CPA & Co, the independent registered public accounting firms that issue the audit reports included in the Company’s annual reports on Form 10-K as auditors of companies that are traded publicly in the United States and firms registered with the PCAOB, are currently subject to laws in the United States pursuant to which the PCAOB conducts regular inspections to assess their compliance with the applicable professional standards. Both our current and former auditors are located in Hong Kong, a jurisdiction where the PCAOB was historically unable to conduct inspections and investigations completely before 2022. As a result, we and investors in our securities were deprived of the benefits of such PCAOB inspections until 2022. The inability of the PCAOB to conduct inspections of auditors in Hong Kong in the past has made it more difficult to evaluate the effectiveness of our independent registered public accounting firms’ audit procedures or quality control procedures as compared to auditors that are subject to the PCAOB inspections. On December 15, 2022, the PCAOB issued a report that vacated its December 16, 2021 determination and removed mainland China and Hong Kong from the list of jurisdictions where it is unable to inspect or investigate completely registered public accounting firms. However, if the PCAOB determines in the future that it no longer has full access to inspect and investigate completely accounting firms in mainland China and Hong Kong, and we use an accounting firm headquartered in one of these jurisdictions to issue an audit report on our financial statements filed with the SEC, we and investors in our securities would be deprived of the benefits of such PCAOB inspections again, which could cause investors and potential investors in our securities to lose confidence in our audit procedures and reported financial information and the quality of our financial statements.
28
Pursuant to the HFCAA, as amended, if the SEC determines that we have filed audit reports issued by a registered public accounting firm that has not been subject to inspections by the PCAOB for two consecutive years, the SEC will prohibit our securities from being traded on a national securities exchange or in the over-the-counter trading markets in the United States.
On December 16, 2021, the PCAOB issued a report to notify the SEC of its determination that the PCAOB was unable to inspect or investigate completely registered public accounting firms headquartered in mainland China and Hong Kong and our former auditor, Centurion ZD CPA & Co, was subject to that determination. In May 2022, the SEC conclusively listed us as a Commission-Identified Issuer under the HFCAA following the filing of the Company’s annual report on Form 10-K for the fiscal year ended December 31, 2021. On December 15, 2022, the PCAOB removed mainland China and Hong Kong from the list of jurisdictions where it is unable to inspect or investigate completely registered public accounting firms. For this reason, we have not been identified as a Commission-Identified Issuer after we filed on April 14, 2023 the annual report on Form 10-K for the fiscal year ended December 31, 2022 and we do not expect to be identified as a Commission-Identified Issuer under the HFCAA.
Each year, the PCAOB will determine whether it can inspect and investigate completely audit firms in mainland China and Hong Kong, among other jurisdictions. If the PCAOB determines in the future that it no longer has full access to inspect and investigate completely accounting firms in mainland China and Hong Kong and we use an accounting firm headquartered in one of these jurisdictions to issue an audit report on our financial statements filed with the SEC, we would be identified as a Commission-Identified Issuer following the filing of the annual report on Form 10-K for the relevant fiscal year. In accordance with the HFCAA, as amended, our securities would be prohibited from being traded on a national securities exchange or in the over-the-counter trading market in the United States if we are identified as a Commission-Identified Issuer for two consecutive years in the future. A prohibition of being able to trade in the United States would substantially impair your ability to sell or purchase our securities when you wish to do so, and the risk and uncertainty associated with delisting would have a negative impact on the price of our securities. Also, such a prohibition would significantly affect our ability to raise capital on terms acceptable to us, or at all, which would have a material adverse impact on our business, financial condition, and prospects.
The PRC government exerts substantial influence over the manner in which we conduct our business activities. Its oversight and discretion over our business could result in a material adverse change in our operations and the value of our securities. Changes in laws, regulations and policies in China and uncertainties with respect to the PRC legal system could materially and adversely affect us. In addition, rules and regulations in China can change quickly.
All of our operations are conducted in the PRC, while a portion of our products are sold to Europe, the US, India, Southeast Asian countries, and other regions. Accordingly, our financial condition and results of operations are affected to a significant extent by the economic, political and legal developments in the PRC. The PRC economy differs from the economies of most developed countries in many respects, including the extent of government involvement, level of development, growth rate, and control of foreign exchange and allocation of resources. The PRC government has implemented various measures to encourage economic growth and to guide the allocation of resources. Some of these measures may benefit the overall PRC economy but may also have a negative effect on us. Our financial condition and results of operations could be materially and adversely affected by government control over capital investments or changes in tax regulations that are applicable to us.
The Chinese government in recent years has published new policies that significantly affected certain industries such as the education and internet industries, and we cannot rule out the possibility that it will not in the future release regulations or policies regarding our industry that could require us or our PRC subsidiaries to seek permission from Chinese authorities to continue to operate our business in China, which may adversely affect our business, financial condition and results of operations. Furthermore, recent statements made by the Chinese government have indicated an intent to increase the government’s oversight and control over offerings of companies with significant operations in China that are to be conducted in foreign markets, as well as foreign investment in China-based issuers like us. Any such action, once taken by the Chinese government, could significantly limit or completely hinder our ability to offer our securities, and could cause the value of such securities to significantly decline or become worthless.
29
For example, in July 2021, the Chinese government provided new guidance on China-based companies raising capital outside of China, including through arrangements via VIEs. In light of such developments, the SEC has imposed enhanced disclosure requirements on China-based companies seeking to register securities with the SEC. Although we have never adopted a VIE structure and our business in China does not involve any type of restricted industry under Chinese regulations, any future Chinese, U.S. or other rules and regulations that place restrictions on capital raising or other activities by companies with extensive operations in China could adversely affect our business. If the business environment in China deteriorates from the perspective of domestic or international investment, or if relations between China and the United States or other governments deteriorate, the Chinese government may intervene with our operations, and our business in China, as well as the value of our securities, may also be adversely affected.
The PRC government has increasingly strengthened oversight in offerings conducted overseas or on foreign investment in China-based issuers, which could result in a material change in our operations and our securities could decline in value or become worthless.
The PRC government has recently indicated an intent to take actions to exert more oversight and control over offerings that are conducted overseas and/or foreign investment in China-based issuers. For example, on July 6, 2021, the relevant PRC government authorities made public the Opinions on Strictly Scrutinizing Illegal Securities Activities in Accordance with the Law, or the Opinions. These Opinions emphasized the need to strengthen the administration over illegal securities activities and the supervision of overseas listings by China-based companies and proposed to take effective measures, such as promoting the construction of relevant regulatory systems to deal with the risks and incidents faced by China-based over-seas-listed companies.
On February 17, 2023, the CSRC issued the Notice on Filing Arrangements for Overseas Securities Offering and Listing by Domestic Companies (the “CSRC Filing Notice”), stating that the CSRC has published the Trial Administrative Measures of Overseas Securities Offering and Listing by Domestic Companies (the “Trial Measures”) and five supporting guidelines (the “Listing Guidelines”), Among others, the CSRC Trial Measures and Listing Guidelines provide that overseas offerings and listings by PRC domestic companies shall:
| (i) | require submission of relevant materials that contain a filing report and a legal opinion, providing truthful, accurate and complete information on matters including but not limited to the shareholders of the issuer. Where the filing documents are complete and in compliance with stipulated requirements, the CSRC shall, within 20 working days after receipt of filing documents, conclude the filing procedure and publish filing results on the CSRC website. Where filing documents are incomplete or do not conform to stipulated requirements, the CSRC shall request supplementation and amendment thereto within five working days after receipt of the filing documents. The issuer should then complete supplementation and amendment within 30 working days; |
| (ii) | abide by laws, administrative regulations and relevant state rules concerning foreign investment in China, state-owned asset administration, industry regulation and outbound investment, and shall not disrupt the PRC domestic market order, harm state or public interests or undermine the lawful rights and interests of PRC domestic investors; |
| (iii) | abide by national secrecy laws and relevant provisions. Necessary measures shall be taken to fulfill confidentiality obligations. Divulgence of state secrets or working secrets of government agencies is strictly prohibited. Provision of personal information and important data, etc., to overseas parties in relation to overseas offering and listing of PRC domestic companies shall be in compliance with applicable laws, administrative regulations and relevant state rules; and |
| (iv) | be made in strict compliance with relevant laws, administrative regulations and rules concerning national security in the spheres of foreign investment, cybersecurity, data security, etc., and issuers shall duly fulfill their obligations to protect national security. If the intended overseas offering and listing necessitates a national security review, relevant security review procedures shall be completed according to the law before the application for such offering and listing is sub-mitted to any overseas parties such as securities regulatory agencies and trading venues. |
30
The Trial Measures came into effect on March 31, 2023. PRC domestic companies seeking to offer and list securities (which, for the purposes of the Trial Measures, are defined thereunder as equity shares, depository receipts, corporate bonds convertible to equity shares, and other equity securities that are offered and listed overseas, either directly or indirectly, by PRC domestic companies) in overseas markets, either via direct or indirect means, must file with the CSRC with-in three working days after their application for an overseas listing is submitted.
The Trial Measures provide that where a PRC domestic company seeks to indirectly offer and list securities in overseas markets, the issuer shall designate a major domestic operating entity, which shall, as the domestic entity responsible, file with the CSRC. The Trial Measures stipulate that an overseas listing will be determined as “indirect” if the issuer meets both of the following conditions: (1) 50% or more of any of the issuer’s operating revenue, total profit, total assets or net assets as documented in its audited consolidated financial statements for the most recent accounting year are accounted for by PRC domestic companies (“Condition I”), and (2) the main parts of the issuer’s business activities are conducted in the PRC, or its main places of business are located in the PRC, or the senior managers in charge of its business operations and management are mostly Chinese citizens or domiciled in the PRC (“Condition II”); whether Chinese citizens from Taiwan, Hong Kong, and Macau are included in the foregoing specification is not specified. The determination as to whether or not an overseas offering and listing by PRC domestic companies is indirect shall be made on a ’substance over form’ basis; the Listing Guidelines further stipulate that if an issuer not satisfying Condition I submits an application for issuance and listing in overseas markets in accordance with relevant non-PRC issuance regulations requiring such issuer to disclose risk factors mainly related to the PRC, the securities firm(s) and the issuer’s PRC counsel should follow the principle of ’sub-stance over form’ in order to identify and argue whether the issuer should complete a filing under the Trial Measures. Subsequent securities offerings of an issuer in (i) the same overseas market where it has previously offered and listed securities, and (ii) an overseas market other than one where the issuer has previously offered and listed securities shall be filed with the CSRC within three working days after offerings are completed. Additionally, the Trial Measures stipulate that after an issuer has offered and listed securities in an overseas market, the issuer shall submit a report to the CSRC within three working days after the occurrence and public disclosure of (i) a change of control thereof, (ii) investigations of or sanctions imposed on the issuer by overseas securities regulators or relevant competent authorities, (iii) changes of listing status or transfers of listing segment, and (iv) a voluntary or mandatory delisting.
The CSRC Filing Notice states that, beginning from March 31, 2023, PRC domestic enterprises which have already issued and listed securities overseas and fall within the scope of filing under the Trial Measures shall be considered “existing enterprises” (“Existing Listed Enterprises”). Existing Listed Enterprises are not required to complete filings immediately; rather, Existing Listed Enterprises should complete filings if they are subsequently involved in matters that require filings, such as follow-on financing activities, in accordance with the Trial Measures.
On February 24, 2023, the CSRC, together with the Ministry of Finance, National Administration of State Secrets Protection and National Archives Administration of China, revised the Provisions on Strengthening Confidentiality and Archives Administration for Overseas Securities Offering and Listing, which were issued by the CSRC and National Administration of State Secrets Protection and National Archives Administration of China in 2009, or the “Provisions.” The revised Provisions were issued under the title the “Provisions on Strengthening Confidentiality and Archives Administration of Overseas Securities Offering and Listing by Domestic Companies,” and came into effect on March 31, 2023 together with the Trial Measures. One of the major revisions to the revised Provisions is expanding their application to cover indirect overseas offering and listing, as is consistent with the Trial Measures. The revised Provisions require that, among other things, (a) a domestic company that plans to, either directly or indirectly through its overseas listed entity, publicly disclose or provide to relevant individuals or entities, including securities companies, securities service providers, and overseas regulators, any documents and materials that contain state secrets or working secrets of government agencies, shall first obtain approval from competent authorities according to law, and file with the secrecy administrative department at the same level; and (b) a domestic company that plans to, either directly or indirectly through its overseas listed entity, publicly disclose or provide to relevant individuals and entities, including securities companies, securities service providers, and overseas regulators, any other documents and materials that, if leaked, will be detrimental to national security or public interest, shall strictly fulfill relevant procedures stipulated by applicable national regulations. Any failure or perceived failure by our Company, or our PRC subsidiaries to comply with the above confidentiality and archives administration requirements under the revised Provisions and other PRC laws and regulations may result in the relevant entities being held legally liable by competent authorities, and referred to the judicial organ to be investigated for criminal liability if suspected of committing a crime.
31
Given that the Trial Measures, Listing Guidelines and the revised Provisions have been introduced recently, and that there remain substantial uncertainties surrounding the enforcement thereof, we cannot assure you that we would be able to complete the filings when required, and fully comply with the relevant new rules on a timely basis, if at all.
Changes in U.S. and Chinese regulations or in relations between the United States and China may adversely impact our business, our operating results, our ability to raise capital and the value of our securities. Any such changes may take place quickly and with very little notice.
The U.S. government, including the SEC, has made statements and taken certain actions that led to changes to United States and international relations, and will impact companies with connections to the United States or China. The SEC has issued statements primarily focused on companies with significant China-based operations, such as us. For example, on July 30, 2021, Gary Gensler, former Chairman of the SEC, issued a Statement on Investor Protection Related to Recent Developments in China, pursuant to which Chairman Gensler stated that he had asked the SEC staff to engage in targeted additional reviews of filings for companies with significant China-based operations. The statement also addressed risks inherent in companies with VIE structures. We have never adopted a VIE structure and have not been in any industry that is subject to foreign ownership limitations in China. However, it is possible that the Company’s filings with the SEC may be subject to enhanced review by the SEC.
In response to the SEC’s July 30, 2021 statement, the CSRC announced on August 1, 2021, that “it is our belief that Chinese and U.S. regulators shall continue to enhance communication with the principle of mutual respect and cooperation, and properly address the issues related to the supervision of China-based companies listed in the U.S. so as to form stable policy expectations and create benign rules framework for the market.” The CSRC pledged to continue to collaborate “closely with different stakeholders including investors, companies, and relevant authorities to further promote transparency and certainty of policies and implementing measures,” and emphasized that it “has always been open to companies’ choices to list their securities on international or domestic markets in compliance with relevant laws and regulations.” If any new legislation, executive orders, laws and/or regulations are implemented, if the U.S. or Chinese governments take retaliatory actions due to the recent U.S.-China tension or if the Chinese government exerts more oversight and control over securities offerings that are conducted in the United States, such changes could have an adverse effect on our business, financial condition and results of operations, our ability to raise capital and the value of our securities.
President Biden issued Executive Order 14105, “Addressing United States Investments in Certain National Security Technologies and Products in Countries of Concern,” on August 9, 2023 (the “Executive Order”). In conjunction with the Executive Order, the U.S. Department of the Treasury has promulgated the Final Rule governing the Outbound Investment Program (the “Final Outbound Investment Rule”). The Final Outbound Investment Rule, among other things, (i) restricts or in certain circumstances prohibits transactions by “U.S. persons” involving “covered foreign persons” that engage in specific “covered activities” relating to advanced semiconductors, quantum information technologies, and artificial intelligence, and (ii) imposes mandatory notification requirements on other specified transactions that implicate national-security–sensitive technologies. We believe that neither the Executive Order nor the Final Outbound Investment Rule is presently applicable to our operations. The Company is an existing public company listed on a U.S. securities exchange, and as such, is expressly exempted from the requirements of the Final Outbound Investment Rule. The Company will continue to monitor future amendments to the Executive Order, interpretive guidance issued by the U.S. Department of the Treasury, and any related rulemakings that could expand the scope of covered persons or covered activities. If subsequent regulatory developments materially alter the applicability of the Final Outbound Investment Rule to us, our business, operations, financial position and prospects may be adversely affected.
Additionally, the United States and China have imposed new or higher tariffs on goods imported from each other, including tariff increases announced by both countries since early 2025. If the United States or China continues imposing such tariffs, or if additional tariffs or trade restrictions are implemented by the United States or by China, the resulting trade barriers could have a significant adverse impact on our business. The adoption and expansion of trade restrictions and tariffs, quotas and embargoes, sanctions, the occurrence of a trade war, or other governmental action related to tariffs or trade agreements or policies, has the potential to adversely impact costs, our suppliers and the world economy in general, which in turn could have a material adverse effect on our business, results of operations and financial condition.
32
We cannot foresee whether and how developments in similar policy actions or any other policy actions taken by the U.S. or Chinese government will impact our business and financial performance. Changes in political, business, economic and trade relations between the U.S. and China, including the potential for heightened tensions under the current U.S. administration, may result in a material negative impact on our business, results of operations and financial condition.
There are uncertainties regarding the interpretation and enforcement of PRC laws, rules and regulations.
Substantially all of our operations are conducted in the PRC, and are governed by PRC laws, rules and regulations. Our PRC subsidiaries are subject to laws, rules and regulations applicable to foreign investment in China. The PRC legal system is a civil law system based on written statutes. Unlike the common law system, prior court decisions may be cited for reference but have limited precedential value. In 1979, the PRC government began to promulgate a comprehensive system of laws, rules and regulations governing economic matters in general. The overall effect of legislation over the past four decades has significantly enhanced the protections afforded to various forms of foreign investment in China. However, China has not developed a fully integrated legal system, and recently enacted laws, rules and regulations may not sufficiently cover all aspects of economic activities in China or may be subject to significant degrees of interpretation by PRC regulatory agencies. In particular, because these laws, rules and regulations are relatively new, and because of the limited number of published decisions and the nonbinding nature of such decisions, and because the laws, rules and regulations often give the relevant regulator significant discretion in how to enforce them, the interpretation and enforcement of these laws, rules and regulations involve uncertainties and can be inconsistent and unpredictable. In addition, the PRC legal system is based in part on government policies and internal rules, some of which are not published on a timely basis or at all, and may have a retroactive effect. As a result, we may not be aware of our violation of these policies and rules until after the occurrence of the violation. Any administrative and court proceedings in China may be protracted, resulting in substantial costs and diversion of resources and management attention.
PRC laws and regulations establish complex procedures in connection with certain acquisitions of China-based companies by foreign investors, which could make it more difficult for us to pursue growth through acquisitions or mergers in China.
On August 8, 2006, six PRC regulatory agencies, including the Ministry of Commerce (“MOFCOM”), the State-Owned Assets Supervision and Administration Commission, the State Administration of Taxation, the State Administration for Industry and Commerce, the CSRC, and the State Administration of Foreign Exchange, jointly adopted the Regulations on Mergers and Acquisitions of Domestic Enterprises by Foreign Investors, or the M&A Rules, which came into effect on September 8, 2006 and were amended on June 22, 2009. The M&A Rules include, among other things, provisions that purport to require that an offshore special purpose vehicle formed for the purpose of an overseas listing of securities of a PRC company obtain the approval of the CSRC prior to the listing and trading of such special purpose vehicle’s securities on an overseas stock exchange. On September 21, 2006, the CSRC published on its official website procedures regarding its approval of overseas listings through special purpose vehicles. However, substantial uncertainty remains regarding the scope and applicability of the M&A Rules to offshore special purpose vehicles.
The regulations also established additional procedures and requirements that are expected to make merger and acquisition activities in China by foreign investors more time consuming and complex, including requirements in some instances that the MOFCOM be notified in advance of any change-of-control transaction in which a foreign investor takes control of a PRC domestic enterprise, or that the approval from the MOFCOM be obtained in circumstances where overseas companies established or controlled by PRC enterprises or residents acquire affiliated domestic companies.
Moreover, according to the Anti-Monopoly Law of the People’s Republic of China promulgated on August 30, 2007 and the Provisions on Thresholds for Reporting of Concentrations of Undertakings (the “Prior Reporting Rules”) issued by the State Council in August 2008 and amended in September 2018, the concentration of business undertakings by way of mergers, acquisitions or contractual arrangements that allow one market player to take control of or to exert decisive impact on another market player must also be notified in advance to the anti-monopoly enforcement agency of the State Council when the applicable threshold is crossed and such concentration shall not be implemented without the clearance of prior reporting. In addition, the Regulations on Implementation of Security Review System for the Merger and Acquisition of Domestic Enterprise by Foreign Investors issued by the MOFCOM that became effective in September 2011 specify that mergers and acquisitions by foreign investors that raise “national defense and security” concerns and mergers and acquisitions through which foreign investors may acquire de facto control over domestic enterprises that raise “national security” concerns are subject to strict review by the MOFCOM, and the rules prohibit any activities attempting to bypass a security review by structuring the transaction through, among other things, trusts, entrustment or contractual control arrangements.
33
In the event that our acquisition of other companies in China falls within the scope of these regulations, compliance with these regulations to complete such transactions could be time-consuming, and any required approval processes, including approval from the MOFCOM, may delay or inhibit our ability to complete such transactions, which could affect our ability to expand our business or maintain our market share.
CBAK Energy Technology, Inc., as a holding company incorporated in Nevada, the United States, without material operations of its own, relies on dividends and other distributions on equity paid by our PRC operating subsidiaries for its cash needs. The proposed Redomicile Merger contemplates the re-incorporation of the Company into the Cayman Islands by causing CBAT Cayman to become the ultimate parent of the consolidated corporate group. As such, upon the consummation of the Redomicile Merger, CBAT Cayman, as a holding company incorporated in the Cayman Islands, without material operations of its own, will rely on dividends and other distributions on equity paid by our PRC operating subsidiaries for its cash needs.
CBAK Energy Technology, Inc. is a holding company, and we conduct all of our operations through our PRC subsidiaries. CBAK Energy Technology, Inc. relies on dividends and other distributions on equity paid by its PRC subsidiaries for its cash needs, including the funds necessary to pay dividends and other cash distributions to its stockholders, to service any debt it may incur and to pay its operating expenses. The proposed Redomicile Merger contemplates the re-incorporation of the Company into the Cayman Islands by causing CBAT Cayman to become the ultimate parent of the consolidated corporate group. As such, upon the consummation of the Redomicile Merger, CBAT Cayman, as a holding company incorporated in the Cayman Islands, without material operations of its own, will rely on dividends and other distributions on equity paid by our PRC operating subsidiaries for its cash needs.
Current regulations in the PRC permit payment of dividends only out of accumulated profits as determined in accordance with PRC accounting standards and regulations. According to the articles of association of our PRC subsidiaries, each of our PRC subsidiaries is required to set aside at least 10% of its after-tax profit based on the PRC accounting standards and regulations each year to its statutory general reserve, until the balance in the reserve reaches 50% of the registered capital of the company. Funds in the reserve are not distributable to CBAK Energy Technology, Inc. in forms of cash dividends, loans or advances. In addition, if our PRC subsidiaries incur debt on their own behalf in the future, the instruments governing the debt may restrict their ability to pay dividends or make other distributions to CBAK Energy Technology, Inc., which in turn will adversely affect its available cash.
In addition, our PRC subsidiaries’ ability to pay dividends and other cash distributions is subject to foreign exchange restrictions in China. For example, to address persistent capital outflows and the RMB’s depreciation against the U.S. dollar in the fourth quarter of 2016, the People’s Bank of China and the State Administration of Foreign Exchange, or SAFE, implemented a series of capital control measures in the subsequent months, including stricter vetting procedures for China-based companies to remit foreign currency for overseas acquisitions, dividend payments and shareholder loan repayments. The PRC government may continue to strengthen its capital controls and our PRC subsidiaries’ dividends and other distributions may be subject to tightened scrutiny in the future. The PRC government also imposes controls on the conversion of RMB into foreign currencies and the remittance of currencies out of the PRC. Therefore, we may experience difficulties in completing the administrative procedures necessary to obtain and remit foreign currency for the payment of dividends from our profits, if any.
As a matter of fact, we have never declared or paid any dividends to CBAK Energy Technology, Inc.’s stockholders, nor do we have any present plan to pay any cash dividends on the securities in the foreseeable future. We currently intend to retain most, if not all, of our available funds and any future earnings to operate and expand our business.
34
The amended and restated articles of association of CBAT Cayman provide that dividends may be declared and paid out of its profits, realized or unrealized, or from any reserve set aside from profits which the directors determine is no longer needed. Dividends may also be declared and paid out of CBAT Cayman’s share premium account or any other fund or account which can be authorized for this purpose in accordance with the Cayman Companies Act. Under the Cayman Companies Act, no distribution or dividend may be paid to shareholders out of the share premium account unless immediately following the date on which the distribution or dividend is proposed to be paid, the company will be able to pay its debts as they fall due in the ordinary course of business. We currently anticipate that CBAT Cayman will retain any available funds to finance the growth and operation of its business and we do not anticipate paying any cash dividends in the foreseeable future. Additionally, our cash held in foreign countries may be subject to certain control limitations or repatriation requirements, limiting our ability to use such cash to pay dividends.
Fluctuations in exchange rates could adversely affect our business and the value of our securities.
The value of our securities will be indirectly affected by the foreign exchange rate between the U.S. dollar and RMB and between those currencies and other currencies in which our sales may be denominated. Appreciation or depreciation in the value of the RMB relative to the U.S. dollar would affect our financial results reported in U.S. dollar terms without giving effect to any underlying change in our business or results of operations. Fluctuations in the exchange rate will also affect the relative value of any dividend we issue that will be exchanged into U.S. dollars, as well as earnings from, and the value of, any U.S. dollar-denominated investments we make in the future.
Very limited hedging transactions are available in China to reduce our exposure to exchange rate fluctuations. To date, we have not entered into any hedging transactions. While we may enter into hedging transactions in the future, the availability and effectiveness of these transactions may be limited, and we may not be able to successfully hedge our exposure at all. In addition, our foreign currency exchange losses may be magnified by PRC exchange control regulations that restrict our ability to convert RMB into foreign currencies. As a result, fluctuations in exchange rates may have a material adverse effect on your investment.
Investors may experience difficulties in effecting service of legal process, enforcing foreign judgments or bringing original actions in China based upon U.S. laws, including the federal securities laws or other foreign laws against us or our management.
All of our current operations are conducted in China. Moreover, most of our current directors and all of our officers are nationals or residents of China. All or a substantial portion of the assets of these persons are located outside the United States and in the PRC. As a result, it may not be possible to effect service of process within the United States or elsewhere outside China upon these persons. In addition, uncertainty exists as to whether the courts of China would recognize or enforce judgments of U.S. courts obtained against us or such officers and/or directors predicated upon the civil liability provisions of the securities laws of the United States or any state thereof, or be competent to hear original actions brought in China against us or such persons predicated upon the securities laws of the United States or any state thereof.
PRC regulation of loans to, and direct investment in, PRC entities by offshore holding companies and governmental control of currency conversion may restrict or prevent CBAK Energy Technology, Inc. (or following the Redomicile Merger, CBAT Cayman ) from making additional capital contributions or loans to its PRC subsidiaries.
CBAK Energy Technology, Inc., as an offshore holding company, is permitted under PRC laws and regulations to provide funding to its PRC subsidiaries through loans or capital contributions. However, loans by CBAK Energy Technology, Inc. to its PRC subsidiaries to finance their activities cannot exceed statutory limits and must be registered with the local counterpart of the State Administration of Foreign Exchange and capital contributions to its PRC subsidiaries are subject to the requirement of making necessary filings in the Foreign Investment Comprehensive Management Information System, and registration with other governmental authorities in China.
35
The State Administration of Foreign Exchange promulgated the Notice of the State Administration of Foreign Exchange on Reforming the Administration of Foreign Exchange Settlement of Capital of Foreign-invested Enterprises, or Circular 19, effective on June 1, 2015, in replacement of the Circular on the Relevant Operating Issues Concerning the Improvement of the Administration of the Payment and Settlement of Foreign Currency Capital of Foreign-Invested Enterprises, the Notice from the State Administration of Foreign Exchange on Relevant Issues Concerning Strengthening the Administration of Foreign Exchange Businesses, and the Circular on Further Clarification and Regulation of the Issues Concerning the Administration of Certain Capital Account Foreign Exchange Businesses. According to Circular 19, the flow and use of the RMB capital converted from foreign currency-denominated registered capital of a foreign-invested company is regulated such that RMB capital may not be used for the issuance of RMB entrusted loans, the repayment of inter-enterprise loans or the repayment of bank loans that have been transferred to a third party. Although Circular 19 allows RMB capital converted from foreign currency-denominated registered capital of a foreign-invested enterprise to be used for equity investments within the PRC, it also reiterates the principle that RMB converted from the foreign currency-denominated capital of a foreign-invested company may not be directly or indirectly used for purposes beyond its business scope. Thus, it is unclear whether the State Administration of Foreign Exchange will permit such capital to be used for equity investments in the PRC in actual practice. The State Administration of Foreign Exchange promulgated the Notice of the State Administration of Foreign Exchange on Reforming and Standardizing the Foreign Exchange Settlement Management Policy of Capital Account, or Circular 16, effective on June 9, 2016, which reiterates some of the rules set forth in Circular 19, but changes the prohibition against using RMB capital converted from foreign currency-denominated registered capital of a foreign-invested company to issue RMB entrusted loans to a prohibition against using such capital to grant loans to non-associated enterprises. Violations of Circular 19 and Circular 16 could result in administrative penalties. Circular 19 and Circular 16 may significantly limit our ability to transfer any foreign currency CBAK Energy Technology, Inc. holds to its PRC subsidiaries, which may adversely affect our liquidity and our ability to fund and expand our business in the PRC.
In light of the various requirements imposed by PRC regulations on loans to, and direct investment in, PRC entities by offshore holding companies, we cannot assure you that we will be able to complete the necessary government registrations or obtain the necessary government approvals on a timely basis, if at all, with respect to future loans or future capital contributions by us to our PRC subsidiaries. As a result, uncertainties exist as to our ability to provide prompt financial support to our PRC subsidiaries when needed. If we fail to complete such registrations or obtain such approvals, our ability to use foreign currency and to capitalize or otherwise fund our PRC operations may be negatively affected, which could materially and adversely affect our liquidity and our ability to fund and expand our business.
Failure to comply with PRC regulations relating to the investment in offshore special purpose companies by PRC residents may subject our PRC resident stockholders to personal liability, limit our ability to acquire PRC companies or to inject capital into our PRC subsidiaries, limit our PRC subsidiaries’ ability to distribute profits to us or otherwise materially adversely affect us.
On July 14, 2014, SAFE issued the Circular on Relevant Issues Relating to Domestic Residents’ Investment and Financing and Roundtrip Investment through Special Purpose Vehicles (“Circular 37”), which replaced the Circular 75, promulgated by SAFE on October 21, 2005. Circular 37 requires PRC residents to register with local branches of SAFE in connection with their direct establishment or indirect control of an offshore entity, for the purpose of overseas investment and financing, with such PRC residents’ legally owned assets or equity interests in domestic enterprises or offshore assets or interests, referred to in Circular 37 as a “special purpose vehicle.”
We have notified substantial beneficial owners of our company who we know are PRC residents to comply with the registration obligation. However, we may not be aware of the identities of all our beneficial owners who are PRC residents. In addition, we do not have control over our beneficial owners and cannot assure you that all of our PRC resident beneficial owners will comply with Circular 37. The failure of our beneficial owners who are PRC residents to register or amend their SAFE registrations in a timely manner pursuant to Circular 37 or the failure of future beneficial owners of our company who are PRC residents to comply with the registration procedures set forth in Circular 37 may subject such beneficial owners or our PRC subsidiaries to fines and legal sanctions. Failure to register or amend the registration may also limit our ability to contribute additional capital to our PRC subsidiaries or receive dividends or other distributions from our PRC subsidiaries or other proceeds from disposal of our PRC subsidiaries, or we may be penalized by SAFE. These risks may have a material adverse effect on our business, financial condition and results of operations.
Under the Enterprise Income Tax Law, we may be classified as a “resident enterprise” of China. Such classification will likely result in unfavorable tax consequences to us and our non-PRC shareholders.
On March 16, 2007, the National People’s Congress of China passed a new Enterprise Income Tax Law, or the EIT Law, and on November 28, 2007, the State Council of China passed its implementing rules, which took effect on January 1, 2008. Under the EIT Law, an enterprise established outside of China with “de facto management bodies” within China is considered a “resident enterprise,” meaning that it can be treated in a manner similar to a Chinese enterprise for enterprise income tax purposes. The implementing rules of the EIT Law define de facto management as “substantial and overall management and control over the production and operations, personnel, accounting, and properties” of the enterprise.
36
On April 22, 2009, the State Administration of Taxation issued the Notice Concerning Relevant Issues Regarding Cognizance of Chinese Investment Controlled Enterprises Incorporated Offshore as Resident Enterprises pursuant to Criteria of de facto Management Bodies, or the Notice, further interpreting the application of the EIT Law and its implementation non-Chinese enterprise or group controlled offshore entities. Pursuant to the Notice, an enterprise incorporated in an offshore jurisdiction and controlled by a Chinese enterprise or group will be classified as a “non-domestically incorporated resident enterprise” if (i) its senior management in charge of daily operations reside or perform their duties mainly in China; (ii) its financial or personnel decisions are made or approved by bodies or persons in China; (iii) its substantial assets and properties, accounting books, corporate chops, board and shareholder minutes are kept in China; and (iv) at least half of its directors with voting rights or senior management often resident in China. A resident enterprise would be subject to an enterprise income tax rate of 25% on its worldwide income and must pay a withholding tax at a rate of 10% when paying dividends to its non-PRC shareholders. In addition, the SAT issued the Announcement of the State Administration of Taxation on Issues concerning the Determination of Resident Enterprises Based on the Standards of Actual Management Institutions in January 2014 to provide more guidance on the implementation of Circular 82. This bulletin further provides that, among other things, an entity that is classified as a “resident enterprise” in accordance with the circular shall file the application for classifying its status of residential enterprise with the local tax authorities where its main domestic investors are registered. From the year in which the entity is determined to be a “resident enterprise,” any dividend, profit and other equity investment gains from other resident enterprises within China in previous years (on or after January 1, 2008) shall be taxed in accordance with the enterprise income tax law and its implementing rules.
We may be deemed to be a resident enterprise by Chinese tax authorities. If the PRC tax authorities determine that we are a “resident enterprise” for PRC enterprise income tax purposes, a number of unfavorable PRC tax consequences could follow. First, we may be subject to the enterprise income tax at a rate of 25% on our worldwide taxable income as well as PRC enterprise income tax reporting obligations. In our case, this would mean that income such as interest on financing proceeds and non-China source income would be subject to PRC enterprise income tax at a rate of 25%. Second, although under the EIT Law and its implementing rules dividends paid to us from our PRC subsidiaries would qualify as “tax-exempt income,” we cannot guarantee that such dividends will not be subject to a 10% withholding tax, as the PRC foreign exchange control authorities, which enforce the withholding tax, have not yet issued guidance with respect to the processing of outbound remittances to entities that are treated as resident enterprises for PRC enterprise income tax purposes. Finally, it is possible that future guidance issued with respect to the new “resident enterprise” classification could result in a situation in which a 10% withholding tax is imposed on dividends we pay to our non-PRC shareholders and with respect to gains derived by our non-PRC stockholders from transferring our shares. If we were treated as a “resident enterprise” by the PRC tax authorities, we would be subject to taxation in both the United States and China, and our PRC tax may not be used as a credit to reduce our U.S. tax.
We and our stockholders face uncertainties with respect to indirect transfers of equity interests in PRC resident enterprises or other assets attributed to a Chinese establishment of a non-Chinese company, or immovable properties located in China owned by non-Chinese companies.
In October 2017, the State Administration of Taxation issued the Bulletin on Issues Concerning the Withholding of Non-PRC Resident Enterprise Income Tax at Source, or Bulletin 37, which replaced the Notice on Strengthening Administration of Enterprise Income Tax for Share Transfers by Non-PRC Resident Enterprises issued by the State Administration of Taxation on December 10, 2009, and partially replaced and supplemented rules under the Bulletin on Issues of Enterprise Income Tax on Indirect Transfers of Assets by Non-PRC Resident Enterprises, or Bulletin 7, issued by the State Administration of Taxation on February 3, 2015. Pursuant to Bulletin 7, an “indirect transfer” of PRC assets, including a transfer of equity interests in an unlisted non-PRC holding company of a PRC resident enterprise, by non-PRC resident enterprises may be re-characterized and treated as a direct transfer of the underlying PRC assets, if such arrangement does not have a reasonable commercial purpose and was established for the purpose of avoiding payment of PRC enterprise income tax. As a result, gains derived from such indirect transfer may be subject to PRC enterprise income tax. According to Bulletin 7, “PRC taxable assets” include assets attributed to an establishment in China, immoveable properties located in China, and equity investments in PRC resident enterprises and any gains from the transfer of such asset by a direct holder, who is a non-PRC resident enterprise, would be subject to PRC enterprise income taxes. When determining whether there is a “reasonable commercial purpose” of the transaction arrangement, features to be taken into consideration include: whether the main value of the equity interest of the relevant offshore enterprise derives from PRC taxable assets; whether the assets of the relevant offshore enterprise mainly consists of direct or indirect investment in China or if its income mainly derives from China; whether the offshore enterprise and its subsidiaries directly or indirectly holding PRC taxable assets have real commercial nature which is evidenced by their actual function and risk exposure; the duration of existence of the business model and organizational structure; the replicability of the transaction by direct transfer of PRC taxable assets; and the tax situation of such indirect transfer and applicable tax treaties or similar arrangements. In the case of an indirect offshore transfer of assets of a PRC establishment, the resulting gain is to be included with the enterprise income tax filing of the PRC establishment or place of business being transferred, and may consequently be subject to PRC enterprise income tax at a rate of 25%. Where the underlying transfer relates to immoveable properties located in China or to equity investments in a PRC resident enterprise, which is not related to a PRC establishment or place of business of a non-resident enterprise, a PRC enterprise income tax of 10% would apply, subject to available preferential tax treatment under applicable tax treaties or similar arrangements, and the party who is obligated to make the transfer payments has the withholding obligation. Pursuant to Bulletin 37, the withholding agent shall declare and pay the withheld tax to the competent tax authority in the place where such withholding agent is located within 7 days from the date of occurrence of the withholding obligation, while the transferor is required to declare and pay such tax to the competent tax authority within the statutory time limit according to Bulletin 7. Late payment of applicable tax will subject the transferor to default interest. Both Bulletin 37 and Bulletin 7 do not apply to transactions of sale of shares by investors through a public stock exchange where such shares were acquired from a transaction through a public stock exchange.
37
There is uncertainty as to the application of Bulletin 37 or previous rules under Bulletin 7. We face uncertainties as to the reporting and other implications of certain past and future transactions where PRC taxable assets are involved, such as offshore restructuring, sale of the shares in our offshore subsidiaries or investments. Our company may be subject to filing obligations or taxes under Bulletin 37 and Bulletin 7 if our company is transferor in such transactions, and may be subject to withholding obligations if our company is transferee in such transactions. For transfer of shares in our company by investors that are non-PRC resident enterprises, our PRC subsidiary may be requested to assist in the filing under Bulletin 37 and Bulletin 7. As a result, we may be required to expend valuable resources to comply with Bulletin 37 and Bulletin 7 or to request the relevant transferors from whom we purchase taxable assets to comply with these circulars, or to establish that our company should not be taxed under these circulars, which may have a material adverse effect on our financial condition and results of operations.
We may be exposed to liabilities under the Foreign Corrupt Practices Act and Chinese anti-corruption laws, and any determination that we violated these laws could have a material adverse effect on our business.
We are subject to the Foreign Corrupt Practice Act (“FCPA”), and other laws that prohibit improper payments or offers of payments to foreign governments and their officials and political parties by U.S. persons and issuers as defined by the statute, for the purpose of obtaining or retaining business. We have operations, have agreements with third parties, and make sales in China as well as to Europe, the United States, India and Southeast Asian countries. The PRC also strictly prohibits bribery of government officials. Our activities in China and other countries create the risk of unauthorized payments or offers of payments by the employees, consultants, sales agents, or distributors of our subsidiaries, even though they may not always be subject to our control. It is our policy to implement safeguards to discourage these practices by our employees. However, our existing safeguards and any future improvements may prove to be less than effective, and the employees, consultants, sales agents, or distributors of our subsidiaries may engage in conduct for which we might be held responsible. Violations of the FCPA or Chinese anti-corruption laws may result in severe criminal or civil sanctions, and we may be subject to other liabilities, which could negatively affect our business, operating results and financial condition. In addition, the U.S. government may seek to hold our subsidiaries liable for successor liability FCPA violations committed by companies in which we invest or that we acquire.
Risks Related to the Company’s Common Stock and CBAT Cayman’s Ordinary Shares
Numerous factors, many of which are beyond our control, may cause the market price of our securities to fluctuate significantly.
There are numerous factors, many of which are beyond our control, may cause the market price of the securities of CBAK Energy Technology, Inc. (or following the Redomicile Merger, of CBAT Cayman) to fluctuate significantly. These factors include:
| ● | our earnings releases, actual or anticipated changes in our earnings, fluctuations in our operating results or our failure to meet the expectations of financial market analysts and investors; |
| ● | changes in financial estimates by us or by any securities analysts who might cover our securities; |
| ● | speculation about our business in the press or the investment community; |
| ● | significant developments relating to our relationships with our customers or suppliers; |
| ● | stock market price and volume fluctuations of other publicly traded companies and, in particular, those that are in our industries; |
| ● | customer demand for our products; |
38
| ● | investor perceptions of our industry in general and our company in particular; |
| ● | the operating and stock performance of comparable companies; |
| ● | general economic conditions and trends; |
| ● | major catastrophic events; |
| ● | announcements by us or our competitors of new products, significant acquisitions, strategic partnerships or divestitures; |
| ● | changes in accounting standards, policies, guidance, interpretation or principles; |
| ● | loss of external funding sources; |
| ● | sales of our shares, including sales by our directors, officers or significant shareholders; and |
| ● | additions or departures of key personnel. |
In the past, shareholders of a public company often brought securities class action suits against the company following periods of instability in the market price of that company’s securities. If we were involved in a class action suit, it could divert a significant amount of our management’s attention and other resources from our business and operations, which could harm our results of operations and require us to incur significant expenses to defend the suit. Any such class action suit, whether or not successful, could harm our reputation and restrict our ability to raise capital in the future. In addition, if a claim is successfully made against us, we may be required to pay significant damages, which could have a material adverse effect on our financial condition and results of operations.
Techniques employed by short sellers may drive down the market price of the common stock of CBAK Energy Technology, Inc. (or following the Redomicile Merger, ordinary shares of CBAT Cayman).
Short selling is the practice of selling securities that the seller does not own but rather has borrowed from a third party with the intention of buying identical securities back at a later date to return to the lender. The short seller hopes to profit from a decline in the value of the securities between the sale of the borrowed securities and the purchase of the replacement shares, as the short seller expects to pay less in that purchase than it received in the sale. As it is in the short seller’s interest for the price of the security to decline, many short sellers publish, or arrange for the publication of, negative opinions regarding the relevant issuer and its business prospects in order to create negative market momentum and generate profits for themselves after selling a security short. These short attacks have, in the past, led to selling of shares in the market.
Public companies that have substantially all of their operations in China have been the subject of short selling. Much of the scrutiny and negative publicity has centered on allegations of a lack of effective internal control over financial reporting resulting in financial and accounting irregularities and mistakes, inadequate corporate governance policies or a lack of adherence thereto and, in many cases, allegations of fraud. As a result, a number of targets of such efforts are now conducting internal and external investigations into the allegations and, in the interim, are subject to shareholder lawsuits and/or SEC enforcement actions.
We were the subject of certain unfavorable allegations. Although we believe such allegations are untrue, inaccurate or inflated, we have expended resources to investigate such allegations and defend ourselves and we may need to expend more resources in connection with these or other allegations in the future, which could be costly and time-consuming and could distract our management from growing our business. The allegations against us may severely impact our stock price and disrupt our business operations. Any investment in the common stock of CBAK Energy Technology, Inc. (or following the Redomicile Merger, ordinary shares of CBAT Cayman) could be greatly reduced or even rendered worthless due to such allegations.
39
If we fail to comply or regain compliance with any continued listing requirements of Nasdaq, we would face possible delisting, which would result in a limited public market for shares of CBAK Energy Technology, Inc. (or following the Redomicile Merger, shares of CBAT Cayman) and make obtaining future debt or equity financing more difficult for us.
CBAK Energy Technology, Inc.’s common stock is traded and listed on the Nasdaq under the symbol “CBAT”, which was changed from “CBAK” on November 30, 2018. The common stock may be delisted if we fail to maintain certain Nasdaq listing requirements.
On December 26, 2024, we received a notice from the Listing Qualifications Department of Nasdaq indicating that, for the preceding 30 consecutive business days, the bid price for the common stock had closed below the minimum $1.00 per share and as a result, CBAK Energy Technology, Inc. was no longer in compliance with the Nasdaq Listing Rule 5550(a)(2). We have a compliance period of 180 calendar days, or until June 24, 2025, to regain compliance with Nasdaq’s minimum bid price requirement. On June 26, 2025, we received a notice from Nasdaq Listing Qualification stating that the closing bid price of the Company’s common stock had been at $1.00 per share or greater for the last 17 consecutive business days, and as a result, the Company had regained compliance with the Nasdaq Listing Rule 5550(a)(2). On October 1, 2025, we received a notice from Nasdaq again notifying that the Company’s the common stock had closed below the minimum $1.00 per share for the preceding 30 consecutive business days. The Company has a compliance period of 180 calendar days, or until March 30, 2026, to regain compliance with Nasdaq’s minimum bid price requirement. As such, the Company currently is not in compliance with the Nasdaq Listing Rule 5550(a)(2).
We cannot assure you that CBAK Energy Technology, Inc. will be able to cure the foregoing bid price deficiency or comply with all the requirements for continued listing on Nasdaq in the future. If the common stock loses its status on the Nasdaq, the common stock would likely trade in the over-the-counter market. If our shares were to trade on the over-the-counter market, selling the common stock could be more difficult because smaller quantities of shares would likely be bought and sold, transactions could be delayed, and security analysts’ coverage of us may be reduced. In addition, in the event the common stock is delisted, broker-dealers have certain regulatory burdens imposed upon them, which may discourage broker-dealers from effecting transactions in the common stock, further limiting the liquidity of the common stock. These factors could result in lower prices and larger spreads in the bid and ask prices for the common stock. Such delisting from the Nasdaq and continued or further declines in our share price could also greatly impair our ability to raise additional necessary capital through equity or debt financing and could significantly increase the ownership dilution to shareholders caused by our issuing equity in financing or other transactions. Such risks will continue to apply to CBAT Cayman after the Redomicile Merger.
If we become directly subject to the scrutiny, criticism and negative publicity involving U.S.-listed Chinese companies, we may have to expend significant resources to investigate and resolve the matter which could harm our business operations, stock price and reputation and could result in a loss of your investment in our stock, especially if such matter cannot be addressed and resolved favorably.
U.S. public companies that have substantially all of their operations in China, particularly companies like us which have completed so-called reverse merger transactions, have been the subject of intense scrutiny, criticism and negative publicity by investors, financial commentators and regulatory agencies, such as the SEC. Much of the scrutiny, criticism and negative publicity has centered around financial and accounting irregularities and mistakes, a lack of effective internal controls over financial accounting, inadequate corporate governance policies or a lack of adherence thereto and, in many cases, allegations of fraud. As a result of the scrutiny, criticism and negative publicity, the publicly traded stock of many U.S. listed Chinese companies has sharply decreased in value and, in some cases, has become virtually worthless. Many of these companies have also been subject to shareholder lawsuits and SEC enforcement actions, and have been conducting internal and external investigations into the allegations. If we become the subject of any unfavorable allegations, whether such allegations are proven to be true or untrue, we will have to expend significant resources to investigate such allegations and/or defend our company. This situation will be costly and time consuming and distract our management from growing our company. If such allegations are not proven to be groundless, our company and business operations will be severely and your investment in our stock could be rendered worthless.
40
The disclosures in our reports and other filings with the SEC and our other public pronouncements are not subject to the scrutiny of any regulatory bodies in the PRC. Accordingly, our public disclosure should be reviewed in light of the fact that no governmental agency that is located in China where substantially all of our operations and business are located have conducted any due diligence on our operations or reviewed or cleared any of our disclosures.
We are regulated by the SEC and our reports and other filings with the SEC are subject to SEC review in accordance with the rules and regulations promulgated by the SEC under the Securities Act and the Exchange Act. Unlike public reporting companies whose operations are located primarily in the United States, however, substantially all of our operations are located in China. Since substantially all of our operations and business take place in China, it may be more difficult for the Staff of the SEC to overcome the geographic and cultural obstacles that are present when reviewing our disclosures. These same obstacles are not present for similar companies whose operations or business take place entirely or primarily in the United States. Furthermore, our SEC reports and other disclosures and public pronouncements are not subject to the review or scrutiny of any PRC regulatory authority. For example, the disclosure in our SEC reports and certain other filings are not subject to the review of CSRC, a PRC regulator that is tasked with oversight of the capital markets in China. Accordingly, you should review our SEC reports, filings and our other public pronouncements with the understanding that no local regulator has done any due diligence on our company and with the understanding that none of our SEC reports, other filings or any of our other public pronouncements has been reviewed or otherwise been scrutinized by any local regulator.
Adverse developments in general business and economic conditions as well as conditions in the global capital market could have an adverse effect on the demand for the Company’s products, the business, and the financial condition and results of operations of the Company and its customers.
Volatility in the global capital market, which impacts interest rates, currency exchange rates and the availability of credit, could have an adverse effect on the business, financial condition and results of operations of the Company and the Company’s customers.
Another economic or financial crisis or rapid decline of the consumer economy, significant concerns over energy costs, geopolitical issues, including the ongoing conflict between Ukraine and Russia, recent events in the Middle East, recent trade disputes between the U.S. and other countries resulting in the imposition of increased tariffs on products imported into the U.S., and the availability and cost of credit can contribute to increased volatility, diminished expectations for the economy and the markets, and high levels of structural unemployment by historical standards. Market, political and economic challenges, including dislocations and volatility in the credit markets, general global economic uncertainty, uncertainty or volatility from matters such as the implementation of the governing agenda of President Donald J. Trump, and changes in governmental policy on a variety of matters such as trade, tariffs and manufacturing policies may adversely affect the economy and financial markets, our financial condition, results of operations, and the trading price of our shares.
41
The Company is a manufacturer of new energy high power lithium and sodium batteries, primarily used in light electric vehicles, electric vehicles, energy storage such as residential energy supply & uninterruptible power supply (UPS) application, and other high-power applications. Our primary product offerings consist of new energy high power lithium and sodium batteries. In addition, after completing the acquisition of 81.56% of registered equity interests in Hitrans in November 2021 (subsequently reduced to 67.33% of registered equity interests, representing 72.99% of paid-up capital), the Company expanded into the development and manufacturing of NCM precursor and cathode materials. Hitrans is a leading developer and manufacturer of ternary precursor and cathode materials in China, whose products are widely used in batteries for electric vehicles, electric tools, high-end digital products and storage, among others.
CBAT Cayman is an exempted company incorporated under the laws of the Cayman Islands and currently a wholly-owned subsidiary of the Company. An “exempted” company under the laws of the Cayman Islands is one that conducts its operations mainly outside the Cayman Islands. CBAT Cayman does not have a significant amount of assets or liabilities and has not engaged in any business since its incorporation other than activities associated with its anticipated participation in the Redomicile Merger.
The principal executive office of each of the Company and CBAT Cayman is located at CBAK Industrial Park, Meigui Street, Huayuankou Economic Zone, Dalian City, Liaoning Province 116450, People’s Republic of China; Telephone: 86-411-39185985; Fax: 86-411-39185980; E-mail: ir@cbak.com.cn.
For information regarding the business and the management’s discussion and analysis of financial condition and results of operations of the Company, please see the Company’s Annual Report on Form 10-K for the year ended December 31, 2024, and the Company’s quarterly reports on Form 10-Q for the fiscal quarters ended March 31, June 30 and September 30, 2025, incorporated herein by reference. Please refer to the section in this proxy statement/prospectus entitled “Where You Can Find More Information.”
CBAT Cayman does not have any operations or assets. Accordingly, a separate discussion of its business or its financial condition and results of operations is not included in this proxy statement/prospectus.
42
DIRECTORS AND EXECUTIVE OFFICERS
Following the Redomicile Merger, CBAT Cayman will be managed by substantially the same board of directors and executive officers that manage the Company.
Directors and Executive Officers
The following sets forth the name and position of each of our current executive officers and directors.
| Name | Age | Gender | Position | |||
| Zhiguang Hu | 43 | Male | President and Chief Executive Officer | |||
| Jiewei Li | 35 | Male | Director, Chief Financial Officer and Secretary | |||
| Xiangyu Pei | 35 | Female | Director | |||
| Martha C. Agee | 70 | Female | Independent Director | |||
| J. Simon Xue | 71 | Male | Independent Director | |||
| Jianjun He | 53 | Male | Independent Director |
Zhiguang Hu is a long-term employee who has been with the Company since 2004 and has led our sales and marketing department, contributing significantly to the revenue growth of the Company’s battery business in recent years. Mr. Hu has served as our President and Chief Executive Officer since October 2024. Since June 2023, he has held the position of Deputy General Manager in the Company’s Sales and Marketing Department. Prior to this role, he served as the Director of Sales and Marketing at our subsidiary, Dalian CBAK Power Battery Co., Ltd., from January 2014 to May 2023. His experience also includes serving as the Director of the Sales and Marketing Department at BAK International (Tianjin) Co., Ltd. from January 2012 to December 2013, a former subsidiary of the Company. Before that, he was the Sales Manager at BAK International (Tianjin) Co., Ltd. from January 2008 to December 2011. Additionally, he managed Overseas Business and Key Accounts at Shenzhen BAK Battery Co., Ltd., another former subsidiary of the Company, from July 2004 to December 2007. Mr. Hu graduated from Lanzhou Business College (now Lanzhou University of Finance and Economics) in July 2004, earning a degree in Business Administration.
Jiewei Li has served as our Chief Financial Officer and Secretary of the Company since August 2023, and as our director since May 2025. Mr. Li has also been the Company’s investor relations manager since 2021. Prior to joining the Company, from 2018 to 2021, Mr. Li had worked at multiple fund management companies in China where he focused on structuring various investment products. Before that, from 2014 to 2018, he had worked for several renowned American real estate developers in their fund management departments, responsible for capital market affairs. Mr. Li received a Master’s Degree in Political and Public Administration from the Chinese University of Hong Kong in 2014.
Xiangyu Pei served as our Interim Chief Financial Officer from August 23, 2019 to August 22, 2023. After resigning as our Interim Chief Financial Officer, she has continued to serve in our finance department. Ms. Pei has served as our director since September 2021. Prior to that, she served as the financial controller of the Company’s subsidiary, CBAK Power since 2017. Ms. Pei was also the Company’s secretary from 2017 to August 2023. While serving as our Interim Chief Financial Officer, she oversaw auditing, accounting, financial reporting and investor relations for the Company. Ms. Pei received a PhD in World Economics from Jilin University in China.
Martha C. Agee has served as our director since November 15, 2012. Since 1997, Ms. Agee has been a senior lecturer of business law at Hankamer School of Business of Baylor University where she teaches courses in the Legal Environment of Business, International Business Law, and Healthcare Law & Ethics for graduate and undergraduate students. Prior to that, Ms. Agee practiced law from 1988 to 1996. Ms. Agee obtained her bachelor’s degree in accounting in 1976 and Juris Doctor degree in 1988 from Baylor University.
J. Simon Xue has served as our director since February 1, 2016. Dr. Xue has approximately 40 years of experience in nuclear chemistry, solid state chemistry, superconductivity and materials for lithium ion batteries. Within his research career, he has spent 21 years in the research and development of lithium ion battery. Dr. Xue is retired but remains a member of energy storage strategic division of the Expert Committee for “Chinese Industrial Association of Power Sources”, energy storage strategic division. Prior to that, Dr. Xue was a director of Altair Nanotechnologies Inc., a Delaware company, between August 2011 and April 2012. From 2010 to 2011, he served as the chief executive officer of Yintong Energy Co., Ltd., a subsidiary of Canon Investment Holdings Ltd. Dr. Xue has also held positions at Ultralife, Duracell, B&K Electronics Co., Ltd., Valence Energy-Tech (Suzhou) Co., A123 Systems Inc. and International Battery Inc. He has an extensive reputation in the whole product chain of lithium ion battery in China, including materials, equipment, cell manufacturing and testing. He has authored or co-authored over 50 scientific articles, 12 patents relevant to battery chemistry and materials and participated, presented and hosted more than 30 battery or material related international conferences. Dr. Xue completed his Ph.D. program in Solid State Chemistry in McMaster University in 1992.
43
Jianjun He has served as our director since November 4, 2013. Mr. He has more than 16 years of experience in accounting and finance and is an associate member of the Chinese Institute of Certificate Public Accounts. Mr. He has been the Managing Director of Jilin Cybernaut Lvke Investment and Management Co., Ltd., an investment consulting firm in China, since January 1, 2013. From June 30, 2009 to December 31, 2012, Mr. He served as the Chief Financial Officer of THT Heat Transfer Technology, Inc. (Nasdaq: THTI) (“THT Heat”), a provider of heat exchangers and heat exchange solutions in China. Mr. He was the Chief Financial Officer of Siping City Juyuan Hanyang Plate Heat Exchanger Co. Ltd, a wholly owned subsidiary of THT Heat from 2007 to December 2012. From 1999 to 2007, Mr. He worked as senior financial officer in Jilin Grain Group, a state-owned enterprise engaged in the grain processing and trading business. Mr. He graduated from Changchun Taxation College in 1995 with a bachelor’s degree in auditing and obtained a master’s degree from Jilin University in 2005.
There are no agreements or understandings for any of our executive officers or director to resign at the request of another person and no officer or director is acting on behalf of nor will any of them act at the direction of any other person.
Directors are elected until their successors are duly elected and qualified.
There are no family relationships among our directors or officers.
Involvement in Certain Legal Proceedings
To the best of our knowledge, none of our directors or executive officers has been the subject of the follow events, during the past ten years:
| 1) | A petition under the federal bankruptcy laws or any state insolvency law was filed by or against, or a receiver, fiscal agent or similar officer was appointed by a court for the business or property of such person, or any partnership in which he was a general partner at or within two years before the time of such filing, or any corporation or business association of which he was an executive officer at or within two years before the time of such filing; |
| 2) | Convicted in a criminal proceeding or is a named subject of a pending criminal proceeding (excluding traffic violations and other minor offenses); |
| 3) | The subject of any order, judgment, or decree, not subsequently reversed, suspended or vacated, of any court of competent jurisdiction, permanently or temporarily enjoining him from, or otherwise limiting, the following activities; |
| i. | Acting as a futures commission merchant, introducing broker, commodity trading advisor, commodity pool operator, floor broker, leverage transaction merchant, any other person regulated by the Commodity Futures Trading Commission, or an associated person of any of the foregoing, or as an investment adviser, underwriter, broker or dealer in securities, or as an affiliated person, director or employee of any investment company, bank, savings and loan association or insurance company, or engaging in or continuing any conduct or practice in connection with such activity; |
| ii. | Engaging in any type of business practice; or |
| iii. | Engaging in any activity in connection with the purchase or sale of any security or commodity or in connection with any violation of Federal or State securities laws or Federal commodities laws; |
44
| 4) | The subject of any order, judgment or decree, not subsequently reversed, suspended or vacated, of any Federal or State authority barring, suspending or otherwise limiting for more than 60 days the right of such person to engage in any activity described in paragraph 3)i in the preceding paragraph or to be associated with persons engaged in any such activity; |
| 5) | Was found by a court of competent jurisdiction in a civil action or by the SEC to have violated any federal or state securities law, and the judgment in such civil action or finding by the SEC has not been subsequently reversed, suspended, or vacated; |
| 6) | Was found by a court of competent jurisdiction in a civil action or by the Commodity Futures Trading Commission to have violated any Federal commodities law, and the judgment in such civil action or finding by the Commodity Futures Trading Commission has not been subsequently reversed, suspended or vacated; |
| 7) | Was the subject of, or a party to, any federal or state judicial or administrative order, judgment, decree, or finding, not subsequently reversed, suspended or vacated, relating to an alleged violation of: |
| i. | Any federal or state securities or commodities law or regulation; or |
| ii. | Any law or regulation respecting financial institutions or insurance companies including, but not limited to, a temporary or permanent injunction, order of disgorgement or restitution, civil money penalty or temporary or permanent cease-and-desist order, or removal or prohibition order, or |
| iii. | Any law or regulation prohibiting mail or wire fraud or fraud in connection with any business entity; or |
| 8) | Was the subject of, or a party to, any sanction or order, not subsequently reversed, suspended or vacated, of any self-regulatory organization (as defined in Section 3(a)(26) of the Exchange Act (15 U.S.C. 78c(a)(26))), any registered entity (as defined in Section 1(a)(29) of the Commodity Exchange Act (7 U.S.C. 1(a)(29))), or any equivalent exchange, association, entity or organization that has disciplinary authority over its members or persons associated with a member. |
45
Following the Redomicile Merger, CBAT Cayman will be managed by substantially the same board of directors, committees of the board of directors and executive officers that manage the Company.
The Company’s Board of Directors presently is comprised of five members: Jiewei Li, Xiangyu Pei, Martha C. Agee, J. Simon Xue and Jianjun He. At this time, the directors have determined that the best interests of the Company and its shareholders are served by operating without a designated Chair, thereby encouraging a collegial decision-making environment in which each director participates on an equal footing in setting agendas, presiding at meetings on a rotating basis, and providing strategic oversight. The Board reviews its leadership framework at least annually, and, should circumstances warrant—such as a significant change in the Company’s operations, strategy, or governance requirements—the directors are prepared to elect a Chair in accordance with its governing documents then in effect. Until such time, the Board believes that its current structure promotes balanced governance, facilitates open dialogue, and enhances accountability among all directors.
Our Board of Directors currently has three standing Committees which, pursuant to delegated authority, perform various duties on behalf of and report to the Board: (i) Audit Committee, (ii) Compensation Committee and (iii) Nominating and Corporate Governance Committee. Each of the three standing Committees is comprised entirely of independent directors as that term is defined under the NASDAQ listing standards applicable to each of these committees. From time to time, the Board may establish other committees.
Each committee acts pursuant to written charters approved by the Board. Each of the charters for our Audit, Compensation and Nominating and Corporate Governance Committees contains a definition for determining whether members of the respective Committee are independent for purposes of that committee. Current copies of these charters are posted on our Internet website at www.cbak.com.cn.
Our Audit Committee consists of three members: Martha C. Agee, J. Simon Xue and Jianjun He. Pursuant to the determination of our Board of Directors, Ms. Agee serves as the chair of the Audit Committee and as our Audit Committee financial expert as that term is defined by the applicable SEC rules. Each director who has served or is serving on our Audit Committee was or is “independent” as that term is defined under the NASDAQ listing rules for Audit Committee members at all times during their service on such Committee.
The Audit Committee, which was established in accordance with Section 3(a)(58)(A) of the Exchange Act, oversees our accounting and financial reporting processes and the audits of the financial statements of our company. The Audit Committee is responsible for, among other things:
| ● | the appointment, compensation, retention and oversight of the work of the independent auditor; |
46
| ● | reviewing and pre-approving all auditing services and permissible non-audit services (including the fees and terms thereof) to be performed by the independent auditor; |
| ● | reviewing and approving all proposed related-party transactions; |
| ● | discussing the interim and annual financial statements with management and our independent auditors; |
| ● | reviewing and discussing with management and the independent auditor (a) the adequacy and effectiveness of the Company’s internal controls, (b) the Company’s internal audit procedures, and (c) the adequacy and effectiveness of the Company’s disclosure controls and procedures, and management reports thereon; |
| ● | reviewing reported violations of the Company’s code of conduct and business ethics; and |
| ● | reviewing and discussing with management and the independent auditor various topics and events that may have significant financial impact on the Company or that are the subject of discussions between management and the independent auditors. |
Our Compensation Committee consists of three members: Martha C. Agee, J. Simon Xue and Jianjun He, with Mr. Xue serving as chair. Each director who has served or is serving on our Compensation Committee was or is “independent” as that term is defined under the NASDAQ listing rules at all times during their service on such Committee.
The purpose of our Compensation Committee is to discharge the responsibilities of the Company’s Board of Directors relating to compensation of the Company’s executives, to produce an annual report on executive compensation for inclusion in the Company’s proxy statement, if required, and to oversee and advise the Board on the adoption of policies that govern the Company’s compensation programs, including stock and benefit plans. Our chief executive officer may not be present at any Compensation Committee meeting during which his compensation is deliberated. The Compensation Committee is responsible for, among other things:
| ● | reviewing and approving the compensation structure for corporate officers at the level of corporate vice president and above; |
| ● | overseeing an evaluation of the performance of the Company’s executive officers and approve the annual compensation, including salary, bonus, incentive and equity compensation, for the executive officers; |
| ● | reviewing and approving chief executive officer goals and objectives, evaluate chief executive officer performance in light of these corporate objectives, and set chief executive officer compensation consistent with Company philosophy; |
| ● | making recommendations to the Board regarding the compensation of board members; and |
| ● | reviewing and making recommendations concerning long-term incentive compensation plans, including the use of equity-based plans. Except as otherwise delegated by the Board of Directors, the Compensation Committee will act on behalf of the Board of Directors as the “Committee” established to administer equity-based and employee benefit plans, and as such will discharge any responsibilities imposed on the Compensation Committee under those plans, including making and authorizing grants, in accordance with the terms of those plans. |
47
Nominating and Corporate Governance Committee
Our Nominating and Corporate Governance Committee consists of three members: Martha C. Agee, J. Simon Xue and Jianjun He, with Mr. He serving as chair. Each director who has served or is serving on our Nominating and Corporate Governance Committee was or is “independent” as that term is defined under the NASDAQ listing rules at all times during their service on such Committee.
The purpose of the Nominating and Corporate Governance Committee is to determine the slate of director nominees for election to the Company’s Board of Directors, to identify and recommend candidates to fill vacancies occurring between annual shareholder meetings, and to review the Company’s policies and programs that relate to matters of corporate responsibility, including public issues of significance to the Company and its members. The Nominating and Corporate Governance Committee is responsible for, among other things:
| ● | annually presenting to the Board a list of individuals recommended for nomination for election to the Board at the annual meeting of stockholders, and for appointment to the committees of the Board; |
| ● | annually reviewing the composition of each committee and present recommendations for committee memberships to the Board as needed; and |
| ● | annually evaluating and reporting to the Board of Directors on the performance and effectiveness of the Board of Directors to facilitate the directors fulfillment of their responsibilities in a manner that serves the interests of the Company’s shareholders. |
Code of Business Ethics and Conduct
We have adopted a Code of Business Ethics and Conduct relating to the conduct of our business by our employees, officers and directors. We intend to maintain the highest standards of ethical business practices and compliance with all laws and regulations applicable to our business, including those relating to doing business outside the United States. A copy of the Code of Business Conduct and Ethics has been filed as Exhibit 14.1 to our Quarterly Report on Form 10-Q filed on August 22, 2006 and is hereby incorporated by reference into this annual report. The Code of Business Conduct and Ethics is also available on our website at www.cbak.com.cn. During the fiscal year ended December 31, 2025, there were no amendments to or waivers of our Code of Business Ethics and Conduct.
CBAT Cayman has adopted a Code of Business Ethics and Conduct relating to the conduct of its business by its employees, officers and directors. CBAT Cayman intends to maintain the highest standards of ethical business practices and compliance with all laws and regulations applicable to our business. The Code of Business Conduct and Ethics will be available on our website at www.cbak.com.cn.
Our Board of Directors has determined that each of our non-employee directors, Mr. Xue, Ms. Agee and Mr. He, is an “independent director” as defined by the applicable rules of the SEC and NASDAQ. Each of our non-employee directors serves on the Board’s committees, and therefore all of the members of our board committees are independent as defined under Rule 5605(a)(2) of the NASDAQ Listing Rules. There were and are no transactions, relationships or arrangements not otherwise disclosed in this proxy statement/prospectus that were considered by the Board of Directors under the applicable independence definitions in determining that each of these directors is independent.
48
The Board of Directors’ Role in Risk Oversight
The Board of Directors oversees that the assets of the Company are properly safeguarded, that the appropriate financial and other controls are maintained, and that the Company’s business is conducted wisely and in compliance with applicable laws and regulations and proper governance. Included in these responsibilities is the Board of Directors’ oversight of the various risks facing the Company. In this regard, the Board of Directors seeks to understand and oversee critical business risks. The Board of Directors does not view risk in isolation. Risks are considered in virtually every business decision and as part of the Company’s business strategy. The Board recognizes that it is neither possible nor prudent to eliminate all risk. Indeed, purposeful and appropriate risk-taking is essential for the Company to be competitive on a global basis and to achieve its objectives.
While the Board oversees risk management, Company management is charged with managing risk. The Company has robust internal processes and a strong internal control environment to identify and manage risks and to communicate with the Board of Directors. The Board of Directors and the Audit Committee monitor and evaluate the effectiveness of the internal controls and the risk management program at least annually. Management communicates routinely with the Board of Directors, Board Committees and individual Directors on the significant risks identified and how they are being managed. Directors are free to, and indeed often do, communicate directly with senior management.
The Board implements its risk oversight function both as a whole and through Committees. Much of the work is delegated to various Committees, which meet regularly and report back to the full Board. All Committees play significant roles in carrying out the risk oversight function. In particular:
| ● | The Audit Committee oversees risks related to the Company’s financial statements, the financial reporting process, accounting and legal matters. The Audit Committee oversees the internal audit function. The Audit Committee members meet separately with representatives of the Company’s independent auditing firm; |
| ● | The Compensation Committee evaluates the risks and rewards associated with the Company’s compensation philosophy and programs. The Compensation Committee reviews and approves compensation programs with features that mitigate risk without diminishing the incentive nature of the compensation. Management discusses with the Compensation Committee the procedures that have been put in place to identify and mitigate potential risks in compensation; and |
| ● | The Nominating and Corporate Governance Committee evaluates risk associated with management decisions and strategic direction and reports concerns to the full Board. In addition, this committee evaluates the performance of independent directors and makes suggestions to the full Board concerning director qualifications and number of independent directors. The committee also oversees the Company’s ethics programs, including the Code of Business Ethics and Conduct. |
49
The following table sets forth information concerning all cash and non-cash compensation awarded to, earned by or paid to the named executive officers for services rendered in all capacities during the noted periods. No other executive officers received total compensation in excess of $100,000 during the fiscal year ended December 31, 2025.
| Stock | Option | |||||||||||||||||||
| Salary | Awards | Awards | Total | |||||||||||||||||
| Name and Principal Position | Year | ($)(1) | ($) | ($)(2)(3) | ($) | |||||||||||||||
| Zhiguang Hu | 2025 | 116,856 | - | 14,670 | 131,526 | |||||||||||||||
| Chief Executive Officer(4) | 2024 | 121,387 | - | 11,294 | 132,681 | |||||||||||||||
| Jiewei Li | 2025 | 83,469 | - | 9,780 | 93,249 | |||||||||||||||
| Chief Financial Officer and Secretary(5) | 2024 | 91,047 | - | 7,529 | 98,576 | |||||||||||||||
| Xiangyu Pei | 2025 | 83,469 | - | 48,900 | 132,369 | |||||||||||||||
| Director and Former Interim Chief Financial Officer(6) | 2024 | 100,587 | - | 37,645 | 138,232 | |||||||||||||||
| (1) | The amounts reported in this table have been converted from RMB to U.S. dollars based on the average conversion rate between the U.S. dollar and RMB for the applicable fiscal year, or $1.00 to RMB7.1883 (fiscal year 2025 exchange rate) and $1.00 to RMB7.1913 (fiscal year 2024 exchange rate). |
| (2) | The value of performance-vesting stock options is computed assuming achievement of performance goals based on probable outcomes of such performance goals under ASC Topic 718. Amount shown does not reflect compensation actually received or that may be realized in the future by the recipients. In accordance with SEC regulations, such amount reflects the aggregate grant date fair value computed in accordance with FASB ASC Topic 718 for stock and option awards made in the referenced fiscal year. This performance-based option award is subject to performance and service-vesting requirements. See Note 25 of the Notes to Consolidated Financial Statements in our Form 10-K for information, including assumptions made, regarding the valuation of equity awards. |
| (3) | On November 29, 2021, the Company granted (i) Mr. Jiewei Li performance-based options to purchase a total of 20,000 shares of common stock, and (ii) Ms. Xiangyu Pei performance-based options to purchase a total of 150,000 shares of common stock, under the Company’s 2015 Equity Incentive Plan, with an exercise price of $1.96 per share. |
| (4) | On April 11, 2023, pursuant to the CBAK Energy Technology, Inc. 2015 Equity Incentive Plan, the Company granted 15,000 RSUs to Mr. Zhiguang Hu. Each RSU represents a contingent right to receive one share of common stock. The RSUs vested in two equal installments on June 30 and December 31, 2023, respectively.
On April 11, 2023, pursuant to the CBAK Energy Technology, Inc. 2015 Equity Incentive Plan, the Company granted Mr. Zhiguang Hu an option to purchase 30,000 shares of common stock. The option vest in four equal installments semi-annually with the first installment vesting on June 30, 2024, the second installment vesting on December 31, 2024, the third installment vesting on June 30, 2025 and the fourth installment vesting on December 31, 2025. |
50
| (5) | On April 11, 2023, pursuant to the CBAK Energy Technology, Inc. 2015 Equity Incentive Plan, the Company granted 10,000 RSUs to Mr. Jiewei Li. Each RSU represents a contingent right to receive one share of common stock. The RSUs vested in two equal installments on June 30 and December 31, 2023, respectively.
On April 11, 2023, pursuant to the CBAK Energy Technology, Inc. 2015 Equity Incentive Plan, the Company granted Mr. Jiewei Li an option to purchase 20,000 shares of common stock. The option vest in four equal installments semi-annually with the first installment vesting on June 30, 2024, the second installment vesting on December 31, 2024, the third installment vesting on June 30, 2025 and the fourth installment vesting on December 31, 2025. |
| (6) | On April 11, 2023, pursuant to the CBAK Energy Technology, Inc. 2015 Equity Incentive Plan, the Company granted 50,000 RSUs to Ms. Pei. Each RSU represents a contingent right to receive one share of common stock. The RSUs vested in two equal installments on June 30 and December 31, 2023, respectively.
On April 11, 2023, pursuant to the CBAK Energy Technology, Inc. 2015 Equity Incentive Plan, the Company granted Ms. Pei an option to purchase 100,000 shares of common stock. The option vest in four equal installments semi-annually with the first installment vesting on June 30, 2024, the second installment vesting on December 31, 2024, the third installment vesting on June 30, 2025 and the fourth installment vesting on December 31, 2025. |
Summary of Employment Agreements
The base salary shown in the Summary Compensation Table is described in each named executive officer’s respective employment agreement. The material terms of those employment agreements are summarized below.
We entered into employment agreements with three-year initial terms with our named executive officers in the form of our standard employment agreements. Each of our standard employment agreements is automatically extended by a year at the expiration of the initial term and at the expiration of every one-year extension, until terminated in accordance with the termination provisions of the agreements, which are described below.
Our standard employment agreement permits us to terminate the executive’s employment for cause, at any time, without notice or remuneration, for certain acts of the executive, including but not limited to a conviction or plea of guilty to a felony, negligence or dishonesty to our detriment and failure to perform agreed duties after a reasonable opportunity to cure the failure. An executive may terminate his employment upon one month’s written notice if there is a material reduction in his authority, duties and responsibilities or if there is a material reduction in his annual salary before the next annual salary review. Furthermore, we may terminate the executive’s employment at any time without cause by giving one month’s advance written notice to the executive officer. If we terminate the executive’s employment without cause, the executive will be entitled to a termination payment of up to three months of his or her then base salary, depending on the length of such executive’s employment with us. Specifically, the executive will receive salary continuation for: (i) one month following a termination effective prior to the first anniversary of the effective date of the employment agreement; (ii) two months following a termination effective prior to the second anniversary of the effective date; and (iii) three months following a termination effective prior to or any time after the third anniversary of the effective date. The employment agreements provide that the executive will not participate in any severance plan, policy, or program of the Company.
Our standard employment agreement contains customary non-competition, confidentiality, and non-disclosure covenants. Each executive officer has agreed to hold, both during and after the employment agreement expires or is earlier terminated, in strict confidence and not to use, except as required in the performance of his duties in connection with the employment, any confidential information, technical data, trade secrets and know-how of our company or the confidential information of any third party, including our affiliated entities and our subsidiaries, received by us. The executive officers have also agreed to disclose in confidence to us all inventions, designs and trade secrets which they conceive, develop or reduce to practice and to assign all right, title and interest in them to us. In addition, each executive officer has agreed to be bound by non-competition restrictions set forth in his or her employment agreement. Specifically, each executive officer has agreed not to, while employed by us and for a period of one year following the termination or expiration of the employment agreement,
| ● | approach our clients, customers or contacts or other persons or entities, and not to interfere with the business relationship between us and such persons and/or entities; |
51
| ● | assume employment with or provide services as a director for any of our competitors, or engage in any business which is in direct or indirect competition with our business; or |
| ● | solicit the services of any of our employees. |
Following the Redomicile Merger, CBAT Cayman is expected to enter into employment agreements with our executive officers, in the form attached as an exhibit to the registration statement of which this proxy statement/prospectus forms a part. The employment agreement will continue for a term specified in a separate PRC agreement, automatically renewable for successive one-year periods unless either party gives one month’s notice of non-renewal. The agreement includes assignment to the Company of intellectual property created within the scope of employment (including for 12 months post-termination in specified circumstances), and non-competition and non-solicitation covenants that apply during employment and for 24 months thereafter. The Company may terminate employment with or without Cause (as defined) on one month’s written notice; the Executive may resign on one month’s notice; the agreement terminates upon death or may be terminated for disability as determined by the Board, with earned but unpaid compensation payable and any additional amounts as required by applicable law in the event of termination other than for Cause. The agreement is governed by New York law for U.S. officers (or PRC law for PRC officers), and provides for binding arbitration in Hong Kong under HKIAC rules.
CBAT Cayman is expected to enter into indemnification agreements with our directors and executive officers, in the form attached as an exhibit to the registration statement of which this proxy statement/prospectus forms a part, pursuant to which it will agree to indemnify our directors and executive officers against certain liabilities and expenses incurred by such persons in connection with claims made by reason of their being such a director or officer.
Outstanding Equity Awards at Fiscal Year-End 2025
The following table sets forth the equity awards outstanding at December 31, 2025 for each of our named executive officers. As of December 31, 2025, there were no outstanding stock awards for named executive officers.
| Option Awards | ||||||||||||||||||||||||
| Equity | ||||||||||||||||||||||||
| incentive | ||||||||||||||||||||||||
| plan | ||||||||||||||||||||||||
| awards: | ||||||||||||||||||||||||
| Number of | ||||||||||||||||||||||||
| Number of | Number of | securities | ||||||||||||||||||||||
| securities | securities | underlying | ||||||||||||||||||||||
| underlying | underlying | unexercised | Option | |||||||||||||||||||||
| unexercised | unexercised | unearned | exercise | Option | ||||||||||||||||||||
| options (#) | options (#) | options | price | expiration | ||||||||||||||||||||
| Name | Grant Date | exercisable | unexercisable | (#) | ($) | date | ||||||||||||||||||
| Zhiguang Hu, | 4/11/2023 | 15,000 | - | 15,000 | 0.978 | 06/22/2029 | ||||||||||||||||||
| Chief Executive Officer | ||||||||||||||||||||||||
| Jiewei Li, | 11/29/2021 | 4,000 | - | 8,000 | 1.96 | 09/26/2027 | ||||||||||||||||||
| Chief Financial Officer | 4/11/2023 | 10,000 | - | 10,000 | 0.978 | 06/22/2029 | ||||||||||||||||||
| Xiangyu Pei, | ||||||||||||||||||||||||
| Director and Former Interim | 11/29/2021 | 30,000 | - | 60,000 | 1.96 | 09/26/2027 | ||||||||||||||||||
| Chief Financial officer | 4/11/2023 | 50,000 | - | 50,000 | 0.978 | 06/22/2029 | ||||||||||||||||||
52
On April 11, 2023, pursuant to the 2015 Plan, each of our independent directors was granted 10,000 restricted share units, or RSUs, of the Company’s common stock, which vested in two equal installments on June 30 and December 31, 2023, respectively. On the same date, each of our independent directors was granted an option to purchase 20,000 shares of common stock, which vest in four equal installments semi-annually with the first installment vesting on June 30, 2024, the second installment vesting on December 31, 2024, the third installment vesting on June 30, 2025 and the fourth installment vesting on December 31, 2025.
The following table sets forth the total compensation earned by our non-employee directors during our fiscal year ended December 31, 2025:
| Fees | ||||||||||||
| Earned or | ||||||||||||
| Paid in | Option | |||||||||||
| Cash | Awards | Total | ||||||||||
| Name | ($) | ($) | ($) | |||||||||
| J. Simon Xue | 20,000 | 9,780 | 29,780 | |||||||||
| Martha C. Agee | 20,000 | 9,780 | 29,780 | |||||||||
| Jianjun He | 20,000 | 9,780 | 29,780 | |||||||||
We do not maintain a medical, dental or retirement benefits plan for the directors.
Except as otherwise disclosed, we have not compensated, and will not compensate our non-independent directors for serving as our directors, although they are entitled to reimbursements for reasonable expenses incurred in connection with attending our board meetings.
The directors may determine remuneration to be paid to the directors with interested members of the Board refraining from voting. The Compensation Committee will assist the directors in reviewing and approving the compensation structure for the directors.
53
SECURITIES OWNERSHIP OF CERTAIN BENEFICIAL OWNERS AND MANAGEMENT
Securities Ownership of Certain Beneficial Owners and Management
The following table sets forth information known to us with respect to the beneficial ownership of the Company’s common stock as of the close of business on January 16, 2026 (the “Reference Date”) for: (i) each person known by us to beneficially own more than 5% of our voting securities, (ii) each named executive officer, (iii) each of our directors and nominees, and (iv) all of our named executive officers and directors as a group:
| Amount
and Nature of Beneficial Ownership (1) | ||||||||
| Names of Management and Names of Certain Beneficial Owners (1) | Number (2) | Percent (3) | ||||||
| Officers and Directors | ||||||||
| Zhiguang Hu (4) | 63,638 | * | ||||||
| J. Simon Xue (5) | 60,000 | * | ||||||
| Martha C. Agee (5) | 80,000 | * | ||||||
| Jianjun He (5) | 80,000 | * | ||||||
| Xiangyu Pei (6) | 417,983 | * | ||||||
| Jiewei Li(7) | 34,000 | * | ||||||
| All executive officers and directors as a group (6 persons) | 735,621 | * | ||||||
| Principal Stockholders | ||||||||
| Gimli Group Limited(8) | 10,413,371 | 11.7 | % | |||||
| * | Denotes less than 1% of the outstanding shares of common stock. |
| (1) | The number of shares beneficially owned is determined under SEC rules, and the information is not necessarily indicative of beneficial ownership for any other purpose. Under those rules, beneficial ownership includes any shares as to which the individual has sole or shared voting power or investment power, and also any shares which the individual has the right to acquire within 60 days of the Reference Date, through the exercise or conversion of any stock option, convertible security, warrant or other right (a “Presently Exercisable” security). Including those shares in the table does not, however, constitute an admission that the named stockholder is a direct or indirect beneficial owner of those shares. |
| (2) | Unless otherwise indicated, each person or entity named in the table has sole voting power and investment power (or shares that power with that person’s spouse) with respect to all shares of common stock listed as owned by that person or entity. |
| (3) | A total of 88,645,836 shares of common stock are considered to be outstanding on the Reference Date. For each beneficial owner above, any Presently Exercisable securities of such beneficial owner have been included in the denominator, pursuant to Rule 13d-3(d)(1) under the Securities Exchange Act of 1934, as amended, or the Exchange Act. |
| (4) | On April 11, 2023, pursuant to the 2015 plan, the Company granted Mr. Zhiguang Hu an aggregate of 15,000 restricted share units of the Company’s common stock. The share units vest in two equal installments on June 30 and December 31, 2023, respectively. |
| Includes a total of 30,000 outstanding options. On April 11, 2023, pursuant to the 2015 plan, the Company granted Mr. Zhiguang Hu an aggregate of 30,000 options to purchase common stock. The options vest in four equal installments semi-annually with the first installment (7,500) vesting on June 30, 2024, the second installment (7,500) vesting on December 31, 2024, the third installment (7,500) vesting on June 30, 2025 and the fourth installment (7,500) vesting on December 31, 2025. |
| (5) | On April 11, 2023, pursuant to the 2015 Plan, each of our independent directors was granted 10,000 restricted share units, or RSUs, of the Company’s common stock, which vested in two equal installments on June 30 and December 31, 2023, respectively. On the same date, each of our independent directors was granted an option to purchase 20,000 shares of common stock, which vest in four equal installments semi-annually with the first installment (5,000) vesting on June 30, 2024, the second installment (5,000) vesting on December 31, 2024, the third installment (5,000) vesting on June 30, 2025 and the fourth installment (5,000) vesting on December 31, 2025. |
54
| (6) | On April 19, 2016, Ms. Pei was granted 50,000 restricted shares under the 2015 Plan. Such shares vest semi-annually in 6 equal installments over a three-year period with the first vesting on December 31, 2016. On August 23, 2019, pursuant to the 2015 Plan, the Company granted Ms. Pei an aggregate of 180,000 restricted share units of the Company’s common stock. The share units vest semi-annually in 6 equal installments over a three-year period with the first vesting on September 30, 2019.
On April 11, 2023, pursuant to the 2015 plan, the Company granted Ms. Xiangyu Pei an aggregate of 50,000 restricted share units of the Company’s common stock. The share units vest in two equal installments on June 30 and December 31, 2023, respectively.
Includes a total of 130,000 outstanding options, comprised of: |
| ● | On November 29, 2021, pursuant to the 2015 Plan, the Company granted Ms. Pei an aggregate of 150,000 performance-based stock options to purchase the Company’s common stock. Subject to continued service and attainment of the performance goals relating to the Company’s operating results for each of the fiscal years ending December 31, 2021, 2022, 2023, 2024 and 2025, the options will vest semi-annually in 10 equal installments over a 5-year period with the first vesting on May 30, 2022. The options will expire on the 70-month anniversary of the grant date. The performance goals for 2021 were met, resulting in vesting of 15,000 options on May 30 and November 30, 2022, respectively. However, the performance criteria for 2022, 2023 or 2024 were not met, and thus, no additional portion of the option was vested; and |
| ● | Also, on April 11, 2023, pursuant to the 2015 plan, the Company granted Ms. Xiangyu Pei an aggregate of 100,000 options to purchase common stock. The options vest in four equal installments semi-annually with the first installment (25,000) vesting on June 30, 2024, the second installment (25,000) vesting on December 31, 2024, the third installment (25,000) vesting on June 30, 2025 and the fourth installment (25,000) vesting on December 31, 2025. |
| (7) | On April 11, 2023, pursuant to the 2015 plan, the Company granted Mr. Jiewei Li an aggregate of 10,000 restricted share units of the Company’s common stock. The share units vest in two equal installments on June 30 and December 31, 2023, respectively.
Includes a total of 24,000 outstanding options, comprised of: |
| ● | On November 29, 2021, Mr. Jiewei Li was granted an option to purchase 20,000 shares of common stock. The option vests in 10 equal semi-annual installments based on the Company’s satisfaction of certain performance criteria for each of the fiscal year ending December 31, 2021, 2022, 2023, 2024 and 2025. The performance criteria for 2021 were met, resulting in vesting of 2,000 options on each of May 30, 2022 and November 30, 2022. The performance criteria for 2022 or 2023 were not met, and thus, no additional portion of the option was vested; and |
| ● | On April 11, 2023, pursuant to the 2015 plan, the Company granted Mr. Jiewei Li an aggregate of 20,000 options to purchase common stock. The options vest in four equal installments semi-annually with the first installment (5,000) vesting on June 30, 2024, the second installment (5,000) vesting on December 31, 2024, the third installment (5,000) vesting on June 30, 2025 and the fourth installment (5,000) vesting on December 31, 2025. |
| (8) | On December 3, 2025, Gimli Group Limited received 10,413,371 shares of common stock of the Company as a bona fide gift from Mr. Yunfei Li. |
55
There are no arrangements known to us, including any pledge by any person of our securities, the operation of which may at a subsequent date result in a change in control of the Company.
Securities Authorized for Issuance Under Equity Compensation Plans
2015 Equity Incentive Plan (the “2015 Plan”)
The 2015 Plan has expired as of the date of this proxy statement/prospectus.
The following table sets forth certain information about the securities authorized for issuance under the 2015 Plan as of December 31, 2025. Options exercisable for all of the securities shown in column (a) below were granted under our 2015 Plan. No awards were granted under the Company’s 2023 Equity Incentive Plan as of December 31, 2025.
| Number of | ||||||||||||
| securities | ||||||||||||
| remaining | ||||||||||||
| Number of | available for | |||||||||||
| securities to | future | |||||||||||
| be issued upon | Weighted- average | issuance under equity | ||||||||||
| exercise of | exercise price | compensation | ||||||||||
| outstanding options, | of outstanding options, | plans (excluding | ||||||||||
| warrants | warrants | securities | ||||||||||
| and rights | and rights | reflected in | ||||||||||
| (a) | (b) | column | ||||||||||
| Equity compensation plans approved by security holders | 2,143,958 | $ | 1.22 | 2,619,570 | ||||||||
| Equity compensation plans not approved by security holders | - | - | - | |||||||||
| Total | 2,143,958 | $ | 1.22 | 2,619,570 | ||||||||
| (a) | Amounts include 80,000 outstanding options. |
56
| (b) | The weighted-average exercise price is calculated based solely on the exercise price of the outstanding options and does not reflect shares that will be issued upon the vesting of outstanding RSUs, which have no exercise price. |
On June 12, 2015, shareholders of the Company approved the 2015 Plan for employees, directors and consultants of the Company and its affiliates. The maximum aggregate number of shares that may be issued under the 2015 Plan is ten million (10,000,000) shares.
On June 30, 2015, pursuant to the 2015 Plan, the Company granted an aggregate of 690,000 restricted shares of the Company’s common stock to certain employees, officers and directors of the Company. In accordance with the vesting schedule of the grant, the restricted shares vest in twelve equal quarterly installments on the last day of each fiscal quarter beginning on June 30, 2015 and ending on March 31, 2018.
On April 19, 2016, pursuant to the 2015 Plan, the Company granted an aggregate of 500,000 restricted shares of the Company’s common stock to certain employees, officers and directors of the Company. The restricted shares vest semi-annually in 6 equal installments over a three-year period with the first vesting on December 31, 2016.
On August 23, 2019, pursuant to the 2015 plan, the Company granted an aggregate of 1,887,000 restricted share units of the Company’s common stock to certain employees, officers and directors of the Company. There are two types of vesting schedules, (i) the share units will vest semi-annually in 6 equal installments over a three-year period with the first vesting on September 30, 2019; (ii) the share units will vest annually in 3 equal installments over a three-year period with the first vesting on March 31, 2020.
On October 23, 2020, pursuant to the Company’s 2015 Plan, the Compensation Committee granted an aggregate of 100,000 restricted share units of the Company’s common stock to an employee of the Company. The restricted shares will vest semi-annually in six equal installments over a three-year period with the first vesting on October 30, 2020.
On November 29, 2021, pursuant to the 2015 Plan, the Compensation Committee granted an aggregate of 2,750,002 performance-based stock options to purchase the Company’s common stock to certain employees, officers and directors of the Company. Subject to continued service and attainment of the performance goals, these options will vest semi-annually in 10 equal installments over a five-year period with the first vesting on May 30, 2022. The options will expire on the 70-month anniversary of the grant date.
On April 11, 2023, pursuant to the 2015 Plan, the Compensation Committee granted an aggregate of (i) 894,000 restricted share units and (ii) 2,124,000 options to purchase the Company’s common stock, to certain employees, officers and directors of the Company. Such restricted share units vested in two equal installments on June 30 and December 31, 2023, respectively. The options vest in four equal installments semi-annually with the first installment vesting on June 30, 2024.
On August 22, 2023, pursuant to the 2015 Plan, the Compensation Committee granted an aggregate of (i) 40,000 restricted share units and (ii) 160,000 options to purchase the Company’s common stock, to two employees. Such restricted share units vest in two equal installments on October 15, 2023 and April 15, 2024, respectively. The options vest in four equal installments semi-annually with the first installment vesting on February 15, 2025.
57
CERTAIN RELATIONSHIPS AND RELATED TRANSACTIONS
Transactions with Related Persons
The following is a summary of reportable transactions in which we were or are to be a participant and the amount involved exceeded or exceeds the lesser of $120,000 or one percent of the average of our total assets at year end, and in which any related person had or will have a direct or indirect material interest (other than compensation described under the section “Executive Compensation”).
| Name of Entity or Individual | Relationship with the Company | |
| New Era Group Zhejiang New Energy Materials Co., Ltd. | Shareholder of company’s subsidiary | |
| Zhengzhou BAK Battery Co., Ltd | Note a | |
| Shenzhen BAK Battery Co., Ltd (“SZ BAK”) | Former subsidiary and refer to Note b | |
| Shenzhen BAK Power Battery Co., Ltd (“BAK SZ”) | Former subsidiary and refer to Note b | |
| Zhejiang Shengyang Renewable Resources Technology Co., Ltd. (“Zhejiang Shenyang”) | Note c | |
| Fuzhou BAK Battery Co., Ltd (“Fuzhou BAK”) | Note d | |
| Zhengzhou BAK Electronics Co., Ltd | Note e | |
| Zhengzhou BAK New Energy Vehicle Co., Ltd | Note f |
| (a) | Mr. Xiangqian Li, the Company’s former CEO, is a director of Zhengzhou BAK Battery Co., Ltd. Zhengzhou BAK Battery Co., Ltd is a wholly owned subsidiary of BAK SZ. |
| (b) | Mr. Xiangqian Li, the Company’s former CEO, is a director of Shenzhen BAK Battery Co., Ltd and Shenzhen BAK Power Battery Co., Ltd. On September 27, 2023, Nanjing CBAK New Energy Technology Co., Ltd. (“Nanjing CBAK”) entered into an Equity Transfer Agreement (the “Equity Transfer Agreement”) with Shenzhen BAK Battery Co., Ltd. (“SZ BAK”), under which SZ BAK shall sell a five percent (5%) equity interest in Shenzhen BAK Power Battery Co., Ltd. (“BAK SZ”) to Nanjing CBAK for a purchase price of RMB260 million (approximately $35.7 million) (note 14). |
| (c) | On September 27, 2023, Hitrans entered into an Equity Transfer Contract (the “Equity Transfer Contract”) with Mr. Shengyang Xu, pursuant to which Hitrans will initially acquire a 26% equity interest in Zhejiang Shengyang Renewable Resources Technology Co., Ltd. (“Zhejiang Shengyang”) from Mr. Xu, an individual who currently holds 97% of Zhejiang Shengyang, for a price of RMB28.6 million (approximately $3.9 million) (the “Initial Acquisition”). Neither Mr. Xu, nor Zhejiang Shengyang is related to the Company. |
| (d) | Zhengzhou BAK Battery Co., Ltd has 51% equity interest in Fuzhou BAK Battery Co., Ltd. Zhengzhou BAK Battery Co., Ltd is a wholly owned subsidiary of BAK SZ. |
| (e) | Mr. Xiangqian Li, the Company’s former CEO, is a director of BAK SZ, which has 95% equity interests in Zhengzhou BAK Electronics Co., Ltd. |
| (f) | Shenzhen BAK Battery Co., Ltd was the former shareholder of Zhengzhou BAK New Energy Vehicle Co., Ltd until April 10, 2023. |
Related party transactions
The Company entered into the following significant related party transactions:
| For the year ended December 31, 2023 | For the year ended December 31, 2024 | |||||||
| Purchase of batteries from Zhengzhou BAK Battery Co., Ltd | $ | 10,999,732 | $ | 7,049,867 | ||||
| Purchase of batteries from Fuzhou BAK Battery Co., Ltd | - | 69,133 | ||||||
| Purchase of materials from Zhejiang Shengyang | 12,725,193 | 4,352,197 | ||||||
| Purchase of materials from Zhejiang Shengyang in relation to non-operating agency-based service | - | 1,794,581 | ||||||
| Sales of cathode raw materials to Zhengzhou BAK Battery Co., Ltd | 27,872,002 | 18,661,537 | ||||||
| Sales of cathode raw materials to BAK SZ | 66,560 | 31,783 | ||||||
| Sales of cathode raw materials to Zhengzhou BAK Electronics Co., Ltd | 590,834 | 388,430 | ||||||
| Sales of batteries to Fuzhou BAK Battery Co., Ltd | 105,010 | 76,090 | ||||||
| Sales of batteries to Zhengzhou BAK Battery Co., Ltd | - | 12,232 | ||||||
58
| Nine months ended
September 30, | ||||||||
| 2024 | 2025 | |||||||
| Purchase of batteries from Zhengzhou BAK | $ | 7,036,768 | $ | 3,698,469 | ||||
| Purchase of batteries from Fuzhou BAK | 12,809 | 301,445 | ||||||
| Purchase of materials from Zhejiang Shengyang | 4,792,917 | 5,063,306 | ||||||
| Sub-contracting services provided by Fuzhou BAK | - | 1,775,551 | ||||||
| Sales of cathode raw materials to Zhengzhou BAK | 14,183,130 | 10,966,505 | ||||||
| Sales of cathode raw materials to BAK SZ | 21,534 | 7,562 | ||||||
| Sales of cathode raw materials to Zhengzhou BAK Electronics Co., Ltd | 337,115 | 795,963 | ||||||
| Sales of cathode raw materials to Zhengzhou BAK in relation to non-operating agency-based service | - | 2,238,408 | ||||||
| Sales of cathode raw materials to Zhengzhou BAK Electronics Co., Ltd in relation to non-operating agency-based service | - | 133,646 | ||||||
| Sales of cathode raw materials to BAK SZ in relation to non-operating agency-based service | - | 4,783 | ||||||
| Sales of batteries to Fuzhou BAK | 76,076 | - | ||||||
| Sales of batteries to Zhengzhou BAK New Energy Vehicle Co., Ltd. | - | 17,648 | ||||||
Related party balances
Apart from the above, the Company recorded the following significant related party balances as of December 31, 2023 and 2024, and September 30, 2025:
Receivables from former subsidiary
| December 31,
2023 | December 31, 2024 | |||||||
| Receivables from BAK SZ | $ | 74,946 | $ | 12,399 | ||||
| September 30, 2025 | ||||
| Receivables from BAK SZ | $ | 1,994 | ||
Balance as of December 31, 2023 and 2024, and September 30, 2025 represented trade receivable for sales of cathode raw materials to BAK SZ.
Other balances due from / (to) related parties
As of December 31, 2023 and 2024,
| December 31, 2023 | December 31, 2024 | |||||||
| Trade receivable, net – Zhengzhou BAK Battery Co., Ltd (i) | $ | 12,441,715 | $ | 5,970,184 | ||||
| Trade receivable, net – Zhengzhou BAK Electronics Co., Ltd. (ii) | $ | 226,143 | $ | 135,012 | ||||
| Bills receivable – Issued by Zhengzhou BAK Battery Co., Ltd (iii) | $ | - | $ | 459,905 | ||||
| Prepayment to supplier – Zhengzhou BAK Battery Co., Ltd (iv) | $ | - | $ | 3,738,228 | ||||
| Prepayment to supplier – Zhengzhou BAK New Energy Vehicle Co., Ltd (v) | $ | $ | 205,496 | |||||
| Trade payable, net – Zhengzhou BAK Battery Co., Ltd (vi) | $ | 803,685 | $ | 66,084 | ||||
| Trade payable, net – Zhejiang Shengyang (vii) | $ | 3,489,324 | $ | 1,486,765 | ||||
| Payable for non-operating agency-based service – Zhejiang Shengyang (viii) | $ | - | $ | 1,338,794 | ||||
| Deposit paid for acquisition of long-term investments – BAK SZ | $ | 7,101,492 | $ | 15,864,318 | ||||
| Dividend payable to non-controlling interest of Hitrans | $ | 1,256,745 | $ | 1,221,915 | ||||
| (i) | Representing trade receivable from sales of cathode raw materials to Zhengzhou BAK Battery Co., Ltd. |
| (ii) | Representing trade receivables from sales of cathode raw materials to Zhengzhou BAK Electronics Co., Ltd. |
| (iii) | Representing bills receivable issued by Zhengzhou BAK Battery Co., Ltd.as of December 31, 2024 were pledged to bank as security for issuance of bills payable. |
| (iv) | Representing the prepayments to Zhengzhou BAK Battery Co., Ltd for purchase of batteries. The balance was not utilized up to the date of this proxy statement/prospectus. |
| (v) | Representing the prepayments for purchase of raw materials for manufacturing. The contract was cancelled and up to the date of this proxy statement/prospectus, the prepayment was refunded to the Company. |
59
| (vi) | Representing trade payables on purchase of batteries. Up to the date of this proxy statement/prospectus, the Company settled nil to Zhengzhou BAK Battery Co., Ltd. |
| (vii) | Representing trade payables on purchase of materials for manufacturing from Zhejiang Shengyang. |
| (viii) | Representing payables on purchase of materials from Zhejiang Shengyang in relation to non-operating agency-based service. |
As of September 30, 2025,
| September 30, 2025 | ||||
| Trade receivable, net – Zhengzhou BAK (i) | $ | 5,615,672 | ||
| Trade receivable, net – Zhengzhou BAK Electronics Co., Ltd. (ii) | $ | 372,581 | ||
| Trade receivable, net – Zhengzhou BAK New Energy Vehicle Co. Ltd | $ | 19,994 | ||
| Bills receivable – Issued by Zhengzhou BAK (iii) | $ | - | ||
| Prepayment to supplier – Zhengzhou BAK (iv) | $ | - | ||
| Prepayment to supplier – Zhengzhou BAK New Energy Vehicle Co., Ltd (v) | $ | - | ||
| Trade payable, net – Zhengzhou BAK (vi) | $ | 1,066,433 | ||
| Trade payable, net – Zhejiang Shengyang (vii) | $ | 1,644,800 | ||
| Trade payable, net –Fuzhou BAK (viii) | $ | 2,135,557 | ||
| Payable for non-operating agency-based service – Zhejiang Shengyang (ix) | $ | - | ||
| Deposit paid for acquisition of long-term investments – BAK SZ | $ | 16,262,446 | ||
| Dividend payable to non-controlling interest of Hitrans | $ | 1,252,580 | ||
| (i) | Representing trade receivable from sales of cathode raw materials to Zhengzhou BAK Battery Co., Ltd. |
| (ii) | Representing trade receivables from sales of cathode raw materials to Zhengzhou BAK Electronics Co., Ltd. |
| (iii) | Representing bills receivable issued by Zhengzhou BAK Battery Co., Ltd.as of December 31, 2024 were pledged to bank as security for issuance of bills payable. |
| (iv) | Representing the prepayments for purchase of batteries. |
| (v) | Representing the prepayments for purchase of raw materials for manufacturing. The contract was cancelled on December 10, 2024 and the prepayment was refunded to the Company in March 2025. |
| (vi) | Representing trade payables on purchase of batteries. |
| (vii) | Representing trade payables on purchase of materials for manufacturing from Zhejiang Shengyang. |
| (viii) | Representing payables for sub-contracting services provided by Fuzhou BAK. |
| (ix) | Representing payables on purchase of materials from Zhejiang Shengyang in relation to non-operating agency-based service. |
Payables to a former subsidiary
Payables to a former subsidiary as of December 31, 2023 and 2024 consisted of the following:
| December 31, | December 31, | |||||||
| 2023 | 2024 | |||||||
| Payables to Shenzhen BAK Power Battery Co., Ltd | $ | (411,111 | ) | $ | (419,849 | ) | ||
| September 30, | ||||
| 2025 | ||||
| Payables to Shenzhen BAK Power Battery Co., Ltd | $ | (412,155 | ) | |
Balance as of December 31, 2023 and 2024, and September 30, 2025, consisted of payables for purchase of inventories from Shenzhen BAK Power Battery Co., Ltd.
Promoters and Certain Control Persons
We did not have any promoters at any time during the past five fiscal years.
60
PROPOSAL 1: ADOPTION OF THE MERGER AGREEMENT
The following includes a brief summary of the material provisions of the Merger Agreement, a copy of which is attached as Annex A and incorporated by reference into this proxy statement/prospectus. We encourage you to read the Merger Agreement in its entirety for a more complete description of the Redomicile Merger. In the event of any discrepancy between the terms of the Merger Agreement and the following summary, the Merger Agreement will control.
The Merger Agreement you are being asked to adopt and approve provides for a Redomicile Merger that would result in each share of common stock of the Company being cancelled in exchange for one ordinary share in the share capital of CBAT Cayman, an exempted company incorporated under the laws of the Cayman Islands. Under the Merger Agreement, the Company will merge with and into CBAT Cayman, with CBAT Cayman continuing as the surviving company resulting from the Redomicile Merger. If the Merger Agreement is adopted by the stockholders, we anticipate that the Redomicile Merger will become effective in early 2026. Following the Redomicile Merger, CBAT Cayman, together with its subsidiaries, will own and continue to conduct our business in substantially the same manner as is currently being conducted by the Company and its subsidiaries. Immediately following the Redomicile Merger, you will own ordinary shares of CBAT Cayman, which will be managed by substantially the same board of directors and executive officers that managed the Company immediately prior to the Redomicile Merger. Additionally, the consolidated assets and liabilities of CBAT Cayman will be the same as those of the Company immediately prior to the Redomicile Merger.
The Parties to the Redomicile Merger
The Company is a manufacturer of new energy high power lithium and sodium batteries, primarily used in light electric vehicles, electric vehicles, energy storage such as residential energy supply & uninterruptible power supply (UPS) application, and other high-power applications. Our primary product offerings consist of new energy high power lithium and sodium batteries. In addition, after completing the acquisition of 81.56% of registered equity interests in Hitrans in November 2021 (subsequently reduced to 67.33% of registered equity interests, representing 72.99% of paid-up capital), the Company expanded into the development and manufacturing of NCM precursor and cathode materials. Hitrans is a leading developer and manufacturer of ternary precursor and cathode materials in China, whose products are widely used in batteries for electric vehicles, electric tools, high-end digital products and storage, among others.
CBAT Cayman is an exempted company incorporated under the laws of the Cayman Islands and currently a wholly-owned subsidiary of the Company. An “exempted” company under the laws of the Cayman Islands is one that conducts its operations mainly outside the Cayman Islands. CBAT Cayman does not have a significant amount of assets or liabilities and has not engaged in any business since its incorporation other than activities associated with its anticipated participation in the Redomicile Merger.
The principal executive offices of each of the Company and CBAT Cayman is located at CBAK Industrial Park, Meigui Street, Huayuankou Economic Zone, Dalian City, Liaoning Province 116450, People’s Republic of China; Telephone: 86-411-39185985; Fax: 86-411-39185980; E-mail: ir@cbak.com.cn.
61
Background and Reasons for the Redomicile Merger
We believe the merger, which would change our place of incorporation from Nevada to the Cayman Islands, would be in the best interests of our stockholders and would allow us to reduce operational, administrative, legal and accounting costs over the long term.
We currently have very limited operations in the United States and we believe there is no particular business reason to remain a company incorporated, and to maintain key corporate functions, in the United States. We believe that by reincorporating to a jurisdiction outside the United States, we will be able to qualify as a “foreign private issuer” under the rules and regulations of the SEC and thereby reduce our operational, administrative, legal and accounting costs. We have chosen to reorganize under the laws of the Cayman Islands because of its political and economic stability, effective judicial system, absence of exchange control or currency restrictions and availability of professional and support services. We could have selected a different jurisdiction outside of the United States, but we believe many non-Chinese companies operating in China are incorporated in the Cayman Islands and as a result many of our current and potential strategic partners have substantial experience doing business with Cayman Islands companies and corporate structures.
As noted, following the completion of the merger, CBAT Cayman is expected to qualify as a “foreign private issuer” under the rules and regulations of the SEC and we expect that the reduced reporting obligations associated with being a foreign private issuer will reduce operational, administrative, legal and accounting costs in the long term. CBAT Cayman will remain subject to the mandates of the Sarbanes-Oxley Act. However, as a foreign private issuer, CBAT Cayman will be exempt from certain rules under the Exchange Act that would otherwise apply if CBAT Cayman were a company incorporated in the United States or did not meet the other conditions to qualify as a foreign private issuer. For example:
| ● | CBAT Cayman will not be required to provide as many Exchange Act reports, or as frequently or as promptly, as U.S. companies with securities registered under the Exchange Act. For example, CBAT Cayman will not be required to file current reports on Form 8-K within four business days from the occurrence of specific material events. Instead, CBAT Cayman will need to promptly furnish reports on Form 6-K any information that CBAT Cayman (a) makes or is required to make public under the laws of the Cayman Islands, (b) files or is required to file with NASDAQ and which was made public by NASDAQ, or (c) otherwise distributes or is required to distribute to its shareholders. Unlike Form 8-K, there is no precise deadline by which Form 6-K must be furnished. In addition, CBAT Cayman will not be required to file its annual report on Form 10-K, which may be due as soon as 60 days after its fiscal year end. As a foreign private issuer, CBAT Cayman will be required to file an annual report on Form 20-F within four months after its fiscal year end; |
| ● | CBAT Cayman will not be required to provide the same level of disclosure on certain issues, such as executive compensation; |
| ● | CBAT Cayman will not be required to conduct advisory votes on executive compensation; |
| ● | CBAT Cayman will be exempt from filing quarterly reports on Form 10-Q under the Exchange Act with the SEC; |
| ● | CBAT Cayman will not be subject to the requirement to comply with Regulation FD, which imposes certain restrictions on the selected disclosure of material information;
| |
| ● | CBAT Cayman will not be required to comply with Section 14 of the Exchange Act regulating the solicitation of proxies, consents or authorizations in respect of a security registered under the Exchange Act; and
| |
| ● | CBAT Cayman will not be required to comply with certain provisions of Section 16 of the Exchange Act, including those requiring significant shareholders who are not directors or officers to file public reports of their stock ownership and trading activities and those establishing insider liability for profits realized from any “short-swing” trading transaction. However, effective March 18, 2026, directors and officers of CBAT Cayman will be required to file public reports of their stock ownership and trading activities under the amended Section 16 of the Exchange Act. |
CBAT Cayman expects to take advantage of these exemptions if the Redomicile Merger is effected. Accordingly, after the completion of the Redomicile Merger, if you hold CBAT Cayman ordinary shares, you may receive less information about CBAT Cayman and its business than you currently receive with respect to the Company and be afforded less protection under the U.S. federal securities laws than you are entitled to currently.
62
Additionally, as a foreign private issuer, CBAT Cayman will be permitted to follow corporate governance practices in accordance with Cayman Islands laws in lieu of certain exchange corporate governance standards, such as the following NASDAQ corporate governance standards requiring that:
| ● | have a majority of the board be independent (although all of the members of the audit committee must be independent under the Exchange Act); |
| ● | have a compensation committee and a nominating committee to be comprised solely of “independent directors”; |
| ● | hold an annual meeting of shareholders no later than one year after the end of its fiscal year; |
| ● | obtain shareholder approval in certain circumstances prior to an issuance of securities in connection with the acquisition of the stock or assets of another company; |
| ● | obtain shareholder approval prior to the issuance of securities when the issuance or potential issuance will result in a change of control of the company; |
| ● | obtain shareholder approval for the establishment of or any material amendments to our equity compensation arrangements for officers, directors, employees or consultants; or |
| ● | obtain shareholder approval prior to the issuance of securities in connection with a transaction other than a public offering where such transaction involves the issuance of securities representing 20% or more of the shares outstanding before the issuance at a price lower than the “Minimum Price.” |
Conyers Dill & Pearman, our Cayman Islands counsel, has advised us that there are no equivalent provisions under the Cayman Companies Act prescribing the above corporate governance standards.
In connection with the Redomicile Merger, it is the intent of CBAT Cayman to list its ordinary shares on the NASDAQ Capital Market. We believe the Redomicile Merger will enhance shareholder value for the reasons discussed above. However, in light of the fact that the achievement of our objectives depends on many things, including changes in laws and regulations, as well as the development of our business, we cannot predict what impact, if any, the Redomicile Merger will have on our business in the long term. For a discussion of the risk factors associated with the Redomicile Merger, please see the section entitled “Risk Factors—Risks Related to the Redomicile Merger.” There are certain disadvantages that accompany the change of place of incorporation to the Cayman Islands, including:
| ● | The Cayman Islands has a different body of securities laws and corporate laws as compared to the United States and may provide different protection to investors; |
| ● | Cayman Islands companies may not have standing to sue before the federal courts of the United States; |
| ● | CBAT Cayman’s constitutional documents do not contain provisions requiring that disputes, including those arising under the securities laws of the United States, between it and our officers, directors and shareholders be arbitrated; and |
| ● | CBAT Cayman will continue to be treated as a U.S. corporation for U.S. federal income tax purposes. |
CBAT Cayman’s corporate affairs are governed by CBAT Cayman’s amended and restated memorandum and articles of association (which will become effective at the Effective Time), the Cayman Companies Act and the common law of the Cayman Islands. The rights of shareholders to take action against the directors and officers of CBAT Cayman, actions by minority shareholders and the fiduciary duties of our directors under Cayman Islands law are, to a large extent, governed by the common law of the Cayman Islands and CBAT Cayman’s amended and restated memorandum and articles of association. The common law of the Cayman Islands is derived in part from comparatively limited judicial precedent in the Cayman Islands, as well as from English common law, which has persuasive, but not binding, authority on a court in the Cayman Islands. The rights of CBAT Cayman’s shareholders and the fiduciary duties of its directors are not as clearly established as they would be under statutes or judicial precedent in some jurisdictions in the United States.
Additionally, substantially all of our operations are conducted in the PRC, and substantially all of our assets are located in the PRC. After the Redomicile Merger, most of CBAT Cayman’s directors and all of its executive officers will continue to reside outside of the United States, and all or a substantial portion of such persons’ assets are or may be located outside the United States. As a result, it may be difficult for you to effect service of process within the United States upon CBAT Cayman or such persons, or to enforce against them in courts of the United States, Cayman Islands or PRC, judgments obtained in United States courts, including judgments predicated upon the civil liability provisions of the securities laws of the United States or any state in the United States.
63
The steps that have been taken to date, and that will be taken, to complete the Redomicile Merger are:
| ● | CBAT Cayman was incorporated as a direct wholly owned subsidiary of the Company. |
| ● | Following the Special Meeting, provided that we have obtained the requisite stockholder approval of the Merger Agreement and the Redomicile Merger contemplated thereby, at the Effective Time (i) the Company will merge with and into CBAT Cayman, with CBAT Cayman continuing as the surviving company resulting from the Redomicile Merger, and (ii) each share of the Company’s common stock issued and outstanding immediately prior to the Effective Time will be cancelled in exchange for one ordinary share in the capital of CBAT Cayman. |
| ● | At the Effective Time, each share in CBAT Cayman issued and outstanding immediately prior to the Effective Time will be cancelled without any consideration therefor. |
At the Effective Time, all existing equity compensation plans of the Company, as may be amended, will be adopted and assumed by CBAT Cayman. Each outstanding restricted share unit and other equity award issued under our equity compensation plans for the purchase or receipt of, or payment based on, each share of the Company’s common stock will represent the right to purchase or receive, or receive payment based on, one ordinary share in the share capital of CBAT Cayman on substantially the same terms.
Additionally, at the Effective Time, CBAT Cayman will adopt and assume the obligations of the Company under or with respect to certain contracts or agreements as described in the Merger Agreement. The contracts and agreements will become the obligations of CBAT Cayman and will be performed in the same manner and without interruption until the same are amended or otherwise lawfully altered or terminated.
The Merger Agreement may be amended, modified or supplemented at any time before or after it is adopted by the stockholders of the Company. However, after adoption by the stockholders, no amendment, modification or supplement that requires further approval by the Company’s stockholders may be made or effected without obtaining that approval.
Pursuant to the Merger Agreement, the board of directors of the Company may exercise its discretion to terminate the Merger Agreement, and therefore abandon the Redomicile Merger, at any time prior to the Effective Time, including after the adoption of the Merger Agreement by the Company’s stockholders. Please see the section entitled “Risk Factors—Risks Related to the Redomicile Merger—Our Board of Directors may choose to defer or abandon the Redomicile Merger.”
CBAT Cayman expects to enter into indemnification agreements with our directors and executive officers. Under the CBAT Cayman indemnification agreements, we agree to indemnify our directors and executive officers against certain liabilities and expenses incurred by such persons in connection with claims made by reason of their being such a director or officer.
Please also see the section entitled “Differences in Corporate Law—Indemnification of Directors and Officers” for a description of indemnification of directors and officers under Cayman Islands law and CBAT Cayman’s amended and restated memorandum and articles of association.
Conditions to Completion of the Redomicile Merger
The following conditions must be satisfied or waived, if allowed by law, to complete the Redomicile Merger:
| ● | the Merger Agreement has been approved and adopted by the requisite vote of stockholders of the Company; |
| ● | none of the parties to the Merger Agreement is subject to any decree, order or injunction that prohibits the consummation of the Redomicile Merger; |
| ● | the registration statement of which this proxy statement/prospectus is a part has been declared effective by the SEC and no stop order is in effect; |
| ● | the CBAT Cayman ordinary shares to be issued pursuant to the Redomicile Merger have been authorized for listing on NASDAQ, subject to official notice of issuance and satisfaction of other standard conditions; |
| ● | all material consents and authorizations of, filings or registrations with, and notices to, any governmental or regulatory authority required of the Company, CBAT Cayman or their subsidiaries to consummate the Redomicile Merger have been obtained or made; and |
| ● | the representations and warranties of the parties to the Merger Agreement set forth in the Merger Agreement are true and correct in all material respects, and the covenants of the parties set forth in the Merger Agreement (other than those to be performed after the Effective Time) have been performed in all material respects. |
64
Our board of directors currently does not anticipate any circumstances in which it would waive the conditions listed above; however, in the event it determines that a waiver of any such conditions is in the best interests of the Company and our stockholders and that such change to the terms of the Redomicile Merger does not make the disclosure provided to our stockholders materially misleading (for example, if a representation in the Merger Agreement is not true but there is otherwise no harm to the Company or our stockholders), our board of directors will not resolicit stockholder approval of the Redomicile Merger. If a waiver of any condition listed above would make the disclosure provided to our stockholders materially misleading, our board of directors will resolicit shareholder approval of the Redomicile Merger. Additionally, our board of directors reserves the right to defer or abandon the Redomicile Merger as well for the reasons described under “Risk Factors—Risks Related to the Redomicile Merger—Our Board of Directors may choose to defer or abandon the Redomicile Merger.”
As part of the Redomicile Merger, CBAT Cayman has agreed to assume all of the Company’s rights and obligations under the Company’s expired 2015 Equity Incentive Plan and the 2023 Equity Incentive Plan at the Effective Time. All rights to purchase or receive, or receive payment based on, each share of the Company’s common stock arising under our equity compensation plans will entitle the holder to purchase or receive, or receive payment based on, as applicable, one CBAT Cayman ordinary share.
In addition, as part of the Redomicile Merger, CBAT Cayman has agreed to assume all of the Company’s rights and obligations of any warrants, convertible debentures or other convertible securities that may convert into the Company’s common stock at the Effective Time. All rights to purchase or receive, or receive payment based on, each share of the Company’s common stock arising under our warrants, convertible debentures or other convertible securities will entitle the holder thereof to purchase or receive, or receive payment based on, as applicable, one CBAT Cayman ordinary share. As of the date of this proxy statement/prospectus, apart from securities granted under the Company’s equity incentive plans, the Company does not have any warrants, convertible debentures or other convertible securities outstanding.
Provided that we have obtained the requisite stockholder approval, we anticipate that the Redomicile Merger will become effective in early 2026. Our board of directors will have the right, however, to defer or abandon the Redomicile Merger at any time if it concludes that completion of the Redomicile Merger would not be in the best interests of the Company or our stockholders.
The only governmental or regulatory approvals or actions that are required to complete the Redomicile Merger are compliance with U.S. federal and state securities laws and Nevada corporate law (including the filing of articles of merger with the Secretary of State of the State of Nevada), together with the requisite filing of the plan of merger and other ancillary documents with the Registrar of Companies in the Cayman Islands pursuant to the Cayman Companies Act.
We have confirmed with the CSRC that the Redomicile Merger and the issuance of ordinary shares by CBAT Cayman in connection therewith will not be subject to a post-transaction filing procedure with the CSRC.
Rights of Dissenting Stockholder
Under the Nevada Revised Statutes (the “NRS”), the stockholders will not have appraisal or dissenting rights in connection with the Redomicile Merger.
65
Each share of the Company’s common stock registered in your name or which you beneficially own through your broker will be cancelled in exchange for one ordinary share in the capital of CBAT Cayman and such ordinary share will be registered in your name (or your broker’s name, as applicable) in CBAT Cayman’s register of members upon completion of the Redomicile Merger, without any further action on your part.
If you hold the Company’s common stock in an account with a broker or other securities intermediary, you will receive delivery of ordinary shares in your account with that same broker or securities intermediary without any action on your part. If you hold the Company’s common stock in certificated form, you may exchange your stock certificates for new CBAT Cayman share certificates following the Redomicile Merger. We will request that all Company stock certificates be returned to our exchange agent following the Redomicile Merger. Soon after the closing of the Redomicile Merger, you will be sent a letter of transmittal from our exchange agent. It is expected that, prior to the Effective Time, Securities Transfer Corporation will be appointed as our exchange agent for the Redomicile Merger. The letter of transmittal will contain instructions explaining the procedure for surrendering your stock certificates of the Company for new CBAT Cayman share certificates. You should not return stock certificates with the enclosed proxy card. CBAT Cayman’s current transfer agent is Securities Transfer Corporation which will continue to serve as the transfer agent for CBAT Cayman ordinary shares after the Effective Time.
The Company’s common stock is currently listed on NASDAQ under the symbol “CBAT.” There is currently no established public trading market for CBAT Cayman’s ordinary shares. However, it is a condition to the completion of the Redomicile Merger that the shares of CBAT Cayman will be authorized for listing on NASDAQ, subject to official notice of issuance and satisfaction of other standard conditions. As such, we expect that as of the Effective Time, CBAT Cayman’s ordinary shares will be authorized for listing on NASDAQ, and we expect that such shares will be traded on the exchange under the symbol “CBAT.”
It is anticipated that CBAT Cayman will qualify as a foreign private issuer in the U.S. following the Redomicile Merger. As a foreign private issuer, CBAT Cayman will be permitted to follow corporate governance practices in accordance with Cayman Islands laws in lieu of certain NASDAQ corporate governance standards. However, we do not intend to initially rely on any NASDAQ exemptions or accommodations for foreign private issuers following the Redomicile Merger.
Accounting Treatment of the Redomicile Merger
The Redomicile Merger will be accounted for as a legal reorganization with no change in ultimate ownership interest immediately before and after the transaction. Accordingly, no business combination has occurred and all assets and liabilities will be recorded at historical cost as an exchange between entities under common control.
Required Vote
Adoption of the Merger Agreement requires the affirmative vote of a majority of the outstanding shares of the Company common stock.
Recommendation of the Board
The Board of Directors recommends a vote “FOR” adoption of the Merger Agreement and approval of the Redomicile Merger contemplated thereby.
66
PROPOSAL 2: APPROVAL OF
ONE OR MORE ADJOURNMENTS OF THE SPECIAL MEETING,
IF NECESSARY, TO SOLICIT ADDITIONAL PROXIES
Purpose of Adjournment Proposal
If the Special Meeting is convened and a quorum is present, but there are not sufficient votes to approve Proposal 1, or if there are insufficient votes to constitute a quorum, our proxy holders may move to adjourn the Special Meeting at that time in order to enable the Board to solicit additional proxies.
In this proposal, we are asking our stockholders to authorize the holder of any proxy solicited by the Board to vote in favor of adjourning the Special Meeting to another time and place, if necessary or appropriate (as determined in good faith by the Board), to solicit additional proxies in the event there are not sufficient votes to approve Proposal 1. If our stockholders approve this Proposal 2, we could adjourn the Special Meeting and any adjourned or postponed session of the Special Meeting and use the additional time to solicit additional proxies, including the solicitation of proxies from our stockholders that have previously voted. Among other things, approval of this proposal could mean that, even if we had received proxies representing a sufficient number of votes to defeat Proposal 1, we could adjourn the Special Meeting without a vote on such proposal and seek to convince our stockholders to change their votes in favor of such proposal.
If it is necessary or appropriate (as determined in good faith by the Board) to adjourn the Special Meeting, no notice of the adjourned meeting is required to be given to our stockholders, other than an announcement at the Special Meeting of the time and place to which the Special Meeting is adjourned, so long as the meeting is adjourned for thirty (30) days or less and no new record date is fixed for the adjourned meeting. If the adjournment is for more than thirty (30) days, a notice of the adjourned meeting will be given to each stockholder of record entitled to vote at the meeting. At the adjourned meeting, we may transact any business which might have been transacted at the original meeting.
If the Special Meeting is adjourned, stockholders who have already submitted their proxies will be able to revoke them at any time prior to their use. If you sign and return a proxy and do not indicate how you wish to vote on any proposal, or if you indicate that you wish to vote in favor of Proposal 1, but do not indicate a choice on this Proposal 2, your shares will be voted in favor of this proposal. But if you indicate that you wish to vote against Proposal 1, your shares will only be voted in favor of Proposal 2 if you indicate that you wish to vote in favor of this proposal.
Vote Required
Approval of Proposal 2 requires the affirmative vote of a majority of the shares of the Common Stock present in person or represented by proxy and entitled to vote that are actually voted on the matter. Abstentions and broker non-votes are not considered votes cast for the foregoing purpose, and will have no effect on the vote for this proposal.
Recommendation of the Board
The Board of Directors recommends a vote “FOR” approval of one or more adjournments of the Special Meeting, if necessary, to solicit additional proxies.
67
The following discussion of the material Cayman Islands and U.S. federal income tax consequences of the Redomicile Merger is based upon laws and relevant interpretations thereof effective as of the date of this proxy statement/prospectus, all of which are subject to change, possibly with retroactive effect. This discussion does not deal with all possible tax consequences relating to the Redomicile Merger, such as the tax consequences under laws of countries other than the Cayman Islands and the United States or under state and local tax laws.
The Cayman Islands currently does not levy taxes on individuals or corporations based upon profits, income, gains or appreciation, and there is no taxation in the Cayman Islands in the nature of inheritance tax or estate duty. There are no other taxes likely to be material to CBAT Cayman levied by the government of the Cayman Islands save for certain stamp duties which may be applicable, from time to time, on certain instruments executed in or brought within the jurisdiction of the Cayman Islands. The Cayman Islands are a party to a double tax treaty entered into with the United Kingdom in 2010 but otherwise is not party to any double tax treaties.
No stamp duty is payable in the Cayman Islands on transfers of shares of Cayman Islands companies except those which hold interests in land in the Cayman Islands.
The following are the material U.S. federal income tax consequences of the Redomicile Merger to beneficial owners of Company common stock. This discussion is based on the Code, applicable Treasury regulations, administrative interpretations and court decisions as in effect as of the date of this proxy statement/prospectus, all of which may change, possibly with retroactive effect.
This discussion addresses only the consequences of the exchange of shares of Company common stock held as capital assets. It does not address all aspects of U.S. federal income taxation that may be important to a beneficial owner in light of his or her particular circumstances, including alternative minimum tax and net investment income tax consequences, or tax consequences that may apply to a beneficial owner subject to special rules, such as:
| ● | a financial institution or insurance company; |
| ● | a tax-exempt organization; |
| ● | a dealer or broker in securities, commodities or foreign currencies; |
| ● | a shareholder that holds Company common stock as part of a hedge, appreciated financial position, straddle, conversion or other risk reduction transaction; |
| ● | a U.S. Holder (as defined below) whose functional currency is not the U.S. dollar; |
| ● | a shareholder that beneficially owns five percent or more of Company common stock; |
| ● | a shareholder that acquired Company common stock pursuant to the exercise of compensatory options or otherwise as compensation. |
68
If a partnership holds shares of Company common stock, the tax treatment of a partner will generally depend upon the status of the partner and the activities of the partnership. A partner of a partnership holding shares of Company common stock should consult its tax advisor regarding the tax consequences of the Redomicile Merger.
This discussion of material U.S. federal income tax consequences is not a complete analysis or description of all potential U.S. federal income tax consequences of the Redomicile Merger. This discussion does not address tax consequences that may vary with, or are contingent on, individual circumstances. In addition, it does not address any non-income tax or any non-U.S., state or local tax consequences. Accordingly, each Company stockholder should consult its own tax advisor to determine the particular U.S. federal, state or local or non-U.S. income or other tax consequences to it of the Redomicile Merger.
Tax Opinion
Based on certain representations and assumptions described below, all of which must continue to be true and accurate in all material respects as of the effective time of the Redomicile Merger, it is the opinion of Potomac Law Group, PLLC, our tax counsel, that the Redomicile Merger will be treated for U.S. federal income tax purposes as a reorganization under Bulletin 37 and Bulletin 7 within the meaning of Section 368(a) of the Code.
The opinion described above has relied on representations made by the Company and CBAT Cayman, including those contained in a certificate of an officer of the Company and CBAT Cayman. In addition, the opinion has assumed that the absence of changes in existing facts or in law between the date of this proxy statement/prospectus and the closing date of the Redomicile Merger. If any of those representations or assumptions is inaccurate, the tax consequences of the Redomicile Merger could differ from those described herein and in the opinion that our tax counsel has delivered. An opinion of tax counsel neither binds the IRS nor precludes the IRS or the courts from adopting a contrary position. The Company does not intend to obtain a ruling from the IRS on the tax consequences of the Redomicile Merger.
Based on the opinion and subject to the qualifications set forth above, in the opinion of our tax counsel the material U.S. federal income tax consequences of the Redomicile Merger are set forth below.
U.S. Federal Income Tax Consequences of the Redomicile Merger to the Company and CBAT Cayman
Neither the Company nor CBAT Cayman will recognize any gain or loss for U.S. federal income tax purposes as a result of the Redomicile Merger.
Pursuant to Section 7874 of the Code, CBAT Cayman will be treated as a U.S. corporation for all purposes under the Code because (i) after the Redomicile Merger, CBAT Cayman will have acquired substantially all of the properties held directly or indirectly by the Company, (ii) after the Redomicile Merger, CBAT Cayman will not have substantial business activities in the Cayman Islands, and (iii) the former holders of the Company’s common stock will hold, by reason of owning shares of the Company’s common stock, at least 80% of the CBAT Cayman ordinary shares.
U.S. Federal Income Tax Consequences of the Redomicile Merger to U.S. Holders
This section applies to beneficial owners of Company common stock that are U.S. Holders. A U.S. Holder is a beneficial owner of Company common stock that is for U.S. federal income tax purposes:
| ● | a citizen or individual resident of the United States; |
69
| ● | a corporation, or other entity taxable as a corporation, created or organized in or under the laws of the United States, any state therein or the District of Columbia; or |
| ● | an estate or trust the income of which is subject to U.S. federal income taxation regardless of its source. |
A U.S. Holder will not recognize any gain or loss for U.S. federal income tax purposes upon receipt of CBAT Cayman ordinary shares in the Redomicile Merger. A U.S. Holder will have an adjusted tax basis in the CBAT Cayman ordinary shares received in the Redomicile Merger equal to the adjusted tax basis of the Company common stock surrendered by such U.S. Holder in the Redomicile Merger. The holding period for CBAT Cayman ordinary shares received in the Redomicile Merger will include the holding period for the Company common stock surrendered therefor.
The U.S. federal income tax consequences of owning and disposing of CBAT Cayman ordinary shares received in the Redomicile Merger will be the same as the U.S. federal income tax consequences of owning and disposing of Company common stock before the Redomicile Merger. Each U.S. Holder should consult its own tax advisor to determine the particular U.S. federal, state or local or non-U.S. income or other tax consequences to it of the ownership and disposition of CBAT Cayman ordinary shares.
U.S. Federal Income Tax Consequences of the Redomicile Merger to Non-U.S. Holders
This section applies to beneficial owners of Company common stock that are Non-U.S. Holders. A Non-U.S. Holder is a beneficial owner of Company common stock that is for U.S. federal income tax purposes:
| ● | a nonresident alien individual; |
| ● | a non-U.S. corporation; or |
| ● | a non-U.S. estate or trust. |
A beneficial owner is not a Non-U.S. Holder if the beneficial owner is present in the United States for 183 days or more in the taxable year of disposition, or, in certain cases, if the beneficial owner is a former citizen or former resident of the United States, in either of which cases the beneficial owner should consult his or her tax advisor regarding the U.S. federal income tax consequences of the Redomicile Merger and of owning or disposing of CBAT Cayman ordinary shares.
The receipt of CBAT Cayman ordinary shares in exchange for Company common stock will not be a taxable transaction to Non-U.S. Holders for U.S. federal income tax purposes.
The U.S. federal income tax consequences of owning and disposing of CBAT Cayman ordinary shares received in the Redomicile Merger will be the same as the U.S. federal income tax consequences of owning and disposing of Company common stock before the Redomicile Merger, including that dividends paid by CBAT Cayman to Non-U.S. Holders will generally be subject to U.S. federal withholding tax at a 30% rate (or a reduced rate specified by an applicable income tax treaty). Each Non-U.S. Holder should consult its own tax advisor to determine the particular U.S. federal, state or local or non-U.S. income or other tax consequences to it of the ownership and disposition of CBAT Cayman ordinary shares.
70
The following is a description of certain material terms of CBAT Cayman’s ordinary shares following the Redomicile Merger and includes a summary of certain provisions of the amended and restated memorandum and articles of association of CBAT Cayman which will become effective at the Effective Time. This description is qualified by reference to the amended and restated memorandum and articles of association of CBAT Cayman, which are attached as Annex B to this proxy statement/prospectus. You are encouraged to read the relevant provisions of the Cayman Companies Act and the CBAT Cayman’s amended and restated memorandum and articles of association as they relate to the following summary.
Upon the Redomicile Merger becoming effective, the authorized share capital of CBAT Cayman will become US$500,000 divided into 500,000,000 shares of a par value of US$0.001 each.
Subject to the provisions of the Cayman Companies Act and the amended and restated memorandum and articles of association and, where applicable, the rules of the applicable stock exchange and without prejudice to any special rights or restrictions for the time being attached to any shares or any class of shares, all unissued shares in CBAT Cayman are at the disposal of the board of directors, which may offer, allot, grant options over or otherwise dispose of them to such persons, at such times, for such consideration and on such terms and conditions as it in its absolute discretion thinks fit. In particular and without prejudice to the generality of the foregoing, the board of directors of CBAT Cayman is empowered to authorize by resolutions the issuance of one or more classes or series of preferred shares and, to fix the designations, powers, preferences, privileges and other rights, including dividend rights, conversion rights, redemption privileges and liquidation preferences to extent permitted by law, any or all of which may be greater than the powers and rights associated with the ordinary shares, at such times and on such other terms as they think proper.
As of the close of business on January 16, 2026, CBAT Cayman had one ordinary share issued and outstanding and no preferred shares issued and outstanding. Upon the completion of the Redomicile Merger, CBAT Cayman will issue approximately 88,645,836 ordinary shares pursuant to the Redomicile Merger and the one ordinary share issued and outstanding immediately prior to the Effective Time will be cancelled.
CBAT Cayman’s ordinary shares to be issued pursuant to the Redomicile Merger will be issued as fully paid shares and will be non-assessable. CBAT Cayman’s ordinary shares are issued in registered form, and are issued when registered in CBAT Cayman’s register of members. CBAT Cayman’s shareholders who are non-residents of the Cayman Islands may freely hold and transfer their ordinary shares.
The holders of CBAT Cayman’s ordinary shares are entitled to such dividends as may be declared by CBAT Cayman’s board of directors, subject to the Cayman Companies Act and the amended and restated articles of association of CBAT Cayman.
The amended and restated articles of association of CBAT Cayman provides that dividends may be declared and paid out of its profits, realized or unrealized, or from any reserve set aside from profits which the directors determine is no longer needed. Dividends may also be declared and paid out of CBAT Cayman’s share premium account or any other fund or account which can be authorized for this purpose in accordance with the Cayman Companies Act. Under the Cayman Companies Act, no distribution or dividend may be paid to shareholders out of the share premium account unless immediately following the date on which the distribution or dividend is proposed to be paid, the company will be able to pay its debts as they fall due in the ordinary course of business.
71
Under Cayman Islands law, CBAT Cayman must keep a register of members and there shall be entered therein:
| ● | the names and addresses of the members, a statement of the shares held by each member, and the statement shall: |
| (i) | distinguish each share by its number (so long as the share has a number); |
| (ii) | confirm the amount paid, or agreed to be considered as paid on the shares of each member; |
| (iii) | confirm the number and category of shares held by each member; and |
| (iv) | confirm whether each relevant category of shares held by a member carries voting rights under the articles of association of the company, and if so, whether such voting rights are conditional; |
| ● | the date on which the name of any person was entered on the register as a member; and |
| ● | the date on which any person ceased to be a member. |
Under Cayman Islands law, the register of members of CBAT Cayman is prima facie evidence of any matters by the Cayman Companies Act directed or authorized to be inserted therein.
Each holder of ordinary shares is entitled to one vote on all matters upon which the ordinary shares are entitled to vote on a show of hands or, on a poll, each holder is entitled to have one vote for each share registered in his name on the register of members. Voting at any meeting of shareholders is by show of hands unless a poll is demanded. A poll may be demanded by the chairman of such meeting or by any one shareholder present in person or by proxy.
No business shall be transacted at any general meeting unless a quorum is present when the meeting proceeds to business, but the absence of a quorum shall not preclude the appointment of a chairman. At any general meeting, one (1) or more shareholders entitled to vote and present in person or by proxy or (in the case of a shareholder being a corporation) by its duly authorized representative representing not less than one-third of the votes attached to the then issued and outstanding share capital of CBAT Cayman throughout the meeting shall form a quorum for all purposes.
As an exempted company, CBAT Cayman is not obliged by law to call shareholders’ annual general meeting. CBAT Cayman may hold an annual general meeting and shall specify the meeting as such in the notices calling it. An annual general meeting of CBAT Cayman shall be held at such time and place as may be determined by CBAT Cayman’s board of directors. Each general meeting, other than an annual general meeting, is called an extraordinary general meeting. The CBAT Cayman’s board of directors may whenever it thinks fit call extraordinary general meetings. Any one or more shareholders holding at the date of deposit of the requisition not less than thirty percent (30%) of all the issued shares of CBAT Cayman carrying the right to vote at general meetings shall at all times have the right, by written requisition to the board of directors or the secretary of CBAT Cayman, to require an extraordinary general meeting to be called by the board for the transaction of any business specified in such requisition. Such meeting shall be held within 2 months after the deposit of such requisition. If within 21 days of such deposit, the board fails to proceed to convene such meeting, the requisitionist(s) himself/herself (themselves) may do so in the same manner, and all reasonable expenses incurred by the requisitionist(s) as a result of the failure of the board shall be reimbursed to the requisitionist(s) by CBAT Cayman.
An annual general meeting and any extraordinary general meeting may be called by not less than 10 clear days’ notice.
An ordinary resolution is defined in the amended and restated articles of association to mean a resolution passed by a simple majority of the votes cast by such shareholders as, being entitled to do so, vote in person or, in the case of corporations, by their duly authorized representatives or, where proxies are allowed, by proxy at a general meeting. A special resolution must be passed by the affirmative vote of not less than two-thirds of the votes cast by such shareholders as, being entitled so to do, vote in person or, in the case of such members as are corporations, by their duly authorized representatives or, where proxies are allowed, by proxy at a general meeting. A special resolution will be required for important matters such as change of name or making changes to the memorandum or articles of association of CBAT Cayman.
72
Subject to the restrictions of CBAT Cayman’s amended and restated articles of association, as applicable, any of CBAT Cayman’s shareholders may transfer all or any of his or her ordinary shares by an instrument of transfer in the usual or common form or any other form approved by CBAT Cayman’s board.
CBAT Cayman’s board of directors may, in its absolute discretion, decline to register any transfer of any ordinary share which is not fully paid up or on which CBAT Cayman have a lien, or any share issued under any share incentive scheme for employees upon which a restriction on transfer imposed thereby still subsists. CBAT Cayman’s directors may also decline to register any transfer of any ordinary share unless:
| ● | the instrument of transfer is lodged with CBAT Cayman, accompanied by the certificate for the ordinary shares to which it relates and such other evidence as CBAT Cayman’s board of directors may reasonably require to show the right of the transferor to make the transfer (and if, the instrument of transfer is executed by some other person on his behalf, the authority of that person to do so); |
| ● | the instrument of transfer is in respect of only one class of shares; |
| ● | the instrument of transfer is properly stamped, if required; |
| ● | in the case of a transfer to joint holders, the number of joint holders to whom the share is to be transferred does not exceed four; or |
| a fee of such maximum sum as the applicable stock exchange may determine or such lesser sum as the board of directors may from time to time require is paid to CBAT Cayman. |
If CBAT Cayman’s directors refuse to register a transfer they shall, within two months after the date on which the instrument of transfer was lodged, send to each of the transferor and the transferee notice of such refusal.
The registration of transfers may, after compliance with any notice requirement of the applicable stock exchange, be suspended and the register closed at such times and for such periods as CBAT Cayman’s board of directors may from time to time determine; provided, however, that the registration of transfers shall not be suspended and the register shall not be closed for more than 30 days in any year.
Subject to any special rights, privileges or restrictions as to the distribution of available surplus assets on liquidation for the time being attached to any class or classes of shares:
| (i) | if CABT Cayman is wound up and the assets available for distribution amongst its shareholders shall be more than sufficient to repay the whole of the share capital at the commencement of the winding up, the surplus will be distributed among its shareholders in proportion to the amount paid up on the shares held by them respectively; |
| (ii) | if CABT Cayman is wound up and the assets available for distribution amongst its shareholders as such shall be insufficient to repay the whole of the paid-up capital, the assets will be distributed so that, as nearly as may be, the losses are borne by its shareholders in proportion to the capital paid up, or which ought to have been paid up, at the commencement of the winding up on the shares held by them respectively. |
73
Redemption, Repurchase and Surrender of Ordinary Shares
Subject to the provisions of the Cayman Companies Act and other applicable law, CBAT Cayman may issue shares on terms that are subject to redemption, at CBAT Cayman’s option or at the option of the holders, on such terms and in such manner as may be determined before the issue of such shares, by CBAT Cayman’s board of directors.
CBAT Cayman is empowered by the Cayman Companies Act and its amended and restated articles of association to purchase its own shares subject to certain restrictions and the board may exercise this power on behalf of CBAT Cayman subject to any applicable requirements imposed from time to time by the applicable stock exchange.
Under the Cayman Companies Act, the redemption or repurchase of any share may be paid out of CBAT Cayman’s profits, the credit standing to its share premium account, out of the proceeds of a fresh issue of shares made for the purpose of such redemption or repurchase or, subject to the Cayman Companies Act, out of capital. Any amount of premium payable on the repurchase over the par value must be made out of our profits, sums standing to the credit of the share premium account or, subject to the Cayman Companies Act, out of capital. Under the Cayman Companies Act, at no time may a company redeem or purchase its shares unless they are fully paid. In addition, a company may not redeem or purchase any of its shares if, as a result of the redemption or purchase, there would no longer be any issued shares of the company other than shares held as treasury shares.
CBAT Cayman may accept the surrender of any fully paid share for no consideration.
Variations of Rights of Shares
All or any of the special rights attached to any class of shares may, subject to the provisions of the Cayman Companies Act, be varied with the sanction of a special resolution passed at a general meeting of the holders of the shares of that class. The rights conferred upon the holders of the shares of any class issued shall not, unless otherwise expressly provided by the terms of issue of the shares of that class, be deemed to be varied by the creation or issue of further shares ranking pari passu with such existing class of shares.
Inspection of Books and Records
The notice of registered office is a matter of public record. A list of the names of the current directors and alternate directors (if applicable) is made available by the Registrar of Companies for inspection by any person on payment of a fee. The register of mortgages is open to inspection by creditors and members.
Apart from the foregoing, holders of CBAT Cayman’s ordinary shares have no general right under Cayman Islands law to inspect or obtain copies of CBAT Cayman’s list of shareholders or its corporate records. However, CBAT Cayman intends to provide its shareholders with annual audited financial statements. See “Where You Can Find More Information.”
74
CBAT Cayman may from time to time by ordinary resolution:
| ● | increase its share capital by such sum, to be divided into shares of such amount, as the resolution shall prescribe; |
| ● | consolidate and divide all or any of its share capital into shares of a larger amount than its existing shares; |
| ● | divide its shares into several classes; |
| ● | sub-divide its shares, or any of them into shares of a smaller amount that is fixed by the amended and restated memorandum and articles of association; and |
| ● | cancel any shares which, at the date of the passing of the resolution, have not been taken or agreed to be taken by any person and diminish the amount of its share capital by the amount of the shares so cancelled. |
Subject to Cayman Companies Act and confirmation by the Grand Court of the Cayman Islands on an application by CBAT Cayman for an order confirming such reduction, CBAT Cayman may by special resolution reduce its share capital and any capital redemption reserve in any manner authorized by law.
CBAT Cayman is an exempted company duly incorporated with limited liability under the Cayman Companies Act. The Cayman Companies Act distinguishes between ordinary resident companies and exempted companies. Any company, the objects of which are to conduct business mainly outside of the Cayman Islands, may apply to be registered as an exempted company. The requirements for an exempted company are essentially the same as for an ordinary company except for certain exemptions and privileges, including (a) an exempted company does not have to file an annual return of its shareholders with the Registrar of Companies, (b) an exempted company is not required to open its register of members for inspection, (c) an exempted company does not have to hold an annual general meeting, (d) an exempted company may issue no par value shares, (e) an exempted company may register by way of continuation in another jurisdiction and be deregistered in the Cayman Islands, (f) an exempted company may obtain an undertaking against the imposition of any future taxation (such undertakings are usually given for 20 years in the first instance), (g) an exempted company may register as a limited duration company and (h) an exempted company may register as a segregated portfolio company.
“Limited liability” means that the liability of each shareholder is limited to the amount unpaid by the shareholder on that shareholder’s shares of the company.
The transfer agent and registrar for CBAT Cayman’s ordinary shares is expected to be Securities Transfer Corporation.
75
Your rights as a stockholder of the Company are governed by the NRS and the Company’s articles of incorporation and bylaws. The rights of shareholder of CBAT Cayman will be governed by the Cayman Companies Act and CBAT Cayman’s amended and restated memorandum and articles of association.
The principal attributes of the Company’s common stock and CBAT Cayman ordinary shares are similar. However, there are differences between your rights under the NRS and under the Cayman Companies Act. In addition, there are differences between the Company’s articles of incorporation and bylaws and CBAT Cayman’s amended and restated memorandum and articles of association. The following discussion is a summary of the material differences in your rights that would result from the Redomicile Merger. This summary does not cover all the differences between the Cayman Islands law and the NRS affecting corporations and their shareholders nor all of the differences between the Company’s articles of incorporation and bylaws and CBAT Cayman’s amended and restated memorandum and articles of association. While we believe this summary is accurate in all material respects, the following descriptions are qualified in their entirety by reference to the complete text of the relevant provisions of the Cayman Companies Act, the NRS, the Company’s articles of incorporation and bylaws and CBAT Cayman’s amended and restated memorandum and articles of association. A copy of CBAT Cayman’s amended and restated memorandum and articles of association that will become effective at the Effective Time is attached to this proxy statement/prospectus as Annex B. For information as to how you can obtain a copy of the Company’s articles of incorporation and bylaws, please see the section entitled “Where You Can Find More Information.” We encourage you to read the laws and documents referenced above.
| Nevada | Cayman Islands | |
| AUTHORIZED CAPITAL STOCK | ||
| The Company is authorized to issue up to 500,000,000 shares of Common Stock, with par value $0.001 per share, and 10,000,000 shares of preferred stock, with par value $0.001 per share. The Common Stock may be issued from time to time for such consideration as may be fixed by the Board of Directors, provided that the consideration fixed is not less than par value. As of January 20, 2026, there are 88,645,836 shares of Common Stock issued and outstanding and no preferred stock outstanding. | Upon the Redomicile Merger becoming effective, the authorized share capital of CBAT Cayman shall be US$500,000 divided into 500,000,000 shares, $0.001 par value per share. | |
| SHAREHOLDERS’ MEETINGS | ||
Under the Company’s bylaws, our Board of Directors shall call a shareholders’ meeting if requested in writing to do so by shareholders entitled to exercise at least 30% of the voting rights in respect of the matter for which the meeting is being requested.
Annual meetings of the stockholders are held on the date designated by the Board of Directors. The Company’s bylaws and Nevada law provide that written notice of the place, date and time of all meetings of shareholders shall be given not less than 10 nor more than 60 days before the date on which the meeting is to be held.
The Company’s bylaws provide that at any meeting of stockholders, the holders of a third of all of the shares of stock entitled to vote at the meeting, present in person or by proxy, shall constitute a quorum for all purposes.
Under Nevada law, annual meetings of the stockholders of a corporation may be called by the entire Board of Directors, any two directors or the president unless the articles of incorporation or the bylaws of the corporation provide otherwise.
Under the Company’s bylaws, special meetings may be called for any purpose (with such purpose being stated in the notice) by or at the direction of the President or the Board or upon the request of shareholders holding 30% of the voting shares of the Company. Shareholders shall receive not less than 10 days nor more than 60 days’ notice of the place, date and time of any special or annual meeting. |
As an exempted company, CBAT Cayman is not obliged by law to call shareholders’ annual general meeting. CBAT Cayman may hold an annual general meeting and shall specify the meeting as such in the notices calling it. An annual general meeting of CBAT Cayman shall be held at such time and place as may be determined by CBAT Cayman’s board of directors.
Each general meeting, other than an annual general meeting, is called an extraordinary general meeting.
Under CBAT Cayman’s amended and restated articles of association, general meetings may be held at such times and in any location in the world as may be determined by the board of directors. The board of directors may whenever it thinks fit call extraordinary general meetings. Any one or more shareholders holding at the date of deposit of the requisition not less than thirty percent (30%) of all the issued shares of CBAT Cayman carrying the right to vote at general meetings shall at all times have the right, by written requisition to the board of directors or the secretary of CBAT Cayman, to require an extraordinary general meeting to be called by the board for the transaction of any business specified in such requisition. Such meeting shall be held within 2 months after the deposit of such requisition. If within 21 days of such deposit, the board fails to proceed to convene such meeting, the requisitionist(s) himself/herself (themselves) may do so in the same manner, and all reasonable expenses incurred by the requisitionist(s) as a result of the failure of the board shall be reimbursed to the requisitionist(s) by CBAT Cayman. | |
76
| Nevada | Cayman Islands | |
Pursuant to the CBAT Cayman’s amended and restated articles of association, an annual general meeting and any extraordinary general meeting may be called by not less than 10 clear days’ notice. The notice is exclusive of the day on which it is served or deemed to be served and of the day for which it is given, and must specify the time and place of the meeting and particulars of resolutions to be considered at the meeting and, in the case of special business, the general nature of that business. All business shall be deemed special that is transacted at an extraordinary general meeting, and also all business that is transacted at an annual general meeting, with the exception of the election of directors.
Pursuant to the CBAT Cayman’s amended and restated articles of association, at any general meeting, one or more members entitled to vote and present in person or by proxy or (in the case of a member being a corporation) by its duly authorized representative representing not less than one third of the votes attached to the then issued and outstanding share capital of CBAT Cayman throughout the meeting shall form a quorum for all purposes. In respect of a separate class meeting convened to sanction the modification of class rights the necessary quorum (whether at a separate general meeting or at its adjourned meeting) shall be a member or members (or in the case of a member being a corporation, its duly authorized representative) together holding or representing by proxy not less than one-third of the votes attached to the issued shares of that class. | ||
| VOTING | ||
Under Nevada law, unless the company’s articles of incorporation provide otherwise, each shareholder is entitled to one vote for each share of capital stock held by the shareholder.
Under the Company’s articles of incorporation, as amended, each share of common stock is entitled to one vote. Pursuant to the Company’s bylaws, provided there is a quorum present, except as otherwise required by law and except for the election of directors as described below, all matters shall be determined by a majority of the votes cast. |
Under the amended and restated articles of association of CBAT Cayman, subject to any special rights or restrictions as to voting for the time being attached to any shares, at any general meeting on a show of hands every shareholder present in person (or being a corporation, is present by a duly authorised representative), or by proxy shall have one vote and on a poll every shareholder present in person or by proxy or, in the case of a shareholder being a corporation, by its duly authorised representative shall have one vote for every fully paid share of which he is the holder but so that no amount paid up or credited as paid up on a share in advance of calls or installments is treated for the foregoing purposes as paid up on the share.
Pursuant to CBAT’s amended and restated articles of association, all questions submitted to a general meeting shall be decided by a simple majority of votes except where a greater majority is required by the amended and restated articles of association or by the Cayman Companies Act. In the case of an equality of votes, whether on a show of hands or on a poll, the chairman of such meeting shall be entitled to a second or casting vote in addition to any other vote he may have. | |
77
| Nevada | Cayman Islands | |
| ACTION BY WRITTEN CONSENT | ||
| Under Nevada law and the Company’s bylaws, stockholders may take any action required or permitted to be taken at a stockholders’ meeting without a meeting if a written consent thereto is signed by stockholders holding at least a majority of the voting power; provided that if a different proportion of voting power is required under Nevada law for such an action at a meeting, then that proportion of written consents is required. | CBAT Cayman’s
amended and restated articles of association provide that any action required or permitted to be taken at any annual or extraordinary
general meetings of the Company may be taken:
(i) upon the vote of the members at an annual or extraordinary general meeting duly noticed and convened in accordance with these articles and the Cayman Companies Act;
(ii) in the case of any action required to be approved by way of a special resolution, by unanimous written resolution of members without a meeting; or
(iii) in the case of any matter required to be approved by way of an ordinary resolution, by written resolution of members without a meeting signed by any one or more members holding not less than fifty per cent (50%) of all votes attaching to the total issued and paid up share capital of CBAT Cayman at the date of the passing of such written resolution. | |
| DIVIDENDS | ||
| Under Nevada law, the Board of Directors, subject to any restrictions in the corporation’s articles of incorporation, may declare and make distributions (including the payment of a dividend); provided, however, the Board of Directors may not make distributions to its stockholders if, after giving it effect, the corporation would not be able to pay its debts as they become due in the usual course of business; or, except as set forth in the articles of incorporation, the corporation’s total assets would be less than the sum of its total liabilities plus that amount needed if the corporation were dissolved at the time of distribution to satisfy the preferential rights upon dissolution of stockholders whose preferential rights are superior to those receiving the distribution. | Shareholders of CBAT Cayman are entitled to such dividends as may be declared by the board of directors subject to the Cayman Companies Act and the amended and restated articles of association of CBAT Cayman.
The amended and restated articles of association of CBAT Cayman provides that dividends may be declared and paid out of its profits, realized or unrealized, or from any reserve set aside from profits which the directors determine is no longer needed. Dividends may also be declared and paid out of CBAT Cayman’s share premium account or any other fund or account which can be authorized for this purpose in accordance with the Cayman Companies Act.
Under the Cayman Companies Act, no distribution or dividend may be paid to shareholders out of the share premium account unless immediately following the date on which the distribution or dividend is proposed to be paid, the company will be able to pay its debts as they fall due in the ordinary course of business. | |
78
| Nevada | Cayman Islands | |
| LIQUIDATION OR DISSOLUTION | ||
| Under Nevada law, unless otherwise provided in the articles of incorporation, a liquidation, dissolution or winding-up of a corporation, including the sale of all of a corporation’s property and assets, must be approved by the Board of Directors, recommended to the stockholders and then approved by the affirmative vote of holders of a majority of the outstanding shares entitled to vote. In the event of a liquidation, dissolution or winding-up, the stockholders are entitled to share in the remaining assets available for distribution according to their respective rights and interests after payment, or the provision for payment of all of the corporation’s obligations and liabilities, and subject to the prior rights of any holders of preferred stock then outstanding. | CBAT Cayman’s amended and restated articles of association provide that the board shall have the power in the name and on behalf of CBAT Cayman to present a petition to the Cayman court for CBAT Cayman to be wound up. A resolution that CBAT Cayman be wound up by the court or be wound up voluntarily shall be a special resolution. Under CBAT Cayman’s amended and restated articles of association, subject to any special rights, privileges or restrictions as to the distribution of available surplus assets on liquidation for the time being attached to any class or classes of shares:
(i) if CBAT Cayman is wound up and the assets available for distribution amongst the members of CBAT Cayman shall be more than sufficient to repay the whole of the capital paid up at the commencement of the winding up, the excess shall be distributed pari passu amongst such members in proportion to the amount paid up on the shares held by them respectively; and
(ii) if CBAT Cayman is wound up and the assets available for distribution amongst the members as such shall be insufficient to repay the whole of the paid-up capital, such assets shall be distributed so that, as nearly as may be, the losses shall be borne by the members in proportion to the capital paid up, or which ought to have been paid up, at the commencement of the winding up on the shares held by them respectively
If CBAT Cayman is wound up (whether the liquidation is voluntary or by the court) the liquidator may, with the authority of a special resolution and any other sanction required by the Cayman Companies Act divide among the members in specie or kind the whole or any part of the assets of CBAT Cayman whether the assets shall consist of property of one kind or shall consist of properties of different kinds and the liquidator may, for such purpose, set such value as he deems fair upon any one or more class or classes of property to be divided as aforesaid and may determine how such division shall be carried out as between the members or different classes of members. The liquidator may, with the like authority, vest any part of the assets in trustees upon such trusts for the benefit of members as the liquidator, with the like authority, shall think fit, but so that no contributory shall be compelled to accept any shares or other property in respect of which there is a liability. | |
79
| Nevada | Cayman Islands |
| DISSENTERS’ OR APPRAISAL RIGHTS | ||
| With respect to mergers and business combination transactions, under Nevada law, registered holders of shares of any class or series have the right, in certain circumstances, to dissent from a merger of the corporation by demanding payment in cash for the shares equal to the fair value (excluding any appreciation or depreciation as a consequence, or in expectation, of the transaction) of such shares, at a fair value determined by agreement between the dissenting stockholder(s) and the corporation, or if an agreement cannot be reached and an action is timely brought by the corporation, then the court may utilize the services of an appraiser to recommend a decision as to the fair value of such shares. | A merger or consolidation of two or more constituent companies under Cayman Islands law requires a plan of merger or consolidation to be approved by the directors of each constituent company and authorization by a special resolution of the shareholders of each constituent company.
A merger between a Cayman parent company and its Cayman subsidiary or subsidiaries does not require authorization by a resolution of shareholders. For this purpose a subsidiary is a company of which at least ninety percent (90%) of the issued shares entitled to vote are owned by the parent company. | |
|
Nevada law further provides that dissenters’ rights or appraisal rights are not available in a merger to holders of shares of any class or series listed on a U.S. based national securities exchange or held of record by more than 2,000 shareholders, with a market value of $20,000,000 (the “market-out exception,” unless the articles of incorporation of the corporation issuing the shares or resolution of the board of directors approving the plan of merger provide otherwise. The market-out exception is also not applicable if the holders of the class or series of stock are required under the plan of merger or exchange to accept for their shares anything except cash, owner’s interests and cash in lieu of fractional owner’s interests of (a) the surviving or acquiring entity; (b) any other entity that at the effective date of the plan of merger or exchange was either (i) listed on a national securities exchange or (ii) held of record by at least 2,000 shareholders, with a market value of $20,000,000; or (c) some combination of the above. In addition, dissenters’ rights are not available to any holders of shares of the surviving domestic corporation if the plan of merger did not require the vote of the stockholders of the surviving corporation. |
A dissentient shareholder of a Cayman constituent company is entitled to payment of the fair value of his shares upon dissenting to a merger or consolidation. The exercise of appraisal rights will preclude the exercise of any other rights save for the right to seek relief on the grounds that the merger or consolidation is void or unlawful.
In addition, there are statutory provisions which facilitate reconstructions and amalgamations approved by a majority in number representing seventy-five percent (75%) in value of shareholders or class of shareholders or creditors, as the case may be, as are present at a meeting called for such purpose and thereafter sanctioned by the Cayman court. Whilst a dissenting shareholder would have the right to express to the Cayman court his view that the transaction for which approval is sought would not provide the shareholders with a fair value for their shares, the Cayman court is unlikely to disapprove the transaction on that ground alone in the absence of evidence of fraud or bad faith on behalf of management.
Where an offer is made by a company for the shares of another company and, within four (4) months of the offer, the holders of not less than ninety percent (90%) of the shares which are the subject of the offer accept, the offeror may at any time within two (2) months after the expiration of the said four (4) months, by notice in the prescribed manner require the dissenting shareholders to transfer their shares on the terms of the offer. A dissenting shareholder may apply to the Cayman court within one (1) month of the notice objecting to the transfer. The burden is on the dissenting shareholder to show that the Cayman court should exercise its discretion, which it will be unlikely to do unless there is evidence of fraud or bad faith or collusion as between the offeror and the holders of the shares who have accepted the offer as a means of unfairly forcing out minority shareholders. |
80
| Nevada | Cayman Islands | |
| RIGHTS OF NON-RESIDENT OR FOREIGN SHAREHOLDERS | ||
| There are no limitations under Nevada law that restrict the rights of non-resident or foreign stockholders from holding stock in a Nevada corporation or exercising voting rights in connection therewith. | There are no limitations imposed by the amended and restated memorandum and articles of association of CBAT Cayman on the rights of non-resident or foreign shareholders to hold or exercise voting rights on our shares. In addition, there are no provisions in the amended and restated memorandum and articles of association of CBAT Cayman governing the ownership threshold above which shareholder ownership must be disclosed. | |
| RIGHTS OF PURCHASE AND REDEMPTION | ||
Under Nevada law, if provided in the articles of incorporation or in a Board resolution, a corporation may purchase, redeem and dispose of its own shares, except that it may not purchase or redeem these shares subject to restrictions on the declaration and making of distributions as set forth above. If a corporation redeems its stock, it must at all times have outstanding one or more series, or one or more classes, which shares together must have full voting power and together are entitled to receive the net assets of the corporation upon dissolution of the corporation.
|
Subject to the provisions of the Cayman Companies Act and other applicable law, CBAT Cayman may issue shares on terms that are subject to redemption, at CBAT Cayman’s option or at the option of the holders, on such terms and in such manner as may be determined before the issue of such shares, by CBAT Cayman’s board of directors.
CBAT Cayman is empowered by the Cayman Companies Act and its amended and restated articles of association to purchase its own shares subject to certain restrictions and the board may only exercise this power on behalf of CBAT Cayman subject to any applicable requirements imposed from time to time by the applicable stock exchange.
Under the Cayman Companies Act, the redemption or repurchase of any share may be paid out of CBAT Cayman’s profits, the credit standing to its share premium account, out of the proceeds of a fresh issue of shares made for the purpose of such redemption or repurchase or, subject to the Cayman Companies Act, out of capital. Any amount of premium payable on the repurchase over the par value must be made out of our profits, sums standing to the credit of our share premium account or, subject to the Cayman Companies Act, out of capital.
Under the Cayman Companies Act, at no time may a company redeem or purchase its shares unless they are fully paid. In addition, a company may not redeem or purchase any of its shares if, as a result of the redemption or purchase, there would no longer be any issued shares of the company other than shares held as treasury shares.
CBAT Cayman may accept the surrender of any fully paid share for no consideration | |
| PREEMPTIVE RIGHTS | ||
| Under Nevada law, a stockholder is not entitled to preemptive rights to subscribe for additional issues of stock or any security convertible into stock of the corporation unless they are specifically granted in the articles of incorporation. Such preemptive rights are not specifically granted in the Company’s articles of incorporation, as amended. | There are no statutory rights of pre-emption and there are no pre-emptive rights in CBAT Cayman’s amended and restated articles of association. | |
81
| Nevada | Cayman Islands | |
| ORGANIZATIONAL INSTRUMENTS AMENDMENTS | ||
Under Nevada law, unless the articles of incorporation requires a greater vote, an amendment to the articles of incorporation requires: (1) the Board of Directors must adopt a resolution setting forth the amendment proposed and submit the resolution to the stockholders for approval; (2) the affirmative vote by stockholders having at least a majority of the voting power entitled to vote thereon, and (3) if the amendment would adversely affect the rights or change any preference of any class or series of outstanding shares, then in addition to the affirmative vote otherwise required, the affirmative vote of a majority of the voting power of each class that is adversely affected by the amendment entitled to vote thereon as a class.
Under Nevada law, stockholders may adopt the bylaws and, in the absence of doing so or in the absence of reserving the right of doing so to the stockholders, the Board of Directors may adopt, amend or repeal any bylaw, including any bylaw adopted by the stockholders. The articles of incorporation may grant the authority to adopt, amend or repeal bylaws exclusively to the directors of the corporation. The bylaws of the Company provide that the bylaws can be altered, amended or repealed by the Board of Directors. |
The Cayman Companies Act and CBAT Cayman’s amended and restated articles of association provide that CBAT Cayman’s memorandum of association and articles of association may only be amended by passing a special resolution of its shareholders to effect such amendment. | |
| SHAREHOLDERS’ VOTES ON CERTAIN TRANSACTIONS | ||
Generally, under Nevada law, unless the articles of incorporation provides for the vote of a larger portion of the stock held by the stockholders, completion of a liquidation, consolidation, sale, lease or exchange of all of a corporation’s assets or a dissolution requires:
(1) the approval by the Board of Directors and recommendation to the stockholders; and
(2) the approval of stockholders entitled to vote on the matter holding a majority of the voting power. |
Under the Cayman Companies Act, ordinary resolutions are required, amongst other things:
● the alteration of a company’s share capital in any manner not resulting in reduction of share capital
Under the Cayman Companies Act, special resolutions are required, amongst other things:
● the alternation to the memorandum or articles of association
● the changing of the name of the company
● to wind up the company voluntarily under the Cayman Companies Act
● a merger or consolidation of a company with another company
An ordinary resolution is defined in CBAT’s amended and restated articles of association to mean a resolution passed by a simple majority of the votes of such shareholders as, being entitled to do so, vote in person or, in the case of corporations, by their duly authorized representatives or, where proxies are allowed, by proxy at a general meeting.
A special resolution must be passed by a majority of not less than two-thirds of the votes cast by such shareholders as, being entitled so to do, vote in person or, in the case of such members as are corporations, by their duly authorized representatives or, where proxies are allowed, by proxy at a general meeting. | |
82
| Nevada | Cayman Islands | |
| RIGHTS OF INSPECTION | ||
Nevada law allows any stockholder of record for at least six months preceding the demand to inspect, or any person holding, or authorized by those holding, at least 5% of all of the corporation’s outstanding shares, upon five days written demand, may inspect and make copies during usual business hours, in person or by an agent or attorney, of the following: (1) the corporation’s stock ledger, including a list of its stockholders and their stock holdings; (2) a copy of the corporation’s articles of incorporation, and amendments thereto, certified by the Secretary of State of Nevada; and (3) a copy of the corporation’s bylaws, and amendments thereto, certified by an officer of the corporation.
In addition, Nevada law generally allows any stockholder of record who owns, or has been authorized by the holders of, at least 15% of the outstanding shares of the corporation, upon at least five days’ written demand, to inspect, during usual business hours, the books of account and all financial records of the corporation, to make copies of records, and to conduct an audit of such records. |
The notice of registered office is a matter of public record. A list of the names of the current directors and alternate directors (if applicable) is made available by the Registrar of Companies for inspection by any person on payment of a fee. The register of mortgages is open to inspection by creditors and members.
Apart from the foregoing, shareholders of a Cayman Islands company do not have any general rights to inspect or obtain copies of the list of shareholders or corporate records of a company (other than the register of mortgages and charges and the memorandum and articles of association). They will however have such rights as may be set out in the amended and restated articles of association. CBAT Cayman intend to provide its shareholders with annual reports containing audited financial statements. | |
| STANDARD OF CONDUCT FOR DIRECTORS | ||
| Nevada law does not set forth extensive provisions describing the standard of conduct of a director. Directors are required to exercise their powers in good faith and with a view to the interests of the corporation. Generally, directors are presumed to act in good faith, on an informed basis, and with a view to the interests of the corporation. The scope of the fiduciary duties of directors is determined by the courts of the State of Nevada when presented with the issue. In general, directors have a duty to act without self-interest, on a well- informed basis and in a manner they reasonably believe to be in the interest of the corporation. | As a matter of Cayman Islands law, a director of a Cayman Islands company is in the position of a fiduciary with respect to the company and therefore it is considered that he owes the following duties to the company — a duty to act bona fide in the best interests of the company, a duty not to make a profit based on his or her position as director (unless the company permits him to do so) and a duty not to put himself in a position where the interests of the company conflict with his or her personal interest or his or her duty to a third party. A director of a Cayman Islands company owes to the company a duty to act with skill and care. It was previously considered that a director need not exhibit in the performance of his or her duties a greater degree of skill than may reasonably be expected from a person of his or her knowledge and experience. However, English and Commonwealth courts have moved towards an objective standard with regard to the required skill and care and these authorities are likely to be followed in the Cayman Islands. | |
83
| Nevada | Cayman Islands | |
| SIZE OF THE BOARD OF DIRECTORS | ||
| Under Nevada law, a corporation must have at least one director who is a natural person of at least 18 years of age and who does not need to be a U.S. citizen. The number of directors of a Nevada corporation is as provided in its articles of incorporation or bylaws, which may provide for the board of directors to establish the number of directors. The Company’s bylaws provide that the number of directors of the Company is to be established from time to time by resolution of the Board of Directors and the shall be not less than one nor more than eight. The Company’s Board of Directors currently consists of five directors. | CBAT Cayman’s amended and restated articles of association provide that unless otherwise determined by CBAT Cayman in general meeting, the number of directors shall not be less than two (2). There shall be no maximum number of directors unless otherwise determined from time to time by the board. | |
| ELECTION OF DIRECTORS | ||
As provided in the Company’s bylaws, directors are currently elected at annual meetings of stockholders at which a quorum is present, in person or by proxy, by a plurality vote and hold office until his or her successor is chosen.
Under Nevada law, unless otherwise provided in the articles of incorporation, the following vacancies may be filled by a vote of a majority of the directors then in office, even though less than a quorum: (1) vacancies on the Board of Directors; and (2) newly created directorships resulting from an increase in the authorized number of directors. A director elected to fill a vacancy or a newly created directorship will hold office until the next annual election by the stockholders and until his or her successor has been elected and qualified or until his or her earlier death, resignation, or removal. |
Under the amended and restated articles of association of CBAT Cayman, CBAT Cayman may, subject to the provisions of the amended and restated articles of association of CBAT Cayman, by ordinary resolution elect any person to be a director either to fill a causal vacancy or as an addition of the existing board. The directors have the power to appoint any person as a director either to fill a casual vacancy on the board or as an addition to the existing board.
CBAT Cayman’s amended and restated articles of association further provides that unless otherwise provided by the rules of the applicable stock exchange, or in respect of any appointment of a director to fill a vacancy created as a result of removal by way of a special resolution, no person shall, unless recommended by the directors for election, be eligible for election as a director at any general meeting. | |
| REMOVAL OF DIRECTORS | ||
Nevada law provides that a director may be removed with or without cause by the holders of not less than two-thirds of the voting power of the shares entitled to vote at an election of directors, except that: (1) members of a classified Board of Directors may be removed by a vote of the holders of that class or series, unless the articles of incorporation provides otherwise; and (2) directors may not be removed in certain situations in the case of a corporation having cumulative voting except with the vote of stockholders owning sufficient shares to prevent the director’s election to office at the time of removal.
The Company does not have a classified board and does not have cumulative voting. |
Under CBAT Cayman’s amended and restated articles of association, a director may be removed by an ordinary resolution before the expiration of his period of office (but without prejudice to any claim which such director may have for damages for any breach of any contract between him and CBAT Cayman) and the vacancy created may be filled by ordinary resolution of the meeting at which such director is removed or by the affirmative vote of a simple majority of the remaining directors present and voting at a board meeting. | |
| BOARD QUORUM AND VOTE REQUIREMENTS | ||
| Pursuant to the Company’s bylaws, at any meeting of the Company’s Board of Directors, the presence of a majority of the whole Board of Directors constitutes a quorum for the transaction of business. The act of the majority of the directors present at a meeting at which a quorum is present constitutes an act of the Board of Directors. | Under CBAT Cayman’s amended and restated articles of association, the quorum necessary for the transaction of the business of the board may be fixed by the board and, unless so fixed at any other number, shall be a majority of the number of directors then in office.
Questions arising at any meeting of the board shall be determined by a majority of votes. In the case of any equality of votes the chairman of the meeting shall have an additional or casting vote. | |
84
| Nevada | Cayman Islands | |
| PLACE OF DIRECTORS MEETINGS | ||
| Pursuant to the Company’s bylaws, all meetings of the Company’s Board of Directors may be held within or outside of the State of Nevada, as may be fixed from time to time by the Board of Directors. | Under CBAT Cayman’s amended and restated articles of association, the board may meet for the despatch of business, adjourn and otherwise regulate its meetings as it considers appropriate. Directors may participate in any meeting of the board by means of a conference telephone or other communications equipment through which all persons participating in the meeting can communicate with each other simultaneously and instantaneously and, for the purpose of counting a quorum, such participation shall constitute presence at a meeting as if those participating were present in person. | |
| SHAREHOLDER DERIVATIVE AND CLASS ACTION SUITS | ||
Under Nevada law, a stockholder may bring a derivative action on behalf of the Company to enforce the rights of the Company. An individual also may commence a lawsuit separately or bring a class action suit on behalf of such individual and other similarly situated stockholders where the requirements for maintaining a class action under Nevada law have been met. A person may generally institute and maintain such suits only if such person was a stockholder at the time of the transaction which is the subject of the derivative suit or became a stockholder by operation of law from one who was a shareholder at the time of the transaction.
Nevada law also requires that the derivative plaintiff must make a demand on the Board of Directors to assert the claim or take suitable actions, and the demand to be refused by the board, before the suit may be prosecuted by the derivative plaintiff, unless such demand would be futile (and if futile, the derivative plaintiff must make clear the reasons why such demand would be futile). |
In principle, CBAT Cayman will normally be the proper plaintiff and as a general rule a derivative action may not be brought by a minority shareholder. However, based on English authorities, which would in all likelihood be of persuasive authority in the Cayman Islands, there are exceptions to the foregoing principle, including when:
● a company acts or proposes to act illegally or ultra vires;
● the act complained of, although not ultra vires, could only be effected duly if authorized by more than a simple majority vote that has not been obtained; and
● those who control the company are perpetrating a “fraud on the minority.” | |
| ANTI-TAKEOVER PROVISIONS | ||
Under Nevada law, directors generally have a duty to act without self-interest, on a well- informed basis and in a manner they reasonably believe to be in the interests of the corporation and its stockholders.
Nevertheless, a Nevada court will generally apply a policy of judicial deference to Board of Directors decisions to adopt anti-takeover measures in order to resist a change, or potential change, of control in the face of a potential takeover where the directors are able to show that: (1) they had reasonable grounds for believing that there was a threat to corporate policy and effectiveness from an acquisition proposal; and (2) the Board of Directors action taken to impede the exercise of stockholders rights was reasonable in relation to the threat posed. |
Under Cayman Islands law, directors may exercise the rights and powers granted to them under the amended and restated memorandum and articles of association of CBAT Cayman, as amended and restated from time to time, for what they believe in good faith to be in the best interests of our company and for a proper corporate purpose.
Some provisions of the amended and restated memorandum and articles of association of CBAT Cayman may discourage, delay or prevent a change in control of our company or management that shareholders may consider favorable, including:
(1) provisions that authorize our board of directors to issue preferred shares in one or more series and to designate the price, rights, preferences, privileges and restrictions of such preferred shares without any further vote or action by shareholders; and (2) provisions prescribing that, subject to the applicable rules of the stock exchange, no person shall, unless recommended by the board for election, be eligible for election as a director at any general meeting, save in certain limited circumstances. | |
85
| Nevada | Cayman Islands | |
| TRANSACTIONS WITH DIRECTORS | ||
The NRS provides that no contract or transaction between a corporation and one or more of its directors or officers, or between a corporation and any other corporation, partnership, association, or other organization in which one or more of its directors or officers, are directors or officers, or have a financial interest, shall be void or voidable solely for this reason, or solely because the common or interested director or officer is present at, or participates in, the meeting of the Board or committee of the Board which authorizes the contract or transaction, or signs a written consent authorizing the contract or transaction, or solely because any such director’s or officer’s votes are counted for such purpose, if: (a) the material facts as to the director’s or officer’s relationship or financial interest as to the contract or transaction are disclosed or are known to the Board of Directors or a committee of the Board, and the Board or committee of the Board in good faith authorizes the contract or transaction by the affirmative votes of a majority of the disinterested directors, even though the disinterested directors may be less than a quorum; (b) the material facts as to the director’s or officer’s relationship or financial interest as to the contract or transaction are disclosed or are known to the stockholders entitled to vote thereon, and the contract or transaction is approved in good faith by the vote of the stockholders holding a majority of the voting power; (c) the fact of the common directorship, or financial interest is not known to the director at the time the transaction is brought before the Board of Directors for action; or (d) the contract or transaction is fair as to the corporation as of the time it is authorized, approved or ratified, by the Board of Directors, a committee of the Board or the stockholders.
Common or interested directors may be counted in determining the presence of a quorum at a meeting of the Board of Directors or of a committee of the Board which authorizes the contract or transaction. With respect to approval of the transaction by the stockholders, the votes of the interested directors must be counted in any such vote of the stockholders. |
Under CBAT’s amended and restated articles of association:
A director may:
(a) hold any other office or place of profit with CBAT Cayman (except that of auditor) in conjunction with his office of director for such period and upon such terms as the board may determine;
(b) act by himself or his firm in a professional capacity for CBAT Cayman (otherwise than as auditor) and he or his firm may be remunerated for professional services as if he were not a director;
(c) continue to be or become a director, or other officer or member of any other company promoted by CBAT Cayman or in which CBAT Cayman may be interested as a vendor, shareholder or otherwise and (unless otherwise agreed) no such director shall be accountable for any remuneration, profits or other benefits received by him as a director, or other officer or member of or from his interests in any such other company. Subject as otherwise provided in the amended and restated articles of association of CBAT Cayman, the directors may exercise or cause to be exercised the voting powers conferred by the shares in any other company held or owned by CBAT Cayman, or exercisable by them as directors of such other company in such manner in all respects as they think fit (including the exercise thereof in favor of any resolution appointing themselves or any of them directors, or other officers of such company) or voting or providing for the payment of remuneration to the director, or other officers of such other company and any director may vote in favor of the exercise of such voting rights in manner aforesaid notwithstanding that he may be, or about to be, appointed a director, or other officer of such a company, and that as such he is or may become interested in the exercise of such voting rights in manner aforesaid. | |
86
| Nevada | Cayman Islands | |
Subject to the Cayman Companies Act and to the amended and restated articles of association of CBAT Cayman, no director or proposed or intending director shall be disqualified by his office from contracting with CBAT Cayman, either with regard to his tenure of any office or place of profit or as vendor, purchaser or in any other manner whatever, nor shall any such contract or any other contract or arrangement in which any director is in any way interested be liable to be avoided, nor shall any director so contracting or being so interested be liable to account to the CBAT Cayman or the members of CBAT Cayman for any remuneration, profit or other benefits realized by any such contract or arrangement by reason of such director holding that office or of the fiduciary relationship thereby established provided that such director shall disclose the nature of his interest in any contract or arrangement in which he is interested in accordance with the amended and restated articles of association of CBAT Cayman.
A director who to his knowledge is in any way, whether directly or indirectly, interested in a contract or arrangement or proposed contract or arrangement with CBAT Cayman, shall declare the nature of his interest at the meeting of the board at which the question of entering into the contract or arrangement is first considered, if he knows his interest then exists, or in any other case at the first meeting of the board after he knows that he is or has become so interested.
Following a declaration being made pursuant to the amended and restated article of association of CBAT Cayman, subject to any separate requirement for Audit Committee approval under applicable law or the listing rules of the applicable stock exchange, and unless disqualified by the chairman of the relevant board meeting, a director may vote in respect of any contract or proposed contract or arrangement in which such director is interested and may be counted in the quorum at such meeting. |
87
| Nevada | Cayman Islands | |
| INTERESTED STOCKHOLDER TRANSACTIONS | ||
The NRS provide generally that a Nevada corporation that has 200 or more stockholders of record is prohibited from engaging in mergers, dispositions of 5% or more of the aggregate value of its assets, or the disposition of assets representing 10% or more of the earning power or net income of the corporation, certain issuances of stock and other transactions (“business combinations”) with a person who owns 10% or more of the voting power of the outstanding voting shares of the corporation (an “interested stockholder”) for a period of two years after the interested stockholder first held 10% or more of the voting power of the outstanding shares. A corporation may opt-out of these restrictions as provided in its articles of incorporation.
These restrictions on transactions involving an interested stockholder do not apply to (a) a combination approved by the board of directors before that person first became an interested stockholder or (b) a combination with an interested stockholder during the two-year period after that person first became an interested stockholder that was approved (i) by the board of directors and (ii) by at least 60% of the voting power (other than stock owned by the interested stockholder) at a special or an annual meeting.
A combination with an interested stockholder is also prohibited after the initial two-year period that that person first became an interested stockholder unless (a) approved by the affirmative vote of holders of at least a majority of the voting power (other than stock owned by the interested stockholder) at a meeting called for that purpose or (b) conditions regarding the consideration received by the disinterested stockholders and certain other requirements are satisfied.
|
Cayman Islands law has no comparable statute. Although Cayman Islands law does not regulate transactions between a company and its significant shareholders, it does provide that such transactions must be entered into bona fide in the best interests of the company and for a proper corporate purpose. | |
| ACQUISITION OF CONTROLLING INTEREST | ||
| The provisions of NRS 78.378 to 78.3793 apply to the acquisition of controlling interests in an issuing corporation unless the articles of incorporation or bylaws of the corporation in effect on the 10th day following the acquisition of a controlling interest provide otherwise. | There is no equivalent provision under the Cayman Companies Act. | |
|
NRS 78.3788 defines “issuing corporation” as any corporation organized in Nevada that has 200 or more stockholders of record, at least 100 of whom have addresses in the state of Nevada appearing on the stock ledger and does business in the State of Nevada directly or through an affiliated corporation.
The provisions relating to acquisition of a controlling interest in an issuing corporation provide that the acquiring person may deliver an offeror’s statement and require that a special meeting of stockholders be called to determine whether such acquiring person shall be entitled to full voting rights of his shares. Such voting rights will not be provided unless the acquiring person and those acting in association with the acquiring person are conferred by resolution of the stockholders holding a majority of the voting power of the corporation and of any adversely affected class or series of outstanding shares, excluding shares as to which any interested stockholder exercises voting rights.
If so provided in the articles of incorporation or bylaws in effect on the 10th day following the acquisition of a controlling interest by an acquiring person, the issuing corporation may call for redemption of such shares of the acquiring person if the offeror’s statement is not delivered in the manner prescribed or if such acquiring person is not granted full voting rights by the stockholders. If the acquiring person’s shares are given full voting rights, shareholders voting against such voting rights will have dissenters’ rights and are entitled to fair value for their shares. |
||
88
| Nevada | Cayman Islands | |
| LIMITATION OF PERSONAL LIABILITY OF OFFICERS AND DIRECTORS | ||
| Except as specifically provided in the NRS, or if the articles of incorporation or an amendment thereto provide for greater individual liability, a director or officer is not individually liable to the corporation or its stockholders for any damages as a result of any act or failure to act in his capacity as a director or officer unless it is proven that: (1) the director’s or officer’s act or failure to act constituted a breach of his or her fiduciary duties as a director or officer; and (2) the breach of those duties involved intentional misconduct, fraud or a knowing violation of law. | Pursuant to the Cayman Companies Act, the liability of directors may, if so provided by the memorandum of association, be unlimited. There are no statutory provisions relating to the permitted scope of an indemnity or exculpation clause. Under common law principles, indemnity and exculpation clauses are exemption valid as long as they do not offend public policy. | |
| INDEMNIFICATION OF DIRECTORS AND OFFICERS | ||
Nevada law provides that a corporation may indemnify any person who was or is a party or is threatened to be made a party to any threatened, pending or completed action, suit or proceeding, whether civil, criminal, administrative or investigative, except an action by or in the right of the corporation, by reason of the fact that the person is or was a director, officer, employee or agent of the corporation, or is or was serving at the request of the corporation as a director, officer, employee or agent of another corporation, partnership, joint venture, trust or other enterprise, against expenses, including attorneys’ fees, judgments, fines and amounts paid in settlement actually and reasonably incurred by the person in connection with the action, suit or proceeding if the person: (a) is not liable pursuant to NRS 78.138; or (b) acted in good faith and in a manner which he or she reasonably believed to be in or not opposed to the best interests of the corporation, and, with respect to any criminal action or proceeding, had no reasonable cause to believe the conduct was unlawful. Nevada law also provides that, unless restricted by its articles of incorporation or bylaws, a corporation must provide indemnification to a director, officer, employee or agent to the extent such person is successful on the merits with respect to any such claim. Nevada law further provides that unless restricted by its articles of incorporation or bylaws, a corporation may (and its articles of incorporation or bylaws may require it to) advance expenses upon receipt of an undertaking that the indemnified person will reimburse such expenses if it is determined the person is not entitled to indemnification.
The Company’s bylaws provide generally that the Company shall indemnify, to the fullest extent authorized by the NRS, each director and, to the extent authorized by the board of directors, officers, as well as persons whom it has the power to indemnify against liability, reasonable expense or other matter whatsoever. |
Cayman Islands law does not limit the extent to which a company’s articles of association may provide for indemnification of officers and directors, except to the extent any such provision may be held by the Cayman Islands courts to be contrary to public policy, such as to provide indemnification against civil fraud or the consequences of committing a crime. The amended and restated memorandum and articles of association of CBAT Cayman permit indemnification of officers and directors for losses, damages, costs and expenses incurred in their capacities as such unless such losses or damages arise from dishonesty or fraud which may attach to such directors or officers.
Insofar as indemnification for liabilities arising under the Securities Act may be permitted to our directors, officers or persons controlling us under the foregoing provisions, we have been informed that, in the opinion of the SEC, such indemnification is against public policy as expressed in the Securities Act and is therefore unenforceable. | |
89
ENFORCEABILITY OF CIVIL LIABILITIES
CBAT Cayman is incorporated in the Cayman Islands because of certain benefits associated with being a Cayman Islands company, such as political and economic stability, an effective judicial system, a favorable tax system, the absence of foreign exchange control or currency restrictions and the availability of professional and support services. However, the Cayman Islands has a less developed body of securities laws as compared to the United States and provides less protection for investors. In addition, Cayman Islands companies do not have standing to sue before the federal courts of the United States.
Substantially all of CBAT Cayman’s assets are located outside the United States. In addition, most of CBAT Cayman’s directors and all of its officers are nationals or residents of jurisdictions other than the United States and all or a substantial portion of their assets are located outside the United States. As a result, it may be difficult for investors to effect service of process within the United States upon CBAT Cayman or these persons, or to bring an action against CBAT Cayman or against these persons in the United States, in the event that you believe that your rights have been infringed under the securities laws of the United States or any state in the United States. It may also be difficult for you to enforce in U.S. courts judgments obtained in U.S. courts based on the civil liability provisions of the U.S. federal securities laws against CBAT Cayman and its officers and directors. CBAT Cayman has appointed Cogeny Global Inc. as its agent to receive service of process in the United States.
Conyers Dill & Pearman, our counsel as to Cayman Islands law, has advised us that there is uncertainty as to whether the courts of the Cayman Islands would (1) recognize or enforce judgments of U.S. courts obtained against CBAT Cayman or its directors or officers, predicated upon the civil liability provisions of the securities laws of the United States or any state in the United States, or (2) entertain original actions brought in the Cayman Islands against CBAT Cayman or its directors or officers, predicated upon the securities laws of the United States or any state in the United States.
Conyers Dill & Pearman has further informed us that the courts of the Cayman Islands would recognize as a valid judgment, a final and conclusive judgment in personam obtained in the U.S. courts against CBAT Cayman under which a sum of money is payable (other than a sum of money payable in respect of multiple damages, taxes or other charges of a like nature or in respect of a fine or other penalty) or in certain circumstances, an in personam judgement for non-monetary relief, and would give a judgment based thereon provided that (a) such courts had proper jurisdiction over the parties subject to such judgment; (b) such courts did not contravene the rules of natural justice of the Cayman Islands; (c) such judgment was not obtained by fraud; (d) the enforcement of the judgment would not be contrary to the public policy of the Cayman Islands; (e) no new admissible evidence relevant to the action is submitted prior to the rendering of the judgment by the courts of the Cayman Islands; and (f) there is due compliance with the correct procedures under the laws of the Cayman Islands. A Cayman court may stay enforcement proceedings if concurrent proceedings are being brought elsewhere.
It is our understanding that the PRC does not have treaties with the United States and many other countries providing for the reciprocal recognition and enforcement of judgments of courts and that there is uncertainty as to whether the courts of the PRC would recognize or enforce judgments of United States courts against CBAT Cayman or the directors or officers of CBAT Cayman predicated upon the civil liability provisions of the securities laws of the United States or any state in the United States.
Additionally, it is our understanding that it may be difficult for you to bring an original action against us or against our directors and officers who are nationals or residents of countries other than the United States in a PRC court in the event that you believe that your rights have been infringed under the U.S. federal securities laws, PRC laws, Cayman Islands laws or otherwise because we are incorporated under the laws of the Cayman Islands and it may be difficult for U.S. shareholders, by virtue only of holding our ordinary shares, to establish a connection to the PRC as required by the PRC Civil Procedures Law in order for a PRC court to have jurisdiction.
90
The validity of the ordinary shares of CBAT Cayman being offered hereby will be passed upon by Conyers Dill & Pearman. Certain U.S. federal income tax consequences relating to the Redomicile Merger will be passed upon by Potomac Law Group, PLLC.
The consolidated financial statements of CBAK Energy Technology, Inc. as of December 31, 2024 and 2023, and for each of the years in the two-year period ended December 31, 2024 appearing in CBAK Energy Technology, Inc.’s Annual Report on Form 10-K for the year ended December 31, 2024, have been audited by ARK Pro CPA & Co, independent registered public accounting firm, as set forth in their reports thereon (which report expresses an unqualified opinion with an emphasis paragraph on the substantial doubt about the Company’s ability to continue as a going concern), included therein, and incorporated herein by reference. Such consolidated financial statements are incorporated herein by reference in reliance upon such report given on the authority of such firm as experts in accounting and auditing.
The audit report on the effectiveness of internal control over financial reporting as of December 31, 2024, expresses an opinion that CBAK Energy Technology, Inc. did not maintain effective internal control over financial reporting as of December 31, 2024 because of the effect of material weaknesses on the achievement of the objectives of the control criteria and contains an explanatory paragraph that states material weaknesses identified by the Company’s management—The Company did not have appropriate policies and procedures in place to evaluate the proper accounting and disclosures of key documents and agreements, and there was insufficient accounting personnel with an appropriate level of technical accounting knowledge and experience in the application of accounting principles generally accepted in the United States of America, or U.S. GAAP, commensurate with the financial reporting requirements.
Our Board of Directors is not aware of any business to come before the Special Meeting other than those matters described above in this proxy statement/prospectus. However, if any other matters should properly come before the Special Meeting, it is intended that proxies in the accompanying form will be voted in accordance with the judgment of the person or persons voting the proxies.
91
WHERE YOU CAN FIND MORE INFORMATION
The Company is subject to the reporting requirements of the Exchange Act and in accordance therewith files annual, quarterly and current reports, proxy statements and other information with the SEC. The Company’s SEC filings are available on the SEC’s website at www.sec.gov.
CBAT Cayman has filed a registration statement on Form F-4 with the SEC to register the issuance of its ordinary shares in connection with the Redomicile Merger. This proxy statement/prospectus is a part of that registration statement and constitutes a prospectus of CBAT Cayman in addition to being the proxy statement of the Company for the Special Meeting.
The SEC allows the Company to disclose important information to you by referring you to other documents filed separately with the SEC. This information is considered to be a part of this proxy statement/prospectus, except for any information that is superseded by information included directly in this proxy statement/prospectus or later filed. This proxy statement/prospectus contains summaries of certain provisions contained in some of the Company’s documents described herein, but reference is made to the actual documents for complete information. All of the summaries are qualified in their entirety by reference to the actual documents.
This proxy statement/prospectus incorporates by reference the documents listed below that the Company has previously filed with the SEC. The documents listed below contain important information about Company, its financial condition or other matters.
| ● | Annual Report on Form 10-K for the fiscal year ended December 31, 2024, filed with the SEC on March 17, 2025, as amended by Amendment No. 1 to the Annual Report on Form 10-K/A, filed with the SEC on April 30, 2025. |
| ● | Quarterly Reports on Form 10-Q filed on May 19, 2025, August 18, 2025 and November 10, 2025; |
| ● | Current Reports on Form 8-K filed with the SEC on May 21, 2025, May 22, 2025, September 24, 2025, October 2, 2025 and December 30, 2025; |
| ● | The description of the Company’s common stock contained in our registration statement on Form 8-A filed on June 6, 2006 pursuant to Section 12(b) of the Exchange Act, including any amendment or reports filed hereafter for the purpose of updating such description; and | |
| ● | All documents the Company files with the SEC pursuant to Sections 13(a), 13(c) or 15(d) of the Exchange Act after the date of the registration statement that contains this proxy statement/prospectus (if they state that they are incorporated by reference into this proxy statement/prospectus) until the date on which the Special Meeting is held. |
92
Such documents are considered to be a part of this proxy statement/prospectus, effective as of the date such documents are filed. Certain statements in and portions of this proxy statement/prospectus update and replace information in the above-listed documents incorporated by reference. Likewise, statements in or portions of a future document incorporated by reference in this proxy statement/prospectus may update and replace statements in and portions of this proxy statement/prospectus or the above-listed documents. In the event of conflicting information in these documents, the information in the latest filed document should be considered correct.
You can obtain any of the documents listed above from the SEC, through the SEC’s website or from Company by requesting them in writing or by telephone at the following address:
CBAK Energy Technology, Inc.
CBAK Industrial Park, Meigui Street
Huayuankou Economic Zone
Dalian City, Liaoning Province
People’s Republic of China 116450
Telephone: 86-411-39185985; Fax: 86-411-39185980
E-mail: ir@cbak.com.cn
These documents are available from Company without charge, excluding any exhibits to them unless the exhibit is specifically listed as an exhibit to the registration statement of which this proxy statement/prospectus forms a part.
The SEC also maintains an Internet website that contains filings of issuers, including Company, who file electronically with the SEC. The address of that site is www.sec.gov. You may also consult Company’s website for more information about Company. Company’s website is http://www.cbak.com.cn. Except as expressly set forth herein, information included on these websites is not incorporated by reference into this proxy statement/prospectus.
THIS PROXY STATEMENT/PROSPECTUS DOES NOT CONSTITUTE THE SOLICITATION OF A PROXY IN ANY JURISDICTION TO OR FROM ANY PERSON TO WHOM OR FROM WHOM IT IS UNLAWFUL TO MAKE SUCH PROXY SOLICITATION IN THAT JURISDICTION. YOU SHOULD RELY ONLY ON THE INFORMATION CONTAINED OR INCORPORATED BY REFERENCE IN THIS PROXY STATEMENT/PROSPECTUS TO VOTE YOUR SHARES AT THE SPECIAL MEETING. THE PARTIES HAVE NOT AUTHORIZED ANYONE TO PROVIDE YOU WITH INFORMATION THAT IS DIFFERENT FROM WHAT IS CONTAINED IN THIS PROXY STATEMENT/PROSPECTUS.
THIS PROXY STATEMENT/PROSPECTUS IS DATED JANUARY 16, 2026. YOU SHOULD NOT ASSUME THAT THE INFORMATION CONTAINED IN THIS PROXY STATEMENT/PROSPECTUS IS ACCURATE AS OF ANY DATE OTHER THAN THAT DATE, AND THE MAILING OF THIS PROXY STATEMENT/PROSPECTUS TO SHAREHOLDERS DOES NOT CREATE ANY IMPLICATION TO THE CONTRARY.
93
Annex A
AGREEMENT AND PLAN OF MERGER
This AGREEMENT AND PLAN OF MERGER (this “Agreement”) is entered into as of September 23, 2025, by and among CBAK Energy Technology Inc., a Nevada corporation (“CBAT”), and CBAK Energy Technology Limited, an exempted company incorporated under the laws of the Cayman Islands and a wholly owned subsidiary of CBAT (“CBAT Cayman”).
RECITALS
1. The Boards of Directors of each of CBAT and CBAT Cayman have unanimously determined that it is advisable and in the best interests of their respective shareholders or stockholders to reorganize so that CBAT will merge with and into CBAT Cayman (the “Merger”), with CBAT Cayman surviving, an exempted company incorporated under the laws of the Cayman Islands;
2. The respective Boards of Directors of CBAT and CBAT Cayman have each unanimously approved the Merger, this Agreement, the Plan of Merger (as defined below) and, to the extent applicable, the other transactions described herein, pursuant to which CBAT Cayman will be the surviving company of the Merger, all upon the terms and subject to the conditions set forth in this Agreement and the Plan of Merger, and whereby each issued and outstanding share of common stock, par value US$0.001 per share, of CBAT (“CBAT Common Stock”) shall be cancelled in exchange for one ordinary share, par value US$0.001 per share, of CBAT Cayman (a “CBAT Cayman Ordinary Share”);
3. The Merger requires, among other things, the approval of this Agreement and the Plan of Merger by the affirmative vote of the holders of a majority of the issued and outstanding shares of CBAT Common Stock; and
4. The parties intend that the Merger qualify as a “reorganization” within the meaning of Section 368(a) of the Internal Revenue Code of 1986, as amended (the “Code”), and that this Agreement shall be, and is hereby, adopted as a “plan of reorganization” for purposes of Section 368(a) of the Code.
AGREEMENT
NOW THEREFORE, in consideration of the foregoing and of the covenants and agreements contained herein, and of other good and valuable consideration, the receipt and sufficiency of which are hereby acknowledged, the parties hereto hereby agree as follows:
ARTICLE I
The Merger
Section 1.01. The Merger. Subject to the terms and conditions of this Agreement, and in accordance with the Nevada Revised Statutes (the “NRS”) and the Companies Act (2024 Revision) of the Cayman Islands (the “CA”), at the Effective Time (as defined in Section 1.02), CBAT shall be merged with and into CBAT Cayman in accordance with this Agreement and the Plan of Merger, and the separate corporate existence of CBAT shall thereupon cease. Pursuant to and simultaneously upon the consummation of the Merger at the Effective Time, in accordance with the NRS and the CA, (i) CBAT Cayman shall continue as the surviving company resulting from the Merger (sometimes hereinafter referred to as the “Surviving Company”), (ii) the rights, property of every description including choses in action, and the business, undertaking, goodwill, benefits, immunities and privileges of each of CBAT and CBAT Cayman shall vest in the Surviving Company which shall be liable for and subject, in the same manner as CBAT and CBAT Cayman, to all mortgages, charges, or security interests and all contracts, obligations, claims, debts and liabilities of each of CBAT and CBAT Cayman.
Annex A-1
Section 1.02. Filing Plan of Merger; Effective Time. As soon as practicable following the satisfaction or, to the extent permitted by applicable law, waiver of the conditions set forth in Article V, if this Agreement shall not have been terminated prior thereto as provided in Section 6.01, CBAT Cayman and CBAT shall cause a plan of merger (the “Plan of Merger”) in the form set out in Exhibit A together with all other requisite documents required under the CA (the “Ancillary Documents”) to be properly executed and filed with the Registrar of Companies of the Cayman Islands (the “Cayman Registrar”) in accordance with the CA and otherwise make all other filings or recordings as required by the NRS and the CA. The Merger shall become effective on the date as specified in the Plan of Merger in accordance with the CA (the “Effective Time”).
ARTICLE II
Memorandum and Articles of Association,
Directors and Officers of Surviving Company, and Certain Representations
Section 2.01. Name of Surviving Company. The name of the Surviving Company shall be “CBAK Energy Technology Limited.”
Section 2.02. Memorandum and Articles of Association of Surviving Company. At the Effective Time, in accordance with the terms of the Plan of Merger, the Surviving Company will adopt the amended and restated memorandum and articles of association in the form set out in Exhibit B, as the amended and restated memorandum and articles of association of the Surviving Company until thereafter further amended as provided by law and such amended and restated memorandum and articles of association.
Section 2.03. Directors of Surviving Company. From and after the Effective Time, the directors of CBAT Cayman immediately prior to the Effective Time shall be the directors of the Surviving Company, each such director to serve in such capacity until his or her earlier death, resignation or removal or until his or her successor is duly elected or appointed.
Section 2.04. Officers of Surviving Company. From and after the Effective Time, the officers of CBAT Cayman immediately prior to the Effective Time shall be the officers of the Surviving Company, each such officer to serve in such capacity until his or her earlier death, resignation or removal or until his or her successor is duly elected or appointed.
Section 2.05. Directors and Officers of CBAT Cayman. Immediately prior to the Effective Time, CBAT, in its capacity as the sole shareholder of CBAT Cayman, agrees to take or cause to be taken all such actions as are necessary to cause at least those persons serving as the directors and officers of CBAT immediately prior to the Effective Time to be elected or appointed as the directors and officers of CBAT Cayman (to the extent the officers and directors of CBAT Cayman and CBAT are not already identical), each such person to have the same office(s) with CBAT Cayman as he or she held with CBAT, with the directors to serve until their successors are duly elected or appointed (or their earlier death, disability or retirement).
Section 2.06. Committees of Board of Directors of Surviving Company. From and after the Effective Time, the committees of Board of Directors of CBAT Cayman immediately prior to the Effective Time shall be the committees of Board of Directors of the Surviving Company, with each committee member to serve in such capacity until his or her earlier death, resignation or removal or until his or her successor is duly elected or appointed.
Annex A-2
Section 2.07. Representation of CBAT. CBAT hereby represents and warrants that it is the owner of all of the outstanding share capital of CBAT Cayman, free and clear of any adverse claims.
ARTICLE III
Cancellation, Issuance and Repurchase of Shares
Section 3.01. Effect on Capital Stock. At the Effective Time, by virtue of the Merger and without any action on the part of the holder of any shares of either CBAT or CBAT Cayman:
(a) Cancellation of CBAT Capital Stock; Issuance of CBAT Cayman Ordinary Share. Each share of CBAT Common Stock issued and outstanding immediately prior to the Effective Time shall be automatically cancelled in exchange for one validly issued, fully paid and non-assessable CBAT Cayman Ordinary Share. Each share of CBAT Common Stock held by CBAT as treasury stock immediately prior to the Effective Time shall be cancelled and retired without payment or consideration therefor.
(b) Cancellation of CBAT Cayman Ordinary Share. Each CBAT Cayman Ordinary Share issued and outstanding and registered in the name of CBAT immediately prior to the Effective Time shall be cancelled, and no consideration shall be paid or payable to the holder of such CBAT Cayman Ordinary Share.
(c) Stock-Based Compensation Plans. CBAT shall assign, and CBAT Cayman shall assume, CBAT’s rights and obligations under the stock-based benefit and compensation plans and programs and agreements providing for the grant or award of restricted stock, stock units, stock options, stock appreciation rights, performance shares, performance units, dividend equivalent rights and share awards to the employees, directors and consultants of CBAT and its affiliates (collectively, the “Stock Plans”) in accordance with Article IV of this Agreement. To the extent a Stock Plan provides for awards of incentive stock options pursuant to Section 422 of the Code, approval of such plan by CBAT, as the sole shareholder of CBAT Cayman, shall be deemed, as of the Effective Time, to constitute approval of the members of CBAT Cayman for purposes of Section 422(b) of the Code.
Annex A-3
(d) Convertible Securities. CBAT shall assign, and CBAT Cayman shall assume, CBAT’s rights and obligations under its securities, including but not limited to convertible debentures, warrants and options, that may be convertible into or exercisable into CBAT Common Stock.
Section 3.02. Exchange of CBAT Cayman Shares.
(a) Uncertificated Shares. At the Effective Time, each outstanding share of CBAT Common Stock held in uncertificated, book entry form will be cancelled in exchange for one CBAT Cayman Ordinary Share in accordance with Sections 3.01(a) and (b) without further act or deed by the holder thereof, and record of such ownership shall be kept in uncertificated, book entry form in CBAT Cayman’s register of members by CBAT Cayman’s transfer agent.
(b) Certificated Shares. At the Effective Time, each outstanding share of CBAT Common Stock held in certificated form will be cancelled in exchange for the right to receive one CBAT Cayman Ordinary Share in accordance with Sections 3.01(a) and (b) without further act or deed by the holder thereof, and the holder thereof will cease to be, and will have no rights as, a stockholder of CBAT. Following the consummation of the Merger, CBAT’s exchange agent will send a letter of transmittal to each such holder, explaining the procedure for surrendering such holder’s CBAT Common Stock certificates in exchange for share certificates representing CBAT Cayman Ordinary Shares.
(c) Shareholder Rights at Effective Time. At the Effective Time, holders of CBAT Common Stock will cease to be, and will have no rights as, stockholders of CBAT, other than the right to receive any dividend or other distribution with a record date prior to the Effective Time that may have been declared or made by CBAT on such shares of CBAT Common Stock in accordance with the terms of this Agreement or prior to the date of this Agreement and that remain unpaid at the Effective Time. After the Effective Time, there shall be no further registration of transfers on the stock transfer books of the Surviving Company of the shares of CBAT Common Stock that were outstanding immediately prior to the Effective Time. Upon and after the Effective Time, registered shareholders in CBAT Cayman’s register of members will have and be entitled to exercise any voting and other rights with respect to and to receive any dividend and other distributions upon CBAT Cayman Ordinary Shares registered in their respective names in the register of members.
Section 3.03. Dissenters’ Rights. There are no dissenters’ rights or appraisal rights available to holders of CBAT Common Stock under the NRS in connection with the Merger.
ARTICLE IV
Employee Benefit and Compensation Plans and Agreements; Other Contracts
Section 4.01. Assumption of Stock Plans. At the Effective Time, CBAT shall assign, and CBAT Cayman shall assume, the rights and obligations of CBAT under each Stock Plan (collectively, the “Assumed Equity Plans”). To the extent any Stock Plan or any applicable agreement relating thereto provides for the issuance, delivery or purchase of, or otherwise relates to, CBAT Common Stock, from and after the Effective Time, such Stock Plan or applicable agreement shall be deemed to have been amended to provide for the issuance, delivery or purchase of, or otherwise relate to, CBAT Cayman Ordinary Shares, and all options or awards issued, or benefits available or based upon the value of a specified number of shares of CBAT Common Stock, under such Stock Plan after the Effective Time shall entitle the holder thereof to purchase, receive, acquire, hold or realize the benefits measured by the value of, as appropriate, an equivalent number of CBAT Cayman Ordinary Shares in accordance with the terms of such Stock Plan and any applicable agreement relating thereto. The outstanding options or other awards or benefits available under the terms of the Stock Plans at and following the Effective Time shall, to the extent permitted by law and otherwise reasonably practicable, otherwise be exercisable, payable, issuable or available upon the same terms and conditions as under such Stock Plans and the agreements relating thereto immediately prior to the Effective Time. Other than as set forth above, the Merger will not affect the underlying terms or conditions of any outstanding equity awards, which shall remain subject to their original terms and conditions.
Annex A-4
Section 4.02. Assumption of Benefit Plans. At the Effective Time, the obligations of CBAT under or with respect to every plan, trust, program and benefit then in effect or administered by CBAT for the benefit of the directors, officers and employees of CBAT or any of its subsidiaries (collectively, the “Assumed Benefit Plans” and, together with the Assumed Equity Plans, the “Assumed Plans”) shall become the lawful obligations of CBAT Cayman and shall be implemented and administered in the same manner and without interruption until the same are amended or otherwise lawfully altered or terminated. Effective at the Effective Time, CBAT Cayman hereby expressly adopts and assumes all obligations of CBAT under the Assumed Plans.
Section 4.03. Assumption of Contracts. At the Effective Time, the obligations of CBAT under or with respect to contracts or agreements (collectively, the “Assumed Contracts”) shall become the lawful obligations of CBAT Cayman and shall be performed in the same manner and without interruption until the same are amended or otherwise lawfully altered or terminated. Effective at the Effective Time, CBAT Cayman hereby expressly adopts and assumes all obligations of CBAT under the Assumed Contracts.
Section 4.04. Other Actions. Such amendments or other actions that are deemed necessary or appropriate by CBAT and CBAT Cayman to effect the Merger, including to facilitate the assumption by CBAT Cayman of the Assumed Plans and the Assumed Contracts, and any other amendments or actions that CBAT and CBAT Cayman shall deem advisable, shall be adopted and entered into with respect to the Assumed Plans, the Assumed Contracts and any other change in control arrangements between the CBAT and its executive officers and key employees.
ARTICLE V
Conditions Precedent
The respective obligations of each party to effect the Merger are subject to the satisfaction or waiver of the following conditions:
(a) Stockholder Approval. This Agreement shall have been adopted and approved by the affirmative vote of holders owning a majority of the issued and outstanding shares of CBAT Common Stock entitled to vote thereon at the record date for such actions as set by the Board of Directors of CBAT.
Annex A-5
(b) No Prohibition. None of the parties hereto shall be subject to any decree, order or injunction of any court of competent jurisdiction, whether in the U.S., the Cayman Islands or any other country that prohibits the consummation of the Merger.
(c) Effective Registration Statement. The registration statement on Form F-4 filed with the Securities and Exchange Commission by CBAT Cayman in connection with the offer and issuance of the CBAT Cayman Ordinary Shares to be issued pursuant to the Merger shall have become effective under the Securities Act of 1933, as amended, and no stop order with respect thereto shall be in effect.
(d) NASDAQ Listing. The CBAT Cayman Ordinary Shares to be issued pursuant to the Merger shall have been authorized for listing on the NASDAQ Stock Market, subject to official notice of issuance and satisfaction of other standard conditions.
(e) Consents and Authorizations. Other than the filing of the Plan of Merger and the Ancillary Documents provided for under Article I, all material consents and authorizations of, filings or registrations with, and notices to, any governmental or regulatory authority required of CBAT, CBAT Cayman, or any of their respective subsidiaries to consummate the Merger and the other transactions contemplated hereby, including, without limitation, any filings required under (i) applicable U.S. state securities and “Blue Sky” laws, and (ii) applicable Cayman Islands securities laws, shall have been obtained or made.
(f) Representations and Warranties. The representations and warranties of the parties set forth herein shall be true and correct in all material respects, and the covenants of the parties set forth herein (other than those to be performed after the Effective Time) shall have been performed in all material respects.
ARTICLE VI
Termination, Amendment and Waiver
Section 6.01. Termination. This Agreement may be terminated and the Merger abandoned at any time prior to the Effective Time, whether before or after approval by the stockholders of CBAT, by action of the Board of Directors of CBAT.
Section 6.02. Effect of Termination. In the event of termination of this Agreement as provided in Section 6.01, this Agreement shall forthwith become void and have no effect, without any liability or obligation on the part of CBAT or CBAT Cayman.
Section 6.03. Amendment. This Agreement may be amended by the parties hereto at any time before or after any required approval or adoption by the stockholders of CBAT of this Agreement or matters presented in connection with this Agreement; provided, however, that after any such approval or adoption, there shall be made no amendment requiring further approval or adoption by such stockholders under applicable law until such further approval or adoption is obtained. This Agreement may not be amended except by an instrument in writing signed on behalf of each of the parties hereto.
Annex A-6
Section 6.04. Waiver. At any time prior to the Effective Time, the parties may waive compliance with any of the agreements or covenants contained in this Agreement, or may waive any of the conditions to consummation of the Merger contained in this Agreement. Any agreement on the part of a party to any such waiver shall be valid only if set forth in an instrument in writing signed on behalf of such party. The failure of any party to this Agreement to assert any of its rights under this Agreement or otherwise shall not constitute a waiver of such rights.
ARTICLE VII
Covenants
Section 7.01. Rule 16b-3 Approval. CBAT and CBAT Cayman shall take all such steps as may reasonably be required to cause the transactions contemplated by Section 3.01 and any other dispositions of CBAT equity securities (including derivative securities) or acquisitions of CBAT Cayman equity securities (including derivative securities) in connection with this Agreement by each individual who (i) is a director or officer of CBAT, or (ii) at the Effective Time, is or will become a director or officer of CBAT Cayman, to be exempt under Rule 16b-3 promulgated under the Securities Exchange Act of 1934, as amended.
Section 7.02. CBAT Cayman Vote. Prior to or concurrent with seeking the approval and adoption of this Agreement by the stockholders owning a majority of the outstanding shares of CBAT Common Stock, CBAT in its capacity as the sole shareholder of CBAT Cayman shall pass shareholder resolutions of CBAT Cayman that approve and adopt this Agreement and approve and authorize the Merger and the Plan of Merger.
Section 7.03. Further Assurances. CBAT Cayman shall use its reasonable best efforts to take, or cause to be taken, all actions and to do, or cause to be done, all things necessary and reasonably appropriate to consummate and make effective, in the most expeditious manner practicable, the Merger and the other transactions provided for herein.
ARTICLE VIII
General Provisions
Section 8.01. Assignment; Binding Effect; Benefit. Neither this Agreement nor any of the rights, interests or obligations hereunder shall be assigned by any of the parties hereto (whether by operation of law or otherwise) without the prior written consent of the other parties. Subject to the preceding sentence, this Agreement shall be binding upon and shall inure to the benefit of the parties hereto and their respective successors and assigns. Notwithstanding anything contained in this Agreement to the contrary, except for the provisions of Article IV (collectively, the “Third Party Provisions”), nothing in this Agreement, expressed or implied, is intended to confer on any person other than the parties hereto or their respective successors and assigns any rights, remedies, obligations or liabilities under or by reason of this Agreement. The Third Party Provisions may be enforced only by the specifically intended beneficiaries thereof.
Section 8.02. Entire Agreement. This Agreement and any documents delivered by the parties in connection herewith constitute the entire agreement among the parties with respect to the subject matter hereof and supersede all prior agreements and understandings among the parties with respect thereto.
Section 8.03. Governing Law. To the fullest extent permitted by law, this Agreement shall be governed by and construed in accordance with the laws of the State of Nevada without regard to its rules of conflict of laws save that, with respect to CBAT Cayman and the Surviving Company, the following matters arising out of or relating to this Agreement shall, to the extent not in conflict with the laws of the State of Nevada, be governed by and construed in accordance with the laws of the Cayman Islands: the Merger, the vesting of the undertaking, property and liabilities of each of CBAT and CBAT Cayman in the Surviving Company, the treatment of shares pursuant to the Merger, the fiduciary or other duties of the directors and the general rights of the shareholders of CBAT Cayman and the Surviving Company and the internal corporate affairs of CBAT Cayman and the Surviving Company.
Annex A-7
Section 8.04. Counterparts. This Agreement may be executed by the parties hereto in separate counterparts, each of which when so executed and delivered shall be an original, but all such counterparts shall together constitute one and the same instrument. Each counterpart may consist of a number of copies hereof, each signed by less than all, but together signed by all of the parties hereto.
Section 8.05. Headings. Headings of the Articles and Sections of this Agreement are for the convenience of the parties only and shall be given no substantive or interpretative effect whatsoever.
Section 8.06. Severability. If any provision of this Agreement is determined by any court or arbitrator of competent jurisdiction to be invalid, illegal or unenforceable in any respect, such provision will be enforced to the maximum extent possible given the intent of the parties hereto. If such clause or provision cannot be so enforced, such provision shall be stricken from this Agreement and the remainder of this Agreement shall be enforced as if such invalid, illegal or unenforceable clause or provision had (to the extent not enforceable) never been contained in this Agreement.
[Signature page follows]
Annex A-8
IN WITNESS WHEREOF, CBAT and CBAT Cayman have caused this Agreement to be signed by their respective officers thereunto duly authorized, all as of the date first written above.
| CBAK Energy Technology, Inc., a Nevada corporation |
CBAK Energy Technology Limited, a Cayman Islands company | |||
| /s/ Zhiguang Hu | /s/ Zhiguang Hu | |||
| Name: | Zhiguang Hu | Name: | Zhiguang Hu | |
| Title: | Chief Executive Officer | Title: |
Chief Executive Officer | |
Annex A-9
Exhibit A
Form of Plan of Merger
Annex A-10
PLAN OF MERGER
THIS PLAN OF MERGER is made on [●], 2026.
BETWEEN
CBAK Energy Technology, Inc., a company incorporated in the State of Nevada, United States of America, with its registered office at c/o CSC Services of Nevada, Inc., 2215 Renaissance Dr. Ste., Las Vegas, NV 89119, the United States of America (“CBAK Nevada”); and
CBAK Energy Technology Limited, an exempted company incorporated in the Cayman Islands, with its registered office at the offices of Conyers Trust Company (Cayman) Limited, Cricket Square, Hutchins Drive, PO Box 2681, Grand Cayman, KY1-1111, Cayman Islands (“CBAT Cayman” or the “Surviving Company” and together with CBAK Nevada, the “Constituent Companies”).
WHEREAS
| (A) | The respective boards of directors of CBAK Nevada and CBAT Cayman have approved the merger of the Constituent Companies (the “Merger”) on the terms and conditions contained or referred to in a merger agreement (the “Merger Agreement”) dated September 23, 2025 made between CBAK Nevada and CBAT Cayman, a copy of which is attached as Appendix I to this Plan of Merger, under the applicable laws of Nevada and the provisions of Part XVI of the Companies Act (2024 Revision) (the “Companies Act”), respectively, pursuant to which CBAK Nevada will merge with and into CBAT Cayman with the Surviving Company continuing as the surviving company resulting from the Merger. |
| (B) | This Plan of Merger is made in accordance with Part XVI of the Companies Act. |
WITNESSETH
| 1. | CONSTITUENT COMPANIES |
| 1.1 | The constituent companies (as defined in the Companies Act) to the Merger are CBAK Nevada and CBAT Cayman. |
| 2. | NAME OF THE SURVIVING COMPANY |
| 2.1 | The surviving company (as defined in the Companies Act) is the Surviving Company and its name shall continue to be named CBAK Energy Technology Limited. |
| 3. | REGISTERED OFFICE |
| 3.1 | The Surviving Company shall have its registered office at the offices of Conyers Trust Company (Cayman) Limited, Cricket Square, Hutchins Drive, PO Box 2681, Grand Cayman, KY1-1111, Cayman Islands. |
Annex A-11
| 4. | AUTHORISED AND ISSUED SHARE CAPITAL |
| 4.1 | Immediately prior to the Effective Time, the authorised shares of CBAK Nevada consist of (i) 500,000,000 shares of common stock of a nominal or par value of US$0.001 each (the “Common Stock”), of which [●] shares of Common Stock have been issued and fully paid, and (ii) 10,000,000 shares of preferred stock of a par value of US$0.001 each, of which no preferred stock has been issued. |
| 4.2 | Immediately prior to the Effective Time, the authorised share capital of CBAT Cayman was US$500,000 divided into 500,000,000 shares of a nominal or par value of US$0.001 each, of which 1 share has been issued and fully paid. |
| 4.4 | At the Effective Time, the authorised share capital of the Surviving Company shall be US$500,000 divided into 500,000,000 shares of a nominal or par value of US$0.001 each. |
| 4.5 | At the Effective Time, and in accordance with the terms and conditions of the Merger Agreement: |
| (a) | each share of Common Stock in CBAK Nevada issued and outstanding immediately prior to the Effective Time shall be cancelled in exchange for one validly issued, fully paid and non-assessable share of the Surviving Company; |
| (b) | each share of Common Stock in CBAK Nevada held by CBAK Nevada as treasury stock immediately prior to the Effective Time shall be cancelled and retired without payment or consideration therefor; and |
| (c) | all shares in CBAT Cayman issued and outstanding immediately prior to the Effective Time shall be cancelled without any consideration therefor. |
| 4.6 | At the Effective Time, the rights and restrictions attaching to the shares of the Surviving Company shall be as set out in the amended and restated memorandum of association and articles of association of the Surviving Company in the form attached as Appendix II to this Plan of Merger. |
| 5. | EFFECTIVE TIME |
| 5.1 | The Merger shall take effect on [●] (the “Effective Time”). |
| 6. | PROPERTY |
| 6.1 | At the Effective Time, the rights, property of every description including choses in action, and the business, undertaking, goodwill, benefits, immunities and privileges of each of the Constituent Companies shall immediately vest in the Surviving Company which shall be liable for and subject, in the same manner as the Constituent Companies, to all mortgages, charges, or security interests and all contracts, obligations, claims, debts and liabilities of each of the Constituent Companies. |
Annex A-12
| 7. | MEMORANDUM OF ASSOCIATION AND ARTICLES OF ASSOCIATION |
| 7.1 | The memorandum of association and articles of association of the Surviving Company shall be amended and restated in the form attached as Appendix II to this Plan of Merger at the Effective Time. |
| 8. | DIRECTORS BENEFITS |
| 8.1 | There are no amounts or benefits paid or payable to the directors of the Constituent Companies or the Surviving Company consequent upon the Merger becoming effective. |
| 9. | DIRECTOR OF THE SURVIVING COMPANY |
| 9.1 | The name and address of the director of the Surviving Company is as follows: |
| NAME | ADDRESS |
| Jiewei Li | BAK Industrial Park, Meigui Street, Huayuankou Economic Zone, Dalian City, Liaoning Province 116450, People’s Republic of China
|
| Jianjun He | BAK Industrial Park, Meigui Street, Huayuankou Economic Zone, Dalian City, Liaoning Province 116450, People’s Republic of China
|
| J. Simon Xue | BAK Industrial Park, Meigui Street, Huayuankou Economic Zone, Dalian City, Liaoning Province 116450, People’s Republic of China
|
| Martha C. Agee | BAK Industrial Park, Meigui Street, Huayuankou Economic Zone, Dalian City, Liaoning Province 116450, People’s Republic of China
|
| Xiangyu Pei | BAK Industrial Park, Meigui Street, Huayuankou Economic Zone, Dalian City, Liaoning Province 116450, People’s Republic of China |
| 10. | SECURED CREDITORS |
| 10.1 | [CBAK Nevada has no secured creditors and has not granted any fixed or floating security interests as at the date of this Plan of Merger.] |
| 10.2 | CBAT Cayman has no secured creditors and has not granted any fixed or floating security interests as at the date of this Plan of Merger. |
| 11. | RIGHT OF TERMINATION AND AMENDMENTS |
| 11.1 | This Plan of Merger may be terminated or amended pursuant to the terms and conditions of the Merger Agreement at any time prior to the Effective Time. |
| 12. | APPROVAL AND AUTHORISATION |
| 12.1 | This Plan of Merger has been approved by the board of directors and the stockholders of CBAK Nevada in accordance with the laws of Nevada. |
| 12.2 | This Plan of Merger has been approved by the board of directors and the sole member of CBAT Cayman in accordance with Part XVI of the Companies Act. |
| 13 | COUNTERPARTS |
| 13.1 | This Plan of Merger may be executed in one or more counterparts, each of which shall be deemed an original and all of which together shall constitute one and the same instrument. Any party may enter into this Plan of Merger by executing any such counterpart. |
| 14 | GOVERNING LAW |
| 14.1 | This Plan of Merger shall be governed by and construed in accordance with the laws of the Cayman Islands. |
Annex A-13
For and on behalf of CBAK Energy Technology, Inc.:
| Jiewei Li | |
| Director |
For and on behalf of CBAK Energy Technology Limited:
| Jiewei Li | |
| Director |
Annex A-14
Appendix I
Merger Agreement
Annex A-15
Appendix II
Memorandum of association and articles of association
of the Surviving Company
Annex A-16
Exhibit B
Form of Amended and Restated Memorandum and Articles of Association
Annex A-17
Annex B
THE COMPANIES ACT (AS REVISED)
EXEMPTED COMPANY LIMITED BY SHARES
THE AMENDED AND RESTATED
MEMORANDUM OF ASSOCIATION
OF
CBAK Energy Technology Limited
(Conditionally adopted by way of a special resolution passed on [●] and effective from [●])
| 1. | The name of the Company is CBAK Energy Technology Limited. |
| 2. | The registered office of the Company shall be at the offices of Conyers Trust Company (Cayman) Limited at Cricket Square, Hutchins Drive, P.O. Box 2681, Grand Cayman KY1-1111, Cayman Islands. |
| 3. | Subject to the following provisions of this Memorandum, the objects for which the Company is established are unrestricted and shall include, but without limitation: |
| (a) | to act and perform all the functions of a holding company in all its branches and to coordinate the policy and administration of any subsidiary company or companies wherever incorporated or carrying on business or of any group of companies of which the Company or any subsidiary company is a member or which are in any manner controlled directly or indirectly by the Company; |
| (b) | to act as an investment company and for that purpose to subscribe, acquire, hold, dispose, sell, deal in or trade upon any terms, whether conditionally or absolutely, shares, stock, debentures, debenture stock, annuities, notes, mortgages, bonds, obligations and securities, foreign exchange, foreign currency deposits and commodities, issued or guaranteed by any company wherever incorporated, or by any government, sovereign, ruler, commissioners, public body or authority, supreme, municipal, local or otherwise, by original subscription, tender, purchase, exchange, underwriting, participation in syndicates or in any other manner and whether or not fully paid up, and to meet calls thereon. |
| 4. | Subject to the following provisions of this Memorandum, the Company shall have and be capable of exercising all the functions of a natural person of full capacity irrespective of any question of corporate benefit, as provided by Section 27(2) of the Companies Act. |
| 5. | Nothing in this Memorandum shall permit the Company to carry on a business for which a licence is required under the laws of the Cayman Islands unless duly licensed. |
| 6. | The Company shall not trade in the Cayman Islands with any person, firm or corporation except in furtherance of the business of the Company carried on outside the Cayman Islands; provided that nothing in this clause shall be construed as to prevent the Company effecting and concluding contracts in the Cayman Islands, and exercising in the Cayman Islands all of its powers necessary for the carrying on of its business outside the Cayman Islands. |
| 7. | The liability of each member is limited to the amount from time to time unpaid on such member’s shares. |
| 8. | The share capital of the Company is US$500,000 divided into 500,000,000 shares of a nominal or par value of US$0.001 each of such class or classes (howsoever designated) from time to time as the Board may determine in accordance with the Articles of Association of the Company, with the power for the Company, insofar as is permitted by law, to redeem or purchase any of its shares and to increase or reduce the said share capital subject to the provisions of the Companies Act (As Revised) and the Articles of Association of the Company and to issue any part of its capital, whether original, redeemed or increased, with or without any preference, priority or special privilege or subject to any postponement of rights or to any conditions or restrictions; and so that, unless the conditions of issue shall otherwise expressly declare, every issue of shares, whether declared to be preference or otherwise, shall be subject to the power hereinbefore contained. |
| 9. | The Company may exercise the power contained in the Companies Act to deregister in the Cayman Islands and be registered by way of continuation in another jurisdiction. |
The Companies Act (As Revised)
Exempted Company Limited by Shares
THE AMENDED AND RESTATED
ARTICLES OF ASSOCIATION
OF
CBAK Energy Technology Limited
(Conditionally adopted by way of a special resolution passed on [●] and effective from [●])
I N D E X
| SUBJECT | Article No. | |
| Table A | 1 | |
| Interpretation | 1 | |
| Share Capital | 7 | |
| Alteration Of Capital | 8-9 | |
| Share Rights | 9 | |
| Variation Of Rights | 10 | |
| Shares | 10-11 | |
| Share Certificates | 11-12 | |
| Lien | 12-13 | |
| Calls On Shares | 13-14 | |
| Forfeiture Of Shares | 14-16 | |
| Register Of Members | 16 | |
| Record Dates | 16-17 | |
| Transfer Of Shares | 17-18 | |
| Transmission Of Shares | 18-19 | |
| Untraceable Members | 19-20 | |
| General Meetings | 20 | |
| Notice Of General Meetings | 21 | |
| Proceedings At General Meetings | 21-25 | |
| Voting | 26-28 | |
| Proxies | 28-29 | |
| Corporations Acting By Representatives | 30 | |
| Action By Written Resolutions Of Members | 30 | |
| Board Of Directors | 31 | |
| Disqualification Of Directors | 31-32 | |
| Executive Directors | 32 | |
| Alternate Directors | 32-33 | |
| Directors’ Fees And Expenses | 33-34 | |
| Directors’ Interests | 34-35 | |
| General Powers Of The Directors | 35-37 | |
| Borrowing Powers | 37-38 | |
| Proceedings Of The Directors | 38-39 | |
| Audit Committee | 40 | |
| Officers | 40-41 | |
| Register of Directors and Officers | 41 | |
| Minutes | 41 | |
| Seal | 41-42 | |
| Authentication Of Documents | 42 | |
| Destruction Of Documents | 42-43 | |
| Dividends And Other Payments | 43-47 | |
| Reserves | 47 | |
| Capitalisation | 48 | |
| Subscription Rights Reserve | 48-50 | |
| Accounting Records | 50 | |
| Audit | 50 | |
| Notices | 51-52 | |
| Signatures | 52 | |
| Winding Up | 52 | |
| Indemnity | 53 | |
| Financial Year End | 53 | |
| Amendment To Memorandum and Articles of Association And Name of Company | 54 | |
| Information | 54 |
Annex B-i
THE COMPANIES ACT (AS REVISED)
EXEMPTED COMPANY LIMITED BY SHARES
THE AMENDED AND RESTATED
ARTICLES OF ASSOCIATION
OF
CBAK Energy Technology Limited
(Conditionally adopted by way of a special resolution passed on [●] and effective from [●])
TABLE A
1. The regulations in Table A in the Schedule to the Companies Act (As Revised) do not apply to the Company.
INTERPRETATION
2. (1) In these Articles, unless the context otherwise requires, the words standing in the first column of the following table shall bear the meaning set opposite them respectively in the second column.
| WORD | MEANING |
| “Act” | The Companies Act, Cap. 22 (As Revised) of the Cayman Islands. |
| “address | for the purposes of these Articles, “address” includes an electronic address unless the Act or rules of the Designated Stock Exchange require a postal address. |
| “Articles” | these Articles in their present form or as supplemented or amended or substituted from time to time. |
| “Audit Committee” | the audit committee of the Company formed by the Board pursuant to Article 123 hereof, or any successor audit committee. |
| “Auditor” | the independent auditor of the Company which shall be an internationally recognized firm of independent accountants. |
| “Board” or “Directors” | the board of directors of the Company or the directors present at a meeting of directors of the Company at which a quorum is present. |
Annex B-1
| “capital” | the share capital from time to time of the Company. |
| “clear days” | in relation to the period of a notice, that period excluding the day when the notice is given or deemed to be given and the day for which it is given or on which it is to take effect. |
| “clearing house” | a clearing house recognised by the laws of the jurisdiction in which the shares of the Company (or depositary receipts therefor) are listed or quoted on a stock exchange or interdealer quotation system in such jurisdiction. |
| “Company” | CBAK Energy Technology Limited |
| “competent regulatory authority” | a competent regulatory authority in the territory where the shares of the Company (or depositary receipts therefor) are listed or quoted on a stock exchange or interdealer quotation system in such territory. |
| “debenture” and “debenture holder” | include debenture stock and debenture stockholder respectively. |
| “Designated Stock Exchange” | the stock exchange in the United States of America on which any shares are listed for trading. |
| “dollars” and “$” | dollars, the legal currency of the United States of America. |
| “electronic communication” | a communication sent, transmitted, conveyed and received by wire, by radio, by optical means or by other similar means in any form through any medium. |
| “electronic meeting” | a general meeting held and conducted wholly and exclusively by virtual attendance and participation by Members and/or proxies by means of electronic facilities. |
| “Exchange Act” | the Securities Exchange Act of 1934, as amended. |
| “head office” | such office of the Company as the Directors may from time to time determine to be the principal office of the Company. |
| “hybrid meeting” | a general meeting convened for the (i) physical attendance by Members and/or proxies at the Principal Meeting Place and where applicable, one or more Meeting Locations and (ii) virtual attendance and participation by Members and/or proxies by means of electronic facilities. |
Annex B-2
| “Meeting Location” | has the meaning given to it in Article 65A. |
| “Independent Director” | a director who is an independent director as defined in the applicable rules and regulations of the Designated Stock Exchange. |
| “Member” | a duly registered holder from time to time of the shares in the capital of the Company. |
| “Memorandum of Association” | the memorandum of association of the Company, as amended from time to time. |
| “month” | a calendar month. |
| “Notice” | written notice unless otherwise specifically stated these Articles and, where the context so requires, shall include any other document or communication to be served, issued, or given by the Company under these Articles or pursuant to applicable laws and regulations, including the rules of the Designated Stock Exchange and/or competent regulatory authority. For the avoidance of doubt, Notice may be provided in physical or electronic form. |
| “Office” | the registered office of the Company for the time being. |
| “ordinary resolution” | a resolution shall be an ordinary resolution when it has been passed (i) by a simple majority of votes cast by such Members as, being entitled so to do, vote in person or, in the case of any Member being a corporation, by its duly authorised representative or, where proxies are allowed, by proxy at a general meeting of which Notice has been duly given in accordance with Article 60, or (ii) in writing in the manner set out in Article 86.; |
| “paid up” | paid up or credited as paid up.
|
| “physical meeting” | a general meeting held and conducted by physical attendance and participation by Members and/or proxies at the Principal Meeting Place and/or where applicable, one or more Meeting Locations. |
| “Principal Meeting Place” | shall have the meaning given to it in Article 60(2).
|
Annex B-3
| “Register” | the principal register and where applicable, any branch register of Members of the Company to be maintained at such place within or outside the Cayman Islands as the Board shall determine from time to time. |
| “Registration Office” | in respect of any class of share capital such place as the Board may from time to time determine to keep a branch register of Members in respect of that class of share capital and where (except in cases where the Board otherwise directs) the transfers or other documents of title for such class of share capital are to be lodged for registration and are to be registered. |
| “SEC” | the United States Securities and Exchange Commission. |
| “Securities Act” | mean the U.S. Securities Act 1933 as amended, or any similar federal statute and the rules and regulations of the SEC thereunder as the same shall be in effect from time to time. |
| “Seal” | common seal or any one or more duplicate seals of the Company (including a securities seal) for use in the Cayman Islands or in any place outside the Cayman Islands. |
| “Secretary” | any person, firm or corporation appointed by the Board to perform any of the duties of secretary of the Company and includes any assistant, deputy, temporary or acting secretary. |
| “shares” | ordinary shares of par value US$0.001 each.
|
| “special resolution” | a resolution shall be a special resolution when it has been passed (i) by a majority of not less than two-thirds of votes cast by such Members as, being entitled so to do, vote in person or, in the case of such Members as are corporations, by their respective duly authorised representative or, where proxies are allowed, by proxy at a general meeting of which Notice has been duly given in accordance with Article 60, or (ii) in writing in the manner set out in Article 86;
|
| a special resolution shall be effective for any purpose for which an ordinary resolution is expressed to be required under any provision of these Articles or the Statutes. | |
| “Statutes” | the Act and every other law of the Legislature of the Cayman Islands for the time being in force applying to or affecting the Company, its Memorandum of Association and/or these Articles. |
| “year” | a calendar year. |
Annex B-4
| (2) | In these Articles, unless there be something within the subject or context inconsistent with such construction: |
| (a) | words importing the singular include the plural and vice versa; |
| (b) | words importing a gender include both gender and the neuter; |
| (c) | words importing persons include companies, associations and bodies of persons whether corporate or not; |
| (d) | the words: |
| (i) | “may” shall be construed as permissive; |
| (ii) | “shall” or “will” shall be construed as imperative; |
| (e) | expressions referring to writing shall, unless the contrary intention appears, be construed as including printing, lithography, email, facsimile, photography and other modes of representing or reproducing words or figures in a legible and non-transitory form or, to the extent permitted by and in accordance with the Statutes and other applicable laws, rules and regulations, any visible substitute for writing (including an electronic communication), or modes of representing or reproducing words partly in one visible form and partly in another visible form, including electronic writing or display (such as digital documents or electronic communications), or represented by any other substitute or format for storage or transmission for writing or partly one and partly another provided that both the mode of service of the relevant document or Notice and the Member’s election comply with all applicable Statutes, rules and regulations; |
| (f) | any requirement as to delivery under the Articles include delivery in the form of an electronic record (as defined in the Electronic Transactions Act of the Cayman Islands) or an electronic communication; |
| (g) | references to any law, ordinance, statute or statutory provision shall be interpreted as relating to any statutory modification or re-enactment thereof for the time being in force; |
| (h) | save as aforesaid words and expressions defined in the Statutes shall bear the same meanings in these Articles if not inconsistent with the subject in the context; |
| (i) | references to a document (including, but without limitation, a resolution in writing) being signed or executed include references to it being signed or executed under hand or under seal or by electronic signature or by electronic communication or by any other method and references to a Notice or document include a Notice or document recorded or stored in any digital, electronic, electrical, magnetic or other retrievable form or medium and information in visible form whether having physical substance or not; |
Annex B-5
| (j) | Sections 8 and 19 of the Electronic Transaction Act of the Cayman Islands, as amended from time to time, shall not apply to these Articles to the extent it imposes obligations or requirements in addition to those set out in these Articles; |
| (k) | the right of a Member to speak at an electronic meeting or a hybrid meeting shall include the right to raise questions or make statements to the chairman of the meeting, verbally or in written form, by means of electronic facilities. Such a right shall be deemed to have been duly exercised if the questions or statements may be heard or seen by all or only some of the persons present at the meeting (or only by the chairman of the meeting) in which event the chairman of the meeting shall relay the questions raised or the statements made verbatim to all persons present at the meeting, either orally or in writing using electronic facilities; |
| (l) | a reference to a meeting: (a) shall, where the context is appropriate, include a meeting that has been postponed by the Board pursuant to Article 65E, and (b) shall mean a meeting convened and held in any manner permitted by these Articles and any Member or Director attending and participating at a meeting by means of electronic facilities shall be deemed to be present at that meeting for all purposes of the Statutes and these Articles, and attend, participate, attending, participating, attendance and participation shall be construed accordingly; |
| (m) | references to a person’s participation in the business of a general meeting include without limitation and as relevant the right (including, in the case of a corporation, through a duly authorised representative) to speak or communicate, vote, be represented by a proxy and have access in hard copy or electronic form to all documents which are required by the Statutes or these Articles to be made available at the meeting, and participate and participating in the business of a general meeting shall be construed accordingly; |
| (n) | references to electronic facilities include, without limitation, website addresses, webinars, webcast, video or any form of conference call systems (telephone, video, web or otherwise; |
| (o) | where a Member is a corporation, any reference in these Articles to a Member shall, where the context requires, refer to a duly authorised representative of such Member; |
| (p) | references to “in the ordinary course of business” and comparable expressions mean the ordinary and usual course of business of the relevant party, consistent in all material respects (including nature and scope) with the prior practice of such party; |
| (q) | unless the context otherwise requires, any reference to “print”, “printed”, or “printed copy” and “printing” shall be deemed to include electronic versions or electronic copies; and |
| (r) | any reference to the term “place” within these Articles shall be construed as applicable only in contexts where a physical location is required or relevant. |
Annex B-6
Any reference to a “place” for the delivery, receipt, or payment of monies, whether by the Company or by Members, shall not preclude the use of electronic means for such delivery, receipt, or payment. For the avoidance of doubt, references to a “place” in the context of meetings shall include physical, electronic, or hybrid meeting formats, as permitted by applicable laws and regulations. Notices of meetings, adjournments, postponements, or any other references to a “place” shall be interpreted to include virtual platforms or electronic means of communication where applicable. Where the term “place” is out of context, unnecessary, or not applicable, such reference shall be disregarded without affecting the validity or interpretation of the relevant provision.
SHARE CAPITAL
3. (1) The share capital of the Company at the date on which these Articles come into effect shall be divided into shares of a par value of US$0.001 each.
(2) Subject to the Act, the Company’s Memorandum and Articles of Association and, where applicable, the rules and regulations of the Designated Stock Exchange and/or any competent regulatory authority, the Company shall have the power to purchase or otherwise acquire its own shares and such power shall be exercisable by the Board in such manner, upon such terms and subject to such conditions as it in its absolute discretion thinks fit and any determination by the Board of the manner of purchase shall be deemed authorized by these Articles for purposes of the Act. Subject to the Act, the rules and regulations of the Designated Stock Exchange and/or any competent regulatory authority, the Company is hereby authorized to make payments in respect of a redemption or purchase of its own shares in any manner authorized by the Act, including out of its capital. The purchase of any share shall not oblige the Company to purchase any other share other than as may be required pursuant to applicable law and any other contractual obligations of the Company.
(3) The Company is authorised to hold treasury shares in accordance with the Act and may designate as treasury shares any of its shares that it purchases or redeems, or any share surrendered to it subject to the rules and regulations of the Designated Stock Exchange and/or any competent regulatory authority. Shares held by the Company as treasury shares shall continue to be classified as treasury shares until such shares are either cancelled or transferred as the Board may determine on such terms and subject to such conditions as it in its absolute discretion thinks fits in accordance with the Act subject to the rules and regulations of the Designated Stock Exchange and/or any competent regulatory authority.
(4) The Company may accept the surrender for no consideration of any fully paid share unless, as a result of such surrender, there would no longer be any issued shares of the Company other than shares held as treasury shares.
(5) No share shall be issued to bearer.
Annex B-7
ALTERATION OF CAPITAL
4. The Company may from time to time by ordinary resolution in accordance with the Act alter the conditions of its Memorandum of Association to:
| (a) | increase its capital by such sum, to be divided into shares of such amounts, as the resolution shall prescribe; |
| (b) | consolidate and divide all or any of its capital into shares of larger amount than its existing shares; |
| (c) | without prejudice to the powers of the Board under Article 13, divide its shares into several classes and without prejudice to any special rights previously conferred on the holders of existing shares attach thereto respectively any preferential, deferred, qualified or special rights, privileges, conditions or such restrictions which in the absence of any such determination by the Company in general meeting, as the Directors may determine provided always that, for the avoidance of doubt, where a class of shares has been authorized by the Company no resolution of the Company in general meeting is required for the issuance of shares of that class and the Directors may issue shares of that class and determine such rights, privileges, conditions or restrictions attaching thereto as aforesaid, and further provided that where the Company issues shares which do not carry voting rights, the words “non-voting” shall appear in the designation of such shares and where the equity capital includes shares with different voting rights, the designation of each class of shares, other than those with the most favourable voting rights, must include the words “restricted voting” or “limited voting”; |
| (d) | sub-divide its shares, or any of them, into shares of smaller amount than is fixed by the Memorandum of Association (subject, nevertheless, to the Act), and may by such resolution determine that, as between the holders of the shares resulting from such sub-division, one or more of the shares may have any such preferred, deferred or other rights or be subject to any such restrictions as compared with the other or others as the Company has power to attach to unissued or new shares; |
| (e) | cancel any shares which, at the date of the passing of the resolution, have not been taken, or agreed to be taken, by any person, and diminish the amount of its capital by the amount of the shares so cancelled or, in the case of shares, without par value, diminish the number of shares into which its capital is divided. |
5. The Board may settle as it considers expedient any difficulty which arises in relation to any consolidation and division under the Article 4 and in particular but without prejudice to the generality of the foregoing may issue certificates in respect of fractions of shares or arrange for the sale of the shares representing fractions and the distribution of the net proceeds of sale (after deduction of the expenses of such sale) in due proportion amongst the Members who would have been entitled to the fractions, and for this purpose the Board may authorise any person to transfer the shares representing fractions to their purchaser or resolve that such net proceeds be paid to the Company for the Company’s benefit. Such purchaser will not be bound to see to the application of the purchase money nor will his title to the shares be affected by any irregularity or invalidity in the proceedings relating to the sale.
Annex B-8
6. The Company may from time to time by special resolution, subject to any confirmation or consent required by the Act, reduce its share capital or any capital redemption reserve or other undistributable reserve in any manner permitted by law.
7. Except so far as otherwise provided by the conditions of issue, or by these Articles, any capital raised by the creation of new shares shall be treated as if it formed part of the original capital of the Company, and such shares shall be subject to the provisions contained in these Articles with reference to the payment of calls and instalments, transfer and transmission, forfeiture, lien, cancellation, surrender, voting and otherwise.
SHARE RIGHTS
8. Subject to the provisions of the Act, the rules and regulations of the Designated Stock Exchange and the Memorandum and Articles of Association and to any special rights conferred on the holders of any shares or class of shares, and without prejudice to Article 13 hereof, any share in the Company (whether forming part of the present capital or not) may be issued with or have attached thereto such rights or restrictions whether in regard to dividend, voting, return of capital or otherwise as the Board may determine, including without limitation on terms that they may be, or at the option of the Company or the holder are, liable to be redeemed on such terms and in such manner, including out of capital, as the Board may deem fit.
9. Subject to the Act, the rules and regulations of the Designated Stock Exchange and the Memorandum and Articles of Association, and to any special rights conferred on the holders of any shares or attaching to any class of shares, shares may be issued on the terms that may be or at the option of the Company or the holder are, liable to be redeemed on such terms and in such manner, including out of capital, as the Board may deem fit.
10. Subject to Article 13(1), the Memorandum of Association and any resolution of the Members to the contrary and without prejudice to any special rights conferred thereby on the holders of any other shares or class of shares, the share capital of the Company shall be divided into shares of a single class the holders of which shall, subject to these Articles:
| (a) | be entitled to one vote per share; |
| (b) | be entitled to such dividends as the Board may from time to time declare; |
| (c) | in the event of a winding up or dissolution of the Company, whether voluntary or involuntary or for the purpose of a reorganisation or otherwise or upon any distribution of capital, be entitled to the surplus assets of the Company; and |
| (d) | generally, be entitled to enjoy all of the rights attaching to shares. |
Annex B-9
VARIATION OF RIGHTS
11. Subject to the Act and without prejudice to Article 8, all or any of the special rights for the time being attached to the shares or any class of shares may, unless otherwise provided by the terms of issue of the shares of that class, from time to time (whether or not the Company is being wound up) be varied, modified or abrogated with the sanction of a special resolution passed at a separate general meeting of the holders of the shares of that class. To every such separate general meeting all the provisions of these Articles relating to general meetings of the Company shall, mutatis mutandis, apply, but so that:
| (a) | notwithstanding Article 59 which shall not apply to this Article 11, separate general meetings of the holders of a class or series of shares may be called only by (i) the Chairman of the Board, or (ii) a majority of the entire Board (unless otherwise specifically provided by the terms of issue of the shares of such class or series). Nothing in this Article 11 shall be deemed to give any Member or Members the right to call a class or series meeting; |
| (b) | the necessary quorum (whether at a separate general meeting or at its adjourned meeting) shall be a person or persons or (in the case of a Member being a corporation) its duly authorized representative together holding or representing by proxy not less than one-third in nominal value or par value of the issued shares of that class (but so that if at any adjourned meeting of such holders a quorum as above defined is not present, those Members who are present shall form a quorum (whatever the number of shares held by them)); |
| (c) | every holder of shares of the class shall be entitled on a poll to one vote for every such share held by him; and |
| (d) | any holder of shares of the class present in person or by proxy or authorised representative may demand a poll. |
12. The special rights conferred upon the holders of any shares or class of shares shall not, unless otherwise expressly provided in the rights attaching to or the terms of issue of such shares, be deemed to be varied, modified or abrogated by the creation or issue of further shares ranking pari passu therewith.
SHARES
13. (1) Subject to the Act, these Articles and, where applicable, the rules and regulations of the Designated Stock Exchange and without prejudice to any special rights or restrictions for the time being attached to any shares or any class of shares, the unissued shares of the Company (whether forming part of the original or any increased capital) shall be at the disposal of the Board, which may offer, allot, grant options over or otherwise dispose of them to such persons, at such times and for such consideration and upon such terms and conditions as the Board may in its absolute discretion determine but so that no shares shall be issued at a discount to their nominal value. In particular and without prejudice to the generality of the foregoing, the Board is hereby empowered to authorize by resolution or resolutions from time to time the issuance of one or more classes or series of preferred shares and to fix the designations, powers, preferences and relative, participating, optional and other rights, if any, and the qualifications, limitations and restrictions thereof, if any, including, without limitation, the number of shares constituting each such class or series, dividend rights, conversion rights, redemption privileges, voting powers, full or limited or no voting powers, and liquidation preferences, and to increase or decrease the size of any such class or series (but not below the number of shares of any class or series of preferred shares then outstanding) to the extent permitted by the Act. Without limiting the generality of the foregoing, the resolution or resolutions providing for the establishment of any class or series of preferred shares may, to the extent permitted by law, provide that such class or series shall be superior to, rank equally with or be junior to the preferred shares of any other class or series.
Annex B-10
(2) Neither the Company nor the Board shall be obliged, when making or granting any allotment of, offer of, option over or disposal of shares, to make, or make available, any such allotment, offer, option or shares to Members or others with registered addresses in any particular territory or territories being a territory or territories where, in the absence of a registration statement or other special formalities, this would or might, in the opinion of the Board, be unlawful or impracticable. Members affected as a result of the foregoing sentence shall not be, or be deemed to be, a separate class of members for any purpose whatsoever. Except as otherwise expressly provided in the resolution or resolutions providing for the establishment of any class or series of preferred shares, no vote of the holders of preferred shares or ordinary shares shall be a prerequisite to the issuance of any shares of any class or series of the preferred shares authorized by and complying with the conditions of the Memorandum and Articles of Association.
(3) The Board may issue options, warrants or convertible securities or securities of similar nature conferring the right upon the holders thereof to subscribe for, purchase or receive any class of shares or securities in the capital of the Company on such terms as it may from time to time determine.
14. The Company may in connection with the issue of any shares exercise all powers of paying commission and brokerage conferred or permitted by the Act. Subject to the Act, the commission may be satisfied by the payment of cash or by the allotment of fully or partly paid shares or partly in one and partly in the other.
15. Except as required by law, no person shall be recognised by the Company as holding any share upon any trust and the Company shall not be bound by or required in any way to recognise (even when having notice thereof) any equitable, contingent, future or partial interest in any share or any fractional part of a share or (except only as otherwise provided by these Articles or by law) any other rights in respect of any share except an absolute right to the entirety thereof in the registered holder.
16. Subject to the Act and these Articles, the Board may at any time after the allotment of shares but before any person has been entered in the Register as the holder, recognise a renunciation thereof by the allottee in favour of some other person and may accord to any allottee of a share a right to effect such renunciation upon and subject to such terms and conditions as the Board considers fit to impose.
SHARE CERTIFICATES
17. Every share certificate shall be issued under the Seal or a facsimile thereof or with the Seal printed thereon and shall specify the number and class and distinguishing numbers (if any) of the shares to which it relates, and the amount paid up thereon and may otherwise be in such form as the Directors may from time to time determine. No certificate shall be issued representing shares of more than one class. The Board may by resolution determine, either generally or in any particular case or cases, that any signatures on any such certificates (or certificates in respect of other securities) need not be autographic but may be affixed to such certificates by some mechanical means or may be printed thereon.
Annex B-11
18. (1) In the case of a share held jointly by several persons, the Company shall not be bound to issue more than one certificate therefor and delivery of a certificate to one of several joint holders shall be sufficient delivery to all such holders.
(2) Where a share stands in the names of two or more persons, the person first named in the Register shall as regards service of notices and, subject to the provisions of these Articles, all or any other matters connected with the Company, except the transfer of the shares, be deemed the sole holder thereof.
19. The Company is not obliged to issue a share certificate to a Member unless the Member requests it in writing from the Company. Every person whose name is entered, upon an allotment of shares, as a Member in the Register shall be entitled without payment, to receive one certificate for all such shares of any one class or several certificates each for one or more of such shares of such class upon payment for every certificate after the first of such reasonable out-of-pocket expenses as the Board from time to time determines.
20. Share certificates shall be issued within the relevant time limit as prescribed by the Act or as the Designated Stock Exchange may from time to time determine, whichever is the shorter, after allotment or, except in the case of a transfer which the Company is for the time being entitled to refuse to register and does not register, after lodgment of a transfer with the Company. Every share certificate of the Company shall bear legends required under the applicable laws, including the Securities Act.
21. (1) Upon every transfer of shares the certificate held by the transferor shall be given up to be cancelled, and shall forthwith be cancelled accordingly, and a new certificate shall be issued to the transferee in respect of the shares transferred to him at such fee as is provided in paragraph (2) of this Article 21. If any of the shares included in the certificate so given up shall be retained by the transferor a new certificate for the balance shall be issued to him at the aforesaid fee payable by the transferor to the Company in respect thereof.
(2) The fee referred to in paragraph (1) above shall be an amount not exceeding the relevant maximum amount as the Designated Stock Exchange may from time to time determine provided that the Board may at any time determine a lower amount for such fee.
22. If a share certificate shall be damaged or defaced or alleged to have been lost, stolen or destroyed a new certificate representing the same shares may be issued to the relevant Member upon request and on payment of such fee as the Board may determine and, subject to compliance with such terms (if any) as to evidence and indemnity and to payment of the costs and reasonable out-of-pocket expenses of the Company in investigating such evidence and preparing such indemnity as the Board may think fit and, in case of damage or defacement, on delivery of the old certificate to the Company provided always that where share warrants have been issued, no new share warrant shall be issued to replace one that has been lost unless the Board has determined that the original has been destroyed.
LIEN
23. The Company shall have a first and paramount lien on every share (not being a fully paid share) for all moneys (whether presently payable or not) called or payable at a fixed time in respect of that share. The Company shall also have a first and paramount lien on every share (not being a fully paid share) registered in the name of a Member (whether or not jointly with other Members) for all amounts of money presently payable by such Member or his estate to the Company whether the same shall have been incurred before or after notice to the Company of any equitable or other interest of any person other than such member, and whether the period for the payment or discharge of the same shall have actually become due or not, and notwithstanding that the same are joint debts or liabilities of such Member or his estate and any other person, whether a Member or not. The Company’s lien on a share shall extend to all dividends or other moneys payable thereon or in respect thereof. The Board may at any time, generally or in any particular case, waive any lien that has arisen or declare any share exempt in whole or in part, from the provisions of this Article 23.
Annex B-12
24. Subject to these Articles, the Company may sell in such manner as the Board determines any share on which the Company has a lien, but no sale shall be made unless some sum in respect of which the lien exists is presently payable, or the liability or engagement in respect of which such lien exists is liable to be presently fulfilled or discharged nor until the expiration of fourteen (14) clear days after a notice in writing, stating and demanding payment of the sum presently payable, or specifying the liability or engagement and demanding fulfilment or discharge thereof and giving notice of the intention to sell in default, has been served on the registered holder for the time being of the share or the person entitled thereto by reason of his death or bankruptcy.
25. The net proceeds of the sale shall be received by the Company and applied in or towards payment or discharge of the debt or liability in respect of which the lien exists, so far as the same is presently payable, and any residue shall (subject to a like lien for debts or liabilities not presently payable as existed upon the share prior to the sale) be paid to the person entitled to the share at the time of the sale. To give effect to any such sale the Board may authorise some person to transfer the shares sold to the purchaser thereof. The purchaser shall be registered as the holder of the shares so transferred and he shall not be bound to see to the application of the purchase money, nor shall his title to the shares be affected by any irregularity or invalidity in the proceedings relating to the sale.
CALLS ON SHARES
26. Subject to these Articles and to the terms of allotment, the Board may from time to time make calls upon the Members in respect of any moneys unpaid on their shares (whether on account of the nominal value of the shares or by way of premium), and each Member shall (subject to being given at least fourteen (14) clear days’ Notice specifying the time and place of payment) pay to the Company as required by such notice the amount called on his shares. A call may be extended, postponed or revoked in whole or in part as the Board determines but no Member shall be entitled to any such extension, postponement or revocation except as a matter of grace and favour.
27. A call shall be deemed to have been made at the time when the resolution of the Board authorising the call was passed and may be made payable either in one lump sum or by instalments.
28. A person upon whom a call is made shall remain liable for calls made upon him notwithstanding the subsequent transfer of the shares in respect of which the call was made. The joint holders of a share shall be jointly and severally liable to pay all calls and instalments due in respect thereof or other moneys due in respect thereof.
Annex B-13
29. If a sum called in respect of a share is not paid before or on the day appointed for payment thereof, the person from whom the sum is due shall pay interest on the amount unpaid from the day appointed for payment thereof to the time of actual payment at such rate (not exceeding twenty per cent. (20%) per annum) as the Board may determine, but the Board may in its absolute discretion waive payment of such interest in whole or in part.
30. No Member shall be entitled to receive any dividend or bonus or to be present and vote (save as proxy for another Member) at any general meeting either personally or by proxy, or be reckoned in a quorum, or exercise any other privilege as a Member until all calls or instalments due by him to the Company, whether alone or jointly with any other person, together with interest and expenses (if any) shall have been paid.
31. On the trial or hearing of any action or other proceedings for the recovery of any money due for any call, it shall be sufficient to prove that the name of the Member sued is entered in the Register as the holder, or one of the holders, of the shares in respect of which such debt accrued, that the resolution making the call is duly recorded in the minute book, and that notice of such call was duly given to the Member sued, in pursuance of these Articles; and it shall not be necessary to prove the appointment of the Directors who made such call, nor any other matters whatsoever, but the proof of the matters aforesaid shall be conclusive evidence of the debt.
32. Any amount payable in respect of a share upon allotment or at any fixed date, whether in respect of nominal value or premium or as an instalment of a call, shall be deemed to be a call duly made and payable on the date fixed for payment and if it is not paid the provisions of these Articles shall apply as if that amount had become due and payable by virtue of a call duly made and notified.
33. On the issue of shares the Board may differentiate between the allottees or holders as to the amount of calls to be paid and the times of payment.
34. The Board may, if it thinks fit, receive from any Member willing to advance the same, and either in money or money’s worth, all or any part of the moneys uncalled and unpaid or instalments payable upon any shares held by him and upon all or any of the moneys so advanced (until the same would, but for such advance, become presently payable) pay interest at such rate (if any) as the Board may decide. The Board may at any time repay the amount so advanced upon giving to such Member not less than one (1) month’s Notice of its intention in that behalf, unless before the expiration of such notice the amount so advanced shall have been called up on the shares in respect of which it was advanced. Such payment in advance shall not entitle the holder of such share or shares to participate in respect thereof in a dividend subsequently declared.
FORFEITURE OF SHARES
35. (1) If a call remains unpaid after it has become due and payable the Board may give to the person from whom it is due not less than fourteen (14) clear days’ Notice:
| (a) | requiring payment of the amount unpaid together with any interest which may have accrued and which may still accrue up to the date of actual payment; and |
Annex B-14
| (b) | stating that if the Notice is not complied with the shares on which the call was made will be liable to be forfeited. |
(2) If the requirements of any such Notice are not complied with, any share in respect of which such Notice has been given may at any time thereafter, before payment of all calls and interest due in respect thereof has been made, be forfeited by a resolution of the Board to that effect, and such forfeiture shall include all dividends and bonuses declared in respect of the forfeited share but not actually paid before the forfeiture.
36. When any share has been forfeited, notice of the forfeiture shall be served upon the person who was before forfeiture the holder of the share. No forfeiture shall be invalidated by any omission or neglect to give such Notice.
37. The Board may accept the surrender of any share liable to be forfeited hereunder and, in such case, references in these Articles to forfeiture will include surrender.
38. Any share so forfeited shall be deemed the property of the Company and may be sold, re-allotted or otherwise disposed of to such person, upon such terms and in such manner as the Board determines, and at any time before a sale, re-allotment or disposition the forfeiture may be annulled by the Board on such terms as the Board determines.
39. A person whose shares have been forfeited shall cease to be a Member in respect of the forfeited shares but nevertheless shall remain liable to pay the Company all moneys which at the date of forfeiture were presently payable by him to the Company in respect of the shares, with (if the Board shall in its discretion so requires) interest thereon from the date of forfeiture until payment at such rate (not exceeding twenty per cent. (20%) per annum) as the Board shall determine. The Board may enforce payment thereof if it thinks fit, and without any deduction or allowance for the value of the forfeited shares, at the date of forfeiture, but his liability shall cease if and when the Company shall have received payment in full of all such moneys in respect of the shares. For the purposes of this Article 39 any sum which, by the terms of issue of a share, is payable thereon at a fixed time which is subsequent to the date of forfeiture, whether on account of the nominal value of the share or by way of premium, shall notwithstanding that time has not yet arrived be deemed to be payable at the date of forfeiture, and the same shall become due and payable immediately upon the forfeiture, but interest thereon shall only be payable in respect of any period between the said fixed time and the date of actual payment.
40. A declaration by a Director or the Secretary that a share has been forfeited on a specified date shall be conclusive evidence of the facts therein stated as against all persons claiming to be entitled to the share, and such declaration shall (subject to the execution of an instrument of transfer by the Company if necessary) constitute a good title to the share, and the person to whom the share is disposed of shall be registered as the holder of the share and shall not be bound to see to the application of the consideration (if any), nor shall his title to the share be affected by any irregularity in or invalidity of the proceedings in reference to the forfeiture, sale or disposal of the share. When any share shall have been forfeited, notice of the declaration shall be given to the Member in whose name it stood immediately prior to the forfeiture, and an entry of the forfeiture, with the date thereof, shall forthwith be made in the Register, but no forfeiture shall be in any manner invalidated by any omission or neglect to give such notice or make any such entry.
Annex B-15
41. Notwithstanding any such forfeiture as aforesaid the Board may at any time, before any shares so forfeited shall have been sold, re-allotted or otherwise disposed of, permit the shares forfeited to be bought back upon the terms of payment of all calls and interest due upon and expenses incurred in respect of the share, and upon such further terms (if any) as it thinks fit.
42. The forfeiture of a share shall not prejudice the right of the Company to any call already made or instalment payable thereon.
43. The provisions of these Articles as to forfeiture shall apply in the case of non-payment of any sum which, by the terms of issue of a share, becomes payable at a fixed time, whether on account of the nominal value of the share or by way of premium, as if the same had been payable by virtue of a call duly made and notified.
REGISTER OF MEMBERS
44. (1) The Company shall keep in one or more books a Register of its Members and shall enter therein the following particulars, that is to say:
| (a) | the name and address of each Member, the number and class of shares held by him and the amount paid or agreed to be considered as paid on such shares; |
| (b) | the date on which each person was entered in the Register; and |
| (c) | the date on which any person ceased to be a Member. |
(2) The Company may keep an overseas or local or other branch register of Members resident in any place, and the Board may make and vary such regulations as it determines in respect of the keeping of any such register and maintaining a Registration Office in connection therewith.
45. The Register and branch register of Members, as the case may be, shall be open to inspection for such times and on such days as the Board shall determine by Members without charge or by any other person, upon a maximum payment of $2.50 or such other sum specified by the Board, at the Office or Registration Office or such other place at which the Register is kept in accordance with the Act. The Register including any overseas or local or other branch register of Members may, after compliance with any notice requirements of the Designated Stock Exchange or by any electronic means in such manner as may be accepted by the Designated Stock Exchange to that effect, be closed for inspection at such times or for such periods not exceeding in the whole thirty (30) days in each year as the Board may determine and either generally or in respect of any class of shares.
RECORD DATES
46. For the purpose of determining the Members entitled to notice of or to vote at any general meeting, or any adjournment thereof, or entitled to express consent to corporate action in writing without a meeting, or entitled to receive payment of any dividend or other distribution or allotment of any rights, or entitled to exercise any rights in respect of any change, conversion or exchange of shares or for the purpose of any other lawful action, the Board may fix, in advance, a date as the record date for any such determination of Members, which date shall not be more than sixty (60) days nor less than ten (10) days before the date of such meeting, nor more than sixty (60) days prior to any other such action.
Annex B-16
If the Board does not fix a record date for any general meeting, the record date for determining the Members entitled to a notice of or to vote at such meeting shall be at the close of business on the day next preceding the day on which notice is given, or, if in accordance with these Articles notice is waived, at the close of business on the day next preceding the day on which the meeting is held. The record date for determining the Members for any other purpose shall be at the close of business on the day on which the Board adopts the resolution relating thereto.
A determination of the Members of record entitled to notice of or to vote at a meeting of the Members shall apply to any adjournment of the meeting; provided, however, that the Board may fix a new record date for the adjourned meeting.
TRANSFER OF SHARES
47. (1) Subject to these Articles, any Member may transfer all or any of his shares by an instrument of transfer in the usual or common form or in a form prescribed by the Designated Stock Exchange or in any other form approved by the Board and may be under hand or, if the transferor or transferee is a clearing house or a central depository house or its nominee(s), by hand or by machine imprinted signature or by such other manner of execution as the Board may approve from time to time.
(2) Notwithstanding the provisions of subparagraph (1) above, for so long as any shares are listed on the Designated Stock Exchange, titles to such listed shares may be evidenced and transferred in accordance with the laws applicable to and the rules and regulations of the Designated Stock Exchange that are or shall be applicable to such listed shares. The register of members of the Company in respect of its listed shares (whether the Register or a branch register) may be kept by recording the particulars required by Section 40 of the Act in a form otherwise than legible if such recording otherwise complies with the laws applicable to and the rules and regulations of the Designated Stock Exchange that are or shall be applicable to such listed shares.
48. The instrument of transfer shall be executed by or on behalf of the transferor and the transferee provided that the Board may dispense with the execution of the instrument of transfer by the transferee in any case which it thinks fit in its discretion to do so. Without prejudice to Article 47, the Board may also resolve, either generally or in any particular case, upon request by either the transferor or transferee, to accept mechanically executed transfers. The transferor shall be deemed to remain the holder of the share until the name of the transferee is entered in the Register in respect thereof. Nothing in these Articles shall preclude the Board from recognising a renunciation of the allotment or provisional allotment of any share by the allottee in favour of some other person.
49. (1) The Board may, in its absolute discretion, and without giving any reason therefor, refuse to register a transfer of any share (not being a fully paid up share) to a person of whom it does not approve, or any share issued under any share incentive scheme for employees upon which a restriction on transfer imposed thereby still subsists, and it may also, without prejudice to the foregoing generality, refuse to register a transfer of any share to more than four joint holders or a transfer of any share (not being a fully paid up share) on which the Company has a lien.
Annex B-17
(2) The Board in so far as permitted by any applicable law may, in its absolute discretion, at any time and from time to time transfer any share upon the Register to any branch register or any share on any branch register to the Register or any other branch register. In the event of any such transfer, the shareholder requesting such transfer shall bear the cost of effecting the transfer unless the Board otherwise determines.
(3) Unless the Board otherwise agrees (which agreement may be on such terms and subject to such conditions as the Board in its absolute discretion may from time to time determine, and which agreement the Board shall, without giving any reason therefor, be entitled in its absolute discretion to give or withhold), no shares upon the Register shall be transferred to any branch register nor shall shares on any branch register be transferred to the Register or any other branch register and all transfers and other documents of title shall be lodged for registration, and registered, in the case of any shares on a branch register, at the relevant Registration Office, and, in the case of any shares on the Register, at the Office or such other place at which the Register is kept in accordance with the Act.
50. Without limiting the generality of the Article 49, the Board may decline to recognise any instrument of transfer unless:
| (a) | a fee of such maximum sum as the Designated Stock Exchange may determine to be payable or such lesser sum as the Board may from time to time require is paid to the Company in respect thereof; |
| (b) | the instrument of transfer is in respect of only one class of share; |
| (c) | the instrument of transfer is lodged at the Office or such other place at which the Register is kept in accordance with the Act or the Registration Office (as the case may be) accompanied by the relevant share certificate(s) and such other evidence as the Board may reasonably require to show the right of the transferor to make the transfer (and, if the instrument of transfer is executed by some other person on his behalf, the authority of that person so to do); and |
| (d) | if applicable, the instrument of transfer is duly and properly stamped. |
51. If the Board refuses to register a transfer of any share, it shall, within two months after the date on which the transfer was lodged with the Company, send to each of the transferor and transferee notice of the refusal.
52. The registration of transfers of shares or of any class of shares may, after compliance with any notice requirement of the Designated Stock Exchange, be suspended at such times and for such periods (not exceeding in the whole thirty (30) days in any year) as the Board may determine. The period of thirty (30) days may be extended for a further period or periods not exceeding thirty (30) days in respect of any year if approved by the Members by ordinary resolution.
TRANSMISSION OF SHARES
53. If a Member dies, the survivor or survivors where the deceased was a joint holder, and his legal personal representatives where he was a sole or only surviving holder, will be the only persons recognised by the Company as having any title to his interest in the shares; but nothing in this Article will release the estate of a deceased Member (whether sole or joint) from any liability in respect of any share which had been solely or jointly held by him.
Annex B-18
54. Any person becoming entitled to a share in consequence of the death or bankruptcy or winding-up of a Member may, upon such evidence as to his title being produced as may be required by the Board, elect either to become the holder of the share or to have some person nominated by him registered as the transferee thereof. If he elects to become the holder he shall notify the Company in writing either at the Registration Office or the Office, as the case may be, to that effect. If he elects to have another person registered he shall execute a transfer of the share in favour of that person. The provisions of these Articles relating to the transfer and registration of transfers of shares shall apply to such notice or transfer as aforesaid as if the death or bankruptcy of the Member had not occurred and the notice or transfer were a transfer signed by such Member.
55. A person becoming entitled to a share by reason of the death or bankruptcy or winding-up of a Member shall be entitled to the same dividends and other advantages to which he would be entitled if he were the registered holder of the share. However, the Board may, if it thinks fit, withhold the payment of any dividend payable or other advantages in respect of such share until such person shall become the registered holder of the share or shall have effectually transferred such share, but, subject to the requirements of Article 76(2) being met, such a person may vote at meetings.
UNTRACEABLE MEMBERS
56. (1) Without prejudice to the rights of the Company under paragraph (2) of this Article 56, the Company may cease sending cheques for dividend entitlements or dividend warrants by post if such cheques or warrants have been left uncashed on two consecutive occasions. However, the Company may exercise the power to cease sending cheques for dividend entitlements or dividend warrants after the first occasion on which such a cheque or warrant is returned undelivered.
(2) The Company shall have the power to sell, in such manner as the Board thinks fit, any shares of a Member who is untraceable, but no such sale shall be made unless:
| (a) | all cheques or warrants in respect of dividends of the shares in question, being not less than three in total number, for any sum payable in cash to the holder of such shares in respect of them sent during the relevant period in the manner authorised by the Articles have remained uncashed; |
| (b) | so far as it is aware at the end of the relevant period, the Company has not at any time during the relevant period received any indication of the existence of the Member who is the holder of such shares or of a person entitled to such shares by death, bankruptcy or operation of law; and |
| (c) | the Company, if so required by the rules governing the listing of shares on the Designated Stock Exchange, has given notice to, and caused advertisement in newspapers to be made in accordance with the requirements of, the Designated Stock Exchange of its intention to sell such shares in the manner required by the Designated Stock Exchange, and a period of three (3) months or such shorter period as may be allowed by the Designated Stock Exchange has elapsed since the date of such advertisement. |
Annex B-19
For the purpose of the foregoing, the “relevant period” means the period commencing twelve (12) years before the date of publication of the advertisement referred to in paragraph (c) of this Article and ending at the expiry of the period referred to in that paragraph.
(3) To give effect to any such sale the Board may authorise some person to transfer the said shares and an instrument of transfer signed or otherwise executed by or on behalf of such person shall be as effective as if it had been executed by the registered holder or the person entitled by transmission to such shares, and the purchaser shall not be bound to see to the application of the purchase money nor shall his title to the shares be affected by any irregularity or invalidity in the proceedings relating to the sale. The net proceeds of the sale will belong to the Company and upon receipt by the Company of such net proceeds it shall become indebted to the former Member for an amount equal to such net proceeds. No trust shall be created in respect of such debt and no interest shall be payable in respect of it and the Company shall not be required to account for any money earned from the net proceeds which may be employed in the business of the Company or as it thinks fit. Any sale under this Article shall be valid and effective notwithstanding that the Member holding the shares sold is dead, bankrupt or otherwise under any legal disability or incapacity.
GENERAL MEETINGS
57. The Company shall, if required by the Statute, in each year hold a general meeting as its annual general meeting, and shall specify the meeting as such in the notices calling it. An annual general meeting of the Company shall be held at such time and place as may be determined by the Board.
58. Each general meeting, other than an annual general meeting, shall be called an extraordinary general meeting. All General meetings (including an annual general meeting, any adjourned general meeting or postponed meeting) may be held as a physical meeting at such times and in any part of the world and at one or more locations as provided in Article 65A, as a hybrid meeting or as an electronic meeting, as may be determined by the Board in its absolute discretion.
59. A majority of the Board or the Chairman of the Board may call extraordinary general meetings, which extraordinary general meetings shall be held at such times and locations (as permitted hereby) as such person or persons shall determine. Any one or more Members holding not less than thirty percent (30%) of all votes attaching to the total issued and paid up share capital of the Company at the date of deposit of the requisition shall at all times have the right, by written requisition to the Board or the Secretary of the Company, to require an extraordinary general meeting to be called by the Board for the transaction of any business specified in such requisition; and such meeting shall be held within two (2) months after the deposit of such requisition. If within twenty one (21) days of such deposit the Board fails to proceed to convene such meeting the requisitionist(s) himself (themselves) may do so in the same manner, and all reasonable expenses incurred by the requisitionist(s) as a result of the failure of the Board shall be reimbursed to the requisitionist(s) by the Company.
Annex B-20
NOTICE OF GENERAL MEETINGS
60. (1) An annual general meeting and any extraordinary general meeting may be called by not less than ten (10) clear days’ Notice but a general meeting may be called by shorter notice, subject to the Act, if it is so agreed:
| (a) | in the case of a meeting called as an annual general meeting, by all the Members entitled to attend and vote thereat; and |
| (b) | in the case of any other meeting, by a majority in number of the Members having the right to attend and vote at the meeting, being a majority together holding not less than ninety-five per cent. (95%) in nominal value of the issued shares giving that right. |
(2) The notice shall specify (a) the time and place of the meeting, (b) save for an electronic meeting, the place of the meeting and if there is more than one meeting location as determined by the Board pursuant to Article 65A, the principal place of the meeting (the “Principal Meeting Place”), (c) if the general meeting is to be a hybrid meeting or an electronic meeting, the Notice shall include a statement to that effect and with details of the electronic facilities for attendance and participation by electronic means at the meeting or where such details will be made available by the Company prior to the meeting, and (d) in case of special business, the general nature of the business. The notice convening an annual general meeting shall specify the meeting as such. Notice of every general meeting shall be given to all Members other than to such Members as, under the provisions of these Articles or the terms of issue of the shares they hold, are not entitled to receive such notices from the Company, to all persons entitled to a share in consequence of the death or bankruptcy or winding-up of a Member and to each of the Directors.
61. The accidental omission to give Notice of a meeting or (in cases where instruments of proxy are sent out with the Notice) to send such instrument of proxy to, or the non-receipt of such Notice or such instrument of proxy by, any person entitled to receive such Notice shall not invalidate any resolution passed or the proceedings at that meeting.
PROCEEDINGS AT GENERAL MEETINGS
62. (1) All business shall be deemed special that is transacted at an extraordinary general meeting, and also all business that is transacted at an annual general meeting, with the exception of:
| (a) | the declaration and sanctioning of dividends; |
| (b) | consideration and adoption of the accounts and balance sheet and the reports of the Directors and Auditors and other documents required to be annexed to the balance sheet. |
(2) No business other than the appointment of a chairman of a meeting shall be transacted at any general meeting unless a quorum is present at the commencement of the business. At any general meeting of the Company, one or more Members entitled to vote and present in person or by proxy or (in the case of a Member being a corporation) by its duly authorised representative representing not less than one-third in nominal value of the total issued voting shares in the Company throughout the meeting shall form a quorum for all purposes.
Annex B-21
63. If within thirty (30) minutes (or such longer time not exceeding one hour as the chairman of the meeting may determine to wait) after the time appointed for the meeting a quorum is not present, the meeting shall stand adjourned to the same day in the next week at the same time and (where applicable) same place(s) or to such time and (where applicable) such place(s) and in such form and manner referred to in Article 58 as the Board may absolutely determine. If at such adjourned meeting a quorum is not present within half an hour from the time appointed for holding the meeting, the meeting shall be dissolved.
64. (1) The Chairman of the Board shall preside as chairman at every general meeting. If at any meeting the chairman is not present within fifteen (15) minutes after the time appointed for holding the meeting, or is not willing to act as chairman, the Directors present shall choose one of their number to act, or if one Director only is present he shall preside as chairman if willing to act. If no Director is present, or if each of the Directors present declines to take the chair, or if the chairman chosen shall retire from the chair, the Members present in person or by its duly authorised representative or by proxy and entitled to vote shall elect one of their number to be chairman.
(2) If the chairman of a general meeting is participating in the general meeting using an electronic facility or facilities and becomes unable to participate in the general meeting using such electronic facility or facilities, another person (determined in accordance with Article 64(1) above) shall preside as chairman of the meeting unless and until the original chairman of the meeting is able to participate in the general meeting using the electronic facility or facilities
65. The chairman may adjourn the meeting from time to time (or indefinitely) and/or from place to place(s) and/or from one form to another (a physical meeting, a hybrid meeting or an electronic meeting), but no business shall be transacted at any adjourned meeting other than the business which might lawfully have been transacted at the meeting had the adjournment not taken place. When a meeting is adjourned for fourteen (14) days or more, at least seven (7) clear days’ notice of the adjourned meeting shall be given specifying the time and place of the adjourned meeting but it shall not be necessary to specify in such notice the nature of the business to be transacted at the adjourned meeting and the general nature of the business to be transacted. Save as aforesaid, it shall be unnecessary to give notice of an adjournment.
65A. (1) The Board may, at its absolute discretion, arrange for persons entitled to attend a general meeting to do so by simultaneous attendance and participation by means of electronic facilities at such location or locations (“Meeting Location(s)”) determined by the Board at its absolute discretion. Any Member or any proxy attending and participating in such way or any Member or proxy attending and participating in an electronic meeting or a hybrid meeting by means of electronic facilities is deemed to be present at and shall be counted in the quorum of the meeting.
Annex B-22
(2) All general meetings are subject to the following and, where appropriate, all references to a “Member” or “Members” in this sub-paragraph (2) shall include a proxy or proxies respectively:
| (a) | where a Member is attending a Meeting Location and/or in the case of a hybrid meeting, the meeting shall be treated as having commenced if it has commenced at the Principal Meeting Place; |
| (b) | Members present in person or by proxy at a Meeting Location and/or Members attending and participating in an electronic meeting or a hybrid meeting by means of electronic facilities shall be counted in the quorum for and entitled to vote at the meeting in question, and that meeting shall be duly constituted and its proceedings valid provided that the chairman of the meeting is satisfied that adequate electronic facilities are available throughout the meeting to ensure that Members at all Meeting Locations and Members participating in an electronic meeting or a hybrid meeting by means of electronic facilities are able to participate in the business for which the meeting has been convened; |
| (c) | where Members attend a meeting by being present at one of the Meeting Locations and/or where Members participating in an electronic meeting or a hybrid meeting by means of electronic facilities, a failure (for any reason) of the electronic facilities or communication equipment, or any other failure in the arrangements for enabling those in a Meeting Location other than the Principal Meeting Place to participate in the business for which the meeting has been convened or in the case of an electronic meeting or a hybrid meeting, the inability of one or more Members or proxies to access, or continue to access, the electronic facilities despite adequate electronic facilities having been made available by the Company, shall not affect the validity of the meeting or the resolutions passed, or any business conducted there or any action taken pursuant to such business provided that there is a quorum present throughout the meeting. |
| (d) | if any of the Meeting Locations is not in the same jurisdiction as the Principal Meeting Place and/or in the case of a hybrid meeting, the provisions of these Articles concerning the service and giving of Notice for the meeting, and the time for lodging proxies, shall apply by reference to the Principal Meeting Place; and in the case of an electronic meeting, the time for lodging proxies shall be as stated in the Notice for the meeting. |
65B. The Board and, at any general meeting, the chairman of the meeting may from time to time make arrangements for managing attendance and/or participation and/or voting at the Principal Meeting Place, any Meeting Location(s) and/or participation in an electronic meeting or a hybrid meeting by means of electronic facilities (whether involving the issue of tickets or some other means of identification, passcode, seat reservation, electronic voting or otherwise) as it shall in its absolute discretion consider appropriate, and may from time to time change any such arrangements, provided that a Member who, pursuant to such arrangements, is not entitled to attend, in person or by proxy, at any Meeting Location shall be entitled so to attend at one of the other Meeting Locations; and the entitlement of any Member so to attend the meeting or adjourned meeting or postponed meeting at such Meeting Location or Meeting Locations shall be subject to any such arrangement as may be for the time being in force and by the Notice of meeting or adjourned meeting or postponed meeting stated to apply to the meeting.
Annex B-23
65C. If it appears to the chairman of the general meeting that:
| (a) | the electronic facilities at the Principal Meeting Place or at such other Meeting Location(s) at which the meeting may be attended have become inadequate for the purposes referred to in Article 65A(1) or are otherwise not sufficient to allow the meeting to be conducted substantially in accordance with the provisions set out in the Notice of the meeting; or |
| (b) | in the case of an electronic meeting or a hybrid meeting, electronic facilities being made available by the Company have become inadequate; or |
| (c) | it is not possible to ascertain the view of those present or to give all persons entitled to do so a reasonable opportunity to communicate and/or vote at the meeting; or |
| (d) | there is violence or the threat of violence, unruly behaviour or other disruption occurring at the meeting or it is not possible to secure the proper and orderly conduct of the meeting; |
then, without prejudice to any other power which the chairman of the meeting may have under these Articles or at common law, the chairman may, at his/her absolute discretion, without the consent of the meeting, and before or after the meeting has started and irrespective of whether a quorum is present, interrupt or adjourn the meeting (including adjournment for indefinite period). All business conducted at the meeting up to the time of such adjournment shall be valid.
65D. The Board and, at any general meeting, the chairman of the meeting may make any arrangement and impose any requirement or restriction the Board or the chairman of the meeting, as the case may be, considers appropriate to ensure the security and orderly conduct of a meeting (including, without limitation, requirements for evidence of identity to be produced by those attending the meeting, the searching of their personal property and the restriction of items that may be taken into the meeting place, determining the number and frequency of and the time allowed for questions that may be raised at a meeting). Members shall also comply with all requirements or restrictions imposed by the owner of the premises at which the meeting is held. Any decision made under this Article shall be final and conclusive and a person who refuses to comply with any such arrangements, requirements or restrictions may be refused entry to the meeting or ejected (physically or electronically) from the meeting.
65E. If, after the sending of Notice of a general meeting but before the meeting is held, or after the adjournment of a meeting but before the adjourned meeting is held (whether or not Notice of the adjourned meeting is required), the Directors, in their absolute discretion, consider that it is inappropriate, impracticable, unreasonable or undesirable for any reason to hold the general meeting on the date or at the time or place or by means of electronic facilities specified in the Notice calling the meeting, they may change or postpone the meeting to another date, time and/or place and/or change the electronic facilities and/or change the form of the meeting (a physical meeting, an electronic meeting or a hybrid meeting) without approval from the Members. Without prejudice to the generality of the foregoing, the Directors shall have the power to provide in every Notice calling a general meeting the circumstances in which a postponement of the relevant general meeting may occur automatically without further notice, including without limitation where a number 8 or higher typhoon signal, black rainstorm warning or other similar event is in force at any time on the day of the meeting. This Article shall be subject to the following:
| (a) | when a meeting is so postponed, the Company shall endeavour to post a Notice of such postponement on the website of the Company, the SEC or the Designated Stock Exchange as soon as practicable (provided that failure to post such a Notice shall not affect the automatic postponement of a meeting); |
Annex B-24
| (b) | when only the form of the meeting or electronic facilities specified in the Notice are changed, the Board shall notify the Members of details of such change in such manner as the Board may determine; |
| (c) | when a meeting is postponed or changed in accordance with this Article, subject to and without prejudice to Article 65, unless already specified in the original Notice of the meeting, the Board shall fix the date, time, place (if applicable) and electronic facilities (if applicable) for the postponed or changed meeting and shall notify the Members of such details in such manner as the Board may determine; further all proxy forms shall be valid (unless revoked or replaced by a new proxy) if they are received as required by these Articles not less than 48 hours before the time of the postponed meeting; and |
| (d) | Notice of the business to be transacted at the postponed or changed meeting shall not be required, nor shall any accompanying documents be required to be recirculated, provided that the business to be transacted at the postponed or changed meeting is the same as that set out in the original Notice of general meeting circulated to the Members. |
65F. All persons seeking to attend and participate in an electronic meeting or a hybrid meeting shall be responsible for maintaining adequate facilities to enable them to do so. Subject to Article 65C, any inability of a person or persons to attend or participate in a general meeting by way of electronic facilities shall not invalidate the proceedings of and/or resolutions passed at that meeting.
65G. Without prejudice to other provisions in Article 65, a physical meeting may also be held by means of such telephone, electronic or other communication facilities as permit all persons participating in the meeting to communicate with each other simultaneously and instantaneously, and participation in such a meeting shall constitute presence in person at such meeting
66. If an amendment is proposed to any resolution under consideration but is in good faith ruled out of order by the chairman of the meeting, the proceedings on the substantive resolution shall not be invalidated by any error in such ruling. In the case of a resolution duly proposed as a special resolution, no amendment thereto (other than a mere clerical amendment to correct a patent error) may in any event be considered or voted upon.
Annex B-25
VOTING
67. Holders of shares have the right to receive notice of, attend, speak and vote at general meetings of the Company. Subject to any special rights or restrictions as to voting for the time being attached to any shares by or in accordance with these Articles, at any general meeting on a show of hands every Member present in person (or being a corporation, is present by a duly authorised representative), or by proxy shall have one vote and on a poll every Member present in person or by proxy or, in the case of a Member being a corporation, by its duly authorised representative shall have one vote for every fully paid share of which he is the holder but so that no amount paid up or credited as paid up on a share in advance of calls or instalments is treated for the foregoing purposes as paid up on the share. Notwithstanding anything contained in these Articles, where more than one proxy is appointed by a Member which is a clearing house or a central depository house (or its nominee(s)), each such proxy shall have one vote on a show of hands. A resolution put to the vote of a meeting shall be decided by way of a poll save that in the case of a physical meeting, the chairman of the meeting may decide that a vote be on a show of hands unless voting by way of a poll is required by the rules and regulations of the Designated Stock Exchange or (before or on the declaration of the result of the show of hands or on the withdrawal of any other demand for a poll) a poll is demanded:
| (a) | by at least three Members present in person or (in the case of a Member being a corporation) by its duly authorised representative or by proxy for the time being entitled to vote at the meeting; or |
| (b) | by a Member or Members present in person or (in the case of a Member being a corporation) by its duly authorised representative or by proxy and representing not less than one tenth of the total voting rights of all Members having the right to vote at the meeting; or |
| (c) | by a Member or Members present in person or (in the case of a Member being a corporation) by its duly authorised representative or by proxy and holding shares in the Company conferring a right to vote at the meeting being shares on which an aggregate sum has been paid up equal to not less than one tenth of the total sum paid up on all shares conferring that right. |
A demand by a person as proxy for a Member or in the case of a Member being a corporation by its duly authorised representative shall be deemed to be the same as a demand by a Member. Votes (whether on a show of hands or by way of poll) may be cast by such means, electronic or otherwise, as the Directors or the chairman of the meeting may determine.
68. Unless a poll is duly demanded and the demand is not withdrawn, a declaration by the chairman that a resolution has been carried, or carried unanimously, or by a particular majority, or not carried by a particular majority, or lost, and an entry to that effect made in the minute book of the Company, shall be conclusive evidence of the facts without proof of the number or proportion of the votes recorded for or against the resolution.
69. If a poll is duly demanded the result of the poll shall be deemed to be the resolution of the meeting at which the poll was demanded. The Company shall only be required to disclose the voting figures on a poll if such disclosure is required by the rules and regulations of the Designated Stock Exchange.
Annex B-26
70. A poll demanded on the election of a chairman, or on a question of adjournment, shall be taken forthwith. A poll demanded on any other question shall be taken in such manner (including the use of ballot or voting papers or tickets) and either forthwith or at such time (being not later than thirty (30) days after the date of the demand) and place as the chairman directs. It shall not be necessary (unless the chairman otherwise directs) for notice to be given of a poll not taken immediately.
71. The demand for a poll shall not prevent the continuance of a meeting or the transaction of any business other than the question on which the poll has been demanded, and, with the consent of the chairman, it may be withdrawn at any time before the close of the meeting or the taking of the poll, whichever is the earlier.
72. On a poll votes may be given either personally or by proxy.
73. A person entitled to more than one vote on a poll need not use all his votes or cast all the votes he uses in the same way.
74. All questions submitted to a meeting shall be decided by a simple majority of votes except where a greater majority is required by these Articles, by the Act or the rules and regulations of the Designated Stock Exchange. In the case of an equality of votes, whether on a show of hands or on a poll, the chairman of such meeting shall be entitled to a second or casting vote in addition to any other vote he may have.
75. Where there are joint holders of any share any one of such joint holders may vote, either in person or by proxy, in respect of such share as if he were solely entitled thereto, but if more than one of such joint holders be present at any meeting the vote of the senior holder who tenders a vote, whether in person or by proxy, shall be accepted to the exclusion of the votes of the other joint holders, and for this purpose seniority shall be determined by the order in which the names stand in the Register in respect of the joint holding. Several executors or administrators of a deceased Member in whose name any share stands shall for the purposes of this Article be deemed joint holders thereof.
76. (1) A Member who is a patient for any purpose relating to mental health or in respect of whom an order has been made by any court having jurisdiction for the protection or management of the affairs of persons incapable of managing their own affairs may vote, whether on a show of hands or on a poll, by his receiver, committee, curator bonis or other person in the nature of a receiver, committee or curator bonis appointed by such court, and such receiver, committee, curator bonis or other person may vote on a poll by proxy, and may otherwise act and be treated as if he were the registered holder of such shares for the purposes of general meetings, provided that such evidence as the Board may require of the authority of the person claiming to vote shall have been deposited at the Office, head office or Registration Office, as appropriate, not less than forty-eight (48) hours before the time appointed for holding the meeting, or adjourned meeting or postponed meeting, or poll, as the case may be.
(2) Any person entitled under Article 54 to be registered as the holder of any shares may vote at any general meeting in respect thereof in the same manner as if he were the registered holder of such shares, provided that forty-eight (48) hours at least before the time of the holding of the meeting or adjourned meeting or postponed meeting, as the case may be, at which he proposes to vote, he shall satisfy the Board of his entitlement to such shares, or the Board shall have previously admitted his right to vote at such meeting in respect thereof.
Annex B-27
77. No Member shall, unless the Board otherwise determines, be entitled to attend and vote and to be reckoned in a quorum at any general meeting unless he is duly registered and all calls or other sums presently payable by him in respect of shares in the Company have been paid.
78. If:
| (a) | any objection shall be raised to the qualification of any voter; or |
| (b) | any votes have been counted which ought not to have been counted or which might have been rejected; or |
| (c) | any votes are not counted which ought to have been counted; |
the objection or error shall not vitiate the decision of the meeting or adjourned meeting on any resolution unless the same is raised or pointed out at the meeting or, as the case may be, the adjourned meeting at which the vote objected to is given or tendered or at which the error occurs. Any objection or error shall be referred to the chairman of the meeting and shall only vitiate the decision of the meeting on any resolution if the chairman decides that the same may have affected the decision of the meeting. The decision of the chairman on such matters shall be final and conclusive.
PROXIES
79. Any Member entitled to attend and vote at a meeting of the Company shall be entitled to appoint another person as his proxy to attend and vote instead of him. A Member who is the holder of two or more shares may appoint more than one proxy to represent him and vote on his behalf at a general meeting of the Company or at a class meeting. A proxy need not be a Member. In addition, a proxy or proxies representing either a Member who is an individual or a Member which is a corporation shall be entitled to exercise the same powers on behalf of the Member which he or they represent as such Member could exercise.
80. The instrument appointing a proxy shall be in such form, including electronic or otherwise, as the Board may determine and in the absence of such determination, shall be in writing, which may include electronic writing, and signed by the appointor or of his attorney duly authorised in writing or, if the appointor is a corporation, either under its seal or under the hand of an officer, attorney or other person authorised to sign the same. In the case of an instrument of proxy purporting to be signed on behalf of a corporation by an officer thereof it shall be assumed, unless the contrary appears, that such officer was duly authorised to sign such instrument of proxy on behalf of the corporation without further evidence of the facts.
81. (1) The Company may, at its absolute discretion, provide an electronic address for the receipt of any document or information relating to proxies for a general meeting (including any instrument of proxy or invitation to appoint a proxy, any document necessary to show the validity of, or otherwise relating to, an appointment of proxy (whether or not required under these Articles) and notice of termination of the authority of a proxy). If such an electronic address is provided, the Company shall be deemed to have agreed that any such document or information (relating to proxies as aforesaid) may be sent by electronic means to that address, subject as hereafter provided and subject to any other limitations or conditions specified by the Company when providing the address. Without limitation, the Company may from time to time determine that any such electronic address may be used generally for such matters or specifically for particular meetings or purposes and, if so, the Company may provide different electronic addresses for different purposes. The Company may also impose any conditions on the transmission of and its receipt of such electronic communications including, for the avoidance of doubt, imposing any security or encryption arrangements as may be specified by the Company. If any document or information required to be sent to the Company under this Article is sent to the Company by electronic means, such document or information is not treated as validly delivered to or deposited with the Company if the same is not received by the Company at its designated electronic address provided in accordance with this Article or if no electronic address is so designated by the Company for the receipt of such document or information.
Annex B-28
(2) The instrument appointing a proxy and (if required by the Board) the power of attorney or other authority (if any) under which it is signed, or a certified copy of such power or authority, shall be delivered to such place or one of such places (if any) as may be specified for that purpose in or by way of note to or in any document accompanying the notice convening the meeting (or, if no place is so specified at the Registration Office or the Office, as may be appropriate) , or if the Company has provided an electronic address in accordance with the preceding paragraph, shall be received at the electronic address specified, not less than forty-eight (48) hours before the time appointed for holding the meeting, the postponed meeting or adjourned meeting at which the person named in the instrument proposes to vote or, in the case of a poll taken subsequently to the date of a meeting or adjourned meeting, not less than twenty-four (24) hours before the time appointed for the taking of the poll and in default the instrument of proxy shall not be treated as valid. No instrument appointing a proxy shall be valid after the expiration of twelve (12) months from the date named in it as the date of its execution, except at an adjourned meeting or on a poll demanded at a meeting or an adjourned meeting in cases where the meeting was originally held within twelve (12) months from such date. Delivery of an instrument appointing a proxy shall not preclude a Member from attending and voting at the meeting convened and in such event, the instrument appointing a proxy shall be deemed to be revoked.
82. Instruments of proxy shall be in any common form or in such other form as the Board may approve (provided that this shall not preclude the use of the two-way form) and the Board may, if it thinks fit, send out with the notice of any meeting forms of instrument of proxy for use at the meeting. The instrument of proxy shall be deemed to confer authority to demand or join in demanding a poll and to vote on any amendment of a resolution put to the meeting for which it is given as the proxy thinks fit. The instrument of proxy shall, unless the contrary is stated therein, be valid as well for any adjournment or postponement of the meeting as for the meeting to which it relates. The Board may decide, either generally or in any particular case, to treat a proxy appointment as valid notwithstanding that the appointment or any of the information required under these Articles has not been received in accordance with the requirements of these Articles. Subject to aforesaid, if the proxy appointment and any of the information required under these Articles is not received in the manner set out in these Articles, the appointee shall not be entitled to vote in respect of the shares in question.
83. A vote given in accordance with the terms of an instrument of proxy shall be valid notwithstanding the previous death or insanity of the principal, or revocation of the instrument of proxy or of the authority under which it was executed, provided that no intimation in writing of such death, insanity or revocation shall have been received by the Company at the Office or the Registration Office (or such other place as may be specified for the delivery of instruments of proxy in the notice convening the meeting or other document sent therewith) two (2) hours at least before the commencement of the meeting, the postponed meeting or adjourned meeting, or the taking of the poll, at which the instrument of proxy is used.
84. Anything which under these Articles a Member may do by proxy he may likewise do by his duly appointed attorney and the provisions of these Articles relating to proxies and instruments appointing proxies shall apply mutatis mutandis in relation to any such attorney and the instrument under which such attorney is appointed.
Annex B-29
CORPORATIONS ACTING BY REPRESENTATIVES
85. (1) Any corporation which is a Member may by resolution of its directors or other governing body authorise such person as it thinks fit to act as its representative at any meeting of the Company or at any meeting of any class of Members. The person so authorised shall be entitled to exercise the same powers on behalf of such corporation as the corporation could exercise if it were an individual Member and such corporation shall for the purposes of these Articles be deemed to be present in person at any such meeting if a person so authorised is present thereat.
(2) If a clearing house (or its nominee(s)) or a central depository entity (or its nominee(s)), being a corporation, is a Member, it may authorise such persons as it thinks fit to act as its representatives at any meeting of the Company or at any meeting of any class of Members provided that the authorisation shall specify the number and class of shares in respect of which each such representative is so authorised. Each person so authorised under the provisions of this Article shall be deemed to have been duly authorised without further evidence of the facts and be entitled to exercise the same rights and powers on behalf of the clearing house or a central depository entity (or its nominee(s)) as if such person was the registered holder of the shares of the Company held by the clearing house or a central depository entity (or its nominee(s)) including the right to vote individually on a show of hands.
(3) Any reference in these Articles to a duly authorised representative of a Member being a corporation shall mean a representative authorised under the provisions of this Article.
ACTION BY WRITTEN RESOLUTIONS OF MEMBERS
86. Any action required or permitted to be taken at any annual or extraordinary general meetings of the Company may be taken:
(i) upon the vote of the Members at an annual or extraordinary general meeting duly noticed and convened in accordance with these Articles and the Act;
(ii) in the case of any action required to be approved by way of a special resolution, by unanimous written resolution of Members without a meeting; or
(iii) in the case of any matter required to be approved by way of an ordinary resolution, by written resolution of Members without a meeting signed by any one or more Members holding not less than fifty per cent (50%) of all votes attaching to the total issued and paid up share capital of the Company at the date of the passing of such written resolution.
Annex B-30
BOARD OF DIRECTORS
87. (1) Unless otherwise determined by the Company in general meeting, the number of Directors shall not be less than two (2). There shall be no maximum number of Directors unless otherwise determined from time to time by the Board. For so long as the shares are listed on the Designated Stock Exchange, the Directors shall include such number of Independent Directors as applicable law, rules or regulations or the Designated Stock Exchange require, unless the Board resolves to follow any available exceptions or exemptions. The Directors shall be elected or appointed in accordance with Article 87 and 88 and shall hold office until the expiration of his term or until their successors are elected or appointed.
(2) Subject to the Articles and the Act, the Company may by ordinary resolution elect any person to be a Director either to fill a casual vacancy or as an addition to the existing Board.
(3) The Directors shall have the power from time to time and at any time to appoint any person as a Director to fill a casual vacancy on the Board or as an addition to the existing Board subject to the Company’s compliance with director nomination procedures required under the rules and regulations of the Designated Stock Exchange as long as shares are listed on the Designated Stock Exchange, unless the Board resolves to follow any available exceptions or exemptions.
(4) No Director shall be required to hold any shares of the Company by way of qualification and a Director who is not a Member shall be entitled to receive notice of and to attend and speak at any general meeting of the Company and of all classes of shares of the Company.
(5) Subject to any provision to the contrary in these Articles, a Director may be removed by way of an ordinary resolution of the Members at any time before the expiration of his period of office notwithstanding anything in these Articles or in any agreement between the Company and such Director (but without prejudice to any claim for damages under any such agreement).
(6) A vacancy on the Board created by the removal of a Director under the provisions of subparagraph (5) above may be filled by the election or appointment by ordinary resolution of the Members at the meeting at which such Director is removed or by the affirmative vote of a simple majority of the remaining Directors present and voting at a Board meeting.
(7) The Company may from time to time in general meeting by ordinary resolution increase or reduce the number of Directors but so that the number of Directors shall never be less than two (2).
DISQUALIFICATION OF DIRECTORS
88. The office of a Director shall be vacated if the Director:
(1) resigns his office by notice in writing delivered to the Company at the Office or tendered at a meeting of the Board;
Annex B-31
(2) becomes of unsound mind or dies;
(3) without special leave of absence from the Board, is absent from meetings of the Board for three consecutive meetings and the Board resolves that his office be vacated;
(4) becomes bankrupt or has a receiving order made against him or suspends payment or compounds with his creditors;
(5) is prohibited by law from being a Director; or
(6) ceases to be a Director by virtue of any provision of the Statutes or is removed from office pursuant to these Articles.
EXECUTIVE DIRECTORS
89. The Board may from time to time appoint any one or more of its body to be a managing director, joint managing director or deputy managing director or to hold any other employment or executive office with the Company for such period (subject to their continuance as Directors) and upon such terms as the Board may determine and the Board may revoke or terminate any of such appointments. Any such revocation or termination as aforesaid shall be without prejudice to any claim for damages that such Director may have against the Company or the Company may have against such Director. A Director appointed to an office under this Article 91 shall be subject to the same provisions as to removal as the other Directors of the Company, and he shall (subject to the provisions of any contract between him and the Company) ipso facto and immediately cease to hold such office if he shall cease to hold the office of Director for any cause.
90. Notwithstanding Articles 95, 96, 97 and 98, an executive director appointed to an office under Article 89 hereof shall receive such remuneration (whether by way of salary, commission, participation in profits or otherwise or by all or any of those modes) and such other benefits (including pension and/or gratuity and/or other benefits on retirement) and allowances as the Board may from time to time determine, and either in addition to or in lieu of his remuneration as a Director.
ALTERNATE DIRECTORS
91. Any Director may at any time by Notice delivered to the Office or head office or at a meeting of the Directors appoint any person (including another Director) to be his alternate Director. Any person so appointed shall have all the rights and powers of the Director or Directors for whom such person is appointed in the alternative provided that such person shall not be counted more than once in determining whether or not a quorum is present. An alternate Director may be removed at any time by the body which appointed him and, subject thereto, the office of alternate Director shall continue until the happening of any event which, if he were a Director, would cause him to vacate such office or if his appointer ceases for any reason to be a Director. Any appointment or removal of an alternate Director shall be effected by Notice signed by the appointor and delivered to the Office or head office or tendered at a meeting of the Board. An alternate Director may also be a Director in his own right and may act as alternate to more than one Director. An alternate Director shall, if his appointor so requests, be entitled to receive notices of meetings of the Board or of committees of the Board to the same extent as, but in lieu of, the Director appointing him and shall be entitled to such extent to attend and vote as a Director at any such meeting at which the Director appointing him is not personally present and generally at such meeting to exercise and discharge all the functions, powers and duties of his appointor as a Director and for the purposes of the proceedings at such meeting the provisions of these Articles shall apply as if he were a Director save that as an alternate for more than one Director his voting rights shall be cumulative.
Annex B-32
92. An alternate Director shall only be a Director for the purposes of the Act and shall only be subject to the provisions of the Act insofar as they relate to the duties and obligations of a Director when performing the functions of the Director for whom he is appointed in the alternative and shall alone be responsible to the Company for his acts and defaults and shall not be deemed to be the agent of or for the Director appointing him. An alternate Director shall be entitled to contract and be interested in and benefit from contracts or arrangements or transactions and to be repaid expenses and to be indemnified by the Company to the same extent mutatis mutandis as if he were a Director but he shall not be entitled to receive from the Company any fee in his capacity as an alternate Director except only such part, if any, of the remuneration otherwise payable to his appointor as such appointor may by Notice to the Company from time to time direct.
93. Every person acting as an alternate Director shall have one vote for each Director for whom he acts as alternate (in addition to his own vote if he is also a Director). If his appointor is for the time being absent from the People’s Republic of China or otherwise not available or unable to act, the signature of an alternate Director to any resolution in writing of the Board or a committee of the Board of which his appointor is a member shall, unless the notice of his appointment provides to the contrary, be as effective as the signature of his appointor.
94. An alternate Director shall ipso facto cease to be an alternate Director if his appointor ceases for any reason to be a Director, however, such alternate Director or any other person may be re-appointed by the Directors to serve as an alternate Director.
DIRECTORS’ FEES AND EXPENSES
95. The Directors shall receive such remuneration as the Board may from time to time determine. Each Director shall be entitled to be repaid or prepaid all traveling, hotel and incidental expenses reasonably incurred or expected to be incurred by him in attending meetings of the Board or committees of the board or general meetings or separate meetings of any class of shares or of debenture of the Company or otherwise in connection with the discharge of his duties as a Director.
96. Each Director shall be entitled to be repaid or prepaid all travelling, hotel and incidental expenses reasonably incurred or expected to be incurred by him in attending meetings of the Board or committees of the Board or general meetings or separate meetings of any class of shares or of debentures of the Company or otherwise in connection with the discharge of his duties as a Director.
Annex B-33
97. Any Director who, by request, goes or resides abroad for any purpose of the Company or who performs services which in the opinion of the Board go beyond the ordinary duties of a Director may be paid such extra remuneration (whether by way of salary, commission, participation in profits or otherwise) as the Board may determine and such extra remuneration shall be in addition to or in substitution for any ordinary remuneration provided for by or pursuant to any other Article.
98. The Board shall determine any payment to any Director or past Director of the Company by way of compensation for loss of office, or as consideration for or in connection with his retirement from office (not being payment to which the Director is contractually entitled).
DIRECTORS’ INTERESTS
99. A Director may:
| (a) | hold any other office or place of profit with the Company (except that of Auditor) in conjunction with his office of Director for such period and upon such terms as the Board may determine. Any remuneration (whether by way of salary, commission, participation in profits or otherwise) paid to any Director in respect of any such other office or place of profit shall be in addition to any remuneration provided for by or pursuant to any other Article; |
| (b) | act by himself or his firm in a professional capacity for the Company (otherwise than as Auditor) and he or his firm may be remunerated for professional services as if he were not a Director; |
| (c) | continue to be or become a director, managing director, joint managing director, deputy managing director, executive director, manager or other officer or member of any other company promoted by the Company or in which the Company may be interested as a vendor, shareholder or otherwise and (unless otherwise agreed) no such Director shall be accountable for any remuneration, profits or other benefits received by him as a director, managing director, joint managing director, deputy managing director, executive director, manager or other officer or member of or from his interests in any such other company. Subject as otherwise provided by these Articles the Directors may exercise or cause to be exercised the voting powers conferred by the shares in any other company held or owned by the Company, or exercisable by them as Directors of such other company in such manner in all respects as they think fit (including the exercise thereof in favour of any resolution appointing themselves or any of them directors, managing directors, joint managing directors, deputy managing directors, executive directors, managers or other officers of such company) or voting or providing for the payment of remuneration to the director, managing director, joint managing director, deputy managing director, executive director, manager or other officers of such other company and any Director may vote in favour of the exercise of such voting rights in manner aforesaid notwithstanding that he may be, or about to be, appointed a director, managing director, joint managing director, deputy managing director, executive director, manager or other officer of such a company, and that as such he is or may become interested in the exercise of such voting rights in manner aforesaid. |
Annex B-34
100. Subject to the Act and to these Articles, no Director or proposed or intending Director shall be disqualified by his office from contracting with the Company, either with regard to his tenure of any office or place of profit or as vendor, purchaser or in any other manner whatsoever, nor shall any such contract or any other contract or arrangement in which any Director is in any way interested be liable to be avoided, nor shall any Director so contracting or being so interested be liable to account to the Company or the Members for any remuneration, profit or other benefits realised by any such contract or arrangement by reason of such Director holding that office or of the fiduciary relationship thereby established provided that such Director shall disclose the nature of his interest in any contract or arrangement in which he is interested in accordance with Article 101 herein.
101. A Director who to his knowledge is in any way, whether directly or indirectly, interested in a contract or arrangement or proposed contract or arrangement with the Company shall declare the nature of his interest at the meeting of the Board at which the question of entering into the contract or arrangement is first considered, if he knows his interest then exists, or in any other case at the first meeting of the Board after he knows that he is or has become so interested. For the purposes of this Article, a general Notice to the Board by a Director to the effect that:
| (a) | he is a member or officer of a specified company or firm and is to be regarded as interested in any contract or arrangement which may after the date of the Notice be made with that company or firm; or |
| (b) | he is to be regarded as interested in any contract or arrangement which may after the date of the Notice be made with a specified person who is connected with him; |
shall be deemed to be a sufficient declaration of interest under this Article in relation to any such contract or arrangement, provided that no such Notice shall be effective unless either it is given at a meeting of the Board or the Director takes reasonable steps to secure that it is brought up and read at the next Board meeting after it is given.
102. Following a declaration being made pursuant to the last preceding two Articles, subject to any separate requirement for Audit Committee approval under applicable law or the rules and regulations of the Designated Stock Exchange, and unless disqualified by the chairman of the relevant Board meeting, a Director may vote in respect of any contract or proposed contract or arrangement in which such Director is interested and may be counted in the quorum at such meeting.
GENERAL POWERS OF THE DIRECTORS
103. (1) The business of the Company shall be managed and conducted by the Board, which may pay all expenses incurred in forming and registering the Company and may exercise all powers of the Company (whether relating to the management of the business of the Company or otherwise) which are not by the Statutes or by these Articles required to be exercised by the Company in general meeting, subject nevertheless to the provisions of the Statutes and of these Articles and to such regulations being not inconsistent with such provisions, as may be prescribed by the Company in general meeting, but no regulations made by the Company in general meeting shall invalidate any prior act of the Board which would have been valid if such regulations had not been made. The general powers given by this Article shall not be limited or restricted by any special authority or power given to the Board by any other Article.
Annex B-35
(2) Any person contracting or dealing with the Company in the ordinary course of business shall be entitled to rely on any written or oral contract or agreement or deed, document or instrument entered into or executed as the case may be by any one Director on behalf of the Company and the same shall be deemed to be validly entered into or executed by the Company as the case may be and shall, subject to any rule of law, be binding on the Company.
(3) Without prejudice to the general powers conferred by these Articles it is hereby expressly declared that the Board shall have the following powers:
| (a) | to give to any person the right or option of requiring at a future date that an allotment shall be made to him of any share at par or at such premium as may be agreed; |
| (b) | to give to any Directors, officers or employees of the Company an interest in any particular business or transaction or participation in the profits thereof or in the general profits of the Company either in addition to or in substitution for a salary or other remuneration; and |
| (c) | to resolve that the Company be deregistered in the Cayman Islands and continued in a named jurisdiction outside the Cayman Islands subject to the provisions of the Act. |
104. The Board may establish any regional or local boards or agencies for managing any of the affairs of the Company in any place, and may appoint any persons to be members of such local boards, or any managers or agents, and may fix their remuneration (either by way of salary or by commission or by conferring the right to participation in the profits of the Company or by a combination of two or more of these modes) and pay the working expenses of any staff employed by them upon the business of the Company. The Board may delegate to any regional or local board, manager or agent any of the powers, authorities and discretions vested in or exercisable by the Board (other than its powers to make calls and forfeit shares), with power to sub-delegate, and may authorise the members of any of them to fill any vacancies therein and to act notwithstanding vacancies. Any such appointment or delegation may be made upon such terms and subject to such conditions as the Board may think fit, and the Board may remove any person appointed as aforesaid, and may revoke or vary such delegation, but no person dealing in good faith and without notice of any such revocation or variation shall be affected thereby.
105. The Board may by power of attorney appoint any company, firm or person or any fluctuating body of persons, whether nominated directly or indirectly by the Board, to be the attorney or attorneys of the Company for such purposes and with such powers, authorities and discretions (not exceeding those vested in or exercisable by the Board under these Articles) and for such period and subject to such conditions as it may think fit, and any such power of attorney may contain such provisions for the protection and convenience of persons dealing with any such attorney as the Board may think fit, and may also authorise any such attorney to sub-delegate all or any of the powers, authorities and discretions vested in him. Such attorney or attorneys may, if so authorised under the Seal of the Company, execute any deed or instrument under their personal seal with the same effect as the affixation of the Company’s Seal.
Annex B-36
106. The Board may entrust to and confer upon a managing director, joint managing director, deputy managing director, an executive director or any Director any of the powers exercisable by it upon such terms and conditions and with such restrictions as it thinks fit, and either collaterally with, or to the exclusion of, its own powers, and may from time to time revoke or vary all or any of such powers but no person dealing in good faith and without notice of such revocation or variation shall be affected thereby.
107. All cheques, promissory notes, drafts, bills of exchange and other instruments, whether negotiable or transferable or not, and all receipts for moneys paid to the Company shall be signed, drawn, accepted, endorsed or otherwise executed, as the case may be, in such manner as the Board shall from time to time by resolution determine. The Company’s banking accounts shall be kept with such banker or bankers as the Board shall from time to time determine.
108. (1) The Board may establish or concur or join with other companies (being subsidiary companies of the Company or companies with which it is associated in business) in establishing and making contributions out of the Company’s moneys to any schemes or funds for providing pensions, sickness or compassionate allowances, life assurance or other benefits for employees (which expression as used in this and the following paragraph shall include any Director or ex-Director who may hold or have held any executive office or any office of profit under the Company or any of its subsidiary companies) and ex-employees of the Company and their dependants or any class or classes of such person.
(2) The Board may pay, enter into agreements to pay or make grants of revocable or irrevocable pensions or other benefits to employees and ex-employees and their dependants, or to any of such persons, including pensions or benefits additional to those, if any, to which such employees or ex-employees or their dependants are or may become entitled under any such scheme or fund as mentioned in the last preceding paragraph. Any such pension or benefit may, as the Board considers desirable, be granted to an employee either before and in anticipation of or upon or at any time after his actual retirement, and may be subject or not subject to any terms or conditions as the Board may determine.
BORROWING POWERS
109. The Board may exercise all the powers of the Company to raise or borrow money and to mortgage or charge all or any part of the undertaking, property and assets (present and future) and uncalled capital of the Company and, subject to the Act, to issue debentures, bonds and other securities, whether outright or as collateral security for any debt, liability or obligation of the Company or of any third party.
110. Debentures, bonds and other securities may be made assignable free from any equities between the Company and the person to whom the same may be issued.
111. Any debentures, bonds or other securities may be issued at a discount (other than shares), premium or otherwise and with any special privileges as to redemption, surrender, drawings, allotment of shares, attending and voting at general meetings of the Company, appointment of Directors and otherwise.
Annex B-37
112. (1) Where any uncalled capital of the Company is charged, all persons taking any subsequent charge thereon shall take the same subject to such prior charge, and shall not be entitled, by notice to the Members or otherwise, to obtain priority over such prior charge.
(2) The Board shall cause a proper register to be kept, in accordance with the provisions of the Act, of all charges specifically affecting the property of the Company and of any series of debentures issued by the Company and shall duly comply with the requirements of the Act in regard to the registration of charges and debentures therein specified and otherwise.
PROCEEDINGS OF THE DIRECTORS
113. The Board may meet for the despatch of business, adjourn and otherwise regulate its meetings as it considers appropriate. Questions arising at any meeting shall be determined by a majority of votes. In the case of any equality of votes the chairman of the meeting shall have an additional or casting vote.
114. A meeting of the Board may be convened by the Secretary on request of a Director or by any Director. The Secretary shall convene a meeting of the Board of which notice may be given in writing or by telephone or by electronic means to an electronic address from time to time notified to the Company by such Director or (if the recipient consents to it being made available on a website) by making it available on a website or in such other manner as the Board may from time to time determine whenever he shall be required so to do by the president or chairman, as the case may be, or any Director.
115. (1) The quorum necessary for the transaction of the business of the Board may be fixed by the Board and, unless so fixed at any other number, shall be a majority of the number of Directors then in office. An alternate Director shall be counted in a quorum in the case of the absence of a Director for whom he is the alternate provided that he shall not be counted more than once for the purpose of determining whether or not a quorum is present.
(2) Directors may participate in any meeting of the Board by means of a conference, telephone, electronic or other communications equipment through which all persons participating in the meeting can communicate with each other simultaneously and instantaneously and, for the purpose of counting a quorum, such participation shall constitute presence at a meeting as if those participating were present in person.
(3) Any Director who ceases to be a Director at a Board meeting may continue to be present and to act as a Director and be counted in the quorum until the termination of such Board meeting if no other Director objects and if otherwise a quorum of Directors would not be present.
116. The continuing Directors or a sole continuing Director may act notwithstanding any vacancy in the Board but, if and so long as the number of Directors is reduced below the minimum number fixed by or in accordance with these Articles as the quorum, the continuing Directors or Director, notwithstanding that the number of Directors is below the number fixed by or in accordance with these Articles as the quorum or that there is only one continuing Director, may act for the purpose of filling vacancies in the Board or of summoning general meetings of the Company but not for any other purpose.
Annex B-38
117. The Chairman of the Board shall be the chairman of all meetings of the Board. If the Chairman of the Board is not present at any meeting within five (5) minutes after the time appointed for holding the same, the Directors present may choose one of their number to be chairman of the meeting.
118. A meeting of the Board at which a quorum is present shall be competent to exercise all the powers, authorities and discretions for the time being vested in or exercisable by the Board.
119. (1) The Board may delegate any of its powers, authorities and discretions to committees (including, without limitation, the Audit Committee), consisting of such Director or Directors and other persons as it thinks fit, and they may, from time to time, revoke such delegation or revoke the appointment of and discharge any such committees either wholly or in part, and either as to persons or purposes. Any committee so formed shall, in the exercise of the powers, authorities and discretions so delegated, conform to any regulations which may be imposed on it by the Board.
(2) All acts done by any such committee in conformity with such regulations, and in fulfilment of the purposes for which it was appointed, but not otherwise, shall have like force and effect as if done by the Board, and the Board (or if the Board delegates such power, the committee) shall have power to remunerate the members of any such committee, and charge such remuneration to the current expenses of the Company.
120. The meetings and proceedings of any committee consisting of two or more members shall be governed by the provisions contained in these Articles for regulating the meetings and proceedings of the Board so far as the same are applicable and are not superseded by any regulations imposed by the Board under the last preceding Article, indicating, without limitation, any committee charter adopted by the Board for purposes or in respect of any such committee.
121. A resolution in writing signed by all the Directors except such as are temporarily unable to act through ill-health or disability shall (provided that such number is sufficient to constitute a quorum and further provided that a copy of such resolution has been given or the contents thereof communicated to all the Directors for the time being entitled to receive notices of Board meetings in the same manner as notices of meetings are required to be given by these Articles) be as valid and effectual as if a resolution had been passed at a meeting of the Board duly convened and held. A notification of consent to such resolution given by a Director in writing to the Board by any means (including by means of electronic communication) shall be deemed to be his/her signature to such resolution in writing for the purpose of this Article. Such resolution may be contained in one document or in several documents in like form each signed by one or more of the Directors and for this purpose a facsimile signature of a Director shall be treated as valid.
122. All acts bona fide done by the Board or by any committee or by any person acting as a Director or members of a committee, shall, notwithstanding that it is afterwards discovered that there was some defect in the appointment of any member of the Board or such committee or person acting as aforesaid or that they or any of them were disqualified or had vacated office, be as valid as if every such person had been duly appointed and was qualified and had continued to be a Director or member of such committee.
Annex B-39
AUDIT COMMITTEE
123. Without prejudice to the freedom of the Directors to establish any other committees, for so long as the shares of the Company (or depositary receipts therefor) are listed or quoted on the Designated Stock Exchange, the Board shall establish and maintain an Audit Committee as a committee of the Board, the composition and responsibilities of which shall comply with the rules and regulations of the Designated Stock Exchange and the rules and regulations of the SEC.
124. The Board shall adopt a formal written audit committee charter and review and assess the adequacy of the formal written charter on an annual basis.
125. For so long as the shares of the Company (or depositary receipts therefor) are listed or quoted on the Designated Stock Exchange, the Company shall conduct an appropriate review of all related party transactions on an ongoing basis and shall utilize the Audit Committee for the review and approval of potential conflicts of interest in accordance with the audit committee charter.
OFFICERS
126. (1) The officers of the Company shall consist of the Chairman of the Board, the Directors and Secretary and such additional officers (who may or may not be Directors) as the Board may from time to time determine, all of whom shall be deemed to be officers for the purposes of the Act and these Articles. In addition to the officers of the Company, the Board may also from time to time determine and appoint managers and delegate to the same such powers and duties as are prescribed by the Board.
(2) The Directors shall, as soon as may be after each appointment or election of Directors, elect amongst the Directors a chairman and if more than one Director is proposed for this office, the election to such office shall take place in such manner as the Directors may determine.
(3) The officers shall receive such remuneration as the Directors may from time to time determine.
127. (1) The Secretary and additional officers, if any, shall be appointed by the Board and shall hold office on such terms and for such period as the Board may determine. If thought fit, two or more persons may be appointed as joint Secretaries. The Board may also appoint from time to time on such terms as it thinks fit one or more assistant or deputy Secretaries.
(2) The Secretary shall attend all meetings of the Members and shall keep correct minutes of such meetings and enter the same in the proper books provided for the purpose. He shall perform such other duties as are prescribed by the Act or these Articles or as may be prescribed by the Board.
Annex B-40
128. The officers of the Company shall have such powers and perform such duties in the management, business and affairs of the Company as may be delegated to them by the Directors from time to time.
129. A provision of the Act or of these Articles requiring or authorising a thing to be done by or to a Director and the Secretary shall not be satisfied by its being done by or to the same person acting both as Director and as or in place of the Secretary.
REGISTER OF DIRECTORS AND OFFICERS
130. The Company shall cause to be kept in one or more books at its Office a Register of Directors and Officers in which there shall be entered the full names and addresses of the Directors and Officers and such other particulars as required by the Act or as the Directors may determine. The Company shall send to the Registrar of Companies in the Cayman Islands a copy of such register, and shall from time to time notify to the said Registrar of any change that takes place in relation to such Directors and Officers as required by the Act.
MINUTES
131. (1) The Board shall cause minutes to be duly entered in books provided for the purpose:
| (a) | of all elections and appointments of officers; |
| (b) | of the names of the Directors present at each meeting of the Directors and of any committee of the Directors; |
| (c) | of all resolutions and proceedings of each general meeting of the Members, meetings of the Board and meetings of committees of the Board and where there are managers, of all proceedings of meetings of the managers. |
| (2) | Minutes shall be kept by the Secretary at the Office. |
SEAL
132. (1) The Company shall have one or more Seals, as the Board may determine. For the purpose of sealing documents creating or evidencing securities issued by the Company, the Company may have a securities seal which is a facsimile of the Seal of the Company with the addition of the word “Securities” on its face or in such other form as the Board may approve. The Board shall provide for the custody of each Seal and no Seal shall be used without the authority of the Board or of a committee of the Board authorised by the Board in that behalf. Subject as otherwise provided in these Articles, any instrument to which a Seal is affixed shall be signed autographically by one Director or by such other person (including a Director) or persons as the Board may appoint, either generally or in any particular case, save that as regards any certificates for shares or debentures or other securities of the Company the Board may by resolution determine that such signatures or either of them shall be dispensed with or affixed by some method or system of mechanical signature. Every instrument executed in manner provided by this Article 132 shall be deemed to be sealed and executed with the authority of the Board previously given.
Annex B-41
(2) Where the Company has a Seal for use abroad, the Board may by writing under the Seal appoint any agent or committee abroad to be the duly authorised agent of the Company for the purpose of affixing and using such Seal and the Board may impose restrictions on the use thereof as may be thought fit. Wherever in these Articles reference is made to the Seal, the reference shall, when and so far as may be applicable, be deemed to include any such other Seal as aforesaid.
AUTHENTICATION OF DOCUMENTS
133. Any Director or the Secretary or any person appointed by the Board for the purpose may authenticate any documents affecting the constitution of the Company and any resolution passed by the Company or the Board or any committee, and any books, records, documents and accounts relating to the business of the Company, and to certify copies thereof or extracts therefrom as true copies or extracts, and if any books, records, documents or accounts are elsewhere than at the Office or the head office the local manager or other officer of the Company having the custody thereof shall be deemed to be a person so appointed by the Board. A document purporting to be a copy of a resolution, or an extract from the minutes of a meeting, of the Company or of the Board or any committee which is so certified shall be conclusive evidence in favour of all persons dealing with the Company upon the faith thereof that such resolution has been duly passed or, as the case may be, that such minutes or extract is a true and accurate record of proceedings at a duly constituted meeting.
DESTRUCTION OF DOCUMENTS
134. (1) The Company shall be entitled to destroy the following documents at the following times:
| (a) | any share certificate which has been cancelled at any time after the expiry of one (1) year from the date of such cancellation; |
| (b) | any dividend mandate or any variation or cancellation thereof or any notification of change of name or address at any time after the expiry of two (2) years from the date such mandate variation cancellation or notification was recorded by the Company; |
| (c) | any instrument of transfer of shares which has been registered at any time after the expiry of seven (7) years from the date of registration; |
| (d) | any allotment letters after the expiry of seven (7) years from the date of issue thereof; and |
| (e) | copies of powers of attorney, grants of probate and letters of administration at any time after the expiry of seven (7) years after the account to which the relevant power of attorney, grant of probate or letters of administration related has been closed; |
Annex B-42
and it shall conclusively be presumed in favour of the Company that every entry in the Register purporting to be made on the basis of any such documents so destroyed was duly and properly made and every share certificate so destroyed was a valid certificate duly and properly cancelled and that every instrument of transfer so destroyed was a valid and effective instrument duly and properly registered and that every other document destroyed hereunder was a valid and effective document in accordance with the recorded particulars thereof in the books or records of the Company. Provided always that: (1) the foregoing provisions of this Article 134 shall apply only to the destruction of a document in good faith and without express notice to the Company that the preservation of such document was relevant to a claim; (2) nothing contained in this Article 134 shall be construed as imposing upon the Company any liability in respect of the destruction of any such document earlier than as aforesaid or in any case where the conditions of proviso (1) above are not fulfilled; and (3) references in this Article 134 to the destruction of any document include references to its disposal in any manner.
(2) Notwithstanding any provision contained in these Articles, the Directors may, if permitted by applicable law, authorise the destruction of documents set out in sub-paragraphs (a) to (e) of paragraph (1) of this Article 134 and any other documents in relation to share registration which have been microfilmed or electronically stored by the Company or by the share registrar on its behalf provided always that this Article shall apply only to the destruction of a document in good faith and without express notice to the Company and its share registrar that the preservation of such document was relevant to a claim.
DIVIDENDS AND OTHER PAYMENTS
135. Subject to the Act, the Board may from time to time declare dividends in any currency to be paid to the Members.
136. Dividends may be declared and paid out of the profits of the Company, realised or unrealised, or from any reserve set aside from profits which the Directors determine is no longer needed. The Board may also declare and pay dividends out of share premium account or any other fund or account which can be authorised for this purpose in accordance with the Act.
137. Except in so far as the rights attaching to, or the terms of issue of, any share otherwise provide:
| (a) | all dividends shall be declared and paid according to the amounts paid up on the shares in respect of which the dividend is paid, but no amount paid up on a share in advance of calls shall be treated for the purposes of this Article as paid up on the share; and |
| (b) | all dividends shall be apportioned and paid pro rata according to the amounts paid up on the shares during any portion or portions of the period in respect of which the dividend is paid. |
138. The Board may from time to time pay to the Members such interim dividends as appear to the Board to be justified by the profits of the Company and in particular (but without prejudice to the generality of the foregoing) if at any time the share capital of the Company is divided into different classes, the Board may pay such interim dividends in respect of those shares in the capital of the Company which confer on the holders thereof deferred or non-preferential rights as well as in respect of those shares which confer on the holders thereof preferential rights with regard to dividend and provided that the Board acts bona fide the Board shall not incur any responsibility to the holders of shares conferring any preference for any damage that they may suffer by reason of the payment of an interim dividend on any shares having deferred or non-preferential rights and may also pay any fixed dividend which is payable on any shares of the Company half-yearly or on any other dates, whenever such profits, in the opinion of the Board, justifies such payment.
Annex B-43
139. The Board may deduct from any dividend or other moneys payable to a Member by the Company on or in respect of any shares all sums of money (if any) presently payable by him to the Company on account of calls or otherwise.
140. No dividend or other moneys payable by the Company on or in respect of any share shall bear interest against the Company.
141. Any dividend, interest or other sum payable in cash to the holder of shares may be paid by cheque or warrant sent through the post addressed to the holder at his registered address or, in the case of joint holders, addressed to the holder whose name stands first in the Register in respect of the shares at his address as appearing in the Register or addressed to such person and at such address as the holder or joint holders may in writing direct. Every such cheque or warrant shall, unless the holder or joint holders otherwise direct, be made payable to the order of the holder or, in the case of joint holders, to the order of the holder whose name stands first on the Register in respect of such shares, and shall be sent at his or their risk and payment of the cheque or warrant by the bank on which it is drawn shall constitute a good discharge to the Company notwithstanding that it may subsequently appear that the same has been stolen or that any endorsement thereon has been forged. Any one of two or more joint holders may give effectual receipts for any dividends or other moneys payable or property distributable in respect of the shares held by such joint holders.
142. All dividends or bonuses unclaimed for one (1) year after having been declared may be invested or otherwise made use of by the Board for the benefit of the Company until claimed. Any dividend or bonuses unclaimed after a period of six (6) years from the date of declaration shall be forfeited and shall revert to the Company. The payment by the Board of any unclaimed dividend or other sums payable on or in respect of a share into a separate account shall not constitute the Company a trustee in respect thereof.
143. Whenever the Board has resolved that a dividend be paid or declared, the Board may further resolve that such dividend be satisfied wholly or in part by the distribution of specific assets of any kind and in particular of paid up shares, debentures or warrants to subscribe securities of the Company or any other company, or in any one or more of such ways, and where any difficulty arises in regard to the distribution the Board may settle the same as it thinks expedient, and in particular may issue certificates in respect of fractions of shares, disregard fractional entitlements or round the same up or down, and may fix the value for distribution of such specific assets, or any part thereof, and may determine that cash payments shall be made to any Members upon the basis of the value so fixed in order to adjust the rights of all parties, and may vest any such specific assets in trustees as may seem expedient to the Board and may appoint any person to sign any requisite instruments of transfer and other documents on behalf of the persons entitled to the dividend, and such appointment shall be effective and binding on the Members. The Board may resolve that no such assets shall be made available to Members with registered addresses in any particular territory or territories where, in the absence of a registration statement or other special formalities, such distribution of assets would or might, in the opinion of the Board, be unlawful or impracticable and in such event the only entitlement of the Members aforesaid shall be to receive cash payments as aforesaid. Members affected as a result of the foregoing sentence shall not be or be deemed to be a separate class of Members for any purpose whatsoever.
Annex B-44
144. (1) Whenever the Board has resolved that a dividend be paid or declared on any class of the share capital of the Company, the Board may further resolve either:
| (a) | that such dividend be satisfied wholly or in part in the form of an allotment of shares credited as fully paid up, provided that the Members entitled thereto will be entitled to elect to receive such dividend (or part thereof if the Board so determines) in cash in lieu of such allotment. In such case, the following provisions shall apply: |
| (i) | the basis of any such allotment shall be determined by the Board; |
| (ii) | the Board, after determining the basis of allotment, shall give not less than ten (10) days’ Notice to the holders of the relevant shares of the right of election accorded to them and shall send with such notice forms of election and specify the procedure to be followed and the place at which and the latest date and time by which duly completed forms of election must be lodged in order to be effective; |
| (iii) | the right of election may be exercised in respect of the whole or part of that portion of the dividend in respect of which the right of election has been accorded; and |
| (iv) | the dividend (or that part of the dividend to be satisfied by the allotment of shares as aforesaid) shall not be payable in cash on shares in respect whereof the cash election has not been duly exercised (“the non-elected shares”) and in satisfaction thereof shares of the relevant class shall be allotted credited as fully paid up to the holders of the non-elected shares on the basis of allotment determined as aforesaid and for such purpose the Board shall capitalise and apply out of any part of the undivided profits of the Company (including profits carried and standing to the credit of any reserves or other special account, share premium account, capital redemption reserve other than the Subscription Rights Reserve) as the Board may determine, such sum as may be required to pay up in full the appropriate number of shares of the relevant class for allotment and distribution to and amongst the holders of the non-elected shares on such basis; or |
| (b) | that the Members entitled to such dividend shall be entitled to elect to receive an allotment of shares credited as fully paid up in lieu of the whole or such part of the dividend as the Board may think fit. In such case, the following provisions shall apply: |
| (i) | the basis of any such allotment shall be determined by the Board; |
Annex B-45
| (ii) | the Board, after determining the basis of allotment, shall give not less than ten (10) days’ Notice to the holders of the relevant shares of the right of election accorded to them and shall send with such notice forms of election and specify the procedure to be followed and the place at which and the latest date and time by which duly completed forms of election must be lodged in order to be effective; |
| (iii) | the right of election may be exercised in respect of the whole or part of that portion of the dividend in respect of which the right of election has been accorded; and |
| (iv) | the dividend (or that part of the dividend in respect of which a right of election has been accorded) shall not be payable in cash on shares in respect whereof the share election has been duly exercised (“the elected shares”) and in lieu thereof shares of the relevant class shall be allotted credited as fully paid up to the holders of the elected shares on the basis of allotment determined as aforesaid and for such purpose the Board shall capitalise and apply out of any part of the undivided profits of the Company (including profits carried and standing to the credit of any reserves or other special account, share premium account, capital redemption reserve other than the Subscription Rights Reserve) as the Board may determine, such sum as may be required to pay up in full the appropriate number of shares of the relevant class for allotment and distribution to and amongst the holders of the elected shares on such basis. |
| (2) | (a) | The shares allotted pursuant to the provisions of paragraph (1) of this Article 144 shall rank pari passu in all respects with shares of the same class (if any) then in issue save only as regards participation in the relevant dividend or in any other distributions, bonuses or rights paid, made, declared or announced prior to or contemporaneously with the payment or declaration of the relevant dividend unless, contemporaneously with the announcement by the Board of their proposal to apply the provisions of sub-paragraph (a) or (b) of paragraph (2) of this Article 144 in relation to the relevant dividend or contemporaneously with their announcement of the distribution, bonus or rights in question, the Board shall specify that the shares to be allotted pursuant to the provisions of paragraph (1) of this Article shall rank for participation in such distribution, bonus or rights. |
| (b) | The Board may do all acts and things considered necessary or expedient to give effect to any capitalisation pursuant to the provisions of paragraph (1) of this Article 144, with full power to the Board to make such provisions as it thinks fit in the case of shares becoming distributable in fractions (including provisions whereby, in whole or in part, fractional entitlements are aggregated and sold and the net proceeds distributed to those entitled, or are disregarded or rounded up or down or whereby the benefit of fractional entitlements accrues to the Company rather than to the Members concerned). The Board may authorise any person to enter into on behalf of all Members interested, an agreement with the Company providing for such capitalisation and matters incidental thereto and any agreement made pursuant to such authority shall be effective and binding on all concerned. |
Annex B-46
(3) The Board may determine and resolve in respect of any one particular dividend of the Company that notwithstanding the provisions of paragraph (1) of this Article 144 a dividend may be satisfied wholly in the form of an allotment of shares credited as fully paid up without offering any right to shareholders to elect to receive such dividend in cash in lieu of such allotment.
(4) The Board may on any occasion determine that rights of election and the allotment of shares under paragraph (1) of this Article 144 shall not be made available or made to any shareholders with registered addresses in any territory where, in the absence of a registration statement or other special formalities, the circulation of an offer of such rights of election or the allotment of shares would or might, in the opinion of the Board, be unlawful or impracticable, and in such event the provisions aforesaid shall be read and construed subject to such determination. Members affected as a result of the foregoing sentence shall not be or be deemed to be a separate class of Members for any purpose whatsoever.
(5) Any resolution declaring a dividend on shares of any class by the Board, may specify that the same shall be payable or distributable to the persons registered as the holders of such shares at the close of business on a particular date, notwithstanding that it may be a date prior to that on which the resolution is passed, and thereupon the dividend shall be payable or distributable to them in accordance with their respective holdings so registered, but without prejudice to the rights inter se in respect of such dividend of transferors and transferees of any such shares. The provisions of this Article shall mutatis mutandis apply to bonuses, capitalisation issues, distributions of realised capital profits or offers or grants made by the Company to the Members.
RESERVES
145. (1) The Board shall establish an account to be called the share premium account and shall carry to the credit of such account from time to time a sum equal to the amount or value of the premium paid on the issue of any share in the Company. Unless otherwise provided by the provisions of these Articles, the Board may apply the share premium account in any manner permitted by the Act. The Company shall at all times comply with the provisions of the Act in relation to the share premium account.
(2) Before recommending any dividend, the Board may set aside out of the profits of the Company such sums as it determines as reserves which shall, at the discretion of the Board, be applicable for any purpose to which the profits of the Company may be properly applied and pending such application may, also at such discretion, either be employed in the business of the Company or be invested in such investments as the Board may from time to time think fit and so that it shall not be necessary to keep any investments constituting the reserve or reserves separate or distinct from any other investments of the Company. The Board may also without placing the same to reserve carry forward any profits which it may think prudent not to distribute.
Annex B-47
CAPITALISATION
146. The Company may, upon the recommendation of the Board, at any time and from time to time pass an ordinary resolution to the effect that it is desirable to capitalise all or any part of any amount for the time being standing to the credit of any reserve or fund (including a share premium account and capital redemption reserve and the profit and loss account) whether or not the same is available for distribution and accordingly that such amount be set free for distribution among the Members or any class of Members who would be entitled thereto if it were distributed by way of dividend and in the same proportions, on the basis that the same is not paid in cash but is applied either in or towards paying up the amounts for the time being unpaid on any shares in the Company held by such Members respectively or in paying up in full unissued shares, debentures or other obligations of the Company, to be allotted and distributed credited as fully paid up among such Members, or partly in one way and partly in the other, and the Board shall give effect to such resolution provided that, for the purposes of this Article 146, a share premium account and any capital redemption reserve or fund representing unrealised profits, may be applied only in paying up in full unissued shares of the Company to be allotted to such Members credited as fully paid.
147. The Board may settle, as it considers appropriate, any difficulty arising in regard to any distribution and in particular may issue certificates in respect of fractions of shares or authorise any person to sell and transfer any fractions or may resolve that the distribution should be as nearly as may be practicable in the correct proportion but not exactly so or may ignore fractions altogether, and may determine that cash payments shall be made to any Members in order to adjust the rights of all parties, as may seem expedient to the Board. The Board may appoint any person to sign on behalf of the persons entitled to participate in the distribution any contract necessary or desirable for giving effect thereto and such appointment shall be effective and binding upon the Members.
SUBSCRIPTION RIGHTS RESERVE
148. The following provisions shall have effect to the extent that they are not prohibited by and are in compliance with the Act:
(1) If, so long as any of the rights attached to any warrants issued by the Company to subscribe for shares of the Company shall remain exercisable, the Company does any act or engages in any transaction which, as a result of any adjustments to the subscription price in accordance with the provisions of the conditions of the warrants, would reduce the subscription price to below the par value of a share, then the following provisions shall apply:
| (a) | as from the date of such act or transaction the Company shall establish and thereafter (subject as provided in this Article 148) maintain in accordance with the provisions of this Article 148 a reserve (the “Subscription Rights Reserve”) the amount of which shall at no time be less than the sum which for the time being would be required to be capitalised and applied in paying up in full the nominal amount of the additional shares required to be issued and allotted credited as fully paid pursuant to sub-paragraph (c) below on the exercise in full of all the subscription rights outstanding and shall apply the Subscription Rights Reserve in paying up such additional shares in full as and when the same are allotted; |
| (b) | the Subscription Rights Reserve shall not be used for any purpose other than that specified above unless all other reserves of the Company (other than share premium account) have been extinguished and will then only be used to make good losses of the Company if and so far as is required by law; |
Annex B-48
| (c) | upon the exercise of all or any of the subscription rights represented by any warrant, the relevant subscription rights shall be exercisable in respect of a nominal amount of shares equal to the amount in cash which the holder of such warrant is required to pay on exercise of the subscription rights represented thereby (or, as the case may be the relevant portion thereof in the event of a partial exercise of the subscription rights) and, in addition, there shall be allotted in respect of such subscription rights to the exercising warrantholder, credited as fully paid, such additional nominal amount of shares as is equal to the difference between: |
| (i) | the said amount in cash which the holder of such warrant is required to pay on exercise of the subscription rights represented thereby (or, as the case may be, the relevant portion thereof in the event of a partial exercise of the subscription rights); and |
| (ii) | the nominal amount of shares in respect of which such subscription rights would have been exercisable having regard to the provisions of the conditions of the warrants, had it been possible for such subscription rights to represent the right to subscribe for shares at less than par and immediately upon such exercise so much of the sum standing to the credit of the Subscription Rights Reserve as is required to pay up in full such additional nominal amount of shares shall be capitalised and applied in paying up in full such additional nominal amount of shares which shall forthwith be allotted credited as fully paid to the exercising warrantholders; and |
| (d) | if, upon the exercise of the subscription rights represented by any warrant, the amount standing to the credit of the Subscription Rights Reserve is not sufficient to pay up in full such additional nominal amount of shares equal to such difference as aforesaid to which the exercising warrantholder is entitled, the Board shall apply any profits or reserves then or thereafter becoming available (including, to the extent permitted by law, share premium account) for such purpose until such additional nominal amount of shares is paid up and allotted as aforesaid and until then no dividend or other distribution shall be paid or made on the fully paid shares of the Company then in issue. Pending such payment and allotment, the exercising warrantholder shall be issued by the Company with a certificate evidencing his right to the allotment of such additional nominal amount of shares. The rights represented by any such certificate shall be in registered form and shall be transferable in whole or in part in units of one share in the like manner as the shares for the time being are transferable, and the Company shall make such arrangements in relation to the maintenance of a register therefor and other matters in relation thereto as the Board may think fit and adequate particulars thereof shall be made known to each relevant exercising warrantholder upon the issue of such certificate. |
(2) Shares allotted pursuant to the provisions of this Article shall rank pari passu in all respects with the other shares allotted on the relevant exercise of the subscription rights represented by the warrant concerned. Notwithstanding anything contained in paragraph (1) of this Article, no fraction of any share shall be allotted on exercise of the subscription rights.
Annex B-49
(3) The provision of this Article as to the establishment and maintenance of the Subscription Rights Reserve shall not be altered or added to in any way which would vary or abrogate, or which would have the effect of varying or abrogating the provisions for the benefit of any warrantholder or class of warrantholders under this Article without the sanction of a special resolution of such warrantholders or class of warrantholders.
(4) A certificate or report by the auditors for the time being of the Company as to whether or not the Subscription Rights Reserve is required to be established and maintained and if so the amount thereof so required to be established and maintained, as to the purposes for which the Subscription Rights Reserve has been used, as to the extent to which it has been used to make good losses of the Company, as to the additional nominal amount of shares required to be allotted to exercising warrantholders credited as fully paid, and as to any other matter concerning the Subscription Rights Reserve shall (in the absence of manifest error) be conclusive and binding upon the Company and all warrantholders and shareholders.
ACCOUNTING RECORDS
149. The Board shall cause true accounts to be kept of the sums of money received and expended by the Company, and the matters in respect of which such receipt and expenditure take place, and of the property, assets, credits and liabilities of the Company and of all other matters required by the Act or necessary to give a true and fair view of the Company’s affairs and to explain its transactions.
150. The accounting records shall be kept at the Office or, at such other place or places as the Board decides and shall always be open to inspection by the Directors. No Member (other than a Director) shall have any right of inspecting any accounting record or book or document of the Company except as conferred by law or authorised by the Board or the Company in general meeting.
151. Subject to Article 152, a printed copy of the Directors’ report, accompanied by the balance sheet and profit and loss account, including every document required by law to be annexed thereto, made up to the end of the applicable financial year and containing a summary of the assets and liabilities of the Company under convenient heads and a statement of income and expenditure, together with a copy of the Auditors’ report, shall be sent to each person entitled thereto in any manner set out in Article 160 every year. The Directors shall have the discretion to lay these documents before the Company at any annual general meeting held in accordance with Article 57 in which case, the documents shall be sent to each person entitled thereto at least ten (10) days before the date of the general meeting. This Article shall not require a copy of those documents to be sent to any person whose address the Company is not aware or to more than one of the joint holders of any shares or debentures.
152. Subject to due compliance with all applicable Statutes, rules and regulations, including, without limitation, the rules and regulations of the Designated Stock Exchange, and to obtaining all necessary consents, if any, required thereunder, the requirements of Article 151 shall be deemed satisfied in relation to any person by sending to the person in any manner not prohibited by the Statutes, a summarised financial statements derived from the Company’s annual accounts and the directors’ report which shall be in the form and containing the information required by applicable laws and regulations, provided that any person who is otherwise entitled to the annual financial statements of the Company and the directors’ report thereon may, if he so requires by notice in writing served on the Company, demand that the Company sends to him, in addition to a summarised financial statements, a complete printed copy of the Company’s annual financial statement and the directors’ report thereon.
153. The requirement to send to a person referred to in Article 151 the documents referred to in that article or a summary financial report in accordance with Article 152 shall be deemed satisfied where, in accordance with all applicable Statutes, rules and regulations, including, without limitation, the rules and regulations of the Designated Stock Exchange, the Company publishes copies of the documents referred to in Article 151 and, if applicable, a summary financial report complying with Article 152, by placing it on the website of the Company, the SEC or the Designated Stock Exchange or in any other manner (including by sending any form of electronic communication) permitted by Article 160.
AUDIT
154. Subject to applicable law and rules and regulations of the Designated Stock Exchange, the Board shall appoint an Auditor to audit the accounts of the Company and such auditor shall hold office until removed from office by a resolution of the Directors. Such auditor may be a Member but no Director or officer or employee of the Company shall, during his continuance in office, be eligible to act as an Auditor.
155. Subject to the Act the accounts of the Company shall be audited at least once in every year.
156. The remuneration of the Auditor shall be determine by the Audit Committee or, in the absence of such Audit Committee, by the Board.
157. The Board may remove the Auditor at any time before the expiration of his term of office and may by resolution appoint another Auditor in his stead.
158. The Auditor shall at all reasonable times have access to all books kept by the Company and to all accounts and vouchers relating thereto; and he may call on the Directors or officers of the Company for any information in their possession relating to the books or affairs of the Company.
159. The statement of income and expenditure and the balance sheet provided for by these Articles shall be examined by the Auditor and compared by him with the books, accounts and vouchers relating thereto; and he shall make a written report thereon stating whether such statement and balance sheet are drawn up so as to present fairly the financial position of the Company and the results of its operations for the period under review and, in case information shall have been called for from Directors or officers of the Company, whether the same has been furnished and has been satisfactory. The financial statements of the Company shall be audited by the Auditor in accordance with generally accepted auditing standards. The Auditor shall make a written report thereon in accordance with generally accepted auditing standards and the report of the Auditor shall be submitted to the Audit Committee. The generally accepted auditing standards referred to herein may be those of a country or jurisdiction other than the Cayman Islands. If so, the financial statements and the report of the Auditor should disclose this fact and name such country or jurisdiction.
Annex B-50
NOTICES
160. Any Notice or document, whether or not, to be given or issued under these Articles from the Company to a Member shall be in writing or by cable, telex or facsimile transmission message or other form of electronic transmission or electronic communication and any such Notice and document may be served or delivered by the Company on or to any Member either (i) personally or (ii) by sending it through the post in a prepaid envelope addressed to such Member at his registered address as appearing in the Register or at any other address supplied by him to the Company for the purpose or (iii) by transmitting it to any such address or transmitting it to any telex or facsimile transmission number or electronic number or electronic address or website supplied by him to the Company for the giving of Notice or documents to him or which the person transmitting the notice or document reasonably and bona fide believes at the relevant time will result in the Notice or document being duly received by the Member or (iv) may also be served by advertisement in appropriate newspapers in accordance with the requirements of the Designated Stock Exchange or (v) to the extent permitted by all applicable Statutes, rules and regulations, including, without limitation, the rules and regulations of the Designed Stock Exchange, by placing it on the website of the Company, the SEC or the Designated Stock Exchange. In the case of joint holders of a share all notices shall be given to that one of the joint holders whose name stands first in the Register and notice so given shall be deemed a sufficient service on or delivery to all the joint holders.
161. Any Notice or other document:
| (a) | if served or delivered by post, shall where appropriate be sent by airmail and shall be deemed to have been served or delivered on the day following that on which the envelope containing the same, properly prepaid and addressed, is put into the post; in proving such service or delivery it shall be sufficient to prove that the envelope or wrapper containing the notice or document was properly addressed and put into the post and a certificate in writing signed by the Secretary or other officer of the Company or other person appointed by the Board that the envelope or wrapper containing the Notice or other document was so addressed and put into the post shall be conclusive evidence thereof; |
| (b) | if sent by electronic communication, shall be deemed to be given on the day on which it is transmitted from the server of the Company or its agent. A Notice placed on the website of the Company, the SEC or the Designated Stock Exchange is deemed given by the Company to a Member on the day it is placed; |
| (c) | if served or delivered in any other manner contemplated by these Articles, shall be deemed to have been served or delivered at the time of personal service or delivery or, as the case may be, at the time of the relevant despatch or transmission or publication; and in proving such service or delivery a certificate in writing signed by the Secretary or other officer of the Company or other person appointed by the Board as to the act and time of such service, delivery, despatch or transmission or publication shall be conclusive evidence thereof; and |
Annex B-51
| (d) | may be given to a Member in the English language or such other language as may be approved by the Directors, subject to due compliance with all applicable Statutes, rules and regulations. |
162. (1) Any Notice or other document delivered or sent by post to or left at the registered address of any Member in pursuance of these Articles shall, notwithstanding that such Member is then dead or bankrupt or that any other event has occurred, and whether or not the Company has notice of the death or bankruptcy or other event, be deemed to have been duly served or delivered in respect of any share registered in the name of such Member as sole or joint holder unless his name shall, at the time of the service or delivery of the Notice or document, have been removed from the Register as the holder of the share, and such service or delivery shall for all purposes be deemed a sufficient service or delivery of such Notice or document on all persons interested (whether jointly with or as claiming through or under him) in the share.
(2) A Notice may be given by the Company to the person entitled to a share in consequence of the death, mental disorder or bankruptcy of a Member by sending it through the post in a prepaid letter, envelope or wrapper addressed to him by name, or by the title of representative of the deceased, or trustee of the bankrupt, or by any like description, at the address, if any, supplied for the purpose by the person claiming to be so entitled, or (until such an address has been so supplied) by giving the notice in any manner in which the same might have been given if the death, mental disorder or bankruptcy had not occurred.
(3) Any person who by operation of law, transfer or other means whatsoever shall become entitled to any share shall be bound by every Notice in respect of such share which prior to his name and address being entered on the Register shall have been duly given to the person from whom he derives his title to such share.
(4) Every Member or a person who is entitled to receive notice from the Company under the provisions of the Statutes or these Articles may register with the Company an electronic address to which notices can be served upon him.
SIGNATURES
163. For the purposes of these Articles, a cable or telex or facsimile or electronic transmission message purporting to come from a holder of shares or, as the case may be, a Director, or, in the case of a corporation which is a holder of shares from a director or the secretary thereof or a duly appointed attorney or duly authorised representative thereof for it and on its behalf, shall in the absence of express evidence to the contrary available to the person relying thereon at the relevant time be deemed to be a document or instrument in writing signed by such holder or Director in the terms in which it is received. The signature to any notice or document to be given by the Company may be written, printed or made electronically.
WINDING UP
164. (1) Subject to Article 164(2), the Board shall have power in the name and on behalf of the Company to present a petition to the court for the Company to be wound up.
Annex B-52
(2) Unless otherwise provided by the Ac, a resolution that the Company be wound up by the court or be wound up voluntarily shall be a special resolution.
165. (1) Subject to any special rights, privileges or restrictions as to the distribution of available surplus assets on liquidation for the time being attached to any class or classes of shares (i) if the Company shall be wound up and the assets available for distribution amongst the Members shall be more than sufficient to repay the whole of the capital paid up at the commencement of the winding up, the excess shall be distributed pari passu amongst such members in proportion to the amount paid up on the shares held by them respectively and (ii) if the Company shall be wound up and the assets available for distribution amongst the Members as such shall be insufficient to repay the whole of the paid-up capital such assets shall be distributed so that, a nearly as may be, the losses shall be borne by the Members in proportion to the capital paid up, or which ought to have been paid up, at the commencement of the winding up on the shares held by them respectively.
(2) If the Company shall be wound up (whether the liquidation is voluntary or by the court) the liquidator may, with the authority of a special resolution and any other sanction required by the Act, divide among the Members in specie or kind the whole or any part of the assets of the Company and whether or not the assets shall consist of properties of one kind or shall consist of properties to be divided as aforesaid of different kinds, and may for such purpose set such value as he deems fair upon any one or more class or classes of property and may determine how such division shall be carried out as between the Members or different classes of Members. The liquidator may, with the like authority, vest any part of the assets in trustees upon such trusts for the benefit of the Members as the liquidator with the like authority shall think fit, and the liquidation of the Company may be closed and the Company dissolved, but so that no contributory shall be compelled to accept any shares or other property in respect of which there is a liability.
INDEMNITY
166. Every Director (including for the purposes of this Article any alternate Director appointed pursuant to the provisions of these Articles), Secretary, or other officer for the time being and from time to time of the Company (but not including the Auditor) and the personal representatives of the same (each an “Indemnified Person”) shall be indemnified and secured harmless out of the assets and profits of the Company from and against all actions, proceeding, costs, charges, expenses, losses, damages or liabilities incurred or sustained by such Indemnified Person, other than by reason of such Indemnified Person’s own dishonesty, wilful default or fraud, in or about the conduct of the Company’s business or affairs (including as a result of any mistake of judgment) or in the execution or discharge of his duties, powers, authorities or discretions, including without prejudice to the generality of the foregoing, any costs, expenses, losses or liabilities incurred by such Indemnified Person in defending (whether successfully or otherwise) any civil proceedings concerning the Company or its affairs in any court whether in the Cayman Islands or elsewhere.
FINANCIAL YEAR
167. Unless otherwise determined by the Directors, the financial year of the Company shall end on the 31st of December in each year.
Annex B-53
AMENDMENT TO MEMORANDUM AND ARTICLES OF ASSOCIATION
AND NAME OF COMPANY
168. No Article shall be rescinded, altered or amended and no new Article shall be made until the same has been approved by a special resolution of the Members. A special resolution shall be required to alter the provisions of the Memorandum of Association or to change the name of the Company.
INFORMATION
169. No Member shall be entitled to require discovery of or any information respecting any detail of the Company’s trading or any matter which is or may be in the nature of a trade secret or secret process which may relate to the conduct of the business of the Company and which in the opinion of the Directors it will be inexpedient in the interests of the members of the Company to communicate to the public.
Annex B-54