Please wait

TABLE OF CONTENTS

UNITED STATES
SECURITIES AND EXCHANGE COMMISSION
Washington, D.C. 20549
SCHEDULE 14A
Proxy Statement Pursuant to Section 14(A) of the Securities Exchange Act of 19341
(Amendment No.  )
Filed by the Registrant ☒
Filed by a Party other than the Registrant
Check the appropriate box:
Preliminary Proxy Statement
Confidential, for Use of the Commission Only (as permitted by Rule 14a-6(e)(2))
Definitive Proxy Statement
Definitive Additional Materials
Soliciting Material Pursuant to §240.14a-12
VMWARE, INC.
(Name of the Registrant as Specified In Its Charter)
 
(Name of Person(s) Filing Proxy Statement, if other than the Registrant)
Payment of Filing Fee (Check the appropriate box):
No fee required.
Fee paid previously with preliminary materials.
Fee computed on table in exhibit required by Item 25(b) per Exchange Act Rules 14a- 6(i)(1) and 0-11

TABLE OF CONTENTS


TRANSACTIONS PROPOSED—YOUR VOTE IS VERY IMPORTANT
Dear VMware, Inc. Stockholder:
On May 26, 2022, VMware, Inc. (referred to as VMware), Broadcom Inc. (referred to as Broadcom), Verona Holdco, Inc., a direct wholly owned subsidiary of VMware (referred to as Holdco), Verona Merger Sub, Inc., a direct wholly owned subsidiary of Holdco (referred to as Merger Sub 1), Barcelona Merger Sub 2, Inc., a direct wholly owned subsidiary of Broadcom (referred to as Merger Sub 2) and Barcelona Merger Sub 3, LLC, a direct wholly owned subsidiary of Broadcom (referred to as Merger Sub 3) entered into an Agreement and Plan of Merger that provides for the acquisition of VMware by Broadcom (such agreement, as it may be amended from time to time, is referred to as the merger agreement). Pursuant to the terms of the merger agreement, (i) Merger Sub 1 will merge with and into VMware (referred to as the first merger), with VMware surviving the first merger and becoming a wholly owned subsidiary of Holdco, (ii) following the effective time of the first merger, VMware, the surviving company of the first merger, will be converted (referred to as the LLC conversion) into a Delaware limited liability company, (iii) following the effective time of the LLC conversion, Merger Sub 2 will merge with and into Holdco (referred to as the second merger), with Holdco surviving the second merger and becoming a wholly owned subsidiary of Broadcom and (iv) following the effective time of the second merger, Holdco, the surviving company of the second merger, will merge with and into Merger Sub 3 (referred to as the third merger and collectively with the first merger, the LLC conversion and the second merger, referred to as the transactions), with Merger Sub 3 surviving the third merger as a wholly owned subsidiary of Broadcom. The respective boards of directors of VMware and Broadcom have unanimously approved the merger agreement and the transactions.
Upon the terms and subject to the conditions of the merger agreement, at the effective time of the second merger, each share of Class A common stock, par value $0.01 per share, of VMware (referred to as VMware common stock) that you own immediately prior to the effective time of the second merger will be indirectly converted into the right to receive, at your election and subject to proration in accordance with the merger agreement as described below, (i) $142.50 per share in cash, without interest (referred to as the cash consideration) or (ii) 0.25200 shares of common stock, par value $0.001 per share, of Broadcom (referred to as the stock consideration). You may elect a different form of consideration for each share you own. You may elect to receive (i) solely the cash consideration, (ii) solely the stock consideration or (iii) if you own more than one share, a combination of the cash consideration for a selected number of shares and the stock consideration for the remaining number of shares. The stockholder election will be subject to the election of other VMware stockholders and a proration mechanism, such that the total number of shares of VMware common stock entitled to receive the cash consideration, and the total number of shares of VMware common stock entitled to receive the stock consideration, will, in each case, be equal to 50% of the aggregate number of shares of VMware common stock issued and outstanding immediately prior to the effective time of the second merger. Holders of VMware common stock that do not make an election will be treated as having elected to receive the cash consideration or the stock consideration in accordance with the proration methodology in the merger agreement. You will receive cash in lieu of any fractional shares of Broadcom common stock that you would otherwise be entitled to receive.
Contemporaneously and in connection with the execution of the merger agreement, Broadcom entered into voting agreements with each of (i) Michael S. Dell and Susan Lieberman Dell Separate Property Trust and (ii) certain VMware stockholders affiliated with Silver Lake (referred to as the voting agreements). Subject to the terms and conditions of the voting agreements, such stockholders have agreed, among other things, to vote all of the shares of VMware common stock held by them (representing in the aggregate approximately 50.1% of the total outstanding shares of VMware common stock as of May 26, 2022) in favor of the adoption of the merger agreement.
The blended value per share of VMware common stock of $139.69, calculated as of May 20, 2022 (the last trading day prior to market speculation regarding the transactions), and $137.30, calculated as of May 24, 2022, represented a premium of approximately 46% and 43% over the closing price per VMware common stock of $95.71 on May 20, 2022, and a premium of approximately 36% and 34% over the 30-day volume weighted average closing price per VMware common stock ending May 20, 2022 of $102.41, respectively. The implied value of the stock consideration will fluctuate as the market price of Broadcom common stock fluctuates because the stock consideration is payable in a fixed number of shares of Broadcom common stock. As a result, the value of the stock consideration that VMware stockholders will receive upon completion of the transactions could be greater than, less than or the same as the value of the stock consideration on the date of the accompanying proxy statement/prospectus, at the time of the special meeting of the VMware stockholders described in the accompanying proxy statement/prospectus (referred to as the special meeting) or on the date on which VMware stockholders make their election. Accordingly, you should obtain current stock price quotations for Broadcom common stock and VMware common stock before deciding how to vote with respect to the approval of the merger agreement proposal. Broadcom common stock and VMware common stock trade on The Nasdaq Global Select Market and the New York Stock Exchange under the symbols “AVGO” and “VMW,” respectively.
Based on the number of shares of Broadcom common stock and VMware common stock outstanding on September 12, 2022, upon completion of the transactions, former VMware stockholders will own approximately 12.6% of the outstanding shares of Broadcom common stock and Broadcom stockholders immediately prior to the transactions will own approximately 87.4% of the outstanding shares of Broadcom common stock.
The VMware board of directors unanimously (i) determined that the terms of the merger agreement and the transactions are fair to, and in the best interests of, VMware and its stockholders, (ii) determined that it is in the best interests of VMware and its stockholders, and declared it advisable, to enter into the merger agreement, (iii) approved the execution and delivery by VMware of the merger agreement, the performance by VMware of its covenants and agreements contained therein and the consummation of the transactions upon the terms and subject to the conditions set forth in the merger agreement and (iv) resolved to recommend that the VMware stockholders vote to adopt the merger agreement.
At the special meeting, you will be asked to approve the merger agreement proposal and to vote on other transaction-related matters. You will also be asked to vote on a proposal to amend VMware’s certificate of incorporation to eliminate the personal liability of VMware’s officers for monetary damages for breach of fiduciary duty as an officer, except to the extent such an exemption from liability or limitation thereof is not permitted by the General Corporation Law of the State of Delaware. The VMware board of directors unanimously recommends that VMware stockholders vote “FOR” the merger agreement proposal, “FOR” the charter amendment proposal and “FOR” each of the other proposals described in the accompanying proxy statement/prospectus.
Your vote is very important. Broadcom and VMware cannot complete the transactions without the approval of the merger agreement proposal by VMware stockholders holding at least a majority of the shares of VMware common stock outstanding at the close of business on September 30, 2022, the record date for the special meeting. The failure of any stockholder to vote will have the same effect as a vote against the approval of the merger agreement proposal and against the charter amendment proposal. It is important that your shares of VMware common stock be represented and voted regardless of the size of your holdings. Whether or not you plan to participate in the special meeting, VMware urges you to submit a proxy in advance of the special meeting to have your shares voted by using one of the methods described in the accompanying proxy statement/prospectus.
More information about Broadcom, VMware, the special meeting, the transactions and the other proposals for consideration at the special meeting is contained in the accompanying proxy statement/prospectus. Please carefully read the entire proxy statement/prospectus, including the section titled “Risk Factors” beginning on page 27, for a discussion of the risks relating to the transactions, and the annexes and documents incorporated by reference.
On behalf of the VMware board of directors, thank you for your continued support.
Sincerely,

Amy Fliegelman Olli
Executive Vice President, General Counsel and Secretary
NEITHER THE SECURITIES AND EXCHANGE COMMISSION NOR ANY STATE SECURITIES COMMISSION HAS APPROVED OR DISAPPROVED THE TRANSACTIONS OR OTHER TRANSACTIONS DESCRIBED IN THE ACCOMPANYING PROXY STATEMENT/PROSPECTUS OR THE SECURITIES TO BE ISSUED PURSUANT TO THE TRANSACTIONS UNDER THE ACCOMPANYING PROXY STATEMENT/PROSPECTUS NOR HAVE THEY DETERMINED IF THE ACCOMPANYING PROXY STATEMENT/PROSPECTUS IS ACCURATE OR ADEQUATE. ANY REPRESENTATION TO THE CONTRARY IS A CRIMINAL OFFENSE.
The accompanying proxy statement/prospectus is dated October 3, 2022 and is first being mailed to VMware stockholders on or about October 4, 2022.

TABLE OF CONTENTS



VMWARE, INC.
3401 Hillview Avenue
Palo Alto, California 94304
NOTICE OF SPECIAL MEETING OF STOCKHOLDERS TO BE HELD ON NOVEMBER 4, 2022
This is a notice that the special meeting of stockholders of VMware, Inc. (referred to as VMware) will be held on November 4, 2022, beginning at 8:30 a.m., Pacific time. The special meeting will be a completely virtual, live audio webcast meeting of stockholders and will be held for the following purposes:
1.
to adopt the Agreement and Plan of Merger, dated as of May 26, 2022 (such agreement, as it may be amended from time to time, is referred to as the merger agreement), by and among VMware, Broadcom Inc. (referred to as Broadcom), Verona Holdco, Inc., a direct wholly owned subsidiary of VMware (referred to as Holdco), Verona Merger Sub, Inc., a direct wholly owned subsidiary of Holdco (referred to as Merger Sub 1), Barcelona Merger Sub 2, Inc., a direct wholly owned subsidiary of Broadcom (referred to as Merger Sub 2) and Barcelona Merger Sub 3, LLC, a direct wholly owned subsidiary of Broadcom (referred to as Merger Sub 3 ), pursuant to which, upon the terms and subject to the conditions of the merger agreement, (i) Merger Sub 1 will merge with and into VMware (referred to as the first merger), with VMware surviving the first merger and becoming a wholly owned subsidiary of Holdco, (ii) following the effective time of the first merger, VMware, the surviving company of the first merger, will be converted (referred to as the LLC conversion) into a Delaware limited liability company, (iii) following the effective time of the LLC conversion, Merger Sub 2 will merge with and into Holdco (referred to as the second merger), with Holdco surviving the second merger and becoming a wholly owned subsidiary of Broadcom and (iv) following the effective time of the second merger, Holdco, the surviving company of the second merger, will merge with and into Merger Sub 3 (referred to as the third merger and collectively with the first merger, the LLC conversion and the second merger, referred to as the transactions), with Merger Sub 3 surviving the third merger as a wholly owned subsidiary of Broadcom (adoption of the merger agreement and approval of the first merger and the second merger referred to as the merger agreement proposal);
2.
to approve on an advisory (non-binding) basis the compensation that may be paid or become payable to VMware’s named executive officers that is based on or otherwise relates to the transactions (referred to as the merger-related compensation proposal);
3.
to approve the adjournment of the special meeting, if necessary, to solicit additional proxies if there are not sufficient votes to approve the merger agreement proposal (referred to as the adjournment proposal); and
4.
to approve and adopt an amendment to VMware’s certificate of incorporation (referred to as the charter amendment) to eliminate the personal liability of VMware’s officers for monetary damages for breach of fiduciary duty as an officer, except to the extent such an exemption from liability or limitation thereof is not permitted by the General Corporation Law of the State of Delaware (referred to as the charter amendment proposal).
The accompanying proxy statement/prospectus describes the proposals listed above in more detail. Please refer to the accompanying proxy statement/prospectus, including the merger agreement and the other annexes and documents included in, or incorporated by reference into, the accompanying proxy statement/prospectus for further information with respect to the business to be transacted at the special meeting. You are encouraged to read the entire proxy statement/prospectus carefully before voting. In particular, see the section titled “Risk Factors” beginning on page 27.
The VMware board of directors unanimously (i) determined that the terms of the merger agreement and the transactions are fair to, and in the best interests, of VMware and its stockholders, (ii) determined that it is in the best interests of VMware and its stockholders, and declared it advisable, to enter into the merger agreement, (iii) approved the execution and delivery by VMware of the merger agreement, the performance by VMware of its covenants and agreements contained therein and the consummation of the transactions upon the terms and subject to the conditions set forth in the merger agreement and (iv) resolved to recommend that the VMware stockholders vote to adopt the merger agreement. The VMware board of directors further approved, adopted, authorized and declared advisable the charter amendment. The VMware board of directors unanimously recommends that VMware stockholders vote “FOR” the merger agreement proposal, “FOR” the

TABLE OF CONTENTS

charter amendment proposal and “FOR” each of the other proposals listed above and described in more detail in the accompanying proxy statement/prospectus.
The VMware board of directors has fixed the close of business on September 30, 2022 as the record date for determination of VMware stockholders entitled to receive notice of, and to vote at, the special meeting or any adjournments or postponements thereof. Only holders of record of VMware common stock as of the close of business on the record date are entitled to receive notice of, and to vote at, the special meeting.
YOUR VOTE IS VERY IMPORTANT, REGARDLESS OF THE NUMBER OF SHARES THAT YOU OWN.
The transactions cannot be completed unless the merger agreement proposal is approved by the affirmative vote, virtually or by proxy, of holders of at least a majority of the outstanding shares of VMware common stock entitled to vote thereon.
The affirmative vote, virtually or by proxy, of holders of at least 67% of the outstanding shares of VMware common stock entitled to vote thereon is required to approve the charter amendment proposal. Further, the affirmative vote of holders of at least a majority of the outstanding shares of VMware common stock represented at the special meeting, virtually or by proxy, and entitled to vote thereon is required to approve the merger-related compensation proposal and the adjournment proposal.
Whether or not you expect to participate in the special meeting, VMware urges you to submit a proxy to have your shares voted as promptly as possible either: (1) via the Internet at proxyvote.com (see proxy card for instructions); (2) by telephone (see proxy card for instructions); or (3) by completing, signing and returning the enclosed proxy card in the postage-paid envelope provided, so that your shares may be represented and voted at the special meeting. If your shares are held in “street name” by a bank, brokerage firm or other nominee, please follow the instructions on the voting instruction card furnished by such bank, brokerage firm or other nominee. Any stockholder of record participating in the special meeting may vote even if such stockholder has returned a proxy card. However, if your shares are held in “street name” you must obtain a legal proxy from the bank, brokerage firm or nominee to vote at the special meeting.
Stockholders of record as of September 30, 2022 will be able to participate in the special meeting by visiting www.virtualshareholdermeeting.com/VMW2022SM and entering the 16-digit control number included on your proxy card or voting instruction card that accompanied your proxy materials.
If you have any questions about the special meeting, the transactions, the proposals or the accompanying proxy statement/prospectus, would like additional copies of the proxy statement/prospectus, need to obtain proxy cards or other information related to this proxy solicitation or need help submitting a proxy or voting your shares of VMware common stock, you should contact:
VMware, Inc.
3401 Hillview Avenue
Palo Alto, California 94304
(650) 427-5000
Attention: Investor Relations
or
D.F. King & Co., Inc.
48 Wall Street, 22nd Floor
New York, New York 10005
Banks and Brokerage Firms Call: (212) 269-5550
Stockholders Call Toll Free: (800) 628-8532
Email: vmw@dfking.com
By order of the board of directors


Amy Fliegelman Olli
Executive Vice President, General Counsel and Secretary
Dated: October 3, 2022
Palo Alto, California

TABLE OF CONTENTS

ADDITIONAL INFORMATION
This proxy statement/prospectus incorporates important information about Broadcom and VMware from other documents that Broadcom and VMware have filed with the U.S. Securities and Exchange Commission (referred to as the SEC) and that are contained in or incorporated by reference into this proxy statement/prospectus. For a listing of documents incorporated by reference into this proxy statement/prospectus, please see the section titled “Where You Can Find More Information.” This information is available for you to review on the SEC’s website at www.sec.gov.
You can obtain copies of this proxy statement/prospectus and the documents incorporated by reference into this proxy statement/prospectus free of charge by requesting them in writing or by telephone at the following addresses and telephone numbers:
For Information Regarding Broadcom:
For Information Regarding VMware:
 
 
Broadcom Inc.
1320 Ridder Park Drive
San Jose, California 95131
(408) 433-8000
Attention: Investor Relations
VMware, Inc.
3401 Hillview Avenue
Palo Alto, California 94304
(650) 427-5000
Attention: Investor Relations
In addition, you may obtain copies of documents filed by Broadcom with the SEC by accessing Broadcom’s website at https://investors.broadcom.com. You may also obtain copies of documents filed by VMware with the SEC by accessing VMware’s website at http://ir.vmware.com. We are not incorporating the contents of the websites of the SEC, Broadcom, VMware or any other entity into this proxy statement/prospectus. We are providing the information about how you can obtain certain documents that are incorporated by reference into this proxy statement/prospectus at these websites only for your convenience.
In addition, if you have questions about the special meeting, the transactions, the proposals or this proxy statement/prospectus, would like additional copies of the proxy statement/prospectus, need to obtain proxy cards or other information related to the proxy solicitation or need help submitting a proxy or voting your shares of VMware common stock, you may contact D.F. King & Co., Inc. (referred to as D.F. King or VMware’s proxy solicitor), at the address and telephone number listed below. You will not be charged for any of these documents that you request.
48 Wall Street, 22nd Floor
New York, New York 10005
Banks and Brokerage Firms Call: (212) 269-5550
Stockholders Call Toll Free: (800) 628-8532
Email: vmw@dfking.com
If you would like to request any documents, please do so by October 28, 2022, which is the date that is five business days prior to the date of the special meeting, in order to receive them before the special meeting.

TABLE OF CONTENTS

ABOUT THIS PROXY STATEMENT/PROSPECTUS
This proxy statement/prospectus, which forms part of a registration statement on Form S-4 (Registration No. 333-266181) filed with the SEC by Broadcom, constitutes a prospectus of Broadcom under the Securities Act of 1933, as amended (referred to as the Securities Act), with respect to the Broadcom common stock to be issued to VMware stockholders pursuant to the transactions. This proxy statement/prospectus also constitutes a proxy statement for VMware under the Securities Exchange Act of 1934, as amended (referred to as the Exchange Act), and a notice of meeting with respect to the special meeting of VMware stockholders.
You should rely only on the information contained in or incorporated by reference into this proxy statement/prospectus. No one has been authorized to provide you with information that is different from that contained in, or incorporated by reference into, this proxy statement/prospectus. This proxy statement/prospectus is dated October 3, 2022, and you should assume that the information contained in this proxy statement/prospectus is accurate only as of such date. You should also assume that the information incorporated by reference into this proxy statement/prospectus is accurate only as of the date of such information.
This proxy statement/prospectus does not constitute an offer to sell, or a solicitation of an offer to buy, any securities, or the solicitation of a proxy in any jurisdiction to or from any person to whom it is unlawful to make any such offer or solicitation in such jurisdiction. Information contained in this proxy statement/prospectus regarding Broadcom has been provided by Broadcom, and information contained in this proxy statement/prospectus regarding VMware has been provided by VMware.
i

TABLE OF CONTENTS

ii

TABLE OF CONTENTS

QUESTIONS AND ANSWERS
The following questions and answers are intended to briefly address some commonly asked questions regarding the transactions, the merger agreement and the special meeting. These questions and answers may not address all questions that may be important to you as a VMware stockholder. Please refer to the section titled “Summary” and the more detailed information contained elsewhere in this proxy statement/prospectus, the annexes to this proxy statement/prospectus and the documents referred to in this proxy statement/prospectus, which you should read carefully and in their entirety. You may obtain the information incorporated by reference into this proxy statement/prospectus without charge by following the instructions under the section titled “Where You Can Find More Information.”
Q:
Why am I receiving this proxy statement/prospectus?
A:
VMware, Inc. (referred to as VMware) is sending these materials to VMware stockholders to help them decide how to vote their shares of VMware common stock with respect to (i) the adoption of the Agreement and Plan of Merger, dated as of May 26, 2022, by and among Broadcom Inc. (referred to as Broadcom), VMware, Verona Holdco, Inc., a wholly owned subsidiary of VMware (referred to as Holdco), Verona Merger Sub, Inc., a wholly owned subsidiary of Holdco (referred to as Merger Sub 1), Barcelona Merger Sub 2, Inc., a wholly owned subsidiary of Broadcom (referred to as Merger Sub 2) and Barcelona Merger Sub 3, LLC, a wholly owned subsidiary of Broadcom (referred to as Merger Sub 3, and collectively, with Merger Sub 2, as Broadcom Merger Subs), which agreement provides for the acquisition of VMware by Broadcom (such agreement, as it may be amended from time to time, is referred to as the merger agreement), a copy of which is included as Annex A to this proxy statement/prospectus, and approval of the first merger and the second merger (each as defined below), (ii) the adoption of an amendment to VMware’s certificate of incorporation (referred to as the charter amendment) to eliminate the personal liability of VMware’s officers for monetary damages for breach of fiduciary duty as an officer, except to the extent such an exemption from liability or limitation thereof is not permitted by the General Corporation Law of the State of Delaware (referred to as the DGCL) and (iii) the other proposals to be considered at the special meeting of VMware stockholders to be held on November 4, 2022 (referred to as the special meeting).
This document constitutes both a proxy statement of VMware and a prospectus of Broadcom. It is a proxy statement because VMware is soliciting proxies from its stockholders. It is a prospectus because Broadcom will issue shares of its common stock, par value $0.001 per share (referred to as Broadcom common stock), in exchange for shares of VMware Class A common stock, par value $0.01 per share (referred to as VMware common stock or VMware shares) in the transactions (as defined below) if the transactions are completed.
Q:
What are the transactions?
A:
VMware has agreed to be acquired by Broadcom under the terms of the merger agreement, which is further described in this proxy statement/prospectus. If the merger agreement is adopted by VMware stockholders and the other closing conditions under the merger agreement are satisfied or waived, the following transactions (collectively referred to as the transactions) will be consummated:
Merger Sub 1 will merge with and into VMware (referred to as the first merger), with VMware surviving the first merger and becoming a wholly owned subsidiary of Holdco;
following the effective time of the first merger, VMware, the surviving company of the first merger, will be converted into a Delaware limited liability company (referred to as the LLC conversion);
following the effective time of the LLC conversion, Merger Sub 2 will merge with and into Holdco (referred to as the second merger), with Holdco surviving the second merger and becoming a wholly owned subsidiary of Broadcom; and
following the effective time of the second merger, Holdco, the surviving company of the second merger, will merge with and into Merger Sub 3 (referred to as the third merger), with Merger Sub 3 surviving the third merger as a wholly owned subsidiary of Broadcom.
1

TABLE OF CONTENTS

Q:
Are there any risks that I should consider in deciding whether to vote for the approval of the merger agreement proposal?
A:
Yes. You should read and carefully consider the risks set forth in the section titled “Risk Factors” beginning on page 27. You should also read and carefully consider the risks related to Broadcom and VMware contained in the documents that are incorporated by reference into this proxy statement/prospectus.
Q:
What will I receive for my shares if the transactions are completed?
A:
Immediately prior to the effective time of the second merger, the merger consideration is subject to proration so that 50% of VMware common stock issued and outstanding will be converted into cash consideration and 50% will be converted into stock consideration.
At the effective time of the second merger, you will be entitled to receive, at your election and subject to proration, for each share of VMware common stock that you hold (i) $142.50 in cash, without interest (referred to as the cash consideration) or (ii) 0.25200 shares of Broadcom common stock (referred to as the stock consideration and together with the cash consideration, the merger consideration). You will receive cash in lieu of any fractional shares of Broadcom common stock that you would otherwise be entitled to receive.
You may elect a different form of merger consideration for each share you own. You may elect to receive (i) solely the cash consideration, (ii) solely the stock consideration or (iii) if you own more than one share, a combination of the cash consideration for a selected number of shares and the stock consideration for the remaining number of shares. Whether you receive your elected merger consideration will depend on the election of other VMware stockholders and a proration mechanism. For example, if you elect to receive solely the cash consideration or solely the stock consideration, and all other VMware stockholders make the same election, the consideration you receive will vary to the maximum extent possible compared to your original election. In such instance, you would receive the cash consideration in exchange for 50% of your shares of VMware common stock and the stock consideration in exchange for 50% of your shares of VMware common stock. The following examples illustrate the proration mechanism in the case of an oversubscription of either the cash consideration or the stock consideration (both if you elect solely the oversubscribed form of merger consideration and if you elect a combination of the cash consideration and the stock consideration). Note that for illustrative purposes, the following examples do not round shares to the nearest whole number.
If you own 100 shares of VMware common stock and elect to receive solely the cash consideration, and 80% of the outstanding VMware shares elect to receive cash, 15% of the outstanding VMware shares elect to receive Broadcom common stock and 5% of the outstanding VMware shares do not make an election, you will receive cash in exchange for 62.5 of your shares of VMware common stock and Broadcom common stock in exchange for 37.5 of your shares of VMware common stock.
If you own 100 shares of VMware common stock and elect to receive the cash consideration for 55 shares and the stock consideration for 45 shares, and 80% of the outstanding VMware shares elect to receive cash, 15% of the outstanding VMware shares elect to receive Broadcom common stock and 5% of the outstanding VMware shares do not make an election, you will receive cash in exchange for 34.375 of your shares of VMware common stock and Broadcom common stock in exchange for 65.625 of your shares of VMware common stock.
If you own 100 shares of VMware common stock and elect to receive solely the stock consideration, and 80% of the outstanding VMware shares elect to receive Broadcom common stock, 15% of the outstanding VMware shares elect to receive cash and 5% of the outstanding VMware shares do not make an election, you will receive cash in exchange for 37.5 of your shares of VMware common stock and Broadcom common stock in exchange for 62.5 of your shares of VMware common stock.
If you own 100 shares of VMware common stock and elect to receive the cash consideration for 45 shares and the stock consideration for 55 shares, and 80% of the outstanding VMware shares elect to receive Broadcom common stock, 15% of the outstanding VMware shares elect to receive cash and 5% of the outstanding VMware shares do not make an election, you will receive cash in exchange for 65.625 of your shares of VMware common stock and Broadcom common stock in exchange for 34.375 of your shares of VMware common stock.
2

TABLE OF CONTENTS

The proration of the merger consideration will not be known until immediately prior to or following the effective time of the second merger. VMware stockholders who do not make an election will be treated as having elected to receive cash consideration or stock consideration in accordance with the proration methodology in the merger agreement.
On May 25, 2022 (the last full trading day before the announcement of the transactions), the closing stock price per share of Broadcom common stock was $531.63, which, after giving effect to the exchange ratio of 0.25200, has an implied value of approximately $133.97 per share. Based on this price, with respect to the stock consideration and the cash consideration of $142.50 per share, upon completion of the transactions, VMware stockholders that receive the cash consideration for 50% of their shares of VMware common stock and receive the stock consideration for 50% of their shares of VMware common stock would receive total merger consideration with an implied value of approximately $138.24 per share.
On September 30, 2022 (the most recent practicable date prior to the date of this proxy statement/prospectus), the closing stock price per share of Broadcom common stock was $444.01, which, after giving effect to the exchange ratio of 0.25200, has an implied value of approximately $111.89 per share. Based on this price, with respect to the stock consideration and the cash consideration of $142.50 per share, upon completion of the transactions, VMware stockholders that receive the cash consideration for 50% of their shares of VMware common stock and receive the stock consideration for 50% of their shares of VMware common stock would receive total merger consideration with an implied value of approximately $127.20 per share.
The implied value of the stock consideration will fluctuate as the market price of Broadcom common stock fluctuates because the stock consideration is payable in a fixed number of shares of Broadcom common stock. As a result, the value of the stock consideration that VMware stockholders will receive upon completion of the transactions could be greater than, less than or the same as the value of the stock consideration on the date of this proxy statement/prospectus, at the time of the VMware special meeting or on the date on which VMware stockholders make their election. Accordingly, you should obtain current stock price quotations for Broadcom common stock and VMware common stock before deciding how to vote with respect to the merger agreement proposal. Broadcom common stock trades on The Nasdaq Global Select Market under the symbol “AVGO” and VMware common stock trades on the New York Stock Exchange under the symbol “VMW.”
For additional information regarding the consideration to be received in the transactions, see the section titled “The Transactions—Merger Consideration.”
Q:
What happens if I am eligible to receive a fraction of a share of Broadcom common stock as part of the stock consideration?
A:
If the aggregate number of shares of Broadcom common stock that you are entitled to receive as part of the stock consideration otherwise would include a fraction of a share of Broadcom common stock, you will receive cash in lieu of that fractional share. See the section titled “The Transactions—Exchange of Shares; Elections as to Form of Consideration.”
Q:
How and when do I make my merger consideration election?
A:
You will receive an election form following the VMware special meeting. You will make your cash and/or stock election by properly completing, signing and returning the election form. In addition, if you hold stock certificates representing VMware common stock, you must return your stock certificates (or guaranty of delivery of such certificates) to the exchange agent in connection with the transactions. If you do not send in the election form with such stock certificates, if applicable, by the election deadline, you will be treated as though you had not made an election. Carefully review and follow the instructions accompanying the election form. If you own VMware common stock in “street name” through a bank, brokerage firm or other nominee and you wish to make an election, you should follow the instructions provided by your bank, brokerage firm or other nominee when making your election.
The mailing of the election form will occur at least 20 business days prior to the anticipated election deadline, which is expected to be 5:00 p.m. local time (in the city in which the principal office of the
3

TABLE OF CONTENTS

exchange agent is located) on the date that is five business days prior to Broadcom’s good faith estimate of the closing date or such other date as may be mutually agreed to by the parties. Broadcom and VMware will publicly announce the anticipated election deadline at least three business days prior to the election deadline.
Do NOT submit any stock certificates (or evidence of shares in book-entry form) with your proxy card.
For more details on the election procedures, see “The Transactions—Exchange of Shares; Elections as to Form of Consideration.”
Q:
What do I do if I want to revoke my election?
A:
You may change or revoke your election at any time during the election period, by written notice to the exchange agent prior to the election deadline or by withdrawal of your VMware stock certificates (or of the guarantee of delivery of such stock certificates), if applicable, previously deposited with the exchange agent prior to the election deadline.
Q:
What happens if I do not make a valid merger consideration election?
A:
If you do not return a properly completed election form by the election deadline, your shares of VMware common stock will be considered “non-election” shares and will be converted into the right to receive the cash consideration or the stock consideration according to the allocation procedures specified in the merger agreement. Generally, in the event one form of merger consideration (i.e., cash or shares of Broadcom common stock) is undersubscribed (referred to as the undersubscribed consideration), “non-election” shares will be allocated the undersubscribed consideration.
Q:
If I make a valid merger consideration election, could I receive a form of merger consideration that I did not elect to receive?
A:
If, after the “non-election” shares have been allocated any undersubscribed consideration, there still remains undersubscribed consideration, then shares of VMware common stock electing the oversubscribed form of merger consideration will be allocated the undersubscribed consideration pursuant to the proration and adjustment procedures. Accordingly, there is no guarantee that you will receive your elected form of merger consideration for all of your shares of VMware common stock. In the event proration is necessary, electing shares will be allocated the undersubscribed consideration only after the undersubscribed consideration is allocated to “non-election” shares.
Q:
How will I receive the merger consideration to which I am entitled?
A:
After receiving the proper documentation from you, following the completion of the second merger, the exchange agent will provide to you the cash consideration and/or stock consideration to which you are entitled. More information on the documentation you are required to deliver to the exchange agent may be found in the section titled “The Merger Agreement—Exchange and Payment Procedures.”
Q:
What will happen to VMware as a result of the transactions?
A:
If the transactions are completed, VMware, as the surviving corporation of the first merger, will be converted to a limited liability company in the LLC conversion and will become an indirect wholly owned subsidiary of Broadcom as a result of the second merger. As a result of the transactions, VMware will no longer be a publicly held company and VMware common stock will be delisted from the New York Stock Exchange and deregistered under the Exchange Act.
Q:
What are the closing conditions that must be satisfied to complete the transactions and can the parties waive the closing conditions?
A:
There are a number of conditions to the closing of the transactions. For a summary of the conditions that must be satisfied or waived prior to the consummation of the transactions, see the section titled “The Merger Agreement—Conditions to the Transactions.” The closing conditions can be waived by the applicable parties to the extent permitted by applicable law, but no party is required to waive any closing conditions.
4

TABLE OF CONTENTS

If the parties were to waive any closing conditions—such as the condition that: (i) the shares of Broadcom common stock to be issued to VMware stockholders in the second merger be approved for listing on The Nasdaq Global Select Market, subject to official notice of issuance, (ii) the representations and warranties of VMware and Broadcom must be true and correct as of the closing, subject to certain materiality or material adverse effect qualifiers, or (iii) no material adverse effect has occurred on the other party that is continuing—such waiver may have an adverse effect on VMware and Broadcom and their respective stockholders. For a summary of the potential risks relating to the transactions, see the section titled “Risk Factors—Risks Relating to the Transactions.”
Q:
When are the transactions expected to be completed?
A:
Broadcom and VMware currently expect the transactions to be completed during Broadcom’s fiscal year 2023, subject to the affirmative vote of the holders of at least a majority of the outstanding shares of VMware common stock in favor of adoption of the merger agreement, the expiration or termination of the waiting period (and any extensions thereof) applicable to the transactions under the Hart-Scott-Rodino Antitrust Improvements Act of 1976, as amended (referred to as the HSR Act), the receipt of the clearances and approvals applicable to the transactions under the antitrust laws of the European Union and certain other jurisdictions, and the satisfaction or waiver of the other closing conditions contained in the merger agreement. However, Broadcom and VMware cannot predict the actual date on which the transactions will be completed because completion is subject to conditions beyond their control and it is possible that such conditions could result in the transactions being completed earlier or later or not being completed at all. See the sections titled “The Transactions—Regulatory Clearances and Approvals Required for the Transactions” and “The Merger Agreement—Conditions to the Transactions.”
Q:
What am I being asked to vote on?
A:
You are being asked to vote upon the following proposals:
1.
Proposal 1—The Merger Agreement Proposal: the proposal to adopt the merger agreement, which is further described in the sections titled “The Transactions” and “The Merger Agreement” and a copy of which is attached to this proxy statement/prospectus as Annex A, and to approve the first merger and the second merger;
2.
Proposal 2—The Merger-Related Compensation Proposal: the proposal to approve on an advisory (non-binding) basis the compensation that may be paid or become payable to VMware’s named executive officers that is based on or otherwise relates to the transactions;
3.
Proposal 3—The Adjournment Proposal: the proposal to approve the adjournment of the special meeting, if necessary, to solicit additional proxies if there are not sufficient votes to approve the merger agreement proposal; and
4
Proposal 4—The Charter Amendment Proposal: the proposal to approve and adopt the charter amendment, which is further described in the section titled “Proposal 4: The Charter Amendment Proposal,” and the full text of which is set forth in the proposed Amended and Restated Certificate of Incorporation of VMware (with additions shown as underlined and deletions shown as struck through), which is attached to this proxy statement/prospectus as Annex G.
Q:
How does the VMware board of directors recommend that I vote at the special meeting?
A:
The VMware board of directors unanimously recommends that VMware stockholders vote “FOR” the merger agreement proposal, “FOR” the charter amendment proposal and “FOR” each of the other proposals described in this proxy statement/prospectus.
Q:
What do I need to do now?
A:
After carefully reading and considering the information contained in this proxy statement/prospectus, please submit your proxy as soon as possible so that your shares of VMware common stock will be represented and voted at the special meeting. Please follow the instructions set forth on the proxy card or on the voting instruction card provided by the record holder if your shares are held in “street name” by your bank, brokerage firm or other nominee.
5

TABLE OF CONTENTS

Q:
Should I send in my VMware stock certificates now?
A:
No. Please do not send in your VMware stock certificates with your proxy. You should submit your VMware stock certificates with your election form. If a VMware stockholder who holds VMware common stock in certificated form does not submit its, his or her stock certificate(s) with the election form, such VMware stockholder will be sent materials after the transactions close to effect the exchange of such stockholder’s VMware common stock for the merger consideration. See “The Merger Agreement—Exchange and Payment Procedures.”
Q:
When and where is the special meeting of the VMware stockholders?
A:
The special meeting will be held on November 4, 2022, beginning at 8:30 a.m., Pacific time, unless postponed to a later date, via live audio webcast at www.virtualshareholdermeeting.com/VMW2022SM. You will need the 16-digit control number provided on your proxy card or voting instruction card in order to participate in the special meeting.
Q:
Who can vote at the special meeting?
A:
Only VMware stockholders who held shares of record as of the close of business on September 30, 2022, the record date for the special meeting, are entitled to receive notice of and to vote at the special meeting. VMware’s official stock ownership records will conclusively determine whether a stockholder is a “holder of record” as of the record date.
Q:
How many votes do I have?
A:
You are entitled to one vote on each matter properly brought before the special meeting for each share of VMware common stock you hold or beneficially own as of the close of business on the record date. As of the close of business on the record date, there were 424,475,071 shares of VMware common stock outstanding and owned by stockholders (i.e., excluding shares of VMware common stock held in treasury by VMware) held by 3,779 holders of record.
Q:
What constitutes a quorum for the special meeting?
A:
The presence of holders of shares representing at least a majority of the total outstanding shares of VMware common stock on the record date entitled to vote at the special meeting, represented virtually or by proxy, constitute a quorum. Stockholders choosing to abstain from voting and broker “non-votes” will be treated as present for purposes of determining whether a quorum is present, but will not be counted as votes cast “FOR” any matter.
Q:
What vote is required to approve each proposal to be considered at the VMware special meeting?
A:
The votes required for each proposal are as follows:
1.
Proposal 1—The Merger Agreement Proposal: The affirmative vote, virtually or by proxy, of holders of at least a majority of the outstanding shares of VMware common stock entitled to vote on the merger agreement proposal is required to approve the merger agreement proposal.
2.
Proposal 2—The Merger-Related Compensation Proposal: The affirmative vote of holders of at least a majority of the shares of VMware common stock represented at the special meeting, virtually or by proxy, and entitled to vote on the merger-related compensation proposal is required to approve, on an advisory (non-binding) basis, the merger-related compensation proposal.
3.
Proposal 3—The Adjournment Proposal: The affirmative vote of holders of at least a majority of the shares of VMware common stock represented at the special meeting, virtually or by proxy, and entitled to vote on the adjournment proposal is required to approve the adjournment proposal.
4.
Proposal 4—The Charter Amendment Proposal: The affirmative vote, virtually or by proxy, of holders of at least 67% of the outstanding shares of VMware common stock entitled to vote on the charter amendment proposal is required to approve the charter amendment proposal.
6

TABLE OF CONTENTS

As of September 30, 2022, the record date, VMware directors and executive officers, as a group, owned and were entitled to vote 169,663,338 shares of VMware common stock, or approximately 40.0% of the outstanding shares of VMware common stock. VMware currently expects that these directors and executive officers will vote their shares in favor of the merger agreement proposal and each of the other proposals described in this proxy statement/prospectus, although none of them are obligated to do so, other than Michael S. Dell with respect to the merger agreement proposal and the adjournment proposal.
Concurrently with the execution of the merger agreement, each of (i) Michael S. Dell (the current chairman and a member of the VMware board of directors) and Susan Lieberman Dell Separate Property Trust (together with Michael S. Dell referred to as the MSD stockholders) and (ii) Silver Lake Partners IV, L.P., Silver Lake Technology Investors IV, L.P., Silver Lake Partners V DE (AIV), L.P., Silver Lake Technology Investors V, L.P., SL SPV-2, L.P. and Silver Lake Group, L.L.C. (the foregoing entities listed in this clause (ii) collectively referred to as the SL stockholders) entered into letter agreements with Broadcom (referred to as the voting agreements) pursuant to which each such party agreed, among other things and subject to the terms and conditions of the voting agreements, to vote the shares of VMware common stock held by such party in favor of the merger agreement proposal. See the section titled “The Voting Agreements.”
As of September 30, 2022, the record date, an aggregate of 211,328,833 shares of VMware common stock, or approximately 49.8% of the outstanding shares of VMware common stock, were subject to the voting agreements, copies of which are attached to this proxy statement/prospectus as Annexes B and C.
Q:
How are proxies counted and what results from a failure to vote, abstention or broker non-vote?
A:
Proposal 1—The Merger Agreement Proposal: If you are a VMware stockholder on the record date and take any action other than voting (or causing your shares to be voted) “FOR” the merger agreement proposal, it will have the same effect as a vote “AGAINST” the merger agreement proposal. For example, if you fail to instruct your bank, brokerage firm or other nominee to vote, it will have the same effect as a vote “AGAINST” the merger agreement proposal.
Proposal 2—The Merger-Related Compensation Proposal: If you are a VMware stockholder on the record date and (i) participate in the special meeting virtually but fail to vote or (ii) mark your proxy card or voting instruction card to abstain, it will have the same effect as a vote “AGAINST” the merger-related compensation proposal. If you do not (i) participate in the special meeting virtually or by proxy, and do not vote or (ii) instruct your bank, brokerage firm or other nominee how to vote your shares, it will have no effect on the merger-related compensation proposal (assuming a quorum is present).
Proposal 3—The Adjournment Proposal: If you are a VMware stockholder on the record date and (i) participate in the special meeting virtually but fail to vote or (ii) mark your proxy card or voting instruction card to abstain, it will have the same effect as a vote “AGAINST” the adjournment proposal. If you do not (i) participate in the special meeting, virtually or by proxy, and do not vote or (ii) instruct your bank, brokerage firm or other nominee how to vote your shares, it will have no effect on the adjournment proposal (assuming a quorum is present).
Proposal 4—The Charter Amendment Proposal: If you are a VMware stockholder on the record date and take any action other than voting (or causing your shares to be voted) “FOR” the charter amendment proposal, it will have the same effect as a vote “AGAINST” the charter amendment proposal. For example, if you fail to instruct your bank, brokerage firm or other nominee to vote, it will have the same effect as a vote ”AGAINST” the charter amendment proposal.
Q:
What will happen if the merger-related compensation proposal is not approved?
A:
The merger-related compensation proposal is advisory only and not binding on VMware or Broadcom, whether or not the transactions are completed. The vote on the merger-related compensation proposal is separate and apart from the vote to adopt the merger agreement and approve the first merger and the second merger and not a condition to the completion of the transactions. If the transactions are completed, the merger-related compensation that is the subject of this proposal may be paid to VMware’s named executive officers in accordance with the terms of their compensation agreements and arrangements even if the VMware stockholders fail to approve this proposal.
7

TABLE OF CONTENTS

Q:
How do I vote or have my shares voted?
A:
If you are a stockholder of record, you may vote virtually at the special meeting or vote by proxy using one of the methods described below. Whether or not you plan to participate in the meeting, we urge you to vote by proxy to ensure your vote is counted. You may still participate in the special meeting and vote virtually even if you have already voted by proxy.
To vote via the Internet, submit your proxy by using the Internet at proxyvote.com. Internet voting is available 24 hours a day and will be accessible until 11:59 p.m., Eastern time, on November 3, 2022, the day before the special meeting.
To vote by telephone, submit your proxy by using a touch-tone telephone at 1-800-690-6903. Telephone voting is available 24 hours a day and will be accessible until 11:59 p.m., Eastern time, on November 3, 2022, the day before the special meeting.
To vote using the proxy card, simply complete, sign and return the enclosed proxy card in the postage-paid envelope (if mailed in the United States) included with this proxy statement/prospectus. VMware stockholders who vote this way should mail the proxy card early enough so that it is received before the date of the special meeting. If you return your signed proxy card to us before the special meeting, we will vote your shares as you direct.
To vote virtually at the special meeting, visit www.virtualshareholdermeeting.com/VMW2022SM and enter the 16-digit control number included on your proxy card or voting instruction card that accompanied your proxy materials.
If you are a beneficial owner of shares held in “street name” by your bank, brokerage firm or other nominee, you should have received a voting instruction card with these proxy materials from that organization rather than from VMware. Follow the instructions from your bank, brokerage firm or other nominee to see which of the above choices are available to you to ensure that your vote is counted. To vote virtually at the special meeting, you must obtain a legal proxy from your bank, brokerage firm or other nominee.
Q:
How will my proxy be voted?
A:
If you are a holder of record and submit your proxy via the Internet, by telephone or by completing, signing and returning the enclosed proxy card, your shares will be voted in accordance with your instructions contained in the proxy. If you are a holder of record and submit your proxy without specifying how your shares should be voted on one or more matters, your shares will be voted on those matters as the VMware board of directors recommends.
If you are a beneficial owner, please refer to the instructions provided by your bank, brokerage firm or other nominee as to how to vote your shares.
Q:
How can I participate in the special meeting?
A:
To virtually participate in the special meeting, visit www.virtualshareholdermeeting.com/VMW2022SM and enter the 16-digit control number included on your proxy card or voting instruction card that accompanied your proxy materials. If you hold your shares in “street name” and wish to vote virtually at the special meeting, you must obtain a legal proxy from your bank, brokerage firm or other nominee that holds your shares, giving you the right to vote the shares at the special meeting.
Additional information on participating in the special meeting can be found under the section titled “Information About the VMware Special Meeting.”
Q:
If my shares are held in “street name” by my bank, brokerage firm or other nominee, will my bank, brokerage firm or other nominee vote my shares for me?
A:
No. If your shares are held in “street name” by your bank, brokerage firm or other nominee, you must direct your bank, brokerage firm or other nominee on how to vote and you will receive instructions from your bank, brokerage firm or other nominee describing how to vote your shares of VMware common stock. The availability of Internet or telephonic voting will depend on the nominee’s voting process. Please check with your bank, brokerage firm or other nominee and follow the voting procedures your bank, brokerage firm or other nominee provides.
8

TABLE OF CONTENTS

Under applicable stock exchange rules, your bank, brokerage firm or other nominee cannot vote your shares of VMware common stock on “non-routine” matters without your instructions. If you do not provide these instructions, a “non-vote” occurs with respect to those matters. The merger agreement proposal, the merger-related compensation proposal, the adjournment proposal and the charter amendment proposal will be considered “non-routine” matters.
Accordingly, if you do not provide your bank, brokerage firm or other nominee instructions on how to vote your shares of VMware common stock at the special meeting, your bank, brokerage firm or other nominee generally will not be permitted to vote your shares on any of the proposals at the special meeting. VMware strongly encourages you to provide voting instructions to your bank, brokerage firm or other nominee so that your vote will be counted on all matters.
Q:
What is the difference between holding shares as a stockholder of record and in “street name”?
A:
If your shares of VMware common stock are registered directly in your name with the transfer agent of VMware, American Stock Transfer & Trust Co., you are considered the stockholder of record with respect to those shares. As the stockholder of record, you have the right to vote or to grant a proxy for your vote directly to VMware or to a third party to vote at the special meeting.
If your shares are held by a bank, brokerage firm or other nominee, you are considered the beneficial owner of shares held in “street name,” and, for the purposes of this proxy statement/prospectus, a beneficial owner, and your bank, brokerage firm or other nominee is considered the stockholder of record with respect to those shares. If you are a beneficial owner, you have a right to direct your bank, brokerage firm or other nominee on how to vote the shares held in your account. The availability of Internet or telephonic voting will depend on the nominee’s voting process. Please check with your bank, brokerage firm or other nominee and follow the voting procedures your bank, brokerage firm or other nominee provides. You are invited to participate in the special meeting; however, you may not vote your shares virtually at the special meeting unless you obtain a legal proxy from your bank, brokerage firm or other nominee that holds your shares, giving you the right to vote the shares at the special meeting.
Q:
What should I do if I receive more than one set of voting materials for the special meeting?
A:
You may receive more than one set of voting materials for the special meeting, including multiple copies of this proxy statement/prospectus and multiple proxy cards or voting instruction cards. For example, if you hold your VMware common stock in more than one brokerage account, you will receive a separate voting instruction card for each brokerage account in which you hold shares. If you are a stockholder of record and your shares are registered in more than one name, you will receive more than one proxy card. Please submit each separate proxy card or voting instruction card that you receive by following the instructions set forth in each separate proxy card or voting instruction card.
Q:
What do I do if I am a VMware stockholder and I want to revoke my proxy?
A:
Stockholders of record may revoke their proxies at any time prior to the voting at the special meeting in any of the following ways:
signing and delivering a new proxy relating to the same shares and bearing a later date than the original proxy;
sending a signed, written notice of revocation, which is dated later than the date of the proxy and states that the proxy is revoked, to Attention: Secretary, VMware, Inc. Legal Department, 3401 Hillview Avenue, Palo Alto, California 94304; or
participating in the special meeting and voting virtually. Participation in the virtual special meeting will not, however, in and of itself, constitute a vote or revocation of a prior proxy.
Beneficial owners of shares held in “street name” may change their voting instructions only by following the directions received from their bank, brokerage firm or other nominee for changing their voting instructions.
Q:
What happens if I sell my shares of VMware common stock before the special meeting?
A:
The record date is earlier than both the date of the special meeting and the closing of the transactions. If you transfer your shares of VMware common stock after the record date but before the special meeting, you
9

TABLE OF CONTENTS

will, unless the transferee requests a proxy from you, retain your right to vote at the special meeting but will transfer the right to receive the merger consideration to the person to whom you transfer your shares. In order to receive the merger consideration, you must hold your shares upon completion of the transactions.
Q:
Do VMware stockholders have appraisal rights?
A:
Yes. VMware stockholders are entitled to appraisal rights under Section 262 of the DGCL in connection with the second merger, provided they follow the procedures and satisfy the conditions set forth in Section 262 of the DGCL. VMware stockholders do not, however, have appraisal rights in connection with the first merger. For more information regarding appraisal rights, see the section titled “Appraisal Rights of VMware Stockholders.” In addition, a copy of Section 262 of the DGCL is attached as Annex F to this proxy statement/prospectus. Failure to strictly comply with Section 262 of the DGCL may result in your waiver of, or inability to, exercise appraisal rights.
Q:
Who will solicit and pay the cost of soliciting proxies?
A:
VMware will pay for the proxy solicitation costs related to the special meeting. VMware has engaged D.F. King to assist in the solicitation of proxies for the special meeting. VMware estimates that it will pay D.F. King a fee of approximately $17,500, plus reasonable out-of-pocket expenses. VMware will also reimburse banks, brokerage firms, custodians, trustees, nominees and fiduciaries who hold shares for the benefit of another party for their expenses incurred in sending proxies and proxy materials to beneficial owners of VMware common stock. VMware’s directors, officers and employees also may solicit proxies in person by telephone or over the Internet. They will not be paid any additional amounts for soliciting proxies.
Q:
How can I find more information about Broadcom and VMware?
A:
You can find more information about Broadcom and VMware from various sources described in the section titled “Where You Can Find More Information.”
Q:
Who can answer any questions I may have about the special meeting or the proxy materials?
A:
If you have any questions about the special meeting, the transactions, the proposals or this proxy statement/prospectus, would like additional copies of the proxy statement/prospectus, need to obtain proxy cards or other information related to this proxy solicitation or need help submitting a proxy or voting your shares of VMware common stock, you should contact:
VMware, Inc.
3401 Hillview Avenue
Palo Alto, California 94304
(650) 427-5000
Attention: Investor Relations

or

D.F. King & Co., Inc.
48 Wall Street, 22nd Floor
New York, New York 10005
Banks and Brokerage Firms Call: (212) 269-5550
Stockholders Call Toll Free: (800) 628-8532
Email: vmw@dfking.com
10

TABLE OF CONTENTS

SUMMARY
The following summary highlights selected information described in more detail elsewhere in this proxy statement/prospectus and the documents incorporated by reference into this proxy statement/prospectus, and may not contain all the information that may be important to you. To understand the transactions and the matters being voted on by VMware stockholders at the special meeting more fully, and to obtain a more complete description of the legal terms of the merger agreement, you should carefully read this entire proxy statement/prospectus, including the annexes, and the documents to which Broadcom and VMware refer you. Each item in this summary includes a page reference directing you to a more complete description of that topic. See the section titled “Where You Can Find More Information.”
The Parties (see pages 36 and 37)
VMware, Inc.
VMware, Inc., a Delaware corporation (referred to as VMware), is a leading provider of multi-cloud services for all apps, enabling digital innovation with enterprise control. VMware originally pioneered the development and application of virtualization technologies with x86 server-based computing, separating application software from the underlying hardware, and then evolved to become the private cloud and mobility management leader. VMware is focused on becoming a multi-cloud leader, aiming to help organizations take on information technology-related challenges through a multi-cloud strategy by providing the multi-cloud platform for all applications. VMware common stock trades on the New York Stock Exchange under the symbol “VMW.” The corporate headquarters of VMware are located at 3401 Hillview Avenue, Palo Alto, California 94304, and its telephone number is (650) 427-5000.
Verona Holdco, Inc.
Verona Holdco, Inc., a Delaware corporation (referred to as Holdco), is a wholly owned subsidiary of VMware. Holdco was formed by VMware solely in contemplation of the transactions, has not conducted any business and has no assets, liabilities or obligations of any nature other than as set forth in the merger agreement. The principal executive offices of Holdco are located at c/o VMware, Inc., 3401 Hillview Avenue, Palo Alto, California 94304, and its telephone number is (650) 427-5000.
Verona Merger Sub, Inc.
Verona Merger Sub, Inc., a Delaware corporation (referred to as Merger Sub 1), is a wholly owned subsidiary of Holdco. Merger Sub 1 was formed by Holdco solely in contemplation of the transactions, has not conducted any business and has no assets, liabilities or obligations of any nature other than as set forth in the merger agreement. The principal executive offices of Merger Sub 1 are located at c/o VMware, Inc., 3401 Hillview Avenue, Palo Alto, California 94304, and its telephone number is (650) 427-5000.
Broadcom Inc.
Broadcom Inc., a Delaware corporation (referred to as Broadcom), is a global technology leader that designs, develops and supplies a broad range of semiconductor and infrastructure software solutions. Broadcom’s category-leading product portfolio serves critical markets including data center, networking, enterprise software, broadband, wireless, storage and industrial. Broadcom’s solutions include data center networking and storage, enterprise, mainframe and cyber security software focused on automation, monitoring and security, smartphone components, telecoms and factory automation. Broadcom common stock trades on The Nasdaq Global Select Market under the symbol “AVGO.” The principal executive offices of Broadcom are located at 1320 Ridder Park Drive, San Jose, California 95131, and its telephone number is (408) 433-8000.
Barcelona Merger Sub 2, Inc.
Barcelona Merger Sub 2, Inc., a Delaware corporation (referred to as Merger Sub 2), is a wholly owned subsidiary of Broadcom. Merger Sub 2 was formed by Broadcom solely in contemplation of the transactions, has not conducted any business and has no assets, liabilities or obligations of any nature other than as set forth in the merger agreement. The principal executive offices of Merger Sub 2 are located at c/o Broadcom Inc., 1320 Ridder Park Drive, San Jose, California 95131, and its telephone number is (408) 433­8000.
11

TABLE OF CONTENTS

Barcelona Merger Sub 3, LLC
Barcelona Merger Sub 3, LLC, a Delaware limited liability company (referred to as Merger Sub 3), is a wholly owned subsidiary of Broadcom. Merger Sub 3 was formed by Broadcom solely in contemplation of the transactions, has not conducted any business and has no assets, liabilities or obligations of any nature other than as set forth in the merger agreement. The principal executive offices of Merger Sub 3 are located at c/o Broadcom Inc., 1320 Ridder Park Drive, San Jose, California 95131, and its telephone number is (408) 433-8000.
The Transactions and the Merger Agreement (see pages 47 and 94)
The terms and conditions of the transactions are contained in the merger agreement, a copy of which is attached as Annex A to this proxy statement/prospectus. VMware encourages you to read the merger agreement carefully and in its entirety, as it is the legal document that governs the transactions.
The merger agreement provides that, through a series of transactions including the first merger and the second merger, VMware will become an indirect, wholly owned subsidiary of Broadcom.
Upon the terms and subject to the conditions set forth in the merger agreement and in accordance with Delaware law:
Merger Sub 1 will merge with and into VMware (referred to as the first merger), with VMware surviving the first merger and becoming a wholly owned subsidiary of Holdco;
following the effective time of the first merger, VMware, the surviving company of the first merger, will be converted (referred to as the LLC conversion) into a Delaware limited liability company;
following the effective time of the LLC conversion, Merger Sub 2 will merge with and into Holdco (referred to as the second merger), with Holdco surviving the second merger and becoming a wholly owned subsidiary of Broadcom; and
following the effective time of the second merger, Holdco, the surviving company of the second merger, will merge with and into Merger Sub 3 (referred to as the third merger), with Merger Sub 3 surviving the third merger as a wholly owned subsidiary of Broadcom.
12

TABLE OF CONTENTS

Set forth below is a diagram depicting the structure of the first merger and the LLC conversion described under the first and second bullet points above.

*
Circled entities are disregarded for U.S. federal income tax purposes.
13

TABLE OF CONTENTS

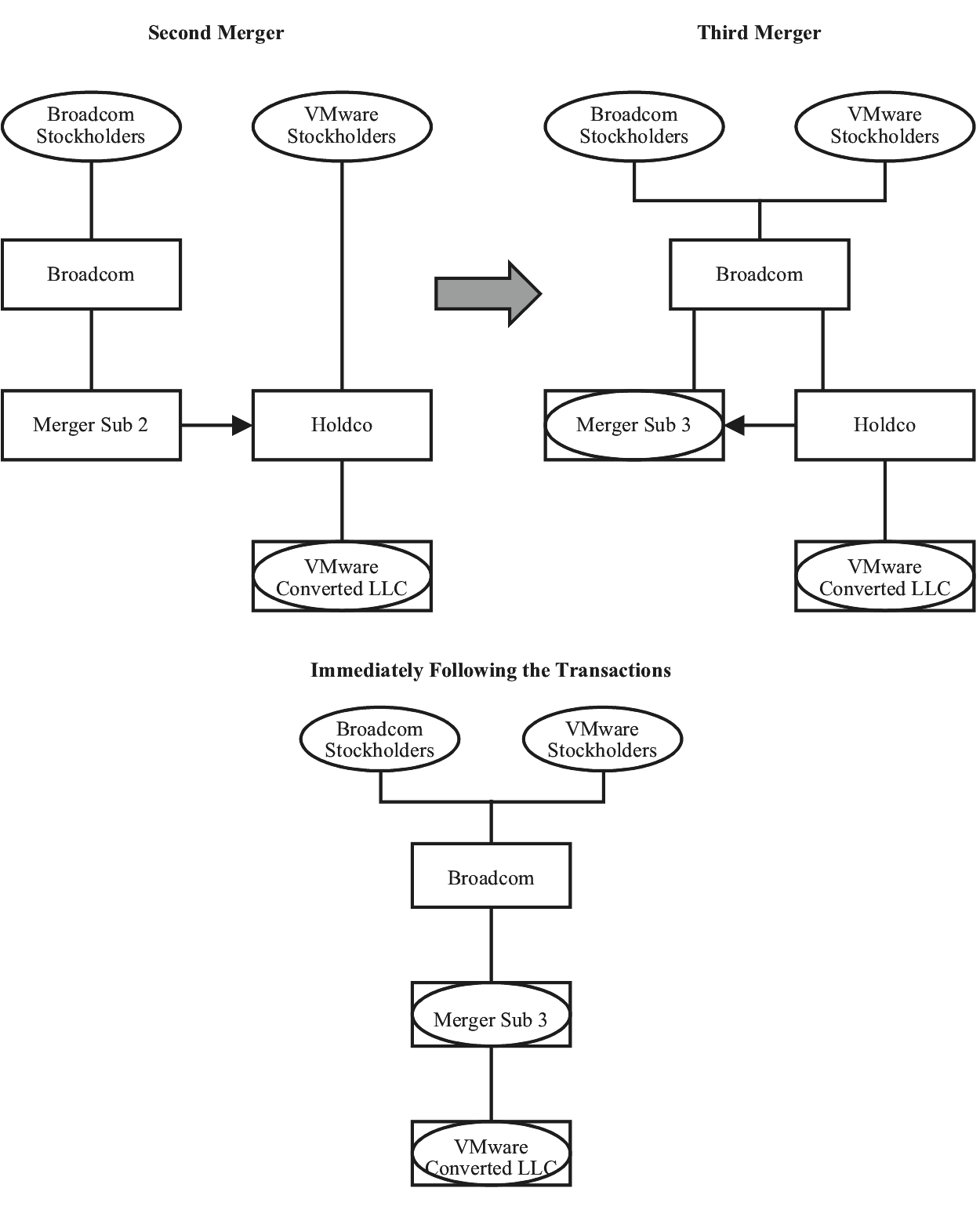
Set forth below is a diagram depicting the structure of the second merger and the third merger described under the third and fourth bullet points above.

*
Circled entities are disregarded for U.S. federal income tax purposes.
14

TABLE OF CONTENTS

The first merger, the second merger, the third merger and the LLC conversion are collectively referred to as the transactions. The parties chose the structure described and depicted above to enable the transactions to qualify for the Intended Tax Treatment (as defined below), and to preserve VMware as a corporate entity in Broadcom’s corporate structure following the closing of the transactions.
At the effective time of the first merger, each share of VMware common stock issued and outstanding immediately prior to the effective time of the first merger will be converted into one share of common stock of Holdco, and each outstanding VMware equity award will be converted into a Holdco award that relates to a number of shares of Holdco common stock that is equal to the number of shares of VMware common stock that were subject to such award prior to such conversion.
For more information, see the section titled “The Merger Agreement—Effects of the Transactions.”
Merger Consideration (see page 50)
At the effective time of the second merger, each issued and outstanding share of VMware common stock (other than shares (i) owned or held in treasury by VMware or by Merger Sub 2 or in the treasury of VMware as the surviving company in the first merger (referred to as cancelled shares), (ii) owned by stockholders that did not vote in favor of the adoption of the merger agreement and approval of the first merger and the second merger and have validly made a demand for appraisal and not validly withdrawn such demand or otherwise lost their rights of appraisal with respect to such shares pursuant to Section 262 of the DGCL (referred to as dissenting shares) and (iii) owned by any wholly owned subsidiary of VMware (referred to as excluded shares)) will be converted into the right to receive, at the election of the holder of such share and subject to proration, $142.50 in cash, without interest, or 0.25200 of a share of Broadcom common stock. No fractional shares of Broadcom common stock will be issued in the second merger, and holders of VMware common stock will instead receive cash in lieu of fractional shares of Broadcom common stock.
The merger consideration is subject to proration so that 50% of VMware common stock issued and outstanding immediately prior to the effective time of the second merger will be converted into cash consideration and 50% will be converted into stock consideration. A holder of VMware common stock may elect to receive (i) solely the cash consideration, (ii) solely the stock consideration or (iii) if the holder of VMware common stock owns more than one share, a combination of the cash consideration for a selected number of shares and the stock consideration for the remaining number of shares. The election will be subject to the election of other holders of VMware common stock and a proration mechanism. For example, if you elect to receive solely the cash consideration or solely the stock consideration, and all other VMware stockholders make the same election, the consideration you receive will vary to the maximum extent possible compared to your original election. In such instance, you would receive the cash consideration in exchange for 50% of your shares of VMware common stock and the stock consideration in exchange for 50% of your shares of VMware common stock. The following examples illustrate the proration mechanism in the case of an oversubscription of either the cash consideration or the stock consideration (both if you elect solely the oversubscribed form of merger consideration and if you elect a combination of the cash consideration and the stock consideration). Note that for illustrative purposes, the following examples do not round shares to the nearest whole number.
If you own 100 shares of VMware common stock and elect to receive solely the cash consideration, and 80% of the outstanding VMware shares elect to receive cash, 15% of the outstanding VMware shares elect to receive Broadcom common stock and 5% of the outstanding VMware shares do not make an election, you will receive cash in exchange for 62.5 of your shares of VMware common stock and Broadcom common stock in exchange for 37.5 of your shares of VMware common stock.
If you own 100 shares of VMware common stock and elect to receive the cash consideration for 55 shares and the stock consideration for 45 shares, and 80% of the outstanding VMware shares elect to receive cash, 15% of the outstanding VMware shares elect to receive Broadcom common stock and 5% of the outstanding VMware shares do not make an election, you will receive cash in exchange for 34.375 of your shares of VMware common stock and Broadcom common stock in exchange for 65.625 of your shares of VMware common stock.
If you own 100 shares of VMware common stock and elect to receive solely the stock consideration, and 80% of the outstanding VMware shares elect to receive Broadcom common stock, 15% of the
15

TABLE OF CONTENTS

outstanding VMware shares elect to receive cash and 5% of the outstanding VMware shares do not make an election, you will receive cash in exchange for 37.5 of your shares of VMware common stock and Broadcom common stock in exchange for 62.5 of your shares of VMware common stock.
If you own 100 shares of VMware common stock and elect to receive the cash consideration for 45 shares and the stock consideration for 55 shares, and 80% of the outstanding VMware shares elect to receive Broadcom common stock, 15% of the outstanding VMware shares elect to receive cash and 5% of the outstanding VMware shares do not make an election, you will receive cash in exchange for 65.625 of your shares of VMware common stock and Broadcom common stock in exchange for 34.375 of your shares of VMware common stock.
A holder of VMware common stock who does not make an election will be treated as having elected to receive cash consideration or stock consideration in accordance with the proration methodology in the merger agreement, which is described in the section titled “The Merger Agreement—Effect of the Transactions—Proration and Allocation of Merger Consideration.”
On May 25, 2022 (the last full trading day before the announcement of the transactions), the closing stock price per share of Broadcom common stock was $531.63, which, after giving effect to the exchange ratio of 0.25200, has an implied value of approximately $133.97 per share. Based on this price, with respect to the stock consideration and the cash consideration of $142.50 per share, upon completion of the transactions, VMware stockholders that receive the cash consideration for 50% of their shares of VMware common stock and receive the stock consideration for 50% of their shares of VMware common stock would receive total merger consideration with an implied value of approximately $138.24 per share.
On September 30, 2022 (the most recent practicable date prior to the date prior to the date of this proxy statement/prospectus), the closing stock price per share of Broadcom common stock was $444.01, which, after giving effect to the exchange ratio of 0.25200, has an implied value of approximately $111.89 per share. Based on this price, with respect to the stock consideration and the cash consideration of $142.50 per share, upon completion of the transactions, VMware stockholders that receive the cash consideration for 50% of their shares of VMware common stock and receive the stock consideration for 50% of their shares of VMware common stock would receive total merger consideration with an implied value of approximately $127.20 per share.
The implied value of the stock consideration will fluctuate as the market price of Broadcom common stock fluctuates because the stock consideration is payable in a fixed number of shares of Broadcom common stock. As a result, the value of the stock consideration that VMware stockholders will receive upon completion of the second merger could be greater than, less than or the same as the value of the stock consideration on the date of this proxy statement/prospectus, at the time of the VMware special meeting or on the date on which VMware stockholders make their election. Accordingly, Broadcom and VMware encourage you to obtain current stock price quotations for Broadcom common stock and VMware common stock before deciding how to vote with respect to the merger agreement proposal. Broadcom common stock and VMware common stock trade on The Nasdaq Global Select Market and the New York Stock Exchange, respectively, under the symbols “AVGO” and “VMW,” respectively.
VMware Special Meeting (see page 38)
Purposes of the Special Meeting
At the special meeting, VMware stockholders will be asked to vote upon the following proposals:
the merger agreement proposal;
the merger-related compensation proposal;
the adjournment proposal; and
the charter amendment proposal.
Record Date
The record date for the determination of stockholders entitled to notice of and to vote at the special meeting is September 30, 2022 (referred to as the record date). Only VMware stockholders who held shares of record as of the close of business on the record date are entitled to receive notice of and vote at the special meeting and
16

TABLE OF CONTENTS

any adjournment or postponement of the special meeting, as long as such shares remain outstanding on the date of the special meeting. VMware’s official stock ownership records will conclusively determine whether a stockholder is a “holder of record” as of the record date.
Required Vote
Proposal 1—The Merger Agreement Proposal. The affirmative vote, virtually or by proxy, of holders of at least a majority of the outstanding shares of VMware common stock entitled to vote on the merger agreement proposal is required to approve the merger agreement proposal.
Proposal 2—The Merger-Related Compensation Proposal. The affirmative vote of holders of at least a majority of the shares of VMware common stock represented at the special meeting, virtually or by proxy, and entitled to vote on the merger-related compensation proposal is required to approve, on an advisory (non-binding) basis, the merger-related compensation proposal.
Proposal 3—The Adjournment Proposal. The affirmative vote of holders of at least a majority of the shares of VMware common stock present virtually or represented by proxy and entitled to vote on the adjournment proposal is required to approve the adjournment proposal.
Proposal 4—The Charter Amendment Proposal. The affirmative vote, virtually or by proxy, of holders of at least 67% of the outstanding shares of VMware common stock entitled to vote on the charter amendment proposal is required to approve the charter amendment proposal.
As of the record date, VMware directors and executive officers, as a group, owned and were entitled to vote 169,663,338 shares of VMware common stock, or approximately 40.0% of the outstanding shares of VMware common stock. VMware currently expects that these directors and executive officers will vote their shares in favor of approving the merger agreement proposal, the charter amendment proposal and each of the other proposals described in this proxy statement/prospectus, although none of them are obligated to do so, other than Michael S. Dell with respect to the merger agreement proposal and the adjournment proposal.
Concurrently with the execution of the merger agreement, each of (i) the MSD stockholders and (ii) the SL stockholders have agreed to vote all of the shares of VMware common stock held by them (representing in the aggregate approximately 49.8% of the total outstanding shares of VMware common stock as of the record date) in favor of the merger agreement proposal, as described in more detail in the section titled “The Voting Agreements.”
VMware’s Reasons for the Transactions; Recommendation of the VMware Board of Directors (see page 57)
At its May 26, 2022 meeting held to evaluate the transactions, the VMware board of directors unanimously (i) determined that the terms of the merger agreement and the transactions are fair to, and in the best interests, of VMware and the VMware stockholders, (ii) determined that it is in the best interests of VMware and the VMware stockholders, and declared it advisable, to enter into the merger agreement, (iii) approved the execution and delivery by VMware of the merger agreement, the performance by VMware of its covenants and agreements contained therein and the consummation of the transactions upon the terms and subject to the conditions set forth in the merger agreement and (iv) resolved to recommend that the VMware stockholders vote to adopt the merger agreement. Additionally, the VMware board of directors has approved, adopted, authorized and declared advisable the charter amendment.
The VMware board of directors unanimously recommends that VMware stockholders vote “FOR” the merger agreement proposal, “FOR” the merger-related compensation proposal, “FOR” the adjournment proposal, and “FOR” the charter amendment proposal.
In evaluating the transactions and the merger agreement and arriving at its determination, the VMware board of directors consulted with VMware’s senior management, VMware’s financial advisors, Goldman Sachs & Co. LLC (referred to as Goldman Sachs) and J.P. Morgan Securities LLC (referred to as J.P. Morgan), and VMware’s outside legal counsel, and considered a number of substantive factors, both positive and negative, and potential benefits and detriments of the transactions to VMware and its stockholders, as described in more detail in the section titled “The Transactions—VMware’s Reasons for the Transactions; Recommendation of the VMware Board of Directors.”
17

TABLE OF CONTENTS

Opinions of VMware’s Financial Advisors (see page 65)
Opinion of Goldman Sachs (see page 65)
Goldman Sachs rendered its oral opinion, subsequently confirmed by delivery of its written opinion, dated May 26, 2022, to the VMware board of directors that, as of the date of such written opinion and based upon and subject to the various limitations, qualifications and assumptions set forth therein, the aggregate merger consideration to be paid to the holders (other than Broadcom and its affiliates) of shares of VMware common stock pursuant to the merger agreement was fair from a financial point of view to such holders.
The full text of the written opinion of Goldman Sachs, dated May 26, 2022, which sets forth assumptions made, procedures followed, matters considered and limitations on the review undertaken in connection with the opinion, is attached as Annex D to this proxy statement/prospectus. Goldman Sachs provided advisory services and its opinion for the information and assistance of the VMware board of directors in connection with its consideration of the transactions. The Goldman Sachs opinion is not a recommendation as to how any holder of VMware common stock should vote with respect to the transactions or any other matter.
Opinion of J.P. Morgan (see page 73)
J.P. Morgan rendered its oral opinion, subsequently confirmed by delivery of its written opinion, dated May 26, 2022, to the VMware board of directors that, as of the date of such written opinion and based upon and subject to the various limitations, qualifications and assumptions set forth therein, the merger consideration to be paid to the holders of shares of VMware common stock in the transactions was fair from a financial point of view to such holders.
The full text of the written opinion of J.P. Morgan, dated May 26, 2022, which sets forth assumptions made, procedures followed, matters considered and limitations on the review undertaken in connection with the opinion, is attached as Annex E to this proxy statement/prospectus. J.P. Morgan provided advisory services and its opinion for the information and assistance of the VMware board of directors in connection with its consideration of the transactions. The J.P. Morgan opinion is not a recommendation as to how any holder of VMware common stock should vote with respect to the transactions or any other matter.
Interests of VMware’s Directors and Executive Officers in the Transactions (see page 80)
When considering the recommendation of the VMware board of directors with respect to the transactions, you should be aware that VMware’s directors and executive officers may have interests in the transactions that are different from, or in addition to, those of VMware stockholders more generally. The VMware board of directors was aware of these interests and considered them, among other matters, in evaluating and negotiating the merger agreement, in reaching its decision to approve the merger agreement and the consummation of the transactions and in recommending that VMware stockholders vote in favor of the merger agreement proposal. These interests include, among others, the treatment of outstanding VMware equity awards in connection with the transactions and certain potential severance payments in connection with the transactions and a qualifying termination of employment upon or following the transactions, as described in more detail in the section titled “The Transactions—Interests of VMware’s Directors and Executive Officers in the Transactions.”
Material U.S. Federal Income Tax Consequences (see page 85)
For U.S. federal income tax purposes, the transactions are intended to be treated as follows: (i) the first merger and the LLC conversion, taken together, are intended to qualify as a “reorganization” within the meaning of Section 368(a)(1)(F) of the Internal Revenue Code of 1986, as amended (referred to as the Code) and (ii) the second merger and the third merger, taken together, are intended to qualify as a “reorganization” within the meaning of Section 368(a) of the Code (clauses (i) and (ii) together, collectively referred to as the Intended Tax Treatment). VMware’s obligation to complete the transactions is conditioned upon the delivery by Gibson, Dunn & Crutcher LLP, counsel to VMware (referred to as Gibson Dunn) (or other nationally recognized tax counsel or Big 4 accounting firm as may be reasonably acceptable to VMware), of its opinion that the transactions will qualify for the Intended Tax Treatment (referred to as the Tax Opinion).
Provided the transactions qualify for the Intended Tax Treatment, the U.S. federal income tax treatment of the transactions to a U.S. holder (as defined in the section titled “Material U.S. Federal Income Tax
18

TABLE OF CONTENTS

Consequences”) of VMware common stock will depend primarily on whether such holder exchanges its shares of VMware common stock solely for shares of Broadcom common stock, solely for cash, or for a combination of shares of Broadcom common stock and cash:
U.S. holders of VMware common stock who exchange their shares of common stock solely for shares of Broadcom common stock generally will not recognize gain or loss on the exchange, except with respect to cash received in lieu of a fractional share of Broadcom common stock.
U.S. holders of VMware common stock who exchange their shares of common stock solely for cash generally will recognize gain or loss on the exchange. Such gain or loss generally will be equal to the difference, if any, between the amount of cash received and the U.S. holder’s adjusted tax basis in the shares of VMware common stock surrendered.
U.S. holders of VMware common stock who exchange their shares of common stock for a combination of shares of Broadcom common stock and cash generally will recognize gain, but not loss, on the exchange. If the sum of the fair market value of the Broadcom common stock and the amount of cash received by a U.S. holder in exchange for such holder’s shares of VMware common stock exceeds the tax basis in the shares of VMware common stock, such holder generally will recognize taxable gain on the exchange equal to the lesser of the amount of such excess and the amount of cash received in the exchange.
Under certain circumstances, a holder of shares of VMware common stock could be treated as receiving a dividend in an amount up to the cash consideration received by that holder in the transactions. If the applicable withholding agent is unable to determine whether such cash consideration should be so treated, a holder of VMware common stock that is not a U.S. holder may be subject to United States withholding tax at a rate of 30% (or such lower rate as may be specified by an applicable income tax treaty) on the entire amount of cash payable to such holder in the transactions.
Each VMware stockholder should read the discussion under the section titled “Material U.S. Federal Income Tax Consequences” and should consult his, her or its tax advisor with respect to the particular tax considerations of the transactions to such holder.
Accounting Treatment of the Transactions (see page 85)
The transactions will be accounted for as a business combination, with Broadcom using the acquisition method of accounting in accordance with Accounting Standard Codification 805, Business Combinations, and, accordingly, will generally result in the recognition of VMware assets acquired and liabilities assumed at fair value. However, as of the date of this proxy statement/prospectus, the valuation studies necessary to estimate the fair values of the assets acquired (including intangible assets, such as completed technology, customer relationships and customer lists, and trademarks and trade names) and liabilities assumed have been performed based on publicly available benchmarking information as well as a variety of other assumptions, including market participant assumptions, as there are limitations to the type of information that can be exchanged between Broadcom and VMware at this time. Until the transactions are complete, Broadcom will not have complete access to all the relevant information. Differences between these preliminary estimates and the final acquisition accounting will occur and there can be no assurances that the final valuations will not result in material changes to this preliminary purchase price allocation. The excess of the consideration transferred over the identifiable net assets acquired reflected in the unaudited pro forma condensed combined financial information will be allocated to goodwill. A final determination of these fair values will reflect appraisals prepared by independent third-parties and will be based on the actual tangible and intangible assets and liabilities that exist as of the acquisition date. The actual allocation of the consideration transferred may differ from the allocation assumed in the unaudited pro forma condensed combined financial information and may result in adjustments to the unaudited pro forma condensed combined financial information.
Regulatory Clearances and Approvals Required for the Transactions (see pages 89 and 90)
HSR Act and U.S. Antitrust Matters. The transactions are subject to the requirements of the HSR Act, which prevents VMware and Broadcom from completing the transactions until required information and materials are furnished to the Antitrust Division of the Department of Justice (referred to as the DOJ) and the Federal Trade Commission (referred to as the FTC) and the HSR Act waiting period is terminated or expires. VMware and
19

TABLE OF CONTENTS

Broadcom submitted the requisite notification and report forms under the HSR Act on June 10, 2022. On July 11, 2022 VMware and Broadcom each received a request for additional information, often referred to as a “second request,” from the FTC under the HSR Act.
Foreign Regulatory Clearances. The completion of the transactions is subject to clearance under the antitrust laws of the European Union and certain other jurisdictions, and the parties will file or have filed merger notifications pursuant to antitrust and competition laws with the appropriate regulators in the European Union and certain other jurisdictions. The parties must observe mandatory waiting periods and/or obtain the necessary approvals, clearances or consents pursuant to certain of these foreign laws before completing the transactions.
Other state or foreign antitrust, competition and foreign investment authorities may take action under the laws of their jurisdictions, which could include seeking to enjoin the completion of the transactions. For more information about regulatory approvals relating to the transactions, see the sections titled “The Transactions—Regulatory Clearances and Approvals Required for the Transactions” and “The Merger Agreement—Conditions to the Transactions.”
Although the parties expect that all required regulatory clearances and approvals will be obtained, the parties cannot assure you that these regulatory clearances and approvals will be timely obtained or obtained at all or that the granting of these regulatory clearances and approvals will not involve the imposition of additional conditions on the completion of the transactions, including the requirement to divest assets, create or modify contractual rights or obligations or enter into supply or services agreements. These conditions could result in the conditions to the transactions not being satisfied.
Expected Timing of the Transactions
Broadcom and VMware currently expect the transactions to be completed during Broadcom’s fiscal year 2023, subject to the satisfaction or waiver of customary closing conditions, including the adoption of the merger agreement by the affirmative vote of at least a majority of the outstanding shares of VMware common stock, the expiration or termination of the waiting period under the HSR Act and the receipt of approvals or clearances required under the antitrust laws of the European Union and certain other jurisdictions. However, Broadcom and VMware cannot predict the actual date on which the transactions will be completed because completion is subject to conditions beyond their control and it is possible that such conditions could result in the transactions being completed earlier or later or not being completed at all. See the sections titled “The Merger Agreement—Efforts to Obtain Regulatory Approvals” and “The Merger Agreement—Conditions to the Transactions.” Also, see the section titled “The Transactions—Regulatory Clearances and Approvals Required for the Transaction.”
Treatment of VMware Equity Awards (see pages 101 and 102)
Treatment of Stock Options
At the effective time of the second merger, each outstanding and in-the-money VMware stock option will become vested and will be cancelled in exchange for the right of the holder to receive, in respect of each net option share subject to such stock option, a payment equal to 50% of the cash consideration and 50% of the stock consideration, less applicable tax withholding. For this purpose, net option shares are calculated as the number of shares of VMware common stock having a value equal to the in-the-money value of the stock option based on the value of the merger consideration, with the value of the stock consideration calculated for such purpose based on the volume weighted average sale price of Broadcom common stock over the ten consecutive trading days ending on the second to last trading day immediately preceding the effective time of the second merger (referred to as the Broadcom trading price).
Treatment of Restricted Stock Units
At the effective time of the second merger:
each outstanding VMware restricted stock unit award held by a non-employee director will become vested and will be cancelled in exchange for the right of the holder to receive, in respect of each share of VMware common stock subject to such award, a payment equal to 50% of the cash consideration and 50% of the stock consideration;
20

TABLE OF CONTENTS

each outstanding time-based VMware restricted stock unit award that is not held by a non-employee director will be converted into a Broadcom restricted stock unit award based on an equity award exchange ratio calculated as the sum of (i) 50% of the stock consideration and (ii) 50% of the cash consideration divided by the Broadcom trading price; and
each outstanding performance-based VMware restricted stock unit award will be converted into a Broadcom restricted stock unit award using the same formula described in the above bullet, provided that (i) for each such award granted under the VMware operating performance stock unit plan, performance goals will be deemed achieved (1) at the actual level with respect to performance periods completed prior to the closing of the transactions, or (2) at target level with respect to performance periods not completed prior to the closing of the transactions and (ii) for each such award that was granted under the VMware total shareholder return (TSR) performance stock unit plan, performance will be measured at the closing of the transactions based on the actual level of achievement of the applicable performance goals based on the value of merger consideration (with the value of the stock consideration calculated for such purpose based on the Broadcom trading price).
Employee Stock Purchase Plan
Pursuant to the terms of the merger agreement, VMware, the VMware board of directors or the compensation committee of the VMware board of directors, as applicable, will take all actions necessary pursuant to the terms of VMware’s employee stock purchase plan, as amended (referred to as the ESPP), to terminate the ESPP effective as of immediately prior to the effective time of the second merger, contingent upon the occurrence of the second merger, and to provide that, (i) no offering or purchase period will be continued or commenced under the ESPP, except for any offering or purchase period under VMware’s ESPP that was in effect on the date of the merger agreement (referred to as the current ESPP offering period); (ii) no new participants may elect to participate in the ESPP during the current ESPP offering period; and (iii) no participant may increase the participant’s payroll deductions with respect to the current ESPP offering period. The final exercise date under the current ESPP offering period shall be the earlier of (A) the normal exercise date for the current ESPP offering period and (B) five business days prior to the effective time of the second merger (such earlier date is referred to as the final exercise date). Each ESPP participant’s accumulated contributions under the ESPP will be used to purchase shares of VMware common stock in accordance with the terms of the ESPP as of the final exercise date, which shares will be treated in accordance with the terms of the merger agreement, and as promptly as practicable following the purchase of such shares in accordance with this sentence, VMware will return to each participant the funds, if any, that remain in such participant’s account after such purchase.
Listing of Broadcom Common Stock; Delisting of VMware Common Stock (see page 93)
It is a condition to the consummation of the transactions that the shares of Broadcom common stock to be issued to VMware stockholders in the second merger be approved for listing on The Nasdaq Global Select Market, subject to official notice of issuance. As a result of the second merger, shares of VMware common stock will cease to be listed on the New York Stock Exchange.
Appraisal Rights of VMware Stockholders (see page 160)
VMware stockholders who do not vote in favor of approval of the merger agreement proposal, who continuously hold their shares of Holdco common stock received in connection with the first merger through the effective time of the second merger and who otherwise comply precisely with the applicable provisions of Section 262 of the DGCL will be entitled to seek appraisal of the fair value of their shares of VMware common stock, as determined by the Delaware Court of Chancery, if the second merger is completed. The “fair value” of your shares of VMware common stock as determined by the Delaware Court of Chancery could be greater than, the same as, or less than the value of the merger consideration that you would otherwise be entitled to receive under the terms of the merger agreement. VMware stockholders who wish to exercise the right to seek an appraisal of their shares must so advise VMware by submitting a written demand for appraisal in the form described in this proxy statement/prospectus prior to the vote to approve the merger agreement proposal, and must otherwise follow the procedures prescribed by Section 262 of the DGCL. A person having a beneficial interest in shares of VMware common stock held of record in the name of another person, such as a nominee or intermediary, must act promptly to cause the record holder to follow the steps summarized in this proxy statement/prospectus and in a timely manner to perfect appraisal rights.
21

TABLE OF CONTENTS

The text of Section 262 of the DGCL is attached as Annex F to this proxy statement/prospectus. You are encouraged to read these provisions carefully and in their entirety. Due to the complexity of the procedures for exercising appraisal rights, VMware stockholders who are considering exercising such rights are encouraged to seek the advice of legal counsel and their financial advisors. Failure to strictly comply with these provisions may result in the loss of appraisal rights.
Go Shop; No Solicitation of Other Offers by VMware (see page 110)
The merger agreement provides that from the date thereof until 11:59 p.m. Pacific time, on July 5, 2022 (referred to as the no-shop period start date), VMware and its subsidiaries and their respective representatives may solicit, encourage or facilitate any acquisition proposal and any proposal, inquiry or offer that could be reasonably expected to lead to, result in or constitute an acquisition proposal, including providing information regarding VMware to any person pursuant to an acceptable confidentiality agreement, and engaging in discussions or negotiations with respect to such acquisition proposal.
Under the terms of the merger agreement, from and after the no-shop period start date and except as permitted under the prior paragraph, VMware has agreed not to solicit, encourage or facilitate any competing acquisition proposals for VMware, enter into discussions or negotiations with any third parties regarding any competing acquisition proposals for VMware or enter into any agreements with a third party regarding any competing acquisition proposals for VMware.
Notwithstanding the foregoing restrictions, from and following the no-shop period start date, if VMware receives an unsolicited competing acquisition proposal, prior to VMware stockholders adopting the merger agreement at the special meeting, that the VMware board determines to be superior to the transactions or reasonably be expected to lead to a proposal that is superior to the transactions, subject to certain conditions set forth in the merger agreement, VMware is permitted to engage in discussions and negotiations with the party that sent the competing acquisition proposal (and its representatives, advisors and financing sources) and furnish non-public information to that party (and its representatives, advisors and debt financing sources).
Under the terms of the merger agreement and subject to certain conditions set forth therein (including the payment of a $1.5 billion termination fee or $750 million termination fee, as applicable), prior to VMware stockholders adopting the merger agreement at the special meeting, VMware may terminate the merger agreement to accept a competing acquisition proposal that the VMware board of directors has determined to be superior to the transactions from a financial point of view. See “The Merger Agreement—Go Shop; No Solicitation of Other Offers by VMware” and “The Merger Agreement—Change of Recommendation; Match Rights.”
Litigation Relating to the Transactions (see page 92)
In connection with the transactions, five complaints have been filed as individual actions in the United States District Court for the Southern District of New York and one complaint has been filed as an individual action in the United States District Court for the Northern District of California. The complaints are captioned as follows: (1) Stein v. VMware, Inc., et al., 22-cv-06307 (filed July 25, 2022); (2) O’Dell v. VMware, Inc., et al., 22-cv-06352 (filed July 26, 2022); (3) Whitfield v. VMware, Inc., et al., 22-cv-06527 (filed August 1, 2022); (4) Waterman v. VMware, Inc., et al., 22-cv-06533 (filed August 2, 2022); (5) Laufer v. VMware, Inc., et al., 22-cv-5146 (filed September 9, 2022); and (6) Chapman v. VMware, Inc., et al., 22-cv-7735 (filed September 11, 2022) (collectively referred to as the Complaints).
The Complaints generally allege that this proxy statement/prospectus misrepresents and/or omits certain purportedly material information. The Complaints assert violations of Sections 14(a) and 20(a) of the Exchange Act and Rule 14a-9 promulgated thereunder against VMware and the members of the VMware board of directors. The Complaints seek, among other things, an injunction enjoining the consummation of the transactions, direction that a registration statement is disseminated, including certain additional information, rescission or rescissory damages in the event the transactions are consummated; declaration that defendants violated Section 14(a) and/or 20(a) of the Exchange Act, as well as SEC Rule 14a-9 promulgated thereunder; direction that defendants account for all damages suffered as a result of any misconduct; costs of the action, including plaintiffs’ attorneys’ fees and experts’ fees; and other relief the court may deem just and proper. In
22

TABLE OF CONTENTS

addition to the Complaints, beginning on July 20, 2022, certain purported stockholders of VMware sent demand letters (referred to as the Demands, and together with the Complaints, the Matters) alleging similar deficiencies regarding the disclosures made in this proxy statement/prospectus, and seek additional disclosures to address those purported deficiencies.
VMware cannot predict the outcomes of the Matters. VMware management believes that the Matters are without merit and intends to vigorously defend against the Matters and any subsequent similar demands or filed actions. If additional similar complaints are filed or demands sent, absent new or significantly different allegations, VMware will not necessarily disclose such additional filings or demands.
Conditions to the Transactions (see page 117)
The respective obligations of VMware, Holdco, Merger Sub 1, Broadcom and Broadcom Merger Subs to consummate the transactions are subject to the satisfaction (or waiver if permitted under the merger agreement) of customary conditions, including the adoption of the merger agreement by VMware’s stockholders by the affirmative vote of at least a majority of the outstanding shares of VMware common stock, the expiration or termination of the waiting period under the HSR Act and the receipt of approvals or clearances required under the antitrust laws of the European Union and certain other jurisdictions.
The obligations of Broadcom and Broadcom Merger Subs to consummate the transactions are also subject to the absence of a VMware material adverse effect (as defined in the section titled “The Merger Agreement—Representations and Warranties”) after the date of the merger agreement that is continuing, the accuracy of VMware, Holdco and Merger Sub 1 representations and warranties and compliance by VMware, Holdco and Merger Sub 1 with its obligations and agreements under the merger agreement, as described in the section titled “The Merger Agreement—Representations and Warranties.”
The merger agreement does not include a financing condition.
Under the terms of the merger agreement, the parties are required to close the transactions on the third business day following the date on which the closing conditions to the transactions are satisfied. However, if the closing date would occur within 35 days of the end of Broadcom’s fiscal year or any other fiscal quarter, Broadcom may, upon written notice to VMware, choose to defer the closing of the transactions to the first business day of its next fiscal year or fiscal quarter, respectively (or to another date agreed to between VMware and Broadcom). See the section titled “The Merger Agreement—Closing; Effective Time.”
Termination of the Merger Agreement (see page 120)
Among other customary circumstances, Broadcom or VMware may terminate the merger agreement if:
any governmental entity of competent jurisdiction has issued a final, non-appealable order, injunction, decree or ruling permanently restraining, enjoining or otherwise prohibiting the consummation of the transactions;
the effective time of the second merger has not occurred on or before February 26, 2023 (which we refer to as the outside date); however, (i) if, on the outside date, all of the conditions to the transactions (other than those conditions relating to antitrust approvals or no injunction (to the extent the relevant injunction or order is in respect of, or any such law is, the HSR Act or any other antitrust law) or those conditions that by their nature are to be satisfied or waived on the closing date (if such conditions would be satisfied or validly waived were the closing of the transactions to occur at such time)) shall have been satisfied or waived, then the outside date may be extended, by either VMware or Broadcom by providing written notice five business days prior to the outside date, for a period of three months, (ii) if, on the outside date, as extended, all of the conditions to the transactions (other than those conditions relating to antitrust approvals or no injunction (to the extent the relevant injunction or order is in respect of, or any such law is, the HSR Act or any other antitrust law) or those conditions that by their nature are to be satisfied or waived on the closing date of the transactions (if such conditions would be satisfied or validly waived were the closing of the transactions to occur at such time)) shall have been satisfied or waived, then the outside date may be further extended, by either VMware or Broadcom by providing written notice five business days prior to the as extended outside date, for a period of three months, (iii) if, on the outside date, as extended, all of the conditions to the transactions (other than those conditions relating to antitrust approvals or no injunction (to the extent the relevant
23

TABLE OF CONTENTS

injunction or order is in respect of, or any such law is, the HSR Act or any other antitrust law) or those conditions that by their nature are to be satisfied or waived on the closing date of the transactions (if such conditions would be satisfied or validly waived were the closing of the transactions to occur at such time)) shall have been satisfied or waived, then the outside date may be further extended, by either VMware or Broadcom by providing written notice five business days prior to the as extended outside date, for a period of three months and (iv) this right to terminate will not be available to any party whose action or failure to fulfill any obligation was a proximate cause of the failure of the effective time of the second merger to occur prior to the outside date and such action or failure to act constitutes a material breach of the merger agreement; and
the special meeting (including any adjournments or postponements thereof) has concluded and the VMware stockholders have not adopted the merger agreement by the affirmative vote of at least a majority of the outstanding shares of VMware common stock.
Termination Fee and Expenses (see page 122)
VMware must pay Broadcom a termination fee of $1.5 billion if the merger agreement is terminated in certain circumstances including VMware entering into a definitive agreement with respect to a superior proposal, an adverse recommendation change or a willful breach in a material respect of VMware’s non-solicitation obligations under the merger agreement, unless VMware terminates the merger agreement in order to enter into a definitive agreement with respect to a superior proposal prior to the no-shop period start date, in which case VMware will be required to pay Broadcom a lower termination fee in the amount of $750 million.
Broadcom must pay VMware a termination fee of $1.5 billion if the merger agreement is terminated in certain circumstances including as a result of certain required regulatory clearances not being obtained by the outside date.
All other expenses relating to the transactions will generally be paid by the party incurring the expense.
Comparison of Rights of Common Stockholders of Broadcom and VMware (see page 143)
Upon the completion of the transactions, VMware stockholders receiving shares of Broadcom common stock will become stockholders of Broadcom, and their rights will be governed by the governing corporate documents of Broadcom in effect at the effective time of the second merger, which are different from VMware’s governing corporate documents, as further described in the section titled “—Comparison of Rights of Common Stockholders of Broadcom and VMware.”
Charter Amendment (see page 46)
VMware is asking its stockholders to approve the charter amendment, which eliminates the personal liability of VMware’s officers for monetary damages for breach of fiduciary duty as an officer, except to the extent such an exemption from liability or limitation thereof is not permitted by the DGCL.
The VMware board of directors has approved, adopted, authorized and declared advisable the charter amendment.
The VMware board of directors unanimously recommends that VMware stockholders vote “FOR” the charter amendment proposal.
Risk Factors (see page 27)
You should consider all the information about the risks related to the transactions set forth under the section titled “Risk Factors,” together with information contained in or incorporated by reference into this proxy statement/prospectus in deciding how to vote for the proposals presented in this proxy statement/prospectus. See the section titled “Where You Can Find More Information.”
24

TABLE OF CONTENTS

CAUTIONARY STATEMENT REGARDING FORWARD-LOOKING STATEMENTS
This proxy statement/prospectus and the documents incorporated by reference into this proxy statement/prospectus contain forward-looking statements that are not limited to historical facts but reflect Broadcom’s and VMware’s current beliefs, expectations or intentions regarding future events. These forward-looking statements include but are not limited to statements that relate to the expected future business and financial performance, the anticipated benefits of the transactions, the anticipated impact of the transactions on the combined business, the expected amount and timing of the synergies from the transactions and the anticipated closing date of the transactions. These forward-looking statements are identified by words such as “will,” “expect,” “believe,” “anticipate,” “estimate,” “should,” “intend,” “plan,” “potential,” “predict,” “project,” “aim,” and similar words or phrases. These forward-looking statements are based on current expectations and beliefs of management and current market trends and conditions.
These forward-looking statements involve risks and uncertainties that are outside Broadcom’s and VMware’s control and may cause actual results to differ materially from those contained in forward-looking statements. These risks and uncertainties include, among others, those set forth under “Risk Factors” beginning on page 27, as well as risks and uncertainties relating to:
the effect of the transactions on the ability to maintain relationships with customers, suppliers and other business partners or operating results and business;
the ability to implement plans, achieve forecasts and meet other expectations with respect to the business after the completion of the transactions and realize expected synergies;
business disruption following the transactions;
difficulties in retaining and hiring key personnel and employees due to the transactions and business combination;
the diversion of management time on transaction-related issues;
the satisfaction of the conditions precedent to consummation of the transactions, including the ability to secure regulatory approvals on the terms expected, at all or in a timely manner;
significant indebtedness, including indebtedness incurred in connection with the transactions, and the need to generate sufficient cash flows to service and repay such debt;
the disruption of current plans and operations;
the outcome of legal proceedings related to the transactions;
the ability to consummate the transactions on a timely basis or at all;
the ability to successfully integrate VMware’s operations;
the impact of public health crises, such as pandemics (including COVID-19) and epidemics and any related company or government policies and actions to protect the health and safety of individuals or government policies or actions to maintain the functioning of national or global economies and markets;
cyber-attacks, information security and data privacy;
global political and economic conditions, including rising interest rates, the impact of inflation and challenges in manufacturing and the global supply chain; and
events and trends on a national, regional and global scale, including the cyclicality in the semiconductor industry and other target markets and those of a political, economic, business, competitive and regulatory nature.
Broadcom and VMware caution that the foregoing list of factors is not exhaustive. Additional information concerning these and other risk factors is contained in Broadcom’s and VMware’s most recently filed Annual Reports on Form 10-K and subsequently filed Quarterly Reports on Form 10-Q, Current Reports on Form 8-K and other SEC filings, as such filings may be amended from time to time. All of the forward-looking statements made by Broadcom or VMware contained or incorporated by reference in this proxy statement/prospectus and all subsequent written and oral forward-looking statements concerning Broadcom, VMware, the transactions or other
25

TABLE OF CONTENTS

matters attributable to Broadcom or VMware or any person acting on either of their behalf are expressly qualified in their entirety by the cautionary statement above.
Readers are cautioned not to place undue reliance on forward-looking statements contained in this proxy statement/prospectus, which speak only as of the date such statements were made. Neither Broadcom nor VMware undertakes any obligation to update or revise any of these forward-looking statements to reflect events or circumstances that may arise after the date hereof, even if experience or future changes make it clear that projected results expressed or implied in such statements will not be realized, except as may be required by applicable law.
26

TABLE OF CONTENTS

RISK FACTORS
In addition to the other information contained in or incorporated by reference into this proxy statement/prospectus, including, among other things, the matters addressed in the section titled “Cautionary Statement Regarding Forward-Looking Statements,” VMware stockholders should carefully consider the following risks before deciding whether to vote in favor of the merger agreement proposal and the other proposals described in this proxy statement/prospectus. In addition, VMware stockholders should read and consider the risks associated with each of the businesses of Broadcom and VMware because these risks will relate to Broadcom following the completion of the transactions. Descriptions of some of these risks can be found in Broadcom’s Annual Report on Form 10-K for the fiscal year ended October 31, 2021 and VMware’s Annual Report on Form 10-K for the fiscal year ended January 28, 2022 and, in each case, any amendments thereto, as such risk factors may be updated or supplemented in each company’s subsequently filed Quarterly Reports on Form 10-Q or Current Reports on Form 8-K, which are incorporated by reference into this proxy statement/prospectus. You should also consider the other information in this proxy statement/prospectus and the other documents incorporated by reference into this proxy statement/prospectus. See the section titled “Where You Can Find More Information.”
Risks Relating to the Transactions
Because the stock election exchange ratio is fixed and will not be adjusted for stock price changes and the market price of Broadcom common stock has fluctuated and will continue to fluctuate, VMware stockholders cannot be sure of the value of the consideration they will receive.
Upon completion of the second merger, each issued and outstanding share of VMware common stock (other than (i) cancelled shares, (ii) dissenting shares and (iii) excluded shares) will be converted into the right to receive, at the election of the stockholder and subject to proration, $142.50 in cash, without interest, or 0.25200 of a share of Broadcom common stock. Each VMware stockholder may elect to receive (i) solely the cash consideration, (ii) solely the stock consideration or (iii) if the VMware stockholder owns more than one share, a combination of the cash consideration for a selected number of shares and the stock consideration for the remaining number of shares.
The market price of Broadcom common stock at the time of completion of the transactions may vary significantly from the market price of Broadcom common stock on the date the merger agreement was executed, the date of this proxy statement/prospectus, the date of the VMware special meeting and the date on which VMware stockholders make their election. Because the stock consideration is payable in a fixed number of shares of Broadcom common stock, the value of the stock consideration that VMware stockholders receive upon completion of the transactions may be higher or lower than the value of the stock consideration on such earlier dates. In addition, as discussed below, the merger consideration will be subject to proration. Accordingly, VMware stockholders will not know or be able to calculate at the time of the VMware special meeting the market value of the stock consideration they will receive upon completion of the transactions.
If a VMware stockholder makes a stock election and the market value of Broadcom common stock falls between the time of the election and the time the merger consideration is actually received, the value of the merger consideration received may be less than the value of the merger consideration such stockholder would have received under a cash election. Conversely, if a VMware stockholder makes a cash election and the market value of Broadcom common stock rises between the time of the election and the time the merger consideration is actually received, the value of the merger consideration received may be less than the value of the merger consideration such stockholder would have received under a stock election. Additionally, the consideration received by VMware stockholders may be subject to proration, such that a VMware stockholder that makes a cash election may receive stock consideration for some of their shares of VMware common stock, the value of which will be subject to the uncertainty described above.
Stock price changes may result from a variety of factors, including, among others, general market and economic conditions, changes in Broadcom’s and VMware’s respective businesses, operations and prospects, market assessments of the likelihood that the transactions will be completed, the timing of the transactions, regulatory considerations and other risk factors set forth or incorporated by reference in this proxy statement/prospectus. Many of these factors are beyond Broadcom’s and VMware’s control. VMware stockholders are urged to obtain current market quotations for Broadcom common stock and VMware common stock when they make their elections.
27

TABLE OF CONTENTS

VMware stockholders may not receive all consideration in the form they elect, and the form of consideration that they receive may have a lower value or different tax consequences than the form of consideration that they elect to receive.
VMware stockholders’ consideration will be subject to proration, such that the total number of shares of VMware common stock entitled to receive the cash consideration and the total number of shares of VMware common stock entitled to receive the stock consideration, will, in each case, be equal to 50% of the aggregate number of shares of VMware common stock issued and outstanding immediately prior to the effective time of the second merger. Accordingly, some of the merger consideration a VMware stockholder receives may differ from the type of consideration selected and such difference may be significant. This may result in, among other things, tax consequences that differ from those that would have resulted if the VMware stockholder had received solely the form of consideration elected. A discussion of the proration mechanism can be found under the section titled “The Transactions—Merger Consideration” and a discussion of the material U.S. federal income tax consequences of the transactions can be found under the section titled “The Transactions—Material U.S. Federal Income Tax Consequences.”
Completion of the transactions is subject to the conditions contained in the merger agreement and if these conditions are not satisfied or waived, the transactions will not be completed.
The obligations of Broadcom and VMware to complete the transactions are subject to the satisfaction or waiver of a number of conditions, including, among others, the adoption of the merger agreement by VMware’s stockholders by the affirmative vote of at least a majority of the outstanding shares of VMware common stock, the expiration or termination of the waiting period under the HSR Act and the receipt of approvals or clearances required under the antitrust laws of the European Union and certain other jurisdictions. For a more complete summary of the required regulatory approvals and the closing conditions, see the sections titled “The Transactions—Regulatory Clearances and Approvals for the Transactions” and “The Merger Agreement—Conditions to the Transactions.”
Although Broadcom and VMware have agreed in the merger agreement to use their reasonable best efforts to complete the transactions as promptly as practicable, many of the closing conditions are not within Broadcom’s or VMware’s control, and neither company can predict when or if these conditions will be satisfied. If any of these conditions are not satisfied or waived prior to February 26, 2023, which deadline may be extended to November 26, 2023 under certain circumstances, it is possible that the merger agreement will be terminated. The failure to satisfy all of the required conditions could delay the completion of the transactions for a significant period of time or prevent it from occurring. Any delay in completing the transactions could cause Broadcom not to realize some or all of the benefits that it expects to achieve if the transactions are successfully completed within their expected timeframe. There can be no assurance that the closing conditions will be satisfied or waived or that the transactions will be completed. See the risk factor titled “—Failure to complete the transactions could negatively affect the stock price and the future business and financial results of VMware,” below.
In the event that the parties determine to waive any of the conditions to the closing of the transactions, such decision may have an adverse effect on Broadcom and VMware and their respective stockholders. For example, if Broadcom and VMware waive the condition that the shares of Broadcom common stock to be issued to VMware stockholders in the second merger must be approved for listing on The Nasdaq Global Select Market and close the transactions, the shares of Broadcom common stock issued to VMware stockholders at the closing would not be listed on a stock exchange until The Nasdaq Global Select Market has approved the listing application, and the ability of VMware stockholders to trade such shares would be adversely affected. By way of further example, if VMware waives the condition that there be no material adverse effect on Broadcom that has occurred and is continuing, the value of the consideration received by VMware stockholders could be materially diminished.
In addition, upon termination of the merger agreement under specified circumstances, including the termination by either party because certain required regulatory clearances either are not obtained before the outside date or are denied, Broadcom would be required to pay VMware a reverse termination fee of $1.5 billion. For additional information, see the section titled “The Merger Agreement—Termination Fee and Expenses.”
28

TABLE OF CONTENTS

The transactions are subject to the expiration of applicable waiting periods and the receipt of approvals, consents or clearances from regulatory authorities in the United States, the European Union and certain other jurisdictions that may impose conditions that could have an adverse effect on Broadcom, VMware or following the completion of the transactions, Broadcom or, if not obtained, could prevent completion of the transactions.
Before the transactions may be completed, any waiting period (or extension thereof) applicable to the transactions must have expired or been terminated, and any approvals, consents or clearances required in connection with the transactions must have been obtained, in each case, under the HSR Act and under the antitrust laws of the European Union and certain other jurisdictions. In addition, the transactions may be reviewed under antitrust statutes or foreign direct investment regimes of other governmental authorities, including U.S. state laws. In deciding whether to grant the required regulatory approval, consent or clearance, the relevant governmental entities will consider the effect of the transactions on competition within their relevant jurisdiction.
The terms and conditions of the approvals, consents and clearances that are granted may impose requirements, limitations or costs or place restrictions on the conduct of Broadcom’s business following the completion of the transactions. Under the merger agreement, Broadcom and VMware have agreed to use their reasonable best efforts to obtain such approvals, consents and clearances and therefore may be required to comply with conditions, terms, obligations or restrictions imposed by governmental authorities. There can be no assurance that such conditions, terms, obligations or restrictions will not have the effect of delaying completion of the transactions or imposing additional material costs on or materially limiting the revenues of Broadcom following the completion of the transactions. In addition, neither Broadcom nor VMware can provide assurance that any such conditions, terms, obligations or restrictions will not result in the delay or abandonment of the transactions. See the sections titled “The Transactions—Regulatory Clearances and Approvals Required for the Transactions” and “The Merger Agreement—Conditions to the Transactions.”
The transactions could cause VMware’s spin-off from Dell Technologies, Inc. to become a taxable transaction, which would result in material indemnification obligations on the part of VMware (which, following the consummation of the transactions, will be a wholly-owned subsidiary of Broadcom).
Under current U.S. federal income tax law, an acquisition of a corporation that was a distributing or controlled corporation in a spin-off intended to qualify as a tax-free transaction under Section 355 of the Code can render the spin-off taxable to the distributing corporation and, if applicable, its shareholders if such acquisition is deemed to occur pursuant to a “plan” that includes the spin-off or violates the “device” prohibition. The tax matters agreement (referred to as the tax matters agreement) entered into by Dell Technologies, Inc. (referred to as Dell), VMware and certain other parties in connection with VMware’s spin-off from Dell in 2021 (referred to as the VMware spin-off), governs VMware’s and Dell’s respective rights, responsibilities and obligations with respect to tax liabilities (including taxes, if any, resulting from a failure of the VMware spin-off to qualify as a tax-free transaction under Section 355 of the Code) and benefits, tax attributes, the preparation and filing of tax returns, the control of audits and other tax proceedings, cooperation with respect to the tax matters and other matters regarding taxes.
The tax matters agreement generally provides that VMware is responsible for any taxes imposed on Dell or any of its affiliates (or any of its shareholders that are required to be paid or reimbursed by Dell or any of its affiliates) resulting from a failure of the VMware spin-off to qualify as a tax-free transaction under Section 355 of the Code if such failure is attributable to acquisitions of VMware stock or assets, issuances of stock by VMware, changes in ownership of VMware stock and certain other specified actions or omissions by VMware, in each case, following the VMware spin-off. In addition, the tax matters agreement prohibits VMware from taking certain actions (including sales of substantially all of the assets of VMware, mergers involving VMware and certain acquisitions of VMware stock) during the two-year period following the VMware spin-off, unless VMware provides Dell with an opinion of counsel or Internal Revenue Service (referred to as the IRS) private letter ruling confirming that such action will not cause the VMware spin-off to fail to qualify as a tax-free transaction under Section 355 of the Code.
In connection with the execution of the merger agreement, VMware provided Dell with an opinion from Gibson Dunn, counsel to VMware, to the effect that the transactions will not result in the VMware spin-off failing to qualify as a tax-free transaction under Section 355 of the Code. Moreover, the merger agreement includes a representation by VMware to Broadcom that such opinion has not been revoked, substantively modified or withdrawn (unless an acceptable replacement opinion has been received), and Broadcom’s obligation to consummate the transactions is conditioned on such representation being true and correct in all respects as of
29

TABLE OF CONTENTS

the date of the merger agreement and as of the closing of the transactions, as though made on and as of the closing of the transactions. Broadcom may, in its sole discretion, waive the condition relating to the accuracy of this representation. If (i) there were a breach of VMware’s representation regarding the opinion, (ii) Broadcom were to waive the condition relating to the accuracy thereof, and (iii) VMware did not obtain an IRS private letter ruling confirming that the transactions will not cause the VMware spin-off to fail to qualify as a tax-free transaction under Section 355 of the Code, Dell could seek to enjoin the consummation of the transactions. The opinion of Gibson Dunn is based on, among other things, various assumptions and the accuracy of representations made by VMware, Broadcom, Dell and certain other persons in connection with the VMware spin-off and the execution of the merger agreement. If any of these assumptions or representations were, or were to become, inaccurate or incomplete, the opinion may be invalid. No ruling from the IRS is being sought regarding the U.S. federal income tax consequences of the transactions, and an opinion of counsel is not binding on the IRS or any court. Accordingly, there can be no assurance that the IRS will not disagree with or challenge any of the conclusions in the opinion of counsel or that a court will not sustain such a challenge.
Regardless of whether the condition in the merger agreement relating to the accuracy of VMware’s representation regarding the opinion required by the tax matters agreement is satisfied or waived by Broadcom, if the VMware spin-off were determined to be taxable as a result of the transactions, Dell, its affiliates and, potentially, its stockholders would incur significant tax liabilities and, under the tax matters agreement, VMware (which, following the consummation of the transactions, will be a wholly-owned subsidiary of Broadcom) may be required to indemnify Dell and its affiliates for any such tax liabilities, which would be material.
VMware’s directors and executive officers have interests in the transactions and the charter amendment that may be different from, or in addition to, your interests as a stockholder of VMware more generally.
When considering the recommendation of the VMware board of directors that VMware stockholders approve the merger agreement proposal, the merger-related compensation proposal and the charter amendment proposal, VMware stockholders should be aware that directors and executive officers of VMware have certain interests in the transactions and the charter amendment proposal that may be different from, or in addition to, the interests of VMware stockholders more generally. With respect to the merger agreement proposal and the merger-related compensation proposal, these interests generally include, among others, treatment of outstanding VMware equity awards in connection with the transactions and certain potential severance payments in connection with the transactions and a qualifying termination of employment upon or following the transactions. See the section titled “The Transactions— Interests of VMware’s Directors and Executive Officers in the Transactions” for a more detailed description of these interests. With respect to the charter amendment proposal, these interests include the protections afforded by the charter amendment with respect to the elimination of personal liability of VMware’s officers for monetary damages for breach of fiduciary duty as an officer, except to the extent such an exemption from liability or limitation thereof is not permitted by the DGCL. The VMware board of directors was aware of these interests and considered them, among other matters, in approving the charter amendment and in evaluating and negotiating the merger agreement, in reaching its decision to approve the merger agreement and the consummation of the transactions, and in recommending that VMware stockholders vote in favor of the merger agreement proposal.
The merger agreement limits VMware’s ability to pursue alternatives to the transactions and may discourage other companies from trying to acquire VMware.
The merger agreement contains provisions that make it more difficult for VMware to sell its business to a party other than Broadcom. These provisions include a general prohibition on VMware soliciting any company takeover proposal or offer for a competing transaction following the expiration of the go-shop period, which expired on July 5, 2022. In addition, upon termination of the merger agreement, VMware is required to pay Broadcom a termination fee of $1.5 billion if the merger agreement is terminated in certain circumstances including VMware entering into a definitive agreement with respect to a superior proposal, an adverse recommendation change or a willful breach in a material respect of VMware’s non-solicitation obligations under the merger agreement.
Although the go-shop provision was intended to provide VMware the ability to conduct a reasonable market check on the adequacy of the merger consideration payable to VMware stockholders pursuant to the merger agreement, it is possible that the go-shop provision, the no-shop provision or the other provisions of the merger agreement could discourage a potential acquiror that might have had an interest in acquiring all or a significant part of VMware from considering or proposing that acquisition, even if it were prepared to pay consideration with a higher
30

TABLE OF CONTENTS

per share cash or market value than the consideration Broadcom proposes to pay in the transactions or might result in a potential competing acquiror proposing to pay a lower per share price to acquire VMware than it might otherwise have proposed to pay because of the termination fee that may become payable to Broadcom in certain circumstances described in the section titled “The Merger Agreement—Termination Fee and Expenses.”
The merger agreement subjects VMware to restrictions on its business activities.
The merger agreement subjects VMware to restrictions on its business activities and obligates VMware to generally conduct its business in a commercially reasonable manner and in all material respects in the ordinary course of business consistent with past practice. These restrictions could have an adverse effect on VMware’s results of operations, cash flows and financial position.
The business relationships of Broadcom and VMware and their respective subsidiaries may be subject to disruption due to uncertainty associated with the transactions, which could have an adverse effect on the results of operations, cash flows and financial position of Broadcom, VMware and, following the completion of the transactions, Broadcom.
Parties with which Broadcom and VMware, or their respective subsidiaries, do business may be uncertain as to the effects the transactions may have on them, including with respect to current or future business relationships with Broadcom, VMware or their respective subsidiaries. These relationships may be subject to disruption as customers, suppliers and other persons with whom Broadcom and VMware have a business relationship may delay or defer certain business decisions or might decide to terminate, change or renegotiate their relationships with Broadcom or VMware, as applicable, or consider entering into business relationships with parties other than Broadcom, VMware or their respective subsidiaries. These disruptions could have an adverse effect on the results of operations, cash flows and financial position of Broadcom or VMware, including an adverse effect on Broadcom’s ability to realize the expected synergies and other benefits of the transactions. The risk, and adverse effect, of any disruption could be exacerbated by a delay in completion of the transactions or termination of the merger agreement.
Failure to complete the transactions could negatively affect the stock price and the future business and financial results of VMware.
If the transactions are not completed for any reason, including as a result of VMware stockholders failing to approve the merger agreement proposal, the ongoing business of VMware may be adversely affected and, without realizing any of the benefits of having completed the transactions, VMware could be subject to a number of negative consequences, including the following:
VMware may experience negative reactions from the financial markets, including negative impacts on its stock price;
VMware may experience negative reactions from its customers and suppliers;
VMware may experience negative reactions from its employees and may not be able to retain key management personnel and other key employees;
VMware will have incurred, and will continue to incur, significant non-recurring costs in connection with the transactions that it may be unable to recover;
the merger agreement places certain restrictions on the conduct of VMware’s business prior to completion of the transactions, the waiver of which is subject to the consent of Broadcom (not to be unreasonably withheld, conditioned or delayed), which may prevent VMware from making certain acquisitions, taking certain other specified actions or otherwise pursuing business opportunities during the pendency of the transactions that may be beneficial to VMware (see the section titled “The Merger Agreement—Conduct of Businesses of VMware and Broadcom Prior to Completion of the Transactions” for a description of the restrictive covenants applicable to VMware); and
matters relating to the transactions (including integration planning) will require substantial commitments of time and resources by VMware management, which could otherwise be devoted to day-to-day operations and other opportunities that may be beneficial to VMware as an independent company.
31

TABLE OF CONTENTS

In addition, upon termination of the merger agreement, under certain circumstances, VMware is required to pay Broadcom a termination fee of $1.5 billion, including VMware entering into a definitive agreement with respect to a superior proposal, an adverse recommendation change or a willful breach in a material respect of VMware’s non-solicitation obligations under the merger agreement. Finally, VMware could be subject to litigation related to any failure to complete the transactions or related to any enforcement proceeding commenced against VMware to perform its obligations under the merger agreement. If the transactions are not completed, any of these risks may materialize and may adversely affect VMware’s businesses, financial condition, financial results and stock price.
Broadcom expects to obtain financing in connection with the transactions and cannot guarantee that it will be able to obtain such financing on favorable terms or at all.
Broadcom anticipates that the funds needed to complete the transactions will be derived from a combination of (i) available cash on hand and (ii) third-party debt financing. See “The Transactions—Financing of the Transactions” for additional information regarding the anticipated financing of the transactions. Broadcom’s ability to obtain any such new debt financing will depend on, among other factors, prevailing market conditions and other factors beyond Broadcom’s control. Broadcom cannot assure you that it will be able to obtain new debt financing on terms acceptable to it or at all, and any such failure could materially adversely affect its operations and financial condition. Broadcom’s obligation to complete the transactions is not conditioned upon the receipt of any financing.
The unaudited pro forma condensed combined financial information included in this proxy statement/prospectus is preliminary and the actual financial condition and results of operations after the transactions may differ materially from them.
The unaudited pro forma condensed combined financial information included in this proxy statement/prospectus is presented for illustrative purposes only and is not necessarily indicative of what Broadcom’s actual financial condition or results of operations would have been had the transactions been completed on the dates indicated. The unaudited pro forma condensed combined financial information reflects adjustments, which are based upon assumptions, preliminary estimates and accounting reclassifications, to record the VMware identifiable assets acquired and liabilities assumed at fair value and the resulting goodwill recognized. The purchase price allocation reflected in this proxy statement/prospectus is preliminary, and final allocation of the purchase price will be based upon the actual purchase price and the fair value of the assets and liabilities of VMware as of the date of the completion of the transactions. Accordingly, the final accounting adjustments as a result of the acquisition may differ materially from the pro forma adjustments reflected in this proxy statement/prospectus. For more information, see the section titled “Unaudited Pro Forma Condensed Combined Financial Information.”
Completion of the transactions may trigger change in control provisions in certain agreements to which VMware is a party.
The completion of the transactions may trigger change in control provisions in certain agreements to which VMware is a party. If VMware and Broadcom are unable to negotiate waivers of those provisions, the counterparties may exercise their rights and remedies under the agreements, potentially terminating the agreements or seeking monetary damages. Even if VMware and Broadcom are able to negotiate waivers, the counterparties may require a fee for such waivers or seek to renegotiate the agreements on terms less favorable to VMware or Broadcom.
Lawsuits have been filed against VMware and its directors, and additional lawsuits may be filed in the future against VMware, its directors, Broadcom, Holdco, Merger Sub 1 and/or Broadcom Merger Subs challenging the transactions or any one of them, and an adverse ruling in any such lawsuit may prevent completing the transactions or completing the transactions within the expected timeframe and/or result in substantial costs to Broadcom and VMware.
In connection with the transactions, litigation has been filed against VMware and its board of directors. Among other remedies, the plaintiffs in these lawsuits seek damages or to enjoin the transactions. The outcome of any litigation is uncertain and any such lawsuits could prevent or delay the completion of the transactions and result in substantial costs to Broadcom and VMware. Any such actions may create uncertainty relating to the
32

TABLE OF CONTENTS

transactions and may be costly and distracting to management. Further, the defense or settlement of any lawsuit or claim that remains unresolved at the time the transactions are completed may adversely affect Broadcom’s business, financial condition and results of operations. For more information, see “The Transactions—Litigation Relating to the Transactions.”
It is possible that additional litigation against VMware, its directors, Broadcom, Holdco, Merger Sub 1 and/or Broadcom Merger Subs may be filed in the future as securities class action lawsuits and derivative lawsuits are often brought against public companies that have entered into acquisition, merger or other business combination agreements like the merger agreement. Even if such a lawsuit is without merit, defending against these claims can result in substantial costs and divert management time and resources. An adverse judgment could result in monetary damages, which could have a negative impact on Broadcom’s and VMware’s respective liquidity and financial condition.
Further, one of the conditions to the completion of the transactions is that no injunction or law by any governmental entity of competent jurisdiction will be in effect that has the effect of restraining, enjoining or otherwise prohibiting the consummation of the transactions. As such, if an injunction prohibiting the consummation of the transactions is obtained, that injunction may prevent the transactions from becoming effective or from becoming effective within the expected timeframe.
Risks Relating to Broadcom Following Completion of the Transactions
Failure to realize the benefits expected from the transactions could adversely affect the value of Broadcom common stock.
Although Broadcom expects significant benefits to result from the transactions, there can be no assurance that Broadcom will actually realize any of them, or realize them within the anticipated timeframe. Achieving these benefits will depend, in part, on Broadcom’s ability to integrate VMware’s business successfully and efficiently. The challenges involved with the transactions, which will be complex and time consuming, include the following:
preserving customer and other important relationships of VMware and attracting new business and operational relationships;
integrating financial forecasting and controls, procedures and reporting cycles;
consolidating and integrating corporate, information technology, finance and administrative infrastructures;
coordinating sales and marketing efforts to effectively position Broadcom’s capabilities;
coordinating and integrating operations in countries in which Broadcom has not previously operated; and
integrating employees and related HR systems and benefits, maintaining employee morale and retaining key employees.
If these issues and the other challenges inherent in integrating an acquired business are not successfully managed, then Broadcom may not achieve the anticipated benefits of the transactions on Broadcom’s anticipated timeframe or at all, and Broadcom’s revenue, expenses, operating results, financial condition and stock price could be materially adversely affected. The successful completion of the transactions will require significant management attention both before and after the transactions, and may divert the attention of management from Broadcom’s business and operational issues.
After the transactions, VMware stockholders will have a significantly lower ownership and voting interest in Broadcom than they currently have in VMware and will exercise less influence over management.
Based on the number of shares of VMware common stock outstanding as of September 12, 2022, and the number of shares of Broadcom common stock outstanding as of September 12, 2022, it is expected that, immediately after completion of the transactions, former VMware stockholders will own approximately 12.6% of the outstanding shares of Broadcom common stock. Consequently, former VMware stockholders will have less influence over the management and policies of Broadcom than they currently have over the management and policies of VMware.
33

TABLE OF CONTENTS

The shares of Broadcom common stock have rights different from the shares of VMware common stock.
As a result of the transactions, VMware stockholders will no longer be stockholders of VMware. Former VMware stockholders who receive stock consideration in the second merger will become Broadcom stockholders, and their rights as stockholders will be governed by the terms of Broadcom’s governing corporate documents. See the section titled “Comparison of Rights of Common Stockholders of Broadcom and VMware” for a discussion of the different rights associated with Broadcom common stock.
Broadcom and VMware will incur direct and indirect costs as a result of the transactions.
Broadcom and VMware will incur substantial expenses in connection with and as a result of completing the transactions. Following completion of the transactions, Broadcom expects to incur additional expenses in connection with the integration of VMware’s business. Broadcom may incur additional costs or suffer loss of business under third-party contracts that are terminated or that contain change in control or other provisions that may be triggered by the completion of the transactions, and/or losses of, or decreases in orders by, customers, and may also incur costs to maintain employee morale and to retain certain key management personnel and employees. Broadcom and VMware will also incur transaction fees and costs related to formulating integration plans, and the execution of these plans may lead to additional unanticipated costs and time delays. These incremental transaction-related costs may exceed the cost synergies Broadcom expects to achieve, particularly in the near term. Factors beyond Broadcom’s control could affect the total amount or timing of these expenses, many of which, by their nature, are difficult to estimate accurately. See “Failure to realize the benefits expected from the transactions could adversely affect the value of Broadcom’s common stock” for additional integration risks.
Uncertainties associated with the transactions may cause a loss of management personnel and other key employees of Broadcom or VMware, which could adversely affect the future business and operations of Broadcom following the transactions.
Broadcom and VMware are dependent on the experience and industry knowledge of their officers and other key employees to execute their business plans. Broadcom’s success after the transactions will depend in part upon its ability to retain key management personnel and other key employees of Broadcom and VMware. Current and prospective employees of Broadcom and VMware may be uncertain about their future roles with Broadcom following the transactions, which may materially adversely affect the ability of each of Broadcom and VMware to attract and retain key personnel during the pendency of the transactions. Accordingly, there can be no assurance that Broadcom will be able to retain key management personnel and other key employees of Broadcom and VMware.
The market price of Broadcom common stock after the transactions are completed may be affected by factors different from those affecting shares of VMware common stock before the transactions are completed.
Upon completion of the transactions, certain holders of VMware common stock will become holders of Broadcom common stock. Broadcom’s business differs in important respects from that of VMware, and accordingly, the market price of Broadcom common stock after the completion of the transactions may be affected by factors different from those currently affecting the independent results of operations of each of Broadcom and VMware. As a result, the market price of Broadcom common stock may fluctuate significantly following completion of the transactions and holders of VMware common stock could lose the value of their investment in Broadcom common stock. For a discussion of the businesses of Broadcom and VMware and of some important factors to consider in connection with those businesses, see the documents incorporated by reference into this proxy statement/prospectus and referred to under “Where You Can Find More Information.” In addition, if former VMware stockholders sell substantial amounts of Broadcom common stock in the public market following consummation of the transactions, this could decrease the market price of Broadcom common stock.
In connection with the transactions, Broadcom will incur new indebtedness. Broadcom’s substantial indebtedness could adversely affect Broadcom’s financial health and its ability to execute its business strategy.
Broadcom’s aggregate indebtedness as of September 12, 2022 was approximately $41.2 billion (excluding finance leases). Broadcom’s pro forma indebtedness as of September 12, 2022, after giving effect to the transactions and the anticipated incurrence of indebtedness in connection therewith, will be as much as $82.5 billion (excluding finance leases).
34

TABLE OF CONTENTS

Broadcom’s substantial indebtedness could have important consequences including:
increasing its vulnerability to adverse general economic and industry conditions;
exposing it to interest rate risk due to its variable rate term facilities, which Broadcom does not typically hedge against;
limiting its flexibility in planning for, or reacting to, changes in the economy and the semiconductor industry;
placing Broadcom at a competitive disadvantage compared to its competitors with less indebtedness;
making it more difficult to borrow additional funds in the future to fund growth, acquisitions, working capital, capital expenditures and other purposes; and
potentially requiring Broadcom to dedicate a substantial portion of its cash flow from operations to payments on its indebtedness, thereby reducing the availability of its cash flow to fund its other business needs.
Broadcom receives debt ratings from the major credit rating agencies in the U.S. Factors that may impact its credit ratings include debt levels, planned asset purchases or sales and near-term and long-term production growth opportunities. Liquidity, asset quality, cost structure, reserve mix and commodity pricing levels could also be considered by the rating agencies. While Broadcom is focused on maintaining investment grade ratings from these agencies, it may be unable to do so. Any downgrade in Broadcom’s credit rating or the ratings of its indebtedness, or adverse conditions in the debt capital markets, could:
adversely affect the trading price of, or market for, its debt securities;
increase interest expense under its term facilities;
increase the cost of, and adversely affect its ability to refinance, its existing debt; and
adversely affect its ability to raise additional debt.
Certain of the indebtedness to be incurred in connection with the transactions may bear interest at variable interest rates. If interest rates increase, variable rate debt will create higher debt service requirements, which could adversely affect Broadcom’s cash flows.
Other Risks of Broadcom and VMware
Broadcom’s and VMware’s businesses are and will be subject to the risks described above. In addition, Broadcom and VMware are, and will continue to be, subject to the risks described in Broadcom’s Annual Report for the fiscal year ended October 31, 2021 and VMware’s Annual Report on Form 10-K for the fiscal year ended January 28, 2022, as updated by subsequent Quarterly Reports on Form 10-Q and Current Reports on Form 8-K, all of which are filed with the SEC and incorporated by reference into this proxy statement/prospectus. The risks described above and in those filings represent all known material risks with respect to Broadcom’s and VMware’s businesses. See the section titled “Where You Can Find More Information” for the location of information incorporated by reference into this proxy statement/prospectus.
35

TABLE OF CONTENTS

INFORMATION ABOUT VMWARE
VMware, Inc.
VMware, Inc., a Delaware corporation (referred to as VMware), is a leading provider of multi-cloud services for all apps, enabling digital innovation with enterprise control. VMware originally pioneered the development and application of virtualization technologies with x86 server-based computing, separating application software from the underlying hardware, and then evolved to become the private cloud and mobility management leader. VMware is focused on becoming a multi-cloud leader, aiming to help organizations take on information technology-related challenges through a multi-cloud strategy by providing the multi-cloud platform for all applications. VMware common stock trades on the New York Stock Exchange under the symbol “VMW.” The corporate headquarters of VMware are located at 3401 Hillview Avenue, Palo Alto, California 94304, and its telephone number is (650) 427-5000.
Verona Holdco, Inc.
Verona Holdco, Inc., a Delaware corporation (referred to as Holdco), is a wholly owned subsidiary of VMware. Holdco was formed by VMware solely in contemplation of the transactions, has not conducted any business and has no assets, liabilities or obligations of any nature other than as set forth in the merger agreement. The principal executive offices of Holdco are located at c/o VMware, Inc., 3401 Hillview Avenue, Palo Alto, California 94304, and its telephone number is (650) 427-5000.
Verona Merger Sub, Inc.
Verona Merger Sub, Inc., a Delaware corporation (referred to as Merger Sub 1), is a wholly owned subsidiary of Holdco. Merger Sub 1 was formed by Holdco solely in contemplation of the transactions, has not conducted any business and has no assets, liabilities or obligations of any nature other than as set forth in the merger agreement. The principal executive offices of Merger Sub 1 are located at c/o VMware, Inc., 3401 Hillview Avenue, Palo Alto, California 94304, and its telephone number is (650) 427-5000.
36

TABLE OF CONTENTS

INFORMATION ABOUT BROADCOM
Broadcom Inc.
Broadcom Inc., a Delaware corporation (referred to as Broadcom), is a global technology leader that designs, develops and supplies a broad range of semiconductor and infrastructure software solutions. Broadcom’s category-leading product portfolio serves critical markets including data center, networking, enterprise software, broadband, wireless, storage and industrial. Broadcom’s solutions include data center networking and storage, enterprise, mainframe and cyber security software focused on automation, monitoring and security, smartphone components, telecoms and factory automation. Broadcom common stock trades on The Nasdaq Global Select Market under the symbol “AVGO.” The principal executive offices of Broadcom are located at 1320 Ridder Park Drive, San Jose, California 95131, and its telephone number is (408) 433-8000.
Barcelona Merger Sub 2, Inc.
Barcelona Merger Sub 2, Inc., a Delaware corporation (referred to as Merger Sub 2), is a wholly owned subsidiary of Broadcom. Merger Sub 2 was formed by Broadcom solely in contemplation of the transactions, has not conducted any business and has no assets, liabilities or obligations of any nature other than as set forth in the merger agreement. The principal executive offices of Merger Sub 2 are located at c/o Broadcom Inc., 1320 Ridder Park Drive, San Jose, California 95131, and its telephone number is (408) 433­8000.
Barcelona Merger Sub 3, LLC
Barcelona Merger Sub 3, Inc., a Delaware limited liability company (referred to as Merger Sub 3), is a wholly owned subsidiary of Broadcom. Merger Sub 3 was formed by Broadcom solely in contemplation of the transactions, has not conducted any business and has no assets, liabilities or obligations of any nature other than as set forth in the merger agreement. The principal executive offices of Merger Sub 3 are located at c/o Broadcom Inc., 1320 Ridder Park Drive, San Jose, California 95131, and its telephone number is (408) 433-8000.
37

TABLE OF CONTENTS

INFORMATION ABOUT THE VMWARE SPECIAL MEETING
General
This proxy statement/prospectus is first being mailed on or about October 4, 2022 and constitutes notice of the special meeting in conformity with the requirements of the DGCL and the VMware bylaws.
This proxy statement/prospectus is being provided to VMware stockholders as part of a solicitation of proxies by the VMware board of directors for use at the special meeting of VMware stockholders and at any adjournments or postponements of such special meeting. This proxy statement/prospectus provides VMware stockholders with information about the special meeting and should be read carefully in its entirety.
Date, Time and Place of the Special Meeting
The special meeting will be held on November 4, 2022, beginning at 8:30 a.m., Pacific time, unless postponed to a later date, via live audio webcast at www.virtualspecialmeeting.com (referred to as the special meeting). To virtually participate in the special meeting, visit www.virtualshareholdermeeting.com/VMW2022SM and enter the 16-digit control number provided on your proxy card or voting instruction card in order to participate in the special meeting.
Purposes of the Special Meeting
At the special meeting, VMware stockholders will be asked to vote upon the following proposals:
Proposal 1—The Merger Agreement Proposal: the proposal to adopt the merger agreement, which is further described in the sections titled “The Transactions” and “The Merger Agreement” and a copy of which is attached to this proxy statement/prospectus as Annex A and to approve the first merger and the second merger;
Proposal 2—The Merger-Related Compensation Proposal: the proposal to approve on an advisory (non-binding) basis the compensation that may be paid or become payable to VMware’s named executive officers that is based on or otherwise relates to the transactions;
Proposal 3—The Adjournment Proposal: the proposal to approve the adjournment of the special meeting, if necessary, to solicit additional proxies if there are not sufficient votes to approve the merger agreement proposal; and
Proposal 4—The Charter Amendment Proposal: the proposal to approve and adopt the charter amendment, which is further described in the section titled “Proposal 4: The Charter Amendment Proposal” and the full text of which is set forth in the proposed Amended and Restated Certificate of Incorporation of VMware (with additions shown as underlined and deletions shown as struck through), which is attached to this proxy statement/prospectus as Annex G.
Only the approval of the merger agreement proposal is required for completion of the transactions. VMware will transact no other business at the special meeting except such business as may properly be brought before the special meeting or any adjournment or postponement thereof.
Record Date
The record date for the determination of stockholders entitled to notice of and to vote at the special meeting is September 30, 2022 (referred to as the record date).
Virtual Participation at Special Meeting
The special meeting will be a completely virtual meeting of stockholders conducted via live audio webcast through the website described above under the heading “Date, Time and Place of the Special Meeting.” Only VMware stockholders who held shares of record as of the close of business on the record date are entitled to receive notice of and vote at the special meeting and any adjournment or postponement of the special meeting, as long as such shares remain outstanding on the date of the special meeting. VMware’s official stock ownership records will conclusively determine whether a stockholder is a “holder of record” as of the record date.
38

TABLE OF CONTENTS

VMware will have technicians ready to assist VMware stockholders with any technical difficulties they may have accessing the virtual meeting. If VMware stockholders encounter any difficulties accessing the virtual meeting or during the meeting time, VMware stockholders should navigate to www.virtualshareholdermeeting.com/VMW2022SM where a phone number for IT support will be posted.
Outstanding Shares as of Record Date
As of the record date, there were 424,475,071 shares of VMware common stock outstanding and owned by stockholders (i.e., excluding shares of VMware common stock held in treasury by VMware), held by 3,779 holders of record. Each share of VMware common stock is entitled to one vote on each matter considered at the special meeting.
Stockholders may request an appointment to inspect a complete list of stockholders entitled to vote at the special meeting for any purpose germane to the special meeting at VMware’s headquarters located at 3401 Hillview Avenue, Palo Alto, California, during ordinary business hours within ten days prior to the special meeting by sending an email request to IR@vmware.com.
Shares and Voting of VMware’s Directors and Executive Officers
As of the record date, VMware directors and executive officers, as a group, owned and were entitled to vote 169,663,338 shares of VMware common stock, or approximately 40.0% of the outstanding shares of VMware common stock. VMware currently expects that these directors and executive officers will vote their shares in favor of the merger agreement proposal and each of the other proposals described in this proxy statement/prospectus, although none of the directors and executive officers are obligated to do so, other than Michael S. Dell with respect to the merger agreement proposal and the adjournment proposal.
Mr. Dell is the current chairman and a member of the VMware board of directors. Further, Egon Durban, a member of the VMware board of directors, is the Co-Chief Executive Officer and Managing Partner of Silver Lake. As noted above, pursuant to the voting agreements, each of the MSD stockholders and the SL stockholders have agreed to vote all of the shares of VMware common stock held by them (representing in the aggregate approximately 49.8% of the total outstanding shares of VMware common stock as of the record date) in favor of the merger agreement proposal. See the section titled “The Voting Agreements.”
Quorum and Broker Non-Votes
In order to conduct any business at the special meeting, a quorum must be present virtually or represented by proxy. Holders of shares representing at least a majority of the total outstanding shares of VMware common stock on the record date entitled to vote at the special meeting, represented virtually or by proxy, constitute a quorum. Stockholders choosing to abstain from voting will be treated as present for purposes of determining whether a quorum is present, but will not be counted as votes cast “FOR” any matter.
Banks, brokerage firms and other nominees who hold shares in “street name” for the accounts of their clients may vote such shares either as directed by their clients or in their own discretion on “routine” matters. When a broker does not receive instructions from a beneficial owner on how to vote shares with respect to a “non-routine” matter, a broker “non-vote” occurs. Broker “non-votes” will be treated as present for purposes of determining whether a quorum is present, but will not be counted as votes cast “FOR” any matter.
Your shares will be counted for purposes of determining if there is a quorum, whether representing votes for, against or abstained, if you (1) participate in the special meeting, or (2) have voted via the Internet, by telephone or by properly submitting a proxy card or voting instruction card by mail.
Required Vote
The votes required for each proposal are as follows:
Proposal 1—The Merger Agreement Proposal. The affirmative vote, virtually or by proxy, of holders of at least a majority of the outstanding shares of VMware common stock entitled to vote on the merger agreement proposal is required to approve the merger agreement proposal. If you are a VMware stockholder on the record date and take any action other than voting (or causing your shares to be voted) “FOR” the merger agreement proposal, it will have the same effect as a vote “AGAINST” the merger agreement proposal. For example, if you fail to instruct your bank, brokerage firm or other nominee to vote, it will have the same effect as a vote “AGAINST” the merger agreement proposal.
39

TABLE OF CONTENTS

Proposal 2—The Merger-Related Compensation Proposal. The affirmative vote of holders of at least a majority of the shares of VMware common stock represented at the special meeting, virtually or by proxy, and entitled to vote on the merger-related compensation proposal is required to approve, on an advisory (non-binding) basis, the merger-related compensation proposal. If you are a VMware stockholder on the record date and (i) participate in the special meeting but fail to vote or (ii) mark your proxy card or voting instruction card to abstain, it will have the same effect as a vote “AGAINST” the merger-related compensation proposal. If you do not (i) participate in the special meeting, virtually or by proxy, and do not instruct your bank, brokerage firm or other nominee how to vote your shares, it will have no effect on the merger-related compensation proposal (assuming a quorum is present).
Proposal 3—The Adjournment Proposal. The affirmative vote of holders of at least a majority of the shares of VMware common stock represented at the special meeting, virtually or by proxy, and entitled to vote on the adjournment proposal is required to approve the adjournment proposal. If you are a VMware stockholder on the record date and (i) participate in the special meeting but fail to vote or (ii) mark your proxy card or voting instruction card to abstain, it will have the same effect as a vote “AGAINST” the adjournment proposal. If you do not (i) participate in the special meeting, virtually or by proxy, and do not instruct your bank, brokerage firm or other nominee how to vote your shares, it will have no effect on the adjournment proposal (assuming a quorum is present).
Proposal 4—The Charter Amendment Proposal. The affirmative vote, virtually or by proxy, of holders of at least 67% of the outstanding shares of VMware common stock entitled to vote on the charter amendment proposal is required to approve the charter amendment proposal. If you are a VMware stockholder on the record date and take any action other than voting (or causing your shares to be voted) “FOR” the charter amendment proposal, it will have the same effect as a vote “AGAINST” the charter amendment proposal. For example, if you fail to instruct your bank, brokerage firm or other nominee to vote, it will have the same effect as a vote “AGAINST” the charter amendment proposal.
As noted above, pursuant to the voting agreements, each of the MSD stockholders and the SL stockholders have agreed to vote all of the shares of VMware common stock held by them (representing in the aggregate approximately 49.8% of the total outstanding shares of VMware common stock as of the record date) in favor of the merger agreement proposal. See the section titled “The Voting Agreements.”
How to Vote or Have Your Shares Voted
VMware stockholders of record may vote their shares of VMware common stock or submit a proxy to have their shares of VMware common stock voted at the special meeting in one of the following ways:
Internet: VMware stockholders may submit their proxy by using the Internet at proxyvote.com. Internet voting is available 24 hours a day and will be accessible until 11:59 p.m., Eastern time, on November 3, 2022, the day before the special meeting.
Telephone: VMware stockholders may submit their proxy by using a touch-tone telephone at 1-800-690-6903. Telephone voting is available 24 hours a day and will be accessible until 11:59 p.m., Eastern time, on November 3, 2022, the day before the special meeting.
Mail: VMware stockholders may submit their proxy by properly completing, signing, dating and mailing their proxy card in the postage-paid envelope (if mailed in the United States) included with this proxy statement/prospectus. VMware stockholders who vote this way should mail the proxy card early enough so that it is received before the date of the special meeting.
To Vote Virtually at the Special Meeting: To vote virtually at the special meeting, visit www.virtualshareholdermeeting.com/VMW2022SM and enter the 16-digit control number included on your proxy card or voting instruction card that accompanied your proxy materials.
Whether or not you plan to participate in the special meeting, VMware urges you to submit your proxy by completing and returning the proxy card as promptly as possible, or by submitting your proxy by telephone or via the Internet, prior to the special meeting to ensure that your shares of VMware common stock will be represented and voted at the special meeting if you are unable to participate.
The VMware board of directors has appointed certain persons as proxy holders to vote proxies in accordance with the instructions of VMware stockholders. If you are a stockholder of record and you authorize
40

TABLE OF CONTENTS

these proxy holders to vote your shares of VMware common stock with respect to any matter to be acted upon, your shares will be voted in accordance with your instructions in your proxy. If you are a stockholder of record and you authorize these proxy holders to vote your shares but do not specify how your shares should be voted on a proposal, these proxy holders will vote your shares on such proposals as the VMware board of directors recommends, except if you indicate that you wish to vote against the merger agreement proposal, in which case your shares of VMware common stock will only be voted in favor of the merger-related compensation proposal, the adjournment proposal and the charter amendment proposal if you indicate that you wish to vote in favor of such proposals. If any other matter properly comes before the special meeting, these proxy holders will vote on that matter in their discretion.
If, as of the record date, your shares were registered directly in your name with our transfer agent, American Stock Transfer and Trust Company, LLC, you are considered the stockholder of record with respect to those shares, and the proxy notice was sent directly to you by VMware. If, as of the record date, your shares were held in an account at a bank, brokerage firm or other similar organization, then you are the beneficial owner of shares held in “street name,” and the proxy notice was forwarded to you by that organization. The organization holding your account is considered the stockholder of record for purposes of voting at the special meeting. As a beneficial owner, you must direct your bank, brokerage firm or other nominee on how to vote the shares of VMware common stock held in your account and you will receive instructions from your bank, brokerage firm or other nominee describing how to vote your shares of VMware common stock. The availability of Internet or telephonic voting will depend on the nominee’s voting process. Please check with your bank, brokerage firm or other nominee and follow the voting procedures your bank, brokerage firm or other nominee provides.
If you are a beneficial owner and do not provide your bank, brokerage firm or other nominee instructions on how to vote your shares of VMware common stock with respect to “non-routine” matters, a broker “non-vote” occurs with respect to those matters. Under applicable stock exchange rules, the organization that holds your shares of VMware common stock (i.e., your bank, brokerage firm or other nominee) may generally vote on routine matters at its discretion but cannot vote your shares on “non-routine” matters without your instructions. If you are a beneficial owner and the organization that holds your shares of VMware common stock does not receive instructions from you on how to vote your shares of VMware common stock on a non-routine matter, the organization that holds your shares of VMware common stock will inform the inspector of elections that it does not have the authority to vote your shares on such matters. The merger agreement proposal, the merger-related compensation proposal, the adjournment proposal and the charter amendment proposal will be considered “non-routine.” Accordingly, if you are a beneficial owner and do not provide your bank, brokerage firm or other nominee instructions on how to vote your shares of VMware common stock, your bank, brokerage firm or other nominee generally will not be permitted to vote your shares on any of the proposals. If you are a beneficial holder, VMware strongly encourages you to provide voting instructions to your bank, brokerage firm or other nominee so that your vote will be counted on all matters.
If you are a beneficial owner, you are invited to participate in the special meeting; however, you may not vote your shares at the special meeting unless you obtain a legal proxy from your bank, brokerage firm or other nominee that holds your shares, giving you the right to vote the shares at the special meeting.
Revocation of Proxies
VMware stockholders of record may revoke their proxies at any time prior to the voting at the special meeting in any of the following ways:
signing and delivering a new proxy relating to the same shares and bearing a later date than the original proxy;
sending a signed, written notice of revocation, which is dated later than the date of the proxy and states that the proxy is revoked, to Attention: Secretary, VMware, Inc. Legal Department, 3401 Hillview Avenue, Palo Alto, California 94304; or
participating in and voting during the virtual special meeting. Participation in the virtual special meeting will not, however, in and of itself, constitute a vote or revocation of a prior proxy.
VMware beneficial owners may change their voting instruction only by following the directions received from their bank, brokerage firm or other nominee for changing their voting instructions.
41

TABLE OF CONTENTS

Solicitation of Proxies
VMware will pay for the proxy solicitation costs related to the special meeting. In addition to sending and making available these materials, some of VMware’s directors, officers and employees may solicit proxies in person by contacting VMware stockholders by telephone or over the Internet. VMware stockholders may also be solicited by press releases issued by VMware, postings on VMware’s websites and advertisements in periodicals. None of VMware’s directors, officers or employees will receive additional compensation for their solicitation services. VMware has engaged D.F. King to assist in the solicitation of proxies for the special meeting. VMware estimates that it will pay D.F. King a fee of approximately $17,500, plus reasonable out-of-pocket expenses. Certain banking institutions, brokerage firms, custodians, trustees, nominees and fiduciaries who hold shares for the benefit of another party may solicit proxies for VMware. If so, they will mail proxy information to, or otherwise communicate with, the beneficial owners of shares of VMware common stock held by them. VMware will also reimburse banks, brokerage firms, custodians, trustees, nominees and fiduciaries for their expenses incurred in sending proxies and proxy materials to beneficial owners of VMware common stock.
Adjournments
The special meeting may be adjourned by the chairman of the meeting or the holders of shares representing at least a majority of the votes entitled to be cast by VMware stockholders present virtually or represented by proxy, if sufficient votes are cast in favor of the adjournment proposal, whether or not there is a quorum.
Notice need not be given of any adjourned meeting if the time and place, if any, thereof and the means of remote communications, if any, by which stockholders and proxy holders may be deemed to be present and vote at such adjourned meeting are announced at the meeting at which the adjournment is taken unless the adjournment is for more than 30 days, in which case a notice of the adjourned meeting will be given to each stockholder of record entitled to vote at the meeting. If, after any adjournment, a new record date for the stockholders entitled to vote is fixed for any adjourned meeting, notice of the place, if any, date, and time of the adjourned meeting and the means of remote communications, if any, by which stockholders and proxy holders may be deemed to be present and vote at such adjourned meeting must be given to each stockholder of record entitled to vote at the meeting.
Questions and Additional Information
You may contact VMware’s proxy solicitor, D.F. King & Co., Inc., 48 Wall Street, 22nd Floor, New York, New York 10005, with any questions about the special meeting, the transactions, the proposals or this proxy statement/prospectus, if you would like additional copies of the proxy statement/prospectus, if you need to obtain proxy cards or other information related to the proxy solicitation or if you need help submitting a proxy or voting your shares of VMware common stock. Stockholders may call toll-free at (800) 628-8532, and banks and brokers may call collect at (212) 269-5550.
42

TABLE OF CONTENTS

PROPOSAL 1: THE MERGER AGREEMENT PROPOSAL
As discussed throughout this proxy statement/prospectus, VMware is asking its stockholders to approve the merger agreement proposal. Pursuant to the merger agreement, (i) Merger Sub 1 will merge with and into VMware, with VMware surviving the first merger and becoming a wholly owned subsidiary of Holdco, (ii) following the effective time of the first merger, VMware, the surviving company of the first merger, will be converted into a Delaware limited liability company, (iii) following the effective time of the LLC conversion, Merger Sub 2 will merge with and into Holdco, with Holdco surviving the second merger and becoming a wholly owned subsidiary of Broadcom and (iv) following the effective time of the second merger, Holdco, the surviving company of the second merger, will merge with and into Merger Sub 3, with Merger Sub 3 surviving the third merger as a wholly owned subsidiary of Broadcom. The merger agreement proposal that VMware is asking its stockholders to approve is the adoption of the merger agreement and approval of the first merger and the second merger. If the transactions are completed, VMware will cease to be publicly traded and VMware common stock will be delisted from the New York Stock Exchange and deregistered under the Exchange Act.
As described in further detail in the sections titled “Questions and Answers,” “Summary,” “The Transactions” and “The Merger Agreement,” the VMware board of directors has unanimously approved the merger agreement and the transactions. For a discussion of certain factors considered by the VMware board of directors in determining to approve the merger agreement and recommend that VMware stockholders vote for the merger agreement proposal, see the section titled “The Transactions—VMware’s Reasons for the Transactions; Recommendation of the VMware Board of Directors.” A copy of the merger agreement is attached as Annex A to this proxy statement/prospectus. You are urged to read the merger agreement carefully and in its entirety.
The transactions are subject to the satisfaction of the conditions set forth in the merger agreement, including approval of the merger agreement proposal by the stockholders of VMware at the special meeting. Accordingly, the approval of the merger agreement proposal by VMware stockholders is a condition to the obligations of Broadcom and VMware to complete the transactions.
The affirmative vote, virtually or by proxy, of the holders of at least a majority of the outstanding shares of VMware common stock entitled to vote on the merger agreement proposal is required to approve the merger agreement proposal.
THE VMWARE BOARD OF DIRECTORS UNANIMOUSLY RECOMMENDS THAT VMWARE STOCKHOLDERS VOTE “FOR” THE MERGER AGREEMENT PROPOSAL.
43

TABLE OF CONTENTS

PROPOSAL 2: THE MERGER-RELATED COMPENSATION PROPOSAL
VMware is providing its stockholders with the opportunity to cast a vote, on an advisory (non-binding) basis, to approve the compensation payments that may be paid or become payable by VMware to its named executive officers, as determined in accordance with Item 402(t) of Regulation S-K, in connection with the transactions as disclosed in the section titled “Quantification of Potential Payments and Benefits to VMware’s Named Executive Officers in Connection with the Transactions,” including the table titled “Golden Parachute Compensation” and the accompanying footnotes, and the related narrative disclosure under the section titled “The Transactions—Interests of VMware’s Directors and Executive Officers in the Transactions” (referred to as the “golden parachute” compensation), as required by Section 14A of the Exchange Act.
Through this proposal, VMware is asking its stockholders to indicate their approval, on an advisory (non-binding) basis, of the compensation that VMware’s named executive officers will or may be eligible to receive in connection with the transactions as described in the sections of this proxy statement/prospectus referred to above.
You should carefully review the golden parachute compensation information disclosed in the sections of this proxy statement/prospectus referred to above. The VMware board of directors unanimously recommends that VMware stockholders approve the following resolution:
RESOLVED, that the stockholders of VMware approve, solely on an advisory, non-binding basis, the golden parachute compensation that will or may be paid or become payable to VMware’s named executive officers in connection with the transactions, as disclosed pursuant to Item 402(t) of Regulation S-K in the section titled “Quantification of Potential Payments and Benefits to VMware’s Named Executive Officers in Connection with the Transactions,” including the table titled “Golden Parachute Compensation” and the accompanying footnotes, and the related narrative disclosure under the section titled “The Transactions—Interests of VMware’s Directors and Executive Officers in the Transactions.”
The vote on the merger-related compensation proposal is a vote separate and apart from the vote on the merger agreement proposal. Accordingly, you may vote to approve the merger agreement proposal and vote not to approve the merger-related compensation proposal and vice versa. Because the vote on the merger-related compensation proposal is advisory only, it will not be binding on either VMware or Broadcom. Accordingly, if the merger agreement proposal is approved and the transactions are completed, the compensation payments that are contractually required to be paid by VMware to its named executive officers will or may be paid or become payable, subject only to the conditions applicable thereto, regardless of the outcome of the non-binding, advisory vote of VMware stockholders on the merger-related compensation proposal.
The affirmative vote of holders of at least a majority of the shares of VMware common stock represented at the special meeting, virtually or by proxy, and entitled to vote on the merger-related compensation proposal at the special meeting is required to approve, on an advisory (non-binding) basis, the merger-related compensation proposal.
THE VMWARE BOARD OF DIRECTORS UNANIMOUSLY RECOMMENDS THAT VMWARE STOCKHOLDERS VOTE “FOR” THE MERGER-RELATED COMPENSATION PROPOSAL.
44

TABLE OF CONTENTS

PROPOSAL 3: THE ADJOURNMENT PROPOSAL
VMware stockholders are being asked to approve the adjournment of the special meeting, if necessary, to solicit additional proxies if there are not sufficient votes to approve the merger agreement proposal at the time of the special meeting.
If you sign and return a proxy and do not indicate how you wish to vote on any proposal, or if you indicate that you wish to vote in favor of the merger agreement proposal but do not indicate a choice on the adjournment proposal, your shares of VMware common stock will be voted in favor of the adjournment proposal. If you indicate, however, that you wish to vote against the merger agreement proposal, your shares of VMware common stock will only be voted in favor of the adjournment proposal if you indicate that you wish to vote in favor of the adjournment proposal. If the special meeting is so adjourned, VMware stockholders who have already submitted their proxies will be able to revoke them at any time prior to their use.
The affirmative vote of holders of at least a majority of the shares of VMware common stock represented at the special meeting, virtually or by proxy, and entitled to vote on the adjournment proposal at the special meeting is required to approve the adjournment proposal.
THE VMWARE BOARD OF DIRECTORS UNANIMOUSLY RECOMMENDS THAT VMWARE STOCKHOLDERS VOTE “FOR” THE ADJOURNMENT PROPOSAL.
45

TABLE OF CONTENTS

PROPOSAL 4: THE CHARTER AMENDMENT PROPOSAL
VMware is asking its stockholders to approve the charter amendment, which eliminates the personal liability of VMware’s officers for monetary damages for breach of fiduciary duty as an officer, except to the extent such an exemption from liability or limitation thereof is not permitted by the DGCL.
In accordance with Section 102(b)(7) of the DGCL, VMware’s certificate of incorporation currently contains a provision eliminating the personal liability of VMware’s directors for monetary damages for breach of fiduciary duty as a director, except to the extent such an exemption from liability or limitation thereof is not permitted by the DGCL. Pursuant to a recent amendment to Section 102(b)(7) of the DGCL that became effective on August 1, 2022, a Delaware corporation is now permitted to similarly eliminate or limit such personal liability of its officers. The effect of the charter amendment is to limit the ability of VMware’s stockholders to seek monetary damages directly against VMware’s officers. However, this provision does not limit VMware’s rights or the rights of any VMware stockholder to seek monetary damages against an officer for a breach of the duty of loyalty, acts or omissions not in good faith or which involve intentional misconduct or a knowing violation of law, transactions in which an officer derives an improper personal benefit, or any actions brought by VMware directly against the officer or by any of VMware’s stockholders through a derivative suit on VMware’s behalf. If the charter amendment is adopted, VMware’s officers that would be subject to this provision include its chief executive officer, president, chief operating officer, chief financial officer, chief legal officer, chief accounting officer, its most highly compensated executive officers as identified in its SEC filings and certain other officers who have consented (or are deemed to have consented) to service by the delivery of process to VMware’s registered agent in accordance with Delaware law. If the charter amendment is adopted, it will not eliminate or limit the liability of an officer for any act or omission occurring prior to the date on which it becomes effective.
When considering the recommendation of the VMware board of directors that VMware stockholders approve the charter amendment proposal, VMware stockholders should be aware that directors and executive officers of VMware have certain interests in the charter amendment proposal that may be different from, or in addition to, the interests of VMware stockholders more generally. Specifically, Raghu Raghuram, a member of VMware’s board of directors and the chief executive officer of VMware, as well as certain other officers of VMware, will receive the liability exculpation protections afforded by the charter amendment if it is adopted by VMware’s stockholders. The VMware board of directors was aware of these interests and considered them, among other matters, in reaching its decision to approve the charter amendment.
The VMware board of directors has approved, adopted, authorized and declared advisable the charter amendment proposal. The foregoing description of the charter amendment proposal should be read in connection with the full text of the charter amendment, which is set forth in the proposed Amended and Restated Certificate of Incorporation of VMware (with additions shown as underlined and deletions shown as struck through), which is attached as Annex G to this proxy statement/prospectus. You are urged to read the charter amendment carefully and in its entirety.
The vote on the charter amendment proposal is a vote separate and apart from the vote on the merger agreement proposal. Accordingly, you may vote to approve the merger agreement proposal and vote not to approve the charter amendment proposal and vice versa.
The affirmative vote, virtually or by proxy, of the holders of at least 67% of the outstanding shares of VMware common stock entitled to vote on the charter amendment proposal is required to approve and adopt the charter amendment proposal. If the charter amendment proposal is approved and adopted by the VMware stockholders at the special meeting, VMware intends to file the proposed Amended and Restated Certificate of Incorporation attached to this proxy statement/prospectus as Annex G with the Secretary of State of the State of Delaware promptly following the conclusion of the special meeting.
THE VMWARE BOARD OF DIRECTORS UNANIMOUSLY RECOMMENDS THAT VMWARE STOCKHOLDERS VOTE “FOR” THE CHARTER AMENDMENT PROPOSAL.
46

TABLE OF CONTENTS

THE TRANSACTIONS
This section of the proxy statement/prospectus describes the material aspects of the transactions. This section may not contain all of the information that is important to you. You should carefully read this entire proxy statement/prospectus and the documents incorporated by reference into this proxy statement/prospectus, including the full text of the merger agreement, a copy of which is attached to this proxy statement/prospectus as Annex A, for a more complete understanding of the transactions. In addition, important information about each of Broadcom and VMware is included in or incorporated by reference into this proxy statement/prospectus. See the section titled “Where You Can Find More Information.”
Effects of the Transactions
Broadcom and VMware, among others, have entered into the merger agreement, pursuant to which, through a series of transactions, VMware will become a wholly owned subsidiary of Broadcom.
First Merger and LLC Conversion
Upon satisfaction or waiver of the closing conditions, Merger Sub 1 will merge with and into VMware (referred to as the first merger). VMware will be the surviving company in the first merger and become a wholly owned subsidiary of Holdco. At the effective time of the first merger, each share of VMware common stock issued and outstanding immediately prior to the effective time of the first merger will be converted into one share of common stock of Holdco, and each outstanding VMware equity award will be converted into a Holdco award that relates to a number of shares of Holdco common stock that is equal to the number of shares of VMware common stock that were subject to such award prior to such conversion. All terms and conditions applicable to each such VMware security (including any VMware equity awards) immediately prior to the effective time of the first merger will, except as described in the immediately preceding sentence, remain in effect immediately after the effective time of the first merger. After the consummation of the first merger, all references in this proxy statement/prospectus to VMware, including VMware common stock, VMware stock options, VMware restricted stock unit awards, VMware equity awards and other securities of VMware will be deemed, where applicable, to be references to Holdco and the same securities of Holdco, and all references to VMware stockholders will be deemed to be references to common stockholders of Holdco. Immediately after the consummation of the first merger, VMware will be converted into a Delaware limited liability company (referred to as the LLC conversion) and will remain a wholly owned subsidiary of Holdco.
47

TABLE OF CONTENTS

Set forth below is a diagram depicting the structure of the first merger and the LLC conversion.

*
Circled entities are disregarded for U.S. federal income tax purposes.
Second Merger
Following completion of the first merger and LLC conversion, Merger Sub 2 will, on the closing date, merge with and into Holdco (referred to as the second merger). Holdco will be the surviving company in the second merger and will become a wholly owned subsidiary of Broadcom.
Third Merger
Following completion of the second merger, Holdco will, on the closing date, merge with and into Merger Sub 3 (referred to as the third merger). Merger Sub 3 will be the surviving limited liability company in the third merger and will be a wholly owned subsidiary of Broadcom.
In this proxy statement/prospectus, we refer to the first merger, the second merger, the third merger and the LLC conversion collectively as the transactions.
48

TABLE OF CONTENTS

Set forth below is a diagram depicting the structure of the second merger and the third merger.

*
Circled entities are disregarded for U.S. federal income tax purposes.
The parties chose the structure described and depicted above to enable the transactions to qualify for the Intended Tax Treatment, and to preserve VMware as a corporate entity in Broadcom’s corporate structure following the closing of the transactions.
49

TABLE OF CONTENTS

Merger Consideration
Upon completion of the second merger, each issued and outstanding share of VMware common stock (other than (i) cancelled shares, (ii) dissenting shares and (iii) excluded shares) will be converted into the right to receive, at the election of the holder of such share and subject to proration, $142.50 in cash, without interest, or 0.25200 of a share of Broadcom common stock. VMware stockholder may elect a different form of consideration for each share such VMware stockholder owns. VMware stockholders may elect to receive (i) solely the cash consideration, (ii) solely the stock consideration or (iii) if VMware stockholders own more than one share, a combination of the cash consideration for a selected number of shares and the stock consideration for the remaining number of shares. No fractional shares of Broadcom common stock will be issued in the second merger, and holders of VMware common stock will instead receive cash in lieu of fractional shares of Broadcom common stock.
The merger consideration is subject to proration so that 50% of VMware common stock issued and outstanding immediately prior to the effective time of the second merger will be converted into cash consideration and 50% will be converted into stock consideration, based on an exchange ratio of 0.25200 of a share of Broadcom common stock. For example, if you elect to receive solely the cash consideration or solely the stock consideration, and all other VMware stockholders make the same election, the consideration you receive will vary to the maximum extent possible compared to your original election. In such instance, you would receive the cash consideration in exchange for 50% of your shares of VMware common stock and the stock consideration in exchange for 50% of your shares of VMware common stock. The following examples illustrate the proration mechanism in the case of an oversubscription of either the cash consideration or the stock consideration (both if you elect solely the oversubscribed form of merger consideration and if you elect a combination of the cash consideration and the stock consideration). Note that for illustrative purposes, the following examples do not round shares to the nearest whole number.
If you own 100 shares of VMware common stock and elect to receive solely the cash consideration, and 80% of the outstanding VMware shares elect to receive cash, 15% of the outstanding VMware shares elect to receive Broadcom common stock and 5% of the outstanding VMware shares do not make an election, you will receive cash in exchange for 62.5 of your shares of VMware common stock and Broadcom common stock in exchange for 37.5 of your shares of VMware common stock.
If you own 100 shares of VMware common stock and elect to receive the cash consideration for 55 shares and the stock consideration for 45 shares, and 80% of the outstanding VMware share select to receive cash, 15% of the outstanding VMware shares elect to receive Broadcom common stock and 5% of the outstanding VMware shares do not make an election, you will receive cash in exchange for 34.375 of your shares of VMware common stock and Broadcom common stock in exchange for 65.625 of your shares of VMware common stock.
If you own 100 shares of VMware common stock and elect to receive solely the stock consideration, and 80% of the outstanding VMware shares elect to receive Broadcom common stock, 15% of the outstanding VMware shares elect to receive cash and 5% of the outstanding VMware shares do not make an election, you will receive cash in exchange for 37.5 of your shares of VMware common stock and Broadcom common stock in exchange for 62.5 of your shares of VMware common stock.
If you own 100 shares of VMware common stock and elect to receive the cash consideration for 45 shares and the stock consideration for 55 shares, and 80% of the outstanding VMware shares elect to receive Broadcom common stock, 15% of the outstanding VMware shares elect to receive cash and 5% of the outstanding VMware shares do not make an election, you will receive cash in exchange for 65.625 of your shares of VMware common stock and Broadcom common stock in exchange for 34.375 of your shares of VMware common stock.
Holders of VMware common stock who do not make an election will be treated as having elected to receive cash consideration or stock consideration in accordance with the proration methodology in the merger agreement.
Based on the number of shares of VMware common stock outstanding as of September 12, 2022, plus shares of VMware common stock that may be delivered pursuant to unvested equity awards and equity awards that may be issued through the completion of the second merger, Broadcom would issue up to approximately 58,548,216 shares of Broadcom common stock to VMware stockholders pursuant to the second merger. The actual number of shares of Broadcom common stock to be issued pursuant to the second merger will be
50

TABLE OF CONTENTS

determined at completion of the second merger based on the exchange ratio and the number of shares of VMware common stock outstanding at such time. Based on up to 58,548,216 shares of Broadcom common stock that may be issued to VMware stockholders, and the number of shares of Broadcom common stock outstanding as of September 12, 2022, immediately after completion of the second merger, former VMware stockholders would own approximately 12.6% of the outstanding shares of Broadcom common stock.
On September 30, 2022 (the most recent practicable date prior to the date of this proxy statement/prospectus), the closing stock price per share of Broadcom common stock was $444.01, which, after giving effect to the exchange ratio of 0.25200, has an implied value of approximately $111.89 per share. Based on this price, with respect to the stock consideration and the cash consideration of $142.50 per share, upon completion of the transactions, VMware stockholders that receive the cash consideration for 50% of their shares of VMware common stock and receive the stock consideration for 50% of their shares of VMware common stock would receive total merger consideration with an implied value of approximately $127.20 per share.
The implied value of the stock consideration will fluctuate, however, as the market price of Broadcom common stock fluctuates because the stock consideration is payable in a fixed number of shares of Broadcom common stock. As a result, the value of the stock consideration that VMware stockholders will receive upon completion of the second merger could be greater than, less than or the same as the value of the stock consideration on the date of this proxy statement/prospectus, at the time of the VMware special meeting or on the date on which VMware stockholders make their election. Accordingly, VMware and Broadcom encourage you to obtain current stock price quotations for Broadcom common stock and VMware common stock before deciding how to vote with respect to approval of the merger agreement proposal.
Background of the Transactions
VMware’s senior management and the VMware board of directors regularly review VMware’s performance, strategy, competitive position, opportunities and prospects in light of current business and economic environments and developments in the software industry and the opportunities and challenges facing participants in the industry. These reviews have included consideration by VMware’s senior management and the VMware board of directors of potential strategic alternatives, including acquisitions, business combinations and other strategic transactions. However, VMware’s recent focus, both before and after the VMware spin-off on November 1, 2021, had been on executing its standalone plan.
On April 26, 2022, the assistant to Hock E. Tan, the President and Chief Executive Officer of Broadcom, contacted the assistant to Michael S. Dell, the Chairman of the VMware board of directors and a large VMware stockholder, to request a meeting between Mr. Tan and Mr. Dell. The topic of the meeting was not specified. Mr. Tan’s and Mr. Dell’s assistants scheduled the meeting for May 6, 2022. At the May 6 meeting, Mr. Tan told Mr. Dell that Broadcom would be interested in a potential combination with VMware on a friendly basis. Mr. Tan and Mr. Dell discussed Broadcom’s strategic rationale with respect to such a transaction, but did not discuss the price or any other terms of a potential transaction. Mr. Dell suggested that Mr. Tan also have a discussion with Egon Durban, a member of the VMware board of directors and the Co-Chief Executive Officer of Silver Lake, another large stockholder of VMware, to discuss a potential transaction. Silver Lake was formerly an investor in Broadcom until 2019. Following the meeting, Mr. Dell contacted Paul Sagan, the lead independent director of the VMware board of directors, as well as Mr. Durban, and informed them each of the discussion with Mr. Tan. Additionally, on May 6, 2022, following the meeting with Mr. Dell, Mr. Tan placed a telephone call to Mr. Durban to arrange a subsequent conversation regarding a potential transaction. On May 7, 2022, Mr. Tan and Mr. Durban discussed a potential transaction by telephone and, on May 12, 2022, Mr. Tan met with Mr. Durban, along with executives of Silver Lake and Broadcom, to discuss a potential transaction.
On May 13, 2022, Broadcom delivered an unsolicited confidential proposal letter (referred to as the May 13 Letter) to Messrs. Dell, Durban and Sagan, proposing the acquisition of VMware by Broadcom in a cash and stock transaction. The May 13 Letter was addressed to the VMware board of directors, and was promptly made available to the entire VMware board of directors. The May 13 Letter noted that Broadcom was prepared to offer VMware stockholders $142.50 per share of VMware common stock, in the form of either $142.50 in cash or 0.2422 shares of Broadcom common stock, at the election of each VMware stockholder and subject to proration so that the total transaction consideration would be 50% cash and 50% stock. The May 13 Letter also noted that the proposed transaction would not be subject to Broadcom stockholder approval nor a financing condition and would be funded through a combination of cash on hand and committed debt financing. The May 13 Letter also
51

TABLE OF CONTENTS

included letters from each of Barclays, Citi, Credit Suisse and Morgan Stanley providing that the foregoing banks were highly confident that they would be able to arrange the necessary debt financing. Broadcom also indicated in the May 13 Letter its desire to move quickly toward a definitive agreement with VMware, with announcement of a transaction to coincide with VMware’s scheduled earnings announcement on May 26, 2022, and stated that Broadcom was prepared to provide for a go-shop period immediately following execution of the definitive agreement, on customary terms. Broadcom also requested that VMware provide Dell with the requisite tax opinion required by the tax matters agreement between VMware and Dell in order for VMware to engage in a proposed transaction with Broadcom, in form and substance satisfactory to Dell, VMware and Broadcom, prior to the signing of a definitive agreement with VMware. Broadcom also expressed its expectation that Mr. Dell and Silver Lake would enter into voting agreements to support the transaction and indicated that Broadcom would offer a member of the VMware board of directors, with such member to be mutually agreed by Broadcom and VMware, a seat on the Broadcom board of directors, effective upon the closing of the proposed transaction. Together with the May 13 Letter, Broadcom delivered a mutual non-disclosure agreement and a high-priority diligence request list.
On May 15, 2022, the VMware board of directors met with representatives of VMware management, as well as representatives of J.P. Morgan, Goldman Sachs and Gibson Dunn. During the meeting, the VMware board of directors reviewed the terms of the May 13 Letter with VMware management and its advisors. The VMware board of directors discussed its fiduciary duties in connection with the review of an unsolicited proposal and the fiduciary duties that may apply to the transaction proposed in the May 13 Letter. Representatives of J.P. Morgan and Goldman Sachs also made a presentation regarding the proposal in the May 13 Letter from a financial perspective based upon publicly available market information. After discussion, the VMware board of directors determined to continue discussions with Broadcom. In addition, the VMware board of directors established a committee comprised of Mr. Dell, Mr. Durban, Karen E. Dykstra, a member of the VMware board of directors, and Mr. Sagan (referred to as the VMware transaction committee) for administrative efficiency purposes, with authority to, among other things, review, evaluate, consider, investigate, discuss, negotiate and determine the advisability of any potential strategic alternatives available to VMware, including a potential business combination with Broadcom. The VMware transaction committee was also authorized to recommend to the full VMware board of directors what action or actions should be taken with respect to a potential transaction, which could include a recommendation that the full VMware board of directors reject the proposal from Broadcom. It was noted that the full VMware board of directors retained authority with respect to approval of any proposed transaction. It was also understood that the VMware board of directors would continue to have an active role in the consideration of strategic transactions and that each director would be invited to all meetings of the VMware transaction committee. The VMware board of directors did not provide for the payment of any compensation to the members of the VMware transaction committee in consideration of their service on the committee (other than, for Ms. Dykstra and Mr. Sagan, their ordinary-course compensation as members of the VMware board of directors).
Later on May 15, 2022, at the direction of the VMware board of directors, Mr. Durban spoke with Tom Krause, President of Broadcom Software Group, to coordinate due diligence meetings for the upcoming week and to discuss the process for preparing the initial draft of the merger agreement.
Also on May 15, 2022, representatives of Gibson Dunn delivered a revised draft of the non-disclosure agreement to Wachtell, Lipton, Rosen & Katz, legal counsel to Broadcom (referred to as Wachtell Lipton).
On May 16, 2022, the VMware transaction committee met with other members of the VMware board of directors and representatives of VMware management, J.P. Morgan, Goldman Sachs, Gibson Dunn and Silver Lake. Mr. Durban provided an update on his discussion with Mr. Krause, and the VMware transaction committee discussed the upcoming due diligence meetings with Broadcom, including regarding VMware’s reverse due diligence on Broadcom in light of the stock component of the proposed consideration.
On May 16, 2022, following the meeting of the VMware transaction committee, VMware and Broadcom executed the non-disclosure agreement, which contained a customary mutual standstill provision.
Later on May 16, 2022, representatives of VMware and Broadcom commenced due diligence, which included in-person meetings between the parties and their respective representatives at Silver Lake’s offices.
52

TABLE OF CONTENTS

On May 17, 2022 and May 18, 2022, the VMware transaction committee met with other members of the VMware board of directors and representatives of VMware management, J.P. Morgan, Goldman Sachs, Gibson Dunn and Silver Lake to receive updates on the due diligence meetings and discuss potential structuring of a transaction.
Additionally, on May 17, 2022, VMware provided Broadcom access to a virtual data room.
Also on May 17, 2022, J.P. Morgan provided the VMware board of directors with customary relationship disclosures regarding J.P. Morgan’s relationships with VMware, Broadcom and Silver Lake.
On May 19, 2022, representatives of Wachtell Lipton delivered an initial draft of the merger agreement to representatives of Gibson Dunn.
Also on May 19, 2022, and again on May 20, 2022, representatives of VMware and Broadcom held meetings in which representatives of VMware conducted due diligence on Broadcom.
Later on May 19, 2022, the VMware board of directors met with representatives of VMware management, J.P. Morgan, Goldman Sachs, Gibson Dunn and Silver Lake. The VMware board of directors received an update regarding Broadcom’s due diligence investigation of VMware and the reverse due diligence being performed on Broadcom. Representatives of J.P. Morgan and Goldman Sachs also discussed certain preliminary financial metrics regarding Broadcom’s offer, past synergies achieved by Broadcom in connection with their past acquisitions and a benchmarking analysis of termination fees in similar transactions in the industry, as well as updates based on recent stock price performance of VMware and Broadcom since the May 13 Letter. Representatives of Gibson Dunn also discussed with the VMware board of directors a summary of the draft merger agreement and certain points for negotiation therein, including, among other things, (i) the cap on the amount of stock consideration to be issued by Broadcom to VMware stockholders in the proposed transaction, (ii) the length of the go-shop period, (iii) the termination fees that would be paid during the go-shop period and afterward if VMware were to terminate the merger agreement to accept a superior proposal, (iv) the regulatory construct, including the obligations on Broadcom to seek regulatory approvals and the limitations on such obligations, (v) the potential inclusion of a reverse termination fee to be payable by Broadcom due to a failure to obtain regulatory approvals and (vi) VMware’s and Broadcom’s representations, warranties and interim operating covenants and other terms. Following discussion of the draft merger agreement, the VMware board of directors discussed and then approved a waiver under Section 203 of the DGCL regarding potential voting agreements to be entered into by each of the MSD stockholders and the SL stockholders with Broadcom.
Also on May 19, 2022, Goldman Sachs provided the VMware board of directors with customary relationship disclosures regarding Goldman Sachs’ relationships with VMware, Broadcom and MSD Capital L.P. and Silver Lake and their respective affiliates.
On May 20, 2022, the VMware transaction committee met with other members of the VMware board of directors and representatives of VMware management, J.P. Morgan, Goldman Sachs, Gibson Dunn and Silver Lake to further discuss the draft merger agreement and points for negotiation therein.
Later on May 20, 2022, representatives of Wachtell Lipton delivered to representatives of Gibson Dunn a draft voting agreement to be entered into by each of the MSD stockholders and SL stockholders with Broadcom. Representatives of Gibson Dunn then shared the draft with counsel to Mr. Dell and Silver Lake.
Also on May 20, 2022, a representative of VMware management provided to representatives of Goldman Sachs and J.P. Morgan financial forecasts of VMware’s long-term financial performance as extended through fiscal year 2027 (referred to as the VMware management financial projections and more fully described in the section titled “—Certain Financial Projections Utilized by the VMware Board of Directors and VMware’s Financial Advisors”) for purposes of performing their preliminary financial analyses.
On May 21, 2022, the VMware board of directors met with representatives of VMware management, J.P. Morgan, Goldman Sachs, Gibson Dunn and Silver Lake. At this meeting, the VMware board of directors was provided with financial information relating to VMware and Broadcom, including a discussion of the VMware fiscal first quarter earnings report which would report revenue of approximately $3.088 billion as compared to Wall Street consensus estimates of $3.186 billion, earnings before interest and taxes of $771 million as compared to Wall Street consensus estimates of $861 million and earnings per share of $1.28 as compared to Wall Street consensus estimates of $1.56 and the Broadcom fiscal second quarter earnings report which would report revenue
53

TABLE OF CONTENTS

of approximately $8.103 billion as compared to Wall Street consensus estimates of $7.914 billion, earnings before interest, taxes, depreciation and amortization of $5.111 billion as compared to Wall Street consensus estimates of $4.971 billion and earnings per share of $9.07 as compared to Wall Street consensus estimates of $8.73. The VMware board of directors was also provided by the representatives of VMware management the VMware management financial projections. Following discussion, the VMware board of directors approved the use of the VMware management financial projections by J.P. Morgan and Goldman Sachs for purposes of performing their respective financial analyses in connection with their respective fairness opinions to the VMware board of directors (as more fully described in the sections titled “—Opinion of J.P. Morgan” and “—Opinion of Goldman Sachs”). Representatives of J.P. Morgan and Goldman Sachs also provided an updated summary of the implied metrics of Broadcom’s proposal based on recent stock price fluctuations and certain preliminary financial matters relating to VMware based on the VMware management financial projections. The VMware board of directors then discussed a potential counterproposal to Broadcom, including (i) an increase in headline price from $142.50 to $150 per share, (ii) an increase in exchange ratio from 0.242 to 0.2602, (iii) an increase in the cap on the amount of stock consideration to be issued by Broadcom to VMware stockholders in the proposed transaction from 50% to 60%, (iv) a heightened regulatory-efforts standard, (v) an extended outside date timeline from 15 months to 18 months, (vi) a reverse termination fee payable by Broadcom equal to 2.5% of VMware’s implied equity value giving effect to the proposed transaction and (vii) an extended go-shop period from 35 days to 40 days, with an additional 15-day window where the lower termination fee of $500 million would be payable by VMware to Broadcom if VMware accepted a superior proposal, with a termination fee payable by VMware following such extended period equal to 2.5% of VMware’s implied equity value. The counterproposal also removed as a condition to closing Broadcom’s receipt of a tax opinion with respect to the tax treatment of the transaction. The VMware board of directors authorized Mr. Durban to provide and negotiate the counterproposal with Mr. Tan.
Later on May 21, 2022, Mr. Durban and Mr. Tan met to discuss the counterproposal. During the meeting, Mr. Tan communicated that $142.50 was Broadcom’s best and final price and that Broadcom was unwilling to increase the maximum amount of stock consideration to be issued by Broadcom to VMware stockholders in the proposed transaction; however, Mr. Tan indicated Broadcom would increase the exchange ratio from 0.2422 to 0.2520. Mr. Durban and Mr. Tan also discussed VMware employee matters, including, among other things, change of control and severance protections and a cash retention program to retain key VMware employees.
Later on May 21, 2022, representatives of Gibson Dunn transmitted a revised draft of the merger agreement to Wachtell Lipton, and representatives of Simpson Thacher & Bartlett LLP (referred to as Simpson Thacher), counsel to Silver Lake, also delivered revised drafts of the voting agreements to Wachtell Lipton.
On May 22, 2022, the VMware transaction committee met with other members of the VMware board of directors and representatives of VMware management, J.P. Morgan, Goldman Sachs, Gibson Dunn and Silver Lake to discuss Mr. Durban’s meeting with Mr. Tan. Mr. Dell was unable to attend the meeting of the VMware transaction committee and Mr. Durban noted that the Chief Executive Officer of a large publicly traded corporation (referred to as Party A) had reached out to Mr. Dell to have a discussion, without specifying the topic, while both were in Davos, Switzerland for the World Economic Forum meetings.
Later on May 22, 2022, Bloomberg published an article reporting that Broadcom was in talks to acquire VMware.
On May 23, 2022, Mr. Dell met with the Chief Executive Officer of Party A. During the meeting, the Chief Executive Officer of Party A asked Mr. Dell if Mr. Dell could comment on the rumors that VMware was in discussions regarding a potential transaction, to which Mr. Dell said he had no comment. The Chief Executive Officer of Party A did not make any offer or proposal regarding a potential strategic combination between Party A and VMware.
Also on May 23, 2022, representatives of Wachtell Lipton transmitted a revised draft of the merger agreement to representatives of Gibson Dunn. Between May 23, 2022 and May 26, 2022, representatives of Broadcom, VMware, Silver Lake, Wachtell Lipton, Gibson Dunn and Simpson Thacher exchanged drafts of, and had multiple conference calls to discuss and resolve the open items in, the draft merger agreement, draft voting agreements and related documentation. A separate team at Wachtell Lipton representing Mr. Dell, with the consent of the parties, was included in discussions with respect to Mr. Dell’s voting agreement. Between May 18,
54

TABLE OF CONTENTS

2022 and May 26, 2022, legal executives at Broadcom and Silver Lake also had multiple discussions, including about certain matters in the draft merger agreement, such as regulatory approval requirements, and VMware employee matters, such as change of control and severance protections and a cash retention program to retain key VMware employees.
Later on May 23, 2022, the VMware board of directors met with representatives of VMware management, J.P. Morgan, Goldman Sachs, Gibson Dunn and Silver Lake. Representatives of J.P. Morgan and Goldman Sachs reviewed with the VMware board of directors their respective preliminary financial analyses of VMware and representatives of J.P. Morgan also reviewed preliminary financial analyses of Broadcom. Representatives of J.P. Morgan and Goldman Sachs also discussed the market reaction to the news reports regarding the potential acquisition of VMware by Broadcom, including market speculation regarding other potential suitors for VMware. Representatives of Gibson Dunn also reviewed the open issues in the revised draft merger agreement from Wachtell Lipton, including, among other things, (i) the deletion of the reverse termination fee payable by Broadcom in connection with regulatory review, (ii) a more limited divestiture obligation on Broadcom in connection with obtaining regulatory approvals providing that no divestiture would be required if such divestiture was with respect to assets, products or businesses of Broadcom not included in the Broadcom Software Group and (iii) the increased termination fee payable by VMware during the 40-day go-shop period of $900 million, with a termination fee payable by VMware of $1.8 billion thereafter in connection with any termination for a superior proposal.
On May 24, 2022, the VMware board of directors met with representatives of VMware management, J.P. Morgan, Goldman Sachs, Gibson Dunn, Silver Lake and Axinn, Veltrop & Harkrider LLP (referred to as Axinn), co-counsel to VMware regarding regulatory matters. Representatives of J.P. Morgan and Goldman Sachs reviewed with the VMware board of directors the potential go-shop process, including potential counterparties to contact, including certain key metrics for each party and the potential strategic rationale for a potential combination and potential considerations each potential party may have regarding a potential transaction. Mr. Rangarajan (Raghu) Raghuram, Chief Executive Officer of VMware, noted that a senior executive of a large publicly traded corporation (referred to as Party B) had reached out following the news reports regarding a potential Broadcom transaction and expressed interest in a potential transaction. Mr. Dell noted that he had interacted with another senior executive of Party B in Davos the day prior and such executive did not mention anything regarding a potential transaction. The VMware board of directors discussed the terms of a revised draft merger agreement to be transmitted to Broadcom, including (i) reinserting the reverse termination fee payable by Broadcom in the amount of $1.8 billion, which was the same amount as the post-go-shop termination fee payable by VMware, (ii) revising the go-shop termination fee payable by VMware to $700 million, which was between VMware’s initial $500 million go-shop termination fee proposal and Broadcom’s $900 million counterproposal and (iii) accepting that Broadcom would not be required to make regulatory divestitures if such divested asset, product or business was not included in the Broadcom Software Group. Representatives of Gibson Dunn also discussed VMware’s and Broadcom’s representations, warranties and interim operating covenants and other terms.
Following the meeting of the VMware board of directors, on May 24, 2022, representatives of Gibson Dunn transmitted a revised draft merger agreement to Wachtell Lipton.
Also on May 24, 2022, Goldman Sachs provided the VMware board of directors with additional relationship disclosures regarding Goldman Sachs’ relationships with potential counterparties that Goldman Sachs proposed to contact during the go-shop period and their respective affiliates.
Early in the morning on May 25, 2022, representatives of Wachtell Lipton transmitted a further revised draft of the merger agreement to Gibson Dunn.
Later in the morning on May 25, 2022, the VMware board of directors met with representatives of VMware management, J.P. Morgan, Goldman Sachs, Gibson Dunn, Silver Lake and Axinn. Among other things, representatives of Gibson Dunn reviewed the open items in the draft merger agreement and potential resolutions. The VMware board of directors discussed the terms of a revised draft merger agreement to be transmitted to Broadcom, including accepting a lowered reverse termination fee of $1.5 billion, the same amount as the proposed post-go-shop termination fee payable by VMware, accepting an increased go-shop termination fee of $750 million, but continuing to negotiate to expand the obligations on Broadcom to seek regulatory approvals and narrow the limitations on such obligations.
55

TABLE OF CONTENTS

Following the meeting of the VMware board of directors, on May 25, 2022, representatives of Gibson Dunn transmitted a further revised draft of the merger agreement to Wachtell Lipton.
Later on May 25, 2022, the VMware board of directors met with representatives of VMware management, J.P. Morgan, Goldman Sachs, Silver Lake, Gibson Dunn and Axinn to discuss the status of the negotiation of the merger agreement and open issues. The representatives of each of Goldman Sachs and J.P. Morgan reviewed with the VMware board of directors Goldman Sachs’ and J.P. Morgan’s respective financial analyses of the aggregate merger consideration to be paid to the holders of shares of VMware common stock (other than Broadcom and its affiliates) pursuant to the merger agreement. The VMware board of directors noted the customary relationship disclosures previously provided by Goldman Sachs regarding Goldman Sachs’ relationships with VMware, Broadcom and MSD Capital L.P. and Silver Lake and their respective affiliates and the customary relationship disclosures previously provided by J.P. Morgan regarding their relationships with VMware, Broadcom and Silver Lake and the VMware board of directors did not identify any concerns with these disclosures. The representatives of Goldman Sachs and J.P. Morgan each discussed the procedures and process in connection with delivery of their respective opinions, assuming successful completion of the negotiations and finalization of the terms of the merger agreement and related transaction documents. Representatives of Gibson Dunn also reviewed the key terms of the merger agreement and the voting agreements to be entered into by each of the MSD stockholders and the SL stockholders.
Early in the morning on May 26, 2022, the VMware board of directors met with representatives of VMware management, J.P. Morgan, Goldman Sachs, Gibson Dunn, Silver Lake and Axinn. Representatives of Gibson Dunn reviewed with the VMware board of directors their fiduciary duties in the context of considering the proposed transaction. Representatives of Gibson Dunn also provided an update on the negotiation of the merger agreement and related transaction documents, including updates to the final terms of the merger agreement since the earlier meeting of the VMware board of directors on May 25. The representatives of each of Goldman Sachs and J.P. Morgan again reviewed with the VMware board of directors Goldman Sachs’ and J.P. Morgan’s respective financial analyses of the aggregate merger consideration to be paid to the holders of shares of VMware common stock (other than Broadcom and its affiliates) pursuant to the merger agreement. The representatives of Goldman Sachs then rendered the oral opinion of Goldman Sachs, subsequently confirmed by delivery of its written opinion, dated May 26, 2022, to the VMware board of directors that, as of the date of the written opinion and based upon and subject to the various limitations, qualifications and assumptions set forth therein, the aggregate merger consideration to be paid to the holders (other than Broadcom and its affiliates) of shares of VMware common stock pursuant to the merger agreement was fair from a financial point of view to such holders. The representatives of J.P. Morgan then also rendered the oral opinion of J.P. Morgan subsequently confirmed by delivery of its written opinion dated May 26, 2022 to the VMware board of directors that, as of the date of such opinion and based upon and subject to the various limitations, qualifications and assumptions set forth therein, the merger consideration to be paid to holders of VMware common stock in the transactions was fair, from a financial point of view, to such holders. Following discussion, and taking into consideration various factors, including those described in the section titled “—VMware’s Reasons for the Merger; Recommendation of the VMware Board of Directors,” the VMware board of directors unanimously (i) determined that the terms of the merger agreement and the transactions are fair to, and in the best interests of, VMware and the VMware stockholders, (ii) determined that it is in the best interests of VMware and the VMware stockholders, and declared it advisable, to enter into the merger agreement, (iii) approved the execution and delivery by VMware of the merger agreement, the performance by VMware of its covenants and agreements contained therein and the consummation of the transactions substantially upon the terms and conditions set forth in the merger agreement and (iv) resolved to recommend that the VMware stockholders vote to adopt the merger agreement.
Before the opening of New York Stock Exchange normal trading hours on May 26, 2022, the applicable parties executed the merger agreement and the voting agreements, Broadcom delivered to VMware fully executed versions of the debt commitment letter and Gibson Dunn delivered the legal opinion required by the tax matters agreement between VMware and Dell for VMware to engage in the transactions contemplated by the merger agreement. Promptly following execution of the merger agreement, VMware and Broadcom publicly announced the merger agreement.
Later on May 26, 2022, in accordance with the go-shop provisions in the merger agreement, at the direction of the VMware board of directors, representatives of J.P. Morgan and Goldman Sachs began contacting parties about their interest in participating in the go-shop process. During the go-shop period, representatives of
56

TABLE OF CONTENTS

J.P. Morgan and Goldman Sachs contacted 10 potential strategic acquirors (including Party A and Party B). Of such contacted parties, two potential strategic acquirors executed acceptable confidentiality agreements. During the go-shop period, VMware provided confidential information in response to due diligence inquiries made by these two potential strategic acquirors. At 11:59 p.m. Pacific time on July 5, 2022, the go-shop period expired without any party submitting a proposal to acquire VMware.
VMware’s Reasons for the Transactions; Recommendation of the VMware Board of Directors
At its May 26, 2022 meeting held to evaluate the transactions, the VMware board of directors unanimously (i) determined that the terms of the merger agreement and the transactions are fair to, and in the best interests, of VMware and the VMware stockholders, (ii) determined that it is in the best interests of VMware and the VMware stockholders, and declared it advisable, to enter into the merger agreement, (iii) approved the execution and delivery by VMware of the merger agreement, the performance by VMware of its covenants and agreements contained therein and the consummation of the transactions upon the terms and subject to the conditions set forth in the merger agreement and (iv) resolved to recommend that the VMware stockholders vote to adopt the merger agreement. Additionally, the VMware board of directors has approved, adopted, authorized and declared advisable the charter amendment. The VMware board of directors recommends that VMware stockholders vote:
1.
“FOR” the merger agreement proposal;
2.
“FOR” the merger-related compensation proposal;
3.
“FOR” the adjournment proposal; and
4.
“FOR” the charter amendment proposal.
In evaluating the transactions and the merger agreement and arriving at its determination, the VMware board of directors consulted with VMware’s senior management, representatives of VMware’s financial advisors, Goldman Sachs and J.P. Morgan and VMware’s outside legal counsel, Gibson Dunn, and considered a number of substantive factors, both positive and negative, and potential benefits and detriments of the transactions to VMware and its stockholders. The VMware board of directors believed that, taken as a whole, the following factors supported its decision to approve the transactions:
Merger Consideration. The value of the merger consideration to be received by VMware stockholders in relation to the market prices of VMware common stock prior to the VMware board of directors’ approval of the merger agreement.
Premium to Trading Price of VMware Common Stock. The fact that the implied value per share of VMware common stock of $142.50 assuming a cash election and no proration, the implied value per share of VMware common stock of $136.88 assuming a stock election and no proration and a blended value per share of VMware common stock of $139.69 (assuming proration of 50% cash and 50% equity based on the treatment of VMware common stock, stock options, restricted stock units and performance stock units pursuant to the merger agreement), each calculated as of May 20, 2022 (the last trading day prior to market speculation regarding the transactions), represented a premium of 49%, 43% and 46%, respectively, over the closing price per share of VMware common stock of $95.71 on May 20, 2022. The VMware board of directors also considered the fact that the implied value per share of VMware common stock of $142.50 assuming a cash election and no proration, the implied value per share of VMware common stock of $132.10 assuming a stock election and no proration and a blended value per share of VMware common stock of $137.30 (assuming proration of 50% cash and 50% equity based on the treatment of VMware common stock, stock options, restricted stock units and performance stock units pursuant to the merger agreement), each calculated as of May 24, 2022, represented a premium of 49%, 38% and 43%, respectively, over the closing price per share of VMware common stock of $95.71 on May 20, 2022.
Uncertainty of Future Common Stock Market Price. The uncertainty of VMware’s future stock market price if VMware remained independent. The VMware board of directors considered VMware’s business, assets, financial condition, results of operations, management, competitive position and prospects, as well as current industry, economic and stock and credit market conditions. The VMware board of directors also considered VMware’s long range plan and the initiatives and the potential
57

TABLE OF CONTENTS

execution risks associated with such plan. In connection with these considerations, the VMware board of directors considered the attendant risk that if VMware remained independent, VMware common stock might not trade at levels equal to or greater than the value of the merger consideration in the near term, over an extended period of time or at all.
Negotiations with Broadcom. The benefits that VMware and its advisors were able to obtain during its negotiations with Broadcom. The VMware board of directors believed that the consideration reflected in the merger agreement was the best transaction that could be obtained by VMware stockholders at the time, and that there was no assurance that a more favorable opportunity to sell VMware would arise later or through any alternative transaction.
Stockholder Election Opportunity. The fact that VMware stockholders would have the right to elect to receive the merger consideration either in cash or shares of Broadcom common stock, subject to proration.
Significant Portion of Merger Consideration in Cash. The fact that 50% of the merger consideration will be paid in cash, giving VMware stockholders the opportunity to immediately realize value for a significant portion of their investment and providing certainty of value. The VMware board of directors also considered the fact that VMware stockholders would be able to reinvest the cash consideration received in the transactions in shares of Broadcom common stock if they desired to do so.
Participation in Potential Upside. The benefits of Broadcom that could result from the transactions, including the potential to realize synergies. The VMware board of directors also considered the fact that, since a portion of the merger consideration will be paid in shares of Broadcom common stock, VMware stockholders will benefit from an approximately 12% pro forma continuing equity ownership in Broadcom (based on share data of VMware and Broadcom on May 24, 2022) and have the opportunity to participate in any future earnings or growth of Broadcom and future appreciation in the value of Broadcom common stock following the transactions should they determine to retain the shares of Broadcom common stock payable in the transactions.
Fixed Exchange Ratio for Stock Portion of Merger Consideration. The fact that because the stock consideration is based on a fixed exchange ratio of 0.25200 of a share of Broadcom common stock, VMware stockholders receiving a portion of the merger consideration in shares of Broadcom common stock will have the opportunity to benefit from any increase in the trading price of shares of Broadcom common stock between the announcement of the merger agreement and the completion of the transactions and that the cash portion of the merger consideration will limit the impact of a decline in the trading price of Broadcom common stock on the aggregate value of the merger consideration.
Tax Treatment. The fact that the transactions are intended to qualify for the Intended Tax Treatment, as described in greater detail under “Material U.S. Federal Income Tax Consequences.”
Expected Cost Synergies. The expectation that Broadcom will recognize anticipated cost synergies following consummation of the transactions, which VMware stockholders will benefit from as continuing stockholders of Broadcom. The VMware board of directors also considered that there could be no assurance that any particular amount of such synergies would be achieved following completion of the transactions or the timeframe in which they would be achieved.
Financial Analyses and Opinion of Goldman Sachs. The oral opinion of Goldman Sachs rendered to the VMware board of directors, subsequently confirmed by delivery of the written opinion of Goldman Sachs, dated May 26, 2022, that, as of the date of such written opinion and based upon and subject to the various limitations, qualifications and assumptions set forth therein, the aggregate merger consideration to be paid to the holders (other than Broadcom and its affiliates) of shares of VMware common stock pursuant to the merger agreement was fair from a financial point of view to such holders. The opinion is more fully described in the section titled “—Opinion of Goldman Sachs” and the full text of the opinion is attached as Annex D to this proxy statement/prospectus. The VMware board of directors considered that Goldman Sachs, in connection with delivering its opinion, performed a variety of financial and comparative analyses described in the section titled “—Opinion of Goldman Sachs.”
58

TABLE OF CONTENTS

Financial Analyses and Opinion of J.P. Morgan. The oral opinion of J.P. Morgan rendered to the VMware board of directors on May 26, 2022, which was subsequently confirmed by delivery of its written opinion, dated May 26, 2022, that, as of such date and based upon and subject to the various limitations, qualifications and assumptions set forth in its opinion, the merger consideration to be paid to holders of VMware common stock in the transactions was fair, from a financial point of view, to such holders. The opinion is more fully described in the section titled “—Opinion of J.P. Morgan” and the full text of the opinion is attached as Annex E to this proxy statement/prospectus. The VMware board of directors considered that J.P. Morgan, in connection with delivering its opinion, performed a variety of financial and comparative analyses described in the section titled “—Opinion of J.P. Morgan.”
Likelihood of Consummation. The likelihood that the transactions would be completed, in light of, among other things, the conditions to the transactions, the absence of a financing condition, and the efforts required to obtain regulatory approvals.
Board Representation. The fact that one member of the VMware board of directors, to be mutually agreed by VMware and Broadcom, will join the Broadcom board of directors.
Terms of the Merger Agreement. The terms and conditions of the merger agreement, including:
the representations, warranties and covenants of the parties, the conditions to the parties’ obligations to complete the transactions and their ability to terminate the merger agreement;
the provisions of the merger agreement that permit VMware, during a 40-day go-shop period, to solicit alternative proposals from third parties;
the provisions of the merger agreement that allow VMware to engage in negotiations with, and provide information to, a third party that makes a written bona fide acquisition proposal following the go-shop period that did not result from a breach of VMware’s non-solicitation obligations, if the VMware board of directors has determined in good faith, after consultation with its outside legal counsel and financial advisors, that such proposal constitutes or could reasonably be expected to lead to a transaction that is superior to the transactions and VMware complies with certain procedural requirements;
the provisions of the merger agreement that allow the VMware board of directors to change its recommendation in favor of the adoption of the merger agreement in response to a superior proposal and terminate the merger agreement in order to accept a superior proposal if the VMware board of directors has determined in good faith, after consultation with its outside legal counsel and financial advisors, that an acquisition proposal is a superior proposal and, after consultation with its outside legal counsel, that failure to take such action would reasonably be expected to be inconsistent with the VMware board of directors’ fiduciary duties (including taking into account any modifications to the terms of the merger agreement that are proposed by Broadcom and, in connection with the termination of the merger agreement, payment to Broadcom of a $750 million termination fee for termination during the go-shop period or a $1.5 billion termination fee for termination following the go-shop period), subject to VMware’s compliance with certain procedural requirements;
the provisions of the merger agreement that allow the VMware board of directors to change its recommendation in favor of the adoption of the merger agreement (other than in response to the receipt of a written bona fide acquisition proposal, which is subject to the preceding sub-bullet above) if the VMware board of directors has determined in good faith, after consultation with its outside legal counsel, that failure to take such action would reasonably be expected to be inconsistent with its directors’ fiduciary duties (including taking into account any modifications to the terms of the merger agreement that are proposed by Broadcom), subject to VMware’s compliance with certain procedural requirements;
the belief of the VMware board of directors that the payment of either the $1.5 billion termination fee or the $750 million termination fee, as applicable, were not likely to unduly discourage competing third-party proposals or reduce the price of such proposals and that the lower
59

TABLE OF CONTENTS

$750 million termination fee would make it more likely for potential acquirors to consider making a superior proposal, that such termination fees and provisions are customary for transactions of this size and type, and that the sizes of the respective termination fees were reasonable in the context of comparable transactions;
the fact that upon termination of the merger agreement in certain circumstances, Broadcom would be required to pay to VMware a $1.5 billion termination fee that would help offset some of the costs of the transaction; and
the ability of VMware to specifically enforce the terms of the merger agreement.
Timing Considerations. The belief of the VMware board of directors that the benefits of soliciting interest from other potential parties were outweighed by a number of risks, including that such solicitation would further increase market speculation and jeopardize or, at a minimum, delay the transactions. The VMware board of directors also observed that VMware had the right to solicit alternative proposals during the go-shop period and that VMware retained the ability to consider unsolicited proposals after the go-shop period until the meeting of the VMware stockholders to vote on the merger agreement proposal and to enter into an agreement with respect to an acquisition proposal under certain circumstances (concurrently with terminating the merger agreement and paying the $1.5 billion termination fee or the $750 million termination fee, as applicable).
Strategic Benefits. The VMware board of directors considered that the transactions are expected to provide a number of significant strategic opportunities, including the following (not necessarily listed in order of relative importance):
the transaction would synergistically combine VMware’s proven technology offerings with Broadcom’s broader capabilities. Broadcom would facilitate a diversity of service offerings, client relationships, geographies and end markets and offer enterprise customers greater choice, value and flexibility to address complex IT infrastructure challenges;
the complementary nature of each company’s solutions and platforms; and
the expectation that the transactions would result in a company with increased capabilities and world-class products in core market segments that will be uniquely positioned to serve, facilitate and power the markets of the future.
Broadcom’s Business and Reputation. The results of the due diligence investigation that VMware’s senior management conducted with the assistance of its advisors on Broadcom with respect to certain matters and Broadcom’s business reputation and capabilities of Broadcom and its management. The VMware board of directors also considered Broadcom’s strong track record as an experienced acquirer, which is likely to facilitate an effective and timely integration of VMware’s business and operations.
Financing Strength of Broadcom. The fact that Broadcom has obtained committed debt financing for the transactions from reputable financial institutions and likelihood that Broadcom would be able to finance the transactions given Broadcom’s financial resources and financial profile.
Availability of Appraisal Rights. The fact that appraisal rights would be available to holders of VMware common stock under Delaware law and that there was no condition in the merger agreement relating to the maximum number of shares of VMware common stock that could exercise appraisal rights.
MSD Stockholders and SL Stockholders Voting Agreements. The support of the transactions by the MSD stockholders and the SL stockholders, as evidenced by the execution of the voting agreements.
The VMware board of directors also considered certain potentially negative factors in its deliberations concerning the transactions, including the following:
Fixed Stock Ratio of Merger Consideration. The fact that because the stock portion of the merger consideration is a fixed exchange ratio of shares of Broadcom common stock to VMware common stock, VMware stockholders could be adversely affected by a decrease in the trading price of Broadcom common stock during the pendency of the transactions and the fact that the merger
60

TABLE OF CONTENTS

agreement does not provide VMware with a termination right or other similar protection relating to the trading price of Broadcom common stock. The VMware board of directors determined that this structure was appropriate and the risk acceptable in view of factors such as:
the VMware board of directors’ review of the relative intrinsic values and financial performance of Broadcom and VMware; and
the fact that VMware stockholders may elect cash consideration, subject to proration, which limits the impact of a decline in the trading price of Broadcom common stock on the value of the merger consideration.
Possible Failure to Achieve Synergies. The risk that the potential benefits and synergies sought in the transactions will not be realized or will not be realized within the expected time period, and the risk associated with the integration by Broadcom of VMware.
Smaller Ongoing Equity Participation in Broadcom by VMware Stockholders. The fact that because only 50% of the merger consideration will be in the form of Broadcom common stock, VMware stockholders will have a smaller ongoing equity participation in Broadcom (and, as a result, a smaller opportunity to participate in any future earnings or growth of Broadcom and future appreciation in the value of Broadcom common stock following the completion of the transactions) than they have in VMware.
Risk of Non-Completion. The possibility that the transactions might not be completed, including as a result of the failure to obtain regulatory approvals or the failure of VMware stockholders to approve the merger agreement proposal, and the effect the resulting public announcement of the termination of the merger agreement may have on:
the trading price of VMware common stock; and
VMware’s business and operating results, particularly in light of the costs incurred in connection with the transactions.
Possible Deterrence of Competing Offers. The risk that various provisions of the merger agreement, including the requirement that VMware must pay to Broadcom a termination fee of either $750 million if the merger agreement is terminated under certain circumstances during the go-shop period or $1.5 billion if the merger agreement is terminated under certain circumstances following the expiration of the go-shop period, may discourage other parties potentially interested in an acquisition of, or combination with, VMware from pursuing that opportunity.
Possible Disruption of the Business and Costs and Expenses. The possible disruption to VMware’s business that may result from the transactions, the resulting distraction of VMware’s management and potential attrition of VMware’s employees, as well as the costs and expenses associated with completing the transactions.
Restrictions on Operation of VMware’s Business. The requirement that VMware conduct its business in a commercially reasonable manner and in all material respects in the ordinary course of business consistent with past practice prior to completion of the transactions.
Impact of Announcement. The uncertainty about the effect of the transactions, regardless of whether the transactions are completed, on VMware’s employees, customers and other parties, may impair VMware’s ability to attract, retain and motivate key personnel, and could cause customers, suppliers and others to seek to change existing business relationships with VMware, and the potential for litigation arising in connection with the transactions.
Need to Obtain Required Regulatory Clearances. The fact that completion of the transactions would require approval, or expiration or termination of the applicable waiting periods, under the HSR Act and other applicable non-U.S. antitrust laws.
Other Risks. The risks described under “Risk Factors” beginning on page 27.
The VMware board of directors concluded that the potentially negative factors associated with the transactions were significantly outweighed by the potential benefits that it expected the VMware stockholders
61

TABLE OF CONTENTS

would achieve as a result of the transactions, including the belief of the VMware board of directors that the transactions would maximize the immediate value of VMware stockholders’ shares and minimize the risks and uncertainty affecting the future prospects of VMware, including the potential execution risks associated with its stand-alone financial plan. Accordingly, the VMware board of directors unanimously (i) determined that the terms of the merger agreement and the transactions are fair to, and in the best interests, of VMware and the VMware stockholders, (ii) determined that it is in the best interests of VMware and the VMware stockholders, and declared it advisable, to enter into the merger agreement, (iii) approved the execution and delivery by VMware of the merger agreement, the performance by VMware of its covenants and agreements contained therein and the consummation of the transactions upon the terms and subject to the conditions set forth in the merger agreement and (iv) resolved to recommend that the VMware stockholders vote to adopt the merger agreement.
In addition, the VMware board of directors was aware of and considered the interests that VMware’s directors and executive officers may have with respect to the transactions that differ from, or are in addition to, the interests of stockholders of VMware generally, as described under “—Interests of VMware’s Directors and Executive Officers in the Transactions.”
The foregoing discussion of the information and factors considered by the VMware board of directors is not exhaustive, but VMware believes it includes all the material factors considered by the VMware board of directors. In view of the wide variety of factors considered in connection with its evaluation of the transactions and the complexity of these matters, the VMware board of directors did not consider it practicable to, and did not attempt to, quantify or otherwise assign relative or specific weight or values to any of these factors. Rather, the VMware board of directors viewed its position and recommendation as being based on an overall analysis and on the totality of the information presented to and factors considered by it. In addition, in considering the factors described above, individual directors may have given different weights to different factors. The VMware board of directors based its unanimous recommendation on the totality of the information presented.
This explanation of VMware’s reasons for the transactions and other information presented in this section is forward-looking in nature and, therefore, should be read in light of the factors described under “Cautionary Statement Regarding Forward-Looking Statements.”
Certain Financial Projections Utilized by the VMware Board of Directors and VMware’s Financial Advisors
While VMware has from time to time provided limited financial guidance to investors, VMware’s management does not, as a matter of course, otherwise publicly disclose forecasts or internal projections as to future performance due to, among other things, the inherent difficulty of predicting financial performance for future periods and the likelihood that the underlying assumptions and estimates may not be realized. In connection with the transactions, VMware provided certain unaudited non-public financial projections regarding VMware to the VMware board of directors, which are referred to as the “VMware management financial projections.” At the direction of the VMware board of directors, the VMware management financial projections were also provided to, and approved for use by, Goldman Sachs and J.P. Morgan for purposes of performing their respective financial analyses in connection with rendering their respective opinions to the VMware board of directors (as more fully described in the sections titled “—Opinion of Goldman Sachs” and “—Opinion of J.P. Morgan”). In addition, VMware management provided to the VMware board of directors, Goldman Sachs and J.P. Morgan certain unaudited non-public financial projections for Broadcom, which were informed by Wall Street consensus estimates for Broadcom and due diligence discussions between VMware’s management and Broadcom during VMware’s reverse due diligence process and are referred to as the “VMware-approved Broadcom financial projections” and, together with the VMware management financial projections, the “financial projections.” The financial metrics set forth in the section titled “—VMware-Approved Broadcom Financial Projections” were arithmetically calculated by J.P. Morgan solely using information provided in the VMware-approved Broadcom financial projections and were approved by VMware for use by J.P. Morgan for purposes of performing its financial analyses in connection with rendering its opinion to the VMware board of directors (as more fully described in the section titled “—Opinion of J.P. Morgan”). However, the VMware-approved Broadcom financial projections were not utilized by Goldman Sachs for purposes of performing its financial analyses in connection with rendering its opinion to the VMware board of directors
62

TABLE OF CONTENTS

(as more fully described in the section titled “—Opinion of Goldman Sachs”). A summary of these financial projections is included below to give VMware stockholders access to certain information that was considered by the VMware board of directors for purposes of evaluating the transactions. These projections are not, and should not be viewed as, public guidance or even targets.
The financial projections, while presented with numerical specificity, were based on numerous variables and assumptions, including about future performance, that are inherently uncertain and many of which are beyond VMware’s and Broadcom’s control. The financial projections reflect numerous estimates, assumptions and judgments made by VMware management, based on information available at the time the financial projections were developed, with respect to industry performance and competition, general business, economic, regulatory, market and financial conditions, other future events and matters specific to VMware’s and Broadcom’s business, all of which are difficult to predict and many of which are beyond VMware’s and Broadcom’s control. There can be no assurances that the financial projections accurately reflect future trends or accurately estimate VMware’s or Broadcom’s future financial and operating performance. The financial projections also reflect assumptions as to certain business decisions that are subject to change. Important factors that may affect actual results and cause the financial projections not to be achieved include, but are not limited to, risks and uncertainties relating to VMware’s and Broadcom’s business (including the ability to achieve strategic goals, objectives and targets over the applicable periods), industry performance, general business and economic conditions and other factors described in or referenced under “Cautionary Statement Regarding Forward-Looking Statements” and those risks and uncertainties detailed in VMware’s and Broadcom’s public filings with the SEC. Further, the financial projections cover multiple years and by their nature become subject to greater uncertainty with each successive year. Accordingly, there can be no assurance that the financial projections will be realized, and actual results may vary materially from those shown. Modeling and forecasting the future performance of a software company is a highly speculative endeavor. Since the financial projections cover a long period of time, the financial projections by their nature are unlikely to anticipate each circumstance that will have an effect on the commercial value of VMware’s and Broadcom’s products and services.
The principal assumptions reflected in the VMware management financial projections include (i) VMware continuing to drive a progressive business model transition from a majority of software sales being comprised of perpetual license software to a majority of software sales being comprised of software-as-a-service (referred to as SaaS) or subscription offerings; (ii) bookings growth rates remaining at or ahead of projected market compound annual growth rates (based on projections from April 2022) for a majority of product offerings, leading to (A) year-over-year growth of subscription and SaaS revenue ranging from 26% to 37% in fiscal years 2023 through 2025 and (B) revenue growth of 9% and 11% in fiscal years 2024 and 2025, respectively, fueled by subscription and SaaS revenue, which is projected to account for 46% of the overall revenue mix in fiscal year 2025; (iii) expansion of operating margin to 30.0% in fiscal year 2025, representing a return to pre-SaaS transition operating margins as VMware’s subscription and SaaS business model scales and operational investments driving transition or dual operating model (on-premises software or SaaS) are reduced and a majority of offerings are subscription and SaaS; (iv) returning to double digit operating cash flow growth starting fiscal year 2025 as collections related to SaaS transition normalize and operating margin improves; and (v) expiration of the U.S. Tax Cuts and Jobs Act amendments to Code Section 174, which would no longer permit an immediate deduction for research and development expenditures in the tax year in which such costs are incurred, impacting both (A) the annual tax rate applicable to VMware, forecasted at 16% in fiscal year 2023 and increasing to 23% in fiscal years 2024-2027 and (B) cash tax payments commensurate with an expected increase in tax rate which would impact operating cash flow starting in fiscal year 2023.
The principal assumptions reflected in the VMware-approved Broadcom financial projections include (i) use of analyst consensus estimates and growth rates as of May 20, 2022 for fiscal years 2022, 2023 and 2024 to inform all financial and cash flow metrics; (ii) revenue growth estimates for fiscal years 2025 and 2026 estimated to be similar to the consensus revenue growth rates for fiscal years 2023 and 2024; (iii) gross margins and operating margins in fiscal years 2025 and 2026 remaining consistent with consensus projections for fiscal years 2022 through 2024; and (iv) cash flow metrics, such as capital expenditures, cash tax rate, depreciation and amortization and stock-based compensation, remaining consistent as a percentage of revenue over the forecast period.
63

TABLE OF CONTENTS

The financial projections were not prepared with a view toward public disclosure and, accordingly, do not necessarily comply with published guidelines of the SEC or the guidelines established by the American Institute of Certified Public Accountants for preparation or presentation of prospective financial information or generally accepted accounting principles in the United States (referred to as GAAP).
The financial projections included in this document, including the financial projections set forth below in the sections titled “—VMware Management Financial Projections” and “—VMware-Approved Broadcom Financial Projections,” are the responsibility of VMware’s management. PricewaterhouseCoopers LLP, VMware’s independent registered public accounting firm, has not audited, reviewed, examined, compiled nor applied agreed-upon procedures with respect to the financial projections and, accordingly, PricewaterhouseCoopers LLP does not express an opinion or any other form of assurance with respect thereto. The PricewaterhouseCoopers LLP report on VMware’s consolidated financial statements incorporated by reference from VMware’s Annual Report on Form 10-K for the fiscal year ended January 28, 2022 relates to VMware’s previously issued financial statements. It does not extend to the financial projections and should not be read to do so.
The financial projections are not being included in this proxy statement/prospectus in order to influence any VMware stockholder’s decision as to whether or not to approve the transactions or whether or not to seek appraisal rights with respect to shares of VMware common stock held by such stockholder. The summary of the financial projections is being included in this proxy statement/prospectus solely because these financial projections were made available to the VMware board of directors, Goldman Sachs and J.P. Morgan.
The financial projections do not take into account any circumstances or events occurring after the date they were prepared, including the announcement of the transactions and transaction-related expenses. The financial projections also do not take into account the effect of any failure of the transactions to close and should not be viewed as accurate or continuing in that context.
The inclusion of the financial projections in this proxy statement/prospectus should not be regarded as an indication that VMware, Broadcom, Goldman Sachs or J.P. Morgan or any of their respective affiliates, advisors or representatives considered or consider the financial projections to be predictive of actual future events, and the financial projections should not be relied on as such. None of VMware, Broadcom, Goldman Sachs or J.P. Morgan or any of their respective affiliates, advisors, officers, directors or representatives can give any assurance that actual results will not differ from these financial projections, and none of them undertakes any obligation to update or otherwise revise or reconcile the financial projections to reflect circumstances existing after the date such financial projections were generated or to reflect the occurrence of future events even in the event that any or all of the assumptions underlying the financial projections are shown to be in error or no longer appropriate. Neither VMware nor Broadcom intends to make publicly available any update or other revision to the financial projections, except as required by law. None of VMware, Broadcom, Goldman Sachs or J.P. Morgan or any of their respective affiliates, advisors, officers, directors or representatives has made or makes any representation to any stockholder or other investor regarding the ultimate performance of VMware or Broadcom compared to the information contained in the financial projections or that projected results will be achieved.
VMware’s and Broadcom’s respective stockholders are cautioned not to place undue, if any, reliance on the financial projections included in this proxy statement/prospectus.
The financial projections incorporate certain financial measures which are not GAAP measures. Such financial measures should not be considered in isolation from, or as a substitute for, financial information presented in accordance with GAAP. VMware’s calculations of these financial measures may differ from others in its industry and are not necessarily comparable with information presented under similar captions used by other companies. Financial measures provided to a financial advisor are excluded from the SEC’s definition of non-GAAP financial measures and therefore are not subject to SEC rules regarding disclosures of non-GAAP financial measures, which may otherwise require a reconciliation of a non-GAAP financial measure to a GAAP financial measure to be presented. Reconciliations of these financial measures were not relied upon by Goldman Sachs or J.P. Morgan for purposes of performing their respective financial analyses in connection with rendering their respective opinions to the VMware board of directors (as described in the sections titled “—Opinion of Goldman Sachs” and “—Opinion of J.P. Morgan”) or by the VMware board of directors. Accordingly, a reconciliation of the financial measures included in the financial projections is not provided.
64

TABLE OF CONTENTS

Subject to the foregoing qualifications, the following is a summary of the financial projections:
VMware Management Financial Projections
 
Fiscal Year(5)
($ in millions)
2023E
2024E
2025E
2026E
2027E
Revenue
$13,350
$14,546
$16,160
$17,494
$18,938
Non-GAAP Operating Income(1)
$3,671
$4,146
$4,848
$5,336
$5,871
Adjusted EBITDA(2)
$4,537
$5,102
$5,928
$6,543
$7,221
Unlevered Free Cash Flow(3)
$3,940
$4,086
$4,340
$4,753
$5,255
Unlevered Free Cash Flow (Less Stock-Based Compensation Expenses)(4)
$2,686
$2,776
$2,983
$3,283
$3,664
(1)
Non-GAAP Operating Income for VMware is calculated as GAAP operating income adjusted to exclude stock-based compensation expense, employer payroll taxes on employee stock transactions, intangible amortization, and acquisition, disposition and other items.
(2)
Adjusted EBITDA for VMware is calculated as Non-GAAP Operating Income, adding depreciation and amortization (excluding intangible amortization).
(3)
Unlevered Free Cash Flow for VMware was arithmetically calculated by Goldman Sachs and J.P. Morgan solely using information provided in the VMware management financial projections and was approved by VMware’s management for use by Goldman Sachs and J.P. Morgan for purposes of their respective opinions and financial analyses. Unlevered Free Cash Flow for VMware is calculated as Non-GAAP Operating Income, subtracting the impact of cash taxes and capital expenditures, adding the impact of depreciation and amortization (excluding intangible amortization) and adding or subtracting, as applicable, changes in net working capital.
(4)
Unlevered Free Cash Flow (Less Stock-Based Compensation Expense) for VMware was arithmetically calculated by Goldman Sachs and J.P. Morgan solely using information provided in the VMware management financial projections and was approved by VMware’s management for use by Goldman Sachs and J.P. Morgan for purposes of their respective opinions and financial analyses. Unlevered Free Cash Flow (Less Stock-Based Compensation Expense) for VMware is calculated as Non-GAAP Operating Income, subtracting the impact of cash taxes, capital expenditures and stock-based compensation, adding the impact of depreciation and amortization (excluding intangible amortization) and adding or subtracting, as applicable, changes in net working capital.
(5)
VMware’s fiscal year is the 52 or 53 weeks ending on the Friday nearest to January 31.
VMware-Approved Broadcom Financial Projections
 
Fiscal Year Ending October 31,
($ in millions)
2022E
2023E
2024E
2025E
2026E
Revenue
$32,666
$34,625
$36,307
$38,123
$40,029
Non-GAAP Operating Income(1)
$19,893
$21,122
$22,147
$23,255
$24,418
Adjusted EBITDA(2)
$20,416
$21,641
$22,692
$23,827
$25,018
Unlevered Free Cash Flow(3)
$17,494
$18,717
$19,645
$20,625
$21,656
Unlevered Free Cash Flow (Less Stock-Based Compensation Expense)(4)
$15,697
$16,813
$17,648
$18,528
$19,455
(1)
Non-GAAP Operating Income for Broadcom is calculated as GAAP operating income adjusted to exclude stock-based compensation expense, amortization of acquisition-related intangible assets, restructuring, impairment and disposal charges, and acquisition-related costs.
(2)
Adjusted EBITDA for Broadcom is calculated as Non-GAAP Operating Income, adding depreciation and amortization (excluding amortization of acquisition-related intangible assets).
(3)
Unlevered Free Cash Flow for Broadcom is calculated as Non-GAAP Operating Income, subtracting the impact of cash taxes and capital expenditures, adding the impact of depreciation and amortization (excluding amortization of acquisition-related intangible assets) and adding or subtracting, as applicable, changes in net working capital.
(4)
Unlevered Free Cash Flow (Less Stock-Based Compensation Expense) for Broadcom is calculated as Non-GAAP Operating Income, subtracting the impact of cash taxes, capital expenditures and stock-based compensation, adding the impact of depreciation and amortization (excluding amortization of acquisition-related intangible assets) and adding or subtracting, as applicable, changes in net working capital.
For additional information on VMware’s and Broadcom’s actual results and historical financial information, see the section titled “Where You Can Find More Information.”
Opinions of VMware’s Financial Advisors
Opinion of Goldman Sachs
Goldman Sachs rendered its oral opinion, subsequently confirmed by delivery of its written opinion, dated May 26, 2022, to the VMware board of directors that, as of the date of such written opinion and based upon and
65

TABLE OF CONTENTS

subject to the various limitations, qualifications and assumptions set forth therein, the aggregate merger consideration to be paid to the holders (other than Broadcom and its affiliates) of shares of VMware common stock pursuant to the merger agreement was fair from a financial point of view to such holders.
The full text of the written opinion of Goldman Sachs, dated May 26, 2022, which sets forth assumptions made, procedures followed, matters considered and limitations on the review undertaken in connection with the opinion, is attached as Annex D to this proxy statement/prospectus. Goldman Sachs provided advisory services and its opinion for the information and assistance of the VMware board of directors in connection with its consideration of the transactions. The Goldman Sachs opinion is not a recommendation as to how any holder of VMware common stock should vote with respect to the transactions or any other matter.
In connection with rendering the opinion described above and performing its related financial analyses, Goldman Sachs reviewed, among other things:
the merger agreement;
annual reports to stockholders and Annual Reports on Form 10-K of VMware for the five fiscal years ended January 28, 2022, for Broadcom for the four fiscal years ended October 31, 2021 and for Broadcom Limited, Broadcom’s predecessor, for the fiscal year ended October 29, 2017;
certain interim reports to stockholders and Quarterly Reports on Form 10-Q of VMware and Broadcom;
certain other communications from VMware and Broadcom to their respective stockholders;
certain publicly available research analyst reports for VMware and Broadcom; and
certain internal financial analyses and forecasts for VMware prepared by its management, as approved for Goldman Sachs’ use by VMware (referred to in this section titled “—Opinion of Goldman Sachs” as VMware management financial projections and summarized in the section titled “—Certain Financial Projections Utilized by the VMware Board of Directors and VMware’s Financial Advisors—VMware Management Financial Projections”), certain financial analyses and forecasts for Broadcom stand-alone prepared by the management of VMware, as approved for Goldman Sachs’ use by VMware, and certain operating synergies projected by the management of VMware to result from the transactions.
Goldman Sachs also held discussions with members of the senior managements of VMware and Broadcom regarding their assessment of the strategic rationale for, and the potential benefits of, the transactions and the past and current business operations, financial condition and future prospects of Broadcom and with members of the senior management of VMware regarding their assessment of the past and current business operations, financial condition and future prospects of VMware; reviewed the reported price and trading activity for the shares of VMware common stock and Broadcom common stock; compared certain financial and stock market information for VMware and Broadcom with similar information for certain other companies the securities of which are publicly traded; reviewed the financial terms of certain recent business combinations in the technology, media and telecom industry; and performed such other studies and analyses, and considered such other factors, as it deemed appropriate.
For purposes of rendering its opinion, Goldman Sachs, with the consent of the VMware board of directors, relied upon and assumed the accuracy and completeness of all of the financial, legal, regulatory, tax, accounting and other information provided to, discussed with or reviewed by, it, without assuming any responsibility for independent verification thereof. In that regard, Goldman Sachs assumed with the consent of the VMware board of directors that the VMware management financial projections were reasonably prepared on a basis reflecting the best currently available estimates and judgments of the management of VMware. Goldman Sachs did not make an independent evaluation or appraisal of the assets and liabilities (including any contingent, derivative or other off-balance-sheet assets and liabilities) of VMware or Broadcom or any of their respective subsidiaries and Goldman Sachs was not furnished with any such evaluation or appraisal. Goldman Sachs assumed that all governmental, regulatory or other consents and approvals necessary for the consummation of the transactions would be obtained without any adverse effect on VMware or Broadcom or on the expected benefits of the
66

TABLE OF CONTENTS

transactions in any way meaningful to its analysis. Goldman Sachs also assumed that the transactions would be consummated on the terms set forth in the merger agreement, without the waiver or modification of any term or condition the effect of which would be in any way meaningful to its analysis.
Goldman Sachs’ opinion does not address the underlying business decision of VMware to engage in the transactions or the relative merits of the transactions as compared to any strategic alternatives that may be available to VMware; nor does it address any legal, regulatory, tax or accounting matters or the fairness of the proration and other procedures and limitations contained in the merger agreement. Goldman Sachs was not requested to solicit, and did not solicit, interest from other parties with respect to an acquisition of, or other business combination with, VMware or any other alternative transaction. Goldman Sachs’ opinion addresses only the fairness from a financial point of view to the holders (other than Broadcom and its affiliates) of shares of VMware common stock, as of the date of the written opinion, of the aggregate merger consideration to be paid to such holders pursuant to the merger agreement. Goldman Sachs’ opinion does not express any view on, and does not address, any other term or aspect of the merger agreement or the transactions or any term or aspect of any other agreement or instrument contemplated by the merger agreement or entered into or amended in connection with the transactions, including the fairness of the transactions to, or any consideration received in connection therewith by, the holders of any other class of securities, creditors, or other constituencies of VMware; nor as to the fairness of the amount or nature of any compensation to be paid or payable to any of the officers, directors or employees of VMware, or class of such persons, in connection with the transactions, whether relative to the aggregate merger consideration to be paid to the holders of shares of VMware common stock (other than Broadcom and its affiliates) pursuant to the merger agreement or otherwise. Goldman Sachs’ opinion does not express any opinion as to the prices at which shares of Broadcom common stock or VMware common stock will trade at any time, as to the potential effects of volatility in the credit, financial and stock markets on VMware or Broadcom or the transactions, or as to the impact of the transactions on the solvency or viability of VMware or Broadcom or the ability of VMware or Broadcom to pay their respective obligations when they come due. Goldman Sachs’ opinion was necessarily based on economic, monetary, market and other conditions, as in effect on, and the information made available to it as of the date of the opinion and Goldman Sachs assumed no responsibility for updating, revising or reaffirming its opinion based on circumstances, developments or events occurring after the date of its opinion. Goldman Sachs’ advisory services and its opinion expressed were provided for the information and assistance of the VMware board in connection with its consideration of the transactions and such opinion does not constitute a recommendation as to how any holder of shares of VMware common stock should vote or make any election with respect to the transactions or any other matter. Goldman Sachs’ opinion was approved by a fairness committee of Goldman Sachs.
Summary of Material Financial Analysis
The following is a summary of the material financial analyses presented by Goldman Sachs to the VMware board of directors in connection with rendering the opinion described above. The following summary, however, does not purport to be a complete description of the financial analyses performed by Goldman Sachs, nor does the order of analyses described represent relative importance or weight given to those analyses by Goldman Sachs. Some of the summaries of the financial analyses include information presented in tabular format. The tables must be read together with the full text of each summary and are alone not a complete description of Goldman Sachs’ financial analyses. Except as otherwise noted, the following quantitative information, to the extent that it is based on market data, is based on market data as it existed on or before May 25, 2022, the last trading day before the public announcement of the transactions and is not necessarily indicative of current market conditions.
Implied Premia Analysis. Goldman Sachs calculated and compared certain implied premia described below using implied values of the merger consideration to be paid to the holders (other than Broadcom and its affiliates) of shares of VMware common stock pursuant to the merger agreement. For purposes of this analysis, Goldman Sachs calculated implied values for the merger consideration, reflecting an implied value per share of VMware common stock assuming a cash election and no proration, an implied value per share of VMware common stock assuming a stock election and no proration and a blended value per share of VMware common stock (assuming proration of 50% cash and 50% equity based on the treatment of VMware common stock, stock options, restricted stock units and performance stock units pursuant to the merger agreement), each calculated as of May 20, 2022 (the last trading day prior to market speculation regarding the transactions) (referred to in this section titled “—Opinion of Goldman Sachs” as the Undisturbed Date), and as of May 24, 2022, the last trading
67

TABLE OF CONTENTS

day prior to the May 25th meeting of the VMware board of directors at which Goldman Sachs reviewed with the VMware board of directors its financial analyses of the aggregate merger consideration to be paid to the holders of shares of VMware common stock (other than Broadcom and its affiliates) pursuant to the merger agreement.
Goldman Sachs calculated the implied premia represented by the implied values of the merger consideration per share of VMware common stock relative to:
$95.71, the closing price for VMware common stock on the Undisturbed Date; and
$115.94, the closing price for VMware common stock on May 24, 2022.
The results of these calculations are as follows:
 
As of May 20, 2022
As of May 24, 2022
 
Cash
Election
Stock
Election
Blended
Value
Cash
Election
Stock
Election
Blended
Value
Implied Value per Share of VMware Common Stock
$142.50
$136.88
$139.69
$142.50
$132.10
$137.30
Implied Premium to:
 
 
 
 
 
 
Share Price as of May 20, 2022 of $95.71
49%
43%
46%
49%
38%
43%
Share Price as of May 24, 2022 of $115.94
23%
18%
20%
23%
14%
18%
Illustrative Discounted Cash Flow Analysis. Using the VMware management financial projections, Goldman Sachs performed an illustrative discounted cash flow analysis on VMware to derive a range of illustrative present values per share of VMware common stock. Using the mid-year convention for discounting cash flows and discount rates ranging from 7.5% to 8.5%, reflecting estimates of VMware’s weighted average cost of capital, Goldman Sachs discounted to present value as of April 29, 2022 (i) estimates of unlevered free cash flow for VMware, as arithmetically calculated by Goldman Sachs solely using information provided in the VMware management financial projections and approved by VMware’s management for use by Goldman Sachs for purposes of its opinion and financial analyses and referred to as “Unlevered Free Cash Flow (Less Stock-Based Compensation Expenses)” in the section titled “The Merger—Certain Financial Projections Utilized by the VMware Board of Directors and VMware’s Financial Advisors,” for the nine months ended January 28, 2023 and fiscal years 2024 through 2027 and (ii) a range of illustrative terminal values for VMware, which were calculated by applying illustrative perpetuity growth rates ranging from 2.0% to 3.0% to a terminal year estimate of the unlevered free cash flow to be generated by VMware, as approved by VMware management for use by Goldman Sachs for purposes of its opinion and financial analyses. Based on the foregoing, Goldman Sachs also calculated implied terminal value to next twelve months unlevered free cash flow multiples ranging from 10.9x to 15.8x. Goldman Sachs derived such discount rates by application of the Capital Asset Pricing Model (referred to in this section titled “—Opinion of Goldman Sachs” as “CAPM”), which requires certain company-specific inputs, including VMware’s target capital structure weightings, the cost of long-term debt, after-tax yield on permanent excess cash, if any, future applicable marginal cash tax rate and a beta for VMware, as well as certain financial metrics for the United States financial markets generally. The range of illustrative perpetuity growth rates for VMware was estimated by Goldman Sachs using its professional judgment and experience, taking into account, among other things, the VMware management financial projections and market expectations regarding long-term real growth of gross domestic product and inflation.
Goldman Sachs derived a range of illustrative enterprise values for VMware by adding the ranges of present values it derived as described above. Goldman Sachs then subtracted from the range of illustrative enterprise values it derived for VMware the amount of VMware’s total debt and added the amount of VMware’s cash and cash equivalents and strategic investments as of April 29, 2022, as provided by VMware management and approved for Goldman Sachs’ use by VMware management, to derive a range of illustrative equity values for VMware. Goldman Sachs then divided the range of illustrative equity values it derived by the number of fully diluted outstanding shares of VMware as of the Undisturbed Date, as provided by VMware management and approved for Goldman Sachs’ use by VMware management, to derive a range of illustrative present values per share of VMware common stock, rounded to the nearest $0.10, of $100.80 to $148.90.
Illustrative Present Value of Future Share Price Analysis. Goldman Sachs performed an illustrative analysis of the implied present value of an illustrative future value per share of VMware common stock, which is designed to provide an indication of the present value of a theoretical future value of VMware’s equity as a
68

TABLE OF CONTENTS

function of VMware’s estimated future unlevered free cash flow and enterprise value to one-year forward unlevered free cash flow (referred in this section titled “—Opinion of Goldman Sachs” as forward EV/UFCF) multiples. For this analysis, Goldman Sachs used the VMware management financial projections for each of the fiscal years 2023 to 2026. Goldman Sachs first calculated the implied future enterprise value of VMware as of January 31, 2023, 2024 and 2025, by applying a range of forward EV/UFCF multiples of 12.0x to 16.0x to the estimates of unlevered free cash flow for VMware, as reflected in the VMware management financial projections and referred to as Unlevered Free Cash Flow in the section titled “—Certain Financial Projections Utilized by the VMware Board of Directors and VMware’s Financial Advisors,” for each of the fiscal years 2024, 2025 and 2026. These illustrative multiples were derived by Goldman Sachs utilizing its professional judgment and experience, taking into account, among other things, current and historical average forward EV/UFCF multiples for VMware and certain selected diversified software companies described in the section titled “—Selected Public Company Comparables.”
Goldman Sachs then subtracted the amount of VMware’s total debt and added the amount of VMware’s cash and cash equivalents and strategic investments as of January 31, 2023, 2024 and 2025, each as provided by management of VMware and approved for Goldman Sachs’ use by VMware management, to the range of implied enterprise values to derive a range of illustrative equity values as of January 31, 2023, 2024 and 2025. Goldman Sachs then divided these implied equity values by the projected number of fully diluted outstanding shares of VMware, as provided by VMware management and approved for Goldman Sachs’ use by VMware management, as of January 31, 2023, 2024 and 2025, to derive a range of implied future equity values per share of VMware common stock. Goldman Sachs then discounted these implied equity values per share to the Undisturbed Date, using an illustrative discount rate of 8.5%, reflecting an estimate of VMware’s cost of equity. Goldman Sachs derived such discount rate by application of the CAPM, which requires certain company-specific inputs, including a beta for VMware, as well as certain financial metrics for the United States financial markets generally. This analysis resulted in a range of implied present values per share of VMware common stock, rounded to the nearest $0.10, of $92.30 to $139.90.
Selected Precedent Transactions Analysis. Goldman Sachs analyzed certain publicly available information relating to the following selected transactions in the technology, media and telecom industry. For each of the selected transactions, where information was publicly available, Goldman Sachs calculated and compared the implied enterprise value of the applicable target company based on the consideration paid in the transaction as a multiple of the target company’s earnings before interest, taxes, depreciation and amortization over the next twelve month period (referred to in this section titled “—Opinion of Goldman Sachs” as EV/NTM EBITDA) at or prior to the announcement of the applicable transaction based on FactSet and Institutional Brokers’ Estimate System estimates.
The following table identifies the transactions reviewed by Goldman Sachs as part of this analysis:
Announcement Date
Acquiror
Target
EV/NTM
EBITDA
January 2022
Elliott Investment Management L.P. and Vista Equity Partners Management, LLC
Citrix Systems, Inc.
14.1x
December 2021
Oracle Corporation
Cerner Corporation
14.3x
March 2021
Symphony Technology Group, LLC
McAfee Corp. (Enterprise Segment)
11.9x
August 2019
Broadcom Inc.
Symantec Corporation (Enterprise Security Segment)
8.2/27.5x(1)
July 2018
Broadcom Inc.
CA, Inc.
11.1x
October 2015
Silver Lake Group L.L.C. and Thoma Bravo, LLC
SolarWinds, Inc.
16.1x
April 2015
Canada Pension Plan Investment Board and Permira Advisers LLC
Informatica Corporation
17.9x
December 2014
Ontario Teachers’ Pension Plan and Thoma Bravo, LLC
Riverbed Technology, Inc.
11.2x
September 2014
Thoma Bravo, LLC
Compuware Corporation
10.3x
(1)
Higher multiple excludes approximately $1 billion of run-rate cost synergies as disclosed in the press release related to the acquisition.
69

TABLE OF CONTENTS

While none of the selected transactions or companies that participated in the selected transactions are directly comparable to the transactions or VMware, the transactions included as selected transactions were chosen because the target companies that participated in the selected transactions are companies with operations, results, market size and product profiles that, for the purpose of this analysis, may be considered similar to certain of those of VMware.
The foregoing analysis indicated a 25th percentile EV/NTM EBITDA multiple of 11.1x and 75th percentile EV/NTM EBITDA multiple of 14.3x. Using this analysis and its professional judgment and experience, Goldman Sachs applied a range of illustrative EV/EBITDA multiples of 11.1x to 14.3x to an estimate of VMware’s next twelve months’ EBITDA, as reflected in the VMware management financial projections and referred to as “Adjusted EBITDA” in the section titled “—Certain Financial Projections Utilized by the VMware Board of Directors and VMware’s Financial Advisors,” to derive a range of implied enterprise values for VMware. Goldman Sachs then subtracted from the range of implied enterprise values the amount of VMware’s total debt and added the amount of VMware’s cash and cash equivalents and strategic investments as of April 29, 2022, as provided by VMware management and approved for Goldman Sachs’ use by VMware management, to derive a range of illustrative equity values for VMware. Goldman Sachs divided the range of illustrative equity values by the number of fully diluted outstanding shares of VMware as of the Undisturbed Date, as provided by management of VMware and approved for Goldman Sachs’ use by management of VMware, to derive a range of implied values per share of VMware common stock, rounded to the nearest $0.10, of $99.10 to $132.90.
Premia Paid Analysis. Goldman Sachs reviewed and analyzed, using publicly available information, the acquisition premia for 45 transactions announced from January 1, 2013 through the Undisturbed Date, involving a public technology, media, or telecommunication company based in the United States as the target where the disclosed enterprise value for the transaction was greater than $10 billion. For the entire period, Goldman Sachs calculated the median, 25th percentile and 75th percentile premia of the price paid in the transactions relative to the target’s last undisturbed closing stock price prior to announcement of the transactions. This analysis indicated a median premium of 30%, a 25th percentile premium of 22% and a 75th percentile premium of 45% across the period. Using this analysis and its professional judgment and experience, Goldman Sachs applied a range of illustrative premia of 22% to 45% to the undisturbed closing price per share of VMware common stock of $95.71 as of the Undisturbed Date and calculated a range of implied values per share of VMware common stock, rounded to the nearest $0.10, of $116.80 to $138.80.
Selected Public Company Comparables. Using publicly available information, Goldman Sachs reviewed and compared forward EV/UFCF multiples for VMware and the following publicly traded companies in the diversified software industry, which are collectively referred to as the “selected companies”:
Check Point Software Technologies Ltd.
Cisco Systems, Inc.
F5, Inc.
International Business Machines Corporation
Microsoft Corporation
Oracle Corporation
SAP SE
Although none of the selected companies is directly comparable to VMware, the companies included were chosen because they are publicly traded companies in the diversified software industry with certain operations that for purposes of analysis may be considered similar to certain operations of VMware.
70

TABLE OF CONTENTS

Goldman Sachs calculated and compared the average multiple of enterprise value to unlevered free cash flow over the next twelve month period (referred to in this section titled “—Opinion of Goldman Sachs” as EV/NTM UFCF) for each of VMware and the selected companies over the (i) 5-year period prior to the Undisturbed Date and (ii) period from November 2, 2021 (the first trading day following the special cash dividend payment to VMware stockholders as part of the VMware spin-off) through the Undisturbed Date, in each case based on financial and trading data as of the Undisturbed Date obtained from public filings and FactSet. The results of this analysis are summarized as follows:
EV/NTM UFCF
Averages Over Periods Prior to May 20, 2022
 
5-Year
Since Nov 2, 2021
VMware
14.6x
13.3x
Selected Companies
14.1x
16.9x
Goldman Sachs also calculated and compared the current EV/NTM UFCF multiples for VMware, based on the VMware management financial projections and based on FactSet estimates, and each of the selected companies, based on financial and trading data as of the Undisturbed Date obtained from public filings, Capital IQ and FactSet. The results of this analysis are summarized as follows:
 
EV/NTM UFCF
VMware (based on the VMware management financial projections)
12.7x
VMware (based on FactSet estimates)
11.4x
Check Point Software Technologies Ltd.
9.7x
Cisco Systems, Inc.
11.0x
F5, Inc.
14.0x
International Business Machines Corporation
12.4x
Microsoft Corporation
24.2x
Oracle Corporation
19.4x
SAP SE
20.2x
General
The preparation of a fairness opinion is a complex process and is not necessarily susceptible to partial analysis or summary description. Selecting portions of the analyses or of the summary set forth above, without considering the analyses as a whole, could create an incomplete view of the processes underlying Goldman Sachs’ opinion. In arriving at its fairness determination, Goldman Sachs considered the results of all of its analyses and did not attribute any particular weight to any factor or analysis considered by it. Rather, Goldman Sachs made its determination as to fairness on the basis of its experience and professional judgment after considering the results of all of its analyses. No company or transaction used in the above analyses as a comparison is directly comparable to VMware or Broadcom or the transactions.
Goldman Sachs prepared these analyses for purposes of Goldman Sachs’ providing its opinion to the VMware board of directors as to the fairness from a financial point of view, as of the date of its opinion, of the aggregate merger consideration to be paid to the holders (other than Broadcom and its affiliates) of shares of VMware common stock pursuant to the merger agreement. These analyses do not purport to be appraisals nor do they necessarily reflect the prices at which businesses or securities actually may be sold. Analyses based upon forecasts of future results are not necessarily indicative of actual future results, which may be significantly more or less favorable than suggested by these analyses. Because these analyses are inherently subject to uncertainty, being based upon numerous factors or events beyond the control of the parties or their respective advisors, none of VMware, Broadcom, Goldman Sachs or any other person assumes responsibility if future results are materially different from those forecasts.
The aggregate merger consideration was determined through arm’s-length negotiations between VMware and Broadcom and was approved by the VMware board of directors. Goldman Sachs provided advice to VMware during these negotiations. Goldman Sachs did not, however, recommend any specific amount or form of consideration to VMware or the VMware board of directors or that any specific amount or form of consideration constituted the only appropriate consideration for the transactions.
71

TABLE OF CONTENTS

As described above, Goldman Sachs’ opinion to the VMware board of directors was one of many factors taken into consideration by the VMware board of directors in making its determination to approve the merger agreement. The foregoing summary does not purport to be a complete description of the analyses performed by Goldman Sachs in connection with the fairness opinion and is qualified in its entirety by reference to the written opinion of Goldman Sachs attached as Annex D to this proxy statement/prospectus.
Goldman Sachs and its affiliates are engaged in advisory, underwriting and financing, principal investing, sales and trading, research, investment management and other financial and non-financial activities and services for various persons and entities. Goldman Sachs and its affiliates and employees, and funds or other entities they manage or in which they invest or have other economic interests or with which they co-invest, may at any time purchase, sell, hold or vote long or short positions and investments in securities, derivatives, loans, commodities, currencies, credit default swaps and other financial instruments of VMware, Broadcom, any of their respective affiliates and third parties, including Dell, MSD Capital, L.P. (referred to in this section titled “—Opinion of Goldman Sachs” as MSD Capital), an affiliate of Dell, and Silver Lake Group, L.L.C. (referred to in this section titled “—Opinion of Goldman Sachs” as Silver Lake), each of which is a significant stockholder, or an affiliate of a significant stockholder, of VMware, and their respective affiliates and, as applicable, portfolio companies, or any currency or commodity that may be involved in the transactions.
Goldman Sachs acted as financial advisor to VMware in connection with, and participated in certain of the negotiations leading to, the transactions. Goldman Sachs has provided certain financial advisory and/or underwriting services to VMware and/or its affiliates from time to time for which the Investment Banking Division of Goldman Sachs has received, and may receive, compensation, including having acted as joint bookrunner with respect to the public offering of VMware’s 0.600% Senior Notes due 2023 (aggregate principal amount $1,000,000,000), 1.000% Senior Notes due 2024 (aggregate principal amount $1,250,000,000), 1.400% Senior Notes due 2026 (aggregate principal amount $1,500,000,000), 1.800% Senior Notes due 2028 (aggregate principal amount $750,000,000) and 2.200% Senior Notes due 2031 (aggregate principal amount $1,500,000,000) in August 2021. During the two-year period ended May 24, 2022, based solely on Goldman Sachs’ books and records, Goldman Sachs has recognized compensation for financial advisory and/or underwriting services provided by its Investment Banking Division to VMware and/or its affiliates of approximately $1 million.
Goldman Sachs also has provided certain financial advisory and/or underwriting services to Broadcom and/or its affiliates from time to time for which the Investment Banking Division of Goldman Sachs has received, and may receive, compensation. During the two-year period ended May 24, 2022, based solely on Goldman Sachs’ books and records, the Investment Banking Division of Goldman Sachs has not been engaged by Broadcom or its affiliates to provide financial advisory or underwriting services for which Goldman Sachs has recognized compensation.
Goldman Sachs also has provided certain financial advisory and/or underwriting services to Dell and MSD Capital and/or their respective affiliates and/or, as applicable, portfolio companies from time to time for which the Investment Banking Division of Goldman Sachs has received, and may receive, compensation, including having acted as lead arranger with respect to a term loan facility (aggregate principal amount $150,000,000) of Ultimate Fighting Championship Ltd. (referred to in this section titled “—Opinion of Goldman Sachs” as Ultimate Fighting Championship), a portfolio company of an entity associated with MSD Capital, in June 2020; bookrunner with respect to a $2,453,000,000 bond offering of Ultimate Fighting Championship in January 2021; as joint lead arranger and joint bookrunner with respect to the refinancing and amendment of the Term B-2 Loan facility (aggregate principal amount $3,143,000,000) of Dell in February 2021; as bookrunner with respect to the initial public offering of Hayward Holdings, Inc. (referred to in this section titled “—Opinion of Goldman Sachs” as Hayward Holdings), a portfolio company of an entity associated with MSD Capital, of 40,277,778 shares of its common stock in March 2021; as financial advisor to Kobalt Music Group Limited, a portfolio company of an entity associated with MSD Capital, with respect to its sale of AWAL and Kobalt Neighboring in May 2021; as financial advisor to Dell with respect to its sale of its 81% interest in VMware in November 2021; and as lead left bookrunner with respect to a follow-on public offering of 22,500,000 shares of common stock of Hayward Holdings in May 2022. During the two-year period ended May 24, 2022, based solely on Goldman Sachs’ books and records, Goldman Sachs has recognized compensation for financial advisory and/or underwriting services provided by its Investment Banking Division to Dell and MSD Capital and/or their respective affiliates and/or, as applicable, portfolio companies of approximately $79 million.
72

TABLE OF CONTENTS

Goldman Sachs also has provided certain financial advisory and/or underwriting services to Silver Lake and/or its affiliates and/or portfolio companies from time to time for which the Investment Banking Division of Goldman Sachs has received, and may receive, compensation, including having acted as lead left bookrunner with respect to the initial public offering of Unity Software Inc. (referred to in this section titled “—Opinion of Goldman Sachs” as Unity Software), a portfolio company of a fund associated with Silver Lake, of 28,750,000 shares of its common stock in September 2020; as financial advisor to Credit Karma Inc., a portfolio company of a fund associated with Silver Lake, in connection with its sale in December 2020; as financial advisor to Social Finance, Inc., a portfolio company of a fund associated with Silver Lake, in connection with its sale in May 2021; as lead left bookrunner with respect to the private offering of 0% convertible senior notes due 2026 of Unity Software (aggregate principal amount $1,500,000,000) in November 2021; as bookrunner with respect to the private offering of senior notes due 2030 (aggregate principal amount $1,000,000,000) of Twitter, Inc., a portfolio company of a fund associated with Silver Lake, in February 2022; and as placement agent for Fanatics, Inc., a portfolio company of a fund associated with Silver Lake, with respect to its equity private placement (aggregate principal amount approximately $1,530,000,000) in April 2022. During the two-year period ended May 24, 2022, based solely on Goldman Sachs’ books and records, Goldman Sachs has recognized compensation for financial advisory and/or underwriting services provided by its Investment Banking Division to Silver Lake and/or its affiliates and/or portfolio companies of approximately $207 million.
Goldman Sachs may also in the future provide financial advisory and/or underwriting services to VMware, Broadcom, Dell, MSD Capital and Silver Lake and their respective affiliates and/or, as applicable, portfolio companies for which the Investment Banking Division of Goldman Sachs may receive compensation. Affiliates of Goldman Sachs also may have co-invested with MSD Capital and Silver Lake and their respective affiliates from time to time and may have invested in limited partnership units of affiliates of Silver Lake from time to time and may do so in the future.
The VMware board of directors selected Goldman Sachs as its financial advisor because it is an internationally recognized investment banking firm that has substantial experience in transactions similar to the transactions. Pursuant to a letter agreement dated May 25, 2022, VMware engaged Goldman Sachs to act as its financial advisor in connection with the transactions. The engagement letter between VMware and Goldman Sachs provides for a transaction fee that is estimated, based on the information available as of the date of announcement, at approximately $45 million, all of which is contingent upon consummation of the transactions. In addition, VMware has agreed to reimburse Goldman Sachs for certain of its expenses, including attorneys’ fees and disbursements, and to indemnify Goldman Sachs and related persons against various liabilities, including certain liabilities under the federal securities laws.
Opinion of J.P. Morgan
Pursuant to an engagement letter, VMware retained J.P. Morgan as its financial advisor in connection with the transactions.
At the meeting of the VMware board of directors on May 26, 2022, J.P. Morgan rendered its oral opinion to the VMware board of directors that, as of such date and based upon and subject to the various limitations, qualifications and assumptions set forth in its opinion, the merger consideration to be paid to the holders of VMware common stock in the transactions was fair, from a financial point of view, to such holders. J.P. Morgan subsequently confirmed its oral opinion by delivering its written opinion, dated May 26, 2022, to the VMware board of directors, that, as of such date, the merger consideration to be paid to the holders of VMware common stock in the transactions was fair, from a financial point of view, to such holders.
The full text of the written opinion of J.P. Morgan dated May 26, 2022, which sets forth, among other things, the assumptions made, matters considered and limits on the review undertaken, is attached as Annex E to this proxy statement/prospectus and is incorporated herein by reference. The summary of the opinion of J.P. Morgan set forth in this proxy statement/prospectus is qualified in its entirety by reference to the full text of such opinion. VMware’s stockholders are urged to read the opinion in its entirety. J.P. Morgan’s written opinion was addressed to the VMware board of directors (in its capacity as such) in connection with and for the purposes of its evaluation of the transactions, was directed only to the merger consideration to be paid in the transactions and did not address any other aspect of the transactions. J.P. Morgan expressed no opinion as to the fairness of the consideration to the holders of any other class of securities, creditors, or other constituencies of VMware or as to the underlying decision by VMware to engage in the transactions. The issuance of J.P. Morgan’s opinion was
73

TABLE OF CONTENTS

approved by a fairness committee of J.P. Morgan. The opinion does not constitute a recommendation to any stockholder of VMware as to how such stockholder should vote with respect to the transactions or any other matter.
In arriving at its opinions, J.P. Morgan, among other things:
reviewed a draft dated May 26, 2022 of the merger agreement;
reviewed certain publicly available business and financial information concerning VMware and Broadcom and the industries in which they operate;
compared the proposed financial terms of the transactions with the publicly available financial terms of certain transactions involving companies J.P. Morgan deemed relevant and the consideration paid for such companies;
compared the financial and operating performance of VMware and Broadcom with publicly available information concerning certain other companies J.P. Morgan deemed relevant and reviewed the current and historical market prices of VMware common stock and Broadcom common stock and certain publicly traded securities of such other companies;
reviewed certain internal financial analyses and forecasts prepared by the management of VMware relating to VMware and the business of Broadcom, as well as the estimated amount and timing of the cost savings and related expenses and synergies expected to result from the transactions (referred to in this section titled “— Opinion of J.P. Morgan” as the synergies); and
performed such other financial studies and analyses and considered such other information as J.P. Morgan deemed appropriate for the purposes of its opinion.
In addition, J.P. Morgan held discussions with certain members of the management of VMware and Broadcom with respect to certain aspects of the transactions, and the past and current business operations of VMware and Broadcom, the financial condition and future prospects and operations of VMware and Broadcom, the effects of the transactions on the financial condition and future prospects of VMware and Broadcom and certain other matters J.P. Morgan believed necessary or appropriate to its inquiry.
In giving its opinion, J.P. Morgan relied upon and assumed the accuracy and completeness of all information that was publicly available or was furnished to or discussed with J.P. Morgan by VMware and Broadcom or otherwise reviewed by or for J.P. Morgan. J.P. Morgan did not independently verify any such information or its accuracy or completeness and, pursuant to J.P. Morgan’s engagement letter with VMware, J.P. Morgan did not assume any obligation to undertake any such independent verification. J.P. Morgan did not conduct and was not provided with any valuation or appraisal of any assets or liabilities, nor did J.P. Morgan evaluate the solvency of VMware or Broadcom under any state or federal laws relating to bankruptcy, insolvency or similar matters. In relying on financial analyses and forecasts provided to J.P. Morgan or derived therefrom, including the synergies, J.P. Morgan assumed that they were reasonably prepared based on assumptions reflecting the best currently available estimates and judgments by management as to the expected future results of operations and financial condition of VMware and Broadcom to which such analyses or forecasts relate. J.P. Morgan expressed no view as to such analyses or forecasts (including the synergies) or the assumptions on which they were based. J.P. Morgan also assumed that the transactions will qualify as tax-free reorganizations for United States federal income tax purposes, and will be consummated as described in the merger agreement (and that any implementation of the alternative transaction structure contemplated by the merger agreement would not have any effect on J.P. Morgan’s analysis), and that the definitive merger agreement would not differ in any material respects from the draft thereof furnished to J.P. Morgan. J.P. Morgan also assumed that the representations and warranties made by VMware, Broadcom, Holdco, Merger Sub 1 and Broadcom Merger Subs in the merger agreement and the related agreements were and will be true and correct in all respects material to its analysis. J.P Morgan is not a legal, regulatory or tax expert and relied on the assessments made by advisors to VMware with respect to such issues. J.P. Morgan further assumed that all material governmental, regulatory or other consents and approvals necessary for the consummation of the transactions would be obtained without any adverse effect on VMware or Broadcom or on the contemplated benefits of the transactions.
The VMware management financial projections and the VMware approved Broadcom financial projections furnished to J.P. Morgan were prepared by VMware’s management. VMware does not publicly disclose internal
74

TABLE OF CONTENTS

management projections of the type provided to J.P. Morgan in connection with J.P. Morgan’s analysis of the transactions, and such financial projections were not prepared with a view toward public disclosure. These financial projections were based on numerous variables and assumptions that are inherently uncertain and may be beyond the control of VMware’s management, including, without limitation, factors related to general economic and competitive conditions and prevailing interest rates. Accordingly, actual results could vary significantly from those set forth in such financial projections. For more information regarding the use of financial projections and other forward-looking statements, please refer to the section titled “—Certain Financial Projections Utilized by the VMware Board of Directors and VMware’s Financial Advisors.”
J.P. Morgan’s opinion was necessarily based on economic, market and other conditions as in effect on, and the information made available to J.P. Morgan as of, the date of such opinion. J.P. Morgan’s opinion noted that subsequent developments may affect J.P. Morgan’s opinion, and that J.P. Morgan does not have any obligation to update, revise, or reaffirm such opinion. J.P. Morgan’s opinion is limited to the fairness, from a financial point of view, of the merger consideration to be paid to the holders of VMware common stock in the transactions, and J.P. Morgan expressed no opinion as to the fairness of any consideration to be paid in connection with the transactions to the holders of any other class of securities, creditors or other constituencies of VMware or as to the underlying decision by VMware to engage in the transactions. Furthermore, J.P. Morgan expressed no opinion with respect to the amount or nature of any compensation to any officers, directors, or employees of any party to the transactions, or any class of such persons relative to the merger consideration to be paid to the holders of VMware common stock in the transactions or with respect to the fairness of any such compensation. J.P. Morgan expressed no opinion as to the price at which VMware common stock or Broadcom common stock would trade at any future time.
As of the date of J.P. Morgan’s opinion, J.P. Morgan was not authorized to and did not solicit any expressions of interest from any other parties with respect to the sale of all or any part of VMware or any other alternative transaction.
The terms of the merger agreement were determined through arm’s length negotiations between VMware and Broadcom, and the decision to enter into the merger agreement was solely that of the VMware board of directors. J.P. Morgan’s opinion and financial analyses were only one of the many factors considered by the VMware board of directors in its evaluation of the transactions and should not be viewed as determinative of the views of the VMware board of directors or management with respect to the transactions or the merger consideration.
In accordance with customary investment banking practice, J.P. Morgan employed generally accepted valuation methodology in rendering its opinion to the VMware board of directors on May 26, 2022 and contained in the presentation delivered to the VMware board of directors on such date in connection with the rendering of such opinion and does not purport to be a complete description of the analyses or data presented by J.P. Morgan. Some of the summaries of the financial analyses include information presented in tabular format. The tables are not intended to stand alone, and in order to more fully understand the financial analyses used by J.P. Morgan, the tables must be read together with the full text of each summary. Considering the data set forth below without considering the full narrative description of the financial analyses, including the methodologies and assumptions underlying the analyses, could create a misleading or incomplete view of J.P. Morgan’s analyses.
VMware Analysis
Public Trading Multiples Analysis
Using publicly available information, J.P. Morgan compared selected financial data of VMware with similar data for selected publicly traded companies engaged in businesses which J.P. Morgan judged to be analogous to the business of VMware. These companies were selected, among other reasons, because they are publicly traded companies with operations and businesses that, for purposes of J.P. Morgan’s analyses, may be considered sufficiently similar to those of VMware. However, none of the selected companies reviewed is identical to VMware and certain of these companies have financial and operating characteristics that are materially different from those of VMware. The analyses necessarily involve complex considerations and judgments concerning differences in financial and operational characteristics of the companies involved and other factors that could affect the selected companies differently from how they would affect VMware. With respect to the selected companies, J.P. Morgan calculated the ratio of firm value to unlevered free cash flow for the calendar year 2023
75

TABLE OF CONTENTS

for each company based on publicly available financial information and Wall Street estimates per FactSet Research Systems as of May 24, 2022 (referred to as FV / uFCF CY23E). For VMware, the companies selected by J.P. Morgan were:
Selected Company
Cisco Systems, Inc.
International Business Machines Corporation
Microsoft Corporation
Oracle Corporation
SAP SE
VMware, Inc.(1)
(1)
Based on unaffected closing share price as of the Undisturbed Date.
Based on the results of the above analysis and other factors that J.P. Morgan considered appropriate, J.P. Morgan selected a FV / uFCF CY23E multiple reference range for VMware of 10.5x – 16.5x. J.P. Morgan then applied that range to VMware’s estimated unlevered free cash flow for fiscal year 2024 (used as a proxy for calendar year 2023 per VMware management) included in the unaudited prospective financial information provided by VMware management and described in the section titled “—Certain Financial Projections Utilized by the VMware Board of Directors and VMware’s Financial Advisors”, adjusted for the net debt balance of VMware. This analysis indicated a range of implied equity values per share of VMware common stock, rounded to the nearest $0.25, of $78.75 to $134.00, which was compared to the unaffected closing price per share of VMware common stock of $95.71 on May 20, 2022 (the last trading day prior to public rumors of a potential sale of VMware to Broadcom) (referred to in this section titled “— Opinion of J.P. Morgan” as the Undisturbed Date) and the blended offer price per share of $139.69 (referred to in this section titled “— Opinion of J.P. Morgan” as the Blended Offer Price), calculated based on 50:50 proration of the per share cash consideration of $142.50 and the per share stock consideration of 0.25200 Broadcom shares for each share of VMware common stock (based on the unaffected closing price per share of Broadcom common stock of $543.19 on the Undisturbed Date).
Selected Transaction Multiples Analysis
Using publicly available information, J.P. Morgan examined selected transactions involving companies engaged in businesses that J.P. Morgan judged to be reasonably analogous to the business of VMware or aspects thereof. None of the selected transactions reviewed were identical to the transactions. Certain of these transactions may have characteristics that are materially different from those of the transactions. However, the selected transactions were chosen because certain aspects of the transactions, for purposes of J.P. Morgan’s analyses, may be considered similar to the transactions. The analyses necessarily involve complex considerations and judgments concerning differences in financial and operational characteristics of the companies involved and other factors that could affect the transactions differently than they would affect the transactions. For each of the selected transactions, J.P. Morgan calculated the ratio of the target company’s firm value to the Wall Street estimates of EBITDA for the twelve month period following the announcement of the applicable transaction (referred to as FV / NTM EBITDA). Specifically, J.P. Morgan reviewed the following transactions:
Announcement Date
Acquiror
Target
January 2022
Elliott Investment Management L.P. and Vista Equity Partners Management, LLC
Citrix Systems, Inc.
December 2021
Oracle Corporation
Cerner Corporation
March 2021
Symphony Technology Group, LLC
McAfee Corp. (Enterprise Segment)
August 2019
Broadcom Inc.
Symantec Corporation (Enterprise Security Segment)
July 2018
Broadcom Inc.
CA, Inc.
October 2015
Silver Lake Group, L.L.C. and Thoma Bravo, LLC
SolarWinds, Inc.
April 2015
Canada Pension Plan Investment Board and Permira Advisers LLC
Informatica Corporation
76

TABLE OF CONTENTS

Announcement Date
Acquiror
Target
December 2014
Ontario Teachers’ Pension Plan and Thoma Bravo, LLC
Riverbed Technology, Inc.
September 2014
Thoma Bravo, LLC
Compuware Corporation
Based on the results of these analyses and other factors that J.P. Morgan considered appropriate, J.P. Morgan selected a FV / NTM EBITDA multiple reference range of 11.0x to 14.5x. J.P. Morgan then applied that reference range to VMware management’s estimated NTM EBITDA, adjusted for the net debt balance of VMware. This analysis indicated a range of implied equity values per share of VMware common stock, rounded to the nearest $0.25, of $98.00 to $135.00, which was compared to the unaffected closing price per share of VMware common stock of $95.71 as of the Undisturbed Date and the Blended Offer Price.
Discounted Cash Flow Analysis
J.P. Morgan conducted a discounted cash flow analysis for the purpose of determining the fully diluted equity value per share for VMware common stock on a standalone basis. A discounted cash flow analysis is a method of evaluating an asset using estimates of the future unlevered free cash flows generated by an asset and taking into consideration the time value of money with respect to such future cash flows by calculating their present value. Unlevered free cash flow refers to a calculation of the future cash flows generated by an asset without including in such calculation any debt servicing costs. The current value of the future cash flows generated by an asset obtained by discounting those future cash flows back to the present using an appropriate discount rate is referred to as the present value in this section titled “—Opinion of J.P. Morgan.” The present value of all future cash flows generated by an asset for periods beyond the projections period is referred to as the terminal value in this section titled “—Opinion of J.P. Morgan.”
J.P. Morgan calculated the unlevered free cash flows that VMware is expected to generate during the remainder of fiscal year 2023 through fiscal year 2027 based upon the VMware management financial projections. Based on VMware management’s estimates of a 2.5% terminal value growth rate in the industry in which VMware operates, J.P. Morgan also calculated a range of terminal values for VMware by applying terminal growth rates ranging from 2.0% to 3.0% to the unlevered free cash flows of VMware at the end of fiscal year 2027. The unlevered free cash flows and the range of terminal values were then discounted to present values using a range of discount rates from 7.5% to 8.5%, which were chosen by J.P. Morgan based upon an analysis of the weighted average cost of capital of VMware. The present value of the unlevered free cash flows and the range of terminal values were then adjusted for the net debt balance of VMware and divided by VMware’s fully diluted shares outstanding (calculated using the treasury stock method). Based on the results of this analysis, J.P. Morgan arrived at a range of implied equity values per share of VMware common stock, rounded to the nearest $0.25, of $109.00 to $159.25, which was compared to the unaffected closing price per share of VMware common stock of $95.71 on the Undisturbed Date and the Blended Offer Price.
77

TABLE OF CONTENTS

Broadcom Analysis
Public Trading Multiples Analysis
Using publicly available information, J.P. Morgan compared selected financial data of Broadcom with similar data for selected publicly traded companies engaged in businesses which J.P. Morgan judged to be analogous to the business of Broadcom. These companies were selected, among other reasons, because they are publicly traded companies with operations and businesses that, for purposes of J.P. Morgan’s analyses, may be considered sufficiently similar to those of Broadcom. However, none of the selected companies reviewed is identical to Broadcom and certain of these companies have financial and operating characteristics that are materially different from those of Broadcom. The analyses necessarily involve complex considerations and judgments concerning differences in financial and operational characteristics of the companies involved and other factors that could affect the selected companies differently from how they would affect Broadcom. With respect to the selected companies, J.P. Morgan calculated the ratio of closing share price to earnings per share for the calendar year 2023 for each company based on publicly available financial information and Wall Street estimates per FactSet Research Systems as of May 24, 2022, which is referred to as P/E CY23E. For Broadcom, the companies selected by J.P. Morgan were:
Selected Company
Broadcom Inc.(1)
Semiconductor
Analog Devices, Inc.
Marvell Technology, Inc.
NXP Semiconductors NV
Texas Instruments Incorporated
Qualcomm, Inc.
Software
Check Point Software Technologies Ltd.
Cisco Systems, Inc.
F5, Inc.
International Business Machines Corporation
Oracle Corporation
(1)
Based on unaffected closing share price as of the Undisturbed Date.
Based on the results of the above analysis and other factors that J.P. Morgan considered appropriate, J.P. Morgan selected a P/E CY23E multiple reference range for Broadcom of 13.0x – 16.0x. J.P. Morgan then applied that range to Broadcom’s estimated earnings per share for calendar year 2023, as provided by VMware management. This analysis indicated a range of implied equity values per share of Broadcom common stock, rounded to the nearest $0.25, of $519.50 to $639.25, which was compared to the unaffected closing price per share of Broadcom common stock of $543.19 on the Undisturbed Date.
Discounted Cash Flow Analysis
J.P. Morgan conducted a discounted cash flow analysis for the purpose of determining the fully diluted equity value per share for Broadcom common stock on a standalone basis.
J.P. Morgan calculated the unlevered free cash flows that Broadcom is expected to generate during the remainder of fiscal year 2022 through fiscal year 2026 based upon the VMware approved Broadcom financial projections. Based on VMware management’s estimates of a 2.5% terminal value growth rate in the industry in which Broadcom operates, J.P. Morgan also calculated a range of terminal values for Broadcom by applying terminal growth rates ranging from 2.0% to 3.0% to the unlevered free cash flows of Broadcom at the end of fiscal year 2026. The unlevered free cash flows and the range of terminal values were then discounted to present values using a range of discount rates from 8.0% to 9.0%, which were chosen by J.P. Morgan based upon an analysis of the weighted average cost of capital of Broadcom. The present value of the unlevered free cash flows and the range of terminal values were then adjusted for the net debt balance of Broadcom and divided by Broadcom’s fully diluted shares outstanding (calculated using the treasury stock method). Based on the results of
78

TABLE OF CONTENTS

this analysis, J.P. Morgan arrived at a range of implied equity values per share of Broadcom common stock, rounded to the nearest $0.25, of $532.00 to $747.00, which was compared to the unaffected closing price per share of Broadcom common stock of $543.19 on the Undisturbed Date (the last trading day prior to public rumors of a potential sale of VMware to Broadcom).
Relative Implied Stock Exchange Ratio Analysis
J.P. Morgan compared the implied equity values per share for VMware with those of Broadcom with respect to the analyses referenced in the table below. For each comparison, J.P. Morgan compared the highest equity value per share for VMware to the lowest equity value per share for Broadcom to derive the highest exchange ratio implied by each pair of estimates. J.P. Morgan also compared the lowest equity value per share for VMware to the highest equity value per share for Broadcom to derive the lowest exchange ratio implied by each pair of estimates. The results of this analysis are indicated in the following table:
 
Implied Exchange Ratios
 
Low
High
Public Trading Multiples Analysis
0.1232x
0.2579x
Discounted Cash Flow Analysis
0.1459x
0.2993x
The implied exchange ratio reference ranges for VMware and Broadcom were compared to the equivalent 100% stock election exchange ratio in the transactions of 0.25200 shares of Broadcom common stock per share of VMware common stock and the unaffected exchange ratio of 0.1762 shares of Broadcom common stock for each share of VMware common stock (based on the trading prices of VMware common stock and Broadcom common stock on the Undisturbed Date, the last trading day prior to public rumors of a potential sale of VMware to Broadcom).
Intrinsic Value of Merger Consideration – DCF Based
J.P. Morgan conducted a value creation analysis that compared the implied equity value of VMware common stock derived from J.P. Morgan’s discounted cash flow valuation of VMware on a standalone basis to the value of the cash consideration plus VMware common stockholders’ pro forma ownership of the implied equity value of Broadcom. The pro forma implied equity value of Broadcom was calculated as the sum of: (i) the standalone implied equity value of VMware using the midpoint value determined in J.P. Morgan’s discounted cash flow analysis described in the section titled “—VMware Analysis—Discounted Cash Flow Analysis,” plus (ii) the standalone implied equity value of Broadcom using the midpoint value determined in J.P. Morgan’s discounted cash flow analysis described in the section titled “—Broadcom Analysis—Discounted Cash Flow Analysis,” plus (iii) the present value of VMware management’s estimate of the net synergies, calculated on an after-tax basis and less transaction expenses and using a discount rate of 8.0% and a terminal value growth rate of 2.5%. J.P. Morgan then determined the implied pro forma equity value of Broadcom attributable to VMware common stockholders based on the equity ownership percentage of Broadcom of approximately 12% (on a fully diluted basis) plus the cash consideration to be paid to VMware common stockholders. This analysis indicated an implied equity value per share to holders of VMware common stock, rounded to the nearest $0.25, of $155.00, and yielded value accretion to holders of VMware common stock of $11.3 billion. There can be no assurance, however, that the estimated synergies or estimated costs to achieve such synergies will not be substantially greater or less than VMware management’s estimates.
Miscellaneous
The foregoing summary of certain material financial analyses does not purport to be a complete description of the analyses or data presented by J.P. Morgan. The preparation of a fairness opinion is a complex process and is not necessarily susceptible to partial analysis or summary description. J.P. Morgan believes that the foregoing summary and its analyses must be considered as a whole and that selecting portions of the foregoing summary and these analyses, without considering all of its analyses as a whole, could create an incomplete view of the processes underlying the analyses and its opinion. As a result, the ranges of valuations resulting from any particular analysis or combination of analyses described above were merely utilized to create points of reference for analytical purposes and should not be taken to be the view of J.P. Morgan with respect to the actual value of VMware or Broadcom. The order of analyses described does not represent the relative importance or weight given to those analyses by J.P. Morgan. In arriving at its opinion, J.P. Morgan did not attribute any particular
79

TABLE OF CONTENTS

weight to any analyses or factors considered by it and did not form an opinion as to whether any individual analysis or factor (positive or negative), considered in isolation, supported or failed to support its opinion. Rather, J.P. Morgan considered the totality of the factors and analyses performed in determining its opinion.
Analyses based upon forecasts of future results are inherently uncertain, as they are subject to numerous factors or events beyond the control of the parties and their advisors. Accordingly, forecasts and analyses used or made by J.P. Morgan are not necessarily indicative of actual future results, which may be significantly more or less favorable than suggested by those analyses. Moreover, J.P. Morgan’s analyses are not and do not purport to be appraisals or otherwise reflective of the prices at which businesses actually could be acquired or sold. None of the selected companies reviewed as described in the above summary is identical to VMware or Broadcom, and none of the selected transactions reviewed was identical to the transactions. However, the companies selected were chosen because they are publicly traded companies with operations and businesses that, for purposes of J.P. Morgan’s analysis, may be considered similar to those of VMware and Broadcom, as applicable. The transactions selected were similarly chosen because their participants, size and other factors, for purposes of J.P. Morgan’s analysis, may be considered similar to the transactions. The analyses necessarily involve complex considerations and judgments concerning differences in financial and operational characteristics of the companies involved and other factors that could affect the companies compared to VMware and Broadcom and the transactions selected compared to the transactions.
As a part of its investment banking business, J.P. Morgan and its affiliates are continually engaged in the valuation of businesses and their securities in connection with mergers and acquisitions, investments for passive and control purposes, negotiated underwritings, secondary distributions of listed and unlisted securities, private placements and valuations for corporate and other purposes. J.P. Morgan was selected to advise VMware with respect to the transactions on the basis of, among other things, such experience and its qualifications and reputation in connection with such matters and its familiarity with VMware and the industries in which it operates.
For services rendered in connection with the transactions, VMware has agreed to pay J.P. Morgan a fee estimated to be approximately $45 million based on the information available as of the date of announcement of the transactions, which is payable to J.P. Morgan upon the closing of the transactions, $5.0 million of which was earned by J.P. Morgan upon delivery of its opinion. In addition, VMware has agreed to reimburse J.P. Morgan for its expenses incurred in connection with its services, including the fees and disbursements of counsel, and will indemnify J.P. Morgan against certain liabilities arising out of J.P. Morgan’s engagement.
During the two years preceding the date of J.P. Morgan’s opinion, J.P. Morgan and its affiliates have had commercial or investment banking relationships with VMware, Broadcom, Silver Lake, a significant stockholder of VMware, and portfolio companies of Silver Lake for which J.P. Morgan and such affiliates have received customary compensation. Such services during such period for Broadcom have included acting as joint lead arranger and bookrunner on its revolving credit facility in January 2021 and joint lead bookrunner on an offering of debt securities in January 2021. Such services during such period for VMware have included acting as joint lead arranger and bookrunner on a revolving credit facility in November 2021, joint lead bookrunner on an offering of debt securities in July 2021, and financial advisor to VMware on the VMware spin-off in November 2021. Such services during such two-year period for Silver Lake and Silver Lake portfolio companies have included extending loans and providing debt syndication, equity underwriting, debt underwriting, private bank lending and capital raising and/or financial advisory services, for which J.P. Morgan and its affiliates have received customary compensation, and, in the case of such services provided to Silver Lake, in amounts not material to J.P. Morgan. In addition, J.P. Morgan’s commercial banking affiliate is an agent bank and a lender under outstanding credit facilities of VMware and Silver Lake portfolio companies, for which it receives customary compensation or other financial benefits. During the two year period preceding delivery of its opinion, the aggregate fees recognized by J.P. Morgan from VMware were approximately $45 million, from Broadcom were approximately $13 million, and from Silver Lake and its portfolio companies were approximately $128 million. In the ordinary course of their businesses, J.P. Morgan and its affiliates may actively trade the debt and equity securities or financial instruments (including derivatives, bank loans or other obligations) of VMware or Broadcom for their own accounts or for the accounts of customers and, accordingly, they may at any time hold long or short positions in such securities or other financial instruments.
Interests of VMware’s Directors and Executive Officers in the Transactions
When considering the recommendation of the VMware board of directors with respect to the transactions, you should be aware that VMware’s directors and executive officers may have interests in the transactions that
80

TABLE OF CONTENTS

are different from, or in addition to, those of VMware stockholders more generally. The VMware board of directors was aware of these interests during its deliberations on the merits of the transactions and considered them in deciding to recommend that VMware stockholders vote to adopt the merger agreement.
As described below, the interests of VMware non-employee directors and executive officers include the following:
accelerated vesting of restricted stock units held by non-employee directors and conversion of time-based restricted stock units and performance-based restricted stock units held by executive officers into Broadcom restricted stock units and the “double trigger” accelerated vesting of such converted awards;
a seat on Broadcom’s board of directors for one VMware director, to be mutually agreed by VMware and Broadcom, following the closing of the transactions;
potential severance benefits in the event of certain qualifying terminations of employment upon or following the closing of the transactions; and
the right to indemnification and liability insurance coverage that will survive the closing of the transactions.
VMware’s executive officers (all of whom are named executive officers for purposes of the discussion below) are the following: Raghu Raghuram, Zane Rowe, Sumit Dhawan, Jean-Pierre Brulard and Amy Fliegelman Olli. Patrick Gelsinger and Sanjay Poonen are also deemed to be named executive officers, but because they separated from employment with VMware on February 12, 2021 and August 6, 2021, respectively, they will not receive any benefit that is payable or that may become payable that is based on, or otherwise relates to, the transactions other than the merger consideration in respect of any shares of VMware common stock that they own, and they are not included in the disclosure below.
Certain Assumptions
Except as otherwise specifically noted, for purposes of quantifying the potential payments and benefits described in this section, the following assumptions were used:
A per share price of VMware common stock of $130.09, which is the average closing price of VMware common stock on the New York Stock Exchange over the first five business days following the first public announcement of the transactions on May 26, 2022;
The effective time of the second merger is September 30, 2022; and
The employment of each VMware executive officer was terminated by VMware without cause or by the executive officer for good reason, in either case, immediately following the effective time of the second merger.
Treatment of VMware Equity Awards
VMware’s non-employee directors and executive officers hold certain time-based VMware restricted stock unit awards and performance-based VMware restricted stock unit awards. No executive officers or non-employee directors hold any outstanding stock options.
Upon the terms and subject to the conditions of the merger agreement, at the effective time of the second merger, outstanding VMware restricted stock unit awards and performance-based VMware restricted stock unit awards will be treated as follows, subject to all required withholding taxes:
each outstanding VMware restricted stock unit award held by a non-employee director will become vested and will be cancelled in exchange for the right of the holder to receive, in respect of each share of VMware common stock subject to such award, a payment equal to 50% of the cash consideration and 50% of the stock consideration;
each outstanding time-based VMware restricted stock unit award that is not held by a non-employee director will be converted into a Broadcom restricted stock unit award based on an equity award exchange ratio calculated as (i) the sum of (1) 50% of the stock consideration and (2) 50% of the cash consideration divided by (ii) the Broadcom trading price; and
81

TABLE OF CONTENTS

each outstanding performance-based VMware restricted stock unit award will be converted into a Broadcom restricted stock unit award using the same formula described in the above bullet, provided that (i) for each such award granted under the VMware operating performance stock unit plan, performance goals will be deemed achieved (1) at the actual level with respect to performance periods completed prior to the closing of the transactions, or (2) at target level with respect to performance periods not completed prior to the closing of the transactions; and (ii) for each such award that was granted under the VMware TSR performance stock unit plan, performance will be measured at the closing of the transactions based on the actual level of achievement of the applicable performance goals based on the value of merger consideration (with the value of the stock consideration calculated for such purpose based on the Broadcom trading price).
Pursuant to the VMware, Inc. Change in Control Retention Plan (referred to as the CIC Plan) as described below, if a VMware executive officer’s employment is terminated by VMware without “cause” or due to the executive officer’s resignation for “good reason”, in each case, within 12 months following a change in control of VMware, all such equity awards then held by such executive officer would fully vest upon such termination of employment.
These “double trigger” vesting provisions applicable to VMware equity awards held by executive officers will continue to apply to such awards after such awards are converted to Broadcom restricted stock unit awards at the effective time of the second merger.
See the section titled “Quantification of Potential Payments and Benefits to VMware’s Named Executive Officers in Connection with the Transactions” below for the estimated value of each VMware named executive officer’s unvested VMware equity awards. Based on the assumptions described above under “—Certain Assumptions,” the estimated aggregate value of the unvested VMware equity awards held by non-employee directors is $2,071,683.
Change in Control Retention Plan
Each VMware executive officer is eligible to receive change in control benefits pursuant to the CIC Plan upon an involuntary termination without cause or a resignation for good reason, in each case, within 12 months following a change in control of VMware (each such term as defined in the CIC Plan). The transactions constitute a change in control for purposes of the CIC Plan.
Upon a qualifying termination under the CIC Plan, subject to execution of a release of claims in favor of VMware, each executive officer is eligible to receive:
a lump sum payment equal to 1.5 times (or 2.0 times for Mr. Raghuram) the sum of the executive officer’s highest annual base salary and highest target annual bonus, in each case measured during the protected period (as defined in the CIC Plan);
a lump sum payment equal to the value of 18 months (or 24 months for Mr. Raghuram) of health insurance premiums, which are equal to 150% of the monthly cost required to obtain continuation coverage for the executive officer and their covered dependents; and
full accelerated vesting of outstanding equity awards.
The CIC Plan does not provide for any tax gross-ups. In the event the executive officer would be subject to an excise tax under Section 4999 of the Code, the benefits to the executive officer will be reduced to the extent that such benefits do not trigger the excise tax unless the executive officer would retain greater value (on an after-tax basis) by receiving all benefits and paying applicable excise, income and payroll taxes.
See the section titled “—Quantification of Potential Payments and Benefits to VMware’s Named Executive Officers in Connection with the Transactions” below for an estimate of the value of the payments and benefits that each of VMware’s named executive officers would receive under the CIC Plan upon a qualifying termination of employment immediately following the effective time of the second merger.
Board Seat on the Broadcom Board of Directors
Pursuant to the merger agreement, one member of the VMware board of directors, to be mutually agreed by VMware and Broadcom, will be added to Broadcom’s board of directors.
82

TABLE OF CONTENTS

Potential Employment Arrangements with Broadcom
Any of VMware’s executive officers who become officers or employees or who otherwise are retained to provide services to Broadcom or Broadcom Merger Subs may, prior to, on, or following the closing of the transactions, enter into new individualized compensation arrangements with Broadcom or Broadcom Merger Subs and may participate in cash or equity incentive or other benefit plans maintained by Broadcom or Broadcom Merger Subs. As of the date of this proxy statement/prospectus, no new individualized compensation arrangements between VMware’s executive officers and Broadcom or Broadcom Merger Subs have been established.
Indemnification and Insurance
Under the merger agreement, for a period of six years after the effective time of the second merger, the entity into which VMware converted in connection with its conversion into a limited liability company (referred to as the VMware Converted LLC) must, and Broadcom must cause VMware Converted LLC to, indemnify and hold harmless, to the fullest extent permitted by applicable law and the organizational documents of VMware or its subsidiaries, or any indemnification agreements in existence as of the date of the merger agreement that were provided to Broadcom prior to the date of the merger agreement, each current and former director and officer of VMware and its subsidiaries against any costs and expenses in connection with any actual or threatened claims in respect of acts or omissions occurring or alleged to have occurred at or prior to the effective time of the second merger, whether asserted or claimed prior to, at or after the effective time of the second merger, in connection with such person serving as an officer, director, employee or agent of another corporation or of a limited liability company, partnership, joint venture, trust, enterprise or nonprofit entity if such service was at the request of VMware.
In addition, for a period of six years following the effective time of the second merger, Broadcom is required to maintain in effect the provisions in the organizational documents of VMware and any indemnification agreements in existence as of the date of the merger agreement that were provided to Broadcom (except to the extent such agreement provides for an earlier termination) regarding elimination of liability, indemnification of officers, directors and employees and advancement of expenses that are in existence as of the date of the merger agreement.
At or prior to the effective time of the second merger, VMware is required to purchase a directors’ and officers’ liability insurance and fiduciary liability insurance “tail” insurance policy for a period of six years after the effective time of the second merger with respect to matters arising at or prior to the effective time of the second merger, and officers’ liability insurance and fiduciary liability insurance prior to the date of the merger agreement.
For a more detailed description of the provisions of the merger agreement relating to director and officer indemnification and liability insurance, please see the section titled “The Merger Agreement—Directors’ and Officers’ Indemnification and Insurance.”
Quantification of Potential Payments and Benefits to VMware’s Named Executive Officers in Connection with the Transactions
The information set forth in the table below is intended to comply with Item 402(t) of the SEC’s Regulation S-K, which requires disclosure of information about the compensation that is payable or that may become payable to each named executive officer of VMware that is based on, or otherwise relates to, the transactions. For additional details regarding the terms of the payments and benefits described below, see the discussion under the caption “—Interests of VMware’s Directors and Executive Officers in the Transactions” above.
The amounts shown in the table below are estimates based on multiple assumptions that may or may not actually occur or be accurate on the relevant date, including the assumptions described below and in the footnotes to the table. As a result, the amount, if any, that a named executive officer actually receives in the transactions may materially differ from the amounts set forth in the table. For purposes of calculating the amounts set forth in the table, the following assumptions were used:
A per share price of VMware common stock of $130.09, which is the average closing price of VMware common stock on the New York Stock Exchange over the first five business days following the first public announcement of the transactions on May 26, 2022;
83

TABLE OF CONTENTS

The effective time of the second merger is September 30, 2022; and
The employment of each named executive officer was terminated by VMware without cause or by the named executive officer for good reason, in either case, on or immediately following the effective time of the second merger.
Golden Parachute Compensation
Name
Cash ($)(1)
Equity ($)(2)
Total ($)
Raghu Raghuram
$6,070,797
$46,510,167
$52,580,964
Zane Rowe
$2,921,847
$44,817,956
$47,739,803
Sumit Dhawan
$2,868,904
$20,799,179
$23,668,083
Jean-Pierre Brulard
$2,436,015
$21,471,615
$23,907,630
Amy Fliegelman Olli
$1,997,328
$18,911,964
$20,909,292
(1)
Consists of (i) a lump sum payment equal to 1.5 times (or 2.0 times for Mr. Raghuram) the sum of the named executive officer’s highest annual base salary and highest target annual bonus, in each case measured during the protected period (as defined in the CIC Plan); and (ii) a lump sum payment equal to the value of 18 months (or 24 months for Mr. Raghuram) of health insurance premiums, which are equal to 150% of the monthly cost required to obtain continuation coverage for the executive officer and the executive officer’s covered dependents. The cash severance described in clause (i) (severance) and clause (ii) (health insurance premium payments) are “double trigger” and become payable only upon a qualifying termination of employment following a change in control of VMware under the terms of the CIC Plan (see the section titled “Interests of VMware’s Directors and Executive Officers in the Transactions—Change in Control Retention Plan”). The estimated amount of each such payment is shown in the following table:
Name
Severance ($)
Health Insurance
Premium
Payments ($)
Total ($)
Raghu Raghuram
$6,000,000
$70,797
$6,070,797
Zane Rowe
$2,868,750
$53,097
$2,921,847
Sumit Dhawan
$2,868,750
$154
$2,868,904
Jean-Pierre Brulard
$2,400,000
$36,015
$2,436,015
Amy Fliegelman Olli
$1,950,000
$47,328
$1,997,328
(2)
Includes accelerated vesting of the VMware restricted stock unit awards (which will be converted to Broadcom restricted stock units upon the effective time of the second merger) upon a qualifying termination of employment following the closing of the transactions pursuant to the CIC Plan; this accelerated vesting is a “double trigger” benefit and is triggered only upon a qualifying termination of employment following a change in control of VMware (see the section titled “Interests of VMware’s Directors and Executive Officers in the Transactions—Treatment of VMware Equity Awards”). The estimated value of such awards are shown in the following table (in the case of any such award that was granted under the VMware operating performance stock unit plan, this estimated value assumes that the applicable performance goals are achieved at actual performance with respect to performance periods completed prior to September 30, 2022 and at target with respect to performance periods that are not completed prior to September 30, 2022 and in the case of any such award that was granted under the VMware TSR performance stock unit plan, this estimated value represents the estimated actual payout level for such award based on the value of the merger consideration, which is equal to $0).
Name
VMware Time-
Based Restricted
Stock Units ($)
VMware
Performance-
Based Restricted
Stock Units ($)
Total ($)
Raghu Raghuram
$15,973,621
$30,536,546
$46,510,167
Zane Rowe
$15,857,971
$28,959,985
$44,817,956
Sumit Dhawan
$10,801,503
$9,997,677
$20,799,179
Jean-Pierre Brulard
$10,768,460
$10,703,155
$21,471,615
Amy Fliegelman Olli
$9,408,889
$9,503,075
$18,911,964
Treatment of Indebtedness
For a description of Broadcom’s and VMware’s existing indebtedness, see Broadcom’s Quarterly Report on Form 10-Q for the quarter ended May 1, 2022, filed on June 9, 2022 and VMware’s Quarterly Report on Form 10-Q for the quarter ended April 29, 2022, filed on June 3, 2022, respectively, each of which is incorporated by reference herein.
For more details on the treatment of VMware’s existing indebtedness under the merger agreement, see the section titled “The Merger Agreement—Actions with Respect to VMware Debt.”
This proxy statement/prospectus does not constitute an offer to sell or the solicitation of an offer to buy any debt securities of Broadcom or VMware. It does not constitute a prospectus or prospectus equivalent document for any such securities. No offering of any debt securities of Broadcom shall be made except by means of a prospectus meeting the requirements of Section 10 of the Securities Act or an exemption therefrom.
84

TABLE OF CONTENTS

Financing of the Transactions
The transactions are not conditioned upon any financing arrangements or contingencies. Broadcom anticipates that the funds needed to complete the transactions contemplated by the merger agreement will be derived from a combination of cash on hand and third party debt financing.
In connection with its entry into the merger agreement, Broadcom entered into a debt commitment letter on May 26, 2022 with certain financial institutions, which was amended, restated and superseded in its entirety by an amended and restated commitment letter entered into by Broadcom on June 22, 2022 (such amended and restated commitment letter, referred to as the debt commitment letter) with certain financial institutions pursuant to which such financial institutions committed to provide, subject to the terms and conditions of the debt commitment letter, a senior unsecured bridge facility in aggregate principal amount of approximately $32 billion. The availability of the bridge facility is conditioned on the consummation of the transactions in accordance with the terms of the merger agreement (subject to certain customary exceptions and qualifications) and certain other customary conditions. Broadcom expects to replace the commitments in respect of the bridge facility prior to the consummation of the transactions with the proceeds of the issuance of one or more series of senior unsecured debt securities and/or other incurrences of indebtedness (or commitments in respect thereof).
Accounting Treatment of the Transactions
The transactions will be accounted for as a business combination, with Broadcom using the acquisition method of accounting in accordance with Accounting Standard Codification 805, Business Combinations, and, accordingly, will generally result in the recognition of VMware assets acquired and liabilities assumed at fair value. However, as of the date of this proxy statement/prospectus, the valuation studies necessary to estimate the fair values of the assets acquired (including intangible assets, such as completed technology, customer relationships and customer lists, and trademarks and trade names) and liabilities assumed have been performed based on publicly available benchmarking information as well as a variety of other assumptions, including market participant assumptions, as there are limitations to the type of information that can be exchanged between Broadcom and VMware at this time. Until the transactions are complete, Broadcom will not have complete access to all the relevant information. Differences between these preliminary estimates and the final acquisition accounting will occur and there can be no assurances that the final valuations will not result in material changes to this preliminary purchase price allocation. The excess of the consideration transferred over the identifiable net assets acquired reflected in the unaudited pro forma condensed combined financial information will be allocated to goodwill. A final determination of these fair values will reflect appraisals prepared by independent third-parties and will be based on the actual tangible and intangible assets and liabilities that exist as of the acquisition date. The actual allocation of the consideration transferred may differ from the allocation assumed in the unaudited pro forma condensed combined financial information and may result in adjustments to the unaudited pro forma condensed combined financial information.
Material U.S. Federal Income Tax Consequences
The following general discussion addresses the material U.S. federal income tax considerations to U.S. holders (as defined below) of VMware common stock that exchange their VMware common stock for the merger consideration in the transactions. The discussion is based on the Code, Treasury regulations promulgated thereunder, administrative rulings, published positions of the IRS and judicial decisions, all as currently in effect and all of which are subject to change and to differing interpretations (possibly with retroactive effect), and any such change or interpretation could affect the accuracy of the statements and conclusions set forth in this discussion. This discussion applies only to U.S. holders that hold their VMware common stock as a capital asset within the meaning of Section 1221 of the Code (generally, property held for investment). This discussion does not address all aspects of U.S. federal taxation that may be relevant to a particular holder in light of his, her or its individual circumstances or to holders subject to special treatment under U.S. federal income tax laws, including:
banks or other financial institutions,
mutual funds,
tax exempt organizations,
governmental agencies or instrumentalities,
85

TABLE OF CONTENTS

insurance companies,
dealers in securities or non-U.S. currency,
traders in securities who elect to apply a mark-to-market method of accounting,
entities or arrangements treated as partnerships or other pass-through entities (including S corporations) for U.S. federal income tax purposes and investors in such partnerships or other pass-through entities (including S corporations),
holders that are not U.S. holders,
certain expatriates,
holders that exercise appraisal rights,
regulated investment companies and real estate investment trusts,
broker-dealers,
holders liable for the alternative minimum tax,
holders that have a functional currency other than the U.S. dollar,
holders who received their VMware common stock through the exercise of employee stock options, through a tax-qualified retirement plan or otherwise as compensation,
holders that hold (or that held, directly or constructively, at any time during the five-year period ending on the date of the disposition of such holder’s VMware common stock pursuant to the transactions) 5% or more of VMware common stock (by vote or value),
holders required to accelerate the recognition of any item of gross income as a result of such income being recognized on an “applicable financial statement,” and
holders who hold VMware common stock as part of a hedge, straddle, constructive sale, conversion transaction or other integrated investment.
In addition, this discussion does not address any state, local or foreign tax considerations of the transactions, nor does it address the impact of the Medicare contribution tax on net investment income or the Foreign Account Tax Compliance Act (including the Treasury Regulations promulgated thereunder and intergovernmental agreements entered into pursuant thereto or in connection therewith) or any U.S. federal laws other than those pertaining to the U.S. federal income tax.
For purposes of this discussion, a “U.S. holder” is a beneficial owner of VMware common stock who is, for U.S. federal income tax purposes:
(i)
an individual who is a citizen or resident of the United States;
(ii)
a corporation or other entity taxable as a corporation, created or organized under the laws of the United States, any state thereof or the District of Columbia;
(iii)
an estate that is subject to U.S. federal income tax on its income regardless of its source; or
(iv)
a trust that (A) is subject to the primary supervision of a court within the United States and all substantial decisions of which are subject to the control of one or more “United States persons” (within the meaning of Section 7701(a)(30) of the Code) or (B) has a valid election in effect to be treated as a United States person for U.S. federal income tax purposes.
If a partnership, including any entity or arrangement treated as a partnership for U.S. federal income tax purposes, holds shares of VMware common stock, the U.S. federal income tax treatment of a partner in such partnership will generally depend upon the status of the partner and the activities of the partnership. Accordingly, such partners and partnerships should consult their tax advisors regarding the particular tax considerations of the transactions to them.
86

TABLE OF CONTENTS

Each holder of VMware common stock should consult his, her or its tax advisor with respect to the particular tax considerations of the transactions to such holder. Holders of VMware common stock that are not U.S. holders should consult their own tax advisors regarding the possibility that, in the event the applicable withholding agent is unable to determine whether any cash consideration paid to them in the transactions should be treated as a dividend for applicable U.S. federal income tax purposes, such withholding agent may withhold U.S. federal withholding tax at a rate of 30% (or such lower rate as may be specified by an applicable income tax treaty) on the entire amount of any cash consideration payable to such non-U.S. holder in the transactions, and such non-U.S. holders should consult their own tax advisors as to the possible desirability and timing of selling any shares of VMware common stock or Broadcom common stock that they own.
In General
The obligation of VMware to complete the transactions is conditioned upon the delivery by Gibson Dunn, counsel to VMware (or other nationally recognized tax counsel or Big 4 accounting firm as may be reasonably acceptable to VMware) of the Tax Opinion. In addition, in connection with the filing of the registration statement of which this document is a part, Gibson Dunn has delivered an opinion to VMware that the transactions will qualify for the Intended Tax Treatment. Each of these tax opinions is or will be based on factual representations contained in officer’s certificates provided by Broadcom and VMware, representations and covenants contained in the merger agreement, and on certain customary factual assumptions, all of which must continue to be true and accurate as of the consummation of the transactions. If any of the representations, covenants or assumptions upon which the tax opinions are or will be based is inconsistent with the actual facts, the U.S. federal income tax considerations of the transactions could be materially different from those discussed below. None of these opinions is binding on the IRS or the courts, and neither Broadcom nor VMware intends to request a ruling from the IRS regarding the U.S. federal income tax considerations of the transactions. Consequently, no assurance can be given that the IRS will not assert, or that a court would not sustain, a position contrary to any of those set forth below.
U.S. Federal Income Tax Consequences of the Transactions to U.S. Holders
VMware has received a legal opinion from Gibson, Dunn & Crutcher LLP, U.S. tax counsel to VMware, to the effect that, under currently applicable U.S. federal income tax law, (1) the first merger and the LLC conversion, taken together, will qualify as a “reorganization” within the meaning of Section 368(a)(1)(F) of the Code and (2) the second merger and the third merger, taken together, will qualify as a “reorganization” within the meaning of Section 368(a)(1)(A) of the Code. Additionally, unless otherwise noted in the following discussion, and subject to the limitations, qualifications, and assumptions described herein and set forth in the opinion filed as Exhibit 8.1 hereto, the discussion in this subsection titled “Material U.S. Federal Income Tax Consequences—U.S. Federal Income Tax Consequences of the transactions to U.S. Holders” constitutes the opinion of Gibson Dunn, counsel to VMware, insofar as it contains legal conclusions with respect to matters of U.S. federal income tax law.
The U.S. federal income tax considerations of the transactions to a U.S. holder generally will depend on whether the U.S. holder exchanges its VMware common stock for cash consideration, stock consideration or a combination of cash consideration and stock consideration.
Exchange Solely for Cash
The exchange of shares of VMware common stock solely for cash generally will result in the recognition of gain or loss equal to the difference, if any, between the amount of cash received and the U.S. holder’s adjusted tax basis in the shares of VMware common stock surrendered. Such gain or loss will generally be long-term capital gain or loss if the U.S. holder’s holding period with respect to the VMware common stock surrendered is more than one year at the effective time of the second merger. Long-term capital gains of certain non-corporate holders, including individuals, generally are subject to U.S. federal income tax at preferential rates. The deductibility of capital losses is subject to limitations. If a U.S. holder acquired different blocks of shares of VMware common stock at different times or different prices, such U.S. holder must determine its adjusted tax basis and holding period separately with respect to each block of VMware common stock. In certain circumstances, if a U.S. holder actually or constructively owns Broadcom common stock after the transactions, the cash consideration received could be treated as having the effect of a distribution of a dividend under the
87

TABLE OF CONTENTS

tests set forth in Section 302 of the Code, in which case such U.S. holder may have dividend income up to the amount of the cash consideration received. Because the possibility of dividend treatment depends primarily upon the particular circumstances of a U.S. holder, including the application of certain constructive ownership rules, U.S. holders that actually or constructively own Broadcom common stock should consult their tax advisors regarding the application of the foregoing rules to their particular circumstances.
U.S. holders electing to receive solely cash consideration in the transactions may be subject to proration (as described in the section titled “The Merger Agreement—Effects of the Transactions—Proration and Allocation of Merger Consideration.”), which may result in the receipt of a portion of the merger consideration in stock consideration, in addition to cash consideration. See “—Exchange for Broadcom Common Stock and Cash” for a general description of the U.S. federal income tax considerations to U.S. holders of the receipt of stock consideration and cash consideration.
Exchange Solely for Broadcom Common Stock
If, pursuant to the transactions, a U.S. holder exchanges all of its shares of VMware common stock solely for shares of Broadcom common stock, that U.S. holder generally will not recognize any gain or loss, except with respect to cash received in lieu of a fractional share of Broadcom common stock (as discussed in “—Cash in Lieu of a Fractional Share”). The aggregate adjusted tax basis in the shares of Broadcom common stock received in the transactions (including fractional shares deemed received and redeemed as described in “—Cash in Lieu of a Fractional Share”) will be equal to the aggregate adjusted tax basis of the shares of VMware common stock surrendered, and the holding period of the shares of Broadcom common stock received in the transactions (including fractional shares deemed received and redeemed as described in “—Cash in Lieu of a Fractional Share”) will include the holding period of the shares of VMware common stock surrendered. If a U.S. holder acquired different blocks of shares of VMware common stock at different times or different prices, such U.S. holder should consult his, her or its tax advisor as to the determination of the tax bases and holding periods of the Broadcom common stock received in the transactions.
U.S. holders electing to receive solely stock consideration in the transactions may be subject to proration (as described in the section titled “The Merger Agreement—Effects of the Transactions—Proration and Allocation of Merger Consideration.”), which may result in the receipt of a portion of the merger consideration in cash consideration, in addition to the stock consideration. See “—Exchange for Broadcom Common Stock and Cash” for a general description of the U.S. federal income tax considerations to U.S. holders of the receipt of stock consideration and cash consideration.
Exchange for Broadcom Common Stock and Cash
A U.S. holder who receives a combination of Broadcom common stock and cash (other than cash in lieu of a fractional share of Broadcom common stock) pursuant to the transactions generally will recognize gain (but not loss) in an amount equal to the lesser of (1) the sum of the amount of the cash (other than cash in lieu of a fractional share of Broadcom common stock) and the fair market value of the Broadcom common stock received, minus that U.S. holder’s adjusted tax basis in its shares of VMware common stock surrendered in exchange therefor and (2) the amount of cash received.
If a U.S. holder acquired different blocks of shares of VMware common stock at different times or different prices, any gain or loss may be determined separately for each block of shares and such U.S. holder’s basis and holding period in its shares of Broadcom common stock may be determined with reference to each block of shares of VMware common stock. Any such U.S. holder should consult his, her or its tax advisor regarding the manner in which the cash consideration and stock consideration should be allocated among different blocks of shares of VMware common stock surrendered, including the ability to specifically identify shares of VMware common stock exchanged for the cash consideration, and the determination of the tax bases and holding periods of the Broadcom common stock received.
Any recognized gain will generally be long-term capital gain if the U.S. holder’s holding period with respect to the shares of VMware common stock surrendered is more than one year at the effective time of the second merger. Long-term capital gains of certain non-corporate holders, including individuals, generally are subject to U.S. federal income tax at preferential rates. In certain circumstances, if a U.S. holder actually or constructively owns Broadcom common stock other than Broadcom common stock received pursuant to the transactions, the recognized gain could be treated as having the effect of the distribution of a dividend under the tests set forth in
88

TABLE OF CONTENTS

Section 302 of the Code, in which case such gain would be treated as dividend income. Because the possibility of dividend treatment depends upon the particular circumstances of a U.S. holder, including the application of certain constructive ownership rules, U.S. holders should consult their tax advisors regarding the potential application of the foregoing rules to their particular circumstances.
The aggregate tax basis of the Broadcom common stock received (including fractional shares deemed received and redeemed as described in “—Cash in Lieu of a Fractional Share”) will be equal to the aggregate adjusted tax basis of the shares of VMware common stock surrendered, reduced by the amount of cash consideration received by the U.S. holder (excluding any cash in lieu of a fractional share) and increased by the amount of gain (regardless of whether such gain is classified as capital gain or dividend income, as discussed above, but excluding any gain recognized with respect to cash in lieu of a fractional share), if any, recognized by the U.S. holder on the exchange. The holding period of the Broadcom common stock received in the transactions (including fractional shares deemed received and redeemed as described below) will include the holding period of the shares of VMware common stock surrendered.
Cash in Lieu of a Fractional Share
U.S. holders who receive cash in lieu of a fractional share of Broadcom common stock will generally be treated as having received such fractional share and then as having received such cash in redemption of the fractional share. Gain or loss generally will be recognized based on the difference between the amount of cash in lieu of the fractional share and the tax basis allocated to such fractional share. Such gain or loss generally will be long-term capital gain or loss if the holding period for such shares is more than one year at the effective time of the second merger. Long-term capital gains of certain non-corporate holders, including individuals, generally are subject to U.S. federal income tax at preferential rates. The deductibility of capital losses is subject to limitations.
Information Reporting and Backup Withholding
Information reporting and backup withholding (currently, at a rate of 24%) may apply to payments made in connection with the transactions. Backup withholding will not apply, however, if the recipient provides proof of an applicable exemption or furnishes its taxpayer identification number and otherwise complies with all applicable certification requirements. Backup withholding is not an additional tax. Any amounts withheld may be allowed as a refund or credit against such U.S. holder’s U.S. federal income tax liability, if any, provided the required information is timely furnished to the IRS.
THIS SUMMARY OF THE MATERIAL U.S. FEDERAL INCOME TAX CONSEQUENCES OF THE TRANSACTIONS IS FOR GENERAL INFORMATION ONLY AND IS NOT TAX ADVICE. HOLDERS OF VMWARE COMMON STOCK SHOULD CONSULT THEIR TAX ADVISORS AS TO THE SPECIFIC TAX CONSIDERATIONS TO THEM OF THE TRANSACTIONS IN LIGHT OF THEIR PARTICULAR CIRCUMSTANCES, INCLUDING THE APPLICABILITY AND EFFECT OF ANY U.S. FEDERAL, STATE, LOCAL, NON-U.S. AND OTHER TAX LAWS.
Regulatory Clearances and Approvals Required for the Transactions
HSR Act and U.S. Antitrust Matters. The transactions are subject to the requirements of the HSR Act, which prevents VMware and Broadcom from completing the transactions until required information and materials are furnished to the Antitrust Division of the DOJ and the FTC and the HSR Act waiting period is terminated or expires. A transaction notifiable under the HSR Act may not be completed until the expiration of a 30-calendar-day waiting period following the parties’ filings of their respective HSR Act notification forms or the early termination of that waiting period. The parties may also choose to voluntarily re-start the initial 30-calendar-day waiting period by following certain prescribed procedures. After the expiration of the initial waiting period (or the re-started initial waiting period), the Antitrust Division of the DOJ or the FTC may issue a Request for Additional Information and Documentary Material (referred to as a second request). If a second request is issued, the parties may not complete the transactions until they substantially comply with the second request and observe a second 30-calendar-day waiting period, unless the waiting period is terminated earlier, or the parties commit not to close for some additional period of time. VMware and Broadcom submitted the requisite notification and report forms under the HSR Act on June 10, 2022. On July 11, 2022 VMware and Broadcom each received a request for additional information, often referred to as a “second request,” from the FTC under the HSR Act.
89

TABLE OF CONTENTS

Foreign Regulatory Clearances. The completion of the transactions is subject to clearance under the antitrust laws of the European Union and certain other jurisdictions, and the parties will file or have filed merger notifications pursuant to antitrust and competition laws with the appropriate regulators in the European Union and certain other jurisdictions. The parties must observe mandatory waiting periods and/or obtain the necessary approvals, clearances or consents pursuant to certain of these foreign laws before completing the transactions.
Other state or foreign antitrust, competition and foreign investment authorities may take action under the laws of their jurisdictions, which could include seeking to enjoin the completion of the transactions. For more information about regulatory approvals relating to the transactions, see the section titled “The Merger Agreement—Conditions to the Transactions.”
Although the parties expect that all required regulatory clearances and approvals will be obtained, the parties cannot assure you that these regulatory clearances and approvals will be timely obtained or obtained at all or that the granting of these regulatory clearances and approvals will not involve the imposition of additional conditions on the completion of the transactions, including the requirement to divest assets, create or modify contractual rights or obligations or enter into supply or services agreements. These conditions could result in the conditions to the transactions not being satisfied.
Exchange of Shares; Elections as to Form of Consideration
At the effective time of the second merger, each issued and outstanding share of VMware common stock (other than (i) cancelled shares, (ii) dissenting shares and (iii) excluded shares) will be converted into the right to receive, at the election of the stockholder and subject to proration, $142.50 in cash, without interest, or 0.25200 of a share of Broadcom common stock. A VMware stockholder may elect a different form of consideration for each share such VMware stockholder owns. A VMware stockholder may elect to receive (i) solely the cash consideration, (ii) solely the stock consideration or (iii) if a VMware stockholder owns more than one share, a combination of the cash consideration for a selected number of shares and the stock consideration for the remaining number of shares. The stockholder election will be subject to the election of other VMware stockholders and a proration mechanism, such that the total number of shares of VMware common stock entitled to receive the cash consideration, and the total number of shares of VMware common stock entitled to receive the stock consideration, will, in each case, be equal to 50% of the aggregate number of shares of VMware common stock issued and outstanding immediately prior to the effective time of the second merger. For example, if you elect to receive solely the cash consideration or solely the stock consideration, and all other VMware stockholders make the same election, the consideration you receive will vary to the maximum extent possible compared to your original election. In such instance, you would receive the cash consideration in exchange for 50% of your shares of VMware common stock and the stock consideration in exchange for 50% of your shares of VMware common stock. The following examples illustrate the proration mechanism in the case of an oversubscription of either the cash consideration or the stock consideration (both if you elect solely the oversubscribed form of merger consideration and if you elect a combination of the cash consideration and the stock consideration). Note that for illustrative purposes, the following examples do not round shares to the nearest whole number.
If you own 100 shares of VMware common stock and elect to receive solely the cash consideration, and 80% of the outstanding VMware shares elect to receive cash, 15% of the outstanding VMware shares elect to receive Broadcom common stock and 5% of the outstanding VMware shares do not make an election, you will receive cash in exchange for 62.5 of your shares of VMware common stock and Broadcom common stock in exchange for 37.5 of your shares of VMware common stock.
If you own 100 shares of VMware common stock and elect to receive the cash consideration for 55 shares and the stock consideration for 45 shares, and 80% of the outstanding VMware shares elect to receive cash, 15% of the outstanding VMware shares elect to receive Broadcom common stock and 5% of the outstanding VMware shares do not make an election, you will receive cash in exchange for 34.375 of your shares of VMware common stock and Broadcom common stock in exchange for 65.625 of your shares of VMware common stock.
If you own 100 shares of VMware common stock and elect to receive solely the stock consideration, and 80% of the outstanding VMware shares elect to receive Broadcom common stock, 15% of the
90

TABLE OF CONTENTS

outstanding VMware shares elect to receive cash and 5% of the outstanding VMware shares do not make an election, you will receive cash in exchange for 37.5 of your shares of VMware common stock and Broadcom common stock in exchange for 62.5 of your shares of VMware common stock.
If you own 100 shares of VMware common stock and elect to receive the cash consideration for 45 shares and the stock consideration for 55 shares, and 80% of the outstanding VMware shares elect to receive Broadcom common stock, 15% of the outstanding VMware shares elect to receive cash and 5% of the outstanding VMware shares do not make an election, you will receive cash in exchange for 65.625 of your shares of VMware common stock and Broadcom common stock in exchange for 34.375 of your shares of VMware common stock.
No fractional shares of Broadcom common stock will be issued in the second merger, and holders of VMware common stock will instead receive cash in lieu of fractional shares of Broadcom common stock.
Prior to the effective time of the second merger, Broadcom will enter into an exchange agent agreement with a bank or trust company reasonably acceptable to VMware. At or prior to the effective time of the second merger, Broadcom will deposit (i) cash in immediately available funds in an amount sufficient to pay the aggregate cash consideration and, to the extent determinable, cash in lieu of fractional shares and (ii) evidence of Broadcom common stock in book-entry form representing the number of shares of Broadcom common stock sufficient to deliver the aggregate stock consideration.
As described above, VMware stockholders will not receive any fractional shares of Broadcom common stock in the second merger. Instead, a VMware stockholder who otherwise would have received a fractional share of Broadcom common stock will be entitled to receive a cash payment in lieu of such fractional share in an amount determined by multiplying (i) the last reported sale price of Broadcom common stock on The Nasdaq Global Select Market (as reported in the Wall Street Journal, or if not reported therein, in another authoritative source mutually selected by Broadcom and VMware) on the last complete trading day prior to the date of the effective time of the second merger by (ii) the fraction of a share (after taking into account all shares of Broadcom common stock held by such holder at the effective time of the second merger and rounded to the nearest one thousandth when expressed in decimal form) of Broadcom common stock to which such holder would otherwise be entitled.
If a dividend or other distribution is declared with respect to shares of Broadcom common stock with a record date after the effective time of the second merger, such declaration will include a dividend or other distribution in respect of all shares of Broadcom common stock issuable pursuant to the merger agreement.
The merger agreement provides that VMware stockholders will be provided with an election form and other customary transmittal materials. The election form will allow each holder of VMware common stock to specify (i) the number of shares of VMware common stock owned by such holder with respect to which such holder desires to receive the cash consideration and (ii) the number of shares of VMware common stock owned by such holder with respect to which such holder desires to receive the stock consideration.
Broadcom and VMware will initially make available and mail the election form at least 20 business days prior to the anticipated election deadline to holders of record as of the fifth business day prior to such mailing date. Following the mailing date, Broadcom and VMware will use all reasonable efforts to make available as promptly as possible an election form to any stockholder who requests an election form prior to the election deadline. The election deadline will be 5:00 p.m. local time (in the city in which the principal office of the exchange agent is located) on the date that is five business days prior to Broadcom’s good faith estimate of the closing date or such other date as may be mutually agreed to by the parties. Broadcom and VMware will cooperate to issue a press release reasonably satisfactory to each of them announcing the election deadline at least three business days prior to the election deadline.
To make a valid election, a VMware stockholder must submit to the exchange agent a properly completed and signed election form (including duly executed transmittal materials included in the election form). The election form must also be accompanied by any certificates representing all certificated shares of VMware common stock to which such election form relates (or by an appropriate customary guarantee of delivery of such certificates, as set forth in such election, from a member of any registered national securities exchange or a commercial bank or trust company in the United States).
91

TABLE OF CONTENTS

A VMware stockholder may change or revoke an election by providing written notice to the exchange agent, which must be received by the exchange agent prior to the election deadline, accompanied by a properly completed and signed revised election form, or by withdrawing his or her shares of VMware common stock previously deposited with the exchange agent. If any election is not properly made with respect to any shares of VMware common stock, such election will be deemed to be not in effect, and the shares of VMware common stock covered by such election will be deemed to be non-election shares, unless a proper election is subsequently timely made.
After the effective time of the second merger, shares of VMware common stock will no longer be outstanding, will be cancelled and will cease to exist and each certificate or book entry share that previously represented shares of VMware common stock (other than (i) cancelled shares, (ii) dissenting shares and (iii) excluded shares) will represent only the right to receive the merger consideration pursuant to the merger agreement, cash in lieu of fractional shares and unpaid dividends and distributions, if any, as described above. With respect to such shares of Broadcom common stock deliverable upon the surrender of VMware stock certificates or book-entry shares, until holders of such VMware stock certificates or book-entry shares have properly surrendered such stock certificates or book-entry shares to the exchange agent (or another agent appointed by Broadcom) for exchange, along with a duly completed letter of transmittal in the case of holders of certificates and any other documents as may customarily be required by the exchange agent, those holders will not receive the merger consideration, any cash in lieu of fractional shares and any dividends or distributions that become due to the holders of converted VMware common stock.
Promptly (and within five business days) after the effective time of the second merger, Broadcom will cause the exchange agent to mail to each record holder of certificates who has not previously submitted an election notice with duly executed transmittal materials and whose shares of VMware common stock were converted in the second merger into the right to receive the merger consideration a letter of transmittal and instructions for surrendering VMware share certificates in exchange for payment of the merger consideration. Holders of book-entry shares whose shares of VMware common stock were converted in the second merger into the right to receive the merger consideration will not be required to deliver a certificate or an executed letter of transmittal to the exchange agent to receive the merger consideration. Upon surrender of VMware share certificates or book-entry shares and a duly executed letter of transmittal in the case of holders of certificates to the exchange agent (or another agent appointed by Broadcom) in compliance with the instructions for surrender, such holders will be entitled to receive the merger consideration and any fractional share cash amounts.
Broadcom will instruct the exchange agent to accept the certificates upon compliance with such reasonable terms and conditions as the exchange agent may impose, to effect an orderly exchange in accordance with normal exchange practices. The time that any individual VMware stockholder receives its, his or her merger consideration will vary depending on the underlying arrangements through which such VMware stockholder holds its, his or her shares of VMware common stock.
Litigation Relating to the Transactions
In connection with the transactions, five complaints have been filed as individual actions in the United States District Court for the Southern District of New York and one complaint has been filed as an individual action in the United States District Court for the Northern District of California. The complaints are captioned as follows: (1) Stein v. VMware, Inc., et al., 22-cv-06307 (filed July 25, 2022); (2) O’Dell v. VMware, Inc., et al., 22-cv-06352 (filed July 26, 2022); (3) Whitfield v. VMware, Inc., et al., 22-cv-06527 (filed August 1, 2022); (4) Waterman v. VMware, Inc., et al., 22-cv-06533 (filed August 2, 2022); (5) Laufer v. VMware, Inc., et al., 22-cv-5146 (filed September 9, 2022); and (6) Chapman v. VMware, Inc., et al., 22-cv-7735 (filed September 11, 2022) (collectively referred to as the Complaints).
The Complaints generally allege that this proxy statement/prospectus misrepresents and/or omits certain purportedly material information. The Complaints assert violations of Sections 14(a) and 20(a) of the Exchange Act and Rule 14a-9 promulgated thereunder against VMware and the members of the VMware board of directors. The Complaints seek, among other things; an injunction enjoining the consummation of the transactions; direction that a registration statement is disseminated, including certain additional information, rescission or rescissory damages in the event the transactions are consummated; declaration that defendants violated Section 14(a) and/or 20(a) of the Exchange Act, as well as SEC Rule 14a-9 promulgated thereunder; direction that defendants account for all damages suffered as a result of any misconduct; costs of the action,
92

TABLE OF CONTENTS

including plaintiffs’ attorneys’ fees and experts’ fees; and other relief the court may deem just and proper. In addition to the Complaints, beginning on July 20, 2022, certain purported stockholders of VMware sent demand letters (referred to as the Demands, and together with the Complaints, the Matters) alleging similar deficiencies regarding the disclosures made in this proxy statement/prospectus, and seek additional disclosures to address those purported deficiencies.
VMware cannot predict the outcomes of the Matters. VMware management believes that the Matters are without merit and intends to vigorously defend against the Matters and any subsequent similar demands or filed actions. If additional similar complaints are filed or demands sent, absent new or significantly different allegations, VMware will not necessarily disclose such additional filings or demands.
Dividend Policy
Broadcom currently pays regular quarterly cash dividends on its common stock. Broadcom most recently paid a cash dividend on June 30, 2022, of $4.10 per share. Broadcom currently expects to continue to pay quarterly cash dividends, although they remain subject to determination and declaration by Broadcom’s board of directors. The payment of future dividends, if any, will be based on several factors, including Broadcom’s financial performance, outlook and liquidity.
Subsequent to VMware’s initial public offering in August 2007, VMware has not declared or paid regular cash dividends on its common stock.
Under the terms of the merger agreement, during the period before the closing of the transactions, Broadcom is not permitted to pay any special cash dividends on its capital stock other than regular, quarterly cash dividends (including any increases to current dividend rates approved by the Broadcom board in good faith) and VMware is not permitted to pay any dividends or make any distributions on its capital stock, in each case without the consent of Broadcom.
Listing of Broadcom Common Stock; Delisting of VMware Common Stock
It is a condition to the consummation of the transactions that the shares of Broadcom common stock to be issued to VMware stockholders in the second merger be approved for listing on The Nasdaq Global Select Market, subject to official notice of issuance. As a result of the second merger, shares of VMware common stock will cease to be listed on the New York Stock Exchange.
93

TABLE OF CONTENTS

 THE MERGER AGREEMENT
The following describes the material provisions of the merger agreement, which is attached as Annex A to this proxy statement/prospectus and is incorporated by reference herein. The summary of the material provisions of the merger agreement below and elsewhere in this proxy statement/prospectus is qualified in its entirety by reference to the merger agreement. This summary does not purport to be complete and may not contain all of the information about the merger agreement that is important to you. Broadcom and VMware encourage you to read carefully the merger agreement in its entirety before making any decisions regarding the merger as it is the legal document governing the transactions.
Explanatory Note Regarding the Merger Agreement
The merger agreement and this summary of its terms have been included to provide you with information regarding the terms of the merger agreement. Broadcom and VMware are responsible for considering whether additional disclosure of material information is required to make the statements in this proxy statement/prospectus not misleading. Factual disclosures about Broadcom and VMware contained in this proxy statement/prospectus or Broadcom’s or VMware’s public reports filed with the SEC may supplement, update or modify the factual disclosures about Broadcom or VMware contained in the merger agreement and described in the summary. The representations, warranties and covenants made in the merger agreement by Broadcom, Broadcom Merger Subs and VMware, Holdco and Merger Sub 1 are qualified and subject to important limitations agreed to by the parties to the merger agreement in connection with negotiating the terms of the merger agreement. In particular, in your review of the representations and warranties contained in the merger agreement and described in this summary, it is important to bear in mind that the representations and warranties were made solely for the benefit of the parties to the merger agreement, and were negotiated with the principal purpose of allocating risk between the parties to the merger agreement, rather than establishing matters as facts. The representations and warranties may also be subject to a contractual standard of materiality that may be different from that generally relevant to stockholders or applicable to reports and documents filed with the SEC, and in some cases are qualified by confidential disclosures that were made by each party to the other, which disclosures are not publicly disclosed. The representations and warranties in the merger agreement will not survive the completion of the transactions. Moreover, information concerning the subject matter of the representations and warranties may have changed since the date of the merger agreement. For the foregoing reasons, the representations, warranties and covenants or any descriptions of those provisions should not be read alone, but instead should be read together with the information provided elsewhere in this proxy statement/prospectus and in the documents incorporated by reference into this proxy statement/prospectus. See the section titled “Where You Can Find More Information.”
Transactions
Upon the terms and subject to the conditions of the merger agreement and in accordance with Delaware law:
the first merger will occur in which Merger Sub 1 will merge with and into VMware, and VMware will survive the first merger and become a wholly owned subsidiary of Holdco and the separate corporate existence of Merger Sub 1 will cease;
following the effective time of the first merger, the LLC conversion will occur in which VMware will be converted into a Delaware limited liability company in accordance with Section 266 of the DGCL and Section 18-214 of the Delaware Limited Liability Company Act;
following the effective time of the LLC conversion, the second merger will occur in which Merger Sub 2 will merge with and into Holdco, and Holdco will survive the second merger and become a wholly owned subsidiary of Broadcom and the separate corporate existence of Merger Sub 2 will cease; and
following the effective time of the second merger, the third merger will occur in which Holdco will merge with and into Merger Sub 3, and Merger Sub 3 will survive the third merger as a wholly owned subsidiary of Broadcom and the separate corporate existence of Holdco will cease.
Within 60 business days of the date of the merger agreement, Broadcom may elect, with VMware’s prior written consent (not to be unreasonably withheld, conditioned or delayed) to implement an alternative transaction
94

TABLE OF CONTENTS

structure. Under this alternative transaction structure, the first merger and the LLC conversion will be eliminated, and the structure of the second merger will be modified such that it consists of Merger Sub 2 merging with and into VMware, with VMware surviving as a wholly owned subsidiary of Broadcom and the separate existence of Merger Sub 2 ceasing and the third merger will be modified such that it consists of the surviving corporation in the second merger merging with and into Merger Sub 3, with Merger Sub 3 surviving as a wholly owned subsidiary of Broadcom. If the alternative transaction structure is adopted, the parties will enter into an amendment to the merger agreement implementing the alternative transaction structure.
Closing; Effective Time
Unless the parties otherwise agree in writing, the closing of the transactions will occur on the third business day following the date on which all conditions to the transactions set forth in the merger agreement have been satisfied, or, to the extent permitted by applicable law, waived (other than those conditions that by their nature are to be satisfied at the closing of the transactions, but subject to the satisfaction or, to the extent permitted by applicable law, waiver of such conditions at the closing of the transactions). The first merger will be effective as of 11:59 p.m., New York City time, on the business day prior to the closing date. The second merger will be effective at 8:30 a.m., New York City time, on the closing date or at such other date and time as is agreed to by the parties and specified in the certificate of merger for the second merger.
In the event that, pursuant to the terms described in the immediately preceding paragraph, the closing of the transactions would occur on a date that is within 35 days of the last day of Broadcom’s fiscal year or any other Broadcom fiscal quarter, Broadcom may irrevocably elect to defer the closing of the transactions until the first business day of the immediately succeeding fiscal year or fiscal quarter, respectively, unless another date or time is agreed to in writing by VMware and Broadcom. Upon making such written election, (x) each of the conditions to the obligations of Broadcom and Broadcom Merger Subs to consummate the transactions (related to accuracy of VMware’s, Holdco’s and Merger Sub 1’s representations and warranties, compliance with covenants and absence of a material adverse effect) will be deemed to have been irrevocably fulfilled, other than with respect to a willful breach by VMware, Holdco or Merger Sub 1 occurring after the date of delivery of such written election, (y) Broadcom will be deemed to have irrevocably waived its right to terminate the merger agreement as a result of VMware’s, Holdco’s or Merger Sub 1’s breach, failure to perform or violation of covenants or agreements under the merger agreement or the inaccuracy of any of the representations and warranties of VMware, Holdco or Merger Sub 1 in the merger agreement, other than with respect to a willful breach by VMware, Holdco or Merger Sub 1 occurring after the date of delivery of such written election, and (z) until the fifth business day of the immediately succeeding fiscal quarter, neither Broadcom nor VMware will have the right to terminate the merger agreement as a result of the effective time of the merger not having occurred prior to the outside date.
Effects of the Transactions
At the effective time of the first merger, each share of VMware common stock issued and outstanding immediately prior to the effective time of the first merger will be converted into one share of common stock of Holdco, and each outstanding VMware equity award will be converted into a Holdco award that relates to a number of shares of Holdco common stock that is equal to the number of shares of VMware common stock that were subject to such award prior to such conversion. All terms and conditions applicable to each such VMware security (including any VMware equity awards) immediately prior to the effective time of the first merger will, except as described in the immediately preceding sentence, remain in effect immediately after the effective time of the first merger. After the consummation of the first merger, all references in this proxy statement/prospectus to VMware, including VMware common stock, VMware stock options, VMware restricted stock unit awards, VMware equity awards and other securities of VMware will be deemed, where applicable, to be references to Holdco and the same securities of Holdco, and all references to VMware stockholders will be deemed to be references to common stockholders of VMware.
At the effective time of the LLC conversion, each issued and outstanding share of capital stock of VMware (then a wholly owned subsidiary of Holdco) will be converted into one limited liability company interest of VMware Converted LLC, the entity into which VMware will have converted in connection with its conversion into a limited liability company.
95

TABLE OF CONTENTS

At the effective time of the second merger, subject to the payment of cash in lieu of fractional shares of Broadcom common stock as described below under “—No Fractional Shares” and proration as described below under “—Proration and Allocation of Merger Consideration,” each share of VMware common stock issued and outstanding immediately prior to the effective time of the second merger, other than cancelled shares, dissenting shares and excluded shares as described below under “—Cancellation of Certain VMware Common Stock,” “—Shares of Dissenting Stockholders,” and “—Conversion of Excluded Shares,” respectively, will be converted into the right to receive, without interest:
for each share of VMware common stock with respect to which an election to receive cash (referred to as a cash election) has been properly made and not revoked (referred to as a cash election share), $142.50 in cash (referred to as the cash consideration);
for each share of VMware common stock with respect to which an election to receive Broadcom common stock (referred to as a stock election) has been properly made and not revoked (referred to as a stock election share), 0.25200 of a share of Broadcom common stock (referred to as the stock consideration); and
for each share of VMware common stock that is not a cash election share or a stock election share (referred to as a non-election share), the right to receive cash consideration or stock consideration as determined in accordance with the proration methodology described below under “—Proration and Allocation of Merger Consideration.”
The stock consideration will be appropriately adjusted to reflect the effect of any stock split, subdivision, consolidation, combination or reclassification with respect to the outstanding shares of Broadcom common stock, VMware common stock or Holdco common stock, payment of a stock dividend or other distribution in respect of such shares or the changing of such shares into other securities, in each case that occurs prior to the effective time of the second merger.
At the effective time of the third merger, each share of capital stock of Holdco (then a wholly owned subsidiary of Broadcom) issued and outstanding immediately prior to the effective time of the third merger will be converted into one limited liability company interest of Merger Sub 3.
No Fractional Shares
Cash will be paid in lieu of fractional shares of Broadcom common stock as described in the next sentence. Each holder of VMware common stock that would otherwise have been entitled to receive a fractional share of Broadcom common stock in the second merger will instead receive a cash payment equal to the product obtained by multiplying (i) the fraction of a share of Broadcom common stock to which such holder would otherwise be entitled (accounting for all shares of VMware common stock held by such holder at the effective time of the second merger), rounded to the nearest one-thousandth of one share, by (ii) the last reported sale price of Broadcom common stock on The Nasdaq Global Select Market (as reported in the Wall Street Journal, or if not reported therein, in another authoritative source mutually selected by Broadcom and VMware) on the last complete trading day prior to the date of the effective time of the second merger.
Proration and Allocation of Merger Consideration
The total number of shares of VMware common stock to be entitled to receive the cash consideration, referred to as the maximum cash share number, will be equal to 50% of the aggregate number of shares of VMware common stock issued and outstanding immediately prior to the effective time of the second merger (other than any cancelled shares and excluded shares), and the total number of shares of VMware common stock to be entitled to receive the stock consideration will be equal to 50% of the aggregate number of shares of VMware common stock issued and outstanding immediately prior to the effective time of the second merger (other than any cancelled shares and excluded shares). Accordingly, depending on the elections made by other holders of VMware common stock, a holder of VMware common stock may receive a portion of the merger consideration in the form such holder did not elect.
Within five business days after the effective time of the second merger, VMware will cause the exchange agent for the payment of the merger consideration, referred to as the exchange agent, to effect the allocation among holders of VMware common stock of rights to receive the cash consideration and the stock consideration as follows (with the exchange agent to determine, consistent with the immediately preceding paragraph, whether
96

TABLE OF CONTENTS

fractions of cash election shares, stock election shares and non-election shares, as applicable, will be rounded up or down):
Oversubscription of Cash Election Option. If the aggregate number of cash election shares (including, for this purpose, dissenting shares as of the effective time), referred to as the cash election number, equals or exceeds the maximum cash share number, then
the cash election shares of each holder of such cash election shares will be converted into the right to receive the cash consideration in respect of that number of cash election shares equal to the product obtained by multiplying (i) the number of cash election shares held by such holder by (ii) a fraction, the numerator of which is the maximum cash share number and the denominator of which is the cash election number, with the remaining number of such holder’s cash election shares being converted into the right to receive the stock consideration;
all stock election shares will be converted into the right to receive the stock consideration; and
all non-election shares will be converted into the right to receive the stock consideration.
Undersubscription of Cash Election Option. If the cash election number is less than the maximum cash share number (the amount by which the maximum cash share number exceeds the cash election number referred to as the shortfall number), then
all cash election shares will be converted into the right to receive the cash consideration;
if the shortfall number is less than or equal to the number of non-election shares, then all stock election shares will be converted into the right to receive the stock consideration, and the non-election shares of each holder of such non-election shares will be converted into the right to receive the cash consideration in respect of that number of non-election shares equal to the product obtained by multiplying (i) the number of non-election shares held by such holder by (ii) a fraction, the numerator of which is the shortfall number and the denominator of which is the total number of non-election shares, with the remaining number of such holder’s non-election shares being converted into the right to receive the stock consideration; and
if the shortfall number exceeds the number of non-election shares, then all non-election shares will be converted into the right to receive the cash consideration, and stock election shares of each holder of such stock election shares will be converted into the right to receive the cash consideration in respect of that number of stock election shares equal to the product obtained by multiplying (i) the number of stock election shares held by such holder by (ii) a fraction, the numerator of which is the amount by which the shortfall number exceeds the total number of non-election shares, and the denominator of which is the total number of stock election shares, with the remaining number of such holder’s stock election shares being converted into the right to receive the stock consideration.
Cancellation of Certain VMware Common Stock
At the effective time of the second merger, each share of VMware common stock issued and outstanding immediately prior to the effective time of the second merger that is owned or held in treasury by VMware or owned by Merger Sub 2 or in the treasury of VMware as the surviving company in the first merger, referred to as cancelled shares, will automatically be cancelled and will cease to exist. No consideration will be delivered in exchange for any cancelled shares.
Conversion of Excluded Shares
Each share of VMware common stock issued and outstanding immediately prior to the effective time of the second merger that is owned by any wholly owned subsidiary of VMware, referred to as excluded shares, will automatically be converted into the right to receive, without interest, the stock consideration.
Shares of Dissenting Stockholders
Shares of VMware common stock issued and outstanding immediately prior to the effective time of the second merger and held by a person, referred to as a dissenting stockholder, (i) who did not vote in favor of approval of the merger agreement proposal, (ii) who is entitled to demand and properly demands appraisal of
97

TABLE OF CONTENTS

such shares of VMware common stock pursuant to Section 262 of the DGCL and (iii) who complies in all respects with the provisions of the DGCL concerning the rights of VMware stockholders to require payment by the surviving corporation of the “fair value” of such shares of VMware common stock, referred as dissenting shares, will not be converted into the right to receive the merger consideration.
Instead, if the second merger is consummated, then dissenting shares will represent the right to receive whatever consideration may be determined to be due to such dissenting stockholder under Section 262 of the DGCL. If any dissenting stockholder fails to perfect or otherwise waives, withdraws or loses the right to appraisal under Section 262 or a court of competent jurisdiction determines that such holder is not entitled to the relief provided by Section 262, dissenting shares held by such dissenting stockholder will be treated as though such dissenting shares had been converted into the right to receive the merger consideration as of the effective time of the second merger. However, in such case, the proposed dissenting shares will be deemed to be cash election shares, unless such holder thereafter otherwise make a timely election. If any holder of proposed dissenting shares fails to perfect or has effectively withdrawn, waived or lost such holder’s right to dissent from the adoption of the merger agreement after the election deadline, each of such holder’s shares of VMware common stock will be deemed to have been converted into the right to receive the merger consideration and will be treated as cash election shares. For more information regarding appraisal rights, see the section titled “Appraisal Rights of VMware Stockholders.” In addition, a copy of Section 262 of the DGCL is attached as Annex F to this proxy statement/prospectus.
Governing Documents; Officers and Directors
Prior to the effective time of the first merger, VMware and Holdco will take all necessary actions to ensure that the certificate of incorporation and bylaws of Holdco will be the same as the certificate of incorporation and bylaws of VMware as of the date of the merger agreement, except for the name of Holdco.
At the effective time of the first merger, the certificate of incorporation of VMware as in effect immediately prior to the effective time of the first merger will be the certificate of incorporation of the surviving company in the first merger, and the bylaws of VMware as in effect immediately prior to effective time of the first merger will be the bylaws of the surviving company in the first merger. Each of VMware and Merger Sub 1 will take all necessary action to cause the directors of Merger Sub 1 immediately prior to the effective time of the first merger to be the initial directors of the surviving company in the first merger. Each of VMware and Merger Sub 1 will take all necessary action to cause the officers of VMware immediately prior to the effective time of the first merger to be the initial officers of the surviving company in the first merger. After the effective time of the first merger until the effective time of the second merger, Holdco will, and VMware will cause Holdco to, ensure that the officers and directors of VMware immediately prior to the effective time of the first merger will be the officers and directors of Holdco.
At the effective time of the LLC conversion, VMware Converted LLC will adopt a limited liability company agreement in a form customary for a single member, member-managed limited liability company that is treated as disregarded as an entity separate from Holdco for U.S. federal income tax purposes, which limited liability company agreement must be acceptable in form and substance to Broadcom.
At the effective time of the second merger, the certificate of incorporation of Holdco as in effect immediately prior to the effective time of the second merger will be the certificate of incorporation of the surviving company in the second merger, and the bylaws of Holdco as in effect immediately prior to the effective time of the second merger will be the bylaws of the surviving company in the second merger. Each of the parties will take all necessary action to cause the directors and officers of Merger Sub 2 immediately prior to the effective time of the second merger to be the initial directors and officers of the surviving company in the second merger.
At the effective time of the third merger, the certificate of formation of Merger Sub 3 as in effect immediately prior to the effective time of the third merger will be the certificate of formation of the surviving company in the third merger, and the limited liability company agreement of Merger Sub 3 as in effect immediately prior to the effective time of the third merger will be the limited liability company agreement of the surviving company in the third merger. Each of the parties will take all necessary action to cause the officers of the surviving company in the second merger immediately prior to the effective time of the third merger to be the initial officers of the surviving company in the third merger.
98

TABLE OF CONTENTS

Election Procedures
Each holder of shares of VMware common stock to be converted into the right to receive the merger consideration, referred to in this proxy statement/prospectus as a holder, may specify in a request made in accordance with the procedures described in this “—Election Procedures” section (i) the number of shares of VMware common stock owned by such holder with respect to which such holder desires to make a stock election and (ii) the number of shares of VMware common stock owned by such holder with respect to which such holder desires to make a cash election. Any such request is referred to in this proxy statement/prospectus as an election.
The merger agreement provides that Broadcom will prepare a form reasonably acceptable to VMware, including appropriate and customary transmittal materials, referred to in this proxy statement/prospectus as the election form, so as to permit holders to exercise their right to make an election.
Broadcom and VMware (i) will initially make available and mail the election form at least 20 business days prior to the anticipated election deadline (as defined below) to holders of record of VMware common stock as of the fifth business day prior to such mailing date, and (ii) following such mailing date, will use all reasonable efforts to make available as promptly as possible an election form to any VMware stockholder who requests such election form prior to the election deadline. The time period between such mailing date and the election deadline is referred to in this proxy statement/prospectus as the election period.
Any election will have been made properly only if the exchange agent will have received, during the election period, an election form properly completed and executed (including duly executed transmittal materials included in the election form) and accompanied by any certificates representing all certificated shares to which such election form relates or by an appropriate customary guarantee of delivery of such certificates, as set forth in such election form, from a member of any registered national securities exchange or a commercial bank or trust company in the United States.
Unless otherwise agreed in advance by the parties to the merger agreement, election deadline means 5:00 p.m. local time (in the city in which the principal office of the exchange agent is located) on the date that is five business days prior to Broadcom’s good faith estimate of the closing date or such other date as may be mutually agreed to by the parties. Broadcom and VMware will cooperate to issue a press release reasonably satisfactory to each of them announcing the date of the election deadline at least three business days prior to the election deadline.
Any holder may, at any time during the election period, change or revoke his, her or its election by written notice to the exchange agent prior to the election deadline accompanied by a properly completed and executed revised election form. If any election is not properly made with respect to any shares of VMware common stock (none of Broadcom, VMware or the exchange agent being under any duty to notify any holder of any such defect), such election will be deemed to be not in effect, and the shares of VMware common stock covered by such election will be deemed to be non-election shares, unless a proper election is thereafter timely made.
Any holder may, at any time during the election period, revoke his, her or its election by written notice received by the exchange agent prior to the election deadline or by withdrawal prior to the election deadline of his, her or its certificates, or of the guarantee of delivery of such certificates, previously deposited with the exchange agent. All elections will be automatically deemed revoked upon receipt by the exchange agent of written notification from the parties that the merger agreement has been terminated.
Subject to the election form, Broadcom, in the exercise of its reasonable, good faith discretion, will have the right to make all determinations, not inconsistent with the terms of the merger agreement, governing (i) the validity of the forms of election and compliance by any holder with the election procedures described in this “—Election Procedures” section, (ii) the method of issuance of shares of Broadcom common stock into which shares of VMware common stock are converted in the second merger and (iii) the method of payment of cash for shares of VMware common stock converted into the right to receive the cash consideration and cash in lieu of fractional shares of Broadcom common stock.
Exchange and Payment Procedures
Prior to the effective time of the second merger, Broadcom will enter into an exchange agent agreement with a bank or trust company reasonably acceptable to VMware. Prior to or at the effective time of the second merger, Broadcom will deposit, or cause to be deposited, with the exchange agent (i) cash in immediately
99

TABLE OF CONTENTS

available funds in an amount sufficient to pay the aggregate cash consideration and all fractional share cash amounts as is necessary for the payment to holders of VMware common stock and (ii) evidence of Broadcom common stock in book-entry form representing the number of shares of Broadcom common stock sufficient to deliver the aggregate stock consideration. Such cash and book-entry shares, together with any dividends or other distributions with respect to such book-entry shares, are referred to in this proxy statement/prospectus as the exchange fund. No such deposits will be required to be made with respect to any dissenting shares.
Exchange of VMware Share Certificates and Book-Entry VMware Shares
Promptly (and within five business days) after the effective time of the second merger, Broadcom will cause the exchange agent to mail to each record holder of certificates who has not previously submitted an election notice with duly executed transmittal materials and whose shares of VMware common stock were converted in the second merger into the right to receive the merger consideration a letter of transmittal and instructions for surrendering VMware share certificates in exchange for payment of the merger consideration. Holders of book-entry shares whose shares of VMware common stock were converted in the second merger into the right to receive the merger consideration will not be required to deliver a certificate or an executed letter of transmittal to the exchange agent to receive the merger consideration. Upon surrender of VMware share certificates or book-entry shares and a duly executed letter of transmittal in the case of holders of certificates to the exchange agent (or to another agent appointed by Broadcom) in compliance with the instructions for surrender, such holders will be entitled to receive the merger consideration and any fractional share cash amounts.
Broadcom will instruct the exchange agent to accept the certificates upon compliance with such reasonable terms and conditions as the exchange agent may impose, to effect an orderly exchange in accordance with normal exchange practices. The time that any individual stockholder receives its, his or her merger consideration will vary depending on the underlying arrangements through which such stockholder holds its, his or her shares of VMware common stock.
In the event of a transfer of ownership of shares of VMware common stock that is not registered in VMware’s transfer or stock records, cash may be paid and/or shares may be issued to a person other than the person in whose name the surrendered VMware share certificate or book-entry share is registered if such certificate or book-entry share is presented to the exchange agent accompanied by all documents reasonably required to evidence and effect such transfer and to evidence to the reasonable satisfaction of the exchange agent and Broadcom that any applicable stock transfer or other similar taxes have been paid.
Lost, Stolen or Destroyed Certificates
In the event that an VMware share certificate is lost, stolen or destroyed, the previous holder of the VMware share certificate may obtain the merger consideration and the amount of any owed dividends or distributions in respect of such certificate by (i) making an affidavit regarding the loss, theft or destruction of the VMware share certificate and (ii) if required by Broadcom or the exchange agent, providing an indemnity (in a reasonable amount as determined by Broadcom or the exchange agent) as indemnity against any claim that may be made against Broadcom, the surviving company in the third merger, VMWare Converted LLC or the exchange agent with respect to the lost, stolen or destroyed VMware share certificate.
No interest will be paid or accrue on any cash payable upon surrender of any VMware share certificates or in respect of any book-entry shares.
Dividends and Distributions
No dividends or other distributions with a record date after the effective time of the second merger with respect to Broadcom common stock will be paid to the holder of any shares of VMware common stock until such holder properly surrenders its shares in accordance with the procedures described in this “—Exchange and Payment Procedures” section. After proper surrender, Broadcom will cause such holder to be paid, without interest, (i) the amount of any dividends or other distributions with a record date after the effective time of the second merger and paid with respect to such shares of Broadcom common stock to which such holder is entitled pursuant to the merger agreement and (ii) at the appropriate payment date, the amount of any dividends or other distributions with a record date after the effective time of the second merger but prior to such surrender and with a payment date subsequent to such surrender payable with respect to such shares of Broadcom common stock. After the effective time of the second merger, Broadcom will cause VMware to pay on the applicable payment
100

TABLE OF CONTENTS

date the amount of any dividends or other distributions on shares of VMware common stock that have a record date prior to the effective time of the second merger and a payment date after the effective time of the second merger.
Rights of VMware Stockholders Following the Effective Time of the Second Merger and Transfers Following the Effective Time of the Second Merger
The shares of Broadcom common stock delivered and the cash paid in accordance with the terms of the merger agreement in respect of any shares of VMware common stock will be deemed to have been delivered and paid in full satisfaction of all rights pertaining to such shares of VMware common stock (subject to any appraisal rights pursuant to Section 262 of the DGCL). From and after the effective time of the second merger, all holders of VMware share certificates and book-entry shares will cease to have any rights as stockholders of VMware other than the right to receive the merger consideration upon the surrender of such shares (together with the fractional share cash amount and any dividends or other distributions to which such shares become entitled in accordance with the merger agreement), without interest. From and after the effective time of the second merger, the stock transfer books of VMware will be closed with respect to all shares of VMware common stock outstanding immediately prior to the effective time of the second merger. From and after the effective time of the second merger, there will be no further registration of transfers on the stock transfer books of VMware and any certificates or book-entry shares formerly representing shares of VMware common stock that are presented to Broadcom or the exchange agent for any reason will be cancelled and exchanged for the merger consideration in accordance with the terms of the merger agreement (subject to any appraisal rights pursuant to Section 262 of the DGCL).
None of the parties to the merger agreement or the exchange agent will be liable to any person with respect to any portion of the exchange fund or the merger consideration delivered to a public official if required by any applicable abandoned property, escheat or similar law. Further, any portion of the merger consideration that remains undistributed to holders of VMware share certificates and book-entry shares immediately prior to the date on which the merger consideration would otherwise escheat to or become the property of any governmental entity will, to the extent permitted by applicable law, become the property of Broadcom, free and clear of all claims or interest of any person previously entitled to such claims or interest.
Withholding Rights
Each party to the merger agreement, the exchange agent and any other person with a withholding obligation under applicable law will be entitled to deduct and withhold, from amounts otherwise payable pursuant to the merger agreement, any amounts required to be deducted or withheld with respect to such payment under the Code or any other applicable tax law. To the extent that amounts are so deducted or withheld and timely remitted to the appropriate governmental entity, such amounts will be treated for all purposes of the merger agreement as having been paid to the person in respect of which such deduction or withholding was made.
Treatment of VMware Equity Awards
Treatment of Stock Options
At the effective time of the second merger, each outstanding and in-the-money VMware stock option will become vested and will be cancelled in exchange for the right of the holder to receive, in respect of each net option share subject to such stock option, a payment equal to 50% of the cash consideration and 50% of the stock consideration, less applicable tax withholding. For this purpose, net option shares are calculated as the number of shares of VMware common stock having a value equal to the in-the-money value of the stock option based on the value of the merger consideration, with the value of the stock consideration calculated for such purpose based on the volume weighted average sale price of Broadcom common stock over the ten consecutive trading days ending on the second to last trading day immediately preceding the effective time of the second merger (referred to as the Broadcom trading price).
Treatment of Restricted Stock Units
At the effective time of the second merger:
each outstanding VMware restricted stock unit award held by a non-employee director will become vested and will be cancelled in exchange for the right of the holder to receive, in respect of each share
101

TABLE OF CONTENTS

of VMware common stock subject to such award, a payment equal to 50% of the cash consideration and 50% of the stock consideration;
each outstanding time-based VMware restricted stock unit award that is not held by a non-employee director will be converted into a Broadcom restricted stock unit award based on an equity award exchange ratio calculated as the sum of (i) 50% of the stock consideration and (ii) 50% of the cash consideration divided by the Broadcom trading price; and
each outstanding performance-based VMware restricted stock unit award will be converted into a Broadcom restricted stock unit award using the same formula described in the above bullet, provided that (i) for each such award granted under the VMware operating performance stock unit plan, performance goals will be deemed achieved (1) at the actual level with respect to performance periods completed prior to the closing of the transactions, or (2) at target level with respect to performance periods not completed prior to the closing of the transactions; and (ii) for each such award that was granted under the VMware TSR performance stock unit plan, performance will be measured at the closing of the transactions based on the actual level of achievement of the applicable performance goals based on the value of merger consideration (with the value of the stock consideration calculated for such purpose based on the Broadcom trading price).
Employee Stock Purchase Plan
Pursuant to the terms of the merger agreement, VMware, the VMware board or the compensation committee of the VMware board, as applicable, will take all actions necessary pursuant to the terms of VMware’s employee stock purchase plan, as amended (referred to as the ESPP) to terminate the ESPP effective as of immediately prior to the effective time of the second merger, contingent upon the occurrence of the second merger, and to provide that, (i) no offering or purchase period will be continued or commenced under the ESPP, except for any offering or purchase period under VMware’s ESPP that was in effect on the date of the merger agreement (referred to as the current ESPP offering period); (ii) no new participants may elect to participate in the ESPP during the current ESPP offering period; and (iii) no participant may increase the participant’s payroll deductions with respect to the current ESPP offering period. The final exercise date under the current ESPP offering period shall be the earlier of (A) the normal exercise date for the current ESPP offering period and (B) five business days prior to the effective time of the second merger (such earlier date is referred to as the final exercise date). Each ESPP participant’s accumulated contributions under the ESPP will be used to purchase shares of VMware common stock in accordance with the terms of the ESPP as of the final exercise date, which shares will be treated in accordance with the terms of the merger agreement, and as promptly as practicable following the purchase of such shares in accordance with this sentence, VMware will return to each participant the funds, if any, that remain in such participant’s account after such purchase.
Representations and Warranties
The merger agreement contains customary representations and warranties of the parties. These include representations and warranties of VMware, Holdco and Merger Sub 1 with respect to:
organization and qualification;
subsidiaries;
capitalization;
voting trusts or agreements;
corporate authority;
due execution, delivery and enforceability of the merger agreement;
required consents and approvals;
no violations;
SEC filings;
financial statements;
internal controls and procedures;
102

TABLE OF CONTENTS

the absence of undisclosed liabilities;
absence of certain changes or events;
compliance with applicable laws;
permits;
employee benefit plans;
labor matters;
tax matters;
litigation and orders;
intellectual property;
privacy and data protection;
real property and assets;
material contracts;
environmental matters;
customers, suppliers and resellers;
insurance;
information supplied for SEC filings;
opinion of the financial advisors to VMware;
takeover statutes;
related party transactions;
finders and brokers; and
activity of Holdco and Merger Sub 1.
The merger agreement also contains customary representations and warranties of Broadcom and Broadcom Merger Subs, including among other things:
organization and qualification;
capitalization;
voting trusts or agreements;
corporate authority;
due execution, delivery and enforceability of the merger agreement;
required consents and approvals;
no violations;
SEC filings;
financial statements;
internal controls and procedures;
the absence of undisclosed liabilities;
absence of certain changes or events;
compliance with applicable laws;
permits;
103

TABLE OF CONTENTS

litigation and orders;
information supplied for SEC filings;
financing and sufficiency of funds;
finders and brokers;
ownership of shares of VMware common stock;
activity of Broadcom Merger Subs; and
tax matters.
The representations and warranties made by the parties contained in the merger agreement are generally qualified by “material adverse effect,” as defined in the merger agreement and described below. The representations and warranties contained in the merger agreement will expire at the effective time of the second merger. The representations, warranties and covenants made by VMware, Holdco and Merger Sub 1 in the merger agreement are qualified by information contained in the confidential disclosure schedules delivered to Broadcom in connection with the execution of the merger agreement and by certain filings that VMware has made with the SEC prior to the date of the merger agreement, and the representations, warranties and covenants made by Broadcom and Broadcom Merger Subs in the merger agreement are qualified by information contained in the confidential disclosure schedules delivered to VMware in connection with the execution of the merger agreement and by certain filings that Broadcom has made with the SEC prior to the date of the merger agreement. Stockholders are not third-party beneficiaries of these representations, warranties and covenants under the merger agreement and should not rely on the representations, warranties and covenants or any descriptions thereof as characterizations of the actual state of facts or condition of VMware or any of its affiliates or of Broadcom or any of its affiliates.
Material Adverse Effect
A “material adverse effect” with respect to VMware or Broadcom, as applicable, means any change, effect, development, circumstance, condition, fact, state of facts, event or occurrence that, individually or in the aggregate, has had or would reasonably be expected to have a material adverse effect on the financial condition, business, assets, liabilities or results of operations of Broadcom and its subsidiaries or VMware and its subsidiaries, as applicable, taken as a whole, except that no such change, effect, development, circumstance, condition, fact, state of facts, event or occurrence to the extent resulting or arising from any of the following will be deemed to constitute a material adverse effect or will be taken into account when determining whether a material adverse effect exists or has occurred or is reasonably expected to exist or occur:
(a)
any changes in general U.S. or global economic conditions, including any changes affecting financial, credit, foreign exchange or capital market conditions;
(b)
any changes in general conditions in any industry or industries in which VMware and its subsidiaries or Broadcom and its subsidiaries, as applicable, operate;
(c)
any changes in general political conditions;
(d)
any changes after the date of the merger agreement in GAAP or any other accounting standards or principles or the interpretation of the foregoing;
(e)
(i) any changes after the date of the merger agreement in applicable law or the interpretation thereof or (ii) any quarantine, “shelter in place,” “stay at home,” workforce reduction, social distancing, shut down, closure, sequester, safety or similar law promulgated by any governmental entity, including the Centers for Disease Control and Prevention and the World Health Organization, in each case, in connection with or in response to COVID-19 or another pandemic;
(f)
any failure by VMware or Broadcom, as applicable, to meet any internal or published projections, estimates or expectations of VMware’s or Broadcom’s, as applicable, revenue, earnings or other financial performance or results of operations for any period, in and of itself, or any failure by VMware or Broadcom, as applicable. to meet its internal budgets, plans or forecasts of its revenues, earnings or other financial performance or results of operations, in and of itself (except that the facts or occurrences giving rise or contributing to such failure that are not otherwise excluded from the
104

TABLE OF CONTENTS

definition of a “material adverse effect” may be taken into account for the purpose of determining whether a material adverse effect exists or has occurred or is reasonably expected to exist or occur);
(g)
any changes in geopolitical conditions, acts of terrorism or sabotage, war (whether or not declared), the commencement, continuation or escalation of a war, acts of armed hostility, weather conditions, natural disasters, pandemics (including COVID-19) or other force majeure events, including any material worsening of such conditions threatened or existing as of the date of the merger agreement;
(h)
the execution and delivery of the merger agreement or the consummation of the transactions contemplated by the merger agreement, or the public announcement of the merger agreement or the transactions contemplated by the merger agreement, including any litigation arising out of or relating to the merger agreement or the transactions contemplated by the merger agreement, the identity of Broadcom, departures of officers or employees, changes in relationships with suppliers or customers or other business relations, in each case only to the extent resulting from the execution and delivery of the merger agreement or the consummation of the transactions contemplated by the merger agreement, or the public announcement of the merger agreement or the transactions contemplated by the merger agreement (except that this clause (h) will not apply to any representation or warranty to the extent the purpose of such representation or warranty is to address the consequences resulting from the execution and delivery of the merger agreement or the consummation of the transactions contemplated by the merger agreement or to address the consequences of litigation);
(i)
any action or failure to take any action which action or failure to act is requested in writing by Broadcom or VMware, as applicable, or any action expressly required by, or the failure to take any action expressly prohibited by, the terms of the merger agreement (other than with respect to certain covenants relating to VMware’s conduct of business pending the transactions);
(j)
any change in the price or trading volume of shares of VMware or Broadcom common stock, as applicable, or any other publicly traded securities of VMware or its subsidiaries or Broadcom or its subsidiaries, as applicable, in and of itself (except that the facts or occurrences giving rise or contributing to such change that are not otherwise excluded from the definition of a “material adverse effect” may be taken into account for the purpose of determining whether a material adverse effect exists or has occurred or is reasonably expected to exist or occur);
(k)
any requirements imposed by any governmental entities as a condition to obtaining the required regulatory approvals;
(l)
any reduction in the credit rating of VMware or its subsidiaries or Broadcom or its subsidiaries, as applicable, in and of itself (except that the facts or occurrences giving rise or contributing to such reduction that are not otherwise excluded from the definition of a “material adverse effect” may be taken into account for the purpose of determining whether a material adverse effect exists or has occurred or is reasonably expected to exist or occur);
however, with respect to the exceptions in clauses (a), (b), (c), (d), (e) and (g), if such change, effect, development, circumstance, condition, fact, state of facts, event or occurrence has had a disproportionate adverse impact on VMware or any of its subsidiaries or Broadcom or any of its subsidiaries, as applicable, relative to other companies operating in the industry or industries in which VMware and its subsidiaries or Broadcom or its subsidiaries, as applicable, operate, then the incremental disproportionate adverse impact of such change, effect, development, circumstance, condition, fact, state of facts, event or occurrence will be taken into account for the purpose of determining whether a “material adverse effect” exists or has occurred or is reasonably expected to exist or occur.
Conduct of Businesses of VMware Prior to Completion of the Transactions
The merger agreement provides for certain restrictions on VMware’s and its subsidiaries’ activities until the earlier of the effective time of the second merger or the date (if any) the merger agreement is validly terminated. In general, except as specifically required by the merger agreement, as required by applicable law or as consented to in writing by Broadcom (which may not be unreasonably withheld, conditioned or delayed), subject to specified exceptions set forth in the merger agreement and the confidential schedules thereto, each of VMware and its subsidiaries is required to conduct its business in a commercially reasonable manner and in all material respects in the ordinary course of business consistent with past practice and use commercially reasonable efforts
105

TABLE OF CONTENTS

to preserve intact its and their present business organizations, goodwill and ongoing business and preserve its and their present relationships with key customers, suppliers, vendors, distributors, licensors, licensees, governmental entities, employees and other persons with whom it and they have material business relations (provided, with respect to this clause, VMware may take in good faith reasonable measures in responding to COVID-19, after written notice to and consultation with Broadcom). In addition, except as specifically required by the merger agreement, as required by applicable law or as consented to in writing by Broadcom (which may not be unreasonably withheld, conditioned or delayed), subject to specified exceptions set forth in the merger agreement and the confidential schedules thereto, VMware must not and must not permit any of its subsidiaries to, directly or indirectly:
amend, modify, waive, rescind or otherwise change VMware’s or any of its significant subsidiaries’ certificate of incorporation, bylaws or equivalent organizational documents or the certificate of incorporation, bylaws or equivalent organizational document of any other VMware subsidiary in any material respect;
authorize, declare, set aside, make or pay any dividends on or make any distribution with respect to its outstanding shares of capital stock or other equity interests (whether in cash, assets, shares or other securities of VMware or any of its subsidiaries), except for dividends and distributions paid or made by a wholly owned VMware subsidiary to VMware or another wholly owned VMware subsidiary in the ordinary course of business consistent with past practice;
enter into any agreement and arrangement with respect to voting or registration, or file any registration statement with the SEC with respect to any, of its capital stock or other equity interests or any other securities;
adjust, split, combine, subdivide, reduce or reclassify any of its capital stock or other equity interests, or redeem, purchase or otherwise acquire any of its capital stock or other equity interests (other than to satisfy applicable tax withholdings or the exercise price upon the exercise or vesting of any VMware equity award outstanding as of the date of the merger agreement), or issue or authorize the issuance of any of its capital stock or other equity interests or any other securities in respect of, in lieu of or in substitution for, shares of its capital stock or other equity interests or any rights, warrants, or options to acquire any such shares of capital stock or other equity interests, except for any such transaction involving only wholly owned subsidiaries of VMware in the ordinary course of business consistent with past practice or for any transaction involving foreign VMware subsidiaries in connection with a de minimis amount of director nominee shares;
issue, deliver, grant, sell, dispose of or encumber, or authorize the issuance, delivery, grant, sale, disposition or encumbrance of, any shares in the capital stock, voting securities or other equity interest in VMware or any of its subsidiaries or any securities convertible into or exchangeable or exercisable for any such shares, voting securities or equity interest, or any rights, warrants or options to acquire any such shares, voting securities or equity interest, or any VMware equity award, “phantom” stock, “phantom” stock rights, stock appreciation rights or stock based performance units;
take any action to cause to be exercisable or vested any otherwise unexercisable or unvested VMware equity award, other than (a) issuances of shares of VMware common stock in respect of any exercise of VMware stock options outstanding as of the date of the merger agreement or the vesting or settlement of VMware equity awards outstanding as of the date of the merger agreement, in all cases in accordance with their respective terms in effect on the date of the merger agreement, (b) the issuances of shares of VMware common stock pursuant to the terms of the ESPP in respect of the current ESPP offering periods and (c) transactions solely between VMware and its wholly owned subsidiaries or between such wholly owned subsidiaries in the ordinary course of business consistent with past practice;
except as required by any VMware benefit plan in existence as of the date of the merger agreement and made available to Broadcom prior to the date of the merger agreement, (a) increase the compensation or benefits payable or to become payable to any directors, executive officers or employees; (b) grant to any directors, executive officers or employees any rights to severance or termination pay or provide for any increase thereto; (c) pay or award, or commit to pay or award, any bonuses, or change in control, retention, or incentive compensation or benefits to any of its directors, executive officers or employees
106

TABLE OF CONTENTS

or provide for any increase thereto; (d) establish, adopt, enter into, amend or terminate any collective bargaining agreement or VMware benefit plan, other than offer letters with new hire employees entered into in the ordinary course of business consistent with past practice that do not violate other operating restrictions described herein; (e) take any action to amend or waive any performance or vesting criteria or accelerate vesting, exercisability or funding under any VMware benefit plan; (f) terminate the employment of any employee at the level of vice president or above, other than for cause; (g) hire any new employees at the level of vice president or above; or (h) provide any funding for any rabbi trust or similar arrangement;
acquire (including by merger, consolidation or acquisition of stock or assets or any other means) or authorize or announce an intention to so acquire, or enter into any agreements providing for any acquisitions of, any equity interests in or all or a material portion of the assets of any person or any business or division thereof, or otherwise engage in any mergers, consolidations, business combinations or acquisitions of material assets, except for transactions solely between VMware and its wholly owned subsidiaries or between such wholly owned subsidiaries in the ordinary course of business consistent with past practice, with respect to the acquisition of material assets, acquisitions of supplies or equipment in the ordinary course of business consistent with past practice or with respect to the acquisition of material assets, certain permitted capital expenditures;
liquidate (completely or partially), dissolve, restructure, recapitalize or effect any other reorganization or similar transaction (including any restructuring, recapitalization, or reorganization between or among any of VMware and/or its subsidiaries), or adopt any plan or resolution providing for any of the foregoing;
make any loans, advances or capital contributions to, or investments in, any other person, except for (a) loans, advances or capital contributions solely among VMware and its wholly owned subsidiaries or solely among VMware’s wholly owned subsidiaries in the ordinary course of business consistent with past practice; (b) extensions of credit to customers in the ordinary course of business consistent with past practice; (c) investments in existing portfolio companies consistent with VMware’s venture capital investment practice in an amount not to exceed $10 million in the aggregate; and (d) pursuant to mandatory capital contribution obligations of any investment fund or joint venture entity to which VMware or any of its subsidiaries are parties as of the date of the merger agreement (which contracts providing for any such mandatory contribution have been made available to Broadcom prior to the date of the merger agreement), so long as neither VMware nor any of its subsidiaries nor any of their respective representatives have caused or directed such mandatory capital contribution;
sell, lease, license, assign, transfer, exchange, swap or otherwise dispose of, or subject to any lien (other than certain permitted liens), any of its properties, rights or physical assets (including shares in the capital of VMware or its subsidiaries), except (a) sales of products or services in ordinary course commercial transactions consistent with past practice; (b) dispositions of obsolete, damaged, worn-out or surplus equipment or property no longer necessary in the conduct of the business or other immaterial equipment or property, in each case, in the ordinary course of business consistent with past practice; (c) leases or subleases of real property or interests therein not used for the conduct of VMware’s or its subsidiaries’ business, as currently conducted, in each case in the ordinary course of business consistent with past practice; (d) mandatory sales of equity or debt holdings in VMware’s strategic investment portfolio in connection with any exit transactions in which VMware or a VMware subsidiary is a minority investor; (e) non-exclusive licenses or other non-exclusive grants of rights in, to or under VMware’s intellectual property in the ordinary course of business consistent with past practice or that would not materially impair VMware’s or a VMware subsidiary’s rights in VMware’s intellectual property; and (f) pursuant to transactions solely between VMware and a wholly owned VMware subsidiary or solely between wholly owned VMware subsidiaries in the ordinary course of business consistent with past practice;
allow to lapse, or abandon, including by failure to maintain or pay the required fees in any jurisdiction, any material registered VMware intellectual property;
grant any exclusive license, covenant not to sue, covenant not to assert or release of past claims with respect to VMware’s intellectual property;
107

TABLE OF CONTENTS

enter into certain types of material contracts or materially modify, materially amend, extend (other than extensions in the ordinary course of business consistent with past practice with respect to a material contract that is not a specified contract), renew (other than renewals in the ordinary course of business consistent with past practice with respect to a material contract that is not a specified contract) or terminate any material contract (other than in the ordinary course of business consistent with past practice), or, waive, release or assign any material rights or claims thereunder; provided that for purposes of this bullet, a material contract will be deemed to include any contract (a) with any customer that, on a cumulative basis with all other contracts with such customer, represents, or would reasonably be expected to represent, over $10 million in value over the life of such contract(s) or (b) with any customer who has averaged $10 million in annual bookings over the last three fiscal years (any such contract in clause (a) or clause (b) being a specified contract); provided, further, that if a contract is not, or would not be, a material contract but would be a specified contract if the references to “over $10 million” and “$10 million” in the definition thereof were deemed to be references to “between $2 million and $10 million” VMware and its subsidiaries will not take any of the foregoing actions in this bullet without providing Broadcom with three business days’ prior written notice of such action and without consulting in good faith with Broadcom during such period and prior to taking such action;
make any capital expenditure, enter into agreements or arrangements providing for capital expenditure or otherwise commit to do so, except for capital expenditures not to exceed amounts set forth in the annual capital budget approved by the VMware board prior to the date of the merger agreement and set forth on a schedule delivered to Broadcom in connection with entry into the merger agreement, or capital expenditures not to exceed $10 million in the aggregate incurred in the ordinary course of business consistent with past practice;
waive, release, assign, compromise or settle any claim, litigation, investigation or proceeding, other than the compromise or settlement of claims, litigations, investigations or proceedings that (i) (a) are for an amount (in excess of insurance proceeds) for each such compromise or settlement that is, individually, less than $5 million and for all such compromises or settlements that is, in the aggregate, less than $12 million; (b) do not impose any injunctive relief on VMware or any of the its subsidiaries (other than insignificant non-monetary restrictions that are customary and ancillary to the monetary relief granted) and does not involve the admission of wrongdoing by VMware, any VMware subsidiary or any of their respective officers, directors or employees; (c) do not provide for the license of any VMware intellectual property; and (d) do not relate to claims, litigations, investigations or proceedings brought by governmental entities, other than solely in their capacities as customers of VMware’s or its subsidiaries’ products and services, or (ii) are tax audits, claims, litigations, investigations, or other proceedings that are subject to the restrictions contained in a separate interim operating covenant;
make any material change in financial accounting policies, practices, principles or procedures or any of its methods of reporting income, deductions or other material items for financial accounting purposes, in each case except as required by GAAP, international financial reporting standards or other recognized accounting standards or principles in non-U.S. jurisdictions applicable to VMware subsidiaries, or applicable law;
enter into any collective bargaining agreement or any material agreement with any labor organization, works council, trade union, labor association or other employee representative, except as required by applicable law;
implement any plant closings or employee layoffs that do not comply with the Worker Adjustment and Retraining Notification Act of 1988, as amended;
make, change or revoke any material tax election, adopt or change any tax accounting period or material method of tax accounting, amend any material tax return, settle or compromise any material liability for taxes or any tax audit, claim or other proceeding relating to a material amount of taxes, enter into any “closing agreement” within the meaning of Section 7121 of the Code (or any similar provision of state, local or non-U.S. Law), surrender any right to claim a material refund of taxes, request any material ruling from any governmental entity with respect to taxes, or, except in the
108

TABLE OF CONTENTS

ordinary course of business consistent with past practice, agree to an extension or waiver of the statute of limitations with respect to a material amount of taxes;
(A) amend, modify, terminate or waive any rights under the tax matters agreement, or (B) (i) undertake any restricted action (as defined in the tax matters agreement) or (ii) any other action that would reasonably be expected to cause VMware or any VMware subsidiary to be liable for distribution taxes (as defined in the tax matters agreement) unless VMware shall have received a supplemental tax opinion or supplemental ruling (as such terms are defined in the tax matters agreement), in each case of clause (i) and (ii), in form and substance acceptable to Broadcom in its sole discretion exercised in good faith and to the effect that such action will not result in distribution taxes;
redeem, repurchase, prepay, defease, incur, assume, endorse, guarantee or otherwise become liable for or modify in any material respects the terms of any indebtedness, or otherwise issue or sell any debt securities or calls, options, warrants or other rights to acquire any debt securities (directly, contingently or otherwise), except for (a) any indebtedness among VMware and its wholly owned subsidiaries or among VMware’s wholly owned subsidiaries, in each case made in the ordinary course of business consistent with past practice; (b) guarantees by VMware of indebtedness incurred in compliance with the merger agreement of wholly owned subsidiaries of VMware or guarantees by subsidiaries of VMware of indebtedness incurred in compliance with the merger agreement of VMware or any wholly owned subsidiary of VMware, in each case made in the ordinary course of business consistent with past practice; and (c) indebtedness for borrowed money not to exceed $50 million in aggregate principal amount incurred in the ordinary course of business consistent with past practice, so long as such indebtedness (x) can be prepaid at par at any time without premium or penalty and (y) is not comprised of debt securities or calls, options, warrants or other rights to acquire any debt securities (directly, contingently or otherwise);
enter into any transactions or contracts with any affiliates or other person that would be required to be disclosed by VMware under Item 404 of Regulation S-K of the SEC, or any person who beneficially owns, directly or indirectly, more than 5% of the outstanding shares of VMware common stock;
cancel any of VMware’s or its subsidiaries’ material insurance policies or fail to pay the premiums on VMware’s or its subsidiaries’ material insurance policies, other than any cancellation or termination of such policy in the ordinary course of business consistent with past practice, or fail to maintain such insurance policies in a manner that is consistent with the ordinary course of business consistent with past practice;
(a) acquire any real property or enter into any lease or sublease of real property (whether as a lessor, sublessor, lessee or sublessee) for annual rent payments above $500,000 or for a term longer than two years, or (b) materially modify or materially amend or exercise any right to renew any lease or sublease of real property, or waive any term or condition thereof or grant any consents thereunder, in each case, other than the renewal of, or entry into any new lease in respect of, any VMware lease that is up for renewal or otherwise expiring for annual rent not to exceed 125% of the annual rent under the applicable VMware lease during the immediately preceding annual term;
voluntarily terminate or materially modify or waive in any material respect any material right under any material permit;
adopt or otherwise implement any stockholder rights plan, “poison-pill” or other comparable agreement;
take certain actions set forth in the confidential disclosure schedules delivered to Broadcom in connection with the execution of the merger agreement; or
agree or authorize, in writing or otherwise, to take any of the foregoing actions.
Conduct of Businesses of Broadcom Prior to Completion of the Transactions
The merger agreement also provides for certain restrictions on Broadcom’s activities until the earlier of the effective time of the second merger or the date (if any) the merger agreement is validly terminated. In general, except as specifically required by the merger agreement, as required by applicable law or as consented to in
109

TABLE OF CONTENTS

writing by VMware (which may not be unreasonably withheld, conditioned or delayed), subject to specified exceptions set forth in the merger agreement, Broadcom must not:
amend, adopt any amendment or otherwise change (whether by merger, consolidation or otherwise) Broadcom’s certificate of incorporation or bylaws in a manner that would adversely affect in any material respect VMware or its stockholders in a manner disproportionate to Broadcom and its stockholders or in a manner that would adversely affect the ability of Broadcom or Broadcom Merger Subs to consummate the transactions;
adopt or enter into a plan of, or any contract in respect of, complete or partial liquidation, dissolution, amalgamation, consolidation or recapitalization of Broadcom, other than with respect to the transactions or any transaction that does not adversely affect the ability of Broadcom or Broadcom Merger Subs to consummate the transactions;
authorize, declare, set aside, make or pay any special cash dividends on its outstanding shares of Broadcom common stock (it being understood, for the avoidance of doubt, that regular, quarterly cash dividends (including any increases to current dividend rates approved by the Broadcom board in good faith) will not be restricted);
split, combine, subdivide or reclassify any of its capital stock; or
agree or authorize, in writing or otherwise, to take any of the foregoing actions.
Go Shop; No Solicitation of Other Offers by VMware
The merger agreement provides that from the date thereof until 11:59 p.m. Pacific time, on July 5, 2022 (referred to as the no-shop period start date), VMware and its subsidiaries and their respective representatives have the right to directly or indirectly:
(a)
solicit, initiate, propose or induce the making, submission or announcement of, or encourage, facilitate or assist, any acquisition proposal (as defined below) and any proposal, inquiry or offer that could be reasonably expected to lead to, result in or constitute an acquisition proposal;
(b)
provide information (including non-public information and data) relating to VMware or any subsidiary of VMware and afford access to the business, properties, assets, books, records or other non-public information, to any personnel, of VMware or any subsidiary of VMware to any person and its representatives (and its financing sources) pursuant to an acceptable confidentiality agreement; provided that VMware also provides Broadcom, prior to or substantially concurrently with the time such non-public information is provided or made available to such person or its representatives or financing sources, any non-public information furnished to such other person or its representatives or financing sources that was not previously furnished to Broadcom; and
(c)
engage in, enter into, continue or otherwise participate in, any discussions or negotiations with any persons and their respective representatives (and financing sources) with respect to any acquisition proposals (or inquiries, proposals or offers or other efforts that could lead to any acquisition proposals), and cooperate with or assist or participate in or facilitate any such inquiries, proposals, offers, discussions or negotiations or any effort or attempt to make any acquisition proposals, including granting a waiver, amendment or release under any pre-existing standstill or similar provision to the extent necessary to allow for a confidential acquisition proposal to be made to VMware or its board.
Under the terms of the merger agreement, subject to certain exceptions described below and except as permitted under the prior paragraph, VMware has agreed that, from and after the date of the merger agreement until the earlier of the effective time of the second merger or the date (if any) the merger agreement is validly terminated, VMware will not, and VMware will cause its subsidiaries not to, and VMware will cause its and their other respective directors, officers, employees and other representatives not to, directly or indirectly:
(a)
solicit, initiate or knowingly encourage or facilitate (including by way of providing non-public information) any inquiry, proposal or offer, or the making, submission or announcement of any inquiry, proposal or offer, in each case which constitutes or could be reasonably expected to lead to an acquisition proposal;
110

TABLE OF CONTENTS

(b)
participate in any negotiations regarding, or furnish to any person any non-public information relating to VMware or any subsidiary of VMware in connection with an acquisition proposal, other than to state that VMware and its representatives are prohibited under the merger agreement from engaging in any such discussions or negotiations;
(c)
adopt, approve, endorse or recommend, or publicly propose to adopt, approve, endorse or recommend, any acquisition proposal;
(d)
withdraw, change, amend, modify or qualify, or otherwise publicly propose to withdraw, change, amend, modify or qualify, in a manner adverse to Broadcom, the VMware board’s recommendation that VMware stockholders vote to adopt the merger agreement;
(e)
if an acquisition proposal has been publicly disclosed, fail to publicly recommend against any such acquisition proposal within 10 business days after Broadcom’s written request that VMware do so (or subsequently withdraw, change, amend, modify or qualify, or publicly propose to do so, in a manner adverse to Broadcom, such rejection of such acquisition proposal) and reaffirm the VMware board’s recommendation that VMware stockholders vote to adopt the merger agreement within such 10 business day period (or, with respect to any acquisition proposals or material amendments, revisions or changes to the terms of any such previously publicly disclosed acquisition proposal that are publicly disclosed within the last 10 business days’ prior to the then-scheduled VMware stockholders’ meeting, fail to take the actions referred to in this clause (e), with references to the applicable 10 business day period being replaced with three business days);
(f)
fail to include the VMware board’s recommendation that VMware stockholders vote to adopt the merger agreement in this proxy statement/prospectus;
(g)
approve, or authorize, or cause or permit VMware or any VMware subsidiary to enter into, any merger agreement, acquisition agreement, reorganization agreement, letter of intent, memorandum of understanding, agreement in principle, option agreement, joint venture agreement, partnership agreement or similar agreement or document relating to, or any other agreement or commitment providing for, any acquisition proposal (other than certain confidentiality agreements); or
(h)
commit or agree to do any of the foregoing.
We refer to the actions set forth in clauses (c), (d), (e), (f), (g) and (h) (to the extent related to the foregoing clause (c), (d), (e), (f) or (g)) above as a “change of recommendation.”
In addition, under the merger agreement, VMware has agreed that:
VMware will, and VMware will cause its subsidiaries to, and VMware will cause its and their other respective directors, officers, employees and other representatives to, immediately following the no-shop period start date, cease any and all existing solicitation, discussions or negotiations with any persons, or provision of any non-public information to any persons, with respect to any inquiry, proposal or offer that constitutes, or could reasonably be expected to lead to, an acquisition proposal;
VMware will promptly following the no-shop period start date (and in any event within three business days following the no-shop period start date), (x) request that each person (other than Broadcom) that previously executed a confidentiality agreement with VMware in connection with its consideration of an acquisition proposal or a potential acquisition proposal within the three years prior to the no-shop period start date promptly destroy or return to VMware all non-public information furnished by VMware or any of its representatives to such person or any of its representatives in accordance with the terms of such confidentiality agreement, and (y) terminate access to any physical or electronic data rooms relating to a possible acquisition proposal by any such person and its representatives.
Under the merger agreement and from and after the no-shop period start date, VMware must enforce, and not waive, terminate or modify without Broadcom’s prior written consent, any confidentiality, standstill or similar provision in any confidentiality, standstill or other agreement; however, if the VMware board determines in good faith after consultation with VMware’s outside legal counsel that the failure to waive a particular standstill provision, or other provision with similar effect, would reasonably be expected to be inconsistent with the directors’ fiduciary duties under applicable law, VMware may, without the prior written consent of Broadcom but with prior written notice to Broadcom, waive such standstill provision, or other provision with similar effect,
111

TABLE OF CONTENTS

solely to the extent necessary to permit the applicable person (if it has not been solicited in breach of the non-solicitation provisions of the merger agreement) to make, on a confidential basis to the VMware board, an acquisition proposal, conditioned upon such person agreeing to disclosure of such acquisition proposal to Broadcom, in each case as contemplated by the merger agreement.
Notwithstanding the prohibitions described above, if from and following the no-shop period start date and prior to the VMware stockholders adopting the merger agreement, VMware receives a bona fide written acquisition proposal that did not result from a breach (other than a de minimis and unintentional breach) of VMware’s non-solicitation obligations, (a) VMware may contact the third party making such acquisition proposal solely to inform such person of VMware’s non-solicitation obligations or (b) VMware may furnish non-public information to such person, its representatives and debt financing sources, and engage in discussions or negotiations with such person and its representatives and financing sources, in each case with respect to the acquisition proposal, as long as prior to taking such action the VMware board determines in good faith, after consulting with VMware’s outside legal counsel and financial advisors, that such proposal constitutes, or could reasonably be expected to lead to, a superior proposal and prior to providing any such non-public information, (x) the person making the acquisition proposal enters into a confidentiality agreement that contains terms that taken as a whole. are not materially less favorable in the aggregate to VMware than those contained in the confidentiality agreement between Broadcom and VMware (it being understood that the confidentiality agreement is not required to include a standstill provision) and that does not in any way restrict VMware or its representatives from complying with its disclosure obligations under the merger agreement, and (y) VMware also provides Broadcom, prior to or substantially concurrently with the time such information is provided or made available to such person or its representatives, any non-public information furnished to such other person or its representatives that was not previously furnished to Broadcom.
Under the merger agreement, VMware is obligated to notify Broadcom promptly (and in any event within 24 hours) of any receipt by any director or officer of VMware or by any of VMware’s subsidiaries or its or their respective representatives of any acquisition proposal or any proposals or inquiries that could reasonably be expected to lead to an acquisition proposal, or any inquiry or request for non-public information relating to VMware or any VMware subsidiary by any person who has made or could reasonably be expected to make an acquisition proposal, provided notwithstanding the foregoing, between the date of the merger agreement and the no-shop period start date, VMware will only be required to notify Broadcom of any receipt by any director or officer of VMware or by any of VMware’s subsidiaries, or its or their respective representatives, of any acquisition proposal. The notice must include the identity of the person making the acquisition proposal, inquiry or request and the material terms and conditions of any such proposal or offer or the nature of the information requested pursuant to any such inquiry or request, including unredacted copies of all written requests, proposals or offers (including any proposed agreements received by VMware relating to such acquisition proposal) or, if such acquisition proposal is not in writing, a reasonably detailed written description of the material terms and conditions (with an amendments or proposed amendments to economic terms being deemed material for this purpose) thereof. VMware also must keep Broadcom reasonably informed on a prompt and timely basis of the status and material terms, including any material amendments or proposed amendments to such material terms (with any amendments or proposed amendments to economic terms being deemed material for this purpose) of any such acquisition proposal or potential acquisition proposal, and as to the nature of any information requested of VMware with respect thereto. VMware also must promptly provide (and in any event within the earlier of 48 hours and one business day) Broadcom with any material non-public information concerning VMware provided to any other person in connection with any acquisition proposal that was not previously provided to Broadcom. Without limiting the foregoing, VMware must promptly (and in any event within 24 hours after such determination) inform Broadcom in writing if VMware determines to begin providing information or to engage in discussions or negotiations concerning an acquisition proposal to the extent otherwise permitted by the merger agreement. VMware has agreed that it will not, directly or indirectly, enter into any agreement with any person which directly or indirectly prohibits VMware from providing any information to Broadcom in accordance with, or otherwise complying with, the obligations of VMware described in this paragraph.
Unless the merger agreement has been validly terminated, VMware is obligated not to take any action to exempt any person other than Broadcom or Broadcom Merger Subs from the restrictions on any “business combinations” contained in any applicable takeover statute or in VMware’s certificate of incorporation or bylaws, or otherwise cause such restrictions not to apply (other than actions consistent with actions taken in connection with the voting agreements prior to the approval of any transactions).
112

TABLE OF CONTENTS

An “acquisition proposal” for purposes of the merger agreement and the voting agreements means any offer, proposal or indication of interest from any person or group (as defined in Section 13(d) of the Exchange Act), other than a proposal or offer by Broadcom or a subsidiary of Broadcom, at any time relating to any transaction or series of related transactions (other than the transactions contemplated by the merger agreement) involving:
any acquisition or purchase by any person, directly or indirectly, of more than 20% of any class of outstanding VMware voting or equity securities (whether by voting power or number of shares);
any tender offer (including a self-tender offer) or exchange offer that, if consummated, would result in any person or group beneficially owning more than 20% of any class of outstanding VMware voting or equity securities (whether by voting power or number of shares);
any merger, consolidation, share exchange, business combination, joint venture, recapitalization, reorganization or other similar transaction, in each case involving VMware and any other person or group, pursuant to which the VMware stockholders immediately prior to such transaction hold less than 80% of the equity interests in the surviving or resulting entity of such transaction (whether by voting power or economic interest); or
any sale, lease, exchange, transfer or other disposition to any person or group of more than 20% of the consolidated assets of VMware and its subsidiaries (measured by fair market value).
A “superior proposal” for purposes of the merger agreement means a bona fide, written acquisition proposal by a third party which the VMware board determines in good faith (after consultation with VMware’s outside legal counsel and financial advisors) to be more favorable to VMware’s stockholders from a financial point of view than the transactions, taking into account all relevant factors (including all the terms and conditions of such proposal or offer (including the transaction consideration, conditionality, timing, certainty of financing and/or regulatory approvals and likelihood of consummation) and the merger agreement (and any changes to the terms of the merger agreement proposed by Broadcom in response to any acquisition proposal)), although any acquisition proposal by the persons executing the voting agreements (or their affiliates) will not constitute a “superior proposal.” When determining whether an offer constitutes a superior proposal, references in the term “acquisition proposal” to “20%” or “80%” will be replaced with references to “70%” and “30%,” respectively.
Change of Recommendation; Match Rights
The merger agreement requires the VMware board to recommend that VMware stockholders vote to adopt the merger agreement and not make a change of recommendation as described above. Notwithstanding the foregoing, prior to the VMware stockholders adopting the merger agreement:
the VMware board may make certain types of a change of recommendation in response to an intervening event (as defined below) if the VMware board has determined in good faith, after consultation with VMware’s outside legal counsel, that the failure to take such action would reasonably be expected to be inconsistent with the directors’ fiduciary duties under applicable law; or
the VMware board may make a change of recommendation and cause VMware to terminate the merger agreement in order to enter into a definitive agreement providing for an acquisition proposal that did not result from a breach (other than a de minimis and unintentional breach) of VMware’s non-solicitation obligations (subject to payment by VMware to Broadcom of the termination fee described under “—Termination Fee and Expenses”) which the VMware board has determined in good faith after consultation with VMware’s outside legal counsel and financial advisors is a superior proposal, but only if the VMware board has determined in good faith after consultation with VMware’s outside legal counsel, that the failure to take such action would reasonably be expected to be inconsistent with the directors’ fiduciary duties under applicable law.
Prior to making a change of recommendation for any reason set forth above, VMware must provide Broadcom four business days’ prior written notice advising Broadcom that it intends to make a change of recommendation. The notice must specify in reasonable detail the reasons for such change of recommendation due to an intervening event (as defined below), or the material terms and conditions of the acquisition proposal (including a copy of any proposed definitive agreement) for any change of recommendation due to a superior proposal. In each case, VMware must cause its representatives (including executive officers) to negotiate in good
113

TABLE OF CONTENTS

faith (to the extent Broadcom desires to negotiate) any proposal by Broadcom to amend the merger agreement in a manner that would eliminate the need for the VMware board to make a change of recommendation, and the VMware board must make all of the required determinations regarding its fiduciary duties again at the end of such four business day negotiation period (after in good faith taking into account the amendments to the merger agreement proposed by Broadcom). With respect to any change of recommendation in response to a superior proposal, if there is any material amendment, revision or change to the terms of the then-existing superior proposal (including any revision to the amount, form or mix of consideration proposed to be received by VMware’s stockholders as a result of such superior proposal), VMware must again comply with the obligations described in this paragraph, except that references to the applicable four business day period will be replaced with two business days.
An “intervening event” for purposes of the merger agreement is any event, change or development first occurring or arising after the date of the merger agreement that is material to VMware and its subsidiaries, taken as a whole, and was not known by or reasonably foreseeable to the VMware board as of the date of the merger agreement (or if known, the material consequences of which were not known or reasonably foreseeable to the VMware board as of the date of the merger agreement), except that in no event will the following events, changes or developments constitute an “intervening event”: (a) the receipt, existence or terms of an acquisition proposal or any matter relating thereto or consequence thereof or (b) changes in the market price or trading volume of shares of VMware common stock or Broadcom common stock or any other securities of VMware, Broadcom or their respective subsidiaries, or any change in credit rating or the fact that VMware meets or exceeds internal or published estimates, projections, forecasts or predictions for any period (except that the facts or occurrences giving rise or contributing to such changes may be taken into account to the extent not otherwise excluded).
Nothing in the merger agreement prohibits VMware or the VMware board from (a) disclosing to VMware’s stockholders a position contemplated by Rules 14d-9 and 14e-2(a) promulgated under the Exchange Act, (b) making any “stop, look and listen” communication to VMware’s stockholders pursuant to Rule 14d-9(f) promulgated under the Exchange Act, or any similar statement in response to any publicly disclosed acquisition proposal, (c) making any factually accurate public statement that solely describes VMware’s receipt of an acquisition proposal, the terms thereof and the identity of the person making such acquisition proposal, and the operation of the merger agreement with respect thereto or (d) making any disclosure to the stockholders of VMware, if the VMware board determines in good faith (after consultation with VMware’s outside legal counsel) that the failure to so disclose would be reasonably likely to constitute a breach of the fiduciary duties of the VMware board under applicable law; provided that, in each case, any such disclosure also includes an express reaffirmation of the VMware’s board recommendation that VMware stockholders vote to adopt the merger agreement.
Actions with Respect to VMware Debt
At the closing, VMware will deliver all notices and take other actions to facilitate the termination of all commitments and the repayment of all obligations outstanding under each of (i) the Term Loan Credit Agreement, dated as of September 2, 2021, by and among VMware, JPMorgan Chase Bank, N.A. and the lenders party thereto and (ii) the Five-Year Credit Agreement, dated as of September 2, 2021, by and among VMware, JPMorgan Chase Bank, N.A., the other borrowers party thereto and the other lenders party thereto (together, referred to as the credit facilities).
Access; Integration Committee; Strategic Transactions
The merger agreement provides that from the date of the merger agreement until the earlier of the effective time of the second merger or the date (if any) the merger agreement is validly terminated, to the extent permitted by applicable law, VMware and its subsidiaries will give Broadcom and its representatives reasonable access during normal business hours and upon reasonable advance notice to VMware’s and its subsidiaries’ offices, properties, contracts, personnel, books and records (so long as any such access does not unreasonably interfere with VMware’s business), and will furnish as promptly as practicable to Broadcom all information concerning VMware’s business, properties and personnel as Broadcom reasonably requests (including information for the purposes of transition and integration planning). However, VMware is not required to provide access to or disclose information that may not be disclosed pursuant to certain contractual or legal restrictions or that is subject to attorney-client, attorney work product or other legal privilege, in each case subject to certain exceptions and requirements to make substitute arrangements.
114

TABLE OF CONTENTS

The merger agreement provides that Broadcom and VMware will establish a transition and integration planning team, which will discuss and plan for a transition and integration planning process concerning the combination of the operations of Broadcom, VMware and their respective subsidiaries after the closing of the transactions, and will meet from time to time as reasonably requested by Broadcom’s chief executive officer.
The merger agreement provides that in connection with the evaluation of strategic transactions involving any assets, properties or businesses of Holdco, VMware or any subsidiary or business of the foregoing that Broadcom may undertake, Broadcom will be permitted to provide, with prior notice to VMware, information about such assets, properties or businesses to potential counterparties thereof (and their representatives) so long as (i) such potential counterparties are subject to a customary nondisclosure agreement with Broadcom (to which VMware is an express third party beneficiary) and (ii) promptly following the termination of the merger agreement in accordance with its terms, Broadcom shall request in writing that each such potential counterparty promptly destroy or return to VMware all non-public information of VMware furnished pursuant to such nondisclosure agreement.
Financing Cooperation
Under the merger agreement, prior to the effective time of the second merger, VMware and its subsidiaries will, and will use their reasonable best efforts to cause their representatives to, provide all customary cooperation and all customary financial information, in each case, that is reasonably requested by Broadcom or Broadcom Merger Subs in connection with any financing obtained by Broadcom or Broadcom Merger Subs for the purpose of financing the transactions or any transaction undertaken in connection therewith, subject to certain limitations set forth in the merger agreement.
In addition, the merger agreement provides that VMware will, and will cause its subsidiaries to, deliver all notices and take all other actions reasonably requested by Broadcom that are required to facilitate in accordance with the terms thereof the termination of all commitments outstanding under VMware’s credit facilities, the repayment in full of all obligations, if any, outstanding thereunder, the release of all liens, if any, securing such obligations, and the release of guarantees in connection therewith on the closing date as of the effective time of the second merger, subject to certain limitations set forth in the merger agreement. The merger agreement also requires that VMware deliver to Broadcom at certain dates prior to the closing date customary draft and executed payoff letters and related guarantee and lien release documentation from the agent on behalf of the lenders under such credit agreements.
The merger agreement also provides that upon written request of Broadcom, VMware will, and will cause its subsidiaries to, execute and deliver, or cause to be executed and delivered, in each case, to the trustee under the indenture governing VMware’s outstanding senior notes at or prior to the effective time of the second merger, such documents or instruments required to comply with certain requirements of the indenture applicable to each series of VMware’s outstanding senior notes in connection with the first merger and/or second merger, and provide all assistance reasonably requested by Broadcom in connection with obtaining the execution of such instruments by the other parties required to execute such instruments and take any other actions reasonably requested by Broadcom that are customary or necessary in connection therewith, subject to certain limitations set forth in the merger agreement.
Employee Matters
During the period commencing at the effective time of the second merger and ending on the first anniversary of the effective time of the second merger, Broadcom will provide, or will cause its subsidiaries to provide, each employee of VMware or any of its subsidiaries who continues to be employed by Broadcom or any of its subsidiaries following the effective time (referred to as a continuing employee) with (i) base salary at least equal to that in effect immediately prior to the effective time of the second merger; (ii) target incentive compensation opportunities (including cash and equity compensation) and health and welfare benefits (excluding severance) that are no less favorable, in the aggregate, than those in effect for such continuing employee prior to the effective time of the second merger; and (iii) severance benefits that are no less favorable than those provided to such continuing employee prior to the effective time of the second merger pursuant to certain plans set forth on the confidential disclosure schedules delivered to Broadcom in connection with the execution of the merger agreement.
For all purposes (including purposes of vesting, eligibility to participate and level of benefits but excluding eligibility to participate or benefit accrual under any defined benefit pension plan or any postemployment health
115

TABLE OF CONTENTS

or welfare plan) under the employee benefit plans of Broadcom and its subsidiaries providing benefits to any continuing employees after the effective time of the second merger (referred to as the new plans), each continuing employee will be credited with his or her years of service with VMware and its subsidiaries and their respective predecessors before the effective time of the second merger; provided that the foregoing shall not apply to the extent that its application would result in a duplication of benefits. In addition, each continuing employee shall be immediately eligible to participate, without any waiting time, in any and all new plans to the extent that coverage under such new plan is of the same type as the VMware benefit plan in which such continuing employee participated (such plans, collectively, referred to as the old plans), and (A) for purposes of each new plan providing medical, dental, pharmaceutical or vision benefits to any continuing employee, Broadcom or its applicable subsidiary shall use its commercially reasonable efforts to cause all pre-existing condition exclusions and actively-at-work requirements of such new plan to be waived and (B) Broadcom and its applicable subsidiary shall use commercially reasonable efforts to cause any eligible expenses incurred by such continuing employee during the portion of the plan year of the old plan ending on the date such employee’s participation in the corresponding new plan begins to be taken into account under such new plan for purposes of satisfying all deductible, coinsurance and maximum out-of-pocket requirements applicable to such for the applicable plan year as if such amounts had been paid in accordance with such new plan.
Directors’ and Officers’ Indemnification and Insurance
Under the merger agreement, for a period of six years after the effective time of the second merger, VMware Converted LLC must, and Broadcom must cause VMware Converted LLC to, indemnify and hold harmless, to the fullest extent permitted by applicable law and the organizational documents of VMware or its subsidiaries, or any indemnification agreements in existence as of the date of the merger agreement that were provided to Broadcom prior to the date of the merger agreement, each current and former director and officer of VMware and its subsidiaries against any costs and expenses in connection with any actual or threatened claims in respect of acts or omissions occurring or alleged to have occurred at or prior to the effective time of the second merger, whether asserted or claimed prior to, at or after the effective time of the second merger, in connection with such person serving as an officer, director, employee or agent of another corporation or of a limited liability company, partnership, joint venture, trust, enterprise or nonprofit entity if such service was at the request of VMware.
In addition, for a period of six years following the effective time of the second merger, Broadcom is required to maintain in effect the provisions in the organizational documents of VMware and any indemnification agreements in existence as of the date of the merger agreement that were provided to Broadcom (except to the extent such agreement provides for an earlier termination) regarding elimination of liability, indemnification of officers, directors and employees and advancement of expenses that are in existence as of the date of the merger agreement.
At or prior to the effective time of the second merger, VMware is required to purchase a directors’ and officers’ liability insurance and fiduciary liability insurance “tail” insurance policy for a period of six years after the effective time of the second merger with respect to matters arising at or prior to the effective time of the second merger, with a one-time cost not in excess of 300% of the last aggregate annual premium paid by VMware for its directors’ and officers’ liability insurance and fiduciary liability insurance prior to the date of the merger agreement, and if the cost of such “tail” insurance policy would otherwise exceed such amount, VMware may purchase as much coverage as reasonably practicable for such amount.
Broadcom Board of Directors Following the Transactions
Pursuant to the merger agreement, one member of the VMware board of directors, to be mutually agreed by VMware and Broadcom, will be added to Broadcom’s board of directors.
Other Covenants
The merger agreement contains additional agreements of Broadcom, Broadcom Merger Subs, VMware, Holdco and Merger Sub 1 relating to, among other things:
the filing of the registration statement on Form S-4, of which this proxy statement/prospectus forms a part, and the proxy statement with the SEC (and cooperation in response to any comments from the SEC in respect to the filings);
the calling, giving notice of, convening and holding the special meeting not later than 35 days following the effectiveness of this proxy statement/prospectus;
116

TABLE OF CONTENTS

the coordination of press releases and other public announcements or filings relating to the transactions contemplated by the merger agreement;
anti-takeover statutes or regulations that become applicable to the merger agreement, the voting agreements or the transactions contemplated by the merger agreement;
Broadcom’s taking all action necessary to cause Broadcom Merger Subs to perform their respective obligations under the merger agreement and VMware’s taking all action necessary to cause Holdco and Merger Sub 1 to perform their respective obligations under the merger agreement;
the notification of certain matters and the settlement of any litigation in connection with the merger agreement;
actions to cause the disposition of equity securities of VMware or Holdco or acquisitions of the equity securities of Holdco or Broadcom held by each individual who is a director or officer of Broadcom or VMware pursuant to the transactions contemplated by the merger agreement to be exempt pursuant to Rule 16b-3 promulgated under the Exchange Act;
the resignation of each member of the VMware and Holdco boards;
the de-listing of VMware shares from the New York Stock Exchange and deregistration under the Exchange Act;
the listing of shares of Broadcom common stock issue in connection with the second merger on The Nasdaq Global Select Market; and
obtaining of the Tax Opinion and related certificates.
Conditions to the Transactions
The respective obligations of each party to effect the transactions are subject to the satisfaction or waiver of the following conditions:
VMware stockholders having adopted the merger agreement;
Broadcom common stock to be issued in connection with the second merger having been approved for listing on The Nasdaq Global Select Market, subject to official notice of issuance;
the registration statement on Form S-4, of which this proxy statement/prospectus forms a part, having become effective under the Securities Act and not being the subject of any stop order or any proceedings by the SEC seeking a stop order;
no governmental entity of competent jurisdiction having (i) enacted, issued or promulgated any law that is in effect or (ii) issued or granted any order or injunction (whether temporary, preliminary or permanent) that is in effect, in each case which has the effect of restraining or enjoining or otherwise prohibiting the consummation of the transactions; and
any waiting period applicable to the transactions under the HSR Act having expired or having been terminated and any other required approvals, consents or clearances under the antitrust laws of the European Union and certain other jurisdictions having been obtained.
The obligations of Broadcom and Broadcom Merger Subs to effect the transactions are subject to the satisfaction or waiver of the following additional conditions:
(i) the representations and warranties of VMware, Holdco and Merger Sub 1 set forth in the merger agreement regarding organization, capitalization of subsidiaries, voting debt, voting trusts or agreements, authority, takeover statutes and finders and brokers being true and correct in all material respects, (ii) the representations and warranties of VMware, Holdco and Merger Sub 1 set forth in the merger agreement regarding VMware’s, Holdco’s and Merger Sub 1’s capitalization being true and correct other than for de minimis inaccuracies, (iii) the representations and warranties of VMware, Holdco and Merger Sub 1 set forth in the merger agreement regarding actions that would reasonably be expected to cause VMware to be liable for distribution taxes, the supplemental tax opinion not having been revoked, and changes, events or effects that have or would reasonably be expected to have, individually or in the aggregate a material adverse effect on VMware being true and correct in all respects and (iv) all other representations and warranties of VMware, Holdco and Merger Sub 1 set forth in the merger agreement (without giving effect to any materiality or material adverse effect
117

TABLE OF CONTENTS

qualifications contained therein) being true and correct, except in the case of this clause (iv), for such failure to be true and correct that would not reasonably be expected to have, individually or in the aggregate, a material adverse effect on VMware, in the case of each of clauses (i) through (iv), as of the date of the merger agreement and as of the closing of the transactions as though made on and as of the closing of the transactions (except representations and warranties that by their terms speak specifically as of another date, in which case as of such date);
VMware, Holdco and Merger Sub 1 having performed and complied with in all material respects the obligations, covenants and agreements required to be performed or complied with by it under the merger agreement at or prior to the closing of the transactions;
no material adverse effect on VMware having occurred since the date of the merger agreement that is continuing; and
Broadcom and Broadcom Merger Subs having received from VMware a certificate, dated as of the date of the closing of the transactions and signed by VMware’s chief executive officer or chief financial officer, certifying to the effect that the conditions set forth in the foregoing three bullets have been satisfied.
The obligations of VMware, Holdco and Merger Sub 1 to effect the transactions are subject to the satisfaction or waiver of the following additional conditions:
(i) the representations and warranties of Broadcom and Broadcom Merger Subs set forth in the merger agreement regarding organization, Broadcom’s capitalization, authority and finders and brokers being true and correct in all material respects, (ii) the representations and warranties of Broadcom and Broadcom Merger Subs set forth in the merger agreement regarding changes, events or effects that have or would reasonably be expected to have, individually or in the aggregate a material adverse effect on Broadcom being true and correct in all respects and (iii) all other representations and warranties of Broadcom and Broadcom Merger Subs set forth in the merger agreement (without giving effect to any qualification as to materiality or material adverse effect contained therein) being true and correct, except in the case of this clause (iii), for such failure to be true and correct that would not reasonably be expected to have, individually or in the aggregate, a material adverse effect on Broadcom, in the case of each of clauses (i) through (iii), as of the date of the merger agreement and as of the closing of the transactions as though made on and as of the closing of the transactions (except representations and warranties that by their terms speak specifically as of another date, in which case as of such date);
Broadcom and Broadcom Merger Subs having performed and complied with in all material respects the obligations, covenants and agreements required to be performed or complied with by them under the merger agreement at or prior to the closing of the transactions;
no material adverse effect on Broadcom having occurred since the date of the merger agreement that is continuing;
VMware, Holdco and Merger Sub 1 having received from Broadcom a certificate, dated as of the date of the closing of the transactions and signed by Broadcom’s chief executive officer or chief financial officer, certifying to the effect that the conditions set forth in the foregoing three bullets have been satisfied; and
VMware having received the Tax Opinion.
Efforts to Obtain Regulatory Approvals
Under the merger agreement, Broadcom and VMware are required to use reasonable best efforts to take, or cause to be taken, all actions and to do, or cause to be done, all things necessary, proper or advisable under applicable law to consummate the transactions as promptly as practicable, including:
preparing and filing or otherwise providing, in consultation with the other party and as promptly as practicable and advisable, all documentation to effect all necessary applications, notices, petitions, filings and other documents, and to obtain as promptly as practicable all waiting period expirations or terminations, consents, clearances, waivers, licenses, orders, registrations, approvals, permits and authorizations necessary or advisable to be obtained from any third party or any governmental entity in order to consummate the transactions as promptly as practicable after the date of the merger agreement; and
118

TABLE OF CONTENTS

taking all steps as may be necessary, subject to the limitations in the merger agreement, to obtain all such waiting period expirations or terminations, consents, clearances, waivers, licenses, registrations, permits, authorizations, orders and approvals as promptly as practicable after the date of the merger agreement.
In furtherance and not in limitation of the obligations described in the previous paragraph, the merger agreement requires Broadcom and VMware to:
make an appropriate filing of a Notification and Report Form pursuant to the HSR Act with respect to the transactions as promptly as practicable, and in any event within 10 business days after the date of the merger agreement (unless a later date is mutually agreed between the parties), and to supply as promptly as practicable and advisable any additional information and documentary materials that may be requested pursuant to the HSR Act and to take all other actions necessary to cause the expiration or termination of the applicable waiting periods under the HSR Act as soon as practicable; and
make all other necessary filings (including with respect to the European Commission, a draft notification) as promptly as practicable after the date of the merger agreement, and to supply as promptly as practicable and advisable any additional information and documentary materials that may be requested under any applicable supranational, national, federal, state, county, local or foreign antitrust, competition, trade regulation, or foreign investment laws that are designed or intended to prohibit, restrict or regulate actions having the purpose or effect of monopolization or restraint of trade or lessening competition or to review or regulate foreign investment through merger or acquisition (referred to as antitrust laws).
In furtherance and not in limitation of the obligations described in the first paragraph of this section, each of Broadcom and VMware agrees to use its reasonable best efforts, and agrees to take any and all actions to avoid and, if necessary, eliminate, each and every impediment under any antitrust law that may be asserted by any governmental entity, so as to enable the closing of the transactions to occur no later than the outside date, including:
proposing, negotiating, committing to and effecting, by consent decree, hold separate orders, or otherwise, the sale, divestiture or disposition of Broadcom’s or VMware’s respective assets, properties or businesses, and the entry into such other arrangements, or undertaking other structural or conduct relief or behavioral remedies in each case, as are necessary to obtain approval under any antitrust law (referred to as regulatory actions); and
the defense through litigation on the merits of any claim asserted in any proceeding by any person (including any governmental entity) seeking to delay, restrain, prevent, enjoin or otherwise prohibit consummation of the transactions and in the event that any permanent or preliminary injunction or other order is entered or becomes reasonably foreseeable to be entered in any proceeding that would make consummation of the transactions unlawful or that would otherwise prevent or delay consummation of the transactions, using reasonable best efforts to vacate, modify or suspend such injunction or order.
However, Broadcom is not required to (and VMware may not, without Broadcom’s prior written consent) offer, propose, negotiate, commit or agree to take or effect any (1) regulatory action (A) that would have, or would reasonably be expected to have, individually or in the aggregate, a material adverse effect on Broadcom and its subsidiaries (including VMware and its subsidiaries), taken as a whole after giving effect to the transactions, but, in each case, measured on a scale relative to the size of VMware and its subsidiaries, taken as a whole, prior to the transactions or (B) that involves or relates to any sales, divestitures or dispositions of any assets, products or businesses of the semiconductor solutions segment of Broadcom or of any other assets, products or businesses of Broadcom that are not part of the Broadcom Software Group or (2) provision (in any consent decree or otherwise) requiring the prior approval of a governmental entity, unless such provision is required by the FTC or the DOJ in order to obtain the clearance of the transactions under the HSR Act and applies solely to future transactions to acquire businesses primarily selling products in the same product markets as the products that Broadcom was required to, and agreed to, sell, divest or dispose pursuant to the covenant in the merger agreement described in the prior paragraph. Additionally, nothing in the merger agreement requires Broadcom to commit to or effect any action or agreement that is not conditioned upon the consummation of the transactions.
119

TABLE OF CONTENTS

Under the merger agreement, Broadcom and VMware also agree to:
cooperate in all respects and consult with each other in connection with any filing or submission and in connection with any investigation or other inquiry, including any proceeding initiated by a private party in connection with the HSR Act or other antitrust laws;
promptly inform the other party of any communication with the DOJ, the FTC or any other governmental entity, by promptly providing copies to the other party of any such written communications, and of any material communication received or given in connection with any proceeding by a private party; and
permit the other party to review in advance any communication that it gives to, and consult with each other in advance of any meeting, substantive telephone call or conference with, the DOJ, the FTC or any other applicable governmental entity, or, in connection with any proceeding by a private party, with any other person, and to the extent permitted by the DOJ, the FTC or other applicable governmental entity or other person, give the other party the opportunity to attend and participate in any meetings, substantive telephone calls or conferences with the DOJ, the FTC or any other governmental entity or other person.
Without limiting Broadcom’s obligation described above to use reasonable best efforts to take all steps as may be necessary, subject to the limitations described above, to obtain all required approvals, Broadcom and VMware have agreed that Broadcom will control the ultimate strategy and timing for securing approvals and expiration of relevant waiting periods under antitrust laws, taking into account in good faith any comments of VMware or its representatives relating to such strategy.
Each of the parties agree that, from the date of the merger agreement until the earlier of the effective time of the second merger and the date, if any, on which the merger agreement is terminated in accordance with its terms, it shall not consummate, enter into any agreement providing for, or announce any investment, acquisition, divestiture, merger or other business combination that would reasonably be expected to materially delay or prevent the consummation of the transactions.
Termination of the Merger Agreement
Termination by Broadcom or VMware
The merger agreement may be terminated at any time before the effective time of the second merger:
by mutual written consent of Broadcom and VMware; or
by either Broadcom or VMware, if:
any governmental entity of competent jurisdiction has issued a final, non-appealable order, injunction, decree or ruling permanently restraining, enjoining or otherwise prohibiting the consummation of the transactions;
the effective time of the second merger has not occurred on or before February 26, 2023 (which we refer to as the “outside date”); however, (i) if, on the outside date, all of the conditions to the transactions (other than those conditions relating to antitrust approvals or no injunction (to the extent the relevant injunction or order is in respect of, or any such law is, the HSR Act or any other antitrust law) or those conditions that by their nature are to be satisfied or waived on the closing date of the transactions (if such conditions would be satisfied or validly waived were the closing of the transactions to occur at such time)) shall have been satisfied or waived, then the outside date may be extended, by either VMware or Broadcom by providing written notice to the other party five business days prior to the outside date, for a period of three months, (ii) if, on the outside date, as extended, all of the conditions to the transactions (other than those conditions relating to antitrust approvals or no injunction (to the extent the relevant injunction or order is in respect of, or any such law is, the HSR Act or any other antitrust law) or those conditions that by their nature are to be satisfied or waived on the closing date of the transactions (if such conditions would be satisfied or validly waived were the closing of the transactions to occur at such time)), shall have been satisfied or waived, then the outside date may be further extended, by either Broadcom or VMware by providing written notice five business days prior to the as extended outside date, for a period of three months, (iii) if, on the outside date, as extended, all of the
120

TABLE OF CONTENTS

conditions to the transactions (other than those conditions relating to antitrust approvals or no injunction (to the extent the relevant injunction or order is in respect of, or any such law is, the HSR Act or any other antitrust law) or those conditions that by their nature are to be satisfied or waived on the closing date of the transactions (if such conditions would be satisfied or validly waived were the closing of the transactions to occur at such time)), shall have been satisfied or waived, then the outside date may be further extended, by either Broadcom or VMware by providing written notice five business days prior to the as extended outside date, for a period of three months and (iv) this right to terminate will not be available to any party whose action or failure to fulfill any obligation was a proximate cause of the failure of the effective time of the second merger to occur prior to the outside date and such action or failure to act constitutes a material breach of the merger agreement; or
the special meeting (including any adjournments or postponements thereof) has concluded and the VMware stockholders have not adopted the merger agreement.
Termination by VMware
The merger agreement may be terminated at any time before the effective time of the merger by VMware if:
prior to VMware stockholders adopting the merger agreement, the VMware board effects a change of recommendation with respect to a superior proposal and VMware substantially concurrently enters into a definitive agreement providing for such superior proposal, as long as (a) VMware has complied in all material respects with its obligations described under “Go Shop; No Solicitation of Other Offers by VMware” and “Change of Recommendation; Match Rights” and (b) immediately prior to or substantially concurrently with (and as a condition to) such termination, VMware pays to Broadcom the $1.5 billion or $750 million termination fee described below; or
(a) Broadcom and/or Broadcom Merger Subs has breached, failed to perform or violated their respective covenants or agreements under the merger agreement or any of the representations and warranties of Broadcom or Broadcom Merger Subs in the merger agreement have become inaccurate; (b) such breach, failure to perform, violation or inaccuracy would result in the failure of the related conditions to VMware’s, Holdco’s and Merger Sub 1’s obligations to close the transactions to be satisfied and is incapable of being cured by the outside date or, if capable of being cured by the outside date, is not cured before the earlier of the business day immediately prior to the outside date and the 30th calendar day following receipt of written notice from VMware of such breach, failure to perform, violation or inaccuracy; and (c) neither VMware, Holdco nor Merger Sub 1 is then in material breach of the merger agreement.
Termination by Broadcom
The merger agreement may be terminated at any time before the effective time of the second merger by Broadcom if:
Prior to the VMware stockholders adopting the merger agreement, the VMware board has effected a change of recommendation or VMware has willfully breached in a material respect its obligations described under “Go Shop; No Solicitation of Other Offers by VMware” or “Change of Recommendation; Match Rights”; or
(a) VMware, Holdco and/or Merger Sub 1 has breached, failed to perform or violated its covenants or agreements under the merger agreement or any of the representations and warranties of VMware, Holdco or Merger Sub 1 in the merger agreement have become inaccurate, (b) such breach, failure to perform, violation or inaccuracy would result in the failure of the related conditions to Broadcom’s and Broadcom Merger Subs’ obligation to close the transactions to be satisfied and is incapable of being cured by the outside date or, if capable of being cured by the outside date, is not cured before the earlier of the business day immediately prior to the outside date and the 30th calendar day following receipt of written notice from Broadcom or Broadcom Merger Subs of such breach, failure to perform, violation or inaccuracy and (c) neither Broadcom nor Broadcom Merger Subs are then in material breach of the merger agreement.
121

TABLE OF CONTENTS

Termination Fee and Expenses
Expenses
Except as otherwise expressly provided in the merger agreement (including the termination fees described below), all costs and expenses incurred in connection with the merger agreement and the transactions contemplated thereby will be paid by the party incurring the cost or expense.
VMware Termination Fee
The merger agreement provides that VMware will pay Broadcom a termination fee of $1.5 billion if:
(a) Broadcom or VMware terminates the merger agreement because the special meeting (including any adjournments or postponements thereof) has concluded and the VMware stockholders have not adopted the merger agreement, (b) after the date of the merger agreement and prior to the date of such termination, an acquisition proposal is publicly disclosed (whether by VMware or a third party) and not publicly withdrawn at least three business days prior to the special meeting and (c) within twelve months of such termination, an acquisition proposal is consummated or a definitive agreement providing for an acquisition proposal is entered into;
(a) after the date of the merger agreement and prior to termination of the merger agreement, an acquisition proposal is made to the VMware board or management or becomes publicly disclosed (whether by VMware or a third party) and not publicly withdrawn at least three business days prior to such termination, (b) (i) Broadcom or VMware terminates the merger agreement due to the effective time of the second merger not having occurred on or prior to the outside date or (ii) Broadcom terminates the merger agreement due to VMware’s breach of or failure to perform or comply with, one or more of its covenants or agreements under the merger agreement following the making of such acquisition proposal and (c) within twelve months of such termination, an acquisition proposal is consummated or a definitive agreement providing for an acquisition proposal is entered into;
Broadcom terminates the merger agreement because the VMware board has effected a change of recommendation or VMware has willfully breached in a material respect its obligations described under “Go Shop; No Solicitation of Other Offers by VMware” or “Change of Recommendation; Match Rights”; or
VMware terminates the merger agreement in order to enter into a definitive agreement providing for a superior proposal; provided that the termination fee will be $750 million instead of $1.5 billion if the termination occurs prior to the no-shop period start date.
When determining whether VMware will pay Broadcom a termination fee, the term “acquisition proposal” has the meaning assigned to such term as described under “Go Shop; No Solicitation of Other Offers by VMware,” except that all references to “20%” and “80%” will be replaced with references to “50%.”
In no event will VMware be obligated to pay the termination fee on more than one occasion. In the event that the termination fee is received by Broadcom and, if applicable, costs and expenses in accordance with the merger agreement, none of VMware, any of its subsidiaries, any of their respective former, current or future officers, directors, partners, stockholders, managers, members, affiliates or agents will have any further liability or with respect to the merger agreement or the transactions contemplated by the merger agreement to Broadcom or Broadcom Merger Subs or any of their respective representatives or affiliates, and payment of the termination fee and such costs and expenses will be Broadcom’s sole and exclusive remedy.
Broadcom Termination Fee
The merger agreement provides that Broadcom will pay VMware a termination fee of $1.5 billion if:
Broadcom or VMware terminates the merger agreement due to the effective time of the second merger not having occurred on or prior to the outside date, and, at the time of such termination, the condition relating to antitrust approvals or the condition relating to no injunction (to the extent the relevant injunction or order is in respect of, or any such law is, the HSR Act or any other antitrust law) has not been satisfied and all of the other conditions and those conditions that by their nature are to be satisfied on the closing date of the transactions (if such conditions would be satisfied were the closing of the transactions to occur at the time of such termination), shall have been satisfied or waived; or
122

TABLE OF CONTENTS

Broadcom or VMware terminates the merger agreement because any governmental entity of competent jurisdiction has issued a final, non-appealable order, injunction, decree or ruling permanently restraining, enjoining or otherwise prohibiting the consummation of the transactions (if such order, injunction, decree or ruling is by a governmental entity under the HSR Act or any other applicable antitrust law).
In no event will Broadcom be obligated to pay the termination fee on more than one occasion. In the event that the termination fee is received by VMware, and, if applicable, costs and expenses in accordance with the merger agreement, none of Broadcom, any of its subsidiaries, any of their respective former, current or future officers, directors, partners, stockholders, managers, members, affiliates or agents will have any further liability with respect to the merger agreement or the transactions contemplated by the merger agreement to VMware, Holdco or Merger Sub 1 or any of their respective representatives or affiliates, and payment of the termination fee and such costs and expenses will be VMware’s sole and exclusive remedy.
Effect of Termination
In the event of termination of the merger agreement in accordance with the terms of the merger agreement, the merger agreement will become void (except that provisions relating to the effect of termination, payment of the termination fees and certain other miscellaneous provisions, together with the confidentiality agreement between VMware and Broadcom, will survive any such termination), and there will be no liability on the part of any of the parties, except that no party will be relieved of liability for fraud.
Governing Law
Other than in respect of certain actions against the parties providing financing to Broadcom or Broadcom Merger Subs in connection with the transactions contemplated by the merger agreement (which actions will be governed by the laws of the State of New York), the merger agreement is governed by, and construed in accordance with, the laws of the State of Delaware, without giving effect to conflicts of laws principles that would result in the application of the law of any other state.
123

TABLE OF CONTENTS

THE VOTING AGREEMENTS
Concurrently with the execution of the merger agreement, on May 26, 2022, Broadcom entered into (i) a voting agreement (referred to as the MSD voting agreement) with the MSD stockholders and (ii) a voting agreement (referred to as the SL voting agreement) with the SL stockholders. The following section summarizes material provisions of the voting agreements. This summary does not purport to be complete and may not contain all of the information about the voting agreements that is important to you. This summary is subject to, and qualified in its entirety by reference to, the MSD voting agreement, which is attached as Annex B to this proxy statement/prospectus, and the SL voting agreement, which is attached as Annex C to this proxy statement/prospectus, each of which are incorporated by reference into this proxy statement/prospectus. The rights and obligations of the parties are governed by the express terms and conditions of the voting agreements and not by this summary or any other information contained in this proxy statement/prospectus. You are urged to read the voting agreements carefully and in their entirety before making any decisions regarding the merger agreement.
MSD Voting Agreement
Subject to the terms and conditions of the MSD voting agreement, the MSD stockholders have agreed, among other things, to vote all of the shares of VMware common stock held by them (i) in favor of (1) the adoption of the merger agreement and (2) any proposal to adjourn or postpone the VMware special meeting to a later date if there are not sufficient votes to approve the adoption of the merger agreement, and (ii) against (1) any action or agreement that would reasonably be expected to result in any condition to the consummation of the transactions set forth in the merger agreement not being fulfilled, (2) any acquisition proposal, any agreement or commitment providing for any acquisition proposal (any such agreement or commitment referred to as a company acquisition agreement), or any of the transactions contemplated thereby, (3) any action which would reasonably be expected to prevent, impair, materially delay or materially adversely affect the consummation of the transactions contemplated by the merger agreement and (4) any action which would reasonably be expected to result in a material breach of any representation, warranty, covenant or agreement of VMware in the merger agreement. Pursuant to the MSD voting agreement and, subject to certain exceptions, the MSD stockholders have also agreed not to transfer or pledge any of their shares of VMware common stock during the term of the MSD voting agreement.
Except for certain obligations set forth therein, the MSD voting agreement will terminate upon the earliest of (i) the completion of the transactions in accordance with the terms and conditions set forth in the merger agreement, (ii) the termination of the merger agreement in accordance with its terms, (iii) VMware delivering notice to Broadcom at any time following a change of recommendation of the VMware board of directors that VMware’s stockholders adopt the merger agreement, in compliance with the merger agreement, (iv) the MSD stockholders delivering written notice to Broadcom that they are terminating the MSD voting agreement at any time following an amendment or modification to the merger agreement that alters or changes the amount or form of consideration to be paid to VMware’s stockholders in connection with the transactions or otherwise amends or modifies the merger agreement in a manner adverse in any material respect to the MSD stockholders and (v) the termination of the MSD voting agreement by mutual written consent of the parties thereto.
As of September 30, 2022, the MSD stockholders beneficially owned approximately 39.9% of the outstanding shares of VMware common stock.
SL Voting Agreement
Subject to the terms and conditions of the SL voting agreement, the SL stockholders have agreed, among other things, to vote all of the shares of VMware common stock held by them (i) in favor of (1) the adoption of the merger agreement and (2) any proposal to adjourn or postpone the VMware special meeting to a later date if there are not sufficient votes to approve the adoption of the merger agreement, and (ii) against (1) any action or agreement that would reasonably be expected to result in any condition to the consummation of the transactions set forth in the merger agreement not being fulfilled, (2) any company acquisition agreement, or any of the transactions contemplated thereby, (3) any action which would reasonably be expected to prevent, impair, materially delay or materially adversely affect the consummation of the transactions contemplated by the merger agreement and (4) any action which would reasonably be expected to result in a material breach of any representation, warranty, covenant or agreement of VMware in the merger agreement. Pursuant to the SL voting
124

TABLE OF CONTENTS

agreement and, subject to certain exceptions, the SL stockholders have also agreed not to transfer or pledge their shares of VMware common stock during the term of the SL voting agreement.
Except for certain obligations set forth therein, the SL voting agreement will terminate upon the earliest of (i) the completion of the transactions in accordance with the terms and conditions set forth in the merger agreement, (ii) the termination of the merger agreement in accordance with its terms, (iii) VMware delivering notice to Broadcom at any time following a change of recommendation of the VMware board of directors that VMware’s stockholders adopt the merger agreement, in compliance with the merger agreement (iv) the SL stockholders delivering written notice to Broadcom that they are terminating the SL voting agreement at any time following an amendment or modification to the merger agreement that alters or changes the amount or form of consideration to be paid to VMware’s stockholders in connection with the transactions or otherwise amends or modifies the merger agreement in a manner adverse in any material respect to the SL stockholders and (v) the termination of the SL voting agreement by mutual written consent of the parties thereto.
As of September 30, 2022, the SL stockholders beneficially owned approximately 9.9% of the outstanding shares of VMware common stock.
125

TABLE OF CONTENTS

OTHER MATTERS
It is not presently expected that any matters other than those discussed herein will be brought before the VMware special meeting. If, however, other matters properly come before the special meeting, it is the intention of the persons named in the enclosed form of proxy to vote the shares they represent as the VMware board of directors may recommend.
126

TABLE OF CONTENTS

UNAUDITED PRO FORMA CONDENSED COMBINED FINANCIAL INFORMATION
The following unaudited pro forma condensed combined financial information presents the pro forma effects of the acquisition of VMware by Broadcom.
On May 26, 2022, VMware, Broadcom, Holdco, Merger Sub 1, and Broadcom Merger Subs entered into the merger agreement. Pursuant to the terms of the merger agreement, (i) Merger Sub 1 will merge with and into VMware, with VMware surviving the first merger and becoming a wholly owned subsidiary of Holdco, (ii) following the effective time of the first merger, VMware, the surviving company of the first merger, will be converted into a Delaware limited liability company, (iii) following the effective time of the LLC conversion, Merger Sub 2 will merge with and into Holdco, with Holdco surviving the second merger and becoming a wholly owned subsidiary of Broadcom, and (iv) following the effective time of the second merger, Holdco, the surviving company of the second merger, will merge with and into Merger Sub 3, with Merger Sub 3 surviving the third merger as a wholly owned subsidiary of Broadcom. See the section titled “The Transactions” for additional information on the effects of the transactions mentioned here.
As a result of the transactions, each share of VMware common stock issued and outstanding immediately prior to the effective time of the second merger will be indirectly converted into the right to receive, at the election of each holder of such share of VMware common stock, and subject to proration in accordance with the merger agreement, either:
(a)
$142.50 per share in cash, without interest, or
(b)
0.25200 shares of Broadcom common stock, par value $0.001 per share.
The shareholder election will be subject to a proration mechanism, such that the total number of shares of VMware common stock entitled to receive the cash consideration, and the total number of shares of VMware common stock entitled to receive the stock consideration, will, in each case, be equal to 50% of the aggregate number of shares of VMware common stock issued and outstanding immediately prior to the effective time of the second merger. See the section titled “The Transactions — Merger Consideration” for additional information regarding the merger consideration.
The transactions will be treated as a business combination for accounting purposes. Broadcom is determined to be the accounting acquirer after taking into account the relative share ownership, the composition of the governing body of the combined entity, and the designation of certain senior management positions. The purchase price of the transactions will be allocated to the assets acquired and liabilities assumed based on their preliminary fair values at the closing date.
Financing
In connection with the merger agreement, Broadcom entered into a debt commitment letter with certain financial institutions that committed to provide, subject to the terms and conditions set forth therein, a senior unsecured bridge facility in an aggregate principal amount of $32.0 billion. See the section titled “The Transactions — Financing of the Transactions” for additional information regarding the anticipated financing of the transactions.
Broadcom plans to fund the cash portion of the transactions through a combination of (i) cash on hand and (ii) new debt financing. Broadcom intends to borrow $32.0 billion for the transactions. Broadcom expects to replace the commitments in respect of the bridge facility prior to the consummation of the transactions with the proceeds from the issuance of one or more series of senior unsecured debt securities and/or other incurrences of indebtedness. Since terms of the senior unsecured debt securities and/or other indebtedness are currently unavailable, the unaudited pro forma condensed combined financial information is prepared using the terms of the bridge facility, as further discussed in Note 6.
127

TABLE OF CONTENTS

UNAUDITED PRO FORMA CONDENSED COMBINED BALANCE SHEET
AS OF JULY 31, 2022
(dollars and shares outstanding in millions)
 
Historical
 
Pro Forma
Combined
Broadcom Inc.
VMware, Inc.
Reclassification
Adjustments
(Note 2)
 
Transaction
Accounting
Adjustments
 
Financing
Adjustments
(Note 6)
 
As of July 31,
2022
As of July 29,
2022
As of July 31,
2022
ASSETS
 
 
 
 
 
 
 
 
 
Current assets:
 
 
 
 
 
 
 
 
 
Cash and cash equivalents
$9,977
$3,242
$
 
$(30,243)
4(a)
$31,400
6(a)
$11,922
 
 
 
 
 
(22)
4(a)
 
 
 
 
 
 
 
 
(2,000)
4(a)
 
 
 
 
 
 
 
 
(310)
4(b)
 
 
 
 
 
 
 
 
(120)
4(c)
 
 
 
 
 
 
 
 
(2)
4(n)
 
 
 
Trade accounts receivable, net
2,708
2,073
 
1,267
4(d)
 
6,048
Inventory
1,838
 
 
 
1,838
Due from related parties
1,267
 
(1,267)
4(d)
 
Other current assets
1,038
636
 
(31)
4(e)
 
1,643
Total current assets
15,561
7,218
 
(32,728)
 
31,400
 
21,451
Long-term assets:
 
 
 
 
 
 
 
 
 
Property, plant and equipment, net
2,250
1,550
 
187
4(f)
 
3,984
 
 
 
 
 
(3)
4(f)
 
 
 
Deferred tax assets
5,986
(5,986)
2(a)
 
 
Goodwill
43,608
9,598
 
47,543
4(g)
 
91,151
 
 
 
 
 
(9,598)
4(h)
 
 
 
Intangible assets, net
8,174
589
 
29,411
4(i)
 
38,174
Due from related parties –
non-current
189
 
(189)
4(d)
 
Other long-term assets
1,733
2,863
5,986
2(a)
(1,326)
4(e)
 
3,118
 
 
 
 
 
85
4(f)
 
 
 
 
 
 
 
 
189
4(d)
 
 
 
 
 
 
 
 
(5,986)
4(o)
 
 
 
 
 
(426)
4(o)
 
Total assets
$71,326
$27,993
$
 
$27,159
 
$31,400
 
$157,878
 
LIABILITIES AND EQUITY
 
 
 
 
 
 
 
 
 
Current liabilities:
 
 
 
 
 
 
 
 
 
Accounts payable
$712
$208
$
 
$87
4(d)
$
 
$1,006
 
 
 
 
 
(1)
4(c)
 
 
 
Unearned revenue
6,388
(6,388)
2(b)
 
 
Employee compensation and benefits
1,079
1,105
2(b)
 
 
2,184
Current portion of long-term debt
304
6
2(b)
4(f)
31,400
6(a)
31,710
Due to related parties
202
 
(202)
4(d)
 
 
Other current liabilities
4,607
2,683
5,277
2(b)
18
4(f)
 
12,691
 
 
 
 
 
115
4(d)
 
 
 
 
 
(9)
4(c)
 
Total current liabilities
6,702
9,481
 
8
 
31,400
 
47,591
 
Long-term liabilities:
 
 
 
 
 
 
 
 
 
Long-term debt
39,191
11,181
37
2(c)
69
4(j)
 
47,610
 
 
 
 
 
(2,000)
4(k)
 
 
 
 
 
 
 
 
(865)
4(l)
 
 
 
 
 
 
 
 
(3)
4(f)
 
 
 
Unearned revenue – non-current
4,843
(4,843)
2(c)
 
 
Income tax payable
253
(253)
2(c)
 
 
Operating lease liabilities
889
(889)
2(c)
 
 
Due to related parties – non-current
802
 
(802)
4(d)
 
Other long-term liabilities
4,530
404
5,948
2(c)
69
4(f)
 
13,786
 
 
 
 
 
802
4(d)
 
 
 
 
 
 
 
 
2,459
4(o)
 
 
 
 
 
(426)
4(o)
 
Total liabilities
50,423
27,853
 
(689)
 
31,400
 
108,987
See accompanying Notes to Unaudited Pro Forma Condensed Combined Financial Information.
128

TABLE OF CONTENTS

UNAUDITED PRO FORMA CONDENSED COMBINED BALANCE SHEET
AS OF JULY 31, 2022 - (CONTINUED)
(dollars and shares outstanding in millions)
 
Historical
 
Pro Forma
Combined
Broadcom Inc.
VMware, Inc.
Reclassification
Adjustments
(Note 2)
 
Transaction
Accounting
Adjustments
 
Financing
Adjustments
(Note 6)
 
As of July 31,
2022
As of July 29,
2022
As of July 31,
2022
Commitments and contingencies
 
 
 
 
 
 
 
 
 
Preferred stock dividend obligation
27
 
 
 
27
 
 
 
 
 
 
 
 
 
 
Stockholder's equity (deficit)
 
 
 
 
 
 
 
 
 
Preferred stock
 
4(a)
 
Common stock
 
4(n)
 
Class A common stock
4
 
(4)
4(m)
 
Additional paid-in capital
20,990
435
 
28,300
4(a)
 
49,291
 
 
 
 
 
(435)
4(m)
 
 
 
 
 
 
 
 
1
4(n)
 
 
 
Retained earnings (accumulated deficit)
(286)
 
(60,565)
4(a)
 
(313)
 
 
 
 
 
(310)
4(b)
 
 
 
 
 
 
 
 
(110)
4(c)
 
 
 
 
 
 
 
 
(1,357)
4(e)
 
 
 
 
 
 
 
 
187
4(f)
 
 
 
 
 
 
 
 
(2)
4(f)
 
 
 
 
 
 
 
 
47,543
4(g)
 
 
 
 
 
 
 
 
(9,598)
4(h)
 
 
 
 
 
 
 
 
29,411
4(i)
 
 
 
 
 
 
 
 
(69)
4(j)
 
 
 
 
 
 
 
 
2,000
4(k)
 
 
 
 
 
 
 
 
865
4(l)
 
 
 
 
 
 
 
 
426
4(m)
 
 
 
 
 
 
 
 
(3)
4(n)
 
 
 
 
 
 
 
 
(8,445)
4(o)
 
 
 
Accumulated other comprehensive loss
(114)
(13)
 
13
4(m)
 
(114)
Total stockholder's equity (deficit)
20,876
140
 
27,848
 
 
48,864
Total liabilities and equity (deficit)
$71,326
$27,993
$  —
 
$27,159
 
$31,400
 
$157,878
 
 
 
 
 
 
 
 
 
 
Shares of common stock issued and outstanding
405
423
 
54
4(a)
 
459
 
 
 
 
 
(423)
4(m)
 
 
 
 
 
 
 
 
4(n)
 
 
 
See accompanying Notes to Unaudited Pro Forma Condensed Combined Financial Information.
129

TABLE OF CONTENTS

UNAUDITED PRO FORMA CONDENSED COMBINED STATEMENT OF OPERATIONS
FOR THE NINE MONTHS ENDED JULY 31, 2022
(dollars and weighted average shares outstanding in millions, except per share amounts)
 
Historical
 
 
 
 
 
 
Pro Forma
Combined
 
 
Broadcom Inc.
VMware, Inc.
 
 
 
 
 
 
 
 
 
For the Nine
Months Ended
July 31, 2022
For the Nine
Months Ended
July 29, 2022
Reclassification
Adjustments
(Note 2)
 
Transaction
Accounting
Adjustments
 
Financing
Adjustments
(Note 6)
 
For the Nine
Months Ended
July 31, 2022
 
Net revenue: 
 
 
 
 
 
 
 
 
 
 
Products
$19,097
$
$
 
$
 
$
 
$19,097
 
Subscriptions and services
5,176
9,955
2(d)
 
 
15,131
 
License
2,404
(2,404)
2(d)
 
 
 
Subscription and SaaS
2,711
(2,711)
2(d)
 
 
 
Services
4,840
(4,840)
2(d)
 
 
 
Total net revenue
24,273
9,955
 
 
 
34,228
 
Cost of revenue:
 
 
 
 
 
 
 
 
 
 
Cost of products sold
5,488
 
 
 
5,488
 
Cost of subscriptions and services
470
1,812
2(e)
(145)
5(a)
 
2,125
 
 
 
 
 
 
(48)
5(b)
 
 
 
 
 
 
 
 
 
42
5(b)
 
 
 
 
 
 
 
 
 
(87)
5(c)
 
 
 
 
 
 
 
 
 
81
5(c)
 
 
 
 
Cost of license revenue
115
(115)
2(e)
 
 
 
Cost of subscription and SaaS revenue
575
(575)
2(e)
 
 
 
Cost of services revenue
1,122
(1,122)
2(e)
 
 
 
Amortization of acquisition-related intangible assets
2,142
 
2,273
5(a)
 
4,415
 
Restructuring charges
4
 
 
 
4
 
Total cost of revenue
8,104
1,812
 
2,116
 
 
12,032
 
Gross margin
16,169
8,143
 
(2,116)
 
 
22,196
 
Research and development
3,722
2,383
 
(8)
5(a)
 
6,063
 
 
 
 
 
 
(64)
5(b)
 
 
 
 
 
 
 
 
 
57
5(b)
 
 
 
 
 
 
 
 
 
(404)
5(c)
 
 
 
 
 
 
 
 
 
377
5(c)
 
 
 
 
Selling, general and administrative
1,012
3,995
2(f)
(51)
5(a)
 
4,483
 
 
 
 
 
 
(111)
5(b)
 
 
 
 
 
 
 
 
 
98
5(b)
 
 
 
 
 
 
 
 
 
(364)
5(c)
 
 
 
 
 
 
 
 
 
339
5(c)
 
 
 
 
 
 
 
 
 
(435)
5(d)
 
 
 
 
Sales and marketing
3,208
(3,208)
2(f)
 
 
 
General and administrative
787
(787)
2(f)
 
 
 
Amortization of acquisition-related intangible asset
1,154
 
925
5(a)
 
2,079
 
Restructuring, impairment and disposal charges
42
7
2(h)
 
 
49
 
Realignment
7
(7)
2(h)
 
 
 
Total operating expenses
5,930
6,385
 
359
 
 
12,674
 
Operating income
10,239
1,758
 
(2,475)
 
 
9,522
 
Investment income
9
(9)
2(g)
 
 
 
Interest expense
(1,331)
(224)
 
(53)
5(e)
(1,967)
6(b)
(3,575)
 
Other income (expense), net
(94)
(75)
9
2(g)
 
 
(160)
 
Income before income taxes
8,814
1,468
 
(2,528)
 
(1,967)
 
5,787
 
Provision for (benefit from) income taxes
678
293
 
(276)
5(f)
(354)
5(f)
341
 
Net income
8,136
1,175
 
(2,252)
 
(1,613)
 
5,446
 
Dividends on preferred stock
(224)
 
 
 
(224)
 
Net income attributable to common stock
$7,912
$1,175
$
 
$(2,252)
 
$(1,613)
 
$5,222
 
 
 
 
 
 
 
 
 
 
 
 
Net income per share attributable to common stock:
 
 
 
 
 
 
 
 
 
 
Basic
$19.39
 
 
 
 
 
 
 
$11.30
5(i)
Diluted
$18.70
 
 
 
 
 
 
 
$10.59
5(i)
 
 
 
 
 
 
 
 
 
 
 
Weighted-average shares used in per share calculations:
 
 
 
 
 
 
 
 
 
 
Basic
408
 
 
 
 
 
 
 
462
 
Diluted
435
 
 
 
 
 
 
 
493
 
See accompanying Notes to Unaudited Pro Forma Condensed Combined Financial Information.
130

TABLE OF CONTENTS

UNAUDITED PRO FORMA CONDENSED COMBINED STATEMENT OF OPERATIONS
FOR THE YEAR ENDED OCTOBER 31, 2021
(dollars and weighted average shares outstanding in millions, except per share amounts)
 
Historical
 
 
 
 
 
 
Pro Forma
Combined
 
 
Broadcom Inc.
VMware, Inc.
 
 
 
 
 
 
 
 
For the Year
Ended
October 31, 2021
For the Year
Ended
January 28, 2022
Reclassification
Adjustments
(Note 2)
 
Transaction
Accounting
Adjustments
 
Financing
Adjustments
(Note 6)
 
For the Year
Ended
October 31, 2021
 
Net revenue:
 
 
 
 
 
 
 
 
 
 
Products
$20,886
$
$
 
$
 
$
 
$20,886
 
Subscriptions and services
6,564
12,851
2(d)
(3)
5(g)
 
19,412
 
License
3,128
(3,128)
2(d)
 
 
 
Subscription and SaaS
3,205
(3,205)
2(d)
 
 
 
Services
6,518
(6,518)
2(d)
 
 
 
Total net revenue
27,450
12,851
 
(3)
 
 
40,298
 
Cost of revenue:
 
 
 
 
 
 
 
 
 
 
Cost of products sold
6,555
 
 
 
6,555
 
Cost of subscriptions and services
607
2,271
2(e)
(210)
5(a)
 
2,746
 
 
 
 
 
 
(51)
5(b)
 
 
 
 
 
 
 
 
 
109
5(b)
 
 
 
 
 
 
 
 
 
(114)
5(c)
 
 
 
 
 
 
 
 
 
134
5(c)
 
 
 
 
Cost of license revenue
152
(152)
2(e)
 
 
 
Cost of subscription and SaaS revenue
690
(690)
2(e)
 
 
 
Cost of services revenue
1,429
(1,429)
2(e)
 
 
 
Amortization of acquisition-related intangible assets
3,427
 
3,031
5(a)
 
6,458
 
Restructuring charges
17
 
 
 
17
 
Total cost of revenue
10,606
2,271
 
2,899
 
 
15,776
 
Gross margin
16,844
10,580
 
(2,902)
 
 
24,522
 
Research and development
4,854
3,057
 
(8)
5(a)
 
8,060
 
 
 
 
 
 
(79)
5(b)
 
 
 
 
 
 
 
 
 
145
5(b)
 
 
 
 
 
 
 
 
 
(528)
5(c)
 
 
 
 
 
 
 
 
 
619
5(c)
 
 
 
 
Selling, general and administrative
1,347
5,135
2(f)
(85)
5(a)
 
6,527
 
 
 
 
 
 
(3)
5(g)
 
 
 
 
 
 
 
 
 
(146)
5(b)
 
 
 
 
 
 
 
 
 
251
5(b)
 
 
 
 
 
 
 
 
 
310
5(h)
 
 
 
 
 
 
 
 
 
110
5(h)
 
 
 
 
 
 
 
 
 
(517)
5(d)
 
 
 
 
 
 
 
 
 
(433)
5(c)
 
 
 
 
 
 
 
 
 
558
5(c)
 
 
 
 
Sales and marketing
4,067
(4,067)
2(f)
 
 
 
General and administrative
1,068
(1,068)
2(f)
 
 
 
Amortization of acquisition-related intangible asset
1,976
 
1,233
5(a)
 
3,209
 
Restructuring, impairment and disposal charges
148
1
2(h)
 
 
149
 
Realignment
1
(1)
2(h)
 
 
 
Total operating expenses
8,325
8,193
 
1,427
 
 
17,945
 
Operating income
8,519
2,387
 
(4,329)
 
 
6,577
 
Investment income
2
(2)
2(g)
 
 
 
Interest expense
(1,885)
(252)
 
43
5(e)
(2,445)
6(b)
(4,539)
 
Other income (expense), net
131
(52)
2
2(g)
 
 
81
 
Income before income taxes
6,765
2,085
 
(4,286)
 
(2,445)
 
2,119
 
Provision for (benefit from) income taxes
29
265
 
(534)
5(f)
(440)
5(f)
(680)
 
Net income
6,736
1,820
 
(3,752)
 
(2,005)
 
2,799
 
Dividends on preferred stock
(299)
 
 
 
(299)
 
Net income attributable to common stock
$6,437
$1,820
$
 
$(3,752)
 
$(2,005)
 
$2,500
 
 
 
 
 
 
 
 
 
 
 
 
Net income per share attributable to common stock:
 
 
 
 
 
 
 
 
 
 
Basic
$15.70
 
 
 
 
 
 
 
$5.39
5(i)
Diluted
$15.00
 
 
 
 
 
 
 
$5.15
5(i)
 
 
 
 
 
 
 
 
 
 
 
Weighted-average shares used in per share calculations:
 
 
 
 
 
 
 
 
 
 
Basic
410
 
 
 
 
 
 
 
464
 
Diluted
429
 
 
 
 
 
 
 
485
 
See accompanying Notes to Unaudited Pro Forma Condensed Combined Financial Information.
131

TABLE OF CONTENTS

NOTES TO UNAUDITED PRO FORMA CONDENSED COMBINED FINANCIAL INFORMATION
1.
Basis of Presentation
The unaudited pro forma condensed combined financial information is prepared in accordance with Article 11 of Regulation S-X as amended by the final rule, Release No. 33-10786 “Amendments to Financial Disclosures about Acquired and Disposed Businesses”. The historical information of Broadcom and VMware is presented in accordance with accounting principles generally accepted in the United States of America.
The unaudited pro forma condensed combined balance sheet as of July 31, 2022 is prepared using the historical unaudited condensed consolidated balance sheets of Broadcom and VMware as of July 31, 2022 and July 29, 2022, respectively, giving effect to (i) the transactions as if they had been completed on July 31, 2022 and (ii) the assumptions and adjustments described in the accompanying notes to the unaudited pro forma condensed combined financial information.
The unaudited pro forma condensed combined statements of operations for the nine months ended July 31, 2022 and the year ended October 31, 2021 give effect to (i) the transactions as if they had been completed on November 2, 2020, the beginning of Broadcom’s most recently completed fiscal year and (ii) the assumptions and adjustments described in the accompanying notes to the unaudited pro forma condensed combined financial information. The unaudited pro forma condensed combined statement of operations for the nine months ended July 31, 2022 is prepared using Broadcom’s unaudited condensed consolidated statement of operations for the nine months ended July 31, 2022 and VMware’s unaudited condensed combined statement of income for the nine months ended July 29, 2022, which is derived by adding the audited consolidated statement of income for the year ended January 28, 2022 and unaudited condensed consolidated statement of income for the six months ended July 29, 2022 and subtracting the unaudited condensed consolidated statement of income for the nine months ended October 29, 2021. As the difference between Broadcom’s and VMware’s fiscal year-end dates is less than one fiscal quarter, the unaudited pro forma condensed combined statement of operations for the year ended October 31, 2021 is prepared using Broadcom’s historical audited consolidated statement of operations for the year ended October 31, 2021 and VMware’s historical audited consolidated statement of income for the year ended January 28, 2022, as permitted under Rule 11-02 of Regulation S-X. However, given the different fiscal year ends, VMware’s historical unaudited condensed consolidated statement of income for the three months ended January 28, 2022 is included in both the fiscal year ended October 31, 2021 and the nine months ended July 31, 2022 unaudited pro forma condensed combined statements of operations. VMware reported revenue of $3.5 billion and net income of $586 million for the three months ended January 28, 2022.
The unaudited pro forma condensed combined financial information is prepared using the acquisition method of accounting in accordance with the business combination accounting guidance as provided in Accounting Standards Codification 805, Business Combinations, with Broadcom treated as the accounting acquirer for the transactions. As a result of the proration mechanism described in the introduction section, the unaudited pro forma condensed combined financial information is prepared based on the expectation that 50% of VMware’s common stock are cash election shares and the remaining 50% of VMware’s common stock are stock election shares.
The unaudited pro forma condensed combined financial information is provided for informational purposes only and is not necessarily indicative of the operating results that would have occurred if the transactions had been completed as of the dates set forth above, nor is it indicative of the future results of Broadcom following the transactions. In determining the preliminary estimate of fair values of assets acquired and liabilities assumed of VMware, Broadcom used publicly available benchmarking information as well as a variety of other assumptions, including market participant assumptions. The purchase price allocation relating to the transactions is preliminary and subject to change, as additional information becomes available and as additional analyses are performed. There can be no assurances that the final valuations will not result in material changes to this preliminary purchase price allocation. The unaudited pro forma condensed combined financial information does not give effect to the potential impact of any anticipated synergies, operating efficiencies or cost savings that may result from the transactions or of any integration costs. The unaudited pro forma condensed combined financial information does not purport to project the future operating results or financial position of Broadcom following the transactions.
132

TABLE OF CONTENTS

The unaudited pro forma condensed combined financial information should be read in conjunction with:
the accompanying notes to the unaudited pro forma condensed combined financial information;
the separate historical audited consolidated financial statements of Broadcom as of and for the year ended October 31, 2021, included in Broadcom’s Annual Report on Form 10-K filed with the SEC on December 17, 2021 and incorporated by reference in this proxy statement/prospectus;
the separate historical unaudited condensed consolidated financial statements of Broadcom as of and for the nine months ended July 31, 2022, included in Broadcom’s Quarterly Report on Form 10-Q filed with the SEC on September 8, 2022 and incorporated by reference in this proxy statement/prospectus;
the separate historical audited consolidated financial statements of VMware as of and for the year ended January 28, 2022, included in VMware’s Annual Report on Form 10-K filed with the SEC on March 24, 2022 and incorporated by reference in this proxy statement/prospectus;
the separate historical unaudited condensed consolidated financial statements of VMware as of and for the six months ended July 29, 2022, included in VMware’s Quarterly Report on Form 10-Q filed with the SEC on September 2, 2022 and incorporated by reference in this proxy statement/prospectus; and
the separate historical unaudited condensed consolidated financial statements of VMware as of and for the nine months ended October 29, 2021, included in VMware’s Quarterly Report on Form 10-Q filed with the SEC on December 3, 2021 and incorporated by reference in this proxy statement/prospectus.
2.
Significant Accounting Policies 
The accounting policies used in the preparation of the unaudited pro forma condensed combined financial information are those set out in Broadcom’s audited financial statements as of and for the year ended October 31, 2021. Upon consummation of the transactions, management will perform a comprehensive review of the accounting policies between the two entities. Management is currently not aware of any significant accounting policy differences and has therefore not made any adjustments to the pro forma condensed combined financial information related to any potential differences. Upon completion of management’s review, management may identify differences in accounting policies between the two entities which, when conformed, could have a material impact on the financial statements of Broadcom following the transactions.
Certain reclassifications are reflected in the pro forma adjustments to conform VMware’s presentation to Broadcom’s in the unaudited pro forma condensed combined balance sheet and statements of operations. These reclassifications have no effect on previously reported total assets, total liabilities and shareholders’ equity, or net income of Broadcom or VMware. The pro forma financial information may not reflect all reclassifications necessary to conform VMware’s presentation to that of Broadcom due to limitations on the availability of information as of the date of this proxy statement/prospectus. Accounting policy differences and additional reclassification adjustments may be identified as more information becomes available.
The following reclassification adjustments were made to conform VMware’s presentation to Broadcom’s presentation:
(a)
Represents the reclassification of deferred tax assets to other long-term assets.
(b)
Represents the reclassification of unearned revenue to other current liabilities, offset by reclassifications of $1.1 billion of employee related liabilities from other current liabilities to employee compensation and benefits, and the reclassification of $6 million of current finance lease liabilities from other current liabilities to current portion of long-term debt.
(c)
Represents the reclassification of unearned revenue – non-current, income tax payable, and operating lease liabilities to other long-term liabilities offset by the reclassification of $37 million of long-term finance lease liabilities from other long-term liabilities to long-term debt.
(d)
Represents the reclassification of license revenue, subscription and SaaS revenue, and services revenue to subscriptions and services revenue.
(e)
Represents the reclassification of cost of license revenue, cost of subscription and SaaS revenue and cost of services revenue to cost of subscriptions and services revenue (referred to as CoSS).
133

TABLE OF CONTENTS

(f)
Represents the reclassification of sales and marketing expense and general and administrative expense to selling, general and administrative expense (referred to as SG&A).
(g)
Represents the reclassification of investment income to other income (expense), net. 
(h)
Represents the reclassification of realignment expense to restructuring, impairment and disposal charges.
3.
Calculation of Merger Consideration and Preliminary Purchase Price Allocation of the Transactions
The estimated preliminary merger consideration of $60,565 million is calculated based on the expectation that 50% of VMware common stock are cash election shares and the remaining 50% of VMware common stock are stock election shares due to the proration mechanism. The fair value of the merger consideration expected to be transferred on the closing date includes the value of the estimated cash consideration; the estimated fair value of approximately 54 million shares of Broadcom common stock to be transferred, calculated by using the price per share of Broadcom common stock as of September 9, 2022; the estimated fair value of assumed VMware equity awards attributable to pre-combination services; and the estimated amount of cash to be paid for the repayment of VMware’s outstanding debt. The calculation of the merger consideration is as follows:
Consideration Transferred
(dollars in millions)
Estimated cash consideration(1)
$30,265
Estimated fair value of Broadcom common stock to be issued(2)
27,960
Estimated fair value of assumed VMware equity awards attributable to pre-combination services(3)
340
Estimated repayment of VMware's outstanding debt(4)
2,000
Total estimated merger consideration
$60,565
Total cash consideration
32,265
Total equity consideration
28,300
Total estimated merger consideration
$60,565
(1)
Represents the estimated cash consideration to be paid, consisting of (i) approximately $30,243 million for the cash election shares and (ii) approximately $22 million to settle all outstanding VMware stock options and VMware restricted stock unit awards held by non-employee members of VMware board of directors (referred to as director RSUs). The cash to be paid to settle VMware stock options and director RSUs included in the merger consideration represents the amount attributable to pre-combination services. The amount of cash consideration to be paid for the cash election shares is estimated based on $142.50 per share of VMware common stock. The cash settlement amount to be paid for director RSUs is calculated based on $71.25 per each share of VMware common stock underlying such award and the cash settlement amount to be paid for VMware stock options is calculated based on $71.25 per each net option share (net option shares are calculated as the number of shares of VMware common stock having a value equal to the in-the-money value of the VMware stock option based on the value of the merger consideration). The calculation of preliminary merger consideration is based on 424,467,467 shares of VMware common stock outstanding as of September 9, 2022.
(2)
Represents the estimated fair value of approximately 54 million shares of Broadcom common stock estimated to be issued, calculated using the per share price of Broadcom common stock as of September 9, 2022. The fair value of Broadcom common stock to be issued consists of (i) approximately $27,939 million for the stock election shares and (ii) approximately $21 million for the settlement of VMware stock options and director RSUs. The fair value of Broadcom common stock to be issued to settle VMware stock options and director RSUs included in the merger consideration represents the amount attributable to pre-combination services. As outlined in the merger agreement, each stock election share to be settled at closing will be exchanged for 0.25200 shares of Broadcom common stock and each net option share and director RSU to be settled at closing will be exchanged for 0.12600 shares of Broadcom common stock. The calculation of preliminary merger consideration is based on 424,467,467 shares of VMware common stock outstanding as of September 9, 2022.
(3)
Represents the estimated fair value of VMware restricted stock unit awards (other than director RSUs) and performance stock unit awards attributable to pre-combination services. As outlined in the merger agreement, each outstanding VMware restricted stock unit award (other than director RSUs) and each outstanding VMware performance stock unit award will be assumed by Broadcom and converted into a number of restricted stock units denominated in shares of Broadcom common stock. Broadcom estimates that approximately 7 million Broadcom restricted stock unit awards with an estimated fair value of $3,506 million will be issued in connection with the transactions, and $340 million is attributable to pre-combination services.
(4)
Represents estimated pay-off amount for the repayment of VMware’s senior unsecured term loan facility.
134

TABLE OF CONTENTS

The actual value of Broadcom common stock to be issued will depend on the per share price of Broadcom common stock at the closing date of the transactions, and therefore, the actual merger consideration will fluctuate with the market price of Broadcom common stock until the transactions are consummated. The following table shows the effect of changes in Broadcom’s stock price and the resulting impact on the estimated merger consideration and estimated goodwill: 
Change in Stock Price
Stock Price
Estimated Merger
Consideration
Estimated
Goodwill
 
(dollars in millions, except stock price)
Increase of 10%
$574.64
$63,395
$50,373
Decrease of 10%
$470.16
$57,735
$44,713
Preliminary Purchase Price Allocation
Under the acquisition method of accounting, VMware’s identifiable assets acquired and liabilities assumed by Broadcom will be recorded at the acquisition date fair values and added to those of Broadcom. The pro forma adjustments are preliminary and based on estimates of the fair value and useful lives of the assets acquired and liabilities assumed and are prepared to illustrate the estimated effect of the transactions. The final determination of the purchase price allocation will be completed as soon as practicable after the completion of the transactions and will be based on the fair values of the assets acquired and liabilities assumed as of the closing date. The final amounts allocated to assets acquired and liabilities assumed could differ significantly from the amounts presented in the unaudited pro forma condensed combined financial information. Accordingly, the pro forma purchase price allocation is subject to further adjustment as additional information becomes available and as additional analyses and final valuations are completed. There can be no assurances that these additional analyses and final valuations will not result in material changes to the estimates of fair value set forth below.
The following table sets forth a preliminary allocation of the estimated merger consideration to VMware’s identifiable tangible and intangible assets expected to be acquired and liabilities expected to be assumed by Broadcom, as if the transactions had been completed on July 31, 2022, based on the unaudited condensed consolidated balance sheet of VMware as of July 29, 2022, with the excess recorded as goodwill:
 
(dollars in millions)
Cash and cash equivalents
$3,122
Trade accounts receivable, net
3,340
Other current assets
605
Property, plant and equipment, net
1,734
Intangible assets, net
30,000
Other long-term assets
1,385
Total assets
40,186
Accounts payable
(294)
Employee compensation and benefits
(1,105)
Current portion of long-term debt
(6)
Other current liabilities
(8,084)
Long-term debt
(8,419)
Other long-term liabilities
(9,256)
Total liabilities
(27,164)
Net assets acquired (a)
13,022
Estimated purchase consideration (b)
60,565
Estimated goodwill (b) - (a)
$47,543
Goodwill represents the excess of the preliminary estimated merger consideration over the estimated fair value of the underlying net assets acquired. Goodwill will not be amortized but instead will be reviewed for impairment at least annually, absent any indicators of impairment. Goodwill is attributable to planned growth in new markets, and synergies expected to be achieved from the combined operations of Broadcom and VMware. Goodwill recognized in the transactions is not expected to be deductible for tax purposes.
135

TABLE OF CONTENTS

4.
Transaction Accounting Adjustments to Unaudited Pro Forma Condensed Combined Balance Sheet
(a)
Represents the total merger consideration of $60,565 million, consisting of (i) cash consideration of $30,243 million for cash election shares, (ii) cash consideration of $22 million for the pre-combination portion of VMware stock options and director RSUs, (iii) repayment of the outstanding principal balance of $2,000 million under VMware’s senior unsecured term loan facility by Broadcom, (iv) issuance of approximately 54 million shares of Broadcom common stock with an estimated fair value of $27,960 million, and (v) issuance of approximately 7 million Broadcom restricted stock unit awards with an estimated fair value of $340 million attributable to pre-combination services. The calculation of preliminary merger consideration is based on 424,467,467 shares of VMware common stock outstanding as of September 9, 2022.
(b)
Reflects the adjustment to cash and cash equivalents and Broadcom’s retained earnings to record the estimated transaction costs to be incurred by Broadcom in connection with the transactions.
(c)
Reflects the adjustment to cash and cash equivalents, accounts payable, other current liabilities and VMware’s accumulated deficit to record the estimated transaction costs to be incurred and the settlement of transaction costs that have been already accrued for as of July 29, 2022 by VMware in connection with the transactions. 
(d)
Reflects the reclassifications of the related party balances of VMware with Dell since VMware and Dell will no longer be considered related parties as a result of the transactions.
(e)
Reflects the elimination of VMware’s historical deferred commission balances as these balances are considered in the fair value measurement of any customer relationships.
(f)
Represents the net adjustment to the estimated fair value of property, plant and equipment, and the adjustment to the right-of-use assets (referred to as ROU) and lease liabilities of VMware. Preliminary property, plant and equipment fair values, and the revised value of the ROU assets related to finance leases, in the pro forma financial information are provided in the table below. The depreciation expense related to these assets, except the ROU assets related to finance leases, is reflected as a pro forma adjustment in the unaudited pro forma condensed combined statements of operations, as further described in Note 5(b). The net adjustment to the ROU assets related to operating leases is reflected in other long-term assets. VMware's acquired ROU assets and lease liabilities are measured and recognized based on remaining future lease payments using Broadcom’s incremental borrowing rates. Due to the immateriality of the adjustment, no adjustments are recorded in the unaudited pro forma condensed combined statements of operations related to the lease adjustment.
Property, Plant and Equipment
Approximate Fair
Value
Estimated Useful
Life
 
(dollars in millions)
(in years)
Furniture and fixtures
$60
3
Computer
11
1
Equipment
430
3
Software
5
1
Leasehold improvements
333
4
Buildings and improvements
374
23
Software - internally developed
226
1
Capital in progress
255
n/a
ROU asset - finance leases
40
n/a
Total
$1,734
 
Eliminate historical VMware property, plant and equipment carrying value
(1,550)
 
Adjustment
$184
(g)
Represents the preliminary estimate of goodwill based on the preliminary purchase price allocation.
(h)
Represents the elimination of VMware’s historical goodwill balance.
136

TABLE OF CONTENTS

(i)
Represents the net adjustment to the estimated fair value of intangible assets acquired in the transactions. Preliminary identifiable intangible assets in the pro forma financial information are provided in the table below. The amortization related to these identifiable intangible assets is reflected as a pro forma adjustment in the unaudited pro forma condensed combined statements of operations, as further described in Note 5(a). The identifiable intangible assets and related amortization are preliminary and are based on management’s estimates after consideration of similar transactions.
Intangible Assets
Approximate
Fair Value
Estimated
Useful Life
 
(dollars in millions)
(in years)
Purchased technology
$16,078
7
Customer relationships and customer lists
13,423
7
Trademarks and trade names
499
10
Total
$30,000
 
Eliminate historical VMware intangible assets carrying value
(589)
 
Adjustment
$29,411
 
(j)
Represents the elimination of VMware’s unamortized debt issuance costs and discount balance associated with $2.0 billion under VMware’s senior unsecured term loan facility, which will be paid off by Broadcom at the closing date, as well as $9.3 billion VMware senior notes, which will be assumed by Broadcom and adjusted to the estimated fair value as of the closing date as reflected in Note 4(l) below.
(k)
Represents the elimination of outstanding principal balance related to VMware’s senior unsecured term loan facility, which will be paid off by Broadcom concurrent with the closing of the transactions.
(l)
Represents the net adjustment to the estimated fair value of VMware senior notes assumed in connection with the transactions. 
(m)
Represents the elimination of VMware’s historical equity. Adjustments to total stockholders' equity (deficit) include the following:
 
Common
Stock
 
Additional
Paid-in
Capital
 
Retained
Earnings
(Accumulated
Deficit)
 
Accumulated
Other
Comprehensive
Loss
 
 
(dollars in millions)
Historical equity balances of VMware
$4
 
$435
 
$(286)
 
$(13)
 
Purchase price allocation adjustments
 
 
(140)
*
 
Elimination of remaining VMware equity balance
(4)
4(m)
(435)
4(m)
426
4(m)
13
4(m)
Estimated value of equity consideration
4(a)
28,300
4(a)
 
 
Estimated Broadcom related transaction costs and post-combination stock-based compensation expense
4(n)
1
4(n)
(313)
**
 
Historical equity balances of Broadcom
 
20,990
 
 
(114)
 
Pro forma equity balances of combined company
$—
 
$49,291
 
$(313)
 
$(114)
 
*
Impact of 4(a), 4(c), 4(e), 4(f), 4(g), 4(h), 4(i), 4(j), 4(k), 4(1) and 4(o)
**
Impact of 4(b) and 4(n)
137

TABLE OF CONTENTS

(n)
Represents the adjustment to Broadcom’s cash and cash equivalents, common stock, additional paid-in capital and retained earnings to record the stock-based compensation expense associated with the post-combination portion of acquisition date fair value of the settlement amount for VMware’s stock options and director RSUs. Because VMware’s outstanding stock options and director RSUs will be settled at closing and require no further service, the entire post-combination portion of such awards is recognized as compensation expense immediately after the closing of the transactions.
(o)
Represents the adjustment to the deferred tax asset and the deferred tax liability balances associated with the incremental differences in the book and tax basis created from the preliminary purchase price allocation, primarily resulting from the preliminary fair value of intangible assets. The total adjustment of $8.5 billion is reflected as the netting of the historical VMware deferred tax asset balance of $6.0 billion against the deferred tax liability, and an additional $2.5 billion adjustment made to the deferred tax liability. In addition, $426 million of Broadcom’s historical deferred tax asset balance is reclassified to the deferred tax liability to appropriately reflect the net deferred tax liability balance of Broadcom after the transactions. Deferred taxes are established based on a blended statutory tax rate based on jurisdictions where income is generated. The effective tax rate of Broadcom following the transactions could be significantly different (either higher or lower) depending on post-acquisition activities, including the geographical mix of income. This determination is preliminary and subject to change based upon the final determination of the closing date fair value, primarily of the identifiable intangible assets.
5.
Transaction Accounting Adjustments to Unaudited Pro Forma Condensed Combined Statements of Operations
(a)
Represents the adjustment to record elimination of historical amortization expense and recognition of new amortization expense related to identifiable intangible assets based on the estimated fair value as of July 31, 2022. Amortization expense is calculated based on the estimated fair value of each of the identifiable intangible assets and the associated estimated useful lives as discussed in Note 4(i) above, and is allocated between amortization of acquisition-related intangible assets – cost of revenue (referred to as ACoR) and amortization of acquisition-related intangible assets – operating expenses (referred to as AOE) based on the nature of activities associated with the intangible assets acquired.
The adjustment for the amortization expense is as follows: 
 
For the Nine Months Ended July 31, 2022
For the Year Ended October 31, 2021
 
CoSS
R&D
SG&A
ACoR
AOE
CoSS
R&D
SG&A
ACoR
AOE
 
(dollars in millions)
Reversal of VMware’s historical amortization expense
$(145)
$(8)
$(51)
$
$
$(210)
$(8)
$(85)
$
$
Amortization of purchased identifiable intangible assets
2,273
925
3,031
1,233
Total intangible asset amortization adjustment
$(145)
$(8)
$(51)
$2,273
$925
$(210)
$(8)
$(85)
$3,031
$1,233
In addition, the periods the amortization impacts will ultimately be based on the periods in which the associated economic benefits are expected to be derived. Therefore, the amount of amortization following the transactions may differ significantly between periods based upon the final value assigned and amortization methodology used for each identifiable intangible asset.
138

TABLE OF CONTENTS

(b)
Represents the adjustment to record elimination of historical depreciation expense and recognition of new depreciation expense based on the estimated fair value as of July 31, 2022. The depreciation of property, plant and equipment is calculated based on the estimated fair value of each asset and the associated remaining useful lives as discussed in Note 4(f) above. Depreciation expense is allocated among CoSS, research and development (referred to as R&D), and SG&A based upon the nature of activities associated with the use of the property, plant and equipment.
The adjustment for the depreciation expense is as follows: 
 
For the Nine Months Ended July 31, 2022
For the Year Ended October 31, 2021
 
CoSS
R&D
SG&A
CoSS
R&D
SG&A
 
(dollars in millions)
Reversal of VMware’s historical depreciation expense
$(48)
$(64)
$(111)
$(51)
$(79)
$(146)
Depreciation of acquired property, plant and equipment
42
57
98
109
145
251
Total depreciation expense adjustment
$(6)
$(7)
$(13)
$58
$66
$105
(c)
Represents the adjustment to record the elimination of historical VMware stock-based compensation expense and recognition of new stock-based compensation expense for the post-combination portion of VMware’s stock options, restricted stock unit awards and performance stock unit awards. As discussed in adjustment 4(n) above, because VMware’s outstanding stock options and director RSUs will be settled and require no further service, the entire post-combination portion of such awards is recognized as a compensation expense immediately after the closing of the transactions. This is a non-recurring adjustment. The income tax benefit resulting from this adjustment is $0.5 million using Broadcom’s statutory tax rate of 18%.
VMware’s performance stock unit awards and restricted stock unit awards (other than director RSUs) are assumed and converted into approximately 7 million Broadcom restricted stock unit awards with an estimated fair value of $3,506 million, of which $3,166 million is attributable to post-combination services and will be recognized as compensation expense. Broadcom restricted stock unit awards will be subject to the same terms and conditions applicable to the corresponding VMware equity awards, including vesting terms. Therefore, the post-combination portion of Broadcom restricted stock unit awards will be recognized as stock-based compensation expense ratably over the remaining vesting period. With respect to any Broadcom restricted stock unit award that replaces a VMware performance stock unit award, vesting will no longer be subject to the achievement of performance goals or metrics and will solely be based on providing continued services to Broadcom and its affiliates, including VMware, through the end of the applicable performance period.
The following table reflects the elimination of VMware’s historical stock-based compensation expense and the recognition of stock-based compensation expense based on the fair value of Broadcom restricted stock unit awards. Stock-based compensation expense is allocated among CoSS, R&D and SG&A based upon the nature of activities associated.
139

TABLE OF CONTENTS

The adjustment for the stock-based compensation expense is as follows:
 
For the Nine Months Ended July 31, 2022
For the Year Ended October 31, 2021
 
CoSS
R&D
SG&A
CoSS
R&D
SG&A
 
(dollars in millions)
Reversal of VMware’s historical stock-based compensation expense
$(87)
$(404)
$(364)
$(114)
$(528)
$(433)
Post-combination stock-based compensation expense
81
377
339
134
619
558
Total stock-based compensation expense adjustment
$(6)
$(27)
$(25)
$20
$91
$125
(d)
Represents the reversal of historical deferred commission amortization expense related to the elimination in Note 4(e) above.
(e)
Represents the reversal of VMware’s historical interest expense, including the amortization of debt issuance costs. In addition, this adjustment reflects the addition of the estimated interest expense based on the estimated fair value of VMware debt assumed by Broadcom.
 
For the Nine Months
Ended July 31, 2022
For the Year Ended
October 31, 2021
 
(dollars in millions)
Reversal of VMware’s historical interest expense and amortization of debt issuance costs
$(224)
$(252)
Interest expense with the fair value of VMware debt assumed by Broadcom
277
209
Total interest expense adjustment
$53
$(43)
(f)
Represents the income tax benefit resulting from the aggregate increase in expenses due to the transaction accounting adjustments described herein. As a result of the corresponding decrease in income before income taxes in the statements of operations for the year ended October 31, 2021 and the nine months ended July 31, 2022, an income tax benefit is recognized for each period respectively. A blended statutory tax rate of approximately 12% is assumed for the amortization of intangible assets, and a blended statutory tax rate of approximately 18% is assumed for all other pro forma adjustments. The applicable blended statutory tax rates are based on the jurisdictions in which the assets are located and are not necessarily indicative of the effective tax rate of Broadcom following the transactions, which could be significantly different depending on post-acquisition activities, including the geographical mix of income.
(g)
Represents the elimination of revenue recognized by VMware and selling, general and administrative expenses recognized by Broadcom from the pre-existing relationship between the two entities.
(h)
Reflects the total estimated transaction costs for Broadcom and VMware that have not yet been recognized in the statement of operations for the year ended October 31, 2021. Transaction costs are expensed as incurred and reflected as if incurred on November 2, 2020, the date the transactions are assumed to have been completed for the purposes of the unaudited pro forma condensed combined statements of operations. This is a non-recurring item. The income tax benefit resulting from this adjustment is $76 million using Broadcom’s statutory tax rate of 18%.
(i)
Represents the pro forma basic net income per share attributable to common stock calculated using the historical basic weighted average shares of Broadcom common stock outstanding, adjusted for additional shares to be issued to holders of VMware common stock and holders of VMware equity awards to consummate the transactions. Pro forma diluted net income per share attributable to common stock is calculated using the historical diluted weighted average shares of Broadcom common stock
140

TABLE OF CONTENTS

outstanding, adjusted for the additional shares to be issued to holders of VMware common stock and holders of VMware equity awards, including the potential dilutive effect of the additional Broadcom restricted stock unit awards to be issued in conjunction with the transactions.
 
For the Nine Months
Ended July 31, 2022
For the Year Ended
October 31, 2021
 
(dollars in millions, except per share data)
Numerator:
 
 
Pro forma net income attributable to common stock
$5,222
$2,500
 
 
 
Denominator:
 
 
Historical Broadcom weighted average shares outstanding (basic)
408
410
Shares of Broadcom common stock to be issued to VMware stockholders pursuant to the merger agreement
54
54
Shares of Broadcom common stock to be issued to holders of VMware equity awards pursuant to the merger agreement
Pro forma weighted average shares (basic)
462
464
 
 
 
Historical Broadcom weighted average shares outstanding (diluted)
435
429
Shares of Broadcom common stock to be issued to VMware stockholders pursuant to the merger agreement
54
54
Shares of Broadcom common stock to be issued to holders of VMware equity awards pursuant to the merger agreement
Dilutive impact of Broadcom’s restricted stock unit awards to be issued to replace VMware’s restricted stock unit awards and performance stock unit awards
4
2
Pro forma weighted average shares (diluted)
493
485
 
 
 
Pro forma net income per share attributable to common stock:
 
 
Basic
$11.30
$5.39
Diluted
$10.59
$5.15
6.
Financing Adjustments
(a)
Reflects the $32.0 billion of new debt to be issued by Broadcom as described in the Financing section above, net of capitalized costs. As noted in the Financing section above, Broadcom expects to issue one or more series of senior unsecured debt securities and/or other incurrences of indebtedness prior to closing of the transactions. Therefore, the bridge facility is not expected to be utilized. However, as the terms of the bridge facility are the best available information, the financing adjustments are calculated based on the terms of the bridge facility. The new debt is classified as current debt based on the bridge facility’s term of 364 days. 
(b)
To record estimated interest expense, including the amortization of capitalized costs, related to the adjustment in Note 6(a) above. The bridge facility is assumed to be outstanding for the entire year ended October 31, 2021 and the nine months ended July 31, 2022. The interest rate assumed for purposes of preparing this pro forma financial information is 4.004%, which represents the 1-month Term SOFR reference rate published by the CME term SOFR administrator as of September 9, 2022, plus 1.225%. In addition to the interest expense, the adjustments also include adjustments to additional fees.
141

TABLE OF CONTENTS

A sensitivity analysis on interest expense for the nine months ended July 31, 2022 and the year ended October 31, 2021 has been performed to assess the effect of a change of 12.5 basis points of the hypothetical interest rate would have on the interest expense. The following table shows the impact of the hypothetical change in interest expense for the debt financing:
 
For the Nine Months
Ended July 31, 2022
For the Year Ended
October 31, 2021
 
(dollars in millions)
Increase of 0.125%
$31
$41
Decrease of 0.125%
$ (31)
$ (41)
142

TABLE OF CONTENTS

COMPARISON OF RIGHTS OF COMMON STOCKHOLDERS OF BROADCOM AND VMWARE
Both Broadcom and VMware are incorporated under the laws of the State of Delaware and, accordingly, the rights of stockholders of each are currently governed by the DGCL. The differences between the rights of VMware stockholders and Broadcom stockholders primarily result from differences between their respective organizational documents. As a result, if the transactions are completed, the rights of VMware stockholders who become Broadcom stockholders will continue to be governed by the DGCL and will also then be governed by Broadcom’s amended and restated certificate of incorporation (referred to as the Broadcom charter) and amended and restated bylaws (referred to as the Broadcom bylaws).
The following description summarizes the material differences between the rights of Broadcom stockholders and VMware stockholders but does not purport to be a complete statement of all those differences, or a complete description of the specific provisions referred to in this summary. The identification of specific differences is not intended to indicate that other equally significant or more significant differences do not exist. Stockholders should carefully read the relevant provisions of the Broadcom charter, the Broadcom bylaws, the DGCL, VMware’s certificate of incorporation, as amended or restated (referred to as the VMware charter) and VMware’s bylaws, as amended or restated (referred to as the VMware bylaws). Copies of the documents referred to in this summary may be obtained as described under “Where You Can Find More Information.”
 
Broadcom Inc.
VMware, Inc.
Authorized Capital Stock
Broadcom has authority to issue 2,900,000,000 shares of common stock, par value $0.001 per share, and 100,000,000 shares of preferred stock, par value $0.001 per share.

As of September 12, 2022, Broadcom had 405,007,784 shares of Broadcom common stock and 3,735,580 shares of preferred stock issued and outstanding, all of which shares of preferred stock are designated 8.00% Mandatory Convertible Preferred Stock, Series A.

Broadcom currently expects to issue up to 58,548,216 shares of Broadcom common stock to VMware stockholders pursuant to the second merger, including in respect of shares of VMware common stock that become outstanding prior to the second merger pursuant to unvested equity awards and equity awards that may be issued through the completion of the second merger.
VMware has authority to issue 2,500,000,000 shares of common stock, and 100,000,000 shares of preferred stock, par value $0.01 per share.

As of September 12, 2022, VMware had 424,467,869 shares of VMware common stock and no shares of preferred stock issued and outstanding.
 
 
 
Preferred Stock
The Broadcom board of directors is authorized to issue preferred stock in one or more series, and may by resolution determine and fix the number of shares of such series and such voting powers, and such designations, preferences and relative participating, optional or other special rights, and qualifications, limitations or restrictions thereof, including dividend rights, conversion rights, redemption privileges
The VMware board of directors is authorized, by resolution or resolutions, to provide for series of preferred stock to be issued, and to fix the number of shares constituting such series, and to increase or decrease the number of shares of any such series (but not below the number of shares thereof then outstanding), and with respect to each such series, to fix the voting powers, if any, designations, preferences and the
143

TABLE OF CONTENTS

 
Broadcom Inc.
VMware, Inc.
 
and liquidation preferences, as are stated and expressed in such resolutions, all to the fullest extent permitted by the DGCL.
relative, participating, optional or other special rights, if any, and any qualifications, limitations or restrictions thereof, of any such series.
 
 
 
Voting Rights
Each holder of Broadcom common stock is entitled to one vote for each share held on all matters put to a vote of Broadcom’s stockholders.

Holders of Broadcom common stock do not have cumulative voting rights.
Each holder of VMware common stock is entitled to one vote for each share of VMware common stock standing in such holder’s name on the transfer books of VMware on all matters submitted to a vote of VMware’s stockholders.

Holders of VMware common stock do not have cumulative voting rights.
 
 
 
Dividend Rights
Subject to the rights of any holders of any shares of preferred stock outstanding, the holders of Broadcom common stock will be entitled to the payment of dividends when and as declared by the Broadcom board of directors in accordance with applicable law. Any dividends declared by the Broadcom board of directors to the holders of Broadcom common stock will be paid to the holders of Broadcom common stock pro rata in accordance with the number of shares of Broadcom common stock held by each such holder as of the record date of such dividend.

Broadcom’s bylaws provide that the Broadcom board of directors, subject to any restrictions contained in either (i) the DGCL or (ii) the Broadcom charter, may declare and pay dividends upon the shares of Broadcom capital stock, which dividends may be paid in cash, in property or in shares of Broadcom’s capital stock.

Under the DGCL, the directors of a corporation may declare and pay dividends upon the shares of its capital stock either out of its surplus or, if there is no such surplus, out of its net profits for the fiscal year in which the dividend is declared and/or the preceding fiscal year.
The holders of VMware common stock will be entitled to receive such dividends and other distributions, in cash, stock of any entity or property of VMware, when and as may be declared thereon by the VMware board of directors out of assets or funds of VMware legally available therefor, and will share equally on a per share basis in all such dividends and other distributions.

The VMware board of directors may declare, and VMware may pay, dividends on its outstanding shares of capital stock in the manner and upon the terms and conditions provided by law and the VMware charter.

Under the DGCL, the directors of a corporation may declare and pay dividends upon the shares of its capital stock either out of its surplus or, if there is no such surplus, out of its net profits for the fiscal year in which the dividend is declared and/or the preceding fiscal year.
 
 
 
Other Rights
Holders of Broadcom common stock are not entitled to preemptive rights with respect to any shares which may be issued, and there are no conversion rights
Holders of VMware common stock are not entitled to preemptive rights with respect to any shares which may be issued, and there are no conversion rights
144

TABLE OF CONTENTS

 
Broadcom Inc.
VMware, Inc.
 
or redemption, purchase, retirement or sinking fund provisions with respect to Broadcom common stock.
or redemption, purchase, retirement or sinking fund provisions with respect to VMware common stock.
 
 
 
Number of Directors
The Broadcom board of directors will consist of not fewer than one nor more than thirteen members, the exact number of which will be fixed from time to time by resolution adopted by the affirmative vote of a majority of the Broadcom board of directors then in office. The Broadcom bylaws provide that no reduction of the authorized number of directors will have the effect of removing any director before that director’s term of office expires. At present, Broadcom has nine directors.
The VMware board of directors will consist of not less than six nor more than twelve members. Subject to the limitations of the foregoing sentence and the rights of the holders of any series of preferred stock to elect directors under specified circumstances, the number of directors of the VMware board of directors will be fixed, and may be increased or decreased from time to time, exclusively by a resolution adopted by an affirmative vote of a majority of the entire VMware board of directors which VMware would have if there were no vacancies at the time such resolution is adopted. No decrease in the number of directors may shorten the term of any incumbent director. At present, VMware has ten directors.
 
 
 
Election of Directors
Each director is elected by the affirmative vote of a majority of the votes cast with respect to such director by the shares represented and entitled to vote therefor at a meeting of the stockholders for the election of directors at which a quorum is present. “Majority of votes cast” means that the number of votes cast “for” a candidate for director exceeds the number of votes cast “against” that director (with “abstentions” and “broker non-votes” not counted as votes cast as either “for” or “against” such director’s election). In the event of a contested election of directors, directors are elected by the vote of a plurality of the votes cast by the shares represented and entitled to vote at such meeting with respect to the election of such directors.

If an incumbent director who is nominated for an election other than a contested election of directors fails to receive a majority of the votes present and voting for such director’s reelection, such director must tender his or her resignation to the Broadcom board of directors. The Nominating, Environmental, Social and Governance Committee of the Broadcom board of directors will make a
Each director is elected by the vote of a majority of the votes cast with respect to such director at any meeting for the election of such director at which a quorum is present. “Majority of the votes cast” means that the number of shares voted “for” a director must exceed the number of votes cast “against” that director. In the event of a contested election of directors, directors are elected by the vote of a plurality of the votes cast by the shares represented in person or by proxy at any such meeting and entitled to vote on the election of directors.

If a nominee for director is not elected, the director must offer to tender his or her resignation to the VMware board of directors. The Corporate Governance Committee of the VMware board of directors will make a recommendation to the VMware board of directors to accept or reject the resignation or whether other action should be taken. The VMware board of directors will act on the Committee’s recommendation and publicly disclose its decision and the rationale behind it within 90 days from the date of the certification of the election results. The director who has so
145

TABLE OF CONTENTS

 
Broadcom Inc.
VMware, Inc.
 
recommendation to the Broadcom board of directors on whether to accept or reject the resignation, or whether other action should be taken. The Broadcom board of directors will act on the recommendation of such committee and will publicly disclose its decision within 90 days from the date of the certification of the election results. A director who tenders his or her resignation may not participate in any meeting of the Broadcom board of directors or any committee thereof until the Broadcom board of directors has determined not to accept his or her resignation.
tendered his or her resignation will not participate in the VMware board of directors’ decision.
 
 
 
Term of Office
Each director will hold office until the next annual election and until his or her successor is duly elected and qualified, or until his or her earlier death, resignation or removal.
The VMware charter provides that the VMware board of directors be divided into three classes: Class I, Class II and Class III. Each class will consist, as nearly as may be possible, of one-third of the total number of directors constituting the VMware board of directors. At each annual meeting of VMware stockholders following November 1, 2021, successors to the members of the class of directors having a term expiring at such annual meeting will be elected for a three-year term.
 
 
 
Removal of Directors
Directors may be removed, with or without cause, at any time by the affirmative vote of the holders of at least a majority of the voting power of the then-outstanding shares of Broadcom capital stock entitled to vote generally in the election of directors, voting together as a single class.
Any director may be removed from office only for cause and only by the affirmative vote of holders of at least a majority of the votes entitled to be cast to elect any such director.
 
 
 
Filling Vacancies on the Board
Vacancies and newly created directorships resulting from any increase in the authorized number of directors may be filled only by a majority of the directors then in office, although less than a quorum, or by a sole remaining director. Any director appointed in accordance with the preceding sentence will hold office for the remainder of the term to which the director is appointed and until such director’s successor has been elected and qualified. A vacancy in the Broadcom board of directors is deemed to exist in the case of the death, removal or resignation of any director,
Any vacancy on the VMware board of directors that results from an increase in the number of directors may be filled by the affirmative vote of a majority of the VMware board of directors then in office, provided that a quorum is present, and any other vacancy occurring on the VMware board of directors may be filled by the affirmative vote of a majority of the VMware board of directors then in office, even if less than a quorum, or by a sole remaining director. Any director of any class elected to fill a vacancy resulting from an increase in the number
146

TABLE OF CONTENTS

 
Broadcom Inc.
VMware, Inc.
 
unless the size of the Broadcom board of directors is reduced by the remaining directors.
of directors of such class will hold office for a term that coincides with the remaining term of that class. Any director elected to fill a vacancy not resulting from an increase in the number of directors will have the same remaining term as that of his or her predecessor.
 
 
 
Director Nominations and Stockholder Proposals
Director Nominations

The Broadcom bylaws provide that nominations of persons for election to the Broadcom board of directors at an annual meeting or at a special meeting may only be made at such meeting only (i) by or at the direction of the Broadcom board of directors, (ii) by a stockholder present in person (1) who was a beneficial owner of shares of Broadcom both at the time of giving the required notice and at the time of the meeting, (2) is entitled to vote at the meeting and (3) has complied with the notice procedures set forth in the Broadcom bylaws, or (iii) pursuant to the Proxy Access provisions described below.

For nominations to be properly brought before an annual meeting by a stockholder, the stockholder must have given timely notice thereof in writing to the Secretary of Broadcom. To be timely, notice must be delivered to, or mailed and received at, the principal executive offices of Broadcom not less than 90 days nor more than 120 days prior to the one-year anniversary of the preceding year’s annual meeting; provided, however, that if the date of the annual meeting is more than 30 days before or more than 60 days after such anniversary date, notice by the stockholder to be timely must be so delivered, or mailed and received, not later than the 90th day prior to such annual meeting or, if later, the 10th day following the day on which public disclosure of the date of such annual meeting was first made. In no event will any adjournment or postponement of an annual meeting or the announcement
Director Nominations

The VMware bylaws provide that nominations of any person for election to the board of directors at an annual meeting may be made only (i) pursuant to VMware’s notice of meeting, (ii) by or at the direction of the VMware board of directors, (iii) by any stockholder of VMware (a) who was a stockholder of record of VMware (and, with respect to any beneficial owner, if different, on whose behalf such nomination or nominations are made, only if such beneficial owner was the beneficial owner of shares of VMware) both at the time the notice is delivered to, or mailed to and received by, the Secretary of VMware and on the record date for the determination of stockholders entitled to vote at the meeting, (b) who is entitled to vote at the meeting upon such election of directors, and (c) who complies with the notice procedures set forth in the VMware bylaws or (iv) as provided in the Stockholders Agreement, dated as of November 1, 2021 by and among VMware, the MSD stockholders and the SL stockholders.

For nominations to be properly brought before an annual meeting by a stockholder, the stockholder must have given timely notice thereof in writing to the Secretary of VMware. To be timely, a stockholder’s notice must be delivered to, or mailed to and received by, the Secretary of VMware at VMware’s principal executive office not earlier than the close of business on the 120th day, nor later than the close of business on the 90th day, prior to the first anniversary of the preceding year’s annual meeting; provided, however, that
147

TABLE OF CONTENTS

 
Broadcom Inc.
VMware, Inc.
 
thereof commence a new time period for the giving of a stockholder’s notice as described above.

For nominations to be properly brought before special meeting by a stockholder, the stockholder must have given timely notice thereof in writing to the Secretary of Broadcom. To be timely, notice must be delivered to, or mailed and received at, the principal executive offices of Broadcom not earlier than the 120th day prior to such special meeting and not later than the 90th day prior to such special meeting or, if later, the 10th day following the day on which public disclosure of the date of such special meeting was first made.

Such stockholder’s notice must set forth as to (i) the stockholder providing the notice of the nomination proposed to be made at the meeting, (ii) the beneficial owner or beneficial owners, if different, on whose behalf the notice of the nomination proposed to be made at the meeting is made and (iii) any other participant in such solicitation, (a) the name and address of such person (including, if applicable, the name and address that appear on Broadcom’s books and records), (b) the number of shares of each class or series of stock of Broadcom that are, directly or indirectly, owned of record or beneficially owned, (c) certain disclosable interests of each person set forth in clauses (i) - (iii) above and (d) as to each person whom a stockholder proposes to nominate for election as a director, (1) all information with respect to such candidate for nomination that would be required to be set forth in a stockholder’s notice if such candidate for nomination were a nominating stockholder, (2) all information relating to such candidate for nomination that is required to be disclosed in a proxy statement or other filings required to be made in connection with solicitations of proxies for election of directors in a contested election pursuant to Section 14(a) under the Exchange Act (including such
in the event that the date of any annual meeting is more than 30 days before or more than 30 days after such anniversary date, notice by the stockholder, to be timely, must be so delivered, or mailed and received, not earlier than the close of business on the 120th day prior to such annual meeting and not later than the close of business on the later of (1) the 90th day prior to such annual meeting and (2) the 10th day following the day on which public announcement of the date of such meeting is first made by VMware. The public announcement of an adjournment of an annual meeting will not commence a new time period (or extend any time period) for the giving of a stockholder’s notice as described above; provided that in the event that the number of directors to be elected to the VMware board of directors at an annual meeting of stockholders is increased and there is no public announcement by VMware naming all of VMware’s nominees for director or specifying the size of the increased VMware board of directors at least 120 days prior to the first anniversary of the preceding year’s annual meeting, a stockholder’s notice will also be considered timely, but only with respect to nominees for any new seats on the VMware board of directors created by such increase, if it is delivered to, or mailed to and received by, the Secretary of VMware at VMware’s principal executive office not later than the close of business on the 10th day following the day on which such public announcement is first made by VMware.

Such stockholder’s notice must set forth as to (i) the stockholder giving the notice of the nomination proposed to be made at the meeting, (ii) the beneficial owner or beneficial owners, if different, on whose behalf the notice of the nomination proposed to be made at the meeting is made and (iii) any affiliates or associates of such stockholder or beneficial owner, (a) the name and address of such person (including, if
148

TABLE OF CONTENTS

 
Broadcom Inc.
VMware, Inc.
 
candidate’s written consent to being named in the proxy statement as a nominee and to serving as a director if elected) and (3) a description of any direct or indirect material interest in any material contract or agreement between or among any nominating stockholder, on the one hand, and each candidate for nomination or his or her respective other participants in such solicitation, on the other hand, including, without limitation, all information that would be required to be disclosed pursuant to Item 404 under Regulation S-K if such nominating person were the “registrant” for purposes of such rule and the candidate for nomination were a director or executive officer of such registrant. Additionally, the notice must include (A) a completed written questionnaire (in the form provided by Broadcom) with respect to the background, qualifications, stock ownership and independence of each candidate for nomination and (B) a written representation and agreement (in the form provided by Broadcom) that such candidate for nomination (I) is not and, if elected as a director during his or her term of office, will not become a party to any agreement, arrangement or understanding with, and has not given and will not give any commitment or assurance to, any person or entity as to how such proposed nominee, if elected as a director, will act or vote on any issue or question (a “Voting Commitment”) or any Voting Commitment that could limit or interfere with such proposed nominee’s ability to comply, if elected as a director of Broadcom, with such proposed nominee’s fiduciary duties under applicable law, (II) is not, and will not become a party to, any agreement, arrangement or understanding with any person or entity other than Broadcom with respect to any direct or indirect compensation or reimbursement for service as a director of Broadcom that has not been disclosed therein or to Broadcom and (III) if elected as a director of Broadcom, will comply with
applicable, the name and address that appear on VMware’s books and records), (b) the class or series and number of shares of capital stock of VMware that are, directly or indirectly, owned of record or beneficially owned by such persons, (c) certain disclosable interests of each person set forth in clauses (i) - (iii) above, and (d) as to each person whom a stockholder proposes to nominate for election as a director, (1) the name, age, business and residence address, and principal occupation or employment of the nominee, (2) all other information relating to the nominee that would be required to be disclosed about such nominee if proxies were being solicited for the election of the nominee as a director in an election contest (whether or not such proxies are or will be solicited), or that is otherwise required, in each case pursuant to and in accordance with Regulation 14A under the Exchange Act, (3) such nominee’s written consent to being named in the proxy statement, if any, as a nominee and to serving as a director if elected, and (4) all information with respect to such nominee that would be required to be set forth in a stockholder’s notice if such nominee were a person set forth in clauses (i) - (iii) above. Additionally, the notice must include a representation that the stockholder giving the notice is a holder of record of stock of VMware entitled to vote at such meeting and intends to appear in person or by proxy at the meeting to propose such nomination and a representation whether any of the persons set forth in clauses (i) - (iii) above intends or is part of a group that intends (I) to deliver a proxy statement or form of proxy to holders of at least the percentage of VMware’s outstanding capital stock required to elect the nominee or (II) otherwise to solicit proxies from stockholders in support of such nomination.

If the business stated in VMware’s notice of a special meeting of stockholders includes electing one or more directors to
149

TABLE OF CONTENTS

 
Broadcom Inc.
VMware, Inc.
 
all applicable corporate governance, conflict of interest, confidentiality, stock ownership and trading and other policies and guidelines of Broadcom applicable to directors and in effect during such person’s term in office as a director.

Proxy Access for Director Nominations

The Broadcom bylaws provide that a stockholder or group of no more than 20 stockholders holding at least 3% of the aggregate voting power of Broadcom’s capital stock for at least three continuous years may nominate a person for election to the Broadcom board of directors. When Broadcom company solicits proxies with respect to the election of directors at an annual meeting of stockholders, subject to certain limitations, Broadcom must include in its proxy materials for that annual meeting the name and certain required information of any such person nominated for election to the Broadcom board of directors.

The total number of directors permitted to be included in the proxy materials pursuant to the proxy access provision may not exceed the largest whole number (which whole number must not be less than 2) that does not exceed 20% of the number of directors on the Broadcom board of directors, subject to certain reductions.

To be timely, a stockholders’ proxy access notice must be delivered to the Secretary of Broadcom at Broadcom’s principal executive offices no earlier than 150 calendar days and no later than 120 calendar days before the date of Broadcom’s proxy materials released to stockholders in connection with the preceding year’s annual meeting of stockholders.

Other Stockholder Proposals

The Broadcom bylaws provide that at an annual meeting of the stockholders, only such business may be conducted as
the VMware board of directors, nominations of persons for election to the VMware board of directors at such special meeting may be made (A) by or at the direction of the VMware board of directors or (B) by any stockholder of VMware (1) who was a stockholder of record of VMware (and, with respect to any beneficial owner, if different, on whose behalf such nomination or nominations are made, only if such beneficial owner was the beneficial owner of shares of VMware) both at the time the notice is delivered to, or mailed to and received by, the Secretary of VMware and on the record date for the determination of stockholders entitled to vote at the special meeting, (2) who is entitled to vote at the meeting upon such election of directors and (3) who complies with the notice procedures set forth in the VMware bylaws.

For nominations to be properly brought before a special meeting by a stockholder, the stockholder must have given timely notice thereof in writing to the Secretary of VMware. To be timely, a stockholder’s notice relating to a special meeting must be delivered to, or mailed to and received by, the Secretary of VMware at VMware’s principal executive office not earlier than the close of business on the 120th day prior to such special meeting and not later than the close of business on the later of (i) the 90th day prior to such special meeting and (ii) the 10th day following the day on which public announcement is first made of the date of the special meeting and of the nominees proposed by the VMware board of directors to be elected at such meeting. In no event will the public announcement of an adjournment or postponement of a special meeting commence a new time period (or extend any time period) for the giving of a stockholder’s notice as described above.

Such stockholder’s notice must set forth the information required to be set forth in a notice nominating director candidates for election at an annual meeting of stockholders.
150

TABLE OF CONTENTS

 
Broadcom Inc.
VMware, Inc.
 
(i) specified in a notice of meeting given by or at the direction of the Broadcom board of directors, (ii) if not specified in a notice of meeting, otherwise brought before the meeting by or at the direction of the Broadcom board of directors or the chairperson of the meeting, or (iii) otherwise properly brought before the meeting by a stockholder present in person who (a)(1) was a stockholder of Broadcom both at the time of giving the notice required by the Broadcom bylaws and at the time of the meeting, (2) is entitled to vote at the meeting and (3) has complied with the notice procedures set forth in the bylaws or (b) properly made such proposal in accordance with Rule 14a-8 under the Exchange Act, which proposal has been included in the proxy statement for the annual meeting.

For business to be properly brought before an annual meeting by a stockholder, the stockholder must have given timely notice thereof in writing to the Secretary of Broadcom. To be timely, notice must be delivered to, or mailed and received at, the principal executive offices of Broadcom not less than 90 days nor more than 120 days prior to the one-year anniversary of the preceding year’s annual meeting; provided, however, that if the date of the annual meeting is more than 30 days before or more than 60 days after such anniversary date, notice by the stockholder to be timely must be so delivered, or mailed and received, not later than the 90th day prior to such annual meeting or, if later, the 10th day following the day on which public disclosure of the date of such annual meeting was first made. In no event will any adjournment or postponement of an annual meeting or the announcement thereof commence a new time period for the giving of a stockholder’s notice as described above.

Such stockholder’s notice must set forth as to (i) the stockholder of record providing the notice of business
Proxy Access for Director Nominations

The VMware bylaws do not provide for proxy access for director nominations.

Other Stockholder Proposals

The VMware bylaws provide that the proposal of business to be considered at an annual meeting may be made only (i) pursuant to VMware’s notice of meeting, (ii) by or at the direction of the VMware board of directors, (iii) by any stockholder of VMware (a) who was a stockholder of record of VMware (and, with respect to any beneficial owner, if different, on whose behalf such business is proposed are made, only if such beneficial owner was the beneficial owner of shares of VMware) both at the time the notice is delivered to, or mailed to and received by, the Secretary of VMware and on the record date for the determination of stockholders entitled to vote at the meeting, (b) who is entitled to vote at the meeting upon such business, and (c) who complies with the notice procedures set forth in the VMware bylaws or (iv) as provided in the Stockholders Agreement, dated as of November 1, 2021 by and among VMware, the MSD stockholders and the SL stockholders.

For business to be properly brought before an annual meeting by a stockholder, the stockholder must have given timely notice thereof in writing to the Secretary of VMware. To be timely, a stockholder’s notice must be delivered to, or mailed to and received by, the Secretary of VMware at VMware’s principal executive office not earlier than the close of business on the 120th day, nor later than the close of business on the 90th day, prior to the first anniversary of the preceding year’s annual meeting; provided, however, that in the event that the date of any annual meeting is more than 30 days before or more than 30 days after such anniversary date, notice by the stockholder, to be timely, must be so delivered, or mailed and received, not earlier than the close of business on the 120th day prior to such annual meeting
151

TABLE OF CONTENTS

 
Broadcom Inc.
VMware, Inc.
 
proposed to be brought before an annual meeting, (ii) the beneficial owner or beneficial owners, if different, on whose behalf the notice of the business proposed to be brought before the annual meeting is made, (iii) any participant with such stockholder in such solicitation or associate of such stockholder or beneficial owner and (iv) any other person with whom such stockholder or such beneficial owner (or any of their respective other participants in such solicitation) is acting in concert, (a) the name and address of such person (including, if applicable, the name and address that appear on Broadcom’s books and records), (b) the number of shares of each class or series of stock of Broadcom that are, directly or indirectly, owned of record or beneficially owned, (c) certain disclosable interests of each person set forth in clauses (i) - (iv) above and (d) as to each item of business that the stockholder proposes to bring before the annual meeting, (1) a brief description of the business to be brought before the annual meeting, the reasons for conducting such business at the annual meeting and any material interest in such business of each proposing person, (2) the text of the proposal or business, (3) a reasonably detailed description of all agreements, arrangements and understandings (x) between or among any of the proposing persons or (y) between or among any proposing person and any other person (including their names) in connection with the proposal of such business by such stockholder and (4) any other information relating to such item of business that would be required to be disclosed in a proxy statement or other filing required to be made in connection with solicitations of proxies in support of the business proposed to be brought before the meeting pursuant to Section 14(a) of the Exchange Act.
and not later than the close of business on the later of (1) the 90th day prior to such annual meeting and (2) the 10th day following the day on which public announcement of the date of such meeting is first made by VMware. The public announcement of an adjournment of an annual meeting will not commence a new time period (or extend any time period) for the giving of a stockholder’s notice as described above.

Such stockholder’s notice must set forth as to (i) the stockholder giving the notice of the business to be conducted at the meeting, (ii) the beneficial owner or beneficial owners, if different, on whose behalf the notice of the proposed business to be conducted at the meeting is made and (iii) any affiliates or associates of such stockholder or beneficial owner, (a) the name and address of such person (including, if applicable, the name and address that appear on VMware’s books and records), (b) the class or series and number of shares of capital stock of VMware that are, directly or indirectly, owned of record or beneficially owned by such persons, (c) certain disclosable interests of each person set forth in clauses (i) - (iii) above, and (d) as to each item of business that the stockholder proposes to bring before the annual meeting, (1) a reasonably brief description of the business desired to be brought before the meeting, (2) the text of the proposal or business, (3) the reasons for conducting such business at the meeting and (4) any material interest in such business of each person described above in clauses (i) - (iii). Additionally, the notice must include a representation that the stockholder giving the notice is a holder of record of stock of VMware entitled to vote at such meeting and intends to appear in person or by proxy at the meeting to propose such business and a representation whether any of the persons set forth in clauses (i) - (iii) above intends or is part of a group that intends (I) to deliver a proxy statement or form of proxy to holders of at least the percentage of VMware’s outstanding capital stock
152

TABLE OF CONTENTS

 
Broadcom Inc.
VMware, Inc.
 
 
required to approve or adopt the proposal or (II) otherwise to solicit proxies from stockholders in support of such proposal.
 
 
 
Special Meetings of the Stockholders
Special meetings of Broadcom’s stockholders for any purpose or purposes may be called only (i) by the Chair of the Broadcom board of directors or by the Secretary of Broadcom upon direction of the Broadcom board of directors pursuant to a resolution adopted by a majority of the total number of directors constituting the Broadcom board of directors or (ii) by the Secretary of Broadcom, following his or her receipt of one or more written demands to call a special meeting of the stockholders in accordance with the Broadcom bylaws from two or more stockholders of Broadcom who hold, in the aggregate, at least ten percent of the voting power of the outstanding shares of Broadcom. The notice of a special meeting must state the purpose or purposes of the special meeting, and the business to be conducted at the special meeting must be limited to the purpose or purposes stated in the notice.
Special meetings of VMware’s stockholders may be called only by (i) the Chairman of the VMware board of directors or (ii) the VMware board of directors or the Secretary of VMware pursuant to a resolution adopted by a majority of directors then in office. No business other than that stated in the notice of a special meeting of stockholders may be transacted at such special meeting.
 
 
Quorum
Under the Broadcom bylaws, unless otherwise provided by law or the Broadcom charter, the holders of a majority in voting power of the stock issued and outstanding and entitled to vote, present in person, or by remote communication, if applicable, or represented by proxy, will constitute a quorum for the transaction of business at all meetings of Broadcom’s stockholders; provided, that in no event may a quorum consist of less than a majority of the shares entitled to vote at any such meeting of the stockholders.
Under the VMware bylaws, except as otherwise provided by law or by the VMware charter, the holders of shares of then-outstanding capital stock of VMware representing a majority of the then- outstanding shares entitled to vote generally at a meeting of stockholders, represented in person or by proxy, will constitute a quorum at a meeting of stockholders, except that when specified business is to be voted on by a class or series of stock voting as a separate class or series, the holders of a majority of the then-outstanding shares of such class or series will constitute a quorum of such class or series for the transaction of such business.
 
 
 
Written Consent by Stockholders
Under the Broadcom charter, any action required or permitted to be taken by Broadcom’s stockholders must be effected at a duly called annual or special meeting of Broadcom’s stockholders and may not be effected by written consent in lieu of a meeting.
Under the VMware charter, no action that is required or permitted to be taken by VMware’s stockholders may be effected by consent of such stockholders in lieu of a meeting of VMware’s stockholders.
 
 
 
153

TABLE OF CONTENTS

 
Broadcom Inc.
VMware, Inc.
Business Combinations
Section 203 of the DGCL generally provides that, if a person acquires 15% or more of the voting stock of a Delaware corporation without the prior approval of the board of directors of that corporation, such person may not engage in certain transactions with the corporation for a period of three years, with certain exceptions. A Delaware corporation may elect in its certificate of incorporation or bylaws not to be governed by Section 203. The Broadcom charter and the Broadcom bylaws do not include such an election.
Section 203 of the DGCL generally provides that, if a person acquires 15% or more of the voting stock of a Delaware corporation without the prior approval of the board of directors of that corporation, such person may not engage in certain transactions with the corporation for a period of three years, with certain exceptions. A Delaware corporation may elect in its certificate of incorporation or bylaws not to be governed by Section 203. The VMware charter and the VMware bylaws do not include such an election.
 
 
 
Limitations of Personal Liability of Directors
The Broadcom charter provides that to the maximum extent permitted by Delaware law, directors will not be personally liable to Broadcom or its stockholders for monetary damages for breach of fiduciary duty as directors. Consequently, directors are not personally liable to Broadcom or its stockholders for monetary damages for any breach of fiduciary duties as directors, except for liability (i) for any breach of the director’s duty of loyalty to Broadcom or its stockholders, (ii) for acts or omissions not in good faith or which involved intentional misconduct or a knowing violation of law, (iii) under Section 174 of the DGCL, or (iv) for any transaction from which the director derived an improper personal benefit.
The VMware charter provides that directors will not be liable to VMware or its stockholders for monetary damages for breach of fiduciary duty as directors, except to the extent such exemption from liability or limitation thereof is not permitted under the DGCL. Consequently, directors are not personally liable to VMware or its stockholders for monetary damages for breach of fiduciary duty, except for liability (i) for any breach of the director’s duty of loyalty to VMware or its stockholders, (ii) for acts or omissions not in good faith or which involved intentional misconduct or a knowing violation of law, (iii) under Section 174 of the DGCL, or (iv) for any transaction from which the director derived an improper personal benefit.

If the charter amendment is adopted, in addition to the foregoing provision, the VMware charter will provide that officers will not be liable to VMware or its stockholders for monetary damages for breach of fiduciary duty as officers, except to the extent such exemption from liability or limitation thereof is not permitted under the DGCL. Consequently, officers would not be personally liable to VMware or its stockholders for monetary damages for breach of fiduciary duty, except for liability (i) for any breach of the officer’s duty of loyalty to VMware or its stockholders, (ii) for acts or omissions not in good faith or which involved intentional misconduct or a knowing
154

TABLE OF CONTENTS

 
Broadcom Inc.
VMware, Inc.
 
 
violation of law, (iii) for any transaction from which the officer derived an improper personal benefit or (iv) in any action brought by or in the right of VMware.
 
 
 
Indemnification
The Broadcom charter provides that Broadcom will indemnify and hold harmless any director or officer of Broadcom who was or is made or is threatened to be made a party or is otherwise involved in any action, suit or proceeding, whether civil, criminal, administrative or investigative (a “Proceeding”) by reason of the fact that he or she, or an entity for whom he or she is the legal representative, is or was a director or officer of Broadcom or, while serving as a director or officer of Broadcom, is or was serving at the request of Broadcom as a director, officer, employee or agent of another corporation or of a partnership, joint venture, trust, enterprise or non-profit entity, including service with respect to employee benefit plans, against all liability and loss suffered and expenses reasonably incurred by such person in connection with any such Proceeding to the fullest extent permitted by the DGCL, except for liability (i) for any breach of a director’s loyalty to the corporation or its stockholders, (ii) for acts or omissions not in good faith or which involve intentional misconduct or a knowing violation of law, (iii) under Section 174 of the DGCL (relating to the liability of directors for unlawful payment of a dividend or an unlawful stock purchase or redemption) or (iv) for any transaction from which the director derived an improper personal benefit.

Broadcom maintains insurance covering its directors and officers against certain liabilities incurred by them in their capacities as such.
The VMware charter provides that VMware will indemnify and hold harmless, to the fullest extent permitted by applicable law, any person who was or is made or is threatened to be made a party or is otherwise involved in any action, suit or proceeding, whether civil, criminal, administrative or investigative (a “Proceeding”), by reason of the fact that he or she, or a person for whom he or she is the legal representative, is or was a director or officer of VMware, or has or had agreed to become a director of VMware, or, while a director or officer of VMware, is or was serving at the request of VMware as a director, officer, employee or agent of another corporation or of a limited liability company, partnership, joint venture, trust, enterprise or nonprofit entity, including service with respect to employee benefit plans, whether the basis of such Proceeding is alleged action in an official capacity as a director, officer, employee or agent or in any other capacity while serving as a director, officer, employee or agent, against all liability and loss suffered and expenses reasonably incurred by person in connection therewith.

VMware maintains insurance covering its directors and officers against certain liabilities incurred by them in their capacities as such.
 
 
 
Amendments to the Certificate of Incorporation
The Broadcom charter provides that the provisions of the Broadcom charter may be amended, altered, changed or repealed, and other provisions authorized in accordance with the laws of the State of Delaware. Under Section 242 of the
The VMware charter provides that VMware reserves the right to amend and repeal any of the provisions contained in the VMware charter in the manner prescribed by the laws of the State of Delaware; provided, however, that,
155

TABLE OF CONTENTS

 
Broadcom Inc.
VMware, Inc.
 
DGCL, a proposed amendment to the certificate of incorporation of a corporation must be approved by the affirmative vote of a majority of the outstanding stock entitled to vote thereon and a majority of the outstanding stock of each class entitled to vote thereon as a class.
notwithstanding any other provision of the VMware charter or the VMware bylaws, and in addition to any vote required by applicable law, the affirmative vote of the holders of at least 67% of the votes entitled to be cast thereon is be required to adopt, amend, alter or repeal any provision part of Article V (Board of Directors), Article VII (Amendment of Bylaws and Certificate of Incorporation) and Article VIII (Limitations on Liability and Indemnification) of the VMware charter in a manner inconsistent with the purpose and intent of such Articles.
 
 
 
Amendments to the Bylaws
The Broadcom board of directors is expressly empowered to adopt, amend or repeal the Broadcom bylaws or waive the observance of any bylaw (either generally or in a particular instance, and either retroactively or prospectively). Broadcom’s stockholders also have power to adopt, amend or repeal the Broadcom bylaws or waive the observance of any bylaw (either generally or in a particular instance, and either retrospectively or prospectively); provided, however, that, in addition to any vote of the holders of any class or series of stock of Broadcom required by law or by the Broadcom charter, such action by stockholders requires the affirmative vote of the holders of at least a majority of the voting power of all the then-outstanding shares of voting stock of Broadcom with the power to vote at an election of directors, voting together as a single class.
The VMware bylaws may be altered, amended or repealed, or a new bylaw may be adopted, by the VMware board of directors. VMware’s stockholders also have the power to alter, amend or repeal any provision of the VMware bylaws, or to adopt any new bylaw; provided that, notwithstanding any other provision of the VMware bylaws or any provision of law that might otherwise permit a lesser vote or no vote, the affirmative vote of the holders of shares representing a majority of the votes entitled to be cast by the holders of VMware common stock is required for VMware’s stockholders to alter, amend or repeal any provision of the VMware bylaws, or to adopt any new bylaw; provided, however, that the affirmative vote of the holders of shares representing at least 67% of votes entitled to be cast thereon is required for VMware’s stockholders to alter, amend, repeal or adopt any bylaw inconsistent with the following provisions of the VMware bylaws: Sections 2.1 (Annual Meeting), 2.2 (Special Meeting), 2.4 (Notice of Meeting), 2.5 (Quorum and Adjournment), 2.6 (Conduct of Business), 2.8 (Notice of Stockholder Business and Nominations), 2.9 (Required Vote), and 2.11 (Stockholder Action by Written Consent) of Article II (Stockholders), Sections 3.1 (General Powers), 3.2 (Number, Tenure, Qualifications and Election of Directors), 3.9 (Vacancies) and 3.11 (Removal) of Article III (Board of Directors), Section 6.9 (Indemnification and Insurance) of Article VI
156

TABLE OF CONTENTS

 
Broadcom Inc.
VMware, Inc.
 
 
(Miscellaneous Provisions) and Section 8.1 (Amendments) of Article VIII (Amendments) or in each case, any successor provision (including, without limitation, any such article or section as renumbered as a result of any amendment, alteration, change, repeal or adoption of any other bylaw).
 
 
 
Forum Selection
The Broadcom charter and bylaws provide that unless Broadcom consents in writing to the selection of an alternative forum, the Court of Chancery of the State of Delaware (or, in the event that the Chancery Court does not have jurisdiction, the federal district court for the District of Delaware or other state courts of the State of Delaware) will, to the fullest extent permitted by law, be the sole and exclusive forum for (a) any derivative action or proceeding brought on behalf of Broadcom, (b) any action asserting a claim of breach of a fiduciary duty owed by any director, officer or stockholder of Broadcom to Broadcom or to Broadcom’s stockholders, (c) any action arising pursuant to any provision of the DGCL or the Broadcom charter or the Broadcom bylaws (as either may be amended from time to time) or (d) any action asserting a claim against Broadcom governed by the internal affairs doctrine. If any action the subject matter of which is within the scope of the preceding sentence is filed in a court other than a court located within the State of Delaware in the name of any stockholder, such stockholder will be deemed to have consented to (i) the personal jurisdiction of the state and federal courts located within the State of Delaware in connection with any action brought in any such court to enforce the preceding sentence and (ii) having service of process made upon such stockholder in any such action by service upon such stockholder’s counsel in the action filed in a court other than a court located within the State of Delaware as agent for such stockholder.
The VMware bylaws provide that unless VMware consents in writing to the selection of any alternative forum, the Court of Chancery of the State of Delaware will, to the fullest extent permitted by law, be the sole and exclusive forum for (a) any derivative action or proceeding brought on behalf of VMware, (b) any action asserting a claim of breach of a fiduciary duty owed by, or other wrongdoing by, any director, officer, employee or stockholder of VMware to VMware or VMware’s stockholders, (c) any action asserting a claim arising pursuant to any provision of the DGCL or as to which the DGCL confers jurisdiction on the Court of Chancery of the State of Delaware or (d) any action asserting a claim governed by the internal affairs doctrine.
157

TABLE OF CONTENTS

 INFORMATION ABOUT THE VMWARE BENEFICIAL OWNERS
The following table sets forth information, as of September 30, 2022, about the beneficial ownership of VMware common stock held by (i) each person who is known to own beneficially more than 5% of VMware common stock, (ii) each VMware director, (iii) each VMware named executive officer and (iv) all directors and executive officers of VMware as a group.
Applicable percentage ownership is based on 424,475,071 shares of VMware common stock outstanding as of September 30, 2022.
Name of Beneficial Owner
VMware Common Stock
Beneficially Owned (#)
Outstanding
Common Stock (%)
Principal Stockholders:
 
 
MSD stockholders(1)
169,278,015
39.9
SL stockholders(2)
42,050,818
9.9
Other 5% Beneficial Owners:
 
 
Dodge & Cox(3)
25,453,582
6.0
Other Directors and Executive Officers:
 
 
Nicole Anasenes(4)
*
Anthony Bates(5)
16,835
*
Marianne Brown(6)
*
Michael Brown(7)
22,837
*
Jean-Pierre Brulard(8)
10,857
*
Kenneth Denman(9)
*
Sumit Dhawan(10)
15,118
*
Egon Durban
*
Karen Dykstra(11)
13,705
*
Amy Fliegelman Olli(12)
8,063
*
Patrick Gelsinger(13)
437,144
*
Sanjay Poonen(14)
172,877
*
Raghu Raghuram(15)
238,682
*
Zane Rowe(16)
82,647
*
Paul Sagan(17)
20,710
*
All directors and executive officers as a group (14 persons)(18)
169,707,469
40.0
*
Less than 1%
(1)
Information concerning the MSD stockholders is based solely on a Schedule 13D/A filed by Mr. Dell with the SEC on November 2, 2021, as amended by a Schedule 13D/A filed on May 27, 2022. Mr. Dell owns 155,005,746 shares of VMware common stock and has sole voting and dispositive power over these shares. The above figure also includes 14,272,269 shares of VMware common stock beneficially owned by the Susan Lieberman Dell Separate Property Trust, as to which Mr. Dell disclaims beneficial ownership. The address for Mr. Dell is c/o Dell Technologies, One Dell Way, Round Rock, Texas 78682.
(2)
Information concerning the SL stockholders is based solely on a Schedule 13D filed with the SEC on November 3, 2021, as amended by a Schedule 13D/A filed on May 26, 2022, reporting SL stockholders as the beneficial owners of an aggregate 42,050,818 shares of VMware common stock. The shares of VMware common stock consist of 16,133,485 shares held by SL SPV-2, L.P (referred to as SPV-2), 16,561,833 shares held by Silver Lake Partners IV, L.P. (referred to as SLP IV), 8,964,898 shares held by Silver Lake Partners V DE (AIV), L.P. (referred to as SLP V), 243,679 shares held by Silver Lake Technology Investors IV, L.P. (referred to as SLTI IV), 109,885 shares held by Silver Lake Technology Investors V, L.P. (referred to as SLTI V) and 37,038 shares held by Silver Lake Group, L.L.C. (referred to as SLG). The general partner of SPV-2 is SLTA SPV-2, L.P. (referred to as SLTA GP) and the general partner of SLTA GP is SLTA SPV-2 (GP), L.L.C. (referred to as SLTA SPV GP). The general partner of each of SLP IV and SLTI IV is Silver Lake Technology Associates IV, L.P. (referred to as SLTA IV), and the general partner of SLTA IV is SLTA IV (GP), L.L.C. (referred to as SLTA IV GP). The general partner of each of SLP V and SLTI V is Silver Lake Technology Associates V, L.P. (referred to as SLTA V), and the general partner of SLTA V is SLTA V (GP), L.L.C. (referred to as SLTA V GP). The managing member of each of SLTA SPV GP, SLTA IV GP and SLTA V GP is SLG. SLG may be deemed to have beneficial ownership of the securities held by the SL stockholders. The managing members of Silver Lake are Egon Durban, also a VMware director, Kenneth Hao, Gregory Mondre and Joseph Osnoss. Mr. Durban disclaims beneficial ownership of all shares of VMware common stock held by the SL stockholders. The address of each of the SL stockholders is c/o Silver Lake, 2775 Sand Hill Road, Suite 100, Menlo Park, CA 94025.
(3)
Based solely upon a Schedule 13G/A filed with the SEC on February 14, 2022 by Dodge & Cox. According to the Schedule 13G/A, Dodge & Cox has sole dispositive power over these shares and sole voting power of 24,303,033 of these shares. The address for Dodge & Cox is 555 California Street, 40th Floor, San Francisco, CA 94104.
158

TABLE OF CONTENTS

(4)
Excludes 437 shares of VMware common stock subject to VMware restricted stock unit awards that have vested and 568 shares of common stock issuable under VMware restricted stock unit awards that will vest within 60 days of September 30, 2022, for which, at the director’s election, settlement has been deferred to future years pursuant to a VMware board-approved program.
(5)
Includes 568 shares of VMware common stock issuable under VMware restricted stock unit awards that will vest within 60 days of September 30, 2022.
(6)
Excludes 5,629 shares of VMware common stock subject to VMware restricted stock unit awards that have vested and 568 shares of common stock issuable under VMware restricted stock unit awards that will vest within 60 days of September 30, 2022, for which, at the director’s election, settlement has been deferred to future years pursuant to a VMware board-approved program.
(7)
Includes 568 shares of VMware common stock issuable under VMware restricted stock unit awards that will vest within 60 days of September 30, 2022.
(8)
Includes 10,857 shares of VMware common stock issuable under VMware restricted stock unit awards that will vest within 60 days of September 30, 2022.
(9)
Excludes 3,164 shares of VMware common stock subject to VMware restricted stock unit awards that have vested and 568 shares of common stock issuable under VMware restricted stock unit awards that will vest within 60 days of September 30, 2022, for which, at the director’s election, settlement has been deferred to future years pursuant to a VMware board-approved program.
(10)
Includes 1,269 shares of VMware common stock issuable under VMware restricted stock unit awards that will vest within 60 days of September 30, 2022.
(11)
Excludes 3,609 shares of VMware common stock subject to VMware restricted stock unit awards that have vested and 568 shares of common stock issuable under VMware restricted stock unit awards that will vest within 60 days of September 30, 2022, for which, at the director’s election, settlement has been deferred to future years pursuant to a VMware board-approved program.
(12)
Includes 7,512 shares of VMware common stock issuable under VMware restricted stock unit awards that will vest within 60 days of September 30, 2022.
(13)
Mr. Gelsinger resigned his position as Chief Executive Officer of VMware effective February 12, 2021 and resigned from the VMware board effective April 21, 2021. Amounts include 67,013 shares of VMware common stock held in grantor retained annuity trusts (referred to as a GRAT) and 103,958 shares of VMware common stock held in four irrevocable trusts for the benefit of members of his immediate family of which Mr. Gelsinger is the sole trustee.
(14)
Mr. Poonen resigned his position as Chief Operating Officer of VMware, Customer Operations effective May 11, 2021. Information concerning Mr. Poonen is based solely on VMware’s records as of September 7, 2021.
(15)
Includes 21,500 shares of VMware common stock held in the name of Mr. Raghuram’s spouse, 41,000 shares of VMware common stock held in an irrevocable trust for the sole benefit of his spouse, 23,321 shares of VMware common stock held in a GRAT and 7,359 shares of common stock issuable under VMware restricted stock unit awards that will vest within 60 days of September 30, 2022. 
(16)
Includes 15,430 shares of VMware common stock issuable under VMware restricted stock unit awards that will vest within 60 days of September 30, 2022.
(17)
Includes 568 shares of VMware common stock issuable under VMware restricted stock unit awards that will vest within 60 days of September 30, 2022.
(18)
Includes 44,131 shares of VMware common stock issuable to all those who are VMware executive officers and directors as of September 30, 2022, as a group, under VMware restricted stock units that will vest within 60 days of September 30, 2022.
159

TABLE OF CONTENTS

APPRAISAL RIGHTS OF VMWARE STOCKHOLDERS
General. Holders of VMware common stock will become holders of Holdco common stock as a result of the first merger. Holders of VMware common stock will not have appraisal rights under Section 262 of the DGCL in connection with the first merger. The holders of Holdco common stock will be entitled to appraisal rights under Section 262 of the DGCL in connection with the second merger.
If you hold one or more shares of VMware common stock, you are entitled to appraisal rights under Delaware law and have the right to have your shares appraised by the Delaware Court of Chancery and receive the “fair value” of such shares (exclusive of any element of value arising from the accomplishment or expectation of the merger) as of completion of the second merger in place of the merger consideration, as determined by the court, if you strictly comply with the procedures specified in Section 262 of the DGCL. Any such VMware stockholder awarded “fair value” for its, his or her shares by the court would receive payment of that fair value in cash, together with interest, if any, in lieu of the right to receive the merger consideration.
The following discussion is not a full summary of the law pertaining to appraisal rights under the DGCL and is qualified in its entirety by the full text of Section 262 of the DGCL that is attached to this proxy statement/prospectus as Annex F. All references in Section 262 of the DGCL and in this summary to a “stockholder” are to the record holder of the shares of VMware common stock. The following discussion does not constitute any legal or other advice, nor does it constitute a recommendation that you exercise your rights to seek appraisal under Section 262 of the DGCL.
Under Section 262 of the DGCL, when a merger is submitted for approval at a meeting of stockholders as in the case of approval of the merger agreement proposal, VMware, not less than 20 days prior to the meeting, must notify each stockholder who was a VMware stockholder on the record date for notice of such meeting with respect to shares for which appraisal rights are available, that appraisal rights are available and include in the notice a copy of Section 262 of the DGCL. This proxy statement/prospectus constitutes the required notice, and the copy of Section 262 of the DGCL is attached to this proxy statement/prospectus as Annex F. A holder of VMware common stock who wishes to exercise appraisal rights or who wishes to preserve the right to do so should review the following discussion and Annex F carefully and consult with legal advisors. Failure to strictly comply with the procedures of Section 262 of the DGCL in a timely and proper manner may result in the loss of appraisal rights under the DGCL. A stockholder who loses his, her or its appraisal rights will be entitled to receive the merger consideration.
How to Exercise and Perfect Your Appraisal Rights. VMware stockholders wishing to exercise the rights to seek an appraisal of their shares must do ALL of the following:
you must not vote in favor of approval of the merger agreement proposal. Because a proxy that is signed and submitted but does not otherwise contain voting instructions will, unless revoked, be voted in favor of approval of the merger agreement proposal, if you submit a proxy and wish to exercise your appraisal rights, you must instruct the proxy to vote your shares against approval of the merger agreement proposal or abstain from voting your shares on the approval of the merger agreement proposal;
you must deliver to VMware a written demand for appraisal before the vote on the approval of the merger agreement proposal at the special meeting and be a stockholder of record at the time of the making of such demand;
you must continuously hold the shares from the date of making the demand through the effective time of the second merger; and
you or the surviving company in the third merger (or any other stockholder that has properly demanded appraisal rights and is otherwise entitled to appraisal rights) must file a petition in the Delaware Court of Chancery requesting a determination of the fair value of the shares within 120 days after the effective time of the second merger. The surviving company is under no obligation to file any such petition in the Delaware Court of Chancery and has no intention of doing so. Accordingly, it is the obligation of the VMware stockholders to initiate all necessary action to perfect their appraisal rights in respect of shares of VMware common stock within the time prescribed in Section 262 of the DGCL.
160

TABLE OF CONTENTS

Voting, virtually or by proxy, against, abstaining from voting on or failing to vote on the approval of the merger agreement proposal will not constitute a written demand for appraisal as required by Section 262 of the DGCL. The written demand for appraisal must be in addition to and separate from any proxy or vote.
Who May Exercise Appraisal Rights. A demand for appraisal must be executed by or on behalf of the stockholder of record. The demand should set forth, fully and correctly, the stockholder’s name as it appears on the stock certificates (or in the stock ledger). The demand must reasonably inform VMware of the identity of the stockholder and that the stockholder intends to demand appraisal of his, her or its common stock. Non-record owners may not directly make appraisal demands to VMware. The non-record owner must, in such cases, have the owner of record, such as a bank, brokerage firm or other nominee, submit the required demand in respect of those shares of common stock. A record owner, such as a bank, brokerage firm or other nominee, who holds shares of VMware common stock as a nominee for others, may exercise appraisal rights with respect to the shares of VMware common stock held for one or more non-record owners, while not exercising this right for other non-record owners. In that case, the written demand should state the number of shares of VMware common stock as to which appraisal is sought. Where no number of shares of VMware common stock is expressly mentioned, the demand will be presumed to cover all shares of VMware common stock held in the name of the record owner.
IF YOU HOLD YOUR SHARES IN BANK OR BROKERAGE ACCOUNTS OR OTHER NOMINEE FORMS, AND YOU WISH TO EXERCISE APPRAISAL RIGHTS, YOU SHOULD CONSULT WITH YOUR BANK, BROKERAGE FIRM OR OTHER NOMINEE, AS APPLICABLE, TO DETERMINE THE APPROPRIATE PROCEDURES FOR THE BANK, BROKERAGE FIRM OR OTHER NOMINEE TO MAKE A DEMAND FOR APPRAISAL OF THOSE SHARES. IF YOU HAVE A BENEFICIAL INTEREST IN SHARES HELD OF RECORD IN THE NAME OF ANOTHER PERSON, SUCH AS A BANK, BROKERAGE FIRM OR OTHER NOMINEE, YOU MUST ACT PROMPTLY TO CAUSE THE RECORD HOLDER TO FOLLOW PROPERLY AND IN A TIMELY MANNER THE STEPS NECESSARY TO PERFECT YOUR APPRAISAL RIGHTS.
If you own shares of VMware common stock jointly with one or more other persons, as in a joint tenancy or tenancy in common, demand for appraisal must be executed by or for you and all other joint owners. An authorized agent, including an agent for two or more joint owners, may execute the demand for appraisal for a stockholder of record; however, the agent must identify the record owner and expressly disclose the fact that, in making the demand, such person is acting as agent for the record owner. If you hold shares of VMware common stock through a broker who in turn holds the shares through a central securities depository nominee such as Cede & Co., a demand for appraisal of such shares must be made by or on behalf of the depository nominee and must identify the depository nominee as record holder.
If you elect to exercise appraisal rights under Section 262 of the DGCL, you should mail or deliver a written demand, executed as set forth above, to:
VMWARE, INC.
3401 Hillview Ave
Palo Alto, California 94304
(650) 427-5000
Attention: Office of the Secretary
Actions After Completion of the second merger. If the second merger is consummated, the surviving company in the third merger will give written notice that the second merger has become effective within 10 days after the effective time of the second merger to each stockholder that did not vote in favor of the merger agreement and delivered a written demand for appraisal in accordance with Section 262 of the DGCL. At any time within 60 days after the effective time of the second merger, any stockholder that did not commence an appraisal proceeding or join in such a proceeding as a named party will have the right to withdraw such demand and to accept the merger consideration in accordance with the merger agreement for his, her or its shares of common stock. Within 120 days after the effective time of the second merger, but not later, any stockholder that has complied with the requirements of Section 262 of the DGCL, or the surviving company in the third merger may commence an appraisal proceeding by filing a petition in the Delaware Court of Chancery, with a copy served on the surviving company in the third merger in the case of a petition filed by a stockholder, demanding a determination of the value of the shares of VMware common stock held by all such stockholders. The surviving company in the third merger is under no obligation to file an appraisal petition and has no intention of doing so.
161

TABLE OF CONTENTS

If you desire to have your shares appraised and have otherwise complied with the requirements of Section 262 of the DGCL, you should initiate any petitions necessary for the perfection of your appraisal rights within the time periods and in the manner prescribed in Section 262 of the DGCL.
Within 120 days after the effective time of the second merger, any stockholder that has complied with the provisions of Section 262 of the DGCL will be entitled to receive from the surviving company in the third merger, upon written request, a statement setting forth the aggregate number of shares not voted in favor of the approval of the merger agreement proposal and with respect to which VMware has received demands for appraisal, and the aggregate number of holders of those shares. The surviving company in the third merger must mail this statement within the later of 10 days of receipt by the surviving company in the third merger of the request therefor or 10 days after expiration of the period for delivery of demands for appraisal. If you are the non-record owner of shares of stock held in a voting trust or by a nominee on your behalf, you may, in your own name, file an appraisal petition or request from the surviving company in the third merger the statement described in this paragraph.
If a petition for appraisal is duly filed, and a copy of the petition is delivered to the surviving company in the third merger, the surviving company in the third merger will then be obligated, within 20 days after receiving service of a copy of the petition, to provide the Delaware Register in Chancery with a duly verified list containing the names and addresses of all holders who have demanded an appraisal of their shares. The Delaware Court of Chancery will then determine which stockholders are entitled to appraisal rights and may require the stockholders demanding appraisal who hold certificated shares to submit their stock certificates to the Register in Chancery for notation thereon of the pendency of the appraisal proceedings and the Delaware Court of Chancery may dismiss the proceedings as to any stockholder who fails to comply with this direction. Where proceedings are not dismissed or the demand for appraisal is not successfully withdrawn, the appraisal proceeding will be conducted as to the shares of VMware common stock owned by such stockholders in accordance with the rules of the Delaware Court of Chancery, including any rules specifically governing appraisal proceedings. The Delaware Court of Chancery will thereafter determine the fair value of the shares of VMware common stock at the effective time of the second merger held by all stockholders who have properly perfected appraisal rights, exclusive of any element of value arising from the accomplishment or expectation of the second merger. Unless the Delaware Court of Chancery in its discretion determines otherwise for good cause shown, interest from the effective time of the second merger through the date of payment of the judgment will be compounded quarterly and will accrue at 5% over the Federal Reserve discount rate (including any surcharge) as established from time to time during the period between the effective time of the second merger and the date of payment of the judgment. When the value is determined, the Delaware Court of Chancery will direct the payment of such value, with interest thereon, if any, to the stockholders entitled to receive the same, upon surrender by such stockholders of their stock certificates or, in the case of book-entry shares, forthwith.
In determining the fair value, the Delaware Court of Chancery is required to take into account all relevant factors. In Weinberger v. UOP, Inc., the Delaware Supreme Court discussed the factors that could be considered in determining fair value in an appraisal proceeding, stating that “proof of value by any techniques or methods which are generally considered acceptable in the financial community and otherwise admissible in court” should be considered and that “[f]air price obviously requires consideration of all relevant factors involving the value of a company.” The Delaware Supreme Court has stated that, in making this determination of fair value, the court must consider market value, asset value, dividends, earnings prospects, the nature of the enterprise and any other factors which could be ascertained as of the date of the merger which throw any light on future prospects of the merged corporation. Section 262 of the DGCL provides that fair value is to be “exclusive of any element of value arising from the accomplishment or expectation of the merger.” In Cede & Co. v. Technicolor, Inc., the Delaware Supreme Court stated that such exclusion is a “narrow exclusion [that] does not encompass known elements of value,” but which rather applies only to the speculative elements of value arising from such accomplishment or expectation. In Weinberger, the Delaware Supreme Court construed Section 262 of the DGCL to mean that “elements of future value, including the nature of the enterprise, which are known or susceptible of proof as of the date of the merger and not the product of speculation, may be considered.” An opinion of an investment banking firm as to the fairness from a financial point of view of the consideration payable in a merger is not an opinion as to, and does not in any manner address, fair value under Section 262 of the DGCL. The fair value of your shares as determined under Section 262 of the DGCL could be greater than, the same as, or less than the value of the merger consideration. Broadcom and the surviving company in the third merger do
162

TABLE OF CONTENTS

not anticipate offering more than the merger consideration to any stockholder exercising appraisal rights and reserve the right to assert, in any appraisal proceeding, that, for purposes of Section 262, the “fair value” of a share of VMware common stock is less than the merger consideration.
If no party files a petition for appraisal within 120 days after the effective time of the second merger, then all stockholders will lose the right to an appraisal, and will instead receive the merger consideration described in the merger agreement, without interest thereon.
The Delaware Court of Chancery may determine the costs of the appraisal proceeding and may tax those costs against the parties as the Delaware Court of Chancery deems to be equitable under the circumstances. However, costs do not include attorneys and expert witness fees. Each stockholder is responsible for its own attorneys and expert witnesses expenses, although, upon application of a stockholder, the Delaware Court of Chancery may order all or a portion of the expenses incurred by any stockholder in connection with the appraisal proceeding, including reasonable attorneys’ fees and the fees and expenses of experts, to be charged pro rata against the value of all shares entitled to appraisal.
Any stockholder that has duly demanded an appraisal in compliance with Section 262 of the DGCL will not, after the effective time of the second merger, be entitled to vote the VMware shares subject to that demand for any purpose or receive any dividends or other distributions on those shares, except dividends or other distributions payable to holders of record of VMware shares as of a record date prior to the effective time of the second merger.
Any stockholder that has not commenced an appraisal proceeding or joined such a proceeding as a named party may withdraw a demand for appraisal and accept the merger consideration by delivering a written withdrawal of the demand for appraisal to the surviving corporation, except that any attempt to withdraw made more than 60 days after the effective time of the second merger will require written approval of the surviving company in the third merger. No appraisal proceeding in the Delaware Court of Chancery will be dismissed as to any stockholder without the approval of the Delaware Court of Chancery and such approval may be conditioned on the terms the Delaware Court of Chancery deems just, provided, however, that this provision will not affect the right of any stockholder who has not commenced an appraisal proceeding or joined such proceeding as a named party to withdraw such stockholder’s demand for appraisal and to accept the terms offered in the second merger within 60 days after the effective time of the second merger. If you fail to perfect, successfully withdraw or lose the appraisal right, your shares will be converted into the right to receive the merger consideration, without interest thereon.
Failure to follow the steps required by Section 262 of the DGCL for perfecting appraisal rights may result in the loss of appraisal rights. In that event, you will be entitled to receive the merger consideration for your shares in accordance with the merger agreement. In view of the complexity of the provisions of Section 262 of the DGCL, if you are a VMware stockholder and are considering exercising your appraisal rights under the DGCL, you should consult your own legal advisor.
THE PROCESS OF DEMANDING AND EXERCISING APPRAISAL RIGHTS REQUIRES STRICT COMPLIANCE WITH TECHNICAL PREREQUISITES. IF YOU WISH TO EXERCISE YOUR APPRAISAL RIGHTS, YOU SHOULD CONSULT WITH YOUR OWN LEGAL COUNSEL IN CONNECTION WITH COMPLIANCE UNDER SECTION 262 OF THE DGCL. TO THE EXTENT THERE ARE ANY INCONSISTENCIES BETWEEN THE FOREGOING SUMMARY AND SECTION 262 OF THE DGCL, THE DGCL WILL GOVERN.
163

TABLE OF CONTENTS

LEGAL MATTERS
The legality of the shares of Broadcom common stock issuable in the second merger will be passed upon for Broadcom by Wachtell Lipton.
164

TABLE OF CONTENTS

EXPERTS
VMware
The financial statements and management’s assessment of the effectiveness of internal control over financial reporting (which is included in Management’s Report on Internal Control over Financial Reporting) incorporated in this proxy statement/prospectus by reference to the Annual Report on Form 10-K of VMware for the year ended January 28, 2022 have been so incorporated in reliance on the report of PricewaterhouseCoopers LLP, an independent registered public accounting firm, given on the authority of said firm as experts in auditing and accounting.
Broadcom
The financial statements and management’s assessment of the effectiveness of internal control over financial reporting (which is included in Management’s Report on Internal Control over Financial Reporting) incorporated in this proxy statement/prospectus by reference to the Annual Report on Form 10-K of Broadcom for the year ended October 31, 2021 have been so incorporated in reliance on the report of PricewaterhouseCoopers LLP, an independent registered public accounting firm, given on the authority of said firm as experts in auditing and accounting.
165

TABLE OF CONTENTS

VMWARE STOCKHOLDER PROPOSALS
If the merger agreement is adopted and the transactions are completed, VMware will become a wholly owned subsidiary of Broadcom, and, consequently, there will be no annual meeting of VMware stockholders in 2023 or thereafter. If the merger agreement is not adopted or the transactions are not completed for any reason, VMware will hold an annual meeting of its stockholders in 2023.
To be eligible for inclusion in VMware’s proxy statement for the 2023 annual meeting of stockholders, stockholder proposals must be received at VMware’s principal executive offices no later than January 27, 2023. Any stockholder who wishes to bring a proposal or nominate a person for election to the VMware board of directors at the 2023 annual meeting must provide written notice of the proposal or nomination to the attention of VMware’s Secretary, Legal Department, on or after March 14, 2023 and no later than April 13, 2023. In addition to satisfying the foregoing requirements under VMware’s bylaws, to comply with the universal proxy rules under the Exchange Act, stockholders who intend to solicit proxies in support of director nominees other than VMware’s nominees must provide notice that sets forth the information required by Rule 14a-19 under the Exchange Act no later than May 15, 2023. Stockholder proposals should be addressed to: VMware, Inc. Legal Department, 3401 Hillview Avenue, Palo Alto, California 94304.
Stockholders are also advised to review VMware’s bylaws, which contain additional requirements about advance notice of stockholder proposals and director nominations. A copy of the full text of the bylaw provisions discussed above may be obtained from the Governance subsection of the Investor Relations page of VMware’s website at ir.vmware.com. VMware’s bylaws are also on file with the SEC and are available through its website at sec.gov.
166

TABLE OF CONTENTS

HOUSEHOLDING OF PROXY STATEMENT/PROSPECTUS
The SEC has adopted rules that permit companies and intermediaries such as brokers to satisfy delivery requirements for proxy statements and annual reports with respect to two or more stockholders sharing the same address by delivering a single proxy statement or annual report, as applicable, addressed to those stockholders. As permitted by the Exchange Act, only one copy of this proxy statement/prospectus is being delivered to stockholders residing at the same address, unless stockholders have notified VMware whose shares they hold of their desire to receive multiple copies of this proxy statement/prospectus. This process, which is commonly referred to as “householding,” potentially provides extra convenience for stockholders and cost savings for companies.
Two or more stockholders sharing an address can request delivery of a single copy of VMware’s annual disclosure documents and this proxy statement/prospectus if they are receiving multiple copies by calling Broadridge Financial Solutions, Inc. at (866) 540-7095 or writing to them at Broadridge Financial Solutions, Inc., Householding Department, 51 Mercedes Way, Edgewood, New York 11717. In the same way, two or more stockholders sharing an address and receiving only a single copy of VMware’s annual disclosure documents and this proxy statement/prospectus can request to each receive a separate copy of the disclosure documents. If a broker or other nominee holds your shares, please contact Broadridge Financial Solutions, Inc. at the telephone number and address above and inform them of your request. You may also contact your broker or nominee to make such a request. Please be sure to include your name, the name of your brokerage firm and your account number.
167

TABLE OF CONTENTS

WHERE YOU CAN FIND MORE INFORMATION
Broadcom and VMware each file annual, quarterly and current reports, proxy statements and other information with the SEC under the Exchange Act. The SEC maintains a website that contains reports, proxy and information statements, and other information regarding issuers, including Broadcom and VMware, who file electronically with the SEC. The address of that site is www.sec.gov.
Investors may also consult Broadcom’s or VMware’s website for more information about Broadcom or VMware, respectively. Broadcom’s website is www.broadcom.com. VMware’s website is www.vmware.com. Information included on these websites is not incorporated by reference into this proxy statement/prospectus.
Broadcom has filed with the SEC a registration statement of which this proxy statement/prospectus forms a part. The registration statement registers the shares of Broadcom common stock to be issued to VMware stockholders in the second merger. The registration statement, including the attached exhibits, contains additional relevant information about Broadcom and Broadcom common stock. The rules and regulations of the SEC allow Broadcom and VMware to omit certain information included in the registration statement from this proxy statement/prospectus.
In addition, the SEC allows Broadcom and VMware to disclose important information to you by referring you to other documents filed separately with the SEC. This information is considered to be a part of this proxy statement/prospectus, except for any information that is superseded by information included directly in this proxy statement/prospectus or incorporated by reference subsequent to the date of this proxy statement/prospectus as described below. This proxy statement/prospectus also contains summaries of certain provisions contained in some of the Broadcom or VMware documents described herein, but reference is made to the actual documents for complete information. All of the summaries are qualified in their entirety by reference to the actual documents. Some documents or information, such as that called for by Items 2.02 and 7.01 of Form 8-K, or the exhibits related thereto under Item 9.01 of Form 8-K, are deemed furnished and not filed in accordance with SEC rules. None of those documents and none of that information is incorporated by reference into this proxy statement/prospectus.
This proxy statement/prospectus incorporates by reference the documents listed below that Broadcom and VMware have previously filed with the SEC. These documents contain important information about the companies, their respective financial condition and other matters.
Broadcom SEC Filings (File No. 001-38449)
Period or File Date
Annual Report on Form 10-K
Year ended October 31, 2021, filed on December 17, 2021
 
 
Quarterly Reports on Form 10-Q
Quarters ended January 30, 2022, May 1, 2022 and July 31, 2022, filed on March 10, 2022, June 9, 2022 and September 8, 2022, respectively
 
 
Current Reports on Form 8-K
Filed on December 9, 2021 (Item 8.01 only), March 3, 2022 (Item 8.01 only), March 31, 2022, April 1, 2022, April 5, 2022, April 15, 2022, April 18, 2022, May 26, 2022 (Film No. 229965510 and Item 8.01 only), May 26, 2022 (Film No. 22970224), July 11, 2022 and September 1, 2022 (Item 8.01 only)
 
 
Proxy Statement on Schedule 14A
 
 
Exhibit 4.3 to Annual Report on Form 10-K
Year ended November 3, 2019, filed on December 20, 2019
168

TABLE OF CONTENTS

VMware SEC Filings (File No. 001-33622)
Period or File Date
Annual Report on Form 10-K
Year ended January 28, 2022, filed on March 24, 2022
 
 
Quarterly Report on Form 10-Q
Quarters ended April 29, 2022 and July 29, 2022, filed on June 3, 2022 and September 2, 2022, respectively
 
 
Current Reports on Form 8-K
Filed on April 22, 2022, May 2, 2022, May 26, 2022 (Items 1.01 and 9.01 (to the extent filed and not furnished) only) and July 14, 2022
 
 
Proxy Statement on Schedule 14A
Filed on May 27, 2022
In addition, Broadcom and VMware incorporate by reference any future filings they make with the SEC under Section 13(a), 13(c), 14 or 15(d) of the Exchange Act (i) after the date of the initial filing and prior to the effectiveness of the registration statement on Form S-4 of which this proxy statement/prospectus forms a part and (ii) after the date of this proxy statement/prospectus and prior to the date of the VMware special meeting (other than information furnished pursuant to Item 2.02 or Item 7.01 of any Current Report on Form 8-K, unless expressly stated otherwise therein). Such documents are considered to be a part of this proxy statement/prospectus, effective as of the date such documents are filed.
You can obtain any of these documents from the SEC, through the SEC’s website at the address described above. You can also obtain any of these documents free of charge by requesting them in writing at the following addresses and telephone numbers:
For Information Regarding Broadcom:
For Information Regarding VMware:
 
 
Broadcom Inc.
1320 Ridder Park Drive
San Jose, California 95131
(408) 433-8000
Attention: Investor Relations
VMware, Inc.
3401 Hillview Avenue
Palo Alto, California 94304
(650) 427-5000
Attention: Investor Relations
In the event of conflicting information in this proxy statement/prospectus in comparison to any document incorporated by reference into this proxy statement/prospectus, or among documents incorporated by reference, the information in the latest filed document controls.
You should rely only on the information contained or incorporated by reference into this proxy statement/prospectus. No one has been authorized to provide you with information that is different from that contained in, or incorporated by reference into, this proxy statement/prospectus. This proxy statement/prospectus is dated October 3, 2022. You should not assume that the information contained in this proxy statement/prospectus is accurate as of any date other than that date. You should not assume that the information incorporated by reference into this proxy statement/prospectus is accurate as of any date other than the date of such incorporated document. Neither VMware’s mailing of this proxy statement/prospectus to VMware stockholders nor the issuance by Broadcom of common stock in the second merger will create any implication to the contrary.
This document contains a description of the representations and warranties that each of Broadcom, Broadcom Merger Subs, VMware, Holdco and Merger Sub 1 made in the merger agreement. Representations and warranties made by Broadcom, VMware and other applicable parties are also set forth in contracts and other documents that are attached or filed as exhibits to this proxy statement/prospectus or are incorporated by reference into this proxy statement/prospectus. These materials are included or incorporated by reference to provide you with information regarding the terms and conditions of the agreements. Accordingly, the representations and warranties and other provisions of the merger agreement should not be read alone, but instead should be read only in conjunction with the other information provided elsewhere in this proxy statement/prospectus or incorporated by reference into this proxy statement/prospectus.
169

TABLE OF CONTENTS

ANNEX A
AGREEMENT AND PLAN OF MERGER

by and among
BROADCOM INC.,

VMWARE, INC.,

VERONA HOLDCO, INC.,

VERONA MERGER SUB, INC.,

BARCELONA MERGER SUB 2, INC.

and

BARCELONA MERGER SUB 3, LLC
dated as of

May 26, 2022

TABLE OF CONTENTS

TABLE OF CONTENTS
 
 
 
Page
 
 
 
 
 
 
 
 
 
 
 
 
 
 
 
 
 
 
 
 
 
 
 
 
 
 
 
 
 
 
 
 
 
 
 
 
 
 
 
 
 
 
 
 
 
 
 
 
 
 
 
 
 
 
 
 
 
 
 
 
 
 
 
 
 
 
 
 
 
 
 
 
 
 
 
 
 
 
 
 
 
 
 
 
 
 
 
 
 
 
 
 
A-i

TABLE OF CONTENTS

 
 
 
Page
 
 
 
 
 
 
 
 
 
 
 
 
 
 
 
 
 
 
 
 
 
 
 
 
 
 
 
 
 
 
 
 
 
 
 
 
 
 
 
 
 
 
 
 
 
 
 
 
 
 
 
 
 
 
 
 
 
 
 
 
 
 
 
 
 
 
 
 
 
 
 
 
 
 
 
 
 
 
 
 
 
 
 
 
 
 
A-ii

TABLE OF CONTENTS

AGREEMENT AND PLAN OF MERGER
This AGREEMENT AND PLAN OF MERGER (this “Agreement”), dated as of May 26, 2022, is by and among Broadcom Inc., a Delaware corporation (“Parent”), VMware, Inc., a Delaware corporation (the “Company”), Verona Holdco, Inc., a Delaware corporation and a direct wholly owned Subsidiary of the Company (“Holdco”), Verona Merger Sub, Inc., a Delaware corporation and a direct wholly owned Subsidiary of Holdco (“Merger Sub 1”), Barcelona Merger Sub 2, Inc. a Delaware corporation and a direct wholly owned Subsidiary of Parent (“Merger Sub 2”) and Barcelona Merger Sub 3, LLC, a Delaware limited liability company and a direct wholly owned Subsidiary of Parent (“Merger Sub 3” and together with Merger Sub 2, the “Parent Merger Subs”). All capitalized terms used in this Agreement shall have the meanings ascribed to such terms in Article I or as otherwise defined elsewhere in this Agreement, unless the context clearly provides otherwise. Parent, the Company, Holdco, Merger Sub 1, Merger Sub 2 and Merger Sub 3 are each sometimes referred to herein as a “Party” and collectively, as the “Parties.”
RECITALS
WHEREAS, concurrently with the execution and delivery of this Agreement, and as a condition to the willingness of Parent to enter into this Agreement, certain Persons are entering into a Voting Agreement with Parent, in the form attached as Annex A hereto (the “Voting Agreement”);
WHEREAS, the board of directors of the Company (the “Company Board of Directors”) and the board of directors of Holdco (the “Holdco Board of Directors”) unanimously (i) determined that the terms of this Agreement and the Transactions, are fair to, and in the best interests of, the Company and its stockholders (the “Company Stockholders”) and Holdco and its stockholders (the “Holdco Stockholders”), respectively, (ii) determined that it is in the best interests of the Company and the Company Stockholders and Holdco and the Holdco Stockholders, respectively, and declared it advisable to enter into this Agreement, (iii) approved the execution and delivery by the Company and Holdco of this Agreement, the performance by the Company and Holdco of its covenants and agreements contained herein and the consummation of the Transactions upon the terms and subject to the conditions contained herein and (iv) subject to Section 6.3, resolved to recommend that the Company Stockholders vote to adopt this Agreement (the “Company Board Recommendation”);
WHEREAS, the board of directors of Parent unanimously (i) determined that it is in the best interests of Parent and Parent’s stockholders, and declared it advisable, to enter into this Agreement and (ii) approved the execution, delivery and performance by Parent of this Agreement and the consummation of the Transactions;
WHEREAS, the boards of directors (or managers, as applicable) of each of Merger Sub 1, Merger Sub 2 and Merger Sub 3, by resolutions duly adopted, have approved and adopted this Agreement;
WHEREAS, the Parties intend that (a) the First Merger and the LLC Conversion, taken together, will constitute a “reorganization” within the meaning of Section 368(a)(1)(F) of the Code and the Treasury Regulations promulgated thereunder, and (b) the Second Merger and the Third Merger, taken together, will constitute a “reorganization” within the meaning of Section 368(a)(1)(A) of the Code and the Treasury Regulations promulgated thereunder, and that this Agreement constitute and be adopted as, a “plan of reorganization” for purposes of Sections 354 and 361 of the Code; and
WHEREAS, the Parties desire to make certain representations, warranties, covenants and agreements in connection with the Transactions and also prescribe various terms of and conditions to the Transactions.
NOW, THEREFORE, in consideration of the mutual covenants and agreements contained in this Agreement and for other good and valuable consideration, the receipt and adequacy of which are hereby acknowledged, the Parties agree as follows:
ARTICLE I

CERTAIN DEFINITIONS
Section 1.1. Definitions. For purposes of this Agreement, the term:
Acceptable Confidentiality Agreement” means a confidentiality agreement entered into after the date hereof that contains terms that (i) taken as a whole, are not materially less favorable in the aggregate to the Company than those contained in the Confidentiality Agreement (it being understood that such confidentiality agreement need not contain a “standstill” provision) and (ii) do not in any way restrict the Company or its Representatives from complying with its disclosure obligations under this Agreement.
Acquisition Proposal” means any offer, proposal or indication of interest from a Person (as such term is used in Section 6.3) (other than a proposal or offer by Parent or any Parent Subsidiary) at any time relating to any transaction or series of related transactions (other than the Transactions) involving: (a) any acquisition or purchase by any Person, directly or indirectly, of more than 20% of any class of outstanding voting or equity securities of the Company (whether by voting power or number of shares), or any tender offer (including a self-tender offer) or exchange offer that, if consummated, would result in any Person beneficially owning more than 20% of any class of outstanding voting or equity securities of the Company (whether by voting power or number of shares), (b) any merger, consolidation, share exchange, business combination, joint venture, recapitalization, reorganization or other similar transaction involving the Company and a
A-1

TABLE OF CONTENTS

Person pursuant to which the stockholders of the Company immediately preceding such transaction hold less than 80% of the equity interests in the surviving or resulting entity of such transaction (whether by voting power or economic interest) or (c) any sale, lease, exchange, transfer or other disposition to a Person of more than 20% of the consolidated assets of the Company and the Company Subsidiaries (measured by the fair market value thereof).
Anti-Corruption Law” means any Law related to combating bribery and corruption, including the OECD Convention on Combating Bribery of Foreign Officials in International Business Transactions, the UN Convention Against Corruption and any implementing legislation promulgated pursuant to such Conventions, the Foreign Corrupt Practices Act of 1977 and the UK Bribery Act 2010.
Antitrust Laws” means any applicable supranational, national, federal, state, county, local or foreign antitrust, competition, trade regulation, or foreign investment Laws that are designed or intended to prohibit, restrict or regulate actions having the purpose or effect of monopolization or restraint of trade or lessening competition or to review or regulate foreign investment through merger or acquisition, including the HSR Act, the Sherman Act, the Clayton Act and the Federal Trade Commission Act, in each case, as amended, and other similar laws regulating antitrust, competition or restraint of trade of any jurisdiction other than the United States.
business days” means any day, other than a Saturday, Sunday and any day which is a legal holiday under the Laws of the State of California or New York or is a day on which banking institutions located in such States are authorized or required by applicable Law or other governmental action to close.
CARES Act” means Coronavirus Aid, Relief, and Economic Security Act, Pub. L. 116-136 (116th Cong.) Mar. 27, 2020, the Presidential Memorandum on Deferring Payroll Tax Obligations in Light of the Ongoing COVID-19 Disaster, dated August 8, 2020, IRS Notice 2020-65 and any related or successor legislation, guidance, rules and regulations promulgated thereunder or in connection therewith.
Cash Ratio” means a fraction, the numerator of which is the Per Share Cash Consideration and the denominator of which is the sum of (i) the product of the Exchange Ratio multiplied by the Parent Trading Price and (ii) the Per Share Cash Consideration.
Code” means the Internal Revenue Code of 1986, as amended.
Company Benefit Plan” means each “employee benefit plan” (as defined in Section 3(3) of ERISA), whether or not subject to ERISA, and each bonus, stock, stock option or other equity-based compensation arrangement or plan, incentive, deferred compensation, retirement or supplemental retirement, severance, employment, change-in-control, retention, profit sharing, pension, vacation, cafeteria, dependent care, medical care, employee assistance program, education or tuition assistance programs, and each insurance and other similar fringe or employee benefit plan, program or arrangement, in each case, for the benefit of current employees, directors or consultants (or any dependent or beneficiary thereof) of the Company or any Company Subsidiary or any of their ERISA Affiliates or with respect to which the Company or any Company Subsidiary has or may have any obligation or liability (whether actual or contingent).
Company Bylaws” means the Amended and Restated Bylaws of the Company as in effect on the date hereof.
Company Certificate” means the Amended and Restated Certificate of Incorporation of the Company as in effect on the date hereof.
Company Common Stock” means Class A Common Stock, par value $0.01 per share, of the Company.
Company Credit Agreements” means each of the Company Revolving Credit Agreement and the Company Term Loan Agreement.
Company Equity Awards” means the Company Options, Company PSU Awards and Company RSU Awards.
Company Equity Plan” means the Company’s Amended and Restated 2007 Equity And Incentive Plan, as amend and restated.
Company ESPP” means the Company’s Amended and Restated 2007 Employee Stock Purchase Plan, as amended and restated.
Company Governing Documents” means the Company Bylaws and the Company Certificate.
Company Government Bid” means any quotation, offer, bid or proposal made by the Company that, if accepted, would result in a Company Government Contract.
Company Government Contract” means a Contract between the Company or a Company Subsidiary and any Governmental Entity, any prime contractor of a Governmental Entity in its capacity as a prime contractor or any higher-tier subcontractor with respect to any such Contract.
Company Indenture” means that certain Indenture, dated August 21, 2017 (the “Company Base Indenture”), by and between the Company and The Bank of New York Mellon Trust Company, N.A., as trustee, as amended, supplemented or modified with respect to any series of the Company Notes by any applicable supplemental indenture.
Company Intellectual Property” means all Company Intellectual Property Rights and Company Technology.
Company Intellectual Property Rights” means all Intellectual Property Rights owned by (or claimed by or on behalf of the Company or any Company Subsidiary to be owned by), filed in the name of or exclusively licensed to the Company or any Company Subsidiary.
Company Material Adverse Effect” means any Effect that, individually or in the aggregate, has had or would reasonably be expected to have a material adverse effect on the financial condition, business, assets, liabilities or results of operations of the Company and the Company
A-2

TABLE OF CONTENTS

Subsidiaries, taken as a whole; provided, however, that no Effects to the extent resulting or arising from the following shall be deemed to constitute a Company Material Adverse Effect or shall be taken into account when determining whether a Company Material Adverse Effect exists or has occurred or is reasonably expected to exist or occur: (a) any changes in general United States or global economic conditions, including any changes affecting financial, credit, foreign exchange or capital market conditions, (b) any changes in general conditions in any industry or industries in which the Company and the Company Subsidiaries operate, (c) any changes in general political conditions, (d) any changes after the date hereof in GAAP or any other accounting standards or principles or the interpretation of the foregoing, (e) (i) any changes after the date hereof in applicable Law or the interpretation thereof or (ii) any quarantine, “shelter in place,” “stay at home,” workforce reduction, social distancing, shut down, closure, sequester, safety or similar Law promulgated by any Governmental Entity, including the Centers for Disease Control and Prevention and the World Health Organization, in each case, in connection with or in response to COVID-19 or another pandemic (“COVID-19 Measures”), (f) any failure by the Company to meet any internal or published projections, estimates or expectations of the Company’s revenue, earnings or other financial performance or results of operations for any period, in and of itself, or any failure by the Company to meet its internal budgets, plans or forecasts of its revenues, earnings or other financial performance or results of operations, in and of itself (it being understood that the facts or occurrences giving rise or contributing to such failure that are not otherwise excluded from this definition of a “Company Material Adverse Effect” may be taken into account for the purpose of determining whether a Company Material Adverse Effect exists or has occurred or is reasonably expected to exist or occur), (g) any changes in geopolitical conditions, acts of terrorism or sabotage, war (whether or not declared), the commencement, continuation or escalation of a war, acts of armed hostility, weather conditions, natural disasters, pandemics (including COVID-19) or other force majeure events, including any material worsening of such conditions threatened or existing as of the date hereof, (h) the execution and delivery of this Agreement or the consummation of the Transactions, or the public announcement of this Agreement or the Transactions, including any litigation arising out of or relating to this Agreement or the Transactions, the identity of Parent, departures of officers or employees, changes in relationships with suppliers or customers or other business relations, in each case only to the extent resulting from the execution and delivery of this Agreement or the consummation of the Transactions, or the public announcement of this Agreement or the Transactions (provided that this clause (h) shall not apply to any representation or warranty to the extent the purpose of such representation or warranty is to address the consequences resulting from the execution and delivery of this Agreement or the consummation of the Transactions or to address the consequences of litigation), (i) any action or failure to take any action which action or failure to act is requested in writing by Parent or any action expressly required by, or the failure to take any action expressly prohibited by, the terms of this Agreement (other than Section 6.1(a)), (j) any change in the price or trading volume of shares of Company Common Stock or any other publicly traded securities of the Company or any Company Subsidiary in and of itself (it being understood and agreed that the facts and circumstances giving rise to such change that are not otherwise excluded from the definition of a Company Material Adverse Effect may be taken into account for the purpose of determining whether a Company Material Adverse Effect exists or has occurred or is reasonably expected to exist or occur), (k) any requirements imposed by any Governmental Entities as a condition to obtaining the Approvals and (l) any reduction in the credit rating of the Company or any of the Company Subsidiaries in and of itself (it being understood and agreed that the facts and circumstances giving rise to such reduction that are not otherwise excluded from the definition of a Company Material Adverse Effect may be taken into account for the purpose of determining whether a Company Material Adverse Effect exists or has occurred or is reasonably expected to exist or occur); provided that with respect to the exceptions set forth in clauses (a), (b), (c), (d), (e) and (g), if such Effect has had a disproportionate adverse impact on the Company or any Company Subsidiary relative to other companies operating in the industry or industries in which the Company and the Company Subsidiaries operate, then the incremental disproportionate adverse impact of such Effect shall be taken into account for the purpose of determining whether a Company Material Adverse Effect exists or has occurred or is reasonably expected to exist or occur.
Company Option” means each option to purchase Company Common Stock (or, after the Initial Effective Time, shares of Holdco Common Stock) that was granted under the Company Equity Plan.
Company Products” means any and all products and services, including Software as a service (SaaS), that are or have been in the two years prior to the date of this Agreement marketed, offered, sold, licensed, provided or distributed by the Company or any Company Subsidiary.
Company PSU Award” means each award of performance-based restricted stock units covering shares of Company Common Stock (or, after the Initial Effective Time, shares of Holdco Common Stock) that was granted under the Company Equity Plan.
Company Registered Intellectual Property” means Registered Intellectual Property filed in the name of, or applied for by the Company or any Company Subsidiary, whether wholly or jointly owned (or claimed by or on behalf of the Company or any Company Subsidiary to be owned).
Company Revolving Credit Agreement” means that certain Five-Year Credit Agreement, dated as of September 2, 2021, among the Company, the lenders and other parties from time to time party thereto, and JPMorgan Chase Bank, N.A., as administrative agent.
Company RSU Award” means each award of time-based restricted stock units covering shares of Company Common Stock (or, after the Initial Effective Time, shares of Holdco Common Stock) that was granted under the Company Equity Plan.
Company Subsidiaries” means the Subsidiaries of the Company.
Company Technology” means all Technology in respect of which the Intellectual Property Rights therein are Company Intellectual Property Rights.
A-3

TABLE OF CONTENTS

Company Term Loan Agreement” means that certain Term Loan Credit Agreement, dated as of September 2, 2021, among the Company, the lenders and other parties from time to time party thereto, and JPMorgan Chase Bank, N.A., as administrative agent.
Confidentiality Agreement” means the Confidentiality Agreement, dated May 16, 2022, between Parent and the Company, as may be amended.
Contract” means any written or oral agreement, contract, subcontract, settlement agreement, lease, sublease, instrument, permit, concession, franchise, binding understanding, note, option, bond, mortgage, indenture, trust document, loan or credit agreement, license, sublicense, insurance policy or other legally binding commitment or undertaking of any nature. For the avoidance of doubt, “Contract” shall include any purchase order, statement of work or invoice except as otherwise expressly excluded in this Agreement.
Controlled Group Liability” means any and all liabilities (i) under Title IV of ERISA, (ii) under Section 302 of ERISA, (iii) under Sections 412 and 4971 of the Code, (iv) as a result of a failure to comply with the continuation coverage requirements of Section 601 et seq. of ERISA and Section 4980B of the Code, and (v) under corresponding or similar provisions of foreign laws or regulations, other than such liabilities that arise solely out of, or relate solely to, plans directly sponsored by the Company and the Company Subsidiaries.
Effect” means any change, effect, development, circumstance, condition, fact, state of facts, event or occurrence.
Environmental Law” means any and all applicable Laws which (a) regulate or relate to the protection or clean-up of the environment; the use, treatment, storage, transportation, handling, disposal or release of Hazardous Substances, the preservation or protection of waterways, groundwater, drinking water, air, wildlife, plants or other natural resources, or the protection of public or occupational health and safety (as it relates to exposure to Hazardous Substances) or (b) impose liability or responsibility with respect to any of the foregoing, including the Comprehensive Environmental Response, Compensation and Liability Act (42 U.S.C. § 9601 et seq.), or any other Law of similar effect.
Equity Award Cash Consideration” means one-half of the Per Share Cash Consideration.
Equity Award Consideration” means (i) the Equity Award Cash Consideration and (ii) a number of shares of Parent Common Stock equal to the Equity Award Stock Consideration.
Equity Award Consideration Value” means the sum of (i) the Equity Award Cash Consideration and (ii) the product of (a) the Equity Award Stock Consideration and (b) the Parent Trading Price.
Equity Award Exchange Ratio” means the sum of (A) the Equity Award Stock Consideration and (B) the quotient (rounded to four decimal places) obtained by dividing (1) the Equity Award Cash Consideration, by (2) the Parent Trading Price.
Equity Award Stock Consideration” means a number of shares of Parent Common Stock equal to one-half of the Exchange Ratio.
ERISA” means the Employee Retirement Income Security Act of 1974, as amended, and the regulations promulgated and rulings issued thereunder.
ERISA Affiliate” means, with respect to any entity, trade or business, any other entity, trade or business that is a member of a group described in Section 414(b), (c), (m) or (o) of the Code or Section 4001(b)(1) of ERISA that includes the first entity, trade or business, or that is a member of the same “controlled group” as the first entity, trade or business pursuant to Section 4001(a)(14) of ERISA.
Exchange Act” means the United States Securities Exchange Act of 1934, as amended.
Export Controls” means all applicable export and re-export control Laws and regulations, including the Export Administration Regulations maintained by the U.S. Department of Commerce, trade and economic sanctions maintained by OFAC and the International Traffic in Arms Regulations maintained by the U.S. Department of State and any applicable anti-boycott compliance regulations.
Financing Entities” shall have the meaning set forth in the definition of “Financing Parties.”
Financing Parties” means the entities that have committed to provide or arrange or otherwise entered into agreements in connection with the Financing, or to purchase securities from or place securities or arrange or provide loans for Parent as part of the Financing, including the parties to any applicable commitment letter, engagement letter, joinder agreements, indentures or credit agreements relating thereto (the “Financing Entities”) and their respective affiliates and their and their respective affiliates’ equityholders, officers, directors, employees, agents and Representatives and their respective successors and assigns; provided that neither Parent nor any affiliate of Parent shall be a Financing Party.
Foreign Benefit Plan” means a Company Benefit Plan that is maintained outside the jurisdiction of the United States, is by its terms governed by the Laws of any jurisdiction other than the United States or provides compensation or benefits to participants providing services primarily outside of the United States.
GDPR” means Regulation (EU) 2016/679 (General Data Protection Regulation) of the European Parliament and of the Council on the protection of natural persons with regard to the processing of personal data and on the free movement of such data as currently in effect and as may be amended from time to time.
A-4

TABLE OF CONTENTS

Governmental Entity” means (a) any supranational, national, federal, state, county, municipal, local, or foreign government or any entity exercising executive, legislative, judicial, regulatory, taxing, or administrative functions of or pertaining to government, (b) any public international governmental organization or (c) any agency, division, bureau, department, committee, or other political subdivision of any government, entity or organization described in the foregoing clause (a) or (b) of this definition (including patent and trademark offices and self-regulatory organizations).
Hazardous Substances” means any pollutant, chemical, substance and any toxic, infectious, carcinogenic, reactive, corrosive, ignitable or flammable chemical, chemical compound, hazardous substance, material or waste, whether solid, liquid or gas, that is subject to regulation, control or remediation under any Environmental Laws, including any quantity of petroleum product or byproduct, solvent, flammable or explosive material, radioactive material, asbestos, lead paint, polychlorinated biphenyls (or PCBs), dioxins, dibenzofurans, heavy metals, radon gas, mold, mold spores and mycotoxins.
HIPAA” shall have the meaning set forth in the definition of “Information Privacy and Security Laws.”
HSR Act” means the United States Hart-Scott-Rodino Antitrust Improvements Act of 1976, as amended, and the rules and regulations promulgated thereunder.
Import Restrictions” means all applicable U.S. and foreign import Laws, including Title 19 of the U.S. Code and Title 19 of the Code of Federal Regulations.
Indebtedness” means, with respect to any Person, at a particular time, without duplication, (a) all obligations for borrowed money, (b) all obligations evidenced by bonds, debentures, notes or similar instruments, (c) all Indebtedness of others secured by any Lien on owned or acquired property, whether or not the Indebtedness secured thereby has been assumed, (d) all guarantees (or any other arrangement having the economic effect of a guarantee) of Indebtedness of others, (e) all capital or finance lease obligations and all synthetic lease obligations, (f) all obligations, contingent or otherwise, of such Person as an account party in respect of financial guaranties, letters of credit, letters of guaranty, surety bonds and other similar instruments, (g) all securitization transactions, (h) all obligations representing the deferred and unpaid purchase price of property (other than trade payables incurred in the ordinary course of business consistent with past practice), (i) all obligations, contingent or otherwise, in respect of bankers’ acceptances and (j) net cash payment obligations of such Person under swaps, options, derivatives and other hedging agreements or arrangements that will be payable upon termination thereof (assuming they were terminated on the date of determination).
Information Privacy and Security Laws” means any applicable Law or directive issued by a Governmental Entity, all binding guidance issued by any Governmental Entity thereunder and any applicable self-regulatory guidelines that the Company or a Company Subsidiary is obligated to comply with under any Law or Contract, in each case governing: (a) the privacy, protection, or security of Protected Information, including as relevant to the collection, storage, processing, transfer, sharing and destruction of Protected Information or (b) online behavioral advertising, tracking technologies, call or electronic monitoring or recording, or any outbound calling and text messaging, telemarketing and email marketing. Without limiting the foregoing, “Information Privacy and Security Laws” includes the following, in each case as applicable: the Federal Trade Commission Act, the Telephone Consumer Protection Act, the Telemarketing and Consumer Fraud and Abuse Prevention Act, the Controlling the Assault of Non-Solicited Pornography and Marketing Act of 2003, the Children’s Online Privacy Protection Act, the Computer Fraud and Abuse Act, the Electronic Communications Privacy Act, the Fair Credit Reporting Act, PCI DSS, the Fair and Accurate Credit Reporting Act, the Health Insurance Portability and Accountability Act of 1996, as amended and supplemented by the Health Information Technology for Economic and Clinical Health Act of the American Recovery and Reinvestment Act of 2009 (together, “HIPAA”), the Gramm-Leach-Bliley Act, state data security laws, state social security number protection laws, state data breach notification laws, state consumer protection laws, the GDPR (and any European Union member states’ laws and regulations implementing it), the Canadian Personal Information Protection and Electronic Documents Act, India’s Information Technology Act, Japan’s Act on the Protection of Personal Information, Hong Kong’s Personal Data (Privacy) Ordinance, and Australia’s Privacy Amendment (Private Sector) Act 2000, as amended by the Privacy Amendment (Enhancing Privacy Protection) Act 2012, and other applicable data protection laws of the jurisdictions in which the Company or the Company Subsidiaries operate their respective businesses.
Intellectual Property” means Technology and Intellectual Property Rights.
Intellectual Property Rights” means any or all of the following and all statutory and common law rights throughout the world in, arising out of, or associated therewith: (i) all United States and foreign patents and utility models and applications therefor and all reissues, divisions, re-examinations, renewals, extensions, provisionals, continuations and continuations in part thereof, and equivalent or similar rights anywhere in the world in inventions and discoveries including without limitation invention disclosures (“Patents”); (ii) all trade secret rights and other rights in know-how and confidential or proprietary information or in information that derives independent economic value, actual or potential, from not being known to other Persons (“Trade Secrets”); (iii) all copyrights, copyright registrations and applications therefor and all other rights corresponding thereto throughout the world (“Copyrights”); (iv) all industrial designs and any registrations and applications therefor throughout the world; (v) mask works, mask work registrations and applications therefor, and all other rights corresponding thereto throughout the world; (vi) all rights in World Wide Web addresses and domain names and applications and registrations therefor; (vii) all Trademarks; and (viii) any similar, corresponding or equivalent rights to any of the foregoing anywhere in the world.
Knowledge” means, as the case may be, the actual knowledge of (a) Hock Tan or Tom Krause with respect to Parent or Parent Merger Subs or (b) Raghu Raghuram, Sumit Dhawan, Zane Rowe, Amy Fliegelman Olli, Tom Cupples or Julie Gonzalez with respect to the Company, Holdco or Merger Sub 1, in each case after reasonable inquiry.
A-5

TABLE OF CONTENTS

Law” means any law (including common law), statute, requirement, code, rule, regulation, order, ordinance, judgment or decree or other pronouncement of any Governmental Entity.
Lien” means any lien, pledge, hypothecation, mortgage, deed of trust, security interest, encumbrance, covenant, charge, claim, option, right of first refusal, easement, right of way, encroachment, occupancy right, preemptive right, community property interest or restriction of any similar nature (including any restriction on the voting of any security, any restriction on the transfer of any security or other asset, or any restriction on the possession, exercise or transfer of any other attribute of ownership of any asset), whether voluntarily incurred or arising by operation of Law, but excluding restrictions on transfer arising under applicable securities laws.
NASDAQ” means the NASDAQ Global Select Market.
Non-Scheduled Licenses” means: (a) Contracts with customers, partners and potential customers and partners for the evaluation, sale, license, support or service of Company Products or Company Technology in the ordinary course of business consistent with past practice (other than Material Customer Agreements, Material Supplier Agreements or Material Reseller Agreements), where the only licenses or other rights granted by the Company or its Subsidiaries are non-exclusive rights, (b) Contracts granting the Company or a Company Subsidiary non-exclusive rights to use Technology made generally available on commercially reasonable terms (including Technology made generally available on commercially reasonable terms on a SaaS, PaaS, or IaaS or similar basis, Software made generally available on commercially reasonable terms through retail stores or distribution networks, and Software that is pre-installed as a standard part of hardware purchased by the Company or any Company Subsidiary, where such hardware is generally available on commercially reasonable terms), (c) Open Source Licenses, (d) confidentiality agreements entered into in the ordinary course of business consistent with past practice, (e) Contracts with consultants, contractors or vendors that are customary for the product or service provided, (f) Contracts with Parent or a Parent Subsidiary as a counterparty, (g) intellectual property assignment and confidentiality agreements with employees substantially in the form of the Company’s or its Subsidiaries’ then-current form of agreement as relates to intellectual property rights, (h) Contracts with buyers of products and services divested by the Company or its Subsidiaries (where the only licenses or other rights granted by the Company or its Subsidiaries are non-exclusive rights granted in connection with the products or services divested by the Company), and (i) agreements with suppliers (other than Material Supplier Agreements) and agreements with systems integrators or value-added resellers (other than Material Reseller Agreements), in each case of this clause (i) that are entered into in the ordinary course of business consistent with past practice.
NYSE” means the New York Stock Exchange.
Open Source License” means any license that is approved by the Open Source Initiative and listed at http://www.opensource.org/licenses, and any similar license for “free,” “publicly available” or “open source” software, including the GNU General Public License, the Lesser GNU General Public License, the Apache License, the BSD License, Mozilla Public License (MPL), the MIT License or any other license that includes similar terms.
Parent Common Stock” means common stock, par value $0.001 per share, of Parent.
Parent Equity Awards” means stock options, performance-based restricted stock unit awards, and restricted stock unit awards, in each case, granted by Parent and relating to shares of Parent Common Stock.
Parent Material Adverse Effect” means any Effect that, individually or in the aggregate, has had or would reasonably be expected to have a material adverse effect on the financial condition, business, assets, liabilities or results of operations of Parent and Parent’s Subsidiaries, taken as a whole; provided, however, that no Effects to the extent resulting or arising from the following shall be deemed to constitute a Parent Material Adverse Effect or shall be taken into account when determining whether a Parent Material Adverse Effect exists or has occurred or is reasonably expected to exist or occur: (a) any changes in general United States or global economic conditions, including any changes affecting financial, credit, foreign exchange or capital market conditions, (b) any changes in general conditions in any industry or industries in which Parent and Parent’s Subsidiaries operate, (c) any changes in general political conditions, (d) any changes after the date hereof in GAAP or any other accounting standards or principles or the interpretation of the foregoing, (e) (i) any changes after the date hereof in applicable Law or the interpretation thereof or (ii) any COVID-19 Measures, (f) any failure by Parent to meet any internal or published projections, estimates or expectations of Parent’s revenue, earnings or other financial performance or results of operations for any period, in and of itself, or any failure by Parent to meet its internal budgets, plans or forecasts of its revenues, earnings or other financial performance or results of operations, in and of itself (it being understood that the facts or occurrences giving rise or contributing to such failure that are not otherwise excluded from this definition of a “Parent Material Adverse Effect” may be taken into account for the purpose of determining whether a Parent Material Adverse Effect exists or has occurred or is reasonably expected to exist or occur), (g) any changes in geopolitical conditions, acts of terrorism or sabotage, war (whether or not declared), the commencement, continuation or escalation of a war, acts of armed hostility, weather conditions, natural disasters, pandemics (including COVID-19) or other force majeure events, including any material worsening of such conditions threatened or existing as of the date hereof, (h) the execution and delivery of this Agreement or the consummation of the Transactions, or the public announcement of this Agreement or the Transactions, including any litigation arising out of or relating to this Agreement or the Transactions, the identity of the Company, departures of officers or employees, changes in relationships with suppliers or customers or other business relations, in each case only to the extent resulting from the execution and delivery of this Agreement or the consummation of the Transactions, or the public announcement of this Agreement or the Transactions (provided that this clause (h) shall not apply to any representation or warranty to the extent the purpose of such representation or warranty is to address the consequences resulting from the execution and delivery of this Agreement or the consummation of the Transactions or to address the consequences of litigation), (i) any action or failure to take any action which action or failure to act is requested in writing by the Company
A-6

TABLE OF CONTENTS

or any action expressly required by, or the failure to take any action expressly prohibited by, the terms of this Agreement, (j) any change in the price or trading volume of shares of Parent Common Stock or any other publicly traded securities of Parent or any Parent Subsidiary in and of itself (it being understood and agreed that the facts and circumstances giving rise to such change that are not otherwise excluded from the definition of a Parent Material Adverse Effect may be taken into account for the purpose of determining whether a Parent Material Adverse Effect exists or has occurred or is reasonably expected to exist or occur), (k) any requirements imposed by any Governmental Entities as a condition to obtaining the Approvals and (l) any reduction in the credit rating of Parent or any of Parent’s Subsidiaries in and of itself (it being understood and agreed that the facts and circumstances giving rise to such reduction that are not otherwise excluded from the definition of a Parent Material Adverse Effect may be taken into account for the purpose of determining whether a Parent Material Adverse Effect exists or has occurred or is reasonably expected to exist or occur); provided that, with respect to the exceptions set forth in clauses (a), (b), (c), (d), (e) and (g), if such Effect has had a disproportionate adverse impact on Parent or any Parent Subsidiary relative to other companies operating in the industry or industries in which Parent and Parent’s Subsidiaries operate, then the incremental disproportionate adverse impact of such Effect shall be taken into account for the purpose of determining whether a Parent Material Adverse Effect exists or has occurred or is reasonably expected to exist or occur.
Parent Subsidiaries” means the Subsidiaries of Parent.
Parent Termination Fee” means $1,500,000,000.
Parent Trading Price” means the volume weighted average sale price of one share of Parent Common Stock, as reported on NASDAQ for the 10 consecutive trading days ending on the second to last trading day immediately preceding the Closing Effective Time (as adjusted as appropriate to reflect any stock splits, stock dividends, combinations, reorganizations, reclassifications or similar events).
PCI DSS” means the Payment Card Industry Data Security Standard, issued by the Payment Card Industry Security Standards Council, as revised from time to time.
Permitted Liens” means any (i) Lien for Taxes or governmental assessments, charges or claims of payment not yet delinquent or that is being contested in good faith by appropriate proceedings, (ii) Lien which is a carriers’, warehousemen’s, mechanics’, materialmen’s, repairmen’s or other similar Lien arising in the ordinary course of business consistent with past practice, (iii) Lien that is specifically disclosed in the Company SEC Documents or the Parent SEC Documents, as applicable, as of the date hereof as securing indebtedness or liabilities reflected in the most recent consolidated balance sheet of the Company or Parent, as applicable, or the notes thereto included in the Company SEC Documents or the Parent SEC Documents, as applicable, as of the date hereof, (iv) Lien which is a statutory or common law Lien to secure landlords, lessors or renters under leases or rental agreements, (v) Lien which is imposed on the underlying fee or other interest in real property subject to a real property lease, (vi) Lien that arises as a result of a non-exclusive license or other non-exclusive grant of rights in the ordinary course of business consistent with past practice under Intellectual Property Rights, (vii) with respect to real property, any irregularities, zoning and land use covenants and conditions, easements, rights-of-way, non-monetary encumbrances and minor title defects, in each case, that would not, individually or in the aggregate, reasonably be expected to materially impair the operation of the Company’s business or Parent’s business, as applicable, at such real property, as presently conducted, or materially detract from the value of the real property or (viii) other nonmonetary Liens incurred in the ordinary course of business consistent with past practice, if any, that would not, individually or in the aggregate, reasonably be expected to materially detract from the value of the assets to which they relate, or materially impair the continued use and operation of the assets to which they relate, in the Company’s or Parent’s business, as applicable, as currently conducted.
Person” means a natural person, partnership, corporation, limited liability company, business trust, joint stock company, trust, unincorporated association, joint venture, Governmental Entity or other entity or organization.
Personal Data” means any and all information that can reasonably be used to identify an individual natural person, or that relates to an identified person, including name, physical address, telephone number, email address, financial account number, passwords or PINs, device identifier or unique identification number, government-issued identifier (including Social Security number and driver’s license number), medical, health or insurance information, gender, date of birth, educational or employment information, religious or political views or affiliations and marital or other status (to the extent any of these data elements can reasonably be associated with an individual natural person or is linked to any such data element that can reasonably be associated with an individual natural person). Personal Data also includes any information not listed above if such information is defined as “personal data,” “personally identifiable information,” “individually identifiable health information,” “protected health information” or “personal information” under any applicable Law and is regulated by such Law.
Privacy Statements” means, collectively, all of the Company’s and the Company Subsidiaries’ publicly posted privacy policies (including if posted on the Company’s or the Company Subsidiaries’ products and services) regarding the collection, use, disclosure, transfer, storage, maintenance, retention, deletion, disposal, modification or processing of Protected Information.
Proceedings” means all actions, suits, claims, hearings, arbitrations, litigations, mediations, grievances, audits, investigations, examinations or other proceedings, in each case, by or before any Governmental Entity.
Protected Information” means (a) Personal Data, (b) any information that is governed, regulated or protected by one or more Information Privacy and Security Laws, or (c) any information that is covered by the PCI DSS.
A-7

TABLE OF CONTENTS

Registered Intellectual Property” means all applications, registrations and filings for Intellectual Property Rights that have been registered, filed, certified or otherwise perfected or recorded with or by any state, government or other public or quasi-public legal authority anywhere in the world, including the USPTO or United States Copyright Office, including issued Patents and Patent applications, registered Trademarks and Trademark applications, registered Copyrights and Copyright applications, and domain name registrations and applications.
Representatives” means, when used with respect to any Person, the directors, officers, employees, consultants, financial advisors, accountants, legal counsel, investment bankers and other agents, advisors and representatives of such Person and its Subsidiaries.
SEC” means the United States Securities and Exchange Commission.
Securities Act” means the United States Securities Act of 1933, as amended.
Significant Subsidiary” means any “significant subsidiary” (other than any such subsidiary which is not more than 50% owned by the Company) of the Company within the meaning of Rule 1-02(w) of Regulation S-X of the SEC.
Software” means any and all computer programs, including any and all software implementations of algorithms, models and methodologies, whether in Source Code, object code or other form.
Source Code” means computer Software, in form other than object code or machine readable form, including related programmer comments and annotations, help text, data and data structures, instructions and procedural, object-oriented and other code comprising such Software, in each case, which may be printed out or displayed in human readable form.
Subsidiary” means with respect to any Person, any corporation, limited liability company, partnership or other organization, whether incorporated or unincorporated, of which (a) at least a majority of the outstanding shares of capital stock of, or other equity interests, having by their terms ordinary voting power to elect a majority of the board of directors or others performing similar functions with respect to such corporation, limited liability company, partnership or other organization is directly or indirectly owned or controlled by such Person or by any one or more of its Subsidiaries, or by such Person and one or more of its Subsidiaries, or (b) with respect to a partnership, such Person or any other Subsidiary of such Person is a general partner of such partnership.
Superior Proposal” means a bona fide, written Acquisition Proposal (with references in the definition thereof to 20% and 80% being deemed to be replaced with references to 70% and 30% respectively) by a third party, which the Company Board of Directors determines in good faith after consultation with the Company’s outside legal and financial advisors to be more favorable to the Company Stockholders from a financial point of view than the Transactions, taking into account all relevant factors (including all the terms and conditions of such proposal or offer (including the transaction consideration, conditionality, timing, certainty of financing and regulatory approvals and likelihood of consummation) and this Agreement (and any changes to the terms of this Agreement proposed by Parent pursuant to Section 6.3)); provided that notwithstanding anything in this Agreement to the contrary, any Acquisition Proposal by the Persons executing the Voting Agreements (or their affiliates) shall not constitute a “Superior Proposal.”
Supplemental Tax Opinion” shall have the meaning ascribed to such term in the Tax Matters Agreement.
Supplemental Transaction Tax Opinion” shall mean a Supplemental Tax Opinion confirming that the Transactions will not result in Distribution Taxes (as defined in the Tax Matters Agreement).
Takeover Statute” means any “business combination,” “control share acquisition,” “fair price,” “moratorium” or other takeover or anti-takeover statute or similar Law, including Section 203 of the DGCL.
Tax” or “Taxes” means any and all U.S. federal, state, local and non-U.S. taxes, customs, assessments, levies, duties, tariffs, imposts and other similar charges and fees imposed by any Governmental Entity, including, without limitation, any income (whether on or based upon net income, gross income, earnings or profits, or otherwise), franchise, excess, windfall or other profits, inventory, gross receipts, capital gains, net proceeds, property, sales, use, business, net worth, goods and services, capital stock, wealth, welfare, license, fuel, natural resources, production, payroll, employment, social security, workers’ compensation, unemployment compensation, excise, occupancy, severance, gift, estate, recording, non-resident or other withholding, ad valorem, turnover, lease, user, stamp, transfer, value-added, occupation, premium, environmental, disability, real property, personal property, registration, alternative or add-on minimum, base erosion minimum, or estimated tax, including any interest, penalty, additions to tax and any additional amounts imposed with respect thereto, whether disputed or not.
Tax Matters Agreement” means the Tax Matters Agreement, dated as of April 14, 2021, by and among Dell Technologies Inc. (“Dell), a Delaware corporation, each Dell Affiliate (as defined therein), the Company and each VMware Affiliate (as defined therein).
Tax Return” means any report, return, certificate, claim for refund, election, estimated Tax filing or declaration filed or required to be filed with any Governmental Entity with respect to Taxes, including any schedule or attachment thereto, and including any amendments thereof.
Technology” means all (a) published and unpublished works of authorship, including audiovisual works, collective works, designs, Software, compilations, databases, derivative works, literary works, logos, marks, maskworks, and sound recordings; (b) inventions and discoveries, including articles of manufacture, business methods, compositions of matter, improvements, machines, methods, and processes and new uses for any of the preceding items (whether or not patentable); (c) information and materials that are not generally known, whether tangible or intangible, including algorithms, application program interfaces, business or technical information, concepts, customer lists, data
A-8

TABLE OF CONTENTS

collections, diagrams, formulae, ideas, know-how, metadata, methods, network configurations and architectures, processes, programs, protocols, prototypes, schematics, specifications, systems, techniques and trade secrets; and (d) all other forms of technology and technical and other information, and tangible and electronic embodiments thereof, regardless of form.
Termination Fee” means (a) if payable in connection with a termination of this Agreement by the Company pursuant to Section 9.2(b)(iv) prior to the No-Shop Period Start Date, an amount equal to $750,000,000 and (b) if payable in any other circumstance pursuant to Article IX, an amount equal to $1,500,000,000.
Trademarks” means all trademarks, service marks, trade names, service names, trade dress, logos, and other identifiers of the source or origin of goods and services, and all statutory, federal, common law, and rights provided by international treaties or conventions, in any of the foregoing.
Treasury Regulations” means the U.S. Treasury regulations promulgated under the Code.
willful breach” or “willfully breach” means a deliberate action taken or deliberate failure to act that the breaching party intentionally takes (or fails to take) and actually knows would, or would reasonably be expected to, be or cause a breach of this Agreement.
Section 1.2. Terms Defined Elsewhere. The following terms are defined elsewhere in this Agreement:
401(k) Termination Date
Section 7.7(c)
Adjusted RSU Award
Section 3.5(d)
Agreement
Preamble
Alternative Transaction Structure
Section 2.8
Approvals
Section 7.2(a)
Base Amount
Section 7.4(c)
Book-Entry Shares
Section 3.3(a)(i)
Cancelled Shares
Section 3.3(a)(ii)
Capitalization Date
Section 4.2(a)
Cash Consideration
Section 3.3(a)(i)(A)
Cash Election
Section 3.3(a)(i)(A)
Cash Election Number
Section 3.4(a)(ii)(A)
Cash Election Shares
Section 3.3(a)(i)(A)
Certificate
Section 3.3(a)(i)
Certificate of Conversion
Section 2.3(b)
Change of Recommendation
Section 6.3(b)
Closing
Section 2.2
Closing Date
Section 2.2
Closing Effective Time
Section 2.3(c)
Company
Preamble
Company Acquisition Agreement
Section 6.3(b)
Company Base Indenture
Section 1.1
Company Board of Directors
Recitals
Company Board Recommendation
Recitals
Company Disclosure Letter
Article IV
Company Leases
Section 4.16(b)
Company Notes
Section 7.14(b)
Company Permits
Section 4.9(b)
Company Preferred Stock
Section 4.2(a)
Company SEC Documents
Section 4.5(a)
Company Stockholder Approval
Section 4.3(a)
Company Stockholders
Recitals
Company Stockholders’ Meeting
Section 7.12(b)
Company Tax Certificate
Section 7.16(b)
Company Tax Counsel
Section 8.3(e)
Continuing Employees
Section 7.7(a)
Conversion Effective Time
Section 2.3(b)
Copyrights
Section 1.1
COVID-19 Measures
Section 1.1
Credit Facility Terminations
Section 7.14(a)
Current ESPP Offering Period
Section 3.5(a)
Debt Commitment Letter
Section 5.12(a)
Dell
Section 1.1
DGCL
Section 2.1(a)
DGCL 262
Section 3.3(b)
Director Award
Section 3.5(c)
Dissenting Shares
Section 3.3(b)
DLLCA
Section 2.1(b)
DOJ
Section 7.2(e)
Election
Section 3.4(b)(i)
Election Deadline
Section 3.4(b)(iv)
Election Period
Section 3.4(b)(iii)
Enforceability Limitations
Section 4.3(b)
Exchange Agent
Section 3.4(c)
A-9

TABLE OF CONTENTS

Exchange Fund
Section 3.4(d)
Exchange Ratio
Section 3.3(a)(i)
Excluded Shares
Section 3.3(a)(iv)
Financing
Section 5.12(a)
Financing Entities
Section 1.1
First Certificate of Merger
Section 2.3(a)
First Merger
Section 2.1(a)
Form of Election
Section 3.4(b)(ii)
Form S-4
Section 4.21
Fractional Share Cash Amount
Section 3.3(d)
FTC
Section 7.2(e)
GAAP
Section 4.5(b)
Goldman Sachs
Section 4.22
HIPAA
Section 1.1
Holdco
Preamble
Holdco Board of Directors
Recitals
Holdco Common Stock
Section 3.1(a)(ii)
Holdco Stockholders
Recitals
Holdco Surviving Company
Section 2.1(c)
Holder
Section 3.4(b)
Indemnified Parties
Section 7.4(a)
Initial Effective Time
Section 2.3(a)
Integration Committee
Section 7.1(c)
Integration Plan
Section 7.1(c)
Intended Tax Treatment
Section 2.7
Intervening Event
Section 6.3(e)
IP Contracts
Section 4.14(h)
J.P. Morgan
Section 4.22
Last Effective Time
Section 2.3(d)
Letter of Transmittal
Section 3.4(e)
LLC Conversion
Section 2.1(b)
Material Contracts
Section 4.17(a)
Material Customer
Section 4.19(a)
Material Customer Agreement
Section 4.19(a)
Material Reseller
Section 4.19(c)
Material Reseller Agreement
Section 4.19(c)
Material Supplier
Section 4.19(b)
Material Supplier Agreement
Section 4.19(b)
Maximum Cash Share Number
Section 3.4(a)(i)
Merger Consideration
Section 3.3(a)(i)
Merger Sub 1
Preamble
Merger Sub 2
Preamble
Merger Sub 3
Preamble
New Plans
Section 7.7(b)
Non-Election Shares
Section 3.3(a)(i)(C)
No-Shop Period Start Date
Section 6.3(a)
OFAC
Section 4.9(e)
Old Plans
Section 7.7(b)
Outside Date
Section 9.1(d)
Owned Real Property
Section 4.16(a)
Parent
Preamble
Parent Disclosure Letter
Article V
Parent Governing Documents
Section 5.1
Parent Merger Subs
Preamble
Parent Permits
Section 5.9(b)
Parent Preferred Stock
Section 5.2(a)
Parent SEC Documents
Section 5.5(a)
Parent Tax Certificate
Section 7.16(b)
Parties
Preamble
Party
Preamble
Patents
Section 1.1
Payoff Letter
Section 7.14(a)
Per Share Cash Consideration
Section 3.3(a)(i)
Proposed Dissenting Shares
Section 3.3(b)
Proxy Statement
Section 4.4(a)
Regulatory Actions
Section 7.2(c)
Relevant Matters
Section 10.9(a)
Restricted Parties
Section 4.9(g)
Revised Structure Notice
Section 2.8
Sarbanes-Oxley Act
Section 4.5(a)
Second Certificate of Merger
Section 2.3(c)
Second Merger
Section 2.1(c)
Shortfall Number
Section 3.3(a)(ii)(B)
A-10

TABLE OF CONTENTS

Specified Contract
Section 6.1(b)(xiii)
Stock Consideration
Section 3.3(a)(i)(B)
Stock Election
Section 3.3(a)(i)(B)
Stock Election Shares
Section 3.3(a)(i)(B)
Third Certificate of Merger
Section 2.3(d)
Third Merger
Section 2.1(d)
Trade Secrets
Section 1.1
Transaction Tax Opinion
Section 7.16(b)
Transactions
Section 2.1(d)
Verona Converted LLC
Section 2.1(b)
Verona Surviving Company
Section 2.1(a)
Verona Surviving LLC
Section 2.1(d)
Voting Agreement
Recitals
ARTICLE II

THE TRANSACTIONS
Section 2.1. The Transactions.
(a) Upon the terms and subject to the conditions of this Agreement, and in accordance with the provisions of the General Corporation Law of the State of Delaware (the “DGCL”), at the Initial Effective Time, Merger Sub 1 shall be merged with and into the Company (the “First Merger”) and the separate corporate existence of Merger Sub 1 shall cease, and the Company shall be the surviving corporation in the First Merger (“Verona Surviving Company”) and shall become a wholly owned subsidiary of Holdco.
(b) Upon the terms and subject to the conditions set forth in this Agreement, and in accordance with the DGCL and the Limited Liability Company Act of the State of Delaware (the “DLLCA”), at the Conversion Effective Time, Verona Surviving Company shall be converted into a Delaware limited liability company (“Verona Converted LLC”) in accordance with Section 266 of the DGCL and Section 18-214 of the DLLCA (the “LLC Conversion”).
(c) Upon the terms and subject to the conditions set forth in this Agreement, and in accordance with the DGCL, at the Closing Effective Time, Merger Sub 2 shall be merged with and into Holdco (the “Second Merger”) and the separate corporate existence of Merger Sub 2 shall cease, and Holdco shall be the surviving corporation in the Second Merger (“Holdco Surviving Company”) and shall become a wholly owned subsidiary of Parent.
(d) Upon the terms and subject to the conditions set forth in this Agreement and in accordance with the DGCL and the DLLCA, at the Last Effective Time, Holdco Surviving Company shall be merged with and into Merger Sub 3 (the “Third Merger” and, together with the First Merger, the LLC Conversion and the Second Merger, the “Transactions”) and the separate corporate existence of Holdco Surviving Company shall cease, and Merger Sub 3 shall be the surviving limited liability company in the Third Merger (“Verona Surviving LLC”) and shall be a wholly owned subsidiary of Parent.
Section 2.2. The Closing. The closing of the Transactions (it being understood and agreed that the closing of the First Merger will occur on the business day immediately prior to the Closing Date) (the “Closing”) shall take place at the offices of Wachtell, Lipton, Rosen & Katz, 51 West 52nd Street, New York, New York 10019, on the third business day after the satisfaction or, to the extent permitted by applicable Law, waiver of the last of the conditions set forth in Article VIII to be satisfied or waived (other than any such conditions that by their nature are to be satisfied at the Closing, but subject to the satisfaction or, to the extent permitted by applicable Law, waiver of such conditions at the Closing), unless another date or place is agreed to in writing by the Company and Parent; provided that, in the event that pursuant to the foregoing terms, the Closing would occur on a date that is within the 35 day period prior to the last day of Parent’s fiscal year or any other Parent fiscal quarter, at Parent’s written election delivered to the Company no later than two business days prior to the date on which the Closing would have otherwise occurred, the Closing shall take place on the first business day of the immediately succeeding fiscal year or fiscal quarter, respectively, unless another date or time is agreed to in writing by the Company and Parent (provided that (i) such election shall be irrevocable upon delivery and effective as of 12:01 a.m., New York City time, on the date on which the Closing would have otherwise occurred, (ii) upon effectiveness thereof, and subject to the delivery by the Company to Parent of the certificate specified in Section 8.2(d) dated as of such date (and not the Closing Date), each of the conditions to the obligations of Parent and the Parent Merger Subs set forth in Section 8.2 (other than with respect to a willful breach by the Company, Holdco or Merger Sub 1 occurring after the date of the delivery of such election) shall be deemed to have been irrevocably fulfilled in all respects and Parent shall have irrevocably waived its right to terminate this Agreement pursuant to Section 9.1(c) (other than with respect to a willful breach by the Company, Holdco or Merger Sub 1 occurring after the date of the delivery of such election) (for the avoidance of doubt, as a condition to the Closing, the Company will be required to deliver the certificate specified in Section 8.2(d) solely with respect to the absence of any willful breach by the Company, Holdco or Merger Sub 1 occurring after the date of the delivery of such election), and (iii) in the case of such election, neither the Company nor Parent shall have the right to terminate this Agreement pursuant to Section 9.1(d) until the fifth business day of the immediately succeeding fiscal quarter). The date on which the Closing actually takes place is referred to as the “Closing Date.”
Section 2.3. Effective Times.
(a) Subject to the provisions of this Agreement, on the business day prior to the Closing Date, the applicable Parties shall file with the Secretary of State of the State of Delaware a certificate of merger for the First Merger executed in accordance with the relevant
A-11

TABLE OF CONTENTS

provisions of the DGCL (the “First Certificate of Merger”) and shall make all other filings or recordings required under the DGCL in connection with the First Merger. The First Certificate of Merger shall provide that the First Merger shall become effective as of 11:59 p.m. New York City time on the day of such filing or at such other date and time as is agreed to by the Parties and specified in the First Certificate of Merger (such time, the “Initial Effective Time”).
(b) Subject to the provisions of this Agreement, on the business day prior to the Closing Date, the applicable Parties shall file with the Secretary of State of the State of Delaware a certificate of conversion for the LLC Conversion, executed in accordance with the relevant provisions of the DLLCA (the “Certificate of Conversion”) and shall make all other filings or recordings required under the DGCL and the DLLCA in connection with the LLC Conversion. The Certificate of Conversion shall provide that the LLC Conversion shall become effective at 12:01 a.m., New York City time, on the Closing Date or at such other date and time as is agreed to by the Parties and specified in the Certificate of Conversion (such time, the “Conversion Effective Time”); provided that the Conversion Effective Time (as specified in the Certificate of Conversion) shall be at least two minutes after the Initial Effective Time.
(c) Subject to the provisions of this Agreement, as promptly as practicable on the Closing Date following the Conversion Effective Time, the applicable Parties shall file with the Secretary of State of the State of Delaware a certificate of merger for the Second Merger, executed in accordance with the relevant provisions of the DGCL (the “Second Certificate of Merger”) and shall make all other filings or recordings required under the DGCL in connection with the Second Merger. The Second Certificate of Merger shall provide that the Second Merger shall become effective at 8:30 a.m., New York City time, on the day of such filing or at such other date and time as is agreed to by the Parties and specified in the Second Certificate of Merger (such time, the “Closing Effective Time”); provided that the Closing Effective Time (as specified in the Second Certificate of Merger) shall be at least one minute after the Conversion Effective Time.
(d) Subject to the provisions of this Agreement, as promptly as practicable on the Closing Date following the filing of the Second Certificate of Merger, the applicable Parties shall file with the Secretary of State of the State of Delaware a certificate of merger for the Third Merger, executed in accordance with the relevant provisions of the DGCL and the DLLCA (the “Third Certificate of Merger”) and shall make all other filings or recordings required under the DGCL and DLLCA in connection with the Third Merger. The Third Certificate of Merger will provide that the Third Merger shall become effective at the time of such filing or at such other date and time as is agreed to by the Parties and specified in the Third Certificate of Merger (such time, the “Last Effective Time”); provided that the Last Effective Time (as specified in the Third Certificate of Merger) shall be at least one minute after the Closing Effective Time.
Section 2.4. Effects of the Transactions.
(a) The First Merger shall have the effects set forth in the DGCL. Without limiting the generality of the foregoing, at the Initial Effective Time, all the property, rights, privileges, powers and franchises of the Company and Merger Sub 1 shall vest in Verona Surviving Company, and all debts, liabilities and duties of the Company and Merger Sub 1 shall become the debts, liabilities and duties of Verona Surviving Company. After the consummation of the First Merger, all references in this Agreement to the Company, including references to Company Common Stock, Company Options, Company PSU Awards, Company RSU Awards and Company Equity Awards and other securities of the Company shall be deemed, where applicable, to be references to Holdco and the same securities of Holdco, and all references to Company Stockholders shall be deemed to be references to common stockholders of Holdco.
(b) The LLC Conversion shall have the effects set forth in the DGCL and the DLLCA. Without limiting the generality of the foregoing, at the Conversion Effective Time, (i) Verona Converted LLC shall be deemed to be the same entity as the Company, (ii) all the property, rights, privileges, powers and franchises of the Company shall remain vested in Verona Converted LLC, and all debts, liabilities and duties of the Company shall remain attached to Verona Converted LLC and (iii) such property, rights, privileges, powers and franchises, and debts, liabilities and duties, shall not be deemed, as a consequence of the LLC Conversion, to have been transferred.
(c) The Second Merger shall have the effects set forth in the DGCL. Without limiting the generality of the foregoing, at the Closing Effective Time, all the property, rights, privileges, powers and franchises of Holdco and Merger Sub 2 shall vest in Holdco Surviving Company, and all debts, liabilities and duties of Holdco and Merger Sub 2 shall become the debts, liabilities and duties of Holdco Surviving Company.
(d) The Third Merger shall have the effects set forth in the DGCL and the DLLCA. Without limiting the generality of the foregoing, at the Last Effective Time, all the property, rights, privileges, powers and franchises of Holdco Surviving Company and Merger Sub 3 shall vest in Verona Surviving LLC, and all debts, liabilities and duties of Holdco Surviving Company and Merger Sub 3 shall become the debts, liabilities and duties of Verona Surviving LLC.
Section 2.5. Governing Documents; Officers and Directors.
(a) Prior to the Initial Effective Time, the Company and Holdco shall take all necessary actions to ensure that the certificate of incorporation and bylaws of Holdco are the same as the certificate of incorporation and bylaws of the Company as of the date of this Agreement, except for the name of Holdco.
(b) At the Initial Effective Time, the Company Certificate as in effect immediately prior to the Initial Effective Time shall be the certificate of incorporation of Verona Surviving Company, and the Company Bylaws as in effect immediately prior to the Initial Effective Time shall be the bylaws of Verona Surviving Company, in each case until amended in accordance with applicable Law and as provided in such organizational document. Each of Company and Merger Sub 1 shall take all necessary action to cause the directors of
A-12

TABLE OF CONTENTS

Merger Sub 1 immediately prior to the Initial Effective Time to be the initial directors of Verona Surviving Company immediately following the Initial Effective Time, until their respective successors are duly elected, appointed or qualified or until their earlier death, resignation or removal in accordance with the certificate of incorporation and bylaws of Verona Surviving Company and applicable Law. Each of the Company and Merger Sub 1 shall take all necessary action to cause the officers of the Company immediately prior to the Initial Effective Time to be the initial officers of Verona Surviving Company immediately following the Initial Effective Time, until their respective successors are duly elected, appointed or qualified or until their earlier death, resignation or removal in accordance with the certificate of incorporation and bylaws of Verona Surviving Company and applicable Law. From and after the Initial Effective Time until the Closing Effective Time, Holdco shall, and the Company shall cause Holdco to, ensure that the officers and directors of the Company immediately prior to the Initial Effective Time shall be the officers and directors of Holdco, each to hold office in accordance with this Agreement and the certificate of incorporation and bylaws of Holdco.
(c) At the Conversion Effective Time, Verona Converted LLC shall adopt a limited liability company agreement in a form customary for a single member, member-managed limited liability company that is treated as disregarded as an entity separate from Holdco for U.S. federal income tax purposes, which limited liability company agreement must be acceptable in form and substance to Parent.
(d) At the Closing Effective Time, the certificate of incorporation of Holdco as in effect immediately prior to the Closing Effective Time shall be the certificate of incorporation of Holdco Surviving Company, and the bylaws of Holdco as in effect immediately prior to the Closing Effective Time shall be the bylaws of Holdco Surviving Company, in each case until amended in accordance with applicable Law and as provided in such organizational document. Each of the Parties shall take all necessary action to cause the directors and officers of Merger Sub 2 immediately prior to the Closing Effective Time to be the initial directors and officers of Holdco Surviving Company immediately following the Closing Effective Time, until their respective successors are duly elected, appointed or qualified or until their earlier death, resignation or removal in accordance with the certificate of incorporation or bylaws of Holdco Surviving Company and applicable Law.
(e) At the Last Effective Time, the certificate of formation of Merger Sub 3 as in effect immediately prior to the Last Effective Time shall be the certificate of formation of Verona Surviving LLC, and the limited liability company agreement of Merger Sub 3 as in effect immediately prior to the Last Effective Time shall be the limited liability company agreement of Verona Surviving LLC, in each case until amended in accordance with applicable Law and as provided in such organizational document. Each of the Parties shall take all necessary action to cause the officers of Holdco Surviving Company immediately prior to the Last Effective Time to be the initial officers of Verona Surviving LLC immediately following the Last Effective Time, until their respective successors are duly elected, appointed or qualified or until their earlier death, resignation or removal in accordance with the limited liability company agreement of Verona Surviving LLC and applicable Law.
Section 2.6. Additional Actions. If, at any time after the Initial Effective Time, Verona Surviving LLC or Verona Converted LLC shall consider or be advised that any further deeds, assignments or assurances in law or any other acts are necessary or desirable to (a) vest, perfect or confirm, of record or otherwise, in Verona Surviving LLC or Verona Converted LLC its right, title or interest in, to or under any of the rights, properties or assets of its predecessor(s) in the Transactions, or (b) otherwise carry out the provisions of this Agreement, the officers of Verona Surviving LLC and Verona Converted LLC shall be authorized in the name and on behalf of Verona Surviving LLC or Verona Converted LLC, as the case may be, to execute and deliver all such deeds, assignments or assurances in Law and to take all actions necessary, proper or desirable to vest, perfect or confirm title to and possession of such rights, properties or assets in Verona Surviving LLC or Verona Converted LLC, as the case may be, and otherwise to carry out the provisions of this Agreement.
Section 2.7. Tax Treatment. It is intended that (a) the First Merger and the LLC Conversion, taken together, will constitute a “reorganization” within the meaning of Section 368(a)(1)(F) of the Code and the Treasury Regulations promulgated thereunder and (b) the Second Merger and the Third Merger, taken together, will constitute a “reorganization”within the meaning of Section 368(a)(1)(A) of the Code and the Treasury Regulations promulgated thereunder, and that this Agreement be, and hereby is adopted as, a “plan of reorganization” for purposes of Sections 354 and 361 of the Code (the “Intended Tax Treatment”).
Section 2.8. Alternative Transaction Structure. Notwithstanding anything in this Agreement to the contrary, within 60 business days of the date of this Agreement, Parent may elect, with the Company’s prior written consent (such consent not to be unreasonably withheld, conditioned or delayed) to implement the Alternative Transaction Structure (the “Revised Structure Notice”). Upon delivery of the Revised Structure Notice, the First Merger and the LLC Conversion shall be eliminated, and the structure of the Second Merger shall be modified such that for all purposes hereunder the Second Merger shall consist of Merger Sub 2 merging with and into the Company, with the separate existence of Merger Sub 2 ceasing and the Company surviving as the surviving corporation in the Second Merger as a wholly owned subsidiary of Parent and the Third Merger shall be modified such that for all purposes hereunder the Third Merger shall consist of the surviving corporation in the Second Merger merging with and into Merger Sub 3, with the separate existence of the surviving corporation in the Second Merger ceasing and Merger Sub 3 continuing as the surviving limited liability company in the Third Merger as a wholly owned subsidiary of Parent (the “Alternative Transaction Structure”). If the Alternative Transaction Structure is adopted in accordance with the preceding sentence, the Parties shall enter into an amendment to this Agreement implementing the Alternative Transaction Structure.
A-13

TABLE OF CONTENTS

ARTICLE III

TREATMENT OF SECURITIES
Section 3.1. Conversion of Securities in the First Merger.
(a) At the Initial Effective Time, by virtue of the First Merger and without any action on the part of the Company or Merger Sub 1 or their respective stockholders:
(i) each share of common stock of Merger Sub 1, par value $0.01 per share, issued and outstanding immediately prior to the Initial Effective Time, shall be converted into one share of common stock, par value $0.01 per share, of Verona Surviving Company; and
(ii) each share of Company Common Stock issued and outstanding immediately prior to the Initial Effective Time shall be converted into one share of common stock, par value $0.01 per share, of Holdco (“Holdco Common Stock”).
(b) Each certificate (or book-entry share) representing outstanding shares of Company Common Stock or other instrument representing any Company Equity Award shall be deemed for all purposes, from and after the Initial Effective Time, to represent the same number of shares of capital stock or other securities of Holdco, as the case may be, into which such shares of Company Common Stock and Company Equity Award shall be converted in the First Merger. Holders of such certificates (or book-entry shares) or other instruments shall not be asked to surrender such certificates (or book-entry shares) or instruments for cancellation. The registered owner on the books and records of the Company of all such certificates (or book-entry shares) or other instruments shall have and be entitled to exercise all voting and other rights with respect to, and to receive dividends and other distributions upon, the shares of capital stock or other securities of Holdco, as applicable, into which the shares of Company Common Stock and other Company Equity Awards shall be converted in the First Merger.
Section 3.2. LLC Conversion. At the Conversion Effective Time, by virtue of the LLC Conversion and without any action on the part of the holder of any shares of capital stock of Verona Surviving Company, each issued and outstanding share of capital stock of Verona Surviving Company shall be converted into one limited liability company interest of Verona Converted LLC.
Section 3.3. Conversion of Securities in the Second Merger. For purposes of this Section 3.3, Section 3.4, Section 3.5 and elsewhere in this Agreement where applicable, after the consummation of the First Merger, all references to the Company, the Company Common Stock, the Company Options, the Company PSU Awards, the Company RSU Awards and the Company Equity Awards and other securities of the Company shall be deemed, as applicable, to be references to Holdco, Holdco Common Stock and the same securities and awards of Holdco, and all references to Company Stockholders shall be deemed to be references to common stockholders of Holdco.
(a) At the Closing Effective Time, by virtue of the Second Merger and without any action on the part of Merger Sub 2 or Holdco or their respective stockholders:
(i) Conversion of Company Common Stock. Subject to Section 3.3(d) and Section 3.4(a), each share of Company Common Stock issued and outstanding immediately prior to the Closing Effective Time (other than any Cancelled Shares, any Dissenting Shares and any Excluded Shares) shall be converted, in accordance with the procedures set forth in this Agreement, into the right to receive, without interest:
(A) for each share of Company Common Stock with respect to which an election to receive cash (a “Cash Election”) has been properly made and not revoked or deemed revoked pursuant to Section 3.4(b) (collectively, the “Cash Election Shares”), an amount in cash equal to the Per Share Cash Consideration (the “Cash Consideration”);
(B) for each share of Company Common Stock with respect to which an election to receive Parent Common Stock (a “Stock Election”) has been properly made and not revoked or deemed revoked pursuant to Section 3.4(b) (collectively, the “Stock Election Shares”), a number of validly issued, fully paid and nonassessable shares of Parent Common Stock equal to the Exchange Ratio (the “Stock Consideration”); and
(C) for each share of Company Common Stock other than shares as to which a Cash Election or a Stock Election has been validly made and not revoked pursuant to Section 3.4(b) (collectively, the “Non-Election Shares”), the right to receive such Merger Consideration as is determined in accordance with Section 3.4.
For purposes of this Agreement, the following terms shall have the following meanings:
Exchange Ratio” means 0.25200.
Merger Consideration” means the Cash Consideration and Stock Consideration described in Section 3.3(a)(i), as applicable.
“Per Share Cash Consideration” means $142.50.
From and after the Closing Effective Time, all such shares of Company Common Stock (including all uncertificated shares of Company Common Stock represented by book-entry form (“Book-Entry Shares”) and each certificate that, immediately prior to the Closing Effective Time, represented any such shares of Company Common Stock (each, a “Certificate”)) shall no longer be outstanding and shall automatically be cancelled and shall cease to exist, and each applicable holder of such shares of Company Common Stock shall cease to have any rights
A-14

TABLE OF CONTENTS

with respect thereto, except the right to receive the applicable Merger Consideration (including the right to receive, pursuant to Section 3.3(d), the Fractional Share Cash Amount and dividends pursuant to Section 3.4(g), if any) upon the surrender of such shares of Company Common Stock in accordance with Section 3.4, together with the amounts, if any, payable pursuant to Section 3.4(g).
(ii) Cancellation of Company Common Stock. Each share of Company Common Stock issued and outstanding immediately prior to the Closing Effective Time that is owned or held in treasury by the Company and each share of Company Common Stock issued and outstanding immediately prior to the Closing Effective Time that is owned by Merger Sub 2 or in the treasury of Verona Surviving Company shall no longer be outstanding and shall automatically be cancelled and shall cease to exist (the “Cancelled Shares”), and no consideration shall be delivered in exchange therefor.
(iii) Treatment of Merger Sub 2 Common Stock. Each share of common stock, par value $0.001 per share, of Merger Sub 2 issued and outstanding immediately prior to the Closing Effective Time shall be converted into and become one share of common stock, par value $0.01 per share, of Holdco Surviving Company.
(iv) Conversion of Excluded Shares. Each share of Company Common Stock issued and outstanding immediately prior to the Closing Effective Time that is owned by any wholly owned Company Subsidiary shall no longer be outstanding and shall automatically be converted into the right to receive, without interest, the Stock Consideration (the “Excluded Shares”).
(b) Shares of Dissenting Stockholders. Notwithstanding anything in this Agreement to the contrary, shares of Company Common Stock issued and outstanding immediately prior to the Closing Effective Time and held by a holder of record who did not vote in favor of the adoption of this Agreement (or consent thereto in writing) and is entitled to demand and properly demands appraisal of such shares of Company Common Stock pursuant to, and who complies in all respects with, Section 262 of the DGCL (“DGCL 262” and any such shares meeting the requirement of this sentence, “Dissenting Shares”) shall not be converted into the right to receive the Merger Consideration, but instead at the Closing Effective Time shall be converted into the right to receive payment of such amounts as are payable in accordance with DGCL 262 (it being understood and acknowledged that at the Closing Effective Time, such Dissenting Shares shall no longer be outstanding, shall automatically be cancelled and shall cease to exist, and such holder shall cease to have any rights with respect thereto other than the right to receive the fair market value of such Dissenting Shares to the extent afforded by DGCL 262); provided, however, that if any such holder (including any holder of Proposed Dissenting Shares) shall fail to perfect or otherwise shall waive, withdraw or lose the right to payment of the fair market value of such Dissenting Shares under DGCL 262, then the right of such holder to be paid the fair market value of such holder’s Dissenting Shares shall cease and such Dissenting Shares shall be deemed to have been converted as of the Closing Effective Time into, and to have become exchangeable solely for the right to receive, without interest or duplication, the applicable Merger Consideration. “Proposed Dissenting Shares” means shares of Company Common Stock whose holders provide demands for fair market value to the Company prior to the Company Stockholders Meeting and do not vote in favor of the adoption of this Agreement, in each case in accordance with DGCL 262. Notwithstanding the foregoing, if any such holder shall fail to perfect or otherwise shall waive, withdraw or lose the right to appraisal under Section 262 or a court of competent jurisdiction shall determine that such holder is not entitled to the relief provided by Section 262, then such Proposed Dissenting Shares shall thereupon be deemed to be Cash Election Shares for all purposes of this Agreement, unless such holder of Proposed Dissenting Shares shall thereafter otherwise make a timely Election under this Agreement. If any holder of Proposed Dissenting Shares shall have so failed to perfect or has effectively withdrawn, waived or lost such holder’s right to dissent from the adoption of this Agreement after the Election Deadline, each of such holder’s shares of Company Common Stock shall thereupon be deemed to have been converted into and to have become, as of the Closing Effective Time, the right to receive the Merger Consideration and shall be treated as Cash Election Shares. The Company shall give prompt written notice to Parent of any demands received by the Company for fair market value of any shares of Company Common Stock, of any withdrawals of such demands and of any other instruments served pursuant to the DGCL and received by the Company relating to DGCL 262 and any alleged dissenter’s rights, and Parent shall have the opportunity, at Parent’s expense, to participate in and direct all negotiations and proceedings with respect to such demands. Prior to the Closing Effective Time, the Company shall not, without the prior written consent of Parent, make any payment with respect to, or settle or compromise or offer to settle or compromise, any such demand, or agree to do any of the foregoing.
(c) Certain Adjustments. If prior to the Closing Effective Time, Parent, Holdco or the Company, as the case may be, should split, subdivide, consolidate, combine or otherwise reclassify Parent Common Stock, Holdco Common Stock or Company Common Stock, or pay a stock dividend or other stock distribution in Parent Common Stock, Holdco Common Stock or Company Common Stock, as applicable, or otherwise change Parent Common Stock, Holdco Common Stock or Company Common Stock into any other securities, or make any other such stock dividend or distribution in capital stock of Parent, Holdco or the Company in respect of Parent Common Stock, Holdco Common Stock or Company Common Stock, respectively, then any number or amount contained herein which is based upon the price of Parent Common Stock, Holdco Common Stock or Company Common Stock or the number or fraction of shares of Parent Common Stock, Holdco Common Stock or Company Common Stock, as the case may be, will be appropriately adjusted to proportionately reflect such split, combination, dividend or other distribution or change; provided that nothing in this Section 3.3(c) shall be construed to permit Parent, Holdco or the Company to take any action with respect to its securities that is prohibited by the terms of this Agreement.
(d) No Fractional Shares. No fractional shares of Parent Common Stock shall be issued in connection with the Second Merger and no certificates or scrip representing fractional shares of Parent Common Stock shall be delivered upon the conversion of Company Common Stock pursuant to Section 3.3(a)(i), and such fractional share interests shall not entitle the owner thereof to vote or to any
A-15

TABLE OF CONTENTS

other rights of a holder of shares of Parent Common Stock. In lieu of fractional shares, each holder of shares of Company Common Stock who would otherwise have been entitled to receive a fraction of a share of Parent Common Stock (after aggregating all shares represented by the Certificates and Book-Entry Shares delivered by such holder) shall receive, in lieu thereof and upon surrender thereof, cash (without interest) in an amount determined by multiplying (i) the last reported sale price of Parent Common Stock on the NASDAQ (as reported in the Wall Street Journal or, if not reported therein, in another authoritative source mutually selected by Parent and the Company) on the last complete trading day prior to the date of the Closing Effective Time by (ii) the fraction of a share (after taking into account all shares of Company Common Stock held by such holder at the Closing Effective Time and rounded to the nearest one thousandth when expressed in decimal form) of Parent Common Stock to which such holder would otherwise be entitled (the “Fractional Share Cash Amount”). No such holder shall be entitled to dividends, voting rights or any other rights in respect of any fractional share of Parent Common Stock that would otherwise have been issuable as part of the Merger Consideration.
Section 3.4. Proration; Exchange of Shares.
(a) Proration.
(i) Notwithstanding any other provision contained in this Agreement, the total number of shares of Company Common Stock to be entitled to receive the Cash Consideration pursuant to Section 3.3(a)(i) shall be equal to 50% of the aggregate number of shares of Company Common Stock issued and outstanding immediately prior to the Closing Effective Time (other than any Cancelled Shares and any Excluded Shares) (the “Maximum Cash Share Number”), and the total number of shares of Company Common Stock to be entitled to receive the Stock Consideration pursuant to Section 3.3(a)(i) shall be equal to 50% of the aggregate number of shares of Company Common Stock issued and outstanding immediately prior to the Closing Effective Time (other than any Cancelled Shares and any Excluded Shares).
(ii) Promptly (and in any event no later than five business days) after the Closing Effective Time, Parent shall cause the Exchange Agent to effect the allocation among holders of Company Common Stock of rights to receive the Cash Consideration and the Stock Consideration as follows:
(A) If the aggregate number of shares of Company Common Stock with respect to which Cash Elections shall have been made (which, for this purpose (for the avoidance of doubt, subject to Section 3.3(b)), shall be deemed to include the Dissenting Shares determined as of the Closing Effective Time) (the “Cash Election Number”) equals or exceeds the Maximum Cash Share Number, then (x) all Stock Election Shares and Non-Election Shares shall be converted into the right to receive the Stock Consideration, and (y) Cash Election Shares of each holder will be converted into the right to receive the Cash Consideration in respect of that number of Cash Election Shares equal to the product obtained by multiplying (x) the number of Cash Election Shares held by such holder by (y) a fraction, the numerator of which is the Maximum Cash Share Number and the denominator of which is the Cash Election Number (with the Exchange Agent to determine, consistent with Section 3.3(a)(i), whether fractions of Cash Election Shares shall be rounded up or down), with the remaining number of such holder’s Cash Election Shares being converted into the right to receive the Stock Consideration; and
(B) If the Cash Election Number is less than the Maximum Cash Share Number (the amount by which the Maximum Cash Share Number exceeds the Cash Election Number being referred to herein as the “Shortfall Number”), then all Cash Election Shares shall be converted into the right to receive the Cash Consideration and the Non-Election Shares and Stock Election Shares shall be treated in the following manner:
1) If the Shortfall Number is less than or equal to the number of Non-Election Shares, then all Stock Election Shares shall be converted into the right to receive the Stock Consideration, and the Non-Election Shares of each holder thereof shall be converted into the right to receive the Cash Consideration in respect of that number of Non-Election Shares equal to the product obtained by multiplying (x) the number of Non-Election Shares held by such holder by (y) a fraction, the numerator of which is the Shortfall Number and the denominator of which is the total number of Non-Election Shares (with the Exchange Agent to determine, consistent with Section 3.3(a)(i), whether fractions of Non-Election Shares shall be rounded up or down), with the remaining number of such holder’s Non-Election Shares being converted into the right to receive the Stock Consideration; or
2) If the Shortfall Number exceeds the number of Non-Election Shares, then all Non-Election Shares shall be converted into the right to receive the Cash Consideration, and Stock Election Shares of each holder thereof will be converted into the right to receive the Cash Consideration in respect of that number of Stock Election Shares equal to the product obtained by multiplying (x) the number of Stock Election Shares held by such holder by (y) a fraction, the numerator of which is the amount by which the Shortfall Number exceeds the total number of Non-Election Shares, and the denominator of which is the total number of Stock Election Shares (with the Exchange Agent to determine, consistent with Section 3.3(a)(i), whether fractions of Stock Election Shares shall be rounded up or down), with the remaining number of such holder’s Stock Election Shares being converted into the right to receive the Stock Consideration.
A-16

TABLE OF CONTENTS

(b) Election Procedures. Each holder of record of shares of Company Common Stock to be converted into the right to receive the Merger Consideration in accordance with, and subject to, Section 3.3 and this Section 3.4 (a “Holder”) shall have the right, subject to the limitations set forth in this Article III, to submit an election in accordance with the following procedures:
(i) Each Holder may specify in a request made in accordance with the provisions of this Section 3.4(b) (herein called an “Election”) (A) the number of shares of Company Common Stock owned by such Holder with respect to which such Holder desires to make a Stock Election and (B) the number of shares of Company Common Stock owned by such Holder with respect to which such Holder desires to make a Cash Election.
(ii) Parent shall prepare a form reasonably acceptable to the Company, including appropriate and customary transmittal materials in such form as prepared by Parent and reasonably acceptable to the Company (the “Form of Election”), so as to permit Holders to exercise their right to make an Election.
(iii) Parent and the Company (A) shall initially make available and mail the Form of Election not less than 20 business days prior to the anticipated Election Deadline to Holders of record as of the fifth business day prior to such mailing date, and (B) following such mailing date, shall use all reasonable efforts to make available as promptly as possible a Form of Election to any stockholder who requests such Form of Election prior to the Election Deadline. The time period between such mailing date and the Election Deadline is referred to herein as the “Election Period.”
(iv) Any Election shall have been made properly only if the Exchange Agent shall have received, during the Election Period, a Form of Election properly completed and executed (including duly executed transmittal materials included in the Form of Election) and accompanied by any Certificates representing all certificated shares to which such Form of Election relates or by an appropriate customary guarantee of delivery of such Certificates, as set forth in such Form of Election, from a member of any registered national securities exchange or a commercial bank or trust company in the United States. As used herein, unless otherwise agreed in advance by the Parties, “Election Deadline” means 5:00 p.m. local time (in the city in which the principal office of the Exchange Agent is located) on the date that is five business days prior to Parent’s good faith estimate of the Closing Date or such other date as may be mutually agreed to by the Parties. The Company and Parent shall cooperate to issue a press release reasonably satisfactory to each of them announcing the date of the Election Deadline at least three business days prior to the Election Deadline.
(v) Any Holder may, at any time during the Election Period, change or revoke his, her or its Election by written notice to the Exchange Agent prior to the Election Deadline accompanied by a properly completed and executed revised Form of Election. If any Election is not properly made with respect to any shares of Company Common Stock (none of Parent, the Company or the Exchange Agent being under any duty to notify any Holder of any such defect), such Election shall be deemed to be not in effect, and the shares of Company Common Stock covered by such Election shall, for purposes hereof, be deemed to be Non-Election Shares, unless a proper Election is thereafter timely made.
(vi) Any Holder may, at any time during the Election Period, revoke his, her or its Election by written notice received by the Exchange Agent prior to the Election Deadline or by withdrawal prior to the Election Deadline of his, her or its Certificates, or of the guarantee of delivery of such Certificates, previously deposited with the Exchange Agent. All Elections shall be automatically deemed revoked upon receipt by the Exchange Agent of written notification from the Parties that this Agreement has been terminated in accordance with the terms hereof.
(vii) Subject to the terms of this Agreement and the Form of Election, Parent, in the exercise of its reasonable, good faith discretion, shall have the right to make all determinations, not inconsistent with the terms of this Agreement, governing (A) the validity of the Forms of Election and compliance by any Holder with the Election procedures set forth herein, (B) the method of issuance of shares of Parent Common Stock into which shares of Company Common Stock are converted in the Second Merger and (C) the method of payment of cash for shares of Company Common Stock converted into the right to receive the Cash Consideration and cash in lieu of fractional shares of Parent Common Stock.
(c) Appointment of Exchange Agent. Prior to the Closing Effective Time, Parent shall designate a bank or trust company reasonably acceptable to the Company to act as the exchange agent for the payment of the Merger Consideration in connection with the Second Merger (the “Exchange Agent”) and shall enter into an agreement relating to the Exchange Agent’s responsibilities under this Agreement.
(d) Deposit of Merger Consideration. Prior to or at the Closing Effective Time, Parent shall deposit, or cause to be deposited, with the Exchange Agent cash in immediately available funds in an amount sufficient to pay the aggregate Cash Consideration payable in the Second Merger and the Fractional Share Cash Amount (to the extent determinable) as is necessary for the payment to holders of Company Common Stock and shall deposit, or shall cause to be deposited, with the Exchange Agent evidence of Parent Common Stock in book-entry form representing the number of shares of Parent Common Stock sufficient to deliver the aggregate Stock Consideration payable in the Second Merger to holders of Company Common Stock (such cash and book-entry shares, together with any dividends or distributions with respect thereto, the “Exchange Fund”); provided that no such deposits shall be required to be made with respect to any Dissenting Shares. In the event that the cash portion of the Exchange Fund shall be insufficient (other than as a result of payment of the Cash Consideration in accordance with this Agreement) to pay the aggregate amount of all Cash Consideration and Fractional Share Cash Amounts (including as a result of any investment of the Exchange Fund), Parent shall promptly deposit, or cause to be deposited,
A-17

TABLE OF CONTENTS

additional funds with the Exchange Agent in an amount that is equal to the shortfall that is the amount required to make such payment. Parent shall cause the Exchange Agent to make, and the Exchange Agent shall make, delivery of the Cash Consideration and Fractional Share Cash Amounts out of the Exchange Fund in accordance with this Agreement. The Exchange Fund shall not be used for any purpose that is not expressly provided for in this Agreement. The cash included in the Exchange Fund shall be invested by the Exchange Agent as reasonably directed by Parent; provided, however, that any investment of the Exchange Fund shall in all events be limited to direct short-term obligations of, or short-term obligations fully guaranteed as to principal and interest by, the U.S. government, in commercial paper rated P-1 or A-1 or better by Moody’s Investors Service, Inc. or Standard & Poor’s Corporation, respectively, or in certificates of deposit, bank repurchase agreements or banker’s acceptances of commercial banks with capital exceeding $50 billion (based on the most recent financial statements of such bank that are then publicly available), and that no such investment or loss thereon shall affect the amounts payable to holders of Certificates or Book-Entry Shares pursuant to this Article III. Any interest and other income resulting from such investments shall be paid to Parent.
(e) Exchange Procedures. Promptly (and within five business days) after the Closing Effective Time, Parent shall cause the Exchange Agent to mail to each holder of record of Certificates whose shares of Company Common Stock were converted pursuant to Section 3.3(a)(i) into the right to receive the Merger Consideration (i) a letter of transmittal, which shall specify that delivery shall be effected, and risk of loss and title to the Certificates shall pass, only upon delivery of the Certificates (or affidavits of loss in lieu thereof) to the Exchange Agent and shall be in such form and have such other provisions as Parent and the Company may reasonably agree upon (the “Letter of Transmittal”) and (ii) instructions for effecting the surrender of the Certificates (or affidavits of loss in lieu thereof) in exchange for payment of the Merger Consideration and the Fractional Share Cash Amount and any dividends or other distributions to which such Certificates become entitled in accordance with Section 3.4(g). Holders of Book-Entry Shares whose shares of Company Common Stock were converted pursuant to Section 3.3(a)(i) into the right to receive the Merger Consideration shall not be required to deliver a Certificate or an executed letter of transmittal to the Exchange Agent to receive the Merger Consideration.
(f) Surrender of Certificates or Book-Entry Shares. Upon surrender of Certificates (or affidavits of loss in lieu thereof) or Book-Entry Shares to the Exchange Agent or to such other agent or agents as may be appointed by Parent, together with the Letter of Transmittal in the case of holders of Certificates, duly completed and validly executed in accordance with the instructions thereto, and such other documents as may be required by the Exchange Agent, or any similar information from the holder of such Certificates or Book-Entry Shares, such holder shall be entitled to receive in exchange therefor the Merger Consideration pursuant to the provisions of this Article III for each share of Company Common Stock formerly represented by such Certificates or Book-Entry Shares, together with the Fractional Share Cash Amount and any dividends or other distributions to which such Certificates or Book-Entry Shares become entitled in accordance with Section 3.4(g). Parent shall instruct the Exchange Agent to accept such Certificates (or affidavits of loss in lieu thereof) upon compliance with such reasonable terms and conditions as the Exchange Agent may impose, to effect an orderly exchange thereof in accordance with normal exchange practices. Any dividends or other distributions to which such Certificates or Book-Entry Shares become entitled in accordance with Section 3.4(g) shall become payable in accordance with Section 3.4(g). In the event of a transfer of ownership of shares of Company Common Stock that is not registered in the transfer or stock records of the Company, any cash to be paid upon, or shares of Parent Common Stock to be issued upon, due surrender of the Certificate or Book-Entry Share formerly representing such shares of Company Common Stock shall be paid or issued, as the case may be, to such a transferee if such Certificate or Book-Entry Share is presented to the Exchange Agent, accompanied by all documents reasonably required to evidence and effect such transfer and to evidence to the reasonable satisfaction of the Exchange Agent and Parent that any applicable stock transfer or other similar Taxes have been paid or are not applicable. No interest shall be paid or accrue on the cash payable upon surrender of any Certificate (or affidavit of loss in lieu thereof in accordance with Section 3.4(k)) or in respect of any Book-Entry Share. Until surrendered as contemplated by this Section 3.4, each Certificate and Book-Entry Share shall be deemed at any time after the Closing Effective Time to represent only the right to receive the Merger Consideration as contemplated by this Article III, together with the Fractional Share Cash Amount and any dividends or other distributions to which such Certificates or Book-Entry Shares become entitled in accordance with Section 3.4(g).
(g) Treatment of Unexchanged Shares. No dividends or other distributions, if any, with a record date after the Closing Effective Time with respect to Parent Common Stock, shall be paid to the holder of any unsurrendered share of Company Common Stock to be converted into shares of Parent Common Stock pursuant to Section 3.3(a)(i) until such holder shall surrender such share in accordance with this Section 3.4. After the surrender in accordance with this Section 3.4 of a share of Company Common Stock to be converted into Parent Common Stock pursuant to Section 3.3(a)(i), Parent shall cause the holder thereof to be paid, without interest, (i) the amount of dividends or other distributions with a record date after the Closing Effective Time and theretofore paid with respect to such shares of Parent Common Stock to which such holder is entitled pursuant to this Agreement and (ii) at the appropriate payment date, the amount of dividends or other distributions with a record date after the Closing Effective Time but prior to such surrender and with a payment date subsequent to such surrender payable with respect to such shares of Parent Common Stock. After the Closing Effective Time, Parent shall cause the Company to pay on the applicable payment date the amount of dividends or other distributions on shares of Company Common Stock that have a record date prior to the Closing Effective Time and a payment date after the Closing Effective Time, such payment to be made to the holders of Company Common Stock on such record date.
(h) No Further Ownership Rights. The shares of Parent Common Stock delivered and cash paid in accordance with the terms of this Section 3.4(h) in respect of any shares of Company Common Stock shall be deemed to have been delivered and paid in full satisfaction of all rights pertaining to such shares of Company Common Stock (subject to DGCL 262). From and after the Closing
A-18

TABLE OF CONTENTS

Effective Time (i) all holders of Certificates and Book-Entry Shares shall cease to have any rights as stockholders of the Company other than the right to receive the Merger Consideration into which the shares represented by such Certificates or Book-Entry Shares have been converted pursuant to this Agreement upon the surrender of such Certificate or Book-Entry Share in accordance with Section 3.4(f) (together with the Fractional Share Cash Amount and any dividends or other distributions to which such Certificates or Book-Entry Shares become entitled in accordance with Section 3.4(g)), without interest and (ii) the stock transfer books of the Company shall be closed with respect to all shares of Company Common Stock outstanding immediately prior to the Closing Effective Time. From and after the Closing Effective Time, there shall be no further registration of transfers on the stock transfer books of the Company of shares of Company Common Stock that were outstanding immediately prior to the Closing Effective Time. If, after the Closing Effective Time, any Certificates or Book-Entry Shares formerly representing shares of Company Common Stock are presented to Parent or the Exchange Agent for any reason, such Certificates or Book-Entry Shares shall be cancelled and exchanged as provided in this Article III, subject to applicable Law in the case of Dissenting Shares.
(i) Termination of Exchange Fund. Any portion of the Exchange Fund (including any interest or other amounts received with respect thereto) that remains unclaimed by, or otherwise undistributed to, the holders of Certificates and Book-Entry Shares for 180 days after the Closing Effective Time shall be delivered to Parent, and any holder of Certificates or Book-Entry Shares who has not theretofore complied with this Section 3.4(i) shall thereafter look only to Parent (subject to abandoned property, escheat or other similar Laws), as general creditors thereof, for satisfaction of its claim for Merger Consideration and any dividends and distributions which such holder has the right to receive pursuant to this Section 3.4(i) without any interest thereon.
(j) No Liability. None of the Parties or the Exchange Agent shall be liable to any person in respect of any portion of the Exchange Fund or the Merger Consideration delivered to a public official if required by any applicable abandoned property, escheat or similar Law. Notwithstanding any other provision of this Agreement to the contrary, any portion of the Merger Consideration or the cash to be paid in accordance with this Section 3.4(j) that remains undistributed to the holders of Certificates and Book-Entry Shares immediately prior to the date on which the Merger Consideration or such cash would otherwise escheat to or become the property of any Governmental Entity, shall, to the extent permitted by applicable Law, become the property of Parent, free and clear of all claims or interest of any person previously entitled thereto.
(k) Lost Certificates. If any Certificate shall have been lost, stolen or destroyed, upon the making of an affidavit of that fact by the person claiming such Certificate to be lost, stolen or destroyed and, if required by Parent or the Exchange Agent, providing an indemnity in such amount as Parent or the Exchange Agent may determine is reasonably necessary as indemnity against any claim that may be made against it, Verona Surviving LLC or Verona Converted LLC with respect to such Certificate, the Exchange Agent (or, if subsequent to the termination of the Exchange Fund and subject to Section 3.4(i), Parent) shall deliver, in exchange for such lost, stolen or destroyed Certificate, the Merger Consideration and any dividends and distributions deliverable in respect thereof pursuant to this Agreement.
(l) Allocation; Tax Treatment. For all purposes of this Article III and for U.S. federal income tax purposes, and in accordance with Treasury Regulations Section 1.358-2(a)(2)(ii), it is intended that a Holder will be treated as having surrendered, in exchange for the Cash Consideration to be paid to such Holder pursuant to this Article III, a number of shares of Company Common Stock (which are specifically identified by such Holder in the Letter of Transmittal to be the shares exchanged for such Holder’s Cash Consideration) equal to the product of (A) the total number of shares of Company Common Stock held by such Holder and converted into the right to receive Merger Consideration pursuant to this Agreement and (B) the Cash Ratio.
Section 3.5. Treatment of Company Equity Awards.
(a) Each of the Company and Holdco shall take all actions as may be necessary so that at the Initial Effective Time, each Company Equity Award shall automatically be converted into an equity award covering that number of shares of Holdco Common Stock equal to the number of shares of Company Common Stock subject to such Company Equity Award. All terms and conditions applicable to each such Company Equity Award immediately prior to the Initial Effective Time shall, except as provided in the immediately preceding sentence, remain in effect immediately after the Initial Effective Time. Holdco shall remain subject to the obligations of the Company with respect to any such Company Equity Awards immediately after the Initial Effective Time.
(b) At the Closing Effective Time, each Company Option that is outstanding as of immediately prior to the Closing Effective Time, whether vested or unvested, shall automatically be cancelled, with the holder of such Company Option becoming entitled to receive within five business days, in full satisfaction of the rights of such holder with respect thereto, in respect of each Net Option Share subject to such Company Option immediately prior to the Closing Effective Time, the Equity Award Consideration, without interest and less applicable withholding Taxes. For purposes of this Agreement, “Net Option Share” means, with respect to a Company Option, the quotient obtained by dividing (i) the product of (A) the excess (if any) of the Equity Award Consideration Value over the per share exercise price applicable to the Company Option multiplied by (B) the number of shares of Company Common Stock subject to such Company Stock Option immediately prior to the Closing Effective Time by (ii) the Equity Award Consideration Value. For the avoidance of doubt, any Company Option that has an exercise price that is greater than or equal to the Equity Award Consideration Value shall be cancelled at the Closing Effective Time for no consideration.
(c) At the Closing Effective Time, each Company RSU Award held by a non-employee member of the Company’s Board of Directors (each, a “Director Award”) that is outstanding as of immediately prior to the Closing Effective Time, whether vested or
A-19

TABLE OF CONTENTS

unvested, shall automatically be cancelled, with the holder of such Director Award becoming entitled to receive within five business days following the Closing Effective Time, in full satisfaction of the rights of such holder with respect thereto, in respect of each share of Holdco Common Stock subject to the Director Award immediately prior to the Closing Effective Time, the Equity Award Consideration, without interest and less applicable withholding Taxes; provided that with respect to any Director Award that constitutes nonqualified deferred compensation subject to Section 409A of the Code and that is not permitted to be treated in accordance with this Section 3.5(c) at the Closing Effective Time without triggering a Tax or penalty under Section 409A of the Code, such Director Award shall be treated in accordance with Section 3.5(d).
(d) At the Closing Effective Time, each Company RSU Award (other than any Director Award) and each Company PSU Award that is outstanding immediately prior to the Closing Effective Time shall automatically be assumed and converted into a restricted stock unit award with respect to a number (rounded down to the nearest whole number) of shares of Parent Common Stock (each, an “Adjusted RSU Award”) equal to the product of (x) the number of shares of Holdco Common Stock subject to such Company RSU Award or Company PSU Award, as applicable as of immediately prior to the Closing Effective Time and (y) the Equity Award Exchange Ratio.
(i) For purposes of this Section 3.5(d), the number of shares of Holdco Common Stock subject to a Company PSU Award immediately prior to the Closing Effective Time shall be determined based on (A) with respect to each Company PSU Award granted pursuant to an “Operating PSU Plan,” either (1) for each performance period that has been completed prior to the Closing Effective Time, the actual level of performance as certified in the ordinary course of business and consistent with the terms of the applicable award agreement by the compensation committee of the Company Board of Directors or (2) with respect to each performance period that has not been completed prior to the Closing Effective Time, the target level of performance and (B) with respect to each Company PSU Award granted pursuant to a “TSR PSU Plan,” the actual level of achievement of the applicable performance goals through the second to last trading day immediately preceding the Closing Effective Time, with such level calculated by deeming the applicable ending price per share of Company Common Stock to be equal to the Equity Award Consideration Value.
(ii) Subject to applicable Law, each Adjusted RSU Award shall otherwise be subject to the same terms and conditions applicable to the corresponding Company RSU Award or Company PSU Award, as applicable, under the applicable Company Equity Plan and the agreements evidencing grants thereunder, including vesting terms, except as set forth in the remainder of this Section 3.5(d). With respect to any Adjusted RSU Award that replaces a Company PSU Award, vesting shall no longer be subject to achievement of any performance goals or metrics and shall thereafter be based solely on providing continued services to Parent, the Company, or their respective affiliates through the period of time set forth in the award agreement relating to the Company PSU Award if the award provided for service-based vesting after achievement of any performance conditions, or, if no service-based vesting was required following the end of the applicable performance period, through the end of the applicable performance period.
(e) As soon as practicable following the date hereof, the Company, the Company Board of Directors or the compensation committee thereof, as applicable, shall take all actions with respect to the Company ESPP that are necessary to provide that: (i) with respect to any offering period in effect as of the date hereof (the “Current ESPP Offering Period”), no employee who is not a participant in the Company ESPP as of the date hereof may become a participant in the Company ESPP and no participant may increase the percentage amount of his or her payroll deduction election from that in effect on the date hereof such for Current ESPP Offering Period; (ii) subject to the consummation of the Second Merger, the Company ESPP shall terminate effective immediately prior to the Closing Effective Time; (iii) if the Current ESPP Offering Period terminates before five business days prior to the Election Deadline, then the Company ESPP shall be suspended and no new offering period shall be commenced under the Company ESPP prior to the termination of this Agreement; and (iv) if any Current ESPP Offering Period is still in effect at five business days prior to the Election Deadline, then the final exercise date under the Company ESPP shall be accelerated to such date. Each Company ESPP participant’s accumulated contributions under the Company ESPP shall be used to purchase Company Common Stock in accordance with the terms of the Company ESPP as of the final exercise date, which Company Common Stock shall be treated in accordance with Section 3.1 and as promptly as practicable following the purchase of Company Common Stock in accordance with this sentence, the Company shall return to each participant the funds, if any, that remain in such participant’s account after such purchase.
(f) Prior to the Closing Effective Time, the Company Board of Directors or the compensation committee thereof, as applicable, and the Holdco Board of Directors shall pass resolutions as are necessary to authorize and approve the treatment of the Company Equity Awards and the Company ESPP as contemplated by this Section 3.5.
(g) Unless Parent may rely on an existing registration statement on Form S-8, Parent shall file with the SEC, no later than five business days after the Closing Effective Time, a registration statement on Form S-8 (or any successor form), to the extent such form is available, relating to the shares of Parent Common Stock issuable with respect to the Adjusted RSU Awards. Parent shall use commercially reasonable efforts to maintain the effectiveness of such registration statement or statements for so long as the Adjusted RSU Awards remain outstanding.
A-20

TABLE OF CONTENTS

Section 3.6. Conversion of Securities in the Third Merger. At the Last Effective Time, by virtue of the Third Merger and without any action on the part of Merger Sub 3 or Holdco Surviving Company or their respective stockholders or members:
(a) each share of capital stock of Holdco Surviving Company, par value $0.01 per share, issued and outstanding immediately prior to the Last Effective Time shall be converted into one limited liability company interest of Merger Sub 3; and
(b) each limited liability company interest of Merger Sub 3 outstanding immediately prior to the Last Effective Time shall remain outstanding.
Section 3.7. Withholding. Each Party, the Exchange Agent and any other Person with a withholding obligation under applicable Law shall be entitled to deduct and withhold from amounts otherwise payable pursuant to this Agreement any amounts as are required to be withheld or deducted with respect to such payment under the Code, or any other applicable Tax Law. To the extent that amounts are so deducted or withheld, and timely remitted to the appropriate Governmental Entity, such amounts shall be treated for all purposes of this Agreement as having been paid to the Person in respect of which such deduction or withholding was made.
ARTICLE IV

REPRESENTATIONS AND
WARRANTIES OF THE COMPANY, HOLDCO AND MERGER SUB 1
Except as disclosed in (x) any Company SEC Documents filed or furnished by the Company with the SEC on or after January 29, 2021 and publicly available prior to the date hereof (including exhibits and other information incorporated by reference therein but excluding any predictive, cautionary or forward looking disclosures contained under the captions “risk factors,” “forward looking statements” or any similar precautionary sections and any other disclosures contained therein that are predictive, cautionary or forward looking in nature) or (y) the applicable section or subsection of the disclosure letter delivered by the Company to Parent immediately prior to the execution of this Agreement (the “Company Disclosure Letter”) (it being understood that any information set forth in one section or subsection of the Company Disclosure Letter shall be deemed to apply to and qualify the representation and warranty set forth in this Agreement to which it corresponds in number and, whether or not an explicit reference or cross-reference is made, each other representation and warranty set forth in this Article IV for which it is reasonably apparent on its face that such information is relevant to such other section), the Company, Holdco and Merger Sub 1 represent and warrant to Parent and Parent Merger Subs as set forth below.
Section 4.1. Qualification, Organization, Subsidiaries, etc.
(a) Each of the Company, Holdco and Merger Sub 1 is a legal entity duly organized, validly existing and in good standing under the Laws of the State of Delaware and has all requisite corporate or similar power and authority to own, lease and operate its properties and assets and to carry on its business as presently conducted. Each of the Company, Holdco and Merger Sub 1 is qualified to do business and is in good standing as a foreign corporation or other entity in each jurisdiction where the ownership, leasing or operation of its assets or properties or conduct of its business requires such qualification, except where the failure to be so qualified or, where relevant, in good standing, (1) has not had and would not reasonably be expected to have, individually or in the aggregate, a Company Material Adverse Effect and (2) has not had and would not reasonably be expected to have, individually or in the aggregate, a material adverse effect on the ability of the Company, Holdco or Merger Sub 1 to consummate the Transactions prior to the Outside Date. The Company has filed with the SEC, prior to the execution hereof, a complete and accurate copy of the Company Governing Documents as amended to the date hereof. The Company has made available, prior to the date hereof, a complete and accurate copy of the certificates of incorporation and bylaws of Holdco and Merger Sub 1 as amended to the date hereof. The Company Governing Documents and the certificates of incorporation and bylaws of Holdco and Merger Sub 1 are in full force and effect and none of the Company, Holdco and Merger Sub 1 is in violation of the Company Governing Documents or its certificate of incorporation or bylaws, as applicable.
(b) Each Company Subsidiary is a legal entity duly organized, validly existing and, where such concept is recognized, in good standing under the Laws of its respective jurisdiction of organization and has all requisite corporate or similar power and authority to own, lease and operate its properties and assets and to carry on its business as presently conducted, except where the failure to be, where relevant, in good standing, (1) has not had and would not reasonably be expected to have, individually or in the aggregate, a Company Material Adverse Effect and (2) has not had and would not reasonably be expected to have, individually or in the aggregate, a material adverse effect on the ability of the Company, Holdco or Merger Sub 1 to consummate the Transactions prior to the Outside Date. Each of the Company Subsidiaries is qualified to do business and is in good standing as a foreign corporation or other entity in each jurisdiction where the ownership, leasing or operation of its assets or properties or conduct of its business requires such qualification, except where the failure to be so qualified or, where relevant, in good standing, (x) has not had and would not reasonably be expected to have, individually or in the aggregate, a Company Material Adverse Effect and (y) has not had and would not reasonably be expected to have, individually or in the aggregate, a material adverse effect on the ability of the Company, Holdco or Merger Sub 1 to consummate the Transactions prior to the Outside Date. The Company has made available to Parent prior to the date hereof complete and accurate copies of the certificates of incorporation and bylaws, or equivalent organizational or governing documents, of each of the Company’s Significant Subsidiaries, each in effect as of the date hereof.
(c) All the issued and outstanding shares of capital stock of, or other equity interests in, each Company Subsidiary have been validly issued and are fully paid and nonassessable and are wholly owned, directly or indirectly, by the Company free and clear of all Liens, other than Permitted Liens. There are no outstanding subscriptions, options, warrants, puts, calls, exchangeable or convertible
A-21

TABLE OF CONTENTS

securities or other similar rights, agreements or commitments or any other Contract to which any Company Subsidiary is a party or is otherwise bound obligating it to (i) issue, transfer or sell, or make any payment with respect to, any shares of capital stock or other equity interests of such Company Subsidiary or securities convertible into, exchangeable for or exercisable for, or that correspond to, such shares or equity interests, (ii) grant, extend or enter into any such subscription, option, warrant, put, call, exchangeable or convertible securities or other similar right, agreement or commitment with respect to any shares of capital stock or other equity interests of any Company Subsidiaries or securities convertible into, exchangeable for or exercisable for, or that correspond to, such shares or equity interests, or (iii) redeem or otherwise acquire any shares of capital stock or other equity interests of any Company Subsidiary except, in each case, to another Company Subsidiary. There are no outstanding obligations of any Company Subsidiary (1) restricting the transfer of, (2) affecting the voting rights of, (3) requiring the repurchase, redemption or disposition of, or containing any right of first refusal, right of first offer or similar right with respect to, (4) requiring the registration for sale of or (5) granting any preemptive or anti-dilutive rights with respect to, any shares of capital stock or other equity interests of any Company Subsidiary. Section 4.1(c) of the Company Disclosure Letter sets forth an accurate and complete list of each Company Subsidiary and each Person in which the Company or any Company Subsidiary owns an equity or other economic interest, together with (i) the jurisdiction of incorporation or organization, as the case may be, of each Company Subsidiary or such other Person and (ii) with respect to each Company Subsidiary or such other Person for which equity is held by any third Person other than the Company or a Company Subsidiary (other than nominal equityholders holding director’s qualifying equity to the extent required by applicable Law or nominal equity interests required by applicable Law to be held by local nationals, in each case, which equity holdings are de minimis in nature) the type and percentage interest held, directly or indirectly, by the Company in each Company Subsidiary or other Person.
Section 4.2. Capitalization.
(a) The authorized capital stock of the Company consists of 2,500,000,000 shares of Company Common Stock and 100,000,000 shares of Preferred Stock, par value $0.01 per share (“Company Preferred Stock”). As of May 20, 2022 (the “Capitalization Date”), (i) (A) 421,397,001 shares of Company Common Stock were issued and outstanding, (B) zero shares of Company Common Stock were held in the Company’s treasury, (C) Company Options covering 597,040 shares of Company Common Stock were outstanding, with a weighted average exercise price per share of $47.56, (D) Company RSU Awards covering 18,804,603 shares of Company Common Stock were outstanding and (E) Company PSU Awards covering 1,297,689 shares of Company Common Stock (assuming actual performance for performance periods completed prior to the Capitalization Date and target performance for performance periods not completed prior to the Capitalization Date) were outstanding; (ii) 170,693,838 shares of Company Common Stock were reserved for issuance pursuant to the Company Equity Plan; (iii) 37,300,000 shares of Company Common Stock were reserved for issuance pursuant to the Company ESPP; and (iv) no shares of Company Preferred Stock were issued or outstanding. No shares of capital stock of the Company are held by any of the Company Subsidiaries. All the outstanding shares of Company Common Stock are, and all shares of Company Common Stock reserved for issuance as described above shall be, if issued in accordance with the respective terms thereof (to the extent permitted by this Agreement), duly authorized, validly issued, fully paid and nonassessable and free of preemptive rights.
(b) The authorized capital stock of Holdco consists of 100 shares of common stock, par value $0.01 per share, of which, as of the Capitalization Date, 100 were issued and outstanding and none were reserved for issuance. All of the outstanding shares of common stock of Holdco are duly authorized, validly issued, fully paid and nonassessable and free of preemptive rights and are wholly owned, directly or indirectly, by the Company free and clear of all Liens, other than Permitted Liens. The authorized capital stock of Merger Sub 1 consists of 100 shares of common stock, par value $0.01 per share, of which, as of the Capitalization Date, 100 were issued and outstanding and none were reserved for issuance. All of the outstanding shares of common stock of Merger Sub 1 are duly authorized, validly issued, fully paid and nonassessable and free of preemptive rights and are wholly owned, directly or indirectly, by Holdco free and clear of all Liens, other than Permitted Liens.
(c) Except as set forth in Section 4.2(a) and other than (x) the shares of Company Common Stock that have become outstanding after the Capitalization Date and prior to the date hereof that were reserved for issuance as set forth in Section 4.2(a)(ii) and issued in accordance with the terms of the applicable Company Equity Plan and Company Equity Award and (y) with respect to any wholly owned Company Subsidiary, any rights solely in favor of another wholly owned Company Subsidiary, in each case as of the date hereof: (i) the Company does not have any shares of capital stock or other equity interests issued or outstanding and (ii) there are no outstanding subscriptions, options, warrants, puts, calls, exchangeable or convertible securities or other similar rights, agreements or commitments or any other Contract to which the Company or any Company Subsidiary is a party or is otherwise bound obligating the Company or any Company Subsidiary to (A) issue, transfer or sell, or make any payment with respect to, any shares of capital stock or other equity interests of the Company or securities convertible into, exchangeable for or exercisable for, or that correspond to or with a value that is linked to (including any “phantom” stock, “phantom” stock rights, stock appreciation rights, stock-based units or any other similar interests), such shares or equity interests, (B) grant, extend or enter into any such subscription, option, warrant, put, call, exchangeable or convertible securities or other similar right, agreement or commitment with respect to any shares of capital stock or other equity interests of the Company or securities convertible into, exchangeable for or exercisable for, or that correspond to or with a value that is linked to (including any “phantom” stock, “phantom” stock rights, stock appreciation rights, stock-based units or any other similar interests), such shares or equity interests, or (C) redeem or otherwise acquire any shares of capital stock or other equity interests of the Company. Except as set forth in Section 4.2(c) of the Company Disclosure Letter, there are no outstanding obligations of the Company (1) restricting the transfer of, (2) affecting the voting rights of, (3) requiring the repurchase, redemption or disposition of, or containing any right of first refusal, right of first offer or similar right with respect to, (4) requiring the registration for sale of or
A-22

TABLE OF CONTENTS

(5) granting any preemptive or anti-dilutive rights with respect to, any shares of capital stock or other equity interests of the Company. Except as set forth in Section 4.2(c) of the Company Disclosure Letter, there are no outstanding obligations of the Company or any Company Subsidiary (1) restricting the transfer of, (2) affecting the voting rights of, (3) requiring the repurchase, redemption or disposition of, or containing any right of first refusal, right of first offer or similar right with respect to, or (4) granting any preemptive or anti-dilutive rights with respect to, any shares of capital stock or other equity interests of the Company.
(d) Neither the Company nor any Company Subsidiary has outstanding bonds, debentures, notes or other similar obligations, the holders of which have the right to vote (or which are convertible into or exercisable for securities having the right to vote) with the Company Stockholders on any matter.
(e) There are no voting trusts or other agreements, commitments or understandings to which the Company or any Company Subsidiary (or to the Company’s Knowledge as of the date hereof, a Company Stockholder) is a party with respect to the voting of the capital stock or other equity interests of the Company. There are no outstanding subscriptions, options, warrants, puts, calls, exchangeable or convertible securities or other similar rights, agreements or commitments or any other Contract to which the Company or any Company Subsidiary is a party or is otherwise bound obligating the Company or any Company Subsidiary to provide any amount of funds to, or make any investment (in the form of a loan, capital contribution or otherwise) in, any Company Subsidiary that is not wholly owned or in any other Person.
Section 4.3. Corporate Authority.
(a) Assuming the accuracy of Parent’s representations and warranties in Section 5.14, each of the Company, Holdco and Merger Sub 1 has all requisite corporate power and authority to execute and deliver this Agreement and to consummate the Transactions. Assuming the accuracy of Parent’s representations and warranties in the second sentence of Section 5.14, the execution and delivery of this Agreement and the consummation of the Transactions have been duly and validly authorized by the Company Board of Directors and the Holdco Board of Directors and no other corporate proceedings (pursuant to the Company Governing Documents or otherwise) on the part of the Company, Holdco and Merger Sub 1 are necessary to authorize the consummation of, and to consummate, the Transactions, subject to (w) the receipt of the affirmative vote of the holders of a majority of the outstanding shares of Company Common Stock in favor of the adoption of this Agreement at the Company’s Stockholders’ Meeting (the “Company Stockholder Approval”), (x) adoption of this Agreement by Holdco in its capacity as sole stockholder of Merger Sub 1 with respect to the First Merger, (y) adoption of this Agreement by the Company in its capacity as sole stockholder of Holdco with respect to the Second Merger and (z) approval by Holdco in its capacity as sole stockholder of the Company with respect to the LLC Conversion. On or prior to the date hereof, the Company Board of Directors and the Holdco Board of Directors has unanimously (i) determined that the terms of the Transactions are fair to, and in the best interests of, the Company and the Company Stockholders and Holdco and the Holdco Stockholders, respectively, (ii) determined that it is in the best interests of the Company and the Company Stockholders and Holdco and the Holdco Stockholders, respectively, and declared it advisable, to enter into this Agreement, (iii) approved the execution and delivery by the Company and Holdco of this Agreement, the performance by the Company and Holdco of its covenants and agreements contained herein and the consummation of the Transactions upon the terms and subject to the conditions contained herein, and (iv) resolved to make the Company Board Recommendation. None of the foregoing actions by the Company Board of Directors or the Holdco Board of Directors have been rescinded or modified in any way (unless such rescission or modification has been effected after the date hereof in accordance with the terms of Section 6.3).
(b) This Agreement has been duly and validly executed and delivered by the Company, Holdco and Merger Sub 1 and, assuming this Agreement constitutes the valid and binding agreement of Parent, and the Parent Merger Subs, constitutes the valid and binding agreement of the Company, Holdco and Merger Sub 1, enforceable against the Company, Holdco and Merger Sub 1 in accordance with its terms, except that (i) such enforcement may be subject to applicable bankruptcy, insolvency, examinership, reorganization, moratorium or other similar Laws, now or hereafter in effect, relating to creditors’ rights generally and (ii) equitable remedies of specific performance and injunctive and other forms of equitable relief may be subject to equitable defenses and to the discretion of the court before which any proceeding therefor may be brought (collectively, the “Enforceability Limitations”).
Section 4.4. Governmental Consents; No Violation.
(a) Other than in connection with or in compliance with (i) the DGCL and the DLLCA (including in connection with the filing of the First Certificate of Merger, the Certificate of Conversion, the Second Certificate of Merger and the Third Certificate of Merger), (ii) the filing of the Form S-4 and the proxy statement to be filed with the SEC in connection with seeking Company Stockholder Approval (including the letter to stockholders, notice of meeting and form of proxy, the “Proxy Statement”) with the SEC and any amendments or supplements thereto, (iii) the Securities Act, (iv) the Exchange Act, (v) the HSR Act and other requisite clearances or approvals under other applicable requirements of other Antitrust Laws and (vi) any applicable requirements of NASDAQ and the NYSE, no authorization, permit, notification to, consent or approval of, or filing with, any Governmental Entity is necessary or required, under applicable Law, for the consummation by the Company, Holdco or Merger Sub 1 of the Transactions, except for such authorizations, permits, notifications, consents, approvals or filings that, if not obtained or made, would not reasonably be expected to have, individually or in the aggregate, (1) a Company Material Adverse Effect or (2) a material adverse effect on the ability of the Company, Holdco or Merger Sub 1 to consummate the Transactions prior to the Outside Date.
A-23

TABLE OF CONTENTS

(b) The execution and delivery by the Company, Holdco and Merger Sub 1 of this Agreement do not, and, except as described in Section 4.4(a), the consummation of the Transactions and compliance with the provisions hereof will not (i) conflict with or result in any violation or breach of, or default or change of control (with or without notice or lapse of time, or both) under, or give rise to a right of, or result in, termination, modification, cancellation, first offer, first refusal or acceleration of any obligation or to the loss of a benefit under any Contract binding upon the Company or any Company Subsidiary or to which any of them are a party or by or to which any of their respective properties, rights or assets are bound or subject or result in the creation of any Lien upon any of the properties, rights or assets of the Company or any Company Subsidiary, other than Permitted Liens, (ii) conflict with or result in any violation of any provision of (A) the Company Governing Documents or (B) the organizational documents of any Company Subsidiary or (iii) conflict with or violate any Laws applicable to the Company or any Company Subsidiary or any of their respective properties, rights or assets, other than in the case of clauses (i), (ii)(B) and (iii), any such violation, conflict, default, termination, cancellation, acceleration, right, loss or Lien that (1) has not had and would not reasonably be expected to have, individually or in the aggregate, a Company Material Adverse Effect and (2) has not had and would not reasonably be expected to have, individually or in the aggregate, a material adverse effect on the ability of the Company, Holdco or Merger Sub 1 to consummate the Transactions prior to the Outside Date.
Section 4.5. SEC Reports and Financial Statements.
(a) Since May 1, 2019, the Company has timely filed or furnished all forms, statements, documents and reports required to be filed or furnished by it with the SEC (such forms, statements, documents and reports, the “Company SEC Documents”). As of their respective filing dates the Company SEC Documents (including amendments) complied in all material respects with the applicable requirements of the Sarbanes-Oxley Act of 2002, as amended (the “Sarbanes-Oxley Act”), the Securities Act and the Exchange Act, as the case may be, and the applicable rules and regulations promulgated thereunder and the listing and corporate governance rules and regulations of the NYSE, and none of the Company SEC Documents contained (or, with respect to Company SEC Documents filed after the date hereof, will contain) any untrue statement of a material fact or omitted (or with respect to Company SEC Documents filed after the date hereof, will omit) to state any material fact required to be stated therein or necessary to make the statements therein, in light of the circumstances under which they were made, not misleading. Since May 1, 2019, neither the Company nor any Company Subsidiary has received from the SEC or any other Governmental Entity any written comments or questions with respect to any of the Company SEC Documents (including the financial statements included therein) that are not resolved, or as of the date hereof has received any written notice from the SEC or other Governmental Entity that such Company SEC Documents (including the financial statements included therein) are being reviewed or investigated, and, to the Company’s Knowledge, there is not, as of the date hereof, any investigation or review being conducted by the SEC or any other Governmental Entity of any Company SEC Documents (including the financial statements included therein). No Company Subsidiary is required to file any forms, reports or other documents with the SEC.
(b) The consolidated financial statements (including all related notes and schedules) of the Company included in the Company SEC Documents when filed complied in all material respects with the applicable accounting requirements and complied as to form with the other published rules and regulations of the SEC with respect thereto, in each case in effect at the time of such filing and fairly present in all material respects the consolidated financial position of the Company and its consolidated Subsidiaries, as at the respective dates thereof, and the consolidated results of their operations and their consolidated cash flows for the respective periods then ended (subject, in the case of the unaudited financial statements, to normal year-end audit adjustments, to any other adjustment described therein permitted by the rules and regulations of the SEC and to the absence of notes) in conformity with United States Generally Accepted Accounting Principles (“GAAP”) applied on a consistent basis during the periods involved (subject, in the case of the unaudited financial statements, to normal year-end audit adjustments, to any other adjustment described therein permitted by the rules and regulations of the SEC and to the absence of notes).
(c) The Company is in compliance in all material respects with the applicable provisions of the Sarbanes-Oxley Act. Each required form, report and document containing financial statements that has been filed with or submitted to the SEC was accompanied by any certifications required to be filed or submitted by the Company’s principal executive officer and principal financial officer pursuant to the Sarbanes-Oxley Act and, at the time of filing or submission of each such certification, such certification complied with the applicable provisions of the Sarbanes-Oxley Act. Neither the Company nor any of its executive officers has received since May 1, 2019 written notice from any Governmental Entity challenging or questioning the accuracy, completeness, form or manner of filing of such certifications.
(d) Neither the Company nor any Company Subsidiary is a party to, or has any Contract to become a party to, any joint venture, off-balance sheet partnership or any similar Contract, including any Contract relating to any transaction or relationship between or among the Company or any Company Subsidiary, on the one hand, and any unconsolidated affiliate, including any structured finance, special purpose or limited purpose entity or Person, on the other hand, or any off-balance sheet arrangements (as defined in Item 303(a) of Regulation S-K of the SEC) where the purpose of such Contract is to avoid disclosure of any material transaction involving, or material liabilities of, the Company in the Company’s published financial statements or any Company SEC Documents.
Section 4.6. Internal Controls and Procedures. The Company has established and maintains, and at all times since May 1, 2019 has maintained, disclosure controls and procedures and internal control over financial reporting (as such terms are defined in paragraphs (e) and (f), respectively, of Rule 13a-15 under the Exchange Act) as required by Rule 13a-15 under the Exchange Act. The Company’s disclosure controls and procedures are reasonably designed to ensure that all material information required to be disclosed by the Company in the reports that it files or furnishes under the Exchange Act is recorded, processed, summarized and reported within the time periods specified in
A-24

TABLE OF CONTENTS

the rules and forms of the SEC, and that all such material information is accumulated and communicated to the Company’s management as appropriate to allow timely decisions regarding required disclosure and to make the certifications required pursuant to Sections 302 and 906 of the Sarbanes-Oxley Act. Since May 1, 2019, the Company’s principal executive officer and its principal financial officer have disclosed to the Company’s auditors and the audit committee of the Company Board of Directors (the material circumstances of which (if any) have been made available to Parent prior to the date hereof) (i) any significant deficiencies and material weaknesses in the design or operation of internal controls over financial reporting and (ii) any fraud, whether or not material, that involves management or other employees who have a significant role in the Company’s internal controls over financial reporting. Since May 1, 2019, neither the Company nor any Company Subsidiary has received any material, unresolved, complaint, allegation, assertion or claim regarding the impropriety of any accounting or auditing practices, procedures, methodologies or methods of the Company or any Company Subsidiary or their respective internal accounting controls.
Section 4.7. No Undisclosed Liabilities. Neither the Company nor any Company Subsidiary has any liabilities of any nature, whether or not accrued, contingent or otherwise, except (a) as and to the extent specifically disclosed, reflected or reserved against in the Company’s consolidated balance sheet (or the notes thereto) as of January 28, 2022 included in the Company SEC Documents filed or furnished prior to the date hereof, (b) for liabilities incurred or which have been discharged or paid in full, in each case in the ordinary course of business consistent with past practice since January 28, 2022 (other than any liability for any breaches of Contracts), (c) as expressly required or expressly contemplated by this Agreement and (d) for liabilities which have not had and would not reasonably be expected to have, individually or in the aggregate, a Company Material Adverse Effect.
Section 4.8. Absence of Certain Changes or Events.
(a) From January 28, 2022 through the date hereof, there has not occurred any Effect that has had, or would reasonably be expected to have, individually or in the aggregate, a Company Material Adverse Effect.
(b) From January 28, 2022 through the date hereof, (i) except for events giving rise to and the discussion and negotiation of this Agreement, the business of the Company and the Company Subsidiaries has been conducted in all material respects in the ordinary course of business consistent with past practice and (ii) neither the Company nor any Company Subsidiary has taken any action that, if taken after the date hereof, would constitute a breach of, or require the consent of Parent under clauses (i), (ii), (vii), (viii), (ix), (x), (xv), (xvi), (xvii), (xviii), (xx), (xxi) or (xxviii) of Section 6.1(b) (in the case of clause (xxviii) of Section 6.1(b), solely to the extent relating to any of the foregoing clauses of Section 6.1(b)).
Section 4.9. Compliance with Law; Permits.
(a) The Company and each Company Subsidiary are and have been since May 1, 2019 in compliance with and not in default under or in violation of any Laws (including Environmental Laws, employee benefits and labor Laws and Laws applicable to any of the Company Government Contracts) applicable to the Company, such Subsidiaries or any of their respective properties or assets, except where such non-compliance, default or violation has not had and would not reasonably be expected to have, individually or in the aggregate, a Company Material Adverse Effect.
(b) The Company and the Company Subsidiaries are and have been since May 1, 2019 in possession of all franchises, grants, authorizations, business licenses, permits, easements, variances, exceptions, consents, certificates, approvals, registrations, clearances and orders of any Governmental Entity or pursuant to any applicable Law necessary for the Company and the Company Subsidiaries to own, lease and operate their properties and assets or to carry on their businesses as they are now being conducted (the “Company Permits”), except where the failure to have any of the Company Permits has not had and would not reasonably be expected to have, individually or in the aggregate, a Company Material Adverse Effect. Except as has not had and would not reasonably be expected to have, individually or in the aggregate, a Company Material Adverse Effect, all Company Permits are in full force and effect, no default (with or without notice, lapse of time or both) has occurred under any such Company Permit and none of the Company or any Company Subsidiary has received any written notice from any Governmental Entity threatening to suspend, revoke, withdraw or modify any such Company Permit.
(c) Except as has not been and would not reasonably be expected to be, individually or in the aggregate, material to the Company and the Company Subsidiaries, taken as a whole, since May 1, 2019, neither the Company nor any Company Subsidiary, in connection with the business of the Company or any Company Subsidiary, or, to the Company’s Knowledge, any other third party (including the Company’s or the Company Subsidiaries’ respective Representatives) acting on behalf of the Company or any Company Subsidiary, has (i) taken any action in violation of any applicable Anti-Corruption Law, (ii) offered, authorized, provided or given any payment or thing of value to any Person for the purpose of influencing any act or decision of such Person to unlawfully obtain or retain business or other advantage or (iii) taken any other action that would constitute an offer to pay, a promise to pay or a payment of money or anything else of value, or an authorization of such offer, promise or payment, directly or indirectly, to any Representative of another company or entity in the course of their business dealings with the Company or any Company Subsidiary in order to unlawfully induce such Person to act against the interest of his or her employer or principal.
(d) Since May 1, 2019, neither the Company nor any Company Subsidiary has been subject to any actual, pending, or, to the Company’s Knowledge, threatened civil, criminal, or administrative actions, suits, demands, claims, hearings, notices of violation, investigations, proceedings, demand letters, settlements, or enforcement actions, or made any voluntary or mandatory disclosures to any Governmental Entity involving the Company or any Company Subsidiary in any way relating to applicable Anti-Corruption Laws,
A-25

TABLE OF CONTENTS

except, with respect to any such actions, suits, demands, claims, hearings, notices of violation, investigations, proceedings, demand letters, settlements, enforcement actions or voluntary disclosures arising after the date hereof, as has not had and would not reasonably be expected to have, individually or in the aggregate, a Company Material Adverse Effect. The Company has established and maintains a compliance program and reasonable internal controls and procedures intended to comply with the requirements of applicable Anti-Corruption Laws.
(e) Except as has not been and would not reasonably be expected to be, individually or in the aggregate, material to the Company and the Company Subsidiaries, taken as a whole, since May 1, 2019, the Company and the Company Subsidiaries have at all times conducted their businesses in all respects in accordance with United States economic sanctions Laws administered by the Office of Foreign Assets Control of the U.S. Department of the Treasury (“OFAC”) and all other applicable Import Restrictions and Export Controls in any countries in which any of the Company and the Company Subsidiaries conduct business. Since May 1, 2019, the Company and the Company Subsidiaries have maintained in all material respects all records required to be maintained in the Company’s and the Company Subsidiaries’ possession as required under the Import Restrictions and Export Controls.
(f) Except as has not been and would not reasonably be expected to be, individually or in the aggregate, material to the Company and the Company Subsidiaries, taken as a whole, since May 1, 2019, (i) neither the Company nor any Company Subsidiary has sold, exported, reexported, transferred, diverted, or otherwise disposed of any products, Software, or technology (including products derived from or based on such technology) to any destination, entity, or Person prohibited by the Laws of the United States or any other country, without obtaining prior authorization from the competent Governmental Entities as required by those Laws, (ii) the Company and the Company Subsidiaries have complied in all respects with all terms and conditions of any license issued or approved by the Directorate of Defense Trade Controls, the Bureau of Industry and Security, or OFAC that is or has been in force since May 1, 2017 and (iii) to the Knowledge of the Company, except pursuant to valid licenses, license exceptions, or exemptions, the Company and the Company Subsidiaries have not released or disclosed controlled technical data or technology to any foreign national for whom a license is required whether in the United States or abroad.
(g) Except as has not been and would not reasonably be expected to be, individually or in the aggregate, material to the Company and the Company Subsidiaries, taken as a whole, neither the Company nor any Company Subsidiary, nor, to the Company’s Knowledge, any director, officer, agent or employee of the Company or any Company Subsidiary: (x) is, or is owned or controlled by, a Person or entity subject to the sanctions administered by OFAC or included on the List of Specially Designated Nationals and Blocked Persons or Foreign Sanctions Evaders, Denied Persons List, Entities List, Debarred Parties List, Excluded Parties List and Terrorism Exclusion List, or any other lists of known or suspected terrorists, terrorist organizations or other prohibited Persons made publicly available or provided to the Company or any Company Subsidiary by any Governmental Entity (such entities, Persons or organizations collectively, the “Restricted Parties”) or (y) has, since May 1, 2019, conducted any business with or engaged in any transaction or arrangement with or involving, directly or indirectly, any Restricted Parties or countries subject to economic or trade sanctions in violation of applicable Law, or has otherwise been in violation of any such sanctions, restrictions or any similar Law. Neither the Company nor any Company Subsidiary is subject to any pending or, to the Company’s Knowledge, threatened action by any Governmental Entity that would restrict its ability to engage in export transactions, bar it from exporting or otherwise limit in any material respect its exporting activities or sales to any Governmental Entity, except as has not had and would not reasonably be expected to have, individually or in the aggregate, a Company Material Adverse Effect. Neither the Company nor any Company Subsidiary has, since May 1, 2019, received any written notice of material deficiencies in connection with any export controls, trade embargoes or economic sanctions matter from OFAC or any other Governmental Entity in its compliance efforts nor, since May 1, 2019, made any voluntary disclosures to OFAC or any other Governmental Entity of facts that could result in any material action being taken or any material penalty being imposed by a Governmental Entity against the Company or any Company Subsidiary, except as has not had and would not reasonably be expected to have, individually or in the aggregate, a Company Material Adverse Effect.
(h) The Company and its Subsidiaries have a sufficient number of employees that hold personal security clearances to perform those Company Government Contracts that require such clearances. Except as has not had and would not reasonably be expected to have, individually or in the aggregate, a Company Material Adverse Effect, the Company and the Company Subsidiaries are in compliance in all material respects with all applicable requirements of the Company Government Contracts relating to the safeguarding of and access to classified information and controlled unclassified information, and with all applicable provisions of the National Industrial Security Program Operating Manual, Part 117, Title 32, Code of Federal Regulations, including any applicable provisions of supplements, amendments or revised editions thereof.
(i) The Company is in compliance in all material respects with the applicable listing and other rules and regulations of the NYSE.
Section 4.10. Employee Benefit Plans.
(a) Section 4.10(a) of the Company Disclosure Letter sets forth a correct and complete list as of the date of this Agreement of each material Company Benefit Plan that is not a Foreign Benefit Plan. With respect to each material Company Benefit Plan that is not a Foreign Benefit Plan, the Company has made available (or will make available in accordance with the final sentence of this Section 4.10(a)) to Parent correct and complete copies of (or, to the extent no such copy exists or such copy is not readily available, a written description of (including any written description included on the Company’s website)), in each case, to the extent applicable, (i) all plan documents, summary plan descriptions, summaries of material modifications, and material amendments related to such plans and any related trust agreement, insurance Contracts or other funding vehicle documents (ii) the most recent Form 5500 Annual Report, (iii) the
A-26

TABLE OF CONTENTS

most recent audited financial statement and actuarial valuation and (iv) all material filings and correspondence with any Governmental Entity received in the two (2) year period prior to the date of this Agreement. The Company will provide to Parent (x) a correct and complete list of each material Foreign Company Plan, (y) each material Company Benefit Plan, and (z) correct and complete copies of each of the documents described in the immediately preceding sentence, to the extent applicable, in each case, in the manner described on Section 4.10(a) of the Company Disclosure Letter.
(b) Except as has not had and would not reasonably be expected to have, individually or in the aggregate, a Company Material Adverse Effect, (i) each of the Company Benefit Plans and any trust related thereto has been operated and administered in accordance with its terms and in compliance with applicable Law, including ERISA, the Code and, in each case, the regulations thereunder, (ii) all contributions or other amounts payable by the Company or the Company Subsidiaries pursuant to each Company Benefit Plan in respect of current or prior plan years have been timely paid or accrued in accordance with GAAP or applicable international accounting standards and (iii) as of the date hereof, there are no pending, or to the Company’s Knowledge, threatened or anticipated claims, actions, governmental investigations or audits (other than routine claims for benefits) by, on behalf of or against any of the Company Benefit Plans or any trusts related thereto.
(c) No material liability under Title IV of ERISA has been incurred by the Company, the Company Subsidiaries or any of their respective ERISA Affiliates that has not been satisfied in full, and to the Company’s Knowledge no condition exists that is likely to cause the Company, the Company Subsidiaries or any of their ERISA Affiliates to incur any such liability. Within the last six (6) years, no Company Benefit Plan has been an employee benefit plan subject to Section 302 or Title IV of ERISA or Section 412, 430 or 4971 of the Code. None of the Company, its Subsidiaries or any of their respective ERISA Affiliates has incurred or is reasonably expected to incur any Controlled Group Liability that has not been satisfied in full.
(d) Neither the Company, its Subsidiaries nor any of their respective ERISA Affiliates has, at any time during the preceding six years, contributed to, been obligated to contribute to or had any liability (including any contingent liability) with respect to any “multiemployer plan” within the meaning of Section 3(37) of ERISA or any plan that has two or more contributing sponsors at least two of whom are not under common control within the meaning of Section 4063 of ERISA or a plan that has two or more contributing sponsors, at least two (2) of whom are not under “common control” (within the meaning of Section 4063 of ERISA).
(e) Except as set forth on Section 4.10(e) of the Company Disclosure Letter, and except as has not, and would not reasonably be expected to, individually or in the aggregate, result in any material liability to the Company, no Company Benefit Plan provides benefits, including death or medical benefits (whether or not insured), with respect to current or former employees or directors of the Company or the Company Subsidiaries beyond their retirement or other termination of service, other than coverage mandated by the Consolidated Omnibus Budget Reconciliation Act of 1985, as amended, or comparable U.S. state Law.
(f) Each Company Benefit Plan that is intended to be “qualified” within the meaning of Section 401(a) of the Code has received a favorable determination letter or opinion letter as to its qualification or may rely upon a favorable prototype opinion letter from the IRS as to its qualified status, and to the Company’s Knowledge, there are no existing circumstances or any events that have occurred that would reasonably be expected to adversely affect the qualified status of any such plan.
(g) Except as set forth on Section 4.10(g) of the Company Disclosure Letter, neither the execution and delivery of this Agreement nor the consummation of the Transactions (either alone or in conjunction with any other event) will, (i) result in any payment (including severance and unemployment compensation, forgiveness of indebtedness or otherwise) becoming due to any current or former director or any employee of the Company or any Company Subsidiary, (ii) increase any benefits otherwise payable under any Company Benefit Plan, (iii) result in any acceleration of the time of payment, funding or vesting of any such benefits, (iv) result in any breach or violation of, or default under or limit the Company’s right to amend, modify, terminate or transfer the assets of, any Company Benefit Plan or (v) result in any payment (whether in cash or property or the vesting of property) to any “disqualified individual” (as such term is defined in Treasury Regulations Section 1.280G-1) that would, individually or in combination with any other such payment, constitute an “excess parachute payment” (as defined in Section 280G(b)(1) of the Code).
(h) Except as has not had and would not reasonably be expected to have, individually or in the aggregate, a Company Material Adverse Effect, each Foreign Benefit Plan (i) has been operated in conformance with the applicable statutes or governmental regulations and rulings relating to such plans in the jurisdictions in which such Company Benefit Plan is present or operates and, to the extent relevant, the United States, (ii) that is intended to qualify for special tax treatment meeting all requirements for such treatment and (iii) that is intended to be funded or book-reserved are fully funded or book-reserved, as appropriate, based upon reasonable actuarial assumptions.
(i) Except as has not, and would not reasonably be expected to, individually or in the aggregate, result in any material liability to the Company, no Company Benefit Plan is a defined benefit pension plan.
(j) Neither the Company nor any Company Subsidiary thereof has any obligation to provide, and no Company Benefit Plan or other agreement or arrangement provides any individual with the right to, a gross-up, indemnification, reimbursement or other payment for any excise or additional Taxes incurred pursuant to Section 409A or Section 4999 of the Code.
A-27

TABLE OF CONTENTS

(k) Except as has not had and would not reasonably be expected to have, individually or in the aggregate, a Company Material Adverse Effect, each Company Benefit Plan that is a “nonqualified deferred compensation plan” (within the meaning of Section 409A of the Code) is in documentary compliance with, and has been operated and administered in all material respects in compliance with, Section 409A of the Code.
Section 4.11. Labor Matters.
(a) Except as set forth on Section 4.11(a) of the Company Disclosure Letter, neither the Company nor any Company Subsidiary is a party to, or bound by, any collective bargaining agreement or other Contract with a labor or trade union, works council, employee representative body or labor organization. Except as has not been and would not reasonably be expected to be material to the Company and the Company Subsidiaries, taken as a whole, (i) neither the Company nor any Company Subsidiary is (or has during the past two (2) years been) subject to any labor dispute, strike or work stoppage, and (ii) to the Company’s Knowledge, there are no organizational efforts with respect to the formation of a collective bargaining unit presently being made or threatened involving employees of the Company or any Company Subsidiary.
(b) The Company and each Company Subsidiary are and have been since May 1, 2019 in compliance with all applicable Laws respecting labor, employment, immigration, fair employment practices, terms and conditions of employment, workers’ compensation, occupational safety, plant closings, mass layoffs, worker classification, exempt and non-exempt status, compensation and benefits, wages and hours and the Worker Adjustment and Retraining Notification Act of 1988, as amended, except as has not had and would not reasonably be expected to have, individually or in the aggregate, a Company Material Adverse Effect.
(c) Since May 1, 2019, the Company and, to the Company’s Knowledge, each Company Subsidiary, have not received, been involved in or been subject to any Proceedings or any other material complaints, claims or actions alleging sexual harassment, sexual misconduct, bullying or discrimination committed by any director or officer of the Company or any Company Subsidiary.
Section 4.12. Tax Matters.
(a) Except as has not had and would not reasonably be expected to have, individually or in the aggregate, a Company Material Adverse Effect, the Company and the Company Subsidiaries have timely filed (taking into account any valid extension of time within which to file) all Tax Returns that are required to be filed by or with respect to any of them, and all such Tax Returns are true, correct and complete.
(b) Except as has not had and would not reasonably be expected to have, individually or in the aggregate, a Company Material Adverse Effect, the Company and the Company Subsidiaries have timely paid in full to the appropriate Governmental Entity all Taxes required to be paid by any of them, except to the extent adequate reserves in accordance with GAAP for such Taxes are reflected on the financial statements of the Company included in the Company SEC Documents (adjusted solely for operations in the ordinary course), and the financial statements of the Company included in the Company SEC Documents (adjusted solely for operations in the ordinary course) reflect adequate reserves in accordance with GAAP for Taxes of the Company or any Company Subsidiary as of the date thereof.
(c) Except as has not had and would not reasonably be expected to have, individually or in the aggregate, a Company Material Adverse Effect, the Company and the Company Subsidiaries (i) have timely paid, deducted, withheld and collected all amounts required to be paid, deducted, withheld or collected by any of them with respect to any payment owing to, or received from, their employees, creditors, independent contractors, customers and other third parties (and have timely paid over any amounts so withheld, deducted or collected to the appropriate Governmental Entity), and (ii) have otherwise complied with all applicable Laws relating to the payment, withholding, collection and remittance of Taxes (including information reporting requirements).
(d) There is no (i) claim, litigation, audit, examination, investigation or other proceeding pending or threatened in writing with respect to any material Taxes or Tax matters (including Tax Returns) of the Company or any Company Subsidiary or (ii) deficiency for material Taxes that has been assessed by any Governmental Entity against the Company or any Company Subsidiary (and that has not been fully satisfied by payment), except, in each case, solely with respect to any such claim, litigation, audit, examination, investigation, other proceeding or deficiency arising after the date hereof, as has not had and would not reasonably be expected to have, individually or in the aggregate, a Company Material Adverse Effect.
(e) Neither the Company nor any Company Subsidiary has waived or extended (except in either case in connection with any ongoing Tax claim, litigation, audit, examination, investigation or other proceeding) any statute of limitations with respect to the collection or assessment of any material Taxes, which waiver or extension has not since expired.
(f) None of the Company or any Company Subsidiary (i) is a party to or bound by, or has any obligation under, any Tax allocation, sharing, indemnity, or reimbursement agreement or arrangement (other than any customary Tax indemnification provisions in commercial agreements not primarily related to Taxes, and other than any agreement or arrangement solely among the Company and the Company Subsidiaries), or (ii) has any liability for Taxes of any Person (other than the Company or any Company Subsidiary) under Treasury Regulations Section 1.1502-6 (or any similar provision of state, local, or non-U.S. Law) or as transferee or successor or otherwise by operation of Law.
A-28

TABLE OF CONTENTS

(g) There are no Liens in respect of or on account of material Taxes upon any property or assets of the Company or any Company Subsidiary, other than statutory Liens for Taxes not yet due and payable or for which adequate reserves in accordance with GAAP are reflected on the financial statements of the Company included in the Company SEC Documents (adjusted solely for operations in the ordinary course).
(h) Within the last six years, no claim has been made in writing by any Tax authority in a jurisdiction where the Company or any Company Subsidiary has not filed income or franchise Tax Returns that the Company or any Company Subsidiary is or may be subject to material income or franchise Tax by, or required to file income or franchise Tax Returns with respect to material Taxes in, such jurisdiction.
(i) Neither the Company nor any Company Subsidiary is bound by, or party to, with respect to the current or any future taxable period, any closing agreement (within the meaning of Section 7121(a) of the Code (or any similar or analogous provision of state, local or non-U.S. Law)) or other ruling or written agreement with a Tax authority, in each case, with respect to material Taxes.
(j) Neither the Company nor any Company Subsidiary has participated in any “listed transaction” within the meaning of Treasury Regulations Section 1.6011-4(b)(2) (or any similar provision of state, local or non-U.S. Law).
(k) Neither the Company nor any of the Company Subsidiaries has deferred the payment of any material Taxes or claimed or received any material Tax refund or credit pursuant to the CARES Act or any other Tax legislation related to COVID-19 or pursuant to any written agreement with a Tax authority that remains unpaid.
(l) Neither the Company nor any of the Company Subsidiaries has any liability for amounts pursuant to Section 965(h) of the Code.
(m) Neither the Company nor any Company Subsidiary has taken or failed to take any action (and the Company is not aware of any other Person having taken or failed to take any action), which action or failure to act would reasonably be expected to cause the Company or any of the Company Subsidiaries to be liable for Distribution Taxes (as defined in the Tax Matters Agreement). The Supplemental Transaction Tax Opinion, dated as of the date hereof, a copy of which has been provided to Parent prior to the execution of this Agreement, has not been revoked, substantively modified or withdrawn, unless a replacement Supplemental Transaction Tax Opinion in form and substance acceptable to Parent in its discretion exercised in good faith has been issued. The Company is not aware of (i) any other Person having taken or failed to take any action, which action or failure to act would reasonably be expected to cause Dell and its Affiliates to be liable for Distribution Taxes (as defined in the Tax Matters Agreement) or (ii) the Ruling or the Tax Opinion (as such terms are defined in the Tax Matters Agreement) having been revoked, modified or withdrawn (or the existence of any facts that could reasonably be expected to result in such revocation, modification or withdrawal). The Company and the Company Subsidiaries are in compliance with their respective obligations under the Tax Matters Agreement. There are not pending or threatened in writing any material claims against the Company or any Company Subsidiary under the Tax Matters Agreement and the Company is not aware of the existence of any facts or circumstances that could reasonably be expected to give rise to such claims, except to the extent adequate reserves for the amount of such claims are reflected on the financial statements of the Company included in the Company SEC Documents (adjusted solely for operations in the ordinary course). No representation or warranty in the first, third or fifth sentence of this Section 4.12(m) is made with respect the execution of this Agreement and the consummation of the Transactions.
(n) Neither the Company nor any Company Subsidiary has taken or agreed to take any action, or is aware of any facts or circumstances, in each case, that would prevent or impede the Transactions from qualifying for the Intended Tax Treatment.
(o) Within the last two years, neither the Company nor any Company Subsidiary has distributed stock of another Person, or (except pursuant to any Distribution (as such term is defined in the Tax Matters Agreement)) has had its stock distributed by another Person in a transaction that was purported or intended to be governed in whole or in part by Section 355(a) of the Code.
Section 4.13. Litigation; Orders. Except as set forth on Section 4.13 of the Company Disclosure Letter, there are no Proceedings pending or, to the Company’s Knowledge, threatened against the Company or any Company Subsidiary or any of their respective properties, rights or assets by or before any Governmental Entity that would reasonably be expected to be, individually or in the aggregate, material to the Company and the Company Subsidiaries, taken as a whole. There are no orders, judgments or decrees of or settlement agreements with any Governmental Entity that would reasonably be expected to be, individually or in the aggregate, material to the Company and the Company Subsidiaries, taken as a whole.
Section 4.14. Intellectual Property.
(a) Except as would not reasonably be expected to be, individually or in the aggregate, material to the Company and the Company Subsidiaries, taken as a whole, all necessary documents and certificates currently due for filing as of the date hereof in connection with any such Company Registered Intellectual Property have been filed with the relevant patent, copyright, trademark or other authorities in the United States or foreign jurisdictions, as the case may be, for the purposes of maintaining such Company Registered Intellectual Property.
(b) Each item of material Company Registered Intellectual Property is subsisting and, to the Company’s Knowledge, is not invalid or unenforceable (provided that it shall not be a breach of this sentence for any Company Registered Intellectual Property to expire at the end of its natural term). Except in relation to any Proceedings set forth in Section 4.14 of the Company Disclosure Letter, no
A-29

TABLE OF CONTENTS

Proceeding to which the Company or one of its Subsidiaries is a party (other than office actions in connection with the application for, or prosecution of, any Company Registered Intellectual Property) is pending or, to the Company’s Knowledge, threatened, by or before any Governmental Entity, that challenges the legality, validity, enforceability, registration, use or ownership of any Company Registered Intellectual Property or other material Company Intellectual Property Rights.
(c) Other than Company Intellectual Property Rights that are exclusively licensed to the Company, or are identified in Section 4.14c of the Company Disclosure Letter as jointly owned, the Company exclusively owns all material Company Intellectual Property Rights free and clear of all Liens, other than Permitted Liens (where Permitted Liens include, for the purpose of this sentence only, all licenses, covenants not to assert, releases, agreements not to enforce or prosecute, or other similar immunities granted with respect to Company Intellectual Property Rights to any Person). Other than Company Intellectual Property Rights that are exclusively licensed to the Company, all such material Company Intellectual Property Rights are, and immediately following the Closing will be, fully transferable, alienable and licensable by Verona Surviving LLC, Verona Converted LLC or Parent without restriction and without material payment of any kind to any third Person to the same extent as immediately prior to the Closing. No Governmental Entity or educational institution has, as a result of funding provided by such Governmental Entity or educational institution to the Company or a Company Subsidiary, obtained any material right to any Intellectual Property Rights material to the conduct of the business of the Company and the Company Subsidiaries, taken as a whole. For clarity, payment from a Governmental Entity or educational institution to the Company or a Company Subsidiary in consideration for purchase of, non-exclusive license to, or subscription to the Company Products will not be deemed “funding” under this Section 4.14c.
(d) No Proceedings are pending, and, to the Company’s Knowledge, no Proceeding is threatened against the Company or any Company Subsidiary, alleging that the Company or any Company Subsidiary is infringing, misappropriating, diluting or otherwise violating the Intellectual Property Rights of any Person, except as would not reasonably be expected to be, individually or in the aggregate, material to the Company and the Company Subsidiaries, taken as a whole. Except in relation to any Proceedings set forth in Section 4.14 of the Company Disclosure Letter and except as would not reasonably be expected to be, individually or in the aggregate, material to the Company and the Company Subsidiaries, taken as a whole, (i) neither any Company Product (when used by or as authorized by the Company) nor the conduct of the business of the Company or any Company Subsidiary, as conducted at any time on or after May 1, 2019, has infringed, violated, or misappropriated any Intellectual Property Rights of any Person or constituted unfair competition or unfair trade practices, (ii) to the Company’s Knowledge, no Person is infringing, misappropriating, diluting, using in an unauthorized manner or otherwise violating any Company Intellectual Property Rights and (iii) since May 1, 2019, neither the Company nor any Company Subsidiary has instituted or threatened in writing to institute any Proceeding against any Person alleging such Person is infringing, misappropriating, diluting, using in an unauthorized manner or otherwise violating any Company Intellectual Property Rights.
(e) In each case in which the Company or any Company Subsidiary has engaged or hired an employee, consultant or contractor who develops or creates for the Company or any Company Subsidiary any material Technology or Company Product, the Company or such Company Subsidiary has obtained, either by operation of Law or by valid assignment or transfer exclusive ownership of all Intellectual Property Rights in such Technology or Company Product, except where the absence of that assignment or transfer would not reasonably be expected to be, individually or in the aggregate, material to the Company and the Company Subsidiaries, taken as a whole. The Company and each Company Subsidiary have taken commercially reasonable actions to maintain (and continue to maintain), as confidential, and to reasonably protect, all Company Trade Secrets, except (i) where Company or a Company Subsidiary has made a reasonable business decision to no longer maintain a particular item of information or Technology as a Trade Secret, or (ii) except as would not reasonably be expected to be, individually or in the aggregate, material to the Company and the Company Subsidiaries, taken as a whole. To the Company’s Knowledge, there has been no unauthorized disclosure or use of, or access to, Company Technology, information or materials that the Company maintains or intended to maintain as a Trade Secret, except as would not reasonably be expected to be, individually or in the aggregate, material to the Company and the Company Subsidiaries, taken as a whole.
(f) Without limiting the generality of Section 4.14(e), each employee of, or consultant or contractor to, the Company or any Company Subsidiary has executed a valid and binding agreement (i) if such individual has developed or created for the Company or any Company Subsidiary any material Technology or Company Product, assigning to the Company or the relevant Company Subsidiary all Intellectual Property Rights (except as limited by applicable Law) created by, or that arise as a result of the work of such employee of, or consultant or contractor to, the Company or any Company Subsidiary, and (ii) requiring such employee, consultant or contractor to maintain as confidential all confidential information and Trade Secrets of the Company (including confidential information or Trade Secrets disclosed to the Company or any Company Subsidiary by a third Person), except in each case as would not reasonably be expected to be, individually or in the aggregate, material to the Company and the Company Subsidiaries, taken as a whole.
(g) Except as would not reasonably be expected to be, individually or in the aggregate, material to the Company and the Company Subsidiaries, taken as a whole, neither the Company nor any Company Subsidiary has distributed any Software or database under an Open Source License in a manner that would require any Company Technology (other than Company Technology for which the Company has determined, in its reasonable business judgment, the confidential nature thereof is not material to the Company or its Subsidiaries, taken as a whole) (i) to be disclosed or distributed in Source Code form, (ii) to be licensed for purposes of preparing derivative works or (iii) to be redistributed at no charge. The Company and the Company Subsidiaries are and have been in compliance with all Open Source Licenses to which they are subject, except where a failure to comply would not reasonably be expected to be, individually or in the aggregate, material to the Company and the Company Subsidiaries, taken as a whole.
A-30

TABLE OF CONTENTS

(h) Section 4.14(h) of the Company Disclosure Letter contains a complete and accurate list of, and the Company has made available to Parent or publicly filed with the SEC prior to the date hereof, true and complete copies of all material Contracts pursuant to which the Company or any Company Subsidiary (i) grants any material license, covenant not to assert, release, agreement not to enforce or prosecute, or other immunity to any Person under or to any Company Intellectual Property Rights (other than in the ordinary course of business consistent with past practice), or (ii) is granted any material license, covenant not to assert, release, agreement not to enforce or prosecute, or immunity to or under, any Person’s Intellectual Property Rights (other than in the ordinary course of business consistent with past practice) that, in the case of each of clauses (i) and (ii) above, is, individually or in the aggregate, material to the Company and the Company Subsidiaries, taken as a whole, and is not a Non-Scheduled License (the foregoing, the “IP Contracts”).
(i) Except as would not reasonably be expected to be, individually or in the aggregate, material to the Company and the Company Subsidiaries, taken as a whole, neither the execution and delivery of this Agreement nor the consummation of the Transactions will result in (A) the release of any material Source Code or (B) the grant (or requirement to grant) to any Person of any license, covenant not to assert, release, agreement not to enforce or prosecute, or other immunity to or under any Company Intellectual Property Rights. Neither the execution and delivery of this Agreement nor the consummation of the Transactions will, by the terms of any Contracts to which the Company or any Company Subsidiaries is a party (but to which Parent and its affiliates are not) expressly result in the grant (or requirement to grant) to any Person of any license, covenant not to assert, release, agreement not to enforce or prosecute, or other immunity by or on behalf of Parent or any of its Subsidiaries (other than the Company or a Company Subsidiary) with respect to any Intellectual Property Rights of Parent or any of its Subsidiaries.
Section 4.15. Privacy and Data Protection.
(a) Since May 1, 2019, except as has not had and would not reasonably be expected to have, individually or in the aggregate, a Company Material Adverse Effect, (i) the Company’s and each Company Subsidiary’s receipt, collection, monitoring, maintenance, hosting creation, transmission, use, analysis, disclosure, storage, disposal and security, as the case may be, of Protected Information and, to the Company’s Knowledge, any such activities performed or handled by authorized third parties on the Company’s or a Company Subsidiary’s behalf, have complied with, and (ii) neither the execution and delivery of this Agreement nor the consummation of the Transactions will result in the Company, any Company Subsidiary, Verona Surviving LLC or Verona Converted LLC being in breach or violation of, (A) provisions governing privacy, data protection, or information security matters in any Contracts to which the Company or any Company Subsidiary is a party, (B) applicable Information Privacy and Security Laws, (C) all applicable policies and procedures adopted by the Company or a Company Subsidiary relating to privacy, data protection, or information security with respect to Protected Information, including the Privacy Statements and such policies and procedures relating to access control, vulnerability management, incident response and overall network security and (D) all applicable consents and authorizations that apply to Protected Information that have been obtained by the Company or a Company Subsidiary. Except as has not had and would not reasonably be expected to have, individually or in the aggregate, a Company Material Adverse Effect, the Company and each Company Subsidiary have all rights, authority, consents and authorizations necessary to receive, access, use and disclose the Protected Information in their possession or under their control in connection with the operation of their business as presently conducted.
(b) Since May 1, 2019, to the Company’s Knowledge, except as has not had and would not reasonably be expected to have, individually or in the aggregate, a Company Material Adverse Effect, there has been no (i) data security breach of, unauthorized access to, or malicious disruption of any Company Products or any Company or Company Subsidiary systems, networks or information technology that transmits or maintains Protected Information or other confidential information, or (ii) other incidents involving the unauthorized access, acquisition, use or disclosure of any Protected Information owned, used, hosted, maintained or controlled by or on behalf of the Company or the Company Subsidiaries, including any such unauthorized access, acquisition, use or disclosure of Protected Information that would constitute a breach for which notification by the Company or any Company Subsidiary to individuals or Governmental Entities is required under any applicable Information Privacy and Security Laws or Contracts to which the Company or a Company Subsidiary is a party. To the Company’s Knowledge, since May 1, 2019, except as has not had and would not reasonably be expected to have, individually or in the aggregate, a Company Material Adverse Effect, none of the Company’s or any Company Subsidiary’s material vendors, suppliers, distributors and subcontractors, have (i) suffered any security breach that resulted in any unauthorized access to or use of any Protected Information, (ii) breached any obligations relating to Protected Information in Contracts with the Company or any Company Subsidiary or (iii) violated any Information Privacy and Security Laws.
(c) The Company maintains and implements a reasonable written information security program covering the Company and each Company Subsidiary designed to (i) identify and address internal and external risks to the security of any confidential information in their possession, including Protected Information, (ii) implement, monitor and improve reasonable administrative, technical and physical safeguards to control these risks and (iii) maintain notification procedures in compliance in all material respects with applicable Information Privacy and Security Laws that require notification to any Person in the case of any breach of security compromising data containing Protected Information. In each of 2020 and 2021, except as would not reasonably be expected to be, individually or in the aggregate, material to the Company and the Company Subsidiaries, taken as a whole, the Company has performed a security risk assessment covering the Company and each Company Subsidiary, as applicable, in each case, to the extent required under PCI DSS and used reasonable efforts to address and remediate all critical or high risk threats and deficiencies identified in those security risk assessments.
A-31

TABLE OF CONTENTS

(d) Except as has not had and would not reasonably be expected to have, individually or in the aggregate, a Company Material Adverse Effect, since May 1, 2019, no Person has, to the Company’s Knowledge as of the date hereof, (i) made any written claim against the Company or a Company Subsidiary or (ii) commenced any Proceeding by or before any Governmental Entity against the Company or a Company Subsidiary, in each case, with respect to (A) any alleged violation of Information Privacy and Security Laws by the Company, any Company Subsidiary or any third party in such third party’s collection, maintenance, storage, use, processing, disclosure, transfer or disposal of Protected Information for the Company or any Company Subsidiary pursuant to a Contract with the Company or any Company Subsidiary or (B) any of the Company’s or a Company Subsidiary’s privacy or data security practices with respect to Protected Information, including any loss, damage or unauthorized access, acquisition, use, disclosure, modification or other misuse of any Protected Information maintained by or on behalf of the Company or the Company Subsidiaries. As of the date hereof, to the Company’s Knowledge, since May 1, 2019, except as has not had and would not reasonably be expected to have, individually or in the aggregate, a Company Material Adverse Effect, no Person has provided a complaint (written or otherwise) to the Company or a Company Subsidiary, nor, to the Company’s Knowledge, to any third party, regarding the improper disclosure of Protected Health Information (as defined in HIPAA) by the Company or a Company Subsidiary.
(e) Except as would not reasonably be expected to be, individually or in the aggregate, material to the Company and the Company Subsidiaries, taken as a whole, (i) the Company and the Company Subsidiaries have in place disaster recovery plans, procedures and facilities that satisfy applicable Law and the Company’s and the Company Subsidiaries’ obligations under Contracts with all customers, vendors, suppliers, distributors and subcontractors of the Company, and the Company Subsidiaries, and (ii) the Company and the Company Subsidiaries are in compliance therewith.
(f) To the Company’s Knowledge, no Software included in any Company Product contains any undisclosed disabling codes or instructions, “time bombs,” “Trojan horses,” “back doors,” “trap doors,” “worms,” viruses, bugs, faults, security vulnerabilities or other Software routines that has resulted in (i) any Person accessing without authorization or disabling or erasing any Company Product, (ii) a significant adverse effect on the functionality of any Company Product or (iii) unauthorized acquisition of or access to confidential or proprietary information created, received, maintained or transmitted through any Company Product, except as would not, in the case of (i), (ii), or (iii), reasonably be expected to be, individually or in the aggregate, material to the Company and the Company Subsidiaries, taken as a whole.
(g) The Company and its Subsidiaries are in material compliance with the cybersecurity and information safeguarding provisions of the Company Government Contracts, including but not limited to Defense Federal Acquisition Regulation Supplement 252.204-7012.
(h) The Company represents and warrants to the matter set forth on Section 4.15(h) of the Company Disclosure Letter.
Section 4.16. Real Property; Assets.
(a) Section 4.16(a) of the Company Disclosure Letter sets forth a complete and correct list, as of the date hereof, of all real property owned by the Company or any Company Subsidiary (“Owned Real Property”). Except as has not had and would not reasonably be expected to have, individually or in the aggregate, a Company Material Adverse Effect, the Company or a Company Subsidiary owns good and valid title to the Owned Real Property, free and clear of all Liens, other than Permitted Liens. To the Company’s Knowledge, there is no pending or threatened condemnation proceeding with respect to any of the Owned Real Property.
(b) Except as has not had and would not reasonably be expected to have, individually or in the aggregate, a Company Material Adverse Effect, (i) each lease, sublease or occupancy agreement pursuant to which the Company or any Company Subsidiary leases, subleases or occupies any real property (other than Contracts for ordinary course arrangements at “shared workspace” or “coworking space” facilities that are not material) (“Company Leases”) is valid, binding and in full force and effect, subject to the Enforceability Limitations, and no uncured default on the part of the Company or, if applicable, any Company Subsidiary or, to the Company’s Knowledge, the landlord thereunder exists with respect to any Company Lease, and (ii) the Company or a Company Subsidiary has a good and valid leasehold interest in or contractual right to use or occupy, subject to the terms of the applicable Company Lease, each real property subject to the Company Leases, free and clear of all Liens, other than Permitted Liens.
(c) Except as has not had and would not reasonably be expected to have, individually or in the aggregate, a Company Material Adverse Effect, the Company or a Company Subsidiary has good and marketable title to, or a valid and binding leasehold or other interest in, all tangible personal property necessary for the conduct of the business of the Company and the Company Subsidiaries, taken as a whole, as currently conducted, free and clear of all Liens, other than Permitted Liens.
Section 4.17. Material Contracts.
(a) Except for this Agreement, Section 4.17(a) of the Company Disclosure Letter contains a complete and correct list, as of the date hereof, of each Contract described in this Section 4.17(a) under which the Company or any Company Subsidiary has any current or future rights, responsibilities, obligations or liabilities (in each case, whether contingent or otherwise) or to which the Company or any Company Subsidiary is a party or to which any of their respective properties or assets is subject, other than any Company Benefit Plans (all Contracts of the type described in this Section 4.17(a), together with the IP Contracts, whether or not set forth on Section 4.17(a) of the Company Disclosure Letter, being referred to herein as “Material Contracts”):
(i) each Contract that limits in any material respect the freedom of the Company, any Company Subsidiary or any of their respective affiliates (including Parent and its affiliates after the Closing Effective Time) to compete or engage in any line of
A-32

TABLE OF CONTENTS

business or geographic region or with any Person or sell, supply or distribute any product or service or that otherwise has the effect of restricting in any material respect the Company, the Company Subsidiaries or affiliates (including Parent and its affiliates after the Closing Effective Time) from the development, marketing or distribution of products and services, in each case, in any geographic area;
(ii) any material joint venture or limited liability company agreement (other than any such agreement solely between or among the Company and its wholly owned Subsidiaries) or similar Contract;
(iii) each acquisition or divestiture Contract that contains representations, covenants, indemnities or other obligations (including “earnout” or other contingent payment obligations) that would reasonably be expected to result in the receipt or making by the Company or any Company Subsidiary of future payments in excess of $5,000,000;
(iv) each Contract that gives any Person the right to acquire any assets of the Company or any Company Subsidiary (excluding ordinary course commitments to purchase goods, products and off-the-shelf Technology) after the date hereof with consideration of more than $2,000,000;
(v) any Contract to put Source Code in escrow with a third Person on behalf of a licensee or contracting party that permits, upon Source Code release, any use beyond internal use for the maintenance and support of Company Products;
(vi) any material settlement or similar Contract with a Governmental Entity, other than those relating to (x) Taxes, or (y) any Company Government Contract where the Governmental Entity acts in its capacity as a customer of the Company or any of its Subsidiaries;
(vii) except as has not been, and would not reasonably be expected to be, individually or in the aggregate, material to the Company and the Company Subsidiaries, taken as a whole, any settlement or similar Contract restricting in any respect the operations or conduct of the Company or any Company Subsidiary or any of their respective affiliates (including Parent and its affiliates after the Closing Effective Time);
(viii) each Contract pursuant to which the Company or any Company Subsidiary has paid or received payments in excess of $5,000,000 in the fiscal year ended January 28, 2022, or is obligated to pay or entitled to receive payments in excess of $5,000,000 in the 12-month period following the date hereof, in each case, other than (A) Contracts solely between the Company and a wholly owned Company Subsidiary or solely between wholly owned Company Subsidiaries, (B) Contracts with customers, suppliers, vendors, system vendors, resellers, distributors, cloud providers, global service providers, global systems integrators, managed service providers, global technology partners, OEMs or EOEMs of the Company or any of its Subsidiaries, (C) Company Leases, (D) settlement agreements or similar non-executory Contracts and (E) Contracts otherwise described in any other subsection of this Section 4.17(a);
(ix) except where the exercise of any such right or imposition of such limitation has not been, and would not reasonably be expected to be, individually or in the aggregate, material to the Company and the Company Subsidiaries, taken as a whole, each Contract that grants any right of first refusal or right of first offer or that, other than with respect to non-exclusive licenses or other non-exclusive grants of rights to its products and services in, to or under Company Intellectual Property, limits the ability of the Company, any Company Subsidiary or any of its affiliates (including Parent or any of its affiliates after the Closing Effective Time) to own, operate, sell, transfer, pledge or otherwise dispose of any businesses or assets;
(x) each Contract that is (1) a Material Customer Agreement, (2) a Material Supplier Agreement, or (3) a Material Reseller Agreement;
(xi) each Contract in which the Company or any Company Subsidiary has granted any exclusivity rights or “most favored nations” provisions, in each case that are material in any respect to the Company or its affiliates (including Parent or its affiliates after the Closing Effective Time)
(xii) each Contract not otherwise described in any other subsection of this Section 4.17(a) evidencing outstanding Indebtedness for borrowed money (or commitments in respect thereof) of the Company or any Company Subsidiary (whether incurred, assumed, guaranteed or secured by any asset) in an amount in excess of $25,000,000 other than Contracts solely between the Company and a wholly owned Company Subsidiary or solely between wholly owned Company Subsidiaries;
(xiii) each Contract between the Company or any Company Subsidiary, on the one hand, and any officer, director or affiliate (other than a wholly owned Company Subsidiary) of the Company or any Company Subsidiary, any beneficial owner, directly or indirectly, of more than 5% of the shares of Company Common Stock or any of their respective “associates” or “immediate family” members (as such terms are defined in Rule 12b-2 and Rule 16a-1 of the Exchange Act), on the other hand, excluding any Contract with Dell or its Subsidiaries entered into the ordinary course of business consistent with past practice and that is not material;
(xiv) each of the Company’s or its Subsidiaries’ top 20 Company Leases for fiscal years 2022 and for 2023;
(xv) each Company Government Contract that generated over $5,000,000 in bookings during the last fiscal year; and
A-33

TABLE OF CONTENTS

(xvi) any Contract not otherwise described in any other subsection of this Section 4.17(a) that would constitute a “material contract” (as such term is defined in Item 601(b)(10) of Regulation S-K of the SEC) with respect to the Company (other than those agreements and arrangements described in Item 601(b)(10)(iii) of Regulation S-K of the SEC).
(b) True and complete copies of each Material Contract in effect as of the date hereof have been made available (or will be made available in accordance with Section 4.17(b) of the Company Disclosure Letter) to Parent or publicly filed with the SEC prior to the date hereof (other than purchase orders and statements of work entered into in the ordinary course of business consistent with past practice and which do not contain any material terms not contained in the underlying Material Contract, which purchase orders and statements of work also shall not be required to be individually listed in the Company Disclosure Letter). Neither the Company nor any Company Subsidiary is in breach of or default under the terms of any Material Contract, except as has not had and would not reasonably be expected to have, individually or in the aggregate, a Company Material Adverse Effect. To the Company’s Knowledge, as of the date hereof, no other party to any Material Contract is in breach of or default under the terms of any Material Contract where such breach or default has had or would reasonably be expected to have, individually or in the aggregate, a Company Material Adverse Effect. Except as has not had and would not reasonably be expected to have, individually or in the aggregate, a Company Material Adverse Effect, each Material Contract is a valid, binding and enforceable obligation of the Company or the Company Subsidiary which is party thereto and, to the Company’s Knowledge, of each other party thereto, and is in full force and effect, subject to the Enforceability Limitations and any expiration thereof in accordance with its terms existing as of the date hereof.
(c) Except as has not had and would not reasonably be expected to have, individually or in the aggregate, a Company Material Adverse Effect, (i) each Company Government Contract was legally awarded, (ii) no Company Government Contract or outstanding Company Government Bid is, as of the date hereof, the subject of bid, award, or size protest proceedings, and (iii) neither the Company nor any Company Subsidiary is in breach of or default under the terms of any Company Government Contract. Except as has not had and would not reasonably be expected to have, individually or in the aggregate, a Company Material Adverse Effect, since May 1, 2019, (A) all material facts set forth or acknowledged by any representations, certifications or statements made or submitted by or on behalf of the Company or any Company Subsidiary in connection with any Company Government Contract or Company Government Bid were true, accurate and complete as of the date of submission and made by an authorized representative of the Company or a Company Subsidiary, and (B) neither any Governmental Entity nor any prime contractor or higher-tier subcontractor has notified the Company or any Company Subsidiary in writing that the Company or any Company Subsidiary has, or is alleged to have, breached or violated in any material respect any Law, representation, certification, disclosure, clause, provision or requirement pertaining to any Company Government Contract. Except as has not had, and would not reasonably be expected to have, individually or in the aggregate, a Company Material Adverse Effect, since May 1, 2019, (I) no costs incurred by the Company or any Company Subsidiary pertaining to any Company Government Contract have been deemed finally disallowed in writing by a Governmental Entity or, to the Company’s Knowledge, proposed for disallowance, and (II) no payment due to the Company or any Company Subsidiary pertaining to any Company Government Contract has been withheld or set off, nor, to the Company’s Knowledge, has any claim been made to withhold or set off any such payment.
(d) Except as has not had and would not reasonably be expected to have, individually or in the aggregate, a Company Material Adverse Effect, since May 1, 2019, (i) none of the Company, any Company Subsidiary or, to the Company’s Knowledge, any of their respective other Principals (as defined in Federal Acquisition Regulation 52.209-5) has been debarred, suspended or excluded, or to the Company’s Knowledge, proposed for debarment, suspension or exclusion, from participation in or the award of Contracts or subcontracts for or with any Governmental Entity or doing business with any Governmental Entity, (ii) none of the Company or any Company Subsidiary has received any written request to show cause, (iii) none of the Company or any Company Subsidiary has been declared nonresponsible or ineligible, or otherwise excluded from participation in the award of any Contract with a Governmental Entity (excluding for this purpose ineligibility to bid on certain Contracts due to generally applicable bidding requirements), (iv) none of the Company or any Company Subsidiary is for any reason listed on the List of Parties Excluded from Federal Procurement and Nonprocurement Programs, (v) neither the Company nor any Company Subsidiary, nor any of their respective directors or officers, nor to the Company’s Knowledge, any other employee is or has been under administrative, civil or criminal investigation, indictment or information by any Governmental Entity with respect to the award or performance of any Company Government Contract, the subject of any actual or, to the Company’s Knowledge, threatened in writing, “whistleblower” or “qui tam” lawsuit, audit (other than a routine contract audit) or investigation of the Company or any Company Subsidiary with respect to any Company Government Contract, including any material irregularity, misstatement or omission arising thereunder or relating thereto alleged in writing, and, to the Company’s Knowledge, there is no basis for any such investigation, indictment, lawsuit or audit, and (vi) neither the Company nor any Company Subsidiary has made any (A) voluntary disclosure to any Governmental Entity with respect to any alleged material irregularity, misstatement, omission, fraud or price mischarging, or other violation of Law, arising under or relating to a Company Government Contract or (B) mandatory disclosure, pursuant to Federal Acquisition Regulation 52.203-13 or similar Governmental Entity mandatory reporting requirements, to any Governmental Entity and, to the Company’s Knowledge, there are no facts that would require mandatory disclosure thereunder.
Section 4.18. Environmental Matters. Except for matters that have not had and would not reasonably be expected to have, individually or in the aggregate, a Company Material Adverse Effect, (a) neither the Company nor any Company Subsidiary is in violation of any Environmental Law, (b) none of the properties owned or occupied by the Company or any Company Subsidiary (or which the Company or any Company Subsidiary has a right to occupy) is contaminated with any Hazardous Substance, (c) the Company and the Company
A-34

TABLE OF CONTENTS

Subsidiaries have all permits, licenses and other authorizations required under any Environmental Law and the Company and the Company Subsidiaries are in compliance with such permits, licenses and other authorizations, and (d) no Proceeding is pending, or to the Company’s Knowledge, threatened, concerning or relating to the operations of the Company or any Company Subsidiary that seeks to impose, or that is reasonably likely to result in the imposition of, any liability arising under any Environmental Law upon the Company or any Company Subsidiary.
Section 4.19. Customers; Suppliers; Resellers.
(a) Section 4.19(a) of the Company Disclosure Letter sets forth a list of the top 150 customers of the Company and the Company Subsidiaries that have a Contract with the Company or a Company Subsidiary based on total bookings per customer over the last three fiscal years (each, a “Material Customer” and each such contract, a “Material Customer Agreement”). As of the date hereof, neither the Company nor any Company Subsidiary has received any written notice from any Material Customer that such Material Customer shall not continue as a customer of the Company or any Company Subsidiary or that such Material Customer intends to terminate or not renew existing Contracts with the Company or the Company Subsidiaries, except where such termination or non-renewal has not been and would not reasonably be expected to be, individually or in the aggregate, material to the Company and the Company Subsidiaries, taken as a whole.
(b) Section 4.19(b) of the Company Disclosure Letter sets forth a list of the top ten strategic suppliers and vendors of the Company and the Company Subsidiaries for the fiscal year ended January 28, 2022 (each, a “Material Supplier” and each Contract pursuant to which the Company or a Company Subsidiary paid those amounts to the applicable Material Supplier, a “Material Supplier Agreement”). As of the date hereof, neither the Company nor any Company Subsidiary has received any written notice from any Material Supplier that such Material Supplier shall not continue as a supplier or vendor to the Company or any Company Subsidiary or that such Material Supplier intends to terminate existing Contracts with the Company or the Company Subsidiaries, except where such termination or non-renewal has not been and would not reasonably be expected to be, individually or in the aggregate, material to the Company and the Company Subsidiaries, taken as a whole.
(c) Section 4.19(c)(i) of the Company Disclosure Letter sets forth a list of the Company’s top 10 global distributors (based on total variable cost net bookings) and Section 4.19(c)(ii) of the Company Disclosure Letter sets forth a list of the Company’s top 10 global resellers, in each case for the fiscal year ended January 28, 2022 (each, a “Material Reseller” and each Contract with each Material Reseller, a “Material Reseller Agreement”). As of the date hereof, neither the Company nor any Company Subsidiary has received any written notice from any Material Reseller that such Material Reseller shall not continue as a reseller, distributor, cloud provider, global service provider, global systems integrator, managed servicer provider or global technology partner, as applicable, to the Company or any Company Subsidiary or that such Material Reseller intends to terminate or not renew existing Contracts with the Company or the Company Subsidiaries, except where such termination or non-renewal has not been and would not reasonably be expected to be, individually or in the aggregate, material to the Company and the Company Subsidiaries, taken as a whole.
Section 4.20. Insurance. Except as has not had and would not reasonably be expected to have, individually or in the aggregate, a Company Material Adverse Effect, (a) all current, insurance policies and insurance Contracts of the Company and the Company Subsidiaries are in full force and effect and are valid and enforceable and cover against the risks as are customary for companies of similar size in the same or similar lines of business and (b) all premiums due thereunder have been paid. Neither the Company nor any Company Subsidiary has received notice of cancellation or termination with respect to any current third-party insurance policies or insurance Contracts (other than in connection with normal renewals of any such insurance policies or Contracts) where such cancellation or termination has been or would reasonably be expected to have, individually or in the aggregate, a Company Material Adverse Effect.
Section 4.21. Information Supplied. The information relating to the Company and the Company Subsidiaries (including Holdco and Merger Sub 1) to be contained in, or incorporated by reference in, (a) the Form S-4 to be filed with the SEC by Parent in connection with the registration under the Securities Act of the shares of Parent Common Stock to be issued in connection with the Second Merger (as amended or supplemented from time to time (the “Form S-4”)) will not, at the time the Form S-4 is filed with the SEC, at any time it is amended or supplemented or at the time it becomes effective under the Securities Act, contain any untrue statement of any material fact or omit to state any material fact required to be stated therein or necessary in order to make the statements therein, at the time and in light of the circumstances under which they were made, not false or misleading and (b) the Proxy Statement (or any amendment or supplement thereto) will not, on the date the Proxy Statement is first mailed to the Company Stockholders or at the time the Proxy Statement (or any amendment or supplement thereto) is filed with the SEC or on the date of the Company Stockholders’ Meeting, contain any untrue statement of any material fact or omit to state any material fact required to be stated therein or necessary in order to make the statements therein, at the time and in light of the circumstances under which they were made, not false or misleading. The Proxy Statement will comply in all material respects as to form with the requirements of the Exchange Act and the rules and regulations promulgated thereunder. Notwithstanding the foregoing provisions of this Section 4.21, no representation or warranty is made by the Company, Holdco or Merger Sub 1 with respect to information or statements made or incorporated by reference in the Form S-4 or the Proxy Statement based upon information supplied by or on behalf of Parent or the Parent Merger Subs.
Section 4.22. Opinion of Financial Advisors. The Company Board of Directors has received the oral opinions of each of Goldman Sachs & Co. LLC (“Goldman Sachs”) and J.P. Morgan Securities LLC (“J.P. Morgan”) (to be confirmed by delivery of written opinions from each of Goldman Sachs and J.P. Morgan dated as of the date hereof), each to the effect that, as of the date of such written opinion, and based upon and subject to the various limitations, qualifications and assumptions set forth in such written opinion, the aggregate Merger
A-35

TABLE OF CONTENTS

Consideration to be paid to the holders of shares of Company Common Stock (other than Parent and its affiliates) pursuant to this Agreement is fair, from a financial point of view, to such holders. A written copy of each such opinion will be provided to Parent by the Company promptly following receipt by the Company for informational purposes only.
Section 4.23. State Takeover Statutes; Anti-Takeover Laws. Assuming the accuracy of Parent’s representations and warranties in the second sentence of Section 5.14, the Company Board of Directors has taken all action necessary to render inapplicable to this Agreement, the Voting Agreements and the Transactions, Section 203 of the DGCL and any similar provisions in the Company Governing Documents and any other Takeover Statute. The Company has no rights plan, “poison-pill” or other comparable agreement designed to have the effect of delaying, deferring or discouraging any Person from acquiring control of the Company.
Section 4.24. Related Party Transactions. Except (x) as set forth in the Company SEC Documents filed with the SEC prior to the date hereof, (y) any compensation or other employment arrangements entered into between the Company or any Company Subsidiary, on the one hand, and any director or officer thereof, on the other hand, in the ordinary course of business consistent with past practice and (z) ordinary course commercial Contracts with Dell (and its Subsidiaries), there are no transactions, agreements, arrangements or understandings between the Company or any Company Subsidiary, on the one hand, and (a) any affiliate (including any officer or director) thereof (but not including any wholly owned Subsidiary of the Company), on the other hand, or (b) any beneficial owner, directly or indirectly, of 5% or more of the shares of Company Common Stock, on the other hand.
Section 4.25. Finders and Brokers. Other than Goldman Sachs and J.P. Morgan, neither the Company nor any Company Subsidiary has employed or engaged any investment banker, broker or finder in connection with the Transactions who is entitled to any fee or any commission in connection with this Agreement or upon or a result of the consummation of the Transactions. True and complete copies of the engagement letters with each of Goldman Sachs and J.P. Morgan have been made available to Parent’s outside legal counsel prior to the date hereof.
Section 4.26. No Holdco or Merger Sub Activity. Since its date of formation, neither Holdco nor Merger Sub 1 has engaged in any activities other than in connection with this Agreement and the Transactions.
Section 4.27. No Other Representations. In connection with the due diligence investigation of Parent by the Company, the Company, Holdco and Merger Sub 1 received and may continue to receive from Parent certain estimates, projections, forecasts and other forward-looking information, as well as certain business plan and cost-related plan information, regarding Parent, Parents Subsidiaries and their respective business and operations. Each of the Company, Holdco and Merger Sub 1 hereby acknowledges that there are uncertainties inherent in attempting to make such estimates, projections, forecasts and other forward-looking information, with which the Company, Holdco and Merger Sub 1 are familiar. Accordingly, except for the representations and warranties contained in Article V and in any certificate delivered by Parent or the Parent Merger Subs to the Company, Holdco or Merger Sub 1 pursuant to this Agreement, each of the Company, Holdco and Merger Sub 1 acknowledges that neither Parent, the Parent Merger Subs nor any Representative of Parent makes, and each of the Company, Holdco and Merger Sub 1 acknowledges that it has not relied upon or otherwise been induced by, any other express or implied representation or warranty with respect to Parent or any Subsidiary thereof (including the Parent Merger Subs) or with respect to any other information provided or made available to the Company, Holdco or Merger Sub 1 in connection with the Transactions, including any information, documents, projections, forecasts or other material made available to the Company, Holdco or Merger Sub 1 or to the Company’s Representatives in certain “data rooms” or management presentations in expectation of the Transactions or the accuracy or completeness of any of the foregoing, except, in each case for the representations and warranties contained in Article V and in any certificate delivered by Parent or the Parent Merger Subs to the Company, Holdco or Merger Sub 1 pursuant to this Agreement.
ARTICLE V

REPRESENTATIONS AND WARRANTIES
OF PARENT AND PARENT MERGER SUBS
Except as disclosed in (x) any Parent SEC Documents filed or furnished by Parent with the SEC on or after November 1, 2020 and publicly available prior to the date hereof (including exhibits and other information incorporated by reference therein but excluding any predictive, cautionary or forward looking disclosures contained under the captions “risk factors,” “forward looking statements” or any similar precautionary sections and any other disclosures contained therein that are predictive, cautionary or forward looking in nature) or (y) the applicable section or subsection of the disclosure letter delivered by Parent to the Company immediately prior to the execution of this Agreement (the “Parent Disclosure Letter”) (it being understood that any information set forth in one section or subsection of the Parent Disclosure Letter shall be deemed to apply to and qualify the representation and warranty set forth in this Agreement to which it corresponds in number and, whether or not an explicit reference or cross-reference is made, each other representation and warranty set forth in this Article V for which it is reasonably apparent on its face that such information is relevant to such other section), Parent and the Parent Merger Subs represent and warrant to the Company, Holdco and Merger Sub 1 as set forth below.
Section 5.1. Qualification, Organization, etc. Each of Parent, Merger Sub 2 and Merger Sub 3 is a legal entity duly organized, validly existing and in good standing under the Laws of the State of Delaware and has all requisite corporate or similar power and authority to own, lease and operate its properties and assets and to carry on its business as presently conducted. Each of Parent, Merger Sub 2 and Merger Sub 3 is qualified to do business and is in good standing as a foreign corporation or other entity in each jurisdiction where the ownership, leasing or operation of its assets or properties or conduct of its business requires such qualification, except where the failure to be so qualified
A-36

TABLE OF CONTENTS

or, where relevant, in good standing has not had and would not reasonably be expected to have, individually or in the aggregate (1) a Parent Material Adverse Effect and (2) a material adverse effect on the ability of Parent or the Parent Merger Subs to consummate the Transactions prior to the Outside Date. Parent has filed with the SEC, prior to the date hereof, a complete and accurate copy of the certificate of incorporation and bylaws of Parent as amended to the date hereof (the “Parent Governing Documents”). The Parent Governing Documents are in full force and effect and Parent is not in violation of the Parent Governing Documents.
Section 5.2. Capitalization; Parent Merger Subs.
(a) As of the date of this Agreement, the authorized capital stock of Parent consists of 2,900,000,000 shares of Parent Common Stock and 100,000,000 shares of Preferred Stock, par value $0.001 per share (“Parent Preferred Stock”). As of the Capitalization Date (i) (A) 403,817,700 shares of Parent Common Stock were issued and outstanding, (B) no shares of Parent Common Stock were held in Parent’s treasury, (C) 3,737,459 shares of Parent Preferred Stock were issued or outstanding and (D) Parent Equity Awards covering 19,383,892 shares of Parent Common Stock (assuming for this purpose that all applicable performance goals are achieved at the target level) were outstanding. All the outstanding shares of Parent Common Stock are, and all of the shares of Parent Common Stock that may be issued pursuant to the Parent Equity Awards, as amended from time to time, will be, if issued in accordance with the respective terms thereof (to the extent permitted by this Agreement), duly authorized, validly issued, and, along with the shares of Parent Common Stock issuable pursuant to this Agreement, fully paid and nonassessable and free of preemptive rights.
(b) As of the date of this Agreement, except as set forth in Section 5.2(a) and other than (1) issuances of shares of Parent Common Stock pursuant to the exercise or settlement, as applicable, of the Parent Equity Awards or (2) the grant or issuance of Parent Equity Awards since the Capitalization Date: (i) Parent does not have any shares of capital stock or other equity interests issued or outstanding and (ii) there are no outstanding subscriptions, options, warrants, puts, calls, exchangeable or convertible securities or other similar rights, agreements or commitments or any other Contract to which Parent is a party or is otherwise bound obligating Parent to (A) issue, transfer or sell, or make any payment with respect to, any shares of capital stock of Parent or securities convertible into, exchangeable for or exercisable for, or that correspond to or with a value that is linked to (including any “phantom” stock, “phantom” stock rights, stock appreciation rights, stock-based units or any other similar interests), such shares, (B) grant, extend or enter into any such subscription, option, warrant, put, call, exchangeable or convertible securities or other similar right, agreement or commitment with respect to any shares of capital stock of Parent or securities convertible into, exchangeable for or exercisable for, or that correspond to or with a value that is linked to (including any “phantom” stock, “phantom” stock rights, stock appreciation rights, stock-based units or any other similar interests), such shares, or (C) redeem or otherwise acquire any shares of capital stock of Parent. As of the date of this Agreement, there are no outstanding obligations of Parent (1) restricting the transfer of, (2) affecting the voting rights of, (3) requiring the repurchase, redemption or disposition of, or containing any right of first refusal, right of first offer or similar right with respect to, (4) requiring the registration for sale of or (5) granting any preemptive or anti-dilutive rights with respect to, any shares of capital stock or other equity interests of Parent. As of the date of this Agreement, there are no outstanding obligations of Parent (1) restricting the transfer of, (2) affecting the voting rights of, (3) requiring the repurchase, redemption or disposition of, or containing any right of first refusal, right of first offer or similar right with respect to, or (4) granting any preemptive or anti-dilutive rights with respect to, any shares of capital stock of Parent.
(c) All of the issued and outstanding capital stock or interests of Merger Sub 2 and Merger Sub 3 is owned, directly or indirectly, by Parent. Neither Merger Sub 2 nor Merger Sub 3 has any outstanding options, warrants, rights or any other agreements pursuant to which any Person other than Parent may acquire any equity security or interests of Merger Sub 2 or Merger Sub 3.
Section 5.3. Corporate Authority.
(a) Parent, Merger Sub 2 and Merger Sub 3 have all requisite corporate or similar power and authority to execute and deliver this Agreement and to consummate the Transactions. The execution and delivery of this Agreement and the consummation of the Transactions have been duly and validly authorized by all necessary corporate action of Parent, Merger Sub 2 and Merger Sub 3 and no other corporate or company proceedings (pursuant to the Parent Governing Documents or otherwise) on the part of Parent, Merger Sub 2 or Merger Sub 3 are necessary to authorize the consummation of, and to consummate, the Transactions, subject to (i) adoption of this Agreement by Parent in its capacity as sole stockholder of Merger Sub 2 with respect to the Second Merger and (ii) approval of this Agreement by Parent as the sole member of Merger Sub 3 with respect to the Third Merger.
(b) This Agreement has been duly and validly executed and delivered by Parent, Merger Sub 2 and Merger Sub 3 and, assuming this Agreement constitutes the valid and binding agreement of the Company, Holdco and Merger Sub 1, constitutes the valid and binding agreement of Parent, Merger Sub 2 and Merger Sub 3, enforceable against Parent, Merger Sub 2 and Merger Sub 3 in accordance with its terms, subject to the Enforceability Limitations.
Section 5.4. Governmental Consents; No Violation.
(a) Other than in connection with or in compliance with (i) the DGCL and the DLLCA (including in connection with the filing of the First Certificate of Merger, the Certificate of Conversion, the Second Certificate of Merger and the Third Certificate of Merger), (ii) the filing of the Form S-4 and the Proxy Statement with the SEC and any amendments or supplements thereto, (iii) the Securities Act, (iv) the Exchange Act, (v) the HSR Act and any other requisite clearances or approvals under any other applicable requirements of other Antitrust Laws and (vi) any applicable requirements of NASDAQ and the NYSE, no authorization, permit, notification to, consent or approval of, or filing with, any Governmental Entity is necessary or required, under applicable Law, for the consummation by Parent
A-37

TABLE OF CONTENTS

and the Parent Merger Subs of the Transactions, except for such authorizations, permits, notifications, consents, approvals or filings that, if not obtained or made, would not reasonably be expected to have, individually or in the aggregate, (1) a Parent Material Adverse Effect or (2) a material adverse effect on the ability of Parent or the Parent Merger Subs to consummate the Transactions prior to the Outside Date.
(b) The execution and delivery by Parent and the Parent Merger Subs of this Agreement do not, and, except as described in Section 5.4(a), the consummation of the Transactions and compliance with the provisions hereof will not, (i) conflict with or result in any violation or breach of, or default or change of control (with or without notice or lapse of time, or both) under, or give rise to a right of, or result in, termination, modification, cancellation, first offer, first refusal or acceleration of any obligation or to the loss of a benefit under any Contract binding upon Parent or any Parent Subsidiary or to which any of them is a party or by which or to which any of their respective properties, rights or assets are bound or subject, or result in the creation of any Lien upon any of the properties, rights or assets of Parent or any Parent Subsidiary, other than Permitted Liens, (ii) conflict with or result in any violation of any provision of (A) the Parent Governing Documents or (B) the organizational documents of any Parent Subsidiary or (iii) conflict with or violate any Laws applicable to Parent or any Parent Subsidiary or any of their respective properties, rights or assets, other than in the case of clauses (i), (ii)(B) and (iii), any such violation, conflict, default, termination, cancellation, acceleration, right, loss or Lien that has not had and would not reasonably be expected to have, individually or in the aggregate, (1) a Parent Material Adverse Effect or (2) a material adverse effect on the ability of Parent or the Parent Merger Subs to consummate the Transactions prior to the Outside Date.
Section 5.5. SEC Reports and Financial Statements.
(a) Since May 1, 2019, Parent has timely filed or furnished all forms, statements, documents and reports required to be filed or furnished by it with the SEC (such forms, statements, documents and reports, the “Parent SEC Documents”). As of their respective filing dates the Parent SEC Documents (including amendments) complied in all material respects with the applicable requirements of the Sarbanes-Oxley Act, the Securities Act and the Exchange Act, as the case may be, and the applicable rules and regulations promulgated thereunder and the listing and corporate governance rules and regulations of NASDAQ, and none of the Parent SEC Documents contained (or, with respect to Parent SEC Documents filed after the date hereof, will contain) any untrue statement of a material fact or omitted (or with respect to Parent SEC Documents filed after the date hereof, will omit) to state any material fact required to be stated therein or necessary to make the statements therein, in light of the circumstances under which they were made, not misleading. Since May 1, 2019, Parent has not received from the SEC or any other Governmental Entity any written comments or questions with respect to any of the Parent SEC Documents (including the financial statements included therein) that are not resolved, or as of the date hereof has received any written notice from the SEC or other Governmental Entity that such Parent SEC Documents (including the financial statements included therein) are being reviewed or investigated, and, to Parent’s Knowledge, there is not, as of the date hereof, any investigation or review being conducted by the SEC or any other Governmental Entity of any Parent SEC Documents (including the financial statements included therein).
(b) The condensed consolidated financial statements (including all related notes and schedules) of Parent included in the Parent SEC Documents when filed complied in all material respects with the applicable accounting requirements and complied as to form with the other published rules and regulations of the SEC with respect thereto, in each case in effect at the time of such filing and fairly present in all material respects the consolidated financial position of Parent and its consolidated Subsidiaries, as at the respective dates thereof, and the consolidated results of their operations and their consolidated cash flows for the respective periods then ended (subject, in the case of the unaudited financial statements, to normal year-end audit adjustments, to any other adjustment described therein permitted by the rules and regulations of the SEC and to the absence of notes) in conformity with GAAP applied on a consistent basis during the periods involved (subject, in the case of the unaudited financial statements, to normal year-end audit adjustments, to any other adjustment described therein permitted by the rules and regulations of the SEC and to the absence of notes).
(c) Parent is in compliance in all material respects with the applicable provisions of the Sarbanes-Oxley Act. Each required form, report and document containing financial statements that has been filed with or submitted to the SEC was accompanied by any certifications required to be filed or submitted by Parent’s principal executive officer and principal financial officer pursuant to the Sarbanes-Oxley Act and, at the time of filing or submission of each such certification, such certification complied with the applicable provisions of the Sarbanes-Oxley Act. Neither Parent nor any of its executive officers has received since May 1, 2019 written notice from any Governmental Entity challenging or questioning the accuracy, completeness, form or manner of filing of such certifications.
(d) Neither Parent nor any Parent Subsidiary is a party to, or has any Contract to become a party to, any joint venture, off-balance sheet partnership or any similar Contract, including any Contract relating to any transaction or relationship between or among Parent or any Parent Subsidiary, on the one hand, and any unconsolidated affiliate, including any structured finance, special purpose or limited purpose entity or Person, on the other hand, or any off-balance sheet arrangements (as defined in Item 303(a) of Regulation S-K of the SEC) where the purpose of such Contract is to avoid disclosure of any material transaction involving, or material liabilities of, Parent in Parent’s published financial statements or any Parent SEC Documents.
Section 5.6. Internal Controls and Procedures. Parent has established and maintains, and at all times since May 1, 2019 has maintained, disclosure controls and procedures and internal control over financial reporting (as such terms are defined in paragraphs (e) and (f), respectively, of Rule 13a-15 under the Exchange Act) as required by Rule 13a-15 under the Exchange Act. Parent’s disclosure controls and procedures are reasonably designed to ensure that all material information required to be disclosed by Parent in the reports that it files or furnishes under the Exchange Act is recorded, processed, summarized and reported within the time periods specified in the rules and forms of
A-38

TABLE OF CONTENTS

the SEC, and that all such material information is accumulated and communicated to Parent’s management as appropriate to allow timely decisions regarding required disclosure and to make the certifications required pursuant to Sections 302 and 906 of the Sarbanes-Oxley Act. Since May 1, 2019, Parent’s principal executive officer and its principal financial officer have disclosed to Parent’s auditors and the audit committee of the board of directors of Parent (the material circumstances of which (if any) have been made available to the Company prior to the date hereof) (i) any significant deficiencies and material weaknesses in the design or operation of internal controls over financial reporting and (ii) any fraud, whether or not material, that involves management or other employees who have a significant role in Parent’s internal controls over financial reporting. Since May 1, 2019, neither Parent nor any Parent Subsidiary has received any material, unresolved, complaint, allegation, assertion or claim regarding the impropriety of any accounting or auditing practices, procedures, methodologies or methods of Parent or any Parent Subsidiary or their respective internal accounting controls.
Section 5.7. No Undisclosed Liabilities. Neither Parent nor any Parent Subsidiary has any liabilities of any nature, whether or not accrued, contingent or otherwise, except (a) as and to the extent specifically disclosed, reflected or reserved against in Parent’s condensed consolidated balance sheet (or the notes thereto) as of January 30, 2022 included in the Parent SEC Documents filed or furnished prior to the date hereof, (b) for liabilities incurred or which have been discharged or paid in full, in each case in the ordinary course of business consistent with past practice since January 30, 2022 (other than any liability for any breaches of Contracts), (c) as expressly required or expressly contemplated by this Agreement and (d) for liabilities which have not had and would not reasonably be expected to have, individually or in the aggregate, a Parent Material Adverse Effect.
Section 5.8. Absence of Certain Changes or Events. From January 30, 2022 through the date hereof, (a) there has not occurred any Effect that has had, or would reasonably be expected to have, individually or in the aggregate, a Parent Material Adverse Effect and (b) except for events giving rise to and the discussion and negotiation of this Agreement, the business of Parent and the Parent Subsidiaries has been conducted in all material respects in the ordinary course of business consistent with past practice.
Section 5.9. Compliance with Law.
(a) Parent and each Parent Subsidiary are and have been since May 1, 2019 in compliance with and not in default under or in violation of any Laws applicable to Parent (including applicable Anti-Corruption Laws, Import Restrictions and Export Controls), such Subsidiaries or any of their respective properties or assets, except where such non-compliance, default or violation has not had and would not reasonably be expected to have, individually or in the aggregate, a Parent Material Adverse Effect.
(b) Parent and the Parent Subsidiaries are and have been since May 1, 2019 in possession of all franchises, grants, authorizations, business licenses, permits, easements, variances, exceptions, consents, certificates, approvals, registrations, clearances and orders of any Governmental Entity or pursuant to any applicable Law necessary for Parent and the Parent Subsidiaries to own, lease and operate their properties and assets or to carry on their businesses as they are now being conducted (the “Parent Permits”), except where the failure to have any of the Parent Permits has not had and would not reasonably be expected to have, individually or in the aggregate, a Parent Material Adverse Effect. Except as has not had and would not reasonably be expected to have, individually or in the aggregate, a Parent Material Adverse Effect, all Parent Permits are in full force and effect, no default (with or without notice, lapse of time or both) has occurred under any such Parent Permit and none of Parent or any Parent Subsidiary has received any written notice from any Governmental Entity threatening to suspend, revoke, withdraw or modify any such Parent Permit.
(c) Parent is in compliance in all material respects with the applicable listing and other rules and regulations of the NASDAQ.
Section 5.10. Litigation; Orders. As of the date hereof, there are no Proceedings pending or, to Parent’s Knowledge, threatened against Parent or any Parent Subsidiary or any of their respective properties, rights or assets by or before any Governmental Entity that would reasonably be expected to have, individually or in the aggregate, a Parent Material Adverse Effect. There are no orders, judgments or decrees of or settlement agreements with any Governmental Entity that would reasonably be expected to have, individually or in the aggregate, a Parent Material Adverse Effect.
Section 5.11. Information Supplied. The information relating to Parent and Parent Merger Subs to be contained in, or incorporated by reference in, (a) the Form S-4 will not, at the time the Form S-4 is filed with the SEC, at any time it is amended or supplemented or at the time it becomes effective under the Securities Act, contain any untrue statement of any material fact or omit to state any material fact required to be stated therein or necessary in order to make the statements therein, at the time and in light of the circumstances under which they were made, not false or misleading and (b) the Proxy Statement (or any amendment or supplement thereto) will not, on the date the Proxy Statement is first mailed to the Company Stockholders or at the time the Proxy Statement (or any amendment or supplement thereto) is filed with the SEC or on the date of the Company Stockholders Meeting, contain any untrue statement of any material fact or omit to state any material fact required to be stated therein or necessary in order to make the statements therein, at the time and in light of the circumstances under which they were made, not false or misleading. Notwithstanding the foregoing provisions of this Section 5.11, no representation or warranty is made by Parent, Merger Sub 2 or Merger Sub 3 with respect to information or statements made or incorporated by reference in the Form S-4 or the Proxy Statement based upon information supplied by or on behalf of the Company, Holdco or Merger Sub 1.
Section 5.12. Financing.
(a) Parent has delivered to the Company true and complete copies of (i) the executed commitment letter, dated as of the date hereof, among Parent and the financial institutions party thereto including all exhibits, schedules and annexes to such letter in effect as
A-39

TABLE OF CONTENTS

of the execution and delivery of this Agreement and (ii) the executed fee letters related thereto (together, the “Debt Commitment Letter,” and, subject to the last sentence of Section 7.13(c), the provision of funds as set forth therein, the “Financing”) (it being understood that such fee letters have been redacted to remove fees, the rates and amounts in the “market flex”, if any, and other economic terms that would not adversely affect the amount, conditionality, availability or termination of the Financing). As of the execution and delivery of this Agreement, other than the Debt Commitment Letter, there are no side letters or other written agreements, contracts or arrangements that impose conditions or other contingencies related to the funding of the full amount of the Financing. As of the execution and delivery of this Agreement, there are no conditions or other contingencies related to the funding of the full amount of the Financing, other than as expressly set forth in the Debt Commitment Letter. The commitments contained in the Debt Commitment Letter have not been withdrawn or rescinded in any respect prior to the date of this Agreement. As of the execution and delivery of this Agreement, the Debt Commitment Letter represents (A) a valid, binding and enforceable obligation of Parent and (B) to the Knowledge of Parent, a valid, binding and enforceable obligation of each other party thereto, in the case of each of clauses (A) and (B), except as may be limited by the Enforceability Limitations. As of the execution and delivery of this Agreement, (i) the Debt Commitment Letter has not been amended, restated, supplemented or otherwise modified, or compliance with any of the terms waived and (ii) no commitment under the Debt Commitment Letter has been withdrawn, terminated or rescinded in any respect. Parent or the Parent Subsidiaries have fully paid (or caused to be paid) any and all commitment fees and other amounts that are required to be paid pursuant to the terms of the Debt Commitment Letter on or prior to the execution and delivery of this Agreement, and will fully pay (or cause to be paid) any such amounts due at or before the Closing Effective Time. As of the execution and delivery of this Agreement, no event has occurred, which, with or without notice, lapse of time or both, would reasonably be expected to (x) constitute a breach or default on the part of Parent or, to the Knowledge of Parent, any other party to the Debt Commitment Letter, (y) to the Knowledge of Parent, provide a basis for termination of the Debt Commitment Letter by any other party thereto, of the Debt Commitment Letter, or (z) result in a failure of any condition to the funding of the full amount of the Financing or otherwise result in any portion of the Financing being unavailable at the Closing Effective Time. Assuming satisfaction of the conditions set forth in Article VIII, Parent has no reason to believe that any of the conditions to funding set forth in the Debt Commitment Letter will not be satisfied, nor does Parent have knowledge, as of the execution and delivery of this Agreement, that the Financing will not be made available to Parent on the Closing Date in accordance with the terms of the Debt Commitment Letter.
(b) Assuming the accuracy of the representations and warranties set forth in Article IV and the Company’s, Holdco’s and Merger Sub 1’s compliance with its obligations in this Agreement, the proceeds of the Financing, if funded, together with any available cash of Parent and the Parent Subsidiaries, shall constitute sufficient funds for Parent and the Parent Merger Subs to (i) make all cash payments contemplated to be made by them under this Agreement in connection with the Transactions (including the repayment or prepayment of the obligations under each of the Company Credit Agreements in an amount up to the obligations (other than obligations which, by the terms of the Company Credit Agreements (and any related loan documents), survive termination thereof) outstanding thereunder as of the date hereof plus any additional amounts permitted to be incurred thereunder after the date hereof in accordance with the terms of this Agreement), and (ii) pay all related fees and expenses required to be paid by them on the Closing Date.
Section 5.13. Finders and Brokers. Neither Parent nor any Parent Subsidiary has employed or engaged any investment banker, broker or finder in connection with the Transactions who is entitled to any fee or any commission from the Company or any of the Company Subsidiaries in connection with this Agreement or upon consummation of the Transactions based on arrangements made by Parent or a Parent Subsidiary.
Section 5.14. Stock Ownership. Assuming the accuracy of the Company’s representations and warranties set forth in Section 4.23, Parent is not, nor at any time for the past three years has been, an “interested stockholder” of the Company as defined in Section 203 of the DGCL. Neither Parent nor any Parent Subsidiary directly or indirectly owns as of the date hereof, and at all times for the past three years through the date hereof, neither Parent nor any Parent Subsidiary has owned, beneficially or otherwise, any shares of Company Common Stock.
Section 5.15. No Merger Sub Activity. Since its date of formation, neither Merger Sub 1 nor Merger Sub 2 has engaged in any activities other than in connection with this Agreement and the Transactions.
Section 5.16. Certain Tax Matters. Neither Parent nor any of its Subsidiaries has taken or agreed to take any action, or is aware of any facts or circumstances, in each case, that would prevent or impede, or would reasonably be likely to prevent or impede the Transactions from qualifying for the Intended Tax Treatment.
Section 5.17. No Other Representation. In connection with the due diligence investigation of the Company by Parent and the Parent Merger Subs, Parent and the Parent Merger Subs have received and may continue to receive from the Company certain estimates, projections, forecasts and other forward-looking information, as well as certain business plan and cost-related plan information, regarding the Company, the Company Subsidiaries and their respective business and operations. Parent and the Parent Merger Subs hereby acknowledge that there are uncertainties inherent in attempting to make such estimates, projections, forecasts and other forward-looking information, with which Parent and the Parent Merger Subs are familiar. Accordingly, except for the representations and warranties contained in Article IV and in any certificate delivered by the Company, Holdco or Merger Sub 1 to Parent or the Parent Merger Subs under this Agreement, each of Parent, Merger Sub 2 and Merger Sub 3 acknowledges that neither the Company, Holdco, Merger Sub 1 nor any Representative of the Company makes, and each of Parent, Merger Sub 2 and Merger Sub 3 acknowledges that it has not relied upon or otherwise been induced by, any other express or implied representation or warranty with respect to the Company or any Company Subsidiary (including Holdco and Merger Sub 1) or with respect to any other information provided or made available to Parent or the Parent Merger Subs in connection with the Transactions,
A-40

TABLE OF CONTENTS

including any information, documents, projections, forecasts or other material made available to Parent, the Parent Merger Subs or to Parent’s Representatives in certain “data rooms” or management presentations in expectation of the Transactions or the accuracy or completeness of any of the foregoing, except, in each case for the representations and warranties contained in Article IV and in any certificate delivered by the Company, Holdco or Merger Sub 1 to Parent or the Parent Merger Subs under this Agreement.
ARTICLE VI
COVENANTS RELATING TO CONDUCT OF BUSINESS
PENDING THE TRANSACTIONS
Section 6.1. Conduct of Business by the Company Pending the Closing; Notification of Certain Matters. The Company agrees that between the date hereof and the earlier of the Closing Effective Time or the date, if any, on which this Agreement is validly terminated pursuant to Section 9.1, except (I) as set forth in Section 6.1 of the Company Disclosure Letter, (II) as specifically required by this Agreement, (III) as required by applicable Law or (IV) as consented to in writing by Parent (which consent shall not be unreasonably withheld, conditioned or delayed), the Company (a) shall, and shall cause each Company Subsidiary to, conduct its business in a commercially reasonable manner and in all material respects in the ordinary course of business consistent with past practice and use commercially reasonable efforts to (i) preserve intact its and their present business organizations, goodwill and ongoing businesses and (ii) preserve its and their present relationships with key customers, suppliers, vendors, distributors, licensors, licensees, Governmental Entities, employees and other Persons with whom it and they have material business relations (provided, with this respect to this clause (a), the Company shall be permitted to take in good faith reasonable measures in responding to COVID-19, after written notice to and consultation with Parent) and (b) shall not, and shall not permit any Company Subsidiary to, directly or indirectly:
(i) amend, modify, waive, rescind or otherwise change the Company’s or any Company Significant Subsidiary’s certificate of incorporation, bylaws or equivalent organizational documents or the certificate of incorporation, bylaws or equivalent organizational document of any other Company Subsidiary in any material respect;
(ii) authorize, declare, set aside, make or pay any dividends on or make any distribution with respect to its outstanding shares of capital stock or other equity interests (whether in cash, assets, shares or other securities of the Company or any Company Subsidiary), except for dividends and distributions paid or made by a wholly owned Company Subsidiary to the Company or another wholly owned Company Subsidiary in the ordinary course of business consistent with past practice;
(iii) enter into any agreement and arrangement with respect to voting or registration, or file any registration statement with the SEC with respect to any, of its capital stock or other equity interests or any other securities;
(iv) adjust, split, combine, subdivide, reduce or reclassify any of its capital stock or other equity interests, or redeem, purchase or otherwise acquire any of its capital stock or other equity interests (other than to satisfy applicable Tax withholdings or the exercise price upon the exercise or vesting of any Company Equity Award outstanding as of the date hereof), or issue or authorize the issuance of any of its capital stock or other equity interests or any other securities in respect of, in lieu of or in substitution for, shares of its capital stock or other equity interests or any rights, warrants or options to acquire any such shares of capital stock or other equity interests, except (x) for any such transaction involving only wholly owned Company Subsidiaries in the ordinary course of business consistent with past practice or (y) for any transaction involving foreign Company Subsidiaries in connection with a de minimis amount of director nominee shares;
(v) issue, deliver, grant, sell, dispose of or encumber, or authorize the issuance, delivery, grant, sale, disposition or encumbrance of, any shares in the capital stock, voting securities or other equity interest in the Company or any Company Subsidiary or any securities convertible into or exchangeable or exercisable for any such shares, voting securities or equity interest, or any rights, warrants or options to acquire any such shares, voting securities or equity interest, or any Company Equity Award, “phantom” stock, “phantom” stock rights, stock appreciation rights or stock based performance units, or take any action to cause to be exercisable or vested any otherwise unexercisable or unvested Company Equity Award, other than (A) issuances of Company Common Stock in respect of any exercise of Company Options outstanding as of the date hereof or the vesting or settlement of Company Equity Awards outstanding as of the date hereof, in all cases in accordance with their respective terms in effect on the date hereof, (B) the issuances of Company Common Stock pursuant to the terms of the Company ESPP in respect of the Current ESPP Offering Periods and (C) transactions solely between the Company and a wholly owned Company Subsidiary or solely between wholly owned Company Subsidiaries in the ordinary course of business consistent with past practice;
(vi) except as required by applicable Law or any Company Benefit Plan as in existence as of the date hereof and made available to Parent prior to the date hereof, (A) increase the compensation or benefits payable or to become payable to any of its directors, executive officers or employees; (B) grant to any of its directors, executive officers or employees any rights to severance or termination pay or provide for any increase thereto; (C) pay or award, or commit to pay or award, any bonuses, or change in control, retention, or incentive compensation or benefits to any of its directors, executive officers or employees or provide for any increase thereto; (D) establish, adopt, enter into, amend or terminate any collective bargaining agreement or Company Benefit Plan, other than offer letters with new hire employees entered into in the ordinary course of business, on terms consistent with past practice that do not violate any other provision of this Section 6.1(b); (E) take any action to amend or waive any performance or vesting criteria or accelerate vesting, exercisability or funding under any Company Benefit Plan; (F) terminate the employment of
A-41

TABLE OF CONTENTS

any employee at the level of vice president or above, other than for cause; (G) hire any new employees at the level of vice president or above; or (H) provide any funding for any rabbi trust or similar arrangement;
(vii) acquire (including by merger, consolidation or acquisition of stock or assets or any other means) or authorize or announce an intention to so acquire, or enter into any agreements providing for (x) any acquisitions of, any equity interests in or all or a material portion of the assets of any Person or any business or division thereof, or otherwise engage in any mergers, consolidations or business combinations or (y) acquisitions of material assets, except for, or with respect to, in each case, (A) transactions solely between the Company and a wholly owned Company Subsidiary or solely between wholly owned Company Subsidiaries in the ordinary course of business consistent with past practice, (B) with respect to clause (y) only, acquisitions of supplies or equipment in the ordinary course of business consistent with past practice, or (C) with respect to clause (y) only, capital expenditures permitted by Section 6.1(b)(xiv);
(viii) liquidate (completely or partially), dissolve, restructure, recapitalize or effect any other reorganization or similar transaction (including any restructuring, recapitalization, or reorganization between or among any of the Company and the Company Subsidiaries), or adopt any plan or resolution providing for any of the foregoing;
(ix) make any loans, advances or capital contributions to, or investments in, any other Person, except for (A) loans, advances, or capital contributions solely among the Company and its wholly owned Company Subsidiaries or solely among the Company’s wholly owned Company Subsidiaries in the ordinary course of business consistent with past practice, (B) extensions of credit to customers in the ordinary course of business consistent with past practice, (C) investments in existing portfolio companies consistent with the Company’s venture capital investment practice in an amount not to exceed $10,000,000 in the aggregate and (D) pursuant to mandatory capital contribution obligations of any investment fund or joint venture entity to which the Company or any of its Subsidiaries are parties as of the date hereof (which Contracts providing for such mandatory contribution have been made available to Parent prior to the date hereof), so long as neither the Company nor any Company Subsidiary nor any of their respective Representatives have caused or directed such mandatory capital contribution;
(x) sell, lease, license, assign, transfer, exchange, swap or otherwise dispose of, or subject to any Lien (other than Permitted Liens), any of its properties, rights or physical assets (including shares in the capital of the Company Subsidiaries), except (A) sales of products or services in ordinary course commercial transactions consistent with past practice, (B) dispositions of obsolete, damaged, worn-out or surplus equipment or property no longer necessary in the conduct of the business or other immaterial equipment or property, in each case, in the ordinary course of business consistent with past practice, (C) leases or subleases of real property or interests therein not used for the conduct of the Company’s or the Company Subsidiaries’ business, as currently conducted, in each case in the ordinary course of business consistent with past practice, (D) mandatory sales of equity or debt holdings in the Company’s strategic investment portfolio in connection with any exit transactions in which the Company or a Company Subsidiary is a minority investor, (E) non-exclusive licenses or other non-exclusive grants of rights in, to or under Company Intellectual Property in the ordinary course of business consistent with past practice or that would otherwise not materially impact the Company’s or a Company Subsidiary’s rights in Company Intellectual Property Rights and (F) pursuant to transactions solely between the Company and a wholly owned Company Subsidiary or solely between wholly owned Company Subsidiaries in the ordinary course of business consistent with past practice;
(xi) allow to lapse, or abandon, including by failure to maintain or pay the required fees in any jurisdiction, any material Company Registered Intellectual Property;
(xii) grant any exclusive license, covenant not to sue, covenant not to assert or release of past claims with respect to Company Intellectual Property;
(xiii) (A) enter into any Contract that would, if entered into prior to the date hereof, be a Material Contract, (B) materially modify, materially amend, extend (other than extensions in the ordinary course of business consistent with past practice with respect to a Material Contract that is not a Specified Contract), renew (other than renewals in the ordinary course of business consistent with past practice with respect to a Material Contract that is not a Specified Contract) or terminate any Material Contract (other than in the ordinary course of business consistent with past practice), (C) waive or release any material rights or claims under any Material Contract or (D) assign any material rights or claims under any Material Contract; provided that, for purposes of this clause (xiii), a “Material Contract” shall be deemed to include, in addition to the categories in the definition of “Material Contract” set forth in Section 4.17(a), any Contract (a) with any customer (including any affiliate thereof), that, on a cumulative basis with all other Contracts with such customer (including any affiliate thereof), represents, or would reasonably be expected to represent, over $10,000,000 in value over the life of such Contract(s) or (b) with any customer (including any affiliate thereof) who has averaged $10,000,000 in annual bookings over the last three fiscal years (any Contract in clause (a) or clause (b), a (“Specified Contract”)); provided, further, that if a Contract is not, or would not be, a Material Contract but would be a Specified Contract if the references to “over $10,000,000” and “$10,000,000” in the definition thereof were deemed to be references to “between $2,000,000 and $10,000,000,” the Company and its Subsidiaries shall not take any of the foregoing actions in this clause (xiii) without providing Parent with three business days’ prior written notice of such action and without consulting in good faith with Parent during such period and prior to taking such action;
A-42

TABLE OF CONTENTS

(xiv) make any capital expenditure, enter into agreements or arrangements providing for capital expenditure or otherwise commit to do so, except for (A) capital expenditures not to exceed the amounts set forth in the annual capital budget approved by the Company Board of Directors prior to the date hereof and set forth in Section 6.1(b)(xiv) of the Company Disclosure Letter, or (B) capital expenditures not to exceed $10,000,000 in the aggregate incurred in the ordinary course of business consistent with past practice;
(xv) waive, release, assign, compromise or settle any claim, litigation, investigation or proceeding (for the avoidance of doubt, including with respect to matters in which the Company or any Company Subsidiary is a plaintiff, or in which any of their officers or directors in their capacities as such are parties), other than the compromise or settlement of claims, litigations, investigations or proceedings: that (x) (A) are for an amount (in excess of insurance proceeds) for each such compromise or settlement that is, individually, less than $5,000,000 and for all such compromises or settlements that is, in the aggregate, less than $12,000,000, (B) does not impose any injunctive relief on the Company or any of the Company Subsidiaries (other than insignificant non-monetary restrictions that are customary and ancillary to the monetary relief granted) and does not involve the admission of wrongdoing by the Company, any Company Subsidiary or any of their respective officers, directors or employees, (C) does not provide for the license of any Company Intellectual Property and (D) does not relate to claims, litigations, investigations or proceedings brought by Governmental Entities, other than solely in their capacities as customers of the Company’s or its Subsidiaries’ products and services, or (y) are Tax audits, claims, litigations, investigations, or other proceedings (it being understood such audits, claims, litigations, investigations, or other proceedings are subject to the restrictions contained in clause (xix) below);
(xvi) make any material change in financial accounting policies, practices, principles or procedures or any of its methods of reporting income, deductions or other material items for financial accounting purposes, in each case, except as required by GAAP, International Financial Reporting Standards or other recognized accounting standards or principles in non-U.S. jurisdictions applicable to the Company Subsidiaries or applicable Law;
(xvii) enter into any collective bargaining agreement or any material agreement with any labor organization, works council, trade union, labor association or other employee representative, except as required by applicable Law;
(xviii) implement any plant closings or employee layoffs that do not comply with the Worker Adjustment and Retraining Notification Act of 1988, as amended;
(xix) make, change or revoke any material Tax election, adopt or change any Tax accounting period or material method of Tax accounting, amend any material Tax Return, settle or compromise any material liability for Taxes or any Tax audit, claim or other proceeding relating to a material amount of Taxes, enter into any “closing agreement” within the meaning of Section 7121 of the Code (or any similar provision of state, local or non-U.S. Law), surrender any right to claim a material refund of Taxes, request any material ruling from any Governmental Entity with respect to Taxes, or, except in the ordinary course of business consistent with past practice, agree to an extension or waiver of the statute of limitations with respect to a material amount of Taxes;
(xx) (A) amend, modify, terminate or waive any rights under the Tax Matters Agreement, or (B) (i) undertake any Restricted Action (as defined in the Tax Matters Agreement) or (ii) any other action that would reasonably be expected to cause the Company or any Company Subsidiary to be liable for Distribution Taxes (as defined in the Tax Matters Agreement) unless the Company shall have received a Supplemental Tax Opinion or Supplemental Ruling (as such terms are defined in the Tax Matters Agreement), in each case of clause (i) and (ii), in form and substance acceptable to Parent in its sole discretion exercised in good faith and to the effect that such action will not result in Distribution Taxes;
(xxi) redeem, repurchase, prepay, defease, incur, assume, endorse, guarantee or otherwise become liable for or modify in any material respects the terms of any Indebtedness, or otherwise issue or sell any debt securities or calls, options, warrants or other rights to acquire any debt securities (directly, contingently or otherwise), except for (A) any Indebtedness among the Company and wholly owned Subsidiaries of the Company or among wholly owned Subsidiaries of the Company, in each case made in the ordinary course of business consistent with past practice, (B) guarantees by the Company of Indebtedness (incurred in compliance with this Agreement) of wholly owned Subsidiaries of the Company or guarantees by Subsidiaries of the Company of Indebtedness (incurred in compliance with this Agreement) of the Company or any wholly owned Subsidiary of the Company, in each case made in the ordinary course of business consistent with past practice, and (C) indebtedness for borrowed money not to exceed $50 million in aggregate principal amount incurred in the ordinary course of business consistent with past practice, so long as such indebtedness (x) can be prepaid at par at any time without premium or penalty and (y) is not comprised of debt securities or calls, options, warrants or other rights to acquire any debt securities (directly, contingently or otherwise);
(xxii) enter into any transactions or Contracts with (A) any affiliate or other Person that would be required to be disclosed by the Company under Item 404 of Regulation S-K of the SEC, or (B) any Person who beneficially owns, directly or indirectly, more than 5% of the outstanding shares of Company Common Stock;
(xxiii) cancel any of the Company’s or its Subsidiaries’ material insurance policies or fail to pay the premiums on the Company’s or its Subsidiaries’ material insurance policies, other than any cancellation or termination of such policy in the ordinary course of business consistent with past practice, or fail to maintain such insurance policies in a manner that is consistent with the ordinary course of business consistent with past practice;
A-43

TABLE OF CONTENTS

(xxiv) (A) acquire any real property or enter into any lease or sublease of real property (whether as a lessor, sublessor, lessee or sublessee) for annual rent payments in excess of $500,000 or for a term that is longer than two years, or (B) materially modify or materially amend or exercise any right to renew any Company Lease or other lease or sublease of real property, or waive any term or condition thereof or grant any consents thereunder, in each case, other than the renewal of, or entry into any new lease in respect of, any Company Lease that is up for renewal or otherwise expiring for annual rent not to exceed 125% of the annual rent under the applicable Company Lease during the immediately preceding annual term;
(xxv) voluntarily terminate, materially modify or waive in any material respect any material right under any material Company Permit;
(xxvi) adopt or otherwise implement any stockholder rights plan, “poison-pill” or other comparable agreement;
(xxvii) take any of the actions set forth in Section 6.1(b)(xxvii) of the Company Disclosure Letter; or
(xxviii) agree or authorize, in writing or otherwise, to take any of the foregoing actions.
(c) Between the date hereof and the earlier of the Closing Effective Time or the date, if any, on which this Agreement is validly terminated pursuant to Section 9.1, except as specifically required by this Agreement, neither Holdco nor Merger Sub 1 shall take (and the Company shall cause Holdco and Merger Sub 1 not to take) any actions inconsistent with its status as a limited purpose entity.
(d) The Company shall give prompt written notice to Parent: (i) of any notice or other communication received by the Company or any Company Subsidiary from any Governmental Entity in connection with this Agreement or the Transactions, or from any Person alleging that the consent of such Person is or may be required in connection with the Transactions, (ii) of any Proceeding commenced or, to the Company’s Knowledge, threatened against the Company or any Company Subsidiaries or otherwise relating to, involving or affecting the Company or any Company Subsidiaries, in each case in connection with, arising from or otherwise relating to the Transactions, and (iii) upon becoming aware of the occurrence or impending occurrence of any event or circumstance relating to the Company or any Company Subsidiary that would reasonably be expected to have, individually or in the aggregate, a Company Material Adverse Effect; provided, however, that the delivery of any notice pursuant to this Section 6.1(d) shall not cure any breach of any representation or warranty hereunder or otherwise limit the remedies available hereunder to any Party.
Section 6.2. Conduct of Business by Parent Pending the Closing. Parent agrees that between the date hereof and the earlier of the Closing Effective Time or the date, if any, on which this Agreement is validly terminated pursuant to Section 9.1, except (v) as set forth in Section 6.2 of the Parent Disclosure Letter, (w) as specifically required by this Agreement, (x) as required by applicable Law, or (y) as consented to in writing by the Company (which consent shall not be unreasonably withheld, conditioned or delayed), Parent shall not:
(a) amend, adopt any amendment or otherwise change (whether by merger, consolidation or otherwise) the Parent Governing Documents in a manner that would adversely affect in any material respect the Company or its stockholders in a manner disproportionate to Parent and its stockholders or in a manner that would adversely affect the ability of any of Parent or Parent Merger Subs to consummate the Transactions;
(b) adopt or enter into a plan of, or any Contract in respect of, complete or partial liquidation, dissolution, amalgamation, consolidation or recapitalization of Parent, other than with respect to the Transactions or any transaction that does not adversely affect the ability of any of Parent or the Parent Merger Subs to consummate the Transactions;
(c) authorize, declare, set aside, make or pay any special cash dividends on its outstanding shares of Parent Common Stock (it being understood, for the avoidance of doubt, that regular, quarterly cash dividends (including any increases to current dividend rates approved by the Parent board of directors in good faith) shall not be restricted);
(d) split, combine, subdivide or reclassify any of its capital stock; or
(e) agree or authorize, in writing or otherwise, to take any of the foregoing actions.
Section 6.3. Go Shop; No Solicitation by the Company.
(a) During the period beginning on the date of this Agreement and continuing until 11:59 p.m. Pacific time on July 5, 2022 (the “No-Shop Period Start Date”), the Company and its Subsidiaries and their respective Representatives shall have the right to directly or indirectly (i) solicit, initiate, propose or induce the making, submission or announcement of, or encourage, facilitate or assist, any Acquisition Proposal and any proposal, inquiry or offer that could be reasonably expected to lead to, result in or constitute an Acquisition Proposal, (ii) provide information (including non-public information and data) relating to the Company or any of its Subsidiaries and afford access to the business, properties, assets, books, records or other non-public information, or to any personnel, of the Company or any of its Subsidiaries to any Person and its Representatives (and its financing sources) pursuant to an Acceptable Confidentiality Agreement; provided that the Company also provides Parent, prior to or substantially concurrently with the time such non-public information is provided or made available to such Person or its Representatives or financing sources, any non-public information furnished to such other Person or its Representatives or financing sources that was not previously furnished to Parent and (iii) engage in, enter into, continue or otherwise participate in, any discussions or negotiations with any Persons and their respective Representatives (and financing sources) with respect to any Acquisition Proposals (or inquiries, proposals or offers or other efforts that
A-44

TABLE OF CONTENTS

could lead to any Acquisition Proposals), and cooperate with or assist or participate in or facilitate any such inquiries, proposals, offers, discussions or negotiations or any effort or attempt to make any Acquisition Proposals, including granting a waiver, amendment or release under any pre-existing standstill or similar provision to the extent necessary to allow for a confidential Acquisition Proposal to be made to the Company or the Company Board of Directors.
(b) Except as expressly permitted under Section 6.3(a), from and after the date hereof until the earlier of the Closing Effective Time or the date, if any, on which this Agreement is validly terminated pursuant to Section 9.1, the Company agrees that it shall not, and the Company shall cause the Company’s Subsidiaries not to, and the Company shall cause its and their other respective Representatives not to, directly or indirectly: (i) solicit, initiate or knowingly encourage or facilitate (including by way of providing non-public information) any inquiry, proposal or offer, or the making, submission or announcement of any inquiry, proposal or offer which constitutes or could be reasonably expected to lead to an Acquisition Proposal, (ii) participate in any negotiations regarding, or furnish to any Person any nonpublic information relating to the Company or any Company Subsidiary in connection with an Acquisition Proposal, other than to state that the Company and their Representatives are prohibited hereunder from engaging in any such discussions or negotiations, (iii) adopt, approve, endorse or recommend, or publicly propose to adopt, approve, endorse or recommend, any Acquisition Proposal, (iv) withdraw, change, amend, modify or qualify, or otherwise publicly propose to withdraw, change, amend, modify or qualify, in a manner adverse to Parent, the Company Board Recommendation, (v) if an Acquisition Proposal has been publicly disclosed, fail to publicly recommend against any such Acquisition Proposal within 10 business days after Parent’s written request that the Company do so (or subsequently withdraw, change, amend, modify or qualify (or publicly propose to do so), in a manner adverse to Parent, such rejection of such Acquisition Proposal) and reaffirm the Company Board Recommendation within such 10 business day period (or, with respect to any Acquisition Proposals or material amendments, revisions or changes to the terms of any such previously publicly disclosed Acquisition Proposal that are publicly disclosed within the last 10 business days prior to the then-scheduled Company Stockholders’ Meeting, fail to take the actions referred to in this clause (v), with references to the applicable 10 business day period being replaced with three business days), (vi) fail to include the Company Board Recommendation in the Proxy Statement, (vii) approve or authorize, or cause or permit the Company or any Company Subsidiary to enter into, any merger agreement, acquisition agreement, reorganization agreement, letter of intent, memorandum of understanding, agreement in principle, option agreement, joint venture agreement, partnership agreement or similar agreement or document relating to, or any other agreement or commitment providing for, any Acquisition Proposal (other than an Acceptable Confidentiality Agreement entered into in accordance with this Section 6.3) (a “Company Acquisition Agreement”) or (viii) commit or agree to do any of the foregoing (any act described in clauses (iii), (iv), (v), (vi), (vii) and (viii) (to the extent related to the foregoing clauses (iii), (iv), (v), (vi) or (vii)), a “Change of Recommendation”). The Company shall, and the Company shall cause the Company’s Subsidiaries to, and the Company shall cause its and their other respective Representatives to, immediately following the No-Shop Period Start Date cease any and all existing solicitation, discussions or negotiations with any Persons (or provision of any nonpublic information to any Persons) with respect to any inquiry, proposal or offer that constitutes, or could reasonably be expected to lead to, an Acquisition Proposal. Promptly following the No-Shop Period Start Date (and in any event within three business days following the No-Shop Period Start Date), the Company shall (A) request in writing that each Person (other than Parent) that has executed a confidentiality agreement in connection with its consideration of an Acquisition Proposal or potential Acquisition Proposal within three years prior to the No-Shop Period Start Date promptly destroy or return to the Company all nonpublic information furnished by the Company or any of its Representatives to such Person or any of its Representatives in accordance with the terms of such confidentiality agreement, and (B) terminate access to any physical or electronic data rooms relating to a possible Acquisition Proposal by any such Person and its Representatives. From and after the No-Shop Period Start Date, the Company shall enforce, and not waive, terminate or modify without Parent’s prior written consent, any confidentiality, standstill or similar provision in any confidentiality, standstill or other agreement; provided that, if the Company Board of Directors determines in good faith after consultation with the Company’s outside legal counsel that the failure to waive a particular standstill provision, or other provision with similar effect, would reasonably be expected to be inconsistent with the directors’ fiduciary duties under applicable Law, the Company may, without the prior written consent of Parent but with written notice to Parent, waive such standstill provision, or other provision with similar effect, solely to the extent necessary to permit the applicable Person (if it has not been solicited in breach of this Section 6.3(b)) to make, on a confidential basis to the Company Board of Directors, an Acquisition Proposal, conditioned upon such Person agreeing to disclosure of such Acquisition Proposal to Parent, in each case as contemplated by this Section 6.3. For purposes of this Section 6.3, the term “Person” means any Person or “group,” as defined in Section 13(d) of the Exchange Act, other than, with respect to the Company, Parent or any Parent Subsidiary or any of their Representatives. For the avoidance of doubt, any violation of the restrictions set forth in this Section 6.3 by the Company Board of Directors (including any committee thereof), by any of the Company’s officers, by any of the Company’s Subsidiaries or by any of their respective Representatives shall be a breach of this Section 6.3 by the Company. For the avoidance of doubt, notwithstanding anything to the contrary contained in this Agreement, any notices required to be made to Parent pursuant to this Section 6.3 shall not, in and of themselves, be deemed to be a Change of Recommendation so long as such notices are delivered privately to Parent, except if any such notice would constitute a Change of Recommendation pursuant to the definition thereof.
(c) Notwithstanding the limitations set forth in Section 6.3(b), if from and following the No-Shop Period Start Date and prior to obtaining the Company Stockholder Approval the Company receives a bona fide written Acquisition Proposal that did not result from a breach (other than a de minimis and unintentional breach) of Section 6.3(b), (x) the Company and such Representatives may contact the third party making such Acquisition Proposal solely to inform such Person of the existence of the provisions in this Section 6.3 or (y) if the Company Board of Directors determines in good faith after consultation with the Company’s outside legal counsel and financial
A-45

TABLE OF CONTENTS

advisors constitutes a Superior Proposal or could reasonably be expected to lead to a Superior Proposal, then the Company may take the following actions: (x) furnish nonpublic information with respect to the Company to the Person making such Acquisition Proposal (and its Representatives (and its debt financing sources)), if, and only if, prior to so furnishing such nonpublic information, the Company receives from such Person an executed Acceptable Confidentiality Agreement and the Company also provides Parent, prior to or substantially concurrently with the time such information is provided or made available to such Person or its Representatives, any non-public information furnished to such other Person or its Representatives that was not previously furnished to Parent, and (y) engage in discussions or negotiations with such Person (and its Representatives (and its financing sources)) with respect to such Acquisition Proposal.
(d) The Company shall promptly (and in any event within 24 hours) notify Parent of any receipt by any director or officer of the Company or by any of the Company’s Subsidiaries, or its or their respective Representatives, of any Acquisition Proposal or any proposals or inquiries that could reasonably be expected to lead to an Acquisition Proposal, or any inquiry or request for nonpublic information relating to the Company or any Company Subsidiary by any Person who has made or could reasonably be expected to make an Acquisition Proposal; provided that notwithstanding the foregoing, between the date hereof and the No-Shop Period Start Date, the Company shall only be required to notify Parent of any receipt by any director or officer of the Company or by any of the Company’s Subsidiaries, or its or their respective Representatives, of any Acquisition Proposal. Such notice shall indicate the identity of the Person making the Acquisition Proposal, inquiry or request, and the material terms and conditions of any such proposal or offer or the nature of the information requested pursuant to such inquiry or request, including unredacted copies of all written requests, proposals or offers, including proposed agreements received by the Company relating to such Acquisition Proposal or, if such Acquisition Proposal is not in writing, a reasonably detailed written description of the material terms and conditions thereof. Without limiting the Company’s other obligations under this Section 6.3, the Company shall keep Parent reasonably informed on a prompt and timely basis of the status and material terms, including any material amendments or proposed amendments to such material terms (with any amendments or proposed amendments to economic terms being deemed material for this purpose) of any such Acquisition Proposal or potential Acquisition Proposal and keep Parent reasonably informed on a prompt and timely basis as to the nature of any information requested of the Company with respect thereto. Without limiting the Company’s other obligations under this Section 6.3, the Company shall promptly provide (and in any event within the earlier of (i) 48 hours and (ii) one business day) to Parent any material nonpublic information concerning the Company provided to any other Person in connection with any Acquisition Proposal that was not previously provided to Parent. Without limiting the foregoing, the Company shall promptly (and in any event within 24 hours after such determination) inform Parent in writing if the Company determines to begin providing information or to engage in discussions or negotiations concerning an Acquisition Proposal pursuant to Section 6.3(c). Unless this Agreement has been validly terminated pursuant to Section 9.1, the Company shall not take any action to exempt any Person other than Parent or the Parent Merger Subs from the restrictions on “business combinations” contained in any applicable Takeover Statute or in the Company Governing Documents, or otherwise cause such restrictions not to apply (other than actions consistent with actions taken in connection with the Voting Agreements prior to the approval of any Transactions). The Company agrees that it will not, directly or indirectly, enter into any agreement with any Person which directly or indirectly prohibits the Company from providing any information to Parent in accordance with, or otherwise complying with, this Section 6.3(d).
(e) Notwithstanding anything in this Section 6.3 to the contrary, but subject to Section 6.3(f), at any time prior to obtaining the Company Stockholder Approval, the Company Board of Directors may (i) make a Change of Recommendation (only of the type contemplated by Section 6.3(b)(iv), Section 6.3(b)(vi) or Section 6.3(b)(viii) (to the extent related to Section 6.3(b)(iv) or Section 6.3(b)(vi))) in response to an Intervening Event if the Company Board of Directors has determined in good faith after consultation with the Company’s outside legal counsel that the failure to take such action would reasonably be expected to be inconsistent with the directors’ fiduciary duties under applicable Law or (ii) make a Change of Recommendation and cause the Company to terminate this Agreement pursuant to and in accordance with Section 9.1(g) in order to enter into a definitive agreement providing for an Acquisition Proposal (that did not result from a breach (other than a de minimis and unintentional breach) of Section 6.3(b)), which the Company Board of Directors determines in good faith after consultation with the Company’s outside legal counsel and financial advisors is a Superior Proposal, but only if the Company Board of Directors has determined in good faith after consultation with the Company’s outside legal counsel that the failure to take such action would reasonably be expected to be inconsistent with the directors’ fiduciary duties under applicable Law; provided that, notwithstanding anything to the contrary herein, neither the Company nor any Company Subsidiary shall enter into any Company Acquisition Agreement unless this Agreement has been validly terminated in accordance with Section 9.1(g). “Intervening Event” means any event, change or development first occurring or arising after the date hereof that is material to the Company and the Company Subsidiaries (taken as a whole) and was not known by or reasonably foreseeable to the Company Board of Directors as of the date hereof (or if known, the material consequences of which were not known or reasonably foreseeable to the Company Board of Directors as of the date of this Agreement); provided, however, that in no event shall the following events, changes or developments constitute an Intervening Event: (A) the receipt, existence or terms of an Acquisition Proposal or any matter relating thereto or consequence thereof or (B) changes in the market price or trading volume of the Company Common Stock or Parent Common Stock or any other securities of the Company, Parent or their respective Subsidiaries, or any change in credit rating or the fact that the Company meets or exceeds internal or published estimates, projections, forecasts or predictions for any period (it being understood that the facts or occurrences giving rise or contributing to such changes may be taken into account to the extent not otherwise excluded).
A-46

TABLE OF CONTENTS

(f) Prior to the Company taking any action permitted (i) under Section 6.3(e)(i), the Company shall provide Parent with four business days’ prior written notice advising Parent it intends to effect a Change of Recommendation and specifying, in reasonable detail, the reasons therefor, and during such four business day period, the Company shall cause its Representatives (including its executive officers) to negotiate in good faith (to the extent Parent desires to negotiate) any proposal by Parent to amend the terms and conditions of this Agreement in a manner that would obviate the need to effect a Change of Recommendation and at the end of such four business day period the Company Board of Directors again makes all of the required determinations under Section 6.3(e)(i) (after in good faith taking into account any amendments proposed by Parent) or (ii) under Section 6.3(e)(ii), the Company shall provide Parent with four business days’ prior written notice advising Parent that the Company Board of Directors intends to take such action and specifying the material terms and conditions of the Acquisition Proposal, including a copy of any proposed definitive documentation, and during such four business day period, the Company shall cause its Representatives (including its executive officers) to negotiate in good faith (to the extent Parent desires to negotiate) any proposal by Parent to amend the terms and conditions of this Agreement such that such Acquisition Proposal would no longer constitute a Superior Proposal and at the end of such four business day period the Company Board of Directors again makes all of the required determinations under Section 6.3(e)(ii) (after in good faith taking into account the amendments proposed by Parent). With respect to Section 6.3(f)(ii), if there are any material amendments, revisions or changes to the terms of any such Superior Proposal (including any revision to the amount, form or mix of consideration the Company Stockholders would receive as a result of the Superior Proposal), the Company shall comply again with Section 6.3(f)(ii) with references to the applicable four business day period being replaced by two business days.
(g) Nothing in this Agreement shall prohibit the Company or the Company Board of Directors from (i) disclosing to the Company Stockholders a position contemplated by Rules 14d-9 and 14e-2(a) promulgated under the Exchange Act, (ii) making any “stop, look and listen” communication to the Company Stockholders pursuant to Rule 14d-9(f) promulgated under the Exchange Act, or any similar statement in response to any publicly disclosed Acquisition Proposal, (iii) making any factually accurate public statement that solely describes the Company’s receipt of an Acquisition Proposal, the terms thereof and the identity of the person making such Acquisition Proposal, and the operation of this Agreement with respect thereto or (iv) making any disclosure to the stockholders of the Company, if the Company Board of Directors determines in good faith (after consultation with the Company’s outside legal counsel) that the failure to so disclose would be reasonably likely to constitute a breach of the fiduciary duties of the Company Board of Directors under applicable Law; provided that, in each case, any such disclosure also includes an express reaffirmation of the Company Board Recommendation. For the avoidance of doubt, this Section 6.3(g) shall not permit the Company Board of Directors to make (or otherwise modify the definition of) a Change of Recommendation except to the extent expressly permitted by Section 6.3(e) and Section 6.3(f).
ARTICLE VII

ADDITIONAL AGREEMENTS
Section 7.1. Access; Confidentiality; Notice of Certain Events.
(a) From the date hereof until the earlier of the Closing Effective Time or the date, if any, on which this Agreement is validly terminated pursuant to Section 9.1, to the extent permitted by applicable Law, the Company shall, and shall cause each Company Subsidiary to, afford to Parent and Parent’s Representatives reasonable access during normal business hours and upon reasonable advance notice to the Company’s and the Company Subsidiaries’ offices, properties, Contracts, personnel, books and records (so long as any such access does not unreasonably interfere with the Company’s business) and, during such period, the Company shall, and shall cause each Company Subsidiary to, furnish as promptly as practicable to Parent all information (financial or otherwise) concerning its business, properties, offices, Contracts and personnel as Parent may reasonably request (including information for purposes of transition and integration planning). Notwithstanding the foregoing, the Company shall not be required by this Section 7.1 to provide Parent or Parent’s Representatives with access to or to disclose information (i) that is prohibited from being disclosed pursuant to the terms of a confidentiality agreement with a third party entered into prior to the date hereof (provided, however, that the Company shall use its reasonable best efforts to obtain the required consent of such third party to such access or disclosure or, if unable to do so, to make appropriate substitute arrangements to permit reasonable access or disclosure not in violation of such consent requirement), (ii) the disclosure of which would be reasonably likely to violate applicable Law (provided, however, that the Company shall use its reasonable best efforts to make appropriate substitute arrangements to permit reasonable disclosure not in violation of such Law) or (iii) the disclosure of which would be reasonably likely to cause the loss of any attorney -client, attorney work product or other legal privilege (provided, however, that the Company shall use its reasonable best efforts to allow for such disclosure to the maximum extent that does not jeopardize such attorney-client, attorney work product or other legal privilege); provided, however, that such access and information shall be disclosed or granted, as applicable, to counsel for Parent to the extent reasonably required for the purpose of obtaining required approvals or consents, or making filings or providing notices, subject to prior execution of a common interest or joint defense agreement in customary form. Parent and the Company will cooperate to minimize to the extent reasonably practicable any unnecessary disruption to the businesses of the Company and the Company Subsidiaries that may result from the requests for access, data and information hereunder. Any access to any properties or facilities of the Company or any Company Subsidiary shall be subject to the Company’s reasonable security measures and shall not include the right to perform any “invasive” testing or soil, air or groundwater sampling, including, without limitation, any Phase I or Phase II environmental assessments.
A-47

TABLE OF CONTENTS

(b) Each of the Company and Parent will hold, and will cause its Representatives and Subsidiaries to hold, any nonpublic information, including any information exchanged pursuant to this Section 7.1, in confidence to the extent required by and in accordance with, and will otherwise comply with, the terms of the Confidentiality Agreement.
(c) Promptly following the date hereof, Parent and the Company shall establish a transition and integration planning team (the “Integration Committee”), comprised of (i) one or both of the Chief Executive Officer and Chief Financial Officer of Parent, (ii) one or two other senior executives of Parent designated by the Chief Executive Officer of Parent, (iii) one or both of the Chief Executive Officer and Chief Financial Officer of the Company and (iv) one or two other senior executives of the Company designated by the Chief Executive Officer of the Company. The chair of the Integration Committee will be the Chief Executive Officer of Parent or such other Person as designated by the Chief Executive Officer of Parent. Subject to applicable Law, the Integration Committee shall discuss and plan for a transition and integration planning process concerning the combination of the operations of Parent, the Company and their respective Subsidiaries after the Closing (the “Integration Plan”), and shall meet from time to time, as reasonably requested by the Chief Executive Officer of Parent. Notwithstanding anything in this Section 7.1(c) to the contrary and without limiting any of the obligations of the Company or any Company Subsidiary contained elsewhere in this Agreement, prior to the Closing Effective Time, none of the Company nor any of the Company Subsidiaries shall be obligated to take any action, or to refrain from taking any action, as a result of any of the discussions or meetings of the Integration Committee or otherwise in connection with the Integration Plan or otherwise, unless such actions are contingent upon the occurrence of the Closing.
(d) In connection with the evaluation of strategic transactions involving any assets, properties or businesses of Holdco, the Company or any Subsidiary or business of the foregoing that Parent may undertake, Parent shall be permitted to provide, with prior notice to the Company, information about such assets, properties or businesses to potential counterparties thereof (and their Representatives) so long as (i) such potential counterparties are subject to a customary nondisclosure agreement with Parent (to which the Company is an express third party beneficiary) and (ii) promptly following the termination of this Agreement in accordance with its terms, Parent shall request in writing that each such potential counterparty promptly destroy or return to the Company all nonpublic information of the Company furnished pursuant to such nondisclosure agreement.
Section 7.2. Reasonable Best Efforts.
(a) Subject to the terms and conditions of this Agreement, each Party will use its reasonable best efforts to take, or cause to be taken, all actions and to do, or cause to be done, all things necessary, proper or advisable under applicable Law to consummate the Transactions as promptly as practicable after the date hereof, including (i) preparing and filing or otherwise providing, in consultation with the other Party and as promptly as practicable and advisable after the date hereof, all documentation to effect all necessary applications, notices, petitions, filings, and other documents and to obtain as promptly as practicable all waiting period expirations or terminations, consents, clearances, waivers, licenses, orders, registrations, approvals, permits, and authorizations (collectively, “Approvals”) necessary or advisable to be obtained from any third party or any Governmental Entity in order to consummate the Transactions as promptly as practicable after the date hereof, and (ii) taking all steps as may be necessary, subject to the limitations in this Section 7.2, to obtain all such waiting period expirations or terminations, consents, clearances, waivers, licenses, registrations, permits, authorizations, orders and approvals as promptly as practicable after the date hereof.
(b) In furtherance and not in limitation of the obligations in Section 7.2(a), each Party agrees to (i) make an appropriate filing of a Notification and Report Form pursuant to the HSR Act with respect to the Transactions as promptly as practicable, and in any event within 10 business days after the execution of this Agreement (unless a later date is mutually agreed between the Parties), and to supply as promptly as practicable and advisable any additional information and documentary materials that may be requested pursuant to the HSR Act and to take all other actions necessary to cause the expiration or termination of the applicable waiting periods under the HSR Act as soon as practicable, and (ii) make all other necessary filings (including with respect to the European Commission, a draft notification) as promptly as practicable after the date hereof, and to supply as promptly as practicable and advisable any additional information and documentary materials that may be requested under any Antitrust Laws. Parent shall bear all filing fees for the filings required under any Antitrust Law; provided that, for the avoidance of doubt, the Company and Parent shall each bear its own advisor and other fees incurred in connection with any applications and filings required under applicable Antitrust Laws.
(c) In furtherance and not in limitation of the obligations in Section 7.2(a), each of Parent and the Company agrees to (and shall cause its respective Subsidiaries to) use its reasonable best efforts, and agrees to take (and shall cause its respective Subsidiaries to take), any and all actions to avoid and, if necessary, eliminate, each and every impediment under any Antitrust Law that may be asserted by any Governmental Entity, so as to enable the Closing to occur no later than the Outside Date, including: (i) proposing, negotiating, committing to and effecting, by consent decree, hold separate orders, or otherwise, the sale, divestiture or disposition of Parent’s, the Company’s or any of their respective Subsidiaries’ assets, properties or businesses, and the entry into such other arrangements, or undertaking other structural or conduct relief or behavioral remedies in each case, as are necessary to obtain an Approval under any Antitrust Law (collectively, the “Regulatory Actions”) and (ii) the defense through litigation on the merits of any claim asserted in any Proceeding by any Person (including any Governmental Entity) seeking to delay, restrain, prevent, enjoin or otherwise prohibit consummation of the Transactions and in the event that any permanent or preliminary injunction or other order is entered or becomes reasonably foreseeable to be entered in any Proceeding that would make consummation of the Transactions unlawful or that would otherwise prevent or delay consummation of the Transactions, using reasonable best efforts to vacate, modify or suspend such injunction or order; provided, however, that nothing in this Section 7.2 or otherwise in this Agreement shall require Parent or its Subsidiaries or
A-48

TABLE OF CONTENTS

affiliates to (and the Company and its Subsidiaries shall not, without Parent’s prior written consent) offer, propose, negotiate, commit or agree to, take or effect any (1) Regulatory Action (A) that would have, or would reasonably be expected to have, individually or in the aggregate, a material adverse effect on Parent and its Subsidiaries (including Verona Surviving LLC, Verona Converted LLC and their respective Subsidiaries), taken as a whole after giving effect to the Transactions, but, in each case, measured on a scale relative to the size of the Company and its Subsidiaries, taken as a whole, prior to the Transactions or (B) that involves or relates to any sales, divestitures or dispositions of any assets, products or businesses of the semiconductor solutions segment of Parent or its Subsidiaries or of any other assets, products or businesses of Parent or any of its Subsidiaries that are not part of the Broadcom Software Group or (2) provision (in any consent decree or otherwise) requiring the prior approval of a Governmental Entity, unless such provision is required by the FTC or the DOJ in order to obtain the clearance of the Transactions under the HSR Act and applies solely to future transactions to acquire businesses primarily selling products in the same product markets as the products that Parent was required to, and agreed to, sell, divest or dispose pursuant to this Section 7.2(c); provided, further, that nothing in this Section 7.2 or otherwise in this Agreement shall require Parent or its Subsidiaries or affiliates to commit to or effect any action or agreement that is not conditioned upon the consummation of the Transactions.
(d) The Company and its Subsidiaries shall not, without Parent’s prior written consent, offer, propose, negotiate, take or commit to take any action that limits Parent’s (or any of its Subsidiaries’) freedom of action with respect to, or Parent’s (or any of its Subsidiaries’) ability to retain any of the businesses, product lines or assets of, the Company or its Subsidiaries or otherwise receive the full benefits of this Agreement in connection with seeking Approvals under applicable Antitrust Laws.
(e) Each of Parent and the Company shall, in connection with and without limiting the efforts referenced in this Section 7.2 to obtain all Approvals for the Transactions under the HSR Act or any other Antitrust Law, (i) cooperate in all respects and consult with each other in connection with any filing or submission and in connection with any investigation or other inquiry, including any proceeding initiated by a private party, including by allowing the other Party to have a reasonable opportunity to review in advance and comment on drafts of filings and submissions and reasonably considering in good faith comments of the other Party, (ii) promptly inform the other Party of any communication received by such Party from, or given by such Party to, the Antitrust Division of the Department of Justice (the “DOJ”), the Federal Trade Commission (the “FTC”) or any other Governmental Entity, by promptly providing copies to the other Party of any such written communications, and of any material communication received or given in connection with any proceeding by a private party, in each case regarding any of the Transactions and (iii) permit the other Party to review in advance any communication that it gives to, and consult with each other in advance of any meeting, substantive telephone call or conference with, the DOJ, the FTC or any other Governmental Entity, or, in connection with any proceeding by a private party, with any other Person, and to the extent permitted by the DOJ, the FTC or other applicable Governmental Entity or other Person, give the other Party the opportunity to attend and participate in any meetings, substantive telephone calls or conferences with the DOJ, the FTC or other Governmental Entity or other Person; provided, however, that materials required to be provided pursuant to the foregoing clauses (i)-(iii) may be redacted (A) to remove references concerning the valuation of Parent, Company or any of their respective Subsidiaries, (B) as necessary to comply with contractual arrangements existing as of the date hereof and (C) as necessary to address reasonable privilege or confidentiality concerns; provided, further, that each of Parent and the Company may, as each deems advisable and necessary, reasonably designate any competitively sensitive material provided to the other under this Section 7.2(e) as “Antitrust Counsel Only Material.” Notwithstanding anything in this Agreement to the contrary (but without limiting Parent’s obligation to use reasonable best efforts to take all steps as may be necessary, subject to the limitations in this Section 7.2, to obtain all required Approvals), Parent will control the ultimate strategy and timing for securing approvals and expiration of relevant waiting periods under the Antitrust Laws, taking into account in good faith any comments of the Company or its Representatives relating to such strategy.
(f) In connection with and without limiting the foregoing, following request of Parent, the Company shall give any notices to third parties required under Contracts, and the Company shall use, and cause each of the Company Subsidiaries to use, its reasonable best efforts to obtain any third party consents to any Contracts that are necessary, proper or advisable to consummate the Transactions; provided that each of the parties acknowledges and agrees that obtaining any such consent or approval shall not, in and of itself, be a condition to the consummation of the Transactions. Notwithstanding anything to the contrary herein, none of Parent, the Company or any of their respective Subsidiaries shall be required to pay any consent or other similar fee, payment or consideration, make any other concession or provide any additional security (including a guaranty), to obtain such third party consents (except, in the case of the Company, if requested by Parent and either (a) reimbursed or indemnified by Parent or (b) subject to the occurrence of the Closing Effective Time).
(g) Each of the Parties hereto agrees that, from the date of this Agreement until the earlier of the Closing Effective Time and the date, if any, on which this Agreement is terminated in accordance with Section 9.1, it shall not, and shall ensure that none of its Subsidiaries shall, consummate, enter into any agreement providing for, or announce, any investment, acquisition, divestiture, merger or other business combination that would reasonably be expected to materially delay or prevent the consummation of the Transactions.
Section 7.3. Publicity. So long as this Agreement is in effect, neither the Company nor Parent, nor any of their respective Subsidiaries, shall issue or cause the publication of any press release or other public announcement or disclosure with respect to the Transactions or this Agreement without the prior written consent of the other Party (such consent not to be unreasonably withheld, conditioned or delayed), unless such Party determines, after consultation with outside counsel, that it is required by applicable Law or by any listing agreement with or the listing rules of a national securities exchange or trading market to issue or cause the publication of such press release or other public announcement or disclosure with respect to the Transactions or this Agreement, in which event such Party shall endeavor, on a basis
A-49

TABLE OF CONTENTS

reasonable under the circumstances, to provide a meaningful opportunity to the other Party to review and comment upon such press release or other announcement or disclosure in advance and shall give due consideration to all reasonable additions, deletions or changes suggested thereto; provided, however, that (a) neither Party shall be required by this Section 7.3 to provide any such review or comment to the other in connection with the Company’s receipt of (and the existence of) an Acquisition Proposal or a Change of Recommendation and matters directly related thereto and (b) the Parties shall not be required by this Section 7.3 to provide any such review or comment to the other Party to the extent that such release, announcement or disclosure relates to any dispute between the Parties relating to this Agreement; provided, further, that each Party and their respective Subsidiaries and Representatives may make statements that are consistent with previous press releases, public disclosures or public statements made by Parent or the Company in compliance with this Section 7.3.
Section 7.4. D&O Insurance and Indemnification.
(a) For six years from and after the Closing Effective Time, Verona Converted LLC shall, and Parent shall cause Verona Converted LLC to, indemnify and hold harmless all past and present directors and officers of the Company and the Company Subsidiaries (collectively, the “Indemnified Parties”) against any costs (including reasonable attorneys’ fees) and expenses (including advancing costs (including reasonable attorneys’ fees) and expenses prior to the final disposition of any actual or threatened claim, suit, proceeding or investigation to each Indemnified Party to the fullest extent permitted by applicable Law and the Company Governing Documents; provided that such Indemnified Party agrees in advance to return any such funds to which a court of competent jurisdiction determines in a final, nonappealable judgment that such Indemnified Party is not ultimately entitled), judgments, fines, losses, claims, damages, liabilities and amounts paid in settlement in connection with any actual or threatened claim, action, investigation, suit or proceeding, whether civil, criminal, administrative or investigative process, in respect of acts or omissions occurring or alleged to have occurred at or prior to the Closing Effective Time (including acts or omissions occurring in connection with the approval of this Agreement and the consummation of the Transactions), whether asserted or claimed prior to, at or after the Closing Effective Time, in connection with such Persons serving or having served as an officer, director, employee or agent of another corporation or of a limited liability company, partnership, joint venture, trust, enterprise or nonprofit entity if such service was at the request of the Company, to the fullest extent permitted by applicable Law and the Company Governing Documents or the organizational documents of the applicable Company Subsidiary (as applicable) or any indemnification agreements with such Persons in existence on the date of this Agreement and provided to Parent prior to the date of this Agreement. The Parties agree that the foregoing rights to indemnification and advancement shall also apply with respect to any action to enforce this provision and that all rights to elimination of liability, indemnification and advancement of expenses for acts or omissions occurring or alleged to have occurred at or prior to the Closing Effective Time, whether asserted or claimed prior to, at or after the Closing Effective Time, now existing in favor of the Indemnified Parties as provided in their respective certificate of incorporation or bylaws (or comparable organizational documents) or in any indemnification agreement in existence on the date of this Agreement and provided to Parent prior to the date of this Agreement shall survive the Transactions and shall continue in full force and effect in accordance with the terms thereof. Notwithstanding anything herein to the contrary, if any Indemnified Party notifies Verona Converted LLC on or prior to the sixth anniversary of the Closing Effective Time of a matter in respect of which such Person intends in good faith to seek indemnification pursuant to this Section 7.4, the provisions of this Section 7.4 shall continue in effect with respect to such matter until the final disposition of all claims, actions, investigations, suits and proceedings relating thereto.
(b) For six years after the Closing Effective Time, Parent shall cause to be maintained in effect the provisions in (i) the Company Governing Documents and (ii) any indemnification agreement of the Company or a Company Subsidiary with any Indemnified Party in existence on the date of this Agreement and provided to Parent prior to the date of this Agreement, except to the extent that such agreement provides for an earlier termination, in each case, regarding elimination of liability, indemnification of officers, directors and employees and advancement of expenses that are in existence on the date hereof, and no such provision shall be amended, modified or repealed in any manner that would adversely affect the rights or protections thereunder of any such Indemnified Party in respect of acts or omissions occurring or alleged to have occurred at or prior to the Closing Effective Time (including acts or omissions occurring in connection with the approval of this Agreement and the consummation of the Transactions).
(c) At or prior to the Closing Effective Time, the Company shall purchase a six-year prepaid “tail” policy on terms and conditions providing coverage retentions, limits and other material terms substantially equivalent to the current policies of directors’ and officers’ liability insurance and fiduciary liability insurance maintained by the Company and the Company Subsidiaries with respect to matters arising at or prior to the Closing Effective Time; provided, however, that the Company shall not commit or spend on such “tail” policy, in the aggregate, more than 300% of the last aggregate annual premium paid by the Company prior to the date hereof for the Company’s current policies of directors’ and officers’ liability insurance and fiduciary liability insurance (the “Base Amount”), and if the cost of such “tail” policy would otherwise exceed the Base Amount, the Company shall be permitted to purchase as much coverage as reasonably practicable for the Base Amount.
(d) In the event Parent or Verona Converted LLC or any of their respective successors or assigns (i) consolidates with or merges into any other Person and shall not be the continuing or surviving corporation or entity of such consolidation or merger or (ii) transfers all or substantially all of its properties and assets to any Person, then, in each such case, proper provision shall be made so that the successors and assigns of Parent or Verona Converted LLC, as the case may be, shall assume the obligations set forth in this Section 7.4. The rights and obligations under this Section 7.4 shall survive consummation of the Transactions and shall not be terminated or amended in a manner that is adverse to any Indemnified Party without the written consent of such Indemnified Party. The Parties acknowledge and agree that the Indemnified Parties shall be third party beneficiaries of this Section 7.4, each of whom may enforce the provisions thereof.
A-50

TABLE OF CONTENTS

Section 7.5. Takeover Statutes. The Company shall use its reasonable best efforts (a) to take all actions necessary so that no Takeover Statute is or becomes applicable to this Agreement, any of the Voting Agreements or any of the Transactions, and (b) if any such Takeover Statute is or becomes applicable to any of the foregoing, to take all action necessary so that the Transactions and the transactions contemplated by the Voting Agreements may be consummated as promptly as practicable on the terms contemplated by this Agreement, the Voting Agreements and otherwise to eliminate or minimize the effect of such Takeover Statute on this Agreement, any of the Voting Agreements and the Transactions. No Change of Recommendation shall change, or be deemed to change, or permit the Company or the Company Board of Directors to change, in any manner or respect the approval of the Company Board of Directors for purposes of causing any Takeover Statute to be inapplicable to this Agreement, the Voting Agreements or any of the Transactions.
Section 7.6. Obligations of Parent and the Company. Parent shall take all action necessary to cause the Parent Merger Subs to perform their respective obligations under this Agreement and to consummate the Transactions upon the terms and subject to the conditions set forth in this Agreement. The Company shall take all action necessary to cause Holdco and Merger Sub 1 to perform their respective obligations under this Agreement and to consummate the Transactions upon the terms and subject to the conditions set forth in this Agreement.
Section 7.7. Employee Matters.
(a) Parent shall, or shall cause its Subsidiaries (including Verona Surviving LLC, Verona Converted LLC and their respective Subsidiaries) to, assume, honor and fulfill all of the Company Benefit Plans in accordance with their terms as in effect immediately prior to the date hereof or as subsequently amended if and as permitted pursuant to the terms of such Company Benefit Plans and this Agreement. Effective as of the Closing Effective Time and for a period of 12 months thereafter, Parent shall provide, or shall cause Verona Surviving LLC or Verona Converted LLC to provide, to each employee of the Company or any Company Subsidiary who continues to be employed by Parent, Verona Surviving LLC, Verona Converted LLC or any Subsidiary thereof (the “Continuing Employees”), (i) at least the same wage rate or base salary as in effect for such Continuing Employee immediately prior to the Closing Effective Time, (ii) target incentive compensation opportunities (including cash and equity compensation) and health and welfare benefits (excluding severance) that are no less favorable, in the aggregate, than as in effect for such Continuing Employee immediately prior to the Closing Effective Time, and (iii) severance benefits that are no less favorable than the severance benefits for which such Continuing Employee was eligible under the Company Benefit Plans in effect as of the date of this Agreement as set forth on Section 7.7(a) of the Company Disclosure Letter.
(b) For all purposes (including purposes of vesting, eligibility to participate and level of benefits) under the employee benefit plans of Parent and its Subsidiaries (including Verona Surviving LLC, Verona Converted LLC and their respective Subsidiaries) providing benefits to any Continuing Employees after the Closing Effective Time (the “New Plans”), each Continuing Employee shall, subject to applicable law and applicable tax qualification requirements, be credited with his or her years of service with the Company and its Subsidiaries and their respective predecessors before the Closing Effective Time (including, for avoidance of doubt, any service credit provided by the Company or its Subsidiaries to such Continuing Employee in connection with acquisitions occurring prior to the Closing Effective Time); provided that the foregoing shall not apply with respect to eligibility to participate or benefit accrual under any defined benefit pension plan or any postemployment health or welfare plan or to the extent that its application would result in a duplication of benefits. In addition, and without limiting the generality of the foregoing, (i) each Continuing Employee shall be immediately eligible to participate, without any waiting time, in any and all New Plans to the extent that coverage under such New Plan is of the same type as the Company Benefit Plan in which such Continuing Employee participated immediately before the Closing Effective Time (such plans, collectively, the “Old Plans”), and (ii) (A) for purposes of each New Plan providing medical, dental, pharmaceutical or vision benefits to any Continuing Employee, Parent or its applicable Subsidiary (including Verona Surviving LLC, Verona Converted LLC and their respective Subsidiaries) shall use its commercially reasonable efforts to cause all pre-existing condition exclusions and actively-at-work requirements of such New Plan to be waived for such Continuing Employee and his or her covered dependents and (B) Parent and its applicable Subsidiary (including Verona Surviving LLC, Verona Converted LLC and their respective Subsidiaries) shall use commercially reasonable efforts to cause any eligible expenses incurred by such Continuing Employee and his or her covered dependents during the portion of the plan year of the Old Plan ending on the date such employee’s participation in the corresponding New Plan begins to be taken into account under such New Plan for purposes of satisfying all deductible, coinsurance and maximum out-of-pocket requirements applicable to such employee and his or her covered dependents for the applicable plan year as if such amounts had been paid in accordance with such New Plan.
(c) If, at least 20 business days prior to the Closing Effective Time, Parent provides written notice to the Company directing the Company to terminate its 401(k) plan(s), the Company shall terminate any and all 401(k) plans effective as of the day immediately preceding the day on which the Closing Effective Time occurs (the “401(k) Termination Date”). In the event that Parent requests that such 401(k) plan(s) be terminated, the Company shall provide Parent with evidence reasonably satisfactory to Parent that such 401(k) plan(s) have been terminated pursuant to resolution of the Company’s Board of Directors at least two business days prior to the day on which the Closing Effective Time occurs; provided that prior to terminating the Company’s 401(k) plan, the Company shall provide Parent with the form and substance of any applicable resolutions for review (and the Company shall consider any of Parent’s comments in good faith). If the Company 401(k) plan is terminated pursuant to this Section 7.7(a), then as soon as practicable following the 401(k) Termination Date, Parent shall permit all Continuing Employees who were eligible to participate in the Company 401(k) plan immediately prior to the 401(k) Termination Date to participate in Parent’s 401(k) plan, and shall permit each such Continuing Employee to elect to transfer his or her account balance when distributed from the terminated Company 401(k) plan, including any outstanding participant loans, to Parent’s 401(k) plan.
A-51

TABLE OF CONTENTS

(d) Nothing in this Agreement shall confer upon any Continuing Employee any right to continue in the employ or service of Parent or any affiliate of Parent (including Verona Surviving LLC, Verona Converted LLC and their respective Subsidiaries), or shall interfere with or restrict in any way the rights of Parent or any affiliate of Parent (including Verona Surviving LLC, Verona Converted LLC and their respective Subsidiaries), which rights are hereby expressly reserved, to discharge or terminate the services of any Continuing Employee at any time for any reason whatsoever, with or without cause, except to the extent expressly provided otherwise in a written agreement between Parent, the Company or any affiliate of Parent and the Continuing Employee or any severance, benefit or other applicable plan or program covering such Continuing Employee, or any collective bargaining agreement or similar labor agreement with any labor organization, work council or trade union covering such Continuing Employee. Notwithstanding any other provision in this Agreement to the contrary, nothing in this Section 7.7 shall (i) be deemed or construed to be an amendment or other modification of any Company Benefit Plan or employee benefit plan of Parent or Parent Merger Subs, and (ii) create any third party rights in any current or former employee or other service provider of the Company or its affiliates (or any beneficiaries or dependents thereof).
Section 7.8. Rule 16b-3. Prior to the Closing Effective Time, Parent, Holdco and the Company shall take all such steps as may be reasonably necessary or advisable hereto to cause any dispositions of Company Common Stock (including derivative securities) or Holdco Common Stock (including derivative securities) or acquisitions of Holdco Common Stock (including derivative securities) or Parent Common Stock (including derivative securities) pursuant to the Transactions by each individual who is a director or officer of Parent or the Company subject to the reporting requirements of Section 16(a) of the Exchange Act with respect to Parent, Holdco or the Company or will become subject to such reporting requirements with respect to Parent, to be exempt under Rule 16b-3 promulgated under the Exchange Act.
Section 7.9. Stockholder Litigation. The Company shall provide Parent prompt notice of any litigation brought by any stockholder of the Company or purported stockholder of the Company against the Company, any of its Subsidiaries and any of their respective directors or officers relating to the Transactions or this Agreement, and shall keep Parent informed on a prompt and timely basis with respect to the status thereof. The Company shall give Parent the opportunity to participate (at Parent’s expense) in the defense or settlement of any such litigation and reasonably cooperate with Parent in conducting the defense or settlement of such litigation, and no such settlement shall be agreed without Parent’s prior written consent, which consent shall not be unreasonably withheld or delayed, except that Parent may, in its sole discretion, withhold such consent to any settlement which does not include a full release of Parent and its affiliates (including Verona Surviving LLC, Verona Converted LLC and their respective Subsidiaries) with respect to all liabilities, causes of action and claims arising out of, or related to, the claims asserted in such litigation or which imposes an injunction or other equitable relief after the Closing Effective Time upon Parent or any of its respective affiliates (including Verona Surviving LLC, Verona Converted LLC and their respective Subsidiaries). In the event of, and to the extent of, any conflict or overlap between the provisions of this Section 7.9 and Section 6.1, or Section 7.2, the provisions of this Section 7.9 shall control.
Section 7.10. Delisting. Each of the Parties agrees to use commercially reasonable efforts and cooperate with the other Parties in taking, or causing to be taken, all actions necessary to delist the Company Common Stock from the NYSE and terminate its registration under the Exchange Act; provided that such delisting and termination shall not be effective until at or after the Closing Effective Time.
Section 7.11. Director Resignations. Prior to the Closing, the Company and Holdco shall use its reasonable best efforts to cause to be delivered to Parent resignations executed by each director of the Company and Holdco in office as of immediately prior to the Closing Effective Time and effective upon the Closing Effective Time, and the Company and Holdco shall reasonably cooperate with Parent in preparing for the replacement, upon the Closing Effective Time, of directors and officers of the Company Subsidiaries with those Persons designated by Parent.
Section 7.12. Form S-4; Proxy Statement; Company Stockholders’ Meeting.
(a) (i) As promptly as reasonably practicable after the execution of this Agreement, the Company (with Parent’s reasonable cooperation) shall prepare and file with the SEC the Proxy Statement and (ii) as promptly as reasonably practicable after the execution of this Agreement, Parent (with the Company’s reasonable cooperation) shall prepare and file with the SEC a registration statement on Form S-4, in which the Proxy Statement will be included as a prospectus, in connection with the registration under the Securities Act of the Parent Common Stock to be issued connection with the Second Merger. Subject to Section 6.3(e), the Company and the Board of Directors shall include the Company Board Recommendation in the Proxy Statement. Each of Parent and the Company shall use its reasonable best efforts to (A) cause the Form S-4 and the Proxy Statement to comply with the applicable rules and regulations promulgated by the SEC, (B) have the Form S-4 declared effective under the Securities Act as promptly as practicable after such filing (including by responding to comments from the SEC), and, prior to the effective date of the Form S-4, take all action reasonably required to be taken under any applicable state securities Laws in connection with the issuance of Parent Common Stock in connection with the Second Merger and (C) keep the Form S-4 effective through the Closing Date in order to permit the consummation of the Transactions. Each of Parent and the Company shall furnish all information as may be reasonably requested by the other in connection with any such action and the preparation, filing and distribution of the Form S-4 and the Proxy Statement. As promptly as practicable after the Form S-4 shall have become effective, the Company shall use its reasonable best efforts to cause the Proxy Statement to be mailed to its stockholders. No filing of, or amendment or supplement to, the Form S-4 will be made by Parent, and no filing of, or amendment or supplement to, the Proxy Statement will be made by the Company, in each case without providing the other Party with a reasonable opportunity to review and comment (which comments shall be considered by the applicable Party in good faith) thereon if reasonably practicable; provided that, with respect to documents filed by a Party which are incorporated by reference in the Form S-4 or the Proxy Statement, this right to review and comment shall apply only with respect to information relating to the other Party or such
A-52

TABLE OF CONTENTS

other Party’s business, financial condition or results of operations. If, at any time prior to the Closing Effective Time, any information relating to Parent or the Company or any of their respective affiliates, directors or officers, should be discovered by Parent or the Company which should be set forth in an amendment or supplement to either the Form S-4 or the Proxy Statement, so that either such document would not include any misstatement of a material fact or omit to state any material fact necessary to make the statements therein, in light of the circumstances under which they are made, not misleading, the Party that discovers such information shall promptly notify the other Party and an appropriate amendment or supplement describing such information shall be prepared and, following a reasonable opportunity for the other Party (and its counsel) to review and comment on such amendment or supplement, promptly filed with the SEC and, to the extent required by applicable Law, disseminated to the stockholders of the Company. Subject to applicable Law, each Party shall notify the other promptly of the time when the Form S-4 has become effective, of the issuance of any stop order or suspension of the qualification of the Parent Common Stock issuable in connection with the Second Merger for offering or sale in any jurisdiction (in which case the Parties shall use their respective commercially reasonable efforts to have any such stop order or suspension lifted, reversed or otherwise terminated), or of the receipt of any comments from the SEC or the staff of the SEC and of any request by the SEC or the staff of the SEC for amendments or supplements to the Proxy Statement or the Form S-4 or for additional information and shall supply each other with copies of all correspondence between either Party or any of its Representatives, on the one hand, and the SEC or its staff, on the other hand, with respect to the Proxy Statement, the Form S-4 or the Transactions.
(b) Unless this Agreement is terminated in accordance with its terms, and notwithstanding any Change of Recommendation, the Company shall, as promptly as practicable following the effectiveness of the Form S-4, duly call, give notice of, convene and hold a meeting of its stockholders for the purpose of obtaining the Company Stockholder Approval (the “Company Stockholders’ Meeting”) with a record date and meeting date to be selected after reasonable consultation with Parent, which meeting date shall be within, subject to adjournment or postponement as provided below, 35 days following the effectiveness of the Form S-4, and, subject to a Change of Recommendation in accordance with Section 6.3(e), the Company shall use its reasonable best efforts to obtain the Company Stockholder Approval. Within 10 business days after the date of this Agreement (and thereafter, upon the reasonable request of Parent made not more than one time every two weeks), the Company shall conduct a “broker search” in accordance with Rule 14a-13 of the Exchange Act for a record date for the Company Stockholders’ Meeting that is 20 business days after the date of such “broker search.” Notwithstanding anything to the contrary contained herein, the Company shall not postpone or adjourn the Company Stockholders’ Meeting without the prior written consent of Parent; provided that, if at any time following the dissemination of the Proxy Statement, either the Company or Parent reasonably determines in good faith that the Company Stockholder Approval is unlikely to be obtained at the Company Stockholders’ Meeting, including due to an absence of quorum, then, unless the Company Board of Directors has effected a Change of Recommendation on no more than two occasions (for each of the Company and Parent) and prior to the vote contemplated having been taken, each of the Company and Parent shall have the right to require an adjournment or postponement of the Company Stockholders’ Meeting for the purpose of soliciting additional votes in favor of this Agreement; provided, further, that no such adjournment or postponement shall delay the Company Stockholders’ Meeting by more than seven days from the prior-scheduled date or to a date on or after the fifth business day preceding the Outside Date. Notwithstanding the foregoing, the Company may postpone or adjourn the Company Stockholders’ Meeting if (i) the Company is required to postpone or adjourn the Company Stockholders’ Meeting by applicable Law, or (ii) the Board of Directors or any authorized committee thereof shall have determined in good faith (after consultation with outside legal counsel) that it is necessary or appropriate to postpone or adjourn the Company Stockholders’ Meeting in order to give Company Stockholders sufficient time to evaluate any information or disclosure that the Company has sent or otherwise made available to such holders by issuing a press release, filing materials with the SEC or otherwise (including in connection with any Change of Recommendation) (in each case so long as any such information or disclosure was made in compliance with this Agreement); provided that the Company shall be permitted to postpone or adjourn the Company Stockholders’ Meeting pursuant to this clause (ii) on no more than two occasions and no such adjournment or postponement shall delay the Company Stockholders’ Meeting by more than 10 days from the prior-scheduled date or to a date on or after the fifth business day preceding the Outside Date. Notwithstanding any Change of Recommendation, unless this Agreement has been validly terminated pursuant to Section 9.1, the Company shall submit this Agreement to the stockholders of the Company for adoption at the Company Stockholders’ Meeting and shall not submit any Acquisition Proposal for approval by the stockholders of the Company.
Section 7.13. Financing Cooperation.
(a) Prior to the Closing Effective Time, the Company shall, and shall cause the Company Subsidiaries to, and shall use its reasonable best efforts to cause its and their Representatives to, provide all customary cooperation and all customary financial information, in each case, that is reasonably requested by Parent or Parent Merger Subs in connection with the Financing, including:
(i) furnishing to Parent (A) audited consolidated balance sheets and related consolidated statements of income, comprehensive income, stockholders’ equity (deficit) and cash flows for the Company for each of the three most recently completed fiscal years of the Company ended at least 60 days prior to the Closing Date prepared in accordance with GAAP applied on a basis consistent with that of the most recent fiscal year and (B) unaudited condensed consolidated balance sheets and related condensed consolidated statements of income, comprehensive income and cash flows (in each case, subject to normal year-end adjustments and absence of footnotes) for each subsequent fiscal quarter ended on a date that is at least 40 days before the Closing Date (other than with respect to the fiscal quarter that is the last fiscal quarter of the fiscal year);
(ii) furnishing to Parent such information regarding the Company and the Company Subsidiaries as is reasonably requested in writing by Parent (A) in connection with the preparation of customary offering and marketing documents (and any supplements
A-53

TABLE OF CONTENTS

thereto) relating to the Financing, including identifying whether any information provided to Parent constitutes material non-public information, (B) reasonably necessary to permit Parent to prepare pro forma financial statements customarily included in marketing and offering documents for an offering of securities of Parent on a registration statement filed with the SEC, or (C) necessary to satisfy the conditions set forth in the Debt Commitment Letter;
(iii) furnishing to the Financing Entities customary authorization letters (subject to customary confidentiality provisions and disclaimers) authorizing the distribution of information and containing a customary negative assurance representation to the Financing Entities and a customary representation to the Financing Entities that the public side versions of such documents, if any, do not include material non-public information about the Company, the Company Subsidiaries or its or their respective securities;
(iv) using reasonable best efforts to cause the Company’s independent accountants to provide customary assistance and cooperation reasonably requested by Parent with any offering of securities, including participating in customary due diligence sessions and providing any customary “comfort” letters (including customary “negative assurance” comfort for any applicable Financing);
(v) reasonably cooperating with any customary due diligence process as reasonably requested by Parent or the Financing Entities, including participating in a reasonable number of due diligence sessions, and cooperating with the customary marketing efforts of Parent, in each case, in connection with any Financing; and
(vi) reasonably cooperating with Parent’s legal counsels in connection with any legal opinions that such legal counsels may be required to deliver in connection with any Financing.
(b) Notwithstanding anything to the contrary in this Section 7.13 and Section 7.14, neither the Company nor any Company Subsidiary shall pursuant to this Section 7.13 or Section 7.14:
(i) be required to (x) incur any fees, expenses or other liabilities prior to the Closing Effective Time for which it is not previously or simultaneously reimbursed and indemnified or (y) become an issuer or an obligor with respect to the Financing prior to the Closing Effective Time;
(ii) be required to cause any director, officer, member, partner, accountant, legal counsel, employee or other Representative of the Company or any Company Subsidiary to take any action that would reasonably be expected to result in such Person incurring any personal liability;
(iii) be required to waive or amend any terms of this Agreement;
(iv) be required to provide any information that is prohibited or restricted from being provided by applicable Law or any Material Contract existing as of the date hereof or is legally privileged (provided, however, that the Company shall use its commercially reasonable efforts to provide an alternative means of disclosing or providing such information to the maximum extent permitted by Law or such contractual obligation or to the maximum extent that does not result in a loss of such legal privilege, as applicable), and in the event that the Company or any Company Subsidiary does not provide access or information in reliance on this clause, the Company shall provide notice to Parent that information is being withheld;
(v) be required to, nor shall any of their directors, employees, officers, members, partners or managers be required to, adopt resolutions or consents to approve or authorize the execution of the agreements, documents and instruments pursuant to which the Financing is obtained or to execute, deliver or enter into, or perform any agreement, document or instrument (other than customary authorization letters or as set forth in Section 7.14), including any credit or other agreements, guarantees, pledge or security documents or certificates in connection with the Financing, in each case, that would be effective prior to the Closing Effective Time and any such action, authorization, consent, approval, execution, delivery or performance will only be required of the respective directors, employees, officers, members, partners or managers of the Company and the Company Subsidiaries who retain their respective positions as of, and immediately after, the Closing Effective Time (except in each case with respect to customary authorization letters or as set forth in Section 7.14);
(vi) be required to (or be required to cause their Representatives to) enter into or approve any agreement or other documentation, or agree to any change or modification of any existing agreement or other documentation that would be effective prior to the Closing Effective Time (other than customary authorization letters or as set forth in Section 7.14);
(vii) be required to (or be required to cause their Representatives to) provide any indemnity prior to the Closing Effective Time for which it has not received prior reimbursement or is not otherwise concurrently indemnified by or on behalf of Parent;
(viii) be required to (or be required to cause their Representatives to) take any action that would conflict with or violate any charter or other organizational documents of the Company or any of the Company Subsidiaries as in effect on the date hereof;
(ix) be required to (or be required to cause their Representatives to) take any actions that would cause any representation or warranty in this Agreement to be breached by the Company or any Company Subsidiary or that would cause any condition set forth in Article VIII to fail to be satisfied (in each case unless Parent waives such breach or failure prior to the Company or any Company Subsidiary taking such action);
A-54

TABLE OF CONTENTS

(x) be required to (or be required to cause their Representatives to) take any actions that would unreasonably interfere with the Company’s and the Company Subsidiaries’ business or operations, taken as a whole;
(xi) be required to (or be required to cause their Representatives to) prepare or furnish (x) pro forma financial statements, (y) any other financial statements (other than as set forth in clause (a)(i) above) that are not readily available or prepared in the ordinary course of its financial reporting practice or (z) projections; or
(xii) be required to (or be required to cause their Representatives to) provide opinions of internal or external counsel (except as set forth in Section 7.14).
(c) All non-public or otherwise confidential information regarding the Company or the Company Subsidiaries obtained by Parent or Parent Merger Subs or their respective Representatives pursuant to this Section 7.13 from or on behalf of the Company shall be kept confidential in accordance with the Confidentiality Agreement; provided that, notwithstanding anything to the contrary herein or in the Confidentiality Agreement, such information may be disclosed (i) to prospective lenders, underwriters, initial purchasers, dealer managers and agents during syndication and marketing of the Financing that enter into confidentiality arrangements customary for financing transactions of the same type as the Financing (including customary “click-through” confidentiality undertakings) and (ii) on a confidential basis to rating agencies. Any reference in this Agreement to the “Financing” (other than in Section 5.12) shall include any financing that Parent, Parent Merger Subs or other Subsidiaries of Parent elects to obtain for the purpose of financing the transactions contemplated hereby or any transaction undertaken in connection herewith, whether or not pursuant to the Debt Commitment Letter.
(d) Use of Logos. The Company hereby consents to the reasonable use of the Company’s and the Company Subsidiaries’ logos solely in connection with the marketing of the financing for the Transactions; provided that such logos are used solely in a manner that is not intended to or reasonably likely to harm or disparage the Company or the Company Subsidiaries or the reputation or goodwill of the Company or the Company Subsidiaries.
(e) Reimbursement. Promptly upon written request by the Company, Parent will reimburse the Company for any reasonable and documented out-of-pocket costs and expenses (including reasonable attorneys’ fees) actually incurred by the Company, the Company Subsidiaries and their respective Representatives in connection with the cooperation contemplated by this Section 7.13 or Section 7.14, other than to the extent any such costs and expenses are incurred as a result of the gross negligence, bad faith or willful misconduct of the Company, any Company Subsidiary or their respective Representatives, or any such Person’s material breach of this Agreement, or with respect to any material misstatement or omission in information provided in writing hereunder by any of the foregoing Persons for use in connection herewith or with the Financing.
(f) Indemnification. The Company, the Company Subsidiaries and its and their respective affiliates and Representatives will be indemnified and held harmless by Parent from and against any and all liabilities, losses, damages, claims, costs, expenses (including reasonable attorney’s fees), interest, awards, judgments, penalties and amounts paid in settlement suffered or incurred by them in connection with their cooperation in arranging the Financing pursuant to this Agreement, the provision of information utilized in connection therewith (other than written information provided by or on behalf of the Company) and the cooperation contemplated by Section 7.14, other than to the extent any such liabilities, losses, damages, claims, costs, expenses, interest, awards, judgments or penalties are the result of the gross negligence, bad faith or willful misconduct of the Company, any Company Subsidiary or their respective Representatives, or any such Person’s material breach of this Agreement, or with respect to any material misstatement or omission in information provided in writing hereunder by any of the foregoing Persons for use in connection herewith or with the Financing. This indemnification shall survive the termination of this Agreement.
(g) No Financing Condition. Each of Parent and Parent Merger Subs hereby acknowledge and agree that obtaining the Financing or any other debt, equity or other financing is not a condition to the Transactions, and that if neither the Financing nor any other debt, equity or other financing is obtained, Parent and Parent Merger Subs will each continue to be obligated, subject to the satisfaction or waiver of the conditions set forth in Article VIII and the other terms hereof, to consummate the Transactions.
Section 7.14. Treatment of Company Indebtedness.
(a) Credit Agreements. The Company shall, and shall cause the Company Subsidiaries to, deliver all notices and take all other actions reasonably requested by Parent that are required to facilitate in accordance with the terms thereof the termination of all commitments outstanding under each of the Company Credit Agreements, the repayment in full of all obligations, if any, outstanding thereunder, the release of all Liens, if any, securing such obligations, and the release of guarantees, if any, in connection therewith, in each case, on the Closing Date as of the Closing Effective Time (such termination, repayment and releases, the “Credit Facility Terminations”). In furtherance and not in limitation of the foregoing, the Company shall, and shall cause the Company Subsidiaries to, use reasonable best efforts to deliver to Parent at least two business days prior to the Closing Date, executed payoff letters with respect to each of the Company Credit Agreements (each, a “Payoff Letter”) in form and substance customary for transactions of this type (and drafts reasonably in advance thereof), from the applicable agent on behalf of the Persons to whom such Indebtedness is owed, which Payoff Letters together with any related release documentation shall, among other things, include the payoff amount and provide that all Liens (and guarantees), if any, granted in connection therewith relating to the assets, rights and properties of the Company and the Company Subsidiaries securing such Indebtedness and any other obligations secured thereby, shall, upon the payment of the amount set forth in the applicable Payoff Letter on the Closing Date, be released and terminated. Notwithstanding anything herein to the contrary, in no event shall this Section 7.14(a) require the Company or any of the Company
A-55

TABLE OF CONTENTS

Subsidiaries to cause the Credit Facility Terminations to be effective unless and until the Closing Effective Time has occurred and Parent has provided or caused to be provided to the Company or the Company Subsidiaries funds (or Parent has directed the Company or any of the Company Subsidiaries to use funds on their balance sheet) to pay in full the then-outstanding principal amount of and accrued and unpaid interest and fees under each Company Credit Agreement.
(b) Company Notes. Upon written request of Parent, the Company shall, and shall cause the Company Subsidiaries to, as applicable, (i) execute and deliver, or cause to be executed and delivered, in each case, to the trustee under the Company Indenture at or prior to the Closing Effective Time, such documents or instruments as are required to comply with the requirements of Sections 5.01, 11.04 and 11.05 of the Company Base Indenture applicable to each series of the Company’s outstanding senior notes (the “Company Notes”) in connection with the First Merger and/or the Second Merger, and (ii) provide all assistance reasonably requested by Parent in connection with obtaining the execution of such instruments by the other parties required to execute such instruments and take any other actions reasonably requested by Parent (which shall not require any payment by the Company or the Company Subsidiaries) that are customary or necessary in connection therewith, including the execution and delivery by the Company, the Company Subsidiaries or their Representatives (as applicable) of customary officers’ certificates, supplemental indentures and legal opinions, respectively, to the trustee under the Company Indenture, to the extent such certificates, supplemental indentures and opinions are required thereby. Notwithstanding the foregoing, neither Company nor the Company Subsidiaries shall be required to execute and deliver any document or instrument (or cause any document or instrument to be executed or delivered) (i) that would be inaccurate in light of the facts and circumstances at the time delivered, or (ii) not conditioned on or delivered substantially concurrently with the occurrence of the Closing Effective Time.
Section 7.15. Stock Exchange Listing. Parent shall use its reasonable best efforts to cause the shares of Parent Common Stock to be issued in connection with the Second Merger to be approved for listing on NASDAQ, subject to official notice of issuance, at or prior to the Closing Effective Time.
Section 7.16. Certain Tax Matters.
(a) Each of Parent and the Company shall (and shall cause its respective Subsidiaries to) use its reasonable best efforts to cause (a) the First Merger and the LLC Conversion, taken together and (b) the Second Merger and the Third Merger, taken together, to qualify, and shall not take or knowingly fail to take (and shall cause its Subsidiaries not to take or knowingly fail to take) any action that would, or would reasonably be expected to, prevent or impede the Transactions from qualifying for the Intended Tax Treatment.
(b) Each of the Parties shall cooperate in good faith and use its reasonable best efforts (and shall cause its respective Subsidiaries to cooperate in good faith and use their reasonable best efforts) to obtain the opinion referred to in Section 8.3(e) and, if applicable, any Tax opinions satisfying the requirements of Item 601 of Regulation S-K under the Securities Act (each such opinion, a “Transaction Tax Opinion”). In connection with the rendering of any such Transaction Tax Opinion, (i) Parent shall deliver to Company Tax Counsel a duly executed certificate containing such customary representations and warranties as shall be reasonably satisfactory in form and substance to such counsel (the “Parent Tax Certificate”), (ii) the Company shall deliver to Company Tax Counsel a duly executed certificate containing such customary representations and warranties as shall be reasonably satisfactory in form and substance to such counsel (the “Company Tax Certificate”), (iii) Parent and the Company shall provide such other information as is reasonably requested by Company Tax Counsel for purposes of rendering any such Transaction Tax Opinion and (iv) Company Tax Counsel shall be entitled to rely upon representations contained in the Parent Tax Certificate and the Company Tax Certificate in rendering any such Transaction Tax Opinion.
Section 7.17. Parent Board of Directors. Prior to, and conditioned upon the occurrence of, the Closing Effective Time, Parent shall take all actions necessary in order to, upon the Closing Effective Time, add one member of the Company Board of Directors as of the date of this Agreement, which board member shall be mutually agreed by Parent and the Company prior to the Closing, to the board of directors of Parent.
ARTICLE VIII

CONDITIONS TO CONSUMMATION OF THE TRANSACTIONS
Section 8.1. Conditions to Each Party’s Obligations to Effect the Transactions. The respective obligations of each Party to effect the Transactions shall be subject to the satisfaction on or prior to the Closing Date of each of the following conditions, any and all of which may be waived in whole or in part by written agreement of the Parties, to the extent permitted by applicable Law:
(a) Company Stockholder Approval. The Company Stockholder Approval shall have been obtained.
(b) Parent Stock Issuance. The Parent Common Stock to be issued in connection with the Second Merger shall have been approved for listing on the NASDAQ, subject to official notice of issuance.
(c) Effectiveness of Form S-4. The Form S-4 shall have become effective under the Securities Act and shall not be the subject of any stop order or any Proceedings by the SEC seeking a stop order.
(d) No Legal Prohibition. No Governmental Entity of competent jurisdiction shall have (i) enacted, issued or promulgated any Law that is in effect or (ii) issued or granted any order or injunction (whether temporary, preliminary or permanent) that is in effect, in each case which has the effect of restraining, enjoining or otherwise prohibiting the consummation of the Transactions.
A-56

TABLE OF CONTENTS

(e) Antitrust Approval. (i) Any waiting period applicable to the Transactions under the HSR Act shall have expired or been terminated or (ii) any other required approvals, consents, or clearances under any Antitrust Laws of the jurisdictions set forth in Section 8.1(e) of the Company Disclosure Letter shall have been obtained.
Section 8.2. Conditions to the Obligations of Parent, Merger Sub 2 and Merger Sub 3. The obligations of Parent, Merger Sub 2 and Merger Sub 3 to effect the Transactions are also subject to the satisfaction on or prior to the Closing Date of each of the following conditions, any and all of which may be waived in whole or in part by Parent, Merger Sub 2 or Merger Sub 3:
(a) Representations and Warranties. (A) The representations and warranties of the Company, Holdco and Merger Sub 1 set forth in the first and final sentence of Section 4.1(a), Section 4.1(c) (solely with respect to the first two sentences thereof), Section 4.2(d), Section 4.2(e) (other than the second sentence thereof), Section 4.3, Section 4.23 and Section 4.25 shall be true and correct in all material respects as of the date hereof and shall be true and correct in all material respects as of the Closing as though made on and as of the Closing (except representations and warranties that by their terms speak specifically as of another date, in which case as of such date); (B) the representations and warranties of the Company, Holdco and Merger Sub 1 set forth in Section 4.2(a), Section 4.2(b) and Section 4.2(c) shall be true and correct other than for de minimis inaccuracies as of the date hereof and shall be true and correct other than for de minimis inaccuracies as of the Closing as though made on and as of the Closing (except representations and warranties that by their terms speak specifically as of another date, in which case as of such date); (C) the representations and warranties of the Company, Holdco and Merger Sub 1 set forth in Section 4.8(a) and in the first and second sentence of Section 4.12(m) shall be true and correct in all respects as of the date hereof and shall be true and correct in all respects as of the Closing as though made on and as of the Closing; and (D) the other representations and warranties of the Company, Holdco and Merger Sub 1 set forth in this Agreement (without giving effect to any qualification as to materiality or Company Material Adverse Effect contained therein) shall be true and correct as of the date hereof or shall be true and correct as of the Closing as though made on and as of the Closing (except representations and warranties that by their terms speak specifically as of another date, in which case as of such date), except, with respect to this clause (D), where any failures of any such representations and warranties to be true and correct (without giving effect to any qualification as to materiality or Company Material Adverse Effect contained therein) have not had and would not reasonably be expected to have, individually or in the aggregate, a Company Material Adverse Effect.
(b) Performance of Obligations. The Company, Holdco and Merger Sub 1 shall have performed and complied in all material respects with the obligations, covenants and agreements required to be performed or complied with by it under this Agreement at or prior to the Closing.
(c) No Material Adverse Effect. No Company Material Adverse Effect shall have occurred since the date of this Agreement that is continuing.
(d) Company Officer’s Certificate. Parent and the Parent Merger Subs shall have received from the Company a certificate, dated as of the Closing Date and signed by the Company’s chief executive officer or chief financial officer, certifying to the effect that the conditions set forth in Section 8.2(a), Section 8.2(b) and Section 8.2(c) have been satisfied.
Section 8.3. Conditions to the Obligations of the Company, Holdco and Merger Sub 1. The obligations of the Company, Holdco and Merger Sub 1 to effect the Transactions are also subject to the satisfaction on or prior to the Closing Date of each of the following conditions, any and all of which may be waived in whole or in part by the Company, Holdco or Merger Sub 1:
(a) Representations and Warranties. (A) The representations and warranties of Parent, Merger Sub 2 and Merger Sub 3 set forth in the first and final sentence of Section 5.1 (other than the second sentence thereof), Section 5.2(a), Section 5.2(b), Section 5.3 and Section 5.13 shall be true and correct in all material respects as of the date hereof and shall be true and correct in all material respects as of the Closing as though made on and as of the Closing (except representations and warranties that by their terms speak specifically as of another date, in which case as of such date); (B) the representations and warranties of Parent, Merger Sub 2 and Merger Sub 3 set forth in Section 5.8 shall be true and correct in all respects as of the date hereof and shall be true and correct in all respects as of the Closing as though made on and as of the Closing; and (C) the other representations and warranties of Parent, Merger Sub 2 and Merger Sub 3 set forth in this Agreement (without giving effect to any qualification as to materiality or Parent Material Adverse Effect contained therein) shall be true and correct as of the date hereof or shall be true and correct as of the Closing as though made on and as of the Closing (except representations and warranties that by their terms speak specifically as of another date, in which case as of such date), except, with respect to this clause (C), where any failures of any such representations and warranties to be true and correct (without giving effect to any qualification as to materiality or Parent Material Adverse Effect contained therein) have not had and would not reasonably be expected to have, individually or in the aggregate, a Parent Material Adverse Effect.
(b) Performance of Obligations. Parent, Merger Sub 2 and Merger Sub 3 shall have performed and complied in all material respects with the obligations, covenants and agreements required to be performed or complied with by them under this Agreement at or prior to the Closing.
(c) No Material Adverse Effect. No Parent Material Adverse Effect shall have occurred since the date of this Agreement that is continuing.
A-57

TABLE OF CONTENTS

(d) Parent Officers’ Certificate. The Company, Holdco and Merger Sub 1 shall have received from Parent a certificate, dated as of the Closing Date and signed by Parent’s chief executive officer or chief financial officer, certifying to the effect that the conditions set forth in Section 8.3(a), Section 8.3(b) and Section 8.3(c) have been satisfied.
(e) Tax Opinion. The Company shall have received a written opinion from Gibson, Dunn & Crutcher LLP (or such other nationally recognized tax counsel or Big 4 accounting firm as may be reasonably acceptable to the Company) (“Company Tax Counsel”), in form and substance reasonably satisfactory to the Company, dated as of the Closing Date, to the effect that, on the basis of the facts, representations and assumptions set forth or referred to in such opinion, the Transactions will qualify for the Intended Tax Treatment.
ARTICLE IX

TERMINATION
Section 9.1. Termination. This Agreement may be terminated and the Transactions may be abandoned, at any time before the Closing Effective Time, as follows (with any termination by Parent also being an effective termination by Merger Sub 2 and Merger Sub 3, and with any termination by the Company also being an effective termination by Holdco and Merger Sub 1):
(a) by mutual written consent of Parent and the Company;
(b) by the Company, in the event that (i) neither the Company, Holdco nor Merger Sub 1 is then in material breach of this Agreement and (ii) (A) any or all of Parent, Merger Sub 2 and Merger Sub 3 shall have breached, failed to perform or violated their respective covenants or agreements under this Agreement, or (B) any of the representations and warranties of Parent, Merger Sub 2 or Merger Sub 3 set forth in this Agreement shall have become inaccurate, and in either case of clause (A) or clause (B) where such breach, failure to perform, violation or inaccuracy (I) would result in the failure of any of the conditions set forth in Section 8.3(a) or Section 8.3(b) to be satisfied, and (II) is not capable of being cured by the Outside Date or, if capable of being cured by the Outside Date, is not cured by Parent, Merger Sub 2 or Merger Sub 3, as applicable, before the earlier of (x) the business day immediately prior to the Outside Date and (y) the 30th calendar day following receipt of written notice from the Company of such breach, failure to perform, violation or inaccuracy;
(c) by Parent, in the event that (i) neither Parent, Merger Sub 2 nor Merger Sub 3 is then in material breach of this Agreement and (ii) (A) any or all of the Company, Holdco and Merger Sub 1 shall have breached, failed to perform or violated its covenants or agreements under this Agreement or (B) any of the representations and warranties of the Company, Holdco or Merger Sub 1 set forth in this Agreement shall have become inaccurate, in either case of clause (A) or clause (B) where such breach, failure to perform, violation or inaccuracy (I) would result in the failure of any of the conditions set forth in Section 8.2(a) or Section 8.2(b) to be satisfied, and (II) is not capable of being cured by the Outside Date or, if capable of being cured by the Outside Date, is not cured by the Company, Holdco or Merger Sub 1 before the earlier of (x) the business day immediately prior to the Outside Date and (y) the 30th calendar day following receipt of written notice from Parent, Merger Sub 2 or Merger Sub 3 of such breach, failure to perform, violation or inaccuracy;
(d) by either Parent or the Company, in the event that the Closing Effective Time has not occurred, subject to Section 2.2, on or before the date that is 9 months after the date hereof (the “Outside Date”); provided that (i) if, on the Outside Date, all of the conditions set forth in Article VIII, other than the conditions set forth in Section 8.1(d) (to the extent any such injunction or order is in respect of, or any such Law is, the HSR Act or any other Antitrust Law) or Section 8.1(e) or those conditions that by their nature are to be satisfied on the Closing Date (if such conditions would be satisfied or validly waived were the Closing Date to occur at such time), shall have been satisfied or waived, then the Outside Date may be extended, by either Parent or the Company by providing written notice to the other Party five business days prior to the Outside Date, for all purposes hereunder by a period of three months; (ii) if, on the Outside Date, as extended, all of the conditions set forth in Article VIII, other than the conditions set forth in Section 8.1(d) (to the extent any such injunction or order is in respect of, or any such Law is, the HSR Act or any other Antitrust Law) or Section 8.1(e) or those conditions that by their nature are to be satisfied on the Closing Date (if such conditions would be satisfied or validly waived were the Closing Date to occur at such time), shall have been satisfied or waived, then the Outside Date may be further extended, by either Parent or the Company by providing written notice to the other Party five business days prior to the as extended Outside Date, for all purposes hereunder by a period of three months; (iii) if, on the Outside Date, as extended, all of the conditions set forth in Article VIII, other than the conditions set forth in Section 8.1(d) (to the extent any such injunction or order is in respect of, or any such Law is, the HSR Act or any other Antitrust Law) or Section 8.1(e) or those conditions that by their nature are to be satisfied on the Closing Date (if such conditions would be satisfied or validly waived were the Closing Date to occur at such time), shall have been satisfied or waived, then the Outside Date may be further extended, by either Parent or the Company by providing written notice to the other Party five business days prior to the as extended Outside Date, for all purposes hereunder by a period of three months, (iv) the right to terminate this Agreement pursuant to this Section 9.1(d) shall not be available to any Party whose action or failure to fulfill any obligation under this Agreement has been a proximate cause of the failure of the Closing Effective Time to occur by the Outside Date and such action or failure to act constitutes a material breach of this Agreement and (v) for the avoidance of doubt, in no event shall the Outside Date be extended pursuant to this Section 9.1(d) beyond the date that is 18 months after the date hereof;
(e) by Parent, if, (i) prior to obtaining the Company Stockholder Approval, a Change of Recommendation has occurred or (ii) the Company has willfully breached in a material respect Section 6.3;
A-58

TABLE OF CONTENTS

(f) by either the Company or Parent if a Governmental Entity of competent jurisdiction shall have issued a final, non-appealable order, injunction, decree or ruling in each case permanently restraining, enjoining or otherwise prohibiting the consummation of the Transactions;
(g) by the Company, prior to obtaining the Company Stockholder Approval, in order to effect a Change of Recommendation and substantially concurrently enter into a definitive agreement providing for a Superior Proposal; provided that (i) the Company has complied in all material respects with Section 6.3 and (ii) immediately prior to or substantially concurrently with (and as a condition to) the termination of this Agreement, the Company pays to Parent the Termination Fee payable pursuant to Section 9.2(b)(iv); or
(h) by either Parent or the Company, if the Company Stockholders’ Meeting (including any adjournments or postponements thereof) shall have concluded and the Company Stockholder Approval shall not have been obtained.
Section 9.2. Effect of Termination.
(a) In the event of the valid termination of this Agreement as provided in Section 9.1, written notice thereof shall forthwith be given to the other Party or Parties specifying the provision hereof pursuant to which such termination is made, and this Agreement shall forthwith become null and void and there shall be no liability on the part of Parent, Merger Sub 2 or Merger Sub 3 or the Company, Holdco or Merger Sub 1, except that the Confidentiality Agreement, this Section 9.2 and Section 10.3 through Section 10.13 shall survive such termination; provided that nothing in this Section 9.2(a) shall relieve any Party from liability for fraud.
(b) Termination Fee.
(i) If (A) Parent or the Company terminates this Agreement pursuant to Section 9.1(h), (B) after the date hereof and prior to the date of such termination, an Acquisition Proposal is publicly disclosed (whether by the Company or a third party) and not publicly withdrawn at least three business days prior to the Company Stockholders’ Meeting, and (C) within 12 months of such termination, an Acquisition Proposal is consummated or a definitive agreement providing for an Acquisition Proposal is entered into, on or prior to the date that is the earlier of (x) the date such Acquisition Proposal is consummated and (y) the date of entry of such definitive agreement, the Company shall pay to Parent the Termination Fee.
(ii) If (A) after the date hereof and prior to the termination of this Agreement, an Acquisition Proposal is made to the Company Board of Directors or the Company’s management or becomes publicly disclosed (whether by the Company or a third party) and not publicly withdrawn at least three business days prior to such termination, (B) (I) Parent or the Company terminates this Agreement pursuant to Section 9.1(d) or (II) Parent terminates this Agreement pursuant to Section 9.1(c) due to a breach of, or a failure to perform or comply with, one or more covenants or agreements under this Agreement following the making of such Acquisition Proposal and (C) within 12 months of such termination, an Acquisition Proposal is consummated or a definitive agreement providing for an Acquisition Proposal is entered into, on or prior to the date that is the earlier of (x) the date such Acquisition Proposal is consummated and (y) the date of entry of such definitive agreement, the Company shall pay to Parent the Termination Fee.
(iii) If Parent terminates this Agreement pursuant to Section 9.1(e), within two business days after such termination, the Company shall pay to Parent the Termination Fee.
(iv) If the Company terminates this Agreement pursuant to Section 9.1(g), substantially concurrently with or prior to (and as a condition to) such termination, the Company shall pay or cause to be paid to Parent the Termination Fee.
(v) In the event any amount is payable by the Company pursuant to the preceding clauses (i), (ii), (iii) or (iv), such amount shall be paid by wire transfer of immediately available funds to an account designated in writing by Parent. Parent shall promptly provide wire transfer instructions in writing to the Company upon request (and in any event with sufficient time to allow the Company to pay or cause to be paid to Parent any Termination Fee payable hereunder within the time periods required by this Section 9.2(b)). For the avoidance of doubt, in no event shall the Company be obligated to pay the Termination Fee on more than one occasion.
(vi) Solely for purposes of Section 9.2(b)(i) and Section 9.2(b)(ii), the term “Acquisition Proposal” shall have the meaning assigned to such term in Section 1.1, except that all references to “20%” and “80%” therein shall be deemed to be references to “50%.”
(c) Parent Termination Fee.
(i) If Parent or the Company terminates this Agreement pursuant to Section 9.1(d) and, at the time of such termination, (A) the condition set forth in Section 8.1(d) (to the extent any such injunction or order is in respect of, or any such Law is, the HSR Act or any other Antitrust Law) or Section 8.1(e) has not been satisfied and (B) all of the conditions set forth in Article VIII, other than the conditions set forth in Section 8.1(d) (to the extent any such injunction or order is in respect of, or any such Law is, the HSR Act or any other Antitrust Law) or Section 8.1(e) and those conditions that by their nature are to be satisfied on the Closing Date (if such conditions would be satisfied were the Closing Date to occur at the time of such termination), shall have been satisfied or waived, Parent shall pay or cause to be paid to the Company the Parent Termination Fee.
A-59

TABLE OF CONTENTS

(ii) If Parent or the Company terminates this Agreement pursuant to Section 9.1(f) (if such an order, injunction, decree or ruling is by a Governmental Entity under the HSR Act or any other applicable Antitrust Law), Parent shall pay or cause to be paid to the Company the Parent Termination Fee.
(iii) In the event any amount is payable by Parent pursuant to the preceding clauses (i) and (ii), such amount shall be paid by wire transfer of immediately available funds to an account designated in writing by the Company. The Company shall promptly provide wire transfer instructions in writing to Parent upon request (and in any event with sufficient time to allow Parent to pay or cause to be paid to the Company any Parent Termination Fee payable hereunder within the time periods required by this Section 9.2(c)). For the avoidance of doubt, in no event shall Parent be obligated to pay the Parent Termination Fee on more than one occasion.
(d) Each Party acknowledges that the agreements contained in this Section 9.2 are an integral part of the Transactions and that, without these agreements, the Parties hereto would not enter into this Agreement. Each Party further acknowledges that the Termination Fee is not a penalty, but rather is liquidated damages in a reasonable amount that will compensate Parent and the Parent Merger Subs in the circumstances in which the Termination Fee is payable for the efforts and resources expended and opportunities foregone while negotiating this Agreement and in reliance on this Agreement and on the expectation of the consummation of the Transactions. Without limiting the rights of Parent under Section 10.12, if this Agreement is terminated under circumstances in which the Company is obligated to pay the Termination Fee under Section 9.2(b), upon payment of the Termination Fee (and receipt thereof by Parent) and, if applicable, the costs and expenses of Parent pursuant to this Section 9.2(d) in accordance herewith, none of the Company, any Company Subsidiary or any of their respective former, current or future officers, directors, partners, stockholders, managers, members, affiliates or agents shall have any further liability with respect to this Agreement or the Transactions to Parent or the Parent Merger Subs or any of their respective affiliates or Representatives, and payment of the Termination Fee and such costs and expenses by the Company shall be Parent’s sole and exclusive remedy for any Proceeding, losses, liabilities, damages, judgments, inquiries, fines and reasonable fees, costs and expenses, including attorneys’ fees and disbursements, suffered or incurred by Parent, Parent’s Subsidiaries or any other Person in connection with this Agreement, the Transactions (and the termination thereof) or any matter forming the basis for such termination, and Parent and the Parent Merger Subs shall not have, and each expressly waives and relinquishes, any other right, remedy or recourse (whether in contract or in tort or otherwise, or whether at law (including at common law or by statute) or in equity). In addition, if the Company fails to pay in a timely manner any amount due pursuant to Section 9.2(b), then (i) the Company shall reimburse Parent for all costs and expenses (including disbursements and fees of counsel) incurred in the collection of such overdue amounts and (ii) the Company shall pay to Parent interest on the amounts payable pursuant to Section 9.2(b) from and including the date payment of such amounts was due to but excluding the date of actual payment at the prime rate set forth in the Wall Street Journal in effect on the date such payment was required to be made.
(e) Each Party further acknowledges that the Parent Termination Fee is not a penalty, but rather is liquidated damages in a reasonable amount that will compensate the Company, Holdco and Merger Sub 1 in the circumstances in which the Parent Termination Fee is payable for the efforts and resources expended and opportunities foregone while negotiating this Agreement and in reliance on this Agreement and on the expectation of the consummation of the Transactions. Without limiting the rights of the Company under Section 10.12, if this Agreement is terminated under circumstances in which Parent is obligated to pay the Parent Termination Fee under Section 9.2(c), upon payment of the Parent Termination Fee (and receipt thereof by the Company) and, if applicable, the costs and expenses of the Company pursuant to this Section 9.2(e) in accordance herewith, none of Parent, the Parent Merger Subs, any other Parent Subsidiary or any of their respective former, current or future officers, directors, partners, stockholders, managers, members, affiliates or agents shall have any further liability with respect to this Agreement or the Transactions to the Company, Holdco or Merger Sub 1 or any of their respective affiliates or Representatives, and payment of the Parent Termination Fee and such costs and expenses by Parent shall be the Company’s and its affiliates’ sole and exclusive remedy for any Proceeding, losses, liabilities, damages, judgments, inquiries, fines and reasonable fees, costs and expenses, including attorneys’ fees and disbursements, suffered or incurred by the Company, the Company Subsidiaries or any other Person in connection with this Agreement, the Transactions (and the termination thereof) or any matter forming the basis for such termination, and the Company, Holdco and Merger Sub 1 shall not have, and each expressly waives and relinquishes, any other right, remedy or recourse (whether in contract or in tort or otherwise, or whether at law (including at common law or by statute) or in equity). In addition, if Parent fails to pay in a timely manner any amount due pursuant to Section 9.2(c) then (i) Parent shall reimburse the Company for all costs and expenses (including disbursements and fees of counsel) incurred in the collection of such overdue amounts, and (ii) Parent shall pay to the Company interest on the amounts payable pursuant to Section 9.2(c) from and including the date payment of such amounts was due to but excluding the date of actual payment at the prime rate set forth in The Wall Street Journal in effect on the date such payment was required to be made.
ARTICLE X

MISCELLANEOUS
Section 10.1. Amendment and Modification; Waiver.
(a) Subject to applicable Law and except as otherwise provided in this Agreement, this Agreement may be amended, modified and supplemented by written agreement of each of the Parties.
A-60

TABLE OF CONTENTS

(b) At any time and from time to time prior to the Closing Effective Time, either the Company, Holdco and Merger Sub 1, on the one hand, or Parent and the Parent Merger Subs, on the other hand, may, to the extent legally allowed and except as otherwise set forth herein, (i) extend the time for the performance of any of the obligations or other acts of the other Parties, as applicable, (ii) waive any inaccuracies in the representations and warranties made by the other Parties contained herein or in any document delivered pursuant hereto and (iii) waive compliance with any of the agreements or conditions for their respective benefit contained herein. Any agreement on the part of Parent, the Parent Merger Subs, the Company, Holdco or Merger Sub 1 to any such extension or waiver shall be valid only if set forth in an instrument in writing signed on behalf of Parent or the Company, as applicable. No failure or delay by the Company, Holdco, Merger Sub 1, Parent or the Parent Merger Subs in exercising any right hereunder shall operate as a waiver thereof nor shall any single or partial exercise thereof preclude any other or further exercise of any other right hereunder.
Section 10.2. Non-Survival of Representations and Warranties. None of the representations and warranties in this Agreement or in any schedule, instrument or other document delivered pursuant to this Agreement shall survive the Closing Effective Time. This Section 10.2 shall not limit any covenant or agreement of the Parties which by its terms contemplates performance after the Closing Effective Time.
Section 10.3. Expenses. Except as otherwise expressly provided in this Agreement, all costs and expenses incurred in connection with this Agreement and the Transactions shall be paid by the Party incurring such costs and expenses.
Section 10.4. Notices. All notices and other communications hereunder shall be in writing and shall be deemed given if delivered personally (notice deemed given upon receipt), by electronic mail (notice deemed given upon transmission provided that no “bounceback” or notice of non-delivery is received) or sent by a nationally recognized overnight courier service, such as Federal Express (notice deemed given upon receipt of proof of delivery), to the Parties at the following addresses (or at such other address for a Party as shall be specified by like notice):
 
if to Parent, Merger Sub 2 or Merger Sub 3, to:
 
 
 
 
 
 
Broadcom Inc.
 
 
1320 Ridder Park Drive
 
 
San Jose, California
 
 
Email:
mark.brazeal@broadcom.com
 
 
Attention:
Mark Brazeal, Chief Legal Officer
 
 
 
 
 
with a copy to:
 
 
 
 
 
 
Wachtell, Lipton, Rosen & Katz
 
 
51 West 52nd Street
 
 
New York, New York 10019
 
 
Email:
dckarp@wlrk.com
 
 
 
rcchen@wlrk.com
 
 
 
vsapezhnikov@wlrk.com
 
 
Attention:
David C. Karp
 
 
 
Ronald C. Chen
 
 
 
Viktor Sapezhnikov
 
 
 
 
 
if to the Company, Holdco or Merger Sub 1, to:
 
 
 
 
 
 
VMware, Inc.
 
 
3401 Hillview Avenue
 
 
Palo Alto, CA 94304
 
 
Email:
raghu@vmware.com
 
 
Attention:
Rangarajan Raghuram, Chief Executive Officer
 
 
 
 
A-61

TABLE OF CONTENTS

 
with a copy to:
 
 
 
 
 
 
Gibson, Dunn & Crutcher LLP
 
 
200 Park Avenue
 
 
New York, New York 10166
 
 
Email:
bbecker@gibsondunn.com
 
 
 
smuzumdar@gibsondunn.com
 
 
 
akaplan@gibsondunn.com
 
 
Attention:
Barbara L. Becker
 
 
 
Saee Muzumdar
 
 
 
Andrew Kaplan
Section 10.5. Interpretation. When a reference is made in this Agreement to Sections, such reference shall be to a Section of this Agreement unless otherwise indicated. Whenever the words “include,” “includes” or “including” are used in this Agreement they shall be deemed to be followed by the words “without limitation.” As used in this Agreement, the term “affiliates” shall have the meaning set forth in Rule 12b-2 of the Exchange Act. The word “extent” and the phrase “to the extent” when used in this Agreement shall mean the degree to which a subject or other things extends, and such word or phrase shall not merely mean “if.” The term “or” is not exclusive. The phrases “the date of this Agreement,” “the date hereof,” “of even date herewith” and terms of similar import, shall be deemed to refer to the date set forth in the preamble to this Agreement. The table of contents and headings set forth in this Agreement or any schedule delivered pursuant to this Agreement are for convenience of reference purposes only and shall not affect or be deemed to affect in any way the meaning or interpretation of this Agreement or such schedule or any term or provision hereof or thereof. All references herein to the Subsidiaries of a Person shall be deemed to include all direct and indirect Subsidiaries of such Person unless otherwise indicated or the context otherwise requires. The Parties agree that they have been represented by counsel during the negotiation and execution of this Agreement and, therefore, waive the application of any Law, regulation, holding or rule of construction providing that ambiguities in an agreement or other document will be construed against the party drafting such agreement or document.
Section 10.6. Counterparts. This Agreement may be executed manually or by facsimile or by other electronic transmission by the Parties, in any number of counterparts, each of which shall be considered one and the same agreement and shall become effective when a counterpart hereof shall have been signed by each of the Parties and delivered to the other Parties. The exchange of a fully executed Agreement (in counterparts or otherwise) by electronic transmission in .pdf format, including using generally recognized e-signature technology (e.g., DocuSign or Adobe Sign) or by facsimile shall be sufficient to bind the Parties to the terms and conditions of this Agreement.
Section 10.7. Entire Agreement; Third-Party Beneficiaries.
(a) This Agreement (including the Company Disclosure Letter and the Parent Disclosure Letter) and the Confidentiality Agreement constitute the entire agreement among the Parties with respect to the subject matter hereof and thereof and supersede all other prior agreements (except that the Confidentiality Agreement shall be deemed amended hereby so that until the termination of this Agreement in accordance with Section 9.1, Parent and the Parent Merger Subs shall be permitted to take the actions contemplated by this Agreement) and understandings, both written and oral, among the Parties or any of them with respect to the subject matter hereof and thereof.
(b) Except as provided in Section 7.4 and Section 10.13, nothing in this Agreement (including the Company Disclosure Letter and the Parent Disclosure Letter), express or implied, is intended to confer upon any Person other than the Parties any rights or remedies hereunder or thereunder.
Section 10.8. Severability. If any term or other provision of this Agreement is invalid, illegal or incapable of being enforced by rule of Law or public policy, all other conditions and provisions of this Agreement shall nevertheless remain in full force and effect so long as the economic or legal substance of the Transactions is not affected in any manner adverse to any Party. Upon such determination that any term or other provision is invalid, illegal or incapable of being enforced, the Parties shall negotiate in good faith to modify this Agreement so as to effect the original intent of the Parties as closely as possible in an acceptable manner to the end that the Transactions are fulfilled to the extent possible.
Section 10.9. Governing Law; Jurisdiction.
(a) This Agreement, and all claims, causes of action (whether in contract, tort or statute) or other matter that may directly or indirectly result from, arise out of, be in connection with or relating to this Agreement or the other agreements delivered in connection herewith, or the execution or performance of this Agreement or such other agreements, or the Transactions (the “Relevant Matters”) shall be governed by, and construed in accordance with, the Laws of the State of Delaware, without giving effect to conflicts of laws principles that would result in the application of the Law of any other state.
(b) Each of the Parties hereto hereby irrevocably and unconditionally submits, for itself and its property, to the exclusive jurisdiction of the Court of Chancery of the State of Delaware, or, if (and only if) such court finds it lacks jurisdiction, the Federal court of the United States of America sitting in Delaware, and any appellate court from any thereof, in any action or proceeding arising out of or relating to any Relevant Matter or for recognition or enforcement of any judgment relating thereto, and each of the Parties hereby
A-62

TABLE OF CONTENTS

irrevocably and unconditionally (i) agrees not to commence any such action or proceeding, except in the Court of Chancery of the State of Delaware, or, if (and only if) such court finds it lacks jurisdiction, the Federal court of the United States of America sitting in Delaware, and any appellate court from any thereof; (ii) agrees that any claim in respect of any such action or proceeding may be heard and determined in the Court of Chancery of the State of Delaware, or, if (and only if) such court finds it lacks jurisdiction, the Federal court of the United States of America sitting in Delaware, and any appellate court from any thereof; (iii) waives, to the fullest extent it may legally and effectively do so, any objection that it may now or hereafter have to the laying of venue of any such action or proceeding in such courts; and (iv) waives, to the fullest extent permitted by Law, the defense of an inconvenient forum to the maintenance of such action or proceeding in such courts. Each of the Parties hereto agrees that a final judgment in any such action or proceeding shall be conclusive and may be enforced in other jurisdictions by suit on the judgment or in any other manner provided by applicable Law. Each Party to this Agreement irrevocably consents to service of process inside or outside the territorial jurisdiction of the courts referred to in this Section 10.9(b) in the manner provided for notices in Section 10.4. Nothing in this Agreement will affect the right of any Party to this Agreement to serve process in any other manner permitted by applicable Law.
Section 10.10. Waiver of Jury Trial. EACH PARTY HEREBY IRREVOCABLY AND UNCONDITIONALLY WAIVES ANY RIGHT IT MAY HAVE TO A TRIAL BY JURY IN RESPECT OF ANY LITIGATION DIRECTLY OR INDIRECTLY ARISING OUT OF OR RELATING TO THE RELEVANT MATTERS. EACH PARTY CERTIFIES AND ACKNOWLEDGES THAT (A) NO REPRESENTATIVE, AGENT OR ATTORNEY OF ANY OTHER PARTY HAS REPRESENTED, EXPRESSLY OR OTHERWISE, THAT SUCH OTHER PARTY WOULD NOT, IN THE EVENT OF LITIGATION, SEEK TO ENFORCE SUCH WAIVERS, (B) IT UNDERSTANDS AND HAS CONSIDERED THE IMPLICATIONS OF SUCH WAIVERS, (C) IT MAKES SUCH WAIVERS VOLUNTARILY AND (D) IT HAS BEEN INDUCED TO ENTER INTO THIS AGREEMENT BY, AMONG OTHER THINGS, THE MUTUAL WAIVERS AND CERTIFICATIONS IN THIS SECTION 10.10.
Section 10.11. Assignment. This Agreement shall not be assigned by any of the Parties (whether by operation of Law or otherwise) without the prior written consent of the other Parties. Subject to the preceding sentence, but without relieving any Party of any obligation hereunder, this Agreement will be binding upon, inure to the benefit of and be enforceable by the Parties and their respective successors and assigns.
Section 10.12. Enforcement; Remedies.
(a) Except as otherwise expressly provided herein, any and all remedies herein expressly conferred upon a Party will be deemed cumulative with and not exclusive of any other remedy conferred hereby, or by Law or equity upon such Party, and the exercise by a Party of any one remedy will not preclude the exercise of any other remedy.
(b) The Parties agree that irreparable injury, for which monetary damages (even if available) would not be an adequate remedy, will occur in the event that any of the provisions of this Agreement (including failing to take such actions as are required of it hereunder to consummate the Transactions) is not performed in accordance with its specific terms or is otherwise breached. It is agreed that prior to the valid termination of this Agreement pursuant to Article IX, each Party shall be entitled to an injunction or injunctions to prevent or remedy any breaches or threatened breaches of this Agreement by any other Party, to a decree or order of specific performance specifically enforcing the terms and provisions of this Agreement and to any further equitable relief.
(c) The Parties’ rights in this Section 10.12 are an integral part of the Transactions and each Party hereby waives any objections to any remedy referred to in this Section 10.12 (including any objection on the basis that there is an adequate remedy at Law or that an award of such remedy is not an appropriate remedy for any reason at Law or equity). For the avoidance of doubt, each Party agrees that there is not an adequate remedy at Law for a breach of this Agreement by any Party. In the event any Party seeks any remedy referred to in this Section 10.12, such Party shall not be required to obtain, furnish, post or provide any bond or other security in connection with or as a condition to obtaining any such remedy.
Section 10.13. Certain Financing Provisions. Notwithstanding anything in this Agreement to the contrary, the Company on behalf of itself, the Company Subsidiaries and each of its controlled affiliates hereby: (a) agrees that any Proceedings, whether in law or in equity, whether in contract or in tort or otherwise, involving the Financing Parties, arising out of or relating to this Agreement, the Financing or any of the agreements (including any applicable commitment letter) entered into in connection with the Financing or any of the transactions contemplated hereby or thereby or the performance of any services thereunder shall be subject to the exclusive jurisdiction of any Federal or state court in the Borough of Manhattan, New York, New York, so long as such forum is and remains available, and any appellate court thereof and each Party hereto irrevocably submits itself and its property with respect to any such Proceedings to the exclusive jurisdiction of such court; (b) agrees that any such Proceeding shall be governed by the laws of the State of New York (without giving effect to any conflicts of law principles that would result in the application of the laws of another state), except as otherwise provided in any applicable commitment letter or other applicable definitive document relating to the Financing; (c) agrees not to bring or support or permit any of its controlled affiliates to bring or support any Proceeding of any kind or description, whether in law or in equity, whether in contract or in tort or otherwise, against any Financing Party in any way arising out of or relating to this Agreement, the Financing, any commitment letter relating thereto or any of the transactions contemplated hereby or thereby or the performance of any services thereunder in any forum other than any Federal or state court in the Borough of Manhattan, New York, New York; (d) irrevocably waives, to the fullest extent that it may effectively do so, the defense of an inconvenient forum to the maintenance of such Proceedings in any such court; (e) knowingly, intentionally and voluntarily waives to the fullest extent permitted by applicable law trial by jury in any Proceedings brought against the Financing Parties in any way arising out of or relating to this Agreement, the Financing, any commitment letter relating thereto or any of the transactions
A-63

TABLE OF CONTENTS

contemplated hereby or thereby or the performance of any services thereunder; (f) agrees that neither the Company nor any of the Company Subsidiaries nor any of their respective affiliates or Representatives (in each case, other than Parent, Merger Sub 2, Merger Sub 3 and their respective Subsidiaries) shall have any rights or claims against any Financing Party relating to or arising out of this Agreement, the Financing, any commitment letter relating thereto or any of the transactions contemplated hereby or thereby or the performance of any services thereunder; (g) agrees that none of the Financing Parties will have any liability to the Company or any of the Company Subsidiaries or any of their respective affiliates or Representatives (in each case, other than Parent, Merger Sub 2, Merger Sub 3 and their respective Subsidiaries) relating to or arising out of this Agreement, the Financing, any commitment letter relating thereto or any of the transactions contemplated hereby or thereby or the performance of any services thereunder, whether in law or in equity, whether in contract or in tort or otherwise; and (h) agrees that (and each other Party hereto agrees that) the Financing Parties are express third party beneficiaries of, and may enforce, any of the provisions of this Section 10.13, and such provisions and the definition of “Financing Parties” shall not be amended in any way materially adverse to the Financing Parties without the prior written consent of the Financing Entities, but, in the case of clauses (f) and (g), solely to the extent of actions or omissions by or circumstances relating to such Financing Party in its capacity as a Financing Party, it being understood that nothing in this Section 10.13 shall excuse any Financing Party from liability in connection with actions or omissions by or circumstances relating to such Financing Party in any other capacity (including in its capacity as an existing creditor of the Company or any Company Subsidiary) not relating to or arising out of this Agreement, the Financing, any commitment letter relating thereto or any of the transactions contemplated hereby or thereby or the performance of any services thereunder. The provisions of this Section 10.13 shall survive any termination of this Agreement.
(Remainder of Page Intentionally Left Blank)
A-64

TABLE OF CONTENTS

IN WITNESS WHEREOF, Parent, the Company, Holdco, Merger Sub 1, Merger Sub 2 and Merger Sub 3 have caused this Agreement to be signed by their respective officers thereunto duly authorized as of the date first written above.
 
BROADCOM INC.
 
 
 
 
By
/s/ Hock E. Tan
 
 
Name:
Hock E. Tan
 
 
Title:
President and Chief Executive Officer
 
 
 
 
VMWARE, INC.
 
 
 
 
By
/s/ Rangarajan Raghuram
 
 
Name:
Rangarajan (Raghu) Raghuram
 
 
Title:
Chief Executive Officer
 
 
 
 
VERONA HOLDCO, INC.
 
 
 
 
By
/s/ Craig Norris
 
 
Name:
Craig Norris
 
 
Title:
President
 
 
 
 
VERONA MERGER SUB, INC.
 
 
 
 
By
/s/ Craig Norris
 
 
Name:
Craig Norris
 
 
Title:
President
 
 
 
 
BARCELONA MERGER SUB 2, INC.
 
 
 
 
By
/s/ Thomas Krause, Jr.
 
 
Name:
Thomas Krause, Jr.
 
 
Title:
President and Chief Executive Officer
 
 
 
 
BARCELONA MERGER SUB 3, LLC
 
 
 
 
By
/s/ Thomas Krause, Jr.
 
 
Name:
Thomas Krause, Jr.
 
 
Title:
President and Chief Executive Officer
A-65

TABLE OF CONTENTS

Annex A

Form of Voting Agreement
A-66

TABLE OF CONTENTS

Annex B
This VOTING AGREEMENT, dated as of May 26, 2022 (this “Agreement”), is by and among Broadcom Inc., a Delaware corporation (“Broadcom”), Michael S. Dell (“MSD”), and Susan Lieberman Dell Separate Property Trust (the “SLD Trust,” and together with MSD, the “MSD Stockholders”). Broadcom, MSD and the SLD Trust are each sometimes referred to herein as a “Party” and collectively as the “Parties.”
W I T N E S S E T H:
WHEREAS, concurrently with the execution and delivery of this Agreement, Broadcom, VMware, Inc., a Delaware corporation (“VMware”), Verona Holdco, Inc., a Delaware corporation and a direct wholly owned Subsidiary of VMware (“Holdco”), Verona Merger Sub, Inc., a Delaware corporation and a direct wholly owned Subsidiary of Holdco (“Merger Sub 1”), Barcelona Merger Sub 2, Inc., a Delaware corporation and a direct wholly owned Subsidiary of Broadcom (“Merger Sub 2”) and Barcelona Merger Sub 3, LLC, a Delaware limited liability company and a direct wholly owned Subsidiary of Broadcom (“Merger Sub 3”) are entering into an Agreement and Plan of Merger (as may be amended from time to time, the “Merger Agreement”);
WHEREAS, as a condition and an inducement to Broadcom’s willingness to enter into the Merger Agreement, Broadcom has required that the MSD Stockholders agree to, and the MSD Stockholders have agreed to, enter into this Agreement with respect to all shares of Class A common stock, par value $0.01 per share, of VMware (the “VMware Common Stock”) that the MSD Stockholders Beneficially Own;
WHEREAS, each of the MSD Stockholders are the Beneficial Owners, and have either sole or shared voting power over, such number of shares of VMware Common Stock as is indicated opposite each such MSD Stockholder’s name on Schedule A attached hereto; and
WHEREAS, Broadcom desires that the MSD Stockholders agree, and the MSD Stockholders are willing to agree, not to Transfer any of their Subject Securities (as defined below), and to vote their Subject Securities in a manner so as to facilitate consummation of the Transactions, subject to the terms and conditions hereof.
NOW, THEREFORE, in consideration of the foregoing and the respective representations, warranties, covenants and agreements set forth below and for other good and valuable consideration, the receipt and sufficiency of which are hereby acknowledged, the Parties hereto, intending to be legally bound, do hereby agree as follows:
1.  Definitions. Capitalized terms used but not otherwise defined herein shall have the respective meanings ascribed to such terms in the Merger Agreement. When used in this Agreement, the following terms in all of their tenses, cases and correlative forms shall have the meanings assigned to them in this Section 1 or elsewhere in this Agreement.
Adverse Amendment” shall mean an amendment or modification to the Merger Agreement in the form as it exists as of the time of the execution of the Merger Agreement in a manner that alters or changes the amount or form of consideration to be paid to VMware’s stockholders in connection with the Transactions or otherwise amends or modifies the Merger Agreement in a manner adverse in any material respect to the MSD Stockholders.
Affiliates” shall have the meaning set forth in Rule 12b-2 of the Exchange Act.
Beneficially Own” or “Beneficial Ownership” has the meaning assigned to such term in Rule 13d-3 under the U.S. Securities Exchange Act of 1934 and the rules and regulations promulgated thereunder, and a Person’s beneficial ownership of securities shall be calculated in accordance with the provisions of such Rule (in each case, irrespective of whether or not such Rule is actually applicable in such circumstance). For the avoidance of doubt, Beneficially Own and Beneficial Ownership shall also include record ownership of securities.
Beneficial Owners” shall mean Persons who Beneficially Own the referenced securities.
Expiration Time” shall mean the earliest to occur of (i) the Last Effective Time, (ii) the delivery of written notice by VMware to Broadcom at any time following a Change of Recommendation made in compliance with the Merger Agreement, (iii) the delivery of written notice of termination by the MSD Stockholders to Broadcom following any Adverse Amendment made without the prior written consent of the MSD Stockholders, (iv) such date and time as the Merger Agreement shall have been validly terminated pursuant to its terms and (v) the termination of this Agreement by mutual written consent of the Parties.
Permitted Transfer” shall mean, in each case, with respect to each MSD Stockholder, any Transfer of Subject Securities by the MSD Stockholder to another MSD Stockholder or to an Affiliate of such MSD
B-1

TABLE OF CONTENTS

Stockholder (as applicable, a “Permitted Transferee”), so long as (i) such Transfer is in accordance with applicable Law, (ii) such MSD Stockholder is, and at all times has been, in compliance with this Agreement, (iii) such Transfer will, for U.S. federal income tax purposes, either (x) be a “disregarded” transaction or (y) (A) not result in the recognition of gain or loss and (B) not be considered an acquisition by one or more persons, directly or indirectly, of VMware stock occurring pursuant to a “plan (or series of related transactions)” (within the meaning of Section 355(e) of the Code (as defined in the Tax Matters Agreement) and the regulations promulgated thereunder) that includes the Distributions (as defined in the Tax Matters Agreement), and (iv) such Affiliate, in connection with, and prior to, such Transfer, executes a joinder to this Agreement, in form and substance reasonably acceptable to Broadcom, pursuant to which such Affiliate agrees to become a party to this Agreement and be subject to the restrictions and obligations applicable to such MSD Stockholder and otherwise become a party for all purposes of this Agreement; provided that, notwithstanding the foregoing, no such Transfer shall relieve the transferring MSD Stockholder from his or its obligations under this Agreement.
Person” shall mean a natural person, partnership, corporation, limited liability company, business trust, joint stock company, trust, unincorporated association, joint venture or other entity or organization.
Subject Securities” shall mean, collectively, shares of VMware Common Stock and New VMware Common Stock.
Tax Matters Agreement” shall mean the Tax Matters Agreement, dated as of April 14, 2021, as amended from time to time, and the exhibits thereto, by and between VMware and Dell Technologies Inc. (“Dell Technologies”).
Transfer” shall mean (i) any direct or indirect offer, sale, lease, assignment, encumbrance, loan, pledge, grant of a security interest, hypothecation, disposition or other transfer (by operation of law or otherwise), either voluntary or involuntary, or entry into any contract, option or other arrangement or understanding with respect to any offer, sale, lease, assignment, encumbrance, loan, pledge, hypothecation, disposition or other transfer (by operation of law or otherwise), of any capital stock or interest in any capital stock (or any security convertible or exchangeable into such capital stock), including in each case through the Transfer of any Person or any interest in any Person, or (ii) in respect of any capital stock or interest in any capital stock, entry into any swap or any other agreement, transaction or series of transactions that hedges or transfers, in whole or in part, directly or indirectly, the economic consequence of ownership of such capital stock or interest in capital stock, whether any such swap, agreement, transaction or series of transactions is to be settled by delivery of securities, in cash or otherwise. For purposes of this Agreement, “capital stock” shall include interests in a partnership or limited liability company.
2.  Agreement to Retain Subject Securities.
2.1  Transfer and Encumbrance of Subject Securities. Other than a Permitted Transfer, from the date of this Agreement until the Expiration Time, no MSD Stockholder shall, with respect to any Subject Securities Beneficially Owned by such MSD Stockholder, (a) Transfer any such Subject Securities, or (b) deposit any such Subject Securities into a voting trust or enter into a voting agreement or arrangement with respect to such Subject Securities or grant any proxy (except as otherwise provided herein) or power of attorney with respect thereto.
2.2  Additional Purchases; Adjustments. Each MSD Stockholder agrees that any shares of VMware Common Stock and any other shares of capital stock or other equity securities of VMware that such MSD Stockholder purchases or otherwise acquires or with respect to which such MSD Stockholder otherwise acquires voting power (or with respect to which the MSD Stockholders collectively acquire voting power) after the execution of this Agreement and prior to the Expiration Time (the “New VMware Common Stock”) shall be subject to the terms and conditions of this Agreement to the same extent as if they constituted VMware Common Stock. In the event of any stock split, stock dividend, merger, reorganization, recapitalization, reclassification, combination, exchange of shares or the like of the capital stock of VMware affecting the Subject Securities, the terms of this Agreement shall apply to the resulting securities.
2.3  Unpermitted Transfers; Involuntary Transfers. Any Transfer or attempted Transfer of any Subject Securities in violation of this Section 2 shall, to the fullest extent permitted by Law, be null and void ab initio. If any involuntary Transfer of any of such MSD Stockholder’s Subject Securities shall occur, the transferee (which
B-2

TABLE OF CONTENTS

term, as used herein, shall include any and all transferees and subsequent transferees of the initial transferee) shall take and hold such Subject Securities subject to all of the restrictions, liabilities and rights under this Agreement, which shall continue in full force and effect until the valid termination of this Agreement.
3.  Agreement to Vote and Approve. From the date of this Agreement until the Expiration Time, at every meeting of the stockholders of VMware called with respect to any of the following matters, and at every adjournment or postponement thereof, and on every action or approval by written consent of the stockholders of VMware with respect to any of the following matters, each MSD Stockholder shall, and shall cause each holder of record on any applicable record date to (including via proxy), vote the Subject Securities (solely in respect of the following matters, and not with respect to any other matters): (a) in favor of (i) the adoption of the Merger Agreement, and (ii) any proposal to adjourn or postpone such meeting of stockholders of VMware to a later date if there are not sufficient votes to approve the adoption of the Merger Agreement; and (b) against (i) any action or agreement that would reasonably be expected to result in any condition to the consummation of the Transactions set forth in Article VIII of the Merger Agreement not being fulfilled, (ii) any Acquisition Proposal, Company Acquisition Agreement or any of the transactions contemplated thereby, (iii) any action which would reasonably be expected to prevent, impair, materially delay or materially adversely affect the consummation of the transactions contemplated by the Merger Agreement, including the Transactions, and (iv) any action which would reasonably be expected to result in a material breach of any representation, warranty, covenant or agreement of VMware in the Merger Agreement.
4.  Representations and Warranties of the MSD Stockholders. Each MSD Stockholder, on behalf of itself and each other MSD Stockholder, hereby severally, and not jointly and severally, represents and warrants to Broadcom as follows:
4.1  Due Authority. Such MSD Stockholder has the full power and authority to make, enter into and carry out the terms of this Agreement. This Agreement has been duly and validly executed and delivered by such MSD Stockholder and, assuming the due and valid execution and delivery hereof by Broadcom, constitutes a valid and binding agreement of such MSD Stockholder enforceable against it in accordance with its terms, subject to the Enforceability Limitations.
4.2  Ownership of the VMware Common Stock. As of the date hereof, such MSD Stockholder (a) Beneficially Owns the shares of VMware Common Stock indicated on Schedule A hereto opposite such MSD Stockholder’s name, free and clear of any and all Liens, other than those created by (i) this Agreement and (ii) any applicable restrictions on transfers under the Securities Act or any applicable state securities law, and (b) has sole voting power over all of the shares of VMware Common Stock Beneficially Owned by such MSD Stockholder. As of the date hereof, such MSD Stockholder does not Beneficially Own any capital stock or other securities of VMware other than the shares of VMware Common Stock set forth on Schedule A opposite such MSD Stockholder’s name. As of the date hereof, such MSD Stockholder does not Beneficially Own any rights to purchase or acquire any shares of voting stock or other voting securities of VMware except as set forth on Schedule A opposite such MSD Stockholder’s name.
4.3  No Conflict; Consents.
(a)   The execution and delivery of this Agreement by such MSD Stockholder does not, and the performance by such MSD Stockholder of the obligations under this Agreement and the compliance by such MSD Stockholder with any provisions hereof do not and will not: (i) conflict with or violate any Laws applicable to such MSD Stockholder, or (ii) result in any breach of or constitute a default (or an event that with notice or lapse of time or both would become a default) under, or give to others any rights of termination, amendment, acceleration or cancellation of, or result in the creation of a Lien on any of the shares of VMware Common Stock Beneficially Owned by such MSD Stockholder pursuant to, any note, bond, mortgage, indenture, contract, agreement, lease, license, permit, franchise or other instrument or obligation to which such MSD Stockholder is a party or by which such MSD Stockholder is bound.
(b)   Other than any filings under the HSR Act (to the extent applicable) and any SEC filings, no consent, approval, order or authorization of, or registration, declaration or filing with, any Governmental Entity or any other Person, is required by or with respect to such MSD Stockholder in connection with the execution and delivery of this Agreement or the performance by such MSD Stockholder of his or its obligations hereunder.
B-3

TABLE OF CONTENTS

4.4  Absence of Litigation. There is no action, suit, investigation or Proceeding (whether judicial, arbitral, administrative or other) (each an “Action”) pending against, or, to the knowledge of such MSD Stockholder, threatened against or affecting, such MSD Stockholder that would reasonably be expected to prevent, impair, materially delay or materially adversely affect the ability of such MSD Stockholder to perform such MSD Stockholder’s obligations hereunder or to consummate the transactions contemplated hereby on a timely basis.
4.5  Ownership of Broadcom Common Stock. As of the date hereof, such MSD Stockholder does not Beneficially Own any shares of the common stock, par value $0.001 per share, of Broadcom (the “Broadcom Common Stock”).
5.  Representations and Warranties of Broadcom. Broadcom hereby represents and warrants to each MSD Stockholder as follows:
5.1  Due Authority. Broadcom has the full power and authority to make, enter into and carry out the terms of this Agreement. This Agreement has been duly and validly executed and delivered by Broadcom and, assuming the due and valid execution and delivery hereof by the MSD Stockholders, constitutes a valid and binding agreement of Broadcom enforceable against it in accordance with its terms, subject to the Enforceability Limitations.
5.2  Ownership of VMware Common Stock. As of the date hereof, Broadcom does not Beneficially Own any shares of VMware Common Stock.
6.  Termination. This Agreement (except to the extent provided below in this Section 6) shall terminate and shall have no further force or effect immediately as of and following the Expiration Time; provided, that the provisions set forth in this Section 6, Section 9, Section 10 and Section 13 (other than Section 13.15) shall survive the termination of this Agreement unless the Merger Agreement is terminated prior to the Last Effective Time in accordance with its terms; provided, further, nothing herein shall relieve any Party for any breach of any provision of this Agreement prior to termination.
7.  Notice of Certain Events. The MSD Stockholders shall notify Broadcom in writing as promptly as reasonably practicable of any fact, event or circumstance that would cause, or reasonably be expected to cause or constitute, a breach in any material respect of the representations and warranties of the MSD Stockholders under this Agreement; provided, however, that the delivery of any notice pursuant to this Section 7 shall not limit or otherwise affect the remedies available to any Party.
8.  No Solicitation; No Acquisitions of Broadcom Common Stock. Each MSD Stockholder agrees that neither he nor it nor any of his or its Affiliates, trustees or Representatives acting on his or its behalf or at his or its direction shall, directly or indirectly, take any action that would violate Section 6.3 of the Merger Agreement if such MSD Stockholder were deemed VMware for purposes of Section 6.3 of the Merger Agreement, it being understood that each MSD Stockholder shall be entitled to take any action that would be permitted by Section 6.3 of the Merger Agreement. Each MSD Stockholder agrees that, without the prior written consent of Broadcom, such MSD Stockholder will not purchase or acquire, directly or indirectly, Beneficial Ownership of any shares of Broadcom Common Stock.
9.  Distribution Taxes. Effective as of the Closing Effective Time, each of the MSD Stockholders, for itself and for each of its Affiliates, hereby generally, irrevocably, unconditionally and completely releases and forever discharges Broadcom, Dell Technologies, VMware, Broadcom’s Affiliates (including, after the Closing, VMware), Dell Technologies’ Affiliates, VMware’s Affiliates and their respective officers, agents, directors, supervisors, insurers, trustees, partners, attorneys, employees, administrators, executors, predecessors, successors and assigns (hereinafter, the “Released Parties”) from any and all Released Claims. Each of the MSD Stockholders shall not, in any federal court, state court, arbitration, regulatory agency, or other tribunal or forum commence, file, initiate, institute, cause to be instituted, assist in instituting, or permit to be instituted on their, his, her, or its behalf, or on behalf of any other Person, any Released Claims against any Released Party or challenging the validity of the release set forth in this Section 9.
For the purposes of this Agreement, (a) “Claims” means any actual or potential, charges, complaints, claims, counterclaims, duties, actions, causes of action in law or in equity, suits, liens, liabilities, debts due, sums of money, demands, obligations, accountings, damages, punitive damages, losses, costs or expenses, attorneys’ fees of any nature whatsoever and liabilities of any kind or nature whatsoever and (b) “Released Claims” means all Claims, known or unknown, suspected or unsuspected, whether arising under state, federal or other Law, or
B-4

TABLE OF CONTENTS

based on common law, statutory law, regulations or otherwise, that a MSD Stockholder or any of its Affiliates at any time had or claimed to have or may have or claim to have with respect to Distribution Taxes (as defined in the Tax Matters Agreement) resulting from the acquisition of equity securities of VMware by Broadcom pursuant to the Merger Agreement.
With respect to any and all Released Claims, each of the MSD Stockholders expressly waives the provisions, rights, and benefits of California Civil Code § 1542 and any provisions, rights, and benefits conferred by any law of any state or territory of the United States or principle of common law which is similar, comparable, or equivalent to California Civil Code § 1542, which provides:
A GENERAL RELEASE DOES NOT EXTEND TO CLAIMS THAT THE CREDITOR OR RELEASING PARTY DOES NOT KNOW OR SUSPECT TO EXIST IN HIS OR HER FAVOR AT THE TIME OF EXECUTING THE RELEASE AND THAT, IF KNOWN BY HIM OR HER, WOULD HAVE MATERIALLY AFFECTED HIS OR HER SETTLEMENT WITH THE DEBTOR OR RELEASED PARTY.
The MSD Stockholders may after the date of this Agreement discover facts in addition to or different from those that any of them now knows or knows as of the date of this Agreement or believes to be true with respect to the subject matter of the Released Claims; however, each of the MSD Stockholders fully, finally, and forever settles and releases any and all Released Claims released hereunder, known or unknown, suspected or unsuspected, contingent or non-contingent, whether or not concealed or hidden, without regard to the subsequent discovery or existence of such different or additional facts. Broadcom acknowledges that the foregoing waiver was separately bargained for and a key element of this Agreement of which this release is a part.
10.  Waiver of Certain Actions. Each MSD Stockholder hereby agrees not to commence or participate in, and to take all actions necessary to opt out of any class in any class action with respect to, any Action, derivative or otherwise, against Broadcom, VMware or any of their respective Subsidiaries or successors (a) challenging the validity of, or seeking to enjoin or delay the operation of, any provision of this Agreement or the Merger Agreement (including any claim seeking to enjoin or delay the Closing) or (b) to the fullest extent permitted under Law, alleging a breach of any duty of the Board of Directors of VMware or Broadcom in connection with the Merger Agreement, this Agreement or the transactions contemplated thereby or hereby; provided, that this Section 10 shall not be deemed a waiver of any rights of any MSD Stockholder or any Permitted Transferee thereof for any breach of this Agreement or the Merger Agreement.
11.  HSR Act. The MSD Stockholders shall use reasonable best efforts to determine, as promptly as practicable after the date hereof, whether a filing of a Notification and Report Form pursuant to the HSR Act by any of the MSD Stockholders is required in connection with the Transactions. Solely to the extent that the MSD Stockholders determine that such a filing is required, the MSD Stockholders agree to make such filing as promptly as practicable following the determination thereof. Broadcom agrees to make an appropriate responsive filing of a Notification and Report Form pursuant to the HSR Act with respect to any notice letter sent by any of the MSD Stockholders under 16 C.F.R. § 803.5(a)(1) as promptly as practicable, and in any event not later than the date prescribed by 16 C.F.R. § 803.5(b)(2), and each Party agrees to use reasonable best efforts to supply as promptly as reasonably practicable and advisable any additional information and documentary materials that may be requested pursuant to the HSR Act; provided, however, that materials required to be provided pursuant to the foregoing may be redacted (a) to remove references concerning the valuation of Broadcom, VMware or any of their respective Subsidiaries, (b) as necessary to comply with contractual arrangements existing as of the date hereof and (c) as necessary to address reasonable privilege or confidentiality concerns; provided, further, that each Party may, as each deems advisable and necessary, reasonably designate any competitively sensitive material provided to the other under this ‎Section 11 as “Antitrust Counsel Only Material.”
12.  Further Assurances. Each Party shall use commercially reasonable efforts to execute and deliver, or cause to be executed and delivered, such additional instruments, and shall take such further actions, as the other Party may reasonably request for the purpose of carrying out and furthering the intent of this Agreement.
13.  Miscellaneous.
13.1 Severability. If any provision of this Agreement is determined to be invalid, illegal or unenforceable, the remaining provisions of this Agreement shall remain in full force and effect. In the event of any such determination, the Parties agree to negotiate in good faith to modify this Agreement to fulfill as closely as possible the original intent and purpose of this Agreement.
B-5

TABLE OF CONTENTS

13.2 Successors and Assigns. Neither this Agreement nor any of the rights, interests or obligations of the Parties hereunder shall be assigned by any of the Parties (whether by operation of law or otherwise) without the prior written consent of the other Parties, and any attempt to make any such assignment without such consent shall be null and void; provided, that, for the avoidance of doubt, Broadcom’s consent shall not be required for any Permitted Transfer. Subject to the preceding sentence, this Agreement will be binding upon, inure to the benefit of and be enforceable by the Parties and their respective successors and permitted assigns. This Section 13.2 shall not be deemed to prevent Broadcom from engaging in any merger, consolidation, reorganization or other business combination transaction.
13.3 Amendments and Modifications. No provision of this Agreement may be amended or modified unless such amendment or modification is in writing and signed by (a) Broadcom and (b) the MSD Stockholders. No failure or delay by any Party in exercising any right, power or privilege hereunder shall operate as a waiver thereof nor shall any single or partial exercise thereof preclude any other or further exercise thereof or the exercise of any other right, power or privilege. The rights and remedies herein provided shall be cumulative and not exclusive of any rights or remedies provided by applicable Law.
13.4 Notices. All notices and other communications given or made pursuant hereto shall be in writing and shall be delivered by hand, by prepaid overnight carrier or by electronic mail to the Parties hereto at the following addresses:
(a)
if to any of the MSD Stockholders, to such MSD Stockholder at:

Michael S. Dell
c/o Dell Technologies Inc.
One Dell Way
Round Rock, TX 76882

and

Marc R. Lisker, Esq.
MSD Partners, L.P.
1 Vanderbilt Avenue, 26th Floor
New York, NY 10017-5407
Email:   mlisker@msdpartners.com

With a copy (which shall not be considered actual or constructive notice) to:

Wachtell, Lipton, Rosen & Katz
51 West 52nd Street
New York, NY 10019
Email:   sarosenblum@wlrk.com
      gsmoodie@wlrk.com
Attention:  Steven A. Rosenblum
      Gordon S. Moodie
(b)
if to Broadcom, to:

Broadcom Inc.
1320 Ridder Park Drive
San Jose, California
Email:   mark.brazeal@broadcom.com
Attention:  Mark Brazeal, Chief Legal Officer

With a copy (which shall not be considered notice) to:

Wachtell, Lipton, Rosen & Katz
51 West 52nd Street
New York, New York 10019
Email:   DCKarp@wlrk.com
      RCChen@wlrk.com
      VSapezhnikov@wlrk.com
Attention:  David C. Karp
      Ronald C. Chen
      Viktor Sapezhnikov
B-6

TABLE OF CONTENTS

or to such other address as any Party may have furnished to the other in writing in accordance herewith, except that notices of change of address shall be effective upon receipt.
13.5 Governing Law; Jurisdiction.
(a)  This Agreement, and all claims, causes of action (whether in contract, tort or statute) or other matters that may directly or indirectly result from, arise out of, be in connection with or relating to this Agreement, or the execution or performance of this Agreement (the “Relevant Matters”) shall be governed by, and construed in accordance with, the Laws of the State of Delaware, without giving effect to conflicts of laws principles that would result in the application of the Law of any other state.
(b)  Each of the Parties hereto hereby irrevocably and unconditionally submits, for itself and its property, to the exclusive jurisdiction of the Court of Chancery of the State of Delaware, or, if (and only if) such court finds it lacks jurisdiction, the Federal court of the United States of America sitting in Delaware, and any appellate court from any thereof, in any action or proceeding arising out of or relating to any Relevant Matter or for recognition or enforcement of any judgment relating thereto, and each of the Parties hereby irrevocably and unconditionally (i) agrees not to commence any such action or proceeding, except in the Court of Chancery of the State of Delaware, or, if (and only if) such court finds it lacks jurisdiction, the Federal court of the United States of America sitting in Delaware, and any appellate court from any thereof; (ii) agrees that any claim in respect of any such action or proceeding may be heard and determined in the Court of Chancery of the State of Delaware, or, if (and only if) such court finds it lacks jurisdiction, the Federal court of the United States of America sitting in Delaware, and any appellate court from any thereof; (iii) waives, to the fullest extent it may legally and effectively do so, any objection that it may now or hereafter have to the laying of venue of any such action or proceeding in such courts; and (iv) waives, to the fullest extent permitted by Law, the defense of an inconvenient forum to the maintenance of such action or proceeding in such courts. Each of the Parties hereto agrees that a final judgment in any such action or proceeding shall be conclusive and may be enforced in other jurisdictions by suit on the judgment or in any other manner provided by applicable Law. Each Party to this Agreement irrevocably consents to service of process inside or outside the territorial jurisdiction of the courts referred to in this Section 13.5 in the manner provided for notices in Section 13.4. Nothing in this Agreement will affect the right of any Party to this Agreement to serve process in any other manner permitted by applicable Law.
13.6 Enforcement. The Parties agree that irreparable damage would occur in the event that any of the provisions of this Agreement were not performed in accordance with their specific terms on a timely basis or were otherwise breached. It is accordingly agreed that the Parties shall be entitled to an injunction or other equitable relief (without the requirement of posting a bond or other security) to prevent breaches of this Agreement and to enforce specifically the terms and provisions of this Agreement in any Chosen Court, this being in addition to any other remedy to which they are entitled at law or in equity.
13.7  No Third Party Beneficiaries. Nothing in this Agreement shall confer any rights upon any Person other than the Parties and each such Party’s respective heirs, successors and permitted assigns, except as otherwise set forth herein, except, from and after the Closing Date, for the provisions of Section 9 of this Agreement and the rights of the Released Parties set forth therein.
13.8  WAIVER OF JURY TRIAL. EACH PARTY HEREBY IRREVOCABLY AND UNCONDITIONALLY WAIVES ANY RIGHT IT MAY HAVE TO A TRIAL BY JURY IN RESPECT OF ANY LITIGATION DIRECTLY OR INDIRECTLY ARISING OUT OF OR RELATING TO THE RELEVANT MATTERS. EACH PARTY CERTIFIES AND ACKNOWLEDGES THAT (A) NO REPRESENTATIVE, AGENT OR ATTORNEY OF ANY OTHER PARTY HAS REPRESENTED, EXPRESSLY OR OTHERWISE, THAT SUCH OTHER PARTY WOULD NOT, IN THE EVENT OF LITIGATION, SEEK TO ENFORCE SUCH WAIVERS, (B) IT UNDERSTANDS AND HAS CONSIDERED THE IMPLICATIONS OF SUCH WAIVERS, (C) IT MAKES SUCH WAIVERS VOLUNTARILY AND (D) IT HAS BEEN INDUCED TO ENTER INTO THIS AGREEMENT BY, AMONG OTHER THINGS, THE MUTUAL WAIVERS AND CERTIFICATIONS IN THIS Section 13.8.
13.9  Entire Agreement. This Agreement and the Merger Agreement (including the documents and the instruments referred to herein and therein) constitute the entire agreement and supersedes all prior agreements and understandings, both written and oral, between the Parties with respect to the subject matter of this Agreement.
B-7

TABLE OF CONTENTS

13.10  Counterparts. This Agreement may be executed in counterparts, each of which shall be considered one and the same agreement and shall become effective when counterparts have been signed by each of the Parties and delivered to each other Party (including by means of electronic delivery), it being understood that the Parties need not sign the same counterpart. Signatures to this Agreement transmitted by facsimile transmission, by electronic mail in “portable document format” (“.pdf”) form, or by any other electronic means intended to preserve the original graphic and pictorial appearance of a document, will have the same effect as physical delivery of the paper document bearing the original signature.
13.11  No Agreement Until Executed. Irrespective of negotiations among the Parties or the exchanging of drafts of this Agreement, this Agreement shall not constitute or be deemed to evidence a contract, agreement, arrangement or understanding between the parties hereto unless and until (a) the Merger Agreement is executed and delivered by all parties thereto, and (b) this Agreement is executed and delivered by the Parties.
13.12  Expenses. All costs and expenses incurred in connection with this Agreement shall be paid by the Party incurring such cost or expense, whether or not the Transactions are consummated.
13.13  Action in MSD Stockholder Capacity Only. Notwithstanding anything to the contrary in this Agreement, (a) no Person executing this Agreement (or designee or Representative of such Person) who has been, is or becomes during the term of this Agreement a director or officer of VMware shall be deemed to make any agreement or understanding in this Agreement in such Person’s capacity as a director of VMware and (b) the Parties acknowledge and agree that this Agreement is entered into by the MSD Stockholders solely in their capacity as the Beneficial Owners of shares of VMware Common Stock and nothing in this Agreement shall restrict in any respect any actions taken by the MSD Stockholders or their designees or Representatives who are a director of VMware solely in his or her capacity as a director of VMware. For the avoidance of doubt, nothing in this Section 13.13 shall in any way modify, alter or amend any of the terms of the Merger Agreement.
13.14  Documentation and Information. Except (a) for communications consistent with the final form of joint press release announcing the Merger Agreement and the investor presentation given to investors on the day of announcement of the Merger Agreement or (b) as may be required by applicable Law or stock exchange rule or regulation (provided that reasonable notice of any such disclosure will be provided to Broadcom), no MSD Stockholder shall make any public announcement regarding this Agreement and the transactions contemplated hereby without the prior written consent of Broadcom. Notwithstanding the foregoing, Broadcom consents to each MSD Stockholder publishing and disclosing in all documents and schedules filed with the SEC, and any press release or other disclosure document that such MSD Stockholder reasonably determines to be necessary in connection with the transactions contemplated by the Merger Agreement, the existence and terms of this Agreement (including filing a copy of this Agreement) (provided, that such MSD Stockholder shall use commercially reasonable efforts to provide Broadcom with advance notice of any such disclosure and shall consider in good faith to the extent practicable the reasonable comments of Broadcom with respect to any such disclosure).
13.15  Obligation to Update Schedule A. The MSD Stockholders agree that in connection with any acquisitions or Transfers (to the extent permitted) of Subject Securities by any MSD Stockholder, the MSD Stockholders will, as promptly as practicable following the completion of such acquisition or Transfer, notify Broadcom in writing of such acquisition or Transfer and the Parties will update Schedule A to reflect the effect of such acquisition or Transfer.
13.16  Non-Survival of Representations and Warranties. The respective representations and warranties of the MSD Stockholders and Broadcom contained herein shall not survive the closing of the transactions contemplated hereby and by the Merger Agreement.
13.17  Non-Recourse. Notwithstanding anything herein to the contrary, this Agreement may only be enforced against, and any claim or cause of action based upon, arising out of, or to the extent related to this Agreement may only be brought against the person and entities that are expressly named as Parties hereto and their respective successors and assigns (and in the case of any MSD Stockholder, any Permitted Transferee to whom Subject Securities are transferred). Except as set forth in the immediately preceding sentence, no past, present or future director, officer, manager, employee, incorporator, member, partner, stockholder, equityholder, controlling person, Affiliate, agent, attorney, advisor or representative of any Party hereto, and no past, present or future director, officer, manager, employee, incorporator, member, partner, stockholder, equityholder, controlling person, Affiliate, agent, attorney, advisor or representative of any of the foregoing (each, a “Non-Recourse
B-8

TABLE OF CONTENTS

Party”) shall have any liability for any obligations or liabilities of any Party hereto under this Agreement (whether in tort, contract or otherwise). The Parties acknowledge and agree that the Non-Recourse Parties are third party beneficiaries of this Section 13.17, each of whom may enforce the provisions thereof.
[Signature page follows]
B-9

TABLE OF CONTENTS

IN WITNESS WHEREOF, the Parties have duly executed this Agreement by their authorized representatives as of the date first above written.
 
BROADCOM INC.
 
 
 
 
By:
/s/ Hock E. Tan
 
Name:
Hock E. Tan
 
Title:
President and Chief Executive Officer
[Signature Page to Voting Agreement]
B-10

TABLE OF CONTENTS

IN WITNESS WHEREOF, the Parties have duly executed this Agreement by their authorized representatives as of the date first above written.
 
/s/ Michael S. Dell
 
MICHAEL S. DELL
 
 
 
 
 
 
 
SUSAN LIEBERMAN DELL SEPARATE
PROPERTY TRUST
 
 
 
 
By:
Hexagon Trust Company, as Trustee
 
 
 
 
By:
/s/ Marc R. Lisker
 
Name:
Marc R. Lisker
 
Title:
President
[Signature Page to Voting Agreement]
B-11

TABLE OF CONTENTS

Schedule A
MSD Stockholder
Number of Shares of
VMware Common Stock
Beneficially Owned
MSD
155,005,746
The SLD Trust
14,272,269
B-12

TABLE OF CONTENTS

Annex C
This VOTING AGREEMENT, dated as of May 26, 2022 (this “Agreement”), is by and among Broadcom Inc., a Delaware corporation (“Broadcom”), Silver Lake Partners IV, L.P., a Delaware limited partnership (“SLP IV”), Silver Lake Technology Investors IV, L.P., a Delaware limited partnership (“SLTI IV”), Silver Lake Partners V DE (AIV), L.P., a Delaware limited partnership (“SLP V”), Silver Lake Technology Investors V, L.P., a Delaware limited partnership (“SLTI V”), SL SPV-2, L.P., a Delaware limited partnership (“SL SPV-2”), and Silver Lake Group, L.L.C., a Delaware limited liability company (“SLG”) (and together with SLP IV, SLTI IV, SLP V, SLTI V, and SL SPV-2, the “SLP Stockholders”). Broadcom, SLG, SL SPV-2, SLP IV, SLTI IV, SLP V and SLTI V are each sometimes referred to herein as a “Party” and collectively as the “Parties.”
W I T N E S S E T H:
WHEREAS, concurrently with the execution and delivery of this Agreement, Broadcom, VMware, Inc., a Delaware corporation (“VMware”), Verona Holdco, a Delaware corporation and a direct wholly owned Subsidiary of VMware (“Holdco”), Verona Merger Sub, Inc., a Delaware corporation and a direct wholly owned Subsidiary of Holdco (“Merger Sub 1”), Barcelona Merger Sub 2, Inc., a Delaware corporation and a direct wholly owned Subsidiary of Broadcom (“Merger Sub 2”) and Barcelona Merger Sub 3, LLC, a Delaware limited liability company and a direct wholly owned Subsidiary of Broadcom (“Merger Sub 3”) are entering into an Agreement and Plan of Merger (as may be amended from time to time, the “Merger Agreement”);
WHEREAS, as a condition and an inducement to Broadcom’s willingness to enter into the Merger Agreement, Broadcom has required that the SLP Stockholders agree to, and the SLP Stockholders have agreed to, enter into this Agreement with respect to all shares of Class A common stock, par value $0.01 per share, of VMware (the “VMware Common Stock”) that the SLP Stockholders Beneficially Own;
WHEREAS, each of the SLP Stockholders are the Beneficial Owners, and have either sole or shared voting power over, such number of shares of VMware Common Stock as is indicated opposite each such SLP Stockholder’s name on Schedule A attached hereto; and
WHEREAS, Broadcom desires that the SLP Stockholders agree, and the SLP Stockholders are willing to agree, not to Transfer any of their Subject Securities (as defined below), and to vote their Subject Securities in a manner so as to facilitate consummation of the Transactions, subject to the terms and conditions hereof.
NOW, THEREFORE, in consideration of the foregoing and the respective representations, warranties, covenants and agreements set forth below and for other good and valuable consideration, the receipt and sufficiency of which are hereby acknowledged, the Parties hereto, intending to be legally bound, do hereby agree as follows:
1.  Definitions. Capitalized terms used but not otherwise defined herein shall have the respective meanings ascribed to such terms in the Merger Agreement. When used in this Agreement, the following terms in all of their tenses, cases and correlative forms shall have the meanings assigned to them in this Section 1 or elsewhere in this Agreement.
Adverse Amendment” shall mean an amendment or modification to the Merger Agreement in the form as it exists as of the time of the execution of the Merger Agreement in a manner that alters or changes the amount or form of consideration to be paid to VMware’s stockholders in connection with the Transactions or otherwise amends or modifies the Merger Agreement in a manner adverse in any material respect to the SLP Stockholders.
Affiliates” shall have the meaning set forth in Rule 12b-2 of the Exchange Act; provided, that other than with respect to Section 13.18, no direct or indirect portfolio companies (as such term is understood in the private equity industry) or investments of or affiliated with any SLP Stockholder or any of its Affiliates shall be deemed or treated as an Affiliate of such SLP Stockholder.
Beneficially Own” or “Beneficial Ownership” has the meaning assigned to such term in Rule 13d-3 under the U.S. Securities Exchange Act of 1934 and the rules and regulations promulgated thereunder, and a Person’s beneficial ownership of securities shall be calculated in accordance with the provisions of such Rule (in each case, irrespective of whether or not such Rule is actually applicable in such circumstance). For the avoidance of doubt, Beneficially Own and Beneficial Ownership shall also include record ownership of securities.
C-1

TABLE OF CONTENTS

Notwithstanding anything to the contrary herein, solely for purposes of the third recital of this Agreement and Section 4.2, “Beneficially Own” or “Beneficial Ownership”, with respect to SLG, shall include only any VMware Common Stock (or other securities) held directly of record by SLG.
Beneficial Owners” shall mean Persons who Beneficially Own the referenced securities.
Expiration Time” shall mean the earliest to occur of (i) the Last Effective Time, (ii) the delivery of written notice by VMware to Broadcom at any time following a Change of Recommendation made in compliance with the Merger Agreement, (iii) the delivery of written notice of termination by the SLP Stockholders to Broadcom following any Adverse Amendment made without the prior written consent of the SLP Stockholders, (iv) such date and time as the Merger Agreement shall have been validly terminated pursuant to its terms and (v) the termination of this Agreement by mutual written consent of the Parties.
Permitted Transfer” shall mean, in each case, with respect to each SLP Stockholder, any Transfer of Subject Securities by the SLP Stockholder to another SLP Stockholder or to an Affiliate of such SLP Stockholder (as applicable, a “Permitted Transferee”), so long as (i) such Transfer is in accordance with applicable Law, (ii) such SLP Stockholder is, and at all times has been, in compliance with this Agreement, (iii) such Transfer will, for U.S. federal income tax purposes, either (x) be a “disregarded” transaction or (y) (A) not result in the recognition of gain or loss and (B) not be considered an acquisition by one or more persons, directly or indirectly, of VMware stock occurring pursuant to a “plan (or series of related transactions)” (within the meaning of Section 355(e) of the Code (as defined in the Tax Matters Agreement) and the regulations promulgated thereunder) that includes the Distributions (as defined in the Tax Matters Agreement), and (iv) such Affiliate, in connection with, and prior to, such Transfer, executes a joinder to this Agreement, in form and substance reasonably acceptable to Broadcom, pursuant to which such Affiliate agrees to become a party to this Agreement and be subject to the restrictions and obligations applicable to such SLP Stockholder and otherwise become a party for all purposes of this Agreement; provided that, notwithstanding the foregoing, no such Transfer pursuant to shall relieve the transferring SLP Stockholder from its obligations under this Agreement.
Person” shall mean a natural person, partnership, corporation, limited liability company, business trust, joint stock company, trust, unincorporated association, joint venture or other entity or organization.
Subject Securities” shall mean, collectively, shares of VMware Common Stock and New VMware Common Stock.
Tax Matters Agreement” shall mean the Tax Matters Agreement, dated as of April 14, 2021, as amended from time to time, and the exhibits thereto, by and between VMware and Dell Technologies Inc. (“Dell Technologies”).
Transfer” shall mean (i) any direct or indirect offer, sale, lease, assignment, encumbrance, loan, pledge, grant of a security interest, hypothecation, disposition or other transfer (by operation of law or otherwise), either voluntary or involuntary, or entry into any contract, option or other arrangement or understanding with respect to any offer, sale, lease, assignment, encumbrance, loan, pledge, hypothecation, disposition or other transfer (by operation of law or otherwise), of any capital stock or interest in any capital stock (or any security convertible or exchangeable into such capital stock), including in each case through the Transfer of any Person or any interest in any Person, or (ii) in respect of any capital stock or interest in any capital stock, entry into any swap or any other agreement, transaction or series of transactions that hedges or transfers, in whole or in part, directly or indirectly, the economic consequence of ownership of such capital stock or interest in capital stock, whether any such swap, agreement, transaction or series of transactions is to be settled by delivery of securities, in cash or otherwise (but, for the avoidance of doubt, “Transfer” shall not be deemed to include any indirect transfer of limited partner interests in any SLP Stockholder or any investment fund affiliated with any SLP Stockholder; provided, that such transfer does not result in any Person (other than the Person that directly or indirectly ultimately controls such SLP Stockholder as of the date hereof) directly or indirectly ultimately controlling the general partner or controlling entity of such limited partnership or investment fund). For purposes of this Agreement, “capital stock” shall include interests in a partnership or limited liability company.
2.  Agreement to Retain Subject Securities.
2.1  Transfer and Encumbrance of Subject Securities. Other than a Permitted Transfer, from the date of this Agreement until the Expiration Time, no SLP Stockholder shall, with respect to any Subject Securities
C-2

TABLE OF CONTENTS

Beneficially Owned by such SLP Stockholder, (a) Transfer any such Subject Securities, or (b) deposit any such Subject Securities into a voting trust or enter into a voting agreement or arrangement with respect to such Subject Securities or grant any proxy (except as otherwise provided herein) or power of attorney with respect thereto.
2.2  Additional Purchases; Adjustments. Each SLP Stockholder agrees that any shares of VMware Common Stock and any other shares of capital stock or other equity securities of VMware that such SLP Stockholder purchases or otherwise acquires or with respect to which such SLP Stockholder otherwise acquires voting power (or with respect to which the SLP Stockholders collectively acquire voting power) after the execution of this Agreement and prior to the Expiration Time (the “New VMware Common Stock”) shall be subject to the terms and conditions of this Agreement to the same extent as if they constituted VMware Common Stock. In the event of any stock split, stock dividend, merger, reorganization, recapitalization, reclassification, combination, exchange of shares or the like of the capital stock of VMware affecting the Subject Securities, the terms of this Agreement shall apply to the resulting securities.
2.3  Unpermitted Transfers; Involuntary Transfers. Any Transfer or attempted Transfer of any Subject Securities in violation of this Section 2 shall, to the fullest extent permitted by Law, be null and void ab initio. If any involuntary Transfer of any of such SLP Stockholder’s Subject Securities shall occur, the transferee (which term, as used herein, shall include any and all transferees and subsequent transferees of the initial transferee) shall take and hold such Subject Securities subject to all of the restrictions, liabilities and rights under this Agreement, which shall continue in full force and effect until the valid termination of this Agreement.
3.  Agreement to Vote and Approve. From the date of this Agreement until the Expiration Time, at every meeting of the stockholders of VMware called with respect to any of the following matters, and at every adjournment or postponement thereof, and on every action or approval by written consent of the stockholders of VMware with respect to any of the following matters, each SLP Stockholder shall, and shall cause each holder of record on any applicable record date to (including via proxy), vote the Subject Securities (solely in respect of the following matters, and not with respect to any other matters): (a) in favor of (i) the adoption of the Merger Agreement, and (ii) any proposal to adjourn or postpone such meeting of stockholders of VMware to a later date if there are not sufficient votes to approve the adoption of the Merger Agreement; and (b) against (i) any action or agreement that would reasonably be expected to result in any condition to the consummation of the Transactions set forth in Article VIII of the Merger Agreement not being fulfilled, (ii) any Acquisition Proposal, Company Acquisition Agreement or any of the transactions contemplated thereby, (iii) any action which would reasonably be expected to prevent, impair, materially delay or materially adversely affect the consummation of the transactions contemplated by the Merger Agreement, including the Transactions, and (iv) any action which would reasonably be expected to result in a material breach of any representation, warranty, covenant or agreement of VMware in the Merger Agreement.
4.  Representations and Warranties of the SLP Stockholders. Each SLP Stockholder, on behalf of itself and each other SLP Stockholder, hereby severally, and not jointly and severally, represents and warrants to Broadcom as follows:
4.1  Due Authority. Such SLP Stockholder has the full power and authority to make, enter into and carry out the terms of this Agreement. This Agreement has been duly and validly executed and delivered by such SLP Stockholder and, assuming the due and valid execution and delivery hereof by Broadcom, constitutes a valid and binding agreement of such SLP Stockholder enforceable against it in accordance with its terms, subject to the Enforceability Limitations.
4.2  Ownership of the VMware Common Stock. As of the date hereof, such SLP Stockholder (a) Beneficially Owns the shares of VMware Common Stock indicated on Schedule A hereto opposite such SLP Stockholder’s name, free and clear of any and all Liens, other than those created by (i) this Agreement and (ii) any applicable restrictions on transfers under the Securities Act or any applicable state securities law, and (b) has sole voting power over all of the shares of VMware Common Stock Beneficially Owned by such SLP Stockholder. As of the date hereof, such SLP Stockholder does not Beneficially Own any capital stock or other securities of VMware other than the shares of VMware Common Stock set forth on Schedule A opposite such SLP Stockholder’s name. As of the date hereof, such SLP Stockholder does not Beneficially Own any rights to purchase or acquire any shares of voting stock or other voting securities of VMware except as set forth on Schedule A opposite such SLP Stockholder’s name.
C-3

TABLE OF CONTENTS

4.3  No Conflict; Consents.
(a)   The execution and delivery of this Agreement by such SLP Stockholder does not, and the performance by such SLP Stockholder of the obligations under this Agreement and the compliance by such SLP Stockholder with any provisions hereof do not and will not: (i) conflict with or violate any Laws applicable to such SLP Stockholder, or (ii) result in any breach of or constitute a default (or an event that with notice or lapse of time or both would become a default) under, or give to others any rights of termination, amendment, acceleration or cancellation of, or result in the creation of a Lien on any of the shares of VMware Common Stock Beneficially Owned by such SLP Stockholder pursuant to, any note, bond, mortgage, indenture, contract, agreement, lease, license, permit, franchise or other instrument or obligation to which such SLP Stockholder is a party or by which such SLP Stockholder is bound.
(b)   Other than any filings under the HSR Act (to the extent applicable) and any SEC filings, no consent, approval, order or authorization of, or registration, declaration or filing with, any Governmental Entity or any other Person, is required by or with respect to such SLP Stockholder in connection with the execution and delivery of this Agreement or the performance by such SLP Stockholder of its obligations hereunder.
4.4  Absence of Litigation. There is no action, suit, investigation or Proceeding (whether judicial, arbitral, administrative or other) (each an “Action”) pending against, or, to the knowledge of such SLP Stockholder, threatened against or affecting, such SLP Stockholder that would reasonably be expected to prevent, impair, materially delay or materially adversely affect the ability of such SLP Stockholder to perform such SLP Stockholder’s obligations hereunder or to consummate the transactions contemplated hereby on a timely basis.
4.5  Ownership of Broadcom Common Stock. As of the date hereof, such SLP Stockholder does not Beneficially Own any shares of the common stock, par value $0.001 per share, of Broadcom (the “Broadcom Common Stock”).
5.  Representations and Warranties of Broadcom. Broadcom hereby represents and warrants to each SLP Stockholder as follows:
5.1  Due Authority. Broadcom has the full power and authority to make, enter into and carry out the terms of this Agreement. This Agreement has been duly and validly executed and delivered by Broadcom and, assuming the due and valid execution and delivery hereof by the SLP Stockholders, constitutes a valid and binding agreement of Broadcom enforceable against it in accordance with its terms, subject to the Enforceability Limitations.
5.2  Ownership of VMware Common Stock. As of the date hereof, Broadcom does not Beneficially Own any shares of VMware Common Stock.
6.  Termination. This Agreement (except to the extent provided below in this Section 6) shall terminate and shall have no further force or effect immediately as of and following the Expiration Time; provided, that the provisions set forth in this Section 6, Section 9, Section 10 and Section 13 (other than Section 13.16) shall survive the termination of this Agreement unless the Merger Agreement is terminated prior to the Last Effective Time in accordance with its terms; provided, further, nothing herein shall relieve any Party for any breach of any provision of this Agreement prior to termination.
7.  Notice of Certain Events. The SLP Stockholders shall notify Broadcom in writing as promptly as reasonably practicable of any fact, event or circumstance that would cause, or reasonably be expected to cause or constitute, a breach in any material respect of the representations and warranties of the SLP Stockholders under this Agreement; provided, however, that the delivery of any notice pursuant to this Section 7 shall not limit or otherwise affect the remedies available to any Party.
8.  No Solicitation; No Acquisitions of Broadcom Common Stock. Each SLP Stockholder agrees that neither it nor any of its Affiliates, directors, officers and employees of it shall, and that it shall cause its other Representatives to the extent acting on its behalf not to, directly or indirectly, take any action that would violate Section 6.3 of the Merger Agreement if such SLP Stockholder were deemed VMware for purposes of Section 6.3 of the Merger Agreement, it being understood that each SLP Stockholder shall be entitled to take any action that would be permitted by Section 6.3 of the Merger Agreement. Each SLP Stockholder agrees that, without the prior written consent of Broadcom, neither it nor any of its Affiliates shall purchase or acquire, directly or indirectly, Beneficial Ownership of any shares of Broadcom Common Stock.
C-4

TABLE OF CONTENTS

9.  Waiver of Certain Actions. Each SLP Stockholder hereby agrees not to commence or participate in, and to take all actions necessary to opt out of any class in any class action with respect to, any Action, derivative or otherwise, against Broadcom, VMware or any of their respective Subsidiaries or successors (a) challenging the validity of, or seeking to enjoin or delay the operation of, any provision of this Agreement or the Merger Agreement (including any claim seeking to enjoin or delay the Closing) or (b) to the fullest extent permitted under Law, alleging a breach of any duty of the Board of Directors of VMware or Broadcom in connection with the Merger Agreement, this Agreement or the transactions contemplated thereby or hereby; provided, that this Section 9 shall not be deemed a waiver of any rights of any SLP Stockholder or any Permitted Transferee thereof for any breach of this Agreement or the Merger Agreement.
10.  Distribution Taxes. Effective as of the Closing Effective Time, each of the SLP Stockholders, for itself and for each of its Affiliates, hereby generally, irrevocably, unconditionally and completely releases and forever discharges Broadcom, Dell Technologies, VMware, Broadcom’s Affiliates (including, after the Closing, VMware), Dell Technologies’ Affiliates, VMware’s Affiliates and their respective officers, agents, directors, supervisors, insurers, trustees, partners, attorneys, employees, administrators, executors, predecessors, successors and assigns (hereinafter, the “Released Parties”) from any and all Released Claims. Each of the SLP Stockholders shall not, in any federal court, state court, arbitration, regulatory agency, or other tribunal or forum commence, file, initiate, institute, cause to be instituted, assist in instituting, or permit to be instituted on their, his, her, or its behalf, or on behalf of any other Person, any Released Claims against any Released Party or challenging the validity of the release set forth in this Section 10.
For the purposes of this Agreement, (a) “Claims” means any actual or potential, charges, complaints, claims, counterclaims, duties, actions, causes of action in law or in equity, suits, liens, liabilities, debts due, sums of money, demands, obligations, accountings, damages, punitive damages, losses, costs or expenses, attorneys’ fees of any nature whatsoever and liabilities of any kind or nature whatsoever and (b) “Released Claims” means all Claims, known or unknown, suspected or unsuspected, whether arising under state, federal or other Law, or based on common law, statutory law, regulations or otherwise, that an SLP Stockholder or any of its Affiliates at any time had or claimed to have or may have or claim to have with respect to Distribution Taxes (as defined in the Tax Matters Agreement) resulting from the acquisition of equity securities of VMware by Broadcom pursuant to the Merger Agreement.
With respect to any and all Released Claims, each of the SLP Stockholders expressly waives the provisions, rights, and benefits of California Civil Code § 1542 and any provisions, rights, and benefits conferred by any law of any state or territory of the United States or principle of common law which is similar, comparable, or equivalent to California Civil Code § 1542, which provides:
A GENERAL RELEASE DOES NOT EXTEND TO CLAIMS THAT THE CREDITOR OR RELEASING PARTY DOES NOT KNOW OR SUSPECT TO EXIST IN HIS OR HER FAVOR AT THE TIME OF EXECUTING THE RELEASE AND THAT, IF KNOWN BY HIM OR HER, WOULD HAVE MATERIALLY AFFECTED HIS OR HER SETTLEMENT WITH THE DEBTOR OR RELEASED PARTY.
The SLP Stockholders may after the date of this Agreement discover facts in addition to or different from those that any of them now knows or knows as of the date of this Agreement or believes to be true with respect to the subject matter of the Released Claims; however, each of the SLP Stockholders fully, finally, and forever settles and releases any and all Released Claims released hereunder, known or unknown, suspected or unsuspected, contingent or non-contingent, whether or not concealed or hidden, without regard to the subsequent discovery or existence of such different or additional facts. Broadcom acknowledges that the foregoing waiver was separately bargained for and a key element of this Agreement of which this release is a part.
11.  HSR Act. The SLP Stockholders shall use reasonable best efforts to determine, as promptly as practicable after the date hereof, whether a filing of a Notification and Report Form pursuant to the HSR Act by any of the SLP Stockholders is required in connection with the Transactions. Solely to the extent that the SLP Stockholders determine that such a filing is required, the SLP Stockholders agree to make such filing as promptly as practicable following the determination thereof. Broadcom agrees to make an appropriate responsive filing of a Notification and Report Form pursuant to the HSR Act with respect to any notice letter sent by any of the SLP Stockholders under 16 C.F.R. § 803.5(a)(1) as promptly as practicable, and in any event not later than the date prescribed by 16 C.F.R. § 803.5(b)(2), and each Party agrees to use reasonable best efforts to supply as promptly as reasonably practicable and advisable any additional information and documentary materials that may
C-5

TABLE OF CONTENTS

be requested pursuant to the HSR Act; provided, however, that materials required to be provided pursuant to the foregoing may be redacted (a) to remove references concerning the valuation of Broadcom, VMware or any of their respective Subsidiaries, (b) as necessary to comply with contractual arrangements existing as of the date hereof and (c) as necessary to address reasonable privilege or confidentiality concerns; provided, further, that each Party may, as each deems advisable and necessary, reasonably designate any competitively sensitive material provided to the other under this ‎Section 11 as “Antitrust Counsel Only Material.”
12.  Further Assurances. Each Party shall use commercially reasonable efforts to execute and deliver, or cause to be executed and delivered, such additional instruments, and shall take such further actions, as the other Party may reasonably request for the purpose of carrying out and furthering the intent of this Agreement.
13.  Miscellaneous.
13.1  Severability. If any provision of this Agreement is determined to be invalid, illegal or unenforceable, the remaining provisions of this Agreement shall remain in full force and effect. In the event of any such determination, the Parties agree to negotiate in good faith to modify this Agreement to fulfill as closely as possible the original intent and purpose of this Agreement.
13.2  Successors and Assigns. Neither this Agreement nor any of the rights, interests or obligations of the Parties hereunder shall be assigned by any of the Parties (whether by operation of law or otherwise) without the prior written consent of the other Parties, and any attempt to make any such assignment without such consent shall be null and void; provided, that, for the avoidance of doubt, Broadcom’s consent shall not be required for any Permitted Transfer. Subject to the preceding sentence, this Agreement will be binding upon, inure to the benefit of and be enforceable by the Parties and their respective successors and permitted assigns. This Section 13.2 shall not be deemed to prevent Broadcom from engaging in any merger, consolidation, reorganization or other business combination transaction.
13.3  Amendments and Modifications. No provision of this Agreement may be amended or modified unless such amendment or modification is in writing and signed by (a) Broadcom and (b) the SLP Stockholders. No failure or delay by any Party in exercising any right, power or privilege hereunder shall operate as a waiver thereof nor shall any single or partial exercise thereof preclude any other or further exercise thereof or the exercise of any other right, power or privilege. The rights and remedies herein provided shall be cumulative and not exclusive of any rights or remedies provided by applicable Law.
13.4  Notices. All notices and other communications given or made pursuant hereto shall be in writing and shall be delivered by hand, by prepaid overnight carrier or by electronic mail to the Parties hereto at the following addresses:
(a)  if to any of the SLP Stockholders, to it at:

c/o Silver Lake
2775 Sand Hill Road, Suite 100
Menlo Park, CA 94025
Email:   karen.king@silverlake.com
Attention:  Karen M. King

With copies (which shall not be considered notice) to:

Simpson Thacher & Bartlett LLP
2475 Hanover Street
Palo Alto, CA 94304
Email:   aazher@stblaw.com
      naveed.anwar@stblaw.com
Attention:  Atif I. Azher
      Naveed Anwar
C-6

TABLE OF CONTENTS


and

Simpson Thacher & Bartlett LLP
425 Lexington Avenue
New York, NY 10017
Email:   wdougherty@stblaw.com
Attention:  William R. Dougherty
(b)  if to Broadcom, to:

Broadcom Inc.
1320 Ridder Park Drive
San Jose, California
Email:   mark.brazeal@broadcom.com
Attention:  Mark Brazeal, Chief Legal Officer

With a copy (which shall not be considered notice) to:

Wachtell, Lipton, Rosen & Katz
51 West 52nd Street
New York, New York 10019
Email:   DCKarp@wlrk.com
      RCChen@wlrk.com
      VSapezhnikov@wlrk.com
Attention:  David C. Karp
      Ronald C. Chen
      Viktor Sapezhnikov
or to such other address as any Party may have furnished to the other in writing in accordance herewith, except that notices of change of address shall be effective upon receipt.
13.5  SLP Stockholder Actions. Any determination, consent or approval of, or notice or request delivered by, or any similar action of, the SLP Stockholders, shall be made by, and shall be valid and binding upon, all SLP Stockholders, if made by the holders of a majority of the Subject Securities held by the SLP Stockholders.
13.6  Governing Law; Jurisdiction.
(a)  This Agreement, and all claims, causes of action (whether in contract, tort or statute) or other matters that may directly or indirectly result from, arise out of, be in connection with or relating to this Agreement, or the execution or performance of this Agreement (the “Relevant Matters”) shall be governed by, and construed in accordance with, the Laws of the State of Delaware, without giving effect to conflicts of laws principles that would result in the application of the Law of any other state.
(b)  Each of the Parties hereto hereby irrevocably and unconditionally submits, for itself and its property, to the exclusive jurisdiction of the Court of Chancery of the State of Delaware, or, if (and only if) such court finds it lacks jurisdiction, the Federal court of the United States of America sitting in Delaware, and any appellate court from any thereof, in any action or proceeding arising out of or relating to any Relevant Matter or for recognition or enforcement of any judgment relating thereto, and each of the Parties hereby irrevocably and unconditionally (i) agrees not to commence any such action or proceeding, except in the Court of Chancery of the State of Delaware, or, if (and only if) such court finds it lacks jurisdiction, the Federal court of the United States of America sitting in Delaware, and any appellate court from any thereof; (ii) agrees that any claim in respect of any such action or proceeding may be heard and determined in the Court of Chancery of the State of Delaware, or, if (and only if) such court finds it lacks jurisdiction, the Federal court of the United States of America sitting in Delaware, and any appellate court from any thereof; (iii) waives, to the fullest extent it may legally and effectively do so, any objection that it may now or hereafter have to the laying of venue of any such action or proceeding in such courts; and (iv) waives, to the fullest extent permitted by Law, the defense of an inconvenient forum to the maintenance of such action or proceeding in such courts. Each of the Parties hereto agrees that a final judgment in any such action or proceeding shall be conclusive and may be enforced in other jurisdictions by suit on the judgment or in any other manner provided by applicable Law. Each Party to this Agreement irrevocably consents to service of process inside or outside the territorial jurisdiction of the courts
C-7

TABLE OF CONTENTS

referred to in this Section 13.6 in the manner provided for notices in Section 13.4. Nothing in this Agreement will affect the right of any Party to this Agreement to serve process in any other manner permitted by applicable Law.
13.7  Enforcement. The Parties agree that irreparable damage would occur in the event that any of the provisions of this Agreement were not performed in accordance with their specific terms on a timely basis or were otherwise breached. It is accordingly agreed that the Parties shall be entitled to an injunction or other equitable relief (without the requirement of posting a bond or other security) to prevent breaches of this Agreement and to enforce specifically the terms and provisions of this Agreement in any Chosen Court, this being in addition to any other remedy to which they are entitled at law or in equity.
13.8  No Third Party Beneficiaries. Nothing in this Agreement shall confer any rights upon any Person other than the Parties and each such Party’s respective heirs, successors and permitted assigns, except as otherwise set forth herein, except, from and after the Closing Date, for the provisions of Section 10 of this Agreement and the rights of the Released Parties set forth therein.
13.9  WAIVER OF JURY TRIAL. EACH PARTY HEREBY IRREVOCABLY AND UNCONDITIONALLY WAIVES ANY RIGHT IT MAY HAVE TO A TRIAL BY JURY IN RESPECT OF ANY LITIGATION DIRECTLY OR INDIRECTLY ARISING OUT OF OR RELATING TO THE RELEVANT MATTERS. EACH PARTY CERTIFIES AND ACKNOWLEDGES THAT (A) NO REPRESENTATIVE, AGENT OR ATTORNEY OF ANY OTHER PARTY HAS REPRESENTED, EXPRESSLY OR OTHERWISE, THAT SUCH OTHER PARTY WOULD NOT, IN THE EVENT OF LITIGATION, SEEK TO ENFORCE SUCH WAIVERS, (B) IT UNDERSTANDS AND HAS CONSIDERED THE IMPLICATIONS OF SUCH WAIVERS, (C) IT MAKES SUCH WAIVERS VOLUNTARILY AND (D) IT HAS BEEN INDUCED TO ENTER INTO THIS AGREEMENT BY, AMONG OTHER THINGS, THE MUTUAL WAIVERS AND CERTIFICATIONS IN THIS Section 13.9.
13.10  Entire Agreement. This Agreement and the Merger Agreement (including the documents and the instruments referred to herein and therein) constitute the entire agreement and supersedes all prior agreements and understandings, both written and oral, between the Parties with respect to the subject matter of this Agreement.
13.11  Counterparts. This Agreement may be executed in counterparts, each of which shall be considered one and the same agreement and shall become effective when counterparts have been signed by each of the Parties and delivered to each other Party (including by means of electronic delivery), it being understood that the Parties need not sign the same counterpart. Signatures to this Agreement transmitted by facsimile transmission, by electronic mail in “portable document format” (“.pdf”) form, or by any other electronic means intended to preserve the original graphic and pictorial appearance of a document, will have the same effect as physical delivery of the paper document bearing the original signature.
13.12  No Agreement Until Executed. Irrespective of negotiations among the Parties or the exchanging of drafts of this Agreement, this Agreement shall not constitute or be deemed to evidence a contract, agreement, arrangement or understanding between the parties hereto unless and until (a) the Merger Agreement is executed and delivered by all parties thereto, and (b) this Agreement is executed and delivered by the Parties.
13.13  Expenses. All costs and expenses incurred in connection with this Agreement shall be paid by the Party incurring such cost or expense, whether or not the Transactions are consummated.
13.14  Action in SLP Stockholder Capacity Only. Notwithstanding anything to the contrary in this Agreement, (a) no Person executing this Agreement (or designee or Representative of such Person) who has been, is or becomes during the term of this Agreement a director or officer of VMware shall be deemed to make any agreement or understanding in this Agreement in such Person’s capacity as a director of VMware and (b) the Parties acknowledge and agree that this Agreement is entered into by the SLP Stockholders solely in their capacity as the Beneficial Owners of shares of VMware Common Stock and nothing in this Agreement shall restrict in any respect any actions taken by the SLP Stockholders or their designees or Representatives who are a director of VMware solely in his or her capacity as a director of VMware. For the avoidance of doubt, nothing in this Section 13.14 shall in any way modify, alter or amend any of the terms of the Merger Agreement.
13.15  Documentation and Information. Except (a) for communications consistent with the final form of joint press release announcing the Merger Agreement and the investor presentation given to investors on the day
C-8

TABLE OF CONTENTS

of announcement of the Merger Agreement or (b) as may be required by applicable Law or stock exchange rule or regulation (provided that reasonable notice of any such disclosure will be provided to Broadcom), no SLP Stockholder shall make any public announcement regarding this Agreement and the transactions contemplated hereby without the prior written consent of Broadcom. Notwithstanding the foregoing, Broadcom consents to each SLP Stockholder publishing and disclosing in all documents and schedules filed with the SEC, and any press release or other disclosure document that such SLP Stockholder reasonably determines to be necessary in connection with the transactions contemplated by the Merger Agreement, the existence and terms of this Agreement (including filing a copy of this Agreement) (provided, that such SLP Stockholder shall use commercially reasonable efforts to provide Broadcom with advance notice of any such disclosure and shall consider in good faith to the extent practicable the reasonable comments of Broadcom with respect to any such disclosure). Notwithstanding anything to the contrary herein, nothing in this Agreement shall prohibit any communications of an SLP Stockholder with its current or prospective limited partners, members or other Affiliates who are bound by customary confidentiality obligations.
13.16  Obligation to Update Schedule A. The SLP Stockholders agree that in connection with any acquisitions or Transfers (to the extent permitted) of Subject Securities by any SLP Stockholder, the SLP Stockholders will, as promptly as practicable following the completion of such acquisition or Transfer, notify Broadcom in writing of such acquisition or Transfer and the Parties will update Schedule A to reflect the effect of such acquisition or Transfer.
13.17  Non-Survival of Representations and Warranties. The respective representations and warranties of the SLP Stockholders and Broadcom contained herein shall not survive the closing of the transactions contemplated hereby and by the Merger Agreement.
13.18  Non-Recourse. Notwithstanding anything herein to the contrary, this Agreement may only be enforced against, and any claim or cause of action based upon, arising out of, or to the extent related to this Agreement may only be brought against the entities that are expressly named as Parties hereto and their respective successors and assigns (and in the case of any SLP Stockholder, any Permitted Transferee to whom Subject Securities are transferred). Except as set forth in the immediately preceding sentence, no past, present or future director, officer, manager, employee, incorporator, member, partner, stockholder, equityholder, controlling person, Affiliate, agent, attorney, advisor or representative of any Party hereto, and no past, present or future director, officer, manager, employee, incorporator, member, partner, stockholder, equityholder, controlling person, Affiliate, agent, attorney, advisor or representative of any of the foregoing (each, a “Non-Recourse Party”) shall have any liability for any obligations or liabilities of any Party hereto under this Agreement (whether in tort, contract or otherwise). The Parties acknowledge and agree that the Non-Recourse Parties are third party beneficiaries of this Section 13.18, each of whom may enforce the provisions thereof.
[Signature page follows]
C-9

TABLE OF CONTENTS

IN WITNESS WHEREOF, the Parties have duly executed this Agreement by their authorized representatives as of the date first above written.
 
BROADCOM INC.
 
 
 
By:
/s/ Hock E. Tan
 
Name:
Hock E. Tan
 
Title:
President and Chief Executive Officer
[Signature Page to Voting Agreement]
C-10

TABLE OF CONTENTS

IN WITNESS WHEREOF, the Parties have duly executed this Agreement by their authorized representatives as of the date first above written.
 
Silver Lake Partners IV, L.P.
 
By:
Silver Lake Technology Associates IV, L.P., its general partner
 
 
By:
SLTA IV (GP), L.L.C., its general partner
 
 
 
By:
Silver Lake Group, L.L.C., its managing member
 
By:
/s/ Egon Durban
 
 
Name:
Egon Durban
 
 
Title:
Co-Chief Executive Officer
 
 
 
 
 
 
Silver Lake Technology Investors IV, L.P.
 
By:
Silver Lake Technology Associates IV, L.P., its general partner
 
 
By:
SLTA IV (GP), L.L.C., its general partner
 
 
 
By:
Silver Lake Group, L.L.C., its managing member
 
By:
/s/ Egon Durban
 
 
Name:
Egon Durban
 
 
Title:
Co-Chief Executive Officer
 
 
 
 
 
 
Silver Lake Partners V DE (AIV), L.P.
 
By:
Silver Lake Technology Associates V, L.P., its general partner
 
 
By:
SLTA V (GP), L.L.C., its general partner
 
 
 
By:
Silver Lake Group, L.L.C., its managing member
 
By:
/s/ Egon Durban
 
 
Name:
Egon Durban
 
 
Title:
Co-Chief Executive Officer
 
 
 
 
 
 
Silver Lake Technology Investors V, L.P.
 
By:
Silver Lake Technology Associates V, L.P., its general partner
 
 
By:
SLTA V (GP), L.L.C., its general partner
 
 
 
By:
Silver Lake Group, L.L.C., its managing member
 
By:
/s/ Egon Durban
 
 
Name:
Egon Durban
 
 
Title:
Co-Chief Executive Officer
 
 
 
 
 
 
SL SPV-2, L.P.
 
By:
SLTA SPV-2, L.P., its general partner
 
 
By:
SLTA SPV-2 (GP), L.L.C., its general partner
 
 
 
By:
Silver Lake Group, L.L.C., its managing member
 
By:
/s/ Egon Durban
 
 
Name:
Egon Durban
 
 
Title:
Co-Chief Executive Officer
[Signature Page to Voting Agreement]
C-11

TABLE OF CONTENTS

 
Silver Lake Group, L.L.C.
 
By:
/s/ Egon Durban
 
 
Name:
Egon Durban
 
 
Title:
Co-Chief Executive Officer
[Signature Page to Voting Agreement]
C-12

TABLE OF CONTENTS

Schedule A
SLP Stockholder
Number of Shares of
VMware Common Stock
Beneficially Owned
Silver Lake Partners IV, L.P.
16,561,833
Silver Lake Technology Investors IV, L.P.
243,679
Silver Lake Partners V DE (AIV), L.P.
8,964,898
Silver Lake Technology Investors V, L.P.
109,885
SL SPV-2, L.P.
16,133,485
Silver Lake Group, L.L.C.
37,038
C-13

TABLE OF CONTENTS

Annex D

PERSONAL AND CONFIDENTIAL
May 26, 2022
Board of Directors
VMware, Inc.
3401 Hillview Avenue
Palo Alto, CA 94304
Ladies and Gentlemen:
You have requested our opinion as to the fairness from a financial point of view to the holders (other than Broadcom Inc. (“Parent”) and its affiliates) of the outstanding shares of Class A common stock, par value $0.01 per share (the “Shares”), of VMware, Inc. (the “Company”) of the Aggregate Consideration (as defined below) to be paid to such holders, pursuant to the Agreement and Plan of Merger, dated as of May 26, 2022 (the “Agreement”), by and among Parent, the Company, Verona Holdco, Inc., a direct wholly owned subsidiary of the Company (“Holdco”), Verona Merger Sub, Inc., a direct wholly owned subsidiary of Holdco, Barcelona Merger Sub 2, Inc., a direct wholly owned subsidiary of Parent, and Barcelona Merger Sub 3, LLC, a direct wholly owned subsidiary of Parent. Pursuant to the Agreement and on the terms and subject to the conditions set forth in the Agreement, each issued and outstanding Share (other than any Cancelled Shares or Dissenting Shares, each as defined in the Agreement) will be converted into the right to receive, at the election of the holder thereof, either (i) 0.25200 shares of common stock, par value $0.001 per share (the “Parent Common Stock”), of Parent (in the aggregate, the “Stock Consideration”) or (ii) $142.50 in cash (in the aggregate, and collectively with the Stock Consideration, the “Aggregate Consideration”), subject to proration and certain other procedures and limitations contained in the Agreement, as to which procedures and limitations we express no opinion.
Goldman Sachs & Co. LLC and its affiliates are engaged in advisory, underwriting and financing, principal investing, sales and trading, research, investment management and other financial and non-financial activities and services for various persons and entities. Goldman Sachs & Co. LLC and its affiliates and employees, and funds or other entities they manage or in which they invest or have other economic interests or with which they co-invest, may at any time purchase, sell, hold or vote long or short positions and investments in securities, derivatives, loans, commodities, currencies, credit default swaps and other financial instruments of the Company, Parent, any of their respective affiliates and third parties, including Dell Technologies Inc. (“Dell”), MSD Capital, L.P. (“MSD”), an affiliate of Dell, and Silver Lake Group, L.L.C. (“Silver Lake”), each of which is a significant stockholder, or an affiliate of a significant stockholder, of the Company, and their respective affiliates and, as applicable, portfolio companies, or any currency or commodity that may be involved in the transactions contemplated by the Agreement (the “Transactions”). We have acted as financial advisor to the Company in connection with, and have participated in certain of the negotiations leading to, the Transactions. We expect to receive fees for our services in connection with the Transactions, all of which are contingent upon consummation of the Transactions, and the Company has agreed to reimburse certain of our expenses arising, and indemnify us against certain liabilities that may arise, out of our engagement. We have provided certain financial advisory and/or underwriting services to the Company and/or its affiliates from time to time for which our Investment Banking Division has received, and may receive, compensation, including having acted as joint bookrunner with respect to the public offering of the Company's 0.600% Senior Notes due 2023 (aggregate principal amount $1,000,000,000), 1.000% Senior Notes due 2024 (aggregate principal amount $1,250,000,000), 1.400% Senior Notes due 2026 (aggregate principal amount $1,500,000,000), 1.800% Senior Notes due 2028 (aggregate principal amount $750,000,000) and 2.200% Senior Notes due 2031 (aggregate principal amount $1,500,000,000) in July 2021. We also have provided certain financial advisory and/or underwriting services to Parent and/or its affiliates from time to time for which our Investment Banking Division has received, and may receive,
D-1

TABLE OF CONTENTS

compensation. We also have provided certain financial advisory and/or underwriting services to Dell and MSD and/or their respective affiliates and/or, as applicable, portfolio companies from time to time for which our Investment Banking Division has received, and may receive, compensation, including having acted as lead arranger with respect to a term loan facility (aggregate principal amount $150,000,000) of Ultimate Fighting Championship Ltd. (“Ultimate Fighting Championship”), a portfolio company of an entity associated with MSD, in June 2020; bookrunner with respect to a $2,453,000,000 bond offering of Ultimate Fighting Championship in January 2021; as joint lead arranger and joint bookrunner with respect to the refinancing and amendment of the Term B-2 Loan facility (aggregate principal amount $3,143,000,000) of Dell in February 2021; as bookrunner with respect to the initial public offering of Hayward Holdings, Inc. (“Hayward Holdings”), a portfolio company of an entity associated with MSD, of 40,277,778 shares of its common stock in March 2021; as financial advisor to Kobalt Music Group Limited, a portfolio company of an entity associated with MSD, with respect to its sale of AWAL and Kobalt Neighboring in May 2021; as financial advisor to Dell with respect to its sale of its 81% interest in the Company in November 2021; and as lead left bookrunner with respect to a follow-on public offering of 22,500,000 shares of common stock of Hayward Holdings in May 2022. We also have provided certain financial advisory and/or underwriting services to Silver Lake and/or its affiliates and/or portfolio companies from time to time for which our Investment Banking Division has received, and may receive, compensation, including having acted as lead left bookrunner with respect to the initial public offering of Unity Software Inc. (“Unity Software”), a portfolio company of a fund associated with Silver Lake, of 28,750,000 shares of its common stock in September 2020; as financial advisor to Credit Karma Inc., a portfolio company of a fund associated with Silver Lake, in connection with its sale in December 2020; as financial advisor to Social Finance, Inc., a portfolio company of a fund associated with Silver Lake, in connection with its sale in May 2021; as bookrunner for Clearlake Capital Group, LLC, a portfolio company of a fund associated with Silver Lake, with respect to its bridge financing (aggregate principal amount approximately $2,118,000,000) in October 2021; as lead left bookrunner with respect to the private offering of 0% convertible senior notes due 2026 of Unity Software (aggregate principal amount $1,500,000,000) in November 2021; as bookrunner with respect to the private offering of senior notes due 2030 (aggregate principal amount $1,000,000,000) of Twitter, Inc., a portfolio company of a fund associated with Silver Lake, in February 2022; and as placement agent for Fanatics, Inc., a portfolio company of a fund associated with Silver Lake, with respect to its equity private placement (aggregate principal amount approximately $1,530,000,000) in April 2022. We may also in the future provide financial advisory and/or underwriting services to the Company, Parent, Dell, MSD and Silver Lake and their respective affiliates and/or, as applicable, portfolio companies for which our Investment Banking Division may receive compensation. Affiliates of Goldman Sachs & Co. LLC also may have co-invested with MSD and Silver Lake and their respective affiliates from time to time and may have invested in limited partnership units of affiliates of Silver Lake from time to time and may do so in the future.
In connection with this opinion, we have reviewed, among other things, the Agreement; annual reports to stockholders and Annual Reports on Form 10-K of the Company for the five fiscal years ended January 28, 2022, for Parent for the four fiscal years ended October 31, 2021 and for Broadcom Limited, Parent’s predecessor, for the fiscal year ended October 29, 2017; certain interim reports to stockholders and Quarterly Reports on Form 10-Q of the Company and Parent; certain other communications from the Company and Parent to their respective stockholders; certain publicly available research analyst reports for the Company and Parent; and certain internal financial analyses and forecasts for the Company prepared by its management and certain financial analyses and forecasts for Parent stand-alone prepared by the management of the Company, in each case, as approved for our use by the Company (collectively, the “Forecasts”), and certain operating synergies projected by the management of the Company to result from the Transactions. We have also held discussions with members of the senior managements of the Company and Parent regarding their assessment of the strategic rationale for, and the potential benefits of, the Transactions and the past and current business operations, financial condition and future prospects of Parent and with members of the senior management of the Company regarding their assessment of the past and current business operations, financial condition and future prospects of the Company; reviewed the reported price and trading activity for the Shares and shares of Parent Common Stock; compared certain financial and stock market information for the Company and Parent with similar information for certain other companies the securities of which are publicly traded; reviewed the financial terms of certain recent business combinations in the technology, media, and telecom industry; and performed such other studies and analyses, and considered such other factors, as we deemed appropriate.
D-2

TABLE OF CONTENTS

For purposes of rendering this opinion, we have, with your consent, relied upon and assumed the accuracy and completeness of all of the financial, legal, regulatory, tax, accounting and other information provided to, discussed with or reviewed by, us, without assuming any responsibility for independent verification thereof. In that regard, we have assumed with your consent that the Forecasts have been reasonably prepared on a basis reflecting the best currently available estimates and judgments of the management of the Company. We have not made an independent evaluation or appraisal of the assets and liabilities (including any contingent, derivative or other off-balance-sheet assets and liabilities) of the Company or Parent or any of their respective subsidiaries and we have not been furnished with any such evaluation or appraisal. We have assumed that all governmental, regulatory or other consents and approvals necessary for the consummation of the Transactions will be obtained without any adverse effect on the Company or Parent or on the expected benefits of the Transactions in any way meaningful to our analysis. We have assumed that the Transactions will be consummated on the terms set forth in the Agreement, without the waiver or modification of any term or condition the effect of which would be in any way meaningful to our analysis.
Our opinion does not address the underlying business decision of the Company to engage in the Transactions, or the relative merits of the Transactions as compared to any strategic alternatives that may be available to the Company; nor does it address any legal, regulatory, tax or accounting matters. We were not requested to solicit, and did not solicit, interest from other parties with respect to an acquisition of, or other business combination with, the Company or any other alternative transaction. This opinion addresses only the fairness from a financial point of view to the holders (other than Parent and its affiliates) of Shares, as of the date hereof, of the Aggregate Consideration to be paid to such holders pursuant to the Agreement. We do not express any view on, and our opinion does not address, any other term or aspect of the Agreement or Transactions or any term or aspect of any other agreement or instrument contemplated by the Agreement or entered into or amended in connection with the Transactions, including, the fairness of the Transactions to, or any consideration received in connection therewith by, the holders of any other class of securities, creditors, or other constituencies of the Company; nor as to the fairness of the amount or nature of any compensation to be paid or payable to any of the officers, directors or employees of the Company, or class of such persons, in connection with the Transactions, whether relative to the Aggregate Consideration to be paid to the holders (other than Parent and its affiliates) of Shares pursuant to the Agreement or otherwise. We are not expressing any opinion as to the prices at which shares of Parent Common Stock or the Shares will trade at any time or, as to the potential effects of volatility in the credit, financial and stock markets on the Company or Parent or the Transactions, or as to the impact of the Transactions on the solvency or viability of the Company or Parent or the ability of the Company or Parent to pay their respective obligations when they come due. Our opinion is necessarily based on economic, monetary, market and other conditions as in effect on, and the information made available to us as of, the date hereof and we assume no responsibility for updating, revising or reaffirming this opinion based on circumstances, developments or events occurring after the date hereof. Our advisory services and the opinion expressed herein are provided for the information and assistance of the Board of Directors of the Company in connection with its consideration of the Transactions and such opinion does not constitute a recommendation as to how any holder of Shares should vote or make any election with respect to the Transactions or any other matter. This opinion has been approved by a fairness committee of Goldman Sachs & Co. LLC.
Based upon and subject to the foregoing, it is our opinion that, as of the date hereof, the Aggregate Consideration to be paid to the holders (other than Parent and its affiliates) of Shares pursuant to the Agreement is fair from a financial point of view to such holders.
Very truly yours,
 
 
 
/s/ Goldman Sachs & Co. LLC
 
(GOLDMAN SACHS & CO. LLC)
 
D-3

TABLE OF CONTENTS

Annex E

May 26, 2022
The Board of Directors
VMware, Inc.
3401 Hillview Avenue
Palo Alto, CA 94304
Members of the Board of Directors:
You have requested our opinion as to the fairness, from a financial point of view, to the holders of common stock, par value $0.01 per share (the “Company Common Stock”), of VMware, Inc. (the “Company”) of the consideration to be paid to such holders in the proposed merger (the “Transaction”) of the Company with Broadcom Inc. (the “Acquiror”). Pursuant to the Agreement and Plan of Merger (the “Agreement”), among the Company, the Acquiror, Verona Holdco, Inc. (“Holdco”), a wholly owned subsidiary of the Company, Verona Merger Sub, Inc. (“Merger Sub 1”), a wholly owned subsidiary of Holdco, Barcelona Merger Sub 2, Inc. (“Merger Sub 2”), a wholly owned subsidiary of the Acquiror and Barcelona Merger Sub 3, LLC (“Merger Sub 3”), a wholly owned subsidiary of the Acquiror, (i) Merger Sub 1 will merge with and into the Company, with the Company being the surviving corporation and wholly owned subsidiary of Holdco; (ii) the Company will convert into a limited liability company; (iii) Merger Sub 2 will merge with and into Holdco, with Holdco being the surviving corporation and wholly owned subsidiary of Acquiror; and (iv) Holdco will merge with and into Merger Sub 3, with Merger Sub 3 being the surviving corporation and wholly owned subsidiary of the Acquiror. Pursuant to the Agreement, each outstanding share of Company Common Stock, other than shares of Company Common Stock owned or held in treasury by the Company or owned by Merger Sub 2, and other than Dissenting Shares (as defined in the Agreement), will be converted into the right to receive, at the election of the holder thereof, consideration per share equal to (i) $142.50 in cash (the “Cash Consideration”) or (ii) 0.25200 shares (the “Stock Consideration”, and together with the Cash Consideration, the “Consideration”) of the Acquiror’s common stock, par value $0.001 per share (the “Acquiror Common Stock”), in each case subject to proration as set forth in the Agreement such that the aggregate Cash Consideration and the aggregate Stock Consideration to be paid in the Transaction each represents 50% of the total Consideration to be paid in the Transaction. We express no view or opinion as to such proration procedures.
In connection with preparing our opinion, we have (i) reviewed a draft dated May 26, 2022 of the Agreement; (ii) reviewed certain publicly available business and financial information concerning the Company and the Acquiror and the industries in which they operate; (iii) compared the proposed financial terms of the Transaction with the publicly available financial terms of certain transactions involving companies we deemed relevant and the consideration paid for such companies; (iv) compared the financial and operating performance of the Company and the Acquiror with publicly available information concerning certain other companies we deemed relevant and reviewed the current and historical market prices of the Company Common Stock and the Acquiror Common Stock and certain publicly traded securities of such other companies; (v) reviewed certain internal financial analyses and forecasts prepared by the management of the Company relating to the Company and the business of the Acquiror, as well as the estimated amount and timing of the cost savings and related expenses and synergies expected to result from the Transaction (the “Synergies”); and (vi) performed such other financial studies and analyses and considered such other information as we deemed appropriate for the purposes of this opinion.
In addition, we have held discussions with certain members of the management of the Company and the Acquiror with respect to certain aspects of the Transaction, and the past and current business operations of the Company and the Acquiror, the financial condition and future prospects and operations of the Company and the Acquiror, the effects of the Transaction on the financial condition and future prospects of the Company and the Acquiror, and certain other matters we believed necessary or appropriate to our inquiry.
In giving our opinion, we have relied upon and assumed the accuracy and completeness of all information that was publicly available or was furnished to or discussed with us by the Company or otherwise reviewed by or for us. We have not independently verified any such information or its accuracy or completeness and, pursuant to our engagement letter with the Company, we did not assume any obligation to undertake any such independent
E-1

TABLE OF CONTENTS

verification. We have not conducted or been provided with any valuation or appraisal of any assets or liabilities, nor have we evaluated the solvency of the Company or the Acquiror under any state or federal laws relating to bankruptcy, insolvency or similar matters. In relying on financial analyses and forecasts provided to us or derived therefrom, including the Synergies, we have assumed that they have been reasonably prepared based on assumptions reflecting the best currently available estimates and judgments by management as to the expected future results of operations and financial condition of the Company and the Acquiror to which such analyses or forecasts relate. We express no view as to such analyses or forecasts (including the Synergies) or the assumptions on which they were based. We have also assumed that the Transaction and the other transactions contemplated by the Agreement will qualify as a tax-free reorganization for United States federal income tax purposes, and will be consummated as described in the Agreement (and that any implementation of the alternative transaction structure contemplated by the Agreement will not have any effect on our analysis), and that the definitive Agreement will not differ in any material respects from the draft thereof furnished to us. We have also assumed that the representations and warranties made by the Company, the Acquiror, Holdco, Merger Sub 1, Merger Sub 2 and Merger Sub 3 in the Agreement and the related agreements are and will be true and correct in all respects material to our analysis. We are not legal, regulatory or tax experts and have relied on the assessments made by advisors to the Company with respect to such issues. We have further assumed that all material governmental, regulatory or other consents and approvals necessary for the consummation of the Transaction will be obtained without any adverse effect on the Company or the Acquiror or on the contemplated benefits of the Transaction.
Our opinion is necessarily based on economic, market and other conditions as in effect on, and the information made available to us as of, the date hereof. It should be understood that subsequent developments may affect this opinion and that we do not have any obligation to update, revise, or reaffirm this opinion. Our opinion is limited to the fairness, from a financial point of view, of the Consideration to be paid to the holders of the Company Common Stock in the proposed Transaction and we express no opinion as to the fairness of any consideration paid in connection with the Transaction to the holders of any other class of securities, creditors or other constituencies of the Company or as to the underlying decision by the Company to engage in the Transaction. Furthermore, we express no opinion with respect to the amount or nature of any compensation to any officers, directors, or employees of any party to the Transaction, or any class of such persons relative to the Consideration to be paid to the holders of the Company Common Stock in the Transaction or with respect to the fairness of any such compensation. We are expressing no opinion herein as to the price at which the Company Common Stock or the Acquiror Common Stock will trade at any future time.
We note that we were not authorized to and did not solicit any expressions of interest from any other parties with respect to the sale of all or any part of the Company or any other alternative transaction.
We have acted as financial advisor to the Company with respect to the proposed Transaction and will receive a fee from the Company for our services, a substantial portion of which will be earned and payable only if the proposed Transaction is consummated. In addition, the Company has agreed to indemnify us for certain liabilities arising out of our engagement. During the two years preceding the date of this letter, we and our affiliates have had commercial or investment banking relationships with the Acquiror, the Company, and portfolio companies of the Company’s approximately 10.0% shareholder, Silver Lake Partners (“Silver Lake”), for which we and such affiliates have received customary compensation. Such services during such period for the Acquiror have included acting as joint lead arranger and bookrunner on its revolving credit facility in January 2021 and joint lead bookrunner on an offering of debt securities in January 2021. Such services during such period for the Company have included acting as joint lead arranger and bookrunner on a revolving credit facility in November 2021, joint lead bookrunner on an offering of debt securities in July 2021, and financial advisor to the Company on its spin-off from Dell Technologies Inc. in November 2021. Such services during such period for Silver Lake portfolio companies have included providing debt syndication, equity underwriting, debt underwriting, and financial advisory services. Please be advised that during the two years preceding the date of this letter, neither we nor our affiliates have had any other material financial advisory or other material commercial or investment banking relationships with Silver Lake. In addition, our commercial banking affiliate is an agent bank and a lender under outstanding credit facilities of the Company and Silver Lake portfolio companies, for which it receives customary compensation or other financial benefits. In addition, we and our affiliates hold, on a proprietary basis, less than 1% of the outstanding common stock of each of the Company and the Acquiror. In the ordinary course of our businesses, we and our affiliates may actively trade the debt and equity securities or
E-2

TABLE OF CONTENTS

financial instruments (including derivatives, bank loans or other obligations) of the Company or the Acquiror for our own account or for the accounts of customers and, accordingly, we may at any time hold long or short positions in such securities or other financial instruments.
On the basis of and subject to the foregoing, it is our opinion as of the date hereof that the Consideration to be paid to the holders of the Company Common Stock in the proposed Transaction is fair, from a financial point of view, to such holders.
The issuance of this opinion has been approved by a fairness opinion committee of J.P. Morgan Securities LLC. This letter is provided to the Board of Directors of the Company (in its capacity as such) in connection with and for the purposes of its evaluation of the Transaction. This opinion does not constitute a recommendation to any shareholder of the Company as to how such shareholder should vote with respect to the Transaction or any other matter. This opinion may not be disclosed, referred to, or communicated (in whole or in part) to any third party for any purpose whatsoever except with our prior written approval. This opinion may be reproduced in full in any proxy or information statement mailed to shareholders of the Company but may not otherwise be disclosed publicly in any manner without our prior written approval.
Very truly yours,
 
 
 
J.P. MORGAN SECURITIES LLC
 

 
J.P. Morgan Securities LLC
 
I066303
E-3

TABLE OF CONTENTS

Annex F
General Corporation Law of the State of Delaware, Section 262
§ 262 Appraisal rights
(a)
Any stockholder of a corporation of this State who holds shares of stock on the date of the making of a demand pursuant to subsection (d) of this section with respect to such shares, who continuously holds such shares through the effective date of the merger or consolidation, who has otherwise complied with subsection (d) of this section and who has neither voted in favor of the merger or consolidation nor consented thereto in writing pursuant to § 228 of this title shall be entitled to an appraisal by the Court of Chancery of the fair value of the stockholder’s shares of stock under the circumstances described in subsections (b) and (c) of this section. As used in this section, the word “stockholder” means a holder of record of stock in a corporation; the words “stock” and “share” mean and include what is ordinarily meant by those words; and the words “depository receipt” mean a receipt or other instrument issued by a depository representing an interest in 1 or more shares, or fractions thereof, solely of stock of a corporation, which stock is deposited with the depository.
(b)
Appraisal rights shall be available for the shares of any class or series of stock of a constituent corporation in a merger or consolidation to be effected pursuant to § 251 (other than a merger effected pursuant to § 251(g) of this title), § 252, § 254, § 255, § 256, § 257, § 258, § 263 or § 264 of this title:
(1)
Provided, however, that no appraisal rights under this section shall be available for the shares of any class or series of stock, which stock, or depository receipts in respect thereof, at the record date fixed to determine the stockholders entitled to receive notice of the meeting of stockholders to act upon the agreement of merger or consolidation (or, in the case of a merger pursuant to § 251(h), as of immediately prior to the execution of the agreement of merger), were either: (i) listed on a national securities exchange or (ii) held of record by more than 2,000 holders; and further provided that no appraisal rights shall be available for any shares of stock of the constituent corporation surviving a merger if the merger did not require for its approval the vote of the stockholders of the surviving corporation as provided in § 251(f) of this title.
(2)
Notwithstanding paragraph (b)(1) of this section, appraisal rights under this section shall be available for the shares of any class or series of stock of a constituent corporation if the holders thereof are required by the terms of an agreement of merger or consolidation pursuant to §§ 251, 252, 254, 255, 256, 257, 258, 263 and 264 of this title to accept for such stock anything except:
a.
Shares of stock of the corporation surviving or resulting from such merger or consolidation, or depository receipts in respect thereof;
b.
Shares of stock of any other corporation, or depository receipts in respect thereof, which shares of stock (or depository receipts in respect thereof) or depository receipts at the effective date of the merger or consolidation will be either listed on a national securities exchange or held of record by more than 2,000 holders;
c.
Cash in lieu of fractional shares or fractional depository receipts described in the foregoing paragraphs (b)(2)a. and b. of this section; or
d.
Any combination of the shares of stock, depository receipts and cash in lieu of fractional shares or fractional depository receipts described in the foregoing paragraphs (b)(2)a., b. and c. of this section.
(3)
In the event all of the stock of a subsidiary Delaware corporation party to a merger effected under § 253 or § 267 of this title is not owned by the parent immediately prior to the merger, appraisal rights shall be available for the shares of the subsidiary Delaware corporation.
(4)
[Repealed.]
(c)
Any corporation may provide in its certificate of incorporation that appraisal rights under this section shall be available for the shares of any class or series of its stock as a result of an amendment to its certificate of
F-1

TABLE OF CONTENTS

incorporation, any merger or consolidation in which the corporation is a constituent corporation or the sale of all or substantially all of the assets of the corporation. If the certificate of incorporation contains such a provision, the provisions of this section, including those set forth in subsections (d), (e), and (g) of this section, shall apply as nearly as is practicable.
(d)
Appraisal rights shall be perfected as follows:
(1)
If a proposed merger or consolidation for which appraisal rights are provided under this section is to be submitted for approval at a meeting of stockholders, the corporation, not less than 20 days prior to the meeting, shall notify each of its stockholders who was such on the record date for notice of such meeting (or such members who received notice in accordance with § 255(c) of this title) with respect to shares for which appraisal rights are available pursuant to subsection (b) or (c) of this section that appraisal rights are available for any or all of the shares of the constituent corporations, and shall include in such notice a copy of this section and, if 1 of the constituent corporations is a nonstock corporation, a copy of § 114 of this title. Each stockholder electing to demand the appraisal of such stockholder’s shares shall deliver to the corporation, before the taking of the vote on the merger or consolidation, a written demand for appraisal of such stockholder’s shares; provided that a demand may be delivered to the corporation by electronic transmission if directed to an information processing system (if any) expressly designated for that purpose in such notice. Such demand will be sufficient if it reasonably informs the corporation of the identity of the stockholder and that the stockholder intends thereby to demand the appraisal of such stockholder’s shares. A proxy or vote against the merger or consolidation shall not constitute such a demand. A stockholder electing to take such action must do so by a separate written demand as herein provided. Within 10 days after the effective date of such merger or consolidation, the surviving or resulting corporation shall notify each stockholder of each constituent corporation who has complied with this subsection and has not voted in favor of or consented to the merger or consolidation of the date that the merger or consolidation has become effective; or
(2)
If the merger or consolidation was approved pursuant to § 228, § 251(h), § 253, or § 267 of this title, then either a constituent corporation before the effective date of the merger or consolidation or the surviving or resulting corporation within 10 days thereafter shall notify each of the holders of any class or series of stock of such constituent corporation who are entitled to appraisal rights of the approval of the merger or consolidation and that appraisal rights are available for any or all shares of such class or series of stock of such constituent corporation, and shall include in such notice a copy of this section and, if 1 of the constituent corporations is a nonstock corporation, a copy of § 114 of this title. Such notice may, and, if given on or after the effective date of the merger or consolidation, shall, also notify such stockholders of the effective date of the merger or consolidation. Any stockholder entitled to appraisal rights may, within 20 days after the date of giving such notice or, in the case of a merger approved pursuant to § 251(h) of this title, within the later of the consummation of the offer contemplated by § 251(h) of this title and 20 days after the date of giving such notice, demand in writing from the surviving or resulting corporation the appraisal of such holder’s shares; provided that a demand may be delivered to the corporation by electronic transmission if directed to an information processing system (if any) expressly designated for that purpose in such notice. Such demand will be sufficient if it reasonably informs the corporation of the identity of the stockholder and that the stockholder intends thereby to demand the appraisal of such holder’s shares. If such notice did not notify stockholders of the effective date of the merger or consolidation, either (i) each such constituent corporation shall send a second notice before the effective date of the merger or consolidation notifying each of the holders of any class or series of stock of such constituent corporation that are entitled to appraisal rights of the effective date of the merger or consolidation or (ii) the surviving or resulting corporation shall send such a second notice to all such holders on or within 10 days after such effective date; provided, however, that if such second notice is sent more than 20 days following the sending of the first notice or, in the case of a merger approved pursuant to § 251(h) of this title, later than the later of the consummation of the offer contemplated by § 251(h) of this title and 20 days following the sending of the first notice, such second notice need only be sent to each stockholder who is entitled to appraisal rights and who has demanded appraisal of such holder’s shares in accordance with this subsection. An affidavit of the secretary or assistant secretary or of the transfer agent of the corporation that is required to give either notice that such notice has been given shall, in the absence of fraud, be prima facie evidence of the facts stated therein. For purposes of determining the stockholders entitled to
F-2

TABLE OF CONTENTS

receive either notice, each constituent corporation may fix, in advance, a record date that shall be not more than 10 days prior to the date the notice is given, provided, that if the notice is given on or after the effective date of the merger or consolidation, the record date shall be such effective date. If no record date is fixed and the notice is given prior to the effective date, the record date shall be the close of business on the day next preceding the day on which the notice is given.
(e)
Within 120 days after the effective date of the merger or consolidation, the surviving or resulting corporation or any stockholder who has complied with subsections (a) and (d) of this section hereof and who is otherwise entitled to appraisal rights, may commence an appraisal proceeding by filing a petition in the Court of Chancery demanding a determination of the value of the stock of all such stockholders. Notwithstanding the foregoing, at any time within 60 days after the effective date of the merger or consolidation, any stockholder who has not commenced an appraisal proceeding or joined that proceeding as a named party shall have the right to withdraw such stockholder’s demand for appraisal and to accept the terms offered upon the merger or consolidation. Within 120 days after the effective date of the merger or consolidation, any stockholder who has complied with the requirements of subsections (a) and (d) of this section hereof, upon request given in writing (or by electronic transmission directed to an information processing system (if any) expressly designated for that purpose in the notice of appraisal), shall be entitled to receive from the corporation surviving the merger or resulting from the consolidation a statement setting forth the aggregate number of shares not voted in favor of the merger or consolidation (or, in the case of a merger approved pursuant to § 251(h) of this title, the aggregate number of shares (other than any excluded stock (as defined in § 251(h)(6)d. of this title)) that were the subject of, and were not tendered into, and accepted for purchase or exchange in, the offer referred to in § 251(h)(2)), and, in either case, with respect to which demands for appraisal have been received and the aggregate number of holders of such shares. Such statement shall be given to the stockholder within 10 days after such stockholder’s request for such a statement is received by the surviving or resulting corporation or within 10 days after expiration of the period for delivery of demands for appraisal under subsection (d) of this section hereof, whichever is later. Notwithstanding subsection (a) of this section, a person who is the beneficial owner of shares of such stock held either in a voting trust or by a nominee on behalf of such person may, in such person’s own name, file a petition or request from the corporation the statement described in this subsection.
(f)
Upon the filing of any such petition by a stockholder, service of a copy thereof shall be made upon the surviving or resulting corporation, which shall within 20 days after such service file in the office of the Register in Chancery in which the petition was filed a duly verified list containing the names and addresses of all stockholders who have demanded payment for their shares and with whom agreements as to the value of their shares have not been reached by the surviving or resulting corporation. If the petition shall be filed by the surviving or resulting corporation, the petition shall be accompanied by such a duly verified list. The Register in Chancery, if so ordered by the Court, shall give notice of the time and place fixed for the hearing of such petition by registered or certified mail to the surviving or resulting corporation and to the stockholders shown on the list at the addresses therein stated. Such notice shall also be given by 1 or more publications at least 1 week before the day of the hearing, in a newspaper of general circulation published in the City of Wilmington, Delaware or such publication as the Court deems advisable. The forms of the notices by mail and by publication shall be approved by the Court, and the costs thereof shall be borne by the surviving or resulting corporation.
(g)
At the hearing on such petition, the Court shall determine the stockholders who have complied with this section and who have become entitled to appraisal rights. The Court may require the stockholders who have demanded an appraisal for their shares and who hold stock represented by certificates to submit their certificates of stock to the Register in Chancery for notation thereon of the pendency of the appraisal proceedings; and if any stockholder fails to comply with such direction, the Court may dismiss the proceedings as to such stockholder. If immediately before the merger or consolidation the shares of the class or series of stock of the constituent corporation as to which appraisal rights are available were listed on a national securities exchange, the Court shall dismiss the proceedings as to all holders of such shares who are otherwise entitled to appraisal rights unless (1) the total number of shares entitled to appraisal exceeds 1% of the outstanding shares of the class or series eligible for appraisal, (2) the value of the consideration provided in the merger or consolidation for such total number of shares exceeds $1 million, or (3) the merger was approved pursuant to § 253 or § 267 of this title.
F-3

TABLE OF CONTENTS

(h)
After the Court determines the stockholders entitled to an appraisal, the appraisal proceeding shall be conducted in accordance with the rules of the Court of Chancery, including any rules specifically governing appraisal proceedings. Through such proceeding the Court shall determine the fair value of the shares exclusive of any element of value arising from the accomplishment or expectation of the merger or consolidation, together with interest, if any, to be paid upon the amount determined to be the fair value. In determining such fair value, the Court shall take into account all relevant factors. Unless the Court in its discretion determines otherwise for good cause shown, and except as provided in this subsection, interest from the effective date of the merger through the date of payment of the judgment shall be compounded quarterly and shall accrue at 5% over the Federal Reserve discount rate (including any surcharge) as established from time to time during the period between the effective date of the merger and the date of payment of the judgment. At any time before the entry of judgment in the proceedings, the surviving corporation may pay to each stockholder entitled to appraisal an amount in cash, in which case interest shall accrue thereafter as provided herein only upon the sum of (1) the difference, if any, between the amount so paid and the fair value of the shares as determined by the Court, and (2) interest theretofore accrued, unless paid at that time. Upon application by the surviving or resulting corporation or by any stockholder entitled to participate in the appraisal proceeding, the Court may, in its discretion, proceed to trial upon the appraisal prior to the final determination of the stockholders entitled to an appraisal. Any stockholder whose name appears on the list filed by the surviving or resulting corporation pursuant to subsection (f) of this section and who has submitted such stockholder’s certificates of stock to the Register in Chancery, if such is required, may participate fully in all proceedings until it is finally determined that such stockholder is not entitled to appraisal rights under this section.
(i)
The Court shall direct the payment of the fair value of the shares, together with interest, if any, by the surviving or resulting corporation to the stockholders entitled thereto. Payment shall be so made to each such stockholder, in the case of holders of uncertificated stock forthwith, and the case of holders of shares represented by certificates upon the surrender to the corporation of the certificates representing such stock. The Court’s decree may be enforced as other decrees in the Court of Chancery may be enforced, whether such surviving or resulting corporation be a corporation of this State or of any state.
(j)
The costs of the proceeding may be determined by the Court and taxed upon the parties as the Court deems equitable in the circumstances. Upon application of a stockholder, the Court may order all or a portion of the expenses incurred by any stockholder in connection with the appraisal proceeding, including, without limitation, reasonable attorney’s fees and the fees and expenses of experts, to be charged pro rata against the value of all the shares entitled to an appraisal.
(k)
From and after the effective date of the merger or consolidation, no stockholder who has demanded appraisal rights as provided in subsection (d) of this section shall be entitled to vote such stock for any purpose or to receive payment of dividends or other distributions on the stock (except dividends or other distributions payable to stockholders of record at a date which is prior to the effective date of the merger or consolidation); provided, however, that if no petition for an appraisal shall be filed within the time provided in subsection (e) of this section, or if such stockholder shall deliver to the surviving or resulting corporation a written withdrawal of such stockholder’s demand for an appraisal and an acceptance of the merger or consolidation, either within 60 days after the effective date of the merger or consolidation as provided in subsection (e) of this section or thereafter with the written approval of the corporation, then the right of such stockholder to an appraisal shall cease. Notwithstanding the foregoing, no appraisal proceeding in the Court of Chancery shall be dismissed as to any stockholder without the approval of the Court, and such approval may be conditioned upon such terms as the Court deems just; provided, however that this provision shall not affect the right of any stockholder who has not commenced an appraisal proceeding or joined that proceeding as a named party to withdraw such stockholder’s demand for appraisal and to accept the terms offered upon the merger or consolidation within 60 days after the effective date of the merger or consolidation, as set forth in subsection (e) of this section.
(l)
The shares of the surviving or resulting corporation to which the shares of such objecting stockholders would have been converted had they assented to the merger or consolidation shall have the status of authorized and unissued shares of the surviving or resulting corporation.
F-4

TABLE OF CONTENTS

Annex G
AMENDED AND RESTATED

CERTIFICATE OF INCORPORATION OF

VMWARE, INC.
VMWARE, INC., a corporation organized and existing under the laws of the State of Delaware (the “Corporation”), DOES HEREBY CERTIFY AS FOLLOWS:
1.
The name of the Corporation is VMware, Inc. The original Certificate of Incorporation of the Corporation was filed with the Secretary of State of the State of Delaware on February 10, 1998 under its current name, an Amended and Restated Certificate of Incorporation of the Corporation was filed with the Secretary of State of the State of Delaware on June 8, 2017 under its current nameand, that certain Certificate of Amendment was filed with the Secretary of State of the State of Delaware on September 13, 2021 and that certain Amended and Restated Certificate of Incorporation of the Corporation was filed with the Secretary of State of the State of Delaware on November 1, 2021 under its current name.
2.
This Amended and Restated Certificate of Incorporation (this “Certificate of Incorporation”) was duly adopted in accordance with Section 245 of the General Corporation Law of the State of Delaware. Pursuant to Sections 242 and 228 of the General Corporation Law of the State of Delaware, the amendments and restatement herein set forth have been duly adopted by the Board of Directors and the stockholders of the Corporation.
3.
Pursuant to Sections 242 and 245 of the General Corporation Law of the State of Delaware, this Certificate of Incorporation amends and integrates and restates the provisions of the Amended and Restated Certificate of Incorporation of this Corporation.
The text of this Certificate of Incorporation is hereby amended and restated to read in its entirety as follows:
ARTICLE I

NAME
The name of the Corporation is VMware, Inc.
ARTICLE II

REGISTERED OFFICE AND AGENT
The address of the Corporation’s registered office in the State of Delaware is 1209 Orange Street, in the City of Wilmington, 19801, County of New Castle. The name of the Corporation’s registered agent at such address is The Corporation Trust Company.
ARTICLE III

PURPOSE
The purpose of the Corporation shall be to engage in any lawful act or activity for which corporations may be organized and incorporated under the General Corporation Law of the State of Delaware (the “DGCL”), subject to the limitations and other restrictions contained herein.
ARTICLE IV

CAPITAL STOCK
A. The Corporation shall be authorized to issue 2,600,000,000 shares of capital stock, of which (i) 2,500,000,000 shares shall be shares of Class A Common Stock, par value $0.01 per share (the “Common Stock”), and (ii) 100,000,000 shares shall be shares of Preferred Stock, par value $0.01 per share (the “Preferred Stock”).
G-1

TABLE OF CONTENTS

B. Shares of Preferred Stock may be issued from time to time in one or more series. The board of directors (the “Board of Directors”) of the Corporation is hereby authorized, by resolution or resolutions, to provide for series of Preferred Stock to be issued and, by filing a certificate pursuant to the DGCL (a “Certificate of Designations”), to fix the number of shares constituting such series, and to increase or decrease the number of shares of any such series (but not below the number of shares thereof then outstanding), and with respect to each such series, to fix the voting powers, if any, designations, preferences and the relative, participating, optional or other special rights, if any, and any qualifications, limitations or restrictions thereof, of any such series. The authority of the Board of Directors with respect to each series of Preferred Stock shall include, but not be limited to, determination of the following:
(i)
the designation of the series, which may be by distinguishing number, letter or title;
(ii)
the number of shares of the series, which number the Board of Directors may thereafter increase or decrease (but not below the number of shares thereof then outstanding);
(iii)
whether dividends, if any, shall be cumulative or noncumulative and the dividend rate of the series;
(iv)
dates at which dividends, if any, shall be payable;
(v)
the redemption rights and price or prices, if any, for shares of the series;
(vi)
the terms and amount of any sinking fund provided for the purchase or redemption of shares of the series;
(vii)
the amounts payable on, and the preferences, if any, of, shares of the series in the event of any voluntary or involuntary liquidation, dissolution or winding up of the affairs of the Corporation;
(viii)
whether the shares of the series shall be convertible into shares of any other class or series, or any other security, of the Corporation or any other entity, and, if so, the specification of such other class or series of such other security, the conversion price or prices or rate or rates, any adjustments thereof, the date or dates at which such shares shall be convertible and all other terms and conditions upon which such conversion may be made;
(ix)
restrictions on the issuance of shares of the same series or of any other class or series;
(x)
the voting rights, if any, of the holders of shares of the series; and
(xi)
such other powers, privileges, preferences and rights, and qualifications, limitations and restrictions thereof, as the Board of Directors shall determine.
C. The voting powers, preferences and relative participating, optional or other special rights, and the qualifications, limitations and restrictions, of the Common Stock are as follows:
(i)
Subject to the other provisions of this Certificate of Incorporation and the provisions of any Certificate of Designations, the holders of Common Stock shall be entitled to receive such dividends and other distributions, in cash, stock of any entity or property of the Corporation, when and as may be declared thereon by the Board of Directors from time to time out of assets or funds of the Corporation legally available therefor, and shall share equally on a per share basis in all such dividends and other distributions.
(ii)
(a) Except as may be otherwise required by law or by this Certificate of Incorporation and subject to any voting rights that may be granted to holders of Preferred Stock pursuant to the provisions of a Certificate of Designations, all rights to vote and all voting power of the capital stock of the Corporation, whether for the election of directors or any other matter submitted to a vote of stockholders of the Corporation, shall be vested exclusively in the holders of Common Stock.

(b) Except as may be otherwise required by law or by this Certificate of Incorporation, at every meeting of the stockholders of the Corporation, in connection with the election of directors and on all other matters submitted to a vote of stockholders of the Corporation, every holder of Common Stock shall be entitled to one vote in person or by proxy for each share of Common Stock standing in such holder’s name on the transfer books of the Corporation.
G-2

TABLE OF CONTENTS

(iii)
In the event of any dissolution, liquidation or winding up of the affairs of the Corporation, whether voluntary or involuntary, after payment in full of the amounts required to be paid to the holders of Preferred Stock pursuant to the provisions of a Certificate of Designations, the remaining assets and funds of the Corporation shall be distributed pro rata to the holders of Common Stock. For purposes of this clause (iii) of this Section C, the voluntary sale, conveyance, lease, license, exchange or transfer (for cash, shares of stock, securities or other consideration) of all or substantially all of the assets of the Corporation or a consolidation or merger of the Corporation with one or more other entities (whether or not the Corporation is the entity surviving such consolidation or merger) shall not be deemed to be a liquidation, dissolution or winding up, voluntary or involuntary.
(iv)
The holders of Common Stock shall not be entitled to convert any share of Common Stock into any other security of the Corporation or any other property.
(v)
The holders of shares of Common Stock are not entitled to any preemptive right to subscribe for, purchase or receive any part of any new or additional issue of stock of any class or series of the Corporation, whether now or hereafter authorized, or of bonds, debentures or other securities convertible into or exchangeable for stock of the Corporation.
(vi)
No stockholder shall be entitled to exercise any right of cumulative voting.
ARTICLE V

BOARD OF DIRECTORS
A. The business and affairs of the Corporation shall be managed by or under the direction of a Board of Directors. The Board of Directors shall consist of no less than six directors. Subject to the limitation in the preceding sentence, the number of directors shall be determined from time to time solely by resolution adopted by affirmative vote of a majority of the entire Board of Directors which the Corporation would have if there were no vacancies at the time such resolution is adopted (the “Entire Board of Directors”).
B. Elections of the members of the Board of Directors shall be held annually at the annual meeting of stockholders and each member of the Board of Directors shall hold office until such director’s successor is elected and qualified, subject to such director’s earlier death, resignation, disqualification or removal. Elections of the members of the Board of Directors need not be by written ballot unless the bylaws of the Corporation (the “Bylaws”) shall so provide.
C. Subject to any rights of any series of Preferred Stock to elect directors as provided for or fixed pursuant to the provisions of Article IV hereof, the holders of Common Stock shall be entitled to elect the members of the Board of Directors. In the event that the rights of any series of Preferred Stock to elect directors would preclude the holders of Common Stock from electing at least one director, the Board of Directors shall increase the number of directors prior to the issuance of such Preferred Stock to the extent necessary to allow such holders of Common Stock to elect at least one director in accordance with the provisions of this Article V.
D. The directors, other than those who may be elected by the holders of any series of Preferred Stock, shall be divided into three classes, designated Class I, Class II and Class III. Each class shall consist, as nearly as may be possible, of one-third of the total number of directors constituting the Entire Board of Directors. The class designation and term of office of each director in office at the time of filing of this Amended and Restated Certificate of Incorporation (the “Effective Time”) shall remain unchanged following the Effective Time. At each annual meeting of stockholders following the Effective Time, successors to the members of the class of directors having a term expiring at such annual meeting shall be elected for a three-year term. If the number of directors is changed, any increase or decrease shall be apportioned among the classes so as to maintain the number of directors in each class to be as nearly equal as possible, and any additional director of any class elected to fill a vacancy resulting from an increase in such class shall hold office for a term that shall coincide with the remaining term of that class, but in no case will a decrease in the number of directors shorten the term of any incumbent director. If an additional director could be added to more than one class, such director shall be added to the class with the shortest remaining term.
E. Any vacancy on the Board of Directors that results from an increase in the number of directors may be filled by the affirmative vote of a majority of the Board of Directors then in office, provided that a quorum is present, and any other vacancy occurring on the Board of Directors may be filled by the affirmative vote of a
G-3

TABLE OF CONTENTS

majority of the Board of Directors then in office, even if less than a quorum, or by a sole remaining director. Any director of any class elected to fill a vacancy resulting from an increase in the number of directors of such class shall hold office for a term that shall coincide with the remaining term of that class. Any director elected to fill a vacancy not resulting from an increase in the number of directors shall have the same remaining term as that of his or her predecessor. No decrease in the number of directors shall shorten the term of any incumbent director.
F. Any director may be removed from office only for cause and only by the affirmative vote of holders of at least a majority of the votes entitled to be cast to elect any such director.
G. Advance notice of stockholder nominations for the election of directors and stockholder proposals for business to be conducted at any meeting of stockholders shall be given in the manner provided in the Bylaws.
H. The books and records of the Corporation may be kept (subject to any mandatory requirement of law) outside the State of Delaware at such place or places as may be designated from time to time by the Board of Directors or by the Bylaws.
I. Notwithstanding any other provision of this Certificate of Incorporation, and in addition to any vote required by applicable law, the affirmative vote of at least 67% of the votes entitled to be cast thereon shall be required to amend, alter, change or repeal, or to adopt any provision of this Certificate of Incorporation in a manner inconsistent with the purpose and intent of this Article V.
ARTICLE VI

STOCKHOLDER ACTION
A. Except with respect to actions required or permitted to be taken solely by holders of Preferred Stock pursuant to the provisions of Article IV hereof, no action that is required or permitted to be taken by the stockholders of the Corporation may be effected by consent of stockholders in lieu of a meeting of stockholders.
B. Except as otherwise required by law or provided by a Certificate of Designations, special meetings of stockholders of the Corporation may be called only by (1) the Chairman of the Board of Directors or (2) the Board of Directors or the Secretary of the Corporation pursuant to a resolution adopted by a majority of directors then in office. No business other than that stated in the notice of a special meeting of stockholders shall be transacted at such special meeting.
ARTICLE VII

AMENDMENT OF BYLAWS AND CERTIFICATE OF INCORPORATION
In furtherance and not in limitation of the powers conferred by law, the Board of Directors is expressly authorized and empowered to, by the affirmative vote of a majority of the Entire Board of Directors, adopt, amend and repeal the Bylaws at any regular or special meeting of the Board of Directors or by written consent, subject to the power of the stockholders of the Corporation to adopt, amend or repeal the Bylaws as set forth in this Article VII. The stockholders shall have the power to adopt, amend or repeal the Bylaws by the affirmative vote of the holders of shares representing at least a majority of the votes entitled to be cast by the holders of Common Stock; provided, however, that Section 2.8, Section 3.2 and Section 3.11 of the Bylaws shall not be amended, altered or repealed by the stockholders other than by the affirmative vote of 67% of the votes entitled to be cast thereon. Notwithstanding any other provision of this Certificate of Incorporation or the Bylaws, and in addition to any vote required by applicable law, the affirmative vote of the holders of at least 67% of the votes entitled to be cast thereon shall be required to adopt, amend, alter or repeal any provision part of Article V, this Article VII and Article VIII of this Certificate of Incorporation in a manner inconsistent with the purpose and intent of such Articles.
ARTICLE VIII

LIMITATIONS ON LIABILITY AND INDEMNIFICATION
A. ANo director or officer of this Corporation shall not be liable to the Corporation or its stockholders for monetary damages for breach of fiduciary duty as a director or officer, as applicable, except to the extent such an
G-4

TABLE OF CONTENTS

exemption from liability or limitation thereof is not permitted under the DGCL as the same exists at the Effective Time or may hereafter be amended. AnyNo repeal or modification of this Section A shall not adversely affect any right or protection of a director or officer of the Corporation existing hereunder with respect to any act or omission occurring prior to such repeal or modification.
B. The Corporation shall indemnify and hold harmless, to the fullest extent permitted by applicable law as it presently exists or may hereafter be amended, any person (a “Covered Person”) who was or is made or is threatened to be made a party or is otherwise involved in any action, suit or proceeding, whether civil, criminal, administrative or investigative (a “proceeding”), by reason of the fact that he or she, or a person for whom he or she is the legal representative, is or was a director or officer of the Corporation, or has or had agreed to become a director of the Corporation, or, while a director or officer of the Corporation, is or was serving at the request of the Corporation as a director, officer, employee or agent of another corporation or of a limited liability company, partnership, joint venture, trust, enterprise or nonprofit entity, including service with respect to employee benefit plans, whether the basis of such proceeding is alleged action in an official capacity as a director, officer, employee or agent or in any other capacity while serving as a director, officer, employee or agent, against all liability and loss suffered and expenses (including attorneys’ fees and expenses, judgments, fines, amounts to be paid in settlement and excise payments or penalties arising under the Employee Retirement Income Security Act of 1974 (“ERISA”)) reasonably incurred by such Covered Person in connection therewith, and such indemnification shall continue as to a person who has ceased to be a director, officer, employee or agent and shall inure to the benefit of his or her heirs, executors and administrators. Notwithstanding the preceding sentence, except as otherwise provided in this Article VIII, the Corporation shall be required to indemnify a Covered Person in connection with a proceeding (or part thereof) commenced by such Covered Person only if the commencement of such proceeding (or part thereof) by the Covered Person was authorized in the specific case by the Board of Directors. The Corporation may, by the action of the Board of Directors, provide indemnification to employees and agents of the Corporation with the same scope and effect as the foregoing indemnification of directors and officers.
C. The Corporation shall to the fullest extent not prohibited by applicable law pay the expenses (including attorneys’ fees and expenses) incurred by a Covered Person in defending any proceeding in advance of its final disposition; provided, however, that, to the extent required by law, such payment of expenses in advance of the final disposition of the proceeding shall be made only upon receipt of an undertaking by the Covered Person to repay all amounts advanced if it should be ultimately determined that the Covered Person is not entitled to be indemnified under this Article VIII or otherwise. The rights contained in this Section C shall inure to the benefit of a Covered Person’s heirs, executors and administrators.
D. If a claim for indemnification (following the final disposition of such action, suit or proceeding) or advancement of expenses under this Article VIII is not paid in full within thirty days after a written claim therefor by the Covered Person has been received by the Corporation, the Covered Person may file suit to recover the unpaid amount of such claim and, if successful in whole or in part, shall be entitled to be paid the expenses of prosecuting such claim to the fullest extent permitted by law. In any such action the Corporation shall have the burden of proving that the Covered Person is not entitled to the requested indemnification or advancement of expenses under applicable law.
E. The rights conferred on any Covered Person by this Article VIII shall not be exclusive of any other rights which such Covered Person may have or hereafter acquire under any statute, provision of this Certificate of Incorporation, the Bylaws of the Corporation, agreement, vote of stockholders or disinterested directors or otherwise.
F. The Corporation may maintain insurance, at its expense, to protect itself and any director, officer, employee or agent of the Corporation or another corporation, partnership, joint venture, trust or other enterprise against any expense, liability or loss, whether or not the Corporation would have the power to indemnify such individual, corporation, partnership, joint venture, trust or other enterprise against such expense, liability or loss under the DGCL.
G. The Corporation’s obligation, if any, to indemnify or to advance expenses to any Covered Person who was or is serving at its request as a director, officer, employee or agent of another corporation, limited liability
G-5

TABLE OF CONTENTS

company, partnership, joint venture, trust, enterprise or nonprofit entity shall be reduced by any amount such Covered Person is entitled to collect and is collectible as indemnification or advancement of expenses from such other corporation, limited liability company, partnership, joint venture, trust, enterprise or non-profit enterprise.
H. Any repeal or modification of the foregoing provisions of this Article VIII shall not adversely affect any right or protection hereunder of any Covered Person in respect of any act or omission occurring prior to the time of such repeal or modification.
I. This Article VIII shall not limit the right of the Corporation, to the extent and in the manner permitted by law, to indemnify and to advance expenses to persons other than Covered Persons, to a greater extent or in an manner otherwise different than provided for in this Article VIII when and as authorized by appropriate corporate action.
J. If this Article VIII or any portion hereof will be invalidated on any ground by any court of competent jurisdiction, then the Corporation will nevertheless indemnify each Covered Person entitled to indemnification under Section B of this Article VIII as to all expense, liability and loss (including attorneys’ fees and related disbursements, judgments, fines, ERISA excise taxes and penalties, penalties and amounts paid or to be paid in settlement) actually and reasonably incurred or suffered by such Covered Person and for which indemnification is available to such Covered Person pursuant to this Article VIII to the fullest extent permitted by any applicable portion of this Article VIII that shall not have been invalidated and to the fullest extent permitted by applicable law.
ARTICLE IX

AMENDMENTS TO CERTIFICATE OF INCORPORATION
Except as otherwise provided in this Certificate of Incorporation, the Corporation reserves the right to amend and repeal any provisions contained in this Certificate of Incorporation in the manner prescribed by the laws of the State of Delaware, and all rights of stockholders shall be subject to this reservation.
IN WITNESS WHEREOF, the Corporation has executed this Amended and Restated Certificate of Incorporation on this 1st[ ] day of November[ ], 20212022.
 
By:
/s/ Craig Norris
 
 
Name: Craig Norris
 
 
Title: Vice President and Assistant Secretary
G-6

TABLE OF CONTENTS



TABLE OF CONTENTS