Please wait
Table of Contents

Filed Pursuant to Rule 424(b)(3)
Registration Statement File No. 333-287024

 

The information in this preliminary prospectus is not complete and may be changed. A registration statement relating to these securities has become effective. This preliminary prospectus and the accompanying prospectus are not an offer to sell these securities and are not soliciting an offer to buy these securities in any jurisdiction where the offer or sale is not permitted.

 

CONFIDENTIAL

SUBJECT TO COMPLETION, DATED NOVEMBER 17, 2025

PRELIMINARY PROSPECTUS SUPPLEMENT

(to Prospectus dated May 7, 2025)

$   

 

LOGO

Spire Inc.

$   % Series A Junior Subordinated Notes due 2056

$   % Series B Junior Subordinated Notes due 2056

 

 

This is an offering of $    principal amount of    % Series A Junior Subordinated Notes (the “Series A Notes”) and $    principal amount of    % Series B Junior Subordinated Notes (the “Series B Notes” and, collectively, the “Notes”) to be issued by Spire Inc. The Series A Notes will bear interest (i) from and including the date of original issuance to, but excluding, June 1, 2031, at an annual rate of    % and (ii) from and including June 1, 2031 during each Series A Interest Reset Period (as defined herein) at an annual rate equal to the Five-Year Treasury Rate (as defined herein) as of the most recent Series A Reset Interest Determination Date (as defined herein) plus    %; provided that the interest rate during any Series A Interest Reset Period will not reset below    %. The Series B Notes will bear interest (i) from and including the date of original issuance to, but excluding, June 1, 2036, at an annual rate of    % and (ii) from and including June 1, 2036 during each Series B Interest Reset Period (as defined herein) at an annual rate equal to the Five-Year Treasury Rate (as defined herein) as of the most recent Series B Reset Interest Determination Date (as defined herein) plus    %; provided that the interest rate during any Series B Interest Reset Period will not reset below    %. Interest on the Notes will be payable semi-annually in arrears on June 1 and December 1 of each year beginning on June 1, 2026. The Notes will be issued in registered form and in denominations of $2,000 and integral multiples of $1,000 in excess thereof. The Series A Notes will mature on June 1, 2056. The Series B Notes will mature on June 1, 2056.

We may redeem some or all of the Notes at our option from time to time prior to their maturity at the applicable redemption prices more fully described under “Description of the Notes—Optional Redemption” in this prospectus supplement. We intend to use the net proceeds of this offering, together with other funds, to finance the Piedmont Acquisition (as defined herein). See “Use of Proceeds” in this prospectus supplement. So long as no event of default has occurred and is continuing, we may defer interest payments on either (or both) series of the Notes on one or more occasions for up to 10 consecutive years as described in this prospectus supplement. Deferred interest payments with respect to either (or both) series will accrue additional interest at a rate equal to the interest rate on the notes, compounded on each interest payment date, to the extent permitted by law. Each series of the Notes is a new issue of securities with no established trading market. We do not intend to apply for listing of the Notes on any securities exchange and cannot assure the holders that an active after-market for the Notes will develop or be sustained or that holders of the Notes will be able to sell them at favorable prices or at all.

 

     Public Offering
Price(1)
    Underwriting
Discount
    Proceeds, Before
Expenses to
Spire Inc.
 

Per Series A Note

                        

Total

   $        $        $  

Per Series B Note

                        

Total

   $     $     $  
 
(1)

Plus accrued interest, if any, from the date of issuance, which is expected to be on or about November    , 2025.

 

 

Investing in the Notes involves certain risks. See “Risk Factors” on page S-18 of this prospectus supplement.

These securities have not been approved or disapproved by the Securities and Exchange Commission (the “SEC”) or any state securities commission, nor has the SEC or any state securities commission determined that this prospectus supplement or the accompanying prospectus is accurate or complete. Any representation to the contrary is a criminal offense.

The underwriters expect to deliver the Notes in book-entry form only through the facilities of The Depository Trust Company for the accounts of its participants, including Clearstream Banking S.A. and Euroclear Bank SA/NV, as operator of the Euroclear System, on or about November , 2025.

 

 

Joint Book-Running Managers

 

BMO Capital Markets   J.P. Morgan   Wells Fargo Securities
Mizuho   Morgan Stanley   RBC Capital Markets

The date of this prospectus supplement is November   , 2025.

 


Table of Contents

You should rely only on the information contained in or incorporated by reference in this prospectus supplement, the accompanying prospectus and any free writing prospectus prepared by or on behalf of us or to which we have referred you. Neither we nor the underwriters have authorized anyone to provide you with different or additional information. We are not, and the underwriters are not, making an offer of these securities in any state or jurisdiction where the offer is not permitted. You should not assume that the information contained in or incorporated by reference in this prospectus supplement, the accompanying prospectus or any free writing prospectus is accurate as of any date other than the date on the front of this prospectus supplement, the date of the accompanying prospectus or the date of such free writing prospectus, as applicable. Our business, financial condition, results of operations and prospects may have changed since those respective dates.

TABLE OF CONTENTS

Prospectus Supplement

 

     Page  

ABOUT THIS PROSPECTUS SUPPLEMENT

     S-ii  

FORWARD-LOOKING STATEMENTS

     S-iii  

PROSPECTUS SUPPLEMENT SUMMARY

     S-1  

SUMMARY HISTORICAL AND PRO FORMA FINANCIAL INFORMATION

     S-9  

RISK FACTORS

     S-18  

USE OF PROCEEDS

     S-25  

CAPITALIZATION

     S-26  

DESCRIPTION OF THE NOTES

     S-27  

MATERIAL U.S. FEDERAL INCOME TAX CONSEQUENCES

     S-37  

UNDERWRITING (CONFLICTS OF INTEREST)

     S-44  

EXPERTS

     S-50  

LEGAL MATTERS

     S-51  

WHERE YOU CAN FIND MORE INFORMATION

     S-52  

Prospectus

 

ABOUT THIS PROSPECTUS

     1  

RISK FACTORS

     1  

WHERE YOU CAN FIND MORE INFORMATION

     1  

FORWARD-LOOKING STATEMENTS

     3  

SPIRE

     5  

USE OF PROCEEDS

     6  

DESCRIPTION OF DEBT SECURITIES

     7  

DESCRIPTION OF CAPITAL STOCK

     16  

DESCRIPTION OF DEPOSITARY SHARES

     20  

DESCRIPTION OF STOCK PURCHASE CONTRACTS AND STOCK PURCHASE UNITS

     20  

PLAN OF DISTRIBUTION

     22  

LEGAL MATTERS

     24  

EXPERTS

     24  

 

S-i


Table of Contents

ABOUT THIS PROSPECTUS SUPPLEMENT

This prospectus supplement and the accompanying prospectus are part of a registration statement that we filed with the SEC using a “shelf” registration process. This document contains two parts. The first part consists of this prospectus supplement, which provides you with specific information about the Notes that we are selling in this offering and about this offering itself. The second part is the accompanying prospectus, which provides more general information, some of which does not apply to this offering. If the description of this offering varies between this prospectus supplement and the accompanying prospectus or any related free writing prospectus, you should rely on the information contained in this prospectus supplement.

Both this prospectus supplement and the accompanying prospectus include or incorporate by reference important information about us, our securities and other information you should know before investing in the Notes. Before purchasing any Notes, you should carefully read both this prospectus supplement and the accompanying prospectus, together with the additional information described under “Where You Can Find More Information” in this prospectus supplement.

We have not authorized any other person to provide you with different information. If anyone provides you with different or inconsistent information, you should not rely on it. You should assume that the information appearing in this prospectus supplement and the accompanying prospectus is accurate as of the date on their respective covers. Our business, financial condition, results of operations and prospects may have changed since those dates.

The terms “Spire,” “we,” “us,” “our” and the “Company” refer to Spire Inc. and its subsidiaries unless provided otherwise or the context suggests otherwise. The terms “you” or “your” refer to a prospective investor.

 

S-ii


Table of Contents

FORWARD-LOOKING STATEMENTS

Certain matters discussed in this prospectus supplement and the accompanying prospectus and the information incorporated by reference herein, excluding historical information, include forward-looking statements. Certain words, such as “may,” “anticipate,” “believe,” “estimate,” “expect,” “intend,” “plan,” “seek,” “target” and similar words and expressions identify forward-looking statements that involve uncertainties and risks. Future developments may not be in accordance with our current expectations or beliefs and the effect of future developments may not be those anticipated. Among the factors that may cause results or outcomes to differ materially from those contemplated in any forward-looking statement are:

 

   

Weather conditions and catastrophic events, particularly severe weather in U.S. natural gas producing areas;

 

   

Volatility in gas prices, particularly sudden and sustained changes in natural gas prices, including the related impact on margin deposits associated with the use of natural gas derivative instruments, and the impact on our competitive position in relation to suppliers of alternative heating sources, such as electricity;

 

   

Changes in gas supply and pipeline availability, including as a result of decisions by natural gas producers to reduce production or shut in producing natural gas wells and expiration or termination of existing supply and transportation arrangements that are not replaced with contracts with similar terms and pricing, as well as other changes that impact supply for and access to the markets in which our subsidiaries transact business;

 

   

Acquisitions may not achieve their intended results;

 

   

Legislative, regulatory and judicial mandates and decisions, some of which may be retroactive, including those affecting:

 

   

allowed rates of return and recovery of prudent costs;

 

   

incentive regulation;

 

   

industry structure;

 

   

purchased gas adjustment provisions;

 

   

rate design structure and implementation;

 

   

capital structures established for rate-setting purposes;

 

   

regulatory assets and liabilities;

 

   

non-regulated and affiliate transactions;

 

   

franchise renewals;

 

   

authorization to operate facilities;

 

   

environmental or safety matters, including the potential impact of legislative and regulatory actions related to climate change and pipeline safety and security;

 

   

taxes;

 

   

U.S. tariffs and the effects therefrom;

 

   

pension and other postretirement benefit liabilities and funding obligations; or

 

   

accounting standards;

 

   

The results of litigation;

 

S-iii


Table of Contents
   

The availability of and access to, in general, funds to meet our debt obligations prior to or when they become due and to fund our operations and necessary capital expenditures, either through (i) cash on hand, (ii) operating cash flow or (iii) access to the capital markets;

 

   

Retention of, ability to attract, ability to collect from, and conservation efforts of, customers;

 

   

Our ability to comply with all covenants in our indentures and credit facilities any violations of which, if not cured in a timely manner, could trigger a default of our obligations;

 

   

Energy commodity market conditions;

 

   

Discovery of material weakness in internal controls;

 

   

The disruption, failure or malfunction of our operational and information technology systems, including due to cyberattacks; and

 

   

Employee workforce issues, including but not limited to labor disputes, the inability to attract and retain key talent, and future wage and employee benefit costs, including costs resulting from changes in discount rates and returns on benefit plan assets.

In addition, actual results may differ materially from those contemplated in any forward-looking statement due to the timing and likelihood of the closing of the Piedmont Acquisition and the other risk factors described in under “Risk Factors” in Item 1A of Part I of our Annual Report on Form 10-K for the fiscal year ended September 30, 2025, which is incorporated by reference.

You are urged to consider the risks, uncertainties and other factors that could affect our business as described in this prospectus supplement and the accompanying prospectus and the information incorporated by reference herein. All forward-looking statements made or incorporated by reference herein rely upon the safe harbor protections provided under the Private Securities Litigation Reform Act of 1995. We do not, by including this statement, assume any obligation to review or revise any particular forward-looking statement in light of future events.

 

S-iv


Table of Contents

PROSPECTUS SUPPLEMENT SUMMARY

This summary highlights certain information contained elsewhere, or incorporated by reference, in this prospectus supplement and the accompanying prospectus. As a result, this summary is not complete and does not contain all of the information that you should consider before investing in the Notes. You should read the following summary in conjunction with the more detailed information contained in this prospectus supplement, the accompanying prospectus and the documents incorporated by reference herein, which are described under “Where You Can Find More Information” in this prospectus supplement. This prospectus supplement and the accompanying prospectus contain or incorporate forward-looking statements. Forward-looking statements should be read with the cautionary statements and important factors included under “Risk Factors” and “Forward-Looking Statements” in this prospectus supplement as well as under “Risk Factors” in Item 1A of Part I of our Annual Report on Form 10-K for the fiscal year ended September 30, 2025 and in other reports we file with the SEC from time to time.

Spire Inc.

Spire Inc. was formed in 2000 and is the holding company for Spire Missouri Inc. (“Spire Missouri”), Spire Alabama Inc. (“Spire Alabama”), other gas utilities, and gas-related businesses. Spire Missouri was formed in 1857, and Spire Alabama was formed in 1948 by the merger of two gas companies. Spire is committed to transforming its business and pursuing growth through growing organically, investing in infrastructure, and advancing through innovation. The Company has three reportable business segments: Gas Utility, Gas Marketing and Midstream, which are further described below.

The Gas Utility segment includes the regulated operations of Spire Missouri, Spire Alabama, Spire Gulf Inc. and Spire Mississippi Inc. (collectively, the “Utilities”). Due to the seasonal nature of the Utilities’ business and the volumetric Spire Missouri rate design, earnings of Spire and each of the Utilities are typically concentrated during the heating season of November through April of each fiscal year.

The Gas Marketing segment includes Spire Marketing Inc., a wholly owned subsidiary providing natural gas marketing services.

The Midstream segment includes Spire STL Pipeline LLC, Spire MoGas Pipeline LLC, and Spire Storage (consisting of the operations of Spire Storage West LLC and Spire Storage Salt Plains LLC), which are subsidiaries engaged in the transportation and storage of natural gas.

Other components of the Company’s consolidated information include Spire’s subsidiaries engaged in the operation of a propane pipeline and risk management, among other activities, and unallocated corporate items, including certain debt and associated interest costs.

Our Strategy

Spire is committed to transforming its business and pursuing growth by:

 

   

growing organically;

 

   

investing in infrastructure; and

 

   

advancing through innovation.

 

S-1


Table of Contents

Growing Organically

Spire is focused on strategies that promote organic growth by adding new customers, improving retention of our existing customers and further penetrating the markets we serve across our current three-state footprint. We believe we can drive revenue growth while using our increased scale and shared services structure to achieve cost efficiencies and higher margins.

Investing in Infrastructure

Investing in infrastructure is a top priority of Spire, including both upgrading and expanding our distribution pipelines that serve our customers and investing in other pipelines and our storage. Our capital expenditures forecast is driven by upgrades to our distribution system in Alabama, Mississippi and Missouri. We also plan to invest in our natural gas storage infrastructure.

Advancing through Innovation

Through options like a mobile-friendly website, we are making it easier for our customers to reach us when and how they want to and to manage their accounts on the go. We have also completed technology upgrades to improve real-time connectivity for our field teams, leading to improved efficiency and an improved ability to serve our customers. We have completed a project that standardizes our information technology platform company-wide, which will continue to drive improvements in performance and service quality. Utilization of technology continues to evolve as does our adoption of platforms such as augmented reality for training and the continued exploration of drone technology. Machine learning and artificial intelligence will also continue to be a focus of ours as we look for new ways to improve the service and value we bring to our customers.

Pending Piedmont Acquisition

On July 27, 2025, we entered into an asset purchase agreement with Piedmont, a wholly-owned subsidiary of Duke Energy Corporation (“Duke”), to acquire its Tennessee natural gas business (the “Acquired Business”) that serves more than 200,000 customers in the Nashville area (the “Piedmont Acquisition”). The stated purchase price for the Acquired Business is $2.48 billion subject to adjustment, including adjustments based on net working capital, regulatory assets and liabilities and capital expenditures at closing.

The Piedmont Acquisition is supported by fully committed bridge facilities with BMO Capital Markets and other lenders for the entire purchase price (the “Bridge Facilities”). We do not intend to draw on the Bridge Facilities and instead expect to finance the Piedmont Acquisition through a balanced mix of debt, equity and hybrid securities. Additionally, we are also evaluating the sale of certain midstream natural gas storage assets (collectively, the “Storage Assets”), as a potential source of funds. While we have commenced an active bidding process for the potential sale of the Storage Assets, the timing and amount of any potential sale proceeds are uncertain and not estimable at this time. For the purposes of the unaudited pro forma condensed combined financial statements, we have assumed that the funding will consist of (i) proceeds from the Notes, (ii) proceeds from the concurrent issuance at the closing of the Piedmont Acquisition of senior unsecured notes through private placements in an aggregate principal amount of approximately $825.0 million and (iii) proceeds of $826.8 million of $2.48 billion commitments available under the Bridge Facilities to be drawn upon at the closing of the Piedmont Acquisition (collectively, the “Financing Transactions”). Although the Company intends to replace the Bridge Facilities with other long-term financing arrangements prior to the closing of the Piedmont Acquisition, the terms of those arrangements cannot be determined at this time and are thus not referenced in the unaudited pro forma condensed combined financial statements.

The Piedmont Acquisition is expected to close in the first quarter of calendar 2026, subject to customary closing conditions, including approval by the Tennessee Public Utility Commission. On October 31, 2025, the

 

S-2


Table of Contents

Federal Energy Regulatory Commission approved the transfer of gas supply contracts to Spire. The applicable waiting period under the Hart-Scott-Rodino Antitrust Improvements Act also expired without objection, satisfying one of the key regulatory requirements for the Piedmont Acquisition.

Acquisition Rationale

We believe the Piedmont Acquisition will provide us with the following significant benefits:

 

   

Expands regulated footprint. The Acquired Business would allow Spire to significantly expand its regulated utility footprint in high-quality jurisdictions. It would significantly increase the scale of Spire’s regulated business while delivering on our commitment to growth and creating long-term shareholder value.

 

   

Diversifies and de-risks growth. The addition of the Acquired Business in Tennessee would provide robust growth driven by new customer additions and system integrity investments, aligned with Spire’s investment strategy. Tennessee’s constructive regulatory environment encourages capital investment to support its growing service territory.

 

   

Strong focus on customers, community and employees. Spire is committed to safely delivering reliable and efficient service and community engagement. Its shared services platform is well-positioned for integration.

 

   

Financial benefits. The Acquired Business would support Spire’s long-term adjusted earnings per share growth expectations and provide meaningful investment opportunities. The Acquired Business is expected to generate significant cash flow to support investment in the business, shareholder returns and dividend growth.

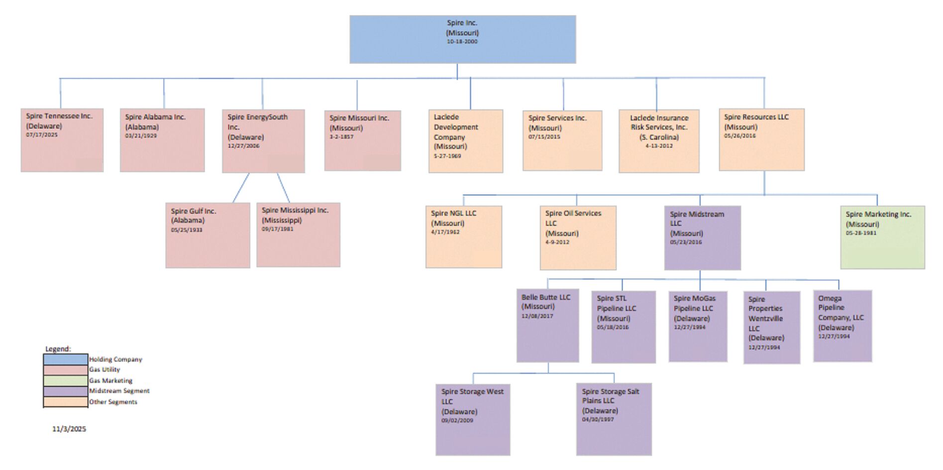
The Acquired Business would serve approximately 205,000 customers. Giving effect to the Piedmont Acquisition, our organizational structure would be as shown below (with each entity’s jurisdiction of organization shown in parentheses):

 

LOGO

 

S-3


Table of Contents

Sources and Uses

The estimated sources and uses of the funds for the Piedmont Acquisition, assuming the Piedmont Acquisition had closed September 30, 2025, are shown in the table below. Actual amounts will vary from estimated amounts depending on several factors, including:

 

   

the amount of net proceeds that we receive from this offering, as well as from the potential sale of non-utility assets; and

 

   

changes in our debt balances and net working capital from September 30, 2025 to the closing of the Piedmont Acquisition.

There can be no assurance that the Piedmont Acquisition will be consummated under the terms contemplated or at all.

 

Sources

   ($ in Millions)     

Uses

   ($ in Millions)  

Bridge Facilities

   $ 826.8      Purchase price for the Acquired Business    $ 2,480.0  

Senior unsecured notes

     825.0     

Notes offered hereby(1)

     900.0      Fees and expenses(2)      32.0  
  

 

 

       

 

 

 

Total Sources

   $ 2,551.8      Total Uses    $ 2,512.0  

 

(1)

Represents the gross proceeds of this offering assuming $900 million in aggregate principal amount of the Notes offered hereby at an offering price of 100%.

(2)

Represents fees and expenses, including the underwriting discount, commitment fees, legal, accounting and other fees and expenses associated with the completion of the Piedmont Acquisition and the Financing Transactions.

Other Information

Our principal executive offices are located at 700 Market Street, St. Louis, Missouri 63101 and our telephone number is 314-342-0500. We maintain a website at www.spireenergy.com where general information about us is available. We are not incorporating the contents of our website into this prospectus supplement or the accompanying prospectus. For additional information regarding our business, we refer you to our filings with the SEC incorporated by reference herein. Please read “Where You Can Find More Information” in this prospectus supplement.

 

S-4


Table of Contents

The Offering

 

Issuer

Spire Inc., a Missouri corporation

 

Securities Offered

$    principal amount of    % Series A Junior Subordinated Notes

 

  $    principal amount of    % Series B Junior Subordinated Notes

 

Original Issue Date

November    , 2025

 

Maturity date

June 1, 2056 for the Series A Notes

 

  June 1, 2056 for the Series B Notes

 

Interest Rate

The Series A Notes will bear interest (i) from and including the date of the original issuance to, but excluding, June 1, 2031, at an annual rate of    % and (ii) from and including June 1, 2031 during each Series A Interest Reset Period, at an annual rate equal to the Five-Year Treasury Rate as of the most recent Reset Interest Determination Date plus    %; provided that the interest rate during any Series A Interest Reset Period will not reset below    % (which equals the initial interest rate on the Series A Notes). The Series B Notes will bear interest (i) from and including the date of the original issuance to, but excluding, June 1, 2036, at an annual rate of    % and (ii) from and including June 1, 2036 during each Series B Interest Reset Period, at an annual rate equal to the Five-Year Treasury Rate as of the most recent Reset Interest Determination Date plus    %; provided that the interest rate during any Series B Interest Reset Period will not reset below    % (which equals the initial interest rate on the Series B Notes).

 

Option to Defer Interest Payments

So long as no event of default has occurred and is continuing with respect to the applicable series of Notes, we have the option to defer interest payments on the applicable Notes, from time to time, for one or more periods (each, an “Optional Deferral Period”) of up to 10 consecutive years (each period, commencing on the date that the first such interest payment would otherwise have been made on the applicable series, a “Series A Optional Deferral Period” or a “Series B Optional Deferral Period”). In other words, we may declare at our discretion up to a 10-year interest payment moratorium on the applicable series of Notes and may choose to do that on more than one occasion. We may not defer interest payments beyond the maturity date of the applicable Notes or any applicable redemption date therefor, and we may not begin a new Optional Deferral Period for the applicable Notes until we have paid all accrued interest on the applicable Notes from any previous Optional Deferral Periods. Any deferred interest will accrue additional interest, compounded semi-annually, at a rate equal to the interest rate on the then applicable series of Notes to the extent permitted by law. Once all accrued and unpaid interest on the applicable Notes has been paid, we can begin a new Optional Deferral Period. We, however, have no current intention of deferring interest payments on the Notes. See

 

S-5


Table of Contents

“Description of the Notes—Option to Defer Interest Payments” in this prospectus supplement.

 

Certain Limitations During an Optional Deferral Period

During a Series A Optional Deferral Period or a Series B Optional Deferral Period, we will not, and will not permit any of our majority-owned subsidiaries to: (i) declare or pay any dividends or distributions, or redeem, purchase, acquire or make a liquidation payment, on any shares of capital stock of Spire Inc.; (ii) make any payment of principal of, or interest or premium, if any, on or repay, purchase or redeem any of our debt securities that rank upon our liquidation on a parity with or junior to the Notes; or (iii) make any payments with respect to any guarantee by us of debt securities if such guarantee ranks upon liquidation on a parity with or junior to the Notes, subject to certain exceptions. See “Description of the Notes—Option to Defer Interest Payments” in this prospectus supplement.

 

Optional Redemption

The Company may redeem the Series A Notes at its option before their maturity: (i) in whole or in part on one or more occasions at a redemption price equal to 100% of the principal amount of the Series A Notes being redeemed plus accrued and unpaid interest, on any day in the period commencing on the date falling 90 days prior to the first Series A Reset Date and ending on and including the first Series A Reset Date and, after the first Series A Reset Date, on any interest payment date for the Series A Notes; (ii) in whole, but not in part, at a redemption price equal to 100% of their principal amount plus accrued and unpaid interest thereon, at any time within 120 days after certain changes in tax laws, regulations or interpretations occur; or (iii) in whole, but not in part, at a redemption price equal to 102% of their principal amount plus accrued and unpaid interest thereon, at any time within 120 days after a rating agency makes certain changes in the equity credit criteria for securities such as the Series A Notes.

The Company may redeem the Series B Notes at its option before their maturity: (i) in whole or in part on one or more occasions at a redemption price equal to 100% of the principal amount of the Series B Notes being redeemed plus accrued and unpaid interest, on any day in the period commencing on the date falling 90 days prior to the first Series B Reset Date and ending on and including the first Series B Reset Date and, after the first Series B Reset Date, on any interest payment date for the Series B Notes; (ii) in whole, but not in part, at a redemption price equal to 100% of their principal amount plus accrued and unpaid interest thereon, at any time within 120 days after certain changes in tax laws, regulations or interpretations occur; or (iii) in whole, but not in part, at a redemption price equal to 102% of their principal amount plus accrued and unpaid interest thereon, at any time within 120 days after a rating agency makes certain changes in the equity credit criteria for securities such as the Series B Notes.

 

 

For a more complete description of the circumstances under and the redemption prices at which the Notes may be redeemed, see

 

S-6


Table of Contents
 

“Description of the Notes—Optional Redemption,” “Description of the Notes—Right to Redeem Upon a Tax Event” and “Description of the Notes—Right to Redeem Upon a Rating Agency Event” in this prospectus supplement.

 

Ranking

The Notes will be our unsecured junior subordinated obligations and will rank junior in right of payment to all of our Priority Indebtedness (as defined in this prospectus supplement under “Description of the Notes—Ranking”).

 

  As of September 30, 2025, Spire Inc., excluding its subsidiaries, had approximately $2.297 million of Priority Indebtedness (as defined below) outstanding.

 

  Because we are a holding company, our obligations under the Notes will be effectively subordinated to all existing and future liabilities of our subsidiaries. As of September 30, 2025, our subsidiaries had approximately $2,899.1 million principal amount of outstanding long-term debt to external sources (including securities due within one year), which would be senior to our rights as sole shareholder and, as applicable, creditor of those companies.

 

Further Issuances

We may, without the consent of the holders of the Notes, increase the principal amount of either (or both) series of the Notes and issue additional junior subordinated notes of such series having the same ranking, interest rate, maturity and other terms as the Notes of such series. Any such additional junior subordinated notes of such series may, together with the Notes of such series offered hereby, constitute a single series of securities under the indenture; provided, however, that if the additional junior subordinated notes are not fungible with the Notes of such series offered hereby for U.S. federal income tax purposes, the additional junior subordinated notes will have a different CUSIP, ISIN, or other identifying number so that they are distinguishable from the Notes offered hereby.

 

Denomination

We will issue the Notes in denominations of $2,000 and integral multiples of $1,000 in excess thereof.

 

Trading

The Notes will not be listed on any securities exchange or be quoted on any automated dealer quotation system.

 

Trustee

Regions Bank

 

Use of Proceeds

We estimate that we will receive net proceeds of approximately $ million from the sale of the Notes after deducting the underwriting discounts and estimated offering expenses payable by us. We intend to use such net proceeds to finance the Piedmont Acquisition. However, the consummation of this offering is not conditioned on the closing of the Piedmont Acquisition, which, if completed, will occur subsequent to the closing of the sale of the Notes. If we do not consummate the Piedmont Acquisition, we will retain broad discretion to use all of the net proceeds from this offering for general corporate purposes.

 

S-7


Table of Contents

Events of Default

See “Description of Debt Securities—Junior Subordinated Debt Securities—Events of Default” in the accompanying prospectus.

 

  A valid extension of the interest payment rate period by the Company as contemplated in the indenture shall not constitute a default in the payment of interest giving rise to an “Event of Default” under the accompanying prospectus.

 

Conflicts of Interest

If we do not consummate the Piedmont Acquisition, we will retain broad discretion to use all of the net proceeds from this offering for general corporate purposes, which may include repayment of amounts under our credit facility or our commercial paper program. In such event, it is possible that one or more of the underwriters or their affiliates could receive 5% or more of the proceeds of this offering and, in that case, such underwriter would be deemed to have a conflict of interest under Rule 5121 (Public Offerings of Securities with Conflicts of Interest) of the Financial Industry Regulatory Authority, Inc. (“FINRA”). Any underwriter deemed to have a conflict of interest would be required to conduct the distribution of the Notes in accordance with FINRA Rule 5121. If this offering is conducted in accordance with FINRA Rule 5121, such underwriter would not be permitted to confirm a sale to an account over which it exercises discretionary authority without first receiving specific written approval from the account holder. See “Underwriting (Conflicts of Interest)—Conflicts of Interest” in this prospectus supplement.

 

Risk Factors

An investment in the Notes involves various risks. Prospective investors should carefully consider the matters described under “Risk Factors” beginning on page S-18 of this prospectus supplement, as well as the additional risk factors referred to therein and described under “Risk Factors” in Item 1A of Part I of our Annual Report on Form 10-K for the fiscal year ended September 30, 2025 and in other reports that we file with the SEC from time to time.

 

S-8


Table of Contents

SUMMARY HISTORICAL AND PRO FORMA FINANCIAL INFORMATION

The following tables set forth certain historical financial information for us, as well as certain pro forma financial information after giving effect to the Piedmont Acquisition.

Our Summary Historical Financial Information

The following tables set forth, for the periods and at the dates indicated, our summary consolidated financial information. We have derived the summary consolidated income statement information for each of the three years in the period ended September 30, 2025, and the summary consolidated balance sheet information at September 30, 2024 and 2023, from our audited consolidated financial statements incorporated by reference in this prospectus supplement. Historical results are not indicative of the results to be expected in the future. This summary consolidated financial information should be read in conjunction with “Management’s Discussion and Analysis of Financial Condition and Results of Operations” and our financial statements and the accompanying notes in our Annual Report on Form 10-K for the fiscal year ended September 30, 2025, which are incorporated by reference in this prospectus supplement.

 

S-9


Table of Contents

CONSOLIDATED STATEMENTS OF INCOME

 

     Years Ended September 30  

(In millions, except per share amounts)

   2025      2024      2023  

Operating Revenues

   $ 2,476.4      $ 2,593.0      $ 2,666.3  
  

 

 

    

 

 

    

 

 

 

Operating Expenses:

        

Natural gas

     905.5        1,103.3        1,260.8  

Operation and maintenance

     542.1        507.4        517.6  

Depreciation and amortization

     298.2        278.4        254.8  

Taxes, other than income taxes

     206.7        215.6        214.5  
  

 

 

    

 

 

    

 

 

 

Total Operating Expenses

     1,952.5        2,104.7        2,247.7  
  

 

 

    

 

 

    

 

 

 

Operating Income

     523.9        488.3        418.6  
  

 

 

    

 

 

    

 

 

 

Interest Expense

     204.1        201.1        185.7  

Other Income, Net

     11.6        22.4        23.4  
  

 

 

    

 

 

    

 

 

 

Income Before Income Taxes

     331.4        309.6        256.3  

Income Tax Expense

     59.7        58.7        38.8  

Net Income

     271.7        250.9        217.5  

Provision for preferred dividends

     14.8        14.8        14.8  

Income allocated to participating securities

     0.3        0.3        0.3  
  

 

 

    

 

 

    

 

 

 

Net Income Available to Common Shareholders

   $ 256.6      $ 235.8      $ 202.4  
  

 

 

    

 

 

    

 

 

 

Adjusted Income (Non-GAAP)

   $ 275.5      $ 247.4      $ 228.1  
  

 

 

    

 

 

    

 

 

 

Weighted Average Number of Common Shares Outstanding:

        

Basic

     58.5        56.1        52.5  

Diluted

     58.7        56.3        52.6  

Basic Earnings Per Share of Common Stock

   $ 4.39      $ 4.20      $ 3.86  

Diluted Earnings Per Share of Common Stock

   $ 4.37      $ 4.19      $ 3.85  

Adjusted Earnings Per Share of Common Stock (Non-GAAP)

   $ 4.44      $ 4.13      $ 4.05  

 

S-10


Table of Contents

CONSOLIDATED BALANCE SHEETS

 

     September 30  

(Dollars in millions, except per share amounts)

   2025     2024  

ASSETS

    

Utility Plant

   $ 9,333.9     $ 8,779.1  

Less: Accumulated depreciation and amortization

     2,577.4       2,535.8  
  

 

 

   

 

 

 

Net Utility Plant

     6,756.5       6,243.3  
  

 

 

   

 

 

 

Non-utility Property (net of accumulated depreciation and amortization of $129.4 and $96.8 at September 30, 2025 and 2024, respectively)

     1,007.2       955.3  

Other Investments

     128.0       115.3  
  

 

 

   

 

 

 

Total Other Property and Investments

     1,135.2       1,070.6  
  

 

 

   

 

 

 

Current Assets:

    

Cash and cash equivalents

     5.7       4.5  

Accounts receivable:

    

Utility

     191.9       196.3  

Other

     152.7       112.5  

Allowance for credit losses

     (28.8     (31.4

Delayed customer billings

     13.6       12.0  

Inventories:

    

Natural gas

     226.9       208.6  

Propane gas

     8.6       8.6  

Materials and supplies

     47.0       46.7  

Regulatory assets

     78.3       115.4  

Prepayments

     47.8       47.6  

Other

     64.0       50.5  
  

 

 

   

 

 

 

Total Current Assets

     807.7       771.3  
  

 

 

   

 

 

 

Deferred Charges and Other Assets:

    

Goodwill

     1,171.6       1,171.6  

Regulatory assets

     1,323.5       1,251.8  

Other

     380.8       352.1  
  

 

 

   

 

 

 

Total Deferred Charges and Other Assets

     2,875.9       2,775.5  
  

 

 

   

 

 

 

Total Assets

   $ 11,575.3     $ 10,860.7  
  

 

 

   

 

 

 

CAPITALIZATION AND LIABILITIES

    

Capitalization:

    

Preferred stock ($25.00 par value per share; 10.0 million depositary shares authorized, issued and outstanding at September 30, 2025 and 2024)

   $ 242.0     $ 242.0  

Common stock (par value $1.00 per share; 70.0 million shares authorized; 59.0 million shares and 57.7 million shares issued and outstanding at September 30, 2025, and 2024, respectively)

     59.0       57.7  

Paid-in capital

     1,981.4       1,902.2  

Retained earnings

     1,087.6       1,018.7  

Accumulated other comprehensive income

     19.4       12.1  
  

 

 

   

 

 

 

Total Shareholders’ Equity

     3,389.4       3,232.7  

Temporary equity

     6.1       8.6  

Long-term debt (less current portion)

     3,369.4       3,704.4  
  

 

 

   

 

 

 

Total Capitalization

     6,764.9       6,945.7  
  

 

 

   

 

 

 

 

S-11


Table of Contents

CONSOLIDATED BALANCE SHEETS (Continued)

 

     September 30  

(Dollars in millions, except per share amounts)

   2025      2024  

Current Liabilities:

     

Current portion of long-term debt

     487.5        42.0  

Notes payable

     1,317.0        947.0  

Accounts payable

     248.3        237.2  

Advance customer billings

     58.1        48.4  

Wages and compensation accrued

     54.1        51.5  

Customer deposits

     32.8        29.9  

Taxes accrued

     109.1        105.2  

Regulatory liabilities

     39.4        49.5  

Other

     202.3        193.2  
  

 

 

    

 

 

 

Total Current Liabilities

     2,548.6        1,703.9  
  

 

 

    

 

 

 

Deferred Credits and Other Liabilities:

     

Deferred income taxes

     887.4        808.4  

Pension and postretirement benefit costs

     74.7        146.7  

Asset retirement obligations

     583.2        579.9  

Regulatory liabilities

     578.0        535.5  

Other

     138.5        140.6  
  

 

 

    

 

 

 

Total Deferred Credits and Other Liabilities

     2,261.8        2,211.1  
  

 

 

    

 

 

 

Commitments and Contingencies

     

Total Capitalization and Liabilities

   $ 11,575.3      $ 10,860.7  
  

 

 

    

 

 

 

Non-GAAP Financial Measures

The body of accounting principles generally accepted in the United States is commonly referred to as “GAAP.” A non-GAAP financial measure is generally defined by the SEC as one that purports to measure historical or future financial performance, financial position or cash flows, but excludes or includes amounts that would not be so adjusted in the most comparable GAAP measures. In this prospectus supplement, we disclose adjusted earnings and adjusted earnings per share, each of which is a non-GAAP financial measure.

We use the non-GAAP measure of adjusted earnings when internally evaluating results of operations. These non-GAAP measures exclude from net income, as applicable, the impacts of fair value accounting and timing adjustments associated with energy-related transactions, the impacts of acquisition, divestiture and restructuring activities, and the largely non-cash impacts of impairments and other non-recurring or unusual items such as certain regulatory, legislative or GAAP standard-setting actions. In addition, adjusted earnings per share would exclude the impact, in the fiscal year of issuance, of any shares issued to finance acquisitions that have yet to be included in adjusted earnings. The fair value and timing adjustments are made in instances where the accounting treatment differs from what management considers the economic substance of the underlying transaction, including the following:

 

   

Net unrealized gains and losses on energy-related derivatives that are required by GAAP fair value accounting associated with current changes in the fair value of financial and physical transactions prior to their completion and settlement. These unrealized gains and losses result primarily from two sources:

 

   

changes in the fair values of physical and/or financial derivatives prior to the period of settlement; and

 

S-12


Table of Contents
   

ineffective portions of accounting hedges, required to be recorded in earnings prior to settlement, due to differences in commodity price changes between the locations of the forecasted physical purchase or sale transactions and the locations of the underlying hedge instruments;

 

   

Lower of cost or market adjustments to the carrying value of commodity inventories resulting when the net realizable value of the commodity falls below its original cost, to the extent that those commodities are economically hedged; and

 

   

Realized gains and losses resulting from the settlement of economic hedges prior to the sale of the physical commodity.

These adjustments eliminate the impact of timing differences and the impact of current changes in the fair value of financial and physical transactions prior to their completion and settlement. Unrealized gains or losses are recorded in each period until being replaced with the actual gains or losses realized when the associated physical transactions occur. Management uses these non-GAAP measures to internally evaluate the results of operations of Spire.

These non-GAAP operating metrics should not be considered as alternatives to, or more meaningful than, GAAP measures such as net income. Reconciliations of adjusted earnings to the Company’s most directly comparable GAAP measures are provided below.

 

Reconciliation of Consolidated Net Income to

Consolidated Adjusted Earnings ($ In Millions)

   2025      2024      2023  

Net Income

   $ 271.7      $ 250.9      $ 217.5  

Adjustments, pre-tax:

        

Fair value and timing adjustments

     (10.4      (12.4      11.4  

Acquisition and restructuring activities

     15.2        7.6        2.5  

Income tax adjustments

     (1.0      1.3        (3.3
  

 

 

    

 

 

    

 

 

 

Adjusted Earnings

   $ 275.5      $ 247.4      $ 228.1  
  

 

 

    

 

 

    

 

 

 

Reconciliation of Consolidated Net Income to

Consolidated Adjusted Earnings Per Diluted Share

   2025      2024      2023  

Net Income

   $ 4.37      $ 4.19      $ 3.85  

Adjustments, pre-tax:

        

Fair value and timing adjustments

     (0.17      (0.22      0.21  

Acquisition and restructuring activities

     0.26        0.14        0.05  

Income tax adjustments

     (0.02      0.02        (0.06
  

 

 

    

 

 

    

 

 

 

Adjusted Earnings

   $ 4.44      $ 4.13      $ 4.05  
  

 

 

    

 

 

    

 

 

 

Summary Unaudited Pro Forma Financial Information

The following tables set forth, for the periods and at the dates indicated, summary unaudited pro forma financial information for Spire after giving effect to the Piedmont Acquisition. The unaudited pro forma condensed combined financial information has been prepared by the Company using the acquisition method of accounting in accordance with GAAP, with Spire as the acquiring entity for accounting purposes, and reflects estimates and assumptions deemed appropriate by the Company’s management to give effect to the Piedmont Acquisition and the Financing Transactions as if they had been completed on September 30, 2025, with respect to the unaudited pro forma condensed combined balance sheet, and on October 1, 2024, with respect to the unaudited pro forma condensed combined statement of income.

The summary unaudited pro forma income statement for the year ended September 30, 2025 includes the results of the Acquired Business for its fiscal quarter ended December 31, 2024. As such, the three-month period

 

S-13


Table of Contents

ended December 31, 2024 for the Acquired Business is included in the summary unaudited pro forma income statement for the year ended September 30, 2025. We have derived this summary unaudited pro forma combined condensed financial information from the unaudited pro forma combined condensed financial information and the notes thereto contained in our Current Report on Form 8-K filed with the SEC on November 17, 2025, incorporated by reference in this prospectus supplement, which you should review in connection with the following summary.

The summary unaudited pro forma financial information below does not reflect any cost savings (or associated costs to achieve such savings) from operating efficiencies or restructuring that could result from the Piedmont Acquisition. Further, the summary unaudited pro forma financial information does not reflect the effect of any regulatory actions that may impact the unaudited pro forma combined condensed financial statements when the Piedmont Acquisition is completed.

The summary unaudited pro forma income statement information for the year ended September 30, 2025 reflects $26.6 million, before taxes, of certain expenses related to the Piedmont Acquisition. There were no such expenses for the year ended September 30, 2024.

Assumptions and estimates underlying the pro forma adjustments are described in the notes accompanying the unaudited pro forma combined condensed financial information contained in our Current Report on Form 8-K filed with the SEC on November 17, 2025, incorporated by reference in this prospectus supplement, which should be read in connection with the summary unaudited pro forma financial information set forth below. Because the unaudited pro forma combined condensed financial information has been prepared in advance of the completion of the Piedmont Acquisition, the final amounts recorded upon closing will differ, perhaps materially, from the information presented. These estimates are subject to change pending further review of the assets acquired and liabilities assumed and additional information available at the time of the closing of the Piedmont Acquisition.

The summary unaudited pro forma financial information below has been presented for illustrative purposes only and is not necessarily indicative of the results of operations and financial position that would have been achieved had the pro forma events taken place on the dates indicated or the future consolidated results of operations or financial position of the combined company.

 

S-14


Table of Contents

UNAUDITED PRO FORMA CONDENSED COMBINED STATEMENT OF INCOME

 

     Fiscal Year Ended
September 30,
2025
(Dollars in millions)
Pro Forma Combined
 

Operating Revenues

   $ 2,781.0  
  

 

 

 

Operating Expenses:

  

Natural gas

     989.9  

Operation and maintenance

     635.8  

Depreciation and amortization

     332.1  

Taxes, other than income taxes

     215.0  
  

 

 

 

Total Operating Expenses

     2,172.8  
  

 

 

 

Operating Income

     608.2  

Interest Expense

     344.9  

Other Income, Net

     20.2  
  

 

 

 

Income Before Income Taxes

     283.5  

Income Tax Expense (Benefit)

     49.6  
  

 

 

 

Net Income

     233.9  

Provision for preferred dividends

     14.8  

Income allocated to participating securities

     0.3  
  

 

 

 

Net Income Available to Common Shareholders

   $ 218.8  
  

 

 

 

Weighted Average Number of Common Shares Outstanding:

  

Basic

     58.5  

Diluted

     58.7  

Basic Earnings Per Common Share

   $ 3.74  

Diluted Earnings Per Common Share

   $ 3.73  

 

S-15


Table of Contents

UNAUDITED PRO FORMA CONDENSED COMBINED BALANCE SHEET

 

     Fiscal Year Ended
September 30,
2025
(Dollars in millions)
Pro Forma  Combined
 

ASSETS

  

Utility Plant

   $ 11,099.6  

Less: Accumulated depreciation and amortization

     2,577.4  
  

 

 

 

Net Utility Plant

     8,522.2  
  

 

 

 

Non-utility Property (net of accumulated depreciation and amortization of $129.4 at September 30, 2025)

     1,007.2  

Other Investments

     128.0  
  

 

 

 

Total Other Property and Investments

     1,135.2  
  

 

 

 

Current Assets:

  

Cash and cash equivalents

     28.7  

Accounts receivable:

  

Utility

     216.7  

Other

     152.7  

Allowance for credit losses

     (28.8

Delayed customer billings

     13.6  

Inventories:

  

Natural gas

     237.7  

Propane Gas

     8.6  

Materials and supplies

     47.6  

Regulatory assets

     89.1  

Prepayments

     47.8  

Other

     64.6  
  

 

 

 

Total Current Assets

     878.3  
  

 

 

 

Deferred Charges and Other Assets:

  

Goodwill

     2,006.5  

Regulatory assets

     1,364.2  

Other

     382.1  
  

 

 

 

Total Deferred Charges and Other Assets

     3,752.8  
  

 

 

 

Total Assets

   $ 14,288.5  
  

 

 

 

CAPITALIZATION AND LIABILITIES

  

Capitalization:

  

Preferred stock ($25.00 par value per share; 10.0 million depositary shares authorized, issued and outstanding at September 30, 2025)

   $ 242.0  

Common stock (par value $1.00 per share; 70.0 million shares authorized; 59.0 million shares issued and outstanding at September 30, 2025)

     59.0  

Paid-in capital

     1,981.4  

Net parent investment

     —   

Retained earnings

     1,061.3  

Accumulated other comprehensive income

     19.4  
  

 

 

 

Total Shareholders’ Equity

     3,363.1  

Temporary equity

     6.1  

Long-term debt (less current portion)

     5,077.7  
  

 

 

 

Total Capitalization

     8,446.9  
  

 

 

 

 

S-16


Table of Contents
     Fiscal Year Ended
September 30,
2025
(Dollars in millions)
Pro Forma  Combined
 

Current Liabilities:

  

Current portion of long-term debt

     1,314.3  

Notes payable

     1,317.0  

Accounts payable

     278.7  

Advance customer billings

     58.1  

Wages and compensation accrued

     54.1  

Customer deposits

     32.8  

Taxes accrued

     109.1  

Regulatory liabilities

     40.2  

Other

     207.5  
  

 

 

 

Total Current Liabilities

     3,411.8  
  

 

 

 

Deferred Credits and Other Liabilities:

  

Deferred income taxes

     887.4  

Pension and postretirement benefit costs

     74.7  

Asset retirement obligations

     587.5  

Regulatory liabilities

     736.8  

Other

     143.5  
  

 

 

 

Total Deferred Credits and Other Liabilities

     2,429.9  
  

 

 

 

Commitments and Contingencies

  
  

 

 

 

Total Capitalization and Liabilities

   $ 14,288.5  
  

 

 

 

Our fiscal year ends on September 30 whereas Piedmont’s fiscal year ends on December 31. Due to this difference in fiscal year end dates, the results of the Acquired Business for the three months ended December 31, 2024 are included in the summary unaudited pro forma income statement information for the fiscal year ended September 30, 2025. Additional financial information about the Acquired Business’s results for these periods are included in the unaudited pro forma combined condensed financial information and the notes thereto contained in our Current Report on Form 8-K filed with the SEC on November 17, 2025, incorporated by reference in this prospectus supplement.

 

S-17


Table of Contents

RISK FACTORS

In considering whether to invest in the Notes, you should carefully consider all of the information contained in or incorporated by reference herein. In particular, you should consider the risk factors described in our periodic reports filed with the SEC, including those set forth under “Risk Factors” in Item 1A of Part I of our Annual Report on Form 10-K for the fiscal year ended September 30, 2025, which is so incorporated, as well as the additional risks described below. Additional risks and uncertainties not currently known to us or those currently viewed by us to be immaterial may also materially and adversely affect us.

Risks Related to Investing in the Notes

We must rely on cash from our subsidiaries to make payments on the Notes.

We conduct our operations primarily through our subsidiaries and substantially all of our consolidated assets are held by our subsidiaries. Accordingly, our cash flow and our ability to meet our obligations under the Notes are largely dependent upon the earnings of our subsidiaries and the distribution or other payment of these earnings to us in the form of dividends or, in the case of non-utility subsidiaries, loans. Our subsidiaries are separate and distinct legal entities and have no obligation to pay any amounts due on the Notes or to make any funds available for payment of amounts due on the Notes. Any payment of dividends, loans or advances by our subsidiaries to us could be subject to statutory or contractual restrictions and will be contingent upon the subsidiaries’ earnings and business considerations. Our right to receive any assets of any of our subsidiaries upon their bankruptcy, liquidation or similar reorganization, and therefore the right of the holders of the Notes to participate in those assets, will be structurally subordinated to the claims of that subsidiary’s creditors, including trade creditors, as described below. Even if we are a creditor of any of our subsidiaries, our rights as a creditor would be subordinate to any security interest in the assets of our subsidiaries and any indebtedness of our subsidiaries senior to that held by us.

The Notes are structurally subordinated to any existing or future preferred stock, indebtedness, guarantees and other liabilities of our subsidiaries.

Because we are a holding company that derives substantially all of our income from our operating subsidiaries and primarily from our utility subsidiaries, our obligations under the Notes will be effectively subordinated to all existing and future liabilities of our subsidiaries. Therefore, our rights as sole shareholder and the rights of our creditors, including the rights of the holders of the Notes, to participate in the liquidation of assets of any subsidiary will be subject to the prior claims of such subsidiary’s creditors. To the extent that we may be a creditor with recognized claims against any of our subsidiaries, our claims would still be effectively subordinated to any security interest in, or mortgages or other liens on, the assets of such subsidiary and would be subordinated to any indebtedness, other liabilities and preferred securities of such subsidiary senior to that held by us. As of September 30, 2025, our subsidiaries had approximately $2,899.1 million principal amount of outstanding long-term debt to external sources (including securities due within one year), which would be senior to our rights as sole shareholder and, as applicable, creditor of those companies. Our subsidiaries have no preferred securities outstanding.

The Notes will be subordinated to all of our Priority Indebtedness.

Our obligations under the Notes will be subordinated to all of our Priority Indebtedness (as defined under “Description of the Notes—Ranking of the Notes” in this prospectus supplement). This means that we cannot make any payments on the Notes until all holders of our Priority Indebtedness have been paid in full, or provision has been made for such payment, if the Priority Indebtedness is in default (subject to certain exceptions for grace periods and waivers). As of September 30, 2025, Spire, excluding its subsidiaries, had approximately $2.297 million of Priority Indebtedness outstanding.

 

S-18


Table of Contents

The indenture does not limit the amount of debt we may incur or restrict our ability to engage in other transactions that may adversely affect holders of the Notes; there are no financial covenants in the indenture.

The indenture under which the Notes will be issued does not limit the amount of debt that we may incur. The indenture does not contain any financial covenants or other provisions that would afford the holders of the Notes any substantial protection in the event we participate in a highly leveraged transaction. In particular, the indenture governing the Notes does not:

 

   

permit the holders of the Notes to require us to repurchase the Notes in the event we undergo a change of control or similar transaction;

 

   

require us to maintain any financial ratios or specific levels of net worth, revenues, income, cash flow or liquidity;

 

   

limit our ability to incur indebtedness; or

 

   

restrict our subsidiaries’ ability to issue securities or otherwise incur indebtedness or other obligations that would be senior to our equity interests in our subsidiaries and therefore rank structurally senior to the Notes with respect to the assets of our subsidiaries.

In addition, all of Spire Missouri’s long-term debt is issued as first mortgage bonds under its mortgage and deed of trust and is secured by a lien on substantially all of its utility plant. The mortgage and deed of trust contains several restrictions on Spire Missouri’s ability to pay cash dividends on its common stock. These provisions are applicable regardless of whether or not the stock is publicly held or, as has been the case since the formation of the holding company, held solely by Spire. Under the most restrictive of these provisions, no cash dividend may be declared or paid if, after the dividend, the aggregate net amount spent for all dividends after September 30, 1953 would exceed a maximum amount determined by a formula set out in the mortgage and deed of trust. Under that formula, the maximum amount is $8 million plus earnings applicable to Spire Missouri’s common stock (adjusted for stock repurchases and issuances) for the period from September 30, 1953 to the last day of the quarter before the declaration or payment date for the dividends. As of September 30, 2025, the amount under the mortgage and deed of trust’s formula that was available to pay dividends was approximately $1,999.4 million. Thus, all of Spire Missouri’s retained earnings were free from such restrictions as of that date. Spire Alabama’s utility plant is not subject to any mortgage liens and therefore the payment of dividends by Spire Alabama has no similar restrictions.

If we incur additional debt or liabilities, our ability to pay our obligations on the Notes could be adversely affected. We expect that we will from time to time incur additional debt and other liabilities. In addition, the indenture does not limit our ability to pay dividends, make distributions or repurchase shares of our common stock. Any such transaction could adversely affect you.

We cannot provide assurance that an active trading market will develop for the Notes.

Each series of the Notes will constitute a new series of securities with no established trading market. We do not intend (and are not obligated) to apply to list the Notes for trading on any securities exchange or to include the Notes in any automated quotation system. We cannot provide assurance that an active trading market for the Notes will develop or as to the liquidity or sustainability of any such market, the ability of holders of the Notes to sell their Notes or the price at which holders of the Notes will be able to sell their Notes.

The future trading price of the Notes is subject to fluctuation.

Future trading prices of the Notes will depend on many factors, including, among other things, prevailing interest rates (which have fluctuated in the past and are likely to fluctuate in the future), the liquidity of the market for the Notes, the market for similar securities and the time remaining to maturity of the Notes. Future trading prices of the Notes also may be affected by our business, financial condition, results of operations and credit ratings and could be affected by the business, results of operations and credit ratings of our affiliates. Accordingly, there can be no assurance as to the price at which holders will be able to sell their Notes.

 

S-19


Table of Contents

We can defer interest payments on the applicable Notes for one or more periods of up to 10 years. This may affect the market price of the Notes.

We have the option to defer interest payments on the Notes, from time to time, for one or more Optional Deferral Periods of up to 10 consecutive years. At the end of an Optional Deferral Period, if all amounts due are paid, we would be permitted to start a new Optional Deferral Period of up to 10 consecutive years. During any Optional Deferral Period, interest on the Notes would be deferred but would accrue additional interest, compounded semi-annually, at a rate equal to the interest rate on the then applicable series of Notes, to the extent permitted by law. See “Description of the Notes—Option to Defer Interest Payments” in this prospectus supplement.

If we exercise our right to defer interest payments, the Notes may trade at a price that does not fully reflect the value of accrued but unpaid interest on the Notes or that is otherwise less than the price at which the Notes may have been traded if we had not exercised such right. In addition, as a result of our right to defer interest payments, the market price of the Notes may be more volatile than other securities that do not have these rights.

An election to defer interest payments on either the applicable Notes will also impact our ability to make interest payments on the other series of the Notes.

As disclosed elsewhere in this prospectus supplement, if we elect to defer interest payments on either (or both) series of Notes, we will not be permitted to make payments on our debt securities that rank equally with, or junior to, the applicable series of Notes in right of payment. Accordingly, if we elect to defer interest payments on one series of Notes while the other series of Notes remains outstanding, we would be prohibited from making payments on, and would likely elect to also defer interest payments on, the other series of Notes.

We are not permitted to pay current interest on the Notes until we have paid all outstanding deferred interest, and this could have the effect of extending interest deferral periods.

During an Optional Deferral Period, we will be prohibited from paying current interest on the applicable Notes until we have paid all accrued and unpaid deferred interest plus any accrued interest thereon. As a result, we may not be able to pay current interest on the applicable Notes if we do not have available funds to pay all accrued and unpaid deferred interest plus any accrued interest thereon.

Our ability to defer interest payments on the Notes may cause the Notes to have original issue discount (“OID”) for U.S. federal income tax purposes.

Because we believe that the likelihood of our exercising any option to defer interest payments on the Notes is “remote” within the meaning of the Treasury regulations, we expect that the Notes will not be treated as issued with OID for U.S. federal income tax purposes. Nevertheless, if the likelihood of our exercising any option to defer interest payments on the Notes for one or more Optional Deferral Periods were determined not to be remote, or if we exercised such option, the Notes would be treated as issued with OID at the time of issuance, or as reissued with OID at the relevant later point in time. In such case, if you are a U.S. holder (as defined under “Material U.S. Federal Income Tax Consequences” in this prospectus supplement), you will be required to include such OID in taxable income (as ordinary income) as it accrues using a constant yield method, regardless of your regular method of accounting for U.S. federal income tax purposes, which may result in the inclusion of income prior to the receipt of the cash payments to which such OID is attributable.

See “Material U.S. Federal Income Tax Consequences—Tax Consequences to U.S. Holders—Sale, Exchange, Retirement or Other Taxable Disposition of the Notes” in this prospectus supplement.

Holders of each series of the Notes will have limited rights of acceleration.

Holders of each series of the Notes and the trustee under the indenture may accelerate payment of the principal and interest on each series of Notes only upon the occurrence and continuation of certain events of

 

S-20


Table of Contents

default. Payment of principal and interest on each series of the Notes may be accelerated upon the occurrence of an event of default under the indenture related to failure to pay interest within 30 days after it is due, failure to pay principal or premium, if any, on each series of the Notes when due, and certain events of bankruptcy, insolvency, receivership or reorganization relating to the Company. Holders of each series of the Notes and the trustee will not have the right to accelerate payment of the principal or interest on each series of the Notes upon the breach of any other covenant in the indenture. See “Description of the Notes—Events of Default” below and “Description of Debt Securities—Junior Subordinated Debt Securities—Events of Default” in the accompanying prospectus.

Any lowering of the credit ratings on the Notes would likely reduce their value.

As described under “Risk Factors” in “Item 1A. of Part I of our Annual Report on Form 10-K for the fiscal year ended September 30, 2025, the rating agencies that provide us with credit ratings from time to time implement new requirements for various rating levels, which may require us to take steps to change our business plans in ways that may affect our results of operations. Currently, Spire has investment-grade credit ratings, but such ratings are subject to review and change by the rating agencies. Such ratings are limited in scope and do not address all material risks relating to an investment in the Notes, but rather reflect only the view of each rating agency at the time the rating is issued. An explanation of the significance of such rating may be obtained from such rating agency. There is no assurance such credit ratings will remain in effect for any given period or such ratings will not be lowered, suspended or withdrawn entirely by the rating agencies, if, in each rating agency’s judgment, circumstances so warrant. It is also possible that such ratings may be lowered in connection with the application of the proceeds of this offering or in connection with future events, such as future acquisitions. Holders of the Notes will have no recourse against us or any other parties in the event of a change in or suspension or withdrawal of such ratings. Any lowering, suspension or withdrawal of such ratings may have an adverse effect on the market price or marketability of the Notes. In addition, any decline in the ratings of the Notes may make it more difficult for us to raise capital on acceptable terms.

Rating agencies may change their practices for rating the Notes, which change may affect the market price of the Notes. In addition, we may redeem the Notes if a rating agency makes certain changes in the equity credit methodology for securities such as the Notes.

The rating agencies that currently or may in the future publish a rating for us, including Moody’s Investors Service, Inc. and S&P Global Ratings, a division of S&P Global, Inc., each of which is expected to initially publish a rating of the Notes, may, from time to time in the future, change the way they analyze securities with features similar to the Notes. This may include, for example, changes to the relationship between ratings assigned to an issuer’s senior securities and ratings assigned to securities with features similar to the Notes. If the rating agencies change their practices for rating these types of securities in the future, and the ratings of the Notes are subsequently lowered, that could have a negative impact on the trading price of the Notes. In addition, we may redeem the Notes at its option, in whole, but not in part, if a rating agency makes certain changes in the equity credit methodology for securities such as the Notes. See “Description of the Notes—Right to Redeem Upon a Rating Agency Event” in this prospectus supplement.

While it is not possible for the interest rate on a series of Notes to decrease below the initial interest rate for such series, the interest rate on each series of Notes may fluctuate over time.

The interest rate on the Series A Notes from their original issue date to, but excluding, June 1, 2031, will be    % per annum. Beginning on June 1, 2031, the interest rate on the Series A Notes for the Series A Interest Reset Period will equal the Five-Year Treasury Rate as of the most recent Series A Reset Interest Determination Date plus a spread of    %, to be reset on the Series A Interest Reset Date; provided that the interest rate during any Series A Interest Reset Period will not reset below    %. The interest rate on the Series B Notes from their original issue date to, but excluding, June 1, 2036, will be    % per annum. Beginning on June 1, 2036, the interest rate on the Series B Notes for the Series B Interest Reset Period will equal the Five-Year Treasury

 

S-21


Table of Contents

Rate as of the most recent Series B Reset Interest Determination Date plus a spread of    %, to be reset on the Series B Interest Reset Date; provided that the interest rate during any Series B Interest Reset Period will not reset below    %.

Accordingly, while it is not possible for the interest rate on a series of Notes to decrease below the initial interest rate, the interest rate for a given Interest Reset Period subsequent to the initial Interest Reset Periods, may decrease as compared to the interest rate for the prior Interest Reset Period. The Company has no control over the factors that may affect U.S. Treasury rates, including geopolitical, economic, financial, political, regulatory, judicial or other conditions or events.

Historical U.S. Treasury rates are not an indication of future U.S. Treasury rates.

In the past, U.S. Treasury rates have experienced significant fluctuations. Historical levels, fluctuations and trends of U.S. Treasury rates are not necessarily indicative of future levels. Any historical upward or downward trend in U.S. Treasury rates is not an indication that U.S. Treasury rates are more or less likely to increase or decrease at any time after , 2031, and historical U.S. Treasury rates are not an indication of future Five-Year Treasury Rates.

Risks Related to the Piedmont Acquisition

The Piedmont Acquisition may not be completed, which could adversely affect our business, financial condition or results of operations, and accordingly, our ability to repay the principal of and interest on the notes.

On July 27, 2025, we entered into an asset purchase agreement with Piedmont, a wholly-owned subsidiary of Duke, pursuant to which we have agreed to acquire Piedmont’s Tennessee natural gas local distribution company business (the “Piedmont Acquisition”). The Piedmont Acquisition is expected to close in the first quarter of calendar 2026, subject to customary closing conditions, including the approval of the Tennessee Public Utility Commission (the “TPUC”). Spire filed a joint application with the TPUC on September 8, 2025. This filing kicked off a process that includes discovery and testimony filed by the parties to the case. The parties to the case are Spire, Piedmont and the Consumer Advocate in Tennessee. The tentative target hearing date when this decision will be brought before the TPUC for a vote is on February 17, 2026. We expect we will receive such approval. The application is seeking approval from the TPUC, which is primarily dependent upon the TPUC’s finding that Spire is a suitable purchaser of the business and has the financial and operational capabilities to operate the business as a utility in the state. On October 31, 2025, the Federal Energy Regulatory Commission approved the transfer of gas supply contracts to us. The applicable waiting period under the Hart-Scott-Rodino Antitrust Improvements Act expired without objection, satisfying one of the key regulatory requirements for the Piedmont Acquisition.

In addition, the asset purchase agreement contains other customary closing conditions that may not be satisfied or waived or may take longer than anticipated to satisfy. The Piedmont Acquisition subjects us to a number of additional risks, including the following:

 

   

our estimate of the costs to complete the Piedmont Acquisition and the operating performance after the completion of the Piedmont Acquisition may vary significantly from actual results;

 

   

both before and after the closing of the Piedmont Acquisition, the attention of management may be diverted to the Piedmont Acquisition and the subsequent integration of the Acquired Business rather than to current operations or the pursuit of other opportunities that could be beneficial to Spire;

 

   

the potential loss of key employees of Spire or of the Acquired Business who may be uncertain about their future roles if and when the Piedmont Acquisition is completed; and

 

   

the trading price of Spire’s common stock may decline to the extent that the current market price reflects a market assumption that the Piedmont Acquisition will be completed.

 

S-22


Table of Contents

The asset purchase agreement contains certain termination rights for both us and Piedmont, including, among others, the right to terminate if the Piedmont Acquisition has not occurred by April 27, 2026 (or within three months thereafter if the only remaining closing conditions relate to regulatory approval), and provides for a termination fee payable by Spire in certain circumstances as set forth in the asset purchase agreement.

The occurrence of any of these events individually or in combination could have a material adverse effect on our business, financial condition or results of operations or the trading price of our common stock and on our ability to repay the principal of and interest on the Notes.

The Piedmont Acquisition and associated costs and integration efforts, and continued integration efforts with respect to the Piedmont Acquisition, may adversely affect our business, financial condition or results of operations.

While management currently anticipates that the Piedmont Acquisition will be accretive to our net economic earnings per share beginning in fiscal year 2026, this expectation is based on preliminary estimates which may materially change. We may encounter additional Piedmont Acquisition and integration-related costs, may fail to realize all of the anticipated benefits of the Acquired Business or may be subject to other factors that affect those preliminary estimates.

The diversion of management’s attention and any delays or difficulties encountered in connection with the Piedmont Acquisition and the integration of the Acquired Business’s operations could have an adverse effect on our business, results of operations, financial condition or prospects after the Piedmont Acquisition is ultimately consummated.

In addition, we expect to incur costs associated with the Acquired Business, as well as transaction fees and other costs related to the Piedmont Acquisition. We also will incur integration costs in connection with the Piedmont Acquisition. Management is in the early stages of assessing the magnitude of these costs and additional unanticipated costs may be incurred in the integration of the Acquired Business.

The summary unaudited pro forma financial information contained elsewhere in or incorporated by reference in this prospectus supplement may not be representative of the combined results of Spire and the Acquired Business after the consummation of the Piedmont Acquisition, and accordingly, you have limited financial information on which to evaluate the integrated companies.

The summary unaudited pro forma financial information is presented for informational purposes only and is not necessarily indicative of the financial position or results of operations that would have actually occurred had the Piedmont Acquisition been completed at or as of the dates indicated, nor is it indicative of our future operating results or financial position. The summary unaudited pro forma financial information does not reflect future events that may occur after the closing of the Piedmont Acquisition, including the potential realization of operating cost savings or costs related to the planned integration of the Acquired Business, and does not consider potential impacts of current market conditions on revenues or expenses. The summary unaudited pro forma financial information is based in part on certain assumptions regarding the Acquired Business that we believe are reasonable under the circumstances. We cannot assure you that our assumptions will prove to be accurate over time.

We will be subject to business uncertainties while the Piedmont Acquisition is pending.

The preparation required to complete the Piedmont Acquisition may place a significant burden on management and internal resources. The additional demands on management and any difficulties encountered in completing the Piedmont Acquisition, including the transition and integration process, could adversely affect our financial results.

 

S-23


Table of Contents

Failure to complete the Piedmont Acquisition could cause us to incur significant costs, negatively affect our future business and financial results and make it more difficult to service the debt issued to finance the Piedmont Acquisition.

If the Piedmont Acquisition is not completed, we will be subject to a number of risks, including:

 

   

we must pay significant costs related to the Piedmont Acquisition, including legal, accounting, financial advisory, filing and printing costs, whether the Piedmont Acquisition is completed or not; and

 

   

we could be subject to litigation related to the failure to complete the Piedmont Acquisition or other factors, which litigation may adversely affect our business and financial results.

In addition, we expect to incur significant debt to provide permanent financing for the Piedmont Acquisition, including the Notes. If the Piedmont Acquisition is not completed, it may be more difficult to service such debt and our debt service obligations with respect to our increased indebtedness may require diversion of some cash flows from operations to debt service payments.

The Piedmont Acquisition may not achieve its intended results, including anticipated synergies and cost savings.

Although we expect that the Piedmont Acquisition will result in various benefits, including a significant amount of synergies, cost savings and other financial and operational benefits, there can be no assurance regarding when or the extent to which we will be able to realize these synergies, cost-savings or other benefits. Achieving the anticipated benefits, including synergies and cost savings, is subject to a number of uncertainties, including whether the business acquired can be operated in the manner we intend and whether our costs to finance the Piedmont Acquisition will be consistent with our expectations. Events outside of our control, including but not limited to regulatory changes or developments, could also adversely affect our ability to realize the anticipated benefits from the Piedmont Acquisition. Thus the integration of the Acquired Business may be unpredictable, subject to delays or changed circumstances, and we can give no assurance that the acquired businesses will perform in accordance with our expectations or that our expectations with respect to integration, synergies or cost savings as a result of the Piedmont Acquisition will materialize. In addition, our anticipated costs to achieve the integration of the Acquired Business may differ significantly from our current estimates. The integration may place an additional burden on our management and internal resources, and the diversion of management’s attention during the integration process could have an adverse effect on our business, financial condition and expected operating results.

 

S-24


Table of Contents

USE OF PROCEEDS

We estimate that we will receive net proceeds of approximately $    million from the sale of the Notes in this offering after deducting the underwriting discounts, estimated offering expenses payable by us. We intend to use such net proceeds, together with cash on hand, to finance the Piedmont Acquisition. However, the consummation of this offering is not conditioned on the closing of the Piedmont Acquisition, which, if completed, will occur subsequent to the closing of the sale of the Notes. If we do not consummate the Piedmont Acquisition, we will retain broad discretion to use all of the net proceeds from this offering for general corporate purposes. See “Prospectus Supplement Summary—Pending Piedmont Acquisition” and “Underwriting (Conflicts of Interest)—Conflicts of Interest” in this prospectus supplement.

Until the Piedmont Acquisition is consummated (or it is determined that it will not be) these net proceeds will be held in cash or cash equivalents.

 

S-25


Table of Contents

CAPITALIZATION

The following table sets forth our historical consolidated cash and cash equivalents, notes payable and capitalization as of September 30, 2025 on an actual basis and on an as-adjusted basis, after giving effect to the offering of the Notes and the other Financing Transactions described above under “Prospectus Supplement Summary—Pending Piedmont Acquisition,” as well as the completion of the Piedmont Acquisition.

The historical data in the table are derived from, and should be read in conjunction with, our historical financial statements, including the accompanying notes, incorporated by reference herein. You should also read this table in conjunction with the information set forth under “Management’s Discussion and Analysis of Financial Condition and Results of Operation” and our consolidated financial statements and the related notes thereto in our Annual Report on Form 10-K for the fiscal year ended September 30, 2025. See “Where You Can Find More Information” in this prospectus supplement.

 

     As of September 30, 2025  
     Actual     As Adjusted  

(unaudited, in millions)

            

Cash and cash equivalents

   $ 5.7     $ 28.7  
  

 

 

   

 

 

 

Notes payable

   $ 1,317.0     $ 2,143.8 (1) 
  

 

 

   

 

 

 

Current portion of long-term debt

   $ 487.5     $ 487.5  

Long-term debt, excluding current portion

     3,369.4       4,194.4 (2) 

Notes offered hereby

     —        900.0 (3) 
  

 

 

   

 

 

 

Total long-term debt, including current portion

   $ 3,856.9     $ 5,581.9  

Temporary equity

   $ 6.1     $ 6.1  

Preferred stock equity

   $ 242.0     $ 242.0  

Common stock equity(4)

   $ 3,147.4     $ 3,121.1  
  

 

 

   

 

 

 

Total long-term capitalization, including current portion

   $ 7,252.4     $ 8,951.1  
  

 

 

   

 

 

 

Long-term debt/long-term capitalization

     53.2     62.4

 

(1)

Represents proceeds available under the Bridge Facilities assumed to be drawn upon at the closing of the Piedmont Acquisition.

(2)

Represents proceeds from the assumed issuance at the closing of the Piedmont Acquisition of senior unsecured notes through private placements.

(3)

Represents the gross proceeds of this offering assuming $900 million in aggregate principal amount of the Notes offered hereby at an offering price of 100%.

(4)

Includes paid-in capital, retained earnings and accumulated other comprehensive income.

If the Piedmont Acquisition closes, the proceeds of this offering are assumed to be used in accordance with the Sources and Uses table set forth on page S-4 and, until so used or used for general corporate purposes, will be held in cash or cash equivalents. See “Prospectus Supplement Summary—Pending Piedmont Acquisition” in this prospectus supplement for a description of the Piedmont Acquisition.

 

S-26


Table of Contents

DESCRIPTION OF THE NOTES

In this summary captioned “Description of the Notes,” the terms “Spire,” “we,” “us,” “our” and the “Company” refer only to Spire Inc. and any successor obligor and not to any of its subsidiaries.

The following summary description sets forth certain terms and provisions of the Notes and, to the extent inconsistent therewith, replaces the description of the general terms and provisions of the junior subordinated debt securities set forth in the accompanying prospectus, to which we refer you. Because this description is a summary, it does not describe every aspect of the Notes and should be read together with the forms of the Notes, the junior subordinated indenture, dated as of November    , 2025, between Spire and Regions Bank (“Regions”), as trustee, securities registrar and paying agent, under which the Notes will be issued, as amended or supplemented by the first supplemental indenture, to be dated as of November    , 2025, between Spire and Regions, as trustee, securities registrar and paying agent establishing the terms of the Notes. The form of the junior subordinated indenture is filed as an exhibit to, and incorporated by reference in, the registration statement of which the accompanying prospectus is a part. In this summary, we refer to the junior subordinated indenture, as so amended and supplemented, as the “indenture.”

Regions, in each of its capacities, including but not limited to trustee, securities registrar and paying agent, has not participated in the preparation of this prospectus supplement and assumes no responsibility and will have no liability for its content, including the accuracy, correctness, adequacy or completeness of the information concerning us or our affiliates or any other party contained in this document or the related documents or for any failure by us or any other party to disclosure events that may have occurred and may affect the significance or accuracy, correctness, adequacy or completeness of such information.

The indenture and its associated documents contain the full legal text of the matters described in this section. The indenture has been qualified under the Trust Indenture Act of 1939 (the “Trust Indenture Act”), and you should refer to the Trust Indenture Act for provisions that apply to the Notes.

Principal and Maturity

The Series A Notes will initially be limited to $    aggregate principal amount and will mature on June 1, 2056. The Series B Notes will initially be limited to $    aggregate principal amount and will mature on June 1, 2056. The Notes will be issued in registered form and available for purchase in the authorized denominations of $2,000 and integral multiples of $1,000 in excess thereof.

Interest

The Series A Notes bear interest (i) from and including the date of the original issuance to, but excluding, June 1, 2031, at an annual rate of   % and (ii) from and including June 1, 2031 during each Series A Interest Reset Period at an annual rate equal to the Five-Year Treasury Rate as of the most recent Series A Reset Interest Determination Date plus   %; provided that the interest rate during any Series A Interest Reset Period will not reset below   % (which equals the initial interest rate on the Series A Notes). The Series B Notes bear interest (i) from and including the date of the original issuance to, but excluding, June 1, 2036 at an annual rate of   % and (ii) from and including June 1, 2036 during each Series B Interest Reset Period at an annual rate equal to the Five-Year Treasury Rate as of the most recent Series B Reset Interest Determination Date plus   %; provided that the interest rate during any Series B Interest Reset Period will not reset below   % (which equals the initial interest rate on the Series B Notes).

Subject to our right to defer interest payments as described below, interest will be payable semi-annually in arrears on June 1 and December 1 of each year beginning on June 1, 2026. Subject to certain exceptions, the indenture provides for the payment of interest on an interest payment date only to persons in whose names the notes are registered at the close of business on the record date, which will be the close of business on the business

 

S-27


Table of Contents

day immediately preceding such interest payment date so long as all of the Notes remain in book-entry only form and otherwise the close of business on the 15th day of the calendar month immediately preceding the calendar month in which the applicable interest payment date falls (whether or not a business day). Notwithstanding the foregoing, any interest payable at maturity will be paid to the person to whom principal is payable. Interest will be calculated on the basis of a 360-day year of twelve 30-day months and, with respect to any period less than a full calendar month, on the basis of the actual number of days elapsed in a 30-day month.

In this prospectus supplement the term “interest” includes semi-annual interest payments and applicable interest on interest payments accrued but not paid on the applicable interest payment date.

For purposes of the indenture, “business day” means any day that is not a Saturday or Sunday or a day on which banking institutions in The City of New York are authorized or required by law or executive order to close or a day on which the corporate trust office of the trustee is closed for business. Unless all of the outstanding Notes have been redeemed, we will appoint a calculation agent (the “Calculation Agent”) with respect to the Notes prior to the applicable Reset Interest Determination Date. We or any of our affiliates may assume the duties of the Calculation Agent. The applicable interest rate for each Interest Reset Period will be determined by the Calculation Agent as of the applicable Reset Interest Determination Date. If we or one of our affiliates is not the Calculation Agent, the Calculation Agent will notify us of the interest rate for the relevant Interest Reset Period promptly upon such determination. We will notify the trustee of such interest rate, promptly upon making or being notified of such determination. The Calculation Agent’s determination of any interest rate and its calculation of the amount of interest for any Interest Reset Period will be conclusive and binding absent manifest error, will be made in the Calculation Agent’s sole discretion and, notwithstanding anything to the contrary in the documentation relating to the Notes, will become effective without consent from any other person or entity. Such determination of any interest rate and calculation of the amount of interest will be on file at our principal offices and will be made available to any holder of the Notes upon request. In no event shall the trustee be the Calculation Agent, nor shall it have any liability for any determination made by or on behalf of such Calculation Agent.

“Five-Year Treasury Rate” means, as of any Reset Interest Determination Date, (i) the average of the yields on actively traded U.S. Treasury securities adjusted to constant maturity, for five-year maturities, for the five business days immediately preceding the relevant Reset Interest Determination Date (or if fewer than five business days appear, such number of business days appearing) appearing under the caption “Treasury Constant Maturities” in the most recent H.15 as of 5:00 p.m. (Eastern Time) as of any date of determination; or (ii) if there are no such published yields on actively traded U.S. treasury securities adjusted to constant maturity, for five-year maturities, then the rate will be determined by interpolation between the average of the yields on actively traded U.S. treasury securities adjusted to constant maturity for two series of actively traded U.S. treasury securities, (a) one maturing as close as possible to, but earlier than, the Reset Date following the next succeeding Reset Interest Determination Date and (b) the other maturing as close as possible to, but later than, the Reset Date following the next succeeding Reset Interest Determination Date, in each case for the five business days immediately preceding the relevant Reset Interest Determination Date (or, if fewer than five business days appear, such number of business days appearing) appearing under the caption “Treasury Constant Maturities” in the H.15 as of 5:00 p.m. (Eastern Time) as of any date of determination.

If the Five-Year Treasury Rate cannot be determined pursuant to the method described above, the Calculation Agent, after consulting such sources as it deems comparable to any of the foregoing calculations, or any such source as it deems reasonable from which to estimate the Five-Year Treasury Rate, will determine the Five-Year Treasury Rate in its sole discretion, provided that if the Calculation Agent determines there is an industry-accepted successor Five-Year Treasury Rate, then the Calculation Agent will use such successor rate. If the Calculation Agent has determined a substitute or successor base rate in accordance with the foregoing, the Calculation Agent in its sole discretion may determine the business day convention, the definition of “business day” and the Reset Interest Determination Date to be used and any other relevant methodology for calculating such substitute or successor base rate, including any adjustment factor needed to make such substitute or

 

S-28


Table of Contents

successor base rate comparable to the Five-Year Treasury Rate, in a manner that is consistent with industry-accepted practices for such substitute or successor base rate. If the Five-Year Treasury Rate cannot be determined pursuant to the method described above, and the Calculation Agent is unable to determine an industry-accepted successor rate as described above, then the Five-Year Treasury Rate will be the same interest rate determined for the prior Reset Interest Determination Date or, if this sentence is applicable with respect to the first Reset Interest Determination Date,    %, with respect to the Series A Notes, and    %, with respect to the Series B Notes.

“H.15” means the daily statistical release designated as such, or any successor publication as determined by the Calculation Agent in its sole discretion, published by the Federal Reserve Board, and “most recent H.15” means the H.15 published closest in time but prior to the close of business on the applicable Reset Interest Determination Date.

“Interest Reset Period” means the Series A Interest Reset Period and the Series B Interest Reset Period, as applicable.

“Reset Interest Determination Date” means, in respect of any Interest Reset Period, the day falling two business days prior to the beginning of the applicable Interest Reset Period.

“Series A Reset Date” means June 1, 2031 and each date falling on the five-year anniversary of the preceding Series A Reset Date.

“Series B Reset Date” means June 1, 2036 and each date falling on the five-year anniversary of the preceding Series B Reset Date.

“Series A Interest Reset Period” means the period from and including June 1, 2031 to, but excluding, the next following Series A Reset Date and thereafter each period from and including each Series A Reset Date to, but excluding, the next following Series A Reset Date or the maturity date or any redemption date, as the case may be.

“Series B Interest Reset Period” means the period from and including June 1, 2036 to, but excluding, the next following Series B Reset Date and thereafter each period from and including each Series B Reset Date to, but excluding, the next following Series B Reset Date or the maturity date or any redemption date, as the case may be.

If an interest payment date, a redemption date or the maturity date of the Notes falls on a day that is not a business day, the payment of interest and principal will be made on the next succeeding business day, and no interest on such payment will accrue for the period from and after the interest payment date, the redemption date or the maturity date, as applicable.

Ranking

The Notes will be direct unsecured and will rank equally with our other unsecured and subordinated indebtedness. The Notes will rank subordinated and junior in right of payment, to the extent set forth in the indenture, to all of our “Priority Indebtedness”.

“Priority Indebtedness” means the principal, premium, interest and any other payment in respect of any of the following:

 

   

all of our current and future indebtedness for borrowed or purchase money whether or not evidenced by notes, debentures, bonds or other similar written instruments;

 

   

our obligations under synthetic leases, finance leases and capitalized leases;

 

S-29


Table of Contents
   

our obligations for reimbursement under letters of credit, surety bonds, banker’s acceptances, security purchase facilities or similar facilities issued for our account;

 

   

any of our other indebtedness or obligations with respect to derivative contracts, including commodity contracts, interest rate, commodity and currency swap agreements, forward contracts and other similar agreements or arrangements; and

 

   

all indebtedness of others of the kinds described in the preceding categories which we have assumed, endorsed or guaranteed or with respect to which we have a similar contingent obligation.

However, “Priority Indebtedness” does not include trade accounts payable, accrued liabilities arising in the ordinary course of business, indebtedness to our subsidiaries or any other indebtedness that effectively by its terms, or expressly provides that it, ranks on parity with, or junior to, the Notes.

If we default in the payment of principal of or interest on any Priority Indebtedness when it becomes due and payable after any applicable grace period, then, unless and until the default is cured or waived or ceases to exist, we cannot make a payment on account of or redeem or otherwise acquire the Notes. If there is any insolvency, bankruptcy, liquidation or other similar proceeding relating to us, our creditors or our property, then all priority indebtedness must be paid in full before any payment may be made to any holders of the Notes. Holders of the Notes must return and deliver any payments received by them directly to the holders of Priority Indebtedness until all priority indebtedness is paid in full.

As of September 30, 2025, Spire, excluding its subsidiaries, had approximately $2.297 million of Priority Indebtedness outstanding. Because we are a holding company, our obligations under the Notes will be effectively subordinated to all existing and future liabilities of our subsidiaries. As of September 30, 2025, our subsidiaries had approximately $2,899.1 million principal amount of outstanding long-term debt to external sources (including securities due within one year), which would be senior to our rights as sole shareholder and, as applicable, creditor of those companies.

No Listing

The Notes will not be listed on any securities exchange or be quoted on any automated dealer quotation system.

Further Issuances

Spire may, without the consent of the holders of the applicable series of the Notes, issue additional notes having the same ranking and the same interest rate, maturity and other terms as the Notes of such series (except for the original issue date, the public offering price and, if applicable, the initial interest payment date). Any additional notes having such similar terms, together with the Notes, will constitute a single series of debt securities under the indenture. No additional notes may be issued if an event of default has occurred with respect to the Notes. Spire will not issue any additional notes intended to form a single series with the Notes of such series, unless such further notes will be fungible with the Notes of such series for U.S. federal income tax purposes.

Optional Redemption

We may redeem the Series A Notes, in whole or in part, upon not less than 10 nor more than 60 days’ notice, at a redemption price equal to 100% of the principal amount of the Series A Notes being redeemed plus accrued and unpaid interest to, but excluding, the redemption date (i) on any day in the period commencing on the date falling 90 days prior to the first Series A Reset Date and ending on and including the first Series A Reset Date and (ii) after the first Series A Reset Date, on any interest payment date.

We may redeem the Series B Notes, in whole or in part, upon not less than 10 nor more than 60 days’ notice, at a redemption price equal to 100% of the principal amount of the Series B Notes being redeemed plus

 

S-30


Table of Contents

accrued and unpaid interest to, but excluding, the redemption date (i) on any day in the period commencing on the date falling 90 days prior to the first Series B Reset Date and ending on and including the first Series B Reset Date and (ii) after the first Series B Reset Date, on any interest payment date.

We may also redeem the Notes of a series (i) in whole, but not in part, if certain changes in tax laws, regulations or interpretations occur, at the redemption price and under the circumstances described below under “—Right to Redeem Upon a Tax Event” and (ii) in whole, but not in part, if a rating agency makes certain changes in the equity credit criteria for securities such as the Notes, at the redemption price and under the circumstances described below under “—Right to Redeem Upon a Rating Agency Event.”

Any redemption of the Notes may be conditioned upon the occurrence of one or more conditions precedent. If at the time notice of redemption is given, the redemption moneys are not on deposit with the trustee, then the redemption shall be subject to their receipt on or before the redemption date and such notice shall be of no effect unless such moneys are so received.

If notice of redemption is given as aforesaid, the Notes so to be redeemed will, on the redemption date (subject, in the case of a conditional redemption, to the satisfaction of all conditions precedent), become due and payable at the redemption price (including accrued and unpaid interest thereon), and from and after such date (unless we have defaulted in the payment of the redemption price and accrued interest) such Notes shall cease to bear interest. If any Notes called for redemption shall not be paid upon surrender thereof for redemption, the principal shall, until paid, bear interest from the redemption date at the rate then applicable to the Notes.

Subject to the foregoing and to applicable law (including, without limitation, United States federal securities laws), we or our affiliates may, at any time and from time to time, purchase outstanding Notes by tender, in the open market or by private agreement.

Right to Redeem Upon a Tax Event

We may redeem the applicable series of the Notes, in whole but not in part, upon not less than 10 nor more than 60 days’ notice, within 120 days following the occurrence of a Tax Event (as defined below), at a redemption price equal to 100% of the principal amount of the Notes being redeemed plus accrued and unpaid interest thereon to, but excluding, the redemption date.

A “Tax Event” means we have received an opinion of counsel experienced in tax matters that, as a result of:

 

   

any amendment to, clarification of, or change, including any announced prospective change, in the laws or treaties of the United States or any of its political subdivisions or taxing authorities, or any regulations under those laws or treaties;

 

   

an administrative action, which means any judicial decision or any official administrative pronouncement, ruling, regulatory procedure, notice or announcement including any notice or announcement of intent to issue or adopt any administrative pronouncement, ruling, regulatory procedure or regulation;

 

   

any amendment to, clarification of, or change in the official position or the interpretation of any administrative action or judicial decision or any interpretation or pronouncement that provides for a position with respect to an administrative action or judicial decision that differs from the previously generally accepted position, in each case by any legislative body, court, governmental authority or regulatory body, regardless of the time or manner in which that amendment, clarification or change is introduced or made known; or

 

   

a threatened challenge asserted in writing in connection with an audit of us or our subsidiaries, or a threatened challenge asserted in writing against any other taxpayer that has raised capital through the issuance of securities that are substantially similar to the applicable series of Notes,

 

S-31


Table of Contents

which amendment, clarification, or change in each case is effective or which administrative action is taken or judicial decision, interpretation or pronouncement is issued, or which threatened challenge is asserted, after the date of this prospectus supplement, there is more than an insubstantial risk that interest payable by us on the applicable series of Notes is not deductible, or within 90 days would not be deductible, in whole or in part, by us for U.S. federal income tax purposes.

Right to Redeem Upon a Rating Agency Event

We may redeem the applicable series of the Notes, in whole but not in part, upon not less than 10 nor more than 60 days’ notice, within 120 days following the occurrence of a Rating Agency Event (as defined below), at a redemption price equal to 102% of their principal amount plus accrued and unpaid interest thereon to, but excluding, the redemption date.

“Rating Agency Event” means a change to the methodology or criteria that were employed by an applicable nationally recognized statistical rating organization for purposes of assigning equity credit to securities such as the Notes on the date of original issuance of the Notes (the “current methodology”), which either (i) shortens the period of time during which equity credit pertaining to the Notes would have been in effect had the current methodology not been changed or (ii) reduces the amount of equity credit assigned to the Notes as compared with the amount of equity credit that such rating agency had assigned to the Notes as of the date of original issuance thereof.

Option to Defer Interest Payments

So long as no event of default has occurred and is continuing with respect to the applicable series of the Notes, we may defer interest payments on either (or both) series of the Notes, from time to time, for one or more Optional Deferral Periods of up to 10 consecutive years per Optional Deferral Period. However, a deferral of interest payments cannot extend beyond the redemption date or maturity date of the Notes. During an Optional Deferral Period, interest will continue to accrue on the Notes, and deferred interest payments will accrue additional interest (“compound interest”), compounded on a semi-annual basis at a rate equal to the interest rate then applicable to such series of Notes, to the extent permitted by law. No interest will be due and payable on the Notes until the end of the Optional Deferral Period except upon a redemption of the Notes during the Optional Deferral Period (in which case all accrued and unpaid interest (including, to the extent permitted by applicable law, any compound interest) on the Notes to be redeemed to, but excluding, such redemption date will be due and payable on such redemption date) or unless the principal of and interest on the Notes shall have been declared due and payable as the result of an event of default with respect to the Notes (in which case all accrued and unpaid interest, including, to the extent permitted by applicable law, any compound interest, on the Notes shall become due and payable). All references herein and in the Notes and, insofar as relates to the Notes, the indenture, to “interest” on the Notes shall be deemed to include any such deferred interest and, to the extent permitted by applicable law, any compound interest, unless otherwise expressly stated or the context otherwise requires.

We may pay at any time all or any portion of the interest accrued to that point during an Optional Deferral Period. At the end of the Optional Deferral Period or on any applicable redemption date, we will be obligated to pay all accrued and unpaid interest on the applicable Notes.

Once all accrued and unpaid interest on the applicable series of the Notes has been paid, we again can defer interest payments on that series of Notes as described above, provided that an Optional Deferral Period cannot extend beyond the maturity date of the applicable Notes or any applicable redemption date therefor, and we may not begin a new Optional Deferral Period until we have paid all accrued interest on the applicable Notes from any previous Optional Deferral Periods.

If we defer interest for a period of 10 consecutive years from the commencement of an Optional Deferral Period, we will be required to pay all accrued and unpaid interest at the conclusion of the 10-year period. If we

 

S-32


Table of Contents

fail to pay in full all accrued and unpaid interest at the conclusion of the 10-year period, and such failure continues for 30 days, an event of default that gives rise to acceleration of principal and interest on the Notes will occur under the indenture. See “Events of Default” below and “Description of Debt Securities—Junior Subordinated Debt Securities—Events of Default” in the accompanying prospectus.

During a Series A Optional Deferral Period or a Series B Optional Deferral Period, we will not, and will cause our majority-owned subsidiaries not to, do any of the following (with limited exceptions):

 

   

declare or pay any dividend or distribution on our capital stock;

 

   

redeem, purchase, acquire or make a liquidation payment with respect to any of our capital stock;

 

   

pay any principal, interest or premium on, or repay, purchase or redeem, any of our debt securities that are equal or junior in right of payment with the Notes; or

 

   

make any payments with respect to any guarantee by us of debt securities if such guarantee is equal or junior in right of payment to the Notes.

However, at any time, including during an Optional Deferral Period, the exceptions will permit:

 

   

purchases, redemptions or other acquisitions of our capital stock in connection with any employment contract, benefit plan or other similar arrangement with or for the benefit of employees, officers, directors, agents, consultants or a stock purchase, dividend reinvestment or similar plan, or the satisfaction of our obligations pursuant to any contract or security outstanding on the date that the payment of interest is deferred requiring us to purchase, redeem or acquire our capital stock;

 

   

any payment, repayment, redemption, purchase, acquisition or declaration of a dividend as a result of any reclassification of our capital stock or the exchange or conversion of all or a portion of one class or series of our capital stock or debt securities for a class or series of our capital stock;

 

   

the purchase of fractional interests in shares of our capital stock pursuant to the conversion or exchange provisions of our capital stock or the security being converted or exchanged, or in connection with the settlement of stock purchase contracts;

 

   

dividends or distributions paid or made in our capital stock (or rights to acquire our capital stock), or purchases, redemptions or acquisitions of capital stock in connection with the issuance or exchange of capital stock (or of securities convertible into or exchangeable for shares of our capital stock) and distributions in connection with the settlement of stock purchase contracts outstanding on the date that the payment of interest is deferred;

 

   

redemptions, exchanges or purchases of, or with respect to, any rights outstanding under a shareholder rights plan or the declaration or payment thereunder of a dividend or distribution of or with respect to rights in the future; and

 

   

payments on the Notes, any trust preferred securities, subordinated notes or junior subordinated notes, or guarantees of the foregoing, in each case that rank equal in right of payment to the Notes, so long as the amount of payments made on account of such securities or guarantees is paid on all such securities and guarantees then outstanding on a pro rata basis in proportion to the full payment to which each series of such securities and guarantees is then entitled if paid in full.

Events of Default

A valid extension of the Interest Reset Period by the Company as contemplated in the indenture shall not constitute a default in the payment of interest giving rise to an “Event of Default” under the accompanying prospectus. If an event of default listed in the third bullet in the accompanying prospectus under “Description of Debt Securities—Junior Subordinated Debt Securities—Events of Default” exists, the holders of such series of

 

S-33


Table of Contents

the Notes will not be entitled to vote to make a declaration of acceleration (and the Notes will not be considered outstanding for the purpose of determining whether the required vote has been obtained), and the trustee will not have a right to make such declaration with respect to the Notes.

The Trustee

The trustee under the indenture will be Regions (or its successor). We and certain of our affiliates maintain banking and credit relationships with Regions or its affiliates. Regions and its affiliates have purchased, and are likely to purchase in the future, our securities and securities of our affiliates.

Global Securities

We will issue the Notes in the form of one or more global certificates, which will be deposited with, or on behalf of, DTC and registered in the name of DTC’s nominee. Information regarding DTC’s book-entry system is described below under “—Book-Entry System” in this prospectus supplement.

Book-Entry System

DTC, New York, New York, will act as the initial securities depository for the Notes. The Notes will be issued as fully registered global securities registered in the name of Cede & Co. (DTC’s partnership nominee) or such other name as may be requested by an authorized representative of DTC. One or more fully-registered global note certificates will be issued for each series of the Notes, in the aggregate principal amount of such issue, and will be deposited with DTC.

Beneficial interests in the Notes will be shown on, and transfers thereof will be effected only through, records maintained by DTC and its direct and indirect participants, including Euroclear Bank S.A./N.V., as operator of the Euroclear System (“Euroclear”) and Clearstream Banking, Société Anonyme, Luxembourg (“Clearstream Banking”). Investors may elect to hold interests in the Notes through any of DTC, Euroclear or Clearstream Banking, if they are participants in these systems, or indirectly through organizations which are participants in these systems. Euroclear and Clearstream Banking hold securities on behalf of their participants through customers’ securities accounts in their respective names on the books of their respective depositaries, which in turn hold the securities in customers’ securities accounts in the depositaries’ names on the books of DTC.

DTC has informed us that DTC is:

 

   

a limited-purpose trust company organized under the New York Banking Law;

 

   

a “banking organization” within the meaning of the New York Banking Law;

 

   

a member of the Federal Reserve System;

 

   

a “clearing corporation” within the meaning of the New York Uniform Commercial Code; and

 

   

a “clearing agency” registered pursuant to the provisions of Section 17A of the Securities Exchange Act of 1934 (the “Exchange Act”).

Euroclear and Clearstream Banking have informed us that: Euroclear and Clearstream Banking each hold securities for their customers and facilitate the clearance and settlement of securities transactions by electronic book-entry transfer between their respective account holders. Euroclear and Clearstream Banking provide various services including safekeeping, administration, clearance and settlement of internationally traded securities and securities lending and borrowing. Euroclear and Clearstream Banking also deal with domestic securities markets in several countries through established depository and custodial relationships. Euroclear and Clearstream Banking have established an electronic bridge between their two systems across which their respective participants may settle trades with each other.

 

S-34


Table of Contents

Euroclear and Clearstream Banking customers are world-wide financial institutions including underwriters, securities brokers and dealers, banks, trust companies and clearing corporations. Indirect access to Euroclear and Clearstream Banking is available to other institutions, which clear through or maintain a custodial relationship with an account holder of either system.

DTC holds securities that its participants (“Direct Participants”) deposit with DTC. DTC also facilitates the settlement among Direct Participants of securities transactions, such as transfers and pledges, in deposited securities through electronic computerized book-entry changes in Direct Participants’ accounts, which eliminates the need for physical movement of securities certificates. Direct Participants include securities brokers and dealers, banks, trust companies, clearing corporations and certain other organizations. DTC is a wholly-owned subsidiary of The Depository Trust & Clearing Corporation (“DTCC”). DTCC is the holding company for DTC, National Securities Clearing Corporation and Fixed Income Clearing Corporation, all of which are registered clearing agencies. DTCC is owned by the users of its regulated subsidiaries. Access to the DTC system is also available to others such as securities brokers and dealers, banks and trust companies that clear through or maintain a custodial relationship with a Direct Participant, either directly or indirectly (“Indirect Participants”). The rules applicable to DTC and its Direct and Indirect Participants are on file with the SEC.

Purchases of the Notes under the DTC system must be made by or through Direct Participants, which receive a credit for the Notes on DTC’s records. The ownership interest of each actual purchaser of each note (“Beneficial Owner”) is in turn to be recorded on the Direct and Indirect Participants’ records. Beneficial Owners will not receive written confirmations from DTC of their purchase, but Beneficial Owners are expected to receive written confirmations providing details of the transaction, as well as periodic statements of their holdings, from the Direct or Indirect Participant through which the Beneficial Owner entered into the transaction. Transfers of ownership interests in the Notes are to be accomplished by entries made on the books of Direct and Indirect Participants acting on behalf of Beneficial Owners. Beneficial Owners will not receive certificates representing their ownership interests in the Notes except in the event that use of the book-entry system for the Notes is discontinued. As a result, the ability of a person having a beneficial interest in the Notes to pledge such interest to persons or entities that do not participate in the DTC system, or to otherwise take actions with respect to such interest, may be affected by the lack of a physical certificate evidencing such interest. In addition, the laws of some states require that certain persons take physical delivery in definitive form of securities that they own and that security interests in negotiable instruments can only be perfected by delivery of certificates representing the instruments. Consequently, the ability to transfer the Notes evidenced by the global notes will be limited to such extent.

To facilitate subsequent transfers, all of the Notes deposited by Direct Participants with DTC are registered in the name of DTC’s partnership nominee, Cede & Co. or such other name as may be requested by an authorized representative of DTC. The deposit of the Notes with DTC and their registration in the name of Cede & Co. or such other nominee do not effect any change in beneficial ownership. DTC has no knowledge of the actual Beneficial Owners of the Notes; DTC’s records reflect only the identity of the Direct Participants to whose accounts the Notes are credited, which may or may not be the Beneficial Owners. The Direct and Indirect Participants will remain responsible for keeping account of their holdings on behalf of their customers.

Conveyance of notices and other communications by DTC to Direct Participants, by Direct Participants to Indirect Participants and by Direct Participants and Indirect Participants to Beneficial Owners will be governed by arrangements among them, subject to any statutory or regulatory requirements as may be in effect from time to time.

Beneficial Owners of the Notes may wish to take certain steps to augment the transmission to them of notices of significant events with respect to the Notes, such as tenders, defaults and proposed amendments to the documents related to the Notes. For example, Beneficial Owners of the Notes may wish to ascertain that the nominee holding the Notes for their benefit has agreed to obtain and transmit notices to Beneficial Owners. In the alternative, Beneficial Owners may wish to provide their names and addresses to the registrar and request that copies of notices be provided directly to them.

 

S-35


Table of Contents

Neither DTC nor Cede & Co. (nor such other DTC nominee) will consent or vote with respect to the Notes. Under its usual procedures, DTC mails an omnibus proxy (an “Omnibus Proxy”) to the issuer as soon as possible after the record date. An Omnibus Proxy assigns Cede & Co.’s consenting or voting rights to those Direct Participants to whose accounts the Notes are credited on the record date (identified in a listing attached to such Omnibus Proxy).

Payments of principal, interest and premium, if any, on the Notes will be made to Cede & Co. or such other nominee as may be requested by an authorized representative of DTC. DTC’s practice is to credit Direct Participants’ accounts upon DTC’s receipt of funds and corresponding detail information from us on the payable date in accordance with their respective holdings shown on DTC’s records. Payments by Participants to Beneficial Owners will be governed by standing instructions and customary practices, as is the case with securities held for the accounts of customers in bearer form or registered in “street name” and will be the responsibility of such Participant and not of DTC, or us, subject to any statutory or regulatory requirements as may be in effect from time to time.

Investors electing to hold their Notes through DTC will follow the settlement practices applicable to U.S. corporate debt obligations. The securities custody accounts of investors will be credited with their holdings on the settlement date against payment in same-day funds within DTC effected in U.S. dollars.

Investors electing to hold their Notes through Euroclear or Clearstream Banking accounts will follow the settlement procedures applicable to conventional eurobonds.

Secondary market sales of book-entry interests in the Notes between DTC participants will occur in the ordinary way in accordance with DTC rules and will be settled using the procedures applicable to United States corporate debt obligations in DTC’s Settlement System. Secondary market sales of book-entry interests in the Notes held through Euroclear or Clearstream Banking to purchasers of book-entry interests in the Notes through Euroclear or Clearstream Banking will be conducted in accordance with the normal rules and operating procedures of Euroclear and Clearstream Banking and will be settled using the procedures applicable to conventional eurobonds.

DTC may discontinue providing its services as securities depository with respect to the Notes at any time by giving reasonable notice to us. Under such circumstances, in the event that a successor securities depository is not obtained, note certificates are required to be printed and delivered. In addition, we may decide to discontinue use of the system of book-entry transfers through DTC (or a successor securities depository). In that event, note certificates will be printed and delivered.

We will not have any responsibility or obligation to participants in the DTC system or the persons for whom they act as nominees with respect to the accuracy of the records of DTC, its nominee or any Direct or Indirect Participant with respect to any ownership interest in the Notes or with respect to payments to or providing of notice for the Direct Participants, the Indirect Participants or the beneficial owners of the Notes.

The information in this section concerning DTC, Euroclear, Clearstream Banking and their book-entry systems has been obtained from sources that we believe to be reliable. None of us, the trustee, the securities registrar and paying agent, nor the underwriters, dealers or agents (i) are responsible (or liable) for the accuracy or completeness of this information or (ii) will have any responsibility or liability for (a) any aspect of the records relating to or payments made on account of beneficial ownership interests in the global Notes or for maintaining, supervising or reviewing any records relating to such beneficial ownership interest, or for any act or omission of DTC (or any other depositary), or (b) the performance by DTC or its participants or indirect participants of their respective obligations under the rules and procedures governing their operations or for DTC’s rules, operations and procedures.

 

S-36


Table of Contents

MATERIAL U.S. FEDERAL INCOME TAX CONSEQUENCES

The following is a summary of material U.S. federal income tax consequences of the ownership and disposition of the Notes as of the date hereof. This summary deals only with Notes that are held as capital assets (generally, property held for investment) by persons who purchase the Notes for cash upon original issuance at their “issue price” (the first price at which a substantial amount of the Notes of the applicable series is sold for money to investors, excluding sales to bond houses, brokers or similar persons or organizations acting in the capacity of underwriter, placement agent or wholesaler).

This summary is based upon provisions of the Internal Revenue Code of 1986, as amended (the “Code”), and existing and proposed Treasury regulations promulgated thereunder, administrative rulings and judicial decisions, in each case, as of the date of this prospectus supplement. Those authorities or the interpretation thereof may be changed, possibly with retroactive effect, so as to result in U.S. federal income tax consequences different from those summarized below. We have not sought and will not seek any rulings from the Internal Revenue Service (“IRS”) regarding the matters discussed below. There can be no assurance that the IRS will not take positions concerning the tax consequences of the ownership or disposition of the Notes that are different from those discussed below.

This summary does not address all of the U.S. federal income tax consequences that may be relevant to you in light of your personal circumstances, including but not limited to the Medicare tax on net investment income, estate tax or gift taxes, nor does it address the effects of any state, local or non-U.S. tax laws. In addition, it does not represent a detailed description of the U.S. federal income tax consequences applicable to you if you are a person subject to special treatment under the U.S. federal income tax laws, including, without limitation:

 

   

a broker or dealer in securities or currencies;

 

   

a financial institution;

 

   

an insurance company;

 

   

a regulated investment company;

 

   

a real estate investment trust;

 

   

a tax-exempt entity;

 

   

a person holding the Notes as part of a hedging, integrated, conversion or constructive sale transaction or a straddle;

 

   

a trader in securities that has elected the mark-to-market method of accounting for your securities;

 

   

a person liable for alternative minimum tax;

 

   

a U.S. holder (as defined below) that holds Notes through a non-U.S. broker or other non-U.S. intermediary;

 

   

a U.S. holder whose “functional currency” is not the U.S. dollar;

 

   

a U.S. expatriate;

 

   

a “controlled foreign corporation”;

 

   

a “passive foreign investment company”;

 

   

a partnership or other entity or arrangement treated as a pass-through entity for U.S. federal income tax purposes (or an investor in such an entity); or

 

   

a person required to accelerate the recognition of any item of gross income with respect to the Notes as a result of such income being recognized on an applicable financial statement.

 

S-37


Table of Contents

As used herein, a “U.S. holder” means a beneficial owner of a Note that is, for U.S. federal income tax purposes, any of the following:

 

   

an individual who is a citizen or resident of the United States;

 

   

a corporation (or any other entity classified as a corporation for U.S. federal income tax purposes) that is created or organized in or under the laws of the United States, any state thereof or the District of Columbia;

 

   

an estate the income of which is subject to U.S. federal income taxation regardless of its source; or

 

   

a trust if it (i) is subject to the primary supervision of a court within the United States and one or more United States persons have the authority to control all substantial decisions of the trust or (ii) has a valid election in effect under applicable U.S. Treasury regulations to be treated as a United States person.

As used herein, the term “non-U.S. holder” means a beneficial owner of a Note (other than an entity or arrangement treated as a partnership for U.S. federal income tax purposes) that is not a U.S. holder.

If a partnership (or other entity or arrangement treated as a partnership for U.S. federal income tax purposes) holds any of the Notes, the tax treatment of a partner will generally depend upon the status of the partner and the activities of the partnership. If you are a partnership or a partner in a partnership considering an investment in the Notes, you should consult your tax advisors.

If you are considering the purchase of Notes, you should consult your tax advisors concerning the particular U.S. federal income tax consequences to you of the ownership and disposition of the Notes, as well as the consequences to you arising under other U.S. federal tax laws and the laws of any other taxing jurisdiction.

Classification of Notes

The determination of whether a security should be classified as indebtedness or equity for U.S. federal income tax purposes requires a judgment based on all relevant facts and circumstances. There is no statutory, judicial or administrative authority that directly addresses the U.S. federal income tax treatment of securities similar to the Notes, and no rulings have been sought, or will be sought, from the IRS in this regard.

In connection with the issuance of the Notes, Stinson LLP, special tax counsel to the Company (“Tax Counsel”), will render its opinion that under applicable law as of the issue date of the Notes, the Notes will be properly characterized as indebtedness for U.S. federal income tax purposes (although there is no controlling authority directly on this point). This opinion is based upon an analysis of the relevant facts and circumstances, including certain representations made to Tax Counsel in a representation letter provided by the Company, and assumes that the transactions related to the issuance of the Notes are consummated in accordance with the terms of the relevant transaction documents. This opinion is not, however, binding on the IRS, and there can be no assurance that the IRS or a court will agree with this opinion. If, contrary to the opinion of Tax Counsel, the IRS were to assert successfully that the Notes were not properly characterized as indebtedness for U.S. federal income tax purposes, interest payments on the Notes would generally be treated for U.S. federal income tax purposes as dividends to the extent paid out of the Company’s current or accumulated earnings and profits (as determined for U.S. federal income tax purposes).

In the case of non-U.S. holders, payments treated as dividends would generally be subject to withholding of U.S. federal income tax, except to the extent provided by an applicable income tax treaty or except if the dividends are effectively connected with a non-U.S. holder’s conduct of a trade or business in the United States (and, if required by an applicable income tax treaty, are attributable to a U.S. fixed base or permanent establishment), in which case such dividends would be subject to U.S. federal income tax on a net income basis

 

S-38


Table of Contents

in the same manner as if that non-U.S. holder were a U.S. holder. In addition, such a determination would constitute a Tax Event that would entitle us to redeem the Notes as described under “Description of the Notes— Redemption—Redemption Following a Tax Event.”

We agree, and by acquiring an interest in a Notes each holder and beneficial owner of a Note agrees, to treat the Notes as indebtedness for U.S. federal, state and local tax purposes, and the remainder of this discussion assumes such treatment. You should consult your tax advisors regarding the tax consequences that will arise if the Notes are not treated as indebtedness for U.S. federal income tax purposes.

Possible Alternative Treatment

We may be obligated to pay amounts in excess of the stated interest or principal on the Notes, including upon an optional redemption of the Notes following the occurrence of a Rating Agency Event (as described under “Description of the Notes—Right to Redeem Upon a Rating Agency Event”). These potential payments may implicate the provisions of Treasury regulations relating to “contingent payment debt instruments.” We intend to take the position that the possibility of any such payments (or any other contingencies under the terms of the Notes) does not result in the Notes being treated as contingent payment debt instruments under the applicable Treasury regulations. Our position is binding on you, unless you disclose your contrary position in the manner required by applicable Treasury regulations. Our position is not, however, binding on the IRS, and if the IRS were to successfully challenge this position, you might be required to accrue ordinary interest income on the Notes at a rate in excess of the stated interest rate, and to treat as ordinary income (rather than capital gain) any gain realized on the taxable disposition of a Note. The remainder of this discussion assumes that the Notes will not be treated as contingent payment debt instruments. You are urged to consult your tax advisors regarding the possible application of the contingent payment debt instrument rules to the Notes.

Tax Consequences to U.S. Holders

The following is a summary of certain U.S. federal income tax consequences that will apply if you are a U.S. holder of the Notes.

Stated Interest. Subject to the discussion of OID below, stated interest on the Notes will generally be taxable to you as ordinary income at the time the interest is received or accrued, depending on your regular method of accounting for U.S. federal income tax purposes.

We have the option under certain circumstances to defer payments of stated interest on the Notes. Under the Treasury regulations relating to OID, a remote contingency that stated interest will not be timely paid is ignored for purposes of determining whether a debt instrument is treated as issued with OID. We believe the likelihood of our exercising the option to defer payment of stated interest on the Notes is remote within the meaning of the Treasury regulations in part because our exercise of the option to defer payments of stated interest on the Notes would generally prevent us from:

 

   

declaring or paying any dividend or distribution on Spire Inc.’s capital stock;

 

   

redeeming, purchasing, acquiring or making a liquidation payment with respect to any of Spire Inc.’s capital stock;

 

   

paying any principal, interest (to the extent such interest is deferrable) or premium on, or repaying, purchasing or redeeming any of our debt securities that are equal or junior in right of payment with the Notes; or

 

   

making any payments with respect to any guarantee by us of debt securities if such guarantee is equal or junior in right of payment to the Notes.

Based on the foregoing, we expect that the Notes will not be considered to be issued with OID at the time of their original issuance. Our determination that the likelihood of our exercising the option to defer payment of

 

S-39


Table of Contents

stated interest on the Notes is remote is binding on you unless you disclose your contrary position in the manner required by applicable Treasury regulations. Our determination is not, however, binding on the IRS. There can be no assurance that the IRS or a court will agree with these positions.

If the possibility of interest deferral were determined not to be remote, the Notes would be treated as issued with OID and all stated interest would be treated as OID. In that case, you would be required to include OID in gross income as it accrues using a constant yield method, regardless of your regular method of accounting for U.S. federal income tax purposes, which may result in the inclusion of income prior to the receipt of cash payments.

Under the applicable Treasury regulations, if the likelihood of our exercising any option to defer interest payments on the Notes were determined not to be remote or we exercised such option, the Notes would be treated as issued with OID at the time of issuance or at the relevant later point in time, as the case may be. In such event, stated interest on the Notes would thereafter be treated as OID, and you generally would be required to include the OID in gross income as it accrues using a constant yield method, regardless of your method of accounting for U.S. federal income tax purposes, which may result in the inclusion of income prior to the receipt of cash payments.

Exercise of Deferral Option. Under the Treasury regulations, if we exercise our option to defer the payment of interest on the Notes, the Notes will be treated as if they had been redeemed and reissued for OID purposes. Accordingly, all remaining interest payments on the Notes (including interest on deferred interest) would be treated as OID, which you would be required to accrue and include in taxable income on a constant accrual basis over the remaining term of the Notes, without regard to the time interest is actually paid on the Notes and without regard to your regular method of accounting for U.S. federal income tax purposes. The amount of OID income includible in your taxable income would be determined on the basis of a constant yield method over the remaining term of the Notes, and the actual receipt of future payments of stated interest on the Notes would no longer be separately reported as taxable income. The total amount of OID that would accrue during the deferral period would be approximately equal to the amount of the cash payment due immediately following the end of that period. Any OID included in income would increase your adjusted tax basis in your Notes, and your actual receipt of cash interest payments would reduce that adjusted tax basis.

Sale, Exchange, Retirement or Other Taxable Disposition of the Notes. You will generally recognize gain or loss on the sale, exchange, retirement or other taxable disposition of a Note in an amount equal to the difference, if any, between the amount realized from such sale, exchange, retirement or other taxable disposition and your adjusted tax basis in the Note. Assuming the Notes are not treated as issued or reissued with OID (as described above), the amount realized will not include any amounts attributable to accrued but unpaid interest (which will be taxable as described above in “—Stated Interest”), and your adjusted tax basis in a Note will, in general, be your cost for that Note, subject to certain adjustments. If the Note is treated as having been issued or reissued with OID, such adjusted tax basis will also be increased by the amount of any OID previously included in your gross income with respect to the Note and decreased by any payments received on the Note since and including the date that the Note was deemed to be issued or reissued with OID. Any gain or loss will generally be capital gain or loss, and will be long-term capital gain or loss if your holding period for the Note exceeds one year at the time of disposition. Long-term capital gain of non-corporate U.S. holders (including individuals) is eligible for reduced rates of taxation. The deductibility of capital losses is subject to limitations.

Information Reporting and Backup Withholding. In general, information reporting requirements will apply to payments of interest on the Notes, accruals of OID (if any) and the proceeds from a sale or other taxable disposition (including a retirement or redemption) of a Note paid to you. Backup withholding will apply to any payments described in the preceding sentence if you fail to provide a correct taxpayer identification number and a certification, under penalties of perjury, that you are not subject to backup withholding, or if you fail to otherwise establish an exemption. Backup withholding is not an additional tax and any amounts withheld under the backup withholding rules may be allowed as a refund or a credit against your U.S. federal income tax liability, provided the required information is timely furnished to the IRS.

 

S-40


Table of Contents

Tax Consequences to Non-U.S. Holders

The following is a summary of certain U.S. federal income tax consequences that will apply if you are a non-U.S. holder of the Notes.

U.S. Federal Withholding Tax. Subject to the discussions of backup withholding and FATCA below, U.S. federal withholding tax will not apply to any payment of interest (which, for purposes of the discussion of non-U.S. holders, includes any OID) on the Notes under the “portfolio interest rule,” provided that:

 

   

interest paid on the Notes is not effectively connected with your conduct of a trade or business in the United States;

 

   

you do not actually or constructively own 10% or more of the total combined voting power of all classes of our voting stock (within the meaning of Sections 871(h) and 881(c) of the Code and applicable Treasury regulations);

 

   

you are not a “controlled foreign corporation” for U.S. federal income tax purposes that is related to us through actual or constructive stock ownership;

 

   

you are not a bank whose receipt of interest on the Notes is described in Section 881(c)(3)(A) of the Code; and

 

   

either (a) you provide to the applicable withholding agent your name and address on a properly executed applicable IRS Form W-8BEN or IRS Form W-8BEN-E (or other applicable form), and certify, under penalties of perjury, that you are not a United States person as defined under the Code or (b) you hold your Notes through certain foreign intermediaries and satisfy the certification requirements of applicable Treasury regulations. Special certification rules apply to non-U.S. holders that are pass-through entities rather than corporations or individuals.

If you cannot satisfy the requirements described above, payments of interest made to you will be subject to a 30% U.S. federal withholding tax, unless you provide the applicable withholding agent with a properly executed:

 

   

IRS Form W-8BEN or Form W-8BEN-E (or other applicable form) claiming an exemption from or reduction in withholding under the benefit of an applicable income tax treaty; or

 

   

IRS Form W-8ECI (or other applicable form) certifying that interest paid on the Notes is not subject to withholding tax because it is effectively connected with your conduct of a trade or business in the United States (as discussed below under “—Tax Consequences to Non-U.S. Holders—Sale, Exchange, Retirement or Other Taxable Disposition of the Notes”).

If you are engaged in a trade or business in the United States and interest on a Note is effectively connected with your conduct of that trade or business (and, if required by an applicable income tax treaty, such interest is attributable to a fixed base or permanent establishment maintained by you in the United States), you will be subject to United States federal income tax on that interest on a net income basis (although you will be exempt from the 30% withholding tax, provided the certification requirements described above are satisfied) in the same manner as if you were a U.S. holder, unless an applicable income tax treaty provides otherwise. In addition, if you are a foreign corporation, you may be subject to a branch profits tax equal to 30% (or lower applicable treaty rate) of your effectively connected interest income.

The certifications described above generally must be provided to the applicable withholding agent prior to the payment of interest and must be updated periodically. Non-U.S. holders that do not timely provide the applicable withholding agent with the required certification, but that qualify for a reduced rate under an applicable income tax treaty, may obtain a refund of any excess amounts withheld by timely filing an appropriate claim for refund with the IRS. Non-U.S. holders should consult their tax advisors regarding their entitlement to benefits under any applicable income tax treaty.

 

S-41


Table of Contents

Sale, Exchange, Retirement or Other Taxable Disposition of the Notes. Subject to the discussion of backup withholding below, any gain realized on the sale, exchange, retirement or other taxable disposition of a Note (excluding any amount received on such sale or other taxable disposition allocable to accrued and unpaid interest (including OID, if any), which generally will be treated as interest and subject to the rules discussed above in “—U.S. Federal Withholding Tax”) generally will not be subject to U.S. federal income tax unless:

 

   

the gain is effectively connected with your conduct of a trade or business in the United States (and, if required by an applicable income tax treaty, is attributable to a U.S. fixed base or permanent establishment), in which case such gain generally will be subject to U.S. federal income tax (and possibly branch profits tax) in the same manner as effectively connected interest as described above; or

 

   

you are an individual who is present in the United States for 183 days or more in the taxable year of that disposition and certain other conditions are met.

If your gain is effectively connected with your conduct of a United States trade or business (and, if required by an applicable income tax treaty, such gain is attributable to a fixed base or permanent establishment maintained by you in the United States), you generally will be subject to United States federal income tax on the gain derived from the sale, exchange, redemption or other taxable disposition in the same manner as if you were a U.S. holder, unless an applicable income tax treaty provides otherwise. If you are a corporation, any such effectively connected gain received by you may also, under certain circumstances, be subject to the branch profits tax at a 30% rate (or such lower rate as may be prescribed under an applicable United States income tax treaty).

If you are a non-U.S. holder described in the second bullet point above, you will be subject to United States federal income tax on the gain derived from the sale, exchange, redemption or other disposition at a 30% rate (or such lower rate as may be prescribed under an applicable United States income tax treaty), which gain may be offset by U.S-source capital losses, provided you have timely filed United States federal income tax returns with respect to such losses. Non-U.S. holders should consult their tax advisors regarding their entitlement to benefits under any applicable income tax treaty.

Information Reporting and Backup Withholding. If you are a non-U.S. holder, you generally will not be subject to backup withholding with respect to interest payments, or with respect to the proceeds of the sale, exchange, retirement or other taxable disposition of a Note if the payor receives the applicable documentation described above under “—Tax Consequences to Non-U.S. Holders—U.S. Federal Withholding Tax” and does not have actual knowledge or reason to know that you are a United States person, as defined under the Code, or you otherwise establish an exemption. However, the amount of, and the tax withheld with respect to, any interest paid to you, and the amount of any OID accrued by you, is required to be reported annually to the IRS and to you regardless of whether any tax was actually withheld. Copies of these information returns may also be made available under the provisions of a specific treaty or agreement to the tax authorities of the country in which you reside. Proceeds of a disposition of a Note paid outside the United States and conducted through a non-U.S. office of a non-U.S. broker generally will not be subject to backup withholding or information reporting. Backup withholding is not an additional tax and any amounts withheld under the backup withholding rules may be allowed as a refund or a credit against your U.S. federal income tax liability, provided the required information is timely furnished to the IRS.

Foreign Account Tax Compliance Act Withholding

Under Sections 1471 through 1474 of the Code (such Sections commonly referred to as “FATCA”), payments of interest (including any OID) on, or (subject to the proposed Treasury regulations discussed below) gross proceeds from the sale or other dispositions of, debt obligations of a U.S. issuer made to a “foreign financial institution” or a “non-financial foreign entity” (each as defined in the Code and including, in some cases, when such foreign financial institution or non-financial foreign intermediary is acting as an intermediary) will be subject to a withholding tax (separate and apart from, but without duplication of, the withholding tax

 

S-42


Table of Contents

described above) at a rate of 30% unless (1) in the case of a foreign financial institution, it undertakes certain diligence and reporting obligations or qualifies from an exemption from FATCA or (2) in the case of a non-financial foreign entity, it either certifies it does not have any “substantial United States owners” (as defined in the Code) or furnishes identifying information regarding each substantial United States owner or it qualifies from an exemption from FATCA. Foreign financial institutions located in jurisdictions that have an intergovernmental agreement with the United States governing FATCA may be subject to different rules.

Under the applicable Treasury regulations and administrative guidance, withholding under FATCA generally applies to payments of interest (including any OID) on a Note. While withholding under FATCA would have applied also to payments of gross proceeds from the sale or other disposition of Notes, proposed Treasury regulations eliminate FATCA withholding on payments of gross proceeds (other than amounts treated as interest). Taxpayers generally may rely on these proposed Treasury regulations until revoked or final Treasury regulations are issued. We will not pay additional amounts or “gross up” payments to holders of the Notes as a result of any taxes or withholding imposed under FATCA. Under certain circumstances, a holder may be eligible for a refund or credit of such tax or withholding. You should consult your tax advisor regarding the possible effect of FATCA on your investment in the Notes.

THE FOREGOING SUMMARY IS INCLUDED HEREIN FOR GENERAL INFORMATION ONLY AND DOES NOT DISCUSS ALL ASPECTS OF U.S. FEDERAL INCOME TAXATION THAT MAY BE RELEVANT TO A PARTICULAR HOLDER OF THE NOTES IN LIGHT OF THE HOLDER’S PARTICULAR CIRCUMSTANCES AND INCOME TAX SITUATION. PROSPECTIVE INVESTORS ARE URGED TO CONSULT THEIR OWN TAX ADVISORS AS TO ANY TAX CONSEQUENCES TO THEM FROM THE PURCHASE, OWNERSHIP AND DISPOSITION OF THE NOTES, INCLUDING THE APPLICATION AND EFFECT OF STATE, LOCAL, FOREIGN AND OTHER TAX LAWS. FURTHER, THE DISCUSSION IS BASED UPON THE CODE, THE TREASURY REGULATIONS, THE INTERPRETATIVE RULINGS OF THE INTERNAL REVENUE SERVICE AND OTHER LEGAL GUIDANCE IN EFFECT AS OF THE DATE OF THIS PROSPECTUS SUPPLEMENT. ALL SUCH LEGAL AUTHORITIES ARE SUBJECT TO CHANGE OR DIFFERENT INTERPRETATION, AND ANY SUCH CHANGES OR INTERPRETATIONS MAY HAVE RETROACTIVE EFFECT WITH RESPECT TO THE U.S. FEDERAL INCOME TAX CONSEQUENCES TO HOLDERS.

 

S-43


Table of Contents

UNDERWRITING (CONFLICTS OF INTEREST)

Under the terms and subject to the conditions contained in an underwriting agreement dated November    , 2025, we have agreed to sell to each of the underwriters named below, and each of the underwriters has severally and not jointly agreed to purchase, the following respective principal amounts of the Notes:

 

Underwriters

   Principal Amount of
Series A Notes
     Principal Amount of
Series B Notes
 

BMO Capital Markets Corp.

   $           $       

J.P. Morgan Securities LLC

     

Wells Fargo Securities, LLC

     

Mizuho Securities USA LLC

     

Morgan Stanley & Co. LLC

     

RBC Capital Markets, LLC

     
  

 

 

    

 

 

 

Total

   $           $       
  

 

 

    

 

 

 

The underwriting agreement provides that the underwriters are obligated to purchase all of the Notes in this offering if any are purchased. The underwriting agreement also provides that if an underwriter defaults the purchase commitments of non-defaulting underwriters may be increased or this offering may be terminated.

The underwriters propose to offer the Notes directly at the public offering prices on the cover page of this prospectus supplement and to selected dealers at that price less a selling concession not in excess of    % per Series A Note and not in excess of    % per Series B Note. In addition, the underwriters may allow, and those selected dealers may reallow, to certain other dealers a concession not in excess of    % per Series A Note and not in excess of    % per Series B Note. After the public offering of the Notes, the underwriters may change the public offering prices, concessions and other selling terms of the Notes. Sales of the Notes made outside of the United States may be made by affiliates of the underwriters.

The following table summarizes the underwriting discounts that we are to pay the underwriters in connection with this offering (expressed as a percentage of the principal amounts of the Notes of each series).

 

     Underwriting
Discount
 

Per Series A Note

        

Per Series B Note

        
  

 

 

 

Total

   $    
  

 

 

 

We estimate that our “out of pocket” expenses for this offering, including registration, filing, printing, legal and accounting fees and expenses, but excluding the underwriting discounts, will be approximately $   .

Each series of the Notes constitutes a new issue of securities with no established trading market. The underwriters have informed us that they may make a market in the Notes from time to time. The underwriters are not obligated to do this, and they may discontinue this market making for the Notes at any time without notice. Therefore, no assurance can be given concerning the liquidity of the trading market for the Notes or that an active market for the Notes will develop. We do not intend to apply for listing of the Notes on any securities exchange or automated quotation system.

In connection with this offering, the underwriters may engage in transactions that stabilize, maintain or otherwise affect the price of the Notes. Specifically, the underwriters may sell a greater principal amount of the

 

S-44


Table of Contents

Notes than they are required to purchase in connection with this offering, creating a syndicate short position. In addition, the underwriters may bid for, and purchase, Notes in the open market to cover syndicate short positions or to stabilize the price of the Notes. Finally, the underwriting syndicate may reclaim selling concessions allowed for distributing the Notes in this offering, if the syndicate repurchases previously distributed Notes in syndicate covering transactions, stabilization transactions or otherwise. Any of these activities may stabilize or maintain the market price of the Notes above independent market levels. Neither we nor any of the underwriters make any representations or predictions as to the direction or magnitude of any effect that the transactions described above may have on the price of the Notes. The underwriters are not required to engage in any of these transactions and may end any of them at any time.

The underwriters also may impose a penalty bid. This occurs when a particular underwriter repays to the underwriters a portion of the underwriting discounts received by it because the underwriters have repurchased Notes sold by or for the account of such other underwriter in stabilizing or short-covering transactions.

In the underwriting agreement, we have agreed that from and including the date of this prospectus supplement through and including the closing of this offering or the date of the termination of the fixed price offering restrictions applicable to the underwriters, whichever is earlier, we will not, without the prior written consent of the underwriters, issue, offer, pledge, assign, sell, contract to sell, sell any option or contract to purchase, purchase any option or contract to sell, grant any option or right to sell or otherwise transfer or dispose of any of our debt securities that are similar to the Notes or any securities convertible into or exercisable or exchangeable for any of our debt securities that are similar to the Notes. We have agreed to indemnify the several underwriters against certain liabilities, including liabilities under the Securities Act of 1933, or contribute to payments that each underwriter may be required to make in respect thereof.

It is expected that delivery of the Notes will be made against payment for the Notes on or about the date specified on the cover page of this prospectus supplement, which is the business day following the date of this prospectus supplement (such settlement cycle being referred to as “T+ ”). Under Rule 15(c)6-1 under the Exchange Act, trades in the secondary market generally are required to settle in one business days unless the parties to any such trade expressly agree otherwise. Accordingly, purchasers who wish to trade the Notes on any date prior to one business day before the settlement date of this offering will be required, by virtue of the fact that the Notes initially will settle in T+ , to specify an alternative settlement cycle at the time of any such trade to prevent failed settlement. Purchasers of the Notes who wish to trade the Notes on any date prior to one business day before the settlement date of this offering should consult their own advisors.

The securities offered by this prospectus supplement and the accompanying prospectus may not be offered or sold, directly or indirectly, nor may this prospectus supplement, the accompanying prospectus or any other offering material or advertisements in connection with the offer and sale of any such securities be distributed or published in any jurisdiction, except under circumstances that will result in compliance with the applicable rules and regulations of that jurisdiction. Persons into whose possession this prospectus supplement and the accompanying prospectus come are advised to inform themselves about and to observe any restrictions relating to this offering and the distribution of this prospectus supplement and the accompanying prospectus. This prospectus supplement and the accompanying prospectus do not constitute an offer to sell, or a solicitation of an offer to buy, any securities offered by this prospectus supplement and the accompanying prospectus in any jurisdiction in which such an offer or a solicitation is unlawful.

Certain of the underwriters and their respective affiliates are full service financial institutions engaged in various activities, which may include securities trading, commercial and investment banking, financial advisory, investment management, investment research, principal investment, hedging, financing and brokerage activities. Certain of the underwriters and their respective affiliates have, from time to time, performed, and may in the future perform, various financial advisory and investment banking services for us, for which they received or will receive customary fees and expenses. In particular, certain of the underwriters and their respective affiliates are lenders under our credit facility and some of them are dealers under our commercial paper program. Furthermore, certain of the underwriters and their respective affiliates are lenders, agents or are otherwise parties to the Bridge Facilities.

 

S-45


Table of Contents

In addition, from time to time, certain of the underwriters and their respective affiliates may effect transactions for their own account or the account of customers, and hold on behalf of themselves or their customers, long or short positions in our debt or equity securities or loans, and they may do so in the future. In addition, in the ordinary course of their various business activities, the underwriters and their respective affiliates may make or hold a broad array of investments and actively trade debt and equity securities (or related derivative securities) and financial instruments (including bank loans) for their own account and for the accounts of their customers. Such investments and securities activities may involve our securities and instruments of ours or our affiliates. The underwriters and their respective affiliates may also make investment recommendations or publish or express independent research views in respect of such securities or instruments and may at any time hold, or recommend to clients that they acquire, long or short positions in such securities and instruments.

Conflicts of Interest

If we do not consummate the Piedmont Acquisition, we will retain broad discretion to use all of the net proceeds from this offering for general corporate purposes, which may include repayment of amounts under our credit facility or our commercial paper program. In such event, it is possible that one or more of the underwriters or their affiliates could receive 5% or more of the proceeds of this offering and, in that case, such underwriter would be deemed to have a conflict of interest under FINRA Rule 5121. Any underwriter deemed to have a conflict of interest would be required to conduct the distribution of the Notes in accordance with FINRA Rule 5121. If this offering is conducted in accordance with FINRA Rule 5121, such underwriter would not be permitted to confirm a sale to an account over which it exercises discretionary authority without first receiving specific written approval from the account holder.

Selling Restrictions

Notice to Prospective Investors in the United Kingdom

The Notes are not intended to be offered, sold or otherwise made available to and should not be offered, sold or otherwise made available to any retail investor in the United Kingdom (the “UK”). For these purposes, a retail investor means a person who is one (or more) of: (i) a retail client, as defined in point (8) of Article 2 of Regulation (EU) No 2017/565 as it forms part of domestic law by virtue of the European Union (Withdrawal) Act 2018 (as amended, the “EUWA”); (ii) a customer within the meaning of the provisions of the Financial Services and Markets Act 2000, as amended (the “FSMA”), and any rules or regulations made under the FSMA to implement the Insurance Distribution Directive, where that customer would not qualify as a professional client, as defined in point (8) of Article 2(1) of Regulation (EU) No 600/2014 as it forms part of domestic law by virtue of the EUWA; or (iii) not a qualified investor as defined in Article 2 of the Prospectus Regulation as it forms part of domestic law by virtue of the EUWA and regulations made thereunder (the “UK Prospectus Regulation”). Consequently, no key information document required by the PRIIPs Regulation as it forms part of domestic law by virtue of the EUWA (the “UK PRIIPs Regulation”) for offering or selling the Notes or otherwise making them available to retail investors in the UK has been prepared and therefore offering or selling the Notes or otherwise making them available to any retail investor in the UK may be unlawful under the UK PRIIPs Regulation. This prospectus supplement has been prepared on the basis that any offer of the Notes in the UK will be made pursuant to an exemption under the FSMA and the UK Prospectus Regulation from the requirement to publish a prospectus for offers of the Notes. Neither this prospectus supplement nor the accompanying prospectus is a prospectus for purposes of the FSMA or the UK Prospectus Regulation.

This prospectus supplement and the accompanying prospectus are for distribution only to persons who are qualified investors (as defined in the UK Prospectus Regulation) and (i) have professional experience in matters relating to investments and who qualify as investment professionals within the meaning of Article 19(5) of the Financial Services and Markets Act 2000 (Financial Promotion) Order 2005 (as amended, the “Financial Promotion Order”), (ii) are persons falling within Article 49(2)(a) to (d) (“high net worth companies, unincorporated associations etc.”) of the Financial Promotion Order, (iii) are outside the UK or (iv) are persons

 

S-46


Table of Contents

to whom an invitation or inducement to engage in investment activity (within the meaning of Section 21 of the FSMA) in connection with the issue or sale of any securities may otherwise lawfully be communicated or caused to be communicated (all such persons together being referred to as “relevant persons”). This prospectus supplement and the accompanying prospectus are directed only at relevant persons and must not be acted on or relied on by persons who are not relevant persons. Any investment or investment activity to which this document relates is available only to relevant persons and will be engaged in only with relevant persons.

Notice to Prospective Investors in the European Economic Area

The Notes are not intended to be offered, sold or otherwise made available to and should not be offered, sold or otherwise made available to any retail investor in the European Economic Area. For these purposes, a retail investor means a person who is one (or more) of: (i) a retail client as defined in point (11) of Article 4(1) of Directive 2014/65/EU (as amended, “MiFID II”); (ii) a customer within the meaning of Directive (EU) 2016/97 (as amended or superseded, the “Insurance Distribution Directive”), where that customer would not qualify as a professional client as defined in point (10) of Article 4(1) of MiFID II; or (iii) not a qualified investor as defined in Regulation (EU) 2017/1129 (as amended or superseded, the “Prospectus Regulation”). Consequently, no key information document required by Regulation (EU) No 1286/2014 (as amended, the “PRIIPs Regulation”) for offering or selling the Notes or otherwise making them available to retail investors in the European Economic Area has been prepared and therefore offering or selling the Notes or otherwise making them available to any retail investor in the European Economic Area may be unlawful under the PRIIPs Regulation.

This prospectus supplement and the accompanying prospectus have been prepared on the basis that any offer of the Notes in any member state of the European Economic Area will be made pursuant to an exemption under the Prospectus Regulation from the requirement to publish a prospectus for offers of the Notes. This prospectus supplement and the accompanying prospectus are not a prospectus for the purposes of the Prospectus Regulation.

Notice to Prospective Investors in Canada

The Notes may be sold only to purchasers purchasing, or deemed to be purchasing, as principal that are accredited investors, as defined in National Instrument 45-106 Prospectus Exemptions or subsection 73.3(1) of the Securities Act (Ontario), and are permitted clients, as defined in National Instrument 31-103 Registration Requirements, Exemptions and Ongoing Registrant Obligations. Any resale of the Notes must be made in accordance with an exemption from, or in a transaction not subject to, the prospectus requirements of applicable securities laws.

Securities legislation in certain provinces or territories of Canada may provide a purchaser with remedies for rescission or damages if this prospectus supplement or the accompanying prospectus contains a misrepresentation, provided that the remedies for rescission or damages are exercised by the purchaser within the time limit prescribed by the securities legislation of the purchaser’s province or territory. The purchaser should refer to any applicable provisions of the securities legislation of the purchaser’s province or territory for particulars of these rights or consult with a legal advisor.

Pursuant to section 3A.3 of National Instrument 33-105 Underwriting Conflicts (NI 33-105), the underwriters are not required to comply with the disclosure requirements of NI 33-105 regarding underwriter conflicts of interest in connection with this offering.

Notice to Prospective Investors in Japan

The Notes have not been, and will not be, registered under the Financial Instruments and Exchange Law of Japan (Law No. 25 of 1948, as amended) (the “Financial Instruments and Exchange Law”) and the Notes have not been offered or sold and will not be offered or sold, directly or indirectly, in Japan or to, or for the account of

 

S-47


Table of Contents

or the benefit of, any “resident” of Japan (which term as used herein means any person resident in Japan, including any corporation or other entity organized under the laws of Japan) or to others for re-offering or resale, directly or indirectly, in Japan or to or for the account or the benefit of a resident of Japan, except pursuant to an exemption from the registration requirements of, and otherwise in compliance with, the Financial Instruments and Exchange Law and any other applicable laws, regulations and ministerial guidelines of Japan in effect at the relevant time.

Notice to Prospective Investors in Singapore

This prospectus supplement and the accompanying prospectus have not been and will not be registered as a prospectus under the Securities and Futures Act 2001 (the “SFA”) by the Monetary Authority of Singapore. Accordingly, this prospectus supplement, the accompanying prospectus or any other document or material in connection with the offer or sale, or invitation for subscription or purchase, of the Notes may not be circulated or distributed, nor may the Notes be offered or sold, or be made the subject of an invitation for subscription or purchase, whether directly or indirectly, to any person in Singapore other than (a) to an institutional investor as defined in Section 4A of the SFA (an “Institutional Investor”) pursuant to Section 274 of the SFA, (b) a relevant person as defined in Section 275(2) of the SFA (a “Relevant Person”) and pursuant to Section 275(1) of the SFA, or to any person pursuant to an offer referred to in Section 275(1A) of the SFA, and in accordance with the conditions specified in Section 275 of the SFA and (where applicable) Regulation 3 of the Securities and Futures (Classes of Investors) Regulations 2018 or (c) otherwise pursuant to, and in accordance with, the conditions of any other applicable exemption or provision of the SFA, in each case subject to the conditions set forth in the SFA.

Where the Notes are subscribed for or acquired pursuant to an offer made in reliance on Section 275 of the SFA by a Relevant Person that is:

 

   

a corporation (which is not an accredited investor (as defined in Section 4A of the SFA) (an “Accredited Investor”)), the sole business of which is to hold investments and the entire share capital of which is owned by one or more individuals, each of whom is an Accredited Investor; or

 

   

a trust (where the trustee is not an Accredited Investor), the sole purpose of which is to hold investments and each beneficiary of the trust is an individual who is an Accredited Investor, securities or securities-based derivatives contracts (each term as defined in Section 2(1) of the SFA) of that corporation, and the beneficiaries’ rights and interest (howsoever described) in that trust, shall not be transferred within six months after such corporation or such trust has subscribed for or acquired the Notes except:

 

   

to an Institutional Investor, or an Accredited Investor or Relevant Person, or which arises from an offer referred to in Section 275(1A) of the SFA (in the case of that corporation) or Section 276(4)(c)(ii) of the SFA (in the case of that trust);

 

   

where no consideration is or will be given for the transfer;

 

   

where the transfer is by operation of law; or

 

   

as specified in Section 276(7) of the SFA.

Singapore Securities and Futures Act Product Classification—Solely for the purposes of its obligations pursuant to Sections 309B(1)(a) and 309B(1)(c) of the SFA, we have determined, and hereby notify all relevant persons (as defined in Section 309A of the SFA), that the Notes are “prescribed capital markets products” (as defined in the Securities and Futures (Capital Markets Products) Regulations 2018) and “Excluded Investment Products” (as defined in MAS Notice SFA 04-N12: Notice on the Sale of Investment Products and MAS Notice FAA-N16: Notice on Recommendations on Investment Products).

 

S-48


Table of Contents

Notice to Prospective Investors in Switzerland

This prospectus supplement and the accompanying prospectus are not intended to constitute an offer or solicitation to purchase or invest in the Notes. The Notes may not be publicly offered, directly or indirectly, in Switzerland within the meaning of the Swiss Financial Services Act (“FinSA”) and no application has or will be made to admit the Notes to trading on any trading venue (exchange or multilateral trading facility) in Switzerland. Neither this prospectus supplement, the accompanying prospectus nor any other offering or marketing material relating to the Notes constitutes a prospectus pursuant to the FinSA, and neither this prospectus supplement, the accompanying prospectus nor any other offering or marketing material relating to the Notes may be publicly distributed or otherwise made publicly available in Switzerland.

Notice to Prospective Investors in Taiwan

The Notes have not been, and will not be, registered with the Financial Supervisory Commission of Taiwan, the Republic of China (“Taiwan”), pursuant to relevant securities laws and regulations and may not be offered or sold in Taiwan through a public offering or in any manner that would constitute an offer within the meaning of the Securities and Exchange Act of Taiwan or would otherwise require registration with or the approval of the Financial Supervisory Commission of Taiwan. No person or entity in Taiwan has been authorized to offer, sell, give advice regarding or otherwise intermediate this offering or sale of the Notes in Taiwan.

Notice to Prospective Investors in United Arab Emirates

The Notes have not been, and are not being, publicly offered, sold, promoted or advertised in the United Arab Emirates (including the Dubai International Financial Centre and the Dubai Financial Centre) other than in compliance with the laws of the United Arab Emirates, the Abu Dhabi Global Market and the Dubai International Financial Centre governing the issue, offering and sale of securities. Further, this prospectus supplement and the accompanying prospectus do not constitute a public offer of securities in the United Arab Emirates (including the Dubai International Financial Centre and the Dubai Financial Centre) and are not intended to be a public offer. This prospectus supplement and the accompanying prospectus have not been approved by or filed with the Central Bank of the United Arab Emirates, the Securities and Commodities Authority, the Financial Services Regulatory Authority or the Dubai Financial Services Authority.

 

S-49


Table of Contents

EXPERTS

The financial statements of Spire Inc. and subsidiaries as of September 30, 2025 and 2024, and for each of the three years in the period ended September 30, 2025, incorporated by reference in this prospectus supplement, and the effectiveness of Spire Inc. and subsidiaries’ internal control over financial reporting have been audited by Deloitte & Touche LLP, an independent registered public accounting firm, as stated in their reports, incorporated by reference in this prospectus supplement. Such financial statements are incorporated by reference in reliance upon the reports of such firm given their authority as experts in accounting and auditing.

The financial statements of the Tennessee Piedmont natural gas business of Duke Energy Corporation as of December 31, 2024 and 2023, and for each of the two years in the period ended December 31, 2024, incorporated by reference in this prospectus supplement, have been audited by Deloitte & Touche LLP, an independent auditor, as stated in their report, incorporated by reference in this prospectus supplement. Such financial statements are incorporated by reference in reliance upon the report of such firm given their authority as experts in accounting and auditing.

 

S-50


Table of Contents

LEGAL MATTERS

Certain additional legal matters in connection with this offering will be passed upon for us by Matthew J. Aplington, who serves as our Senior Vice President and Chief Legal Officer, and Stinson LLP, Kansas City, Missouri. Mr. Aplington is a salaried employee and earns stock-based compensation on our common stock. As of September 30, 2025, Mr. Aplington beneficially owned 3,240 shares of our common stock. Pursuant to various stock and employee benefit plans, Mr. Aplington is eligible to purchase and receive shares of our common stock and to receive options to purchase shares of our common stock. Certain legal matters in connection with this offering will be passed upon for the underwriters by Bracewell LLP, New York, New York.

 

S-51


Table of Contents

WHERE YOU CAN FIND MORE INFORMATION

Available Information

We file annual, quarterly and current reports and other information with the SEC. These SEC filings are available on the Internet at the SEC’s web site at “http://www.sec.gov” or on our own website at “http://www.spireenergy.com.” Information contained on our website does not constitute part of this prospectus supplement or the accompanying prospectus.

Incorporation by Reference

The SEC allows us to “incorporate by reference” into this prospectus supplement the information we file with the SEC, which means we can disclose important information by referring you to those documents. The information we incorporate by reference is an important part of this prospectus supplement and information that we file later with the SEC will automatically update and supersede this information. Our Annual Report on Form 10-K listed below has been filed with the SEC on a combined basis by us and our subsidiaries, Spire Missouri and Spire Alabama, and we expect to do the same in future annual and quarterly reports filed with the SEC. We are only incorporating by reference herein from such filings the information that relates to us and, where required, the information that relates to Spire Missouri and Spire Alabama. We incorporate by reference the documents listed below. Additional documents that we file with the SEC pursuant to Section 13(a), 13(c), 14 or 15(d) of the Exchange Act between the date of this prospectus supplement and the termination of this offering are also incorporated by reference herein. These documents contain important information about us and our finances. We are not, however, incorporating, in each case, any documents or information that we are deemed to furnish and not file in accordance with SEC rules.

 

SEC Filings (File No. 1-16681)

  

Period or Date Filed

Annual Report on Form 10-K

 

Definitive Proxy Statement on Schedule 14A

  

Fiscal year ended September 30, 2025

 

Filed on December 18, 2024

Current Report on Form 8-K    Filed on November 17, 2025

You may request a copy of these filings at no cost by writing or telephoning us at the following address:

Spire Inc.

Attn: Investor Relations

700 Market Street, 4th Floor

St. Louis, Missouri 63101

(314) 342-0878

 

S-52


Table of Contents

PROSPECTUS

 

 

LOGO

SPIRE INC.

Senior Debt Securities

Junior Subordinated Debt Securities

Preferred Stock

Common Stock

Depositary Shares

Stock Purchase Contracts

Stock Purchase Units

We may offer for sale, from time to time, either separately or together in any combination, the securities described in this prospectus. Each time we sell securities pursuant to this prospectus, we will provide a supplement to this prospectus that contains specific information about the offering and the specific terms of the securities offered. You should read this prospectus and the applicable prospectus supplement carefully before you invest. This prospectus may not be used to sell securities unless accompanied by a prospectus supplement.

We may sell the offered securities through the solicitation of proposals of underwriters or dealers to purchase the offered securities, through underwriters or dealers on a negotiated basis, through agents or directly to a limited number of purchasers or to a single purchaser. The supplements to this prospectus will describe the terms of any particular plan of distribution, including any underwriting arrangements. Please see the “Plan of Distribution” section of this prospectus.

Investing in our securities involves risks that are described in the “Risk Factors” section of this prospectus as well as in our annual, quarterly, and current reports filed with the Securities and Exchange Commission under the Securities Exchange Act of 1934, as amended (the “Exchange Act”), which are incorporated by reference into this prospectus.

Our common stock trades on the New York Stock Exchange under the symbol “SR.”

Our address is 700 Market Street, St. Louis, Missouri 63101 and our telephone number is 314-342-0500.

Neither the Securities and Exchange Commission nor any state securities commission has approved or disapproved of these securities or passed upon the accuracy or adequacy of this prospectus. Any representation to the contrary is a criminal offense.

 

 

The date of this prospectus is May 7, 2025


Table of Contents

This prospectus, any prospectus supplement and any free writing prospectus we authorize contain and incorporate by reference information that you should consider when making your investment decision. We have not authorized anyone to provide you with any information other than information incorporated by reference or provided in this prospectus, any prospectus supplement and any free writing prospectus. We can take no responsibility for, and can provide no assurances as to the reliability of, any information that others may give you. We will not make an offer of these securities in any state where the offer is not permitted. You should not assume that the information in this prospectus, any prospectus supplement or the documents incorporated by reference herein or therein is accurate as of any date other than the date on the front of the applicable document. Our business, financial condition, result of operations, and prospects may have changed since those dates.

TABLE OF CONTENTS

 

     Page  

About This Prospectus

     1  

Risk Factors

     1  

Where You Can Find More Information

     1  

Forward-Looking Statements

     3  

Spire

     5  

Use of Proceeds

     6  

Description of Debt Securities

     7  

Description of Capital Stock

     16  

Description of Depositary Shares

     20  

Description of Stock Purchase Contracts and Stock Purchase Units

     20  

Plan of Distribution

     22  

Legal Matters

     24  

Experts

     24  

The distribution of this prospectus may be restricted by law in certain jurisdictions. This prospectus does not constitute, and may not be used in connection with, an offer or solicitation by anyone in any jurisdiction in which the offer or solicitation is not authorized or in which the person making the offer or solicitation is not qualified to do so, or to any person to whom it is unlawful to make the offer or solicitation.

 

 

The terms “we,” “our,” “us” and “Spire” refer to Spire Inc. and its subsidiaries unless the context suggests otherwise. The term “you” refers to a prospective investor.


Table of Contents

ABOUT THIS PROSPECTUS

This prospectus is part of a registration statement that we filed with the Securities and Exchange Commission (“SEC”) using a “shelf” registration process. Under this shelf registration process, we may offer and sell, from time to time, any combination of securities described in this prospectus in one or more offerings.

This prospectus provides you with a general description of the securities we may offer. The registration statement we filed with the SEC of which this prospectus is a part includes or incorporates by reference exhibits that provide more detail on descriptions of matters discussed in this prospectus. Each time we offer and sell securities, we will provide a prospectus supplement that will contain specific information about the terms of that offering, including the specific amounts, prices and terms of the securities offered. The prospectus supplement may also add, update or change information contained in this prospectus. If there is any inconsistency between the information in this prospectus and the prospectus supplement, you should rely on the information in the prospectus supplement. You should read this prospectus and the related exhibits filed with the SEC and any prospectus supplement together with additional information described under “Where You Can Find More Information.”

RISK FACTORS

Investing in our securities involves risks. Before making an investment decision, you should read and carefully consider the risk factors described in our annual, quarterly and current reports filed with the SEC, which are incorporated by reference into this prospectus, as well as other information we include or incorporate by reference in this prospectus before making an investment decision. The prospectus supplement applicable to each type or series of securities we offer may contain a discussion of additional risks applicable to an investment in us and the particular types of securities we are offering under that prospectus supplement.

WHERE YOU CAN FIND MORE INFORMATION

We file annual, quarterly and current reports, and other information with the SEC. These SEC filings are available on the Internet at the SEC’s web site at “http://www.sec.gov” or on our own website at “http://www.spireenergy.com.” Information contained on our website does not constitute part of this prospectus.

The SEC allows us to “incorporate by reference” into this prospectus the information we file with the SEC, which means we can disclose important information by referring you to those documents. The information we incorporate by reference is an important part of this prospectus or any prospectus supplement relating to an offering of our securities and information that we file later with the SEC will automatically update and supersede this information. We incorporate by reference the documents listed below and any future filings made with the SEC under Sections 13(a), 13(c), 14 and 15 of the Exchange Act from the time we file the registration statement of which this prospectus is a part until the termination of all offerings under such registration statement. These documents contain important information about us and our finances. We are not, however, incorporating, in each case, any documents or information that we furnish and not file in accordance with SEC rules.

 

SEC Filings (File No.1-16681)

  

Period/Date

Annual Report on Form 10-K (including the portion of our Definitive Proxy Statement on Schedule 14A incorporated by reference into Part III thereof)    Year ended September 30, 2024, filed on November 20, 2024 (2024 Proxy Statement, filed on December 18, 2024)
Quarterly Reports on Form 10-Q    Quarters ended December 31, 2024, filed on February 5, 2025 and March 31, 2025, filed on April 30, 2025

 

1


Table of Contents
Current Reports on Form 8-K    Filed on October  18, 2024, November 18, 2024 (as amended by Current Report on Form 8-K/A filed on November  18, 2024), November  26, 2024, January 6,  2025, January  31, 2025, February  3, 2025, April  21, 2025, April 25, 2025 (as amended by Current Report on Form 8-K/A filed on April  29, 2025) and May 1, 2025
Description of Securities    Filed as Exhibit 4.27 to the Form 10-K, including any other amendments or reports filed for the purpose of updating such description

You may request a copy of these filings at no cost by writing or telephoning us at the following address:

Spire Inc.

Attn: Investor Relations

700 Market Street, 6th Floor

St. Louis, Missouri 63101

(314) 342-0878

 

2


Table of Contents

FORWARD-LOOKING STATEMENTS

Certain matters discussed in this prospectus and the information incorporated by reference herein, excluding historical information, include forward-looking statements. Certain words, such as “may,” “anticipate,” “believe,” “estimate,” “expect,” “intend,” “plan,” “seek,” “target” and similar words and expressions identify forward-looking statements that involve uncertainties and risks. Future developments may not be in accordance with our current expectations or beliefs and the effect of future developments may not be those anticipated. Among the factors that may cause results or outcomes to differ materially from those contemplated in any forward-looking statement are:

 

   

Weather conditions and catastrophic events, particularly severe weather in U.S. natural gas producing areas;

 

   

Volatility in gas prices, particularly sudden and sustained changes in natural gas prices, including the related impact on margin deposits associated with the use of natural gas derivative instruments, and the impact on our competitive position in relation to suppliers of alternative heating sources, such as electricity;

 

   

Changes in gas supply and pipeline availability, including as a result of decisions by natural gas producers to reduce production or shut in producing natural gas wells and expiration or termination of existing supply and transportation arrangements that are not replaced with contracts with similar terms and pricing, as well as other changes that impact supply for and access to the markets in which our subsidiaries transact business;

 

   

Acquisitions may not achieve their intended results;

 

   

Legislative, regulatory and judicial mandates and decisions, some of which may be retroactive, including those affecting:

 

   

allowed rates of return and recovery of prudent costs,

 

   

incentive regulation,

 

   

industry structure,

 

   

purchased gas adjustment provisions,

 

   

rate design structure and implementation,

 

   

capital structures established for rate-setting purposes,

 

   

regulatory assets,

 

   

non-regulated and affiliate transactions,

 

   

franchise renewals,

 

   

authorization to operate facilities,

 

   

environmental or safety matters, including the potential impact of legislative and regulatory actions related to climate change and pipeline safety and security,

 

   

taxes,

 

   

pension and other postretirement benefit liabilities and funding obligations, or

 

   

accounting standards;

 

   

The results of litigation;

 

   

The availability of and access to, in general, funds to meet our debt obligations prior to or when they become due and to fund our operations and necessary capital expenditures, either through (i) cash on hand, (ii) operating cash flow, or (iii) access to the capital markets;

 

3


Table of Contents
   

Retention of, ability to attract, ability to collect from, and conservation efforts of, customers;

 

   

Our ability to comply with all covenants in our indentures and credit facilities, any violations of which, if not cured in a timely manner, could trigger a default of our obligation;

 

   

Energy commodity market conditions;

 

   

Discovery of material weakness in internal controls;

 

   

The disruption, failure or malfunction of our operational and information technology systems, including due to cyberattacks; and

 

   

Employee workforce issues, including but not limited to labor disputes, the inability to attract and retain key talent, and future wage and employee benefit costs, including costs resulting from changes in discount rates and returns on benefit plan assets.

You are urged to consider the risks, uncertainties and other factors that could affect our business as described in this prospectus and the information incorporated by reference herein. All forward-looking statements made or incorporated by reference in this prospectus rely upon the safe harbor protections provided under the Private Securities Litigation Reform Act of 1995. We do not, by including this statement, assume any obligation to review or revise any particular forward-looking statement in light of future events.

 

4


Table of Contents

SPIRE

Spire, with its principal office in St. Louis, Missouri, is a public utility holding company whose primary business is the safe and reliable delivery of natural gas service to more than 1.7 million residential, commercial and industrial customers across Missouri, Alabama and Mississippi. We have three reportable business segments: Gas Utility, Gas Marketing and Midstream.

Our Gas Utility segment consists of our natural gas utilities: Spire Missouri Inc. (“Spire Missouri”) (serving areas of Missouri, including the St. Louis and Kansas City regions), Spire Alabama Inc. (serving central and northern Alabama, including Birmingham and Montgomery), Spire Gulf Inc. (serving southwestern Alabama, including Mobile) and Spire Mississippi Inc. (serving south-central Mississippi, including Hattiesburg).

Our Gas Marketing segment includes Spire Marketing Inc., which provides natural gas marketing services across the United States.

Our Midstream segment includes Spire STL Pipeline LLC, Spire MoGas Pipeline LLC, and Spire Storage (consisting of the operations of Spire Storage West LLC and Spire Storage Salt Plains LLC), which are subsidiaries engaged in the transportation and storage of natural gas.

Our principal offices are located at 700 Market Street, St. Louis, Missouri, 63101 and our telephone number is 314-342-0500.

 

5


Table of Contents

USE OF PROCEEDS

Unless we state otherwise in any applicable prospectus supplement, we intend to use the net proceeds from any sale of the offered securities for general corporate purposes, including for working capital, repaying indebtedness, and funding capital projects.

We may set forth additional information on the use of net proceeds from a particular offering of securities in the prospectus supplement relating to that offering.

 

6


Table of Contents

DESCRIPTION OF DEBT SECURITIES

General

The description below contains summaries of selected provisions of the indentures, including supplemental indentures, under which the unsecured debt securities will be issued. These summaries are not complete. The indentures and the form of the supplemental indentures applicable to the debt securities are exhibits to the registration statement of which this prospectus is a part. You should read them for provisions that may be important to you.

We are not required to issue future issues of indebtedness under the indentures described in this prospectus. We are free to use other indentures or documentation, containing provisions different from those described in this prospectus, in connection with future issues of other indebtedness not under the registration statement of which this prospectus is a part.

The debt securities will be represented either by global senior debt securities registered in the name of a securities depositary, or by securities in certificated form issued to the registered owners, as set forth in the applicable prospectus supplement.

Unless otherwise provided, we may reopen a series without the consent of the holders of the debt securities of that series for issuance of additional debt securities of that series. Unless otherwise described in the applicable prospectus supplement, neither indenture described above limits or will limit the aggregate amount of debt, including secured debt, we or our subsidiaries may incur.

The following briefly summarizes the material provisions of the indentures and the debt securities. You should read the more detailed provisions of the applicable indenture, including the defined terms, for provisions that may be important to you. The indentures have been filed as exhibits to the registration statement of which this prospectus is a part. Copies of the indentures may also be obtained from us or the applicable trustee.

The applicable prospectus supplement relating to any series of debt securities will describe the following terms, where applicable:

 

   

the title of the debt securities;

 

   

whether the debt securities will be senior or subordinated debt;

 

   

the total principal amount of the debt securities;

 

   

the percentage of the principal amount at which the debt securities will be sold and, if applicable, the method of determining the price;

 

   

the maturity date or dates or the method of determining the maturity date or dates;

 

   

the interest rate or the method of computing the interest rate;

 

   

the date or dates from which any interest will accrue, or how such date or dates will be determined, and the interest payment date or dates and any related record dates;

 

   

the location where payments on the debt securities will be made;

 

   

the terms and conditions on which the debt securities may be redeemed at our option;

 

   

any of our obligations to redeem, purchase or repay the debt securities at the option of a holder upon the happening of any event and the terms and conditions of redemption, purchase or repayment;

 

   

any provisions for the discharge of our obligations relating to the debt securities by deposit of funds or United States government obligations;

 

7


Table of Contents
   

whether the debt securities are to trade in book-entry form and the terms and any conditions for exchanging the global security in whole or in part for paper certificates;

 

   

any material provisions of the applicable indenture described in this prospectus that do not apply to the debt securities;

 

   

any additional events of default; and

 

   

any other specific terms of the debt securities.

Federal income tax consequences and other special considerations applicable to any debt securities issued by us at a discount may be described in the applicable prospectus supplement.

Book-Entry Securities. We may issue some or all of the debt securities as book-entry securities. Any such book-entry securities will be represented by one or more fully registered global certificates. We will register each global security with or on behalf of a securities depositary identified in the applicable prospectus supplement. Each global security will be deposited with the securities depositary or its nominee or a custodian for the securities depositary.

Registration, Transfer and Exchange. Unless otherwise indicated in the applicable prospectus supplement, each series of debt securities will initially be issued in the form of one or more global securities, in registered form, without coupons, as described above under “Book-Entry Securities.” Except in the circumstances described in the applicable prospectus supplement, owners of beneficial interests in a global security will not be entitled to have debt securities registered in their names, will not receive or be entitled to receive physical delivery of any debt securities and will not be considered the registered holders thereof under the debt indenture.

Debt securities of any series will be exchangeable for other debt securities of the same series of any authorized denominations and of a like aggregate principal amount and tenor. Subject to the terms of the applicable indenture and the limitations applicable to global securities, debt securities may be presented for exchange or registration of transfer, duly endorsed or accompanied by a duly executed instrument of transfer, at the office of any security registrar we may designate for that purpose, without service charge but upon payment of any taxes and other governmental charges as described in the applicable indenture.

Unless otherwise indicated in the applicable prospectus supplement, the security registrar will be the trustee under the applicable indenture. We may at any time designate additional security registrars or rescind the designation of any security registrar or approve a change in the office through which any security registrar acts, except that we will be required to maintain a security registrar in each place of payment for the debt securities of each series.

Payment and Paying Agents. Principal of and interest and premium, if any, on debt securities issued in the form of global securities will be paid in the manner described in the applicable prospectus supplement.

Unless otherwise indicated in the applicable prospectus supplement, the principal of and any premium and interest on debt securities of a particular series in the form of certificated securities will be payable at the office of the trustee or at the authorized office of any paying agent or paying agents upon presentation and surrender of such debt securities. We may at any time designate additional paying agents or rescind the designation of any paying agent or approve a change in the office through which any paying agent acts, except that we will be required to maintain a paying agent in each place of payment for the debt securities of a particular series.

All monies we pay to a trustee or a paying agent for the payment of the principal of, and premium or interest, if any, on, any debt security that remain unclaimed at the end of two years after such principal, premium or interest shall have become due and payable will be repaid to us. The holder of such debt security thereafter may look only to us for payment thereof, subject to the laws of unclaimed property.

 

8


Table of Contents

Redemption. Any terms for the optional or mandatory redemption of the debt securities will be set forth in the applicable prospectus supplement. Unless otherwise indicated in the applicable prospectus supplement, debt securities will be redeemable by us only upon notice not less than 30 (or, in the case of junior subordinated debt securities, 20) nor more than 60 days prior to the date fixed for redemption, and, if less than all the debt securities of a series are to be redeemed, the particular debt securities to be redeemed will be selected by the method provided for that particular series, or in the absence of any such provision, by the trustee in the manner it deems fair and appropriate and, in the case of debt securities issued in the form of global securities, in accordance with the depositary’s applicable procedures.

Any notice of redemption at our option may state that redemption will be conditional upon receipt by the trustee or the paying agent or agents, on or prior to the date fixed for such redemption, of money sufficient to pay the principal of and premium, if any, and interest on, the debt securities and that if that money has not been so received, the notice will be of no force and effect and we will not be required to redeem the debt securities.

Annual Notice to Trustee. We will provide to each trustee an annual statement by an appropriate officer as to our compliance with all conditions and covenants under the applicable indenture.

Notices. Notices to holders of debt securities will be given by mail to the addresses of the holders as they may appear in the security register for the applicable debt securities.

Title. We, the trustee, and any agents of us or the trustee, may treat the person in whose name debt securities are registered as the absolute owner of those debt securities, whether or not those debt securities may be overdue, for the purpose of making payments and for all other purposes irrespective of notice to the contrary.

Governing Law. Each indenture and the debt securities will be governed by, and construed in accordance with, the laws of the State of New York.

Regarding the Trustee. Regions Bank is the trustee under the senior debt indenture. Regions Bank has provided to us and our affiliates, and may provide from time to time in the future, certain commercial banking and other services in the ordinary course of business, for which they have received and may continue to receive customary fees and commissions. In particular, Regions Bank or an affiliate thereof is a lender under our and our affiliates’ credit facilities.

A trustee may resign at any time by giving written notice to us or may be removed at any time by act of the holders of a majority in principal amount of all series of debt securities then outstanding delivered to the trustee and us. No resignation or removal of a trustee and no appointment of a successor trustee will be effective until the acceptance of appointment by a successor trustee.

Each indenture provides that our obligations to compensate the trustee and reimburse the trustee for expenses, disbursements and advances will be secured by a lien prior to that of the applicable senior debt securities upon the property and funds held or collected by the trustee as such, except funds held in trust for the payment of principal of, or interest, if any, on, such securities.

Consolidation, Merger or Sale of Assets. Each indenture provides that we will not consolidate with or merge into, or sell, lease or convey our property as an entirety or substantially as an entirety to any other person unless the successor corporation assumes our obligations under the debt securities and the indentures and is organized and existing under the laws of the United States, any state thereof or the District of Columbia.

Senior Debt Securities

General. The senior debt securities will be unsecured and issued under the senior debt indenture, dated as of August 19, 2014, between us and Regions Bank, as successor trustee, and, unless otherwise specified in the

 

9


Table of Contents

applicable prospectus supplement, will rank equally with our other unsecured and senior indebtedness. The senior debt indenture does not limit the aggregate principal amount of senior debt securities that may be issued under the senior debt indenture. The following summaries of some important provisions of the senior debt indenture (including its supplements) are not complete and are subject to, and qualified in their entirety by, all of the provisions of the senior debt indenture, which is an exhibit to the registration statement of which this prospectus is a part. At March 31, 2025, we had outstanding $980 million principal amount of senior notes issued as senior debt securities under the senior debt indenture.

Ranking. The senior debt securities will be our direct unsecured general obligations and will rank equally with all of our other unsecured and unsubordinated debt.

We are a holding company that derives substantially all of our income from our operating subsidiaries and primarily from our utility subsidiaries. As a result, our cash flows and consequent ability to service our debt, including the senior debt securities, are dependent upon the earnings of our subsidiaries and distribution of those earnings to us and other payments or distributions of funds by our subsidiaries to us, including payments of principal and interest under intercompany indebtedness. Our operating subsidiaries are separate and distinct legal entities and will have no obligation, contingent or otherwise, to pay any dividends or make any other distributions (except for payments required under the terms of intercompany indebtedness) to us or to otherwise pay amounts due with respect to the senior debt securities or to make specific funds available for such payments. Various financing arrangements, charter provisions and regulatory requirements may impose certain restrictions on the ability of our subsidiaries to transfer funds to us in the form of cash dividends, loans or advances. Furthermore, except to the extent we have a priority or equal claim against our subsidiaries as a creditor, the senior debt securities will be effectively subordinated to debt and preferred stock at the subsidiary level because, as the direct or indirect common shareholder of our subsidiaries, we will be subject to the prior claims of creditors and holders of preferred stock of our subsidiaries.

Events of Default. Each of the following will constitute an event of default under the senior debt indenture with respect to senior debt securities of any series:

 

   

failure to pay principal of or premium, if any, on any senior debt security of that series, as the case may be, within three business days after maturity;

 

   

failure to pay interest on the senior debt securities of such series within 60 days after the same becomes due and payable;

 

   

failure to perform or breach of any of our other covenants or warranties in the senior debt indenture (other than a covenant or warranty solely for the benefit of one or more series of senior debt securities other than that series) for 90 days after written notice to us by the trustee or to us and the trustee by the holders of at least 33% in aggregate principal amount of the outstanding senior debt securities of that series;

 

   

certain events of bankruptcy, insolvency, reorganization, assignment or receivership; or

 

   

any other event of default specified in the applicable prospectus supplement with respect to senior debt securities of a particular series.

No event of default with respect to the senior debt securities of a particular series necessarily constitutes an event of default with respect to the senior debt securities of any other series issued under the senior debt indenture.

If an event of default with respect to any series of senior debt securities occurs and is continuing, then either the trustee for such series or the holders of at least 33% in aggregate principal amount of the outstanding senior debt securities of that series, by notice in writing, may declare the principal amount of and interest on all of the senior debt securities of that series to be due and payable immediately. However, if the event of default applies to more than one series of senior debt securities under the senior debt indenture, the trustee for that series or the

 

10


Table of Contents

holders of at least 33% in aggregate principal amount of the outstanding senior debt securities of all those series, considered as one class, and not the holders of the senior debt securities of any one of such series, may make such declaration of acceleration.

At any time after an acceleration with respect to the senior debt securities of any series has been declared, but before a judgment or decree for the payment of the money due has been obtained, the event or events of default giving rise to such acceleration will be considered waived, and the acceleration will be considered rescinded and annulled, if

 

   

we pay or deposit with the trustee for such series a sum sufficient to pay all matured installments of interest on all senior debt securities of that series, the principal of and premium, if any, on the senior debt securities of that series that have become due otherwise than by acceleration and interest, if any, thereon at the rate or rates specified in such senior debt securities, interest, if any, upon overdue installments of interest at the rate or rates specified in such senior debt securities, to the extent that payment of such interest is lawful, and all amounts due to the trustee for that series under the senior debt indenture; or

 

   

any other event or events of default with respect to the senior debt securities of such series have been cured or waived as provided in the senior debt indenture.

However, no such waiver or rescission and annulment shall extend to or shall affect any subsequent default or impair any related right.

There is no automatic acceleration, even in the event of our bankruptcy, insolvency or reorganization.

Other than its duties in case of an event of default, the trustee is not obligated to exercise any of its rights or powers under the senior debt indenture at the request, order or direction of any of the holders, unless the holders offer the trustee a reasonable indemnity. If they provide a reasonable indemnity, the holders of a majority in principal amount of any series of senior debt securities will have the right to direct the time, method and place of conducting any proceeding for any remedy available to the trustee, or exercising any power conferred upon the trustee. However, if the event of default relates to more than one series, only the holders of a majority in aggregate principal amount of all affected series will have the right to give this direction. The trustee is not obligated to comply with directions that conflict with law or other provisions of the senior debt indenture.

No holder of senior debt securities of any series will have any right to institute any proceeding under the senior debt indenture, or to exercise any remedy under the senior debt indenture, unless:

 

   

the holder has previously given to the trustee written notice of a continuing event of default;

 

   

the holders of a majority in aggregate principal amount of the outstanding senior debt securities of all series in respect of which an event of default shall have occurred and be continuing have made a written request to the trustee and have offered reasonable indemnity to the trustee to institute proceedings; and

 

   

the trustee has failed to institute any proceeding for 60 days after notice and has not received any direction inconsistent with the written request of holders during that period.

However, the limitations discussed above do not apply to a suit by a holder of a debt security for payment of the principal of, or premium, if any, or interest, if any, on, a senior debt security on or after the applicable due date.

Modification and Waiver. We and the trustee may enter into one or more supplemental indentures without the consent of any holder of senior debt securities for any of the following purposes:

 

   

to evidence the assumption by any permitted successor of our covenants in the senior debt indenture and in the senior debt securities;

 

11


Table of Contents
   

to add additional covenants or to surrender any of our rights or powers under the senior debt indenture;

 

   

to add additional events of default;

 

   

to change, eliminate, or add any provision to the senior debt indenture; provided, however, if the change, elimination, or addition will adversely affect the interests of the holders of senior debt securities of any series in any material respect, such change, elimination, or addition will become effective only:

 

   

when the consent of the holders of senior debt securities of such series has been obtained in accordance with the senior debt indenture; or

 

   

when no debt securities of the affected series remain outstanding under the senior debt indenture;

 

   

to provide collateral security for all but not part of the senior debt securities;

 

   

to establish the form or terms of senior debt securities of any other series as permitted by the senior debt indenture;

 

   

to provide for the authentication and delivery of bearer securities and coupons attached thereto;

 

   

to evidence and provide for the acceptance of appointment of a successor trustee;

 

   

to provide for the procedures required for use of a noncertificated system of registration for the senior debt securities of all or any series;

 

   

to change any place where principal, premium, if any, and interest shall be payable, debt securities may be surrendered for registration of transfer or exchange and notices to us may be served; or

 

   

to cure any ambiguity or inconsistency or to make any other provisions with respect to matters and questions arising under the senior debt indenture; provided that such action shall not adversely affect the interests of the holders of senior debt securities of any series in any material respect.

The holders of a majority in aggregate principal amount of the senior debt securities of all series then outstanding may waive our compliance with certain restrictive provisions of the senior debt indenture. The holders of a majority in principal amount of the outstanding senior debt securities of any series may waive any past default under the senior debt indenture with respect to that series, except a default in the payment of principal, premium, if any, or interest and certain covenants and provisions of the senior debt indenture that cannot be modified or be amended without the consent of the holder of each outstanding senior debt security of the series affected.

If the Trust Indenture Act of 1939 is amended after the date of the senior debt indenture in such a way as to require changes to the senior debt indenture, the senior debt indenture will be deemed to be amended so as to conform to the amendment of the Trust Indenture Act of 1939. We and the trustee may, without the consent of any holders, enter into one or more supplemental indentures to evidence such an amendment.

The consent of the holders of a majority in aggregate principal amount of the senior debt securities of all series then outstanding is required for all other modifications to the senior debt indenture. However, if less than all of the series of senior debt securities outstanding are directly affected by a proposed supplemental indenture, then the consent only of the holders of a majority in aggregate principal amount of all series that are directly affected will be required. No such amendment or modification may:

 

   

change the stated maturity of the principal of, or any installment of principal of or interest on, any senior debt security, or reduce the principal amount of any senior debt security or its rate of interest or change the method of calculating such interest rate or reduce any premium payable upon redemption, or change the currency in which payments are made, or impair the right to institute suit for the enforcement of any payment on or after the stated maturity of any senior debt security, without the consent of the holder;

 

12


Table of Contents
   

reduce the percentage in principal amount of the outstanding senior debt securities of any series whose consent is required for any supplemental indenture or any waiver of compliance with a provision of the senior debt indenture or any default thereunder and its consequences, or reduce the requirements for quorum or voting, without the consent of all the holders of the series; or

 

   

modify certain of the provisions of the senior debt indenture relating to supplemental indentures, waivers of certain covenants and waiver of past defaults with respect to the senior debt securities of any series, without the consent of the holder of each outstanding senior debt security affected thereby.

A supplemental indenture that changes the senior debt indenture solely for the benefit of one or more particular series of senior debt securities, or modifies the rights of the holders of senior debt securities of one or more series, will not affect the rights under the senior debt indenture of the holders of the senior debt securities of any other series.

The senior debt indenture provides that senior debt securities owned by us, any of our affiliates or anyone else required to make payment on the senior debt securities shall be disregarded and considered not to be outstanding in determining whether the required holders have given a request or consent.

We may fix in advance a record date to determine the required number of holders entitled to give any request, demand, authorization, direction, notice, consent, waiver or other act of the holders, but we shall have no obligation to do so. If a record date is fixed for that purpose, the request, demand, authorization, direction, notice, consent, waiver or other act of the holders may be given before or after that record date, but only the holders of record at the close of business on that record date will be considered holders for the purposes of determining whether holders of the required percentage of the outstanding senior debt securities have authorized or agreed or consented to the request, demand, authorization, direction, notice, consent, waiver or other act of the holders. For that purpose, the outstanding senior debt securities shall be computed as of the record date. Any request, demand, authorization, direction, notice, consent, election, waiver or other act of a holder shall bind every future holder of the same senior debt securities and the holder of every senior debt security issued upon the registration of transfer of or in exchange for those senior debt securities. A transferee will be bound by acts of the trustee or us taken in reliance upon an act of holders whether or not notation of that action is made upon that senior debt security.

Satisfaction and Discharge. We will be discharged from our obligations on the senior debt securities of a particular series, or any portion of the principal amount of the senior debt securities of such series, if we irrevocably deposit with the trustee sufficient cash or government securities to pay the principal, or portion of principal, interest, any premium and any other sums when due on the senior debt securities of such series at their maturity, stated maturity date, or redemption.

The indenture will be deemed satisfied and discharged when no senior debt securities remain outstanding and when we have paid all other sums payable by us under the senior debt indenture.

Junior Subordinated Debt Securities

General. The junior subordinated debt securities will be unsecured and issued under a junior subordinated debt indenture between us and a junior subordinated indenture trustee to be named in the applicable prospectus supplement and, unless otherwise specified in the applicable prospectus supplement, will rank equally with our other unsecured and subordinated indebtedness. The junior subordinated debt indenture does not limit the aggregate principal amount of junior subordinated debt securities that may be issued under the junior subordinated debt indenture. The following summaries of some important provisions of the junior subordinated debt indenture (including its supplements) are not complete and are subject to, and qualified in their entirety by, all of the provisions of the junior subordinated debt indenture, which is an exhibit to the registration statement of which this prospectus is a part. At March 31, 2025, we had no junior subordinated debt securities outstanding.

 

13


Table of Contents

Subordination. Unless otherwise specified in the applicable prospectus supplement, the junior subordinated debt securities will rank subordinated and junior in right of payment, to the extent set forth in the junior subordinated indenture, to all of our “priority indebtedness.”

“Priority Indebtedness” means the principal, premium, interest and any other payment in respect of any of the following:

 

   

all of our current and future indebtedness for borrowed or purchase money whether or not evidenced by notes, debentures, bonds or other similar written instruments;

 

   

our obligations under synthetic leases, finance leases and capitalized leases;

 

   

our obligations for reimbursement under letters of credit, surety bonds, banker’s acceptances, security purchase facilities or similar facilities issued for our account;

 

   

any of our other indebtedness or obligations with respect to derivative contracts, including commodity contracts, interest rate, commodity and currency swap agreements, forward contracts and other similar agreements or arrangements; and

 

   

all indebtedness of others of the kinds described in the preceding categories which we have assumed, endorsed or guaranteed or with respect to which we have a similar contingent obligation.

However, “Priority Indebtedness” will not include trade accounts payable, accrued liabilities arising in the ordinary course of business, indebtedness to our subsidiaries, and any other indebtedness that effectively by its terms, or expressly provides that it, ranks on parity with, or junior to, the junior subordinated debt securities.

If we default in the payment of principal of or interest on any priority indebtedness when it becomes due and payable after any applicable grace period, then, unless and until the default is cured or waived or ceases to exist, we cannot make a payment on account of or redeem or otherwise acquire the junior subordinated debt securities issued under the junior subordinated debt indenture. If there is any insolvency, bankruptcy, liquidation or other similar proceeding relating to us, our creditors or our property, then all priority indebtedness must be paid in full before any payment may be made to any holders of junior subordinated debt securities. Holders of junior subordinated debt securities must return and deliver any payments received by them directly to the holders of priority indebtedness until all priority indebtedness is paid in full.

The junior subordinated debt indenture does not limit the total amount of priority indebtedness that may be issued.

Events of Default. The junior subordinated debt indenture provides that events of default regarding any series of junior subordinated debt securities include the following events that shall have occurred and be continuing:

 

   

failure to pay required interest on the series of junior subordinated debt securities for 30 days;

 

   

failure to pay when due principal on the series of junior subordinated debt securities;

 

   

failure to perform, for 90 days after notice, any other covenant in the junior subordinated indenture applicable to the series of junior subordinated debt securities; and

 

   

certain events of bankruptcy or insolvency, whether voluntary or not.

If an event of default regarding junior subordinated debt securities of any series should occur and be continuing, either the junior subordinated debt securities trustee or the holders of at least 25% in total principal amount of outstanding junior subordinated debt securities of a series may declare each junior subordinated debt security of that series immediately due and payable.

Holders of a majority in total principal amount of the outstanding junior subordinated debt securities of any series will be entitled to control certain actions of the junior subordinated debt securities trustee and to waive past

 

14


Table of Contents

defaults regarding that series. The trustee generally will not be required to take any action requested, ordered or directed by any of the holders of junior subordinated debt securities, unless one or more of those holders shall have offered to the trustee reasonable security or indemnity.

Before any holder of any series of junior subordinated debt securities may institute action for any remedy, except payment on that holder’s junior subordinated debt securities when due, the holders of not less than a majority in principal amount of the junior subordinated debt securities of that series outstanding must request the junior subordinated debt securities trustee to take action. Holders must also offer and give the junior subordinated debt securities trustee satisfactory security and indemnity against liabilities incurred by the trustee for taking that action.

We are required to annually furnish the junior subordinated debt securities trustee a statement as to our compliance with all conditions and covenants under the junior subordinated debt indenture. The junior subordinated debt securities trustee is required, within 90 days after the occurrence of a default with respect to a series of junior subordinated debt securities, to give notice of all defaults affecting that series of junior subordinated debt securities to each holder of such series. However, the junior subordinated debt indenture provides that the junior subordinated debt securities trustee may withhold notice to the holders of the junior subordinated debt securities of any series of any default affecting such series, except payment of principal and interest on holders’ junior subordinated debt securities when due, if we, in some cases with the trustee’s input, consider withholding notice to be in the interests of the holders of the junior subordinated debt securities of that series.

Modification and Waiver. The junior subordinated debt indenture permits us and the junior subordinated debt securities trustee to enter into supplemental indentures without the consent of the holders of the junior subordinated debt securities to:

 

   

establish the form and terms of any series of securities under the junior subordinated debt indenture;

 

   

secure the notes or debentures with property or assets;

 

   

evidence the succession of another corporation to us, and the assumption by the successor corporation of our obligations, covenants and agreements under the subordinated indenture;

 

   

add covenants from us for the benefit of the holders of the junior subordinated debt securities;

 

   

add or change any of the provisions of the junior subordinated debt indenture to permit or facilitate the issuance of junior subordinated debt securities in bearer form, registrable or not registrable as to principal, and with or without interest coupons;

 

   

change or eliminate any provisions of the junior subordinated debt indenture; provided, however, that any such change or elimination shall become effective only when there are no junior subordinated debt securities of any series outstanding created prior to the execution of such supplemental indenture which are entitled to the benefit of such provision;

 

   

qualify, or maintain the qualification of, the junior subordinated debt indenture under the Trust Indenture Act of 1939, as amended;

 

   

cure any ambiguity or correct or supplement any provision in the junior subordinated debt indenture or any supplement to the junior subordinated debt indenture, provided that the action does not adversely affect the interests of the holders of the junior subordinated debt securities in any material respect; and

 

   

evidence and provide for the acceptance of a successor trustee.

The junior subordinated debt indenture also permits us and the junior subordinated debt securities trustee, with the consent of the holders of a majority in total principal amount of the junior subordinated debt securities of all series then outstanding and affected (voting as one class), to change in any manner the provisions of the

 

15


Table of Contents

junior subordinated debt indenture or modify in any manner the rights of the holders of the junior subordinated debt securities of each such affected series. We and the trustee may not, without the consent of the holder of each of the junior subordinated debt securities affected, enter into any supplemental indenture to:

 

   

change the time of payment of the principal;

 

   

reduce the principal amount of the junior subordinated debt securities;

 

   

reduce the rate or extend the time of payment of interest on the junior subordinated debt securities;

 

   

reduce any amount payable upon redemption of the subordinated debt securities;

 

   

modify the provisions with respect to the subordination of outstanding junior subordinated debt securities of any series in a manner adverse to the holders thereof; or

 

   

impair the right to institute suit for the enforcement of any payment on any junior subordinated debt securities when due.

In addition, no modification may reduce the percentage in principal amount of the junior subordinated debt securities of the affected series, the consent of whose holders is required for that modification or for any waiver provided for in the junior subordinated debt indenture.

Before the acceleration of the maturity of any junior subordinated debt securities, the holders, voting as one class, of a majority in total principal amount of the junior subordinated debt securities with respect to which a default or event of default has occurred and is continuing, may, on behalf of the holders of all such affected junior subordinated debt securities, waive any past default or event of default and its consequences, except a default or event of default in the payment of the principal or interest or in respect of a covenant or provision of the applicable indenture or of any junior subordinated debt securities that cannot be modified or amended without the consent of the holder of each of the junior subordinated debt securities affected.

Satisfaction and Discharge. The junior subordinated debt indenture provides that, at our option, we will be discharged from all obligations in respect of the junior subordinated debt securities of a particular series then outstanding (except for certain obligations to register the transfer of or exchange the junior subordinated debt securities of that series, to replace stolen, lost or mutilated junior subordinated debt securities of that series, and to maintain paying agencies) if all of the securities of such series have become due and payable, or are to become due and payable within one year, and we, in each case, irrevocably deposit in trust with the relevant trustee money and/or securities backed by the full faith and credit of the United States that through the payment of the principal thereof and the interest thereon in accordance with their terms, will provide money in an amount sufficient to pay all the principal and interest on the junior subordinated debt securities of that series on the stated maturities of the junior subordinated debt securities in accordance with the terms thereof.

DESCRIPTION OF CAPITAL STOCK

General

The following descriptions of our preferred and common stock and the relevant provisions of our articles of incorporation and bylaws are summaries. These summaries are qualified by reference to (1) our articles of incorporation and bylaws that have been previously filed with the SEC and are exhibits to the registration statement of which this prospectus is a part and (2) the applicable provisions of The General and Business Corporation Law of Missouri.

Under our articles of incorporation, we are authorized to issue up to 75,000,000 shares of capital stock, consisting of 70,000,000 shares of common stock, $1.00 par value per share, and 5,000,000 shares of preferred stock, $25.00 par value per share. Our Board of Directors (the “Board”) has designated 10,000 shares of the

 

16


Table of Contents

preferred stock as 5.90% Series A Cumulative Redeemable Perpetual Preferred Stock (“Series A Preferred Stock”). At April 25, 2025, we had outstanding 59,016,874 shares of common stock and 10,000 shares of Series A Preferred Stock. The shares of Series A Preferred Stock are represented by 10,000,000 depositary shares, each representing a 1/1,000th interest in a share of our Series A Preferred Stock.

Because we are a holding company and conduct all of our operations through our subsidiaries, our cash flow and ability to pay dividends will be dependent on the earnings and cash flows of our subsidiaries and the distribution or other payment of those earnings to us in the form of dividends, or in the form of loans to or repayments of loans from us. Some of our subsidiaries may have restrictions on their ability to pay dividends including covenants under their borrowing arrangements and mortgage indentures, and possibly also restrictions imposed by their regulators. Currently, the Mortgage and Deed of Trust of Spire Missouri, under which it issues its first mortgage bonds, contains a covenant that restricts its ability to pay dividends to us as its sole common stock shareholder. As of March 31, 2025, all of Spire Missouri’s retained earnings were free from such restrictions. Further, the right of common shareholders to receive dividends may be subject to our prior payment of dividends on any outstanding shares of preferred stock.

Description of Preferred Stock

General. Our articles of incorporation authorize the Board to approve the issuance from time to time of up to 5,000,000 shares of preferred stock, $25.00 par value per share, in one or more series, without shareholder action. As of March 31, 2025, 10,000 shares of Series A Preferred Stock were issued and outstanding, and 1/1,000th interest in each such Series A Preferred Stock is represented by one depositary share. The Board can determine the rights, preferences and limitations of each series. Before issuing a series of preferred stock, the Board will adopt resolutions creating and designating the series as a series of preferred stock. The Board has the authority to determine or fix the following terms with respect to shares of any series of preferred stock:

 

   

the dividend rate, the dates of payment, and the date from which dividends will accumulate, if dividends are to be cumulative;

 

   

whether and upon what terms the shares will be redeemable;

 

   

whether and upon what terms the shares will have a sinking fund;

 

   

whether and upon what terms the shares will be convertible or exchangeable;

 

   

whether the shares will have voting rights and the terms thereof;

 

   

any amounts payable to the holders upon liquidation or dissolution, if any;

 

   

whether interests in the preferred stock will be represented by depositary shares as more fully described below under “Description of Depositary Shares”; and

 

   

any other preferences, qualifications, limitations, restrictions and special or relative rights.

These terms will be described in the prospectus supplement for any series of preferred stock that we offer. In addition, you should read the prospectus supplement relating to the particular series of preferred stock offered thereby for specific terms, including:

 

   

the title of the series of preferred stock and the number of shares offered;

 

   

the initial public offering price at which we will issue the preferred stock; and

 

   

any additional dividend, liquidation, redemption, sinking fund and other rights, preferences, privileges and limitations and restrictions.

When we issue the preferred stock, the shares will be fully paid and non-assessable. This means that the full purchase price for the outstanding preferred stock will have been paid and the holder of the preferred stock will

 

17


Table of Contents

not be assessed any additional monies for the preferred stock. Unless the applicable prospectus supplement specifies otherwise:

 

   

each series of preferred stock will rank senior to our common stock and equally in all respects with the outstanding shares of each other series of preferred stock; and

 

   

holders of the preferred stock will have no preemptive rights to subscribe for any additional securities that we may issue in the future. This means that the holder of preferred stock will have no right, as holder of preferred stock, to buy any portion of preferred or common stock that we may issue in the future.

Description of Common Stock

Listing. Our outstanding shares of common stock are listed on the New York Stock Exchange under the symbol “SR.” Any additional common stock we issue will also be listed on the New York Stock Exchange.

Liquidation Rights. In the event of any dissolution, liquidation or winding up of our affairs voluntarily or involuntarily, the holders of our common stock will be entitled to receive the remainder, if any, of our assets after the payment of all our debts and liabilities and after the payment in full of any preferential amounts to which holders of any preferred stock may be entitled.

Voting Rights. Except as otherwise provided by law and subject to the voting rights of holders of our preferred stock that may be issued in the future, all voting power rests exclusively in the holders of shares of our common stock. Each holder of our common stock is entitled to one vote per share on all matters submitted to a vote at a meeting of shareholders, including the election of directors. The common stock votes together as a single class. The holders of our common stock are not entitled to cumulate votes for the election of directors. At annual and special meetings of shareholders, the holders of a majority of the outstanding shares of common stock, present in person or by proxy, constitute a quorum.

Dividends. Because we are a holding company and conduct all of our operations through our subsidiaries, our cash flow and ability to pay dividends will be dependent on the earnings and cash flows of our subsidiaries and the distribution or other payment of those earnings to us in the form of dividends, or in the form of loans to or repayments of loans from us. Some of our subsidiaries may have restrictions on their ability to pay dividends including covenants under their borrowing arrangements and mortgage indentures, and possibly also restrictions imposed by their regulators. Currently, the Mortgage and Deed of Trust of Spire Missouri, under which it issues its first mortgage bonds, contains a covenant that restricts its ability to pay dividends to us as its sole common stock shareholder. Further, the right of common shareholders to receive dividends may be subject to our prior payment of dividends on any outstanding shares of preferred stock.

Miscellaneous. The holders of our common stock have no preemptive or preferential rights to subscribe for or purchase any part of any new or additional issue of stock or securities convertible into stock. The outstanding shares of our common stock are and the shares of common stock offered hereby will be, upon payment for them, fully paid and non-assessable. Our common stock does not contain any redemption provisions or conversion rights.

Transfer Agent and Registrar. Computershare Trust Company, N. A. acts as transfer agent and registrar for our common stock. Its address is P. O. Box 505000, Louisville, Kentucky 40233-5000. You can reach it at 1-800-884-4225.

Anti-takeover Effects of our Articles of Incorporation and Bylaws

It is not the intent of the Board to discourage legitimate offers to enhance shareholder value. Provisions of our articles of incorporation or bylaws, however, may have the effect of discouraging unilateral tender offers or

 

18


Table of Contents

other attempts to acquire our business. These provisions include the classification of our directors with three-year staggered terms, the requirement that director nominations by shareholders be made not less than 90 nor more than 120 days prior to the date of the shareholder meeting, and the ability of the Board, without further action of the holders of common stock, to issue one or more series of preferred stock from time to time, which may have terms more favorable than the common stock, including, among other things, preferential dividend, liquidation, voting and redemption rights.

These provisions might discourage a potentially interested purchaser from attempting a unilateral takeover bid for us on terms that some shareholders might favor. If these provisions discourage potential takeover bids, they might limit the opportunity for our shareholders to sell their shares at a premium.

In addition, our articles of incorporation do not provide for cumulative voting in the election of directors. Cumulative voting permits shareholders to multiply their number of votes by the total number of directors being elected and to cast their total number of votes for one or more candidates in each shareholder’s discretion.

Our bylaws also include provisions setting forth specific conditions and restrictions under which business may be transacted at meetings of shareholders. For example, no business may be transacted at a meeting unless it is (a) specified in the notice of meeting, (b) otherwise brought before the meeting by or at the direction of the Board or a committee thereof or (c) brought before the meeting by a shareholder of record who provided notice and other specified information in writing to the corporate secretary not less than 90 nor more than 120 days prior to the meeting. These provisions may restrict the content of the issues to be discussed at a shareholders meeting.

In addition, the issuance of authorized but unissued shares of our common or preferred stock may have an anti-takeover effect. These shares might be issued by the Board without shareholder approval in transactions that might prevent or render more difficult or costly the completion of a takeover transaction by, for example, diluting voting or other rights of the proposed acquiror. In this regard, our articles of incorporation grant the Board broad powers to establish the rights and preferences of the authorized but unissued preferred stock, one or more series of which could be issued entitling holders to vote separately as a class on any proposed merger or consolidation, to convert the stock into shares of our common stock or possibly other securities, to demand redemption at a specified price under prescribed circumstances related to a change in control or to exercise other rights designed to impede a takeover.

Missouri Shareholder Protection Statutes

We are subject to Missouri corporate statutes that restrict the voting rights of a person who acquires 20% or more of our outstanding common stock as well as that person’s ability to enter into a business combination with us.

The control share acquisition statute provides that shares acquired that would cause the acquiring person’s aggregate voting power to meet or exceed any of three thresholds (20%, 33-1/3% or a majority) have no voting rights unless such voting rights are granted by a majority vote of the holders of the shares outstanding and a majority vote of the holders of the shares not owned by the acquiring person or any of our officers or directors or employee-directors. The statute sets out a procedure under which the acquiring person may call a special shareholders meeting for the purpose of considering whether voting rights should be conferred. Acquisitions as part of a merger or exchange offer arising out of an agreement to which we are a party are exempt from the statute.

The business combination statute restricts transactions between us and a beneficial owner of 20% or more of our voting stock. A business combination is defined in the statute as any of the following transactions with or proposed by an interested shareholder: merger, consolidation, disposition of assets, significant securities issuance, liquidation, dissolution, reclassification of securities, loan, advance, guarantee, pledge or tax credit.

 

19


Table of Contents

Generally, the statute prohibits for five years from the date one becomes an interested shareholder a business combination between us and the interested shareholder unless the business combination or the interested shareholder’s stock acquisition was approved by the Board on or before that date. An interested shareholder may enter into a business combination with us after the five-year period if it is approved by the board of directors and the holders of a majority of the outstanding shares not owned by the interested shareholder and meets certain fairness and procedural requirements.

Application of the control share acquisition and business combination statutes are automatic unless we take steps to “opt out” of their application. We have not “opted out” of the statutes.

DESCRIPTION OF DEPOSITARY SHARES

General

We may issue depositary shares representing fractional interests in shares of our preferred stock of any series. As of March 31, 2025, we had 10,000,000 depositary shares outstanding, each representing a 1/1,000th interest in a share of our Series A Preferred Stock. The following description sets forth certain general terms and provisions of the depositary shares to which any prospectus supplement may relate. The particular terms of the depositary shares to which any prospectus supplement may relate and the extent, if any, to which the general terms and provisions may apply to the depositary shares so offered will be described in the applicable prospectus supplement. To the extent that any particular terms of the depositary shares, deposit agreements and depositary receipts described in a prospectus supplement differ from any of the terms described below, then the terms described below will be deemed to have been superseded by that prospectus supplement. We encourage you to read the applicable deposit agreement and depositary receipts for additional information before you decide whether to purchase any of our depositary shares.

In connection with the issuance of any depositary shares, we will enter into a deposit agreement with a bank or trust company, as depositary, which will be named in the applicable prospectus supplement. Depositary shares will be evidenced by depositary receipts issued pursuant to the related deposit agreement. Immediately following our issuance of any shares of preferred stock related to the depositary shares, we will deposit such shares of our preferred stock with the relevant depositary and will cause the depositary to issue, on our behalf, the related depositary receipts. Subject to the terms of the deposit agreement, each owner of a depositary receipt will be entitled, in proportion to the fractional interest in the share of preferred stock represented by the related depositary share, to all the rights, preferences and privileges of, and will be subject to all of the limitations and restrictions on, the preferred stock represented by the depositary receipt (including, if applicable, dividend, voting, conversion, exchange, redemption, sinking fund, subscription and liquidation rights). The applicable prospectus supplement will describe the specific terms of the depositary shares offered thereby.

Book-Entry Securities

We may issue some or all of the depositary shares as book-entry securities. Any such book-entry securities will be represented by one or more fully registered global certificates. We will register each global security with or on behalf of a securities depositary identified in the applicable prospectus supplement. Each global security will be deposited with the securities depositary or its nominee or a custodian for the securities depositary.

DESCRIPTION OF STOCK PURCHASE CONTRACTS

AND STOCK PURCHASE UNITS

General

We may issue stock purchase contracts, including contracts obligating you to purchase from us, and us to sell to you, a specified number of shares of our preferred or common stock at a future date or dates. The price per

 

20


Table of Contents

share of stock and the number of shares of stock may be fixed at the time the stock purchase contracts are issued or may be determined by reference to a specific formula described in the stock purchase contracts. We may issue stock purchase contracts separately or as part of units, often known as stock purchase units, consisting of a stock purchase contract and beneficial interests in:

 

   

senior debt securities or junior subordinated debt securities or preferred stock; or

 

   

debt obligations of third parties, including U.S. Treasury securities,

securing your obligations to purchase the stock under the stock purchase contract. The stock purchase contracts may require us to make periodic payments to you or vice versa, and these payments may be unsecured or prefunded on some basis. The stock purchase contracts may require you to secure your obligations in a specified manner. The applicable prospectus supplement will describe the terms of the stock purchase contracts or stock purchase units. The description in the applicable prospectus supplement will not necessarily be complete and is subject to, and qualified in its entirety by, all of the provisions of the relevant purchase contract and pledge agreement, a form of which is an exhibit to the registration statement of which this prospectus is a part.

Book-Entry Securities

We may issue some or all of the stock purchase contracts and stock purchase units as book-entry securities. Any such book-entry securities will be represented by one or more fully registered global certificates. We will register each global security with or on behalf of a securities depositary identified in the applicable prospectus supplement. Each global security will be deposited with the securities depositary or its nominee or a custodian for the securities depositary.

 

21


Table of Contents

PLAN OF DISTRIBUTION

We may sell the offered securities through the solicitation of proposals of underwriters or dealers to purchase the offered securities, through underwriters or dealers on a negotiated basis, through agents or directly to a limited number of purchasers or to a single purchaser.

The prospectus supplement with respect to each offering of securities will set forth the terms of such offering, including:

 

   

the name or names of any underwriters, dealers or agents;

 

   

the purchase price of the offered securities and the proceeds to us from their sale;

 

   

any underwriting discounts and commissions and other items constituting underwriters’ compensation;

 

   

any initial public offering price and any discounts or concessions allowed or reallowed or paid to dealers; and

 

   

any securities exchange on which the offered securities may be listed.

Any initial public offering price, discounts or concessions allowed or reallowed or paid to dealers may be changed from time to time.

We may engage in at-the-market offerings into an existing trading market in accordance with Rule 415(a)(4) under the Securities Act of 1933, as amended (the “Securities Act”). In addition, we may enter into derivative transactions with third parties, or sell securities not covered by this prospectus to third parties in privately negotiated transactions. If the applicable prospectus supplement indicates, in connection with those derivatives, the third parties may sell securities covered by this prospectus and the applicable prospectus supplement, including in short sale transactions. If so, the third parties may use securities pledged by us or borrowed from us or others to settle those sales or to close out any related open borrowings of stock, and may use securities received from us in settlement of those derivatives to close out any related open borrowings of stock. The third parties in such sale transactions will be underwriters and, if not identified in this prospectus, will be identified in the applicable prospectus supplement (or a post-effective amendment). We or one of our affiliates may loan or pledge securities to a financial institution or other third party that in turn may sell the securities using this prospectus. Such financial institution or third party may transfer its short position to investors in our securities or in connection with a simultaneous offering of other securities offered by this prospectus or otherwise.

Underwriters

If underwriters are used in the sale, they will acquire the offered securities for their own account and may resell them on one or more occasions in one or more transactions, including negotiated transactions, at a fixed public offering price or at varying prices determined at the time of sale. The offered securities may be offered to the public either through underwriting syndicates represented by one or more managing underwriters or directly by one or more firms acting as underwriters. The underwriter or underwriters with respect to a particular underwritten offering of securities will be named in the prospectus supplement relating to such offering and, if an underwriting syndicate is used, the names of the managing underwriter or underwriters will be set forth on the cover of that prospectus supplement. Unless otherwise set forth in the prospectus supplement relating thereto, the obligations of the underwriters to purchase the offered securities will be subject to certain conditions precedent, and the underwriters will be obligated to purchase all the offered securities if any are purchased.

Dealers

If dealers are utilized in the sale of offered securities, we will sell such offered securities to the dealers as principals. The dealers may then resell such offered securities to the public at varying prices to be determined by such dealers at the time of resale. The names of the dealers and the terms of the transaction will be set forth in the applicable prospectus supplement.

 

22


Table of Contents

Agents

The offered securities may be sold directly by us or through agents designated by us from time to time. Any agent involved in the offer or sale of the offered securities will be named, and any commissions payable by us to such agent will be set forth, in the applicable prospectus supplement. Unless otherwise indicated in the applicable prospectus supplement, any such agent will be acting on a best-efforts basis for the period of its appointment.

Direct Sales

The offered securities may be sold directly by us to institutional investors or others, who may be deemed to be underwriters within the meaning of the Securities Act with respect to any resale thereof. The terms of any such sales will be described in the applicable prospectus supplement.

Indemnification

Agents, dealers and underwriters and the persons who control them may be entitled under agreements with us to indemnification by us against certain civil liabilities, including liabilities under the Securities Act, or to contribution with respect to payments which these agents, dealers or underwriters may be required to make in respect thereof. Agents, dealers and underwriters may be customers of, engage in transactions with, or perform services for us or our subsidiaries in the ordinary course of business.

Remarketing

The offered securities may also be offered and sold, if so indicated in the applicable prospectus supplement, in connection with a remarketing upon their purchase, in accordance with a redemption or repayment under their terms, or otherwise, by one or more firms (“remarketing firms”), acting as principals for their own accounts or as agents for us. Any remarketing firm will be identified and the terms of its agreement, if any, with its compensation will be described in the applicable prospectus supplement. Remarketing firms may be deemed to be underwriters, as such term is defined in the Securities Act, in connection with the offered securities they remarket. Remarketing firms may be entitled, under agreements that may be entered into with us, to indemnification or contribution by us against certain civil liabilities, including liabilities under the Securities Act, and may be customers of, engage in transactions or perform services for us and our subsidiaries in the ordinary course of business.

No Assurance of Liquidity

The offered securities may or may not be listed on a national securities exchange. You should read the applicable prospectus supplement for a discussion of this matter. We cannot assure you there will be a market for any of the offered securities.

 

23


Table of Contents

LEGAL MATTERS

Unless otherwise indicated in the applicable prospectus supplement, certain legal matters will be passed upon for us by Matthew J. Aplington, who serves as our Senior Vice President, Chief Legal Officer, or Akin Gump Strauss Hauer & Feld LLP, New York, New York. Mr. Aplington is a salaried employee and earns stock-based compensation on our common stock. As of May 1, 2025, Mr. Aplington beneficially owned 3,240 shares of our common stock. Pursuant to various stock and employee benefit plans, Mr. Aplington is eligible to purchase and receive shares of our common stock and to receive options to purchase shares of our common stock. Certain other legal matters may be passed upon for any underwriters or agents by Bracewell LLP, New York, New York.

EXPERTS

The consolidated financial statements of Spire Inc. and subsidiaries incorporated by reference in this prospectus, and the effectiveness of Spire Inc. and subsidiaries’ internal control over financial reporting have been audited by Deloitte & Touche LLP, an independent registered public accounting firm, as stated in their reports. Such consolidated financial statements are incorporated by reference in reliance upon the reports of such firm, given their authority as experts in accounting and auditing.

 

24


Table of Contents
 
 

$    

 

LOGO

$   % Series A Junior Subordinated Notes due 2056

$   % Series B Junior Subordinated Notes due 2056

 

 

 

 

 

 

 

 

 

 

Joint Book-Running Managers

 

BMO Capital Markets   J.P. Morgan   Wells Fargo Securities
Mizuho   Morgan Stanley   RBC Capital Markets

 

 

 

The date of this prospectus supplement is November  , 2025.