As filed with the Securities and Exchange Commission on April 20, 2018
UNITED STATES
SECURITIES AND EXCHANGE COMMISSION
WASHINGTON, DC 20549
FORM 20-F
| ¨ | REGISTRATION STATEMENT PURSUANT TO SECTION 12(b) OR (g) OF THE SECURITIES EXCHANGE ACT OF 1934 |
OR
| x | ANNUAL REPORT PURSUANT TO SECTION 13 OR 15(d) OF THE SECURITIES EXCHANGE ACT OF 1934 |
For the fiscal year ended December 31, 2017
OR
| ¨ | TRANSITION REPORT PURSUANT TO SECTION 13 OR 15(d) OF THE SECURITIES EXCHANGE ACT OF 1934 |
OR
| ¨ | SHELL COMPANY REPORT PURSUANT TO SECTION 13 OR 15(d) OF THE SECURITIES EXCHANGE ACT OF 1934 |
Date of event requiring this shell company report__________
For the transition period from______to______.
Commission file number: 001-15276
ITAÚ UNIBANCO HOLDING S.A.
(Exact name of Registrant as specified in its charter)
ITAÚ UNIBANCO HOLDING
(Translation of Registrant’s name into English)
Federative Republic of Brazil
(Jurisdiction of incorporation or organization)
Praça Alfredo Egydio de Souza Aranha, 100
04344-902 São Paulo, SP, Brazil
(Address of principal executive offices)
Alexsandro Broedel
Group Executive Finance Director and Investor Relations Officer
Itaú Unibanco Holding S.A.
Praça Alfredo Egydio de Souza Aranha, 100
04344-902 São Paulo, SP, Brazil
+55 11 2794 3547
drinvest@itau-unibanco.com.br
(Name, Telephone, E-mail and/or Facsimilie number and Address of Company Contact Person)
Securities registered or to be registered pursuant to Section 12(b) of the Act:
| Title of each class | Name of each exchange on which registered |
| Preferred Shares, no par value | New York Stock Exchange(*) |
| American Depositary Shares (as evidenced by American Depositary Receipts), each representing 1 (one) Preferred Share | New York Stock Exchange |
(*) Not for trading purposes, but only in connection with the listing of American Depositary Shares pursuant to the requirements of the Securities and Exchange Commission.
Securities registered or to be registered pursuant to Section 12(g) of the Act:
None
(Title of Class)
Securities for which there is a reporting obligation pursuant to Section 15(d) of the Act:
None
(Title of Class)
Indicate the number of outstanding shares of each of the issuer’s classes of capital or common stock as of the close of the period covered by the annual report.
3,305,526,906 Common Shares, no par value
3,159,103,612 Preferred Shares, no par value
Indicate by check mark if the registrant is a well-known seasoned issuer, as defined in Rule 405 of the Securities Act.
x Yes ¨ No
If this report is an annual or transition report, indicate by check mark if the registrant is not required to file reports pursuant to Section 13 or 15(d) of the Securities Exchange Act of 1934.
¨ Yes x No
Note – Checking the box above will not relieve any registrant required to file reports pursuant to Section 13 or 15(d) of the Securities Exchange Act of 1934 from their obligations under those Sections.
Indicate by check mark whether the registrant (1) has filed all reports required to be filed by Section 13 or 15(d) of the Securities Exchange Act of 1934 during the preceding 12 months (or for such shorter period that the registrant was required to file such reports) and (2) has been subject to such filing requirements for the past 90 days.
x Yes ¨ No
Indicate by check mark whether the registrant has submitted electronically and posted on its corporate Web site, if any, every Interactive Data File required to be submitted and posted pursuant to Rule 405 of Regulation S-T (§232405 of this chapter) during the preceding 12 months (or for such shorter period that the registrant was required to submit and post such files).
¨ Yes ¨ No
Indicate by check mark whether the registrant is a large accelerated filer, an accelerated filer, a non-accelerated filer, or an emerging growth company. See definition of “accelerated filer,” “large accelerated filer” and “emerging growth company” in Rule 12b-2 of the Exchange Act. (Check one):
| x Large accelerated filer | ¨ Accelerated filer | ¨ Non-accelerated filer | ¨ Emerging Growth Company |
If an emerging growth company that prepares its financial statements in accordance with U.S. GAAP, indicate by check mark if the registrant has elected not to use the extended transition period for complying with any new or revised financial accounting standards† provided pursuant to Section 13(a) of the Exchange Act. o
† The term “new or revised financial accounting standard” refers to any update issued by the Financial Accounting Standards Board to its Accounting Standards Codification after April 5, 2012.
Indicate by check mark which basis of accounting the registrant has used to prepare the financial statements included in this filing:
| ¨ U.S. GAAP | x | International Financial Reporting Standards as issued by the International Accounting Standards Board | ¨ Other |
If “Other” has been checked in response to the previous question, indicate by check mark which financial statement item the registrant has elected to follow.
¨ Item 17 ¨ Item 18
If this is an annual report, indicate by check mark whether the registrant is a shell company (as defined in Rule 12b-2 of the Exchange Act).
¨ Yes x No
INTRODUCTION
The information presented in this annual report on Form 20-F is accurate only as of the date of this annual report and information incorporated by reference in this annual report is accurate only as of the date of the document in which such incorporated information is contained. Our business, our financial condition and results of operations, our assets and our prospects may have changed since those dates.
Information contained in or accessible through the websites referred to in this annual report on Form 20-F is not part of this annual report unless we specifically state that it is incorporated by reference and is part of this report. All references in this annual report on Form 20-F to websites are inactive textual references only.

FORM 20-F CROSS-REFERENCE INDEX
(for the purpose of filing with the United States Securities and Exchange Commission)
| 20-F item number and description | Page |
| Part I | |
| Item 1. Identity of Directors, Senior Management and Advisers | Not applicable |
| Item 2. Offer Statistics and Expected Timetable | Not applicable |
| Item 3. Key Information | |
| 3A. Selected financial data | A-22 to A-23 |
| A-201 to A-203 | |
| 3B. Capitalization and indebtedness | Not applicable |
| 3C. Reasons for the offer and use of proceeds | Not applicable |
| 3D. Risk factors | A-101 to A-112 |
| A-203 to A-204 | |
| Item 4. Information on the Company | |
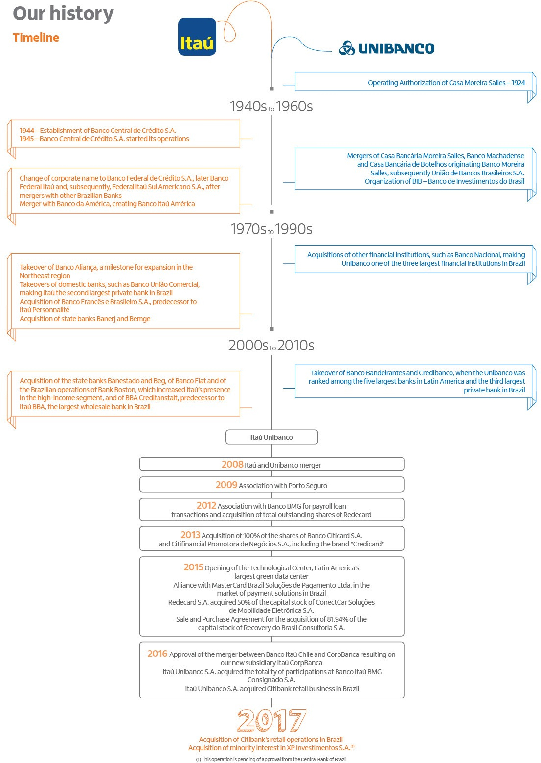
| 4A. History, highlights and recents developments of the company | A-23 to A-31 |
| A-97 to A-98 | |
| 4B. Business overview | A-16 to A-20 |
| A-37 to A-53 | |
| A-184 to A-200 | |
| 4C. Organizational structure | A-91 to A-93 |
| F-15 to F-16 | |
| 4D. Property, plant and equipment | A-182 |
| Item 4A. Unresolved Staff Comments | None |
| Item 5. Operating and Financial Review and Prospects | |
| 5A. Operating results | A-9 to A-12 |
| A-156 to A-159 | |
| A-184 to A-200 | |
| 5B. Liquidity and capital resources | A-117 to A-119 |
| A-176 to A-179 | |
| A-181 to A-183 | |
| A-197 to A-200 | |
| 5C. Research and development, patents and licenses, etc | A-35 |
| 5D. Trend information | A-200 |
| 5E. Off-balance sheet arrangements | A-183 and F-127 |
| 5F. Tabular disclosure of contractual obligations | A-181 |
| 5G. Safe Habor | Not applicable |
| Item 6. Directors, Senior Management and Employees | |
| 6A. Directors and senior management | A-54 to A-79 |
| 6B. Compensation | A-80 to A-90 |
| F-78 to F-83 | |
| 6C. Board practices | A-54 to A-79 |
| 6D. Employees | A-31 to A-34 |
| 6E. Share ownership | A-92 to A-93 |
| Item 7. Major Shareholders and Related Party Transactions | |
| 7A. Major shareholders | A-92 to A-93 |
| 7B. Related party transactions | A-55 and A-58 |
| F-143 to F-144 | |
| 7C. Interests of experts and counsel | Not applicable |
| Item 8. Financial Information | |
| 8A. Consolidated Statements and Other Financial Information | A-22 to A-23 |
| F-1 to F-163 | |
| 8B. Significant Changes | None |
| Item 9. The Offer and Listing | |
| 9A. Offer and listing details | A-91 to A-92 |
| 9B. Plan of distribution | Not applicable |
| 9C. Markets | A-91 to A-97 |
| 9D. Selling shareholders | Not applicable |
| 9E. Dilution | Not applicable |
| 9F. Expenses of the issue | Not applicable |
| Item 10. Additional Information | |
| 10A. Share capital | Not applicable |
| 10B. Memorandum and articles of association | A-54 to A-100 |
| 10C. Material contracts | None |
| 10D. Exchange controls | A-153 to A-154 |
| 10E. Taxation | A-150 to A-153 |
| A-204 to A-210 | |
| 10F. Dividends and paying agents | Not applicable |
| 10G. Statement by experts | Not applicable |
| 10H. Documents on display | A-15 to A-16 |
| 10I. Subsidiary information | Not required |
| Item 11. Quantitative and Qualitative Disclosures About Market Risk | A-124 to A-129 |
| Item 12. Description of Securities Other Than Equity Securities | |
| 12A. Debt Securities | Not applicable |
| 12B. Warrants and Rights | Not applicable |
| 12C. Other Securities | Not applicable |
| 12D. American Depositary Shares | A-91 to A-97 |
| Part II | |
| Item 13. Defaults, Dividend Arrearages and Delinquencies | None |
| Item 14. Material Modifications to the Rights of Security Holders and Use of Proceeds | None |
| Item 15. Controls and Procedures | A-211 |
| Item 16. [Reserved] | |
| 16A. Audit committee financial expert | A-62 |
| A-76 | |
| A-100 | |
| 16B. Code of Ethics | A-55 |
| A-100 | |
| 16C. Principal Accountant Fees and Services | A-60 |
| 16D. Exemptions from the Listing Standards for Audit Committees | A-100 |
| 16E. Purchases of Equity Securities by the Issuer and Affiliated Purchasers | A-181 to A-182 |
| 16F. Change in Registrant’s Certifying Acountant | None |
| 16G. Corporate Governance | A-100 |
| 16H. Mine Safety Disclosure | Not applicable |
| Part III | |
| Item 17. Financial Statements | See item 18 |
| Item 18. Financial Statements | F-1 to F-163 |
| Item 19. Exhibits | B-1 |
GUIDE 3 CROSS-REFERENCE INDEX
(for the purpose of filing with the United States Securities and Exchange Commission)
| GUIDE 3 item number and description | Page |
| Part I Distribution of Assets, Liabilities and Stockholders’ Equity; Interest Rates and Interest Differential | |
| Average balance sheets | A-201 |
| Analysis of net interest earnings | A-202 to A-203 |
| Volume and rate movement | A-201 to A-203 |
| Part II Investment Portfolio | |
| Book value of investments | A-160 to A-164 |
| Maturity profile | A-163 |
| Book value and market value exceeding 10% of stockholders’ equity | A-159 |
| Part III Loan Portfolio | |
| Types of Loans | A-165 to A-166 |
| Maturities and Sensitivities of Loans to Changes in Interest Rates | A-166 to A-168 |
| Risk Elements | |
| Nonaccrual, Past Due and Restructured Loans | A-165 to A-176 |
| Potential Problem Loans | A-170 to A-171 |
| Foreign Outstandings | A-176 |
| Loan Concentrations | A-169 |
| Other Interest Bearing Assets | A-201 |
| Part IV Summary of Loan Loss Experience | |
| Analysis of the Allowance for Loan Losses | A-171 |
| Allocation of the Allowance for Loan Losses | A-171 to A-172 |
| Part V Deposits | A-176 to A-179 |
| Part VI Return on Equity and Assets | A-203 |
| Part VII Short-Term Borrowings | A-176 |
Annex A – Annual Report
| A-7 |
TABLE OF CONTENTS
| A-8 |
Global context
Global economic activity continues to perform well, and business surveys indicate that growth could further improve. As noted below, U.S. real GDP grew by 2.3% in 2017, after expanding at a rate of 1.5% in 2016. The Eurozone and Japan have been recovering at moderate economic growth rates. Meanwhile, growth in China remains stable for now, and growth in other emerging markets has been increasing.
The economy has been recovering at a moderate pace in the Eurozone, as fiscal reforms and accommodative monetary policy by the European Central Bank (ECB) have improved confidence and financial conditions. Real GDP grew by 1.8% in the region in 2016, and expanded at a rate of 2.5% in 2017. Political risks in the region appear to be relatively low. EU-UK Brexit negotiations already show some progress this year. Italy election results indicate that populist parties are likely to participate in the new government coalition, reducing the odds of structural reforms, but it is unlikely to lead the country to exit the Eurozone. Meanwhile, the pro-European grand coalition in Germany and French Prime Minister Emmanuel Macron provide stability to the region.
Given the unprecedented monetary policy measures implemented by developed countries since 2008, liquidity has been available for investment in emerging markets, supporting asset prices in those markets. As the U.S. economy has continued its recovery and its outlook remains positive, the U.S. Federal Reserve has raised the target range for the Federal Funds Rates six times since the December 2015 Federal Open Market Committee meeting. In addition, the Federal Open Market Committee announced that it will commence the reduction of its balance sheet by allowing its portfolio of U.S Treasury Securities and U.S Government Agency Debt Securities to mature without replacing them. It also indicated that further gradual increases in the target range of the Federal Funds rates are likely to be warranted.
Between 2013 and 2016, significant amounts of financial resources were withdrawn from investments in the emerging markets in response to weak growth in these economies and in anticipation of the gradual monetary tightening in the U.S. However, since mid-2016, financial flows have been gradually returning to emerging markets as commodity prices stabilized and economic fundamentals improved in some emerging markets economies. Risks to the economic outlook are better balanced and synchronized, with modest political risks in the US and Europe and China’s economy is moderating only modestly.
U.S. real GDP grew by 2.3% in 2017, compared to 1.5% in 2016 and 2.9% in 2015. The economic expansion is expected to continue at a moderate pace (according to the Survey of Professional Forecasters issued by the Federal Reserve Bank of Philadelphia), sustained by solid domestic demand. Domestic demand should be supported by (i) accommodative monetary and fiscal policies; (ii) consumer and business optimism, according to the December 2017 surveys data published by The Conference Board and the Institute for Supply Management, respectively; and (iii) a healthy labor market, with net job increases averaging 182,330 per month in the twelve months ended December 2017 and the U.S. unemployment rate of 4.1% in December 2017.
China’s real GDP grew by 6.9% in 2017, 0.2 percentage points higher than the previous year. Economic activity is likely to moderate in 2018.
| A-9 |
Latin America context
External financial conditions remain supportive for growth in Latin America, in a context of global economic recovery, higher commodity prices and low interest rates in developed markets. Exchange rates have contributed to maintain inflation low (or lower) almost everywhere (except for Argentina), which, combined with negative output gaps, provide an environment for monetary easing.
Economic growth is gradually gaining traction and we expect momentum to improve in 2018. However, in Mexico uncertainty over the future of NAFTA is having a negative impact on investment.
The table below shows the real GDP growth rates in seven Latin American countries as of and for the years ended December 31, 2017, 2016, 2015, 2014 and 2013, except as otherwise indicated.
| As of and for the Year Ended December 31, | ||||||||||||||||||||
| Real GDP Growth | 2017 | 2016 | 2015 | 2014 | 2013 | |||||||||||||||
| (%) | ||||||||||||||||||||
| Argentina(1) | 2.9 | (1.8 | ) | 2.7 | (2.5 | ) | 2.4 | |||||||||||||
| Chile(2) | 1.5 | 1.3 | 2.3 | 1.8 | 4.0 | |||||||||||||||
| Colombia(3) | 1.8 | 2.0 | 3.1 | 4.4 | 4.9 | |||||||||||||||
| Mexico(4) | 2.0 | 2.9 | 3.3 | 2.8 | 1.4 | |||||||||||||||
| Paraguay(5) | 3.7 | 4.1 | 3.0 | 4.7 | 14.0 | |||||||||||||||
| Peru(6) | 2.5 | 4.0 | 3.3 | 2.4 | 5.8 | |||||||||||||||
| Uruguay(7) | 2.7 | 1.7 | 0.4 | 3.2 | 4.6 | |||||||||||||||
(1) Source: Instituto Nacional de Estadística y Censos.
(2) Source: Banco Central de Chile.
(3) Source: Banco de la República.
(4) Source: Instituto Nacional de Estadística y Geografía.
(5) Source: Banco Central del Paraguay. GDP growth rate in 2017 as of and for the twelve-month period ended September 30.
(6) Source: Banco Central de Reserva del Perú.
(7) Source: Banco Central de Uruguay.
Brazilian context
As a Brazilian bank with most of our operations in Brazil, we are significantly affected by the economic, political and social conditions in the country. From 2004 to 2013, we benefited from Brazil’s generally stable economic environment, with average annual GDP growth of approximately 4.0% during that period, which led to increased bank lending and deposits. The following years were less favorable, as GDP growth slowed to 0.5% in 2014 then decreased by 3.5% in both 2015 and 2016. The Brazilian economy showed signs of a recovery in 2017, as GDP rose 1.0%.
The widespread decline in inflation, due to the high level of idle capacity in the Brazilian economy and anchored inflation expectations, created an opportunity for the Central Bank to start a monetary easing cycle. After reaching 14.25% per annum at the end of 2015, the Central Bank began to cut interest rates in October 2016. In March 2018, the SELIC rate reached 6.5%. Bank lending as a proportion of GDP decreased to 47.1% in December 2017 from 49.6% in December 2016.
| A-10 |
![]() |
![]() |
Inflation reached 2.9% over the twelve months ending in December 2017, down from 6.3% in the calendar year 2016. Government-regulated prices (such as gasoline, health insurance, medicines, electricity, urban bus and others) increased by 8.0% over the twelve months ending in December 2017 (from 5.5% in the calendar year 2016), while market-set prices increased by 1.3% in the same period (from 6.6% in the calendar year 2016).
The Brazilian primary public budget result has been in deficit since 2014. Cuts in discretionary spending and tax hikes proved insufficient to offset the drop in tax revenues and growth in mandatory expenditures. The twelve-month Brazilian primary public budget balance deficit was at 1.7% of GDP in 2017, after closing with deficits of 2.5% of GDP in 2016, 1.9% of GDP in 2015 and 0.6% of GDP in 2014. To tackle the structural fiscal imbalance, the Brazilian Congress approved a ceiling on government spending that will limit primary public expenditure growth to the prior year’s inflation for a period of at least 10 years, representing a structural reform for the Brazilian economy. Social security reform and other reforms are essential to ensure that the spending ceiling remains feasible in the years ahead, but their approval by the Brazilian Congress is uncertain. These reforms are important steps towards returning to primary surpluses and stabilizing public debt in the medium-term.
In addition, Brazil has implemented a large number of regulatory changes, such as changes in reserve and capital requirements for financial institutions, as well as other macro-prudential policies. Please refer to the section “Our risk management, item Regulatory environment, Implementation of Basel III in Brazil” and to the section “Performance, item Required Reserve Deposits with the Central Bank”, for further information.
Total outstanding loans provided by Brazilian financial institutions continued to decrease in year-over-year real terms in December 2017, by 3.3%, albeit to a lesser degree than in December 2016 (-9.2%). Total new loans remained almost stable in 2017, when compared to 2016, on an annualized basis. The same comparison in the previous year showed a decrease of 15.7%. The rate of non-performing household loans decreased by 0.5 percentage points to 3.5% as of December 2017 when compared with the same month in 2016. The rate of non-performing loans to non-financial corporations reached 2.9% in December 2017, below the level observed in December 2016 (3.5%).
| A-11 |
The Brazilian real slightly depreciated against the U.S. dollar, with the exchange rate reaching R$3.31 per US$1.00 as of December 29, 2017, compared to R$3.26 per US$1.00 as of December 30, 2016. Despite uncertainties surrounding adjustments and reforms, the international context has been more benign for risky assets, implying lower risk premiums.
Brazil’s current account deficit (comprised of the net balance from the trade of goods and services and international transfers) totaled 0.5% of GDP as of December 2017. Brazil has maintained its external solvency, with US$382 billion in international reserves and US$310 billion in external debt as of December 2017.
The table below shows real GDP growth, the inflation rate, exchange rate variation and interest rates in Brazil as of and for the twelve-month period ended December 31, 2017, 2016, 2015, 2014 and 2013, except as otherwise indicated.
| As of and for the Year Ended December 31, | ||||||||||||||||||||
| 2017 | 2016 | 2015 | 2014 | 2013 | ||||||||||||||||
| (%) | ||||||||||||||||||||
| Real GDP growth(1) | 1.0 | (3.5 | ) | (3.5 | ) | 0.5 | 3.0 | |||||||||||||
| Inflation rate - IGP-DI(2) | (0.4 | ) | 7.2 | 10.7 | 3.8 | 5.5 | ||||||||||||||
| Inflation rate - IPCA(3) | 2.9 | 6.3 | 10.7 | 6.4 | 5.9 | |||||||||||||||
| Exchange rate variation (R$/US$)(4) | 1.8 | (17.8 | ) | 48.9 | 12.5 | 15.1 | ||||||||||||||
| TR (reference interest rate)(5) | 0.00 | 1.98 | 2.07 | 1.01 | 0.53 | |||||||||||||||
| CDI (interbank interest rate)(6) | 6.99 | 13.63 | 14.14 | 11.51 | 9.78 | |||||||||||||||
| Selic (overnight interest rate)(6) | 7.00 | 13.65 | 14.15 | 11.58 | 9.90 | |||||||||||||||
| Sovereign 5-year CDS(7) | 162.0 | 280.8 | 494.9 | 200.8 | 193.8 | |||||||||||||||
(1) Source: Instituto Brasileiro de Geografia e Estatística, or IBGE.
(2) Source: General Price Index – Internal Supply (Índice Geral de Preços – Disponibilidade Interna, or IGP-DI) published by the Fundação Getulio Vargas.
(3) Source: Extended National Consumer Price Index (Índice de Preços ao Consumidor Amplo, or IPCA) published by IBGE.
(4) Source: Bloomberg (cumulative rates for the period); positive numbers mean depreciation of the Brazilian real.
(5) Source: Mortgage reference rate (Taxa Referencial, or TR) published by the Central Bank. Data presented in percentage per year.
(6) Source: Central Bank. Data presented in percentage per year.
(7) Source: Bloomberg (period-end). Sovereign credit default swaps or CDS is a measure of country risk (and is measured using basis points).
| A-12 |
Context of Itaú Unibanco Holding
Message from the Co-Chairmen of the Board of Directors
Dear Reader,
The year of 2017 was defined by significant changes in Brazil and Itaú Unibanco.
We have detected signs pointing out the commencement of the recovery from the greatest economic crisis in Brazil in the last 100 years, with GDP growing 1% after three years of recession in a low inflation and lower interest rates scenario. We believe that Brazil is ready to overcome these economic and political crises, and to create jobs and grow at sustainable levels again.
This change in the economic scenario was evidenced in our operations, with the last quarter of 2017 defined by the growth of our loans portfolio to individuals and very small, small and middle-market companies. Customer default rates have declined and, in this lower risk scenario, our cost of credit1 was down by 29.6% compared to 2016. Together with other significant achievements, such as the control of operating costs, this fact has enabled us to post recurring net income of R$23.9 billion2, up 2.6% from the previous year. We kept the recurring return on equity going at a high level, recording 20.1% in 2017.
These results were achieved in the first year we had Mr. Candido Bracher acting as our CEO. The beginning of his term of office also stood out by the advancements in our strategic agenda, based on six fronts of action widely disclosed to the market, as follows: (i) Customer Centricity, (ii) Digital Transformation, (iii) People Management, (iv) Risk Management, (v) Internationalization; and (vi) Sustainable Profitability. We believe the first three fronts of action are in need of deep changes in the organization over the coming years, whereas the last three are in the ongoing improvement side. Worth mentioning is the fact that Corporate Governance and Sustainability have permeated all these efforts.
We strongly believe that our goals will not be reached unless we address people management, since it is the foundation for a great power of transformation, as people are what makes us advance, ensure sustainable results and make our capacity to create value to society and Brazil come into being. Therefore, we face the challenge of becoming increasingly attractive to all generations and engaging, developing and retaining talents. That is why we have consistently invested in the disclosure of our goals and of what we call Our Way, that is, a strong culture based on cooperation, ethics and the utmost and unrelenting respect.
In 2017, the Board of Directors has made important decisions, as it defined strategic guidelines for Itaú Unibanco, of which we highlight the ones concerning risk appetite. We also defined a new payout practice, according to which the target is to keep our CET13 ratio at 13.5%, and distribute the entire remaining amount. Accordingly, based on the growth of our risk-weighted assets and return on equity, we paid out the equivalent to 83% of our recurring net income4 in 2017, including own shares buybacks carried out, a record-breaking amount in our history. This payout was made possible because we issued for the first time perpetual securities that will make up our Common Equity Tier 1, thus reducing our cost of capital and favoring the creation of value to stockholders.
We continue to make headway in our corporate governance practices by adjusting them to a new business scenario. On that account, in 2017 we set up the Digital Advisory Board, which has now a major role in proposing technology development, assessing client experience, and allowing us to keep up with the world trends. Ms. Ana Lúcia de Mattos Barretto Villela will become a member of the Board of Directors, bringing about a new viewpoint into our management, and also evidencing our commitment to ensure diversity in the organization even more.
We would like to extend our invitation to read this Consolidated Annual Report. We highlight sections “Our governance” and “Our risk management”, which were redesigned from the last editions and now introduce information organized in a more objectively and easier to understand way.
Best regards,
Roberto Setubal & Pedro Moreira Salles
Co-chairmen of the Board of Directors
1 In accordance with the rules established by the Central Bank of Brazil - BRGAAP.
2 Net income attributable to Owners of the parent company under IFRS.
3 Common Equity Tier I.
4 Payout considers recurring net income calculated in accordance with the rules established by the Central Bank of Brazil - BRGAAP.
| A-13 |
Message from the Chief Executive Officer
Dear Reader,
2017 was defined by the start of Brazil’s economic recovery. We witnessed the fall of inflation and interest rates, in addition to GDP resuming growth, even though at a modest pace. These developments have broken off a long-lasting period of recession, which had significant effects on our loan portfolio over 2015 and 2016.
On the other hand, local markets were also subject to accentuated volatility levels, driven by the political instability and uncertainties in connection with the approval of the reforms so needed in Brazil.
Under this scenario, our revenues were impacted by falling interest rates and a somewhat slight recovery of demand. This fact was more than made up for by a welcomed reduction in default levels and our maintaining strict control over the volume of expenses. The resulting bottom line was a net income of R$23.9 billion1, up 2.6% compared to 2016.
I would like to draw your attention to the impact created by the bank through the value added2 to the economy, which totaled R$67.2 billion in 2017. This amount was shared out among the many segments of society, by way of the compensation granted to our employees, the payment of taxes and rents, the reinvestment of profits in our activities, and the return on investment to our over 120,000 stockholders. The impact created by this value added makes our purpose, which is encouraging the power of transformation of people, come into being.
It is worth mentioning that our performance in 2017 is the result of strategic decisions we had made in 2012. We decided then to focus on three major fronts of action – services and insurance, credit, and treasury – to reduce the volatility of our results by increasingly diversifying our revenues.
Like in 2012, last year we made decisions that helped the good performance in 2017, although these are expected to bring about more significant effects in the medium term. After deeply and collectively reflecting on our key strategic challenges, we set off a process to structure our priority fronts of action, which is aimed at providing more consistency and quality to our results in the coming years. These new fronts of action were divided into two major groups: Transformation and Ongoing Improvement.
Fronts of action Customer Centricity, Digital Transformation, and People Management are part of the first group. We want to devise a service culture focused on what clients need and have them indeed at the center of our decisions. We believe we should do that under our digital transformation scenario, which will enable us to offer clients better experiences and continuously improve our processes. All of this will fit within a highly cooperative work dynamics, which will change dramatically our employees’ experience in their day-to-day.
We find the other three strategic fronts of action in the Ongoing Improvement group. With front of action Risk Management, we will be able to identify threats and work to prevent them or change course expeditiously whenever needed. The major challenge of front of action Sustainable Profitability is to provide the bank with more sustainable results. At last, we have our Internationalization agenda, through which we will pursue profitability levels close to those of Brazil’s and will also work towards synergies and learning experiences made possible by cultural and operational exchanges.
These priority fronts of action will enable Itaú Unibanco to continue growing at a sustainable level in this and the coming years, and over time build up a bank increasingly better to our clients, employees and stockholders and, as a result, to society itself. You will find further details on our priority fronts of action in section “Business Strategy”.
I thank you for your trust and support we had over 2017 and wish you all a memorable 2018.
I wish you all a pleasant reading!
Best regards,
Candido Bracher
Executive President & CEO
(1) Net income attributable to owners of the parent company under IFRS.
(2) Includes recurring net income and the reclassification of tax effects of hedging foreign investments to the financial margin under BRGAAP.
| A-14 |
A bank with a purpose
In 2017, we unveiled Itaú Unibanco’s purpose to our employees and highlighted the values that are part of our essence and have brought us here.
In our 93 years of history, we have become the largest private bank in Brazil(1) and are deemed Brazil’s most valued brand by publications such as Interbrand, among other relevant recognitions. These achievements are the result of the way we conduct business, by always placing ethics ahead of results and consistently seeking innovation and excellence.
We have grown by helping people and our country to grow, by encouraging the progress of those who are by our side. We work to make dreams come true, to boost development, and to awaken the will to do increasingly more and to do it better. This is what our journey means and this is our purpose: empowering people to change.
There are people behind everything we do. People who have ideas, who become the solutions, and who change the lives of other people. Unveiling Itaú Unibanco’s purpose is part of the reaffirmation of our reason to exist, by increasing the power every person has to invent and reinvent themselves. For this end, we need to have the engagement of all employees towards the same pathway.
In line with this purpose, the arrival of Itaú Unibanco’s new Executive President was marked by this purpose being integrated into the organization, which led to the development of the six strategic priorities that will guide our actions in the coming years: Client Centricity, Digital Transformation, People Management, Risk Management, Sustainable Profitability, and Internationalization.
These priorities were developed based on the perception shared by the Executive Committee of market trends and the challenges faced by the institution, as they organize initiatives that have been in progress throughout the bank already, reinforcing our commitment to employees, clients, stockholders and society.
Itaú Unibanco’s purpose was not born in 2017, but rather has always existed within all people who were part of this organization and within those who now keep this legacy alive. We are people who move people.
(1)In terms of total assets, according to Central Bank.
Context of this report
This consolidated annual report unifies the content of our major annually released reports, such as Form 20-F, the annual report, and the Offering Memorandum for the Medium-Term Note Program (MTN Program). The consolidated annual report on Form 20-F, filed with the U.S. Securities and Exchange Commission (SEC), has served as the basis for the content of this report.
The consolidated annual report describes our strategy, structure, activities and operations, using plain and straightforward language to be clear to all audiences who may consult this consolidated annual report.
The information presented is aligned with Pronouncement 13 of the Market Information Disclosure Steering Committee (Comitê de Orientação para Divulgação de Informações ao Mercado – CODIM), a Brazilian joint initiative of entities representing the capital markets, and focused on improving transparency and information reporting in the Brazilian capital markets. This consolidated annual report contains data from January 1, 2017 to December 31, 2017, except when otherwise indicated presenting our corporate and business structure, governance and financial performance, among other matters. It also includes information on all entities subject to the significant influence or control of Itaú Unibanco Holding. Any potential changes or impacts on the data collected as a result of certain transactions, the acquisition or sale of assets, or any important change for the business are indicated throughout this report. The consolidated annual report is divided into the following sections: (i) Context, (ii) Our profile, (iii) Our governance, (iv) Our risk management, (v) Performance, and (vi) Attachments.
The audit of our financial statements prepared in accordance with International Financial Reporting Standards (IFRS) as issued by the International Accounting Standards Board (IASB), has been conducted by PricewaterhouseCoopers Auditores Independentes (PwC).
Documents on display
We are subject to informational requirements under the U.S. Securities Exchange Act of 1934, as amended, for foreign private issuers. Accordingly, we are required to file reports and other information with SEC, including consolidated annual reports on Form 20-F and reports on Form 6-K. You may inspect and copy reports and other information filed with SEC at the public reference facilities maintained by SEC at 100 F Street, N.W., Washington D.C. 20549. Copies of the materials may be obtained by mail from the Public Reference Room of SEC at 100 F Street, N.W., Washington, D.C. 20549 at prescribed rates. The public may obtain information on the operation of SEC’s Public Reference Room by calling the SEC in the United States at 1-800-SEC-0330. In addition, the SEC maintains an internet website at www.sec.gov, from which you can electronically access those materials, including this consolidated annual report and the accompanying exhibits. We also file financial statements and other periodic reports with CVM located at Rua Sete de Setembro, 111, Rio de Janeiro, Rio de Janeiro 20050-901, Brazil. The CVM maintains an internet website at www.cvm.gov.br.
Copies of our consolidated annual report on Form 20-F will be available for inspection upon request to the Investor Relations department at our office at Praça Alfredo Egydio de Souza Aranha 100, Torre Conceição, 9º andar – São Paulo – SP – 04344-902 – Brazil. Investors may receive a hard copy of this consolidated annual report, including our complete audited
| A-15 |
financial statements for the last fiscal year, free of charge, by requesting a copy from our Investor Relations department, by email, at investor.relations@itau-unibanco.com.br, indicating their contact information and their complete mailing address. Comments and suggestions regarding this report may be sent to the same email.
Medium and long-term strategic agenda
With medium to long-term prospects, our six strategic priorities have guided our management. Our activity was organized into various fronts, with responsibilities separated by working groups involving various organizational levels, with clear purposes to be achieved and indicators selected for monitoring this process. We have already achieved some results and expect to add even more value to society and our stockholders in the coming years.
We segregated our six strategic priorities into two groups: Transformation and Continuous Improvement.
In the first group, we included the priorities that we believe we need to truly transform within the organization: Client Centricity, Digital Transformation and People Management.
In the Continuous Improvement group, we included Risk Management, Internationalization and Sustainable Profitability. They are priorities already broadly embraced by the organization, but which require further effort for their continuous improvement.
Permeating all those challenges are our corporate governance and sustainability.
Corporate governance plays a vital role in ensuring stakeholders’ interests and is a key to achieving long-term sustainable growth. It is embedded not only in the challenges described here, but also in each part of our daily business activities, from remuneration practices to risk management.
Sustainability needs to be fully integrated within our business, from the operational to the commercial aspects, making environmental and social issues part of our everyday activities. Its variables need to be incorporated and measured into each of our diverse processes, such as granting credit, investments, insurance activities, contracting with suppliers and wealth management.
Our priority topics are detailed below:
1.1 Transformation
1.1.1 Client Centricity:
Our vision is to be the leading bank in sustainable performance and customer satisfaction. Today, clients play a leading role and are therefore at the core of our organizational culture. In the current market environment, businesses have stood out when they offer new and differentiated experiences to clients. Therefore, our actions, including digital transformation and efforts aimed at people management, are directed towards client satisfaction, a key measure for the entire organization. We have established indicators to monitor client satisfaction on a timely and ongoing basis, which are directly related to incentives provided to our employees.
We will build a culture focused on client satisfaction and long-term relationships. Thus, our efforts will be directed to communicate, encourage and capacitate our employees around the pillars of this culture.
Client satisfaction opinion surveys and our monitoring of data with respect to complaints evidence that we stand above the market average. We believe however that we can do more and, to this end, we are adopting the Net Promoter Score (NPS), which will be used in every stage of our processes.
![]() |
![]() |
| A-16 |
Our goal is to build a bank with the client and for the client. We are even more dedicated to listening to what clients have to say so that we may identify the attributes they value the most in their relationships and develop products and services that exceed their expectations. Accordingly, we work to improve the client’s experience, by evolving and eliminating red tape in our processes.
Some of the initiatives to improve client satisfaction are as follows:
| • | App Light, winner of the Financial World Innovation Awards. Launched in 2017, this app was developed jointly with our clients. It takes up less memory on smartphones and is easier to navigate than the traditional app. App Light has reached over 500,000 users, with 90% of user loyalty. |
| • | In March 2017, we launched the Personnalité Investimento 360 platform, increasing convenience for our clients, since it provides a comprehensive range of investment products offered by Itaú and other financial institutions through Itaú Corretora. This initiative also provides a specialized advisory service, which takes into account our clients’ needs in the short, medium and long term, offering more agility to investors by monitoring their financial transactions and returns as a whole on a single place. |
| • | Seeking to ensure the balance of multiple channels journey in the internet, we have modernized the technology platform and reviewed the browsing and purchasing experiences, making it more user-friendly. We have also improved the payment and receipt services of the Companies segment, making Itaú the best internet banking experience for companies in Brazil for the third consecutive year. |
| • | Readers of Euromoney magazine, voted us the Best Bank in Cash Management in Brazil for the 10th consecutive year. |
1.1.2 Digital Transformation:
Our challenge is to speed up our digital transformation process continually increasing the productivity of the IT department and to foster a digital mindset throughout the bank, so as to gain efficiency and improve user experience and client satisfaction.
Technology today epitomizes the backbone of Itaú Unibanco’s evolution.
Some of the rewards of this digital transformation include: (i) developing over 1,000 APIs (application programming interfaces) that allow the creation of reusable apps; (ii) being involved in 100% of blockchain applications in progress in Brazil to advance the financial market; (iii) consolidating a private cloud, which already runs dozens of the bank’s applications (internal systems); and (iv) using artificial intelligence and machine learning to gain operational efficiency. The rewards of this digital transformation come into being through a seamless integration of three essential elements.
The first element is people with digital expertise. These are experts in design, user experience, data sciences, digital media, Web analytics and cyber security, who add to our professionals coming from traditional backgrounds (engineering, administration, economics and accounting). This evolution has taken place at an exponential rate within the organization. In the last two years, the presence of professionals with digital profiles in Itaú Unibanco increased 13 fold.
The second element is a technology-business symbiosis, since we recognize that the technology department is essential for the creation of transformational solutions. It is therefore possible to take advantage of the exponential evolution of technologies, accelerating the frequency of innovations and disruptions, and promoting shorter cycles of value deliveries (weeks, even days).
This integration of efforts is already a reality at our bank. At the end of 2017 we completed the second phase of strengthening technical expertise (technology architecture, distribution engineering, banking and data systems, system development, among others) and integrating teams (over 5,000 employees engaged in the process) by creating delivery communities and multidisciplinary teams that work collaboratively based on Lean¹ and Agile² principles to rise to business challenges. Notable for providing quick decisions share among people with different expertise and autonomy, this new working model is responsible for generating increasingly sustainable results, as follows:
| • | Time to Market (shorter delivery cycles): 22% faster in average project delivery time; |
| • | Quality (quicker, streamlined and automatized testing and approval): unavailability ratio down 31%* and 25% fewer incidents. |
(*) Refers to the second half of 2017 over the same period of the previous year.
The last element is client centricity, also construed as a new bank concept. Today we live in an era of experiences, where companies and clients create solutions together. Therefore, our bank performance has been driven by placing the customer at the heart of our strategy. To this end, we seek to understand everything the client says, analyzing, for instance, hundreds of thousands of pieces of feedback received in social networks or provided by our beta testers (technologically engaged clients who test new versions of the bank apps). We also make use of technology (such as big data, machine learning and cloud computing) for operational efficiency, such as an application of artificial intelligence in our credit models, and to understand the client's behavior in all points of contact with the bank. This is because these interactions are important inputs for creating products and services more connected to the clients’ actual needs.
| A-17 |
The following are some of our 2017 highlights:
| • | Itaú Light app: lighter and with low data consumption, this app offers intuitive and easy browsing. |
| • | Itaú abreconta app (opening accounts): over 190,000 accounts opened through the app, allowing a 100% online opening account experience via mobile devices, without the need to go to a branch. |
| • | Mobile evolution: apps with new design and easy browsing for Itaú and Itaú Empresas. In May 2017, Itaú App was named the best app by the newspaper Folha de São Paulo and was the “must have” app at the Apple Store. |
| • | Digital branches: we offer differentiated business hours service for Personnalité and Uniclass clients. At the end of 2017, we had 160 digital branches, of which 25 opened in 2017. |
1 Lean: Process structure in which an attempt is made to minimize risks and waste while maximizing value to the client.
2 Agile: A philosophy focused on the time it takes to build a product step by step, delivering it through smaller parts.
1.1.3 People Management:
At Itaú Unibanco we have always had a strong belief that people have the greatest transformative power. People foster our progress, ensure sustainable results and drive our capacity of generating value to society and the country.
We are challenged to become even more attractive to all generations and engage and develop our talents. For this end, we consistently invest in spreading our purpose and the so called “Our Way” – a strong culture, based on collaboration, meritocracy, ethics and total and unrestricted respect to individuals.
Considering that the bank is comprised of human capital, providing the best experience to our employees so as to promote their development is essential. With this in mind, the priority people frontline is reviewing incentive models and encouraging people’s autonomy and mobility in order to make them increasingly feel as if they are owners of the business and their own careers.
Accordingly, in line with all the transformations happening in the world, the priority of people frontline also seeks inspiration in the most innovative practices currently used and is focused on constructing an organization that increasingly promotes diversity and inclusion.
1.2 Continuous Improvement
1.2.1 Risk Management:
Managing risks is the essence of our activity and a responsibility of all of our employees. Our management activities include proactively taking actions to be in compliance the Risk Apetite guidelines set out by our Board of Directors. Additionally, we will focus on addressing our priorities for 2018 - Business, Technology, People and Regulatory risks.
With respect to Risk Appetite, our challenge is to monitor the progress of traditional risk areas (market risk, credit risk and operational risk), and seek, through risk culture tools, to engage all employees in the risk management day-to-day and, consequently, to comply with our Risk Appetite.
Regarding Business Risk, client centricity focus is a principle of ours, prioritizing the sustainability of our relationships. We monitor the evolving profile of our clients and competition and create new products and services focused on client satisfaction.
To address the challenges with respect to Technology Risk, we are committed to managing our the digital transformation process, preventing platforms or systems from becoming obsolete and failing to meet the business needs, in addition to increasing the productivity of our IT department.
Concerning People Risk, we are committed to improving mechanisms to attract, motivate and retain the best professionals, in addition to preventing teams with knowledge concentrated on key personnel. We seek to continuously improve our evaluation models to be increasingly perceived as fair and meritocratic.
Concerning the Regulatory Risk, we understand that we should always be attentive to specific changes in laws and regulations that may affect our business and the products or services that we offer. Therefore, we are committed to having a proactive attitude and monitoring regulatory changes.
1.2.2 Sustainable Profitability:
Our challenge is to continuously improve the efficiency of our operations, maintain our capacity of identifying opportunities to reduce costs and manage investments to gain agility, as well as to efficiently manage capital allocation and our cost of capital.
Adopted since 2012, our business model is based on the fundamental concept of value creation, which includes not only our operating or financial expenses, but also the cost of capital allocated to each activity, in order to obtain fair returns.
This vision with respect to results guides our operations towards business that effectively creates value for stockholders, establishing a minimum return required for our operations.
| A-18 |
Under this model, we have reviewed the mix of our loan portfolio, which, in a context of economic crisis, has increased the share of our portfolio made up of lower-risk products, such as mortgage loans, which involve the pledge of collateral, and payroll loans where installments are deducted from payroll and concentrated on clients with stable incomes, such as retirees and federal public officers.
We detail below the change in the composition of our loan portfolio by segment* in Brazil:
We also give priority to our Services and Insurance, Pension Plan and Premium Bonds, which require less capital allocation and results and value creation of which are less volatile in relation to economic cycles. In addition, our business strategy for this operation is to focus on mass-market products, traditionally sold through our network of branches and digital channels. Accordingly, operations such as life group, large risks and extended warranty insurance lines were either sold or discontinued over last years. Even in this context, we have increased the operating revenues1 from insurance, pension plan and premium bonds and services.
In view of the growth, even if moderate, of Brazil's GDP during 2017, and together with the tools developed by our efforts towards risk management, our business model will enable us to identify granular opportunities to diversify and expand operations to meet the need to create value for our stockholders within the limits established by our risk appetite.
Focus on efficiency is a very significant topic in our Sustainable Profitability strategy and has been addressed as a top priority by the bank for some years. We have developed some initiatives, from reducing the waste of resources and energy and reviewing department structures to designing projects to increasing productivity and the digital transformation, and therefore we expect to increase gains of scale and ensure business synergy.
The digital transformation process we are going through has given rise to a numbers of gains, since we are able to redesign processes and offer quality products at a lower cost.
| A-19 |
1.2.3 Internationalization:
We have operated in Brazil for over 90 years and, throughout this period, have achieved a high level of maturity in management, have made our culture known and have consistently recorded profitability levels that create value for our stockholders.
Our strategy in other Latin America countries foresees that we will achieve, in this region, the same management standards Itaú Unibanco enjoys in Brazil, homogenizing practices and setting up conditions to take on even more leading positions. These objectives apply to our operations in the Southern Cone, and are particularly relevant in the Itaú CorpBanca integration process a result from the merger between Itaú Chile and CorpBanca (a significant competitor in the banking markets in Chile and Colombia).
We also seek to strengthen our operations in the Northern hemisphere, where we have the primary objective of simplifying and optimizing our operations. In Latin America, we always seek to improve client satisfaction, as well as develop products and services with digital solutions and bases. The main challenge is to accelerate the the digital transformation in all our external units.
Finally, Itaú Unibanco continuously monitors the international scenario, seeking to understand different markets, businesses, products and services, identifying opportunities to expand operations and to integrate our units.
Reading this report
In this report, the terms:
| • | “Itaú Unibanco Holding”, “Itaú Unibanco Group”, “we”, “us” or “our” refer to Itaú Unibanco Holding S.A. and all its consolidated subsidiaries and affiliates, except where specified or differently required by the context. |
| • | “Itaú Unibanco” refers to Itaú Unibanco S.A., together with its consolidated subsidiaries, except where specified or differently required by the context. |
| • | “Itaú BBA” refers to Banco Itaú BBA S.A., with its consolidated subsidiaries, except where specified or differently required by the context. |
| • | “Brazil” refers to the Federative Republic of Brazil. |
| • | “Brazilian government” refers to the federal government of the Federative Republic of Brazil. |
| • | “Central Bank” means the Central Bank of Brazil. |
| • | “CMN” means the National Monetary Council. |
| • | “CVM” means the Securities and Exchange Commission of Brazil. |
| • | “Preferred shares” and “common shares” refer to authorized and outstanding preferred and common shares with no par value. |
| • | “ADSs” refer to our American Depositary Shares (1 [one] ADS represents 1 [one] preferred share). |
| • | “R$”, “reais” or “Brazilian real” mean real, the Brazilian official currency. |
| • | “US$”, “dollars” or “U.S. dollars” mean United States dollars. |
Additionally, acronyms used repeatedly, technical terms and specific market expressions in this consolidated annual report are explained or detailed in section Attachments, item Glossary, as are the full names of our main subsidiaries and other entities referenced in this consolidated annual report.
The reference date for the quantitative information for balances found in this consolidated annual report is as of December 31, 2017 and the reference date for results is the year ended December 31, 2017, except where otherwise indicated.
Our fiscal year ends on December 31 and, in this consolidated annual report, any reference to any specific fiscal year is to the 12-month period ended on December 31 of that year.
The information found in this consolidated annual report is accurate only as of the date of such information or as of the date of this consolidated annual report, as applicable. Our activities, the situation of our finances and assets, the results of transactions and our prospects may have changed since that date.
This document contains information, including statistical data, about certain markets and our competitive position. Except as otherwise indicated, this information is taken or derived from external sources. We indicate the name of the external source in each case where industry data is presented in this consolidated annual report. We cannot guarantee the accuracy of information taken from external sources, or that, in respect of internal estimates, a third party using different methods would obtain the same estimates as the estimates we present in this report.
Information contained in or accessible through the websites mentioned in this consolidated annual report does not form part of this report unless we specifically state that it is incorporated by reference and forms part of this report. All references in this report to websites are inactive textual references and are for information only.
| A-20 |
Forward-looking information
This consolidated annual report contains statements that are or may constitute forward-looking statements within the meaning of Section 27A of the United States Securities Act of 1933, as amended, and Section 21E of the United States Securities Exchange Act of 1934, as amended. We have based these forward-looking statements largely on our current expectations and projections about future events and financial trends affecting our business. These forward-looking statements are subject to risks, uncertainties and assumptions including, among other risks:
| • | General economic, political, and business conditions in Brazil and variations in inflation indexes, interest rates, foreign exchange rates, and the performance of financial markets. |
| • | General economic and political conditions, in particular in the countries where we operate. |
| • | Government regulations and tax laws and amendments to such regulations and laws. |
| • | Developments in high-profile investigations currently in progress and their impact on customers or on our tax exposures. |
| • | Disruptions and volatility in the global financial markets. |
| • | Increases in compulsory deposits and reserve requirements. |
| • | Regulation and liquidation of our business on a consolidated basis. |
| • | Obstacles for holders of our shares and ADSs to receive dividends. |
| • | Failure or hacking of our security and operational infrastructure or systems. |
| • | Strengthening of competition and industry consolidation. |
| • | Changes in our loan portfolio and changes in the value of our securities and derivatives. |
| • | Losses associated with counterparty exposure. |
| • | Our exposure to the Brazilian public debt. |
| • | Incorrect pricing methodologies for insurance, pension plan and premium bond products and inadequate reserves. |
| • | The effectiveness of our risk management policy. |
| • | Damage to our reputation. |
| • | The capacity of our controlling stockholder to conduct our business. |
| • | Difficulties during the integration of acquired or merged businesses. |
| • | Effects from socio-environmental issues. |
| • | Other risk factors listed in section Our risk management, item Risk factors. |
The words “believe”, “may”, “will”, “estimate”, “continue”, “anticipate”, “intend”, “expect” and similar words are intended to identify forward-looking statements, but are not the exclusive means of identifying such statements. We undertake no obligation to update publicly or revise any forward-looking statements because of new information, future events or otherwise. In light of these risks and uncertainties, the forward-looking information, events and circumstances discussed in this consolidated annual report might not occur. Our actual results and performance could differ substantially from those anticipated in such forward-looking statements.
About our financial information
Our complete financial statements, included elsewhere in this consolidated annual report, are prepared in accordance with the International Financial Reporting Standards, or IFRS, as issued by the IASB. Unless otherwise stated all consolidated financial information related to the years 2017, 2016, 2015, 2014, and 2013 included in this report was prepared in accordance with IFRS.
We use accounting practices adopted in Brazil applicable to institutions authorized to operate by the Brazilian Central Bank (“Brazilian GAAP”) for our reports to Brazilian stockholders, filings with the CVM, and calculation of payments of dividends and tax liabilities.
The CMN establishes that financial institutions meeting certain criteria, such as Itaú Unibanco Holding, are required to present complete financial statements in accordance with IFRS as issued by IASB, in addition to financial statements under Brazilian GAAP.
Please refer to section Performance, item Complete Financial Statements in IFRS, Note 34 – Segment Information for further details about the main differences between our management reporting systems and the complete financial statements prepared according to IFRS.
Our complete financial statements as of December 31, 2017, 2016 and 2015 were audited by PricewaterhouseCoopers Auditores Independentes, an independent auditors, as stated in its report in section Performance, item Financial Performance in this report.
Please refer to section Performance, item Complete Financial Statements in IFRS, Note 2 – Significant Accounting Policies for further details about the significant accounting policies applied in the preparation of our complete financial statements according to IFRS.
| A-21 |
Selected financial data – IFRS
The following selected financial data must be read in conjunction with section Performance item Results and Complete Financial Statements in IFRS included in this consolidated annual report.
The data presented in the tables below have been derived from our complete financial statements for the years presented, which have been prepared in accordance with IFRS as issued by IASB, unless otherwise indicated.
| As of December 31, | Variation | |||||||||||||||||||||||||||||||||||||||||||||||||||
| Assets | 2017 | 2016 | 2015 | 2014 | 2013 | 2017-2016 | % | 2016-2015 | % | 2015-2014 | % | 2014-2013 | % | |||||||||||||||||||||||||||||||||||||||
| (In millions of R$, except percentages) | ||||||||||||||||||||||||||||||||||||||||||||||||||||
| Cash and deposits on demand | 18,749 | 18,542 | 18,544 | 17,527 | 16,576 | 207 | 1.1 | (2 | ) | (0.0 | ) | 1,017 | 5.8 | 951 | 5.7 | |||||||||||||||||||||||||||||||||||||
| Central Bank compulsory deposits | 98,837 | 85,700 | 66,556 | 63,106 | 77,010 | 13,137 | 15.3 | 19,144 | 28.8 | 3,450 | 5.5 | (13,904 | ) | (18.1 | ) | |||||||||||||||||||||||||||||||||||||
| Interbank deposits | 29,053 | 22,692 | 30,525 | 23,081 | 25,660 | 6,361 | 28.0 | (7,833 | ) | (25.7 | ) | 7,444 | 32.3 | (2,579 | ) | (10.1 | ) | |||||||||||||||||||||||||||||||||||
| Securities purchased under agreements to resell | 244,707 | 265,051 | 254,404 | 208,918 | 138,455 | (20,344 | ) | (7.7 | ) | 10,647 | 4.2 | 45,486 | 21.8 | 70,463 | 50.9 | |||||||||||||||||||||||||||||||||||||
| Financial assets held for trading | 270,121 | 204,648 | 164,311 | 132,944 | 148,860 | 65,473 | 32.0 | 40,337 | 24.5 | 31,367 | 23.6 | (15,916 | ) | (10.7 | ) | |||||||||||||||||||||||||||||||||||||
| Financial assets designated at fair value through profit or loss | 1,746 | 1,191 | 642 | 733 | 371 | 555 | 46.6 | 549 | 85.5 | (91 | ) | (12.4 | ) | 362 | 97.6 | |||||||||||||||||||||||||||||||||||||
| Derivatives | 22,843 | 24,231 | 26,755 | 14,156 | 11,366 | (1,388 | ) | (5.7 | ) | (2,524 | ) | (9.4 | ) | 12,599 | 89.0 | 2,790 | 24.5 | |||||||||||||||||||||||||||||||||||
| Available-for-sale financial assets | 102,284 | 88,277 | 86,045 | 78,360 | 96,626 | 14,007 | 15.9 | 2,232 | 2.6 | 7,685 | 9.8 | (18,266 | ) | (18.9 | ) | |||||||||||||||||||||||||||||||||||||
| Held-to-maturity financial assets | 36,560 | 40,495 | 42,185 | 34,434 | 10,116 | (3,935 | ) | (9.7 | ) | (1,690 | ) | (4.0 | ) | 7,751 | 22.5 | 24,318 | 240.4 | |||||||||||||||||||||||||||||||||||
| Loan operations and lease operations portfolio, net | 465,472 | 463,394 | 447,404 | 430,039 | 389,467 | 2,078 | 0.4 | 15,990 | 3.6 | 17,365 | 4.0 | 40,572 | 10.4 | |||||||||||||||||||||||||||||||||||||||
| Loan operations and lease operations portfolio | 493,367 | 490,366 | 474,248 | 452,431 | 411,702 | 3,001 | 0.6 | 16,118 | 3.4 | 21,817 | 4.8 | 40,729 | 9.9 | |||||||||||||||||||||||||||||||||||||||
| (-) Allowance for loan and lease losses | (27,895 | ) | (26,972 | ) | (26,844 | ) | (22,392 | ) | (22,235 | ) | (923 | ) | 3.4 | (128 | ) | 0.5 | (4,452 | ) | 19.9 | (157 | ) | 0.7 | ||||||||||||||||||||||||||||||
| Other financial assets | 59,568 | 53,917 | 53,506 | 53,649 | 47,592 | 5,651 | 10.5 | 411 | 0.8 | (143 | ) | (0.3 | ) | 6,057 | 12.7 | |||||||||||||||||||||||||||||||||||||
| Investments in associates and joint ventures | 5,171 | 5,073 | 4,399 | 4,090 | 3,931 | 98 | 1.9 | 674 | 15.3 | 309 | 7.6 | 159 | 4.0 | |||||||||||||||||||||||||||||||||||||||
| Goodwill | 10,716 | 9,675 | 2,057 | 1,961 | 1,905 | 1,041 | 10.8 | 7,618 | 370.3 | 96 | 4.9 | 56 | 2.9 | |||||||||||||||||||||||||||||||||||||||
| Fixed assets, net | 7,359 | 8,042 | 8,541 | 8,711 | 6,564 | (683 | ) | (8.5 | ) | (499 | ) | (5.8 | ) | (170 | ) | (2.0 | ) | 2,147 | 32.7 | |||||||||||||||||||||||||||||||||
| Intangible assets, net | 8,667 | 7,381 | 6,295 | 6,134 | 5,797 | 1,286 | 17.4 | 1,086 | 17.3 | 161 | 2.6 | 337 | 5.8 | |||||||||||||||||||||||||||||||||||||||
| Tax assets | 41,927 | 44,274 | 52,149 | 35,243 | 34,742 | (2,347 | ) | (5.3 | ) | (7,875 | ) | (15.1 | ) | 16,906 | 48.0 | 501 | 1.4 | |||||||||||||||||||||||||||||||||||
| Assets held for sale | 736 | 631 | 486 | 196 | 117 | 105 | 16.6 | 145 | 29.8 | 290 | 148.0 | 79 | 67.5 | |||||||||||||||||||||||||||||||||||||||
| Other assets | 10,453 | 10,027 | 11,611 | 13,921 | 12,142 | 426 | 4.2 | (1,584 | ) | (13.6 | ) | (2,310 | ) | (16.6 | ) | 1,779 | 14.7 | |||||||||||||||||||||||||||||||||||
| Total assets | 1,434,969 | 1,353,241 | 1,276,415 | 1,127,203 | 1,027,297 | 81,728 | 6.0 | 76,826 | 6.0 | 149,212 | 13.2 | 99,906 | 9.7 | |||||||||||||||||||||||||||||||||||||||
| Average interest-earning assets (1) | 1,226,148 | 1,151,430 | 1,070,450 | 955,416 | 882,472 | 74,718 | 6.5 | 80,980 | 7.6 | 115,034 | 12.0 | 72,944 | 8.3 | |||||||||||||||||||||||||||||||||||||||
| Average non-interest-earning assets (1) | 143,022 | 159,779 | 115,596 | 97,526 | 83,025 | (16,757 | ) | (10.5 | ) | 44,183 | 38.2 | 18,070 | 18.5 | 14,501 | 17.5 | |||||||||||||||||||||||||||||||||||||
| Average total assets (1) | 1,369,170 | 1,311,209 | 1,186,046 | 1,052,942 | 965,497 | 57,961 | 4.4 | 125,163 | 10.6 | 133,104 | 12.6 | 87,445 | 9.1 | |||||||||||||||||||||||||||||||||||||||
(1) The average balances are calculated on a monthly basis. Please refer to section Attachments – Selected Statistical Information, item Average Balance Sheet for further details.
| As of December 31, | Variation | |||||||||||||||||||||||||||||||||||||||||||||||||||
| Liabilities | 2017 | 2016 | 2015 | 2014 | 2013 | 2017-2016 | % | 2016-2015 | % | 2015-2014 | % | 2014-2013 | % | |||||||||||||||||||||||||||||||||||||||
| (In millions of R$, except percentages) | ||||||||||||||||||||||||||||||||||||||||||||||||||||
| Deposits | 402,938 | 329,414 | 292,610 | 294,773 | 274,383 | 73,524 | 22.3 | 36,804 | 12.6 | (2,163 | ) | (0.7 | ) | 20,390 | 7.4 | |||||||||||||||||||||||||||||||||||||
| Securities sold under repurchase agreements | 312,634 | 349,164 | 336,643 | 288,683 | 266,682 | (36,530 | ) | (10.5 | ) | 12,521 | 3.7 | 47,960 | 16.6 | 22,001 | 8.2 | |||||||||||||||||||||||||||||||||||||
| Financial liabilities held for trading | 465 | 519 | 412 | 520 | 371 | (54 | ) | (10.4 | ) | 107 | 26.0 | (108 | ) | (20.8 | ) | 149 | 40.2 | |||||||||||||||||||||||||||||||||||
| Derivatives | 26,746 | 24,698 | 31,071 | 17,350 | 11,405 | 2,048 | 8.3 | (6,373 | ) | (20.5 | ) | 13,721 | 79.1 | 5,945 | 52.1 | |||||||||||||||||||||||||||||||||||||
| Interbank market debt | 129,616 | 135,483 | 156,886 | 122,586 | 111,376 | (5,867 | ) | (4.3 | ) | (21,403 | ) | (13.6 | ) | 34,300 | 28.0 | 11,210 | 10.1 | |||||||||||||||||||||||||||||||||||
| Institutional market debt | 98,482 | 96,239 | 93,918 | 73,242 | 72,055 | 2,243 | 2.3 | 2,321 | 2.5 | 20,676 | 28.2 | 1,187 | 1.6 | |||||||||||||||||||||||||||||||||||||||
| Other financial liabilities | 77,613 | 71,832 | 68,715 | 71,492 | 61,274 | 5,781 | 8.0 | 3,117 | 4.5 | (2,777 | ) | (3.9 | ) | 10,218 | 16.7 | |||||||||||||||||||||||||||||||||||||
| Reserves for insurance and private pension | 181,232 | 154,076 | 129,305 | 109,778 | 99,023 | 27,156 | 17.6 | 24,771 | 19.2 | 19,527 | 17.8 | 10,755 | 10.9 | |||||||||||||||||||||||||||||||||||||||
| Liabilities for capitalization plans | 3,301 | 3,147 | 3,044 | 3,010 | 3,032 | 154 | 4.9 | 103 | 3.4 | 34 | 1.1 | (22 | ) | (0.7 | ) | |||||||||||||||||||||||||||||||||||||
| Provisions | 19,736 | 20,909 | 18,994 | 17,027 | 18,862 | (1,173 | ) | (5.6 | ) | 1,915 | 10.1 | 1,967 | 11.6 | (1,835 | ) | (9.7 | ) | |||||||||||||||||||||||||||||||||||
| Tax liabilities | 7,839 | 5,836 | 4,971 | 4,465 | 3,794 | 2,003 | 34.3 | 865 | 17.4 | 506 | 11.3 | 671 | 17.7 | |||||||||||||||||||||||||||||||||||||||
| Other liabilities | 26,361 | 27,110 | 25,787 | 23,660 | 20,848 | (749 | ) | (2.8 | ) | 1,323 | 5.1 | 2,127 | 9.0 | 2,812 | 13.5 | |||||||||||||||||||||||||||||||||||||
| Total liabilities | 1,286,963 | 1,218,427 | 1,162,356 | 1,026,586 | 943,105 | 68,536 | 5.6 | 56,071 | 4.8 | 135,770 | 13.2 | 83,481 | 8.9 | |||||||||||||||||||||||||||||||||||||||
| Capital | 97,148 | 97,148 | 85,148 | 75,000 | 60,000 | - | 0.0 | 12,000 | 14.1 | 10,148 | 13.5 | 15,000 | 25.0 | |||||||||||||||||||||||||||||||||||||||
| Treasury shares | (2,743 | ) | (1,882 | ) | (4,353 | ) | (1,328 | ) | (1,854 | ) | (861 | ) | 45.7 | 2,471 | (56.8 | ) | (3,025 | ) | 227.8 | 526 | (28.4 | ) | ||||||||||||||||||||||||||||||
| Additional paid-in capital | 1,930 | 1,785 | 1,733 | 1,508 | 984 | 145 | 8.1 | 52 | 3.0 | 225 | 14.9 | 524 | 53.3 | |||||||||||||||||||||||||||||||||||||||
| Appropriated reserves | 12,499 | 3,443 | 10,067 | 8,210 | 13,468 | 9,056 | 263.0 | (6,624 | ) | (65.8 | ) | 1,857 | 22.6 | (5,258 | ) | (39.0 | ) | |||||||||||||||||||||||||||||||||||
| Unappropriated reserves | 28,365 | 25,362 | 20,947 | 16,301 | 12,138 | 3,003 | 11.8 | 4,415 | 21.1 | 4,646 | 28.5 | 4,163 | 34.3 | |||||||||||||||||||||||||||||||||||||||
| Cumulative other comprehensive income | (2,359 | ) | (3,274 | ) | (1,290 | ) | (431 | ) | (1,513 | ) | 915 | (27.9 | ) | (1,984 | ) | 153.8 | (859 | ) | 199.3 | 1,082 | (71.5 | ) | ||||||||||||||||||||||||||||||
| Total stockholders’ equity attributed to the owners of the parent company | 134,840 | 122,582 | 112,252 | 99,260 | 83,223 | 12,258 | 10.0 | 10,330 | 9.2 | 12,992 | 13.1 | 16,037 | 19.3 | |||||||||||||||||||||||||||||||||||||||
| Non-controlling interests | 13,166 | 12,232 | 1,807 | 1,357 | 969 | 934 | 7.6 | 10,425 | 576.9 | 450 | 33.2 | 388 | 40.0 | |||||||||||||||||||||||||||||||||||||||
| Total stockholders' equity | 148,006 | 134,814 | 114,059 | 100,617 | 84,192 | 13,192 | 9.8 | 20,755 | 18.2 | 13,442 | 13.4 | 16,425 | 19.5 | |||||||||||||||||||||||||||||||||||||||
| Total liabilities and stockholders’ equity | 1,434,969 | 1,353,241 | 1,276,415 | 1,127,203 | 1,027,297 | 81,728 | 6.0 | 76,826 | 6.0 | 149,212 | 13.2 | 99,906 | 9.7 | |||||||||||||||||||||||||||||||||||||||
| Average interest-bearing liabilities (1) | 1,016,569 | 969,461 | 875,904 | 793,069 | 738,535 | 47,108 | 4.9 | 93,557 | 10.7 | 82,835 | 10.4 | 54,534 | 7.4 | |||||||||||||||||||||||||||||||||||||||
| Average non-interest-bearing liabilities (1) | 212,633 | 214,024 | 203,376 | 169,247 | 148,215 | (1,391 | ) | (0.6 | ) | 10,648 | 5.2 | 34,129 | 20.2 | 21,032 | 14.2 | |||||||||||||||||||||||||||||||||||||
| Total average stockholders’ equity (1) | 127,590 | 117,844 | 105,034 | 90,626 | 78,747 | 9,746 | 8.3 | 12,810 | 12.2 | 14,408 | 15.9 | 11,879 | 15.1 | |||||||||||||||||||||||||||||||||||||||
| Total average liabilities and stockholders’ equity (1) | 1,369,170 | 1,311,210 | 1,186,046 | 1,052,942 | 965,497 | 57,960 | 4.4 | 125,164 | 10.6 | 133,104 | 12.6 | 87,445 | 9.1 | |||||||||||||||||||||||||||||||||||||||
(1) The average balances are calculated on a monthly basis. Please refer to section Attachments – Selected Statistical Information, item Average Balance Sheet for further details.
| For the Ended December 31, | Variation | |||||||||||||||||||||||||||||||||||||||||||||||||||
| Statement of Income | 2017 | 2016 | 2015 | 2014 | 2013 | 2017-2016 | % | 2016-2015 | % | 2015-2014 | % | 2014-2013 | % | |||||||||||||||||||||||||||||||||||||||
| (In millions of R$, except percentages) | ||||||||||||||||||||||||||||||||||||||||||||||||||||
| Banking Product | 111,050 | 118,661 | 92,011 | 91,657 | 79,387 | (7,611 | ) | (6.4 | ) | 26,650 | 29.0 | 354 | 0.4 | 12,270 | 15.5 | |||||||||||||||||||||||||||||||||||||
| Losses on Loans and Claims | (18,240 | ) | (22,122 | ) | (21,335 | ) | (15,801 | ) | (14,870 | ) | 3,882 | (17.5 | ) | (787 | ) | 3.7 | (5,534 | ) | 35.0 | (931 | ) | 6.3 | ||||||||||||||||||||||||||||||
| Banking Product Net of Losses on Loans and Claims | 92,810 | 96,539 | 70,676 | 75,856 | 64,517 | (3,729 | ) | (3.9 | ) | 25,863 | 36.6 | (5,180 | ) | (6.8 | ) | 11,339 | 17.6 | |||||||||||||||||||||||||||||||||||
| General and Administrative Expenses | (54,118 | ) | (50,904 | ) | (47,626 | ) | (42,550 | ) | (39,914 | ) | (3,214 | ) | 6.3 | (3,278 | ) | 6.9 | (5,076 | ) | 11.9 | (2,636 | ) | 6.6 | ||||||||||||||||||||||||||||||
| Tax Expenses | (7,029 | ) | (7,971 | ) | (5,405 | ) | (5,063 | ) | (4,341 | ) | 942 | (11.8 | ) | (2,566 | ) | 47.5 | (342 | ) | 6.8 | (722 | ) | 16.6 | ||||||||||||||||||||||||||||||
| Share of profit or (loss) in associates and joint ventures | 548 | 528 | 620 | 565 | 603 | 20 | 3.8 | (92 | ) | (14.8 | ) | 55 | 9.7 | (38 | ) | (6.3 | ) | |||||||||||||||||||||||||||||||||||
| Current Income Tax and Social Contribution | (4,539 | ) | (3,898 | ) | (8,965 | ) | (7,209 | ) | (7,503 | ) | (641 | ) | 16.4 | 5,067 | (56.5 | ) | (1,756 | ) | 24.4 | 294 | (3.9 | ) | ||||||||||||||||||||||||||||||
| Deferred Income Tax and Social Contribution | (3,404 | ) | (10,712 | ) | 16,856 | 262 | 3,160 | 7,308 | (68.2 | ) | (27,568 | ) | (163.6 | ) | 16,594 | 6,333.6 | (2,898 | ) | (91.7 | ) | ||||||||||||||||||||||||||||||||
| Net Income | 24,268 | 23,582 | 26,156 | 21,861 | 16,522 | 686 | 2.9 | (2,574 | ) | (9.8 | ) | 4,295 | 19.6 | 5,339 | 32.3 | |||||||||||||||||||||||||||||||||||||
| Net Income Attributable to Owners of the Parent Company | 23,903 | 23,263 | 25,740 | 21,555 | 16,424 | 640 | 2.8 | (2,477 | ) | (9.6 | ) | 4,185 | 19.4 | 5,131 | 31.2 | |||||||||||||||||||||||||||||||||||||
| Net Income Attributable to Non-Controlling Interests | 365 | 319 | 416 | 306 | 98 | 46 | 14.4 | (97 | ) | (23.3 | ) | 110 | 35.9 | 208 | 212.2 | |||||||||||||||||||||||||||||||||||||
| A-22 |
| For the Year Ended December 31, | ||||||||||||||||||||
| Earnings and Dividends per Share | 2017 | 2016 | 2015 | 2014 | 2013 | |||||||||||||||
| (In R$, except number of shares) | ||||||||||||||||||||
| Basic earnings per share (1) (2) | ||||||||||||||||||||
| Common | 3.68 | 3.57 | 3.91 | 3.26 | 2.48 | |||||||||||||||
| Preferred | 3.68 | 3.57 | 3.91 | 3.26 | 2.48 | |||||||||||||||
| Diluted earnings per share (1) (2) | ||||||||||||||||||||
| Common | 3.65 | 3.54 | 3.89 | 3.24 | 2.47 | |||||||||||||||
| Preferred | 3.65 | 3.54 | 3.89 | 3.24 | 2.47 | |||||||||||||||
| Dividends and interest on stockholders’ equity per share | ||||||||||||||||||||
| Common | 2.71 | 1.58 | 1.24 | 1.22 | 1.03 | |||||||||||||||
| Preferred | 2.71 | 1.58 | 1.24 | 1.22 | 1.03 | |||||||||||||||
| Weighted average number of shares outstanding - basic (1) | ||||||||||||||||||||
| Common | 3,347,889,957 | 3,351,741,143 | 3,351,741,143 | 3,351,741,143 | 3,351,741,143 | |||||||||||||||
| Preferred | 3,156,020,074 | 3,171,215,661 | 3,228,881,081 | 3,266,347,063 | 3,257,578,674 | |||||||||||||||
| Weighted average number of shares outstanding - diluted (1) | ||||||||||||||||||||
| Common | 3,347,889,957 | 3,351,741,143 | 3,351,741,143 | 3,351,741,143 | 3,351,741,143 | |||||||||||||||
| Preferred | 3,197,763,868 | 3,216,235,372 | 3,270,734,307 | 3,305,545,129 | 3,289,183,380 | |||||||||||||||
(1) Per share information relating to 2015, 2014, 2013 and 2012 have been retrospectively adjusted for the share bonus distribution which occurred in 2016, 2015, 2014 and 2013 as appropriate.
(2) Earnings per share have been computed following the “two class method” set forth by IAS 33 Earnings Per Share. Please refer to section Our Profile, item Our shares, Information for the Investor, Stockholders' Payment for further details of our two classes of stock. Please refer to section Performance, item Consolidated Financial Statements (IFRS), Note 28 - Earnings per Share for further details of calculation of earnings per share.
| For the Year Ended December 31, | ||||||||||||||||||||
| Earnings and Dividends per Share | 2017 | 2016 | 2015(1) | 2014(1) | 2013 (1) | |||||||||||||||
| (In US$) | ||||||||||||||||||||
| Dividends and interest on stockholders’ equity per share (2) (3) | ||||||||||||||||||||
| Common | 0.82 | 0.48 | 0.32 | 0.46 | 0.44 | |||||||||||||||
| Preferred | 0.82 | 0.48 | 0.32 | 0.46 | 0.44 | |||||||||||||||
(1) Per share information relating to 2015, 2014, 2013 and 2012 have been retrospectively adjusted for the share bonus distribution which occurred in 2016, 2015, 2014 and 2013 as appropriate.
(2) Under Brazilian Corporate Law, we are allowed to pay interest on stockholders’ equity as an alternative to paying dividends to our stockholders. Please refer to section Our Profile, item Our shares, Information for the Investor, Stockholders' Payment and section Our Risk Management, item Regulatory Enviroment for further details of interest on stockholders’ equity.
(3) Converted into US$ from reais at the selling rate established by the Central Bank at the end of the year in which dividends or interest on stockholders’ equity were paid or declared, as the case may be.
Selected consolidated ratios
| As of the Year Ended December 31, | ||||||||||||||||||||
| Liquidity and Capital | 2017 | 2016 | 2015 | 2014 | 2013 | |||||||||||||||
| (%) | ||||||||||||||||||||
| Loans and leases as a percentage of total deposits (1) | 122.4 | 148.9 | 162.1 | 153.5 | 150.0 | |||||||||||||||
| Total stockholders' equity as a percentage of total assets (2) | 10.3 | 10.0 | 8.9 | 8.9 | 8.2 | |||||||||||||||
(1) Loans and leases operations as of year-end divided by total deposits as of year-end.
(2) Total stockholders' equity as of year-end divided by total assets as of year-end.
Corporate events
New Executive President
In April 2017, Candido Botelho Bracher took over as the new Executive President of Itaú Unibanco, succeeding Roberto Egydio Setubal. After 23 years leading the Company, Mr. Setubal has reached the age limit and is now a co-chairman of the Board of Directors. We thank Mr. Setubal for all his dedication and contributions made to this organization, which experienced a period of significant growth, increasing, for instance, its annual recurring net income 69 fold.
Dividends and interest on capital
In 2017, we paid, recognized in a provision or identified in Stockholders’ Equity the amount of R$17.6 billion in dividends and net interest on capital, the highest in our history, corresponding to 70.6% of 2017 consolidated recurring net income, which represents an increase of 75.6% from 2016 fiscal year.
In March 7, 2018 we paid dividends and interest on capital of R$2.0707 per share (shareholding position on February 15, 2018) and R$0.122825 per share (shareholding position on December 14, 2017).
Therefore, for the fiscal year of 2017 (competence) the Company’s stockholders will receive R$2.7127 net per share.
| A-23 |
Additionally, considering the shares buyback in 2017, the payout accounts for 83.0% of the 2017 consolidated recurring net income.
Note: the payout considers the recurring net income calculated in accordance with the rules of the Central Bank of Brazil – BRGAAP.
In 2017, we adopted a new practice to pay dividends and interest on capital at least 35% of annual recurring net income. The total amount to be paid each year will be set forth by the Board of Directors, taking into account, among others:
| 1. | The Company’s capitalization level, in accordance with the rules defined by the Central Bank. |
| 2. | The minimum level, established by the Board of Directors, of 13.5% for tier 1 capital. |
| 3. | Profitability for the year. |
| 4. | The prospective use of capital in view of the expected business growth, share buyback program, mergers and Acquisitions, and market and regulatory changes that might modify capital requirements. |
| 5. | Tax changes. |
Therefore, the percentage to be distributed may change every year based on the company’s profitability and capital demands, but always considering the minimum distribution set forth in the Bylaws.
Capital management
We adopt a prospective approach to capital management, which comprises the following phases: (i) identifying material risks and determining the need of additional capital for these risks; (ii) preparing a capital plan, both in normal and stress scenarios; (iii) structuring a capital contingency plan; (iv) carrying out an internal capital adequacy assessment; and (v) preparing managerial and regulatory reports.
The result of the last ICAAP – dated as of December 2016 – showed that, in addition to having enough capital to face all material risks, we have a significant capital surplus, thus ensuring the soundness of our equity position.
To ensure our strength and capital availability to support business growth, regulatory capital levels were kept above the requirements of the Central Bank, as evidenced by the Common Equity Tier I, Tier I, and BIS ratios. For further information, see the “Risk and Capital Management Report – Pillar 3” report on our website www.itau.com.br/investor-relations > Corporate Governance.
At the end of 2017, the BIS ratio was 18.8%, of which: (i) 16.2% related to Tier I Capital, which is composed of the sum of Core Capital and Additional Capital; and (ii) 2.6% related to Tier II Capital. These indicators provide evidence of our effective capacity of absorbing unexpected losses. The amount of our subordinated debt, which is part of Tier II regulatory capital, reached R$19.8 billion at December 31, 2017.
Capital management highlights during 2017 are as follows:
| · | Share Buyback Program – From January to December 2017, we acquired shares of own issue: |
| o | Preferred shares: 37,982,900, in the total amount of R$1.4 billion at the average price of R$36.19 per share. |
| o | Common shares: 46,214,237, in the total amount of R$1.7 billion at the price of R$37.00 per share. |
| o | The total of 84.2 million shares bought back equals to 1.3% of the bank’s capital stock as of December 31, 2016. |
Approved by the Board of Directors in December 2017, our current buyback program authorizes the acquisition of up to 28,616,649 common shares and up to 50 million preferred shares of own issue, and it allows that operations are carried out from December 20, 2017 to June 19, 2019.
| A-24 |
| · | Cancellation of Treasury Shares – Of the shares bought back and held in treasury, 31,793,105 common shares were cancelled, as decided by the Board of Directors, with no capital decrease. Cancellation is pending regulatory approvals. |
The main objectives of the acquisition of own issued shares with subsequent cancellation are as follows: (i) maximizing capital allocation through the efficient application of available funds; (ii) arranging for the delivery of shares to employees and management members of the Company and its subsidiaries under the scope of remuneration models and long-term incentive plans; and/or (iii) using the shares acquired if business opportunities arise in the future.
| · | Perpetual Subordinated Notes – In December 2017, we issued for the first time perpetual subordinated notes/AT1, in the amount of US$1.25 billion. These notes were issued at a fixed rate of 6.125%, which will be applicable until the fifth anniversary of the date of issue. Thereafter, the coupon will be reset every five years, based on the prevailing rate for U.S. Treasury bonds for the same period. We may repurchase these notes on the fifth anniversary of the date of issue or on any subsequent interest payment date, subject to prior approval from Brazilian authorities, including the Central Bank. |
These notes were offered in the international market to qualified institutional buyers only, as defined by Rule 144A of the Securities Act, and to non-U.S. persons outside the United States under Regulation S of the Securities Act.
We have requested the approval from the Central Bank, so that these perpetual subordinated notes be included in its Reference Equity as Additional Tier 1 Capital, adding 60 bps to the Company’s Tier 1 capital ratio.
Decision issued by the Administrative Board of Tax Appeals (CARF)
In 2013, the Brazilian Internal Revenue Service (IRS) issued a tax assessment notice regarding the collection of income tax and social contribution on net income (CSLL) arising from the corporate operation related to the merger between the Itaú and Unibanco financial conglomerates.
On April 10, 2017 CARF, by Ordinary Instance, issued a favorable decision for us, recognizing that the intended collections of income tax and social contribution on net income were inapplicable and ratifying the regularity and legality of the Itaú and Unibanco merger as it had been fully approved by the Central Bank, CVM, and the Administrative Council for Economic Defense (CADE), which reaffirms our understanding that these operations complied with all legal requirements. At this stage, considering the outputs received so far, we continue to believe the risk of loss in the above mentioned tax proceeding remains remote.
Economic plans
Itaú Unibanco is a party to specific lawsuits in connection with the alleged collection of understated inflation adjustments to savings accounts resulting from economic plans implemented in the 1980’s and 1990’s as a measure to combat inflation. Although we had complied with the rules in effect at the time, the company is a defendant in lawsuits filed by individuals that address this topic, as well as in class actions filed and, therefore, we have recognized provisions when we are served and when individuals file for the enforcement of rulings rendered by the Judicial Branch, by using the same criteria adopted to calculate provisions for individual lawsuits.
In December 2017, as mediated by the Federal Attorney’s Office (AGU) and supervised by the Central Bank of Brazil, savings account holders (represented by two civil entities, FEBRAPO and IDEC) and the Brazilian Federation of Banks (FEBRABAN) jointly executed an agreement to settle litigations in connection with the economic plans, and Itaú has already adhered to its terms accordingly. This agreement was ratified on a plenary session of the Federal Supreme Court (03/01/2018) and, in 90 days, the holders of saving accounts may adhere to its terms for a period of 24 months to conclude the legal proceedings.
Cancellation of the CEDEAR Program
In June 2017, we cancelled our CEDEAR Program (Argentine Certificates of Deposits), backed by the Company's book-entry preferred shares. The cancellation was approved by the Argentine Comisión Nacional de Valores (CNV) and by CVM, and does not affect the trading of our shares on the São Paulo and New York stock exchanges. There have been no CEDEARs of the bank outstanding on the Argentine stock exchange since December 2016. In view of this cancellation, the contents of the Investor Relations website in Spanish are no longer available. We should emphasize that we continue
| A-25 |
to update the Investor Relations websites in Portuguese (www.itau.com.br/relacoes-com-investidores) and in English (www.itau.com.br/investor-relations).
Dow Jones Sustainability Index
For the 18th consecutive year, we were selected to be included on the Dow Jones Sustainability World Index (DJSI), the world’s leading sustainability index, in its 2017/2018 edition. We are the only Latin American bank to be part of the index since its creation in 1999. In this new edition, we achieved the best rate in the banking sector in the “Anti-Crime Policies/Actions”, “Financial Stability and Systemic Risk”, “Materiality, Philanthropy and Corporate Citizenship”, “Business Risks and Opportunities”, “Climate Strategy” and “Social Reporting” categories.
Mergers, acquisitions and partnerships
Credit Intelligence Bureau
In January 2016, we announced that our subsidiary Itaú Unibanco S.A. entered into a non-binding memorandum of understanding (MoU) with Banco Bradesco S.A., Banco do Brasil S.A., Banco Santander (Brasil) S.A. and Caixa Econômica Federal in order to create a credit intelligence bureau, or Gestora de Inteligência de Crédito S.A. (“GIC”).
In November 2016, the Brazilian antitrust agency (CADE) approved the transaction with certain restrictions and, on June 14, 2017, GIC was incorporated by Itaú Unibanco S.A., Banco Bradesco S.A., Banco do Brasil S.A., Banco Santander (Brasil) S.A., and Caixa Econômica Federal (through its subsidiary Caixa Participações S.A.).
GIC is structured as a Brazilian corporation (sociedade por ações) and the shareholders share its control, with each of them holding a 20% equity ownership. Its board of directors is comprised of members appointed by the shareholders and its executives will be exclusively dedicated to GIC’s businesses, preserving the independent nature of GIC’s management. GIC’s technical and analytical platform will be developed and implemented through a services agreement with LexisNexis® Risk Solutions FL Inc.
Itaú CorpBanca
In April 2016, we closed the merger of Banco Itaú Chile with and into CorpBanca and, as a result, acquired control of the resulting entity – Itaú CorpBanca. On that same date, we entered into the Shareholders’ Agreement of Itaú CorpBanca (“Itaú CorpBanca’s Shareholders’ Agreement”), which entitles us to appoint, together with Corp Group, former controlling shareholder of CorpBanca, the majority of the members of Itaú CorpBanca’s Board of Directors. Such members are appointed according to the ownership interest of each of such parties, and we have the right to elect the majority of the members elected by this block. Also on that same date, Itaú Unibanco consolidated Itaú CorpBanca in its financial statements, adding R$114.7 billion of assets to its balance sheet.
Pursuant to the put option set forth in Itaú CorpBanca’s Shareholders’ Agreement, we acquired (i) in October 2016, 10.9 billion shares of Itaú CorpBanca for approximately R$288.1 million, increasing our equity stake from 33.58% to 35.71%, and (ii) in September 2017, 1.8 billion shares of Itaú CorpBanca for approximately R$55.6 million increasing our equity stake from 35.71% to 36.06%, in both cases without changing the governance of Itaú CorpBanca.
In January 2017, we executed an amendment to the transaction agreement, which provided for (i) the postponement of the date of acquisition of the shares held by Corp Group in Banco CorpBanca Colombia S.A. (“CorpBanca Colombia”) from January 29, 2017 to January 28, 2022, subject to receipt of applicable regulatory approvals; (ii) the modification of the previously defined structure for the combination of the operations of Itaú Unibanco and Itaú CorpBanca in Colombia to a sale and purchase of assets and liabilities, which was concluded in April, 2017; and (iii) the replacement of the obligation to consummate an initial public offering (IPO) of CorpBanca Colombia for the obligation to register CorpBanca Colombia as a public company and list its shares on the Colombian stock exchange.
Sale of group life insurance business
In September 2016, we entered into an agreement for the sale of our group life insurance operations to Prudential do Brasil Seguros de Vida S.A. The transfer of shares and the financial settlement of this transaction took place after compliance with certain conditions provided for in the agreement on April 1, 2017. This transaction reinforces our strategy, which has already been disclosed, to focus on mass-market insurance products that are typically related to retail banking.
Acquisition of Citibank retail business in Brazil
In October 2016, we entered into an Equity Interest Purchase Agreement with Citibank for the acquisition of its retail business in Brazil, including loans, deposits, credit cards, branches, on-shore wealth management and insurance
| A-26 |
brokerage, as well as the equity investments held by Citibank in TECBAN – Tecnologia Bancária S.A. and in CIBRASEC – Companhia Brasileira de Securitização.
Citibank’s retail business in Brazil (which includes 71 branches) had, as of the date of execution of the Equity Interest Purchase Agreement, approximately 315,000 retail bank clients, approximately 1.1 million credit cards and a credit portfolio of approximately R$6 billion and, as of December 31, 2015, approximately R$35 billion in deposits and assets under management.
In August, 2017, CADE approved the transaction and, in October 2017, all approvals from the Central Bank of Brazil were obtained. As a result, financial settlement of the acquisition and the transfer of operational control of the retail operations of Citibank took place on October 31, 2017, when Itaú Unibanco became responsible for these operations.
Meanwhile, the financial settlement of the acquisition of the retail operations of Citibank Corretora and the corresponding transfer of these operations took place on December 1, 2017. Finally, the acquisitions of the equity investments held by Citibank in TECBAN and CIBRASEC and the respective financial settlements took place on December 26, 2017, in compliance with the provisions of the respective stockholders’ agreements of these companies.
XP Investimentos
On May 11, 2017, we entered into a Share Purchase Agreement with XP Controle Participações S.A. (“XP Controle”), G.A. Brasil IV Fundo de Investimento em Participações and Dyna III Fundo de Investimento em Participações, among others (“Sellers”), for the acquisition of 49.9% of the total share capital (representing 30.1% of the voting shares) of XP Investimentos S.A. (“XP Holding”), the holding company that consolidates all of the investments of XP Group (“XP Group”), including XP Investimentos Corretora de Câmbio, Títulos e Valores Mobiliários S.A. (“XP Investimentos”), by means of a capital increase of R$600 million and the acquisition of XP Holding’s shares from the Sellers for R$5.7 billion, provided that such amounts are subject to contractual adjustments (“First Acquisition”). XP Holding´s total share capital (before the capital increase) was valued at approximately R$12 billion, which is equal to 20 times the estimated price earnings for 2018.
In addition to the First Acquisition, through which Itaú Unibanco will become a minority shareholder of XP Holding, Itaú Unibanco has committed to acquire (i) in 2020, an additional percentage of 12.5% which shall result in a participation of 62.4% of the total share capital of XP Holding (representing 40.0% of the voting shares) based on a multiple (19 times) applied to XP Holding’s earnings, and (ii) in 2022, another additional percentage of 12.5% which shall result in a participation of 74.9% of the total share capital of XP Holding (representing 49.9% of the voting shares) based on the fair market value of XP Holding at that time, provided that XP Controle’s shareholders will maintain the control of XP Group, including XP Investimentos, and such shareholders will hold the majority of the voting shares.
Furthermore, Itaú Unibanco and certain Sellers shall execute a shareholders’ agreement on the date of the closing of the First Acquisition, which shall include, among others, provisions regarding (a) certain rights of Itaú Unibanco as a minority shareholder of XP Holding; (b) Itaú Unibanco’s right to appoint two out of seven members of the Board of Directors of XP Holding, in order to guarantee such rights; and (c) the right of (i) XP Controle to exercise, as of 2024, a put option to sell 100% of its shares in XP Holding to Itaú Unibanco; and (ii) Itaú Unibanco to exercise, as of 2033, a call option to purchase 100% of XP Controle’s shares in XP Holding. In case of the exercise of either the put option or the call option, Itaú Unibanco shall acquire the control and the total equity interests in XP Holding.
It is important to highlight that the operation and management of the businesses of the XP Group’s companies, including XP Investimentos, shall continue to be independent, segregated and autonomous, preserving its current principles and values. XP Group’s control shall continue to be held by XP Controle’s shareholders and the current officers and executives of XP Holding, XP Investimentos and other subsidiaries shall remain in charge of their respective businesses, in order to ensure that XP Investimentos continues to operate as an open and independent platform, offering a diverse range of its own and third party products to its clients, competing freely with other brokers and capital market distributors, including those controlled by Itaú Unibanco Conglomerate, without any restrictions or barriers. Itaú Unibanco shall act as a minority shareholder and shall not have influence over the commercial and operational policies of XP Investimentos or any other company in the XP Group. Moreover, Itaú Unibanco shall not have preference or exclusivity rights regarding the distribution of such products.
The consummation of the transaction is subject to the fulfillment of certain conditions precedent, including applicable regulatory approvals. Considering that, on March 14, 2018, CADE approved the transaction, the only regulatory approval still pending is that of the Central Bank of Brazil.
We estimate that the First Acquisition shall impact Itaú Unibanco’s Basel index by 0.8%.
Initial Public Offering of IRB
In July 2017, IRB-Brasil Resseguros S.A. (IRB) made an initial public offering of its common shares, which consisted of a public offering at a price of R$27.24 per share, and a secondary offering by its controlling shareholders of 63,960,000 registered book-entry common shares with no par value to (i) the public in Brazil, (ii) certain qualified institutional buyers in the United States (as defined in Rule 144A, or Rule 144A, under the U.S. Securities Act of 1933, as
| A-27 |
amended, or the Securities Act), and (iii) institutional and other investors elsewhere outside the United States and Brazil that are not U.S. persons (as defined in Regulation S under the Securities Act, or Regulation S). As a result of the initial public offering, Itaú Vida e Previdência S.A. sold 677,400 common shares, representing the total interest held by Itaú Vida e Previdência S.A. in IRB’s capital stock, and Itaú Seguros S.A. sold 9,618,600 common shares, representing 3.1% of IRB’s capital stock, reducing its interest in IRB to 11.64% of IRB’s capital stock, remaining among the controlling block shareholders pursuant to the company’s shareholders agreement. The proceeds received by Itaú Seguros S.A. and Itaú Vida e Previdência S.A. in the initial public offering totaled R$280,463,040.00.
In accordance with Article 24 of CVM Normative Rule No. 400, the number of common shares initially offered could be increased by up to 9,594,000 common shares, representing up to 15% of the common shares initially offered, if the stabilizing agent (or any person acting on behalf of the stabilizing agent) exercises the over-allotment option. As a result of the full exercise of the over-allotment option by the stabilizing agent on August 28, 2017, Itaú Seguros S.A. became the owner of 11.14% of IRB’s capital stock.
Subsequent events
Cancellation of Treasury Shares: In February 2018 we announced that it was approved the cancellation of the 14,424,206 book-entry common shares held in treasury that were acquired by us by means of the buyback program authorized by this Board of Directors at the meeting held on December 15, 2017.
As a result of this cancellation, the capital amounting to R$ 97,148,000,000.00 now comprises 6,536,090,232 book-entry shares with no par value, 3,305,526,906 of which are common shares and 3,230,563,326 are preferred shares, and the resulting changes in the Bylaws will be resolved upon in the next General Stockholders’ Meeting.
The main objectives of the acquisition of own issued shares with subsequent cancellation are as follows: (i) maximizing capital allocation through the efficient application of available funds; (ii) arranging for the delivery of shares to employees and management members of the Company and its subsidiaries under the scope of remuneration models and long-term incentive plans; and/or (iii) using the shares acquired if business opportunities arise in the future.
Perpetual Subordinated Notes: In March 2018, we issued perpetual subordinated notes/AT1, in the amount of US$750 million. These notes were issued at a fixed rate of 6.5%, which will be applicable until the fifth anniversary of the date of issue. Thereafter, the coupon will be reset every five years, based on the prevailing rate for U.S. Treasury bonds for the same period. We may repurchase these notes on the fifth anniversary of the date of issue or on any subsequent interest payment date, subject to prior approval from Brazilian authorities, including the Central Bank.
The Notes were offered only to qualified institutional buyers as defined by Rule 144A under the Securities Act, and to non-U.S. persons outside the United States under Regulation S under the Securities Act.
We will request the approval from the Central Bank, so that these perpetual subordinated notes be included in its Reference Equity as Additional Tier 1 Capital, adding 30 bps to our Tier 1 capital ratio.
| A-28 |
Awards and recognitions
In 2017, we received a series of awards and acknowledgements which helped to strengthen our reputation. A few of our most significant awards and acknowledgements are listed below:
| A-29 |

| A-30 |
The origin of Itaú Unibanco dates back to 1924, when Casa Moreira Salles, created by João Moreira Salles in the south of the state of Minas Gerais, received the letter patent that allowed it to operate as a correspondent of the state mainstream banks. This entity eventually became Unibanco. On the other hand, Itaú was created two decades later, in 1945, when Alfredo Egydio de Souza Aranha, an industrial businessman, and his partner Aloysio Ramalho Foz founded the Banco Central de Crédito S.A. in the city of São Paulo.
In 1933, the operations of Unibanco passed on to Walther Moreira Salles, who carried on developing the institution. Olavo Setubal, in turn, took over the top management position of Itaú in 1959 and, with the support of Eudoro Villela, the founder’s son-in-law, promoted the exponential growth of the company.
Both were also pioneers in the use of technology for processing banking transactions and rendering services to clients. They both invested heavily in automation and support from modern operating centers. The concepts of "Banco Eletrônico" created in 1981 by Itaú and "30 Horas" created in 1991 by Unibanco are both milestones, showing the leadership of these two companies in the industry.
When the two organizations partnered in 2008, they gave birth to the largest Brazilian bank and one of the 20 largest banks in the world. In fact, the partnership meant the fusion of two mindsets that complement each other and share many points in common, such as growth based on a number of mergers, acquisitions and incorporations, ethics and transparency in doing business, respect for the law, appreciation of employees, close relationships with clients and adequately-funded business expansion.
With the purpose of contributing to society, Itaú Unibanco has always invested in other industries that differ from its core business, such as in cultural initiatives. This resulted in the creation of Instituto Itaú Cultural in 1987. Additionally, Instituto Unibanco, founded in 1982, and Fundação Itaú Social, set up in 1993, were created to channel the bank’s efforts to the social domain for better public education in Brazil.
All these achievements have helped build up the foundation paving the way of Itaú Unibanco today. After more than nine decades since our inception, the experience acquired in Brazil encourages us to invest and work for great causes, such as culture, education, sports and urban mobility.
Our work in the realm of culture translates, among other initiatives, into Espaço Itaú de Cinema, which is present in six Brazilian cities. Support of sport is also in our DNA by sponsoring a number of disciplines. Since 2008, we have sponsored all categories of the Brazilian national soccer team. The partnership between Itaú and tennis has also been longstanding. It has provided a comprehensive platform ranging from basic to high-performance categories with investments in national and international tournaments.
With regard to urban mobility, for six years the bank has been investing in the popular “laranjinhas” (sharing program of colored bikes). The program is effective in six Brazilian state capitals and also in Santiago, Chile, as a way to promote cycling as a means of transportation.
Our purpose is to promote positive changes in society and to be a relevant part of people’s lives. Based on this viewpoint, we created the #issomudaomundo platform in 2013.
By always keeping our eyes open to the changes that have taken place in the society in recent years, we have strengthened our digital positioning with the opening of virtual bank branches and the development of applications for smartphones and tablets, in addition to reinforcing our presence in the social networks.
In 2017, under the management of Candido Bracher, our new CEO, as well as the alignment with sustainability, a concept that permeates all of the organization’s businesses, we continue to follow the lessons learned throughout our history. We are agents transforming society and we contribute to the development of the country, making a difference in every action that we take and every community where we work.
We believe that a strong culture supports us in attracting and retaining talents, directs our path, promotes a competitive advantage and also tells us a lot about who we are.
Our culture translates into seven attitudes that keep us up-to-date with the context, demands and transformations of our business and the organization. Our Way, as we call these seven attitudes, directs the way we intend to achieve our vision, which is to be leader in sustainable performance and in client satisfaction.
Our way:
| 1. | It’s only good for us if it’s good for the client. |
| 2. | We’re passionate about performance. |
| 3. | People mean everything to us. |
| 4. | The best argument is the only one that matters. |
| 5. | Simple. Always. |
| 6. | We think and act like owners. |
| 7. | Ethics are non-negotiable. |
| A-31 |
Meeting Among Leaders
Held annually since 2010 as one of the initiatives to strengthen our culture, the objective of this event is to align the organization’s leadership with our strategy, guaranteeing the commitment and continuous engagement of our employees. In 2017, the event had an audience of more than ten thousand leaders attending the event in person and by telepresence (all Brazil and external units).
The main aim of the event was to reveal our current purpose: empowering people to change. Purpose underlies the reason for our existence. It is linked to our history and to our founders, which is what makes Itaú Unibanco different from other companies. With integrity, excellence and thought always coming ahead and above everything else, together with a focus on people, the purpose brings inspiration and meaning to what we do.
In furtherance of this purpose, our way and our vision, the six strategic themes that have elevated our status as a financial institution have been reinforced and will be priorities in the coming years: to accentuate the centricity of the client, to accelerate our digital transformation process, to increase profitability, to evolve risk management and to differentiate ourselves when caring for people, because of our fundamental belief that our bank is centred on people!
Employees
Our number of employees increased from 94,779 in December 31, 2016 to 99,332 in December 31, 2017, mainly due to the acquisition of Citibank.
The tables below show the total number of employees for the years ended December 31, 2017, 2016 and 2015, segmented by region (Brazil and abroad) and operating unit:
| Employees | As of December 31, | Variation | ||||||||||||||||||||||||||
| (Brazil and abroad) | 2017 | 2016 | 2015 | 2017-2016 | 2016-2015 | |||||||||||||||||||||||
| In Brazil | 85,537 | 80,871 | 83,481 | 4,666 | 5.8 | % | (2,610 | ) | (3.1 | )% | ||||||||||||||||||
| Abroad | 13,795 | 13,908 | 6,839 | (113 | ) | (0.8 | )% | 7,069 | 103.4 | % | ||||||||||||||||||
| Argentina | 1,700 | 1,647 | 1,607 | 53 | 3.2 | % | 40 | 2.5 | % | |||||||||||||||||||
| Chile | 5,922 | 5,919 | 2,539 | 3 | 0.1 | % | 3,380 | 133.1 | % | |||||||||||||||||||
| Colombia | 3,650 | 3,754 | 39 | (104 | ) | (2.8 | )% | 3,715 | - | |||||||||||||||||||
| Uruguay | 1,122 | 1,134 | 1,170 | (12 | ) | (1.1 | )% | (36 | ) | (3.1 | )% | |||||||||||||||||
| Paraguay | 829 | 806 | 799 | 23 | 2.9 | % | 7 | 0.9 | % | |||||||||||||||||||
| Europe | 203 | 200 | 216 | 3 | 1.5 | % | (16 | ) | (7.4 | )% | ||||||||||||||||||
| Other | 369 | 448 | 469 | (79 | ) | (17.6 | )% | (21 | ) | (4.5 | )% | |||||||||||||||||
| Total | 99,332 | 94,779 | 90,320 | 4,553 | 4.8 | % | 4,459 | 4.9 | % | |||||||||||||||||||
| Employees | As of December 31, | Variation | ||||||||||||||||||||||||||
| (by operating unit) | 2017 | 2016 | 2015 | 2017-2016 | 2016-2015 | |||||||||||||||||||||||
| Retail banking | 75,768 | 71,159 | 72,815 | 4,609 | 6.5 | % | (1,656 | ) | (2.3 | )% | ||||||||||||||||||
| Wholesale banking | 22,630 | 22,909 | 16,468 | (279 | ) | (1.2 | )% | 6,441 | 39.1 | % | ||||||||||||||||||
| Activities with the market and corporation | 934 | 711 | 1,037 | 223 | 31.4 | % | (326 | ) | (31.4 | )% | ||||||||||||||||||
| Total | 99,332 | 94,779 | 90,320 | 4,553 | 4.8 | % | 4,459 | 4.9 | % | |||||||||||||||||||
| A-32 |
Turnover rate¹
The Turnover Rate is the ratio of employees hired to employees terminated (either voluntarily or involuntarily) in a given period. We monitor this rate on a monthly basis and submit it to the Executive Committee (the criteria used do not include employees outside Brazil, apprentices, expatriates, disability retirees, officers and interns).

The Connecting Opportunities Program
The Connecting Opportunities Program has evolved from the revamping of the Reallocation Center. The program’s objectives are: (i) to better use our internal resources; and (ii) to support and guide employees aligned with the organization’s culture (Our Way) but for whom there is temporarily no room to grow in their current posts. The initial approach to such situations is based on an employee’s acceptance of taking part in the program and preparation of the employee’s profile for purposes of future appointments to positions in Itaú Unibanco. Following discussions, the employee will participate in a career initiative process covering such aspects as preparing a résumé, learning interview techniques and activating networking. In this way, the employee is given the support to ensure the best performance during the process. In addition, the employee receives a guide with information, roles and, responsibilities during the Connecting Opportunities Program. The selection team works jointly with the managers responsible for the vacancy in which the employee is interested. In 2017, this project produced positive results, with 30% of the nominated employees finding new positions in which to grow within the organization.
Labor relations
Itaú Unibanco has a permanent channel for dialog throughout the year with the labor unions representing the employees in their various professional categories. Meetings between the company and the labor unions are constantly held to discuss themes for furthering a good organizational climate and to discuss matters relating to the organization and workplace safety. We meet to discuss specific collective bargaining agreements, such as Profits or Results Sharing, Time Clock Registration and Working Day Compensation (time bank) schemes, among others.
From the point of view of labor relations, we recognize the labor unions as legitimate representatives of our employees. We guarantee our employees’ rights to freedom of association as well as the absolute freedom for employees to take part in labor union activities, always recognizing the rights and prerogatives of those elected to executive positions in the unions pursuant to the current Brazilian legislation and the collective agreements for each professional category to which we are a party. The company has 1,386 active employees with roles in the various boards of directories of the representative labor unions. As enshrined in the collective labor agreement for bank employees, 849 work full time for these union entities. In addition, we allow the unions to hold membership campaigns and, when requested, to hold meetings between the union entities, our managers and employees, with a view to seeking negotiated solutions in a respectful manner and in line with ethical principles.
We note that all activities within the scope of relations with union entities are conducted with a focus on innovation and negotiated solutions with a view to minimizing possible differences and conflicts involving our employees.
At Itaú Unibanco, all employees are covered by collective labor agreements which guarantee rights, not only those granted under the labor legislation but also other benefits which may be granted to our employees on a one-off basis in accordance with our internal human resources policies. Collective labor agreement rules, as well as other alterations and adjustments to internal norms that impact the routine of employees or modify their rights are widely disclosed by the company’s various means of communication. Among such means are email, videos, electronic media, advertising totems, the house magazine and Corporative Portal, where human resources policies are detailed in our regulations for personnel
| A-33 |
“(RP’s)”. In addition, employees have a call center at their disposal, to which they may have recourse in the event of questions.
The company is a party to annual collective round table negotiations involving the labor unions representing bank, insurance and finance house employees for the joint preparation with employers’ and professional associations the collective labor agreements which spell out employee rights and benefits. The banking sector has historically experienced annual strikes. Below is a brief record of labor stoppages:
All these movements and strike action at our branches had a partial impact only. Some branches were able to open during the course of the day and the operations of the branch network were never brought to a complete halt. However, in the past few years we have noticed a growing volume of transactions executed through our digital channels. This has made a significant contribution to offsetting the effects of strike action on our operations.
Notwithstanding the foregoing, Itaú Unibanco believes that the way to solve labor disputes is through direct negotiation, avoiding litigating issues which can be resolved through an exhaustive process of dialogue and transparency in relations to labor union entities.
Brand
Our brand aims to promote positive changes in the lives of people and in society. We deliver products and services – focused on our clients’ needs – that reflect our continuous efforts to provide the best experience for everyone who interacts with us, every day.
Our efforts to foster financial education permeate our entire organization and encourage people to have a more balanced relationship with their money by choosing the best type of credit and by planning their investments more efficiently. Our responsibility for the development of the nation is at the very heart of our brand, which is why, in addition to the transformation that is inherent in our core business, we also invest in projects related to education, culture, sports and urban mobility.
The #issomudaomundo (#thischangestheworld) platform, which guides our causes and our investments in various projects, continues to illustrate our institutional campaigns. This year, with the Leia para uma criança (Read to a child) campaign, we reached an impressive milestone: over 3 million books were offered, including braille books.
The books distribution usually lasts, on average, one month. In 2017, all books were distributed in the record time of nine days. All of this shows that we continue to mobilize clients and non-clients to make a difference in children’s lives.
Our capacity to inspire and engage people can also be seen on social media. We publish a series of articles and videos that express our point of view and tell stories that encourage people to implement positive changes in their lives. In 2017, we reached over 469 million views, which means that we have the second largest Brazilian brand channel on YouTube and the largest from the financial sector in Brazil.
Social media is increasingly important to our strategy. This year, we achieved over 8 million fans on Facebook. We have the second largest Facebook community of any bank in the world and one of the largest fan bases of any Brazilian brand, according to Socialbakers. Our Twitter profile has over 617 thousand followers, making us number one in the country’s financial sector. We also have 201,235 thousand followers on Instagram.
We continue to monitor all of our social media profiles 24 hours a day, seven days a week. We have a specific structure to interact with the public on all matters related to Itaú: questions, suggestions, comments and complaints. We have received more than 495 thousand mentions on social media from January 2017 to December 2017, 66% of which were positive and neutral comments, according to Gauge, a consulting agency that assists us in the analysis of social media data.
As a result, in 2017 we were once again ranked at the top of the Interbrand ranking of most valuable Brazilian brands with an estimated value of R$28.19 billion. This is the 14th consecutive year in which we have been at the top of this ranking. The analysis is based on our brand’s ability to generate financial results, influence the client selection process and ensure long-term demand.
| A-34 |
Patents
We are the owners of patents and patent applications in Brazil and abroad for a method for generating a virtual keyboard for entry of a security code or user PIN number. Applications related to this patent are still pending analysis in Brazil, Uruguay and Venezuela. We are the owners of a patent for this method in Germany, Argentina, Austria, Belgium, Chile, Denmark, Spain, Finland, France, Greece, the Netherlands, Ireland, Italy, Luxembourg, Peru, Portugal, the United Kingdom, Sweden and Switzerland. Additionally, in Brazil we are the owners of a patent for a method for identifying a financial institution’s access PIN and a patent application for a method, user device and system to submit financial transaction information.
In Brazil, the effective term for protection of invention patents is 20 years from the date when the patent application is made. The effective terms and requirements for extension of patents outside Brazil depend on the laws of each country or region where a patent is registered.
Distribution channels
We provide integrated financial services and products to our clients through a variety of distribution channels. In addition to our traditional portfolio of banking products, we offer products such as insurance, investments, foreign exchange and brokerage. Our portfolio of corporate products suitable for large companies is managed by our wholesale banking segment.
Our distribution network is divided into (i) standard channels: branches, Customer Site Branches – CSB (banking service centers located at certain corporate clients), Automatic Teller Machines – ATMs, and telephones; and (ii) digital channels: internet, mobile and SMS banking. The volume of banking transactions carried out through internet and mobile channels has grown significantly in recent years.
Standard channels (branches, CSBs and ATMs)
Our branch network serves as a distribution network for all of the products and services we offer to our clients. As of December 31, 2017 our standard branch network reached 3.790 branches. We have 46 branches in Brazil, especially refurbished for shopping malls, with a new visual identity and service proposal. The spaces present a new concept of client service, with a differentiated layout inspired by the design of a retail store. Focusing on the relationship with the client as a way to strengthen contact with the public, these branches are open from 12 p.m. to 8 p.m. Furthermore, we have reached 160 digital branches as of December 2017, which aligns with our Digital Transformation strategy.
Similarly, we also implemented changes in service hours for certain branches located in commercial hubs, which now open at 8 a.m. or 9 a.m. and close at 6 p.m. or 8 p.m. This initiative was designed to adapt our services to the routines of our clients.
The range of services provided at CSBs may be the same as those provided at a full service branch, or more limited according to the size of a particular corporate client and its needs. CSBs represent a low-cost alternative to opening full service branches. In addition, we believe CSBs provide us with an opportunity to target new retail clients while servicing corporate clients and personnel.
ATMs are low-cost alternatives to employee-based services and give us points of service at significantly lower costs than branches. Our clients may conduct almost all account-related transactions through ATMs.
In addition to all our channels for serving clients (branches, CSBs and ATMs), we also have a partnership with “TecBan" ATM network, composed with more than 21,195 ATMs, which provide clients limited services – primarily cash withdrawal services.
Since 2012, we have made differentiated services available to certain registered clients. In addition to services available to our clients in general, these registered clients are able to withdraw funds and check current account balances and statements just by using biometric technology. Biometrics enables these registered clients to carry out transactions with fingerprint identification, without typing a password or using a card, providing more security and convenience for our clients. To be able to use biometrics, clients simply register with any Itaú Unibanco branch.
Digital channels (internet and mobile banking)
In a world permeated by ongoing digital transformation, our challenge is to keep up with changes and meet the needs of our clients. An essential part of this transformation is the increasing usage of mobile devices with access to the Internet, which directly reflects on the exponential growth in the use of mobile banking, as evidenced by the 29% increase of use for individuals and 43% growth for companies, when compared to 2016.
With that in mind, in 2017, we improved significantly our mobile platforms, redesigning them so as to deliver an even more intuitive client experience, with an increasingly wide range of products and services offered. Itaú App was elected the best app by Folha de São Paulo newspaper and was singled out as a “must have” app at Apple’s App Store. We also launched the first app for low-income users, Itaú Light, an app that occupies less storage space on mobile phones and
| A-35 |
that allows for reduced data packet usage. In recognition of its innovation, Itaú Light App was awarded honorable mention at the Financial World Innovation Awards. The increasing relevance of digital banking is also evidenced by the ever growing demand for the online opening of accounts, by both individuals and companies.
In order to ensure a seamless experience in all channels, guaranteeing that clients have the same navigation experience both in mobile and internet channels, we renewed the technological platform of the internet and reviewed the navigation and purchase experience, making it more intuitive for the user. For companies, we also improved payment and receipt services, making Itaú the best internet banking for companies in Brazil for the third consecutive year, according to Estadão PME.
| Branches | CSBs | ATMs | ||||||||||||||||||||||||||||||||||
| Standard channels | 2017 | 2016 | 2015 | 2017 | 2016 | 2015 | 2017 | 2016 | 2015 | |||||||||||||||||||||||||||
| Brazil (1) | 3,743 | 3,780 | 3,910 | 703 | 766 | 824 | 24,745 | 25,079 | 25,802 | |||||||||||||||||||||||||||
| Abroad | 497 | 531 | 228 | 38 | 26 | 23 | 1,196 | 1,228 | 610 | |||||||||||||||||||||||||||
| Argentina | 72 | 72 | 72 | 15 | 15 | 17 | 178 | 178 | 178 | |||||||||||||||||||||||||||
| Chile | 201 | 223 | 96 | - | 2 | - | 469 | 502 | 70 | |||||||||||||||||||||||||||
| Colombia | 161 | 174 | - | 13 | - | - | 176 | 178 | - | |||||||||||||||||||||||||||
| Paraguay | 31 | 31 | 32 | 8 | 8 | 5 | 312 | 311 | 307 | |||||||||||||||||||||||||||
| Uruguay | 24 | 23 | 23 | 2 | 1 | 1 | 61 | 59 | 55 | |||||||||||||||||||||||||||
| Other | 8 | 8 | 5 | - | - | - | - | - | - | |||||||||||||||||||||||||||
| Total in Brazil and abroad | 4,240 | 4,311 | 4,138 | 741 | 792 | 847 | 25,941 | 26,307 | 26,412 | |||||||||||||||||||||||||||
(1) In 2017, includes 71 branches 171 ATMs from Citibank.
| A-36 |
Overview
We report the following segments: (i) Retail Banking, (ii) Wholesale Banking, and (iii) Activities with the Market and Corporation. Through these operational segments, we provide a broad range of banking services to a diverse client base that includes individuals and corporate clients, on an integrated basis as follows:

The Retail Banking segment offers services to a diversified base of account holders and non-account holders, individuals and companies. The segment includes retail customers, high-net worth clients (Itaú Uniclass and Personnalité) and the very small and small companies. Revenues from Retail Banking come from the offer of banking products and services to retail and high-net worth clients and very small and small companies, in addition to financial products and services offered to our non-account holder clients, including vehicle financing and credit cards offered outside the branch network and Itaú Consignado operations. The Retail Banking segment represents an important funding source for our operations and generates significant financial income and banking fees.
The Wholesale Banking segment is responsible for our private banking clients, the activities of Latin America units, our middle-market banking business, and the activities of Itaú BBA, which is the unit in charge of corporate and investment banking activities. Our wholesale banking management model is based on building close relationships with our clients by obtaining an in-depth understanding of clients’ needs and offering customized solutions. Corporate activities include providing banking services to large corporations and investment banking activities include offering funding resources to the corporate sector, including fixed and variable income instruments.
The Activities with the Market and Corporation segment manages interest income associated with our capital surplus, subordinated debt surplus and the net balance of tax credits and debits, as well as net interest income from the trading of financial instruments through proprietary positions, management of currency interest rate gaps and other risk factors, arbitrage opportunities in the foreign and Brazilian domestic markets, and mark-to-market of financial instruments. This segment also includes our interest in Porto Seguro.
We carry out a wide range of operations outside Brazil with units strategically located in the Americas, Europe and Asia. Our international presence creates significant synergies in foreign trade finance, in the placement of Eurobonds and in the offering of more sophisticated financial transactions to our clients.
Please refer to section Performance, item Financial performance, Results, and section Performance, item Complete Financial Statements (IFRS), Note 34 – Segment Information, for further information about our segments.
The diversification of our business is reflected in the changing composition of our loan portfolio over the last few years, focusing on origination on lower risk segments with increased guarantees. We are constantly seeking to implement and focus on the offer of new products and services that add value to our clients and diversify our sources of income, allowing for growth of our non-financial income arising mainly from banking service fees, income from bank charges and from insurance, pension plan and capitalization operations. Some details of our loan portfolio and services are presented as follows:
| A-37 |
Retail Banking
We have a large and diverse portfolio of products, such as credit and investments, and services to address our clients’ needs. Our retail banking business is segmented according to customer profiles, which allows us to be closer and understand our customers’ needs, better enabling us to offer the most suitable products to meet their demands.
Itaú Retail Banking (individuals)
Our core business is retail banking and through our retail operation we offer a dedicated service structure to consumer clients throughout Brazil. Our customer service structure is targeted to offering the best solutions for each client profile. We classify our retail clients as individuals with a monthly income up to R$4,000.
Our Itaú Uniclass services are available at every branch for clients who earn more than R$4,000 and less than R$10,000 per month. We offer exclusive services to our Itaú Uniclass clients, including investment advisory services, exclusive cashiers, a special telephone service and higher credit limits and a large team of dedicated relationship managers. For clients who prefer remote services, our Itaú Uniclass provides a “digital bank platform” where relationship managers service clients through telephone, email, SMS, videoconference and online chat from 8 a.m. to 10 p.m. on business days, at no additional cost.
Focusing on our clients’ needs, in 2017 we launched our application Light, which is a smaller version of our full banking app made for our clients that do not have enough capacity on their smartphones to support the full app. We were the first large retail bank in Brazil to offer an online account opening process via mobile app.
Our retail network is focused on building long term relationships with our clients.
Itaú Personnalité (banking for high-income individuals)
We began providing customized services to high-income individuals in 1996 with the creation of Itaú Personnalité, which currently serves individuals who earn more than R$10,000 per month or have investments in excess of R$100,000.
Itaú Personnalité is focused on providing (i) financial advisory services by managers who understand the specific needs of our higher-income clients, (ii) a large portfolio of exclusive products and services and (iii) special benefits based on the type and length of relationship with the client, including discounts on various products and services. Itaú Personnalité services its clients through a dedicated network comprised of 264 branches, located in the main Brazilian cities. Itaú Personnalité clients also have access to our retail banking network of branches and ATMs throughout the country, as well as through services by internet, telephone and mobile banking.
For clients who prefer remote services, Itaú Personnalité provides a “digital bank platform” where relationship managers service clients through telephone, email, SMS and videoconference from 7 a.m. to midnight on business days. We also developed apps for smartphones and tablets that enable our clients to make investments, buy products such as credit and insurance, make check deposits, transfers and payments, check account balances, in addition to finding closer branches and ATMs by using GPS features.
The following table shows our market position and information about competitors for the business listed below:
| Product/Service | Market Position | Additional Information and Main Competitors | ||
Retail Banking (Including Itaú Personnalité) |
In December 2017, we reached a market share of 11.2% based on total outstanding loan balance in reais, positioning us as the third largest bank in this segment in Brazil. | Itaú Unibanco Holding has a leading position in many sectors of the Brazilian domestic financial market. Based on Central Bank data and publicly available financial information, our main competitors are Caixa Econômica Federal, Banco do Brasil S.A., Banco Bradesco S.A. and Banco Santander Brasil S.A. |
Source: Itaú Unibanco Holding and the Central Bank.
Itaú Empresas (very small and small companies)
To meet and fulfill the needs of our corporate customers, we are specialized in offering customized solutions and detailed advice on all products and services for:
| • | Microenterprises: customer base consisting of companies with annual revenues of up to R$ 1.2 million, served by 3,422 bank branches and 2,166 relationship managers as of December 31, 2017. |
| A-38 |
| • | Small businesses: customer base consisting of companies with annual revenues between 1.2 million and R$ 30 million, served by 359 bank branches and 1,603 relationship managers as of December 31, 2017. |
The Brazilian Financial and Capital Markets Association (ANBIMA) certifies each one of all our relationship managers, who are trained and skilled to offer the best banking solutions to each client, guided by all the variables that can affect the companies we serve and their owners.
Our customers rely on our main strategy of capturing market opportunities and meeting their needs, particularly regarding cash flow management, credit facilities, investments and banking.
Improving our credit portfolio and reducing the volume of non-performing loans remained our goals in 2017, as they were in 2016, continuing the efforts to maintain and enhance sustainable performance. During this period, we improved processes, credit policies and tools and intensified our collection and credit recovery efforts.
To service our customers’ needs, we launched “Rede no Conta Certa”, a solution that provides progressive discounts on credit card machine fees and on account maintenance fees, based on the aggregate amounts involved in a client’s credit card transactions - the more it sells, the larger the discount.
Finally, we have continued our efforts to digitalize products and services, as well as develop the tools used by our sales and relationship teams. In 2018, we expect to capture and expand the benefits of such investments, as measured by increased business productivity and greater proximity to our customers.
Credit cards and commercial agreements
We are the market leader in Brazilian credit cards. Through proprietary and partnership operations with major retailers, telephone carriers, automakers and airline companies established in Brazil, we offer a wide range of credit and debit cards to more than 55.46 million account holders and non-account holders (in number of accounts in December 2017).
We focus our efforts to continually grow our credit cards portfolio, improve its profitability, manage our asset quality, provide the best digital customer experience and pursue the satisfaction of our clients. Accordingly, our credit card division focuses on the development of new products, new digital services, the assessment of our partnerships, and the control of the credit quality of our portfolio and on a more efficient cost management.
In May 2016, we signed a partnership with Netshoes to develop the NCARD Itaucard, which is offered 100% digitally through the partner website. The sale process of the card was developed in partnership with Netshoes with instant customer evaluation technology and segmented product offering. In addition to a 100% digital experience with instant evaluation of card proposals, the process allows approved customers to immediately make their purchases on the site without having to wait for the plastic card, enabling them to take advantage of the benefits and discounts provided to cardholders.
By December 2017 we had reached more than 80,000 accounts in the portfolio.
In July 2016, we entered into an agreement with Multiplus, one of the first and most relevant companies in the rewards and loyalty programs, to launch a co-branded credit card. The product was launched in January 2017 with exclusive conditions for purchases of LATAM tickets, extra bonus on the acquisition and a discount of 30% on the purchase of Multiplus points. In addition to the benefits offered by Multiplus and LATAM, the cards can also be used to enjoy the traditional advantages of the Itaucard platform, such as the payment of half the value of theater and movie tickets, as well as discounts at partner establishments. The card also offers a full range of benefits attributed to Mastercard.
In June 2017, we launched the Passaí credit card in partnership with Assai. The retailer holds a cash and carry type of store and is part of the Pão de Açúcar group, one of the largest retailers in the country and owner of other important brands with which we also hold partnerships, such as Pão de Açúcar, Ponto Frio and Extra. Assai has been showing double-digit growth in revenues for the past two years.
We expect to have a Passai point of sale in all Assai’s physical stores by the end of the first half of 2018.
In December 2017, we relaunched our credit card brand Credicard, which was acquired by Itaú Unibanco in 2013. The occasion was marked with the launch of the new Credicard ZERO. The product has no annual fee and comes with a number of benefits, such as discounts with partners like Uber, Decolar.com, and Netshoes, among others. Customer experience is 100% digital through the Credicard mobile application. We received more than 427,000 applications for Credicard ZERO in the first month after its launch.
With regard to customer service, we provide an application that can be used by our customers 24 hours per day. The Itaucard application has been constantly bringing new functionalities, such as the Virtual Card, that simplifies and offers more security for online shopping. Timeline is another feature of this application in which purchases and transactions can be viewed in real time. The application also features spending control by category, enables card activation and deactivation, virtual assistance and travel notifications. As of December 2017 we had more than 3.26 million active users of this application and increased our mobile clients by almost 61% since 2016.
In 2017, we grew our portfolio while maintaining stricter credit criteria. The indicators of default and risk of our credit card business continued well below the average of the credit card market. We managed to evolve the default indicator above 90 days from 6.95% in December 2016 to 5.70% in December 2017.
| A-39 |
The table below shows the market position and information about competitors for the business listed below:
| Product/Service | Market Position | Additional Information and Main Competitors | ||
| Credit Cards | We are the leaders in terms of transaction purchase volume of cards in Brazil, with 38.2% market share in the period from January to December 2017. | The Brazilian credit card market is highly competitive, growing on average 9.3% from January to December over the last five years, according to the Brazilian Association of Credit Card Companies and Services (Associação Brasileira das Empresas de Cartões de Crédito e Serviços, or ABECS).
Our main competitors in this business are Banco do Brasil S.A., Banco Bradesco S.A., Banco Santander Brasil S.A. and Caixa Econômica Federal. |
Source: Itaú Unibanco Holding and ABECS.
Payroll loans
A payroll loan is a loan with fixed installments that is directly deducted from the borrower’s payroll to the bank’s account without being recorded in the debtor’s account. Our strategy is to expand our activities in businesses with historically lower risk.
To expand this business and complement our strategy, on July 9, 2012 we entered into an association agreement with Banco BMG S.A. to offer, distribute and market payroll loans through correspondent channels in addition to our network of branches.
In December 2016, we completed the acquisition of the total equity investment held by Banco BMG in Banco Itaú BMG Consignado, meaning that we are now the holders of 100% of this institution’s total capital. This acquisition assured we kept seeking the leadership in terms of offering, distributioning and commercializing payroll loans in Brazil.
The table below shows the market position and information about competitors for the business listed below:
| Product/Service | Market Position | Additional Information and Main Competitors | ||
| Payroll Loans | In December 2017, we obtained a market share of 14.2% in terms of payroll loans, positioning us as the third largest bank in this segment in Brazil. | Our main competitors in this business are Banco do Brasil S.A., Caixa Econômica Federal, Banco Bradesco S.A. and Banco Santander Brasil S.A. |
Source: Itaú Unibanco Holding and the Central Bank.
Mortgage
Our mortgage loans enable us to help our clients' dreams come true. We help our clients’ social and financial development, as we take part in the building up of their personal assets. Therefore, we get closer to the clients and create long-lasting relationships, since our operations are of a long-term nature.
We have been among the market leaders in mortgage loans to individuals since 2008, a result of our business focus, which is in line with our strategy to migrate to lower-risk portfolios.
In 2016, with the Crédito Imobiliário Digital: Agilidade na realização do sonho da casa própria (digital mortgage loans: agility to make the dream of owning a home come true) case, Itaú was the winner of the Efinance Award in the Real Estate Financing category. Currently, over 35% of house financing use this tool.
We have a number of sales channels, such as branch network, development companies, real estate agencies, and partnerships with REMAX and CrediPronto.
Our process is expeditious and efficient, as it takes us less than one hour to go back to our clients with a credit analysis for operations worth up to R$800 thousand. This financing process can be fully digital. Additionally, clients also count on advisors specialized in real estate financing to provide all support required during the process.
We are signing a number of partnerships to capture leads via Internet, thereby corroborating our strategic priority of digital fronts of action. Our simulator is in place on the websites of our partner development companies and real estate agencies, which places our brand closer to clients when they are choosing a property. Our services are customized for every moment of the clients' digital journey, from Bankline to social networks, so we are increasingly present in their lives.
The number of mortgages we provided directly to individuals in 2017 was 23 thousand, for an aggregate value of R$6.9 billion in the period. The portfolio in 2017, had an average the Loan to Value (LTV) of 40.2%, compared to 41.8%
| A-40 |
in 2016. In commercial loans, we financed 8.4 thousand new real estate units during 2017, with an aggregate value of R$ 1.6 billion.
Another positive feature of the Brazilian market is the constant amortization system pursuant to which decreasing installments provide faster amortization of a contract, reducing our loan-to-value indicator at a faster rate than other amortization systems.
The following table shows the market position and information about competitors for the business listed below:
| Product/Service | Market Position | Additional Information and Main Competitors | ||
| Real Estate Financing and Mortgages | In the period from January to December, 2017 we were the leaders in new loans to individuals among Brazilian private banks, with 38.6% market share and, second place in terms of new loans to individuals, among all Brazilian banks, with 20.3% market share. | The main player in the Brazilian real estate market is Caixa Econômica Federal (CEF), a government owned bank. CEF is focused on real estate financing and, with its aggressive pricing strategy, is the leader in this market. Other competitors include Banco do Brasil S.A., Banco Santander Brasil S.A. and Banco Bradesco S.A. |
Source: Itaú Unibanco Holding and ABECIP.
Merchant acquirer
Rede is one of the leading companies in the electronic payment solutions industry in Brazil. It is a multi-brand merchant acquirer of credit, debit and benefit cards. Rede’s activities include merchant acquiring, capturing, transmission, processing and settlement of credit and debit card transactions, prepayment of receivables to merchants (resulting from credit card transactions), rental of point of sale (POS) terminals, e-commerce solutions, e-wallet and check verification through POS terminals.
In 2017, we began restructuring our business model, which has as its priorities: 1) integration of our banking operations; 2) strengthening of direct sales channels; and 3) digital transformation.
We received R$ 391.7 billion in transactions with respect to credit and debit cards in 2017, an increase of 1.1% compared to 2016. The following table sets forth the financial volume of transactions and the number of transactions of credit and debit cards processed by us in 2017, 2016 and 2015:
| (In billions of R$) | ||||||||||||
| Financial Volume | ||||||||||||
| 2017 | 2016 | 2015 | ||||||||||
| Credit cards | 255.9 | 251.9 | 249.7 | |||||||||
| Debit cards | 135.8 | 135.4 | 133.4 | |||||||||
| Total | 391.7 | 387.3 | 383.1 | |||||||||
The table below shows the market position and information about competitors for the business listed below:
| Product/Service | Market Position | Additional Information and Main Competitors | ||
| Merchant Acquirer | In the period from January to December, 2017 we reached a market share of 32.8% in terms of total transaction volume (credit and debit) generated by the acquiring services, positioning us as the second largest player in this segment in Brazil. | Our main competitors in this business are Cielo S.A., Getnet Tecnologia em Captura e Processamento de Transações H.U.A.H. S.A. (GetNet) and Banco Bankpar S.A. (American Express). |
Source: Itaú Unibanco Holding and ABECS.
| A-41 |
Private pension plans
We offer private pension plans to our clients as an option for wealth and inheritance planning and income tax purposes (these products are tax-deferred). We provide our clients with a solution to ensure the maintenance of their quality of life, as a supplement to government plans, through long-term investments.
Product innovation has been important for the sustainable growth of our private sector pension operations. For legal entities, we offer specialized advice and develop customized solutions for each company. We establish long-term partnerships with our corporate clients, maintaining a close relationship with their human resources departments and adopting a communication strategy focused on the financial education of our employees.
According to the National Federation of Private Pension and Life (FENAPREVI), the contributions reached R$28.6 billion from January to December 2017, mainly due to the increase in our VGBL product.
The following table shows the market position and information about competitors for the business listed below:
| Product/Service | Market Position | Additional Information and Main Competitors | ||
| Pension plans | In December, 2017 our balance of provisions represented 23.2% of the market share for pension plans, positioning us as the third largest pension provider in Brazil. | Our main competitors in private retirement plan products are controlled by large commercial banks, such as Banco Bradesco S.A. and Banco do Brasil S.A., which, like us, take advantage of their branch network to gain access to the retail market. |
Source: FENAPREVI (Balance of provisions - Pension Plans for Individuals and Companies).
Vehicle financing
We developed a series of new products and services that were launched in the market. Some of these products are:
| · | Automotive Accessories and Services Financing – We offer an additional credit line available to all auto financing customers for the acquisition of automotive accessories and services. The customer pays an installment that includes the financing values of the vehicle and its accessories. With a differentiated pricing, the product generates more revenue for auto financing operations. Our goal is to achieve a 30% penetration rate in vehicle financing sales and expand the sales to the customer public of companies and corporations within five years. |
| · | Troca Certa – Troca Certa is an auto-financing product, launched in 2015, that offers various differentiated financing options, such as reduced installments over the contract and the vehicle buyback guarantee for a market value that ensures the discharge of the current contract and the down payment for the next car loan. The product meets a specific niche market: customers who change cars frequently and seek a differentiated experience. In 2016, we launched a version for companies that is the only auto-financing product on the market that offers these various differentiated financing options. |
| · | Digital retailing at iCarros – Digital retailing through iCarros is one of the most significant channels of credit applications. This process makes auto loan transactions more transparent than more traditional channels. Clients are able to obtain a price quote as well as a credit analysis online. Furthermore, our platform has an automatic customer relationship system in order to enhance our clients’ experience and facilitate the dealer selling process. This means that a client that commences a credit application at iCarros skips relevant steps in the selling process, in which a dealer would be able to continue the application beginning with the last step the client completed. |
As of December 31, 2017, our portfolio of vehicle financing to individuals amounted to R$14.1 billion, an 8.4 % decrease from the same period of the previous year. The average loan to value ratio of our vehicle portfolio (the ratio of a loan to the value of an asset purchased) was 66.5% in December 2017, following a downward trend since the previous year, when the loan to value ratio reached 68.1% as of December 31, 2016. Since 2012, we have reduced our risk exposure in this sector and focused on clients with better risk profiles, which has allowed us to improve the credit quality of our vehicle loan portfolio.
In 2017, our vehicle financing (Individuals and Corporations) new loans amounted to R$ 10.5 billion, an 11.3% increase from the same period of the previous year. The average term of vehicle financing was 41 months, and 46% of the transactions were carried out with terms of up to 36 months.
| A-42 |
The following table shows the market position and information about competitors for the business listed below:
| Product/Service | Market Position | Additional Information and Main Competitors | ||
| Vehicles | In December 2017, we reached a market share of 9.4% in terms of loans to individuals among banks, positioning us as third in Brazil in this segment. |
Our main bank competitors in this business are Banco Santander (Brasil) S.A, Banco do Brasil S.A. and Banco Bradesco S.A. |
Source: Itaú Unibanco Holding and the Central Bank.
Insurance
Our insurance business provides a wide range of life and personal accident products, automobile and property insurance, credit insurance and travel insurance. Our insurance core activities, which include our 30% stake in Porto Seguro, consist of mass-market insurance products related to life, property and credit. These products are offered in synergy with retail channels – our branch network, partnership with retailers, credit card clients, real estate and vehicle financing, personal and payroll loans – and the wholesale channel. These products have characteristics such as a low combined ratio, low volatility in results and less use of capital, making them strategic and increasingly relevant in the diversification of the Conglomerate’s revenues. Other insurance activities encompass extended warranty, health insurance, our stake in IRB – Brasil Resseguros S.A. and other operations.
Our insurance products have been receiving updates on coverage and assistance, bringing more value to the customers in life. In order to expand the insurance products portfolio, we are concentrating on our own existing distribution channels as well as expanding the offer of insurance policies through an open platform, through which we provide to Itaú’s client products from partner insurers.
The table below shows the market position and information about competitors for the business listed below:
| Product/Service | Market Position | Additional Information and Main Competitors | ||
| Insurance | Giving effect to our 30% ownership interest in Porto Seguro S.A., we reached 8.4% of market share based on earned premiums, excluding VGBL (Redeemable Life Insurance), from January to December, 2017, positioning us as the third largest insurance provider in this segment in Brazil. Considering only our insurance core activities, our market share reached 11.2% in the same period. | The Brazilian insurance market is highly competitive. Our main competitors in this sector, excluding health insurance providers, are affiliated with large commercial banks, such as Banco Bradesco S.A. and Banco do Brasil S. A. Although there is a great concentration of Brazilian banks, in this market, it is still has opportunities for players acting in specific niches. As of December 2017 this industry consisted of approximately 152 insurance companies of various sizes, including 39 conglomerates and 44 independent companies. We believe that our alliance with Porto Seguro S.A. resulted in gains in scale and efficiency for us. |
Source: SUSEP. Insurance core activities include: Personal Insurance (Life, Personal Accidents, Credit Insurance, Educational, Travel, Unemployment, Funeral Allowance, Serious Diseases, Random Events), Housing, Multiple Peril and Domestic Credit – Individuals. Health Insurance and VGBL - Redeemable Life Insurance products are not included.
Premium bonds (títulos de capitalização, or capitalization plans)
Premium bonds are fixed deposits products pursuant to which a client makes a one-time deposit or monthly deposits of a fixed sum that will be returned at the end of a designated term. Ownership of premium bonds automatically qualifies a customer to participate in periodic raffles, each time with the opportunity to win a significant cash prize. In 2017, we distributed R$47.5 million in raffle prizes for 1,810 clients.
We currently market our premium bonds portfolio of products through our branch network, electronic channels and ATMs, and we are currently developing new technologies for channel diversification. The net revenues, taking into account the deduction of redemptions, from capitalization plans increased 3.2% in 2017 when compared to 2016.
Focusing on corporate responsibility principles, since August 2014 we have maintained a partnership with Instituto Ayrton Senna, a non-profit organization which focuses on promoting quality of public education in Brazil. A portion of the revenues upon purchase of PIC, our bank's premium bonds, is provided to the Instituto Ayrton Senna’s education projects.
| A-43 |
The following table shows the market position and information about competitors for the business listed below:
| Product/Service | Market Position | Additional Information and Main Competitors | ||
| Premium Bonds | In the period from January to December, 2017 we had a market share of 13.8% in terms of revenues from sales of premium bonds, positioning us as the third largest provider of such products in this segment in Brazil. | Our main competitors in premium bonds are controlled by large commercial banks, such as Banco Bradesco S.A. and Banco do Brasil S.A., which, like us, take advantage of their branch network to gain access to the retail market. Our profitability (measured by net profits over revenues from sales) is the highest among our main competitors. |
Source: SUSEP.
Consortia
Consortium is a pool of people and / or legal persons in a group with the purpose of providing for their members, on an equal manner, the acquisition of assets, such as vehicles, properties, or services, through self-financing. The payments made by the group participants are applied to a common fund, used by one or more members of the consortium at a time, to acquire the assets elected by the members when the product was contracted. In general, the participants receive the assets during the validity of the contract through the following methods of contemplation: (i) random drawing; (ii) bid offer with own resources; (iii) part of the letter of credit; and (iv) FGTS (only for properties consortium), with the exception of the random drawing, the other options may be combined.
As consortia are regarded as a provision of services under Brazilian law, the management of consortia does not give rise to default risk or regulatory capital requirements for us.
Since consortia do not charge interest rates, our revenues come mainly from the administration fee charged to clients.
Given these characteristics, this business is strategic to us, contributing to revenue diversification and to a more complete product portfolio offering to our clients.
As of December 2017, we obtained the following results:
| • | 392.8 thousand in active contracts, a decrease of 0.7% compared to December 2016. |
| • | R$11.1 billion in balance of installments receivables, an increase of 2.9% compared to December 2016. |
| • | R$628.2 million in administration fees from January to December 2017, a decrease of 6.9% compared to the same period of 2016. |
The table below shows the market position and information about competitors for the business listed below:
| Product/Service | Market Position | Additional Information and Main Competitors | ||
| Consortia Services Fees | In the period from January to December, 2017 we had a market share of 7.5% in total consortia services fees. Considering only banks, we are the third largest provider of such services in terms of fees in Brazil. | Considering only banks, our main competitors in the Brazilian consortia market are Bradesco Adm. Consortia and BB Consortia. |
Source: Central Bank.
Microcredit
Our microcredit unit offers to low-income entrepreneurs who do not have the necessary attributes to participate in the traditional financial system the chance to expand and develop their businesses. Itaú Microcrédito’s loan officers solicit new and existing clients, offering loans (coupled with free loan-protection microinsurance). Loan officers are also responsible for disseminating information regarding financial concepts related to the responsible use of money.
A major benefit arising from this initiative is that micro-entrepreneurs start to develop a relationship with the formal financial system. Our microcredit activities are split into two levels:
| · | 1st Tier Lending: includes working capital loans, or loans for upgrades and fixed assets provided to formal and informal business people engaged in small business activities. Any grant of loans requires the presence of a trained microcredit loan officer. |
| A-44 |
| · | 2nd Tier Lending: loans to micro-entrepreneurs through partner civil society organizations registered with the National Productive Microcredit Program. We are committed to promoting microfinance best practices and trading experiences with partner organizations. |
Our investment in microcredit consolidates our strategy to act as an agent of transformation in society. Microcredit is also important as it reinforces our vision of sustainability and increases our ability to spread our knowledge in financial education. The end goal is to create a virtuous cycle in which our bank stimulates the social and economic development of Brazil’s low-income population.
Public sector
Our public sector business operates in all divisions of the public sector, including the federal, state and municipal governments (in the Executive, Legislative and Judicial branches).
To service public sector clients, we use platforms that are separate from our retail banking branches, with teams of specially trained managers who offer customized solutions in tax collection, foreign exchange services, administration of public assets, payments to suppliers, payroll for civil and military servants and retirement. Based on these platforms, we have a significant amount of business with public sector clients, particularly in those Brazilian states where we acquired previously state-owned financial institutions. In December 2017, we had 5,399 public sector clients and 12 offices where such services were offered in Brazil.
Wholesale Bank
Wholesale Bank is the segment responsible for banking operations of middle-market, corporate, large, ultra companies (those with annual revenues from R$30 million) and investment banking services. It offers a wide range of products and services to the largest economic groups of Brazil. Companies segmentation is based on their annual sales as described on the table in item Overview under section Our business.
Our activities in this business range from typical operations of a commercial bank to capital markets operations and advisory services for mergers and acquisitions. These activities are fully integrated, which enables us to achieve a performance tailored to our clients’ needs.
One of the most important features of our Wholesale Bank is the set of initiatives linked to improving efficiency in our operations. These ongoing actions, which are expected to continue to grow in the coming years, are designed to increase revenues, improve processes and reduce costs.
Itaú Private Bank
With a full global wealth management platform, we are one of the market leaders in Brazil and one of the main players in Latin America. Our multidisciplinary team, which is supported by a team of investment advisers and product experts, provide comprehensive financial services to clients, understanding and addressing their needs from our eight offices in Brazil and in our offices located in Zurich, Miami, New York, Santiago, Asuncion and Nassau.
Our clients have access to a complete portfolio of products and services, ranging from investment management to wealth planning, credit and banking solutions. In addition to our in-house customized products and services, we offer our clients access to an open architecture of alternatives from third-party providers.
Aligned with our vision to be the leading bank in sustainable performance and customer satisfaction, we decided to focus our strategic priorities, and we intend to continue to do so during the next year, on the following Itaú Private Bank initiatives:
| • | Being the leading private bank in terms of client satisfaction. |
| • | Adding value to client and stockholders with a complete offering and long-term proactive advisory services. |
| • | Continuing to invest in our international platforms to enhance Brazilian clients’ experience and expand our operations in Latin America. |
| • | Increased operational efficiency of our platform through continuous investments in our IT platforms. |
| • | Maintaining a focus on risk management and regulatory considerations. |
| Product/Service | Market Position | |
| Private banking | As of December 2017, our market share was 28.1% in terms of local private banking. |
Source: ANBIMA.
| A-45 |
Investment Banking
Our investment banking business carried out through Itaú BBA assists companies raising capital through fixed income and equity instruments in public and private capital markets, and provides advisory services in mergers and acquisitions. We advise companies, private equity funds and investors in the structuring of variable income products and in mergers and acquisitions. From research to execution, we believe we offer a wide portfolio of investment banking services with respect to Brazilian and other Latin American companies.
In investment banking, the fixed income department acts as bookrunner or manager in the issuance of debentures, promissory notes and securitization transactions.
The following table shows the market position and information about competitors for the business listed below:
| Product/Service | Market Position | Additional Information and Main Competitors | ||
| Investment Banking | In the period from January to December 2017, Itaú BBA ranked first in mergers and acquisitions(1). From January to December 2017, we ranked first in origination and in distribution in debt capital markets transactions(2). | In investment banking, Itaú BBA’s main competitors include Banco Santander, Banco de Investimentos Credit Suisse (Brasil) S.A., Banco Merrill Lynch de Investimentos S.A., Banco Morgan Stanley S.A., Banco JP Morgan S.A., Bradesco BBI and Banco BTG Pactual S.A. |
Source: (1) Dealogic. (2) ANBIMA ranking in terms of volume
Asset Management
In the year which sees it complete 60 years of experience in investment management, Itaú Asset Management, according to the ANBIMA ranking, reaches R$610.0 billion* in assets under management, representing a 14.8% share of the market. We also recorded 15.8% growth over the same period of the previous year in assets under management.
In June 2017 Fitch Ratings affirmed Itaú Asset Management's (IAM) investment management quality rating as “excellent”. The rating’s outlook remains stable. The “excellent” rating for IAM reflects Fitch’s opinion on the extremely strong operational capacity and characteristics as to the investment strategies offered. The rating considers the well-established and disciplined investment process, the strong revenue generation, and the high quality of IAM’s executive team. The evaluation also reflects rigid risk and compliance policies, strong investments in technology and controls, a broad and diversified customer base and extensive distribution channels.
In September 2017 S&P Global Rating assigned an “AMP-1” (very strong) classification – the highest level in its rating scale – to IAM for its asset management practices. The ranking is based on the company’s strong business position as one of the largest private asset managers in Brazil and Latin America, its mix of products and customers, its highly experienced management team and its clear corporate strategy. The ranking also accounts for its well-structured investment management processes, strong operating and risk management practices, strong fiduciary principles and performance consistency.
Kinea, an alternative investment management company controlled by us, held R$29.9 billion in managed assets at the end of December 2017.
*Ranking de Gestão ANBIMA – December 2017 - Itaú Unibanco and Intrag.
The table below shows the market position and information about competitors for the business listed below:
| Product/Service | Market Position | Additional Information and Main Competitors | ||
| Asset Management | In December 2017, we had a market share of 14.8% in terms of assets under management, positioning us as the third asset management in Brazil. | According to ANBIMA, the asset management industry in Brazil held assets totaling R$4,134 billion as of December 2017, with competition concentrated among large and well-established retail banks. Our main competitors are Banco do Brasil S.A. and Banco Bradesco S.A. |
Source: ANBIMA.
| A-46 |
Securities Services
Itaú Securities Services business units provide:
(i) Local custody and fiduciary services.
(ii) International custody services.
(iii) Corporate solutions that act as transfer agent and stockholder servicer for Brazilian companies issuing equity, corporate bonds, promissory and bank credit notes. We also work as guarantor in transactions for project finance, escrow accounts and loan and financing contracts.
Our focus is to be a full service provider with specialized professionals and with technology as a foundation.
Pension funds, insurance companies, asset managers, international institutional investors and equity and debt issuers are our primary clients in these businesses, representing approximately 3,242 clients in 22 countries, that reached R$2.82 trillion of assets under service as of December 31, 2017, which includes investment funds, underwriting, pension funds, trustee and brokerage services.
In 2017, Global Finance named Itaú Securities Services as the best sub-custodian in Latin America (Brazil and Uruguay). We are currently updating our technological platform with respect to securities services. Our platform currently allows us to offer Offshore Funds to our clients. We also created a Blockchain Lab, the bank's largest initiative in order to develop business’ solutions utilizing blockchain technology. In this laboratory, we have already begun to develop, in the form of an internal prototype, a specific solution for our stock bookkeeping product.
The following table shows the market position and information about competitors for the business listed below:
| Product/Service | Market Position | Additional Information and Main Competitors | ||
| Local Custody | In December 2017, we had a market share of 25.5% based on total assets under local custody, positioning us as the second position Local Custodian. | According to ANBIMA, the local custody in Brazil held assets totaling R$4,582 billion as of December 2017. Our main competitors are Banco Bradesco S.A. and Banco do Brasil S.A. | ||
| International Custody | Our market share in December 2017 was 12.6% in terms of total assets under international custody, positioning us as the third largest International Custodian. | Based on ANBIMA, the international custody service in Brazil totaled R$1,452 billion of assets as of December 2017. Our main competitors are Banco Citibank S.A., JP Morgan’s Securities Services and Banco Bradesco S.A. | ||
| Corporate Solutions | In December 2017, we had a leading position as agent and register provider to 211 companies listed on B3 (currently B3 S.A.), which represents 61.5% of companies listed on that exchange. Moreover, we were leader as transfer agent with 403 debentures offerings in the Brazilian market, representing 42.6% of the debentures market in Brazil. |
Our main competitors in the equities market are Banco Bradesco S.A. and Banco do Brasil S.A.
Our main competitor in debentures is Banco Bradesco S.A. |
Source: Itaú Unibanco Holding, ANBIMA and B3.
| A-47 |
Itaú Corretora (Brokerage)
Itaú Corretora has been providing brokerage services in B3 since 1965. We provide retail brokerage services in Brazil to over 142 thousand clients with positions in the equity and fixed income markets, accounting for approximately R$49 billion in trading volume in 2017. The brokerage services are also provided to international clients through our broker-dealer in New York.
The following table shows the market position and information about competitors for the business listed below:
| Product/Service | Market Position | Additional Information and Main Competitors | ||
| Retail Brokerage Services (1) | Ranked third in Retail Brokerage Services by trading volume in December 2017. | Main competitors: XP Investimentos, Ágora Corretora de Títulos e Valores Mobiliários S.A., Rico Corretora de Títulos e Valores Mobiliários S.A. and BB Gestão de Recursos Distribuidora de Títulos e Valores Mobiliários S.A. | ||
| Cash Equities (2) | Ranked eighth in Cash Equities by trading volume in the period between January and December 2017. | Main competitors: UBS Brasil Corretora, XP Investimentos, Morgan Stanley Corretora de Títulos e Valores Mobiliários S.A., Credit Suisse Hedging-Griffo Corretora de Valores S.A., J.P. Morgan Corretora de Câmbio e Valores Mobiliários S.A. and Merrill Lynch S.A. | ||
| Futures and Derivatives (2) | Ranked seventh in Derivatives and Futures by number of traded contracts in the period between January and December 2017. | Main competitors: UBS Brasil Corretora, BTG Pactual Corretora de Títulos e Valores Mobiliários S.A., XP Investimentos, Tullett Prebon Brasil S.A. Corretora de Valores e Câmbio, BGC Liquidez Distribuidora de Títulos e Valores Mobiliários Ltda. | ||
| Research (3) | Ranked third Research House in Latin America. | Main competitors (local and global players): J.P. Morgan Corretora de Câmbio e Valores Mobiliários S.A., BTG Pactual Corretora de Títulos e Valores Mobiliários S.A., Credit Suisse Hedging-Griffo Corretora de Valores S.A. and Bank of America Merrill Lynch S.A. Corretora de Títulos e Valores Mobiliários. |
Source: (1) CBLCnet, (2) Bloomberg, (3) Institutional Investor Magazine.
| A-48 |
International Business
Global Footprint

Latin America
Latin America is a priority in our international expansion due to the geographic and cultural proximity to Brazil. Our purpose is to be recognized as the “Latin American Bank”, becoming a reference in the region for all financial services provided to individuals and companies.
Over the past years, we consolidated our presence in Argentina, Chile, Paraguay and Uruguay. In these countries, we operate in retail, companies, corporate and treasury segments, with commercial banking as our main focus. With the recent merger between Banco Itaú Chile and CorpBanca, which assured our presence in Colombia and Panama, we expanded even more our operations in the region. In Peru, we operate in the corporate segment through a representative office. In Mexico, we are present through an office dedicated to equity research activities.
As of December 31, 2017 we had a network of 527 branches and client service branches (CSBs) in Latin America (excluding-Brazil). In Paraguay, we had 57 non-bank correspondent locations, which are points of service with a simplified structure, strategically located in supermarkets to provide services to our clients in that country. As of December 31, 2017, we also had 35 points of service through OCA S.A., our credit card operator in Uruguay. Please refer to section Our profile, item Distribution channels, for further details about our distribution network in Latin America.
Banco Itaú Argentina
We have operated since 1979 in Argentina, where we began with a focus on large companies with business ties to Brazil. In 1995, we initiated our retail operations in Buenos Aires. In 1998, we increased our presence through the acquisition of Buen Ayre Bank, subsequently renamed Banco Itaú Argentina.
Through Banco Itaú Argentina we offer products and services in corporate banking, small and middle-market companies and retail banking. Our corporate banking business focuses on large and institutional clients, providing lending, structured finance, investment and cash management services. Our small and middle-market operations provide credit for working capital and investments in production capacity increases. Our retail banking business focuses on middle and upper-income clients, and our service offerings include current and savings accounts, personal loans and credit cards.
| A-49 |
The table below shows our market position and information about competitors for the business listed below:
| Product/Service | Market Position | Additional Information and Main Competitors | ||
Total Loan Portfolio (includes privately-owned banks only) |
In November 2017, we had a market share of 2.2% in terms of total outstanding loan balance in Argentine pesos, positioning us as the thirteenth largest private bank in Argentina. | Our main competitors are Banco Santander Río S.A., Banco de Galicia y Buenos Aires S.A., BBVA Banco Frances S.A. and Banco Macro S.A. |
Source: Central Bank of Argentina.
Itaú CorpBanca
In 2015, the last pending regulatory approval required for the merger of Itaú Chile with and into CorpBanca was granted by the Superintendency of Banks and Financial Institutions (SBIF), in Chile. This completed the set of regulatory approvals we required to consummate the merger in Brazil, Chile, Colombia and Panama.
The merger was consummated on April 1, 2016 and we acquired control of the resulting bank (Itaú CorpBanca). As of the second quarter of 2016, Itaú CorpBanca’s financial results are consolidated with our results.
In October 2016, we acquired from Corp Group 10.9 billion additional shares of Itaú CorpBanca for approximately R$288.1 million, pursuant to the terms of the stockholders’ agreement we entered into on the merger date. As a result, our interest in Itaú CorpBanca increased from 33.58% to 35.71%, without changing the governance of Itaú CorpBanca.
In January 2017, the agreement that sets out the terms and conditions of the merger was amended to reflect, among other things, changes to the terms of the transaction relating to operations in Colombia. Please refer to section Our profile, item 2017 highlights, Mergers, acquisitions and partnerships, Itaú CorpBanca.
In September 2017, we acquired from Corp Group 1.8 billion additional shares of Itaú CorpBanca for approximately R$55.6 million, pursuant to the terms of the stockholders’ agreement we entered into on the merger date. As a result, our interest in Itaú CorpBanca increased from 35.71% to 36.06%, without changing the governance of Itaú CorpBanca.
This transaction represents an important step in our strategy to expand our presence in Latin America, diversifying our operations in the region. We now rank fourth, from a previous seventh place, among the largest private banks in Chile in terms of loans and we have entered the financial retail market in Colombia through Banco CorpBanca Colombia S.A. Branches migration and client segmentation were completed in December, 2017 in Chile, as of May 2017, we started operating in Colombia under the “Itaú” brand, and, until June 2018, we plan to complete the systems integration. We now also operate in Panama.
The table below shows the market position and information about competitors for the business listed below:
| Product/Service | Market Position | Additional Information and Main Competitors | ||
Total Loan Portfolio (includes privately-owned banks only) |
In December 2017, our market share was 12.5% based on total outstanding loan balance in Chilean pesos, positioning us as the fourth largest private bank in Chile. | Our main competitors are Banco Santander-Chile S.A., Banco de Chile S.A., Banco de Crédito e Inversiones S.A. and Banco Bilbao Vizcaya Argentaria Chile S.A. |
Source: Superintendency of Banks and Financial Institutions.
Banco Itaú Paraguay
Our operations in Paraguay began in 1978 and comprise retail and wholesale banking, through Interbanco, which was acquired in 1995 by Unibanco. In 2010, the Itaú brand was introduced and our bank’s name was changed to Banco Itaú Paraguay. Banco Itaú Paraguay distributes products and services to small and middle market companies, agribusiness, large companies, institutional clients and consumer clients. Banco Itaú Paraguay’s main sources of income are consumer banking products, primarily credit cards. The retail segment also focuses on payroll clients. Under corporate banking, Banco Itaú Paraguay has a well-established presence in the agribusiness sector.
Banco Itaú Paraguay won in the “Best Bank in Paraguay” category of the Euromoney Awards for Excellence 2017.
| A-50 |
The table below shows the market position and information about competitors for the business listed below:
| Product/Service | Market Position | Additional Information and Main Competitors | ||
Total Loan Portfolio (includes privately-owned banks only) |
In December 2017, we had a market share of 14.4% in terms of total outstanding loan balance in guaranis, positioning us as the third largest private bank in Paraguay. | Our main competitors are Banco Continental S.A.E.C.A., Banco Regional S.A.E.C.A. and Banco Bilbao Viscaya Argentaria Paraguay S.A. |
Source: Central Bank of Paraguay.
Banco Itaú Uruguay
Our banking operations in Uruguay include Banco Itaú Uruguay, OCA (the largest credit card issuer in Uruguay, in accordance with data from Uruguay’s Central Bank) and the pension fund management company Unión Capital. Our strategy in Uruguay is to serve a broad range of clients through customized banking solutions.
Our retail banking business is focused on individuals and small business clients. Retail products and services focus on the middle and upper-income segments, and also include current and savings accounts, payroll payment, self-service areas and ATMs in all branches, and phone and internet banking. The wholesale banking division is focused on multinational companies, financial institutions, large and middle market companies and the public sector, providing lending, cash management, treasury, trade and investment services.
The table below shows the market position and information about competitors for the business listed below:
| Product/Service | Market Position | Additional Information and Main Competitors | ||
Total Loan Portfolio (includes privately-owned banks only) |
In December 2017, we had a market share of 21.4% based on total outstanding loan balance in Uruguayan pesos, positioning us as the second largest private bank in Uruguay. | Our main competitors are Banco Santander S.A, Banco Bilbao Vizcaya Argentaria Uruguay S.A. and Scotiabank Uruguay S.A. |
Source: Central Bank of Uruguay.
Peru
In Peru, we have a representative office and we are considering increasing our activities in the corporate and investment banking segments.
Mexico
As part of a restructuring process of our activities in Latin America, the sale of our broker business in Mexico was approved by the local regulatory agency and completed on October 01, 2016. We will continue our presence in Mexico with an office dedicated to equity research with respect to Mexican issuers.
Itau BBA International
Our banking activities carried out under the corporate structure of Itau BBA International are mainly focused on two business lines:
• Corporate and Investment Banking: headquartered in the United Kingdom, but with business platforms in several cities in Europe, we meet the financial needs of companies with international presence and operations, focusing on transactions related to financing and investment relationships between companies in Latin America and Europe. The services offered include the origination of structured financing, hedging, trade financing and advisory to both European companies investing in Latin America and Latin American companies investing overseas.
• Private Banking: under the corporate structure of Itau BBA International, we manage private banking activities in Miami and Switzerland, offering specialized financial products and services to high net worth Latin American clients.
Other international operations
To support our clients in cross-border financial transactions and services, our international units are active in providing our clients with a variety of financial products, such as trade financing, loans from multilateral credit agencies, offshore loans, international cash management services, foreign exchange, letters of credit, guarantees required in international bidding processes,
| A-51 |
derivatives for hedging or proprietary trading purposes, structured transactions and international capital markets offerings. These services are offered mainly through our branches in the Bahamas, New York and the Cayman Islands, as well as through our other international operations.
We manage proprietary portfolios and raise funds through the issuance of securities in the international market. Fund raising through the issuance of securities, certificates of deposit, commercial paper and trade notes can be conducted by our branches located in the Cayman Islands, the Bahamas and New York, as well as through Itaú Bank Ltd., a banking subsidiary incorporated in the Cayman Islands. Our proprietary portfolios are mainly held by Itaú Bank and our Nassau and Cayman Islands branches. These offices also enhance our ability to manage our international liquidity.
Through our international operations, we establish and monitor trade-related lines of credit from foreign banks, maintain correspondent banking relationships with money centers and regional banks throughout the world and oversee our other foreign currency-raising activities.
Additionally, Itaú BBA participates in the international capital markets as a dealer, as it has equity and fixed income sales and trading teams in São Paulo, New York, Santiago, London. We provide extensive research coverage of over 202 listed companies in Brazil, Mexico, Chile, Colombia, Peru, Panama and Argentina. Our international fixed income and equity teams both act in offerings and trading of Brazilian and Latin American securities to institutional investors.
Based on a market perception analysis, we have selected some of the initiatives we believe provide us with significant competitive advantages and distinguish us from our competitors.
Maintenance of a solid capital base
We adopt a forward-looking approach regarding capital management, which has enabled us to reach a high capitalization ratio and therefore a greater capacity to provide returns to stockholders, while at the same time we do not intend to maintain capital in excess of the levels established without any prospective use.
Our capitalization strategy, which is based on diversified sources of revenues, an adequate credit policy and a focus on corporate governance, is reflected in our capital ratios. At the end of December 2017, our Basel Ratio was 18.8%, of which: (i) 16.2% related to Tier I Capital, which is composed of the sum of Core Capital and Supplementary Capital and (ii) 2.6% related to Tier II Capital. We believe these indicators provide evidence of our effective loss-absorbing capacity and business continuity-focused planning.
Furthermore, as of the fourth quarter of 2017, our average Liquidity Coverage Ratio* (LCR) was 190.2%, whereas the Central Bank minimum requirement for 2017 is 80%.
(*) This ratio identifies high liquidity assets to cover outflows (net) that the institution may be subject to under a strict standard stress scenario considering a 30-day period.
Focus on income from Commissions and Fees and Results from Insurance¹ and less exposure to credit risk
In recent years, we have improved our credit risk management models, economic forecasts and scenario modeling. Through greater selectivity in credit approvals and changes in our loan portfolio mix, we believe we have achieved positive results given the economic scenario in the markets in which we operate.
We have invested in a pricing model based on risks as applied to our products, thereby providing a more accurate view of the risk-return ratio in different scenarios. This is an essential tool to explore commercial opportunities and simultaneously manage risk.
In addition, Commissions and Fees and Results from Insurance¹ grew 5.2% from 2016 to 2017 and our operating revenues² from Services and Insurance, Pension Plan and Premium Bonds increased from R$48.3 billion in 2016 to R$48.7 billion in 2017. We focus on both these segments, which require less capital allocation and whose results and related value creation are less volatile during adverse economic cycles. Our business strategy for these businesses is to focus on mass-market products, traditionally sold through our network of branches and digital channels. Accordingly, businesses such as life group, large risks and extended warranty insurance lines were either sold or discontinued over last years.
| (1) | Commissions and Fees (+) Income from Insurance, Pension Plan and Premium Bonds Operations (-) Expenses for Claims (-) Insurance, Pension Plan and Premium Bonds Selling Expenses |
| (2) | Operating Revenues are the sum of Managerial Financial Margin, Commissions and Fees, Other Operating Income and Result from Insurance, Pension Plan and Premium Bonds Operations before Retained Claims and Selling Expenses |
Large investments in technology
When we invested in our first ATMs back in 1983, we already sought to use technology to offer better services and make our clients’ lives easier. As of December 2017, we reached 160 digital branches, which, together with our mobile and desktop apps, facilitates our clients’ access to our products and services.
| A-52 |
Our intensive use of technology and electronic distribution channels have significantly helped increase the volume of sales of products and services and is one of our top competitive advantages. From 2016 to 2017, we had an increase of 43% of corporate clients using mobile channels, while individual clients increased 29%. We invest in technology because we believe that we may be able to improve the environment for our employees and clients. We prioritize efforts to develop platforms and services that use the best of technology, so that we can simplify and make life easier for everybody engaged with the bank, with a focus on mobility and convenience.
With the purpose of reinventing itself and leading the digital transformation, Itaú created Cubo in partnership with Redpoint to connect itself with the technological entrepreneurship universe and, consequently, find opportunities to generate competitive advantages and evolve as a digital bank.
Cubo is a non-profit organization that promotes technological entrepreneurship through a variety of initiatives. In addition to offering a co-working space for digital startups, resident startups can count on the support of mentors specialized in a wide range of topics and on a platform of events that includes, among others, workshops and talks to entrepreneurs and others.
Premier banking brand in Brazil
We believe that a strong brand impacts a company’s results, providing for higher profitability and market share growth, and may reduce certain risks faced by the company, thereby resulting in less volatility in results.
The Itaú brand is one of our top assets. Valued by Interbrand at R$28.2 billion, the Itaú brand was, for the 14th consecutive year, named by Interbrand as the most valuable brand in Brazil in 2017. Our position in this ranking has provided us with local and international recognition and associates our brand to quality and reliability.
Also in 2017, we reinforced our positioning as a digital bank, combining innovative technology with our vision of making people’s lives easier through increasingly simpler financial transactions.
Geographic diversification and a large branch network
Our business model has been boosted by our significant presence nationwide and an increased presence abroad, promoting the creation of stable deposits and low-cost financing, and helping us achieve a desirable level of income diversification.
Our wide retail network, composed of branches, customer site branches, and ATMs in Brazil and abroad, provides solid recurring results and a large share of fee-based income in our results.
Competition
The last several years have been characterized by increased competition and consolidation in the financial services industry in Brazil. As of December 31, 2017, there were 135 conglomerates, commercial banks and multiple-service banks, development banks and Caixa Econômica Federal, among a total of 1,396 institutions in Brazil.
We, together with Banco Bradesco S.A. and Banco Santander Brasil S.A., are the leaders in the privately-owned multiple-services banking sector. As at December 31, 2017, these banks accounted for 37.7% of the Brazilian banking sector’s total assets. We also face competition from state-owned banks. As at December 31, 2017, Banco do Brasil S.A., Caixa Econômica Federal, and Banco Nacional de Desenvolvimento Econômico e Social (BNDES) accounted for 42.3% of the banking system’s total assets.
The following table sets for the total assets of the 10 main banks in Brazil, classified according to their interest in the total assets of the Brazilian banking sector:
| Position | Banks by total assets(1) | Control Type | As of December 31 | |||||||||
| 2017 | % of Total | |||||||||||
| (In billions of R$) | (%) | |||||||||||
| 1st | Itaú Unibanco Holding S.A. | privately-owned | 1,383.6 | 16.8 | ||||||||
| 2nd | Banco do Brasil S.A.(2) | state-owned | 1,368.4 | 16.6 | ||||||||
| 3rd | Caixa Econômica Federal | state-owned | 1,261.5 | 15.3 | ||||||||
| 4th | Banco Bradesco S.A.(3) | privately-owned | 1,054.9 | 12.8 | ||||||||
| 5th | Banco Nacional de Desenvolvimento Econômico e Social (BNDES) | state-owned | 861.5 | 10.4 | ||||||||
| 6th | Banco Santander Brasil S.A. | privately-owned | 674.7 | 8.2 | ||||||||
| 7th | Banco BTG Pactual S.A. | privately-owned | 153.4 | 1.9 | ||||||||
| 8th | Banco Safra S.A. | privately-owned | 149.5 | 1.8 | ||||||||
| 9th | Banco do Estado do Rio Grande do Sul S.A. (Banrisul) | state-owned | 72.6 | 0.9 | ||||||||
| 10th | Banco Citibank S.A. | privately-owned | 61.9 | 0.8 | ||||||||
| n.a. | Others | n.a. | 1,208.8 | 14.7 | ||||||||
| Total (4) | 8,250.8 | 100.0 | ||||||||||
| (1) | Based on banking services, except insurance and pension funds. |
| (2) | Includes the consolidation of 50.0% do Banco Votorantim S.A. based on Banco do Brasil’s shareholding stake and excludes these 50.0% of National Financial System. |
| (3) | Includes the consolidation of HSBC Bank Brasil S.A. |
| (4) | Excludes Payments Institutions. |
Source: Central Bank (IF.data).
| A-53 |
The adoption of good corporate governance practices adds value to a company, facilitates its access to capital and contributes to its longevity. Therefore, besides complying with the regulatory corporate governance rules, we have adopted corporate governance practices aligned with best practices adopted in the Brazilian and foreign markets.
We believe that solid and meritocratic governance, directed towards long term value creation, ensures a sustainable performance. Our practices are aligned with our values and objectives. Therefore, we encourage the dialogue, the meritocracy and the professional management of our business.
The main goal of our corporate governance is to create an efficient set of incentive and monitoring mechanisms to ensure that our executives are always aligned with our shareholders’ best interests in order to create sustainable and long-term value for our shareholders.
In order to achieve our goal, we have set up decision-making bodies and institutionalized procedures to align our executive group with our meritocratic, performance-focused and value-creation culture.
Below are the three main pillars of our corporate governance structure.

| A-54 |
We adopt policies in order to reflect and consolidate existing structures to protect the interests of our employees, managers and shareholders, as well as promote our culture and our values, always seeking to conduct business in an ethical and transparent manner, preventing and fighting fraud and illegal acts and ensuring the sustainability of our business.
The following table lists our main policies related to Corporate Governance, which were all approved by our Board of Directors.
| Our Policies | |
Corporate Governance Policy Updated on November, 2017 |
This Policy consolidates the Corporate Governance principles and practices adopted by Itaú Unibanco so that they can be disseminated throughout the organization. |
Code of Ethics Updated on August, 2016 |
This Code of Ethics applies to all of our employees, members of the Board of Directors and officers and is based on principles that support an organizational culture focused on the enhancement of people, on strict compliance with rules and regulations and on a constant search for development. |
Integrity and Ethics Corporate Policy Updated on August, 2017 |
This Policy establishes additional guidelines to Itaú Unibanco’s Code of Ethics related to the Integrity and Ethics Corporate Program and situations of conflicts of interests and ethical dilemmas. |
Relationship Policy with Public Officials and Contracts with Public Bodies and Companies owned by the government Approved on July, 2016
|
The purpose of this policy is to guide the relationships of the Itaú Unibanco Conglomerate, through its employees or Directors, with public officials and public entities in the field of institutional interests of the bank and of the financial system in general, in an organized manner. Furthermore, the policy also establishes rules addressing our engagement in public contracts with Public Administration and with Companies owned by the Government. |
Anti-Corruption Corporate Policy
Updated on March, 2017 |
The purpose of these policies is to establish rules for avoiding conflicts of interests in processes related to donations and sponsorships and in relationships with clients, suppliers and partners, in the public and private sectors, and also to establish guidelines and procedures to prevent and combat corruption, such as training, communication, consultation and complaint channels. |
Corporate Policy and Procedure Disclosure of Material Information Updated on March, 2018 |
The Policy and Procedure Disclosure of Material Information addresses the public disclosure of material information and the maintenance of the confidentiality of such information prior to its disclosure in accordance with CVM regulations. |
Policy for Trading Itaú Unibanco Holding S.A. Securities
Updated on February, 2018 |
The purpose of this policy is to establish guidelines and procedures to be followed by us and bound persons, ensuring transparency in the trading of our securities for all interested parties, without privileging some to the detriment of others. |
Transactions With Related Parties Policy
Updated on October, 2017 |
The purpose of this policy is to establish rules and consolidate procedures to be followed in transactions between Related Parties, ensuring equality and transparency so as to ensure to stockholders, investors and other stakeholders that we are in compliance with the best Corporate Governance practices. |
We believe that the sustainability of our organization depends on how we interact with our employees, clients, shareholders and society. Thus, we listen to and understand investor’s demands and communicate the strategies and results
| A-55 |
of our business, with clarity and transparency, seeking to continuously develop a number of initiatives that interests our different publics.
Since 2002, in line with our commitment to strengthen our position in the Brazilian capital markets, we have made a number of presentations in the regional offices of Association of Capital Markets Analysts and Investment Professionals (APIMEC). Beginning in 1996, we have also made presentations in the United States and Europe with respect to our governance practices. In these presentations, we have the opportunity to provide the financial community with details on our performance, strategies to add value, future perspectives and other important issues.
The following timeline illustrates the main Governance practices adopted over the years.

Our management is structured so as to ensure that matters are extensively discussed and decisions are made on a collective basis. The chart and text below present our management bodies, their main functions and the management members that compose them.
| A-56 |
General Stockholders’ Meeting
Our General Stockholders’ Meeting is our highest decision-making body, which gathers stockholders on a regular basis before the end of April of each year and, on a special basis, whenever corporate interests so require. At such meetings, stockholders vote on certain important items requiring their consent and approval.
It is the responsibility of our Board of Directors to call a stockholders’ meeting. The first notice of the stockholders’ meeting must be published no later than 15 days before the date of the meeting on the first call. Brazilian Corporate Law establishes that, under specified circumstances, the meeting may also be convened by the fiscal council or any stockholder.
The notice of a stockholders’ meeting must be published three times, on different dates, in official newspapers widely circulated in São Paulo, our principal place of business, setting forth the place, date and time of the meeting, the meeting’s agenda and, in the event of an amendment to our Bylaws, a description of the proposed change.
In addition to the requirements of Brazilian Corporate Law, we also publish notices in two different languages (Portuguese and English) on our Investor Relations website and email our subscribed investors and stockholders, as well as through CVM, B3 , SEC and NYSE.
As a general rule, Brazilian Corporate Law provides that a quorum for a stockholders’ meeting consists of stockholders representing at least 25% of a company’s issued and outstanding voting share capital, on the first date the meeting is called for, and, if a quorum is not reached, any percentage of the company’s voting share capital on a second date the meeting is called for. Generally, our meetings are held with a quorum representing approximately 90% of our voting share capital.
In order to attend a stockholders’ meeting, stockholders must present an identification document. A stockholder may be represented at a stockholders’ meeting by a proxy appointed less than a year before the meeting.
Since 2012, we made available an “Online Meeting” tool. This tool is an electronic voting platform that provides stockholders with more accessibility, allowing them to exercise their voting rights in advance, from any place. In September 2016, we voluntarily made available the Remote Voting Form, an electronic document by which stockholders can convey their voting instructions directly to the Company or through service providers. According to CVM Ruling No. 561/2015, as amended by CVM Ruling No. 594/2017, we are obligated to provide the Remote Voting Form from 2017 onwards.
Fiscal Council
The Fiscal Council is an independent body composed of three to five members elected annually by our stockholders to supervise the activities of our management, to examine our financial statements for the year ended and to issue an opinion on such financial statements, among other duties established by Brazilian law. The fiscal council must operate independently from management, our external auditors and the Audit Committee.
Although its permanent existence is not legally mandatory, we have had a Fiscal Council established and functioning continuously since 2000.
Please refer to www.itau.com.br/_arquivosestaticos/RI/pdf/en/Rules_Fiscal_Council.pdf for each committee rules.
Board of Directors
Our Board of Directors is the body responsible for establishing the general guidelines for our businesses, including our subsidiaries, which are elected annually by our shareholders.
Today, we have 12 members, 11 of whom are non-executive (91.66%), of which five are deemed independent (41.66%). Our Board of Directors holds ordinary meetings eight times per year and, hold extraordinary meetings, whenever necessary (in practice, an average of once per month). In order to promote turnover with respect to the members of the Board of Directors, our bylaws provide for the ineligibility of persons who have reached the age of 70 years.
The members of our Board of Directors must act in an exempt manner, in accordance with pre-established rules to avoid conflicts of interest. These rules include:
• Not taking part in resolutions related to matters in which the director’s interests conflict with our interests. The director must inform the Board of Directors about the conflict of interest as soon as the matter giving rise to such conflict is included in the agenda or proposed by the Chairman of the Board, and in any event, before the beginning of any discussion on such matter.
• In the event the director or a company controlled or managed by the director carries out a transaction with any company of the Itaú Unibanco Group: (a) the transaction must be carried out at arm’s length; (b) if it is not a customary transaction or involves the provision of services, there must be an opinion issued by recognized financial advisors evidencing that the transaction was carried out at arm’s length; and (c) the transaction must be disclosed to and conducted under the supervision of the Related Parties Committee, the Ethics and Ombudsman Superintendence or the channels usually competent in the hierarchy of Itaú Unibanco Group, subject to the rules and conditions set forth in our Related Party Transactions Policy.
• Serving on no more than four boards of directors of companies that do not belong to the same group.
| A-57 |
Please refer to section Our governance, item Our Directors and Executive Officers for further information on our Board Members.
Committees of the Board of Directors
There are seven committees presented in the following management organization chart, which respond directly to the Board of Directors. Their members are elected by the Board of Directors for a term of one year, and must have proven knowledge in their respective areas of performance and technical qualification compatible with their duties.
The committees may hire outside experts but must always be careful to maintain the integrity and the confidentiality of their work.
Please refer to www.itau.com.br/investor-relations/corporate-governance/rules-and-policies for each committee’s rules.
| A-58 |

| A-59 |
Internal Audit
Internal Audit, under the technical supervision of the Audit Committee, provides the Board of Directors and senior management with independent, impartial and timely evaluations of the effectiveness of risk management, the adequacy of controls and compliance with the regulations and rules related to the operations of the Conglomerate. Such evaluations occur periodically, with intervals generally from 12 to 36 months, following a methodology which is designed according to the standards of The Institute of Internal Auditors (IIA).
Internal Auditing requires the functions audited to establish action plans for the deficiencies identified, considering the deadlines which vary according to the risk rating.
Pre-approval of policies and procedures
Among the Audit Committee’s responsibilities is to establish policies and procedures regarding services that can be provided by our external auditors. On an annual basis, the Audit Committee issues (i) the list of those services which cannot be provided by our external auditors, due to the fact that such services could, eventually, affect their independence, (ii) the list of pre-approved services, and (iii) those services that need to be previously approved by the Audit Committee.
Fees and Services of the Principal Auditor
The following table presents the total amount charged by PricewaterhouseCoopers Auditores Independentes by category for services rendered in 2017 and 2016:
| (In thousands of R$) | ||||||||||||||||
| Fees | 2017 | % Approved by the Audit Committee | 2016 | % Approved by the Audit Committee | ||||||||||||
| Audit Fees | 61,835 | 100.0 | 60,512 | 100.0 | ||||||||||||
| Audit-Related Fees | 6,478 | 100.0 | 4,755 | 100.0 | ||||||||||||
| Tax Fees | 416 | 100.0 | 453 | 100.0 | ||||||||||||
| All Other Fees | 89 | 100.0 | 969 | 100.0 | ||||||||||||
| Total | 68,819 | 66,689 | ||||||||||||||
| • | Audit Fees: corresponds to the audit of our annual financial statements, the review of our quarterly financial statements, as well as the audit and review of financial statements of our subsidiaries, services relating to issuance of comfort letters in securities offerings, issuance of reports required by regulatory bodies and audit of internal control over financial reporting in connection with the Sarbanes-Oxley Act requirements. |
| • | Audit-Related Fees: corresponds to services provided in connection with the issuance of appraisal reports at book value, assistance related to review of documents to be filed with local and foreign regulatory bodies, including documents regarding compliance with legislation and regulations, audit of specific financial statements, compliance with greenhouse gas emissions controls and policies, due diligence activities, assurance of special purpose reports and previously agreed-upon procedures to review profit share calculation with respect to commercial partnership contracts. |
| • | Tax Fees: corresponds to tax consulting and advising on cross-border transactions and review of Brazilian income tax. |
| • | Other Fees: corresponds to training, use of surveys and technical materials, consultancy related to internal processes and benchmarking of a middle market transaction, review of credit card debt negotiation process controls and advising on the revision of structuring sale of a credit portfolio. |
Executive Committee
Our Executive Committee is responsible for conducting the business and strategy of products and segments, in order to implement the guidelines and goals defined by the Board of Directors.
As announced on November 9, 2016, structural changes were executed in the direction of Itaú Unibanco Holding. The following table sets forth the structure of our executive committee, consisting of the CEO, two General Directors and three Vice Presidents:
| A-60 |

Please refer to section Our governance, item Our Directors and Executive Officers for further information on our Executive Officers.
Board of Officers
Our Board of Officers is elected annually by the Board of Directors and its role is to implement the guidelines proposed by our Board of Directors. The officers manage our daily business activities, ensuring the best allocation and management of our funds to accomplish our established goals. The structure of our Board of Officers takes into account the segmentation of our businesses, which demands in-depth knowledge in different areas, skills and business sectors given our organization’s complexity.
The election of each member of our Board of Officers must be approved by the Central Bank. Also under Brazilian law, an acting officer retains his or her position until he or she is reelected or a successor takes office. Our officers are subject to internal and periodic assessment, in which performance criteria such as client satisfaction, personnel and financial management are considered.
Disclosure and Trading Committee
We were among the first publicly held companies in Brazil to have a Disclosure and Trading Committee. This body, established in 2005, reports to the Board of Officers and its duties and composition are described below:

Our Directors and Executive Officers
Three of our directors, Alfredo Egydio Setubal, Ricardo Villela Marino and Roberto Egydio Setubal, are members of the Egydio de Souza Aranha family and two of our directors, João Moreira Salles and Pedro Moreira Salles, are members of the Moreira Salles family.
Our Board of Directors was elected and reelected on April 19, 2017 at our Annual Shareholders’ Meeting. Pedro Moreira Salles, Roberto Egydio Setubal, Alfredo Egydio Setubal, Fábio Colletti Barbosa, Gustavo Jorge Laboissiére Loyola, José Galló, Pedro Luiz Bodin de Moraes and Ricardo Villela Marino were reelected as members of our Board of Directors, each for a term of one year.
On the same date, Amos Genish, Geraldo José Carbone, João Moreira Salles and Marco Ambrogio Crespi Bonomi were also elected as members of the Board of Directors.
Mr. Candido Botelho Bracher left the Board of Directors to take office as our CEO. Messrs. Alfredo Egydio Arruda Villela Filho, Demosthenes Madureira de Pinho Neto and Nildemar Secches were not reelected as members of the Board of Directors.
| A-61 |
We deemed directors Amos Genish, Fábio Colletti Barbosa, Gustavo Jorge Laboissière Loyola, José Galló and Pedro Luiz Bodin de Moraes to be independent members which represents 42% of our Board of Directors.
With respect to our Fiscal Committee, Alkimar Ribeiro Moura was reelected as effective member with João Costa, also being reelected as his alternate and José Caruso Cruz Henriques was reelected as effective member with Reinaldo Guerreiro, being elected as his alternate. Carlos Roberto de Albuquerque Sá was reelected as effective member with Eduardo Azevedo do Valle, also being reelected as his alternate.
At the Meeting of the Board of Directors of April 27, 2017, the members of our Board of Officers were reelected for a term of office of one year. At the same meeting Tatiana Grecco was elected as officer and Wagner Bettini Sanches was not re-elected.
The members of our Audit Committee were also reelected for a term of office of one year. On the same date, Gustavo Jorge Laboissière Loyola was elected as Chairman of the Audit Committee and Diego Fresco Gutierrez as our Financial Expert.
On May 25, 2017, the Central Bank approved the election and reelection (as applicable) of the members of our Board of Directors, Fiscal Council and Audit Committee.
On June 14, 2017, José Caruso Cruz Henriques was appointed Chairman of our Fiscal Committee and Councilor Alkimar Ribeiro Moura was appointed as his alternate in case of his absence or incapacity.
On September 28, 2017, at the Meeting of the Board of Directors, directors Andre Balestrin Cestare, Renato Barbosa do Nascimento and Tom Gouvêa Gerth were elected as officers. The Central Bank approved these elections on October 31, 2017.
On October 5, 2017, at the Meeting of the Board of Directors, the directors approved the nomination of Executive Officer Alexsandro Broedel to the position of Investor Relations Officer. On October 30, 2017, at the Meeting of the Board of Directors, Marcelo Kopel was removed from the position of Officer of Itaú Unibanco Holding and, therefore, ceased to exercise this function as of that date at this company.
On November 30, 2017, at the Meeting of the Board of Directors, the directors ratified the removal of Atilio Luiz Magila Albiero Junior as Officer of Itaú Unibanco Holding and, therefore, ceased to exercise this function as of that date at this company.
Board of Directors
Pedro Moreira Salles (Co-chairman)
Relevant skills and experience
Mr. Moreira Salles has held several positions within the Itaú Unibanco Group including Chairman of the Board of Directors (August 2009 to April 2017) and Executive Vice President (November 2008 to August 2009) of Itaú Unibanco Holding S.A.
He has also served as Vice Chairman of the Board of Directors (February 2010 to April 2012) of Banco Itaú BBA S.A.; Member of the Board of Directors (December 1989 to July 1990), Vice Chairman of the Board of Directors (July 1990 to December 2008), CEO (September 2004 to November 2008) and Director Vice President (November 2008 to October 2009) at Unibanco – União de Bancos Brasileiros S.A.; Vice Chairman of the Board of Directors (March 2008 to November 2008) and CEO (March 2007 to November 2008) of Unibanco Holdings S.A.; and Chairman of the Board of Directors (December 1995 to February 2009) of Unibanco Seguros S.A.
Mr. Moreira Salles has also been Chairman of the Board of Directors and CEO of Companhia E. Johnston de Participações since 2008.
He was also Member of the Board of Directors (November 2008 to June 2015) and has been CEO since June 2015 at IUPAR – Itaú Unibanco Participações S.A., having previously served as Chairman of the Board of Directors (November 2008 to April 2012). He was Member of the Board of Directors of Totvs S.A. (March 2010 to September 2017).
He has served as Vice Chairman of the Board of Directors of Porto Seguro S.A. (November 2009 to March 2012) and as Chairman of the Board of Directors of E. Johnston Representação e Participações S.A. (2001 to February 2009).
Other appointments
Mr. Moreira Salles has been Chairman of the Steering Committee of the Brazilian Federation of Banks (FEBRABAN) since March 2017.
Education
He has a Bachelor’s degree, magna cum laude, in Economics and History from the University of California, Los Angeles. He also attended the International Relations Master’s Program at Yale University and the Owner/President Management (OPM) Program at Harvard University, both in the United States.
| A-62 |
Roberto Egydio Setubal (Co-chairman)
Relevant skills and experience
Mr. Setubal has held several positions within the Itaú Unibanco Group including CEO (November 1995 to April 2017), Vice Chairman of the Board of Directors (March 2003 to April 2017) and Chairman of the International Advisory Board (March 2003 to April 2009) at Itaú Unibanco Holding S.A.
Mr. Setubal has been Member of the Board of Directors and of the Audit Committee of Royal Dutch Shell (Netherlands) since October 2017.
He has also served as CEO (April 1994 to March 2015), General Director (July 1990 to April 1994) and Member of the Board of Directors (May 1991 to March 2003) at Itaú Unibanco S.A.
Mr. Setubal was also Chairman of the Board of Directors (November 2004 to April 2015) at Banco Itaú BBA S.A.; CEO (November 2008 to April 2011) at Unibanco – União de Bancos Brasileiros S.A.; and Chairman of the Board of Directors (July 2005 to April 2013) and CEO (March 2005 to July 2008) at Itauseg Participações S.A.
He has served as Director Vice President since May 1994 at Itaúsa – Investimentos Itaú S.A. and Chairman of the Accounting Policies Committee from August 2008 to April 2011.
Other appointments
Since 1994 he has been Member of the Board of the International Monetary Conference. He was President of the National Federation of Banks (FENABAN) and of the Brazilian Federation of Banks (FEBRABAN) from April 1997 to March 2001, and President of the Advisory Board of FEBRABAN (October 2008 to March 2017). In April 2000, Mr. Setubal became Member of the Trilateral Commission and International Board of NYSE and in 2002 he became Member of the International Advisory Committee of the Federal Reserve Bank of New York. In 2010, he became Member of the China Development Forum and, since 2015, he has been Co-chair of the World Economic Forum (WEF). He has also been Member of the Economic and Social Development Board of the Presidency of the Republic of Brazil (CDES) since November 2016.
Education
He has a Bachelor’s degree in Production Engineering from the Engineering School of Universidade de São Paulo (USP), Brazil, in 1977 and a Master’s degree in Science Engineering from Stanford University, United States, in 1979.
Alfredo Egydio Setubal (Member)
Relevant skills and experience
Mr. Setubal has held several positions within the Itaú Unibanco Group including Director Vice President (March 2003 to March 2015) and Investor Relations Officer (March 2003 to February 2015) at Itaú Unibanco Holding S.A.
He was Chairman of the Board of Directors (April 2008 to April 2013) of Investimentos Bemge S.A.; and Vice President (April 1996 to March 2015), Investor Relations Officer (1995 to 2003), Executive Officer (May 1993 to June 1996) and Managing Officer (1988 and 1993) at Itaú Unibanco S.A.
Mr. Setubal has also served as CEO and Investor Relations Officer since May 2015, Vice Chairman of the Board of Directors since September 2008, Coordinator since May 2015 and Member of the Ethics, Disclosure and Trading Committees since May 2009 and of the Investment Policies Committee from August 2008 to April 2011 at Itaúsa – Investimentos Itaú S.A.
Other appointments
He was Vice President (1994 to August 2003) and President (August 2003 to August 2008) of the National Association of Investment Banks (ANBID); Member of the Board of Directors (1999 to 2009) of the Brazilian Institute of Investors Relations (IBRI), and has been Chairman of its Superior Guidance, Nomination and Ethics Committee since 2009.
Mr. Setubal has also served as Member of the Advisory Board of the Association of Broker-Dealers (ADEVAL) since 1993; Member of the Board of Directors at the Brazilian Association of Listed Capital Companies (ABRASCA) since 1999; and Financial Officer of the São Paulo Museum of Modern Art (MAM) since 1992.
| A-63 |
Education
He has Bachelor’s and Postgraduate degrees in Business Administration from Fundação Getúlio Vargas (FGV), São Paulo, Brazil, with a specialization course at INSEAD (France).
Amos Genish (Independent Member)
Relevant skills and experience
Mr. Genish has vast experience in the high-tech and telecommunications industry. He served as CEO at Telefônica Brasil S.A. (May 2015 to November 2016) and Member of the Board of Directors (May 2015 to January 2017).
He was CEO of Global Village Telecom S.A. (1999 to 2015) and of Edunetics (1995 to 1996), a software system company whose shares were traded on NASDAQ until 1996, when it was acquired by National Education Corporation. He was also Member of the Board of Directors of Vivendi S.A. (2011 to 2012).
Mr. Genish worked in several management positions at the National Association of Telephone and Mobile Services Companies (SINDITELEBRASIL), Innoweb Ltda., POP Internet Ltda. and GVT Participações S.A.
He was part of the team that founded GVT in 1999 and was its CEO during its successful IPO (2007) and subsequent takeover by Vivendi in 2009.
Education
He has a Bachelor’s degree in Economics and Accounting from the University of Tel-Aviv, Israel.
Fábio Colletti Barbosa (Independent Member)
Relevant skills and experience
Mr. Barbosa has been Member of the Board of Directors of Natura Cosméticos S.A. since May 2017 and Member of the Board of Directors of Cia. Hering since May 2017.
He was CEO (September 2011 to March 2014) at Abril Comunicações S.A.; Chairman of the Board of Directors (January 2011 to September 2011) at Banco Santander (Brasil) S.A.; Chairman of the Board of Directors (August 2008 to December 2010) at Banco Santander S.A.; and CEO (1998 to 2008) at Banco Real S.A.
Other appointments
Mr. Barbosa has also served as Chairman of the Board of Directors at Fundação OSESP since 2012; Member of the Governing Council at Insper - Instituto de Ensino e Pesquisa since 2010; Board Member at UN Foundation (USA) since 2011; Member of the Board of Directors at Instituto Empreender Endeavor since 2008; Member of the Board of Directors at Almar Participações S.A. since 2013; and Member of the Investment Committee at Gávea Investments since September 2015.
Education
He has a Bachelor’s degree in Economics from the School of Economics of Fundação Getúlio Vargas (FGV), São Paulo, Brazil, and a Master’s degree in Business Administration from the Institute for Management Development, Lausanne, Switzerland.
Geraldo José Carbone (Member)
Relevant skills and experience
Mr. Carbone has held several positions within the Itaú Unibanco Group including Member of the Board of Directors from August 2006 to April 2008 of Itaú Unibanco Holding S.A.; Director Vice President of Itaú Unibanco S.A. (April 2008 to April 2011); Executive Officer of Unibanco – União de Bancos Brasileiros S.A. (November 2008 to October 2009); Director Vice President of Banco Itaubank S.A. (April 2009 to April 2011), and Director Vice President of Itaú Vida e Previdência S.A. (March 2009 to March 2011).
He has been Managing Partner of G/xtrat Consultoria Econômica Ltda. since 2011, and of GC/Capital Empreendimentos e Participações Ltda. since 2011.
He was CEO of Bank Boston (July 1987 to August 2006); Vice President of the Asset Management Division (1994 to 1997); and Officer of the Economics Department and of the Investment Research Unit in Brazil (1991 to 1994).
He was also Chief Economist of Bunge y Born (1982 to 1987).
| A-64 |
Education
He has a Bachelor’s degree in Economics from Universidade de São Paulo (USP) in 1978.
Gustavo Jorge Laboissière Loyola (Independent Member)
Relevant skills and experience
Mr. Loyola was Member of the Fiscal Council (March 2003 to April 2006) of Itaú Unibanco Holding S.A.
He has been Partner at Tendências Consultoria Integrada S/S Ltda. since November 2002 and at Tendências Conhecimento Assessoria Econômica Ltda. since July 2003, and Managing Partner at Gustavo Loyola Consultoria S/C since February 1998.
Mr. Loyola was Governor (November 1992 to March 1993 and June 1995 to November 1997) of the Central Bank of Brazil and Governor of the National Financial System Regulation and Organization (March 1990 to November 1992).
Education
He has a Bachelor’s degree in Economics from Universidade de Brasília (1979) and a Ph.D. in Economics from Fundação Getúlio Vargas, Rio de Janeiro, Brazil (1983).
João Moreira Salles (Member)
Relevant skills and experience
Mr. Moreira Salles has held several positions within the Itaú Unibanco Group including Member of the Board of Directors of Iupar - Itaú Unibanco Participações S.A. since 2015. He also served as Economist of Banco Itaú BBA Creditanstalt S.A. (2002 to 2003).
He is currently Officer of Brasil Warrant Administração de Bens e Empresas S.A, where, since 2013, he has been co-responsible for the management of BW Gestão de Investimentos (BWGI) and Member of the Investment (CO-CIO), Risk and Operational Committees; Member of the Advisory Board of Cambuhy Agrícola and responsible for the monitoring of other BWSA subsidiaries.
He has been Partner of Cambuhy Investimentos since 2013; Member of the Investment Committee since 2013; and was Member of the Board of Directors of investee Parnaíba Gás Natural (2014 to 2017).
He was Investment Banker of J. P. Morgan Chase, NY, U.S. (2011 to 2013), and Chief Economist of ForeSee Asset Management, SP, Brazil (2003 to 2005).
Education
He has a Bachelor’s degree in Economics from INSPER (IBMEC-SP) in 2003; Master’s degree in Economics from Columbia University, GSAS, NY, U.S. (2007), and a Master’s degree in Finance from Columbia University, GSB, NY, U.S. (2009). He also has a Ph.D. in Economic Theory from Universidade de São Paulo (FEA-USP) in 2012.
José Galló (Independent Member)
Relevant skills and experience
Mr. Galló has been Member of the Board of Directors of Lojas Renner S.A. since 1998 and CEO since March 1999, and he was also Chairman of the Board (1999 to 2005) and Superintendent Director (September 1991 to March 1999).
Mr. Galló has also served as Officer at Renner Administradora de Cartões de Crédito Ltda. since September 2005; Officer at Dromegon Participações Ltda. since September 2005; Officer at LR Investimentos Ltda. since August 2008 and Officer at Realize Participações S.A. since December 2015.
He was CEO (December 2016 to August 2017) at Realize Crédito, Financiamento e Investimento S.A. and Member of the Board of Directors (April 2007 to May 2016) at SLC Agrícola S.A.
Mr. Galló has served as Member of the Governing Council at Instituto Lojas Renner since June 2008; Officer at Rumos Consultoria Empresarial Ltda. since March 1987; and Member of the Board of Directors at Localiza Rent a Car S.A. since October 2010.
Other appointments
Mr. Galló has served as Member of the Board of Directors at the Brazilian Retail Development Institute (IDV) since July 2004 and has been Vice Chairman of the Retail Managers Chamber of Porto Alegre since June 2004.
| A-65 |
Education
He has a Bachelor’s degree in Business Administration from the São Paulo School of Business Administration – Fundação Getúlio Vargas (FGV), Brazil, in 1974.
Marco Ambrogio Crespi Bonomi (Member)
Relevant skills and experience
Mr. Bonomi has held several positions within the Itaú Unibanco Group including General Director (July 2015 to April 2017) of Itaú Unibanco Holding S.A.
He has also served as General Director (April 2015 to April 2017), Director Vice President (April 2007 to March 2015), Executive Officer (April 2004 to April 2007), Senior Managing Officer (October 2000 to April 2004), Managing Officer (August 1998 to October 2000) at Itaú Unibanco S.A.
Mr. Bonomi was also Executive Officer (November 2008 to June 2014) at Unibanco – União de Bancos Brasileiros S.A.
Other appointments
Mr. Bonomi was Vice President of the Brazilian Association of Credit, Financing and Investment Institutions (ACREFI) from April 2004 to April 2011.
Education
He has a Bachelor’s degree in Economics from Fundação Armando Álvares Penteado (FAAP), São Paulo, Brazil (1978) and attended a Financial Executive Advanced course at Fundação Getúlio Vargas (FGV), Brazil, in 1982, and a course on Capital Markets at New York University (1984).
Pedro Luiz Bodin de Moraes (Independent Member)
Relevant skills and experience
Mr. Moraes has been Partner at Cambuhy Investimentos Ltda. since 2011 and at Ventor Investimentos Ltda. since 2009.
He was Member of the Board of Directors (July 2003 to December 2008) of Unibanco – União de Banco Brasileiros S.A.; Officer (2002 to 2003) and Partner (2005 to 2014) at Icatu Holding S.A.; and Officer and Partner (1993 to 2002) at Banco Icatu S.A.
Mr. Moraes has also served as Monetary Policy Director (1991 to 1992) at the Central Bank of Brazil and as Officer (1990 to 1991) at the Brazilian Development Bank (BNDES).
Education
He has Bachelor’s and Master’s degrees in Economics from Pontifícia Universidade Católica do Rio de Janeiro (PUC-RJ) and a Ph.D. in Economics from the Massachusetts Institute of Technology (MIT).
Ricardo Villela Marino (Member)
Relevant skills and experience
Mr. Marino has held several positions within the Itaú Unibanco Group including Executive Vice President at Itaú Unibanco S.A. since August 2010 and was Executive Officer (September 2006 to August 2010), Senior Managing Officer (August 2005 to September 2006) and Managing Officer (December 2004 to August 2005).
He has also been Alternate Member of the Board of Directors of Itaúsa – Investimentos Itaú S.A. since April 2011, Alternate Member of the Board of Directors of Duratex S.A. since April 2009, Alternate Member of the Board of Directors of Elekeiroz S.A. since April 2009 and Alternate Member of the Board of Directors of Itautec S.A. since April 2009.
| A-66 |
Education
He has a Bachelor’s degree in Mechanical Engineering from the Engineering School of Universidade de São Paulo (USP), in 1996, and a Master’s degree in Business Administration from MIT Sloan School of Management, Cambridge, U.S. (2000).
Board of Officers
Candido Botelho Bracher (CEO)
Relevant skills and experience
Mr. Bracher has held several positions within the Itaú Unibanco Group including Wholesale Banking General Director (July 2015 to May 2017), Vice President (August 2005 to June 2015) and Member of the Board of Directors (February 2009 to April 2017) at Itaú Unibanco Holding S.A.
He has also served as Vice Chairman of the Board of Directors (March 2013 to April 2015), CEO (August 2005 to February 2015), and Vice President (February 2003 to August 2005) at Banco Itaú BBA S.A.
Mr. Bracher was also Member of the Board of Directors (April 2009 to June 2014) of BM&FBovespa S.A. (currently B3 S.A. – Brasil, Bolsa, Balcão); Alternate Member of the Board of Directors (September 1999 to June 2005) and Member of the Board of Directors (June 2005 to March 2013) of Pão de Açúcar - Companhia Brasileira de Distribuição; and Officer and Partner (1988 to 2003) at Banco Itaú BBA Creditanstalt S.A.
Education
He has a Bachelor’s degree in Business Administration from the São Paulo School of Business Administration - Fundação Getúlio Vargas (FGV), Brazil, in 1980.
Eduardo Mazzilli de Vassimon (General Director)
Relevant skills and experience
Mr. Vassimon has held several positions within the Itaú Unibanco Group including Director Vice President (April 2015 to December 2016) and Executive Officer (March 2013 to April 2015) at Itaú Unibanco Holding S.A.
He has served as General Director at Itaú Unibanco S.A. since December 2016 and was Director Vice President (March 2013 to December 2016) and Foreign Exchange General Manager (1980 to 1990).
Mr. Vassimon has been CEO at Banco Itaú BBA S.A. since December 2016 and was also Member of the Board of Directors (November 2004 to April 2015), and Vice Chairman (November 2004 to December 2008), in charge of the international, financial institutions, products, customer service and treasury departments.
He was also Member of the Board of Directors (May 2013 to December 2016) of Banco Itaú BMG Consignado S.A.; Member of the Board of Directors (February 2013 to April 2017) of Investimentos Bemge S.A.; Member of the Board of Directors (April 2015 to June 2017) of Dibens Leasing S.A. – Arrendamento Mercantil; and Deputy Foreign Exchange Officer (1990 to 1991) and Officer of the International Department (1992 to 2003) at Banco BBA-Creditanstalt S.A.
Education
He has a Bachelor’s degree in Economics from the School of Economics of Universidade de São Paulo (USP) in 1980, and in Business Administration from Fundação Getúlio Vargas (FGV), Brazil, in 1980, and a Postgraduate degree from EAESP/FGV (1982) and from École dês Hautes Études Commerciales, France (1982).
Márcio de Andrade Schettini (General Director)
Relevant skills and experience
Mr. Schettini has held several positions within the Itaú Unibanco Group including General Director at Itaú Unibanco S.A. since April 2015 and Director Vice President (November 2008 to March 2015).
He was also Director Vice President (April 2004 to April 2009) at Unibanco – União de Bancos Brasileiros S.A.
Education
He has a Bachelor’s degree in Electric Engineering and a Master’s degree from Pontifícia Universidade Católica do Rio de Janeiro – PUC-RJ, where he also attended a specialization course on mathematical systems and modeling. He also has a Master’s degree in Finance from the University of London and attended the Owners/President Management (OPM) Program at Harvard University.
| A-67 |
André Sapoznik (Vice President)
Relevant skills and experience
Mr. Sapoznik has held several positions within the Itaú Unibanco Group including Director Vice President at Itaú Unibanco S.A. since December 2016, Executive Officer (December 2011 to December 2016) and Officer (April 2009 to December 2011).
He joined Unibanco in 1998.
Education
He has a Bachelor’s degree in Production Engineering from the Engineering School of Universidade de São Paulo (USP) and an MBA from Stanford University Graduate School of Business.
Caio Ibrahim David (Vice President)
Relevant skills and experience
Mr. David has held several positions within the Itaú Unibanco Group including Executive Officer (June 2010 to April 2015) at Itaú Unibanco Holding S.A. He is currently CFO and CRO of the Conglomerate.
He has served as Director Vice President at Itaú Unibanco S.A. since May 2013 and was also Executive Officer (May 2010 to April 2013). He joined the Group in 1987 as a trainee and has worked in the Controllership, Market and Liquidity Risk Control and Treasury departments.
Mr. David was Executive Officer (May 2008 to April 2010), Officer (March 2003 to April 2008) at Banco Itaú BBA S.A. He has worked in the Finance, Risks, Market Intelligence, Products and Operations departments.
He has been Member of the Board of Directors of Investimentos Bemge S.A. since April 2012 and was its Director Vice President (October 2010 to April 2013).
He has also been Member of the Board of Directors at Dibens Leasing S.A. – Arrendamento Mercantil since July 2010 and was Executive Officer (April 2010 to April 2013) and CEO (May 2013 to March 2015) at Itauseg Participações S.A.
Mr. David has served as Vice Chairman of the Board of Directors (June 2010 to December 2012) and Member of the Board of Directors (May 2010 to December 2012) of Redecard S.A.
Education
He has a Bachelor’s degree in Engineering from Universidade Mackenzie (1986 to 1990) and a Postgraduate degree in Economics and Finance from Universidade de São Paulo (USP), from 1992 to 1993. He also has a Master’s degree in Controllership from Universidade de São Paulo (USP), from 1994 to 1997, and MBA from New York University (1997 to 1999) with specialization in Finance, Accounting and International Business.
Claudia Politanski (Vice President)
Relevant skills and experience
Ms. Politanki has held several positions within the Itaú Unibanco Group including Executive Officer (November 2008 to March 2015) at Itaú Unibanco Holding S.A.
She has been Director Vice President at Itaú Unibanco S.A. since July 2013 and was also Executive Officer (February 2010 to July 2013).
Ms. Politanski was also Executive Officer (August 2007 to July 2014), Officer (February 2006 to August 2007) and Deputy Officer (July 2003 to February 2006) at Unibanco – União de Bancos Brasileiros S.A.
Education
She has a Bachelor’s degree in Law from Universidade de São Paulo (USP) in 1992 and a Master’s degree in Law from the University of Virginia.
| A-68 |
Alexsandro Broedel (Executive Officer)
Relevant skills and experience
Mr. Broedel has held several positions within the Itaú Unibanco Group including Group Chief Accounting Officer and Group Controller (August 2012 to March 2015) and Finance Executive Officer (since 2015) and Investor Relations Officer at Itaú Unibanco Holding S.A. since October 2017.
Other appointments
Prior to his appointment at Itau Unibanco, Alexsandro was a Commissioner of the Securities and Exchange Commission of Brazil (2010-2011).
In addition to his functions at Itau Unibanco, Alexsandro is a Board Member at IRB Brasil Resseguros S.A., Board Member at the International Integrated Reporting Committee (IIRC) and member of the Accounting Standards Advisory Forum (ASAF) of the International Accounting Standards Board (IASB). From 2013 to 2017 Mr. Broedel has also been Member of the Board of Directors of CETIP S.A. - Mercados Organizados (Organized Over-the-counter Market in Assets and Derivatives). He was Consultant (2007 to 2009) at Mattos Filho, Veiga Filho, Marrey Jr. e Quiroga Advogados and Member of the Audit Committee (2012) of BM&FBovespa S.A. (currently B3 – Brasil, Bolsa, Balcão).
Mr. Broedel has been part-time Professor of Accounting and Finance at Universidade de São Paulo since 2002. He is also a Professor of Practice at the Manchester Business School in the UK. Prior to those appointments he was a Visiting Lecturer at the London School of Economics.
Education
Alexsandro is Chartered Management Accountant (FCMA, CGMA) and has a Ph.D. in Accounting and Finance from Manchester Business School (2008). He also has B.Sc. degrees in both Law and Accounting from the University of São Paulo.
Fernando Barçante Tostes Malta (Executive Officer)
Relevant skills and experience
Mr. Malta has held several positions within the Itaú Unibanco Group including Executive Officer at Itaú Unibanco S.A. since March 2015, working for the Executive Boards of Office of Internal Controls and Compliance from March 2016 up to this date; Cards Operations, Rede (Redecard), Mortgage Loans, Vehicle Financing, Consortia, Collection, Legal Operations, and all active customer services of Itaú Unibanco (February 2015 to February 2016).
Also at Itaú Unibanco S.A., Mr. Malta was Officer in Customer Service, Operations and Card Services, Mortgage Loans, Vehicle Financing, Consortia, Insurance and Capitalization Operations (March 2013 to January 2015); Customer Service, Operations and Services Officer of Consumer Credit (cards and financing companies) (May 2011 to February 2013); Customer Service Officer of the Consumer Credit department (cards and financing companies) (February 2009 to April 2011); and Channel and CRM Officer (Unibanco, prior to the merger) (December 2004 to January 2009).
He started his career in 1988, working in many different positions.
Mr. Malta has also worked in the management of the Channels, Branches and Institutional Portfolio departments and participated in a number of projects/initiatives (1995 to 2008) at Unibanco – União de Bancos Brasileiros S.A.
He has also served as Alternate Member of the Board of Directors of Tecnologia Bancária S.A.; Deputy Member of the Board of Directors of Luizacred S.A. Sociedade de Crédito, Financiamento e Investimento; and as Alternate Member of the Board of Directors of Financeira Itaú CBD Crédito, Financiamento e Investimento and Banco Carrefour S.A.
| A-69 |
Education
He has a Bachelor’s degree in Information Technology from Pontifícia Universidade Católica do Rio de Janeiro – PUC-RJ and MBA from Fundação Dom Cabral (1988). Mr. Malta also attended an extension course in Strategy from the Kellogg School of Management (FDC) (2003) and an extension course in Banking Management from the Swiss Finance Institute (2011).
Leila Cristiane Barboza Braga de Melo (Executive Officer)
Relevant skills and experience
Ms. Melo has held several positions within the Itaú Unibanco Group including Executive Officer at Itaú Unibanco S.A. since April 2015. She has been working at the Conglomerate for over 20 years and is currently responsible for the entire Legal Department, which encompasses Legal - Litigation, Legal - Retail Business, Legal - Wholesale Business and Legal - Institutional and International. Since 2014, she has also been working as Ombudsman Officer.
Ms. Melo has also served as Deputy Officer (October 2008 to April 2009) at Unibanco – União de Bancos Brasileiros S.A. She joined Unibanco in 1997, working in the Legal Advisory Department of Unibanco in operations involving banking products, credit card, and real estate and vehicle financing, and in projects related to mergers and acquisitions, corporate restructuring processes and capital markets, among others.
Other appointments
She is also Member of the International Women’s Forum (IWF) and Member of W.I.L.L. – Women in Leadership in Latin America (organization with international coverage focused on improving the individual and collective value of women in leadership positions in Latin America).
Ms. Melo has also worked in the Project Finance and Securities Departments of the Debevoise & Plimpton firm in New York and on the Women Up Program – Building a Global Leadership Community promoted by McKinsey & Company, Inc.
Education
She has a Bachelor’s degree in Law from Universidade de São Paulo (USP) and attended a Specialization course on Financial Law and Capital Markets from the Brazilian Institute of Capital Markets and on Fundamentals of Business Law from New York University (NYU).
Paulo Sergio Miron (Executive Officer)
Relevant skills and experience
Mr. Miron is Member of the Audit Committee of Porto Seguro S.A.; Member of the Fiscal Council of the Maria Cecilia Souto Vidigal Foundation; and Executive Officer of Instituto Unibanco.
He was Partner at PricewaterhouseCoopers, São Paulo, Brazil (1996 to 2015) and the partner responsible for the audit work at large Brazilian financial conglomerates, including Unibanco – União de Bancos Brasileiros (1997 to 2000), Banco do Brasil (2001 to 2005) and Itaú Unibanco S.A. (2009 to 2013).
At PricewaterhouseCoopers, Brasília, Federal District (DF), Brazil, Mr. Miron was Partner (2001 to 2008) and he also was the partner responsible for PwC Brazil’s department for the provision of services to the government (2004 to 2008) and the partner responsible for PwC Brazil’s banking department (1997 to 2008).
Other appointments
He was also coordinator of PwC Brazil’s department of training at financial institutions for over 10 years and worked as college professor for a number of years teaching courses related to the financial market.
He is member of the Brazilian Institute of Accountants and speaker at many seminars related to financial instruments and auditing.
Education
He has a Bachelor’s degree in Accounting from Universidade São Judas Tadeu, São Paulo, Brazil, and in Economics from Universidade Mackenzie, São Paulo, Brazil.
| A-70 |
Adriano Cabral Volpini (Officer)
Relevant skills and experience
Mr. Volpini has held several positions within the Itaú Unibanco Group including Corporate Security Officer at Itaú Unibanco S.A. since July 2012.
Also at Itaú Unibanco S.A., Mr. Volpini has served as Superintendent of Prevention of Unlawful Acts (August 2005 to March 2012), Manager of Prevention of Unlawful Acts (January 2004 to July 2005), Inspection Manager (June 2003 to December 2003), Inspector (January 1998 to March 2003) and Auditor (May 1996 to December 1997) and worked in the Branch Operation Department (March 1991 to April 1996). He also holds a management position in many companies of the Itaú Unibanco Conglomerate.
He has also been Officer at Banco Itaú BBA S.A. since April 2016 and Officer at Dibens Leasing S.A. – Arrendamento Mercantil since January 2014 where he also worked as Executive Officer (June 2012 to January 2014).
Education
He has a Bachelor’s degree in Social Communication from Fundação Armando Álvares Penteado (FAAP) from 1991 to 1995, a Postgraduate degree in Accounting and Financial Administration from Fundação Armando Álvares Penteado (FAAP) from 1998 to 2000, and MBA in Finance from the Brazilian Institute of Capital Markets - IBMEC (2000 to 2002).
Álvaro Felipe Rizzi Rodrigues (Officer)
Relevant skills and experience
Mr. Rodrigues has held several positions within the Itaú Unibanco Group including Officer at Itaú Unibanco S.A. since October 2014; Legal Superintendent (July 2008 to August 2014) and Legal Manager (March 2006 to July 2008).
Also at Itaú Unibanco S.A., Mr. Rodrigues worked as Coordinator and Supervisor of Legal M&A (Mergers and Acquisitions) Department, Domestic Corporate Legal Department and Corporate Governance, Paralegal Corporate Affairs Department, Legal Department – Contracts, Equity, Marketing and Third Sector, and International Legal Department (responsible for the matrix management of the legal teams of the Itaú Unibanco Conglomerate’s foreign units and for the monitoring and assessment of the main legal issues regarding these units), and Legal Retail Business Department (responsible for the legal issues related to products and services of the retail banking and insurance company).
He has also served in the Corporate Law and Contracts Law departments (August 1998 to February 2005) of Tozzini Freire Advogados.
Education
He has a Bachelor’s degree in Law from the Law School of Universidade de São Paulo (USP) in 1999. He also attended a Specialization course in Business Law from Pontifícia Universidade Católica de São Paulo – PUC-SP (2001) and has a Master’s degree (L.L.M.) from Columbia University Law School in New York, U.S. (2004).
Andre Balestrin Cestare (Officer)
Relevant skills and experience
Mr. Cestare has held several positions within the Itaú Unibanco Group including Officer of Itaú Unibanco S.A. since August 2017, where he was the Finance Superintendent responsible for the financial planning of the Retail Banking, the analysis and disclosure of results and changes from budget; budgeting and monitoring the performance of products under Retail management (April 2016 to July 2017); he was also responsible for the Accounting Management of Loan Operations and contact to regulatory bodies, including sending regulatory information on loan portfolio, and calculating and controlling the allowance for loan losses (June 2015 to April 2016); responsible for preparing, analyzing and disclosing the managerial budget, calculating managerial result by product, sales channel and operation, and costing model calculations (June 2014 to June 2015); responsible for preparing, analyzing and disclosing the managerial budget (June 2012 to June 2014), and responsible for calculating the Treasury managerial result, providing support to management of structural and proprietary positions, and supporting the Treasury result budget (June 2010 to June 2012).
He has also been Officer of Investimentos Bemge S.A. since August 2017.
Education
He has a Bachelor’s degree in Mechanical Engineering from the Engineering School of Universidade de São Paulo (USP) in 2000, a Postgraduate degree in Business Administration from Fundação Getúlio Vargas (FGV), São Paulo, Brazil (2002), and a Professional Master’s degree in Finance and Economics from Fundação Getúlio Vargas (FGV), São Paulo, Brazil (2007). He also attended the Executive Qualification Program from Fundação Dom Cabral (2016).
| A-71 |
Eduardo Hiroyuki Miyaki (Officer)
Relevant skills and experience
Mr. Miyaki has held several positions within the Itaú Unibanco Group including Officer at Itaú Unibanco S.A. since April 2017 and from May 2010 to August 2011.
Mr. Miyaki worked as Manager of the Money Laundering and Frauds Prevention program of Itaú Unibanco (1996 to 2003) and was the manager responsible for the Internal Audit of the Asset Management and Treasury departments (2003 to 2004). He worked on the coverage of risks of Capital Markets, Pension Plan and Securities departments as Internal Audit Superintendent (2005 to 2010) and was responsible for the internal audit activities of the wholesale banking, wealth management and international units (May 2010 to February 2017), when he started to coordinate the Operational Risk Control and Internal Controls activities of Itaú Unibanco Holding Financeira to this date.
Mr. Miyaki has also been Officer at Banco Itaú BBA S.A. since April 2017.
Education
He has a Bachelor’s degree in Civil Engineering from Universidade de São Paulo (USP) in 1994 and attended a Specialization course in Sanitation from the Federal University of Gundai, Japan (1996). He also attended a Specialization course in Business Administration from CEAG at Fundação Getúlio Vargas (FGV), São Paulo, Brazil (July 1998) and has an MBA in Finance and International Business from Leonard Stern School of Business of New York University (May 2003).
Emerson Macedo Bortoloto (Officer)
Relevant skills and experience
Mr. Bortoloto joined Itaú Unibanco S.A. in July 2003, assuming positions in the Internal Audit Department. Since November 2008, he has been responsible for assessing processes related to market, credit and operational risks, in addition to project auditing and continuous auditing. He was also responsible for auditing the information technology and retail credit analysis and granting processes.
Education
He has a Bachelor’s degree in Data Processing Technology from Faculdades Integradas Tibiriça, a Postgraduate degree in Audit and Consulting in Information Security from Faculdades Associadas de São Paulo (FASP) and, in 2004, he obtained the CISA certification issued by the Information Systems Audit and Control Association (ISACA). He also has MBA in Internal Auditing from the Institute for Accounting, Actuarial and Financial Research Foundation (FIPECAFI).
Gilberto Frussa (Officer)
Relevant skills and experience
Mr. Frussa has held several positions within the Itaú Unibanco Group including Corporate Compliance Officer at Itaú Unibanco S.A. since March 2017. He has been Officer since April 2014 and he worked as Retail Products and Business Legal Officer (April 2016 to March 2017).
Mr. Frussa has also been Officer at Dibens Leasing S.A. since June 2017 and Officer at Banco Itaú BBA S.A. since June 2017. At Itaú BBA S.A., he was also Officer (June 2006 to February 2016) and Attorney (April 1995 to June 2006).
He was also Partner (October 1993 to April 1995) at Carvalho Pinto, Monteiro De Barros, Frussa & Bohlsen – Advogados, responsible for the banking law department, Attorney (October 1989 to October 1993) at Banco BBA-Creditanstalt S.A., and Law trainee and legal assistant in the Contracts and Intellectual Property departments (September 1986 to May 1989) at Pinheiro Neto – Advogados.
Other appointments
Mr. Frussa was also Chairman of the Legal Affairs Committee (2012 to 2015) of the Brazilian Financial and Capital Markets Association (ANBIMA) and Effective Member of the Appeals Council for the National Financial System (CRSFN) in the capacity of representative of the National Association of Investment Banks (ANBID) (2000 to 2003) and in the capacity of representative of ANBIMA (2011 to 2013).
| A-72 |
Education
He has a Bachelor’s degree in Law from Universidade de São Paulo (USP) in 1989.
José Virgilio Vita Neto (Officer)
Relevant skills and experience
Mr. Vita Neto has held several positions within the Itaú Unibanco Group including Officer at Itaú Unibanco S.A. since October 2011.
He joined Unibanco - União de Bancos Brasileiros S.A. in February 2000 and worked as lawyer until June 2003. He was responsible for the wholesale banking’s legal consulting department, particularly, structured operations and real estate loans. Mr. Vita Neto worked as Legal Manager (June 2003 to June 2008), being responsible for the wholesale banking’s legal department, including, particularly, structured operations, real estate loans, foreign exchange, derivatives and project financing; retail legal consulting and administrative and investigative proceedings, including those related to consumer protection bodies. He also worked as Legal Superintendent (June 2008 to October 2009), responsible for retail legal consulting, administrative and investigative proceedings, litigation for major cases and public-interest civil actions. At the Itaú Unibanco’s structure, he served as Legal Superintendent (December 2009 to March 2011), being responsible for the Retail Legal Consulting, litigation for major cases and public-interest civil actions, management of appeals in higher courts, administrative and investigative proceedings, tax administrative proceedings and criminal cases.
Education
He has a Bachelor’s degree in Law from Universidade de São Paulo (USP) in 2000, a Master’s degree in Civil Law – Contracts from Universidad de Salamanca, Spain, in 2006, and a Ph.D. in Civil Law – Contracts from Universidade de São Paulo (USP) in 2007.
Matias Granata (Officer)
Relevant skills and experience
Mr. Granata has held several positions within the Itaú Unibanco Group including Officer at Itaú Unibanco S.A. since July 2014.
Also at Itaú Unibanco S.A., he was Superintendent of Market Risk (October 2010 to April 2014); Superintendent of Operational Risk (March 2009 to October 2010); Senior Treasury Trader – Proprietary Desk São Paulo (August 2007 to March 2009); Senior Treasury Trader – Proprietary Desk London (August 2004 to August 2007); Treasury Trader – Proprietary Desk, São Paulo (April 2003 to August 2004); Senior Economic Research Economist (May 2002 to April 2003).
Education
He has a Master’s degree in International Economic Policy from the University of Warwick, UK, British Chevening Scholarship (2000 to 2001); a Master’s degree in Economics from Universidad Torcuato Di Tella (UTDT), Argentina (1998 to 2000), and a Bachelor’s degree in Economics from Universidad de Buenos Aires (UBA), Argentina (1992 to 1997).
Renato Barbosa do Nascimento (Officer)
Relevant skills and experience
Mr. Nascimento has held several positions within PricewaterhouseCoopers Auditores Independentes (São Paulo, Brazil), including Audit Partner from July 2009 to July 2017. He took part in a three-year professional exchange program (July 2014 to July 2017) and worked at PricewaterhouseCoopers in Mexico City, in Mexico, as audit officer to lead external audits in subsidiaries of international entities of the financial industry in Mexico. His main responsibility as Audit Partner was to lead external audits in entities of the financial industry in São Paulo (July 2009 to July 2017). In this period, Mr. Nascimento was also responsible for following up external audits carried out by the PricewaterhouseCoopers teams of the United States, United Kingdom, Switzerland, Portugal, Chile, Argentina, Paraguay and Uruguay in favor of subsidiaries of Brazilian financial institutions in these countries.
Also at PricewaterhouseCoopers Auditores Independentes (São Paulo, Brazil) he has been Audit Senior Manager of the financial industry (March 2008 to July 2009), and his main responsibility was to manage teams in charge of carrying out audits of entities of the financial industry, regulated by the Central Bank of Brazil. Mr. Nascimento served as Audit Senior Manager of the financial industry (February 2006 to March 2008), and took part in a two-year professional exchange program working at PricewaterhouseCoopers in London, United Kingdom, as audit senior manager, and his main responsibilities were managing external audits of British financial institutions in England, managing external audits of subsidiaries of international banks, as well as the resulting development of knowledge on the application of the International
| A-73 |
Financial Reporting Standards (IFRS), Sarbanes Oxley (SOx) rules and policies issued by the Public Company Accounting Oversight Board (PCAOB).
Education
He has a Bachelor’s degree in Accounting from Universidade Paulista (1998) and a Bachelor’s degree in Business Administration from Universidade Paulista (1999). He also has a MBA in Business Administration from Fundação Getúlio Vargas (FGV), São Paulo, Brazil (2003).
Rodrigo Luís Rosa Couto (Officer)
Relevant skills and experience
Mr. Couto has held several positions within the Itaú Unibanco Group including Corporate Risk Superintendent (February 2008 to December 2011) at Itaú Unibanco Holding S.A. and has been Officer at Banco Itaú BBA S.A. since June 2015.
He has also been Officer at Dibens Leasing S.A. – Arrendamento Mercantil since January 2014 and Officer at Itaú Unibanco S.A. since December 2011.
Mr. Couto was an Associate (September 2005 to February 2008) at McKinsey & Company and Inspector (1998 to 2003) at the Central Bank of Brazil.
Other appointments
He participated in an internship program at BIS’s Financial Stability Institute where he worked on the development, and was member of the teaching staff, of a training course for bank supervisors of worldwide regulatory authorities (April to June 2003).
Education
He has a Bachelor’s degree in Business Administration, Finance major, from Universidade Federal do Rio Grande do Sul (1993 to 1997), and a Master’s degree in Business Administration, Finance major, from The Wharton School, University of Pennsylvania (2003 to 2005).
Sergio Mychkis Goldstein (Officer)
Relevant skills and experience
Mr. Goldstein has held several positions within the Itaú Unibanco Group including Officer at Itaú Unibanco S.A. since December 2015 and Officer at Banco Itaú BBA S.A. since December 2015.
At Banco Itaú BBA S.A., Mr. Goldstein was responsible for the Wholesale Legal and Tax Departments, carrying out legal services in the following business lines: (i) Investment Banking: coordinating the performance of services in fixed income, variable income, M&A and structured operations; (ii) Treasury: coordinating the performance of services in treasury operations, mainly fund raising with the retail segment, private segment, and institutional investors; (iii) Wealth Management Services: coordinating the performance of the service in asset management operations of the Itaú Group, Private Banking, and custody, management and own and third parties’ fund management activities; (iv) Allocated Funds and On lending: coordinating the performance of services to meet corporate banking demands with respect to allocated fund operations (rural and real estate) and on lending operations of funds from BNDES and other external lines; (v) Debt Restructuring: coordinating the performance of the services to meet the demands of the Debt Restructuring Department, both in the corporate and the largest companies in the middle-market segments, basically working on the restructuring of contracts – out of court; (vi) Cross Border Loans/F/X: coordinating the performance of services to meet the demands for granting foreign and cross border loans; (vii) High Volumes: coordinating the performance of services to meet the demands for banking products, such as working capital, selling, buying, assignment and discount operations; (viii) Tax Advisory and Litigation issues.
Education
He has a Bachelor’s degree in Law from Pontifícia Universidade Católica de São Paulo (PUC-SP) in 2000, and a Master’s degree in Banking and Finance from the Boston University School of Law, Boston (MA, U.S.) in 2004.
| A-74 |
Tatiana Grecco (Officer)
Relevant skills and experience
Ms. Grecco has held several positions within the Itaú Unibanco Group including Officer of Itaú Unibanco S.A. since July 2017. She has been Superintendent of Investment Funds since June 2014 in the Itaú Asset Management Department – Superintendency of Portfolio Solutions, being responsible for the portfolio solutions management desk of Itaú Asset Management, comprising the systematic, structured and smart beta funds, as well as the exclusive funds and portfolios of Itaú’s Private, Corporate and Institutional clients; Superintendent of Investment Funds since January 2009 in the Itaú Asset Management Department – Superintendency of Indexed Funds, being responsible for the indexed fund management desk of Itaú Asset Management, comprising both Fixed Income and Variable Income funds – funds and ETF’s based on both local and international indexes; Superintendent of Technical Reserves and Manager of Senior Portfolios (October 2001 to December 2008) in the Itaú Asset Management Department – Superintendency of Technical Reserves, responsible for the technical reserves management desk of insurance and capitalization companies and open and closed pension entities of the Itaú Conglomerate.
Education
She has a Bachelor’s degree in Civil Construction Technology from Universidade Estadual Paulista Julio de Mesquita Filho (UNESP) in 1995; a Postgraduate degree in Business Administration from Universidade Ibirapuera (1997); Executive MBA in Finance from IBMEC Business School - SP (2001). She also has a Professional Master’s degree in Business Administration from Fundação Getúlio Vargas (FGV), São Paulo, Brazil (2012).
Tom Gouvêa Gerth (Officer)
Relevant skills and experience
Mr. Gerth has been Officer of Itaú Unibanco Holding S.A. since November 2017 and Officer of the Controller’s Department for Latin America (June 2015 to June 2017) and Member of the Executive Committee for Latin America of PayPal do Brasil Serviços de Pagamentos Ltda.
He has also been Controller of Metropolitan Life Seguros e Previdência S.A. (MetLife) (August 2013 to May 2015), responsible for financial reports, treasury, internal controls and taxes.
Mr. Gerth started his career at PricewaterhouseCoopers (April 1998) as Senior Manager and remained until July 2013. He worked in the Capital Markets & Accounting Advisory Services Area focused on advising clients on issues involving US GAAP, IFRS and requirements from the Securities and Exchange Commission (SEC). He worked in the New York office (2007 to 2009).
Education
He has a Bachelor’s degree in Accounting from Fundação Escola de Comércio Álvares Penteado (FECAP) in 2000, and in Business Administration from Universidade Mackenzie (1997). He also attended the International Executive MBA from Fundação Instituto de Administração (FIA), completed in 2011, and continuing education courses from Fundação Dom Cabral and The University of Chicago Booth School of Business.
Mr. Gerth is a U.S. Certified Public Accountant (CPA) and member of the American Institute of Certified Public Accountants (AICPA).
Audit Committee
The résumé of Mr. Gustavo Jorge Laboissière Loyola (Member of the Board) is detailed above, in the Board of Directors item.
Antonio Francisco de Lima Neto (Independent Member)
Relevant skills and experience
Mr. Lima Neto was President of Banco Fibra S.A. (August 2009 to October 2013) and has held several positions in Banco do Brasil S.A. including President (December 2006 to April 2009); Vice President of Retail and Distribution (July 2005 to December 2006); Vice President of International Business and Wholesale (November 2004 to July 2005); Commercial Director (September 2001 to November 2004); Executive Superintendent of the Commercial Board (July 2000 to September 2001); Tocantins State Superintendent (May 1999 to May 2000); and Regional Superintendent of Belo Horizonte (from January 1997 to May 1999).
| A-75 |
Mr. Lima Neto has served as Member of the Board of Directors (2007 to 2009) of Brasilprev Seguros e Previdência S.A.; Member of the Board of Directors (2006 to 2009) of the Brazilian Federation of Banks (FEBRABAN); Member of the Board of Directors (2004 to 2005) of BB Securities Limited; Member of the Board of Directors (2003 to 2005) of Brasilsaúde Companhia de Seguros; Member of the Board of Directors (2001 to 2009) of Companhia de Seguros Aliança do Brasil; and Member of the Board of Directors (2000 to 2007) of BB Previdência – Fundo de Pensão do Banco do Brasil.
Education
He has a Master’s degree in Economics from Fundação Getúlio Vargas (FGV), São Paulo, Brazil (January 2017) and attended a Course for Board Members at the Brazilian Institute of Corporate Governance (2014). Mr. Lima Neto also has a Latu Sensu Postgraduate degree in Marketing from Pontifícia Universidade Católica do Rio de Janeiro – PUC-RJ (2001) and MBA in Training for Executives from Fundação Dom Cabral (1997). He also has a Bachelor’s degree in Economics from Universidade Federal de Pernambuco (1996).
Diego Fresco Gutierrez (Independent Member and Financial Expert)
Relevant skills and experience
Mr. Gutierrez has been Member of the Audit Committee of Itaú Corpbanca (Chile) since May 2016 and an alternate Director of Itaú Corpbanca (Chile) since March 2018.
He has been Independent Advisor since 2013 in complex financial reporting mainly for publicly-held companies registered in Brazil and in the United States, and in compliance and internal and external audit issues.
Mr. Gutierrez was a partner in charge of accounting advisory and regulatory requirements for the issue of securities abroad at PricewaterhouseCoopers (1990 to 2013) (Brazil, Uruguay, and the United States) and also worked in the audit of financial statements.
Education
He has a Bachelor’s degree in Accounting from Universidad de la Republica Oriental del Uruguay (1994). Mr. Gutierrez has been a Certified Public Accountant in the United States for the State of Virginia since 2002 and he also is a Public Accountant registered in the Regional Accounting Board of the State of São Paulo. He also attended the Course for Members of Boards of Directors from the Brazilian Institute of Corporate Governance (2013).
Geraldo Travaglia Filho (Independent Member)
Relevant skills and experience
Mr. Travaglia Filho has held several positions within the Itaú Unibanco Group including Executive Officer (November 2008 to April 2009), and Secretary of the Board of Directors (December 2010 to July 2012) at Itaú Unibanco Holding S.A.
He was also Executive Officer at Itaú Unibanco S.A. (November 2008 to April 2009), Banco Itaú BBA S.A. (November 2008 to January 2010) and Redecard S.A. (May 2009 to April 2010).
Mr. Travaglia Filho was Vice President of Unibanco – União de Bancos Brasileiros S.A. (September 2004 to April 2009), Executive Officer (1996 to 2004) and Officer of Planning, Accounting and Control (1990 to 1994).
Education
He has a Bachelor’s degree in Administration from Universidade de São Paulo (USP) in 1979 and attended an advanced course on Bank Management from the Wharton School of the University of Pennsylvania (1992).
Maria Helena dos Santos Fernandes de Santana (Independent Member)
Relevant skills and experience
Ms. Santana has been Member of the Board of Directors of Bolsas y Mercados Españoles (BME) since 2016 and Member of the Board of Trustees of IFRS Foundation since January 2014.
Ms. Santana was Member of the Board of Directors and Chairman of the Corporate Governance Committee of Companhia Brasileira de Distribuição S.A. (2013 to 2017); Member of the Board of Directors and Coordinator of the Audit Committee of Totvs S.A. (2013 to 2017); Member of the Board of Directors of CPFL Energia S.A. (April 2013 to 2015); and Chairman (July 2007 to July 2012) and Director (July 2006 to July 2007) of the Brazilian Securities and Exchange Commission (CVM).
| A-76 |
She worked for BM&FBovespa S.A. (currently B3 – Brasil, Bolsa, Balcão), from 1994 to 2006, initially in the Special Projects department and then as Executive Superintendent of Relationships with Companies (2000 to 2006). In this position, she was responsible for the supervision of listed companies and for attracting new companies to the stock exchange. She was involved in the creation of the “Novo Mercado” listing segment and was responsible for its implementation.
Other appointments
Ms. Santana was Vice President of the Brazilian Institute of Corporate Governance (IBGC) from 2004 to 2006; Chairman of the Executive Committee of International Organization of Securities Commissions (IOSCO) from 2010 to 2012; and Member of the Latin-American Roundtable on Corporate Governance (OECD/WB Group) from 2000 to 2015.
Education
She has a Bachelor’s degree in Economics (1990) from the School of Economics, Business Administration and Accounting (FEA) of Universidade de São Paulo (USP).
Rogério Paulo Calderón Peres (Independent Member)
Relevant skills and experience
Mr. Peres has held several positions within the Itaú Unibanco Group including Officer and at Itaú Unibanco Holding S.A. (April 2011 to April 2014), Member of the Disclosure and Trading Committee from June 2009 to April 2014 and Officer at Itaú Unibanco S.A. (April 2009 to April 2014).
Mr. Peres has also served as Director Vice President (June 2012 to April 2013), Chairman of the Board of Directors and CEO (April 2013 to April 2014) of Investimentos Bemge S.A.
He also was Officer (April 2013 to April 2014) at Dibens Leasing S.A. – Arrendamento Mercantil, Executive Officer (2007 to 2009) at Unibanco – União de Bancos Brasileiros S.A. and CFO for Latin America, Member of the Financial Management Council and Member of the Administrative Committee for Latin America at the HSBC Group (July 2014 to October 2016).
Mr. Peres was Executive Vice President (2003 to 2006) at the Bunge Group – Bunge Brasil S.A., Member of the Boards of Directors of Fosfertil, Ultrafertil and Fertifos and also Member of the Audit Committees of the Bunge Foundation, Bungeprev and Fosfertil.
He was also Partner engaged in the divisions of Audit, Tax and Consultancy for Agribusiness and Consumer and Retail Products (1981 to 2003) at PricewaterhouseCoopers.
Education
He has a Bachelor’s degree in Business Administration from Fundação Getúlio Vargas (FGV), São Paulo, Brazil, and in Accounting from Fundação Paulo Eiró, São Paulo. He also has Postgraduate degrees and attended special professional courses in E-Business Education Series from the University of Virginia Darden School of Business. Mr. Peres also has an Executive MBA from the University of Western Ontario, Canada, Case Studies in consumer and retail companies. Center for Executive Development Faculty at Princeton University, Business Strategy and Organization. Continuing Education Management and Professional Training, Arundel, England. Executive Business Development – Finance and Investment Decision Course – Analyses and Measures at Fundação Getúlio Vargas (FGV), São Paulo, Brazil. Continuing Education Course at Harvard Business School, Making Corporate Boards More Effective – United States.
Fiscal Council
Alkimar Ribeiro Moura (Independent Member)
Relevant skills and experience
Mr. Moura has held several positions within the Itaú Unibanco Group including Member of the Audit Committee (May 2010 to July 2015).
Mr. Moura is a Retired Economics Professor at the São Paulo School of Business Administration of Fundação Getúlio Vargas (FGV), São Paulo, Brazil.
He was Independent Member of the Board of Directors (May 2012 to March 2017), and Coordinating Member of the Audit Committee (November 2013 to March 2017) of Cetip S.A. Mercados Organizados (Organized Over-the-Counter Market in Assets and Derivatives).
| A-77 |
Mr. Moura was Independent Member of the Supervisory Board of BM&FBovespa S.A. (currently B3 S.A. – Brasil, Bolsa, Balcão) - Market Supervision (October 2007 to September 2010).
He was Chairman of Investment Banking (April 2001 to January 2003) and Vice Chairman of Finance and Capital Markets (April 2001 to January 2003) at Banco do Brasil S.A.
Mr. Moura has held several positions within the Central Bank of Brazil, including Standards and Financial System Organization Officer (February 1996 to September 1997); Monetary Policy Officer (February 1994 to February 1996); Public Debt and Open Market Transactions Officer (January 1987 to January 1988).
He was Officer at Banco Pirelli-Fintec (March 1988 to March 1993).
Education
He has a Bachelor’s degree in Economics from Universidade Federal de Minas Gerais, Belo Horizonte, Brazil (1963); a Master’s degree from the University of California, Berkeley (1966); and a Ph.D. in Applied Economics from Stanford University, California, (1978).
Carlos Roberto de Albuquerque Sá (Independent Member)
Relevant skills and experience
Mr. Albuquerque Sá has held several positions within the Itaú Unibanco Group including Alternate Member of the Fiscal Council (April 2015 to April 2016).
He has been Coordinator of the Audit Committee of Lojas Marisa S.A. since 2012 and Coordinator of the Audit Committee of Moinhos Paulista S.A. since 2016.
Mr. Albuquerque Sá was Effective Member (2016 to 2017) and Alternate Member (March 2011 to October 2012) of the Fiscal Council of Marfrig S.A.; Officer at KPMG Auditores Independentes (March 2003 to December 2010); Risk Officer at Net Serviços de Comunicação S.A. (March 1999 to December 2002); Administrative and Financial Officer at Sobremetal (March 1995 to December 1998); Financial Officer of Castrol do Brasil Ltda. (March 1991 to December 1994); Controller at Schlumberger Serviços de Petróleo Ltda. (March 1986 to December 1988); and Financial Manager at Det Norske Veritas (March 1979 to December 1981).
Education
He has a Bachelor’s degree in Economics from Universidade Candido Mendes (1973), and in Accounting from Faculdade Moraes Júnior (1981), and a Postgraduate degree in Finance from Pontifícia Universidade Católica do Rio de Janeiro – PUC-RJ (1995).
José Caruso Cruz Henriques (Independent Member)
Relevant skills and experience
Mr. Henriques has been Alternate Member of the Fiscal Council of Itaú Unibanco Holding S.A. since August 2011, Effective Member since May 3, 2016 and Chairman since June 2017.
Mr. Henriques was Managing Officer at Itaú Unibanco S.A. (December 1988 to August 2003); Officer at BFB Leasing S.A. – Arrendamento Mercantil (June 1997 to July 2003); Member of the Board of Directors of Banco Itauleasing S.A. (December 1994 to September 2003); Officer at Banco Itaucard S.A. (March 2000 to April 2003); Managing Officer at Intrag Distribuidora de Títulos e Valores Mobiliários Ltda. (April 1994 to July 2003); Managing Officer at Banco Itaú Cartões S.A. (July to October 2000); and Officer at Itautec Componentes da Amazônia S.A. – Itaucam (April 1993 to April 2003).
He has been Executive President of Corhen Serviços Ltda. since 2003.
Education
He has a Bachelor’s degree in Law from Universidade de São Paulo (USP) in 1971 and a Postgraduate degree in Business Administration from Fundação Getúlio Vargas, São Paulo, Brazil (1979).
| A-78 |
| A-79 |
Performance evaluation of the Board of Directors and Board of Officers
Board of Directors
Our Board of Directors, its members and its Chairman, as well as the Board committees, are annually assessed to check the performance of our management members and bodies in compliance with the best corporate governance practices.
The reelection of members of the Board of Directors and of the committees takes into account their positive performance and high attendance at meetings during the previous term and experience and level of independence.
The evaluation process is as follows: self-evaluation of the members of the Board, cross-evaluation of the members of the Board (Board members evaluate each other), evaluation of the Board itself by its members, evaluation of the Chairman by Board members and evaluation of the Board committees by their members.
The evaluation process is structured taking into account the specific characteristics/responsibilities of the Board, its members, its Chairman, and each of the Board committees, thus seeking to achieve a high level of expertise.
The evaluation process is conducted by an independent person, responsible for distributing specific questionnaires to the Board of Directors and to each of the Board committees, as well as for interviewing members of the Board and Board committees individually.
This independent person is also responsible for analyzing the answers and comparing them to results from previous years to identify and address any gaps relating to the Board of Directors or the Board committees that may be identified by this process.
Additionally, the Nomination and Corporate Governance Committee provides methodological and procedural support to the evaluation process. This Committee also discusses the evaluation results, as well as the composition and succession plan of the Board of Directors. Besides such support by the Nomination and Corporate Governance Committee, an independent person is responsible for carrying out the evaluation.
Our Board of Directors is composed of professionals with outstanding knowledge and expertise in different areas of operation. We present below a matrix of skills with the expertise of our Board of Directors.
| A-80 |
Officers
With respect to officers, the performance evaluation comprises an assessment of behavior and results, as shown below:
| A-81 |
| 1) | Compensation governance |
Our compensation strategy adopts clear and transparent processes, aimed at complying with applicable regulation and the best national and international practices, as well as ensuring consistency with our risk management policy.
| 1.1) | Compensation Committee |
We have a statutory Compensation Committee that reports to the Board of Directors, and its duties include:
| · | Developing a policy for the compensation of management members, proposing to the Board of Directors the many forms of fixed and variable compensation, in addition to special benefits and recruitment and termination programs. |
| · | Discussing, examining and overseeing the implementation and operation of existing compensation models, discussing general principles of the compensation policy for employees and recommending improvements to the Board of Directors based on the policy principles. |
| · | Proposing to the Board of Directors the amount of aggregate compensation of management members to be submitted to the Annual General Stockholders’ Meeting. |
| · | Preparing, on an annual basis, the “Compensation Committee Report”. |
| 1.2) | Compensation policy |
The purpose of our compensation policy is to consolidate our compensation principles and practices so as to attract, reward, retain and motivate management members and employees in the running of our business, in a sustainable manner, subject to proper risk limits and always in line with stockholders’ interests.
| 1.3) | Compensation strategy |
We adopt compensation and benefit strategies that vary according to the area of activity and market parameters. We periodically verify these parameters by:
| · | Commissioning salary surveys conducted by specialized consultants. |
| · | Participating in surveys conducted by other banks. |
| · | Participating in specialized forums on compensation and benefits. |
| 2) | Compensation of employees |
The compensation of our employees is composed of:
| · | Monthly fixed compensation. |
| · | Variable compensation. |
| · | Benefits. |
Fixed compensation is determined in accordance with the complexity of an individual’s work duties and such individual’s performance with respect to such duties. Employees’ fixed compensation changes according to our promotion and merit policy, which takes into consideration employees’ seniority and responsibilities and their performance when carrying out duties over the assessed period. In addition, employees are entitled to salary adjustments, in accordance with applicable collective bargaining agreements.
Variable compensation in turn acknowledges the level of dedication, results achieved and short, medium and long-term sustainability of these results. Employees are also entitled to additional amounts if established in the collective bargaining agreements applicable.
Finally, we provide several benefits that were agreed with labor unions that represent our employees’ many professional categories, and these benefits are established in the respective collective bargaining agreements, such as: food allowance, day care/baby sitter, transportation, etc.
| A-82 |
In addition to those set forth in collective bargaining agreements, we offer the following benefits:
| · | Medical and dental care plans. |
| · | Private pension plans. |
| · | Group life insurance. |
| · | Check-up. |
| · | Parking lot. |
| · | Psychosocial services. |
| · | Differentiated treatment for using banking products and services. |
The availability of these benefits may vary in accordance with the employee’s category or the regulation applicable to each jurisdiction.
| 2.1) | Stock-based profit sharing to employees |
We have a stock-based profit-sharing program for a specific target audience, acknowledging those who stood out during the relevant year.
| A-83 |

| A-84 |
| 3) | Compensation of management members |

| A-85 |
3. 1) Composition of compensation of management members

3. 2) Criteria for defining monthly and annual fixed compensation of management members:
Fixed compensation of members of the Board of Directors and Board of Officers, as well as the benefit plan granted to officers, is not impacted by performance indicators.
Board of Directors: the monthly fixed compensation is consistent with market practices and periodically reviewed to attract qualified professionals. Additionally, history and résumé, among other factors, are taken into account.
Board of Officers: the monthly fixed compensation is established in accordance with the position held and is based on the internal equality principle, since all officers holding the same position earn the same monthly fixed compensation amount, also enabling their mobility in our different businesses. Fixed compensation amounts are determined taking into account market competition.
Fiscal Council: within the limits established by legislation, members of the Fiscal Council are paid a monthly fixed compensation amount only and are not eligible for the benefit plan. Additionally, in accordance with applicable legislation, compensation of members of the Fiscal Council may not be lower, for each acting member, than 10% of the fixed compensation assigned to each officer (i. e., not including benefits, representation allowances and profit sharing).
Audit Committee: The members of the Audit Committee are paid a monthly fixed compensation amount only and are not eligible for the benefit plan. For those members of the Audit Committee who are also part of the Board of Directors, the compensation policy of the Board of Directors is applied.
| A-86 |
3. 3) Criteria for defining the annual variable compensation of the Board of Officers(1):

| (1) | Within the limits established by legislation, the compensation of Officers in charge of internal control and risk departments is determined irrespective of the performance of the business areas they control and assess so as not to give rise to any conflicts of interest. However, even though compensation is not impacted by the results from business areas, it is still subject to any impacts arising from our results. |
3. 4) Distribution of the annual variable compensation of the Board of Officers(2):

(2) In accordance with CMN Resolution No. 3,921, a portion of the variable compensation must be deferred.
| A-87 |
3. 5) Delivery of preferred shares related to the annual variable compensation of the Board of Officers:

4) Partners and Associates Program to officers and employees
Aimed at aligning the interests of our officers and employees to those of our stockholders, this program offers to participants the opportunity to invest in our preferred shares (ITUB4), sharing short, medium and long-term risks.
The program is aimed at officers and employees approved by the Personnel Committee due to their history of contribution, relevant work and outstanding performance. It has two types of appointments: partners and associates, and the person must join the program first as an associate. Main differences in the two types of appointments are as follows:
Partners:
| · | Eight-year term of office. |
| · | Eligible to successive reappointments. |
| · | Possibility to invest 50% to 100% of variable compensation. |
Associates:
| · | Four-year term of office. |
| · | Eligible to two reappointments (maximum 12-year term). |
| · | Possibility to invest 35% to 70% of variable compensation. |
| A-88 |
| A-89 |
5) Stock Grant Plan
Under the terms of CVM Ruling No. 567/15, to consolidate the rules of our stock-based long-term incentive programs, described in the previous items, we approved the Stock Grant Plan at the 2017 Extraordinary General Stockholders’ Meeting.
With the Stock Grant Plan we reinforced the alignment of interests of our management members and employees and our direct and indirect subsidiaries to the interests of stockholders and our own.
6) Stock Option Plan to officers and employees
We have a Stock Option Plan through which our officers and employees with outstanding performance are entitled to receive stock options. These options enable them to share the risk of price fluctuations of our preferred shares (ITUB4) with other stockholders and are intended to integrate the participants of this program into the Conglomerate’s development process in the medium and long term.
Our Personnel Committee manages the Stock Option Plan, including matters such as strike prices, vesting periods and effectiveness of options, in compliance with the rules set forth in the Stock Option Plan.
Options may be granted only to participants if there is net income sufficient to be distributed as mandatory dividends. Also, to avoid the dilution of stockholders, the sum of shares to be used in the programs described in the Stock Grant Plan and Stock Option Plan every year will not exceed the limit of 0.5% of total outstanding shares. In the event the number of shares delivered and options granted is below the 0.5% limit, the difference may be added for purposes of stock-based compensation or granting of options in any one of the seven subsequent fiscal years.
Since 2012 no simple option has been granted within the scope of our Stock Option Plan. For further information on changes in the plan, see Note 22 to the Financial Statements under IFRS.
For further information on the Stock Option Plan, please refer to the Investor Relations website:
https://www.itau.com.br/_arquivosestaticos/RI/pdf/en/IUH-2015-04-29_PLANO_DE_OPCOES_(FOR)_ingles.pdf
| A-90 |
In Brazil, we have two classes of shares negotiated on B3: common and preferred. In the United States of America we have American Depositary Receipts (ADRs) of our preferred shares negotiated at the New York Stock Exchange (NYSE).
Common shares entitle the holder to one vote at our general stockholders’ meetings. The voting rights of our controlling stockholders do not differ from the voting rights of other holders of common shares.
Preferred shares are nonvoting but entitle the holder to: |
![]() |
• Priority to receive mandatory dividends, in the amount of R$0.022 per share, non-cumulative with minimum dividend.
• Tag-along rights in the event of sale of a controlling stake, assuring a price equal to 80% of the amount paid for the controlling stockholders’ common shares.
Brazilian Corporate Law provides that preferred stockholders may vote when the company does not pay fixed or minimum dividends to which they are entitled for the period established in the company’s Bylaws, which may never exceed three consecutive fiscal years. Preferred stockholders maintain such right until the payment is made if these dividends are not cumulative or until cumulative dividends are paid.
The creation of a new class of shares with priority over preferred shares, as well as any change in preference or in rights associated with preferred shares, must be approved by at least 50% of common shares and also approved by stockholders representing the majority of preferred shares in a special general meeting. Please refer to section Our governance, item Management structure, General Stockholders’ Meeting, for further information about the procedures for calling general and special stockholders meetings.
The following table sets forth the high and low market closing prices for the preferred shares for the periods indicated:
| Per Preferred Share (ITUB4)(1) | Per ADS (ITUB)(1) | |||||||||||||||
| Preferred share price | High | Low | High | Low | ||||||||||||
| (In R$) | (In R$) | (In US$) | (In US$) | |||||||||||||
| 2018 | 53.12 | 43.88 | 16.98 | 13.53 | ||||||||||||
| January | 53.12 | 43.88 | 16.98 | 13.53 | ||||||||||||
| February | 53.00 | 50.03 | 16.59 | 15.11 | ||||||||||||
| March | 52.79 | 49.92 | 16.21 | 15.04 | ||||||||||||
| April (through April 18, 2018) | 51.64 | 49.70 | 15.45 | 14.59 | ||||||||||||
| 2017 | 45.25 | 33.53 | 14.34 | 10.22 | ||||||||||||
| First quarter | 41.68 | 33.53 | 13.52 | 10.70 | ||||||||||||
| Second quarter | 40.30 | 34.68 | 12.96 | 10.22 | ||||||||||||
| Third quarter | 43.94 | 36.16 | 13.98 | 10.97 | ||||||||||||
| Fourth quarter | 45.25 | 40.85 | 14.34 | 12.33 | ||||||||||||
| 2016 | 38.40 | 20.97 | 11.98 | 4.99 | ||||||||||||
| First quarter | 30.18 | 20.97 | 8.31 | 4.99 | ||||||||||||
| Second quarter | 30.65 | 25.44 | 8.76 | 7.28 | ||||||||||||
| Third quarter | 33.71 | 27.88 | 10.51 | 8.38 | ||||||||||||
| Fourth quarter | 38.40 | 31.01 | 11.98 | 9.12 | ||||||||||||
| 2015 | 32.34 | 23.46 | 11.18 | 5.75 | ||||||||||||
| First quarter | 30.49 | 27.07 | 11.18 | 8.59 | ||||||||||||
| Second quarter | 32.34 | 27.11 | 10.98 | 8.64 | ||||||||||||
| Third quarter | 28.95 | 23.46 | 9.26 | 5.75 | ||||||||||||
| Fourth quarter | 27.05 | 23.64 | 7.38 | 5.90 | ||||||||||||
| 2014 | 34.08 | 21.98 | 15.14 | 8.98 | ||||||||||||
| 2013 | 26.00 | 20.14 | 13.00 | 8.78 | ||||||||||||
| 2012 | 26.36 | 18.48 | 14.86 | 8.94 | ||||||||||||
Source: Economatica System.
(1) Historical prices are adjusted by corporate actions, such as 10% share bonus of Itaú Unibanco.
| A-91 |
The graph below shows the evolution of R$100 invested from December 28, 2007 to December 28, 2017, comparing our preferred share (ITUB4) price, with and without reinvestment of dividends, to the performance of Ibovespa and CDI.
Main stockholders
We are controlled by IUPAR, which is jointly controlled by Itaúsa and Cia. E. Johnston. Itaúsa is controlled by members of the Egydio de Souza Aranha family, and Cia. E. Johnston is controlled by members of the Moreira Salles family.
Except for the shares indirectly owned by our controlling stockholders (through their participation in IUPAR and Itaúsa), the members of our Board of Directors and our Board of Officers, on an individual basis and as a group, beneficially owned less than 1% of our common shares and less than 1% of our preferred shares as of December 31, 2017.
According to Brazilian regulation and as approved by the Central Bank, foreign investors may have a maximum of 30% of our common shares.
The following table presents information on the persons that, to our knowledge, held over 5% of our common or preferred shares as of March 31, 2018:
| Stockholders | Common Shares | Preferred Shares | Total | |||||||||||||||||||||
| Total Number of Shares | % of Total | Total Number of Shares | % of Total | Total Number of Shares | % of Total | |||||||||||||||||||
| IUPAR – Itaú Unibanco Participacões S.A. | 1,709,389,603 | 51.71 | - | - | 1,709,389,603 | 26.15 | ||||||||||||||||||
| Itaúsa – Investimentos Itaú S.A. | 1,295,937,718 | 39.21 | 112,882 | 0.00 | 1,296,050,600 | 19.83 | ||||||||||||||||||
| BlackRock (1) | - | - | 233,283,398 | 7.22 | 233,283,398 | 3.57 | ||||||||||||||||||
| Others | 300,199,585 | 9.08 | 2,948,754,411 | 91.28 | 3,248,953,996 | 49.71 | ||||||||||||||||||
| Subtotal | 3,305,526,906 | 100.00 | 3,182,150,691 | 98.50 | 6,487,677,597 | 99.26 | ||||||||||||||||||
| Treasury stock | - | - | 48,412,635 | 1.50 | 48,412,635 | 0.74 | ||||||||||||||||||
| Total | 3,305,526,906 | 100.00 | 3,230,563,326 | 100.00 | 6,536,090,232 | 100.00 | ||||||||||||||||||
(1) Share ownership information provided by stockholder.
Date: 03/31/2018
| A-92 |
IUPAR stockholders’ agreement
Itaúsa and Cia. E. Johnston have a stockholders’ agreement that governs their relationship as controlling stockholders of IUPAR and, indirectly, as our controlling stockholders and as controlling stockholders of our subsidiaries. Please refer to www.itau.com.br/_arquivosestaticos/RI/pdf/IUPARingles.pdf for further details. The main terms and conditions of the agreement are described below.
The Board of Directors and the Board of Officers of IUPAR are composed of four members each: two members are nominated by Itaúsa and two members by Cia. E. Johnston for each one of these bodies. Pursuant to the IUPAR stockholders’ agreement, IUPAR shares held by Itaúsa and Cia. E. Johnston cannot be transferred to third parties until November 3, 2018. After this period, if any stockholder party to the IUPAR stockholders’ agreement decides to transfer its IUPAR shares to a third party, the other stockholders will have right of first refusal or tag-along rights. If both Itaúsa and Cia. E. Johnston decide to transfer all of their shares held in IUPAR or the total shares held by IUPAR in Itaú Unibanco Holding to third parties, Itaúsa may exercise its tag-along rights, so as to include in the sale all or part of the shares directly held by it in Itaú Unibanco Holding. All shares held directly by Itaúsa in Itaú Unibanco Holding may be freely transferred.
The IUPAR stockholders’ agreement is effective for a 20-year period from January 27, 2009, and may be automatically extended for successive 10-year periods, except if otherwise indicated.
| A-93 |
Transfer of control and increase of interest in share capital
Subject to the provisions of the IUPAR stockholders’ agreement, our Bylaws do not contain any provision that is intended to delay, defer or prevent a change in our shareholding control or that would operate only with respect to a merger, acquisition or corporate restructuring of our Company or its subsidiaries. However, according to Brazilian regulation all such transactions must be carried out in accordance with procedures established by CMN and be previously approved by the Central Bank.
Brazilian legislation provides that acquisition of control of a publicly held company triggers the requirement for the acquiring party to make a tender offer for all outstanding common shares, at a price equivalent to at least 80% of the price per share paid to the controlling stockholders. Additionally, our Bylaws establish the same price rule for the holders of our preferred shares.
Such legislation also requires our controlling stockholders to make a tender offer for all of our shares if they increase their interest in our share capital to a level that materially and negatively affects the liquidity of our shares.
Stockholders’ rights

Stockholders' payment
Our Bylaws establish the distribution to stockholders of mandatory dividends equivalent to 25% of our net income calculated for each fiscal year, adjusted by the decrease or increase of amounts related to legal reserve, to reserve for contingencies and to its reversal related to prior years.
The mandatory dividend may be paid as dividends or interest on capital. The main difference between these forms of payment is tax-related. The payment of dividends is tax-free for stockholders.
The payment of interest on capital is subject to withholding income tax at a 15% rate, or 25% if the stockholder is a resident of or domiciled in a tax haven jurisdiction or a privileged tax regime.
The amount paid to stockholders as interest on capital, net of any withholding tax, may be included as part of the mandatory dividend. In such cases, we are required to distribute to stockholders an amount sufficient to ensure that the net amount received by stockholders, after the payment by us of applicable withholding taxes in respect of the distribution of interest on capital, is at least equal to the mandatory dividend. Please refer to section Attachments, item Considerations for ADS holders, Taxation for ADS holders for further details.
Our Stockholder Remuneration Policy, approved by our Board of Directors, establishes the monthly payment of R$0.015 per share as an advance mandatory dividend. The date used in Brazil as a reference to determine which stockholders are entitled to receive the monthly dividend is determined according to the shareholding position registered on the last day of the preceding month. With respect to our ADSs, however, the date used to determine the stockholders that are entitled to receive the monthly dividend is three days after the Brazilian reference date. In both cases, monthly dividends for a given month are paid on the first business day of the next month.
Once our net income is calculated, we intend to pay the difference between the mandatory dividend, calculated as mentioned before, and the accumulated amount of advanced monthly dividends. Additionally, our Board of Directors may declare interim dividends, which will be submitted for ratification at our annual stockholders’ meeting.
A stockholder may claim payment of any dividend for a period of three years counted from the dividend payment date. After this period we have no responsibility for such payment.
Stockholders not residing in Brazil must register with the Central Bank so that dividends, interest on capital and other amounts related to their shares can be remitted abroad in a foreign currency.
Currently, we pay dividends and interest on capital equivalent to or higher than the mandatory dividends, but this may not continue to happen if our stockholders decide that such distribution is not advisable in view of our financial condition. In this case, if our Fiscal Council is constituted, it must issue an opinion about that decision, and management must present a report to CVM detailing the reasons for the suspension of the dividend payment. Profits not distributed due to a suspension of the dividend payment must be allocated to a special reserve and, if it is not absorbed by losses in subsequent years, it must be paid as dividends as soon as our financial position so permits.
| A-94 |
Please refer to section Performance, item Complete Financial Statements (IFRS), Note 21b, and section Our risk management, item Regulatory environment, Implementation of Basel III in Brazil.
ADS holders’ payment of dividends
Preferred shares underlying ADSs are kept in Brazil by the custodian, Itaú Unibanco, which is the owner recorded in the register service of our preferred shares. The depositary of our ADS program is The Bank of New York Mellon. The payments of dividends and distributions in cash for our preferred shares underlying the ADSs are made directly to the depositary bank abroad, which is responsible for passing them on to the stockholders within an average period of 10 days after payment is made in Brazil. The amount received by the ADS holder may be reduced if we, the custodian or the depositary are required to retain an amount related to taxes and other government charges.
Please refer to section Our Profile, item 2017 highlights, Corporate events, Payment of dividends, 10% share bonus of Itaú Unibanco and please refer to Performance, item Complete Financial Statements (IFRS), Note 21 – Stockholders’ equity, for further information about dividends, share bonus and shares outstanding.
Adoption of cumulative voting
Under Brazilian Corporate Law and CVM regulation, stockholders that represent at least 5% of share capital with voting rights may demand a cumulative voting process up to 48 hours before a general stockholders’ meeting. Each share will be entitled to as many votes as the members of the board being elected, and the stockholder has the right to concentrate votes in one candidate or distribute them among several candidates. The presiding officer must inform the stockholders in advance about the number of votes required for the election of each member of the Board of Directors.
Whenever the election of the Board of Directors is held under the cumulative vote process and the common or preferred stockholders exercise their right of electing one director, the controlling stockholder will have the right to elect directors in the same number as those elected by the other stockholders plus one, regardless of the number of directors that, according to our Bylaws, compose the board.
Additionally, as our Bylaws do not provide for staggered terms, our directors may be reelected consecutively without interruption. Whenever the election has been conducted through a cumulative voting process, the removal from office of any of our directors by our stockholders, at a stockholders’ meeting, will result in the removal from office of all of the remaining directors and a new election shall be arranged. In order not to affect the management of the company as a result of the removal of directors, Brazilian Corporate Law provides that, despite the removal, the same directors may continue to exercise their functions until the newly elected board members take office.
Preemptive right, capital increase and payment for subscribed shares
Each stockholder has the preemptive right to subscribe for shares in any capital increase, in proportion to his/her equity interest, except in specific cases, in compliance with Brazilian Corporate Law.
Our Bylaws authorize the Board of Directors to increase our share capital up to a limit of 8,784,600,000 shares, of which 4,392,300,000 must be common shares and 4,392,300,000 must be preferred shares (authorized capital). Up to the limit of our authorized capital, the issuance of our shares may be made without considering our stockholders preemptive rights if (i) made on a stock exchange; (ii) by a public subscription; and (iii) in exchange for our shares in a public offering for the acquisition of our control. Regardless of this provision, all increases in our share capital must be ratified by our stockholders and approved by the Central Bank.
After the approval of the capital increase by the Central Bank, a stockholder must pay the value corresponding to the subscribed shares under the terms established in the subscription documentation related to that capital increase. A stockholder that fails to make payment under the terms of the subscription documentation will be deemed to be in default, in accordance with Brazilian Corporate Law.
Brazilian legislation does not provide for liability in capital calls, therefore the ownership interest of our stockholders may be diluted if they decide not to exercise their preemptive rights to subscribe shares in cases of capital increase.
Form and transfer
Our shares are book-entry and Itaú Corretora de Valores S.A. is our bookkeeping service provider. Therefore, the shares issued by us are to be kept in deposit accounts, under the investor’s name.
As an alternative, the investor may also deposit shares in the B3 via a custodian institution authorized by CVM. In such case, B3, as central depositary, holds the shares under its name but controls the ownership of the securities through a structure of deposit accounts kept under the investors’ name. There is no distinction in the rights and obligations of stockholders, regardless of whether their shares are deposited with a broker-dealer or with B3.
| A-95 |
Redemption and withdrawal rights
Our common shares and our preferred shares are not redeemable, except upon delisting. Pursuant to Brazilian Corporate Law, however, the approval of certain matters entitles a dissenting stockholder to withdraw from the company, such right expiring 30 days after publication of the minutes of the applicable stockholders’ meeting. This withdrawal may occur under certain conditions upon reimbursement of the value of such holder’s shares, calculated based on criteria set forth under Brazilian Corporate Law. Also, in accordance with Brazilian Corporate Law, we are entitled to reconsider any resolution that gives rise to a withdrawal within 10 days following the expiration of the withdrawal period, if such exercise of withdrawal rights jeopardizes our financial stability.
Withdrawal rights are not available to stockholders whose shares have liquidity and are actively traded in the stock market in cases of merger or takeover or in case the company elects to take part in a group of companies.
Common and preferred shares should be reimbursed upon cancellation of their registration at their value, calculated based on the criteria set forth under Brazilian Corporate Law. If the resolution that gave rise to withdrawal rights was approved more than 60 days after the date when the last balance sheet was approved, the stockholder may demand that his/her shares be redeemed at a value based on a new balance sheet, dated up to 60 days after the date of the general meeting.
|
In the United States
Our preferred shares have been traded on NYSE in the form of ADSs (one ADS represents one preferred share) since February 21, 2002, in compliance with NYSE and SEC requirements. These requirements include disclosure of financial statements in IFRS since 2011 and compliance with U.S. legal requirements, including the Securities Exchange Act of 1934 and the Sarbanes-Oxley Act of 2002. |
Our ADSs are issued by The Bank of New York Mellon, as depositary, under a Deposit Agreement, dated as of May 31, 2001, as amended and restated as of February 20, 2002 and as of March 30, 2009, effective as of April 3, 2009, among us, the depositary and the owners and beneficial owners of ADSs from time to time. The depositary’s principal executive office is located at 225 Liberty Street, New York, New York 10281.
ADS holders have no stockholder rights, which are governed by Brazilian Corporate Law. The depositary is the holder of the preferred shares underlying the ADSs. Holders of ADSs have ADS holder rights.
An investor may hold the ADSs directly, registered under his or her name, or indirectly, through a broker or another financial institution. The holders of our ADSs do not have the same rights as our stockholders and the depositary and holders of corresponding shares in Brazil. The deposit agreement determines the rights and obligations of the ADS holders and is governed by New York law.
In the event of a capital increase that maintains or increases the proportion of our capital represented by preferred shares, the holders of ADSs, except as described above, have preemptive rights to subscribe only to newly issued preferred shares. In the event of a capital increase that reduces the proportion of capital represented by preferred shares, the holders of ADSs, except as described above, have preemptive rights to preferred shares in proportion to their interests and to common shares only to the extent necessary to prevent dilution of their interests.
Please refer to section Attachments, item Considerations for ADS holders for further information.
Fees and expenses
The following table summarizes the fees and expenses payable by holders of ADSs to the depositary:
| Event | Fees | |
| Issuance (1) or cancellation for the purpose of withdrawal (2) of ADSs | US$5.00 (or less) per 100 ADSs (or portion thereof) plus any additional fees charged by any governmental authorities or other institutions for the execution and delivery or surrender of ADSs. | |
| Any cash distribution | US$0.02 (or less) per ADS (or portion thereof). | |
| Depositary services | US$0.02 (or less) per ADS (or portion thereof) per calendar year (in addition to cash distribution fee of US$0.02 per ADS during the year). |
(1) Including issuances resulting from a distribution of preferred shares or rights or other property, substitution of underlying shares and transferring, splitting or grouping of receipts.
(2) Including if the deposit agreement terminates.
In addition, set below are other fees and expenses payable by holders of ADSs:
| • | Registration fees: registration of transfers of preferred shares on our preferred share register to or from the name of the depositary or its agent when the holder deposit or withdraws preferred shares. |
| A-96 |
| • | Distribution of securities by the depositary to ADS holders fee: equivalent to the fee that would be payable if securities distributed to the holder thereof had been preferred shares and the shares had been deposited for issuance of ADSs. |
| • | Foreign currency conversion expenses: expenses of the depositary in converting foreign currency to U.S. dollars. |
| • | Depositary expenses: cable, telex and facsimile transmissions (when expressly provided in the Deposit Agreement). |
Moreover, taxes and other governmental charges which the depositary or the custodian has to pay on any ADR or preferred share underlying an ADS (for example, stock transfer taxes, stamp duty or withholding taxes) would be payable by holders of ADSs. Any other charges incurred by the depositary or its agents for servicing the deposited securities are not currently assessed in the Brazilian market.
Payment of taxes
The depositary may deduct the amount of any taxes owed from any payments to investors. It may also sell deposited securities, by public or private sale, to pay any taxes owed. Investors will remain liable if the proceeds of the sale are not sufficient to pay the taxes. If the depositary sells deposited securities, it will, if appropriate, reduce the number of ADSs to reflect the sale and pay to investors any proceeds or send to investors any property remaining after it has paid the taxes.
Reimbursement of fees
The Bank of New York Mellon, as depositary, has agreed to reimburse us for expenses we incur that are related to establishment and maintenance of the ADS program. The depositary has agreed to reimburse us for our continuing annual stock exchange listing fees. The depositary has also agreed to pay the standard out-of-pocket maintenance costs for the ADSs, which consist of the expenses of postage and envelopes for mailing annual and interim financial reports, printing and distributing dividend checks, electronic filing of United States federal tax information, mailing required tax forms, stationery, facsimile, and telephone calls, as well as to reimburse us annually for certain investor relationship programs or special investor relations promotional activities. In certain instances, the depositary has agreed to provide additional payments to us based on applicable performance indicators relating to the ADS facility. There are limits on the amount of expenses for which the depositary will reimburse us, but the amount of reimbursement available to us is not necessarily tied to the amount of fees the depositary collects from investors.
The depositary collects its fees for delivery and surrender of ADSs directly from investors, depositing shares or surrendering ADSs in case of exercise of withdrawal rights or from intermediaries acting for them. The depositary collects fees for making distributions to investors by deducting those fees from the amounts distributed or by selling a portion of distributable property to pay the fees. The depositary may collect its annual fee for depositary services by deducting from cash distributions, by directly billing investors or by charging the book-entry system accounts of participants acting for them. The depositary may generally refuse to provide services subject to fees until its fees for those services have been paid.
In 2017, we received from the depositary US$23.5 million for promoting and encouraging the ADR program in the market, out-of-pocket maintenance costs for the ADSs (as described above), any applicable performance indicators relating to the ADS facility, underwriting fees and legal fees.
Further information for the investor
We are organized as a publicly held corporation for an unlimited period of time under the laws of Brazil. Our head offices are located at Praça Alfredo Egydio de Souza Aranha, 100, 04344-902, São Paulo, SP, Brazil and our telephone number is +55-11-2794-3547. We are primarily governed by Brazilian Corporate Law and our Bylaws. Our Tax Payer’s Registry (CNPJ) is 60.872.504/0001-23, and we are registered with the São Paulo Commercial Registry (Junta Comercial do Estado de São Paulo) under NIRE 35300010230. Our corporate purpose, as set forth in Article 2 of our Bylaws, is to perform banking activity in all its authorized forms, including foreign exchange transactions. Our agent for service of process in the United States is the general manager of our New York branch, which is located at 767 Fifth Avenue, 50th floor, New York, NY 10153.
| A-97 |
Our commitment to best practices in corporate governance is directly related to our focus on stockholders and investors, transparency and accountability. We are particularly focused on platforms for communication with these groups and are continuously investing to upgrade channels and the quality of our services.
In 2017, to encourage communications with and further strengthen our relationship with our stockholders, capital market investors and analysts, we disclosed the organization's results, strategies and perspectives in 16 public meetings that drew approximately 2.2 thousand attendees in several cities and were held in partnership with the Association of Capital Markets Investment Analysts and Investment Professionals (APIMEC). We also took part in 30 conferences and seven road shows in Brazil and abroad.
We held four quarterly conference calls during 2017, in each case on the day after each quarterly earnings release. The calls are conducted in English and afterwards in Portuguese and may be accessed by telephone or on the internet.
Our corporate information is posted on our Investor Relations website (www.itau.com.br/relacoes-com-investidores).
| A-98 |
Credit ratings
We subscribe to independent credit rating agency reviews by Fitch Ratings, Moody’s and Standard&Poor’s (S&P). These ratings assess our credit worthiness and are based on reviews of a broad range of business and financial attributes including risk management processes and procedures, capital strength, earnings, funding, liquidity, accounting and governance, in addition to government and/or group support.
| Credit Ratings(1) | ||||||
| As of April 20, 2018 | Fitch Ratings | S&P Global | Moody's | |||
| Itaú Unibanco Holding S.A. | ||||||
| Short Term | B | B | NP | |||
| Long Term | BB | BB- | (P) Ba3(2) | |||
| Outlook | Stable | Stable | Stable | |||
| Itaú Unibanco S.A. | ||||||
| Short Term | B | B | NP | |||
| Long Term | BB | BB- | (P) Ba2(3) | |||
| Outlook | Stable | Stable | Stable | |||
| Itau BBA International plc(4) | ||||||
| Short Term | - | - | P-2 | |||
| Long Term | - | - | A3 | |||
| Outlook | - | - | Negative | |||
(1) International Scale Foreign Currency Ratings.
(2) Refers to Itaú Unibanco Holding S.A. Senior Unsecured Debt Rating. Moody's does not assess Deposit Ratings for Itaú Unibanco Holding.
(3) Refers to Itaú Unibanco S.A. Senior Unsecured MTN Rating. Itaú Unibanco S.A. Long Term Deposit Rating is Ba3.
(4) Itau BBA International plc is not rated by Fitch Ratings or Standard & Poor’s. Refers to Moody’s deposit ratings.
Due to the methodology adopted by the rating agencies, Itaú Unibanco’s ratings are in line with the ratings attributed to Brazil.
Therefore, in line with reviews on the sovereign risk outlook, since 2017, Moody’s took the following changes in Itaú Unibanco S.A. and Itaú Unibanco Holding S.A.’s ratings outlook:
| · | In March 2017: to stable from negative. |
| · | In May 2017: to negative from stable. |
| · | In April, 2018: to stable from negative. |
In both March and August 2017, Fitch affirmed the ratings of Itaú Unibanco Holding S.A. and Itaú Unibanco S.A highlighting: controlled risk appetite, sound funding and liquidity position and adequate coverage ratio level. Additionally, this agency rated the bank as a “safe harbor” in times of crisis, with a diversified deposit base. In March 2018, Fitch downgraded Itaú Unibanco’s Long Term ratings to BB from BB+, changing the outlook to stable from negative, due the previous rating action on Brazilian sovereign ratings made in February 2018 (BB- from BB).
In September 2017, S&P upgraded our short-term rating on national scale to brA-1+ from brA-1 and reaffirmed the ratings assigned to Itaú Unibanco and to Itaú Unibanco S.A., improving the “capital and results” position from moderate to adequate, with our companies thus outdoing their competition. In addition, S&P mentioned the bank’s geographic diversification and commissions and fees as positive factors.
In May 2017, S&P placed Brazil’s sovereign rating for review to downgrade and, consequently, the Itaú Unibanco’s ratings, accordingly. The review was concluded in August 2017, and the ratings were affirmed. However, in January 2018, S&P downgraded the Brazilian sovereign rating to BB- from BB, which led to a downgrade of several financial institutions, including Itaú Unibanco Holding S.A. and Itaú Unibanco S.A.
| A-99 |
Main differences between Brazilian and U.S. corporate governance practices
We have registered our ADSs on the New York Stock Exchange (NYSE) in the US as a foreign private issuer.As a result NYSE allows us to comply with certain corporate governance requirements established by applicable Brazilian legislation, rather than those set forth in the NYSE corporate governance listing rules applicable to US companies with securities traded on that exchange.
The following is a description of the main differences between our corporate governance practices and those required for US publicly traded companies. Our main rules and policies can be found at www.itau.com.br/relacoes-com-investidores/governanca-corporativa/regulations-and-policies.
| A-100 |
This section addresses the risks we consider material to our business and to investment in our securities. Should any of the events described in such risks occur, our business and financial condition, as well as the value of the investments made in our securities, may be adversely affected. Accordingly, investors should carefully assess the risk factors described below and the information disclosed in this document.
Other risks that we currently deem not material or we are not aware of may give rise to effects similar to those discussed below should they actually occur.
Macroeconomic risk factors
International Scenario
Changes in economic conditions may adversely affect us
Our operations are dependent upon the performance of the economies of the countries in which we do business, Latin American countries in particular. Crises and volatility in the financial markets of countries other than Brazil may affect the global financial markets and the Brazilian economy and have a negative impact on our operations.
The demand for credit and financial services, as well as clients’ ability to pay, is directly impacted by macroeconomic variables, such as economic growth, income, unemployment, inflation, and fluctuations in interest and foreign exchange rates. Therefore, any significant change in the economies of countries in which we do business, Latin American countries in particular, may affect our operations.
The disruptions and volatility in the global financial markets may have significant consequences in the countries in which we operate, such as volatility in the prices of equity securities, interest rates and foreign exchange rates. Higher uncertainty and volatility may result in a slowdown in the credit market and the economy, which, in turn, could lead to higher unemployment rates and a reduction in the purchasing power of consumers. In addition, such events may significantly impair our clients’ ability to perform their obligations and increase overdue or non-performing loan operations, resulting in an increase in the risk associated with our lending activity.
The economic and market conditions of other countries, including the United States, countries of the European Union, and emerging markets, may affect the credit availability and the volume of foreign investments in Brazil and in the countries in which we do business, to varying degrees. Political uncertainty continues to pose a significant risk to the global economic scenario, particularly the possibility of a trade war between the U.S. and China. In the Eurozone, the formation of a new government coalition in Italy remains uncertain and Brexit negotiations are sources of uncertainty, although neither appears to pose an immediate risk to the region or to the global economy. Crises in these countries may decrease investors’ interest in assets from Brazil and other countries in which we do business, which may materially and adversely affect the market price of our securities, making it more difficult for us to access capital markets and, as a result, to finance our operations in the future.
Banks that operate in countries considered to be emerging markets, including ours, may be particularly susceptible to disruptions and reductions in the availability of credit or increases in financing costs, which may have a material adverse impact on their operations. In particular, the availability of credit to financial institutions operating in emerging markets is significantly influenced by an aversion to global risk. In addition, any factor impacting investors’ confidence, such as a downgrade in credit ratings, since the ratings of financial institutions, including ours, tend to be subject to a ceiling based on the sovereign credit rating, or an intervention by a government or monetary authority in one of such markets, may affect the price or availability of resources for financial institutions in any of these markets, which may affect us.
Thus, crises in these countries may decrease investors’ interest in Brazilian assets, which may materially and adversely affect the market price of our securities, making it more difficult for us to access capital markets and, as a result, to finance our operations in the future. Global financial crises, in addition to the Brazilian macroeconomic environment, may also affect in a material and adverse way the market price of securities of Brazilian issuers or lead to other negative effects in Brazil and in the countries in which we operate and have a material adverse effect on us.
Please refer to the section entitled “Context, item Macroeconomic Context, Global Context and Brazilian Context” for further details about data and economic indicators.
Domestic Scenario
Brazilian authorities exercise influence on the Brazilian economy. Changes in fiscal, monetary and foreign exchange policies as well as deterioration of government fiscal accounts, may adversely affect us
| A-101 |
Our operations are highly dependent upon the performance of the Brazilian economy. The demand for credit and financial services, as well as our clients’ ability to make payments when due, is directly impacted by macroeconomic variables, such as economic growth, income, unemployment, inflation, and fluctuations in interest and foreign exchange rates.
After a period of accelerated economic expansion, Brazil’s growth rates began to slow down in 2011 and by 2015 the country was in recession. In 2016, GDP decreased by 3.5% and improved to 1.0% in 2017. Growth was impacted by high interest rates, low commodities prices, and high corporate leverage. In the long term, growth may be limited by a number of factors, including structural factors, such as inadequate infrastructure, which entail risks of potential energy shortages and deficiencies in the transportation sector, among others, and lack of qualified professionals, which can reduce the country’s productivity and efficiency levels. Low levels of national savings require relatively large financial flows from abroad, which may falter if political and fiscal instability is perceived by foreign investors. Depending on their intensity, these factors could lead to decreasing employment rates and to lower income and consumption levels, which could result in increased default rates on loans we grant for individuals and non-financial corporations and, therefore, have a material adverse effect on us.
Brazilian authorities intervene from time to time in the Brazilian economy, through changes in fiscal, monetary, and foreign exchange policies, which may adversely affect us. These changes may impact variables that are crucial for our growth strategy (such as foreign exchange and interest rates, liquidity in the currency market, tax burden, and economic growth), thus limiting our operations in certain markets, affecting our liquidity and our client’s ability to pay and, consequently, affecting us.
Fiscal:
The Brazilian primary public budget result has been in deficit since 2014. If the deterioration of the Brazilian government fiscal accounts continues, it could generate a loss of confidence by local and foreign investors. Regional governments are also facing fiscal concerns due to their high debt burden, declining revenues and inflexible expenditures. The Brazilian Congress approved a ceiling on government spending that will limit primary public expenditure growth to the prior year’s inflation for a period of at least 10 years. In the short term, the spotlight will remain on fiscal reforms that are critical for achieving future compliance with the spending limit. The pivotal Social Security reform is ready to be voted by Congress, however political uncertainty may postpone any progress in the theme to 2019, after the general elections. Diminished confidence in the Brazilian government’s fiscal circumstances could lead to the downgrading of the Brazilian sovereign debt by credit rating agencies, and negatively impact the local economy, causing a depreciation of the Brazilian real, an increase in inflation and interest rates and a deceleration of economic growth, thus adversely affecting our business, results of operations and financial condition.
Monetary:
Sudden increases in prices and long periods of high inflation may cause, among other effects, loss of purchasing power and distortions in the allocation of resources in the economy. Measures to combat high inflation rates include a tightening of monetary policy, with an increase in the SELIC interest rate, resulting in restrictions on credit and short-term liquidity, which may have a material adverse effect on us. Changes in interest rates may have a material effect on our net margins, since they impact our funding and credit granting costs. In addition, increases in the SELIC interest rate could reduce demand for credit and increase the costs of our reserves and the risk of default by our clients. Conversely, decreases in the SELIC interest rate could reduce our gains from interest-bearing assets, as well as our net margins.
Foreign exchange:
Brazil has a floating foreign exchange rate system, pursuant to which the market establishes the value of the Brazilian real in relation to foreign currencies. However, the Central Bank may intervene in the purchase or sale of foreign currencies for the purpose of easing variations and reducing volatility of the foreign exchange rate. In spite of those interventions, the foreign exchange rate may significantly fluctuate. In addition, in some cases, interventions made with the purpose of avoiding sharp fluctuations in the value of the Brazilian real in relation to other currencies may have the opposite effect, leading to an increase in the volatility of the applicable foreign exchange rate. Instability in foreign exchange rates could negatively impact our business. A potential depreciation of the Brazilian real could result in (i) losses on our liabilities denominated in or indexed to foreign currencies; (ii) a decrease in our ability to pay for obligations denominated in or indexed to foreign currencies, as it would be more costly for us to obtain the foreign currency required to meet such obligations; (iii) a decrease in the ability of our Brazilian borrowers to pay us for debts denominated in or indexed to foreign currencies; and (iv) negative effects on the market price of our securities portfolio. On the other hand, an appreciation of the Brazilian real could cause us to incur losses on assets denominated in or indexed to foreign currencies.
All these changes may impact variables that are crucial for our growth strategy (such as foreign exchange and interest rates, liquidity in the currency market, tax burden, and economic growth), thus limiting our operations in certain
| A-102 |
markets, affecting our liquidity and our clients’ ability to pay. Uncertainty regarding future economic policies may, in the future, contribute to an increase in the volatility of the Brazilian capital markets, which, in turn, may have an adverse impact on us. Other political, diplomatic, social and economic developments in Brazil and abroad that affect Brazil may also affect us. To summarize, any significant change in the Brazilian economy may affect our operations.
Ongoing high profile anti-corruption investigations in Brazil may affect the perception of Brazil and domestic growth prospects
Certain relevant Brazilian companies in the energy, infrastructure and oil and gas sectors are facing investigations by CVM, SEC, the U.S. Department of Justice (DOJ), the Brazilian Federal Police and other Brazilian public entities who are responsible for corruption and cartel investigations, in connection with corruption allegations (so called Lava Jato investigations) and, depending on the outcome of such investigations and the time it takes to conclude them, they may face (as some of them already faced) downgrades from credit rating agencies, experience (as some of them already experienced) funding restrictions and have (as some of them already had) a reduction in revenues, among other negative effects. Such negative effects may hinder the ability of those companies to timely honor their financial obligations bringing losses to us as a number of them are our clients. The companies involved in the Lava Jato investigations, a number of which are our clients, may also be (as some of them already have been) prosecuted by investors on the grounds that they were misled by the information released to them, including their financial statements. Moreover, the current corruption investigations have contributed to reduce the value of the securities of several companies. The investment banks (including Itau BBA Securities) that acted as underwriters on public distributions of securities of such investigated companies are also parties to certain lawsuits in the U.S. and may be parties to other legal proceedings yet to be filed. We cannot predict how long the corruption investigations may continue, or how significant the effects of the corruption investigations may be for the Brazilian economy and for the financial sector that may be investigated for the commercial relationships it may have held with companies and persons involved in Lava Jato investigations. Other high profile investigation, besides Lava Jato, ongoing in Brazil is the so-called Zelotes operation. If the allegations of such investigations are confirmed they may also affect some of our clients and their credit trustworthiness. In March 2016, the Brazilian Internal Revenue Services (IRS) summoned us to account for certain tax proceedings related to BankBoston Brazil which came under investigation in relation to the Zelotes operations. We acquired BankBoston Brazil’s operation from Bank of America in 2006. On December 1, 2016, the Brazilian Federal Police conducted searches at Itaú Unibanco’s premises, to look for documents related to those proceedings, and documents related to payments made to lawyers and consultants that acted on those proceedings. We clarify that the agreement with Bank of America for the acquisition of BankBoston Brazil’s operations included a provision whereby the seller would remain liable and responsible for the conduct of BankBoston’s tax proceedings, including with regard to the retention of lawyers and consultants. Therefore, according to such agreement, any and all payments made by Itaú Unibanco to lawyers and consultants were made strictly on behalf of Bank of America. These investigations have not yet been concluded, and we remain fully available and will cooperate with the authorities should any further clarification be needed. After reviewing our control procedures and our monitoring systems, we believe we are in compliance with the existing standards, especially related to anti-money laundering standards; notwithstanding, due to the size and breadth of our operations and our commercial relationship with investigated companies or persons, and due to the several banks, both publicly and privately owned, that Itaú Unibanco acquired throughout the last 15 years, we may also come within the scope of investigations, which may ultimately result in reputational damage, civil or criminal liability. Negative effects on a number of companies may also impact the level of investments in infrastructure in Brazil, which may also lead to lower economic growth.
Legal and regulatory risks
Bank regulations
We are subject to regulation on a consolidated basis and may be subject to liquidation or intervention on a consolidated basis
We operate in a number of credit and financial services related sectors through entities under our control. For purposes of regulation and supervision, the Central Bank treats us and our subsidiaries and affiliates as a single financial institution. While our consolidated capital base provides financial strength and flexibility to our subsidiaries and affiliates, their individual activities could indirectly put our capital base at risk. Any investigation or intervention by the Central Bank, particularly in the activities carried out by any of our subsidiaries and affiliates, could have a material adverse impact on our other subsidiaries and affiliates and, ultimately, on us. If we or any of our financial subsidiaries become insolvent, the Central Bank may carry out an intervention or liquidation process on a consolidated basis rather than conduct such procedures for each individual entity. In the event of an intervention or a liquidation process on a consolidated basis, our creditors would have claims on our assets and the assets of our consolidated financial subsidiaries. In this case, claims of creditors of the same nature held against us and our consolidated financial subsidiaries would rank equally in respect of payment. If the Central Bank carries out a liquidation or intervention process with respect to us or any of our financial subsidiaries on an individual basis, our creditors would not have a direct claim on the assets of such financial subsidiaries,
| A-103 |
and the creditors of such financial subsidiaries would have priority in relation to our creditors in connection with such financial subsidiaries’ assets. The Central Bank also has the authority to carry out other corporate reorganizations or transfers of control under an intervention or liquidation process.
Changes in applicable law or regulations may have a material adverse effect on our business
Changes in the law or regulations applicable to financial institutions in Brazil may affect our ability to grant loans and collect debts in arrears, which may have an adverse effect on us. Our operations could also be adversely affected by other changes, including with respect to restrictions on remittances abroad and other exchange controls as well as by interpretations of the law by courts and agencies in a manner that differs from our legal advisors’ opinions.
In the context of economic or financial crises, the Brazilian government may also decide to implement changes to the legal framework applicable to the operation of Brazilian financial institutions. For example, in response to the global financial crisis which began in late 2007, Brazilian national and intergovernmental regulatory entities, such as the Basel Committee on Banking Supervision, proposed regulatory reforms aiming to prevent the recurrence of similar crises, which included a new requirement to increase the minimum regulatory capital (Basel III). Please refer to section Our risk management, item Regulatory environment, Basel III Framework and Implementation of Basel III in Brazil for further details about regulatory capital requirements.
Moreover, the Brazilian Congress is considering enacting new legislation that, if signed into law as currently drafted, could have an adverse effect on us. For example, a proposed law to amend the Brazilian consumer protection code would allow courts to modify terms and conditions of credit agreements in certain circumstances, imposing certain difficulties for the collection of amounts from final consumers. Recently, the Superior Court of Justice has published a precedent which may have an impact on Brazilian banks’ ability to collect amounts due under credit agreements with natural persons. However, the impacts of such precedent are currently unclear, as the scope of application of said precedent is under evaluation. In addition, local or state legislatures may from time to time consider bills intending to impose security measures and standards for customer services, such as limits in queues and accessibility requirements, that, if signed into law, could affect our operations. More recently, certain bills have passed (and others were proposed) in certain Brazilian states or municipalities that impose, or aim to impose, restrictions on the ability of creditors to include the information about insolvent debtors in the records of credit protection bureaus, which could also adversely affect our ability to collect credit outstanding.
We also have operations outside of Brazil, including, but not limited to, Argentina, Chile, Colombia, Paraguay, the United Kingdom, the United States, Uruguay and Switzerland. Changes in the laws or regulations applicable to our business in the countries where we operate, or the adoption of new laws, and related regulations, may have an adverse effect on us.
Increases in compulsory deposit requirements may have a material adverse effect on us
Compulsory deposits are reserves that financial institutions are required to maintain with the Central Bank. Compulsory deposits generally do not provide the same returns as other investments and deposits because a portion of these compulsory deposits does not bear interest; instead, these funds must be held in Brazilian federal government securities and used to finance government programs, including a federal housing program and rural sector subsidies. The Central Bank has periodically changed the minimum level of compulsory deposits.
Insurance regulations
Our insurance operation is subject to regulatory agencies, such as SUSEP (Superintendência de Seguros Privados) and and ANS (Agência Nacional de Saúde Suplementar). Therefore, we may be affected negatively by the penalties applied by such regulators.
Insurance companies are subject to SUSEP intervention and/or liquidation. In case of insufficient resources, technical reserves, or poor economic health with respect to a regulated entity, SUSEP may appoint an inspector to act within the relevant company. If such intervention does not remedy the issue, SUSEP will forward to CNSP a proposal to withdraw the applicable insurance license. In addition, insurance companies are subject to pecuniary penalties, warnings, suspension of authorization of activities and disqualification to engage in business activities as set in Law.
Health insurance companies are subject to ANS regulations. With respect to companies that are deemed to have financial imbalances or serious economic, financial or administrative irregularities, ANS may order the disposal of the applicable health insurance company’s portfolio, or take other measures such as fiscal or technical direction regime for a period not exceeding 365 days, or extrajudicial liquidation. The penalties established for violations committed by health insurance companies and their directors and officers are: (i) warnings; (ii) pecuniary penalties; (iii) suspension of company’s activities; (iv) temporary disqualification for the exercise of management positions in health insurance companies; (v) permanent disqualification for the exercise of management positions in health insurance companies as well
| A-104 |
as in open private pension funds, insurance companies, insurance brokers and financial institutions; and (vi) the cancellation of the company’s authorization to operate and sale of its portfolio.
In this sense, our insurance operation may be affected negatively by the penalties applied by SUSEP or ANS, as described above.
Capital market and tax regulations
Holders of our shares and ADSs may not receive any dividends
Corporations in Brazil are legally required to pay their stockholders a minimum mandatory dividend at least on a yearly basis (except in specific cases provided for in applicable law). Our Bylaws determine that we must pay our stockholders at least 25% of our annual net income calculated and adjusted pursuant to Brazilian Corporate Law. Applicable Brazilian legislation also allows corporations to consider the amount of interest on capital distributed to their stockholders for purposes of calculating the minimum mandatory dividends. The calculation of net income pursuant to the Brazilian Corporate Law may significantly differ from our net income calculated under IFRS.
Brazilian Corporate Law also allows the suspension of the payment of the mandatory dividends in any particular year if our Board of Directors informs our general stockholders’ meeting that such payment would be incompatible with our financial condition. Therefore, upon the occurrence of such event, the holders of our shares and ADSs may not receive any dividends. If this happens, the dividends that were not paid in the particular fiscal year shall be registered as a special reserve and, if not used to cover any losses of subsequent years, the amounts of unpaid dividends still available under such reserve shall be distributed when the financial condition of the corporation allows for such payment.
Furthermore, pursuant to its regulatory powers provided under Brazilian law and banking regulations, the Central Bank may at its sole discretion reduce the dividends or determine that no dividends will be paid by a financial institution if such restriction is necessary to mitigate relevant risks to the Brazilian financial system or the financial institution.
Please refer to section Our profile, item Our shares, Stockholders’ Payment and section Our risk management, item Regulatory environment, Basel III Framework, Implementation of Basel III in Brazil for further details about CMN’s capital requirements and to section Performance, item Complete Financial Statements (IFRS), Note 2.4t and Note 21, for further details about dividends and interest on capital.
Tax reforms may adversely affect our operations and profitability
The Brazilian government regularly amends tax laws and regulations, including by creating new taxes, which can be temporary, and changing tax rates, the basis on which taxes are assessed or the manner in which taxes are calculated, including in respect of tax rates applicable solely to the banking industry. Tax reforms may reduce the volume of our transactions, increase our costs or limit our profitability.
Risks associated with our business
Market risk factor
The value of our securities and derivatives is subject to market fluctuations due to changes in Brazilian or international economic conditions and may subject us to material losses
Market risk is the risk of losses due to movements in financial market prices. The losses may incur from fluctuations in the market value of positions held, including risks associated with transactions subject to variations in foreign exchange rates, interest rates, price indexes, equity and commodity prices.
The securities and derivative financial instruments in our portfolio may cause us to record gains and losses, when sold or marked to market (in the case of trading securities), and may fluctuate considerably from period to period due to domestic and international economic conditions.
We cannot predict the amount of realized or unrealized gains or losses for any future period. Gains or losses on our investment portfolio may not contribute to our net revenue in the future or may cease to contribute to our net revenue at levels consistent with more recent periods. We may not successfully realize the appreciation or depreciation now existing in our consolidated investment portfolio or in any assets of such portfolio.
| A-105 |
Credit risk factors
Past performance of our loan portfolio may not be indicative of future performance. Changes in the profile of our business may adversely affect our loan portfolio. In addition, the value of any collateral securing our loans may not be sufficient, and we may be unable to realize the full value of the collateral securing our loan portfolio
Our historical loan loss experience may not be indicative of our future loan losses. While the quality of our loan portfolio is associated with the default risk in the sectors in which we operate, changes in our business profile may occur due, among other factors, to our organic growth, merger and acquisition activity, changes in local economic and political conditions, a slowdown in customer demand, an increase in market competition, changes in regulation and in the tax regimes applicable to the sectors in which we operate and, to a lesser extent, other related changes in countries in which we operate and in the international economic environment. In addition, the market value of any collateral related to our loan portfolio may fluctuate, from the time we evaluate it at the beginning of the trade to the time such collateral can be executed upon, due to the factors related to changes in economic, political or sectorial factors beyond our control.
For example, in the early part of this decade, Brazilian banks have experienced an increase in loans to consumers, particularly in the automotive sector. However, this increased demand for vehicle loans has been followed by a significant rise in the level of consumer indebtedness, leading to high nonperforming loan rates. As a result, many financial institutions recorded higher loan losses due to an increased volume of provisions and a decrease in loans for vehicle acquisition.
Any changes affecting any of the sectors to which we have significant lending exposure, and changes in the value of the collateral securing our loans, may result in a reduction in the value we realize from collateral and in our loan portfolio. Consequentially, it may have an adverse impact on our results of operations and financial condition and it could also adversely affect the growth rate and the mix of our loan portfolio.
We may incur losses associated with counterparty exposure risks, including the Brazilian federal government
We routinely conduct transactions with counterparties in the financial services industry, including brokers and dealers, commercial banks, investment banks, mutual and hedge funds and other institutional clients. Like most Brazilian banks, we also invest in debt securities issued by the Brazilian government. As of December 31, 2017, approximately 20.6% of all our assets and 72.3% of our securities portfolio were comprised of these public debt securities.
We may incur losses if any of our counterparties fail to meet their contractual obligations, due to bankruptcy, lack of liquidity, operational failure or other reasons that are exclusively attributable to our counterparties. As an example, failure by the Brazilian government to make timely payments under the terms of these securities, or a significant decrease in their market value could negatively affect our results in two ways: directly, through portfolio losses, and indirectly, through instabilities that a default in public debt could cause to the banking system as a whole, particularly since commercial banks’ exposure to government debt is high in countries in which we operate. This counterparty risk may also arise from our entering into reinsurance agreements or credit agreements pursuant to which counterparties have obligations to make payments to us and are unable to do so, or from our carrying out transactions in the foreign currency market (or other markets) that fail to be settled at the specified time due to non-delivery by the counterparty, clearing house or other financial intermediary. Their failure to meet their contractual obligations may adversely affect our financial performance.
A downgrade of our ratings may adversely affect our funding cost, our access to capital and debt markets, our liquidity and, as a result, our competitive position
Credit ratings represent the opinions of independent rating agencies regarding our ability to repay ours indebtedness, and affect the cost and other terms upon which we are able to obtain funding. Each of the rating agencies reviews its ratings and rating methodologies on a periodic basis and may decide on a grade change at any time, based on factors that affect our financial strength, such as liquidity, capitalization, asset quality and profitability.
Under the criteria utilized by the rating agencies, ratings assigned to Brazilian financial institutions, including Itaú Unibanco, are constrained by the grades assigned to the Brazilian sovereign. Events that are not subject to our control, such as economic or political crises, may lead to a downgrade of the Brazilian sovereign rating and a corresponding downgrade of the ratings assigned to Itaú Unibanco.
Credit ratings are essential to our capability to raise capital and funding through the issuance of debt and to the cost of such financing. A downgrade or a potential downgrade in our credit ratings could have an adverse impact on our operations, income and risk weighting. This may affect net earnings, capital requirements and return on capital levels, causing a negative impact on our competitive position. Additionally, if our credit ratings were to be downgraded, rating trigger clauses in our financing agreements with other institutions could result in an immediate need to deliver additional collateral to counterparties or taking other actions under some of our derivative contracts, adversely affecting our interest margins and results of operations. Thus, a failure to maintain favorable ratings and outlooks can affect the cost and availability of our financing through the capital markets and other sources of financing, affecting our interest margins and capacity to operate.
| A-106 |
Liquidity risk factor
Liquidity risk, as we understand it, is the risk that we will not have sufficient financial resources to meet our obligations by the respective maturity dates or that we will honor such obligations but at an excessive cost. This risk is inherent in the activities of any commercial or retail bank.
Our capacity and cost of funding may be impacted by a number of factors, such as changes in market conditions (e.g., in interest rates), credit supply, regulatory changes, systemic shocks in the banking sector, and changes in the market’s perception of us, among others.
In scenarios where access to funding is scarce and/or becomes too expensive, and the access to capital markets is either not possible or is limited, we may find ourselves obliged to increase the return rate paid to deposits made to attract more clients and/or to settle assets not compromised and/or potentially devalued so that we will be able to meet our obligations. If the market liquidity is reduced, the demand pressure may have a negative impact on prices, since natural buyers may not be immediately available. Should this happen, we may have a significant negative goodwill on assets, which will impact the bank’s results and financial position. The persistence or worsening of such adverse market conditions or rises in basic interest rates may have a material adverse impact on our capacity to access capital markets and on our cost of funding.
Concentration risk factor
Concentration risk is the risk associated with potential high financial losses triggered by significant exposure to particular component of risk, whether it be related to a particular counterparty, industry or geographic concentration. Examples of such risks include significant exposure to a single counterparty, to counterparties operating in the same economic sector or geographical region, or to financial instruments that depend on the same index or currency.
We believe that an excessive concentration with respect to a particular risk factor could generate a relevant financial loss for us, especially if the risk is one described in this annual report. We recognize the importance of this risk and the potential impacts that may affect our portfolio and results of operations.
Hedge risk factor
Our hedge strategy may not be able to prevent losses
We use diverse instruments and strategies to hedge our exposures to a number of risks associated with our business, but we may incur losses if such hedges are not effective.
We may not be able to hedge our positions, or do so only partially, or we may not have the desired effectiveness to mitigate our exposure to the diverse risks and market in which we are involved.
Operational risk factor
Operational risks, which may arise from errors in the performance of our processes, the conduct of our employees, instability, malfunction or outage of our IT system and infrastructure, or loss of business continuity, or comparable issues with respect to our vendors, may disrupt our businesses and lead to material losses. We face operational risk arising from errors, accidental or premeditated, made in the execution, confirmation or settlement of transactions or from transactions not being properly recorded, evaluated or accounted for.
We are exposed to failures, deficiency or inadequacy of our internal processes, human error or misconducts and cyberattacks. Additionally, we rely on third-party services. All these factors may adversely affect us
Due to the high volume of daily processing, we are dependent on technology and management of information, which exposes us to potential unavailability of systems and infrastructure such as power outages, interruption of telecommunication services, and generalized system failures, as well as internal and external events that may affect third parties with which we do business or that are crucial to our business activities (including stock exchanges, clearing houses, financial dealers or service providers) and events resulting from wider political or social issues, such as cyberattacks or unauthorized disclosures of personal information in our possession. We manage and store certain proprietary information and sensitive or confidential data relating to our clients and to our operations. We may be subject to breaches of the information technology systems we use for these purposes. Additionally, we operate in many geographic locations and are frequently subject to the occurrence of events outside our control. Despite the contingency plans we have in place, our ability to conduct business in any of these locations may be adversely impacted by a disruption to the infrastructure that supports our business. We are strongly dependent on technology and thus are vulnerable to viruses, worms and other
| A-107 |
malicious software, including “bugs” and other problems that could unexpectedly interfere with the operation of our systems.
Operating failures, including those that result from human error or fraud, not only increase our costs and cause losses, but may also give rise to conflicts with our clients, lawsuits, regulatory fines, sanctions, interventions, reimbursements and other indemnity costs, all of which may have a material adverse effect on our business, reputation and results of operations. Ethical misconduct and non-compliance – ethical misconduct or breaches of applicable laws by our businesses or our employees could be damaging to our reputation too, and could result in litigation, regulatory action and penalties. Operational risk also includes: (i) legal risk associated with inadequacy or deficiency in contracts signed by us; (ii) penalties due to noncompliance with laws - such as anti-money laundering and embargo regulation; and (iii) punitive damages to third parties arising from the activities undertaken by us. Also, we have additional services for the proper functioning of our business and technology infrastructure, such as call centers, networks, internet and systems, among others, provided by external or outsourced companies. Impacts on the provision of these services, caused by these companies due to the lack of supply or the poor quality of the contracted services, can affect the conduct of our business as well as our clients. We also rely in certain limited capacities on third-party data management providers whose possible security problems and security vulnerabilities.
Cyberattacks may cause loss of revenue and reputational harm through data security breaches that may disrupt our operations or result in the dissemination of proprietary or confidential information
We define cyberattack as any type of offensive maneuver employed by states, nations, individuals, groups or organizations that targets computer information systems, infrastructure, networks and/or personal devices, using varied means, for the purpose of stealing, altering or destroying a specific target by hacking into a technological susceptible system. Cyberattacks can range from the installation of viruses on a personal computer to attempts to destroy the infrastructure of entire nations.
We are exposed to this risk over the entire lifecycle of information, from the moment it is collected to its processing, transmission, storage, analysis and destruction.
A successful cyberattack may result in unavailability of our services, leak or compromise of the integrity of information, causing financial loss and damage to our image, directly affecting our customers and partners.
The loss of senior management, or our ability to attract and maintain key personnel, could have a material adverse effect on us
Our ability to maintain our competitive position and implement our strategy depends on our senior management. The loss of some of the members of our senior management, or our inability to maintain and attract additional personnel, could have a material adverse effect on our operations and our ability to implement our strategy.
Our performance and success are largely dependent on the talents and efforts of highly skilled individuals. Talent attraction and retention is one of the key pillars for supporting the results of our organization, which is focused on client satisfaction and sustainable performance. Our ability to attract, develop, motivate and retain the right number of appropriately qualified people is critical to our performance and ability to thrive globally. Concurrently, we face the challenge to provide a new experience to employees, so that we are able to attract and retain highly-qualified professionals who value environments offering equal opportunities and who wish to build up their careers in dynamic, cooperative workplaces, which encourage diversity and meritocracy and are up to date with new work models. Also, our current business scenario demands not only a careful look at traditional careers but also at those new ones indispensable for the corporation’s future.
Our performance could be adversely affected if it were unable to attract, retain and motivate key talent. As we are highly dependent on the technical skills of our personnel, including successors to crucial leadership positions, as well as their relationships with clients, the loss of key components of our workforce could make it difficult to compete, grow and manage the business. A loss of such expertise could adversely affect our financial performance, future prospects and competitive position.
Misconduct of our employees or representatives may adversely affect us
Our business is based on institutional principles (“Our Way”), among which are "it’s only good for us if it’s good for the client" and "ethics are non-negotiable". However, part of the customer relationship depends on direct interaction with our employees or representatives. Although we have several managing and control tools to foster adequate conduct of our employees and representatives, deviations in behavior such as inappropriate sales and improper use of information may occur. These risks can give rise to customer attrition, need of compensation or reimbursements, litigation and, according to its extension, may expose the institution to reputation risk, financial and credibility losses with the market and regulators.
| A-108 |
Strategy risk factors
Our business strategy may not provide us the results we expect
Our strategy and challenges are determined by management based on related assumptions, such as the future economic environment, and the regulatory, political and social scenarios in the regions in which we operate. These assumptions are subject to inaccuracies and risks that might not be identified or anticipated.
Accordingly, the results and consequences arising from any possible inaccurate assumptions may compromise our capacity to fully or partially implement strategies, as well as to achieve the results and benefits expected therefrom, which might give rise to financial losses and reduce the value creation to our stockholders.
Additionally, factors beyond our control, such as, but not limited to, economic and market conditions, changes in laws and regulations and other risk factors stated in this document may make it difficult or impossible to implement fully or partially our business model and also our achieving the results and benefits expected from our business plan.
Adverse changes to the political and economic scenario in Latin America may affect some of the challenges we have taken on, such as the internationalization of our business, since our strategy to strengthen our position in other countries is also dependent on the respective economic performance of these countries.
The integration of acquired or merged business involves certain risks that may have a material adverse effect on us
As part of our growth strategy in the Brazilian and Latin American financial sector, we have engaged in a number of mergers, acquisitions and partnerships with other companies and financial institutions in the past and may pursue further such transactions in the future. Until we have signed a definitive agreement, we usually do not comment publicly on possible acquisitions. When we do announce, our stock price may fall depending on the size of the acquisition. Even though we review the companies we plan to acquire, it is generally not viable for these reviews to be complete in all respects. Any such transactions involve risks, such as the possible incurrence of unanticipated costs as a result of difficulties in integrating systems, finance, accounting and personnel platforms, failure in diligence or the occurrence of unanticipated contingencies, as well as the breach of the transaction agreements by counterparties. In addition, we may not achieve the operating and financial synergies and other benefits that we expected from such transactions in a timely manner, on a cost-effective basis or at all. There is also the risk that antitrust and other regulatory authorities may impose restrictions or limitations on the transactions or on the businesses that arise from certain combinations or impose fines or sanctions due to the interpretation by the authorities of irregularities with respect to a corporate merger, consolidation or acquisition.
If we are unable to take advantage of business growth opportunities, cost savings, operating efficiencies, revenue synergies and other benefits we anticipate from mergers and acquisitions, or if we incur greater integration costs than we have estimated, then we may be adversely affected.
Our controlling stockholder has the ability to direct our business
As of December 31, 2017, IUPAR, our controlling stockholder, directly owned 51.49% of our common shares and 26.10% of our total share capital, giving it the power to appoint and remove our directors and officers and determine the outcome of any action requiring stockholder approval, including transactions with related parties, corporate reorganizations and the timing and payment of dividends.
In addition, IUPAR is jointly controlled by Itaúsa, which, in turn, is controlled by the Egydio de Souza Aranha family, and by Cia. E. Johnston, which in turn is controlled by the Moreira Salles family. The interests of IUPAR, Itaúsa and the Egydio de Souza Aranha and Moreira Salles families may be different from the interests of our other stockholders.
In addition, some of our directors are affiliated with IUPAR and circumstances may arise in which the interests of IUPAR and its affiliates conflict with the interests of our other stockholders. To the extent that these and other conflicting interests exist, our stockholders will depend on our directors duly exercising their fiduciary duties as members of our Board of Directors. Notwithstanding, according to Brazilian Corporation Law the controlling stockholders should always vote in the interest of the Company. In addition, they are prohibited from voting in cases of conflict of interest in the matter to be decided.
Litigation risk factors
Unfavorable court decisions involving material amount for which we have no provisions, or in the event that the losses estimated turn out to be significantly higher than the provisions made, may adversely affect our results and financial condition
As part of the ordinary course of our business, we are subject to, and party to various civil, tax and labor lawsuits, which involve substantial amounts of money. Our Complete Financial Statements only include reserves for probable losses that can be reasonably estimated and expenses that we may incur in connection with pending litigation or administrative
| A-109 |
proceedings, or as otherwise required by Brazilian law. It is currently not possible to estimate the amount of all potential costs that we may incur or penalties that may be imposed on us other than those amounts for which we have reserves. In the event of unfavorable court decisions involving material amount for which we have no provisions, or in the event that the losses estimated turn out to be significantly higher than the provisions made, the aggregate cost of unfavorable decisions may adversely affect our results and financial condition.
Decisions on lawsuits due to government monetary stabilization plans may have a material adverse effect on us
We are a defendant in lawsuits for the collection of understated inflation adjustment for savings resulting from the economic plans implemented in the 1980s and 1990s by the Brazilian government as a measure to combat inflation.
Itaú Unibanco Holding is a defendant in lawsuits filed by individuals, as well as class actions filed by (i) consumer protection associations; and (ii) the Public Prosection Office (Ministério Público) on behalf of holders of savings accounts. In connection with these class actions, Itaú Unibanco Holding establishes provisions upon service of the individual claim requiring the enforcement of a judgment handed down by the judiciary, using the same criteria used to determine the provisions of individual actions.
The Brazilian Federal Supreme Court (STF) has issued a number of decisions in favor of the holders of savings accounts, but has not ruled regarding the constitutionality of economic plans and their applicability to savings accounts. Currently, the appeals on this issue are suspended by order of the STF, until there is a definitive decision by the STF regarding the constitutional issue.
In December 2017, under the mediation of the Federal Attorney’s Office (AGU) and supervision of the Central Bank of Brazil (BCB), holders of savings accounts (represented by two civil associations, FEBRAPO and IDEC) and FEBRABAN entered into an agreement with the objective of ending the litigation related to economic plans against the Brazilian banks, including us. This agreement was ratified on a plenary session of the Federal Supreme Court (03/01/2018) and, in 90 days, the holders of saving accounts may adhere to its terms for a period of 24 months to conclude the legal proceedings.
Tax assessments may adversely affect us
As part of the normal course of business, we are subject to inspections by federal, municipal and state tax authorities. These inspections, arising from the divergence in the understanding of the application of tax laws may generate tax assessments which, depending on their results, may have an adverse effect on our financial results.
Please refer to section Performance, item Financial performance, Liabilities, Litigation for further information.
Management risk factor
Our policies, procedures and models related to risk control may be ineffective and our results may be adversely affected by unexpected losses
Our risk management methods, procedures and policies, including our statistical models and tools for risk measurement, such as value at risk (VaR), and default probability estimation models, may not be fully effective in mitigating our risk exposure in all economic environments or against all types of risks, including those that we fail to identify or anticipate. Some of our qualitative tools and metrics for managing risk are based on our observations of the historical market behavior. In addition, due to limitations on information available in Brazil, to assess clients’ creditworthiness, we rely largely on credit information available from our own databases, on certain publicly available consumer credit information and other sources. We apply statistical and other tools to these observations and data to quantify our risk exposure. These tools and metrics may fail to predict all types of future risk exposures. These risk exposures, for example, could arise from factors we did not anticipate or correctly evaluate in our statistical models. This would limit our ability to manage our risks. Our losses, therefore, could be significantly greater than indicated by historical measures. In addition, our quantified modeling may not take all risks into account. Our qualitative approach to managing those risks could prove insufficient, exposing us to material unexpected losses.
Our results of operations and financial position depend on our ability to evaluate losses associated with risks to which we are exposed and on our ability to build these risks into our pricing policies. We recognize an allowance for loan losses aiming at ensuring an allowance level compatible with the expected loss, according to internal models credit risk measurement. The calculation also involves significant judgment on the part of our management. Those judgments may prove to be incorrect or change in the future depending on information as it becomes available. These factors may adversely affect us.
| A-110 |
Financial reporting risk factors
We make estimates and assumptions in connection with the preparation of our financial statements, and relevant changes to those estimates and assumptions could have a material adverse effect on our operating results
In connection with the preparation of our financial statements, we use certain estimates and assumptions based on historical experience and other factors. While we believe that these estimates and assumptions are reasonable under the circumstances, they are subject to significant uncertainties, some of which are beyond our control. Should any of these estimates and assumptions change or prove to have been incorrect, our reported operating results could be materially adversely affected.
As a result of the inherent limitations in our disclosure and accounting controls, misstatements due to error or fraud may occur and not be detected
Our disclosure controls and procedures are designed to provide reasonable assurance that information required to be disclosed by us in reports we file with or submit to SEC under the Exchange Act is accumulated and communicated to management, recorded, processed summarized and reported within the time periods specified in SEC rules and forms. We believe that any disclosure controls and procedures or internal controls and procedures, including related accounting controls, can provide only reasonable, not absolute, assurance that the objectives of the control system are met. These inherent limitations include the realities that judgments in decision-making can be faulty and that breakdowns can occur because of simple error or mistake. In addition, controls can be circumvented by the individual acts of some persons, by collusion of two or more people or by an unauthorized override of the controls.
Any failure by us to maintain effective internal control over financial reporting may adversely affect investor confidence in our company and, as a result, the value of investments in our securities
We are required under the Sarbanes-Oxley Act of 2002 to furnish a report by our management on the effectiveness of our internal control over financial reporting and to include a report by our independent registered public accountanting firm attesting such effectiveness. Any failure by us to maintain effective internal control over financial reporting could adversely affect our ability to report accurately our financial condition or results of operations. If we are unable to conclude that our internal control over financial reporting is effective, or if our independent auditors determine that we have a material weakness or significant deficiency in our internal control over financial reporting, we could lose investor confidence in the accuracy and completeness of our financial reports, the market prices of our shares and ADSs could decline, and we could be subject to sanctions or investigations by SEC or other regulatory authorities. Failure to remedy any material weakness in our internal control over financial reporting, or to implement or maintain other effective control systems required of public companies subject to SEC regulation, also could restrict our future access to the capital markets.
Underwriting risk factor
Inadequate pricing methodologies for insurance, pension plan and premium bond products may adversely affect us
Our insurance and pension plan subsidiaries establish prices and calculations for our insurance and pension products based on actuarial or statistical estimates. The pricing of our insurance and pension plan products is based on models that include a number of assumptions and projections that may prove to be incorrect, since these assumptions and projections involve the exercise of judgment with respect to the levels and timing of receipt or payment of premiums, contributions, provisions, benefits, claims, expenses, interest, investment results, retirement, mortality, morbidity, and persistence. We could suffer losses due to events that are contrary to our expectations directly or indirectly based on incorrect biometric and economic assumptions or faulty actuarial bases used for contribution and provision calculations.
Although the pricing of our insurance and pension plan products and the adequacy of the associated reserves are reassessed on a yearly basis, we cannot accurately determine whether our assets supporting our policy liabilities, together with future premiums and contributions, will be sufficient for the payment of benefits, claims, and expenses. Accordingly, the occurrence of significant deviations from our pricing assumptions could have an adverse effect on the profitability of our insurance and pension products. In addition, if we conclude that our reserves and future premiums are insufficient to cover future policy benefits and claims, we will be required to increase our reserves and record these effects in our financial statements, which may have a material adverse effect on us.
Competition risk factor
We face risks associated with the increasingly competitive environment, and recent consolidations in the Brazilian banking industry, as well as competition based on technological alternatives to traditional banking services
| A-111 |
The Brazilian market for financial and banking services is highly competitive. We face significant competition from other Brazilian and international banks, in addition to other non-financial companies competing in markets other than the banking industry in which we operate. These latter competitors may not be subject to the same regulatory and capital requirements that we are and, therefore, may be able to operate with less stringent regulatory requirements. Competition has increased as a result of recent consolidations among financial institutions in Brazil and of regulations that increase the ability of clients to switch business between financial institutions. Furthermore, digital technologies are changing the ways customers access banking services and the competitive environment with respect to such services. The use of digital channels has risen steadily over the past few years. In this context, new competitors are seeking to disrupt existing business models through technological alternatives to traditional banking services. If we are not successfully able to compete with these disruptive business models and markets, we may lose market share and, consequently, lower our margins and profitability. Such increased competition may also adversely affect us by, among other things, limiting our ability to retain or increase our current client base and to expand our operations, or by impacting the fees and rates we adopt, which could reduce our profit margins on banking and other services and products we offer.
Please refer to section Our risk management, item Regulatory environment, Antitrust regulation for further information about competition in the Brazilian Markets.
Reputational risk factor
Damages to our reputation could harm our business and outlook
We are highly dependent on our image and credibility to generate business. A number of factors may tarnish our reputation and generate a negative perception of the institution by our clients, counterparties, stockholders, investors, supervisors, commercial partners and other stakeholders, such as noncompliance with legal obligations, making irregular sales to clients, dealing with suppliers with questionable ethics, unauthorized disclosure of client data, inappropriate behavior by our employees, and third-party failures in risk management, among others. In addition, certain significant actions taken by third parties, such as competitors or other market participants, may indirectly damage our reputation with clients, investors and the market in general. If we are unable, or are perceived unable, to properly address these issues we may be subject to penalties, fines, class actions, and regulatory investigations, among others. Damage to our reputation among clients, investors and other stakeholders may have a material adverse effect on our business, financial performance and prospects.
Environmental and social risk factor
We may incur financial losses and damages to our reputation from environmental and social risks
Environmental and social factors are considered one of the most relevant topics for the business, since they can affect the creation of shared value in the short, medium and long terms, from the standpoint of the organization and its main stakeholders. In addition, we also understand environmental and social risk as the risk of potential losses due to exposure to environmental and social events arising from the performance of our activities. For more information about our Environmental and social risk management please refer to section “Risk and capital management”.
Financial institutions are subject to specific guidelines about the management of environmental and social risks, due to CMN Resolution No. 4,327, as of April 25, 2014, that provided for the implementation by financial institutions of environmental and social responsibility policies containing certain minimum requirements. These rules also provide an obligation for registering environmental and social losses, analysis of the environmental risk in the approval of products and services, among other provisions. The Brazilian Central Bank is responsible for the inspection of the corresponding filings and information and for the implementation of the provisions of such regulation.
We understand that environmental and social issues may affect our activities and the revenue of our clients, causing delays in payments or default, especially in the case of significant environmental and social incidents.
Environmental and social risks become more evident when we finance projects. Should there be environmental damage caused by projects in which we were involved with respect to the financing thereof, we could be deemed to be indirectly responsible for such damage and could consequently be held liable for certain damage.
We also recognize that climate change is one of the major challenges for us, because climate events may affect our activities in our administrative buildings, network of branches and data processing centers and are taken into consideration for all geographical regions where we operate in Brazil.
Finally, we could suffer damage to our image and brand if we do not fully comply with voluntary commitments, such as in applying the Equator Principles, Principles for Responsible Investment and National Pact for the Eradication of Slave Labor.
| A-112 |
Assuming and managing risks is essential to our business and a responsibility of all employees. For this reason, we must have well established objectives with respect to risk management.
In this context, risk appetite determines the nature and the level of the risks that are acceptable for our organization, and the culture of risks guides the necessary attitudes to manage them. In 2018, we will continue our efforts to fully comply with the Risk Appetite guidelines set out by the Board of Directors. Additionally, we will focus on addressing the priorities for 2018, as follows:
| · | Risk Appetite: Our challenge is to monitor the progress of traditional risk areas (market risk, credit risk and operational risk), and seek, through risk culture tools, to engage all employees in the risk management day-to-day and, consequently, to comply with our Risk Appetite guidelines. |
| · | Business Risk: Client centricity is a principle of ours, prioritizing the sustainability of our relationships. We monitor the evolving profile of our clients and competition creating new products and services focused on client satisfaction. |
| · | Technology Risk: We are committed to managing our digitalization process, preventing platforms or systems from becoming obsolete and failing to meet the business needs, in addition to increasing our IT department productivity. |
| · | People Risk: We are committed to improving mechanisms to attract, motivate and retain the best professionals, in addition to preventing teams with knowledge concentrated on key personnel. We seek to continuously improve our evaluation models to be increasingly perceived as fair and meritorious. |
| · | Regulatory Risk: We understand that we should always be attentive to specific changes in laws and regulations that may affect our business and the offering of products or services. Therefore, we are committed to having a proactive attitude and monitor regulatory changes. |
| a. | Risk management principles |
We pursue sound risk management processes that permeate throughout the entire organization and are the basis of strategic decisions so as to ensure the sustainability of our business.
The principles below establish the fundamentals of risk management, risk appetite and the way our employees work on a daily basis for decision making:
1. Sustainability and customer satisfaction: We want to be a leading bank with sustainable performance and customer satisfaction. We are concerned about creating shared value for employees, customers, stockholders and society, ensuring the longevity of our business. We will only do business that is good for the customer and the bank.
2. Risk culture: Our risk culture goes beyond policies, procedures and processes and strengthens the individual and collective responsibility of all employees so that they can do the right thing, at the right time and in the right way, respecting our ethical way of doing business. Please refer to item Risk culture below for further information about our Risk culture.
3. Price for risk: We operate and take risks in business that we know and understand and we avoid risks that we do not know or in which we do not have a competitive advantage, carefully assessing risk-adjusted return.
4. Diversification: We have a low appetite for volatility in our results and, for this reason, we work with a diversified client, product and business base, seeking the diversification of the risks to which we are exposed and prioritizing lower-risk business.
5. Operational excellence: We want to be an agile bank, with a robust and stable infrastructure so as to offer a high-quality service.
6. Ethics and respect for regulation: For Itaú Unibanco, ethics are non-negotiable. We promote a fair institutional environment, guiding employees to cultivate ethics in relationships and business, and the respect for rules, taking care to protect our reputation.
| A-113 |
| i. | Risk appetite |
Our risk appetite policy, which was established and approved by the Board of Directors and guides our business strategy, is based on the following statement of the Board of Directors:
“We are a universal bank, operating predominantly in Latin America. Supported by our risk culture, we operate based on rigorous ethical and regulatory compliance standards, seeking high and growing results, with low volatility, by means of the long-lasting relationship with clients, correctly pricing risks, well-distributed fund-raising and proper use of capital.”
Based on this statement, we have implemented five dimensions to our risk appetite framework, each of them composed of a set of metrics associated with the main risks involved, combining additional forms of measurement and seeking a broad view of our exposures:
| § | Capitalization: establishes that we must have enough capital to protect us against a severe recession or a stress event without the need to adapt our capital structure in unfavorable circumstances. This is monitored through the follow up of our capital ratios, in normal and stress situations, and of our debt issuer ratings. |
| § | Liquidity: establishes that our liquidity must support long periods of stress. This is monitored through the follow up of our liquidity ratios. |
| § | Composition of results: determines that our business will be focused mainly on Latin America, where we will have a variety of customers and products, with low appetite for volatility of results and for high risks. This dimension comprises aspects of business and profitability, market and credit risks. Metrics monitored seek to ensure, by means of limits of exposure concentration, such as industry sectors, quality of counterparties, countries and geographical regions, and risk factors, the proper composition of our portfolios, aimed at the low volatility of our results and the sustainability of our business. |
| § | Operational risk: focuses on the control of operational risk events that may negatively affect our business and operational strategy, and is monitored through the followup of the main operational risk events and losses incurred. |
| § | Reputation: addresses risks that may affect the value of our brand and our reputation with customers, employees, regulators, investors and the general public. The risks in this dimension are monitored through the follow up of client satisfaction or dissatisfaction, our exposure in the media, in addition to the observance of our conduct. |
The Board of Directors is responsible for approving the guidelines and limits of risk appetite, performing its duties with the support of the Risk & Capital Management Committee (CGRC) and our CRO.
Risk appetite is regularly monitored, analyzed and reported to executive levels and to the Board of Directors. In case the monitoring of some metric points to a level above the risk appetite, in normal or projected situations, there is a pre-established governance with authority of reporting, including to the Board of Directors, which organizes necessary discussions and actions to be made to retake the exposures to the desirable levels of risk appetite.
| ii. | Risk culture |
With the aim of strengthening our values and aligning our employees’ behavior with the guidelines established in risk management, we have adopted a number of initiatives to disseminate the risk culture. Our Risk Culture is based on four basic principles illustrated on the right side of this text.
These principles are our guidance, which aim to help our employees to understand, identify, measure, manage and mitigate risks in a conscious way.
In addition to policies, procedures and processes, risk culture strengthens the individual and collective responsibility of employees in the management of risks inherent in the activities performed individually, respecting the ethical way of managing business.
We promote our risk culture, stressing behavior which will help people at every level of the organization to consciously assume and manage risk. With these principles disseminated throughout the institution, there is an incentive for risk to be understood and openly debated, to be kept within the levels indicated by the risk appetite, and to be taken as the individual responsibility of each employee of Itaú Unibanco, irrespective of their position, area or function. |
|
We also provide channels to report operating failures, internal or external fraud, workplace concerns or cases that may cause disorders and/or losses to us or harm clients. All employees or third parties have the responsibility to communicate problems timely, as soon as they become aware of the situation.
| A-114 |
| b. | Governance and organizational structure |
Our risk management organizational structure complies with Brazilian and international regulations in place and is aligned with best market’s practices. Responsibilities for our risk management are structured according to three lines of defense, namely:
| · | In the first line of defense, the business and corporate support areas manage risks they give rise to, by identifying, assessing, controlling and reporting risks. |
| · | In the second line of defense, an independent unit provides central control, so as to ensure that our risk is managed according to our risk appetite, and established policies and procedures. This centralized control provides the Board and executives with a global overview of our exposure, in order to ensure correct and agile up corporate decisions. |
| · | In the third line of defense, internal audit provides an independent assessment of the institution’s activities, so that senior management can see that controls are adequate, risk management is effective and institutional standards and regulatory requirements are being complied with. |
In order to provide the Board with data required, management reports are prepared to inform the institution’s capital adequacy, as well as capital level forecasts under usual and stress conditions. There is a structure in place for coordination and consolidation of information and related processes, which are all subject to verification by independent validation, internal controls and audit areas.
CGRC is responsible for supporting the Board of Directors in performing its duties related to our capital and risk management. At the executive level we established sub-committees, chaired by our CEO, that are responsible for risk and capital management and report directly to the Risk and Capital Management Committee. The Board of Directors is the main authority with respect to risk and capital management decisions. The following committees are part of our risk and capital management governance structure:
Risk & Capital Management Committee (CGRC): supports the Board of Directors in performing its duties related to our risk and capital management by meeting, at least, 4 times annually, and submitting reports and recommendations to assist the Board of Directors in its decision-making with respect to:
| § | Decisions regarding the risk appetite of the institution, in terms of capital, liquidity, results, operational risk and reputation, ensuring these aspects are in alignment with our strategy and including: acceptable levels of capital and liquidity; types of risk to which we could be exposed as well as aggregate limits for each type of risk; tolerance with respect to volatility of results and risk concentrations; and general guidelines on tolerance regarding risks that may have an impact on the value of our brand (i.e., image risk). |
| § | Supervision of our risk management and control activities in order to ensure their suitability to the risk levels assumed and to the complexity of the operations as well as compliance with regulatory requirements. |
| § | Review and approval of policies and strategies for capital management, which establish mechanisms and procedures for maintaining capital compatible with the risks that are taken by us. |
| § | Establishing our minimum expected return on capital as a whole and for our lines of business as well as monitoring performance. |
| A-115 |
| § | Supervision of our incentive structures, including compensation, seeking to ensure their alignment with risk control and value creation objectives. |
| § | Fostering improvement in our Risk Culture. |
Please refer to section Our governance, item Management structure for further details about the Audit Committee responsibilities and for complementary information about CGRC.
Superior Market Risk and Liquidity Committee (CSRML): meets on a monthly basis and is responsible for setting guidelines and governance for investments and market and liquidity risks regarding our consolidated positions and business lines.
Superior Operational Risk Committee (CSRO): meets on a bimonthly basis and is responsible for understanding the risks of our processes and business, defining guidelines for operational risks management and assessing the results achieved by our Internal Controls and Compliance System. This is our main decision-making committee for all operational risk management matters, while defining the operational risk framework and related policies for identification, measurement, assessment, reporting and monitoring of operational risk.
Superior Products Committee (CSP): meets on a weekly basis and is responsible for evaluating products, operations, services and processes that are beyond the authority of the Products Committees that report to it or that involve image risk to us.
Superior Credit Committee (CSC): meets on a weekly basis and is responsible for analyzing and deciding on credit proposals that are beyond the authority of the Credit Committees that report to it, and analyzing decisions which were not made due to a lack of consensus at the committee immediately subordinate to it or cases where, due to the relevance or characteristics of the topic or other features, these Credit Committees decide to submit to its review.
Superior Retail Credit and Collection Committee (CSCCV): meets on a monthly basis and is responsible for approving credit policies and assessing the performance of Retail Credit and Collection portfolios and strategies.
Superior Wholesale Credit and Collection Committee (CSCCA): meets on a monthly basis and is responsible for approving credit policies and assessing the performance of Wholesale Credit and Collection portfolios and strategies.
Additionally, we have sub-committees, chaired by our CRO and CFO, which are also responsible for risk and capital management. They can report directly to the Risk and Capital Management Committee or to the sub-committees mentioned above.
To support this structure, we have the Risks & Finance Control and Management Area, structured with specialized departments and subordinated to our CRO and CFO, intending to independently and in a centralized manner ensure that the institution’s risks and capital are managed in accordance with established policies and procedures.
| c. | Risk management policy |
We have a defined standard for policy review, applicable to our Brazilian operations as well as to international units. Institutional guidelines, methodologies and processes, how to address regulatory requirements and best practices are primarily determined by our policies. The institution has an internal policy that provides guidelines and establishes governance for risk management:

| (1) | Available for consultation on website www.itau.com.br/investor-relations under Corporate Governance, Rules and Policies. |
| A-116 |
Capital management
| a. | Key indicators |
Our risk and capital management focus on maintaining our business in line with the risk strategy approved by our Board of Directors. The key indicators based on the Prudential Consolidation, on December 31, 2017, are summarized below.
The Board of Directors is the main body responsible for our capital management and is responsible for approving the institution’s capital management policies and guidelines regarding the institution’s capitalization level. The Board is also responsible for approving the ICAAP report, a process which is intended to assess our capital adequacy. At the executive level, corporate bodies are responsible for approving risk assessment and capital calculation methodologies, as well as reviewing, monitoring and recommending capital-related documents and topics to the Board of Directors. There is a structure in place for coordination and consolidation of information and related processes, all of which subject to verification by the independent validation, internal controls and audit areas.
For our annual assessment of capital adequacy, our procedure is as follows:
| • | Identification of the risks to which we are exposed and analysis of their materiality. |
| • | Assessment of the need for capital to cover the material risks. |
| • | Development of methods for quantifying additional capital, |
| • | Quantification of capital and internal capital adequacy assessment. |
| • | Capital and Contingency Plan. |
| • | Submission of report to the Central Bank. |
In compliance with CMN and Central Bank regulations, we have implemented a capital management structure and the Internal Capital Adequacy Assessment Process (ICAAP), taking a prospective stance in relation to capital management.
The result of the last ICAAP – dated as of December 2016 – showed that, in addition to having enough capital to face all material risks, we have a significant cushion, thus ensuring the soundness of our equity position.
Please refer to section Our risk management, item Regulatory environment, for further details about the implementation of Basel III in Brazil.
| A-117 |
| b. | Minimum requirements |
Our minimum capital requirements follow the set of resolutions and circulars disclosed by the Central Bank that implemented, in Brazil, the global capital requirement standards known as Basel III. These are expressed as ratios of the capital available stated by the Total Capital, composed by the Tier I Capital (which comprises the Common Equity and Additional Tier I Capital) and Tier II Capital, and the risk-weighted assets (RWA).
For purposes of calculating these minimum capital requirements, the total RWA is determined as the sum of the risk-weighted asset amounts for credit, market, and operational risks. Itaú Unibanco uses the standardized approaches to calculate credit and operational risk-weighted asset amounts.
From September 1, 2016, the Central Bank has authorized our institution to use internal market risk models to determine the total amount of regulatory capital (RWAMINT ), replacing the portion RWAMPAD, as set out in the Central Bank Circular No. 3,646.
The standardized approach continues to be used for external units. Accordingly, use of the internal models does not apply to the following units: Argentina, Chile, Itau BBA International, Itaú BBA Colombia, Paraguay and Uruguay.
From January 1, 2017 to December 31, 2017, the minimum Total Capital ratio required was 9.25%, and following the scheduled for a gradual reduction, it will be 8% on January 1, 2019.
Beyond the minimum requirement, the Central Bank rules call for Additional Common Equity Tier I Capital (ACP), corresponding to the sum of the components ACPConservation, ACPCountercyclical and ACPSystemic, which, in conjunction with the requirements mentioned, increase capital requirements over time. Under the applicable CMN regulation, the values of the components ACPConservation and ACPCountercyclical will increase gradually from 0.625%, as from January 1, 2016, to 2.5% as from January 1, 2019. The amount of each component and the minimum regulatory requirements, is provided for in CMN Resolution 4,193.
| c. | Capital composition |
The Total Capital, used to monitor our compliance with the operational limits imposed by the Central Bank, is the sum of three items, namely:
| • | Common Equity Tier 1: sum of social capital, reserves and retained earnings, less deductions and prudential adjustments. |
| • | Additional Tier 1 Capital: consits of instruments of perpetual nature, that meet certain eligibility requirements. Together with Common Equity Tier I it makes up Tier I capital. |
| • | Tier 2 Capital: consists of subordinated debt instruments with defined maturity dates that meet certain eligibility requirements. Together with Common Equity Tier I and Additional Tier I Capital, it makes up Total Capital. |
In accordance with applicable Brazilian regulations, we must maintain our Regulatory Capital, Tier 1 Capital and Common Equity Tier 1 Capital ratios above the minimum regulatory requirements established at all times. The RWA used for assessing these minimum regulatory requirements can be determined by adding the following portions:
RWA = RWACPAD + RWAMINT + RWAOPAD
RWACPAD = portion related to exposures to credit risk, calculated using standardized approach;
RWAMINT = portion related to the market risk capital requirement, made up of the maximum between the internal model and 80%of the standardized model, and regulated by Central Bank Circulars 3,646 and 3,674;
RWAOPAD = portion related to the operational risk capital requirement, calculated using standardized approach.
| d. | Capital adequacy |
Through our Internal Capital Adequacy Assessment Process (ICAAP), we assess the adequacy of our capital to face the incurred risks. For ICAAP, capital is composed by regulatory capital for credit, market and operational risks, and by the necessary capital to face other risks.
In order to ensure our capital soundness and availability to support business growth, we maintain capital levels above the minimum requirements, according to the Common Equity Tier I, Additional Tier I Capital, and Tier II minimum ratios. On December 31, 2017, our Total Capital (PR) reached R$142,252 million, an increase of R$2,775 million when compared to December 31, 2016, mainly impacted by the result and the effect of foreign exchange variations during the period.
| A-118 |
| As of December 31, | ||||||||||||||||||||
| Prudential Conglomerate | Variation | |||||||||||||||||||
| Capital Composition | 2017 | 2016 | 2015 | 2017-2016 | 2016-2015 | |||||||||||||||
| (In millions of R$) | (%) | |||||||||||||||||||
| Tier I Capital (1) | 122,453 | 115,940 | 101,001 | 5.6 | 14.8 | |||||||||||||||
| Common Equity Tier I Capital (2) | 122,396 | 115,408 | 100,955 | 6.1 | 14.3 | |||||||||||||||
| Additional Tier I Capital (3) | 57 | 532 | 46 | (89.3 | ) | 1,056.5 | ||||||||||||||
| Tier II Capital (4) | 19,799 | 23,537 | 27,464 | (15.9 | ) | (14.3 | ) | |||||||||||||
| Referential Equity (Tier I + Tier II) | 142,252 | 139,477 | 128,465 | 2.0 | 8.6 | |||||||||||||||
| Minimum Referential Equity Required | 69,995 | 72,210 | 79,471 | (3.1 | ) | (9.1 | ) | |||||||||||||
| Surplus Capital in relation to the Minimum Referential Equity Required | 72,257 | 67,267 | 48,994 | 7.4 | 37.3 | |||||||||||||||
| Referential equity calculated for covering the interest rate risk on operations not classified in the trading portfolio (RBAN) | 2,470 | 2,264 | 1,275 | 9.1 | 77.6 | |||||||||||||||
| Risk weighted assets (RWA) | 756,708 | 731,240 | 722,468 | 3.5 | 1.2 | |||||||||||||||
(1) Comprised of the Common Equity Tier 1 Capital, as well as the Additional Tier 1 Capital.
(2) Sum of social capital, reserves and retained earnings, less deductions and prudential adjustments.
(3) Comprised of of instruments of a perpetual nature, which meet eligibility requirements.
(4) Comprised of subordinated debt instruments with defined maturity dates, which meet eligibility requirements.
Our BIS ratio (calculated as the ratio between our Regulatory Capital and the total amount of RWA) reached 18.8%, on December 31, 2017, a decrease compared to December 31, 2016, when it was 19.1%. Such decrease is mainly explained by an increase of Risk Weighted Assets. Our BIS ratio on December 31, 2017 consisted of 16.2% of Tier 1 Capital and 2.6% of Tier 2 Capital.
| As of December 31, | ||||||||||||
| Prudential Conglomerate | ||||||||||||
| Capital Ratios | 2017 | 2016 | 2015 | |||||||||
| (%) | ||||||||||||
| BIS ratio | 18.8 | 19.1 | 17.8 | |||||||||
| Tier I Capital | 16.2 | 15.9 | 14 | |||||||||
| Common Equity Tier I Capital | 16.2 | 15.8 | 14 | |||||||||
| Additional Tier I Capital | 0 | 0.1 | 0 | |||||||||
| Tier II Capital | 2.6 | 3.2 | 3.8 | |||||||||
Our Total Capital, Tier 1 Capital and Common Equity Tier 1 Capital ratios are calculated on a consolidated basis, applied to institutions included in our Prudential Conglomerate which comprises not only financial institutions but also collective financing plans (consórcios), payment entities, factoring companies or companies that directly or indirectly assume credit risk, and investment funds in which our Itaú Unibanco Group retains substantially all risks and rewards.
Please refer to section Our risk management, item Regulatory environment, Implementation of Basel III in Brazil, for further details about minimum capital ratios.
Please refer to section Performance, item Complete Financial Statements in IFRS, Note 33 – Regulatory capital for further details about regulatory capital.
Please refer to section Our risk management, item Regulatory environment, Basel III Framework, Implementation of Basel III in Brazil.
Credit risk
| a. | Overview |
We define credit risk as the risk of loss associated with: failure by a borrower, issuer or counterparty to fulfill their respective financial obligations as defined in the contracts; value loss of a credit agreement resulting from a deterioration of the borrower’s, issuer’s or counterparty’s credit rating; reduction of profits or income; benefits granted upon subsequent renegotiation; or debt recovery costs.
Our credit risk management is intended to preserve the quality of the loan portfolio at levels compatible with our risk appetite, for each market segment in which we operate.
| b. | Governance |
Our credit risk governance is managed through corporate bodies, which report to the Board of Directors or to our executive structure. Such corporate bodies act primarily by assessing the competitive market conditions, setting our credit limits, reviewing control practices and policies, and approving these actions at the respective authority levels. The risk
| A-119 |
communication and reporting processes, including disclosure of institutional and supplementary policies on credit risk management, are responsibility of this structure. We manage the credit risk to which it is exposed during the entire credit cycle, from before approval, during the monitoring process and up to the collection or recovery phase.
Our credit risk management and control structure is centralized and independent of the business units and defines operational limits, risk mitigation mechanisms and processes, and instruments to measure, monitor and control credit risk inherent to all products, portfolio concentrations and impacts to potential changes in the economic environment. Our credit’s portfolio, policies and strategies are continuously monitored so as to ensure compliance with the rules and laws in effect in each country.
| c. | Procedures and key indicators |
The key assignments of the business units are (i) monitoring the portfolios under their responsibility, (ii) granting credit, taking into account approval levels, market conditions, macroeconomic prospects, changes in markets and products, and (iii) credit risk management aimed at making the business sustainable.
Our credit policy is based on internal factors, such as: client rating criteria, performance and evolution of our portfolio, default levels, return rates and allocated economic capital, among others. It also takes into account external factors such as: interest rates, market default indicators, inflation and changes in consumption, among others.
With respect to our individuals, small and medium companies, credit ratings are assigned based on statistical models (in the early stages of our relationship with a customer) and behavior score (used for customers with whom we already have a relationship) models. For large companies, classification is based on information such as the counterparty’s economic and financial situation, its cash-generating capacity, and the business group to which it belongs, the current and prospective situation of the economic sector in which it operates. Credit proposals are analyzed on a case-by-case basis through the approval governance.
The concentrations are monitored continuously for economic sectors, and largest debtors, allowing preventive measures to be taken to avoid the violation of the established limits.
We also strictly control our credit exposure to clients and counterparties, acting to reverse occasional limit breaches. We may use contractual covenants for these purposes, such as the right to demand early payment or require additional collateral.
To measure credit risk, we take into account the probability of default by the borrower, issuer or counterparty, the estimated amount of exposure in the event of default, past losses from default and concentration of borrowers. Quantifying these risk components is part of the lending process, portfolio management and definition of limits.
The models used by us are independently validated, to ensure that the databases used in constructing the models are complete and accurate, and that the method of estimating parameters is adequate, so as to reduce the modeling risk and keep the models calibrated, in such a way they reflect risk parameters more accurately.
In compliance with the principles of the CMN Resolution 3,721, our credit risk management structure and institutional policy are approved by our Board of Directors and are applicable to all companies and subsidiaries in Brazil and abroad.
Please refer to section Performance, item Complete Financial Statements (IFRS), Note 36 – Management risks for further details about credit risk.
Loan Approval Process
Extensions of credit are approved based on policies at the business unit level, determined in accordance with the assumptions of each department and our bank’s risk appetite. The decision to extend credit may be granted by means of a pre-approval process or the traditional approval mechanism, which is applied on a client by client basis. In both cases, the decisions are made based on principles of credit quality such as credit rating supported by statistical models, percentage of income committed by/leverage of the client and credit restrictions determined by us and the market.
The business units prepare and keep updated the policies and procedures of the credit cycle.
The credit granting process encompasses the use of credit protection services with the purpose of checking whether a client’s credit history includes information that could be considered an obstacle to granting a loan, such as assets blocked by court orders, invalid tax payer identification numbers, prior or pending debt restructuring or renegotiation processes and checks not honored due to insufficient funds.
The policy assessment process allows for the identification of potential risks and is intended to ensure that credit decisions make sense from both an economic and a risk perspective.
Individuals
Credit products offered at our branch network and through our electronic channels include, among others, overdraft protection, credit cards, personal loans, payroll loans, vehicle financing and mortgage loans.
In all cases, an internal credit score is applied and a cut-off threshold is defined for each product line. Documentation required at the moment the client decides to open an account with us or when we grant a loan includes an application form with the client’s signature, personal identification and proof of income.
| A-120 |
In the case of pre-approved credit, if a client’s risk profile is within the cut-off threshold and parameters established under our credit policy, the credit is considered pre-approved and is automatically available to the client. In the cases where credit is not pre-approved, credit review is carried out through a traditional process under which proposals are assessed on an individual basis by a credit expert. Under this process, approvals are decided by a credit desk, since commercial managers do not have authority to approve individual applications.
Credit cards
Our credit card business is comprised of Itaucard and Hipercard credit cards, as well as credit cards from associations and commercial agreements with significant retailers. Our credit cards are available to account-holding or non-account holding clients, and can be applied for by telephone, internet or points of service at our partner institutions.
The credit granting process for credit cards includes a pre-qualification phase in which internal or market restrictive filters are applied. For eligible clients, the maximum credit amount offered takes into consideration the client’s risk, based on statistical models specifically designed for credit cards (application score) and on the applicants’ income. A fixed interest rate is applied to revolving credit transactions.
Personal loans
Our decision on whether to grant loans to our account holders takes into account the client’s income level and our internal client credit rating, which is based on internally developed statistical models. Through these models, we determine which clients will receive credit offers and in which amounts, the maximum number of installments and the maximum amount for monthly installments, based on fixed interest rates.
Payroll loans
Our payroll loan products are available to account-holding or non-account holding clients. Fixed installments are directly deducted from the borrower’s payroll to the bank’s account without being recorded in the debtor’s account.
The maximum percentage of installments to income is defined by law and is limited to 35% of a payroll loan borrower’s net income (public sector employees), of which 5% should be devoted exclusively to credit cards. For private sector employees, the maximum percentage is 30%, with no additional limit for credit cards.
Documentation required to receive a payroll loan includes personal identification, proof of payroll and residence and proof of the bank account where the client receives payroll benefits. If the salary is deposited with us, this documentation is not necessary.
Vehicle financing
Vehicle financing proposals are submitted through (i) partner car dealers throughout Brazil for all types of clients (whether account holders or not) or (ii) directly at our branches or through electronic channels for account holders.
A client’s internal credit rating and the terms and conditions of the proposed transaction are taken into account before approving the proposal. If the proposed transaction meets all of our credit policy requirements, which determine maximum installment amounts, loan to value (LTV) and maturity, and the client’s personal information is validated by credit protection services, the loan is automatically approved.
A fixed interest rate is set based on the credit rating and the characteristics of the transaction. All vehicle financing transactions are secured by the asset itself, and the maximum LTV is defined to support any possible stress periods.
Mortgage loans
In addition to real estate loans provided through our branch network, we have entered into partnerships with large real estate brokers in Brazil, which originate real estate financing transactions for us on an exclusive basis and in different cities across the country.
The approval of real estate loans is based on assumptions involving the portion of a client’s income to be committed to loan repayments, the client rating according to our internal rating system and the maximum LTV, so that even under a stress scenario LTV is kept at adequate levels. Interest rates are fixed.
The data included in the financing proposal is analyzed, validated and confirmed by supporting documentation provided by the client. The proposal may be rejected if the information provided to us is found to be inconsistent, the proposal fails to meet our current policy requirements or any requested information fails to be provided.
| A-121 |
Credit to very small and small companies
We offer products such as working capital financing and discount of trade receivables to very small and small companies.
Credit limits to very small and small companies are assigned according to a client’s revenues and are based on a business risk assessment, as well as on other criteria such as the financial condition of the company’s stockholders or partners, the identification of possible credit restrictions and an evaluation of the economic sector in which the company operates. Documentation required includes the company’s governing documents, proof of revenues and information on the partners or stockholders.
Similarly to our procedures for granting loans to individuals, credit may be granted to very small and small companies pursuant to a pre-approved limit or subject to an individual analysis by a credit desk.
Much of the credit we extend to companies in this segment requires the provision of collateral or guarantees. Transactions to finance the production of goods usually require machinery and equipment as collateral. Working capital financing may be collateralized by trade receivables, checks receivable or credit cards receivable or may be collateralized by the company's partners or stockholders and/or third parties.
Interest rates can be fixed or variable depending on the product that is chosen by the client.
Credit to middle-market and large companies
The credit analysis process for middle market and large companies is carried out based on the financial condition of such companies and any corporate groups to which they belong. The credit analysis takes into account the company’s history, financial capacity and adequacy of the requested transaction to the client’s needs. This analysis is based on the company’s financial statements (balance sheet, statement of income, statement of cash flows), on-site meetings with the company, market conditions, analysis of the economic sector in which the company operates and inquiries into credit protection services.
A commensurate environmental and social assessment is undertaken for every company with whom we keep a credit relationship. As appropriate, an action plan may be created as a result of this analysis in order to bring the client into compliance with our internal policies. A recommendation for credit denial may also be issued as an outcome of such assessment.
The proposed maximum credit amount extended and the client internal rating, with a defined cut-off, are submitted to the appropriate credit authorization levels depending on the amount involved, term of the transaction and available security or guarantees, in accordance with our governance policies. Interest rates can be fixed or variable depending on the product that is chosen by the client within the credit limit approved.
Foreign units
The individual and legal entities of foreign units follow procedures similar to those applied to individuals and the corporate segments mentioned above. For the individuals segment, lending is mainly based on income level, internal credit score and internal credit rating. In the corporate segment, the granting of credit is based on the economic and financial analysis of the client.
Credit granting in our subsidiaries operating outside Brazil follows the same corporate governance and policies described above. All subsidiaries are subject to a corporate monitoring of credit portfolios, in Brazil, as well as credit granting rules according to the characteristics of each subsidiary, including appropriate approval authority levels in Brazil, and is responsible for the corporate governance related to credit granting.
Please refer to section Performance, item Complete Financial Statements (IFRS), Note 36 – Management risks, Credit risk, 3. Collateral and policies for mitigating credit risk, for further details about our risk mitigating instruments.
Operational risk
| a. | Overview |
Operational risk is defined as the possibility of losses arising from failure, deficiency or inadequacy of internal processes, people or systems or from external events that affect the achievement of strategic, tactical or operational objectives. It includes legal risk associated with inadequacy or deficiency in contracts signed by us, as well as penalties due to noncompliance with laws and punitive damages to third parties arising from the activities undertaken by us.
Internally, we classify its risks events in:
| • | Internal fraud. |
| • | External fraud. |
| • | Labor claims and deficient security in the workplace. |
| A-122 |
| • | Inadequate practices related to clients, products and services. |
| • | Damage to our own physical assets or assets in use. |
| • | Interruption of our activities. |
| • | Failures in information technology systems. |
| • | Failures in the performance, compliance with deadlines and management of our activities. |
Operational risk management includes conduct risk, which is subject to mitigating procedures to assess product design (suitability) and incentive models. The inspection area is responsible for fraud prevention. Irrespective of their origin, specific cases may be handled by risk committees and integrity and ethics committees.
| b. | Governance |
We have a governance process that is structured through forums and corporate bodies composed of senior management, which report to the Board of Directors, with well-defined roles and responsibilities in order to segregate the business and management and control activities, ensuring independence between the areas and, consequently, well-balanced decisions with respect to risks. This is reflected in the risk management process carried out on a decentralized basis under the responsibility of the business areas and by a centralized control carried out by the internal control compliance and operational risk department, by means of methodologies, training courses, certification and monitoring of the control environment in an independent way.
The managers of the executive areas use corporate methods constructed and made available by the internal control, compliance and operational risk area. Among the methodologies and tools used are the self-evaluation and the map of our prioritized risks, the approval of processes, products, and system development products and projects, the monitoring of key risk indicators and the database of operational losses, guaranteeing a single conceptual basis for managing processes, systems, projects and new products and services.
Within the governance of the risk management process, the consolidated reports on risk monitoring, controls, action plans and operational losses are regularly presented to the business area executives.
| c. | Procedures and key indicators |
| 1. | i. Crisis management and business continuity |
The purpose of our Business Continuity Program is to protect our employees, ensure the continuity of the critical functions of our business lines, safeguard revenue and sustain both a stable financial market in which we operate and the trust of our clients and strategic partners in providing our services and products.
Our Business Continuity Program is composed of procedures for relocating and/or recovering operations in response to a variety of interruption levels and encompasses the following plans:
| • | Disaster Recovery Plan: focused on the recovery of our primary data center, ensuring the continuity of the processing of critical systems within minimum pre-established periods. |
| • | Workplace Contingency Plan: employees responsible for carrying out critical business functions have alternative facilities from which to perform their activities in the event the buildings in which they usually work become unavailable. There are approximately 2,000 contingency dedicated seats that are fully equipped to meet the needs of critical business units in emergency situations. |
| • | Emergency Plan: procedures aimed at minimizing the effects of emergency situations that may impact our facilities, with a preventive focus. |
| • | Processes Contingency Plan: alternatives (Plan B) to carry out the critical processes identified in the business areas. |
In order to keep the continuity solutions aligned with the business requirements, the program applies the following tools to understand the institution:
| · | Business Impact Analysis (BIA): evaluates the criticality and resumption requirement of the processes that support the delivery of products and services. Through this analysis the businesses’ resumption priorities are defined. |
| · | Threats and Vulnerabilities Analysis (AVA): identification of threats to the locations where our buildings are located. |
In addition, we have a corporate-wide Crisis Management Program, which is aimed at managing business interruption events, natural disasters, impacts of environmental, social, and infrastructure/operational (including
| A-123 |
information technology) nature or of any other nature that jeopardize the image and reputation and/or viability of Itaú Unibanco's processes with its employees, clients, strategic partners and regulators, with timely and integrated responses.
Please refer to www.itau.com.br/_arquivosestaticos/RI/pdf/en/Corporate_Business_Continuity_Policy.pdf for further details about our Corporate Business Continuity Policy.
Liquidity risk
| a. | Overview |
Liquidity risk is defined as the likelihood that an institution will not be able to effectively honor its expected and unexpected obligations, current and future, including those from guarantees commitment, without affecting its daily operations or incurring significant losses.
| b. | Governance |
Our liquidity risk control is carried out by an area that is independent of our business areas, and which is responsible for defining the composition of the reserve, estimating cash flow and exposure to liquidity risk over different time horizons, and monitoring the minimum limits for absorbing losses in stress scenarios in the countries where we operate. All activities are subject to assessment by our independent validation, internal controls and audit departments.
Additionally, and pursuant to the requirements of CMN and Central Bank regulations, we make monthly delivery of our Liquidity Risk Statements (DLR) to the Central Bank and the following items are regularly prepared and submitted to the senior management for monitoring and decision support:
| • | Different scenarios for liquidity projections. |
| • | Contingency plans for crisis situations. |
| • | Reports and charts to enable monitoring risk positions. |
| • | Assessment of funding costs and alternatives. |
| • | Tracking, and monitoring of funding sources considering counterparty type, maturity and other aspects. |
Please refer to section Performance, item Financial performance, Results, for further details about liquidity and capital resources.
| c. | Procedures and key indicators |
As from the second quarter of 2016, we started to report the average of our liquidity coverage ratio (LCR) for the period, which is calculated based on the methodology defined by Central Bank regulation, which is in line with the international guidelines. In 2017, the minimum required by the Central Bank is 80%. The average ratio for the fourth quarter was 190.2%. We have diversified sources of funding, of which a significant portion comes from the retail segment. Our principal sources of funds are deposits, savings, issuance of securities and funds from acceptances.
Please refer to section Performance, item Financial performance, Liabilities, for further details about funding and results and item Complete Financial Statements (IFRS), Note 17 – Deposits, Note 19 – Securities sold under Repurchase agreements and Interbank and Institutional market debts, and Note 36 – Management risks for further details.
Please refer to section Our risk management, item Regulatory environment, for further details about the implementation of Basel III in Brazil.
Market risk
| a. | Overview |
Market risk is the possibility of losses resulting from fluctuations in the market value of positions held by a financial institution, including the risk of operations subject to variations in foreign exchange rates, interest rates, price indexes, equity and commodity prices.
| b. | Governance |
Our policies and general market risk management framework are in line with the principles set forth by CMN regulation and the subsequent amendments. These principles guide the institution’s approach to market risk control and management across the Itaú Unibanco Group.
Our market risk management strategy is aimed at balancing corporate business goals, taking into account, among other factors:
| A-124 |
| • | Political, economic and market conditions. |
| • | The profile of our portfolio. |
| • | Capacity to act in specific markets. |
The key principles underlying our market risk control structure are as follows:
| • | Provide visibility and comfort for all senior management levels that market risks assumed must be in line with our risk-return objectives. |
| • | Provide disciplined and informed dialogue on the overall market risk profile and its evolution over time; |
| • | Increase transparency as to how the business works to optimize results. |
| • | Provide early warning mechanisms to facilitate effective risk management, without obstructing the business objectives. |
| • | Monitor and avoid concentration of risks. |
Market risk is controlled by an area independent of the business units, which is responsible for the daily activities: (i) measuring and assessing risk; (ii) monitoring stress scenarios, limits and alerts; (iii) applying, analyzing and stress testing scenarios; (iv) reporting risk to the individuals responsible in the business units, in compliance with our governance; (v) monitoring the measures needed to adjust positions and/or levels of risk to make them viable; and (vi) supporting the secure launch of new financial products.
CMN has regulations establishing the segregation of exposure to market risk into risk factors, such as: interest rates, exchange rates, stocks and commodities. Brazilian inflation indices are also treated as a group of risk factors and follow the same governance structure for risk limits.
Our structure of limits and alerts is in alignment with the Board of Directors guidelines, being reviewed and approved on an annual basis. This structure extends to specific limits and is aimed at improving the process of risk monitoring and understanding as well as preventing risk concentration. Limits and alerts are calibrated based on projections of future balance sheets, stockholders’ equity, liquidity, complexity and market volatility, as well as our risk appetite.
| c. | Procedures and key indicators |
In an attempt to fit the transactions into the defined limits, we hedge transactions with clients and proprietary positions, including investments overseas. Derivatives are the most commonly used instruments for carrying out these hedging activities, and can be characterized as either accounting or economic hedge, both of which are governed by our institutional regulations.
Our market risk framework categorizes transactions as either part of our trading book (“Trading Book”) or banking book (“Banking Book”), in accordance with general criteria established by specific regulation.
Our Trading Book is composed of all trades with financial and commodity instruments (including derivatives) undertaken with the intention of trading.
Our Banking Book is predominantly characterized by portfolios originated from the banking business and operations related to balance sheet management, and intended to be either held to maturity, or sold in the medium or long term.
Market risk management is based on the following key metrics:
| • | Value at Risk (VaR): a statistical metric that quantifies the maximum potential economic loss expected in normal market conditions, considering a defined holding period and confidence interval. |
| • | Losses in Stress Scenarios (Stress Testing): a simulation technique to evaluate the impact, in the assets, liabilities and derivatives of the portfolio, of various risk factors in extreme market situations (based on prospective and historic scenarios). |
| • | Stop Loss: metrics that trigger a management review of positions, if the accumulated losses in a given period reach specified levels. |
| • | Concentration: cumulative exposure of certain financial instruments or risk factors calculated at market value (mark to market). |
| • | Stressed VaR: a statistical metric derived from VaR calculation, aimed at capturing the biggest risk in simulations of the current portfolio, taking into consideration the observable returns in historical scenarios of extreme volatility. |
In addition to the risk metrics described above, sensitivity and loss control measures are also analyzed. They include:
| • | Gap Analysis: accumulated exposure of cash flows by risk factor, which are marked-to-market and positioned by settlement dates. |
| A-125 |
| • | Sensitivity (DV01 – Delta Variation Risk): impact on the market value of cash flows when a one basis point change is applied to current interest rates or on the index rates. |
| • | Sensitivities to Various Risk Factors (Greek): partial derivatives of a portfolio of options on the prices of the underlying assets, implied volatilities, interest rates and time. |
Please refer to our Complete Financial Statements (IFRS), Note 36 – Management risks for further details about Market Risk.
VaR – Consolidated Itaú Unibanco Holding
Our consolidated VaR is calculated through Historical Simulation. The assumption underlying Historical Simulation is that the expected distribution for the possible gains and losses (P&L s - Profit and Loss Statement) for a portfolio over a desired time horizon can be estimated based on the historical behavior of the returns of the market risk factors to which this portfolio is exposed. For the VaR calculation of non-linear instruments, a full re-pricing is carried out (full valuation), without any potential simplifications in the calculation.
The VaR is calculated with a confidence interval of 99%, a historical period of four years (1000 working days) and a holding period that varies in accordance with the portfolio’s market liquidity, considering a minimum horizon of 10 working days. Also, under a conservative approach, the VaR is calculated on a daily basis with and without volatility weighting, with the final VaR being the most restrictive value between the two methodologies.
As from the third quarter of 2016, we have been calculating VaR for the regulatory portfolio (exposure of the trading portfolio and exposure to foreign currency and commodities of the banking portfolio) according to internal models approved by BACEN. The Consolidated Total VaR table provides an analysis of our portfolio exposure to market risk.
| Global VaR (Historical Simulation approach) (1) | Average | Minimum | Maximum | December 31, 2017 | Average | Minimum | Maximum | December 31, 2016 | ||||||||||||||||||||||||
| (In millions of R$) | ||||||||||||||||||||||||||||||||
| Group of Risk Factor | ||||||||||||||||||||||||||||||||
| Interest rate | 721.0 | 583.6 | 1,311.9 | 764.7 | 482.5 | 323.7 | 607.4 | 607.4 | ||||||||||||||||||||||||
| Currencies | 20.4 | 6.5 | 50.2 | 11.9 | 18.4 | 6.8 | 33.2 | 17.0 | ||||||||||||||||||||||||
| Equities | 45.4 | 38.5 | 54.9 | 46.4 | 45.2 | 34.0 | 63.3 | 44.3 | ||||||||||||||||||||||||
| Commodities | 1.5 | 0.7 | 4.0 | 0.8 | 1.7 | 0.7 | 4.0 | 0.8 | ||||||||||||||||||||||||
| Diversification effect (2) | (451.5 | ) | (339.7 | ) | ||||||||||||||||||||||||||||
| Total | 409.9 | 304.8 | 874.0 | 372.3 | 236.6 | 155.1 | 341.5 | 329.8 | ||||||||||||||||||||||||
(1) Determined in local currency and converted into Brazilian reais at the closing price on the reporting date.
(2) Reduction of risk due to the combination of all risk factors.
On December 31, 2017, our average global VaR (Historical Simulation) was R$409.9 million, or 0.28% of our consolidated stockholders’ equity on December 31, 2017, compared to our average global VaR (Historical Simulation) of R$236.6 million on December 31, 2016, or 0.18% of our consolidated stockholders’ equity on December 31, 2016.
VaR – Trading Portfolio
The table below presents risks arising from all positions with the intention of trading, following the criteria defined above for our Trading Portfolio. Our total average Trading Portfolio VaR was R$52.0 million on December 31, 2017, compared to R$38.6 million on December 31, 2016 and R$23.6 million on December 31, 2015.
| Trading Portfolio VaR(1) | Average | Minimum | Maximum | December 31, 2017 | Average | Minimum | Maximum | December 31, 2016 | ||||||||||||||||||||||||
| (In millions of R$) | ||||||||||||||||||||||||||||||||
| Group of Risk Factor | ||||||||||||||||||||||||||||||||
| Interest rate | 52.8 | 13.8 | 100.4 | 58.3 | 41.0 | 15.6 | 69.5 | 49.1 | ||||||||||||||||||||||||
| Currencies | 14.6 | 3.9 | 43.6 | 8.8 | 8.9 | 3.5 | 20.8 | 11.0 | ||||||||||||||||||||||||
| Equities | 11.7 | 3.5 | 22.0 | 13.6 | 7.9 | 3.3 | 23.8 | 4.0 | ||||||||||||||||||||||||
| Commodities | 1.3 | 0.3 | 4.0 | 0.8 | 1.6 | 0.5 | 5.3 | 0.8 | ||||||||||||||||||||||||
| Diversification effect (2) | (34.2 | ) | (18.3 | ) | ||||||||||||||||||||||||||||
| Total | 52.0 | 15.3 | 102.8 | 47.3 | 38.6 | 16.2 | 69.4 | 46.6 | ||||||||||||||||||||||||
(1) Determined in local currency and converted into Brazilian reais at the closing price on the reporting date.
(2) Reduction of risk due to the combination of all risk factors.
| A-126 |
Sensitivity analyses (Trading and Banking Portfolios)
As required by Brazilian regulation, we conduct sensitivity analysis for market risk factors considered important. The highest resulting losses are presented below, with impact on result, by risk factor, in each such scenario and are calculated net of tax effects, providing a view of our exposure under different circumstances.
The sensitivity analyses of the Trading Portfolio and Banking Portfolio presented here are based on a static assessment of the portfolio exposure. Therefore, such analyses do not consider the dynamic response capacity of management (e.g., treasury and market risk control unit) to initiate mitigating measures, whenever a situation of high loss or risk is identified, minimizing the possibility of significant losses. In addition, the analysis is intended to assess risk exposure and the respective protective actions, taking into account the fair value of financial instruments, regardless of whether or not financial instruments are accounted for on an accrual basis.
| Exposures | Trading Portfolio (1) December 31, 2017 | Trading and Banking Portfolios (1) December 31, 2017 | ||||||||||||||||||||||||
| Risk Factors | Risk of change | Scenario I | Scenario II | Scenario III | Scenario I | Scenario II | Scenario III | |||||||||||||||||||
| (In thousands of R$) | ||||||||||||||||||||||||||
| Interest Rate | Fixed Income Interest Rates in reais | (677 | ) | (181,412 | ) | (293,515 | ) | (8,313 | ) | (1,653,629 | ) | (3,179,360 | ) | |||||||||||||
| Foreign Exchange Linked | Foreign Exchange Linked Interest Rates | (464 | ) | (38,269 | ) | (79,140 | ) | (1,759 | ) | (264,749 | ) | (505,366 | ) | |||||||||||||
| Foreign Exchange Rates | Prices of Foreign Currencies | 1,720 | 126,269 | 392,106 | 1,832 | 123,518 | 387,645 | |||||||||||||||||||
| Price Index Linked | Prices Indexes Linked Interest Rates | (586 | ) | (44,720 | ) | (82,604 | ) | (3,198 | ) | (251,703 | ) | (474,026 | ) | |||||||||||||
| TR | TR Linked Interest Rates | - | (1 | ) | (1 | ) | 479 | (121,136 | ) | (307,836 | ) | |||||||||||||||
| Equities | Prices of Equities | 168 | (1,885 | ) | (30,632 | ) | 4,569 | (110,354 | ) | (244,940 | ) | |||||||||||||||
| Other | Other relevant market rates or prices | 8 | 1,238 | 2,671 | (4 | ) | 7,521 | 16,726 | ||||||||||||||||||
| Total | 169 | (138,780 | ) | (91,115 | ) | (6,394 | ) | (2,270,532 | ) | (4,307,157 | ) | |||||||||||||||
(1) Amounts net of tax effects.
| • | Scenario I: Addition of one basis point to fixed interest rates, currency coupon, inflation and interest rate indexes and one percentage point to currency and equity prices. |
| • | Scenario II: Shocks of 25% in fixed interest rates, currency coupon, inflation, interest rate indexes and currency and share prices, both for growth and fall, considering the largest resulting losses per risk factor. |
| • | Scenario III: Shocks of 50% in fixed interest rates, currency coupon, inflation, interest rate indexes and currency and share prices, both for growth and fall, considering the largest resulting losses per risk factor. |
Interest rate sensitivity
Interest rate sensitivity is the relationship between market interest rates and net interest income arising from the maturity or the characteristics of the renegotiation of prices of interest-bearing assets and liabilities.
Our strategy for interest rate sensitivity considers the return rates, the underlying risk level and the liquidity requirements, including our minimum regulatory cash reserves, mandatory liquidity ratios, withdrawals and maturity of deposits, capital costs and additional demand for funds.
The pricing structure is matched when equal amounts of these assets or liabilities mature or are renegotiated. Any mismatch of interest-bearing assets and liabilities is known as a gap position. The interest rate sensitivity may vary in the renegotiation periods presented due to the different renegotiation dates within the period. Also, variations among the different currencies in which the interest rate positions are denominated may arise.
These relationships are material for a particular date, and significant fluctuations may occur on a daily basis as a result of both market forces and management decisions. Our Superior Market Risk and Liquidity Committee (CSRML) analyzes Itaú Unibanco Group’s mismatch position on a monthly basis and establishes limits for market risk exposure, interest rate positions and foreign currency positions.
Please refer to section Performance, item Complete Financial Statements in IFRS, Note 36 – Management risks for further details about the position of our interest-bearing assets and liabilities as of December 31, 2017. Note 36 to our complete financial statements provides a snapshot view, and accordingly, does not reflect the interest rate gaps that may exist at other times, due to changing asset and liability positions, and management’s actions to manage the risk in these changing positions.
Exchange rate sensitivity
Most of our banking operations are denominated in or indexed to Brazilian reais. We also have assets and liabilities denominated in foreign currency, mainly in U.S. dollars, as well as assets and liabilities that, although denominated in Brazilian reais, are indexed to U.S. dollars and, therefore, expose us to exchange rate risk. The Central Bank regulates our foreign currency positions. Please refer to section Performance, item Complete Financial Statements (IFRS), Note 36 – Management risks for further details.
The gap management policy adopted by the Superior Market Risk and Liquidity Committee (CSRML) takes into consideration the tax effects with respect to our foreign exchange positions. Since the gains from the foreign exchange rate
| A-127 |
variation on investments abroad are not taxed, we set up a hedge (a liability in foreign currency derivative instruments) in an amount sufficient so that our total foreign exchange exposure, net of tax effects, is consistent with our low risk exposure strategy.
Our foreign exchange position on the liability side is composed of various elements, including the issuance of securities in international capital markets, credit from foreign banks used to finance import and export transactions, dollar-linked on-lendings from government financial institutions and deposits in currencies from Latin American countries. The proceeds of these financial operations are usually invested in loans and in the purchase of dollar-linked securities.
The information set forth below was prepared on a consolidated basis, eliminating transactions between related parties. Our investments abroad, which are eliminated when we consolidate the accounting information, represented R$79.8 billion as of December 31, 2017, under the gap management policy adopted, as mentioned above. Note that we apply either economic hedges or hedge accounting to those net investments abroad.
| As of December 31, 2017 | ||||||||||||||||||||
| Exchange rate sensitivity | Brazilian currency | Denominated in foreign currency (1) | Indexed to foreign currency (1) | Total | % of amounts denominated in and indexed to foreign currency of total | |||||||||||||||
| (In millions of R$, except percentages) | ||||||||||||||||||||
| Assets | 1,123,686 | 288,219 | 23,064 | 1,434,969 | 21.7 | |||||||||||||||
| Cash and deposits on demand | 6,869 | 10,475 | 1,405 | 18,749 | 63.4 | |||||||||||||||
| Central Bank compulsory deposits | 98,837 | - | - | 98,837 | - | |||||||||||||||
| Interbank deposits | 6,369 | 22,684 | - | 29,053 | 78.1 | |||||||||||||||
| Securities purchased under agreements to resell | 243,917 | 790 | - | 244,707 | 0.3 | |||||||||||||||
| Held-for-trading financial assets | 256,557 | 10,747 | 2,817 | 270,121 | 5.0 | |||||||||||||||
| Financial assets designated at fair value through profit or loss | - | 1,746 | - | 1,746 | 100.0 | |||||||||||||||
| Derivatives | 12,024 | 9,303 | 1,516 | 22,843 | 47.4 | |||||||||||||||
| Available-for-sale financial assets | 64,753 | 36,824 | 707 | 102,284 | 36.7 | |||||||||||||||
| Held-to-maturity financial assets | 26,501 | 10,059 | - | 36,560 | 27.5 | |||||||||||||||
| Loan operations and lease operations portfolio | 312,989 | 170,192 | 10,186 | 493,367 | 36.6 | |||||||||||||||
| Allowance for loan and lease losses | (21,587 | ) | (6,069 | ) | (239 | ) | (27,895 | ) | 22.6 | |||||||||||
| Other financial assets | 47,304 | 5,779 | 6,485 | 59,568 | 20.6 | |||||||||||||||
| Investments in associates and joint ventures | 5,169 | 2 | - | 5,171 | - | |||||||||||||||
| Goodwill | 3,461 | 7,255 | - | 10,716 | 67.7 | |||||||||||||||
| Fixed assets, net | 6,530 | 829 | - | 7,359 | 11.3 | |||||||||||||||
| Intangibles assets, net | 6,165 | 2,502 | - | 8,667 | 28.9 | |||||||||||||||
| Tax assets | 39,221 | 2,706 | - | 41,927 | 6.5 | |||||||||||||||
| Assets held for sale | 524 | 212 | - | 736 | 28.8 | |||||||||||||||
| Other assets | 8,083 | 2,183 | 187 | 10,453 | 22.7 | |||||||||||||||
| Percentage of total assets | 78.3 | % | 20.1 | % | 1.6 | % | 100.0 | % | ||||||||||||
| Liabilities and Stockholders’ Equity | 1,130,480 | 289,713 | 14,776 | 1,434,969 | 21.2 | |||||||||||||||
| Deposits | 259,933 | 142,641 | 364 | 402,938 | 35.5 | |||||||||||||||
| Securities sold under repurchase agreements | 295,612 | 17,022 | - | 312,634 | 5.4 | |||||||||||||||
| Financial liabilities held for trading | - | 465 | - | 465 | 100.0 | |||||||||||||||
| Derivatives | 16,953 | 8,538 | 1,255 | 26,746 | 36.6 | |||||||||||||||
| Interbank market debt | 92,400 | 36,595 | 621 | 129,616 | 28.7 | |||||||||||||||
| Institutional market debt | 21,216 | 74,127 | 3,139 | 98,482 | 78.5 | |||||||||||||||
| Other financial liabilities | 68,517 | 3,737 | 5,359 | 77,613 | 11.7 | |||||||||||||||
| Reserves for insurance and private pension | 181,035 | 197 | - | 181,232 | 0.1 | |||||||||||||||
| Liabilities for capitalization plans | 3,301 | - | - | 3,301 | - | |||||||||||||||
| Provisions | 19,627 | 109 | - | 19,736 | 0.6 | |||||||||||||||
| Tax liabilities | 6,968 | 871 | - | 7,839 | 11.1 | |||||||||||||||
| Other liabilities | 16,912 | 5,411 | 4,038 | 26,361 | 35.8 | |||||||||||||||
| Non-controlling interests | 13,166 | - | - | 13,166 | - | |||||||||||||||
| Total stockholders’ equity attributed to the owners of the parent Company | 134,840 | - | - | 134,840 | - | |||||||||||||||
| Percentage of total liabilities and stockholders’ equity | 78.8 | % | 20.2 | % | 1.0 | % | 100.0 | % | ||||||||||||
(1) Predominantly U.S. dollar.
Note that the information presented in the table above is not prepared on the same basis as presented in the Consolidated Financial Statements.
| A-128 |
Backtesting
The effectiveness of the VaR model is validated by the use of backtesting techniques, which compares hypothetical and effective daily results with the estimated daily VaR. The number of exceptions to the VaR pre-estabilished limits should be consistent, within an acceptable margin, with the hypothesis of 99% confidence level considering a period of 250 business days. Confidence levels of 97.5% and 95%, and periods of 500 and 750 business days are also considered. The backtesting analysis presented below considers the ranges suggested by the Basel Committee on banking supervision. The ranges are divided into:
| • | Green (0 to 4 exceptions): corresponds to backtesting results that do not suggest any problems with the quality or accuracy of the adopted models. |
| • | Yellow (5 to 9 exceptions): refers to an intermediate range group, which indicates an early warning and/or monitoring and may indicate the need of reviewing the model. |
| • | Red (10 or more exceptions): demonstrate the need for improvement action. |
According to Central Bank Circular No. 3,646, hypothetical testing consists of applying market price variations for a specific day to the portfolio balance at the end of the preceding business day. The effective test is the variation in the portfolio value up to the end of the day, including intraday transactions and excluding amounts not related to market price variations, such as fees, brokerage fees and commissions.
The Backtesting with Confidence level of 99%, and period of 250 business days did not show failures in relation to effective and hypothetical results in the period.
Other risks
Insurance products, pension plan and premium bonds risks
Products that compose portfolios of our insurance companies are related to life and elementary insurance, as well as pension plans and premium bonds. Accordingly, we understand that the main risks inherent to these products are:
| • | Underwriting risk (the possibility of losses arising from insurance products, pension plans and premium bonds that go against our expectations, directly or indirectly associated with technical and actuarial bases used for calculating premiums, contributions and technical provisions). |
| • | Market risk. |
| • | Credit risk. |
| • | Operational risk. |
| • | Liquidity risk. |
In line with domestic and international practices, we have a risk management structure which ensures that risks resulting from insurance, pension and special savings products are properly assessed and reported to the relevant forums.
The process of risk management for insurance, pensions and premium bond plans is independent and focuses on the special nature of each risk.
As part of the risk management process, there is a governance structure where decisions may be escalated to sub-committees, thus ensuring compliance with several regulatory and internal requirements, as well as balanced decisions relative to risks.
Our objective is to ensure that assets serving as collateral for long-term products, with guaranteed minimum returns, are managed according to the characteristics of the liabilities, so that they are actuarially balanced and solvent over the long term.
Environmental and social risk
We understand environmental and social risk as the risk of potential losses due to exposure to environmental and social events arising from the performance of our activities.
Mitigation actions of environmental and social risk are carried out through processes mappings, internal controls, monitoring new regulations on the subject, and recording occurrences in internal databases.
In addition, risks identified, prioritized and actions taken are reported to our management of environmental and social risk.
Please refer to www.itau.com.br/_arquivosestaticos/RI/pdf/en/POLICY_FOR_SUSTAINABILITY_RI_2015__ING_.pdf for further details about our Sustainability and Environmental and Social Responsability Policy.
The Environmental and social risk management is carried out by the first line of defense in its daily operations, supplemented by a technical support of our legal and risk control area, which has a team specialized in environmental and
| A-129 |
social management. Business units also have their governance for the approval of new products, including assessing the environmental and social risks, which ensures compliance in all new products and processes employed by the institution. Governance also includes the Environmental and Social Risk Committee, which is primarily responsible for guiding institutional views of environmental and social risk exposure related to our activities and operations.
We consistently seek to evolve in the management of environmental and social risk, always attentive to challenges so as to monitor the changes and demands of society. Therefore, among other actions, we have assumed and incorporated into our internal processes a number of national and international voluntary commitments and pacts aimed at integrating social, environmental and governance aspects into our business. The main ones are the Principles for Responsible Investment (PRI), the Charter for Human Rights – Ethos, the Equator Principles (EP), the Global Impact, the Carbon Disclosure Project (CDP), the Brazilian GHG Protocol Program, the Pacto Nacional para Erradicação do Trabalho Escravo (National Pact for Eradicating Slave Labor), among others. Our efforts to increase the knowledge of the assessment of the environmental and social criteria have been recognized as models in Brazil and abroad, as shown by the recurring presence of the institution in the major sustainability indexes abroad, such as the Dow Jones Sustainability Index, and recently, in Sustainability Index Euronext Vigeo – Emerging 70, and in Brazil, for example, in the Corporate Sustainability Index, as well as the numerous prizes which we have been awarded.
Regulatory risk
We consider regulatory risk as the risk arising from losses due to fines, sanctions and other penalties applied by regulatory agencies resulting from lack of compliance with regulatory requirements. The regulatory risk is managed through a structured process aimed at identifying changes in the regulatory environment, analyzing their impacts on the institution and monitoring the implementation of actions directed at adherence to the regulatory requirements.
We have a structured process for addressing rules, covering the stages of recognition, distribution, monitoring and compliance, and all of these processes are established in internal policies. The process for handling regulatory risk involves various areas of the institution, and consists of: (i) structuring lines of defense; (ii) monitoring draft legislation, public notices and public hearings; (iii) monitoring new rules and defining action plans; (iv) building relationships with regulators and professional organizations; (v) monitoring action plans; and (vi) controlling compliance with legal decisions and TAC (conduct adjustment agreements), executed in public civil actions. In addition, the institution’s risks are classified and prioritized according to our internal control methodology.
Model risk
Model risk is the risk that arises from the models used by us not reflecting, on a consistent basis, the relationships of variables of interest, creating results that systematically differ from those observed. This risk may materialize due to the use of models in different situations from those modeled.
The best practices that mark the model risk control at the institution include: (i) certification of the quality of the database used; (ii) application of a check-list of essential steps to be taken during the development of the model in question; (iii) use of conservative estimates in judgmental models; (iv) use of external benchmarks; (v) approval of results generated in model implementation; (vi) independent technical validation of models; (vii) validation of use of models; (viii) assessments of the impact on the use of models; (ix) monitoring of performance of models; and (x) monitoring of the distribution of the explanatory variables and final score.
Country risk
Country risk is the risk of losses arising from noncompliance with obligations in connection with borrowers, issuers, counterparties or guarantors as a result of actions taken by the government of the country where the borrower, issuer, counterparty or guarantor is located.
We have a specific structure for the management and control of country risk, consisting of corporate bodies and dedicated teams, with responsibilities defined in policies. The institution has a structured and consistent procedure for managing and controlling country risk, including: (i) the establishment of country ratings; (ii) the determination of limits for countries; and (iii) the monitoring of limits.
Business and strategy risk
We define business and strategy risk as the risk of a negative impact on our financial results or capital as a consequence of a faulty strategic planning, adverse strategic decisions, and our inability to implement the proper strategic plans and/or changes in business environment. We have implemented many mechanisms that ensure that both business and strategic decision making processes follow proper governance standards, have the active participation of executives and the Board of Directors, are based on market, macroeconomic and risk information and are aimed at optimizing the risk-return ratio. Decision-making and the establishment of business and strategy guidelines, count on the full
| A-130 |
engagement of the Board of Directors, primarily through the Strategy Committee, and of the executives, through the Executive Committee. In order to handle risk adequately, we have governance and processes that involves the Risks & Finance Control and Management Area in business and strategy decisions, so as to ensure that risk is managed and decisions are sustainable in the long term. They are: (i) qualifications and incentives of board members and executives; (ii) budgetary process; (iii) product assessment; (iv) evaluation and prospecting of proprietary mergers and acquisitions; and (v) risk appetite framework which, for example, restricts the concentration of credit and exposure to specific and material risks.
Reputational risk
We understand reputational risk to be the risk arising from internal practices, risk events and external factors that may generate a negative perception of our bank among clients, counterparties, stockholders, investors, supervisors, commercial partners, among others, and could affect the value of our brand and financial losses, in addition to adversely affecting our capability to maintain our existing commercial relations, start new businesses and continue to have access to financing sources.
We believe that our reputation is extremely important for achieving our long-term goals. This is why we try to align our speech with ethical and transparent practice and work, which is essential to raise the confidence of our stakeholders. Our reputation depends on our strategy (vision, culture and skills) and derives from direct or indirect experience of the relationship we maintain with our stakeholders.
Since reputational risk directly or indirectly permeates all of our operations and processes, we have a governance that is structured in a way to ensure that potential reputational risks are identified, analyzed and managed in the initial phases of operations and the analysis of new products.
The treatment given to reputational risk is structured by means of many processes and internal initiatives, which, in turn, are supported by internal policies. Their main purpose is to provide mechanisms for the monitoring, management, control and mitigation of the main reputational risks. Among those processes and internal initiatives are (i) risk appetite statement; (ii) processes for the prevention and fight against the use of Itaú Unibanco in unlawful acts; (iii) crisis management processes and business continuity procedures; (iv) processes and guidelines with respect to governmental and institutional relations; (v) corporate communication processes; (vi) brand management processes; (vii) ombudsman office initiatives and commitment to customer satisfaction; and (viii) ethics guidelines and the prevention of corruption.
| i. | Money laundering prevention |
Financial institutions play a key role in preventing and fighting illicit acts, which includes money laundering, terrorism financing and fraud.
The challenge is to identify and prevent increasingly sophisticated operations that seek to conceal the source, ownership and transfer of goods and assets, derived from illegal activities.
We have established a corporate policy to prevent our involvement in illicit activities, protecting our reputation and image among employees, customers, strategic partners, suppliers, service providers, regulators and the society, through a governance structure focused on transparency, strict compliance with the rules and regulations and cooperation with police and judicial authorities. We also continuously seek to align ourselves with local and international best practices to prevent and fight illicit acts, through investments and training of our employees on an ongoing basis.
In order to be compliant with the corporate policy guidelines, we have established a program to prevent and fight illicit acts, which includes the following pillars:
| • | Customer Identification Process. |
| • | “Know Your Customer” Process (KYC). |
| • | “Know your Partner” Process (KYP). |
| • | “Know Your Supplier” Process (KYS). |
| • | “Know Your Employee” Process (KYE). |
| • | Risk Assessment on New Products and Services. |
| • | Transaction Monitoring. |
| • | Reporting Suspicious Transactions to Regulators and Authorities. |
| • | Training. |
This program is applicable to us and our controlled entities in Brazil and abroad. The oversight of prevention and detection of illegal activities is carried out by the Board of Directors, the Audit Committee, Compliance and Operational Risk Committees, and the Anti-Money Laundering Committee.
Please refer to section Our risk management, item Regulatory environment for further details about money laundering regulation and to https://www.itau.com.br/_arquivosestaticos/RI/pdf/en/ANTI_CORRUPTION_CORPORATE_POLICY.pdf?title=Anti-Corruption Corporate Policy, for more details about our Illicit Acts Prevention and Combat Corporate Policy.
| A-131 |
| ii. | Politically exposed persons |
Our commitment to the compliance with applicable law and to the adoption of the best practices for prevention and detection of money laundering activity is also reflected in the identification, assessment and monitoring of politically exposed persons (PEPs), whether as individuals or entities.
As per our policies related to PEPs, we apply enhanced due diligence with respect to these customers and we require a higher level of approval (at a minimum at the director level), prior to establishing any relationship with such PEPs.
Please refer to section Our risk management, item Regulatory environment for further details about politically exposed persons.
We are subject to regulation by, and supervision of, several entities, in the countries and for the segments in which we operate. The supervisory activities of these entities are essential to the structure of our business, and they directly impact our growth strategies. Below we describe the main entities that regulate and supervise our activities in Brazil:
• CMN: the highest authority responsible for establishing monetary and financial policies in Brazil, overall supervision of Brazilian monetary, credit, budgetary, fiscal and public debt policies, for regulating the conditions for organization, operation and inspection of financial institutions, as well as supervising the liquidity and solvency of these institutions. CMN is also responsible for the general guidelines to be followed in the organization and operation of the securities market and the regulation of foreign investments in Brazil.
• Central Bank: responsible for implementing the policies established by CMN, authorizing the establishment of financial institutions and supervising financial institutions in Brazil. It establishes minimum capital requirements, limits for permanent assets, credit limits and requirements for compulsory deposits, in accordance with the policies established by the CMN.
• CVM: responsible for regulating, sanctioning and inspecting the Brazilian securities market (which in Brazil includes derivatives) and its participants, as well as overseeing exchange and organized over-the-counter markets.
• CNSP: responsible for establishing the guidelines and directives for insurance and premium bond companies and open private pension entities.
• SUSEP: responsible for regulating and supervising the insurance, open private pension funds and capitalization markets in Brazil and their participants.
• ANS: responsible for regulating and supervising the health insurance market in Brazil and its participants.
Outside Brazil, we have main operations subject to oversight by local regulatory authorities in the following jurisdictions: South America, in particular Argentina, Colombia, Chile, Uruguay and Paraguay; Europe, in particular, the United Kingdom and Switzerland; Central America in particular Panama, and the Caribbean, in particular Bahamas and Cayman Islands; and the United States of America.
Financial institutions are subject to a number of regulatory requirements and restrictions, among which the following are noteworthy:
• Prohibition against operating in Brazil without the prior approval of the Central Bank.
• Prohibition against acquiring real estate that are not for the financial institution’s own use, except real estate received for settlement of loan losses, in which case such real estate must be sold within one year, extendable by the Central Bank.
• Prohibition against acquiring interests in companies without the prior approval of the Central Bank, except for ownership interest typical of investment portfolios held by investment banks or universal banks with investment portfolios.
• Prohibition against granting loans that represent more than 25% of the financial institution’s regulatory capital to only one person or group.
• Restrictions on borrowing and lending, as well as granting advances and guarantees, to certain related individuals and legal entities. Please refer to the section Our risk management, item Regulatory environment, item Lending limits to more information about these individuals and legal entities.
• Obligation to deposit a portion of the deposits received from clients with the Central Bank (compulsory deposit).
• Obligation to maintain sufficient capital reserves to absorb unexpected losses, pursuant to the rules proposed by the Basel Committee and implemented by the Central Bank.
Basel III framework
The Basel III framework increases minimum capital requirements, creates new conservation and countercyclical buffers, changes risk-based capital measures, and introduces a new leverage limit and new liquidity standards in
| A-132 |
comparison to the former framework. The new rules will be phased in gradually and each country is expected to adopt such recommendations in laws or regulations applicable to local financial institutions.
The Basel III framework requires banks to maintain minimum capital levels corresponding to the following percentages of risk-weighted assets: (i) a minimum common equity capital ratio of 4.5% composed of common shares; (ii) a minimum Tier 1 Capital ratio of 6.0%; and (iii) a minimum total capital ratio of 8.0%. In addition to the minimum capital requirements, Basel III requires a “capital conservation buffer” of 2.5% and each national regulator is given discretion to institute a “countercyclical buffer” if it perceives a greater system-wide risk to the banking system as the result of a build-up of excess credit growth in its jurisdiction. Basel III also introduces a new leverage ratio, defined as Tier 1 Capital divided by the bank’s total exposure.
Basel III implemented a liquidity coverage ratio (LCR), and a net stable funding ratio (NSFR). LCR requires affected banks to maintain sufficient high-quality liquid assets to cover the net cash outflows that could occur under a potential liquidity disruption scenario over a thirty-day period. NFSR establishes a minimum amount of stable sources of funding that banks will be required to maintain based on the liquidity profile of the banks’ assets, as well as the potential for contingent liquidity needs arising from off-balance sheet commitments over a one-year period.
Additional requirements apply to non-common equity Tier 1 Capital or Tier 2 Capital instruments issued by internationally active banks. To be included in Additional Tier 1 Capital or Tier 2 Capital, an instrument must contain a provision that requires that, at the discretion of the relevant authority, such instrument be either written-off or converted into common shares upon a “trigger event”. A “trigger event” is the decision of a competent authority pursuant to which, for a bank to remain a feasible financial institution, it is necessary (i) to write-off an instrument, or (ii) to inject government funds, or equivalent support, into such bank, whichever occurs first. The requirements are applicable to all instruments issued after January 1, 2013. The instruments qualified as capital issued before that date that do not comply with these requirements will be phased out of banks’ capital over a 10-year period, beginning on January 1, 2013.
Additional regulatory capital requirements apply to systemically important financial institutions (G-SIFIs). The Basel Committee’s assessment methodology to determine which financial institutions are G-SIFIs is based on indicators that reflect the following aspects of G-SIFIs: (i) size; (ii) interconnectedness; (iii) lack of readily available substitute or financial institution infrastructure for the services provided; (iv) global or cross-jurisdictional activity; and (v) complexity. Each of these factors receives an equal weight of 20.0% in the assessment.
The Basel Committee has also issued a framework for the regulation of domestic systemically important banks, or D-SIBs, which supplements the G-SIFI framework by focusing on the impact that the distress or failure of systemically important banks would have on the domestic economy of each country.
Implementation of Basel III in Brazil
Brazilian banks’ minimum total capital ratio is calculated as the sum of two components: Regulatory Capital (patrimônio de referência); and Additional Core Capital (adicional de capital principal).
Brazilian banks’ Regulatory Capital is comprised of Tier 1 Capital and Tier 2 Capital. Tier 1 Capital is further divided into two elements: Common Equity Tier 1 Capital (common equity capital and profit reserves, or capital principal) and Additional Tier 1 Capital (hybrid debt and equity instruments authorized by the Central Bank, or capital complementar).
In order to qualify as Additional Tier 1 Capital or Tier 2 Capital, all instruments issued after October 1, 2013 by a Brazilian bank must contain loss-absorbency provisions, including a requirement that such instruments be automatically written off or converted into equity upon a “trigger event”. A “trigger event” is the earlier of: (i) Common Equity Tier 1 Capital being less than 5.125% of the risk-weighted assets for Additional Tier 1 Capital instruments and 4.5% for Tier 2 Capital instruments; (ii) the execution of a firm irrevocable written agreement for the government to inject capital in the financial institution; (iii) the Central Bank declaring the beginning of a special administration regime (RAET) or intervention in the financial institution; or (iv) a decision by the Central Bank, according to criteria established by CMN, that the write-off or conversion of the instrument is necessary to maintain the bank as a viable financial institution and to mitigate relevant risks to the Brazilian financial system. Specific procedures and criteria for the conversion of shares and the write-off of outstanding debt related to funding instruments eligible to qualify as regulatory capital are established by CMN regulation. The legal framework applicable to financial bills (letras financeiras) was adapted to allow Brazilian financial institutions to issue Basel III-compliant debt instruments in the Brazilian market.
Existing hybrid instruments and subordinated debt previously approved by the Central Bank as eligible capital instruments may continue to qualify as Additional Tier 1 Capital or Tier 2 Capital, as the case may be, provided that they comply with the above requirements and a new authorization from the Central Bank is obtained. Instruments that do not comply with these requirements will be phased out as eligible capital instruments by deducting 10.0% of their book value per year from the amount that qualifies as Additional Tier 1 Capital or Tier 2 Capital. The first deduction occurred on October 1, 2013, and subsequent deductions will take place annually starting January 1, 2014 until January 1, 2022.
The Additional Core Capital requirement is subdivided into three elements: the capital conservation buffer (Adicional de Capital Principal Conservação), the countercyclical capital buffer (Adicional de Capital Principal Contracíclico) and the higher loss absorbency requirement for domestic systemically important banks (Adicional de
| A-133 |
Capital Principal Sistêmico). The capital conservation buffer is aimed at increasing the loss absorption ability of financial institutions. The countercyclical capital buffer can be imposed within a range by the Central Bank if it judges that credit growth is increasing systematic risk. The higher loss absorbency requirement for domestic systemically important banks seeks to address the impact that the distress or failure of Brazilian banks may have on the local economy. In the event of non-compliance with the Additional Core Capital requirement, certain restrictions will apply, including the inability of the financial institution to: (i) pay officers and directors their share of variable compensation; (ii) distribute dividends and interest on capital to stockholders; and (iii) repurchase its own shares and effect reductions in its share capital.
From October 1, 2015, a minimum LCR in a standardized liquidity stress scenario is required for banks with total assets in excess of R$100 billion, individually or at the consolidated enterprise level (conglomerado prudencial), as the case may be. The calculation of LCR follows the methodology set forth by the Central Bank which is aligned with the international guidelines. During periods of increased need for liquidity, banks may report a lower LCR than the minimum required ratio, provided that they also report to the Central Bank the causes for not meeting the minimum requirement, the contingent sources of liquidity it has available, and the measures it plans to adopt to be in compliance with LCR requirement. Banks will also be required to effect public disclosures of their LCR on a quarterly basis after April 1, 2016.
In January 2017, the Central Bank enacted a new rule amending the provisions regarding calculation methods and procedures for the disclosure of LCR information. The new regulation establishes a new possible stress scenario and indicates that, for LCR purposes, cash and time deposits are considered retail funding components.
The following table presents the schedule for phased-in implementation by the Central Bank of the capital adequacy and liquidity coverage ratio requirements under Basel III, as applicable to Itaú Unibanco Holding. The figures presented below refer to the percentage of our risk-weighted assets.
| From January 1, | ||||||||||||||||||||
| Basel III - Schedule | 2015 | 2016 | 2017 | 2018 | 2019 | |||||||||||||||
| (%) | ||||||||||||||||||||
| Common equity Tier 1 | 4.5 | 4.5 | 4.5 | 4.5 | 4.5 | |||||||||||||||
| Tier 1 Capital | 6.0 | 6.0 | 6.0 | 6.0 | 6.0 | |||||||||||||||
| Total regulatory capital | 11.0 | 9.875 | 9.25 | 8.625 | 8.0 | |||||||||||||||
| Additional common equity Tier 1 (ACP) | - | 0.625 | 1.5 | 2.375 | 3.5 | |||||||||||||||
| Capital conservation buffer | - | 0.625 | 1.25 | 1.875 | 2.5 | |||||||||||||||
| Countercyclical capital buffer (1) | - | - | - | - | - | |||||||||||||||
| Systemic | - | - | 0.25 | 0.5 | 1.0 | |||||||||||||||
| Common equity Tier 1 + ACP | 4.5 | 5.1 | 6.0 | 6.9 | 8.0 | |||||||||||||||
| Total regulatory capital + ACP | 11.0 | 10.5 | 10.8 | 11.0 | 11.5 | |||||||||||||||
| Liquidity coverage ratio | 0.6 | 0.7 | 0.8 | 0.9 | 1.0 | |||||||||||||||
| Prudential adjustments deductions | 40 | 60 | 80 | 100 | 100 | |||||||||||||||
(1) According to Circular No 3.769 of Central Bank, the ACP countercyclical requirement is zero.
Banks are required to prepare public disclosures of their leverage ratios on a quarterly basis after October 1, 2015.
In November 2017, CMN established a minimum limit for the Net Stable Funding Ratio (NSFR) and the Leverage Ratio (LR) to be observed by Brazilian Financial institutions classified as Segment 1 and Segment 2 under the segmentation of financial institutions created in 2017, and the terms for compliance with such requirements. NSFR corresponds to the ratio between the Available Stable Funds (ASF) and the Required Stable Funds (RSF) of the financial institution. Such new rule for NSFR, which shall become effective on October 1st, 2018, determines that the minimum limit for NSFR for Segment 1 financial institutions (which is our case) is 1%. The L.R, which calculation method was established by the Central Bank in 2015, consists of the ratio between the sum of the Core Capital and the Supplementary Capital and the total exposure of the financial institution ascertained as established by the applicable regulation. The L.R. rule enacted in November 2017 became effective on January 1st, 2018, and determines that the minimum requirement for the L.R. for a Segment 1 financial institution (which is our case) is 3%.
CMN regulation also defines the entities that compose the consolidated enterprise level (conglomerado prudencial) of a Brazilian financial institution, and establishes the requirement that a financial institution prepare and file with the Central Bank monthly complete financial statements at the consolidated enterprise level (conglomerado prudencial) pursuant to the parameters defined therein. Such financial statements should also be audited by external auditors on a semi-annual basis. As of January 1, 2015, minimum capital and ratio requirements apply at the consolidated enterprise level.
In addition to the rules issued in accordance with the criteria set forth in Basel III, in July, 2013, Law No. 12,838 was issued, allowing the determination of deemed credit based on deferred tax assets arising from temporary differences resulting from allowances for loan losses, which, in practice, exempts financial institutions from deducting this type of credit from its core capital. The law also changes the rules for the issue of subordinated debt, requiring the inclusion of clauses for the suspension of the stipulated compensation and the extinction of the credit right or its conversion into shares, and conditions stockholders’ remuneration to compliance with the prudential requirements established by CMN.
Brazilian financial institutions are also required to implement a capital management structure compatible with the nature of its transactions, the complexity of the products and services it offers, as well as with the extent of its exposure to
| A-134 |
risks. In February 2017, the CMN enacted a new rule which unifies and expands Brazilian regulation on risk and capital management. The rule provides that risk management must be conducted through an integrated effort by the relevant entity and sets out different structures for risk and capital management which are applicable for different risk profiles.
According to Brazilian regulation, capital management is defined as a process that includes: (i) monitoring and controlling the financial institution’s capital; (ii) assessing capital needs in light of the risks to which the financial institution is subject; and (iii) setting goals and conducting capital planning in order to meet capital needs due to changes in market conditions. Financial institutions should publish a report describing the structure of their capital management at least on an annual basis. Disclosure and reporting of risk management matters, risk-weighted asset calculation, and adequate compliance with regulatory capital requirements are regulated by the Central Bank and reflect the so-called “Pillar 3” of regulatory capital recommended under Basel III, aimed at improving governance and disclosure.
G-SIFI assessment in Brazil
The Central Bank has adopted the same indicators set out by the Basel Committee to determine if Brazilian financial institutions qualify as G-SIFIs. Please refer to section Our risk management, item Regulatory environment, Basel III framework, for further details. This assessment is required for banks with total exposure – the denominator for the leverage ratio – in excess of R$500 billion, individually or at the consolidated enterprise level (conglomerado prudencial), as the case may be. However, no additional loss absorbency requirements for Brazilian G-SIFIs have been established. We were not included on the latest list of G-SIFIs issued on November 21, 2017. The next update is expected in November 2018.
Recovery plans for systematically important financial institutions
On June 30, 2016, CMN enacted a rule providing stricter guidelines for recovery plans (Planos de Recuperação) for Brazil's systemically important financial institutions. The new rule, which incorporated recommendations from the Financial Stability Board, requires financial institutions to prepare recovery plans that aim to re-establish adequate levels of capital and liquidity and to preserve the viability of such institutions under stress scenarios. The guidelines require, among other things, that subject financial institutions must identify their critical functions for the National Financial System (Sistema Financeiro Nacional) and their core business lines, monitor indicators and their critical levels, adopt stress-testing scenarios, predict recovery strategies, assess possible risks and barriers related to the strategies and define clear and transparent governance procedures, as well as effective communication plans with key stakeholders. The rule provides for a phase-in implementation period from October 2016 to December 2017 to allow the relevant financial institutions to adapt their recovery plans to the new requirements. We have filed our recovery plan with the Central Bank within the deadline established by the new rule.
Segmentation for the proportional application of the prudential regulation
On January 30, 2017, CMN enacted a resolution establishing segmentation for financial institutions, financial institution groups and other institutions authorized to operate by the Central Bank for proportional application of the prudential regulation, considering the size, international activity and risk profile of members of each segment. According to such resolution, the segments are qualified as follows:
(i)Segment 1, in which we are classified, is composed of multiservice banks, commercial banks, investment banks, foreign exchange banks and saving banks that (a) have a size equivalent of superior to 10% of the Gross Domestic Product (GDP); or (b) perform relevant international activities, independently of the magnitude of the institution.
(ii) Segment 2 is composed of multiservice banks, commercial banks, investment banks, foreign exchange banks and savings banks with (a) size below 10% of GDP; and (b) other institutions of same magnitude equivalent or superior to 1% of GDP.
(iii) Segment 3 is composed of institutions with a size below 1% and equivalent or superior to 0.1% of GDP.
(iv) Segment 4 is composed of institutions a size below 0.1% of GDP.
(v) Segment 5 is composed of (a) institutions with size below 0.1% of GDP that applies a simplified optional method for the verification of reference equity’s minimum requirements, except for multiservice banks, commercial banks, investment banks, foreign exchange banks and savings bank; and (b) institutions not subject to the verification of reference equity.
On October 19, 2017, CMN published a new regulation, which sets forth the criteria and method for the application of simplified capital requirements (Regulatory Capital - Patrimônio de Referência) by non-banking financial institutions that classify as segment 5 (the segment that is comprised of financial institutions with the most simplified risk profile). In January 2018, the Central Bank also enacted a rule establishing new criteria and methods for evaluation and application of capital requirements for institutions that classify as segments 1 and 2.
| A-135 |
CMN is expected to also issue new rules establishing criteria and methods for application of capital requirements for financial institutions that classify as segments 4 and 3.
Secured real estate bill
In 2015, Law No. 13,097 was enacted to create the secured real estate bill (Letra Imobiliária Garantida - LIG), a new debt instrument for funding Brazilian financial institutions that follows the covered bonds structure. The law provides that CMN shall regulate the provisions of Law No. 13,097, including as regards issuing conditions and terms, financial institutions authorized to issue LIGs, conditions of redemption and early maturity of LIGs, eligibility requirements, composition, sufficiency, maturity and liquidity of the related portfolio of assets, conditions of replacement and reinforcement of such assets, requirements for financial institutions to act as fiduciary agent and the assumptions, conditions and manner of their removal or replacement and related attributions.
In August 2017, CMN issued a new rule regulating the provisions of Law No. 13,097. In December 2017, CMN enacted two new rules applicable to the issuance of LIGs. The first rule establishes the procedures for accounting and disclosure of information by the issuers of LIG, as portfolio managers of assets subject to the fiduciary regime provided in Law No. 13,097. The second rule establishes minimum information in respect of LIGs to be provided by the issuers to investors.
Passive provision for financial guarantees
On July 28, 2016 CMN enacted a new rule, establishing specific accounting procedures for the assessment and registration of passive provisions (provisão passiva) that financial institutions must create in respect of financial guarantees. The accounting procedures established by this regulation seek to align the Brazilian standards with IFRS. Such resolution is effective since January 1, 2017.
Foreign currency transactions and exposure
Transactions involving the sale and purchase of foreign currency in Brazil may only be conducted by institutions authorized to do so by the Central Bank. There are no limits for long or short positions in foreign currency for banks authorized to carry out transactions on the foreign exchange market. Currently there is no compulsory deposit requirement rate on the foreign currency short position held by financial institutions
In accordance with CMN regulation, financial institutions in Brazil may raise funds abroad, either through direct loans or through the issuance of debt securities. Funds raised accordingly may be freely invested in Brazil, including but not limited to on-lending to Brazilian companies and financial institutions. Brazilian banks authorized to operate in foreign currency markets which hold regulatory capital higher than R$5 billion may also use these funds to grant loans abroad to Brazilian companies, their offshore subsidiaries and foreign companies controlled by Brazilians or to acquire securities issued or guaranteed by such companies in the primary market. Cross-border loans, in which one party is in Brazil and the other party is abroad, require previous registration with the Central Bank, which may establish limits on the conditions of such foreign currency loan transactions. Please refer to item Taxation for further details about tax on foreign exchange transactions.
Financial institutions may also grant loans in or indexed to a foreign currency to their clients’ trade-related activities, such as by granting advances on foreign exchange contracts (Adiantamento sobre Contrato de Câmbio), advances on delivered export register (Adiantamento sobre Cambiais Entregues), or export or import prepayment agreements (Pré-Pagamento de Exportação e Financiamento à Importação), all in accordance with Brazilian regulations on foreign exchange markets and international capital flows.
The Central Bank and the Brazilian government frequently change rules and regulations applicable to foreign currency borrowing and loans in accordance with the economic scenario and Brazilian monetary policy.
Beside legislation sets forth that the total exposure in gold and other assets and liabilities indexed or linked to the foreign exchange rate variation undertaken by financial institutions (including their offshore branches), and their direct and indirect subsidiaries, on a consolidated basis, may not exceed 30.0% of their regulatory capital.
Liquidity and fixed assets investment regime
In accordance with CMN regulation, financial institutions may not hold, on a consolidated basis, permanent assets, including investments in unconsolidated subsidiaries, real estate, equipment and intangible assets, exceeding 50.0% of the adjusted regulatory capital.
| A-136 |
Lending limits
Furthermore, we are legally prevented from granting loans or advances, and guarantees, including derivative transactions, underwriting or holding in our investment portfolio securities of any clients or group of affiliated clients that, in the aggregate, give rise to exposure to such client or group of affiliated clients that exceeds 25.0% of our regulatory capital. In this respect, on February 9, 2018 the Central Bank submitted to public consultation a draft rule which intends to change the basis for calculation of the lending limits applicable to financial institutions classified as Segment 1 (under the segmentation of financial institutions created in 2017, which is our case) as regards Tier 1 Regulatory Capital. According to the proposed rule, the maximum exposure to any one individual client of a Segment 1 financial institution shall be 25% of its Tier 1 Regulatory Capital and the maximum exposure to concentrated individual clients of such Segment 1 financial institution of 600% of its Tier 1 Regulatory Capital (a concentrated individual client would mean, for the purpose of the proposed rule, as any one client to which exposure is equal to or higher than 10% of its Tier 1 Regulatory Capital). The proposed rule is still subject to changes.
Credit exposure limits
For the purpose of this limit, the following public sector entities are to be considered as separate customers: (i) the Brazilian government; (ii) an entity controlled directly or indirectly by the Brazilian government which is not financially dependent on another entity controlled directly or indirectly by the Brazilian government; (iii) entities controlled directly or indirectly by the Brazilian government which are financially dependent among themselves; (iv) a State or the Federal District, jointly with all entities directly or indirectly controlled by it, and (v) a municipal district, jointly with all entities directly or indirectly controlled by it. Such definition is also subject to change under the public consultation submitted by the Central Bank on February 9, 2018 mentioned above. The proposed rule establishes additional criteria for the identification of separate customers: (i) the Brazilian government, including the Central Bank; (ii) an entity with 50% or more of its voting capital held directly by the Brazilian Government, jointly with its controlled entities; (iii) a State of the Federative Republic of Brazil or the Federal District, jointly with its controlled entities and with entities which are financially dependent on a State, Federal District or its controlled entities; (iv) each Brazilian municipal district, jointly with its controlled entities and with entities which are financially dependent on a municipality or its controlled entities; (v) each central government of a foreign jurisdiction; (vi) each central bank of a foreign jurisdiction; (vii) each entity with 50% or more of its voting capital held directly by a central government of a foreign jurisdiction, jointly with its controlled entities and with entities that are financially dependent on it; (viii) a governmental body of a foreign jurisdiction, jointly with its controlled entities and with entities that are financially dependent on it or its controlled entities; and (ix) any other entity, public or private, which share the credit risk calculated by the financial institution according to CMN regulations. As mentioned above, such proposed rule is still subject to changes.
Risk weighted asset calculation
The calculation of risk exposure is based on several factors set forth by the Central Bank regulations and impacts the capital requirements. The components take into consideration the type of risk and include the parameters and procedures for calculation of the risk weighted asset (RWA) to determine the capital requirements resulting from each risk exposure. The Central Bank has been frequently changing and updating the rules and regulations for calculation of RWA.
Financial bills
Law No. 12,838 of July 9, 2013 adapted financial bills (letras financeiras) to the Basel III framework and granted the Central Bank power to limit the payment of dividends and interest on capital by financial institutions that do not comply with CMN capital requirements. With the changes enacted by Law No. 12,838, Brazilian financial institutions will likely issue Basel III-compliant hybrid or subordinated debt instruments under the regulatory framework of financial bills. The main characteristics of financial bills changed by Law No. 12,838 are:
| • | Possibility of issuance of financial bills convertible into equity. The conversion may not be requested by the investor or the issuer financial institution. |
| • | Suspension of payment of interest in case of non-compliance with capital requirement rules in case the financial bills are part of the regulatory capital of the financial institution. Additionally, in order to preserve the regular functioning of the Brazilian financial system, the Central Bank may determine that financial bills be converted into equity or written-off. These determinations will not be considered a default by the financial institution and will not accelerate the maturity of its other debts. |
| • | Financial bills may include, as early maturity events, default on the payment of the interest of the financial bill or the dissolution of the financial institution. |
| A-137 |
Establishment of a succession policy
On November 24, 2016, CMN enacted a new resolution requiring that financial institutions and other institutions authorized to operate by the Central Bank establish a succession policy for their management. The new regulation requires that the Board of Directors of the institutions approves, supervises and controls the process of planning such policy, which must expressly assign the positions conditioned to the succession policy, taking into consideration the institution’s structure, risk profile and business model. The succession policy shall cover recruiting, promotion, election and retention processes, based on rules that regulate the identification, evaluation and training of senior management positions considering the following aspects: (i) conditions required by Brazilian law to exercise such position; (ii) technical capacity; (iii) management capacity; (iv) interpersonal skills; (v) legislation and regulation knowledge regarding liability for their actions; and (vi) experience.
On March 25, 2017, our Board of Director’s approved our Management Succession Policy in accordance with CMN’s resolution. Our succession policy aim to consolidate the internal procedures and practices of the Itaú Unibanco Conglomerate regarding the succession of our management team.
Code of Corporate Governance
In 2016, the Brazilian Corporate Governance Code for publicly-held companies (Código Brasileiro de Governança Corporativa – Companhias Abertas) was edited. It sets forth corporate governance-related principles, guidelines and actions applicable to publicly-held companies and determines that companies adopt the “apply or explain” model in respect of their principles, guidelines and actions. As a result of the edition of this Code, in June 2017 CVM published a new ruling whereby companies must submit the report on the Brazilian Corporate Governance Code to CVM within 7 (seven) months as of the closing date of the fiscal year. The implementation of the Corporate Governance Code was integrated in the local regulatory framework in 2017 by means of CVM Ruling No. 586/17.
In addition, in April 2017, CMN issued a new resolution aimed at including the principles and criteria of corporate governance of financial institutions established by the Basel Committee in the Brazilian regulatory framework, through the “Core Principles for Effective Banking Supervision”.
The new rule establishes the terms for the remittance to the Central Bank of information on the management of financial institutions, controlling group and relevant shareholders, including the obligation to communicate to the regulator any information that may affect the reputation of any person classified in one of such categories. For this purpose, financial institutions must provide a communication channel which allows employees, contributors, clients, users, associates, or services providers to anonymously report situations indicating illegal acts of any nature related to the institution. Financial institutions must also determine the internal body responsible for receiving the information and complying with the reporting obligations.
Anti-corruption law
In January 2014, a new Brazilian anti-corruption law came into force. The new law establishes that legal entities will have strict liability (regardless of fault or willful misconduct) if they are involved in any form of bribery. Although known as an anti-corruption law, it also encompasses other injurious acts contrary to the Brazilian or foreign public administration including bid rigging and obstruction of justice. The law provides for heavy penalties, both through administrative and judicial proceedings including determination of dissolution of a company, prohibition against undertaking to finance with public entities and prohibition against participating in public biddings.
In addition, the law authorizes the public administrative authorities responsible for the investigation to enter into leniency agreements. The self-disclosure of violations and cooperation by legal entities may result in the reduction of fines and other sanctions as determined by the new federal regulation issued in March 2015.
The new regulation also provides parameters for the application of the anti-corruption law including with respect to penalties and compliance programs. Please refer to:
| (i) | https://www.itau.com.br/_arquivosestaticos/RI/pdf/en/POLITICA_CORPORATIVA_DE_PREVENCAO_A_CORRUPCAO_ENGL.pdf further details about our Anti-corruption Corporate Policy. |
| (ii) | https://www.itau.com.br/_arquivosestaticos/RI/pdf/en/HF5_-_DOC_RI_2016_(ingles).pdf for further details about our Integrity and Ethics Corporate Policy and guidelines for situations of conflicts of interests. |
Compensation of directors and officers of financial institutions
According to rules set forth by CMN, Brazilian financial institutions are required to have a compensation policy. If variable compensation is to be paid to management, at least 50% of the total compensation should be paid in shares or share-based instruments and at least 40% of the total compensation should be deferred for future payment for at least
| A-138 |
three years. If the institution records a significant decrease in the realized recurring profit or a negative result during the deferral period, the deferred and unpaid portions of the compensation should be reversed proportionally to the decrease in result, in order to minimize the loss incurred by the financial institutions and their stockholders.
Our compensation policy, applicable to directors and officers in Brazil (constituting the major part of the management population of the Itaú Unibanco Group), complies with CMN’s regulatory requirements. Our compensation principles and practices worldwide comply with each local regulation and seek to increase alignment between the interests of our stockholders and our management.
For further information, refer to section Our governance, item Compensation and benefits.
Antitrust regulation
The Brazilian Antitrust Law requires that transactions resulting in economic concentration should be submitted for prior approval to CADE, the Brazilian antitrust regulator, if the transactions meet the following criteria: (i) the economic group of any of the parties to a transaction recorded, in the fiscal year prior to that of the transaction, minimum gross revenues of R$750 million; and (ii) at least one of the other economic groups involved in the transaction recorded, for the same time period, minimum gross revenues of R$75 million. The closing of a transaction prior to CADE’s approval subjects the parties to fines ranging from R$60,000 to R$60 million, the nullity of the relevant agreement and potential administrative proceedings. In addition to submitting such transactions to CADE’s approval, financial institutions are required by Circular No. 3,590/2012 of the Central Bank (updated by Circular No. 3,800/2016) to submit to the Central Bank’s antitrust approval any concentration acts involving two or more financial institutions in the following cases: (i) acquisition of corporate control; (ii) merger; (iii) transfer of the business to another financial institution; and (iv) other transactions which result in increased market share in the market segments they operate.
With respect to the conflict of jurisdiction to review and approve concentration acts involving financial institutions, the matter remains undefined. The uncertainty concerning whether CADE or the Central Bank should review and approve concentration acts involving financial institutions has resulted in financial institutions submitting for antitrust approval concentration acts in the banking sector not only to the Central Bank but also to CADE.
Please refer to www.itau.com.br/_arquivosestaticos/RI/pdf/en/ANTITRUST_CORPORATE_POLICY_RI_2015.pdf for further details about our Antitrust Corporate Policy.
Treatment of past due debts
Brazilian financial institutions are required to classify their credit transactions (including leasing transactions and other transactions characterized as credit advances) at different levels and recognize provisions according to the level attributed to each such transaction. The classification is based on the financial condition of the clients the terms and conditions of the transaction, and the period of time during which the transaction is past due, if any. For purposes of Central Bank requirements, transactions are classified as level AA, A, B, C, D, E, F, G or H, with AA being the highest classification. Credit classifications must be reviewed on a monthly basis and, apart from additional provisions required by the Central Bank which are deemed necessary by the management of financial institutions, each level has a specific allowance percentage that is applied to it and which we use to calculate our allowance for loan losses, as specified in more detail in the table below:
| Classification (1) | AA | A | B | C | D | E | F | G | H | |||||||||||||||||||||||||||
| Allowance (%) | 0 | 0.5 | 1 | 3 | 10 | 30 | 50 | 70 | 100 | |||||||||||||||||||||||||||
| Past due (in days) | - | - | 15 to 30 | 31 to 60 | 61 to 90 | 91 to 120 | 121 to 150 | 151 to 180 | Over 180 | |||||||||||||||||||||||||||
(1) Our credit classification also takes into account the client´s credit profile, which may negatively impact the past due classification.
Under IFRS, the allowance for loan losses is based on our internally developed incurred loss models, which calculate the allowance for loan losses by multiplying the probability of default by the clients or counterparty (PD) by the potential for recovery on defaulted credits (LGD) for each transaction, as described in Note 2.4(d) X to our complete financial statements under IFRS. The risk levels are categorized as “lower risk”, “satisfactory”, “higher risk”, and “impaired” based on the probability of default, following an internal scaling, as set out in Note 36 to our complete financial statements under IFRS.
Bank insolvency
The insolvency of financial institutions is handled pursuant to applicable laws and regulations by the Central Bank, which initiates and monitors all applicable administrative proceedings. There are three types of special regimes that may be imposed to either private-sector financial institutions or state-owned (other than federal government-owned) financial
| A-139 |
institutions or similar institutions: (i) temporary special administration regime (RAET), (ii) intervention, and (iii) extrajudicial liquidation. Financial institutions may also be subject to the bankruptcy regime.
In the course of the special regimes described below, the steering committee, the intervenor, and the liquidator may, when authorized by the Central Bank: (i) dispose of assets and rights of the financial institution to third parties; and (ii) proceed with corporate restructuring processes in the financial institution or its subsidiaries, among other possible measures of similar effect.
RAET
RAET is a less severe special regime which allows financial institutions to continue to operate. Its main effect is that the whole management loses its offices and is replaced by a steering committee appointed by the Central Bank with broad management powers. Its duration is limited and its main objective is the adoption of measures aimed at the resumption of the financial institution’s regular activities. If resumption is not possible, this regime may be turned into an extrajudicial liquidation.
Intervention
Under this regime, the Central Bank appoints an intervenor that takes charge of the financial institution’s management, suspending its regular activities and dismissing the financial institution’s management. In general, the intervention is aimed at preventing the continuation of certain irregularities and the aggravation of the financial situation of the financial institution, which can put assets at risk and harm the financial institution’s creditors. The intervention is also time-limited and may be followed by the resumption of the financial institution’s regular activities or the declaration of extrajudicial liquidation or bankruptcy.
The intervention suspends all actions related to payment obligations of the financial institution, prevents the early settlement or maturity of its obligations and freezes pre-existing deposits.
Extrajudicial liquidation
Extrajudicial liquidation generally corresponds to the process of dissolution of the company in cases of unrecoverable insolvency or severe violations of the rules that regulate a financial institution’s activities. The extrajudicial liquidation aims at promoting the liquidation of the existing assets for the payment of creditors, with the return of any amounts left to stockholders. Controlling stockholders may be held responsible for remaining liabilities.
The extrajudicial liquidation (i) suspends actions and executions related to the financial institution, (ii) accelerates the maturity of the financial institution’s obligations; and (iii) interrupts the statute of limitations of the financial institution’s obligations. In addition, the debt of the estate under liquidation will no longer accrue interest until all obligations to third parties are settled.
Deposit insurance
In the event of intervention, extrajudicial liquidation or liquidation of a financial institution in a bankruptcy proceeding, the Credit Insurance Fund (FGC), a deposit insurance system, guarantees the maximum amount of R$250,000 for certain deposits and credit instruments held by an individual, a company or another legal entity with a financial institution (or financial institutions of the same economic group). Such deposits and credit instruments contracted as of December 22, 2017 are subject to an additional limit: the total coverage of the referred guarantee is R$1,000,000 per investor regardless of the number of accounts held in different financial groups and such limit is valid for a period of four years. The resources of FGC come primarily from mandatory contributions from all Brazilian financial institutions that receive deposits from clients, currently at a monthly rate of 0.0125% of the amount of the balances of accounts corresponding to the financial instruments that are the subject matter of the ordinary guarantee, even if the related credits are not fully covered by FGC, and certain special contributions. Deposits and funds raised abroad are not guaranteed by FGC. As from February 2016, credits of financial institutions and other institutions authorized to operate by the Brazilian Central Bank, complementary welfare entities, insurance companies, capitalization companies, investment clubs and investment funds, as well as those representing any interest in or financial instrument held by such entities, are not protected by the ordinary guarantee of FGC.
Payment of creditors in liquidation
In the event of extrajudicial liquidation of a financial institution or liquidation of a financial institution in a bankruptcy proceeding, the salaries of employees and the related labor claims up to a certain amount, secured credits and tax charges have priority in any claims against the entity in liquidation. The payment of unsecured credits, including deposits from regular retail clients that are not guaranteed by FGC, is subject to the prior payment of preferred credits. Additionally, upon the payment of the deposits guaranteed by FGC, FGC becomes an unsecured creditor of the estate in liquidation.
| A-140 |
Insurance regulation
With governmental approval, insurance companies in Brazil may offer all types of insurance, except for workers’ compensation insurance, directly to clients or through qualified brokers.
Insurance companies must set aside reserves to be invested in specific types of securities. As a result, insurance companies are among the main investors in the Brazilian securities market and subject to CMN regulations regarding the investment of technical reserves.
In the event an insurance company is declared bankrupt, the insurance company will be subject to a special procedure administered by SUSEP or by ANS. If an insurance company is declared bankrupt and (i) its assets are not sufficient to guarantee at least half of the unsecured credits or (ii) procedures relating to acts that may be considered bankruptcy-related crimes are in place, the insurance company will be subject to ordinary bankruptcy procedures.
There is currently no restriction on foreign investments in insurance companies in Brazil.
Brazilian legislation establishes that insurance companies must buy reinsurance to the extent their liabilities exceed their technical limits under the rules of the regulatory body (CNSP and SUSEP), and reinsurance contracts may be entered into through a direct negotiation between the insurance and reinsurance companies or through a reinsurance broker authorized to operate in Brazil.
Insurance companies, from January 1st, 2017, when transferring their risks in reinsurance, must transfer 30.0% of each facultative or automatic contract to local reinsurers (companies domiciled in Brazil).
From January 1st, 2018, this percentage reduced to 25%, and will reduce annually until it reaches 15% on January 1st, 2020.
In addition, from January 1st, 2017, risk assignment between insurers and reinsurers belonging to the same economic group based abroad is limited to 30.0% of the premiums pertaining to each facultative or automatic contract.
From January 1st, 2018, this percentage increased to 45%, and annually will increase until it reaches 75% on January 1st, 2020.
Anti-money laundering regulation
The Brazilian anti-money laundering law establishes the basic framework to prevent and punish money laundering as a crime. It prohibits the concealment or dissimulation of origin, location, availability, handling or ownership of assets, rights or financial resources directly or indirectly originated from crimes, subjecting the agents of these illegal practices to imprisonment, temporary disqualification from managing enterprises up to 10 years and monetary fines.
The Brazilian anti-money laundering law also created the Financial Activities Control Council, or COAF, which is the Brazilian financial intelligence unit that operates under the jurisdiction of the Ministry of Finance. COAF performs a key role in the Brazilian anti-money laundering and counter-terrorism financing system, and its legal responsibility is to coordinate the mechanisms for international cooperation and information exchange.
In compliance with the Brazilian anti-money laundering law and related regulations enacted by the Central Bank, including the rules applicable to procedures that must be adopted by financial institutions to prevent and combat money laundering and terrorism financing, as well as in response to the recommendation of the Financial Action Task Force (FATF) and United Nations Security Council, financial institutions in Brazil must establish internal control and procedures aiming at:
| • | Identifying and knowing their clients, which includes determining if they are PEPs, and also identifying the ultimate beneficial owners (UBO) of the transactions. These records should be kept up-to-date. |
| • | Checking the compatibility between the movement of funds of a client and such client's economic and financial capacity. |
| • | Checking the origin of funds. |
| • | Carrying out a prior analysis of new products and services, under the perspective of money laundering prevention. |
| • | Keeping records of all transactions carried out or financial services provided on behalf of a certain client or for that client. |
| • | Reporting to COAF, within one business day, any transaction deemed to be suspicious by the financial institution, as well as all transactions in cash equivalent to or higher than R$50,000, without informing the involved person or any third party. |
| • | Applying special attention to (i) unusual transactions or proposed transactions with no apparent economic or legal bases; (ii) transactions involving PEPs, (iii) indication of evading client identification and transaction registering procedures; (iv) client and transactions for which UBO cannot be identified; (v) transactions originated from or destined to countries that do not fully comply with the recommendations of the Financial Action Task Force (FATF); and (vi) situations in which it is not possible to keep the clients’ identification records duly updated. |
| • | Determining criteria for hiring personnel and offering anti-money laundering training for employees. |
| A-141 |
| • | Establishing procedures to be complied with by all branches and subsidiaries of a Brazilian financial institutions located abroad with respect to anti-money laundering. |
| • | Establishing that, any institutions authorized to operate in the Brazilian foreign exchange market with financial institutions located abroad must verify whether the foreign financial institution is physically located in the jurisdiction where it was organized and licensed, and that it is subject to effective supervision; |
| • | Monitoring transactions and situations which could be considered suspicious for anti-money laundering purposes. |
| • | Reporting to COAF the occurrence of suspicious transactions, as required under applicable regulations, and also, at least once a year, whether or not suspicious transactions are verified, in order to certify the non-occurrence of transactions subject to reporting to COAF (negative report). |
| • | Requiring clients to inform the financial institution, at least three business days in advance, of their intention to withdraw amounts equal to or exceeding R$50,000. |
| • | Ensuring that policies, procedures and internal controls are commensurate with the size and volume of transactions. |
| • | Unavailability of goods, values and rights of possession or ownership and all other rights, real or personal, owned, directly or indirectly, of natural or legal persons subject to sanctions by the resolutions of the United Nations Security Council. |
Non-compliance with any of the obligations above subjects the financial institution and its officers to penalties ranging from: (i) formal notice, (ii) fines (from 1.0% to 200.0% of the amount of the transaction, 200.0% of the profit generated thereby, or a fine of up to R$20,000,000), (iii) rendering executive officers ineligible for holding any management position in financial institutions, to (iv) the cancellation of the financial institution’s license to operate.
In August 2013, the Brazilian Federation of Banks (FEBRABAN) enacted an anti-money laundering and terrorism financing self-regulation. The purpose of the document is to improve the contribution of the Brazilian financial system to the prevention of money laundering and make consistent the practices adopted by all banks, encouraging them to reinforce their preventive procedures.
On July 28, 2017, the Central Bank enacted a new rule including additional requirements with respect to anti-money laundering, that it came into force on December 27, 2017. The recent changes to the regulation include the obligation to maintain specific records of transactions in cash (deposit, withdrawal, withdrawal by means of a prepaid card, request of provision for withdrawal or Electronic Available Transfer - TED) by financial institutions in an amount equal to or greater than R$50,000 per transaction. The rule also includes provision establishing that, among others, all commercial banks, multiple banks and credit cooperatives must require form their clients a minimum of three business days prior communication for withdrawals and cash payments of an amount equal to or greater than R$50,000 per withdrawal.
Politically Exposed Persons (PEPs)
According to Central Bank, PEPs are public agents who hold or have held a relevant public position, as well as their representatives, family members or other close associates, over the past five years, in Brazil or other countries, territories and foreign jurisdictions. It also includes their legal entities. Financial institutions must develop and implement internal procedures to identify PEPs and obtain special approval from a more senior staff member, such as an officer, than otherwise would be required to approve relationships prior to establishing any relationship with those individuals. They should also adopt reinforced and continuous surveillance actions regarding transactions with PEPs and report all suspicious transactions to COAF.
Portability of credit transactions
The portability of credit transactions is regulated by the Central Bank since 2013. Portability consists of the transfer of a credit transaction from the original creditor to another institution, at the request of the debtor, maintaining the same outstanding balance and payment conditions. The regulation establishes standard procedures and deadlines for the exchange of information and the mandatory use of an electronic system authorized by the Central Bank for the transfer of funds between financial institutions, prohibiting the use of any alternative procedure to produce the same effects of the portability, including so-called "debt purchases".
Rules governing the charge of fees on banking and credit card operations
Banking fees and credit card operations are extensively regulated by CMN and the Central Bank. According to Brazilian legislation, we must classify the services we provide to individuals under pre-determined categories and are subject to limitations on the collection of fees for such services.
| A-142 |
Brazilian financial institutions are generally not authorized to charge fees from individuals for providing services classified as “essential” with respect to checking and savings accounts, such as supplying debit cards, check books, withdrawals, statements and transfers, among others.
Brazilian legislation also authorizes financial institutions to charge fees related to “priority services”, a standard set of services defined by Central Bank regulation. Financial institutions must offer to their individual clients “standard packages” of priority services. Clients may also choose between these or other packages offered by the financial institution, or use and pay for services individually instead of selecting a package.
Current rules also authorize financial institutions to charge fees for specific services called “additional services” (serviços diferenciados), provided that the account holder or user is informed of the use and payment conditions relating to such services, or that fees and collection methods are defined in the contract.
CMN also establishes rules applicable to credit cards, determining the events that allow for the collection of fees by issuers, as well as the information that must be disclosed in credit card statements and in the credit card agreement. There is also a list of priority services. The rules define two types of credit cards: (i) basic credit cards, with simpler services, without rewards programs, and (ii) “special credit cards”, with benefits and reward programs. A minimum of 15% of the total outstanding credit card balance must be paid monthly by credit card holders.
A minimum 30-day prior notice to the public must precede the creation or increase of a fee, whereas fees related to priority services may only be increased 180 days after the date of a previous increase (while the reduction of a fee can take place at any time). With respect to credit cards, a 45-day prior notice to the public is required for any increase or creation of fees and such fees may only be increased 365 days after a previous increase. The period of 365 days is also subject to changes in the rules applicable to benefit or reward programs.
At the end of 2016 and the beginning of 2017, two major changes occurred in the Brazilian payment market. In December 2016 a provisional measure was published authorizing the surcharge by payment instrument as a way to stimulate retail sales, allowing retailers to charge different prices depending on the payment method. In January 2017 the Central Bank published a new resolution establishing that revolving credit for the financing of credit card bills may only be extended to clients until the due date of the following credit card bill. After such term, the credit provider must offer the client another type of financing with conditions more favorable than the ones that are provided in the credit card market. In addition, the credit provider shall no longer offer this type of credit to clients that already contracted revolving credit for the financing of credit card bills which were not repaid on time.
Leasing regulation
Although leasing transactions are not classified as credit transactions under Brazilian legislation, the Central Bank of Brazil regulates and oversees leasing transactions. The parties involved in a leasing transaction are the “lessor” (the bank) and “lessee” (our client). The leased asset, owned by the lessor, is delivered to be used by the lessee until the end of the contract, when the lessee may opt to either acquire or return it to the lessor or renew the contract for a new period.
Brazilian legislation establishes a specific methodology to account for the profits or losses in leasing transactions and all information that should be included in a lease agreement. The guaranteed residual amount paid by a lessee should correspond to a minimum return required for the transaction to be viable for the lessor, whether the purchase option is exercised or not. The laws and regulations applicable to financial institutions, such as those related to reporting requirements, capital adequacy and leverage, assets composition limits and allowance for losses, are also generally applicable to leasing companies.
Correspondent agents
We may engage other entities to provide certain services to our clients, including customer service. These entities are generally called correspondents, and our relationship with correspondents is regulated by the Central Bank. Among other requirements, the Central Bank establishes that employees of all correspondent agents must hold a technical certification authorizing them to serve customers involved in credit and leasing operations.
Banking secrecy
Brazilian financial institutions must maintain the secrecy of banking transactions and services provided to their clients. The only circumstances in which information about clients, services or transactions by Brazilian financial institutions or credit card companies may be disclosed to third parties are the following:
| • | The disclosure of information with the express consent of the interested parties. |
| • | The exchange of information between financial institutions for record purposes. |
| • | The disclosure of information to credit reference agencies based on data from the records of subscribers of checks drawn on accounts without sufficient funds and defaulting debtors. |
| A-143 |
| • | The disclosure of information to the competent authorities relating to the actual or suspected occurrence of criminal acts or administrative wrongdoings, including the disclosure of information on transactions involving funds related to any unlawful activities. |
| • | The disclosure of some information established by law to tax authority. |
| • | The disclosure of information in compliance with a judicial order. |
Except as permitted under the Brazilian legislation or by judicial order, a breach of bank secrecy is a criminal offense.
Digitalization of documents and record keeping
On March 31, 2016, CMN enacted a new resolution regulating the digitization of documents with respect to transactions carried out by financial institutions and other institutions authorized to operate by the Central Bank. The regulation authorizes those institutions to maintain digital documents, instead of paper documents, for recordkeeping purposes, if certain requirements to ensure the documents authenticity, validity and protection are met. It also permits the disposal of original paper documents provided that this measure will not prejudice the institution’s ability to exercise any rights or to commence any proceeding or exercise any protective remedy related to the relevant document.
Ombudsman
Itaú Unibanco’s Ombudsman has three different pillars as its objective:
| · | Last resource resolving clients demands. |
| · | Improving every internal process. |
| · | Compliance with regulatory obligations. |
The main duties of the Ombudsman's Office are to act as a last resource within the company to resolve demands between clients and the institution and to solvecomplaints not resolved in our primary channels.
Clients can get in touch with our Ombudsman’s Office through the telephone number that is disclosed on our website, as requested by Central Bank regulation.
Our Ombudsman’s Office also gets involved in every process of clients demand resolution. These processes are subject to regulatory institutions, such as the Central Bank and SUSEP, and consumer defense institutions, such as Procon, consumidor.gov.br platform. It ensures better solutions to clients’ demands.
Improvement Driver: Our Ombudsman’s Office works in partnership with the business, product, operations, quality and customer service departments to reduce complaint numbers through case studies and improve processes and services, so that we can guarantee principles of ethics and transparency.
Our Ombudsman’s Office is constantly monitoring performance through specific procedures committee and ombudsman’s office committee.
As from July 2018, additional changes introduced to ombudsman regulations will become effective. Among such changes are the requirements to implement a direct client evaluation tool of the ombudsman office’s quality of service and to give full disclosure of the existence of the Ombudsman’s Office through its communication channels.
As part of the strategy to be a benchmark and improve our services, we establish a relationship schedule with the National System of Consumer Defense, Normative Regulation Institutes and Civil Entities. These agendas are instruments to ensure the internal regulatory practices and contribute to market evolution and customer’s satisfaction.
Every six months, our Ombudsman’s Office prepares a report about the most critical complaints, case studies and action plans to improve customer experience. This report is submitted to upper management and audit committee, as well as the Central Bank. Our Ombudsman’s Office publishes a biannual public report with the main evolution on the costumer relations front, on our institutional website (www.itau.com.br).
Our Ombudsman’s Office is also is engaged in the project’s validation process, the creation of new products and customer services using a General Risk Assessment System, which is a necessary governance model for crisis management. This is a tool complaint with the Consumer Defense Code that guarantees customer satisfaction.
Regulation of the brazilian securities market
According to the Brazilian Corporate Law, a company is considered publicly-traded or closely-held depending on whether the securities issued by it are accepted for trading in the securities market or whether they are not. All publicly-held companies, such as our company, are registered with CVM, are subject to specific regulations and are also subject to information disclosure and reporting requirements.
| A-144 |
Disclosure requirements
Under CVM rules, publicly-traded companies are subject to disclosure requirements and rules governing the use of material information. Any decision that may reasonably influence the price of the securities issued by a publicly-held company or the decision of investors to buy, sell, or hold these securities, is considered material.
CVM improved the quality of the information that must be presented in periodic filings by securities issuers by requiring such issuers to file a “Reference Form” with CVM. This form was modeled after IOSCO’s shelf registration system in gathering all of the issuer’s information in a single document.
In 2018, some publicly-held companies, like us, will also have to file a form in connection with the “Brazilian Corporate Governance Code”, as mentioned above, in the “apply or explain” format.
Asset management regulation
The Brazilian asset management regulation requires a previous registration with CVM to perform the services of portfolio management and fund administration.
Itaú Unibanco Group provides several services in the capital markets and, in particular, performs activities related to fund administration and portfolio management under CVM registration and in accordance with CVM regulation.
By providing these services, our entities engaged in the asset management business can be held civilly and administratively liable for losses arising from either intentional acts or negligence in conducting their activities.
CVM has regulatory powers to oversee these activities, including powers to impose fines and other sanctions on registered asset managers.
Funds of foreign investors
Individuals or legal entities domiciled outside Brazil may invest in companies or other assets in Brazilian financial and capital markets, according to the restrictions and requirements set forth in the local regulation. All foreign investments in Brazil shall be registered with the Central Bank and/or CVM, depending on the type of the investment.
Foreign direct investments (RDE-IED) enable non-resident investors to hold stock of companies in Brazil, whereas the portfolio investment (RDE – Portfolio) entitles investments in almost all financial assets and transactions available in the Brazilian financial and capital markets, being subject to some restrictions by the Brazilian regulation.
In March 2015 a new regulatory framework regarding RDE – Portfolio became effective. The most significant changes in the rules applicable to foreign investments in the Brazilian financial and capital markets introduced by the new regulation were: (i) a requirement that only financial institutions authorized to operate in Brazil may act as legal representatives of non-resident investors in Brazil for purposes of any investments made within the purview of such rule; (ii) clarification of requirements regarding simultaneous foreign exchange transactions (without the effective transfer of money) related to foreign investments; and (iii) clarification about the types of investments that can be made through a foreign investor account (conta de domiciliado no exterior) maintained at a bank in Brazil.
The new regulation also amended the rules applicable to depositary receipts, by allowing the issuance of depositary receipts based on (i) any security issued by Brazilian companies registered with CVM (companhias abertas), in contrast to the previous rules which limited the issuance of depository receipts to equity securities, and (ii) credit instruments issued by financial institutions and other types of institutions registered with CVM and authorized by the Central Bank, and eligible to be included in the financial institution’s regulatory capital (Patrimônio de Referência).
Some of the changes implemented by CVM rules on registry, operations and disclosure of information related to foreign investment in the Brazilian financial and capital markets were made to detail the activities of legal representatives, to enlarge the scope of non-resident investors’ private transactions and to determine the exceptions of transfer between non-resident investors prohibited by CMN.
Internet and e-commerce regulation
Certain aspects of electronic commerce are regulated, including the validity of electronic documents in Brazil and electronic commerce transactions from the consumer protection standpoint. Current regulation on electronic commerce is intended to: (i) clearly identify the supplier and the product sold on the Internet; (ii) provide an electronic service channel to clients; and (iii) guarantee cancellation and return of internet orders.
In addition, computer hacking offenses were criminalized in Brazil in 2012.
In light of the increased use of electronic channels in the Brazilian banking industry, CMN has enacted a number of resolutions over the past few years in order to provide or establish:
| • | That Brazilian residents may open deposit bank accounts by electronic means, which includes the internet, ATMs, telephone and other communication channels, provided that transfers of amounts from such accounts are |
| A-145 |
allowed only between accounts of the same account holder or in the event of liquidation of investment products and funds of an account, of the same account holders who own the investment products or funds.
| • | The requirements related to the verification of a client’s identity. |
| • | That all financial institutions that offer products and services through electronic means must guarantee the security, secrecy and reliability of all electronic transactions and disclose, in clear and precise terms, the risks and responsibilities involving the product or service acquired through these channels. |
| • | The opening of deposit bank and savings accounts that can be used exclusively through electronic means. |
On April 25, 2016, CMN enacted a regulation on the opening and closing of banking accounts by electronic means, without the restrictions described above. The Banks must adopt procedures and controls to confirm and guarantee the client's identity and the authenticity of the information required to open an account. The regulation permits the use of digital signatures and the collection of signatures through electronic devices. The procedures and technologies used in the opening and closing of electronically deposit accounts must observe:
I - Integrity, authenticity and confidentiality of the information and electronic documents used.
II - Protection against access, use, modification, reproduction and unauthorized destruction of information and electronic documents.
III - Backup production of information and electronic documents.
IV - Tracking and auditing procedures and technologies used in the process.
Under the new regulation, customers must be afforded the option of closing banking accounts electronically.
Federal Law No. 12,965/2014 and Federal No. Decree 8,771/2016 establish the regulatory framework for internet services in Brazil and set forth principles and rules to be observed by internet providers and users, including the protection of privacy and personal data and the preservation and safeguard of net neutrality.
FEBRABAN, has issued a regulation on extending credit through remote channels (such as ATM’s, call centers and internet banking), setting forth minimum guidelines and procedures to ensure reliability, quality, transparency and efficiency.
Regulation on payment agents and payment arrangements
A Brazilian law enacted in October 2013 establishes the legal framework for “payment arrangements” (i.e. the set of rules governing a payment scheme, such as a credit or debit card transaction), and “payment agents” (i.e., any agent that issues a payment instrument or acquires a merchant for payment acceptance), which became part of the Brazilian Payments System and subject to oversight by the Central Bank. Payment agents, in spite of being regulated by the Central Bank, are not deemed to be financial institutions and are prohibited from engaging in activities that are exclusive of financial institutions.
CMN and the Central Bank published rules in November 2013 regulating payment arrangements and payment agents. This regulation establishes, among other matters: (i) consumer protection and anti-money laundering compliance and loss prevention rules that should be followed by all entities supervised by the Central Bank when acting as payment agents and payment arrangers; (ii) the procedures for the incorporation, organization, authorization and operation of payment agents, as well for the transfer of control, subject to the Central Bank’s prior approval; (iii) capital requirements; (iv) definition of arrangements excluded from the Brazilian Payments System; (v) payment accounts, which are divided into prepaid and post-paid accounts; and (vi) a liquidity requirement for prepaid accounts that demands the allocation of their balance to a special account at the Central Bank or to be invested in government bonds, starting at 20% in 2014 and raising gradually up to the totality of the total account balance in 2019.
In October 2015, a regulation was published by the Central Bank regulating limitations on closed payment arrangements, the concept of domicile institution, the obligation of centralized clearing and settlement for the payment arrangements, and transparency of interoperability rules within an arrangement and between arrangements.
Provision of financial services through electronic channels
On April 25, 2016, CMN enacted a new regulation, altering the exceptions to the general rule that obligates financial institutions to provide client access to traditional banking services channels, establishing that it is not required for collection and receipt services based on agreements that demand exclusively electronic channels.
Credit performance information
CMN regulates a database known as Credit Information System (SCR - Sistema de Informações de Crédito), which comprises information regarding credit operations sent to the Central Bank. SCR’s purpose is to provide information for
| A-146 |
the Central Bank to monitor and supervise credit in the financial system, and also to enable information exchange among financial institutions.
Consumer Protection Code
The Brazilian Consumer Protection Code, or CDC, sets forth consumer defense and protection rules applicable to consumers’ relationships with suppliers of products or services. Brazilian higher courts understand that the CDC is also applicable to financial institutions.
The basic consumer rights dealing with financial institutions are as follows:
| · | Reverse burden of proof in court. |
| · | Proper and clear information provided with respect to the different products and services offered, with accurate specifications for quantity, characteristics, composition, quality, and price, as well as on any risks such products pose. |
| · | Interest charged in connection with personal credit and consumer directed credit transactions must be proportionally reduced in case of early payment of debts. |
| · | Amounts charged improperly may in limited circumstances have to be returned in an amount equal to twice what was paid in excess of due amounts. Such rule does not apply to cases of justifiable mistakes, such as systemic failure or operational error. |
| · | Collection of credits cannot expose the client to embarrassment or be performed in a threatening manner; |
| · | Financial institutions are prohibited from releasing misleading or abusive publicity or information about their contracts or services, as well as promoting overbearing or disloyal commercial practices. |
| · | Financial institutions are liable for any damages caused to their consumers by misrepresentations in their publicity or information provided. |
The Brazilian Congress is considering enacting legislation that, if signed into law as currently proposed, could have an adverse effect on us. For example, a proposed law to amend the Brazilian consumer protection code would allow courts to modify terms and conditions of credit agreements in certain circumstances, imposing specified restrictions on the collection of amounts from final consumers.
In addition, there are some local and state bills and laws governing banking operations, by imposing security measures, standards for customer service and accessibility requirements (such as limits with respect to queues, folding screens, security guards, braille statements, receipt notice in debt collection and strict charging schedule). However, due to illegality or lack of reasonability in the provisions, some of those laws are judicially questioned.
Late payment and default
On February 23, 2017, CMN enacted a new regulation providing that in case of delay or non-payment of credit operations, the financial institutions may only charge customers the following: (i) the interest rate established in the agreement; (ii) default interest and late payment fine in accordance with the law. This regulation entered into force on September, 1st, 2017.
Regulation of independent auditors
In accordance with CMN regulations establishing the rules that govern external audit services provided to financial institutions, the financial statements and financial information of financial institutions must be audited by independent auditors who are (i) duly registered with CVM; (ii) qualified as specialists in audit of banks by CFC and the IBRACON; and (iii) meet the requirements that ensure auditor independence.
After issuing audit reports for five consecutive fiscal years, the responsible audit partner and audit team members with management responsibilities must rotate-off and cannot be part of the audit team of such institution for three consecutive fiscal years.
CMN regulations also prohibits the engagement and maintenance of independent auditors by financial institutions in the event that: (i) any of the circumstances of impediment or incompatibility for the provision of audit services provided for in the rules and regulations of CVM, CFC or IBRACON arise; (ii) ownership of shares of or entering into financial transactions (either asset or liability) with the audited financial institution by the audit firm or members of the audit team involved in the audit work of the financial institution; and (iii) fees payable by the institution represent 25% or more of the total annual fees of the audit firm. Additionally, the audited financial institution is prohibited from hiring partners and members of the audit team with managerial responsibilities who were involved in the audit work at the financial institution during the preceding 12 months.
In addition to the audit report, the independent auditor must prepare the following reports, as required by CMN regulation.
| A-147 |
| • | An assessment of the internal controls and risk management procedures of the financial institution, including its electronic data processing system. |
| • | A description of non-compliance with legal and regulatory provisions that have, or may have, a significant impact on the audited financial statements or operations of the audited financial institution. |
| • | Other reports required by Central Bank. |
These reports, as well as working papers, correspondence, service agreements and other documents related to the audit work must be retained and made available to the Central Bank for at least five years.
Under Brazilian law, our financial statements must be prepared in accordance with the accounting practices adopted in Brazil applicable to institutions authorized to operate by the Central Bank. We also prepare financial statements in accordance with the International Financial Reporting Standards (IFRS) as issued by IASB. Please refer to Context, item Context of this report, About our financial information for further details. Financial institutions must have their financial statements audited every six months. Quarterly financial statements filed with the CVM must be reviewed by independent auditors of the financial institutions. CVM rules require publicly-held companies, including financial institutions, to disclose information related to non-audit services provided by independent auditors when they represent more than 5% of the fees for audit services. Such information should include the type of service, the amount paid and the percentage that they represent of the fees for the audit of financial statements. Please refer to Our Governance, item Audit Committee, for further details about fees and services of the Main auditors.
Self regulators
We are signatories of self-regulation codes that establish principles, rules and recommendations of best corporate governance practices and certain activities, as applicable. Some of the self-regulatory entities that we are subject to are Brazilian Association of Publicly-Held Companies (ABRASCA), Brazilian Association of Credit Cards and Services Companies (ABECS), Brazilian Financial and Capital Markets Association (ANBIMA), Brazilian Federation of Banks (FEBRABAN), among others.
Late Payment Fees
In early 2017, CMN enacted a new rule on default payment fees charged by financial institutions, consumer credit companies (financeiras), and leasing companies, which expressly limits late payment fees charged by such entities to compensatory interest per day on the amount that is overdue, interest on arrears and fines on arrears. The new regulation became effective in September 2017, and is applicable to transactions originated starting on such date.
Centralized registration and deposit of financial assets and securities
On August 28, 2017, the Brazilian Congress converted Provisional Measure No. 775, issued by the President of Brazil in April 2017, into Law No. 13,476. The new law consolidates the provisions on the creation of liens over financial assets and securities. On the same day, CMN issued a new rule to regulate the provisions of Law No. 13,476 and to consolidate the regulation on centralized deposit and the registry of financial assets and securities issued or owned by financial institutions and other institutions authorized to operate by the Central Bank. CMN established a term of 180 days for this rule to become effective
On February 1, 2018, the Central Bank submitted for public consultation the draft of a new rule to amend the existing rule on centralized registration and deposit of financial assets and securities and the creation of liens on deposited financial assets, and establish the terms for the creation of liens over financial assets registered with registering entities. According to the draft proposed by the Central Bank, the proposed rule shall establish the moment of effectiveness of such liens. The public consultation is expected to be concluded in March 2018, but, as of this date, there is no indication of the effective date of such proposed rule.
Labor law overhaul
Law No. 13,467/2017 (known as the Labor Law Overhaul), became effective on November 11, 2017. It amends several articles of the Brazilian Consolidated Labor Statutes (CLT). Among the changes, the Law permits employers and unions to contract around certain provisions of the CLT, for purposes of preserving certain constitutional labor rights. This should give businesses the ability to better organize work shifts, overtime, vacation schedules, among other things. It also regulates telecommuting and intermittent jobs (which refers to a work schedule that is less than fulltime and does not have a prescheduled hour of duty). In addition, it authorizes that certain high-level employees can utilize arbitration as a dispute resolution method instead of taking their issues to the courts. Certain labor judges and scholars have raised legal and constitutional issues regarding the new law. Notwithstanding these discussions, the Labor Law Overhaul is an important reform of labor relations in Brazil.
| A-148 |
Law amending the proceedings for administrative sanctions in the Brazilian National Financial System, SPB and capital markets
In June 2017, Provisional Measure No. 784 (MPV 784) was enacted amending the administrative proceedings in the Brazilian National Financial System, the Brazilian Payment System and capital markets. Upon several discussions, on October 19, 2017, Provisional Measure No. 784 ceased to be effective as no further legislative action was taken with respect to the provisional measure. Proposed modifications to the subject matter of Provisional Measure No. 784 related to administrative sanctioning procedures applicable to the Brazilian national financial system, the Brazilian payment system and capital markets transactions in the Brazilian capital markets were then reissued under Bill of Law No. 8,843, which was approved by the Chamber of Deputies on October 18, 2017 and converted into Bill of Law No. 129 that was subsequently approved by the Brazilian senate on October 25, 2017. The result of the process was Law No. 13,506 which was published on November 14, 2017.
Law No. 13,506 provides for administrative sanctioning procedures by the Central Bank and CVM. Some of the key aspects of Law No. 13, 506 are: (i) it increases the maximum fine applicable by the Central Bank from R$250 thousand to R$2 billion or 0.5% of the revenues of the company arising from services and financial products in the year prior to the violation; (ii) it increases the maximum fine applicable by CVM from R$500 thousand to R$50 million; (iii) it makes additional types of violations and redefines some types of violations within the scope of the Central Bank’s regulatory authority; (iv) it provides for a penalty of “public admonition” in place of “warning”, applicable by the Central Bank; (v) it defines “serious violations” that fall within the scope of the Central Bank’s regulatory authority; (vi) it increases the maximum penalty with respect to disqualification to a period of twenty years; (vii) it provides that the Central Bank may enter into cease-and-desist commitments; (viii) it provides that the Central Bank and CVM may enter into administrative agreements similar to leniency agreements; and (ix) it redefines certain conditions deemed forbidden in credit operations between related parties.
Compliance risk
On August 28, 2017, CMN enacted a new rule providing that Brazilian financial institutions and other institutions authorized to operate by the Central Bank must implement and maintain a compliance policy commensurate with the nature, size, complexity, structure, risk profile and business model of the institution. Such compliance policies are intended to ensure effective compliance risk management by an institution and may be established at the consolidated enterprise level (conglomerado prudencial). Among others, a compliance policy must establish the scope and purpose of the compliance role in the institution, set forth the organizational structure of the compliance policies, specify which personnel are allocated to the compliance role, and establish a segregation of roles among personnel in order to avoid conflicts of interest.
Internal audit
On June 29, 2017, CMN published Resolution No. 4,588, which establishes the rules applicable for internal audits at financial institutions and other institutions authorized to operate by the Central Bank. It determines that financial institutions and other institutions authorized to operate by the Central Bank must implement and maintain internal audit functions compatible with the nature, size, complexity, structure, risk profile and business model of the respective institution. Such activity must be undertaken by a specific unit in the institution directly subordinated to the Board of Directors or an independent auditor (provided that such auditor is not in charge of the audit of the financial statements of the institution or any other activity that may imply a conflict of interest).
Taxation of closed investment funds
On October 30, 2017, the Brazilian Government issued Provisional Measure No. 806 (“MP 806/17”), which substantially alters the tax regime applicable to investments in closely held investment funds. With the enactment of MP 806/17, the Federal Government intends to extinguish the tax deferral regime applicable to closely held investment funds, which will become subject to taxation, as a general rule, according to the rules currently applicable to open funds. The funds that may be affected by the new regime are closed investment funds in general, such as Multimarket Investment Funds (FIMs - Fundos de Investimento Multimercados). The new tax provisions may also impact investments in Private Equity Funds (FIPs - Fundos de Investimento de Participações).
Taking into account that MP 806/17 was not converted into law during 2017, and is still being discussed by the Brazilian Congress, the taxation provided for by MP 806/17 will only be applicable as of 2019, going forward, if it is approved in calendar-year 2018 and within a 120-day term as of its enactment. If not approved within such term, MP 806/17 will be repealed.
Accordingly, if MP 806/17 is converted into law, investments in closely held funds will be subject to a half-yearly withholding tax assessment (on the final day of the months of May and November, a procedure known as “come quotas”) at
| A-149 |
the rates of 15% or 20%, depending on whether the fund has a long-term portfolio (average term of the assets comprising the fund's portfolio exceeding 365 days) or short term portfolio (average term of the assets comprising the fund's portfolio being equal to or lower than 365 days), respectively.
Real Estate Investment Funds (FIIs - Fundos de Investimentos Imobiliários), Investment Funds in Credit Rights (FIDCs/FIC-FIDCs - Fundos de Investimento em Direitos Creditórios), Stock Exchange Investment Funds (FICs/FIAs - Fundos de Investimento em Ações), Investment Funds set-up exclusively by non-resident investors, as well as and closed investment funds in general, which regulations set forth, on October 30, 2017, on a non-extendable manner, the liquidation of funds up until December 31, 2018, are not subject to the changes instituted by MP 806/17.
MP 806/17 provides for taxation of accrued and undistributed gains not distributed before May 31, 2018, the extension of the half-yearly taxation regime generally applicable to open funds to the closed funds as from June 1, 2018, and also imposes taxation on certain reorganization events involving investment funds (spin-offs, mergers, consolidations or transformations. Transformation means any act of alteration of the fund’s legal nature, such as FIA, FIP and FIDC, or regarding its qualification, such as open, closed and investment clubs, in accordance with CVM Ruling No. 555 issued on December 17, 2014 and CVM Release No. 5 issued on November 21, 2014).
Another important change relates to the regime generally applicable to FIPs. Depending on the regulatory qualification of a particular FIP ("investment entities" or "non-investment entities"), investors in such FIP may either be subject to taxation upon the realization of gains, upon the disposition of assets by the FIP (for investment entities) or the FIP may be subject to the same tax treatment applicable to Brazilian legal entities (for non-investment entities).
The lawfulness of certain provisions of MP 806/17 is being debated, which could result in disputes between taxpayers and the Brazilian Government if MP 806/17 is indeed converted into law.
Taxation
We summarize below the main taxes levied on the transactions entered into by entities in the Itaú Unibanco Group in Brazil. This description does not represent a comprehensive analysis of all tax considerations applicable to the Itaú Unibanco Group. For a more in-depth analysis, we recommend that potential investors consult their own tax advisors. The main taxes we are subject to, with respective rates, are as follows:
| Tax | Rate | Tax calculation basis | ||
| IRPJ (Corporate Income Tax) | 15.0% plus a 10.0% surtax | Net income with adjustments (exclusions, additions, and deductions) | ||
| CSLL (Social Contribution on Net Income) | 20.0% (financial institutions, insurance companies and capitalization entities) or 9.0% (other Itaú Unibanco Group companies) | Net income with adjustments (exclusions, additions, and deductions) | ||
| COFINS (Social Security Financing Contribution) | 4.0% (financial institutions, insurance companies, capitalization and similar entities) or 7.6% (other Itaú Unibanco Group companies) | Gross revenue minus specific deductions | ||
| PIS (Contribution on Social Integration Program) | 0.65% (financial institutions, insurance companies, capitalization and similar entities) or 1.65% (other Itaú Unibanco Group companies) | Gross revenue minus specific deductions | ||
| ISS (Service Tax) | 2.0% to 5.0% | Price of service rendered | ||
| IOF (Tax on Financial Transactions) | Depends on the type of the transaction, as described below. | Transaction nominal value |
Corporate income tax and social contribution on net income
In accordance with applicable legislation, corporate income tax (IRPJ - Imposto de Renda da Pessoa Jurídica), and social contribution on profits (CSLL - Contribuição Social Sobre o Lucro Líquido) are determined by the taxable income regime. Under this regime, our taxable income, on which IRPJ and CSLL will be levied, must be adjusted by additions, deductions, and exclusions, such as nondeductible expenses, operating costs and equity accounting, respectively.
| A-150 |
IRPJ is levied at a basic 15.0% rate, and a 10.0% surtax is applicable when the total amount of profit for the fiscal period exceeds R$20,000 per month or R$240,000 per year. In other words, any portion of our profit exceeding this limit is taxed at an effective 25.0% rate.
CSLL is currently levied on our taxable income at a 20.0% rate, which is specific for financial institutions, insurance, and similar companies. Note that this tax is generally levied at a 9.0% for non-financial legal entities. Nonetheless, the Federal Government increased such a rate initially to 15.0%, and then to 20.0%. In regard to this matter, it is worth mentioning that on the same rule that increased CSLL from 15.0% to 20.0% (Law 13,169), the Federal Government also determined that, as from January 1, 2019, the CSLL rate will be reduced to 15.0%.
As other Brazilian legal entities, our companies may offset the historical nominal amount of tax losses determined in prior years against results of subsequent years at any time (i.e., with no limitations with respect to time periods), provided that such offsetting does not exceed 30.0% of the annual taxable income of such future year. For purposes of IRPJ and CSLL taxation, companies should consider their income abroad as well rather than income solely from Brazilian operations. Therefore, profits, capital gains and other income earned abroad by Itaú Unibanco Group entities in Brazil, their branches, representations, affiliates or subsidiaries, will also be computed for determination of the entities net income. However, Brazilian legislation provides for our deducting the amounts paid as corporate income tax abroad against the IRPJ due in Brazil and CSLL, provided certain limits are observed.
Income tax for individuals and foreign investors
On September 22, 2015, the President of Brazil enacted Provisional Measure No. 692, or MP 692, converted into Law No. 13,259 of March 16, 2016, which aimed at increasing the flat 15% rate of the income tax levied on capital gains derived by individuals, certain corporations and foreign investors (individuals and corporations) as a result of the disposal of assets and rights in general exceeding R$5 million, by adopting a system of progressive rates that may reach a 22.5% tax rate (for positive results exceeding R$30 million). Since capital gains arising from transactions executed through a securities exchange are subject to specific tax rules, which are not included under the scope of Law No. 13,259, it is possible to sustain the position that the provisions of this rule should not apply to such transactions. This rule applies since January 1, 2017. If the stockholder is a resident of or domiciled in a tax haven jurisdiction or a privileged tax regime, the capital gains are still subject to the withholding income tax at a 25% rate.
Contribution on Social Integration Program and Social Security Financing Contribution
In addition to IRPJ and CSLL, Brazilian legal entities are subject to the following taxes on revenue: contribution on social integration program (PIS - Contribuição Para o Programa da Integração Social) and social security financing contribution (COFINS - Contribuição Social Para o Financiamento da Seguridade Social).
In accordance with applicable legislation, financial institutions are subject to the cumulative regime for calculation of these taxes. Under the cumulative regime, financial institutions are required to pay PIS at a 0.65% rate and COFINS at a 4.0% rate. The cumulative regime provides for rates lower than those levied under the non-cumulative regime, which is explained below, but it prevents the use of tax credits.
Some additional deductions are legally permitted to financial institutions, and therefore the calculation basis is similar to the profit margin.
Most non-financial companies, on the other hand, are authorized to pay PIS and COFINS contributions according to the non-cumulative regime. Under the non-cumulative regime, PIS is levied at a 1.65% rate and COFINS is levied at a 7.6% rate. The calculation basis of these taxes is the gross revenue earned by the entity; however, the taxpayer may offset credits calculated through the application of the same rates on the value paid on the purchase of certain inputs used in the entity’s production process. Currently, under such non-cumulative regime, the financial income of non-financial companies is subject to PIS and COFINS at the rate of 0.65% and 4%, respectively, except for income from interest on capital, which is subjected to PIS and COFINS at the rate of 1.65% and 7.6%, respectively.
Service Tax
The tax on services (ISS - Imposto Sobre Serviços de Qualquer Natureza) is generally levied on the price of services rendered (e.g., banking services) and is charged by the municipality where our branch or office rendering the service is located. The tax rates vary from 2.0% up to the maximum rate of 5.0%, depending on the municipality in which the service is provided and its respective nature.
A new tax law enacted on December 30, 2016, effected a number of changes with respect to ISS. Among a series of modifications, the new law introduced a minimum tax rate of 2%.
The original proposed legislation approved by the Brazilian Congress provided changes related to ISS assessment on new activities such as credit card and leasing operations but President Temer vetoed these changes. However, on May 30, 2017, the Brazilian Congress overturned the presidential veto. As a result, beginning on January 1, 2018, ISS levied on the services of leasing, cards administration, funds administration and consortium administration will be charged by the
| A-151 |
municipality where the client is located. As this change brought some relevant impacts, in November 2017, a lawsuit was filed by CONSIF (Confederação Nacional do Sistema Financeiro) and CNSEG (Confederação Nacional das Empresas de Seguros Gerais, Previdência Privada e Vida, Saúde Suplementar e Capitalização) in the Federal Supreme Court. On March, 23, 2018, the required preliminary injunction was granted, in order to suspend the amendment introduced by the new law and to resume the previous treatment of ISS collection in the Municipality where the establishment is located. However, it is important to mention that this is not a final decision, as it is still pending the final pronouncement by the Federal Supreme Court.
Tax on Financial Transactions
The tax on financial transactions (IOF – Imposto sobre Operações Financeiras) is levied at specific rates according to the transaction in question, and may be changed by a decree from the Executive Branch (which may become effective as of its publication date), rather than by a law enacted by the Brazilian Congress.
The table below summarizes the main rates levied on our transactions. Notwithstanding, we note that IOF is a very comprehensive tax. Therefore, for a more in-depth analysis, we recommend that tax advisors be consulted accordingly.
| Type of transaction | Applicable
Rates (Rates may be changed by a decree enacted by the Brazilian government up to a maximum rate, as described below, which may become effective as of its publication date) | |
| Foreign exchange transactions | IOF/FX: zero to 6.38% (depending on the transaction) Maximum rate: 25% | |
| Insurance transactions | IOF/Insurance: zero to 7.38% Maximum rate: 25% | |
| Loans and credit transactions | IOF/Credit: 0.0082% (individual) or 0.0041% (legal entities) per
day, until it reaches 365 days, plus a flat 0.38% rate Maximum rate: 1.5% per day | |
| Securities | IOF/Securities: zero to 1.5% as a general rule (possible to be higher) Maximum rate: 1.5% per day | |
| Securities – Derivatives | IOF/Securities - Derivatives: zero Maximum rate: 25% |
U.S. Foreign Account Tax Compliance Act (FATCA)
FATCA attempts to minimize tax avoidance by U.S. persons investing in foreign assets both through their own accounts and through their investments in foreign entities. FATCA requires U.S. withholding agents such as Itaú to provide information to the U.S. Internal Revenue Service (IRS) regarding their U.S. account holders including substantial U.S. owners of certain non-financial foreign entities (NFFEs) and specified U.S. persons having an interest in certain professionally managed investment vehicles and trusts known as owner-documented foreign financial institutions (FFIs).
To the extent a U.S. withholding agent is not able to properly document an account, it generally will be required to deduct 30% FATCA withholding on certain payments of U.S. source income. Gross proceeds from the sale of property that would yield U.S. source dividends or interest are subject to withholding beginning January 1, 2019.
U.S. tax law has detailed rules for determining the source of income. Different rules apply for each type of income. Interest and dividends, two of the most common types of income for investors, are generally sourced by reference to the residence of the obligor. Specifically, dividends are generally treated as U.S. source income when paid by a U.S. corporation with respect to its stock, and interest is generally treated as U.S. source income when paid by a U.S. borrower of money.
The United States collaborated with other governments to develop Intergovernmental Agreements (IGAs) to implement FATCA. IGAs with partner jurisdictions facilitate the effective and efficient implementation of FATCA. The purpose of these agreements is essentially to remove domestic legal impediments to compliance with FATCA and sharing of information and to reduce burdens on FFIs located in partner jurisdictions.
More than 70 jurisdictions have signed an IGA, including Brazil, the Cayman Islands, Switzerland and United Kingdom. In addition, approximately 30 other jurisdictions are deemed as having an IGA in effect. Some countries signed a reciprocal agreement, meaning that the country (such as Brazil) and the U.S. will automatically exchange annually, on a reciprocal basis, specific account holder information.
| A-152 |
There are two types of IGAs – Model 1 IGA, where local FFIs are required to implement account opening and due diligence procedures to identify U.S. accounts and report them to the local tax authority for exchange with the IRS (examples of Model 1 IGA countries are Brazil, Cayman Islands, The Bahamas, Peru and Colombia), and Model 2 IGA, where local FFIs are required to implement account opening and due diligence procedures to identify U.S. accounts, but report such information directly to the IRS (examples of Model 2 IGA countries are Switzerland, Chile, Paraguay and Japan).
The governments of Brazil and the United States entered into a Model 1 IGA on September 23, 2014, which became effective in Brazil on August 24, 2015, after the approval by the Brazilian Congress, ratification by the President and enactment of Decree 8,506 (IGA-BR).
Under the IGA-BR, Brazilian financial institutions and other entities subject to FATCA disclosure requirements are generally required to provide certain information on their U.S. account holders to the Brazilian tax authorities, which will share this information with the U.S. Internal Revenue Service.
Furthermore, Normative Ruling No. 1,680, dated December 28, 2016, was enacted to introduce the so-called Common Reporting Standard (CRS) in Brazil, which seeks to implement a system of reporting financial accounts in a manner similar to FATCA. CRS is the result of discussions on the necessity of exchanging information between tax authorities of many countries in the context of the Base Erosion and Profit Shifting (BEPS) Project, coordinated by the Organization for Economic Co-operation and Development (OECD). In connection therewith, an ancillary obligation called “e-financeira” provided by Normative Ruling No. 1,571, dated July 2, 2016, was created to be the mandatory report filed by financial institutions in order to fulfill FATCA and CRS obligations.
Moreover, on May 6, 2016, Brazilian tax authorities issued Normative Ruling No. 1,634, effective as of January 1, 2017, that amended the regulation applicable to the National Registry of Legal Entities (CNPJ). This regulation introduced a new rule providing an ancillary obligation by which certain entities have to indicate the “Final Beneficiary” in each CNPJ, which is defined as the natural person who ultimately, directly or indirectly, owns, controls or significantly influences a particular entity or on whose behalf a transaction is conducted.
In addition, Normative Ruling No. 1,681 was enacted on December 28, 2016 providing the obligation to annually deliver the so-called Country-by-Country Statement, an ancillary obligation also arising from the discussions under the BEPS Project, before the Brazilian Federal Revenue Service (RFB), which in turn is also expected to exchange such information with tax authorities from other countries.
Pursuant to FATCA, the issuer, any other financial institution or other entities subject to FATCA disclosure requirements to or through which any payment with respect to the preferred shares or ADSs is made may be required, pursuant to IGA-BR or under applicable law, to (i) request certain information from holders or beneficial owners of our preferred shares or ADSs, the information of which may be provided to the U.S. Internal Revenue Service; and (ii) withhold U.S. federal tax at a 30.0% rate on some portion or all of the payments considered “pass-thru payments” made after December 31, 2018, with respect to the preferred shares or ADSs if such information is not duly provided by such a holder or beneficial owner (referred to under FATCA as a “recalcitrant account holder”). If the issuer or any other person is required to withhold amounts under or in connection with FATCA from any payments made in respect of the preferred shares or ADSs, holders and beneficial owners of the preferred shares or ADSs will not be entitled to receive any gross up or other additional amounts to compensate them for such withholding.
The above description is based on guidance issued to date by the U.S. Treasury Department, including the final U.S. Treasury regulations and IGA-BR. Future guidance may affect the application of FATCA to the preferred shares or ADSs.
Exchange controls
Individuals or legal entities domiciled outside Brazil may own our stock through ADSs negotiated in a U.S. exchange or through direct investments in the Brazilian market.
However, the right to convert dividend payments and proceeds from the sale of our shares in the Brazilian market, into foreign currency and to remit such amounts abroad is subject to compliance with requirements of Brazilian foreign investment and foreign currency legislation. This legislation generally requires, among other things, documentary evidence that establishes the legality, the legitimacy and the economic validity of the exchange operation and that the relevant investment has registered with the Central Bank and CVM, as applicable.
In case the investment in our stock is made through ADS, ADS holders benefit from the electronic certificate of foreign capital registration obtained in Brazil by the custodian of the preferred shares underlying the ADSs, which permits the depositary bank to convert dividends and other distributions with respect to the preferred shares underlying the ADSs into foreign currency and remit the proceeds abroad.
In case the investment in our stock is made directly in the Brazilian market, such investment needs to be registered with the Central Bank either as (i) a foreign direct investment, the Electronic Declaratory Registration of Foreign Direct Investment (RDE-IED), or (ii) a portfolio investment, the Electronic Declaratory Registration of Portfolio (RDE – Portfolio).
Foreign direct investment (RDE-IED) enables non-resident investors to hold stock of companies, although it, limits the ability of the investor to negotiate such stocks in the Brazilian capital markets. On the other hand, the portfolio
| A-153 |
investment (RDE – Portfolio) entitles certain foreign investors to invest not only in stocks, but also in other financial assets and securities, and to engage in a variety of transactions available in the Brazilian financial and capital markets, provided that certain requirements of the regulation are fulfilled.
Registration under RDE – Portfolio affords favorable tax treatment to non-resident investors who are not residents or domiciled in tax haven jurisdictions, as defined by Brazilian tax laws.
| A-154 |
Message from the Chief Financial Officer
Dear reader,
The year 2017 represented an important evolution in our strategy aimed at the creation of value for our stockholders, based on a distinctive and sustainable performance that is targeted at enchanting our clients with respect to their experience in products and services, in both traditional and digital channels.
Accordingly, we maintained our ongoing search for greater efficiency in our operations, identifying new cost-cutting opportunities and maximizing the return of our investments, including those used in new technologies. . In 2017, we had approximately 9.5 million users through our digital channels (mobile, bankline, sms). In that same period, approximately 200,000 new current accounts were opened through our “Abreconta” app.
Additionally, the significant reduction of our credit losses and the growth of banking service fees and revenue from insurance significantly contributed to a profit and profitability higher than our competitors again in 2017, despite the environment of a sharply declining risk-free Selic interest rate in Brazil, our main market.
It is worth mentioning the value creation concept, which is calculated based on net income for the period less the cost of 14% on the capital used, is the main driver of the management of each of our businesses, thus ensuring full alignment of interests and incentives with the minimum remuneration required by the stockholders for our operations, which was 14% in 2017.
Therefore, based on the tireless search for greater efficiency in capital management, we changed our policy for the distribution of profits in 2017 and decided to return to the stockholder any excess of capital above the level established by the Board of Directors, which is currently 13.5% of the tier 1 capital ratio.
In 2017, we distributed 83% of our profit(i), 12.4% of which by means of the buyback of shares and 70.6% by means of dividends and interest on capital, amounting to R$17.6 billion, a record amount in our history.
The percentage effectively distributed will be revised on an annual basis and will be the result of the prospective ratio between profitability (ROE) and additional capital requirements (RWA growth), in accordance with the table below:

Also, in order to maximize our capital structure, we returned to the subordinated debt market. In December 2017 and January 2018, we issued Perpetual Bonds in the amount of R$ 2 billion, which corresponds to 90 basis points of our tier 1 capital(ii). These operations reduce our capital cost and, therefore, contribute to the creation of value for stockholders.
In this report, we present further details of our strategy, profile, governance, risk management and, of course, performance. I highlight the six strategic fronts, which were announced to the market this year, in the “Our Profile” section, pointing out which ones are transformational, namely: customer satisfaction, digital transformation and people management.
In the section on risk management, you can learn more about our risk appetite, which is also determined by our Board of Directors, and its five dimensions, as well as our risk factors that represent the main events that could significantly affect our business and results.
We begin this section on performance by inviting you to read the Managerial Analysis of the Operation, which describes the result for 2017 under the IFRS and where it is possible to see the results of our strategy.
Last, I remind you that our Investor Relations team is always at your disposal.
I wish you all a good reading.
Best regards,
Caio Ibrahim David
CFO and CRO
(i) the payout considers the recurring net income calculated in accordance with the rules of the Central Bank of Brazil – BRGAAP.
(ii) In
tier 1 capital, the limit for perpetual bonds is 150 basis points (Additional Tier 1).
| A-155 |
Significant accounting policies
General information
The preparation of the consolidated financial statements included in this Consolidated Annual Report involves some assumptions that are based on our historical experience and other factors that we deem reasonable and material. Although we review these estimates and assumptions in the ordinary course of business, the presentation of our financial condition and results of operations often requires our management to make judgments regarding the effects on our financial condition and results of operations of matters that are uncertain by nature. The comments below describe those aspects that require significant judgment or involve a higher degree of complexity in the application of the accounting. Actual results may differ from those estimated under different variables, assumptions or conditions.
Use of estimates and assumptions
The preparation of complete financial statements in accordance with IFRS requires management to make estimates and assumptions that affect the reported amounts of assets and liabilities at the date of the complete financial statements, as well as the reported amounts of revenue, expenses and gains and losses during the reporting period because the actual results may differ from those determined based on such estimates and assumptions.
All estimates and assumptions made by management are in accordance with IFRS and represent our best estimates made in conformity with applicable standards. Estimates and judgments are evaluated on an ongoing basis, based on past experience and other factors.
Please refer to section Performance, item Complete Financial Statements (IFRS), Note 2.3 – Critical accounting estimates and judments, for further details.
Allowance for Loan and Lease Losses
The allowance for loan and lease losses represents our estimate of the probable losses inherent to our loan portfolio at the end of each reporting period. In order to determine the amount of the allowance for loan and lease losses, a portfolio is classified into two categories with respect to which specific methodologies are used to estimate losses. Loans and leases are analyzed on an individual or portfolio basis.
| • | Loans and leases analyzed on an individual basis (corresponding to our corporate portfolio) are individually analyzed for impairment. For those considered to be impaired, we determine the amount of the allowance based on the expected cash flows that the company will receive from the loan. The loans analyzed on an individual basis that are not impaired are rated based on risk factors, and the inherent losses for each rating are estimated based on our historical experience, which involves judgments related to identifying risk factors and assigning a rating. |
| • | Loans analyzed on a portfolio basis (corresponding to the following portfolios: (i) Individuals, (ii) Very Small, Small and Medium Business and (iii) Foreign Units – Latin America) are further segregated into classes, when appropriate, based on their underlying risks and characteristics. The allowance for loan and lease losses is determined by portfolio based on historical experience, which also involves judgments and assumptions. |
Many factors affect the estimate of losses in each of the categories for which we estimate the allowance on a portfolio basis, such as the methodology used to measure historical delinquency and the historical period to be used. Additionally, factors affecting the specific amount of the allowances to be recorded are subjective and include economic and political conditions, credit quality trends and volume and growth observed in each portfolio. We present information on our allowance for loan and lease losses in the table below:
| A-156 |
| Allowance for Loan and Leases Losses | 12/31/2017 | 12/31/2016 | 12/31/2015 | 12/31/2014 | 12/31/2013 | |||||||||||||||
| (In millions of R$, except percentages) | ||||||||||||||||||||
| Amount Recognized in the Balance Sheet at the beginning of period | 26,972 | 26,844 | 22,392 | 22,235 | 25,713 | |||||||||||||||
| Write-offs | (19,823 | ) | (24,251 | ) | (20,065 | ) | (18,675 | ) | (21,769 | ) | ||||||||||
| Individuals | (12,538 | ) | (13,682 | ) | (11,235 | ) | (12,668 | ) | (13,541 | ) | ||||||||||
| Credit card | (4,252 | ) | (4,905 | ) | (4,055 | ) | (3,784 | ) | (3,513 | ) | ||||||||||
| Personal loans | (6,412 | ) | (6,745 | ) | (5,221 | ) | (5,150 | ) | (6,247 | ) | ||||||||||
| Payroll loans | (1,357 | ) | (1,273 | ) | (622 | ) | (429 | ) | (480 | ) | ||||||||||
| Vehicles | (476 | ) | (709 | ) | (1,294 | ) | (3,254 | ) | (3,263 | ) | ||||||||||
| Mortgage loans | (41 | ) | (50 | ) | (43 | ) | (51 | ) | (38 | ) | ||||||||||
| Corporate | (1,648 | ) | (4,985 | ) | (4,321 | ) | (672 | ) | (478 | ) | ||||||||||
| Small and Medium Businesses | (4,168 | ) | (4,267 | ) | (3,981 | ) | (4,992 | ) | (7,573 | ) | ||||||||||
| Foreign Loans Latin America | (1,469 | ) | (1,317 | ) | (528 | ) | (343 | ) | (177 | ) | ||||||||||
| Expense Recognized in the Income Statement | 20,746 | 24,379 | 24,517 | 18,832 | 17,856 | |||||||||||||||
| Amount Recognized in the Balance Sheet at the end of period (1) | 27,895 | 26,972 | 26,844 | 22,392 | 22,235 | |||||||||||||||
| Recovery of loans written off as loss | 3,698 | 3,742 | 4,779 | 5,054 | 5,061 | |||||||||||||||
| Individuals | 1,425 | 1,397 | 1,886 | 2,077 | 2,058 | |||||||||||||||
| Credit card | 500 | 450 | 590 | 663 | 653 | |||||||||||||||
| Personal loans | 435 | 426 | 563 | 577 | 525 | |||||||||||||||
| Payroll loans | 333 | 341 | 458 | 453 | 278 | |||||||||||||||
| Vehicles | 105 | 118 | 202 | 324 | 499 | |||||||||||||||
| Mortgage loans | 52 | 62 | 73 | 60 | 103 | |||||||||||||||
| Corporate | 807 | 929 | 1,537 | 1,642 | 1,602 | |||||||||||||||
| Small and Medium Businesses | 446 | 450 | 666 | 769 | 891 | |||||||||||||||
| Foreign Loans Latin America | 1,020 | 966 | 690 | 566 | 510 | |||||||||||||||
| Net Write-offs | (16,125 | ) | (20,509 | ) | (15,286 | ) | (13,621 | ) | (16,708 | ) | ||||||||||
| Ratio of Write-offs during the period to average loans outstanding during the period (%) | 4.1 | 5.0 | 4.3 | 4.4 | 5.7 | |||||||||||||||
| Ratio of net write-offs during the period to average loans outstanding during the period (%) | 3.4 | 4.2 | 3.3 | 3.2 | 4.4 | |||||||||||||||
| Ratio of allowance for loan losses to total loans and leases (%) | 5.7 | 5.5 | 5.7 | 4.9 | 5.4 | |||||||||||||||
(1) The carrying amount of the individual loans increased by R$435 million in 2013 due to the acquisition of companies as explained in the Consolidated Financial Statements (IFRS).
During the year ended December 31, 2017, we wrote off a total amount of R$19,823 million from our loan portfolio and our ratio of the allowance for loan and lease losses to total loans and leases was 5.7%. Due to the improvement in the macroeconomic scenario mainly in Brazil, there was a decrease in loans written off in 2017, after an above average increase in the corporate segment for two consecutive years.
During the year ended December 31, 2016, we wrote off a total amount of R$24,251 million from our loan portfolio and our ratio of the allowance for loan and lease losses to total loans and leases was 5.5%. The increase in loans written off from the prior year is due to the worsening macroeconomic scenario, mainly in Brazil.
During the year ended December 31, 2015, we wrote off a total amount of R$20,065 million from our loan portfolio and our ratio of the allowance for loan and lease losses to total loans and leases was 5.7%. The increase in loans written off from the prior year is due to the worsening macroeconomic scenario, mainly in Brazil.
During the year ended December 31, 2014, we wrote off a total amount of R$18,675 million from our loan portfolio and our ratio of the allowance for loan and lease losses to total loans and leases was 4.9%. The decrease in loans written off from the previous year from the prior year is a result of the adoption of a policy of stricter selectivity in origination, which gave rise to lower default levels compared to the previous year.
During the year ended December 31, 2013, we wrote off a total amount of R$21,769 million from our loan portfolio and our ratio of the allowance for loan and lease losses to total loans and leases was 5.4%. The decrease in loans written off is a result of the adoption of a policy of stricter selectivity in origination, which gave rise to lower default levels compared to the previous year.
Fair value of financial instruments
Financial instruments recorded at fair value on our balance sheet include mainly securities classified as held-for-trading and available-for-sale as well as other trading assets, including derivatives. Securities classified as held-to-maturity are recorded at amortized historical cost on our balance sheet, and their corresponding fair values are shown in the notes to our complete financial statements. We present information on the fair value of our financial instruments in the table below as of December 31, 2017, 2016 and 2015.
| A-157 |
| As of December 31, | ||||||||||||
| Financial instruments recorded at fair value | 2017 | 2016 | 2015 | |||||||||
| (In millions of R$, except percentages) | ||||||||||||
| Assets | ||||||||||||
| Held-for-trading | 270,121 | 204,648 | 164,311 | |||||||||
| Designated at fair value through profit or loss | 1,746 | 1,191 | 642 | |||||||||
| Derivatives | 22,843 | 24,231 | 26,755 | |||||||||
| Available-for-sale | 102,284 | 88,277 | 86,045 | |||||||||
| Total | 396,994 | 318,347 | 277,753 | |||||||||
| Share (derivatives / total) | 5.8 | % | 7.6 | % | 9.6 | % | ||||||
| Liabilities | ||||||||||||
| Held-for-trading | 465 | 519 | 412 | |||||||||
| Derivatives | 26,746 | 24,698 | 31,071 | |||||||||
| Total | 27,211 | 25,217 | 31,483 | |||||||||
| Share (derivatives / total) | 98.3 | % | 97.9 | % | 98.7 | % | ||||||
We determine the fair value of our financial instruments based on International Financial Reporting Standard 13 (IFRS 13), which defines fair value as the price that would be received to sell an asset or paid to transfer a liability in an orderly transaction between market participants at the measurement date.
According to IFRS 13, there are different levels of inputs that may be used to measure the fair value of financial instruments classified as levels 1, 2 and 3.
| • | Level 1: observable inputs reflect the quoted prices (unadjusted) of identical assets or liabilities in active markets; |
| • | Level 2: observable inputs reflect the information on assets and liabilities that are either directly (such as prices) or indirectly (derived from prices) observable, except for the quoted prices included in Level 1; and |
| • | Level 3: information on assets and liabilities that are not based on observable market data due to little market activity on the measurement date. We present information on our level 3 financial instruments in the table below as of December 31, 2017, 2016 and 2015. |
| As of December 31, | ||||||||||||
| Level 3 | 2017 | 2016 | 2015 | |||||||||
| (In millions of R$, except percentages) | ||||||||||||
| Held-for-trading | 1,033 | 1,005 | 60 | |||||||||
| Available-for-sale securities | 8,424 | 9,534 | 4,259 | |||||||||
| Net position of derivatives | 333 | 461 | 1,218 | |||||||||
| Total | 9,790 | 11,000 | 5,537 | |||||||||
Please refer to section Performance, item Complete Financial Statements (IFRS), Note 31 – Fair value of financial instruments for further details.
Judgments are also required to determine whether there is objective evidence that a financial asset or a group of financial assets is impaired. If there is any evidence of impairment for available-for-sale or held-to-maturity financial assets, the cumulative loss, measured as the difference between the acquisition cost and current fair value, is recognized in the statement of income. The primary factors that are used by management to determine whether there is objective evidence that a financial asset is impaired include the observed period of the loss, the level of the loss, whether we were required to sell the securities before the recovery and the expectation, on the date of analysis, of the possibility of realization of the security. Please refer to section Performance, item Complete Financial Statements (IFRS), Note 2 – Significant accounting policies for further details about other significant accounting policies.
| A-158 |
Contingent liabilities
Contingent liabilities arise mainly from judicial and administrative proceedings inherent to the ordinary course of our business and that are filed by third parties, including former employees and public bodies related to civil, labor, tax and social security claims.
These contingencies are assessed based on the best estimates of our management, taking into consideration the opinion of legal advisors when there is a probability that financial resources will be required to settle obligations and the amount of such obligations can be reliably measured.
Contingencies are classified as follows, based on likelihood of loss:
| • | Probable: liabilities are recognized under “provisions” on our consolidated balance sheet. |
| • | Possible: liabilities are disclosed in our complete financial statements but no provisions are recorded. |
| • | Remote: liabilities do not require provision or disclosure. |
Contingent liabilities for which provisions are recorded and those classified as having a “possible” likelihood of loss are evaluated based on our best estimates, using models and criteria that allow for their proper evaluation despite the uncertainty that is inherent to terms and amounts.
Significant changes in accounting standards
Please refer to section Performance, item Complete Financial Statements (IFRS), Note 2.2 – New accounting standards and new accounting standards changes and interpretations for further details about information on significant changes in accounting standards.
Accounting Practices Adopted in Brazil
Our books and records are maintained in Brazilian reais, the official currency in Brazil, and our complete financial statements, for statutory and regulatory purposes, are prepared in accordance with accounting practices adopted in Brazil, applicable to institutions authorized to operate by the Brazilian Central Bank (BACEN) (Brazilian GAAP). The accounting principles and standards generally applicable under Brazilian GAAP include those established under Brazilian Corporate Law, by the Accounting Pronouncements Committee (CPC), which started issuing standards in 2007, and by the Federal Accounting Council. In the case of companies subject to regulation by BACEN, such as Itaú Unibanco Holding, the effectiveness of the accounting pronouncements issued by entities such as CPC depends on approval of the pronouncement by CMN, which also establishes the date of effectiveness of any pronouncements with respect to financial institutions. Additionally, CVM and other regulatory bodies, such as SUSEP and the Central Bank, provide additional industry-specific guidelines.
Regulation applicable to the presentation of the complete financial statements
Brazilian regulations establish specific rules for the consolidation of complete financial statements by financial institutions. Under current BACEN regulations, financial institutions, except for credit cooperatives, are required to prepare consolidated financial statements including investments directly or indirectly held in other companies, individually or jointly controlled, and with respect to which such financial institutions have (i) the right to appoint or designate the majority of the company’s board of directors; (ii) the right to appoint or remove the majority of the company’s executives and directors; and/or (iii) operational or shareholding control. These regulations apply to the entire group to which a financial institution belongs.
Assets
Portfolio of Securities and Derivative Financial Instruments
General information
We present below our portfolio of held-for-trading financial assets, available-for-sale financial assets, held-to-maturity financial assets and derivative financial instruments as of December 31, 2017, 2016 and 2015.
The amounts exclude our investments in securities of unconsolidated companies. For further information on our investments in unconsolidated companies, please refer to Performance, item Complete Financial Statement (IFRS), Note 13 – Investments in associates and joint ventures. Held-for-trading and available-for-sale financial assets are stated at fair value and held-to-maturity financial assets are stated at amortized cost. Please refer to section Performance, item Complete Financial Statements (IFRS), Note 2 – Significant accounting policies for further details.
| A-159 |
As of December 31, 2017, we held securities issued by the Brazilian federal government classified as “Government Securities – Domestic” with an aggregate book value and an aggregate market value of R$294,163 million and R$295,779 million, respectively, which represented 199.84% of our consolidated stockholders’ equity as of that date. As of December 31, 2017, we did not hold securities of any other issuer the book value of which in the aggregate represented more than 10.0% of our consolidated stockholders’ equity. This is due to our conservative asset and liabilities management and our liquidity in local currency maintained in securities issued by the Brazilian federal government. Additionally, securities issued by the Brazilian federal government are accepted as deposits in our operations in the market on B3.
Held-for-trading
Listed below are the assets acquired and accrued available for selling in the short term or when they are part of a portfolio of financial instruments that are managed as a whole and for which there is a recent history of sales in the short term. Please refer to section Performance, item Complete Financial Statements (IFRS), Note 7 – Financial Assets Held for Trading and Designated at Fair Value Through Profit or Loss, for further details.
| As of December 31, | ||||||||||||||||||||||||
| 2017 | % of total | 2016 | % of total | 2015 | % of total | |||||||||||||||||||
| (In millions of R$, except percentages) | ||||||||||||||||||||||||
| Held-for-trading financial assets | 270,121 | 100.0 | 204,648 | 100.0 | 164,311 | 100.0 | ||||||||||||||||||
| Investment funds | 3,212 | 1.2 | 1,173 | 0.6 | 1,051 | 0.6 | ||||||||||||||||||
| Government securities - domestic | 233,777 | 86.5 | 165,349 | 80.8 | 121,484 | 73.9 | ||||||||||||||||||
| Brazilian government securities | 230,567 | 85.4 | 160,024 | 78.2 | 117,053 | 71.2 | ||||||||||||||||||
| Brazilian external debt bonds | 3,210 | 1.2 | 5,325 | 2.6 | 4,431 | 2.7 | ||||||||||||||||||
| Government securities - abroad | 3,975 | 1.5 | 3,735 | 1.8 | 1,149 | 0.7 | ||||||||||||||||||
| Argentina | 1,466 | 0.5 | 651 | 0.3 | 696 | 0.4 | ||||||||||||||||||
| United States | 100 | 0.0 | 78 | 0.0 | 132 | 0.1 | ||||||||||||||||||
| Mexico | 5 | 0.0 | 6 | 0.0 | 3 | 0.0 | ||||||||||||||||||
| Chile | 51 | 0.0 | 127 | 0.1 | 36 | 0.0 | ||||||||||||||||||
| Paraguay | 6 | 0.0 | 88 | 0.0 | 68 | 0.0 | ||||||||||||||||||
| Uruguay | 222 | 0.1 | 32 | 0.0 | 40 | 0.0 | ||||||||||||||||||
| Colombia | 2,092 | 0.8 | 2,669 | 1.3 | 72 | 0.0 | ||||||||||||||||||
| Other | 33 | 0.0 | 84 | 0.0 | 102 | 0.1 | ||||||||||||||||||
| Corporate securities | 29,157 | 10.8 | 34,391 | 16.8 | 40,627 | 24.7 | ||||||||||||||||||
| Shares | 3,763 | 1.4 | 2,491 | 1.2 | 2,161 | 1.3 | ||||||||||||||||||
| Securitized real estate loans | 65 | 0.0 | - | - | - | - | ||||||||||||||||||
| Bank deposit certificates | 347 | 0.1 | 1,824 | 0.9 | 2,583 | 1.6 | ||||||||||||||||||
| Debentures | 3,258 | 1.2 | 3,190 | 1.6 | 4,522 | 2.8 | ||||||||||||||||||
| Eurobonds and other | 634 | 0.2 | 662 | 0.3 | 991 | 0.6 | ||||||||||||||||||
| Financial credit bills | 20,612 | 7.6 | 25,893 | 12.6 | 30,367 | 18.5 | ||||||||||||||||||
| Promissory Notes | 391 | 0.1 | - | - | - | - | ||||||||||||||||||
| Other | 87 | 0.0 | 331 | 0.2 | 3 | 0.0 | ||||||||||||||||||
| Held-for-trading financial assets as a percentage of total assets | 18.8 | % | 15.1 | % | 12.9 | % | ||||||||||||||||||
We note that Brazilian government securities represented over 85.4% of our portfolio of held-for-trading financial assets in 2017. Brazilian government securities classified as held-for-trading represented 16.1% of our total assets in the same period. Please see Our risk management, item Risk factors, We may incur losses associated with counterparty exposure risks, including the Brazilian federal government.
Available-for-sale
Listed below are financial assets that, according to management’s understanding, may be sold in response to, or before changes in, market conditions and are not classified as financial assets at fair value through profit or loss, loans and receivables or held to maturity. Please refer to section Performance, item Complete Financial Statements (IFRS), Note 10 – Available for sale financial assets, for further details.
| A-160 |
| As of December 31, | ||||||||||||||||||||||||
| 2017 | % of total | 2016 | % of total | 2015 | % of total | |||||||||||||||||||
| (In millions of R$, except percentages) | ||||||||||||||||||||||||
| Available-for-sale financial assets | 102,284 | 100.0 | 88,277 | 100.0 | 86,045 | 100.0 | ||||||||||||||||||
| Investment funds | 301 | 0.3 | 42 | 0.0 | 218 | 0.3 | ||||||||||||||||||
| Government securities - domestic | 39,279 | 38.4 | 32,003 | 36.3 | 29,108 | 33.8 | ||||||||||||||||||
| Brazilian government securities | 26,489 | 25.9 | 17,938 | 20.3 | 11,796 | 13.7 | ||||||||||||||||||
| Brazilian external debt bonds | 12,790 | 12.5 | 14,065 | 15.9 | 17,312 | 20.1 | ||||||||||||||||||
| Government securities - abroad | 24,390 | 23.8 | 14,472 | 16.4 | 9,883 | 11.5 | ||||||||||||||||||
| United States | 1,567 | 1.5 | 1,427 | 1.6 | 2,022 | 2.3 | ||||||||||||||||||
| Mexico | 544 | 0.5 | - | - | - | - | ||||||||||||||||||
| Denmark | 1,951 | 1.9 | 819 | 0.9 | 2,548 | 3.0 | ||||||||||||||||||
| Spain | 2,936 | 2.9 | 923 | 1.0 | 1,060 | 1.2 | ||||||||||||||||||
| Korea | 1,944 | 1.9 | 2,673 | 3.0 | 1,626 | 1.9 | ||||||||||||||||||
| Chile | 9,710 | 9.5 | 5,844 | 6.6 | 1,407 | 1.6 | ||||||||||||||||||
| Paraguay | 1,800 | 1.8 | 1,111 | 1.3 | 912 | 1.1 | ||||||||||||||||||
| Uruguay | 592 | 0.6 | 411 | 0.5 | 178 | 0.2 | ||||||||||||||||||
| Colombia | 3,346 | 3.3 | 1,155 | 1.3 | - | - | ||||||||||||||||||
| Netherlands | - | - | 101 | 0.1 | 122 | 0.1 | ||||||||||||||||||
| Other | - | - | 8 | 0.0 | 8 | 0.0 | ||||||||||||||||||
| Corporate securities | 38,314 | 37.5 | 41,760 | 47.3 | 46,836 | 54.4 | ||||||||||||||||||
| Shares | 2,343 | 2.3 | 1,385 | 1.6 | 928 | 1.1 | ||||||||||||||||||
| Securitized real estate loans | 1,762 | 1.7 | 2,095 | 2.4 | 2,037 | 2.4 | ||||||||||||||||||
| Bank deposit certificates | 803 | 0.8 | 2,641 | 3.0 | 1,573 | 1.8 | ||||||||||||||||||
| Debentures | 20,746 | 20.3 | 21,170 | 24.0 | 22,835 | 26.5 | ||||||||||||||||||
| Eurobonds and others | 5,576 | 5.5 | 7,715 | 8.7 | 10,112 | 11.8 | ||||||||||||||||||
| Promissory notes | 3,244 | 3.2 | 2,173 | 2.5 | 991 | 1.2 | ||||||||||||||||||
| Rural Product Note | 2,828 | 2.8 | 1,425 | 1.6 | 1,130 | 1.3 | ||||||||||||||||||
| Financial credit bills | 619 | 0.6 | 2,816 | 3.2 | 6,846 | 8.0 | ||||||||||||||||||
| Other | 393 | 0.4 | 340 | 0.4 | 384 | 0.4 | ||||||||||||||||||
| Available-for-sale financial assets as a percentage of total assets | 7.1 | % | 6.5 | % | 6.7 | % | ||||||||||||||||||
Brazilian government securities and corporate securities represented 25.9% and 37.5%, respectively, of our portfolio of available-for-sale financial assets in 2017. Brazilian government securities and corporate securities classified as available-for-sale financial assets, which are used as hedge for our subordinated debt portfolio, represented 1.8% and 2.6%, respectively, of our total assets in the same period.
Held-to-maturity
Listed below are non-derivative financial assets that we have the intention and financial ability to hold to maturity. Please refer to section Performance, item Complete Financial Statements (IFRS), Note 11– Held to maturity financial assets, for further details.
| As of December 31, | ||||||||||||||||||||||||
| 2017 | % of total | 2016 | % of total | 2015 | % of total | |||||||||||||||||||
| (In millions of R$, except percentages) | ||||||||||||||||||||||||
| Held-to-maturity financial assets | 36,560 | 100.0 | 40,495 | 100.0 | 42,185 | 100.0 | ||||||||||||||||||
| Government securities – domestic | 22,723 | 62.2 | 24,979 | 61.7 | 26,509 | 62.9 | ||||||||||||||||||
| Brazilian government securities | 13,650 | 37.3 | 12,937 | 31.9 | 11,721 | 27.8 | ||||||||||||||||||
| Brazilian external debt bonds | 9,073 | 24.8 | 12,042 | 29.7 | 14,788 | 35.1 | ||||||||||||||||||
| Government securities – abroad | 461 | 1.3 | 539 | 1.3 | 15 | - | ||||||||||||||||||
| Corporate securities | 13,376 | 36.5 | 14,977 | 37.0 | 15,661 | 37.1 | ||||||||||||||||||
| Debentures | 8 | 0.0 | 12 | 0.0 | - | - | ||||||||||||||||||
| Eurobonds and others | 9 | 0.0 | 18 | 0.0 | 4 | 0.0 | ||||||||||||||||||
| Securitized real estate loans | 12,842 | 35.1 | 14,487 | 35.8 | 15,657 | 37.1 | ||||||||||||||||||
| Others | 517 | 1.4 | 460 | 1.1 | - | - | ||||||||||||||||||
| Held-to-maturity financial assets as a percentage of total assets | 2.5 | % | 3.0 | % | 3.3 | % | ||||||||||||||||||
Derivatives
Derivatives are classified on the date of their acquisition in accordance with management’s intention to use them as a hedging instrument, as determined by Brazilian regulations. Please refer to section Performance, item Complete
| A-161 |
Financial Statements (IFRS), Note 8 – Derivatives for further details Our derivatives portfolio (assets and liabilities) is composed of futures, forward, swaps, options and credit derivatives, as stated in the table below:
| As of December 31, | ||||||||||||||||||||||||
| Derivative Financial Instruments | 2017 | % of total | 2016 | % of total | 2015 | % of total | ||||||||||||||||||
| (In millions of R$, except percentages) | ||||||||||||||||||||||||
| Assets | ||||||||||||||||||||||||
| Futures Contracts | 158 | 0.7 | 127 | 0.5 | 529 | 2.0 | ||||||||||||||||||
| Options premiums | 3,337 | 14.6 | 4,792 | 19.8 | 5,583 | 20.9 | ||||||||||||||||||
| Forwards (onshore) | 6,911 | 30.3 | 4,971 | 20.5 | 3,166 | 11.8 | ||||||||||||||||||
| Swaps - difference receivable | 9,190 | 40.2 | 10,542 | 43.5 | 9,147 | 34.2 | ||||||||||||||||||
| Credit derivatives - financial Institutions | 137 | 0.6 | 181 | 0.7 | 614 | 2.3 | ||||||||||||||||||
| Forwards (offshore) | 2,950 | 12.9 | 3,459 | 14.3 | 3,430 | 12.8 | ||||||||||||||||||
| Check of Swap - companies | 68 | 0.3 | 88 | 0.4 | 355 | 1.3 | ||||||||||||||||||
| Others | 92 | 0.4 | 71 | 0.3 | 3,931 | 14.7 | ||||||||||||||||||
| Total derivative financial instruments assets | 22,843 | 100.0 | 24,231 | 100.0 | 26,755 | 100.0 | ||||||||||||||||||
| Derivative financial instruments as percentage of total assets | 1.6 | % | 1.8 | % | 2.1 | % | ||||||||||||||||||
| Liabilities | ||||||||||||||||||||||||
| Futures Contracts | - | - | - | - | - | - | ||||||||||||||||||
| Options premiums | (2,793 | ) | 10.4 | (4,552 | ) | 18.4 | (5,783 | ) | 18.6 | |||||||||||||||
| Forwards (onshore) | (6,272 | ) | 23.5 | (3,530 | ) | 14.3 | (833 | ) | 2.6 | |||||||||||||||
| Swaps - difference payable | (13,692 | ) | 51.2 | (13,221 | ) | 53.5 | (16,331 | ) | 52.6 | |||||||||||||||
| Credit derivatives - financial Institutions | (58 | ) | 0.2 | (147 | ) | 0.6 | (875 | ) | 2.8 | |||||||||||||||
| Forwards (offshore) | (3,745 | ) | 14.0 | (2,825 | ) | 11.5 | (3,142 | ) | 10.1 | |||||||||||||||
| Check of swap - Companies | (122 | ) | 0.5 | (353 | ) | 1.4 | (545 | ) | 1.8 | |||||||||||||||
| Other - Companies | (64 | ) | 0.2 | (70 | ) | 0.3 | (3,562 | ) | 11.5 | |||||||||||||||
| Total derivative financial instruments liabilities | (26,746 | ) | 100.0 | (24,698 | ) | 100.0 | (31,071 | ) | 100.0 | |||||||||||||||
| Derivative financial instruments as percentage of total liabilities and stockholder's equity | 1.9 | % | 1.8 | % | 2.4 | % | ||||||||||||||||||
| A-162 |
| As of December 31, 2017 | ||||||||||||||||||||||||||||||||||||||||||||||||
| Distribution of our financial assets by maturity | No
stated maturity | Due in 1 year or less | Due
after 1 year to 5 years | Due
after 5 years to 10 years | Due after 10 years | Total | ||||||||||||||||||||||||||||||||||||||||||
| R$ | Average yield (%) | R$ | Average yield (%) | R$ | Average yield (%) | R$ | Average yield (%) | R$ | Average yield (%) | R$ | Average yield (%) | |||||||||||||||||||||||||||||||||||||
| (In millions of R$, except percentages) | ||||||||||||||||||||||||||||||||||||||||||||||||
| Held-for-trading financial assets, at fair value | 4,703 | 43,708 | 168,558 | 44,246 | 8,906 | 270,121 | ||||||||||||||||||||||||||||||||||||||||||
| Investment funds (1) | 937 | - | 2,275 | - | - | - | - | - | - | - | 3,212 | - | ||||||||||||||||||||||||||||||||||||
| Government securities - domestic | - | 26,707 | 154,909 | 43,325 | 8,836 | 233,777 | ||||||||||||||||||||||||||||||||||||||||||
| Brazilian government securities | - | - | 26,509 | 1.7 | 154,372 | 1.9 | 41,403 | 0.5 | 8,282 | 0.6 | 230,567 | 1.6 | ||||||||||||||||||||||||||||||||||||
| Brazilian external debt bonds | - | - | 197 | - | 537 | 1.6 | 1,922 | 5.4 | 555 | 2.1 | 3,210 | 3.9 | ||||||||||||||||||||||||||||||||||||
| Government securities - abroad | 3 | 2,557 | 1,231 | 177 | 8 | 3,975 | ||||||||||||||||||||||||||||||||||||||||||
| Argentina | - | - | 1,405 | 14.3 | 34 | 7.2 | 25 | 13.1 | 1 | 7.2 | 1,466 | 14.1 | ||||||||||||||||||||||||||||||||||||
| United States | - | - | - | - | 100 | 0.2 | - | - | - | - | 100 | 0.2 | ||||||||||||||||||||||||||||||||||||
| Mexico | - | - | - | - | 2 | 5.0 | 2 | 5.1 | 1 | 12.1 | 5 | 6.6 | ||||||||||||||||||||||||||||||||||||
| Chile | - | - | 5 | - | 39 | 0.2 | 2 | - | 5 | 0.1 | 51 | 0.1 | ||||||||||||||||||||||||||||||||||||
| Paraguay | - | - | - | - | - | - | 6 | 3.7 | - | - | 6 | 4.0 | ||||||||||||||||||||||||||||||||||||
| Uruguay | 3 | - | 218 | 1.6 | - | 17.6 | 1 | 16.2 | - | 15.4 | 222 | 1.7 | ||||||||||||||||||||||||||||||||||||
| Colombia | - | - | 897 | 0.3 | 1,056 | 0.9 | 138 | 1.1 | 1 | 26.2 | 2,092 | 0.7 | ||||||||||||||||||||||||||||||||||||
| Other | - | - | 32 | - | - | 7.6 | 1 | 10.4 | - | 19.8 | 33 | 0.7 | ||||||||||||||||||||||||||||||||||||
| Corporate securities | 3,763 | 12,169 | 12,418 | 745 | 62 | 29,157 | ||||||||||||||||||||||||||||||||||||||||||
| Shares | 3,763 | 1.1 | - | - | - | - | - | - | - | - | 3,763 | 1.1 | ||||||||||||||||||||||||||||||||||||
| Securitized real estate loans | - | - | - | - | 0 | 0.6 | 65 | 0.7 | - | - | 65 | 0.7 | ||||||||||||||||||||||||||||||||||||
| Bank deposit certificates | - | - | 205 | 0.1 | 142 | - | - | - | - | - | 347 | 0.1 | ||||||||||||||||||||||||||||||||||||
| Debentures | - | - | 777 | 0.6 | 1,977 | 1.7 | 481 | 1.7 | 23 | 2.3 | 3,258 | 1.4 | ||||||||||||||||||||||||||||||||||||
| Eurobonds and other | - | - | 84 | 1.9 | 330 | 7.3 | 181 | 6.5 | 39 | 3.1 | 634 | 6.1 | ||||||||||||||||||||||||||||||||||||
| Financial credit bills | - | - | 10,896 | 4.6 | 9,710 | 0.6 | 5 | - | - | - | 20,612 | 2.7 | ||||||||||||||||||||||||||||||||||||
| Promissory notes | - | - | 206 | - | 185 | - | - | - | - | - | 391 | - | ||||||||||||||||||||||||||||||||||||
| Other | - | - | - | - | 74 | 5.9 | 13 | 4.4 | - | - | 87 | 5.6 | ||||||||||||||||||||||||||||||||||||
| Financial assets designated at fair value through profit or loss - Government securities - domestic - Brazilian external debt bonds | - | - | 1,041 | 705 | - | - | 1,746 | |||||||||||||||||||||||||||||||||||||||||
| Derivatives | - | 13,341 | 6,681 | 2,821 | 22,843 | |||||||||||||||||||||||||||||||||||||||||||
| Available-for-sale financial assets, at fair value | 2,659 | 23,448 | 44,722 | 17,439 | 14,016 | 102,284 | ||||||||||||||||||||||||||||||||||||||||||
| Investment funds (1) | 301 | - | - | - | - | - | - | - | - | - | 301 | - | ||||||||||||||||||||||||||||||||||||
| Government securities - domestic | - | - | 3,924 | - | 14,337 | 9,197 | 11,821 | 39,279 | - | |||||||||||||||||||||||||||||||||||||||
| Brazilian government securities | - | - | 3,924 | 13.5 | 12,230 | 7.0 | 1,862 | 10.3 | 8,473 | 7.3 | 26,489 | 8.3 | ||||||||||||||||||||||||||||||||||||
| Brazilian external debt bonds | - | - | - | - | 2,108 | 7.1 | 7,335 | 10.2 | 3,348 | 2.2 | 12,790 | 7.5 | ||||||||||||||||||||||||||||||||||||
| Government securities - abroad | - | 11,006 | 10,627 | 2,707 | 50 | 24,390 | ||||||||||||||||||||||||||||||||||||||||||
| United States | - | - | 818 | 0.3 | 749 | 0.5 | - | - | - | - | 1,567 | 0.4 | ||||||||||||||||||||||||||||||||||||
| Mexico | - | - | 544 | - | - | - | - | - | - | - | 544 | - | ||||||||||||||||||||||||||||||||||||
| Denmark | - | - | 1,951 | 1.1 | - | - | - | - | - | - | 1,951 | 1.1 | ||||||||||||||||||||||||||||||||||||
| Spain | - | - | 1,942 | 1.2 | 994 | 0.9 | - | - | - | - | 2,936 | 1.1 | ||||||||||||||||||||||||||||||||||||
| Korea | - | - | 1,944 | 0.6 | - | - | - | - | - | - | 1,944 | 0.6 | ||||||||||||||||||||||||||||||||||||
| Chile | - | - | 1,724 | 0.3 | 5,649 | 0.5 | 2,287 | 0.4 | 49 | 0.6 | 9,710 | 0.4 | ||||||||||||||||||||||||||||||||||||
| Paraguay | - | - | 1,085 | 5.5 | 715 | 1.0 | - | - | - | - | 1,800 | 3.7 | ||||||||||||||||||||||||||||||||||||
| Uruguay | - | - | 446 | 0.9 | 146 | 0.6 | - | - | 0 | 0.5 | 592 | 0.8 | ||||||||||||||||||||||||||||||||||||
| Colombia | - | - | 552 | 1.0 | 2,374 | 4.9 | 420 | 10.8 | - | - | 3,346 | 5.0 | ||||||||||||||||||||||||||||||||||||
| Corporate securities | 2,358 | 8,518 | 19,758 | 5,535 | 2,145 | 38,314 | ||||||||||||||||||||||||||||||||||||||||||
| Shares | 2,343 | - | - | - | - | - | - | - | - | - | 2,343 | - | ||||||||||||||||||||||||||||||||||||
| Securitized real estate loans | - | - | - | - | - | - | 12 | 0.3 | 1,750 | 1.2 | 1,762 | 1.2 | ||||||||||||||||||||||||||||||||||||
| Bank deposit certificates | - | - | 787 | 0.7 | 16 | 0.3 | - | - | - | - | 803 | 0.7 | ||||||||||||||||||||||||||||||||||||
| Debentures | 8 | 4.8 | 1,272 | 11.2 | 14,231 | 4.3 | 4,959 | 2.8 | 276 | 0.4 | 20,746 | 4.3 | ||||||||||||||||||||||||||||||||||||
| Eurobonds and others | - | - | 2,637 | 0.9 | 2,625 | 1.0 | 300 | 4.7 | 14 | 5.2 | 5,576 | 1.2 | ||||||||||||||||||||||||||||||||||||
| Promissory notes | - | - | 2,650 | 3.3 | 592 | 1.4 | 2 | 8.5 | - | - | 3,244 | 3.0 | ||||||||||||||||||||||||||||||||||||
| Rural product note | 7 | 6.0 | 631 | 2.2 | 1,856 | 1.5 | 229 | 1.1 | 105 | 0.5 | 2,828 | 1.6 | ||||||||||||||||||||||||||||||||||||
| Financial credit bills | - | - | 484 | 15.2 | 135 | 7.7 | - | - | - | - | 619 | 13.6 | ||||||||||||||||||||||||||||||||||||
| Other | - | - | 57 | 1.7 | 303 | 0.7 | 33 | 52.6 | - | - | 393 | 5.2 | ||||||||||||||||||||||||||||||||||||
| Held-to-maturity financial assets, at amortized cost | - | 10,296 | 9,437 | 10,243 | 6,584 | 36,560 | ||||||||||||||||||||||||||||||||||||||||||
| Government securities - domestic | - | 9,157 | 6,142 | 4,541 | 2,883 | 22,723 | ||||||||||||||||||||||||||||||||||||||||||
| Brazilian government securities | - | - | 9,157 | 34.2 | 1,610 | 20.1 | - | - | 2,883 | 10.1 | 13,650 | 27.4 | ||||||||||||||||||||||||||||||||||||
| Brazilian external debt bonds | - | - | - | - | 4,532 | 6.6 | 4,541 | 20.3 | - | - | 9,073 | 13.4 | ||||||||||||||||||||||||||||||||||||
| Government securities - abroad | - | - | 448 | - | - | 13 | 461 | - | ||||||||||||||||||||||||||||||||||||||||
| Colombia | - | - | 448 | 1.3 | - | - | - | - | - | - | 448 | 1.3 | ||||||||||||||||||||||||||||||||||||
| Uruguay | - | - | - | - | - | - | - | - | 13 | - | 13 | - | ||||||||||||||||||||||||||||||||||||
| Corporate securities | - | - | 691 | 3,295 | 5,702 | 3,687 | 13,376 | |||||||||||||||||||||||||||||||||||||||||
| Debentures | - | - | - | - | - | - | 8 | - | - | - | 8 | - | ||||||||||||||||||||||||||||||||||||
| Eurobonds and others | - | - | - | - | - | - | 9 | 8.3 | - | - | 9 | 8.3 | ||||||||||||||||||||||||||||||||||||
| Securitized real estate loans | - | - | 176 | 31.0 | 3,294 | 5.5 | 5,685 | 2.3 | 3,687 | 0.3 | 12,842 | 3.0 | ||||||||||||||||||||||||||||||||||||
| Other | - | - | 515 | 0.4 | 1 | - | - | - | - | - | 517 | 0.4 | ||||||||||||||||||||||||||||||||||||
(1) Average yields are not shown for these securities, as such yields are not meaningful because future yields are not quantifiable. These securities have been excluded from the calculation of the total yield.
| A-163 |
| Fair Value | Amortized cost | |||||||||||||||||||||||
| Distribution of our financial assets by currency | Held-for-trading financial assets | Financial
assets designated at fair value | Derivatives | Available-for-sale
financial assets | Held-to-maturity
financial assets | Total | ||||||||||||||||||
| (In millions of R$) | ||||||||||||||||||||||||
| As of December 31, 2017 | 270,121 | 1,746 | 22,843 | 102,284 | 36,560 | 433,554 | ||||||||||||||||||
| Denominated in Brazilian currency | 256,557 | - | 12,024 | 64,753 | 26,501 | 359,835 | ||||||||||||||||||
| Denominated in Brazilian currency and indexed by foreign currency (1) | 2,817 | - | 1,516 | 707 | - | 5,040 | ||||||||||||||||||
| Denominated in foreign currency (1) | 10,747 | 1,746 | 9,303 | 36,824 | 10,059 | 68,679 | ||||||||||||||||||
| As of December 31, 2016 | 204,648 | 1,191 | 24,231 | 88,277 | 40,495 | 358,842 | ||||||||||||||||||
| Denominated in Brazilian currency | 191,250 | - | 10,710 | 52,859 | 27,436 | 282,255 | ||||||||||||||||||
| Denominated in Brazilian currency and indexed by foreign currency (1) | 2,653 | - | 4,634 | 670 | - | 7,957 | ||||||||||||||||||
| Denominated in foreign currency (1) | 10,745 | 1,191 | 8,887 | 34,748 | 13,059 | 68,630 | ||||||||||||||||||
| As of December 31, 2015 | 164,311 | 642 | 26,755 | 86,045 | 42,185 | 319,938 | ||||||||||||||||||
| Denominated in Brazilian currency | 154,737 | 505 | 7,445 | 51,621 | 27,378 | 241,686 | ||||||||||||||||||
| Denominated in Brazilian currency and indexed by foreign currency (1) | 3,043 | - | 10,044 | 791 | - | 13,878 | ||||||||||||||||||
| Denominated in foreign currency (1) | 6,531 | 137 | 9,266 | 33,633 | 14,807 | 64,374 | ||||||||||||||||||
(1) Predominantly U.S. dollars.
For the purpose of analyzing the exposure of variations in foreign exchange rates, the table below presents the composition of our derivative financial instruments on December 31, 2017 in reais and in foreign currency, including the instruments denominated in foreign currencies. For the notional amount of derivative financial instruments, please refer to section Performance, item Complete Financial Statements (IFRS), Note 8 - Derivatives.
| As of December 31, 2017 | ||||||||||||
| Derivative financial instruments (notional amounts) | Brazilian Currency | Denominated in or linked to Foreign Currency | Total | |||||||||
| (In millions of R$) | ||||||||||||
| Swap contracts | ||||||||||||
| Buy (Sale) commitments, net | 4,374 | (9,144 | ) | (4,770 | ) | |||||||
| Forward contracts | ||||||||||||
| Buy (Sale) commitments, net | (7,000 | ) | (13,650 | ) | (20,650 | ) | ||||||
| Future contracts | ||||||||||||
| Buy (Sale) commitments, net | 36,356 | 1,868 | 38,224 | |||||||||
| Option contracts | ||||||||||||
| Buy (Sale) commitments, net | 112,566 | 4,345 | 116,911 | |||||||||
| Others | ||||||||||||
| Buy (Sale) commitments, net | 717 | 1,611 | 2,328 | |||||||||
Required Reserve Deposits with the Central Bank
The Central Bank requires reserves for deposits from Brazilian financial institutions. The reserve requirements are tools utilized by the Central Bank to control the liquidity of the Brazilian financial system, for both monetary policy and risk mitigation purposes. These requirements are applied to balances on demand deposits, saving account deposits and time deposits. See below the required reserve for each type of deposit:
| Required reserve deposits | Regulation (1) | Yield | 2017 | 2016 | 2015 | 2014 | ||||||||||||||
| Demand Deposits | ||||||||||||||||||||
| Compulsory | Circular No. 3,632 | Zero | 40 | % | 45 | % | 45 | % | 45 | % | ||||||||||
| Additional Compulsory | Circular No. 3,655 | SELIC | 0 | % | 0 | % | 0 | % | 0 | % | ||||||||||
| Rural (2) | Resolution No. 4,096 | Zero | 34 | % | 34 | % | 34 | % | 34 | % | ||||||||||
| Microcredit (2) | Resolution No. 4,000 | Zero | 2 | % | 2 | % | 2 | % | 2 | % | ||||||||||
| Savings Accounts (3) | ||||||||||||||||||||
| Compulsory | Circular No. 3,093 | TR + 6.17% p.a. | 24.5 | % | 24.5 | % | 24.5 | % | 20 | % | ||||||||||
| Additional Compulsory | Circular No. 3,655 | SELIC | 0.0 | % | 5.5 | % | 5.5 | % | 10 | % | ||||||||||
| Real estate financing (2) | Resolution No. 3,932 | 80% (TR + 6.17% p.a.) | 65 | % | 65 | % | 65 | % | 65 | % | ||||||||||
| Time and Interbank Deposits Received from Leasing Companies | ||||||||||||||||||||
| Compulsory | Circular No. 3,569 | SELIC | 36 | % | 25 | % | 25 | % | 20 | % | ||||||||||
| Additional Compulsory | Circular No. 3,655 | SELIC | 0 | % | 11 | % | 11 | % | 11 | % | ||||||||||
(1) Most recent regulation on the matter.
(2) This is a compulsory investment of resources that is made in eligible transactions, that is, the funds are granted to other economic entities.
(3) Remuneration
on funds in savings deposits:
For deposits made until March 5, 2012, inclusive: TR + 6.17% per annum.
For deposits made after March 5, 2012: (a) If the target of the Selic rate is higher than 8.5% per annum: TR + 6.17% per annum;
(b) If the target of the Selic rate is lower than 8.5% per annum: TR + 70% of the target of the Selic rate per annum.
The Central Bank, in accordance with the economic scenario and its monetary policy objectives, may change the rules governing the compulsory deposit requirements that Brazilian financial institutions must comply with, as a mechanism to control the liquidity of the Brazilian financial system.
| A-164 |
Thus, in the first half of 2017, the Central Bank made changes to the rules on compulsory deposits that did not change the volume of money in circulation in the economy, but simplified the operational processes to reduce banks' administrative costs, aiming at reducing the cost of medium and long-term credit in Brazil.
One of these changes was the freezing of the value of the deductions (a share that could be written off from compulsory ones) used on January 20, 2017 of the reserve requirements on time deposits and demand deposits.
They will be gradually reduced to 50% of the value ascertained by the end of 2018, 30% by the end of 2019 and zeroed as of January 2020.
Another measure was the migration of the additional compulsory aliquot on time deposits to the main aliquot of this compulsory deposit.
As a result, the reserve requirements remained as follows: (i) time deposits: 36.0%, (ii) demand deposits: 45.0% (it was reduced to 40.0% at the end of 2017), and (iii) savings deposits: 24.5% and 21% % for rural savings.
On December 31, 2017, we recorded an amount of R$ 98,837 million in compulsory deposits in cash compared to R$85,700 million on December 31, 2016 and R$ 94,047 million in interest-bearing deposits compared to R$82,698 million on December 2016, as indicated in the table below. Please refer to section Performance, item Complete Financial Statements (IFRS), Note 5 – Central Bank Compulsory Deposits for further details.
| 2017 | 2016 | 2015 | ||||||||||||||||||||||
| Required reserve deposits | R$ | % of total required reserve deposits | R$ | % of total required reserve deposits | R$ | % of total required reserve deposits | ||||||||||||||||||
| (In millions of R$, except percentages) | ||||||||||||||||||||||||
| Non-interest bearing deposits (1) | 4,790 | 4.8 | 3,002 | 3.5 | 3,790 | 5.7 | ||||||||||||||||||
| Interest-bearing deposits (2) | 94,047 | 95.2 | 82,698 | 96.5 | 62,766 | 94.3 | ||||||||||||||||||
| Total | 98,837 | 100.0 | 85,700 | 100.0 | 66,556 | 100.0 | ||||||||||||||||||
(1) Mainly related to demand deposits.
(2) Mainly related to time and savings deposits.
Loan and lease operations
Most of our loans are granted to clients domiciled in Brazil and are denominated in Brazilian reais. Additionally, 45.8% of our credit portfolio consists of transactions with fixed interest rates and 54.2% of transactions with variable interest rates.
Indexation
Most of our portfolio is denominated in Brazilian reais. However, a portion of our portfolio is indexed to foreign currencies, primarily the U.S. dollar. The foreign currency portion of our portfolio consists of loans and financing for foreign trade and onlending operations. Our loans abroad represented 35.2%, 34.1% and 27.1% of our loan portfolio as of December 31, 2017, 2016 and 2015, respectively. Please refer to section Performance, item Complete Financial Statements (IFRS), Note 36 – Management risks – 5. Credit risk exposure, for futher details.
Loan and lease operations by type
The following table sets out the distribution of our credit portfolio according to the type of loan and lease operations, as follows:
| • | The Individuals portfolio consists primarily of credit cards, personal loans (primarily including consumer finance and overdrafts), payroll loans, vehicle financing and residential mortgage loans. |
| • | The Corporate portfolio consists primarily of loans made to large corporate clients. |
| • | The Small and Medium Businesses portfolio consists primarily of loans to small and medium-sized companies. |
| • | The Foreign Loans – Latin America portfolio consists of loans granted to individuals and companies by our operations in Argentina, Chile, Colombia, Paraguay and Uruguay. |
| A-165 |
| 2017 | 2016 | 2015 | ||||||||||||||||||||||
| Loan and Lease Operations, by type (1) | Loan | Allowance | Loan | Allowance | Loan | Allowance | ||||||||||||||||||
| (In millions of R$) | ||||||||||||||||||||||||
| Individuals | 190,153 | 12,992 | 183,147 | 14,259 | 187,220 | 14,717 | ||||||||||||||||||
| Credit card | 66,650 | 3,469 | 59,022 | 3,693 | 58,542 | 4,141 | ||||||||||||||||||
| Personal loans | 25,193 | 6,844 | 25,813 | 7,756 | 28,396 | 8,330 | ||||||||||||||||||
| Payroll Loans | 44,419 | 2,082 | 44,636 | 2,108 | 45,434 | 1,319 | ||||||||||||||||||
| Vehicles | 14,083 | 550 | 15,434 | 644 | 20,058 | 874 | ||||||||||||||||||
| Mortgage loans | 39,808 | 47 | 38,242 | 58 | 34,790 | 53 | ||||||||||||||||||
| Corporate | 107,617 | 6,958 | 121,754 | 5,862 | 152,527 | 6,459 | ||||||||||||||||||
| Small and Medium Businesses | 59,453 | 3,819 | 58,935 | 4,743 | 66,038 | 4,809 | ||||||||||||||||||
| Foreign Loans Latin America | 136,144 | 4,126 | 126,530 | 2,108 | 68,463 | 859 | ||||||||||||||||||
| Total Loan operations and lease operations portfolio | 493,367 | 27,895 | 490,366 | 26,972 | 474,248 | 26,844 | ||||||||||||||||||
(1) We classify all loans and leases more than 60 days overdue as non-accrual loans and we discontinue accruing financial income related to them. The contractual amount of non-accrual loans were R$19,105 million, R$19,942 million and R$19,458 million as of December 31, 2017, 2016 and 2015, respectively. The total of renegotiated loans in the balance of non-accrual loans reflected herein was R$4,002 million, R$4,225 million and R$3,417 million as of December 31,2017, 2016 and 2015, respectively. Non-accrual loans are presented herein in the appropriate category of loan and lease operations. The interest income foregone on our non-accrual loans net of allowance for loan losses for 2017, 2016 and 2015 was R$1,725 million, R$2,017 million and R$1,882 million, respectively.
Loan and lease operations by maturity
The following table sets out the distribution of our credit portfolio by maturity, including non-overdue and overdue installments, according to the type of loan and lease:
| Non-Overdue Installments | 12/31/2017 | |||||||||||||||||||||||||||
| Type of loan and lease | Due in 30 days or less | Due in 31-90 days | Due in 91-180 days | Due in 181-360 days | Due
in one year to five years | Due after five years | Total
Non-Overdue Installments | |||||||||||||||||||||
| (In millions of R$) | ||||||||||||||||||||||||||||
| Individuals | 32,995 | 24,388 | 18,431 | 19,079 | 55,027 | 31,361 | 181,281 | |||||||||||||||||||||
| Credit card | 26,277 | 18,809 | 10,909 | 5,418 | 138 | - | 61,551 | |||||||||||||||||||||
| Personal loans | 4,298 | 1,627 | 2,007 | 3,392 | 11,159 | 78 | 22,561 | |||||||||||||||||||||
| Payroll loans | 1,527 | 2,518 | 3,525 | 6,408 | 27,756 | 2,211 | 43,945 | |||||||||||||||||||||
| Vehicles | 599 | 1,050 | 1,466 | 2,733 | 7,952 | 3 | 13,803 | |||||||||||||||||||||
| Mortgage loans | 294 | 384 | 524 | 1,128 | 8,022 | 29,069 | 39,421 | |||||||||||||||||||||
| Corporate | 9,870 | 11,257 | 14,103 | 18,400 | 41,199 | 10,530 | 105,359 | |||||||||||||||||||||
| Small and Medium Businesses | 10,680 | 11,536 | 6,867 | 9,456 | 18,693 | 220 | 57,452 | |||||||||||||||||||||
| Foreign Loans Latin America | 14,146 | 12,530 | 13,407 | 16,346 | 43,751 | 31,473 | 131,653 | |||||||||||||||||||||
| Total (1) | 67,691 | 59,711 | 52,808 | 63,281 | 158,670 | 73,584 | 475,745 | |||||||||||||||||||||
(1) Includes R$8,653 million related to non-overdue installments of the non-accrual loans.
| Non-Overdue Installments | 12/31/2016 | |||||||||||||||||||||||||||
| Type of loan and lease | Due in 30 days or less | Due in 31-90 days | Due in 91-180 days | Due in 181-360 days | Due
in one year to five years | Due after five years | Total
Non-Overdue Installments | |||||||||||||||||||||
| (In millions of R$) | ||||||||||||||||||||||||||||
| Individuals | 29,843 | 22,919 | 16,934 | 18,401 | 55,700 | 30,254 | 174,051 | |||||||||||||||||||||
| Credit card | 23,093 | 16,972 | 9,185 | 4,237 | 199 | - | 53,686 | |||||||||||||||||||||
| Personal loans | 4,353 | 1,788 | 1,986 | 3,414 | 11,188 | 238 | 22,967 | |||||||||||||||||||||
| Payroll loans | 1,388 | 2,551 | 3,571 | 6,552 | 28,279 | 1,854 | 44,195 | |||||||||||||||||||||
| Vehicles | 705 | 1,236 | 1,693 | 3,113 | 8,290 | 20 | 15,057 | |||||||||||||||||||||
| Mortgage loans | 304 | 372 | 499 | 1,085 | 7,744 | 28,142 | 38,146 | |||||||||||||||||||||
| Corporate | 12,970 | 13,645 | 15,232 | 20,627 | 48,332 | 9,528 | 120,334 | |||||||||||||||||||||
| Small and Medium Businesses | 10,388 | 11,661 | 6,619 | 9,566 | 17,952 | 292 | 56,478 | |||||||||||||||||||||
| Foreign Loans Latin America | 14,144 | 14,743 | 11,903 | 13,641 | 40,798 | 27,431 | 122,660 | |||||||||||||||||||||
| Total (1) | 67,345 | 62,968 | 50,688 | 62,235 | 162,782 | 67,505 | 473,523 | |||||||||||||||||||||
| (1) Includes R$9,085 million related to non-overdue installments of the non-accrual loans. |
| Non-Overdue Installments | 12/31/2015 | |||||||||||||||||||||||||||
| Type of loan and lease | Due in 30 days or less | Due in 31-90 days | Due in 91-180 days | Due in 181-360 days | Due
in one year to five years | Due after five years | Total
Non-Overdue Installments | |||||||||||||||||||||
| (In millions of R$) | ||||||||||||||||||||||||||||
| Individuals | 29,539 | 23,792 | 18,033 | 20,223 | 57,797 | 27,682 | 177,066 | |||||||||||||||||||||
| Credit card | 21,997 | 16,998 | 9,193 | 4,174 | 161 | - | 52,523 | |||||||||||||||||||||
| Personal loans | 4,924 | 2,115 | 2,314 | 4,060 | 11,766 | 164 | 25,343 | |||||||||||||||||||||
| Payroll loans | 1,395 | 2,591 | 3,651 | 6,692 | 28,779 | 1,935 | 45,043 | |||||||||||||||||||||
| Vehicles | 978 | 1,760 | 2,414 | 4,301 | 9,974 | 21 | 19,448 | |||||||||||||||||||||
| Mortgage loans | 245 | 328 | 461 | 996 | 7,117 | 25,562 | 34,709 | |||||||||||||||||||||
| Corporate | 16,696 | 17,094 | 16,745 | 22,944 | 63,454 | 13,711 | 150,644 | |||||||||||||||||||||
| Small and Medium Businesses | 12,121 | 12,862 | 7,248 | 10,475 | 20,539 | 368 | 63,613 | |||||||||||||||||||||
| Foreign Loans Latin America | 8,611 | 7,673 | 8,045 | 7,370 | 19,304 | 16,326 | 67,329 | |||||||||||||||||||||
| Total (1) | 66,967 | 61,421 | 50,071 | 61,012 | 161,094 | 58,087 | 458,652 | |||||||||||||||||||||
| (1) Includes R$8,399 million related to non-overdue installments of the non-accrual loans. |
| A-166 |
| Overdue Installments (1) | 12/31/2017 | |||||||||||||||||||||||||||||||||||||||
| Type of loan and lease | 01-30 days | 31-60 days | 61-90 days | 91-180 days | 181-360 days | One
year or more | Total
overdue installments | Total
gross loans | Allowance
for loan losses | Total net | ||||||||||||||||||||||||||||||
| (In millions of R$) | ||||||||||||||||||||||||||||||||||||||||
| Individuals | 1,963 | 815 | 840 | 2,099 | 3,096 | 59 | 8,872 | 190,153 | (12,992 | ) | 177,161 | |||||||||||||||||||||||||||||
| Credit card | 841 | 383 | 454 | 1,246 | 2,175 | - | 5,099 | 66,650 | (3,469 | ) | 63,181 | |||||||||||||||||||||||||||||
| Personal loans | 595 | 313 | 302 | 673 | 738 | 11 | 2,632 | 25,193 | (6,844 | ) | 18,349 | |||||||||||||||||||||||||||||
| Payroll loans | 85 | 54 | 48 | 121 | 130 | 36 | 474 | 44,419 | (2,082 | ) | 42,337 | |||||||||||||||||||||||||||||
| Vehicles | 123 | 44 | 25 | 45 | 41 | 2 | 280 | 14,083 | (550 | ) | 13,533 | |||||||||||||||||||||||||||||
| Mortgage loans | 319 | 21 | 11 | 14 | 12 | 10 | 387 | 39,808 | (47 | ) | 39,761 | |||||||||||||||||||||||||||||
| Corporate | 314 | 737 | 748 | 303 | 135 | 21 | 2,258 | 107,617 | (6,958 | ) | 100,659 | |||||||||||||||||||||||||||||
| Small and Medium Businesses | 707 | 185 | 163 | 410 | 518 | 18 | 2,001 | 59,453 | (3,819 | ) | 55,634 | |||||||||||||||||||||||||||||
| Foreign Loans Latin America | 2,564 | 605 | 346 | 461 | 433 | 82 | 4,491 | 136,144 | (4,126 | ) | 132,018 | |||||||||||||||||||||||||||||
| Total (2) | 5,548 | 2,342 | 2,097 | 3,273 | 4,182 | 180 | 17,622 | 493,367 | (27,895 | ) | 465,472 | |||||||||||||||||||||||||||||
(1) Defined as loans and leases contractually past due as to payment of interest or principal.
(2) Includes R$10,452 million related to overdue installments of the non-accrual loans.
| Overdue Installments (1) | 12/31/2016 | |||||||||||||||||||||||||||||||||||||||
| Type of loan and lease | 01-30 days | 31-60 days | 61-90 days | 91-180 days | 181-360 days | One
year or more | Total
overdue installments | Total
gross loans | Allowance
for loan losses | Total net | ||||||||||||||||||||||||||||||
| (In millions of R$) | ||||||||||||||||||||||||||||||||||||||||
| Individuals | 1,704 | 931 | 859 | 2,318 | 3,231 | 53 | 9,096 | 183,147 | (14,259 | ) | 168,888 | |||||||||||||||||||||||||||||
| Credit card | 937 | 443 | 446 | 1,273 | 2,236 | 1 | 5,336 | 59,022 | (3,693 | ) | 55,329 | |||||||||||||||||||||||||||||
| Personal loans | 514 | 352 | 319 | 846 | 800 | 15 | 2,846 | 25,813 | (7,756 | ) | 18,057 | |||||||||||||||||||||||||||||
| Payroll loans | 71 | 53 | 48 | 116 | 123 | 30 | 441 | 44,636 | (2,108 | ) | 42,528 | |||||||||||||||||||||||||||||
| Vehicles | 145 | 64 | 37 | 69 | 60 | 2 | 377 | 15,434 | (644 | ) | 14,790 | |||||||||||||||||||||||||||||
| Mortgage loans | 37 | 19 | 9 | 14 | 12 | 5 | 96 | 38,242 | (58 | ) | 38,184 | |||||||||||||||||||||||||||||
| Corporate | 484 | 238 | 201 | 161 | 315 | 21 | 1,420 | 121,754 | (5,862 | ) | 115,892 | |||||||||||||||||||||||||||||
| Small and Medium Businesses | 481 | 301 | 223 | 619 | 799 | 34 | 2,457 | 58,935 | (4,743 | ) | 54,192 | |||||||||||||||||||||||||||||
| Foreign Loans Latin America | 2,170 | 523 | 329 | 386 | 414 | 48 | 3,870 | 126,530 | (2,108 | ) | 124,422 | |||||||||||||||||||||||||||||
| Total (2) | 4,839 | 1,993 | 1,612 | 3,484 | 4,759 | 156 | 16,843 | 490,366 | (26,972 | ) | 463,394 | |||||||||||||||||||||||||||||
(1) Defined as loans and leases contractually past due as to payment of interest or principal.
(2) Includes R$10,857 million related to overdue installments of the non-accrual loans.
| Overdue Installments (1) | 12/31/2015 | |||||||||||||||||||||||||||||||||||||||
| Type of loan and lease | 01-30 days | 31-60 days | 61-90 days | 91-180 days | 181-360 days | One
year or more | Total
overdue installments | Total
gross loans | Allowance
for loan losses | Total net | ||||||||||||||||||||||||||||||
| (In millions of R$) | ||||||||||||||||||||||||||||||||||||||||
| Individuals | 1,840 | 1,000 | 1,014 | 2,708 | 3,557 | 35 | 10,154 | 187,220 | (14,717 | ) | 172,503 | |||||||||||||||||||||||||||||
| Credit card | 979 | 418 | 551 | 1,598 | 2,466 | 7 | 6,019 | 58,542 | (4,141 | ) | 54,401 | |||||||||||||||||||||||||||||
| Personal loans | 540 | 406 | 347 | 876 | 875 | 9 | 3,053 | 28,396 | (8,330 | ) | 20,066 | |||||||||||||||||||||||||||||
| Payroll loans | 72 | 51 | 44 | 103 | 105 | 16 | 391 | 45,434 | (1,319 | ) | 44,115 | |||||||||||||||||||||||||||||
| Vehicles | 220 | 109 | 64 | 118 | 98 | 1 | 610 | 20,058 | (874 | ) | 19,184 | |||||||||||||||||||||||||||||
| Mortgage loans | 29 | 16 | 8 | 13 | 13 | 2 | 81 | 34,790 | (53 | ) | 34,737 | |||||||||||||||||||||||||||||
| Corporate | 825 | 130 | 125 | 560 | 238 | 5 | 1,883 | 152,527 | (6,459 | ) | 146,068 | |||||||||||||||||||||||||||||
| Small and Medium Businesses | 557 | 314 | 267 | 623 | 647 | 17 | 2,425 | 66,038 | (4,809 | ) | 61,229 | |||||||||||||||||||||||||||||
| Foreign Loans Latin America | 649 | 120 | 64 | 118 | 148 | 35 | 1,134 | 68,463 | (859 | ) | 67,604 | |||||||||||||||||||||||||||||
| Total (2) | 3,871 | 1,564 | 1,470 | 4,009 | 4,590 | 92 | 15,596 | 474,248 | (26,844 | ) | 447,404 | |||||||||||||||||||||||||||||
(1) Defined as loans and leases contractually past due as to payment of interest or principal.
(2) Includes R$11,059 million related to overdue installments of the non-accrual loans.
Loan and lease operations by interest rate
The following table sets out the classification of our credit portfolio into fixed and variables rates, including non-overdue and overdue installments:
| A-167 |
| 12/31/2017 | ||||||||||||||||||||||||||||
| Non-Overdue Installments | Due
in 30 days or less | Due
in 31-90 days | Due
in 91-180 days | Due
in 181-360 days | Due
in one year to five years | Due
after five years | Total
Non- Overdue Installments | |||||||||||||||||||||
| (In millions of R$) | ||||||||||||||||||||||||||||
| Interest rate of loans to customers by maturity | ||||||||||||||||||||||||||||
| Variable rates | 19,158 | 25,848 | 23,020 | 30,863 | 91,392 | 70,500 | 260,781 | |||||||||||||||||||||
| Fixed rates | 48,533 | 33,863 | 29,788 | 32,418 | 67,278 | 3,084 | 214,964 | |||||||||||||||||||||
| Total (1) | 67,691 | 59,711 | 52,808 | 63,281 | 158,670 | 73,584 | 475,745 | |||||||||||||||||||||
(1) Includes R$8,653 million related to non-overdue installments of the non-accrual loans.
| 12/31/2016 | ||||||||||||||||||||||||||||
| Non-Overdue Installments | Due
in 30 days or less | Due
in 31-90 days | Due
in 91-180 days | Due
in 181-360 days | Due
in one year to five years | Due
after five years | Total
Non- Overdue Installments | |||||||||||||||||||||
| (In millions of R$) | ||||||||||||||||||||||||||||
| Interest rate of loans to customers by maturity | ||||||||||||||||||||||||||||
| Variable rates | 21,082 | 28,062 | 22,294 | 28,525 | 90,341 | 64,232 | 254,536 | |||||||||||||||||||||
| Fixed rates | 46,263 | 34,906 | 28,394 | 33,710 | 72,441 | 3,273 | 218,987 | |||||||||||||||||||||
| Total (1) | 67,345 | 62,968 | 50,688 | 62,235 | 162,782 | 67,505 | 473,523 | |||||||||||||||||||||
(1) Includes R$9,085 million related to non-overdue installments of the non-accrual loans.
| 12/31/2015 | ||||||||||||||||||||||||||||
| Non-Overdue Installments | Due
in 30 days or less | Due
in 31-90 days | Due
in 91-180 days | Due
in 181-360 days | Due
in one year to five years | Due
after five years | Total
Non- Overdue Installments | |||||||||||||||||||||
| (In millions of R$) | ||||||||||||||||||||||||||||
| Interest rate of loans to customers by maturity | ||||||||||||||||||||||||||||
| Variable rates | 17,424 | 23,010 | 19,880 | 24,869 | 79,466 | 53,659 | 218,308 | |||||||||||||||||||||
| Fixed rates | 49,543 | 38,411 | 30,191 | 36,143 | 81,628 | 4,428 | 240,344 | |||||||||||||||||||||
| Total (1) | 66,967 | 61,421 | 50,071 | 61,012 | 161,094 | 58,087 | 458,652 | |||||||||||||||||||||
(1) Includes R$8,399 million related to non-overdue installments of the non-accrual loans.
| 12/31/2017 | ||||||||||||||||||||||||||||||||
| Overdue Installments (1) | 01-30 days | 31-60 days | 61-90 days | 91-180 days | 181-360 days | One
year or more | Total
overdue installments | Total
gross loans | ||||||||||||||||||||||||
| (In millions of R$) | ||||||||||||||||||||||||||||||||
| Interest rate of loans to customers by maturity | ||||||||||||||||||||||||||||||||
| Variable rates | 3,139 | 1,360 | 1,076 | 608 | 543 | 111 | 6,837 | 267,618 | ||||||||||||||||||||||||
| Fixed rates | 2,409 | 982 | 1,021 | 2,665 | 3,639 | 69 | 10,785 | 225,749 | ||||||||||||||||||||||||
| Total (2) | 5,548 | 2,342 | 2,097 | 3,273 | 4,182 | 180 | 17,622 | 493,367 | ||||||||||||||||||||||||
(1) Defined as loans and leases contractually past due as to payment of interest or principal.
(2) Includes R$10,452 million related to overdue installments of the non-accrual loans.
| 12/31/2016 | ||||||||||||||||||||||||||||||||
| Overdue Installments (1) | 01-30 days | 31-60 days | 61-90 days | 91-180 days | 181-360 days | One
year or more | Total
overdue installments | Total
gross loans | ||||||||||||||||||||||||
| (In millions of R$) | ||||||||||||||||||||||||||||||||
| Interest rate of loans to customers by maturity | ||||||||||||||||||||||||||||||||
| Variable rates | 2,513 | 795 | 512 | 506 | 686 | 76 | 5,088 | 259,624 | ||||||||||||||||||||||||
| Fixed rates | 2,326 | 1,198 | 1,100 | 2,978 | 4,073 | 80 | 11,755 | 230,742 | ||||||||||||||||||||||||
| Total (2) | 4,839 | 1,993 | 1,612 | 3,484 | 4,759 | 156 | 16,843 | 490,366 | ||||||||||||||||||||||||
(1) Defined as loans and leases contractually past due as to payment of interest or principal.
(2) Includes R$10,857 million related to overdue installments of the non-accrual loans.
| 12/31/2015 | ||||||||||||||||||||||||||||||||
| Overdue Installments (1) | 01-30 days | 31-60 days | 61-90 days | 91-180 days | 181-360 days | One
year or more | Total
overdue installments | Total
gross loans | ||||||||||||||||||||||||
| (In millions of R$) | ||||||||||||||||||||||||||||||||
| Interest rate of loans to customers by maturity | ||||||||||||||||||||||||||||||||
| Variable rates | 1,166 | 240 | 156 | 531 | 347 | 39 | 2,479 | 220,786 | ||||||||||||||||||||||||
| Fixed rates | 2,705 | 1,324 | 1,314 | 3,478 | 4,243 | 53 | 13,117 | 253,462 | ||||||||||||||||||||||||
| Total (2) | 3,871 | 1,564 | 1,470 | 4,009 | 4,590 | 92 | 15,596 | 474,248 | ||||||||||||||||||||||||
(1) Defined as loans and leases contractually past due as to payment of interest or principal.
(2) Includes R$11,059 million related to overdue installments of the non-accrual loans.
Loan and lease operations by economic activity
The following table sets out the composition of our credit portfolio, including non-accrual loan operations, by economic activity of the borrower:
| A-168 |
| 12/31/2017 | 12/31/2016 | 12/31/2015 | ||||||||||||||||||||||
| Economic Activities | Loan portfolio | % of Loan portfolio | Loan portfolio | % of Loan portfolio | Loan portfolio | % of Loan portfolio | ||||||||||||||||||
| (In millions of R$, except percentages) | ||||||||||||||||||||||||
| Public sector | 2,366 | 0.5 | 3,051 | 0.6 | 3,182 | 0.7 | ||||||||||||||||||
| Industry and commerce | 106,620 | 21.6 | 112,067 | 22.8 | 125,386 | 26.5 | ||||||||||||||||||
| Services | 113,981 | 23.1 | 118,102 | 24.1 | 104,226 | 22.0 | ||||||||||||||||||
| Natural resources | 23,013 | 4.7 | 24,362 | 5.0 | 25,306 | 5.3 | ||||||||||||||||||
| Individuals | 243,745 | 49.4 | 229,945 | 46.9 | 213,622 | 45.0 | ||||||||||||||||||
| Other sectors | 3,642 | 0.7 | 2,839 | 0.6 | 2,526 | 0.5 | ||||||||||||||||||
| Total | 493,367 | 100.0 | 490,366 | 100.0 | 474,248 | 100.0 | ||||||||||||||||||
On December 31, 2017, there was no concentration of loan and lease operations exceeding 10% of the total portfolio that had not been disclosed in a category of loan and losses.
Loan and lease operations by concentration
The following table presents the composition of our credit portfolio by concentration with respect to the amounts owed by the debtors:
| 12/31/2017 | 12/31/2016 | 12/31/2015 | ||||||||||||||||||||||
| Concentration | Loan portfolio | % of Loan portfolio | Loan portfolio | % of Loan portfolio | Loan portfolio | % of Loan portfolio | ||||||||||||||||||
| (In millions of R$, except percentages) | ||||||||||||||||||||||||
| Largest debtor | 4,078 | 0.8 | 3,543 | 0.7 | 4,615 | 1.0 | ||||||||||||||||||
| 10 largest debtors | 20,365 | 4.1 | 21,609 | 4.4 | 27,173 | 5.7 | ||||||||||||||||||
| 20 largest debtors | 30,761 | 6.2 | 32,720 | 6.7 | 40,831 | 8.6 | ||||||||||||||||||
| 50 largest debtors | 50,089 | 10.2 | 52,992 | 10.8 | 63,797 | 13.5 | ||||||||||||||||||
| 100 largest debtors | 69,427 | 14.1 | 72,441 | 14.8 | 85,167 | 18.0 | ||||||||||||||||||
| Total | 493,367 | 490,366 | 474,248 | |||||||||||||||||||||
| A-169 |
Rating of the loan and lease portfolio
The following table presents the rating of our loan and lease portfolio based on the probability of default for the periods indicated.
| 12/31/2017 | ||||||||||||||||
| Internal Rating | Loans neither overdue nor impaired | Loans overdue not impaired (1) | Loans impaired | Total loans | ||||||||||||
| (In millions of R$, except percentages) | ||||||||||||||||
| Lower Risk | 357,710 | 10,601 | - | 368,311 | ||||||||||||
| Satisfactory | 69,671 | 7,014 | - | 76,685 | ||||||||||||
| Higher Risk | 12,147 | 6,207 | - | 18,354 | ||||||||||||
| Impaired (2) | - | - | 30,017 | 30,017 | ||||||||||||
| Total | 439,528 | 23,822 | 30,017 | 493,367 | ||||||||||||
| % | 89.1 | 4.8 | 6.1 | 100.0 | ||||||||||||
| 12/31/2016 | ||||||||||||||||
| Internal Rating | Loans neither overdue nor impaired | Loans overdue not impaired (1) | Loans impaired | Total loans | ||||||||||||
| (In millions of R$, except percentages) | ||||||||||||||||
| Lower Risk | 363,954 | 5,543 | - | 369,497 | ||||||||||||
| Satisfactory | 62,883 | 6,904 | - | 69,787 | ||||||||||||
| Higher Risk | 13,767 | 6,998 | - | 20,765 | ||||||||||||
| Impaired (2) | - | - | 30,317 | 30,317 | ||||||||||||
| Total | 440,604 | 19,445 | 30,317 | 490,366 | ||||||||||||
| % | 89.8 | 4.0 | 6.2 | 100.0 | ||||||||||||
| 12/31/2015 | ||||||||||||||||
| Internal Rating | Loans neither overdue nor impaired | Loans overdue not impaired (1) | Loans impaired | Total loans | ||||||||||||
| (In millions of R$, except percentages) | ||||||||||||||||
| Lower Risk | 340,368 | 3,838 | - | 344,206 | ||||||||||||
| Satisfactory | 76,940 | 6,489 | - | 83,429 | ||||||||||||
| Higher Risk | 12,609 | 6,847 | - | 19,456 | ||||||||||||
| Impaired (2) | - | - | 27,157 | 27,157 | ||||||||||||
| Total | 429,917 | 17,174 | 27,157 | 474,248 | ||||||||||||
| % | 90.7 | 3.6 | 5.7 | 100.0 | ||||||||||||
(1) The operations classified as Loans Overdue Not Impaired are past due between 1 day and 90 days and the balance is the total of outstanding principal amount (Overdue and Non-Overdue).
(2) We consider loans as impaired when (i) corporate transactions have a probability of default higher than 31.84%; (ii) transactions are overdue for more than 90 days; or (iii) renegotiated transactions are overdue for more than 60 days.
The credit rating in corporate transactions is based on information such as economic and financial condition of the counterparty, their cash-generating capability, the economic group to which they belong, and the current and prospective situation of the economic sector in which they operate. The credit proposals are analyzed on a case by case basis, through an approval-level mechanism.
Regarding retail transactions (those involving individuals, and small and middle-sized companies) the rating is assigned based on the corresponding loan application and behavior score statistical models. Decisions are made based on scoring models that are continuously updated by an independent unit. In limited instances, there may also be an individualized analysis of specific cases where approval is subject to higher credit approval levels. The risk ratings are grouped in four categories: (i) lower risk, (ii) satisfactory, (iii) higher risk and (iv) impaired. Please refer to section Performance, item Financial performance – Allowance for loan and lease losses, for further details on the individual and collective analyses.
Non-accrual loans
We consider all loans overdue for 60 days or more as non-accrual loans and, accordingly, cease the accrual of financial charges on such loans.
Write-offs
Loans and leases are written off against the allowance for loan and lease losses when the loan is not collected or is considered permanently impaired. We typically write off loans when they are overdue for 360 days, except for loans
| A-170 |
having an original maturity in excess of 36 months, which are written off when they are overdue for 540 days. However, write-offs may be recognized earlier than 360 days if we conclude that the loan is not recoverable.
Please refer to section Performance, item Assets – Loan and lease operations – Renegotiated loans for further details.
Information on the quality of loans and leases
The table below shows our non-accrual loans together with certain asset quality ratios.
| 12/31/2017 | 12/31/2016 | 12/31/2015 | 12/31/2014 | 12/31/2013 | ||||||||||||||||
| (In millions of R$, except percentages) | ||||||||||||||||||||
| Non-accrual loans | 19,105 | 19,942 | 19,458 | 16,514 | 18,065 | |||||||||||||||
| Allowance for loan losses | 27,895 | 26,972 | 26,844 | 22,392 | 22,235 | |||||||||||||||
| Total loans and leases operations portfolio | 493,367 | 490,366 | 474,248 | 452,431 | 411,702 | |||||||||||||||
| Non-accrual loans as a percentage of total loans (%) | 3.9 | 4.1 | 4.1 | 3.7 | 4.4 | |||||||||||||||
| Allowance for loan losses as a percentage of total loans (%) | 5.7 | 5.5 | 5.7 | 4.9 | 5.4 | |||||||||||||||
| Allowance for loan losses as a percentage of non-accrual loans (%) | 146.0 | 135.3 | 138.0 | 135.6 | 123.1 | |||||||||||||||
Assessment
We first assess whether there is objective evidence of loss individually allocated to individually significant loans or collectively allocated to loans that are not individually significant.
To determine the amount of the allowance for individually significant loans with objective evidence of impairment, we use methodologies that consider both the client quality and the nature of the financing, including its collateral, to estimate the cash flow expected from these loans.
If there is no objective evidence of loss for an individually assessed loan, whether significant or not, the loan is included in a group of loans with similar credit risk characteristics which are then collectively tested for impairment. Individually assessed loans for which an impairment loss is recognized are not included in the collective assessment. The amount of loss is measured as the difference between the carrying amount of the asset and the present value of the estimated future cash flows (excluding future loan losses that have not been incurred), discounted at the financial asset’s effective interest rate.
For collectively assessed loans, the calculation of the present value of the estimated future cash flows, for which collateral is received, reflects the historical performance and recovery of the fair value, considering the cash flows that may arise from the performances less costs for obtaining and selling that collateral.
For the purpose of collectively assessing impairment, loans are aggregated based on similar credit risk characteristics. These characteristics are relevant to estimate the future cash flows of these loans since they may be an indicator of the difficulty of the debtor in paying the amounts due, in accordance with the contractual conditions of the loan that is being assessed. The future cash flows of a group of loans that are collectively assessed in order to identify the need for recognizing an impairment are estimated based on the contractual cash flows of the group of loans and the historical experience of loss for loans with similar credit risk characteristics. The historical loss experience is adjusted, based on current observable data, to reflect the effects of current conditions that have not impacted the period on which the historical loss experience is based and to exclude the effects of conditions in the historical period that are not currently in place.
For individually significant loans with no objective evidence of impairment, such loans are classified into certain credit ratings based on several qualitative and quantitative factors applied to internally developed models. Considering the size and the different risk characteristics of each credit agreement, the ratings determined under internal models may be reviewed and modified by our Credit Committee, the members of which are executives and experts in corporate credit risk. We estimate the losses inherent in every rating, using the approach internally developed to low-default portfolios, which uses our historical experience to design internal models that are used to estimate the probability of default and the potential for recovery of non-performing loans.
To determine the amount of the allowance for items that are not individually significant, loans are segregated into classes based on the underlying risks and the characteristics of each group. The allowance for loan and lease losses is determined for each of these classes through a process that considers the historical delinquency and the loan loss experience in prior years.
Allocation of the allowance for loan and lease losses
The table below presents the details, by segment and class, as defined in the segmentation of our portfolio, of the allowance for loan and lease losses, of this allowance as a percentage of the total loan and lease losses for the corresponding segment or class, and the percentage of the total loan and leases in each segment and class in relation to the total loans and leases.
| A-171 |
| 12/31/2017 | 12/31/2016 | 12/31/2015 | 12/31/2014 | 12/31/2013 | ||||||||||||||||||||||||||||||||||||||||||||||||||||||||
| Allocated allowance | Allocated allowance as a % of total loans and leases | Loans
category as a % of total loans | Allocated allowance | Allocated allowance as a % of total loans and leases | Loans
category as a % of total loans | Allocated allowance | Allocated allowance as a % of total loans and leases | Loans
category as a % of total loans | Allocated allowance | Allocated allowance as a % of total loans and leases | Loans
category as a % of total loans | Allocated allowance | Allocated allowance as a % of total loans and leases | Loans
category as a % of total loans | ||||||||||||||||||||||||||||||||||||||||||||||
| (In millions of R$, except percentages) | ||||||||||||||||||||||||||||||||||||||||||||||||||||||||||||
| Individuals | 12,992 | 2.6 | 38.5 | 14,259 | 2.9 | 37.3 | 14,717 | 3.1 | 39.5 | 13,385 | 3.0 | 41.1 | 13,853 | 3.4 | 40.7 | |||||||||||||||||||||||||||||||||||||||||||||
| Credit card | 3,469 | 0.7 | 13.5 | 3,693 | 0.8 | 12.0 | 4,141 | 0.9 | 12.4 | 3,740 | 0.8 | 13.1 | 2,952 | 0.7 | 12.9 | |||||||||||||||||||||||||||||||||||||||||||||
| Personal loans | 6,844 | 1.4 | 5.1 | 7,756 | 1.6 | 5.3 | 8,330 | 1.7 | 6.0 | 7,024 | 1.6 | 6.2 | 6,488 | 1.6 | 6.5 | |||||||||||||||||||||||||||||||||||||||||||||
| Payroll loans | 2,082 | 0.4 | 9.0 | 2,108 | 0.4 | 9.1 | 1,319 | 0.3 | 9.6 | 1,107 | 0.2 | 9.0 | 1,133 | 0.3 | 5.5 | |||||||||||||||||||||||||||||||||||||||||||||
| Vehicles | 550 | 0.1 | 2.8 | 644 | 0.1 | 3.1 | 874 | 0.2 | 4.2 | 1,469 | 0.3 | 6.4 | 3,245 | 0.8 | 9.9 | |||||||||||||||||||||||||||||||||||||||||||||
| Mortgage loans | 47 | - | 8.1 | 58 | - | 7.8 | 53 | - | 7.3 | 45 | - | 6.4 | 35 | - | 5.9 | |||||||||||||||||||||||||||||||||||||||||||||
| Corporate | 6,958 | 1.4 | 21.8 | 5,862 | 1.2 | 24.8 | 6,459 | 1.4 | 32.2 | 3,114 | 0.7 | 32.5 | 2,006 | 0.5 | 31.6 | |||||||||||||||||||||||||||||||||||||||||||||
| Small and Medium Businesses | 3,819 | 0.8 | 12.1 | 4,743 | 1.0 | 12.1 | 4,809 | 1.0 | 13.9 | 5,158 | 1.1 | 15.2 | 5,854 | 1.4 | 17.6 | |||||||||||||||||||||||||||||||||||||||||||||
| Foreign Loans Latin America | 4,126 | 0.8 | 27.6 | 2,108 | 0.4 | 25.8 | 859 | 0.2 | 14.4 | 735 | 0.2 | 11.2 | 522 | 0.1 | 10.1 | |||||||||||||||||||||||||||||||||||||||||||||
| Total | 27,895 | 5.6 | 100.0 | 26,972 | 5.5 | 100.0 | 26,844 | 5.7 | 100.0 | 22,392 | 4.9 | 100.0 | 22,235 | 5.4 | 100.0 | |||||||||||||||||||||||||||||||||||||||||||||
Renegotiated loans
| Year Ended December 31, | ||||||||||||||||||||
| 2017 | 2016 | 2015 | 2014 | 2013 | ||||||||||||||||
| (In millions of R$, except percentages) | ||||||||||||||||||||
| Renegotiated loans (1) | 17,254 | 16,398 | 14,932 | 11,572 | 12,880 | |||||||||||||||
| Allowance for loan and lease losses | 7,792 | 7,341 | 6,991 | 5,459 | 6,284 | |||||||||||||||
| Allowance for loan and lease losses/renegotiated loans (%) | 45.2 | 44.8 | 46.8 | 47.2 | 48.8 | |||||||||||||||
(1) Includes debt consolidation, deferment or any other arrangement that modifies the periods or conditions, of operations originally overdue.
Renegotiated loans include both loans for which the corresponding credit agreement’s original terms were amended (amendments) and new loans originated in order to settle contracts or transactions with the same client (restructured loans), which were past due. Amendments and restructured loans usually reflect changes in contract terms, rates or payment conditions.
Renegotiated loans return to non-performing and non-accrual status when they reach 60 days past due under the renegotiated terms, which typically corresponds to the borrower missing two or more payments.
The fact that a loan or lease has been renegotiated is also taken into consideration when determining the allowance for loan and lease losses after the renegotiation. The past performance and the payment history of the client and the transaction, including the probability of another default for renegotiated transactions, are considered in our risk models in order to determine the probability of default. This probability of default is generally higher than the probability assigned to similar transactions that have never been renegotiated. Another factor considered in determining the appropriate level of the allowance for loan and lease losses is the additional collateral to be offered by the debtor. The resulting allowance levels are compatible with the risk profile of each transaction.
Our renegotiated loan portfolio increased to 3.5% of our total loan portfolio as of December 31, 2017, compared to 3.3% as of December 31, 2016. At the end of 2017, the ratio of the renegotiated portfolio to the allowance for loan and lease losses was 45.2% compared to 44.8% as of December 31, 2016. The macroeconomic environment both globally and specifically in Brazil, continued to negatively affect the renegotiated loan portfolio, which increased in 2017, specifically in the corporate segment and foreign loans – Latin America, while there was a decrease in loans to individuals in the portfolio. A breakdown by segment is shown below in the table “Renegotiated loan and lease operations” where a breakdown by segment is presented.
Our renegotiated loan portfolio increased to 3.3% of our total loan portfolio as of December 31, 2016, compared to 3.1% as of December 31, 2015. At the end of 2016, the ratio of the renegotiated portfolio to the allowance for loan and lease losses was 44.8% compared to 46.8% as of December 31, 2015. This portfolio increased in 2016 due to the deteriorating macroeconomic scenario, mainly in Brazil, specifically in the corporate segment, and small and medium business segment as shown below in the table “Renegotiated loan and lease operations”.
Our renegotiated loan portfolio increased to 3.1% of our total loan portfolio as of December 31, 2015, compared to 2.6% as of December 31, 2014. At the end of 2015, the ratio of the renegotiated portfolio to the allowance for loan and lease losses was 46.8% compared to 47.2% as of December 31, 2014. This portfolio increased in 2015 due to the deteriorating macroeconomic scenario, mainly in Brazil, specifically in the corporate segment, as shown below in the table “Renegotiated loan and lease operations”.
Our renegotiated loan portfolio decreased to 2.6% of our total loan portfolio as of December 31, 2014, compared to 3.1% as of December 31, 2013. At the end of 2014, the ratio of the renegotiated portfolio to the allowance for loan and lease losses was 47.2% compared to 48.8% as of December 31, 2013. Throughout 2014, the allowance for loan and lease losses followed the evolution of the "mix" of portfolio credit risk in the renegotiated loan portfolio.
Our renegotiated loan portfolio decreased to 3.1% of our total loan portfolio as of December 31, 2013, compared to 4.0% as of December 31, 2012. At the end of 2013, the ratio of the renegotiated portfolio to the allowance for loan and lease losses was 48.8% compared to 46.6% as of December 31, 2012. Throughout 2013, the allowance for loan and lease losses followed the evolution of the "mix" of portfolio credit risk in the renegotiated loan portfolio.
Since 2013, we maintained our policy for the recovery of overdue loans, including loans already written off as losses, and to reduce losses, we enhanced our collection and recovery initiatives. We also adopted a policy of stricter selectivity in origination of loans, which led to lower levels of delinquency and a decreased volume of renegotiated loans.
| A-172 |
The total amount of each type of renegotiated loan as of December 31, 2017, 2016 and 2015 is shown in the tables below.
| As of December 31, 2017 | ||||||||||||||||||||
| Type of Loan | Total Renegotiated Loans | Total Allowance for Loan Losses | Allowance for Loan Losses/ Renegotiated Loans (%) | Total Redefaulted Renegotiated Loans (1) | Redefaulted Renegotiated Loans (%) | |||||||||||||||
| (In millions of R$, except percentages) | ||||||||||||||||||||
| Restructured Loans | 13,549 | 6,184 | 45.6 | 3,367 | 24.9 | |||||||||||||||
| Agreements | 3,705 | 1,608 | 43.4 | 635 | 17.1 | |||||||||||||||
| Total | 17,254 | 7,792 | 45.2 | 4,002 | 23.2 | |||||||||||||||
(1) Our redefaulted renegotiated loans are renegotiated transactions 60 days or more overdue.
| As of December 31, 2016 | ||||||||||||||||||||
| Type of Loan | Total Renegotiated Loans | Total Allowance for Loan Losses | Allowance for Loan Losses/ Renegotiated Loans (%) | Total Redefaulted Renegotiated Loans (1) | Redefaulted Renegotiated Loans (%) | |||||||||||||||
| (In millions of R$, except percentages) | ||||||||||||||||||||
| Restructured Loans | 14,405 | 6,740 | 46.8 | 3,930 | 27.3 | |||||||||||||||
| Agreements | 1,993 | 601 | 30.2 | 295 | 14.8 | |||||||||||||||
| Total | 16,398 | 7,341 | 44.8 | 4,225 | 25.8 | |||||||||||||||
(1) Our redefaulted renegotiated loans are renegotiated transactions 60 days or more overdue.
| As of December 31, 2015 | ||||||||||||||||||||
| Type of Loan | Total Renegotiated Loans | Total Allowance for Loan Losses | Allowance for Loan Losses/ Renegotiated Loans (%) | Total Redefaulted Renegotiated Loans (1) | Redefaulted Renegotiated Loans (%) | |||||||||||||||
| (In millions of R$, except percentages) | ||||||||||||||||||||
| Restructured Loans | 11,985 | 5,508 | 46.0 | 3,077 | 25.7 | |||||||||||||||
| Agreements | 2,947 | 1,483 | 50.3 | 340 | 11.5 | |||||||||||||||
| Total | 14,932 | 6,991 | 46.8 | 3,417 | 22.9 | |||||||||||||||
(1) Our redefaulted renegotiated loans are renegotiated transactions 60 days or more overdue.
| A-173 |
The tables below present an additional breakdown of renegotiated loans by portfolio, in segments and types, based on the type of modification, as of December 31, 2017, 2016 and 2015:
| As of December 31, 2017 | ||||||||||||||||
| Renegotiated loan and lease operations | Payment extension (1) | Multiple concessions (2) | Multiple modifications (3) | Total | ||||||||||||
| (In millions of R$) | ||||||||||||||||
| Individuals | 166 | 2,419 | 4,436 | 7,021 | ||||||||||||
| Credit card | - | 432 | - | 432 | ||||||||||||
| Personal loans | - | 1,802 | 4,436 | 6,238 | ||||||||||||
| Payroll loans | - | 185 | - | 185 | ||||||||||||
| Vehicles | 76 | - | - | 76 | ||||||||||||
| Mortgage loans | 90 | - | - | 90 | ||||||||||||
| Corporate | - | - | 4,175 | 4,175 | ||||||||||||
| Small and medium businesses | 89 | 1,879 | 2,318 | 4,286 | ||||||||||||
| Foreign loans - Latin America | 178 | 1,594 | - | 1,772 | ||||||||||||
| Total renegotiated loan and lease operations | 433 | 5,892 | 10,929 | 17,254 | ||||||||||||
| (1) Represents loan and lease transactions subject to an amendment of contractual terms relating mostly to payment due dates. |
| (2) Represents multiple loan and lease transactions which have been restructured, i.e., all such outstanding transactions are terminated and a single new transaction consolidating the terminated loan and lease transactions is entered into. |
| (3) Represents loan and lease transactions entered into with a customer that are renegotiated for an amendment of the original contractual terms, which may include amendment of interest rates, discounts of outstanding amounts due and payment extensions. |
| As of December 31, 2016 | ||||||||||||||||
| Renegotiated loan and lease operations | Payment extension (1) | Multiple concessions (2) | Multiple modifications (3) | Total | ||||||||||||
| (In millions of R$) | ||||||||||||||||
| Individuals | 138 | 2,470 | 5,209 | 7,817 | ||||||||||||
| Credit card | - | 333 | - | 333 | ||||||||||||
| Personal loans | - | 1,964 | 5,209 | 7,173 | ||||||||||||
| Payroll loans | - | 173 | - | 173 | ||||||||||||
| Vehicles | 68 | - | - | 68 | ||||||||||||
| Mortgage loans | 70 | - | - | 70 | ||||||||||||
| Corporate | - | - | 2,908 | 2,908 | ||||||||||||
| Small and medium businesses | 34 | 2,102 | 2,201 | 4,337 | ||||||||||||
| Foreign loans - Latin America | 188 | 1,148 | - | 1,336 | ||||||||||||
| Total renegotiated loan and lease operations | 360 | 5,720 | 10,318 | 16,398 | ||||||||||||
| (1) Represents loan and lease transactions subject to an amendment of contractual terms relating mostly to payment due dates. |
| (2) Represents multiple loan and lease transactions which have been restructured, i.e., all such outstanding transactions are terminated and a single new transaction consolidating the terminated loan and lease transactions is entered into. |
| (3) Represents loan and lease transactions entered into with a customer that are renegotiated for an amendment of the original contractual terms, which may include amendment of interest rates, discounts of outstanding amounts due and payment extensions. |
| As of December 31, 2015 | ||||||||||||||||
| Renegotiated loan and lease operations | Payment extension (1) | Multiple concessions (2) | Multiple modifications (3) | Total | ||||||||||||
| (In millions of R$) | ||||||||||||||||
| Individuals | 213 | 2,457 | 5,123 | 7,793 | ||||||||||||
| Credit card | - | 356 | - | 356 | ||||||||||||
| Personal loans | - | 1,965 | 5,123 | 7,088 | ||||||||||||
| Payroll loans | - | 136 | - | 136 | ||||||||||||
| Vehicles | 163 | - | - | 163 | ||||||||||||
| Mortgage loans | 50 | - | - | 50 | ||||||||||||
| Corporate | - | - | 3,181 | 3,181 | ||||||||||||
| Small and medium businesses | 53 | 2,348 | 1,357 | 3,758 | ||||||||||||
| Foreign loans - Latin America | - | 200 | - | 200 | ||||||||||||
| Total renegotiated loan and lease operations | 266 | 5,005 | 9,661 | 14,932 | ||||||||||||
| (1) Represents loan and lease transactions subject to an amendment of contractual terms relating mostly to payment due dates. |
| (2) Represents multiple loan and lease transactions which have been restructured, i.e., all such outstanding transactions are terminated and a single new transaction consolidating the terminated loan and lease transactions is entered into. |
| (3) Represents loan and lease transactions entered into with a customer that are renegotiated for an amendment of the original contractual terms, which may include amendment of interest rates, discounts of outstanding amounts due and payment extensions. |
| A-174 |
The following tables present an additional breakdown of renegotiated loans and leases by segment and class, as of December 31, 2017, 2016 and 2015:
| As of December 31, 2017 | ||||||||||||||||||||
| Renegotiated loan and lease operations | Impaired performing | Non-impaired performing | Impaired non- performing | Non-impaired non- performing | Total | |||||||||||||||
| (In millions of R$) | ||||||||||||||||||||
| Individuals | - | 4,136 | 1,700 | 1,185 | 7,021 | |||||||||||||||
| Credit card | - | 421 | - | 11 | 432 | |||||||||||||||
| Personal loans | - | 3,527 | 1,585 | 1,126 | 6,238 | |||||||||||||||
| Payroll loans | - | 124 | 49 | 12 | 185 | |||||||||||||||
| Vehicles | - | 61 | 8 | 7 | 76 | |||||||||||||||
| Mortgage loans | - | 3 | 58 | 29 | 90 | |||||||||||||||
| Corporate | 2,849 | 113 | 1,204 | 9 | 4,175 | |||||||||||||||
| Small and medium businesses | - | 1,809 | 1,451 | 1,026 | 4,286 | |||||||||||||||
| Foreign loans - Latin America | 4 | 1,110 | 379 | 279 | 1,772 | |||||||||||||||
| Total renegotiated loan and lease operations | 2,853 | 7,168 | 4,734 | 2,499 | 17,254 | |||||||||||||||
| As of December 31, 2016 | ||||||||||||||||||||
| Renegotiated loan and lease operations | Impaired performing | Non-impaired performing | Impaired non- performing | Non-impaired non- performing | Total | |||||||||||||||
| (In millions of R$) | ||||||||||||||||||||
| Individuals | - | 4,162 | 2,162 | 1,493 | 7,817 | |||||||||||||||
| Credit card | - | 333 | - | - | 333 | |||||||||||||||
| Personal loans | - | 3,689 | 2,033 | 1,451 | 7,173 | |||||||||||||||
| Payroll loans | - | 104 | 55 | 14 | 173 | |||||||||||||||
| Vehicles | - | 32 | 29 | 7 | 68 | |||||||||||||||
| Mortgage loans | - | 4 | 45 | 21 | 70 | |||||||||||||||
| Corporate | 2,113 | 135 | 633 | 27 | 2,908 | |||||||||||||||
| Small and medium businesses | - | 2,064 | 1,293 | 980 | 4,337 | |||||||||||||||
| Foreign loans - Latin America | 22 | 733 | 292 | 289 | 1,336 | |||||||||||||||
| Total renegotiated loan and lease operations | 2,135 | 7,094 | 4,380 | 2,789 | 16,398 | |||||||||||||||
| As of December 31, 2015 | ||||||||||||||||||||
| Renegotiated loan and lease operations | Impaired performing | Non-impaired performing | Impaired non- performing | Non-impaired non- performing | Total | |||||||||||||||
| (In millions of R$) | ||||||||||||||||||||
| Individuals | - | 4,133 | 2,118 | 1,542 | 7,793 | |||||||||||||||
| Credit card | - | 356 | - | - | 356 | |||||||||||||||
| Personal loans | - | 3,679 | 1,919 | 1,490 | 7,088 | |||||||||||||||
| Payroll loans | - | 83 | 28 | 25 | 136 | |||||||||||||||
| Vehicles | - | 13 | 135 | 15 | 163 | |||||||||||||||
| Mortgage loans | - | 2 | 36 | 12 | 50 | |||||||||||||||
| Corporate | 2,796 | 198 | 187 | - | 3,181 | |||||||||||||||
| Small and medium businesses | - | 1,666 | 1,207 | 885 | 3,758 | |||||||||||||||
| Foreign loans - Latin America | - | 95 | 69 | 36 | 200 | |||||||||||||||
| Total renegotiated loan and lease operations (1) | 2,796 | 6,092 | 3,581 | 2,463 | 14,932 | |||||||||||||||
| (1) Our renegotiated loan and lease operations increased in 2015 due to the worsening macroeconomic scenario, mainly in Brazil, specifically in the segment corporate. |
The table below presents the changes in our loan and lease portfolio with loss event, including the changes of the renegotiated loans and leases with loss event related to each year as of December 31, 2017, 2016 and 2015:
| Impaired loans | 2017 | 2016 | 2015 | |||||||||
| (In millions of R$) | ||||||||||||
| Balance at the beginning of the period | 30,317 | 27,157 | 17,206 | |||||||||
| (+) Loan operations added | 16,637 | 21,075 | 21,701 | |||||||||
| (+) Loan operations added due to redefault | 4,753 | 5,188 | 4,587 | |||||||||
| (-) Loans removed due to write-off | (11,202 | ) | (10,737 | ) | (9,474 | ) | ||||||
| (-) Loans removed due to renegotiation (including amendments) | (1,281 | ) | (1,453 | ) | (1,160 | ) | ||||||
| (-) Loans removed due to total or partial pay-off | (9,207 | ) | (10,913 | ) | (5,703 | ) | ||||||
| Balance at the end of the period | 30,017 | 30,317 | 27,157 | |||||||||
| A-175 |
Please refer to section Performance, item Complete Financial Statements in IFRS Note 12 – Loan operations and lease operations portfolio for further details.
Cross border outstanding
Cross border outstanding are monetary assets which are denominated in non-local currency and exceeded 1% of our total assets in the case of transactions with foreign clients entered into by our subsidiaries in the United Kingdom (our former subsidiary in Portugal), the Cayman Islands, the Bahamas and Chile. The aggregate cross border outstanding breakdown of these subsidiaries for the periods indicated below is as follows:
| Cross border outstanding | 12/31/2017 | % | 12/31/2016 | % | 12/31/2015 | % | ||||||||||||||||||
| (In millions of R$, except percentages) | ||||||||||||||||||||||||
| Cash and deposits on demand | 42,570 | 3.0 | 41,234 | 3.1 | 52,649 | 4.1 | ||||||||||||||||||
| Interbank deposits | 115,396 | 8.0 | 97,934 | 7.2 | 139,190 | 10.9 | ||||||||||||||||||
| Securities purchased under agreements to resell | 17,954 | 1.3 | 22,267 | 1.6 | 20,187 | 1.6 | ||||||||||||||||||
| Central Bank compulsory deposits | 1,966 | 0.1 | 266 | 0.0 | 2,891 | 0.2 | ||||||||||||||||||
| Financial assets held for trading | 9,844 | 0.7 | 12,121 | 0.9 | 6,995 | 0.5 | ||||||||||||||||||
| Derivatives | 14,897 | 1.0 | 10,153 | 0.8 | 15,409 | 1.2 | ||||||||||||||||||
| Available for sale financial assets | 59,387 | 4.1 | 47,002 | 3.5 | 69,331 | 5.4 | ||||||||||||||||||
| Financial assets held to maturity | 9,633 | 0.7 | 12,595 | 0.9 | 15,446 | 1.2 | ||||||||||||||||||
| Loan and lease operations | 51,275 | 3.6 | 59,667 | 4.4 | 70,010 | 5.5 | ||||||||||||||||||
| Total outstanding | 322,922 | 22.5 | 303,239 | 22.4 | 392,108 | 30.7 | ||||||||||||||||||
Short-term borrowings
Short-term borrowings are included in our balance sheet under the “Securities sold under repurchase agreement” line item. The main category for short-term borrowings is “Deposits Received under Securities Repurchase Agreements with Own and Third-Party Financial Assets”. The table below shows our short-term borrowings as of December 31, 2017, 2016 and 2015:
| As of December 31, | ||||||||||||
| Securities sold under repurchase agreements | 2017 | 2016 | 2015 | |||||||||
| (In millions of R$, except percentages) | ||||||||||||
| Amount outstanding | 312,634 | 349,164 | 336,643 | |||||||||
| Maximum amount outstanding during the period | 346,518 | 358,781 | 336,643 | |||||||||
| Weighted average interest rate at period-end (%) | 9.4 | 12.1 | 11.7 | |||||||||
| Average amount outstanding during period | 328,721 | 339,416 | 297,509 | |||||||||
| Weighted average interest rate (%) | 7.0 | 11.9 | 12.3 | |||||||||
Liabilities
Funding
Main sources
Our current funding strategy is to continue to use all of our sources of funds in accordance with their costs and availability and our general asset and liability management strategy. In order to fund our operations, we intensified the use of the liquidity generated by savings deposits, interbank deposits, debt in the interbank market and debt in the institutional market during 2017, 2016 and 2015.
We also used Brazilian debentures subject to repurchase as a source of funding, reported as deposits received under securities repurchase agreements and offered to institutional clients as well as private banking, corporate banking and retail clients. This funding is designed to provide increased profitability through higher spreads in our savings deposits and higher fees earned on market funds.
Our ability to obtain funding depends on several factors, including credit ratings, general economic conditions and investors’ perception of emerging markets in general and of Brazil (particularly, current political and economic conditions in Brazil and government regulations for foreign currency funding).
Part of our long-term debt provides for the advance payment of the outstanding principal balance upon the occurrence of certain facts, as is customary for long-term financing agreements. As of December 31, 2017, none of these events, including default events and non-compliance with any financial covenant, had occurred, and we have no reason to believe that any of these events are likely to occur in 2018.
| A-176 |
Our main sources of funding are our deposits, which are split into demand deposits, savings deposits, time deposits and interbank deposits. As of December 31, 2017, total deposits were R$402,938 million, which represented 42.7% of total funding. As of December 31, 2016, total deposits amounted to R$329,414 million, representing 36.3% of total funding. As of December 31, 2015, total deposits amounted to R$292,610 million, representing 33.2% of our total funding. Our time deposits represent one of our major sources of funding which, as of December 31, 2017, 2016 and 2015 accounted for 22.4%, 17.2% and 12.0% of total funding, respectively.
The table below shows the breakdown of our main sources of funds as of December 31, 2017, 2016 and 2015:
| Breakdown of the main sources of funds | 2017 | %
of total funding | 2016 | %
of total funding | 2015 | %
of total funding | ||||||||||||||||||
| (In millions of R$, except percentages) | ||||||||||||||||||||||||
| Deposits | 402,938 | 42.7 | 329,414 | 36.3 | 292,610 | 33.2 | ||||||||||||||||||
| Demand deposits | 68,973 | 7.3 | 61,133 | 6.7 | 61,092 | 6.9 | ||||||||||||||||||
| Savings deposits | 119,980 | 12.8 | 108,250 | 12.0 | 111,319 | 12.6 | ||||||||||||||||||
| Time deposits | 211,800 | 22.4 | 156,274 | 17.2 | 105,250 | 12.0 | ||||||||||||||||||
| Interbank deposits | 2,182 | 0.2 | 3,757 | 0.4 | 14,949 | 1.7 | ||||||||||||||||||
| Other deposits | 3 | 0,0 | - | 0,0 | - | 0,0 | ||||||||||||||||||
| Securities sold under repurchase agreements | 312,634 | 33.1 | 349,164 | 38.2 | 336,643 | 38.3 | ||||||||||||||||||
| Interbank market debt | 129,616 | 13.8 | 135,483 | 14.9 | 156,886 | 17.8 | ||||||||||||||||||
| Mortgage notes | - | - | - | - | 139 | - | ||||||||||||||||||
| Real estate credit bills | 18,525 | 2.0 | 19,179 | 2.1 | 14,452 | 1.6 | ||||||||||||||||||
| Agribusiness credit bills | 15,101 | 1.6 | 15,442 | 1.7 | 13,775 | 1.6 | ||||||||||||||||||
| Financial credit bills | 27,691 | 3.0 | 19,566 | 2.2 | 18,496 | 2.1 | ||||||||||||||||||
| Import and export Financing | 39,089 | 4.1 | 45,633 | 5.0 | 65,566 | 7.5 | ||||||||||||||||||
| Onlending-domestic | 24,181 | 2.6 | 29,828 | 3.3 | 38,804 | 4.4 | ||||||||||||||||||
| Liabilities from transactions related to credit assignments | 5,029 | 0.5 | 5,835 | 0.6 | 5,654 | 0.6 | ||||||||||||||||||
| Institutional market debt | 98,482 | 10.4 | 96,239 | 10.6 | 93,918 | 10.7 | ||||||||||||||||||
| Subordinated debt | 52,696 | 5.5 | 57,420 | 6.3 | 65,785 | 7.5 | ||||||||||||||||||
| Foreign borrowings through securities | 41,400 | 4.4 | 33,583 | 3.7 | 24,188 | 2.7 | ||||||||||||||||||
| Structured Operations Certificates | 4,386 | 0.5 | 5,236 | 0.6 | 3,945 | 0.4 | ||||||||||||||||||
| Total | 943,670 | 100.0 | 910,300 | 100.0 | 880,057 | 100.0 | ||||||||||||||||||
| A-177 |
Deposits by maturity
The table below shows the maturity profile of our deposits as of December 31, 2017, 2016 and 2015:
| 2017 | ||||||||||||||||||||
| Deposits by maturity | 0-30 days | 31-180 days | 181-365 days | Over 365 days | Total | |||||||||||||||
| (In millions of R$) | ||||||||||||||||||||
| Non-interest bearing deposits | 68,976 | - | - | - | 68,976 | |||||||||||||||
| Demand deposits | 68,973 | 68,973 | ||||||||||||||||||
| Other deposits | 3 | 3 | ||||||||||||||||||
| Interest bearing deposits | 147,867 | 33,258 | 23,238 | 129,599 | 333,962 | |||||||||||||||
| Savings deposits | 119,980 | - | - | - | 119,980 | |||||||||||||||
| Time deposits | 27,799 | 32,350 | 22,569 | 129,082 | 211,800 | |||||||||||||||
| Interbanks Deposits | 88 | 908 | 669 | 517 | 2,182 | |||||||||||||||
| Total | 216,843 | 33,258 | 23,238 | 129,599 | 402,938 | |||||||||||||||
| 2016 | ||||||||||||||||||||
| Deposits by maturity | 0-30 days | 31-180 days | 181-365 days | Over 365 days | Total | |||||||||||||||
| (In millions of R$) | ||||||||||||||||||||
| Non-interest bearing deposits | 61,133 | - | - | - | 61,133 | |||||||||||||||
| Demand deposits | 61,133 | - | - | - | 61,133 | |||||||||||||||
| Interest bearing deposits | 139,982 | 30,166 | 17,734 | 80,399 | 268,281 | |||||||||||||||
| Savings deposits | 108,250 | - | - | - | 108,250 | |||||||||||||||
| Time deposits | 30,555 | 28,248 | 17,109 | 80,362 | 156,274 | |||||||||||||||
| Interbanks Deposits | 1,177 | 1,918 | 625 | 37 | 3,757 | |||||||||||||||
| Total | 201,115 | 30,166 | 17,734 | 80,399 | 329,414 | |||||||||||||||
| 2015 | ||||||||||||||||||||
| Deposits by maturity | 0-30 days | 31-180 days | 181-365 days | Over 365 days | Total | |||||||||||||||
| (In millions of R$) | ||||||||||||||||||||
| Non-interest bearing deposits | 61,092 | - | - | - | 61,092 | |||||||||||||||
| Demand deposits | 61,092 | - | - | - | 61,092 | |||||||||||||||
| Interest bearing deposits | 129,260 | 27,979 | 14,288 | 59,991 | 231,518 | |||||||||||||||
| Savings deposits | 111,319 | - | - | - | 111,319 | |||||||||||||||
| Time deposits | 13,466 | 19,252 | 13,276 | 59,256 | 105,250 | |||||||||||||||
| Interbanks Deposits | 4,475 | 8,727 | 1,012 | 735 | 14,949 | |||||||||||||||
| Total | 190,352 | 27,979 | 14,288 | 59,991 | 292,610 | |||||||||||||||
The table below sets forth the maturity of outstanding time deposits with balances in excess of US$100,000 (or its equivalent) issued by us as of December 31, 2017, 2016 and 2015:
| 2017 | 2016 | 2015 | ||||||||||
| (In millions of R$) | ||||||||||||
| Maturity within three months | 37,622 | 30,560 | 26,545 | |||||||||
| Maturity after three months to six months | 13,541 | 11,124 | 10,512 | |||||||||
| Maturity after six months to twelve months | 15,484 | 12,509 | 8,925 | |||||||||
| Maturity after twelve months | 67,218 | 35,167 | 17,443 | |||||||||
| Total time deposits in excess of US$100,000 | 133,865 | 89,360 | 63,425 | |||||||||
The following table sets forth the mix of the individual and corporate time deposits divided among our retail, Itaú Personnalité, middle market and corporate markets (each expressed as a percentage of total time deposits) as of December 31, 2017, 2016 and 2015:
| 2017 | 2016 | 2015 | ||||||||||
| (%) | ||||||||||||
| Retail | 11.6 | 8.1 | 8.3 | |||||||||
| Itaú Personnalité | 23.4 | 14.3 | 17.3 | |||||||||
| Middle market | 24.5 | 39.7 | 28.5 | |||||||||
| Corporate | 38.2 | 32.5 | 44.2 | |||||||||
| Institutional | 2.3 | 5.4 | 1.7 | |||||||||
| Total | 100.0 | 100.0 | 100.0 | |||||||||
Other sources
We also act as a financial agent in borrowing funds from BNDES and FINAME, and lending such funds at a spread determined by the Brazilian government to targeted sectors of the economy. We obtain U.S. dollar-denominated lines of credit from our affiliates, including Itaú Unibanco Holding – Grand Cayman branch, Banco Itaú Chile and Itaú
| A-178 |
BBA S.A. – Nassau branch to provide trade finance funding for Brazilian companies. For further details on Lending domestic and import and export financing, please refer to section Performance, item Complete Financial Statements (IFRS), Note 19 – Securities sold under repurchase agreements and interbank and institutional market debts.
Overview
We are not defendants in any significant administrative proceeding before CVM, SUSEP, the Central Bank or any municipalities. As part of the ordinary course of our business, we are party to various legal and administrative proceedings (including consumer complaints) filed against us with SUSEP, certain municipalities or the Central Bank.
Our complete financial statements only include reserves for probable losses that can be reasonably estimated and expenses that we may incur in connection with pending litigation or administrative proceedings, or as otherwise required by Brazilian law. Our management believes that our provisions, including interest, for legal proceedings in which we are defendants are sufficient to cover probable losses that can be reasonably estimated in the event of unfavorable court decisions. It is currently not possible to estimate the amount of all potential costs that we may incur or penalties that may be imposed on us other than those amounts for which we have reserves. We believe that any potential liabilities related to these lawsuits and administrative proceedings will not have a material adverse effect on our business, financial condition or results. There are no material proceedings in which any of our directors, any member of our senior management or any of our affiliates is either a party adverse to us or to our subsidiaries or has a material interest adverse to us or our subsidiaries.
Please refer to section Performance, item Complete Financial Statements (IFRS), Note 32 – Provisions, contingencies and other commitments, for further information and details about the changes in the provisions and respective escrow deposits for tax and social security lawsuits and main types of tax disputes. The following table sets forth our provisions for such contingencies as of December 31, 2017, 2016 and 2015
| Provision | 12/31/2017 | 12/31/2016 | 12/31/2015 | |||||||||
| (In millions of R$) | ||||||||||||
| Civil | 5,300 | 5,172 | 5,227 | |||||||||
| Labor | 7,283 | 7,232 | 6,132 | |||||||||
| Tax and social security | 7,003 | 8,246 | 7,500 | |||||||||
| Other | 150 | 259 | 135 | |||||||||
| Total | 19,736 | 20,909 | 18,994 | |||||||||
No class actions alleging unfair competition, trust or monopoly practices were brought against us in 2017.
Civil litigation
Litigation arising from government monetary stabilization plans
We are a defendant in lawsuits for the collection of understated inflation adjustment for savings resulting from the economic plans implemented in the 1980s and 1990s by the Brazilian Federal Government as a measure to combat inflation. Please refer to section Our risk management, item Risk factors, legal and regulatory risks, Decision on lawsuits due to government monetary stabilization plans may have a material adverse effect on us for further information.
Other civil litigation
In addition to litigation arising from government monetary stabilization plans, we are defendants in numerous civil lawsuits arising from the normal course of our business. We are not able to currently predict the total amounts involved in these claims, due to the nature of the matters disputed. However, we believe that any potential liabilities related to these lawsuits will not have a material adverse effect on our financial condition or results.
Labor Litigation
In 2017, we and our subsidiaries were not exposed to any labor liabilities or labor contingencies which individually significantly impacted our results. The pool of labor claims for our subsidiaries in such period comprises labor claims filed by employees, former employees and outsourced service providers.
Labor unions and former employees have filed labor claims against us, seeking compensation for alleged breaches of employment agreements or rights under the applicable labor laws. As of December 31, 2017, there were 72,382 labor claims filed against us.
The main requests in the labor claims filed by our current and former employees include:
| A-179 |
| • | Salary differences arising from the application of the 30 working hours per week limit, provided for in art. 224 of the Brazilian Labor Laws Consolidation (CLT), which is applicable to bank employees whose function does not require special trust from the employer. |
| • | Salary differences arising from overtime not duly registered in the internal systems. |
| • | Claims with respect to the method to establish the overtime work pay. |
| • | Salary parity. |
Labor class actions filed against us mainly relate to the continuation of health care plans, safety rules and strikes. We are also defendants in connection with labor claims filed by the labor prosecution office regarding union classification, outsourcing, occupational diseases, health and safety and compliance with the minimum quotas for disabled personnel. In the fiscal year ended December 31, 2017, we paid approximately R$3,135 million in direct labor expenses, mainly in settlements and convictions involving former employees, in accordance with the agreements signed and the rulings imposed by labor courts.
Regarding labor claims filed by outsourced service providers, they generally involve allegations of subsidiary liability of the companies within our group.
Please refer to section Performance, item Complete Financial Statements (IFRS), Note 32 – Provisions, contingencies and other commitments, for further information about labor claims.
Tax litigation
We have certain tax disputes that arise from our ordinary business activities, mainly relating to the constitutionality or legality of certain taxes imposed on us.
We classify as legal liability tax due when we discuss the legality and/or unconstitutionality of the legislation in force. Legal liability taxes are provisioned regardless of the likelihood of loss.
Tax contingencies correspond to the principal amount of taxes involved in tax, administrative or judicial challenges, subject to tax assessment notices, plus interest and, when applicable, fines and charges. A provision is recognized whenever the chance of prevailing is less likely than not.
On June 25, 2013, we received a notice of deficiency from the Brazilian tax authorities alleging that we failed to pay approximately R$11,844.7 million of IRPJ, plus accrued penalties and interest, and approximately R$6,867.0 million of CSLL, plus accrued penalties and interest, in fiscal year 2008, as a result of the corporate transaction that led to the association of Itaú Holding and Unibanco Holdings S.A. The Brazilian tax authorities allege that corporate transactions of a different kind should have been used. However, the transaction suggested by the Brazilian tax authorities is not supported in the rules applicable to financial institutions. On January 30, 2014, we were advised that the Brazilian tax authorities confirmed the notifications in a non-unanimous ruling. On February 28, 2014 we appealed the decision at the Administrative Tax Appeals Tribunal. We continue to maintain that the transactions conducted were appropriate and legitimate, having been approved by the involved companies’ management bodies and their respective stockholders, and subsequently sanctioned as well by the relevant regulatory authorities, including CVM, the Central Bank and CADE. We and our external counsel assess the risk of loss in this tax proceeding as remote. On April, 10, 2017, the Administrative Board of Tax Appeals (CARF), by the Ordinary Instance, issued a favorable decision to the Company, canceling the tax assessment notice.
Additionally, relating to the same transaction on November 14, 2013, we received a notice of tax assessment issued on behalf of Itaú Unibanco S.A., charging R$1,439. 9 million of Income Tax (IRPJ) and R$502.6 million of (CSLL), plus accrued penalties and interest. We also assess the chances in prevailing this litigation as more likely than not. We filed a voluntary appeal that was dismissed by CARF. Currently, the proceeding is pending judgment of the special appeal filed by the company with the Superior Administrative Court of Federal Tax Appeals (CSRF).
Other Litigation
Please refer to section Performance, item Complete Financial Statements (IFRS), Note 32 – Provisions, Contingencies and Other Commitments, for further details about the changes in the provisions and respective escrow deposits for tax and social security lawsuits and main types of tax disputes.
Derivative instruments that qualify for hedge accounting
Hedging transactions may be classified into three categories: fair value hedge, cash flow hedge, and hedge of net investment in foreign operations:
| • | Fair value hedge: is aimed at protecting us against changes in market risk due to changes in the fair value of interest subject to variable rates. |
| • | Cash flow hedge: is aimed at protecting us against future cash flows of payments of interest. |
| A-180 |
| • | Hedge of net investment of foreign operations: it is aimed at protecting us against changes in future cash flows of foreign exchange variations in net investments of foreign operations. |
Please refer to section Our risk management item Risk and capital management, Market risk for further details about hedge.
Please refer to section Performance, item Complete Financial Statements (IFRS), Note 9 – Hedge Accounting, for further details. With respect to the hedge accounting policy, please refer to section Performance, item Complete Financial Statements (IFRS), Note 2.4 d V – Summary of Main Accounting Practices.
Tabular disclosure of contractual obligations
The table below summarizes the maturity profile of our consolidated long-term debt, operating leases and other contractual commitments as of December 31, 2017:
| Payments due by period | ||||||||||||||||||||
| Contractual Obligations | Total | Less than 1 year | 1-3 years | 3-5 years | More than 5 years | |||||||||||||||
| (In millions of R$) | ||||||||||||||||||||
| Interbank market debt (1)(3) | 140,604 | 75,937 | 46,528 | 7,156 | 10,983 | |||||||||||||||
| Institutional market debt (2)(3) | 123,989 | 29,140 | 22,695 | 32,274 | 39,880 | |||||||||||||||
| Time Deposits(3) | 262,736 | 93,387 | 30,762 | 133,038 | 5,549 | |||||||||||||||
| Operating and capital (finance) lease obligations | 5,428 | 1,118 | 2,595 | 1,331 | 384 | |||||||||||||||
| Financial Guarantees Provided | 70,489 | 19,312 | 7,078 | 2,515 | 41,584 | |||||||||||||||
| Letters of credit to be released | 9,214 | 9,214 | - | - | - | |||||||||||||||
| Pension Obligations | 466 | 45 | 90 | 90 | 241 | |||||||||||||||
| Health Benefits | 256 | 19 | 42 | 48 | 147 | |||||||||||||||
| Total | 613,182 | 228,172 | 109,790 | 176,452 | 98,768 | |||||||||||||||
(1) Includes mortgage notes, real estate credit bills, agribusiness credit bills, financial credit bills, import and export financing and on-lending - domestic.
(2) Includes subordinated debt, debentures and foreign borrowings through securities.
(3) Includes total estimated interest payments (including for derivatives). These estimated interest payments were calculated substantially based on the interbank forward rates at the specific periods.
Purchases of shares by the issuer and affiliated purchasers
In conformity with best corporate governance practices, on November 18, 2004, we started to voluntarily disclose our Policy for Trading Itaú Unibanco Holding S.A. Securities. Please refer to www.itau.com.br/_arquivosestaticos/RI/pdf/TreasuryStock.pdf for further details. We disclose to the market the transactions carried out with our own shares by our Treasury through an “Announcement to the Market” on a monthly basis, as well as the other disclosure requirements imposed by the Brazilian securities regulation.
The repurchase program initially effective in 2017 was approved by our Board of Directors on February 1, 2016 with limits of 50.0 million preferred shares and 10.0 million common shares, without reducing our capital stock.
On May 25, 2017 our Board of Directors approved the renewal of our share buyback program through November 26, 2018, authorizing the purchase of up to 10.0 million common shares and 50.0 million preferred shares. On August 31, 2017, our Board of Directors approved the renewal of our share buyback program through November 26, 2018, authorizing the purchase, in the aggregate, of up to 60.0 million common shares and 39.155 million preferred shares.
On December 15, 2017 our Board of Directors once again renewed our share buyback program through June 19, 2019, authorizing the purchase, in the aggregate with respect to all shares purchased under the program, of up to 28.617 million common shares and 50.0 million preferred shares issued by us, without reducing our capital stock. The share acquisition process has the following potential objectives: (i) to maximize the allocation of capital through the efficient application of available funds; (ii) to provide for the delivery of shares to the employees and management of the Company and those of its subsidiaries within the scope of the compensation models and the long term incentive plans; and (iii) to use the acquired shares in the event of business opportunities arising in the future. All purchases shall be open market purchases made through stock exchanges.
| A-181 |
| Period (1) | (a)
Total number of preferred shares purchased | (b)
Average price paid per preferred share (2) | (c)
Total number of preferred shares purchased as part of publicly announced plans or programs | (d)
Maximum number of preferred shares that may yet be purchased under the plans or programs | (e)
Total number of common shares purchased | (f)
Average price paid per common share (2) | (g)
Total number of common shares purchased as part of publicly announced plans or programs | (h)
Maximum number of common shares that may yet be purchased under the plans or programs | ||||||||||||||||||||||||
| 01/02 to 01/31/2017 | 6,350,000 | 35.21 | 29,000,000 | 21,000,000 | - | - | - | 10,000,000 | ||||||||||||||||||||||||
| 02/01 to 02/24/2017 | - | - | 29,000,000 | 21,000,000 | - | - | - | 10,000,000 | ||||||||||||||||||||||||
| 03/01 to 03/31/2017 | 1,626,000 | 38.26 | 30,626,000 | 19,374,000 | - | - | - | 10,000,000 | ||||||||||||||||||||||||
| 04/03 to 04/28/2017 | 7,461,900 | 38.14 | 38,087,900 | 11,912,100 | - | - | - | 10,000,000 | ||||||||||||||||||||||||
| 05/02 to 05/25/2017 | 11,700,000 | 35.53 | 49,787,900 | 212,100 | - | - | - | 10,000,000 | ||||||||||||||||||||||||
| 05/26 to 05/31/2017 | 1,260,000 | 35.83 | 1,260,000 | 48,740,000 | - | - | - | 10,000,000 | ||||||||||||||||||||||||
| 06/01 to 06/30/2017 | 6,985,000 | 35.90 | 8,245,000 | 41,755,000 | - | - | - | 10,000,000 | ||||||||||||||||||||||||
| 07/03 to 07/31/2017 | 2,600,000 | 36.43 | 10,845,000 | 39,155,000 | - | - | - | 60,000,000 | ||||||||||||||||||||||||
| 08/01 to 08/31/2017 | - | - | - | 39,155,000 | - | - | - | 60,000,000 | ||||||||||||||||||||||||
| 09/01 to 09/29/2017 | - | - | - | 39,155,000 | - | - | - | 60,000,000 | ||||||||||||||||||||||||
| 10/02 to 10/31/2017 | - | - | - | 39,155,000 | - | - | - | 60,000,000 | ||||||||||||||||||||||||
| 11/01 to 11/30/2017 | - | - | - | 39,155,000 | - | - | - | 60,000,000 | ||||||||||||||||||||||||
| 12/01 to 12/19/2017 | - | - | - | 39,155,000 | 31,793,105 | 37.05 | 31,793,105 | 28,206,895 | ||||||||||||||||||||||||
| 12/20 to 12/29/2017 | - | - | - | 50,000,000 | 14,421,132 | 37.05 | 14,421,132 | 14,195,517 | ||||||||||||||||||||||||
(1) On Februaryt 1, 2016 our Board of Directors approved the purchase of up to 10,000,000 common shares and 50,000,000 preferred shares, ending on August 2, 2017, on May 25, 2017, our Board of Directors approved the renewal of our share repurchase program through November 26, 2018, of up to 10.0 million common shares and 50.0 million preferred shares, and on August 31, 2017, for the second time our Board of Directors once again renewed our share repurchase program through November 26, 2018, authorizing the purchase, in the aggregate with respect to all shares purchased under the program,of up to 60.0 million common shares and 39.155 million preferred shares, and on December 15, 2017 our Board of Directors once again renewed our share repurchase program through June 19, 2019, authorizing the purchase, in the aggregate with respect to all shares purchased under the program, of up to 28.617 million common shares and 50.0 million preferred shares
(2) Includes brokerage costs.
Capital expenditures
In accordance with our practice in the last few years, our capital expenditures in the 12-month period ended December 31, 2017 were funded with internal resources. We cannot provide assurance that we will make capital expenditures in the future and, if made, that the amounts will correspond to the current estimates. The table below shows our capital expenditures as of December 31, 2017, 2016 and 2015:
| For the Year Ended December 31, | Variation | |||||||||||||||||||||||||||
| Capital Expenditures | 2017 | 2016 | 2015 | 2017-2016 | 2016-2015 | |||||||||||||||||||||||
| (In millions of R$, except percentages) | ||||||||||||||||||||||||||||
| Fixed Assets | 943 | 1,430 | 1,466 | (487 | ) | (34.1 | )% | (36 | ) | (2.5 | )% | |||||||||||||||||
| Fixed assets under construction | 302 | 341 | 198 | (39 | ) | (11.4 | )% | 143 | 72.2 | % | ||||||||||||||||||
| Land and buildings | - | 127 | 6 | (127 | ) | (100.0 | )% | 121 | 2,016.7 | % | ||||||||||||||||||
| Leasehold improvements | 147 | 137 | 139 | 10 | 7.3 | % | (2 | ) | (1.4 | )% | ||||||||||||||||||
| Furniture and data processing equipment | 412 | 602 | 1,040 | (190 | ) | (31.6 | )% | (438 | ) | (42.1 | )% | |||||||||||||||||
| Other | 82 | 223 | 83 | (141 | ) | (63.2 | )% | 140 | 168.7 | % | ||||||||||||||||||
| Intangible Assets | 2,307 | 2,846 | 1,062 | (539 | ) | (18.9 | )% | 1,784.00 | 168.0 | % | ||||||||||||||||||
| Acquisition of rights to credit payroll | 345 | 342 | 109 | 3 | 0.9 | % | 233 | 213.8 | % | |||||||||||||||||||
| Association for the promotion and offer of financial products and services | 18 | 719 | 39 | (701 | ) | (97.5 | )% | 680 | 1,743.6 | % | ||||||||||||||||||
| Software developed or obtained for internal use | 1,556 | 1,508 | 899 | 48 | 3.2 | % | 609 | 67.7 | % | |||||||||||||||||||
| Other intangibles | 388 | 277 | 15 | 111 | 40.1 | % | 262 | 1,746.7 | % | |||||||||||||||||||
| Total | 3,250 | 4,276 | 2,528 | (1,026 | ) | (24.0 | )% | 1,748.00 | 69.1 | % | ||||||||||||||||||
Please refer to section Performance, item Complete Financial Statements (IFRS), Note 15 – Fixed assets and note 16 – Intangible assets for further details.
Fixed assets
Property, plant and equipment
As of December 31, 2017, we own and rent our principal administrative offices, which included office buildings in 10 different addresses, having a total area of 445,476 square meters, located primarily in São Paulo, Brazil. These offices include our head office, and a number of other administrative buildings, where administrative functions are performed, such as commercial department, back offices, wholesale and investment bank activities, and also our data processing center.
We also lease a portion of our administrative offices and the majority of our branches at competitive market prices from third parties and under renewable leases with terms ending from the first half of 2018 (which are in the process of being renewed under similar terms) to the first quarter of 2037.
As of December 31, 2017, we owned approximately 32% of our administrative offices and branches (including electronic service points, banking sites and parking lots) and leased approximately 68%.
| A-182 |
Capitalization
The table below presents our capitalization as of December 31, 2017. The information described is derived from our consolidated financial statements as of and for the year ended December 31, 2017. As of the date of this Consolidated Annual Report, there has been no material change in our capitalization since December 31, 2017.
You should read the table below in conjunction with the information included in section Our profile, item In numbers, Selected Financial Data – IFRS, section Performance and section Attachments, item Selected Statistical Information for further details.
| As of December 31, 2017 | ||||||||
| Capitalization | R$ | US$ (1) | ||||||
| (In millions of R$, except percentages) | ||||||||
| Current liabilities | ||||||||
| Deposits | 273,339 | 82,630 | ||||||
| Securities sold under repurchase agreements | 240,808 | 72,796 | ||||||
| Financial liabilities held for trading | 55 | 17 | ||||||
| Derivatives | 13,412 | 4,054 | ||||||
| Interbank market debt | 73,414 | 22,193 | ||||||
| Institutional market debt | 26,026 | 7,868 | ||||||
| Other financial liabilities | 77,598 | 23,458 | ||||||
| Reserves for insurance and private pension | - | - | ||||||
| Liabilities for capitalization plans | 3,301 | 998 | ||||||
| Provisions | 4,974 | 1,504 | ||||||
| Tax liabilities | 3,175 | 960 | ||||||
| Other liabilities | 24,381 | 7,370 | ||||||
| Total | 740,483 | 223,846 | ||||||
| Long-term liabilities | ||||||||
| Deposits | 129,599 | 39,177 | ||||||
| Securities sold under repurchase agreements | 71,826 | 21,713 | ||||||
| Financial liabilities held for trading | 410 | 124 | ||||||
| Derivatives | 13,334 | 4,031 | ||||||
| Interbank market debt | 56,202 | 16,990 | ||||||
| Institutional market debt | 72,456 | 21,903 | ||||||
| Other financial liabilities | 15 | 5 | ||||||
| Reserves for insurance and private pension | 181,232 | 54,786 | ||||||
| Provisions | 14,762 | 4,463 | ||||||
| Tax liabilities | 4,223 | 1,277 | ||||||
| Other liabilities | 1,980 | 599 | ||||||
| Total | 546,039 | 165,066 | ||||||
| Income tax and social contribution - deferred | 441 | 133 | ||||||
| Non-controlling interests | 13,166 | 3,980 | ||||||
| Stockholders’ equity attributed to the owners of the parent company (2) | 134,840 | 40,762 | ||||||
| Total capitalization (3) | 1,434,969 | 433,788 | ||||||
| BIS ratio (4) | 18.8 | % | ||||||
(1) Convenience translation at 3.3080 reais per U.S. dollar, the exchange rate in effect on December 31, 2017.
(2) Itaú Unibanco Holding’s authorized and outstanding share capital consists of 3,305,526,906 common shares and 3,159,103,612 preferred shares, all of which are fully paid. For more information regarding our share capital see Note 21 to our consolidated financial statements as of and for the period ended December 31, 2017.
(3) Total capitalization corresponds to the sum of total current liabilities, long-term liabilities, deferred income, minority interest in subsidiaries and stockholders’ equity.
(4) Calculated by dividing total regulatory capital by risk weight assets.
Off-balance sheet arrangements
We do not have any off-balance sheet arrangements, other than the guarantees we granted that are described in Note 36 – Management risks, item 3 – Collateral and policies for mitigating credit risk and item 5 – Credit risk exposure of our consolidated financial statements and derivative financial instruments discussed above. Please refer to section Our risk management, item Risk and capital management, exchange rate sensitivity for further details.
| A-183 |
Results
Highlights
The highlights for the years ended December 31, 2017, 2016 and 2015 are presented below:
| For the Year Ended December 31, | ||||||||||||
| Highlights | 2017 | 2016 | 2015 | |||||||||
| (In millions of R$, except percentages) | ||||||||||||
| Statement of Income | ||||||||||||
| Net Income (attributable to the owners of the parent company) | 23,903 | 23,263 | 25,740 | |||||||||
| Banking Product | 111,050 | 118,661 | 92,011 | |||||||||
| Shares (R$) | ||||||||||||
| Earnings per share - Basic (Common and Preferred) | 3.68 | 3.57 | 3.91 | |||||||||
| Weight Average Number of Outstanding Shares – Basic (in thousands) (1) | ||||||||||||
| Common | 3,347,890 | 3,351,741 | 3,351,741 | |||||||||
| Preferred | 3,156,020 | 3,171,216 | 3,228,881 | |||||||||
| Market Capitalization (2) | 275,523 | 219,348 | 155,732 | |||||||||
| Market Capitalization (In millions of US$) (3) | 83,290 | 67,303 | 39,882 | |||||||||
| Performance Ratios (%) | ||||||||||||
| Net income as a percentage of average stockholder's equity – Annualized (4) | 19.7 | 20.1 | 24.8 | |||||||||
| Net income as a percentage of total assets – Annualized (5) | 1.7 | 1.8 | 2.2 | |||||||||
| Solvency Ratio (BIS Ratio) - Prudential Conglomerate | 18.8 | 19.1 | 17.8 | |||||||||
| Non-performing Loans Index (NPL over 90 days) | 3.1 | 3.4 | 3.5 | |||||||||
| Non-performing Loans Index (NPL over 15-90 days) | 2.8 | 2.5 | 2.6 | |||||||||
| Efficiency Ratio (6) | 46.3 | 45.1 | 43.6 | |||||||||
| Risk Adjusted Efficiency Ratio (6) | 64.0 | 69.6 | 63.4 | |||||||||
| As of December 31, | ||||||||||||
| 2017 | 2016 | 2015 | ||||||||||
| Balance Sheet | ||||||||||||
| Total Assets | 1,434,969 | 1,353,241 | 1,276,415 | |||||||||
| Total Loan Portfolio | 493,367 | 490,366 | 474,248 | |||||||||
| Total Stockholders' Equity | 148,005 | 134,814 | 114,059 | |||||||||
| Total Stockholders’ Equity attributed to the owners of the parent company | 134,840 | 122,582 | 112,252 | |||||||||
(1) The number of outstanding shares was adjusted to reflect the share bonus of 10% granted on July 17, 2015 and September 14, 2016.
(2) Total number of outstanding shares (common and preferred shares) multiplied by the average price of the preferred share on the last trading day in the period.
(3) The US$/R$ exchange rate was R$3.3080 as of December 31,2017, R$3.2591 as of December 31, 2016 and R$3.9048 as of December 31, 2015.
(4) Annualized Return was calculated by dividing net income attributable to owners of the parent company by the quarterly average stockholders’ equity attributed to the owners of the parent company excluding quarterly average proposed dividends recorded.
(5) Annualized Return was computed by dividing Net Income by Average Assets.
(6) The Efficiency Ratio and Risk Adjusted Efficiency Ratio are calculated based on managerial information (for more details on the calculation methodology of both Efficiency and Risk Adjusted Efficiency ratios, please see Basis of Segment Information Presentation).
Net income (attributable to the owners of the parent company): increased 2.8% in 2017 compared to 2016 and decreased 9.6% in 2016 compared to 2015.
For 2017, our net income attributable to the owners of the parent company was R$23,903 million and increased 2.8% compared to 2016, when our net income was R$23,263 million. The main drivers that contributed to this increase were the increase in banking service fees and the reduction in expenses for allowance for loan and lease losses. For the year ended December 31, 2016, our net income attributable to the owners of the parent company decreased by 9.6% when compared to the year ended December 31, 2015, when our net income attributable to the owners of the parent company was R$25,740 million.
Our performance ratio, return on average equity (ROAE), calculated by dividing net income attributable to owners of the parent company by the quarterly average stockholders’ equity (attributed to the owners of the parent company) excluding quarterly average proposed dividends recorded and reserved in stockholders’ equity, was 19.7% in 2017, a decrease of 40 basis points compared to 2016 when our performance ratio was 20.1%, a decrease of 470 basis points compared to 2015 when our performance ratio was 24.8%.
Stockholders’ equity (attributable to the owners of the parent company): as of December 31, 2017, our total stockholders’ equity (attributable to the owners of the parent company) increased by 10.0% compared to December 31, 2016, and reached R$134,840 million. As of December 31, 2016 our stockholders’ equity attributed to the owners of the parent company increased by 9.2% compared to December 31, 2015, and reached R$122,582 million.
Share buyback: In 2017, we acquired 37,982,900 preferred non-voting shares of own issue and 46,214,237 common shares of own issue, totaling R$3.1 billion.
| A-184 |
Dividends and interest on own capital: We remunerate our stockholders by means of monthly and complementary payments of dividends and interest on own capital. In 2017 we paid or provisioned R$5.0 billion and reserved R$12.5 billion in stockholder’s equity, of dividends and interest on own capital, net of tax, totaling R$17.6 billion.
Certain effects of foreign exchange rates on our income
The variation of the real can affect our net interest margin (which includes net interest and similar income and expenses, dividend income, net gain (loss) from investments in securities and derivatives and foreign exchange results and exchange variations on transactions). A certain amount of our financial assets and liabilities are denominated in or indexed to foreign currencies, primarily the U.S. dollar. When the real depreciates, we incur losses on our liabilities denominated in or indexed to foreign currencies, such as our U.S. dollar-denominated long-term debt and short-term borrowings, because the cost in reais of the related interest expense increases. At the same time, we realize gains on monetary assets denominated in or indexed to foreign currencies, such as our dollar-indexed trading securities and loans, due to increased interest income from such assets when translated to reais. When the real appreciates, the effects are the opposite of those described above. Consequently, the management of the gap in foreign currencies can have material effects on our net income. Our foreign currency gap management also takes into account the tax effects of such positions. We seek to maintain sufficient hedges (a liability position in foreign exchange derivatives) to reduce the potential effects from our total foreign-exchange exposure.
Unless otherwise indicated, the discussion in this section relates to our average interest rates and yields. Interest rates cited are measured in reais and include the effect of the variation of the real against foreign currencies. Please refer to section Our risk management, item Risk factors, Macroeconomic risk factors, Brazilian authorities exercise influence on the Brazilian economy. Changes in fiscal, monetary and foreign exchange policies as well as deterioration of government fiscal accounts, may adversely affect us and Market risk for further details.
| For the Year Ended December 31, | Variation | |||||||||||||||||||||||||||
| Consolidated Statement of Income | 2017 | 2016 | 2015 | 2017-2016 | 2016-2015 | |||||||||||||||||||||||
| (In millions of R$, except percentages) | ||||||||||||||||||||||||||||
| Banking product | 111,050 | 118,661 | 92,011 | (7,611 | ) | (6.4 | )% | 26,650 | 29.0 | % | ||||||||||||||||||
| Interest and similar income | 144,690 | 161,495 | 147,789 | (16,805 | ) | (10.4 | )% | 13,706 | 9.3 | % | ||||||||||||||||||
| Interest and similar expense | (78,325 | ) | (95,126 | ) | (75,064 | ) | 16,801 | (17.7 | )% | (20,062 | ) | 26.7 | % | |||||||||||||||
| Dividend income | 301 | 288 | 98 | 13 | 4.5 | % | 190 | 193.9 | % | |||||||||||||||||||
| Net gain (loss) from investment securities and derivatives | 3,175 | 7,311 | (11,862 | ) | (4,136 | ) | (56.6 | )% | 19,173 | (161.6 | )% | |||||||||||||||||
| Foreign exchange results and exchange variation on transactions | (250 | ) | 5,513 | (6,353 | ) | (5,763 | ) | (104.5 | )% | 11,866 | (186.8 | )% | ||||||||||||||||
| Banking service fees | 34,448 | 31,918 | 29,452 | 2,530 | 7.9 | % | 2,466 | 8.4 | % | |||||||||||||||||||
| Income related to insurance, private pension plans and capitalization operations before claim and selling expenses | 5,252 | 5,880 | 6,672 | (628 | ) | (10.7 | )% | (792 | ) | (11.9 | )% | |||||||||||||||||
| Other income | 1,759 | 1,382 | 1,279 | 377 | 27.3 | % | 103 | 8.1 | % | |||||||||||||||||||
| Losses on loans and claims | (18,240 | ) | (22,122 | ) | (21,335 | ) | 3,882 | (17.5 | )% | (787 | ) | 3.7 | % | |||||||||||||||
| Expenses for allowance for loan and lease losses | (20,746 | ) | (24,379 | ) | (24,517 | ) | 3,633 | (14.9 | )% | 138 | (0.6 | )% | ||||||||||||||||
| Recovery of loans written off as loss | 3,698 | 3,742 | 4,779 | (44 | ) | (1.2 | )% | (1,037 | ) | (21.7 | )% | |||||||||||||||||
| Expenses for claims | (1,224 | ) | (1,555 | ) | (1,611 | ) | 331 | (21.3 | )% | 56 | (3.5 | )% | ||||||||||||||||
| Recovery of claims under reinsurance | 32 | 70 | 14 | (38 | ) | (54.3 | )% | 56 | 400.0 | % | ||||||||||||||||||
| Operating margin | 92,810 | 96,539 | 70,676 | (3,729 | ) | (3.9 | )% | 25,863 | 36.6 | % | ||||||||||||||||||
| Other operating income (expenses) | (60,599 | ) | (58,347 | ) | (52,411 | ) | (2,252 | ) | 3.9 | % | (5,936 | ) | 11.3 | % | ||||||||||||||
| General and administrative expenses | (54,118 | ) | (50,904 | ) | (47,626 | ) | (3,214 | ) | 6.3 | % | (3,278 | ) | 6.9 | % | ||||||||||||||
| Tax expenses | (7,029 | ) | (7,971 | ) | (5,405 | ) | 942 | (11.8 | )% | (2,566 | ) | 47.5 | % | |||||||||||||||
| Share of profit or (loss) in associates and joint ventures | 548 | 528 | 620 | 20 | 3.8 | % | (92 | ) | (14.8 | )% | ||||||||||||||||||
| Income before income tax and social contribution | 32,211 | 38,192 | 18,265 | (5,981 | ) | (15.7 | )% | 19,927 | 109.1 | % | ||||||||||||||||||
| Current income tax and social contribution | (4,539 | ) | (3,898 | ) | (8,965 | ) | (641 | ) | 16.4 | % | 5,067 | (56.5 | )% | |||||||||||||||
| Deferred income tax and social contribution | (3,404 | ) | (10,712 | ) | 16,856 | 7,308 | (68.2 | )% | (27,568 | ) | (163.6 | )% | ||||||||||||||||
| Net income | 24,268 | 23,582 | 26,156 | 686 | 2.9 | % | (2,574 | ) | (9.8 | )% | ||||||||||||||||||
| Net income attributable to non-controlling interests | 365 | 319 | 416 | 46 | 14.4 | % | (97 | ) | (23.3 | )% | ||||||||||||||||||
| Net income attributable to owners of the parent company | 23,903 | 23,263 | 25,740 | 640 | 2.8 | % | (2,477 | ) | (9.6 | )% | ||||||||||||||||||
Banking product (operating revenues)
Banking product (operating revenues) is the sum of our operating revenues, net of funding costs, as detailed in the table above. Please refer to section Performance, item Complete Financial Statements in IFRS, Note 23 – Interest and Similar Income and Expense and Net Gain (Loss) from Investment Securities and Derivatives, Note 24 – Banking Service Fees and Note 25 – Other Income for further details.
The following table shows the main components of our interest and similar income for the years ended December 31, 2017, December 31, 2016 and December 31, 2015:
| A-185 |
| For the Year Ended December 31, | Variation | |||||||||||||||||||||||||||
| Interest and similar income | 2017 | 2016 | 2015 | 2017-2016 | 2016 - 2015 | |||||||||||||||||||||||
| (In millions of R$, except percentages) | ||||||||||||||||||||||||||||
| Interest on Central Bank compulsory deposits | 7,201 | 6,920 | 5,748 | 281 | 4.1 | % | 1,172 | 20.4 | % | |||||||||||||||||||
| Interest on interbank deposits | 744 | 677 | 1,628 | 67 | 9.9 | % | (951 | ) | (58.4 | )% | ||||||||||||||||||
| Interest on securities purchased under agreements to resell | 25,712 | 34,162 | 27,572 | (8,450 | ) | (24.7 | )% | 6,590 | 23.9 | % | ||||||||||||||||||
| Interest on financial assets held for trading | 22,944 | 23,669 | 19,826 | (725 | ) | (3.1 | )% | 3,843 | 19.4 | % | ||||||||||||||||||
| Interest on available-for-sale financial assets | 8,886 | 11,160 | 8,979 | (2,274 | ) | (20.4 | )% | 2,181 | 24.3 | % | ||||||||||||||||||
| Interest on held-to-maturity financial assets | 2,896 | 3,788 | 3,758 | (892 | ) | (23.5 | )% | 30 | 0.8 | % | ||||||||||||||||||
| Interest on loans and leases operations | 75,584 | 80,118 | 79,392 | (4,534 | ) | (5.7 | )% | 726 | 0.9 | % | ||||||||||||||||||
| Other financial assets | 723 | 1,001 | 886 | (278 | ) | (27.8 | )% | 115 | 13.0 | % | ||||||||||||||||||
| Total interest and similar income | 144,690 | 161,495 | 147,789 | (16,805 | ) | (10.4 | )% | 13,706 | 9.3 | % | ||||||||||||||||||
Our interest and similar income are affected by changes in the interbank deposit rate (CDI) and in the foreign exchange rate. In 2017, we observed a decrease in the average interbank deposit rate to 9.9% compared to 14.0% in 2016. The Brazilian real depreciated by 1.5% against U.S. dollar in 2017, whereas it appreciated by 16.5% in 2016.
Total interest and similar income for the year ended December 31, 2017, was R$144,690 million, a 10.4% decrease compared to the year ended December 31, 2016, when total interest and similar income was R$161,495 million. The 10.4% decrease in interest and similar income was mainly due to decreases in interest on securities purchased under agreements to resell, in interest on available-for-sale financial assets and interest on loans and leases.
In the year ended December 31, 2017, interest on securities purchased under agreements to resell totaled R$25,712 million, a 24.7% decrease compared to R$34,162 million in the year ended December 31, 2016. This decrease was mainly due to the reduction in average interest rates.
Interest on available-for-sale financial assets was R$8,886 million in the year ended in December 31, 2017, a decrease of 20.4% when compared to the prior year when it was R$11,160 million. This decrease was mainly related to the reduction in average interest rates, which more than offset the increase in average volume.
Interest on loans and leases totaled R$75,584 million in the year ended December 31, 2017, a decrease of R$ 4,534 million compared to the year ended December 31, 2016. The decrease in interest on loans and leases was affected mainly by the decrease in average interest rates, reduction of average volume and also by the new regulatory framework for credit cards described below.
In January 2017, CMN issued a new rule on revolving credit for the financing of credit card bills, which determines certain conditions and limitations applicable to the extension of this type of financing. The regulation provides that revolving credit for the financing of credit card bills may only be extended to clients until the due date of the following credit card bill. After this term, the credit provider must offer the client another type of financing with more favorable conditions than the ones that are currently provided in the credit card market. In addition, credit card providers may no longer offer this type of credit to clients that already contracted revolving credit for the financing of credit card bills which were not repaid on time. The new regulation came into effect in April 2017.
Total interest and similar income for the year ended December 31, 2016 was R$161,495 million, a 9.3% increase compared to the year ended December 31, 2015, when total interest and similar income was R$147,789 million. The 9.3% increase in interest and similar income was mainly due to increases in interest on securities purchased under agreements to resell, in interest on financial assets held for trading and in interest on available-for-sale financial assets. These increases are related to the growth in volume of these interest-earnings assets. Also, increases in the cumulative CDI rate which increased to 14.0% in 2016 from 13.3% in 2015 contributed to the increase in interest and similar income.
The following table shows the composition of the carrying amount of loan and lease transactions by type which primarily account for the variation between our total loans and lease transactions as of December 31, 2017, December 31, 2016 and December 31, 2015:
| For the Year Ended December 31, | Variation | |||||||||||||||||||||||||||
| Loan and lease operations by type | 2017 | 2016 | 2015 | 2017-2016 | 2016-2015 | |||||||||||||||||||||||
| (In millions of R$, except percentages) | ||||||||||||||||||||||||||||
| Individuals | 190,153 | 183,147 | 187,220 | 7,006 | 3.8 | % | (4,073 | ) | (2.2 | )% | ||||||||||||||||||
| Credit card | 66,650 | 59,022 | 58,542 | 7,628 | 12.9 | % | 480 | 0.8 | % | |||||||||||||||||||
| Personal loans | 25,193 | 25,813 | 28,396 | (620 | ) | (2.4 | )% | (2,583 | ) | (9.1 | )% | |||||||||||||||||
| Payroll loans | 44,419 | 44,636 | 45,434 | (217 | ) | (0.5 | )% | (798 | ) | (1.8 | )% | |||||||||||||||||
| Vehicles | 14,083 | 15,434 | 20,058 | (1,351 | ) | (8.8 | )% | (4,624 | ) | (23.1 | )% | |||||||||||||||||
| Mortgage loans | 39,808 | 38,242 | 34,790 | 1,566 | 4.1 | % | 3,452 | 9.9 | % | |||||||||||||||||||
| Corporate | 107,617 | 121,754 | 152,527 | (14,137 | ) | (11.6 | )% | (30,773 | ) | (20.2 | )% | |||||||||||||||||
| Small and medium businesses | 59,453 | 58,935 | 66,038 | 518 | 0.9 | % | (7,103 | ) | (10.8 | )% | ||||||||||||||||||
| Foreign loans - Latin America | 136,144 | 126,530 | 68,463 | 9,614 | 7.6 | % | 58,067 | 84.8 | % | |||||||||||||||||||
| Total loan and lease operations | 493,367 | 490,366 | 474,248 | 3,001 | 0.6 | % | 16,118 | 3.4 | % | |||||||||||||||||||
Since 2011, we have focused on reducing the credit risk of our loan portfolio. As a result, our mortgage portfolio has grown more rapidly, while our corporate and vehicle portfolios have decreased. Our mortgage loan portfolio has grown in line with the market and we maintained a conservative approach regarding collateral. The average quarterly LTV of the loans originated during the fourth quarter of 2017 reached 54.7% (Loan-to-Value: ratio between the loans and the underlying collateral). For further details, please refer to the table of loan and lease operations by type.
| A-186 |
As of December 31, 2017, our total loan portfolio reached R$493,367 million, a 0.6% increase when compared to the same period in the previous year, when our total portfolio was R$490,366 million.
Loans and leases to individuals:
As of December 31, 2017 loans and leases to individuals totaled R$190,153 million compared to R$183,147 million as of December 31, 2016. The increase of 3.8% in the volume of loan and lease transactions for individuals compared to December 31, 2016 was mainly due to increases in credit card loans, partly because of the consolidation of Citibank’s retail operations in Brazil, and mortgage loans which were partially offset by decreases in personal, vehicle and payroll loans. The decrease of 8.8% as of December 31, 2017 compared to the year ended December 31, 2016 in vehicle financing was a result of the combination of a lower demand and the application of stricter requirements for granting such loans, which has led to higher down payments and shorter financing terms.
As of December 31, 2016 loans and leases to individuals totaled R$183,147 million, a decrease of 2.2% compared to December 31, 2015. The decline primarily derives from decrease of 23.1% in vehicle financing as a result of our continued application of stricter requirements for granting such loans, which has led to higher down payment requirements and shorter financing terms, partially offset by the increases of (i) 9.9% in mortgage loans to R$38,242 million, mainly due to our focus on portfolios with lower delinquency rates, and (ii) 0.8% in credit card loans as we are the leading player in the Brazilian credit card market according to the Brazilian Association of Credit Card and Service Companies (ABECS), through Itaucard, Hipercard, Hiper, Credicard, joint ventures and commercial agreements with leading companies in sectors such as telecom, vehicles, retail and aviation operating in the Brazilian market.
Loans and leases to companies:
Our portfolio of loans and leases to companies, which includes corporate and small and medium business operations, totaled R$167,070 million as of December 31,2017, a 7.5% decrease when compared to our portfolio of loans and leases to companies as of December 31, 2016, when it totaled R$180,689 million. The reduction in our portfolio of loans and leases to companies is mainly due to the deleveraging of companies in Brazil and a moderate credit demand, especially in corporate loans where companies are searching for alternatives in the debt and equity capital markets, resulting in a contraction of this portfolio. As of December 31, 2017, loans and leases to corporates totaled R$107,617 million and loans and leases to very small, small and middle market companies totaled R$59,453 million as of December 31, 2017.
As of December 31, 2016, our loans and leases to companies, which includes corporate and small and medium business operations, totaled R$180,689 million, representing a decrease of R$37,876 million, or 17.3%, compared to December 31, 2015. Loans and leases to small and medium businesses decreased 10.8% as of December 31, 2016 compared to December 31, 2015, totaling R$58,935 million as of December 31, 2016. Loans and leases to corporate clients decreased 20.2% as of December 31, 2016 compared to December 31, 2015, totaling R$121,754 million as of December 31, 2016.
Foreign loans and leases - Latin America:
Our Latin American loan portfolio increased by 7.6% as of December 31, 2017 when compared to the same period in the previous year, partly due to the effect of exchange rate variations on this portfolio and partly due to the organic growth of operations in the countries where we operate. The balance of our foreign loans and leases from our operations in Latin America outside Brazil (Argentina, Chile, Colombia, Panama, Paraguay, Peru and Uruguay) totaled R$136,144 million as of December 31, 2017.
The balance of our foreign loans and leases from our operations in Latin America outside Brazil (Argentina, Chile, Colombia, Panama, Paraguay, Peru and Uruguay) totaled R$126,530 million as of December 31, 2016, an increase of 84.8% compared to December 31, 2015 when the balance was R$68,463 million, mostly as a result of the merger between our subsidiary Banco Itaú Chile and CorpBanca in the second quarter of 2016, which represents an important step in our internationalization process.
| For the Year Ended December 31, | Variation | |||||||||||||||||||||||||||
| Interest and similar expense | 2017 | 2016 | 2015 | 2017-2016 | 2016-2015 | |||||||||||||||||||||||
| (In millions of R$, except percentages) | ||||||||||||||||||||||||||||
| Interest on deposits | (13,340 | ) | (14,701 | ) | (13,587 | ) | 1,361 | (9.3 | )% | (1,114 | ) | 8.2 | % | |||||||||||||||
| Interest on securities sold under repurchase agreements | (33,082 | ) | (45,932 | ) | (32,879 | ) | 12,850 | (28.0 | )% | (13,053 | ) | 39.7 | % | |||||||||||||||
| Interbank market debt | (10,059 | ) | (8,348 | ) | (7,970 | ) | (1,711 | ) | 20.5 | % | (378 | ) | 4.7 | % | ||||||||||||||
| Institutional market debt | (6,852 | ) | (8,248 | ) | (8,030 | ) | 1,396 | (16.9 | )% | (218 | ) | 2.7 | % | |||||||||||||||
| Financial expense from technical reserves for insurance and private pension plans | (14,918 | ) | (17,790 | ) | (12,556 | ) | 2,872 | (16.1 | )% | (5,234 | ) | 41.7 | % | |||||||||||||||
| Other | (74 | ) | (107 | ) | (42 | ) | 33 | (30.8 | )% | (65 | ) | 154.8 | % | |||||||||||||||
| Total interest and similar expense | (78,325 | ) | (95,126 | ) | (75,064 | ) | 16,801 | (17.7 | )% | (20,062 | ) | 26.7 | % | |||||||||||||||
Our total interest and similar expense for the year ended December 31, 2017 was R$78,325 million, a 17.7% decrease when compared to such expense for the year ended December 31, 2016 when it was R$95,126 million. In the
| A-187 |
year ended December 31, 2017, the decrease in our interest expenses compared to the year ended December 31, 2016 was mainly due to the decrease in expenses on securities sold under repurchase agreements and expenses in institutional market debt, both, mainly related to the CDI rate decrease in 2017. The expenses on securities sold under repurchase agreements in the year ended December 31, 2017 were R$33,082 million, a 28.0% decrease compared to R$45,932 million in the year ended December 31, 2016.
There was also a decrease in financial expenses related to technical reserves for insurance and private pension plans where the reduction in average interest rates more than offset the increase in balance. In the year ended in December 31, 2017, financial expenses from technical reserves for insurance and private pension plans totaled R$14,918 million, a decrease of 16.1% compared to R$17,790 million in the year ended December 31, 2016.
In the year ended December 31, 2016, our total interest and similar expense was R$95,126 million, an increase of 26.7% compared to R$75,064 million in the year ended December 31, 2015. The increase in volume and in the CDI rate increased our interest expenses for securities sold under repurchase agreements and reserves for insurance and private pension plans and liabilities for capitalization plans (premium bonds). Please refer to section Performance, item Financial performance, Liabilities, Funding for further information.
The expenses on securities sold under repurchase agreements was R$45,932 million in the year ended December 31, 2016, an increase of 39.7% compared to the year ended December 31, 2015, mainly due to the increase in average interest rates and also increase in average volume. In the year ended December 31, 2016 financial expense from technical reserves for insurance and private pension plans totaled R$17,790, an increase of 41.7% compared to the year ended December 31, 2015, mainly related to the increase in average interest rates and average volume.
Dividend income totaled R$301 million for the year ended December 31, 2017, compared to R$288 million for the year ended December 31, 2016. This increase was due to higher income from dividends on investments from unconsolidated companies such as BSF Holding S.A. and Porto Seguro Itaú Unibanco Participações S.A. For the year ended December 31, 2015, dividend income totaled R$98 million.
Net gain (loss) from investment securities and derivatives totaled a gain of R$3,175 million for the year ended December 31, 2017, compared to a gain of R$7,311 million in the same period in 2016. This decrease was mainly due to the lower gain in financial assets available for sale and derivatives, especially related to derivative financial instruments mainly due to the impact of the decrease in market rates and indices, when compared to the year ended December 31, 2016.
In the year ended December 31, 2016, net gain (loss) from investment securities and derivatives totaled a gain of R$7,311million, compared to a loss of R$11,862 million in the year ended December 31, 2015. These results were mainly due to our risk management strategies, particularly those associated with derivative instruments used to hedge our investments abroad.
Foreign exchange results and exchange variation on transactions totaled a loss of R$250 million for the year ended December 31, 2017, compared to a gain of R$5,513 million for the year ended December 31, 2016 and a loss of R$6,353 million for the year ended December 31, 2015. These changes were mainly due to the effect of exchange rate variations as a result of the Brazilian real depreciation of 1.5% against the U.S. dollar in 2017, compared to an appreciation of 16.5% in 2016. In 2015, the Brazilian real depreciated 47.0% against the U.S. dollar.
The following table shows the main components of our non-interest income for the years ended December 31, 2017, 2016 and 2015:
| For the Year Ended December 31, | Variation | |||||||||||||||||||||||||||
| Non-interest income | 2017 | 2016 | 2015 | 2017-2016 | 2016-2015 | |||||||||||||||||||||||
| (In millions of R$, except percentages) | ||||||||||||||||||||||||||||
| Banking Service Fees | 34,448 | 31,918 | 29,452 | 2,530 | 7.9 | % | 2,466 | 8.4 | % | |||||||||||||||||||
| Current account services | 10,355 | 9,528 | 8,815 | 827 | 8.7 | % | 713 | 8.1 | % | |||||||||||||||||||
| Asset management fees | 4,141 | 3,514 | 2,932 | 627 | 17.8 | % | 582 | 19.8 | % | |||||||||||||||||||
| Collection commissions | 1,378 | 1,315 | 1,250 | 63 | 4.8 | % | 65 | 5.2 | % | |||||||||||||||||||
| Fees from credit card services | 14,036 | 13,330 | 12,722 | 706 | 5.3 | % | 608 | 4.8 | % | |||||||||||||||||||
| Fees for guarantees issued and credit lines | 1,783 | 1,773 | 1,609 | 10 | 0.6 | % | 164 | 10.2 | % | |||||||||||||||||||
| Brokerage commission | 606 | 295 | 248 | 311 | 105.4 | % | 47 | 19.0 | % | |||||||||||||||||||
| Other | 2,149 | 2,163 | 1,876 | (14 | ) | (0.6 | )% | 287 | 15.3 | % | ||||||||||||||||||
| Income related to insurance, private pension plans and capitalization operations before claim and selling expenses | 5,252 | 5,880 | 6,672 | (628 | ) | (10.7 | )% | (792 | ) | (11.9 | )% | |||||||||||||||||
| Other Income | 1,759 | 1,382 | 1,279 | 377 | 27.3 | % | 103 | 8.1 | % | |||||||||||||||||||
| Total non-interest income | 41,459 | 39,180 | 37,403 | 2,279 | 5.8 | % | 1,777 | 4.8 | % | |||||||||||||||||||
In the year ended December 31, 2017, our non-interest income amounted to R$41,459 million, representing a growth of 5.8% from the previous year, mainly due to the growth of 7.9% in banking service fees. In 2016, our non-interest income amounted to R$39,180 million, representing a growth of 4.8% from the previous year, mainly due to the growth of 8.4% in banking service fees.
Banking service fees refer to the sum of fees from current account services, asset management, collection, credit card services, guarantees issued and credit lines, brokerage commission and other fees. In the year ended December 31, 2017, the increase in banking service fee revenues was mainly due to: (i) income from current account services, mainly
| A-188 |
due to the offering of differentiated products compared to the prior year and to the increase in our client base; (ii) higher volume of funds under management which generated asset management fees; and (iii) income from fees from credit card services, mainly driven by higher revenues from interchange, as a result of an increase in transactions volume, and revenues from annual fees.
In the year ended December 31, 2016, the increase in banking service fee revenues was mainly due to: (i) income from current account services, largely due to the offering of differentiated products and services compared to the prior year, (ii) income from fees from credit card services, due to higher revenues from equipment rental and higher transaction volume during 2016 and (iii) asset management fees due to the increase in volume of assets under management. The growth in banking service fees and other fees income is in line with our strategy to diversify our income, while becoming less dependent on changes in credit revenues.
The following chart shows the composition of the banking service fees for the years ended December 31, 2017, 2016 and 2015:
(In R$ millions)

In our insurance operation, our priority is to serve our clients through the most efficient channels. Sales of insurance products and premium bonds through internet, mobile devices, ATMs, teller terminals and telephone accounted for 68.8% of sales to current account holders in the year ended December 31, 2017. In the year ended December 31, 2017, the amount of sales of insurance products and premium bonds to digital branch clients, accounted for 14.1% of total sales.
In the year ended December 31, 2017, income from insurance, private pension and premium bonds before claims and selling expenses was R$5,252 million, a decrease of 10.7% when compared to the same period in the previous year. This decrease was mainly due to: (i) the early termination of the extended warranty agreement between Itaú Seguros S.A. and Via Varejo in the third quarter of 2014, which continues to impact our insurance income, as this portofolio is in run-off; and (ii) the sale of life group insurance business, distributed primarily by brokers from April 1, 2017. Those events had more impact in the change in reserves for insurance than in the income.
In the year ended December 31, 2016, income related to insurance, private pension plans and premium bonds before claims and selling expenses decreased by R$792 million compared to 2015. This decrease was influenced by the early termination of the extended warranty agreement between Itaú Seguros S.A. and Via Varejo in the third quarter of 2014, as mentioned in the last paragraph.
In the year ended December 31, 2017, other income was R$1,759 million, an increase of 27.3% when compared to the prior year when it was R$1,382 million. This increase was primarily a result of the sale of IRB shares as announced to the market on July 28, 2017. In the year ended December 31, 2016, other income increased 8.1% compared to 2015, when it was R$1,279 million, due primarily to an increase in gains on the sale of assets held for sale, fixed assets and investments in associates and joint ventures.
Below is the composition of our losses on loans and claims for the years ended December 31, 2017, 2016 and 2015:
| A-189 |
| For the Year Ended December 31, | Variation | |||||||||||||||||||||||||||
| Losses on loans and claims | 2017 | 2016 | 2015 | 2017-2016 | 2016-2015 | |||||||||||||||||||||||
| (In millions of R$, except percentages) | ||||||||||||||||||||||||||||
| Expenses for allowance for loan and lease losses | (20,746 | ) | (24,379 | ) | (24,517 | ) | 3,633 | (14.9 | )% | 138 | (0.6 | )% | ||||||||||||||||
| Recovery of loans written-off as loss | 3,698 | 3,742 | 4,779 | (44 | ) | (1.2 | )% | (1,037 | ) | (21.7 | )% | |||||||||||||||||
| Expenses for claims | (1,224 | ) | (1,555 | ) | (1,611 | ) | 331 | (21.3 | )% | 56 | (3.5 | )% | ||||||||||||||||
| Recovery of claims under reinsurance | 32 | 70 | 14 | (38 | ) | (54.3 | )% | 56 | 400.0 | % | ||||||||||||||||||
| Total losses on loans and claims | (18,240 | ) | (22,122 | ) | (21,335 | ) | 3,882 | (17.5 | )% | (787 | ) | 3.7 | % | |||||||||||||||
Evolution of the expenses for allowance for loan and lease losses and credit quality
The chart below shows the changes in the components making up our expenses for allowance for loan and lease losses which primarily account for the variation between expenses for allowance for loan and lease losses for the years ended December 31, 2017, 2016 and 2015:
(In R$ billions)

For the year ended December 31, 2017, our expenses for allowance for loan and lease losses decreased 14.9% or R$3,633 million, when compared to the same period in 2016, primarily as a result of decreases in our expenses for allowance for loan and lease losses for individuals and companies, as a reflection of the improvement in delinquency rates. These decreases were partially offset by increases in expenses for allowance for loan and lease losses for our Latin America segment mainly in Chile and Colombia, due to the increase in delinquency rates observed in these countries.
For the year ended December 31, 2016, our expenses for allowance for loan and lease losses remained relatively stable compared to the year ended December 31, 2015, primarily as a result of the decrease in our expenses for allowance loan and lease losses for companies being offset by increases in expenses for allowance for loan and lease for our Latin America segment mainly as a result of the merger between Banco Itaú Chile and CorpBanca.
The 90-day non-performing loans ratio (90-day NPL ratio) is calculated by dividing 90-day non-performing loans by our loan portfolio. As of December 31, 2017, our 90-day NPL ratio reached 3.1%, a reduction of 30 basis points due to a decrease of 50 basis points in the 90-day NPL ratio for individuals and a decrease of 30 basis points in the 90-day NPL ratio for companies in each case when compared to December 31, 2016. As of December 31, 2016, our 90-day NPL ratio reached 3.4%, a reduction of 10 basis points due to a decrease in the 90-day NPL ratio for individuals. The ratio for companies as of December 31, 2016 increased by 20 basis points compared to December 31, 2015.
As of December 31, 2017, our NPL ratio for operations overdue from 15 to 90 days (NPL 15-90), which shows the early delinquency ratio, reached 2.8% an increase of 30 basis points when compared to December 31, 2016. As of December 31, 2015, our 15-90 day NPL ratio was 2.6%.
The chart below shows a comparison of the NPL ratios for each quarter between December 31, 2014 and December 31, 2017:

| A-190 |
The coverage ratio, calculated by dividing the provisions for allowance for loan and lease losses by 90-day non-performing loans, reflects the mechanics of our provisioning model and reached 183% as of December 31, 2017, compared to a ratio of 160% as of December 31, 2016. The coverage ratio was 164% as of December 31, 2015.
The chart below shows a comparison in the coverage ratios for each quarter between December 31, 2014 and December 31, 2017:

Impaired loans decreased from R$30,317 million as of December 31, 2016 to R$30,017 million as of December 31, 2017, a decrease of 1.0%. This decrease was mainly related to impaired loans in our corporate portfolio as a consequence of the improvement in the macroeconomic scenario that led companies to be in a better position to pay their debts. As of December 31, 2016, impaired loans increased from R$27,157 million as of December 31, 2015 to R$30,317 million as of December 31, 2016, an increase of 11.6%. This increase was mainly with respect to impaired loans in our corporate portfolio due to a more challenging economic environment in Brazil. For further details, please refer to section Performance, item Consolidated Financial Statements (IFRS), Note 36.6 – Credit quality of financial assets.
Credit transactions under renegotiation, including extended, modified and deferred repayments, increased by 8.5% and reached R$26,401 million as of December 31, 2017, compared to December 31, 2016, when it was R$24,342 million, due to an increase in our portfolio of renegotiated corporate loans which more than offset the decrease of 12.1% in our renegotiated individuals loan portfolio during 2017. As of December 31, 2017, loans under renegotiation represented 5.4% of the total portfolio compared to 5.0% as of December 31, 2016. The renegotiation portfolio increased 6.1% as of December 31, 2016 compared to December 31, 2015.
In 2017, the recovery of loans written off as losses reached R$3,698 million, representing a decrease of 1.2% compared to 2016. In 2016, the recovery of loans written off as losses reached R$3,742 million, representing a decrease of 21.7% compared to the year ended December 31, 2015 as a result of the challenging economic scenario in Brazil.
In 2017, expenses for claims decreased by R$331 million when compared to the same period in the previous year. The reduction in expenses for claims is related to (i) the early termination of the extended warranty agreement between Itaú Seguros S.A. and Via Varejo in the third quarter of 2014 which continues to have an effect on our claims as this portfolio is in run-off; and (ii) to the sale of the group life insurance business operation distributed primarily by brokers effective as from April 1, 2017. In 2016, expenses for claims decreased by R$56 million when compared to the same period in the previous year.
Recovery of claims under reinsurance decreased by R$38 million in the year ended December 31, 2017, from R$70 million in the year ended December 31, 2016 to R$32 million in 2017. In the year ended December 31, 2016, recovery of claims under reinsurance increased by R$56 million from R$14 million in the year ended December 31, 2015 reaching R$70 million.
The table below presents the composition of our general and administrative expenses for the years ended December 31, 2017, 2016 and 2015:
| A-191 |
| For the Year Ended December 31, | Variation | |||||||||||||||||||||||||||
| General and administrative expenses | 2017 | 2016 | 2015 | 2017-2016 | 2016-2015 | |||||||||||||||||||||||
| (In millions of R$, except percentages) | ||||||||||||||||||||||||||||
| Personnel expenses | (23,276 | ) | (22,360 | ) | (19,573 | ) | (916 | ) | 4.1 | % | (2,787 | ) | 14.2 | % | ||||||||||||||
| Administrative expenses | (16,289 | ) | (15,959 | ) | (15,112 | ) | (330 | ) | 2.1 | % | (847 | ) | 5.6 | % | ||||||||||||||
| Depreciation | (1,564 | ) | (1,702 | ) | (1,688 | ) | 138 | (8.1 | )% | (14 | ) | 0.8 | % | |||||||||||||||
| Amortization | (1,470 | ) | (1,292 | ) | (910 | ) | (178 | ) | 13.8 | % | (382 | ) | 42.0 | % | ||||||||||||||
| Insurance acquisition expenses | (310 | ) | (721 | ) | (1,138 | ) | 411 | (57.0 | )% | 417 | (36.6 | )% | ||||||||||||||||
| Other expenses | (11,209 | ) | (8,870 | ) | (9,205 | ) | (2,339 | ) | 26.4 | % | 335 | (3.6 | )% | |||||||||||||||
| Total general and administrative expenses | (54,118 | ) | (50,904 | ) | (47,626 | ) | (3,214 | ) | 6.3 | % | (3,278 | ) | 6.9 | % | ||||||||||||||
We kept a tight control on costs and have partially offset the potential rise in costs (brought by the growth of operations, the rise in salaries and benefits due to collective labor agreements and the impact of inflation on our administrative costs) with efficiency gains.
General and administrative expenses increased by R$3,214 million, or 6.3%, in the year ended December 31, 2017, when such expenses were R$54,118 million, compared to the year ended December 31, 2016, when such expenses were R$50,904 million. Between December 31, 2016 and December 31, 2017, our total employees increased by 4.8% to 99,332 mainly driven by: (i) the new employees hired for the Retail Banking operational structure related to the branch network and (ii) the acquisition of Citibank’s retail operations in Brazil which took place on October 31, 2017. Additionally, REDE reinforced the commercial team to increase the reach of the sales force and to improve the quality of its services. In 2016 general and administrative expenses increased by R$3,278 million, or 6.9%, compared to 2015.
In the year ended December 31, 2017, the increase of R$916 million in personnel expenses compared to the year ended December 31, 2016 was mainly due to the impact of the negotiation of the collective labor agreement, in addition to the higher number of employees. In the year ended December 31, 2016, the increase of R$2,787 million in personnel expenses compared to the year ended December 31, 2015 was mainly a result of the increase in expenses related to compensation, welfare benefits and provisions for labor claims. Also, the increase in the number of employees in Latin America as a result of the merger between Banco Itaú Chile and CorpBanca contributed to this increase in the year ended December 31, 2016 compared to the year ended December 31, 2015. The annual collective labor agreement reached in the third quarter of 2016, increased compensation by 8.0% starting from September 2016 and also established the lump-sum bonus to employees, and impacted 2016 compared to 2015.
In the year ended December 31, 2017, administrative expenses were R$16,289 million, an increase of R$330 million, or 2.1%, compared to administrative expenses for the year ended December 31, 2016, when they were R$15,959 million. This increase derived mainly from higher costs related to data processing and telecommunications, advertising, promotions and publication, primarily related to media campaigns. The rise in these expenses was due to the organic growth of our operations and the effect of inflation on most contracts and costs in the year ended December 31, 2017. In the year ended December 31, 2016, administrative expenses increased by R$847 million, or 5.6%, compared to the year ended December 31, 2015 mainly due to increases in costs related to third-party services, financial services and rent.
In the year ended December 31, 2017, other expenses increased by R$2,339 million, or 26.4%, from R$8,870 million in 2016 to R$11,209 million in 2017, mainly due to the increase in expenses related to credit cards and expenses related to Citibank integration. In the year ended December 31, 2016, other expenses decreased R$335 million, or 3.6% compared to the year ended December 31, 2015, mainly in provisions for civil lawsuits.
In the year ended December 31, 2017, tax expenses (ISS, PIS, Cofins and other tax expenses) amounted to R$7,029 million, a decrease of R$942 million compared to the year ended December 31, 2016, when such expenses amounted to R$7,971 million. This decrease reflects the decline in our tax-sensitive income, which increased R$2,566 million in 2016 compared to 2015 as a result of higher in tax-sensitive income.
Certain amounts of income and expenses are recognized in our income statement but do not affect our taxable basis. Conversely, certain amounts are considered taxable income or deductible expenses in the calculation of our taxes on income but do not affect our income statement. Those items are referred to as “timing differences”. Our total income tax and social contribution includes current income tax and social contribution, as well as deferred income tax and social contribution. The former is the tax expense under Brazilian tax laws for the period, and the latter is the tax expense resulting from timing differences.
In the year ended December 31, 2017, income tax and social contribution amounted to an expense of R$7,943 million compared to an expense of R$14,610 million in the year ended December 31, 2016. The decrease in this expense was mainly due to the tax effect on the hedge of our equity investments abroad, as exchange rate variations on such investments are not taxable but the hedge of such investments is taxable. In the year ended December 31, 2017 the U.S. dollar appreciated against Brazilian real and we incurred a loss in the hedge of our investments abroad, which had a positive impact on our tax expense. In the year ended December 31, 2016, income tax and social contribution amounted to an expense of R$14,610 million compared to a credit of R$7,891 million in the year ended December 31, 2015.
| A-192 |
Basis of segment information presentation
Our segment information is based on reports used by senior management to assess the financial performance of our businesses and to make decisions regarding the allocation of funds for investment and other purposes.
Segment information is prepared according to accounting practices adopted in Brazil (our segment information is not prepared in accordance with IFRS) but includes the following pro forma adjustments: (i) the recognition of the impact related to allocated capital using a proprietary model; (ii) the use of funding and cost of capital, according to market prices, using certain managerial criteria; (iii) the exclusion of non-recurring events from our results; and (iv) the reclassification of the tax effects from hedging transactions we enter into for our investments abroad. Please refer to section Performance, item Complete Financial Statements (IFRS), Note 34 – Segment Information for further details.
The impacts associated with capital allocation are included in the financial information. Accordingly, adjustments were made to the financial statements, based on a proprietary model. The Allocated Economic Capital (AEC) model was adopted for the financial statements by segments. AEC considers, in addition to Tier l Capital, the effects of the calculation of expected loan losses, supplementary to the requirements of the Central Bank of Brazil, pursuant to CMN Circular No. 2,682/99. Accordingly, AEC comprises the following components: credit risk (including expected loss), operational risk, market risk and insurance underwriting risk. Based on the portion of Tier 1 Capital, we calculated the Return on Economic Allocated Capital, which corresponds to an operational performance indicator consistently adjusted to the capital required to support the risk associated to asset and liability positions assumed, in conformity with our risk appetite.
As of the first quarter of 2016, we have adopted the Basel III rules in our managerial capital allocation model.
The Efficiency Ratio and Risk Adjusted Efficiency Ratio are calculated based on managerial information, as presented below:

The Efficiency Ratio and Risk Adjusted Efficiency Ratio are non-GAAP measures and we disclose them herein as we consider them an important measure to understand how we manage our overhead costs. As of 2017, Impairment and Discounts Granted were reclassified and disclosed in “Cost of Credit” in the Managerial Income Statement, to better reflect our management model. This modification impacts only the breakdown of our managerial income statement and, therefore, does not change the net income previously disclosed. We report information with respect to the following segments: (i) Retail Banking; (ii) Wholesale Banking; and (iii) Activities with the Market and Corporation.
The current operational and reporting segments, previously mentioned in the overview section, are described below:
| § | Retail Banking: The result of the Retail Banking segment is derived from the offer of banking products and services to a diversified client base of account holders and non-account holders, individuals and companies. The segment includes retail clients, high-net worth clients (Itaú Uniclass and Personnalité), and very small and small companies. This segment comprises financing and lending activities carried out in units other than the branch network, and offering of credit cards, in addition to operations with Itaú Consignado. |
| § | Wholesale Banking: The result of the Wholesale Banking segment is derived from the products and services offered to middle-market companies, private banking clients, from the activities of Latin America units (excluding Brazil), including those of CorpBanca as of the second quarter of 2016 following the merger between Banco Itaú Chile and CorpBanca, and the activities of Itaú BBA, the unit in charge of commercial operations with large companies, as well as performing as an investment banking unit. |
| § | Activities with the Market and Corporation: This segment records the results derived from capital surplus, subordinated debt surplus and the net balance of tax credits and debits. It also shows the financial margin with the market, the treasury operating cost, the equity in earnings of companies not associated to each segment and the interest in Porto Seguro. |
We present below a summary of the results from our operating segments for the year ended December 31, 2017. Similar information for the years ended December 31, 2016 and 2015 is included in the complete financial statements, in Note 34 regarding segment information in section Performance, item Complete Financial Statements in IFRS. The following
| A-193 |
discussion should be read in conjunction with our complete financial statements, especially Note 34 regarding segment information in section Performance, item Complete Financial Statements in IFRS. The adjustments column shown in Note 34 presents effects of the differences between the segmented results (substantially in accordance with the accounting practices adopted in Brazil) and those calculated according to the principles adopted in our complete financial statements in IFRS.
| Consolidated Statement of Income from January 1 to December 31, 2017 | Retail Banking | Wholesale Banking | Activities with the Market + Corporation | ITAÚ UNIBANCO | Adjustments | IFRS consolidated | ||||||||||||||||||
| (In millions of R$) | ||||||||||||||||||||||||
| Banking product | 69,600 | 28,748 | 10,620 | 108,968 | 2,082 | 111,050 | ||||||||||||||||||
| Interest margin (1) | 38,381 | 19,426 | 10,508 | 68,315 | 1,276 | 69,591 | ||||||||||||||||||
| Banking service fees | 23,963 | 8,876 | 46 | 32,885 | 1,563 | 34,448 | ||||||||||||||||||
| Income related to insurance, private pension and capitalization operations before claim and selling expenses | 7,256 | 446 | 66 | 7,768 | (2,516 | ) | 5,252 | |||||||||||||||||
| Other revenues | - | - | - | - | 1,759 | 1,759 | ||||||||||||||||||
| Cost of Credit and Claims | (13,324 | ) | (5,882 | ) | (6 | ) | (19,212 | ) | 972 | (18,240 | ) | |||||||||||||
| Expenses for allowance for loan and lease losses | (14,005 | ) | (5,053 | ) | (6 | ) | (19,064 | ) | (1,682 | ) | (20,746 | ) | ||||||||||||
| Impairment | - | (1,094 | ) | - | (1,094 | ) | 1,094 | - | ||||||||||||||||
| Discounts granted | (785 | ) | (263 | ) | - | (1,048 | ) | 1,048 | - | |||||||||||||||
| Recovery of loans written off as loss | 2,688 | 581 | - | 3,269 | 429 | 3,698 | ||||||||||||||||||
| Expenses for claims / recovery of claims under reinsurance | (1,222 | ) | (53 | ) | - | (1,275 | ) | 83 | (1,192 | ) | ||||||||||||||
| Operating margin | 56,276 | 22,866 | 10,614 | 89,756 | 3,054 | 92,810 | ||||||||||||||||||
| Other operating income (expenses) | (37,280 | ) | (14,523 | ) | (1,647 | ) | (53,450 | ) | (7,149 | ) | (60,599 | ) | ||||||||||||
| Non-interest expenses (2) | (32,885 | ) | (13,265 | ) | (831 | ) | (46,981 | ) | (7,137 | ) | (54,118 | ) | ||||||||||||
| Tax expenses for ISS, PIS and COFINS and Other | (4,395 | ) | (1,258 | ) | (816 | ) | (6,469 | ) | (560 | ) | (7,029 | ) | ||||||||||||
| Share of profit or (loss) in associates and joint ventures | - | - | - | - | 548 | 548 | ||||||||||||||||||
| Net income before income tax and social contribution | 18,996 | 8,343 | 8,967 | 36,306 | (4,095 | ) | 32,211 | |||||||||||||||||
| Income tax and social contribution | (7,146 | ) | (2,412 | ) | (1,777 | ) | (11,335 | ) | 3,392 | (7,943 | ) | |||||||||||||
| Non-controlling interest in subsidiaries | (166 | ) | 117 | (22 | ) | (71 | ) | (294 | ) | (365 | ) | |||||||||||||
| Result of Citibank’s operations | (21 | ) | - | - | (21 | ) | 21 | - | ||||||||||||||||
| Net income | 11,663 | 6,048 | 7,168 | 24,879 | (976 | ) | 23,903 | |||||||||||||||||
| (1) Includes net interest and similar income and expenses of R$66,365 dividend income of R$301, net gain (loss) on investment securities and derivatives of R$3,175 and results from foreign exchange results and exchange variation of transactions abroad of R$(250). |
| (2) Refers to general and administrative expenses including depreciation expenses of R$1,564 amortization expenses of R$1,470 and insurance acquisition expenses of R$310. |
Revenues from operations in Brazil and abroad
We conduct most of our business activities in Brazil, but we do not break down our revenues by geographic markets within Brazil. Our interest income from loans and leases, banking service fees and income from insurance, private pension plans and premium bonds transactions are divided between revenues earned in Brazil and outside Brazil. The following information is presented in IFRS, after eliminations on consolidation.
The following table sets forth the consolidated statement of income with respect to our revenues from operations in Brazil and abroad for the years ended December 31, 2017, 2016 and 2015:
| For the Year Ended December 31, | Variation | |||||||||||||||||||||||||||
| Revenues from operations in Brazil and abroad | 2017 | 2016 | 2015 | 2017-2016 | 2016-2015 | |||||||||||||||||||||||
| (In millions of R$, except percentages) | ||||||||||||||||||||||||||||
| Income Related to Financial Operations (1) | 147,916 | 174,607 | 129,672 | (26,691 | ) | (15.3 | )% | 44,935 | 34.7 | % | ||||||||||||||||||
| Brazil | 129,815 | 154,653 | 117,140 | (24,838 | ) | (16.1 | )% | 37,513 | 32.0 | % | ||||||||||||||||||
| Abroad | 18,101 | 19,954 | 12,532 | (1,853 | ) | (9.3 | )% | 7,422 | 59.2 | % | ||||||||||||||||||
| Banking Service Fees | 34,448 | 31,918 | 29,452 | 2,530 | 7.9 | % | 2,466 | 8.4 | % | |||||||||||||||||||
| Brazil | 31,296 | 29,061 | 27,072 | 2,235 | 7.7 | % | 1,989 | 7.3 | % | |||||||||||||||||||
| Abroad | 3,152 | 2,857 | 2,380 | 295 | 10.3 | % | 477 | 20.0 | % | |||||||||||||||||||
| Income related to insurance, private pension and capitalization operations before claim and selling expenses | 5,252 | 5,880 | 6,672 | (628 | ) | (10.7 | )% | (792 | ) | (11.9 | )% | |||||||||||||||||
| Brazil | 5,105 | 5,748 | 6,570 | (643 | ) | (11.2 | )% | (822 | ) | (12.5 | )% | |||||||||||||||||
| Abroad | 147 | 132 | 102 | 15 | 11.4 | % | 30 | 29.4 | % | |||||||||||||||||||
(1) Includes interest and similar income, dividend income, net gain (loss) on investment securities and derivatives, and foreign exchange results and exchange variation on transactions.
| A-194 |
Retail banking
The following table sets forth the consolidated statement of income with respect to our Retail Banking segment for the years ended December 31, 2017, 2016 and 2015:
| For the Year Ended December 31, | Variation | |||||||||||||||||||||||||||
| Consolidated Statement of Income | 2017 | 2016 | 2015 | 2017-2016 | 2016-2015 | |||||||||||||||||||||||
| (In millions of R$, except percentages) | ||||||||||||||||||||||||||||
| Banking product | 69,600 | 70,496 | 71,203 | (896 | ) | -1.3 | % | (707 | ) | -1.0 | % | |||||||||||||||||
| Interest margin | 38,381 | 40,073 | 41,705 | (1,692 | ) | -4.2 | % | (1,632 | ) | -3.9 | % | |||||||||||||||||
| Banking service fees | 23,963 | 22,659 | 21,159 | 1,304 | 5.8 | % | 1,500 | 7.1 | % | |||||||||||||||||||
| Income related to insurance, private pension and capitalization operations before claim and selling expenses | 7,256 | 7,764 | 8,339 | (508 | ) | -6.5 | % | (575 | ) | -6.9 | % | |||||||||||||||||
| Cost of Credit and Claims | (13,324 | ) | (15,820 | ) | (14,601 | ) | 2,496 | -15.8 | % | (1,219 | ) | 8.3 | % | |||||||||||||||
| Expenses for allowance for loan and lease losses | (14,005 | ) | (16,717 | ) | (16,232 | ) | 2,712 | -16.2 | % | (485 | ) | 3.0 | % | |||||||||||||||
| Impairment | - | (26 | ) | - | 26 | - | (26 | ) | - | |||||||||||||||||||
| Discounts granted | (785 | ) | (893 | ) | (708 | ) | 108 | -12.1 | % | (185 | ) | 26.1 | % | |||||||||||||||
| Recovery of loans written off as loss | 2,688 | 3,242 | 3,886 | (554 | ) | -17.1 | % | (644 | ) | -16.6 | % | |||||||||||||||||
| Expenses for claims / recovery of claims under reinsurance | (1,222 | ) | (1,426 | ) | (1,547 | ) | 204 | -14.3 | % | 121 | -7.8 | % | ||||||||||||||||
| Operating margin | 56,276 | 54,676 | 56,602 | 1,600 | 2.9 | % | (1,926 | ) | -3.4 | % | ||||||||||||||||||
| Other operating income (expenses) | (37,280 | ) | (37,202 | ) | (35,924 | ) | (78 | ) | 0.2 | % | (1,278 | ) | 3.6 | % | ||||||||||||||
| Non-interest expenses | (32,885 | ) | (32,883 | ) | (31,547 | ) | (2 | ) | 0.0 | % | (1,336 | ) | 4.2 | % | ||||||||||||||
| Tax expenses for ISS, PIS and COFINS and Other | (4,395 | ) | (4,319 | ) | (4,377 | ) | (76 | ) | 1.8 | % | 58 | -1.3 | % | |||||||||||||||
| Net income before income tax and social contribution | 18,996 | 17,474 | 20,678 | 1,522 | 8.7 | % | (3,204 | ) | -15.5 | % | ||||||||||||||||||
| Income tax and social contribution | (7,146 | ) | (6,328 | ) | (7,263 | ) | (818 | ) | 12.9 | % | 935 | -12.9 | % | |||||||||||||||
| Non-controlling interest in subsidiaries | (166 | ) | (223 | ) | (342 | ) | 57 | -25.6 | % | 119 | -34.8 | % | ||||||||||||||||
| Result of Citibank’s operations | (21 | ) | - | - | (21 | ) | - | - | - | |||||||||||||||||||
| Net income | 11,663 | 10,923 | 13,073 | 740 | 6.8 | % | (2,150 | ) | -16.4 | % | ||||||||||||||||||
| Performance Measures | ||||||||||||||||||||||||||||
| Efficiency Ratio | 51.2 | % | 50.3 | % | 47.5 | % | ||||||||||||||||||||||
| Risk Adjusted Efficiency Ratio | 70.2 | % | 72.8 | % | 67.8 | % | ||||||||||||||||||||||
| Balance Sheet Information | ||||||||||||||||||||||||||||
| Loan, Lease and Other Credit Transactions | 220,815 | 214,025 | 222,774 | |||||||||||||||||||||||||
| Total Assets | 970,137 | 909,779 | 873,202 | |||||||||||||||||||||||||
Net income for the Retail Banking segment was R$11,663 million for the year ended December 31, 2017, an increase of 6.8% compared to the year ended December 31, 2016. This increase was mainly due to the decrease of 16.2% in expenses for allowance for loan and lease losses compared to the same period of the previous year, in line with the downward delinquency trend in the segment in Brazil, even with the resumption of the growth in loan, lease and other credit transactions this year.
Banking product reached R$69,600 million for the year ended December 31, 2017, a decrease of 1.3% compared to the previous year, when it was R$70,496 million. Interest margin decreased 4.2% from R$40,073 million for the year ended December 31, 2016 to R$38,381 million for the year ended December 31, 2017, mainly driven by the new regulatory framework for credit cards (see Operating Revenues for further details) and by the adverse impact of the interbank deposit rate reduction on the liabilities margin and in the remuneration of the allocated capital. Income from insurance, private pension and capitalization operations before claim and selling expenses decreased 6.5% from R$7,764 million for the year ended December 31, 2016 to R$7,256 million for the year ended December 31, 2017. These effects were partially offset by an increase of 5.8% in banking service fees. The growth of banking service fees, from R$22,659 million for the year ended December 31, 2016 to R$23,963 million for the year ended December 31, 2017, was mainly driven by higher revenues from current account services due to the increased number of current-account holders and to the offering of differentiated products and services.
The decrease in expenses for allowance for loan and lease losses mentioned above is partly responsible for the lower Risk Adjusted Efficiency Ratio in 2017 when compared to the previous year.
Net income for the Retail Banking segment decreased by 16.4% in the year ended December 31, 2016 compared to the year ended December 31, 2015, mainly due to the negative impact of the R$1,632 million decrease in interest margin, as a result of the challenging economic scenario in Brazil. Non-interest expenses increased by R$1,336 million, with an increase in personnel expenses, which were impacted by events related to terminations, labor claims, and lump-sum bonus payment to employees in 2016.
Banking service fees increased by 7.1% in the year ended December 31, 2016 compared to the year ended December 31, 2015, which had a positive impact on net income and was mainly due to higher revenues from current account services and credit cards.
Wholesale Banking
The following table sets forth the consolidated statement of income with respect to our Wholesale Banking segment for the years ended December 31, 2017, 2016 and 2015:
| A-195 |
| For the Year Ended December 31, | Variation | |||||||||||||||||||||||||||
| Consolidated Statement of Income | 2017 | 2016 | 2015 | 2017-2016 | 2016-2015 | |||||||||||||||||||||||
| (In millions of R$, except percentages) | ||||||||||||||||||||||||||||
| Banking product | 28,748 | 30,498 | 25,898 | (1,750 | ) | -5.7 | % | 4,600 | 17.8 | % | ||||||||||||||||||
| Interest margin | 19,426 | 21,929 | 18,171 | (2,503 | ) | -11.4 | % | 3,758 | 20.7 | % | ||||||||||||||||||
| Banking service fees | 8,876 | 8,072 | 7,282 | 804 | 10.0 | % | 790 | 10.8 | % | |||||||||||||||||||
| Income related to insurance, private pension and capitalization operations before claim and selling expenses | 446 | 497 | 445 | (51 | ) | -10.3 | % | 52 | 11.7 | % | ||||||||||||||||||
| Other revenues | - | - | - | - | - | - | - | |||||||||||||||||||||
| Cost of Credit and Claims | (5,882 | ) | (10,645 | ) | (6,055 | ) | 4,763 | -44.7 | % | (4,590 | ) | 75.8 | % | |||||||||||||||
| Expenses for allowance for loan and lease losses | (5,053 | ) | (8,914 | ) | (6,764 | ) | 3,861 | -43.3 | % | (2,150 | ) | 31.8 | % | |||||||||||||||
| Impairment | (1,094 | ) | (1,856 | ) | (85 | ) | 762 | -41.1 | % | (1,771 | ) | - | ||||||||||||||||
| Discounts granted | (263 | ) | (318 | ) | (39 | ) | 55 | -17.3 | % | (279 | ) | 715.4 | % | |||||||||||||||
| Recovery of loans written off as loss | 581 | 502 | 883 | 79 | 15.7 | % | (381 | ) | -43.1 | % | ||||||||||||||||||
| Expenses for claims / recovery of claims under reinsurance | (53 | ) | (59 | ) | (50 | ) | 6 | -10.2 | % | (9 | ) | 18.0 | % | |||||||||||||||
| Operating margin | 22,866 | 19,853 | 19,843 | 3,013 | 15.2 | % | 10 | 0.1 | % | |||||||||||||||||||
| Other operating income (expenses) | (14,523 | ) | (13,410 | ) | (11,130 | ) | (1,113 | ) | 8.3 | % | (2,280 | ) | 20.5 | % | ||||||||||||||
| Non-interest expenses | (13,265 | ) | (12,034 | ) | (9,877 | ) | (1,231 | ) | 10.2 | % | (2,157 | ) | 21.8 | % | ||||||||||||||
| Tax expenses for ISS, PIS and COFINS and Other | (1,258 | ) | (1,376 | ) | (1,253 | ) | 118 | -8.6 | % | (123 | ) | 9.8 | % | |||||||||||||||
| Share of profit or (loss) in associates and joint ventures | - | - | - | - | - | - | - | |||||||||||||||||||||
| Net income before income tax and social contribution | 8,343 | 6,443 | 8,713 | 1,900 | 29.5 | % | (2,270 | ) | -26.1 | % | ||||||||||||||||||
| Income tax and social contribution | (2,412 | ) | (1,081 | ) | (2,691 | ) | (1,331 | ) | 123.1 | % | 1,610 | -59.8 | % | |||||||||||||||
| Non-controlling interest in subsidiaries | 117 | 79 | - | 38 | 48.1 | % | 79 | - | ||||||||||||||||||||
| Net income | 6,048 | 5,441 | 6,022 | 607 | 11.2 | % | (581 | ) | -9.6 | % | ||||||||||||||||||
| Performance Measures | ||||||||||||||||||||||||||||
| Efficiency Ratio | 48.3 | % | 41.4 | % | 40.2 | % | ||||||||||||||||||||||
| Risk Adjusted Efficiency Ratio | 69.6 | % | 77.8 | % | 64.6 | % | ||||||||||||||||||||||
| Balance Sheet Information | ||||||||||||||||||||||||||||
| Loan, Lease and Other Credit Transactions | 272,781 | 277,200 | 251,056 | |||||||||||||||||||||||||
| Total Assets | 604,384 | 585,088 | 547,236 | |||||||||||||||||||||||||
In the year ended December 31, 2017, net income for our Wholesale Banking segment increased by 11.2% from R$5,441 million for the year ended December 31, 2016 to R$6,048 million for the year ended December 31, 2017. The main positive impact was the 44.7% decrease in the cost of credit and claims, mainly due to a decrease of R$3,861 million in expenses for allowance for loan and lease losses compared to the same period of 2016, as a reflection of the improvement in delinquency rates in the segment.
Banking product decreased to R$28,748 million for the year ended December 31, 2017 from R$30,498 million for the year ended December 31, 2016, a decline of 5.7%. This derives mainly from the decrease of R$2,503 million in interest margin for the year ended December 31, 2017 compared to the same period in the previous year, partially offset by an increase of R$804 million in banking service fees for the year ended December 31, 2017 against December 31, 2016.The growth of banking service fees was mainly due to higher revenues from fund management, related to the increase in the balance of funds and managed portfolios, and revenues from advisory and brokerage services, due to the higher volume of investment banking operations.
The decrease in expenses for allowance for loan and lease losses mentioned above is partly responsible for the lower Risk Adjusted Efficiency Ratio in the year ended December 31, 2017.
In the year ended December 31, 2016, net income for our Wholesale Banking segment decreased by 9.6% from the previous year. Our banking product increased by 17.8% as the interest margin and the banking service fees were 20.7% and 10.8% higher than in the year ended December 31, 2015. The increase in interest margin was due to the growth in our Latin America portfolio as a result of the merger between our subsidiary Banco Itaú Chile and CorpBanca in the second quarter of 2016.
Non-interest expenses increased by 21.8% for the year ended December 31, 2016 compared to the year ended December 31, 2015. Cost of credit and claims increased by 75.8% for the year ended December 31, 2016 compared to the year ended December 31, 2015, mainly due to higher expenses for allowance for loan and lease losses, which totalled R$8,914 million for the year ended December 31, 2016, mainly related to higher provisions for specific economic groups due to the challenging economic scenario in Brazil. Additionally, income from recovery of loans written-off as losses decreased by 43.1% for the year ended December 31, 2016 compared to the previous year.
| A-196 |
Activities with the market and corporation
The following table sets forth the consolidated statement of income with respect to our Activities with the Market and Corporation segment for the years ended December 31, 2017, 2016 and 2015:
| For the Year Ended December 31, | Variation | |||||||||||||||||||||||||||
| Consolidated Statement of Income | 2017 | 2016 | 2015 | 2017-2016 | 2016-2015 | |||||||||||||||||||||||
| (In millions of R$, except percentages) | ||||||||||||||||||||||||||||
| Banking product | 10,620 | 9,412 | 7,641 | 1,208 | 12.8 | % | 1,771 | 23.2 | % | |||||||||||||||||||
| Interest margin | 10,508 | 9,264 | 7,513 | 1,244 | 13.4 | % | 1,751 | 23.3 | % | |||||||||||||||||||
| Banking service fees | 46 | 59 | 59 | (13 | ) | -22.0 | % | - | 0.0 | % | ||||||||||||||||||
| Income related to insurance, private pension and capitalization operations before claim and selling expenses | 66 | 89 | 69 | (23 | ) | -25.8 | % | 20 | 29.0 | % | ||||||||||||||||||
| Cost of Credit and Claims | (6 | ) | 71 | 98 | (77 | ) | -108.5 | % | (27 | ) | -27.6 | % | ||||||||||||||||
| Expenses for allowance for loan and lease losses | (6 | ) | 71 | 98 | (77 | ) | -108.5 | % | (27 | ) | -27.6 | % | ||||||||||||||||
| Impairment | - | - | - | - | - | - | - | |||||||||||||||||||||
| Discounts granted | - | - | - | - | - | - | - | |||||||||||||||||||||
| Recovery of loans written off as loss | - | - | - | - | - | - | - | |||||||||||||||||||||
| Expenses for claims / recovery of claims under reinsurance | - | - | - | - | - | - | - | |||||||||||||||||||||
| Operating margin | 10,614 | 9,483 | 7,739 | 1,131 | 11.9 | % | 1,744 | 22.5 | % | |||||||||||||||||||
| Other operating income (expenses) | (1,647 | ) | (2,387 | ) | (1,948 | ) | 740 | -31.0 | % | (439 | ) | 22.5 | % | |||||||||||||||
| Non-interest expenses | (831 | ) | (1,616 | ) | (1,522 | ) | 785 | -48.6 | % | (94 | ) | 6.2 | % | |||||||||||||||
| Tax expenses for ISS, PIS and COFINS and Other | (816 | ) | (771 | ) | (426 | ) | (45 | ) | 5.8 | % | (345 | ) | 81.0 | % | ||||||||||||||
| Net income before income tax and social contribution | 8,967 | 7,096 | 5,791 | 1,871 | 26.4 | % | 1,305 | 22.5 | % | |||||||||||||||||||
| Income tax and social contribution | (1,777 | ) | (1,237 | ) | (1,040 | ) | (540 | ) | 43.7 | % | (197 | ) | 18.9 | % | ||||||||||||||
| Non-controlling interest in subsidiaries | (22 | ) | (1 | ) | (14 | ) | (21 | ) | 2,100.0 | % | 13 | -92.9 | % | |||||||||||||||
| Net income | 7,168 | 5,858 | 4,737 | 1,310 | 22.4 | % | 1,121 | 23.7 | % | |||||||||||||||||||
| Performance Measures | ||||||||||||||||||||||||||||
| Efficiency Ratio | 8.3 | % | 18.6 | % | 21.0 | % | ||||||||||||||||||||||
| Risk Adjusted Efficiency Ratio | 8.3 | % | 17.8 | % | 19.7 | % | ||||||||||||||||||||||
| Balance Sheet Information | ||||||||||||||||||||||||||||
| Loan, Lease and Other Credit Transactions | - | - | - | |||||||||||||||||||||||||
| Total Assets | 119,309 | 116,401 | 127,716 | |||||||||||||||||||||||||
The Activities with the Market and Corporation segment includes the result from the investment of our excess capital, costs from our excess subordinated debt and the net balance of tax assets and liabilities. It also includes the financial margin on market transactions, costs of treasury operations and equity in the earnings of companies that are not linked to any segments, as well as adjustments related to minority shareholdings in subsidiaries and our interest in Porto Seguro S.A.
In the year ended December 31, 2017, net income from Activities with the Market and Corporation increased by 22.4% from R$5,858 million for the year ended December 31, 2016 to R$7,168 million for the year ended December 31, 2017. This result derives from the increase of R$1,244 million, or 13.4%, in interest margin from R$9,264 million for the year ended December 31, 2016 to R$10,508 million for the year ended December 31, 2017, mainly driven by higher results on transactions undertaken for purposes of asset and liability management, and the decrease of R$785 million in non-interest expenses, from R$1,616 million for the year ended December 31, 2016 to R$ 831 million for the year ended December 31, 2017.
In the year ended December 31, 2016, net income from Activities with the Market and Corporation increased by 23.7% compared to the previous year as a result of higher interest margin of R$1,751 million or 23.3% compared to the previous year.
Changes in cash flows
The following table sets forth the main variations in our cash flows for the years ended December 31, 2017, 2016 and 2015:
| For the Year Ended December 31, | ||||||||||||
| Changes in Cash Flows | 2017 | 2016 | 2015 | |||||||||
| (In millions of R$) | ||||||||||||
| Net cash from (used in) operating activities | 8,642 | 30,311 | (34,459 | ) | ||||||||
| Net cash from (used in) investing activities | (3,838 | ) | 14,429 | (361 | ) | |||||||
| Net cash from (used in) financing activities | (16,922 | ) | (22,329 | ) | (8,529 | ) | ||||||
| Net increase (decrease) in cash and cash equivalents | (12,118 | ) | 22,411 | (43,350 | ) | |||||||
In the year ended December 31, 2017, the net decrease of R$12,118 million in cash and cash equivalents was a result of (i) R$8,642 million provided by operating activities, (ii) R$3,838 million used in investing activities and (iii) R$16,992 million used in financial activities.
| A-197 |
Operating activities
In the year ended December 21, 2017, net cash provided by operating activities was R$8,642 million as a result of the increase in deposits partially offset by changes in financial assets held for trading. There was also a decrease in securities purchased under agreements to resell and in other financial assets as compared to the year ended December 31, 2016. In the year ended December 31, 2016, net cash from operating activities was R$30,311 million as a result of decreases in securities purchased under agreements to resell, in other tax assets, decrease in loan operations and decrease in funds from interbank markets partially offset by an increase in deposits received under securities repurchase agreements. Management believes cash flows from operations, available cash balances and funds from interbank markets will be sufficient to fund our operating liquidity needs for the coming years. In the year ended December 31, 2015, net cash used in operating activities was R$34,459 million due to increases in financial assets held for trading, loan operations (as a result of the credit portfolio increases) and securities purchased under agreements to resell.
Investing activities
Investing activities includes available-for-sale assets, held-to-maturity assets, other receivables and investment securities. In the year ended December 31, 2017, the purchase of available-for-sale assets and the cash received on sale of available-for-sale financial assets were the main cause of the changes in our cash flow from investing activities. In the year ended December 31, 2016, the increase in cash from investing activities was related to CorpBanca’s consolidation, as a result of the merger between our subsidiary Banco Itaú Chile and CorpBanca in the second quarter of 2016, and due to the cash received on the sale of available-for-sale financial assets. In 2015, the purchase of available-for-sale assets and purchase of held-to-maturity financial assets were the main cause for the outflows in our cash flow from investing activities.
Financing activities
In the year ended December 31, 2017 the changes in cash flows from financing activities were primarily a result of redemptions of our subordinated debt in institutional markets, dividends and interest on own capital paid and also the purchase of treasury shares in the amount of R$3,089 million. These were partially offset by funding from institutional markets. In 2016 and in 2015 the changes in cash flows from financing activities were primarily a result of an increase in redemption of our subordinated debt in institutional markets. In the year ended December 31, 2016, we purchased R$947 million in treasury shares compared to R$3,324 million in treasury shares in the year ended December 31, 2015, which both generated cash outflows of the same amounts.
In the year ended December 31, 2017, we adopted a new practice to pay dividends and interest on capital of at least 35% of annual recurring net income. The total amount to be paid each year will be set forth by the Board of Directors, taking into account: (i) the Company’s capitalization level, in accordance with the rules defined by BACEN; (ii) the minimum level, established by the Board of Directors, of 13.5% for tier 1 capital; (iii) profitability for the year; (iv) the prospective use of capital in view of the expected business growth, share buyback program, mergers and acquisitions, and market and regulatory changes that might modify capital requirements; and (v) tax changes. Therefore, the percentage to be distributed may change every year based on the company’s profitability and capital demands, but always considering the minimum distribution set forth in the Bylaws.
Liquidity and capital resources
Our Board of Directors determines our policy regarding liquidity risk management, and establishes broad quantitative liquidity risk management limits in line with our risk appetite. CSRML, composed of members of senior management, is responsible for strategic liquidity risk management in line with the board-approved liquidity risk framework and risk appetite. In establishing our guidelines, CSRML considers the liquidity implications of each market segment and product. The institutional treasury unit of Itaú Unibanco Holding is responsible for day-to-day management of the Itaú Unibanco Group’s liquidity profile, within the parameters set by the Board of Directors and CSRML. This includes an oversight responsibility with respect to all business units operating outside Brazil.
We maintain separate liquidity pools at our Brazilian operations and at each of our subsidiaries in Latin America and Europe. Our Brazilian operations include the financial institutions in Brazil and the entities used by the Brazilian operations for funding and serving their clients abroad. Each subsidiary in Latin America (e.g., in Chile, Argentina, Uruguay, Colombia and Paraguay) and in Europe has its own treasury function with appropriate autonomy to manage liquidity according to local needs and regulations, while remaining in compliance with the liquidity limits established by Itaú Unibanco Holding senior management. In general, there are rarely liquidity transfers between subsidiaries or between the head office and a subsidiary, except under very specific circumstances (e.g., targeted capital increases). Brazil, Argentina, the United Kingdom and Colombia are the only countries in which we operate where local regulators have established minimum liquidity levels.
| A-198 |
CMN regulations also establish capital conservation and countercyclical buffers for Brazilian financial institutions, and determines their minimum percentages as well as which sanctions and limitations will apply in case of non-compliance with such additional requirements.
We define our consolidated group operational liquidity reserve as the total amount of assets that can be rapidly turned into cash, based on local market practices and legal restrictions. The operational liquidity reserve generally includes: cash and deposits on demand, funded positions of securities purchased under agreements to resell and unencumbered government securities.
The following table presents our operational liquidity reserve as of December 31, 2017, 2016 and 2015:
| As of December 31, | 2017 Average | |||||||||||||||
| Cash in Cash Flows | 2017 | 2016 | 2015 | Balance(1) | ||||||||||||
| (In millions of R$) | ||||||||||||||||
| Cash and deposits on demand | 18,749 | 18,542 | 18,544 | 19,861 | ||||||||||||
| Funded positions of securities purchased under agreements to resell(2) | 38,833 | 77,452 | 72,091 | 53,770 | ||||||||||||
| Unencumbered government securities | 106,738 | 78,633 | 65,965 | 96,439 | ||||||||||||
| Operational reserve | 164,320 | 174,627 | 156,600 | 170,069 | ||||||||||||
(1) Average calculated based on interim financial statements.
(2) Net of R$3.664 (R$4,329 at 12/31/2016 and R$9,461 at 12/31/2015), which securities are restricted to guarantee transactions at B3 S.A. - Brasil, Bolsa, Balcão (B3) and the Central Bank.
Management controls our liquidity reserves by projecting the resources that will be available for investment by our treasury department. The technique we employ involves the statistical projection of scenarios for our assets and liabilities, considering the liquidity profiles of our counterparties.
Short-term minimum liquidity limits are defined according to guidelines set by CSRML. These limits aim to ensure that the Itaú Unibanco Group always has sufficient liquidity available to cover unforeseen market events. These limits are revised periodically, based on the projection of cash needs in atypical market situations (i.e., stress scenarios).
Management of liquidity makes it possible for us to simultaneously meet our operating requirements, protect our capital and explore market opportunities. Our strategy is to maintain adequate liquidity to meet our present and future financial obligations and to capitalize on business opportunities as they arise.
We are exposed to effects of the disruptions and volatility in the global financial markets and the economies in those countries where we do business, especially Brazil. However, due to our stable sources of funding, which include a large deposit base, the large number of correspondent banks with which we have long-standing relationships, as well as facilities in place which enable us to access further funding when required, we have not historically experienced liquidity challenges, even during periods of disruption in the international financial markets.
| For the Year Ended December 31, | ||||||||||||||||||||||||
| 2017 | 2016 | 2015 | ||||||||||||||||||||||
| Average deposits and borrowings | Average balance | % of total | Average balance | % of total | Average balance | % of total | ||||||||||||||||||
| (In millions of R$, except percentages) | ||||||||||||||||||||||||
| Interest-bearing liabilities | 1,016,569 | 82.7 | % | 969,461 | 81.9 | % | 875,904 | 81.2 | % | |||||||||||||||
| Interest-bearing deposits | 287,398 | 23.4 | % | 244,121 | 20.6 | % | 236,314 | 21.9 | % | |||||||||||||||
| Savings deposits | 110,411 | 9.0 | % | 106,838 | 9.0 | % | 114,500 | 10.6 | % | |||||||||||||||
| Interbank deposits | 3,282 | 0.3 | % | 7,304 | 0.6 | % | 19,633 | 1.8 | % | |||||||||||||||
| Time deposits | 173,705 | 14.1 | % | 129,979 | 11.0 | % | 102,182 | 9.5 | % | |||||||||||||||
| Securities sold under repurchase agreements | 328,721 | 26.7 | % | 339,416 | 28.7 | % | 297,509 | 27.6 | % | |||||||||||||||
| Interbank market debt and Institutional market debt | 229,179 | 18.6 | % | 240,563 | 20.4 | % | 219,463 | 20.3 | % | |||||||||||||||
| Interbank market debt | 133,894 | 10.9 | % | 144,968 | 12.2 | % | 134,637 | 12.5 | % | |||||||||||||||
| Institutional market debt | 95,284 | 7.8 | % | 95,595 | 8.1 | % | 84,826 | 7.9 | % | |||||||||||||||
| Reserves for insurance private pension and liabilities for capitalization plans | 171,024 | 13.9 | % | 144,387 | 12.2 | % | 121,856 | 11.3 | % | |||||||||||||||
| Other Interest-bearing liabilities | 248 | 0.0 | % | 974 | 0.1 | % | 761 | 0.1 | % | |||||||||||||||
| Non-interest-bearing liabilities | 212,633 | 17.3 | % | 214,024 | 18.1 | % | 203,377 | 18.8 | % | |||||||||||||||
| Non-interest bearing deposits | 61,844 | 5.0 | % | 61,895 | 5.2 | % | 54,148 | 5.0 | % | |||||||||||||||
| Derivatives | 23,195 | 1.9 | % | 29,752 | 2.5 | % | 29,488 | 2.7 | % | |||||||||||||||
| Other non-interest bearing liabilities | 127,594 | 10.4 | % | 122,377 | 10.3 | % | 119,740 | 11.1 | % | |||||||||||||||
| Total | 1,229,203 | 100 | % | 1,183,485 | 100.0 | 1,079,280 | 100.0 | |||||||||||||||||
Our main sources of funding are interest-bearing deposits, deposits received under repurchase agreements, on-lending from government financial institutions, lines of credit with foreign banks and the issuance of securities abroad. Please refer to section Performance, item Consolidated Financial Statements, Note 17 – Deposits for further details about funding.
We may from time to time seek to retire or purchase our outstanding debt, including our subordinated notes (subject to the approval of the Central Bank), and senior notes, through cash purchases in the open market purchases, privately negotiated transactions or otherwise. Such repurchases, if any, will depend on prevailing market conditions, our
| A-199 |
liquidity requirements, contractual restrictions and other factors. Notes repurchased may be held, cancelled or resold and any resale thereof will only be in compliance with applicable requirements or exemptions under the relevant securities laws.
Some of our long-term debt provides for acceleration of the outstanding principal balance upon the occurrence of specified events, which are events ordinarily found in long-term financing agreements. Up to December 31, 2017, none of these events, including any events of default or failure to satisfy financial covenants, have occurred.
Under Brazilian law, cash dividends may only be paid if the subsidiary paying such dividends has reported a profit in its financial statements. In addition, subsidiaries that are financial institutions are prohibited from making loans to Itaú Unibanco Holding, but they are allowed to make deposits in Itaú Unibanco Holding, which represent interbank certificates of deposit (CDI). These restrictions have not had, and are not expected to have, a material impact on our ability to meet our cash obligations.
Seasonality
Generally our retail banking and our credit card business have some seasonality, with increased levels of retail and credit card transactions during the Christmas season and a subsequent decrease at the beginning of the year. In addition, there is seasonality at the end of the year in our pension plan business, as there is a statutory requirement in Brazil that all employees receive equivalent of one month’s extra salary at the end of the year. We also have some seasonality in our banking service fees related to collection services at the beginning of the year, which is when taxes and other fiscal contributions are generally paid.
Information on trends
We expect many factors to affect our future results of operations, liquidity and capital resources, including:
| • | The Brazilian economic environment (please refer to section Context, item Macroeconomic context, Brazilian context and section Our risk management, item Risk factors, Macroeconomic risks for further details). |
| • | Legal and regulatory developments (please refer to section Context, item Macroeconomic context, Brazilian context, section Our risk management, item Regulatory environment and section Our risk management, item Risk factors, legal and regulatory risks for further details). |
| • | The effects of any ongoing international financial turmoil, including on the liquidity and capital required (please refer to section Context, item Macroeconomic context, Global context, section Our risk management, item Regulatory environment and section Our risk management, item Risk factors, Macroeconomic risks for further details). |
| • | The inflation effects on the result of our operations (please refer to section Context, item Macroeconomic context, Brazilian context and section Our risk management, item Risk factors, Macroeconomic risks, Inflation and fluctuations in interest rates may have a material adverse effect on us for further details). |
| • | The effects of the variations in the value of the Brazilian real, foreign exchange rates and interest rates on our net interest income (please refer to section Performance, item Financial performance, results and section Our risk management, item Risk factors, Macroeconomic risks, for further details). |
| • | Any acquisitions we may make in the future (please refer to section Our risk management, item Risk Factors, The integration of acquired or merged businesses involves certain risks that may have a material adverse effect on us for further details). |
As part of our strategy, we continue to review growth opportunities, both in Brazil and outside Brazil. Additionally, please refer to section Our risk management, item Risk factors for comments on the risks faced in our operations and that could affect our business, results of operations or financial condition.
| A-200 |
Complete Financial Statements (IFRS)
The following financial statements, together with the report of the independent auditor, are part of this annual report:
Management’s Report on Internal Control over Financial Reporting
The management of Itaú Unibanco Holding S.A is responsible for establishing and maintaining adequate internal control over financial reporting for the company.
The company’s internal control over financial reporting is a process designed to provide reasonable assurance regarding the reliability of financial reporting and the preparation of financial statements for external purposes in accordance with International Financial Reporting Standards (IFRS) as issued by the International Accounting Standards Board (IASB). The company’s internal control over financial reporting includes those policies and procedures that: (i) pertain to the maintenance of records that, in reasonable detail, accurately and fairly reflect the transactions and disposals of the assets of the company; (ii) provide reasonable assurance that transactions are recorded as necessary to allow for the preparation of financial statements in accordance with generally accepted accounting principles, and that receipts and expenditures of the company are being made only in accordance with authorizations of management and directors of the company; and (iii) provide reasonable assurance regarding prevention or timely detection of unauthorized acquisition, use or disposition of the company’s assets that could have a material effect on the financial statements.
Because of its inherent limitations, internal control over financial reporting may not prevent or detect misstatements. Therefore, even those controls determined to be effective may not prevent or detect misstatements. Also, projections of any evaluation of effectiveness to future periods are subject to risk that controls may become inadequate because of changes in conditions, or a decline in the level of compliance with policies or procedures may occur.
Our management assessed the effectiveness of our internal control over financial reporting as of December 31, 2017. In making this assessment, our management used the criteria set forth in “Internal Control – Integrated Framework (2013)” issued by the Committee of Sponsoring Organizations of the Treadway Commission (COSO). Based on its evaluation and those criteria, our management has concluded that our internal control over financial reporting was effective as of December 31, 2017.
In connection with the evaluation required by the Exchange Act Rule 13a-15(d), our management concluded that the changes that occurred during the year ended December 31, 2017 have not materially affected, or are not reasonably likely to materially affect, our internal control over financial reporting.
The effectiveness of the Company’s internal control over financial reporting as of December 31, 2017 has been audited by PricewaterhouseCoopers Auditores Independentes, an independent registered public accounting firm, as stated in their report which appears herein.
| By: | /s/ Candido Botelho Bracher | By: | /s/ Caio Ibrahim David | |
Name: Candido Botelho Bracher Title: Chief Executive Officer |
Name: Caio Ibrahim David Title: Chief Financial Officer |
A signed original copy of this report has been provided to the registrant and will be retained by the registrant and furnished to the Securities and Exchange Commission or its staff upon request.
Date: April 20, 2018
| F-1 |
Report of Independent Registered Public Accounting Firm
To the Board of Directors and Shareholders
Itaú Unibanco Holding S.A.
Opinions on the Financial Statements and Internal Control over Financial Reporting
We have audited the accompanying consolidated balance sheets of Itaú Unibanco Holding S.A. and its subsidiaries as of December 31, 2017 and 2016, and the related consolidated statements of income, comprehensive income, changes in stockholders’ equity and cash flows for each of the three years in the period ended December 31, 2017, including the related notes (collectively referred to as the “consolidated financial statements”). We also have audited the Company’s internal control over financial reporting as of December 31, 2017, based on criteria established in Internal Control – Integrated Framework (2013) issued by the Committee of Sponsoring Organizations of the Treadway Commission (COSO).
In our opinion, the consolidated financial statements referred to above present fairly, in all material respects, the financial position of the Company as of December 31, 2017 and 2016, and the results of their operations and their cash flows for each of the three years in the period ended December 31, 2017 in conformity with International Financial Reporting Standards as issued by the International Accounting Standards Board. Also in our opinion, the Company maintained, in all material respects, effective internal control over financial reporting as of December 31, 2017, based on criteria established in Internal Control - Integrated Framework (2013) issued by the COSO.
Basis for Opinions
The Company's management is responsible for these consolidated financial statements, for maintaining effective internal control over financial reporting, and for its assessment of the effectiveness of internal control over financial reporting, included in Management's Annual Report on Internal Control over Financial Reporting. Our responsibility is to express opinions on the Company’s consolidated financial statements and on the Company's internal control over financial reporting based on our audits. We are a public accounting firm registered with the Public Company Accounting Oversight Board (United States) ("PCAOB") and are required to be independent with respect to the Company in accordance with the U.S. federal securities laws and the applicable rules and regulations of the Securities and Exchange Commission and the PCAOB.
We conducted our audits in accordance with the standards of the PCAOB. Those standards require that we plan and perform the audits to obtain reasonable assurance about whether the consolidated financial statements are free of material misstatement, whether due to error or fraud, and whether effective internal control over financial reporting was maintained in all material respects.
Our audits of the consolidated financial statements included performing procedures to assess the risks of material misstatement of the consolidated financial statements, whether due to error or fraud, and performing procedures that respond to those risks. Such procedures included examining, on a test basis, evidence regarding the amounts and disclosures in the consolidated financial statements. Our audits also included evaluating the accounting principles used and significant estimates made by management, as well as evaluating the overall presentation of the consolidated financial statements. Our audit of internal control over financial reporting included obtaining an understanding of internal control over financial reporting, assessing the risk that a material weakness exists, and testing and evaluating the design and operating effectiveness of internal control based on the assessed risk. Our audits also included performing such other procedures as we considered necessary in the circumstances. We believe that our audits provide a reasonable basis for our opinions.
Definition and Limitations of Internal Control over Financial Reporting
A company’s internal control over financial reporting is a process designed to provide reasonable assurance regarding the reliability of financial reporting and the preparation of financial statements for external purposes in accordance with generally accepted accounting principles. A company’s internal control over financial reporting includes those policies and procedures that (i) pertain to the maintenance of records that, in reasonable detail, accurately and fairly reflect the transactions and dispositions of the assets of the company; (ii) provide reasonable assurance that transactions are recorded as necessary to permit preparation of financial statements in accordance with generally accepted accounting principles, and that receipts and expenditures of the company are being made only in accordance with authorizations of management and directors of the company; and (iii) provide reasonable assurance regarding prevention or timely detection of unauthorized acquisition, use, or disposition of the company’s assets that could have a material effect on the financial statements.
Because of its inherent limitations, internal control over financial reporting may not prevent or detect misstatements. Also, projections of any evaluation of effectiveness to future periods are subject to the risk that controls may become inadequate because of changes in conditions, or that the degree of compliance with the policies or procedures may deteriorate.
/s/ PricewaterhouseCoopers Auditores Independentes
São Paulo, Brazil
April 20, 2018
We have served as the Company’s auditor since 2001.
| F-2 |
Consolidated Balance Sheet
(In millions of Reais)
| Assets | Note | 12/31/2017 | 12/31/2016 | |||||||
| Cash and deposits on demand | 4 | 18,749 | 18,542 | |||||||
| Central Bank compulsory deposits | 5 | 98,837 | 85,700 | |||||||
| Interbank deposits | 6 | 29,053 | 22,692 | |||||||
| Securities purchased under agreements to resell | 6 | 244,707 | 265,051 | |||||||
| Financial assets held for trading | 7a | 270,121 | 204,648 | |||||||
| Pledged as collateral | 30,585 | 12,950 | ||||||||
| Other | 239,536 | 191,698 | ||||||||
| Financial assets designated at fair value through profit or loss | 7b | 1,746 | 1,191 | |||||||
| Derivatives | 8 e 9 | 22,843 | 24,231 | |||||||
| Available-for-sale financial assets | 10 | 102,284 | 88,277 | |||||||
| Pledged as collateral | 33,671 | 17,435 | ||||||||
| Other | 68,613 | 70,842 | ||||||||
| Held-to-maturity financial assets | 11 | 36,560 | 40,495 | |||||||
| Pledged as collateral | 974 | 11,778 | ||||||||
| Other | 35,586 | 28,717 | ||||||||
| Loan operations and lease operations portfolio, net | 12 | 465,472 | 463,394 | |||||||
| Loan operations and lease operations portfolio | 493,367 | 490,366 | ||||||||
| (-) Allowance for loan and lease losses | (27,895 | ) | (26,972 | ) | ||||||
| Other financial assets | 20a | 59,568 | 53,917 | |||||||
| Investments in associates and joint ventures | 13 | 5,171 | 5,073 | |||||||
| Goodwill | 3 | 10,716 | 9,675 | |||||||
| Fixed assets, net | 15 | 7,359 | 8,042 | |||||||
| Intangible assets, net | 16 | 8,667 | 7,381 | |||||||
| Tax assets | 41,927 | 44,274 | ||||||||
| Income tax and social contribution - current | 2,336 | 2,703 | ||||||||
| Income tax and social contribution - deferred | 27b | 33,547 | 37,395 | |||||||
| Other | 6,044 | 4,176 | ||||||||
| Assets held for sale | 36.7 | 736 | 631 | |||||||
| Other assets | 20a | 10,453 | 10,027 | |||||||
| Total assets | 1,434,969 | 1,353,241 | ||||||||
The accompanying notes are an integral part of these consolidated financial statements.
| F-3 |
ITAÚ UNIBANCO HOLDING S.A.
Consolidated Balance Sheet
(In millions of Reais)
| Liabilities and stockholders' equity | Note | 12/31/2017 | 12/31/2016 | |||||||
| Deposits | 17 | 402,938 | 329,414 | |||||||
| Securities sold under repurchase agreements | 19a | 312,634 | 349,164 | |||||||
| Financial liabilities held for trading | 18 | 465 | 519 | |||||||
| Derivatives | 8 and 9 | 26,746 | 24,698 | |||||||
| Interbank market debt | 19a | 129,616 | 135,483 | |||||||
| Institutional market debt | 19b | 98,482 | 96,239 | |||||||
| Other financial liabilities | 20b | 77,613 | 71,832 | |||||||
| Reserves for insurance and private pension | 30c ll | 181,232 | 154,076 | |||||||
| Liabilities for capitalization plans | 3,301 | 3,147 | ||||||||
| Provisions | 32 | 19,736 | 20,909 | |||||||
| Tax liabilities | 7,839 | 5,836 | ||||||||
| Income tax and social contribution - current | 3,175 | 1,741 | ||||||||
| Income tax and social contribution - deferred | 27b II | 441 | 643 | |||||||
| Other | 4,223 | 3,452 | ||||||||
| Other liabilities | 20b | 26,361 | 27,110 | |||||||
| Total liabilities | 1,286,963 | 1,218,427 | ||||||||
| Capital | 21a | 97,148 | 97,148 | |||||||
| Treasury shares | 21a | (2,743 | ) | (1,882 | ) | |||||
| Additional paid-in capital | 21c | 1,930 | 1,785 | |||||||
| Appropriated reserves | 21d | 12,499 | 3,443 | |||||||
| Unappropriated reserves | 21e | 28,365 | 25,362 | |||||||
| Cumulative other comprehensive income | (2,359 | ) | (3,274 | ) | ||||||
| Total stockholders’ equity attributed to the owners of the parent company | 134,840 | 122,582 | ||||||||
| Non-controlling interests | 21f | 13,166 | 12,232 | |||||||
| Total stockholders’ equity | 148,006 | 134,814 | ||||||||
| Total liabilities and stockholders' equity | 1,434,969 | 1,353,241 | ||||||||
The accompanying notes are an integral part of these consolidated financial statements.
| F-4 |
Consolidated Statement of Income
Periods ended
(In millions of Reais, except for number of shares and earnings per share information)
| Note | 01/01 to 12/31/2017 | 01/01 to 12/31/2016 | 01/01 to 12/31/2015 | |||||||||||
| Banking product | 111,050 | 118,661 | 92,011 | |||||||||||
| Interest and similar income | 23a | 144,690 | 161,495 | 147,789 | ||||||||||
| Interest and similar expense | 23b | (78,325 | ) | (95,126 | ) | (75,064 | ) | |||||||
| Dividend income | 301 | 288 | 98 | |||||||||||
| Net gain (loss) on investment securities and derivatives | 23c | 3,175 | 7,311 | (11,862 | ) | |||||||||
| Foreign exchange results and exchange variations on transactions | (250 | ) | 5,513 | (6,353 | ) | |||||||||
| Banking service fees | 24 | 34,448 | 31,918 | 29,452 | ||||||||||
| Income related to insurance, private pension and capitalization operations before claim and selling expenses | 5,252 | 5,880 | 6,672 | |||||||||||
| Income related to insurance and private pension | 30b III | 26,914 | 24,849 | 22,634 | ||||||||||
| Reinsurance Premiums | 30b III | (38 | ) | (94 | ) | (89 | ) | |||||||
| Change in reserves for insurance and private pension | (22,177 | ) | (19,490 | ) | (16,460 | ) | ||||||||
| Revenue from capitalization plans | 553 | 615 | 587 | |||||||||||
| Other income | 25 | 1,759 | 1,382 | 1,279 | ||||||||||
| Losses on loans and claims | (18,240 | ) | (22,122 | ) | (21,335 | ) | ||||||||
| Expenses for allowance for loan and lease losses | 12b | (20,746 | ) | (24,379 | ) | (24,517 | ) | |||||||
| Recovery of loans written-off as loss | 3,698 | 3,742 | 4,779 | |||||||||||
| Expenses for claims | (1,224 | ) | (1,555 | ) | (1,611 | ) | ||||||||
| Recovery of claims under reinsurance | 32 | 70 | 14 | |||||||||||
| Banking product net of losses on loans and claims | 92,810 | 96,539 | 70,676 | |||||||||||
| Other operating income (expenses) | (60,599 | ) | (58,347 | ) | (52,411 | ) | ||||||||
| General and administrative expenses | 26 | (54,118 | ) | (50,904 | ) | (47,626 | ) | |||||||
| Tax expenses | (7,029 | ) | (7,971 | ) | (5,405 | ) | ||||||||
| Share of profit or (loss) in associates and joint ventures | 13 | 548 | 528 | 620 | ||||||||||
| Income before income tax and social contribution | 27 | 32,211 | 38,192 | 18,265 | ||||||||||
| Current income tax and social contribution | (4,539 | ) | (3,898 | ) | (8,965 | ) | ||||||||
| Deferred income tax and social contribution | (3,404 | ) | (10,712 | ) | 16,856 | |||||||||
| Net income | 24,268 | 23,582 | 26,156 | |||||||||||
| Net income attributable to owners of the parent company | 28 | 23,903 | 23,263 | 25,740 | ||||||||||
| Net income (loss) attributable to non-controlling interests | 21f | 365 | 319 | 416 | ||||||||||
| Earnings per share – basic | 28 | |||||||||||||
| Common | 3.68 | 3.57 | 3.91 | |||||||||||
| Preferred | 3.68 | 3.57 | 3.91 | |||||||||||
| Earnings per share - diluted | 28 | |||||||||||||
| Common | 3.65 | 3.54 | 3.89 | |||||||||||
| Preferred | 3.65 | 3.54 | 3.89 | |||||||||||
| Weighted average number of shares outstanding - basic | 28 | |||||||||||||
| Common | 3,347,889,957 | 3,351,741,143 | 3,351,741,143 | |||||||||||
| Preferred | 3,156,020,074 | 3,171,215,661 | 3,228,881,081 | |||||||||||
| Weighted average number of shares outstanding - diluted | 28 | |||||||||||||
| Common | 3,347,889,957 | 3,351,741,143 | 3,351,741,143 | |||||||||||
| Preferred | 3,197,763,868 | 3,216,235,372 | 3,270,734,307 | |||||||||||
The accompanying notes are an integral part of these consolidated financial statements.
| F-5 |
Consolidated Statement of Comprehensive Income
Periods ended
(In millions of Reais)
| Note | 01/01
to 12/31/2017 | 01/01 to 12/31/2016 | 01/01 to 12/31/2015 | |||||||||||
| Net income | 24,268 | 23,582 | 26,156 | |||||||||||
| Available-for-sale financial assets | 765 | 2,040 | (2,171 | ) | ||||||||||
| Change in fair value | 1,211 | 2,780 | (6,518 | ) | ||||||||||
| Income tax effect | (494 | ) | (1,251 | ) | 2,659 | |||||||||
| (Gains) / losses transferred to income statement | 23c | 80 | 851 | 2,812 | ||||||||||
| Income tax effect | (32 | ) | (340 | ) | (1,124 | ) | ||||||||
| Hedge | (571 | ) | (697 | ) | (1,739 | ) | ||||||||
| Cash flow hedge | 9 | (29 | ) | (2,815 | ) | 1,148 | ||||||||
| Change in fair value | (86 | ) | (5,041 | ) | 2,104 | |||||||||
| Income tax effect | 57 | 2,226 | (956 | ) | ||||||||||
| Hedge of net investment in foreign operation | 9 | (542 | ) | 2,118 | (2,887 | ) | ||||||||
| Change in fair value | (1,055 | ) | 3,760 | (5,134 | ) | |||||||||
| Income tax effect | 513 | (1,642 | ) | 2,247 | ||||||||||
| Remeasurements of liabilities for post-employment benefits (*) | (10 | ) | (590 | ) | (48 | ) | ||||||||
| Remeasurements | 29 | 33 | (1,048 | ) | (68 | ) | ||||||||
| Income tax effect | (43 | ) | 458 | 20 | ||||||||||
| Foreign exchange differences on foreign investments | 731 | (2,737 | ) | 3,099 | ||||||||||
| Total comprehensive income | 25,183 | 21,598 | 25,297 | |||||||||||
| Comprehensive income attributable to non-controlling interests | 365 | 319 | 416 | |||||||||||
| Comprehensive income attributable to the owners of the parent company | 24,818 | 21,279 | 24,881 | |||||||||||
(*) Amounts that will not be subsequently reclassified to income.
The accompanying notes are an integral part of these consolidated financial statements.
| F-6 |
Consolidated Statement of Changes in Stockholders’ Equity (Notes 21 and 22)
Periods ended December 31, 2017, 2016 and 2015
(In millions of Reais)
| Attributed to owners of the parent company | ||||||||||||||||||||||||||||||||||||||||||||||||||||
| Other comprehensive income | ||||||||||||||||||||||||||||||||||||||||||||||||||||
| Capital | Treasury shares | Additional paid-in capital | Appropriated reserves | Unappropriated reserves | Retained earnings | Available for sale (1) | Remeasurements
of employment benefits | Cumulative translation adjustments abroad | Gains and losses – hedge (2) | Total stockholders’ equity – owners of the parent company | Total stockholders’ equity – non- controlling interests | Total | ||||||||||||||||||||||||||||||||||||||||
| Balance at 01/01/2015 | 75,000 | (1,328 | ) | 1,508 | 8,210 | 16,301 | - | (600 | ) | (177 | ) | 1,723 | (1,377 | ) | 99,260 | 1,357 | 100,617 | |||||||||||||||||||||||||||||||||||
| Transactions with owners | 10,148 | (3,025 | ) | 225 | (7,445 | ) | - | (8,207 | ) | - | - | - | - | (8,304 | ) | 34 | (8,270 | ) | ||||||||||||||||||||||||||||||||||
| Capital increase - Statutory Reserve | 10,148 | - | - | (10,148 | ) | - | - | - | - | - | - | - | - | - | ||||||||||||||||||||||||||||||||||||||
| Treasury shares - granting of stock options - exercised options | - | (3,025 | ) | 101 | - | - | - | - | - | - | - | (2,924 | ) | - | (2,924 | ) | ||||||||||||||||||||||||||||||||||||
| Granting of stock options – exercised options | - | 299 | 45 | - | - | - | - | - | - | - | 344 | - | 344 | |||||||||||||||||||||||||||||||||||||||
| Acquisition of treasury shares (Note 21a) | - | (3,324 | ) | - | - | - | - | - | - | - | - | (3,324 | ) | - | (3,324 | ) | ||||||||||||||||||||||||||||||||||||
| Granted options recognized | - | - | 56 | - | - | - | - | - | - | - | 56 | - | 56 | |||||||||||||||||||||||||||||||||||||||
| Share-based payment – variable compensation | - | - | 124 | - | - | - | - | - | - | - | 124 | - | 124 | |||||||||||||||||||||||||||||||||||||||
| (Increase) / Reduction of interest of controlling stockholders (Note 2.4a I and 3a) | - | - | - | - | - | - | - | - | - | - | - | 276 | 276 | |||||||||||||||||||||||||||||||||||||||
| Dividends / interest on capital – Special profit reserve (Note 21b) | - | - | - | 2,703 | - | (8,207 | ) | - | - | - | - | (5,504 | ) | (242 | ) | (5,746 | ) | |||||||||||||||||||||||||||||||||||
| Dividends / Interest on capital paid in 2015 - Year 2014 - Special profit reserve | - | - | - | (2,936 | ) | - | - | - | - | - | - | (2,936 | ) | - | (2,936 | ) | ||||||||||||||||||||||||||||||||||||
| Corporate reorganizations (Note 2.4 a III) | - | - | - | (639 | ) | - | - | - | - | - | - | (639 | ) | - | (639 | ) | ||||||||||||||||||||||||||||||||||||
| Other | - | - | - | - | (10 | ) | - | - | - | - | - | (10 | ) | - | (10 | ) | ||||||||||||||||||||||||||||||||||||
| Total comprehensive income | - | - | - | - | - | 25,740 | (2,171 | ) | (48 | ) | 3,099 | (1,739 | ) | 24,881 | 416 | 25,297 | ||||||||||||||||||||||||||||||||||||
| Net income | - | - | - | - | - | 25,740 | - | - | - | - | 25,740 | 416 | 26,156 | |||||||||||||||||||||||||||||||||||||||
| Other comprehensive income for the period | - | - | - | - | - | - | (2,171 | ) | (48 | ) | 3,099 | (1,739 | ) | (859 | ) | - | (859 | ) | ||||||||||||||||||||||||||||||||||
| Appropriations: | ||||||||||||||||||||||||||||||||||||||||||||||||||||
| Legal reserve | - | - | - | 1,054 | - | (1,054 | ) | - | - | - | - | - | - | - | ||||||||||||||||||||||||||||||||||||||
| Statutory reserve | - | - | - | 11,823 | 4,656 | (16,479 | ) | - | - | - | - | - | - | - | ||||||||||||||||||||||||||||||||||||||
| Balance at 12/31/2015 | 85,148 | (4,353 | ) | 1,733 | 10,067 | 20,947 | - | (2,771 | ) | (225 | ) | 4,822 | (3,116 | ) | 112,252 | 1,807 | 114,059 | |||||||||||||||||||||||||||||||||||
| Change in the period | 10,148 | (3,025 | ) | 225 | 1,857 | 4,646 | - | (2,171 | ) | (48 | ) | 3,099 | (1,739 | ) | 12,992 | 450 | 13,442 | |||||||||||||||||||||||||||||||||||
| Balance at 01/01/2016 | 85,148 | (4,353 | ) | 1,733 | 10,067 | 20,947 | - | (2,771 | ) | (225 | ) | 4,822 | (3,116 | ) | 112,252 | 1,807 | 114,059 | |||||||||||||||||||||||||||||||||||
| Transactions with owners | 12,000 | 2,471 | 52 | (9,620 | ) | - | (11,574 | ) | - | - | - | - | (6,671 | ) | 10,106 | 3,435 | ||||||||||||||||||||||||||||||||||||
| Capital increase - Statutory Reserve | 12,000 | - | - | (12,000 | ) | - | - | - | - | - | - | - | - | - | ||||||||||||||||||||||||||||||||||||||
| Treasury shares - granting of stock options | - | 2,471 | 39 | (2,670 | ) | - | - | - | - | - | - | (160 | ) | - | (160 | ) | ||||||||||||||||||||||||||||||||||||
| Granting of stock options – exercised options | - | 748 | (17 | ) | - | - | - | - | - | - | - | 731 | - | 731 | ||||||||||||||||||||||||||||||||||||||
| Acquisition of treasury shares (Note 21a) | - | (947 | ) | - | - | - | - | - | - | - | - | (947 | ) | - | (947 | ) | ||||||||||||||||||||||||||||||||||||
| Cancellation of shares - ESM of April 27, 2016 – Approved on June 7, 2016 | - | 2,670 | - | (2,670 | ) | - | - | - | - | - | - | - | - | - | ||||||||||||||||||||||||||||||||||||||
| Granted options recognized | - | - | 56 | - | - | - | - | - | - | - | 56 | - | 56 | |||||||||||||||||||||||||||||||||||||||
| Share-based payment – variable compensation | - | - | 13 | - | - | - | - | - | - | - | 13 | - | 13 | |||||||||||||||||||||||||||||||||||||||
| (Increase) / Reduction of interest of controlling stockholders (Note 2.4a I and 3) | - | - | - | - | - | - | - | - | - | - | - | 10,199 | 10,199 | |||||||||||||||||||||||||||||||||||||||
| Dividends and interest on capital - Statutory Reserve (Note 21b) | - | - | - | 5,050 | - | (11,574 | ) | - | - | - | - | (6,524 | ) | (93 | ) | (6,617 | ) | |||||||||||||||||||||||||||||||||||
| Dividends / Interest on capital paid in 2016 - Year 2015 - Special profit reserve | - | - | - | (2,697 | ) | - | - | - | - | - | - | (2,697 | ) | - | (2,697 | ) | ||||||||||||||||||||||||||||||||||||
| Corporate reorganizations (Note 2.4 a III) | - | - | - | (1,586 | ) | - | - | - | - | - | - | (1,586 | ) | - | (1,586 | ) | ||||||||||||||||||||||||||||||||||||
| Other | - | - | - | - | 5 | - | - | - | - | - | 5 | - | 5 | |||||||||||||||||||||||||||||||||||||||
| Total comprehensive income | - | - | - | - | - | 23,263 | 2,040 | (590 | ) | (2,737 | ) | (697 | ) | 21,279 | 319 | 21,598 | ||||||||||||||||||||||||||||||||||||
| Net income | - | - | - | - | - | 23,263 | - | - | - | - | 23,263 | 319 | 23,582 | |||||||||||||||||||||||||||||||||||||||
| Other comprehensive income for the period | - | - | - | - | - | - | 2,040 | (590 | ) | (2,737 | ) | (697 | ) | (1,984 | ) | - | (1,984 | ) | ||||||||||||||||||||||||||||||||||
| Appropriations: | ||||||||||||||||||||||||||||||||||||||||||||||||||||
| Legal reserve | - | - | - | 943 | - | (943 | ) | - | - | - | - | - | - | - | ||||||||||||||||||||||||||||||||||||||
| Statutory reserve | - | - | - | 6,336 | 4,410 | (10,746 | ) | - | - | - | - | - | - | - | ||||||||||||||||||||||||||||||||||||||
| Balance at 12/31/2016 | 97,148 | (1,882 | ) | 1,785 | 3,443 | 25,362 | - | (731 | ) | (815 | ) | 2,085 | (3,813 | ) | 122,582 | 12,232 | 134,814 | |||||||||||||||||||||||||||||||||||
| Change in the period | 12,000 | 2,471 | 52 | (6,624 | ) | 4,415 | - | 2,040 | (590 | ) | (2,737 | ) | (697 | ) | 10,330 | 10,425 | 20,755 | |||||||||||||||||||||||||||||||||||
| Balance at 01/01/2017 | 97,148 | (1,882 | ) | 1,785 | 3,443 | 25,362 | - | (731 | ) | (815 | ) | 2,085 | (3,813 | ) | 122,582 | 12,232 | 134,814 | |||||||||||||||||||||||||||||||||||
| Transactions with owners | - | (861 | ) | 145 | 12,480 | - | (19,201 | ) | - | - | - | - | (7,437 | ) | 569 | (6,868 | ) | |||||||||||||||||||||||||||||||||||
| Treasury shares - granting of stock options | - | (861 | ) | 161 | (1,178 | ) | - | - | - | - | - | - | (1,878 | ) | - | (1,878 | ) | |||||||||||||||||||||||||||||||||||
| Granting of stock options – exercised options | - | 1,050 | 64 | - | - | - | - | - | - | - | 1,114 | - | 1,114 | |||||||||||||||||||||||||||||||||||||||
| Acquisition of treasury shares (Note 21a) | - | (3,089 | ) | - | - | - | - | - | - | - | - | (3,089 | ) | - | (3,089 | ) | ||||||||||||||||||||||||||||||||||||
| Cancellation of Shares – Meeting of the Board of Directors 12/15/2017 | - | 1,178 | - | (1,178 | ) | - | - | - | - | - | - | - | - | - | ||||||||||||||||||||||||||||||||||||||
| Granted options recognized | - | - | 97 | - | - | - | - | - | - | - | 97 | - | 97 | |||||||||||||||||||||||||||||||||||||||
| Share-based payment – variable compensation | - | - | (16 | ) | - | - | - | - | - | - | - | (16 | ) | - | (16 | ) | ||||||||||||||||||||||||||||||||||||
| (Increase) / Reduction of interest of controlling stockholders (Note 2.4a I and 3) | - | - | - | - | - | - | - | - | - | - | - | 914 | 914 | |||||||||||||||||||||||||||||||||||||||
| Dividends / interest on capital – Special profit reserve | - | - | - | 13,658 | - | (19,201 | ) | - | - | - | - | (5,543 | ) | (345 | ) | (5,888 | ) | |||||||||||||||||||||||||||||||||||
| Dividends / Interest on capital paid in 2017 - Year 2016 - Special profit reserve | - | - | - | (5,048 | ) | - | - | - | - | - | - | (5,048 | ) | - | (5,048 | ) | ||||||||||||||||||||||||||||||||||||
| Corporate reorganizations (Note 2.4 a III) | - | - | - | (63 | ) | - | - | - | - | - | - | (63 | ) | - | (63 | ) | ||||||||||||||||||||||||||||||||||||
| Other | - | - | - | - | (12 | ) | - | - | - | - | - | (12 | ) | - | (12 | ) | ||||||||||||||||||||||||||||||||||||
| Total comprehensive income | - | - | - | - | - | 23,903 | 765 | (10 | ) | 731 | (571 | ) | 24,818 | 365 | 25,183 | |||||||||||||||||||||||||||||||||||||
| Net income | - | - | - | - | - | 23,903 | - | - | - | - | 23,903 | 365 | 24,268 | |||||||||||||||||||||||||||||||||||||||
| Other comprehensive income for the period | - | - | - | - | - | - | 765 | (10 | ) | 731 | (571 | ) | 915 | - | 915 | |||||||||||||||||||||||||||||||||||||
| Appropriations: | ||||||||||||||||||||||||||||||||||||||||||||||||||||
| Legal reserve | - | - | - | 1,055 | - | (1,055 | ) | - | - | - | - | - | - | - | ||||||||||||||||||||||||||||||||||||||
| Statutory reserve | - | - | - | 632 | 3,015 | (3,647 | ) | - | - | - | - | - | - | - | ||||||||||||||||||||||||||||||||||||||
| Balance at 12/31/2017 | 97,148 | (2,743 | ) | 1,930 | 12,499 | 28,365 | - | 34 | (825 | ) | 2,816 | (4,384 | ) | 134,840 | 13,166 | 148,006 | ||||||||||||||||||||||||||||||||||||
| Change in the period | - | (861 | ) | 145 | 9,056 | 3,003 | - | 765 | (10 | ) | 731 | (571 | ) | 12,258 | 934 | 13,192 | ||||||||||||||||||||||||||||||||||||
(1) Includes Share of other comprehensive income in associates and joint ventures – Available-for-sale financial assets.
(2) Includes Cash flow hedge and hedge of net investment in foreign operation.
The accompanying notes are an integral part of these consolidated financial statements.
| F-7 |
Consolidated Statement of Cash Flows
(In millions of Reais)
| Note | 01/01 to 12/31/2017 | 01/01 to 12/31/2016 | 01/01 to 12/31/2015 | |||||||||||
| Adjusted net income | 83,366 | 97,507 | 56,881 | |||||||||||
| Net income | 24,268 | 23,582 | 26,156 | |||||||||||
| Adjustments to net income: | 59,098 | 73,925 | 30,725 | |||||||||||
| Granted options recognized and share-based payment – variable compensation | 81 | 69 | 180 | |||||||||||
| Effects of changes in exchange rates on cash and cash equivalents | 687 | 17,941 | (9,681 | ) | ||||||||||
| Expenses for allowance for loan and lease losses | 12b | 20,746 | 24,379 | 24,517 | ||||||||||
| Interest and foreign exchange expense from operations with subordinated debt | 4,714 | 942 | 15,409 | |||||||||||
| Change in reserves for insurance and private pension | 22,177 | 19,490 | 16,460 | |||||||||||
| Revenue from capitalization plans | (553 | ) | (615 | ) | (587 | ) | ||||||||
| Depreciation and amortization | 15 and 16 | 3,169 | 3,233 | 2,828 | ||||||||||
| Interest expense from provision for contingent and legal liabilities | 12,276 | 1,610 | 1,479 | |||||||||||
| Provision for contingent and legal liabilities | 685 | 4,246 | 3,948 | |||||||||||
| Interest income related to escrow deposits | (344 | ) | (383 | ) | (285 | ) | ||||||||
| Deferred taxes (excluding hedge tax effects) | 27b | 5,101 | 4,172 | (1,869 | ) | |||||||||
| Share of profit or (loss) in associates and joint ventures | (548 | ) | (528 | ) | (620 | ) | ||||||||
| (Gain) loss on available-for-sale securities | 23c | 80 | 851 | 2,812 | ||||||||||
| Interest and foreign exchange income related to available-for-sale financial assets | (8,946 | ) | (1,719 | ) | (16,941 | ) | ||||||||
| Interest and foreign exchange income related to held-to-maturity financial assets | 316 | (185 | ) | (6,821 | ) | |||||||||
| (Gain) loss on sale of assets held for sale | 25 and 26 | 408 | 124 | 36 | ||||||||||
| (Gain) loss on sale of investments | 25 and 26 | (218 | ) | (69 | ) | 43 | ||||||||
| (Gain) loss on sale of fixed assets | 25 and 26 | (93 | ) | (14 | ) | 11 | ||||||||
| Other | (640 | ) | 381 | (194 | ) | |||||||||
| Change in assets and liabilities (*) | (74,724 | ) | (67,196 | ) | (91,340 | ) | ||||||||
| (Increase) decrease in assets | (98,134 | ) | (30,405 | ) | (149,459 | ) | ||||||||
| Interbank deposits | (4,040 | ) | 521 | 3,308 | ||||||||||
| Securities purchased under agreements to resell | 5,444 | 2,675 | (88,250 | ) | ||||||||||
| Compulsory deposits with the Central Bank of Brazil | (13,167 | ) | (20,390 | ) | (2,762 | ) | ||||||||
| Financial assets held for trading | (65,435 | ) | (34,950 | ) | (31,056 | ) | ||||||||
| Derivatives (assets / liabilities) | 4,540 | (4,047 | ) | 3,008 | ||||||||||
| Financial assets designated at fair value through profit or loss | (555 | ) | (655 | ) | 435 | |||||||||
| Loan operations | (11,786 | ) | 23,416 | (28,103 | ) | |||||||||
| Other financial assets | 3,352 | 881 | 2,476 | |||||||||||
| Other tax assets | (2,545 | ) | 5,262 | (15,037 | ) | |||||||||
| Other assets | (13,942 | ) | (3,118 | ) | 6,522 | |||||||||
| (Decrease) increase in liabilities | 23,410 | (36,791 | ) | 58,119 | ||||||||||
| Deposits | 64,200 | (18,136 | ) | (16,696 | ) | |||||||||
| Deposits received under securities repurchase agreements | (36,623 | ) | 8,534 | 47,833 | ||||||||||
| Financial liabilities held for trading | (54 | ) | 206 | (434 | ) | |||||||||
| Funds from interbank markets | (7,428 | ) | (27,017 | ) | 33,199 | |||||||||
| Other financial liabilities | 3,009 | 1,915 | (5,222 | ) | ||||||||||
| Technical reserve for insurance and private pension | 4,979 | 5,141 | 3,067 | |||||||||||
| Liabilities for capitalization plans | 707 | 718 | 621 | |||||||||||
| Provisions | (2,761 | ) | (2,993 | ) | (2,005 | ) | ||||||||
| Tax liabilities | 5,811 | 6,359 | 6,931 | |||||||||||
| Other liabilities | (3,912 | ) | (5,095 | ) | (2,693 | ) | ||||||||
| Payment of income tax and social contribution | (4,518 | ) | (6,423 | ) | (6,482 | ) | ||||||||
| Net cash from (used in) operating activities | 8,642 | 30,311 | (34,459 | ) | ||||||||||
| Interest on capital / dividends received from investments in associates and joint ventures | 427 | 287 | 243 | |||||||||||
| Cash received on sale of available-for-sale financial assets | 18,707 | 18,760 | 12,214 | |||||||||||
| Cash received from redemption of held-to-maturity financial assets | 4,025 | 3,473 | 3,160 | |||||||||||
| Cash upon sale of assets held for sale | 201 | 336 | 123 | |||||||||||
| Cash upon sale of investments in associates and joint ventures | 223 | 69 | (43 | ) | ||||||||||
| Cash and cash equivalents, net assets and liabilities from Citibank acquisition | (245 | ) | - | - | ||||||||||
| Cash and Cash equivalents, net of assets and liabilities arising from the merger with CorpBanca | 3 | - | 5,869 | - | ||||||||||
| Cash and cash equivalents, net of assets and liabilities from Recovery acquisition | 3 | - | (714 | ) | - | |||||||||
| Cash upon sale of fixed assets | 15 | 204 | 109 | 104 | ||||||||||
| Cash upon sale of intangible assets | 16 | 26 | 10 | 69 | ||||||||||
| Purchase of available-for-sale financial assets | (22,634 | ) | (9,959 | ) | (9,516 | ) | ||||||||
| Purchase of held-to-maturity financial assets | (406 | ) | (1,363 | ) | (4,090 | ) | ||||||||
| Purchase of investments in associates and joint ventures | 13 | (772 | ) | (381 | ) | - | ||||||||
| Purchase of fixed assets | 15 | (943 | ) | (991 | ) | (1,466 | ) | |||||||
| (Cash upon sale) Purchase of intangible assets | 16 | (2,651 | ) | (1,076 | ) | (1,158 | ) | |||||||
| Net cash from (used in) investing activities | (3,838 | ) | 14,429 | (361 | ) | |||||||||
| Funding from institutional markets | 8,439 | 4,864 | 6,667 | |||||||||||
| Redemptions in institutional markets | (13,573 | ) | (18,198 | ) | (5,242 | ) | ||||||||
| (Acquisition) / Disposal of interest of non-controlling stockholders | 914 | (1,013 | ) | 276 | ||||||||||
| Granting of stock options – exercised options | 1,114 | 731 | 344 | |||||||||||
| Purchase of treasury shares | (3,089 | ) | (947 | ) | (3,324 | ) | ||||||||
| Dividends and interest on capital paid to non-controlling interests | (345 | ) | (93 | ) | (242 | ) | ||||||||
| Dividends and interest on capital paid | (10,382 | ) | (7,673 | ) | (7,008 | ) | ||||||||
| Net cash from (used in) financing activities | (16,922 | ) | (22,329 | ) | (8,529 | ) | ||||||||
| Net increase (decrease) in cash and cash equivalents | 2.4c and 4 | (12,118 | ) | 22,411 | (43,350 | ) | ||||||||
| Cash and cash equivalents at the beginning of the period | 4 | 96,119 | 91,649 | 125,318 | ||||||||||
| Effects of changes in exchange rates on cash and cash equivalents | (687 | ) | (17,941 | ) | 9,681 | |||||||||
| Cash and cash equivalents at the end of the period | 4 | 83,314 | 96,119 | 91,649 | ||||||||||
| Additional information on cash flow | ||||||||||||||
| Interest received | 139,895 | 168,708 | 136,277 | |||||||||||
| Interest paid | 71,456 | 79,227 | 58,436 | |||||||||||
| Non-cash transactions | ||||||||||||||
| Loans transferred to assets held for sale | - | - | - | |||||||||||
| Dividends and interest on capital declared and not yet paid | 1,876 | 2,869 | 2,458 | |||||||||||
(*) Includes the amounts of interest received and paid as shown above.
The accompanying notes are an integral part of these consolidated financial statements.
| F-8 |
Notes to the Consolidated Financial Statements
At December 31, 2017 and December 31, 2016 for balance sheet accounts and
From January 1 to December 31, 2017, 2016 and 2015 for income statement accounts
(In millions of Reais, except information per share)
Note 1 - Overview
Itaú Unibanco Holding S.A. (ITAÚ UNIBANCO HOLDING) is a publicly-held company, organized and existing under the Laws of Brazil. The head office of ITAÚ UNIBANCO HOLDING is located at Praça Alfredo Egydio de Souza Aranha, n° 100, in the city of São Paulo, state of São Paulo, Brazil.
ITAÚ UNIBANCO HOLDING provides a wide range of financial products and services to individual and corporate clients in Brazil and abroad, whether these clients have Brazilian links or not through its international branches, subsidiaries and affiliates.
ITAÚ UNIBANCO HOLDING is a holding company controlled by Itaú Unibanco Participações S.A. (“IUPAR”), a holding company which owns 51% of our common shares, and which is jointly controlled by (i) Itaúsa Investimentos Itaú S.A., (“Itaúsa”), a holding company controlled by members of the Egydio de Souza Aranha family, and (ii) Companhia E. Johnston de Participações (“E. Johnston”), a holding company controlled by the Moreira Salles family. Itaúsa also directly holds 38.7% of ITAÚ UNIBANCO HOLDING common shares.
As described in Note 34, the operations of ITAÚ UNIBANCO HOLDING are divided into three operating and reportable segments: (1) Retail Banking, which comprises the retail and high net worth clients (Itaú Uniclass and Personnalité) and the corporate segment (very small and small companies); (2) Wholesale Banking, which covers the wholesale products and services for middle-market and large companies, as well as the investment banking, in addition to the activities of the Latin America unit and (3) Activities with the Market + Corporation, which mainly manages the financial results associated with capital surplus, subordinated debt, and net debt of tax credits and debits of ITAÚ UNIBANCO HOLDING.
These consolidated financial statements were approved by the Executive Board on February 05, 2018.
| F-9 |
Note 2 – Significant accounting policies
| 2.1. | Basis of preparation |
The Consolidated Financial Statements of ITAÚ UNIBANCO HOLDING were prepared taking into account the requirements and guidelines set out by the National Monetary Council (CMN), which established that as from December 31, 2010 annual Consolidated Financial Statements are to be prepared in accordance with the International Financial Reporting Standards (IFRS), as issued by the International Accounting Standards Board (IASB).
In the preparation of these Consolidated Financial Statements, ITAÚ UNIBANCO HOLDING adopted the criteria for recognition, measurement and disclosure established in the IFRS and in the interpretations of the International Financial Reporting Interpretation Committee (IFRIC).
The Consolidated Statement of Cash Flows shows the changes in cash and cash equivalents during the period, arising from operating, investing, and financing activities, and include highly-liquid investments (Note 2.4c).
The Cash flows of operating activities are calculated by the indirect method. Consolidated net income is adjusted for non-monetary items, such as measurement gains and losses, changes in provisions and in receivables and liabilities balances. All income and expense arising from non-monetary transactions, attributable to investing and financing activities, are eliminated. Interest received or paid are classified as operating cash flows.
Management believes that the information included in these Consolidated Financial Statements is relevant and a faithful representation of the information used in the management of the ITAÚ UNIBANCO HOLDING.
| 2.2. | New accounting standards and new accounting standards changes and interpretations |
| a) | Accounting standards applicable for period ended December 31, 2017 |
There were no new accounting pronouncements for the period ended December 31, 2017.
| b) | Accounting standards recently issued and applicable in future periods |
The following pronouncements will become applicable for periods after the date of these consolidated financial statements and were not early adopted:
| · | IFRS 9 – Financial Instruments – The pronouncement replaces IAS 39 - Financial Instruments: Recognition and Measurement. IFRS 9 is applicable to all financial assets and liabilities and will be retrospectively adopted on the date the standard becomes effective, on January 1st, 2018. The new rule is structured to contemplate the pillars: |
| (I) | Classification and measurement of financial assets: the classification of financial assets should depend on two criteria: the entity´s business model for managing its financial assets and the characteristics of the contractual cash flow of financial assets; |
| · | Business model: it is determined at a level that reflects how the groups of financial assets are jointly managed to achieve a specific commercial purpose and generate cash flows, not depending of the management’s intention regarding an individual instrument. Accordingly, it represents whether cash flows will result from contractual cash flows, sale of financial assets or both; and |
| · | Characteristics of contractual cash flow of financial assets: identification of asset cash flows what constitute only payment of principal and interest, by applying the SPPI (Solely Payment Principal and Interest) test. |
(ll) Impairment: The new standard brings the concept of expected loss (including the use of prospective information) and classification in three phases. An asset will migrate from the phase of expected credit loss as the credit risk deteriorates. If, in a subsequent period, the quality of a financial asset improves or the significant increase in the previously identified credit risk is reverse, the financial asset may return to phase 1, unless it is a financial asset originated with credit recovery issues.
| F-10 |
| · | Phase 1 – Credit losses expected for 12 months: represented possible default events within 12 months. Applicable to financial assets without significant increase in credit risk and no credit recovery issues in origination; |
| · | Phase 2 – Permanent credit losses expected over the life of the financial instrument: resulting from all possible default events. Applicable to financial assets with a significant increase in credit risk, but which were not originated with recovery issues. |
| · | Phase 3 – Permanent credit losses expected for assets with credit recovery problems: resulting from all possible default events. Applicable to financial assets considered with credit recovery issues due to the occurrence of one or more events that negatively affect the estimated future cash flows for this asset. Financial assets what are not originated with recovery issues, but that subsequently had recovery issues, differ from phase 2 due to the recognition of interest income by applying the effective interest rate at amortized cost (net of provision) rather than the gross carrying amount. |
(lll) Hedge accounting: The hedge accounting requirements are closed aligned with risk management and should be applied on a prospective basis. ITAÚ UNIBANCO HOLDING will continue applying all requirements for hedge accounting set forth in IAS 39, as permitted by IFRS 9.
ITAÚ UNIBANCO HOLDING conducted simulations during the second half of 2017 for better understanding of the potential effect of the new accounting standard. The transition to IFRS 9 will cause, according to the best estimates, a reduction not higher than 3.00% in stockholder’s equity, net of tax effects.
The transition impacts are based on the best estimates on the reporting date and adjustments identified will be recognized in retained earnings on the transition date, directly affecting the stockholders’ equity.
The adoption of the new standard shall not bring regulatory or prudential impacts – including capital – on ITAÚ UNIBANCO HOLDING, since these limits are calculated based on Prudential Consolidated, which is prepared according to the standards and generally accepted accounting principles in Brazil applicable to institutions authorized to operate by BACEN.
| · | IFRS 15 – Revenue from Contracts with Customers: The pronouncement replaces IAS 18 – Revenue and IAS 11– Construction Contracts, as well as respective interpretations (IFRICs 13, 15 and 18). It requires that the recognition of revenue reflect the transfer of goods or services to the client. This standard is effective for the years beginning January 1st, 2018 and there are no impacts for the Consolidated Financial Statements of ITAÚ UNIBANCO HOLDING. |
| · | IFRS 16 – Leases – The pronouncement replaces IAS 17 - Leases, and related interpretations (IFRIC 4, SIC 15 and SIC 27). It eliminates the accounting for operating lease agreements for the lessee, presenting only one lease model, that consists of: (a) recognizing leases which terms exceeds 12 months and with substantial amounts; (b) initially recognizing lease in assets and liabilities at present value; and (c) recognizing depreciation and interest from lease separately in the result. For the lessor, accounting will continue to be segregated between operating and financial lease. This standard is effective for annual periods beginning on January 1st, 2019. Possible impacts arising from the adoption of this standard are being assessed and will be completed by the date this standard is effective. |
| · | IFRS 17 – Insurance Contracts: The pronouncement replaces IFRS 4 – Insurance Contracts and presents three approaches for assessment of insurance contracts: |
| · | General Model: applicable to all contracts, particularly the long-term contracts; |
| · | Premium Allocation Approach (PAA): applicable to contracts which term is up to 12 months and with modestly complex cash flows. It is simpler than the standard model; however, it can be used only when it produces results similar to those that would be obtained it the standard model was used; |
| · | Variable Fee Approach: approach specific for contracts with participation in the result of investments. |
Insurance contracts should be recognized based on the analysis of four components:
| F-11 |
| · | Expected Future Cash Flows: estimate of all components of cash flow of the contract, considering inflows and outflows; |
| · | Risk Adjustment: estimate of offset required by deviations that may occur between cash flows; |
| · | Contractual Margin: difference between any amounts received before the beginning of the contract coverage and present value of cash flows estimated in the beginning of the contract; |
| · | Discount: projected cash flows should be discounted at present value, to reflect the time value of money, at rates that reflect the characteristics of respective flows. |
This standard is effective for annual periods beginning on January 1st, 2021. Possible impacts arising from the adoption of this standard are being assessed and will be completed by the date this standard is effective.
| · | Amendment to IFRS 4 – Insurance Contracts – Joint application of IFRS 9: The amendment enables entities that are issuers of insurance contracts to mitigate possible impacts of the adoption of IFRS 9 – Financial Instruments before the effectiveness of IFRS 17 – Insurance Contracts, through two options: |
| · | Temporary exemption: adoption of IFRS 9 together with IFRS 17, i.e., as from January 2021. This option is applicable only to entities with significant insurance activities (over 80% of total liabilities) and that have not applied IFRS 9 in advance; |
| · | Overlay approach: adoption of IFRS 9, however, for assets reclassified to the category Fair Value through Profit or Loss, transferring the effects of the adoption of IFRS 9 from Income for the Period to Other Comprehensive Income until the effectiveness of IFRS 17. |
Liabilities related to insurance contracts are not representative as compared to total liabilities of ITAÚ UNIBANCO HOLDING.
In 2018, ITAÚ UNIBANCO HOLDING will adopt IFRS 9 for all financial assets of insurance entities, and, therefore, will not use the aforementioned options.
| · | Amendment to IFRS 10 – Consolidated Financial Statements and IAS 28 – Investments in Associates and Joint Ventures – The amendments refer to an inconsistency between IFRS 10 and IAS 28 requirements, when addressing the sale or contribution of assets between an investor and its associate or joint venture. The effective date has not been defined by IASB yet. No material impacts arising from this change on the consolidated financial statements of ITAÚ UNIBANCO HOLDING were identified. |
| 2.3. | Critical accounting estimates and judgments |
The preparation of Consolidated Financial Statements in accordance with IFRS requires Management to make estimates and assumptions that affect the reported amounts of assets, liabilities, and contingent assets and liabilities at the date of the Consolidated Financial Statements, as well as the reported amounts of revenue, expenses, gains, and losses over the reporting and subsequent periods, because actual results may differ from those determined in accordance with such estimates and assumptions.
| 2.3.1 | Critical accounting estimates |
All estimates and assumptions made by Management are in accordance with IFRS and represent the current best estimates made in compliance with the applicable standards. Estimates are evaluated continuously, considering past experience and other factors.
The Consolidated Financial Statements reflect a variety of estimates and assumptions. The critical accounting estimates and assumptions that have the most significant impact on the carrying amounts of assets and liabilities are described below:
| F-12 |
| a) | Allowance for loan and lease losses |
ITAÚ UNIBANCO HOLDING periodically reviews its portfolio of loans and receivables to evaluate the existence of impairment.
In order to determine the amount of the allowance for loan and lease losses in the Consolidated Statements of Income with respect to receivables or group of receivables, ITAÚ UNIBANCO HOLDING exercises its judgment to determine whether objective evidence indicates that an event of loss has occurred. This evidence may include observable data that indicates that an adverse change has occurred in the cash flows received in relation to those expected from the counterparty or the existence of a change in local or international economic conditions that correlates with impairment. The methodology and assumptions used for estimating future cash flows are regularly reviewed by Management, considering the adequacy of models and sufficiency of provision volumes in view of the experience of incurred loss.
ITAÚ UNIBANCO HOLDING uses statistical models to calculate the Allowance for Loan and Lease Losses in the homogeneous loan portfolio. ITAÚ UNIBANCO HOLDING periodically carries out procedures to improve these estimates by aligning the required provisions to the levels of losses observed by the historical behavior (as described in Note 2.4d X). This alignment aims at ensuring that the volume of allowances reflects the current economic conditions, the composition of the loan portfolios, the quality of guarantees obtained and the profile of our clients.
Methodology and assumptions used by Management are detailed in Note 2.4d X. Allowance for loan losses is detailed in Note 12b.
| b) | Deferred income tax and social contribution |
As explained in Note 2.4k, deferred tax assets are recognized only in relation to temporary differences and tax assets and loss for offset to the extent it is probable that ITAÚ UNIBANCO HOLDING will generate future taxable profit for its use. The expected realization of deferred tax assets is based on the projection of future taxable profits and technical studies, as disclosed in Note 27.
| c) | Fair value of financial instruments, including derivatives |
The fair value of Financial Instruments is measured recurrently, in conformity with the requirements of IAS 39 – Financial Instruments: Recognition and Measurement. The fair value of financial instruments, including derivatives that are not traded in active markets, is determined by using valuation techniques. This calculation is based on assumptions that take into consideration Management’s judgment based on market information and conditions in place at the balance sheet date.
ITAÚ UNIBANCO HOLDING ranks fair value measurements using a fair value hierarchy that reflects the significance of inputs used in the measurement process.
The fair value of Financial Instruments, including Derivatives, as well as the fair value hierarchy, are presented in Note 31.
The team in charge of the pricing of assets, in accordance with the governance defined by the committee and regulatory circulars, carries out critical analyses of the information extracted from the market and from time to time reassesses the long term of indexes. At the end of the monthly closings, the departments meet for a new round of analyses for the maintenance of the classification in connection with the fair value hierarchy. ITAÚ UNIBANCO HOLDING believes that all methodologies adopted are appropriate and consistent with market participants, however, the adoption of other methodologies or use of different assumptions to estimate fair values may result in different fair value estimates.
The methodologies used to estimate the fair value of certain financial instruments are described in Note 31.
| F-13 |
| d) | Defined benefit pension plan |
The current amount of pension plan obligations is obtained from actuarial calculations that use a set of assumptions. Among the assumptions used for estimating the net cost (income) of these plans is the discount rate. Any changes in these assumptions will affect the carrying amount of pension plan liabilities.
ITAÚ UNIBANCO HOLDING determines the appropriate discount rate at the end of each year, which is used for determining the present value of estimated future cash outflows necessary for settling the pension plan liabilities. In order to determine the appropriate discount rate, ITAÚ UNIBANCO HOLDING considers the interest rates of the Brazilian federal government bonds that are denominated in Brazilian Reais, the currency in which the benefits will be paid, and that have maturity terms approximating the terms of the related liabilities.
The main assumptions on Pension plan obligations are based on, in part, current market conditions. Additional information is disclosed in Note 29.
| e) | Provisions, contingencies and other commitments |
ITAÚ UNIBANCO HOLDING periodically reviews its contingencies. These contingencies are evaluated based on Management´s best estimates, taking into account the opinion of legal counsel when there is a likelihood that financial resources will be required to settle the obligations and the amounts may be reasonably estimated.
Contingencies classified as probable losses are recognized in the Balance Sheet under Provisions.
Contingent amounts are measured using appropriate models and criteria, despite the uncertainty surrounding the ultimate timing and amounts. Provisions, contingencies and other commitments are detailed in Note 32.
| f) | Technical provisions for insurance and pension plan |
Technical provisions are liabilities arising from obligations of ITAÚ UNIBANCO HOLDING to its policyholders and participants. These obligations may be short term liabilities (property and casualty insurance) or medium and long term liabilities (life insurance and pension plans).
The determination of the actuarial liability is subject to several uncertainties inherent in the coverage of insurance and pension contracts, such as assumptions of persistence, mortality, disability, life expectancy, morbidity, expenses, frequency and severity of claims, conversion of benefits into annuities, redemptions and return on assets.
The estimates for these assumptions are based on the historical experience of ITAÚ UNIBANCO HOLDING, benchmarks and experience of the actuary, in order to comply with best market practices and the continuous review of the actuarial liability. The adjustments resulting from these continuous improvements, when necessary, are recognized in the statement of income for the corresponding period.
Additional information is described in Note 30.
2.3.2 Critical judgments in accounting policies
| a) | Goodwill |
The impairment test for goodwill involves estimates and significant judgments, including the identification of cash generation units and the allocation of goodwill to such units based on the expectations of which ones will benefit from the acquisition. Determining the expected cash flows and a risk-adjusted interest rate for each unit requires that management exercises judgment and estimates. Semi-annually goodwill is submitted to the impairment test and, at December 31, 2017 and 2016, ITAÚ UNIBANCO HOLDING did not identify goodwill impairment losses.
| F-14 |
| 2.4. | Summary of main accounting practices |
| a) | Consolidation |
| I. | Subsidiaries |
In accordance with IFRS 10 - Consolidated Financial Statements, subsidiaries are all entities in which ITAÚ UNIBANCO HOLDING holds control. ITAÚ UNIBANCO HOLDING controls an entity when it is exposed to, or is entitled to, its variable returns derived from its involvement with such entity, and has the capacity to impact such returns.
Subsidiaries are fully consolidated as from the date in which ITAÚ UNIBANCO HOLDING obtains control and are no longer consolidated as from the date such control is lost.
| F-15 |
The following table shows the main consolidated companies, which together represent over 95% of total consolidated assets, as well as the interests of ITAÚ UNIBANCO HOLDING in their voting capital at 12/31/2017 and 12/31/2016.
| Functional | Incorporation | Interest
in voting capital at | Interest
in total capital at | |||||||||||||||||||||
| currency | country | Activity | 12/31/2017 | 12/31/2016 | 12/31/2017 | 12/31/2016 | ||||||||||||||||||
| Domestic | ||||||||||||||||||||||||
| Banco Itaú BBA S.A. | Brazil | Financial institution | 100.00 | % | 100.00 | % | 100.00 | % | 100.00 | % | ||||||||||||||
| Banco Itaú Consignado S.A. | Brazil | Financial institution | 100.00 | % | 100.00 | % | 100.00 | % | 100.00 | % | ||||||||||||||
| Banco Itaucard S.A. | Brazil | Financial institution | 100.00 | % | 100.00 | % | 100.00 | % | 100.00 | % | ||||||||||||||
| Banco Itauleasing S.A. | Brazil | Financial institution | 100.00 | % | 100.00 | % | 100.00 | % | 100.00 | % | ||||||||||||||
| Cia. Itaú de Capitalização | Brazil | Capitalization | 100.00 | % | 100.00 | % | 100.00 | % | 100.00 | % | ||||||||||||||
| Dibens Leasing S.A. - Arrendamento Mercantil | Brazil | Leasing | 100.00 | % | 100.00 | % | 100.00 | % | 100.00 | % | ||||||||||||||
| Financeira Itaú CBD S.A. Crédito, Financiamento e Investimento | Brazil | Consumer finance credit | 50.00 | % | 50.00 | % | 50.00 | % | 50.00 | % | ||||||||||||||
| Hipercard Banco Múltiplo S.A. | Brazil | Financial institution | 100.00 | % | 100.00 | % | 100.00 | % | 100.00 | % | ||||||||||||||
| Itauseg Seguradora S.A.(*) | Brazil | Insurance | 99.99 | % | 99.99 | % | 99.99 | % | 99.99 | % | ||||||||||||||
| Itaú Corretora de Valores S.A. | Brazil | Broker | 100.00 | % | 100.00 | % | 100.00 | % | 100.00 | % | ||||||||||||||
| Itaú Seguros S.A. | Brazil | Insurance | 100.00 | % | 100.00 | % | 100.00 | % | 100.00 | % | ||||||||||||||
| Itaú Unibanco S.A. | Brazil | Financial institution | 100.00 | % | 100.00 | % | 100.00 | % | 100.00 | % | ||||||||||||||
| Itaú Vida e Previdência S.A. | Brazil | Pension plan | 100.00 | % | 100.00 | % | 100.00 | % | 100.00 | % | ||||||||||||||
| Luizacred S.A. Sociedade de Crédito, Financiamento e Investimento | Brazil | Consumer finance credit | 50.00 | % | 50.00 | % | 50.00 | % | 50.00 | % | ||||||||||||||
| Redecard S.A. | Brazil | Acquirer | 100.00 | % | 100.00 | % | 100.00 | % | 100.00 | % | ||||||||||||||
| Foreing | ||||||||||||||||||||||||
| Itaú Corpbanca Colombia S.A. | (Note 3) | Colombian peso | Colombia | Financial institution | 23.90 | % | 23.67 | % | 23.90 | % | 23.67 | % | ||||||||||||
| Banco Itaú (Suisse) SA | Swiss franc | Switzerland | Financial institution | 100.00 | % | 100.00 | % | 100.00 | % | 100.00 | % | |||||||||||||
| Banco Itaú Argentina S.A. | Argentinian peso | Argentina | Financial institution | 100.00 | % | 100.00 | % | 100.00 | % | 100.00 | % | |||||||||||||
| Banco Itaú Paraguay S.A. | Guarani | Paraguay | Financial institution | 100.00 | % | 100.00 | % | 100.00 | % | 100.00 | % | |||||||||||||
| Banco Itaú Uruguay S.A. | Uruguayan peso | Uruguay | Financial institution | 100.00 | % | 100.00 | % | 100.00 | % | 100.00 | % | |||||||||||||
| Itau Bank, Ltd. | Real | Cayman Islands | Financial institution | 100.00 | % | 100.00 | % | 100.00 | % | 100.00 | % | |||||||||||||
| Itaú BBA Colombia S.A. Corporacion Financiera | Colombian peso | Colombia | Financial institution | 100.00 | % | 100.00 | % | 100.00 | % | 100.00 | % | |||||||||||||
| Itau BBA International plc | Dollar | United Kingdom | Financial institution | 100.00 | % | 100.00 | % | 100.00 | % | 100.00 | % | |||||||||||||
| Itau BBA USA Securities Inc. | Real | United States | Broker | 100.00 | % | 100.00 | % | 100.00 | % | 100.00 | % | |||||||||||||
| Itaú CorpBanca | (Note 3) | Chilean peso | Chile | Financial institution | 36.06 | % | 35.71 | % | 36.06 | % | 35.71 | % | ||||||||||||
(*) New company name of Itaú BMG Seguradora S.A.
ITAÚ UNIBANCO HOLDING is committed to maintaining the minimum capital required by all these joint ventures, noteworthy is that for all Financeira Itaú CBD S.A Crédito, Financiamento e Investimento (FIC) the minimum capital percentage is 25% higher than that required by the Central Bank of Brazil (Note 33).
| F-16 |
| II. | Business combinations |
Accounting for business combinations under IFRS 3 is only applicable when a business is acquired. Under IFRS 3 – Business Combinations, a business is defined as an integrated set of activities and assets that is conducted and managed so to provide a return to investors, cost reduction or other economic benefits, and it should be recorded when a business is acquired. In general, a business consists of an integrated set of activities and assets that may be conducted and managed so as to provide a direct return, as dividends, lower costs or other economic benefits, to investors or other stockholders, members or participants. There is goodwill in a set of activities and transferred assets, it is presumed to be a business. For acquisitions that meet the definition of business, accounting under the purchase method is required.
The acquisition cost is measured at the fair value of the assets transferred, equity instruments issued and liabilities incurred or assumed at the exchange date, plus costs directly attributable to the acquisition. Acquired assets and assumed liabilities and contingent liabilities identifiable in a business combination are initially measured at fair value at the date of acquisition, regardless of the existence of non-controlling interests. The excess of the acquisition cost, plus non-controlling interests, if any, over the fair value of identifiable net assets acquired, is accounted for as goodwill.
The treatment of goodwill is described in Note 2.4h. If the cost of acquisition, plus non-controlling interests, if any, is lower than the fair value of identifiable net assets acquired, the difference is directly recognized in income.
For each business combination, the purchaser should measure any non-controlling interest in the acquired company at the fair value or amount proportional to its interest in net assets of the acquired company.
| III. | Transactions with non-controlling stockholders |
IFRS 10 – Consolidated Financial Statements establishes that, changes in an ownership interest in a subsidiary, which do not result in a loss of control, are accounted for as capital transactions and any difference between the amount paid and the carrying amount of non-controlling stockholders is recognized directly in consolidated stockholders' equity.
| b) | Foreign currency translation |
| I. | Functional and presentation currency |
The Consolidated Financial Statements of ITAÚ UNIBANCO HOLDING are presented in Brazilian Reais, which is its functional and presentation currency. For each subsidiary and investment in associates and joint ventures, ITAÚ UNIBANCO HOLDING defined the functional currency, as set forth in IAS 21 – The Effects of Changes in Foreign Exchange Rates.
The assets and liabilities of subsidiaries with a functional currency other than the Brazilian Real are translated as follows:
| · | Assets and liabilities are translated at the closing rate at the balance sheet date; |
| · | Income and expenses are translated at monthly average exchange rates; |
| · | Exchange differences arising from currency translation are recorded in other comprehensive income. |
| II. | Foreign currency transactions |
Foreign currency transactions are translated into the functional currency using the exchange rates prevailing at the dates of the transactions. Foreign exchange gains and losses resulting from the settlement of such transactions and from the translation at year-end exchange rates of monetary assets and liabilities denominated in foreign currencies are recognized in the consolidated statement of income as part of foreign exchange results and exchange variations on transactions.
| F-17 |
| c) | Cash and cash equivalents |
ITAÚ UNIBANCO HOLDING defines cash and cash equivalents as cash and current accounts in banks (included in the heading cash and deposits on demand on the Consolidated Balance Sheet), interbank deposits and securities purchased under agreements to resell that have original maturities of up to 90 days or less, as shown in Note 4.
d) Financial Assets and Liabilities
In accordance with IAS 39 - Financial instruments: Recognition and Measurement, Financial Assets and Liabilities, including derivative financial instruments, should be recognized in the Balance Sheet, and measured in accordance with the category in which the instrument was classified.
Financial assets and liabilities may be classified as follows:
| Categories | Recognition and Measurement | |
| · Financial assets and liabilities at fair value through profit or loss – held for trading | · Initial and subsequently recognized at fair value; · Transaction costs are directly recognized in the Consolidated Statement of Income; · Gains and losses arising from changes in fair value are directly included in Net gain (loss) from investments in securities and derivatives. | |
| · Financial assets and liabilities at fair value through profit or loss – designated at fair value | ||
| · Available-for-sale financial assets (*) | · Initial and subsequently recognized at fair value plus transaction costs; · Unrealized gains and losses (except losses for impairment, foreign exchange differences, dividends and interest income) are recognized, net of applicable taxes, in Other comprehensive income. | |
| · Held-to-maturity financial assets (*) | · Initially recognized at fair value plus transaction costs; · Subsequently measured at amortized cost, using the effective interest rate method. | |
| · Loans and receivables | ||
| · Financial liabilities at amortized cost |
(*) Interest, including the amortization of premiums and discounts, is recognized in the Consolidated Statement of income under Interest and similar income.
The classification of financial assets and liabilities depends on the purpose for which financial assets were acquired or financial liabilities were assumed. Management determines the classification of financial instruments at initial recognition.
Effective interest rate – when calculating the effective interest rate, ITAÚ UNIBANCO HOLDING estimates cash flows including all contractual terms of the financial instrument, but does not include future credit losses. The calculation includes all commissions paid or received between parties to the contract, transaction costs, and all other premiums or discounts.
Interest and similar income and expense are recognized in the Consolidated Statement of Income, in Interest and similar income and Interest and similar expense, respectively.
ITAÚ UNIBANCO HOLDING classifies as loans and receivables and financial liabilities at amortized cost the following Balance Sheet headings:
| Loans and receivables | Financial liabilities at amortized cost | |
· Central Banks compulsory deposits (Note 2.4dl and Note 5); · Interbank deposits (Note 6); · Securities purchased under agreements to resell (Note 2.4dll and Note 6); · Loan operations (Note 2.4dVIII and Note 12); and · Other financial assets (Note 20a). |
· Deposits (Note 17); · Securities sold under repurchase agreements (Note 2.4dll and Note 19a); · Funds from interbank markets (Note 19a); · Funds from institutional markets (Note 19b); · Liabilities for capitalization plans; and · Other financial liabilities (Note 20b). |
| F-18 |
Regular purchases and sales of financial assets are recognized and derecognized, respectively, on the trade date.
Financial assets are derecognized when rights to receive cash flows expire or when ITAÚ UNIBANCO HOLDING transfers substantially all risks and rewards of ownership, and such transfer qualifies for write-off in accordance with IAS 39 requirements.
Otherwise, control should be assessed to determine whether the continuous involvement related to any retained control does not prevent write-off. Financial liabilities are derecognized when settled or extinguished.
Financial assets and liabilities are offset against each other and the net amount is reported in the Balance Sheet solely when there is a legally enforceable right to offset the recognized amounts and intention to settle them on a net basis, or simultaneously realize the asset and settle the liability.
I – Central Bank Compulsory deposits
The Central Banks of the countries in which ITAÚ UNIBANCO HOLDING operates currently impose a number of compulsory deposit requirements on financial institutions. Such requirements are applied to a wide range of banking activities and operations, such as demand, savings, and time deposits.
II – Securities purchased under agreements to resell
ITAÚ UNIBANCO HOLDING has purchased securities with resale agreement (resale agreements), and sold securities with repurchase agreement (repurchase agreement) of financial assets. Resale and repurchase agreements are accounted for under Securities purchased under agreements to resell and Securities sold under repurchase agreements, respectively.
The difference between the sale and repurchase prices is treated as interest and recognized over the life of the agreements using the effective interest rate method.
The financial assets accepted as collateral in our resale agreements can be used by us, if provided for in the agreements, as collateral for our repurchase agreements or can be sold.
In Brazil, control over custody of financial assets is centralized and the ownership of investments under resale and repurchase agreements is temporarily transferred to the buyer. ITAÚ UNIBANCO HOLDING strictly monitors the fair value of financial assets received as collateral under our resale agreements and adjusts the collateral amount when appropriate.
Financial assets pledged as collateral to counterparties are also recognized in the Consolidated Financial Statements. When the counterparty has the right to sell or re-pledge such instruments, they are presented in the balance sheet under the appropriate class of financial assets.
lll -Financial assets and liabilities at fair value through profit or loss - held for trading
These are financial assets and liabilities acquired or incurred principally for the purpose of selling them in the short term or when they are part of a portfolio of financial instruments that are managed together and for which there is evidence of a recent history of trading transactions.
lV -Financial assets and liabilities at fair value through profit or loss – designated at fair value
These are assets and liabilities designated at fair value through profit or loss upon initial recognition (fair value option). In accordance with IAS 39, the fair value option can only be applied if it reduces or eliminates accounting mismatches in income or when the financial instruments are part of a portfolio for which risk is managed and reported to Management based on its fair value or when these instruments consist of debt instruments and embedded derivatives that should otherwise be separated.
| F-19 |
V- Derivatives
All derivatives are recorded as assets when the fair value is positive and as liabilities when the fair value is negative.
Certain derivatives embedded in other financial instruments are treated as separate derivatives, when their economic characteristics and risks are not closely related to those of the host contract and the host contract is not recognized at fair value through profit or loss. These embedded derivatives are accounted for separately at fair value, with changes in fair value recognized in the Consolidated Statement of Income in Net gain (loss) on investment securities and derivatives.
Derivatives can be designated as hedging instruments under hedge accounting and in the event they qualify, depending upon the nature of the hedged item, the method for recognizing gains or losses from changes in fair value will be different. These derivatives, which are used to hedge exposures to risk or modify the characteristics of financial assets and liabilities, and that meet IAS 39 criteria, are recognized as hedge accounting.
In accordance with IAS 39, to qualify for hedge accounting, all of the following conditions are met:
| · | At the inception of the hedge there is formal designation and documentation of the hedging relationship and the entity’s risk management objective and strategy for undertaking the hedge; |
| · | The hedge is expected to be highly effective in offsetting changes in fair value or cash flows attributable to the hedged risk, consistent with the originally documented risk management strategy for that particular hedging relationship; |
| · | For a cash flow hedge, a forecast transaction that is the subject of the hedge must be highly probable and must present an exposure to variations in cash flows that could ultimately affect profit or loss; |
| · | The effectiveness of the hedge can be reliably measured, i.e. the fair value or cash flows of the hedged item that are attributable to the hedged risk and the fair value of the hedging instrument can be reliably measured; |
| · | The hedge is assessed on an ongoing basis and it is determined that the hedge has in fact been highly effective throughout the periods for which the hedge was designated. |
IAS 39 presents three hedge accounting categories: fair value hedge, cash flow hedge, and hedge of net investments in a foreign operation.
ITAÚ UNIBANCO HOLDING uses derivatives as hedging instruments under cash flow hedge strategies, fair value hedge and hedge of net investments, as detailed in Note 9.
Fair value hedge
For derivatives that are designated and qualify as fair value hedges, the following practices are adopted:
| a) | The gain or loss arising from the new measurement of the hedge instrument at fair value should be recognized in income; and |
| b) | The gain or loss arising from the hedged item, attributable to the effective portion of the hedged risk, should adjust the book value of the hedged item and also be recognized in income. |
When the derivative expires or is sold or the hedge no longer meets the accounting hedge criteria or the entity revokes the designation, the entity should prospectively discontinue the accounting hedge. In addition, any adjustment in the book value of the hedged item should be amortized in income.
| F-20 |
Cash flow hedge
For derivatives that are designated and qualify as a cash flow hedge, the effective portion of derivative gains or losses are recognized in Other comprehensive income – Cash flow hedge, and reclassified to Income in the same period or periods in which the hedged transaction affects income. The portion of gain or loss on derivatives that represents the ineffective portion or the hedge components excluded from the assessment of effectiveness is recognized immediately in income. Amounts originally recorded in Other comprehensive income and subsequently reclassified to Income are recorded in the corresponding income or expense lines in which the related hedged item is reported.
When the derivative expires or is sold or the hedge no longer meets the accounting hedge criteria or the entity revokes the designation, any cumulative gain or loss existing in Other comprehensive income is frozen and is recognized in income when the hedged item is ultimately recognized in the income statement. When a forecast transaction is no longer expected to occur, the cumulative gain or loss recognized in Other Comprehensive Income is immediately transferred to the statement of income.
Hedge of net investments in foreign operations
The hedge of a net investment in a foreign operation, including hedge of a monetary item that is accounted for as part of the net investment, is accounted for in a manner similar to a cash flow hedge:
| a) | The portion of gain or loss on the hedge instrument determined as effective is recognized in other comprehensive income; |
| b) | The ineffective portion is recognized in income. |
Gains or losses on the hedging instrument related to the effective portion of the hedge which is recognized in comprehensive income are reclassified to the disposal of the investment in the foreign operation.
| VI - | Available-for-sale financial assets |
In accordance with IAS 39, financial assets are classified as available-for-sale when in the Management’s judgment they can be sold in response to or in anticipation of changes in market conditions, and that were not classified into the categories of financial assets at fair value through profit or loss, loans and receivables or held to maturity.
The average cost is used to determine the realized Gains and losses on Disposal of available-for-sale financial assets, which are recorded in the consolidated statement of income under Net gain (loss) on Investments in Securities and Derivatives – Available-for-sale financial assets. Dividends on available-for-sale assets are recognized in the Consolidated Statement of Income as Dividend Income when it is probable that ITAÚ UNIBANCO HOLDING is entitled to receive such dividends and inflow of economic benefits.
| VII- | Held-to-maturity financial assets |
In accordance with IAS 39, the financial assets classified into the held-to-maturity category are non-derivative financial assets for which ITAÚ UNIBANCO HOLDING has the positive intention and ability to hold to maturity.
Both impairment of held-to-maturity financial assets and reversal of this loss are recorded, when applicable, in the Consolidated statement of income.
| VIII- | Loan operations |
ITAÚ UNIBANCO HOLDING classifies a loan operation as on non-accrual status if the payment of the principal or interest has been in default for 60 days or more. In this case, accrual of interest is no longer recognized.
When a financial asset or group of similar financial assets is impaired and its carrying amount is reduced through an allowance for loan losses, the subsequent interest income is recognized on the reduced carrying amount using the interest rate used to discount the future cash flows for purposes of measuring the allowance for loan losses.
| F-21 |
Both the credit risk and the finance areas are responsible for defining the methodologies used to measure the allowance for loan losses and for assessing changes in the provision amounts on a recurring basis.
These areas monitor the trends observed in allowance for loan losses by segment level, in addition to establishing an initial understanding of the variables that may trigger changes in the allowance for loan losses, the probability of default or the loss given default.
Once the trends have been identified and an initial assessment of the variables has been made at the corporate level, the business areas are responsible for further analyzing these observed trends at a detailed level and for each portfolio, in order to understand the underlying reasons for the trends observed and for deciding whether changes are required in our credit policies.
IX - Lease operations (as lessor)
When assets are subject to a finance lease, the present value of lease payments is recognized as a receivable in the consolidated balance sheet under Loan operations and Lease Operations.
Initial direct costs when incurred by ITAÚ UNIBANCO HOLDING are included in the initial measurement of the lease receivable, reducing the amount of income to be recognized over the lease period. Such initial costs usually include commissions and legal fees.
The recognition of interest income reflects a constant rate of return on the net investment of ITAÚ UNIBANCO HOLDING and is recognized in the Consolidated statement of income under Interest and similar income.
X- Allowance for loan and lease losses
General
ITAÚ UNIBANCO HOLDING periodically assesses whether there is any objective evidence that a receivable or group of receivables is impaired. A receivable or group of receivables is impaired and there is a need for recognizing an impairment loss if there is objective evidence of impairment as a result of one or more events that occurred after the initial recognition of the asset (a loss event) and that loss event (or events) has an impact on the estimated future cash flows that can be reliably estimated.
The allowance for loan and lease losses is recognized as probable losses inherent in the portfolio at the balance sheet date. The determination of the level of the allowance rests upon various judgments and assumptions, including current economic conditions, loan portfolio composition, prior loan and lease loss experience and evaluation of credit risk related to individual loans. Our process for determining the allowance for loan and lease losses includes Management's judgment and the use of estimates. The adequacy of the allowance is regularly analyzed by Management.
The criteria adopted by ITAÚ UNIBANCO HOLDING for determining whether there is objective evidence of impairment include the following:
| · | Default in principal or interest payment. |
| · | Financial difficulties of the debtor and other objective evidence that results in the deterioration of the financial position of the debtor (for example, debt-to-equity ratio, percentage of net sales or other indicators obtained through processes adopted to monitor credit, particularly for retail portfolios). |
| · | Breach of loan clauses or terms. |
| · | Entering into bankruptcy. |
| · | Loss of competitive position of the debtor. |
The estimated period between the loss event and its identification is defined by Management for each portfolio of similar receivables. Considering the representativeness of several homogeneous groups, management chose to use a twelve month period as being the most representative. For portfolios of loans that are individually evaluated for impairment this period is at most 12 months, considering the review cycle for each loan operation.
| F-22 |
Assessment
ITAÚ UNIBANCO HOLDING first assesses whether objective evidence of impairment exists for receivables that are individually significant, and individually or collectively for receivables that are not individually significant.
To determine the amount of the allowance for individually significant receivables with objective evidence of impairment, ITAÚ UNIBANCO HOLDING used methodologies are that consider both the quality of the client and the nature of the transaction, including its collateral, to estimate the cash flows expected from these loans.
If no objective evidence of impairment exists for an individually assessed receivable, whether significant or not, the asset is included in a group of receivables with similar credit risk characteristics and collectively assessed for impairment. Receivables that are individually assessed for impairment and for which an impairment loss is recognized are not included in the collective assessment. The amount of loss is measured as the difference between the asset’s carrying amount and the present value of estimated future cash flows (excluding future credit losses that have not been incurred) discounted at the financial asset’s original effective interest rate.
For collectively assessed loans, the calculation of the present value of the estimated future cash flows for which there is collateral reflects the historical performance of the foreclosure and recovery of fair value, considering the cash flows that may arise from foreclosure less costs for obtaining and selling that collateral.
For the purpose of a collective evaluation of impairment, receivables are grouped on the basis of similar credit risk characteristics. The characteristics are relevant to the estimation of future cash flows for such receivables by being indicative of the debtors’ ability to pay all amounts due, according to the contractual terms of the receivables being evaluated. Future cash flows in a group of receivables that are collectively evaluated for purposes of identifying the need for recognizing impairment are estimated on the basis of the contractual cash flows of the group of receivables and historical loss experience for receivables with similar credit risk characteristics. The historical loss experience is adjusted on the basis of current observable data to reflect the effects of current conditions that did not affect the period on which the historical loss experience is based and to remove the effects of conditions in the historical period that do not exist currently.
For individually significant receivables with no objective evidence of impairment, ITAÚ UNIBANCO HOLDING classifies these loans into certain rating categories based on several qualitative and quantitative factors applied through internally developed models. Considering the size and the different risk characteristics of each contract, the rating category determined according to internal models can be reviewed and modified by our Corporate Credit Committee, the members of which are executives and officers in corporate credit risk. ITAÚ UNIBANCO HOLDING estimates inherent losses for each rating category considering an internally developed approach for low-default portfolios, that uses our historical experience for building internal models, that are used both to estimate the PD (probability of default) and to estimate the LGD (loss given default).
To determine the amount of the allowance for individually insignificant items loans are segregated into classes considering the underlying risks and characteristics of each group. The allowance for loan and lease losses is determined for each of those classes through a process that considers historical delinquency and loan loss experience over the most recent years.
Measurement
The methodology used to measure the allowance for loan and lease losses was developed internally by the credit risk and finance areas at the corporate level. In those areas and considering the different characteristics of the portfolios, different areas are responsible for defining the methodology to measure the allowance for each: Corporate (including loan operations with objective evidence of impairment and individually significant loan operations but with no objective evidence of impairment), Individuals, Small and Medium Businesses, and Foreign Units Latin America. Each of the four portfolio areas responsible for defining the methodology to measure the allowance for loan and lease losses is further divided into groups, including groups that develop the methodology and groups that validate the methodology. A centralized group in the credit risk area is responsible for measuring the allowance on a recurring basis following the methodologies developed and approved for each of the four areas.
| F-23 |
The methodology is based on two components to determine the amount of the allowance: The probability of default by the client or counterparty (PD), and the potential economic loss that may occur in the event of default, being the debt that cannot be recovered (LGD) which are applied to the outstanding balance of the loan. Measurement and assessment of these risk components is part of the process for granting credit and for managing the portfolio. The estimated amounts of PD and LGD are measured based on statistical models that consider a significant number of variables which are different for each class and include, among others, income, equity, past loan experiences, level of indebtedness, economic sectors that affect collectability and other attributes of each counterparty and of the economic environment. These models are regularly updated for changes in economic and business conditions.
A model updating process is started when the modeling area identifies that it is not capturing significant effects of the changes of economic conditions, in the performance of the portfolio or when a change is made in the methodology for calculating the allowance for loan and lease losses. When a change in the model is made, the model is validated through back-testing and statistical methods are used to measure its performance through detailed analysis of its documentation, by describing step-by-step how the process is carried out. The models are validated by an area independent from the one developing it, by issuing a technical report on the assumptions used (integrity, consistency, and replicability of the bases) and on the mathematical methodology used. The technical report is subsequently submitted to CTAM (Model assessment technical committee), which is the highest level of approval of model reviews.
Considering the different characteristics of the loans at each of the four portfolio areas (Corporate (with no objective evidence of impairment), Individuals, Small and Medium Businesses, and Foreign Units Latin America), different areas within the corporate credit risk area are responsible for developing and approving the methodologies for loans in each of those four portfolio areas. Management believes that the fact that different areas focus on each of the four portfolios results in increased knowledge, specialization and awareness of the teams as to the factors that are more relevant for each portfolio area in measuring the loan losses. Also considering such different characteristics and other factors, different inputs and information are used to estimate the PD and LGD as further detailed below:
| · | Corporate (with no evidence of impairment) - factors considered and inputs used are mainly the history of the customer relationship with us, the results of analysis of the customer’s accounting statements and the information obtained through frequent contacts with its officers, aiming at understanding the strategy and the quality of its management. Additionally, industry and macroeconomic factors are also included in the analysis. All those factors (which are quantitative and qualitative) are used as inputs to the internal model developed to determine the corresponding rating category. This approach is also applied to the corporate credit portfolio inside and outside Brazil; |
| · | Individuals – factors considered and inputs used are mainly the history of the customer relationship with us, and information available through credit bureaus (negative information); |
| · | Small / Medium Businesses – factors considered and inputs used include, in addition to the history of the customer relationship and credit bureau information about the customer’s revenues, industry expertise, and information about its shareholders and officers, among others; |
| · | Foreign Units – Latin America – considering the relative smaller size of this portfolio and its more recent nature, the models are simpler and use the past due status and an internal rating of the customer as main factors. |
Reversal, write-off, and renegotiation
If, in a subsequent period, the amount of the impairment loss decreases and the decrease is objectively related to an event occurring after the impairment was recognized (such as an improvement in the debtor’s credit rating), the previously recognized impairment is reversed. The amount of reversal is recognized in the consolidated statement of Income under Expense for allowance for loan and lease losses.
| F-24 |
When a loan is uncollectible, it is written-off in the balance sheet under allowance for loan and lease losses. Write-off as losses occur after 360 days of credits have matured or after 540 days for loans with maturities over 36 months.
In almost all cases for loan products, renegotiated loans require at least one payment to be made under the renegotiated terms in order for it to be removed from nonperforming and nonaccrual status. Renegotiated loans return to nonperforming and nonaccrual status when they reach 60 days past due under the renegotiated terms, which typically corresponds to the borrower missing two or more payments.
| e) | Investments in associates and joint ventures |
I – Associates
In conformity with IAS 28 - Investments in Associates and Joint Ventures, associates are companies in which the investor has a significant influence but does not hold control. Investments in these companies are initially recognized at cost of acquisition and subsequently accounted for using the equity method. Investments in associates and joint ventures include the goodwill identified upon acquisition, net of any cumulative impairment loss.
II – Joint arrangements
ITAÚ UNIBANCO HOLDING reviews the nature of its joint business to assess whether it has joint operations and joint ventures. Joint ventures are recognized by the equity method in conformity with the requirements of IFRS 11 – Joint Arrangements.
ITAÚ UNIBANCO HOLDING’s share in profits or losses of its associates and joint ventures after acquisition is recognized in the Consolidated statement of income. Its share of the changes in the reserves of corresponding stockholders’ equity of its associates and joint ventures is recognized in its own reserves of stockholders’ equity. The cumulative changes after acquisition are adjusted against the carrying amount of the investment. When the ITAÚ UNIBANCO HOLDING share of losses of an associates and joint ventures is equal or above its interest in the associates and joint ventures, including any other receivables, ITAÚ UNIBANCO HOLDING does not recognize additional losses, unless it has incurred any obligations or made payments on behalf of the associates and joint ventures.
Unrealized profits on transactions between ITAÚ UNIBANCO HOLDING and its associates and joint ventures are eliminated to the extent of the interest of ITAÚ UNIBANCO HOLDING. Unrealized losses are also eliminated, unless the transaction provides evidence of impairment of the transferred asset. The accounting policies on associates and joint ventures are consistent with the policies adopted by ITAÚ UNIBANCO HOLDING.
If the interest in the associates and joint ventures decreases, but ITAÚ UNIBANCO HOLDING retains significant influence or joint control, only the proportional amount of the previously recognized amounts in Other comprehensive income is reclassified in Income, when appropriate.
Gains and losses from dilution arising from investments in associates and joint ventures are recognized in the consolidated statement of income.
| f) | Lease commitments (as lessee) |
As a lessee, ITAÚ UNIBANCO HOLDING has finance and operating lease agreements.
ITAÚ UNIBANCO HOLDING leases certain fixed assets, and those substantially holding the risks and benefits incidental to the ownership are classified as finance leases.
| F-25 |
Each lease installment paid is allocated part to liabilities and part to financial charges, so that a constant rate is obtained for the outstanding debt balance. Corresponding obligations, net of future financial charges, are included in Other financial liabilities. Interest expenses are recognized in the Consolidated Statement of Income over the lease term, to produce a constant periodic interest rate on the remaining liabilities balance for each period.
Expenses related to operating leases are recognized in the Consolidated statement of income, on a straight-line basis, over the period of lease.
When an operating lease is terminated before the end of the lease term, any payment to be made to the lessor as a penalty is recognized as an expense in the period the termination occurs.
| g) | Fixed assets |
According to IAS 16 – Property, Plant and Equipment, fixed assets are recognized at cost of acquisition less accumulated depreciation, and adjusted for impairment, if applicable. Depreciation is calculated using the straight-line method and rates based on the estimated useful lives of these assets. These rates and other information are presented in Note 15.
The residual values and useful lives of assets are reviewed and adjusted, if appropriate, at the end of each year.
ITAÚ UNIBANCO HOLDING reviews its assets in order to identify whether any indications of impairment exist. If such indications are identified, fixed assets are tested for impairment. In accordance with IAS 36 – Impairment of assets, impairment losses are recognized for the difference between the carrying and recoverable amount of an asset (or group of assets), in the Consolidated statement of income. The recoverable amount of an asset is defined as the higher of its fair value less costs to sell and its value in use. For purposes of assessing impairment, assets are grouped at the lowest level for which independent cash flows can be identified (cash-generating units). The assessment may be made at an individual asset level when the fair value less the cost to sell may be reliably determined.
Gains and losses on disposals of fixed assets are recognized in the Consolidated statement of income under Other income or General and administrative expenses.
| h) | Goodwill |
In accordance with IFRS 3 – Business combinations, goodwill may arise on an acquisition and represents the excess of the consideration transferred plus non-controlling interest over the net fair value of the net identifiable assets and contingent liabilities of the acquiree. Goodwill is not amortized, but its recoverable amount is tested for impairment semi-annually or when there is any indication of impairment, using an approach that involves the identification of cash-generating units and estimates of fair value less cost to sell and/or value in use.
As defined in IAS 36 – Impairment of assets, a cash-generating unit is the lowest identifiable group of assets that generates cash inflows that are independent of the cash inflows from other assets or groups of assets. Goodwill is allocated to cash-generating units for the purpose of impairment testing. The allocation is made to those cash-generating units that are expected to benefit from the business combination.
IAS 36 determines that an impairment loss shall be recognized for a cash-generating unit if the recoverable amount of the cash-generating unit is less than its carrying amount. The loss shall be allocated first to reduce the carrying amount of any goodwill allocated to the cash-generating unit, and then to the other assets of the unit on a pro rata basis applied to the carrying amount of each asset. The loss cannot reduce the carrying amount of an asset below the higher of its fair value less costs to sell and its value in use. The impairment loss of goodwill cannot be reversed.
Goodwill arising from the acquisition of subsidiaries is presented in the Consolidated Balance Sheet under the line Goodwill.
Goodwill of associates and joint ventures is reported as part of investment in the Consolidated Balance Sheet under Investments in associates and joint ventures, and the impairment test is carried out in relation to the total balance of the investments (including goodwill).
| F-26 |
| i) | Intangible assets |
Intangible assets are non-physical assets, including software and other assets, and are initially recognized at cost. Intangible assets are recognized when they arise from legal or contractual rights, their costs can be reliably measured, and in the case of intangible assets not arising from separate acquisitions or business combinations, it is probable that future economic benefits may arise from their use. The balance of intangible assets refers to acquired assets or those internally generated.
Intangible assets may have finite or indefinite useful lives. Intangible assets with finite useful lives are amortized using the straight-line method over their estimated useful lives. Intangible assets with indefinite useful lives are not amortized, but periodically tested in order to identify any impairment.
ITAÚ UNIBANCO HOLDING semi-annually assesses its intangible assets in order to identify whether any indications of impairment exist, as well as possible reversal of previous impairment losses. If such indications are found, intangible assets are tested for impairment. In accordance with IAS 36, impairment losses are recognized as the difference between the carrying and the recoverable amount of an asset (or group of assets), and recognized in the Consolidated statement of income. The recoverable amount of an asset is defined as the higher of its fair value less costs to sell and its value in use. For purposes of assessing impairment, assets are grouped at the lowest level for which independent cash flows can be identified (cash-generating units). The assessment may be made at an individual asset level when the fair value less the cost to sell may be reliably determined.
As set forth in IAS 38, ITAÚ UNIBANCO HOLDING elected the cost model to measure its intangible assets after its initial recognition.
The breakdown of intangible assets is described in Note 16.
| j) | Assets held for sale |
Assets held for sale are recognized in the balance sheet when they are actually repossessed or there is intention to sell. These assets are initially recorded at the lower of: (i) the fair value of the asset less the estimated selling expenses, or (ii) the carrying amount of the related asset held for sale.
| k) | Income tax and social contribution |
There are two components of the provision for income tax and social contribution: current and deferred.
Current income tax expense approximates taxes to be paid or recovered for the applicable period. Current assets and liabilities are recorded in the balance sheet under Tax assets – income tax and social contribution - current and tax liabilities – income tax and Social contribution – current, respectively.
Deferred income tax and social contribution represented by deferred tax assets and liabilities are obtained based on the differences between the tax bases of assets and liabilities and the amounts reported in the financial statements at each year end. The tax benefit of tax loss carry forwards is recognized as an asset. Deferred tax assets are only recognized when it is probable that future taxable income will be available for offsetting. Deferred tax assets and liabilities are recognized in the balance sheet under Tax assets – Income tax and social contribution – Deferred and Tax liabilities – Income tax and social contribution - Deferred, respectively.
Income tax and social contribution expense is recognized in the Consolidated statement of income under Income tax and social contribution, except when it refers to items directly recognized in Other comprehensive income, such as: deferred tax on fair value measurement of available-for-sale financial assets, and tax on cash flow hedges. Deferred taxes of such items are initially recognized in Other comprehensive income and subsequently recognized in Income together with the recognition of the gain / loss originally deferred.
Changes in tax legislation and rates are recognized in the Consolidated statement of income under Income tax and social contribution in the period in which they are enacted. Interest and fines are recognized in the Consolidated statement of income under General and administrative expenses. Income tax and social contribution are calculated at the rates shown below, considering the respective taxable bases, based on the current legislation related to each tax, which in the case of the operations in Brazil are for all the reporting periods as follows:
| F-27 |
| Income tax | 15.00 | % | ||
| Additional income tax | 10.00 | % | ||
| Social contribution (*) | 20.00 | % |
(*) On october 06, 2015, Law No. 13,169, a conversion of Provisional Measure No. 675, which increased the Social Contribution tax rate from 15.00% to 20.00% until december 31, 2018, for financial institutions, insurance companies and credit card management companies, was introduced. For the other companies, the tax rate remains at 9.00%.
To determine the proper level of provisions for taxes to be maintained for uncertain tax positions, a two-phased approach was applied, according to which a tax benefit is recognized if it is more probable than not that a position can be sustained. The benefit amount is then measured to be the highest tax benefit which probability of realization is over 50%.
| l) | Insurance contracts and private pension |
IFRS 4 – “Insurance contracts” defines insurance contracts as contracts under which the issuer accepts a significant insurance risk of the counterparty, by agreeing to compensate it if a specified uncertain future event adversely affects it. An insurance risk is significant only if the insurance event could cause an issuer to pay significant additional benefits in any scenario, except for those that do not have commercial substance. Additional benefits refer to amounts that exceed those that would be payable if no insured event occurred.
At the time of the first-time adoption of IFRS, ITAÚ UNIBANCO HOLDING decided not to change its accounting policies for insurance contracts, which follow the accounting practices generally accepted in Brazil (“BRGAAP”).
Although investment agreements with discretionary participation characteristics are financial instruments, they are treated as insurance contracts, as established by IFRS 4, as well as those transferring a significant financial risk.
These agreements may be reclassified as insurance contracts after their initial classification should the insurance risk become significant.
Once the contract is classified as an insurance contract, it remains as such until the end of its life, even if the insurance risk is significantly reduced during such period, unless all rights and obligations are extinguished or expired.
Note 30 presents a detailed description of all products classified as insurance contracts.
Private pension plans
Contracts that contemplate retirement benefits after an accumulation period (known as PGBL, VGBL and FGB) assure, at the commencement date of the contract, the basis for calculating the retirement benefit (mortality table and minimum interest). The contracts specify the annuity fees and, therefore, the contract transfers the insurance risk to the issuer at the commencement date, and they are classified as insurance contracts.
Insurance premiums
Insurance premiums are recognized by issuing an insurance policy or over the period of the contracts in proportion to the amount of the insurance coverage. Insurance premiums are recognized as income in the Consolidated statement of income.
If there is evidence of impairment losses with respect to receivables for insurance premiums, ITAÚ UNIBANCO HOLDING recognizes a provision, sufficient to cover this loss, based on the risk analysis of realization of insurance premiums receivable with installments overdue for over 60 days.
Reinsurance
Reinsurance premiums are recognized over the same period in which the related insurance premiums are recognized in the consolidated statement of income.
| F-28 |
In the ordinary course of business, ITAÚ UNIBANCO HOLDING reinsures a portion of the risks underwritten, particularly property and casualty risks that exceed the maximum limits of responsibility that we determine to be appropriate for each segment and product (after a study which considers size, experience, specificities, and the necessary capital to support these limits). These reinsurance agreements allow the recovery of a portion of the losses from the reinsurer, although they do not release the insurer from the main obligation as direct insurer of the risks contemplated in the reinsurance.
Acquisition costs
Acquisition costs include direct and indirect costs related to the origination of insurance. These costs, except for the commissions paid to brokers and others, are expensed directly in income as incurred. Commissions, on the other hand, are deferred and expensed in proportion to the recognition of the premium revenue, i.e. over the period of the corresponding insurance contract.
Liabilities
Reserves for claims are established based on historical experience, claims in process of payment, estimated amounts of claims incurred but not yet reported, and other factors relevant to the required reserve levels. A liability for premium deficiencies is recognized if the estimated amount of premium deficiencies exceeds deferred acquisition costs. Expenses related to recognition of liabilities for insurance contracts are recognized in the Consolidated statement of income under Change in reserves for insurance and private pension.
Embedded derivatives
We have not identified any embedded derivatives in our insurance contracts, which may be separated or measured at fair value in accordance with IFRS 4 requirements.
Liability adequacy test
IFRS 4 requires that the insurance companies analyze the adequacy of their insurance liabilities in each reporting period through a minimum adequacy test. ITAÚ UNIBANCO HOLDING conducts the liability adequacy test under IFRS by adopting current actuarial assumptions for future cash flows of all insurance contracts in force at the balance sheet date.
Should the analysis show insufficiency, any deficiency identified will be immediately accounted for in income for the period.
The assumptions used to conduct the liability adequacy test are detailed in Note 30f.
| m) | Capitalization plans |
For regulatory purposes in Brazil they are regulated by the insurance regulator. These plans do not meet the definition of an insurance contract under IFRS 4, and therefore they are classified as a financial liability at amortized cost under IAS 39.
Revenue from capitalization plans is recognized during the period of the contract and measured as the difference between the amount deposited by the client and the amount that ITAÚ UNIBANCO HOLDING has to reimburse.
| n) | Post-employments benefits |
ITAÚ UNIBANCO HOLDING is required to make contributions to government social security and labor indemnity plans, in Brazil and in other countries where it operates, which are expensed in the consolidated statement of income as an integral part of general and administrative expenses, when incurred.
Additionally, ITAÚ UNIBANCO HOLDING also sponsors Defined Benefit Plans and Defined Contribution Plans, accounted for in accordance with IAS 19 – “Employee benefits”.
| F-29 |
Pension plans - Defined benefit plans
The liability (or asset, as the case may be) recognized in the Consolidated Balance Sheet with respect to the defined benefit plan corresponds to the present value of defined benefit obligations at the balance sheet date less the fair value of plan assets. Defined benefit obligations are calculated on a yearly basis by an independent actuarial advisor based on the projected unit credit method. The present value of defined benefit obligations is determined by discounting the estimated amount of future cash flows of benefit payments based on Brazilian government securities denominated in Reais and with maturity periods similar to the term of the pension plan liabilities. They are recognized in the Consolidated statement of income:
| · | current service cost – defined as the increase in the present value of obligations resulting from employee service in the current period. |
| · | interest on the net amount of assets (liabilities) of defined benefit plans is the change, during the period, in the net amount recognized in assets and liabilities, due to the time elapsed, which comprises the interest income on plan assets, interest expense on the obligations of the defined benefit plan and interest on the asset ceiling effects. |
Actuarial gains and losses arising from the non-adoption of the assumptions established in the latest evaluation, as compared to those effectively carried out or changes in such assumptions, as well as the effects of changes in these assumptions. Gains and losses are fully recognized in Other comprehensive income.
Pension plans - defined contribution
For defined contribution plans, contributions to plans made by ITAÚ UNIBANCO HOLDING, through pension plan funds, are recognized as an expense when due.
Other post-employment benefit obligations
Certain companies that merged into ITAÚ UNIBANCO HOLDING over the past few years were sponsors of post-employment healthcare benefit plans and ITAÚ UNIBANCO HOLDING is contractual committed to maintain such benefits over specific periods, as well as in relation to the benefits granted due to a judicial ruling.
Likewise the defined benefit pension plans, these obligations are assessed annually by independent and qualified actuaries, and costs expected from these benefits are accumulated during the employment period and gains and losses arising from adjustments of practices and changes in actuarial assumptions are recognized in Stockholders’ equity, under Other comprehensive income, in the period they occurred.
| F-30 |
| o) | Share-based payment |
Share-based payment is accounted for in accordance with IFRS 2 - “Share-based payment” which requires the entity to measure the value of equity instruments granted, based on their fair value at the option grant date. This cost is recognized during the vesting period of the right to exercise the instruments.
The total amount to be expensed is determined by reference to the fair value of the options granted excluding the impact of any service and non-market performance vesting conditions (notably remaining an employee of the entity over a specified time period). The fulfillment of on-market vesting conditions is included in the assumptions about the number of options that are expected to be exercised. At the end of each period, ITAÚ UNIBANCO HOLDING revises its estimates of the number of options that are expected to be exercised based on non-market vesting conditions. It recognizes the impact of the revision of the original estimates, if any, in the consolidated statement of income, with a corresponding adjustment to stockholders’ equity.
When the options are exercised, the ITAÚ UNIBANCO HOLDING treasury shares are generally delivered to the beneficiaries.
The fair value of stock options is estimated by using option pricing models that take into account the exercise price of the option, the current stock price, the risk-free interest rate, the expected volatility of the stock price and the life of the option.
All stock based compensation plans established by ITAÚ UNIBANCO HOLDING correspond to plans that can be settled exclusively through the delivery of shares.
| p) | Financial guarantees |
ITAÚ UNIBANCO HOLDING recognizes the fair value of the guarantees issued in the Consolidated balance sheet under Other liabilities. Fair value is generally represented by the fee charged to client for issuing the guarantee. This amount at the issuance date is amortized over the life of the guarantee issued and recognized in the Consolidated statement of income under Banking service fees.
After issuance, based on the best estimate, if ITAÚ UNIBANCO HOLDING concludes that the occurrence of a loss regarding a guarantee issued is probable, and if the loss amount is higher than the initial fair value less cumulative amortization, a provision will be recognized for such amount.
| q) | Provisions, contingent assets and contingent liabilities |
Provisions, contingent assets and contingent liabilities are assessed, recognized and disclosed in accordance with IAS 37 - Provisions, Contingent Liabilities and Contingent Assets. Contingent assets and liabilities are potential rights and obligations arising from past events for which materialization depends on uncertain future events.
Contingent assets are not recognized in the Consolidated Financial Statements, except when the Management of ITAÚ UNIBANCO HOLDING understands that realization is virtually certain, which generally corresponds to lawsuits with favorable rulings, in final and unappealable judgments, withdrawal from lawsuits as a result of a payment in settlement or as a result of an agreement to offset against an existing liability.
Contingent liabilities mainly arise from administrative proceedings and lawsuits, inherent in the ordinary course of business, filed by third parties, former employees and governmental bodies, in connection with civil, labor, and tax and social security claims.
These contingencies are evaluated based on Management’s best estimates, and are classified as:
| · | Probable: in which liabilities are recognized in the consolidated balance sheet under Provisions. |
| · | Possible: which are disclosed in the Consolidated Financial Statements, but no provision is recorded. |
| · | Remote: which require neither a provision nor disclosure. |
Contingent liabilities recorded under Provisions and those disclosed as possible are measured using best estimates through the use of models and criteria which allow their appropriate measurement even if there is uncertainty as to their ultimate timing and amount, and the criteria are detailed in Note 32.
| F-31 |
The amount of court escrow deposits is adjusted in accordance with current legislation.
Contingent liabilities guaranteed by indemnity clauses provided by third parties, such as in business combinations carried out before the transition date to IFRS, are recognized when a claim is asserted, and a receivable is recognized simultaneously subject to its collectability. For business combinations carried out after the transition date, indemnification assets are recognized at the same time and measured on the same basis as the indemnified item, subject to collectability or contractual limitations on the indemnified amount.
| r) | Capital |
Common and preferred shares, which are equivalent to common shares but without voting rights are classified in Stockholders’ equity. The additional costs directly attributable to the issue of new shares are included in Stockholders’ equity as a deduction from the proceeds, net of taxes.
| s) | Treasury shares |
Common and preferred shares repurchased are recorded in Stockholders’ equity under Treasury shares at their average purchase price.
Shares that are subsequently sold, such as those sold to grantees under our share-based payment, are recorded as a reduction in treasury shares, measured at the average price of treasury stock held at such date.
The difference between the sale price and the average price of the treasury shares is recorded as a reduction or increase in Additional paid-in capital. The cancellation of treasury shares is recorded as a reduction in Treasury shares against Appropriated reserves, at the average price of treasury shares at the cancellation date.
| t) | Dividends and interest on capital |
Minimum dividend amounts established in the bylaws are recorded as liabilities at the end of each year. Any other amount above the mandatory minimum dividend is accounted for as a liability when approved by stockholders at a Stockholders´ Meeting.
Interest on capital is treated for accounting purposes as a dividend, and it is presented as a reduction of stockholders' equity in the consolidated financial statements. The related tax benefit is recorded in the consolidated statement of income.
Dividends have been and continue to be calculated and paid based on the financial statements prepared under Brazilian accounting standards and regulations for financial institutions and not based on these Consolidated financial statements prepared under IFRS.
Dividends and interest on capital are presented in Note 21.
| u) | Earnings per share |
Earnings per share are computed by dividing net income attributable to the owners of ITAÚ UNIBANCO HOLDING by the weighted average number of common and preferred shares outstanding for each reporting year. Weighted average shares are computed based on the periods for which the shares were outstanding.
ITAÚ UNIBANCO HOLDING grants stock-based compensation whose dilutive effect is reflected in diluted earnings per share, with the application of the “treasury stock method“. Under the treasury stock method, earnings per share are calculated as if shares under stock-based compensation plans had been issued and as if the assumed proceeds were used to purchase shares of ITAÚ UNIBANCO HOLDING.
Earnings per share are presented in Note 28.
| F-32 |
| v) | Revenue from services |
Services related to current accounts are offered to clients either in formal packages or individually, and their income is recognized when these services are provided.
Revenue from certain services, such as fees from funds management, performance, collection for retail clients and custody, is recognized over the life of the related contracts on a straight-line basis.
The breakdown of the banking service fees is detailed in Note 24.
| w) | Segment information |
Segment information is disclosed consistently with the internal report prepared for the Executive Committee, which makes the operational decisions of ITAÚ UNIBANCO HOLDING.
ITAÚ UNIBANCO HOLDING has three reportable segments: (i) Retail Banking (ii) Wholesale Banking and (iii) Activities with the Market + Corporation.
Segment information is presented in Note 34.
| F-33 |
Note 3 – Business development
Citibank’s Retail Operations
On October 08, 2016, ITAÚ UNIBANCO HOLDING entered, by means of its subsidiaries Itaú Unibanco S.A. (ITAÚ UNIBANCO) and Itaú Corretora de Valores S.A., into a share purchase and sale agreement with Banco Citibank S.A. and with other companies of its conglomerate (CITIBANK) for the acquisition of the retail banking activities carried out by CITIBANK in Brazil, including loans, deposits, credit cards, branches, assets under management and insurance brokerage, as well as the equity investments held by CITIBANK in TECBAN – Tecnologia Bancária S.A. (representing 5.64% of its capital) and in CIBRASEC – Companhia Brasileira de Securitização (representing 3.60% of its capital), for R$ 628.
The operation was structured in three phases:
| i. | Acquisition of retail operations, cards and insurance brokerage on October 31, 2017; |
| ii. | Acquisition of securities brokerage on December 1st, 2017; |
| iii. | Acquisition of ownership interest in TECBAN and CIBRASEC on December 26, 2017. |
The difference between the amount paid and net assets acquired resulted in the recognition of goodwill due to expected future profitability on the acquisition date of R$ 631.
Gestora de Inteligência de Crédito S.A.
On January 21, 2016, o ITAÚ UNIBANCO HOLDING, through its subsidiary ITAÚ UNIBANCO, executing a non-binding Memorandum of Understanding with Banco Bradesco S.A., Banco do Brasil S.A., Banco Santander S.A. and Caixa Econômica Federal, aiming at the creation of a credit intelligence bureau that will develop a databank with the purpose of aggregating, reconciling and addressing master file and credit data of individuals and legal entities.
Gestora de Inteligência de Crédito S.A., located in the city of São Paulo, was organized as a corporation, and each of its shareholders will have a 20% interest in its capital.
After compliance with conditions precedent and approval by proper regulatory authorities, the operation was closed on June 14, 2017. Ownership interest acquired will be assessed under the Equity Method.
Banco Itaú BMG Consignado S.A.
On September 29, 2016, ITAÚ UNIBANCO HOLDING, through its subsidiary ITAÚ UNIBANCO, entered into a purchase and sale agreement with Banco BMG S.A. (BMG) for acquisition of a 40% interest in the capital of Banco Itaú BMG Consignado S.A. (ITAÚ BMG CONSIGNADO), corresponding to BMG’s total interest in ITAÚ BMG CONSIGNADO, for the amount of R$ 1,460, and now holds 100% of ITAÚ BMG CONSIGNADO.
ITAÚ UNIBANCO and BMG will maintain an association by means of the execution of a new commercial agreement for the distribution of payroll loans of ITAÚ BMG CONSIGNADO and its affiliates, on an exclusive basis, through certain distribution channels linked to BMG and its affiliates.
After compliance with conditions precedent and approval by proper regulatory authorities, the transaction was closed on December 28, 2016.
Currently, Itaú Consignado S.A. (current corporate name of ITAÚ BMG CONSIGNADO) is controlled by ITAÚ UNIBANCO HOLDING.
ConectCar Soluções de Mobilidade Eletrônica S.A.
On October 21, 2015, ITAÚ UNIBANCO HOLDING, through its subsidiary Redecard S.A. (REDE), entered into a share purchase and sale commitment with Odebrecht Transport S.A. for the acquisition of 50% of capital stock of ConectCar Soluções de Mobilidade Eletrônica S.A. (CONECTCAR) for the amount of R$ 170.
CONECTCAR, located in Barueri, São Paulo, is an institution engaged in own payment arrangements and a provider of intermediation services for automatic payment of tolls, fuels and parking lots. It was organized in 2012 as the result of a partnership between Odebrecht Transport S.A. and Ipiranga Produtos de Petróleo
| F-34 |
S.A., a company controlled by Ultrapar Participações S.A., which currently holds the remaining 50% of CONECTCAR’s capital stock.
After compliance with the conditions precedent and approval of proper regulatory authorities, the operation was closed on January 29, 2016. The investment acquired is measured using the equity method (Note 2.4e II).
Recovery do Brasil Consultoria S.A.
At December 31, 2015, ITAÚ UNIBANCO HOLDING, through its subsidiary ITAÚ UNIBANCO, entered into an agreement for purchase and sale and other covenants with Banco BTG Pactual S.A. (BTG) and with Misben S.A. to acquire 89.08% of interest in the capital stock of Recovery do Brasil Consultoria S.A. (RECOVERY), corresponding to the total interest of the parties in RECOVERY, for R$ 735.
In the same transaction, ITAÚ UNIBANCO HOLDING agreed on the acquisition of approximately 70% of the portfolio of R$ 38 billion in credit rights related to the recovery of portfolios held by BTG, for the amount of R$ 570.
Established in 2000 in Argentina and present in Brazil since 2006, RECOVERY is a market leader in the management of overdue receivables portfolio. RECOVERY’s activities consist in prospecting and assessing portfolios, structuring and managing operations, acting in all segments, from individual to corporate loans, with financial and non-financial institutions, and offering a competitive advantage to its clients.
After the compliance with the conditions precedent and approval by regulatory authorities, the transaction was closed on March 31, 2016.
The difference between the amount paid and the net assets at fair value has given rise to the recognition of goodwill from expected future profitability.
| Purchase price | 735 | |||
| (-) Fair value of assets and liabilities identified | (74 | ) | ||
| (-) Intangible assets to be amortized | (20 | ) | ||
| (=) Goodwill | 641 |
On July 7, 2016, ITAÚ UNIBANCO HOLDING, through its subsidiary ITAÚ UNIBANCO, acquired from International Finance Corporation, a 6.92% additional interest, for the amount of R$ 59 and now holds 96% of RECOVERY ´s capital.
Itaú CorpBanca
On January 29, 2014, ITAÚ UNIBANCO HOLDING, through its subsidiary Banco Itaú Chile S.A. (BIC), entered into a Transaction Agreement with CorpBanca (CORPBANCA) and its controlling stockholders (CORP GROUP), establishing the terms and conditions of the merger of operations of BIC and CORPBANCA in Chile and in the other jurisdictions in which CORPBANCA operates.
CORPBANCA is a commercial bank headquartered in Chile, which also operates in Colombia and Panama, focused on individuals and large and middle-market companies. In 2015, an accordance with the Chilean Superintendence of Banks, it was one of the largest private banks in Chile, in terms of overall size of loan portfolio, with a market share of 7.1%.
This agreement represents an important step in ITAÚ UNIBANCO HOLDING’s internationalization process.
The merger was approved by the stockholders of CORPBANCA and BIC and by all proper regulatory authorities in Chile, Brazil, Colombia and Panama. As set forth in the amendment to the Transaction Agreement, entered into on June 2, 2015, the parties closed the operation on April 1st, 2016, when they had full conditions for the corporate reorganization process.
The operation was consummated by means of:
| i. | Increase in BIC’s capital in the amount of R$ 2,309 concluded on March 22, 2016; |
| F-35 |
| ii. | Merger of BIC into CORPBANCA, with the cancellation of BIC’s shares and issue of new shares by CORPBANCA, at the rate of 80,240 shares of CORPBANCA for one share of BIC, so that interests resulting from the merger, named Itaú CorpBanca, are 33.58% for ITAÚ UNIBANCO HOLDING and 33.13% for CORP GROUP. |
The following corporate structure resulted from the transaction:
| Ownership interest | ||||
| ITAÚ UNIBANCO HOLDING | 33.58 | % | ||
| CORP GROUP | 33.13 | % | ||
| Other non-controlling stockholders | 33.29 | % |
The ITAÚ CORPBANCA is controlled as of April 1st, 2016 by ITAÚ UNIBANCO HOLDING. On the same date, ITAU UNIBANCO HOLDING entered into a shareholders’ agreement with CORP GROUP, which sets forth, among others, the right of ITAÚ UNIBANCO HOLDING and CORP GROUP to appoint members for the Board of Directors of ITAÚ CORPBANCA in accordance to their interests in capital stock, and this group of shareholders will have the right to appoint the majority of members of the Board of Directors of ITAÚ CORPBANCA and ITAÚ UNIBANCO HOLDING will be entitled to appoint the majority of members elected by this block. Except for certain strategic matters of ITAÚ CORPBANCA, on which CORP GROUP has the right of veto, the members of the board of directors appointed by CORP GROUP should vote as recommended by ITAÚ UNIBANCO HOLDING.
The fair value of the consideration transferred by ITAÚ UNIBANCO HOLDING due to its interest in ITAÚ CORPBANCA was R$ 10,517, based on the quotation of ITAÚ CORPBANCA’s shares listed on the Santiago Stock Exchange.
The consideration transferred resulted in goodwill for future expected profitability of R$ 6,928. Additionally, a goodwill of R$ 692 was generated in Brazil due to the difference between the equity value of BIC and the equity value of ITAÚ CORPBANCA resulting from the merger. This amount will not be deducted for tax purposes, except in case of disposal or merger of the investment.
| F-36 |
The table below summarizes the main assets acquired and liabilities assumed on the acquisition date:
| CORPBANCA | ||||
| Assets | 4/1/2016 | |||
| Cash and deposits on demand | 5,869 | |||
| Interbank deposits | 3,712 | |||
| Securities purchased under agreements to resell | 186 | |||
| Financial assets held for trading | 5,684 | |||
| Derivatives | 6,628 | |||
| Available-for-sale financial assets | 7,164 | |||
| Held-to-maturity financial assets | 236 | |||
| Loan operations and lease operations portfolio, net | 75,222 | |||
| Other financial assets | 3,018 | |||
| Goodwill | 888 | |||
| Fixed assets, net | 494 | |||
| Intangible assets, net | 2,603 | |||
| Tax assets | 1,413 | |||
| Assets held for sale | 2 | |||
| Other assets | 1,257 | |||
| Total assets | 114,376 | |||
| Liabilities and stockholders' equity | 4/1/2016 | |||
| Deposits | 68,387 | |||
| Securities sold under repurchase agreements | 4,052 | |||
| Derivatives | 5,749 | |||
| Interbank market debt | 6,429 | |||
| Institucional market debt | 17,025 | |||
| Other financial liabilities | 1,583 | |||
| Provisions | 140 | |||
| Tax liabilities | 1,341 | |||
| Other liabilities | 2,619 | |||
| Total liabilities | 107,325 | |||
| Plan net assets | 7,051 | |||
| Non-controlling interests | 1,515 | |||
| Net assets assumed | 5,536 | |||
| Adjustment to fair value of net assets assumed | (1,946 | ) | ||
| Net assets assumed at fair value | 3,590 | |||
In the year after the acquisition, adjustments are made to the amounts presented to reflect any new information obtained on existing facts upon the operation closing, in conformity with IFRS 3 – Business Combinations.
Contingent liabilities have not been recorded due to the acquisition.
ITAÚ UNIBANCO HOLDING, through its subsidiary ITB Holding Brasil Participações Ltda., indirectly acquired the following additional interests in the capital of ITAÚ CORPBANCA:
• On October 26, 2016 – 10,908,002,836 shares (2.13%) for the amount of R$ 288.1, then holding 35.71%; and
• On September 15, 2017 – 1,800,000,000 shares (0.35%) for the amount of R$ 55.6, then holding 36.06%.
The possibility of these acquisitions were set forth in ITAÚ CORPBANCA’s shareholders agreement, entered into between ITAÚ UNIBANCO HOLDING and CORP GROUP and affiliated companies on April 1st, 2016.
MaxiPago Serviços de Internet Ltda.
On September 3, 2014, ITAÚ UNIBANCO HOLDING, through its subsidiary REDE entered into a share and purchase agreement with the controlling shareholders of MaxiPago Serviços de Internet Ltda. (MAXIPAGO), a gateway company – network interconnection for mobile electronic payments.
On the same date, subscription and payment of 19,336 shares (33.33%) and acquisition of 24,174 shares (41.67%) were carried out, so that REDE became the holder of 43,510 common shares, representing 75% of total voting capital of MAXIPAGO.
After the compliance with the conditions precedent and approval by proper regulatory authorities, the operation was closed on January 8, 2015.
| F-37 |
The difference between the amount paid and net assets at fair value in the recognition of goodwill due to expected future profitability.
| Purchase price | 15 | |||
| (-) Fair value of identified assets and liabilities | (4 | ) | ||
| (=) Goodwill | 11 |
In the second semester of 2016, ITAÚ UNIBANCO HOLDING, through its subsidiary REDE, increased the capital of MAXIPAGO by 21.98% and acquired additional interest ownership of 3.02%, for of R$ 2, and now holds 100% of MAXIPAGO’s capital stock.
| F-38 |
Note 4 - Cash and cash equivalents
For purposes of consolidated statements of cash flows, Cash and cash equivalents in this note comprises the following items:
| 12/31/2017 | 12/31/2016 | |||||||
| Cash and deposits on demand | 18,749 | 18,542 | ||||||
| Interbank deposits | 15,327 | 13,358 | ||||||
| Securities purchased under agreements to resell | 49,238 | 64,219 | ||||||
| Total | 83,314 | 96,119 | ||||||
Amounts related to interbank deposits and securities purchased under agreements to resell not included in cash equivalents are R$ 13,726 (R$ 9,334 at 12/31/2016) and R$ 195,469 (R$ 200,832 at 12/31/2016), respectively.
Note 5 - Central Bank compulsory deposits
| 12/31/2017 | 12/31/2016 | |||||||
| Non-interest bearing deposits | 4,790 | 3,002 | ||||||
| Interest-bearing deposits | 94,047 | 82,698 | ||||||
| Total | 98,837 | 85,700 | ||||||
Note 6 - Interbank deposits and securities purchased under agreements to resell
| 12/31/2017 | 12/31/2016 | |||||||||||||||||||||||
| Current | Non- current | Total | Current | Non- current | Total | |||||||||||||||||||
| Interbank deposits (2) | 28,039 | 1,014 | 29,053 | 21,503 | 1,189 | 22,692 | ||||||||||||||||||
| Securities purchased under agreements to resell (1) | 244,511 | 196 | 244,707 | 264,740 | 311 | 265,051 | ||||||||||||||||||
| Total | 272,550 | 1,210 | 273,760 | 286,243 | 1,500 | 287,743 | ||||||||||||||||||
(1) The amounts of R$ 3,664 (R$ 4,329 at 12/31/2016) are pledged in guarantee of operations on B3 S.A. - Brasil, Bolsa, Balcão (B3) and Central Bank and the amounts of R$ 185,305 (R$ 178,070 at 12/31/2016) are pledged in guarantee of repurchase agreement transactions, in conformity with the policies described in Note 2.4d.
(2) Includes R$ 6,689 related to Compulsory Deposits with Central Banks of other countries.
| F-39 |
Note 7 – Financial assets held for trading and designated at fair value through profit or loss
a) Financial assets held for trading recognized at their fair value are presented in the following table:
| 12/31/2017 | 12/31/2016 | |||||||||||||||||||||||
| Accumulated gain / | Accumulated gain / | |||||||||||||||||||||||
| (loss) reflected in | (loss) reflected in | |||||||||||||||||||||||
| Cost | income | Fair value | Cost | income | Fair value | |||||||||||||||||||
| Investment funds | 3,211 | 1 | 3,212 | 1,170 | 3 | 1,173 | ||||||||||||||||||
| Brazilian government securities (1a) | 230,189 | 378 | 230,567 | 159,602 | 422 | 160,024 | ||||||||||||||||||
| Brazilian external debt bonds (1b) | 3,148 | 62 | 3,210 | 5,275 | 50 | 5,325 | ||||||||||||||||||
| Government securities – abroad (1c) | 3,942 | 33 | 3,975 | 3,714 | 21 | 3,735 | ||||||||||||||||||
| Argentina | 1,446 | 20 | 1,466 | 634 | 17 | 651 | ||||||||||||||||||
| Chile | 50 | 1 | 51 | 126 | 1 | 127 | ||||||||||||||||||
| Colombia | 2,080 | 12 | 2,092 | 2,666 | 3 | 2,669 | ||||||||||||||||||
| United States | 100 | - | 100 | 78 | - | 78 | ||||||||||||||||||
| Mexico | 5 | - | 5 | 6 | - | 6 | ||||||||||||||||||
| Paraguay | 6 | - | 6 | 88 | - | 88 | ||||||||||||||||||
| Uruguay | 222 | - | 222 | 32 | - | 32 | ||||||||||||||||||
| Other | 33 | - | 33 | 84 | - | 84 | ||||||||||||||||||
| Corporate securities (1d) | 29,286 | (129 | ) | 29,157 | 34,425 | (34 | ) | 34,391 | ||||||||||||||||
| Shares | 3,969 | (206 | ) | 3,763 | 2,598 | (107 | ) | 2,491 | ||||||||||||||||
| Bank deposit certificates | 347 | - | 347 | 1,824 | - | 1,824 | ||||||||||||||||||
| Securitized real estate loans | 66 | (1 | ) | 65 | - | - | - | |||||||||||||||||
| Debentures | 3,181 | 77 | 3,258 | 3,129 | 61 | 3,190 | ||||||||||||||||||
| Eurobonds and other | 633 | 1 | 634 | 654 | 8 | 662 | ||||||||||||||||||
| Financial credit bills | 20,612 | - | 20,612 | 25,893 | - | 25,893 | ||||||||||||||||||
| Promissory notes | 391 | - | 391 | - | - | - | ||||||||||||||||||
| Other | 87 | - | 87 | 327 | 4 | 331 | ||||||||||||||||||
| Total (2) | 269,776 | 345 | 270,121 | 204,186 | 462 | 204,648 | ||||||||||||||||||
(1) Assets held for trading pledged as collateral of funding transactions of financial institutions and clients were: a) R$ 29,002 (R$ 7,696 at 12/31/2016), b) R$ 1,508 (R$ 4,045 at 12/31/2016), c) R$ 46 (R$ 1,183 at 12/31/2016) and d) R$ 28 (R$ 26 at 12/31/2016), totaling R$ 30,585 (R$ 12,950 at 12/31/2016);
(2) In the period, there was no reclassification of held for trading financial assets to other categories of financial assets.
| F-40 |
The cost and fair value of financial assets held for trading by maturity are as follows:
| 12/31/2017 | 12/31/2016 | |||||||||||||||
| Cost | Fair value | Cost | Fair value | |||||||||||||
| Current | 48,533 | 48,411 | 34,302 | 34,206 | ||||||||||||
| Non-stated maturity | 2,671 | 4,703 | 3,356 | 3,206 | ||||||||||||
| Up to one year | 45,862 | 43,708 | 30,946 | 31,000 | ||||||||||||
| Non-current | 221,243 | 221,710 | 169,884 | 170,442 | ||||||||||||
| From one to five years | 168,301 | 168,558 | 117,748 | 118,050 | ||||||||||||
| From five to ten years | 44,025 | 44,246 | 42,135 | 42,284 | ||||||||||||
| After ten years | 8,917 | 8,906 | 10,001 | 10,108 | ||||||||||||
| Total | 269,776 | 270,121 | 204,186 | 204,648 | ||||||||||||
Financial assets held for trading include assets with a fair value of R$ 169,178 (R$ 142,081 at 12/31/2016) that belong to investment funds wholly owned by Itaú Vida e Previdência S.A. The return of those assets (positive or negative) is fully transferred to customers of our PGBL and VGBL private pension plans whose premiums (less fees charged by us) are used by our subsidiary to purchase quotas of those investment funds.
b) Financial assets designated at fair value through profit or loss are presented in the following table:
| 12/31/2017 | ||||||||||||
| Accumulated gain / (loss) | ||||||||||||
| Cost | reflected in income | Fair value | ||||||||||
| Brazilian external debt bonds | 1,670 | 76 | 1,746 | |||||||||
| Total | 1,670 | 76 | 1,746 | |||||||||
| 12/31/2016 | ||||||||||||
| Accumulated gain/(loss) | ||||||||||||
| Cost | reflected in income | Fair value | ||||||||||
| Brazilian external debt bonds | 1,183 | 8 | 1,191 | |||||||||
| Total | 1,183 | 8 | 1,191 | |||||||||
The cost and fair value by maturity of financial assets designated as fair value through profit or loss were as follows:
| 12/31/2017 | 12/31/2016 | |||||||||||||||
| Cost | Fair value | Cost | Fair value | |||||||||||||
| Current | 1,006 | 1,041 | 1,183 | 1,191 | ||||||||||||
| Up to one year | 1,006 | 1,041 | 1,183 | 1,191 | ||||||||||||
| Non-current | 664 | 705 | - | - | ||||||||||||
| From one to five years | 664 | 705 | - | - | ||||||||||||
| Total | 1,670 | 1,746 | 1,183 | 1,191 | ||||||||||||
| F-41 |
Note 8 – Derivatives
ITAÚ UNIBANCO HOLDING enters into derivative financial instruments with various counterparties to manage its overall exposures and to assist its customers in managing their own exposures.
Futures – Interest rate and foreign currency futures contracts are commitments to buy or sell a financial instrument at a future date, at a contracted price or yield and may be settled in cash or through delivery. The notional amount represents the face value of the underlying instrument. Commodity futures contracts or financial instruments are commitments to buy or sell commodities (mainly gold, coffee and orange juice), at a future date, at a contracted price, which are settled in cash. The notional amount represents the quantity of such commodities multiplied by the future price at the contract date. Daily cash settlements of price movements are made for all instruments.
Forwards – Interest forward contracts are agreements to exchange payments on a specified future date, based on a market change in interest rates from trade date to contract settlement date. Foreign exchange forward contracts represent agreements to exchange the currency of one country for the currency of another country at an agreed price, at an agreed settlement date. Financial instrument forward contracts are commitments to buy or sell a financial instrument on a future date at a contracted price and are settled in cash.
Swaps – Interest rate and foreign exchange swap contracts are commitments to settle in cash at a future date or dates, based on differentials between specified financial indices (either two different interest rates in a single currency or two different rates each in a different currency), as applied to a notional principal amount. Swap contracts presented in Other in the table below correspond substantially to inflation rate swap contracts.
Options – Option contracts give the purchaser, for a fee, the right, but not the obligation, to buy or sell within a limited time a financial instrument including a flow of interest, foreign currencies, commodities, or financial instruments at a contracted price that may also be settled in cash, based on differentials between specific indices.
Credit Derivatives – Credit derivatives are financial instruments with value relating to the credit risk associated to the debt issued by a third party (the reference entity), which permits that one party (the purchaser of the hedge) transfers the risk to the counterparty (the seller of the hedge). The seller of the hedge should make payments as set forth in the contract when the reference entity undergoes a credit event, such as bankruptcy, default or debt restructuring. The seller of the hedge receives a premium for the hedge, but, on the other hand, assumes the risk that the underlying asset referenced in the contract undergoes a credit event, and the seller would have to make the payment to the purchaser of the hedge, which could be the notional amount of the credit derivative.
The total value of margins pledged in guarantee by ITAÚ UNIBANCO HOLDING was R$ 18,284 (R$ 12,246 at 12/31/2016) and was basically comprised of government securities.
| F-42 |
The following table shows the composition of derivatives by index:
| Off-balance
sheet notional amount | Balance
sheet account receivable / (received) (payable) paid | Adjustment
to market value (in results / stockholders' equity) | Fair value | |||||||||||||
| 12/31/2017 | 12/31/2017 | 12/31/2017 | 12/31/2017 | |||||||||||||
| Futures contracts (*) | 607,980 | 8 | 150 | 158 | ||||||||||||
| Purchase commitments | 323,102 | (4 | ) | 137 | 133 | |||||||||||
| Commodities | 187 | - | - | - | ||||||||||||
| Indices | 109,501 | (34 | ) | (16 | ) | (50 | ) | |||||||||
| Interbank market | 166,833 | 30 | - | 30 | ||||||||||||
| Foreign currency | 28,514 | - | 153 | 153 | ||||||||||||
| Securities | 18,067 | - | - | - | ||||||||||||
| Commitments to sell | 284,878 | 12 | 13 | 25 | ||||||||||||
| Commodities | 168 | - | - | - | ||||||||||||
| Indices | 128,147 | 67 | 11 | 78 | ||||||||||||
| Interbank market | 118,186 | (56 | ) | - | (56 | ) | ||||||||||
| Foreign currency | 26,646 | 1 | - | 1 | ||||||||||||
| Fixed rate | 505 | - | 2 | 2 | ||||||||||||
| Securities | 11,218 | - | - | - | ||||||||||||
| Other | 8 | - | - | - | ||||||||||||
| Swap contracts | (4,770 | ) | 268 | (4,502 | ) | |||||||||||
| Asset position | 585,574 | 3,630 | 5,560 | 9,190 | ||||||||||||
| Indices | 228,406 | (1,132 | ) | 2,595 | 1,463 | |||||||||||
| Interbank market | 48,752 | 670 | (72 | ) | 598 | |||||||||||
| Foreign currency | 10,145 | 693 | 245 | 938 | ||||||||||||
| Floating rate | 44,400 | (48 | ) | 1,135 | 1,087 | |||||||||||
| Fixed rate | 253,854 | 3,447 | 1,656 | 5,103 | ||||||||||||
| Securities | 4 | - | 1 | 1 | ||||||||||||
| Other | 13 | - | - | - | ||||||||||||
| Liability position | 590,344 | (8,400 | ) | (5,292 | ) | (13,692 | ) | |||||||||
| Indices | 197,597 | (432 | ) | (4,141 | ) | (4,573 | ) | |||||||||
| Interbank market | 38,398 | (293 | ) | 15 | (278 | ) | ||||||||||
| Foreign currency | 19,289 | (596 | ) | (12 | ) | (608 | ) | |||||||||
| Floating rate | 42,690 | (36 | ) | (1,208 | ) | (1,244 | ) | |||||||||
| Fixed rate | 292,333 | (7,043 | ) | 54 | (6,989 | ) | ||||||||||
| Other | 37 | - | - | - | ||||||||||||
| Option contracts | 1,847,829 | 452 | 92 | 544 | ||||||||||||
| Purchase commitments – long position | 245,514 | 1,256 | 392 | 1,648 | ||||||||||||
| Commodities | 367 | 11 | 18 | 29 | ||||||||||||
| Indices | 178,839 | 295 | (26 | ) | 269 | |||||||||||
| Interbank market | 26,484 | 37 | 11 | 48 | ||||||||||||
| Foreign currency | 31,818 | 647 | (201 | ) | 446 | |||||||||||
| Fixed rate | 20 | 3 | - | 3 | ||||||||||||
| Securities | 7,902 | 254 | 570 | 824 | ||||||||||||
| Other | 84 | 9 | 20 | 29 | ||||||||||||
| Commitments to sell – long position | 736,856 | 1,457 | 232 | 1,689 | ||||||||||||
| Commodities | 269 | 4 | (1 | ) | 3 | |||||||||||
| Indices | 691,934 | 495 | 241 | 736 | ||||||||||||
| Interbank market | 11,623 | 21 | 96 | 117 | ||||||||||||
| Foreign currency | 24,134 | 679 | (150 | ) | 529 | |||||||||||
| Fixed rate | 129 | 6 | (5 | ) | 1 | |||||||||||
| Securities | 8,753 | 252 | 51 | 303 | ||||||||||||
| Other | 14 | - | - | - | ||||||||||||
| Purchase commitments – short position | 88,688 | (1,008 | ) | (229 | ) | (1,237 | ) | |||||||||
| Commodities | 278 | (6 | ) | (14 | ) | (20 | ) | |||||||||
| Indices | 30,554 | (168 | ) | 22 | (146 | ) | ||||||||||
| Interbank market | 23,574 | (31 | ) | 31 | - | |||||||||||
| Foreign currency | 27,774 | (719 | ) | 247 | (472 | ) | ||||||||||
| Fixed rate | 77 | (2 | ) | - | (2 | ) | ||||||||||
| Securities | 6,347 | (73 | ) | (495 | ) | (568 | ) | |||||||||
| Other | 84 | (9 | ) | (20 | ) | (29 | ) | |||||||||
| Commitments to sell – short position | 776,771 | (1,253 | ) | (303 | ) | (1,556 | ) | |||||||||
| Commodities | 222 | (8 | ) | 4 | (4 | ) | ||||||||||
| Indices | 737,942 | (505 | ) | (249 | ) | (754 | ) | |||||||||
| Interbank market | 8,722 | (18 | ) | (86 | ) | (104 | ) | |||||||||
| Foreign currency | 23,833 | (549 | ) | 104 | (445 | ) | ||||||||||
| Fixed rate | 41 | (1 | ) | 1 | - | |||||||||||
| Securities | 5,998 | (172 | ) | (77 | ) | (249 | ) | |||||||||
| Other | 13 | - | - | - | ||||||||||||
| F-43 |
| Off-balance
sheet notional amount | Balance
sheet account receivable / (received) (payable) paid | Adjustment
to market value (in results / stockholders' equity) | Fair value | |||||||||||||
| 12/31/2017 | 12/31/2017 | 12/31/2017 | 12/31/2017 | |||||||||||||
| Forward operations (onshore) | 9,954 | 639 | - | 639 | ||||||||||||
| Purchases receivable | 1,654 | 1,861 | - | 1,861 | ||||||||||||
| Floating rate | 499 | 499 | - | 499 | ||||||||||||
| Fixed rate | 1,130 | 1,337 | - | 1,337 | ||||||||||||
| Securities | 25 | 25 | - | 25 | ||||||||||||
| Purchases payable | - | (1,644 | ) | - | (1,644 | ) | ||||||||||
| Floating rate | - | (499 | ) | - | (499 | ) | ||||||||||
| Fixed rate | - | (1,145 | ) | - | (1,145 | ) | ||||||||||
| Sales receivable | 737 | 5,049 | 1 | 5,050 | ||||||||||||
| Indices | 31 | 31 | - | 31 | ||||||||||||
| Floating rate | - | 1,873 | - | 1,873 | ||||||||||||
| Fixed rate | - | 2,447 | - | 2,447 | ||||||||||||
| Securities | 706 | 698 | 1 | 699 | ||||||||||||
| Sales deliverable | 7,563 | (4,627 | ) | (1 | ) | (4,628 | ) | |||||||||
| Interbank market | 3,261 | - | - | - | ||||||||||||
| Floating rate | 1,874 | (1,873 | ) | (1 | ) | (1,874 | ) | |||||||||
| Fixed rate | 2,428 | (2,754 | ) | - | (2,754 | ) | ||||||||||
| Credit derivatives | 10,110 | (30 | ) | 109 | 79 | |||||||||||
| Asset position | 5,831 | 38 | 99 | 137 | ||||||||||||
| Indices | 6 | 1 | - | 1 | ||||||||||||
| Foreign currency | 3,588 | 15 | 28 | 43 | ||||||||||||
| Fixed rate | 89 | - | 2 | 2 | ||||||||||||
| Securities | 1,744 | 20 | 59 | 79 | ||||||||||||
| Other | 404 | 2 | 10 | 12 | ||||||||||||
| Liability position | 4,279 | (68 | ) | 10 | (58 | ) | ||||||||||
| Indices | 761 | (7 | ) | (1 | ) | (8 | ) | |||||||||
| Foreign currency | 2,582 | (40 | ) | 9 | (31 | ) | ||||||||||
| Securities | 765 | (20 | ) | 4 | (16 | ) | ||||||||||
| Other | 171 | (1 | ) | (2 | ) | (3 | ) | |||||||||
| NDF - Non Deliverable Forward | 252,628 | (948 | ) | 153 | (795 | ) | ||||||||||
| Asset position | 119,312 | 2,781 | 169 | 2,950 | ||||||||||||
| Commodities | 81 | 6 | 1 | 7 | ||||||||||||
| Indices | 1 | - | - | - | ||||||||||||
| Foreign currency | 119,230 | 2,775 | 168 | 2,943 | ||||||||||||
| Liability position | 133,316 | (3,729 | ) | (16 | ) | (3,745 | ) | |||||||||
| Commodities | 175 | (14 | ) | - | (14 | ) | ||||||||||
| Indices | 249 | (6 | ) | - | (6 | ) | ||||||||||
| Foreign currency | 132,880 | (3,708 | ) | (16 | ) | (3,724 | ) | |||||||||
| Securities | 12 | (1 | ) | - | (1 | ) | ||||||||||
| Check of swap | 955 | (73 | ) | 19 | (54 | ) | ||||||||||
| Asset position - Foreign currency | 514 | - | 68 | 68 | ||||||||||||
| Liability position - Interbank market | 441 | (73 | ) | (49 | ) | (122 | ) | |||||||||
| Other derivative financial instruments | 4,225 | 90 | (62 | ) | 28 | |||||||||||
| Asset position | 2,464 | 100 | (8 | ) | 92 | |||||||||||
| Foreign currency | 126 | - | 2 | 2 | ||||||||||||
| Fixed rate | 1,792 | 99 | (18 | ) | 81 | |||||||||||
| Securities | 388 | 1 | 5 | 6 | ||||||||||||
| Other | 158 | - | 3 | 3 | ||||||||||||
| Liability position | 1,761 | (10 | ) | (54 | ) | (64 | ) | |||||||||
| Foreign currency | 35 | (7 | ) | 5 | (2 | ) | ||||||||||
| Fixed rate | 83 | (1 | ) | (2 | ) | (3 | ) | |||||||||
| Securities | 1,285 | (2 | ) | (47 | ) | (49 | ) | |||||||||
| Other | 358 | - | (10 | ) | (10 | ) | ||||||||||
| Asset | 16,180 | 6,663 | 22,843 | |||||||||||||
| Liability | (20,812 | ) | (5,934 | ) | (26,746 | ) | ||||||||||
| Total | (4,632 | ) | 729 | (3,903 | ) | |||||||||||
| Derivative contracts mature as follows (in days): | ||||||||||||||||||||
| Off-balance sheet – notional amount | 0 - 30 | 31 - 180 | 181 - 365 | Over 365 | 12/31/2017 | |||||||||||||||
| Futures contracts | 187,771 | 152,660 | 87,819 | 179,730 | 607,980 | |||||||||||||||
| Swaps contracts - difference payable | 29,734 | 96,849 | 86,922 | 368,439 | 581,944 | |||||||||||||||
| Options | 418,679 | 290,491 | 457,164 | 681,495 | 1,847,829 | |||||||||||||||
| Forwards (onshore) | 6,997 | 1,933 | 1,024 | - | 9,954 | |||||||||||||||
| Credit derivatives | - | 510 | 1,230 | 8,370 | 10,110 | |||||||||||||||
| NDF - Non Deliverable Forward | 63,446 | 136,650 | 39,109 | 13,423 | 252,628 | |||||||||||||||
| Check of swap | - | 293 | - | 662 | 955 | |||||||||||||||
| Other derivative financial instruments | - | 474 | 851 | 2,900 | 4,225 | |||||||||||||||
(*) The book value of futures considers only the amount payable or receivable related to the last day of the quarter.
| F-44 |
The following table shows the composition of derivatives by index:
| Off-balance sheet notional amount | Balance sheet account receivable / (received) (payable) paid | Adjustment to market value (in results / stockholders' equity) | Fair value | |||||||||||||
| 12/31/2016 | 12/31/2016 | 12/31/2016 | 12/31/2016 | |||||||||||||
| Futures contracts (*) | 666,927 | 61 | 66 | 127 | ||||||||||||
| Purchase commitments | 200,752 | (237 | ) | 86 | (151 | ) | ||||||||||
| Commodities | 147 | - | - | - | ||||||||||||
| Indices | 47,295 | (213 | ) | 3 | (210 | ) | ||||||||||
| Interbank market | 109,649 | 1 | - | 1 | ||||||||||||
| Foreign currency | 31,141 | (25 | ) | 83 | 58 | |||||||||||
| Securities | 12,520 | - | - | - | ||||||||||||
| Commitments to sell | 466,175 | 298 | (20 | ) | 278 | |||||||||||
| Commodities | 284 | - | - | - | ||||||||||||
| Indices | 169,930 | 306 | (1 | ) | 305 | |||||||||||
| Interbank market | 213,991 | (11 | ) | 1 | (10 | ) | ||||||||||
| Foreign currency | 70,719 | 3 | (22 | ) | (19 | ) | ||||||||||
| Fixed rate | 941 | - | 2 | 2 | ||||||||||||
| Securities | 10,275 | - | - | - | ||||||||||||
| Other | 35 | - | - | - | ||||||||||||
| Swap contracts | (4,446 | ) | 1,767 | (2,679 | ) | |||||||||||
| Asset position | 471,221 | 6,602 | 3,940 | 10,542 | ||||||||||||
| Commodities | 5 | - | - | - | ||||||||||||
| Indices | 196,505 | 794 | 456 | 1,250 | ||||||||||||
| Interbank market | 47,210 | 1,897 | 7 | 1,904 | ||||||||||||
| Foreign currency | 13,582 | 1,136 | (1 | ) | 1,135 | |||||||||||
| Floating rate | 38,262 | (21 | ) | 1,471 | 1,450 | |||||||||||
| Fixed rate | 175,609 | 2,795 | 2,007 | 4,802 | ||||||||||||
| Securities | 12 | - | - | - | ||||||||||||
| Other | 36 | 1 | - | 1 | ||||||||||||
| Liability position | 475,667 | (11,048 | ) | (2,173 | ) | (13,221 | ) | |||||||||
| Commodities | 131 | - | - | - | ||||||||||||
| Indices | 147,560 | (2,729 | ) | (2,115 | ) | (4,844 | ) | |||||||||
| Interbank market | 36,554 | (328 | ) | (68 | ) | (396 | ) | |||||||||
| Foreign currency | 21,156 | (915 | ) | 17 | (898 | ) | ||||||||||
| Floating rate | 36,438 | (140 | ) | (1,204 | ) | (1,344 | ) | |||||||||
| Fixed rate | 233,780 | (6,926 | ) | 1,195 | (5,731 | ) | ||||||||||
| Securities | 20 | (10 | ) | 2 | (8 | ) | ||||||||||
| Other | 28 | - | - | - | ||||||||||||
| Option contracts | 583,527 | (2,108 | ) | 2,348 | 240 | |||||||||||
| Purchase commitments – long position | 163,069 | 1,490 | (625 | ) | 865 | |||||||||||
| Commodities | 404 | 16 | 1 | 17 | ||||||||||||
| Indices | 99,978 | 111 | (8 | ) | 103 | |||||||||||
| Interbank market | 1,247 | 1 | 20 | 21 | ||||||||||||
| Foreign currency | 45,106 | 1,205 | (835 | ) | 370 | |||||||||||
| Fixed rate | 11 | - | - | - | ||||||||||||
| Securities | 16,254 | 150 | 187 | 337 | ||||||||||||
| Other | 69 | 7 | 10 | 17 | ||||||||||||
| Commitments to sell – long position | 142,234 | 1,713 | 2,214 | 3,927 | ||||||||||||
| Commodities | 162 | 4 | 5 | 9 | ||||||||||||
| Indices | 92,088 | 106 | (9 | ) | 97 | |||||||||||
| Interbank market | 7,533 | 6 | (2 | ) | 4 | |||||||||||
| Foreign currency | 33,078 | 1,348 | 2,101 | 3,449 | ||||||||||||
| Fixed rate | 145 | 6 | (3 | ) | 3 | |||||||||||
| Securities | 9,211 | 243 | 122 | 365 | ||||||||||||
| Other | 17 | - | - | - | ||||||||||||
| Purchase commitments – short position | 129,392 | (2,674 | ) | 1,721 | (953 | ) | ||||||||||
| Commodities | 239 | (3 | ) | (8 | ) | (11 | ) | |||||||||
| Indices | 83,283 | (161 | ) | 29 | (132 | ) | ||||||||||
| Interbank market | 95 | - | - | - | ||||||||||||
| Foreign currency | 39,900 | (2,447 | ) | 1,875 | (572 | ) | ||||||||||
| Fixed rate | 94 | (1 | ) | - | (1 | ) | ||||||||||
| Securities | 5,599 | (54 | ) | (166 | ) | (220 | ) | |||||||||
| Other | 182 | (8 | ) | (9 | ) | (17 | ) | |||||||||
| Commitments to sell – short position | 148,832 | (2,637 | ) | (962 | ) | (3,599 | ) | |||||||||
| Commodities | 268 | (17 | ) | (3 | ) | (20 | ) | |||||||||
| Indices | 104,268 | (137 | ) | 51 | (86 | ) | ||||||||||
| Interbank market | 3,438 | (10 | ) | 2 | (8 | ) | ||||||||||
| Foreign currency | 34,132 | (2,258 | ) | (884 | ) | (3,142 | ) | |||||||||
| Fixed rate | 28 | (1 | ) | - | (1 | ) | ||||||||||
| Securities | 6,681 | (214 | ) | (128 | ) | (342 | ) | |||||||||
| Other | 17 | - | - | - | ||||||||||||
| F-45 |
| Off-balance sheet notional amount | Balance sheet account receivable / (received) (payable) paid | Adjustment to market value (in results / stockholders' equity) | Fair value | |||||||||||||
| 12/31/2016 | 12/31/2016 | 12/31/2016 | 12/31/2016 | |||||||||||||
| Forwards operations (onshore) | 13,429 | 1,446 | (5 | ) | 1,441 | |||||||||||
| Purchases receivable | 1,186 | 1,240 | (5 | ) | 1,235 | |||||||||||
| Floating rate | 546 | 545 | 1 | 546 | ||||||||||||
| Fixed rate | 395 | 450 | - | 450 | ||||||||||||
| Securities | 245 | 245 | (6 | ) | 239 | |||||||||||
| Purchases payable | - | (971 | ) | - | (971 | ) | ||||||||||
| Floating rate | - | (545 | ) | - | (545 | ) | ||||||||||
| Fixed rate | - | (421 | ) | - | (421 | ) | ||||||||||
| Securities | - | (5 | ) | - | (5 | ) | ||||||||||
| Sales receivable | 8,139 | 3,734 | 2 | 3,736 | ||||||||||||
| Interbank market | 4,396 | 8 | - | 8 | ||||||||||||
| Floating rate | 300 | 300 | - | 300 | ||||||||||||
| Fixed rate | 2,250 | 2,257 | - | 2,257 | ||||||||||||
| Securities | 1,193 | 1,169 | 2 | 1,171 | ||||||||||||
| Sales deliverable | 4,104 | (2,557 | ) | (2 | ) | (2,559 | ) | |||||||||
| Interbank market | 4,104 | - | (2 | ) | (2 | ) | ||||||||||
| Floating rate | - | (300 | ) | - | (300 | ) | ||||||||||
| Fixed rate | - | (2,257 | ) | - | (2,257 | ) | ||||||||||
| Credit derivatives | 12,100 | - | 34 | 34 | ||||||||||||
| Asset position | 5,306 | 190 | (9 | ) | 181 | |||||||||||
| Foreign currency | 3,876 | 188 | (56 | ) | 132 | |||||||||||
| Fixed rate | 114 | - | 2 | 2 | ||||||||||||
| Securities | 1,161 | 2 | 41 | 43 | ||||||||||||
| Other | 155 | - | 4 | 4 | ||||||||||||
| Liability position | 6,794 | (190 | ) | 43 | (147 | ) | ||||||||||
| Foreign currency | 5,487 | (189 | ) | 70 | (119 | ) | ||||||||||
| Fixed rate | 33 | (1 | ) | - | (1 | ) | ||||||||||
| Securities | 974 | - | (21 | ) | (21 | ) | ||||||||||
| Other | 300 | - | (6 | ) | (6 | ) | ||||||||||
| NDF - Non Deliverable Forward | 250,775 | 472 | 162 | 634 | ||||||||||||
| Asset position | 134,049 | 3,283 | 176 | 3,459 | ||||||||||||
| Commodities | 206 | 18 | 1 | 19 | ||||||||||||
| Indices | 148 | 9 | - | 9 | ||||||||||||
| Foreign currency | 133,693 | 3,256 | 175 | 3,431 | ||||||||||||
| Securities | 2 | - | - | - | ||||||||||||
| Liability position | 116,726 | (2,811 | ) | (14 | ) | (2,825 | ) | |||||||||
| Commodities | 244 | (27 | ) | 2 | (25 | ) | ||||||||||
| Indices | 27 | - | - | - | ||||||||||||
| Foreign currency | 116,437 | (2,784 | ) | (16 | ) | (2,800 | ) | |||||||||
| Securities | 18 | - | - | - | ||||||||||||
| Check of swap | 1,493 | (326 | ) | 61 | (265 | ) | ||||||||||
| Asset position - Foreign currency | 923 | 18 | 70 | 88 | ||||||||||||
| Liability position - Interbank market | 570 | (344 | ) | (9 | ) | (353 | ) | |||||||||
| Other derivative financial instruments | 4,217 | 45 | (44 | ) | 1 | |||||||||||
| Asset position | 2,569 | 48 | 23 | 71 | ||||||||||||
| Foreign currency | 148 | (3 | ) | 8 | 5 | |||||||||||
| Fixed rate | 1,174 | 48 | (5 | ) | 43 | |||||||||||
| Securities | 940 | 3 | 14 | 17 | ||||||||||||
| Other | 307 | - | 6 | 6 | ||||||||||||
| Liability position | 1,648 | (3 | ) | (67 | ) | (70 | ) | |||||||||
| Commodities | 2 | - | - | - | ||||||||||||
| Foreign currency | 84 | - | (32 | ) | (32 | ) | ||||||||||
| Fixed rate | 81 | (1 | ) | (1 | ) | (2 | ) | |||||||||
| Securities | 1,317 | (2 | ) | (30 | ) | (32 | ) | |||||||||
| Other | 164 | - | (4 | ) | (4 | ) | ||||||||||
| Asset | 18,379 | 5,852 | 24,231 | |||||||||||||
| Liability | (23,235 | ) | (1,463 | ) | (24,698 | ) | ||||||||||
| Total | (4,856 | ) | 4,389 | (467 | ) | |||||||||||
| Derivative contracts mature as follows (in days): | ||||||||||||||||||||
| Off-balance sheet - notional amount | 0 - 30 | 31 - 180 | 181 - 365 | Over 365 | 12/31/2016 | |||||||||||||||
| Futures contracts | 184,309 | 221,487 | 50,749 | 210,382 | 666,927 | |||||||||||||||
| Swaps contracts - difference payable | 17,588 | 67,405 | 50,000 | 329,626 | 464,619 | |||||||||||||||
| Options | 191,242 | 191,998 | 175,220 | 25,067 | 583,527 | |||||||||||||||
| Forwards (onshore) | 9,197 | 4,230 | 2 | - | 13,429 | |||||||||||||||
| Credit derivatives | - | 1,233 | 1,098 | 9,769 | 12,100 | |||||||||||||||
| NDF - Non Deliverable Forward | 63,764 | 124,695 | 42,700 | 19,616 | 250,775 | |||||||||||||||
| Check of swap | - | 180 | 913 | 400 | 1,493 | |||||||||||||||
| Other derivative financial instruments | 32 | 579 | 418 | 3,188 | 4,217 | |||||||||||||||
(*) The book value of futures considers only the amount payable or receivable related to the last day of the quarter.
| F-46 |
Derivative financial instruments
See below the composition of the Derivative financial instruments portfolio (assets and liabilities) by type of instrument, stated fair value, and by maturity.
| 12/31/2017 | ||||||||||||||||||||||||||||||||
| Fair value | % | 0-30 days | 31-90 days | 91-180 days | 181-365 days | 366-720 days | Over 720 days | |||||||||||||||||||||||||
| Assets | ||||||||||||||||||||||||||||||||
| Futures contracts - B3 | 158 | 0.7 | 153 | 11 | (2 | ) | (3 | ) | 38 | (39 | ) | |||||||||||||||||||||
| Swaps – difference receivable | 9,190 | 40.2 | 189 | 187 | 327 | 744 | 1,661 | 6,082 | ||||||||||||||||||||||||
| B3 | 1,161 | 5.1 | 63 | 26 | 39 | 109 | 95 | 829 | ||||||||||||||||||||||||
| Companies | 2,834 | 12.4 | 66 | 40 | 95 | 245 | 400 | 1,988 | ||||||||||||||||||||||||
| Financial institutions | 4,647 | 20.3 | 59 | 121 | 192 | 237 | 1,010 | 3,028 | ||||||||||||||||||||||||
| Individuals | 548 | 2.4 | 1 | - | 1 | 153 | 156 | 237 | ||||||||||||||||||||||||
| Option premiums | 3,337 | 14.6 | 430 | 440 | 353 | 955 | 865 | 294 | ||||||||||||||||||||||||
| B3 | 1,715 | 7.5 | 374 | 274 | 96 | 515 | 396 | 60 | ||||||||||||||||||||||||
| Companies | 580 | 2.6 | 27 | 45 | 64 | 117 | 210 | 117 | ||||||||||||||||||||||||
| Financial institutions | 1,039 | 4.5 | 29 | 121 | 192 | 321 | 259 | 117 | ||||||||||||||||||||||||
| Individuals | 3 | 0.0 | - | - | 1 | 2 | - | - | ||||||||||||||||||||||||
| Forwards (onshore) | 6,911 | 30.3 | 6,529 | 293 | 46 | 43 | - | - | ||||||||||||||||||||||||
| B3 | 755 | 3.3 | 386 | 281 | 46 | 42 | - | - | ||||||||||||||||||||||||
| Companies | 6,156 | 27.0 | 6,143 | 12 | - | 1 | - | - | ||||||||||||||||||||||||
| Credit derivatives - financial Institutions | 137 | 0.6 | - | - | 1 | 8 | 21 | 107 | ||||||||||||||||||||||||
| NDF - Non Deliverable Forward | 2,950 | 12.9 | 677 | 717 | 624 | 610 | 166 | 156 | ||||||||||||||||||||||||
| B3 | 644 | 2.8 | 195 | 166 | 194 | 89 | - | - | ||||||||||||||||||||||||
| Companies | 819 | 3.6 | 184 | 238 | 165 | 120 | 68 | 44 | ||||||||||||||||||||||||
| Financial institutions | 1,485 | 6.5 | 298 | 313 | 264 | 400 | 98 | 112 | ||||||||||||||||||||||||
| Individuals | 2 | 0.0 | - | - | 1 | 1 | - | - | ||||||||||||||||||||||||
| Check of swap - Companies | 68 | 0.3 | - | - | 6 | - | - | 62 | ||||||||||||||||||||||||
| Other | 92 | 0.4 | - | - | - | 3 | 5 | 84 | ||||||||||||||||||||||||
| Companies | 11 | 0.0 | - | - | - | 2 | 3 | 6 | ||||||||||||||||||||||||
| Financial institutions | 81 | 0.4 | - | - | - | 1 | 2 | 78 | ||||||||||||||||||||||||
| Total (*) | 22,843 | 100.0 | 7,978 | 1,648 | 1,355 | 2,360 | 2,756 | 6,746 | ||||||||||||||||||||||||
| % per maturity term | 34.9 | 7.2 | 5.9 | 10.3 | 12.1 | 29.6 | ||||||||||||||||||||||||||
(*) Of the total asset portfolio of Derivative Financial Instruments, R$ 13,341 refers to current and R$ 9,502 to non-current.
| F-47 |
Derivative financial instruments
See below the composition of the Derivative Financial Instruments portfolio (assets and liabilities) by type of instrument, stated fair value and by maturity.
| 12/31/2016 | ||||||||||||||||||||||||||||||||
| Fair value | % | 0-30 days | 31-90 days | 91-180 days | 181-365 days | 366-720 days | Over 720 days | |||||||||||||||||||||||||
| Assets | ||||||||||||||||||||||||||||||||
| Futures | 127 | 0.5 | 85 | 51 | 13 | (18 | ) | (6 | ) | 2 | ||||||||||||||||||||||
| B3 | 128 | 0.5 | 85 | 52 | 13 | (18 | ) | (6 | ) | 2 | ||||||||||||||||||||||
| Financial institutions | (1 | ) | 0.0 | - | (1 | ) | - | - | - | - | ||||||||||||||||||||||
| Swaps – difference receivable | 10,542 | 43.5 | 828 | 723 | 585 | 659 | 1,497 | 6,250 | ||||||||||||||||||||||||
| B3 | 1,417 | 5.8 | 178 | 156 | 218 | 58 | 206 | 601 | ||||||||||||||||||||||||
| Companies | 4,585 | 18.9 | 322 | 354 | 227 | 390 | 764 | 2,528 | ||||||||||||||||||||||||
| Financial institutions | 4,256 | 17.6 | 319 | 197 | 122 | 196 | 447 | 2,975 | ||||||||||||||||||||||||
| Individuals | 284 | 1.2 | 9 | 16 | 18 | 15 | 80 | 146 | ||||||||||||||||||||||||
| Option premiums | 4,792 | 19.7 | 354 | 582 | 759 | 1,540 | 1,397 | 160 | ||||||||||||||||||||||||
| B3 | 1,679 | 6.9 | 144 | 209 | 182 | 1,075 | 41 | 28 | ||||||||||||||||||||||||
| Companies | 507 | 2.1 | 23 | 19 | 88 | 134 | 188 | 55 | ||||||||||||||||||||||||
| Financial institutions | 2,603 | 10.7 | 187 | 354 | 488 | 329 | 1,168 | 77 | ||||||||||||||||||||||||
| Individuals | 3 | 0.0 | - | - | 1 | 2 | - | - | ||||||||||||||||||||||||
| Forwards (onshore) | 4,971 | 20.6 | 3,947 | 735 | 287 | 2 | - | - | ||||||||||||||||||||||||
| B3 | 1,418 | 5.9 | 427 | 703 | 286 | 2 | - | - | ||||||||||||||||||||||||
| Companies | 2,783 | 11.5 | 2,750 | 32 | 1 | - | - | - | ||||||||||||||||||||||||
| Financial institutions | 770 | 3.2 | 770 | - | - | - | - | - | ||||||||||||||||||||||||
| Credit derivatives - financial institutions | 181 | 0.7 | - | - | 3 | 5 | 13 | 160 | ||||||||||||||||||||||||
| NDF - Non Deliverable Forward | 3,459 | 14.3 | 601 | 1,252 | 444 | 579 | 245 | 338 | ||||||||||||||||||||||||
| B3 | 305 | 1.3 | 82 | 123 | 56 | 44 | - | - | ||||||||||||||||||||||||
| Companies | 1,243 | 5.1 | 185 | 344 | 216 | 231 | 200 | 67 | ||||||||||||||||||||||||
| Financial institutions | 1,908 | 7.9 | 333 | 783 | 172 | 304 | 45 | 271 | ||||||||||||||||||||||||
| Individuals | 3 | 0.0 | 1 | 2 | - | - | - | - | ||||||||||||||||||||||||
| Check of swap - Companies | 88 | 0.4 | - | - | 35 | 53 | - | - | ||||||||||||||||||||||||
| Other | 71 | 0.3 | - | - | 1 | 6 | 13 | 51 | ||||||||||||||||||||||||
| Companies | 29 | 0.1 | - | - | - | 5 | 8 | 16 | ||||||||||||||||||||||||
| Financial institutions | 42 | 0.2 | - | - | 1 | 1 | 5 | 35 | ||||||||||||||||||||||||
| Total (*) | 24,231 | 100.0 | 5,815 | 3,343 | 2,127 | 2,826 | 3,159 | 6,961 | ||||||||||||||||||||||||
| % per maturity term | 24.0 | 13.8 | 8.8 | 11.7 | 13.0 | 28.7 | ||||||||||||||||||||||||||
(*) Of the total asset portfolio of Derivative Financial Instruments, R$ 14,111 refers to current and R$ 10,120 to non-current.
| F-48 |
| 12/31/2017 | ||||||||||||||||||||||||||||||||
| Fair value | % | 0 - 30 days | 31 – 90 days | 91 – 180 days | 181 – 365 days | 366 – 720 days | Over 720 days | |||||||||||||||||||||||||
| Liabilities | ||||||||||||||||||||||||||||||||
| Swaps – Difference payable | (13,692 | ) | 51.2 | (65 | ) | (202 | ) | (451 | ) | (1,711 | ) | (3,747 | ) | (7,516 | ) | |||||||||||||||||
| B3 | (1,515 | ) | 5.7 | (3 | ) | (17 | ) | (29 | ) | (128 | ) | (211 | ) | (1,127 | ) | |||||||||||||||||
| Companies | (2,251 | ) | 8.4 | (24 | ) | (77 | ) | (224 | ) | (347 | ) | (497 | ) | (1,082 | ) | |||||||||||||||||
| Financial institutions | (5,585 | ) | 20.9 | (30 | ) | (97 | ) | (184 | ) | (203 | ) | (1,270 | ) | (3,801 | ) | |||||||||||||||||
| Individuals | (4,341 | ) | 16.2 | (8 | ) | (11 | ) | (14 | ) | (1,033 | ) | (1,769 | ) | (1,506 | ) | |||||||||||||||||
| Option premiums | (2,793 | ) | 10.4 | (332 | ) | (174 | ) | (304 | ) | (821 | ) | (889 | ) | (273 | ) | |||||||||||||||||
| B3 | (1,286 | ) | 4.8 | (279 | ) | (49 | ) | (102 | ) | (412 | ) | (429 | ) | (15 | ) | |||||||||||||||||
| Companies | (672 | ) | 2.5 | (25 | ) | (44 | ) | (99 | ) | (140 | ) | (247 | ) | (117 | ) | |||||||||||||||||
| Financial institutions | (829 | ) | 3.1 | (28 | ) | (81 | ) | (101 | ) | (268 | ) | (210 | ) | (141 | ) | |||||||||||||||||
| Individuals | (6 | ) | 0.0 | - | - | (2 | ) | (1 | ) | (3 | ) | - | ||||||||||||||||||||
| Forwards (onshore) - Companies | (6,272 | ) | 23.5 | (6,272 | ) | - | - | - | - | - | ||||||||||||||||||||||
| Credit derivatives - Financial institutions | (58 | ) | 0.2 | - | - | (1 | ) | (2 | ) | (7 | ) | (48 | ) | |||||||||||||||||||
| NDF - Non Deliverable Forward | (3,745 | ) | 14.0 | (927 | ) | (735 | ) | (547 | ) | (785 | ) | (225 | ) | (526 | ) | |||||||||||||||||
| B3 | (638 | ) | 2.4 | (289 | ) | (134 | ) | (155 | ) | (60 | ) | - | - | |||||||||||||||||||
| Companies | (750 | ) | 2.8 | (145 | ) | (266 | ) | (128 | ) | (131 | ) | (50 | ) | (30 | ) | |||||||||||||||||
| Financial institutions | (2,356 | ) | 8.8 | (493 | ) | (335 | ) | (263 | ) | (594 | ) | (175 | ) | (496 | ) | |||||||||||||||||
| Individuals | (1 | ) | 0.0 | - | - | (1 | ) | - | - | - | ||||||||||||||||||||||
| Check of swap - Companies | (122 | ) | 0.5 | - | - | (73 | ) | - | - | (49 | ) | |||||||||||||||||||||
| Other - Companies | (64 | ) | 0.2 | - | (2 | ) | (2 | ) | (6 | ) | (9 | ) | (45 | ) | ||||||||||||||||||
| Total (*) | (26,746 | ) | 100.0 | (7,596 | ) | (1,113 | ) | (1,378 | ) | (3,325 | ) | (4,877 | ) | (8,457 | ) | |||||||||||||||||
| % per maturity term | 28.4 | 4.2 | 5.2 | 12.4 | 18.2 | 31.6 | ||||||||||||||||||||||||||
(*) Of the total liability portfolio of Derivative Financial Instruments, R$ (13,412) refers to current and R$ (13,334) to non-current.
| F-49 |
| 12/31/2016 | ||||||||||||||||||||||||||||||||
| Fair value | % | 0 - 30 days | 31 – 90 days | 91 – 180 days | 181 - 365 days | 366 - 720 days | Over 720 days | |||||||||||||||||||||||||
| Liabilities | ||||||||||||||||||||||||||||||||
| Swaps – difference payable | (13,221 | ) | 53.4 | (461 | ) | (228 | ) | (742 | ) | (732 | ) | (2,352 | ) | (8,706 | ) | |||||||||||||||||
| B3 | (1,614 | ) | 6.5 | (304 | ) | (75 | ) | (124 | ) | (97 | ) | (125 | ) | (889 | ) | |||||||||||||||||
| Companies | (2,531 | ) | 10.2 | (67 | ) | (32 | ) | (90 | ) | (248 | ) | (573 | ) | (1,521 | ) | |||||||||||||||||
| Financial institutions | (4,106 | ) | 16.6 | (79 | ) | (103 | ) | (128 | ) | (311 | ) | (554 | ) | (2,931 | ) | |||||||||||||||||
| Individuals | (4,970 | ) | 20.1 | (11 | ) | (18 | ) | (400 | ) | (76 | ) | (1,100 | ) | (3,365 | ) | |||||||||||||||||
| Option premiums | (4,552 | ) | 18.5 | (837 | ) | (659 | ) | (516 | ) | (713 | ) | (1,116 | ) | (711 | ) | |||||||||||||||||
| B3 | (1,437 | ) | 5.8 | (524 | ) | (216 | ) | (201 | ) | (455 | ) | (30 | ) | (11 | ) | |||||||||||||||||
| Companies | (631 | ) | 2.6 | (48 | ) | (28 | ) | (103 | ) | (170 | ) | (200 | ) | (82 | ) | |||||||||||||||||
| Financial institutions | (2,463 | ) | 10.0 | (265 | ) | (414 | ) | (208 | ) | (81 | ) | (882 | ) | (613 | ) | |||||||||||||||||
| Individuals | (21 | ) | 0.1 | - | (1 | ) | (4 | ) | (7 | ) | (4 | ) | (5 | ) | ||||||||||||||||||
| Forwards (onshore) | (3,530 | ) | 14.3 | (3,530 | ) | - | - | - | - | - | ||||||||||||||||||||||
| B3 | (6 | ) | 0.0 | (6 | ) | - | - | - | - | - | ||||||||||||||||||||||
| Companies | (2,754 | ) | 11.2 | (2,754 | ) | - | - | - | - | - | ||||||||||||||||||||||
| Financial institutions | (770 | ) | 3.1 | (770 | ) | - | - | - | - | - | ||||||||||||||||||||||
| Credit derivatives - Financial institutions | (147 | ) | 0.6 | - | - | - | (2 | ) | (10 | ) | (135 | ) | ||||||||||||||||||||
| NDF - Non Deliverable Forward | (2,825 | ) | 11.5 | (466 | ) | (881 | ) | (527 | ) | (299 | ) | (99 | ) | (553 | ) | |||||||||||||||||
| B3 | (259 | ) | 1.0 | (102 | ) | (76 | ) | (41 | ) | (40 | ) | - | - | |||||||||||||||||||
| Companies | (648 | ) | 2.6 | (166 | ) | (158 | ) | (124 | ) | (129 | ) | (37 | ) | (34 | ) | |||||||||||||||||
| Financial institutions | (1,916 | ) | 7.9 | (198 | ) | (647 | ) | (360 | ) | (130 | ) | (62 | ) | (519 | ) | |||||||||||||||||
| Individuals | (2 | ) | 0.0 | - | - | (2 | ) | - | - | - | ||||||||||||||||||||||
| Check of swap - Companies | (353 | ) | 1.4 | - | - | - | (214 | ) | (139 | ) | - | |||||||||||||||||||||
| Other - Companies | (70 | ) | 0.3 | - | (1 | ) | (1 | ) | (1 | ) | (10 | ) | (57 | ) | ||||||||||||||||||
| Total (*) | (24,698 | ) | 100.0 | (5,294 | ) | (1,769 | ) | (1,786 | ) | (1,961 | ) | (3,726 | ) | (10,162 | ) | |||||||||||||||||
| % per maturity term | 21.4 | 7.2 | 7.2 | 7.9 | 15.1 | 41.2 | ||||||||||||||||||||||||||
(*) Of the total liability portfolio of Derivative Financial Instruments, R$ (10,810) refers to current and R$ (13,888) to non-current.
| F-50 |
a) Information on credit derivatives
ITAÚ UNIBANCO HOLDING buys and sells credit protection mainly related to securities of Brazilian listed companies in order to meet the needs of its customers. When ITAÚ UNIBANCO HOLDING sells contracts for credit protection, the exposure for a given reference entity may be partially or totally offset by a credit protection purchase contract of another counterparty for the same reference entity or similar entity. The credit derivatives for which ITAÚ UNIBANCO HOLDING is protection seller are credit default swaps.
Credit Default Swaps – CDS
CDS are credit derivatives in which, upon a credit event related to the reference entity pursuant to the terms of the contract, the protection buyer is entitled to receive, from the protection seller, the amount equivalent to the difference between the face value of the CDS contract and the fair value of the liability on the date the contract was settled, also known as the recovered amount. The protection buyer does not need to hold the debt instrument of the reference entity for it to receive the amounts due pursuant to the CDS contract terms when a credit event occurs.
The table below presents the portfolio of credit derivatives in which ITAÚ UNIBANCO HOLDING sells protection to third parties, by maturity, and the maximum potential of future payments, gross of any guarantees, as well as its classification by instrument, risk and reference entity.
| 12/31/2017 | ||||||||||||||||||||
| Maximum potential of future payments, gross | Before 1 year | From 1 to 3 years | From 3 to 5 years | Over 5 years | ||||||||||||||||
| By instrument | ||||||||||||||||||||
| CDS | 6,416 | 1,200 | 2,412 | 2,804 | - | |||||||||||||||
| Total by instrument | 6,416 | 1,200 | 2,412 | 2,804 | - | |||||||||||||||
| By risk rating | ||||||||||||||||||||
| Investment grade | 1,416 | 449 | 347 | 620 | - | |||||||||||||||
| Below investment grade | 5,000 | 751 | 2,065 | 2,184 | - | |||||||||||||||
| Total by risk | 6,416 | 1,200 | 2,412 | 2,804 | - | |||||||||||||||
| By reference entity | ||||||||||||||||||||
| Brazilian government | 3,597 | 406 | 1,671 | 1,520 | - | |||||||||||||||
| Government – abroad | 329 | 144 | 90 | 95 | - | |||||||||||||||
| Private entities | 2,490 | 650 | 651 | 1,189 | - | |||||||||||||||
| Total by entity | 6,416 | 1,200 | 2,412 | 2,804 | - | |||||||||||||||
| 12/31/2016 | ||||||||||||||||||||
| Maximum potential of future payments, gross | Before 1 year | From 1 to 3 years | From 3 to 5 years | Over 5 years | ||||||||||||||||
| By instrument | ||||||||||||||||||||
| CDS | 8,094 | 1,989 | 3,487 | 2,585 | 33 | |||||||||||||||
| Total by instrument | 8,094 | 1,989 | 3,487 | 2,585 | 33 | |||||||||||||||
| By risk rating | ||||||||||||||||||||
| Investment grade | 1,854 | 564 | 974 | 283 | 33 | |||||||||||||||
| Below investment grade | 6,240 | 1,425 | 2,513 | 2,302 | - | |||||||||||||||
| Total by risk | 8,094 | 1,989 | 3,487 | 2,585 | 33 | |||||||||||||||
| By reference entity | ||||||||||||||||||||
| Brazilian government | 5,163 | 1,291 | 1,806 | 2,066 | - | |||||||||||||||
| Government – abroad | 529 | 81 | 413 | 35 | - | |||||||||||||||
| Private entities | 2,402 | 617 | 1,268 | 484 | 33 | |||||||||||||||
| Total by entity | 8,094 | 1,989 | 3,487 | 2,585 | 33 | |||||||||||||||
ITAÚ UNIBANCO HOLDING assesses the risk of a credit derivative based on the credit ratings attributed to the reference entity by independent credit rating agencies. Investment grade are those entities for which credit risk is rated as Baa3 or higher, as rated by Moody's, and BBB- or higher, according to the ratings of Standard & Poor’s and Fitch Ratings. The maximum potential loss that may be incurred with the credit derivative is based on the notional amount of the derivative. ITAÚ UNIBANCO HOLDING believes, based on its historical experience, that the amount of the maximum potential loss does not represent the actual level of loss. This is so because, should there be an event of loss, the amount of maximum potential loss should be reduced from the notional amount by the recoverable amount.
| F-51 |
The credit derivatives sold are not covered by guarantees, and during this period, ITAÚ UNIBANCO HOLDING has not incurred any loss related to credit derivative contracts.
The following table presents the notional amount of purchased credit derivatives whose underlying amounts are identical to those for which ITAÚ UNIBANCO HOLDING operates as seller of the credit protection.
| 12/31/2017 | ||||||||||||
| Notional amount of credit protection sold | Notional
amount of credit protection purchased with identical underlying amount | Net position | ||||||||||
| CDS | (6,416 | ) | 3,694 | (2,722 | ) | |||||||
| Total | (6,416 | ) | 3,694 | (2,722 | ) | |||||||
| 12/31/2016 | ||||||||||||
| Notional amount of credit protection sold | Notional amount of credit protection purchased with identical underlying amount | Net position | ||||||||||
| CDS | (8,094 | ) | 4,006 | (4,088 | ) | |||||||
| Total | (8,094 | ) | 4,006 | (4,088 | ) | |||||||
| F-52 |
b) Financial instruments subject to offsetting, enforceable master netting arrangements and similar agreements
The following tables set forth the financial assets and liabilities that are subject to offsetting, enforceable master netting arrangements, as well as how these financial assets and liabilities have been presented in ITAÚ UNIBANCO HOLDING's consolidated financial statements. These tables also reflect the amounts of collateral pledged or received in relation to financial assets and liabilities subject to enforceable arrangements that have not been presented on a net basis in accordance with IAS 32.
Financial assets subject to offsetting, enforceable master netting arrangements and similar agreements:
| 12/31/2017 | ||||||||||||||||||||||||
| Gross amount of | Net amount of financial assets | Related amounts not offset in the statement of financial | ||||||||||||||||||||||
| recognized | Gross amount offset in the | presented in the statement of | position (2) | |||||||||||||||||||||
| financial assets (1) | statement of financial position | financial position | Financial instruments (3) | Cash collateral received | Net amount | |||||||||||||||||||
| Securities purchased under agreements to resell | 244,707 | - | 244,707 | (575 | ) | - | 244,132 | |||||||||||||||||
| Derivatives | 22,843 | - | 22,843 | (3,138 | ) | - | 19,705 | |||||||||||||||||
| 12/31/2016 | ||||||||||||||||||||||||
| Gross amount of | Net amount of financial assets | Related amounts not offset in the statement of financial | ||||||||||||||||||||||
| recognized | Gross amount offset in the | presented in the statement of | position (2) | |||||||||||||||||||||
| financial assets (1) | statement of financial position | financial position | Financial instruments (3) | Cash collateral received | Net amount | |||||||||||||||||||
| Securities purchased under agreements to resell | 265,051 | - | 265,051 | (334 | ) | - | 264,717 | |||||||||||||||||
| Derivatives | 24,231 | - | 24,231 | (4,039 | ) | (540 | ) | 19,652 | ||||||||||||||||
Financial liabilities subject to offsetting, enforceable master netting arrangements and similar agreements:
| 12/31/2017 | ||||||||||||||||||||||||
| Gross amount of | Net amount of financial liabilities | Related amounts not offset in the statement of financial | ||||||||||||||||||||||
| recognized | Gross amount offset in the | presented in the statement of | position (2) | |||||||||||||||||||||
| financial liabilities (1) | statement of financial position | financial position | Financial instruments (3) | Cash collateral pledged | Net amount | |||||||||||||||||||
| Securities sold under repurchase agreements | 312,634 | - | 312,634 | (14,489 | ) | - | 298,145 | |||||||||||||||||
| Derivatives | 26,746 | - | 26,746 | (3,138 | ) | (452 | ) | 23,156 | ||||||||||||||||
| 12/31/2016 | ||||||||||||||||||||||||
| Gross amount of | Net amount of financial liabilities | Related amounts not offset in the statement of financial | ||||||||||||||||||||||
| recognized | Gross amount offset in the | presented in the statement of | position (2) | |||||||||||||||||||||
| financial liabilities (1) | statement of financial position | financial position | Financial instruments (3) | Cash collateral pledged | Net amount | |||||||||||||||||||
| Securities sold under repurchase agreements | 349,164 | - | 349,164 | (17,829 | ) | - | 331,335 | |||||||||||||||||
| Derivatives | 24,698 | - | 24,698 | (4,039 | ) | - | 20,659 | |||||||||||||||||
(1) Includes amounts of master offset agreements and other such agreements, both enforceable and unenforceable;
(2) Limited to amounts subject to enforceable master offset agreements and other such agreements;
(3) Includes amounts subject to enforceable master offset agreements and other such agreements, and guarantees in financial instruments.
Financial assets and financial liabilities are offset in the balance sheet only when there is a legally enforceable right to offset the recognized amounts and there is an intention to settle on a net basis, or realize the asset and settle the liability simultaneously.
Derivatives and repurchase agreements not set off in the balance sheet relate to transactions in which there are enforceable master netting agreements or similar agreements, but the offset criteria have not been met in accordance with paragraph 42 of IAS 32 mainly because ITAÚ UNIBANCO HOLDING has no intention to settle on a net basis, or realize the asset and settle the liability simultaneously.
| F-53 |
Note 9 – Hedge accounting
There are three types of hedge relations: Fair value hedge, Cash flow hedge, and Hedge of net investment in foreign operations.
| a) | Cash flow hedge |
To hedge the variation of future cash flows of interest payment and receipts and exposure to futures interest rate, ITAÚ UNIBANCO HOLDING uses futures contracts traded at B3 and Chicago Stock Exchange, related to certain fixed assets and liabilities, denominated in Brazilian Reais and US Dollars, futures Euro-Dollar and interest rate swaps, related to redeemable preferred shares, denominated in US Dollars, issued by one of our subsidiaries, DDI Futures contracts and Dollar Purchase Options, traded on B3, related to highly probable forecast transactions denominated in US Dollars and NDF (Non Deliverable Forward) and currency swap, contracts traded in the over-the-counter market, related to highly probable forecast transactions not accounted for.
Under a DI Futures contract, a net payment (receipt) is made for the difference between an amount multiplied by the CDI rate and an amount computed and multiplied by a fixed rate. Under an interest rate swap, currency and futures Euro-Dollar, a net payment (receipt) is made for the difference between an amount computed multiplied by the LIBOR rate and an amount computed and multiplied by a fixed rate. In DDI Future contracts, NDF and Forwards, the gain (loss) on exchange variation is computed as the difference between two periods of market quotation between the US Dollar and the contracted currency.
The cash flow hedge strategies of ITAÚ UNIBANCO HOLDING consist of a hedge of exposure to variations in cash flows, payment of interest and exposure to interest rate, which are attributable to changes in interest rates related to assets and liabilities recognized and changes in interest rates of unrecognized assets and liabilities.
ITAÚ UNIBANCO HOLDING has applied cash flow hedge strategies as follows:
| · | Hedge of time deposits and repurchase agreements: hedge of the variability in cash flows of interest payments resulting from changes in the CDI interest rate; |
| · | Hedge of highly probable forecast transactions: to protect the payment cash flow of contractual agreements in foreign currency related to the volatility risk of foreign exchange rate; |
| · | Hedge of Syndicated Loan: hedge the variability in cash flow of interest payments resulting from changes in the LIBOR interest rate; |
| · | Hedge of asset transactions: to hedge the variations in cash flows of interest receipts resulting from changes in the CDI rate; |
| · | Hedge of assets denominated in UF*: to hedge the variations in cash flows of interest receipts resulting from changes in the UF*; |
| · | Hedge of Funding: to hedge the variations in cash flows of interest payments resulting from changes in the TPM* rate and foreign exchange; |
| · | Hedge of loan operations: variations in cash flows of interest receipts resulting from changes in the TPM* rate; |
| · | Hedge of asset-backed securities under repurchase agreements: changes in cash flows from interest received on changes in Selic (benchmark interest rate). |
*UF – Chilean unit of account / TPM – Monetary policy rate
To evaluate the effectiveness and to measure the ineffectiveness of such strategies, ITAÚ UNIBANCO HOLDING uses the hypothetical derivative method. The hypothetical derivative method is based on a comparison of the change in the fair value of a hypothetical derivative with terms identical to the critical terms of the variable-rate liability, and this change in the fair value of a hypothetical derivative is considered a proxy of the present value of the cumulative change in the future cash flow expected for the hedged liability.
All hedge relationships were designated between 2008 and 2017. Periods in which expected cash flows should be paid and affect the income statement are as follows:
| · | Hedge of time deposits and agreements to resell: interest paid / received daily; |
| · | Hedge of highly probable forecast transactions: foreign exchange amount paid / received on future dates; |
| · | Hedge of Syndicated Loan: interest paid / received daily; |
| · | Hedge of asset transactions: interest paid / received monthly; |
| · | Hedge of assets denominated in UF: interest received monthly; |
| · | Hedge of funding: interest paid monthly; |
| · | Hedge of loan operations: interest received monthly; |
| · | Hedge of redeemable preferred shares: interest paid / received every monthly. |
Following we present gains (or losses) of the effective and ineffective of the strategies of cash flow hedge.
| F-54 |
| 12/31/2017 | 12/31/2016 | |||||||||||||||
| Accumulated | Accumulated | |||||||||||||||
| Hedge instruments | effective portion | Ineffective portion | effective portion | Ineffective portion | ||||||||||||
| Interest rate futures | (2,127 | ) | 152 | (2,051 | ) | 10 | ||||||||||
| Foreign exchange option | (6 | ) | - | - | - | |||||||||||
| Interest rate swap | (31 | ) | 7 | (27 | ) | (2 | ) | |||||||||
| Total | (2,164 | ) | 159 | (2,078 | ) | 8 | ||||||||||
The effective portion is recognized in the stockholders' equity, under other comprehensive income and the ineffective portion is recognized in the statement of income under net gain (loss) on investment securities and derivatives.
To hedge future cash flows of highly probable forecast transactions, arising from futures contracts in foreign currency, against the exposure to future interest rate, ITAÚ UNIBANCO HOLDING negotiated DDI Futures contracts and Dollar Purchase Options, traded on B3 and NDF (Non Deliverable Forward) contracts traded in the over-the-counter market.
At 12/31/2017, the gain (loss) on cash flow hedge expected to be reclassified from Comprehensive Income to Income in the following 12 months is R$ (1,750) (R$ 130 at 12/31/2016).
| F-55 |
b) Hedge of net investment in foreign operations
ITAÚ UNIBANCO HOLDING strategies of net investments in foreign operations consist of a hedge of the exposure in foreign currency arising from the functional currency of the foreign operation, with respect to the functional currency of the head office.
To hedge the changes of future cash flows of exchange variation of net investments in foreign operations, ITAÚ UNIBANCO HOLDING uses DDI Futures contracts traded at B3, Financial Assets and Forward contracts or NDF contracts entered into by our subsidiaries abroad.
In DDI Future contracts, the gain (loss) on exchange variation is computed as the difference between two periods of market quotation between the US Dollar and Brazilian Real. In the Forward or NDF contracts and Financial Assets, the gain (loss) on exchange variation is computed as the difference between two periods of market quotation between the functional currency and the US Dollar.
ITAÚ UNIBANCO HOLDING applies the hedge of net investment in foreign operations as follows:
To hedge the risk of variation in the investment amount, when measured in Brazilian Reais (the head office’s functional currency), arising from changes in exchange rates between the functional currency of the investment abroad and the Brazilian Real.
To evaluate the effectiveness and to measure the ineffectiveness of such strategies, ITAÚ UNIBANCO HOLDING uses the Dollar Offset Method. The Dollar Offset Method is based on a comparison of the change in fair value (cash flow) of the hedge instrument, attributable to changes in exchange rate and gain (loss) arising from the variation in exchange rates, on the amount of investment abroad designated as a hedged item.
Hedge relationships were designated in 2011 and 2017 and the hedge instruments will mature on the sale of investments abroad, which will be in the period when the cash flows of exchange variation are expected to occur and affect the statement of income.
Following we present gains (or losses) of the effective and ineffective of the strategies of Hedge of net investment in foreign operations:
| 12/31/2017 | 12/31/2016 | |||||||||||||||
| Accumulated | Accumulated | |||||||||||||||
| Hedge instrument | effective portion | Ineffective portion | effective portion | Ineffective portion | ||||||||||||
| DDI futures | (7,501 | ) | (41 | ) | (7,490 | ) | (51 | ) | ||||||||
| Forward | 623 | 38 | 683 | (48 | ) | |||||||||||
| NDF | 1,411 | 9 | 2,312 | (35 | ) | |||||||||||
| Financial assets | (40 | ) | (2 | ) | 43 | 2 | ||||||||||
| Total | (5,507 | ) | 5 | (4,452 | ) | (132 | ) | |||||||||
The effective portion is recognized in the stockholders' equity, under other comprehensive income and the ineffective portion is recognized in the statement of income under net gain (loss) on investment securities and derivatives.
DDI Futures is a futures contract in which participants may trade a clean coupon for any period between the first maturity of the futures contract of foreign currency coupon (DDI) and a later maturity.
NDF (Non Deliverable Forward), or Forward Contract of Currency without Physical Delivery is a derivative traded on over-the-counter market, which has the foreign exchange rate of a given currency as its subject.
| F-56 |
c) Fair value hedge
The fair value hedge strategy of ITAÚ UNIBANCO HOLDING consists in hedging the exposure to variation in fair value, in the receipt and payment of interest related to recognized assets and liabilities.
To hedge the market risk variation in the receipt and payment of interest, ITAÚ UNIBANCO HOLDING uses interest rate swap contracts related to prefixed operations expressed in Chilean Unit of Account - CLF, fixed rate and denominated in Euros and US dollars, issued by subsidiaries in Chile, London, and Colombia, respectively.
Under an interest rate swap contract, net receipt (payment) is made for the difference between the amount computed and multiplied by variable rate and an amount computed and multiplied by a fixed rate.
ITAÚ UNIBANCO HOLDING has applied fair value hedge as follows:
| · | To protect the risk of variation in the fair value of receipt and payment of interest resulting from variations in the fair value of variable rates involved. | |
| · | To hedge the variations in cash flows of interest receipts resulting from changes in the CDI rate. |
To evaluate the effectiveness and to measure the ineffectiveness of such strategy, ITAÚ UNIBANCO HOLDING uses the percentage approach and dollar offset method:
| · | The percentage approach is based on the calculation of change in the fair value of the reviewed estimate for the hedged position (hedge item) attributable to the protected risk versus the change in the fair value of the hedged derivative instrument. |
| · | The dollar offset method is calculated based on the difference between the variation of the fair value of the hedging instrument and the variation in the fair value of the hedged item attributed to changes in the interest rate. |
Hedge relationships were designated between 2012 and 2017, and maturities of related swaps will occur between 2018 and 2035. Receipts (payments) of interest flows are expected to occur on a monthly basis, and they will affect the statement of income.
Following we present gains (or losses) of the effective and ineffective portions of the strategies of fair value hedge.
| 12/31/2017 | 12/31/2016 | |||||||||||||||
| Accumulated | Accumulated | |||||||||||||||
| Hedge instrument used | effective portion | Ineffective portion | effective portion | Ineffective portion | ||||||||||||
| Interest rate swap | 105 | (6 | ) | (90 | ) | (6 | ) | |||||||||
| Total | 105 | (6 | ) | (90 | ) | (6 | ) | |||||||||
The effective and ineffective portion are recognized in the statement of income under net gain (loss) on investment securities and derivatives.
| F-57 |
The tables below present, for each strategy, the notional amount and the fair value adjustments of hedge instruments and the carrying amount of the hedged item:
| 12/31/2017 | 12/31/2016 | |||||||||||||||||||||||
| Hedge instruments | Hedged item | Hedge instruments | Hedged item | |||||||||||||||||||||
| Strategies | Notional amount | Fair
value adjustments | Carrying value | Notional amount | Fair
value adjustments | Carrying value | ||||||||||||||||||
| Hedge of deposits and repurchase agreements | 62,667 | (32 | ) | 62,667 | 83,068 | (8 | ) | 83,580 | ||||||||||||||||
| Hedge of syndicated loan (Cash flow) | - | - | - | 6,844 | (46 | ) | 6,844 | |||||||||||||||||
| Hedge of highly probable forecast transactions | 232 | 2 | 219 | - | - | - | ||||||||||||||||||
| Hedge of net investment in foreign operations (*) | 22,701 | 49 | 13,074 | 21,449 | 221 | 12,330 | ||||||||||||||||||
| Hedge of loan operations (Market risk) | 5,977 | 52 | 5,977 | 2,692 | (91 | ) | 2,692 | |||||||||||||||||
| Hedge of loan operations (Cash flow) | 1,124 | 14 | 1,124 | 1,121 | 15 | 1,121 | ||||||||||||||||||
| Hedge of funding (Market risk) | 12,157 | (114 | ) | 12,157 | 8,659 | 9 | 8,659 | |||||||||||||||||
| Hedge of funding (Cash flow) | 6,444 | (16 | ) | 6,444 | 4,273 | (22 | ) | 4,273 | ||||||||||||||||
| Hedge of syndicated loan (Market risk) | 794 | 0 | 794 | - | - | - | ||||||||||||||||||
| Hedge of assets transactions | 23,919 | 2 | 23,490 | 24,168 | 312 | 26,495 | ||||||||||||||||||
| Hedge of Asset-backed securities under repurchase agreements | 31,855 | 11 | 31,099 | 2,546 | 24 | 2,524 | ||||||||||||||||||
| Hedge of assets denominated in UF | 15,227 | (28 | ) | 15,227 | 13,147 | (20 | ) | 13,147 | ||||||||||||||||
| Hedge of available-for-sale securities | 482 | 34 | 482 | 472 | (14 | ) | 472 | |||||||||||||||||
| Total | 183,579 | (26 | ) | 172,754 | 168,439 | 380 | 162,137 | |||||||||||||||||
(*) Hedge instruments include the overhedge rate of 44.65% regarding taxes.
The table below shows the breakdown by maturity of the hedging strategies:
| 12/31/2017 | ||||||||||||||||||||||||||||||||
| Strategies | 0-1 year | 1-2 years | 2-3 years | 3-4 years | 4-5 years | 5-10 years | Over 10 years | Total | ||||||||||||||||||||||||
| Hedge of deposits and repurchase agreements | 31,471 | 11,205 | 6,210 | 12,125 | - | 1,656 | - | 62,667 | ||||||||||||||||||||||||
| Hedge of highly probable forecast transactions | 162 | 70 | - | - | - | - | - | 232 | ||||||||||||||||||||||||
| Hedge of net investment in foreign operations (*) | 22,701 | - | - | - | - | - | - | 22,701 | ||||||||||||||||||||||||
| Hedge of loan operations (Market risk) | 268 | 143 | 628 | 1,502 | 1,335 | 642 | 1,459 | 5,977 | ||||||||||||||||||||||||
| Hedge of loan operations (Cash flow) | - | - | 27 | 157 | 75 | 865 | - | 1,124 | ||||||||||||||||||||||||
| Hedge of funding (Market risk) | 2,399 | 3,669 | 799 | 218 | 348 | 2,099 | 2,625 | 12,157 | ||||||||||||||||||||||||
| Hedge of funding (Cash flow) | 1,646 | 749 | 1,026 | 884 | 525 | 1,614 | - | 6,444 | ||||||||||||||||||||||||
| Hedge of syndicated loan (Market risk) | 794 | - | - | - | - | - | - | 794 | ||||||||||||||||||||||||
| Hedge of assets transactions | 16,726 | 5,940 | - | 1,253 | - | - | - | 23,919 | ||||||||||||||||||||||||
| Hedge of Asset-backed securities under repurchase agreements | 251 | 25,209 | 3,956 | 1,349 | - | 1,090 | - | 31,855 | ||||||||||||||||||||||||
| Hedge of assets denominated in UF | 12,352 | 2,822 | - | 53 | - | - | - | 15,227 | ||||||||||||||||||||||||
| Hedge of available-for-sale securities | - | - | 223 | - | - | 259 | - | 482 | ||||||||||||||||||||||||
| Total | 88,770 | 49,807 | 12,869 | 17,541 | 2,283 | 8,225 | 4,084 | 183,579 | ||||||||||||||||||||||||
(*) Classified as current, since instruments are frequently renewed.
| 12/31/2016 | ||||||||||||||||||||||||||||||||
| Strategies | 0-1 year | 1-2 years | 2-3 years | 3-4 years | 4-5 years | 5-10 years | Over 10 years | Total | ||||||||||||||||||||||||
| Hedge of deposits and repurchase agreements | 32,132 | 28,616 | 10,188 | 5,646 | 6,070 | 416 | - | 83,068 | ||||||||||||||||||||||||
| Hedge of syndicated loan (Cash flow) | 6,844 | - | - | - | - | - | - | 6,844 | ||||||||||||||||||||||||
| Hedge of net investment in foreign operations (*) | 21,449 | - | - | - | - | - | - | 21,449 | ||||||||||||||||||||||||
| Hedge of loan operations (Cash flow) | 123 | - | - | 24 | 141 | 833 | - | 1,121 | ||||||||||||||||||||||||
| Hedge of assets transactions | 4,627 | 13,719 | 4,890 | - | 932 | - | - | 24,168 | ||||||||||||||||||||||||
| Hedge of assets denominated in UF | 8,940 | 2,598 | 1,558 | - | 51 | - | - | 13,147 | ||||||||||||||||||||||||
| Hedge of funding (Cash flow) | 121 | 1,485 | 73 | 536 | 774 | 1,284 | - | 4,273 | ||||||||||||||||||||||||
| Hedge of Asset-backed securities under repurchase agreements | - | - | 1,465 | 918 | 163 | - | - | 2,546 | ||||||||||||||||||||||||
| Hedge of loan operations (Market risk) | 189 | 422 | 63 | 29 | 93 | 335 | 1,561 | 2,692 | ||||||||||||||||||||||||
| Hedge of available-for-sale securities | - | - | - | 218 | - | 254 | - | 472 | ||||||||||||||||||||||||
| Hedge of funding (Market risk) | 1,266 | 2,460 | 3,433 | 701 | 72 | 488 | 239 | 8,659 | ||||||||||||||||||||||||
| Total | 75,691 | 49,300 | 21,670 | 8,072 | 8,296 | 3,610 | 1,800 | 168,439 | ||||||||||||||||||||||||
(*) Classified as current, since instruments are frequently renewed.
| F-58 |
Note 10 – Available-for-sale financial assets
The fair value and corresponding cost of available-for-sale financial assets are as follows:
| 12/31/2017 | 12/31/2016 | |||||||||||||||||||||||
| Cost | Accumulated gain / (loss) reflected in other comprehensive income | Fair value | Cost | Accumulated gain / (loss) reflected in other comprehensive income | Fair value | |||||||||||||||||||
| Investment funds | 301 | - | 301 | 42 | - | 42 | ||||||||||||||||||
| Brazilian external debt bonds (1b) | 12,480 | 310 | 12,790 | 14,465 | (400 | ) | 14,065 | |||||||||||||||||
| Brazilian government securities (1a) | 25,623 | 866 | 26,489 | 17,652 | 286 | 17,938 | ||||||||||||||||||
| Government securities – abroad (1c) | 24,508 | (118 | ) | 24,390 | 14,488 | (16 | ) | 14,472 | ||||||||||||||||
| Colombia | 3,316 | 30 | 3,346 | 1,105 | 50 | 1,155 | ||||||||||||||||||
| Chile | 9,714 | (4 | ) | 9,710 | 5,832 | 12 | 5,844 | |||||||||||||||||
| Korea | 1,944 | - | 1,944 | 2,673 | - | 2,673 | ||||||||||||||||||
| Denmark | 1,951 | - | 1,951 | 819 | - | 819 | ||||||||||||||||||
| Spain | 2,936 | - | 2,936 | 923 | - | 923 | ||||||||||||||||||
| United States | 1,585 | (18 | ) | 1,567 | 1,446 | (19 | ) | 1,427 | ||||||||||||||||
| Netherlands | - | - | - | 101 | - | 101 | ||||||||||||||||||
| Mexico | 559 | (15 | ) | 544 | - | - | - | |||||||||||||||||
| Paraguay | 1,915 | (115 | ) | 1,800 | 1,167 | (56 | ) | 1,111 | ||||||||||||||||
| Uruguay | 588 | 4 | 592 | 413 | (2 | ) | 411 | |||||||||||||||||
| Other | - | - | - | 9 | (1 | ) | 8 | |||||||||||||||||
| Corporate securities (1d) | 38,657 | (343 | ) | 38,314 | 42,176 | (416 | ) | 41,760 | ||||||||||||||||
| Shares | 1,713 | 630 | 2,343 | 1,020 | 365 | 1,385 | ||||||||||||||||||
| Rural product note | 2,858 | (30 | ) | 2,828 | 1,477 | (52 | ) | 1,425 | ||||||||||||||||
| Bank deposit certificates | 803 | - | 803 | 2,639 | 2 | 2,641 | ||||||||||||||||||
| Securitized real estate loans | 1,743 | 19 | 1,762 | 2,150 | (55 | ) | 2,095 | |||||||||||||||||
| Debentures | 21,737 | (991 | ) | 20,746 | 21,863 | (693 | ) | 21,170 | ||||||||||||||||
| Eurobonds and others | 5,551 | 25 | 5,576 | 7,671 | 44 | 7,715 | ||||||||||||||||||
| Financial bills | 619 | - | 619 | 2,822 | (6 | ) | 2,816 | |||||||||||||||||
| Promissory notes | 3,246 | (2 | ) | 3,244 | 2,191 | (18 | ) | 2,173 | ||||||||||||||||
| Other | 387 | 6 | 393 | 343 | (3 | ) | 340 | |||||||||||||||||
| Total (2) | 101,569 | 715 | 102,284 | 88,823 | (546 | ) | 88,277 | |||||||||||||||||
(1) Available-for-sale assets pledged as collateral of funding of financial institutions and Clients were: a) R$ 14,877 (R$ 9,120 at 12/31/2016), b) R$ 11,892 (R$ 3,240 at 12/31/2016), c) R$ 37 and d) R$ 6,865 (R$ 5,075 at 12/31/2016), totaling R$ 33,671 (R$ 17,435 at 12/31/2016);
(2) In the period, there was no reclassification of available-for-sale financial assets to other categories of financial assets.
| F-59 |
The cost and fair value of available-for-sale financial assets by maturity are as follows:
| 12/31/2017 | 12/31/2016 | |||||||||||||||
| Cost | Fair value | Cost | Fair value | |||||||||||||
| Current | 25,519 | 26,107 | 23,516 | 23,636 | ||||||||||||
| Non-stated maturity | 2,030 | 2,659 | 1,010 | 1,375 | ||||||||||||
| Up to one year | 23,489 | 23,448 | 22,506 | 22,261 | ||||||||||||
| Non-current | 76,050 | 76,177 | 65,307 | 64,641 | ||||||||||||
| From one to five years | 44,780 | 44,722 | 39,149 | 38,969 | ||||||||||||
| From five to ten years | 17,521 | 17,439 | 12,521 | 12,329 | ||||||||||||
| After ten years | 13,749 | 14,016 | 13,637 | 13,343 | ||||||||||||
| Total | 101,569 | 102,284 | 88,823 | 88,277 | ||||||||||||
Note 11 - Held-to-maturity financial assets
The amortized cost of held-to-maturity financial assets is as follows:
| 12/31/2017 | 12/31/2016 | |||||||
| Amortized cost | Amortized cost | |||||||
| Corporate securities | 13,376 | 14,977 | ||||||
| Brazilian external debt bonds (1) | 9,073 | 12,042 | ||||||
| Brazilian government securities | 13,650 | 12,937 | ||||||
| Government securities – abroad | 461 | 539 | ||||||
| Colombia | 448 | 526 | ||||||
| Uruguay | 13 | 13 | ||||||
| Total (2) | 36,560 | 40,495 | ||||||
(1) Held-to-maturity financial assets pledged as collateral of funding transactions of financial institutions and clients were R$ 974 (R$ 11,778 at 12/31/2016).
(2) In the period, there was no reclassification of held-to-maturity financial assets to other categories of financial assets.
The interest income related to held-to-maturity financial assets was R$ 2,896 (R$ 3,788 from 01/01 to 12/31/2016 and R$ 3,758 from 01/01 to 12/31/2015).
The fair value of held-to-maturity financial assets is disclosed in Note 31.
The amortized cost of held-to-maturity financial assets by maturity is as follows:
| 12/31/2017 | 12/31/2016 | |||||||
| Amortized cost | Amortized cost | |||||||
| Current | 10,296 | 2,498 | ||||||
| Up to one year | 10,296 | 2,498 | ||||||
| Non-current | 26,264 | 37,997 | ||||||
| From one to five years | 9,437 | 19,376 | ||||||
| From five to ten years | 10,243 | 10,957 | ||||||
| After ten years | 6,584 | 7,664 | ||||||
| Total | 36,560 | 40,495 | ||||||
| F-60 |
Note 12 - Loan operations and lease operations portfolio
| a) | Composition of loan operations and lease operations |
Below is the composition of the carrying amount of loan operations and lease operations by type, sector of debtor, maturity and concentration:
| Loan operations and lease operations by type | 12/31/2017 | 12/31/2016 | ||||||
| Individuals | 190,153 | 183,147 | ||||||
| Credit card | 66,650 | 59,022 | ||||||
| Personal loan | 25,193 | 25,813 | ||||||
| Payroll loans | 44,419 | 44,636 | ||||||
| Vehicles | 14,083 | 15,434 | ||||||
| Mortgage loans | 39,808 | 38,242 | ||||||
| Corporate | 107,617 | 121,754 | ||||||
| Small and medium businesses | 59,453 | 58,935 | ||||||
| Foreign loans - Latin America | 136,144 | 126,530 | ||||||
| Total loan operations and lease operations | 493,367 | 490,366 | ||||||
| Allowance for loan and lease losses | (27,895 | ) | (26,972 | ) | ||||
| Total loan operations and lease operations, net of allowance for loan and lease losses | 465,472 | 463,394 | ||||||
| By maturity | 12/31/2017 | 12/31/2016 | ||||||
| Overdue as from 1 day | 17,622 | 16,843 | ||||||
| Falling due up to 3 months | 127,402 | 130,313 | ||||||
| Falling due more than 3 months but less than 1 year | 116,089 | 112,923 | ||||||
| Falling due after 1 year | 232,254 | 230,287 | ||||||
| Total loan operations and lease operations | 493,367 | 490,366 | ||||||
| By concentration | 12/31/2017 | 12/31/2016 | ||||||
| Largest debtor | 4,078 | 3,543 | ||||||
| 10 largest debtors | 20,365 | 21,609 | ||||||
| 20 largest debtors | 30,761 | 32,720 | ||||||
| 50 largest debtors | 50,089 | 52,992 | ||||||
| 100 largest debtors | 69,427 | 72,441 | ||||||
The breakdown of the Loan and lease operations portfolio by debtor’s industry is evidenced in Note 36 item 5.1. Maximum exposure of Financial Assets segregated by business sector.
The accretion of the net present value of impaired loan operations and lease operations and the respective allowance for loan and lease losses are not presented using their gross amounts in the statement of income but on a net basis within interest and similar income. If they were presented at gross amounts, there would be an increase of R$ 1,725, R$ 2,017 e R$ 1,882 in interest and similar income as of 12/31/2017, 12/31/2016 and 12/31/2015 respectively, with the same impact on the allowance for loan and lease losses expenses.
| F-61 |
| b) | Allowance for loan and lease losses |
The changes in the allowance for loan and lease losses are shown in the table below:
| Composition of the carrying amount by class of assets | Opening balance 12/31/2016 | Write-offs | Net increase / (Reversal) | Closing balance 12/31/2017 | ||||||||||||
| Individuals | 14,259 | (12,538 | ) | 11,271 | 12,992 | |||||||||||
| Credit card | 3,693 | (4,252 | ) | 4,028 | 3,469 | |||||||||||
| Personal loans | 7,756 | (6,412 | ) | 5,500 | 6,844 | |||||||||||
| Payroll loans | 2,108 | (1,357 | ) | 1,331 | 2,082 | |||||||||||
| Vehicles | 644 | (476 | ) | 382 | 550 | |||||||||||
| Mortgage loans | 58 | (41 | ) | 30 | 47 | |||||||||||
| Corporate | 5,862 | (1,648 | ) | 2,744 | 6,958 | |||||||||||
| Small and medium businesses | 4,743 | (4,168 | ) | 3,244 | 3,819 | |||||||||||
| Foreign loans - Latin America | 2,108 | (1,469 | ) | 3,487 | 4,126 | |||||||||||
| Total | 26,972 | (19,823 | ) | 20,746 | 27,895 | |||||||||||
| Composition of the carrying amount by class of assets | Opening balance 12/31/2015 | Write-offs | Net increase / (Reversal) | Closing balance 12/31/2016 | ||||||||||||
| Individuals | 14,717 | (13,682 | ) | 13,224 | 14,259 | |||||||||||
| Credit card | 4,141 | (4,905 | ) | 4,457 | 3,693 | |||||||||||
| Personal loans | 8,330 | (6,745 | ) | 6,171 | 7,756 | |||||||||||
| Payroll loans | 1,319 | (1,273 | ) | 2,062 | 2,108 | |||||||||||
| Vehicles | 874 | (709 | ) | 479 | 644 | |||||||||||
| Mortgage loans | 53 | (50 | ) | 55 | 58 | |||||||||||
| Corporate | 6,459 | (4,985 | ) | 4,388 | 5,862 | |||||||||||
| Small and medium businesses | 4,809 | (4,267 | ) | 4,201 | 4,743 | |||||||||||
| Foreign loans - Latin America | 859 | (1,317 | ) | 2,566 | 2,108 | |||||||||||
| Total | 26,844 | (24,251 | ) | 24,379 | 26,972 | |||||||||||
| Composition of the carrying amount by class of assets | Opening balance 12/31/2014 | Write-offs | Net increase / (Reversal) | Closing balance 12/31/2015 | ||||||||||||
| Individuals | 13,385 | (11,235 | ) | 12,567 | 14,717 | |||||||||||
| Credit card | 3,740 | (4,055 | ) | 4,456 | 4,141 | |||||||||||
| Personal loans | 7,024 | (5,221 | ) | 6,527 | 8,330 | |||||||||||
| Payroll loans | 1,107 | (622 | ) | 834 | 1,319 | |||||||||||
| Vehicles | 1,469 | (1,294 | ) | 699 | 874 | |||||||||||
| Mortgage loans | 45 | (43 | ) | 51 | 53 | |||||||||||
| Corporate | 3,114 | (4,321 | ) | 7,666 | 6,459 | |||||||||||
| Small and medium businesses | 5,158 | (3,981 | ) | 3,632 | 4,809 | |||||||||||
| Foreign loans - Latin America | 735 | (528 | ) | 652 | 859 | |||||||||||
| Total | 22,392 | (20,065 | ) | 24,517 | 26,844 | |||||||||||
The composition of the allowance for loan and lease losses by customer sector is shown in the following table:
| 12/31/2017 | 12/31/2016 | |||||||
| Public sector | 4 | 5 | ||||||
| Industry and commerce | 4,634 | 5,253 | ||||||
| Services | 6,835 | 5,237 | ||||||
| Natural resources | 824 | 872 | ||||||
| Other sectors | 629 | 19 | ||||||
| Individuals | 14,969 | 15,586 | ||||||
| Total | 27,895 | 26,972 | ||||||
ITAÚ UNIBANCO HOLDING assesses the objective evidence of impairment for loan operations and lease operations on an individual basis for financial assets that are individually significant or, in aggregate, for financial assets that are not individually significant (Note 2.4d X).
| F-62 |
The composition of the allowance for loan and lease losses by type of assessment for objective evidence of impairment is shown in the following table:
| 12/31/2017 | 12/31/2016 | |||||||||||||||||||||||||||||||||||||||||||||||
| Impaired | Not impaired | Total | Impaired | Not impaired | Total | |||||||||||||||||||||||||||||||||||||||||||
| Loan | Allowance | Loan | Allowance | Loan | Allowance | Loan | Allowance | Loan | Allowance | Loan | Allowance | |||||||||||||||||||||||||||||||||||||
| I – Individually | ||||||||||||||||||||||||||||||||||||||||||||||||
| evaluated | ||||||||||||||||||||||||||||||||||||||||||||||||
| Corporate (*) | 14,615 | 6,509 | 93,002 | 449 | 107,617 | 6,958 | 14,138 | 5,351 | 107,616 | 511 | 121,754 | 5,862 | ||||||||||||||||||||||||||||||||||||
| II- Collectively | ||||||||||||||||||||||||||||||||||||||||||||||||
| evaluated | ||||||||||||||||||||||||||||||||||||||||||||||||
| Individuals | 9,842 | 6,091 | 180,311 | 6,901 | 190,153 | 12,992 | 10,763 | 6,756 | 172,384 | 7,503 | 183,147 | 14,259 | ||||||||||||||||||||||||||||||||||||
| Credit card | 3,421 | 2,040 | 63,229 | 1,429 | 66,650 | 3,469 | 3,512 | 2,150 | 55,510 | 1,543 | 59,022 | 3,693 | ||||||||||||||||||||||||||||||||||||
| Personal loans | 4,058 | 2,777 | 21,135 | 4,067 | 25,193 | 6,844 | 4,837 | 3,302 | 20,976 | 4,454 | 25,813 | 7,756 | ||||||||||||||||||||||||||||||||||||
| Payroll loans | 1,470 | 973 | 42,949 | 1,109 | 44,419 | 2,082 | 1,431 | 954 | 43,205 | 1,154 | 44,636 | 2,108 | ||||||||||||||||||||||||||||||||||||
| Vehicles | 476 | 278 | 13,607 | 272 | 14,083 | 550 | 591 | 326 | 14,843 | 318 | 15,434 | 644 | ||||||||||||||||||||||||||||||||||||
| Mortgage loans | 417 | 23 | 39,391 | 24 | 39,808 | 47 | 392 | 24 | 37,850 | 34 | 38,242 | 58 | ||||||||||||||||||||||||||||||||||||
| Small and medium businesses | 2,895 | 1,904 | 56,558 | 1,915 | 59,453 | 3,819 | 3,646 | 2,523 | 55,289 | 2,220 | 58,935 | 4,743 | ||||||||||||||||||||||||||||||||||||
| Foreign loans - Latin America | 2,665 | 1,409 | 133,479 | 2,717 | 136,144 | 4,126 | 1,770 | 727 | 124,760 | 1,381 | 126,530 | 2,108 | ||||||||||||||||||||||||||||||||||||
| Total | 30,017 | 15,913 | 463,350 | 11,982 | 493,367 | 27,895 | 30,317 | 15,357 | 460,049 | 11,615 | 490,366 | 26,972 | ||||||||||||||||||||||||||||||||||||
(*) As detailed in Note 2.4d X, the majority of Large Companies’ credits with objective evidence of impairment are individually evaluated. Credits without objective evidence of impairment are collectively evaluated, in accordance with the characteristics of the operations.
| F-63 |
| c) | Present value of lease operations |
Below is the analysis of the present value of minimum future payments receivable from finance leases by maturity basically composed of individual operations - vehicles:
| 12/31/2017 | ||||||||||||
| Minimum future | Future financial | Present | ||||||||||
| payments | income | value | ||||||||||
| Current | 3,292 | (1,898 | ) | 1,394 | ||||||||
| Up to 1 year | 3,292 | (1,898 | ) | 1,394 | ||||||||
| Non-current | 9,223 | (2,859 | ) | 6,364 | ||||||||
| From 1 to 5 years | 5,334 | (2,803 | ) | 2,531 | ||||||||
| Over 5 years | 3,889 | (56 | ) | 3,833 | ||||||||
| Total | 12,515 | (4,757 | ) | 7,758 | ||||||||
| 12/31/2016 | ||||||||||||
| Minimum future | Future financial | Present | ||||||||||
| payments | income | value | ||||||||||
| Current | 3,572 | (1,636 | ) | 1,936 | ||||||||
| Up to 1 year | 3,572 | (1,636 | ) | 1,936 | ||||||||
| Non-current | 9,726 | (2,955 | ) | 6,771 | ||||||||
| From 1 to 5 years | 5,741 | (2,778 | ) | 2,963 | ||||||||
| Over 5 years | 3,985 | (177 | ) | 3,808 | ||||||||
| Total | 13,298 | (4,591 | ) | 8,707 | ||||||||
The allowance for loan and lease losses related to the lease portfolio amounts to: R$ 317 (R$ 254 at 12/31/2016).
| d) | Sale or transfer of financial assets |
ITAÚ UNIBANCO HOLDING carried out operations related to the sale or transfer of financial assets in which there was the retention of credit risks of the financial assets transferred, through joint obligation clauses. Therefore, such operations remained recorded as loan operations and represent the following amounts at December 31, 2017 and December 31, 2016:
| 12/31/2017 | 12/31/2016 | |||||||||||||||||||||||||||||||
| Assets | Liabilities (1) | Assets | Liabilities (1) | |||||||||||||||||||||||||||||
| Nature of operation | Book value | Fair value | Book value | Fair value | Book value | Fair value | Book value | Fair value | ||||||||||||||||||||||||
| Companies – working capital | 2,651 | 2,651 | 2,570 | 2,570 | 2,768 | 2,768 | 2,768 | 2,768 | ||||||||||||||||||||||||
| Companies - loan (2) | - | - | 4 | 4 | - | - | 8 | 8 | ||||||||||||||||||||||||
| Individuals - vehicles (2) | - | - | 2 | 2 | - | - | 4 | 4 | ||||||||||||||||||||||||
| Individuals – mortgage loan | 2,460 | 2,405 | 2,453 | 2,390 | 3,061 | 2,960 | 3,055 | 2,944 | ||||||||||||||||||||||||
| Total | 5,111 | 5,056 | 5,029 | 4,966 | 5,829 | 5,728 | 5,835 | 5,724 | ||||||||||||||||||||||||
(1) Under Interbank Market Debt.
(2) Assignment of operations that had already been written down to losses
| F-64 |
Note 13 - Investments in associates and joint ventures
| a) | The following table shows the main investments of ITAÚ UNIBANCO HOLDING: |
| Interest
% at 12/31/2017 | 12/31/2017 | |||||||||||||||||||||||||||||||
| Total | Voting | Stockholders’ equity | Other Comprehensive Income | Net income | Investment | Equity
in earnings | Market value (h) | |||||||||||||||||||||||||
| Associates | ||||||||||||||||||||||||||||||||
| Porto Seguro Itaú Unibanco Participações S.A. (a) (b) | 42.93 | 42.93 | 4,744 | 39 | 795 | 2,783 | 327 | 3,571 | ||||||||||||||||||||||||
| BSF Holding S.A. (c) | 49.00 | 49.00 | 2,097 | 1 | 233 | 1,610 | 109 | - | ||||||||||||||||||||||||
| IRB-Brasil Resseguros S.A. (a) (d) (e) | 11.20 | 11.20 | 3,550 | (19 | ) | 987 | 402 | 130 | - | |||||||||||||||||||||||
| Other (f) | - | - | - | - | - | 172 | 10 | - | ||||||||||||||||||||||||
| Joint Ventures - Other (g) | - | - | - | - | - | 204 | (28 | ) | - | |||||||||||||||||||||||
| Total | - | - | - | - | - | 5,171 | 548 | - | ||||||||||||||||||||||||
| Interest
% at 12/31/2016 | 12/31/2016 | 12/31/2015 | ||||||||||||||||||||||||||||||||||
| Total | Voting | Stockholders’ equity | Other comprehensive income | Net income | Investment | Equity
in earnings | Market value (h) | Equity
in earnings | ||||||||||||||||||||||||||||
| Associates | ||||||||||||||||||||||||||||||||||||
| Porto Seguro Itaú Unibanco Participações S.A. (a) (b) | 42.93 | 42.93 | 4,251 | 26 | 293 | 2,587 | 241 | 2,644 | 289 | |||||||||||||||||||||||||||
| BSF Holding S.A. (c) | 49.00 | 49.00 | 2,067 | (1 | ) | 396 | 1,687 | 194 | - | 219 | ||||||||||||||||||||||||||
| IRB-Brasil Resseguros S.A. (a) (d) (e) | 15.01 | 15.01 | 3,230 | (17 | ) | 745 | 478 | 109 | - | 102 | ||||||||||||||||||||||||||
| Other (f) | - | - | - | - | - | 114 | 13 | - | 12 | |||||||||||||||||||||||||||
| Joint Ventures - Other (g) | - | - | - | - | - | 207 | (29 | ) | - | (2 | ) | |||||||||||||||||||||||||
| Total | - | - | - | - | - | 5,073 | 528 | - | 620 | |||||||||||||||||||||||||||
(a) For purpose of recording the participation in earnings, at 12/31/2017 the position at 11/30/2017 was used and at 12/31/2016 the position at 11/30/2016 was used, in accordance with IAS 27.
(b) For purposes of market value, the quoted share price of Porto Seguro S.A. was taken into account. The investment included the amounts of R$ 746 at 12/31/2017 and R$ 762 at 12/31/2016 that correspond to the difference between the interest in the net assets at fair value of Porto Seguro Itaú Unibanco Participações S.A. and the investment book value.
(c) In May 2012 Itaú Unibanco S.A. acquired 137,004,000 common shares of BSF Holding S.A. (parent company of Banco Carrefour) for R$ 816 which corresponds to 49% of interest in its capital. The investment amount includes R$ 582 to goodwill on 12/31/2017.
(d) Previously accounted for as a financial instrument. As from the 4th quarter of 2013, after completing the privatization process, ITAÚ UNIBANCO HOLDING started to exercise a significant influence over IRB. Accordingly, as from this date, the investment has been accounted for under the equity method.
(e) Investments partially sold on 07/28/2017 and 08/28/2017.
(f) At 12/31/2017, includes interest in total capital and voting capital of the following companies: Gestora de Inteligência de Crédito S.A (20% total and voting capital),Compañia Uruguaya de Medios de Procesamiento S.A. (35.83% total and voting capital and 39.58% on 12/31/2016), Rias Redbanc S.A. (25% total and voting capital and 25% on 12/31/2016), Kinea Private Equity Investimentos S.A. (80% total capital and 49% voting capital; 80% total capital and 49% voting capital on 12/31/2016) and Tecnologia Bancária S.A. (28,95% total capital and voting capital and 24.92% on 12/31/2016).
(g) At 12/31/2017, includes interest in total capital and voting capital of the following companies: Olimpia Promoção e Serviços S.A. (50% total and voting capital and 50% on 12/31/2016); Conectcar Soluções de Mobilidade Eletronica S.A.(50% capital total e votante; 50% on 12/31/2016) and includes income not arising from profit subsidiaries.
(h) Disclosed only for public companies.
At 12/31/2017, ITAÚ UNIBANCO HOLDING receives / recognizes dividends and interest on capital of the unconsolidated companies being the main IRB-Brasil Resseguros S.A. in the amount of R$ 87 (R$ 104 at 12/31/2016 and R$ 73 at 12/31/2015), BSF Holding S.A in the amount of R$ 281 (R$ 62 at 12/31/2016 and R$ 58 at 12/31/2015) and Porto Seguro Itaú Unibanco Participações S.A. in the amount of R$ 246 (R$ 222 at 12/31/2016 and R$ 240 at 12/31/2015).
| F-65 |
| b) | Other information |
The table below shows the summary of the aggregate financial information of the investees under the equity method of accounting.
| 12/31/2017 | 12/31/2016 | 12/31/2015 | ||||||||||
| Total Assets (*) | 21,472 | 20,819 | 20,183 | |||||||||
| Total Liabilities (*) | 11,081 | 11,272 | 11,477 | |||||||||
| Total Income (*) | 12,388 | 14,868 | 22,083 | |||||||||
| Total Expenses (*) | (10,374 | ) | (13,401 | ) | (20,255 | ) | ||||||
(*) Represented by IRB-Brasil Resseguros S.A., in the amount of R$ 14,631 (R$ 14,313 at 12/31/2016 and 14,690 at 31/12/2015) related to assets, R$ 11,080 (R$ 11,083 at 12/31/2016 and R$ 11,477 em 31/12/2015) related to liabilities, R$ 11,340 (R$ 14,142 at 12/31/2016 and R$ 20,928 at 31/12/2015) related to income and of R$ (10.353) (R$ (13.397) at 12/31/2016 and R$ (20,254) em 31/12/2015) related to expenses.
The investees do not have contingent liabilities to which ITAÚ UNIBANCO HOLDING is significantly exposed.
Note 14 – Lease commitments as lessee
| a) | Finance lease |
ITAÚ UNIBANCO HOLDING is the lessee in finance lease contracts of data processing equipment, with the option of purchase or extension, without contingent rental payments or imposed restrictions. The net carrying amount of these assets is R$ 4 (R$ 26 at 12/31/2016).
The table below shows the total future minimum payments:
| 12/31/2017 | 12/31/2016 | |||||||
| Current | 4 | 26 | ||||||
| Up to 1 year | 4 | 26 | ||||||
| Non-current | - | - | ||||||
| From 1 to 5 years | - | - | ||||||
| Total future minimum payments | 4 | 26 | ||||||
| (-) Future interest | - | - | ||||||
| Present value | 4 | 26 | ||||||
| b) | Operating leases |
ITAÚ UNIBANCO HOLDING leases many properties, for use in its operations, under standard real estate leases that normally can be cancelled at its option and include renewal options and escalations clauses. No lease agreement imposes any restriction on our ability to pay dividends, enter into further lease agreements or engage in debt or equity financing transactions, and there is no contingent payments related to the agreements.
The expenses related to operating lease agreements recognized under General and administrative expenses total R$ 1,134 from 01/01 to 12/31/2017 (R$ 1,145 from 01/01 to 12/31/2016 and R$ 1,102 from 01/01 to 12/31/2015).
ITAÚ UNIBANCO HOLDING has no relevant sublease contracts.
Minimum payments of initiated and remaining lease agreements with non-cancelable clauses are as follows:
| 12/31/2017 | 12/31/2016 | |||||||
| Current | 1,113 | 1,336 | ||||||
| Up to 1 year | 1,113 | 1,336 | ||||||
| Non-current | 4,310 | 5,402 | ||||||
| From 1 to 5 years | 3,927 | 4,689 | ||||||
| Over 5 years | 383 | 713 | ||||||
| Total future minimum payments | 5,423 | 6,738 | ||||||
| F-66 |
Note 15 - Fixed assets
| Real estate in use (2) | Other fixed assets (2) | |||||||||||||||||||||||||||||||||||
| Fixed Assets (1) | Fixed
assets under construction | Land | Buildings | Improvements | Installations | Furniture
and equipment | EDP systems (3) | Other (communication, security and transportation) | Total | |||||||||||||||||||||||||||
| Annual depreciation rates | 4% | 10% | 10 to 20% | 10 to 20% | 20 to 50% | 10 to 20% | ||||||||||||||||||||||||||||||
| Cost | ||||||||||||||||||||||||||||||||||||
| Balance at 12/31/2016 | 387 | 1,047 | 3,099 | 1,857 | 1,901 | 1,205 | 8,543 | 1,075 | 19,114 | |||||||||||||||||||||||||||
| Acquisitions | 302 | - | - | 147 | 7 | 111 | 294 | 82 | 943 | |||||||||||||||||||||||||||
| Disposal | - | (1 | ) | (69 | ) | (46 | ) | (1 | ) | (14 | ) | (313 | ) | (20 | ) | (464 | ) | |||||||||||||||||||
| Exchange variation | - | 4 | 5 | 37 | 15 | (12 | ) | 5 | 1 | 55 | ||||||||||||||||||||||||||
| Transfers | (320 | ) | - | 86 | 122 | 26 | - | 86 | - | - | ||||||||||||||||||||||||||
| Other | (2 | ) | (6 | ) | (14 | ) | 87 | 7 | (138 | ) | 64 | 10 | 8 | |||||||||||||||||||||||
| Balance at 12/31/2017 | 367 | 1,044 | 3,107 | 2,204 | 1,955 | 1,152 | 8,679 | 1,148 | 19,656 | |||||||||||||||||||||||||||
| Depreciation | ||||||||||||||||||||||||||||||||||||
| Balance at 12/31/2016 | - | - | (1,840 | ) | (1,114 | ) | (986 | ) | (674 | ) | (5,804 | ) | (654 | ) | (11,072 | ) | ||||||||||||||||||||
| Accumulated depreciation | - | - | (80 | ) | (211 | ) | (154 | ) | (104 | ) | (910 | ) | (105 | ) | (1,564 | ) | ||||||||||||||||||||
| Disposal | - | - | 16 | 29 | - | 6 | 283 | 19 | 353 | |||||||||||||||||||||||||||
| Exchange variation | - | - | - | (12 | ) | 10 | 28 | (16 | ) | (4 | ) | 6 | ||||||||||||||||||||||||
| Other | - | - | 11 | (67 | ) | (21 | ) | 29 | 36 | (8 | ) | (20 | ) | |||||||||||||||||||||||
| Balance at 12/31/2017 | - | - | (1,893 | ) | (1,375 | ) | (1,151 | ) | (715 | ) | (6,411 | ) | (752 | ) | (12,297 | ) | ||||||||||||||||||||
| Impairment | ||||||||||||||||||||||||||||||||||||
| Balance at 12/31/2016 | - | - | - | - | - | - | - | - | - | |||||||||||||||||||||||||||
| Additions/ assumptions | - | - | - | - | - | - | - | - | - | |||||||||||||||||||||||||||
| Reversals | - | - | - | - | - | - | - | - | - | |||||||||||||||||||||||||||
| Balance at 12/31/2017 | - | - | - | - | - | - | - | - | - | |||||||||||||||||||||||||||
| Book value | ||||||||||||||||||||||||||||||||||||
| Balance at 12/31/2017 | 367 | 1,044 | 1,214 | 829 | 804 | 437 | 2,268 | 396 | 7,359 | |||||||||||||||||||||||||||
(1) The contractual commitments for purchase of the fixed assets totaled R$ 181 achievable by 2019 (Note 36 - Off balance sheet).
(2) Includes the amount of R$ 3 related to attached real estate.
(3) Includes lease contracts, mainly related to data processing equipment, which are accounted for as lease operations. The asset and the liability are recognized in the Financial Statements.
| F-67 |
| Real estate in use (2) | Other fixed assets (2) | |||||||||||||||||||||||||||||||||||
| Fixed assets (1) | Fixed
assets under construction | Land | Buildings | Improvements | Installations | Furniture
and equipment | EDP systems (3) | Other (communication, security and transportation) | Total | |||||||||||||||||||||||||||
| Annual depreciation rates | 4% | 10% | 10 to 20% | 10 to 20% | 20 to 50% | 10 to 20% | ||||||||||||||||||||||||||||||
| Cost | ||||||||||||||||||||||||||||||||||||
| Balance at 12/31/2015 | 792 | 1,008 | 3,026 | 1,673 | 1,801 | 975 | 8,217 | 858 | 18,350 | |||||||||||||||||||||||||||
| Acquisitions | 341 | 57 | 70 | 137 | 47 | 309 | 246 | 223 | 1,430 | |||||||||||||||||||||||||||
| Disposal | - | (4 | ) | (13 | ) | (56 | ) | (15 | ) | (8 | ) | (449 | ) | (6 | ) | (551 | ) | |||||||||||||||||||
| Exchange variation | (2 | ) | (15 | ) | (11 | ) | (22 | ) | (3 | ) | (67 | ) | 151 | 3 | 34 | |||||||||||||||||||||
| Transfers | (738 | ) | - | 27 | 125 | - | 1 | 515 | 4 | (66 | ) | |||||||||||||||||||||||||
| Other | (6 | ) | 1 | - | - | 71 | (5 | ) | (137 | ) | (7 | ) | (83 | ) | ||||||||||||||||||||||
| Balance at 12/31/2016 | 387 | 1,047 | 3,099 | 1,857 | 1,901 | 1,205 | 8,543 | 1,075 | 19,114 | |||||||||||||||||||||||||||
| Depreciation | ||||||||||||||||||||||||||||||||||||
| Balance at 12/31/2015 | - | - | (1,764 | ) | (930 | ) | (841 | ) | (579 | ) | (5,138 | ) | (557 | ) | (9,809 | ) | ||||||||||||||||||||
| Accumulated depreciation | - | - | (80 | ) | (245 | ) | (142 | ) | (102 | ) | (1,038 | ) | (95 | ) | (1,702 | ) | ||||||||||||||||||||
| Disposal | - | - | 11 | 53 | 6 | 5 | 377 | 4 | 456 | |||||||||||||||||||||||||||
| Exchange variation | - | - | (8 | ) | 8 | 9 | (1 | ) | (101 | ) | (8 | ) | (101 | ) | ||||||||||||||||||||||
| Other | - | - | 1 | - | (18 | ) | 3 | 96 | 2 | 84 | ||||||||||||||||||||||||||
| Balance at 12/31/2016 | - | - | (1,840 | ) | (1,114 | ) | (986 | ) | (674 | ) | (5,804 | ) | (654 | ) | (11,072 | ) | ||||||||||||||||||||
| Impairment | ||||||||||||||||||||||||||||||||||||
| Balance at 12/31/2015 | - | - | - | - | - | - | - | - | - | |||||||||||||||||||||||||||
| Additions/ assumptions | - | - | - | - | - | - | - | - | - | |||||||||||||||||||||||||||
| Reversals | - | - | - | - | - | - | - | - | - | |||||||||||||||||||||||||||
| Balance at 12/31/2016 | - | - | - | - | - | - | - | - | - | |||||||||||||||||||||||||||
| Book value | ||||||||||||||||||||||||||||||||||||
| Balance at 12/31/2016 | 387 | 1,047 | 1,259 | 743 | 915 | 531 | 2,739 | 421 | 8,042 | |||||||||||||||||||||||||||
(1) The contractual commitments for purchase of the fixed assets totaled R$ 48 achievable by 2017 (Note 36 - Off balance sheet).
(2) Includes the amount of R$ 4 related to attached real estate.
(3) Includes lease contracts, mainly related to data processing equipment, which are accounted for as lease operations. The asset and the liability are recognized in the Financial Statements.
| F-68 |
| Real estate in use (2) | Other fixed assets (2) | |||||||||||||||||||||||||||||||||||
| Fixed assets (1) | Fixed
assets under construction | Land | Buildings | Improvements | Installations | Furniture
and equipment | EDP systems (3) | Other (communication, security and transportation) | Total | |||||||||||||||||||||||||||
| Annual depreciation rates | 4% | 10% | 10 to 20% | 10 to 20% | 20 to 50% | 10 to 20% | ||||||||||||||||||||||||||||||
| Cost | ||||||||||||||||||||||||||||||||||||
| Balance at 12/31/2014 | 2,277 | 1,011 | 2,220 | 1,468 | 1,116 | 916 | 7,419 | 773 | 17,200 | |||||||||||||||||||||||||||
| Acquisitions | 198 | - | 6 | 139 | 75 | 141 | 824 | 83 | 1,466 | |||||||||||||||||||||||||||
| Disposal | - | (6 | ) | (13 | ) | (112 | ) | 182 | (68 | ) | (533 | ) | (5 | ) | (555 | ) | ||||||||||||||||||||
| Exchange variation | - | 3 | 35 | 81 | 6 | 8 | 6 | 6 | 145 | |||||||||||||||||||||||||||
| Transfers | (1,681 | ) | - | 777 | 63 | 422 | - | 419 | - | - | ||||||||||||||||||||||||||
| Other | (2 | ) | - | 1 | 34 | - | (22 | ) | 82 | 1 | 94 | |||||||||||||||||||||||||
| Balance at 12/31/2015 | 792 | 1,008 | 3,026 | 1,673 | 1,801 | 975 | 8,217 | 858 | 18,350 | |||||||||||||||||||||||||||
| Depreciation | ||||||||||||||||||||||||||||||||||||
| Balance at 12/31/2014 | - | - | (1,695 | ) | (754 | ) | (519 | ) | (504 | ) | (4,538 | ) | (479 | ) | (8,489 | ) | ||||||||||||||||||||
| Accumulated depreciation | - | - | (74 | ) | (257 | ) | (129 | ) | (93 | ) | (1,057 | ) | (78 | ) | (1,688 | ) | ||||||||||||||||||||
| Disposal | - | - | 9 | 109 | (183 | ) | 13 | 489 | 3 | 440 | ||||||||||||||||||||||||||
| Exchange variation | - | - | (6 | ) | (27 | ) | (2 | ) | 1 | (7 | ) | (3 | ) | (44 | ) | |||||||||||||||||||||
| Other | - | - | 2 | (1 | ) | (8 | ) | 4 | (25 | ) | - | (28 | ) | |||||||||||||||||||||||
| Balance at 12/31/2015 | - | - | (1,764 | ) | (930 | ) | (841 | ) | (579 | ) | (5,138 | ) | (557 | ) | (9,809 | ) | ||||||||||||||||||||
| Impairment | ||||||||||||||||||||||||||||||||||||
| Balance at 12/31/2014 | - | - | - | - | - | - | - | - | - | |||||||||||||||||||||||||||
| Additions/ assumptions | - | - | - | - | - | - | - | - | - | |||||||||||||||||||||||||||
| Reversals | - | - | - | - | - | - | - | - | - | |||||||||||||||||||||||||||
| Balance at 12/31/2015 | - | - | - | - | - | - | - | - | - | |||||||||||||||||||||||||||
| Book value | ||||||||||||||||||||||||||||||||||||
| Balance at 12/31/2015 | 792 | 1,008 | 1,262 | 743 | 960 | 396 | 3,079 | 301 | 8,541 | |||||||||||||||||||||||||||
(1) The contractual commitments for purchase of the fixed assets totaled R$ 59, achievable by 2016 (Note 36 - Off balance sheet).
(2) Includes the amount of R$ 4 related to attached real estate.
(3) Includes lease contracts, mainly related to data processing equipment, which are accounted for as lease operations. The asset and the liability are recognized in the Financial Statements.
| F-69 |
Note 16 - Intangible assets
| Other intangible assets | ||||||||||||||||||||||||
| Intangible assets (1) | Acquisition
of rights to credit payroll | Association
for the promotion and offer of financial products and services (4) | Acquisition
of software | Development
of software | Other
intangible assets | Total | ||||||||||||||||||
| Amortization rates p.a. | 20% | 8% | 20% | 20% | 10 to 20% | |||||||||||||||||||
| Cost | ||||||||||||||||||||||||
| Balance at 12/31/2016 | 1,046 | 1,748 | 3,840 | 3,525 | 1,078 | 11,237 | ||||||||||||||||||
| Acquisitions | 345 | 18 | 1,206 | 350 | 388 | 2,307 | ||||||||||||||||||
| Terminated agreements/ write off | (329 | ) | (16 | ) | - | (1 | ) | (22 | ) | (368 | ) | |||||||||||||
| Exchange variation | - | 25 | (77 | ) | - | 685 | 633 | |||||||||||||||||
| Other (4) | (2 | ) | 677 | (398 | ) | 479 | (604 | ) | 152 | |||||||||||||||
| Balance at 12/31/2017 | 1,060 | 2,452 | 4,571 | 4,353 | 1,525 | 13,961 | ||||||||||||||||||
| Amortization (2) | ||||||||||||||||||||||||
| Balance at 12/31/2016 | (555 | ) | (376 | ) | (1,701 | ) | (532 | ) | (284 | ) | (3,448 | ) | ||||||||||||
| Amortization expense | (215 | ) | (273 | ) | (495 | ) | (446 | ) | (176 | ) | (1,605 | ) | ||||||||||||
| Terminated agreements/ write off | 310 | 16 | - | (6 | ) | 22 | 342 | |||||||||||||||||
| Exchange variation | - | (17 | ) | 79 | - | (134 | ) | (72 | ) | |||||||||||||||
| Other (4) | (11 | ) | 3 | 119 | (283 | ) | 58 | (114 | ) | |||||||||||||||
| Balance at 12/31/2017 | (471 | ) | (647 | ) | (1,998 | ) | (1,267 | ) | (514 | ) | (4,897 | ) | ||||||||||||
| Impairment (3) | ||||||||||||||||||||||||
| Balance at 12/31/2016 | (19 | ) | - | (54 | ) | (335 | ) | - | (408 | ) | ||||||||||||||
| Additions / assumptions | - | - | - | (14 | ) | - | (14 | ) | ||||||||||||||||
| Write off | 19 | - | - | 6 | - | 25 | ||||||||||||||||||
| Balance at 12/31/2017 | - | - | (54 | ) | (343 | ) | - | (397 | ) | |||||||||||||||
| Book value | ||||||||||||||||||||||||
| Balance at 12/31/2017 | 589 | 1,805 | 2,519 | 2,743 | 1,011 | 8,667 | ||||||||||||||||||
(1) The contractual commitments for the purchase of new intangible assets totaled R$ 984 achievable by 2020 (Note 36 - Off balance sheet).
(2) All intangible assets have a defined useful life.
(3) Note 2.4i.
(4) Reclassifications were made in the balances at December 31, 2017 aiming at permitting the proper presentation of operation balances, in accordance with their respective accounting natures.
| F-70 |
| Other intangible assets | ||||||||||||||||||||||||
| Intangible assets (1) | Acquisition
of rights to credit payroll | Association
for the promotion and offer of financial products and services | Acquisition
of software | Development
of software | Other
intangible assets | Total | ||||||||||||||||||
| Amortization rates p.a. | 20% | 8% | 20% | 20% | 10 to 20% | |||||||||||||||||||
| Cost | ||||||||||||||||||||||||
| Balance at 12/31/2015 | 1,005 | 1,409 | 2,362 | 3,311 | 960 | 9,047 | ||||||||||||||||||
| Acquisitions | 342 | 719 | 1,293 | 215 | 277 | 2,846 | ||||||||||||||||||
| Terminated agreements / write off | (308 | ) | (73 | ) | (3 | ) | (1 | ) | - | (385 | ) | |||||||||||||
| Exchange variation | - | (12 | ) | 120 | - | (130 | ) | (22 | ) | |||||||||||||||
| Other | 7 | (295 | ) | 68 | - | (29 | ) | (249 | ) | |||||||||||||||
| Balance at 12/31/2016 | 1,046 | 1,748 | 3,840 | 3,525 | 1,078 | 11,237 | ||||||||||||||||||
| Amortization (2) | ||||||||||||||||||||||||
| Balance at 12/31/2015 | (600 | ) | (330 | ) | (1,190 | ) | (252 | ) | (342 | ) | (2,714 | ) | ||||||||||||
| Amortization expense | (261 | ) | (263 | ) | (429 | ) | (280 | ) | (298 | ) | (1,531 | ) | ||||||||||||
| Terminated agreements / write off | 306 | 67 | 1 | - | - | 374 | ||||||||||||||||||
| Exchange variation | - | 84 | (107 | ) | - | 110 | 87 | |||||||||||||||||
| Other | - | 66 | 24 | - | 246 | 336 | ||||||||||||||||||
| Balance at 12/31/2016 | (555 | ) | (376 | ) | (1,701 | ) | (532 | ) | (284 | ) | (3,448 | ) | ||||||||||||
| Impairment (3) | ||||||||||||||||||||||||
| Balance at 12/31/2015 | (18 | ) | (2 | ) | - | (18 | ) | - | (38 | ) | ||||||||||||||
| Additions / assumptions | (1 | ) | - | (57 | ) | (317 | ) | - | (375 | ) | ||||||||||||||
| Reversals | - | 2 | 3 | - | - | 5 | ||||||||||||||||||
| Balance at 12/31/2016 | (19 | ) | - | (54 | ) | (335 | ) | - | (408 | ) | ||||||||||||||
| Book value | ||||||||||||||||||||||||
| Balance at 12/31/2016 | 472 | 1,372 | 2,085 | 2,658 | 794 | 7,381 | ||||||||||||||||||
(1) The contractual commitments for the purchase of new intangible assets totaled R$ 262 achievable by 2017 (Note 36 - Off balance sheet).
(2) All intangible assets have a defined useful life.
(3) Note 2.4i.
| F-71 |
| Other intangible assets | ||||||||||||||||||||||||
| Intangible assets (1) | Acquisition
of rights to credit payroll | Association
for the promotion and offer of financial products and services | Acquisition
of software | Development
of software | Other
intangible assets | Total | ||||||||||||||||||
| Amortization rates p.a. | 20% | 8% | 20% | 20% | 10 to 20% | |||||||||||||||||||
| Cost | ||||||||||||||||||||||||
| Balance at 12/31/2014 | 1,067 | 1,582 | 1,965 | 2,836 | 791 | 8,241 | ||||||||||||||||||
| Acquisitions | 109 | 39 | 410 | 489 | 15 | 1,062 | ||||||||||||||||||
| Terminated agreements / write off | (169 | ) | (195 | ) | (134 | ) | (14 | ) | (4 | ) | (516 | ) | ||||||||||||
| Exchange variation | - | - | 109 | - | 185 | 294 | ||||||||||||||||||
| Other | (2 | ) | (17 | ) | 12 | - | (27 | ) | (34 | ) | ||||||||||||||
| Balance at 12/31/2015 | 1,005 | 1,409 | 2,362 | 3,311 | 960 | 9,047 | ||||||||||||||||||
| Amortization (2) | ||||||||||||||||||||||||
| Balance at 12/31/2014 | (556 | ) | (337 | ) | (918 | ) | (113 | ) | (149 | ) | (2,073 | ) | ||||||||||||
| Amortization expense | (213 | ) | (144 | ) | (358 | ) | (138 | ) | (287 | ) | (1,140 | ) | ||||||||||||
| Terminated agreements / write off | 169 | 144 | 134 | - | - | 447 | ||||||||||||||||||
| Exchange variation | - | - | (51 | ) | - | (150 | ) | (201 | ) | |||||||||||||||
| Other | - | 7 | 3 | (1 | ) | 244 | 253 | |||||||||||||||||
| Balance at 12/31/2015 | (600 | ) | (330 | ) | (1,190 | ) | (252 | ) | (342 | ) | (2,714 | ) | ||||||||||||
| Impairment (3) | ||||||||||||||||||||||||
| Balance at 12/31/2014 | (18 | ) | (2 | ) | - | (14 | ) | - | (34 | ) | ||||||||||||||
| Additions / assumptions | - | - | - | (4 | ) | - | (4 | ) | ||||||||||||||||
| Reversals | - | - | - | - | - | - | ||||||||||||||||||
| Balance at 12/31/2015 | (18 | ) | (2 | ) | - | (18 | ) | - | (38 | ) | ||||||||||||||
| Book value | ||||||||||||||||||||||||
| Balance at 12/31/2015 | 387 | 1,077 | 1,172 | 3,041 | 618 | 6,295 | ||||||||||||||||||
(1) The contractual commitments for the purchase of new intangible assets totaled R$ 281 achievable by 2016 (Note 36 - Off balance sheet).
(2) All intangible assets have a defined useful life.
(3) Note 2.4i.
| F-72 |
Note 17 - Deposits
The table below shows the breakdown of deposits:
| 12/31/2017 | 12/31/2016 | |||||||||||||||||||||||
| Current | Non-current | Total | Current | Non-current | Total | |||||||||||||||||||
| Interest-bearing deposits | 204,363 | 129,599 | 333,962 | 187,882 | 80,399 | 268,281 | ||||||||||||||||||
| Time deposits | 82,718 | 129,082 | 211,800 | 75,913 | 80,361 | 156,274 | ||||||||||||||||||
| Interbank deposits | 1,665 | 517 | 2,182 | 3,719 | 38 | 3,757 | ||||||||||||||||||
| Savings deposits | 119,980 | - | 119,980 | 108,250 | - | 108,250 | ||||||||||||||||||
| Non-interest bearing deposits | 68,976 | - | 68,976 | 61,133 | - | 61,133 | ||||||||||||||||||
| Demand deposits | 68,973 | - | 68,973 | 61,133 | - | 61,133 | ||||||||||||||||||
| Others Deposits | 3 | - | 3 | - | - | - | ||||||||||||||||||
| Total | 273,339 | 129,599 | 402,938 | 249,015 | 80,399 | 329,414 | ||||||||||||||||||
Note 18 – Financial liabilities held for trading
Financial liabilities held for trading are presented in the following table:
| 12/31/2017 | 12/31/2016 | |||||||
| Structured notes | ||||||||
| Shares | 58 | 49 | ||||||
| Debt securities | 407 | 470 | ||||||
| Total | 465 | 519 | ||||||
The effect of the changes in credit risk of these instruments is not significant at 12/31/2017 and 12/31/2016.
For shares, in view of the characteristics of the instrument, there is no definite value to be paid at the maturity date. For debt securities, the amount to be paid at maturity comprises several exchange rates and indices, and there is no contractual amount for settlement.
The fair value of financial liabilities held for trading by maturity is as follows:
| 12/31/2017 | 12/31/2016 | |||||||
| Cost / Fair value | Cost / Fair value | |||||||
| Current - up to one year | 55 | 134 | ||||||
| Non-current | 410 | 385 | ||||||
| From one to five years | 319 | 295 | ||||||
| From five to ten years | 50 | 52 | ||||||
| After ten years | 41 | 38 | ||||||
| Total | 465 | 519 | ||||||
| F-73 |
Note 19 – Securities sold under repurchase agreements and interbank and institutional market debts
| a) | Securities sold under repurchase agreements and interbank market debt |
The table below shows the breakdown of funds:
| 12/31/2017 | 12/31/2016 | |||||||||||||||||||||||
| Current | Non- current | Total | Current | Non- current | Total | |||||||||||||||||||
| Securities sold under repurchase agreements | 240,808 | 71,826 | 312,634 | 234,569 | 114,595 | 349,164 | ||||||||||||||||||
| Transactions backed by own financial assets (*) | 93,955 | 71,826 | 165,781 | 101,400 | 114,595 | 215,995 | ||||||||||||||||||
| Transactions backed by third party financial assets | 146,853 | - | 146,853 | 133,169 | - | 133,169 | ||||||||||||||||||
| Interbank market debt | 73,414 | 56,202 | 129,616 | 75,352 | 60,131 | 135,483 | ||||||||||||||||||
| Real estate credit bills | 14,046 | 4,479 | 18,525 | 12,830 | 6,349 | 19,179 | ||||||||||||||||||
| Agribusiness credit bills | 7,562 | 7,539 | 15,101 | 9,158 | 6,284 | 15,442 | ||||||||||||||||||
| Financial credit bills | 13,234 | 14,457 | 27,691 | 5,976 | 13,590 | 19,566 | ||||||||||||||||||
| Import and export financing | 30,548 | 8,541 | 39,089 | 38,123 | 7,510 | 45,633 | ||||||||||||||||||
| On-lending - domestic | 7,991 | 16,190 | 24,181 | 9,205 | 20,623 | 29,828 | ||||||||||||||||||
| Liabilities from transactions related to credit assignments (Note 12d) | 33 | 4,996 | 5,029 | 60 | 5,775 | 5,835 | ||||||||||||||||||
(*) It includes R$ 58,837 (R$ 132,149 at 12/31/2016) related to Debentures of own issue.
Funding for import and export financing represents credit facilities available for financing of imports and exports of Brazilian companies, in general denominated in foreign currency. The interest rate for each one of the operations (p.a.) is presented in the table below:
| Brazil | Foreign | |||
| Securities sold under repurchase agreements(*) | 40% of CDI to 16.93% | 1.60% to 4.93% | ||
| Real estate credit bills | 81% to 100% of CDI | - | ||
| Financial credit bills | IGPM to 113% of CDI | - | ||
| Agribusiness credit bills | 77% to 100% of CDI | - | ||
| Import and export financing | 1.4% to 6.0% | 0.79% to 11% | ||
| On-lending - domestic | 2.5% to 14.5% | - | ||
| Liabilities from transactions related to credit assignments | 6.78% to 13.17% | - |
(*) Note 2.4d presents the operations comprising Deposits received under securities repurchased agreements.Final repurchase dates are set until December 2034.
| b) | Institutional market debt |
The table below presents the breakdown of funds obtained in Institutional markets:
| 12/31/2017 | 12/31/2016 | |||||||||||||||||||||||
| Current | Non- current | Total | Current | Non- current | Total | |||||||||||||||||||
| Subordinated debt (1) | 12,500 | 40,196 | 52,696 | 11,056 | 46,364 | 57,420 | ||||||||||||||||||
| Foreign borrowing through securities | 11,764 | 29,636 | 41,400 | 5,947 | 27,636 | 33,583 | ||||||||||||||||||
| Structured Operations Certificates (2) | 1,762 | 2,624 | 4,386 | 2,050 | 3,186 | 5,236 | ||||||||||||||||||
| Total | 26,026 | 72,456 | 98,482 | 19,053 | 77,186 | 96,239 | ||||||||||||||||||
(1) At 12/31/2017, the amount of R$ 42,687 (R$ 51,875 at 12/31/2016) is included in the Reference Equity, under the proportion defined by CMN Resolution No. 3,444, of February 28, 2007, as amended by CMN Resolution No. 3,532, of January 31, 2008.
(2) As at December 31, 2017, the market value of the funding from Structured Operations Certificates issued is R$ 4,605.
The interest rate for each one of the operations (p.a.) is presented in the table below.
| Brazil | Foreign | |||
| Subordinated debt | CDI+ 1.1% to IGPM + 7.60% | 3.8% to 10.79% | ||
| Foreign borrowing through securities | 0.89% to 12.73% | 1.4% to 27.54% | ||
| Structured Operations Certificates | IPCA to 16.54% | - |
| F-74 |
Note 20 - Other assets and liabilities
| a) | Other assets |
| 12/31/2017 | 12/31/2016 | |||||||||||||||||||||||
| Current | Non- current | Total | Current | Non- current | Total | |||||||||||||||||||
| Financial (1) | 46,718 | 12,850 | 59,568 | 41,648 | 12,269 | 53,917 | ||||||||||||||||||
| Receivables from credit card issuers | 32,073 | - | 32,073 | 26,124 | - | 26,124 | ||||||||||||||||||
| Insurance and reinsurance operations | 1,224 | 10 | 1,234 | 1,306 | 14 | 1,320 | ||||||||||||||||||
| Deposits in guarantee for contingent liabilities (Note 32) | 1,520 | 11,892 | 13,412 | 2,118 | 11,144 | 13,262 | ||||||||||||||||||
| Deposits in guarantee for foreign borrowing program | 639 | - | 639 | 893 | - | 893 | ||||||||||||||||||
| Negotiation and intermediation of securities | 6,202 | 18 | 6,220 | 6,770 | - | 6,770 | ||||||||||||||||||
| Receivables from reimbursement of contingent liabilities (Note 32c) | 244 | 821 | 1,065 | 258 | 870 | 1,128 | ||||||||||||||||||
| Receivables from services provided | 2,842 | 1 | 2,843 | 2,510 | - | 2,510 | ||||||||||||||||||
| Amounts receivable from FCVS – Salary Variations Compensation Fund (2) | 1 | 105 | 106 | 7 | 234 | 241 | ||||||||||||||||||
| Operations without credit granting characteristics | 1,973 | 3 | 1,976 | 1,662 | 7 | 1,669 | ||||||||||||||||||
| Non-financial | 8,633 | 1,820 | 10,453 | 7,804 | 2,223 | 10,027 | ||||||||||||||||||
| Prepaid expenses | 2,432 | 643 | 3,075 | 2,101 | 687 | 2,788 | ||||||||||||||||||
| Retirement plan assets (Notes 29c and d) | - | 1,067 | 1,067 | - | 1,113 | 1,113 | ||||||||||||||||||
| Sundry domestic | 2,642 | - | 2,642 | 1,634 | 32 | 1,666 | ||||||||||||||||||
| Premiums from loan operations | 240 | 77 | 317 | 531 | 319 | 850 | ||||||||||||||||||
| Sundry foreign | 1,847 | 29 | 1,876 | 1,776 | 65 | 1,841 | ||||||||||||||||||
| Other | 1,472 | 4 | 1,476 | 1,762 | 7 | 1,769 | ||||||||||||||||||
(1) There were no impairment losses for other financial assets in these periods.
(2) The Salary Variation Compensation Fund – FCVS was established through Resolution No. 25, of June 16, 1967, of the Board of the former BNH (National Housing Bank), and its purpose is to settle balances remaining after the end of real estate financing contracted up to March 1990, relating to agreements financed under the SFH (National Housing System), and provided that they are covered by FCVS.
| b) | Other liabilities |
| 12/31/2017 | 12/31/2016 | |||||||||||||||||||||||
| Current | Non- current | Total | Current | Non- current | Total | |||||||||||||||||||
| Financial | 77,598 | 15 | 77,613 | 71,798 | 34 | 71,832 | ||||||||||||||||||
| Credit card operations | 71,892 | - | 71,892 | 58,920 | - | 58,920 | ||||||||||||||||||
| Foreign exchange portfolio | 197 | - | 197 | 620 | - | 620 | ||||||||||||||||||
| Negotiation and intermediation of securities | 4,606 | 15 | 4,621 | 10,538 | - | 10,538 | ||||||||||||||||||
| Finance leases (Note 14a) | 4 | - | 4 | 26 | - | 26 | ||||||||||||||||||
| Funds from consortia participants | 102 | - | 102 | 84 | - | 84 | ||||||||||||||||||
| Other | 797 | - | 797 | 1,610 | 34 | 1,644 | ||||||||||||||||||
| Non-financial | 24,381 | 1,980 | 26,361 | 25,968 | 1,142 | 27,110 | ||||||||||||||||||
| Collection and payment of taxes and contributions | 325 | - | 325 | 297 | - | 297 | ||||||||||||||||||
| Sundry creditors - domestic | 2,009 | 143 | 2,152 | 2,488 | 117 | 2,605 | ||||||||||||||||||
| Funds in transit | 8,800 | 989 | 9,789 | 10,214 | 190 | 10,404 | ||||||||||||||||||
| Provision for sundry payments | 1,721 | 135 | 1,856 | 2,007 | 203 | 2,210 | ||||||||||||||||||
| Social and statutory | 4,931 | 137 | 5,068 | 5,541 | 35 | 5,576 | ||||||||||||||||||
| Related to insurance operations | 167 | - | 167 | 224 | - | 224 | ||||||||||||||||||
| Liabilities for official agreements and rendering of payment services | 985 | - | 985 | 864 | - | 864 | ||||||||||||||||||
| Provision for retirement plan benefits (Note 29c and e) | 197 | 525 | 722 | 201 | 548 | 749 | ||||||||||||||||||
| Personnel provision | 1,496 | 51 | 1,547 | 1,352 | 49 | 1,401 | ||||||||||||||||||
| Provision for health insurance | 842 | - | 842 | 742 | - | 742 | ||||||||||||||||||
| Provision for Citibank integration expenditures | 504 | - | 504 | - | - | - | ||||||||||||||||||
| Deferred income | 2,326 | - | 2,326 | 1,975 | - | 1,975 | ||||||||||||||||||
| Other | 78 | - | 78 | 63 | - | 63 | ||||||||||||||||||
| F-75 |
Note 21 – Stockholders’ equity
| a) | Capital |
The Extraordinary Stockholders’ Meeting held on September 14, 2016 approved the increase of subscribed and paid-up capital by R$ 12,000, by capitalizing of the amounts recorded in Revenue Reserve – Statutory Reserve, with a 10% bonus shares. Bonus shares started being traded on October 21, 2016 and the process was approved by the Central Bank of Brazil on September 23, 2016. Accordingly, capital stock was increased by 598,391,594 shares.
The Extraordinary Stockholders` Meeting of April 27, 2016 approved the cancellation of 100,000,000 preferred shares of own issue held in treasury, without change to the capital stock by capitalizing amounts recorded in Revenue Reserves – Statutory Reserve. This process was approved by the Central Bank of Brazil on June 7, 2016.
At the Meeting of the Board of Directors held on December 15, 2017, the cancellation of 31,793,105 common shares of own issue and held in treasury was approved, with no change in capital, upon capitation of the amounts recorded in Revenue Reserves – Statutory Reserve.
As a result of this last cancellation, capital is represented by 6,550,514,438 book-entry shares with no par value, of which 3,319,951,112 are common and 3,230,563,326 are preferred shares with no voting rights, but with tag-along rights, in the event of disposal of control, to be included in a public offering of shares, so as to ensure the price equal to eight per cent (80%) of the amount paid per share with voting rights in the controlling stake, as well as a dividend at least equal to that of the common shares. Capital amounts to R$ 97,148 (R$ 97,148 at December 31, 2016), of which R$ 65,482 (R$ 65,534 at December 31, 2016) refers to stockholders domiciled in the country and R$ 31,666 (R$ 31,614 at December 31, 2016) refers to stockholders domiciled abroad. The consequent statutory change in the number of shares will be resolved in the next Annual Stockholders’ Meeting.
The table below shows the breakdown of and change in shares of paid-in capital and the reconciliation of balances at the beginning and end of the period:
| F-76 |
| 12/31/2017 | ||||||||||||||||
| Number | ||||||||||||||||
| Common | Preferred | Total | Amount | |||||||||||||
| Residents in Brazil at 12/31/2016 | 3,335,350,311 | 1,104,963,731 | 4,440,314,042 | |||||||||||||
| Residents abroad at 12/31/2016 | 16,393,906 | 2,125,599,595 | 2,141,993,501 | |||||||||||||
| Shares of capital stock at 12/31/2016 | 3,351,744,217 | 3,230,563,326 | 6,582,307,543 | |||||||||||||
| (-) Cancellation of Shares – Meeting of the Board of Directors December 15, 2017 | (31,793,105 | ) | - | (31,793,105 | ) | |||||||||||
| Shares of capital stock at 12/31/2017 | 3,319,951,112 | 3,230,563,326 | 6,550,514,438 | |||||||||||||
| Residents in Brazil at 12/31/2017 | 3,299,073,506 | 1,116,291,341 | 4,415,364,847 | |||||||||||||
| Residents abroad at 12/31/2017 | 20,877,606 | 2,114,271,985 | 2,135,149,591 | |||||||||||||
| Treasury shares at 12/31/2016 (1) | 3,074 | 69,604,462 | 69,607,536 | (1,882 | ) | |||||||||||
| Purchase of shares | 46,214,237 | 37,982,900 | 84,197,137 | (3,089 | ) | |||||||||||
| Exercised options – granting of stock options | - | (28,008,923 | ) | (28,008,923 | ) | 728 | ||||||||||
| Disposals – stock option plan | - | (8,118,725 | ) | (8,118,725 | ) | 322 | ||||||||||
| (-) Cancellation of Shares – Meeting of the Board of Directors December 15, 2017 | (31,793,105 | ) | - | (31,793,105 | ) | 1,178 | ||||||||||
| Treasury shares at 12/31/2017 (1) | 14,424,206 | 71,459,714 | 85,883,920 | (2,743 | ) | |||||||||||
| Outstanding shares at 12/31/2017 | 3,305,526,906 | 3,159,103,612 | 6,464,630,518 | |||||||||||||
| Outstanding shares at 12/31/2016 | 3,351,741,143 | 3,160,958,864 | 6,512,700,007 | |||||||||||||
| 12/31/2016 | ||||||||||||||||
| Number | ||||||||||||||||
| Common | Preferred | Total | Amount | |||||||||||||
| Residents in Brazil at 12/31/2015 | 3,033,657,386 | 1,130,776,196 | 4,164,433,582 | |||||||||||||
| Residents abroad at 12/31/2015 | 13,382,812 | 1,906,099,555 | 1,919,482,367 | |||||||||||||
| Shares of capital stock at 12/31/2015 | 3,047,040,198 | 3,036,875,751 | 6,083,915,949 | |||||||||||||
| (-) Cancellation of shares - ESM of April 27, 2016 – Approved on June 7, 2016 | - | (100,000,000 | ) | (100,000,000 | ) | |||||||||||
| Bonus Shares - ESM of 09/14/2016 - Carried out at 09/23/2016 | 304,704,019 | 293,687,575 | 598,391,594 | |||||||||||||
| Shares of capital stock at 12/31/2016 | 3,351,744,217 | 3,230,563,326 | 6,582,307,543 | |||||||||||||
| Residents in Brazil at 12/31/2016 | 3,335,350,311 | 1,104,963,731 | 4,440,314,042 | |||||||||||||
| Residents abroad at 12/31/2016 | 16,393,906 | 2,125,599,595 | 2,141,993,501 | |||||||||||||
| Treasury shares at 12/31/2015 (1) | 2,795 | 162,562,650 | 162,565,445 | (4,353 | ) | |||||||||||
| Purchase of shares | - | 30,640,000 | 30,640,000 | (947 | ) | |||||||||||
| Exercised options - granting of stock options | - | (19,931,626 | ) | (19,931,626 | ) | 315 | ||||||||||
| Disposals – stock option plan | - | (8,293,957 | ) | (8,293,957 | ) | 433 | ||||||||||
| (-) Cancellation of shares - ESM of April 27, 2016 – Approved on June 7, 2016 | - | (100,000,000 | ) | (100,000,000 | ) | 2,670 | ||||||||||
| Bonus Shares - ESM of 09/14/2016 - Carried out at 09/23/2016 | 279 | 4,627,395 | 4,627,674 | - | ||||||||||||
| Treasury shares at 12/31/2016 (1) | 3,074 | 69,604,462 | 69,607,536 | (1,882 | ) | |||||||||||
| Outstanding shares at 12/31/2016 | 3,351,741,143 | 3,160,958,864 | 6,512,700,007 | |||||||||||||
| Outstanding shares at 12/31/2015 (2) | 3,351,741,143 | 3,161,744,411 | 6,513,485,554 | |||||||||||||
(1) Own shares, purchased based on authorization of the Board of Directors, to be held in Treasury for subsequent cancellation of replacement in the market.
(2) For better comparability, outstanding shares were adjusted to reflect the bonuses of 09/23/2016.
We detail below of the cost of shares purchased in the period, as well the average cost of treasury shares and their market price (in Brazilian Reais per share):
| 01/01 to 12/31/2017 | ||||||||
| Cost / market value | Common | Preferred | ||||||
| Minimum | 37.06 | 33.48 | ||||||
| Weighted average | 37.06 | 36.25 | ||||||
| Maximum | 37.06 | 38.56 | ||||||
| Treasury shares | ||||||||
| Average cost | 37.05 | 30.90 | ||||||
| Market value at 12/31/2017 | 37.69 | 42.58 | ||||||
| 01/01 to 12/31/2016 | ||||||||
| Cost / market value | Common | Preferred | ||||||
| Minimum | - | 23.79 | ||||||
| Weighted average | - | 30.13 | ||||||
| Maximum | - | 36.05 | ||||||
| Treasury shares | ||||||||
| Average cost | 6.59 | 27.04 | ||||||
| Market value at 12/31/2016 | 30.00 | 33.85 | ||||||
| F-77 |
| b) | Dividends |
Stockholders are entitled to an annual mandatory dividend of not less than 25% of adjusted profit, pursuant to the provisions of the Brazilian Corporate Law. Both common and preferred shares participate equally, after common shares have received dividends equal to the annual minimum priority dividend of R$ 0.022 per share non-cumulative to be paid to preferred shares.
The calculation of the monthly advance of the mandatory minimum dividend is based on the share position on the last day of the prior month, with payment being made on the first business day of the subsequent month, amounting to R$ 0.015 per share.
Below is a statement from dividends and interest on equity and the calculation of the minimum mandatory dividend:
Calculation of dividends and interest on capital
| 12/31/2017 | 12/31/2016 | 12/31/2015 | ||||||||||
| Statutory net income | 21,108 | 18,853 | 21,084 | |||||||||
| Adjustments: | ||||||||||||
| (-) Legal reserve | (1,055 | ) | (943 | ) | (1,054 | ) | ||||||
| Dividend calculation basis | 20,053 | 17,910 | 20,030 | |||||||||
| Mandatory dividend | 5,013 | 4,478 | 5,007 | |||||||||
| Dividends and Interest on Capital Paid / Provided for / Identified | 17,558 | 10,000 | 7,305 | |||||||||
Stockholders' compensation
| 12/31/2017 | ||||||||||||
| Gross | WHT | Net | ||||||||||
| Paid / prepaid | 3,666 | (389 | ) | 3,277 | ||||||||
| Dividends - 11 monthly installments of R$ 0.015 per share paid from February to December 2017 | 1,074 | - | 1,074 | |||||||||
| Interest on capital - R$ 0.3990 per share paid on 08/25/2017 | 2,592 | (389 | ) | 2,203 | ||||||||
| Provided for (Recorded in Other Liabilities) | 1,877 | (140 | ) | 1,737 | ||||||||
| Dividends - 1 monthly installment of R$ 0.015 per share paid on 01/02/2018 | 98 | - | 98 | |||||||||
| Dividends provision - R$ 0.1304 per share | 843 | - | 843 | |||||||||
| Interest on capital - R$ 0.1445 per share, credited on 12/28/2017, paid by 04/30/2018 | 936 | (140 | ) | 796 | ||||||||
| Identified in Revenue Reserve In Stockholders’ Equity - R$ 2.1126 per share | 13,658 | (1,114 | ) | 12,544 | ||||||||
| Total from 01/01 to 12/31/2017 | 19,201 | (1,643 | ) | 17,558 | ||||||||
| 12/31/2016 | ||||||||||||
| Gross | WHT | Net | ||||||||||
| Paid / prepaid | 3,355 | (355 | ) | 3,000 | ||||||||
| Dividends - 11 monthly installments of R$ 0.015 per share paid from February to December 2016 | 987 | - | 987 | |||||||||
| Interest on capital - R$ 0.3990 per share paid on 08/25/2016 | 2,368 | (355 | ) | 2,013 | ||||||||
| Declared until 12/31/2016 (Recorded in Other Liabilities) | 3,169 | (461 | ) | 2,708 | ||||||||
| Dividends - 1 monthly installment of R$ 0.015 per share paid on 01/02/2017 | 98 | - | 98 | |||||||||
| Interest on capital - R$ 0.4714 per share, credited on 12/30/2016, paid by 04/28/2017 | 3,071 | (461 | ) | 2,610 | ||||||||
| Identified in Revenue Reserve In Stockholders’ Equity - R$ 0.7754 per share | 5,050 | (758 | ) | 4,292 | ||||||||
| Total from 01/01 to 12/31/2016 | 11,574 | (1,574 | ) | 10,000 | ||||||||
| 12/31/2015 | ||||||||||||
| Gross | WHT | Net | ||||||||||
| Paid / prepaid | 3,002 | (311 | ) | 2,691 | ||||||||
| Dividends - 11 monthly installments of R$ 0.015 per share paid from February to December 2015 | 932 | - | 932 | |||||||||
| Interest on capital - R$ 0.3460 per share paid on 08/25/2015 | 2,070 | (311 | ) | 1,759 | ||||||||
| Declared until 12/31/2015 (recorded in other liabilities) | 2,502 | (186 | ) | 2,316 | ||||||||
| Dividends - 1 monthly installment of R$ 0.015 per share paid on 01/04/2016 | 89 | - | 89 | |||||||||
| Interest on capital - R$ 0.1980 per share | 1,173 | - | 1,173 | |||||||||
| Interest on capital - R$ 0.2090 per share, credited on 12/30/2015, paid on 04/30/2016 | 1,240 | (186 | ) | 1,054 | ||||||||
| Identified in Revenue Reserve In Stockholders’ Equity - R$ 0.4564 per share | 2,703 | (405 | ) | 2,298 | ||||||||
| Total from 01/01 to 12/31/2015 | 8,207 | (902 | ) | 7,305 | ||||||||
| F-78 |
| c) | Additional paid-in capital |
Additional paid-in capital corresponds to: (i) the difference between the proceeds from the sale of treasury shares and the average cost of such shares, and (ii) the compensation expenses recognized in accordance with the stock option plan and variable compensation.
| d) | Appropriated reserves |
| 12/31/2017 | 12/31/2016 | 12/31/2015 | ||||||||||
| Capital reserves (1) | 285 | 285 | 285 | |||||||||
| Premium on subscription of shares | 284 | 284 | 284 | |||||||||
| Reserves from tax incentives, restatement of equity securities and other | 1 | 1 | 1 | |||||||||
| Revenue reserves | 12,214 | 3,158 | 9,782 | |||||||||
| Legal (2) | 8,893 | 7,838 | 6,895 | |||||||||
| Statutory | 588 | 1,132 | 9,461 | |||||||||
| Dividends equalization (3) | 499 | 337 | 3,355 | |||||||||
| Working capital increase (4) | - | - | 1,655 | |||||||||
| Increase in capital of investees (5) | 89 | 795 | 4,451 | |||||||||
| Corporate reorganizations (Note 2.4 a III) | (10,925 | ) | (10,862 | ) | (9,277 | ) | ||||||
| Unrealized profits (6) | 13,658 | 5,050 | 2,703 | |||||||||
| Total reserves at parent company | 12,499 | 3,443 | 10,067 | |||||||||
| (1) | Refers to amounts received by Itaú Unibanco Holding that were not included in the statement of income, since they do not refer to compensation for the provision of goods or services. |
| (2) | Legal reserve - may be used to increase capital or to absorb losses, but it cannot be distributed as dividends. |
| (3) | Reserve for dividends equalization - its purpose is to reserve funds for the payment or advances on dividends, including interest on capital, to maintain the flow of the stockholders' compensation. |
| (4) | Reserve for working capital - its purpose is to guarantee funds for operations. |
| (5) | Reserve for increase in capital of investees - its purpose is to guarantee the preemptive right in the capital increases of investees. |
| (6) | Refers to Interest on capital provided for up to December 31 for each period, in compliance with BACEN Circular Letter nº 3,516, of July 21, 2011. |
| e) | Unappropriated reserves |
Refers to balance of profit remaining after the distribution of dividends and appropriations to statutory reserves in the statutory accounts of ITAÚ UNIBANCO HOLDING.
| f) | Non-controlling interests |
| Stockholders’ equity | Net Income | |||||||||||||||
| 12/31/2017 | 12/31/2016 | 01/01 to 12/31/2017 | 01/01 to 12/31/2016 | |||||||||||||
| Itaú CorpBanca (Note 3) | 11,255 | 10,117 | 219 | 119 | ||||||||||||
| Itaú Corpbanca Colombia S.A. (Note 3) | 1,198 | 1,231 | (41 | ) | 22 | |||||||||||
| Financeira Itaú CBD S.A. Crédito, Financiamento e Investimento | 327 | 519 | 92 | 119 | ||||||||||||
| Banco Itaú Consignado S.A. | - | - | - | (20 | ) | |||||||||||
| Luizacred S.A. Soc. De Crédito, Financiamento e Investimento | 294 | 275 | 69 | 51 | ||||||||||||
| Others | 92 | 90 | 26 | 28 | ||||||||||||
| Total | 13,166 | 12,232 | 365 | 319 | ||||||||||||
| F-79 |
Note 22 – Share-based payment
ITAÚ UNIBANCO HOLDING and its subsidiaries have share-based payment programs aimed at involving its management members and employees in the medium and long term corporate development process.
These payments are only made in years where there are sufficient profits to enable the distribution of mandatory dividends, in order to limit the maximum dilutive effect to which stockholders are subject, and at a quantity that does not exceed the limit of 0.5% of the total shares held by the controlling and minority stockholders at the balance sheet date.
These programs are settled through the delivery of ITUB4 treasury shares to stockholders.
From 01/01 to 12/31/2017, the accounting effect of the share-based payment in income was R$ (536) (R$ (591) from 01/01 to 12/31/2016 and R$ (734) from 01/01 to 12/31/2015).
I – Stock Option Plan (Simple Options)
ITAÚ UNIBANCO HOLDING has a Stock Option Plan (“Simple Options”) aimed at involving management members and employees in the medium and long term corporate development program of ITAÚ UNIBANCO HOLDING and its subsidiaries, offering them the opportunity benefit from the appreciation that their work and dedication bring to the shares.
In addition to the awards provided under the Plan, ITAÚ UNIBANCO HOLDING also maintains control over the rights and obligations in connection with the options granted under the plans approved at the Extraordinary Stockholders’ Meetings held on April 24, 2009 and April 19, 2013 related to the Unibanco – União de Bancos Brasileiros S.A. and to Unibanco Holdings S.A., and to Redecard S.A. (“Rede”) stock option plans, respectively. Accordingly, the exchange of shares for ITUB4 did not have a relevant financial impact.
Simple options have the following characteristics:
| a) | Exercise price: calculated based on the average prices of shares in the three months of the year prior to the grant date. The prices determined will be inflation-adjusted to the last business day of the month prior to the option exercise date based on IGP-M or, in its absence, on an index to be determined internally, and should be paid within the period in force for the settlement of operations on B3. |
| b) | Vesting period: determined upon issue, from one to seven years, counted from the grant date. The vesting period is normally determined at five years. |
| c) | Fair value and economic assumptions for cost recognition: the fair value of Simple Options is calculated on the grant date based on the Binominal model. Economic assumptions used are as follows: |
| (i) | Exercise price: exercise price previously agreed upon the option issue, adjusted by the IGP-M variation; |
| (ii) | Price of the underlying asset (ITUB4 shares): closing price on B3 on the calculation base date. |
| (iii) | Expected dividends: the average annual return rate for the last three years of dividends paid plus interest on capital of the ITUB4 share; |
| (iv) | Risk-free interest rate: IGP-M coupon rate at the expiration date of the Simple Option; |
| (v) | Expected volatility: calculated based on the standard deviation from the history of the last 84 monthly returns of the ITUB4 share closing prices, disclosed by B3, adjusted by the IGP-M variation. |
| F-80 |
Summary of changes in the plan
| Simple options | ||||||||||||
| Quantity | Weighted average exercise price | Weighted average market value | ||||||||||
| Opening balance 12/31/2016 | 38,033,506 | 36.94 | ||||||||||
| Options exercisable at the end of the period | 23,440,177 | 40.98 | ||||||||||
| Options outstanding but not exercisable | 14,593,329 | 30.45 | ||||||||||
| Options: | ||||||||||||
| Granted | - | - | ||||||||||
| Canceled / Forfeited (*) | (1,204,728 | ) | 41.11 | |||||||||
| Exercised | (20,485,872 | ) | 35.58 | 42.06 | ||||||||
| Balance at 12/31/2017 | 16,342,906 | 37.81 | ||||||||||
| Options exercisable at the end of the period | 16,342,906 | 37.81 | ||||||||||
| Options outstanding but not exercisable | - | - | ||||||||||
| Range of exercise prices | ||||||||||||
| Granting 2010-2011 | 21.71 - 41.31 | |||||||||||
| Granting 2012 | 30.45 | |||||||||||
| Weighted average of the remaining contractual life (in years) | 1.28 | |||||||||||
(*) Refers to non-exercise based on the beneficiary’s decision.
| Simple options | ||||||||||||
| Quantity | Weighted average exercise price | Weighted average market value | ||||||||||
| Opening balance 12/31/2015 | 50,543,148 | 31.89 | ||||||||||
| Options exercisable at the end of the period | 35,647,958 | 33.40 | ||||||||||
| Options outstanding but not exercisable | 14,895,190 | 28.29 | ||||||||||
| Options: | ||||||||||||
| Granted | - | - | ||||||||||
| Canceled / Forfeited (*) | (127,798 | ) | 35.91 | |||||||||
| Exercised | (12,381,844 | ) | 26.92 | 35.15 | ||||||||
| Balance at 12/31/2016 | 38,033,506 | 36.94 | ||||||||||
| Options exercisable at the end of the period | 23,440,177 | 40.98 | ||||||||||
| Options outstanding but not exercisable | 14,593,329 | 30.45 | ||||||||||
| Range of exercise prices | ||||||||||||
| Granting 2009-2010 | 25.66 - 41.69 | |||||||||||
| Granting 2011-2012 | 30.45 - 40.72 | |||||||||||
| Weighted average of the remaining contractual life (in years) | 2.63 | |||||||||||
(*) Refers to non-exercise based on the beneficiary’s decision.
| Quantity | Weighted average exercise price | Weighted average market value | ||||||||||
| Opening balance 12/31/2014 | 60,678,323 | 29.48 | ||||||||||
| Options exercisable at the end of the period | 31,759,519 | 29.23 | ||||||||||
| Options outstanding but not exercisable | 28,918,804 | 29.75 | ||||||||||
| Options: | ||||||||||||
| Granted | - | - | ||||||||||
| Canceled / Forfeited (*) | (9,968,681 | ) | 36.44 | |||||||||
| Exercised | (166,494 | ) | 22.11 | 31.24 | ||||||||
| Balance at 12/31/2015 | 50,543,148 | 31.89 | ||||||||||
| Options exercisable at the end of the period | 35,647,958 | 33.40 | ||||||||||
| Options outstanding but not exercisable | 14,895,190 | 28.29 | ||||||||||
| Range of exercise prices | ||||||||||||
| Granting 2008-2009 | 23.95 - 36.62 | |||||||||||
| Granting 2010-2012 | 21.71 - 38.90 | |||||||||||
| Weighted average of the remaining contractual life (in years) | 2.60 | |||||||||||
(*) Refers to non-exercise based on the beneficiary’s decision.
| F-81 |
ll – Partner Plan
The employees and management members of ITAÚ UNIBANCO HOLDING and its subsidiaries may be selected to participate in the program investing a percentage of their bonus to acquire ITUB4 shares and share-based instruments. Accordingly, the ownership of these shares should be held by the beneficiaries for a period from three to five years, counted from the initial investment, and are thus subject to market price variations. After complying with the suspensive conditions set forth in the program, beneficiaries will be entitled to receive ITUB4 as consideration, in accordance with the numbers of shares provided for in the program regulations.
The acquisition prices of own shares and Share-Based Instruments are established every six months and is equivalent to the average of the ITUB4 quotation in the 30 days prior to the determination of the acquisition price.
The fair value of the ITUB4 as consideration is the market price at the grant date, less expected dividends.
The weighted average of the fair value of the ITUB4 shares as consideration was estimated at R$ 32.33 per share at 12/31/2017 (R$ 19.45 per share at 12/31/2016 and R$ 26.56 per share at 12/31/2015).
Law No. 12,973/14, which adjusted the tax legislation to the international accounting standards and terminated the Transitional Tax Regime (RTT), set up a new legal framework for payments made in shares. We made changes to the Partner Plan, and adjusted its tax effects, with conform with this new legislation.
Changes in the Partner Program
| Quantity | ||||
| Balance at 12/31/2016 | 35,462,379 | |||
| New granted | 7,041,957 | |||
| Cancelled | (931,658 | ) | ||
| Exercised | (7,523,051 | ) | ||
| Balance at 12/31/2017 | 34,049,627 | |||
| Weighted average of remaining contractual life (years) | 2.46 | |||
| Quantity | ||||
| Balance at 12/31/2015 | 33,666,355 | |||
| New granted | 12,392,845 | |||
| Cancelled | (370,039 | ) | ||
| Exercised | (10,226,782 | ) | ||
| Balance at 12/31/2016 | 35,462,379 | |||
| Weighted average of remaining contractual life (years) | 2.73 | |||
| Quantity | ||||
| Balance at 12/31/2014 | 29,407,871 | |||
| New granted | 11,442,795 | |||
| Cancelled | (889,690 | ) | ||
| Exercised | (6,294,621 | ) | ||
| Balance at 12/31/2015 | 33,666,355 | |||
| Weighted average of remaining contractual life (years) | 2.02 | |||
| F-82 |
| III- | Variable compensation |
The policy established in compliance with CMN Resolution No. 3,921/10 sets forth that fifty percent (50%) of the management’s variable compensation should be paid in cash and fifty percent (50%) should be paid in shares for a period of three years. Shares are delivered on a deferred basis, of which one-third (1/3) per year, will be contingent upon the executive’s remaining with the institution. The deferred unpaid portions may be reversed proportionally to the significant reduction of the recurring income realized or the negative income for the period.
The fair value of the ITUB4 share is the market price at its grant date.
The weighted average of the fair value of ITUB4 shares was estimated at R$ 38.23 per share at 12/31/2017 (R$ 21.96 per share at 12/31/2016 and R$ 28.40 per share at 12/31/2015).
Change in variable compensation in shares
| 2017 | ||||
| Quantity | ||||
| Opening balance 12/31/2016 | 24,539,406 | |||
| New | 8,556,882 | |||
| Delivered | (12,048,631 | ) | ||
| Cancelled | (227,675 | ) | ||
| Balance at 12/31/2017 | 20,819,982 | |||
Change in variable compensation in shares
| 2016 | ||||
| Quantity | ||||
| Opening balance 12/31/2015 | 22,325,573 | |||
| New | 13,422,462 | |||
| Delivered | (11,136,079 | ) | ||
| Cancelled | (72,550 | ) | ||
| Balance at 12/31/2016 | 24,539,406 | |||
Change in variable compensation in shares
| 2015 | ||||
| Quantity | ||||
| Opening balance 12/31/2014 | 17,492,005 | |||
| New | 13,792,517 | |||
| Delivered | (8,306,134 | ) | ||
| Cancelled | (652,815 | ) | ||
| Balance at 12/31/2015 | 22,325,573 | |||
| F-83 |
Note 23 - Interest and similar income and expense and net gain (loss) on investment securities and derivatives
a) Interest and similar income
| 01/01 to 12/31/2017 | 01/01 to 12/31/2016 | 01/01 to 12/31/2015 | ||||||||||
| Central Bank compulsory deposits | 7,201 | 6,920 | 5,748 | |||||||||
| Interbank deposits | 744 | 677 | 1,628 | |||||||||
| Securities purchased under agreements to resell | 25,712 | 34,162 | 27,572 | |||||||||
| Financial assets held for trading | 22,944 | 23,669 | 19,826 | |||||||||
| Available-for-sale financial assets | 8,886 | 11,160 | 8,979 | |||||||||
| Held-to-maturity financial assets | 2,896 | 3,788 | 3,758 | |||||||||
| Loan and lease operations | 75,584 | 80,118 | 79,392 | |||||||||
| Other financial assets | 723 | 1,001 | 886 | |||||||||
| Total | 144,690 | 161,495 | 147,789 | |||||||||
b) Interest and similar expense
| 01/01 to 12/31/2017 | 01/01 to 12/31/2016 | 01/01 to 12/31/2015 | ||||||||||
| Deposits | (13,340 | ) | (14,701 | ) | (13,587 | ) | ||||||
| Securities sold under repurchase agreements | (33,082 | ) | (45,932 | ) | (32,879 | ) | ||||||
| Interbank market debt | (10,059 | ) | (8,348 | ) | (7,970 | ) | ||||||
| Institutional market debt | (6,852 | ) | (8,248 | ) | (8,030 | ) | ||||||
| Financial expense from technical reserves for insurance and private pension plans | (14,918 | ) | (17,790 | ) | (12,556 | ) | ||||||
| Other | (74 | ) | (107 | ) | (42 | ) | ||||||
| Total | (78,325 | ) | (95,126 | ) | (75,064 | ) | ||||||
c) Net gain (loss) on investment securities and derivatives
| 01/01 to 12/31/2017 | 01/01 to 12/31/2016 | 01/01 to 12/31/2015 | ||||||||||
| Financial assets held for trading | 1,358 | 2,514 | (1,625 | ) | ||||||||
| Derivatives (*) | 2,029 | 7,320 | (6,071 | ) | ||||||||
| Financial assets designated at fair value through profit or loss | 181 | 49 | 51 | |||||||||
| Available-for-sale financial assets | (80 | ) | (1,685 | ) | (4,345 | ) | ||||||
| Held-to-Maturity Financial Assets (Permanent Loss) | (276 | ) | (740 | ) | - | |||||||
| Finacial liabilities held for trading | (37 | ) | (147 | ) | 128 | |||||||
| Total | 3,175 | 7,311 | (11,862 | ) | ||||||||
(*) Includes the ineffective derivatives portion related to hedge accounting.
During the period ended 12/31/2017, ITAÚ UNIBANCO HOLDING recognized impairment expenses of R$ 1,063 (R$ 1,882 from 01/01 to 12/31/2016 and R$ 1,533 from 01/01 to 12/31/2015), with on Available-for-sale securities in the amount R$ 788 (R$ 1,142 from 01/01 to 12/31/2016) and Held-to-Maturity Financial Assets in the amount of R$ 276 (R$ 740 from 01/01 to 12/31/2016). Total loss, net of reversals, amounted to R$ 982 (R$ 1,522 of loss at 12/31/2016) and was recorded in the statement of income in line item Securities and derivative financial instruments.
| F-84 |
Note 24 - Banking service fees
| 01/01 to 12/31/2017 | 01/01 to 12/31/2016 | 01/01 to 12/31/2015 | ||||||||||
| Current account services | 10,355 | 9,528 | 8,815 | |||||||||
| Asset management fees | 4,141 | 3,514 | 2,932 | |||||||||
| Collection commissions | 1,378 | 1,315 | 1,250 | |||||||||
| Fees from credit card services | 14,036 | 13,330 | 12,722 | |||||||||
| Fees for guarantees issued and credit lines | 1,783 | 1,773 | 1,609 | |||||||||
| Brokerage commission | 606 | 295 | 248 | |||||||||
| Other | 2,149 | 2,163 | 1,876 | |||||||||
| Total | 34,448 | 31,918 | 29,452 | |||||||||
Note 25 - Other income
| 01/01 to 12/31/2017 | 01/01 to 12/31/2016 | 01/01 to 12/31/2015 | ||||||||||
| Gains on sale of assets held for sale, fixed assets and investments in associates and joint ventures | 398 | 233 | 97 | |||||||||
| Recovery of expenses | 254 | 331 | 210 | |||||||||
| Reversal of provisions | 201 | 156 | 455 | |||||||||
| Program for Cash or Installment Payment of Federal Taxes | - | 13 | 65 | |||||||||
| Other | 906 | 649 | 452 | |||||||||
| Total | 1,759 | 1,382 | 1,279 | |||||||||
| F-85 |
Note 26 - General and administrative expenses
| 01/01 to 12/31/2017 | 01/01 to 12/31/2016 | 01/01 to 12/31/2015 | ||||||||||
| Personnel expenses | (23,276 | ) | (22,360 | ) | (19,573 | ) | ||||||
| Compensation | (9,234 | ) | (8,752 | ) | (7,982 | ) | ||||||
| Payroll taxes | (2,832 | ) | (2,567 | ) | (2,540 | ) | ||||||
| Welfare benefits | (3,374 | ) | (3,070 | ) | (2,472 | ) | ||||||
| Retirement plans and post-employment benefits (Note 29) | (107 | ) | 279 | (240 | ) | |||||||
| Defined benefit | (92 | ) | (81 | ) | (78 | ) | ||||||
| Defined contribution | (15 | ) | 360 | (162 | ) | |||||||
| Stock option plan (Note 22d) | (234 | ) | (306 | ) | (214 | ) | ||||||
| Training | (232 | ) | (192 | ) | (202 | ) | ||||||
| Employee profit sharing | (3,836 | ) | (3,610 | ) | (3,387 | ) | ||||||
| Dismissals | (457 | ) | (571 | ) | (351 | ) | ||||||
| Provision for labor claims (Note 32) | (2,970 | ) | (3,571 | ) | (2,185 | ) | ||||||
| Administrative expenses | (16,289 | ) | (15,959 | ) | (15,112 | ) | ||||||
| Data processing and telecommunications | (4,152 | ) | (3,966 | ) | (4,052 | ) | ||||||
| Third party services | (4,161 | ) | (4,340 | ) | (4,044 | ) | ||||||
| Installations | (1,256 | ) | (1,161 | ) | (1,022 | ) | ||||||
| Advertising, promotions and publications | (1,167 | ) | (1,036 | ) | (1,095 | ) | ||||||
| Rent | (1,468 | ) | (1,480 | ) | (1,289 | ) | ||||||
| Transportation | (339 | ) | (391 | ) | (411 | ) | ||||||
| Materials | (350 | ) | (313 | ) | (380 | ) | ||||||
| Financial services | (833 | ) | (731 | ) | (614 | ) | ||||||
| Security | (723 | ) | (716 | ) | (675 | ) | ||||||
| Utilities | (408 | ) | (425 | ) | (418 | ) | ||||||
| Travel | (214 | ) | (199 | ) | (212 | ) | ||||||
| Other | (1,218 | ) | (1,201 | ) | (900 | ) | ||||||
| Depreciation | (1,564 | ) | (1,702 | ) | (1,688 | ) | ||||||
| Amortization | (1,470 | ) | (1,292 | ) | (910 | ) | ||||||
| Insurance acquisition expenses | (310 | ) | (721 | ) | (1,138 | ) | ||||||
| Other expenses | (11,209 | ) | (8,870 | ) | (9,205 | ) | ||||||
| Expenses related to credit cards | (3,753 | ) | (3,165 | ) | (3,415 | ) | ||||||
| Losses with third party frauds | (596 | ) | (571 | ) | (468 | ) | ||||||
| Loss on sale of assets held for sale, fixed assets and investments in associates and joint ventures | (495 | ) | (274 | ) | (187 | ) | ||||||
| Provision for civil lawsuits (Note 32) | (1,519 | ) | (1,489 | ) | (2,069 | ) | ||||||
| Provision for tax and social security lawsuits | (670 | ) | (915 | ) | (1,361 | ) | ||||||
| Refund of interbank costs | (288 | ) | (294 | ) | (262 | ) | ||||||
| Provision for Citibank integration expenditures | (504 | ) | - | - | ||||||||
| Other | (3,384 | ) | (2,162 | ) | (1,443 | ) | ||||||
| Total | (54,118 | ) | (50,904 | ) | (47,626 | ) | ||||||
| F-86 |
Note 27 – Income tax and social contribution
ITAÚ UNIBANCO HOLDING and each of its subsidiaries file separate, for each fiscal year, corporate income tax returns and social contribution on net income.
| a) | Composition of income tax and social contribution expenses |
Demonstration of Income tax and social contribution expense calculation:
| Due on operations for the period | 01/01 to 12/31/2017 | 01/01 to 12/31/2016 | 01/01 to 12/31/2015 | |||||||||
| Income before income tax and social contribution | 32,211 | 38,192 | 18,265 | |||||||||
| Charges (income tax and social contribution) at the rates in effect (Note 2.4 k) | (14,495 | ) | (17,187 | ) | (7,611 | ) | ||||||
| Increase / decrease in income tax and social contribution charges arising from: | ||||||||||||
| Share of profit or (loss) of associates and joint ventures net | 169 | 165 | 176 | |||||||||
| Foreign exchange variation on investiments abroad | 397 | (4,313 | ) | 8,329 | ||||||||
| Interest on capital | 3,873 | 3,617 | 2,585 | |||||||||
| Corporate reorganizations (Note 2.4 a III) | 628 | 628 | 631 | |||||||||
| Dividends and interest on external debt bonds | 420 | 365 | 271 | |||||||||
| Other nondeductible expenses net of non taxable income (*) | 4,469 | 12,827 | (13,346 | ) | ||||||||
| Income tax and social contribution expenses | (4,539 | ) | (3,898 | ) | (8,965 | ) | ||||||
| Related to temporary differences | ||||||||||||
| Increase (reversal) for the period | (3,474 | ) | (10,774 | ) | 13,006 | |||||||
| Increase (reversal) of prior periods | 70 | 62 | (71 | ) | ||||||||
| Increase in the social contribution tax rate (Note 27b III) | - | - | 3,921 | |||||||||
| (Expenses)/Income related to deferred taxes | (3,404 | ) | (10,712 | ) | 16,856 | |||||||
| Total income tax and social contribution expenses | (7,943 | ) | (14,610 | ) | 7,891 | |||||||
(*) Includes temporary (additions) and exclusions.
| F-87 |
b) Deferred taxes
| I - | The deferred tax asset balance and respective changes are as follows: |
| 12/31/2016 | Realization / reversal | Increase | 12/31/2017 | |||||||||||||
| Reflected in income | 47,883 | (16,199 | ) | 14,496 | 46,180 | |||||||||||
| Allowance for loan and lease losses | 26,975 | (9,453 | ) | 6,457 | 23,979 | |||||||||||
| Related to income tax and social contribution tax carryforwards | 6,928 | (197 | ) | 794 | 7,525 | |||||||||||
| Provision for contingent liabilities | 5,707 | (2,733 | ) | 2,223 | 5,197 | |||||||||||
| Civil lawsuits | 1,955 | (576 | ) | 595 | 1,974 | |||||||||||
| Labor claims | 2,168 | (1,233 | ) | 1,265 | 2,200 | |||||||||||
| Tax and social security | 1,582 | (924 | ) | 362 | 1,020 | |||||||||||
| Other | 2 | - | 1 | 3 | ||||||||||||
| Goodwill on purchase of investments | 165 | (758 | ) | 734 | 141 | |||||||||||
| Legal liabilities – tax and social security | 387 | (557 | ) | 658 | 488 | |||||||||||
| Adjustments of operations carried out on the futures settlement market | 485 | (239 | ) | 31 | 277 | |||||||||||
| Adjustment to market value of financial assets held for trading and derivatives | 145 | (145 | ) | 380 | 380 | |||||||||||
| Provision related to health insurance operations | 300 | - | 41 | 341 | ||||||||||||
| Other | 6,791 | (2,117 | ) | 3,178 | 7,852 | |||||||||||
| - | ||||||||||||||||
| Reflected in stockholders’ equity | 2,994 | (1,126 | ) | 141 | 2,009 | |||||||||||
| Corporate reorganizations (Note 2.4 a III) | 1,256 | (628 | ) | - | 628 | |||||||||||
| Adjustment to market value of available-for-sale securities | 642 | (498 | ) | - | 144 | |||||||||||
| Cash flow hedge | 843 | - | 140 | 983 | ||||||||||||
| Other | 253 | - | 1 | 254 | ||||||||||||
| Total (1)(2) | 50,877 | (17,325 | ) | 14,637 | 48,189 | |||||||||||
(1) Deferred income tax and social contribution assets and liabilities are recorded in the balance sheet offset by a taxable entity and total R$ 33,547 and R$ 441.
(2) The accounting records of deferred tax assets on income tax losses and/or social contribution loss carryforwards, as well as those arising from temporary differences, are based on technical feasibility studies which consider the expected generation of future taxable income, considering the history of profitability for each subsidiary individually, and for the consolidated taken as a whole. For the subsidiaries, Itaú Unibanco S.A. and Banco Itaucard S.A., a petition has been sent to Central Bank of Brazil, in compliance with paragraph 7 of article 1 of Resolution No. 4,441/15 and pursuant to Circular 3,776/15.
| 12/31/2015 | Realization / reversal | Increase | 12/31/2016 | |||||||||||||
| Reflected in income | 48,911 | (16,508 | ) | 15,480 | 47,883 | |||||||||||
| Allowance for loan and lease losses | 25,572 | (6,337 | ) | 7,740 | 26,975 | |||||||||||
| Related to income tax and social contribution tax carryforwards | 6,655 | (288 | ) | 561 | 6,928 | |||||||||||
| Provision for contingent liabilities | 5,385 | (1,784 | ) | 2,106 | 5,707 | |||||||||||
| Civil lawsuits | 2,149 | (701 | ) | 507 | 1,955 | |||||||||||
| Labor claims | 1,812 | (1,010 | ) | 1,366 | 2,168 | |||||||||||
| Tax and social security | 1,420 | (71 | ) | 233 | 1,582 | |||||||||||
| Other | 4 | (2 | ) | - | 2 | |||||||||||
| Goodwill on purchase of investments | 511 | (346 | ) | - | 165 | |||||||||||
| Legal liabilities – tax and social security | 508 | (200 | ) | 79 | 387 | |||||||||||
| Adjustments of operations carried out in futures settlement market | 1,253 | (797 | ) | 29 | 485 | |||||||||||
| Adjustment to market value of financial assets held for trading and derivatives | 4,951 | (4,951 | ) | 145 | 145 | |||||||||||
| Provision related to health insurance operations | 322 | (22 | ) | - | 300 | |||||||||||
| Other | 3,754 | (1,783 | ) | 4,820 | 6,791 | |||||||||||
| Reflected in stockholders’ equity | 4,253 | (1,970 | ) | 711 | 2,994 | |||||||||||
| Corporate reorganizations (Note 2.4 a III) | 1,883 | (627 | ) | - | 1,256 | |||||||||||
| Adjustment to market value of available-for-sale securities | 1,980 | (1,338 | ) | - | 642 | |||||||||||
| Cash flow hedge | 137 | - | 706 | 843 | ||||||||||||
| Other | 253 | (5 | ) | 5 | 253 | |||||||||||
| Total (*) | 53,164 | (18,478 | ) | 16,191 | 50,877 | |||||||||||
(*) Deferred income tax and social contribution assets and liabilities are recorded in the balance sheet offset by a taxable entity and total R$ 37,395 and R$ 643.
| F-88 |
| II- | The provision for deferred tax and contributions and respective changes are as follows: |
| 12/31/2016 | Realization / reversal | Increase | 12/31/2017 | |||||||||||||
| Reflected in income | 13,507 | (8,716 | ) | 9,690 | 14,481 | |||||||||||
| Depreciation in excess – finance lease | 936 | (323 | ) | - | 613 | |||||||||||
| Adjustment of escrow deposits and contingent liabilities | 1,193 | (179 | ) | 266 | 1,280 | |||||||||||
| Pension plans | 233 | - | 71 | 304 | ||||||||||||
| Adjustments of operations carried out on the futures settlement market | 1,095 | - | 326 | 1,421 | ||||||||||||
| Adjustment to market value of financial assets held for trading and derivatives | 7,293 | (7,293 | ) | 7,592 | 7,592 | |||||||||||
| Taxation of results abroad – capital gains | 1,502 | - | 382 | 1,884 | ||||||||||||
| Other | 1,255 | (921 | ) | 1,053 | 1,387 | |||||||||||
| Reflected in stockholders’ equity accounts | 618 | (132 | ) | 116 | 602 | |||||||||||
| Adjustment to market value of available-for-sale securities | 486 | (85 | ) | 13 | 414 | |||||||||||
| Cash flow hedge | 63 | - | 103 | 166 | ||||||||||||
| Provision for pension plan benefits | 35 | (25 | ) | - | 10 | |||||||||||
| Other | 34 | (22 | ) | - | 12 | |||||||||||
| Total (*) | 14,125 | (8,848 | ) | 9,806 | 15,083 | |||||||||||
(*) Deferred income tax and social contribution asset and liabilities are recorded in the balance sheet offset by a taxable entity and total R$ 33,547 and R$ 441.
| 12/31/2015 | Realization / reversal | Increase | 12/31/2016 | |||||||||||||
| Reflected in income | 4,277 | (2,283 | ) | 11,513 | 13,507 | |||||||||||
| Depreciation in excess – finance lease | 1,487 | (551 | ) | - | 936 | |||||||||||
| Adjustment of escrow deposits and contingent liabilities | 1,130 | (168 | ) | 231 | 1,193 | |||||||||||
| Pension plans | 336 | (143 | ) | 40 | 233 | |||||||||||
| Adjustments of operations carried out on the futures settlement market | 51 | (100 | ) | 1,144 | 1,095 | |||||||||||
| Adjustment to market value of financial assets held for trading and derivatives | 198 | (198 | ) | 7,293 | 7,293 | |||||||||||
| Taxation of results abroad – capital gains | 286 | - | 1,216 | 1,502 | ||||||||||||
| Other | 789 | (1,123 | ) | 1,589 | 1,255 | |||||||||||
| Reflected in stockholders’ equity accounts | 1,804 | (1,639 | ) | 453 | 618 | |||||||||||
| Adjustment to market value of available-for-sale securities | 53 | - | 433 | 486 | ||||||||||||
| Cash flow hedge | 1,313 | (1,250 | ) | - | 63 | |||||||||||
| Provision for pension plan benefits | 424 | (389 | ) | - | 35 | |||||||||||
| Other | 14 | - | 20 | 34 | ||||||||||||
| Total (*) | 6,081 | (3,922 | ) | 11,966 | 14,125 | |||||||||||
(*) Deferred income tax and social contribution asset and liabilities are recorded in the balance sheet offset by a taxable entity and total R$ 37,395 and R$ 643.
| III - | The estimate of realization and present value of tax credits and from the Provision for Deferred Income Tax and Social Contribution existing at 12/31/2017, are: |
| Deferred tax assets | ||||||||||||||||||||||||||||||||||||||||
| Temporary differences | % | Tax loss / social contribution loss carryforwards | % | Total | % | Deferred tax liabilities | % | Net deferred taxes | % | |||||||||||||||||||||||||||||||
| 2018 | 22,219 | 55 | % | 3,248 | 43 | % | 25,467 | 53 | % | (3,132 | ) | 21 | % | 22,335 | 67 | % | ||||||||||||||||||||||||
| 2019 | 9,824 | 24 | % | 162 | 2 | % | 9,986 | 20 | % | (4,654 | ) | 31 | % | 5,332 | 16 | % | ||||||||||||||||||||||||
| 2020 | 1,983 | 5 | % | 768 | 10 | % | 2,751 | 6 | % | (2,020 | ) | 14 | % | 731 | 2 | % | ||||||||||||||||||||||||
| 2021 | 1,286 | 3 | % | 725 | 10 | % | 2,011 | 4 | % | (1,787 | ) | 11 | % | 224 | 1 | % | ||||||||||||||||||||||||
| 2022 | 832 | 2 | % | 918 | 12 | % | 1,750 | 4 | % | (825 | ) | 5 | % | 925 | 3 | % | ||||||||||||||||||||||||
| After 2022 | 4,520 | 11 | % | 1,704 | 23 | % | 6,224 | 13 | % | (2,665 | ) | 18 | % | 3,559 | 11 | % | ||||||||||||||||||||||||
| Total | 40,664 | 100 | % | 7,525 | 100 | % | 48,189 | 100 | % | (15,083 | ) | 100 | % | 33,106 | 100 | % | ||||||||||||||||||||||||
| Present value (*) | 37,701 | 6,682 | 44,383 | (13,427 | ) | 30,956 | ||||||||||||||||||||||||||||||||||
(*) The average funding rate, net of tax effects, was used to determine the present value.
The projections of future taxable income include estimates related to macroeconomic variables, exchange rates, interest rates, volume of financial operations and services fees and others, which can vary in relation to actual data and amounts.
Net income in the financial statements is not directly related to the taxable income, due to differences between the accounting criteria and tax legislation, in addition to corporate aspects. Accordingly, it is recommended that the trends for the realization of deferred tax assets arising from temporary differences, and tax loss carry forwards should not be used as an indication of future net income.
Considering the temporary effects of Law 13,169/15, which increases the Social Contribution tax rate to 20% until December 31, 2018, tax credits were accounted for based on their expected realization. There are no unrecorded deferred tax assets at 12/31/2017 and 12/31/2016.
| F-89 |
Note 28 – Earnings per share
Basic and diluted earnings per share were computed as shown in the table below for the periods indicated. Basic earnings per share are computed by dividing the net income attributable to the stockholder of ITAÚ UNIBANCO HOLDING by the average number of shares for the period, and by excluding the number of shares purchased and held as treasury shares by the company. Diluted earnings per share are computed on a similar way, but with the adjustment made in the denominator when assuming the conversion of all shares that may be diluted.
| Net income attributable to owners of the parent company – basic earnings per share | 01/01 to 12/31/2017 | 01/01 to 12/31/2016 | 01/01 to 12/31/2015 | |||||||||
| Net income | 23,903 | 23,263 | 25,740 | |||||||||
| Minimum non-cumulative dividend on preferred shares in accordance with our by laws | (69 | ) | (70 | ) | (71 | ) | ||||||
| Subtotal | 23,834 | 23,193 | 25,669 | |||||||||
| Retained earnings to be distributed to common equity owners in an amount per share equal to the minimum dividend payable to preferred equity owners | (74 | ) | (73 | ) | (74 | ) | ||||||
| Subtotal | 23,760 | 23,120 | 25,595 | |||||||||
| Retained earnings to be distributed to common and preferred equity owners on a pro-rata basis | ||||||||||||
| To common equity owners | 12,230 | 11,880 | 13,036 | |||||||||
| To preferred equity owners | 11,530 | 11,240 | 12,559 | |||||||||
| Total net income available to common equity owners | 12,304 | 11,953 | 13,110 | |||||||||
| Total net income available to preferred equity owners | 11,599 | 11,310 | 12,630 | |||||||||
| Weighted average number of shares outstanding (Note 21a) | ||||||||||||
| Common shares | 3,347,889,957 | 3,351,741,143 | 3,351,741,143 | |||||||||
| Preferred shares | 3,156,020,074 | 3,171,215,661 | 3,228,881,081 | |||||||||
| Earnings per share - basic – R$ | ||||||||||||
| Common shares | 3.68 | 3.57 | 3.91 | |||||||||
| Preferred shares | 3.68 | 3.57 | 3.91 | |||||||||
| Net income attributable to owners of the parent company – diluted earnings per share | 01/01 to 12/31/2017 | 01/01 to 12/31/2016 | 01/01 to 12/31/2015 | |||||||||
| Total net income available to preferred equity owners | 11,599 | 11,310 | 12,630 | |||||||||
| Dividend on preferred shares after dilution effects | 79 | 82 | 83 | |||||||||
| Net income available to preferred equity owners considering preferred shares after the dilution effect | 11,678 | 11,392 | 12,713 | |||||||||
| Total net income available to ordinary equity owners | 12,304 | 11,953 | 13,110 | |||||||||
| Dividend on preferred shares after dilution effects | (79 | ) | (82 | ) | (83 | ) | ||||||
| Net income available to ordinary equity owners considering preferred shares after the dilution effect | 12,225 | 11,871 | 13,027 | |||||||||
| Adjusted weighted average of shares (Note 21a) | ||||||||||||
| Common shares | 3,347,889,957 | 3,351,741,143 | 3,351,741,143 | |||||||||
| Preferred shares | 3,197,763,868 | 3,216,235,372 | 3,270,734,307 | |||||||||
| Preferred shares | 3,156,020,074 | 3,171,215,661 | 3,228,881,081 | |||||||||
| Incremental shares from stock options granted under our share-based payment | 41,743,794 | 45,019,711 | 41,853,226 | |||||||||
| Earnings per share - diluted – R$ | ||||||||||||
| Common shares | 3.65 | 3.54 | 3.89 | |||||||||
| Preferred shares | 3.65 | 3.54 | 3.89 | |||||||||
Potential anti-dilution effects of shares under our share-based payment, which were excluded from the calculation of diluted earnings per share, totaled 357,433 preferred shares at 12/31/2017, 6,901,686 preferred shares at 12/31/2016 and 4,805,473 preferred shares at 12/31/2015.
| F-90 |
Note 29 – Post-employment benefits
The accounting policies and procedures adopted by ITAÚ UNIBANCO HOLDING for employee benefits are summarized below:
The total amounts recognized in Income for the Period and Stockholders’ Equity – Other comprehensive income were as follows:
Total amounts recognized in Income for the period
| Defined benefit | Defined contribution (*) | Other benefits | Total | |||||||||||||||||||||||||||||||||||||||||||||
| 01/01 to 12/31/2017 | 01/01 to 12/31/2016 | 01/01 to 12/31/2015 | 01/01 to 12/31/2017 | 01/01 to 12/31/2016 | 01/01 to 12/31/2015 | 01/01 to 12/31/2017 | 01/01 to 12/31/2016 | 01/01 to 12/31/2015 | 01/01 to 12/31/2017 | 01/01 to 12/31/2016 | 01/01 to 12/31/2015 | |||||||||||||||||||||||||||||||||||||
| Cost of current service | (69 | ) | (62 | ) | (68 | ) | - | - | - | - | - | - | (69 | ) | (62 | ) | (68 | ) | ||||||||||||||||||||||||||||||
| Net interest | (15 | ) | (13 | ) | (6 | ) | 76 | 239 | 219 | (22 | ) | (19 | ) | (17 | ) | 39 | 207 | 196 | ||||||||||||||||||||||||||||||
| Contribution | - | - | - | (91 | ) | 121 | (381 | ) | - | - | - | (91 | ) | 121 | (381 | ) | ||||||||||||||||||||||||||||||||
| Benefits paid | - | - | - | - | - | - | 14 | 13 | 13 | 14 | 13 | 13 | ||||||||||||||||||||||||||||||||||||
| Total Amounts Recognized | (84 | ) | (75 | ) | (74 | ) | (15 | ) | 360 | (162 | ) | (8 | ) | (6 | ) | (4 | ) | (107 | ) | 279 | (240 | ) | ||||||||||||||||||||||||||
(*) In the period, contributions to the defined contributions plan, including PGBL, totaled R$ 334 (R$ 339 from 01/01 to 12/31/2016 and R$ 207 from 01/01 to 12/31/2015), of which R$ 91 (R$ 115 from 01/01 to 12/31/2016 and R$ 144 from 01/01 to 12/31/2015) arising from social security funds.
Total amounts recognized in Stockholders’ Equity – Other comprehensive income
| Defined benefit | Defined contribution | Other benefits | Total | |||||||||||||||||||||||||||||||||||||||||||||
| 12/31/2017 | 12/31/2016 | 12/31/2015 | 12/31/2017 | 12/31/2016 | 12/31/2015 | 12/31/2017 | 12/31/2016 | 12/31/2015 | 12/31/2017 | 12/31/2016 | 12/31/2015 | |||||||||||||||||||||||||||||||||||||
| At the beginning of the period | (70 | ) | (45 | ) | (75 | ) | (1,322 | ) | (314 | ) | (221 | ) | (48 | ) | (13 | ) | (8 | ) | (1,440 | ) | (372 | ) | (304 | ) | ||||||||||||||||||||||||
| Effects on asset ceiling | 98 | (633 | ) | (103 | ) | (386 | ) | (1,244 | ) | (38 | ) | - | - | - | (288 | ) | (1,877 | ) | (141 | ) | ||||||||||||||||||||||||||||
| Remeasurements | 12 | 608 | 133 | 339 | 236 | (55 | ) | (28 | ) | (36 | ) | (5 | ) | 323 | 808 | 73 | ||||||||||||||||||||||||||||||||
| Acquisition Citibank portfolio | (1 | ) | - | - | - | - | - | - | - | - | (1 | ) | - | - | ||||||||||||||||||||||||||||||||||
| Total Amounts Recognized | 39 | (70 | ) | (45 | ) | (1,369 | ) | (1,322 | ) | (314 | ) | (76 | ) | (49 | ) | (13 | ) | (1,406 | ) | (1,441 | ) | (372 | ) | |||||||||||||||||||||||||
| F-91 |
| a) | Retirement plans |
ITAÚ UNIBANCO HOLDING and certain subsidiaries sponsor defined benefit plans, including variable contribution plans, whose basic purpose of which is to provide benefits that, in general, represent a life annuity benefit, and may be converted into survivorship annuities, according to the plan's regulations. They also sponsor defined contribution plans, the benefit of which is calculated based on the accumulated balance of individual accounts at the eligibility date, according to the plan’s regulations, which does not require actuarial calculation, except as described in Note 29c.
Employees hired prior to July 31, 2002, for those who came from Itaú, and prior to February 27, 2009 for those who came from Unibanco, are beneficiaries of the above-mentioned plans. As regards the new employees hired after these dates, they have the option to voluntarily participate in a variable contribution plan (PGBL), managed by Itaú Vida e Previdência S.A.
Retirement plans are managed by closed-end private pension entities (EFPC), with independent legal structures, as detailed below:
| Entity | Benefit plan | |
| Fundação Itau Unibanco - Previdência Complementar | Supplementary retirement plan – PAC (1) | |
| Franprev benefit plan - PBF (1) | ||
| 002 benefit plan - PB002 (1) | ||
| Itaulam basic plan - PBI (1) | ||
|
Itaulam Supplementary Plan - PSI (2) Itaubanco Defined Contribution Plan (3) | ||
|
|
Itaubank Retirement Plan (3) Itaú Defined Benefit Plan (1) Itaú Defined Contribution Plan (2) Unibanco Pension Plan (3) Prebeg benefit plan (1) UBB PREV defined benefit plan (1) Benefit plan II (1) Supplementary Retirement Plan – Flexible Premium Annuity (ACMV) (1) REDECARD Basic Retirement Plan (1) REDECARD Supplementary Retirement Plan (2) REDECARD Pension Plan (3) ITAUCARD Defined Benefit Retirement Plan (1) ITAUCARD Supplementary Retirement Plan (2) | |
| Funbep Fundo de Pensão Multipatrocinado | Funbep I Benefit Plan (1) | |
| Funbep II Benefit Plan (2) |
(1) Defined benefit plan;
(2) Variable contribution plan;
(3) Defined contribution plan.
| b) | Governance |
The closed-end private pension entities (EFPC) and the benefit plans they manage are regulated in conformity with the related specific legislation. The EFPC are managed by the Executive Board, Advisory Council and Fiscal Council, with some members appointed by the sponsors and others appointed as representatives of active and other participants, pursuant to the respective Entity’s by laws. The main purpose of the EFPC is to pay benefits to eligible participants, pursuant to the Plan Regulations, maintaining the plans assets invested separately and independently from ITAÚ UNIBANCO HOLDING.
| F-92 |
c) Defined benefit plans
| I - | Main assumptions used in actuarial valuation of retirement plans |
| 12/31/2017 | 12/31/2016 | 12/31/2015 | |||
| Discount rate (1) | 9.98% p.a. | 10.24% p.a. | 11.28% p.a. | ||
| Mortality table (2) | AT-2000 | AT-2000 | AT-2000 | ||
| Turnover (3) | Exp.Itaú 2008/2010 | Exp.Itaú 2008/2010 | Exp.Itaú 2008/2010 | ||
| Future salary growth | 5.04% to 7.12% p.a. | 5.04 to 7.12% p.a. | 5.04 to 7.12% p.a. | ||
| Growth of the pension fund and social security benefits | 4.00% p.a. | 4.00% p.a. | 4.00% p.a. | ||
| Inflation | 4.00% p.a. | 4.00% p.a. | 4.00% p.a. | ||
| Actuarial method (4) | Projected Unit Credit | Projected Unit Credit | Projected Unit Credit |
(1) The adoption of this assumption is based on interest rates obtained from the actual interest curve in IPCA, for medium term liabilities of retirement plans sponsored by ITAÚ UNIBANCO HOLDING. At 12/31/2017 assumptions were adopted consistently with the economic scenario at the balance sheet date rate, considering the volatility of the interest markets and the models adopted.
(2) The mortality tables adopted correspond to those disclosed by Society of Actuaries (SOA), the North-American entity which corresponds to Brazilian Institute of Actuarial Science (IBA), which reflects a 10% increase in the probabilities of survival compared to the respective basic tables.The life expectancy in years per the AT-2000 mortality table for participants aged 55 years is 27 and 31 years for men and women, respectively.
(3) The turnover assumption is based on the effective experience of active participants linked to ITAÚ UNIBANCO HOLDING, resulting in the average of 2.4 % p.a. based on the 2008/2010 experience.
(4) Using the Projected Unit Credit method, the mathematical reserve is determined based on the current projected benefit amount multiplied by the ratio between the length of service at the assessment date and the length of service that will be reached at the date when the benefit is granted. The cost is determined taking into account the current projected benefit amount distributed over the years that each participant is employed.
In case of benefits sponsored by foreign subsidiaries, actuarial assumptions adequate to the group of participants and the country's economic scenario are adopted.
Biometric/demographic assumptions adopted are consistent with the group of participants of each benefit plan, pursuant to the studies carried out by an independent external actuarial consulting company.
| II- | Risk Exposure - Through its defined benefit plans, ITAÚ UNIBANCO HOLDING is exposed to a number of risks, the most significant ones are: |
- Volatility of Assets - The actuarial liability is calculated by adopting a discount rate defined on the income related to securities issued by the Brazilian treasury (government securities). If the actual income related to plan assets is lower than expected, this may give rise to a deficit. The plans have a significant percentage of fixed-income securities pegged to the plan commitments, aimed at minimizing volatility and short and medium term risk.
- Changes in Investment Income - A decrease in income related to public securities will imply a decrease in the discount rate and, therefore, will increase the plan's actuarial liability. The effect will be partially offset by the recognition of these securities at market value.
- Inflation Risk - Most of the employee benefit plans are pegged to the inflation rates, and a higher inflation will lead to higher obligations. The effect will also be partially offset because a significant portion of the plan assets is pegged to government securities restated at the inflation rate.
- Life Expectancy - Most of the plan obligations are to provide life benefits, and therefore an increase in life expectancy will result in increased plan liabilities.
| III - | Management of defined benefit plan assets |
The general purpose of managing EFPCs funds is to search for a long term balance between assets and obligations to pay retirement benefits, by exceeding the actuarial targets (discount rate plus benefit adjustment index, established in the plan regulations).
Regarding the assets guaranteeing the actuarial liability reserves, management should ensure the payment capacity of retirement benefits in the long term by avoiding the risk of mismatching assets and liabilities in each pension plan.
| F-93 |
The allocation of plan assets and the allocation target by type of asset are as follows:
| Fair Value | % Allocation | |||||||||||||||||||||||||||
| Types | 12/31/2017 | 12/31/2016 | 12/31/2015 | 12/31/2017 | 12/31/2016 | 12/31/2015 | Target 2018 | |||||||||||||||||||||
| Fixed income securities | 16,851 | 15,134 | 12,369 | 95.81 | % | 91.61 | % | 90.73 | % | 53% a 100% | ||||||||||||||||||
| Variable income securities | 19 | 685 | 537 | 0.11 | % | 4.15 | % | 3.94 | % | 0% a 20% | ||||||||||||||||||
| Structured investments | 24 | 9 | 27 | 0.14 | % | 0.05 | % | 0.20 | % | 0% a 10% | ||||||||||||||||||
| Real estate | 615 | 623 | 633 | 3.49 | % | 3.77 | % | 4.64 | % | 0% a 7% | ||||||||||||||||||
| Loans to participants | 79 | 69 | 67 | 0.45 | % | 0.42 | % | 0.49 | % | 0% a 5% | ||||||||||||||||||
| Total | 17,588 | 16,520 | 13,633 | 100.00 | % | 100.00 | % | 100.00 | % | |||||||||||||||||||
The defined benefit plan assets include shares of ITAÚ UNIBANCO HOLDING, its main parent company (ITAÚSA) and of subsidiaries of the latter, with a fair value of R$ 12 (R$ 575 at 12/31/2016 and R$ 452 at 12/31/2015), and real estate rented to Group companies, with a fair value of R$ 531 (R$ 597 at 12/31/2016 and R$ 606 at 12/31/2015).
Fair Value
The fair value of the plan assets is adjusted up to the Balance Sheet date, as follows:
Fixed-Income Securities and Structured Investments – accounted for at market value, considering the average trading price on the calculation date, net realizable value obtained upon the technical addition of pricing, considering, at least, the payment terms and maturity, credit risk and the indexing unit.
Variable income securities – accounted for at market value, taken to be the share average quotation at the last day of the month or at the closest date on the stock exchange on which the share has posted the highest liquidity rate.
Real Estate – stated at acquisition or construction cost, adjusted to market value based on reappraisals made in 2017, supported by technical appraisal reports. Depreciation is calculated under the straight line method, considering the useful life of the real estate.
Loans to participants – adjusted up to the report date, in compliance with the respective agreements.
Fund Allocation Target
The fund allocation target is based on Investment Policies that are currently revised and approved by the Advisory Council of each EFPC, considering a five-year period, which establishes guidelines for investing funds guaranteeing Actuarial Liability and for classifying securities.
| IV- | Net amount recognized in the balance sheet |
Following is the calculation of the net amount recognized in the balance sheet, corresponding to the defined benefit plan:
| 12/31/2017 | 12/31/2016 | 12/31/2015 | ||||||||||
| 1 - Net assets of the plans | 17,588 | 16,520 | 13,633 | |||||||||
| 2- Actuarial liabilities | (14,491 | ) | (13,723 | ) | (11,587 | ) | ||||||
| 3- Surplus (1-2) | 3,097 | 2,797 | 2,046 | |||||||||
| 4- Asset ceiling (*) | (3,217 | ) | (3,008 | ) | (2,134 | ) | ||||||
| 5- Net amount recognized in the balance sheet (3-4) | (120 | ) | (211 | ) | (88 | ) | ||||||
| Amount recognized in assets (Note 20a) | 345 | 317 | 224 | |||||||||
| Amount recognized in liabilities (Note 20b) | (465 | ) | (528 | ) | (312 | ) | ||||||
(*) Corresponds to the excess of the present value of the available economic benefit, in conformity with paragraph 58 of IAS 19.
| F-94 |
| V- | Changes in the net amount recognized in the balance sheet: |
| 12/31/2017 | ||||||||||||||||||||
| Plan net assets | Actuarial liabilities | Surplus | Asset ceiling | Recognized amount | ||||||||||||||||
| Value at the beginning of the period | 16,520 | (13,723 | ) | 2,797 | (3,008 | ) | (211 | ) | ||||||||||||
| Cost of current service | - | (69 | ) | (69 | ) | - | (69 | ) | ||||||||||||
| Net interest (1) | 1,639 | (1,347 | ) | 292 | (307 | ) | (15 | ) | ||||||||||||
| Benefits paid | (1,141 | ) | 1,141 | - | - | - | ||||||||||||||
| Contributions of sponsors | 71 | - | 71 | - | 71 | |||||||||||||||
| Contributions of participants | 12 | - | 12 | - | 12 | |||||||||||||||
| Effects on asset ceiling | - | - | - | 97 | 97 | |||||||||||||||
| Exchange Variation | 2 | (6 | ) | (4 | ) | - | (4 | ) | ||||||||||||
| Remeasurements (2) (3) | 485 | (487 | ) | (2 | ) | 1 | (1 | ) | ||||||||||||
| Value end of the period | 17,588 | (14,491 | ) | 3,097 | (3,217) | (120 | ) | |||||||||||||
| 12/31/2016 | ||||||||||||||||||||
| Plan net assets | Actuarial liabilities | Surplus | Asset ceiling | Recognized amount | ||||||||||||||||
| Value at the beginning of the period | 13,633 | (11,587 | ) | 2,046 | (2,134 | ) | (88 | ) | ||||||||||||
| Cost of current service | - | (62 | ) | (62 | ) | - | (62 | ) | ||||||||||||
| Net interest (1) | 1,483 | (1,255 | ) | 228 | (241 | ) | (13 | ) | ||||||||||||
| Benefits paid | (1,060 | ) | 1,060 | - | - | - | ||||||||||||||
| Contributions of sponsors | 149 | - | 149 | - | 149 | |||||||||||||||
| Contributions of participants | 15 | - | 15 | - | 15 | |||||||||||||||
| Effects on asset ceiling | - | - | - | (633 | ) | (633 | ) | |||||||||||||
| Balance arising from the Corpbanca acquisition (Note 3) | - | (207 | ) | (207 | ) | - | (207 | ) | ||||||||||||
| Exchange Variation | (8 | ) | 43 | 35 | - | 35 | ||||||||||||||
| Remeasurements (2) (3) | 2,308 | (1,715 | ) | 593 | - | 593 | ||||||||||||||
| Value end of the period | 16,520 | (13,723 | ) | 2,797 | (3,008 | ) | (211 | ) | ||||||||||||
| 12/31/2015 | ||||||||||||||||||||
| Plan net assets | Actuarial liabilities | Surplus | Asset ceiling | Recognized amount | ||||||||||||||||
| Value beginning of the period | 13,438 | (11,695 | ) | 1,743 | (1,847 | ) | (104 | ) | ||||||||||||
| Cost of current service | - | (68 | ) | (68 | ) | - | (68 | ) | ||||||||||||
| Net interest (1) | 1,334 | (1,151 | ) | 183 | (189 | ) | (6 | ) | ||||||||||||
| Benefits paid | (908 | ) | 908 | - | - | - | ||||||||||||||
| Contributions of sponsors | 60 | - | 60 | - | 60 | |||||||||||||||
| Contributions of participants | 15 | - | 15 | - | 15 | |||||||||||||||
| Effects on asset ceiling | - | - | - | (103 | ) | (103 | ) | |||||||||||||
| Remeasurements (2) (3) | (306 | ) | 419 | 113 | 5 | 118 | ||||||||||||||
| Value end of the period | 13,633 | (11,587 | ) | 2,046 | (2,134 | ) | (88 | ) | ||||||||||||
(1) Corresponds to the amount calculated on 01/01/2017 based on the beginning amount (Net Assets, Actuarial Liabilities and Asset ceiling), taking into account the estimated amount of payments/ receipts of benefits / contributions, multiplied by the discount rate of 10.24% p.a. (At 01/01/2016 used by the discount rate of 11.28% p.a. and 01/01/2015 of 10.24% p.a.)
(2) Remeasurements recorded in net assets and asset ceiling correspond to the income earned above/below the expected return rate.
(3) The actual return on assets amounted to R$ 2,124 (R$ 3,791 at 12/31/2016 and R$ 1,028 at 12/31/2015).
| F-95 |
During the period, the contributions made totaled R$ 71 (R$ 149 from 01/01 to 12/31/2016 and R$ 60 from 01/01 to 12/31/2015). The contribution rate increases based on the beneficiary’s salary.
In 2018, contribution to the retirement plans sponsored by ITAÚ UNIBANCO HOLDING is expected to amount to R$ 56.
The estimate for payment of benefits for the next 10 years is as follows:
| Period | Payment estimate | |||
| 2018 | 1,103 | |||
| 2019 | 1,126 | |||
| 2020 | 1,157 | |||
| 2021 | 1,190 | |||
| 2022 | 1,220 | |||
| 2023 to 2027 | 6,563 | |||
| VI- | Sensitivity of defined benefit obligation |
The impact, due to the change in the assumption – discount rate by 0.5%, which would be recognized in Actuarial liabilities of the plans, as well as in Stockholders’ Equity – Other Comprehensive Income of the sponsor (before taxes) would amount to:
| Effects on actuarial liabilities of the plan | Effect which would be recognized in Stockholders’ Equity (*) | |||||||||||
| Change in Assumption | Value | Percentage of actuarial liabilities | Value | |||||||||
| - Decrease by 0.5% | 740 | 5.11 | % | (269 | ) | |||||||
| - Increase by 0.5% | (677 | ) | (4.67) | % | 153 | |||||||
(*) Net of effects of asset ceiling
| F-96 |
| d) | Defined contribution plans |
The defined contribution plans have assets relating to sponsors’ contributions not yet included in the participant’s account balance due to loss of eligibility to a plan benefit, as well as resources from the migration from the defined benefit plans. The fund will be used for future contributions to the individual participants' accounts, according to the rules of the respective benefit plan regulation.
I - Change in the net amount recognized in the Balance sheet:
| 12/31/2017 | 12/31/2016 | 12/31/2015 | ||||||||||||||||||||||||||||||||||
| Pension plan fund | Asset ceiling | Recognized amount | Pension plan fund | Asset ceiling | Recognized amount | Pension plan fund | Asset ceiling | Recognized amount | ||||||||||||||||||||||||||||
| Value beginning of the period | 1,287 | (491 | ) | 796 | 2,229 | (270 | ) | 1,959 | 2,438 | (224 | ) | 2,214 | ||||||||||||||||||||||||
| Net interest | 126 | (50 | ) | 76 | 269 | (30 | ) | 239 | 239 | (20 | ) | 219 | ||||||||||||||||||||||||
| Contribution (Note 29) | (91 | ) | - | (91 | ) | 121 | - | 121 | (381 | ) | - | (381 | ) | |||||||||||||||||||||||
| Receivables – allocation of funds (*) | (12 | ) | - | (12 | ) | (515 | ) | - | (515 | ) | - | - | - | |||||||||||||||||||||||
| Effects on asset ceiling (Note 29) | (15 | ) | (371 | ) | (386 | ) | (1,053 | ) | (191 | ) | (1,244 | ) | - | (38 | ) | (38 | ) | |||||||||||||||||||
| Remeasurements | 339 | - | 339 | 236 | - | 236 | (67 | ) | 12 | (55 | ) | |||||||||||||||||||||||||
| Value end of the period (Note 20a) | 1,634 | (912 | ) | 722 | 1,287 | (491 | ) | 796 | 2,229 | (270 | ) | 1,959 | ||||||||||||||||||||||||
(*) Refers to the allocation of the surplus of Plano Itaubanco CD’s social security fund.
| e) | Other post-employment benefits |
ITAÚ UNIBANCO HOLDING and its subsidiaries do not offer other post-employment benefits, except in those cases arising from obligations under acquisition agreements signed by ITAÚ UNIBANCO HOLDING, as well as in relation to the benefits granted due to a judicial sentence, in accordance with the terms and conditions established, in which health plans are totally or partially sponsored for specific groups of former workers and beneficiaries.
Based on the report prepared by an independent actuary, the changes in obligations for these other projected benefits and the amounts recognized in the balance sheet, under liabilities, of ITAÚ UNIBANCO HOLDING are as follows:
I- Change in the net amount recognized in the balance sheet:
| 12/31/2017 | 12/31/2016 | 12/31/2015 | ||||||||||
| At the beginning of the period | (221 | ) | (179 | ) | (170 | ) | ||||||
| Interest cost | (22 | ) | (19 | ) | (17 | ) | ||||||
| Benefits paid | 14 | 13 | 13 | |||||||||
| Remeasurements | (28 | ) | (36 | ) | (5 | ) | ||||||
| At the end of the period (Note 20b) | (257 | ) | (221 | ) | (179 | ) | ||||||
The estimate for payment of benefits for the next 10 years is as follows:
| Period | Payment estimate | |||
| 2018 | 15 | |||
| 2019 | 16 | |||
| 2020 | 17 | |||
| 2021 | 18 | |||
| 2022 | 19 | |||
| 2023 to 2027 | 115 | |||
| II- | Assumptions and sensitivity - medical care cost |
For calculation of projected benefits obligations in addition to the assumptions used for the defined benefit plans (Note 29c I), an 8.16% p.a. increase in medical costs assumption is assumed.
Assumptions about medical care cost trends have a significant impact on the amounts recognized in income. A change of one percentage point in the medical care cost rates would have the following effects:
| Recognition | 1% increase | 1% decrease | ||||||||
| Service cost and interest cost | Income | 3 | (3 | ) | ||||||
| Present value of obligation | Other comprehensive income | 32 | (26 | ) | ||||||
| F-97 |
Note 30 – Insurance contracts
| a) | Insurance contracts |
ITAÚ UNIBANCO HOLDING, through its subsidiaries, offers to the market insurance and private pension products, with the purpose of assuming risks and restoring the economic balance of the assets of the policyholder if damaged. Products are offered through insurance brokers (third parties operating in the market and its own brokers), Itaú Unibanco branches and electronic channels, according to their characteristics and regulatory requirements.
| b) | Main products |
I -Insurance
The contract entered into between the parties aims at guaranteeing the protection of the client's assets. Upon payment of a premium, the policyholder is protected through previously-agreed replacement or indemnification clauses for damages. ITAÚ UNIBANCO HOLDING insurance companies then recognize technical reserves administered by themselves, through specialized areas within the conglomerate, with the objective of indemnifying the policyholder's loss in the event of claims of insured risks.
The insurance risks sold by insurance companies of ITAÚ UNIBANCO HOLDING are divided into property and casualty, that covers losses, damages or liabilities for assets or persons, and life insurance that includes coverage for death and personal accidents.
| Loss ratio | Sales ratio | |||||||||||||||
| % | % | |||||||||||||||
| Main insurance lines | 01/01 to 12/31/2017 | 01/01 to 12/31/2016 | 01/01 to 12/31/2017 | 01/01 to 12/31/2016 | ||||||||||||
| Group accident insurance | 7.8 | 5.0 | 38.0 | 42.1 | ||||||||||||
| Individual accident | 23.5 | 19.5 | 12.5 | 12.4 | ||||||||||||
| Commercial multiple peril | 36.4 | 63.3 | 21.2 | 21.1 | ||||||||||||
| Internal credit | 139.6 | 221.7 | 0.9 | 3.9 | ||||||||||||
| Mandatory insurance for personal injury caused by motor vehicles (DPVAT) | 84.5 | 85.7 | 1.2 | 1.4 | ||||||||||||
| Serious or terminal diseases | 21.1 | 22.1 | 10.7 | 10.7 | ||||||||||||
| Extended warranty - assets | 16.0 | 17.1 | 62.1 | 63.8 | ||||||||||||
| Credit Life | 16.9 | 18.7 | 18.7 | 19.0 | ||||||||||||
| Multiple risks | 27.2 | 7.8 | 57.8 | 62.1 | ||||||||||||
| Home insurance in market policies – Credit Life | 13.0 | 14.7 | 20.7 | (0.3 | ) | |||||||||||
| Group life | 24.2 | 46.8 | 8.3 | 13.6 | ||||||||||||
II - Private pension
Developed as a solution to ensure the maintenance of the quality of life of participants, as a supplement to the government plans, through long term investments, private pension products are divided into three major groups:
| · | PGBL - Plan Generator of Benefits: The main objective of this plan is the accumulation of financial resources, but it can be purchased with additional risk coverage. Recommended for clients that file the full version of income tax return, because they can deduct contributions paid for tax purposes up to 12% of the annual taxable gross income. |
| · | VGBL - Redeemable Life Insurance: This is an insurance structured as a pension plan. Its taxation differs from the PGBL; in this case, the tax basis is the earned income. |
| · | FGB - Fund Generator of Benefits: This is a pension plan with minimum income guarantee, and possibility of receiving earnings from asset performance. Once recognized the distribution of earnings at a certain percentage, as established by the FGB policy, it is not at management's discretion, but instead represents an obligation to ITAÚ UNIBANCO HOLDING. Although there are plans still in existence, they are no longer sold. |
| F-98 |
III – Income related to insurance and private pension
The revenue from the main insurance and private pension products is as follows:
| Premiums and contributions issued | Reinsurance | Retained premiums and contributions | ||||||||||||||||||||||||||||||||||
| 01/01
to 12/31/2017 | 01/01
to 12/31/2016 | 01/01
to 12/31/2015 | 01/01
to 12/31/2017 | 01/01
to 12/31/2016 | 01/01
to 12/31/2015 | 01/01
to 12/31/2017 | 01/01
to 12/31/2016 | 01/01
to 12/31/2015 | ||||||||||||||||||||||||||||
| Group accident insurance | 667 | 780 | 862 | (1 | ) | (4 | ) | (2 | ) | 666 | 776 | 860 | ||||||||||||||||||||||||
| Individual accident | 290 | 224 | 214 | (1 | ) | (12 | ) | (11 | ) | 289 | 212 | 203 | ||||||||||||||||||||||||
| Commercial multiple peril | 53 | 56 | 57 | - | - | - | 53 | 56 | 57 | |||||||||||||||||||||||||||
| Internal Credit | 64 | 63 | 151 | - | - | - | 64 | 63 | 151 | |||||||||||||||||||||||||||
| Mandatory insurance for personal injury caused by motor vehicles (DPVAT) | 24 | 37 | 37 | - | - | - | 24 | 37 | 37 | |||||||||||||||||||||||||||
| Serious or terminal diseases | 172 | 167 | 169 | - | (1 | ) | (2 | ) | 172 | 166 | 167 | |||||||||||||||||||||||||
| Warranty extension - assets | - | 112 | 252 | - | - | - | - | 112 | 252 | |||||||||||||||||||||||||||
| Disability Savings Pension | 323 | 298 | 256 | (4 | ) | (3 | ) | (6 | ) | 319 | 295 | 250 | ||||||||||||||||||||||||
| PGBL | 2,084 | 1,955 | 1,840 | - | - | - | 2,084 | 1,955 | 1,840 | |||||||||||||||||||||||||||
| Credit Life | 623 | 570 | 726 | (2 | ) | - | (1 | ) | 621 | 570 | 725 | |||||||||||||||||||||||||
| Multiple risks | 151 | 162 | 172 | - | - | - | 151 | 162 | 172 | |||||||||||||||||||||||||||
| Home Insurance in Market Policies – Credit Life | 282 | 261 | 224 | (10 | ) | (18 | ) | (19 | ) | 272 | 243 | 205 | ||||||||||||||||||||||||
| Traditional | 129 | 142 | 159 | - | - | - | 129 | 142 | 159 | |||||||||||||||||||||||||||
| VGBL | 20,318 | 18,153 | 15,501 | - | - | - | 20,318 | 18,153 | 15,501 | |||||||||||||||||||||||||||
| Group life | 1,001 | 1,278 | 1,453 | (11 | ) | (44 | ) | (37 | ) | 990 | 1,234 | 1,416 | ||||||||||||||||||||||||
| Other lines | 733 | 591 | 561 | (9 | ) | (12 | ) | (11 | ) | 724 | 579 | 550 | ||||||||||||||||||||||||
| Total | 26,914 | 24,849 | 22,634 | (38 | ) | (94 | ) | (89 | ) | 26,876 | 24,755 | 22,545 | ||||||||||||||||||||||||
| F-99 |
| c) | Technical reserves for insurance and private pension |
The technical provisions of insurance and pension plan are recognized according to the technical notes approved by SUSEP and criteria established by current legislation.
I - Insurance and private pension:
| · | Provision for unearned premiums – this provision is recognized, based on insurance premiums, for the coverage of amounts payable related to claims and expenses to be incurred, throughout their terms maturity, in connection with the risks assumed at the calculation base date. The calculation is performed on the level of policies or endorsement of agreements in force, on a pro rata-die basis.The provision includes an estimate for effective and not issued risks (PPNG-RVNE). |
| · | Provision for unsettled claims – this provision is recognized for the coverage of amounts payable related to lump-sum payments and income overdue from claims reported up to the calculation base date, but not yet paid. The provision covers administrative and legal claims, gross of accepted coinsurance operations and reinsurance operations and net of ceded coinsurance operations. The provision should include, whenever required, IBNER (claims incurred but not sufficiently reported) for the aggregate development of claims reported but not paid, which amounts may be changed throughout the process up to final settlement. |
| · | Provision for claims incurred and not reported – this provision is recognized for the coverage of expected unsettled amounts related to claims incurred but not reported up to the calculation base date, gross of accepted coinsurance operations and reinsurance operations, and net of ceded coinsurance operations. |
| · | Mathematical provisions for benefits to be granted - recognized for the coverage of commitments assumed to participants or policyholders, based on the assumptions set forth in the contract, while the event that gave rise to the benefit and/or indemnity has not occurred. The provision is calculated in accordance with the methodology approved in the actuarial technical note to the product. |
| · | Mathematical provisions for granted benefits - recognized after the event triggering the benefit occurs, for the coverage of the commitments assumed to the participants or insured parties, based on the assumptions established in the agreement. The provision is calculated in accordance with the methodologies approved in the technical actuarial note on the product. |
| · | Provision for financial surplus – it is recognized to ensure the amounts intended for distribution of financial surplus, if the event is stated in the agreement. Corresponds to the financial income exceeding the minimum return guaranteed in the product. |
| · | Other technical provisions – it is recognized when insufficiency of premiums or contributions are identified related to payments of benefits and indemnities. |
| · | Provision for redemptions and other amounts to regularize – it comprises the amounts related to redemptions to regularize, returns of premiums or funds, portability requested but, for any reason, not yet transferred to the insurance company or open private pension entity beneficiary, and premiums received but not quoted. |
| · | Provision for related expenses - It is recognized for the coverage of expected amounts related to expenses with benefits and indemnities, due to events incurred and to be incurred. |
II - Change in reserves for insurance and private pension
The details about the changes in balances of reserves for insurance and private pension operations are as follows:
| F-100 |
II.I - Change in technical provisions
| 12/31/2017 | 12/31/2016 | |||||||||||||||||||||||||||||||
| Property, individuals and life insurance | Private pension | Life with survivor benefits | Total | Property, individuals and life insurance | Private pension | Life with survivor benefits | Total | |||||||||||||||||||||||||
| Opening balance | 3,926 | 37,679 | 112,471 | 154,076 | 4,755 | 32,688 | 91,862 | 129,305 | ||||||||||||||||||||||||
| (+) Additions arising from premiums / contribution | 4,059 | 2,536 | 20,318 | 26,913 | 4,302 | 2,395 | 18,153 | 24,850 | ||||||||||||||||||||||||
| (-) Deferral of risk | (4,225 | ) | (323 | ) | - | (4,548 | ) | (5,124 | ) | (297 | ) | - | (5,421 | ) | ||||||||||||||||||
| (-) Payment of claims / benefits | (1,228 | ) | (402 | ) | (70 | ) | (1,700 | ) | (1,623 | ) | (370 | ) | (39 | ) | (2,032 | ) | ||||||||||||||||
| (+) Reported claims | 1,291 | - | - | 1,291 | 1,620 | - | - | 1,620 | ||||||||||||||||||||||||
| (-) Redemptions | (2 | ) | (1,687 | ) | (10,847 | ) | (12,536 | ) | (1 | ) | (1,939 | ) | (13,277 | ) | (15,217 | ) | ||||||||||||||||
| (+/-) Net portability | - | 2,683 | 753 | 3,436 | - | 380 | 709 | 1,089 | ||||||||||||||||||||||||
| (+) Adjustment of reserves and financial surplus | 16 | 1,717 | 6,037 | 7,770 | 20 | 4,371 | 13,171 | 17,562 | ||||||||||||||||||||||||
| (+) Corporate Reorganization | (282 | ) | - | - | (282 | ) | - | - | - | - | ||||||||||||||||||||||
| (+/-) Other (recognition / reversal) | (91 | ) | 1,685 | 5,218 | 6,812 | (23 | ) | 451 | 1,892 | 2,320 | ||||||||||||||||||||||
| Reserves for insurance and private pension | 3,464 | 43,888 | 133,880 | 181,232 | 3,926 | 37,679 | 112,471 | 154,076 | ||||||||||||||||||||||||
II.II - Technical provisions balances
| Insurance | Private pension | Total | ||||||||||||||||||||||
| 12/31/2017 | 12/31/2016 | 12/31/2017 | 12/31/2016 | 12/31/2017 | 12/31/2016 | |||||||||||||||||||
| Unearned premiums | 1,883 | 2,204 | 15 | 17 | 1,898 | 2,221 | ||||||||||||||||||
| Mathematical reserve for benefits to be granted and benefits granted | 173 | 24 | 175,992 | 148,341 | 176,165 | 148,365 | ||||||||||||||||||
| Redemptions and Other Unsettled Amounts | 11 | 11 | 264 | 210 | 275 | 221 | ||||||||||||||||||
| Financial surplus | 2 | 2 | 604 | 581 | 606 | 583 | ||||||||||||||||||
| Unsettled claims (1) | 560 | 769 | 34 | 23 | 594 | 792 | ||||||||||||||||||
| IBNR | 401 | 435 | 27 | 27 | 428 | 462 | ||||||||||||||||||
| Administrative and Related Expenses | 28 | 39 | 95 | 71 | 123 | 110 | ||||||||||||||||||
| Other | 406 | 442 | 737 | 880 | 1,143 | 1,322 | ||||||||||||||||||
| Total (2) | 3,464 | 3,926 | 177,768 | 150,150 | 181,232 | 154,076 | ||||||||||||||||||
(1) The provision for unsettled claims is detailed in Note 30e.
(2) This table covers the amendments established by Susep Circular No. 517, de 07/30/2015, also for comparison purposes.
| F-101 |
| d) | Deferred selling expenses |
Deferred acquisition costs of insurance are direct and indirect costs incurred to sell, underwrite and originate a new insurance contract.
Direct costs are basically commissions paid for brokerage services, agency and prospecting efforts and are deferred for amortization in proportion to the recognition of revenue from earned premiums, that is, over the coverage period, for the term of effectiveness of contracts, according to the calculation rules in force.
Balances are recorded under gross reinsurance assets and changes are shown in the table below:
| Balance at 01/01/2017 | 429 | |||
| Increase | 772 | |||
| Amortization | (948 | ) | ||
| Balance at 12/31/2017 | 253 | |||
| Balance to be amortized in up to 12 months | 209 | |||
| Balance to be amortized after 12 months | 44 | |||
| Balance at 01/01/2016 | 901 | |||
| Increase | 902 | |||
| Amortization | (1,374 | ) | ||
| Balance at 12/31/2016 | 429 | |||
| Balance to be amortized in up to 12 months | 335 | |||
| Balance to be amortized after 12 months | 94 |
The amounts of deferred selling expenses from reinsurance are stated in Note 30I.
| F-102 |
| e) | Table of loss development |
Changes in the amount of obligations of the ITAÚ UNIBANCO HOLDING may occur at the end of each annual reporting period. The table below shows the development by the claims incurred method. The first part of the table shows how the final loss estimate changes through time. The second part of the table reconciles the amounts pending payment and the liability disclosed in the balance sheet.
I – Gross of reinsurance
| Reserve for unsettled claims (*) | 594 | |||
| (-) DPVAT operations | 11 | |||
| (-) IBNER (claims incurred but not sufficiently reported) | 181 | |||
| (-) Retrocession and other estimates | (32 | ) | ||
| Liability claims presented in the development table (Ia + Ib) | 434 |
(*) Provision for unsettled claims stated in Note 30c II.II of 12/31/2017, gross of reinsurance
Ia - Administratives claims - gross of reinsurance
| Occurrence date | 12/31/2013 | 12/31/2014 | 12/31/2015 | 12/31/2016 | 12/31/2017 | Total | ||||||||||||||||||
| At the end of reporting period | 980 | 967 | 1,067 | 1,063 | 914 | |||||||||||||||||||
| After 1 year | 978 | 957 | 1,076 | 1,054 | ||||||||||||||||||||
| After 2 years | 982 | 972 | 1,100 | |||||||||||||||||||||
| After 3 years | 986 | 978 | ||||||||||||||||||||||
| After 4 years | 988 | |||||||||||||||||||||||
| Current estimate | 988 | 978 | 1,100 | 1,054 | 914 | |||||||||||||||||||
| Accumulated payments through base date | 984 | 972 | 1,084 | 1,024 | 739 | 4,803 | ||||||||||||||||||
| Liabilities recognized in the balance sheet | 4 | 6 | 16 | 30 | 175 | 231 | ||||||||||||||||||
| Liabilities in relation to prior years | 18 | |||||||||||||||||||||||
| Total administratives claims included in balance sheet | 249 | |||||||||||||||||||||||
Ib - Judicial claims - gross of reinsurance
| Occurrence date | 12/31/2013 | 12/31/2014 | 12/31/2015 | 12/31/2016 | 12/31/2017 | Total | ||||||||||||||||||
| At the end of reporting period | 28 | 31 | 32 | 32 | 32 | |||||||||||||||||||
| After 1 year | 42 | 41 | 43 | 39 | ||||||||||||||||||||
| After 2 years | 48 | 49 | 50 | |||||||||||||||||||||
| After 3 years | 56 | 54 | ||||||||||||||||||||||
| After 4 years | 60 | |||||||||||||||||||||||
| Current estimate | 60 | 54 | 50 | 39 | 32 | |||||||||||||||||||
| Accumulated payments through base date | 47 | 42 | 37 | 31 | 24 | 181 | ||||||||||||||||||
| Liabilities recognized in the balance sheet | 13 | 12 | 13 | 8 | 8 | 54 | ||||||||||||||||||
| Liabilities in relation to prior years | 131 | |||||||||||||||||||||||
| Total judicial claims included in balance sheet | 185 | |||||||||||||||||||||||
| F-103 |
II - Net of reinsurance
| Reserve for unsettled claims (1) | 594 | |||
| (-) DPVAT operations | 11 | |||
| (-) IBNER | 181 | |||
| (-) Reinsurance (2) | 27 | |||
| (-) Retrocession and other estimates | (32 | ) | ||
| Liability claims presented in the development table (IIa + IIb) | 407 |
(1) Provision refers to provision for unsettled claims stated in Note 30c II.II of 12/31/2017.
(2) Reinsurance operations stated in Note 30l III of 12/31/2017.
IIa - Administratives claims - net of reinsurance
| Occurrence date | 12/31/2013 | 12/31/2014 | 12/31/2015 | 12/31/2016 | 12/31/2017 | Total | ||||||||||||||||||
| At the end of reporting period | 956 | 954 | 1,045 | 1,053 | 898 | |||||||||||||||||||
| After 1 year | 954 | 944 | 1,045 | 1,045 | ||||||||||||||||||||
| After 2 years | 958 | 955 | 1,068 | |||||||||||||||||||||
| After 3 years | 961 | 960 | ||||||||||||||||||||||
| After 4 years | 962 | |||||||||||||||||||||||
| Current estimate | 962 | 960 | 1,068 | 1,045 | 898 | |||||||||||||||||||
| Accumulated payments through base date | 958 | 954 | 1,052 | 1,015 | 728 | 4,707 | ||||||||||||||||||
| Liabilities recognized in the balance sheet | 4 | 6 | 16 | 30 | 170 | 226 | ||||||||||||||||||
| Liabilities in relation to prior years | 11 | |||||||||||||||||||||||
| Total administratives claims included in balance sheet | 237 | |||||||||||||||||||||||
IIb - Judicial claims - net of reinsurance
| Occurrence date | 12/31/2013 | 12/31/2014 | 12/31/2015 | 12/31/2016 | 12/31/2017 | Total | ||||||||||||||||||
| At the end of reporting period | 28 | 31 | 32 | 29 | 32 | |||||||||||||||||||
| After 1 year | 42 | 41 | 43 | 37 | ||||||||||||||||||||
| After 2 years | 48 | 49 | 50 | |||||||||||||||||||||
| After 3 years | 56 | 54 | ||||||||||||||||||||||
| After 4 years | 60 | |||||||||||||||||||||||
| Current estimate | 60 | 54 | 50 | 37 | 32 | |||||||||||||||||||
| Accumulated payments through base date | 47 | 42 | 37 | 28 | 24 | 178 | ||||||||||||||||||
| Liabilities recognized in the balance sheet | 13 | 12 | 13 | 8 | 8 | 54 | ||||||||||||||||||
| Liabilities in relation to prior years | 116 | |||||||||||||||||||||||
| Total judicial claims included in balance sheet | 170 | |||||||||||||||||||||||
The breakdown of the table development of claims between administrative and legal evidences the reallocation of claims up to a certain base date and that become legal ones afterwards, which may give the wrong impression of need for adjusting the provisions in each breakdown.
| F-104 |
| f) | Liability adequacy test |
As established in IFRS 4 – “Insurance contracts”, an insurance company must carry out the Liability Adequacy Test, comparing the amount recognized for its technical reserves with the current estimate of cash flow of its future obligations. The estimate should consider all cash flows related to the business, which is the minimum requirement for carrying out the adequacy test.
The Liability adequacy test did not indicate insufficiency in the periods ended of 2017, 2016 and 2015.
The assumptions used in the test are periodically reviewed and are based on the best practices and the analysis of subsidiaries’ experience, therefore representing the best estimates for cash flow projections.
Methodology and Test Grouping
The methodology for testing all products is based on the projection of cash flows. Specifically for insurance products, cash flows were projected using the method known as run-off triangle of quarterly frequency. Cash flows for the deferral and the assignment phases are tested on a separate basis for social security products.
The risk grouping criterion considers groups subject to similar risks that are jointly managed as a single portfolio.
Biometric Tables
Biometric tables are instruments to measure the biometric risk represented by the probability of death, survival or disability of a participant.
For death and survival estimates, the Brazilian Market Insurer Experience (BR-EMS) tables in effect are used, adjusted according to life expectancy development of Scale G, and the Álvaro Vindas table is adopted to estimate benefit requests for disability.
Risk-free Interest Rate
The relevant risk-free forward interest-rate structure is an indicator of the pure time value of money used to price the set of projected cash flows.
The relevant structure of risk-free interest rate was obtained from the curve of securities deemed to be credit risk free, available in the Brazilian financial market and determined pursuant to an internal policy of ITAÚ UNIBANCO HOLDING, considering the addition of spread, which took into account the impact of the market result of held-to-maturity securities of the guarantee assets portfolio.
Income conversion rate
The income conversion rate represents the expected conversion of balances accumulated by participants in retirement benefits. The decision of conversion into income by participants is influenced by behavioral, economic and tax factors.
Other Assumptions
Related expenses, cancellations and partial redemptions, future increases and contributions, among others, are assumptions that affect the estimate of projected cash flows since they represent expenses and income arising from insurance agreements assumed.
| F-105 |
| g) | Insurance risk – effect of changes on actuarial assumptions |
Property insurance is a short-lived insurance, and the main actuarial assumptions involved in the management and pricing of the associated risks are claims frequency and severity. Volatility above the expected number of claims and/or amount of claim indemnities may result in unexpected losses.
Life insurance and pension plans are, in general, medium or long-lived products and the main risks involved in the business may be classified as biometric risk, financial risk and behavioral risk.
Biometric risk relates to: i) more than expected increase in life expectancies for products with survivorship coverage (mostly pension plans); ii) more than expected decrease in mortality rates for products with survivorship coverage (mostly life insurance).
Products offering financial guarantee predetermined under contract involve financial risk inherent in the underwriting risk, with such risk being considered insurance risk.
Behavioral risk relates to a more than expected increase in the rates of conversion into annuity income, resulting in increased payments of retirement benefits.
The estimated actuarial assumptions are based on the historical evaluation of ITAÚ UNIBANCO HOLDING, on benchmarks and the experience of the actuaries.
To measure the effects of changes in the key actuarial assumptions, sensitivity tests were conducted in the amounts of current estimates of future liability cash flows. The sensitivity analysis considers a vision of the impacts caused by changes in assumptions, which could affect the income for the period and stockholders’ equity at the balance sheet date. This type of analysis is usually conducted under the ceteris paribus condition, in which the sensitivity of a system is measured when one variable of interest is changed and all the others remain unchanged. The results obtained are shown in the table below:
| F-106 |
The sensitivity analysis considers a vision of the impacts caused by changes in assumptions, which could affect the income for the period and stockholders’ equity at the balance sheet date. Results were as follows:
| Impact in Results and Stockholders’ Equity (1) | ||||||||||||||||||||||||
| 12/31/2017 | 12/31/2016 | |||||||||||||||||||||||
| Supplementary | Insurance | Supplementary | Insurance | |||||||||||||||||||||
| Sensitivity analysis | Retirement Plans and Life with Living Benefits | Gross of reinsurance | Net of reinsurance | Retirement Plans and Life with Living Benefits | Gross of reinsurance | Net of reinsurance | ||||||||||||||||||
| 5% increase in mortality rates | 24 | - | - | 21 | (3 | ) | (3 | ) | ||||||||||||||||
| 5% decrease in mortality rates | (25 | ) | (1 | ) | (1 | ) | (23 | ) | 3 | 3 | ||||||||||||||
| 0.1% increase in risk-free interest rates | 26 | 5 | 5 | 49 | 6 | 6 | ||||||||||||||||||
| 0.1% decrease in risk-free interest rates | (27 | ) | (5 | ) | (5 | ) | (50 | ) | (6 | ) | (6 | ) | ||||||||||||
| 5% increase in conversion in income rates | (13 | ) | - | - | (6 | ) | - | - | ||||||||||||||||
| 5% decrease in conversion in income rates | 13 | - | - | 6 | - | - | ||||||||||||||||||
| 5% increase in claims | - | (37 | ) | (36 | ) | - | (50 | ) | (48 | ) | ||||||||||||||
| 5% decrease in claims | - | 37 | 36 | - | 50 | 48 | ||||||||||||||||||
(1) Amounts net of tax effects.
| h) | Risks of insurance and private pension |
ITAÚ UNIBANCO HOLDING has specific committees to define the management of funds from the technical reserves for insurance and private pension, issue guidelines for managing these funds with the objective of achieving long term return, and define evaluation models, risk limits and strategies on allocation of funds to defined financial assets. Such committees are comprised not only of executives and those directly responsible for the business management process, but also for an equal number of professionals that head up or coordinate the commercial and financial areas.
The extended warranty product, this is marketed by the retail company that sells to consumer. The DPVAT production results from the participation that the insurance companies of ITAÚ UNIBANCO HOLDING have in the Seguradora Líder dos Consórcios de DPVAT.
| F-107 |
There is no product concentration in relation to insurance premiums, reducing the concentration risk of products and distribution channels.
| 01/01 to 12/31/2017 | 01/01 to 12/31/2016 | 01/01 to 12/31/2015 | ||||||||||||||||||||||||||||||||||
| Insurance premiums | Retained premium | Retention (%) | Insurance premiums | Retained premium | Retention (%) | Insurance premiums | Retained premium | Retention (%) | ||||||||||||||||||||||||||||
| Property and casualty | ||||||||||||||||||||||||||||||||||||
| Mandatory personal injury caused by motor vehicle (DPVAT) | 24 | 24 | 100.0 | 37 | 37 | 100.0 | 37 | 37 | 100.0 | |||||||||||||||||||||||||||
| Extended warranty | - | - | 0.0 | 112 | 112 | 100.0 | 252 | 252 | 100.0 | |||||||||||||||||||||||||||
| Individuals | ||||||||||||||||||||||||||||||||||||
| Group accident insurance | 667 | 666 | 99.8 | 780 | 776 | 99.5 | 862 | 860 | 99.7 | |||||||||||||||||||||||||||
| Individual accident | 290 | 289 | 99.8 | 224 | 212 | 94.8 | 214 | 203 | 94.8 | |||||||||||||||||||||||||||
| Credit life | 623 | 621 | 99.7 | 570 | 570 | 100.0 | 726 | 725 | 99.9 | |||||||||||||||||||||||||||
| Group life | 1,001 | 990 | 98.9 | 1,278 | 1,234 | 96.5 | 1,453 | 1,416 | 97.5 | |||||||||||||||||||||||||||
| i) | Insurance, pension plan and capitalization management structure |
The products that make up the portfolios of ITAÚ UNIBANCO HOLDING’s insurance companies are related to the life insurance and elementary, pension plan and capitalization lines. The main risks inherent in these products are described below and their definitions are presented in their respective chapters.
| · | Underwriting risk: possibility of losses arising from insurance, pension plan and capitalization operations contrary to the institution’s expectations, directly or indirectly associated with technical and actuarial bases adopted to calculate premiums, contributions and provisions; |
| · | Market risk; |
| · | Credit risk; |
| · | Operational risk; |
| · | Liquidity risk in insurance operations. |
| j) | Duties and responsibilities |
In line with good national and international practices, ITAÚ UNIBANCO HOLDING has a risk management structure that ensures that the risks arising from insurance, pension plan and capitalization products are properly reported to the proper bodies.
The management process of insurance, pension plan and capitalization risks is independent and focused on the specifics of each risk.
Finally, ITAÚ UNIBANCO HOLDING is to ensure that assets backing long-term products, with guaranteed minimum returns, are managed according to the characteristics of the liabilities aiming at actuarial balance and long-term solvency.
| F-108 |
| k) | Market, credit and liquidity risk |
| I) | Market risk |
Market risk is analyzed, in relation to insurance operations, based on the following metrics and sensitivity and loss control measures: Value at Risk (VaR), Losses in Stress Scenarios (Stress Test), Sensitivity (DV01- Delta Variation) and Concentration. For a detailed description of metrics, see Note 36 – Market risk. In the table, the sensitivity analysis (DV01 – Delta Variation) is presented in relation to insurance operations that demonstrate the impact on the cash flows market value when submitted to a 1 annual basis point increase in the current interest rates or index rate and 1 percentage point in the share price and currency.
| 12/31/2017 | 12/31/2016 | |||||||||||||||
| Class | Account balance | DV01 | Account balance | DV01 | ||||||||||||
| Government securities | ||||||||||||||||
| NTN-C | 4,936 | (2.87 | ) | 5,141 | (3.03 | ) | ||||||||||
| NTN-B | 5,343 | (6.78 | ) | 2,969 | (3.53 | ) | ||||||||||
| LTN | 279 | (0.09 | ) | - | - | |||||||||||
| DI Future | - | - | ||||||||||||||
| Private securities | ||||||||||||||||
| Indexed to IPCA | 336 | (0.10 | ) | 307 | (0.14 | ) | ||||||||||
| Indexed to PRE | 31 | (0.00 | ) | 240 | (0.00 | ) | ||||||||||
| Shares | 0 | 0.00 | 0 | 0.00 | ||||||||||||
| Floating assets | 5,132 | 5,852 | - | |||||||||||||
| Under agreements to resell | 6,856 | 6,266 | - | |||||||||||||
| F-109 |
| II) | Liquidity Risk |
Liquidity risk is the risk that ITAÚ UNIBANCO HOLDING may have insufficient net funds available to honor its current obligations at a given moment. The liquidity risk is managed, for insurance operation, continuously based on the monitoring of payment flows related to its liabilities vis a vis the inflows generated by its operations and financial assets portfolio.
Financial assets are managed in order to optimize the risk-return ratio of investments, considering, on a careful basis, the characteristics of their liabilities. The risk integrated control considers the concentration limits by issuer and credit risk, sensitivities and market risk limits and control over asset liquidity risk. Thus, investments are concentrated in government and private securities with good credit quality in active and liquid markets, keeping a considerable amount invested in short-term assets, available on demand, to cover regular needs and any liquidity contingencies. Additionally, ITAÚ UNIBANCO HOLDING constantly monitors the solvency conditions of its insurance operations.
| Liabilities | Assets | 12/31/2017 | 12/31/2016 | |||||||||||||||||||||||
| Liabilities
amounts (1) | Liabilities
DU (2) | Assets DU (2) | Liabilities
amounts (1) | Liabilities
DU (2) | Assets
DU (2) | |||||||||||||||||||||
| Insurance operations | Backing asset | |||||||||||||||||||||||||
| Unearned premiums | LFT, repurchase agreements, NTN-B, CDB, LF and debentures | 1,882 | 24.7 | 12.0 | 2,202 | 13.5 | 12.7 | |||||||||||||||||||
| IBNR, PDR e PSL | LFT, repurchase agreements, NTN-B, CDB, LF and debentures | 985 | 20.4 | 18.3 | 1,242 | 13.8 | 18.9 | |||||||||||||||||||
| Other provisions | LFT, repurchase agreements, NTN-B, CDB, LF and debentures | 565 | 70.6 | 26.2 | 446 | 119.0 | 33.3 | |||||||||||||||||||
| Subtotal | Subtotal | 3,432 | 3,890 | |||||||||||||||||||||||
| Pension plan, VGBL and individual life operations | ||||||||||||||||||||||||||
| Related expenses | LFT, repurchase agreements, NTN-B, CDB, LF and debentures | 95 | 116.8 | 78.9 | 71 | 107.4 | 80.9 | |||||||||||||||||||
| Unearned premiums | LFT, repurchase agreements, NTN-B, CDB and debentures | 16 | - | 9.7 | 19 | - | 14.1 | |||||||||||||||||||
| Unsettled claims | LFT, repurchase agreements, NTN-B, CDB and debentures | 37 | - | 9.8 | 25 | - | 13.9 | |||||||||||||||||||
| IBNR | LFT, repurchase agreements, NTN-B, CDB and debentures | 28 | 17.0 | 9.7 | 27 | 11.4 | 14.1 | |||||||||||||||||||
| Redemptions and Other Unsettled Amounts | LFT, repurchase agreements, NTN-B, CDB and debentures | 275 | - | 9.8 | 221 | - | 14.0 | |||||||||||||||||||
| Mathematical reserve for benefits granted | LFT, repurchase agreements, LTN, NTN-B, NTN-C, NTN-F, CDB, LF and debentures | 2,404 | 116.8 | 79.1 | 1,737 | 107.4 | 81.1 | |||||||||||||||||||
| Mathematical reserve for benefits to be granted – PGBL/ VGBL | LFT, repurchase agreements, LTN, NTN-B, NTN-C, NTN-F, CDB, LF and debentures (3) | 169,149 | 197.2 | 38.9 | 142,039 | 169.9 | 39.4 | |||||||||||||||||||
| Mathematical reserve for benefits to be granted – traditional | LFT, repurchase agreements, NTN-B, NTN-C, Debentures | 4,454 | - | 95.1 | 4,584 | 210.9 | 92.0 | |||||||||||||||||||
| Other provisions | LFT, repurchase agreements, NTN-B, NTN-C, CDB, LF and debentures | 737 | 116.8 | 95.1 | 880 | 210.9 | 92.0 | |||||||||||||||||||
| Financial surplus | LFT, repurchase agreements, NTN-B, NTN-C, CDB, LF and debentures | 605 | 116.8 | 95.0 | 583 | 210.6 | 91.8 | |||||||||||||||||||
| Subtotal | Subtotal | 177,800 | 150,186 | |||||||||||||||||||||||
| Total technical reserves | Total backing assets | 181,232 | 154,076 | |||||||||||||||||||||||
(1) Gross amounts of Credit Rights, Escrow Deposits and Reinsurance.
(2) DU = Duration in months
(3) Excluding PGBL / VGBL reserves allocated in variable income.
| F-110 |
| III) | Credit Risk |
Reinsurers – Breakdown
We present below the division of risks granted by the ITAÚ UNIBANCO HOLDING’s insurance companies to reinsurance companies:
| - | Insurance Operations: reinsurance premiums operations are basically represented by: IRB Brasil Resseguros with 45.07% (56.14% at 12/31/2016) and Munich Re do Brasil with 53.80% (43.33% at 12/31/2016). |
| - | Social Security Operations: social security operations related to reinsurance premiums are entirely represented by Munich Re do Brasil with 70% (70% at 12/31/2016) and General Reinsurance AG with 30% (30% at 12/31/2016). |
| F-111 |
| IV) | Risk level of financial assets |
The table below shows insurance financial assets, individually evaluated, classified by rating:
| 12/31/2017 | ||||||||||||||||||||||||
| Internal rating (*) | Interbank deposits and securities purchased under agreements to resell | Held-for-trading financial assets | Derivatives assets | Available-for-sale financial assets | Held-to-maturity financial assets | Total | ||||||||||||||||||
| Lower risk | 7,558 | 156,478 | 194 | 6,312 | 3,447 | 173,989 | ||||||||||||||||||
| Satisfactory | - | - | - | - | - | - | ||||||||||||||||||
| Higher Risk | - | 26 | - | - | - | 26 | ||||||||||||||||||
| Total | 7,558 | 156,504 | 194 | 6,312 | 3,447 | 174,015 | ||||||||||||||||||
| % | 4.3 | 89.9 | 0.2 | 3.6 | 2.0 | 100.0 | ||||||||||||||||||
(*) Internal risk level ratings, with due associated probability of default, are detailed in Note 36.
| 12/31/2016 | ||||||||||||||||||||||||
| Internal rating (*) | Interbank deposits and securities purchased under agreements to resell | Held-for-trading financial assets | Derivatives assets | Available-for-sale financial assets | Held-to-maturity financial assets | Total | ||||||||||||||||||
| Lower risk | 7,859 | 125,944 | 284 | 3,558 | 4,629 | 142,274 | ||||||||||||||||||
| Satisfactory | - | 13 | - | - | - | 13 | ||||||||||||||||||
| Higher Risk | - | - | - | - | - | - | ||||||||||||||||||
| Total | 7,859 | 125,957 | 284 | 3,558 | 4,629 | 142,287 | ||||||||||||||||||
| % | 5.5 | 88.5 | 0.2 | 2.5 | 3.3 | 100.0 | ||||||||||||||||||
(*) Internal risk level ratings, with due associated probability of default, are detailed in Note 36.
| F-112 |
| l) | Reinsurance |
Expenses and revenues from reinsurance premiums ceded are recognized in the period when they occur, according to the accrual basis, with no offset of assets and liabilities related to reinsurance except in the event there is a contractual provision for the offset of accounts between the parties. Analyses of reinsurance required are made to meet the current needs of ITAÚ UNIBANCO HOLDING, maintaining the necessary flexibility to comply with changes in management strategy in response to the various scenarios to which it may exposed.
Reinsurance assets
Reinsurance assets are valued according to consistent basis of risk assignment contracts, and in the event of losses effectively paid, as from December 2015, they are revalued after 180 days have elapsed in relation to the possibility of non-recovery. For previous periods, revaluation term is 365 days. This amendment was for compliance with the SUSEP Circular in force. In case of doubt, these assets are reduced based on the provision recognized for credit risk associated to reinsurance.
Reinsurance transferred
ITAÚ UNIBANCO HOLDING transfers, in the normal course of its businesses, reinsurance premiums to cover losses on underwriting risks to its policy holders and is in compliance with the operational limits established by the regulating authority. In addition to proportional contracts, non-proportional contracts are also entered into in order to transfer a portion of the responsibility to the reinsurance company for losses that exceed a certain level of losses in the portfolio. Non-proportional reinsurance premiums are included in Other assets - prepaid expenses and amortized to Other operating expenses over the effectiveness period of the contract on a daily accrual basis.
| F-113 |
I- Changes in balances of transactions with reinsurance companies
| Credits | Debits | |||||||||||||||
| 12/31/2017 | 12/31/2016 | 12/31/2017 | 12/31/2016 | |||||||||||||
| Opening balance | 46 | 18 | 74 | 103 | ||||||||||||
| Issued contracts | - | - | 30 | 79 | ||||||||||||
| Recoverable claims | - | 32 | - | - | ||||||||||||
| Prepayments / payments to reinsurer | (10 | ) | (3 | ) | (55 | ) | (108 | ) | ||||||||
| Other increase / reversal | (9 | ) | (1 | ) | - | - | ||||||||||
| Closing balance | 27 | 46 | 49 | 74 | ||||||||||||
II – Balances of technical reserves with reinsurance assets
| 12/31/2017 | 12/31/2016 | |||||||
| Reinsurance claims | 57 | 52 | ||||||
| Reinsurance premiums | 10 | 15 | ||||||
| Closing balance | 67 | 67 | ||||||
III – Changes in balances of technical reserves for reinsurance claims
| 12/31/2017 | 12/31/2016 | |||||||
| Opening balance | 52 | 52 | ||||||
| Reported claims | 21 | 70 | ||||||
| Paid claims | (22 | ) | (99 | ) | ||||
| Other increase / reversal | 2 | 2 | ||||||
| Monetary adjustment and interest of claims | 4 | 27 | ||||||
| Closing balance (*) | 57 | 52 | ||||||
(*) Includes Reserve for unsettled claims, IBNER (Reserve for claims not sufficiently warned), IBNR (Reserve for claims incurred but not reported), not covered by the table of loss development net of reinsurance Note 30 eII.
IV – Changes in balances of technical reserves for reinsurance premiums
| 12/31/2017 | 12/31/2016 | |||||||
| Opening balance | 15 | 24 | ||||||
| Receipts | 8 | 65 | ||||||
| Payments | (13 | ) | (74 | ) | ||||
| Other increase / reversal | - | - | ||||||
| Closing balance | 10 | 15 | ||||||
V – Changes in balances of technical reserves for reinsurance commission
| 12/31/2017 | 12/31/2016 | |||||||
| Opening balance | - | - | ||||||
| Receipts | - | 6 | ||||||
| Payments | - | (6 | ) | |||||
| Other increase / reversal | - | |||||||
| Closing balance | - | - | ||||||
| F-114 |
| m) | Regulatory authorities |
Insurance and private pension operations are regulated by the National Council of Private Insurance (CNSP) and the Superintendence of Private Insurance (SUSEP). These authorities are responsible for regulating the market and consequently for assisting in the mitigation of risks inherent in the business.
The CNSP is the regulatory authority of insurance activities in Brazil, created by Decree-Law N° 73, of November 21, 1966. The main attribution of CNSP, at the time of its creation, was to set out the guidelines and rules of government policy on private insurance segments, and with the enactment of Law N° 6,435, of July 15, 1977, its attributions included private pension of public companies.
The Superintendence of Private Insurance (SUSEP) is the authority responsible for controlling and overseeing the insurance, and reinsurance markets. An agency of the Ministry of Finance, it was created by the Decree-Law N° 73, of November 21, 1966, which also created the National System of Private Insurance, comprising the National Council of Private Insurance (CNSP), IRB Brasil Resseguros S.A. – IRB Brasil Re, the companies authorized to have plans and the open-ended private pension companies.
| F-115 |
Note 31 – Fair value of financial instruments
In cases where market prices are not available, fair values are based on estimates using discounted cash flows or other valuation techniques. These techniques are significantly affected by the assumptions adopted, including the discount rate and estimate of future cash flows. The estimated fair value achieved through these techniques cannot be substantiated by comparison with independent markets and, in many cases, it cannot be realized in the immediate settlement of the instrument.
The following table summarizes the carrying and estimated fair values for financial instruments:
| 12/31/2017 | 12/31/2016 | |||||||||||||||
| Carrying value | Estimated fair value | Carrying value | Estimated fair value | |||||||||||||
| Financial assets | ||||||||||||||||
| Cash and deposits on demand and Central Bank compulsory deposits | 117,586 | 117,586 | 104,242 | 104,242 | ||||||||||||
| Interbank deposits | 29,053 | 29,117 | 22,692 | 22,731 | ||||||||||||
| Securities purchased under agreements to resell | 244,707 | 244,707 | 265,051 | 265,051 | ||||||||||||
| Financial assets held for trading (*) | 270,121 | 270,121 | 204,648 | 204,648 | ||||||||||||
| Financial assets designated at fair value through profit or loss (*) | 1,746 | 1,746 | 1,191 | 1,191 | ||||||||||||
| Derivatives (*) | 22,843 | 22,843 | 24,231 | 24,231 | ||||||||||||
| Available-for-sale financial assets (*) | 102,284 | 102,284 | 88,277 | 88,277 | ||||||||||||
| Held-to-maturity financial assets | 36,560 | 37,792 | 40,495 | 40,749 | ||||||||||||
| Loan operations and lease operations | 465,472 | 471,846 | 463,394 | 472,704 | ||||||||||||
| Other financial assets | 59,568 | 59,568 | 53,917 | 53,917 | ||||||||||||
| Financial liabilities | ||||||||||||||||
| Deposits | 402,938 | 402,911 | 329,414 | 329,371 | ||||||||||||
| Securities sold under repurchase agreements | 312,634 | 312,634 | 349,164 | 349,164 | ||||||||||||
| Financial liabilities held for trading (*) | 465 | 465 | 519 | 519 | ||||||||||||
| Derivatives (*) | 26,746 | 26,746 | 24,698 | 24,698 | ||||||||||||
| Interbank market debt | 129,616 | 129,286 | 135,483 | 134,730 | ||||||||||||
| Institutional market debt | 98,482 | 97,103 | 96,239 | 95,012 | ||||||||||||
| Liabilities for capitalization plans | 3,301 | 3,301 | 3,147 | 3,147 | ||||||||||||
| Other financial liabilities | 77,613 | 77,613 | 71,832 | 71,832 | ||||||||||||
(*) These assets and liabilities are recorded in the balance sheet at their fair value.
Financial instruments not included in the Balance Sheet (Note 36) are represented by Standby letters of credit and financial guarantees provided, which amount to R$ 79,703 (R$ 77,453 at 12/31/2016) with an estimated fair value of R$ 935 (R$ 1,066 at 12/31/2016).
The methods and assumptions adopted to estimate the fair value are defined below:
| a) | Cash and deposits on demand, Central Bank compulsory deposits, Securities purchased under agreements to resell, Securities sold under repurchase agreements and liabilities for capitalization plans – The carrying amounts for these instruments approximate their fair values. |
| b) | Interbank deposits, deposits, Interbank market debt and Institutional market debt – ITAÚ UNIBANCO HOLDING estimates the fair values by discounting the estimated cash flows and adopting the market interest rates. |
| c) | Financial assets held for trading, including Derivatives (assets and liabilities), Financial assets designated at fair value through profit or loss, Available-for-sale financial assets, Held-to-maturity financial assets and Financial liabilities held for trading – Under normal conditions, market prices are the best indicators of the fair values of financial instruments. However, not all instruments have liquidity or quoted market prices and, in such cases, the adoption of present value estimates and other pricing techniques are required. In the absence of quoted prices from National Association of Financial Market Institutions (ANBIMA), the fair values of bonds are calculated based on the interest rates provided by others on the market (brokers). The fair values of corporate debt securities are computed by adopting criteria similar to those applied to interbank deposits, as described above. The fair values of shares are computed based on their prices quoted in the market. The fair values of derivative financial instruments were determined as follows: |
| · | Swaps: The cash flows are discounted to present value based on yield curves that reflect the appropriate risk factors. These yield curves may be drawn mainly based on the exchange price of derivatives at B3, of Brazilian government securities in the secondary market or derivatives and securities traded abroad. These yield curves may be used to obtain the fair value of currency swaps, interest rate swaps and swaps based on other risk factors (commodities, stock exchange indices, etc.). |
| F-116 |
| · | Futures and forwards: Quotations on exchanges or criteria identical to those applied to swaps. |
| · | Options: The fair values are determined based on mathematical models (such as Black&Scholes) that are fed with implicit volatility data, interest rate yield curve and fair value of the underlying asset. Current market prices of options are used to compute the implicit volatilities. All these data are obtained from different sources (usually Bloomberg). |
| · | Credit: Inversely related to the probability of default (PD) in a financial instrument subject to credit risk. The process of adjusting the market price of these spreads is based on the differences between the yield curves with no risk and the yield curves adjusted for credit risk. |
| d) | Loan operations and lease operations – Fair value is estimated based on groups of loans with similar financial and risk characteristics, using valuation models. The fair value of fixed-rate loans was determined by discounting estimated cash flows, applying current interest rates for similar loans. For the majority of loans at floating rate, the carrying amount was considered close to their fair value. The fair value of loan and lease operations not overdue was calculated by discounting the expected payments of principal and interest through maturity, at the aforementioned rates. The fair value of overdue loan and lease transactions was based on the discount of estimated cash flows, using a rate proportional to the risk associated with the estimated cash flows, or on the underlying collateral. The assumptions related to cash flows and discount rates are determined using information available in the market and the borrower’s specific information of the debtor. |
| e) | Deposits – The fair value of fixed-rate loans with maturity dates was determined by discounting estimated cash flows, applying current interest rates for similar funding operations. Cash deposits are not considered in the fair value estimate. The assumptions related to cash flows and discount rates are determined based on information available in the market and information specific for each operation. |
| f) | Other financial assets / liabilities – primarily composed of receivables from credit card issuers, deposits in guarantee for contingent liabilities and trading and intermediation of securities. The carrying amounts for these assets/liabilities substantially approximate their fair values, since they principally represent amounts to be received in the short term from credit card holders and to be paid to credit card acquirers, judicially required deposits (indexed to market rates) made by ITAÚ UNIBANCO HOLDING as guarantees for lawsuits or very short-term receivables (generally with a maturity of approximately 5 (five) business days). All of these items represent assets / liabilities without significant associated market, credit and liquidity risks. |
In accordance with IFRS, ITAÚ UNIBANCO HOLDING classifies fair value measurements in a fair value hierarchy that reflects the significance of inputs adopted in the measurement process.
Level 1: Observable inputs that reflect quoted prices (unadjusted) for identical assets or liabilities in active markets. An active market is a market in which transactions for the asset or liability being measured occur often enough and with sufficient volume to provide pricing information on an ongoing basis.
Level 2: Inputs other than quoted prices included in Level 1 that are observable for the asset or liability either directly or indirectly. Level 2 generally includes: (i) quoted prices for similar assets or liabilities in active markets; (ii) quoted prices for identical or similar assets or liabilities in markets that are not active, that is, markets in which there are few transactions for the asset or liability, the prices are not current, or quoted prices vary substantially either over time or among market makers, or in which little information is released publicly; (iii) inputs other than quoted prices that are observable for the asset or liability (for example, interest rates and yield curves observable at commonly quoted intervals, volatilities, etc.); (iv) inputs that are mainly derived from or corroborated by observable market data through correlation or by other means.
Level 3: Inputs are unobservable for the asset or liability. Unobservable information shall be used to measure fair value to the extent that observable information is not available, thus allowing for situations in which there is little, if any, market activity for the asset or liability at the measurement date.
| F-117 |
Financial assets for trading, Available for sale, and Designated at fair value through profit or loss:
Level 1: Highly-liquid securities with prices available in an active market are classified in Level 1 of the fair value hierarchy. This classification level includes most of the Brazilian Government Securities, securities of foreign governments, shares and debentures traded on stock exchanges and other securities traded in an active market.
Level 2: When the pricing information is not available for a specific security, the assessment is usually based on prices quoted in the market for similar instruments, pricing information obtained for pricing services, such as Bloomberg, Reuters and brokers (only when the prices represent actual transactions) or discounted cash flows, which use information for assets actively traded in an active market. These securities are classified into Level 2 of the fair value hierarchy and are comprised of certain Brazilian government securities, debentures, some government securities quoted in a less-liquid market in relation to those classified into Level 1, and some share prices in investment funds. ITAÚ UNIBANCO HOLDING does not hold positions in alternative investment funds or private equity funds.
Level 3: When no pricing information in an active market, ITAÚ UNIBANCO HOLDING uses internally developed models, from curves generated according to the proprietary model. The Level 3 classification includes some Brazilian government and private securities falling due after 2025 and securities that are not usually traded in an active market.
Derivatives:
Level 1: Derivatives traded on stock exchanges are classified in Level 1 of the hierarchy.
Level 2: For derivatives not traded on stock exchanges, ITAÚ UNIBANCO HOLDING estimates the fair value by adopting a variety of techniques, such as Black&Scholes, Garman & Kohlhagen, Monte Carlo or even the discounted cash flow models usually adopted in the financial market. Derivatives included in Level 2 are credit default swaps, cross currency swaps, interest rate swaps, plain vanilla options, certain forwards and generally all swaps. All models adopted by ITAÚ UNIBANCO HOLDING are widely accepted in the financial services industry and reflect all derivative contractual terms. Considering that many of these models do not require a high level of subjectivity, since the methodologies adopted in the models do not require major decisions and information for the model are readily observed in the actively quotation markets, these products were classified in Level 2 of the measurement hierarchy.
Level 3: The derivatives with fair values based on non-observable information in an active market were classified into Level 3 of the fair value hierarchy, and are comprised of non-standard options, certain swaps indexed to non-observable information, and swaps with other products, such as swap with option and USD Check, credit derivatives and futures of certain commodities. These operations have their pricing derived from a range of volatility using the basis of historical volatility.
All aforementioned valuation methodologies may result in a fair value that may not be indicative of the net realizable value or future fair values. However, ITAÚ UNIBANCO HOLDING believes that all methodologies used are appropriate and consistent with the other market participants. However, the adoption of other methodologies or assumptions different than those used to estimate fair value may result in different fair value estimates at the balance sheet date.
| F-118 |
Distribution by level
The following table presents the breakdown of risk levels at 12/31/2017 and 12/31/2016 for financial assets held for trading and available-for-sale financial assets.
| 12/31/2017 | 12/31/2016 | |||||||||||||||||||||||||||||||
| Level 1 | Level 2 | Level 3 | Total | Level 1 | Level 2 | Level 3 | Total | |||||||||||||||||||||||||
| Financial assets held for trading | 238,369 | 30,719 | 1,033 | 270,121 | 165,883 | 37,760 | 1,005 | 204,648 | ||||||||||||||||||||||||
| Investment funds | 1,738 | 1,474 | - | 3,212 | 14 | 1,159 | - | 1,173 | ||||||||||||||||||||||||
| Brazilian government securities | 227,749 | 2,817 | 1 | 230,567 | 157,369 | 2,654 | 1 | 160,024 | ||||||||||||||||||||||||
| Brazilian external debt bonds | 3,210 | - | - | 3,210 | 5,325 | - | - | 5,325 | ||||||||||||||||||||||||
| Government securities – other countries | 1,647 | 2,328 | - | 3,975 | 819 | 2,916 | - | 3,735 | ||||||||||||||||||||||||
| Argentina | 1,466 | - | - | 1,466 | 651 | - | - | 651 | ||||||||||||||||||||||||
| Chile | 39 | 12 | - | 51 | - | 127 | - | 127 | ||||||||||||||||||||||||
| Colombia | - | 2,092 | - | 2,092 | - | 2,669 | - | 2,669 | ||||||||||||||||||||||||
| United States | 100 | - | - | 100 | 78 | - | - | 78 | ||||||||||||||||||||||||
| Mexico | 5 | - | - | 5 | 6 | - | - | 6 | ||||||||||||||||||||||||
| Paraguay | 4 | 2 | - | 6 | - | 88 | - | 88 | ||||||||||||||||||||||||
| Uruguay | - | 222 | - | 222 | - | 32 | - | 32 | ||||||||||||||||||||||||
| Other | 33 | - | - | 33 | 84 | - | - | 84 | ||||||||||||||||||||||||
| Corporate securities | 4,025 | 24,100 | 1,032 | 29,157 | 2,356 | 31,031 | 1,004 | 34,391 | ||||||||||||||||||||||||
| Shares | 2,940 | - | 823 | 3,763 | 1,533 | - | 958 | 2,491 | ||||||||||||||||||||||||
| Bank deposit certificates | 1 | 346 | - | 347 | 12 | 1,812 | - | 1,824 | ||||||||||||||||||||||||
| Securitized real estate loans | - | - | 65 | 65 | - | - | - | - | ||||||||||||||||||||||||
| Debentures | 487 | 2,637 | 134 | 3,258 | 216 | 2,949 | 25 | 3,190 | ||||||||||||||||||||||||
| Eurobonds and others | 597 | 37 | - | 634 | 595 | 49 | 18 | 662 | ||||||||||||||||||||||||
| Financial credit bills | - | 20,612 | - | 20,612 | - | 25,893 | - | 25,893 | ||||||||||||||||||||||||
| Promissory notes | - | 391 | - | 391 | - | - | - | - | ||||||||||||||||||||||||
| Other | - | 77 | 10 | 87 | - | 328 | 3 | 331 | ||||||||||||||||||||||||
| Available-for-sale financial assets | 43,369 | 50,491 | 8,424 | 102,284 | 34,840 | 43,903 | 9,534 | 88,277 | ||||||||||||||||||||||||
| Investment funds | - | 301 | - | 301 | - | 42 | - | 42 | ||||||||||||||||||||||||
| Brazilian government securities | 25,561 | 709 | 219 | 26,489 | 17,039 | 671 | 228 | 17,938 | ||||||||||||||||||||||||
| Brazilian external debt bonds | 12,790 | - | - | 12,790 | 14,065 | - | - | 14,065 | ||||||||||||||||||||||||
| Government securities – other countries | 2,111 | 22,181 | 98 | 24,390 | 1,536 | 12,850 | 86 | 14,472 | ||||||||||||||||||||||||
| Chile | - | 9,612 | 98 | 9,710 | - | 5,758 | 86 | 5,844 | ||||||||||||||||||||||||
| Colombia | - | 3,346 | - | 3,346 | - | 1,155 | - | 1,155 | ||||||||||||||||||||||||
| Korea | - | 1,944 | - | 1,944 | - | 2,673 | - | 2,673 | ||||||||||||||||||||||||
| Denmark | - | 1,951 | - | 1,951 | - | 819 | - | 819 | ||||||||||||||||||||||||
| Spain | - | 2,936 | - | 2,936 | - | 923 | - | 923 | ||||||||||||||||||||||||
| United States | 1,567 | - | - | 1,567 | 1,427 | - | - | 1,427 | ||||||||||||||||||||||||
| France | 544 | - | - | 544 | - | - | - | - | ||||||||||||||||||||||||
| Netherlands | - | - | - | - | 101 | - | - | 101 | ||||||||||||||||||||||||
| Paraguay | - | 1,800 | - | 1,800 | - | 1,111 | - | 1,111 | ||||||||||||||||||||||||
| Uruguay | - | 592 | - | 592 | - | 411 | - | 411 | ||||||||||||||||||||||||
| Other | - | - | - | - | 8 | - | - | 8 | ||||||||||||||||||||||||
| Corporate securities | 2,907 | 27,300 | 8,107 | 38,314 | 2,200 | 30,340 | 9,220 | 41,760 | ||||||||||||||||||||||||
| Shares | 1,085 | 63 | 1,195 | 2,343 | 817 | - | 568 | 1,385 | ||||||||||||||||||||||||
| Rural Product Note | - | 2,288 | 540 | 2,828 | - | 876 | 549 | 1,425 | ||||||||||||||||||||||||
| Bank deposit certificates | - | 688 | 115 | 803 | - | 2,527 | 114 | 2,641 | ||||||||||||||||||||||||
| Securitized real estate loans | - | 1 | 1,761 | 1,762 | - | - | 2,095 | 2,095 | ||||||||||||||||||||||||
| Debentures | 438 | 16,326 | 3,982 | 20,746 | 277 | 16,007 | 4,886 | 21,170 | ||||||||||||||||||||||||
| Eurobonds and others | 1,384 | 3,678 | 514 | 5,576 | 1,105 | 5,615 | 995 | 7,715 | ||||||||||||||||||||||||
| Financial credit bills | - | 619 | - | 619 | - | 2,816 | - | 2,816 | ||||||||||||||||||||||||
| Promissory notes | - | 3,244 | - | 3,244 | 1 | 2,172 | - | 2,173 | ||||||||||||||||||||||||
| Other | - | 393 | - | 393 | - | 327 | 13 | 340 | ||||||||||||||||||||||||
| Financial assets designated at fair value through profit or loss | 1,746 | - | - | 1,746 | 1,191 | - | - | 1,191 | ||||||||||||||||||||||||
| Brazilian government securities | 1,746 | - | - | 1,746 | 1,191 | - | - | 1,191 | ||||||||||||||||||||||||
| Financial liabilities held for trading | - | 465 | - | 465 | - | 519 | - | 519 | ||||||||||||||||||||||||
| Structured notes | - | 465 | - | 465 | - | 519 | - | 519 | ||||||||||||||||||||||||
The following table presents the breakdown of risk levels at 12/31/2017 and 12/31/2016 for our derivative assets and liabilities.
| 12/31/2017 | 12/31/2016 | |||||||||||||||||||||||||||||||
| Level 1 | Level 2 | Level 3 | Total | Level 1 | Level 2 | Level 3 | Total | |||||||||||||||||||||||||
| Derivatives - assets | 158 | 22,249 | 436 | 22,843 | 127 | 23,583 | 521 | 24,231 | ||||||||||||||||||||||||
| Futures | 158 | - | - | 158 | 127 | - | - | 127 | ||||||||||||||||||||||||
| Swap – differential receivable | - | 8,821 | 369 | 9,190 | - | 10,074 | 468 | 10,542 | ||||||||||||||||||||||||
| Options | - | 3,271 | 66 | 3,337 | - | 4,745 | 47 | 4,792 | ||||||||||||||||||||||||
| Forwards (onshore) | - | 6,911 | - | 6,911 | - | 4,971 | - | 4,971 | ||||||||||||||||||||||||
| Credit derivatives | - | 137 | - | 137 | - | 181 | - | 181 | ||||||||||||||||||||||||
| Forwards (offshore) | - | 2,950 | - | 2,950 | - | 3,459 | - | 3,459 | ||||||||||||||||||||||||
| Check of swap | - | 68 | - | 68 | - | 88 | - | 88 | ||||||||||||||||||||||||
| Other derivatives | - | 91 | 1 | 92 | - | 65 | 6 | 71 | ||||||||||||||||||||||||
| Derivatives - liabilities | - | (26,643 | ) | (103 | ) | (26,746 | ) | - | (24,638 | ) | (60 | ) | (24,698 | ) | ||||||||||||||||||
| Swap – differential payable | - | (13,590 | ) | (102 | ) | (13,692 | ) | - | (13,165 | ) | (56 | ) | (13,221 | ) | ||||||||||||||||||
| Options | - | (2,792 | ) | (1 | ) | (2,793 | ) | - | (4,548 | ) | (4 | ) | (4,552 | ) | ||||||||||||||||||
| Forwards (onshore) | - | (6,272 | ) | - | (6,272 | ) | - | (3,530 | ) | - | (3,530 | ) | ||||||||||||||||||||
| Credit derivatives | - | (58 | ) | - | (58 | ) | - | (147 | ) | - | (147 | ) | ||||||||||||||||||||
| Forwards (offshore) | - | (3,745 | ) | - | (3,745 | ) | - | (2,825 | ) | - | (2,825 | ) | ||||||||||||||||||||
| Check of swap | - | (122 | ) | - | (122 | ) | - | (353 | ) | - | (353 | ) | ||||||||||||||||||||
| Other derivatives | - | (64 | ) | - | (64 | ) | - | (70 | ) | - | (70 | ) | ||||||||||||||||||||
There were no significant transfer between Level 1 and Level 2 during the period from December 31, 2017 and December 31, 2016. Transfers to and from Level 3 are presented in movements of Level 3.
| F-119 |
Measurement of fair value Level 2 based on pricing services and brokers
When pricing information is not available for securities classified as Level 2, pricing services, such as Bloomberg or brokers, are used to value such instruments.
In all cases, to assure that the fair value of these instruments is properly classified as Level 2, internal analysis of the information received are conducted, so as to understand the nature of the input used in the establishment of such values by the service provider.
Prices provided by pricing services that meet the following requirements are considered Level 2: input is immediately available, regularly distributed, provided by sources actively involved in significant markets and it is not proprietary.
Of the total of R$ 81,210 in financial instruments classified as Level 2, at December 31, 2017, pricing service or brokers were used to evaluate securities at the fair value of R$ 47,187, substantially represented by:
| · | Debentures: When available, we use price information for transactions recorded in the Brazilian Debenture System (SND), an electronic platform operated by CETIP, which provides multiple services for transactions involving debentures in the secondary market. Alternatively, prices of debentures provided by ANBIMA are used. Its methodology includes obtaining, on a daily basis, illustration and non-binding prices from a group of market players deemed to be significant. Such information is subject to statistical filters established in the methodology, with the purpose of eliminating outliers. |
| · | Global and corporate securities: The pricing process for these securities consists in capturing from 2 to 8 quotes from Bloomberg, depending on the asset. The methodology consists in comparing the highest purchase prices and the lowest sale prices of trades provided by Bloomberg for the last day of the month. Such prices are compared with information from purchase orders that the Institutional Treasury of ITAÚ UNIBANCO HOLDING provides for Bloomberg. Should the difference between them be lower than 0.5%, the average price of Bloomberg is used. Should it be higher than 0.5% or if the Institutional Treasury does not provide information on this specific security, the average price gathered directly from other banks is used. The price of the Institutional Treasury is used as a reference only and never in the computation of the final price. |
Level 3 recurring fair value measurements
The departments in charge of defining and applying the pricing models are segregated from the business areas. The models are documented, submitted to validation by an independent area and approved by a specific committee. The daily process of price capture, calculation and disclosure are periodically checked according to formally defined testing and criteria and the information is stored in a single and corporate history data base.
The most recurring cases of assets classified as Level 3 are justified by the discount factors used. Factors such as the fixed interest curve in Brazilian Reais and the TR coupon curve – and, as a result, its related factors – have inputs with terms shorter than the maturities of these fixed-income assets. For swaps, the analysis is carried out by index for both parties. There are some cases in which the inputs periods are shorter than the maturity of the derivative.
| F-120 |
Level 3 recurring fair value changes
The tables below show the changes in balance sheet for financial instruments classified by ITAÚ UNIBANCO HOLDING in Level 3 of the fair value hierarchy.
| Fair value at 12/31/2016 | Total gains or losses (realized / unrealized) | Purchases | Settlements | Transfers in and / or out of Level 3 | Fair value at 12/31/2017 | Total gains (losses) related to assets and liabilities still held at 12/31/2017 | ||||||||||||||||||||||
| Financial assets held for trading | 1,005 | (269 | ) | 187 | (351 | ) | 461 | 1,033 | (290 | ) | ||||||||||||||||||
| Brazilian government securities | 1 | - | - | - | - | 1 | - | |||||||||||||||||||||
| Corporate securities | 1,004 | (269 | ) | 187 | (351 | ) | 461 | 1,032 | (290 | ) | ||||||||||||||||||
| Shares | 958 | (135 | ) | - | - | - | 823 | (287 | ) | |||||||||||||||||||
| Securitized real estate loans | - | (111 | ) | 176 | - | - | 65 | (1 | ) | |||||||||||||||||||
| Debentures | 25 | (13 | ) | 2 | (296 | ) | 416 | 134 | (2 | ) | ||||||||||||||||||
| Eurobonds and others | 18 | (17 | ) | 9 | (19 | ) | 9 | - | - | |||||||||||||||||||
| Financial credit bills | - | - | (36 | ) | 36 | - | - | |||||||||||||||||||||
| Other | 3 | 7 | - | - | - | 10 | - | |||||||||||||||||||||
| Available-for-sale financial assets | 9,534 | (2,110 | ) | 4,348 | (4,465 | ) | 1,117 | 8,424 | (1,121 | ) | ||||||||||||||||||
| Brazilian government securities | 228 | (9 | ) | - | - | - | 219 | 22 | ||||||||||||||||||||
| Government securities – abroad - Chile | 86 | 4 | 469 | (461 | ) | - | 98 | - | ||||||||||||||||||||
| Corporate securities | 9,220 | (2,105 | ) | 3,879 | (4,004 | ) | 1,117 | 8,107 | (1,143 | ) | ||||||||||||||||||
| Shares | 568 | 292 | 98 | - | 237 | 1,195 | 13 | |||||||||||||||||||||
| Rural Product Note | 549 | (99 | ) | 417 | (419 | ) | 92 | 540 | (80 | ) | ||||||||||||||||||
| Bank deposit certificates | 114 | 11 | 390 | (400 | ) | - | 115 | - | ||||||||||||||||||||
| Securitized real estate loans | 2,095 | (402 | ) | 68 | - | - | 1,761 | 19 | ||||||||||||||||||||
| Debentures | 4,886 | (1,784 | ) | 2,363 | (2,137 | ) | 654 | 3,982 | (1,092 | ) | ||||||||||||||||||
| Eurobonds and others | 995 | (112 | ) | 543 | (1,046 | ) | 134 | 514 | (3 | ) | ||||||||||||||||||
| Other | 13 | (11 | ) | - | (2 | ) | - | - | - | |||||||||||||||||||
| Fair value at 12/31/2016 | Total gains or losses (realized / unrealized) | Purchases | Settlements | Transfers in and / or out of Level 3 | Fair value
at 12/31/2017 | Total gains (losses) related to assets and liabilities still held at 12/31/2017 | ||||||||||||||||||||||
| Derivatives – assets | 521 | (33 | ) | 101 | (245 | ) | 92 | 436 | 17 | |||||||||||||||||||
| Swap – differential receivable | 468 | (41 | ) | - | (100 | ) | 42 | 369 | 32 | |||||||||||||||||||
| Options | 47 | 12 | 101 | (143 | ) | 49 | 66 | (14 | ) | |||||||||||||||||||
| Credit derivatives | - | - | - | (1 | ) | 1 | - | - | ||||||||||||||||||||
| Other derivatives | 6 | (4 | ) | - | (1 | ) | - | 1 | (1 | ) | ||||||||||||||||||
| Derivatives - liabilities | (60 | ) | (117 | ) | (15 | ) | 111 | (22 | ) | (103 | ) | (57 | ) | |||||||||||||||
| Swap – differential payable | (56 | ) | (122 | ) | - | 97 | (21 | ) | (102 | ) | (60 | ) | ||||||||||||||||
| Options | (4 | ) | 5 | (15 | ) | 13 | - | (1 | ) | 3 | ||||||||||||||||||
| Credit derivatives | - | - | - | 1 | (1 | ) | - | - | ||||||||||||||||||||
| Fair value at 12/31/2015 | Total gains or losses (realized / unrealized) | Purchases | Settlements | Transfers
in and / or out of Level 3 | Fair
value at 12/31/2016 | Total gains (losses) related to assets and liabilities still held at 12/31/2016 | ||||||||||||||||||||||
| Financial assets held for trading | 60 | (151 | ) | 87 | (344 | ) | 1,353 | 1,005 | (154 | ) | ||||||||||||||||||
| Brazilian government securities | 3 | - | - | (2 | ) | - | 1 | - | ||||||||||||||||||||
| Corporate securities | 57 | (151 | ) | 87 | (342 | ) | 1,353 | 1,004 | (154 | ) | ||||||||||||||||||
| Shares | - | (114 | ) | - | - | 1,072 | 958 | (152 | ) | |||||||||||||||||||
| Debentures | 48 | (37 | ) | 33 | (306 | ) | 287 | 25 | (2 | ) | ||||||||||||||||||
| Eurobonds and others | 6 | - | 54 | (36 | ) | (6 | ) | 18 | - | |||||||||||||||||||
| Other | 3 | - | - | - | - | 3 | - | |||||||||||||||||||||
| Available-for-sale financial assets | 4,259 | (677 | ) | 4,626 | (4,380 | ) | 5,706 | 9,534 | (685 | ) | ||||||||||||||||||
| Investment funds | 114 | 313 | - | (427 | ) | - | - | - | ||||||||||||||||||||
| Brazilian government securities | 212 | (208 | ) | - | 220 | 4 | 228 | 11 | ||||||||||||||||||||
| Government securities – abroad - Chile | 29 | (44 | ) | 321 | (220 | ) | - | 86 | - | |||||||||||||||||||
| Corporate securities | 3,904 | (738 | ) | 4,305 | (3,953 | ) | 5,702 | 9,220 | (696 | ) | ||||||||||||||||||
| Shares | 267 | 119 | - | (227 | ) | 409 | 568 | 76 | ||||||||||||||||||||
| Rural Product Note | 52 | (54 | ) | 1,205 | (851 | ) | 197 | 549 | (57 | ) | ||||||||||||||||||
| Bank deposit certificates | 130 | 2 | 483 | (501 | ) | - | 114 | - | ||||||||||||||||||||
| Securitized real estate loans | 2,037 | 58 | 11 | (10 | ) | (1 | ) | 2,095 | (55 | ) | ||||||||||||||||||
| Debentures | 844 | (739 | ) | 2,111 | (994 | ) | 3,664 | 4,886 | (653 | ) | ||||||||||||||||||
| Eurobonds and others | 26 | (130 | ) | 446 | (837 | ) | 1,490 | 995 | (7 | ) | ||||||||||||||||||
| Financial credit bills | 367 | 14 | - | (301 | ) | (80 | ) | - | - | |||||||||||||||||||
| Promissory notes | 54 | - | - | (54 | ) | - | - | - | ||||||||||||||||||||
| Other | 127 | (8 | ) | 49 | (178 | ) | 23 | 13 | - | |||||||||||||||||||
| Fair value at 12/31/2015 | Total gains or losses (realized / unrealized) | Purchases | Settlements | Transfers in and / or out of Level 3 | Fair value
at 12/31/2016 | Total gains (losses) related to assets and liabilities still held at 12/31/2016 | ||||||||||||||||||||||
| Derivatives - Assets | 1,251 | (713 | ) | 254 | (728 | ) | 457 | 521 | (7 | ) | ||||||||||||||||||
| Swaps - differential receivable | 1,189 | (731 | ) | 8 | (455 | ) | 457 | 468 | 21 | |||||||||||||||||||
| Options | 33 | 36 | 246 | (268 | ) | - | 47 | (28 | ) | |||||||||||||||||||
| Other derivatives | 29 | (18 | ) | - | (5 | ) | - | 6 | - | |||||||||||||||||||
| Derivatives - Liabilities | (33 | ) | 18 | (35 | ) | 96 | (106 | ) | (60 | ) | (2 | ) | ||||||||||||||||
| Swaps - differential payable | (21 | ) | 9 | (5 | ) | 67 | (106 | ) | (56 | ) | (8 | ) | ||||||||||||||||
| Options | (12 | ) | 9 | (30 | ) | 29 | - | (4 | ) | 6 | ||||||||||||||||||
| F-121 |
Sensitivity analyses operations of Level 3
The fair value of financial instruments classified in Level 3 (in which prices negotiated are not easily noticeable in active markets) is measured through assessment techniques based on correlations and associated products traded in active markets, internal estimates and internal models.
Significant unverifiable inputs used for measurement of the fair value of instruments classified in Level 3 are: interest rates, underlying asset prices and volatility. Significant variations in any of these inputs separately may give rise to significant changes in the fair value.
The table below shows the sensitivity of these fair values in scenarios of changes of interest rates, asset prices, or in scenarios vary in prices with shocks and the volatility for non-linear assets:
| Sensitivity – Level 3 Operations | 12/31/2017 | |||||||||
| Impact | ||||||||||
| Risk factor groups | Scenarios | Result | Stockholders' equity | |||||||
| I | (1.9 | ) | (2.4 | ) | ||||||
| Interest rates | II | (47.0 | ) | (55.4 | ) | |||||
| III | (93.9 | ) | (114.5 | ) | ||||||
| Currency, commodities, and ratios | I | (146.6 | ) | - | ||||||
| II | (293.2 | ) | - | |||||||
| Nonlinear | I | (9.2 | ) | - | ||||||
| II | (11.9 | ) | - | |||||||
The following scenarios are used to measure the sensitivity:
Interest rate
Shocks at 1, 25 and 50 basis points (scenarios I, II and III respectively) in the interest curves, both for increase and decrease, considering the largest losses resulting in each scenario.
Currencies, commodities and ratios
Shocks at 5 and 10 percentage points (scenarios I and II respectively) in prices of currencies, commodities and ratios, both for increase and decrease, considering the largest losses resulting in each scenario.
Non linear
Scenario I: Shocks at 5 percentage points in prices and 25 percentage points the level in volatility, both for increase and decrease, considering the largest losses resulting in each scenario.
Scenario II: Shocks at 10 percentage points in prices and 25 percentage points the level in volatility, both for increase and decrease, considering the largest losses resulting in each scenario.
| F-122 |
Note 32 – Provisions, contingencies and other commitments
| Provision | 12/31/2017 | 12/31/2016 | ||||||
| Civil | 5,300 | 5,172 | ||||||
| Labor | 7,283 | 7,232 | ||||||
| Tax and social security | 7,003 | 8,246 | ||||||
| Other | 150 | 259 | ||||||
| Total | 19,736 | 20,909 | ||||||
| Current | 4,974 | 4,434 | ||||||
| Non-current | 14,762 | 16,475 | ||||||
ITAÚ UNIBANCO HOLDING, as a result of the ordinary course of its business, may be a party to legal lawsuits of labor, civil and tax nature. The contingencies related to these lawsuits are classified as follows:
| a) | Contingent assets: there are no contingent assets recorded. |
| b) | Provisions and contingencies: The criteria to quantify contingencies are adequate in relation to the specific characteristics of civil, labor and tax lawsuits portfolios, as well as other risks, taking into consideration the opinion of its legal advisors, the nature of the lawsuits, the similarity with previous lawsuits and the prevailing previous court decisions. |
| - | Civil lawsuits |
In general, contingencies arise from claims related to the revision of contracts and compensation for damages and pain and suffering and the lawsuits are classified as follows:
Collective lawsuits (related to claims of a similar nature and with individual amounts that are not considered significant): contingencies are determined on a monthly basis and the expected amount of losses is accrued according to statistical references that take into account the nature of the lawsuit and the characteristics of the court (Small Claims Court or Regular Court). Contingencies and provisions are adjusted to reflect the amounts deposited as guarantee for their execution when realized.
Individual lawsuits (related to claims with unusual characteristics or involving significant amounts): These are periodically calculated based on the calculation of the amount claimed. Probability of loss, which is estimated based on the characteristics of the lawsuit. The amounts considered as probable losses are recorded as provisions.
It should be mentioned that ITAÚ UNIBANCO HOLDING is a party to specific lawsuits related to the collection of understated inflation adjustments to savings accounts resulting from economic plans implemented in the 80’s and 90’s as a measure to combat inflation.
Although ITAÚ UNIBANCO HOLDING complied with the rules in effect at the time, the company is a defendant in lawsuits filed by individuals that address this topic, as well as in class actions filed by: (i) consumer protection associations; and (ii) the Public Prosecution Office on behalf of savings account holders. With respect to these lawsuits, ITAÚ UNIBANCO HOLDING records provisions when it is served and when the individuals apply to enforce the decision rendered by the Judicial Branch, using the same criteria adopted to determine provisions for individual lawsuits.
The Federal Supreme Court (STF) has issued some decisions favorable to savings account holders, but it has not established its understanding with respect to the constitutionality of the economic plans and their applicability to savings accounts. Currently, the appeals involving these matters are suspended, as determined by the STF, until it pronounces a final decision.
In December 2017, through mediation of the Federal Attorney’s Office (AGU) and supervision of the Central Bank of Brazil (BCB), savers (represented by two civil associations, FEBRAPO and IDEC) and FEBRABAN entered into an instrument of agreement aiming at resolving lawsuits related to economic plans, and Itaú has already adhered to its terms. For effectiveness and validity of the agreement, it needs to be approved by the STF, which is expected to occur in the first half of 2018. As from that approval, the savers will have 24 months to adhere to the terms of the agreement.
| F-123 |
No amount is recorded as a provision in relation to Civil lawsuits which likelihood of loss is considered possible, which total estimated risk is R$ 3,494 (R$ 3,388 at 12/31/2016), in this amount there are no values resulting from interests in joint ventures.
| - | Labor claims |
Contingencies arise from lawsuits in which labor rights provided for in labor legislation specific to the related profession are discussed, such as: overtime, salary equalization, reinstatement, transfer allowance, pension plan supplement, among others, are discussed. These lawsuits are classified as follows:
Collective lawsuits (related to claims considered similar and with individual amounts that are not considered relevant): The expected amount of loss is determined and accrued on a monthly basis in accordance with a statistical share pricing model and is reassessed taking into account the court rulings. These contingencies are adjusted to the amounts deposited as guarantee for their execution when realized.
Individual lawsuits (related to claims with unusual characteristics or involving significant amounts): These are periodically calculated based on the calculation of the amount claimed. Probability of loss which, in turn, is estimated in accordance with the actual and legal characteristics related to that lawsuit.
No amount is recorded as a provision for labor claims for which the likelihood of loss is considered possible, and for which the total estimated risk is R$ 122 (R$ 79 at 12/31/2016).
| - | Other risks |
These are quantified and recorded as provisions mainly based on the evaluation of agribusiness credit transactions with joint obligation and FCVS (Salary Variations Compensation Fund) credits transferred to Banco Nacional.
| F-124 |
The table below shows the changes in the balances of provisions for civil, labor and other provision and the respective escrow deposit balances:
| 01/01 to 12/31/2017 | ||||||||||||||||
| Civil | Labor | Other | Total | |||||||||||||
| Opening balance | 5,172 | 7,232 | 259 | 12,663 | ||||||||||||
| Balance arising from Corpbanca acquisition (Note 3) | (1 | ) | - | - | (1 | ) | ||||||||||
| Balance arising from the acquisition of Citibank operations (Note 3) | 39 | 284 | - | 323 | ||||||||||||
| (-) Contingencies guaranteed by indemnity clause (Note 2.4.q) | (256 | ) | (1,066 | ) | - | (1,322 | ) | |||||||||
| Subtotal | 4,954 | 6,450 | 259 | 11,663 | ||||||||||||
| Interest (Note 26) | 99 | 613 | - | 712 | ||||||||||||
| Changes in the period reflected in results (Note 26) | 1,420 | 2,357 | (109 | ) | 3,668 | |||||||||||
| Increase (*) | 1,962 | 2,592 | 4 | 4,558 | ||||||||||||
| Reversal | (542 | ) | (235 | ) | (113 | ) | (890 | ) | ||||||||
| Payment | (1,416 | ) | (3,135 | ) | (4,551 | ) | ||||||||||
| Subtotal | 5,057 | 6,285 | 150 | 11,492 | ||||||||||||
| (+) Contingencies guaranteed by indemnity clause (Note 2.4.q) | 243 | 998 | - | 1,241 | ||||||||||||
| Closing balance | 5,300 | 7,283 | 150 | 12,733 | ||||||||||||
| Escrow deposits at 12/31/2017 (Note 20a) | 1,457 | 2,200 | - | 3,657 | ||||||||||||
(*) Civil provisions include the provision for economic plans amounting to R$ 184.
| 01/01 to 12/31/2016 | ||||||||||||||||
| Civil | Labor | Other | Total | |||||||||||||
| Opening balance | 5,227 | 6,132 | 135 | 11,494 | ||||||||||||
| Balance arising from the merger with Corpbanca (Note 3) | 2 | 5 | 133 | 140 | ||||||||||||
| (-) Contingencies guaranteed by indemnity clause (Note 2.4.q) | (236 | ) | (1,089 | ) | - | (1,325 | ) | |||||||||
| Subtotal | 4,993 | 5,048 | 268 | 10,309 | ||||||||||||
| Interest (Note 26) | 248 | 625 | - | 873 | ||||||||||||
| Changes in the period reflected in results (Note 26) | 1,241 | 2,946 | (9 | ) | 4,178 | |||||||||||
| Increase (*) | 1,901 | 3,149 | (7 | ) | 5,043 | |||||||||||
| Reversal | (660 | ) | (203 | ) | (2 | ) | (865 | ) | ||||||||
| Payment | (1,566 | ) | (2,453 | ) | - | (4,019 | ) | |||||||||
| Subtotal | 4,916 | 6,166 | 259 | 11,341 | ||||||||||||
| (+) Contingencies guaranteed by indemnity clause (Note 2.4.q) | 256 | 1,066 | - | 1,322 | ||||||||||||
| Closing balance | 5,172 | 7,232 | 259 | 12,663 | ||||||||||||
| Escrow deposits at 12/31/2016 (Note 20a) | 1,541 | 2,337 | - | 3,878 | ||||||||||||
(*) Civil provisions include the provision for economic plans amounting to R$ 408.
| - | Tax and social security lawsuits |
ITAÚ UNIBANCO HOLDING classify as legal liability the lawsuits filed to discuss the legality and unconstitutionality of the legislation in force, which are the subject matter of a provision, regardless of the probability of loss.
Tax contingencies correspond to the principal amount of taxes involved in tax, administrative or judicial challenges, subject to tax assessment notices, plus interest and, when applicable, fines and charges. A provision is recognized whenever the likelihood of loss is probable.
| F-125 |
The table below shows the changes in the balances of provisions and respective balance of escrow deposits for tax and social security lawsuits:
| Provision | 01/01 to 12/31/2017 | 01/01 to 12/31/2016 | ||||||
| Opening balance | 8,246 | 7,500 | ||||||
| (-) Contingencies guaranteed by indemnity clause | (69 | ) | (65 | ) | ||||
| Subtotal | 8,177 | 7,435 | ||||||
| Interest (1) | 613 | 737 | ||||||
| Changes in the period reflected in results | (27 | ) | 68 | |||||
| Increase (1) | 452 | 287 | ||||||
| Reversal (1) | (479 | ) | (219 | ) | ||||
| Payment (2) | (1,826 | ) | (63 | ) | ||||
| Subtotal | 6,937 | 8,177 | ||||||
| (+) Contingencies guaranteed by indemnity clause | 66 | 69 | ||||||
| Closing balance | 7,003 | 8,246 | ||||||
(1) The amounts are included in the headings Tax Expenses, General and Administrative Expenses and Current Income Tax and Social Contribution;
(2) Includes the adhesion to PERT (Special Tax Regularization Program) which allowed the use of deferred tax assets.
| Escrow deposits | 01/01 to 12/31/2017 | 01/01 to 12/31/2016 | ||||||
| Opening balance | 4,847 | 4,339 | ||||||
| Appropriation of interest | 344 | 383 | ||||||
| Changes in the period | (3 | ) | 125 | |||||
| Deposits made | 240 | 217 | ||||||
| Withdrawals | (202 | ) | (66 | ) | ||||
| Deposits released | (41 | ) | (26 | ) | ||||
| Closing balance (Note 20a) | 5,188 | 4,847 | ||||||
| Reclassification of assets pledged as collateral for contingencies (Note 32d) | (18 | ) | - | |||||
| Closing balance after reclassification | 5,170 | 4,847 | ||||||
| F-126 |
Main discussions related to the provisions recognized for Tax and Social Securities Lawsuits are described as follows:
| · | CSLL – Isonomy – R$ 1,289: discussing the lack of constitutional support for the increase, establishes by Law nº 11,727/08, of the CSLL rate for financial and insurance companies from 9% to 15%. The balance of the deposit in court totals R$ 1,273; |
| · | PIS and COFINS – Calculation basis – R$ 687: defending the levy of PIS and COFINS on revenue, a tax on revenue from the sales of assets and services. The balance of the deposit in court totals R$ 601; |
Off-balance sheet contingencies
The amounts involved in tax and social security lawsuits for which the likelihood of loss is possible are not recognized as a provision. The estimated amounts at risk in the principal tax and social security lawsuits with a likelihood of loss deemed possible, which total R$ 19,595, are described below:
| · | INSS – Non-compensatory amounts – R$ 5,220: defends the non-levy of this contribution on these amounts, among which are profit sharing, stock options, transportation vouchers and sole bonuses; |
| · | IRPJ and CSLL – Goodwill – Deduction – R$ 2,580: the deductibility of goodwill with future expected profitability on the acquisition of investments; |
| · | PIS and COFINS - Reversal of Revenues from Depreciation in Excess – R$ 1,658: discussing the accounting and tax treatment granted to PIS and COFINS upon settlement of leasing operations; |
| · | IRPJ, CSLL, PIS and COFINS – Requests for offsetting dismissed - R$ 1,650: cases in which the liquidity and the ability of offset credits are discussed; |
| · | IRPJ and CSLL – Interest on capital – R$ 1,487: defending the deductibility of interest on capital declared to stockholders based on the Brazilian long term interest rate (TJLP) on the stockholders’ equity for the year and for prior years; |
| · | ISS – Banking Institutions – R$ 1,123: these are banking operations, revenue from which may not be interpreted as prices for services rendered, and/or which arises from activities not listed under Supplementary Law No. 116/03 or Decree Law No. 406/68. |
| · | IRPJ and CSLL – Deductibility of Losses in Credit Operations – R$ 705 – Assessments to require the payment of IRPJ and CSLL due to the alleged non-observance of the legal criteria for the deduction of losses upon the receipt of credits. |
| c) | Receivables - Reimbursement of contingencies |
The Receivables balance arising from reimbursements of contingencies totals R$ 1,065 (R$ 1,128 at 12/31/2016) (Note 20a). This value is derived basically from the guarantee in the privatization process of the Banco Banerj S.A. which occurred 1997, where the State of Rio de Janeiro created a fund to guarantee civil, labor and tax contingencies.
| F-127 |
| d) | Assets pledged as collateral for contingencies |
Assets pledged as collateral for contingencies refer to lawsuits involving contingent liabilities and are restricted or in escrow deposits, as shown in the table below:
| 12/31/2017 | 12/31/2016 | |||||||
| Financial assets held for trading and Available-for-sale financial assets (basically financial treasury bills) | 962 | 950 | ||||||
| Escrow deposits (Note 20a) | 4,585 | 4,537 | ||||||
ITAÚ UNIBANCO HOLDING’s litigation provisions are long-term, considering the time required to conclude legal cases through the court system in Brazil, which prevents the disclosure of a deadline for their conclusion.
The legal advisors, believe that ITAÚ UNIBANCO HOLDING is not a party to this or any other administrative proceedings or lawsuits that could significantly affect the results of its operations.
| e) | Programs for Settlement or Installment Payment of Municipal Taxes |
ITAÚ UNIBANCO conglomerate companies adhered to the Installment Payment Incentive Program – PPI, established by a number of Municipality Authorities, among which are São Paulo and Rio de Janeiro (Laws No. 16.680/17 and No. 6.156/17, respectively).
The programs permitted to regularize tax or other debts, with discounts on interest and fine amounts.
| f) | Special Tax Regularization Program - PERT |
In the federal levels, ITAÚ UNIBANCO conglomerate companies adhered to the Special Tax Regularization Program - PERT, established by Law No. 13.496, of October 24, 2017, related to tax and social security debts management by the Federal Revenue Service and by the General Attorney’s Office of the National Treasury.
| F-128 |
Note 33 – Regulatory capital
ITAÚ UNIBANCO HOLDING is subject to regulation by the Central Bank of Brazil (BACEN), which issues rules and instructions regarding currency and credit policies for financial institutions operating in Brazil. BACEN also determines minimum capital requirements, procedures for verification of information for assessment of the global systemic importance of financial institutions, limits for fixed assets, limits for loans, accounting practices and requirements of compulsory deposits, requiring banks to comply with the regulation based on the Basel Accord on capital adequacy. Additionally, the National Council of Private Insurance (CNSP) and SUSEP issue regulations on capital requirement, which affect our insurance, pension plan and capitalization operations.
| a) | Capital Requirements in Place and In Progress |
ITAÚ UNIBANCO HOLDING’s minimum capital requirements comply with the set of BACEN resolutions and circulars, which established in Brazil the global capital requirement standards known as Basel III. They are expressed as indices obtained from the ratio between available capital - represented by Referential Equity (PR), or Total Capital, composed of Tier I Capital (which comprises Common Equity and Additional Tier I Capital) and Tier II Capital, and the Risk-Weighted Assets (RWA).
The Total Capital, Tier 1 Capital and Common Equity Tier I Capital ratios are calculated on a consolidated basis, applied to entities that are part of Prudential Conglomerate, which comprises not only financial institutions but also collective financing plans (“consórcios”), payment entities, factoring companies or companies that directly or indirectly assume credit risk, and investment funds in which ITAÚ UNIBANCO HOLDING retains substantially all risks and rewards.
For purposes of calculating these minimum capital requirements, the total RWA is determined as the sum of the risk weighted asset amounts for credit, market, and operational risks. ITAÚ UNIBANCO HOLDING uses the standardized approaches to calculate credit and operational risk-weighted asset amounts.
As from September 1, 2016, BACEN authorized ITAÚ UNIBANCO HOLDING to use market risk internal models to determine the total amount of regulatory capital (RWAMINT), replacing the RWAMPAD portion, as set forth in BACEN Circular 3,646.
For foreign units, the standardized approach is adopted. Therefore, the internal models are not used for Argentina, Chile, Itaú BBA International, Itaú BBA Colombia, Paraguay, and Uruguay units.
From January 1, 2017 to December 31, 2017, the minimum capital ratio required is 9.25%, and, following the gradual decrease schedule, it will be 8% on January 1, 2019.
In addition to minimum regulatory capital requirements, BACEN rules established the Additional Common Equity (ACP), corresponding to the sum of the portions of ACPConservation, ACPCountercyclical and ACPSystemic, which, in conjunction with the above-mentioned requirements, increase the need for capital over time. The amounts of each one of the portions, as established by CMN Resolution 4,193, are shown in the table below.
Basel III also reformulated the requirements for qualification of instruments eligible for Tier I and Tier II Capital, as regulated in Brazil by CMN Resolution 4,192. This reform includes a phase-out schedule for instruments already considered in capital, issued prior to the effectiveness of the rule, and that do not fully meet the new requirements.
The table below shows the schedule for implementation of Basel III rules in Brazil, as established by BACEN, and the figures refer to the percentage of ITAÚ UNIBANCO HOLDING’s risk-weighted assets.
| F-129 |
| From January 1, | ||||||||||||||||||||
| Basel III Implentation Calendar | 2015 | 2016 | 2017 | 2018 | 2019 | |||||||||||||||
| Common Equity Tier I | 4.5 | % | 4.5 | % | 4.5 | % | 4.5 | % | 4.5 | % | ||||||||||
| Tier I | 6.0 | % | 6.0 | % | 6.0 | % | 6.0 | % | 6.0 | % | ||||||||||
| Total Capital | 11 | % | 9.875 | % | 9.25 | % | 8.625 | % | 8.0 | % | ||||||||||
| Additional Common Equity Tier I (ACP) | 0.0 | % | 0.625 | % | 1.50 | % | 2.375 | % | 3.5 | % | ||||||||||
| Conservation | 0 | % | 0.625 | % | 1.25 | % | 1.875 | % | 2.5 | % | ||||||||||
| Countercyclical(1) | 0 | % | 0 | % | 0 | % | 0 | % | 0 | % | ||||||||||
| Systemic | 0 | % | 0 | % | 0.25 | % | 0.5 | % | 1.0 | % | ||||||||||
| Common Equity Tier I + ACP | 4.5 | % | 5.125 | % | 6.0 | % | 6.875 | % | 8.0 | % | ||||||||||
| Total Capital + ACP | 11.0 | % | 10.5 | % | 10.75 | % | 11.0 | % | 11.5 | % | ||||||||||
| Prudential Adjustments Deductions | 40 | % | 60 | % | 80 | % | 100 | % | 100 | % | ||||||||||
(1) ACPCountercyclical is triggered during the credit cycle expansion phase, and, currently, according to BACEN Circular 3,769, the amount required for the countercyclical capital is zero. Furthermore, in the event of increase in ACPCountercyclical, the new percentage will be effective only twelve months after it is announced.
Additionally, in March 2015, Circular BACEN 3,751, of March 19, 2015 came into force, it provides for the calculation of the relevant indicators for assessing the Global Systemically Important Banks (G-SIBs) of financial institutions in Brazil. Information on the values of the G-SIBs indicators, which are not part of its financial statements, can be found at www.itau.com.br/investor-relations, “Corporate Governance” section, “Global Systemically Important Banks”.
In March 2017, Additional Common Equity Tier I Capital of systemic importance (ACPSystemic) went into effect, regulated by BACEN Circular 3,768, of October 29, 2015. The purpose of ACPSystemic is to reduce the probability of insolvency of an institution systemically important in the domestic level (D-SIB: Domestic Systemically Important Bank) and the impact on the stability of the financial system and economy. The calculation of ACPSystemic associates the system importance, represented by the institution’s total exposure, with the Gross Domestic Product (GDP).
Further details on ACPSystemic, which are not part of the financial statements, can be viewed on the website www.itau.com.br/investor-relations, “Corporate Governance” / Risk and Capital Management – Pillar 3.
The Leverage Ratio is defined as the ratio between the Tier I Capital and Total Exposure, calculated as prescribed by BACEN Circular 3,748. The objective of this ratio is to be a simple, risk-insensitive leverage measure. Therefore, it does not take into consideration risk-weighting or mitigation factors. In line with the instructions set out in BACEN Circular 3,706, since October 2015, ITAÚ UNIBANCO HOLDING has reported its Leverage Ratio to BACEN on a monthly basis. However, according to recommendations in Basel III Accord, a minimum Leverage Ratio should be required in 2018, which will be defined based on the period over which the ratio’s behavior was monitored, since its implementation in 2011 up to 2017.
More information on the composition of the Leverage Ratio, which are not part of its financial statements, is available at www.itau.com.br/investors-relations, “Corporate Governance section/Risk and Capital Management – Pillar 3.
| b) | Capital Management |
The Board of Directors is the main body in the management of ITAÚ UNIBANCO HOLDING’s capital and it is responsible for approving the institutional capital management policy and guidelines for the institution’s capitalization level. The Board is also responsible for fully approving the ICAAP report (Internal Capital Adequacy Assessment Process), which is intended to assess the adequacy of ITAÚ UNIBANCO HOLDING’s capital.
At the executive level, corporate bodies are responsible for approving risk assessment and capital calculation methodologies, as well as revising, monitoring and recommending capital-related documents and topics to the Board of Directors.
In order to provide the Board of Directors with necessary information, management reports are prepared to inform on the institution’s capital adequacy, and the projections of capital levels under normal and stress situations. There is a structure that coordinates and consolidates related information and processes, all of them subject to verification by the independent validation, internal controls and audit areas.
The “Public Access Report – Capital Management“, which are not part of its financial statements, which provides the guidelines established in the institutional capital management policy can be accessed at www.itau.com.br/investor-relations, under Corporate Governance, Regulations and Policies.
| F-130 |
| c) | Risk appetite |
In 2016 ITAÚ UNIBANCO HOLDING revisited its risk appetite policy, established and approved by the Board of Directors, which guides its business strategy. The institute’s risk appetite is based on the following statement issued by the Board of Directors:
“We are a universal bank, operating mostly in Latin America. Supported by our risk culture, we operate within the highest ethical standards and regulatory compliance, seeking increasingly improved results, with low volatility, through an ongoing client relationship, accurate risk pricing, diversified funding and proper use of capital.”
Based on this statement, defined five dimensions, each composed of a series of metrics associated with the main risks involved, by combining supplementary manners of measurement and seeking to reach a comprehensive vision of our exposures:
| · | Capitalization: establishes that ITAÚ UNIBANCO HOLDING must have capital sufficient to face any serious recession period or a stress event without the need to adjust its capital structure under unfavorable circumstances. It is monitored through the follow-up of ITAÚ UNIBANCO HOLDING’s capital ratios, both in normal and stress scenarios, and of the ratings of the institution's debt issues. |
| · | Liquidity: establishes that the institution’s liquidity must withstand long stress periods. It is monitored through the follow-up of liquidity ratios. |
| · | Composition of results: defines that business will be focused primarily in Latin America, where ITAÚ UNIBANCO HOLDING has a diversified base of clients and products, with low appetite for volatility of results and high risks. This dimension comprises aspects related to business and profitability, and market and credit risks. By adopting exposure concentration limits, such as industry sectors, counterparty quality, countries and geographical regions and risk factors, these monitored metrics seek to ensure the proper composition of our portfolios, aimed at the low volatility of results and business sustainability. |
| · | Operational risk: focuses on the control of operational risk events that may adversely impact the operation and business strategy, and is carried out by monitoring the main operational risk events and incurred losses. |
| · | Reputation: addresses risks that may impact the institution’s brand value and reputation with clients, employees, regulatory bodies, investors and the general public. The risk monitoring in this dimension is carried out by the follow-up of client satisfaction and dissatisfaction and media exposure, in addition to monitoring the institution’s conduct. |
The Board of Directors is responsible for approving risk appetite limits and guidelines, performing its duties with the support of the Risk and Capital Management Committee (CGRC) and the Chief Risk Officer (CRO).
These metrics are monitored from time to time and must respect the defined limits. Monitoring is reported to the risk committees and the Board of Directors, and guides preventive measures to ensure that any exposures are within the limits established and in line with our strategy.
| d) | Composition of capital |
The Referential Equity (PR) used to monitor compliance with the operational limits imposed by BACEN is the sum of three items, namely:
| - | Common Equity Tier I: the sum of capital, reserves and retained earnings, less deductions and prudential adjustments. |
| - | Additional Tier I Capital: consists of instruments of a perpetual nature, which meet eligibility requirements. Together with Common Equity Tier I it makes up Tier I. |
| - | Tier II: consists of subordinated debt instruments with defined maturity dates that meet eligibility requirements. Together with Common Equity Tier I and Additional Tier I Capital, makes up Total Capital. |
| F-131 |
The table below presents the composition of the referential equity segregated into Common Equity Tier I, Additional Tier I Capital and Tier II Capital, taking into consideration their respective prudential adjustments, as required by current regulations.
| Composition of Referential Equity | 12/31/2017 | 12/31/2016 | ||||||
| Stockholders’ equity Itaú Unibanco Holding S.A. (Consolidated) | 126,924 | 115,590 | ||||||
| Non-controlling Interests | 11,942 | 11,568 | ||||||
| Changes in Subsidiaries´ Interests in Capital Transactions | 1,482 | 2,777 | ||||||
| Consolidated Stockholders’ Equity (BACEN) | 140,348 | 129,935 | ||||||
| Common Equity Tier I Prudential Adjustments | (17,952 | ) | (14,527 | ) | ||||
| Common Equity Tier I | 122,396 | 115,408 | ||||||
| Additional Tier I Prudential Adjustments | 57 | 532 | ||||||
| Additional Tier I Capital | 57 | 532 | ||||||
| Tier I (Common Equity Tier I + Additional Tier I Capital) | 122,453 | 115,940 | ||||||
| Instruments Eligible to Comprise Tier II | 19,723 | 23,488 | ||||||
| Tier II Prudential Adjustments | 76 | 49 | ||||||
| Tier II | 19,799 | 23,537 | ||||||
| Referential Equity (Tier I + Tier II) | 142,252 | 139,477 | ||||||
The table below shows the most significant Prudential Adjustments for ITAÚ UNIBANCO HOLDING. Together, they correspond to more than 90% of the prudential adjustments as at December 31, 2017.
| Composition of Prudential Adjustments | 12/31/2017 | 12/31/2016 | ||||||
| Goodwill paid on the acquisition of investments | 8,123 | 7,408 | ||||||
| Intangible assets | 5,456 | 3,254 | ||||||
| Tax credits | 5,208 | 3,678 | ||||||
| Surplus of Common Equity Tier I Capital - Noncontrolling interests | 286 | 909 | ||||||
| Adjustments relating to the fair value of derivatives used as cash flow hedge, for hedged items that do not have their mark-to-market adjustments accounted for | (1,399 | ) | (1,254 | ) | ||||
| Other | 278 | 532 | ||||||
| Total | 17,952 | 14,527 | ||||||
During 2017, ITAÚ UNIBANCO HOLDING bought back shares in the amount of R$ 3,089. These shares are recorded in line item “Treasury Shares”, which totaled R$ (2,743) as at December 31, 2017. Treasury shares reduce the institution´s Equity, causing its capital base to be decreased.
In this period, the amount of dividends and interest on capital paid / accrued that affected the base of the institution’s capital totaled R$ 10,582. Dividends are deducted from the institution´s Equity, thus reducing the base of its capital. Whereas, interest on capital, which is accounted for as an expense directly in profit (loss), reduces the institution´s net income and, consequently, the base of its capital.
For details on capital requirements, which are not part of its financial statements, are available at www.itau.com.br/investors-relations, Corporate Governance section / Risk and Capital Management – Pillar 3.
| F-132 |
The funds obtained through the issuance of subordinated debt securities are considered Tier II capital for the purpose of capital to risk-weighted assets ratio, as follows. According to current legislation, the accounting balance of subordinated debt as of December 2012 was used for the calculation of reference equity as of December 2017, considering instruments approved after the closing date to compose Tier II, totaling R$ 51,134.
| Name of security / currency | Principal amount (original currency) | Issue | Maturity | Return p.a. | Account balance 12/31/2017 | |||||||||||||
| Subordinated financial bills - BRL | ||||||||||||||||||
| 42 | 2011 | 2018 | IGPM + 7% | 64 | ||||||||||||||
| 30 | IPCA + 7.53% to 7.7% | 51 | ||||||||||||||||
| 6,373 | 2012 | 2018 | 108% to 113% of CDI | 7,347 | ||||||||||||||
| 461 | IPCA + 4.4% to 6.58% | 805 | ||||||||||||||||
| 3,782 | 100% of CDI + 1.01% to 1.32% | 3,888 | ||||||||||||||||
| 112 | 9.95% to 11.95% | 193 | ||||||||||||||||
| 2 | 2011 | 2019 | 109% to 109.7% of CDI | 4 | ||||||||||||||
| 1 | 2012 | 2019 | 110% of CDI | 2 | ||||||||||||||
| 12 | 11.96% | 23 | ||||||||||||||||
| 100 | IPCA + 4.7% to 6.3% | 173 | ||||||||||||||||
| 1 | 2012 | 2020 | 111% of CDI | 2 | ||||||||||||||
| 20 | IPCA + 6% to 6.17% | 40 | ||||||||||||||||
| 6 | 2011 | 2021 | 109.25% to 110.5% of CDI | 12 | ||||||||||||||
| 2,307 | 2012 | 2022 | IPCA + 5.15% to 5.83% | 4,199 | ||||||||||||||
| 20 | IGPM + 4.63% | 26 | ||||||||||||||||
| 13,269 | Total | 16,829 | ||||||||||||||||
| Subordinated euronotes - USD | ||||||||||||||||||
| 990 | 2010 | 2020 | 6.20% | 3,310 | ||||||||||||||
| 1,000 | 2010 | 2021 | 5.75% | 3,395 | ||||||||||||||
| 730 | 2011 | 2021 | 5.75% to 6.20% | 2,430 | ||||||||||||||
| 550 | 2012 | 2021 | 6.20% | 1,819 | ||||||||||||||
| 2,600 | 2012 | 2022 | 5.50% to 5.65% | 8,752 | ||||||||||||||
| 1,851 | 2012 | 2023 | 5.13% | 6,152 | ||||||||||||||
| 7,721 | Total | 25,858 | ||||||||||||||||
| Total | 42,687 | |||||||||||||||||
On December 12, 2017, ITAÚ UNIBANCO HOLDING issued perpetual subordinated notes/AT1, in the total amount of R$ 4.135. The Notes were issued at the fixed rate of 6.125% to be validated until the 5th anniversary of the issue date. As from this date, inclusive, the interest rate will be recalculated every 5 years based on the interest rate of securities issued by the Treasury of the United States of America for the same period. The offer price of the Notes was 100%, which will result to investors in a return of 6.125% until the 5th anniversary of the Issue date. The Issue is neither subject to registration rules with the Securities Exchange Commission - SEC, in compliance with the Federal North-American law “Securities Act of 1933”, as amended (Securities Act), nor to registration with CVM, in Brazil, in compliance with applicable law and regulations. Notes are subject to BACEN’s approval for composition of Supplementary Capital of its Referential Equity, thus increased by approximately 0.6 p.p. the Company’s Tier I capitalization ratio, in compliance with CMN Resolution 4,192/13.
| e) | Risk-Weighted Assets (RWA) |
According to CMN Resolution No. 4,193, as amended, minimum capital requirements are calculated by the RWA amount, which is obtained by adding the terms listed below:
RWA = RWACPAD + RWAMINT + RWAOPAD
RWACPAD = portion related to exposures to credit risk, calculated using the standardized approach;
RWAMINT = portion related to capital required for market risk, compose of the maximum between the internal model and 80% of the standardized model, regulated by BACEN Circulars 3,646 and 3,674;
RWAOPAD = portion related to capital required for operational risk, calculated based on the standardized approach.
| F-133 |
The table below shows the amounts of risk weighted assets for Credit Risk (RWACPAD):
| 12/31/2017 | 12/31/2016 | |||||||
| Risk exposures | ||||||||
| Exposure Weighted by Credit Risk (RWACPAD) | 660,516 | 669,284 | ||||||
| a) Per Weighting Factor (FPR): | ||||||||
| FPR at 2% | 92 | 105 | ||||||
| FPR at 20% | 7,674 | 8,011 | ||||||
| FPR at 35% | 15,900 | 12,056 | ||||||
| FPR at 50% | 42,896 | 44,251 | ||||||
| FPR at 75% | 145,376 | 142,194 | ||||||
| FPR at 85% | 75,673 | 82,494 | ||||||
| FPR at 100% | 320,976 | 325,890 | ||||||
| FPR at 250% | 34,053 | 33,213 | ||||||
| FPR at 300% | 3,906 | 7,357 | ||||||
| FPR up to 1250%(*) | 2,096 | 1,608 | ||||||
| Derivatives - Changes in the Counterparty Credit Quality | 6,417 | 6,168 | ||||||
| Derivatives - Future Potential Gain | 5,457 | 5,937 | ||||||
| b) Per Type: | ||||||||
| Securities | 45,629 | 45,741 | ||||||
| Loan Operations - Retail | 114,141 | 114,481 | ||||||
| Loan Operations - Non-Retail | 240,815 | 247,911 | ||||||
| Joint Liabilities - Retail | 172 | 205 | ||||||
| Joint Liabilities - Non-Retail | 45,405 | 47,108 | ||||||
| Loan Commitments - Retail | 31,058 | 27,504 | ||||||
| Loan Commitments - Non-Retail | 9,017 | 10,234 | ||||||
| Other Exposures | 174,279 | 176,100 | ||||||
(*) Taking into consideration the application of the “F” factor required by Article 29 of BACEN Circular 3,644.
We present below the breakdown of Risk-weighted assets of market risk (RWAMINT), as follows:
| 12/31/2017(1) | 12/31/2016(2) | |||||||
| Market Risk Weighted Assets - Standard Aproach (RWAMPAD) | 32,893 | 26,811 | ||||||
| Operations subject to interest rate variations | 31,076 | 24,919 | ||||||
| Fixed rate denominated in Real | 6,119 | 4,952 | ||||||
| Foreign currency coupon | 17,153 | 15,497 | ||||||
| Price index coupon | 7,804 | 4,470 | ||||||
| Operations subject to commodity price variation | 361 | 353 | ||||||
| Operations subject to stock price variation | 239 | 401 | ||||||
| Operations subject to risk exposures in gold, foreign currency and foreign exchange variation | 1,217 | 1,138 | ||||||
| Minimum Market Risk Weighted Assets - Standard Aproach (RWAMPAD) (1) (2) (a) | 26,314 | 24,130 | ||||||
| Market Risk Weighted Assets calculated based on internal methodology (b) | 32,915 | 19,799 | ||||||
| Reduction of Market Risk Weighted Assets due to Internal Models Aproach (IMA) | - | (2,681 | ) | |||||
| Market Risk Weighted Assets (RWAMINT) - maximum of (a) and (b) | 32,915 | 24,130 | ||||||
(1) Market risk weighted-assets calculated based on internal models, with maximum saving possibility of 20% of the standard model.
(2) Market risk weighted-assets calculated based on internal models, with maximum saving possibility of 10% of the standard model.
At December 31, 2017, RWAMINT totaled R$ 32,915 corresponding to the need for capital calculated through internal models, exceeding 80% of RWAMPAD, which totaled R$ 26,314.
The table below shows the amounts of risk weighted assets for Operational Risk (RWAOPAD):
| 12/31/2017 | 12/31/2016 | |||||||
| Risk-weighted assets of operational risk (RWAOPAD) | 63,277 | 37,826 | ||||||
| Retail | 11,870 | 10,887 | ||||||
| Commercial | 24,857 | 24,166 | ||||||
| Corporate finance | 2,663 | 2,789 | ||||||
| Negotiation and sales | 7,434 | (11,026 | ) | |||||
| Payments and settlement | 7,532 | 3,418 | ||||||
| Financial agent services | 3,892 | 3,471 | ||||||
| Asset management | 5,010 | 4,109 | ||||||
| Retail brokerage | 18 | 12 | ||||||
| F-134 |
| f) | Capital Adequacy Assessment |
Upon annually assessing its capital adequacy, ITAÚ UNIBANCO HOLDING adopts the following flow:
- Identification of risks to which the institution is exposed and analysis of their materiality;
- Evaluation of capital requirements for material risks;
- Development of methodologies for quantifying additional capital;
- Quantification and internal capital adequacy evaluation;
- Capital and Contingency Plan;
- Sending the capital adequacy report to BACEN.
Adopting a prospective attitude to manage its capital, ITAÚ UNIBANCO HOLDING implemented its capital management structure and ICAAP, thus complying with CMN Resolution 3,988, BACEN Circular 3,547 and BACEN Circular Letter 3,774.
The result of the last ICAAP – conducted as of December 2016 – indicated that, in addition to capital to face all material risks, ITAÚ UNIBANCO HOLDING has significant capital surplus, thus assuring the institution’s equity soundness.
| g) | Capital Adequacy |
ITAÚ UNIBANCO HOLDING, through the ICAAP, assesses the sufficiency of capital to face its risks, represented by regulatory capital for credit, market and operational risk and capital required to cover the other risks.
In order to ensure the soundness of ITAÚ UNIBANCO HOLDING and the availability of capital to support business growth, ITAÚ UNIBANCO HOLDING maintains PR levels above the minimum level required to face risks, as evidenced by the Common Equity, Tier I Capital and Basel ratios.
| Composition of Referential Equity (PR) | 12/31/2017 | 12/31/2016 | ||||||
| Tier I | 122,453 | 115,940 | ||||||
| Common Equity Tier I | 122,396 | 115,408 | ||||||
| Additional Tier I Capital | 57 | 532 | ||||||
| Tier II | 19,799 | 23,537 | ||||||
| Deductions | - | - | ||||||
| Referential Equity | 142,252 | 139,477 | ||||||
| Minimum Referential Equity Required | 69,995 | 72,210 | ||||||
| Surplus Capital in relation to the Minimum Referential Equity Required | 72,257 | 67,267 | ||||||
| Additional Common Equity Tier I Required (ACPRequired) | 11,351 | 4,570 | ||||||
| Referential equity calculated for covering the interest rate risk on operations not classified in the trading portfolio (RBAN) | 2,470 | 2,264 | ||||||
The table below shows the Basel and Fixed Asset Ratios:
| 12/31/2017 | 12/31/2016 | |||||||
| Basel Ratio | 18.8 | % | 19.1 | % | ||||
| Tier I | 16.2 | % | 15.9 | % | ||||
| Common Equity Tier I | 16.2 | % | 15.8 | % | ||||
| Additional Tier I Capital | 0.0 | % | 0.1 | % | ||||
| Tier II | 2.6 | % | 3.2 | % | ||||
| Fixed Asset Ratio | 23.9 | % | 25.4 | % | ||||
| Surplus Capital in Relation to Fixed Assets | 37,101 | 34,298 | ||||||
| h) | Stress testing |
The stress test is a process of simulation of extreme economic and market conditions in the institution’s results and capital. The institution has conducted this test since 2010 aiming at assessing its solvency in plausible scenarios of a systemic crisis, as well as at identifying areas that are more susceptible to the impact of stress, and that can be subject to risk mitigation.
| F-135 |
To perform the test, macroeconomic variables for each stress scenario are estimated by the economic research department. The scenarios are established considering their relevance to the bank’s result, and the probability of occurrence, and they are submitted to the approval of the Board of Directors on an annual basis.
Projections of macroeconomic variables (GDP, benchmark interest rate and inflation) and of the credit market (fundraising, loans, default rate, spread and fees) for these scenarios are generated based on exogenous shocks or by using models validated by an independent area.
These projections affect the budgeted result and balance sheet that then change the risk-weighted assets and capital and liquidity ratios.
The stress test is also an integral part of ICAAP, with the main purpose of assessing whether, even in severe adverse conditions, the institution would have appropriate capital levels, not impacting the development of its activities.
This information allows to identify potential factors of risks on businesses, supporting the Board of Directors’ strategic decisions, the budgetary process and discussions on credit granting policies, in addition to being used as input for risk appetite metrics.
| F-136 |
Note 34 – Segment Information
ITAÚ UNIBANCO HOLDING is a banking institution that offers its customers a wide range of financial products and services.
The current operational and reporting segments of ITAÚ UNIBANCO HOLDING are described below:
| · | Retail Banking |
The result of the Retail Banking segment arises from the offer of banking products and services to a diversified client base of account holders and non-account holders, individuals and companies. The segment includes retail clients, high net worth clients (Itaú Uniclass and Personnalité), and the corporate segment (very small and small companies). This segment comprises financing and lending activities carried out in units other than the branch network, and offering of credit cards, in addition to operations with Itaú Consignado.
| · | Wholesale Banking |
The result of the Wholesale Banking segment arises from the products and services offered to middle-market companies, private banking clients, from the activities of Latin America units, and the activities of Itaú BBA, the unit in charge of commercial operations with large companies and performing as an investment banking unit.
| · | Activities with the Market + Corporation |
This segment records the result arising from capital surplus, subordinated debt surplus and the net balance of tax credits and debits. It also shows the financial margin with the market, the Treasury operating cost, the equity in earnings of companies not associated to each segment and the interest in Porto Seguro.
Basis of presentation of segment information
Segment information is prepared based on the reports used by top management (Executive Committee) to assess the performance and to make decisions regarding the allocation of funds for investment and other purposes.
The top management (Executive Committee) of ITAÚ UNIBANCO HOLDING uses a variety of information for such purposes including financial and non-financial information that is measured on different bases as well as information prepared based on accounting practices adopted in Brazil. The main index used to monitor the business performance is the Recurring Net Income and the Economic Capital allocated to each segment.
The segment information has been prepared following accounting practices adopted in Brazil modified for the adjustments described below:
| · | Allocated capital and income tax rate |
Based on the managerial income statement, the segment information considers the application of the following criteria:
Allocated capital: The impacts associated to capital allocation are included in the financial information. Accordingly, adjustments were made to the financial statements, based on a proprietary model. The Allocated Economic Capital (AEC) model was adopted for the financial statements by segments, and as from 2015, we changed the calculation methodology. The AEC considers, in addition to Tier l allocated capital, the effects of the calculation of expected loan losses, supplementary to the requirements of the Central Bank of Brazil, pursuant to CMN Circular No. 2,682/99. Accordingly, the Allocated Capital comprises the following components: Credit risk (including expected loss), operational risk, market risk and insurance underwriting risk. Based on the portion of allocated capital tier I, we calculated the Return on Allocated Economic Capital, which corresponds to an operational performance indicator consistently adjusted to the capital required to support the risk associated to asset and liability positions assumed, in conformity with our risk appetite.
Income tax rate: We consider the total income tax rate, net of the tax effect from the payment of interest on capital, for the Retail Banking, Wholesale Bank and Activities with the Market segments. The difference between the income tax amount calculated by segment and the effective income tax amount, as stated in the consolidated financial statements, is allocated to the Activities with the Market + Corporation column.
| F-137 |
| · | Reclassification and application of managerial criteria |
The managerial statement of income was used to prepare information per segment. These statements were obtained based on the statement of income adjusted by the impact of non-recurring events and the managerial reclassifications in income.
We describe below the main reclassifications between the accounting and managerial results:
Banking product: The banking product considers the opportunity cost for each operation. The financial statements were adjusted so that the stockholders' equity was replaced by funding at market price. Subsequently, the financial statements were adjusted to include revenues related to capital allocated to each segment. The cost of subordinated debt and the respective remuneration at market price were proportionally allocated to the segments, based on the economic allocated capital.
Hedge tax effects: The tax effects of the hedge of investments abroad were adjusted – these were originally recorded in the tax expenses (PIS and COFINS) and Income Tax and Social Contribution on net income lines – and are now reclassified to the margin. The strategy to manage the foreign exchange risk associated to the capital invested abroad aims at preventing the effects of the exchange rates variation on income. In order to achieve this objective, we used derivative instruments to hedge against such foreign currency risk, with investments remunerated in Brazilian Reais. The hedge strategy for foreign investments also considers the impact of all tax effects levied.
Insurance: Insurance business revenues and expenses were concentrated in Income related to Insurance, pension plan and capitalization operations. The main reclassifications of revenues refer to the financial margins obtained with the technical provisions of insurance, pension plan and capitalization, in addition to revenue from management of pension plan funds.
Other reclassifications: Other Income, Share of Income of Associates, Non-Operating Income, Profit Sharing of Management Members and Expenses for Credit Card Reward Program were reclassified to those lines representing the way the institution manages its business, enabling greater understanding for performance analysis. Accordingly, equity in earnings of investment in Banco CSF S.A. (“Banco Carrefour”) was reclassified to the financial margin line.
The adjustments and reclassifications column shows the effects of the differences between the accounting principles followed for the presentation of segment information, which are substantially in line with the accounting practices adopted for financial institutions in Brazil, except as described above, and the policies used in the preparation of these consolidated financial statements according to IFRS. Main adjustments are as follows:
| · | Allowance for Loan Losses, which, under IFRS (IAS 39), should be recognized upon objective evidence that loan operations are impaired (incurred loss), and the Expected Loss concept is adopted according to Brazilian accounting standards; |
| · | Shares and units classified as permanent investments were stated at fair value under IFRS (IAS 39 and 32), and their gains and losses were directly recorded to Stockholders’ Equity, not passing through income for the period; |
| · | Effective interest rates, financial assets and liabilities stated at amortized cost, are recognized by the effective interest rate method, allocating revenues and costs directly attributable to acquisition, issue or disposal for the transaction period of the operation; according to Brazilian standards, fee expenses and income are recognized as these transactions are engaged; |
| · | Business combinations are accounted for under the acquisition method in IFRS (IFRS 3), in which the purchase price is allocated among assets and liabilities of the acquired company, and the amount not subject to allocation, if any, is recognized as goodwill. Such amount is not amortized, but is subject to an impairment test. |
| F-138 |
ITAÚ UNIBANCO HOLDING S.A.
From January 1 to December 31, 2017
(In millions of Reais, except for share information)
| Consolidated Statement of Income | Retail Banking | Wholesale Banking | Activities with the Market + Corporation | ITAÚ UNIBANCO | Adjustments | IFRS consolidated | ||||||||||||||||||
| Banking product | 69,600 | 28,748 | 10,620 | 108,968 | 2,082 | 111,050 | ||||||||||||||||||
| Interest margin (1) | 38,381 | 19,426 | 10,508 | 68,315 | 1,276 | 69,591 | ||||||||||||||||||
| Banking service fees | 23,963 | 8,876 | 46 | 32,885 | 1,563 | 34,448 | ||||||||||||||||||
| Income related to insurance, private pension, and capitalization operations before claim and selling expenses | 7,256 | 446 | 66 | 7,768 | (2,516 | ) | 5,252 | |||||||||||||||||
| Other income | - | - | - | - | 1,759 | 1,759 | ||||||||||||||||||
| Cost of Credit and Claims | (13,324 | ) | (5,882 | ) | (6 | ) | (19,212 | ) | 972 | (18,240 | ) | |||||||||||||
| Expenses for allowance for loan and lease losses | (14,005 | ) | (5,053 | ) | (6 | ) | (19,064 | ) | (1,682 | ) | (20,746 | ) | ||||||||||||
| Impairment | - | (1,094 | ) | - | (1,094 | ) | 1,094 | - | ||||||||||||||||
| Discounts granted | (785 | ) | (263 | ) | - | (1,048 | ) | 1,048 | - | |||||||||||||||
| Recovery of loans written off as loss | 2,688 | 581 | - | 3,269 | 429 | 3,698 | ||||||||||||||||||
| Expenses for claims / recovery of claims under reinsurance | (1,222 | ) | (53 | ) | - | (1,275 | ) | 83 | (1,192 | ) | ||||||||||||||
| Operating margin | 56,276 | 22,866 | 10,614 | 89,756 | 3,054 | 92,810 | ||||||||||||||||||
| Other operating income (expenses) | (37,280 | ) | (14,523 | ) | (1,647 | ) | (53,450 | ) | (7,149 | ) | (60,599 | ) | ||||||||||||
| Non-interest expenses (2) | (32,885 | ) | (13,265 | ) | (831 | ) | (46,981 | ) | (7,137 | ) | (54,118 | ) | ||||||||||||
| Tax expenses for ISS, PIS and COFINS and Other | (4,395 | ) | (1,258 | ) | (816 | ) | (6,469 | ) | (560 | ) | (7,029 | ) | ||||||||||||
| Share of profit or (loss) in associates and joint ventures | - | - | - | - | 548 | 548 | ||||||||||||||||||
| Net income before income tax and social contribution | 18,996 | 8,343 | 8,967 | 36,306 | (4,095 | ) | 32,211 | |||||||||||||||||
| Income tax and social contribution | (7,146 | ) | (2,412 | ) | (1,777 | ) | (11,335 | ) | 3,392 | (7,943 | ) | |||||||||||||
| Non-controlling interest in subsidiaries | (166 | ) | 117 | (22 | ) | (71 | ) | (294 | ) | (365 | ) | |||||||||||||
| Result of Citibank’s operations | (21 | ) | - | - | (21 | ) | 21 | - | ||||||||||||||||
| Net income | 11,663 | 6,048 | 7,168 | 24,879 | (976 | ) | 23,903 | |||||||||||||||||
(1) Includes net interest and similar income and expenses of R$ 66,365 dividend income of R$ 301, net gain (loss) on investment securities and derivatives of R$ 3,175 and results from foreign exchange results and exchange variation of transactions abroad of R$ (250).
(2) Refers to general and administrative expenses including depreciation expenses of R$ 1,564 amortization expenses of R$ 1,470 and insurance acquisition expenses of R$ 310.
| Total assets (1) - 12/31/2017 | 970,137 | 604,384 | 119,309 | 1,503,503 | (68,534 | ) | 1,434,969 | |||||||||||||||||
| Total liabilities - 12/31/2017 | 934,835 | 548,185 | 71,873 | 1,364,566 | (77,603 | ) | 1,286,963 | |||||||||||||||||
| (1) Includes: | ||||||||||||||||||||||||
| Investments in associates and joint ventures | 1,168 | - | 3,986 | 5,154 | 17 | 5,171 | ||||||||||||||||||
| Goodwill | 1,452 | 6,666 | - | 8,118 | 2,598 | 10,716 | ||||||||||||||||||
| Fixed assets, net | 5,105 | 1,290 | - | 6,395 | 964 | 7,359 | ||||||||||||||||||
| Intangible assets, net | 7,286 | 1,028 | - | 8,314 | 353 | 8,667 |
The consolidated figures do not represent the sum of the segments because there are intercompany transactions that were eliminated only in the consolidated financial statements. Segments are assessed by top management, net of income and expenses between related parties.
| F-139 |
ITAÚ UNIBANCO HOLDING S.A.
From January 1 to December 31, 2016
(In millions of Reais except per share information)
| Consolidated Statement of Income | Retail Banking | Wholesale Banking | Actitivities with the Market + Corporation | ITAÚ UNIBANCO | Adjustments | IFRS consolidated | ||||||||||||||||||
| Banking product | 70,496 | 30,498 | 9,412 | 110,406 | 8,255 | 118,661 | ||||||||||||||||||
| Interest margin (1) | 40,073 | 21,929 | 9,264 | 71,266 | 8,215 | 79,481 | ||||||||||||||||||
| Banking service fees | 22,659 | 8,072 | 59 | 30,790 | 1,128 | 31,918 | ||||||||||||||||||
| Income related to insurance, private pension, and capitalization operations before claim and selling expenses | 7,764 | 497 | 89 | 8,350 | (2,470 | ) | 5,880 | |||||||||||||||||
| Other income | - | - | - | - | 1,382 | 1,382 | ||||||||||||||||||
| Cost of Credit and Claims | (15,820 | ) | (10,645 | ) | 71 | (26,394 | ) | 4,272 | (22,122 | ) | ||||||||||||||
| Expenses for allowance for loan and lease losses | (16,717 | ) | (8,914 | ) | 71 | (25,560 | ) | 1,181 | (24,379 | ) | ||||||||||||||
| Impairment | (26 | ) | (1,856 | ) | - | (1,882 | ) | 1,882 | - | |||||||||||||||
| Discounts granted | (893 | ) | (318 | ) | - | (1,211 | ) | 1,211 | - | |||||||||||||||
| Recovery of loans written off as loss | 3,242 | 502 | - | 3,744 | (2 | ) | 3,742 | |||||||||||||||||
| Expenses for claims / recovery of claims under reinsurance | (1,426 | ) | (59 | ) | - | (1,485 | ) | - | (1,485 | ) | ||||||||||||||
| Operating margin | 54,676 | 19,853 | 9,483 | 84,012 | 12,527 | 96,539 | ||||||||||||||||||
| Other operating income (expenses) | (37,202 | ) | (13,410 | ) | (2,387 | ) | (52,999 | ) | (5,348 | ) | (58,347 | ) | ||||||||||||
| Non-interest expenses (2) | (32,883 | ) | (12,034 | ) | (1,616 | ) | (46,533 | ) | (4,371 | ) | (50,904 | ) | ||||||||||||
| Tax expenses for ISS, PIS and COFINS and Other | (4,319 | ) | (1,376 | ) | (771 | ) | (6,466 | ) | (1,505 | ) | (7,971 | ) | ||||||||||||
| Share of profit or (loss) in associates and joint ventures | - | - | - | - | 528 | 528 | ||||||||||||||||||
| Net income before income tax and social contribution | 17,474 | 6,443 | 7,096 | 31,013 | 7,179 | 38,192 | ||||||||||||||||||
| Income tax and social contribution | (6,328 | ) | (1,081 | ) | (1,237 | ) | (8,646 | ) | (5,964 | ) | (14,610 | ) | ||||||||||||
| Non-controlling interest in subsidiaries | (223 | ) | 79 | (1 | ) | (145 | ) | (174 | ) | (319 | ) | |||||||||||||
| Net income | 10,923 | 5,441 | 5,858 | 22,222 | 1,041 | 23,263 | ||||||||||||||||||
| (1) Includes net interest and similar income and expenses of R$ 66,369 dividend income of R$ 288, net gain (loss) on investment securities and derivatives of R$ 7,311 and foreign exchange results and exchange variation on transactions of abroad R$ 5,513. | ||||||||||||||||||||||||
| (2) Refers to general and administrative expenses including depreciation expenses of R$ 1,702 amortization expenses of R$ 1,292 and insurance acquisition expenses of R$ 721. | ||||||||||||||||||||||||
| Total assets (1) - 12/31/2016 | 909,779 | 585,088 | 116,401 | 1,427,084 | (73,843 | ) | 1,353,241 | |||||||||||||||||
| Total liabilities - 12/31/2016 | 877,792 | 525,390 | 80,810 | 1,299,869 | (81,442 | ) | 1,218,427 | |||||||||||||||||
| (1) Includes: | ||||||||||||||||||||||||
| Investments in associates and joint ventures | 1,325 | - | 3,106 | 4,431 | 642 | 5,073 | ||||||||||||||||||
| Goodwill | 1,398 | 6,171 | - | 7,569 | 2,106 | 9,675 | ||||||||||||||||||
| Fixed assets, net | 5,635 | 1,177 | - | 6,812 | 1,230 | 8,042 | ||||||||||||||||||
| Intangible assets, net | 6,559 | 1,105 | - | 7,664 | (283 | ) | 7,381 | |||||||||||||||||
The Consolidated figures do not represent the sum of the segments because there are intercompany transactions that were eliminated only in the consolidated financial statements. Segments are assessed by top management, net of income and expenses between related parties.
| F-140 |
ITAÚ UNIBANCO HOLDING S.A.
From January 1 to December 31, 2015
(In millions of Reais except per share information)
| Consolidated Statement of Income | Retail Banking | Wholesale Banking | Actitivities with the Market + Corporation | ITAÚ UNIBANCO | Adjustments | IFRS consolidated | ||||||||||||||||||
| Banking product | 71,203 | 25,898 | 7,641 | 104,742 | (12,731 | ) | 92,011 | |||||||||||||||||
| Interest margin (1) | 41,705 | 18,171 | 7,513 | 67,389 | (12,781 | ) | 54,608 | |||||||||||||||||
| Banking service fees | 21,159 | 7,282 | 59 | 28,500 | 952 | 29,452 | ||||||||||||||||||
| Income related to insurance, private pension, and capitalization operations before claim and selling expenses | 8,339 | 445 | 69 | 8,853 | (2,181 | ) | 6,672 | |||||||||||||||||
| Other income | - | - | - | - | 1,279 | 1,279 | ||||||||||||||||||
| Cost of Credit and Claims | (14,601 | ) | (6,055 | ) | 98 | (20,558 | ) | (777 | ) | (21,335 | ) | |||||||||||||
| Expenses for allowance for loan and lease losses | (16,232 | ) | (6,764 | ) | 98 | (22,898 | ) | (1,619 | ) | (24,517 | ) | |||||||||||||
| Impairment | - | (85 | ) | - | (85 | ) | 85 | - | ||||||||||||||||
| Discounts granted | (708 | ) | (39 | ) | - | (747 | ) | 747 | - | |||||||||||||||
| Recovery of loans written off as loss | 3,886 | 883 | - | 4,769 | 10 | 4,779 | ||||||||||||||||||
| Expenses for claims / recovery of claims under reinsurance | (1,547 | ) | (50 | ) | - | (1,597 | ) | - | (1,597 | ) | ||||||||||||||
| Operating margin | 56,602 | 19,843 | 7,739 | 84,184 | (13,508 | ) | 70,676 | |||||||||||||||||
| Other operating income (expenses) | (35,924 | ) | (11,130 | ) | (1,948 | ) | (49,002 | ) | (3,409 | ) | (52,411 | ) | ||||||||||||
| Non-interest expenses (2) | (31,547 | ) | (9,877 | ) | (1,522 | ) | (42,946 | ) | (4,680 | ) | (47,626 | ) | ||||||||||||
| Tax expenses for ISS, PIS and COFINS and Other | (4,377 | ) | (1,253 | ) | (426 | ) | (6,056 | ) | 651 | (5,405 | ) | |||||||||||||
| Share of profit or (loss) in associates and joint ventures | - | - | - | - | 620 | 620 | ||||||||||||||||||
| Net income before income tax and social contribution | 20,678 | 8,713 | 5,791 | 35,182 | (16,917 | ) | 18,265 | |||||||||||||||||
| Income tax and social contribution | (7,263 | ) | (2,691 | ) | (1,040 | ) | (10,994 | ) | 18,885 | 7,891 | ||||||||||||||
| Non-controlling interest in subsidiaries | (342 | ) | - | (14 | ) | (356 | ) | (60 | ) | (416 | ) | |||||||||||||
| Net income | 13,073 | 6,022 | 4,737 | 23,832 | 1,908 | 25,740 | ||||||||||||||||||
| (1) Includes net interest and similar income and expenses of R$ 72,725, dividend income of R$ 98 net gain (loss) on investment securities and derivatives of R$ (11,862) and foreign exchange results and exchange variation on transactions of abroad R$ (6,353). | ||||||||||||||||||||||||
| (2) Refers to general and administrative expenses including depreciation expenses of R$ 1,688, amortization expenses of R$ 910 and insurance acquisition expenses of R$ 1,138. | ||||||||||||||||||||||||
| Total assets (1) - 12/31/2015 | 873,202 | 547,236 | 127,716 | 1,359,172 | (82,757 | ) | 1,276,415 | |||||||||||||||||
| Total liabilities - 12/31/2015 | 840,033 | 502,887 | 97,017 | 1,250,955 | (88,599 | ) | 1,162,356 | |||||||||||||||||
| (1) Includes: | ||||||||||||||||||||||||
| Investments in associates and joint ventures | 1,064 | - | 2,436 | 3,500 | 899 | 4,399 | ||||||||||||||||||
| Goodwill | 232 | - | - | 232 | 1,825 | 2,057 | ||||||||||||||||||
| Fixed assets, net | 5,781 | 1,274 | - | 7,055 | 1,486 | 8,541 | ||||||||||||||||||
| Intangible assets, net | 6,606 | 857 | - | 7,463 | (1,168 | ) | 6,295 | |||||||||||||||||
The Consolidated figures do not represent the sum of the segments because there are intercompany transactions that were eliminated only in the consolidated financial statements. Segments are assessed by top management, net of income and expenses between related parties.
| F-141 |
Information on the result of main services and products and noncurrent assets by geographic area are as follows:
| 01/01 to 12/31/2017 | 01/01 to 12/31/2016 | 01/01 to 12/31/2015 | ||||||||||||||||||||||||||||||||||
| Brazil | Abroad | Total | Brazil | Abroad | Total | Brazil | Abroad | Total | ||||||||||||||||||||||||||||
| Income related to financial operations (1) (2) | 129,815 | 18,101 | 147,916 | 154,653 | 19,954 | 174,607 | 117,140 | 12,532 | 129,672 | |||||||||||||||||||||||||||
| Income related to insurance, private pension and capitalization operations before claim and selling expenses | 5,105 | 147 | 5,252 | 5,748 | 132 | 5,880 | 6,570 | 102 | 6,672 | |||||||||||||||||||||||||||
| Banking service fees | 31,296 | 3,152 | 34,448 | 29,061 | 2,857 | 31,918 | 27,072 | 2,380 | 29,452 | |||||||||||||||||||||||||||
| Non-current assets (3) | 12,695 | 3,331 | 16,026 | 13,299 | 2,124 | 15,423 | 13,841 | 995 | 14,836 | |||||||||||||||||||||||||||
(1) Includes interest and similar income, dividend income, net gain (loss) on investment securities and derivatives, foreign exchange results, and exchange variation on transactions.
(2) ITAÚ UNIBANCO HOLDING does not have clients representing 10% or higher of its revenues.
| F-142 |
Note 35 – Related parties
| a) | Transactions between related parties are carried out at amounts, terms and average rates in accordance with normal market practices during the period, as well as under reciprocal conditions. |
Transactions between companies included in consolidation (Note 2.4a) were eliminated from the consolidated financial statements and the absence of risk is taken into consideration.
The unconsolidated related parties are as follows:
| · | Itaú Unibanco Participações S.A. (IUPAR), Companhia E. Johnston de Participações S.A. (shareholder of IUPAR) and ITAÚSA, direct and indirect shareholders of ITAÚ UNIBANCO HOLDING; |
| · | The non-financial subsidiaries and associated of ITAÚSA, especially: Itautec S.A., Duratex S.A., Elekeiroz S.A., ITH Zux Cayman Company Ltd, Itaúsa Empreendimentos S.A. and Alpargatas S.A.; |
| · | Fundação Itaú Unibanco - Previdência Complementar and FUNBEP – Fundo de Pensão Multipatrocinado, closed-end supplementary pension entities, that administer retirement plans sponsored by ITAÚ UNIBANCO HOLDING; |
| · | Fundação Itaú Social, Instituto Itaú Cultural, Instituto Unibanco, Instituto Assistencial Pedro Di Perna, Instituto Unibanco de Cinema, Associação Itaú Viver Mais and Associação Cubo Coworking Itaú, entities sponsored by ITAÚ UNIBANCO HOLDING to act in their respective areas of interest; and |
| · | Investments in Porto Seguro Itaú Unibanco Participações S.A. and BSF Holding S.A. |
The transactions with these related parties are mainly as follows:
| F-143 |
| ITAÚ UNIBANCO HOLDING | ||||||||||||||||||||||
| Assets / (liabilities) | Revenue / (expenses) | |||||||||||||||||||||
| Annual rate | 12/31/2017 | 12/31/2016 | 01/01
to 12/31/2017 | 01/01
to 12/31/2016 | 01/01
to 12/31/2015 | |||||||||||||||||
| Loan operations | 96 | - | 6 | - | - | |||||||||||||||||
| Alpargatas S.A. | 96 | - | 6 | - | - | |||||||||||||||||
| Securities sold under repurchase agreements | (48 | ) | (77 | ) | (5 | ) | (19 | ) | (20 | ) | ||||||||||||
| Duratex S.A. | 97.5% to 100% do CDI | (22 | ) | (18 | ) | (2 | ) | (4 | ) | (9 | ) | |||||||||||
| Elekeiroz S.A. | 97.5% of CDI | (5 | ) | (3 | ) | - | (1 | ) | (1 | ) | ||||||||||||
| Itautec S.A. | 100.1% of CDI | (2 | ) | (1 | ) | - | (3 | ) | - | |||||||||||||
| Itaúsa Empreendimentos S.A. | - | - | - | (7 | ) | (7 | ) | |||||||||||||||
| Olimpia Promoção e Serviços S.A. | 100% of Selic | (7 | ) | (14 | ) | (1 | ) | (2 | ) | (1 | ) | |||||||||||
| Conectcar Soluções de Mobilidade Eletrônica S.A. | - | (24 | ) | - | - | - | ||||||||||||||||
| Other | 60% to 100.1% of CDI | (12 | ) | (17 | ) | (2 | ) | (2 | ) | (2 | ) | |||||||||||
| Amounts receivable from (payable to) related companies / Banking service fees (expenses) | (108 | ) | (129 | ) | 39 | 28 | 20 | |||||||||||||||
| Itaúsa Investimentos Itaú S.A. | - | - | 6 | 3 | 2 | |||||||||||||||||
| Olimpia Promoção e Serviços S.A. | (2 | ) | (2 | ) | (23 | ) | (25 | ) | (28 | ) | ||||||||||||
| Fundação Itaú Unibanco - Previdência Complementar | (106 | ) | (127 | ) | 47 | 44 | 39 | |||||||||||||||
| FUNBEP - Fundo de Pensão Multipatrocinado | - | - | 6 | 6 | 5 | |||||||||||||||||
| Other | - | - | 3 | - | 2 | |||||||||||||||||
| Rental revenues (expenses) | - | - | (62 | ) | (59 | ) | (56 | ) | ||||||||||||||
| Itaúsa Investimentos Itaú S.A. | - | - | (2 | ) | (2 | ) | (2 | ) | ||||||||||||||
| Fundação Itaú Unibanco - Previdência Complementar | - | - | (49 | ) | (44 | ) | (42 | ) | ||||||||||||||
| FUNBEP - Fundo de Pensão Multipatrocinado | - | - | (11 | ) | (13 | ) | (12 | ) | ||||||||||||||
| Donation expenses | - | - | (104 | ) | (94 | ) | (84 | ) | ||||||||||||||
| Instituto Itaú Cultural | - | - | (93 | ) | (87 | ) | (83 | ) | ||||||||||||||
| Associação Cubo Coworking Itaú | - | - | (10 | ) | (6 | ) | - | |||||||||||||||
| Associação Itaú Viver Mais | - | - | (1 | ) | (1 | ) | (1 | ) | ||||||||||||||
Pursuant to the current rules, financial institutions cannot grant loans or advances to the following:
a) any individuals or companies that control the Institution or any entity under common control with the institution, or any executive officer, director, member of the fiscal council, or the immediate family members of these individuals;
b) any entity controlled by the institution; or
c) any entity in which the bank directly or indirectly holds more than 10% of the capital stock.
Therefore, no loans or advances were granted to any subsidiary, executive officer, director or family members.
| b) | Compensation of the key management personnel |
Compensation for the period paid to key management members of ITAÚ UNIBANCO HOLDING consisted of:
| 01/01 to 12/31/2017 | 01/01 to 12/31/2016 | 01/01 to 12/31/2015 | ||||||||||
| Compensation | 426 | 360 | 459 | |||||||||
| Board of directors | 60 | 32 | 27 | |||||||||
| Executives | 366 | 328 | 432 | |||||||||
| Profit sharing | 244 | 251 | 239 | |||||||||
| Board of directors | 3 | 2 | 1 | |||||||||
| Executives | 241 | 249 | 238 | |||||||||
| Contributions to pension plans - executives | 9 | 12 | 9 | |||||||||
| Stock option plan – executives | 220 | 263 | 200 | |||||||||
| Total | 899 | 885 | 907 | |||||||||
| F-144 |
Note 36 – Management risks
Credit risk
| 1. | Credit risk measurement |
ITAÚ UNIBANCO HOLDING understands credit risk is the possibility of losses arising from the breach by the borrower, issuer or counterparty of the respective agreed-upon financial obligations, the devaluation of loan agreement due to downgrading of the borrower’s, the issuer’s, the counterparty’s risk rating, the reduction in gains or compensation, the advantages given upon posterior renegotiation and the recovery costs.
There is a credit risk control and management structure, centralized and independent from the business units, that provides for operational limits and risk mitigating mechanisms, in addition to establishing processes and tools to measure, monitor and control the credit risk inherent in all products, portfolio concentrations and impacts of potential changes in the economic environment.
ITAÚ UNIBANCO HOLDING establishes its credit policy based on internal factors, such as client rating criteria, performance of and changes in portfolio, default levels, return rates, and allocated economic capital, among others, also considering external factors, such as interest rates, market default indicators, inflation, changes in consumption, among others.
The continuous monitoring of ITAÚ UNIBANCO HOLDING’ portfolio concentration levels, assessing the economic industries and largest enables, allows to take preventive measures to avoid that the established limits are breached.
The table below shows the correspondence between risk levels attributed by all segments of ITAÚ UNIBANCO HOLDING internal models (lower risk, satisfactory, higher risk and impaired) and the probability of default associated with each of these levels, and the risk levels assigned by the respective market models.
| External rating | ||||||||
| Internal rating | PD | Moody's | S&P | Fitch | ||||
| Lower risk | Lower or equal than 4.44% | Aaa to B2 | AAA to B | AAA to B- | ||||
| Satisfactory | From 4.44% up to 25.95% | B3 to Caa3 | B- to CCC- | CCC+ to CCC- | ||||
| Higher risk | Higher than 25.95% | Ca1 to D | CC+ to D | CC+ to D | ||||
| Impairment | Corporate operations with a PD higher than 31.84% | |||||||
| Operations past due for over 90 days | Ca1 to D | CC+ to D | CC+ to D | |||||
| Renegotiated operations past due for over 60 days | ||||||||
For individual, small and middle-market companies, credit rating is attributed based on application statistical models (in the early phases of relationship with the client) and behavior score (used for clients with which ITAÚ UNIBANCO HOLDING already has a relationship).
For large companies, the rating is based on information such as economic and financial condition of the counterparty, their cash-generating capability, the economic group to which they belong, and the current and prospective situation of the economic sector in which they operate. The credit proposals are analyzed on a case by case basis, through an approval-level mechanism.
In compliance with CMN Resolution 3,721, the document “Public Access Report – Credit Risk“, which includes the guidelines established by the institutional credit risk control policy can be viewed at www.itau.com.br/investor-relations, under Corporate Governance, Regulations and Policies.
| F-145 |
| 2. | Credit risk management |
ITAÚ UNIBANCO HOLDING strictly controls the credit exposure of clients and counterparties, taking action to address situations in which the actual exposure exceeds the desired one. For this purpose, contractually provided actions can be taken, such as early settlement or requirement of additional collateral.
| 3. | Collateral and policies for mitigating credit risk |
ITAÚ UNIBANCO HOLDING uses collateral to increase its recovery capacity in transactions subject to credit risk. Collateral used may be personal security, secured guarantee, legal structures with mitigation power and offset agreements.
For collateral to be considered instruments that mitigate credit risk, they must comply with the requirements and standards that regulate them, be them internal or external ones, be legally valid (effective), enforceable, and assessed on a regular basis.
ITAÚ UNIBANCO HOLDING also uses credit derivatives, to mitigate credit risk of its portfolios of loans and securities. These instruments are priced based on models that use the fair value of market inputs, such as credit spreads, recovery rates, correlations and interest rates.
| 4. | Policy on the provision |
The policies on the provision adopted by ITAÚ UNIBANCO HOLDING are aligned with the guidelines of IFRS and the Basel Accord. As a result, an allowance for loan losses is recognized when there are indications of the impairment of the portfolio and takes into account a horizon of loss appropriate for each type of transaction. We consider as impaired loans overdue for more than 90 days, renegotiated loans overdue by more than 60 days and Corporate loans below a specific internal rating. Loans are written-down 360 days after such loans become past due or 540 days of being past due in the case of loans with original maturities over 36 months.
| 5. | Credit risk exposure |
| 12/31/2017 | 12/31/2016 | |||||||||||||||||||||||
| Brazil | Abroad | Total | Brazil | Abroad | Total | |||||||||||||||||||
| Interbank deposits | 6,369 | 22,684 | 29,053 | 6,044 | 16,648 | 22,692 | ||||||||||||||||||
| Securities purchased under agreements to resell | 243,918 | 789 | 244,707 | 264,080 | 971 | 265,051 | ||||||||||||||||||
| Financial assets held for trading | 259,374 | 10,747 | 270,121 | 193,903 | 10,745 | 204,648 | ||||||||||||||||||
| Financial assets designated at fair value through profit or loss | - | 1,746 | 1,746 | - | 1,191 | 1,191 | ||||||||||||||||||
| Derivatives | 12,109 | 10,734 | 22,843 | 13,593 | 10,638 | 24,231 | ||||||||||||||||||
| Available-for-sale financial assets | 66,955 | 35,329 | 102,284 | 53,529 | 34,748 | 88,277 | ||||||||||||||||||
| Held-to-maturity financial assets | 26,501 | 10,059 | 36,560 | 27,436 | 13,059 | 40,495 | ||||||||||||||||||
| Loan operations and lease operations | 301,554 | 163,918 | 465,472 | 305,394 | 158,000 | 463,394 | ||||||||||||||||||
| Other financial assets | 53,787 | 5,781 | 59,568 | 47,914 | 6,003 | 53,917 | ||||||||||||||||||
| Off balance sheet | 280,032 | 43,797 | 323,829 | 259,854 | 39,973 | 299,827 | ||||||||||||||||||
| Financial Guarantees Provided | 60,062 | 10,427 | 70,489 | 62,172 | 8,621 | 70,793 | ||||||||||||||||||
| Letters of credit to be released | 9,214 | - | 9,214 | 6,660 | - | 6,660 | ||||||||||||||||||
| Commitments to be released | 210,756 | 33,370 | 244,126 | 191,022 | 31,352 | 222,374 | ||||||||||||||||||
| Mortgage loans | 3,218 | - | 3,218 | 4,389 | - | 4,389 | ||||||||||||||||||
| Overdraft accounts | 93,284 | - | 93,284 | 87,239 | - | 87,239 | ||||||||||||||||||
| Credit cards | 109,196 | 2,679 | 111,875 | 96,497 | 1,273 | 97,770 | ||||||||||||||||||
| Other pre-approved limits | 5,058 | 30,691 | 35,749 | 2,897 | 30,079 | 32,976 | ||||||||||||||||||
| Total | 1,250,599 | 305,584 | 1,556,183 | 1,171,747 | 291,976 | 1,463,723 | ||||||||||||||||||
| F-146 |
The table above presents the maximum exposure at December 31, 2017 and December 31, 2016, without considering any collateral received or other additional credit improvements.
For assets recognized in the balance sheet, the exposures presented are based on net carrying amounts. This analysis includes only financial assets subject to credit risk and excludes non-financial assets.
The contractual amounts of Financial Guarantees Provided and letters of credit represent the maximum potential of credit risk in the event the counterparty does not meet the terms of the agreement. The vast majority of commitments (real estate loans, overdraft accounts and other pre-approved limits) mature without being drawn, since they are renewed monthly and we have the power to cancel them at any time. As a result, the total contractual amount does not represent our effective future exposure to credit risk or the liquidity needs arising from such commitments.
As shown in the table, the most significant exposures correspond to Loan Operations, Financial Assets Held for Trading, and Securities Purchased Under Agreements to Resell, in addition to Financial Guarantees Provided and Other Commitments.
The maximum exposure to the quality of the financial assets presented highlights that:
| · | 89.0% of loan operations and other financial assets exposure (Table 6.1 and 6.1.2) are categorized as low probability of default in accordance with our internal rating; |
| · | only 4.8% of the total loans exposure (Table 6.1) is represented by overdue credits not impaired; |
| · | 6.1% of the total loans exposure (Table 6.1) corresponds to overdue loans impaired. |
5.1 Maximum exposure of financial assets segregated by business sector
| a) | Loan operations and lease operations portfolio |
| 12/31/2017 | % | 12/31/2016 | % | |||||||||||||
| Public sector | 2,366 | 0.5 | 3,051 | 0.6 | ||||||||||||
| Industry and commerce | 106,620 | 21.6 | 112,067 | 22.8 | ||||||||||||
| Services | 113,981 | 23.1 | 118,102 | 24.1 | ||||||||||||
| Natural resources | 23,013 | 4.7 | 24,362 | 5.0 | ||||||||||||
| Other sectors | 3,642 | 0.7 | 2,839 | 0.6 | ||||||||||||
| Individuals | 243,745 | 49.4 | 229,945 | 46.9 | ||||||||||||
| Total | 493,367 | 100.0 | 490,366 | 100.0 | ||||||||||||
| b) | Other financial assets (*) |
| 12/31/2017 | % | 12/31/2016 | % | |||||||||||||
| Natural resources | 2,836 | 0.4 | 2,466 | 0.4 | ||||||||||||
| Public sector | 328,293 | 46.4 | 249,745 | 38.7 | ||||||||||||
| Industry and commerce | 11,299 | 1.6 | 10,435 | 1.6 | ||||||||||||
| Services | 85,431 | 12.1 | 2,741 | 0.4 | ||||||||||||
| Other sectors | 5,141 | 0.7 | 93,165 | 14.4 | ||||||||||||
| Individuals | 554 | 0.1 | 290 | 0.0 | ||||||||||||
| Financial | 273,760 | 38.7 | 287,743 | 44.5 | ||||||||||||
| Total | 707,314 | 100.0 | 646,585 | 100.0 | ||||||||||||
(*) Includes financial assets held for trading, derivatives, assets designated at fair value through profit or loss, available-for-sale financial assets, held-to-maturity financial assets, interbank deposits and securities purchased under agreements to resell.
| c) | The credit risks of off balance sheet items (financial guarantees provided, letters of credit and commitments to be released) are not categorized or managed by business sector. |
| F-147 |
6. Credit quality of financial assets
6.1 The following table shows the breakdown of loans operations and lease operations portfolio considering: loans not overdue and loans overdue either impaired or not impaired:
| 12/31/2017 | 12/31/2016 | |||||||||||||||||||||||||||||||
| Internal rating | Loans
not overdue and not impaired | Loans overdue not impaired | Loans overdue and impaired | Total loans | Loans
not overdue and not impaired | Loans overdue and not impaired | Loans overdue and impaired | Total loans | ||||||||||||||||||||||||
| Lower risk | 357,710 | 10,601 | - | 368,311 | 363,954 | 5,543 | - | 369,497 | ||||||||||||||||||||||||
| Satisfactory | 69,671 | 7,014 | - | 76,685 | 62,883 | 6,904 | - | 69,787 | ||||||||||||||||||||||||
| Higher risk | 12,147 | 6,207 | - | 18,354 | 13,767 | 6,998 | - | 20,765 | ||||||||||||||||||||||||
| Impairment | - | - | 30,017 | 30,017 | - | - | 30,317 | 30,317 | ||||||||||||||||||||||||
| Total | 439,528 | 23,822 | 30,017 | 493,367 | 440,604 | 19,445 | 30,317 | 490,366 | ||||||||||||||||||||||||
| % | 89.1 | % | 4.8 | % | 6.1 | % | 100.0 | % | 89.8 | % | 4.0 | % | 6.2 | % | 100.0 | % | ||||||||||||||||
The following table shows the breakdown of loans operations and lease operations by portfolios of areas and classes, based on indicators of credit quality:
| 12/31/2017 | 12/31/2016 | |||||||||||||||||||||||||||||||||||||||
| Lower risk | Satisfactory | Higher risk | Impaired | Total | Lower risk | Satisfactory | Higher risk | Impaired | Total | |||||||||||||||||||||||||||||||
| Individuals | 127,124 | 43,157 | 10,030 | 9,842 | 190,153 | 122,112 | 38,910 | 11,362 | 10,763 | 183,147 | ||||||||||||||||||||||||||||||
| Credit cards | 47,346 | 14,362 | 1,521 | 3,421 | 66,650 | 42,432 | 11,212 | 1,866 | 3,512 | 59,022 | ||||||||||||||||||||||||||||||
| Personal | 6,332 | 7,303 | 7,500 | 4,058 | 25,193 | 6,414 | 6,298 | 8,264 | 4,837 | 25,813 | ||||||||||||||||||||||||||||||
| Payroll loans | 26,189 | 16,267 | 493 | 1,470 | 44,419 | 26,624 | 15,972 | 609 | 1,431 | 44,636 | ||||||||||||||||||||||||||||||
| Vehicles | 10,492 | 2,689 | 426 | 476 | 14,083 | 11,378 | 2,911 | 554 | 591 | 15,434 | ||||||||||||||||||||||||||||||
| Mortgage loans | 36,765 | 2,536 | 90 | 417 | 39,808 | 35,264 | 2,517 | 69 | 392 | 38,242 | ||||||||||||||||||||||||||||||
| Corporate | 89,897 | 3,102 | 3 | 14,615 | 107,617 | 102,162 | 5,447 | 7 | 14,138 | 121,754 | ||||||||||||||||||||||||||||||
| Small and medium businesses | 43,536 | 9,202 | 3,820 | 2,895 | 59,453 | 40,534 | 10,084 | 4,671 | 3,646 | 58,935 | ||||||||||||||||||||||||||||||
| Foreign loans - Latin America | 107,754 | 21,224 | 4,501 | 2,665 | 136,144 | 104,689 | 15,346 | 4,725 | 1,770 | 126,530 | ||||||||||||||||||||||||||||||
| Total | 368,311 | 76,685 | 18,354 | 30,017 | 493,367 | 369,497 | 69,787 | 20,765 | 30,317 | 490,366 | ||||||||||||||||||||||||||||||
| % | 74.7 | % | 15.5 | % | 3.7 | % | 6.1 | % | 100.0 | % | 75.4 | % | 14.2 | % | 4.2 | % | 6.2 | % | 100.0 | % | ||||||||||||||||||||
| F-148 |
The table below shows the breakdown of loans operations and lease operations portfolio not overdue and not impaired, by portfolio of segments and classes, based on indicators of credit quality.
| 12/31/2017 | 12/31/2016 | |||||||||||||||||||||||||||||||
| Lower risk | Satisfactory | Higher risk | Total | Lower risk | Satisfactory | Higher risk | Total | |||||||||||||||||||||||||
| I – Individually evaluated | ||||||||||||||||||||||||||||||||
| Corporate | ||||||||||||||||||||||||||||||||
| Large companies | 89,372 | 2,927 | 3 | 92,302 | 101,612 | 5,076 | 7 | 106,695 | ||||||||||||||||||||||||
| II- Collectively-evaluated | ||||||||||||||||||||||||||||||||
| Individuals | 121,121 | 38,919 | 6,610 | 166,650 | 120,221 | 34,851 | 7,155 | 162,227 | ||||||||||||||||||||||||
| Credit card | 47,005 | 13,599 | 937 | 61,541 | 42,158 | 10,445 | 1,083 | 53,686 | ||||||||||||||||||||||||
| Personal | 6,174 | 6,746 | 5,239 | 18,159 | 6,317 | 5,864 | 5,538 | 17,719 | ||||||||||||||||||||||||
| Payroll loans | 25,771 | 15,817 | 362 | 41,950 | 26,383 | 15,606 | 447 | 42,436 | ||||||||||||||||||||||||
| Vehicles | 9,763 | 1,848 | 48 | 11,659 | 10,821 | 1,947 | 68 | 12,836 | ||||||||||||||||||||||||
| Mortgage loans | 32,408 | 909 | 24 | 33,341 | 34,542 | 989 | 19 | 35,550 | ||||||||||||||||||||||||
| Small and medium businesses | 42,704 | 8,262 | 2,684 | 53,650 | 39,983 | 9,011 | 3,235 | 52,229 | ||||||||||||||||||||||||
| Foreign loans and Latin America | 104,513 | 19,563 | 2,850 | 126,926 | 102,138 | 13,945 | 3,370 | 119,453 | ||||||||||||||||||||||||
| Total | 357,710 | 69,671 | 12,147 | 439,528 | 363,954 | 62,883 | 13,767 | 440,604 | ||||||||||||||||||||||||
6.1.1 Loan operations and lease operations by portfolios of areas and classes, are classified by maturity as follows (loans overdue not impaired):
| 12/31/2017 | 12/31/2016 | |||||||||||||||||||||||||||||||
| Overdue
by up to 30 days | Overdue
from 31 to 60 days | Overdue
from 61 to 90 days | Total | Overdue
by up to 30 days | Overdue
from 31 to 60 days | Overdue
from 61 to 90 days | Total | |||||||||||||||||||||||||
| Individuals | 9,653 | 2,543 | 1,466 | 13,662 | 5,976 | 2,772 | 1,410 | 10,158 | ||||||||||||||||||||||||
| Credit card | 851 | 383 | 454 | 1,688 | 937 | 442 | 446 | 1,825 | ||||||||||||||||||||||||
| Personal | 1,730 | 836 | 410 | 2,976 | 1,850 | 993 | 414 | 3,257 | ||||||||||||||||||||||||
| Payroll loans | 674 | 174 | 151 | 999 | 439 | 168 | 161 | 768 | ||||||||||||||||||||||||
| Vehicles | 1,450 | 359 | 138 | 1,947 | 1,382 | 448 | 177 | 2,007 | ||||||||||||||||||||||||
| Mortgage loans | 4,948 | 791 | 313 | 6,052 | 1,368 | 721 | 212 | 2,301 | ||||||||||||||||||||||||
| Corporate | 649 | 17 | 33 | 699 | 790 | 72 | 58 | 920 | ||||||||||||||||||||||||
| Small and medium businesses | 2,089 | 609 | 210 | 2,908 | 1,928 | 816 | 316 | 3,060 | ||||||||||||||||||||||||
| Foreign loans - Latin America | 4,973 | 1,076 | 504 | 6,553 | 3,965 | 899 | 443 | 5,307 | ||||||||||||||||||||||||
| Total | 17,364 | 4,245 | 2,213 | 23,822 | 12,659 | 4,559 | 2,227 | 19,445 | ||||||||||||||||||||||||
| F-149 |
6.1.2 The table below shows other financial assets, individually evaluated, classified by rating:
| 12/31/2017 | ||||||||||||||||||||||||||||
| Internal rating | Interbank
deposits and securities purchased under agreements to resell | Held-for-trading financial assets | Financial
assets designated at fair value through profit or loss | Derivatives assets | Available-for- sale financial assets | Held-to- maturity financial assets | Total | |||||||||||||||||||||
| Lower risk | 273,760 | 270,088 | 1,746 | 21,210 | 98,362 | 34,785 | 699,951 | |||||||||||||||||||||
| Satisfactory | - | 6 | - | 1,262 | 46 | - | 1,314 | |||||||||||||||||||||
| Higher risk | - | 27 | - | 371 | 614 | - | 1,012 | |||||||||||||||||||||
| Impairment | - | - | - | - | 3,262 | 1,775 | 5,037 | |||||||||||||||||||||
| Total | 273,760 | 270,121 | 1,746 | 22,843 | 102,284 | 36,560 | 707,314 | |||||||||||||||||||||
| % | 38.7 | 38.2 | 0.2 | 3.2 | 14.5 | 5.2 | 100.0 | |||||||||||||||||||||
| 12/31/2016 | ||||||||||||||||||||||||||||
| Internal rating | Interbank
deposits and securities purchased under agreements to resell | Held-for-trading financial assets | Financial
assets designated at fair value through profit or loss | Derivatives assets | Available-for- sale financial assets | Held-to- maturity financial assets | Total | |||||||||||||||||||||
| Lower risk | 287,743 | 204,621 | 1,191 | 23,943 | 83,974 | 39,008 | 640,480 | |||||||||||||||||||||
| Satisfactory | - | 19 | - | 87 | 980 | 294 | 1,380 | |||||||||||||||||||||
| Higher Risk | - | 8 | - | 201 | 1,227 | - | 1,436 | |||||||||||||||||||||
| Impairment | - | - | - | - | 2,096 | 1,193 | 3,289 | |||||||||||||||||||||
| Total | 287,743 | 204,648 | 1,191 | 24,231 | 88,277 | 40,495 | 646,585 | |||||||||||||||||||||
| % | 44.4 | 31.7 | 0.2 | 3.7 | 13.7 | 6.3 | 100.0 | |||||||||||||||||||||
| F-150 |
| 6.1.3 Collateral held for loan and lease operations portfolio |
| 12/31/2017 | 12/31/2016 | |||||||||||||||||||||||||||||||
| (l) Over-collateralized assets | (II)
Under-collateralized assets | (l) Over-collateralized assets | (II) Under-collateralized assets | |||||||||||||||||||||||||||||
| Financial effect of collateral | Carrying value of the assets | Fair
value of collateral | Carrying value of the assets | Fair
value of collateral | Carrying value of the assets | Fair
value of collateral | Carrying value of the assets | Fair
value of collateral | ||||||||||||||||||||||||
| Individuals | 52,635 | 132,006 | 1,080 | 1,029 | 51,587 | 128,555 | 790 | 743 | ||||||||||||||||||||||||
| Personal | 373 | 1,398 | 901 | 864 | 443 | 1,297 | 682 | 652 | ||||||||||||||||||||||||
| Vehicles | 13,622 | 34,367 | 178 | 164 | 13,039 | 35,995 | 107 | 90 | ||||||||||||||||||||||||
| Mortgage loans | 38,640 | 96,241 | 1 | 1 | 38,105 | 91,263 | 1 | 1 | ||||||||||||||||||||||||
| Small, medium businesses and corporate | 117,019 | 339,741 | 11,248 | 8,688 | 122,353 | 368,937 | 12,324 | 6,729 | ||||||||||||||||||||||||
| Foreign loans - Latin America | 105,425 | 175,476 | 10,262 | 3,598 | 97,374 | 155,923 | 9,420 | 4,803 | ||||||||||||||||||||||||
| Total | 275,079 | 647,223 | 22,590 | 13,315 | 271,314 | 653,415 | 22,534 | 12,275 | ||||||||||||||||||||||||
The difference between the total loan portfolio and collateralized loan portfolio is generated by non-collateralized loans amounting to R$ 195,698 (R$ 196,518 at 12/31/2016).
ITAÚ UNIBANCO HOLDING uses collateral to reduce the occurrence of losses in operations with credit risk and manages and regularly reviews its collateral with the objective that collateral held is sufficient, legally exercisable (effective) and feasible. Thus, collateral is used to maximize the recoverability potential of impaired loans and not to reduce the exposure value of customers and counterparties.
Individuals
Personal – This category of credit products usually requires collateral, focusing on financial guarantees provided.
Vehicles – For this type of operation, clients' assets serve as collateral, which are also the leased assets in leasing operations.
Mortgage loans – Regards buildings themselves given in guarantee.
Small, Medium Businesses and Corporate – For these operations, any collateral can be used within the credit policy of ITAÚ UNIBANCO HOLDING (chattel mortgage, assignment trust, surety / joint debtor, Mortgage and others).
Foreign loans – Latin America – For these operations, any collateral can be used within the credit policy of ITAÚ UNIBANCO HOLDING (chattel mortgage, assignment trust, surety/joint debtor, Mortgage and others).
| F-151 |
| 7. | Repossessed assets |
Repossessed assets are recognized as assets when possession is effectively obtained.
Assets received from the foreclosure of loans, including real estate, are initially recorded at the lower of: (i) the fair value of the asset less the estimated selling expenses, or (ii) the carrying amount of the loan.
Further impairment of assets is recorded as a provision, with a corresponding charge to income. The maintenance costs of these assets are expensed as incurred.
The policy for sales of these assets (assets not for use) includes periodic auctions that are announced in advance and considers that the assets cannot be held for more than one year as stipulated by the BACEN. This period may be extended at the discretion of BACEN.
The amounts below represent total assets repossessed in the period:
| 01/01 to 12/31/2017 | 01/01 to 12/31/2016 | |||||||
| Real estate not for own use | 144 | 13 | ||||||
| Residential properties - mortgage loans | 315 | 411 | ||||||
| Vehicles - linked to loan operations | 2 | 14 | ||||||
| Other (vehicles / furniture / equipments) - dation | 240 | 172 | ||||||
| Total | 701 | 610 | ||||||
| F-152 |
Market risk
Market risk is the possibility of incurring financial losses arising from the changes in the market value of positions held by a financial institution, including the risks of transactions subject to foreign exchange variation, interest rates, share prices, price indexes and commodity prices.
The institutional policy on market risk management is in line with CMN Resolution No. 3,464, as amended, comprising a set of principles that guide the strategy for control and management of market risks of the whole institution.
ITAÚ UNIBANCO HOLDING’s market risk management strategy is aimed at balancing corporate business goals, taking into account, among other things:
| · | Political, economic and market conditions; |
| · | Portfolio profile of ITAÚ UNIBANCO HOLDING; | |
| · | Expertise within the group to support operations in specific markets. |
The purpose of market risk control of ITAÚ UNIBANCO HOLDING structure is:
| · | Providing visibility and assurance to all executive levels that the assumption of market risks is in line with ITAÚ UNIBANCO HOLDING and the risk-return objective; |
| · | Promoting a disciplined and informed discussion on the global risk profile and its evolution over time; |
| · | Increasing transparency on the way the business seeks to optimize results; |
| · | Providing early warning mechanisms in order to make the effective risk management easier, without jeopardizing the business purposes; and |
| · | Monitoring and avoiding risk concentration. |
The market risk is controlled by an area independent from the business areas, which is responsible for the daily activities of: (i) risk measurement and assessment, (ii) monitoring of stress scenarios, limits and warnings, (iii) application, analysis and tests of stress scenarios, (iv) risk reporting for individuals responsible within the business areas, in compliance with governance of ITAÚ UNIBANCO HOLDING, (v) monitoring of actions required for adjustment of positions and/or risk levels to make them feasible, and (vi) support to the launch of new financial products with security.
The CMN has regulations that establish the segregation of exposure to market risk in risk factors, such as interest rate, exchange rate, shares and commodities. Brazilian inflation indexes are also treated as a group of risk factors and follow the same governance structure of limits.
The limit and warning structure is aligned with the Board of Directors’ structure, and it is reviewed and approved on an annual basis. This structure has specific limits that aim at improvement the monitoring process and understanding of risks, as well as avoid their concentration. These limits are quantified by assessing the forecasted results of the balance sheet, size of stockholders’ equity, liquidity, market complexity and volatility, as well as the institution’s appetite for risk.
Aiming at adjusting risks to the established limits, ITAÚ UNIBANCO HOLDING hedges transactions with clients and proprietary positions, including foreign investments. Derivatives are the instruments most frequently used to carry out these hedge activities, and they may be characterized as accounting or economic hedge, both governed by the internal policies at ITAÚ UNIBANCO HOLDING.
For a detailed vision of the accounting hedge topic, see Note 9 – Accounting Hedge.
Market risk management follows the segregation of operations in Trading Portfolio and Banking Portfolio, pursuant to the general criteria set forth in CMN Resolution No. 3,464, and BACEN Circular No. 3,354.
The trading portfolio consists of all transactions involving financial instruments and commodities, including derivatives, which are carried out for trading purposes. The banking portfolio is mainly characterized by the operations arising from banking activities and related to the management of the institutions’ balance sheet, conducted with no intent of trading and with a horizon of time of medium and long terms.
Market risk management is conducted based on the following metrics:
| F-153 |
| · | Value at risk (VaR): statistical measure that estimates the expected maximum potential economic loss under normal market conditions, considering a certain time horizon and confidence level; |
| · | Losses in stress scenarios: simulation technique to assess the behavior of assets, liabilities and derivatives of a portfolio when several risk factors are taken to extreme market situations (based on prospective and historical scenarios); |
| · | Stop loss: metrics which purpose is to review positions, should losses accumulated in a certain period reach a certain amount; |
| · | Concentration: cumulative exposure of a certain financial instrument or risk factor, calculated at market value (“MtM – Mark to Market”); and |
| · | Stressed VaR: statistical metric arising from VaR calculation, which purpose is to capture higher risk in simulations for the trading portfolio, considering returns that can be seen in historical scenarios of extreme volatility. |
In addition to the aforementioned risk measures, sensitivity and loss control measures are also analyzed. They comprise:
| · | Mismatching analysis (GAPS): accumulated exposure by risk factor of cash flows expressed at market value, allocated at the maturity dates; |
| · | Sensitivity (DV01- Delta Variation): impact on the market value of cash flows, when submitted to an one annual basis point increase in the current interest rates or index rate; |
| · | Sensitivity to several risk factors (Greeks): partial derivatives of an option portfolio in relation to the prices of underlying assets, implied volatilities, interest rates and time. |
ITAÚ UNIBANCO HOLDING uses proprietary systems to measure the consolidated market risk. The processing of these systems occur, in an access-controlled environment, being highly available, which has data safekeeping and recovery processes, and counts on such an infrastructure to ensure the continuity of business in contingency (disaster recovery) situations.
The document that details the guidelines established by the internal policy on market risk management, that is not part of the financial statements, may be viewed on the website www.itau.com.br/investor-relations, in the section Corporate Governance/Rules and Policies / Public Access Report – Market Risk.
VaR - Consolidated ITAÚ UNIBANCO HOLDING
Consolidated VaR of Itaú Unibanco is calculated by Historical Simulation, i.e., the expected distribution for profit and loss (P&L’s - Profit and loss statement) of a portfolio over a time horizon that can be estimated based on the historical behavior of returns of market risk factors of this portfolio. VaR is calculated at a confidence level of 99%, historical period of 4 years (1000 business days) and a holding period of one day. In addition, in a conservative approach, VaR is calculated daily, being or not volatility-weighted, and the final VaR is the most restrictive value between both methodologies.
From January 1 to December 31, 2017, the average total VaR in Historical Simulation was R$ 409.9, or 0.28% of total stockholders’ equity (throughout 2016 it was R$ 236.6 or 0.18% of total stockholders’ equity).
| VaR Total - Historical Simulation | ||||||||||||||||||||||||||||||||
| 12/31/2017 | 12/31/2016 | |||||||||||||||||||||||||||||||
| Average | Minimum | Maximum | Var Total | Average | Minimum | Maximum | Var Total | |||||||||||||||||||||||||
| Risk factor group | ||||||||||||||||||||||||||||||||
| Interest rates | 721.0 | 583.6 | 1,311.9 | 764.7 | 482.5 | 323.7 | 607.4 | 607.4 | ||||||||||||||||||||||||
| Currencies | 20.4 | 6.5 | 50.2 | 11.9 | 18.4 | 6.8 | 33.2 | 17.0 | ||||||||||||||||||||||||
| Shares | 45.4 | 38.5 | 54.9 | 46.4 | 45.2 | 34.0 | 63.3 | 44.3 | ||||||||||||||||||||||||
| Commodities | 1.5 | 0.7 | 4.0 | 0.8 | 1.7 | 0.7 | 4.0 | 0.8 | ||||||||||||||||||||||||
| Effect of diversification | (451.5 | ) | (339.7 | ) | ||||||||||||||||||||||||||||
| Total risk | 409.9 | 304.8 | 874.0 | 372.3 | 236.6 | 155.1 | 341.5 | 329.8 | ||||||||||||||||||||||||
| F-154 |
Interest rate
The table on the position of accounts subject to interest rate risk group them by products, book value of accounts distributed by maturity. This table is not used directly to manage interest rate risks; it is mostly used to enable the assessment of mismatching between accounts and products associated thereto and to identify possible risk concentration.
The following table sets forth our interest-earning assets and interest-bearing liabilities and therefore does not reflect interest rate gap positions that may exist as of any given date. In addition, variations in interest rate sensitivity may exist within the repricing periods presented due to differing repricing dates within the period.
Position of accounts subject to interest rate risk (1)
| 12/31/2017 | 12/31/2016 | |||||||||||||||||||||||||||||||||||||||||||||||
| 0-30 days | 31-180 days | 181-365 days | 1-5 years | Over
5 years | Total | 0-30 days | 31-180 days | 181-365 days | 1-5 years | Over
5 years | Total | |||||||||||||||||||||||||||||||||||||
| Interest-bearing assets | 268,066 | 354,855 | 103,805 | 389,992 | 178,010 | 1,294,728 | 389,843 | 219,332 | 95,331 | 347,743 | 167,400 | 1,219,649 | ||||||||||||||||||||||||||||||||||||
| Interbank deposits | 21,645 | 3,511 | 2,883 | 1,011 | 3 | 29,053 | 13,286 | 4,676 | 3,541 | 1,189 | - | 22,692 | ||||||||||||||||||||||||||||||||||||
| Securities purchased under agreements to resell | 42,615 | 201,894 | 2 | 28 | 168 | 244,707 | 201,525 | 63,180 | 35 | 281 | 30 | 265,051 | ||||||||||||||||||||||||||||||||||||
| Central Bank compulsory deposits | 94,047 | - | - | - | - | 94,047 | 82,698 | - | - | - | - | 82,698 | ||||||||||||||||||||||||||||||||||||
| Held-for-trading financial assets | 14,052 | 16,841 | 17,518 | 168,558 | 53,152 | 270,121 | 6,971 | 14,194 | 13,041 | 118,050 | 52,392 | 204,648 | ||||||||||||||||||||||||||||||||||||
| Financial assets held for trading and designated at fair value through profit or loss | - | - | 1,041 | 705 | - | 1,746 | - | - | 1,191 | - | - | 1,191 | ||||||||||||||||||||||||||||||||||||
| Available-for-sale financial assets | 5,034 | 9,040 | 12,033 | 44,722 | 31,455 | 102,284 | 5,994 | 10,539 | 7,103 | 38,969 | 25,672 | 88,277 | ||||||||||||||||||||||||||||||||||||
| Held-to-maturity financial assets | 9,456 | 335 | 505 | 9,437 | 16,827 | 36,560 | 1,370 | 528 | 600 | 19,376 | 18,621 | 40,495 | ||||||||||||||||||||||||||||||||||||
| Derivatives | 7,978 | 3,003 | 2,360 | 6,681 | 2,821 | 22,843 | 5,815 | 5,470 | 2,826 | 6,940 | 3,180 | 24,231 | ||||||||||||||||||||||||||||||||||||
| Loan and lease operations portfolio | 73,239 | 120,231 | 67,463 | 158,850 | 73,584 | 493,367 | 72,184 | 120,745 | 66,994 | 162,938 | 67,505 | 490,366 | ||||||||||||||||||||||||||||||||||||
| Interest-bearing liabilities | 376,492 | 93,736 | 87,850 | 290,677 | 56,451 | 905,206 | 325,241 | 90,652 | 111,907 | 287,433 | 62,298 | 877,531 | ||||||||||||||||||||||||||||||||||||
| Savings deposits | 119,980 | - | - | - | - | 119,980 | 108,250 | - | - | - | - | 108,250 | ||||||||||||||||||||||||||||||||||||
| Time deposits | 27,798 | 32,350 | 22,570 | 126,435 | 2,647 | 211,800 | 30,555 | 28,248 | 17,110 | 78,032 | 2,329 | 156,274 | ||||||||||||||||||||||||||||||||||||
| Interbank deposits | 88 | 908 | 669 | 451 | 66 | 2,182 | 1,176 | 1,918 | 625 | 36 | 2 | 3,757 | ||||||||||||||||||||||||||||||||||||
| Deposits received under repurchase agreements | 208,261 | 7,362 | 25,185 | 57,146 | 14,680 | 312,634 | 172,411 | 6,844 | 55,314 | 97,056 | 17,539 | 349,164 | ||||||||||||||||||||||||||||||||||||
| Interbank market | 8,570 | 34,108 | 30,736 | 48,005 | 8,197 | 129,616 | 6,535 | 38,590 | 30,227 | 50,590 | 9,541 | 135,483 | ||||||||||||||||||||||||||||||||||||
| Institutional market | 4,188 | 16,495 | 5,343 | 43,911 | 28,545 | 98,482 | 951 | 11,490 | 6,612 | 46,883 | 30,303 | 96,239 | ||||||||||||||||||||||||||||||||||||
| Derivatives | 7,596 | 2,491 | 3,325 | 11,109 | 2,225 | 26,746 | 5,294 | 3,555 | 1,961 | 11,394 | 2,494 | 24,698 | ||||||||||||||||||||||||||||||||||||
| Financial liabilities held for trading | 11 | 22 | 22 | 319 | 91 | 465 | 69 | 7 | 58 | 295 | 90 | 519 | ||||||||||||||||||||||||||||||||||||
| Liabilities for capitalization plans | - | - | - | 3,301 | - | 3,301 | - | - | - | 3,147 | - | 3,147 | ||||||||||||||||||||||||||||||||||||
| Difference asset / liability (2) | (108,426 | ) | 261,119 | 15,955 | 99,315 | 121,559 | 389,522 | 64,602 | 128,680 | (16,576 | ) | 60,310 | 105,102 | 342,118 | ||||||||||||||||||||||||||||||||||
| Cumulative difference | (108,426 | ) | 152,693 | 168,648 | 267,963 | 389,522 | 64,602 | 193,282 | 176,706 | 237,016 | 342,118 | |||||||||||||||||||||||||||||||||||||
| Ratio of cumulative difference to total interest-bearing assets | (8.4 | )% | 11.8 | % | 13.0 | % | 20.7 | % | 30.1 | % | 5.3 | % | 15.8 | % | 14.5 | % | 19.4 | % | 28.1 | % | ||||||||||||||||||||||||||||
(1) Remaining contractual terms.
(2) The difference arises from the mismatch between the maturities of all remunerated assets and liabilities, at the respective period-end date, considering the contractually agreed terms.
| F-155 |
Position of accounts subject to currency risk
| 12/31/2017 | ||||||||||||||||
| Assets | Dollar | Chilean Peso | Other | Total | ||||||||||||
| Cash and deposits on demand | 4,958 | 2,527 | 2,990 | 10,475 | ||||||||||||
| Interbank deposits | 8,473 | 469 | 13,742 | 22,684 | ||||||||||||
| Securities purchased under agreements to resell | 195 | - | 594 | 789 | ||||||||||||
| Financial assets held for trading | 6,869 | 158 | 3,720 | 10,747 | ||||||||||||
| Financial assets designated at fair value through profit or loss | 1,746 | - | - | 1,746 | ||||||||||||
| Derivatives | 4,047 | 6,203 | 484 | 10,734 | ||||||||||||
| Available-for-sale financial assets | 19,264 | 10,881 | 5,184 | 35,329 | ||||||||||||
| Held-to-maturity financial assets | 9,605 | - | 454 | 10,059 | ||||||||||||
| Loan operations and lease operations portfolio, net | 42,038 | 80,316 | 41,564 | 163,918 | ||||||||||||
| Total assets | 97,195 | 100,554 | 68,732 | 266,481 | ||||||||||||
| 12/31/2017 | ||||||||||||||||
| Liabilities | Dollar | Chilean Peso | Other | Total | ||||||||||||
| Deposits | 42,891 | 52,393 | 47,357 | 142,641 | ||||||||||||
| Securities sold under repurchase agreements | 14,489 | 238 | 2,295 | 17,022 | ||||||||||||
| Financial liabilities held for trading | 465 | - | - | 465 | ||||||||||||
| Derivatives | 5,381 | 5,541 | 324 | 11,246 | ||||||||||||
| Interbank market debt | 26,661 | 5,862 | 4,072 | 36,595 | ||||||||||||
| Institutional market debt | 37,367 | 29,565 | 3,047 | 69,979 | ||||||||||||
| Total liabilities | 127,254 | 93,599 | 57,095 | 277,948 | ||||||||||||
| Net position | (30,059 | ) | 6,955 | 11,637 | (11,467 | ) | ||||||||||
| 12/31/2016 | ||||||||||||||||
| Assets | Dollar | Chilean Peso | Other | Total | ||||||||||||
| Cash and deposits on demand | 6,719 | 1,581 | 3,164 | 11,464 | ||||||||||||
| Central Bank compulsory deposits | 81 | - | 5,288 | 5,369 | ||||||||||||
| Interbank deposits | 8,860 | 1,007 | 6,781 | 16,648 | ||||||||||||
| Securities purchased under agreements to resell | 199 | 112 | 660 | 971 | ||||||||||||
| Financial assets held for trading | 6,833 | 305 | 3,607 | 10,745 | ||||||||||||
| Financial assets designated at fair value through profit or loss | 1,191 | - | - | 1,191 | ||||||||||||
| Derivatives | 5,313 | 4,873 | 452 | 10,638 | ||||||||||||
| Available-for-sale financial assets | 22,513 | 8,337 | 3,898 | 34,748 | ||||||||||||
| Held-to-maturity financial assets | 12,519 | - | 540 | 13,059 | ||||||||||||
| Loan operations and lease operations portfolio, net | 43,641 | 73,325 | 41,034 | 158,000 | ||||||||||||
| Total assets | 107,869 | 89,540 | 65,424 | 262,833 | ||||||||||||
| 12/31/2016 | ||||||||||||||||
| Liabilities | Dollar | Chilean Peso | Other | Total | ||||||||||||
| Deposits | 37,824 | 51,330 | 47,331 | 136,485 | ||||||||||||
| Securities sold under securities repurchase agreements | 18,353 | 27 | 2,558 | 20,938 | ||||||||||||
| Financial liabilities held for trading | 519 | - | - | 519 | ||||||||||||
| Derivatives | 4,783 | 4,105 | 282 | 9,170 | ||||||||||||
| Interbank market debt | 34,659 | 5,932 | 2,451 | 43,042 | ||||||||||||
| Institutional market debt | 37,077 | 23,643 | 3,284 | 64,004 | ||||||||||||
| Total liabilities | 133,215 | 85,037 | 55,906 | 274,158 | ||||||||||||
| Net position | (25,346 | ) | 4,503 | 9,518 | (11,325 | ) | ||||||||||
The exposure to share price risk is disclosed in Note 7 related to financial assets held for trading and Note 10, related to available-for-sale financial assets.
| F-156 |
Liquidity risk
Liquidity risk is defined as the possibility of the institution not being able to efficiently honor its expected and unexpected, current and future obligations, including those arising from guarantee binding, without affecting its daily operations and not incurring in significant losses.
Policies and procedures
Liquidity risk control is performed by an area independent of the business areas and is responsible for determining the composition of the reserve; proposing assumptions for the behavior of cash flow; identifying, assessing, monitoring, controlling and reporting, on a daily basis, the exposure to liquidity risk in different time horizons; proposing and monitoring liquidity risk limits consistent with the institution’s appetite for risk, reporting possible mismatches; considering the liquidity risk individually in the countries where ITAÚ UNIBANCO HOLDING operates; simulating the behavior of cash flow under stress conditions; assessing and reporting in advance the risks inherent in new products and transactions, and reporting the information required regulatory bodies. All activities are subject to checking by validation, internal control and audit independent areas.
The measurement of liquidity risk covers all financial transactions of ITAÚ UNIBANCO HOLDING companies, as well as possible contingent or unexpected exposures, such as those arising from settlement services, provision of collaterals and guarantees, and credit facilities contracted and not used. This process is conducted by means of corporate systems and proprietary applications developed and managed in-house.
The liquidity management policies and respective limits are established based on prospective scenarios and top management’s guidelines. These scenarios are reviewed on a periodic basis, by analyzing the need for cash due to atypical market conditions or resulting from strategic decisions of ITAÚ UNIBANCO HOLDING.
The document that details the guidelines established by the internal policy on liquidity risk management, that is not part of the financial statements, may be viewed on the website www.itau.com.br/investor-relations, in the section Corporate Governance/Rules and Policies / Public Access Report – Liquidity Risk.
ITAÚ UNIBANCO HOLDING conducts the control over and management of liquidity risk on a daily basis, through a governance approved in superior committees, which sets forth, among other activities, the adoption of liquidity minimum limits, sufficient to absorb possible cash losses in stress scenarios, measured through internal and regulatory methodologies.
Additionally, and in compliance with the requirements of CMN Resolution No. 4,090 of May 24, 2012 and BACEN Circular N° 3,749 of March 5, 2015 , the Statement of Liquidity Risk (DRL) is sent to BACEN on a monthly basis, and the following items for monitoring and supporting decisions are periodically prepared and submitted to top management:
| · | Different scenarios projected for changes in liquidity; |
| · | Contingency plans for crisis situations; |
| · | Reports and charts that describe the risk positions; |
| · | Assessment of funding costs and alternative sources of funding; |
| · | Monitoring of changes in funding through a constant control over sources of funding, considering the type of investor and maturities, among other factors. |
In compliance with BACEN Circular Letter 3.775, of July 14, 2016, banks holding total assets over R$ 100 billion are required, since October 2015, to report a standardized Liquidity Coverage Ratio (LCR) ratio to the Central Bank of Brazil, which is reported on a consolidated basis for institutions that are part of the Prudential Conglomerate. This ratio is calculated based on a methodology defined by the Central Bank of Brazil itself, and is in line with international guidelines of Basel.
The summarized index calculation is presented in the table below. In 2017, the index minimum requirement is 80%. Further details on the LCR for the period may be accessed at www.itau.com.br/investor-relations, section Corporate Governance/ Capital and Risk Management - Pillar 3.
| F-157 |
| Information on the Liquidity Coverage Ratio (LCR) | 4rd quarter 2017 | |||
| Total Adjusted Amount(1) | ||||
| Total high-quality liquid assets (2) | 187,090 | |||
| Total potential cash outflows (3) | 98,356 | |||
| Liquidity Coverage Ratio (%) | 190.2 | % | ||
(1) Corresponds to the amount calculated after the application of weighting factors and limits established by BACEN Circular No. 3,749.
(2) HQLA - High quality liquid assets: balance in the stock, which in certain cases weighted by a discount factor, of assets that remain liquid in the markets during a stress period, which can be easily converted into cash and that pose low risk.
(3) Potential cash outflows calculated in standardized stress, determined by Circular No. 3.749 (Outflows), subtracted from (i) potential cash inflows calculated under standardized stress, set forth by Circular No. 3,749 and (ii) 75% x Outflows, whichever is lower.
Primary sources of funding
ITAÚ UNIBANCO HOLDING has different sources of funding, of which a significant portion is from the retail segment. Total funding from clients reached R$ 622,1 billion (R$ 612.7 billion at 12/31/2016), particularly funding from time deposits. A considerable portion of these funds – 36.6% of total, or R$ 277.5 billion – is available on demand to the client. However, the historical behavior of the accumulated balance of the two largest items in this group – demand and savings deposits - is relatively consistent with the balances increasing over time and inflows exceeding outflows for monthly average amounts.
| 12/31/2017 | 12/31/2016 | |||||||||||||||||||||||
| Funding from clients | 0-30 days | Total | % | 0-30 days | Total | % | ||||||||||||||||||
| Deposits | 216,842 | 402,938 | 201,113 | 329,414 | ||||||||||||||||||||
| Demand deposits | 68,973 | 68,973 | 11.1 | 61,133 | 61,133 | 10.0 | ||||||||||||||||||
| Savings deposits | 119,980 | 119,980 | 19.3 | 108,250 | 108,250 | 17.7 | ||||||||||||||||||
| Time deposits | 27,798 | 211,800 | 34.0 | 30,554 | 156,274 | 25.5 | ||||||||||||||||||
| Other | 91 | 2,185 | 0.4 | 1,176 | 3,757 | 0.6 | ||||||||||||||||||
| Funds from acceptances and issuance of securities (1) | 6,820 | 107,581 | 17.3 | 3,091 | 93,711 | 15.3 | ||||||||||||||||||
| Funds from own issue (2) | 2,570 | 58,837 | 9.5 | 2,561 | 132,149 | 21.6 | ||||||||||||||||||
| Subordinated debt | 1,315 | 52,696 | 8.5 | 628 | 57,420 | 9.4 | ||||||||||||||||||
| Total | 227,547 | 622,052 | 100.0 | 207,393 | 612,694 | 100.0 | ||||||||||||||||||
(1) Includes mortgage notes, real estate credit bills, agribusiness, financial and structured operations certificates recorded in interbank market and debts and liabilities for issuance of debentures and foreign borrowing and securities recorded in funds from institutional markets.
(2) Refer to deposits received under securities repurchase agreements with securities from own issue.
Control over liquidity
ITAÚ UNIBANCO HOLDING manages its liquidity reserves based on estimates of funds that will be available for investment, considering the continuity of business in normal conditions.
During the period of 2017, ITAÚ UNIBANCO HOLDING maintained appropriate levels of liquidity in Brazil and abroad. Liquid assets (cash and deposits on demand, securities purchased under agreements to resell - funded position and government securities – available, detailed in the table Undiscounted future flows – Financial assets) totaled R$ 164.3 billion and accounted for 72.2% of the short term redeemable obligations, 26.4% of total funding, and 17.6% of total assets.
The table below shows the indicators used by ITAÚ UNIBANCO HOLDING in the management of liquidity risk:
| Liquidity indicators | 12/31/2017 % | 12/31/2016 % | ||||||
| Net assets (1) / funds within 30 days (2) | 72.2 | 84.2 | ||||||
| Net assets (1) / total funds (3) | 26.4 | 28.5 | ||||||
| Net assets (1) / total assets (4) | 17.6 | 19.0 | ||||||
(1) Net assets: Cash and deposits on demand, Securities purchased under agreements to resell – Funded position and Government securities - available. Detailed in the table Undiscounted future flows – Financial assets.
(2) Table Funding from clients (Total Funding from clients 0-30 days).
(3) Table funding from clients (Total funding from clients).
(4) Detailed in the table Undiscounted future flows – Financial assets, total present value regards R$ 933,686 (R$ 918,080 at 12/31/2016).
| F-158 |
The following table presents assets and liabilities according to their remaining contractual maturities, considering their undiscounted flows.
| Undiscounted future flows except for derivatives | 12/31/2017 | 12/31/2016 | ||||||||||||||||||||||||||||||||||||||
| Financial assets (1) | 0
- 30 days | 31
- 365 days | 366
- 720 days | Over
720 days | Total | 0
- 30 days | 31
- 365 days | 366
- 720 days | Over
720 days | Total | ||||||||||||||||||||||||||||||
| Cash and deposits on demand | 18,749 | - | - | - | 18,749 | 18,542 | - | - | - | 18,542 | ||||||||||||||||||||||||||||||
| Interbank investments | 93,218 | 173,663 | 673 | 508 | 268,062 | 219,066 | 58,275 | 1,171 | 292 | 278,804 | ||||||||||||||||||||||||||||||
| Securities purchased under agreements to resell – Funded position (2) | 38,833 | - | - | - | 38,833 | 77,452 | - | - | - | 77,452 | ||||||||||||||||||||||||||||||
| Securities purchased under agreements to resell – Financed position | 31,238 | 167,061 | - | - | 198,299 | 128,303 | 49,749 | - | - | 178,052 | ||||||||||||||||||||||||||||||
| Interbank deposits (4) | 23,147 | 6,602 | 673 | 508 | 30,930 | 13,311 | 8,526 | 1,171 | 292 | 23,300 | ||||||||||||||||||||||||||||||
| Securities | 110,667 | 24,960 | 16,717 | 76,923 | 229,267 | 82,163 | 16,757 | 12,415 | 74,479 | 185,814 | ||||||||||||||||||||||||||||||
| Government securities - available | 103,447 | 152 | 232 | 5,052 | 108,883 | 75,310 | 20 | 40 | 6,088 | 81,458 | ||||||||||||||||||||||||||||||
| Government securities – subject to repurchase commitments | 203 | 15,677 | 9,107 | 19,270 | 44,257 | 556 | 4,732 | 5,990 | 14,808 | 26,086 | ||||||||||||||||||||||||||||||
| Private securities - available | 7,007 | 8,577 | 5,541 | 45,885 | 67,010 | 6,297 | 11,728 | 5,424 | 47,866 | 71,315 | ||||||||||||||||||||||||||||||
| Private securities – subject to repurchase commitments | 10 | 554 | 1,837 | 6,716 | 9,117 | - | 277 | 961 | 5,717 | 6,955 | ||||||||||||||||||||||||||||||
| Derivative financial instruments | 7,978 | 5,363 | 2,756 | 6,746 | 22,843 | 5,815 | 8,296 | 3,159 | 6,961 | 24,231 | ||||||||||||||||||||||||||||||
| Net position | 7,978 | 5,363 | 2,756 | 6,746 | 22,843 | 5,815 | 8,296 | 3,159 | 6,961 | 24,231 | ||||||||||||||||||||||||||||||
| Swaps | 189 | 1,258 | 1,661 | 6,082 | 9,190 | 828 | 1,967 | 1,497 | 6,250 | 10,542 | ||||||||||||||||||||||||||||||
| Option | 430 | 1,748 | 865 | 294 | 3,337 | 354 | 2,881 | 1,397 | 160 | 4,792 | ||||||||||||||||||||||||||||||
| Forward (onshore) | 6,529 | 382 | - | - | 6,911 | 3,947 | 1,024 | - | - | 4,971 | ||||||||||||||||||||||||||||||
| Other derivative financial instruments | 830 | 1,975 | 230 | 370 | 3,405 | 686 | 2,424 | 265 | 551 | 3,926 | ||||||||||||||||||||||||||||||
| Loan and lease operations portfolio (3) | 57,505 | 152,660 | 71,107 | 201,881 | 483,153 | 61,602 | 176,002 | 81,224 | 211,908 | 530,736 | ||||||||||||||||||||||||||||||
| Total financial assets | 288,117 | 356,646 | 91,253 | 286,058 | 1,022,074 | 387,188 | 259,330 | 97,969 | 293,640 | 1,038,127 | ||||||||||||||||||||||||||||||
(1) The assets portfolio does not take into consideration the balance of compulsory deposits in Central Bank, amounting to R$ 98,837 (R$ 85,700 at 12/31/2016), which release of funds is linked to the maturity of the liability portfolios. The amounts of PGBL and VGBL are not considered in the assets portfolio because they are covered in Note 30.
(2) Net of R$ 3,664 (R$ 4,329 at 12/31/2016) which securities are restricted to guarantee transactions at B3 S.A. and the Central Bank of Brazil.
(3) Net of payment to merchants of R$ 53,687 (R$ 43,837 at 12/31/2016) and the amount of liabilities from transactions related to credit assignments R$ 4,931 (R$ 5,711 at 12/31/2016).
(4) Includes R$ 6,689 related to Compulsory Deposits with Central Banks of other countries
| F-159 |
| Undiscounted future flows except for derivatives | 12/31/2017 | 12/31/2016 | ||||||||||||||||||||||||||||||||||||||
| Financial liabilities | 0
– 30 days | 31
– 365 days | 366
– 720 days | Over
720 days | Total | 0
– 30 days | 31
– 365 days | 366
– 720 days | Over
720 days | Total | ||||||||||||||||||||||||||||||
| Deposits | 222,782 | 61,672 | 16,500 | 152,961 | 453,915 | 201,167 | 44,545 | 13,106 | 107,055 | 365,873 | ||||||||||||||||||||||||||||||
| Demand deposits | 68,973 | - | - | - | 68,973 | 61,133 | - | - | - | 61,133 | ||||||||||||||||||||||||||||||
| Savings deposits | 119,980 | - | - | - | 119,980 | 108,250 | - | - | - | 108,250 | ||||||||||||||||||||||||||||||
| Time deposit | 33,114 | 60,272 | 16,445 | 152,903 | 262,734 | 30,295 | 41,971 | 13,088 | 107,033 | 192,387 | ||||||||||||||||||||||||||||||
| Interbank deposits | 712 | 1,400 | 55 | 58 | 2,225 | 1,489 | 2,574 | 18 | 22 | 4,103 | ||||||||||||||||||||||||||||||
| Other deposits | 3 | - | - | - | 3 | - | - | - | - | - | ||||||||||||||||||||||||||||||
| Compulsory deposits | (40,538 | ) | (18,197 | ) | (4,644 | ) | (35,458 | ) | (98,837 | ) | (42,314 | ) | (13,885 | ) | (3,985 | ) | (25,516 | ) | (85,700 | ) | ||||||||||||||||||||
| Demand deposits | (4,790 | ) | - | - | - | (4,790 | ) | (8,092 | ) | - | - | - | (8,092 | ) | ||||||||||||||||||||||||||
| Savings deposits | (26,008 | ) | - | - | - | (26,008 | ) | (24,791 | ) | - | - | - | (24,791 | ) | ||||||||||||||||||||||||||
| Time deposit | (9,740 | ) | (18,197 | ) | (4,644 | ) | (35,458 | ) | (68,039 | ) | (9,431 | ) | (13,885 | ) | (3,985 | ) | (25,516 | ) | (52,817 | ) | ||||||||||||||||||||
| Securities sold under repurchase agreements (1) | 232,970 | 35,234 | 30,404 | 39,444 | 338,052 | 209,521 | 59,771 | 42,410 | 87,069 | 398,771 | ||||||||||||||||||||||||||||||
| Government securities | 202,545 | 3,197 | 8,260 | 27,680 | 241,682 | 168,301 | 5,600 | 5,764 | 33,812 | 213,477 | ||||||||||||||||||||||||||||||
| Private securities | 8,020 | 31,348 | 22,144 | 11,764 | 73,276 | 13,753 | 54,171 | 36,646 | 53,257 | 157,827 | ||||||||||||||||||||||||||||||
| Foreign | 22,405 | 689 | - | - | 23,094 | 27,467 | - | - | - | 27,467 | ||||||||||||||||||||||||||||||
| Funds from acceptances and issuance of securities (2) | 7,093 | 43,463 | 21,325 | 52,837 | 124,718 | 3,003 | 35,659 | 28,974 | 36,858 | 104,494 | ||||||||||||||||||||||||||||||
| Borrowing and onlending (3) | 3,975 | 37,132 | 9,839 | 19,807 | 70,753 | 5,077 | 46,527 | 11,000 | 20,943 | 83,547 | ||||||||||||||||||||||||||||||
| Subordinated debt (4) | 1,061 | 13,402 | 2,054 | 49,454 | 65,971 | 271 | 13,501 | 16,621 | 41,043 | 71,436 | ||||||||||||||||||||||||||||||
| Derivative financial instruments | 7,596 | 5,816 | 4,877 | 8,457 | 26,746 | 5,294 | 5,516 | 3,726 | 10,162 | 24,698 | ||||||||||||||||||||||||||||||
| Net position | 7,596 | 5,816 | 4,877 | 8,457 | 26,746 | 5,294 | 5,516 | 3,726 | 10,162 | 24,698 | ||||||||||||||||||||||||||||||
| Swaps | 65 | 2,364 | 3,747 | 7,516 | 13,692 | 461 | 1,702 | 2,352 | 8,706 | 13,221 | ||||||||||||||||||||||||||||||
| Option | 332 | 1,299 | 889 | 273 | 2,793 | 837 | 1,888 | 1,116 | 711 | 4,552 | ||||||||||||||||||||||||||||||
| Forward (onshore) | 6,272 | - | - | - | 6,272 | 3,530 | - | - | - | 3,530 | ||||||||||||||||||||||||||||||
| Other derivative financial instruments | 927 | 2,153 | 241 | 668 | 3,989 | 466 | 1,926 | 258 | 745 | 3,395 | ||||||||||||||||||||||||||||||
| Total financial liabilities | 434,939 | 178,522 | 80,355 | 287,502 | 981,318 | 382,019 | 191,634 | 111,852 | 277,614 | 963,119 | ||||||||||||||||||||||||||||||
(1) Includes own and third parties’ portfolios.
(2) Includes mortgage notes, real estate credit bills, agribusiness, financial bills and structured operations certificates recorded in interbank market funds and liabilities for issuance of debentures and foreign securities recorded in funds from institutional markets.
(3) Recorded in funds from interbank markets.
(4) Recorded in funds from institutional markets.
| F-160 |
| 12/31/2017 | 12/31/2016 | |||||||||||||||||||||||||||||||||||||||
| Off balance sheet | 0
– 30 days | 31
– 365 days | 366
– 720 days | Over
720 days | Total | 0
– 30 days | 31
– 365 days | 366
– 720 days | Over
720 days | Total | ||||||||||||||||||||||||||||||
| Financial Guarantees Provided | 1,749 | 17,563 | 5,451 | 45,726 | 70,489 | 1,645 | 16,203 | 5,603 | 47,342 | 70,793 | ||||||||||||||||||||||||||||||
| Commitments to be released | 98,310 | 27,857 | 7,307 | 110,652 | 244,126 | 90,279 | 42,522 | 11,657 | 77,916 | 222,374 | ||||||||||||||||||||||||||||||
| Letters of credit to be released | 9,214 | - | - | - | 9,214 | 6,660 | - | - | - | 6,660 | ||||||||||||||||||||||||||||||
| Contractual commitments - Fixed assets and Intangible (Notes 15 and 16) | - | 432 | 460 | 273 | 1,165 | - | 310 | - | - | 310 | ||||||||||||||||||||||||||||||
| Total | 109,273 | 45,852 | 13,218 | 156,651 | 324,994 | 98,584 | 59,035 | 17,260 | 125,258 | 300,137 | ||||||||||||||||||||||||||||||
| F-161 |
Social and Environmental Risk
ITAÚ UNIBANCO HOLDING’s social and environmental risk as the risk of potential losses due to exposure to social and environmental damages arising from the performance of its activities.
Mitigation actions concerning the social and environmental risk are carried out by mapping processes, risks and controls, monitoring new regulations on the subject, and recording any occurrences in internal databases. In addition to identification, the phases of prioritization, response, monitoring and reporting of assessed risks supplement this risk monitoring at ITAÚ UNIBANCO HOLDING.
The social and environmental risk management is carried out by the first line of defense in its daily operations, with the technical support of the legal and risk control areas, which have a dedicated team. Business units also have governance for approval of new products, which includes the assessment of the social and environmental risk, therefore ensuring compliance with this requirement for all new products approved of ITAÚ UNIBANCO HOLDING. Governance still has the Social and Environmental Risk Committee, which main duty is to guide the institutional understanding related to exposure to social and environmental risk for the institution’s activities.
ITAÚ UNIBANCO HOLDING consistently seeks to evolve in the social and environmental risk governance, always attentive to any challenges to keep pace with the changes in and demands of society. Therefore, among other actions, ITAÚ UNIBANCO HOLDING has assumed and incorporated into its internal processes a number of national and international voluntary commitments and pacts aimed at integrating social, environmental and governance aspects into business. Highlights go to the Principles for Responsible Investment (PRI), the Charter for Human Rights – Ethos, the Equator Principles (EP), the Global Compact, the Carbon Disclosure Project (CDP), the Brazilian GHG Protocol Program, and the Brazilian Pact for Eradicating Slave Labor, among others. ITAÚ UNIBANCO HOLDING’s efforts to spread knowledge on the assessment of social and environmental criteria have been recognized in Brazil and overseas, as shown by our recurring presence in top sustainability indexes, both abroad, with the Dow Jones Sustainability Index, and more recently, with the Sustainability Index Euronext Vigeo – Emerging 70, and in Brazil, with the Corporate Sustainability Index, in addition to other numerous prizes with which ITAÚ UNIBANCO HOLDING has been awarded.
| F-162 |
Note 37 – Supplementary information
Sale of Group Life Insurance Portfolio
On September 19, 2016, ITAÚ UNIBANCO HOLDING entered into a purchase and sale share agreement with Prudential do Brasil Seguros de Vida S.A. (PRUDENTIAL) whereby 100% of its group life insurance operations, which account for approximately 4% of the total assets belonging to Itaú Seguros S.A. (ITAÚ SEGUROS), controlled by ITAÚ UNIBANCO HOLDING, were sold.
To complete the transaction, ITAÚ SEGUROS was split and group life insurance operations were transferred to IU Seguros S.A., whose total capital was sold to PRUDENTIAL on April 1, 2017, after conditions precedent, which included obtaining approval of relevant regulatory authorities, were met.
This transaction reiterates ITAÚ UNIBANCO HOLDING’s strategy to focus on massive insurance products and services, typically associated with retail banking.
Acquisition of minority interest in XP Investimentos S.A.
On May 11, 2017, ITAÚ UNIBANCO HOLDING, through its subsidiary ITAÚ UNIBANCO, entered into an agreement for the purchase and sale of shares with XP Controle Participações S.A. (XP CONTROLE), G.A. Brasil IV Fundo de Investimento em Participações, Dyna III Fundo de Investimento em Participações, among other parties (SELLERS), for acquisition of 49.9% of total capital (30.1% of common shares) of XP Investimentos S.A. (XP HOLDING), by means of capital contribution of R$ 600 and acquisition of shares issued by XP HOLDING and held by the SELLERS in the amount of R$ 5,700. Such amounts are subject to contractual adjustments (FIRST ACQUISITION).
In addition to the FIRST ACQUISITION, ITAÚ UNIBANCO undertook to acquire (i) in 2020, and additional percentage of 12.5%, that will ensure it 62.4% of total capital of XP HOLDING (40.0% of common shares), based on a multiple (19 times) applied to XP HOLDING’s earnings, and (ii) in 2022, the additional percentage of 12.5%, which will ensure it 74.9% of total capital of XP HOLDING (49.9% of common shares), based on the fair market value of XP HOLDING at that time, being clear that the control of Group XP will continue with the shareholders of XP CONTROLE, that will hold the majority of voting shares.
ITAÚ UNIBANCO will act as a minority partner and will not influence commercial and operating policies of XP HOLDING or of any other company belonging to Group XP.
Effective acquisitions and financial settlements will occur after compliance with certain contractual conditions and obtainment of required regulatory authorizations.
| F-163 |
Selected statistical information
The following information is included for analytical purposes and should be read in together with our section Performance, item Financial performance, Significant accounting policies, Assets and Liabilities and item Consolidated Financial Statements (IFRS).
The data included or referenced in this section are presented in accordance with IFRS, unless otherwise indicated.
Average balance sheet and interest rate data
The following table presents the average balances of our interest-earning assets and interest-bearing liabilities, other assets and liabilities accounts, the related interest income and expense amounts and the average real yield/rate for each period.
We calculated the average balances using monthly book balances as we believe such balances are representative of our operations and it would be too costly to produce average balances using daily book balances in IFRS.
The majority of our business is comprised by operations with individuals and corporates, which have grown organically and without significant fluctuations over short periods. Non-accrual loans and leases are disclosed as a non-interest earning asset for the periods indicated in the table below:
| 2017 | 2016 | 2015 | ||||||||||||||||||||||||||||||||||
| Assets | Average balance | Interest | Average yield/rate | Average balance | Interest | Average yield/rate | Average balance | Interest | Average yield/rate | |||||||||||||||||||||||||||
| (In millions of R$, except percentages) | ||||||||||||||||||||||||||||||||||||
| Interest-earning assets (1) | 1,226,148 | 144,690 | 11.8 | 1,151,431 | 161,495 | 14.0 | 1,070,449 | 147,789 | 13.8 | |||||||||||||||||||||||||||
| Interbank deposits | 29,640 | 744 | 2.5 | 26,914 | 678 | 2.5 | 29,489 | 1,628 | 5.5 | |||||||||||||||||||||||||||
| Securities purchased under agreements to resell | 262,150 | 25,712 | 9.8 | 252,737 | 34,162 | 13.5 | 204,362 | 27,572 | 13.5 | |||||||||||||||||||||||||||
| Central Bank compulsory deposits | 90,189 | 7,201 | 8.0 | 72,031 | 6,920 | 9.6 | 63,418 | 5,748 | 9.1 | |||||||||||||||||||||||||||
| Financial assets held for trading | 226,514 | 22,944 | 10.1 | 179,035 | 23,669 | 13.2 | 152,687 | 19,826 | 13.0 | |||||||||||||||||||||||||||
| Available-for-sale financial assets | 92,588 | 8,886 | 9.6 | 87,678 | 11,160 | 12.7 | 82,744 | 8,979 | 10.9 | |||||||||||||||||||||||||||
| Held-to-maturity financial assets | 38,512 | 2,896 | 7.5 | 41,384 | 3,788 | 9.2 | 38,295 | 3,758 | 9.8 | |||||||||||||||||||||||||||
| Loan operations and lease operations (accrual) | 432,501 | 75,584 | 17.5 | 438,081 | 80,118 | 18.3 | 445,583 | 79,392 | 17.8 | |||||||||||||||||||||||||||
| Other Financial Assets | 54,055 | 723 | 1.3 | 53,570 | 1,000 | 1.9 | 53,871 | 886 | 1.6 | |||||||||||||||||||||||||||
| Non-interest-earning assets | 143,022 | 159,779 | 115,597 | |||||||||||||||||||||||||||||||||
| Cash and deposits on demand | 19,027 | 21,204 | 19,159 | |||||||||||||||||||||||||||||||||
| Central Bank compulsory deposits | 3,806 | 3,782 | 3,797 | |||||||||||||||||||||||||||||||||
| Derivatives | 21,635 | 28,904 | 24,276 | |||||||||||||||||||||||||||||||||
| Non-accrual loans | 19,066 | 21,487 | 18,559 | |||||||||||||||||||||||||||||||||
| Allowance for loan and lease losses | (27,274 | ) | (28,902 | ) | (24,526 | ) | ||||||||||||||||||||||||||||||
| Fixed assets, net | 7,647 | 8,176 | 8,618 | |||||||||||||||||||||||||||||||||
| Investments in unconsolidated companies | 5,087 | 4,790 | 4,219 | |||||||||||||||||||||||||||||||||
| Goodwill | 9,890 | 6,286 | 2,011 | |||||||||||||||||||||||||||||||||
| Intangible assets, net | 7,634 | 8,336 | 6,225 | |||||||||||||||||||||||||||||||||
| Tax assets | 41,150 | 47,265 | 43,212 | |||||||||||||||||||||||||||||||||
| Assets held for sale | 685 | 570 | 341 | |||||||||||||||||||||||||||||||||
| Other assets | 34,669 | 37,881 | 9,706 | |||||||||||||||||||||||||||||||||
| Total | 1,369,170 | 1,311,210 | 1,186,046 | |||||||||||||||||||||||||||||||||
(1) For the net yield on total average interest-earning assets, see "Net Interest Margin and Spread".
| 2017 | 2016 | 2015 | ||||||||||||||||||||||||||||||||||
| Liabilities | Average balance | Interest | Average yield/rate | Average balance | Interest | Average yield/rate | Average balance | Interest | Average yield/rate | |||||||||||||||||||||||||||
| (In millions of R$, except percentages) | ||||||||||||||||||||||||||||||||||||
| Interest-bearing liabilities | 1,016,569 | 78,325 | 7.7 | 969,461 | 95,125 | 9.8 | 875,904 | 75,064 | 8.6 | |||||||||||||||||||||||||||
| Interest-bearing deposits | 287,398 | 13,340 | 4.6 | 244,121 | 14,701 | 6.0 | 236,315 | 13,587 | 5.7 | |||||||||||||||||||||||||||
| Savings deposits | 110,411 | 6,393 | 5.8 | 106,838 | 7,501 | 7.0 | 114,500 | 7,720 | 6.7 | |||||||||||||||||||||||||||
| Deposits from banks and time deposits | 176,987 | 6,946 | 3.9 | 137,283 | 7,200 | 5.2 | 121,815 | 5,867 | 4.8 | |||||||||||||||||||||||||||
| Securities sold under repurchase agreements | 328,721 | 33,082 | 10.1 | 339,416 | 45,932 | 13.5 | 297,509 | 32,879 | 11.1 | |||||||||||||||||||||||||||
| Interbank market debt and Institutional market debt | 229,178 | 16,911 | 7.4 | 240,563 | 16,596 | 6.9 | 219,463 | 15,999 | 7.3 | |||||||||||||||||||||||||||
| Interbank market debt | 133,894 | 10,059 | 7.5 | 144,968 | 8,347 | 5.8 | 134,637 | 7,970 | 5.9 | |||||||||||||||||||||||||||
| Institutional market debt | 95,284 | 6,852 | 7.2 | 95,595 | 8,249 | 8.6 | 84,826 | 8,030 | 9.5 | |||||||||||||||||||||||||||
| Reserves for insurance and private pension and Liabilities for capitalization plans | 171,024 | 14,918 | 8.7 | 144,387 | 17,790 | 12.3 | 121,856 | 12,557 | 10.3 | |||||||||||||||||||||||||||
| Other interest-bearing liabilities | 248 | 74 | 30.0 | 974 | 106 | 10.9 | 761 | 42 | 5.5 | |||||||||||||||||||||||||||
| Non-interest bearing liabilities | 212,633 | 214,024 | 203,376 | |||||||||||||||||||||||||||||||||
| Non-interest bearing deposits | 61,844 | 61,895 | 54,148 | |||||||||||||||||||||||||||||||||
| Derivatives | 23,195 | 29,752 | 29,488 | |||||||||||||||||||||||||||||||||
| Other non-interest-bearing liabilities | 127,594 | 122,377 | 119,740 | |||||||||||||||||||||||||||||||||
| Total stockholders’ equity attributed to the owners of the parent company | 127,590 | 117,844 | 105,034 | |||||||||||||||||||||||||||||||||
| Non-controlling interests | 12,378 | 9,880 | 1,732 | |||||||||||||||||||||||||||||||||
| Total | 1,369,170 | 1,311,210 | 1,186,046 | |||||||||||||||||||||||||||||||||
| A-201 |
Changes in interest income and expenses – volume and rate analysis
The table below sets forth the allocation of the changes in our interest income and expenses in terms of average volume and changes in the average yields/rates for the periods indicated. Volume balance and rate variations have been calculated based on variations of average balances over the period and changes in average interest yield/rates on interest earning assets and interest-bearing liabilities from one period to the other.
| Increase/(decrease) due to changes in: | ||||||||||||||||||||||||||||||||||||
| 2017-2016 | 2016-2015 | 2015-2014 | ||||||||||||||||||||||||||||||||||
| Volume (1) | Yield/rate (2) | Net change (3) | Volume (1) | Yield/rate (2) | Net change (3) | Volume (1) | Yield/rate (2) | Net change (3) | ||||||||||||||||||||||||||||
| (In millions of R$, except percentages) | ||||||||||||||||||||||||||||||||||||
| Interest-earning assets | (4,462 | ) | (12,345 | ) | (16,805 | ) | 10,158 | 3,547 | 13,706 | 15,027 | 12,647 | 27,674 | ||||||||||||||||||||||||
| Interbank deposits | 68 | (2 | ) | 67 | (131 | ) | (819 | ) | (950 | ) | 301 | 41 | 342 | |||||||||||||||||||||||
| Securities purchased under agreements to resell | 1,327 | (9,778 | ) | (8,451 | ) | 6,539 | 52 | 6,591 | 4,001 | 5,641 | 9,642 | |||||||||||||||||||||||||
| Central Bank compulsory deposits | 852 | (571 | ) | 281 | 813 | 358 | 1,171 | (733 | ) | 578 | (156 | ) | ||||||||||||||||||||||||
| Financial assets held for trading | (6,128 | ) | 5,403 | (725 | ) | 3,477 | 366 | 3,843 | 2,166 | 2,532 | 4,698 | |||||||||||||||||||||||||
| Available-for-sale financial assets | 670 | (2,944 | ) | (2,274 | ) | 559 | 1,622 | 2,181 | 403 | 1,303 | 1,707 | |||||||||||||||||||||||||
| Held-to-maturity financial assets | (250 | ) | (643 | ) | (892 | ) | 181 | (151 | ) | 30 | 1,371 | 40 | 1,411 | |||||||||||||||||||||||
| Loan and lease operations (accrual) | (1,010 | ) | (3,524 | ) | (4,534 | ) | (1,275 | ) | 2,000 | 726 | 7,434 | 2,710 | 10,144 | |||||||||||||||||||||||
| Other Financial Assets | 9 | (286 | ) | (277 | ) | (5 | ) | 119 | 114 | 83 | (198 | ) | (115 | ) | ||||||||||||||||||||||
| Interest-bearing liabilities | 3,925 | (20,726 | ) | (16,801 | ) | 9,342 | 10,719 | 20,060 | 11,420 | (9,333 | ) | 2,087 | ||||||||||||||||||||||||
| Interest-bearing deposits | 981 | (2,342 | ) | (1,362 | ) | 446 | 669 | 1,114 | 276 | 1,247 | 1,523 | |||||||||||||||||||||||||
| Saving deposits | 131 | (1,239 | ) | (1,108 | ) | (572 | ) | 354 | (219 | ) | 191 | 624 | 815 | |||||||||||||||||||||||
| Interbank deposits | (557 | ) | (817 | ) | (1,375 | ) | (138 | ) | 659 | 521 | 485 | (115 | ) | 370 | ||||||||||||||||||||||
| Time deposits | 1,407 | (286 | ) | 1,121 | 1,156 | (344 | ) | 812 | (400 | ) | 738 | 338 | ||||||||||||||||||||||||
| Securities sold under repurchase agreements | (1,407 | ) | (11,444 | ) | (12,850 | ) | 5,032 | 8,020 | 13,053 | 3,279 | 2,829 | 6,109 | ||||||||||||||||||||||||
| Interbank market debt and Institutional market debt | (600 | ) | 914 | 315 | 1,308 | (711 | ) | 596 | 6,595 | (15,695 | ) | (9,100 | ) | |||||||||||||||||||||||
| Interbank market debt | (573 | ) | 2,284 | 1,712 | 586 | (208 | ) | 377 | 3,444 | (9,878 | ) | (6,434 | ) | |||||||||||||||||||||||
| Institutional market debt | (27 | ) | (1,370 | ) | (1,397 | ) | 722 | (503 | ) | 219 | 3,151 | (5,816 | ) | (2,666 | ) | |||||||||||||||||||||
| Reserves for insurance and private pension and Liabilities for capitalization | 4,926 | (7,798 | ) | (2,872 | ) | 2,542 | 2,691 | 5,233 | 1,262 | 2,307 | 3,569 | |||||||||||||||||||||||||
| Other Interest-bearing liabilities | 24 | (56 | ) | (32 | ) | 14 | 50 | 64 | 8 | (22 | ) | (14 | ) | |||||||||||||||||||||||
(1) Volume change has been computed as the change in the average interest-earning assets or interest-bearing liabilities from one period to the other multiplied by the average yield/rate in the earlier period.
(2) Yield/rate change has been computed as the change in the yield/rate in the period multiplied by the average interest-earning assets or interest-bearing liabilities in the earlier period.
(3) We allocated the net change from the combined effects of volume and yield/rate proportionately to volume change and yield/rate change, in absolute terms, without considering positive and negative effects.
Net interest margin and spread
The table below sets forth our average interest-earning assets, total average interest bearing liabilities, net interest income and the comparative net interest margin and net interest spread for the periods indicated.
| 2017 | 2016 | 2015 | ||||||||||
| (In millions of R$, except percentages) | ||||||||||||
| Total average interest-earning assets | 1,226,148 | 1,151,430 | 1,070,450 | |||||||||
| Total average interest-bearing liabilities | 1,016,569 | 969,461 | 875,904 | |||||||||
| Net interest income (1) | 66,365 | 66,370 | 72,725 | |||||||||
| Average yield on average interest-earning assets (2) | 11.8 | % | 14.0 | % | 13.8 | % | ||||||
| Average rate on average interest-bearing liabilities (3) | 7.7 | % | 9.8 | % | 8.6 | % | ||||||
| Net interest spread (4) | 4.1 | % | 4.2 | % | 5.2 | % | ||||||
| Net interest margin (5) | 5.4 | % | 5.8 | % | 6.8 | % | ||||||
(1) Is the sum of total interest income less total interest expense.
(2) Total interest income divided by total average interest-earning assets.
(3) Total interest expense divided by total average interest-bearing liabilities.
(4) Difference between the average yield on interest-earning assets and the average rate on interest-bearing liabilities.
(5) Net interest income divided by total average interest-earning assets.
| A-202 |
Return on equity and assets
The following table sets forth certain data with respect to return on equity and assets for the periods indicated below.
| 2017 | 2016 | 2015 | ||||||||||
| (In millions of R$, except percentages) | ||||||||||||
| Net income attributable to owners of the parent company | 23,903 | 23,263 | 25,740 | |||||||||
| Average total assets | 1,369,170 | 1,311,210 | 1,186,046 | |||||||||
| Average stockholders' equity | 127,590 | 117,844 | 105,034 | |||||||||
| Net income as a percentage of average total assets (1) | 1.7 | % | 1.8 | % | 2.2 | % | ||||||
| Net income as a percentage of average stockholder's equity (1) | 19.7 | % | 20.1 | % | 24.8 | % | ||||||
| Average stockholder's equity as a percentage of average total assets | 9.3 | % | 9.0 | % | 8.9 | % | ||||||
| Dividend payout ratio per share (2) | 70.6 | % | 45.0 | % | 30.6 | % | ||||||
(1) Attributable to owners of the parent company.
(2) Dividend and interest on stockholders’ equity per share divided by earnings per share. Please refer to section Our profile, item In numbers, Selected Financial Data for additional information on the computation of both dividend and interest on shareholders’ equity and basic earnings per share.
Note: Payout calculated considering the recurring net income based on BRGAAP figures.
Exchange rates
Currently, the Brazilian foreign exchange system allows the purchase and sale of foreign currency and the performance of international transfers in reais by any individual or legal entity, subject to certain regulatory procedures.
The Brazilian government may impose temporary restrictions on the conversion of Brazilian currency into foreign currencies and on the remittance to foreign investors of proceeds from their investments in Brazil. Brazilian law allows the government to impose these restrictions whenever there is a serious imbalance in Brazil’s balance of payments or there are reasons to foresee a serious imbalance. We cannot predict whether the Brazilian government will impose remittance restrictions in the future. The real may depreciate or appreciate substantially against the U.S. dollar in the future.
Please refer to section Our risk management, item Risk factors, Macroeconomic risks, item Foreign exchange, for further details.
The table below sets forth information on the selling rate for U.S. dollars and euro as reported by the Central Bank for the periods and dates indicated.
| Exchange Rate of Brazilian Currency per US$1.00 | Exchange Rate of Brazilian Currency per €1.00 | |||||||||||||||||||||||||||||||
| Year | Low | High | Average (1) | Year-End | Low | High | Average (1) | Year-End | ||||||||||||||||||||||||
| 2013 | 1.9528 | 2.4457 | 2.1741 | 2.3426 | 2.5347 | 3.2682 | 2.8947 | 3.2265 | ||||||||||||||||||||||||
| 2014 | 2.1974 | 2.7403 | 2.3599 | 2.6562 | 2.8900 | 3.4320 | 3.1113 | 3.2270 | ||||||||||||||||||||||||
| 2015 | 2.5754 | 4.1949 | 3.3876 | 3.9048 | 2.9080 | 4.7209 | 3.7358 | 4.2504 | ||||||||||||||||||||||||
| 2016 | 3.1193 | 4.1558 | 3.4500 | 3.2591 | 3.3879 | 4.5032 | 3.8043 | 3.4384 | ||||||||||||||||||||||||
| 2017 | 3.0510 | 3.3807 | 3.2031 | 3.3080 | 3.2455 | 3.9693 | 3.6502 | 3.9693 | ||||||||||||||||||||||||
| 2018 (through April 18, 2018) | 3.1391 | 3.4263 | 3.2667 | 3.3844 | 3.8617 | 4.2394 | 4.0169 | 4.1902 | ||||||||||||||||||||||||
Source: Economatica System.
(1) Represents the average of the exchange rates on the last day of each month during the relevant period.
| Exchange Rate of Brazilian Currency per US$1.00 | Exchange Rate of Brazilian Currency per €1.00 | |||||||||||||||||||||||||||||||
| Month | Low | High | Average (1) | Month-End | Low | High | Average (1) | Month-End | ||||||||||||||||||||||||
| October 2017 | 3.1315 | 3.2801 | 3.1912 | 3.2769 | 3.6698 | 3.8256 | 3.7500 | 3.8140 | ||||||||||||||||||||||||
| November 2017 | 3.2136 | 3.2920 | 3.2594 | 3.2616 | 3.7710 | 3.8839 | 3.8280 | 3.8839 | ||||||||||||||||||||||||
| December 2017 | 3.2322 | 3.3332 | 3.2919 | 3.3080 | 3.8152 | 3.9693 | 3.8961 | 3.9693 | ||||||||||||||||||||||||
| January 2018 | 3.1391 | 3.2697 | 3.2106 | 3.1624 | 3.8617 | 3.9624 | 3.9187 | 3.9404 | ||||||||||||||||||||||||
| February 2018 | 3.1730 | 3.2821 | 3.2415 | 3.2449 | 3.9482 | 4.0364 | 4.0024 | 3.9585 | ||||||||||||||||||||||||
| March 2018 | 3.2246 | 3.3380 | 3.2792 | 3.3238 | 3.9728 | 4.1274 | 4.0443 | 4.0850 | ||||||||||||||||||||||||
| April 2018 (through April 18, 2018) | 3.3104 | 3.4263 | 3.3762 | 3.3844 | 4.0595 | 4.2394 | 4.1590 | 4.1902 | ||||||||||||||||||||||||
Source: Economatica System.
(1) Represents the average of the closing exchange rates of each day during the relevant period.
Before investing in our shares and ADSs, it is important for the investor to know that, in addition to the risks related to our business, which may impact the value of our securities and our ability to perform certain obligations, including the payment of dividends and interest on capital, the investor will be exposed to additional risks, as described below. Additional risks and uncertainties that we are unaware of, or that we currently deem to be immaterial, may also become important factors that affect us and/or ADS holders.
The relative price volatility and limited liquidity of the Brazilian capital markets may significantly limit the ability of our investors to sell the preferred shares underlying our ADSs, at the price and time they desire
The investment in securities traded in emerging markets frequently involves a risk higher than an investment in securities of issuers from the U.S. or other developed countries, and these investments are generally considered more
| A-203 |
speculative. The Brazilian securities market is smaller, less liquid, more concentrated and can be more volatile than markets in the U.S. and other countries. Thus, an investor’s ability to sell preferred shares underlying ADSs at the price and time the investor desires may be substantially limited.
The preferred shares underlying our ADSs do not have voting rights, except in specific circumstances
Pursuant to our Bylaws, the holders of preferred shares and therefore of our ADSs are not entitled to vote in our general stockholders’ meetings, except in specific circumstances. Even in such circumstances, ADS holders may be subject to practical restrictions on their ability to exercise their voting rights due to additional operational steps involved in communicating with these stockholders, as mentioned below.
According to the provisions of the ADS deposit agreement, in the event of a general stockholders’ meeting, we will provide notice to the depositary bank, which will, to the extent practicable, send such notice to ADS holders and instructions on how such holders can participate in such general stockholders’ meeting, and ADS holders should instruct the depositary bank on how to vote in order to exercise their voting rights. This additional step of instructing the ADS depositary bank may make the process for exercising voting rights longer for ADS holders.
Holders of ADSs may be unable to exercise preemptive rights with respect to our preferred shares
We may not be able to offer the U.S. holders of our ADSs preemptive rights granted to holders of our preferred shares in the event of an increase of our share capital by issuing preferred shares unless a registration statement relating to such preemptive rights and our preferred shares is effective or an exemption from such registration requirements of the Securities Act is available. As we are not obligated to file a registration statement relating to preemptive rights with respect to our preferred shares, we cannot assure that preemptive rights will be offered to you. In the event such registration statement is not filed or if the exemption from registration is not available, U.S. holders of our ADSs may not receive any value from the granting of such preemptive rights.
The surrender of ADSs may cause the loss of the ability to remit foreign currency abroad and of certain Brazilian tax advantages
While ADS holders benefit from the electronic certificate of foreign capital registration obtained in Brazil by the custodian for our preferred shares underlying the ADSs, which permits the depositary bank to convert dividends and other distributions with respect to the preferred shares underlying the ADSs into foreign currency and remit the proceeds abroad, the availability and requirements of such electronic certificate may be adversely affected by future legislative changes.
If an ADS holder surrenders the ADSs and, consequently, receives preferred shares underlying the ADSs, such holder will have to register its investment in the preferred shares with the Central Bank of Brazil either as (i) a Foreign Direct Investment, subject to Law No. 4131/62, which will require an electronic certificate of foreign capital registration, the Electronic Declaratory Registration of Foreign Direct Investment (RDE-IED), or (ii) as a Foreign Investment in Portfolio, subject to Resolution CMN No. 4373/14, which among other requirements, requires the appointment of a financial institution in Brazil as the custodian of the preferred shares and legal representative of the foreign investor in the Electronic Declaratory Registration of Portfolio (RDE – Portfolio). The failure to register the investment in the preferred shares as foreign investment under one of the regimes mentioned above (e.g. RDE – IED or RDE – Portfolio) will impact the ability of the holder to dispose of the preferred shares and to receive dividends. Moreover, upon receipt of the preferred shares underlying the ADSs, Brazilian regulations require the investor to enter into corresponding exchange rate transactions and pay taxes on these exchange rate transactions, as applicable.
The tax treatment for the remittance of dividends and distributions on, and the proceeds from any sale of, our preferred shares is less favorable in case a holder of preferred shares obtains the RDE-IED instead of the RDE-Portfolio. In addition, if a holder of preferred shares attempts to obtain an electronic certificate of foreign capital registration, such holder may incur expenses or suffer delays in the application process, which could impact the investor’s ability to receive dividends or distributions relating to our preferred shares or the return on capital on a timely manner.
The holders of ADSs have rights that differ from those of stockholders of companies organized under the laws of the U.S. or other countries
Our corporate affairs are governed by our Bylaws and Brazilian Corporate Law, which may have legal principles that differ from those that would apply if we were incorporated in the U.S. or in another country. Under Brazilian Corporate Law, the holders of ADSs and the holders of our preferred shares may have different rights with respect to the protection of investor interests, including remedies available to investors in relation to any actions taken by our Board of Directors or the holders of our common shares, which may be different from what is provided in U.S. law or the law of another country.
This summary is based upon tax laws of Brazil and the United States in effect as of the date hereof, and contains a description of the main Brazilian and U.S. federal income tax considerations regarding the acquisition, ownership and disposition of our preferred shares or ADSs, but it does not purport to be a comprehensive description of all the tax considerations that may be relevant to these matters, considering that laws are subject to change and to differing interpretations (possibly with retroactive effect). Although there is no income tax treaty between Brazil and the United States in place, the tax authorities of the two countries have agreed on applicable provisions of reciprocal tax treatment as to compensation of tax withheld at the source country and in the residence country. No assurance can be given, however, as to
| A-204 |
whether or when a treaty will enter into force or how it will affect a U.S. Holder (as defined below) of our preferred shares or ADSs.
Prospective purchasers of our preferred shares or ADSs should consult their own tax advisors as to the tax consequences of the acquisition, ownership and disposition of our preferred shares and ADSs, including, in particular, the effect of any non-U.S., non-resident, state or local tax laws.
Brazilian tax considerations
The following discussion summarizes the main Brazilian tax consequences related to the acquisition, ownership and disposition by Non-Resident Holders of our ADSs.
Non-resident holders resident or domiciled in tax haven jurisdictions
In accordance with Brazilian law, as regulated by Article 1 of Normative Ruling No. 1,037 of June 4th, 2010, as amended, a “tax haven” is defined as a country or location (a) that does not impose any income tax or where the maximum income tax rate is 20%, or 17% as further detailed below (b) where the local legislation imposes restrictions on disclosure regarding shareholder composition or investment ownership. A list of current tax haven jurisdictions has been published per such Normative Ruling. Non-Resident Holders resident or domiciled in tax haven jurisdictions may be subject to withholding tax in Brazil at higher rates than Non-Resident Holders not resident or domiciled in tax havens, as described below.
Additionally, on June 24, 2008, Law No. 11,727 introduced the concept of “privileged tax regime,” which is defined as a tax regime that (i) does not tax income or taxes it at a maximum rate lower than 20%; (ii) grants tax benefits to non-resident entities or individuals (a) without the requirement to carry out substantial economic activity in the country or dependency or (b) contingent to the non-exercise of substantial economic activity in the country or dependency; (iii) does not tax or that taxes income generated abroad at a maximum rate of lower than 20%; or (iv) does not provide access to information related to shareholding composition, ownership of assets and rights or economic transactions carried out.
On November 28, 2014, the Brazilian tax authorities issued Ordinance No. 488, which decreased these minimum thresholds from 20% to 17% in certain cases. Under Ordinance No. 488, the 17% threshold applies only to countries and regimes aligned with international standards of fiscal transparency, in accordance with rules to be established by the Brazilian tax authorities.
Notwithstanding the above, we recommend that you consult your own tax advisors regarding the consequences of the implementation of Law No. 11,727, Normative Ruling No. 1,037 and of any related Brazilian tax law or regulation concerning tax havens and privileged tax regimes.
Taxation of dividends
Payment of dividends derived from profits generated after January 1, 1996, including dividends paid in kind, are not subject to withholding tax in Brazil. Payment of dividends derived from profits generated before January 1st, 1996 may be subject to Brazilian withholding tax at varying rates, according to the year when the profits have been generated.
Taxation of interest on net equity
Law No. 9,249, dated December 26, 1995, as amended, allows a Brazilian corporation, such as ourselves, to also make payments of interest on capital in addition to dividend distributions. Please refer to section Our risk management, item Regulatory environment, Taxation for further information. Currently, payments of interest on capital are subject to withholding tax at a general rate of 15%, or 25% in the case of a Non-Resident Holder that is resident or domiciled in a tax haven jurisdiction.
Taxation of gains
(a) Sales or other dispositions of ADSs
Arguably, gains realized outside Brazil by a Non-Resident Holder from the sale or other disposition of ADSs to another Non-Resident Holder are not subject to Brazilian taxation. However, according to Law No. 10,833, dated December 29, 2003, as amended, the disposition of assets located in Brazil by a Non-Resident Holder may be subject to Brazilian withholding tax at a 15% flat rate or progressive rate may vary from 15% to 22.5% depending on the kind of investment made into Brazil and the location where the Non-Resident Holder is resident or domiciled (also, a 25% rate may apply if the foreign beneficiary is resident or domiciled in a jurisdiction deemed to be a tax haven for Brazilian tax purposes).
Although the referred Law is not completely clear with respect to what is considered to be an asset located in Brazil, ADSs generally should not be considered to be assets located in Brazil for purposes of such Law because they represent securities issued and negotiated in an offshore exchange market. It is important to note that even if ADSs were considered to be assets located in Brazil, Non-Resident Holders not resident or domiciled in tax haven jurisdictions may still apply for exemption from capital gains tax according to Article 81 of Law No. 8,981, dated January 20, 1995, as amended.
| A-205 |
(b) Conversion of our preferred shares into ADSs
The deposit by a Non-Resident Holder of our preferred shares with the depositary for conversion into ADSs may be subject to Brazilian capital gains tax, if such Non-Resident Holder is resident or domiciled in a tax haven jurisdiction or if such preferred shares have not been registered under the Central Bank according to CMN Resolution No. 4.373, dated September 29, 2014, effective as of March 30, 2015 (former CMN Resolution No. 2,689, dated January 26, 2000, and CMN Resolution No. 1,927, dated May 18, 1992), as amended. In those cases, the difference between the acquisition cost of such preferred shares or the amount otherwise previously registered under the Central Bank and the average price of such preferred shares, according to the mentioned CMN Resolution No. 4.373/14), may be considered taxable capital gain, and may be subject to income tax. Please refer to section Our risk management, item Regulatory environment, Funds of foreign investors, for further details.
Non-Resident Holders that are resident or domiciled in tax haven jurisdictions may be subject to capital gain tax at a 25% rate on sale or transfer of shares out of the financial markets upon such a conversion.
On the other hand, when Non-Resident Holders that are not resident or domiciled in tax haven jurisdictions deposit preferred shares registered according to CMN Resolution No. 4.373/14 in exchange for ADSs, such deposit should not be subject to capital gain tax.
(c) Sales or other dispositions of our preferred shares
Non-Resident Holders not resident or domiciled in tax haven jurisdictions that register their portfolio according to CMN Resolution No. 4,373/14 benefit from a special tax treatment according to which any capital gain arising from the sale of securities within Brazilian stock exchanges is exempt from income tax. On the other hand, sale of shares not registered according to CMN Resolution No. 4,373/14 or made outside Brazilian stock exchanges is generally subject to 15% capital gain tax.
Such special treatment is not applicable to Non-Resident Holders resident or domiciled in tax haven jurisdictions, who are subject to general taxation rules applicable to Brazilian residents on the sale of their investments in the financial markets, including stock exchanges and over-the-counter markets. The taxation rate is then generally of 15%. If such Non-Resident Holders sell shares outside the financial markets, the income taxation rate will instead be of 25%. Any exercise of preemptive rights related to our preferred shares (and in connection with the ADS program) will not be subject to Brazilian taxation. The gains from the sale or assignment of preemptive rights will be subject to the Brazilian income tax according to the same rules applicable to disposition of shares or ADSs.
Tax on financial transactions IOF/Exchange (IOF/FX) and IOF/Securities
According to the Decree No. 6,306/2007, and further amendments, Tax on financial transactions may be levied on some foreign exchange transactions. Please refer to section Our risk management, item Regulatory environment, Taxation, for further details about Tax on financial transactions.
The acquisition of ADSs is not subject to IOF tax. As of December 24, 2013, pursuant to Decree No. 8,165, the IOF/Securities tax levied on the assignment of shares traded in the Brazilian stock exchange market in order to permit the issuance of depositary receipts to be negotiated overseas has been reduced to 0% rate.
Other Brazilian taxes
There are no Brazilian inheritance, gift or succession taxes applicable to the transfer of ownership or title (ownership without beneficial interest) of our preferred shares or ADSs or the vesting of free beneficial interest of such shares or ADSs outside Brazil by a Non-Resident Holder, except for gift, inheritance and legacy taxes that are levied by some states of Brazil if bestowed in such states of Brazil or abroad when the receiver is resident or domiciled in these states of Brazil. There are no Brazilian stamp, issue, registration, or similar taxes or duties payable by Non-Resident Holders of our preferred shares or ADSs.
INVESTORS ARE STRONGLY ADVISED TO CONSULT THEIR OWN TAX ADVISORS AS TO BRAZILIAN. FEDERAL, STATE AND LOCAL TAX CONSIDERATIONS RELATING TO THE PURCHASE, OWNERSHIP AND DISPOSITION OF OUR PREFERRED SHARES OR ADSs IN LIGHT OF THEIR PARTICULAR CIRCUMSTANCES, AS WELL AS THE EFFECT OF ANY NON-BRAZILIAN TAX LAWS.
U.S. federal income tax considerations
The following is a general discussion of certain U.S. federal income tax considerations relating to the purchase, ownership and disposition of our preferred shares or ADSs by U.S. Holders (as defined below) who hold such preferred shares or ADSs as capital assets within the meaning of section 1221 of the U.S. Internal Revenue Code of 1986, as amended (the “Code”). This discussion does not address all of the U.S. federal income tax considerations that may be relevant to specific U.S. Holders in light of their particular circumstances or to U.S. Holders subject to special treatment under U.S. federal income tax law, such as banks, insurance companies, retirement plans, regulated investment companies, real estate investment trusts, dealers in securities, brokers, tax-exempt entities, certain former citizens or residents of the United States, U.S. Holders that hold our preferred shares or ADSs as part of a “straddle”, “hedging”, “conversion” or other integrated transaction, U.S. Holders that mark their securities to market for U.S. federal income tax purposes, U.S. Holders that have a functional currency other than the U.S. dollar, U.S. Holders that own (or are deemed to own) 10% or more (by voting power) of our shares or U.S. Holders that receive
| A-206 |
our preferred shares or ADSs as compensation. In addition, this discussion does not address the effect of any U.S. state, local or non-U.S. tax considerations or any U.S. estate, gift or alternative minimum tax considerations.
This discussion is based on the Code, U.S. Treasury regulations promulgated or proposed thereunder and administrative and judicial interpretations thereof, all as in effect on the date hereof, and all of which are subject to change, possibly with retroactive effect, or subject to differing interpretations. This discussion also assumes that each obligation in the deposit agreement and any related agreement will be performed in accordance with its terms.
For purposes of this discussion, the term “U.S. Holder” means a beneficial owner of our preferred shares or ADSs that is, for U.S. federal income tax purposes, (i) an individual who is a citizen or resident of the United States, (ii) a corporation created or organized in or under the laws of the United States, any state thereof, or the District of Columbia, (iii) an estate the income of which is subject to U.S. federal income tax regardless of its source, or (iv) a trust (x) with respect to which a court within the United States is able to exercise primary supervision over its administration and one or more U.S. persons have the authority to control all of its substantial decisions or (y) that has in effect a valid election under applicable U.S. Treasury regulations to be treated as a U.S. person.
If an entity treated as a partnership for U.S. federal income tax purposes invests in our preferred shares or ADSs, the U.S. federal income tax treatment of a partner will depend in part upon the status and activities of such entity and the particular partner. Any such entity and partners in such entity should consult their own tax advisors regarding the U.S. federal income tax considerations applicable to them relating to the purchase, ownership and disposition of such preferred shares or ADSs, especially in light of recent changes to U.S. tax law.
INVESTORS ARE STRONGLY ADVISED TO CONSULT THEIR OWN TAX ADVISORS AS TO THE U.S. FEDERAL, STATE AND LOCAL TAX CONSIDERATIONS RELATING TO THE PURCHASE, OWNERSHIP AND DISPOSITION OF OUR PREFERRED SHARES OR ADSs IN LIGHT OF THEIR PARTICULAR CIRCUMSTANCES, AS WELL AS THE EFFECT OF ANY NON-U.S. TAX LAWS.
Except where specifically described below, this discussion assumes that we are not and will not be a passive foreign investment company (PFIC), for U.S. federal income tax purposes. Please see the discussion under “Passive Foreign Investment Company Considerations” below.
| A-207 |
Treatment of ADSs
A U.S. Holder of ADSs generally will be treated for U.S. federal income tax purposes as the owner of such U.S. Holder’s proportionate interest in our preferred shares held by the depositary (or its custodian) that are represented and evidenced by such ADSs. Accordingly, any deposit or withdrawal of our preferred shares in exchange for ADSs generally will not result in the realization of gain or loss to such U.S. Holder for U.S. federal income tax purposes.
Distributions
A U.S. Holder that receives a distribution with respect to our preferred shares (whether held through ADSs or directly), including payments of interest on capital as described above under “– Brazilian tax considerations – Taxation of interest on capital,” generally will be required to include the amount of such distribution (without reduction for any Brazilian withholding tax with respect thereto) in gross income as a dividend to the extent of our current or accumulated earnings and profits (as determined for U.S. federal income tax purposes) on the date such U.S. Holder (or the depositary, in the case of ADSs) actually or constructively receives such distribution, and will not be eligible for the dividends received deduction allowed to corporations. A distribution on our preferred shares (whether held through ADSs or directly) in excess of current and accumulated earnings and profits generally will be treated first as a non-taxable return on capital to the extent of such U.S. Holder’s basis in such preferred shares or ADSs, as the case may be, and thereafter as gain from the sale or exchange of such preferred shares or ADSs (which will be treated in the same manner described below under “Sale, exchange or Other disposition of preferred shares or ADSs”). We have not maintained and do not plan to maintain calculations of earnings and profits for U.S. federal income tax purposes. As a result, a U.S. Holder may need to include the entire amount of any such distribution in income as a dividend.
The U.S. dollar value of any distribution on our preferred shares made in Brazilian reais generally should be calculated by reference to the exchange rate between the U.S. dollar and the Brazilian real in effect on the date of receipt of such distribution by the U.S. Holder (or the depositary, in the case of ADSs), regardless of whether the reais so received are in fact converted into U.S. dollars. Such U.S. Holder generally will have a basis in such reais equal to the U.S. dollar value of such reais on the date of receipt. Any gain or loss on a subsequent conversion or other disposition of such reais by such U.S. Holder generally will be treated as ordinary income or loss and generally will be income or loss from sources within the United States.
Distributions treated as dividends that are received by certain non-corporate U.S. persons (including individuals) in respect of shares of a non-U.S. corporation (other than a corporation that is, in the taxable year during which the distributions are made or the preceding taxable year, a PFIC) that is readily tradable on an established securities market in the United States generally qualify for a 20% reduced maximum tax rate (and potentially additional tax discussed below under “medicare tax”) so long as certain holding period and other requirements are met. Since the ADSs will be listed on NYSE, unless we are treated as a PFIC with respect to a U.S. Holder, dividends received by such a U.S. Holder in respect of the ADSs should qualify for the reduced rate. Based on existing guidance, it is not entirely clear whether dividends received by such a U.S. Holder of our preferred shares in respect of such shares will qualify for the reduced rate, because our preferred shares are not themselves listed on a United States exchange. Special rules apply for purposes of determining the recipient’s investment income (which may limit deductions for investment interest) and foreign income (which may affect the amount of U.S. foreign tax credit) and to certain extraordinary dividends. Each U.S. Holder that is a non-corporate taxpayer should consult its own tax advisor regarding the possible applicability of the reduced tax rate and the related restrictions and special rules.
Sale, exchange or other disposition of preferred shares or ADSs
Upon a sale, exchange or other disposition of our preferred shares or ADSs, a U.S. Holder generally will recognize gain or loss for U.S. federal income tax purposes in an amount equal to the difference, if any, between the amount realized on such sale, exchange or other disposition and such U.S. Holder’s adjusted tax basis in such preferred shares or ADSs. Any gain or loss so recognized generally will be long-term capital gain or loss if such U.S. Holder has held such preferred shares or ADSs for more than one year at the time of such sale, exchange or other disposition. Certain non-corporate U.S. Holders are entitled to preferential treatment for net long-term capital gains. The ability of a U.S. Holder to offset capital losses against ordinary income is limited.
A U.S. Holder that receives Brazilian reais from the sale, exchange or other disposition of our preferred shares generally will realize an amount equal to the U.S. dollar value of such reais on the settlement date of such sale, exchange or other disposition if (i) such U.S. Holder is a cash basis or electing accrual basis taxpayer and our preferred shares are treated as being “traded on an established securities market” or (ii) such settlement date is also the date of such sale, exchange or other disposition. Such U.S. Holder generally will have a basis in such reais equal to the U.S. dollar value of such reais on the settlement date. Any gain or loss on a subsequent conversion or other disposition of such reais by such U.S. Holder generally will be treated as ordinary income or loss and generally will be income or loss from sources within the United States. Each U.S. Holder should consult its own tax advisor regarding the U.S. federal income tax consequences of receiving reais from the sale, exchange or other disposition of our preferred shares in cases not described in the first sentence of this paragraph.
Foreign tax credit considerations
Distributions on our preferred shares (whether held through ADSs or directly), including payments of interest on net equity as described above under “– Brazilian tax considerations – Taxation of interest on capital,” that are treated as dividends, before reduction for any Brazilian withholding taxes with respect thereto, will generally be included in the gross income of a U.S. Holder. Thus, such U.S. Holder may be required to report income for such purposes in an amount greater than the actual amount such U.S. Holder receives in cash. Distributions treated as dividends generally will constitute income from sources
| A-208 |
outside the United States and generally will be categorized for U.S. foreign tax credit purposes as “passive category income” or, in the case of some U.S. Holders, as “general category income.” Subject to applicable limitations and holding period requirements, a U.S. Holder may be eligible to elect to claim a U.S. foreign tax credit against its U.S. federal income tax liability for any such Brazilian withholding taxes. Under current law, gain resulting from a sale or other disposal of our preferred shares or ADSs may be subject to Brazilian income or withholding taxes. A U.S. Holder’s use of a foreign tax credit with respect to any such Brazilian income or withholding taxes could be limited, as such gain generally will constitute income from sources within the United States. A U.S. Holder that does not claim a U.S. foreign tax credit generally may instead claim a deduction for any such Brazilian taxes, but only for a taxable year in which such U.S. Holder elects to do so with respect to all non-U.S. income taxes paid or accrued by such U.S. Holder in such taxable year. Foreign currency exchange gain or loss generally will constitute income from sources within the United States. The rules relating to foreign tax credits are complex, and each U.S. Holder should consult its own tax advisor regarding the application of such rules.
Passive foreign investment company considerations
Special U.S. federal income tax rules apply to U.S. persons owning shares of a PFIC. A non-U.S. corporation generally will be classified as a PFIC for U.S. federal income tax purposes in any taxable year in which, after applying relevant look-through rules with respect to the income and assets of certain subsidiaries, either: at least 75% of its gross income is “passive income”, or on average at least 50% of the gross value of its assets is attributable to assets that produce passive income or are held for the production of passive income.
For this purpose, passive income generally includes, among other things, dividends, interest, rents, royalties, gains from the disposition of passive assets and gains from commodities transactions.
The application of the PFIC rules to banks is unclear under present U.S. federal income tax law. Banks generally derive a substantial part of their income from assets that are interest bearing or that otherwise could be considered passive under the PFIC rules. The United States Internal Revenue Service (IRS), has issued a notice, and has proposed regulations, that exclude from passive income any income derived in the active conduct of a banking business by a qualifying foreign bank, also known as the Active Bank Exception. The IRS notice and proposed regulations have different requirements for qualifying as a foreign bank, and for determining the banking income that may be excluded from passive income under the Active Bank Exception. Moreover, the proposed regulations have been outstanding since 1994 and will not be effective unless finalized.
Based on estimates of our current and projected gross income and gross assets, we do not believe that we will be classified as a PFIC for our current or future taxable years. The determination of whether we are a PFIC, however, is made annually and is based upon the composition of our income and assets (including income and assets of entities in which we hold at least a 25% interest), and the nature of our activities (including our ability to qualify for the Active Bank Exception).
Because final regulations have not been issued and because the notice and the proposed regulations are inconsistent, our status under the PFIC rules is subject to considerable uncertainty. While we conduct, and intend to continue to conduct, a significant banking business, there can be no assurance that we will satisfy the specific requirements for the Active Bank Exception under either the IRS notice or the proposed regulations. Accordingly, U.S. Holders could be subject to U.S. federal income tax under the rules described below.
If we are treated as a PFIC for any taxable year during which a U.S. Holder owns our preferred shares or ADSs, any gain realized on a sale or other taxable disposition of such preferred shares or ADSs and certain “excess distributions” (generally distributions in excess of 125% of the average distribution over the prior three-year period, or if shorter, the holding period for such preferred shares or ADSs) will be treated as ordinary income and will be subject to tax as if (i) the excess distribution or gain had been realized ratably over the U.S. Holder’s holding period for such preferred shares or ADSs, (ii) the amount deemed realized in each year had been subject to tax in each such year at the highest marginal rate for such year (other than income allocated to the current period or any taxable period before we became a PFIC, which would be subject to tax at such U.S. Holder’s regular ordinary income rate for the current year and would not be subject to the interest charge discussed below), and (iii) the interest charge generally applicable to underpayments of tax had been imposed on the taxes deemed to have been payable in those years.
We do not expect to provide information that would allow U.S. Holders to avoid the foregoing consequences by making a “qualified electing fund” election.
If we are treated as a PFIC and, at any time, we invest in non-U.S. corporations that are classified as PFICs (“Subsidiary PFICs”), U.S. Holders generally will be deemed to own, and also would be subject to the PFIC rules with respect to, their indirect ownership interest in any such Subsidiary PFIC. If we are treated as a PFIC, a U.S. Holder could incur liability for the deferred tax and interest charge described above if either (i) we receive a distribution from, or dispose of all or part of our interest in, any such Subsidiary PFIC or (ii) such U.S. Holder disposes of all or part of our preferred shares or ADSs.
A U.S. holder of shares in a PFIC (but possibly not a Subsidiary PFIC, as discussed below) may make a “mark-to-market” election, provided the PFIC shares are “marketable stock” as defined under applicable Treasury regulations (i.e., “regularly traded” on a “qualified exchange or other market”). Under applicable Treasury regulations, a “qualified exchange or other market” includes (i) a national securities exchange that is registered with the U.S. Securities and Exchange Commission or the national market system established under the Securities Exchange Act of 1934, as amended (the “Exchange Act”), or (ii) a foreign securities exchange that is regulated or supervised by a governmental authority of the country in which the market is located and meets certain trading, listing, financial disclosure and other requirements set forth in applicable Treasury regulations. ADSs are traded on NYSE and the preferred shares are traded on the B3. NYSE constitutes a qualified exchange or other market. Although tIRS has not addressed whether the B3 meets the requirements to be treated as a qualified exchange or other market, we believe that the B3 should be so treated. PFIC shares traded on a qualified exchange or other market are regularly traded on such exchange or other market for any calendar year during which such shares are traded, other than in de minimis quantities,
| A-209 |
on at least 15 days during each calendar quarter. We cannot assure U.S. Holders that our preferred shares or ADSs will be treated as “marketable stock” for any taxable year.
The tax consequences that would apply if we were a PFIC would be different from those described above if a “mark-to-market” election is available and a U.S. Holder validly makes such an election as of the beginning of such U.S. Holder’s holding period. If such an election were made, such U.S. Holder generally would (i) include in gross income, entirely as ordinary income, an amount equal to the excess, if any, of the fair market value of our preferred shares or ADSs as of the close of each taxable year and such U.S. Holder’s adjusted tax basis in such preferred shares or ADSs, and (ii) deduct as an ordinary loss the excess, if any, of such U.S. Holder’s adjusted tax basis in such preferred shares or ADSs over the fair market value of such preferred shares or ADSs at the end of the taxable year, but only to the extent of the net amount previously included in gross income as a result of the mark-to-market election. Any gain from a sale, exchange or other disposition of our preferred shares or ADSs in a taxable year in which we were a PFIC would be treated as ordinary income, and any loss from such sale, exchange or other disposition would be treated first as ordinary loss (to the extent of any net mark-to-market gains previously included in income) and thereafter as capital loss. A U.S. Holder’s adjusted tax basis in such preferred shares or ADSs would increase or decrease by the amount of the gain or loss taken into account under the mark-to-market regime. Even if a U.S. Holder is eligible to make a mark-to-market election with respect to our preferred shares or ADSs, however, it is not clear whether or how such election would apply with respect to the shares of any Subsidiary PFIC that such U.S. Holder is treated as owning, because such Subsidiary PFIC shares might not be marketable stock. The mark-to-market election is made with respect to marketable stock in a PFIC on a shareholder-by-shareholder basis and, once made, can only be revoked with the consent of the IRS. Special rules would apply if the mark-to-market election is not made for the first taxable year in which a U.S. Holder owns any equity interest in us while we are a PFIC.
A U.S. Holder who owns our preferred shares or ADSs during any taxable year that we are treated as a PFIC generally would be required to file an information return with respect to us and any Subsidiary PFIC in which the U.S. Holder holds a direct or indirect interest. U.S. Holders should consult their own tax advisors regarding the application of the PFIC rules to our preferred shares or ADSs and the availability and advisability of making a mark-to-market election should we be considered a PFIC for any taxable year.
Medicare tax
In addition to regular U.S. federal income tax, certain U.S. Holders that are individuals, estates or trusts are subject to a 3.8% tax on all or a portion of their “net investment income,” which may include all or a portion of their income arising from a distribution with respect to a preferred share or ADS and net gain from the sale, exchange or other disposition of a preferred share or ADS.
Backup withholding and information reporting
Backup withholding at a rate of 24% and information reporting requirements generally apply to certain U.S. Holders with respect to payments made on or proceeds from the sale, exchange or other disposition of our preferred shares or ADSs. A U.S. Holder not otherwise exempt from backup withholding generally can avoid backup withholding by providing a properly executed IRS Form W-9. Backup withholding is not an additional tax. Any amounts withheld under the backup withholding rules generally will be allowed as a refund or a credit against the U.S. Holder’s U.S. federal income tax liability, provided the required information is timely furnished by the U.S. Holder to the IRS.
Disclosure requirements for specified foreign financial assets
Individual U.S. Holders (and certain U.S. entities specified in U.S. Treasury Department guidance) who, during any taxable year, hold any interest in any “specified foreign financial asset” generally will be required to file with their U.S. federal income tax returns certain information on IRS Form 8938 if the aggregate value of all such assets exceeds certain specified amounts. “Specified foreign financial asset” generally includes any financial account maintained with a non-U.S. financial institution and may also include our preferred shares or ADSs if they are not held in an account maintained with a financial institution. Substantial penalties may be imposed, and the period of limitations on assessment and collection of U.S. federal income taxes may be extended, in the event of a failure to comply. U.S. Holders should consult their own tax advisors as to the possible application to them of this filing requirement.
Disclosure requirements for certain U.S. holders recognizing significant losses
A U.S. Holder that claims significant losses in respect of our preferred shares or ADSs for U.S. federal income tax purposes (generally (i) US$10 million or more in a taxable year or US$20 million or more in any combination of taxable years for corporations or partnerships all of whose partners are corporations, (ii) US$2 million or more in a taxable year or US$4 million or more in any combination of taxable years for all other taxpayers, or (iii) US$50,000 or more in a taxable year for individuals or trusts with respect to a foreign currency transaction) may be required to file Form 8886 for “reportable transactions.” U.S. Holders should consult their own tax advisors concerning any possible disclosure obligation with respect to our preferred shares or ADSs.U.S. Foreign Account Tax Compliance Act (FATCA).
Please refer to section Our risk management, item Regulatory environment, Taxation, U.S. Foreign Account Tax Compliance Act (FATCA) for more information on FATCA.
| A-210 |
Sustainability is embedded in our corporate strategy through a consolidated governance structure that is integrated into our business, which allows us to incorporate environmental and social issues into daily activities and processes across the Itaú Unibanco Group. Long-term strategic decisions on sustainability are discussed on an annual basis by our Board of Directors, at an annual meeting of the Strategy Committee (composed of Board of Directors members) and twice a year at meetings of our Executive Committee. Since 2011, our sustainability activities have been based on three strategic focuses: (i) environmental and social risks and opportunities, (ii) financial education and (iii) dialogue and transparency.
Our management of environmental and social risk is based on the identification, measurement, mitigation and monitoring of risks. We know that the increasing societal consciousness of the environmental and social challenges we face, makes these issues more material to our operations, products and services. We developed and participated in various initiatives to reduce environmental and social risks and seize opportunities to address those risks. Over that period, we have created strategies, routines, processes and products, adopted specific policies and adhered to voluntary commitments such as Principles for Responsible Investments (PRI), Equator Principles (EP), Carbon Disclosure Project (CDP), Principles for Sustainable Insurance (PSI) and Global Compact that guide our business and institutional practices. We have developed specific environmental and social guidelines applicable to our lending processes (lending and financing), insurance, investments and suppliers. Our main environmental and social guidelines include: (i) a list of restricted activities (firearms, ammunition and explosives; extraction and production of wood and the production of firewood and charcoal extracted from native forests; fishing activities; extraction and industrialization of asbestos; and abattoirs and beef packaging plants), (ii) a list of prohibited activities (prostitution; illegal use of child labor; and work under conditions similar to slavery), (iii) compliance with environmental licensing, (iv) the inclusion of environmental and social contractual clauses, and (v) specific rules for providing real estate collateral.
In 2016, we improved our performance on human rights by structuring a multidisciplinary working group and governance on diversity, which reports to the Personnel Committee and the Sustainability Committee. In 2017 we launched Itaú’s Human Rights Commitment, which aims to reinforce our commitment to respect for human rights in its relations with employees, client, suppliers, partners and society. It guides our actions related to critical topics, mitigation practices, remedy and monitoring and work with vulnerable groups (such as children, adolescents, indigenous people, migrants, women, black people, people with disabilities, among others).
Our Emissions Offsetting Program publishes its notice for the offset of carbon emissions every two years. In 2017, we held an unprecedented partnership with Natura. We launched the “Compromisso com o Clima” (Commitment to Climate) campaign to select projects interested in offseting the emissions of both companies. We aim to acquire approximately 500 thousand tons of CO2 together to offset emissions between 2016 and 2018. Only legal entities can register and look for two types of projects: (i) Traditional: projects aimed at generating emissions reductions verified by certification standards of the voluntary or regulated carbon market; and (ii) Special: projects that generate proven GHG reduction or removal and do not aim at project certification along with voluntary or regulated market standards. It is worth pointing out that, even with the purchase of offsets, we will continue conducting initiatives to reduce our emissions and seeking opportunities to mitigate the impacts of our own operation.
Our financial entertainment channel, called Real Life TV, was the main initiative of 2017 to encourage young people to think about their finance and choices of consumption. Several frames were conveyed in social networks and included humor, reports of real people who have managed to achieve their dreams even without money, practical tips and even cartoon. The first two episodes had more than 65 million total views. The “Mão de Vaca Show”, cartoon of the series, recorded the greatest volume among the frames, with 12.1 million views. In addition, we launched a BOT (interactive robot on Facebook) to provide financial education tips.
Our dialogue and transparency efforts focused on developing our reporting processes with the goal of consolidating the integration of communications. Since 2004, sustainability information is disclosed based on the Global Reporting Initiative criteria, and is integrated into our annual report, which includes both financial and sustainability information. Additionally, in 2013, we entered into a partnership with the International Integrated Reporting Council (IIRC), to prepare a concise piece of communication focused on our ability to create value for stakeholders over time. Please find our 2017 Integrated Report at www.itau.com.br/annual-report.
The management of sustainability issues has contributed to our access to funding through development agencies, and to our presence in sustainability indexes. We are the only Latin American bank to be included in the Dow Jones Sustainability Index since the inception of the index in 1999, and we also integrate the Business Sustainability Index and the Carbon Efficient Index, both of B3.
(a) Disclosure controls and procedures
We carried out an evaluation, under the supervision and with the participation of our management, including our Chief Executive Officer (CEO), and our Chief Financial Officer (CFO), of the effectiveness of our “disclosure controls and procedures” (as defined in the Exchange Act Rules 13a-15(e) and 15d-15(e)) as required by paragraph (b) of the Exchange Act Rules 13a-15 or 15d-15, as of December 31, 2017.
A control system, no matter how well designed and operated, can provide only reasonable, not absolute, assurance that the control system’s objectives will be met. Therefore, our management does not expect that the controls will prevent all errors and all fraud.
Based upon the evaluation performed, our CEO and CFO have concluded that, as of December 31, 2017, our disclosure controls and procedures were effective to provide reasonable assurance that material information relating to us and our consolidated subsidiaries
| A-211 |
is (i) recorded, processed, summarized and reported within the time periods specified in SEC’s rules and forms and (ii) accumulated and communicated to our management, including our principal executive officers and principal financial officers, to allow timely decisions regarding required disclosure.
(b) Attestation report of the independent registered public accounting firm
The report of PricewaterhouseCoopers Auditores Independentes, our independent registered public accounting firm, dated April 20, 2018, on the effectiveness of our internal control over financial reporting as of December 31, 2017 is presented with our consolidated financial statements.
Please refer to Performance, item Consolidated Financial Statements (IFRS) for further details about our independent auditor’s report.
(c) Changes in internal control over financial reporting
In connection with the evaluation required by the Exchange Act Rule 13a-15(d), our management, including our CEO and CFO, concluded that the changes that occurred during the year ended December 31, 2017 have not materially affected, and are not reasonably likely to materially affect, our internal control over financial reporting.
A
| • | ABRASCA – Associação Brasileira de Companhias Abertas (Brazilian Association of Public Companies) |
| • | ADS – American Depositary Shares |
| • | ANBIMA – Associação Brasileira das Entidades dos Mercados Financeiro e de Capitais (Brazilian Financial and Capital Markets Association) |
| • | APIMEC – Associação dos Analistas e Profissionais de Investimento do Mercado de Capitais (Association of Capital Markets Analysts and Investment Professionals) |
| • | ATM – Automatic Teller Machine |
B
| • | B3 S.A. – Brasil, Bolsa, Balcão (Brazilian Exchange and OTC, formerly BM&FBovespa – Bolsa de Valores, Mercadorias e Futuros S.A.) |
| • | Banco Itaú Argentina – Banco Itaú Argentina S.A |
| • | Banco Itaú Chile – Banco Itaú Chile S.A. |
| • | Banco Itaú Paraguay – Banco Itaú Paraguay S.A |
| • | Banco Itaú Uruguay – Banco Itaú Uruguay S.A |
| • | BCBS – Basel Committee on Banking Supervision |
| • | BIS – Bank for International Settlements |
| • | BNDES – Banco Nacional de Desenvolvimento Econômico e Social (Brazilian Development Bank) |
| • | BNY Mellon – The Bank of New York Mellon |
| • | Brazilian Corporate Law – Law No. 6,404, of December 15, 1976, as amended (including by Law No. 11,638) |
| • | Brazilian Payment System – encompasses the institutions, the systems and the procedures related to the transfer of funds and other financial assets, among the diverse economic agents of the Brazilian market, or that involve the processing, clearing and settlement of payments in any of its forms. |
C
| • | CADE – Conselho Administrativo de Defesa Econômica (Administrative Council for Economic Defense) |
| • | CCR – Counterparty Credit Risk |
| • | CDC – Código de Defesa do Consumidor (Consumer Protection Code) |
| • | CDI – Certificado de Depósito Interbancário (Interbank Deposit Certificate) |
| • | CEDEAR – Argentine Certificates of Deposits |
| • | Central Bank – Banco Central do Brasil (Brazilian Central Bank) |
| • | CFC – Conselho Federal de Contabilidade (Federal Accounting Council) |
| • | CGRC – Risk and Capital Management Committee |
| • | Cia E. Johnston – Companhia E. Johnston de Participações |
| • | CMN – Conselho Monetário Nacional (National Monetary Council) |
| • | CNSP – Conselho Nacional de Seguros Privados (National Council of Private Insurance) |
| • | COAF – Conselho de Controle de Atividades Financeiras (Financial Activities Control Council) |
| • | COSO – Committee of Sponsoring Organizations of the Treadway Commission |
| • | COFINS – Contribuição Para o Financiamento da Seguridade Social (Social Security Financing Contribution) |
| • | CONSIF – Confederação Nacional do Sistema Financeiro (National Association of the Financial System) |
| • | CSB – Corporate Site Branch |
| • | CSC – Superior Credit Committee |
| • | CSCCA – Superior Wholesale Credit and Collection Committee |
| • | CSCCV – Superior Retail Credit and Collection Committee |
| • | CSLL – Contribuição Social Sobre o Lucro Líquido (Social Contribution on Profits) |
| • | CSP – Superior Products Committee |
| A-212 |
| • | CSRML – Superior Market Risk and Liquidity Committee |
| • | CSRO – Superior Operational Risk Management Committee |
| • | CTAM – Model Assessment Technical Committee |
| • | CVM – Comissão de Valores Mobiliários (Brazilian Securities and Exchange Comission) |
D
| • | DJSI – Dow Jones Sustainability Index |
F
| • | FATF – Financial Action Task Force |
| • | FEBRABAN – Federação Brasileira de Bancos (Brazilian Federation of Banks) |
| • | Fed – U.S. Federal Reserve System |
| • | FGC – Fundo Garantidor de Crédito (Credit Insurance Fund) |
I
| • | IASB – International Accounting Standards Board |
| • | IBRACON – Instituto de Auditores Independentes do Brasil (Institute of Independent Auditors of Brazil) |
| • | IBRI – Instituto Brasileiro de Relações com Investidores (Brazilian Investor Relations Institute) |
| • | ICAAP – Internal Capital Adequacy Assessment Process |
| • | IFRS – International Financial Reporting Standards |
| • | IOF – Imposto Sobre Operações Financeiras (Tax on Financial Transactions) |
| • | IRPJ – Imposto de Renda da Pessoa Jurídica (Corporate Income Tax) |
| • | IRS – U.S. Internal Revenue Service |
| • | ISE – Índice de Sustentabilidade Empresarial (Corporate Sustainability Index) |
| • | ISSQN – Imposto sobre Serviços de Qualquer Natureza (Service Tax) |
| • | Itaú BBA Colombia – Itaú BBA Colombia S.A. Corporación Financiera |
| • | Itau BBA International – Itau BBA International plc |
| • | Itaucard – Banco Itaucard S.A. |
| • | Itaú Holding Financeira – Itaú Holding Financeira S.A. |
| • | Itaú Unibanco Group – Itaú Unibanco Holding S.A. and all its subsidiaries and affiliates |
| • | Itaúsa – Itaú Investimentos S.A. |
| • | IUPAR – Itaú Unibanco Participações S.A. |
L
| • | LCR – Liquidity Coverage Ratio |
N
| • | NSFR – Net Stable Funding Ratio |
| • | NYSE – New York Stock Exchange |
P
| • | PEP – Politically Exposed Person |
| • | PFIC – Passive Foreign Investment Company |
| • | PIS – Programa de Integração Social (Social Integration Program) |
R
| • | RAET – Regime Especial de Administração Temporária (Temporary Special Administration Regime) |
S
| • | SEC – U.S. Securities and Exchange Commission |
| • | SELIC – Sistema Especial de Liquidação e Custódia (Special Clearing and Settlement System) |
| • | SOX – The Sarbanes-Oxley Act of 2002 |
| • | STF – Superior Tribunal Federal (Brazilian Federal Supreme Court) |
| • | STJ – Superior Tribunal de Justiça (Brazilian Superior Court of Justice) |
| • | SUSEP – Superintendência de Seguros Privados (Superintendency of Private Insurance) |
T
| • | TR – Taxa Referencial (Brazilian Reference Interest Rate) |
U
| • | Unibanco – União de Bancos Brasileiros S.A. |
V
| • | VaR – Value at Risk |
| A-213 |
| List of Foreign Subsidiaries (as of December 31, 2017) | |
| Company | Country |
| Banco Itaú Argentina S.A. | Argentina |
| FC Recovery S.A.U | Argentina |
| Itaú Asset Management S.A Sociedad Gerente de Fondos Comunes de Inversión | Argentina |
| Itaú Valores S.A. | Argentina |
| Itrust Servicios Inmobiliarios S.A.C.I. | Argentina |
| Itaú Bahamas Directors Ltd | Bahamas |
| Itaú Bahamas Nominees Ltd | Bahamas |
| Itaú Bank & Trust Bahamas Ltd | Bahamas |
| Itaú Unibanco S.A. Nassau Branch | Bahamas |
| Karen International Limited | Bahamas |
| Bicsa Holdings Ltd | Cayman Islands |
| Bie Cayman, Ltd. | Cayman Islands |
| Itaú Bank & Trust Cayman Ltd. | Cayman Islands |
| Itau Bank, Ltd. | Cayman Islands |
| Itaú BBA International (Cayman) Ltd | Cayman Islands |
| Itau Cayman Directors Ltd. | Cayman Islands |
| Itau Cayman Nominees Ltd. | Cayman Islands |
| Itaú Unibanco Holding Cayman Branch | Cayman Islands |
| Itaú Unibanco S.A. Cayman Branch | Cayman Islands |
| ITB Holding Ltd | Cayman Islands |
| MCC Securities Inc. | Cayman Islands |
| Topaz Holding Ltd. | Cayman Islands |
| Uni-Investiment International Corp. | Cayman Islands |
| CGB II SPA | Chile |
| CGB III SPA | Chile |
| Corpbanca Corredora de Seguro S.A. | Chile |
| Corplegal S.A. | Chile |
| Itaú Administradora General de Fondos S.A. | Chile |
| Itaú Asesorias Financieras S.A. | Chile |
| Itaú Chile Compañía de Seguros de Vida S.A. | Chile |
| Itaú Chile Corredora de Seguros Limitada | Chile |
| Itaú Chile Inversiones, Servicios y Administracion S.A. | Chile |
| Itaú Corpbanca Corredores de Bolsa .S.A. | Chile |
| Itaú Corpbanca Recaudaciones y Cobranzas S.A. | Chile |
| Itaú Corpbanca S.A. | Chile |
| MCC Asesorías Ltda. | Chile |
| MCC S.A. Corredores de Bolsa | Chile |
| Itaú Asset Management Colombia S.A. Sociedad Fiduciaria | Colombia |
| Itau BBA Colombia S.A. Corporación Financiera | Colombia |
| Itaú Comisionista de Bolsa Colombia S.A. | Colombia |
| Itaú Corpbanca Colombia S.A. | Colombia |
| Itaú Corredor de Seguros Colombia S.A. | Colombia |
| Itaú Securities Services S.A. Sociedad Fiduciaria | Colombia |
| Itaú Asia Securities Ltd | Hong Kong |
| Itaú Unibanco S.A. Tokyo Branch | Japan |
| Itaú Europa Luxembourg S.A. | Luxembourg |
| Itaú BBA México, S.A. De C.V. | Mexico |
| A-214 |
| Proserv - Promociones Y Servicios S.A. de C.V. | Mexico |
| Corporación Interamericana para el Financ. de Infraestructura S.A. (CIFI)* | Panama |
| Itaú (Panamá) S.A. | Panama |
| Itaú Casa de Valores S.A. | Panama |
| Albarus S.A. | Paraguay |
| Bancard Sociedad Anônima | Paraguay |
| Banco Del Paraná S.A. | Paraguay |
| Banco Itaú Paraguay S.A. | Paraguay |
| IPI - Itaúsa Portugal Investimentos, SGPS, Unipessoal, Lda. | Portugal |
| Itaúsa Europa - Investimentos, SGPS, Unipessoal, Lda. | Portugal |
| Banco Itaú (Suisse) S.A. | Swiss |
| Banco Itaú International | U.S.A. |
| Itau BBA USA Securities, Inc. | U.S.A. |
| Itaú International Securities Inc | U.S.A. |
| Itaú Unibanco S.A. New York Branch | U.S.A. |
| Itau USA Asset Management Inc. | U.S.A. |
| Jasper International Investiment Llc | U.S.A. |
| Itau BBA International PLC | U.K. |
| Itaú UK Asset Management Limited | U.K. |
| Itaú Middle East Limited | United Arab Emirates |
| Banco Itaú Uruguay S.A. | Uruguay |
| Compañia Uruguaya de Medios de Procesamiento S.A. (C.U.M.P.S.A.)* | Uruguay |
| Mundostar S.A. | Uruguay |
| Nevada Woods S.A. | Uruguay |
| Oca Casa Financiera S.A. | Uruguay |
| Oca S.A. | Uruguay |
| Rias Redbanc S.A.* | Uruguay |
| Unión Capital AFAP S.A. | Uruguay |
| *Minority shareholder |
| A-215 |
ITEM 19. EXHIBITS
| (1) | Incorporated herein by reference to our Report on Form 6-K filed with the Commission on May 02, 2017 (Commission File No. 001-15276). |
| (2) | Incorporated herein by reference to the Registration Statement on Form F-6 filed with the Commission on October 16, 2013 (Commission File No. 333-191758). |
| (3) | Incorporated herein by reference to our Annual Report on Form 20-F/A filed with the Commission on May 17, 2010 (Commission File No. 001-15276). |
| (4) | Incorporated by reference herein to our Report on Form 6-K filed with the Commission on May 12, 2015 (Commission File No.: 001-15276). |
| (5) | Incorporated by reference herein to our Report on Form 6-K filed with the Commission on May 02, 2017 (Commission File No.: 001-15276). |
| (6) | Incorporated by reference herein to “Note 2.4 – Summary of main accounting policies, item u) Earnings per share” to Complete Financial Statements included in this Annual Report on Form 20-F. |
| (7) | Incorporated by reference herein to “Note 21 – Stockholders’ equity, item b) Dividends” to Complete Financial Statements included in this Annual Report on Form 20-F. |
| (8) | Incorporated by reference herein to “Note 2.4 – Summary of main accounting policies, item a) Consolidation, I. Subsidiaries” to Complete Financial Statements included in this Annual Report on Form 20-F. |
| (9) | Incorporated by reference herein to our Report on Form 6-K filed with the Commission on August 29, 2016 (Commission File No.: 001-15276). |
| (10) | Filed herewith. |
| B-1 |
SIGNATURES
The registrant hereby certifies that it meets all of the requirements for filing on Form 20-F and that it has duly caused and authorized the undersigned to sign this annual report on its behalf.
| ITAÚ UNIBANCO HOLDING S.A. | ||
| By: | /s/ Candido Botelho Bracher | |
| Name: Candido Botelho Bracher | ||
| Title: Chief Executive Officer | ||
| By: | /s/ Caio Ibrahim David | |
| Name: Caio Ibrahim David | ||
| Title: Chief Financial Officer | ||
Dated: April 20, 2018
| B-2 |